Embed presentation
Download to read offline


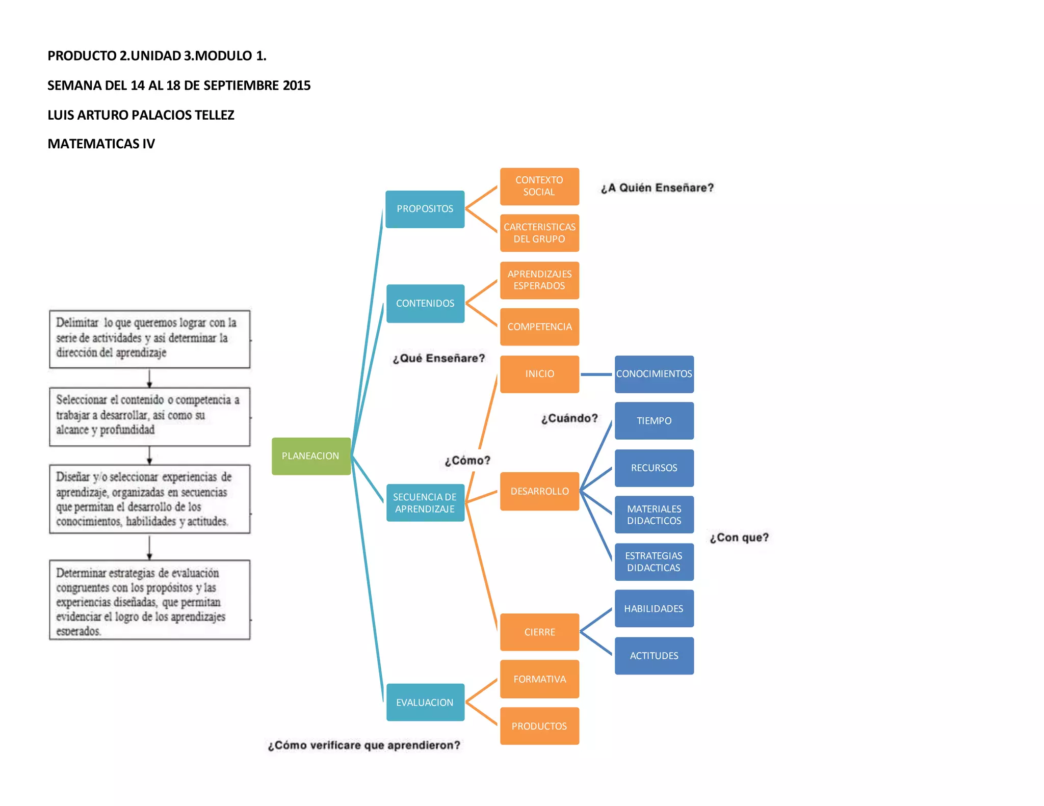
Este documento presenta la planeación de una unidad de matemáticas para la semana del 14 al 18 de septiembre de 2015, incluyendo los propósitos, contexto social, características del grupo, contenidos, aprendizajes esperados, competencias, secuencia de aprendizaje, recursos, estrategias didácticas, habilidades, actitudes y evaluación formativa.
