Ц Е Н Т Р РА З В И Т И Я Н АУ Ч Н О Г О С О Т Р УД Н И Ч Е С Т В А
ПРОБЛЕМЫ ЭКОНОМИКИ
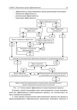
И УПРАВЛЕНИЯ
ПРЕДПРИЯТИЯМИ,
ОТРАСЛЯМИ, КОМПЛЕКСАМИ
КНИГА 27
МОНОГРАФИЯ
Под общей редакцией
кандидата экономических наук С.С. Чернова
НОВОСИБИРСК
2015
УДК 338.45
ББК 65.29+65.30
П 78
Коллектив авторов:
И.А. Ахметова, А.Г. Баширова, М.М. Брутян,
О.С. Гапонова, О.В. Гартованная, М.А. Данильченко,
Е.Е. Досужева, В.Ф. Жигайлов, В.В. Колоденская,
А.Н. Левенцов, В.А. Левенцов, К.А. Милорадов,
Л.Л. Надреева, С.В. Слабинский, Ю.Ю. Чилипенок
Под общей редакцией
кандидата экономических наук, доцента С.С. Чернова
Рецензенты:
доктор экономических наук, профессор Ж.А. Мингалѐва
доктор экономических наук, профессор Г.М. Самостроенко
П 78 Проблемы экономики и управления предприятиями, отрас-
лями, комплексами: монография. Книга 27 / И.А. Ахметова, А.Г. Ба-
широва, М.М. Брутян и др. / Под общ. ред. С.С. Чернова. – Новоси-
бирск: Издательство ЦРНС, 2015. – 216 с.
ISBN 978-5-00068-294-4
Монография содержит материалы о современных подходах к оценке готовности
технологических инноваций к внедрению; показателях оценки эффективности инно-
вационно-инвестиционных проектов, системах управления рисками и управления
дебиторской задолженностью предприятия. Большое внимание уделено исследова-
нию направлений повышения эффективности управления персоналом: исследована
роль кадровой службы в реабилитации профессионального уровня работника пред-
приятия, обосновано возрастание роли нормирования труда как инструмента ком-
плексного воздействия на эффективность деятельности предприятия, проанализиро-
вана роль неформальной составляющей в социально-трудовом взаимодействии ра-
ботников и работодателей в современных российских организациях.
Монография может быть полезна для руководителей, экономистов, менеджеров и
других работников предприятий и организаций, преподавателей, аспирантов, маги-
странтов и студентов высших учебных заведений.
УДК 338.45
ББК 65.29+65.30
© И.А. Ахметова, А.Г. Баширова,
М.М. Брутян и др., 2015
ISBN 978-5-00068-294-4 © ООО «ЦРНС», 2015
А ВТ О Р С К И Й КОЛ Л Е К Т И В
Ахметова И.А., Институт управления, экономики и финансов Казанско-
го (Приволжского) федерального университета (г. Казань), доцент кафедры
Экономики производства, кандидат экономических наук – глава 7 (в
соавторстве).
Баширова А.Г., Казанский государственный энергетический университет
(г. Казань), доцент кафедры «Менеджмент предприятия», кандидат техниче-
ских наук, доцент – глава 7 (в соавторстве).
Брутян М.М., Центральный аэрогидродинамический институт им. проф.
Н.Е. Жуковского (г. Жуковский), специалист – глава 1.
Гапонова О.С., Национальный исследовательский университет Высшая
школа экономики – Нижний Новгород (г. Нижний Новгород), доцент кафедры
Общего и стратегического менеджмента, кандидат экономических наук – гла-
ва 8 (в соавторстве).
Гартованная О.В., Донской государственный аграрный университет
(п. Персиановский), доцент кафедры Управления и предпринимательства,
кандидат сельскохозяйственных наук – глава 6 (в соавторстве).
Данильченко М.А., Донской государственный аграрный университет
(п. Персиановский), старший преподаватель кафедры Управления и предпри-
нимательства – глава 6 (в соавторстве).
Досужева Е.Е., Новосибирский государственный технический универси-
тет (г. Новосибирск), старший преподаватель кафедры Экономической ин-
форматики – глава 2.
Жигайлов В.Ф., Донской государственный аграрный университет (п. Пер-
сиановский), доцент кафедры Управления и предпринимательства, кандидат
сельскохозяйственных наук – глава 6 (в соавторстве).
Колоденская В.В., Донской государственный аграрный университет
(п. Персиановский), доцент кафедры Управления и предпринимательства,
кандидат ветеринарных наук – глава 6 (в соавторстве).
Левенцов А.Н., Санкт-Петербургский политехнический университет
Петра Великого (г. Санкт-Петербург), доцент кафедры «Управление в соци-
ально-экономических системах», кандидат экономических наук – глава 4 (в
соавторстве).
Левенцов В.А., Санкт-Петербургский политехнический университет Пет-
ра Великого (г. Санкт-Петербург), директор Инженерно-экономического ин-
ститута, доцент кафедры «Экономика и менеджмент в машиностроении»,
кандидат экономических наук, доцент – глава 4 (в соавторстве).
ПРОБЛЕМЫ ЭКОНОМИКИ И УПРАВЛЕНИЯ4
Милорадов К.А., Российский экономический университет имени Г.В. Пле-
ханова (г. Москва), доцент кафедры Информационных технологий, кандидат
экономических наук, доцент – глава 5.
Надреева Л.Л., Казанский национальный исследовательский технический
университет им. А.Н. Туполева – КАИ (г. Казань), профессор кафедры Эконо-
мики и управления на предприятии, кандидат экономических наук, доцент –
глава 7 (в соавторстве).
Слабинский С.В., Уральский федеральный университет имени первого
Президента России Б.Н. Ельцина (г. Екатеринбург), доцент кафедры Эконо-
мики и организации производства, кандидат экономических наук – глава 3.
Чилипенок Ю.Ю., Национальный исследовательский университет Выс-
шая школа экономики – Нижний Новгород (г. Нижний Новгород), доцент ка-
федры Общего и стратегического менеджмента, кандидат социологических
наук – глава 8 (в соавторстве).
О ГЛ А В Л Е Н И Е
ПРЕДИСЛОВИЕ .............................................................................................8
ГЛАВА 1. СОВРЕМЕННЫЕ ПОДХОДЫ К ОЦЕНКЕ
ГОТОВНОСТИ ТЕХНОЛОГИЧЕСКИХ ИННОВАЦИЙ....11
1.1. Уровни готовности технологий..........................................................11
1.2. Уровни готовности производства ......................................................18
1.3. Уровни готовности программного обеспечения...............................21
1.4. Уровни готовности логистики ...........................................................25
1.5. Уровни готовности спроса .................................................................27
1.6. Уровни готовности интеграции и уровни готовности системы
инновационных технологий...............................................................29
Библиографический список к главе 1..........................................................34
ГЛАВА 2. ПОКАЗАТЕЛИ ОЦЕНКИ ЭФФЕКТИВНОСТИ
ИННОВАЦИОННО-ИНВЕСТИЦИОННОГО ПРОЕКТА.....36
2.1. Определение категории инновационно-инвестиционный
проект в парадигме инвестиционной деятельности ........................36
2.2. Анализ показателей оценки эффективности инвестиционного
проекта.................................................................................................45
Библиографический список к главе 2..........................................................52
ГЛАВА 3. РАЗВИТИЕ СИСТЕМЫ УПРАВЛЕНИЯ РИСКАМИ
НА ПРОМЫШЛЕННЫХ ПРЕДПРИЯТИЯХ .......................54
3.1. Проблемы становления и развития системы
риск-менеджмента ..............................................................................54
3.2. Основные подходы к определению уровня риска............................67
3.3. Методы моделирования управленческой деятельности
в условиях риска .................................................................................75
3.4. Особенности управления рисками на промышленных
предприятиях.......................................................................................80
Библиографический список к главе 3..........................................................83
ПРОБЛЕМЫ ЭКОНОМИКИ И УПРАВЛЕНИЯ6
ГЛАВА 4. УПРАВЛЕНИЕ ДЕБИТОРСКОЙ
ЗАДОЛЖЕННОСТЬЮ ПРЕДПРИЯТИЯ ..............................85
4.1. Дебиторская задолженность, проблемы возникновения
и взыскания .........................................................................................85
4.2. Прогнозирование поступления дебиторской задолженности
методом Монте-Карло ........................................................................89
Библиографический список к главе 4........................................................103
ГЛАВА 5. УПРАВЛЕНИЕ КОРПОРАТИВНЫМИ ЗНАНИЯМИ
В СЕТЕВОЙ ЭКОНОМИКЕ...................................................105
5.1. Информационное общество и сетевая экономика .........................105
5.2. Данные, информация и знания ........................................................114
5.3. Системы управления знаниями .......................................................120
5.4. Технологии интеллектуального анализа данных
в управлении знаниями ....................................................................126
Библиографический список к главе 5........................................................134
ГЛАВА 6. РОЛЬ КАДРОВОЙ СЛУЖБЫ В РЕАБИЛИТАЦИИ
ПРОФЕССИОНАЛЬНОГО УРОВНЯ РАБОТНИКА
ПРЕДПРИЯТИЯ .......................................................................138
6.1. Организационные и функциональные основы кадровых
служб в системе управления персоналом .......................................138
6.2. Подбор, отбор и найм персонала: о главных особенностях..........146
Библиографический список к главе 6........................................................154
ГЛАВА 7. НОРМИРОВАНИЕ ТРУДА
КАК ИНСТРУМЕНТ КОМПЛЕКСНОГО
ВОЗДЕЙСТВИЯ НА ЭФФЕКТИВНОСТЬ
ДЕЯТЕЛЬНОСТИ ПРЕДПРИЯТИЯ ....................................156
7.1. Роль нормирования труда в повышении эффективности
деятельности предприятий...............................................................156
7.2. Анализ состояния нормирования труда на предприятиях
Республики Татарстан ......................................................................162
7.3. Выводы и рекомендации ..................................................................173
Библиографический список к главе 7........................................................176
ОГЛАВЛЕНИЕ 7
ГЛАВА 8. НЕФОРМАЛЬНОЕ ВЗАИМОДЕЙСТВИЕ
В СФЕРЕ СОЦИАЛЬНО-ТРУДОВЫХ ОТНОШЕНИЙ
В СОВРЕМЕННЫХ РОССИЙСКИХ ОРГАНИЗАЦИЯХ ...178
8.1. Теоретические основы изучения неформальных
взаимодействий в современных организациях...............................179
8.2. Степень изученности проблемы и история вопроса......................188
8.3. Цели и методы исследования...........................................................196
8.4. Основные гипотезы исследования ..................................................198
8.5. Экспериментальное исследование ..................................................199
8.6. Выводы по результатам исследования ............................................208
Библиографический список к главе 8........................................................211
П Р Е Д И С Л О В И Е
В условиях рыночной экономики вопросы эффективности функциони-
рования предприятий, их объединений, региональных экономических сис-
тем, приобретают особую актуальность. Очевидно, что приоритетными в
России в современных экономических условиях остаются задачи формиро-
вания конкурентоспособной экономики, т.е. поддержание устойчивого эко-
номического роста, повышение инвестиционной активности, роста благо-
состояния граждан и ряд других.
Современный мир меняется весьма стремительно и динамично. Вступ-
ление человечества в новую стадию своего развития – в эпоху, которую на-
зывают «постиндустриальным развитием общества» или «стадией построе-
ния информационного общества», предъявляет и соответствующие требо-
вания к системе управления предприятий, к формам их взаимодействия и
интеграции.
Объективная оценка результатов деятельности предприятий необходи-
ма, прежде всего, для руководства предприятия, поскольку самостоятель-
ность хозяйствующих субъектов в формировании производственной про-
граммы предполагает и полную ответственность за конечные результаты
производственно-финансовой деятельности. Руководство предприятия долж-
но иметь адекватное представление об уровне эффективности для того, что-
бы принимать обоснованные решения в области совершенствования произ-
водства, сбыта, финансов, осуществления инвестиционной и инновацион-
ной деятельности. Объективный анализ эффективности функционирования
предприятий имеет огромное значение и для иных заинтересованных в дея-
тельности предприятия сторон: их контрагенты, деловые партнеры, акционе-
ры, существующие и потенциальные инвесторы, кредитные учреждения долж-
ны быть уверены в надежности и финансовом благополучии предприятия.
Условия функционирования предприятий за последние несколько лет зна-
чительно изменились. Эти перемены глобальны по своей сути и относятся не
только к экономической составляющей деятельности предприятия, но и к нор-
мативно-правовому полю, технологическому потенциалу и иным факторам.
Важной задачей развития инновационного и технологического менедж-
мента на настоящем этапе становится эффективное применение перспек-
тивных методик по управлению прикладными исследованиями и разработ-
ками в наукоемких отраслях экономики. В первой главе монографии рас-
смотрены и проанализированы признанные за рубежом экспертно-тестовые
подходы, относящиеся к различным аспектам создания инновационного
продукта – от разработки технологий до оценки спроса. Отмечается важ-
ПРЕДИСЛОВИЕ 9
ность использования данных методик для успешной реализации инноваци-
онных проектов во многих наукоемких отраслях промышленности, в том
числе авиастроении.
Вторая глава посвящена вопросу оценки коммерческой эффективности
инновационно-инвестиционных проектов. Проанализированы основные по-
казатели оценки эффективности инвестиционных проектов. Разработана сис-
тема показателей оценки эффективности инвестиционных проектов с целью
дальнейшего ее применения для формирования экономико-математической
модели оценки коммерческой эффективности инновационно-инвестиционных
проектов.
В третьей главе исследована роль риск-менеджмента в управлении про-
мышленным предприятием. Рассмотрены основные задачи системы управ-
ления рисками, а также инструменты данного управления в современных
условиях. Изучены достоинства и недостатки методов анализа рисков, об-
ласти их применения. Представлены результаты опроса менеджеров о со-
стоянии системы управления рисками в России, на основании которого оп-
ределены основные методы идентификации и нейтрализации рисков в уп-
равленческой деятельности.
В четвертой главе исследованы понятие коммерческого кредита, деби-
торской задолженности, проблемы ее возникновения и взыскания, сделан
вывод о необходимости оптимизации ее размера. Для прогнозирования
предприятиями поступления платежей от дебиторов предложено использо-
вать имитационное моделирование методом Монте-Карло. Апробация
предложенной модели показала приемлемую точность ее результатов для
использования данного подхода на практике.
В пятой главе проанализировано применение современных технологий
управления корпоративными знаниями в сетевой экономике. Рассмотрены
влияние сетевых экономических структур в информационном обществе,
роль системы управления знаниями в организации, интеллектуальные ин-
формационные технологии и инструменты управления корпоративными
знаниями для повышения эффективности деятельности компании.
Руководители большинства отечественных предприятий концентрируют
сегодня особое внимание на управлении производством, финансами, марке-
тингом, в то время как совершенствование такой важнейшей составляющей
управления предприятием, как человеческие ресурсы, продолжают оста-
ваться наиболее слабым звеном в общей системе управления. Экономиче-
ское мышление и общественное сознание в данной области перестраивают-
ся крайне медленно. Кроме того, возрастает роль работника кадровой служ-
бы в оценке перспектив реабилитации профессионального уровня кандида-
та, а также восстановление утраченного чувства уверенности в своих про-
фессиональных качествах. Исследованию этого вопроса посвящена шестая
глава монографии.
ПРОБЛЕМЫ ЭКОНОМИКИ И УПРАВЛЕНИЯ10
В седьмой главе обосновано возрастание роли нормирования труда как ин-
струмента комплексного воздействия на эффективность деятельности пред-
приятия. Представлено исследование организации работы по нормированию
труда по группе предприятий ведущих секторов Республики Татарстан, вклю-
чающее структурный анализ служб нормирования труда; анализ количествен-
ного и качественного состава специалистов по нормированию труда; оценку
качества норм труда. Подготовлены аналитические материалы для разработки
программы совершенствования организации нормирования труда.
В заключительной главе анализируется роль неформальной составляю-
щей в социально-трудовом взаимодействии работников и работодателей в
современных российских организациях. Исследуется уникальный набор
эмпирических данных, полученных с помощью авторского инструментария.
Делается вывод о том, что сегодня в России наблюдается общая тенденция
снижения роли неформальной составляющей в социально-трудовых отно-
шениях, хотя полный отказ от протекционизма невозможен в силу опреде-
ленной специфики российского менталитета.
Проблемы экономики и управления предприятиями, отраслями, ком-
плексами многогранны. В монографии исследованы их отдельные причины,
проявления и последствия. Причем каждый из рассмотренных вопросов
составляет достаточно серьезную проблематику, заслуживающую самого
пристального внимания.
Центр развития научного сотрудничества выражает признательность
всем исследователям, принявшим участие в написании книги.
Предложения и замечания по монографии можно направлять по адре-
сам: monography@ngs.ru, monography@mail.ru.
ГЛ А ВА 1
СОВРЕМЕННЫЕ ПОДХОДЫ К ОЦЕНКЕ
ГОТОВНОСТИ ТЕХНОЛОГИЧЕСКИХ ИННОВАЦИЙ
Как правило, от инновационной технологической идеи до ее реализации
в промышленных масштабах проходит достаточно продолжительный пери-
од времени, связанный с обоснованием предлагаемой технологии, ее апро-
бацией в модельном и/или полунатурном эксперименте, оценкой готовности
производства, влияния на экологию и т.д. При переходе от одной стадии
готовности технологии к другой происходит расширение потенциальных
возможностей создаваемого продукта, меняются его количественные и ка-
чественные характеристики. Для обеспечения высокой конкурентной спо-
собности будущего изделия должен быть рассмотрен ряд альтернативных
вариантов технологии, вероятность успеха в реализации каждой из которых
неодинакова. При решении этой управленческой задачи возможны различ-
ные с точки зрения методики подходы. Очевидно, что во всех методологиях
важнейшим шагом является оценка степени готовности передовой техноло-
гии перед ее передачей на следующий «уровень» готовности.
Процесс разработки новых технологий неизбежно сталкивается с тремя
основными проблемами: уровень финансирования, график работы и ее ин-
тенсивность. Понятно, что своевременное финансирование в полном объе-
ме уменьшает неопределенность и степень риска по всем этим трем про-
блемам. При этом наибольший вклад в будущую прибыль дают те стадии
инновационного цикла, которые непосредственно связаны с нематериаль-
ными компонентами – научными исследованиями и опытно-конструктор-
скими разработками, эффективным управлением на всех этапах жизненного
цикла инновационного продукта. Именно монопольное обладание теми или
иными знаниями позволяет создать значительную добавочную стоимость,
которая затем может трансформироваться в сверхприбыль, что позволяет
говорить об инновационной ренте [1].
1.1. Уровни готовности технологий
Как показывает мировая практика управления исследованиями и разра-
ботками, достаточно эффективным инструментом, который может претен-
довать на объективность оценок в области технологического развития, явля-
ется система (концепция, подход, методика, модель) уровней готовности тех-
нологий (Technology Readiness Level, TRL – уровень готовности технологий –
ПРОБЛЕМЫ ЭКОНОМИКИ И УПРАВЛЕНИЯ12
УГТ). По сути, предлагается новая система организации научно-исследова-
тельских и опытно-конструкторских работ (НИОКР) в отрасли, новая сис-
тема организации создания наукоемкой продукции [2].
Изначально УГТ были разработаны для того, чтобы установить единую
метрику, которой могли бы пользоваться специалисты различных организаций,
как руководители, менеджеры, так и системные разработчики. Подход УГТ
обычно формулируется на основе разработанных в NASA (США) в 80-х годах
прошлого века стандартов оценки зрелости авиационных и космических тех-
нологий. Необходимость разработки и внедрения подобной системы была
стимулирована Счетной палатой США, которая выявила перерасход средств и
запаздывание по графику поставки готовых систем при осуществлении круп-
номасштабных программ закупок вооружения, которые велись по заказу
Министерства обороны США. По сути, причиной этого явилась неправиль-
ная оценка степени готовности технологий и производства. В настоящее
время система УГТ может применяться в аэрокосмических и иных высоко-
технологичных компаниях для определения текущего статуса технологии,
лучшего понимания реальной ситуации, оценки рисков дальнейшей разра-
ботки и необходимых усилий для достижения требуемой зрелости новой
технологии. Первоначально система УГТ состояла из 7 уровней готовности;
позже она была дополнена еще 2 уровнями. Военно-воздушные силы США
приняли эту систему к использованию в 90-е годы. Методика УГТ унифи-
цирована и не связана с определенной технической дисциплиной и конкрет-
ным разделом науки. Кроме того, использование подобной методики соот-
ветствующими экспертами дает возможность оценивать также степени
сложности и риски, связанные с продвижением новых технологий и их от-
дельных компонентов.
Данная методика по оценки зрелости технологий получила широкое
распространение во многих крупных правительственных ведомствах и ор-
ганизациях США, а также в ряде ее передовых инновационных наукоемких
компаний. Так, к примеру, в США, помимо NASA, система УГТ внедрена в
Министерстве обороны, Федеральном управлении гражданской авиации,
Министерстве энергетики, в фирмах Boeing, Lockheed Martin, Northrop Grum-
man, General Electric, Pratt and Whitney, Ford, Kodak и др. В Европе также
активно используется система УГТ, которая внедрена в таких ведомствах и
организациях как Министерство обороны Великобритании, Европейское кос-
мическое агентство, Airbus, BAE Systems, Rolls-Royce, BMW, Ferrari, FIAT,
Nokia, энергетические компании Франции, компания Nexter (производство
бронированной техники) [3]. Достойное внимание системе УГТ уделяют
также некоторые ведомства и компании Австралии, Японии и Канады.
Можно сказать, что УГТ – это ряд управленческих процедур, которые
позволяют провести оценку степени готовности (зрелости) технологии, ли-
бо провести последовательное сравнение уровней готовности различных
ГЛАВА 1. Современные подходы к оценке готовности технологических инноваций 13
технологий в контексте определенной системы. При использовании уровней
готовности технологии обеспечивается последовательная поддержка полно-
го инновационного цикла, состоящего из этапов генерации знаний, транс-
формации знаний в опытные разработки и коммерциализации технологий.
Детализированный процесс оценки готовности технологии (ОГТ) зависит
от специфики предполагаемого применения в системе.
Рассмотрим наиболее общие (основные) шаги для проведения эффек-
тивной оценки технологической готовности:
‒ формальное определение и описание ОГТ (ясно сформулированные
критерии, расклад уровней на интервалы по времени, методика ис-
пользования получаемых данных во всем технологическом процессе);
‒ сбор необходимых данных об операционной среде и области пред-
полагаемого применения технологии в системе;
‒ составление списка людей, задействованных в процессе ОГТ и оп-
ределение их полномочий и обязанностей;
‒ написание отчетов и другой технической документации (для чего
необходимо проводить предварительные совещания и заседания
специалистов, задействованных в разработке данной технологии);
‒ проведение конкретной ОГТ, зачастую сопровождающейся контро-
лем со стороны специального надзорного комитета;
‒ написание и предоставление обобщающего отчета по проведенной
ОГТ.
Существует набор определенных критериев, которые должны использо-
ваться при проведении типичной (стандартной) ОГТ. Эти специальные кри-
терии разработаны и используются для того, чтобы определить соответству-
ет ли рассматриваемая технология многофакторному понятию «зрелости»,
которое в конечном итоге и является основным индикатором достижения
конкретного УГТ. Определенный уровень считается достигнутым только
после того, как все критерии будут удовлетворены. Схематично цепочка
этих критериев в структуре правильного проведения типичной ОГТ пред-
ставлена на рис. 1.1.
Рис. 1.1. Последовательность генерации критериев оценки
уровня готовности технологии
УГТN
УГТN+1
Описание Требования Верификация Жизнеспособность
+
_ __ _
+ + +
ПРОБЛЕМЫ ЭКОНОМИКИ И УПРАВЛЕНИЯ14
Для проведения ОГТ на любом этапе готовности технологического нов-
шества необходимо собрать соответствующую информацию о технологии
для принятия ответственного решения: достигла ли она или нет конкретно-
го уровня готовности.
Рассмотрим теперь каждый из этих критериев более подробно.
1. Описание: подробное описание деталей исследования и разрабо-
ток, связанных с продвигаемой передовой технологией. В данный
блок включаются вопросы, касающиеся определения степени ис-
пользования специально отобранных материалов, приборов и инст-
рументов, необходимых для создания модели, прототипа, либо опыт-
ного образца внедряемой технологии.
2. Требования: оценка наиболее вероятных последствий применения
передовой технологии. В частности, обоснование ответа на вопрос:
установлены ли характеристики достаточно полно, чтобы можно
было судить, насколько готовый инновационный продукт будет со-
ответствовать предъявляемым тактико-техническим требованиям.
3. Верификация: описание среды (моделирование условий эксплуа-
тации в лабораторных условиях), в которой проводилось тестиро-
вание разрабатываемой системы, и степени ее адекватности пред-
полагаемой среде эксплуатации. Определение степени соответствия
данного УГТ требованиям операционной среды.
4. Жизнеспособность: предполагаемая будущая жизнеспособность
новой технологии, включающая оценку уровня технического риска
ее продвижения и усилий, необходимых для его (риска) полного
устранения. Данный блок позволяет понять может ли данная инно-
вация разрабатываться в дальнейшем и если да, то каков техниче-
ский риск продвижения на следующий уровень готовности, и како-
вы требуемые усилия по его (риска) нивелированию.
Из рис. 1.1 видно, что переход на следующий N + 1 уровень готовности
возможен только при положительных (на рисунке знак плюс «+») ответах на
каждый из четырех критериев. В случае отрицательного (на рисунке знак
минус «–») ответа, хотя бы на один из критериев, следует возврат на N уро-
вень для соответствующей доработки. Иначе говоря, проект не может дви-
гаться дальше, пока не предыдущий уровень не будет успешно пройден. В
большинстве промышленных секторов экономики путь прохождения всех
девяти уровней занимает, по меньшей мере, несколько лет. Так, в авиацион-
ном двигателестроении временной период от возникновения лабораторной
идеи до новой детали авиационного двигателя может составлять до 20 лет.
Поэтому дополнительный элемент, который по необходимости должен быть
рассмотрен и учтен в контексте ОГТ – это время. В частности, если техно-
логическая разработка была проведена в прошлом, а технология нуждается
в доработке либо переоценке в настоящее время, особое внимание следует
уделить возможному моральному устареванию технологии.
ГЛАВА 1. Современные подходы к оценке готовности технологических инноваций 15
Процесс разработки технологий при строгом следовании концепции
УГТ организуется по иерархическому принципу – от стадии фундаменталь-
ных теоретических исследований до стадии валидации штатной системы
(готового продукта) в реальных условиях эксплуатации, предусматривая
последовательное прохождение технологической цепочки из 9 уровней го-
товности. Посредством специально сформулированных вопросов и предло-
женных вариантов ответа пользователь может проанализировать степень
готовности технологии. Для удобства этот подход к оценке может быть вы-
полнен в виде специального УГТ-калькулятора в форме крупноформатной
таблицы в Microsoft Excel [4].
Рассмотрим коротко современную экспертно – тестовую методику
УГТ [5-9]. Критерии соответствия технологии конкретному уровню готов-
ности от первого до девятого, выглядят следующим образом:
Уровень 1: Основные (фундаментальные) принципы новой технологии
выявлены и задокументированы.
Это наиболее низкий уровень зрелости технологии. Базовые (фунда-
ментальные) принципы новой технологии из области теоретических иссле-
дований начинают смещаться в область прикладных исследований. Резуль-
татом может являться новая концепция, основанная на оригинальных от-
крытиях и идеях.
Уровень 2: Сформулирована новая технологическая концепция и об-
ласть возможного применения инновационного проекта.
Основные физические принципы новых технических возможностей вы-
явлены, задокументированы и могут стать основой изобретательской и ин-
новационной деятельности. На этом уровне необходимо, чтобы новая тех-
нологическая концепция была описана в деталях таким образом, чтобы лю-
бой специалист в данной области мог ее понять и оценить потенциальную
пользу от ее внедрения.
Уровень 3: Получены теоретические и/или экспериментальные доказа-
тельства эффективности технологии по основным критическим функциям.
На этом уровне зрелости технологического процесса инициируются актив-
ные научно-исследовательские и опытно-конструкторские работы. Этот этап
должен включать в себя как теоретические, так и лабораторные исследования,
а также эксперименты, реально подтверждающие достоверность и точность
теоретического предсказания. Эти исследования должны подтвердить техни-
ческую концепцию и область ее приложения, сформулированные в УГТ 2.
Уровень 4: Компонент и/или макет прошел проверку в лабораторных
условиях.
После успешного доказательства правильности выбранной концепции,
основные технологические элементы должны быть интегрированы в общую
систему, чтобы установить возможность их совместной работы. Подобная
проверка должна быть совместима с требованиями потенциально возмож-
ных применений в общей системе.
ПРОБЛЕМЫ ЭКОНОМИКИ И УПРАВЛЕНИЯ16
Уровень 5: Компонент и/или макет прошел проверку в условиях близ-
ких к натурным условиям.
На этой стадии необходимо провести валидизацию компонента и/или
макета в условиях, которые адекватно моделирует предполагаемую эксплуа-
тационную среду. Это означает, что основные технологические элементы
должны быть объединены таким образом, чтобы окончательное применение
(например, на уровне компонента, подсистемы и/или системы) могло быть
проверено в моделируемой среде, близкой к реальным условиям.
Уровень 6: Модель системы / подсистемы или ее прототип продемонст-
рированы в условиях близких к реальным условиям (на земле или в воздухе).
После завершения УГТ 5 следует главный шаг на уровне интеграции
системы и адекватности моделирования и демонстрации готовности техно-
логии. Эта демонстрация должна быть успешной, чтобы можно было с уве-
ренностью считать выполненным 6-ой уровень. На данном этапе отдельные
технологии будут, как правило, объединены в совместную демонстрацию.
Уровень 7: Прототип / опытный образец системы прошел демонстра-
цию в эксплуатационных условиях.
УГТ 7 является весьма существенным, дополнительным к УГТ 6 шагом
доведения технологии до стадии полной завершенности. На данном этапе
может осуществляться фактическая системная демонстрация опытного об-
разца в реальной эксплуатационной среде (например, применительно к
авиации – в воздухе). Демонстрация на данном уровне не является обяза-
тельной. Она необходима только при наличии высокого уровня техническо-
го риска или в случае необходимости достижения каких-то особых целей.
Уровень 8: Система создана и испытана в натурных условиях.
По умолчанию все технологии, применяемые в штатных системах, про-
ходят данный уровень зрелости. Для большинства технологических элемен-
тов этот уровень является своего рода мини-финалом развития всей систе-
мы. УГТ 8 также имеет отношение к ситуациям, когда новая технология про-
изводится и интегрируется в уже существующую рабочую систему (такой
сценарий на практике случается чаще, чем разработка новой системы с нуля).
Уровень 9: При выполнении поставленной задачи штатная система прош-
ла успешную проверку в реальных условиях.
УГТ 9 является наивысшим уровнем зрелости системы. На этом уровне
система полностью запущена и успешно управляется вместе со всеми со-
ставляющими ее технологиями. Обычно данный уровень готовности подра-
зумевает управление новой штатной системой в первоначально запланиро-
ванной окружающей среде с рабочими характеристиками, которые удовле-
творяют поставленным перед системой задачам. Ключевое отличие УГТ 9
от УГТ 8 состоит в том, что УГТ 9 – заключительный этап всех предвари-
тельных операций.
Интересно, что во времена СССР существовала конструкторская систе-
ма создания перспективной авиационной техники, отличающаяся от инно-
ГЛАВА 1. Современные подходы к оценке готовности технологических инноваций 17
вационной методики УГТ. Эта система предусматривала следующие этапы
разработки: этап НИР, этап технического предложения (аванпроект), этап
эскизного проекта, этап рабочего проектирования, этап летно-конструктор-
ских испытаний, этап освоения производства и этап ввода изделия в экс-
плуатацию (см. рис. 1.2) [2].
Рис. 1.2. Сравнение двух подходов к созданию наукоемкой продукции
При этом решение о создании опытного образца принималось в начале
НИР, задание на опытно-конструкторские работы выдавалось по заверше-
нии аванпроекта. На стадии эскизного проекта создавался макет; 1-й опыт-
ный образец – на стадии рабочего проекта, а в испытаниях уже был задей-
ствован серийный самолет. Новая инновационная экспертно-тестовая сис-
тема оценки уровней готовности технологий предусматривает девять этапов.
При этом риски, связанные с внедрением новых технологий существенно
снижаются и в меньшей степени возлагаются на промышленность. Первый
уровень относится к стадии фундаментальных исследований. Со второго по
четвертый – разработка технологий, в этот период формируется концепция.
Пятый-шестой этапы – демонстрация технологий: на пятом уровне создает-
ся модель, на шестом – работоспособный демонстратор1
. Эти этапы выпол-
1
Демонстратор (прототип конечной системы) – физическая или виртуальная модель, которая
используется, чтобы оценить техническую или производственную осуществимость, а также
возможность и полезность операционного применения конкретной технологии, процесса,
концепции разрабатываемого изделия или конечной системы. Демонстратор должен отра-
жать внешнюю форму, внутренние связи, быть выполненным в соответствующем масштабе
для адекватного отображения основных функциональных параметров и критических эле-
ментов конечного продукта. Как правило, для демонстратора не требуется наличие систем
интегрированной поддержки его функционирования вне контролируемых лабораторных
условий, кроме случаев, когда единственно релевантная специфическая среда тестирования
необходима для подтверждения его функциональных возможностей.
ПРОБЛЕМЫ ЭКОНОМИКИ И УПРАВЛЕНИЯ18
няются при бюджетном финансировании и лежат в области ответственности
научно-исследовательских организаций. После завершения испытаний в
моделируемых условиях эксплуатации формируется задание на новый обра-
зец и принимается решение о его создании. Дальнейшие этапы лежат в сфе-
ре ответственности промышленности, а финансирование работ ведется в
основном с использованием рыночных инструментов. Кроме значительного
снижения риска создания ЛА, методика УГТ, ожидаемо, может применяться
и для других наукоемких секторов экономики, обеспечивая поддержку раз-
работки и внедрения разнообразных инновационных технологий.
Неспособность должным образом оценивать зрелость передовых техно-
логий почти всегда приводит к увеличению издержек и нарушению времен-
ного графика доведения технологий инновационного проекта до заключи-
тельного УГТ 9. Уровень зрелости новой технологии, пока еще не включен-
ной в системный продукт является, пожалуй, самым важным фактором, опре-
деляющим конечный успех разрабатываемой системы. В аэрокосмических и
иных высокотехнологичных компаниях система УГТ может быть использова-
на для определения текущего статуса новой технологии, понимания реальной
ситуации и оценки необходимых усилий для достижения требуемых показа-
телей. Настоящая технологическая инновация – это всеобъемлющий процесс,
результат долгих сложнейших размышлений, принятия непростых решений и
упорной тяжелой работы. В конечном итоге именно прошлые, настоящие и
будущие инновационные технологии формируют тот облик мира, который
существует сегодня и будет существовать завтра.
1.2. Уровни готовности производства
Инновационное развитие представляет собой не только непосредствен-
но инновационный процесс, оно включает в себя инновационный потенци-
ал, то есть возможный динамизм системы факторов и условий, необходи-
мых для осуществления инновационного развития. В действительности рост
инновационного потенциала возможен только в том случае, когда иннова-
ционная деятельность организована как одна из функций каждого подразде-
ления предприятия и на каждом уровне управления [10]. Это значит, что
инновационное развитие зиждется на принципиально новой системе орга-
низации управления общим потенциалом организации, одним из важней-
ших из которых, является производственно-технологический потенциал.
Система УГТ и тесно связанная с ней оценка технического риска являет-
ся, бесспорно, эффективным инструментом поддержания процесса разработ-
ки технологического новшества. Следование этой системе вселяет опреде-
ленные надежды на конечный успех всего инновационного проекта, связан-
ного с внедрением инноваций. Однако без надлежащей оценки готовности
ГЛАВА 1. Современные подходы к оценке готовности технологических инноваций 19
своевременно и эффективно производить инновационное изделие в больших
количествах, нельзя говорить об успешной коммерциализации передовой
технологии. Система УГТ оставляет без ответа следующие важные вопросы:
‒ какова будет себестоимость полномасштабного производства?
‒ может ли данное новшество быть воспроизведено не в эксперимен-
тально-лабораторных, а в обычных производственно-заводских ус-
ловиях рядовым работником?
‒ имеются ли в достаточном количестве основные материалы и ком-
поненты, необходимые для производства?
‒ будет ли достигнутый уровень качества технологической иннова-
ции строго выдержан во всех серийных изделиях?
Уровни готовности производства (Manufacturing Readiness Level (MRL) –
УГП) были впервые представлены в 2005 году Министерством обороны
США, чтобы дать ответы на поставленные вопросы и предложить решение
иным проблемам, связанным с производственными рисками. УГП является
метрикой, используемой некоторыми правительственными учреждениями
США и многими крупнейшими компаниями в мире для того, чтобы опреде-
лять зрелость производственной готовности. Система УГП служит в конечном
итоге той же цели, что и система УГТ. Грамотное и синхронное их совместное
использование может дать положительный кумулятивный эффект [11, 12].
Система УГП и УГТ должны быть оптимальным образом согласованы между
собой во времени. Например, если текущая оценка УГП сильно опережает
УГТ, то это может привести к запуску в производство сырой, недостаточно
зрелой технологии, что приведет к потере инвестиций. Если же текущая оцен-
ка УГТ слишком сильно опережает УГП, то это может привести к запуску в
производство продукции низкого качества по завышенной цене.
Рассмотрим основные контрольные точки разработки технологической
инновации с учетом подключения системы УГП на стадии УГТ 3 (см. рис. 1.3).
Опишем коротко каждый из 10 уровней готовности производства:
УГП 1: Определены основные предпосылки к производству.
УГП 2: Сформулирована концепция производства.
УГП 3: Получено теоретическое либо лабораторное подтверждение
осуществимости производства.
УГП 4: Продемонстрирована возможность производства технологии в
лабораторных условиях.
УГП 5: Показана возможность производства компонентов прототипа в
условиях производства, близких к реальным условиям.
УГП 6: Продемонстрирована возможность создания прототипа системы
либо подсистемы в условиях, близких производственным условиям.
УГП 7: Продемонстрирована возможность создания системы или под-
системы в реальных производственных условиях.
ПРОБЛЕМЫ ЭКОНОМИКИ И УПРАВЛЕНИЯ20
УГП 8: Продемонстрированы возможности экспериментальной произ-
водственной линии и установлена готовность к запуску мелкосерийного
производства.
УГП 9: Налажено мелкосерийное производство и начата подготовка се-
рийного производства.
УГП 10: Запущено рентабельное (экономичное) серийное производство.
Рис. 1.3. Схема, иллюстрирующая основные этапы разработки
и производства инновационного продукта
Первые 4 уровня представляют собой разработку концепции производ-
ственной технологии. УГП 5 и УГП 6 соответствуют критической фазе пред-
производства, на которой должно использоваться дорогое полномасштабное
оборудование и осуществляться процессы, которые предшествуют запуску
продукта в производство. Последние 4 уровня призваны реализовать эти
процессы в реальных производственных условиях в цехе и утвердить объе-
мы выпуска продукции соответствующего качества с наименьшими из-
держками [13].
На рис. 1.3 показаны контрольные точки (А, Б и В) принятия ответст-
венных управленческих решений (Milestones), которые необходимо успеш-
но преодолеть в процессе создания технологического новшества.
Первая контрольная точка А соответствует стадии разработки концеп-
ций и технологии. На данном этапе окончательно формируется концепция
технологии и принимается решение о полномасштабной разработке и под-
готовки производства.
Вторая контрольная точка Б – стадия разработки и демонстрации сис-
темы (сложного продукта). На данном этапе заканчивается непосредственно
разработка технологии, проходят демонстрации в предполагаемой среде
УГТ
1
УГТ
2
УГТ
3
УГТ
4
УГТ
5
УГТ
6
УГТ
7
УГТ
8
УГТ
9
УГП
1-3
УГП
4
УГП
5
УГП
8
УГП
7
УГП
6
УГП
10
УГП
9
Совершенствование
концепции
Разработка
технологии
Разработка
системы и ее
демонстрация
Производство
и широкое
применение
А Б В
ГЛАВА 1. Современные подходы к оценке готовности технологических инноваций 21
эксплуатации, корректируются последние «нестыковки» и планируется ор-
ганизация производства.
Третья контрольная точка В – стадия производства и начального ввода в
эксплуатацию. По сути, на данном этапе заканчивается разработка системно-
го продукта и принимается решение о начале мелкосерийного производства.
Как видно из рис. 1.3 оптимальной (наиболее выгодной) практикой для
промышленности является немного опережающая разработка технологии
по отношению к разработке продукта. Процесс оценки готовности произ-
водства должен начинаться на более ранних стадиях технологического раз-
вития, чем было принято в прошлом. Этот процесс должен продолжаться
синхронно с определенными этапами жизненного цикла программы разра-
ботки технологического новшества. Подходы УГТ и УГП взаимоувязаны
друг с другом и подчинены общей цели – успешному созданию конкуренто-
способной высокотехнологичной продукции. Каждый из 10 уровней систе-
мы УГП в той или иной степени, характеризует степень готовности про-
мышленного потенциала направленного на производство готовых изделий и
потому подразумевает учет основных областей производственных рисков,
которые условно можно разделить на 9 категорий:
1) риски, связанные с технологической и производственной ба-
зой предприятий;
2) риски, связанные с проектированием и дизайном;
3) риски, связанные с освоением и применением новых материалов;
4) риски, связанные с финансированием и окончательной стоимостью
производства;
5) риски, связанные с возможностями производственных линий и кон-
тролем над производственными процессами;
6) риски, связанные с контролем качества продукции;
7) риски, связанные с управленческими, инженерными и рабочими
кадрами, задействованными в производстве;
8) риски, связанные с производственными мощностями;
9) риски, связанные с качеством организационной формы управления
производством.
1.3. Уровни готовности программного обеспечения
Вполне естественно, что на определенном этапе развития инновацион-
ной деятельности в процессе создания высокотехнологичного продукта за-
дача оценки уровня готовности софта при разработке системных инноваци-
онных проектов стала столь же актуальной и важной, как и задача оценки
уровня готовности самой технологии, ее интеграции, логистики и производ-
ства. Несмотря на то, что затраты на разработку программного обеспечения
ПРОБЛЕМЫ ЭКОНОМИКИ И УПРАВЛЕНИЯ22
(ПО) часто составляют лишь небольшой процент от бюджета всего проекта,
проблемы, связанные с софтом зачастую являются определяющими при ис-
пользовании системного продукта по назначению в реальных условиях экс-
плуатации. Для уже работающих систем, ПО является своего рода «нервной
системой», которая обеспечивает системную функциональность и делает
инновацию жизнеспособной. До недавнего времени проблема оценки уров-
ня готовности софта редко принималась во внимание, особенно на ранних
этапах формирования проекта. В настоящее время общепринято, что уро-
вень готовности ПО важен и должен оцениваться по аналогии с экспертно-
тестовой методикой УГТ, применяемой для оценки зрелости технологий.
Следует иметь в виду, что зрелость софта представляет собой не только го-
товность самого программного кода, а возможность его эффективного ис-
пользования в передовой технологии, которая будет гарантировать надеж-
ную работоспособность всей системы. В целом готовность программного
обеспечения подразумевает, что оно должно обеспечивать выполнение сле-
дующих пунктов:
‒ быть безопасным в эксплуатации;
‒ стабильно иметь высокую производительность;
‒ быть удобным и простым в использовании;
‒ полностью отвечать требуемым функциональным и оперативным
потребностям;
‒ соответствовать ранее принятым стандартам;
‒ быть одобренным потенциальными пользователями;
‒ быть документированным, верифицированным и лицензированным;
‒ быть успешно интегрированным в аппаратное устройство (систем-
ный продукт).
Для выполнения этих установок возникает необходимость в разработке
определенной системы оценки уровней готовности программного обеспе-
чения (Software Readiness Level (SRL) – системы УГПО). Обычно в методи-
ках оценки выделяют 9 взаимосвязанных уровней (по аналогии с методикой
УГТ) [14, 15]. Рассмотрим критерии соответствия ПО каждому конкретному
уровню готовности от УГПО 1 до УГПО 9:
УГПО 1: Описаны основные принципы (математическая формулировка).
Самый низкий уровень готовности программного обеспечения. Полу-
ченные ранее фундаментальные теоретические результаты начинают при-
меняться к прикладным исследованиям и разработкам, для которых получе-
на адекватная математическая формулировка. Примером может служить
аналитическое исследование основных свойств алгоритма.
УГПО 2: Сформулирована прикладная концепция (алгоритм).
Разработка алгоритма находится на начальном этапе. Смоделированы и
задокументированы отдельные базовые функции и основные блоки алгоритма.
Результаты не являются систематическими, и отсутствует возможность де-
ГЛАВА 1. Современные подходы к оценке готовности технологических инноваций 23
тального обоснования выдвинутых предположений и идей. Рассмотренные
примеры носят ограниченный характер и представлены только на бумаге.
УГПО 3: Получено теоретическое подтверждение концепции (прототип).
Ведется активная разработка алгоритмов и составление технической
документации. Создаются и частично тестируются основные компоненты,
интегрированные в критическую систему. Проведены аналитические и ал-
горитмические исследования по написанию программного кода, с помощью
которого проверяются теоретические основы отдельных элементов софта
новой технологии. Алгоритмы запущены и протестированы на «суррогат-
ном» процессоре в лабораторных условиях.
УГПО 4: Автономный компонент прошел проверку (версия-кандидат).
Все основные компоненты ПО интегрированы в систему для установ-
ления возможности их совместной работы. Уровень интеграции по эффек-
тивности и надежности пока еще далек от требуемого уровня готовности.
Составляется предварительный вариант архитектуры системного софта,
устанавливается его функциональная совместимость, надежность и пригод-
ность для обслуживания. Изучаются проблемы кибербезопасности ПО. Ва-
лидизация и верификация частично завершены в модельных (лаборатор-
ных) условиях. Составление руководства для пользователей находится на
начальном этапе.
УГПО 5: Интегрированный компонент прошел валидизацию (альфа-
версия).
Надежность программного обеспечения существенно увеличена. Все
компоненты ПО интегрируются таким образом, что оно может быть протес-
тировано и полностью проверено в модельных условиях. Окончательно ус-
тановлена архитектура системного софта. Алгоритмы работают на процес-
соре с характеристиками, ожидаемыми в реальной операционной среде.
Инициируется выпуск первой версии программного обеспечения. Состав-
ляется полная документация, описывающая стандарты, применяемые в ПО,
планы дальнейшего тестирования, примеры практического приложения,
кибербезопасность и процедуру отладки алгоритмов.
УГПО 6: Продемонстрирована система / подсистема (бета-версия).
Делается важный шаг от лабораторных исследований к реальным усло-
виям. Создается репрезентативная модель (бета-версия), которая отличается
от первой (альфа-версии) тем, что протестирована в условиях, близких к
реальным. Алгоритмы, работающие в моделируемой операционной среде,
успешно интегрируются с внешними элементами системы. Конфигурация
блока управления софтом полностью определена.
УГПО 7: Прототип прошел демонстрацию (релиз продукции).
Системный прототип демонстрируется в реальных условиях эксплуата-
ции. Серьезных недостатков программного обеспечения, влияющих на функ-
циональность и производительность продукта, не обнаружено. Проверка
ПРОБЛЕМЫ ЭКОНОМИКИ И УПРАВЛЕНИЯ24
завершена, спецификация установленных требований проверена пользова-
телями. Организована служба технической поддержки, а также справочная
служба.
УГПО 8: Система сертифицирована (практически готовый продукт).
Продемонстрировано, что программное обеспечение может успешно
работать в ожидаемых условиях эксплуатации. В большинстве случаев про-
хождение этого уровня означает окончание системной разработки софта.
Проводится тестирование и оценка программного обеспечения в системе и
определяется, удовлетворяет ли оно заявленным характеристикам проекта.
Небольшие «шероховатости» софта оперативно устраняются с помощью
службы поддержки. Полная документация, включающая все спецификации,
руководство по установке ПО и учебные материалы написаны и доступны
пользователям.
УГПО 9: Создание системы полностью завершено (продукт в оконча-
тельном виде).
Данный этап представляет собой фактическое завершение процесса раз-
работки и внедрения программного обеспечения в его окончательной форме
в систему. Устранены все погрешности в функционировании инновационно-
го продукта. Имеется достаточное число положительных примеров исполь-
зования системы в соответствии с операционными задачами проекта. Час-
тота сбоев программного обеспечения сведена к минимуму.
Возможность установления текущего значения УГПО на основании экс-
пертной оценки должна вселять в разработчиков уверенность, что софт в ко-
нечном итоге будет полностью отвечать заявленным характеристикам, в соот-
ветствии с намеченным временным графиком разработки и с наименьшими
финансовыми издержками. Заметим, что начальные УГПО (1-4) связаны с
проникновением в суть разрабатываемого софта, в то время как заключитель-
ные УГПО направлены на практическое выполнение поставленных задач.
Замечено, что вычислительные мощности фактически удваиваются ка-
ждые полтора года, а производство наукоемкой высокотехнологичной про-
дукции без использования в нем программного обеспечения уже практиче-
ски не встречается. Как уже отмечалось ранее, для успешного встраивания в
мировой конкурентный рынок всем его участникам, от малых предприятий
до государственных структур, необходимо использовать эффективный под-
ход для оценки уровней зрелости инновационных технологий. При этом важ-
ной составляющей является определение текущего уровня готовности про-
граммного обеспечения, которое призвано обеспечить надлежащее функ-
ционирование всей системы.
В настоящее время динамичное развитие государств и высокое качество
жизни населения обеспечиваются именно инновационным характером эко-
номики. Сегодня в промышленно развитых странах мира основным факто-
ром экономического роста становятся знания и новые идеи, обеспечиваю-
ГЛАВА 1. Современные подходы к оценке готовности технологических инноваций 25
щие выпуск интеллектуальной, конкурентоспособной продукции высокого
качества. Комплексный подход к оценкам уровней готовности технологий,
логистики, производства и программного обеспечения помогает существен-
но снизить риски, связанные с внедрением передовых инновационных тех-
нологий. Особенно данный подход может быть полезен в условиях жесткой
рыночной конкуренции и в условиях ускоренного жизненного цикла изде-
лия, когда необходимо как можно быстрее довести продукцию до рынка.
1.4. Уровни готовности логистики
Следует иметь в виду, что технология может быть на последнем девятом
уровне зрелости, в то время как готовность ее логистического обслужива-
ния будет оставаться низкой. Это делает использование технологии затруд-
нительной, а в отдельных случаях и вовсе невозможной. В этой связи наря-
ду с системами УГТ и УГП была разработана система уровней готовности
логистики (Logistics Readiness Level (LRL) – УГЛ). Основная цель данной
методики заключается в том, чтобы оптимизировать издержки и рационали-
зировать процесс разработки технологии, ее производства, сбыта и сопутст-
вующего сервиса как в рамках одного, так и группы предприятий. Широкое
определение логистики трактует ее как науку о планировании, управлении и
контроле движения материальных, информационных и финансовых ресур-
сов в различных системах. Основные проблемы, которые призвана решать
логистика заключаются в планировании материальных запасов, транспор-
тировки продукции, выборе вида транспорта, составлении графиков обслу-
живания потребителей, размещении складов и т.д. В связи с этим современ-
ную логистику можно рассматривать как своего рода процессную иннова-
цию, систему управления потоковыми процессами (продвижением товара).
По своему назначению инновационная логистика представляет собой
самостоятельное направление логистической деятельности, перед которой
стоят свои, специфические задачи. Развитие системы инновационной логи-
стической поддержки призвано обеспечить баланс интересов всех участни-
ков – разработчиков, производителей, ритейлеров, складских, транспортных и
рекламных звеньев, государства и конечных потребителей. Все это в конеч-
ном итоге способствует интенсификации технологических процессов пред-
приятия, которая оказывает положительное влияние на расширение производ-
ства при сравнительно низких капитальных вложениях. Основные фазы про-
цесса разработки системы передовых технологий, с позиции обеспечения
соответствующей логистической поддержкой в рамках единого проекта соз-
дания технологической инновации, представлены на рис. 1.4.
Параметры УГЛ должны определяться для каждой из этих стадий, для
того, чтобы системные разработчики могли понять, что необходимо сделать
ПРОБЛЕМЫ ЭКОНОМИКИ И УПРАВЛЕНИЯ26
на разных фазах проекта для продвижения на следующий этап. В конечном
итоге правильно выбранная конфигурация системной технологии будет яв-
ляться залогом ее успешной логистической поддержки [16, 17].
Рис. 1.4. Пять основных фаз процесса разработки системы
инновационных технологий
Критерии соответствия определенной фазы конкретному значению УГЛ
выглядят следующим образом:
УГЛ 0: Логистика находится на нулевом уровне и совсем не обеспечи-
вает продвижение технологии (выполнено 0 % необходимых задач для дан-
ной фазы разработки);
УГЛ 1: Логистика плохо обеспечивает продвижение технологии (вы-
полнено до 50 % необходимых задач);
УГЛ 2: Логистика средне обеспечивает продвижение технологии (вы-
полнено 50-70 % необходимых работ);
УГЛ 3: Логистика близка к полному обеспечению продвижения техно-
логии (выполнено свыше 70 % необходимых задач);
УГЛ 4: Логистика полностью обеспечивает продвижение технологии
(выполнено 100 % всех необходимых операций).
Достижение уровня УГЛ 4 является главной задачей на всех стадиях
разработки инновационного проекта. В работе [17] дано описание специ-
ального «УГЛ – калькулятора», выполненного в виде крупноформатной таб-
лицы в среде Microsoft Excel. При экспертном анализе информации о теку-
щем состоянии проекта по разным категориям калькулятор выдает соответ-
ствующее значение УГЛ и указывает, где у проекта узкие места. Тем самым
у разработчика появляется возможность принимать осознанные решения по
их устранению. Система УГЛ может быть также использована для обучения
нового персонала логистиков, идентификации зон «логистического» риска и
для сравнения различных проектов с точки зрения готовности логистики.
НИОКР, лабораторное тестирование
Определение проекта, его выполнение
Инженерная валидизация проекта
Поточная верификация, производство
Массовое применение, эксплуатация
ГЛАВА 1. Современные подходы к оценке готовности технологических инноваций 27
Применение методики УГЛ при реализации инновационных проектов
призвано уменьшить финансовые риски и сократить необходимые резервы
обеспечения системы. Наряду с методикой УГТ требования по логистике
относятся к каждому этапу проекта, гарантируя, что стоимость обеспечения
и необходимые логистические ресурсы являются оптимизированными. В
дополнение к сокращению и оптимизации обеспечения системы, использо-
вание УГЛ делает более полной оценку зрелости, как всей системы, так и ее
отдельных подсистем. Фокус внимания в разработке технологии часто бы-
вает прикован к принятию наиболее правильного технического решения для
основной системы. Однако следует помнить, что наличие системы техноло-
гий, которая в принципе может работать, не является гарантией того, что
система может, и будет работать в течение долгого времени. Методика УГЛ
должна применяться с самого начала жизненного цикла проекта, чтобы га-
рантировать в конечном итоге доступную, устойчиво работающую систему
в течение всего жизненного цикла. При умелой практической реализации
этот подход становится мощным инструментом повышения конкурентоспо-
собности предприятий и организаций, а также повышения конкурентоспо-
собности выпускаемой ими продукции.
1.5. Уровни готовности спроса
Ежегодно в мире тратятся миллиарды долларов на научные исследова-
ния и разработки, а технология по праву признается основой устойчивого
делового роста. Для определения степени готовности (зрелости) технологии
многими специалистами в области инновационного менеджмента признает-
ся и широко применяется экспертно-тестовая методика УГТ. Контроль и уп-
равление ресурсами являются крайне важными задачами, требующими гра-
мотных решений для успешного применения инноваций, особенно в круп-
ных проектах, затрагивающих сразу несколько отраслей экономики.
В работе [18] впервые было предложено ввести систему уровней готов-
ности спроса (Demand Readiness Level (DRL) – УГС) как дополнительный
вспомогательный элемент к системе УГТ. Рассмотрим вкратце основные
критерии соответствия конкретному УГС:
УГС 1 – среди участников рынка имеет место неосознанное (несформи-
рованное) ощущение нехватки некой инновации;
УГС 2 – участниками рынка выявлена конкретная специфическая по-
требность;
УГС 3 – качественно определены функциональные возможности нового
товара / услуги;
УГС 4 – количественно определены ожидаемые функциональные харак-
теристики новшества;
ПРОБЛЕМЫ ЭКОНОМИКИ И УПРАВЛЕНИЯ28
УГС 5 – определены системные возможности нового продукта;
УГС 6 – установлены соответствия ожидаемых функциональных пара-
метров новшества с потребностями рынка;
УГС 7 – определены объемы требуемых ресурсов и необходимое коли-
чество компетентных специалистов;
УГС 8 – найдены специалисты, обладающие соответствующей квали-
фикацией;
УГС 9 – дан адекватный ответ на потребности рынка.
Предполагается, что система УГС должна относиться непосредственно к
оценке уровня зрелости потребности рынка в определенной инновационной
продукции. Система УГС – это новая методика оценки зрелости рыночного
спроса потенциальными участниками инновационного проекта. Она позволя-
ет устанавливать контрольные точки соответствия с командами исследовате-
лей и разработчиков наукоемких технологий, что позволяет принимать обос-
нованные решения по дальнейшему трансферу технологии, либо транслиро-
вать неудовлетворенный спрос в новые проекты НИОКР. Соотношение УГТ и
УГС можно схематично представить следующим образом (см. рисунок). Па-
раллельное использование методик УГТ и УГС позволяет составить своеоб-
разную гибридную модель для установления равновесной точки между про-
движением технологии и конкретным рыночным спросом, в которой можно
прогнозировать наивысшую готовность возникновения инновации.
Рис. 1.5. Система УГТ и УГС в виде гибридной модели инновационной
готовности (стрелки показывают направление возрастания уровня зрелости)
Исходя из схемы, представленной на рисунке, можно сделать предполо-
жение, что возможность трансфера перспективных технологий и, как следст-
вие, дальнейших усилий по их продвижению будет достигнута, если сумма
уровней УГТ + УГС ≥ N (в работе [18]), например, принято значение N = 10).
Тогда, если потенциальный партнер из какого-либо сектора экономики на-
ходится на УГС 8, то он может начинать договариваться с соответствующи-
ми специалистами для запуска совместной программы НИОКР, что соответ-
ствует уровню готовности УГТ 2 разработки нового продукта.
До настоящего времени основное внимание было приковано к техноло-
гическому аспекту развития инновации – исследованиям, их финансирова-
нию и оптимальному управлению. Этот подход был в итоге воплощен в сис-
УГТ1 УГТ2 УГТ3 УГТ4 УГТ5 УГТ6 УГТ7 УГТ8 УГТ9
УГС9 УГС8 УГС7 УГС6 УГС5 УГС4 УГС3 УГС2 УГС1
ГЛАВА 1. Современные подходы к оценке готовности технологических инноваций 29
теме инновационного менеджмента УГТ. На вопросы, связанные с тем, каким
образом передовые технологии будут интегрированы и восприняты рынком,
делался существенно меньший акцент. Инновационный процесс был подчи-
нен лишь созданию работоспособной функциональной системы [19]. Когда
речь заходит о передовых технологиях, то представители центров трансфера
обычно интересуются, на каком УГТ находится технология. Получается, что
даже голос предполагаемого потребителя оказывается «погруженным» в
систему УГТ. В настоящее время объективно возникла потребность в созда-
нии и использовании гибридного подхода, в котором будет учитываться не
только технологический аспект создания инновационной продукции, но и
потребность рынка в конкретной инновации и готовность ее принять. Со-
вместное применение методик УГС и УГТ позволяет установить равновес-
ную точку и, тем самым, позволяет объективно судить об инновационной
готовности рынка.
К сожалению, многие инновационные технологии начинают разрабаты-
ваться и поступают в производство без проведения надлежащей оценки ин-
новационной готовности. Зачастую реальные потребности потребителей к
конкретной инновации не замечаются. Все это приводит к потере времени,
увеличению издержек, разочарованию потребителей и в конечном итоге
ведет к недополучению прибыли. Грамотное гибкое управление инноваци-
онным процессом поможет избежать этих неприятностей.
1.6. Уровни готовности интеграции и уровни готовности
системы инновационных технологий
Хотя перспективная инновационная система оценки готовности техноло-
гий уменьшает степень неопределенности, существенно снижает риски и в
меньшей степени возлагает их на промышленность, вопрос определения про-
изводственной готовности, как и вопрос определения уровня готовности тех-
нологии, предназначенной для использования в системе, важен для успеха
всей программы в целом. Производственная готовность непосредственно свя-
зана с понятием технологичность. Технологичность подразумевает устойчи-
вость проектирования и дизайна. Она оптимизирует степень сложности и
экономичности производства, сборки, контроля, тестирования, принятия, не
жертвуя при этом назначением, функциональностью, качеством и т.д. Разра-
ботчики инновационных технологий должны стремиться к использованию
экономичных материалов, стандартизировать и унифицировать использован-
ные материалы и компоненты, минимизировать количество составных частей,
минимизировать специально необходимый набор инструментов и т.д.
Однако представляется, что система УГТ не обеспечивает оценки технико-
экономического риска создания полной системы (конечного системного науко-
ПРОБЛЕМЫ ЭКОНОМИКИ И УПРАВЛЕНИЯ30
емкого изделия) [20, 21]. Хотя применение уровней построено по иерархиче-
скому принципу, необходимо тщательно рассматривать риски системной инте-
грации всех технологий и компонент независимо от используемой методики
оценки УГТ. В этой связи определение уровня готовности полной системы
должно преследовать следующие цели (дать ответы на следующие вопросы):
‒ будет ли заявленная программа технически и экономически ус-
пешной?
‒ будет ли система технологий в целом соответствовать заявленным
требованиям?
Ответы на эти вопросы во многом зависят от зрелости технологий, ко-
торые используются в отдельных подсистемах, а также от возможности их
удачной взаимной интеграции.
Интеграция – это объединение и координирование раздельных компо-
нент в единый модуль через интерфейс совместного взаимодействия раз-
личных технологий. Схематически взаимодействие «n»-ой с «n + 1»-ой ком-
понентой системы изображено на рис. 1.6.
Рис. 1.6. Схема элемента интерфейса взаимодействия
отдельных технологий в общей системе
Рассмотрим коротко современный экспертно-тестовый подход к оценке
уровней готовности интеграции технологических инноваций (Integration
Readiness Level (IRL) – УГИ), входящих в единый инновационный проект –
систему инновационных технологий (СИТ) [22, 23]. Описание конкретных
уровней готовности интеграции от первого до девятого, выглядит следую-
щим образом:
Уровень 1: Интерфейс взаимодействия отдельных подсистем детально
идентифицирован. Это самый низкий уровень готовности интеграции.
Уровень 2: Определена специфика и носитель интеграции отдельных
технологий (компонент) системы.
Уровень 3: Установлено, что две технологии могут не только влиять друг
на друга, но могут также быть связаны друг с другом полезным образом.
Этот уровень представляет собой первый реальный шаг к интеграционному
процессу.
Уровень 4: Установлено, что две технологии могут успешно обмени-
ваться информацией, и существуют механизмы проверки этого.
Уровень 5: Установлено, что все компоненты системы надежно управ-
ляются и есть уверенность, что они могут составить единую систему.
Уровень 6: Имеется возможность не только управлять отдельными ком-
понентами, но также надежно определять все параметры их взаимно-
го влияния.
УГТ – n УГИ – n, n + 1 УГТ – n + 1
ГЛАВА 1. Современные подходы к оценке готовности технологических инноваций 31
Уровень 7: Установлено, что интеграция работоспособна с технической
точки зрения и определены ее основные параметры: производительность,
надежность и т.д.
Уровень 8: Проведена демонстрация на уровне системы в соответст-
вующей среде. На этом этапе могут быть выявлены дефекты, неизвестные
до осуществления полной интеграции всех подсистем.
Уровень 9: При выполнении поставленной задачи (миссии) штатная
система прошла успешную проверку в реальных условиях.
По смыслу понятно, что движение уровней готовности интеграции к де-
вятому уровню связано с соответствующим движением к девятому уровню
и уровней готовности технологий. УГИ двух подсистем не может быть вы-
соким, если уровни их технологической готовности сильно отличаются друг
от друга. Поэтому совершенствование взаимной интеграции «подтягивает»
уровни готовности отдельных компонент и, как следствие, повышает уро-
вень готовности всей системы в целом.
Для проведения оценки на различных уровнях готовности интеграции,
следует последовательно ответить на специально поставленные вопросы,
каждый из которых несет в себе определенный смысл. Ясно, что для оценки
зрелости всей системы, как единого продукта, простой средневзвешенной
«суммы» УГТi – оценок входящих в нее технологий будет явно недостаточ-
но. Здесь i = 1, 2, …, n, где n – количество новых технологий, входящий в сис-
тему. Упрощенный «механический» процесс соединения системы из входя-
щих в нее компонентов не даст правильного результата. Дело в том, что от-
дельные технологии в системе взаимодействуют друг с другом, а уровень
готовности взаимной интеграции (УГИ) различных подсистем может отли-
чаться. При этом уровень зрелости системы в целом естественно зависит от
УГИ, хотя это влияние на конечный результат менее значимо, чем собствен-
ное влияние самих УГТ.
Таким образом, заключаем, что уровень зрелости S системы инноваци-
онных технологий является функцией, не только уровня готовности техно-
логий, но также и уровня готовности их взаимной интеграции [24]. Другими
словами
S = Function (УГТi, УГИii).
Здесь УГИij – уровень интеграции между УГТi-ой и УГТj-ой технология-
ми (компонентами рассматриваемой системы). Принимая далее, что отно-
сительное влияние уровней интеграции компонент меньше влияния уровней
готовности самих компонент, имеем:
S = F (УГТi, ijУГИij),
где ij – элементы матрицы взаимной интеграции технологий, 0  ij  1:
ПРОБЛЕМЫ ЭКОНОМИКИ И УПРАВЛЕНИЯ32
12 13 1n
21 23 2n
31 32 3n
n1 n2 n3
0
0
.0
0
0
  
  
   
  
ij
...
...
α ...
... ... ... ...
...
(1.1)
Матрица (1.1) симметрична (ij = ji), поскольку взаимная интеграция i-ой
компоненты с j-ой и j-ой компоненты с i-ой по понятным причинам одина-
ковы. Не все коэффициенты ij обязательно отличны от нуля, их конкретные
значения, также как и конкретные значения УГТi и УГИij определяют (на-
значают) эксперты на основании экспертно-тестовых методик.
В системе не все ее компоненты могут быть связаны определенными
уровнями интеграции. Пусть m – количество отличных от нуля взаимных
связей с определенным уровнем готовности. Тогда уровень зрелости S СИТ
можно определить как среднее арифметическое от совокупных значений
УГТi и УГИij, а именно:
n n n
i ij ij
i 1 i 1 j 1
1
УГТ УГИ
2
S .
n m
  
 


  (1.2)
На основании получаемого из (1/2) количественного показателя зрело-
сти системы S, можно условно выделить пять основных уровней готовности
системы технологий (System Readiness Level (SRL) – УГСТ):
Выбор материально-технических ресурсов: УГСТ 1 (S = 1–3) – про-
ведена оценка и анализ ключевых альтернативных решений по материаль-
но-техническим вопросам, которые, ожидаемо, будут наилучшим образом
соответствовать последующим этапам разработки системы в контексте оп-
ределенной программы.
Разработка технологий: УГСТ 2 (S = 3–5) – проведен комплекс мер по
снижению недопустимого уровня технологического риска и определен со-
ответствующий набор подходящих технологий, которые должны быть ин-
тегрированы в общую систему.
Инженерное проектирование системы и подготовка производства:
УГСТ 3 (S = 5–7) – выполнены работы по увеличению системных возможно-
стей (приращению уже имеющихся); понижен фактор риска интеграции всей
системы, а также существенно уменьшен производственный риск. Имеется в
наличии эксплуатационное обеспечение и поддержка основной системы; оп-
тимизирована логистика; выбран окончательный дизайн продукта; обеспечена
защита важной информации о ходе программы. Кроме того, продемонстриро-
вана полная системная интеграция входящих в систему технологий; показана
ГЛАВА 1. Современные подходы к оценке готовности технологических инноваций 33
способность разрабатываемой системы к взаимодействию с другими система-
ми, обеспечен надлежащий уровень безопасности и надежности.
Развертывание производства: УГСТ 4 (S = 7–8) – достигнут такой
уровень эксплуатационных характеристик и функциональных возможно-
стей системы, который полностью удовлетворяет всем потребностям и це-
лям миссии.
Поддержка эксплуатации: УГСТ 5 (S = 8–9) – организована служба
поддержки штатной системы в соответствии с ее техническими характери-
стиками и основными эксплуатационными требованиями; обеспечена под-
держка системы в состоянии наибольшей ее эффективности по всему жиз-
ненному циклу.
Как уже отмечалось, окончательную оценку зрелости системы, должны
давать соответствующие экспертные группы. Вообще говоря, возможны два
различных подхода к проведению эффективной оценки зрелости системы:
‒ индивидуальная оценка, которая подразумевает оценку значения
зрелости системы единственным специалистом, экспертом высокой
квалификации;
‒ групповая оценка, когда вначале оценка готовности выполняется
несколькими экспертами независимо друг от друга, и только затем
устанавливается окончательное значение уровня зрелости системы.
Прохождение определенного УГСТ и переход на следующий этап осуще-
ствляется лишь, после того, как будут удовлетворены все основные требова-
ния текущего уровня. Это подразумевает снижение уровня нежелательного
риска создания СИТ до приемлемого показателя на следующих стадиях раз-
работки. Следует заметить, что определение зрелости системы это итератив-
ный процесс верификации в течение всего цикла разработки. Окончательная
высшая оценка устанавливается до момента полной готовности системы.
Иными словами, система должна быть полностью зрелой, перед тем как она
будет признана готовой, и может быть рекомендована к использованию.
* * *
В современном конкурентном мире невозможно обеспечить конкуренто-
способность продукции, не минимизируя затраты материальных, энергети-
ческих и трудовых ресурсов [25, 26]. Изложенный в данной работе эффек-
тивный менеджмент уровня готовности системы технологий является важ-
ным самостоятельным элементом всего бизнес процесса разработки и вне-
дрения инновационных проектов. От него в конечном итоге во многом зави-
сит окончательный коммерческий успех проекта либо даже всей программы.
Умелое использование методик оценки УГТ, УГП, УГПО, УГЛ, УГС, УГИ и
УГСТ дает возможность разработчикам и менеджерам вовремя замечать по-
тенциальные трудности на пути реализации инновационных проектов и
своевременно принимать наиболее грамотные решения, уменьшающие рис-
ки возможных финансовых потерь.
ПРОБЛЕМЫ ЭКОНОМИКИ И УПРАВЛЕНИЯ34
Библиографический список к главе 1
1. Шумпетер Й. Теория экономического развития. – М.: Прогресс, 1982.
2. Клочков В.В., Крель А.В. Анализ эффективности новых принципов
управления исследованиями и разработками в авиастроении // Экономиче-
ский анализ: теория и практика. – 2012. – № 19 (274). – С. 2-13.
3. Сливицкий А.Б. Совершенствование инструментария выбора госу-
дарственных приоритетов, механизмов разработки и реализации стратегий
инновационного развития // Материалы I-ой Международной научной кон-
ференции «Регионы Евразии: стратегии и механизмы модернизации, инно-
вационно-технологического развития и сотрудничества. – М., 2013.
4. Брутян М.М. К вопросу об оценке уровней готовности инновацион-
ных технологий с учетом ограничений по экологии // Инновации и инвести-
ции. – 2012. – № 1. – С. 75-79.
5. Mankins J.C. Technology Readiness Levels. – NASA, 1995.
6. Nolte W.L. Did I ever tell you about the whale? Or Measuring technology
maturity. – IAP, Inc., 2008. – 198 p.
7. Technology Readiness Assessment (TRA) Guidance. – Department of
Defense, 2011.
8. Technology Readiness Levels Handbook for Space Applications. – TEC-
SHS, 2008. – 60 p.
9. Nolte W.L., Kennedy B.C., Dziegiel R.J. Technology readiness level calcu-
lator // NDIA Systems Engineering Conference. – 2003.
10. Друкер П. Задачи менеджмента в XXI веке. – М.: Изд-во «Вильямс»,
2002. – 120 с.
11. Брутян М.М. Инновационный менеджмент организации производст-
ва технологического новшества // Креативная экономика. – 2013. – № 10. –
С. 72-76.
12. Hartzell R. Manufacturing Readiness Levels (MRLs) & Acquisition Pro-
gram Industrial Base Assessments (IBAs) Joint Industrial Base Working Group. Jo-
int Defense Manufacturing Technology Panel, MRLWorking Group. 16 June 2010.
13. Rolls-Royce и R&D: инструкция по применению [Электронный ре-
сурс]. – Режим доступа: http://atomicexpert.com/content/rolls-royce-и-rd-ин-
струкция-по-применению.
14. Брутян М.М. Значение уровня готовности программного обеспече-
ния при реализации системных инновационных проектов // Сибирская фи-
нансовая школа. – 2013. – № 1. – С. 149-151.
15. Blanchette S, Albert C, Garcia-Miller S. Beyond Technology Readiness
Levels for Software: U.S. Army Workshop Report, Carnegie Mellon University,
December. – 2010. – Р. 71.
16. Брутян М.М. К вопросу оценки уровней готовности логистики при
реализации высокотехнологичных инновационных проектов // Креативная
экономика. – 2014. – № 4. – С. 99-104.
ГЛАВА 1. Современные подходы к оценке готовности технологических инноваций 35
17. Broadus E. Update on the Process for Evaluating Logistics Readiness
levels (LRL). Booz Allen Hamilton, Inc., – October 2006. – P. 57.
18. Paun F. Demand Readiness Level as equilibrium tool for the hybridiza-
tion between Technology Push and Market Pull Approaches. ANR-ERANET
Workshop. 8th February 2011, Paris.
19. Брутян М.М. Современная гибридная модель инновационной готов-
ности технологического новшества // Креативная экономика. – 2013. – № 11. –
С. 63-67.
20. Брутян М.М. К вопросу оценки уровня зрелости системы инноваци-
онных технологий // Инновации и инвестиции. – 2012. – № 4. – С. 88-93.
21. Sauser B., Ramirez-Marquez J.E., Devanandham H., DiMarzio D. A sys-
tem maturity index for the systems engineering life cycle // Int. J. Industrial and
Systems Engineering. – 2008. – Vol. 3, No. 6,
22. Sauser B. System Maturity indices for Decision Support in the Defense
Acquisition Process // 5th Annual Acquisition Research Symposium of the Naval
Postgraduate School. – 2008.
23. Sauser B., et al. From TRL to SRL: The Concept of Systems Readiness
Levels // Conference on Systems Engineering Research, Los Angeles, CA, (April
7th-8th 2006).
24. Брутян М.М. От технологии, через систему технологий – к супер-
системе // Инновации и инвестиции. – 2013. – № 1. – С. 154-160.
25. Макаренков Н. Инноватика – М.: КомКнига, 2005. – 196 с.
26. Барышева А.В., Балдин К.В., Передеряев И.И. и др. Инновации: учеб-
ное пособие. – М.: Изд-во «Дашков и К°», 2013. – 384 с.
ГЛ А ВА 2
ПОКАЗАТЕЛИ ОЦЕНКИ ЭФФЕКТИВНОСТИ
ИННОВАЦИОННО-ИНВЕСТИЦИОННОГО ПРОЕКТА
Одним из важнейших направлений деятельности предприятий и орга-
низаций в условиях современной экономики является разработка и внедре-
ние инноваций. В целях повышения глобальной конкурентоспособности го-
сударства в экономической, научной, промышленной и других сферах дея-
тельности Правительством РФ был взят курс на развитие науки и иннова-
ций в стране. Одним из наиболее актуальных вопросов современного ме-
неджмента является оценка эффективности реальных инвестиционных про-
ектов, что объясняется, с одной стороны, требованиями современного рын-
ка, а, с другой, потребностью в повышении эффективности управленческой
деятельности.
2.1. Определение категории инновационно-инвестиционный
проект в парадигме инвестиционной деятельности
В отличие от инвестиционных проектов осуществление инновационных
проектов содержит существенные расходы на научно-исследовательские,
проектно-технологические, опытно-конструкторские и экспериментальные
работы, а также работы по изготовлению (производству) и тестированию
новых продуктов, новейших научно-технических процессов и новых мето-
дик организации труда, производства и управления. Таким образом, если по
структурам инвестиционного и инновационного проектов имеется возмож-
ность расценивать их подобными, то с точки зрения продолжительности оп-
ределенных шагов они очевидно различаются друг с другом. Инновация –
наиболее долгий из всех бизнес-процессов, в том числе реальное инвести-
рование, создание, реализация и т.д. Объективно нововведение, жизненный
цикл которого интегрирует циклы всех прочих бизнес-процессов, прибавляя
к ним собственный родовой инновационный шаг, постоянно остается наи-
более затратным по времени процессом. Имеющиеся данные позволяют пред-
полагать, что сроки окупаемости инновационных исследований довольно
высокой степени радикальности составляют минимум один-два бизнес-цик-
ла (от четырех до семи лет). Другой важной особенностью инновационных
проектов, отличающих их от инвестиционных проектов, является повы-
шенный уровень возможных рисков при реализации. Далее, если проводить
известные сравнения между инновационным и инвестиционным проектами,
ГЛАВА 2. Показатели оценки эффективности 37
то еще одним важным отличием первого от второго является большая за-
держка во времени – временной лаг – между моментом окончания инвести-
ционной части проекта и получением первых доходных платежей. Это свя-
зано, очевидно, с новизной предлагаемых на рынке товаров или услуг и не-
обходимостью определенного временного периода для «освоения» потреби-
телем этих новых продуктов.
Все вышесказанное о сходстве и различии инновационных и инвестици-
онных проектов говорит о том, что имеет смысл ввести понятие инновацион-
но-инвестиционного проекта (ИИП), под которым следует понимать инвести-
ционный проект, обладающий следующими специфическими особенностями:
длительность стадии предпроектного обследования увеличена на время, не-
обходимое для проведения научно-исследовательских и опытно-конструктор-
ских работ (НИОКР), связанных с разработкой инноваций; количество воз-
можных рисков и неопределенностей в осуществлении проекта, а также их
уровень должны быть повышены в связи с освоением производства и реали-
зации инновационного продукта; существует повышенная временная задерж-
ка между окончанием инвестиционной и началом доходной части проекта,
что связано с замедленной реализацией инновационного продукта.
Ключевым понятием инвестиционного процесса, и инвестиционной дея-
тельности в целом, является понятие «Инвестиционный проект» (ИП). Под
инвестиционным проектом (проектом) подразумевается совокупность опера-
ций, сконцентрированных на достижении определенной цели и требующих
для своего осуществления денежных вложений [14]. Если для достижения
этой цели необходима реализация нескольких инвестиционных проектов, то
комплекс таких проектов, объединенных единой целью, называется инвести-
ционной программой или, в более редких случаях, мультипроектом.
Классифицировать инвестиционные проекты можно по разнообразным
классификационным признакам. В табл. 2.1 представлена оригинальная
классификация типов инвестиционных проектов.
Таблица 2.1
Классификация инвестиционных проектов
Классификационный признак Виды инвестиционных проектов
1. По величине требуемых вложений:
‒ мегапроекты;
‒ крупные;
‒ средние;
‒ малые.
2. По содержанию:
‒ проекты расширения;
‒ проекты санации.
3. По типу инвестиций:
‒ реальные;
‒ финансовые.
4. По отношению друг к другу:
‒ независимые;
‒ взаимоисключающие
‒ альтернативные (замещающие);
‒ взаимодополняющие.
ПРОБЛЕМЫ ЭКОНОМИКИ И УПРАВЛЕНИЯ38
Продолжение табл. 2.1
Классификационный признак Виды инвестиционных проектов
5. По масштабу:
‒ глобальные;
‒ народно-хозяйственные;
‒ крупномасштабные;
‒ региональные;
‒ отраслевые;
‒ городские;
‒ локальные.
6. По срокам реализации:
‒ краткосрочные (до года);
‒ среднесрочные (1-3 года);
‒ долгосрочные (более 3 лет).
7. По основному направлению:
‒ коммерческие;
‒ финансовые;
‒ производственные;
‒ организационные;
‒ научно-технические;
‒ социальные;
‒ экологические;
‒ комбинированные.
8. По типу денежного потока:
‒ с ординарным денежным потоком;
‒ с неординарным денежным потоком.
9. По цели проекта:
‒ сохранение продукции на рынке;
‒ расширение объемов производства;
‒ выпуск новой продукции;
‒ решение социальных и экономических задач.
10. По степени риска:
‒ надежные;
‒ низкорисковые;
‒ среднерисковые;
‒ высокорисковые.
11. По типу предполагаемых доходов:
‒ сокращение затрат;
‒ доходы от расширения;
‒ доходы от освоения новых рынков.
Понятие эффективности имеет множество определений в зависимости
от сферы приложения [20]. Так по области получения эффекта различают
экономическую, социальную, экологическую, интегральную и другие виды
эффективности. По уровню повторяемости эффективность делится на одно-
кратную и многократную. По величине эффекта эффективность может быть
абсолютной либо сравнительной. Наиболее часто термин «Эффективность»
в экономических и технических науках имеет одно из двух значений [12]:
‒ как показатель системы, характеризующий ее способность решать
поставленные задачи в заданных критериях и с определенным ка-
чеством для достижения определенной цели;
‒ как соотношение между результатами деятельности экономическо-
го объекта и издержками, понесенными им для достижения этих
результатов. При этом, если отношение результатов деятельности к
издержкам больше единицы, то можно сделать заключение, что дея-
тельность объекта была эффективной и наоборот.
ГЛАВА 2. Показатели оценки эффективности 39
При этом соблюдение первого определения может привести к осущест-
влению второго.
С точки зрения инвестиционного проектирования, эффективность – это
«категория, отражающая соответствие проекта целям и интересам его уча-
стников и выражаемая соответствующей системой показателей» [14]. Ос-
новной целью большинства участников инвестиционного проекта является
получение прибыли от реализации проекта. Таким образом, эффективность
инвестиционного проекта также можно охарактеризовать, как отношение
доходов от осуществления проекта к инвестициям в проект.
Эффективность инвестиционного проекта подразделяется на два основ-
ных вида: общественная и коммерческая эффективность [14].
Общественная эффективность определяет социально-экономические ре-
зультаты реализации инвестиционного проекта для населения, то есть прини-
мает во внимание внешние по отношению к проекту социальные, экономиче-
ские, градостроительные, политические, оборонные, экологические и другие
эффекты, которые оказывают существенное влияние на изменение качества
жизни общества [11]. Внешние эффекты от осуществления проекта могут
быть как позитивными, так и негативными. Позитивные эффекты принимают-
ся как результаты проекта, а негативные – как издержки проекта. Примерами
позитивных эффектов от реализации проекта могут служить уменьшение се-
бестоимости продукции, усовершенствование качества товаров и услуг, эконо-
мия времени, усовершенствование культурно-бытовых условий или организа-
ция новых рабочих мест. Примерами негативных эффектов могут быть отри-
цательные изменения в экологической обстановке, монополизация рынка, це-
новой демпинг и так далее. Общественную эффективность не всегда можно
оценить количественно, поэтому ее расценивают как вспомогательный показа-
тель эффективности инвестиционного проекта и, по возможности, учитывают
при принятии окончательного решения об осуществлении проекта.
Коммерческая эффективность представляет собой финансовые результа-
ты осуществления инвестиционного проекта для организатора и находится из
отношения доходов и расходов, которые обеспечивают необходимую норму
прибыльности [2]. Коммерческая эффективность содержит в себе [14]:
‒ коммерческую эффективность участия организаций в инвестици-
онном проекте;
‒ коммерческую эффективность инвестирования в акции организа-
ции-участника;
‒ бюджетную эффективность, то есть целесообразность инвестиций
бюджетов различных уровней: федерального, регионального или
местного;
‒ коммерческую эффективность участия в проекте структур более
высокого уровня, чем участники инвестиционного проекта, в
том числе:
ПРОБЛЕМЫ ЭКОНОМИКИ И УПРАВЛЕНИЯ40
 региональную и народнохозяйственную эффективность;
 отраслевую эффективность.
Общий вид ключевых типов эффективности инвестиционного проекта
представлен на рис. 2.1.
Рис. 2.1. Виды эффективности инвестиционного проекта
Согласно «Методическим рекомендациям...» [14] эффективность инве-
стиционного проекта оценивается в два основных этапа (рис. 2.2):
1. Оценка эффективности проекта в целом;
2. Оценка эффективности участия в инвестиционном проекте для его
участников.
На первом этапе вычисляются общественная и коммерческая эффектив-
ность инвестиционного проекта, при допущении, что проект полностью
реализуется только одним участником. На втором этапе оценивается целе-
сообразность участия в проекте каждой организации. На данном этапе воз-
можно также изменение состава участников инвестиционного процесса и
схемы их взаимодействия. При необходимости, помимо оценки эффектив-
ности инвестиционного проекта на первых двух этапах, может рассчиты-
ваться также:
ЭФФЕКТИВНОСТЬ ИНВЕСТИЦИОННОГО ПРОЕКТА
Общественная эффективность Коммерческая эффективность
Эффективность участия в проекте
структур более высокого уровня
Экологическая эффективность
Другие виды общественной
эффективности
Эффективность участия в проекте
Эффективность инвестирования
в акции
Социальная эффективность
Бюджетная эффективность
Региональная
и народнохозяйственная
эффективность
Отраслевая
эффективность
ГЛАВА 2. Показатели оценки эффективности 41
‒ эффективность инвестирования в акции организаций-участников;
‒ бюджетная эффективность;
‒ региональная эффективность;
‒ отраслевая эффективность.
Рис. 2.2. Схема оценки эффективности инвестиционного проекта
В рамках данной монографии будет рассматриваться только коммерче-
ский вид эффективности инвестиционного проекта, что соответствует це-
лям и задачам исследования.
С точки зрения осуществления инвестиционного проекта как процесса,
предусматривающего первоначальные инвестиции некоторого капитала и
Проект общественно значим?
Да Нет
Проект общественно
эффективен?
Проект эффективен
коммерчески?
Нет Да
Проект должен быть до-
работан либо отклонен
НетДа
Проект коммерчески эффективен?
Да Нет
Возможно ли бюджетное
финансирование?
Да
Нет
Каждый из участников имеет финансовые возможности для реализации проекта?
Проект должен быть
доработан либо отклонен
Проект эффективен
для каждого из участников?
Организационно-экономический механизм
удовлетворяет всех участников проекта?
Проект может быть рекомендован к осуществлению, при необходимости
вероятно проведение дополнительных вычислений
Да
Да
Да
Нет
Нет Нет
ПРОБЛЕМЫ ЭКОНОМИКИ И УПРАВЛЕНИЯ42
последующие доходы от них, выполнение проекта может быть в об-
щем случае представлено финансовой схемой его реализации, которая при-
ведена на рис. 2.3.
Рис. 2.3. Финансовая схема реализации инвестиционного проекта
Все существующие методы оценки эффективности инвестиционного
проекта базируются на построении модели его финансового потока. Финан-
совый поток инвестиционного проекта – это поток платежей, в котором вы-
деляют поступления (притоки или доходы) – Dt (t = n1 + 1, …, n1 + n2) – и
выплаты (оттоки или инвестиции) – It (t = 0, …, n1) денежных средств на про-
тяжении всего расчетного периода инвестиционного проекта t = n1 + n2, в
котором выделяют инвестиционную часть длительностью t = n1 и доходную
часть длительностью t = n2.
В частном случае финансовый поток инвестиционного проекта может
быть регулярным, когда ti = ti – ti–1 = const (i = 1, …, n1 + n2) – т.е. временной
промежуток между двумя любыми последовательными платежами является
одинаковым. Примером регулярного потока может быть арендная плата, ипо-
течные платежи, или периодическое пополнение банковского депозита.
Осуществление инвестиционного проекта охватывает три вида деятель-
ности и, соответственно, порождает три вида потоков:
1) финансовый;
2) инвестиционный;
3) операционный.
Ниже (табл. 2.2) представлены примеры составляющих денежных пото-
ков инвестиционного проекта в зависимости от вида деятельности участни-
ка при его осуществлении [7].
Как уже подчеркивалось в п. 2.1 осуществление большинства инвести-
ционных проектов требует привлечения заемных средств. В этом случае при
оценке их эффективности учитывать процентную ставку i, характеризую-
щую стоимость используемых заемных средств. Минимальный размер про-
центной ставки обычно принимается равным значению базовой ставки по
рублевым кредитам МИБОР (Московская межбанковская ставка предложе-
ния) или, зачастую, ставки рефинансирования ЦБ РФ [18] – «процентная
ставка, применяемая центральным банком в его операциях с коммерческими
банками и другими кредитными институтами» [17]. При проведении финан-
ГЛАВА 2. Показатели оценки эффективности 43
совых операций, необходимо также учитывать, что процентная ставка долж-
на включать в себя компенсацию инфляции, выраженную в процентах. По-
мимо этого реализацию инвестиционного проекта сопровождают различные
виды рисков, компенсация которых должна быть также заложена в итого-
вую величину процентной ставки. Таким образом, величина процентной
ставки (приведения или наращения) содержит в себе как минимум три обя-
зательные составляющие [3]:
‒ собственно ставку кредитования;
‒ уровень инфляции;
‒ вознаграждение за риск (покрытие риска, связанного с вложениями
в проект).
Таблица 2.2
Составляющие денежных потоков инвестиционного проекта
Вид дея-
тельности
Составляющие притока
денежных средств
Составляющие оттока денежных средств
Инвестиционная
‒ реализация доли основных средств,
нематериальных активов;
‒ проценты от долгосрочных инвестиций;
‒ сбыт имущества ликвидируемого ин-
вестиционного проекта.
‒ издержки на регистрацию организаци-
онно-правовой формы организации, ес-
ли это необходимо;
‒ затраты на выполнение предварительных
исследований;
‒ издержки на консалтинговые услуги;
‒ расходы на разработку проектной доку-
ментации;
‒ затраты на рекрутинг;
‒ расходы на продвижение продукции;
‒ финансовые вложения в формирование
основных средств;
‒ расходы на создание оборотных средств;
‒ дополнительные капиталовложения в
создание или приращение основных
средств, оборотного капитала;
‒ демонтаж и ликвидация оборудования,
зданий и сооружений.
Операционная
‒ доход от реализации продукции и услуг;
‒ прибыль от сдачи собственности в
аренду;
‒ ликвидация дебиторской задолженности;
‒ прибыль от временного альтернативно-
го применения денежных средств;
‒ авансовые средства, принятые от кли-
ентов.
‒ прямые материальные затраты;
‒ заработная плата;
‒ общепроизводственные расходы;
‒ административные расходы;
‒ коммерческие расходы;
‒ аренда и лизинг;
‒ амортизационные отчисления;
‒ налоги.
Финансовая
‒ собственные средства организации;
‒ привлеченные средства;
‒ денежные средства от эмиссии акций;
‒ долгосрочные и краткосрочные креди-
ты и займы.
‒ погашение процентов по кредитам;
‒ выплаты основной доли долга;
‒ дивиденды акционерам.
ПРОБЛЕМЫ ЭКОНОМИКИ И УПРАВЛЕНИЯ44
Одним из основополагающих принципов, на которых должна строиться
методология оценки эффективности инвестиционных проектов, является
принцип финансовой эквивалентности: для того, чтобы можно было срав-
нивать конечные результаты различных финансовых операций, их необхо-
димо привести к одному и тому же моменту времени [1, 3, 17, 21].
Для того чтобы привести разновременные составляющие денежных пото-
ков в сопоставимый вид (к одному и тому же моменту времени), используют-
ся, в зависимости от момента времени приведения, два основных метода [19]:
‒ дисконтирование (приведение);
‒ компаундирование (наращение).
Компаундированием (наращением) называется процедура вычисления
будущей стоимости современной суммы денежных средств. Под будущей
стоимостью (Future Value, FV) или наращенной суммой инвестиций подра-
зумевается настоящая их сумма с добавленными процентами к окончанию
периода их начисления [21].
Схематически нахождение итоговой будущей стоимости потока как
суммы наращенных платежей (k = 1, …, n1 + n2) к моменту окончания проек-
та изображено на рис. 2.4.
Рис. 2.4. Схема наращения платежей инвестиционного проекта
Значение будущей стоимости потока платежей общего вида находится
как алгебраическая сумма
1 2
1 2
1
(1 )
n n
n n t
t
t
FV CF i

 

   , (2.1)
где CFk – общее обозначение платежа (как притока, так и оттока) инвести-
ционного проекта.
ГЛАВА 2. Показатели оценки эффективности 45
Дисконтирование – это действие по вычислению современной (сего-
дняшней) стоимости (Present Value, PV) будущей суммы денежных средств.
Для того чтобы определить дисконтированную величину потока платежей
необходимо привести стоимость всех платежей к одному моменту времени.
Этот прием получил название дисконтирование (приведение), то есть опре-
деление сегодняшней стоимости некоторой величины, которая будет полу-
чена в будущем за счет наращения процентов [19]. Как правило дисконти-
рованная стоимость всех платежей приводится к начальному моменту вре-
мени реализации инвестиционного проекта.
Схематически вычисление текущей стоимости потока как суммы при-
веденных платежей показано на рис. 2.5.
Рис. 2.5. Схема приведения потоков платежей инвестиционного проекта
Таким образом, дисконтированная стоимость потока платежей общего
вида вычисляется как алгебраическая сумма:
1 2
1
1
(1 )
n n
t t
t
PV CF
i


 

 . (2.2)
2.2. Анализ показателей оценки эффективности
инвестиционного проекта
Для оценки эффективности инвестиционного проекта существует мно-
жество методов и критериев. Традиционно они делятся на два вида: стати-
ПРОБЛЕМЫ ЭКОНОМИКИ И УПРАВЛЕНИЯ46
ческие и динамические. Далее, при описании показателей того или иного
вида методов оценки эффективности, мы будем руководствоваться работа-
ми [8-10, 22-24].
Статические (простые, бухгалтерские) методы оценки эффективности
принадлежат к типу методов, которые применяются в основном для прибли-
зительной оценки инвестиционных проектов. К статическим методам оцен-
ки эффективности относятся:
‒ срок окупаемости – Payback Period (PP);
‒ учетная ставка доходности – Accounted Rate of Return (ARR);
‒ текущая стоимость – Net Value (NV).
Метод определения срока окупаемости инвестиций (PP) не предполага-
ет временной упорядоченности денежных поступлений. Период окупаемо-
сти определяется как срок nокуп., требуемый для того, чтобы сумма доходных
платежей проекта, полученная к этому моменту времени, стала равна пер-
воначальным инвестициям в данный проект, т.е. значение PP находится как
величина t, при которой выполняется равенство:
.1
10 1
,
окупnn
t t
t t n
I D
  
  . (2.3)
где It и Dt – платежи соответственно инвестиционной и доходной частей про-
екта. Очевидно, что этот метод не учитывает временной стоимости плате-
жей проекта, а также не имеет свойства аддитивности.
Метод оценки проектов по учетной ставке доходности (ARR) использу-
ется как показатель эффективности функционирования инвестиционного
проекта. ARR находится как отношение среднегодового объема доходов от
проекта ( tD ) к среднегодовым инвестициям ( tI ) в него:
,t
t
D
ARR
I
 . (2.4)
1 2 1
1 1 0
1 2 1
где , а .
n n n
t t
t n t
t t
D I
D I
n n n

  
 

 
Недостатком этого метода является то, что он, как и PP, не учитывает
временной фактор, а также при одинаковой учетной ставке доходности, но
разных величинах инвестиций в среднем, невозможно выбрать предпочти-
тельный проект.
Суть метода оценки эффективности при помощи критерия текущей стои-
мости (NV – Net Value) состоит в нахождении суммы всех выплат (со знаком
ГЛАВА 2. Показатели оценки эффективности 47
«–») и поступлений (со знаком «+») денежных средств, порожденных реа-
лизацией инвестиционного проекта:
1 2 1
2 1 0
.
n n n
t t
t n t
NV D I

  
   .
(2.5)
Его принципиальным недостатком является то, что он не учитывает
временную стоимость денег при осуществлении финансовых операций с
помощью заемных средств.
Поскольку статические методы появились до того, как теория дисконтиро-
вания денежных потоков получила известность, при их применении не учиты-
вается фактор разновременности денежных потоков. В основном, этот вид
методов используется для оценки краткосрочных инвестиционных проектов.
Динамические методы оценки эффективности, в отличие от статических,
учитывают изменение стоимости денежных средств с течением времени. Ис-
пользование динамических методов позволяет оценить эффективность как
возможность возмещения и приумножения первоначальных вложений, тре-
буемых для осуществления инвестиционного проекта, и расходов на протя-
жении жизненного цикла проекта предстоящими доходами от инвестиций.
Динамические методы оценки эффективности включают в себя следующие
показатели, которые можно объединить в несколько групп:
1) основные – используются обязательно в различных методах:
‒ чистая приведенная стоимость – Net Present Value (NPV);
‒ дисконтированный срок окупаемости – Discounted Payback Period
(DPP);
‒ дисконтированный индекс доходности – Profitability Index (DPI);
‒ внутренняя норма доходности – Internal Rate of Return (IRR);
2) модифицированные – используются как разновидность основных:
‒ модифицированная внутренняя норма доходности – Modified Inter-
nal Rate of Return (MIRR);
‒ чистая будущая стоимость – Net Future Value (NFV);
‒ модифицированная приведенная текущая стоимость – Modified Net
Present Value (MNPV);
‒ чистая норма доходности – Net Rate of Return (NRR);
‒ модифицированная чистая норма доходности – Modified Net Rate of
Return (MNRR);
3) дополнительные – используются в частных случаях:
‒ метод аннуитета – Annuity (AN);
‒ годовая чистая приведенная стоимость – Annualized Net Present
Value (ANPV);
Чистая приведенная стоимость (NPV) – сумма дисконтированных пла-
тежей потоков инвестиционной и доходной частей инвестиционного проек-
ПРОБЛЕМЫ ЭКОНОМИКИ И УПРАВЛЕНИЯ48
та, которая характеризует эффективность проекта в абсолютных значениях.
Вычисление показателя NPV производится по следующей формуле:
1 2 1
1 1 0
.
(1 ) (1 )
n n n
t t
t t
t n t
D I
NPV
i i

  
 
 
  .
(2.6)
Положительность NPV свидетельствует о доходности проекта, отрица-
тельность является следствием убыточности. Недостатком этого показателя
является то, что NPV не учитывает ставку реинвестирования, однако его ад-
дитивность является несомненным достоинством.
Дисконтированный срок окупаемости (DPP) определяется на основе
модификации метода PP с учетом дисконтирования. При этом вычисление
DPP осуществляется с помощью рекурсивно-логической процедуры
0
0 0
0 0
1
1
1
t
t t
t t
S
DPP n
S S
S I S



  
   
(2.7)
где
1
1
1
(1 )
n
n t
t
t
I I i 

    – приведенная к точке t = n1 наращенная сумма
платежей инвестиционной части проекта,
1 0
0 1
1
(1 )
n t
t
t t n
t n
D
S
i





 – приведенная
к точке t = n1 дисконтированная стоимость платежей доходной части проекта
длительностью t = n1 + t0,
1 0
0 1
1
1
1
1 (1 )
n t
t
t t n
t n
D
S
i
 
 
 


 – приведенная к точке t = n1
дисконтированная стоимость платежей доходной части проекта длительно-
стью t = n1 + t0 + 1. Недостатком DPP является то, что он не учитывает дли-
тельность всей доходной части проекта, а также то, что не является адди-
тивной величиной.
Дисконтированный индекс доходности (DPI) показывает относитель-
ную рентабельность инвестиционного проекта, т.е. величину дохода проек-
та в расчете на единицу инвестиций. Если DPI > 1, то проект считается эф-
фективным, если DPI < 1 – проект неэффективен. Значение DPI определяет-
ся как отношение дисконтированных стоимостей платежей доходной и ин-
вестиционной частей проекта:
1 2
1
1
1
0
(1 )
.
(1 )
n n
t
t
t n
n
t
t
t
D
i
DPI
I
i

 






(2.8)
ГЛАВА 2. Показатели оценки эффективности 49
Достоинством показателя DPI является возможность его использования
при анализе эффективности инвестиций в несколько проектов, однако при
этом величина этого показателя не является аддитивной.
Внутренняя норма доходности (IRR) – это показатель для определения
такого значения ставки дисконтирования i, при котором чистая приведенная
стоимость проекта будет равна нулю. Таким образом, посредством этого
показателя находится максимально допустимая процентная ставка, опреде-
ляющая стоимость заемных средств при финансировании проекта. Она оп-
ределяется как:
 arg ( ) 0 ,IRR NPV i 
т.е. как корень алгебраического уравнения
1 2 1
1 1 0
0.
(1 ) (1 )
n n n
t t
t t
t n t
D I
IRR IRR

  
 
 
  (2.9)
Недостатком этого показателя является невозможность его аналитическо-
го представления как функции размеров платежей как доходной, так и инве-
стиционной частей проекта. Кроме того, решения алгебраического уравнения
высокой степени влечет за собой известные математические трудности.
Модифицированная внутренняя норма доходности (MIRR) применяется
в качестве замены традиционного критерия IRR при существенном разли-
чии между ставкой дисконтирования i для оценки суммы инвестиционных
платежей и ставкой реинвестирования r для оценки суммы платежей доход-
ной части проекта. Экономический смысл MIRR состоит в определении не-
которой усредненной процентной ставки, связывающей дисконтированную
стоимость инвестиционных платежей с наращенной суммой доходных пла-
тежей на протяжении всего проекта на основе математического уравнения
1 2
1 2
1
1
1 2
1
0
(1 )
.
(1 ) (1 )
n n
n n t
tn
t nt
n nt
t
D r
I
i MIRR

 
 


 

 


(2.10)
Чистая будущая стоимость (NFV) – показатель, определяющий абсо-
лютную величину чистого дохода проекта как алгебраическую сумму нара-
щенных на момент окончания проекта стоимостей денежных потоков его
доходной и инвестиционной частей по формуле:
1 2 1 2
1 2 1 2
1 1 1
(1 ) (1 ) .
n n n n
n n t n n t
t t
t n t
NFV D i I i
 
   
  
       (2.11)
NFV имеет достоинства и недостатки схожие с показателем NPV, также
при его применении нельзя сопоставлять денежные потоки различной про-
должительности.
ПРОБЛЕМЫ ЭКОНОМИКИ И УПРАВЛЕНИЯ50
Оценка эффективности инвестиционного проекта по критерию моди-
фицированной чистой приведенной стоимости (MNPV) производится, когда
ставка дисконтирования и ставка реинвестиций значительно отличаются друг
от друга. MNPV можно рассчитать по следующей формуле:
1 2
1 2
1
1
1 2
1
0
(1 )
(1 ) (1 )
n n
n n t
t n
t n t
n n t
t
D r
I
MNPV
i i

 
 


 
 
 

 .
(2.12)
Чистая норма доходности (NRR) представляет величину чистого дохода
проекта в расчете на единицу дисконтированной стоимости платежей инве-
стиционной части проекта. Величину чистой нормы доходности находят по
следующей формуле:
1
0
100%
(1 )
n
t
t
t
NPV
NRR
I
i
 


.
(2.13)
При использовании NRR не предусматривается степень реинвестиций.
Модифицированная чистая норма доходности (MNRR), в отличие от
NRR, учитывает уровень реинвестиций. Величина MNRR находится по ана-
логичной NRR формуле, за исключением использования в ней модифициро-
ванной чистой приведенной стоимости (MNPV):
1
0
100%
(1 )
n
t
t
t
MNPV
MNRR
I
i
 


.
(2.14)
Недостатком показателя MNRR, так же как и NRR, является то, что он
не выражает эффект от капиталовложений в абсолютных единицах.
Посредством показателя аннуитета (AN) определяется размер ежегодного
платежа потока в форме аннуитета постнумерандо с ежегодными начисле-
ниями процентов по ставке i, который финансово эквивалентен потоку плате-
жей заданного инвестиционного проекта [21] и определяется по формуле
1 2( )
,
1 (1 ) n n
PV
AN
i
i
 

  (2.15)
где PV – современная стоимость денежных потоков инвестиционного проекта.
Годовая чистая приведенная стоимость (ANPV) – это усредненный (стан-
дартизированный) размер платежа потока в форме ежегодного аннуитета по-
стнумерандо с ежегодным начислением процентов по ставке i, который финан-
сово эквивалентен оцениваемому инвестиционному проекту с чистым доходом
ГЛАВА 2. Показатели оценки эффективности 51
в размере NPV [15]. Инвестиционный проект с лучшим показателем ANPV
будет иметь наиболее привлекательное значение NPV и, таким образом, может
быть рекомендован к инвестированию.ANPV вычисляется по формуле:
1 2( )
.
1 (1 ) n n
NPV
ANPV
i
i
 

  (2.16)
Применение показателей AN и ANPV имеет экономический смысл толь-
ко для сравнения нескольких инвестиционных проектов. Некоторые авторы,
как например [13], предлагают оценивать эффективность инвестиционных
проектов с помощью показателей AN и ANPV. Однако такой подход не совсем
адекватен, поскольку это скорее методы распределения во времени «усред-
ненных» показателей PV и NPV, нежели показатели, с помощью которых
можно оценить эффективность инвестиционного проекта.
В ходе анализа показателей оценки эффективности инвестиционного
проекта проявилось, что их целесообразно систематизировать по трем груп-
пам (рис. 2.6):
‒ показатели коммерческого (финансового) эффекта;
‒ показатели временного эффекта;
‒ показатели барьерной величины процентной ставки.
Рис. 2.6. Система показателей эффективности инвестиционного проекта
Наличие множества показателей оценки эффективности инвестицион-
ного проекта, рассмотренных выше, говорит о различных взглядах на ис-
следуемый вопрос. Указанные выше показатели дают возможность оценить
Показатели эффективности инвестиционного проекта
Показатели
коммерческого
эффекта
Показатели
временного эффекта
Показатели барьерной
величины процентной
ставки
MIRR
IRRPP
DPP
D
NV
ARR
NPV
PI
DPI
NFV
AN
ANPV
MNPV
NRR
MNRR
GPV
ПРОБЛЕМЫ ЭКОНОМИКИ И УПРАВЛЕНИЯ52
современную и будущую стоимость потоков платежей инвестиционного про-
екта. Динамические методы оценки эффективности инвестиционных проек-
тов применяются для аргументирования инвестиционных решений, в осо-
бенности, для оценки средне- и долгосрочных проектов.
С точки зрения системного подхода к разработке управленческих реше-
ний для решения задачи оценки эффективности инвестиционного проекта и
проблемы принятия оптимального решения при инвестировании, в целом, в
экономико-математической модели оценки эффективности инновационно-
инвестиционного проекта должен быть представлен, так или иначе, как ми-
нимум, один из показателей эффективности инвестиционного проекта, при-
надлежащий каждой из выделенных выше групп показателей эффективно-
сти. За счет всестороннего анализа инвестиционного проекта достигается
комплексная оценка его эффективности с учетом различных, влияющих на
ее изменение, аспектов.
После того как задача поставлена и была построена ее модель, при по-
мощи одного из вышеописанных математических методов, и наилучшая аль-
тернатива выбрана, ЛПР необходимо подготовить управленческое решение.
Поддержка принятия решений является одним из особо значимых соци-
ально-экономических направлений. От оптимальности принятых решений
зачастую зависит конечный результат деятельности организации, а иногда и
существование самой организации [4-6]. В особенности это имеет большое
значение в ближайшем будущем, когда ЛПР необходимо принимать реше-
ния в ситуациях возрастающей конкуренции и неопределенности, перемен в
социально-экономической обстановке, а также увеличении объемов посту-
пающих данных.
Библиографический список к главе 2
1. Басовский Л.Е., Басовская Е.Н. Экономическая оценка инвестиций. –
М.: ИНФРА-М, 2007. – 241 с.
2. Виленский П.Л., Лившиц В.Н., Смоляк С.А., Шахназаров А.Г. О ме-
тодологии оценки эффективности реальных инвестиционных проектов //
Российский экономический журнал. – 2006. – № 9-10. – С. 63-73.
3. Головань С.И., Спиридонов М.А. Бизнес-планирование и инвестиро-
вание. – Ростов н/Д: Феникс, 2008. – 302 с.
4. Досужева Е.Е., Кириллов Ю.В. К вопросу о рациональном подходе к
принятию управленческих решений // Идеи и идеалы. – 2014. – № 1 (19),
Т. 2. – С. 89-98.
5. Досужева Е.Е., Кириллов Ю.В. Основные принципы реализации ин-
вестиционного проекта [Электронный ресурс] // Науковедение: интернет-
журнал. – 2014. – № 2. – Режим доступа: http://naukovedenie.ru/PDF/138EVN
214.pdf (дата обращения: 20.04.2015).
ГЛАВА 2. Показатели оценки эффективности 53
6. Досужева Е.Е., Кириллов Ю.В. Системный подход к разработке уп-
равленческих решений при инвестировании [Электронный ресурс] // Науко-
ведение: интернет-журнал. – 2014. – № 1. – Режим доступа: http://naukovede-
nie.ru/PDF/04EVN114.pdf (дата обращения: 20.04.2015).
7. Интенсивный курс MBA: учеб. пособие / Под ред. В.К. Фальцмана,
Э.Н. Крылатых. – М.: ИНФРА-М, 2011. – 544 с.
8. Ковалев В.В. Введение в финансовый менеджмент. – М.: Финансы и
статистика, 2006. – 768 с.
9. Ковалев В.В. Методы оценки инвестиционных проектов. – М.: Фи-
нансы и статистика, 2000. – 144 с.
10. Ковалев В.В., Иванова В.В., Ляпина В.А. Инвестиции. – М.: Про-
спект. – 2003. – 440 с.
11. Колтынюк Б.А. Инвестиции. – СПб.: Изд-во Михайлова В.А., 2003. –
848 с.
12. Лопатников Л.И. Экономико-математический словарь: Словарь со-
временной экономической науки. – 5-е изд., пер. и доп. – М., 2003. – 520 с.
13. Медведева О.В., Шпилевская Е.В., Немова А.В. Комплексный эко-
номический анализ хозяйственной деятельности. – М.: Высшее образова-
ние, 2010. – 154 с.
14. Методические рекомендации по оценке эффективности инвестици-
онных проектов: третья редакция, исправленная и дополненная / М-во экон.
РФ, М-во фин. РФ, ГК РФ по стр-ву, архит. и жил. политике. – М.: ОАО «НПО
«Изд-во «Экономика», 2008. – 421 с.
15. Морозов Ю.П. Инновационный менеджмент. – М.: ЮНИТИ-ДАНА,
2000. – 446 с.
16. Непомнящий Е.Г. Инвестиционное проектирование. – Таганрог:
Изд-во ТРТУ. – 2003. – 262 с.
17. Орлов А.И. Теория принятия решений: учебное пособие / А.И. Ор-
лов. – М.: Издательство «Экзамен», 2005. – 656 с.
18. Райзберг Б.А., Лозовский Л.Ш., Стародубцева Е.Б. Современный эко-
номический словарь. – 5-е изд., перераб. и доп. – М.: ИНФРА-М, 2006. – 495 с.
19. Ример М.И, Касатов А.Д., Матиенко Н.Н. Экономическая оценка ин-
вестиций. – 2-е изд. – СПб.: Питер, 2008. – 480 с.
20. Фролова Т.А. Экономика предприятия: конспект лекций. – Таганрог:
Изд-во ТРТУ, 2005. – 320 с.
21. Четыркин Е.М. Финансовая математика. – М.: ИД «Дело» РАНХиГС,
2011. – 392 с.
22. Шарп У.Ф., Александер Г.Д., Бейли Д.В. Инвестиции. – М.: Инфра-
М., 2010. – 1028 с.
23. Швандар В.А., Базилевич А.И. Управление инвестиционными про-
ектами. – М.: ЮНИТИ-ДАНА, 2001. – 208 с.
24. Шкодинский С.В. Инвестиции. – М.: МАЭП, 2007. – 51 с.
ГЛ А ВА 3
РАЗВИТИЕ СИСТЕМЫ УПРАВЛЕНИЯ РИСКАМИ
НА ПРОМЫШЛЕННЫХ ПРЕДПРИЯТИЯХ
3.1. Проблемы становления и развития системы
риск-менеджмента
Внедрение и развитие системы управления рисками позволяет преду-
предить, минимизировать и компенсировать различные потери, которые
наступают в производственной деятельности промышленного предприятия.
Это позволяет своевременно скорректировать оперативные и стратегиче-
ские планы функционирования предприятия, повысить его ликвидность и
финансовую устойчивость. Актуальность системы управления рисками оп-
ределяется необходимостью:
‒ адаптации к изменениям во внутренней и внешней среде предпри-
ятия, что предполагает наличие системы раннего предупреждения,
позволяющей своевременно реагировать на происходящие изменения;
‒ дифференциации рисковых ситуаций на основе диагностики фак-
торов неопределенности и их влияние на эффективность производ-
ственной деятельности предприятия;
‒ опережающего контроля на всех стадиях принятия и реализации
управленческих решений;
‒ рефлексии решений в системе управления рисками путем перехода
априорных оценок в апостериорные, что позволяет проводить свое-
временные корректировки, направленные на достижения целей функ-
ционирования предприятия [6].
Последние 20 лет в российской экономике происходят глобальные из-
менения, связанные с ее интеграцией в мировое экономическое пространст-
во. В числе наиболее значимых процессов, происходящих в России, следует
выделить:
‒ вовлечение России в мировое распределение промышленных ре-
сурсов с изменением структуры национального производства това-
ров и услуг;
‒ привлечение мировой финансовой системы к инвестиционным про-
ектам в национальной экономике;
‒ проведение промышленной и технологической модернизации эко-
номической системы с выбором иной парадигмы экономико-поли-
тического развития страны и экономических приоритетов.
ГЛАВА 3. Развитие системы управления рисками 55
Уникальность российских задач реформ в быстроменяющихся условиях
мировой экономики и глобальной конъюнктуры оставляет мало возможно-
стей опереться на опыт других развивающихся стран с переходной моделью
экономики. Однако неоспорима необходимость заимствования части опыта
развитых стран.
Одной из важнейших задач промышленной и технологической модер-
низации хозяйствующих субъектов на территории России является обеспе-
чение их готовности к работе с современными финансовыми институтами.
Техника промышленной безопасности, существовавшая в прежние годы и
работавшая в изолированной советской экономической системе, в настоя-
щее время не может удовлетворять всем требованиям учета и управления
рисками предприятий. Хотя отдельные ее положения и методические инст-
рукции успешно применяются и поныне, главными недостатками той сис-
темы являются: отсутствие сквозного анализа рисков, появление целых об-
ластей рисков, ранее не существовавших, отсутствие единой экономической
модели оценки рисков, недостаточная развитость механизмов компенсации
последствий, в частности, слабая роль страхования. Техника безопасности
становится частью более широкого риск-менеджмента. Все это толкает наи-
более передовые российские компании и предприятия к освоению между-
народных стандартов в области управления рисками.
Кроме того, существует еще ряд предпосылок, в связи с которыми риск-
менеджмент приобретает дополнительную значимость в качестве инстру-
мента повышения инвестиционной привлекательности и стабильности, как
отдельной компании, так и экономики в целом, как в соотношении с внут-
ренним рынком, так и с внешними возможностями.
С целью определения современного состояния риск-менеджмента в Рос-
сии был проведен анализ данных, представленных в зарубежных и отечест-
венных публикациях по соответствующим темам, в материалах выступлений
ведущих риск-менеджеров России, находящиеся в открытом доступе [4].
Основной целью анализа было определение оценки развития риск-ме-
неджмента в России, используемой методологии российскими риск-менед-
жерами и проблем, которые, по мнению риск-менеджеров, затрудняют фор-
мирование системы управления рисками на отдельном предприятии и тор-
мозят ее развитие в России в целом.
В большинстве исследований в качестве метода обработки использова-
лось агрегирование экспертных оценок. Данные показали, что многие спе-
циалисты (24 %) склонны оценивать развитие российского риск-менедж-
мента скорее как «неудовлетворительное». Такое отношение респондентов
следует рассматривать с двух сторон. В эту часть респондентов попадают не
только специалисты, в организациях которых риск-менеджмент находится
на неудовлетворительном уровне, но и те респонденты, которые видят необ-
ходимость и направления возможных улучшений риск-менеджмента. При
ПРОБЛЕМЫ ЭКОНОМИКИ И УПРАВЛЕНИЯ56
этом большинство менеджеров оценили уровень управления рисками как
соответствующий насущной деятельности. «Удовлетворительный уровень
организации риск-менеджмента относительно отдельных бизнес-процес-
сов» является характерным показателем для компании, недавно внедряю-
щей технологии риск-менеджмента в свою деятельность.
По всей видимости, в эту группу попали респонденты, выстраивающие
систему риск-менеджмента на уровне всего предприятия, но не завершив-
шие свою работу. «Полностью» и «в целом удовлетворительно» оценить
состояние риск-менеджмента в своей организации возможно при налажен-
ной системе риск-менеджмента на уровне всего предприятия. Эта группа
составила 26 % от общего числа ответов.
Рассмотрение конкретных аспектов риск-менеджмента в российских
организациях вполне логично начинать с кадрового вопроса. Предсказуе-
мым лидирующим ответом среди «негативных факторов в развитии» явля-
ется «отсутствие квалифицированных специалистов – риск-менеджеров».
Две трети респондентов, выбравших этот ответ, имеют в виду в первую оче-
редь отсутствие системы обучения квалифицированных кадров и создание
соответствующей образовательной инфраструктуры.
Университетские программы подготовки риск-менеджеров имеются
только в нескольких ведущих российских вузах. Специалисты проходят до-
полнительное обучение на курсах повышения квалификации и специализи-
рованных курсах по конкретным тематикам. Однако это не полностью сни-
мает проблему, которая имеет корни в недостатке опыта управления риска-
ми в России вообще. Проводимые конкурсы на лучшие риск-менеджерские
решения, конференции и семинары, организатором которых в большинстве
случаев выступает Русское общество по управлению рисками, а также дру-
гие мероприятия направлены на решение отмеченной проблемы через по-
пуляризацию профессии.
Недостаток квалифицированных кадров является системной проблемой
риск-менеджмента и сопряжен с рядом других системных трудностей – «от-
сутствие структурированной информации», «отсутствие стандартов рабо-
ты», «отсутствие вопросов управления рисками в стратегических целях ор-
ганизации». Вместе эти вопросы составляют весомую долю негативных фак-
торов, отмеченных респондентами.
Отсутствие понимания у руководства значимости управления рисками
составляет большую проблему для промышленных предприятий. Однако
само по себе это непонимание не является системным и отражает в большей
степени непопулярность конкретной методологии управления рисками.
Несмотря на то, что респонденты представляют компании, большинство
из которых являются успешными и финансово обеспеченными, показатель-
на небольшая доля ответов о высоком уровне затрат на мероприятия по реа-
лизации риск-менеджмента. Менее всего респонденты озабочены высокой
ГЛАВА 3. Развитие системы управления рисками 57
стоимостью внедрения системы риск-менеджмента, что говорит об осмыс-
ленном подходе и действительном осознании реальных проблем в деятель-
ности промышленных предприятий.
Доля таких ответов подразумевает готовность к работе по управлению
рисками, как только будут решаться системные проблемы, тормозящие раз-
витие риск-менеджмента. Одной из важнейших системных проблем являет-
ся отсутствие национальных стандартов управления рисками. Основываясь
на вышесказанном, можно прогнозировать появление попыток внедрения
стандартов, прежде всего, на уровне компании, корпорации, отрасли.
В частности, при ответе на вопрос о необходимости внедрения нацио-
нальных стандартов риск-менеджмента лишь 12 % ответили отрицательно.
При этом респонденты обеспокоены тем, чтобы такие стандарты не стали
дополнительным бюрократическим бременем. 85 % респондентов хотели
бы видеть такие стандарты в качестве рекомендательных нормативов.
Согласно данным исследований, на сегодняшний день превалируют два
подхода к созданию подразделения с использованием штатных специалистов.
В первом случае (более 50 % респондентов) в организации формируется ко-
манда из сотрудников разных отделов. При втором подходе в штат принима-
ются специалисты по управлению рисками извне. Мотивы первого подхода,
учитывая уровень развития риск-менеджмента и начальный характер станов-
ления этой деятельности в России, представляются довольно адекватными с
точки зрения оценки значимости тех или иных рисков конкретного предпри-
ятия. Однако этот подход не лишен ряда недостатков, а именно:
‒ выстраивание управленческой системы, исходя только из случив-
шихся рисковых фактов, создает возможность отсутствия учета ря-
да будущих опасностей;
‒ «подгонка» имеющихся специалистов в рамки некоей обозначенной
системы чревата неблагоприятными последствиями – от излишнего
усложнения до непрофильного использования сотрудников.
‒ при таком подходе существует опасность фрагментарного подхода
в риск-менеджменте компании (отсутствие системы).
Второй подход обеспечивает необходимую системность риск-менедж-
мента, и одновременно является более затратным. Компромиссом в этом
случае может стать привлечение профессионального риск-менеджера для
построения системы управления рисками для конкретной организации, в
дальнейшем делегируя функции штатным сотрудникам. По всей видимости,
так или по схожему сценарию поступают на многих предприятиях, что под-
тверждают ответы респондентов.
Достоинством «распределенного» подхода с привлечением к задачам
управления рисками сотрудников различных подразделений является дос-
тижимость формирования системы риск-менеджмента, работающая на уров-
не всего предприятия. Вместе с тем комплексность по максимально широко-
ПРОБЛЕМЫ ЭКОНОМИКИ И УПРАВЛЕНИЯ58
му учету рисков присуща в большей степени организации риск-менеджмен-
та с привлечением специалистов в области управления рисками.
По мнению специалистов для крупных предприятий с широким спек-
тром рисков важна независимость подразделения риск-менеджмента от про-
изводственных подразделений, непосредственно влияющих на уровень рис-
ка. Необходимость непредвзятого подхода обосновывается тем, что зачас-
тую мероприятия по снижению уровня риска заставляют менять отработан-
ные бизнес-процессы, усложнять и совершенствовать их.
Производственные подразделения решают свои специальные задачи:
увеличение объемов производства и сбыта продукции, реализация инвести-
ционной программы. Для устранения конфликта интересов риск-менеджер
должен быть свободен от подобных производственных задач и планов. Его
функция заключается в том, чтобы при эффективном выполнении постав-
ленных производственных задач не был превышен допустимый уровень
риска, как в каждом отдельном подразделении, так и в общей системе защи-
ты предприятия от рисков.
Следует также отметить, что российскими предприятиями достаточно
слабо используются возможности сторонних консультантов в области уп-
равления рисками. По всей вероятности, это объясняется комплексом при-
чин. Во-первых, защита от рисков не является зоной первоочередного вни-
мания руководства компаний и инвестиции в эту сферу носят ограниченный
характер. Во-вторых, в ряде случаев в этой новой для себя сфере деятельно-
сти компаниям зачастую трудно сформулировать задачи для сторонних спе-
циалистов, что также ограничивает их контакты с профессиональными кон-
сультантами. В-третьих, предложение таких услуг со стороны российских
специалистов весьма ограниченно в силу малой распространенности такой
практики, а услуги зарубежных специалистов либо дороги, либо слабо пред-
ставлены в России. Наконец, часть респондентов, в частности, те из них, кто
прибегает к услугам страховых брокеров, может и не осознавать, что услу-
ги, оказываемые брокером, носит консультативный характер. Косвенным
образом это подтверждается большой долей респондентов, отметивших
страхование в качестве значимого элемента риск-менеджмента.
Другим важным обстоятельством нынешнего уровня риск-менеджмента
в России, свидетельствующим о начальном этапе внедрения систем управ-
ления рисками в большинстве хозяйствующих субъектов, является уже от-
меченная высокая доля респондентов, внедряющих такие системы само-
стоятельно с привлечением специалистов разных подразделений своих ком-
паний. При анализе данных результатов опроса можно заключить, что чем
более отрасль вовлечена в международное распределение товаров и ресур-
сов (инвестиционных), тем ниже доля самостоятельного решения вопросов
управления рисками [8].
ГЛАВА 3. Развитие системы управления рисками 59
Привлечение консультантов в области управления рисками является сло-
жившейся практикой в зарубежных странах. Однако в российских условиях
присутствуют свои особенности, которые проявились в ответах респондентов.
Общий вывод, который можно сделать из ответов в целом, это невысокий
уровень доверия к сторонним консультантам. Прежде всего, треть респонден-
тов предпочитает не привлекать сторонних консультантов вовсе, ориентиру-
ясь на применение собственных разработок оценки рисков.
Отдельно следует сопоставить критерии выбора консультанта по управ-
лению рисками. Так, для риск-менеджеров являются менее значимыми по-
ложительные отзывы коллег о работе консультанта (13 % респондентов),
здесь, по-видимому, сказывается невысокое мнение об общем отраслевом
уровне риск-менеджмента. Аналогичным образом, для респондентов не яв-
ляются достаточно убедительными рекомендации партнеров и даже акцио-
неров: лишь 12 % указали этот критерий удовлетворительным для себя. Зато
верифицируемые критерии (проверяемые на практике) являются достаточно
убедительными для российских риск-менеджеров. Так, наличие передовых
технологий оценки рисков отметили 29 % респондентов, а наличие успеш-
ных разработок – более половины (52 %).
Таким образом, для успешной работы в системе управления рисками
консультанты должны обладать не просто набором соответствующих зна-
ний и технологий, но и иметь опыт успешных отраслевых внедрений.
В значительной части опрошенных компаний с самого начала внедре-
ния полноценной системы риск-менеджмента создавалось специализиро-
ванное структурное подразделение по управлению рисками. Доля таких
предприятий составляет почти 46 %, включая и компании, где такие функ-
ции возложены на отдельного специалиста. Еще в 11 % компаний созданы
специальные отделы по страхованию рисков.
Кроме того, в почти трети компаний управление рисками – одна из функ-
ций финансовой службы, в 23 % – службы внутреннего аудита или контро-
ля, а в 11 % компаний – подразделения по технике безопасности. В боль-
шинстве случаев компании при работе по управлению рисками привлека-
ются стратегические службы (16 %) и даже служба маркетинга (12 %).
Последнее обстоятельство, по-видимому, связано с особенностями реа-
лизации продукции или услуг данных предприятий. Из ответов респонден-
тов видно, что преимущественно в структурном подразделении по риск-ме-
неджменту заняты специалисты по внутреннему аудиту, финансам и страте-
гическому планированию.
Кадровый состав формируемых систем управления рисками указывает
на высокую значимость финансовых вопросов в этом вопросе. Можно сде-
лать вывод, что одно из главных направлений риск-менеджмента в россий-
ских компаниях – обеспечение финансовой устойчивости предприятия.
Отдельно необходимо отметить, что часть целей создания подразделе-
ния по риск-менеджменту касается вопросов рыночной конъюнктуры. По-
ПРОБЛЕМЫ ЭКОНОМИКИ И УПРАВЛЕНИЯ60
видимому, риски маркетингового характера имеют также определенное зна-
чение, если к работе по управлению рисками привлекаются маркетологи.
Такой подход уместно сопоставить с современными зарубежными кон-
цепциями управления рисками. В частности, по мнению С. Мелтцер, прези-
дента Международной федерации ассоциаций рискового и страхового ме-
неджмента (IFRIMA), наступило время для риск-менеджеров не просто сни-
жать риски, которые они могут определить, но и пользоваться этими благо-
приятными возможностями для всей компании. Согласно подходам IFRIMA,
значение риск-менеджмента на уровне всего предприятия проявляется по-
средством развития политики и деятельности в трех областях:
Содействие общим бизнес-целям организации. Все организации должны
для достижения успеха держать риски под контролем. Соответственно риск-
менеджмент позволит организации контролировать те риски, которые зна-
чимы для всего бизнеса, и использовать возможности от их измерения и
управления.
Установление последовательной и прозрачной структуры для корпо-
ративного управления. Хорошее корпоративное управление требует исполь-
зования эффективных программ риск-менеджмента, которые утверждались
бы советом директоров и исполнялись бы менеджментом. Эти программы
должны быть всесторонними и прозрачными, способствующими осознанию
риска в организации и предполагающими всесторонние отчеты для акцио-
неров и регуляторов.
Защита компании от неблагоприятных изменений и катастроф. Защи-
та от неблагоприятных изменений и катастроф требует сравнения внутрен-
них и внешних рисковых факторов. Вдобавок достижение соответствующей
защиты предполагает акцентирование внимания на осуществляемых парал-
лельно уменьшение риска и передачи риска с помощью страхования, хед-
жирования или других финансовых инструментов.
В анализе функций структурных подразделений по управлению риска-
ми можно выявить несколько особенностей. Во-первых, достаточно боль-
шая часть респондентов (24 %) не смогла ответить на этот вопрос. Данное
обстоятельство однозначно свидетельствует о том, что процесс формирова-
ния системы управления рисками в значительной части российских компа-
ний носит характер зарождения. Об этом же свидетельствуют и другие от-
веты респондентов. В частности, задача идентификации, измерения и ана-
лиза рисков на предприятии отмечена почти 61 % респондентов. Для поло-
вины менеджеров такой задачей является разработка и реализация про-
граммы управления рисками. При этом для вдвое меньшего количества рес-
пондентов (29 %) основной функцией является снижение внеплановых по-
терь в компаниях и поддержание непрерывности бизнес-процессов. Харак-
терно, что более трети респондентов (35 %) отметили подготовку отчетов
руководству в качестве основной обязанности.
ГЛАВА 3. Развитие системы управления рисками 61
Основываясь на этих данных, можно уверенно утверждать, что пример-
но четверть опрошенных компаний (24 %) находится в самом начале фор-
мирования функциональных обязанностей подразделения по риск-менедж-
менту, эти респонденты не смогли или не захотели сформулировать свои
задачи. Около половины опрошенных специалистов только формируют сис-
тему управления рисками на своем предприятии. Оставшаяся четверть имеет
в своем опыте несколько лет функционирования такой системы, что позволя-
ет им сконцентрироваться на снижении текущих внеплановых издержек.
В большинстве исследований не ставилась задачи глубокого отраслево-
го анализа риск-менеджмента. Включение в список респондентов – пред-
ставителей организаций различных секторов экономики преследовало цель
получения возможности качественного сопоставления различных отрасле-
вых подходов.
Главной целью проводимых исследований было изучение российского
риск-менеджмента как отдельной и самостоятельной сферы управленческой
деятельности, его методологического состояния, отношения руководства
компаний к организации работы по управлению рисками.
Полученные результаты позволяют говорить о риск-менеджменте и его
технологиях независимо от отраслевой специфики, сохраняя при этом в
определенной степени возможность сопоставления полученных результатов
и данных о методах, инструментах, проблемах риск-менеджеров с зарубеж-
ными данными.
Анализ проведенных исследований выявил, что существуют различия к
организации процесса управления рисками. В частности, более трети из
опрошенных компаний (36 %) склонны управлять каждым значимым рис-
ком отдельно. Значительная часть респондентов только ищет подходы к ор-
ганизации системы риск-менеджмента (22 %) либо по тем или иным причи-
нам занята управлением рисками в критических для предприятий случаях
(18 %). Таким образом, большинство компаний отмечают недостаток сис-
темности в организации риск-менеджмента.
Лишь четверть менеджеров отметили наличие в своей компании ком-
плексной системы управления рисками на уровне предприятия в целом –
т.н. управленческой концепции интегрированного риск-менеджмента в ме-
ждународной терминологии.
Разброс ответов свидетельствует о значительной доле несистемного или,
по крайней мере, фрагментарного характера организации риск-менеджмен-
та на предприятиях. Разумеется, в каждой отдельно взятой компании управ-
ление рисками может быть организовано по-разному. Для некоторых пред-
приятий спектр рисков будет много уже, чем у других компаний, что не мо-
жет не отражаться на усредненных результатах ответов. Тем не менее, сле-
дует отметить, что современные требования к организации управления рис-
ками диктуют комплексные подходы к риск-менеджменту, позволяющие не
ПРОБЛЕМЫ ЭКОНОМИКИ И УПРАВЛЕНИЯ62
только проводить сопоставление отдельных рисков и управление ими, но и
взаимоувязку различных методов риск-менеджмента.
Такие подходы необязательно предусматривают большие затраты ре-
сурсов на мониторинг, оценку и управление рисками. Однако в условиях не-
достаточного информационного обмена российских риск-менеджеров меж-
ду собой и с зарубежными специалистами, по всей видимости, должно прой-
ти определенное время, прежде чем комплексная систематика риск-менедж-
мента возобладает в российской промышленности.
Проведя анализ инструментов риск-менеджмента, необходимо отме-
тить, что две трети респондентов (66 % ответов) используют в своей работе
«анализ бизнес-процессов». Это указывает на актуальность мониторинга
компаниями их текущей деятельности с целью выявления рисковых исходов
и оптимизации бизнес-процессов. Неустоявшиеся бизнес-процессы и вслед-
ствие этого возможные изменения в управленческих моделях являются объ-
яснением тому факту, что российские риск-менеджеры пока не применяют в
своей повседневной практике стандарты управления рисками в той мере, в
которой они используются за рубежом.
Более детальный анализ позволяет выявить в массиве ответов респон-
дентов группы методов предназначенных для идентификации и анализа
рисков. Такие методы как «сценарный анализ», «SWOT-анализ», «анализ
угроз», «маркетинговые исследования», используются на начальном этапе в
процессе управления рисками на предприятиях. Кроме того, данные методы
свидетельствуют, что в этих компаниях в значительной степени в вопросы
управления рисками вовлечено высшее руководство.
В дальнейшем роль этих методов будет снижаться по мере становления
системного риск-менеджмента в российских компаниях, и все большую роль
будут играть «статистический анализ», «математическое моделирование»,
«измерение основных тенденций и дисперсий», которые позволяют прово-
дить количественные оценки рисков и эффективности процедур управления
ими. При этом чуть более половины респондентов уже используют методы
статистического анализа в своей практической деятельности.
Выделенные две основные гипотетические группы методов – математи-
ческие и управленческие – как и многие другие ответы респондентов, отра-
жают начальный уровень развития управления рисками в российском биз-
несе. Существуют различия в методологии управления рисками в промыш-
ленной и финансовой зонах российской экономики. Существенно более бы-
стрый оборот в финансовой сфере в большей мере позволяет использовать
математические методы в управлении рисками. С другой стороны, большая
вариативность и многообразие сфер промышленной деятельности вынуж-
дают риск-менеджеров в значительно большей степени пользоваться каче-
ственными, а не количественными методами.
ГЛАВА 3. Развитие системы управления рисками 63
Учитывая уровень развития управления рисками, можно предположить,
что у российских риск-менеджеров отсутствуют собственные предпочтения в
программном обеспечении. При ответах на этот вопрос подавляющая часть
респондентов заявила, что ими используются традиционный для экономи-
стов Microsoft Excel или собственные разработки. Не более 25 % респон-
дентов используют специально разработанное программное обеспечение
для управления рисками. Гораздо меньше распространен другой продукт
Microsoft, предназначенный специально для нужд управления рисками:
Solutions Framework Risk Management.
Столь низкая доля комплексной автоматизации и информатизации про-
цессов управления рисками при активном использовании стандартных элек-
тронных таблиц и собственных разработок является очередным свидетельст-
вом ранней стадии внедрения технологий риск-менеджмента в российских
компаниях. При этом следует отметить тот факт, что в целом ряде компаний-
респондентов уже существуют выделенные бюджеты управления рисками,
которые в принципе позволяют подобное программное обеспечение приобре-
сти. По всей вероятности, сдерживающим фактором для установки программ
по управлению рисками является не нехватка денежных средств, а методоло-
гические трудности в выработке модели управления рисками, фрагментар-
ность системы риск-менеджмента в компаниях или слабое знание риск-мене-
джерами соответствующих программных разработок.
Исходя из этого, можно предположить, что в ближайшие годы по мере
создания комплексных систем управления рисками спрос со стороны россий-
ских компаний на программное обеспечение в управлении рисками сущест-
венно возрастет. Темы, отмеченные в качестве основных проблем реализации
системы риск-менеджмента на уровне организации, являются своеобразными
индикаторами направлений дальнейшей работы для подразделений по управ-
лению рисками. Достаточно значимая доля респондентов (17 %), отметивших
проблемы с локализацией рисков в структуре организации, может свиде-
тельствовать как о неоптимизированной организационной структуре (для
случаев функционирующих комплексных систем риск-менеджмента в ком-
паниях), так и об отсутствии такой системы вовсе. При этом около четверти
ответов респондентов (24 %) отмечают также отсутствие четкой политики
управления рисками на уровне руководства организации. Именно это об-
стоятельство следует считать первичной причиной проблем локализации
рисков. Отсутствие политики в управлении рисками на уровне высшего
руководства не позволяет многим предприятиям иметь комплексную систе-
му риск-менеджмента в настоящее время и, по всей видимости, будет за-
труднять организацию этой системы в будущем.
Не менее важным фактором практической реализации системы риск-
менеджмента является отсутствие квалифицированных специалистов. Учи-
тывая высокую долю ответов респондентов, эту проблему можно считать
ПРОБЛЕМЫ ЭКОНОМИКИ И УПРАВЛЕНИЯ64
системной. Отсутствие необходимых специалистов тормозит не только раз-
витие риск-менеджмента на уровне отдельной организации, но и становле-
ние управления рисками как вида управленческой деятельности в целом.
Наблюдается большая доля ответов респондентов (36 %), отметивших от-
сутствие статистических данных для работы с рисками, что следует рассмат-
ривать двояко. С одной стороны, это обстоятельство свидетельствует о недос-
таточном сроке работы подразделения по управлению рисками, не позволив-
шего накопить необходимую статистику, и слабом внутриотраслевом обмене
информацией в области риск-менеджмента. С другой – является свидетельст-
вом предпринимаемых попыток оценки уровня рисков в компаниях-респон-
дентах и, следовательно, построения работы по управлению рисками.
Однако наибольшие проблемы у респондентов вызывает методология
управления рисками. В частности, наличие методологических проблем
оценки суммарного риска в структуре организации (46 %) еще более выпук-
ло свидетельствует о проблемах локализации рисков в структуре организа-
ции и является следствием отсутствия системности в моделировании про-
цесса управления рисками в компаниях и/или ее фрагментарностью. Это
вполне коррелирует с тем, что почти две трети компаний управляют отдель-
но критическими рисками и только ищут подходы к созданию системы риск-
менеджмента на уровне своего предприятия.
Методология оценки различных видов рисков является камнем пре-
ткновения при реализации системы риск-менеджмента для почти двух тре-
тей респондентов (65 %). Данное обстоятельство необходимо сопоставить с
достаточно хорошим знанием специалистами общих и расчетных методов
риск-менеджмента. По всей вероятности, в этом ответе проявилось отсутст-
вие опыта у значительной части респондентов в проектировании комплекс-
ной модели управления рисками, которая адекватным образом учитывала
бы всю совокупность разнообразных рисков предприятия. По всей вероят-
ности, на этом ответе также сказалось отсутствие стандартов управления
рисками в различных отраслях, на которые могли бы опереться риск-
менеджеры в методологических подходах при внедрении системы управле-
ния рисками.
Отмечая риски, оказывающие наибольшее воздействие на финансовое
положение своей организации, специалисты, как из финансовой, так и из
промышленной сферы в равной степени оценили значимость странового
риска. Вместе с политическими рисками, значимость которых отметили 33 %
респондентов, страновые риски образуют комплекс рисков, связанных с
неустойчивостью политического и экономического развития. Специалисты
нефинансовых компаний полагают определяющими внешними рисками для
финансового положения своих организаций в 41 % случаев именно эти рис-
ки. Аналогичные риски считают для себя существенными 26 % респонден-
тов из финансовой сферы.
ГЛАВА 3. Развитие системы управления рисками 65
Озабоченность российских компаний не связанными с производствен-
ной деятельностью рисками является весьма примечательным фактом. Вы-
сокий, по мнению респондентов из промышленных отраслей, уровень по-
литических рисков (25 %) усугубляется еще более значимыми нормативно-
правовыми рисками (41 %).
Промышленные предприятия, как и в случае внешних рисков, озабоче-
ны более широким кругом рисков, при этом общий уровень оценки рисков –
более высокий. Наиболее значимыми для промышленников являются тех-
нико-производственные риски (44 %), риски управления (43 %) и финансо-
вые риски (39 %).
Следует отметить, что при оценке ответов респондентов о внутренних
рисках было отмечено некоторое расхождение в ответах в зависимости от
должностного статуса респондента. В частности, респонденты с высоким
должностным статусом склонны придавать большее значение управленче-
ским и деловым рискам, тогда как респонденты, чья деятельность напря-
мую связана с управлением рисками, в большей степени придают значение
технико-производственным и операционным рискам. Анализ исследований
в области оценки внутренних рисков для промышленных предприятий пред-
ставлен в табл. 3.1.
Оценивая ключевые факторы внутренних рисков, подавляющее число
респондентов считают неэффективную организацию бизнес-процессов наи-
более значимым управленческим риском. Чуть больше различий в ответах
респондентов промышленного сегментов экономики в оценке факторов фи-
нансового риска. Так, для промышленных предприятий риск использования
заемного капитала более значим. Для российских промышленных компаний
в условиях неустоявшегося рынка капитала использование заемных средств
может представлять определенную угрозу, в том числе и угрозу использова-
ния долгов предприятия для получения контроля над ним. Из массива ос-
новных технологических рисков только ИТ-факторы, согласно ответам рес-
пондентов, являются значимыми для финансовых организаций. Это вполне
соответствует и зарубежной практике: именно эти риски и составляют крае-
угольный камень непрерывности работы финансовых организаций.
Разительное, но понятное отличие в ответах респондентов промышлен-
ного сегмента отражает восприятие техногенных угроз производственника-
ми. При этом характерно, что угрозы отказов информационных или теле-
коммуникационных систем воспринимаются в промышленности также весь-
ма значимыми.
В оценках рисков финансово-хозяйственной деятельности предприятия
респондентами необходимо отметить различное восприятие риска ухудшения
общего финансового состояния компании. Представители промышленного
сегмента считают этот риск существенно более значимым для себя, нежели
респонденты финансовой сферы. Это различие также легко объяснимо, учи-
тывая существенно больший по продолжительности производственный цикл.
ПРОБЛЕМЫ ЭКОНОМИКИ И УПРАВЛЕНИЯ66
Таблица 3.1
Риски промышленных предприятий
Наименование рисковых ситуаций
Средняя
оценка
возникновения
Средняя
вероятность
возникновения
Весомость
рисковых
ситуаций
1. Организационно-управленческие риски:
1.1. Снабженческие риски 10,0 0,5 0,050
1.2. Неукомплектованность рабочими основных профессий 12,5 0,62 0,078
1.3. Сбытовые риски 9,23 0,46 0,042
1.4. Ошибочные действия менеджеров разных уровней 8,15 0,41 0,033
1.5. Низкая квалификация рабочих 10,0 0,31 0,031
2. Экологические риски 7,5 0,5 0,038
3. Производственно-технологические риски:
3.1. Повреждение основных средств производства 9,35 0,46 0,043
3.2. Моральный и физический износ оборудования 12,3 0,61 0,075
3.3. Снижение темпов производства 7,52 0,37 0,028
3.4. Неполная производственная загрузка мощностей
предприятия
6,81 0,34 0,023
3.5. Неприменение новых технологий производства про-
дукции
8,1 0,4 0,032
4. Финансово-кредитные риски:
4.1. Рост цен на сырье и материалы 9,42 0,47 0,044
4.2. Недостаток оборотных средств 11,8 0,59 0,070
4.3. Неплатежеспособность потребителей 14,8 0,69 0,102
4.4. Колебания валютного курса 7,16 0,36 0,026
5. Социальные риски:
5.1. Забастовка рабочих по различным причинам 6,2 0,53 0,033
5.2. Несвоевременная выплата заработной платы или ее
низкий уровень
11,1 0,55 0,061
6. Политические риски:
6.1. Потери вследствие изменений и несовершенства за-
конодательства
13,0 0,54 0,044
6.2. Риски форс-мажорных обстоятельств 5,65 0,15 0,062
Анализируя полученные данные по обработанным оценкам экспертов,
можно отметить, что наиболее вероятно возникновение следующих рисков:
‒ риски, связанные с задержками платежей и неплатежеспособ-
ностью конечных потребителей;
‒ политические риски;
‒ природные риски;
‒ риски, связанные с неукомплектованностью рабочими основных
профессий;
‒ риски, связанные с аварийностью основного и очистного оборудо-
вания в связи с его моральным и физическим износом.
Учитывая, что степень влияния рисковых ситуаций на работу промыш-
ленного предприятия может быть различной, идентичным образом прове-
ден анализ весомости рисковых ситуаций. Наибольшую весомость в дея-
тельности промышленных предприятий получили организационно-управ-
ГЛАВА 3. Развитие системы управления рисками 67
ленческие риски, производственно-технологические и финансово-кредит-
ные риски. В группе организационно-управленческих рисков такими явля-
ются риски, связанные с неукомплектованностью рабочими основных про-
фессий, снабженческие риски и риски, связанные с человеческим фактором;
в группе производственно-технологических рисков – это риски, связанные с
убытком от остановки производства, в связи с изношенностью основного и
вспомогательного оборудования, в связи с повреждением основных средств
производства; в группе финансово-кредитных рисков – это риски, связан-
ные с убытком от остановки производства вследствие недостатка оборотных
средств, а также по причине задержки платежей и неплатежеспособности
потребителей.
3.2. Основные подходы к определению уровня риска
В настоящее время в системе управления промышленными предпри-
ятиями и во многих научных рекомендациях для оценки уровня риска приме-
няется метод калькуляции вероятных потерь – матрица «вероятность – поте-
ри», которую еще называют матрица рисков. Наиболее распространенная
форма матрицы представлена на рис. 3.1, в которой с увеличением вероятно-
сти возникновения и величины потерь увеличивается величина риска [3].
Вероятность
возникновения
1. Слабовероятные
2. Маловероятные
3. Вероятные
4. Весьма вероятные
5. Почти возможные
Степень воздействия
1. Игнорируемые (R=1-4)
2. Незначительные (R=5-8)
3. Умеренные (R=9-11)
4. Существенные (R=12-19)
5. Критические (R=20-25)
Величина потерь
1. Минимальные
2. Низкие
3. Средние
4. Высокие
5. Максимальные
Уровень риска
1. Приемлемый (R=1-4)
2. Оправданный (R=5-11)
3. Недопустимый (R=12-25)
5 10 15 20 25
4 8 12 16 20
3 6 9 12 15
2 4 6 8 10
1 2 3 4 5
Матрица
рисков
Потери
Вероятность
Рис. 3.1. Процесс оценки рисков
Для оценки риска при принятии и реализации управленческих решений, к
потерям также можно отнести процент отклонения от плановых значений по-
казателя, что доказывается многими специалистами в этой области [1].
ПРОБЛЕМЫ ЭКОНОМИКИ И УПРАВЛЕНИЯ68
Для предварительной оценки риска определяется соответствующая ве-
личина возможных потерь (отклонение от плана) и вероятность возникно-
вения в баллах, на пересечении которых оценивается значение индекса рис-
ка, который можно также определить по формуле:
R = P ∙ I, (3.1)
где R – индекс риска;
Р – вероятность возникновения рисков;
I – величина возможных потерь.
Индекс риска увеличивается с увеличением величины потерь и уровня
их вероятности. Данный показатель дает возможность судить о степени воз-
действия и уровне риска. Классификация индексов риска для оценки степе-
ни воздействия в процессе управления промышленным предприятием пред-
ставлена в табл. 3.2.
Неопределенность производственных ситуаций во многом определяется
фактором случайности. Случайной называют такую величину, которая в
результате испытания примет одно и только одно возможное значение, не-
известное и зависящее от случайных причин, которые заранее не могут быть
учтены. Как следует из теории вероятностей, а именно, из теории распреде-
ления Пуассона при большом количестве наблюдений за случайными собы-
тиями, их повторение происходит с определенной частотой. Частота слу-
чайного события представляет собой отношение числа появления этого со-
бытия к общему числу наблюдений. Статистическая устойчивость случай-
ной величины означает, что при многократном наблюдении ее значения ма-
ло изменяются. Это является причиной того, что частоты случайного собы-
тия группируются около некоторого числа. Устойчивость частоты отражает
объективное свойство случайного события, состоящее в определенной сте-
пени его возможности. Мера данной возможности конкретного случайного
события представляет собой его вероятность. Вокруг этого числа вероятно-
сти группируются частоты конкретного события.
Таблица 3.2
Классификация рисков по степени воздействия
Риски
Индекс
риска
Необходимые меры
Критические 19-25 Отказ от альтернативного варианта решения проблемы
Существенные 15-19 Разработка мероприятий по снижению риска
Умеренные 10-14 Учет факторов риска при принятии решения
Незначительные 5-9 Постоянный мониторинг за факторами неопределенности
Игнорируемые 1-4 Не учитывать данные риски при принятии управленческого решения
Данное свойство случайных величин особенно важно для оценки риска
с той точки зрения, что оно дает возможность прогнозировать вероятность
реализации конкретных видов риска и дать им количественную оценку.
ГЛАВА 3. Развитие системы управления рисками 69
Сущность статистического метода оценки степени риска основывается
на теории вероятности распределения случайных величин. Это положение
означает, что, имея достаточное количество информации о реализации оп-
ределенных видов риска в прошлых периодах для конкретных видов финан-
сово-хозяйственной деятельности, любой субъект хозяйствования способен
оценить вероятность реализации их в будущем. Данная вероятность и будет
степенью риска.
Статистический метод по определению риска проекта используется для
вычисления ожидаемой продолжительности каждой работы и проекта в
целом [2]. Суть этого метода заключается в том, что для расчета вероятно-
стей возникновения потерь анализируются все статистические данные, ка-
сающиеся результативности осуществления рассматриваемых операций.
Частота возникновения некоторого уровня потерь находится по следующей
формуле:
Ф = К / Кобщ, (3.2)
где Ф – частота возникновения некоторого уровня потерь;
К – число случаев наступления определенного уровня потерь;
Кобщ – общее число случаев в статистической выборке.
Для построения кривой риска и определения уровня потерь вводится
такое понятие как область риска.
Для расчета значения определенного вида риска необходимо знать закон
его распределения, т.е. владеть информацией о том:
‒ при каких условиях он может быть реализован;
‒ как его реализация будет отражена на деятельности хозяйственного
субъекта.
Математическое ожидание данного отражения представляет собой сумму
произведений всех возможных значений на вероятность их возникновения:
М(Х) = Х1Р1 + Х2Р2 + ... + ХnРn = PiXi, (3.3)
где М(Х) – математическое ожидание;
Х1, Х2, Хn – значения, которые может принимать исследуемый параметр
в зависимости от конкретных условий;
Р1, Р2, Рn – вероятность принятия этих значений.
Таким образом, вероятностный смысл математического ожидания кон-
кретного параметра от проведения предпринимательской деятельности со-
стоит в том, что оно приближенно равно среднему арифметическому его
наблюдаемых (возможных) значений.
Однако математическое ожидание еще не является полной характери-
стикой случайной величины. Для более полной ее характеристики необхо-
ПРОБЛЕМЫ ЭКОНОМИКИ И УПРАВЛЕНИЯ70
димо использовать и другие числовые характеристики. Чтобы оценить, ка-
ким образом будут рассеяны значения выбранного параметра (например,
прибыли) от его среднего прогнозируемого значения (т.е. от математическо-
го ожидания), целесообразно использовать такую характеристику, как дис-
персия. Теория вероятностей определяет дисперсию как математическое
ожидание квадрата отклонения:
2
2
( ( ))
,i i
i
Х M X Ф
Ф

 



(3.4)
где X – величина показателя в каждом отдельном случае.
Величина, при помощи которой можно оценивать рассеяние (отклоне-
ние) возможных значений случайной величины от ее среднего значения,
называется стандартным отклонением, которое представляет собой квад-
ратный корень из дисперсии.
Среднее ожидаемое значение отклонения прибыли от математического
ожидания рассчитывается по формуле:
2
( ( ))
.i i
i
Х М Х Ф
Ф

 



(3.5)
Таким образом, экономический смысл стандартного отклонения с точки
зрения теории рисков состоит в том, что оно является характеристикой кон-
кретного риска, которая показывает максимально возможное колебание оп-
ределенного параметра от его математического ожидания. Данное положе-
ние позволяет использовать стандартное отклонение как показатель степени
риска с точки зрения вероятности его реализации. Причем, чем больше вели-
чина стандартного отклонения, тем рискованнее данное управленческое ре-
шение и, соответственно, более рискован данный путь развития предприятия.
Однако, величина стандартного отклонения, являясь характеристики хо-
зяйственного риска, еще не дает возможности проводить сравнения рискован-
ности направлений деятельности и конкретных ситуаций по признакам (поте-
рям), выраженным в разных единицах (например, финансовыми результатами,
которые выражены в денежных единицах и объемом производства, который
может быть выражен в натуральных единицах). Теория рисков разрешает дан-
ное противоречие путем введения коэффициента вариации [10].
Коэффициент вариации – это относительная величина, которая рассчиты-
вается как отношение стандартного отклонения к математическому ожиданию:
V = σ / M(X), (3.6)
где V – коэффициент вариации;
σ – стандартное отклонение.
ГЛАВА 3. Развитие системы управления рисками 71
С помощью коэффициента вариации можно сравнивать даже колебания
признаков, выраженных в разных единицах измерения. Коэффициент ва-
риации может изменяться в пределах от 0 до 100 %. При этом, чем меньше
его значение, тем большая стабильность прогнозируемой ситуации, и сле-
довательно, и меньшая степень риска и, наоборот, чем больше его значение,
тем более высокая степень риска данного мероприятия либо направления
деятельности.
Модели анализа рисков рассмотрены во многих научных работах [13].
Основным недостатком данных исследований является, то, что в них рас-
сматриваются общие подходы к анализу рисков, не учитывая специфики их
использования в различных сферах деятельности предприятия. Факторы
риска промышленного предприятия имеют свои особенности, и разработать
единый подход не представляется возможным. Прежде всего, в ходе анализа
необходимо разделять вероятные и существующие риски. Первые из них
требуют разработки плановых мероприятий, использование различных ме-
тодов прогнозирования, вторые – использования существующих информа-
ционных баз данных, которые включают в себя ключевые индикаторы рис-
ка, изменение которых позволяет оценить величину возможного ущерба для
предприятия.
Для контроля за текущими рисками необходимо создание и внедрение
системы мониторинга рисков, основанной на оценке индикаторов риска в
разрезе всех направлений деятельности предприятия. Необходимо разрабо-
тать принципы оценки и прогнозирования рисков и протестировать их на
достоверность.
Анализ рисков является составной частью процесса управления про-
мышленным предприятием, в процессе которого необходимо использовать
системы:
1. Информационную систему управления рисками.
2. Схему процесса принятия решения.
3. Систему управления рисками.
4. Схему организации планирования.
Таким образом, назначение анализа риска – выявить факторы, опреде-
ляющие возможность появления неблагоприятных событий в ходе осущест-
вления финансово-хозяйственной деятельности, а также дать потенциаль-
ным партнерам необходимые данные для принятия решений о целесообраз-
ности участия в проекте и предусмотреть меры по защите от возможных
финансовых потерь.
Рассматривая методы количественного анализа рисков, можно выделить
следующие инструменты:
‒ анализ чувствительности;
‒ анализ сценариев.
‒ имитационное моделирование (метод симуляций Монте-Карло);
ПРОБЛЕМЫ ЭКОНОМИКИ И УПРАВЛЕНИЯ72
‒ моделирование ситуаций на основе теории игр;
‒ методы построения деревьев (деревья событий, деревья отказов,
события-последствия).
Анализ чувствительности происходит при «последовательно-единич-
ном» изменении каждой переменной: только одна из переменных меняет
свое значение, например, на 10 %, на основе чего пересчитывается новая ве-
личина используемого критерия (например, NPV или IRR). После этого оце-
нивается процентное изменение критерия по отношению к базисному слу-
чаю и рассчитывается показатель чувствительности, представляющий собой
отношение процентного изменения критерия к изменению значения пере-
менной на один процент, так называемая эластичность изменения показате-
ля. Таким же образом исчисляются показатели чувствительности по каждой
из остальных переменных [9].
После расчета результатов осуществляют экспертное ранжирование пе-
ременных по степени важности и экспертную оценку прогнозируемости
значений переменных (например: высокая, средняя, низкая). Далее риск-
менеджер может построить так называемую «матрицу чувствительности»,
позволяющую выделить наименее и наиболее рискованные показатели.
Но, несмотря на существенные преимущества данного метода, такие как
простота расчетов и наглядность толкования результатов, он имеет серьезные
недостатки. Основной из них – это однофакторность метода, ориентация на
изменение только одного фактора, что приводит к недоучету корреляции ме-
жду изменяемыми переменными. Таким образом, анализ чувствительности
является недостаточно мощным инструментом для оценки степени рисков.
Тем не менее, это отличный вспомогательный инструмент, облегчающий от-
бор рисковых переменных, влияние которых на результат реализации приня-
того решения будет анализироваться более продвинутыми методами.
Анализ сценариев представляет собой метод прогнозирования высоко-
квалифицированными экспертами нескольких возможных вариантов разви-
тия ситуации и связанной с этим динамики основных показателей деятель-
ности предприятия. По сути, этот метод анализа рисков является развитием
методики анализа чувствительности, с одновременным изменением всей
группы переменных, проверяемых на риск [11].
Рассчитываются пессимистический вариант (сценарий) возможного из-
менения переменных, оптимистический и наиболее вероятный вариант. В
соответствии с этими расчетами определяются новые значения критериев
эффективности. Эти показатели сравниваются с базисными значениями и
делаются необходимые рекомендации. Основу каждого сценария составля-
ют экспертные гипотезы о направлении и величине изменений факторов на
период прогнозирования.
Несмотря на простоту данного метода, он имеет существенный недоста-
ток, который заключается в субъективности. Помимо того, применение ме-
ГЛАВА 3. Развитие системы управления рисками 73
тода сценариев возможно только в случаях, когда количество возможных зна-
чений выбранного критерия эффективности является конечным. На практике
чаще всего эксперт сталкивается с неограниченным количеством различных
вариантов развития событий.
Разрешить эту проблему помогают методы имитационного моделирова-
ния. Имитационное моделирование используется в случаях, когда примене-
ние математических аналитических моделей неадекватно или является слиш-
ком сложным. Хотя методы имитационного моделирования не слишком эле-
гантны, они являются очень гибкими и мощными в применении. Они шаг за
шагом воспроизводят процесс функционирования системы. Эта система мо-
жет включать ряд стохастических переменных. В системе управления запа-
сами, например, неопределенности могут быть подвержены как ежегодный
спрос, так и срок реализации заказа.
Используя выборочные данные, можно моделировать поведение систе-
мы. Если имитационное моделирование применяется в течение достаточно
длительного периода, появляется возможность создавать модели с периоди-
ческим циклом или рассчитывать математические ожидания для определен-
ных параметров. Имитационное моделирование может помочь при состав-
лении прогнозов относительно возможного поведения системы в будущем.
В имитационном моделировании при построении моделей и их после-
дующем анализе, как правило, широко используются компьютеры. В этой
области применение компьютеров становится особенно важным, поскольку
значимую и обоснованную информацию из имитационной модели можно
получить только после проведения расчетов для различных случайных чи-
сел. Если менеджеры заинтересованы в нахождении стационарного состоя-
ния модели, необходимо сделать расчет за длительный период моделируе-
мой переменной времени и таким образом получить средние значения соот-
ветствующих статистических характеристик. Если же моделируемый пери-
од слишком мал, то на средние значения переменных могут оказывать воз-
действие начальные (стартовые) колебания.
Существует возможность модификации имитационной модели, по кото-
рой вновь производятся расчеты, а затем проводится сравнительный анализ
новых результатов с полученными ранее. Методы имитационного модели-
рования, хотя и не приводят к получению оптимальных решений, как, на-
пример, методы линейного программирования, однако позволяют вырабо-
тать направления политики, приводящей к лучшим результатам. Но прежде
чем внедрять какой-либо из результатов, полученных по имитационной мо-
дели, в практику, необходимо произвести оценку ее надежности и, осущест-
вив расчеты на более длительный период, получить репрезентативные ха-
рактеристики. Обычно расчеты по имитационным моделям проводятся с
помощью пакетов прикладных программ.
Имитационное моделирование является наиболее точным, сложным,
трудоемким и дорогостоящим методом количественного анализа рисков и
ПРОБЛЕМЫ ЭКОНОМИКИ И УПРАВЛЕНИЯ74
базируется на приемах математической статистики. Некоторые авторы пред-
лагают измерять уровень риска в принятии хозяйственных решений на ос-
нове особого инструментария, базирующейся на концепции теории измере-
ний, которая включает системный анализ, выбор шкалы измерения риска в
зависимости от целей измерения и объема имеющейся информации и выбо-
ра способа определения значений показателя риска [2].
Этими авторами предлагается отдельно решать вопросы об измерении
вероятностей и социально-экономической оценки ситуации. Шкалами для
измерения вероятностей и величины отклонений в зависимости от целей
измерения и объема имеющейся информации могут быть: порядковая, но-
минальная, шкала отношений или абсолютная.
Таким образом, в качестве функции риска берется произведение аргу-
ментов, что соответствует понятию математического ожидания случайной
величины, имеющей данное распределение вероятностей. Однако для эко-
номических субъектов возможность интерпретации вероятности как преде-
ла частоты наступления данного исхода весьма ограничена в силу невоз-
можности проведения серии опытов с одинаковыми условиями. Поэтому
произведение аргументов как функциональная форма теряет свое исключи-
тельное положение и становится одним из возможных видов функции рис-
ка. Помимо этого функция такого вида не позволяет отразить индивидуаль-
ные особенности ситуации принятия решений.
Одним из самых известных методов имитационного моделирования яв-
ляется метод статистических испытаний Монте-Карло, который позволяет
построить математическую модель для проекта с неопределенными значе-
ниями параметров и, зная вероятностные распределения параметров дея-
тельности предприятия, а также связь между изменениями параметров, по-
лучить распределение показателей эффективности. При этом процедура
имитации Монте-Карло предусматривает выполнение следующих шагов:
1. Формулирование функциональных зависимостей между результи-
рующими и экзогенными переменными модели.
2. Получение выборки экзогенных переменных.
3. Расчет значений результирующих переменных для каждой выборки
с помощью определенных на первом шаге функций.
4. Многократное повторение шагов 2 и 3.
Отличительной особенностью метода Монте-Карло по сравнению с
аналитическими методами, которые охватывают все пространство решений,
является охват только его части. К преимуществам метода относится воз-
можность получения «интервальных», а не «точечных» характеристик пока-
зателей эффективности, а к недостаткам – зависимость точности результа-
тов от качества созданной прогнозной модели. Метод Монте-Карло наибо-
лее полно характеризует всю гамму неопределенностей, с которой может
столкнуться предприятие и через задаваемые изначально ограничения по-
зволяет учитывать всю доступную аналитику информацию.
ГЛАВА 3. Развитие системы управления рисками 75
3.3. Методы моделирования управленческой деятельности
в условиях риска
Нередко экономическая ситуация является уникальной, и решение в ус-
ловиях неопределенности должно приниматься однократно. Это порождает
необходимость развития методов моделирования при принятии решений в
условиях неопределенности и риска [14].
Одним из самых распространенных методов моделирований выбора
решения является теория игр. Традиционными при выборе решения в усло-
виях рисков являются игры с природой, применение которых начинается с
построения платежной матрицы (матрицы эффективности, матрицы игры),
включающей все возможные значения исходов [4]. Это является наиболее
трудоемким этапом подготовки принятия решения. Ошибки в платежной
матрице не могут быть компенсированы никакими вычислительными мето-
дами и приведут к неверному итоговому результату.
Термин «природа» в данном случае характеризует некую объективную
действительность, которая оказывает влияние на исход решения по пробле-
ме. Другой стороной является лицо, принимающее решение с его «страте-
гиями» – правилами действия в каждой из возможных ситуаций игры.
В общем случае взаимодействие избранной стратегии и состояние при-
роды ведет к единственному исходу для решения в данной ситуации. Упо-
рядочив эти взаимодействия, их можно представить в виде матрицы с двумя
входами, элементы которой характеризуют исходы по данному сочетанию
стратегии и состояния природы. Полная матрица отражает все исходы воз-
можных сочетаний двух взаимодействующих элементов. Так, если лицо,
принимающее решение, имеет m возможных стратегий: А1, А2, ..., Аm, а у
природы имеется n возможных состояний: П1, П2, ..., Пn, тогда условия игры
с природой задаются матрицей исходов.
Исходы определяются в зависимости от решаемой проблемы. Но, несмот-
ря на кажущуюся простоту, в действительности расчет значений каждого ис-
хода может оказаться невозможным. Если предположить, что матрицу все же
удалось построить, то далее требуется выбрать такую стратегию, которая будет
наиболее выгодной по сравнению с другими, что также затруднительно. Стра-
тегии лица, принимающего решения не всегда могут заканчиваться только
выигрышами, поэтому матрица должна отражать не только выигрыши, но и
проигрыши. Матрица исходов, в свою очередь, не отражает этого.
Таким образом, в случае отсутствия информации о вероятностях состоя-
ния среды теория не дает однозначных и математически строгих рекоменда-
ций по выбору критериев принятия решения. Это объясняется в большей ме-
ре не слабостью теории, а неопределенностью самой ситуации и сложностью
получения количественных оценок целей и исходов. Ценность же матрицы
исходов состоит в том, что ее формирование требует, чтобы анализирующий
ПРОБЛЕМЫ ЭКОНОМИКИ И УПРАВЛЕНИЯ76
проблему при выборе решений мыслил в терминах широкого диапазона по-
следствий, которые могут иметь место в результате некоторого действия. Та-
ким образом, принимающий решение ограждает себя от такой ошибки, как
сосредоточение чрезмерного внимания только на тех исходах, появление ко-
торых он по какой-либо причине считает наиболее вероятным. Помимо того,
пытаясь разумно и содержательно описать исходы, принимающий решение
вынужден учитывать затраты ресурсов, достигаемые выгоды и их взаимные
связи. Это часто ведет к пересмотру и оценке целесообразности постановки
задач, чем и обеспечивается более глубокое понимание проблемы.
Однако большинство задач требуют анализа целой последовательности
решений и состояний среды, когда приходится принимать сложные много-
этапные решения. Если имеют место два или более последовательных мно-
жества решений, то используется дерево решений.
Дерево решений – это схематическое представление проблемы приня-
тия решений. Ветви дерева решений представляют собой различные собы-
тия (решения), а его вершины – ключевые состояния, в которых возникает
необходимость выбора. Чаще всего дерево решений является нисходящим,
то есть строится сверху вниз. Выделяют следующие этапы построения де-
рева решений:
1. Первоначально обозначают ключевую проблему – «вершина дерева».
2. Для каждого момента определяют все возможные варианты даль-
нейших событий, которые могут оказать влияние на ключевую про-
блему. Это будут исходящие от вершины дуги дерева.
3. Обозначают время наступления событий.
4. Каждой дуге дают денежную и вероятностную характеристики.
5. Проводят анализ полученных результатов.
Основа наиболее простой структуры дерева решений – ответы на во-
просы «да» и «нет». Для каждой дуги дерева могут быть определены число-
вые характеристики, например, величина прибыли по тому или иному про-
екту и вероятность ее получения. В этом случае оно помогает учесть все
возможные варианты действия и соотнести с ними финансовые результаты.
Затем переходят к сравнению альтернатив. Недостатками дерева решений
является ограниченное число вариантов решения проблемы. В процессе
построения дерева решений необходимо обращать внимание на его размер.
Оно не должно быть слишком перегруженным, т.к. это уменьшает способ-
ность к обобщению и способность давать верные ответы.
Для общей характеристики риска в финансово-хозяйственной деятель-
ности предприятия предлагается оценивать влияние факторов неопределен-
ности на величину риска с помощью метода анализа иерархий, который был
предложен и детально описан в работах Т. Саати [5].
В методе используется дерево критериев, в котором общие критерии раз-
деляются на критерии частного характера. Для каждой группы критериев оп-
ГЛАВА 3. Развитие системы управления рисками 77
ределяются коэффициенты важности (коэффициент значимости). Альтернати-
вы сравниваются между собой по отдельным критериям и могут ранжировать-
ся ЛПР по степени предпочтения. Средством определения коэффициентов
значимости критериев является попарное сравнение. На основе таких сравне-
ний вычисляются коэффициенты важности критериев, оценки альтернатив и
находится общая оценка как взвешенная сумма оценок критериев [5].
Метода анализа иерархий (МАИ), который является методологической
основой для решения задач выбора альтернатив посредством их многократ-
ного рейтингования. Основное применение метода – поддержка принятия
решений посредством иерархической композиции задачи. С помощью дан-
ного метода в ходе решения задачи можно выполнить:
‒ систематизацию сбора данных по проблеме,
‒ оценку противоречивости данных,
‒ синтез проблемы принятия решений,
‒ достигнуть консенсуса при обсуждении проблемы,
‒ оценку важности учета каждого решения и важность учета каждого
фактора, влияющего на приоритеты решений,
‒ оценку устойчивости принимаемого решения.
Основной проблемой в принятии решения является выбор лучшей аль-
тернативы, происходящий в условиях неопределенности. Сложно опреде-
лить к чему приведет выбор того или иного варианта. В каждом решении
есть определенный уровень риска: возможность не достигнуть поставлен-
ных целей или появление потерь. В большинстве практических задач в фи-
нансово-хозяйственной деятельности проводится выбор из несколько аль-
тернатив, каждая из которых имеет свои достоинства и недостатки. Наличие
нескольких критериев делает задачу многокритериальной. При этом поиск
более предпочтительного решения по одному критерию приводит к тому,
что решение становится менее предпочтительным по другому критерию.
Основным критерием выбора из альтернативных вариантов является опти-
мальное соотношение результата и величины риска. Типичными задачами
данного метода в деятельности предприятия являются:
‒ определение рейтинга клиентов,
‒ распределение ресурсов,
‒ составление товарной матрицы,
‒ выбор оптимальной стратегии,
‒ расчет наилучшей цены на продукцию,
‒ диагностика возможных сценариев развития ситуации.
Решение задачи состоит из следующих основных этапов.
1. Формализация задачи в виде иерархической структуры с несколь-
кими уровнями: цель, критерии, альтернативы.
2. Выполнение попарных сравнений элементов каждого уровня. Ре-
зультаты сравнений представляются в виде совокупности матриц
парных сравнений.
ПРОБЛЕМЫ ЭКОНОМИКИ И УПРАВЛЕНИЯ78
3. Вычисление коэффициентов значимости для элементов каждого
уровня. При этом проверяется согласованность суждений экспертов
при помощи индекса согласованности.
4. Расчет итогового веса каждой из альтернатив и определяется наи-
лучшая альтернатива или они ранжируются.
Применение метода для оценки риска в финансово-хозяйственной дея-
тельности промышленного предприятия обосновано изменчивостью усло-
вий функционирования промышленных предприятий, отсутствием досто-
верных данных, ограниченностью применения эмпирических значений эко-
номических показателей.
Не смотря на то, что МАИ не имеет строгого научного обоснования и
больше примыкает к эвристическим методам, этот метод нашел широкое
практическое применение из-за своей простоты и наглядности. В ходе де-
тального исследования МАИ были выявлены следующие существенные
недостатки, такие как:
1. Рассогласование оценок, связанное с трудностями оценки отноше-
ний сложных элементов.
2. Резкое увеличение количества оценок с увеличением набора эле-
ментов.
3. Пересчет отношений значимости элементов в весовой коэффициент
осуществляется приближенным методом.
Несмотря на то, создание модели принятия решений, является трудоем-
ким процессом, в итоге удается получить детальное представление о том,
как именно взаимодействуют факторы, влияющие на выбор из альтернатив-
ных решений. Процедуры расчета коэффициентов значимости (ранга важ-
ности) в МАИ достаточно просты в отличие от математических методов при-
нятия решений. Минимизация противоречивости данных – трудоемкий про-
цесс, однако, в итоге ЛПР (лицо, принимающее решение) приобретает уве-
ренность, что используемые данные являются вполне осмысленными и есть
возможность использования мнений экспертов в практической деятельности
предприятия.
МАИ может служить надстройкой для других методов при решении
слабоструктурированных задач, где более адекватно подходят опыт и ин-
туиция, нежели сложные математические расчеты. С помощью этого метода
можно выявить наиболее предпочтительные решения и количественно вы-
разить степень этой предпочтительности.
При использовании метода анализа иерархий при принятии управлен-
ческих решений одним из основных критериев должен быть показатели,
характеризующие уровень риска.
На рис. 3.2 представлена схема метода анализа иерархий, в которой вы-
бор из альтернативных вариантов должен быть проведен с учетом характе-
ГЛАВА 3. Развитие системы управления рисками 79
ристик риска. Общая цель проблемы является высшим уровнем иерархии.
За целью следует уровень наиболее важных критериев. Каждый из критери-
ев может делиться на субкритерии. За субкритериями следует уровень аль-
тернатив, число которых может быть достаточно большим.
Методика МАИ включает парные сравнения, разработку шкалы для
преобразований суждений в числовые значения, использование обратно
симметричных отношений, иерархическую композицию проблемы [8]. В
качестве наиболее важных критериев предлагается использовать следую-
щие характеристики риска.
‒ вероятность неблагоприятных событий,
‒ возможность появления дополнительных расходов,
‒ возможность отклонения фактических значений от плановых
значений.
Цель
Вероятность
неблагоприятных
событий
Возможность
появления доп.
расходов
Возможность
отклонения от плановых
значений
Критерий 1 Критерий 2 Критерий NКритерий ...Критерий 3
Альтернатива 1 Альтернатива... Альтернатива K
Рис. 3.2. Метод анализа иерархий
Уровень риска в производственной деятельности промышленного пред-
приятия может быть определен с помощью теории нечетких множеств, за-
ложенной более 40 лет назад, американским ученым Л. Заде [6]. Методиче-
ский подход к оценке рисков может быть представлен в следующей после-
довательности.
1. Построение модели факторов риска.
2. Введение лингвистической переменной для описания уровней фак-
торов риска и важности факторов.
3. Определение методом попарных сравнений весовых коэффициен-
тов для всех видов риска.
4. Определение величины общего риска в деятельности предприятия.
ПРОБЛЕМЫ ЭКОНОМИКИ И УПРАВЛЕНИЯ80
3.4. Особенности управления рисками
на промышленных предприятиях
Многочисленные риски, свойственные деятельности промышленного
предприятию требуют поиска адекватных способов их снижения. Это важно
для повышения эффективности производства и реализации продукции на
предприятии. Поэтому особую актуальность приобретает задача изучения
способов воздействия на риски в отечественной и мировой практике с це-
лью определения наиболее доступных способов эффективного управления
рисками в хозяйственной деятельности предприятий.
Исследования зарубежных и отечественных ученых по мерам воздейст-
вия на риски [4], анализ ответов респондентов позволяет выделить услов-
ные группы используемых инструментов управления рисками в целом по
всему предприятию: «финансовые», «управленческие» и «инструменты обес-
печения непрерывности рабочего процесса». К первой группе следует отне-
сти страхование, формирование резервов, организацию кредитной полити-
ки, балансирование активов и обязательств, контроль достаточности собст-
венных средств, хеджирование. Именно эти инструменты преимущественно
используются для управления рисками.
Мониторинг, диверсификация рисков, активное воздействие на источ-
ник риска, гибкие технологии менеджмента – эти управленческие инстру-
менты являются частью оперативной деятельности риск-менеджера или
предназначены для оптимизации процедур управления рисками для реко-
мендаций руководству организации.
Последняя группа, элементы которой можно охарактеризовать как тех-
нические процессы обеспечения непрерывности бизнеса, занимает средин-
ное положение в предпочтениях респондентов опроса. Информационная и
физическая защита, план ликвидации аварий, аттестация рабочего места и
сертификация по ISO, дублирование операций и собственно планирование
деятельности – все перечисленное составляет основу «технического» обес-
печения безопасности на промышленном предприятии.
Наиболее простым и очевидным инструментом управления рисками,
очевидно, является мониторинг. Этот вариант ответа отметили почти две
трети (62 %) респондентов. Привлечение страховщиков в качестве консуль-
тантов и передача на страхование части рисков наряду с диверсификацией
рисков является традиционно распространенными инструментами управле-
ния рисками. Более половины респондентов используют в своей деятельно-
сти эти инструменты (53 % ответов). Кроме того, около половины респон-
дентов отметили формирование специальных фондов и резервов на пред-
приятии для покрытия убытков и ущербов от различных рисков, а также спе-
циальные финансовые инструменты, включающие в себя управление кре-
дитной политикой и баланс активов и пассивов.
ГЛАВА 3. Развитие системы управления рисками 81
Из факта, что «привлечение страховщиков» к защите от рисков немного
опередило в ответах респондентов «формирование резервов», по-видимому,
нельзя сделать вывод, что данный инструмент пользуется большей популяр-
ностью, чем самострахование через создание резервов потерь. Скорее всего,
на популярности использования страхования сказались в первую очередь до-
вольно широкие страховые интересы респондентов, а не значимость рисков,
покрываемых страховщиками. Большая часть респондентов работает в круп-
ных компаниях, которые практически всегда какие-то риски страхуют.
Анализ ответов респондентов позволяет выделить условные группы ис-
пользуемых инструментов управления рисками: «финансовые», «управлен-
ческие» и «инструменты обеспечения непрерывности рабочего процесса».
К первой группе следует отнести страхование, формирование резервов,
организацию кредитной политики, балансирование активов и обязательств,
контроль достаточности собственных средств, хеджирование. Именно эти
инструменты преимущественно используются для управления рисками.
Мониторинг, диверсификация рисков, активное воздействие на источ-
ник риска, гибкие технологии менеджмента – эти управленческие инстру-
менты являются частью оперативной деятельности риск-менеджера или
предназначены для оптимизации процедур управления рисками для реко-
мендаций руководству компании.
Последняя группа, элементы которой можно охарактеризовать как тех-
нические процессы обеспечения непрерывности бизнеса, занимает средин-
ное положение в предпочтениях респондентов опроса. Информационная и
физическая защита, план ликвидации аварий, аттестация рабочего места и
сертификация по ISO, дублирование операций и собственно план непрерыв-
ности бизнеса – все перечисленное составляет основу «технического» обес-
печения безопасности в организациях.
Одним из распространенных инструментов риск-менеджера является
страхование. Во многих крупных предприятиях страхование имеет двоякое
использование: во-первых, защита собственного имущества и покрытие от-
ветственности перед третьими лицами, во-вторых, реализация социальных
программ и страхование рисков персонала. В этой связи интересны резуль-
таты ответов респондентов на вопрос о корпоративном страховании работ-
ников. Из данных диаграммы видно, что в большинстве опрошенных ком-
паний (почти 80 %) страхование применяется для защиты персонала (добро-
вольное медицинское страхование – 64 %, страхование от несчастных слу-
чаев и болезней – 40 %). Кроме того, значительная часть компаний страхует
имущество: оборудование, грузы, транспорт, здания и строения.
Тремя самыми важными услугами, которые застрахованные компании
ожидают от своих поставщиков страховых услуг для управления и монито-
ринга страховых программ, являются:
ПРОБЛЕМЫ ЭКОНОМИКИ И УПРАВЛЕНИЯ82
‒ урегулирование убытков (84 %);
‒ международные программы (57 %);
‒ предупредительные мероприятия (53 %).
Следует отметить, что все перечисленные формы воздействия на риски
с целью их ограничения реализовываются в пределах индивидуальных под-
ходов, которые сложились на современном этапе в России. Наиболее про-
стым и очевидным инструментом управления производственными рисками
является мониторинг. Привлечение страховщиков в качестве консультантов
и/или передача на страхование части рисков наряду с диверсификацией рис-
ков является традиционно распространенными инструментами управления
рисками. При производстве продукции достаточно значимым инструментом
воздействия на риск является аттестация рабочего места, а также формиро-
вание планов оперативного и тактического характера.
Учитывая специфику промышленных предприятий, а также особенности
рыночных механизмов государства, применение в производственной деятель-
ности далеко не всех методов эффективно и возможно вообще. Особенностью
управления производственными рисками является то, что предприятие не мо-
жет уклониться от всех видов рисков, локализовать или рассеять их. Большую
долю рисков, возникающих при производстве продукции, предприятию при-
ходится брать на себя, так как некоторые из них несут в себе потенциал воз-
можной прибыли, а другие принимаются в силу их неизбежности.
Таким образом, риск-менеджмент на сегодняшний день стал норматив-
ной методологией управления в крупных отечественных компаниях, что
подтверждают не только экспертные мнения, но и анализ результатов раз-
личных исследований. При этом концепция риск-менеджмента с каждым
годом приобретает все больше сторонников, что обусловлено естественны-
ми процессами рыночной экономики и ведением бизнеса в условиях неоп-
ределенности с опасностью неконтролируемых событий. Анализ ответов
респондентов обозначили тенденцию, согласно которой риск-менеджмент
претерпевает в России не только количественное изменение приверженцев,
но и качественное углубление практического характера.
Вместе с этим можно заметить, что пока недостаточно специалистов, го-
товых грамотно выстраивать систему риск-менеджмента в организациях. За
немногочисленным исключением, даже лидирующие компании страны, испы-
тывают недостаток квалифицированных кадров в рассматриваемой области.
Другим важным вызовом, поставленным перед сообществом риск-мене-
джеров, является вопрос о стандартах в деятельности управления рисками.
Существующие отечественные стандарты по охране труда, производствен-
ной безопасности, регламенты в финансовой сфере и некоторые другие ука-
зывают на практическую полезность своего применения. Мнение о необхо-
димости тех или иных стандартов риск-менеджмента поддерживает боль-
шинство из опрошенных менеджеров.
ГЛАВА 3. Развитие системы управления рисками 83
Вопросы методологического характера, точнее, вопросы используемых
техник и инструментов, которые затрагивались в различных исследованиях,
указали на широту спектра соответствующих инструментов и глубину работ
по управлению рисками в компаниях. Учитывая специфику бизнеса различ-
ных организаций, можно утверждать, что отечественные риск-менеджеры
применяют в своей практике достаточно комплексные и требующие высоко-
го профессионализма технологии. Готовность и желание развития, которые
нельзя не заметить из результатов исследований, подтверждают уверен-
ность в скором распространении системы риск-менеджмента в отечествен-
ных организациях.
На основании обзора научных работ отечественных и зарубежных уче-
ных, занимающихся проблемами исследования рисковых ситуаций, собст-
венных исследований автора, необходимо сделать вывод, что в настоящее
время нет единых подходов к оценке, моделированию и воздействию на риск,
в том числе и в финансово-хозяйственной деятельности промышленных
предприятий. В работе обоснованы наиболее приемлемые методы анализа и
воздействия на риск предприятия. Исследование показало, что основным не-
достатком всех этих методов является отсутствие или поверхностный анализ
факторов риска, без которого затруднительно предлагать какие-либо методы,
снижающие влияние того или иного риска.
Возможность применения методов воздействия на риск носит рекоменда-
тельный характер, т.к. в каждом конкретном случае менеджер производствен-
ного предприятия должен самостоятельно принять решение, исходя из усло-
вий хозяйствования, а также факторов внешней и внутренней среды.
Библиографический список к главе 3
1. Бартон Т.Л. Риск-менеджмент: Практика ведущих компаний / Т.Л. Бар-
тон, П.Л. Уокер, У.Г. Шенкир. – М.: Вильямс, 2008. – 208 с.
2. Воробьев В.С. Системный анализ и управление рисками в предпри-
нимательстве / В.С. Воробьев, К.В. Балдин. – М.: Издательство Московского
психолого-социального института; Воронеж: Издательство НПО «МОДЭК»,
2009. – 760 с.
3. Евстафьев И.Н. Тотальный риск – менеджмент. Новейший метод при-
нятия беспроигрышных управленческих решений / И.Н. Евстафьев. – М:
Эксмо, 2008. – 208 с.
4. Иванов А.А. Риск-менеджмент: учебно-методический комплекс /
А.А. Иванов, С.Я. Олейников, С.А. Бочаров. – М.: Изд. центр ЕАОИ, 2008. –
193 с.
5. Коршунова Л.Н. Оценка и анализ рисков / Л.Н. Коршунова, Н.А. Про-
данова. – М.: Феникс, 2007. – 198 с.
ПРОБЛЕМЫ ЭКОНОМИКИ И УПРАВЛЕНИЯ84
6. Кудрявцев А.А. Интегрированный риск-менеджмент / А.А. Кудряв-
цев. – М.: Экономика, 2010. – 656 с.
7. Лапченко Д.А. Оценка и управление экономическим риском. Теория и
практика / Д.А. Лапченко. – М.: Ашалорея, 2007. – 148 с.
8. Маккарти М.П. Риск. Управление риском на уровне топ менеджеров и
советов директоров / М.П. Маккарти, Т. Флинн. – М.: Альпина Бизнес Букс,
2007. – 234 с.
9. Мандрыкин А.В. Управление производственными рисками в интег-
рированной организационно-производственной системе / А.В. Мандрыкин //
Организатор производства. – 2009. – Т. 42, № 3. – C. 63-68.
10. Сбитнева А.Н. Управление производственными рисками промыш-
ленного предприятия / А.Н. Сбитнева // Вестник Рыбинской государствен-
ной авиационной технологической академии им. П.А. Соловьева. – 2012. –
№ 2 (23). – С. 233-239.
11. Тактаров Г.А. Финансовая среда предпринимательства и предпри-
нимательские риски / Г.А. Тактаров, Е.М. Григорьева. – М.: Финансы и ста-
тистика, 2007. – 327c.
12. Холмс Э. Риск-менеджмент: Как научиться расчетливо рисковать и
избегать потерь в бизнесе: пер. с англ. / Э. Холмс. – М.: Эксмо, 2007. – 304 с.
13. Шапкин А. С. Экономические и финансовые риски. Оценка, управ-
ление, портфель инвестиций / А.С. Шапкин. – М: Дашков и Ко, 2004. – 543 с.
14. Энциклопедия финансового риск-менеджмента / под ред. А.А. Лоба-
нова, А.В. Чугунова. – М.: Альпина Бизнес Букс, Альпина Паблишерз. 2009. –
936 с.
ГЛ А ВА 4
УПРАВЛЕНИЕ ДЕБИТОРСКОЙ
ЗАДОЛЖЕННОСТЬЮ ПРЕДПРИЯТИЯ
4.1. Дебиторская задолженность,
проблемы возникновения и взыскания
В условиях рынка, любое коммерческое предприятие, осуществ-
ляя свою хозяйственную деятельность, в большинстве случаев не получает
от контрагентов деньги немедленно. Поэтому у предприятий и возникает
необходимость в расширении сбыта путем предоставления покупателям
отсрочки платежей за отгруженную продукцию, то есть так называемого
«коммерческого кредита», отражаемого в бухгалтерском отчѐте как деби-
торская задолженность.
В экономической литературе можно встретить следующие определения
понятия «коммерческий кредит»:
1) коммерческий кредит – это особая форма кредита, предоставляемая
в товарной форме продавцами покупателям в виде отсрочки уплаты
денег за проданные товары;
2) коммерческий кредит заключается в отсрочке или рассрочке платежа
за проданный товар, фиксируемой в контракте. Сделка ссуды здесь
сопряжена со сделкой купли-продажи товара;
3) коммерческий кредит часто рассматривается как товарный кредит,
поскольку в его основе лежит поставка товаров или оказание услуг.
Предоставление кредита в товарной форме обычно связано с не-
возможностью реализации товара с одновременной его оплатой,
борьбой за рынки сбыта [1].
В ст. 823 Гражданского кодекса Российской федерации под коммерче-
ским кредитом понимается предоставление кредита, в том числе в виде аван-
са, предварительной оплаты, отсрочки и рассрочки оплаты товаров, работ
или услуг [2].
Исходя из перечисленных выше определений, под коммерческим креди-
том будем понимать предоставляемую покупателям отсрочку платежа за
поставленный товар или оказанные услуги.
В связи с этим, от момента оказания услуг или поставки товара до мо-
мента поступления денежных средств на счет у предприятия-поставщика
возникает так называемая «дебиторская задолженность».
ПРОБЛЕМЫ ЭКОНОМИКИ И УПРАВЛЕНИЯ86
В настоящее время учеными-экономистами предлагается ряд ее опреде-
лений. Так, например, под дебиторской задолженностью понимается «сово-
купность долгов, образовавшихся в результате продажи товаров (работ, услуг)
с отсрочкой оплаты и подлежащих возврату компании от контрагентов» [3],
«задолженность перед организацией различных юридических и физических
лиц, возникающая в ходе хозяйственной деятельности» [4], «право требова-
ния организации на поступление финансовых и нефинансовых активов, воз-
никающих из обязательств юридических и физических лиц по договору в хо-
де хозяйственной деятельности, с целью обеспечения приемлемого уровня
финансовой устойчивости» [5], «сумма долгов, причитающихся предпри-
ятию, фирме, компании со стороны других предприятий, фирм, компаний, а
также граждан, являющихся их должниками, дебиторами» [6]. Т.е. в общем
случае дебиторская задолженность представляет собой задолженность юри-
дических или физических лиц (дебиторов) перед предприятием за выпол-
ненные им, но не оплаченные работы или услуги, что соответствует как ме-
ждународным, так и российским стандартам бухгалтерского учѐта [7].
В том случае, когда дебиторы не исполняют принятые на себя обяза-
тельства (не оплачивают в обозначенный срок полученные товары или ус-
луги) у предприятия формируется так называемая «просроченная» дебитор-
ская задолженность, при этом составляющие еѐ средства извлекаются из его
хозяйственного оборота, что сказывается на финансовом состоянии пред-
приятия. Увеличение же у него размера дебиторской задолженности приво-
дит к росту затрат на обслуживание заемного капитала предприятия, повы-
шает его издержки, что приводит к снижению рентабельности и ликвидно-
сти оборотных средств предприятия и, в конечном итоге, отрицательно ска-
зываются на его финансовой устойчивости.
Управление дебиторской задолженностью организации заключается в
регулировании еѐ как по количественным, так и качественным показателям.
А для оптимизации хозяйственной деятельности предприятия необходимо
построение эффективной системы возврата дебиторской задолженности,
так как при росте еѐ размера снижается его ликвидность, ухудшаются дру-
гие экономические показатели предприятия.
В условиях же продолжающейся рецессии экономики нашей страны,
обусловленной введением санкций со стороны Запада, и снижением, в связи
с этим, потребительского спроса, российские компании в качестве одного из
основных способов увеличения продаж используют отсрочку платежей за
предоставленные товары или оказанные услуги. А при недостаточно высо-
кой платежной дисциплины потребителей их продукции у предприятий в
таких случаях растут кредитные риски. Кроме того, при увеличении объема
отгрузок продукции и увеличении отсрочки платежа возрастают товарообо-
рот и объем складских остатков, увеличивается их дебиторская задолжен-
ность. Прирост активов предприятий вызывает соответственно прирост
ГЛАВА 4. Управление дебиторской задолженностью предприятия 87
пассивов, увеличение расходов на обслуживание его кредитов и займов, что
может привести к общему снижению их финансовой устойчивости.
С проблемами возникновения и взыскания дебиторской задолженности,
особенно в условиях России, неизбежно сталкиваются практически все пред-
приятия, т.к. отсутствие у многих из них достаточного объема собственных
оборотных средств и сложность получения банковского кредита не позво-
ляют сбывать весь объем произведенной продукции или услуг только на
условиях предоплаты.
При том, когда контрагенты (дебиторы) не оплачивают вовремя полу-
ченные товары или услуги, то у предприятия формируется так называемая
«просроченная» дебиторская задолженность, а составляющие еѐ средства
извлекаются из его хозяйственного оборота, что сказывается на финансовом
состоянии предприятия. Увеличение же размера дебиторской задолженно-
сти приводит к росту затрат на обслуживание заемного капитала предпри-
ятия, повышает его издержки, что приводит к снижению рентабельности и
ликвидности оборотных средств предприятия и, в конечном итоге, отрица-
тельно сказываются на его финансовой устойчивости.
В связи с тем, что наличие дебиторской задолженности у предприятий
является объективной реальностью рыночной экономики, то возникает про-
блема оптимизации еѐ размера.
А для повышения результативности хозяйственной деятельности пред-
приятия необходимо построение эффективной системы возврата дебитор-
ской задолженности, так как при росте еѐ размера снижается ликвидность
предприятия, и ухудшаются его экономические показатели.
При построении системы управления дебиторской задолженностью ру-
ководству предприятия необходимо решить следующие задачи:
‒ организовать текущий мониторинг дебиторской задолженности и ее
анализ в предшествующем периоде;
‒ создать четкие и понятные для сотрудников компании и контраген-
тов правила работы с дебиторской задолженностью;
‒ определить возможную сумму оборотного капитала, направляемого
в дебиторскую задолженность путем предоставления клиентам от-
срочки платежа;
‒ сформировать систему кредитных условий для клиентов, в том чис-
ле систему скидок и штрафов;
‒ сформировать стандарты оценки покупателей и дифференциации
условий предоставления кредита;
‒ разработать схемы мотивации персонала, занятого возвращением
дебиторской задолженности;
‒ сформировать процедуры сбора дебиторской задолженности, в том
числе связанные с взысканием просроченной задолженности само-
стоятельно, а также в судебном порядке;
ПРОБЛЕМЫ ЭКОНОМИКИ И УПРАВЛЕНИЯ88
‒ построить эффективную систему контроля за движением и свое-
временной инкассацией дебиторской задолженности [8].
Эффективное управление дебиторской задолженностью требует созда-
ние системы непрерывного мониторинга и анализа задолженности, разра-
ботка четких правил определения контрагентов, которым можно предостав-
лять отсрочку платежей, а также регламента работы с «проблемными»
должниками.
Эффективность же системы управления дебиторской задолженности фи-
нансовые специалисты предприятий определяют по различным критериям,
так, К. Жараспаев – вице-президент Rover Сomputers ключевым критерием
оценки эффективности системы управления дебиторской задолженности
считает возвратность задолженности; Е. Агеева – финансовый директор
ООО «Голдер-Электроникс» под таковым критерием понимает соответствие
плану фактических показателей оборачиваемости дебиторской задолженно-
сти, еѐ среднего срока погашения и доли проблемных долгов в общем объеме
задолженности; С. Воробьев – финансовый директор ООО «Рельеф-Центр»
оценивает эффективность системы управления дебиторской задолженности
прежде всего по наличию просроченной задолженности, ее объемам, срокам
просрочки платежа и перспективам получения данных сумм от клиентов;
Ю. Луценко, – директор финансового департамента ЗАО «Международная
торговая компания «Алиса» считает систему управления дебиторской
задолженности эффективной тогда, когда объем и длительность просрочен-
ной, а также оборачиваемость общей дебиторской задолженности меньше
установленных нормативов. При этом лимиты кредитования клиентов не
превышены, а история возврата долгов – положительная; а М. Коновалова –
финансовый директор компании laStyle одним из значимых показателей
считает соотношение дебиторской задолженности и общего объема продаж.
Кроме того, в компании установлен лимит, свыше которого финансирование
дебиторской задолженности невыгодно, а продажи сулят потери [9].
Наибольший интерес для исследования представляют задачи управле-
ния расчетами с покупателями продукции предприятия с использованием
экономико-математических моделей, т.к. последние позволяют формализо-
вать процесс принятия управленческого решения.
При этом следует знать, что наиболее часто встречающимися пробле-
мами, с которыми сталкиваются предприятия, кредитующие своих клиен-
тов, являются:
1) отсутствие полной и достоверной информации о компаниях-деби-
торах; предприятие не уделяет достаточно внимания оценке креди-
тоспособности клиентов и анализу эффективности коммерческого
кредитования;
2) недостаточный контроль над работой с просроченной дебиторской
задолженностью;
ГЛАВА 4. Управление дебиторской задолженностью предприятия 89
3) разрозненность сведений об имеющейся дебиторской задолженно-
сти, вызванная неразвитостью системы внутренних коммуникаций
предприятия (между отделами и управлениями, между филиалами
и центром и т.д.) [3].
В ходе проведенного анализа практики управления процессами расче-
тов с покупателями продукции на ряде промышленных предприятий Санкт-
Петербурга было выяснено, что:
‒ в большинстве случаев поступление средств от покупателей про-
дукции на предприятиях не планируется;
‒ руководство, как правило, не обладает информацией о сроках по-
ступления на счета предприятий средств от дебиторов;
‒ руководство предприятий часто не считает сам факт отсутствия у
предприятия денег тревожным симптомом;
‒ долги дебиторов оцениваются как потенциальные денежные сред-
ства, которые будут получены с очень высокой долей вероятности;
‒ на предприятиях в большинстве случаев не ведутся работы по ана-
лизу безнадежных долгов.
Основными проблемами при этом являются:
‒ отсутствие четких критериев оценки выгодности принимаемых уп-
равленческих решений по предоставлению отсрочек платежей тем
или иным контрагентам;
‒ принятие решений по коммерческому кредитованию зачастую осу-
ществляется по принципу «не потерять клиента», а не с точки его
зрения экономической целесообразности.
Кроме того, предприятия вынуждены использовать предоставление от-
срочек платежа своим покупателям лишь в том случае, когда спрос на дан-
ную продукцию по предоплате и на условиях авансового финансирования
меньше, чем планируемые объемы выпуска [10].
Тем самым, своевременное получение дебиторской задолженности яв-
ляется одной из важнейших проблем предприятий.
4.2. Прогнозирование поступления дебиторской задолженности
методом Монте-Карло
Для прогнозирования поступления платежей от дебиторов по данным од-
ного из промышленных предприятий Санкт-Петербурга используем имита-
ционное моделирование методом Монте-Карло, которое применимо как для
оценки последствий кредитной политики любого предприятия, так и для
оценки объемов поступления средств при изменении прогнозируемого уров-
ня платежеспособности каждого из дебиторов, их части или совокупности.
В предлагаемой модели сделаем следующие допущения:
ПРОБЛЕМЫ ЭКОНОМИКИ И УПРАВЛЕНИЯ90
1. Ограниченный период прогнозирования, равный двум календарным
месяцам (T = 2). Период может быть увеличен или уменьшен по усмотре-
нию предприятия;
2. Источники поступления средств:
‒ погашение дебиторской задолженности по продукции, отгруженной
в прошлых периодах;
‒ денежные потоки по продукции, отгружаемой в рассматриваемом
периоде;
3. План отгрузок предприятия известен заранее, исходя из заявок ком-
мерческого отдела на отгрузку продукции;
4. Расчеты производятся по каждой поставке конкретному контрагенту;
5. Контролируемыми переменными являются размер денежных средств
на расчетном счете и в кассе предприятия, а также размер ресурсов, рассчи-
тываемых по каждой позиции перечня видов ресурсов и размер поступле-
ния средств от каждого контрагента ежедневно;
6. Под ресурсами понимаются материальные ресурсы и задолженности
по оплате различных услуг;
7. В модели не учитывается возможное использование имеющихся у пред-
приятия денежных средств на оплату различных расходов и возможное ис-
пользование имеющихся ресурсов в производственном процессе, т.к. еѐ целью
является прогнозирование денежных потоков от реализации продукции.
В связи с тем, что предлагаемая имитационная модель отображает про-
исходящие во времени платежи, осуществляемые потребителями в порядке
погашения их задолженностей за ранее осуществленные предприятием по-
ставки товаров на условиях отсрочки платежа, то она должна имитировать:
‒ отдельные платежи конкретных потребителей на исследуемых вре-
менных интервалах за конкретные партии товаров;
‒ всю совокупность (поток) платежей.
При имитации потока платежей необходимо учитывать:
‒ временной интервал (t, t + 1);
‒ все платежи, осуществленные потребителями на данном временном
интервале;
‒ все временные интервалы в пределах модельного времени процесса
взаиморасчетов.
Причем, если имитация отдельных платежей каким-либо способом уже
выполнена, то имитация потока платежей сводится к выполнению их отбо-
ра, сортировок и алгебраических суммирований.
При имитации отдельного платежа будем учитывать следующие пе-
ременные:
‒ рассматриваемый временной интервал платежа (t, t + 1);
‒ номер потребителя, осуществляющего платеж, j;
‒ номер оплачиваемой поставки товара, i;
ГЛАВА 4. Управление дебиторской задолженностью предприятия 91
‒ вероятность данного платежа на данном временном интервале, Qj
(надежность клиента);
‒ факт реализации или не реализации платежа на заданном времен-
ном интервале (t, t + 1);
‒ сумму осуществленного платежа (полностью или частично) [11].
Для оценки надежности покупателя используем следующие показатели:
срок работы с клиентом R1, объем продаж клиенту R2 и объем просроченной
задолженности данного клиента на конец периода R3 (см. табл. 4.1).
Относить клиента к той или иной группе будем на основе интегральной
оценки R, рассчитываемой как произведение балльных оценок по всем трем
показателям [12]:
.321 RRRR  (4.1)
К группе риска относятся предприятия с интегральным баллом от 1 до 4,
к группе повышенного внимания – предприятия, имеющие 5-12 баллов, к
надежным клиентам – предприятия, набравшие 13-27 баллов и к «золотым» –
28-64 балла.
Таблица 4.1
Шкала оценки показателей надежности
Показатели / Баллы 1 2 3 4
Срок работы с клиентом R1, лет < 1 1-2 2-4 > 4
Объем продаж клиенту в общем объеме продаж R2, % < 1 1-5 5-15 > 15
Объем просроченной задолженности на конец периода в % от объе-
ма отгрузки R3
50-100 20-50 5-20 0-5
Для перехода от балльной системы оценок надежности клиентов к ве-
роятностной, воспользуемся следующей формулой [13]:
,
)/4(
1
1
1
2
n
Rn
Q
j
j



(4.2)
где Qj – искомая надежность j-го клиента,
n1 – количество надежных клиентов, с которыми работает производитель;
n2 – количество ненадежных клиентов, с которыми работает про-
изводитель;
Rj – интегральная оценка j-го клиента.
В качестве отношения n2 / n1 возьмем 28 / 34, понимая под этим, что 34
клиента анализируемого предприятия надежны, то есть оплачивают постав-
ки вовремя, а остальные контрагенты могут задержать оплату. Приведенная
выше формула (4.2) получена из формулы Байеса:
ПРОБЛЕМЫ ЭКОНОМИКИ И УПРАВЛЕНИЯ92
,
}|)({
}|)({
1
1
))((
надеженклиентmPP
ненадеженклиентmPP
mp
G
B




(4.3)
где p(m()) – вероятность клиента оказаться надежным при наличии выде-
ленной о нем информации m();
P{m() | клиент ненадежен} – это вероятность того, что для априори
ненадежного клиента предложенная методика m выделит о нем информа-
цию m();
P{m() | клиент надежен} – вероятность того, что для априори надеж-
ного клиента методика выделит о нем информацию m();
PG – вероятность того, что исследуемый клиент, при отсутствии о нем
какой-либо информации, является надежным;
PB – вероятность того, что исследуемый клиент, при отсутствии о нем
какой-либо информации, является ненадежным.
Формула (4.3) была преобразована в формулу (4.2) следующим образом:
отношение PB / PG было заменено на n2 / n1, а вместо отношения условных
вероятностей вставлено отношение 4 / Rj, в котором цифра «4» появляется
из-за того, что новый клиент предприятия набирает по балльной системе
Rj = 1  1  4, а предполагаемая вероятность его надежности составляет 14 / 17.
Таблица 4.2
Значения надежности клиентов
Rj
40/60 30/70 50/50 20/80 10/90 28/34
Qj Qj Qj Qj Qj Qj
1 0,272727 0,368421 0,2 0,5 0,692308 0,232877
2 0,428571 0,538462 0,333333 0,666667 0,818182 0,377778
3 0,529412 0,636364 0,428571 0,75 0,870968 0,476636
4 0,6 0,7 0,5 0,8 0,9 0,548387
6 0,692308 0,777778 0,6 0,857143 0,931034 0,64557
8 0,75 0,823529 0,666667 0,888889 0,947368 0,708333
9 0,771429 0,84 0,692308 0,9 0,952941 0,732057
12 0,818182 0,875 0,75 0,923077 0,964286 0,784615
16 0,857143 0,903226 0,8 0,941176 0,972973 0,829268
18 0,870968 0,913043 0,818182 0,947368 0,975904 0,845304
24 0,9 0,933333 0,857143 0,96 0,981818 0,87931
27 0,910112 0,940299 0,870968 0,964286 0,983806 0,891262
32 0,923077 0,949153 0,888889 0,969697 0,986301 0,906667
36 0,931034 0,954545 0,9 0,972973 0,987805 0,916168
48 0,947368 0,965517 0,923077 0,979592 0,990826 0,93578
64 0,96 0,973913 0,941176 0,984615 0,993103 0,951049
В этом случае, каждому значению интегральной оценки того или иного
клиента соответствует вероятность его надежности. В табл. 4.2 приведены
ГЛАВА 4. Управление дебиторской задолженностью предприятия 93
результаты вычислений надежности клиентов в соответствии со значениями
интегральных показателей. Если же клиент оплачивает продукцию по факту
ее поставки, то его надежность Qj = 1.
В этой таблице верхняя строчка показывает отношение количества не-
надежных клиентов предприятия к надежным, а последний столбец значе-
ний соответствует рассматриваемой нами ситуации.
Процесс моделирования методом Монте-Карло обычно состоит из сле-
дующих этапов:
1. Определение стохастической природы входной переменной.
2. Имитация движения входных переменных с помощью многократ-
ного генерирования случайных чисел, корректируемых с таким рас-
четом, чтобы иметь то же распределение вероятностей, что и ос-
новная переменная.
3. Осуществление моделирование (один прогон модели).
4. Многократное повторение данного процесса.
5. Анализ результатов.
Суть данного метода состоит в том, что в решаемую задачу вводят слу-
чайную величину , изменяющуюся по определенному закону p(). Как пра-
вило, закон распределения случайной величины выбирают таким образом,
чтобы искомая в задаче величина А была математическим ожиданием от :
.)( AM  (4.4)
В связи с этим, мы определяем искомую величину А лишь теоретически,
а для нахождения ее численного значения воспользуемся статистическими
методами, основываясь на выборке случайной величины  из объема N эле-
ментов: получаем N вариантов случайной величины i, для которых вычис-
ляем их среднее арифметическое (выборочное среднее)  :
1
,
N
i
i
N

 

 (4.5)
которое и принимаем в качестве приближенного значения искомой
величины A:
.A  (4.6)
Для получения по методу Монте-Карло результата приемлемой точно-
сти требуется большое число статистических испытаний, поэтому его ино-
гда так и называют: метод статистических испытаний («прогонов») [14].
Термином «прогон модели» обозначается следующая последователь-
ность действий моделирующей процедуры:
ПРОБЛЕМЫ ЭКОНОМИКИ И УПРАВЛЕНИЯ94
‒ устанавливаются исходные данные:
1) номера потребителей j;
2) номера отгрузок I;
3) начальные задолженности по отгрузкам Doj;
4) периоды отсрочки платежей по отгрузкам Tожij;
5) вероятности платежей Poj;
6) вероятности частичных платежей;
‒ рассчитывается полный интервал модельного времени, устанавли-
вается перечень суточных интервалов модельного времени (t, t + 1);
‒ перебираются все суточные интервалы модельного времени, для ка-
ждого суточного интервала имитируются отдельные платежи кон-
кретных потребителей за конкретные отгрузки Sij(t), а также рассчи-
тывается суммарный поток платежей за каждые модельные сутки;
‒ формируется «прогонная кривая» S(t), то есть итоговая таблица-
строка суммарных суточных платежей на интервале модельного
времени (0, T).
Получение той или иной прогонной кривой и есть результат одного
конкретного k-прогона модели.
Для получения результатов моделирования используется следующая
многопрогонная процедура:
‒ осуществляется многократная реализация однопрогонной проце-
дуры при одних и тех же исходных данных: формируются прогон-
ные кривые Sk(t), где k = 1, 2, …, G;
‒ производится накопление всех прогонных кривых Sk(t) в итоговую
матрицу результатов цикла моделирования SS:
)],([ tSSS k (4.7)
где k – номер прогона,
t – соответствующие сутки;
‒ данные, накопленные в матрицу результатов моделирования, обра-
батываются при помощи методов математической статистики с
целью получения усредненных результатов (оценок) моделирова-
ния и вычисления доверительных интервалов для этих оценок;
‒ выбирается необходимое количество прогонов G в пределах одного
цикла исходя из условия получения требуемого уровня доверитель-
ной вероятности модельных результатов, в нашем случае таковым
уровнем будем считать 95 %.
В связи с тем, что получить точную оценку a*
математического
ожидания a практически невозможно, то ограничимся отысканием
лишь верхней границы δ допускаемой ошибки с заданной вероятно-
стью (надѐжностью) γ:
ГЛАВА 4. Управление дебиторской задолженностью предприятия 95
,P X a     (4.8)
где X – средняя случайной величины Х.
Примем, что случайная величина Х имеет нормальное распределение, а
еѐ среднее квадратическое отклонение σ неизвестно. В этом случае с надѐж-
ностью γ верхняя граница допускаемой ошибки определяем по следующей
формуле:
,
n
st 


 (4.9)
где n – число испытаний; значение tγ находим по таблице.
«Исправленное» среднее квадратическое отклонение s определяем по
формуле:
.
1

n
n
s  (4.10)
Вычислим верхнюю границу δ допускаемой ошибки по формуле (4.9) для
30 (tγ = 2,045) и 60 прогонов (tγ = 2,001), и сравним полученные результаты.
При этом длительности отсрочки платежей задаются конкретно для каж-
дого потребителя j по каждой отгруженной партии i, описываемые матрицей:
],[ ожijож TT  (4.11)
где i = 1, 2, 3, …, N; j = 1, 2, 3, …, W.
Запуск календаря для j-го потребителя по i-й партии определяется мо-
ментом ее отгрузки и задается массивом:
[ ].о оijt t (4.12)
Размеры (суммы) ожидаемых платежей определяются задолженностями
потребителей по отгруженным партиям, а их итоговые (требующие погаше-
ния) задолженности описываются по следующей формуле:
,
1


N
i
ijoijij DDD (4.13)
где Doij – ранее непогашенные задолженности потребителей;
D+ij – дополнительно возникающие задолженности потребителей за счет
новых отгрузок партий продукции.
Опытные данные показывают, что если погашение задолженности проис-
ходит, то оно обычно происходит вскоре после истечения плановой календар-
ПРОБЛЕМЫ ЭКОНОМИКИ И УПРАВЛЕНИЯ96
ной отсрочки. И чем дольше после истечения плановой календарной отсрочки
погашение задолженности не произошло, тем оно менее вероятно. И хотя кон-
кретные сроки задержки и уровни вероятностей могут быть уточнены, но ука-
занный «ступенчатый» характер функции распределения сохраняется [13].
Исходя из этих соображений моделируем и функцию распределения ве-
роятностей платежей после окончания интервала отсрочки (см. табл. 4.3).
Таблица 4.3
Функция распределения вероятности платежей
Сверхплановая задержка t, сутки Вероятность погашения долга Fij(t)
1-5 0,98×Fij(Tож)
6-10 0,96×Fij(Tож)
11-15 0,93×Fij(Tож)
16-20 0,85×Fij(Tож)
21-25 0,75×Fij(Tож)
26-30 0,50×Fij(Tож)
31-35 0,25×Fij(Tож)
36-40 0.05×Fij(Tож)
41 и более 0,01×Fij(Tож)
В этой таблице Fij(Tож) представляет собой вероятность погашения пла-
тежа в день окончания отсрочки.
В связи с тем, что любой платеж может быть как полным, так и частич-
ным, то для упрощения считаем, что если такой платеж состоялся, то едино-
временно погашаемая сумма будет составлять 25 %, 50 %, 75 % или 100 %
долга.
Итоговый поток платежей S(t) вычисляем как сумму соответствующих
оплат задолженностей j-ми клиентами i-х партий:
).()(
1 1
tStS
N
i
W
j
ij 
 (4.14)
Моменты времени t представляют собой порядковый номер суток в
пределах модельного времени.
Для каждого текущего номера суток определяем задолжников платежей,
по каждому из которых генерируем псевдослучайные числа ij в интервале
от 0 до 1. Полученные сгенерированные числа сравниваем с соответствую-
щими вероятностями платежей Fij(t):
).(
),(
tF
tF
ijij
ijij




(4.15)
Если оно попало в полуинтервал [0, Fij(t)], то фиксируем факт платежа;
если же случайное число ij попадает в интервал [Fij(t), 1], то фиксируем
факт неплатежа.
ГЛАВА 4. Управление дебиторской задолженностью предприятия 97
Таким образом, изменение значения сгенерированные числа ij будет со-
ответствовать заданному ранее закону распределения вероятности платежей
(см. табл. 4.3).
Для рассматриваемого порядкового номера суток t по всем платежам,
которые попали в эти сутки при генерации фактов платежей, при выборе
того или иного значения фактора надежности γ используем генерацию слу-
чайных чисел в пределах от 0 до 1 (см. табл. 4.4).
Таблица 4.4
Распределение вероятности платежей
Значение сгенерированного числа Выбранное значение γ
0,00  ij
1
< 0,70 100 %
0,70  ij
1
< 0,80 75 %
0,80  ij
1
< 0,90 50 %
0,90  ij
1
 1,00 25 %
Таким образом, на основе практических данных нами было сделано
следующее допущение: в 70 % процентах случаев клиент полностью пога-
шает задолженность по отгрузке, а в 30 % случаев одним платежом оплачи-
вается от 25 % до 75 % задолженности по отгрузке.
В этом случае, аналогично генерации факта платежа / неплатежа, полу-
чаем, что разыгранная величина Sij(t) имеет заданное распределение (см.
табл. 4.3).
По всем остальным платежам, полностью осуществленных ранее, или
не «выпавшим» на рассматриваемые сутки, принимаем Sij(t) = 0.
Рассчитываем по формуле (4.14) сумму оплат задолженностей для рас-
сматриваемого временного интервала t.
Далее суммируем все суточные платежи, и один прогон k машинного
эксперимента будет завершен.
Для проведения указанных расчетов используем персональный компью-
тер. Расчетную программу реализуем в виде экспериментальной программы
на языке Visual Basic for Applications в среде приложения Microsoft Excel опе-
рационной системы WINDOWS.
Расчеты проводим на основе на реальных данных о потребителях и ви-
дах производимой продукции анализируемого промышленного предприятия
Санкт-Петербурга.
В предлагаемом программном модуле реализуем принцип отсутствия
платежей в выходные дни. При этом для сравнения выполняем 30 и 60 про-
гонов предложенной модели.
В результате работы программы автоматически строится график мате-
матического ожидания суммы платежей по неделям (см. рис. 4.1 и 4.2) и
производится автоматическое заполнение рабочего листа «Итоги».
ПРОБЛЕМЫ ЭКОНОМИКИ И УПРАВЛЕНИЯ98
Информация в итоговых таблицах приводится в двух разрезах:
‒ сумма платежей за 1 месяц (для составления помесячного платеж-
ного календаря);
‒ сумма платежей за 1 неделю (для составления понедельного пла-
тежного календаря).
Далее с использованием макроса строится вероятностное распределе-
ние сумм платежей.
Рис. 4.1. Средний денежный поток по неделям для 30-ти прогонов
Рис. 4.2. Средний денежный поток по неделям для 60-ти прогонов
ГЛАВА 4. Управление дебиторской задолженностью предприятия 99
Как видно из диаграмм рис. 4.1 и 4.2 распределение денежного потока
по неделям для 30-ти и 60-ти прогонов практически не отличается. Но на
графиках вероятностного потока (см. рис. 4.3) заметно, что для 60-ти прого-
нов распределение получается гораздо более «правильное», чем для 30-ти.
а)
б)
Рис. 4.3. Кривые вероятностного распределения денежных потоков:
а) 30 прогонов; б) 60 прогонов
Еще одним из преимуществ большего числа прогонов является сужение
доверительного интервала (см. табл. 4.5).
Как известно, исследования по количеству прогонов проводились для
априорных вероятностей PB / PG = n2 / n1 = 28 / 34 = 0,8235, то есть среди
клиентов предприятия 34 надежны, а 28 ненадежны.
ПРОБЛЕМЫ ЭКОНОМИКИ И УПРАВЛЕНИЯ100
Таблица 4.5
Значения оценки в зависимости от количества прогонов
Количество прогонов 30 60
 3 441 801,52 2 464 494,85
M(F) 51 567 093,38 52 123 643,32
 3 383 951,99 2 443 871,10
t 2,045 2,001
Предложенный расчет связан с подбором значения PB / PG = n2 / n1 та-
ким образом, чтобы приблизить результат моделирования к фактическому
значению денежного потока.
Предположив, что значение денежного потока должно быть меньше
фактического, это априорное соотношение вероятностей было увеличено
нами (повышена доля ненадежных клиентов) до величины 0,8300. Так как
при этом соотношении вероятностей предлагаемая модель дает значение
денежного потока меньше фактического, то, следовательно, надо искать
значение соотношений вероятностей внутри интервала 0,8235-0,8300.
В результате поиска с шагом 0,0005 было получено, что предлагаемая
модель дает наиболее близкий к фактическому денежный поток при соот-
ношении вероятностей 0,8285 (см. табл. 4.6).
Таблица 4.6
Зависимость денежного потока от значений надежности клиента
Rj
0,823529 0,8285 0,83
28/34
Qj Qj Qj
1 0,232877 0,231803431 0,231481
2 0,377778 0,376364321 0,37594
3 0,476636 0,475134621 0,474684
4 0,548387 0,546896363 0,546448
6 0,64557 0,64419154 0,643777
8 0,708333 0,707088563 0,706714
9 0,732057 0,730875426 0,730519
12 0,784615 0,783596709 0,78329
16 0,829268 0,828414622 0,828157
18 0,845304 0,844515342 0,844278
24 0,87931 0,878670279 0,878477
27 0,891262 0,890677575 0,890501
32 0,906667 0,906156199 0.906002
36 0,916168 0,915704329 0,915565
48 0,93578 0,935417235 0,935308
64 0,951049 0,950768042 0,950683
Денежный поток 52 123 643,32 51 686 976,66 51 179 592,58
Ниже приведены диаграмма денежного потока по неделям (см. рис. 4.4) и
вероятностное распределение потока за первый и второй месяцы (см. рис. 4.5)
для априорного соотношения 0,8285.
ГЛАВА 4. Управление дебиторской задолженностью предприятия 101
Согласно фактическим данным анализируемого предприятия объем вы-
плат дебиторской задолженности в апреле 2013 г. составил 53 689 042,00 руб.
Исходя из этого, наиболее близкое к фактическому значение денежного
потока в предлагаемой модели получается при 60-ти прогонах и априорного
соотношения вероятностей 0,8285 (см. табл. 4.5 и 4.6).
Рис. 4.4. Средний денежный поток по неделям
Рис. 4.5. Кривые вероятностного распределения денежных потоков
Полученная с использованием модели сумма денежных платежей за пер-
вый месяц (52 123 643,32 руб.) отличается от фактической (53 689 042,00 руб.)
менее чем на 3 %, что является приемлемой точностью для использования
данной модели в практике предприятия.
ПРОБЛЕМЫ ЭКОНОМИКИ И УПРАВЛЕНИЯ102
* * *
Таким образом, моделирование предприятиями поступлений денежных
платежей от задолжников методом Монте-Карло является эффективным
инструментом повышения финансовой устойчивости, актуальным для ис-
пользования на российских промышленных предприятиях с целью оптими-
зации размеров дебиторской задолженности.
А применение предложенной в работе модели для прогнозирования по-
ступления денежных средств от дебиторов (оптимизации размеров дебитор-
ской задолженности) позволит российским промышленным предприятиям
обеспечить повышение финансовой устойчивости и, тем самым, эффектив-
ность их деятельности.
Однако при управлении дебиторской задолженностью следует учиты-
вать и такой показатель как соотношение дебиторской и кредиторской за-
долженности, показывающий, сколько дебиторской задолженности прихо-
дится на каждый рубль кредиторской задолженности.
Под кредиторской задолженностью следует понимать стоимостную
оценку обязательств организации перед третьими лицами, возникших в
процессе хозяйственной деятельности и подлежащих уплате или взысканию
в определѐнные сроки. В еѐ состав входят краткосрочные и долгосрочные
кредиты банков, краткосрочные текущие обязательства [15].
Если размер дебиторской задолженности предприятия больше креди-
торской, то это является возможным фактором обеспечения высокого уров-
ня коэффициента общей ликвидности. Одновременно это может свидетель-
ствовать о более быстрой оборачиваемости кредиторской задолженности по
сравнению с дебиторской задолженностью. В таком случае долги дебиторов
превращаются в денежные средства через более длительные временные
интервалы, чем интервалы, когда предприятию необходимы денежные сред-
ства для своевременной уплаты долгов кредиторам. Соответственно у него
возникает недостаток денежных средств в обороте, сопровождающийся не-
обходимостью привлечения дополнительных источников финансирования.
При значительных различиях в оборачиваемости дебиторской и креди-
торской задолженности продолжительность финансового цикла предпри-
ятия может принимать отрицательное значение и означает финансирование
его деятельности преимущественно за счет кредиторов. А также при этом
существенно возрастает риск потери ликвидности предприятия.
Значительное превышение кредиторской задолженности над дебитор-
ской создает угрозу финансовой устойчивости предприятия.
Рекомендуемое минимальное значение соотношения дебиторской и
кредиторской задолженности составляет 1 [16].
Таким образом, для повышения финансовой устойчивости предприятия
управление его дебиторской задолженностью должно осуществляться в
неразрывной связи с управлением его кредиторской задолженности.
ГЛАВА 4. Управление дебиторской задолженностью предприятия 103
Библиографический список к главе 4
1. Гаджиев А.А., Сулейманова А.М., Агаметова Э.С. Организация ком-
мерческого кредита и его роль в развитии экономики // Финансы и кредит. –
2009. – № 30 (366). – С. 34.
2. Коммерческий кредит [Электронный ресурс]. – Режим доступа:
http://zakoni-rossii.ru/publ/chto_takoe_kommercheskij_kredit/5-1-0-976 (дата
обращения: 28.02.2015).
3. Пашкина И.Н. Работа с дебиторской задолженностью: практ. пособие /
И.Н. Пашкина, О.И. Соснаускене, О.В. Фадеева. – 3-е изд., стер. – М.: Изда-
тельство «Омега-Л», 2011. – 157 с.
4. Бланк И.А. Основы финансового менеджмента Т. 2. – М.: Омега-Л,
Эльга, 2011. – 688 с.
5. Ендовицкий Д.А. Экономический анализ активов организации: учеб-
ник / Д.А. Ендовицкий, А.Н. Исаенко, В.А. Лубков, Н.В. Журавлева, Л.С. Ко-
робейникова, А.А. Кретов, О.М. Купрюшина, И.В. Панина, Р.Р. Рахматулина,
Ю.А. Силаева; под ред. Д.А. Ендовицкого. – М.: Эксмо, 2009. – 608 с.
6. Современный экономический словарь / Б.А. Райзберг, Л.Ш. Лозов-
ский, Е.Б. Стародубцева. – 5-е изд., перераб. и доп. – М.: ИНФРА-М, 2007. –
495 с.
7. Левенцов В.А., Левенцов А.Н. Определение влияния снижения раз-
мера дебиторской задолженности на финансовые результаты предприятия //
Научно-технические ведомости Санкт-Петербургского государственного по-
литехнического университета. Экономические науки. – Издательство: Санкт-
Петербургский государственный политехнический университет, 2013. –
№ 2. – С. 67-73
8. Дудин А. Дебиторская задолженность. Методы возврата, которые ра-
ботают. – СПб.: Питер, 2012. – 192 с.
9. Самые важные вопросы управления дебиторкой [Электронный ре-
сурс] // Финансовый директор. – 2012. – № 4. – Режим доступа: http://e.fd.ru/
article.aspx?aid=282768 (дата обращения: 27.10.2013).
10. Дубров А.М., Лагоша Б.А., Хрусталев Е.Ю. Моделирование риско-
вых ситуаций в экономике и бизнесе: учебн. пособие / Под ред. Б.А. Лаго-
ши. – М.: Финансы и статистика, 1999. – 176 с.
11. Емельянов А.А., Власова Е.А., Дума Р.В. Имитационное моделиро-
вание экономических процессов. – М.: Финансы и статистика, Инфра-М,
2009. – 416 с.
12. Шимко П.Д. Оптимальное управление экономическими системами:
учеб. пособие. – СПб.: Бизнес-пресса, 2004. – 240 с.
13. Власов М.П. Моделирование экономических процессов / М.П. Вла-
сов, П.Д. Шимко. – Ростов н/Д: Феникс, 2005. – 416 с.
ПРОБЛЕМЫ ЭКОНОМИКИ И УПРАВЛЕНИЯ104
14. Вентцель Е.С., Овчаров А.А. Теория вероятностей и ее инженерные
приложения. – М.: Высшая школа, 2010. – 480 с.
15. Бухгалтерская (финансовая) отчетность: учеб. пособие / Под ред.
Я.В. Соколова. – М.: Магистр, 2009. – 479 с.
16. Соотношение дебиторской и кредиторской задолженности [Элек-
тронный ресурс]. – Режим доступа: http://1fin.ru/index.php?id=311&t=48
(дата обращения: 27.03.2015).
ГЛ А ВА 5
УПРАВЛЕНИЕ КОРПОРАТИВНЫМИ
ЗНАНИЯМИ В СЕТЕВОЙ ЭКОНОМИКЕ
5.1. Информационное общество и сетевая экономика
В современный научный оборот прочно вошли такие термины, как «ин-
формационное общество», «экономика знаний», «сетевая экономика», «уп-
равление знаниями», «интеллектуальный капитал».
В качестве особенностей информационного общества в [31] отмечаются:
‒ увеличение роли информации, знаний и информационных техноло-
гий в жизни общества;
‒ возрастание числа людей, занятых производством информацион-
ных продуктов и услуг;
‒ увеличение в экономике доли отраслей, связанных с обработкой
информации;
‒ нарастающая информатизация общества с использованием телефо-
нии, радио, телевидения, сети Интернет, а также традиционных и
электронных СМИ;
‒ создание глобального информационного пространства, обеспечи-
вающего:
 эффективное информационное взаимодействие людей;
 их доступ к мировым информационным ресурсам;
 удовлетворение их потребностей в информационных продуктах
и услугах;
 развитие электронных технологий государственного управления;
 развитие электронных социальных сетей.
22 июля 2000 года на встрече лидеров стран-участников G8 («Большой
восьмерки») в Японии была принята «Окинавская Хартия глобального ин-
формационного общества» (см. сайт ЮНЕСКО), в которой, в частности,
отмечено, что информационно-коммуникационные технологии являются
одним из наиболее важных факторов, влияющих на формирование общест-
ва двадцать первого века. Их революционное воздействие касается образа
жизни людей, их образования и работы, а также взаимодействия правительст-
ва и гражданского общества. Информационно-коммуникационные техноло-
гии быстро становятся жизненно важным стимулом развития мировой эконо-
мики. Они также дают возможность всем частным лицам, фирмам и сообще-
ПРОБЛЕМЫ ЭКОНОМИКИ И УПРАВЛЕНИЯ106
ствам, занимающимся предпринимательской деятельностью, более эффек-
тивно и творчески решать экономические и социальные проблемы [49].
Согласно одному из определений, информационные технологии – это
комплекс методов, способов и средств, обеспечивающих создание, хране-
ние, обработку, передачу, защиту и отображение информации, ориентиро-
ванных на повышение эффективности и производительности труда [8].
Вместе с тем, по каким признакам и критериям определять степень раз-
вития информационного общества, остается предметом научного обсужде-
ния. В [31] отмечается, что «измерение и связанная с ним сложность опре-
деления той точки на технологической шкале, достигнув которой общество
может считаться информационным, являются центральными проблемами
формулирования любого приемлемого определения информационного об-
щества». В табл. 5.1 перечислены основные стадии развития информацион-
но-коммуникационных технологий, оказавшие наиболее заметное влияние
на экономическую деятельность предприятий.
Таблица 5.1
Стадии развития информационно-коммуникационных технологий
Период ИКТ Область применения
60-е годы ХХ века
Системы электронной ком-
мерции (GDS)
Бронирование и продажа авиабилетов
70-е годы ХХ века
SWIFT
Появление Интернета
Появление микропроцессоров
Межбанковские расчеты
Электронная почта, передача файлов
Персональные компьютеры
80-е годы ХХ века
Появление WWW (World Wi-
de Web)
Создание веб-сайтов, навигация и поиск в
интернете
90-е годы ХХ века
Электронная коммерция в ин-
тернете
Интернет-реклама, интернет-маркетинг, ин-
тернет-торговля, электронные платежные
системы
Начало XXI века –
настоящее время
Технологии мобильного ин-
тернета
Индустрия гостеприимства и туризма, логи-
стика, мобильная интернет-реклама и интер-
нет-маркетинг
Концепция Web 2.0 Управление взаимоотношениями с клиентами
Социальные сети
Виртуальные социальные коммуникации,
маркетинг
«Облачные вычисления»
Интернет-коммуникации, автоматизация биз-
нес-процессов
«Большие данные» (Big Data) Бизнес-аналитика, маркетинг
Интернет вещей
Технологии «интеллектуального здания», ло-
гистика, транспорт, платежные системы
Источник: составлено автором.
В России принята государственная программа «Информационное обще-
ство (2011-2020 годы)», направленная на развитие информационно-комму-
никационных технологий (ИКТ) в сфере экономики, государственного уп-
равления и социальной сфере, уменьшение различий между субъектами РФ
по интегральным показателям информационного развития [3, 4, 51].
ГЛАВА 5. Управление корпоративными знаниями в сетевой экономике 107
Цель программы – повышение качества жизни граждан на основе ис-
пользования информационных и телекоммуникационных технологий.
Задачи Программы:
‒ обеспечение предоставления гражданам и организациям услуг с
использованием современных информационных и телекоммуника-
ционных технологий;
‒ развитие технической и технологической основы становления ин-
формационного общества;
‒ предупреждение угроз, возникающих в информационном обществе.
Целевые индикаторы и показатели Программы:
‒ место Российской Федерации в международном рейтинге по индек-
су развития информационных технологий;
‒ доля граждан, использующих механизм получения государствен-
ных и муниципальных услуг в электронной форме;
‒ снижение доли населения, не использующего информационно-теле-
коммуникационную сеть «Интернет» по соображениям безопасно-
сти, в общей численности населения;
‒ степень дифференциации субъектов Российской Федерации по ин-
тегральным показателям информационного развития;
‒ удельный вес домашних хозяйств, имеющих доступ к информаци-
онно-телекоммуникационной сети «Интернет» с домашнего компью-
тера, в общем количестве домашних хозяйств;
‒ количество высокопроизводительных рабочих мест по виду эконо-
мической деятельности «Связь».
Одним из показателей, позволяющих оценить уровень развития ИКТ
страны в международном рейтинге, является индекс развития информаци-
онно-коммуникационных технологий.
Таблица 5.2
Индекс развития ИКТ в странах мира в 2013 году
Рейтинг Страна Индекс
1 Южная Корея 8,57
2 Швеция 8,45
3 Исландия 8,36
4 Дания 8,35
5 Финляндия 8,24
6 Норвегия 8,13
7 Нидерланды 8,00
8 Великобритания 7,98
9 Люксембург 7,93
10 Гонконг 7,92
17 Соединѐнные Штаты Америки 7,53
40 Россия 6,19
Источник: http://gtmarket.ru.
ПРОБЛЕМЫ ЭКОНОМИКИ И УПРАВЛЕНИЯ108
Индекс развития информационно-коммуникационных технологий (ICT
Development Index, IDI) – сводный индекс, разработанный на основе 11 ча-
стных показателей, предложенных Международным союзом электросвязи
(http://www.itu.int). В табл. 5.2 и 5.3 представлены данные об Индекс разви-
тия информационно-коммуникационных технологий в странах мира в 2013
и 2014 годах, опубликованные на веб-сайте информационно-аналитического
агентства «Центр гуманитарных технологий» (http://gtmarket.ru).
Таблица 5.3
Индекс развития ИКТ в странах мира в 2014 году
Рейтинг Страна Индекс
1 Дания 8.86
2 Южная Корея 8.85
3 Швеция 8.67
4 Исландия 8.64
5 Великобритания 8.50
6 Норвегия 8.39
7 Нидерланды 8.38
8 Финляндия 8.31
9 Гонконг 8.28
10 Люксембург 8.26
14 Соединѐнные Штаты Америки 8.02
42 Россия 6.70
Источник: http://gtmarket.ru.
Сравнивая индекс развития ИКТ в различных странах, следует учиты-
вать территориальную дифференциацию, в том числе и неравномерность
развития информационно-коммуникационной инфраструктуры в Россий-
ской Федерации.
На рис. 5.1 показано использование Интернета населением в Россий-
ской Федерации за период с 2006 по 2013 годы.
Из рис. 5.1 видно, что доля населения РФ, ни разу не использовавшая
Интернет, регулярно уменьшается.
Согласно веб-сайту http://www.internetworldstats.com, лидером по коли-
честву пользователей сети Интернет по данным на конец 2-го квартала 2014 г.
являлась Азия – 1386,2 млн. человек (45,7 % от общего количества пользова-
телей в мире), на втором месте Европа – 582,4 млн. пользователей (19,2 % от
общего количества), Латинская Америка – 320,3 млн. пользователей (10,5 %
от общего количества), Северная Америка – 310,3 млн. человек (10,2 % от
общего количества), Африка – 297,9 млн. человек (9,8 %). По данным того
же веб-сайт, доля пользователей сети интернет среди населения составляет
для Северной Америки – 87,7 %, для Австралии и Океании – 72,9 %, для
Европы – 70,5 %, для Латинской Америки – 52,3 %, для Среднего Востока –
48,3 %, для Азии – 34,7 %, для Африки – 26,5 %.
ГЛАВА 5. Управление корпоративными знаниями в сетевой экономике 109
Рис. 5.1. Использование Интернета населением РФ (по данным [11])
В последнее время имеет место тенденция роста числа мобильных поль-
зователей, в том числе и российского сегмента интернета. На рис. 5.2 и 5.3
приведены данные исследования Mail.Ru Group [56] (за 2013 год):
Рис. 5.2. Динамика пользователей мобильного интернета в России
Источник: Рейтинг Mail.Ru.
ПРОБЛЕМЫ ЭКОНОМИКИ И УПРАВЛЕНИЯ110
Таким образом, 30 % дневной аудитории Рунета выходили в интернет с
мобильных устройств. Прирост числа пользователей мобильного интернета
в Рунете за 2013 год составил 53 %. Среди мобильных пользователей доля
лиц до 30 лет составила 65 % (см. рис. 5.3). Распространение мобильных
интернет-сервисов и увеличение количества пользователей мобильного ин-
тернета способствует развитию глобализационных процессов.
Рис. 5.3. Распределение пользователей Рунета по возрастным группам
Источник: Рейтинг Mail.Ru.
Приведенные данные подтверждают вывод о том, что сеть интернет вы-
ступает в качестве глобальной информационно-коммуникационной инфра-
структуры для реализации различных корпоративных бизнес-процессов,
процессов государственного управления, процессов информационного
взаимодействия между частными лицами-потребителями услуг. Это, в свою
очередь, является аргументом в пользу широкого применения термина «ин-
формационное общество».
Несмотря на дискуссионный характер термина «информационное об-
щество» и различные признаки и критерии его сформированности (эконо-
мические, технологические, социологические, пространственные, культур-
ные и прочие), следует отметить, что его появление отражает произошед-
шие важные социально-экономические изменения в последней трети XX ве-
ка [см.: 12, 31, 43, 44].
Появление и широкое распространение терминов «сетевой экономика»,
«информационное общество, «экономика знаний» связывается с развитием
ГЛАВА 5. Управление корпоративными знаниями в сетевой экономике 111
информационно-коммуникационных технологий, процессов информатиза-
ции экономических и общественных отношений.
Важной особенностью современных социально-экономических отно-
шений в информационном обществе является широкое распространение
сетевых организационно-управленческих структур и сетевых форм пред-
принимательства [16, 24, 30].
В [30] отмечается что «сети превратились в основную организационную
форму постиндустриального, или информационного, общества».
В [24, с. 718] отмечается, что «перенесение рыночных отношений во
внутреннюю сферу компаний вызвало к жизни новый тип структур – сете-
вые организации, в которых последовательность команд иерархической
структуры заменяется цепочкой заказов на поставку продукции и развитием
взаимоотношений с другими фирмами. Сети представляют собой совокуп-
ность фирм или специализированных единиц, деятельность которых коор-
динируется рыночными механизмами вместо командных методов».
В табл. 5.4 приведены характеристики систем организационного управ-
ления для иерархических и сетевых организаций.
Таблица 5.4
Характеристики свойств разных моделей организации
Ключевые факторы
Модель
Иерархия Сетевая организация
Нормативная база Служебные взаимоотношения Договорные отношения
Средства связи Стандартные
Использующие многообразные
современные технологии
Модель решения конфликтов
Административные приказы,
контроль
Нормы взаимности
Степень гибкости Низкая Высокая
Обязательства сторон Средний уровень Высокий уровень
Атмосфера (климат) в орга-
низации
Формальная, бюрократическая
Предполагаемая открытость, взаи-
мовыгодность
Преференции или выбор уча-
стников
Подчиненность Взаимозависимость
Источник: [24, с. 722].
В [30] приводится следующее определение: сетевая экономика – это эко-
номика, связанная с производством и распределением сетевых благ. Какие
экономические блага являются сетевыми? Сетевые блага – это блага, обла-
дающие следующими свойствами:
‒ комплементарность, совместимость и стандартность;
‒ существенная экономия на масштабе производства;
‒ сетевые внешние эффекты;
‒ эффекты ловушки.
Увеличение рыночного влияния сетевых предприятий является одной из
ведущих мировых тенденций развития экономики. Сетевые предприятия
ПРОБЛЕМЫ ЭКОНОМИКИ И УПРАВЛЕНИЯ112
стремятся обеспечить унифицированные корпоративные стандарты обслужи-
вания клиентов и позволяют использовать общий бренд или семейства брен-
дов, а также единую корпоративную информационную инфраструктуру.
Предпринимательские сетевые структуры на основе франчайзинга ши-
роко распространены в сфере услуг и торговли, например, гостиничные
сети и сети турагентств, франчайзинговая сеть компании 1С, центры обуче-
ния и тестирования.
Вместе с тем, как отмечается в [23], происходит возрастание влияния
сетевых структур (увеличение ценности сетевых благ), участниками кото-
рых являются конечные потребители услуг. Также можно отметить, что в
некоторых случаях потребители услуг могут выступать и в качестве постав-
щиков услуг для участников сети (для таких ситуаций используется термин
«долевая экономика»).
Для удобства анализа сетевые блага можно условно разделить на две
группы – сетевые блага, доступные индивидуальным потребителям, и сете-
вые блага, используемые предприятиями и отдельными предпринимателя-
ми, не рассматривая при этом экономические блага, используемые всем об-
ществом (например, природные ресурсы).
Примерами сетевых благ, используемых предприятиями, можно счи-
тать, например, глобальные системы бронирования (GDS): Amadeus, Sabre и
другие. Другим примером являются корпоративные информационные сис-
темы, позволяющие предприятиям обмениваться данными в рамках корпо-
ративной сети.
Туристские поисковые системы («Туры.Ру», «Ехать.Ру», «Слетать.Ру»,
TourIndex, Bronni.Ru и другие) используются в качестве сетевых благ как
предприятиями, так и индивидуальными потребителями услуг.
Примерами сетевых благ, используемых индивидуальными потребите-
лями, являются, например, сайты-агрегаторы и социальные сети. Под сай-
тами-агрегаторами понимаются такие сайты, как «Booking.com», «Expe-
dia.com», «Orbitz.com», «Travelocity.com», называемые также «альтернатив-
ными системами бронирования» (ADS) или «интернет-системами бронирова-
ния» (IDS), поскольку предоставляют возможность бронирования отелей част-
ным лицам. В [18] отмечается рост доли ADS на рынке гостиничных услуг (до
60 % онлайн-бронирований на российском рынке). Среди социальных сетей
следует отметить социальную сеть Foursquare (https://ru.foursquare.com), по-
зволяющую участникам сети не только общаться, но и находить на местно-
сти объекты туристского интереса.
Одним из примеров достаточно крупной сетевой структуры, участни-
ками которой являются конечные потребители услуг, является сервис крат-
косрочной аренды жилья Airbnb (http://www.airbnb.com), который начал ра-
боту в 2008 г. в Сан-Франциско (США) и позиционируется как безопасная и
надежная площадка, на которой можно сдать, найти и забронировать уни-
ГЛАВА 5. Управление корпоративными знаниями в сетевой экономике 113
кальное жилье в любой точке мира прямо на сайте или с помощью мобиль-
ного устройства. Сервис включает возможности поиска бронирования в
более чем 34 000 городов и 190 странах. Количество пользователей сервиса
достигло 17 миллионов человек. Сама компания не управляет недвижимо-
стью, а предоставляет технологическую платформу для сдачи и съема жи-
лья с элементами социальной сети для путешественников.
Другим заметным примером сетевой структуры в сфере услуг, участни-
ками которой также являются конечные потребители услуг, является меж-
дународный мобильный сервис заказа такси, предлагаемый компанией Uber
(http://www.uber.com, http://taxiuber.ru). Компания основана в 2009 году в
Сан-Франциско, в России сервис доступен в Москве и Санкт-Петербурге.
На рис. 5.4 приведена схема сетевой структуры с участием потребителей
услуг. В качестве необходимого условия формирования сетевой структуры
следует отметить наличие информационно-технологической инфраструкту-
ры (интернет), информационно-технологической платформы (веб-сайт, мо-
бильные сервисы и приложения).
Рис. 5.4. Сетевая структура с участием потребителей услуг
Таким образом, использование сетевых благ в форме социальных сетей
и интернет-сообществ (самоорганизующихся сетевых структур) позволяет
снизить транзакционные издержки предприятий-поставщиков услуг и ин-
дивидуальных потребителей, что повышает их востребованность в услови-
ях экономического кризиса.
ПРОБЛЕМЫ ЭКОНОМИКИ И УПРАВЛЕНИЯ114
5.2. Данные, информация и знания
Среди множества определений информационного общества можно най-
ти и определение, содержащее признак, связывающий его с экономикой зна-
ний: «информационного общество – это общество, в котором доминирую-
щую роль играет теоретическое знание. … Под теоретическим знанием здесь
понимается знание абстрактное, обобщенное и закодированное на различ-
ного рода носителях. Абстрактным оно является, поскольку к данной ситуа-
ции применяется не непосредственно, а обобщенным – поскольку сохраняет
свое значение за пределами конкретных обстоятельств …» [31, с. 37-38].
Что же понимается под знаниями и в чем состоит их роль в информаци-
онном обществе?
Понятия «данные» и «информация» рассматриваются не только с пози-
ций наук об информации и управлении, но и с нормативно-правовой точки
зрения. В российском законодательстве содержатся следующие юридиче-
ские определения:
‒ информация – сведения (сообщения, данные) независимо от формы
их представления [1];
‒ персональные данные – любая информация, относящаяся к прямо
или косвенно определенному или определяемому физическому ли-
цу (субъекту персональных данных) [2].
В [39] приводится определение основоположника кибернетики Н. Ви-
нера: «Информация – это обозначение содержания, полученное нами из
внешнего мира в процессе приспосабливания к нему нас и наших чувств».
С точки зрения информационных технологий традиционно рассматри-
ваются и анализируются понятия «данные», «информация» и «знания». С
точки зрения компьютера термины «информация» и «данные» не отличают-
ся друг от друга. Для человека же термины «информация», «данные» и «зна-
ния» различны. Данные – это зафиксированные на материальном носителе
сведения о событиях и явлениях. Информация – это обработанные данные,
представленные в виде, пригодном для принятия решений. Знания – это об-
работанная информация, используемая для решения задач и принятия ре-
шений, а также сведения о способах обработки информации для приведения
ее к виду, пригодному для принятия решений [см.: 40, с. 21-22].
С точки зрения семиотики – науки, исследующей свойства знаков и зна-
ковых систем (естественных и искусственных языков) – следует рассматри-
вать синтаксический, семантический и прагматический аспекты информа-
ции. Синтаксический аспект отражает физические характеристики инфор-
мации: способ представления, скорость передачи, тип носителя, способ ко-
дирования, надежность и безопасность передачи. В этом случае информа-
ция может считаться данными. Семантический аспект характеризует содер-
жательную сторону единиц (сведений) информационного сообщения. Праг-
ГЛАВА 5. Управление корпоративными знаниями в сетевой экономике 115
матический аспект характеризует отношение к информационному сообще-
нию со стороны адресата или потребителя сообщения, в частности в систе-
мах поддержки принятия решений [см.: 39, с. 50-52].
На рис. 5.5 схематично показана взаимосвязь данных, информации и
знания. По мнению авторов [39], «имеющиеся данные для решения постав-
ленной задачи обрабатываются … на основе имеющихся знаний об обработке
данных. Обработанные данные уже в качестве информации с помощью
имеющихся знаний анализируются. По результатам анализа предлагаются
различные варианты … решения. Какой-то из вариантов … реализуется. Ре-
зультат реализации (положительный или отрицательный) пополняет знания».
Рис. 5.5. Взаимосвязь данных, информации и знания [39, с. 50]
«Представление об информации как об абстрактной категории, имею-
щей меру (энтропию), … заменяется понятием об информации как об аль-
тернативе неопределенности, которая неизбежно присутствует при любом
акте принятия решений. Информация … ценна не сама по себе, а в той сте-
пени, в какой она помогает достигать целей, ради которых изучается дан-
ный управляемый процесс» [25, с. 214].
На рис. 5.6 представлены отличия данных от знаний с точки зрения ус-
ложнения структуры данных, получение смыслового содержания и актив-
ности применения.
Возможность внутренней интерпретации соответствует использованию
базы данных, внутренняя и внешняя структура связей соответствует исполь-
зованию фреймов и семантических сетей, шкалирование характеризует ис-
пользование абсолютных и относительных метрических шкал, а также поряд-
ковых шкал, в том числе нечетких или лингвистических. Погружение в про-
странство с «семантической метрикой» позволяет построить системы оценки
смысловой близости информационных единиц коммуникативного взаимодей-
ствия людей. Наличие активности характеризует целенаправленность знаний,
их применение для оказания воздействия на окружающую среду.
ПРОБЛЕМЫ ЭКОНОМИКИ И УПРАВЛЕНИЯ116
Рис. 5.6. Данные и знания [13]
Следует отметить, что учет ограниченной рациональности человеческо-
го поведения, учет неопределенности информации и неполноты знания эко-
номических агентов в процессе взаимодействия является предметом анали-
за различных школ институционального направления экономической тео-
рии [см.: 35]. На рис. 5.7 показаны различные способы классификации не-
определенности.
Рис. 5.7. Виды неопределенности [35, с. 83]
Информационные процессы сбора, передачи и анализа данных, преоб-
разования данных в информацию и знания связаны с издержками, которые
ГЛАВА 5. Управление корпоративными знаниями в сетевой экономике 117
во многих случаях можно отнести к трансакционным. В [35, с. 213] приве-
дены такие определения трансакционных издержек: «трансакционные из-
держки – это затраты ресурсов (денег, времени, труда и т.п.) для планирова-
ния, адаптации и контроля за выполнением взятых индивидами обязательств
в процессе отчуждения и присвоения прав собственности и свобод, приня-
тых в обществе. Там же приведен обзор вариантов классификаций трансак-
ционных издержек.
В контуре управления организационно-экономической системы присут-
ствует человек как лицо, принимающее решения (ЛПР) или как эксперт,
выражающий свои мысли на естественном языке, что приводит к лингвис-
тической неопределенности. В [7, с. 40] приведены примеры задач, для ко-
торых характерны следующие особенности:
‒ наличие векторного критерия, компоненты которого описаны не
аналитически, а словесно;
‒ наличие двух видов неопределенности – стохастичности, обуслов-
ленной природой процесса принятия решений, и нечеткости, обу-
словленной тем, что ЛПР оперирует качественными описаниями
компонентов задачи;
‒ отсутствие статистических данных о неопределенных параметрах
ситуации принятия решений;
‒ необходимость использовать сложную качественную информацию,
включающую связанные нечеткие описания одновременно для не-
скольких компонентов задачи принятия решений;
‒ необходимость оперировать со стохастической неопределенностью
как при четком (частотная, субъективная вероятность), так и при
нечетком описании вероятностных характеристик.
Поэтому применение средств нечеткого описания ситуаций неопреде-
ленности при анализе информационных процессов управления, информа-
ционных процессов взаимодействия экономических субъектов по-прежнему
актуально и требует дальнейшего развития.
Приведем еще одну схему, характеризующую различные виды неопре-
деленности (аналогичный рисунок приведен в [7, с. 6]).
Виды неопределенности:
‒ неизвестность;
‒ недостоверность (неполнота, недостаточность, недоопределенность,
неадекватность);
‒ неоднозначность:
‒ физическая неопределенность:
‒ случайность;
‒ неточность;
‒ лингвистическая неопределенность:
‒ неопределенность значений слов (полисемия):
ПРОБЛЕМЫ ЭКОНОМИКИ И УПРАВЛЕНИЯ118
‒ омонимия;
‒ нечеткость;
‒ неоднозначность смысла фраз:
‒ синтаксическая;
‒ семантическая:
‒ поверхностная;
‒ глубинная;
‒ прагматическая.
Таким образом, различие между данными, информацией и знаниями в
информационных процессах управления, ситуациях принятия решений в
организационно-экономических системах выражены наиболее отчетливо.
Осознание возрастающей роли знаний в бизнесе привело к появлению
терминов «управление знаниями» («knowledge management»), «интеллекту-
альный капитал», «организационный капитал» и в публикациях, посвящен-
ных теории управления (менеджмента).
Среди исследователей проблем управления знаниями в сфере менедж-
мента следует назвать таких, как Т. Давенпорт, Л. Прусак, К. Вииг [48], И. Но-
нака и Х. Такеучи [26].
На сайте проекта «Smart education» (http://www.smart-edu.com/upravlenie-
znaniyami.html) собраны различные определения того, что понимается под
управлением знаниями в менеджменте:
«Управление знаниями – это процесс извлечения, распространения и
эффективного использования знаний» (Davenport, 1994).
«Управление знаниями – это дисциплина, предоставляющая интегриро-
ванный подход к поиску, выявлению, извлечению, оценке знаний и обмену
всей корпоративной информацией. Такая информация может включать базы
данных, документы, политики, процедуры и уже известные экспертные зна-
ния и опыт отдельных сотрудников» (Duhon, Gartner Group, 1998).
«Управление знаниями – это дисциплина, которая помогает сотрудни-
кам, командам и организации в целом коллективно и систематически созда-
вать знания, обмениваться ими и использовать знания для более успешного
достижения своих целей» (R. Young).
«Управление знаниями – это такое управление организацией, которое
нацелено на постоянное обновление базы организационных знаний; это, в
числе прочего, подразумевает создание соответствующих организационных
структур, фасилитацию для сотрудников и использование таких IT-инстру-
ментов, которые делают акцент на командной работе и обмене знаниями»
(T. Bertels).
«Управление знаниями – процесс, который позволяет организации из-
влекать прибыль из объема знаний, или интеллектуального капитала, кото-
рый имеется в ее распоряжении. Прибыль возможно получать в том случае,
если организация использует свои знания для создания дополнительной
ценности для потребителя» (Букович, Уильямс).
ГЛАВА 5. Управление корпоративными знаниями в сетевой экономике 119
«Не существует единственного ясного подхода к развитию систем уп-
равления знаниями – оно является многогранным процессом. Управление
знаниями – это динамичный, непрекращающийся организационный феномен,
состоящий из взаимозависимых процессов разного характера и с разными
характеристиками. Для управления знаниями могут использоваться инфор-
мационные технологии, помимо традиционного хранения и извлечения за-
кодированных знаний» (Alavi, Leinder, 2001).
«Управление знаниями – это интеллектуальный процесс, с помощью кото-
рого сырые данные собираются и трансформируются в информацию. Полу-
ченные элементы информации собираются и организуются в обусловленные
контекстом структуры, которые представляют собой знания» (Onge, 2001).
«Управление знаниями – это формальный процесс, включающий в себя
сотрудников организации, а также процессы и технологии, объединенные в
таком решении, которое способно находить знания и своевременно постав-
лять их тем, кому это необходимо» (Duffy, 2001).
«Управление знаниями – это дисциплина, которая позволяет сотрудни-
кам организации коллективно приобретать знания, обмениваться ими и ис-
пользовать знания для достижения бизнес-целей» (Accenture).
«Управление знаниями – это управление интеллектуальным капиталом
в интересах предприятия» (Hoffman, 1998).
«Управление знаниями – это концепция, в рамках которой информация
превращается в действенные знания и легко, в удобной форме поставляется
тем сотрудникам, которые могут эти знания использовать» (Information
Week, 2003).
При анализе информационных процессов управления организацией не-
обходимо учитывать наличие у сотрудников компании как явных, так и не-
явных (неформализованных) знаний [26].
В свою очередь, Т. Давенпорт и Л. Прусак отмечали, что «организаци-
онное знание представляет собой постоянно меняющееся сочетание струк-
турированного опыта, ценностей, контекстуальных сведений и озарений и
служат основой для оценки и усвоения нового опыта и информации. В ор-
ганизациях знание существует не только в документах или хранилищах, но
и в наработанных приемах, процессах, практиках и нормах».
При формулировании и реализации задач стратегического развития
компании корпоративные знания следует рассматривать как нематериаль-
ные корпоративные активы, играющих особенно важную роль для предпри-
ятий сферы услуг.
Под нематериальными корпоративными активами в [14] понимаются
три составляющих: человеческий капитал, информационный капитал, орга-
низационный капитал.
К человеческому капиталу компании относят стратегические компетен-
ции сотрудников: знания, умения и практические навыки для осуществле-
ния деятельности в соответствии с корпоративной стратегией.
ПРОБЛЕМЫ ЭКОНОМИКИ И УПРАВЛЕНИЯ120
К информационному капиталу относят стратегическую корпоративную
информацию: корпоративные информационные системы, информационную
инфраструктуру и прикладные знания, формализованные в виде документов
и баз данных, необходимые для реализации стратегии.
К организационному капиталу относят корпоративную культуру (понима-
ние общей миссии, видения и ценностей, требуемых для реализации страте-
гии), наличие на всех уровнях квалифицированных лидеров, способных моби-
лизовать всю организацию на выполнение намеченных планов, согласование
принятой стратегии, целей и стимулов на всех организационных уровнях.
Проблемы повышения эффективности использования знаний в организа-
ции состоят в сложности преобразования неявных знаний сотрудников в яв-
ные знания, сложности учета ценности корпоративных знаний, сложности
финансовой оценки интеллектуальных активов организации. В решении этих
проблем большую роль должна играть система управления корпоративными
знаниями, понимаемая не только как информационная система обработки
данных и поддержки принятия решений, но и как организационная система
взаимодействия сотрудников компании, в том числе в рамках системы корпо-
ративного переобучения и развития с применением современных сетевых
информационно-коммуникационных технологий. Этому аспекту развития
системы управления корпоративными знаниями уделяется недостаточное
внимание, в частности, в [15, с. 135] отмечается, что многие организации не
разрабатывают системы показателей для оценки развития персонала.
5.3. Системы управления знаниями
Носителями корпоративных знаний становятся не только сотрудники
компании, но и корпоративные компьютерные системы.
В [9] в качестве составной части системы управления знаниями рас-
сматривается понятие корпоративной памяти и соответствующие информа-
ционные системы. Organizational Memory Information Systems (OMIS) пред-
назначены для накопления и управления знаниями предприятия. OMIS по-
зволяют работать как с явными корпоративными знаниями предприятия в
форме баз данных и электронных архивов, так и со скрытым (неявным) зна-
нием, фиксируя его в некотором (более или менее формальном) представле-
нии в форме экспертных систем или баз данных. В [17] отмечается, что тер-
мины «экспертная система» и «система, основанная на знаниях», использу-
ются в качестве синонимов. Действительно, экспертные системы можно рас-
сматривать в качестве предшественников систем управления знаниями, в
которых были реализованы некоторые важные функции (в системах управ-
ления корпоративными знаниями эти функции с учетом сетевого характера
взаимодействия должны быть реализованы по-другому). В [17] же приво-
дится следующее определение экспертной системы: «Под экспертной систе-
ГЛАВА 5. Управление корпоративными знаниями в сетевой экономике 121
мой понимается система, объединяющая возможности компьютера со зна-
ниями и опытом эксперта в такой форме, что система может предложить ра-
зумный совет или осуществить разумное решение поставленной задачи. До-
полнительно желаемой характеристикой такой системы, которая многими
рассматривается как основная, является способность системы пояснять по
требованию ход своих рассуждений в понятной для спрашивающего форме».
На рис. 5.8 показана базовая структура экспертной системы [17, со ссыл-
кой на: 32]. Отметим важность модуля советов и объяснений для понимания
хода рассуждений системы и формализации знаний.
Рис. 5.8. Базовая структура экспертной системы [17, с. 137]
В [14, с. 322] приведено следующее описание системы управления зна-
ниями: «как правило, система управления знаниями состоит из:
‒ баз данных и систем управления базами данных, которые собирают
и хранят необходимую информацию;
‒ систем коммуникаций и передачи данных, которые позволяют поль-
зоваться информацией независимо от того, откуда она получена и
где хранится…».
Однако такое описание представляется ограниченным. К функциям сис-
темы управления знаниями должны относиться:
‒ поддержка принятия решений на разных уровнях управления (на
стратегическом, на оперативном и тактическом уровнях);
‒ поддержка процессов корпоративного обучения и переподготовки;
‒ приращение интеллектуального капитала организации;
‒ управление эффективностью бизнеса.
Источниками данных для системы управления корпоративными зна-
ниями, на наш взгляд, должны выступать другие корпоративные информа-
ционные системы (см. рис. 5.9), в том числе:
ПРОБЛЕМЫ ЭКОНОМИКИ И УПРАВЛЕНИЯ122
‒ информационные системы ECM (Enterprise Content Management)
управления корпоративными информационными ресурсами;
‒ информационные системы CRM (Customer Relationship Manage-
ment), реализующие концепцию управления взаимоотношениями с
клиентами [подробнее см.: 19, 20];
‒ информационные системы управления корпоративными бизнес-
процессами [см., например: 37];
‒ инструменты анализа интернет-публикаций, электронных СМИ и
социальных медиа тоже являются частью системы управления зна-
ниями [см.: 21];
‒ информационные системы электронной коммерции [см. 22, 41];
‒ информационные системы управление бизнес-правилами BRM (Bu-
siness Rule Management Systems);
‒ информационные системы LMS (Learning Management Systems) под-
держки процесса корпоративного дистанционного обучения;
‒ информационные системы, относящиеся к «интернету вещей»;
‒ информационные системы, поддерживающие процессы операцион-
ной деятельности компании (учетные информационные системы, ин-
формационные системы ERP);
‒ информационные системы бизнес-аналитики BI (Business In-
telligence).
Рис. 5.9. Источники данных для системы управления знаниями
ГЛАВА 5. Управление корпоративными знаниями в сетевой экономике 123
Нельзя не отметить «социализацию» управления знаниями и такое яв-
ление, как краудсорсинг (crowdsourcing). На портале краудсорсинг-сервисов
(http://crowdsourcing.ru) приведено следующее определение: краудсорсинг –
это мобилизация ресурсов людей посредством информационных техноло-
гий с целью решения задач, стоящих перед бизнесом, государством и обще-
ством в целом.
На портале краудсорсинг-проектов Правительства Москвы (http://crowd.
mos.ru) отмечается, что технология краудсорсинга подразумевает вовлече-
ние неограниченного количества интернет-пользователей в решение раз-
личных задач … улучшать свой город, делать жизнь в нем удобнее и комфорт-
нее, обмениваться опытом и знаниями с другими горожанами и специали-
стами в самых разных сферах деятельности. Примеры применение техноло-
гий краудсорсинга приведены также в [33, 36].
В табл. 5.5 перечислены виды информационных систем, входящих как
составная часть в систему управления корпоративными знаниями.
Таблица 5.5
Составные части системы управления корпоративными знаниями
Вид информационной системы Назначение Область применения
Корпоративный веб-портал,
блог, социальная сеть или вир-
туальное сообщество
Управление взаимоотношениями
с клиентами
Оперативное управление, под-
держка клиентов, управление
репутацией организации
CRM (Customer Relationship
Management)
Управление взаимоотношениями
с клиентами
Оперативное управление, стра-
тегическое управление
BI (Business Intelligence)
Поддержка процессов управле-
ния и принятия решений
Оперативное управление, стра-
тегическое управление
LMS (Learning Management
System)
Поддержка процессов корпора-
тивного обучения, в том числе
дистанционного
Подготовка кадров
ECM (Enterprise Content Mana-
gement)
Управление корпоративными ин-
формационными ресурсами
Оперативное управление, стра-
тегическое управление
BRM (Business Rules Manage-
ment)
Управление бизнес-правилами Оперативное управление
Мониторинг и анализ СМИ Мониторинг и анализ СМИ
Управление репутацией орга-
низации
Источник: составлено автором.
Все большее значение в качестве источника данных о потребителях ус-
луг предприятий индустрии гостеприимства приобретает сеть Интернет. У
большинства компаний есть официальные веб-сайты, которые не только иг-
рают роль корпоративной информационной «витрины», позволяющей по-
тенциальным клиентам сравнивать предлагаемые продукты и услуги. Веб-сайт
является также важным инструментом коммуникаций с клиентами и партне-
рами, используется в качестве средства бронирования и продаж. Регулярно
посещаемый веб-сайт также позволяет собирать следующие данные [5]: коли-
ПРОБЛЕМЫ ЭКОНОМИКИ И УПРАВЛЕНИЯ124
чество посетителей и просмотренных ими страниц, количество уникальных
IP-адресов, количество новых посетителей, региональное распределение
посетителей, социодемографические характеристики, источники посетите-
лей для сайта (откуда они пришли, какие поисковые фразы использовались),
детальные сведения о посещаемости сайта (какие разделы сайта популярны,
какова средняя глубина просмотра сайта, по каким путям происходит про-
смотр документов на сайте), целевая аудитория сайта (сколько посетителей
совершили действия, желательные для владельца сайта), откуда приходят
целевые посетители, то есть какая реклама наиболее эффективна, техниче-
ские параметры работы сайта (объем, сроки и качество индексации сайта
поисковыми роботами, ссылки на несуществующие страницы, ситуации
перегрузки сайта).
Кроме того, важное значение для управления корпоративными знания-
ми приобретает «Интернет вещей» (Internet of Things, IoT). Многие пользо-
ватели стремятся применять новые технические устройства, чтобы сделать
работу и отдых более комфортными, бизнес таким образом стремится повы-
сить свою эффективность.
Об обоснованности использования термина свидетельствуют данные
компании Cisco, согласно которым число устройств, подключенных к Ин-
тернету, в период с 2008 по 2009 годы превысило число интернет-пользо-
вателей.
Наиболее важная особенность «интернета вещей» – способность уст-
ройств взаимодействовать между собой без участия пользователя [подроб-
нее см., например: 34], использование устройствами технологии межма-
шинного взаимодействия (Machine to Machine, M2M).
Ниже перечислены некоторые виды устройств, которые можно отнести
к «интернету вещей»:
‒ смартфоны;
‒ планшеты;
‒ носимые устройства («умные» часы, очки Google Glass, фитнес-
браслеты и т.п.);
‒ бытовая техника (холодильники с доступом к интернету, телевизо-
ры SMART-TV, игровые консоли и другие устройства);
‒ автомобильная электроника;
‒ системы управления беспилотными летательными аппаратами;
‒ устройства, являющиеся элементами систем управления «интел-
лектуальным зданием» («умным домом»);
‒ системы управления багажом;
‒ системы управления складом;
‒ «умные» автоматы для продажи товаров / «умные» магазины.
В табл. 5.6 перечислены некоторые коммуникационные технологии, ис-
пользуемые в устройствах, относящихся к «интернету вещей».
ГЛАВА 5. Управление корпоративными знаниями в сетевой экономике 125
Таблица 5.6
Коммуникационные технологии «интернета вещей»
Технология Назначение
Штрих-коды, QR-коды Оптическое распознавание объектов
NFC (Near Field Communication)
Беспроводная технология сетевого взаимодействия на
близком расстоянии
Bluetooth
Беспроводная технология передачи данных для персо-
нальных сетей
RFID (Radio Frequency IDentification) Радиочастотная идентификация объектов
Wi-Fi (Wireless Fidelity)
Беспроводная технология передачи данных по радио-
каналам (IEEE 802.11)
GPS (Global Positioning System)
Технология определения местоположения объектов на
местности
WPAN (Wireless Personal Area Network) Персональные беспроводные сети
WSN (Wireless Sensor Network) Беспроводные сенсорные сети
Источник: составлено автором.
Механизмы взаимодействия устройств могут быть разными, однако
тенденцией является подключение таких устройств к интернету с использо-
ванием протокола IP версии 6 и в основном с помощью беспроводных кана-
лов связи.
В табл. 5.7 перечислены возможные способы применения устройств,
реализующих технологии «интернета вещей», в сфере гостеприимства и
путешествий.
Таблица 5.7
Способы применения технологий «интернета вещей»
Вид устройства Область применения
Мобильные устройства (смарт-
фон, планшет)
Определение положения на местности (геопозиционирование),
автоматическое распознавание туристских объектов, мелкие по-
купки и платежи, коммуникации с другими туристами
Носимые устройства
Определение положения на местности (геопозиционирование),
контроль физического состояния человека
Автомобильные устройства
Определение положения на местности (геопозиционирование),
автоматическое распознавание туристских объектов, автомати-
ческое управление транспортным средством
Беспилотные летательные ап-
параты («дроны»)
Доставка небольших грузов в труднодоступной местности, ви-
деосъемка туристских достопримечательностей
Специализированные роботы Уборка в доме (в номерах)
Логистические системы управ-
ления
Автоматическое управление транспортировкой багажа, иденти-
фикация товаров на складе, отслеживание маршрутов доставки
грузов
Элементы «интеллектуально-
го здания» («умного дома»)
Управление энергопотреблением здания, управление бытовой
техникой, системами безопасности
Источник: составлено автором.
Говоря о возможностях распространения технологий IoT, следует учи-
тывать, что среди поставщиков таких технологий присутствуют крупней-
ПРОБЛЕМЫ ЭКОНОМИКИ И УПРАВЛЕНИЯ126
шие ИТ-компании – Google, Intel, Microsoft, Apple, Cisco и другие, для кото-
рых «интернет вещей» является перспективным рынком сбыта продукции,
поэтому, несмотря на сложные задачи создания новой или адаптации суще-
ствующей информационной инфраструктуры, необходимость обработки
больших данных (Big Data), обеспечение информационной безопасности,
«интернет вещей» представляется актуальным направлением развития ин-
формационно-коммуникационных технологий.
Еще одним важным каналом продвижения продуктов и услуг индустрии
гостеприимства с использованием интернет-технологий стали социальные
сети, интернет-сообщества, электронные средства массовой информации.
Особенности общения в социальных сетях и других онлайн-сообществах
требуют использования специализированных инструментов мониторинга и
средств интеллектуального поиска и анализа. В частности, кроме частоты
сообщений необходимо учитывать положительное или отрицательное смы-
словое значение. Такими возможностями обладают, например, программные
продукты компании «Медиалогия» (http://www.mlg.ru), группы компаний
«Интегрум» (http://www.integrum.ru) и информационная система СКАН
компании «Интерфакс», доступ к которой организован с помощью веб-
интерфейса (http://www.scan-interfax.ru). Подобные системы используют
интеллектуальный поиск на основе объектного подхода. Персона, компания
или географическое название ищутся не только по заданному слову, но и по
его синонимам. Анализируются слова и понятия, которые чаще всего упот-
ребляются вместе с этим объектом, чтобы надежно отсечь «двойников» и
погасить информационный «шум». При анализе сообщений и текстов мож-
но работать с такими сложными сущностями, как географические объекты,
факты и темы, тональность публикаций, прямая и косвенная речь, авторы.
Для повышения эффективности использования корпоративного веб-
сайта, оценки эффективности баннерной рекламы, компаний по продвиже-
нию веб-сайта данные о посещаемости веб-сайта нужно анализировать не
только традиционными методами статистики, но и методами интеллекту-
ального анализа данных. Об актуальности решения задач анализа данных об
интернет-аудитории методами бизнес-аналитики говорит появление терми-
на «Web Mining» [42].
5.4. Технологии интеллектуального анализа данных
в управлении знаниями
Информационные механизмы функционирования корпоративных сис-
тем управления знаниями реализуются с помощью технологий интеллекту-
ального анализа данных (BI). Бизнес-аналитика или Business Intelligence
(BI) – это совокупность технологий, программного обеспечения и практик,
ГЛАВА 5. Управление корпоративными знаниями в сетевой экономике 127
направленных на достижение целей бизнеса путѐм наилучшего использова-
ния имеющихся данных.
К методам Business Intelligence относят, в частности, нейронные сети,
деревья решений, иерархические и неиерархические методы кластерного
анализа, методы ограниченного перебора, эволюционное программирова-
ние и генетические алгоритмы, алгоритмы на основе нечетких множеств и
нечеткой логики.
Несмотря на различия в терминах и определениях, приводимых иссле-
дователями (www.gartner.com, citforum.ru, www.tadviser.com), есть общее
понимание того, что Business Intelligence включает:
‒ процесс превращения данных в информацию и знания о бизнесе для
поддержки принятия улучшенных и неформальных решений;
‒ информационные технологии (методы и средства) сбора данных,
консолидации информации и обеспечения доступа бизнес-пользо-
вателей к знаниям;
‒ знания о бизнесе, добытые в результате углубленного анализа де-
тальных данных и консолидированной информации.
Использование технологии бизнес-анализа позволяет успешно решать
такие задачи, как:
‒ проводить классификацию и кластеризацию клиентов по многим
признакам;
‒ анализировать предпочтения клиентов;
‒ выявлять и исследовать шаблоны поведения клиентов;
‒ прогнозировать изменения поведения клиентов во времени;
‒ анализировать уровень лояльности клиентов и предлагать пакеты
услуг в соответствии с уровнем лояльности;
‒ снижать риски потерь из-за мошенничества;
‒ прогнозировать результаты вывода на рынок новых продуктов;
‒ формировать гибкую политику управления доходами.
Как отмечено в [6], крупные и средние компании используют базы дан-
ных (клиентов, поставщиков), объем данных которых достаточно велик.
Вопрос в том, насколько эффективно компании используют имеющиеся у
них данные? Происходит ли переход имеющихся «сырых» данных в новое
качество – в корпоративные знания? В [10] отмечается, что в «сырых» дан-
ных можно выделить следующие уровни знаний: поверхностный, неглубо-
кий, скрытый. Для обработки поверхностных знаний традиционно исполь-
зуется язык запросов к базам данных. Инструменты оперативной аналити-
ческой обработки (OLAP) позволяют добраться до следующего уровня зна-
ний. Технология «интеллектуального анализа данных» (Data Mining), яв-
ляющаяся составной частью Business Intelligence, позволяет обнаруживать и
использовать скрытые знания. Согласно [10], Data Mining – это процесс об-
наружения в «сырых» данных ранее неизвестных, нетривиальных, практи-
ПРОБЛЕМЫ ЭКОНОМИКИ И УПРАВЛЕНИЯ128
чески полезных, доступных интерпретации знаний, необходимых для при-
нятия решений в различных сферах человеческой деятельности. К задачам,
успешно решаемым методами интеллектуального анализа данных, относят-
ся: поиск ассоциаций (связей между отдельными событиями), поиск после-
довательностей (цепочек связанных фактов или событий), классификация
(выявление признаков группы, к которой принадлежит изучаемый объект),
кластеризация (выявление близких по заданным признакам групп данных),
прогнозирование (в частности, путем поиска шаблонов в исторических дан-
ных и предсказания с их помощью будущего поведения объекта).
К особенностям информационных систем бизнес-анализа относятся:
‒ единая информационная инфраструктура (общие метаданные, еди-
ная объектная модель, модель управления и администрирования,
общий движок исполнения запросов).
‒ средства управления метаданными (для поиска, получения,
хранения, повторного использования и публикации объектов
метаданных);
‒ инструменты разработки приложений, которые могут интегриро-
ваться между собой и выстраиваться в сквозные бизнес-процессы, с
поддержкой веб-сервисов;
‒ поддержка коллективной работы и обсуждения результатов;
‒ развитые средства создания отчетов;
‒ специальный вид отчетов – контрольные информационные панели
для отслеживания состояния ключевых показателей процессов в
реальном времени;
‒ выполнение пользовательских запросов;
‒ интеграция с электронными таблицами;
‒ индексирование данных из различных источников и возможности
поиска;
‒ поддержка мобильных устройств;
‒ поддержка многомерных данных (OLAP-кубов);
‒ what-if анализ (анализ «что, если...»);
‒ интерактивная визуализация данных и результатов;
‒ средства классификации данных методами data mining;
‒ карты показателей для контроля хода выполнения стратегических
планов и достижения ключевых показателей эффективности;
‒ средства моделирования и оптимизации.
Для более эффективного использования процедур интеллектуального
анализа данных и методов бизнес-аналитики необходимо использовать базы
данных специальной структуры, получившие название «хранилища дан-
ных». Хранилище данных – это предметно-ориентированный, интегриро-
ванный, неизменчивый, поддерживающий хронологию набор данных, орга-
низованный для целей поддержки принятия решений [29].
ГЛАВА 5. Управление корпоративными знаниями в сетевой экономике 129
Рис. 5.10. Источники корпоративных данных для хранилищ данных
Источники корпоративных данных (см. рис. 5.10), как правило, разнород-
ны – это электронные и бумажные документы различных форматов, элек-
тронные таблицы, веб-страницы, лог-файлы, объекты систем управления ба-
зами данных. Поэтому создание хранилищ данных из независимых источни-
ков представляет собой многоэтапный процесс «извлечение, преобразование,
загрузка» (Extract, Transform, Load – ETL), предусматривающий извлечение
данных из каждого источника, преобразование их в соответствии со схемой
хранилища данных, очистку и загрузку в хранилище [27, 29, 40].
Сравнительно недавно появился термин «большие данные» (Big Data), в
качестве отличительных признаков которых отмечаются:
‒ большой объем (например, по сравнению с данными, получаемыми
из учетных систем);
‒ разнородность и слабая структурированность;
‒ необходимость оперативной обработки (например, при использова-
нии онлайн-сервисов).
Необходимость обработки «больших данных» требует новых подходов
к разработке средств бизнес-анализа, а также соответствующих вычисли-
тельных ресурсов.
На рынке средств бизнес-анализа присутствуют как компании-разработ-
чики статистических пакетов, так и компании-разработчики аналитических
платформ. К числу наиболее распространенных статистических пакетов,
применяемых в практике бизнес-анализа, относятся:
‒ SPSS (Statistical Package for the Social Sciences – статистический па-
кет для социальных наук), в 2009 году компания SPSS куплена ком-
панией IBM (http://www.spss.com);
ПРОБЛЕМЫ ЭКОНОМИКИ И УПРАВЛЕНИЯ130
‒ статистический пакет Statgraphics компании Statpoint Technologies,
Inc. (http://www.statgraphics.com);
‒ статистический пакет Statistica (http://www.statsoft.com), в 2014 году
компания StatSoft куплена компанией Dell Software;
‒ средства бизнес-аналитики SAS (Statistical Analysis System), разра-
ботчик-компания SAS Institute, Inc (сайт: http://www.sas.com);
‒ бесплатный статистический пакет R (http://www.r-project.org).
В [38] отмечается, что общей тенденцией развития многих статистиче-
ских пакетов является дополнение функций классического статистического
анализа возможностями интеллектуального анализа данных (data mining),
что позволяет использовать статистические пакеты в качестве элемента ана-
литической информационной системы (корпоративной системы поддержки
принятии решений).
Среди информационно-аналитических систем, реализующие методы
интеллектуального анализа данных, можно назвать следующие:
‒ аналитическая платформа Deductor (разработчик – компания Base-
group, г. Рязань, http://www.basegroup.ru), поддерживающая техно-
логии Data Warehouse, ETL, OLAP, Knowledge Discovery in Data-
bases и Data Mining;
‒ аналитическая платформа «Прогноз» (разработчик – компания
«Прогноз», г. Пермь, 1992 год, http://www.prognoz.ru), которая по-
зволяет разрабатывать настольные, web и мобильные приложения
для визуализации и оперативного анализа данных, формирования
отчетности, моделирования и прогнозирования бизнес-процессов;
‒ БАРС.Бизнес-Аналитика (компания «БАРС-груп», г. Казань, 1991 год,
http://bars-open.ru/solution/corporate/bars-biznes-analitika/);
‒ аналитическая платформа QlikView класса Business Discovery (ком-
пания Qlik, http://www.qlik.com/ru/), а также Qlik Sense Desktop –
бесплатное средство интерактивной визуализации и исследования
данных;
‒ аналитическая платформа IBM Cognos 8 Business Intelligence (в со-
ставе компании IBM с 2008 года), которая предоставляет возмож-
ности непрерывного создания отчетов, анализа, скоринга, создания
информационных панелей и управления событиями, обеспечивая
доступ к информации для каждого сотрудника;
‒ программные продукты для бизнес-аналитики компании SAS
(http://www.sas.com);
‒ аналитическая платформа MicroStrategy (компания MicroStrategy,
http://www.microstrategy.com);
‒ программные продукты для бизнес-аналитики компании Oracle
(http://www.oracle.com).
Примером применения интеллектуальных информационных технологий
для решения задач оперативного управления, особенно актуальных для се-
ГЛАВА 5. Управление корпоративными знаниями в сетевой экономике 131
тевых предприятий, которые можно отнести к системе управления корпора-
тивными знаниями, является управления доходами («Yield Management» /
«Revenue Management») в сфере услуг.
Для экономической деятельности предприятий сферы услуг, в частно-
сти, транспортных предприятий, предприятий индустрии гостеприимства и
туризма, характерны следующие особенности:
‒ сложная структура ценообразования (сильная зависимость цены
услуг от времени, наличие систем скидок и бонусов);
‒ сложная структура каналов продаж;
‒ значительная сегментация потребителей услуг с точки зрения пла-
тежеспособности, территориальная или географическая сегмента-
ция рынка сбыта;
‒ продажи услуг путем предварительного заказа или бронирования;
‒ изменчивый спрос на услуги при фиксированных производствен-
ных мощностях;
‒ сравнительно низкие переменные затраты на единицу производи-
мой продукции или услуг.
‒ стоимость услуги или продукция существенно уменьшается или
обнуляется после даты производства (например, незанятые места в
самолете или номера в гостинице).
Согласно [28], методы управления доходами (также известные как управ-
ление прибылью или ценообразование в реальном времени) представляют
собой оптимизационную модель, основанную на прогнозировании спроса
для рыночных микросегментов.
Управление доходами предприятия сферы услуг, включая ценообразо-
вание и оптимизацию доходов, нацелено на определение того, каким обра-
зом предприятие должно устанавливать и корректировать цены и доступные
объемы продаж своих услуг через все возможные каналы в целях максими-
зации своего дохода.
Встречаются и другие определения того, что называть управлением до-
ходами [45, 46, 47]:
‒ управление доходами – применение информационных систем и
стратегий ценообразования для размещения правильных объемов
продукции правильному потребителю в правильном месте в пра-
вильное время.
‒ управление доходами – интегрированный, непрерывный и система-
тический подход к максимизации дохода от продажи номеров путем
манипулирования тарифами в соответствии с прогнозируемыми
изменениями структуры спроса.
‒ управление доходами – применение тактических подходов, позво-
ляющих предсказать поведение потребителя на микрорыночном
уровне и оптимизировать доступность и цену продукции в целях
максимизации роста доходов.
ПРОБЛЕМЫ ЭКОНОМИКИ И УПРАВЛЕНИЯ132
‒ управление доходами – процесс анализа и выявления потребитель-
ского поведения в целях достижения максимального дохода от ско-
ропортящегося товара.
Для управления объемом предоставляемых услуг используется пере-
бронирование (overbooking). Согласно примеру, приведенному в [28] для
гостиничных предприятий, допускается возможность бронировать номера в
объеме, превышающем объем номерного фонда гостиницы, учитывая ста-
тистические данные об отказах от бронирования и неявках, тем самым уве-
личив фактическую загрузку гостиницы. Данные, учитываемые при пере-
бронировании, включают:
‒ номерной фонд гостиницы;
‒ текущую загрузку номеров;
‒ количество отъездов на текущий день;
‒ количество гарантированных и негарантированных бронирований
на текущий день;
‒ количество продленных бронирований;
‒ количество досрочных отъездов;
‒ количество отмененных гарантированных бронирований;
‒ количество отмененных бронирований с ожиданием до установ-
ленного срока,
‒ количество неявок по гарантированным бронированиям;
‒ количество неявок по негарантированным бронированиям;
‒ количество досрочных приездов;
‒ количество номеров, временно выбывших из общего номерно-
го фонда.
Цены на бронируемые услуги назначаются на основе кривых брониро-
вания (профилей бронирования), для построения которых необходимы ис-
торические данные о бронированиях из базы данных системы управления
гостиницей или авиакомпанией, а также прогнозные значения. Для расчета
прогнозных значений цен по различным классам предоставляемых услуг в
различные моменты времени в компьютерных системах управления дохо-
дами используются методы интеллектуального анализа и прогнозирования,
в том числе и прогнозирование на основе нейронных сетей.
Таким образом, для успешного применения методов управления дохо-
дами необходим достаточно высокий уровень автоматизации бизнес-про-
цессов предприятия сферы услуг, достаточный объем исторических данных
и интеллектуальные компьютерные технологии анализа данных и прогно-
зирования. Отечественный и международный опыт применения компью-
терных систем управления доходами подтверждает преимущества данного
подхода, позволяющего повысить эффективность использования ресурсов
предприятий сферы услуг.
В качестве выводов можно отметить следующее:
ГЛАВА 5. Управление корпоративными знаниями в сетевой экономике 133
1. Увеличение рыночного влияния сетевых предприятий является одной
из ведущих мировых тенденций развития экономики. Сетевые предприятия
стремятся обеспечить унифицированные корпоративные стандарты обслужи-
вания клиентов и позволяют использовать общий бренд или семейства брен-
дов, а также единую корпоративную информационную инфраструктуру.
2. Cеть Интернет выступает в качестве глобальной информационно-ком-
муникационной инфраструктуры для реализации различных корпоративных
бизнес-процессов, процессов государственного управления, процессов ин-
формационного взаимодействия между частными лицами-потребителями
услуг.
3. Различие между данными, информацией и знаниями в информацион-
ных процессах управления, ситуациях принятия решений в организационно-
экономических системах выражены наиболее отчетливо. В контуре управ-
ления организационно-экономической системы присутствует человек как
лицо, принимающее решения (ЛПР) или как эксперт, выражающий свои
мысли на естественном языке, поэтому применение средств нечеткого опи-
сания ситуаций неопределенности при анализе информационных процессов
управления, информационных процессов взаимодействия экономических
субъектов по-прежнему актуально и требует дальнейшего развития.
4. Проблемы повышения эффективности использования знаний в орга-
низации состоят в сложности преобразования неявных знаний сотрудников
в явные знания, сложности учета ценности корпоративных знаний, сложно-
сти финансовой оценки интеллектуальных активов организации. В решении
этих проблем большую роль должна играть система управления корпора-
тивными знаниями, понимаемая не только как информационная система
обработки данных и поддержки принятия решений, но и как организацион-
ная система взаимодействия сотрудников компании, в том числе в рамках
системы корпоративного переобучения и развития с применением совре-
менных сетевых информационно-коммуникационных технологий.
5. К функциям системы управления корпоративными знаниями должны
относиться:
‒ поддержка принятия решений на разных уровнях управления (на
стратегическом, на оперативном и тактическом уровнях);
‒ поддержка процессов корпоративного обучения и переподготовки;
‒ приращение интеллектуального капитала организации;
‒ управление эффективностью бизнеса.
Источниками данных для системы управления корпоративными зна-
ниями должны выступать другие корпоративные информационные системы.
6. Интеллектуальные информационно-коммуникационные технологии
выступают в качестве инструментов практической реализации современных
методов и технологий управления корпоративными знаниями, способст-
вующих формированию конкурентных преимуществ.
ПРОБЛЕМЫ ЭКОНОМИКИ И УПРАВЛЕНИЯ134
Библиографический список к главе 5
1. Федеральный закон от 27 июля 2006 г. N 149-ФЗ «Об информации,
информационных технологиях и о защите информации».
2. Федеральный закон от 27.07.2006 N 152-ФЗ (ред. от 21.07.2014) «О
персональных данных».
3. Государственная программа Российской Федерации «Информацион-
ное общество (2011-2020 годы)».
4. Постановление Правительства Российской Федерации от 15 апреля
2014 г. № 313 об утверждении государственной программы Российской Фе-
дерации «Информационное общество (2011-2020 годы)».
5. Ашманов И., Иванов А. Продвижение сайта в поисковых системах. –
М.: ООО «И.Д. Вильямс», 2009. – 304 с.
6. Белянский В.П., Милорадов К.А. Применение технологий бизнес-
анализа на предприятиях индустрии гостеприимства // РИСК. – 2013. – № 4. –
С. 229-232.
7. Борисов А.Н и др. Обработка нечеткой информации в системах при-
нятия решений. – М.: Радио и связь, 1989. – 304 с.
8. Воройский Ф.С. Информатика. Энциклопедический словарь-справоч-
ник: введение в современные информационные и телекоммуникационные
технологии в терминах и фактах. – М.: ФИЗМАТЛИТ, 2006. – 768 с.
9. Гаврилова Т.А., Хорошевский В.Ф. Базы знаний интеллектуальных
систем. – СПб: Питер, 2000. – 384 с.
10. Дюк В., Самойленко А. Data Mining: учебный курс (+CD). – СПб.:
Питер, 2001. – 368 с.
11. Индикаторы информационного общества: 2014: статистический сбор-
ник. – М.: Национальный исследовательский университет «Высшая школа
экономики», 2014. – 320 с.
12. Иноземцев В.Л. Современное постиндустриальное общество: при-
рода, противоречия, перспективы. – М.: Логос, 2000. – 304 с.
13. Кандрашина Е.Ю., Литвинцева Л.В., Поспелов Д.А. Представление
знаний о времени и пространстве в интеллектуальных системах / Под ред.
Д.А. Поспелова. – М.: Наука: Гл. ред. физ.-мат. лит., 1989. – 328 с.
14. Каплан Р., Нортон Д. Стратегические карты. Трансформация немате-
риальных активов в материальные результаты / Пер. с англ. – М.: ЗАО
«Олимп-Бизнес», 2007. – 512 с.
15. Каплан Р., Нортон Д. Сбалансированная система показателей. От
стратегии к действию / Пер. с англ. – 2-е изд., испр. и доп. – М.: ЗАО «Олимп-
Бизнес», 2010. – 320 с.
16. Кастельс М. Информационная эпоха: экономика, общество и культу-
ра / Под ред. О.И. Шкаратана. – М.: ГУ ВШЭ, 2000. – 608 с.
17. Корнеев В.В. и др. Базы данных. Интеллектуальная обработка ин-
формации. – М.: «Нолидж», 2000. – 352 с.
ГЛАВА 5. Управление корпоративными знаниями в сетевой экономике 135
18. Крюков В.Ю. Рынок интернет-бронирования гостиниц в современ-
ной России: особенности и актуальные тенденции развития // Креативная
экономика. – 2014. – № 10 (94). – С. 139-146.
19. Кудинов А., Сорокин М., Голышева Е. CRM. Практика эффективно-
го бизнеса. – М.: ООО «1С-Паблишинг», 2012. – 461 с.
20. Милорадов К.А. Применение CRM для повышения эффективности
деятельности предприятий индустрии гостеприимства // РИСК. – 2012. –
№ 2. – С. 55-58.
21. Милорадов К.А., Эйдлина Г.М. Инновационные информационные
системы Interfax в экономическом университете // Международный журнал
прикладных и фундаментальных исследований. – 2012. – № 8. – С. 70-71.
22. Милорадов К.А. Информационные системы Amadeus для электрон-
ной коммерции // Международный журнал прикладных и фундаментальных
исследований. – 2013. – № 10-1. – С. 86-87.
23. Милорадов К.А. Сетевые эффекты самоорганизации в индустрии
гостеприимства // РИСК. – 2015. – № 1. – С. 221-223.
24. Мильнер Б.З. Теория организации: учебник. – 8-е изд., перераб. и
доп. – М.: Инфра-М, 2013. – 848 с.
25. Моисеев Н.Н. Избранные труды: в 2-х томах. Т. 2. Оптимизация, ис-
следование операций и теория управления. – М.: Тайдекс Ко, 2003. – 376 с.
26. Нонака И., Такеучи Х. Компания – создатель знания. Зарождение и
развитие инноваций в японских фирмах. – М.: Олимп-Бизнес. 2011. – 384 с.
27. Паклин Н.Б., Орешков В.И. Бизнес-аналитика: от данных к знаниям. –
СПб.: Питер, 2010. – 704 с.
28. Прогнозирование в индустрии гостеприимства и туризма / Под об-
щей ред. проф. В.П. Белянского. – М.: Изд-во Рос. экон. акад., 2005. – 278 с.
29. Спирли Э. Корпоративные хранилища данных. Планирование, раз-
работка, реализация. Т. 1. – М.: Вильямс, 2001. – 400 с.
30. Стрелец И.А. Сетевая экономика. – М.: Эксмо, 2006. – 208 с.
31. Уэбстер Ф. Теории информационного общества. – М.: Аспект Пресс,
2004. – 400 с.
32. Уэно Х., Исидзука М. Представление и использование знаний. – М.:
Мир, 1989. – 220 с.
33. Хау Дж. Краудсорсинг. Коллективный разум как инструмент разви-
тия бизнеса. – Альпина Паблишер, 2014. – 296 с.
34. Черняк Л. Платформа Интернета вещей // Открытые системы. –
2012. – № 7.
35. Шаститко А.Е. Новая институциональная экономическая теория. –
3-е изд., перераб. и доп. – М.: Экономический факультет МГУ, ТЕИС, 2002. –
591 с.
36. Шуровьески Д. Мудрость толпы. Почему вместе мы умнее, чем по-
одиночке, и как коллективный разум формирует бизнес, экономику, общест-
во и государство: пер. с англ. – М.: ООО «И.Д. Вильяме», 2007. – 304 с.
ПРОБЛЕМЫ ЭКОНОМИКИ И УПРАВЛЕНИЯ136
37. Эйдлина Г.М. «Облачная» информационная система управления
бизнес-процессами компании Terrasoft // Международный журнал приклад-
ных и фундаментальных исследований. – 2013. – № 10. – С. 87-88.
38. Эйдлина Г.М. Инструментальные средства бизнес-анализа в эконо-
мическом образовании // Международный журнал экспериментального об-
разования. – 2015. – № 3. – С. 57-58.
39. Экономическая информатика: введение в экономический анализ ин-
формационных систем / под ред. М.И. Лугачева. – М.: ИНФРА-М, 2005. –
958 с.
40. Экономическая информатика / Под ред. Ю.Д. Романовой. – М.: Юрайт,
2014. – 495 с.
41. Юрасов А.В. Основы электронной коммерции. – М.: Горячая линия-
Телеком, 2008. – 480 с.
42. Bing Liu Web Data Mining: Exploring Hyperlinks, Contents, and Usage
Data. – Springer, 2008. – 532 p.
43. Gershuny J. After Industrial Society? The Emerging Self-Service Econo-
my. – MacMillan, 1978.
44. Gershuny J., Miles I. The New Service Economy: The Transformation of
Employment in Industrial Societies. – Pinter, 1983.
45. Hayes D.K., Miller A. Revenue Management for the Hospitality Industry. –
John WIley and Sons, Ltd., 2010.
46. McMahon-Beattie U., Yeoman I. Yield Management: Strategies for the
Service Industries. – London and New York: Continuum, 2000.
47. Phillips R.L. Pricing and Revenue Optimization. – Stanford University
Press, 2005.
48. Wiig K. Knowledge Management Foundation. – Arlington: Schema
Press. 1993.
49. Окинавская Хартия глобального информационного общества [Элек-
тронный ресурс]. – Режим доступа: http://www.internet-law.ru/intlaw/laws/
okinava.htm.
50. Организация Объединенных наций по вопросам образования, науки
и культуры (ЮНЕСКО) [Электронный ресурс]. – Режим доступа:
http://www.unesco.org.
51. Федеральные целевые программы России [Электронный ресурс]. –
Режим доступа: http://www.programs-gov.ru.
52. Международный союз электросвязи [Электронный ресурс]. – Режим
доступа: http://www.itu.int.
53. Информационно-аналитическое агентство «Центр гуманитарных
технологий» [Электронный ресурс]. – Режим доступа: http://gtmarket.ru.
54. Проект «Smart education» [Электронный ресурс]. – Режим доступа:
http://www.smart-edu.com.
55. Internet World Stats [Электронный ресурс]. – Режим доступа:
http://www.internetworldstats.com.
ГЛАВА 5. Управление корпоративными знаниями в сетевой экономике 137
56. Мобильный интернет в России [Электронный ресурс]. – Режим дос-
тупа: https://corp.imgsmail.ru/media/files/40314-researchmobilemail.pdf.
57. Компания «Медиалогия» [Электронный ресурс]. – Режим доступа:
http://www.mlg.ru.
58. Группа компаний «Интегрум» [Электронный ресурс]. – Режим дос-
тупа: http://www.integrum.ru.
59. Информационная система СКАН компании «Интерфакс» [Элек-
тронный ресурс]. – Режим доступа: http://www.scan-interfax.ru.
60. Краудсорсинг-проекты правительства Москвы [Электронный ре-
сурс]. – Режим доступа: http://crowd.mos.ru.
61. Портал крауд-сервисов [Электронный ресурс]. – Режим доступа:
http://crowdsourcing.ru.
ГЛ А ВА 6
РОЛЬ КАДРОВОЙ СЛУЖБЫ
В РЕАБИЛИТАЦИИ ПРОФЕССИОНАЛЬНОГО
УРОВНЯ РАБОТНИКА ПРЕДПРИЯТИЯ
6.1. Организационные и функциональные основы
кадровых служб в системе управления персоналом
Управление персоналом как специальное направление деятельности
стало формироваться на рубеже ХIХ и ХХ столетий.
Специалисты, занимавшиеся этими вопросами, в Англии назывались
секретарями по благополучию; в США и Франции – общественными секре-
тарями. Их основными функциями были устройство школ и больниц, кон-
троль над условиями труда, противостояние попыткам создания профсою-
зов, посредничество между администрацией и рабочими. Наймом, увольне-
нием и учетом кадров в тот период ведали линейные руководители.
Специальные кадровые службы возникли в 1920-1930-е гг. Они выпол-
няли работу, связанную с ведением документов, разбором конфликтов. При-
сутствием в судах, выплатой заработной платы. Эти функции считались
вспомогательными, а все основные решения по кадрам принимались выс-
шим руководством.
Сегодня прежние кадровые службы преобразовываются в западных
фирмах в службы персонала или человеческие ресурсы. Эти подразделения
обладают широкими полномочиями, им выделяют лучшие помещения, ибо
они – «визитная карточка» организации.
В большинстве случаев такие службы возглавляются лицами, занимаю-
щими вторые места в управленческой иерархии. На них назначают энергич-
ных людей в возрасте до 40 лет, прогрессивно мыслящих, имеющих широ-
кий взгляд на вещи. Без их участия в организациях не принимается ни одно
серьезное решение.
Служба персонала не участвуют напрямую в управлении основной дея-
тельностью, а лишь помогают руководству организации и подразделений
решать вопросы, связанные с человеческими ресурсами (см. табл. 6.1).
Важнейшим элементом служб персонала являются кадровые подразделе-
ния, управляющие его движением. Их основными функциями являются: учет;
прогнозирование и планирование потребности в кадрах; организация набора,
изучения и оценки; подготовки, переподготовки, перемещения, увольнения
ГЛАВА 6. Роль кадровой службы в реабилитации профессионального уровня 139
работников; формирование кадрового резерва и работа с ним по специальным
программам; участие в аттестации персонала и мероприятиях по ее итогам.
Таблица 6.1
Отличия управления человеческими ресурсами
от управления кадрами [В.Р. Веснин, 2013]
Параметр сравнения Управление кадрами Управление человеческими ресурсами
Кадровая политика
Отсутствие или является пассив-
ной, следует за производствен-
ной политикой, играет инстру-
ментальную роль
Активная, образующая симбиоз с производст-
венной политикой, выступающая элементом
общей стратегии бизнеса
Смысл кадровой по-
литики
Достижение компромисса меж-
ду экономическими и социаль-
ными целями
Облегчение процесса интегрирования персона-
ла организации в деловое окружение, сочетание
имеющихся человеческих ресурсов с ее целями
Основная задача уп-
равления
Обеспечение производства нуж-
ными людьми в нужное время
на нужном месте
Обеспечение стратегии фирмы высококвали-
фицированными сотрудниками, становящими-
ся главным конкурентным преимуществом
Приоритеты в кадро-
вой политике
Определяются текущими потреб-
ностями в рабочей силе
Определяются нуждами и интересами персо-
нала, задачами осуществления изменений
Кадровое планиро-
вание
Подчинено общему Органически взаимодействуют с общими
Решение вопросов ру-
ководства персоналом
Линейными руководителями.
Кадровая служба осуществляет
учетные функции
Линейными руководителями с помощью спе-
циалистов по персоналу
Кадровые функции
Централизованы в отделе кадров.
Персоналом управляют линей-
ные руководители
Кадровые функции децентрализованы. Кадро-
вые службы помогают линейным руководите-
лям в управлении персоналом
Основным объект уп-
равления
Исполнители Преимущественно менеджеры, команды
Подход к руководству
персоналом
Обезличенный
Индивидуализированный с учетом личных ин-
тересов и ценностей
Масштабы управле-
ния персоналом
Локальные Международные
Коммуникации Вертикальные Горизонтальные
Система внутренних
взаимоотношений
Конфронтация
Социальное партнерство, доверие и взаимная
ответственность работников и руководителей,
политика равных возможностей
Характер обучения
персонала
Фрагментарное индивидуальное
повышение квалификации
Систематическое развитие по гибким програм-
мам, ориентированным на интересы компании
Мотивация Преимущественно экономическая
Акцент на создание взаимного доверия, сохра-
нение и расширение занятости, защиту здоро-
вья, обеспечение нормальных условий труда
Расходы на персонал
Затраты, которые необходимо эко-
номить
Инвестиции, эффективность которых требу-
ется повышать
Информирование пер-
сонала
Минимальное Максимальное
Специализация пер-
сонала
Узкая Широкая
Карьерный рост Линейный, однонаправленный Гибкий, многовариантный
Ответственность за
развитие
На менеджерах На работниках
Принятие кадровых
решений
Келейное Открытое
ПРОБЛЕМЫ ЭКОНОМИКИ И УПРАВЛЕНИЯ140
В составе кадровой службы должны быть также сотрудники, отвечаю-
щие за информацию о рынке рабочей силы, ведущие делопроизводство,
осуществляющие компьютерное обеспечение кадровой работы.
Служба персонала разрабатывают программы развития работников,
улучшения условий труда и быта, участвуют в разрешении трудовых кон-
фликтов, налаживают социальное партнерство.
В структуре службы управления персоналом выделяют несколько блоков:
1) блок формирования персонала (комплектование, изучение, подго-
товка, увольнение);
2) блок распределения и перераспределения персонала (первичная
расстановка, профессиональная адаптация, перемещение);
3) блок создания условий использования персонала (охрана труда, ор-
ганизация медицинского и социального обслуживания, выработка
методов стимулирования);
4) блок разработки нормативов по персоналу (производительности,
расхода времени, оплаты труда);
5) подразделения по созданию и совершенствованию структуры и сис-
темы управления, осуществляющие ее анализ, проектирование, уп-
равление процессом формирования.
Работа служб персонала имеет два направления: тактическое и страте-
гическое.
В рамках первого осуществляется текущая кадровая работа: анализ состо-
яния и определения потребности в кадрах, разработка штатных расписаний;
набор, отбор, оценка персонала; тестирование; планирование перемещений и
увольнений; текущий учет и контроль; подготовка, переподготовка и повыше-
ние квалификации работников; формирование резерва на выдвижение, воспи-
тательная работа; разрешение конфликтов, проведение социальной политики.
Стратегическое направление работы служб персонала ориентировано на
формирование кадровой политики организации, т.е. системы теоретических
взглядов, идей, требований в области работы с персоналом, ее основных
форм и методов [В.Р. Веснин, 2009].
Управленческое решение представляет собой обдуманный вывод о не-
обходимости осуществлять какие-то действия, связанные с достижением
целей организации и преодолением стоящих перед ней проблем. Это про-
цесс выбора из множества имеющихся альтернатив наиболее предпочти-
тельный. Поэтому принятие решения выступает как процесс, требующий
организации и управления. Так, в области принятия кадровых решений по-
стоянно открываются новые возможности: возрастает значимость стратеги-
ческих аспектов в принятии кадровых решений, обоснования экономиче-
ской целесообразности капиталовложений, связанных с развитием челове-
ческих ресурсов. В этих условиях принятие кадровых решений предполага-
ет выполнение многовариантных расчетов, обоснование критериев оценки
ГЛАВА 6. Роль кадровой службы в реабилитации профессионального уровня 141
различных альтернатив, их приоритетов, определение действий в условиях
риска и неопределенности.
Основная сложность в управленческой практике представляют нестан-
дартные решения, последствия которых трудно предсказать и количественно
измерить. Большинство проблемных решений в области управления челове-
ческими ресурсами принадлежит именно к числу решений – нестандартных,
с трудно предсказуемыми последствиями [М.А. Данильченко, В.В. Колоден-
ская, О.В. Гартованная, 2014].
При отсутствии обоснованных подходов к оценке эффективности при-
нимаемых кадровых решений затраты на их реализацию представляются
распорядителям финансовых средств неоправданными, а результаты, кото-
рые могут быть получены в перспективе, сомнительными. Это обстоятель-
ство зачастую является фактором, сдерживающим вложения средств в раз-
витие человеческих ресурсов, повышение эффективности их использова-
ния. В то же время имеют место нерациональное использование средств,
разработка и реализация необоснованных кадровых решений, что приводит
к экономическим и социальным потерям, упущенной выгоде.
Несоответствие между объективно обусловленным ростом значения при-
нятия оптимальных кадровых решений и состоянием этой работы на прак-
тике предопределяет необходимость нахождения эффективных способов
разрешения сложившихся в данной области проблем и противоречий. Важ-
ность такой работы в последнее время становится все более очевидной. Это
объясняется следующими обстоятельствами.
Во-первых, управление персоналом непосредственно влияет на капита-
лизацию (стоимость) компании. Растет доля нематериальных активов (брэнд,
интеллектуальный потенциал персонала, кадровая политика) в общей сумме
активов организации.
Во-вторых, управление персоналом является одним из факторов, обес-
печивающих лидерство в конкурентной борьбе, поскольку оно относиться к
числу важнейших «внутренних компетенций» компании.
В-третьих, по оценкам ряда специалистов, именно управление персона-
лом позволяют компаниям переходить из числа хороших, успешно рабо-
тающих, в число выдающихся компаний, лидирующих в определенном сег-
менте рынка.
Достаточная обеспеченность предприятий нужными трудовыми ресур-
сами, их рациональное использование, высокий уровень производительно-
сти труда имеют большое значение для увеличения объемов продукции и
повышения эффективности производства. В частности, от обеспеченности
предприятия трудовыми ресурсами и эффективности их использования за-
висят объем и своевременность выполнения всех работ, эффективность ис-
пользования оборудования, машин, механизмов [Н.Н. Тищенко, М.А. Да-
нильченко, Т.Н. Мишустина, 2014].
ПРОБЛЕМЫ ЭКОНОМИКИ И УПРАВЛЕНИЯ142
Персонал или кадры – это основной штатный состав работников орга-
низации, выполняющих различные производственно-хозяйственные функ-
ции. А производственный персонал – это работники, занятые в производст-
ве и его обслуживании. По отраслевой принадлежности их подразделяют на
работников сельского хозяйства, промышленности и т.д. Поэтому персонал
(кадры) характеризуется, прежде всего, своей численностью. А она же оп-
ределяется характером, масштабами, сложностью, трудоемкостью произ-
водственных процессов, степенью их механизации, автоматизации, компью-
теризации. Эти факторы задают нормативную численность работников, ко-
торую на практике почти никогда не удается обеспечить, поэтому кадровый
потенциал более объективно характеризуется списочной численностью, то
есть теми сотрудниками, которые официально работают в организации в дан-
ный момент. В условиях дефицита кадров списочная численность может су-
щественно отличаться от нормативной. К списочной численности относятся
все категории работников: постоянные, сезонные, временные, оформленные
не менее чем на пять дней. Так как не все работники по тем или иным причи-
нам ежедневно бывают на рабочем месте, истинную величину персонала в
каждый данный момент характеризует его явочная численность.
Персонал не является чем-то застывшим: он находится в постоянном
движении вследствие приема на работу одних и увольнения других.
Достаточная обеспеченность предприятий нужными трудовыми ресур-
сами, их рациональное использование, высокий уровень производительно-
сти труда имеют большое значение для увеличения объемов продукции и
повышения эффективности производства. В частности, от обеспеченности
предприятия трудовыми ресурсами и эффективности их использования за-
висят объем и своевременность выполнения всех работ [М.А. Данильченко,
В.В. Колоденская, О.В. Гартованная, 2014].
Таким образом, какие бы прекрасные идеи, новейшие технологии, са-
мые благоприятные внешние условия не существовали, без хорошо подго-
товленного персонала высокой активности добиться невозможно. Именно
люди делают работу, подают идеи и позволяют предприятию существовать.
Без людей не может быть организации, без квалифицированных кадров ни
одна организация не сможет достигнуть своих целей.
Для дифференциации и координации деятельности всех подразделений и
задач организации необходима система управления, одним из элементов кото-
рой является структура управления организацией. Так, например, в ЗАО «Чу-
макова» используется линейно-функциональная организационная структура,
а воздействие на линейные подразделения осуществляются через линейных
руководителей. Организационная структура ЗАО «Чумакова» состоит из эко-
номически обособленных первичных подразделений, осуществляющих свою
деятельность на основе хозрасчетных принципов. Организационная деятель-
ность основных подразделений общества достигается путем наделения ре-
ГЛАВА 6. Роль кадровой службы в реабилитации профессионального уровня 143
сурсной обеспеченностью для выполнения задания и увеличения производст-
ва продукции, оценки результатов, соизмерения фактических расходов с нор-
мативами и определения экономии средств по основным показателям хозрас-
четной деятельности; усиление материальной и моральной заинтересованно-
сти подразделения и отдельных работников в рациональном использовании
производственных ресурсов, выполнения заданий и обязательств перед дру-
гими структурными подразделениями, а также их материальной ответствен-
ности за результаты работы.
Рациональное разделение функций управления между управленческим
персоналом, оптимальное делегирование обязанностей и полномочий под-
чиненным позволяют руководителю усилить действенность своего участия
в решении задач производства, нормализовать и повысить эффективность
своего труда. Например, функцию оперативного управления в хозяйстве
выполняет диспетчерская служба. Она организовывает оперативный кон-
троль и регулирует трудовые и производственные процессы в соответствии
с утвержденным руководителем общества оперативными планами, своевре-
менно устраняет все причины, мешающие их выполнению.
Конкретное место и роль подразделений отводится системе управлению
персоналом, которая определяется местом и ролью каждого специализиро-
ванного подразделения по управлению персоналом и организационным ста-
тусом его непосредственного руководителя (этот организационный статус
подтверждается набором полномочий и ответственности, определяемых по-
зицией первого руководителя организации по отношению к кадровой службе)
в общей системе управления организацией. Структурная подчиненность кад-
ровой службы руководителю происходит на основе администрирования, то
есть выполнение задач службой персонала рассматривается в рамках штабно-
го подразделения функциональной подсистемы (администрирование).
Система управления персоналом – это система, предназначенная для
реализации основных функций управления персоналом. Она включает под-
систему линейного руководства, а также ряд функциональных подсистем,
специализирующихся на выполнении однородных функций.
1. Подсистема линейного руководства осуществляет управление орга-
низацией в целом, управление отдельными функциональными и производ-
ственными подразделениями. Функции этой подсистемы выполняют: руко-
водитель организации, его заместители, руководители функциональных и
производственных подразделений, их заместители, мастера, бригадиры.
2. Подсистема планирования и маркетинга персонала выполняет сле-
дующие функции: разработка кадровой политики и стратегии управления
персоналом, анализ кадрового потенциала, анализ рынка труда, организация
кадрового планирования, планирование и прогнозирование потребности в
персонале, организация рекламы, поддержание взаимосвязи с внешними
источниками, обеспечивающими организацию кадрами.
ПРОБЛЕМЫ ЭКОНОМИКИ И УПРАВЛЕНИЯ144
3. Подсистема управления наймом и учетом персонала осуществляет:
организацию найма персонала, организацию собеседования, оценки, отбора
и приема персонала, учет приема, перемещений, поощрений и увольнения
персонала, профессиональную ориентацию и организацию рационального
использования персонала, управление занятостью, документационное обес-
печение системы управления персоналом.
4. Подсистема управления трудовыми отношениями проводит: анализ и
регулирование групповых и личностных взаимоотношений, анализ и регу-
лирование отношений руководства, управление производственными кон-
фликтами и стрессами, социально-психологическую диагностику, соблюде-
ние этических норм взаимоотношений, управление взаимодействием
с профсоюзами.
5. Подсистема обеспечения нормальных условий труда выполняет такие
функции, как соблюдение требований психофизиологии и эргономики тру-
да, соблюдение требований технической эстетики, охраны труда и окружаю-
щей среды, военизированной охраны организации и отдельных должност-
ных лиц.
6. Подсистема управления развитием персонала осуществляет: обучение,
переподготовку и повышение квалификации, введение в должность и адапта-
цию новых работников, оценку кандидатов на вакантную должность, теку-
щую периодическую оценку кадров, организацию рационализаторской и изо-
бретательской деятельности, реализацию деловой карьеры и служебно-
профессионального продвижения, организацию работы с кадровым резервом.
7. Подсистема управления мотивацией и стимулированием труда персо-
нала выполняет следующие функции: управление мотивацией и стимулиро-
ванием трудового поведения, нормирование и тарификация трудового про-
цесса, разработка систем оплаты труда, разработка форм участия персонала
в прибылях и капитале, разработка форм морального стимулирования пер-
сонала, организация нормативно-методического обеспечения системы управ-
ления персоналом.
8. Подсистема управления социальным развитием осуществляет: органи-
зацию общественного питания, управление жилищно-бытовым обслуживани-
ем, развитием культуры и физического воспитания, обеспечение охраны здо-
ровья и отдыха, обеспечение детскими учреждениями, управление социаль-
ными конфликтами и стрессами, организацию продажи продуктов питания и
товаров народного потребления, организацию социального страхования.
9. Подсистема развития организационной структуры управления вы-
полняет такие функции, как анализ сложившейся организационной струк-
туры управления, проектирование новой организационной структуры уп-
равления, разработка штатного расписания, формирование новой организа-
ционной структуры управления, разработка и реализация рекомендаций по
развитию стиля и методов руководства.
ГЛАВА 6. Роль кадровой службы в реабилитации профессионального уровня 145
10. Подсистема правового обеспечения системы управления персона-
лом осуществляет: решение правовых вопросов трудовых отношений, со-
гласование распорядительных и иных документов по управлению персона-
лом, решение правовых вопросов хозяйственной деятельности, проведение
консультаций по юридическим вопросам.
11. Подсистема информационного обеспечения системы управления пер-
соналом выполняет следующие функции: ведение учета и статистики пер-
сонала, информационное и техническое обеспечение системы управления
персоналом, обеспечение персонала научно-технической информацией, ор-
ганизация работы органов массовой информации организации, проведение
патентно-лицензионной деятельности.
В зависимости от размеров организаций состав подразделений будет
меняться: в мелких организациях одно подразделение может выполнять
функции нескольких подсистем, а в крупных функции каждой подсистемы,
как правило, выполняет отдельное подразделение.
В настоящее время наибольшие усилия кадровых подразделений (по за-
траченному времени) направлены на совершенствование трудовых отноше-
ний, подбор кандидатов на вакантные должности, разработку и реализацию
учебных программ и программ социального развития, а также организацию
заработной платы. При этом далеко не во всех случаях они могут самостоя-
тельно принимать соответствующие решения, а делят эту обязанность, пре-
жде всего с линейными руководителями и с другими службами.
Между всеми элементами (функциями) функциональной подсистемы и
обеспечивающей подсистемой существует тесная взаимосвязь, представ-
ленная в табл. 6.2 в виде матрицы взаимодействия функциональной и обес-
печивающей подсистем и обозначенная знаком «х» [Л.И. Лукичева, 2014].
Таблица 6.2
Матрица взаимодействия функциональной и обеспечивающей подсистем
Обеспечивающие
подсистемы
Функциональная подсистема
Управление подго-
товкой и формиро-
ванием кадров
Управление рас-
становкой и дви-
жением кадров
Управление
использованием
персонала
Управление соци-
ально-психологиче-
скими факторами
Информационная х х х х
Правовая х х х х
Финансовая х х х х
Социально-психо-
логическая
х х х х
Таким образом, сегодня все больше преобладают не учетные, а содер-
жательные аналитические и организационные аспекты деятельности. Резко
возрос профессиональный уровень специалистов кадровых служб. В их
составе психологи, специалисты по управлению, методам обучения (педаго-
ги) и трудовым отношениям, подготовка которых в широких масштабах
ведется в университетах.
ПРОБЛЕМЫ ЭКОНОМИКИ И УПРАВЛЕНИЯ146
6.2. Подбор, отбор и найм персонала: о главных особенностях
В условиях хозяйствования предприятие ориентировано на потребите-
ля, поэтому необходимы качественные парадигмальные изменения системы
управления персоналом и создание целостной системы управления персо-
налом, которые продиктованы следующими обстоятельствами:
Во-первых, тщательный отбор работников с учетом характерологиче-
ских и физических особенностей, возрастанием нагрузки на каждого работ-
ника, оптимальным распределением сотрудников по рабочим местам. Со-
кращение численности персонала – важнейший рычаг повышения эффек-
тивности производства в условиях переходной экономики.
Во-вторых, уменьшение численности работников, которое должно быть
компенсировано большей интенсивностью труда, следовательно, более вы-
сокой квалификацией работников. В связи с этим возрастает ответствен-
ность отдела кадров или отдела управления персоналом в выборе направле-
ний квалификационного роста работников, в повышении форм обучения и
стимулировании их труда.
И, в-третьих, реализация перестройки службы кадров, которая повлечет за
собой повышение роли всех уровней менеджмента в управлении персоналом и
обуславливает необходимость кардинальной перестройки деятельности всех
подразделений и создания многофункциональной службы персонала.
Кроме того, заслуживает также внимания система управления персона-
лом, ориентируемая на стратегию кооперирования и развития контрактных
отношений, когда основной акцент в управлении необходимо перенести на
уникальные конкурентные преимущества персонала и внутрифирменной
культуры, создаваемые ориентацией на человеческие ресурсы. Этот подход
основан на реструктуризации предприятий.
По поводу вопроса рационализации персонала обычно возникает, если
приходится либо сокращать, либо перестраивать свою деятельность. Рацио-
нализацию пытаются выстаивать, таким образом, чтобы избежать высвобо-
ждения работников (массового характера), ибо это болезненная мера.
Ее последствия могут ощущаться достаточно долго в виде демотивации
остающихся сотрудников, их недоверия руководству, снижения производитель-
ности, увеличения доли брака, падение интереса к работе («внутреннее уволь-
нение»), абсентеизма (отсутствия на месте), повышения текучести и прочие.
К массовым увольнениям западные фирмы прибегают только в крайнем
случае, предпочитая проводить гибкую политику занятости, что предпола-
гает следующие шаги.
‒ прекращение найма;
‒ сокращение рабочего времени;
‒ прекращение выдачи заказов на сторону;
ГЛАВА 6. Роль кадровой службы в реабилитации профессионального уровня 147
‒ направление на учебу с отрывом от основной работы и предостав-
ление неоплачиваемых отпусков;
‒ стимулирование создание внутренних венчуров;
‒ поощрение ухода по собственному желанию;
‒ аутплейсмент;
‒ увольнение отдельных работников за различные нарушения;
‒ массовое увольнение.
Как, отмечает В.В. Кафидов, процесс потенциальной текучести проте-
кает в несколько стадий и реализуется в фактической (реальной) текучести.
Возможные затруднения в реализации потенций приводят к возникно-
вению сначала потенциальной, а затем фактической текучести. Создание
необходимых условий для реализации существующих потенций может при-
вести к превращению потенциальной текучести в другие формы мобильно-
сти и даже к стабильности кадров. Данное явление лежит в основе возмож-
ности научного управления процессами движения кадров. Для этого необ-
ходимо глубокое изучение не только потенциальной текучести, но и процес-
са мобильности в целом [В.В. Кафидов, 2005].
Как было отмечено ранее, трудовые ресурсы ЗАО «Чумакова» имеют
определенные количественные, качественные и структурные характеристи-
ки, так например:
‒ численность работников за последние три года увеличилась в сред-
нем на 10 %, а число специалистов уменьшилось практически на
32 %, в связи с сокращением специалистов животноводческой на-
правленности;
‒ квалификационный уровень работников во многом зависит от их
возраста, стажа работы, образования и т.д. Поэтому в процессе ана-
лиза изучают изменения в составе рабочих по этим признакам.
Система управления персоналом обладает нормативно-методическим
обеспечением. К числу основных нормативных документов, регламенти-
рующих труд служащих, занятых в отраслях экономики, относятся квали-
фикационные характеристики должностей, призванные способствовать пра-
вильному решению вопросов разделения и кооперации труда посредством
четкого определения должностных обязанностей работников и предъявляе-
мых к ним квалификационных требований. Должностные квалификацион-
ные характеристики являются основой для разработки должностных инст-
рукций – регламентов деятельности служащих на уровне предприятий, уч-
реждений, организаций. Должностная инструкция является организацион-
но-распорядительным документом, определяющим совокупность трудовых
функций (должностных обязанностей) каждого работника, его права и от-
ветственность за выполненную работу, а также нормативной основой для
правильного применения мер дисциплинарного и материального воздейст-
вия. Наличие на предприятиях, в учреждениях и организациях должност-
ПРОБЛЕМЫ ЭКОНОМИКИ И УПРАВЛЕНИЯ148
ных инструкций способствует объективной оценке деятельности работни-
ков, установлению соответствия их занимаемым должностям при проведе-
нии аттестации [М.В. Карлова, http://www.kadrovik.ru].
А также коллективный договор, который разрабатывается в соответст-
вии с требованиями Трудового Кодекса РФ и иными нормативными право-
выми актами РФ, содержащий нормы трудового права, отраслевые тариф-
ные и региональные соглашения, и распространяется на всех работников
организации, структурных подразделений.
Квалификационные характеристики ЗАО «Чумакова» разработаны в со-
ответствии с соответствующими Постановлениями Правительства РФ. Они
призваны способствовать созданию необходимых условий для правильного
решения вопросов разделения труда, обеспечению единства в определении
должностных обязанностей работников, а также правильному решению
вопросов подготовки, повышения деловой квалификации, подбора и рас-
становки кадров с точки зрения в соответствии с занимаемой должности. В
целях более полного учета различий в квалификации и сложности выпол-
няемых работ для специалистов вводятся квалификационные категории.
Полноту использования персонала оценивают по количеству отработан-
ных дней и часов одним работником за анализируемый период времени, а
также по степени использования фонда рабочего времени. Такой анализ про-
водится по каждой категории работников, по каждому производственному
подразделению и в целом по предприятию. Фонд рабочего времени (ФРВ)
зависит от численности рабочих, количества отработанных дней одним рабо-
чим в среднем за год и средней продолжительности рабочего дня, эта зависи-
мость изменяется за счет: численности рабочих на 32487 ч.; количества отра-
ботанных дней одним рабочим на 6552 ч.; и продолжительности рабочего дня
на 37800 ч.
Как видно из выше приведенной зависимости, предприятие использует
имеющиеся трудовые ресурсы достаточно полно. В среднем одним работ-
ником отработано 250 дней, в силу чего перерасход рабочего времени на
одного человека уменьшится на 5 дней, а на всех 840 дней, или 6552 ч. Су-
щественны потери рабочего времени: за один день они составили 0,9 ч., а за
все отработанные дни всеми рабочими – 37800 ч. Общие потери рабочего
времени 37800 ч, или 13,5 %.
Потери рабочего времени вызваны объективными и субъективными об-
стоятельствами, не предусмотренными планом. В нашем примере большая
часть потерь вызвана субъективными факторами: дополнительными отпус-
ками с разрешения администрации, прогулами, простоями, что можно счи-
тать неиспользованными резервами увеличения фонда рабочего времени.
Недопущение их равнозначно высвобождению работников.
Кроме того, основной задачей в ЗАО «Чумакова» при найме персонала
на работу является удовлетворение спроса на работников, как в качествен-
ГЛАВА 6. Роль кадровой службы в реабилитации профессионального уровня 149
ном, так и в количественном отношении. Определяет оптимальные произ-
водственные условия трудовой деятельности, время, функции и интенсив-
ность работы, защищает интересы обеих сторон – Трудовой контракт. Сред-
ством воздействия на работника, на складывающиеся трудовые отношения
является мотивация труда, предусматривающая: систему вознаграждения,
материального и морального поощрения; обогащение содержания труда,
повышение интереса к работе; активное вовлечение работников в управле-
ние трудовыми процессами, участие в прибылях и акционерном капитале
фирмы и т.д. В ходе анализа системы управления общества существует про-
блема обеспечения организации квалифицированным персоналом. Это объ-
ясняется нехваткой физического времени и неквалифицированностью ра-
ботников, по возможностям отвечающих за обеспечение организации кад-
ровым составом.
В современных же условиях работник кадровой службы оценивает пер-
спективы реабилитации профессионального уровня оцениваемого кандида-
та, но и старается частично восстановить утраченное чувство уверенности в
своих профессиональных качествах. Для этого, необходимы определенные
психологические приемы ведения собеседования. Владение этими приема-
ми и их использование для раскрытия потенциальных возможностей канди-
дата позволяет специалисту частичной восстановить доверие к самому себе.
Кадровые службы разрабатывают общие принципы оценки, контроли-
руют их применение, аккумулируют и хранят полученную в результате ин-
формацию о персонале.
На практике существует два подхода к оценке персонала:
1) как к способу контроля за деятельностью работника и ее результа-
тами, следствием чего являются поощрение, наказание, продвиже-
ние по службе;
2) как к условию поиска путей совершенствования работы и самореа-
лизации сотрудника.
В первом случае оценка осуществляется в форме аттестации членами
специальной комиссии, наделенными, в сущности, судейскими правами,
заслушивающими отчеты и выносящими «приговор».
Во втором случае ее проводит непосредственно руководитель, высту-
пающий, прежде всего, как советчик, консультант, пытающийся совместно с
подчиненным найти его ошибки, наметить пути их преодоления и решения
стоящих задач [А.Я. Кибанов, Л.В. Ивановская, 2014; Т.В. Лукьянова, С.И. Яр-
цева, В.Г. Коновалова, 2012; Е.А. Митрофанова, Л.В. Ивановская, 2013].
Успех оценки обуславливается объективным, доброжелательным отно-
шением к аттестуемым сотрудникам, хорошим знанием их достоинств и не-
достатков, четкостью ее критериев и показателей.
Сегодня они определяются руководителем совместно с подчиненными
на основе перечня их служебных обязанностей и личных целей.
ПРОБЛЕМЫ ЭКОНОМИКИ И УПРАВЛЕНИЯ150
Вместе с тем, при всем доброжелательном и терпимом отношении к про-
веряемому кандидату, работник кадровой службы должен отдавать себе от-
чет в том, что специалист – какой бы квалификацией он ни обладал – в ус-
ловиях полной утраты доверия к своим возможностям может принести серь-
езный вред. В этом случае потери от неверных решений могут быть весьма
велики, однако они могут быть вполне сопоставимы с ущербом от негатив-
ного психологического влияния неудачного выбора. Последнее определяет-
ся тем, что во многих случаях даже временные неудачи в жизни и тем более –
утрата статуса полноценного и профессионального специалиста – могут
быть причиной серьезного изменения стиля повседневного поведения. Че-
ловек, поставивший себе диагноз неудачника, резко меняет формы общения
с окружающими. Существенную роль в этом случае будет играть его крити-
ческое отношение не только к жизненным ценностям, но и к тем, с кем ему
приходиться сталкиваться, – родным, друзьям, сослуживцам, руководству и
т.д. Такое поведение является причиной проявления конфликтов в коллекти-
вах организаций. В этих условиях работник кадровой службы должен взять
на себя не легкую задачу диагностики возможного изменения поведения
кандидата на вакантную должность. Для этого кадровому работнику необ-
ходима хорошая психологическая подготовка, либо он должен использовать
знания привлекаемого специалиста-психолога.
Наибольшие сложности представляет собой отбор при найме работни-
ков высшего эшелона – руководителей организации, их заместителей, руко-
водителей отдельных направлений деятельности организации.
Очевидно, что основу организации оценки качества руководителей выс-
ших эшелонов в рамках данной организации составляет парадоксальное убеж-
дение: чем выше должность, которую должен занимать претендент, и чем
выше ответственность, которую он должен нести, тем меньше число людей
могут выполнять эту работу. Основная причина этого – низкий уровень про-
фессионализма кадровой работы, присущий руководителям разных уровней
(отметим, что парадокс заключается в том, что чем выше уровень руководи-
теля, тем больше он предпочитает руководствоваться собственным мнением
и тем меньше доверять научному профессиональному отбору и подбору
соответствующих специалистов). Причиной существенных недостатков в
отборе и подборе и подборке кадров высшего эшелона является также стрем-
ление к отбору в первую очередь работников, лояльных по отношению к тому
человеку, который занимается данным отбором. Такое желание вполне понят-
но, если учесть не только условия, в которых приходится работать современ-
ному руководителю, но и особенности формирования его карьеры.
Так, по мнению В.Р. Веснина, удовлетворение при организации набора
кадров происходит, прежде всего, путем рационализации использования
существующего персонала и сокращения нужды в нем за счет автоматиза-
ции и механизации производственных процессов, совершенствования струк-
ГЛАВА 6. Роль кадровой службы в реабилитации профессионального уровня 151
туры организации и системы управления. Дефицит кадров покрывается за
счет дополнительного набора, который предполагает двухэтапную работу:
Первый этап, в результате привлечения кадров создается резерв тех, кто
способен осуществлять необходимые организации функции.
Второй этап, по итогам отбора оставляют наиболее подходящих лиц.
Привлечение кандидатов происходит на основе поиска и вербовки как
внутри организации, так и за ее пределами – в учебных заведениях, у кон-
курентов, через посреднические фирмы, объявления в СМИ. Особую слож-
ность составляет поиск подходящих кандидатур руководителей, который
часто осуществляется рекрутинговыми фирмами. Последние располагают
для этого необходимым арсеналом средств: специальными картотеками,
широкой сетью формальных и неформальных каналов, позволяющих найти
необходимого кандидата, вступив с ним в переговоры, пробудить интерес к
новой работе, предварительно оценить его пригодность к ней.
Внешнее и внутреннее привлечение имеют как свои достоинства, так и
недостатки. Так, преимуществами привлечения людей со стороны считают-
ся: широкие возможности выбора кандидатов; получение новых идей, кото-
рые они с собой приносят; снижение общей потребности в кадрах за счет
найма дополнительных людей. А к недостаткам такой формы относят: вы-
сокие затраты; ухудшение морально-психологического климата вследствие
конфликтов между новичками и старожилами; высокую степень риска из-за
недостаточного знания кандидата; плохое знание им организации и необхо-
димость длительного периода адаптации.
Преимущества привлечения своих работников заключается в низких за-
тратах; возможности предоставления им перспектив служебного роста; бы-
стром заполнении вакансий; хорошем знании людьми организации и из-
вестности их самим, легкости адаптации; безболезненном решении пробле-
мы занятости и снижении текучести кадров. В то же время внутреннее при-
влечение ограничивает возможности выбора, порождает соперничество,
снижает активность оставшихся «за бортом», сохраняет общий дефицит кад-
ров, требует дополнительных затрат на переподготовку персонала.
Основными критериями отбора считаются: образование, опыт, деловые
качества, профессионализм, физические характеристики, тип личности, со-
ответствие требованиям будущей должности. В целом критериев не должно
быть много, иначе отбор окажется затруднительным. На предварительном
этапе с помощью профессиограммы, отражающей перечень и степень вы-
раженности желательных качеств претендента, происходит первичное су-
жение круга претендентов.
Первичное выявление происходит путем анализа их документов (общих
анкет, резюме, характеристик, рекомендаций). Его методы зависят от бюд-
жета, культуры организации, важности должности.
ПРОБЛЕМЫ ЭКОНОМИКИ И УПРАВЛЕНИЯ152
С помощью оценки документов можно получить общую информацию,
позволяющую сделать вывод о целесообразности встречи с претендентом
для ознакомительного собеседования.
Последнее обычно позволяет отсеять до 80-90 % лиц, а для оставшихся
выбрать наиболее подходящие методы дальнейшей проверки, изучения пси-
хологических и профессиональных качеств и выдвижения на соответст-
вующую должность.
Для отбора наиболее подходящих специалистов используют следующие
основные методы:
1) целевое собеседование, дающие возможность оценить интеллект,
профессионализм, эрудицию, сообразительность, открытость но-
вому, наблюдательность, инициативность, благоразумие, прилежа-
ние, причины ухода с прежнего места и т.п.;
2) специальный анализ анкет, автобиографий, свидетельств об образо-
вании и прочих документов. Они считаются достаточно надежными
источниками информации о кандидате, однако характеризуют лишь
прошлую деятельность;
3) тестирование, которое может предназначаться как для отбора луч-
ших кандидатов, так и для отсева слабых. Его преимущества состо-
ят в оценке современного состояния кандидата с учетом особенно-
стей организации и его будущей деятельности;
4) графологическую и психологическую экспертизу текстов, написан-
ных претендентом (автобиография, анкеты, сочинения);
5) медосмотр (при необходимости), заменяемый тестированием на ос-
нове специального медицинского опросника.
Завершающим этапом процесса отбора является собеседование с буду-
щим руководителем, который с помощью специалиста по персоналу и штат-
ному психолога принимает окончательное решение.
Такое собеседование проводится обычно с группой лучших претендентов
(2-3 человека на каждую должность), направляемых кадровыми службами.
Но, тем не менее, ошибками в организации отбора кадров считаются:
1) отсутствие надежного перечня требований к претендентам;
2) поспешное суждение о человеке, ошибочная интерпретация его
внешности, ответов на вопросы;
3) нетерпимость к недостаткам, которые есть у всех, или, наоборот, их
игнорирование;
4) ориентация на формальные заслуги;
5) прием людей без необходимости по принципу «был бы человек, а
работа найдется».
А, по мнению, Л.В. Карташовой, реализация различных вариантов на-
бора и отбора персонала предполагает неодинаковые затраты. Например,
используя внутренние источники набора персонала (продвижение сотруд-
ников на освободившиеся вакансии внутри организации) или, принимая
ГЛАВА 6. Роль кадровой службы в реабилитации профессионального уровня 153
работника со стороны по рекомендации своих сослуживцев, оплачивать по-
среднические услуги при наборе, как правило, не требуются. Бесплатно мож-
но также пользоваться услугами государственной службы занятости, в то
время как некоторые частные рекрутинговые агентства могут потребовать за
подбор одного подходящего кандидата 25-30 % его годовой заработной платы.
Возможность и желание организации оплачивать такого рода дорогостоящие
услуги оказывает решающее влияние на принятие окончательного решения.
Данные критерии, безусловно, важны для принятия решения в области
подбора персонала. Но среди них особое место принадлежит определению
соответствия способностей и личностных качеств работника требованиям,
которые к нему предъявляет конкретное рабочее место, так как именно это
и является конечной целью подбора – подыскать максимально соответст-
вующего требованиям работы кандидата в течение определенного периода
времени с наименьшими затратами. На практике обеспечить полное соот-
ветствие бывает достаточно трудно. Гипотетически данный вариант может
быть осуществлен, однако для этого надо будет просмотреть огромное чис-
ло кандидатов, что потребует значительных затрат средств и времени. В
реальной жизни приходится делать ряд уступов, выбирая наиболее прием-
лемый (оптимальный в данных условиях) вариант решения проблемы. При
этом критерий максимального соответствия требований работы и характе-
ристики работника в большинстве случаев должен быть приоритетным.
При определении требований к будущему кандидату важно учитывать
ряд обстоятельств, облегчающих поиск кандидатов и принятие заключи-
тельного решения. А именно, требования к кандидатам должны:
‒ относиться непосредственно к работе;
‒ быть четко сформулированными;
‒ быть легко измеримыми;
‒ не являться дискриминационными.
То, что касается, последнего требования, то в западной практике ему
придается особое значение. За нарушение законов руководители компании
могут быть привлечены к суду, оштрафованы, при этом пострадает имидж
организации, что может отрицательно сказаться на предпочтениях ее поку-
пателей и клиентов. В российской практике это обстоятельство явно недо-
оценивается. В ст. 64 Трудового кодекса РФ записано, что какое бы ни было
прямое или косвенное ограничение прав или установленные прямых или
косвенных преимуществ при приеме на работу в зависимости от пола, расы,
национальности, языка, социального происхождения, имущественного по-
ложения, места жительства, отношения к религии, убеждений, принадлеж-
ности к общественным объединениям, а также других обстоятельств, не
связанных с деловыми качествами работников, не допускаются. При этом не
является дискриминацией различия, исключения, предпочтения и ограниче-
ния при приеме на работу, которые определяются свойственными данному
виду труда требованиями, либо обусловленные особой заботой государства
ПРОБЛЕМЫ ЭКОНОМИКИ И УПРАВЛЕНИЯ154
о лицах, нуждающихся в повышенной социальной и правовой защите. Дан-
ные требования закона в реальной жизни часто нарушают. Так, многие объ-
явления о приеме на работу (иногда они исходят даже от сотрудников госу-
дарственной службы занятости на местах) информируют население о том, что
для работы, например, «требуется мужчина в возрасте 35 лет; иногородних
граждан просят не обращаться». Подобное нарушение закона может стать
поводом для обращения в суд. Однако на практике такое случается крайне
редко. Сказывается правовая безграмотность подавляющей части населения, а
также отсутствием уверенности в том, что нарушители закона будут наказа-
ны. Конечно, каждый работник может иметь свои (в том числе возраста, пола,
национального происхождения). Другое дело, что указывать это в объявлении
о приеме на работу – значит явно нарушать закон и показывать свою не про-
фессиональность в данных вопросах. Не говоря уже о том, что чисто фор-
мальный подход к определению критериев отбора кандидатов не способству-
ет обеспечению качества принимаемых в этой области решений.
Таким образом, современный этап развития персонала привел к прин-
ципиальному изменению роли человека в производстве. Сегодняшний ра-
ботник должен обладать стратегическим мышлением, предприимчивостью,
широкой эрудицией, высокой культурой, что выдвинуло на повестку дня
требование непрерывного развития персонала.
Развитие персонала имеет результатом повышение производительности
труда, сокращение текучести, улучшение морально-психологического климата.
Не случайно сегодня более 85 % опрошенных японских менеджеров среди тех
задач, которые им приходится решать, на первое место ставят именно эту.
Ответственность за развитие персонала несут администрация, линей-
ные руководители, а также сами работника, которые должны быть нацелен-
ными на постоянное самосовершенствование.
Развитие требует значительных усилий, поэтому оно невозможно без
заинтересованности с их стороны. Мотивами здесь могут быть: желание по-
скорее освоить новую работу, получить более высокую должность, обеспе-
чить гарантию стабильности или роста доходов; приобрести знания; разре-
шить контакты, стать более независимыми от работодателей и конкуренто-
способными на рынке труда.
Крупные западные фирмы инвестируют все больше средств в развитие
персонала, так как внешний рынок труда и система образования не успева-
ют приспособиться к быстрым изменениям их потребностей в конкретных
кадрах. Эти средства рассматриваются не как досадные дополнительные
расходы, а как инвестиции, сулящие в будущем немалую прибыль.
Библиографический список к главе 6
1. Данильченко М.А., Колоденская В.В., Гартованная О.В. Система уп-
равления персоналом в современных условиях хозяйствования / М.А. Да-
ГЛАВА 6. Роль кадровой службы в реабилитации профессионального уровня 155
нильченко, В.В. Колоденская, О.В. Гартованная // Сб. науч. тр. Новая модель
экономического роста: научно-теоретические проблемы и механизм реали-
зации: материалы Международной научно-практической конференции. –
Персиановский, 2014. – С. 48-51.
2. Тищенко Н.Н., Данильченко М.А., Мишустина Т.Н. Нормативно-мето-
дическое и правовое обеспечение системы управления персоналом / Н.Н. Ти-
щенко, М.А. Данильченко, Т.Н. Мишустина // Сб. науч. тр. Новая модель
экономического роста: научно-теоретические проблемы и механизм реали-
зации: материалы Международной научно-практической конференции. –
Персиановский, 2014. – С. 96-99.
3. Карлова М.В. Квалификационные характеристика должностей и долж-
ностные инструкции работников [Электронный ресурс]. – Режим доступа:
http://www.kadrovik.ru.
4. Карташова Л.В. Управление человеческими ресурсами: учебник. –
М.: ИНФРА-М, 2013. – 235 с.
5. Веснин В.Р. Менеджмент: учеб. – 3-е изд., перераб. и доп. – М.: Про-
спект, 2009. – 512 с.
6. Веснин В.Р. Управление персоналом в схемах: учебное пособие. – М.:
ТК Велби, Издательство Проспект, 2013. – 96 с.
7. Данильченко М.А., Колоденская В.В., Гартованная О.В., Поддубская
Н.А. Структурные элементы процесса формирования использования ре-
сурсного потенциала в ЗАО «Чумакова» Морозовского района Ростовской
области [Текст] / М.А. Данильченко, В.В. Колоденская, О.В. Гартованная,
Н.А. Поддубская // Сб. науч. тр. Современные технологии сельскохозяйст-
венного производства и приоритетные направления развития аграрной нау-
ки: материалы международной научно-практической конференции. – Пер-
сиановский, 2014. – С. 29-32.
8. Кафидов В.В. Управление персоналом: учебное пособие для вузов. –
3-е издание. – М.: Академический Проект: Трикста, 2005. – 144 с.
9. Лукичева Л.И. Управление персоналом: учебное пособие / Л.И. Лу-
кичева; под ред. Ю.П. Анискина. – 9-е изд., испр. – М.: Издательство «Оме-
га-Л», 2014. – 263 с.
10. Кибанов А.Я., Ивановская Л.В. Управление персоналом: теория и
практика. Кадровая политика и стратегия управления персоналом: учебно-
практическое пособие / Под ред. А.Я. Кибанова. – М.: Проспект, 2014. – 64 с.
11. Лукьянова Т.В., Ярцева С.И., Коновалова В.Г. и др. Управление персо-
налом: теория и практика. Управление инновациями в кадровой работе: учеб-
но-практическое пос. / под ред. А.Я. Кибанова. – М.: Проспект, 2012. – 72 с.
12. Митрофанова Е.А., Ивановская Л.В. Управление персоналом: теория
и практика. Оценка результатов труда персонала и результатов деятельности
подразделений службы управления персоналом: учебно-практическое посо-
бие / под ред. А.Я. Кибанова. – М.: Проспект, 2013. – 72 с.
ГЛ А ВА 7
НОРМИРОВАНИЕ ТРУДА
КАК ИНСТРУМЕНТ КОМПЛЕКСНОГО
ВОЗДЕЙСТВИЯ НА ЭФФЕКТИВНОСТЬ
ДЕЯТЕЛЬНОСТИ ПРЕДПРИЯТИЯ
7.1. Роль нормирования труда в повышении
эффективности деятельности предприятий
Одной из важных функций управления предприятием является норми-
рование труда. Передовой зарубежный опыт подтверждает позитивное влия-
ние системы нормирования труда на эффективность деятельности предпри-
ятия и его подсистем: производственной, финансовой, экономической, кад-
ровой, социальной и др., что обусловлено функциями, возложенными на
нормирование труда.
Так, при помощи действующих норм затрат труда на различные виды
операций определяется трудоемкость выполнения работ, необходимая чис-
ленность промышленно-производственного персонала, профессиональный
и квалификационный состав рабочих и, как следствие, определяются объе-
мы и сроки выполнения работ. При оценке и контроле издержек производ-
ства наряду с трудоемкостью используются такие показатели как заработная
плата в расчете на одну операцию (вид работы), заработная плата в расчете
на час нормативного и фактически отработанного времени [1].
В современной литературе по управлению подчеркивается связь норми-
рования с разработкой премиальных систем в зависимости от точности и
напряженности установленных норм затрат труда. Это объясняется тем, что
недоучет факторов, влияющих на нормы труда, приводит к недостаточному
использованию трудового потенциала работников и значительному перерас-
ходу денежных средств.
Затрагивая вопросы влияния нормирования труда на трудовой потенци-
ал промышленного предприятия, считаем целесообразным уточнить взаи-
мосвязь нормирования труда с составляющими (компонентами) трудового
потенциала. Некоторые авторы рассматривают совершенствование норми-
рования труда как меру, влияющую только на одну из составляющих трудо-
вого потенциала – потенциал ресурсов рабочего времени [2].
Однако не следует забывать о том, что в нормы затрат труда должны за-
кладываться такие параметры как уровни нервно-психологических и интел-
ГЛАВА 7. Нормирование труда как инструмент комплексного воздействия 157
лектуальных нагрузок, повышающихся в результате изменения содержания
труда в условиях совершенствования техники, технологии и производства.
Таким образом, под влиянием совершенствования нормирования труда долж-
ны изменяться и такие составляющие трудового потенциала как психофи-
зиологический потенциал и социально-психологический потенциал, что
актуализирует роль нормирования труда.
Исходя из концепции нормирования, принятой в ведущих индустриаль-
но развитых странах, совершенствование методологических и методических
основ производственного нормирования создает фундамент повышения
производительности и организации труда [1]. Так, установление необходи-
мых затрат рабочего времени предполагает предварительное изучение и
оценку существующих методов и способов выполнения работы, проектиро-
вание более рациональных, соответствующих передовой технологии, про-
грессивным схемам организации производства и труда.
В условиях ускорения темпов научно-технического прогресса значи-
тельно расширяются функции системы производственного нормирования.
Характерной особенностью является проведение комплекса работ по проек-
тированию организации производства и нормированию трудовых процессов
в сочетании с разработкой технологии их выполнения (в т.ч. оборудования,
оснастки, инструментов, приспособлений и т.п.). Этому способствуют на-
личие методологической и материально-технической базы нормирования
труда, использование компьютерной техники, средств телекоммуникации,
создание автоматизированных информационно-аналитических систем мик-
роэлементного нормирования, банков нормативных данных, которые функ-
ционируют в едином комплексе с подобными системами планирования и
организации производства.
По мнению зарубежных специалистов, современные методы нормиро-
вания трудовых процессов, научные исследования в области физиологии,
психологии и организации труда, а также развитие поведенческого менедж-
мента дают возможность устанавливать наиболее оптимальные затраты вре-
мени для выполнения определенной работы при условии поддержания за-
данного темпа труда в течение рабочего времени.
Показателями, характеризующими влияние системы нормирования на
качество и эффективность производства, за рубежом принято считать часто-
ту случаев отсутствия сотрудника на работе и коэффициент текучести кад-
ров [1]. В результате проведенного комплекса экономических и социологи-
ческих обследований ряда зарубежных фирм было выявлено снижение этих
показателей за счет обоснованного подхода к установлению норм труда бо-
лее чем на 80 %.
Признание системы нормирования как инструмента комплексного воз-
действия на все стороны деятельности предприятия указывает на необходи-
мость повышенных требований к точности, обоснованности, прогрессивно-
ПРОБЛЕМЫ ЭКОНОМИКИ И УПРАВЛЕНИЯ158
сти, реальности норм затрат труда, а также к методам и способам их уста-
новления.
Опыт США и стран Западной Европы, достаточно подробно рассмот-
ренный в литературе [1, 5], показывает возможность широкого применения
хронометража в нормативно-исследовательской работе. Согласно имею-
щимся на сегодня данным, при помощи хронометража установлено боль-
шинство действующих норм и нормативов в этих странах.
Сама методика проведения хронометражных наблюдений мало чем от-
личается от отечественной практики. Специфической особенностью являет-
ся то, что цель хронометража не сводится только к определению затрат ра-
бочего времени, но и заключается в установлении их минимальных значе-
ний с учетом требуемого темпа работы.
Для нормирования работ по обслуживанию производства, а также тру-
довых процессов, не поддающихся хронометражным замерам, применяется
метод моментных наблюдений, основанный на применении принципов ста-
тистики и законов теории вероятности. Метод фотографии рабочего дня, как
правило, не находит широкого использования в зарубежной практике нор-
мативно-исследовательской работы в сфере изучения производственных
процессов [1]. Прогрессивным методом нормирования труда там является
микроэлементное нормирование – метод определения норм затрат труда,
основанный на использовании нормативов времени на элементарные трудо-
вые движения, так называемые микроэлементы.
В большинстве европейских странах применяется достаточно много
разнообразных систем микроэлементного нормирования времени и их раз-
личных модификаций, которые, как правило, различаются видами и груп-
пами микроэлементов, последовательностью учета факторов, оказывающих
влияние на их продолжительность, многоуровневым укрупнением и целым
рядом отдельных показателей. Наиболее распространенной является систе-
ма Methods-Тime Measurement («методы временной длительности работ»).
Западная система Methods-Time Measurement содержит более четырех-
сот показателей нормативов времени и их значений, определяющих основ-
ные движения корпуса рук, ног, а также и глаз, объединенных в девятнад-
цать групп. Длительность каждого движения установлена с учетом таких
факторов, как расстояние, степень точности, необходимость усилия движе-
ний, а также вес предметов и ряд иных факторов. Дальнейшим развитием
системы МТМ стали ее модифицированные системы, основанные на ук-
рупнении базовых элементов путем объединения, замещения и исключения
ряда элементов системы МТМ, что, в свою очередь, позволило упростить и
сократить временные затраты при нормировании.
Конкретные методы нормирования труда предприятия за рубежом вы-
бирают сами, но это не означает, что предприятия в условиях рыночной
экономике предоставлены сами себе. Существует достаточно развитая ин-
ГЛАВА 7. Нормирование труда как инструмент комплексного воздействия 159
фраструктура, включающая научно-исследовательские организации, научно-
технические общества, консультационные фирмы и учебные центры. Они
разрабатывают рекомендации по внедрению передовых методов нормиро-
вания труда и распространяют передовой опыт.
Обобщая вышеизложенное, можно отметить, что опыт зарубежных ис-
следований и практическая его реализация свидетельствуют о признании
роли нормировании труда с позиции его комплексного воздействия на все
стороны деятельности организации.
Охарактеризовав основные моменты, связанные с использованием нор-
мирования труда на предприятиях промышленности США и стран Западной
Европы, обратимся к опыту нормирования труда на отечественных пред-
приятиях. Однако предварительно остановимся на вопросах актуальности
для них нормирования труда. Ведь не секрет, что российские работодатели в
отличие от западных зачастую недооценивают роль нормирования труда как
элемента управления предприятием. Однако в последние годы ситуация
несколько изменилась, что объясняется повышением значимости экономи-
ческого фактора в отношениях между работодателем и работником в про-
цессе производства материальных благ, получения прибыли и ее распреде-
ления, а также усилением социальной направленности современного менедж-
мента. Обе стороны экономически заинтересованы в применении обосно-
ванных норм трудовых затрат, рациональном использовании рабочего вре-
мени как по продолжительности, так и по степени интенсивности труда.
Для установления экономически и социально обоснованных норм тру-
довых затрат важно оценить уровень интенсивности труда. Наукой и прак-
тикой выработаны основные показатели такой оценки: временные характе-
ристики использования рабочего времени, определяемые степенью занято-
сти работника активной работой, темп труда, тяжесть труда. Для работода-
теля важно, чтобы нормы труда и заложенная в них интенсивность обеспе-
чивали рост производительности труда и прибыли при минимальных из-
держках на рабочую силу [3].
Другими словами, преследуя цель коммерческого успеха на рынке, пред-
приятие не должно забывать об экономии затрат живого труда. Эти затраты
не должны превышать среднеотраслевые, т.е. средние затраты конкурентов.
В противном случае фирма не может противостоять им на рынке. Таким об-
разом, речь идет о необходимости выявления внутрипроизводственных ре-
зервов, что невозможно без получения оперативной информации обо всех
составляющих производственного процесса [4].
Наиболее безболезненный способ оптимизации расходов – научный
подход в вопросе оптимизации численности сотрудников с учетом решае-
мых задач, реального объема выполняемой каждым сотрудником работы, с
учетом уровня автоматизации рабочих процессов, квалификации сотрудни-
ков, оценки вклада каждого сотрудника в работе компании.
ПРОБЛЕМЫ ЭКОНОМИКИ И УПРАВЛЕНИЯ160
Основой для оптимизации штата является нормирование труда, то есть
анализ работы каждого сотрудника компании с учетом затрат времени на
выполнение каждой операции, при этом оценивается уровень квалификации
сотрудника, уровень автоматизации рабочего процесса, вклад каждого ра-
ботника в достижение конечной цели.
Проводя нормирование труда и оптимизацию бизнес-процессов, как
правило, разрабатывается и внедряется наиболее оптимальная и эффектив-
ная система материальной и нематериальной мотивации.
Нормирование труда является одновременно плановым и итоговым эле-
ментом информационного обеспечения, так как, с одной стороны, фиксиру-
ет существующую на данном этапе систему регулирования трудовых отно-
шений, с другой стороны – предоставляет аналитические данные для пере-
работки или разработки новых плановых показателей в изменяющихся ус-
ловиях хозяйствования.
Указанные две функции и их противоречия учитываются как на этапе
планирования, так и на учетном этапе фактически произведенных затрат, а
также аналитическом этапе выявления причин отклонений, эффективности
проведенных организационно-технических мероприятий и разработки стра-
тегии на будущие периоды.
Оптимизация бизнес-процессов осуществляется с использованием раз-
личных походов.
При функциональном подходе осуществляется перераспределение функ-
ций в рамках одного или нескольких структурных единиц (подразделений)
компании путем объединения нескольких функций в рамках одной должно-
стной позиции, которые ранее дублировались, выполнялись двумя или бо-
лее сотрудниками.
Организационный подход предполагает реструктуризацию организаци-
онной структуры как в рамках подразделения, что предполагает сокращение
уровней подчиненности управления, так и компании в целом, а именно ук-
рупнение нескольких подразделений в одно.
Процессный подход предполагает построение системы управления ком-
панией, основанной на бизнес-процессах.
Проектный подход обусловливает создание системы управления компа-
нией, основанной на проектной структуре управления.
Применение бенчмаркинга предполагает оптимизацию системы управ-
ления компанией на основе анализа опыта аналогичных компаний, которые
работают на тех же рынках.
Перечисленные выше подходы могут использоваться как в чистом виде,
так и в их сочетании. Наиболее эффективным считается сочетание данных
подходов и методик в зависимости от специфики организации, особенно-
стей внутренней организации деятельности компании, степени предпола-
гаемой оптимизации системы управления.
ГЛАВА 7. Нормирование труда как инструмент комплексного воздействия 161
Реализация любого подхода должна сопровождаться анализом работы ка-
ждого сотрудника компании с учетом затрат времени на выполнение каждой
операции. При этом оценка загруженности разных категорий персонала осу-
ществляется с помощью разных способов. Так, при оценке загруженности ра-
ботников, задействованных в производстве, может использоваться фотография
рабочего дня. Более подходящим вариантом для оценки загруженности офис-
ного персонала является бенчмаркинг. Положительная сторона данного подхо-
да – в быстром определении норм численности, отрицательная – в очень низкой
точности, особенно по сравнению с микроэлементным нормированием труда.
Возвращаясь к вопросу о целях нормирования труда, следует отметить,
что основные цели нормирования труда не должны исчерпываться исклю-
чительно экономическими интересами. Немаловажную роль нормирование
труда играет в решении социальных задач, среди которых – обеспечение
благоприятных возможностей для роста удовлетворенности работника со-
держанием и условиями труда, наиболее полное использование его интел-
лектуального потенциала. Поэтому важно на каждом рабочем месте созда-
вать условия для того, чтобы нормы затрат труда действительно стали ме-
рой труда и мерой вознаграждения за труд, показателями эффективности
организации производства, труда и управления, критериями оценки уровня
производительности труда, цены и качества продукции (услуги) и рабочей
силы, а также использовались для социальной защиты работников.
До недавнего времени последним документом, регламентирующим реше-
ние вопросов организации нормирования труда на всех уровнях управления
трудом на постсоветском пространстве, являлось Положение об организации
нормирования труда в народном хозяйстве, утвержденное в 1985 году [5]. Оно
определяло сущность и задачи нормирования труда как основного элемента
управления производством. В 2013 г. премьер-министр РФ Дмитрий Медведев
дал поручение главе Минтруда совместно с федеральными и региональными
органами исполнительной власти подготовить методические рекомендации по
разработке типовых отраслевых норм и системы нормирования труда [6], что
косвенно свидетельствует о возрастании статуса нормирования труда.
Разработка и внедрение новых методических рекомендаций по разра-
ботке типовых отраслевых норм и системы нормирования труда будет спо-
собствовать, на наш взгляд, улучшению организации труда и производства,
снижению трудоемкости продукции, усилению материальной заинтересо-
ванности работников в повышении эффективности производства, поддер-
жанию экономически обоснованных соотношений между ростом произво-
дительности труда и заработной платой.
Подводя итоги, можно отметить, что совершенствование организации
нормирования труда в рыночных условиях, когда реализация основных функ-
ций нормирования труда становится прерогативой предприятия, должно
стать первоочередной задачей работодателей и представляющих их интере-
сы руководителей предприятий любых форм собственности.
ПРОБЛЕМЫ ЭКОНОМИКИ И УПРАВЛЕНИЯ162
7.2. Анализ состояния нормирования труда
на предприятиях Республики Татарстан
Поддержание высокого рейтинга экономического потенциала (по абсо-
лютным значениям показателей валового регионального продукта и про-
мышленного производства на душу населения Республика Татарстан (РТ)
входит в первую десятку регионов России) предполагает необходимость
анализа и оценки состояния организации нормирования труда в республике.
Целью проведения исследования являлась подготовка аналитических
материалов для последующей разработки программы совершенствования
организации нормирования труда в Республике Татарстан.
Изучение состояния организации работы по нормированию труда прово-
дилось на предприятиях различных форм собственности, представляющих
химическую промышленность (ОАО «Нижнекамскнефтехим», ОАО «Орг-
синтез», ОАО «Холдинговая компания «ТАСМА», ОАО «КЗСК», ОАО «Нэ-
фис») и машиностроительный комплекс Республики Татарстан (ОАО «Радио-
прибор», ОАО «КВЗ», ГУП «Электроприбор», ОАО «КазаньКомпрессор-
маш», ГУП «Теплоконтроль», ОАО «Камский ПРЗ», ОАО «Камаз-Дизель»).
Анализ уровня организации нормирования труда осуществлялся по сле-
дующим направлениям и показателям:
‒ исследование систем управления нормированием труда на пред-
приятиях;
‒ качественный состав специалистов по нормированию труда;
‒ охват нормированием труда различных категорий промышленно-
производственного персонала (ППП);
‒ показатели научной обоснованности норм труда различных катего-
рий ППП и показатели выполнения норм;
‒ учет интенсивности труда при нормировании;
‒ анализ напряженности рассчитываемых норм;
‒ уровень автоматизации нормирования труда.
Остановимся последовательно на этих показателях.
Прежде всего, необходимо отметить, что достижение высокого уровня
нормирования труда на предприятиях обеспечивается правильной органи-
зацией управления этой работой. В практике известны децентрализованная
и централизованная системы управления нормированием труда.
Децентрализованная система организации нормирования труда приме-
няется, как правило, в крупных организациях со среднесерийным, мелкосе-
рийным типами производства, где при наличии крупных производственных
подразделений и частой сменяемости продукции установление норм в цен-
трализованном порядке крайне затруднено. В этих организациях, как пока-
зывает практика, установление норм может быть поручено работникам про-
изводственных подразделений (мастерам, начальникам участков) при об-
ГЛАВА 7. Нормирование труда как инструмент комплексного воздействия 163
щем методическом руководстве и координацией этой работы со стороны
службы организации труда и заработной платы.
В условиях неблагоприятной экономической обстановки, когда требу-
ются концентрация и мобилизация имеющихся возможностей для обеспе-
чения работ в условиях предкризисного и кризисного состояния, а также в
тех случаях, когда на предприятии недостаточно квалифицированных ра-
ботников по организации и нормированию труда, предпочтительна центра-
лизованная система управления нормированием труда.
В централизованной системе управления нормированием труда норми-
ровщики не подчиняются начальникам цехов. Непосредственное руково-
дство всей работой по нормированию труда в организациях осуществляют, в
основном, отделы организации труда и заработной платы (ООТиЗ), которые
в зависимости от объема нормировочной работы могут быть представлены
управлением, отделом, сектором, бюро, группой и подчиняться непосредст-
венно руководителю организации или его заместителю по экономике (глав-
ному экономисту).
В результате проведенного исследования было выявлено, что 92 % об-
следуемых предприятий имеют централизованную систему управления нор-
мированием труда, предусматривающую, как уже отмечалось, сосредоточе-
ние всей или основной части нормативно-исследовательской работы в об-
щезаводских службах. Данный факт можно оценить положительно, так как
в этом случае создаются возможности для:
‒ проведения систематической работы в области нормирования труда
и обеспечения равной напряженности норм в производственных
подразделениях предприятия;
‒ автоматизации расчетов по разработке норм и учету их выполнения;
‒ специализации работников на нормировании отдельных видов ра-
бот, что способствует повышению качества норм и снижению тру-
доемкости их установления.
Актуальность применения централизованной системы для обследуемых
предприятий связана также с квалификацией нормировщиков, что будет
показано, при анализе численности и качественного состава специалистов
по нормированию труда.
Оценка численности нормировщиков на обследуемых предприятиях по
критерию реальной потребности в них носит противоречивый характер. Это
наглядно демонстрирует показатель фактической численности рабочих,
приходящихся на одного нормировщика (рис. 7.1) – на предприятиях хими-
ческой промышленности он значительно выше, чем на обследуемых пред-
приятиях машиностроительного комплекса.
Сложившаяся ситуация вполне объяснима. Предприятия химического
сектора в подавляющем большинстве имеют аппаратурное производство.
Технология изготовления продукции, обслуживания производства жестко
ПРОБЛЕМЫ ЭКОНОМИКИ И УПРАВЛЕНИЯ164
задана и численность рабочих по обслуживанию аппаратуры регламентиру-
ется условиями технологических процессов.
Рис. 7.1. Численность рабочих в расчете на одного нормировщика, чел.
Поскольку ассортимент продукции и технологические процессы ее из-
готовления существенно не изменяются, нормы труда являются относитель-
но постоянными, численность и удельный вес нормировщиков по сравне-
нию с предприятиями машиностроения невелики.
На предприятиях машиностроения сложилось совершенно иная ситуа-
ция. В конкурентной борьбе они вынуждены постоянно корректировать но-
менклатуру выпускаемой продукции, сокращать партии заказов. Конкурент-
ные отношения объективно предопределяют диверсификацию производст-
венной программы, стремление к уменьшению ее себестоимости и трудоем-
кости, что влечет за собой увеличение объемов работ по нормированию труда
и должно изменить соотношение численности рабочих в расчете на одного
нормировщика в пользу последних.
Однако реальная ситуация на предприятиях парадоксальна: предприя-
тия приборостроения находятся в сложной экономической ситуации, но чис-
ленность рабочих в расчете на одного нормировщика минимальна по срав-
нению с более благополучными предприятиями, что требует, на наш взгляд,
соответствующих корректировок.
Сложившаяся ситуация на предприятиях обследованной совокупности по
показателям, отражающим количественные характеристики трудового потен-
циала подразделений, занятых в сфере нормирования труда, требует внима-
тельного изучения качественных характеристик нормировщиков (табл. 7.1).
Одной из качественных характеристик персонала является возрастная
структура.
ГЛАВА 7. Нормирование труда как инструмент комплексного воздействия 165
Анализ данных по численности нормировщиков в разрезе возрастных
групп показал, что основные воспроизводственные пропорции по обследо-
ванным предприятиям соблюдаются, что наглядно демонстрирует рис. 7.2.
Удельный вес специалистов по нормированию труда в трудоспособном воз-
расте составляет 94 % от общего количества занятых нормированием труда
на предприятиях.
Для более детального анализа возрастной структуры персонала обра-
тимся к известным социально-нормальным критериям, используемым в
процессе исследования кадрового потенциала организаций:
‒ численность персонала в наиболее продуктивном возрасте (30-50 лет)
должна составлять около 50 %;
‒ численность работающих в возрасте до 30 лет и после 50 лет в рав-
ных долях также должна занимать не менее 50 % в общем количестве.
Таблица 7.1
Качественный состав и структура специалистов
по нормированию труда на обследуемых предприятиях
Наименование показателя
Фактическое значение показателей
человек удельный вес, %
Численность нормировщиков, всего:
В том числе имеющие:
высшее экономическое образование
высшее техническое
среднее специальное
среднетехническое
среднее
286
78
51
85
72
-
100
27
18
30
25
-
Возрастные группы (лет)
20-30
31-40
41-45
46-50
51-55
56-60
60 и выше
29
32
56
63
61
27
18
10
11
20
22
22
9
6
Стаж работы по специальности (лет)
0-3
4-10
11-15
16-20
21 и выше
46
51
65
47
77
16
18
23
16
27
На обследуемых предприятиях доля нормировщиков продуктивного воз-
раста практически соответствует социально-нормальному критерию (53 %),
однако доля нормировщиков старше 50 лет существенно выше (на 12 %), а до-
ля нормировщиков младше 30 лет соответственно существенно ниже (на 15 %)
указанных критериев, что не позволяет положительно оценить возрастную
структуру специалистов по нормированию труда.
ПРОБЛЕМЫ ЭКОНОМИКИ И УПРАВЛЕНИЯ166
0
10
20
30
40
50
60
70
20-30 31-40 41-45 46-50 51-55 56-60 60 и выше
человек
уд.вес, %
Рис. 7.2. Возрастной состав специалистов по нормированию
труда на обследуемых предприятиях
Далее рассмотрим структуру нормировщиков по стажу работы.
Распределение нормировщиков в зависимости от стажа работы по специ-
альности (рис. 7.3) показывает, что наибольшую долю как в абсолютных, так и
в относительных единицах, занимают работники со стажем более 21 года.
0
10
20
30
40
50
60
70
80
90
0-3 4-10 11-15 16-20 21 и выше
человек
уд.вес, %
Рис. 7.3. Состав специалистов по нормированию труда на обследуемых
предприятиях РТ по критерию стажа работы
Однако высокий удельный вес малоопытных нормировщиков со стажем
работы до 3 лет (16 %, данные табл. 7.1) при достаточно равномерном рас-
пределении работников со стажем работы 4-20 лет указывает на отсутствие
корреляции с распределением нормировщиков по возрасту (рис. 7.2).
Такая ситуация сформировалась либо в результате использования тех-
нологии лизинга специалистов по нормированию труда, имеющих узкую
отраслевую специализацию в рамках межотраслевого рынка труда, либо в
ходе реализации открытой кадровой политики, сопровождающейся высо-
ким уровнем мобильности нормировщиков.
ГЛАВА 7. Нормирование труда как инструмент комплексного воздействия 167
0
10
20
30
40
50
60
70
80
90
Высшее экономическое Высшее техническое Среднее специальное Среднетехническое
человек
уд.вес, %
Рис. 7.4. Состав специалистов по нормированию труда на обследуемых
предприятиях РТ по критерию базового образования
Для дальнейшего анализа обратимся к рис. 7.4.
Как видно из данных табл. 7.1 и рис. 7.4, реализация любого из указан-
ных подходов к управлению человеческими ресурсами в конечном итоге
отрицательно сказывается на кадровом потенциале специалистов по норми-
рованию труда по критерию базового образования.
В частности, анализ данных табл. 7.1 свидетельствует, что более полови-
ны специалистов, работающих в области нормирования труда на предприяти-
ях обследуемой совокупности, имеют средне-специальное образование, выс-
шее техническое – 18 %, высшее экономическое – 27 % нормировщиков.
Сложившееся распределение нормировщиков по формам базового обра-
зования не создает объективных условий для повышения качества разработ-
ки трудовых норм. Более того, нет серьезных оснований полагать, что си-
туация улучшится. В учебных планах кафедр экономического профиля тех-
нических ВУЗов нормирование труда в качестве самостоятельной дисцип-
лины отсутствует. Его изучение ограничивается отдельными темами в отно-
сительно небольшом количестве часов в курсах «Экономика труда», «Орга-
низация, нормирование и оплата труда на промышленных предприятиях».
Практически не изучаются вопросы нормирования труда на уровне сред-
него специального образования, что, естественно, не может не сказаться на
качестве разработки трудовых норм и состоянии организации нормирования
труда в целом.
Кризисность ситуации усугубляется тем, что среди экономических ВУ-
Зов только Институт экономики и финансов Казанского (Приволжского)
федерального университета готовит специалистов подобного профиля (10-
25 человек ежегодно), что для Приволжского федерального округа явно не-
достаточно. С 2015 года набор студентов на данную специальность вообще
прекращен.
ПРОБЛЕМЫ ЭКОНОМИКИ И УПРАВЛЕНИЯ168
Серьезным препятствием на пути повышения качества нормирования
труда является также недостаточное внимание, уделяемое повышению ква-
лификации нормировщиков. Только 50 % обследуемых предприятий прово-
дят целенаправленную работу по повышению квалификации работников
подразделений по нормированию труда, из которых 33 % осуществляли по-
вышение квалификации нормировщиков в специализированных центрах
НИИ труда, Министерства труда и занятости РФ, институтах повышения
квалификации (г. Москва).
Степень использования трудового потенциала нормировщиков на пред-
приятиях обследуемой совокупности проявляется в показателях, прямо или
косвенно отражающих уровень организации нормирования труда:
‒ охват нормированием труда различных категорий промышленно-
производственного персонала (ППП);
‒ удельный вес технически обоснованных норм (ТОН);
‒ структура выполнения норм выработки рабочими;
‒ уровень напряженности трудовых норм и др.
Проведенное исследование выявило, что на предприятиях машино-
строения по сравнению с предприятиями химического производства норми-
рованием охвачено большее число работников как в целом по ППП (78,7 %
и 69,4 % соответственно), так и по отдельным его категориям. Особый ин-
терес вызывают данные о высоком удельном весе рабочих-повременщиков,
охваченных нормированием труда (87,8 % по машиностроению и 78,4 % по
обследуемым предприятиям химической промышленности.).
Достижение указанного уровня охвата нормированием труда данной ка-
тегории рабочих в определенной степени обусловлено расширением сферы
применения повременной оплаты труда на предприятиях машинострои-
тельного комплекса, что следует считать положительной тенденцией.
Однако высокие показатели охвата нормированием труда рабочих-по-
временщиков объясняются, на наш взгляд, также и тем, что в качестве норм
труда, как правило, рассматриваются не столько современные прогрессив-
ные нормативные материалы, четко отражающие требуемый объем работы
за единицу времени (нормированные задания), сколько наличие регламен-
тов (инструкций), которые лишь косвенным образом отражают объем про-
изводимой работы. В качестве дополнительной аргументации можно при-
вести следующую информацию: разработка, выдача и учет нормированных
заданий для рабочих-повременщиков практикуется лишь на 38 % обследуе-
мых предприятий.
Важным показателем состояния организации нормирования труда явля-
ется состав и структура действующих трудовых норм.
Изучение степени научного обоснования трудовых норм на предприя-
тиях химического производства, в частности, в ОАО «Нижнекамскнефтехим»
и ОАО «КЗСК», показало, что удельный вес ТОН на сдельных работах со-
ГЛАВА 7. Нормирование труда как инструмент комплексного воздействия 169
ставляет 90,5 %, на повременно-оплачиваемых – 98 %. Такие высокие пока-
затели можно объяснить заинтересованностью руководителей и профессио-
нальной подготовкой специалистов по нормированию труда, многие из ко-
торых закончили финансово-экономический институт по специальности «Эко-
номика труда», а также спецификой технологических процессов (аппара-
турное производство).
На предприятиях машиностроения показатель удельного веса ТОН не-
сколько ниже по сравнению с передовыми предприятиями химической про-
мышленности (80 % на сдельных работах и 74 % на повременно-оплачивае-
мых) и, соответственно, более высокий, чем в химической промышленно-
сти, удельный вес опытно-статистических норм, что объясняется, на наш
взгляд, большими объемами работ по нормированию труда и несоответст-
вующим этому объему трудовым потенциалом нормировщиков.
Положительным моментом является примерно одинаковый удельный
вес ТОН для рабочих, работающих в разных системах оплаты труда, на
большинстве обследуемых предприятий машиностроения, что служит ос-
нованием для вывода о качестве выполнения работ по нормированию труда.
Важным этапом исследования состояния организации нормирования
труда является изучение качества разработки норм на основе показателей
выполнения норм и распределения рабочих по степени их выполнения, что
нашло отражение в табл. 7.2.
Анализ этих показателей основан на следующем предположении: чем
выше процент выполнения норм, тем ниже качество их разработки.
Таблица 7.2
Распределение рабочих по степени выполнения норм
Наименование показателей
Удельный вес рабочих по выполнению норм, %
Предприятия
машиностроения
Предприятия
химической промышленности
Из общего числа рабочих, охваченных норми-
рованием:
Не выполняют нормы, %
Выполняют нормы, 100-105 %
Выполняют нормы, 105-130 %
Выполняют нормы, 130-150 %
Выполняют нормы, 150-200 %
Выполняют нормы на 200 и выше процентов
2,7
23,6
30,0
13,6
14,1
17,8
-
32,4
24,4
33,0
10,2
-
Средний % выполнения трудовых норм
160,2 122,6
Для наглядности распределение рабочих по степени выполнения норм
представим на рис. 7.5.
Данные табл. 7.2 и рис. 7.5 свидетельствуют о высоком уровне выпол-
нения норм выработки на предприятиях машиностроения – средний про-
цент 160, при этом практически 32 % рабочих выполняют нормы более чем
на 150 %.
ПРОБЛЕМЫ ЭКОНОМИКИ И УПРАВЛЕНИЯ170
0
5
10
15
20
25
30
35
Не выполняют
нормы, %
Выполняют
нормы 100-
105%
Выполняют
нормы 105-
130%
Выполняют
нормы 130-
150%
Выполняют
нормы 150-
200%
Выполняют
нормы 200 и
выше
уд. вес рабочих по
выполнению норм, %
(машиностроение)
уд. вес рабочих по
выполнению норм, %
(химическая пром-ть)
Рис. 7.5. Распределение рабочих по степени выполнения норм
на обследуемых предприятиях
При высоком удельном весе технически обоснованных норм данная си-
туация на первый взгляд кажется парадоксальной. В действительности на
практике к технически обоснованным нормам относят все нормы, рассчи-
танные на основе проведения хронометража, то есть полученные с помо-
щью аналитически – исследовательских методов, или на основе нормативов
времени и режимов работы оборудования. Это приводит к тому, что нормы
часто устанавливают независимо от того, как организована работа, какие
приемы и методы труда применяются, насколько заданные режимы работы
оборудования соответствуют оптимальным.
В результате в число технически обоснованных попадают и такие нор-
мы, которые лишь фиксируют сложившиеся условия работы и организацию
труда (без предварительного их анализа и совершенствования). Очевидно,
что эти нормы не могут быть признаны качественными и мало чем отлича-
ются от опытно-статистических.
Используемые на большинстве предприятий подходы к обоснованию
норм нельзя признать адекватными сложившейся ситуации.
Действительно, при плановой экономике цель производственно-хозяй-
ственной деятельности предприятий заключалась в выполнении установ-
ленных плановых заданий, и тогда цель нормирования труда состояла в эко-
номном использовании такого ограниченного ресурса как рабочее время.
В рыночной экономике цель нормирования труда должна выбираться
исходя из максимального удовлетворения величины рыночного спроса.
Ввиду этого принципиально должен измениться и сам подход к практи-
ке расчета и обоснования нормы, что достаточно подробно рассмотрено в
диссертации Л.Р. Бартунаева [7].
По его мнению, не норма труда для каждого работника должна обосно-
вываться с учетом организационно-технических требований. Наоборот, орга-
низация труда, производства и управления должна быть направлена на безус-
ГЛАВА 7. Нормирование труда как инструмент комплексного воздействия 171
ловное выполнение нормы затрат труда, обеспечивающего не выполнение
плана, а достижение целей деятельности предприятия в условиях рынка.
При такой нацеленности нормирования труда меняется привычная (тра-
диционная) схема расчета, обоснования и установления норм. Их следует ус-
танавливать не в соответствии с режимами работы технологического оборудо-
вания, как было в прежней системе нормирования труда, а наоборот, и обору-
дование, и режимы его работы нужно приспосабливать к рыночному спросу.
Рыночное обоснование величины нормы труда осуществляется в три этапа:
‒ величина месячного спроса на продукт приравнивается к величине
месячной нормы выработки;
‒ определяется дневная норма выработки путем деления месячной
выработки на число рабочих дней в месяце;
‒ рассчитывается норма времени на единицу продукции путем деления
продолжительности рабочего дня на дневную норму выработки [7].
Количество рабочих машин и режимы их работы должны быть такими,
чтобы предприятие успевало удовлетворять рыночный спрос на выпускае-
мый товар, ибо неудовлетворенный спрос – это утраченная выгода. Такова
одна из форм проявления закона спроса, объективно обусловливающая не-
обходимость подчинения нормирования труда как функции менеджмента
требованиям рынка.
Следующими направлениями анализа уровня организации нормирова-
ния труда являются анализ интенсивности труда и напряженности норм. Фак-
торы интенсивности труда и анализ напряженности норм формируют инте-
гральную оценку качества разработки трудовых норм.
Поддержание оптимального уровня интенсивности труда является од-
ной из важных функций нормирования труда. Это объясняется тем, что чрез-
мерная интенсивность труда вызывает недопустимое снижение работоспо-
собности, ослабление внимания, потерю осторожности, что приводит к трав-
мам и несчастным случаям, увеличению доли бракованной продукции. Ра-
бота с низкой интенсивностью малоэффективна, и негативно сказывается на
индивидуальной и коллективной выработке.
Изучение указанных факторов по группе обследуемых предприятий по-
зволило сделать вывод, что на 67 % предприятий учет интенсивности труда
не ведется. Только на 33 % предприятий учитывается интенсивность труда
при разработке ТОН на этапе установления времени на отдых. К числу та-
ких предприятий относятся ОАО «КЗСК», ОАО «Казань-Компрессормаш»,
ОАО «Камаз-Дизель», ОАО «Камский прессово-рамный завод».
В то же время, многообразие методических подходов к измерению и
оценке интенсивности труда не позволяет достаточно объективно судить о
степени научной обоснованности расчетов интенсивности на промышлен-
ных объектах.
ПРОБЛЕМЫ ЭКОНОМИКИ И УПРАВЛЕНИЯ172
Вместе с тем следует отметить, что в целях повышения качества дейст-
вующих норм и уровня организации нормирования труда в целом, решение
проблемы учета интенсивности труда в процессе разработки и установления
трудовых норм является актуальной не только для предприятий обследуемой
совокупности, но и не вошедших в нее. Необходимость такой постановки во-
проса подтверждается тем, что только 25 % предприятий устанавливают опре-
деленную зависимость оплаты труда от степени напряженности норм. В каче-
стве примера служат ГУП «Электроприбор», ОАО «КЗСК», ОАО «КАМАЗ-
Дизель».
Что касается анализа напряженности норм, то здесь наблюдаются соот-
ношения, аналогичные соотношениям, выявленным при анализе интенсив-
ности труда в силу тесной взаимосвязи напряженности норм и интенсивно-
сти труда.
Обозначенные тенденции в организации нормирования труда требуют
исследования нормативно-методической базы. В 70-80 гг. в ЦБНТ совмест-
но с научно-исследовательскими организациями была создана солидная
нормативная база (более 500 наименований межотраслевых нормативов и
более 3000 отраслевых), позволявшая нормировать около 90 % работ на
предприятиях производственной сферы, а также значительную часть работ
в сфере непроизводственного обслуживания.
Распад государственной системы нормативно-исследовательской рабо-
ты, охватывавшей все сектора экономики, привел к тому, что практически
не создаются новые и не пересматриваются действующие единые и типовые
межотраслевые нормы и нормативы.
70 % обследованных предприятий пользуются нормативами, изданными
в 1975-1991 гг., которые давно устарели, не отвечают техническому и орга-
низационному уровню производства и не могут способствовать рациональ-
ному использованию трудовых ресурсов и повышению производительности
труда. Разработанные на основе таких нормативов нормы не учитывают
новые технологии, стандарты, новое оборудование, новые виды работ, ин-
струментальные средства, механизацию и автоматизацию рабочих мест,
оптимизированные бизнес-процессы предприятий.
Только 30 % обследуемых предприятий используют, кроме типовых ма-
шиностроительных нормативов, внутренние нормы, разработанные специа-
листами по нормированию труда. В числе таких предприятий можно выде-
лить ОАО «Казань-Компрессормаш», ОАО «Камаз-Дизель», ОАО «КВЗ».
Особое место в работе по организации нормирования труда должны за-
нять автоматизированные методы расчета норм и нормативов по труду. Ис-
пользование этих технологий позволяет повысить производительность тру-
да в 5-7 раз [8], что особенно актуально для сложившейся ситуации, харак-
теризующей тенденцией сокращения численности нормировщиков.
К другим преимуществам использования автоматизированных методов
расчета относится достижение равной напряжѐнности норм времени, что
ГЛАВА 7. Нормирование труда как инструмент комплексного воздействия 173
обеспечивает доверительный психологический микроклимат на рабочих мес-
тах, а также возможность расчѐта норм времени на ранних этапах технологи-
ческой подготовки производства, в условиях отсутствия техпроцессов.
Между тем автоматизированные методы расчета норм и нормативов по
труду пока используются ограниченно [9]. В качестве лидера по примене-
нию автоматизированных методов нормирования труда можно выделить
ОАО «КВЗ», где эксплуатируется система автоматизированного проектиро-
вания норм труда САПР НТ «NORMA», разработанная Казанским филиа-
лом НИАТ, ныне научно-исследовательским институтом авиационной тех-
нологии (КНИАТ). Система охватывает основные процессы (механообра-
ботку, гальванику, штамповку, сварку) и вспомогательные процессы (изго-
товление специального приспособления, штампов холодной и горячей штам-
повки, режущего и мерительного инструмента; входной, промежуточный и
окончательный контроль) [8].
7.3. Выводы и рекомендации
Результаты проведенного исследования позволяют сделать следующие
выводы:
1. Анализ системы управления нормированием труда показал, что на
подавляющем большинстве обследуемых предприятий имеется централизо-
ванная служба нормирования труда, причем половина предприятий сохра-
нили ее иерархические и функциональные связи и соответствующий персо-
нал в цехах.
2. Анализ состава и структуры специалистов по нормированию труда
выявил, что возрастная структура персонала не соответствует социальным
нормативам, образовательный уровень специалистов по нормированию тру-
да также нельзя оценить положительно: средне-специальное образование на
обследуемых предприятиях имеют половина нормировщиков, однако зачас-
тую оно не по профилю выполняемой работы. Отсутствие специальной про-
фессиональной подготовки работников по нормированию труда сказывается
негативно на результатах производственно-хозяйственной деятельности
предприятий.
Целенаправленная работа по повышению квалификации нормировщи-
ков осуществлялась лишь на половине обследуемых предприятий. И только
на трети из них повышение квалификации нормировщиков проводилось в
специализированных центрах.
3. Изучение степени научного обоснования трудовых норм показало,
что на передовых предприятиях химической промышленности (ОАО «Ниж-
некамскнефтехим», ОАО «КЗСК») удельный вес ТОН для рабочих прибли-
жается к 100 %. В то же время ряд крупных предприятий (ОАО «Тасма»,
ПРОБЛЕМЫ ЭКОНОМИКИ И УПРАВЛЕНИЯ174
ОАО «Оргсинтез», ОАО «Нэфис») не представили информацию о соотно-
шениях ТОН и опытно-статистических норм, что может свидетельствовать
о слабом контроле за организацией нормирования труда.
На обследуемых предприятиях машиностроения удельный вес ТОН на
сдельных работах составляет 80 %, на повременных – 74 %. Удельный вес
опытно-статистических норм находится в интервале 20-26 %.
В целом показатели достаточно высокие, однако нельзя игнорировать тот
факт, что в число технически обоснованных попадают и такие нормы, которые
лишь фиксируют сложившиеся условия работы (без предварительного их ана-
лиза и совершенствования). Очевидно, что эти нормы не могут быть признаны
качественными и мало чем отличаются от опытно-статистических.
4. При оценке качества трудовых норм было выявлено, что их выполне-
ние на предприятиях отличается большим диапазоном. Так, на крупных
предприятиях машиностроения 45,5 % рабочих-сдельщиков выполняют
нормы от 130 до 200 %, на предприятиях химической промышленности ана-
логичный показатель составил 43,2 %, что позволило сделать вывод о низ-
ком качестве разработки трудовых норм.
5. Изучение качества разработки трудовых норм по критериям учета ин-
тенсивности труда и напряженности норм показало, что на 67 % обследо-
ванных предприятий учет интенсивности труда и анализ его напряженности
не производится.
Обобщение результатов проведенного анализа позволило сделать следу-
ющие выводы. Целевая установка на рост внутренней эффективности про-
изводства за счет экономного расхода всех видов ресурсов, в том числе жи-
вого труда, находит недостаточное применение в практике татарстанского
промышленного бизнеса. Нормирование труда в настоящее время не явля-
ется средством снижения затрат живого труда, а существующие методы ус-
тановления норм, сохраняя в основном ориентацию на плановую экономи-
ку, не отвечают современным условиям.
Совершенствование нормирования труда на предприятиях Республики
Татарстан предлагается осуществлять в первую очередь по следующим ос-
новным направлениям:
‒ обновление нормативной базы по труду, разработка типовых отрас-
левых норм;
‒ комплексное обоснование норм труда, учитывающее не только внут-
ренние, но и внешние факторы и условия;
‒ подготовка и повышение квалификации специалистов в области
нормирования труда;
‒ репрофессионализация специалистов по нормированию труда, под
которой понимается возврат квалифицированных специалистов, ушед-
ших в другие сферы экономики. (Условия репрофессионализации
специалистов, особенности репрофессионализации различных групп
ГЛАВА 7. Нормирование труда как инструмент комплексного воздействия 175
работников, источники финансирования программ репрофессиона-
лизации рассмотрены в ряде работ, например, [10, 11]);
‒ совершенствование тарифного нормирования;
‒ международное сотрудничество в области нормирования труда;
‒ расширение сферы микроэлементного нормирования, автоматиза-
ция и компьютеризация работы по нормированию труда в едином
цикле с автоматизированным проектированием технологических
процессов и организации труда, что позволит расширить сферу
нормирования практически для всех без исключения категорий
персонала [12].
Особо следует отметить, что новые высокоскоростные видеокамеры и
алгоритмы идентификации видеоизображений, сканеры движений открыва-
ет новые горизонты использования отечественной системы микроэлементно-
го нормирования труда [13], в которой, в отличие от западных систем, был
заложен психофизиологически допустимый уровень интенсивности труда
или темпа работы, при котором утомление не превышает допустимого.
Реализация мероприятий в рамках указанных направлений должна обес-
печить снижение производственных издержек, рост производительности тру-
да, улучшение организации труда и управления производством, установление
зависимости размеров оплаты труда от конечных результатов работы, повы-
шение эффективности производства и конкурентоспособности продукции.
В заключение хотелось бы обратить внимание на перспективную, на
наш взгляд, модель разработки и внедрения нормативов [14], в рамках кото-
рой на государственном уровне разрабатывается методологическое обеспе-
чение процесса нормирования. Более детализированная работа выполняется
в научно-фундаментальных и научно-прикладных лабораториях, а также в
консалтинговых фирмах. Учетом и пересмотром норм занимается отдел тру-
да и заработной платы. Речь при этом идет не о возрождении или совершен-
ствовании прежних институтов нормирования труда, а о качественном из-
менении его организации, отвечающим новым экономическим условиям и
ориентированным на перспективу.
Данная схема взаимодействия позволяет преодолевать недостатки от-
раслевого нормирования, которое применялось до девяностых годов. Одно-
временно обеспечивается многоступенчатый контроль разработанных нор-
мативов, что создает основу для применения обоснованных научных норма-
тивов, а не субъективных, устанавливаемых только работодателем.
Вышеизложенное позволяет считать обоснованным предположение о
том, что в настоящее время система нормирования труда находится на поро-
ге изменений к подходам и методам разработки норм труда для предприятий
и организаций [14]. Разрушение мощной научной базы в области нормиро-
вания советского периода должно перерасти в новую модель исследований
и разработки нормативов на трехсторонней основе: государство – научная
организация – предприятие.
ПРОБЛЕМЫ ЭКОНОМИКИ И УПРАВЛЕНИЯ176
Библиографический список к главе 7
1. Маенская М. Зарубежный опыт совершенствования системы норми-
рования труда в строительстве [Электронный ресурс]. – Режим доступа:
http://its.grandsmeta.ru/estimate/41/.
2. Басырова Э.И. Оценка и активизация использования трудового по-
тенциала промышленного предприятия [Текст] // Актуальные проблемы
гуманитарных и естественных наук. – 2014. – № 12-1. – С. 111-115.
3. Организация и нормирование труда в отраслях непроизводственной
сферы [Текст]: учебное пособие / М.Р. Зайнуллина, Л.Г. Набиева, Т.Ф. Палей;
Под ред. Т.Ф. Палей. – Казань: ПФУ, 2013. – 120 с.
4. Кушимов А.Т., Сафаргалиев М.Ф. Организация переналадки произ-
водственных процессов на предприятиях машиностроения [Текст] // Вест-
ник Казанского государственного технического университета им. А.Н. Ту-
полева. – 2012. – № 2. – С. 320-323.
5. Кичигин А.В. Проблемы нормирования труда на предприятиях
[Текст] // Современные проблемы науки и образования. – 2014. – № 5. –
С. 362-366.
6. Приказ от 13 июня 2013 года № 132 «О работе государственных инс-
пекций труда по реализации Указа Президента Российской Федерации от 7 мая
2012 года № 597 «О мероприятиях по реализации государственной социальной
политики».
7. Бартунаев Л. Р. Трансформация системы нормирования труда в усло-
виях рыночной экономики Вопросы теории и практики [Текст]: дисс. на
соиск. уч. степени доктора экономических наук. – М, 2005.
8. Шарафеев И.Ш. Развитие теоретических основ и практических при-
ложений систем автоматизированного проектирования организации основ-
ного и вспомогательного производства [Текст]: дисс. на соиск. уч. степени
доктора технических наук. – Казань, 2010.
9. Надреева Л.Л., Ахметова И.А., Шигапова Д.К. Анализ состояния нор-
мирования труда на предприятиях Республики Татарстан [Текст] // Эконо-
мический вестник Республики Татарстан. – 2013. – № 4. – С. 53-59.
10. Надреева Л.Л., Мельничнов В.В., Мингалеева А.Г. О синергии репро-
фессионализации и полипрофессиональной проектной подготовки в органи-
зации кадрового обеспечения инновационного комплекса [Текст] // Вестник
Казанского государственного технического университета им. А.Н. Туполева. –
2013. – Т. 69, № 2-2. – С. 269-273.
11. Мингалеев Г.Ф. Надреева Л.Л., Баширова А.Г. О некоторых направ-
лениях кадровой поддержки антикризисных инвестиционных проектов и
стабилизации рынка труда РТ [Текст] // Экономический вестник Республики
Татарстан. – 2009. – № 4. – С. 76-80.
ГЛАВА 7. Нормирование труда как инструмент комплексного воздействия 177
12. Надреева Л.Л. Роль нормирования труда в повышении эффективно-
сти деятельности предприятий авиационного комплекса // Поиск эффектив-
ных решений в процессе создания и реализации научных разработок в рос-
сийской авиационной и ракетно-космической промышленности: Междуна-
родная научно-практическая конференция, 5-8 августа 2014 г.: сборник док-
ладов. Том III. – Казань: Изд-во Казан. гос. техн. ун-та, 2014. – С. 658-660.
13. Базовая система микроэлементных нормативов времени. Методиче-
ские и нормативные материалы. – изд. 2-е, доп. и перераб. – М.: Экономика,
1989. – 125 с.
14. Зайнуллина М.Р. Современные подходы к проблеме нормирования
труда // Российское предпринимательство. – 2012. – № 23 (221). – С. 52-56.
ГЛ А ВА 8
НЕФОРМАЛЬНОЕ ВЗАИМОДЕЙСТВИЕ В СФЕРЕ
СОЦИАЛЬНО-ТРУДОВЫХ ОТНОШЕНИЙ
В СОВРЕМЕННЫХ РОССИЙСКИХ ОРГАНИЗАЦИЯХ
Современная наука уделяет существенное внимание социально-трудо-
вым отношениям, рассматривая различные их аспекты. Социально-трудо-
вые отношения являются особой категорией общественных отношений,
включающей как материально-производственные, так и социальные аспек-
ты трудовой сферы. То есть, социально-трудовые отношения интегрируют
отношения, формирующиеся, как непосредственно в процессе трудовой
деятельности, так и отношения, опосредующие этот процесс, но влияющие
на его результативность.
Особый интерес в этом аспекте вызывают формальные и неформальные
трудовые отношения в организациях. И это неудивительно, так как нефор-
мальные трудовые отношения связывают множеством социальных интерак-
ций трудовой коллектив, вступая в противоречивое единство с формальны-
ми трудовыми отношениями. Неформальные отношения присутствуют во
всех трудовых организациях. Это связано с тем, что существующая в орга-
низациях система формальных норм и правил зачастую не в состоянии
учесть всего многообразия реальных жизненных ситуаций, возникающих в
процессе осуществления трудовой деятельности. Поэтому неформальные
отношения возникают и получают широкое распространение в любой тру-
довой организации, независимо от ее формы собственности, организацион-
но-правовой формы, отраслевой принадлежности, размера, численности
персонала и дислокации. Согласно точке зрения американского экономиста
Дугласа Норта [19, c. 113], именно неформальные отношения создают фун-
дамент для формализации и формирования социальной компании. Это
своеобразная основа, с которой и начинается построение, а в дальнейшем и
развитие, формальных отношений. В свою очередь, формализация является
неотъемлемой частью социальной организации в силу того, что именно она
становится фактором, способствующим стиранию неопределенности в су-
ществующих неформальных отношениях среди сотрудников компании. Имен-
но благодаря формализации мы имеем дело с предсказуемостью социальной
организации, поскольку благодаря ей, во взаимоотношениях и взаимодейст-
виях между членами компании определяются их роли и статусы, предсказы-
ваются потенциальные модели развития их отношений.
Однако в процессе формализации социальной организации, и как след-
ствие – в результате возрастания ее предсказуемости, мы сталкиваемся с
ГЛАВА 8. Неформальное взаимодействие в сфере социально-трудовых отношений 179
существенным недостатком – компания не в состоянии охватить сущест-
вующие человеческие отношения. То есть, формальная структура компании
не может продемонстрировать субъекту управления все текущие процессы в
компании, она перекрывает сам объект регулирования, отображая на нем
дополнительные ограничения и издержки.
Стоит отметить, что между формальной составляющей, являющейся
следствием предписанных процедур, и неформальной структурой – возни-
кающей спонтанно на основе чувственно-эмоциональных связей системой
отношений, в любой компании существует значительное отличие. Формаль-
ные отношения большинства социальных компаний обладают достаточным
количеством общих черт (хотя бы в силу того, что формируются на основе
одной законодательной базы), однако того же нельзя сказать о неформаль-
ной структуре отношений, поскольку в каждой конкретной компании скла-
дывается уникальная ее конфигурация.
Нельзя придавать вторичную значимость неформальным отношениям в
компании в силу их значимого влияния на управленческую систему пред-
приятия. С их помощью руководство может влиять на решение производст-
венных и непроизводственных задач, может регулировать процесс привле-
чения инвестиций, формировать психологический климат внутри компании,
способствовать построению деловых межличностных связей в коллективе.
Вследствие вышесказанного, можно сделать вывод, что неформальные
отношения в структуре организации представляют собой существенный
потенциал для управления, не применяемый сегодня на практике в доста-
точной мере. Под таким потенциалом следует понимать, в частности, созда-
ние условий, при которых активность неформальных отношений может
быть направлена на достижение целей организации.
Не стоит нивелировать роль неформальных отношений и в сфере пер-
сонализации процессов, протекающих в компании. Более того, неформаль-
ные отношения способствуют возникновению доверия, что представляется
одним из основных инструментов управления социальной структурой. Уча-
стники формальной организации имеют возможность использовать нефор-
мальные методы в конкретной сложившейся ситуации.
Все это определяет важность и существенную роль неформальных от-
ношений в современных организациях и обществе в целом, и актуальность
предложенного исследования.
8.1. Теоретические основы изучения неформальных
взаимодействий в современных организациях
Согласно общепринятым дефинициям, неформальность определяется
как неофициальность, приватность взаимоотношений [28, c. 142]. Понятие
ПРОБЛЕМЫ ЭКОНОМИКИ И УПРАВЛЕНИЯ180
неформальности включает отклонение от официально установленных по-
рядков, норм, правил. Генетически неформальные отношения возникают в
силу дуализма человеческой природы и несут в себе отпечаток субкультуры
коллектива, генерирующей посредством них свою идентичность, противо-
поставляя общему особенное.
В общем смысле неформальные трудовые отношения можно предста-
вить в виде совокупности устойчивых и массовых социальных интеракций
между работниками и работодателями, которые дополняют, дублируют или
замещают официальные регламенты взаимодействия. В узком смысле не-
формальные трудовые отношения следует рассматривать в двух аспектах: с
точки зрения нарушения формальных правил в контексте несоблюдения
закона, и с точки зрения использования неформальных регуляторов дея-
тельности в контексте управленческого взаимодействия.
Для более глубокого понимания рассматриваемого института, необхо-
димо проанализировать типологии неформальных отношений. Стоит отме-
тить, что для классификации существует огромное количество оснований,
различающихся в зависимости от интересов, характера деятельности, соци-
ального состава субъектов этих отношений.
По основанию деления на идейную и нравственную направленность и
стилю поведения участников, неформальные отношения Красовский Ю.Д.
делит на три группы:
‒ Просоциальные (позитивно направленные социально-положитель-
ные отношения – любительские объединения, группы, кружки);
‒ Асоциальные (стоят в стороне от социальных проблем);
‒ Антисоциальные (разновидность неформальных отношений, пред-
ставляющая собой наибольшую тревогу для организации, выражается
в нравственной глухоте и слепоте с одной стороны, и в личной боли и
страданиях участников отношений, с другой стороны) [16, c. 203].
Отечественный исследователь С.Ю. Алашеев придерживается классифи-
кации неформальных отношений на три группы по основанию «как они осоз-
наются работником, и какими последствиями чреваты для него» [1, c. 14]:
‒ «Единичное нарушение» – нарушения формальных предписаний в
компании, которые не носят систематический характер и не влекут
за собой наложения санкций на провинившегося;
‒ «Неформальные отношения как система зависимостей» – может
проявляться в двух ипостасях – руководитель прибегает к примене-
нию формальных санкций, либо санкции не применяет и возникает
личная зависимость провинившегося от руководителя. Расплатой за
второй вид выступает некое производственное требование, личная
просьба, причем они носят долгосрочный характер, то есть могут
поступить не сразу после проступка;
ГЛАВА 8. Неформальное взаимодействие в сфере социально-трудовых отношений 181
‒ «Неформальные отношения как устоявшиеся нормы» – отношения
настолько привычны для сотрудников, что они даже не задумыва-
ются над ними, фактически они становятся для коллектива формаль-
ными нормами. Как показывает практика, именно этот вид отноше-
ний имеет самое широкое распространение в компаниях.
Кроме того, в науке существует мнение, что выделенные выше типы пред-
ставляют собой стандартные виды развития неформальных отношений в ком-
пании. Сначала они единичны, затем перерастают в зависимость и наконец,
становятся закономерностью, превращаясь уже в нормы поведения. Причем
устоявшиеся неформальные отношения могут даже иметь свое закрепление в
локальных актах компании, имея, таким образом, формальные рамки.
Кроме того, неформальные отношения могут быть дружественными и
враждебными. В дружественных – весь коллектив делится на небольшие
группы с общими интересами и схожим социальным положением. Такая
структура идет на пользу компании благодаря тому, что такие подгруппы
направляют свои стремления на достижение деловых целей организации.
Враждебная структура компании, или «офисные войны» наиболее распро-
странена по причине того, что каждый сотрудник преследует свои цели –
повышение зарплаты, карьерный рост, расположение руководства к себе,
повышение своей самооценки. Причем, в таких войнах сотрудников есть и
положительный и отрицательный аспекты. С одной стороны, здоровые,
дружеские отношения в коллективе всегда благоприятствуют производст-
венному процессу. Однако, если сотрудники видят друг в друге соперников
и стремятся быть лучше, чем остальные, то и, соответственно, к работе от-
носятся внимательнее и ответственнее, что также способствует повышению
производительности.
Привлекает внимание также и классификация на неформальные группы
членства и референтные неформальные группы [41]. Она была введена
Г. Хайменом, которому принадлежит открытие самого феномена «рефе-
рентной группы» [53, p. 48]. В экспериментах Г. Хаймена было показано,
что часть членов определенных малых групп (в данном случае это были
студенческие группы) разделяет нормы поведения, принятые отнюдь не в
этой группе, а в какой-то иной, на которую они ориентируются. Такие груп-
пы, в которые индивиды не включены реально, но нормы которых они при-
нимают, Г. Хаймен назвал референтными группами. Еще более четко отли-
чие этих групп от реальных групп членства было отмечено в работах М. Ше-
рифа, где понятие референтной группы было связано с «системой отсчета»,
которую индивид употребляет для сравнения своего статуса со статусом
других лиц [63, p. 100]. В дальнейшем Г. Келли, разрабатывая понятия рефе-
рентных групп, выделил две их функции: сравнительную и нормативную,
показав, что референтная группа нужна индивиду или как эталон для сравне-
ния своего поведения с ней, или для его нормативной оценки [54, p. 415]. По-
ПРОБЛЕМЫ ЭКОНОМИКИ И УПРАВЛЕНИЯ182
няв феномен референтной группы, руководитель может изменить «точку
отсчета» работника, путем повышения значимости внутрикорпоративных
ценностей.
Отдельного внимания заслуживает вопрос мотивов, побуждающих со-
трудников вступать в неформальные отношения, поддерживать их. Необхо-
димо отметить, что на рабочем месте все мы ежедневно вступаем в эти от-
ношения, порой сами того не понимая. Прося совет у коллеги, интересуясь
его опытом в том или ином вопросе, отмечая вместе праздники, мы совер-
шаем действия, направленные на рождение и функционирование нерегла-
ментированных нигде процессов. Это обосновано тем, что все мы – сущест-
ва социальные, не способные не вступать в контакт с себе подобными. По-
этому хороший управленец-руководитель должен уметь направить такое
свойство человека на благо развития организации.
Среди причин вступления сотрудников в межличностные неформаль-
ные отношения, по мнению М.Х. Мескона и его коллег, можно выделить
следующие [18, c. 442]:
1. Необходимость быть членом той или иной группы, частью некого
коллектива. В жизни мы часто наблюдаем ситуацию, когда не по-
лучая удовольствия от своего заработка, не имея привязанности к
своей работе как таковой, сотрудник продолжает трудиться на благо
предприятия. Происходит это по причине наличия личных связей,
привязанности к коллегам, социального комфорта индивида. Для
большого процента людей общение на рабочем месте – единствен-
ный источник социального взаимодействия с не членами семьи.
2. Потребность в помощи по личным и профессиональным вопросам.
Несмотря на то, что в идеальных компаниях заведено идти за лю-
бой помощью к своему руководству, на практике такое встречается
редко, чему есть много причин, как то занятость начальника, страх,
что работника не поймут, и он окажется в неловкой ситуации, или о
нем плохо подумают. Все это приводит к формированию нефор-
мальных практик взаимодействия между сотрудниками одного воз-
раста, одних интересов, одного социального статуса.
3. Необходимость защитить свои интересы. Такая потребность опять
же обуславливается сущностью человека, его осознанием, что сила в
единстве. Издревле люди создавали объединения для защиты своей
жизни, своей семьи, своих интересов. В рабочем коллективе мало что
изменилось – например, профсоюзы могут создаваться на почве не-
удовлетворенности работниками условиями труда, чтобы защитить
свое здоровье или себя от произвола работодателя.
4. Потребность в получении дополнительной информации. Нормаль-
ным явлением для компаний становится то, что руководство может
скрывать некие данные от большинства работников, или же доно-
ГЛАВА 8. Неформальное взаимодействие в сфере социально-трудовых отношений 183
сить их до сведения коллектива, но с большой задержкой. Человек
же хочет быть в курсе новостей компании, поэтому он вступает в
неформальные отношения с коллегами, которым может быть из-
вестна хоть какая-то информация, или которые могут знать ее и по-
делиться ей быстрее, нежели это сделает руководитель.
5. Заинтересованность и симпатии к коллегам. Люди притягиваются к
другим людям, если рядом с ними они испытывают приятные чув-
ства, удовлетворяют потребность в защите. Поэтому некоторые при-
соединяются к неформальным группам, если испытывают симпатию
к одному из его членов, если могут узнать от него что-то полезное и
новое.
6. Потребность во власти. Известный факт – если руководство не реа-
гирует на единичные просьбы сотрудников изменить какие бы то ни
было условия работы, то с помощью забастовки некоторой группы
сотрудников, желаемый результат вероятнее всего будет достигнут,
причем в кратчайшие сроки. Группа работников, которые имеют об-
щую цель и намерены ее добиться, становится сильной альтернати-
вой существующей в компании власти. Кроме того в любой нефор-
мальной группе всегда есть лидер, который также способен руково-
дить своим «подчиненными», давать им указания и задания.
7. Желание добиться результата. Порой руководство компании дает
задание, которое не под силу выполнить в одиночку, тут-то работ-
никам и приходиться создавать неформальные группы, объединять-
ся и добиваться намеченной цели.
Здесь нельзя не упомянуть о такой нестандартной категории неформаль-
ных отношений, как «блат». Несмотря на то, что наука уделяет недостаточ-
ное внимание ее изучению, «блат» является неотъемлемой частью россий-
ской действительности. Блат – это процедура, основанная на взаимовыгод-
ном и равнозначном обмене, способствующая обходу формальных проце-
дур. Исследователи выделяют ряд черт, отличающих блат от других спосо-
бов обойти формальные процедуры:
‒ Блат – это обмен так называемыми «услугами доступа» к неким
благам, чаще всего в ситуации экономики дефицита и государст-
венной системы привилегий;
‒ Сама услуга доступа не оплачивается и не подразумевает под собой
использования собственных ресурсов;
‒ Блат способствует обеспечиванию личного потребления и исправ-
ляет систему официального распределения материального благо-
состояния, учитывая родство, личные связи и иные факторы;
‒ Блат зачастую непросто распознать в силу того, что он прикрывается
личными взаимодействиями, дружбой, взаимовыручкой и прочим;
‒ Из-за тесной связи с личными отношениями блат не сводится к фор-
мулировке «ты – мне, а я – тебе» [17, c. 93].
ПРОБЛЕМЫ ЭКОНОМИКИ И УПРАВЛЕНИЯ184
Существует еще одна немаловажная классификация неформальных от-
ношений – отношения с целью, совпадающей с целью формальной органи-
зации и не совпадающие по цели, данная Г.М. Андреевой [2, c. 268].
Неформальные отношения, цель которых совпадает с формальной це-
лью можно охарактеризовать тремя чертами: спонтанность, сосуществова-
ние с формальной организацией и деловое содержание при совпадении дея-
тельности с целями формальной организации. Таким образом, это понятие
можно определить как совокупность спонтанных связей, отношений между
членами организации, направленная на достижение целей компании за счет
неформальных способов.
Неформальные отношения, цель которых не совпадает с целями компа-
нии, являются в чистом виде и проявлении неформальными отношениями,
так как в формально организованной структуре, созданной руководством,
возникает социальная среда, в которой сотрудники общаются и взаимодей-
ствуют уже по своим правилам, не придерживаясь никаких предписаний.
Вследствие этого в коллективе возникают мелкие подгруппы, взаимодейст-
вующие между собой на собраниях, за обедом, после работы, что уже и
представляет собой неформальные отношения.
Таким образом, неформальные отношения, цель которых не совпадает с
целями компании – это спонтанно возникшие контакты между регулярно
взаимодействующими сотрудниками для достижения общей цели.
Рассматривая современные неформальные отношения нельзя оставить
без внимания классификацию этих отношений в зависимости от отношения
к современному законодательству [22, c. 4]:
1. Неформальные отношения, не противоречащие действующему за-
конодательству;
2. Неформальные отношения, которые не носят законный характер,
не предусмотрены современным законодательством, в связи с чем,
не несут за собой никаких правовых последствий;
3. Неформальные отношения, вступающие в противоречие с законом,
за что законодательством и предусмотрена ответственность.
Важны и функции неформальных взаимоотношений, оказывающие влия-
ние на функционирование организации в целом:
1. Формирование устойчивого психологического климата в трудовом
коллективе фирмы. Празднование дней рождений и других собы-
тий, корпоративы и прочие подобные мероприятия помогают ра-
ботнику стать членом трудовой «семьи» и разрешить многие кон-
фликты. Зачастую эту функцию выполняют неформальные отно-
шения, не связанные с основной функцией компании.
2. Функция социального контроля. В случае, когда индивид становит-
ся членом неформальной организации внутри трудового коллекти-
ва, ему приходится адаптироваться к ее принципам, нормам, прави-
ГЛАВА 8. Неформальное взаимодействие в сфере социально-трудовых отношений 185
лам поведения, которые царят внутри такой организации. И чтобы
она продолжала свое существование, каждый ее член должен их
придерживаться.
3. Функция сопротивления переменам. Внедрение новых технологий,
расширение штата сотрудников, реорганизация частично могут не-
сти перемены, которые затронут и неформальные группы. В резуль-
тате чего может произойти даже их распад, поэтому члены таких
образований всячески противятся новинкам, опасаясь последствий.
4. Функция формирования неформальных лидеров. Во главе каждой
неформальной группы стоит неформальный лидер, власть которого
не регламентируется никакими документами и основывается на
уважении, признании его личных качеств. Перед ним стоят две ос-
новных функции: осуществлять деятельность, направленную на
достижение целей группы, и укреплять саму группу, продлевая ее
существование. На практике встречаются случаи, когда эти функ-
ции делятся между несколькими лидерами.
5. Функция формирования новых способов достижения целей органи-
зации. Уже из названия функции следует, что выполняют ее нефор-
мальные отношения, которые совпадают с функциями компании.
Члены таких неформальных групп создают некоторые практики,
направленные на достижение формальной цели новыми, не закреп-
ленными нигде способами. Проблема возникает лишь в том, что за-
частую работники не видят полной картины развития процесса и не
могут по достоинству оценить насколько эффективна та или иная
практика, и нова ли она в целом.
Переходя к рассмотрению структуры неформальных отношений, стоит
сказать, что она, по мнению отечественного исследователя А.Ю. Сторожука,
имеет три основных элемента – лидерство, престиж и сентименты [33, c. 7].
Лидерство в данном случае представляет собой функцию социальной
среды, ее первично-организационное свойство персонифицировать инициа-
тиву. В такой ситуации лидерство – это двусторонний процесс: с одной сто-
роны среда признает носителя активности, а с другой стороны – человек
выражает ценности целой группы, берет на себя ответственность за их дей-
ствия. Поэтому лидер не ограничивается лишь соответствием ожиданиям
окружающей среды, так как он сам способен оказывать влияние на нее, вы-
ступая, таким образом, фактором самоуправления.
Престиж, в свою очередь – это своеобразная шкала признаний, кото-
рыми окружающая социальная среда способна наградить человека. По этой
шкале индивиды делятся на несколько социальных позиций, объединенных
нормами и правилами поведения. Причем такие социальные позиции не
являются константой – индивид может двигаться по лестнице престижа как
вверх, так и вниз. Вершиной шкалы престижа является позиция лидера. Та-
ПРОБЛЕМЫ ЭКОНОМИКИ И УПРАВЛЕНИЯ186
кая градация работников не всегда совпадает с их рабочим статусом, внося
тем самым раздвоение в компанию.
Сентименты – это не что иное, как предпочтения людей, позитивные
(симпатии) или негативные (неприязнь).
Перечисленные выше три элемента неформальных отношений являют-
ся также и «вечными» факторами внутригрупповой дифференциации и не-
одобрения группы в случае изменения поведения человека.
Как мы уже отмечали, формальные и неформальные отношения в лю-
бой социальной организации взаимодействуют между собой. Такое взаимо-
действие выражается в четырех разных формах, которые получили в рабо-
тах Г.М. Андреевой условные названия – альтернатива, симбиоз, разделение
и коррекция [1, c. 243].
Альтернатива. Неформальные отношения работают вопреки правилам,
тем самым создавая альтернативу формальным отношениям. Для работни-
ков это представляется благоприятным, так как они получают доступ к бо-
лее эффективным способам достижения своих целей. Альтернативные не-
формальные отношения отрицают формализованные, дублируют их. При-
мер – устройство на работу на основе устной договоренности без заключения
трудового договора, вопреки требованиям действующего законодательства.
Симбиоз. Союз формальных и неформальных отношений – формализа-
ция становится вспомогательным инструментом для осуществления нефор-
мальных договоренностей. Таким образом, возникает ситуация противопо-
ложная альтернативе – правила и принципы не нарушаются, а напротив,
выступают заодно с неформальными устоями. Пример – сотрудник, знающий
о воровстве своего начальника и не способствующий его раскрытию. Воров-
ство – это неформальный способ получения дополнительного дохода, а вот
повышение начальником сотрудника-соучастника – это формальное возна-
граждение за молчание.
Разделение. Сосуществование формальных и неформальных отношений
в организации, которые взаимодополняют друг друга. Они как бы сущест-
вуют в двух параллельных плоскостях, практически не соприкасаясь между
собой, каждый из них имеет свой набор функций и задач.
Корректировка. Неформальные практики корректируют формальные
процедуры. В такой ситуации неформальные отношения внедряются во все
существующие формальные процессы, корректируют их с помощью своего
воздействия. Однако такой подход не означает их противоположность или
противоречивость, речь идет лишь о корректировке, наполнении формали-
зованных отношений социальным содержанием.
Продолжая рассмотрение теоретических основ изучения неформальных
отношений, рассмотрим процесс развития неформальных отношений в кон-
тексте формальной системы компании.
ГЛАВА 8. Неформальное взаимодействие в сфере социально-трудовых отношений 187
В таком случае перед нами предстает динамическое развитие нефор-
мальных отношений. Компании подвергаются постоянным изменениям и
процессу развития, которые, по мнению зарубежных исследователей, в свою
очередь имеют четыре последовательные ступени: формирование, броже-
ние, нормирование и деятельность [65, p. 31].
Формирование – процесс объединения людей, которые «притираются»
друг к другу, примеряют на себя разные роли с целью определения лидера и
других неотъемлемых членов команды. Как только все индивиды чувствуют
свою причастность к неформальной группе, организации, так наступает
время второй стадии.
Брожение – ступень внутреннего конфликта группы, вызванного тем,
что ее участники высказывают недовольство и оказывают сопротивление
правилам и принципам, которые накладываются на них сеткой неформаль-
ных отношений, и разрешение вопроса лидерства. Оканчивается этот этап
установлением относительно четкой иерархии лидерства.
Нормирование – стадия сплочения группы, формирования связей между
ее членами, установления ценностей и традиций. Неформальная группа на
данном этапе имеет наибольшую определенность – все роли распределены,
установлены все правила и санкции за их несоблюдение. Этап заканчивает-
ся возникновением структуры отношений и формированием совместного
набора ожиданий о том, что такое правильное поведение.
Заключительная стадия деятельности – самый функциональный этап
развития неформальной группы в силу того, что становление ее уже завер-
шено, она принята всеми своими участниками. Все члены стремятся к раз-
витию, к достижению целей группы, которую уже можно считать сплочен-
ной командой.
И как мы уже говорили, неформальные отношения могут рассматри-
ваться в самых различных аспектах. В свете этого одним из наиболее важ-
ных и показательных аспектов представляется гендерный аспект. Кто боль-
ше вовлечен в неформальные отношения – мужчины или женщины? Каковы
причины этого? К сожалению, в большинстве случаев разговор на эту тему
сводится к разговору о дискриминации женщин на рынке труда, что и опре-
деляет особенности их поведения в неформальных отношениях.
По мнению современных ученых, существует целый ряд факторов, обу-
славливающих преимущественное использование женского наемного труда
в неформальной сфере [38]. Прежде всего, это дешевизна женской рабочей
силы по сравнению с мужской. Во-вторых, сфера услуг и торговли, где в
настоящее время неформальная занятость наиболее распространена, тради-
ционно являются сферой преимущественно женской занятости. В-третьих,
среди населения, потерявшего в 90-х годах работу, женщин было вдвое боль-
ше, чем мужчин, в то время как спрос на женскую рабочую силу был значи-
тельно меньше.
ПРОБЛЕМЫ ЭКОНОМИКИ И УПРАВЛЕНИЯ188
Все эти факторы явились причиной преобладания женского труда в не-
формальной сфере и особого отношения женщин к неформальным отноше-
ниям вообще.
8.2. Степень изученности проблемы и история вопроса
Еще в работах российских обществоведов и историков начала ХХ в.,
посвященных описанию трудовой жизни и быта промышленных рабочих,
нашел свое отражение и подтверждение тот факт, что неформальные спосо-
бы взаимодействия буквально пронизывали все стороны трудовых отноше-
ний – подбор работников и их наем, распределение работ, оплату труда и
т.д. [35, c. 752]. Так сложилось исторически, что деятельность российских
работников была строго подчинена регламентам, и это, в свою очередь, при-
водило к поискам неформальных путей урегулирования различных трудо-
вых вопросов. Поэтому степень распространения неформальных отноше-
ний в российских организациях гораздо выше, чем в западных. Тем не ме-
нее, в западной индустриальной социологии и социологии труда нефор-
мальные отношения исследуются достаточно давно и в различных аспектах.
Одним из первых, кто обратился к изучению феномена неформальности,
был выдающийся британский антрополог К. Харт, исследовавший рынки
труда в африканских городах [51]. В фокусе его исследований оказались
вчерашние мигранты из сел, неквалифицированные работники, находившие
средства к существованию в неформальной занятости, которая служила для
них единственной альтернативой полной безработице, поскольку формаль-
ный рынок труда им ничего не мог предложить, а системы помощи безра-
ботным в этих странах не существовало. Введенное им понятие «неформаль-
ный сектор» было практически мгновенно подхвачено и стало активно ис-
пользоваться экспертами International Labour Organization (ILO)1
. С этого
момента началось победное шествие этого понятия в социальных дисцип-
линах и экономической политике. Оно не только вызвало к жизни огромный
поток исследовательской литературы, но и было взято на вооружение офи-
циальными статистическими ведомствами всего мира, в частности – полу-
чило отражение в обновленной версии National (Product and Income) Ac-
counts System (NAS)2
. Позднее на фундаменте, заложенном К. Хартом, воз-
1
International Labour Organization (ILO) – специализированное учреждение ООН, международная
организация, занимающаяся вопросами регулирования трудовых отношений (прим авторов).
2
National Accounts System (NAS) – статистическая система, представляющая собой форма-
лизацию теоретической концепции национального счетоводства и состоящая из логически
последовательной и интегрированной совокупности счетов, таблиц и балансовых ведомо-
стей, которые отражают производство, распределение и использование валового внутрен-
него продукта и национального дохода страны. В 1993 Статистической комиссией ООН
была одобрена третья версия международного методологического стандарта (СНС-93), ис-
пользуемая в настоящее время Россией и большинством других стран мира (прим авторов).
ГЛАВА 8. Неформальное взаимодействие в сфере социально-трудовых отношений 189
никли более общие концепции неформальной экономики и неформальной
занятости, ставшие неотъемлемой частью понятийного аппарата современ-
ных антропологов, социологов и экономистов. Сегодня литература по про-
блемам неформальной экономики, неформального сектора, неформальной
занятости насчитывает тысячи публикаций, и с каждым годом их число
стремительно увеличивается в разных странах.
Вопросами теневой экономики и занятости в неформальном секторе инте-
ресовались американские ученые Э. Фейг [45], П. Гутман [50], В. Танзи [64],
К. Макафи [57], обнаружившие в конце 70-х – начале 80-х гг. прошлого сто-
летия, что реальная экономическая активность выше официально регистри-
руемой. Появились работы посвященные теме распространения и условий
возникновения коррупции и экономических преступленийn [44].
Английские авторы [7, 52, 61] сфокусировали свое внимание на нефор-
мальной занятости в сфере домохозяйств, невидимый труд которых не был
опосредован финансовыми трансакциями, и был предназначен сугубо для
удовлетворения потребностей членов семьи.
В современной зарубежной экономической литературе рассматривают-
ся, например, «неявные контракты» [implicit contracts], под которыми пони-
маются неформальные [nonbinding] обязательства: со стороны работодате-
лей – предложить устойчивую зарплату, постоянную занятость и условия
труда, а со стороны работников – воздерживаться от таких соблазнов, как
уклонение от работы или переход на другую работу в поисках лучших усло-
вий [48, p. 98]. Считается, что такие «контракты» преодолевают недоверие и
способствуют повышению лояльности сотрудников организации.
Особый интерес вызывают исследования неформальной экономики в
странах социалистической ориентации. Специфика развивающейся соци-
ально-экономической системы социалистической Венгрии представлена в
работах И. Габора и П. Галаши [46]. Работы Е. Мингиони [59] посвящены
проблемам неформальной и нерегулярной занятости в соцстранах западной
Европы. Скотт Дж. [62] исследовал вопросы неформальности в странах
Юго-Восточной Азии.
В российской науке неформальные отношения и теневые процессы, как
в экономических, так и в неэкономических сферах общества, их причины,
особенности развития, сущностные характеристики представлены в науч-
ных трудах известных российских социологов, экономистов, политологов,
правоведов и психологов. Концептуальные основы исследования нефор-
мальности в сфере трудовых отношений заложены в трудах российских
исследователей В.Я. Ядова и А.Г. Здравомыслова [13], В.Е. Гимпельсона [8],
Т.И. Заславской и М.А. Шабановой [12], О.В. Синявской [29], С.Ю. Ала-
шеева [1], Е.С. Кубишина [15], С.Ю. Барсуковой [3, 4], Н.В. Бордачевой [5],
В.В. Радаева [24-26], В.А. Давыденко и А.Н. Тарасовой [11] и др.
ПРОБЛЕМЫ ЭКОНОМИКИ И УПРАВЛЕНИЯ190
Развитию исследований неформальности в России способствовал инте-
рес к структуре реального управления экономикой социалистических стран.
Получает признание точка зрения, что плановая экономика во многом жиз-
неспособна благодаря внеплановым регуляторам, умению хозяйственников
амортизировать жесткость директив неформальными договоренностями меж-
ду собой и с властными органами. Теневая экономика в СССР была пред-
ставлена западу в работах Г. Гроссмана [49]. В Советской России эту тему
начинала развивать С. Глинкина [10]. Неформальные отношения в процессе
производства освещались в исследованиях С. Алашеева [1].
Когда же в 1990-е годы соцлагерь распался, на авансцену вышла тема
взаимоконвертации формальных и неформальных институтов в ходе так
называемого переходного периода, где особый интерес вызывает развитие
теневой экономики, истоки и причины ее криминализации [23, 17].
В 2000-е годы фокусом интереса социологов становится изучение про-
тиворечивых процессов легализации российского бизнеса, взаимозависи-
мость теневизации экономики и политики, развитие административных рын-
ков [24, 3, 4]. Неправовым практикам в сфере занятости посвящают свои
исследования Т.И. Заславская и М.А. Шабанова [12], масштабы неформаль-
ной занятости в постсоветской России изучают Е. Кубишин [15] и О. Синяв-
ская [29]. Изучаются вопросы проявления неформальности в сфере трудо-
вых отношений в сравнении с другими странами. По мнению исследовате-
лей, представители развитых стран, далеко продвинувшихся по пути эконо-
мического роста, часто воспринимают формальную занятость как идеал, к
которому все должны стремиться. Неформальная занятость для них – ано-
малия, атрибут недоразвитости [9, c. 56].
Другие исследователи считали, что на микроуровне неформальные
практики предстают не просто естественным механизмом функционирова-
ния экономики, но способом решения многих проблем, связанных с несо-
вершенством формальных правил [27, c. 130]. Сам факт чрезвычайно широ-
кой распространенности неформальных рынков в экономиках постсоциали-
стических стран, как и малая результативность запретительных мер по от-
ношению к неформальной торговле, говорят о функциональности данного
феномена и его положительном восприятии населением. В сфере неформаль-
ных трудовых отношений ситуация, как кажется, тоже всех устраивает: ра-
ботодатели избегают излишних затрат, связанных с налогами и социальным
обеспечением работников, неформально занятые получают более высокие
«черные» зарплаты и моральное оправдание работать не в полную силу, не
задумываясь о соблюдении трудовой дисциплины [3, c. 14].
Радаев В.В. в своей «Экономической социологии» уделяет особое вни-
мание понятию «деформализация правил» [25, c. 194]. Под ним он понима-
ет трансформацию институтов, в ходе которой формальные правила в зна-
чительной мере замещаются неформальными и встраиваются в неформаль-
ГЛАВА 8. Неформальное взаимодействие в сфере социально-трудовых отношений 191
ные отношения. Выделяет он и обратный процесс – «формализации пра-
вил». Его суть состоит в замещении неформальных правил формальными
предписаниями и встраивании хозяйственных практик в законодательные и
контрактные рамки. Этому процессу В.В. Радаев посвящает 2 главы в своей
работе «Социология рынков: к формированию нового направления» [24].
Также автор отмечает, что процессы деформализации и формализации пра-
вил сосуществуют, но периодически сменяют друг друга в качестве доми-
нирующей тенденции.
В ряде исследований [5] делается попытка систематизировать историю
и логику развития исследований неформальной экономики, начиная с пер-
вых упоминаний этого феномена в середине 20 века. Описываются особен-
ности различных подходов к ее изучению – экономического, социологиче-
ского и антропологического направления.
Экономический подход представляется родственным управленческому в
силу того, что оба они видят неформальные отношения как помеху успеш-
ному экономическому развитию на макроуровне [34, c. 65]. В таком случае,
перед исследователями встает необходимость определить разницу между
реальной экономической деятельностью и формально фиксируемой.
Экономические социологи придерживаются точки зрения, что нефор-
мальные отношения – это рациональный выбор личности в целях снижения
транзакционных издержек, следствием чего становится деформация институ-
тов и замена формальных правил неформальными [12, c. 16]. При такой рас-
становке ролей исследователи ставят перед собой цель – проанализировать
роль неформальных отношений в работе экономических институтов и спрог-
нозировать последствия их распространения для компании и экономики.
Радаев В.В. пишет в своем труде «Экономическая социология», что эко-
номист видит неформальные отношения как систему обмена благами в рам-
ках так называемых «квази-рынков», когда каждый, преследуя свои выгоды,
вступает в «рыночный» торг: оказал услугу сегодня, значит, можешь ждать
ответную завтра [25, c. 188]. По его мнению, неформальная экономика – это
совокупность хозяйственных отношений, которая не имеет своего офици-
ального закрепления в официальной отчетности.
Особенностью социологического подхода к изучению неформальных
отношений в организациях становится неразрывность их с самими соци-
альными отношениями. Исследовательская проблема в данном случае –
воссоздание картины происходящего глазами самих участников процессов.
Для социолога предметом изучения становятся особенности поведения ра-
ботников в различных по типу организации компаниях, при различных сис-
темах управления и т.д.
Говоря об антропологическом подходе, стоит отметить, что по своей
сущности, своим методам и природе он очень близок к социологическому, и
разделять их не представляется до конца правильным. Ряд антропологиче-
ПРОБЛЕМЫ ЭКОНОМИКИ И УПРАВЛЕНИЯ192
ских исследований, ставящих перед собой цель изучение микропрактик ин-
дивидов, дает повод задуматься над тем, что понятию «неформальные от-
ношения» соответствует реальное социальное явление с внутренней логи-
кой и эмпирическим ядром [40, c. 28].
В начале 21 века появляются и первые совместные (с участием отечест-
венных и зарубежных исследователей) проекты, посвященные изучению
социально-трудовых отношений в современной России. Так, например, рос-
сийские ученые из Института социологии РАН, В. Ядов, Е. Данилова, О. Дуд-
ченко, З. Зарипова, К. Клеман, С. Климова, А. Мытиль, М. Тарарухина, и ка-
надские ученые из Карлтонского университета, Дж. ДеБарделебен, Т. Барткью,
Г. ДиДжакомо, И. Галпе-Лагновска, К. Тарасова [32], изучая становление
трудовых отношений в постсоветской России, существенное внимание в сво-
ем исследовании уделили проблемам формальных и неформальных правил
трудовых отношений. В этой работе на примере трех стран: России, Канады
и Германии, авторами рассмотрены такие важные вопросы, как законода-
тельное регулирование социально-трудовых отношений, формальные и не-
формальные правила этих отношений и проблемы социального партнерст-
ва. Ученые приходят к выводам о том, что нет единообразия практик и пра-
вил трудовых отношений в современной России, что формальные правила
взаимодействия повсеместно переплетаются с неформальными, и часто
преобладают над ними.
Неформальную составляющую трудовых отношений они определяют
следующим образом: «Это устные, неявные и подразумевающиеся правила,
которым следуют работники и работодатели в разных отраслях заводской
жизни и в личных взаимоотношениях. Соответственно формальные правила
писаны, гласны и фиксированы» «Также – продолжают авторы – нельзя
предполагать, что формальные правила более институализированы, чем
формальные. Неформальные могут так же сильно, как и формальные, пре-
допределить поведение и взаимоотношения работников» [32, c. 135].
После проведения исследования методом кейс-стади на нескольких за-
водах, авторы делают вывод о том, что на всех обследованных заводах «бро-
сается в глаза явное преобладание неформальных правил и практик над
формальными» [32, c. 138]. Это касается таких основных моментов, как
режим труда, правила приема и увольнения, управления, личностных взаи-
моотношений, трудовой атмосферы, прав работников, дисциплины труда,
норм выработки и качества, зарплаты. Также авторы считают, что нефор-
мальные отношения складываются больше в пользу работодателей и в
ущерб рядовым работникам.
При сравнении с советским периодом, авторы отмечают, что «Нефор-
мальность существовала и при советской системе, но сегодня она приобрела
гораздо больший масштаб, и, применительно, к новой экономической и со-
циальной обстановке, обрела иной смысл, более соответствующий западно-
ГЛАВА 8. Неформальное взаимодействие в сфере социально-трудовых отношений 193
му понятию флексибильности. Самый подходящий русский эквивалент –
пластичность» [32, c. 189].
Значительный вклад в формирование теоретических основ и исследова-
ние генезиса неформальности в сфере труда внесла наша бывшая соотечест-
венница, ныне профессор, преподаватель политических и социальных наук в
Школе славянских и восточноевропейских исследований Лондонского уни-
верситетского колледжа в Великобритании, А. Леденева [17]. Совместно с
А. Рогачевским и С. Ловеллом, она становится соредактором книги «Bribery
and Blat in Russia: Negotiating Reciprocity from the Middle Ages to the
1990s» [56], где были собраны труды специалистов широкого спектра дисци-
плин, посвященные двум ключевым вопросам: проблеме взяточничества и
отношениям блата в советской России.
Обращаясь к трудовым отношениям советского периода, необходимо
отметить тот факт, что при кажущейся высокой степени формализации об-
щественной жизни неформальные отношения в этот период составляли ее
важнейшую и неотъемлемую часть. В этот период развитию неформальных
отношений по вертикали благоприятствовало отеческое (патерналистское)
отношение руководителя к персоналу. Оно сформировалось под влиянием
совокупности ожиданий подчиненных. Это могла быть прямая материаль-
ная поддержка (премии), социальное обеспечение работников (детские сады
при предприятии, дешевые или бесплатные путевки в санатории и т.д.), ли-
бо распределение по неформальным каналам «услуг особого доступа» –
дефицитных продуктов и сервисов, характерных для эпохи тотального де-
фицита [25, c. 182]. Стремление пользоваться привилегиями в виде приоб-
ретения редких товаров порождало развитие системы своеобразных нефор-
мальных отношений неденежного обмена и взаимного бартера услуг, оказы-
ваемых в обход формальных процедур.
В народе такие неформальные теневые экономические отношения по-
лучили название «блата». В словаре C.И. Ожегова «блат» определяется как:
1) условный язык воров; 2) знакомство, связи, которые можно использовать
в личных, корыстных интересах [21, c. 44]. В советскую эпоху термин утра-
тил криминальную экспрессивную окраску и под блатом стали в основном
понимать использование личных контактов при устройстве на работу, при
продвижении по службе, при неформальном обмене дефицитными товара-
ми и услугами. По мнению А. Леденевой [17, c. 91], сплавленный из совет-
ских и российских национальных черт, блат невозможно понять одномерно:
с одной стороны – это форма экономического обмена, предопределенного
экономикой дефицита и советским режимом, а с другой – это специфиче-
ский культурный обычай, происходящий из глубин русской общины.
Отличительной чертой формальных организационных отношений той
эпохи являлось тесное переплетение производственной, социальной, куль-
турной жизни, где отношения активного обмена ресурсами в рабочем кол-
ПРОБЛЕМЫ ЭКОНОМИКИ И УПРАВЛЕНИЯ194
лективе распространялись и на непроизводственную сферу. Кроме того, они
строились на основе принципов взаимовыручки и взаимоподдержки. По-
этому, хотя в этих неформальных отношениях изначально и преследовался
материальный интерес, они формировали определенную атмосферу семей-
ственности, обеспечивали коллективный настрой, способствовали укрепле-
нию цепочек неформальных связей.
Неформальные отношения в организациях пронизывали как вертикаль-
ные, так и горизонтальные связи. Однако в большей степени возможности и
преимущества таких неформальных каналов зависели от руководителя, так
как характер и масштабы неформального распределения ресурсов опреде-
лялись формальным статусом в иерархии организационной структуры и
количеством ресурсов, которые имелись в его распоряжении. При этом от-
ношения сотрудников и руководителя, основанные на распределении дефи-
цитных ресурсов, имели положительную эмоциональную окраску, так как
вынужденно формировали у подчиненных чувство зависимости и привя-
занности к руководителю, боязнь потерять должность и связанные с нею
привилегии. Таким образом, патерналистские отношения в определенной
мере усиливали лояльность и приверженность сотрудников организации и
на эмоциональном уровне, поддерживали ее через материальное обеспече-
ние [30, c.47].
В настоящее время лояльность рассматривается как «текущее состоя-
ние, процесс, который проявляется в продолжительном поведении индиви-
да, убеждения, которые имеют наивысшую ценность для индивида и выра-
жаются в его поведении, твердое намерение следовать выбранному кур-
су» [42, p. 74]. Лояльность персонала – это чувство преданности, как непо-
средственному руководителю, так и организации в целом. По мнению ис-
следователей, приверженность работников своей организации является пси-
хологическим состоянием, которое определяет ожидания, установки работ-
ников, особенности их рабочего поведения [37, c. 289]. Оно включает не толь-
ко внешнее отношение сотрудника к организации, но и внутреннее отноше-
ние человека, его намерения, силу убежденности, приверженность неким
обязательствам, что формально может быть зафиксировано совершением
определенных действий, но не отражать истинный уровень его лояльности.
Для патерналистских отношений советского времени было характерно со-
вершенно особое понимание лояльности сотрудников, согласно которому
подразумевалось, что в обмен на привилегии, предоставляемые админист-
рацией, сотрудники должны быть абсолютно лояльны [47, p. 102].
Действительно, в период патернализма предоставление работодателем га-
рантированного рабочего места, а также ряд преимуществ социального обес-
печения, обеспечивали автоматическую лояльность работников. Советский
руководитель мог управлять не только трудовым поведением своих непосред-
ственных подчиненных, но и, в пределах своей компетенции, воздействием
ГЛАВА 8. Неформальное взаимодействие в сфере социально-трудовых отношений 195
внешней среды, имеющим отношение к решению проблем подчиненного ему
объекта управления. В частности, он мог по своему усмотрению распределять
финансовые, материальные, человеческие и иные виды ресурсов, необходи-
мые для нормального осуществления рабочих операций [36, c. 128]. Пережит-
ки этого времени находят свое отражение во многих государственных структу-
рах в России и в настоящее время.
Социально-экономические преобразования, проводимые в России в
конце ХХ века, привели к радикальным переменам во всех сферах общест-
венной жизни, в том числе в области трудовых отношений. Благодаря ры-
ночным реформам 1990-х гг. были сняты многие запреты и ограничения,
например, на совместительство, на дополнительную занятость. Снятие этих
ограничений придало сфере занятости большую гибкость и динамичность.
Предприятия начали самостоятельно решать вопросы заработной платы
работников, условий их труда, численности персонала, организации и нор-
мирования труда. Вместе с тем резко сократилась сфера централизованного
государственного регулирования.
В условиях рыночной экономики динамично изменялись социально-
трудовые отношения в целом и политика работодателей в частности. На
рынке труда началась конкурентная борьба предпринимателей за долю рын-
ка, работодателей – за качественные трудовые ресурсы, наемных работни-
ков – за необходимые материальные блага. Формально государство должно
было заботиться о достижении равновесия в трудовых отношениях между
субъектами этих отношений посредством законодательного регулирования
и контроля за соблюдением принципов социального партнерства, однако
сфера государственного регулирования в то время резко сократилась. Тру-
довые отношения стали принимать различные формы выражения в зависи-
мости от взаимных ожиданий групп стейкхолдеров в обществе в целом и на
предприятиях в частности [6, c. 167]. Но общая ситуация на российском
рынке труда характеризовалась высокой степенью непрозрачности, в ней
преобладали латентные процессы: высокий уровень нерегистрируемой за-
нятости, в том числе вторичной, случайной; фиктивная занятость; скрытая
занятость среди полностью и частично безработных, дополняемая скрытой
безработицей, что подтверждается более ранними исследованиями форм
экономических практик в постсоветской Москве в 2005-2006 гг. [66, p. 366].
Общим следствием преобразований стало дальнейшее увеличение масшта-
бов неформальных отношений в сфере труда.
Таким образом, переход к рыночной экономике дополнил исторически
сложившуюся специфику российского рынка труда широким распростране-
нием различных нестандартных форм социально-экономического поведения
его основных субъектов.
Необходимо отметить, что интерес российских ученых к исследованию
трудовых отношений и управления с 1990-х годов во многом определялся
ПРОБЛЕМЫ ЭКОНОМИКИ И УПРАВЛЕНИЯ196
рыночной трансформацией российского общества. Чаще всего социологи-
ческие исследования охватывали крупные предприятия, так как общество
было обеспокоено направлениями реструктуризации и процессами распада
промышленных гигантов, а аналитический фокус исследований был в зна-
чительной степени направлен на способы выживания предприятий и при-
способления к изменяющийся внешней среде. После дефолта 1998 года в
российской экономике стал обозначаться некоторый подъем, на что ученые
отреагировали, сместив исследовательский фокус на процессы зарождения
в России капиталистических отношений, эффективность и механизмы вне-
дрения западных практик управления, изменения структуры собственности
в России и специфики начального этапа развития малого и среднего бизне-
са. Новым предметом особого исследовательского внимания стали особен-
ности управления в коммерческих организациях. Очевидно, этими пробле-
мами вызвана некоторая сложность применения прежних теоретических
выкладок к анализу практик управления и взаимоотношений в малых ком-
мерческих организациях.
Исходя из вышеизложенного, следует, что неформальные контакты и от-
ношения – это многоплановое явление, пока не достаточно изученное во всех
его проявлениях. В связи с этим, возникает необходимость пристального вни-
мания к неформальным отношениям, складывающимся в сфере труда, детер-
минированная масштабами и многообразием форм распространения таких
отношений, быстрой трансформацией их социальных функций и неоднознач-
ной ролью в рамках современных организаций и общества в целом.
8.3. Цели и методы исследования
Предметом настоящего исследования стала сфера неформального взаи-
модействия двух основных субъектов российского рынка труда: работников
и работодателей.
Целью нашего исследования явилось изучение неформальных отноше-
ний в современных российских организациях, а именно: степени распро-
страненности этих отношений, условий их существования и взаимосвязи с
формальными отношениями.
Для проверки гипотетических положений настоящего исследования ав-
торами был разработан специальный инструментарий, на основе которого
был проведен анкетный опрос работников нескольких российских городов-
миллионников, представляющий европейскую часть России (Нижний Новго-
род, Казань, Санкт-Петербург и Екатеринбург). Число опрошенных 510 чело-
век, время опроса – лето 2014 года. Выборка квотная, по отраслям (примерно
по 100 человек из каждой отрасли, по 25 человек из каждого города в каж-
дой области). Респонденты представляли следующие отрасли экономиче-
ГЛАВА 8. Неформальное взаимодействие в сфере социально-трудовых отношений 197
ской деятельности, выделенные на основании данных Федеральной службы
государственной статистики:
1. Производство – 102 чел.
2. Строительство – 112 чел.
3. Торговля – 86 чел.
4. Сфера услуг – 97 чел.
5. Образование и здравоохранение – 113 чел.
Структура выборки такова:
46 % – менеджеры высшего и среднего звена;
54 % – специалисты и служащие.
51 % опрошенных – мужчины;
49 % – женщины.
Возрастная структура опрошенных была такова: 36 % от 18 до 30 лет, 35 %
от 31 до 40 лет, 18 % от 41 до 50 лет и 11 % – старше 50 лет.
59 % респондентов – имеют высшее образование;
32 % – среднее;
9 % – иные варианты.
Из исследуемых организаций – 2/3 коммерческих, 1
/3 бюджетных.
Что касается принадлежности организаций, то 44 % – это местные ком-
пании, 48 % являются филиалами московских, и 8 % – филиалами ино-
странных компаний.
Больше всего было исследовано компаний с численностью до 50 чело-
век (27 %), далее шли компании с численностью от 51 до 100 (18 %), от 101 до
250 (16 %), от 251 до 1000 (15 %), от 1001 до 2000 (9 %) и свыше 2000 (7 %)
соответственно.
Что же касается возраста исследуемых организаций, то 17 % существу-
ют на рынке уже более 20 лет, 18 % – от 11 до 20 лет, 28 % – от 6 до 10 лет,
18 % от 2 до 5 лет и 19 % являются вновь созданными компаниями и функ-
ционируют менее 2 лет.
Разработка анкеты проводилась в три этапа. На первом этапе, на осно-
вании теоретических данных разрабатывался ее прототип, который был ра-
зослан на втором этапе (академическим коллегам и практикам – руководи-
телям департаментов управления персоналом российских компаний). На
основе их рекомендаций анкета была доработана (третий этап). Затем было
проведено пилотажное исследование (20 респондентов), в ходе которого
удалось выявить недостатки анкеты и внести в нее соответствующие исправ-
ления. Подобная процедура формирования анкеты и процесса анкетирова-
ния, по нашему мнению, способствовала решению одной из поставленных
задач – выявлению полного спектра характеристик и проявлений нефор-
мальных отношений в исследуемых организациях. Следует отметить, что
такой подход к созданию инструментов исследования используется зару-
бежными специалистами [58, p. 55].
ПРОБЛЕМЫ ЭКОНОМИКИ И УПРАВЛЕНИЯ198
В окончательном варианте анкета содержала 18 вопросов открытого и за-
крытого типа. Вопросы касались существования формальных и неформаль-
ных правил и договоренностей в организациях; условий степени распростра-
ненности неформальных отношений; надежности неформальных договорен-
ностей; официальных и неофициальных отношений с начальством и между
коллегами; оформления трудовых отношений; возможности использования
служебного положения в личных целях; значения личных связей для успеш-
ного трудоустройства и карьерного роста; неформального общения с колле-
гами вне работы и др. Респондентам предлагалось выбрать один или несколь-
ко ответов, которые в полной мере соответствовали их мнению. По каждому
вопросу предусматривалось также добавление комментариев и/или формули-
рование иных ответов. Особое внимание при анализе ответов было уделено
гендерной принадлежности респондентов, а именно, мнению женщин по не-
которым аспектам неформальных отношений.
Отдельно проводился экспертный опрос среди основателей и топ-мене-
джеров 25 российских коммерческих организаций (форма собственности –
ООО) различных сфер деятельности. Каждая из указанных выше отраслей
была представлена тремя экспертами и двумя руководителями HR-служб.
Среди экспертов 40 % – это люди в возрасте 50 лет, способные оценить со-
временную ситуацию в сравнении с советским периодом.
Вопросы к экспертам касались: наличия неформальных отношений в ор-
ганизации и сфер, на которые они распространены; важности и необходимости
таких отношений; соблюдения работодателями неформальных договоренно-
стей с работниками; случаев и причин несоблюдения таких договоренностей
самими работниками; трансформации вариантов проявления неформальных
отношений советской эпохи в настоящее время; рекомендаций экспертов по
регулированию неформальной составляющей трудовых отношений.
Опрос проводился в форме глубинного интервью.
8.4. Основные гипотезы исследования
Гипотезами нашего исследования явились несколько предположений:
1. Наряду с формальными отношениями в современных организациях
в той или иной степени обязательно присутствуют неформальные
отношения.
2. Развитие неформальных отношений может привести к их закрепле-
нию в качестве норм трудового поведения и к их частичной форма-
лизации.
3. Неформальные трудовые отношения в постсоветской России явля-
ются современной трансформацией системы неформальных связей
Советской эпохи.
ГЛАВА 8. Неформальное взаимодействие в сфере социально-трудовых отношений 199
4. Степень распространенности неформальных отношений в организа-
ции зависит от ряда условий и социальных факторов, в том числе и от
гендерной принадлежности и мотивации субъектов этих отношений.
5. Мы предполагаем, что в ряде случаев, работодатели предпочитают
нанимать женщин, основываясь не на признании их профессиональ-
ной компетенции, а на возможности безнаказанно осуществлять в
отношении них дискриминационные практики, пользуясь их фак-
тической правовой незащищенностью и некоторыми социально-
психологическими особенностями.
6. Формальные договоренности более «надежны» и соблюдаются ча-
ще, нежели неформальные.
7. Женщины более осторожны в вопросах вступления в неформаль-
ные отношения, но, если вступают в них, то полагаются на нефор-
мальные обязательства в большей степени, чем на формальные
правила. Формальные обязательства кажутся им ненадежными в
силу изначального гендерного неравенства в трудовых отношениях.
8. Пострадавшей стороной в ходе несоблюдения неформальных дого-
воренностей может быть не только работник, но и работодатель.
При этом женщины-работницы и женщины-работодатели ведут се-
бя менее агрессивно, чем мужчины, в случае ущемления их интере-
сов вследствие неисполнения таких договоренностей.
8.5. Экспериментальное исследование
Предположение о том, что наряду с формальными отношениями в со-
временных организациях в той или иной степени обязательно присутствуют
неформальные, полностью подтвердилось. Так, 97 % респондентов ответи-
ли, что в той или иной мере сталкивались с проявлениями неформальных
отношений в течение своей трудовой жизни.
Наиболее частым ответом на вопрос о том, есть у Вас неформальные
договоренности с начальством, не оформленные официальными докумен-
тами, 43 % опрошенных ответили утвердительно, 22 % не захотели отвечать
на этот вопрос, и лишь 35 % дали отрицательный ответ. При ответе на во-
прос о содержании этих неформальных договоренностей, наиболее попу-
лярными ответами были: выполнение работником обязанностей, не преду-
смотренных должностной инструкцией; дополнительная работа; работа во
внеурочное время.
Работодатели, в ходе интервью, также в своем большинстве (65 % оп-
рошенных) подтвердили наличие таких отношений, как между работниками
одного уровня, так и по вертикали. При этом, только 3 % опрошенных ут-
верждали, что неформальные отношения в подотчетных им организациях
ПРОБЛЕМЫ ЭКОНОМИКИ И УПРАВЛЕНИЯ200
отсутствуют. Несмотря на то, что работодатели признали существование
таких отношений очевидным фактом, при ответе на вопрос о наличии ярко
выраженного неформального лидера в коллективе, только 20 % опрошен-
ных подтвердили его наличие; 10 % отметили, что лидер в прошлом был, но
на данный момент не выделяется явно; 30 % отрицали его существование;
15 % утверждали, что формальные руководители, за счет своей ярко выра-
женной харизматичности, одновременно выполняют и функцию неформаль-
ных лидеров; остальные же на этот вопрос затруднились ответить.
Результаты опроса рядовых сотрудников показали, что при найме на ра-
боту, помимо квалификации, крайне важны личные и родственные связи пре-
тендента. Только 2 % опрошенных работников абсолютно отрицают их роль,
15 % отмечают, что в их организациях работают родственники и друзья ра-
ботодателей, 20 % ответили, что все ключевые должности в их организаци-
ях занимают только благодаря личным связям, а 59 % респондентов (из ко-
торых 37 % женщин) вообще убеждены, что без них нельзя найти хорошую
работу, и поэтому они пользуются личными связями, как для своего трудо-
устройства, так и для трудоустройства своих близких.
Что касается работодателей, то они со своей стороны подтвердили, что
им неоднократно случалось принимать на работу своих, либо чьих-то родст-
венников, по личной просьбе друзей и знакомых.
При этом необходимо отметить тот факт, что трудоустройство через дру-
зей, знакомых, родственников, земляков уже давно стало неотъемлемой ча-
стью российских трудовых отношений. Еще в ХIХ в. российские исследова-
тели отмечали, что в дореволюционной России был широко распространен
наем новых рабочих на предприятие «семейным образом» [31, c. 45].
Согласно данным исследования, проведенного Карин Клеман в период с
1993 г. по 2003 г. на 12-ти российских предприятиях с использованием ме-
тодов структурированного интервью и включенного наблюдения, из опро-
шенных работников 63 % отметили, что при решении вопросов о премиях и
надбавках играют важную роль отношения с начальством. Еще более зна-
чимы такие отношения при выдаче разрешения на использование транспор-
та организации – 81 %. И даже вопрос выдачи путевок на лечение и отдых
детей работников довольно часто решается в зависимости от отношений с
руководителями – 39 % [14, c. 68].
Данные настоящего исследования показали, что размер зарплаты, бону-
сов и карьерные перспективы работника и в наши дни напрямую зависят от
хороших отношений с начальством (мнение 65 % респондентов). На наш
взгляд, это обусловлено общей тенденцией ослабления норм защиты прав
трудящихся и разрушением государственной системы социальных гарантий.
Тем не менее, 18 % опрошенных (из них более половины женщин) отве-
тили, что не пользуются личными неформальными связями только по причи-
не их отсутствия, 20 % затруднились ответить, и лишь 4 % респондентов не
ГЛАВА 8. Неформальное взаимодействие в сфере социально-трудовых отношений 201
пользуются ими принципиально, а полагаются только на свою квалифика-
цию и профессионализм. Кроме того, следует отметить, что в ряде органи-
заций (23 %) запрет на прием родственников на некоторые ведущие позиции
закреплен во внутренних нормативных документах.
Но есть и обратная ситуация, когда неформальные способы приема на
работу и использования родственных связей для дальнейшего продвижения
по службе, находят отражение в таких вполне официальных документах как
«Положение о трудовых династиях», закрепляющих некоторые привилегии
последних, что подтвердили 5 % респондентов.
Далее, 57 % (муж. – 25 %, жен. – 32 %) опрошенных признали, что им
хотя бы однажды приходилось работать без официального оформления, и
столько же (58,5 %) готовы работать неофициально и в будущем, если усло-
вия будут более выгодны, чем на аналогичной официально оформленной
должности. Однако, мужчин среди них гораздо больше – 38 %. Это и под-
тверждает наши гипотезы о том, что женщины более осторожны в вопросах
вступления в неформальные отношения, но чаще подвержены дискримина-
ции при трудоустройстве.
Необходимо отметить, что официальное оформление далеко не всегда
определяет реальные условия трудовой сделки. Работники либо изначально
предупреждаются об этом, либо по ходу трудового процесса ставятся перед
фактом, что должностная инструкция является формальностью. Внешне
формальный найм может быть неформальным по сути. Например, 14 %
респондентов не знают содержания должностной инструкции, так как нико-
гда ее не читали, либо заранее отнеслись к ней как к пустой формальности.
Около половины опрошенных считают, что инструкция отражает их долж-
ностные обязанности в общих чертах, и только пятая часть работников под-
робно изучила свою должностную инструкцию, и считает, что работа про-
ходит в точном соответствии с ней. Такое распределение мнений респонден-
тов делает весьма условным само понятие формального найма. В ряде орга-
низаций нами были выявлены случаи наличия двух вариантов должностных
инструкций: формальных (для проверок) и неформальных (для внутреннего
пользования).
Одним из наиболее распространенных примеров, иллюстрирующих за-
крепление неформальных отношений, является традиция праздновать дни
рождения сотрудников и другие праздники в рабочее время (89 % респонден-
тов знакомы с этой практикой). Есть и другие варианты, отмеченные респон-
дентами: сокращение рабочего дня в день рождения сотрудника, 1 сентября,
чтобы проводить детей в школу и т.д., что нередко закрепляется в таком офи-
циальном документе, как «Правила внутреннего трудового распорядка орга-
низации»». Нередко закрепляется во внутренних нормативных документах
организации и такая противоречащая Трудовому Кодексу Российской Феде-
рации ситуация, как система денежных штрафов (33 % сталкивались с этим).
ПРОБЛЕМЫ ЭКОНОМИКИ И УПРАВЛЕНИЯ202
Таким образом, развитие неформальных отношений нередко ведет к их
формализации. В процессе функционирования неформальные взаимоотно-
шения начинают восприниматься работниками как устоявшиеся нормы пове-
дения. К ним постепенно привыкают и работники и работодатели. Поэтому
не исключено, что постепенно устоявшиеся неформальные нормы могут быть
зафиксированы в документах, то есть, заключены в формальные рамки.
Что же касается нашей гипотезы о том, что неформальные трудовые
практики в постсоветской России уходят своими корнями в систему нефор-
мальных связей советской эпохи, то она находит свое подтверждение в ис-
следовании А. Леденевой и в ответах наших экспертов.
Согласно данным исследования, проведенного А. Леденевой по одной из
двух схем неформализованного интервью – экспертное или биографическое –
в Москве, Санкт-Петербурге, Новосибирске, а также других городах России, в
90х годах прошлого столетия, сформированные советской системой отноше-
ния блата, имеют эффект «возврата» в постсоветской России. «Знания о блате,
навыки его использования не могут исчезнуть вместе с ним» [55, p. 118].
Данные настоящего исследования также показали, что советское поня-
тие «блата» уходит из употребления, но на смену ему приходят постсовет-
ские неформальные отношения. Так в процессе экспертного опроса основа-
телей и руководителей компаний, респондентам старше 45 лет был задан
вопрос о существовании неформальных практик в прошлом, и об их отли-
чии от современных неформальных трудовых отношений. Респонденты еди-
нодушно подтвердили существование отношений блата в Советской России,
но, при этом подчеркнули, что в настоящее время эти отношения претерпе-
ли существенную трансформацию. Советский блат, по словам опрошенных,
обслуживал повседневные практики потребления, а постсоветские связи
фокусируются на нуждах современного бизнеса. Отношения советского
блата предполагали ответную потенциальную помощь, это был обмен услу-
гами между людьми, имеющими доступ к разнообразным дефицитным ре-
сурсам в силу своей деятельности. Постсоветские же неформальные связи
дают возможность решать многие деловые вопросы, но по рыночным расцен-
кам. Эти расценки, конечно, неформальны, но вполне устойчивы. Вместо от-
ветных обязательств работает правило рыночных расчетов за услугу. Полу-
ченные нами данные не противоречат результатам исследований И. Олим-
пиевой и О. Паченкова [20, 60], согласно которым, в современной России
для людей самых разных статусов, представляющих различные социальные
группы и вовлеченных в разного рода неформальные экономические отно-
шения, неформальная экономика представляется вполне естественной; факт
ее неформальности сам по себе достаточно редко вызывает ощущение дис-
комфорта; во всяком случае, не чаще, чем формальные экономические от-
ношения. По мнению И. Олимпиевой, в неформальных трудовых взаимо-
действиях, фигурируют акторы, которым по тем или иным причинам не-
ГЛАВА 8. Неформальное взаимодействие в сфере социально-трудовых отношений 203
формальные экономические отношения удобны [60, p. 71]. Так, для работ-
ников они привычны, предприятиям малого и среднего бизнеса позволяют
находить возможности дня получения неподконтрольного потока налично-
сти, чиновникам – компенсировать низкие зарплаты, политикам они необ-
ходимы для проведения предвыборных кампаний.
В ходе анализа ответов на открытые вопросы, мы отметили, что иногда
руководители не стесняются давать зависимым от них подчиненным различ-
ные поручения личного характера. В их числе: покупка подарков; брониро-
вание билетов, гостиниц; поиск информации (адреса, телефоны); личные по-
купки; отправка личной корреспонденции; покупка продуктов и даже оплата
коммунальных услуг!
Руководитель в свою очередь, неформально обязуется предоставить ра-
ботнику возможность работать в более удобном графике, либо получать до-
полнительные неучтенные доходы за сверхурочную работу. Подобная прак-
тика была свойственна советской системе, но не утратила своей актуально-
сти и в настоящее время. Так, работодатели в ходе интервью также подтвер-
дили, что традиция отмечать вместе праздники существует в подотчетных
им организациях (30 % опрошенных); 20 % отмечали, что есть традиция со-
вместного проведения досуга и отдыха; 10 % руководителей отпускали со-
трудников по личным делам в рабочее время; 70 % руководителей интере-
совались, по их словам, личными делами сотрудников и всегда были откры-
ты к диалогу и помощи подчиненным.
Что же касается условий, влияющих на распространение неформальных
отношений, то в ходе анализа сведений о респондентах и их организациях,
удалось выявить следующие факторы: размер организации; давность ее су-
ществования; сфера деятельности; демографические и социальные характе-
ристики работников.
Так, по мнению экспертов, большие компании имеют более четкую, ие-
рархичную внутреннюю структуру, прописанные бизнес-процессы и много-
численные инструкции, чему в малых компаниях (как правило, частных) не
уделяется должного внимания, что дает гораздо больше возможностей рабо-
тодателям малых компаний использовать неформальные практики отноше-
ний с работниками.
Что касается зависимости степени распространения неформальных от-
ношений от размера организации, то экспертами также было отмечено, что
небольшие организации чаще относятся к частному, нежели к государствен-
ному сектору, что создает гораздо больше возможностей для работодателя
использовать неофициальный найм. То же самое было сказано и о сферах дея-
тельности, относящихся к частному сектору (торговля, сфера услуг) – в них
чаще используются неформальные практики (89 % респондентов данных
сфер деятельности сталкивались с неформальными отношениями).
ПРОБЛЕМЫ ЭКОНОМИКИ И УПРАВЛЕНИЯ204
Возраст организации (стадия жизненного цикла) также оказывает суще-
ственное влияние на распространение неформальных отношений. По мне-
нию экспертов, отношения в только что созданных компаниях обычно яв-
ляются неформальными, но с ростом организации и появлением организа-
ционной иерархии, они неизбежно регламентируются и формализуются.
Что же касается социально-демографических характеристик работни-
ков, то, по нашему мнению, наиболее значимой из них является гендерная
принадлежность. Для современного российского общества характерно сте-
реотипное разделение отраслей и профессий на традиционно «мужские» и
«женские». Таким образом, существует неравномерное распределение муж-
чин и женщин среди персонала крупных и малых организаций; статусных и
малоизвестных фирм; частных предприятий и государственных учрежде-
ний; топовых и низких должностных позиций. Обсуждая вопрос связи ген-
дерной принадлежности и степени включенности в неформальные трудо-
вые отношения, наши эксперты отметили, что женщины более осторожны в
вопросах вступления в такие отношения, чем мужчины, но более ответст-
венно относятся к своим неформальным обязательствам.
Анализируя явления дискриминации, мы спросили наших респондентов,
сталкивались ли они когда-либо в жизни с дискриминацией по гендерному
признаку при найме на работу. Ответы респондентов распределились следую-
щим образом: 56 % опрошенных (из них 80 %) женщин сталкивались со слу-
чаями дискриминации, 28 % (из них 68 % женщин) – иногда, 10 % опрошен-
ных с такими случаями не сталкивались и 14 % затруднились ответить.
Ученые подразделяют дискриминацию при найме на работу на два ос-
новных вида: дискриминация на уровне предпочтений и статистическая
дискриминация. Дискриминация на уровне предпочтений со стороны рабо-
тодателей была рассмотрена в общих чертах Г. Беккером, который предпо-
ложил, что часть их имеет предубеждение против найма на работу тех или
иных групп работников (в данном случае – женщин) [43, p. 158].
Сущность статистической дискриминации заключается в том, что при-
нимая решение о найме, работодатель пытается угадать вероятную трудо-
способность и эффективность кандидатов на должность по неким косвен-
ным признакам, таким как: образование, опыт, пол, возраст, результаты тес-
тирования и т.д. Если работодатель считает, что женщины – худшие работ-
ники, чем мужчины, то он будет систематически отдавать предпочтение муж-
чинам, независимо от индивидуальных профессиональных характеристик
конкретного кандидата. Таким образом, конкретный работник оценивается
исходя из критериев, сформированных для той группы, представителем ко-
торой он является. Так, традиционно считается, что мужчины более эффек-
тивны в таких деятельности, как интеллектуальный труд; работа, связанная
с принятием решений; работа с повышенными физическими нагрузками.
Для женщин – работа с людьми; с бумагами; работа, требующая повышен-
ГЛАВА 8. Неформальное взаимодействие в сфере социально-трудовых отношений 205
ного внимания и терпения; чисто исполнительская работа; а также легкая
работа, не требующая высокой квалификации и образования.
Кроме этого, ряд респондентов отметили, что и в случае положительно-
го решения о найме, им приходилось сталкиваться и с другими видами дис-
криминации: в оплате труда; в повышении квалификации; при продвижении
в должности; в случае сокращения персонала. Более того, при ответе на от-
крытые вопросы, респонденты женского пола описывали случаи дискрими-
нирующего отношения не только со стороны своих начальников и коллег
мужского пола, но даже и со стороны клиентов. Нередко мужчины отказы-
ваются поступать на работу в организацию, где женщины заняты на топо-
вых должностях, либо, когда ими непосредственно будет руководить жен-
щина. В ответах на наши открытые вопросы были получены, например, та-
кие высказывания: «ни за какие деньги не буду работать под руководством
женщины, потому что женщина и руководитель понятия несовместимые»,
«женщины не умеют принимать жестких и серьезных решений», «у женщин
по природе нет качеств необходимых успешному руководителю», «мужчины
в принципе умнее женщин». Гендерная дискриминация со стороны клиента
обычно возникает тогда, когда он предпочитает быть обслуженным, напри-
мер, только женщинами или только мужчинами. Во многих случаях (напри-
мер, продажа автомобилей, строительных материалов, бытовой техники и
т.д.), клиенты считают, что женщина априори не может быть компетентна в
этих вопросах.
Экспертный опрос руководителей по вопросам найма женщин-работниц
показал, что большинство работодателей (61 %) были настроены против
найма женщин, но на ряд конкретных должностей в структуре предприятий
они предпочитали брать именно их. На вопрос о том, каковы были мотивы
предпочтения найма женщин на определенные виды работ, более половины
работодателей отметили, что женщины соглашаются на более низкую опла-
ту; 28 % – указали, что женщины-работницы более «послушны и управляе-
мы», чем сотрудники-мужчины; и еще 12 % работодателей объяснили пред-
почтение женщин при найме их большей уступчивостью в отношении сверх-
урочной работы. Таким образом, в тех случаях, когда работодатели все же
предпочли найм женщин-работниц, это не было связано, с высокой оценкой
профессиональных качеств работающих женщин, а основывалось на безна-
казанной возможности осуществлять в отношении женщин дискриминаци-
онные практики, такие как занижение оплаты и предоставление худших ус-
ловий труда. Все это, безусловно, не может не сказываться на степени рас-
пространенности и специфике неформальных отношений в организации.
При анализе неформальных трудовых отношений важно установить,
чьим интересам они соответствуют. Часто считается, что такие отношения
выгодны только работодателю и противоречат интересам работников. Но
порой неформальные отношения могут быть выгодны обеим сторонам. Ка-
ПРОБЛЕМЫ ЭКОНОМИКИ И УПРАВЛЕНИЯ206
залось бы, работодатель должен быть заинтересован в пресечении любых
отклонений от трудовой дисциплины, в строгом контроле за расходом мате-
риалов и рациональном использовании рабочего времени. Но, следует отме-
тить тот факт, что закрывая глаза на разного рода нарушения и отклонения,
работодатель ставит работника в некую зависимость, так как любое нару-
шение может быть обнаружено, а нарушитель призван к ответу.
В ответах респондентов мы не нашли подтверждение нашей гипотезе о
том, что формальные отношения более надежны и соблюдаются чаще. На-
против, большинство работников отметили, что неформальные договорен-
ности в их организациях соблюдаются обеими сторонами взаимодействия
не реже, а иногда, и чаще, чем формальные (62 % респондентов отметили
этот факт). В то же время работники отмечают, что придают большее значе-
ние неофициальным договоренностям с начальством или коллегами, чем
официальным правилам (68 %). Женщин среди ответивших «да» оказалось –
48 %. Причины этого, скорее всего, кроются в том, что женщины, по своей
природе, более доверчивы, чем мужчины, и поэтому, всецело полагаются на
вытекающие из неформальных договоренностей обязательства. Да и зачас-
тую боятся отказать начальнику из страха лишиться премии, или вообще
быть уволенными, так как не чувствуют себя достаточно защищенными сис-
темой формальных правил.
По итогам анализа системы взаимных неформальных обязательств работ-
ников и работодателей, мы пришли к выводу, что полученные нами данные
соответствуют результатам более ранних исследований. В работе «Становле-
ние трудовых отношений в постсоветской России» авторы [32, c. 159-161] оп-
ределяют основные категории рабочих, проигрывающих в неформальных
отношениях: это, в первую очередь женщины, затем – молодые рабочие и
еще одна группа – работники не уверенные в себе и в своей пользе для пред-
приятия. А выигрывают высококвалифицированные профессионалы, если
их специальность востребована и дефицитна, они могут претендовать либо
на высокую зарплату, либо на ослабление надзора со стороны начальства.
Также, по мнению авторов, с одной стороны, неформальные правила и прак-
тики могут помочь рабочим самоутвердиться и приобрести дополнительно
какие-либо материальные или социальные ресурсы, с другой стороны – они
ставят рабочих под угрозу еще большей подчиненности, чем в формальном
пространстве. Исследователи приводят примеры выгод и потерь рабочих от
неформальных взаимоотношений в сфере труда, в правовой сфере, в соци-
альной сфере и в области дисциплины.
Наше предположение о том, что пострадать в ходе формальных отно-
шений может также и работодатель, было основано на высказываниях на-
ших экспертов. Действительно, в ходе анализа ответов респондентов, мы
пришли к выводу что, несмотря на то, что выгода работодателя доминирует
над выгодой работника, неформальные трудовые отношения создают опре-
ГЛАВА 8. Неформальное взаимодействие в сфере социально-трудовых отношений 207
деленный риск и для работодателя. Ведь в случае исполнения трудовых обя-
занностей работником ненадлежащим образом, работодатель может понести
существенный ущерб, как материальный (брак), так и профессиональный
(разглашение коммерческой тайны). Предъявление претензий к такому ра-
ботнику практически невозможно.
Однако большинство работодателей из двух зол выбирают меньшее, и
соглашаются нанять работника неформальным образом, чтобы только потом
не иметь перед ним никаких обязательств. Так 75 % респондентов, зани-
мающих руководящие посты, подтвердили факт наличия как минимум еди-
ничного случая неформального найма работников в состав подчиненных им
подразделений. При этом все они полностью осознавали возможные риски,
но шли на данный шаг сознательно.
Больше половины опрошенных нами работодателей (57 %) отмечают
тот факт, что иногда встречаются с несоблюдением неформальных догово-
ренностей со стороны работников. Причем формы проявления этого несо-
блюдения респонденты отмечают самые различные: от простой «забывчи-
вости» до «покрывательства» друг друга и шантажа работодателя. Таким
образом, очевидно, что взятые на себя обязательства могут выполняться или
не выполняться не только работодателями, но и работниками – в нефор-
мальных трудовых отношениях всегда присутствуют две стороны. Поэтому
работодатели, вступая в неформальные отношения с наемными работника-
ми, также могут оказаться обманутыми в своих ожиданиях. При этом, по
мнению большинства опрошенных, в случае возникновения конфликтов из-
за несоблюдения неформальных договоренностей, женщины-работодатели
и женщины-работницы менее агрессивны и менее настойчивы в отстаива-
нии своих интересов и, соответственно чаще, чем мужчины, оказываются в
невыгодном положении и сдают свои позиции.
В отношении природы уступчивости и сговорчивости женщин-работ-
ниц на рынке труда, исследователи выдвигают две основные гипотезы. Пер-
вая – женщины так погружены в семью, что работа имеет для них второсте-
пенное значение. Вторая гипотеза диаметрально противоположная – работа
очень важна для женщин, и поэтому они вынуждены соглашаться на любые,
даже самые дискриминационные условия, лишь бы получить работу (высо-
кая ценность работы как средства зарабатывания денег и самореализа-
ции) [39, c. 77]. По данным нашего исследования, подтвердилась, скорее,
вторая гипотеза. Причем, мотив самореализации (51 %) оказался для жен-
щин важнее мотива зарабатывания денег (31 %). Еще 18 % опрошенных
женщин затруднились ответить.
При ответе на вопрос, нужны ли в организации неформальные отноше-
ния, работодатели не выказали явной позиции по этому вопросу, и в своем
большинстве (60 %), затруднились на него однозначно ответить. При этом
30 % руководителей сочли наличие таких отношений в коллективе нежела-
ПРОБЛЕМЫ ЭКОНОМИКИ И УПРАВЛЕНИЯ208
тельным и даже вредным, и только 10 % признали их необходимость и по-
лезность. Такие ответы, по нашему мнению, были вызваны боязнью руко-
водителей, что распространение неформальных отношений и выделение
неформального лидера может подрывать их формальный авторитет, обуслов-
ленный занимаемой должностью. Что же касается рядовых работников, то
более половины респондентов (65 %) уверенно ответили, что такие отноше-
ния нужны, важны для создания благоприятной дружественной обстановки
на рабочем месте и, при этом, поддерживают дисциплину и слаженность тру-
довых процессов, поддерживая систему формальных норм и правил.
Заключительный вопрос нашей анкеты для работников касался пер-
спектив развития неформальных отношений в российских организациях.
Более половины опрошенных (56 %) ответили, что роль неформальных от-
ношений в трудовой сфере, по их мнению, в дальнейшем будет снижаться,
22 % скептически отнеслись к такой перспективе, отмечая, что процесс,
скорее, будет обратным, 14 % ответили, что в этом вопросе останется все
как есть и 6 % затруднились ответить.
Этот же вопрос был задан экспертам – работодателям. Их ответы не зна-
чительно отличались от ответов их подчиненных (58 % – «будет снижаться»,
20 % – «будет возрастать», 18 % – «останется на том же уровне», 4 % – «за-
трудняюсь ответить»), подтверждая, все же тем самым преобладание тенден-
ции к снижению в дальнейшем роли неформальных отношений в сфере труда.
8.6. Выводы по результатам исследования
В нашей работе мы в значительной степени основывались на теорети-
ческих положениях, сформулированных отечественными и зарубежными
учеными, пользуясь собственным инструментарием, разработанным с це-
лью подтверждения и расширения их результатов.
При этом, по сравнению с полученными ранее результатами, данные
настоящего исследования носят более узкий, прикладной характер, так как
исследование проводилось только в крупных российских городах. Соответ-
ственно, его результаты будут репрезентативны только для населения мега-
полисов, а в небольших городах и в населенных пунктах сельской местно-
сти основные тенденции могут быть сходными, а могут и иметь специфиче-
ские отклонения. Это обусловливает перспективы и актуальность дальней-
ших исследований по проблематике соотношения формального и нефор-
мального для различных категорий российского трудового населения, выде-
ленных по различным основаниям.
Например, интересными могут оказаться результаты исследований про-
блемы формальных и неформальных отношений в российских организаци-
ях в контексте теории поколений, изучение которой в России только набира-
ГЛАВА 8. Неформальное взаимодействие в сфере социально-трудовых отношений 209
ет обороты. Уникальность исследовательской ситуации состоит в том, что
представители трех поколений, наиболее активных сегодня на российском
рынке труда (Беби-бумеров, поколения X и Y), являются представителями
различных эпох в истории России, а стремительность и кардинальность
изменений, произошедших и продолжающих происходить в стране, опреде-
ляют современную разительность различий поколений.
Обобщая результаты анализа, можно утверждать, что неформальные
практики обязательно присутствуют в современных российских организаци-
ях, связаны с формальными нормами, поддерживают и дополняют их. Они
сознательно создаются и поддерживаются руководством организации, и мож-
но предположить, что на более высоком уровне они косвенно поддерживают-
ся государственной системой. Сужая сферу формального заработка и защиты,
государственные институты явно полагаются на сферу неформальных отно-
шений, призванную решать проблемы благосостояния населения.
В годы перестройки и в девяностые годы прошлого столетия взаимо-
действие формального и неформального, в основном, происходило по ста-
рой советской схеме, когда официальная советская система и система не-
формальных связей поддерживали и пронизывали друг друга, представляя
собой некий симбиоз. Но главная, вновь появившаяся особенность, состоя-
ла в том, что неформальная сфера стала поглощать все больше и больше
пространства, а формальная заметно ослаблялась. Официальные зарплаты в
то время выплачивались нерегулярно (в том числе и государством), нормы
защиты прав трудящихся снижались, а система социальных гарантий оказа-
лась практически разрушенной. В этих условиях вынужденные практики
выживания еще более усиливали нестабильность жизненных условий ра-
ботников, и вызывали к жизни все новые и новые формы неформальной
взаимовыручки.
Очевидно, что при переходе к рыночной экономике вместе с ликвида-
цией товарного дефицита исчез и блат, как использование неформальных
каналов доступа к дефицитным товарам и услугам. Сам термин «блат» прак-
тически пропал из бытовой речи россиян. Но это не означает, что потеряли
значимость неформальные связи, лимитирующие ресурсные возможности
индивидов. Ведь победа над товарным дефицитом не означает уничтожения
дефицита как такового. По мере развития рынка самым дефицитным ресур-
сом и всеобщей потребностью становятся деньги, на получение которых
направлены все социальные связи индивида или группы. Неформальные
связи стали ключевым фактором доступа к выгодным кредитам, к высоко-
оплачиваемым вакансиям, к быстрому оформлению лицензий, к госкон-
трактам, к информации о готовящихся законодательных нововведениях и
проч. В этих условиях особую роль начали играть социальные контакты
россиян. Для бизнеса ключевое значение приобрели контакты с представи-
телями власти [4, c. 14].
ПРОБЛЕМЫ ЭКОНОМИКИ И УПРАВЛЕНИЯ210
Далее, среди условий и факторов, влияющих на распространение не-
формальных отношений, в ходе экспертного опроса, удалось выявить сле-
дующие: размер организации, стадия ее жизненного цикла, сфера деятель-
ности, демографические и социальные характеристики работников.
Анализ результатов нашего исследования не подтвердил гипотезу о том,
что формальные договоренности более «надежны» и соблюдаются чаще, не-
жели неформальные. Напротив, оказалось, что к соблюдению неформальных
договоренностей наши респонденты относятся не с меньшей долей ответст-
венности, чем к формальным обязанностям. Это связано с низкой фактиче-
ской правовой защищенностью работников системой формальных норм и
правил, а также с традиционной, исторически сложившейся, значимостью
неформальных связей в советском и современном российском обществе.
Анализ ответов женской половины респондентов позволяет сделать вы-
вод о том, что в неформальных отношениях (так же как и в формальных)
женщины зачастую находятся в ущемленном положении. Проявления ген-
дерной дискриминации связаны, в основном, с добровольным согласием
женщин на неравные трудовые условия в силу изначального гендерного
неравенства на рынке труда, а также природной мягкости и доверчивости
женщин, дающей возможность работодателю вовлекать их в неформальные
трудовые отношения, тем более, что женщины ответственнее относятся к
неформальным договоренностям, чем мужчины.
В контексте изучаемой проблемы, важным является тот факт, что в не-
формальных отношениях всегда участвуют два субъекта – работник и рабо-
тодатель. И, соответственно, обманутыми могут оказаться ожидания как
одной, так и другой стороны. Это может приводить к различным конфликт-
ным ситуациям, при разрешении которых оппоненты могут проявлять не
меньшую активность, чем при отстаивании своих формально закрепленных
прав. Женщины в этом случае отличаются большей сдержанностью.
Распространено мнение, что россиянам присущ особый духовный склад,
что существует некий русский характер, т.е. устойчивый национальный пси-
хологический тип, созданный практикой заселения и удержания обширных
пространств Евразии. Отмечается, что этому типу свойственны такие чер-
ты, как неприхотливость и непритязательность в быту, сверхцентрализация
всей государственной, политической, религиозной и экономической жизни,
общинный и коллективистский образ мышления, патернализм на государст-
венном, хозяйственном и семейном уровнях. Что же касается российской
традиции патернализма, то ее специфика, на наш взгляд, уходит своими кор-
нями в российское самодержавие, которое как форма политической органи-
зации общества, опиралось на устойчивый культурный тип общественных
отношений, основанных на принципах патернализма.
Далее, в XIX веке, когда страна начала капиталистическую модерниза-
цию и свое национальное становление, процесс этот осуществлялся при со-
ГЛАВА 8. Неформальное взаимодействие в сфере социально-трудовых отношений 211
хранении базовой культурной модели локального аграрного общества, вклю-
чая ее патерналистские черты. Патернализмом было пронизано поведение
самых разных социальных слоев, структур и институтов, социальной элиты.
Пережив породившее его традиционное общество, патернализм в процессе
модернизации России принял новые очертания, но сохранил свои сущност-
ные черты, гарантируя сохранение стабильности общественного быта за счет
сдерживания инновационных процессов и подчинения личности обществу.
История советского периода подтверждает патерналистский характер
российского социума. В период индустриальной модернизации, осуществ-
лявшейся в рамках социалистического выбора, все дети младшего школьно-
го возраста были октябрятами – «внучатами Ильича». Четверть века стра-
ной управлял «отец народа» – И.В. Сталин. Партийные органы осуществля-
ли функции опеки, надзирая, поощряя, наказывая и защищая граждан, руко-
водствуясь не Конституцией СССР, а партийным уставом и нормами мо-
рального кодекса строителя коммунизма. Генеральный секретарь ЦК КПСС
приобретал статус, свойственный самодержцам, и был высшим источником
справедливости в глазах многих сограждан.
Сегодня, в ходе очередного цивилизационного излома, народ по преж-
нему предпочитает «голосовать сердцем», надеясь на приход «доброго ца-
ря», который всем воздаст по заслугам, и в результате «все будет хорошо».
Можно ли разомкнуть замкнутый круг русской истории?
Таким образом, можно предположить, что с дальнейшим продвижением
по пути формирования в современной России эффективных социально-
трудовых отношений, значение неформальной компоненты будет постепен-
но уменьшаться, но, из-за исторически сложившихся условий и специфиче-
ских особенностей российского менталитета, полный отказ от протекцио-
низма в сфере труда невозможен.
Практическое и теоретическое значение проведенного исследования не
вызывает сомнений, несмотря на возможно спорный характер выдвигаемых
гипотез, которые, впрочем, только отражают комплексный характер рас-
сматриваемой проблематики. Исследование предоставляет множество дан-
ных, позволяющих читателю самому поразмыслить над сложившейся сис-
темой трудовых отношений в современной России. На наш взгляд, она бу-
дет интересна не только исследователям, работающим в данной области,
высшему менеджменту и законодателям, но и широкому кругу читателей,
предпринимающих попытки осмысления уникальности сложившейся сис-
темы российских трудовых отношений.
Библиографический список к главе 8
1. Алашеев С.Ю. Неформальные отношения в процессе производства:
«Взгляд изнутри» // Социс. – 1995. – № 2. – С. 12-19.
ПРОБЛЕМЫ ЭКОНОМИКИ И УПРАВЛЕНИЯ212
2. Андреева Г.М. Социальная психология. Учебник для высших учеб-
ных заведений / Г. М. Андреева. – 5-е изд., испр. и доп. – М.: Аспект Пресс,
2007. – 363 с.
3. Барсукова С.Ю. Неформальная экономика: экономико-социологиче-
ский анализ. – М.: Изд. дом ГУ-ВШЭ, 2004. – 448 с.
4. Барсукова С.Ю. Формальное и неформальное трудоустройство: пара-
доксальное сходство на фоне очевидного различия // Социологические ис-
следования. – 2003. – № 7. – С. 3-16.
5. Бордачева Н.В. Занятость в неформальном секторе экономики: сущ-
ность, методы оценки, масштабы // Белорусская экономика: анализ, прогноз,
регулирование. – 2004. – № 4. – С. 19-24.
6. Гапонова О.С., Чилипенок Ю.Ю. Мотивация субъектов социального
взаимодействия на рынке труда // Вестник УрФУ. – 2012. – № 5. – С. 159-170.
7. Гершуни Дж. Бюджеты времени и неформальная экономическая дея-
тельность. – М.: Логос, 1999. – 576 c.
8. Гимпельсон В.Е. Занятость в неформальном секторе в России: угроза
или благо? – М.: ГУ ВШЭ, 2002. – 52 с.
9. В тени регулирования: неформальность на российском рынке труда:
моногр. / под ред. В.Е. Гимпельсона, Р.И. Капелюшникова; Национальный
исследовательский университет «Высшая школа экономики». – М.: Изд. дом
Высшей школы экономики, 2014. – 535 с.
10. Глинкина С. Особенности теневой экономики в России // НГ-Полит-
экономия. – 1998. – № 5. – С. 34-35.
11. Давыденко В. А., Тарасова А.Н. Формальная и неформальная заня-
тость // Социология неформальных отношений: экономика, политика, куль-
тур. – Тюмень: «Вектор-Бук», 2008. – С. 89-99.
12. Заславская Т. И., Шабанова М. А. Неправовые трудовые практики и
социальные трансформации в России // Социологические исследования. –
2002. – № 6. – С. 3-17.
13. Здравомыслов А.Г., Ядов В.А. Человек и его работа в СССР и после:
учебное пособие для вузов. – М.: Аспект Пресс, 2003. – 485 с.
14. Клеман К. Неформальные практики российских рабочих // Социоло-
гические исследования. – 2003. – № 5. – С. 66-69.
15. Кубишин Е.С. Неформальная занятость населения России // ЭКО. –
2007. – № 2. – С. 160-176.
16. Красовский Ю.Д. Организационное поведение DOC. Учеб. пособие
для вузов. – 2-е изд., перераб. и доп. – М.: ЮНИТИ-ДАНА, 2003. – 511 с.
17. Леденева А. Блат и рынок: Трансформация блата в постсоветском
обществе // Мир России. – 1997. – Т. 6, № 4. – С. 89-106.
18. Мескон М.Х., Альберт М., Хедоури Ф. Основы менеджмента: пер. с
англ. – М.: «Дело», 2000. – 704 с.
19. Норт Д. Насилие и социальные порядки. – М.: Изд-во института Гай-
дара, 2011. – 480 с.
ГЛАВА 8. Неформальное взаимодействие в сфере социально-трудовых отношений 213
20. Олимпиева И., Паченков О. Неформальная экономика как социаль-
ная и исследовательская проблема (вместо предисловия) // Неформальная
экономика в постсоветском пространстве: проблемы исследования и регу-
лирования / Под ред. И. Олимпиевой, О. Паченкова. – СПб.: ЦНСИ, 2003. –
С. 4-14.
21. Ожегов С.И. Словарь русского языка: Ок. 57 000 слов / Под ред. чл.-
корр. АН ССР Н.Ю. Шведовой. – 20-е изд., стереотип. – М.: Рус. ЯЗ., 1988. –
750 с.
22. Петров М.А. Неправовые практики и неформальные отношения как
формы функционирования института предпринимательства: автореф. дисс. …
канд. социол. наук: 22.00.03. – СПб., 2005. – 22 с.
23. Радаев В.В. Российский бизнес: структура трансакционных издер-
жек // Общественные науки и современность. – 1999. – № 6. – С. 5-19.
24. Радаев В.В. Социология рынков: к формированию нового направле-
ния. – М.: Издательский дом ГУ ВШЭ, 2003. – 328 с.
25. Радаев В.В. Экономическая социология. – М.: Издательский дом ГУ
ВШЭ, 2005. – 603 с.
26. Радаев В.В., Шкаратан О.И. Социальная стратификация. – М.: Ас-
пектПресс, 1996. – 318 с.
27. Романов П.В. Формальные организации и неформальные отноше-
ния: кейс-стади практик управления в современной России. – Саратов: Изд-
во Саратовского университета, 2000. – 190 с.
28. Русский орфографический словарь / Российская академия наук. Ин-т
рус. яз. им. В.В. Виноградова. – М.: «Азбуковник», 1999. – 281 с.
29. Синявская О.В. Неформальная занятость в современной России: из-
мерение, масштабы, динамика // Экономическая социология. – 2008. – Т. 6,
№ 2. – С. 12-28.
30. Снежко С.В. Историческая трансформация вертикальных нефор-
мальных отношений как фактора влияния на лояльность персонала // Уп-
равление персоналом. – 2008. – № 8. – С. 46-49.
31. Сойфер В.Г. Правовое регулирование труда наемных работников:
наука и практика // Законодательство и экономика. – 2007. – № 4. – С. 41-48.
32. Становление трудовых отношений в постсоветской России / Под ред.
Джоан ДеБарделебен, С. Климовой, В. Ядова). – М.: Академический проект,
2004. – 320 с.
33. Сторожук А.Ю. Неформальные отношения в структуре современной
российской организации: автореф. дисс. … канд. социолог. наук. – Волго-
град, 2009. – 22 с.
34. Тамбовцев В.Л. Формальное и неформальное в управлении эконо-
микой. – М., 1990. – 98 с.
35. Тимофеев П. Чем живет заводской рабочий // Антология социально-
экономической мысли в России. Дореволюционный период. – СПб.: Изда-
тельство христианского гуманитарного института, 2000. – С. 744-779.
ПРОБЛЕМЫ ЭКОНОМИКИ И УПРАВЛЕНИЯ214
36. Удалов Ф.Е., Алехина О.Ф., Воронов Н.А. Управление поведением
персонала на промышленных предприятиях // Всероссийский экономиче-
ский журнал «ЭКО». – 2010. – № 4. – С. 128-136.
37. Харский К.В. Благонадежность и лояльность персонала. – СПб.:
«Питер», 2003. – 423 с.
38. Хоткина З.А. Гендерная дискриминация в неформальной экономике
[Электронный ресурс] // Материалы интернет-конференции «Гендерные
стереотипы в современной России»; май-июнь 2006. – Режим доступа:
http://ecsocman.hse.ru/text/16208975 (дата обращения: 19.11.2014).
39. Хоткина З.А Новый век новые проблемы: тендерные аспекты труда
и занятости в России // Общество и тендер. Материалы Летней школы в Ря-
зани 1-12 июля 2003 года. – Рязань: Издательство «Поверенный», 2003. –
С. 150-156.
40. Шанин Т. Эксполярные структуры и неформальная экономика совре-
менной России // Неформальная экономика: Россия и мир / Под.ред. Т. Шани-
на. – М.: Логос, 1999. – С. 11-32.
41. Щедрина Е.В. Референтность как характеристика системы межлично-
стных отношений // Психологическая теория коллектива / Под ред. А.В. Пет-
ровского; Науч.-ис-след. ин-т общей и педагогической психологии Акад. пед.
наук СССР. – М.: Педагогика, 1979. – 240 с.
42. Andrews M. Lifetimes of commitment. Aging, politics, psychology.
Cambridge: Cambridge University Press, 1991. – 146 р.
43. Becker G. The Economics of Discrimination. 2nd ed. Chicago, University
of Chicago Press, 1971. – 274 р.
44. Dilnot A.W., Morris C.N. What do We Know about the Black Economy?
Fiscal Studies.Vol. 2., № 1. 1981. – Рp. 58-73.
45. Feige E.L. How Big is the Irregular Economy? Challenge. № 22. 1979. –
Рp. 5-13.
46. Gabor I., Galasi P. Labour Market and Second Economy in Hungary.
N.Y.: Campus Verlag, 1985. – 188 p.
47. Goman C.K. This isn't the company I joined. How to lead in a business
turned upside down. Berkeley, USA: KCSPublishing, 2004. – 184 р.
48. Granovetter M. The Sociological Approaches to Labor Market Analysis:
A Social Structural View. – The Sociology of Economic Life. Boulder: Westview
Press. – 1992. – Pр. 233-263.
49. Grossman G. The second economy of the USSR // The Underground
Economy in the United States and Abroad / V. Tanzi (ed.) Lexington, Massachu-
setts: Lexington Books, 1982. – Pр. 123-143.
50. Gutmann P.M. The Subterranean Economy. Financial Analysts Journal.
№ 34 (1). 1977. – Pp. 24-27
51. Hart K. Informal economy opportunities and the urban employment in
Ghana // Journal of Modern Africa Studies. Vol. 11. № 1. 1973. – Pp. 61-89.
ГЛАВА 8. Неформальное взаимодействие в сфере социально-трудовых отношений 215
52. Henry S. The Working Unemployed: Perspectives on the Informal Eco-
nomy and Unemployment. Sociological Review. vol. 30, № 3. 1982. – Pp. 46-77.
53. Hyman H.H. The psychology of status. Archives of Psychology. Reprint
in H. Hyman & E.Singer (Eds.), Readings in reference group theory and research.
New York: Free Press, London: Collier-Macmillan Limited. 1942. – Рр. 5-91.
54. Kelley, H. H. Two functions of reference groups. In G. E. Swanson, T.M.
Newcomb, & E.L. Hartley (Eds.), Readings in social psychology (2 ed.). – 1952. –
Рp. 410-420.
55. Ledeneva A. Russia's Economy of Favours: Blat, Networking and Infor-
mal Exchange. Cambridge: Cambridge University Press. 1998. – Pр. 11-119.
56. Lovell S., Ledeneva A., Rogachevskii A. Bribery and blat in Russia: ne-
gotiating reciprocity from the Middle Ages to the 1990s. N.Y.: St. Martin's Press,
2000. – 295 p.
57. MacAfee K.A. Glimpse of The Hidden Economy in the National Acco-
unts. Economic Trends. № 316. 1980. – Pp. 81-87.
58. Messmann G., Mulder R. H. Development of a Measurement Instrument
for Innovative Work Behavior as a Dynamic and Context-Bound Construct //
Human Resource Development International. Vol. 15. № 1. 2012. – Pр. 43-60.
59. Mingione E. The History and Recent Sources of Irregular Forms of Em-
ployment. – Underground Economy and Irregular forms of Employment. Luxem-
bourg: Office for Official Publications of the European Communities. 1990. –
384 р.
60. Olimpieva I. The Changing Contours of Corruption in Russia: Informal
Intermediaries in State-Business Relations. East-West Journal of Economics and
Business, 13 (2), 2010. – Рр. 61-82.
61. Pahl R.E. Employment, Work and the Domestic Division of Labour. Jour-
nal of Urban and Regional Research, № 4 (1). 1980. – Рp.1-19.
62. Scott J. The Moral Economy of the Peasant: Rebellion and Subsistence in
Southeast Asia. New Haven: Yale University Press. 1976. – 254 p.
63. Sheriff M. Experiments in Group Conflict. Scientific American, Vol. 195,
№ 5, 1956. – Pp. 96-102.
64. Tanzi V. Underground Economy and Tax Evasion in the United States: Es-
timates and Implications. Banca Nazionale del Lavoro Quarterly Review, № 32.
1980. – Рp. 427-453.
65. Tuckman B.W. & Jensen M.A. Stages of small group development revi-
sited // Group and Organizational Studies, vol. 4. 1977. – Рp.18-45.
66. Williams C., Round J. Evaluating the Penetration of Capitalism in Post-
socialist Moscow, The American Journal of Economics and Sociology, vol. 67,
№ 2. 2008. – Рp. 359-379.
НАУЧНОЕ ИЗДАНИЕ
Ирина Анатольевна Ахметова,
Альфия Газизовна Баширова,
Мурад Мурадович Брутян,
Ольга Сергеевна Гапонова,
Оксана Владимировна Гартованная,
Маргарита Александровна Данильченко,
Елена Евгеньевна Досужева,
Владимир Федорович Жигайлов,
Вера Владимировна Колоденская,
Александр Николаевич Левенцов,
Валерий Александрович Левенцов,
Константин Александрович Милорадов,
Людмила Львовна Надреева,
Сергей Владимирович Слабинский,
Юлия Юрьевна Чилипенок
ПРОБЛЕМЫ ЭКОНОМИКИ И УПРАВЛЕНИЯ
ПРЕДПРИЯТИЯМИ, ОТРАСЛЯМИ, КОМПЛЕКСАМИ
КНИГА 27
Монография
________________________________________________________________________________
Подписано в печать 19.05.2015. Формат 60×84 1/16. Бумага офсетная.
Тираж 500 экз. Уч.-изд. л. Печ. л. Заказ
________________________________________________________________________________
Отпечатано в типографии
ООО Издательство «СИБПРИНТ»
630099, г. Новосибирск, ул. Максима Горького, 39
КОЛЛЕКТИВНЫЕ МОНОГРАФИИ. СБОРНИКИ ТРУДОВ. КОНФЕРЕНЦИИ
СПЕЦИАЛЬНОЕ ПРЕДЛОЖЕНИЕ!!!
ЦЕНТР РАЗВИТИЯ НАУЧНОГО СОТРУДНИЧЕСТВА предлагает
научной и педагогической общественности услуги по публикации автор-
ских монографий по всем научным направлениям и специальностям. Для
публикации авторам необходимо предоставить в Центр Развития Научного
Сотрудничества (по электронной почте) текст монографии, аннотацию,
заполненную заявку. Сроки публикации монографии – один месяц с мо-
мента обращения автора.
Стоимость публикации определяется индивидуально в зависимости от
«сложности» текста (формулы, таблицы, рисунки), объема монографии,
тиража и срочности заказа.
Информацию об условиях публикации результатов научных исследо-
ваний и требования к оформлению материалов можно получить на сайте
WWW.ZRNS.RU, по телефонам Центра развития научного сотрудничест-
ва в г. Новосибирске:
8-383-291-79-01 Чернов Сергей Сергеевич, руководитель ЦРНС
8-913-749-05-30 Хвостенко Павел Викторович,
ведущий специалист ЦРНС
или по электронной почте: monography@ngs.ru
monography@mail.ru
НАДЕЕМСЯ НА ПЛОДОТВОРНОЕ СОТРУДНИЧЕСТВО!

Problems of economy

  • 1.
    Ц Е НТ Р РА З В И Т И Я Н АУ Ч Н О Г О С О Т Р УД Н И Ч Е С Т В А ПРОБЛЕМЫ ЭКОНОМИКИ И УПРАВЛЕНИЯ ПРЕДПРИЯТИЯМИ, ОТРАСЛЯМИ, КОМПЛЕКСАМИ КНИГА 27 МОНОГРАФИЯ Под общей редакцией кандидата экономических наук С.С. Чернова НОВОСИБИРСК 2015
  • 2.
    УДК 338.45 ББК 65.29+65.30 П78 Коллектив авторов: И.А. Ахметова, А.Г. Баширова, М.М. Брутян, О.С. Гапонова, О.В. Гартованная, М.А. Данильченко, Е.Е. Досужева, В.Ф. Жигайлов, В.В. Колоденская, А.Н. Левенцов, В.А. Левенцов, К.А. Милорадов, Л.Л. Надреева, С.В. Слабинский, Ю.Ю. Чилипенок Под общей редакцией кандидата экономических наук, доцента С.С. Чернова Рецензенты: доктор экономических наук, профессор Ж.А. Мингалѐва доктор экономических наук, профессор Г.М. Самостроенко П 78 Проблемы экономики и управления предприятиями, отрас- лями, комплексами: монография. Книга 27 / И.А. Ахметова, А.Г. Ба- широва, М.М. Брутян и др. / Под общ. ред. С.С. Чернова. – Новоси- бирск: Издательство ЦРНС, 2015. – 216 с. ISBN 978-5-00068-294-4 Монография содержит материалы о современных подходах к оценке готовности технологических инноваций к внедрению; показателях оценки эффективности инно- вационно-инвестиционных проектов, системах управления рисками и управления дебиторской задолженностью предприятия. Большое внимание уделено исследова- нию направлений повышения эффективности управления персоналом: исследована роль кадровой службы в реабилитации профессионального уровня работника пред- приятия, обосновано возрастание роли нормирования труда как инструмента ком- плексного воздействия на эффективность деятельности предприятия, проанализиро- вана роль неформальной составляющей в социально-трудовом взаимодействии ра- ботников и работодателей в современных российских организациях. Монография может быть полезна для руководителей, экономистов, менеджеров и других работников предприятий и организаций, преподавателей, аспирантов, маги- странтов и студентов высших учебных заведений. УДК 338.45 ББК 65.29+65.30 © И.А. Ахметова, А.Г. Баширова, М.М. Брутян и др., 2015 ISBN 978-5-00068-294-4 © ООО «ЦРНС», 2015
  • 3.
    А ВТ ОР С К И Й КОЛ Л Е К Т И В Ахметова И.А., Институт управления, экономики и финансов Казанско- го (Приволжского) федерального университета (г. Казань), доцент кафедры Экономики производства, кандидат экономических наук – глава 7 (в соавторстве). Баширова А.Г., Казанский государственный энергетический университет (г. Казань), доцент кафедры «Менеджмент предприятия», кандидат техниче- ских наук, доцент – глава 7 (в соавторстве). Брутян М.М., Центральный аэрогидродинамический институт им. проф. Н.Е. Жуковского (г. Жуковский), специалист – глава 1. Гапонова О.С., Национальный исследовательский университет Высшая школа экономики – Нижний Новгород (г. Нижний Новгород), доцент кафедры Общего и стратегического менеджмента, кандидат экономических наук – гла- ва 8 (в соавторстве). Гартованная О.В., Донской государственный аграрный университет (п. Персиановский), доцент кафедры Управления и предпринимательства, кандидат сельскохозяйственных наук – глава 6 (в соавторстве). Данильченко М.А., Донской государственный аграрный университет (п. Персиановский), старший преподаватель кафедры Управления и предпри- нимательства – глава 6 (в соавторстве). Досужева Е.Е., Новосибирский государственный технический универси- тет (г. Новосибирск), старший преподаватель кафедры Экономической ин- форматики – глава 2. Жигайлов В.Ф., Донской государственный аграрный университет (п. Пер- сиановский), доцент кафедры Управления и предпринимательства, кандидат сельскохозяйственных наук – глава 6 (в соавторстве). Колоденская В.В., Донской государственный аграрный университет (п. Персиановский), доцент кафедры Управления и предпринимательства, кандидат ветеринарных наук – глава 6 (в соавторстве). Левенцов А.Н., Санкт-Петербургский политехнический университет Петра Великого (г. Санкт-Петербург), доцент кафедры «Управление в соци- ально-экономических системах», кандидат экономических наук – глава 4 (в соавторстве). Левенцов В.А., Санкт-Петербургский политехнический университет Пет- ра Великого (г. Санкт-Петербург), директор Инженерно-экономического ин- ститута, доцент кафедры «Экономика и менеджмент в машиностроении», кандидат экономических наук, доцент – глава 4 (в соавторстве).
  • 4.
    ПРОБЛЕМЫ ЭКОНОМИКИ ИУПРАВЛЕНИЯ4 Милорадов К.А., Российский экономический университет имени Г.В. Пле- ханова (г. Москва), доцент кафедры Информационных технологий, кандидат экономических наук, доцент – глава 5. Надреева Л.Л., Казанский национальный исследовательский технический университет им. А.Н. Туполева – КАИ (г. Казань), профессор кафедры Эконо- мики и управления на предприятии, кандидат экономических наук, доцент – глава 7 (в соавторстве). Слабинский С.В., Уральский федеральный университет имени первого Президента России Б.Н. Ельцина (г. Екатеринбург), доцент кафедры Эконо- мики и организации производства, кандидат экономических наук – глава 3. Чилипенок Ю.Ю., Национальный исследовательский университет Выс- шая школа экономики – Нижний Новгород (г. Нижний Новгород), доцент ка- федры Общего и стратегического менеджмента, кандидат социологических наук – глава 8 (в соавторстве).
  • 5.
    О ГЛ АВ Л Е Н И Е ПРЕДИСЛОВИЕ .............................................................................................8 ГЛАВА 1. СОВРЕМЕННЫЕ ПОДХОДЫ К ОЦЕНКЕ ГОТОВНОСТИ ТЕХНОЛОГИЧЕСКИХ ИННОВАЦИЙ....11 1.1. Уровни готовности технологий..........................................................11 1.2. Уровни готовности производства ......................................................18 1.3. Уровни готовности программного обеспечения...............................21 1.4. Уровни готовности логистики ...........................................................25 1.5. Уровни готовности спроса .................................................................27 1.6. Уровни готовности интеграции и уровни готовности системы инновационных технологий...............................................................29 Библиографический список к главе 1..........................................................34 ГЛАВА 2. ПОКАЗАТЕЛИ ОЦЕНКИ ЭФФЕКТИВНОСТИ ИННОВАЦИОННО-ИНВЕСТИЦИОННОГО ПРОЕКТА.....36 2.1. Определение категории инновационно-инвестиционный проект в парадигме инвестиционной деятельности ........................36 2.2. Анализ показателей оценки эффективности инвестиционного проекта.................................................................................................45 Библиографический список к главе 2..........................................................52 ГЛАВА 3. РАЗВИТИЕ СИСТЕМЫ УПРАВЛЕНИЯ РИСКАМИ НА ПРОМЫШЛЕННЫХ ПРЕДПРИЯТИЯХ .......................54 3.1. Проблемы становления и развития системы риск-менеджмента ..............................................................................54 3.2. Основные подходы к определению уровня риска............................67 3.3. Методы моделирования управленческой деятельности в условиях риска .................................................................................75 3.4. Особенности управления рисками на промышленных предприятиях.......................................................................................80 Библиографический список к главе 3..........................................................83
  • 6.
    ПРОБЛЕМЫ ЭКОНОМИКИ ИУПРАВЛЕНИЯ6 ГЛАВА 4. УПРАВЛЕНИЕ ДЕБИТОРСКОЙ ЗАДОЛЖЕННОСТЬЮ ПРЕДПРИЯТИЯ ..............................85 4.1. Дебиторская задолженность, проблемы возникновения и взыскания .........................................................................................85 4.2. Прогнозирование поступления дебиторской задолженности методом Монте-Карло ........................................................................89 Библиографический список к главе 4........................................................103 ГЛАВА 5. УПРАВЛЕНИЕ КОРПОРАТИВНЫМИ ЗНАНИЯМИ В СЕТЕВОЙ ЭКОНОМИКЕ...................................................105 5.1. Информационное общество и сетевая экономика .........................105 5.2. Данные, информация и знания ........................................................114 5.3. Системы управления знаниями .......................................................120 5.4. Технологии интеллектуального анализа данных в управлении знаниями ....................................................................126 Библиографический список к главе 5........................................................134 ГЛАВА 6. РОЛЬ КАДРОВОЙ СЛУЖБЫ В РЕАБИЛИТАЦИИ ПРОФЕССИОНАЛЬНОГО УРОВНЯ РАБОТНИКА ПРЕДПРИЯТИЯ .......................................................................138 6.1. Организационные и функциональные основы кадровых служб в системе управления персоналом .......................................138 6.2. Подбор, отбор и найм персонала: о главных особенностях..........146 Библиографический список к главе 6........................................................154 ГЛАВА 7. НОРМИРОВАНИЕ ТРУДА КАК ИНСТРУМЕНТ КОМПЛЕКСНОГО ВОЗДЕЙСТВИЯ НА ЭФФЕКТИВНОСТЬ ДЕЯТЕЛЬНОСТИ ПРЕДПРИЯТИЯ ....................................156 7.1. Роль нормирования труда в повышении эффективности деятельности предприятий...............................................................156 7.2. Анализ состояния нормирования труда на предприятиях Республики Татарстан ......................................................................162 7.3. Выводы и рекомендации ..................................................................173 Библиографический список к главе 7........................................................176
  • 7.
    ОГЛАВЛЕНИЕ 7 ГЛАВА 8.НЕФОРМАЛЬНОЕ ВЗАИМОДЕЙСТВИЕ В СФЕРЕ СОЦИАЛЬНО-ТРУДОВЫХ ОТНОШЕНИЙ В СОВРЕМЕННЫХ РОССИЙСКИХ ОРГАНИЗАЦИЯХ ...178 8.1. Теоретические основы изучения неформальных взаимодействий в современных организациях...............................179 8.2. Степень изученности проблемы и история вопроса......................188 8.3. Цели и методы исследования...........................................................196 8.4. Основные гипотезы исследования ..................................................198 8.5. Экспериментальное исследование ..................................................199 8.6. Выводы по результатам исследования ............................................208 Библиографический список к главе 8........................................................211
  • 8.
    П Р ЕД И С Л О В И Е В условиях рыночной экономики вопросы эффективности функциони- рования предприятий, их объединений, региональных экономических сис- тем, приобретают особую актуальность. Очевидно, что приоритетными в России в современных экономических условиях остаются задачи формиро- вания конкурентоспособной экономики, т.е. поддержание устойчивого эко- номического роста, повышение инвестиционной активности, роста благо- состояния граждан и ряд других. Современный мир меняется весьма стремительно и динамично. Вступ- ление человечества в новую стадию своего развития – в эпоху, которую на- зывают «постиндустриальным развитием общества» или «стадией построе- ния информационного общества», предъявляет и соответствующие требо- вания к системе управления предприятий, к формам их взаимодействия и интеграции. Объективная оценка результатов деятельности предприятий необходи- ма, прежде всего, для руководства предприятия, поскольку самостоятель- ность хозяйствующих субъектов в формировании производственной про- граммы предполагает и полную ответственность за конечные результаты производственно-финансовой деятельности. Руководство предприятия долж- но иметь адекватное представление об уровне эффективности для того, что- бы принимать обоснованные решения в области совершенствования произ- водства, сбыта, финансов, осуществления инвестиционной и инновацион- ной деятельности. Объективный анализ эффективности функционирования предприятий имеет огромное значение и для иных заинтересованных в дея- тельности предприятия сторон: их контрагенты, деловые партнеры, акционе- ры, существующие и потенциальные инвесторы, кредитные учреждения долж- ны быть уверены в надежности и финансовом благополучии предприятия. Условия функционирования предприятий за последние несколько лет зна- чительно изменились. Эти перемены глобальны по своей сути и относятся не только к экономической составляющей деятельности предприятия, но и к нор- мативно-правовому полю, технологическому потенциалу и иным факторам. Важной задачей развития инновационного и технологического менедж- мента на настоящем этапе становится эффективное применение перспек- тивных методик по управлению прикладными исследованиями и разработ- ками в наукоемких отраслях экономики. В первой главе монографии рас- смотрены и проанализированы признанные за рубежом экспертно-тестовые подходы, относящиеся к различным аспектам создания инновационного продукта – от разработки технологий до оценки спроса. Отмечается важ-
  • 9.
    ПРЕДИСЛОВИЕ 9 ность использованияданных методик для успешной реализации инноваци- онных проектов во многих наукоемких отраслях промышленности, в том числе авиастроении. Вторая глава посвящена вопросу оценки коммерческой эффективности инновационно-инвестиционных проектов. Проанализированы основные по- казатели оценки эффективности инвестиционных проектов. Разработана сис- тема показателей оценки эффективности инвестиционных проектов с целью дальнейшего ее применения для формирования экономико-математической модели оценки коммерческой эффективности инновационно-инвестиционных проектов. В третьей главе исследована роль риск-менеджмента в управлении про- мышленным предприятием. Рассмотрены основные задачи системы управ- ления рисками, а также инструменты данного управления в современных условиях. Изучены достоинства и недостатки методов анализа рисков, об- ласти их применения. Представлены результаты опроса менеджеров о со- стоянии системы управления рисками в России, на основании которого оп- ределены основные методы идентификации и нейтрализации рисков в уп- равленческой деятельности. В четвертой главе исследованы понятие коммерческого кредита, деби- торской задолженности, проблемы ее возникновения и взыскания, сделан вывод о необходимости оптимизации ее размера. Для прогнозирования предприятиями поступления платежей от дебиторов предложено использо- вать имитационное моделирование методом Монте-Карло. Апробация предложенной модели показала приемлемую точность ее результатов для использования данного подхода на практике. В пятой главе проанализировано применение современных технологий управления корпоративными знаниями в сетевой экономике. Рассмотрены влияние сетевых экономических структур в информационном обществе, роль системы управления знаниями в организации, интеллектуальные ин- формационные технологии и инструменты управления корпоративными знаниями для повышения эффективности деятельности компании. Руководители большинства отечественных предприятий концентрируют сегодня особое внимание на управлении производством, финансами, марке- тингом, в то время как совершенствование такой важнейшей составляющей управления предприятием, как человеческие ресурсы, продолжают оста- ваться наиболее слабым звеном в общей системе управления. Экономиче- ское мышление и общественное сознание в данной области перестраивают- ся крайне медленно. Кроме того, возрастает роль работника кадровой служ- бы в оценке перспектив реабилитации профессионального уровня кандида- та, а также восстановление утраченного чувства уверенности в своих про- фессиональных качествах. Исследованию этого вопроса посвящена шестая глава монографии.
  • 10.
    ПРОБЛЕМЫ ЭКОНОМИКИ ИУПРАВЛЕНИЯ10 В седьмой главе обосновано возрастание роли нормирования труда как ин- струмента комплексного воздействия на эффективность деятельности пред- приятия. Представлено исследование организации работы по нормированию труда по группе предприятий ведущих секторов Республики Татарстан, вклю- чающее структурный анализ служб нормирования труда; анализ количествен- ного и качественного состава специалистов по нормированию труда; оценку качества норм труда. Подготовлены аналитические материалы для разработки программы совершенствования организации нормирования труда. В заключительной главе анализируется роль неформальной составляю- щей в социально-трудовом взаимодействии работников и работодателей в современных российских организациях. Исследуется уникальный набор эмпирических данных, полученных с помощью авторского инструментария. Делается вывод о том, что сегодня в России наблюдается общая тенденция снижения роли неформальной составляющей в социально-трудовых отно- шениях, хотя полный отказ от протекционизма невозможен в силу опреде- ленной специфики российского менталитета. Проблемы экономики и управления предприятиями, отраслями, ком- плексами многогранны. В монографии исследованы их отдельные причины, проявления и последствия. Причем каждый из рассмотренных вопросов составляет достаточно серьезную проблематику, заслуживающую самого пристального внимания. Центр развития научного сотрудничества выражает признательность всем исследователям, принявшим участие в написании книги. Предложения и замечания по монографии можно направлять по адре- сам: monography@ngs.ru, monography@mail.ru.
  • 11.
    ГЛ А ВА1 СОВРЕМЕННЫЕ ПОДХОДЫ К ОЦЕНКЕ ГОТОВНОСТИ ТЕХНОЛОГИЧЕСКИХ ИННОВАЦИЙ Как правило, от инновационной технологической идеи до ее реализации в промышленных масштабах проходит достаточно продолжительный пери- од времени, связанный с обоснованием предлагаемой технологии, ее апро- бацией в модельном и/или полунатурном эксперименте, оценкой готовности производства, влияния на экологию и т.д. При переходе от одной стадии готовности технологии к другой происходит расширение потенциальных возможностей создаваемого продукта, меняются его количественные и ка- чественные характеристики. Для обеспечения высокой конкурентной спо- собности будущего изделия должен быть рассмотрен ряд альтернативных вариантов технологии, вероятность успеха в реализации каждой из которых неодинакова. При решении этой управленческой задачи возможны различ- ные с точки зрения методики подходы. Очевидно, что во всех методологиях важнейшим шагом является оценка степени готовности передовой техноло- гии перед ее передачей на следующий «уровень» готовности. Процесс разработки новых технологий неизбежно сталкивается с тремя основными проблемами: уровень финансирования, график работы и ее ин- тенсивность. Понятно, что своевременное финансирование в полном объе- ме уменьшает неопределенность и степень риска по всем этим трем про- блемам. При этом наибольший вклад в будущую прибыль дают те стадии инновационного цикла, которые непосредственно связаны с нематериаль- ными компонентами – научными исследованиями и опытно-конструктор- скими разработками, эффективным управлением на всех этапах жизненного цикла инновационного продукта. Именно монопольное обладание теми или иными знаниями позволяет создать значительную добавочную стоимость, которая затем может трансформироваться в сверхприбыль, что позволяет говорить об инновационной ренте [1]. 1.1. Уровни готовности технологий Как показывает мировая практика управления исследованиями и разра- ботками, достаточно эффективным инструментом, который может претен- довать на объективность оценок в области технологического развития, явля- ется система (концепция, подход, методика, модель) уровней готовности тех- нологий (Technology Readiness Level, TRL – уровень готовности технологий –
  • 12.
    ПРОБЛЕМЫ ЭКОНОМИКИ ИУПРАВЛЕНИЯ12 УГТ). По сути, предлагается новая система организации научно-исследова- тельских и опытно-конструкторских работ (НИОКР) в отрасли, новая сис- тема организации создания наукоемкой продукции [2]. Изначально УГТ были разработаны для того, чтобы установить единую метрику, которой могли бы пользоваться специалисты различных организаций, как руководители, менеджеры, так и системные разработчики. Подход УГТ обычно формулируется на основе разработанных в NASA (США) в 80-х годах прошлого века стандартов оценки зрелости авиационных и космических тех- нологий. Необходимость разработки и внедрения подобной системы была стимулирована Счетной палатой США, которая выявила перерасход средств и запаздывание по графику поставки готовых систем при осуществлении круп- номасштабных программ закупок вооружения, которые велись по заказу Министерства обороны США. По сути, причиной этого явилась неправиль- ная оценка степени готовности технологий и производства. В настоящее время система УГТ может применяться в аэрокосмических и иных высоко- технологичных компаниях для определения текущего статуса технологии, лучшего понимания реальной ситуации, оценки рисков дальнейшей разра- ботки и необходимых усилий для достижения требуемой зрелости новой технологии. Первоначально система УГТ состояла из 7 уровней готовности; позже она была дополнена еще 2 уровнями. Военно-воздушные силы США приняли эту систему к использованию в 90-е годы. Методика УГТ унифи- цирована и не связана с определенной технической дисциплиной и конкрет- ным разделом науки. Кроме того, использование подобной методики соот- ветствующими экспертами дает возможность оценивать также степени сложности и риски, связанные с продвижением новых технологий и их от- дельных компонентов. Данная методика по оценки зрелости технологий получила широкое распространение во многих крупных правительственных ведомствах и ор- ганизациях США, а также в ряде ее передовых инновационных наукоемких компаний. Так, к примеру, в США, помимо NASA, система УГТ внедрена в Министерстве обороны, Федеральном управлении гражданской авиации, Министерстве энергетики, в фирмах Boeing, Lockheed Martin, Northrop Grum- man, General Electric, Pratt and Whitney, Ford, Kodak и др. В Европе также активно используется система УГТ, которая внедрена в таких ведомствах и организациях как Министерство обороны Великобритании, Европейское кос- мическое агентство, Airbus, BAE Systems, Rolls-Royce, BMW, Ferrari, FIAT, Nokia, энергетические компании Франции, компания Nexter (производство бронированной техники) [3]. Достойное внимание системе УГТ уделяют также некоторые ведомства и компании Австралии, Японии и Канады. Можно сказать, что УГТ – это ряд управленческих процедур, которые позволяют провести оценку степени готовности (зрелости) технологии, ли- бо провести последовательное сравнение уровней готовности различных
  • 13.
    ГЛАВА 1. Современныеподходы к оценке готовности технологических инноваций 13 технологий в контексте определенной системы. При использовании уровней готовности технологии обеспечивается последовательная поддержка полно- го инновационного цикла, состоящего из этапов генерации знаний, транс- формации знаний в опытные разработки и коммерциализации технологий. Детализированный процесс оценки готовности технологии (ОГТ) зависит от специфики предполагаемого применения в системе. Рассмотрим наиболее общие (основные) шаги для проведения эффек- тивной оценки технологической готовности: ‒ формальное определение и описание ОГТ (ясно сформулированные критерии, расклад уровней на интервалы по времени, методика ис- пользования получаемых данных во всем технологическом процессе); ‒ сбор необходимых данных об операционной среде и области пред- полагаемого применения технологии в системе; ‒ составление списка людей, задействованных в процессе ОГТ и оп- ределение их полномочий и обязанностей; ‒ написание отчетов и другой технической документации (для чего необходимо проводить предварительные совещания и заседания специалистов, задействованных в разработке данной технологии); ‒ проведение конкретной ОГТ, зачастую сопровождающейся контро- лем со стороны специального надзорного комитета; ‒ написание и предоставление обобщающего отчета по проведенной ОГТ. Существует набор определенных критериев, которые должны использо- ваться при проведении типичной (стандартной) ОГТ. Эти специальные кри- терии разработаны и используются для того, чтобы определить соответству- ет ли рассматриваемая технология многофакторному понятию «зрелости», которое в конечном итоге и является основным индикатором достижения конкретного УГТ. Определенный уровень считается достигнутым только после того, как все критерии будут удовлетворены. Схематично цепочка этих критериев в структуре правильного проведения типичной ОГТ пред- ставлена на рис. 1.1. Рис. 1.1. Последовательность генерации критериев оценки уровня готовности технологии УГТN УГТN+1 Описание Требования Верификация Жизнеспособность + _ __ _ + + +
  • 14.
    ПРОБЛЕМЫ ЭКОНОМИКИ ИУПРАВЛЕНИЯ14 Для проведения ОГТ на любом этапе готовности технологического нов- шества необходимо собрать соответствующую информацию о технологии для принятия ответственного решения: достигла ли она или нет конкретно- го уровня готовности. Рассмотрим теперь каждый из этих критериев более подробно. 1. Описание: подробное описание деталей исследования и разрабо- ток, связанных с продвигаемой передовой технологией. В данный блок включаются вопросы, касающиеся определения степени ис- пользования специально отобранных материалов, приборов и инст- рументов, необходимых для создания модели, прототипа, либо опыт- ного образца внедряемой технологии. 2. Требования: оценка наиболее вероятных последствий применения передовой технологии. В частности, обоснование ответа на вопрос: установлены ли характеристики достаточно полно, чтобы можно было судить, насколько готовый инновационный продукт будет со- ответствовать предъявляемым тактико-техническим требованиям. 3. Верификация: описание среды (моделирование условий эксплуа- тации в лабораторных условиях), в которой проводилось тестиро- вание разрабатываемой системы, и степени ее адекватности пред- полагаемой среде эксплуатации. Определение степени соответствия данного УГТ требованиям операционной среды. 4. Жизнеспособность: предполагаемая будущая жизнеспособность новой технологии, включающая оценку уровня технического риска ее продвижения и усилий, необходимых для его (риска) полного устранения. Данный блок позволяет понять может ли данная инно- вация разрабатываться в дальнейшем и если да, то каков техниче- ский риск продвижения на следующий уровень готовности, и како- вы требуемые усилия по его (риска) нивелированию. Из рис. 1.1 видно, что переход на следующий N + 1 уровень готовности возможен только при положительных (на рисунке знак плюс «+») ответах на каждый из четырех критериев. В случае отрицательного (на рисунке знак минус «–») ответа, хотя бы на один из критериев, следует возврат на N уро- вень для соответствующей доработки. Иначе говоря, проект не может дви- гаться дальше, пока не предыдущий уровень не будет успешно пройден. В большинстве промышленных секторов экономики путь прохождения всех девяти уровней занимает, по меньшей мере, несколько лет. Так, в авиацион- ном двигателестроении временной период от возникновения лабораторной идеи до новой детали авиационного двигателя может составлять до 20 лет. Поэтому дополнительный элемент, который по необходимости должен быть рассмотрен и учтен в контексте ОГТ – это время. В частности, если техно- логическая разработка была проведена в прошлом, а технология нуждается в доработке либо переоценке в настоящее время, особое внимание следует уделить возможному моральному устареванию технологии.
  • 15.
    ГЛАВА 1. Современныеподходы к оценке готовности технологических инноваций 15 Процесс разработки технологий при строгом следовании концепции УГТ организуется по иерархическому принципу – от стадии фундаменталь- ных теоретических исследований до стадии валидации штатной системы (готового продукта) в реальных условиях эксплуатации, предусматривая последовательное прохождение технологической цепочки из 9 уровней го- товности. Посредством специально сформулированных вопросов и предло- женных вариантов ответа пользователь может проанализировать степень готовности технологии. Для удобства этот подход к оценке может быть вы- полнен в виде специального УГТ-калькулятора в форме крупноформатной таблицы в Microsoft Excel [4]. Рассмотрим коротко современную экспертно – тестовую методику УГТ [5-9]. Критерии соответствия технологии конкретному уровню готов- ности от первого до девятого, выглядят следующим образом: Уровень 1: Основные (фундаментальные) принципы новой технологии выявлены и задокументированы. Это наиболее низкий уровень зрелости технологии. Базовые (фунда- ментальные) принципы новой технологии из области теоретических иссле- дований начинают смещаться в область прикладных исследований. Резуль- татом может являться новая концепция, основанная на оригинальных от- крытиях и идеях. Уровень 2: Сформулирована новая технологическая концепция и об- ласть возможного применения инновационного проекта. Основные физические принципы новых технических возможностей вы- явлены, задокументированы и могут стать основой изобретательской и ин- новационной деятельности. На этом уровне необходимо, чтобы новая тех- нологическая концепция была описана в деталях таким образом, чтобы лю- бой специалист в данной области мог ее понять и оценить потенциальную пользу от ее внедрения. Уровень 3: Получены теоретические и/или экспериментальные доказа- тельства эффективности технологии по основным критическим функциям. На этом уровне зрелости технологического процесса инициируются актив- ные научно-исследовательские и опытно-конструкторские работы. Этот этап должен включать в себя как теоретические, так и лабораторные исследования, а также эксперименты, реально подтверждающие достоверность и точность теоретического предсказания. Эти исследования должны подтвердить техни- ческую концепцию и область ее приложения, сформулированные в УГТ 2. Уровень 4: Компонент и/или макет прошел проверку в лабораторных условиях. После успешного доказательства правильности выбранной концепции, основные технологические элементы должны быть интегрированы в общую систему, чтобы установить возможность их совместной работы. Подобная проверка должна быть совместима с требованиями потенциально возмож- ных применений в общей системе.
  • 16.
    ПРОБЛЕМЫ ЭКОНОМИКИ ИУПРАВЛЕНИЯ16 Уровень 5: Компонент и/или макет прошел проверку в условиях близ- ких к натурным условиям. На этой стадии необходимо провести валидизацию компонента и/или макета в условиях, которые адекватно моделирует предполагаемую эксплуа- тационную среду. Это означает, что основные технологические элементы должны быть объединены таким образом, чтобы окончательное применение (например, на уровне компонента, подсистемы и/или системы) могло быть проверено в моделируемой среде, близкой к реальным условиям. Уровень 6: Модель системы / подсистемы или ее прототип продемонст- рированы в условиях близких к реальным условиям (на земле или в воздухе). После завершения УГТ 5 следует главный шаг на уровне интеграции системы и адекватности моделирования и демонстрации готовности техно- логии. Эта демонстрация должна быть успешной, чтобы можно было с уве- ренностью считать выполненным 6-ой уровень. На данном этапе отдельные технологии будут, как правило, объединены в совместную демонстрацию. Уровень 7: Прототип / опытный образец системы прошел демонстра- цию в эксплуатационных условиях. УГТ 7 является весьма существенным, дополнительным к УГТ 6 шагом доведения технологии до стадии полной завершенности. На данном этапе может осуществляться фактическая системная демонстрация опытного об- разца в реальной эксплуатационной среде (например, применительно к авиации – в воздухе). Демонстрация на данном уровне не является обяза- тельной. Она необходима только при наличии высокого уровня техническо- го риска или в случае необходимости достижения каких-то особых целей. Уровень 8: Система создана и испытана в натурных условиях. По умолчанию все технологии, применяемые в штатных системах, про- ходят данный уровень зрелости. Для большинства технологических элемен- тов этот уровень является своего рода мини-финалом развития всей систе- мы. УГТ 8 также имеет отношение к ситуациям, когда новая технология про- изводится и интегрируется в уже существующую рабочую систему (такой сценарий на практике случается чаще, чем разработка новой системы с нуля). Уровень 9: При выполнении поставленной задачи штатная система прош- ла успешную проверку в реальных условиях. УГТ 9 является наивысшим уровнем зрелости системы. На этом уровне система полностью запущена и успешно управляется вместе со всеми со- ставляющими ее технологиями. Обычно данный уровень готовности подра- зумевает управление новой штатной системой в первоначально запланиро- ванной окружающей среде с рабочими характеристиками, которые удовле- творяют поставленным перед системой задачам. Ключевое отличие УГТ 9 от УГТ 8 состоит в том, что УГТ 9 – заключительный этап всех предвари- тельных операций. Интересно, что во времена СССР существовала конструкторская систе- ма создания перспективной авиационной техники, отличающаяся от инно-
  • 17.
    ГЛАВА 1. Современныеподходы к оценке готовности технологических инноваций 17 вационной методики УГТ. Эта система предусматривала следующие этапы разработки: этап НИР, этап технического предложения (аванпроект), этап эскизного проекта, этап рабочего проектирования, этап летно-конструктор- ских испытаний, этап освоения производства и этап ввода изделия в экс- плуатацию (см. рис. 1.2) [2]. Рис. 1.2. Сравнение двух подходов к созданию наукоемкой продукции При этом решение о создании опытного образца принималось в начале НИР, задание на опытно-конструкторские работы выдавалось по заверше- нии аванпроекта. На стадии эскизного проекта создавался макет; 1-й опыт- ный образец – на стадии рабочего проекта, а в испытаниях уже был задей- ствован серийный самолет. Новая инновационная экспертно-тестовая сис- тема оценки уровней готовности технологий предусматривает девять этапов. При этом риски, связанные с внедрением новых технологий существенно снижаются и в меньшей степени возлагаются на промышленность. Первый уровень относится к стадии фундаментальных исследований. Со второго по четвертый – разработка технологий, в этот период формируется концепция. Пятый-шестой этапы – демонстрация технологий: на пятом уровне создает- ся модель, на шестом – работоспособный демонстратор1 . Эти этапы выпол- 1 Демонстратор (прототип конечной системы) – физическая или виртуальная модель, которая используется, чтобы оценить техническую или производственную осуществимость, а также возможность и полезность операционного применения конкретной технологии, процесса, концепции разрабатываемого изделия или конечной системы. Демонстратор должен отра- жать внешнюю форму, внутренние связи, быть выполненным в соответствующем масштабе для адекватного отображения основных функциональных параметров и критических эле- ментов конечного продукта. Как правило, для демонстратора не требуется наличие систем интегрированной поддержки его функционирования вне контролируемых лабораторных условий, кроме случаев, когда единственно релевантная специфическая среда тестирования необходима для подтверждения его функциональных возможностей.
  • 18.
    ПРОБЛЕМЫ ЭКОНОМИКИ ИУПРАВЛЕНИЯ18 няются при бюджетном финансировании и лежат в области ответственности научно-исследовательских организаций. После завершения испытаний в моделируемых условиях эксплуатации формируется задание на новый обра- зец и принимается решение о его создании. Дальнейшие этапы лежат в сфе- ре ответственности промышленности, а финансирование работ ведется в основном с использованием рыночных инструментов. Кроме значительного снижения риска создания ЛА, методика УГТ, ожидаемо, может применяться и для других наукоемких секторов экономики, обеспечивая поддержку раз- работки и внедрения разнообразных инновационных технологий. Неспособность должным образом оценивать зрелость передовых техно- логий почти всегда приводит к увеличению издержек и нарушению времен- ного графика доведения технологий инновационного проекта до заключи- тельного УГТ 9. Уровень зрелости новой технологии, пока еще не включен- ной в системный продукт является, пожалуй, самым важным фактором, опре- деляющим конечный успех разрабатываемой системы. В аэрокосмических и иных высокотехнологичных компаниях система УГТ может быть использова- на для определения текущего статуса новой технологии, понимания реальной ситуации и оценки необходимых усилий для достижения требуемых показа- телей. Настоящая технологическая инновация – это всеобъемлющий процесс, результат долгих сложнейших размышлений, принятия непростых решений и упорной тяжелой работы. В конечном итоге именно прошлые, настоящие и будущие инновационные технологии формируют тот облик мира, который существует сегодня и будет существовать завтра. 1.2. Уровни готовности производства Инновационное развитие представляет собой не только непосредствен- но инновационный процесс, оно включает в себя инновационный потенци- ал, то есть возможный динамизм системы факторов и условий, необходи- мых для осуществления инновационного развития. В действительности рост инновационного потенциала возможен только в том случае, когда иннова- ционная деятельность организована как одна из функций каждого подразде- ления предприятия и на каждом уровне управления [10]. Это значит, что инновационное развитие зиждется на принципиально новой системе орга- низации управления общим потенциалом организации, одним из важней- ших из которых, является производственно-технологический потенциал. Система УГТ и тесно связанная с ней оценка технического риска являет- ся, бесспорно, эффективным инструментом поддержания процесса разработ- ки технологического новшества. Следование этой системе вселяет опреде- ленные надежды на конечный успех всего инновационного проекта, связан- ного с внедрением инноваций. Однако без надлежащей оценки готовности
  • 19.
    ГЛАВА 1. Современныеподходы к оценке готовности технологических инноваций 19 своевременно и эффективно производить инновационное изделие в больших количествах, нельзя говорить об успешной коммерциализации передовой технологии. Система УГТ оставляет без ответа следующие важные вопросы: ‒ какова будет себестоимость полномасштабного производства? ‒ может ли данное новшество быть воспроизведено не в эксперимен- тально-лабораторных, а в обычных производственно-заводских ус- ловиях рядовым работником? ‒ имеются ли в достаточном количестве основные материалы и ком- поненты, необходимые для производства? ‒ будет ли достигнутый уровень качества технологической иннова- ции строго выдержан во всех серийных изделиях? Уровни готовности производства (Manufacturing Readiness Level (MRL) – УГП) были впервые представлены в 2005 году Министерством обороны США, чтобы дать ответы на поставленные вопросы и предложить решение иным проблемам, связанным с производственными рисками. УГП является метрикой, используемой некоторыми правительственными учреждениями США и многими крупнейшими компаниями в мире для того, чтобы опреде- лять зрелость производственной готовности. Система УГП служит в конечном итоге той же цели, что и система УГТ. Грамотное и синхронное их совместное использование может дать положительный кумулятивный эффект [11, 12]. Система УГП и УГТ должны быть оптимальным образом согласованы между собой во времени. Например, если текущая оценка УГП сильно опережает УГТ, то это может привести к запуску в производство сырой, недостаточно зрелой технологии, что приведет к потере инвестиций. Если же текущая оцен- ка УГТ слишком сильно опережает УГП, то это может привести к запуску в производство продукции низкого качества по завышенной цене. Рассмотрим основные контрольные точки разработки технологической инновации с учетом подключения системы УГП на стадии УГТ 3 (см. рис. 1.3). Опишем коротко каждый из 10 уровней готовности производства: УГП 1: Определены основные предпосылки к производству. УГП 2: Сформулирована концепция производства. УГП 3: Получено теоретическое либо лабораторное подтверждение осуществимости производства. УГП 4: Продемонстрирована возможность производства технологии в лабораторных условиях. УГП 5: Показана возможность производства компонентов прототипа в условиях производства, близких к реальным условиям. УГП 6: Продемонстрирована возможность создания прототипа системы либо подсистемы в условиях, близких производственным условиям. УГП 7: Продемонстрирована возможность создания системы или под- системы в реальных производственных условиях.
  • 20.
    ПРОБЛЕМЫ ЭКОНОМИКИ ИУПРАВЛЕНИЯ20 УГП 8: Продемонстрированы возможности экспериментальной произ- водственной линии и установлена готовность к запуску мелкосерийного производства. УГП 9: Налажено мелкосерийное производство и начата подготовка се- рийного производства. УГП 10: Запущено рентабельное (экономичное) серийное производство. Рис. 1.3. Схема, иллюстрирующая основные этапы разработки и производства инновационного продукта Первые 4 уровня представляют собой разработку концепции производ- ственной технологии. УГП 5 и УГП 6 соответствуют критической фазе пред- производства, на которой должно использоваться дорогое полномасштабное оборудование и осуществляться процессы, которые предшествуют запуску продукта в производство. Последние 4 уровня призваны реализовать эти процессы в реальных производственных условиях в цехе и утвердить объе- мы выпуска продукции соответствующего качества с наименьшими из- держками [13]. На рис. 1.3 показаны контрольные точки (А, Б и В) принятия ответст- венных управленческих решений (Milestones), которые необходимо успеш- но преодолеть в процессе создания технологического новшества. Первая контрольная точка А соответствует стадии разработки концеп- ций и технологии. На данном этапе окончательно формируется концепция технологии и принимается решение о полномасштабной разработке и под- готовки производства. Вторая контрольная точка Б – стадия разработки и демонстрации сис- темы (сложного продукта). На данном этапе заканчивается непосредственно разработка технологии, проходят демонстрации в предполагаемой среде УГТ 1 УГТ 2 УГТ 3 УГТ 4 УГТ 5 УГТ 6 УГТ 7 УГТ 8 УГТ 9 УГП 1-3 УГП 4 УГП 5 УГП 8 УГП 7 УГП 6 УГП 10 УГП 9 Совершенствование концепции Разработка технологии Разработка системы и ее демонстрация Производство и широкое применение А Б В
  • 21.
    ГЛАВА 1. Современныеподходы к оценке готовности технологических инноваций 21 эксплуатации, корректируются последние «нестыковки» и планируется ор- ганизация производства. Третья контрольная точка В – стадия производства и начального ввода в эксплуатацию. По сути, на данном этапе заканчивается разработка системно- го продукта и принимается решение о начале мелкосерийного производства. Как видно из рис. 1.3 оптимальной (наиболее выгодной) практикой для промышленности является немного опережающая разработка технологии по отношению к разработке продукта. Процесс оценки готовности произ- водства должен начинаться на более ранних стадиях технологического раз- вития, чем было принято в прошлом. Этот процесс должен продолжаться синхронно с определенными этапами жизненного цикла программы разра- ботки технологического новшества. Подходы УГТ и УГП взаимоувязаны друг с другом и подчинены общей цели – успешному созданию конкуренто- способной высокотехнологичной продукции. Каждый из 10 уровней систе- мы УГП в той или иной степени, характеризует степень готовности про- мышленного потенциала направленного на производство готовых изделий и потому подразумевает учет основных областей производственных рисков, которые условно можно разделить на 9 категорий: 1) риски, связанные с технологической и производственной ба- зой предприятий; 2) риски, связанные с проектированием и дизайном; 3) риски, связанные с освоением и применением новых материалов; 4) риски, связанные с финансированием и окончательной стоимостью производства; 5) риски, связанные с возможностями производственных линий и кон- тролем над производственными процессами; 6) риски, связанные с контролем качества продукции; 7) риски, связанные с управленческими, инженерными и рабочими кадрами, задействованными в производстве; 8) риски, связанные с производственными мощностями; 9) риски, связанные с качеством организационной формы управления производством. 1.3. Уровни готовности программного обеспечения Вполне естественно, что на определенном этапе развития инновацион- ной деятельности в процессе создания высокотехнологичного продукта за- дача оценки уровня готовности софта при разработке системных инноваци- онных проектов стала столь же актуальной и важной, как и задача оценки уровня готовности самой технологии, ее интеграции, логистики и производ- ства. Несмотря на то, что затраты на разработку программного обеспечения
  • 22.
    ПРОБЛЕМЫ ЭКОНОМИКИ ИУПРАВЛЕНИЯ22 (ПО) часто составляют лишь небольшой процент от бюджета всего проекта, проблемы, связанные с софтом зачастую являются определяющими при ис- пользовании системного продукта по назначению в реальных условиях экс- плуатации. Для уже работающих систем, ПО является своего рода «нервной системой», которая обеспечивает системную функциональность и делает инновацию жизнеспособной. До недавнего времени проблема оценки уров- ня готовности софта редко принималась во внимание, особенно на ранних этапах формирования проекта. В настоящее время общепринято, что уро- вень готовности ПО важен и должен оцениваться по аналогии с экспертно- тестовой методикой УГТ, применяемой для оценки зрелости технологий. Следует иметь в виду, что зрелость софта представляет собой не только го- товность самого программного кода, а возможность его эффективного ис- пользования в передовой технологии, которая будет гарантировать надеж- ную работоспособность всей системы. В целом готовность программного обеспечения подразумевает, что оно должно обеспечивать выполнение сле- дующих пунктов: ‒ быть безопасным в эксплуатации; ‒ стабильно иметь высокую производительность; ‒ быть удобным и простым в использовании; ‒ полностью отвечать требуемым функциональным и оперативным потребностям; ‒ соответствовать ранее принятым стандартам; ‒ быть одобренным потенциальными пользователями; ‒ быть документированным, верифицированным и лицензированным; ‒ быть успешно интегрированным в аппаратное устройство (систем- ный продукт). Для выполнения этих установок возникает необходимость в разработке определенной системы оценки уровней готовности программного обеспе- чения (Software Readiness Level (SRL) – системы УГПО). Обычно в методи- ках оценки выделяют 9 взаимосвязанных уровней (по аналогии с методикой УГТ) [14, 15]. Рассмотрим критерии соответствия ПО каждому конкретному уровню готовности от УГПО 1 до УГПО 9: УГПО 1: Описаны основные принципы (математическая формулировка). Самый низкий уровень готовности программного обеспечения. Полу- ченные ранее фундаментальные теоретические результаты начинают при- меняться к прикладным исследованиям и разработкам, для которых получе- на адекватная математическая формулировка. Примером может служить аналитическое исследование основных свойств алгоритма. УГПО 2: Сформулирована прикладная концепция (алгоритм). Разработка алгоритма находится на начальном этапе. Смоделированы и задокументированы отдельные базовые функции и основные блоки алгоритма. Результаты не являются систематическими, и отсутствует возможность де-
  • 23.
    ГЛАВА 1. Современныеподходы к оценке готовности технологических инноваций 23 тального обоснования выдвинутых предположений и идей. Рассмотренные примеры носят ограниченный характер и представлены только на бумаге. УГПО 3: Получено теоретическое подтверждение концепции (прототип). Ведется активная разработка алгоритмов и составление технической документации. Создаются и частично тестируются основные компоненты, интегрированные в критическую систему. Проведены аналитические и ал- горитмические исследования по написанию программного кода, с помощью которого проверяются теоретические основы отдельных элементов софта новой технологии. Алгоритмы запущены и протестированы на «суррогат- ном» процессоре в лабораторных условиях. УГПО 4: Автономный компонент прошел проверку (версия-кандидат). Все основные компоненты ПО интегрированы в систему для установ- ления возможности их совместной работы. Уровень интеграции по эффек- тивности и надежности пока еще далек от требуемого уровня готовности. Составляется предварительный вариант архитектуры системного софта, устанавливается его функциональная совместимость, надежность и пригод- ность для обслуживания. Изучаются проблемы кибербезопасности ПО. Ва- лидизация и верификация частично завершены в модельных (лаборатор- ных) условиях. Составление руководства для пользователей находится на начальном этапе. УГПО 5: Интегрированный компонент прошел валидизацию (альфа- версия). Надежность программного обеспечения существенно увеличена. Все компоненты ПО интегрируются таким образом, что оно может быть протес- тировано и полностью проверено в модельных условиях. Окончательно ус- тановлена архитектура системного софта. Алгоритмы работают на процес- соре с характеристиками, ожидаемыми в реальной операционной среде. Инициируется выпуск первой версии программного обеспечения. Состав- ляется полная документация, описывающая стандарты, применяемые в ПО, планы дальнейшего тестирования, примеры практического приложения, кибербезопасность и процедуру отладки алгоритмов. УГПО 6: Продемонстрирована система / подсистема (бета-версия). Делается важный шаг от лабораторных исследований к реальным усло- виям. Создается репрезентативная модель (бета-версия), которая отличается от первой (альфа-версии) тем, что протестирована в условиях, близких к реальным. Алгоритмы, работающие в моделируемой операционной среде, успешно интегрируются с внешними элементами системы. Конфигурация блока управления софтом полностью определена. УГПО 7: Прототип прошел демонстрацию (релиз продукции). Системный прототип демонстрируется в реальных условиях эксплуата- ции. Серьезных недостатков программного обеспечения, влияющих на функ- циональность и производительность продукта, не обнаружено. Проверка
  • 24.
    ПРОБЛЕМЫ ЭКОНОМИКИ ИУПРАВЛЕНИЯ24 завершена, спецификация установленных требований проверена пользова- телями. Организована служба технической поддержки, а также справочная служба. УГПО 8: Система сертифицирована (практически готовый продукт). Продемонстрировано, что программное обеспечение может успешно работать в ожидаемых условиях эксплуатации. В большинстве случаев про- хождение этого уровня означает окончание системной разработки софта. Проводится тестирование и оценка программного обеспечения в системе и определяется, удовлетворяет ли оно заявленным характеристикам проекта. Небольшие «шероховатости» софта оперативно устраняются с помощью службы поддержки. Полная документация, включающая все спецификации, руководство по установке ПО и учебные материалы написаны и доступны пользователям. УГПО 9: Создание системы полностью завершено (продукт в оконча- тельном виде). Данный этап представляет собой фактическое завершение процесса раз- работки и внедрения программного обеспечения в его окончательной форме в систему. Устранены все погрешности в функционировании инновационно- го продукта. Имеется достаточное число положительных примеров исполь- зования системы в соответствии с операционными задачами проекта. Час- тота сбоев программного обеспечения сведена к минимуму. Возможность установления текущего значения УГПО на основании экс- пертной оценки должна вселять в разработчиков уверенность, что софт в ко- нечном итоге будет полностью отвечать заявленным характеристикам, в соот- ветствии с намеченным временным графиком разработки и с наименьшими финансовыми издержками. Заметим, что начальные УГПО (1-4) связаны с проникновением в суть разрабатываемого софта, в то время как заключитель- ные УГПО направлены на практическое выполнение поставленных задач. Замечено, что вычислительные мощности фактически удваиваются ка- ждые полтора года, а производство наукоемкой высокотехнологичной про- дукции без использования в нем программного обеспечения уже практиче- ски не встречается. Как уже отмечалось ранее, для успешного встраивания в мировой конкурентный рынок всем его участникам, от малых предприятий до государственных структур, необходимо использовать эффективный под- ход для оценки уровней зрелости инновационных технологий. При этом важ- ной составляющей является определение текущего уровня готовности про- граммного обеспечения, которое призвано обеспечить надлежащее функ- ционирование всей системы. В настоящее время динамичное развитие государств и высокое качество жизни населения обеспечиваются именно инновационным характером эко- номики. Сегодня в промышленно развитых странах мира основным факто- ром экономического роста становятся знания и новые идеи, обеспечиваю-
  • 25.
    ГЛАВА 1. Современныеподходы к оценке готовности технологических инноваций 25 щие выпуск интеллектуальной, конкурентоспособной продукции высокого качества. Комплексный подход к оценкам уровней готовности технологий, логистики, производства и программного обеспечения помогает существен- но снизить риски, связанные с внедрением передовых инновационных тех- нологий. Особенно данный подход может быть полезен в условиях жесткой рыночной конкуренции и в условиях ускоренного жизненного цикла изде- лия, когда необходимо как можно быстрее довести продукцию до рынка. 1.4. Уровни готовности логистики Следует иметь в виду, что технология может быть на последнем девятом уровне зрелости, в то время как готовность ее логистического обслужива- ния будет оставаться низкой. Это делает использование технологии затруд- нительной, а в отдельных случаях и вовсе невозможной. В этой связи наря- ду с системами УГТ и УГП была разработана система уровней готовности логистики (Logistics Readiness Level (LRL) – УГЛ). Основная цель данной методики заключается в том, чтобы оптимизировать издержки и рационали- зировать процесс разработки технологии, ее производства, сбыта и сопутст- вующего сервиса как в рамках одного, так и группы предприятий. Широкое определение логистики трактует ее как науку о планировании, управлении и контроле движения материальных, информационных и финансовых ресур- сов в различных системах. Основные проблемы, которые призвана решать логистика заключаются в планировании материальных запасов, транспор- тировки продукции, выборе вида транспорта, составлении графиков обслу- живания потребителей, размещении складов и т.д. В связи с этим современ- ную логистику можно рассматривать как своего рода процессную иннова- цию, систему управления потоковыми процессами (продвижением товара). По своему назначению инновационная логистика представляет собой самостоятельное направление логистической деятельности, перед которой стоят свои, специфические задачи. Развитие системы инновационной логи- стической поддержки призвано обеспечить баланс интересов всех участни- ков – разработчиков, производителей, ритейлеров, складских, транспортных и рекламных звеньев, государства и конечных потребителей. Все это в конеч- ном итоге способствует интенсификации технологических процессов пред- приятия, которая оказывает положительное влияние на расширение производ- ства при сравнительно низких капитальных вложениях. Основные фазы про- цесса разработки системы передовых технологий, с позиции обеспечения соответствующей логистической поддержкой в рамках единого проекта соз- дания технологической инновации, представлены на рис. 1.4. Параметры УГЛ должны определяться для каждой из этих стадий, для того, чтобы системные разработчики могли понять, что необходимо сделать
  • 26.
    ПРОБЛЕМЫ ЭКОНОМИКИ ИУПРАВЛЕНИЯ26 на разных фазах проекта для продвижения на следующий этап. В конечном итоге правильно выбранная конфигурация системной технологии будет яв- ляться залогом ее успешной логистической поддержки [16, 17]. Рис. 1.4. Пять основных фаз процесса разработки системы инновационных технологий Критерии соответствия определенной фазы конкретному значению УГЛ выглядят следующим образом: УГЛ 0: Логистика находится на нулевом уровне и совсем не обеспечи- вает продвижение технологии (выполнено 0 % необходимых задач для дан- ной фазы разработки); УГЛ 1: Логистика плохо обеспечивает продвижение технологии (вы- полнено до 50 % необходимых задач); УГЛ 2: Логистика средне обеспечивает продвижение технологии (вы- полнено 50-70 % необходимых работ); УГЛ 3: Логистика близка к полному обеспечению продвижения техно- логии (выполнено свыше 70 % необходимых задач); УГЛ 4: Логистика полностью обеспечивает продвижение технологии (выполнено 100 % всех необходимых операций). Достижение уровня УГЛ 4 является главной задачей на всех стадиях разработки инновационного проекта. В работе [17] дано описание специ- ального «УГЛ – калькулятора», выполненного в виде крупноформатной таб- лицы в среде Microsoft Excel. При экспертном анализе информации о теку- щем состоянии проекта по разным категориям калькулятор выдает соответ- ствующее значение УГЛ и указывает, где у проекта узкие места. Тем самым у разработчика появляется возможность принимать осознанные решения по их устранению. Система УГЛ может быть также использована для обучения нового персонала логистиков, идентификации зон «логистического» риска и для сравнения различных проектов с точки зрения готовности логистики. НИОКР, лабораторное тестирование Определение проекта, его выполнение Инженерная валидизация проекта Поточная верификация, производство Массовое применение, эксплуатация
  • 27.
    ГЛАВА 1. Современныеподходы к оценке готовности технологических инноваций 27 Применение методики УГЛ при реализации инновационных проектов призвано уменьшить финансовые риски и сократить необходимые резервы обеспечения системы. Наряду с методикой УГТ требования по логистике относятся к каждому этапу проекта, гарантируя, что стоимость обеспечения и необходимые логистические ресурсы являются оптимизированными. В дополнение к сокращению и оптимизации обеспечения системы, использо- вание УГЛ делает более полной оценку зрелости, как всей системы, так и ее отдельных подсистем. Фокус внимания в разработке технологии часто бы- вает прикован к принятию наиболее правильного технического решения для основной системы. Однако следует помнить, что наличие системы техноло- гий, которая в принципе может работать, не является гарантией того, что система может, и будет работать в течение долгого времени. Методика УГЛ должна применяться с самого начала жизненного цикла проекта, чтобы га- рантировать в конечном итоге доступную, устойчиво работающую систему в течение всего жизненного цикла. При умелой практической реализации этот подход становится мощным инструментом повышения конкурентоспо- собности предприятий и организаций, а также повышения конкурентоспо- собности выпускаемой ими продукции. 1.5. Уровни готовности спроса Ежегодно в мире тратятся миллиарды долларов на научные исследова- ния и разработки, а технология по праву признается основой устойчивого делового роста. Для определения степени готовности (зрелости) технологии многими специалистами в области инновационного менеджмента признает- ся и широко применяется экспертно-тестовая методика УГТ. Контроль и уп- равление ресурсами являются крайне важными задачами, требующими гра- мотных решений для успешного применения инноваций, особенно в круп- ных проектах, затрагивающих сразу несколько отраслей экономики. В работе [18] впервые было предложено ввести систему уровней готов- ности спроса (Demand Readiness Level (DRL) – УГС) как дополнительный вспомогательный элемент к системе УГТ. Рассмотрим вкратце основные критерии соответствия конкретному УГС: УГС 1 – среди участников рынка имеет место неосознанное (несформи- рованное) ощущение нехватки некой инновации; УГС 2 – участниками рынка выявлена конкретная специфическая по- требность; УГС 3 – качественно определены функциональные возможности нового товара / услуги; УГС 4 – количественно определены ожидаемые функциональные харак- теристики новшества;
  • 28.
    ПРОБЛЕМЫ ЭКОНОМИКИ ИУПРАВЛЕНИЯ28 УГС 5 – определены системные возможности нового продукта; УГС 6 – установлены соответствия ожидаемых функциональных пара- метров новшества с потребностями рынка; УГС 7 – определены объемы требуемых ресурсов и необходимое коли- чество компетентных специалистов; УГС 8 – найдены специалисты, обладающие соответствующей квали- фикацией; УГС 9 – дан адекватный ответ на потребности рынка. Предполагается, что система УГС должна относиться непосредственно к оценке уровня зрелости потребности рынка в определенной инновационной продукции. Система УГС – это новая методика оценки зрелости рыночного спроса потенциальными участниками инновационного проекта. Она позволя- ет устанавливать контрольные точки соответствия с командами исследовате- лей и разработчиков наукоемких технологий, что позволяет принимать обос- нованные решения по дальнейшему трансферу технологии, либо транслиро- вать неудовлетворенный спрос в новые проекты НИОКР. Соотношение УГТ и УГС можно схематично представить следующим образом (см. рисунок). Па- раллельное использование методик УГТ и УГС позволяет составить своеоб- разную гибридную модель для установления равновесной точки между про- движением технологии и конкретным рыночным спросом, в которой можно прогнозировать наивысшую готовность возникновения инновации. Рис. 1.5. Система УГТ и УГС в виде гибридной модели инновационной готовности (стрелки показывают направление возрастания уровня зрелости) Исходя из схемы, представленной на рисунке, можно сделать предполо- жение, что возможность трансфера перспективных технологий и, как следст- вие, дальнейших усилий по их продвижению будет достигнута, если сумма уровней УГТ + УГС ≥ N (в работе [18]), например, принято значение N = 10). Тогда, если потенциальный партнер из какого-либо сектора экономики на- ходится на УГС 8, то он может начинать договариваться с соответствующи- ми специалистами для запуска совместной программы НИОКР, что соответ- ствует уровню готовности УГТ 2 разработки нового продукта. До настоящего времени основное внимание было приковано к техноло- гическому аспекту развития инновации – исследованиям, их финансирова- нию и оптимальному управлению. Этот подход был в итоге воплощен в сис- УГТ1 УГТ2 УГТ3 УГТ4 УГТ5 УГТ6 УГТ7 УГТ8 УГТ9 УГС9 УГС8 УГС7 УГС6 УГС5 УГС4 УГС3 УГС2 УГС1
  • 29.
    ГЛАВА 1. Современныеподходы к оценке готовности технологических инноваций 29 теме инновационного менеджмента УГТ. На вопросы, связанные с тем, каким образом передовые технологии будут интегрированы и восприняты рынком, делался существенно меньший акцент. Инновационный процесс был подчи- нен лишь созданию работоспособной функциональной системы [19]. Когда речь заходит о передовых технологиях, то представители центров трансфера обычно интересуются, на каком УГТ находится технология. Получается, что даже голос предполагаемого потребителя оказывается «погруженным» в систему УГТ. В настоящее время объективно возникла потребность в созда- нии и использовании гибридного подхода, в котором будет учитываться не только технологический аспект создания инновационной продукции, но и потребность рынка в конкретной инновации и готовность ее принять. Со- вместное применение методик УГС и УГТ позволяет установить равновес- ную точку и, тем самым, позволяет объективно судить об инновационной готовности рынка. К сожалению, многие инновационные технологии начинают разрабаты- ваться и поступают в производство без проведения надлежащей оценки ин- новационной готовности. Зачастую реальные потребности потребителей к конкретной инновации не замечаются. Все это приводит к потере времени, увеличению издержек, разочарованию потребителей и в конечном итоге ведет к недополучению прибыли. Грамотное гибкое управление инноваци- онным процессом поможет избежать этих неприятностей. 1.6. Уровни готовности интеграции и уровни готовности системы инновационных технологий Хотя перспективная инновационная система оценки готовности техноло- гий уменьшает степень неопределенности, существенно снижает риски и в меньшей степени возлагает их на промышленность, вопрос определения про- изводственной готовности, как и вопрос определения уровня готовности тех- нологии, предназначенной для использования в системе, важен для успеха всей программы в целом. Производственная готовность непосредственно свя- зана с понятием технологичность. Технологичность подразумевает устойчи- вость проектирования и дизайна. Она оптимизирует степень сложности и экономичности производства, сборки, контроля, тестирования, принятия, не жертвуя при этом назначением, функциональностью, качеством и т.д. Разра- ботчики инновационных технологий должны стремиться к использованию экономичных материалов, стандартизировать и унифицировать использован- ные материалы и компоненты, минимизировать количество составных частей, минимизировать специально необходимый набор инструментов и т.д. Однако представляется, что система УГТ не обеспечивает оценки технико- экономического риска создания полной системы (конечного системного науко-
  • 30.
    ПРОБЛЕМЫ ЭКОНОМИКИ ИУПРАВЛЕНИЯ30 емкого изделия) [20, 21]. Хотя применение уровней построено по иерархиче- скому принципу, необходимо тщательно рассматривать риски системной инте- грации всех технологий и компонент независимо от используемой методики оценки УГТ. В этой связи определение уровня готовности полной системы должно преследовать следующие цели (дать ответы на следующие вопросы): ‒ будет ли заявленная программа технически и экономически ус- пешной? ‒ будет ли система технологий в целом соответствовать заявленным требованиям? Ответы на эти вопросы во многом зависят от зрелости технологий, ко- торые используются в отдельных подсистемах, а также от возможности их удачной взаимной интеграции. Интеграция – это объединение и координирование раздельных компо- нент в единый модуль через интерфейс совместного взаимодействия раз- личных технологий. Схематически взаимодействие «n»-ой с «n + 1»-ой ком- понентой системы изображено на рис. 1.6. Рис. 1.6. Схема элемента интерфейса взаимодействия отдельных технологий в общей системе Рассмотрим коротко современный экспертно-тестовый подход к оценке уровней готовности интеграции технологических инноваций (Integration Readiness Level (IRL) – УГИ), входящих в единый инновационный проект – систему инновационных технологий (СИТ) [22, 23]. Описание конкретных уровней готовности интеграции от первого до девятого, выглядит следую- щим образом: Уровень 1: Интерфейс взаимодействия отдельных подсистем детально идентифицирован. Это самый низкий уровень готовности интеграции. Уровень 2: Определена специфика и носитель интеграции отдельных технологий (компонент) системы. Уровень 3: Установлено, что две технологии могут не только влиять друг на друга, но могут также быть связаны друг с другом полезным образом. Этот уровень представляет собой первый реальный шаг к интеграционному процессу. Уровень 4: Установлено, что две технологии могут успешно обмени- ваться информацией, и существуют механизмы проверки этого. Уровень 5: Установлено, что все компоненты системы надежно управ- ляются и есть уверенность, что они могут составить единую систему. Уровень 6: Имеется возможность не только управлять отдельными ком- понентами, но также надежно определять все параметры их взаимно- го влияния. УГТ – n УГИ – n, n + 1 УГТ – n + 1
  • 31.
    ГЛАВА 1. Современныеподходы к оценке готовности технологических инноваций 31 Уровень 7: Установлено, что интеграция работоспособна с технической точки зрения и определены ее основные параметры: производительность, надежность и т.д. Уровень 8: Проведена демонстрация на уровне системы в соответст- вующей среде. На этом этапе могут быть выявлены дефекты, неизвестные до осуществления полной интеграции всех подсистем. Уровень 9: При выполнении поставленной задачи (миссии) штатная система прошла успешную проверку в реальных условиях. По смыслу понятно, что движение уровней готовности интеграции к де- вятому уровню связано с соответствующим движением к девятому уровню и уровней готовности технологий. УГИ двух подсистем не может быть вы- соким, если уровни их технологической готовности сильно отличаются друг от друга. Поэтому совершенствование взаимной интеграции «подтягивает» уровни готовности отдельных компонент и, как следствие, повышает уро- вень готовности всей системы в целом. Для проведения оценки на различных уровнях готовности интеграции, следует последовательно ответить на специально поставленные вопросы, каждый из которых несет в себе определенный смысл. Ясно, что для оценки зрелости всей системы, как единого продукта, простой средневзвешенной «суммы» УГТi – оценок входящих в нее технологий будет явно недостаточ- но. Здесь i = 1, 2, …, n, где n – количество новых технологий, входящий в сис- тему. Упрощенный «механический» процесс соединения системы из входя- щих в нее компонентов не даст правильного результата. Дело в том, что от- дельные технологии в системе взаимодействуют друг с другом, а уровень готовности взаимной интеграции (УГИ) различных подсистем может отли- чаться. При этом уровень зрелости системы в целом естественно зависит от УГИ, хотя это влияние на конечный результат менее значимо, чем собствен- ное влияние самих УГТ. Таким образом, заключаем, что уровень зрелости S системы инноваци- онных технологий является функцией, не только уровня готовности техно- логий, но также и уровня готовности их взаимной интеграции [24]. Другими словами S = Function (УГТi, УГИii). Здесь УГИij – уровень интеграции между УГТi-ой и УГТj-ой технология- ми (компонентами рассматриваемой системы). Принимая далее, что отно- сительное влияние уровней интеграции компонент меньше влияния уровней готовности самих компонент, имеем: S = F (УГТi, ijУГИij), где ij – элементы матрицы взаимной интеграции технологий, 0  ij  1:
  • 32.
    ПРОБЛЕМЫ ЭКОНОМИКИ ИУПРАВЛЕНИЯ32 12 13 1n 21 23 2n 31 32 3n n1 n2 n3 0 0 .0 0 0              ij ... ... α ... ... ... ... ... ... (1.1) Матрица (1.1) симметрична (ij = ji), поскольку взаимная интеграция i-ой компоненты с j-ой и j-ой компоненты с i-ой по понятным причинам одина- ковы. Не все коэффициенты ij обязательно отличны от нуля, их конкретные значения, также как и конкретные значения УГТi и УГИij определяют (на- значают) эксперты на основании экспертно-тестовых методик. В системе не все ее компоненты могут быть связаны определенными уровнями интеграции. Пусть m – количество отличных от нуля взаимных связей с определенным уровнем готовности. Тогда уровень зрелости S СИТ можно определить как среднее арифметическое от совокупных значений УГТi и УГИij, а именно: n n n i ij ij i 1 i 1 j 1 1 УГТ УГИ 2 S . n m          (1.2) На основании получаемого из (1/2) количественного показателя зрело- сти системы S, можно условно выделить пять основных уровней готовности системы технологий (System Readiness Level (SRL) – УГСТ): Выбор материально-технических ресурсов: УГСТ 1 (S = 1–3) – про- ведена оценка и анализ ключевых альтернативных решений по материаль- но-техническим вопросам, которые, ожидаемо, будут наилучшим образом соответствовать последующим этапам разработки системы в контексте оп- ределенной программы. Разработка технологий: УГСТ 2 (S = 3–5) – проведен комплекс мер по снижению недопустимого уровня технологического риска и определен со- ответствующий набор подходящих технологий, которые должны быть ин- тегрированы в общую систему. Инженерное проектирование системы и подготовка производства: УГСТ 3 (S = 5–7) – выполнены работы по увеличению системных возможно- стей (приращению уже имеющихся); понижен фактор риска интеграции всей системы, а также существенно уменьшен производственный риск. Имеется в наличии эксплуатационное обеспечение и поддержка основной системы; оп- тимизирована логистика; выбран окончательный дизайн продукта; обеспечена защита важной информации о ходе программы. Кроме того, продемонстриро- вана полная системная интеграция входящих в систему технологий; показана
  • 33.
    ГЛАВА 1. Современныеподходы к оценке готовности технологических инноваций 33 способность разрабатываемой системы к взаимодействию с другими система- ми, обеспечен надлежащий уровень безопасности и надежности. Развертывание производства: УГСТ 4 (S = 7–8) – достигнут такой уровень эксплуатационных характеристик и функциональных возможно- стей системы, который полностью удовлетворяет всем потребностям и це- лям миссии. Поддержка эксплуатации: УГСТ 5 (S = 8–9) – организована служба поддержки штатной системы в соответствии с ее техническими характери- стиками и основными эксплуатационными требованиями; обеспечена под- держка системы в состоянии наибольшей ее эффективности по всему жиз- ненному циклу. Как уже отмечалось, окончательную оценку зрелости системы, должны давать соответствующие экспертные группы. Вообще говоря, возможны два различных подхода к проведению эффективной оценки зрелости системы: ‒ индивидуальная оценка, которая подразумевает оценку значения зрелости системы единственным специалистом, экспертом высокой квалификации; ‒ групповая оценка, когда вначале оценка готовности выполняется несколькими экспертами независимо друг от друга, и только затем устанавливается окончательное значение уровня зрелости системы. Прохождение определенного УГСТ и переход на следующий этап осуще- ствляется лишь, после того, как будут удовлетворены все основные требова- ния текущего уровня. Это подразумевает снижение уровня нежелательного риска создания СИТ до приемлемого показателя на следующих стадиях раз- работки. Следует заметить, что определение зрелости системы это итератив- ный процесс верификации в течение всего цикла разработки. Окончательная высшая оценка устанавливается до момента полной готовности системы. Иными словами, система должна быть полностью зрелой, перед тем как она будет признана готовой, и может быть рекомендована к использованию. * * * В современном конкурентном мире невозможно обеспечить конкуренто- способность продукции, не минимизируя затраты материальных, энергети- ческих и трудовых ресурсов [25, 26]. Изложенный в данной работе эффек- тивный менеджмент уровня готовности системы технологий является важ- ным самостоятельным элементом всего бизнес процесса разработки и вне- дрения инновационных проектов. От него в конечном итоге во многом зави- сит окончательный коммерческий успех проекта либо даже всей программы. Умелое использование методик оценки УГТ, УГП, УГПО, УГЛ, УГС, УГИ и УГСТ дает возможность разработчикам и менеджерам вовремя замечать по- тенциальные трудности на пути реализации инновационных проектов и своевременно принимать наиболее грамотные решения, уменьшающие рис- ки возможных финансовых потерь.
  • 34.
    ПРОБЛЕМЫ ЭКОНОМИКИ ИУПРАВЛЕНИЯ34 Библиографический список к главе 1 1. Шумпетер Й. Теория экономического развития. – М.: Прогресс, 1982. 2. Клочков В.В., Крель А.В. Анализ эффективности новых принципов управления исследованиями и разработками в авиастроении // Экономиче- ский анализ: теория и практика. – 2012. – № 19 (274). – С. 2-13. 3. Сливицкий А.Б. Совершенствование инструментария выбора госу- дарственных приоритетов, механизмов разработки и реализации стратегий инновационного развития // Материалы I-ой Международной научной кон- ференции «Регионы Евразии: стратегии и механизмы модернизации, инно- вационно-технологического развития и сотрудничества. – М., 2013. 4. Брутян М.М. К вопросу об оценке уровней готовности инновацион- ных технологий с учетом ограничений по экологии // Инновации и инвести- ции. – 2012. – № 1. – С. 75-79. 5. Mankins J.C. Technology Readiness Levels. – NASA, 1995. 6. Nolte W.L. Did I ever tell you about the whale? Or Measuring technology maturity. – IAP, Inc., 2008. – 198 p. 7. Technology Readiness Assessment (TRA) Guidance. – Department of Defense, 2011. 8. Technology Readiness Levels Handbook for Space Applications. – TEC- SHS, 2008. – 60 p. 9. Nolte W.L., Kennedy B.C., Dziegiel R.J. Technology readiness level calcu- lator // NDIA Systems Engineering Conference. – 2003. 10. Друкер П. Задачи менеджмента в XXI веке. – М.: Изд-во «Вильямс», 2002. – 120 с. 11. Брутян М.М. Инновационный менеджмент организации производст- ва технологического новшества // Креативная экономика. – 2013. – № 10. – С. 72-76. 12. Hartzell R. Manufacturing Readiness Levels (MRLs) & Acquisition Pro- gram Industrial Base Assessments (IBAs) Joint Industrial Base Working Group. Jo- int Defense Manufacturing Technology Panel, MRLWorking Group. 16 June 2010. 13. Rolls-Royce и R&D: инструкция по применению [Электронный ре- сурс]. – Режим доступа: http://atomicexpert.com/content/rolls-royce-и-rd-ин- струкция-по-применению. 14. Брутян М.М. Значение уровня готовности программного обеспече- ния при реализации системных инновационных проектов // Сибирская фи- нансовая школа. – 2013. – № 1. – С. 149-151. 15. Blanchette S, Albert C, Garcia-Miller S. Beyond Technology Readiness Levels for Software: U.S. Army Workshop Report, Carnegie Mellon University, December. – 2010. – Р. 71. 16. Брутян М.М. К вопросу оценки уровней готовности логистики при реализации высокотехнологичных инновационных проектов // Креативная экономика. – 2014. – № 4. – С. 99-104.
  • 35.
    ГЛАВА 1. Современныеподходы к оценке готовности технологических инноваций 35 17. Broadus E. Update on the Process for Evaluating Logistics Readiness levels (LRL). Booz Allen Hamilton, Inc., – October 2006. – P. 57. 18. Paun F. Demand Readiness Level as equilibrium tool for the hybridiza- tion between Technology Push and Market Pull Approaches. ANR-ERANET Workshop. 8th February 2011, Paris. 19. Брутян М.М. Современная гибридная модель инновационной готов- ности технологического новшества // Креативная экономика. – 2013. – № 11. – С. 63-67. 20. Брутян М.М. К вопросу оценки уровня зрелости системы инноваци- онных технологий // Инновации и инвестиции. – 2012. – № 4. – С. 88-93. 21. Sauser B., Ramirez-Marquez J.E., Devanandham H., DiMarzio D. A sys- tem maturity index for the systems engineering life cycle // Int. J. Industrial and Systems Engineering. – 2008. – Vol. 3, No. 6, 22. Sauser B. System Maturity indices for Decision Support in the Defense Acquisition Process // 5th Annual Acquisition Research Symposium of the Naval Postgraduate School. – 2008. 23. Sauser B., et al. From TRL to SRL: The Concept of Systems Readiness Levels // Conference on Systems Engineering Research, Los Angeles, CA, (April 7th-8th 2006). 24. Брутян М.М. От технологии, через систему технологий – к супер- системе // Инновации и инвестиции. – 2013. – № 1. – С. 154-160. 25. Макаренков Н. Инноватика – М.: КомКнига, 2005. – 196 с. 26. Барышева А.В., Балдин К.В., Передеряев И.И. и др. Инновации: учеб- ное пособие. – М.: Изд-во «Дашков и К°», 2013. – 384 с.
  • 36.
    ГЛ А ВА2 ПОКАЗАТЕЛИ ОЦЕНКИ ЭФФЕКТИВНОСТИ ИННОВАЦИОННО-ИНВЕСТИЦИОННОГО ПРОЕКТА Одним из важнейших направлений деятельности предприятий и орга- низаций в условиях современной экономики является разработка и внедре- ние инноваций. В целях повышения глобальной конкурентоспособности го- сударства в экономической, научной, промышленной и других сферах дея- тельности Правительством РФ был взят курс на развитие науки и иннова- ций в стране. Одним из наиболее актуальных вопросов современного ме- неджмента является оценка эффективности реальных инвестиционных про- ектов, что объясняется, с одной стороны, требованиями современного рын- ка, а, с другой, потребностью в повышении эффективности управленческой деятельности. 2.1. Определение категории инновационно-инвестиционный проект в парадигме инвестиционной деятельности В отличие от инвестиционных проектов осуществление инновационных проектов содержит существенные расходы на научно-исследовательские, проектно-технологические, опытно-конструкторские и экспериментальные работы, а также работы по изготовлению (производству) и тестированию новых продуктов, новейших научно-технических процессов и новых мето- дик организации труда, производства и управления. Таким образом, если по структурам инвестиционного и инновационного проектов имеется возмож- ность расценивать их подобными, то с точки зрения продолжительности оп- ределенных шагов они очевидно различаются друг с другом. Инновация – наиболее долгий из всех бизнес-процессов, в том числе реальное инвести- рование, создание, реализация и т.д. Объективно нововведение, жизненный цикл которого интегрирует циклы всех прочих бизнес-процессов, прибавляя к ним собственный родовой инновационный шаг, постоянно остается наи- более затратным по времени процессом. Имеющиеся данные позволяют пред- полагать, что сроки окупаемости инновационных исследований довольно высокой степени радикальности составляют минимум один-два бизнес-цик- ла (от четырех до семи лет). Другой важной особенностью инновационных проектов, отличающих их от инвестиционных проектов, является повы- шенный уровень возможных рисков при реализации. Далее, если проводить известные сравнения между инновационным и инвестиционным проектами,
  • 37.
    ГЛАВА 2. Показателиоценки эффективности 37 то еще одним важным отличием первого от второго является большая за- держка во времени – временной лаг – между моментом окончания инвести- ционной части проекта и получением первых доходных платежей. Это свя- зано, очевидно, с новизной предлагаемых на рынке товаров или услуг и не- обходимостью определенного временного периода для «освоения» потреби- телем этих новых продуктов. Все вышесказанное о сходстве и различии инновационных и инвестици- онных проектов говорит о том, что имеет смысл ввести понятие инновацион- но-инвестиционного проекта (ИИП), под которым следует понимать инвести- ционный проект, обладающий следующими специфическими особенностями: длительность стадии предпроектного обследования увеличена на время, не- обходимое для проведения научно-исследовательских и опытно-конструктор- ских работ (НИОКР), связанных с разработкой инноваций; количество воз- можных рисков и неопределенностей в осуществлении проекта, а также их уровень должны быть повышены в связи с освоением производства и реали- зации инновационного продукта; существует повышенная временная задерж- ка между окончанием инвестиционной и началом доходной части проекта, что связано с замедленной реализацией инновационного продукта. Ключевым понятием инвестиционного процесса, и инвестиционной дея- тельности в целом, является понятие «Инвестиционный проект» (ИП). Под инвестиционным проектом (проектом) подразумевается совокупность опера- ций, сконцентрированных на достижении определенной цели и требующих для своего осуществления денежных вложений [14]. Если для достижения этой цели необходима реализация нескольких инвестиционных проектов, то комплекс таких проектов, объединенных единой целью, называется инвести- ционной программой или, в более редких случаях, мультипроектом. Классифицировать инвестиционные проекты можно по разнообразным классификационным признакам. В табл. 2.1 представлена оригинальная классификация типов инвестиционных проектов. Таблица 2.1 Классификация инвестиционных проектов Классификационный признак Виды инвестиционных проектов 1. По величине требуемых вложений: ‒ мегапроекты; ‒ крупные; ‒ средние; ‒ малые. 2. По содержанию: ‒ проекты расширения; ‒ проекты санации. 3. По типу инвестиций: ‒ реальные; ‒ финансовые. 4. По отношению друг к другу: ‒ независимые; ‒ взаимоисключающие ‒ альтернативные (замещающие); ‒ взаимодополняющие.
  • 38.
    ПРОБЛЕМЫ ЭКОНОМИКИ ИУПРАВЛЕНИЯ38 Продолжение табл. 2.1 Классификационный признак Виды инвестиционных проектов 5. По масштабу: ‒ глобальные; ‒ народно-хозяйственные; ‒ крупномасштабные; ‒ региональные; ‒ отраслевые; ‒ городские; ‒ локальные. 6. По срокам реализации: ‒ краткосрочные (до года); ‒ среднесрочные (1-3 года); ‒ долгосрочные (более 3 лет). 7. По основному направлению: ‒ коммерческие; ‒ финансовые; ‒ производственные; ‒ организационные; ‒ научно-технические; ‒ социальные; ‒ экологические; ‒ комбинированные. 8. По типу денежного потока: ‒ с ординарным денежным потоком; ‒ с неординарным денежным потоком. 9. По цели проекта: ‒ сохранение продукции на рынке; ‒ расширение объемов производства; ‒ выпуск новой продукции; ‒ решение социальных и экономических задач. 10. По степени риска: ‒ надежные; ‒ низкорисковые; ‒ среднерисковые; ‒ высокорисковые. 11. По типу предполагаемых доходов: ‒ сокращение затрат; ‒ доходы от расширения; ‒ доходы от освоения новых рынков. Понятие эффективности имеет множество определений в зависимости от сферы приложения [20]. Так по области получения эффекта различают экономическую, социальную, экологическую, интегральную и другие виды эффективности. По уровню повторяемости эффективность делится на одно- кратную и многократную. По величине эффекта эффективность может быть абсолютной либо сравнительной. Наиболее часто термин «Эффективность» в экономических и технических науках имеет одно из двух значений [12]: ‒ как показатель системы, характеризующий ее способность решать поставленные задачи в заданных критериях и с определенным ка- чеством для достижения определенной цели; ‒ как соотношение между результатами деятельности экономическо- го объекта и издержками, понесенными им для достижения этих результатов. При этом, если отношение результатов деятельности к издержкам больше единицы, то можно сделать заключение, что дея- тельность объекта была эффективной и наоборот.
  • 39.
    ГЛАВА 2. Показателиоценки эффективности 39 При этом соблюдение первого определения может привести к осущест- влению второго. С точки зрения инвестиционного проектирования, эффективность – это «категория, отражающая соответствие проекта целям и интересам его уча- стников и выражаемая соответствующей системой показателей» [14]. Ос- новной целью большинства участников инвестиционного проекта является получение прибыли от реализации проекта. Таким образом, эффективность инвестиционного проекта также можно охарактеризовать, как отношение доходов от осуществления проекта к инвестициям в проект. Эффективность инвестиционного проекта подразделяется на два основ- ных вида: общественная и коммерческая эффективность [14]. Общественная эффективность определяет социально-экономические ре- зультаты реализации инвестиционного проекта для населения, то есть прини- мает во внимание внешние по отношению к проекту социальные, экономиче- ские, градостроительные, политические, оборонные, экологические и другие эффекты, которые оказывают существенное влияние на изменение качества жизни общества [11]. Внешние эффекты от осуществления проекта могут быть как позитивными, так и негативными. Позитивные эффекты принимают- ся как результаты проекта, а негативные – как издержки проекта. Примерами позитивных эффектов от реализации проекта могут служить уменьшение се- бестоимости продукции, усовершенствование качества товаров и услуг, эконо- мия времени, усовершенствование культурно-бытовых условий или организа- ция новых рабочих мест. Примерами негативных эффектов могут быть отри- цательные изменения в экологической обстановке, монополизация рынка, це- новой демпинг и так далее. Общественную эффективность не всегда можно оценить количественно, поэтому ее расценивают как вспомогательный показа- тель эффективности инвестиционного проекта и, по возможности, учитывают при принятии окончательного решения об осуществлении проекта. Коммерческая эффективность представляет собой финансовые результа- ты осуществления инвестиционного проекта для организатора и находится из отношения доходов и расходов, которые обеспечивают необходимую норму прибыльности [2]. Коммерческая эффективность содержит в себе [14]: ‒ коммерческую эффективность участия организаций в инвестици- онном проекте; ‒ коммерческую эффективность инвестирования в акции организа- ции-участника; ‒ бюджетную эффективность, то есть целесообразность инвестиций бюджетов различных уровней: федерального, регионального или местного; ‒ коммерческую эффективность участия в проекте структур более высокого уровня, чем участники инвестиционного проекта, в том числе:
  • 40.
    ПРОБЛЕМЫ ЭКОНОМИКИ ИУПРАВЛЕНИЯ40  региональную и народнохозяйственную эффективность;  отраслевую эффективность. Общий вид ключевых типов эффективности инвестиционного проекта представлен на рис. 2.1. Рис. 2.1. Виды эффективности инвестиционного проекта Согласно «Методическим рекомендациям...» [14] эффективность инве- стиционного проекта оценивается в два основных этапа (рис. 2.2): 1. Оценка эффективности проекта в целом; 2. Оценка эффективности участия в инвестиционном проекте для его участников. На первом этапе вычисляются общественная и коммерческая эффектив- ность инвестиционного проекта, при допущении, что проект полностью реализуется только одним участником. На втором этапе оценивается целе- сообразность участия в проекте каждой организации. На данном этапе воз- можно также изменение состава участников инвестиционного процесса и схемы их взаимодействия. При необходимости, помимо оценки эффектив- ности инвестиционного проекта на первых двух этапах, может рассчиты- ваться также: ЭФФЕКТИВНОСТЬ ИНВЕСТИЦИОННОГО ПРОЕКТА Общественная эффективность Коммерческая эффективность Эффективность участия в проекте структур более высокого уровня Экологическая эффективность Другие виды общественной эффективности Эффективность участия в проекте Эффективность инвестирования в акции Социальная эффективность Бюджетная эффективность Региональная и народнохозяйственная эффективность Отраслевая эффективность
  • 41.
    ГЛАВА 2. Показателиоценки эффективности 41 ‒ эффективность инвестирования в акции организаций-участников; ‒ бюджетная эффективность; ‒ региональная эффективность; ‒ отраслевая эффективность. Рис. 2.2. Схема оценки эффективности инвестиционного проекта В рамках данной монографии будет рассматриваться только коммерче- ский вид эффективности инвестиционного проекта, что соответствует це- лям и задачам исследования. С точки зрения осуществления инвестиционного проекта как процесса, предусматривающего первоначальные инвестиции некоторого капитала и Проект общественно значим? Да Нет Проект общественно эффективен? Проект эффективен коммерчески? Нет Да Проект должен быть до- работан либо отклонен НетДа Проект коммерчески эффективен? Да Нет Возможно ли бюджетное финансирование? Да Нет Каждый из участников имеет финансовые возможности для реализации проекта? Проект должен быть доработан либо отклонен Проект эффективен для каждого из участников? Организационно-экономический механизм удовлетворяет всех участников проекта? Проект может быть рекомендован к осуществлению, при необходимости вероятно проведение дополнительных вычислений Да Да Да Нет Нет Нет
  • 42.
    ПРОБЛЕМЫ ЭКОНОМИКИ ИУПРАВЛЕНИЯ42 последующие доходы от них, выполнение проекта может быть в об- щем случае представлено финансовой схемой его реализации, которая при- ведена на рис. 2.3. Рис. 2.3. Финансовая схема реализации инвестиционного проекта Все существующие методы оценки эффективности инвестиционного проекта базируются на построении модели его финансового потока. Финан- совый поток инвестиционного проекта – это поток платежей, в котором вы- деляют поступления (притоки или доходы) – Dt (t = n1 + 1, …, n1 + n2) – и выплаты (оттоки или инвестиции) – It (t = 0, …, n1) денежных средств на про- тяжении всего расчетного периода инвестиционного проекта t = n1 + n2, в котором выделяют инвестиционную часть длительностью t = n1 и доходную часть длительностью t = n2. В частном случае финансовый поток инвестиционного проекта может быть регулярным, когда ti = ti – ti–1 = const (i = 1, …, n1 + n2) – т.е. временной промежуток между двумя любыми последовательными платежами является одинаковым. Примером регулярного потока может быть арендная плата, ипо- течные платежи, или периодическое пополнение банковского депозита. Осуществление инвестиционного проекта охватывает три вида деятель- ности и, соответственно, порождает три вида потоков: 1) финансовый; 2) инвестиционный; 3) операционный. Ниже (табл. 2.2) представлены примеры составляющих денежных пото- ков инвестиционного проекта в зависимости от вида деятельности участни- ка при его осуществлении [7]. Как уже подчеркивалось в п. 2.1 осуществление большинства инвести- ционных проектов требует привлечения заемных средств. В этом случае при оценке их эффективности учитывать процентную ставку i, характеризую- щую стоимость используемых заемных средств. Минимальный размер про- центной ставки обычно принимается равным значению базовой ставки по рублевым кредитам МИБОР (Московская межбанковская ставка предложе- ния) или, зачастую, ставки рефинансирования ЦБ РФ [18] – «процентная ставка, применяемая центральным банком в его операциях с коммерческими банками и другими кредитными институтами» [17]. При проведении финан-
  • 43.
    ГЛАВА 2. Показателиоценки эффективности 43 совых операций, необходимо также учитывать, что процентная ставка долж- на включать в себя компенсацию инфляции, выраженную в процентах. По- мимо этого реализацию инвестиционного проекта сопровождают различные виды рисков, компенсация которых должна быть также заложена в итого- вую величину процентной ставки. Таким образом, величина процентной ставки (приведения или наращения) содержит в себе как минимум три обя- зательные составляющие [3]: ‒ собственно ставку кредитования; ‒ уровень инфляции; ‒ вознаграждение за риск (покрытие риска, связанного с вложениями в проект). Таблица 2.2 Составляющие денежных потоков инвестиционного проекта Вид дея- тельности Составляющие притока денежных средств Составляющие оттока денежных средств Инвестиционная ‒ реализация доли основных средств, нематериальных активов; ‒ проценты от долгосрочных инвестиций; ‒ сбыт имущества ликвидируемого ин- вестиционного проекта. ‒ издержки на регистрацию организаци- онно-правовой формы организации, ес- ли это необходимо; ‒ затраты на выполнение предварительных исследований; ‒ издержки на консалтинговые услуги; ‒ расходы на разработку проектной доку- ментации; ‒ затраты на рекрутинг; ‒ расходы на продвижение продукции; ‒ финансовые вложения в формирование основных средств; ‒ расходы на создание оборотных средств; ‒ дополнительные капиталовложения в создание или приращение основных средств, оборотного капитала; ‒ демонтаж и ликвидация оборудования, зданий и сооружений. Операционная ‒ доход от реализации продукции и услуг; ‒ прибыль от сдачи собственности в аренду; ‒ ликвидация дебиторской задолженности; ‒ прибыль от временного альтернативно- го применения денежных средств; ‒ авансовые средства, принятые от кли- ентов. ‒ прямые материальные затраты; ‒ заработная плата; ‒ общепроизводственные расходы; ‒ административные расходы; ‒ коммерческие расходы; ‒ аренда и лизинг; ‒ амортизационные отчисления; ‒ налоги. Финансовая ‒ собственные средства организации; ‒ привлеченные средства; ‒ денежные средства от эмиссии акций; ‒ долгосрочные и краткосрочные креди- ты и займы. ‒ погашение процентов по кредитам; ‒ выплаты основной доли долга; ‒ дивиденды акционерам.
  • 44.
    ПРОБЛЕМЫ ЭКОНОМИКИ ИУПРАВЛЕНИЯ44 Одним из основополагающих принципов, на которых должна строиться методология оценки эффективности инвестиционных проектов, является принцип финансовой эквивалентности: для того, чтобы можно было срав- нивать конечные результаты различных финансовых операций, их необхо- димо привести к одному и тому же моменту времени [1, 3, 17, 21]. Для того чтобы привести разновременные составляющие денежных пото- ков в сопоставимый вид (к одному и тому же моменту времени), используют- ся, в зависимости от момента времени приведения, два основных метода [19]: ‒ дисконтирование (приведение); ‒ компаундирование (наращение). Компаундированием (наращением) называется процедура вычисления будущей стоимости современной суммы денежных средств. Под будущей стоимостью (Future Value, FV) или наращенной суммой инвестиций подра- зумевается настоящая их сумма с добавленными процентами к окончанию периода их начисления [21]. Схематически нахождение итоговой будущей стоимости потока как суммы наращенных платежей (k = 1, …, n1 + n2) к моменту окончания проек- та изображено на рис. 2.4. Рис. 2.4. Схема наращения платежей инвестиционного проекта Значение будущей стоимости потока платежей общего вида находится как алгебраическая сумма 1 2 1 2 1 (1 ) n n n n t t t FV CF i        , (2.1) где CFk – общее обозначение платежа (как притока, так и оттока) инвести- ционного проекта.
  • 45.
    ГЛАВА 2. Показателиоценки эффективности 45 Дисконтирование – это действие по вычислению современной (сего- дняшней) стоимости (Present Value, PV) будущей суммы денежных средств. Для того чтобы определить дисконтированную величину потока платежей необходимо привести стоимость всех платежей к одному моменту времени. Этот прием получил название дисконтирование (приведение), то есть опре- деление сегодняшней стоимости некоторой величины, которая будет полу- чена в будущем за счет наращения процентов [19]. Как правило дисконти- рованная стоимость всех платежей приводится к начальному моменту вре- мени реализации инвестиционного проекта. Схематически вычисление текущей стоимости потока как суммы при- веденных платежей показано на рис. 2.5. Рис. 2.5. Схема приведения потоков платежей инвестиционного проекта Таким образом, дисконтированная стоимость потока платежей общего вида вычисляется как алгебраическая сумма: 1 2 1 1 (1 ) n n t t t PV CF i       . (2.2) 2.2. Анализ показателей оценки эффективности инвестиционного проекта Для оценки эффективности инвестиционного проекта существует мно- жество методов и критериев. Традиционно они делятся на два вида: стати-
  • 46.
    ПРОБЛЕМЫ ЭКОНОМИКИ ИУПРАВЛЕНИЯ46 ческие и динамические. Далее, при описании показателей того или иного вида методов оценки эффективности, мы будем руководствоваться работа- ми [8-10, 22-24]. Статические (простые, бухгалтерские) методы оценки эффективности принадлежат к типу методов, которые применяются в основном для прибли- зительной оценки инвестиционных проектов. К статическим методам оцен- ки эффективности относятся: ‒ срок окупаемости – Payback Period (PP); ‒ учетная ставка доходности – Accounted Rate of Return (ARR); ‒ текущая стоимость – Net Value (NV). Метод определения срока окупаемости инвестиций (PP) не предполага- ет временной упорядоченности денежных поступлений. Период окупаемо- сти определяется как срок nокуп., требуемый для того, чтобы сумма доходных платежей проекта, полученная к этому моменту времени, стала равна пер- воначальным инвестициям в данный проект, т.е. значение PP находится как величина t, при которой выполняется равенство: .1 10 1 , окупnn t t t t n I D      . (2.3) где It и Dt – платежи соответственно инвестиционной и доходной частей про- екта. Очевидно, что этот метод не учитывает временной стоимости плате- жей проекта, а также не имеет свойства аддитивности. Метод оценки проектов по учетной ставке доходности (ARR) использу- ется как показатель эффективности функционирования инвестиционного проекта. ARR находится как отношение среднегодового объема доходов от проекта ( tD ) к среднегодовым инвестициям ( tI ) в него: ,t t D ARR I  . (2.4) 1 2 1 1 1 0 1 2 1 где , а . n n n t t t n t t t D I D I n n n          Недостатком этого метода является то, что он, как и PP, не учитывает временной фактор, а также при одинаковой учетной ставке доходности, но разных величинах инвестиций в среднем, невозможно выбрать предпочти- тельный проект. Суть метода оценки эффективности при помощи критерия текущей стои- мости (NV – Net Value) состоит в нахождении суммы всех выплат (со знаком
  • 47.
    ГЛАВА 2. Показателиоценки эффективности 47 «–») и поступлений (со знаком «+») денежных средств, порожденных реа- лизацией инвестиционного проекта: 1 2 1 2 1 0 . n n n t t t n t NV D I        . (2.5) Его принципиальным недостатком является то, что он не учитывает временную стоимость денег при осуществлении финансовых операций с помощью заемных средств. Поскольку статические методы появились до того, как теория дисконтиро- вания денежных потоков получила известность, при их применении не учиты- вается фактор разновременности денежных потоков. В основном, этот вид методов используется для оценки краткосрочных инвестиционных проектов. Динамические методы оценки эффективности, в отличие от статических, учитывают изменение стоимости денежных средств с течением времени. Ис- пользование динамических методов позволяет оценить эффективность как возможность возмещения и приумножения первоначальных вложений, тре- буемых для осуществления инвестиционного проекта, и расходов на протя- жении жизненного цикла проекта предстоящими доходами от инвестиций. Динамические методы оценки эффективности включают в себя следующие показатели, которые можно объединить в несколько групп: 1) основные – используются обязательно в различных методах: ‒ чистая приведенная стоимость – Net Present Value (NPV); ‒ дисконтированный срок окупаемости – Discounted Payback Period (DPP); ‒ дисконтированный индекс доходности – Profitability Index (DPI); ‒ внутренняя норма доходности – Internal Rate of Return (IRR); 2) модифицированные – используются как разновидность основных: ‒ модифицированная внутренняя норма доходности – Modified Inter- nal Rate of Return (MIRR); ‒ чистая будущая стоимость – Net Future Value (NFV); ‒ модифицированная приведенная текущая стоимость – Modified Net Present Value (MNPV); ‒ чистая норма доходности – Net Rate of Return (NRR); ‒ модифицированная чистая норма доходности – Modified Net Rate of Return (MNRR); 3) дополнительные – используются в частных случаях: ‒ метод аннуитета – Annuity (AN); ‒ годовая чистая приведенная стоимость – Annualized Net Present Value (ANPV); Чистая приведенная стоимость (NPV) – сумма дисконтированных пла- тежей потоков инвестиционной и доходной частей инвестиционного проек-
  • 48.
    ПРОБЛЕМЫ ЭКОНОМИКИ ИУПРАВЛЕНИЯ48 та, которая характеризует эффективность проекта в абсолютных значениях. Вычисление показателя NPV производится по следующей формуле: 1 2 1 1 1 0 . (1 ) (1 ) n n n t t t t t n t D I NPV i i           . (2.6) Положительность NPV свидетельствует о доходности проекта, отрица- тельность является следствием убыточности. Недостатком этого показателя является то, что NPV не учитывает ставку реинвестирования, однако его ад- дитивность является несомненным достоинством. Дисконтированный срок окупаемости (DPP) определяется на основе модификации метода PP с учетом дисконтирования. При этом вычисление DPP осуществляется с помощью рекурсивно-логической процедуры 0 0 0 0 0 1 1 1 t t t t t S DPP n S S S I S           (2.7) где 1 1 1 (1 ) n n t t t I I i       – приведенная к точке t = n1 наращенная сумма платежей инвестиционной части проекта, 1 0 0 1 1 (1 ) n t t t t n t n D S i       – приведенная к точке t = n1 дисконтированная стоимость платежей доходной части проекта длительностью t = n1 + t0, 1 0 0 1 1 1 1 1 (1 ) n t t t t n t n D S i          – приведенная к точке t = n1 дисконтированная стоимость платежей доходной части проекта длительно- стью t = n1 + t0 + 1. Недостатком DPP является то, что он не учитывает дли- тельность всей доходной части проекта, а также то, что не является адди- тивной величиной. Дисконтированный индекс доходности (DPI) показывает относитель- ную рентабельность инвестиционного проекта, т.е. величину дохода проек- та в расчете на единицу инвестиций. Если DPI > 1, то проект считается эф- фективным, если DPI < 1 – проект неэффективен. Значение DPI определяет- ся как отношение дисконтированных стоимостей платежей доходной и ин- вестиционной частей проекта: 1 2 1 1 1 0 (1 ) . (1 ) n n t t t n n t t t D i DPI I i          (2.8)
  • 49.
    ГЛАВА 2. Показателиоценки эффективности 49 Достоинством показателя DPI является возможность его использования при анализе эффективности инвестиций в несколько проектов, однако при этом величина этого показателя не является аддитивной. Внутренняя норма доходности (IRR) – это показатель для определения такого значения ставки дисконтирования i, при котором чистая приведенная стоимость проекта будет равна нулю. Таким образом, посредством этого показателя находится максимально допустимая процентная ставка, опреде- ляющая стоимость заемных средств при финансировании проекта. Она оп- ределяется как:  arg ( ) 0 ,IRR NPV i  т.е. как корень алгебраического уравнения 1 2 1 1 1 0 0. (1 ) (1 ) n n n t t t t t n t D I IRR IRR           (2.9) Недостатком этого показателя является невозможность его аналитическо- го представления как функции размеров платежей как доходной, так и инве- стиционной частей проекта. Кроме того, решения алгебраического уравнения высокой степени влечет за собой известные математические трудности. Модифицированная внутренняя норма доходности (MIRR) применяется в качестве замены традиционного критерия IRR при существенном разли- чии между ставкой дисконтирования i для оценки суммы инвестиционных платежей и ставкой реинвестирования r для оценки суммы платежей доход- ной части проекта. Экономический смысл MIRR состоит в определении не- которой усредненной процентной ставки, связывающей дисконтированную стоимость инвестиционных платежей с наращенной суммой доходных пла- тежей на протяжении всего проекта на основе математического уравнения 1 2 1 2 1 1 1 2 1 0 (1 ) . (1 ) (1 ) n n n n t tn t nt n nt t D r I i MIRR               (2.10) Чистая будущая стоимость (NFV) – показатель, определяющий абсо- лютную величину чистого дохода проекта как алгебраическую сумму нара- щенных на момент окончания проекта стоимостей денежных потоков его доходной и инвестиционной частей по формуле: 1 2 1 2 1 2 1 2 1 1 1 (1 ) (1 ) . n n n n n n t n n t t t t n t NFV D i I i                 (2.11) NFV имеет достоинства и недостатки схожие с показателем NPV, также при его применении нельзя сопоставлять денежные потоки различной про- должительности.
  • 50.
    ПРОБЛЕМЫ ЭКОНОМИКИ ИУПРАВЛЕНИЯ50 Оценка эффективности инвестиционного проекта по критерию моди- фицированной чистой приведенной стоимости (MNPV) производится, когда ставка дисконтирования и ставка реинвестиций значительно отличаются друг от друга. MNPV можно рассчитать по следующей формуле: 1 2 1 2 1 1 1 2 1 0 (1 ) (1 ) (1 ) n n n n t t n t n t n n t t D r I MNPV i i                . (2.12) Чистая норма доходности (NRR) представляет величину чистого дохода проекта в расчете на единицу дисконтированной стоимости платежей инве- стиционной части проекта. Величину чистой нормы доходности находят по следующей формуле: 1 0 100% (1 ) n t t t NPV NRR I i     . (2.13) При использовании NRR не предусматривается степень реинвестиций. Модифицированная чистая норма доходности (MNRR), в отличие от NRR, учитывает уровень реинвестиций. Величина MNRR находится по ана- логичной NRR формуле, за исключением использования в ней модифициро- ванной чистой приведенной стоимости (MNPV): 1 0 100% (1 ) n t t t MNPV MNRR I i     . (2.14) Недостатком показателя MNRR, так же как и NRR, является то, что он не выражает эффект от капиталовложений в абсолютных единицах. Посредством показателя аннуитета (AN) определяется размер ежегодного платежа потока в форме аннуитета постнумерандо с ежегодными начисле- ниями процентов по ставке i, который финансово эквивалентен потоку плате- жей заданного инвестиционного проекта [21] и определяется по формуле 1 2( ) , 1 (1 ) n n PV AN i i      (2.15) где PV – современная стоимость денежных потоков инвестиционного проекта. Годовая чистая приведенная стоимость (ANPV) – это усредненный (стан- дартизированный) размер платежа потока в форме ежегодного аннуитета по- стнумерандо с ежегодным начислением процентов по ставке i, который финан- сово эквивалентен оцениваемому инвестиционному проекту с чистым доходом
  • 51.
    ГЛАВА 2. Показателиоценки эффективности 51 в размере NPV [15]. Инвестиционный проект с лучшим показателем ANPV будет иметь наиболее привлекательное значение NPV и, таким образом, может быть рекомендован к инвестированию.ANPV вычисляется по формуле: 1 2( ) . 1 (1 ) n n NPV ANPV i i      (2.16) Применение показателей AN и ANPV имеет экономический смысл толь- ко для сравнения нескольких инвестиционных проектов. Некоторые авторы, как например [13], предлагают оценивать эффективность инвестиционных проектов с помощью показателей AN и ANPV. Однако такой подход не совсем адекватен, поскольку это скорее методы распределения во времени «усред- ненных» показателей PV и NPV, нежели показатели, с помощью которых можно оценить эффективность инвестиционного проекта. В ходе анализа показателей оценки эффективности инвестиционного проекта проявилось, что их целесообразно систематизировать по трем груп- пам (рис. 2.6): ‒ показатели коммерческого (финансового) эффекта; ‒ показатели временного эффекта; ‒ показатели барьерной величины процентной ставки. Рис. 2.6. Система показателей эффективности инвестиционного проекта Наличие множества показателей оценки эффективности инвестицион- ного проекта, рассмотренных выше, говорит о различных взглядах на ис- следуемый вопрос. Указанные выше показатели дают возможность оценить Показатели эффективности инвестиционного проекта Показатели коммерческого эффекта Показатели временного эффекта Показатели барьерной величины процентной ставки MIRR IRRPP DPP D NV ARR NPV PI DPI NFV AN ANPV MNPV NRR MNRR GPV
  • 52.
    ПРОБЛЕМЫ ЭКОНОМИКИ ИУПРАВЛЕНИЯ52 современную и будущую стоимость потоков платежей инвестиционного про- екта. Динамические методы оценки эффективности инвестиционных проек- тов применяются для аргументирования инвестиционных решений, в осо- бенности, для оценки средне- и долгосрочных проектов. С точки зрения системного подхода к разработке управленческих реше- ний для решения задачи оценки эффективности инвестиционного проекта и проблемы принятия оптимального решения при инвестировании, в целом, в экономико-математической модели оценки эффективности инновационно- инвестиционного проекта должен быть представлен, так или иначе, как ми- нимум, один из показателей эффективности инвестиционного проекта, при- надлежащий каждой из выделенных выше групп показателей эффективно- сти. За счет всестороннего анализа инвестиционного проекта достигается комплексная оценка его эффективности с учетом различных, влияющих на ее изменение, аспектов. После того как задача поставлена и была построена ее модель, при по- мощи одного из вышеописанных математических методов, и наилучшая аль- тернатива выбрана, ЛПР необходимо подготовить управленческое решение. Поддержка принятия решений является одним из особо значимых соци- ально-экономических направлений. От оптимальности принятых решений зачастую зависит конечный результат деятельности организации, а иногда и существование самой организации [4-6]. В особенности это имеет большое значение в ближайшем будущем, когда ЛПР необходимо принимать реше- ния в ситуациях возрастающей конкуренции и неопределенности, перемен в социально-экономической обстановке, а также увеличении объемов посту- пающих данных. Библиографический список к главе 2 1. Басовский Л.Е., Басовская Е.Н. Экономическая оценка инвестиций. – М.: ИНФРА-М, 2007. – 241 с. 2. Виленский П.Л., Лившиц В.Н., Смоляк С.А., Шахназаров А.Г. О ме- тодологии оценки эффективности реальных инвестиционных проектов // Российский экономический журнал. – 2006. – № 9-10. – С. 63-73. 3. Головань С.И., Спиридонов М.А. Бизнес-планирование и инвестиро- вание. – Ростов н/Д: Феникс, 2008. – 302 с. 4. Досужева Е.Е., Кириллов Ю.В. К вопросу о рациональном подходе к принятию управленческих решений // Идеи и идеалы. – 2014. – № 1 (19), Т. 2. – С. 89-98. 5. Досужева Е.Е., Кириллов Ю.В. Основные принципы реализации ин- вестиционного проекта [Электронный ресурс] // Науковедение: интернет- журнал. – 2014. – № 2. – Режим доступа: http://naukovedenie.ru/PDF/138EVN 214.pdf (дата обращения: 20.04.2015).
  • 53.
    ГЛАВА 2. Показателиоценки эффективности 53 6. Досужева Е.Е., Кириллов Ю.В. Системный подход к разработке уп- равленческих решений при инвестировании [Электронный ресурс] // Науко- ведение: интернет-журнал. – 2014. – № 1. – Режим доступа: http://naukovede- nie.ru/PDF/04EVN114.pdf (дата обращения: 20.04.2015). 7. Интенсивный курс MBA: учеб. пособие / Под ред. В.К. Фальцмана, Э.Н. Крылатых. – М.: ИНФРА-М, 2011. – 544 с. 8. Ковалев В.В. Введение в финансовый менеджмент. – М.: Финансы и статистика, 2006. – 768 с. 9. Ковалев В.В. Методы оценки инвестиционных проектов. – М.: Фи- нансы и статистика, 2000. – 144 с. 10. Ковалев В.В., Иванова В.В., Ляпина В.А. Инвестиции. – М.: Про- спект. – 2003. – 440 с. 11. Колтынюк Б.А. Инвестиции. – СПб.: Изд-во Михайлова В.А., 2003. – 848 с. 12. Лопатников Л.И. Экономико-математический словарь: Словарь со- временной экономической науки. – 5-е изд., пер. и доп. – М., 2003. – 520 с. 13. Медведева О.В., Шпилевская Е.В., Немова А.В. Комплексный эко- номический анализ хозяйственной деятельности. – М.: Высшее образова- ние, 2010. – 154 с. 14. Методические рекомендации по оценке эффективности инвестици- онных проектов: третья редакция, исправленная и дополненная / М-во экон. РФ, М-во фин. РФ, ГК РФ по стр-ву, архит. и жил. политике. – М.: ОАО «НПО «Изд-во «Экономика», 2008. – 421 с. 15. Морозов Ю.П. Инновационный менеджмент. – М.: ЮНИТИ-ДАНА, 2000. – 446 с. 16. Непомнящий Е.Г. Инвестиционное проектирование. – Таганрог: Изд-во ТРТУ. – 2003. – 262 с. 17. Орлов А.И. Теория принятия решений: учебное пособие / А.И. Ор- лов. – М.: Издательство «Экзамен», 2005. – 656 с. 18. Райзберг Б.А., Лозовский Л.Ш., Стародубцева Е.Б. Современный эко- номический словарь. – 5-е изд., перераб. и доп. – М.: ИНФРА-М, 2006. – 495 с. 19. Ример М.И, Касатов А.Д., Матиенко Н.Н. Экономическая оценка ин- вестиций. – 2-е изд. – СПб.: Питер, 2008. – 480 с. 20. Фролова Т.А. Экономика предприятия: конспект лекций. – Таганрог: Изд-во ТРТУ, 2005. – 320 с. 21. Четыркин Е.М. Финансовая математика. – М.: ИД «Дело» РАНХиГС, 2011. – 392 с. 22. Шарп У.Ф., Александер Г.Д., Бейли Д.В. Инвестиции. – М.: Инфра- М., 2010. – 1028 с. 23. Швандар В.А., Базилевич А.И. Управление инвестиционными про- ектами. – М.: ЮНИТИ-ДАНА, 2001. – 208 с. 24. Шкодинский С.В. Инвестиции. – М.: МАЭП, 2007. – 51 с.
  • 54.
    ГЛ А ВА3 РАЗВИТИЕ СИСТЕМЫ УПРАВЛЕНИЯ РИСКАМИ НА ПРОМЫШЛЕННЫХ ПРЕДПРИЯТИЯХ 3.1. Проблемы становления и развития системы риск-менеджмента Внедрение и развитие системы управления рисками позволяет преду- предить, минимизировать и компенсировать различные потери, которые наступают в производственной деятельности промышленного предприятия. Это позволяет своевременно скорректировать оперативные и стратегиче- ские планы функционирования предприятия, повысить его ликвидность и финансовую устойчивость. Актуальность системы управления рисками оп- ределяется необходимостью: ‒ адаптации к изменениям во внутренней и внешней среде предпри- ятия, что предполагает наличие системы раннего предупреждения, позволяющей своевременно реагировать на происходящие изменения; ‒ дифференциации рисковых ситуаций на основе диагностики фак- торов неопределенности и их влияние на эффективность производ- ственной деятельности предприятия; ‒ опережающего контроля на всех стадиях принятия и реализации управленческих решений; ‒ рефлексии решений в системе управления рисками путем перехода априорных оценок в апостериорные, что позволяет проводить свое- временные корректировки, направленные на достижения целей функ- ционирования предприятия [6]. Последние 20 лет в российской экономике происходят глобальные из- менения, связанные с ее интеграцией в мировое экономическое пространст- во. В числе наиболее значимых процессов, происходящих в России, следует выделить: ‒ вовлечение России в мировое распределение промышленных ре- сурсов с изменением структуры национального производства това- ров и услуг; ‒ привлечение мировой финансовой системы к инвестиционным про- ектам в национальной экономике; ‒ проведение промышленной и технологической модернизации эко- номической системы с выбором иной парадигмы экономико-поли- тического развития страны и экономических приоритетов.
  • 55.
    ГЛАВА 3. Развитиесистемы управления рисками 55 Уникальность российских задач реформ в быстроменяющихся условиях мировой экономики и глобальной конъюнктуры оставляет мало возможно- стей опереться на опыт других развивающихся стран с переходной моделью экономики. Однако неоспорима необходимость заимствования части опыта развитых стран. Одной из важнейших задач промышленной и технологической модер- низации хозяйствующих субъектов на территории России является обеспе- чение их готовности к работе с современными финансовыми институтами. Техника промышленной безопасности, существовавшая в прежние годы и работавшая в изолированной советской экономической системе, в настоя- щее время не может удовлетворять всем требованиям учета и управления рисками предприятий. Хотя отдельные ее положения и методические инст- рукции успешно применяются и поныне, главными недостатками той сис- темы являются: отсутствие сквозного анализа рисков, появление целых об- ластей рисков, ранее не существовавших, отсутствие единой экономической модели оценки рисков, недостаточная развитость механизмов компенсации последствий, в частности, слабая роль страхования. Техника безопасности становится частью более широкого риск-менеджмента. Все это толкает наи- более передовые российские компании и предприятия к освоению между- народных стандартов в области управления рисками. Кроме того, существует еще ряд предпосылок, в связи с которыми риск- менеджмент приобретает дополнительную значимость в качестве инстру- мента повышения инвестиционной привлекательности и стабильности, как отдельной компании, так и экономики в целом, как в соотношении с внут- ренним рынком, так и с внешними возможностями. С целью определения современного состояния риск-менеджмента в Рос- сии был проведен анализ данных, представленных в зарубежных и отечест- венных публикациях по соответствующим темам, в материалах выступлений ведущих риск-менеджеров России, находящиеся в открытом доступе [4]. Основной целью анализа было определение оценки развития риск-ме- неджмента в России, используемой методологии российскими риск-менед- жерами и проблем, которые, по мнению риск-менеджеров, затрудняют фор- мирование системы управления рисками на отдельном предприятии и тор- мозят ее развитие в России в целом. В большинстве исследований в качестве метода обработки использова- лось агрегирование экспертных оценок. Данные показали, что многие спе- циалисты (24 %) склонны оценивать развитие российского риск-менедж- мента скорее как «неудовлетворительное». Такое отношение респондентов следует рассматривать с двух сторон. В эту часть респондентов попадают не только специалисты, в организациях которых риск-менеджмент находится на неудовлетворительном уровне, но и те респонденты, которые видят необ- ходимость и направления возможных улучшений риск-менеджмента. При
  • 56.
    ПРОБЛЕМЫ ЭКОНОМИКИ ИУПРАВЛЕНИЯ56 этом большинство менеджеров оценили уровень управления рисками как соответствующий насущной деятельности. «Удовлетворительный уровень организации риск-менеджмента относительно отдельных бизнес-процес- сов» является характерным показателем для компании, недавно внедряю- щей технологии риск-менеджмента в свою деятельность. По всей видимости, в эту группу попали респонденты, выстраивающие систему риск-менеджмента на уровне всего предприятия, но не завершив- шие свою работу. «Полностью» и «в целом удовлетворительно» оценить состояние риск-менеджмента в своей организации возможно при налажен- ной системе риск-менеджмента на уровне всего предприятия. Эта группа составила 26 % от общего числа ответов. Рассмотрение конкретных аспектов риск-менеджмента в российских организациях вполне логично начинать с кадрового вопроса. Предсказуе- мым лидирующим ответом среди «негативных факторов в развитии» явля- ется «отсутствие квалифицированных специалистов – риск-менеджеров». Две трети респондентов, выбравших этот ответ, имеют в виду в первую оче- редь отсутствие системы обучения квалифицированных кадров и создание соответствующей образовательной инфраструктуры. Университетские программы подготовки риск-менеджеров имеются только в нескольких ведущих российских вузах. Специалисты проходят до- полнительное обучение на курсах повышения квалификации и специализи- рованных курсах по конкретным тематикам. Однако это не полностью сни- мает проблему, которая имеет корни в недостатке опыта управления риска- ми в России вообще. Проводимые конкурсы на лучшие риск-менеджерские решения, конференции и семинары, организатором которых в большинстве случаев выступает Русское общество по управлению рисками, а также дру- гие мероприятия направлены на решение отмеченной проблемы через по- пуляризацию профессии. Недостаток квалифицированных кадров является системной проблемой риск-менеджмента и сопряжен с рядом других системных трудностей – «от- сутствие структурированной информации», «отсутствие стандартов рабо- ты», «отсутствие вопросов управления рисками в стратегических целях ор- ганизации». Вместе эти вопросы составляют весомую долю негативных фак- торов, отмеченных респондентами. Отсутствие понимания у руководства значимости управления рисками составляет большую проблему для промышленных предприятий. Однако само по себе это непонимание не является системным и отражает в большей степени непопулярность конкретной методологии управления рисками. Несмотря на то, что респонденты представляют компании, большинство из которых являются успешными и финансово обеспеченными, показатель- на небольшая доля ответов о высоком уровне затрат на мероприятия по реа- лизации риск-менеджмента. Менее всего респонденты озабочены высокой
  • 57.
    ГЛАВА 3. Развитиесистемы управления рисками 57 стоимостью внедрения системы риск-менеджмента, что говорит об осмыс- ленном подходе и действительном осознании реальных проблем в деятель- ности промышленных предприятий. Доля таких ответов подразумевает готовность к работе по управлению рисками, как только будут решаться системные проблемы, тормозящие раз- витие риск-менеджмента. Одной из важнейших системных проблем являет- ся отсутствие национальных стандартов управления рисками. Основываясь на вышесказанном, можно прогнозировать появление попыток внедрения стандартов, прежде всего, на уровне компании, корпорации, отрасли. В частности, при ответе на вопрос о необходимости внедрения нацио- нальных стандартов риск-менеджмента лишь 12 % ответили отрицательно. При этом респонденты обеспокоены тем, чтобы такие стандарты не стали дополнительным бюрократическим бременем. 85 % респондентов хотели бы видеть такие стандарты в качестве рекомендательных нормативов. Согласно данным исследований, на сегодняшний день превалируют два подхода к созданию подразделения с использованием штатных специалистов. В первом случае (более 50 % респондентов) в организации формируется ко- манда из сотрудников разных отделов. При втором подходе в штат принима- ются специалисты по управлению рисками извне. Мотивы первого подхода, учитывая уровень развития риск-менеджмента и начальный характер станов- ления этой деятельности в России, представляются довольно адекватными с точки зрения оценки значимости тех или иных рисков конкретного предпри- ятия. Однако этот подход не лишен ряда недостатков, а именно: ‒ выстраивание управленческой системы, исходя только из случив- шихся рисковых фактов, создает возможность отсутствия учета ря- да будущих опасностей; ‒ «подгонка» имеющихся специалистов в рамки некоей обозначенной системы чревата неблагоприятными последствиями – от излишнего усложнения до непрофильного использования сотрудников. ‒ при таком подходе существует опасность фрагментарного подхода в риск-менеджменте компании (отсутствие системы). Второй подход обеспечивает необходимую системность риск-менедж- мента, и одновременно является более затратным. Компромиссом в этом случае может стать привлечение профессионального риск-менеджера для построения системы управления рисками для конкретной организации, в дальнейшем делегируя функции штатным сотрудникам. По всей видимости, так или по схожему сценарию поступают на многих предприятиях, что под- тверждают ответы респондентов. Достоинством «распределенного» подхода с привлечением к задачам управления рисками сотрудников различных подразделений является дос- тижимость формирования системы риск-менеджмента, работающая на уров- не всего предприятия. Вместе с тем комплексность по максимально широко-
  • 58.
    ПРОБЛЕМЫ ЭКОНОМИКИ ИУПРАВЛЕНИЯ58 му учету рисков присуща в большей степени организации риск-менеджмен- та с привлечением специалистов в области управления рисками. По мнению специалистов для крупных предприятий с широким спек- тром рисков важна независимость подразделения риск-менеджмента от про- изводственных подразделений, непосредственно влияющих на уровень рис- ка. Необходимость непредвзятого подхода обосновывается тем, что зачас- тую мероприятия по снижению уровня риска заставляют менять отработан- ные бизнес-процессы, усложнять и совершенствовать их. Производственные подразделения решают свои специальные задачи: увеличение объемов производства и сбыта продукции, реализация инвести- ционной программы. Для устранения конфликта интересов риск-менеджер должен быть свободен от подобных производственных задач и планов. Его функция заключается в том, чтобы при эффективном выполнении постав- ленных производственных задач не был превышен допустимый уровень риска, как в каждом отдельном подразделении, так и в общей системе защи- ты предприятия от рисков. Следует также отметить, что российскими предприятиями достаточно слабо используются возможности сторонних консультантов в области уп- равления рисками. По всей вероятности, это объясняется комплексом при- чин. Во-первых, защита от рисков не является зоной первоочередного вни- мания руководства компаний и инвестиции в эту сферу носят ограниченный характер. Во-вторых, в ряде случаев в этой новой для себя сфере деятельно- сти компаниям зачастую трудно сформулировать задачи для сторонних спе- циалистов, что также ограничивает их контакты с профессиональными кон- сультантами. В-третьих, предложение таких услуг со стороны российских специалистов весьма ограниченно в силу малой распространенности такой практики, а услуги зарубежных специалистов либо дороги, либо слабо пред- ставлены в России. Наконец, часть респондентов, в частности, те из них, кто прибегает к услугам страховых брокеров, может и не осознавать, что услу- ги, оказываемые брокером, носит консультативный характер. Косвенным образом это подтверждается большой долей респондентов, отметивших страхование в качестве значимого элемента риск-менеджмента. Другим важным обстоятельством нынешнего уровня риск-менеджмента в России, свидетельствующим о начальном этапе внедрения систем управ- ления рисками в большинстве хозяйствующих субъектов, является уже от- меченная высокая доля респондентов, внедряющих такие системы само- стоятельно с привлечением специалистов разных подразделений своих ком- паний. При анализе данных результатов опроса можно заключить, что чем более отрасль вовлечена в международное распределение товаров и ресур- сов (инвестиционных), тем ниже доля самостоятельного решения вопросов управления рисками [8].
  • 59.
    ГЛАВА 3. Развитиесистемы управления рисками 59 Привлечение консультантов в области управления рисками является сло- жившейся практикой в зарубежных странах. Однако в российских условиях присутствуют свои особенности, которые проявились в ответах респондентов. Общий вывод, который можно сделать из ответов в целом, это невысокий уровень доверия к сторонним консультантам. Прежде всего, треть респонден- тов предпочитает не привлекать сторонних консультантов вовсе, ориентиру- ясь на применение собственных разработок оценки рисков. Отдельно следует сопоставить критерии выбора консультанта по управ- лению рисками. Так, для риск-менеджеров являются менее значимыми по- ложительные отзывы коллег о работе консультанта (13 % респондентов), здесь, по-видимому, сказывается невысокое мнение об общем отраслевом уровне риск-менеджмента. Аналогичным образом, для респондентов не яв- ляются достаточно убедительными рекомендации партнеров и даже акцио- неров: лишь 12 % указали этот критерий удовлетворительным для себя. Зато верифицируемые критерии (проверяемые на практике) являются достаточно убедительными для российских риск-менеджеров. Так, наличие передовых технологий оценки рисков отметили 29 % респондентов, а наличие успеш- ных разработок – более половины (52 %). Таким образом, для успешной работы в системе управления рисками консультанты должны обладать не просто набором соответствующих зна- ний и технологий, но и иметь опыт успешных отраслевых внедрений. В значительной части опрошенных компаний с самого начала внедре- ния полноценной системы риск-менеджмента создавалось специализиро- ванное структурное подразделение по управлению рисками. Доля таких предприятий составляет почти 46 %, включая и компании, где такие функ- ции возложены на отдельного специалиста. Еще в 11 % компаний созданы специальные отделы по страхованию рисков. Кроме того, в почти трети компаний управление рисками – одна из функ- ций финансовой службы, в 23 % – службы внутреннего аудита или контро- ля, а в 11 % компаний – подразделения по технике безопасности. В боль- шинстве случаев компании при работе по управлению рисками привлека- ются стратегические службы (16 %) и даже служба маркетинга (12 %). Последнее обстоятельство, по-видимому, связано с особенностями реа- лизации продукции или услуг данных предприятий. Из ответов респонден- тов видно, что преимущественно в структурном подразделении по риск-ме- неджменту заняты специалисты по внутреннему аудиту, финансам и страте- гическому планированию. Кадровый состав формируемых систем управления рисками указывает на высокую значимость финансовых вопросов в этом вопросе. Можно сде- лать вывод, что одно из главных направлений риск-менеджмента в россий- ских компаниях – обеспечение финансовой устойчивости предприятия. Отдельно необходимо отметить, что часть целей создания подразделе- ния по риск-менеджменту касается вопросов рыночной конъюнктуры. По-
  • 60.
    ПРОБЛЕМЫ ЭКОНОМИКИ ИУПРАВЛЕНИЯ60 видимому, риски маркетингового характера имеют также определенное зна- чение, если к работе по управлению рисками привлекаются маркетологи. Такой подход уместно сопоставить с современными зарубежными кон- цепциями управления рисками. В частности, по мнению С. Мелтцер, прези- дента Международной федерации ассоциаций рискового и страхового ме- неджмента (IFRIMA), наступило время для риск-менеджеров не просто сни- жать риски, которые они могут определить, но и пользоваться этими благо- приятными возможностями для всей компании. Согласно подходам IFRIMA, значение риск-менеджмента на уровне всего предприятия проявляется по- средством развития политики и деятельности в трех областях: Содействие общим бизнес-целям организации. Все организации должны для достижения успеха держать риски под контролем. Соответственно риск- менеджмент позволит организации контролировать те риски, которые зна- чимы для всего бизнеса, и использовать возможности от их измерения и управления. Установление последовательной и прозрачной структуры для корпо- ративного управления. Хорошее корпоративное управление требует исполь- зования эффективных программ риск-менеджмента, которые утверждались бы советом директоров и исполнялись бы менеджментом. Эти программы должны быть всесторонними и прозрачными, способствующими осознанию риска в организации и предполагающими всесторонние отчеты для акцио- неров и регуляторов. Защита компании от неблагоприятных изменений и катастроф. Защи- та от неблагоприятных изменений и катастроф требует сравнения внутрен- них и внешних рисковых факторов. Вдобавок достижение соответствующей защиты предполагает акцентирование внимания на осуществляемых парал- лельно уменьшение риска и передачи риска с помощью страхования, хед- жирования или других финансовых инструментов. В анализе функций структурных подразделений по управлению риска- ми можно выявить несколько особенностей. Во-первых, достаточно боль- шая часть респондентов (24 %) не смогла ответить на этот вопрос. Данное обстоятельство однозначно свидетельствует о том, что процесс формирова- ния системы управления рисками в значительной части российских компа- ний носит характер зарождения. Об этом же свидетельствуют и другие от- веты респондентов. В частности, задача идентификации, измерения и ана- лиза рисков на предприятии отмечена почти 61 % респондентов. Для поло- вины менеджеров такой задачей является разработка и реализация про- граммы управления рисками. При этом для вдвое меньшего количества рес- пондентов (29 %) основной функцией является снижение внеплановых по- терь в компаниях и поддержание непрерывности бизнес-процессов. Харак- терно, что более трети респондентов (35 %) отметили подготовку отчетов руководству в качестве основной обязанности.
  • 61.
    ГЛАВА 3. Развитиесистемы управления рисками 61 Основываясь на этих данных, можно уверенно утверждать, что пример- но четверть опрошенных компаний (24 %) находится в самом начале фор- мирования функциональных обязанностей подразделения по риск-менедж- менту, эти респонденты не смогли или не захотели сформулировать свои задачи. Около половины опрошенных специалистов только формируют сис- тему управления рисками на своем предприятии. Оставшаяся четверть имеет в своем опыте несколько лет функционирования такой системы, что позволя- ет им сконцентрироваться на снижении текущих внеплановых издержек. В большинстве исследований не ставилась задачи глубокого отраслево- го анализа риск-менеджмента. Включение в список респондентов – пред- ставителей организаций различных секторов экономики преследовало цель получения возможности качественного сопоставления различных отрасле- вых подходов. Главной целью проводимых исследований было изучение российского риск-менеджмента как отдельной и самостоятельной сферы управленческой деятельности, его методологического состояния, отношения руководства компаний к организации работы по управлению рисками. Полученные результаты позволяют говорить о риск-менеджменте и его технологиях независимо от отраслевой специфики, сохраняя при этом в определенной степени возможность сопоставления полученных результатов и данных о методах, инструментах, проблемах риск-менеджеров с зарубеж- ными данными. Анализ проведенных исследований выявил, что существуют различия к организации процесса управления рисками. В частности, более трети из опрошенных компаний (36 %) склонны управлять каждым значимым рис- ком отдельно. Значительная часть респондентов только ищет подходы к ор- ганизации системы риск-менеджмента (22 %) либо по тем или иным причи- нам занята управлением рисками в критических для предприятий случаях (18 %). Таким образом, большинство компаний отмечают недостаток сис- темности в организации риск-менеджмента. Лишь четверть менеджеров отметили наличие в своей компании ком- плексной системы управления рисками на уровне предприятия в целом – т.н. управленческой концепции интегрированного риск-менеджмента в ме- ждународной терминологии. Разброс ответов свидетельствует о значительной доле несистемного или, по крайней мере, фрагментарного характера организации риск-менеджмен- та на предприятиях. Разумеется, в каждой отдельно взятой компании управ- ление рисками может быть организовано по-разному. Для некоторых пред- приятий спектр рисков будет много уже, чем у других компаний, что не мо- жет не отражаться на усредненных результатах ответов. Тем не менее, сле- дует отметить, что современные требования к организации управления рис- ками диктуют комплексные подходы к риск-менеджменту, позволяющие не
  • 62.
    ПРОБЛЕМЫ ЭКОНОМИКИ ИУПРАВЛЕНИЯ62 только проводить сопоставление отдельных рисков и управление ими, но и взаимоувязку различных методов риск-менеджмента. Такие подходы необязательно предусматривают большие затраты ре- сурсов на мониторинг, оценку и управление рисками. Однако в условиях не- достаточного информационного обмена российских риск-менеджеров меж- ду собой и с зарубежными специалистами, по всей видимости, должно прой- ти определенное время, прежде чем комплексная систематика риск-менедж- мента возобладает в российской промышленности. Проведя анализ инструментов риск-менеджмента, необходимо отме- тить, что две трети респондентов (66 % ответов) используют в своей работе «анализ бизнес-процессов». Это указывает на актуальность мониторинга компаниями их текущей деятельности с целью выявления рисковых исходов и оптимизации бизнес-процессов. Неустоявшиеся бизнес-процессы и вслед- ствие этого возможные изменения в управленческих моделях являются объ- яснением тому факту, что российские риск-менеджеры пока не применяют в своей повседневной практике стандарты управления рисками в той мере, в которой они используются за рубежом. Более детальный анализ позволяет выявить в массиве ответов респон- дентов группы методов предназначенных для идентификации и анализа рисков. Такие методы как «сценарный анализ», «SWOT-анализ», «анализ угроз», «маркетинговые исследования», используются на начальном этапе в процессе управления рисками на предприятиях. Кроме того, данные методы свидетельствуют, что в этих компаниях в значительной степени в вопросы управления рисками вовлечено высшее руководство. В дальнейшем роль этих методов будет снижаться по мере становления системного риск-менеджмента в российских компаниях, и все большую роль будут играть «статистический анализ», «математическое моделирование», «измерение основных тенденций и дисперсий», которые позволяют прово- дить количественные оценки рисков и эффективности процедур управления ими. При этом чуть более половины респондентов уже используют методы статистического анализа в своей практической деятельности. Выделенные две основные гипотетические группы методов – математи- ческие и управленческие – как и многие другие ответы респондентов, отра- жают начальный уровень развития управления рисками в российском биз- несе. Существуют различия в методологии управления рисками в промыш- ленной и финансовой зонах российской экономики. Существенно более бы- стрый оборот в финансовой сфере в большей мере позволяет использовать математические методы в управлении рисками. С другой стороны, большая вариативность и многообразие сфер промышленной деятельности вынуж- дают риск-менеджеров в значительно большей степени пользоваться каче- ственными, а не количественными методами.
  • 63.
    ГЛАВА 3. Развитиесистемы управления рисками 63 Учитывая уровень развития управления рисками, можно предположить, что у российских риск-менеджеров отсутствуют собственные предпочтения в программном обеспечении. При ответах на этот вопрос подавляющая часть респондентов заявила, что ими используются традиционный для экономи- стов Microsoft Excel или собственные разработки. Не более 25 % респон- дентов используют специально разработанное программное обеспечение для управления рисками. Гораздо меньше распространен другой продукт Microsoft, предназначенный специально для нужд управления рисками: Solutions Framework Risk Management. Столь низкая доля комплексной автоматизации и информатизации про- цессов управления рисками при активном использовании стандартных элек- тронных таблиц и собственных разработок является очередным свидетельст- вом ранней стадии внедрения технологий риск-менеджмента в российских компаниях. При этом следует отметить тот факт, что в целом ряде компаний- респондентов уже существуют выделенные бюджеты управления рисками, которые в принципе позволяют подобное программное обеспечение приобре- сти. По всей вероятности, сдерживающим фактором для установки программ по управлению рисками является не нехватка денежных средств, а методоло- гические трудности в выработке модели управления рисками, фрагментар- ность системы риск-менеджмента в компаниях или слабое знание риск-мене- джерами соответствующих программных разработок. Исходя из этого, можно предположить, что в ближайшие годы по мере создания комплексных систем управления рисками спрос со стороны россий- ских компаний на программное обеспечение в управлении рисками сущест- венно возрастет. Темы, отмеченные в качестве основных проблем реализации системы риск-менеджмента на уровне организации, являются своеобразными индикаторами направлений дальнейшей работы для подразделений по управ- лению рисками. Достаточно значимая доля респондентов (17 %), отметивших проблемы с локализацией рисков в структуре организации, может свиде- тельствовать как о неоптимизированной организационной структуре (для случаев функционирующих комплексных систем риск-менеджмента в ком- паниях), так и об отсутствии такой системы вовсе. При этом около четверти ответов респондентов (24 %) отмечают также отсутствие четкой политики управления рисками на уровне руководства организации. Именно это об- стоятельство следует считать первичной причиной проблем локализации рисков. Отсутствие политики в управлении рисками на уровне высшего руководства не позволяет многим предприятиям иметь комплексную систе- му риск-менеджмента в настоящее время и, по всей видимости, будет за- труднять организацию этой системы в будущем. Не менее важным фактором практической реализации системы риск- менеджмента является отсутствие квалифицированных специалистов. Учи- тывая высокую долю ответов респондентов, эту проблему можно считать
  • 64.
    ПРОБЛЕМЫ ЭКОНОМИКИ ИУПРАВЛЕНИЯ64 системной. Отсутствие необходимых специалистов тормозит не только раз- витие риск-менеджмента на уровне отдельной организации, но и становле- ние управления рисками как вида управленческой деятельности в целом. Наблюдается большая доля ответов респондентов (36 %), отметивших от- сутствие статистических данных для работы с рисками, что следует рассмат- ривать двояко. С одной стороны, это обстоятельство свидетельствует о недос- таточном сроке работы подразделения по управлению рисками, не позволив- шего накопить необходимую статистику, и слабом внутриотраслевом обмене информацией в области риск-менеджмента. С другой – является свидетельст- вом предпринимаемых попыток оценки уровня рисков в компаниях-респон- дентах и, следовательно, построения работы по управлению рисками. Однако наибольшие проблемы у респондентов вызывает методология управления рисками. В частности, наличие методологических проблем оценки суммарного риска в структуре организации (46 %) еще более выпук- ло свидетельствует о проблемах локализации рисков в структуре организа- ции и является следствием отсутствия системности в моделировании про- цесса управления рисками в компаниях и/или ее фрагментарностью. Это вполне коррелирует с тем, что почти две трети компаний управляют отдель- но критическими рисками и только ищут подходы к созданию системы риск- менеджмента на уровне своего предприятия. Методология оценки различных видов рисков является камнем пре- ткновения при реализации системы риск-менеджмента для почти двух тре- тей респондентов (65 %). Данное обстоятельство необходимо сопоставить с достаточно хорошим знанием специалистами общих и расчетных методов риск-менеджмента. По всей вероятности, в этом ответе проявилось отсутст- вие опыта у значительной части респондентов в проектировании комплекс- ной модели управления рисками, которая адекватным образом учитывала бы всю совокупность разнообразных рисков предприятия. По всей вероят- ности, на этом ответе также сказалось отсутствие стандартов управления рисками в различных отраслях, на которые могли бы опереться риск- менеджеры в методологических подходах при внедрении системы управле- ния рисками. Отмечая риски, оказывающие наибольшее воздействие на финансовое положение своей организации, специалисты, как из финансовой, так и из промышленной сферы в равной степени оценили значимость странового риска. Вместе с политическими рисками, значимость которых отметили 33 % респондентов, страновые риски образуют комплекс рисков, связанных с неустойчивостью политического и экономического развития. Специалисты нефинансовых компаний полагают определяющими внешними рисками для финансового положения своих организаций в 41 % случаев именно эти рис- ки. Аналогичные риски считают для себя существенными 26 % респонден- тов из финансовой сферы.
  • 65.
    ГЛАВА 3. Развитиесистемы управления рисками 65 Озабоченность российских компаний не связанными с производствен- ной деятельностью рисками является весьма примечательным фактом. Вы- сокий, по мнению респондентов из промышленных отраслей, уровень по- литических рисков (25 %) усугубляется еще более значимыми нормативно- правовыми рисками (41 %). Промышленные предприятия, как и в случае внешних рисков, озабоче- ны более широким кругом рисков, при этом общий уровень оценки рисков – более высокий. Наиболее значимыми для промышленников являются тех- нико-производственные риски (44 %), риски управления (43 %) и финансо- вые риски (39 %). Следует отметить, что при оценке ответов респондентов о внутренних рисках было отмечено некоторое расхождение в ответах в зависимости от должностного статуса респондента. В частности, респонденты с высоким должностным статусом склонны придавать большее значение управленче- ским и деловым рискам, тогда как респонденты, чья деятельность напря- мую связана с управлением рисками, в большей степени придают значение технико-производственным и операционным рискам. Анализ исследований в области оценки внутренних рисков для промышленных предприятий пред- ставлен в табл. 3.1. Оценивая ключевые факторы внутренних рисков, подавляющее число респондентов считают неэффективную организацию бизнес-процессов наи- более значимым управленческим риском. Чуть больше различий в ответах респондентов промышленного сегментов экономики в оценке факторов фи- нансового риска. Так, для промышленных предприятий риск использования заемного капитала более значим. Для российских промышленных компаний в условиях неустоявшегося рынка капитала использование заемных средств может представлять определенную угрозу, в том числе и угрозу использова- ния долгов предприятия для получения контроля над ним. Из массива ос- новных технологических рисков только ИТ-факторы, согласно ответам рес- пондентов, являются значимыми для финансовых организаций. Это вполне соответствует и зарубежной практике: именно эти риски и составляют крае- угольный камень непрерывности работы финансовых организаций. Разительное, но понятное отличие в ответах респондентов промышлен- ного сегмента отражает восприятие техногенных угроз производственника- ми. При этом характерно, что угрозы отказов информационных или теле- коммуникационных систем воспринимаются в промышленности также весь- ма значимыми. В оценках рисков финансово-хозяйственной деятельности предприятия респондентами необходимо отметить различное восприятие риска ухудшения общего финансового состояния компании. Представители промышленного сегмента считают этот риск существенно более значимым для себя, нежели респонденты финансовой сферы. Это различие также легко объяснимо, учи- тывая существенно больший по продолжительности производственный цикл.
  • 66.
    ПРОБЛЕМЫ ЭКОНОМИКИ ИУПРАВЛЕНИЯ66 Таблица 3.1 Риски промышленных предприятий Наименование рисковых ситуаций Средняя оценка возникновения Средняя вероятность возникновения Весомость рисковых ситуаций 1. Организационно-управленческие риски: 1.1. Снабженческие риски 10,0 0,5 0,050 1.2. Неукомплектованность рабочими основных профессий 12,5 0,62 0,078 1.3. Сбытовые риски 9,23 0,46 0,042 1.4. Ошибочные действия менеджеров разных уровней 8,15 0,41 0,033 1.5. Низкая квалификация рабочих 10,0 0,31 0,031 2. Экологические риски 7,5 0,5 0,038 3. Производственно-технологические риски: 3.1. Повреждение основных средств производства 9,35 0,46 0,043 3.2. Моральный и физический износ оборудования 12,3 0,61 0,075 3.3. Снижение темпов производства 7,52 0,37 0,028 3.4. Неполная производственная загрузка мощностей предприятия 6,81 0,34 0,023 3.5. Неприменение новых технологий производства про- дукции 8,1 0,4 0,032 4. Финансово-кредитные риски: 4.1. Рост цен на сырье и материалы 9,42 0,47 0,044 4.2. Недостаток оборотных средств 11,8 0,59 0,070 4.3. Неплатежеспособность потребителей 14,8 0,69 0,102 4.4. Колебания валютного курса 7,16 0,36 0,026 5. Социальные риски: 5.1. Забастовка рабочих по различным причинам 6,2 0,53 0,033 5.2. Несвоевременная выплата заработной платы или ее низкий уровень 11,1 0,55 0,061 6. Политические риски: 6.1. Потери вследствие изменений и несовершенства за- конодательства 13,0 0,54 0,044 6.2. Риски форс-мажорных обстоятельств 5,65 0,15 0,062 Анализируя полученные данные по обработанным оценкам экспертов, можно отметить, что наиболее вероятно возникновение следующих рисков: ‒ риски, связанные с задержками платежей и неплатежеспособ- ностью конечных потребителей; ‒ политические риски; ‒ природные риски; ‒ риски, связанные с неукомплектованностью рабочими основных профессий; ‒ риски, связанные с аварийностью основного и очистного оборудо- вания в связи с его моральным и физическим износом. Учитывая, что степень влияния рисковых ситуаций на работу промыш- ленного предприятия может быть различной, идентичным образом прове- ден анализ весомости рисковых ситуаций. Наибольшую весомость в дея- тельности промышленных предприятий получили организационно-управ-
  • 67.
    ГЛАВА 3. Развитиесистемы управления рисками 67 ленческие риски, производственно-технологические и финансово-кредит- ные риски. В группе организационно-управленческих рисков такими явля- ются риски, связанные с неукомплектованностью рабочими основных про- фессий, снабженческие риски и риски, связанные с человеческим фактором; в группе производственно-технологических рисков – это риски, связанные с убытком от остановки производства, в связи с изношенностью основного и вспомогательного оборудования, в связи с повреждением основных средств производства; в группе финансово-кредитных рисков – это риски, связан- ные с убытком от остановки производства вследствие недостатка оборотных средств, а также по причине задержки платежей и неплатежеспособности потребителей. 3.2. Основные подходы к определению уровня риска В настоящее время в системе управления промышленными предпри- ятиями и во многих научных рекомендациях для оценки уровня риска приме- няется метод калькуляции вероятных потерь – матрица «вероятность – поте- ри», которую еще называют матрица рисков. Наиболее распространенная форма матрицы представлена на рис. 3.1, в которой с увеличением вероятно- сти возникновения и величины потерь увеличивается величина риска [3]. Вероятность возникновения 1. Слабовероятные 2. Маловероятные 3. Вероятные 4. Весьма вероятные 5. Почти возможные Степень воздействия 1. Игнорируемые (R=1-4) 2. Незначительные (R=5-8) 3. Умеренные (R=9-11) 4. Существенные (R=12-19) 5. Критические (R=20-25) Величина потерь 1. Минимальные 2. Низкие 3. Средние 4. Высокие 5. Максимальные Уровень риска 1. Приемлемый (R=1-4) 2. Оправданный (R=5-11) 3. Недопустимый (R=12-25) 5 10 15 20 25 4 8 12 16 20 3 6 9 12 15 2 4 6 8 10 1 2 3 4 5 Матрица рисков Потери Вероятность Рис. 3.1. Процесс оценки рисков Для оценки риска при принятии и реализации управленческих решений, к потерям также можно отнести процент отклонения от плановых значений по- казателя, что доказывается многими специалистами в этой области [1].
  • 68.
    ПРОБЛЕМЫ ЭКОНОМИКИ ИУПРАВЛЕНИЯ68 Для предварительной оценки риска определяется соответствующая ве- личина возможных потерь (отклонение от плана) и вероятность возникно- вения в баллах, на пересечении которых оценивается значение индекса рис- ка, который можно также определить по формуле: R = P ∙ I, (3.1) где R – индекс риска; Р – вероятность возникновения рисков; I – величина возможных потерь. Индекс риска увеличивается с увеличением величины потерь и уровня их вероятности. Данный показатель дает возможность судить о степени воз- действия и уровне риска. Классификация индексов риска для оценки степе- ни воздействия в процессе управления промышленным предприятием пред- ставлена в табл. 3.2. Неопределенность производственных ситуаций во многом определяется фактором случайности. Случайной называют такую величину, которая в результате испытания примет одно и только одно возможное значение, не- известное и зависящее от случайных причин, которые заранее не могут быть учтены. Как следует из теории вероятностей, а именно, из теории распреде- ления Пуассона при большом количестве наблюдений за случайными собы- тиями, их повторение происходит с определенной частотой. Частота слу- чайного события представляет собой отношение числа появления этого со- бытия к общему числу наблюдений. Статистическая устойчивость случай- ной величины означает, что при многократном наблюдении ее значения ма- ло изменяются. Это является причиной того, что частоты случайного собы- тия группируются около некоторого числа. Устойчивость частоты отражает объективное свойство случайного события, состоящее в определенной сте- пени его возможности. Мера данной возможности конкретного случайного события представляет собой его вероятность. Вокруг этого числа вероятно- сти группируются частоты конкретного события. Таблица 3.2 Классификация рисков по степени воздействия Риски Индекс риска Необходимые меры Критические 19-25 Отказ от альтернативного варианта решения проблемы Существенные 15-19 Разработка мероприятий по снижению риска Умеренные 10-14 Учет факторов риска при принятии решения Незначительные 5-9 Постоянный мониторинг за факторами неопределенности Игнорируемые 1-4 Не учитывать данные риски при принятии управленческого решения Данное свойство случайных величин особенно важно для оценки риска с той точки зрения, что оно дает возможность прогнозировать вероятность реализации конкретных видов риска и дать им количественную оценку.
  • 69.
    ГЛАВА 3. Развитиесистемы управления рисками 69 Сущность статистического метода оценки степени риска основывается на теории вероятности распределения случайных величин. Это положение означает, что, имея достаточное количество информации о реализации оп- ределенных видов риска в прошлых периодах для конкретных видов финан- сово-хозяйственной деятельности, любой субъект хозяйствования способен оценить вероятность реализации их в будущем. Данная вероятность и будет степенью риска. Статистический метод по определению риска проекта используется для вычисления ожидаемой продолжительности каждой работы и проекта в целом [2]. Суть этого метода заключается в том, что для расчета вероятно- стей возникновения потерь анализируются все статистические данные, ка- сающиеся результативности осуществления рассматриваемых операций. Частота возникновения некоторого уровня потерь находится по следующей формуле: Ф = К / Кобщ, (3.2) где Ф – частота возникновения некоторого уровня потерь; К – число случаев наступления определенного уровня потерь; Кобщ – общее число случаев в статистической выборке. Для построения кривой риска и определения уровня потерь вводится такое понятие как область риска. Для расчета значения определенного вида риска необходимо знать закон его распределения, т.е. владеть информацией о том: ‒ при каких условиях он может быть реализован; ‒ как его реализация будет отражена на деятельности хозяйственного субъекта. Математическое ожидание данного отражения представляет собой сумму произведений всех возможных значений на вероятность их возникновения: М(Х) = Х1Р1 + Х2Р2 + ... + ХnРn = PiXi, (3.3) где М(Х) – математическое ожидание; Х1, Х2, Хn – значения, которые может принимать исследуемый параметр в зависимости от конкретных условий; Р1, Р2, Рn – вероятность принятия этих значений. Таким образом, вероятностный смысл математического ожидания кон- кретного параметра от проведения предпринимательской деятельности со- стоит в том, что оно приближенно равно среднему арифметическому его наблюдаемых (возможных) значений. Однако математическое ожидание еще не является полной характери- стикой случайной величины. Для более полной ее характеристики необхо-
  • 70.
    ПРОБЛЕМЫ ЭКОНОМИКИ ИУПРАВЛЕНИЯ70 димо использовать и другие числовые характеристики. Чтобы оценить, ка- ким образом будут рассеяны значения выбранного параметра (например, прибыли) от его среднего прогнозируемого значения (т.е. от математическо- го ожидания), целесообразно использовать такую характеристику, как дис- персия. Теория вероятностей определяет дисперсию как математическое ожидание квадрата отклонения: 2 2 ( ( )) ,i i i Х M X Ф Ф       (3.4) где X – величина показателя в каждом отдельном случае. Величина, при помощи которой можно оценивать рассеяние (отклоне- ние) возможных значений случайной величины от ее среднего значения, называется стандартным отклонением, которое представляет собой квад- ратный корень из дисперсии. Среднее ожидаемое значение отклонения прибыли от математического ожидания рассчитывается по формуле: 2 ( ( )) .i i i Х М Х Ф Ф       (3.5) Таким образом, экономический смысл стандартного отклонения с точки зрения теории рисков состоит в том, что оно является характеристикой кон- кретного риска, которая показывает максимально возможное колебание оп- ределенного параметра от его математического ожидания. Данное положе- ние позволяет использовать стандартное отклонение как показатель степени риска с точки зрения вероятности его реализации. Причем, чем больше вели- чина стандартного отклонения, тем рискованнее данное управленческое ре- шение и, соответственно, более рискован данный путь развития предприятия. Однако, величина стандартного отклонения, являясь характеристики хо- зяйственного риска, еще не дает возможности проводить сравнения рискован- ности направлений деятельности и конкретных ситуаций по признакам (поте- рям), выраженным в разных единицах (например, финансовыми результатами, которые выражены в денежных единицах и объемом производства, который может быть выражен в натуральных единицах). Теория рисков разрешает дан- ное противоречие путем введения коэффициента вариации [10]. Коэффициент вариации – это относительная величина, которая рассчиты- вается как отношение стандартного отклонения к математическому ожиданию: V = σ / M(X), (3.6) где V – коэффициент вариации; σ – стандартное отклонение.
  • 71.
    ГЛАВА 3. Развитиесистемы управления рисками 71 С помощью коэффициента вариации можно сравнивать даже колебания признаков, выраженных в разных единицах измерения. Коэффициент ва- риации может изменяться в пределах от 0 до 100 %. При этом, чем меньше его значение, тем большая стабильность прогнозируемой ситуации, и сле- довательно, и меньшая степень риска и, наоборот, чем больше его значение, тем более высокая степень риска данного мероприятия либо направления деятельности. Модели анализа рисков рассмотрены во многих научных работах [13]. Основным недостатком данных исследований является, то, что в них рас- сматриваются общие подходы к анализу рисков, не учитывая специфики их использования в различных сферах деятельности предприятия. Факторы риска промышленного предприятия имеют свои особенности, и разработать единый подход не представляется возможным. Прежде всего, в ходе анализа необходимо разделять вероятные и существующие риски. Первые из них требуют разработки плановых мероприятий, использование различных ме- тодов прогнозирования, вторые – использования существующих информа- ционных баз данных, которые включают в себя ключевые индикаторы рис- ка, изменение которых позволяет оценить величину возможного ущерба для предприятия. Для контроля за текущими рисками необходимо создание и внедрение системы мониторинга рисков, основанной на оценке индикаторов риска в разрезе всех направлений деятельности предприятия. Необходимо разрабо- тать принципы оценки и прогнозирования рисков и протестировать их на достоверность. Анализ рисков является составной частью процесса управления про- мышленным предприятием, в процессе которого необходимо использовать системы: 1. Информационную систему управления рисками. 2. Схему процесса принятия решения. 3. Систему управления рисками. 4. Схему организации планирования. Таким образом, назначение анализа риска – выявить факторы, опреде- ляющие возможность появления неблагоприятных событий в ходе осущест- вления финансово-хозяйственной деятельности, а также дать потенциаль- ным партнерам необходимые данные для принятия решений о целесообраз- ности участия в проекте и предусмотреть меры по защите от возможных финансовых потерь. Рассматривая методы количественного анализа рисков, можно выделить следующие инструменты: ‒ анализ чувствительности; ‒ анализ сценариев. ‒ имитационное моделирование (метод симуляций Монте-Карло);
  • 72.
    ПРОБЛЕМЫ ЭКОНОМИКИ ИУПРАВЛЕНИЯ72 ‒ моделирование ситуаций на основе теории игр; ‒ методы построения деревьев (деревья событий, деревья отказов, события-последствия). Анализ чувствительности происходит при «последовательно-единич- ном» изменении каждой переменной: только одна из переменных меняет свое значение, например, на 10 %, на основе чего пересчитывается новая ве- личина используемого критерия (например, NPV или IRR). После этого оце- нивается процентное изменение критерия по отношению к базисному слу- чаю и рассчитывается показатель чувствительности, представляющий собой отношение процентного изменения критерия к изменению значения пере- менной на один процент, так называемая эластичность изменения показате- ля. Таким же образом исчисляются показатели чувствительности по каждой из остальных переменных [9]. После расчета результатов осуществляют экспертное ранжирование пе- ременных по степени важности и экспертную оценку прогнозируемости значений переменных (например: высокая, средняя, низкая). Далее риск- менеджер может построить так называемую «матрицу чувствительности», позволяющую выделить наименее и наиболее рискованные показатели. Но, несмотря на существенные преимущества данного метода, такие как простота расчетов и наглядность толкования результатов, он имеет серьезные недостатки. Основной из них – это однофакторность метода, ориентация на изменение только одного фактора, что приводит к недоучету корреляции ме- жду изменяемыми переменными. Таким образом, анализ чувствительности является недостаточно мощным инструментом для оценки степени рисков. Тем не менее, это отличный вспомогательный инструмент, облегчающий от- бор рисковых переменных, влияние которых на результат реализации приня- того решения будет анализироваться более продвинутыми методами. Анализ сценариев представляет собой метод прогнозирования высоко- квалифицированными экспертами нескольких возможных вариантов разви- тия ситуации и связанной с этим динамики основных показателей деятель- ности предприятия. По сути, этот метод анализа рисков является развитием методики анализа чувствительности, с одновременным изменением всей группы переменных, проверяемых на риск [11]. Рассчитываются пессимистический вариант (сценарий) возможного из- менения переменных, оптимистический и наиболее вероятный вариант. В соответствии с этими расчетами определяются новые значения критериев эффективности. Эти показатели сравниваются с базисными значениями и делаются необходимые рекомендации. Основу каждого сценария составля- ют экспертные гипотезы о направлении и величине изменений факторов на период прогнозирования. Несмотря на простоту данного метода, он имеет существенный недоста- ток, который заключается в субъективности. Помимо того, применение ме-
  • 73.
    ГЛАВА 3. Развитиесистемы управления рисками 73 тода сценариев возможно только в случаях, когда количество возможных зна- чений выбранного критерия эффективности является конечным. На практике чаще всего эксперт сталкивается с неограниченным количеством различных вариантов развития событий. Разрешить эту проблему помогают методы имитационного моделирова- ния. Имитационное моделирование используется в случаях, когда примене- ние математических аналитических моделей неадекватно или является слиш- ком сложным. Хотя методы имитационного моделирования не слишком эле- гантны, они являются очень гибкими и мощными в применении. Они шаг за шагом воспроизводят процесс функционирования системы. Эта система мо- жет включать ряд стохастических переменных. В системе управления запа- сами, например, неопределенности могут быть подвержены как ежегодный спрос, так и срок реализации заказа. Используя выборочные данные, можно моделировать поведение систе- мы. Если имитационное моделирование применяется в течение достаточно длительного периода, появляется возможность создавать модели с периоди- ческим циклом или рассчитывать математические ожидания для определен- ных параметров. Имитационное моделирование может помочь при состав- лении прогнозов относительно возможного поведения системы в будущем. В имитационном моделировании при построении моделей и их после- дующем анализе, как правило, широко используются компьютеры. В этой области применение компьютеров становится особенно важным, поскольку значимую и обоснованную информацию из имитационной модели можно получить только после проведения расчетов для различных случайных чи- сел. Если менеджеры заинтересованы в нахождении стационарного состоя- ния модели, необходимо сделать расчет за длительный период моделируе- мой переменной времени и таким образом получить средние значения соот- ветствующих статистических характеристик. Если же моделируемый пери- од слишком мал, то на средние значения переменных могут оказывать воз- действие начальные (стартовые) колебания. Существует возможность модификации имитационной модели, по кото- рой вновь производятся расчеты, а затем проводится сравнительный анализ новых результатов с полученными ранее. Методы имитационного модели- рования, хотя и не приводят к получению оптимальных решений, как, на- пример, методы линейного программирования, однако позволяют вырабо- тать направления политики, приводящей к лучшим результатам. Но прежде чем внедрять какой-либо из результатов, полученных по имитационной мо- дели, в практику, необходимо произвести оценку ее надежности и, осущест- вив расчеты на более длительный период, получить репрезентативные ха- рактеристики. Обычно расчеты по имитационным моделям проводятся с помощью пакетов прикладных программ. Имитационное моделирование является наиболее точным, сложным, трудоемким и дорогостоящим методом количественного анализа рисков и
  • 74.
    ПРОБЛЕМЫ ЭКОНОМИКИ ИУПРАВЛЕНИЯ74 базируется на приемах математической статистики. Некоторые авторы пред- лагают измерять уровень риска в принятии хозяйственных решений на ос- нове особого инструментария, базирующейся на концепции теории измере- ний, которая включает системный анализ, выбор шкалы измерения риска в зависимости от целей измерения и объема имеющейся информации и выбо- ра способа определения значений показателя риска [2]. Этими авторами предлагается отдельно решать вопросы об измерении вероятностей и социально-экономической оценки ситуации. Шкалами для измерения вероятностей и величины отклонений в зависимости от целей измерения и объема имеющейся информации могут быть: порядковая, но- минальная, шкала отношений или абсолютная. Таким образом, в качестве функции риска берется произведение аргу- ментов, что соответствует понятию математического ожидания случайной величины, имеющей данное распределение вероятностей. Однако для эко- номических субъектов возможность интерпретации вероятности как преде- ла частоты наступления данного исхода весьма ограничена в силу невоз- можности проведения серии опытов с одинаковыми условиями. Поэтому произведение аргументов как функциональная форма теряет свое исключи- тельное положение и становится одним из возможных видов функции рис- ка. Помимо этого функция такого вида не позволяет отразить индивидуаль- ные особенности ситуации принятия решений. Одним из самых известных методов имитационного моделирования яв- ляется метод статистических испытаний Монте-Карло, который позволяет построить математическую модель для проекта с неопределенными значе- ниями параметров и, зная вероятностные распределения параметров дея- тельности предприятия, а также связь между изменениями параметров, по- лучить распределение показателей эффективности. При этом процедура имитации Монте-Карло предусматривает выполнение следующих шагов: 1. Формулирование функциональных зависимостей между результи- рующими и экзогенными переменными модели. 2. Получение выборки экзогенных переменных. 3. Расчет значений результирующих переменных для каждой выборки с помощью определенных на первом шаге функций. 4. Многократное повторение шагов 2 и 3. Отличительной особенностью метода Монте-Карло по сравнению с аналитическими методами, которые охватывают все пространство решений, является охват только его части. К преимуществам метода относится воз- можность получения «интервальных», а не «точечных» характеристик пока- зателей эффективности, а к недостаткам – зависимость точности результа- тов от качества созданной прогнозной модели. Метод Монте-Карло наибо- лее полно характеризует всю гамму неопределенностей, с которой может столкнуться предприятие и через задаваемые изначально ограничения по- зволяет учитывать всю доступную аналитику информацию.
  • 75.
    ГЛАВА 3. Развитиесистемы управления рисками 75 3.3. Методы моделирования управленческой деятельности в условиях риска Нередко экономическая ситуация является уникальной, и решение в ус- ловиях неопределенности должно приниматься однократно. Это порождает необходимость развития методов моделирования при принятии решений в условиях неопределенности и риска [14]. Одним из самых распространенных методов моделирований выбора решения является теория игр. Традиционными при выборе решения в усло- виях рисков являются игры с природой, применение которых начинается с построения платежной матрицы (матрицы эффективности, матрицы игры), включающей все возможные значения исходов [4]. Это является наиболее трудоемким этапом подготовки принятия решения. Ошибки в платежной матрице не могут быть компенсированы никакими вычислительными мето- дами и приведут к неверному итоговому результату. Термин «природа» в данном случае характеризует некую объективную действительность, которая оказывает влияние на исход решения по пробле- ме. Другой стороной является лицо, принимающее решение с его «страте- гиями» – правилами действия в каждой из возможных ситуаций игры. В общем случае взаимодействие избранной стратегии и состояние при- роды ведет к единственному исходу для решения в данной ситуации. Упо- рядочив эти взаимодействия, их можно представить в виде матрицы с двумя входами, элементы которой характеризуют исходы по данному сочетанию стратегии и состояния природы. Полная матрица отражает все исходы воз- можных сочетаний двух взаимодействующих элементов. Так, если лицо, принимающее решение, имеет m возможных стратегий: А1, А2, ..., Аm, а у природы имеется n возможных состояний: П1, П2, ..., Пn, тогда условия игры с природой задаются матрицей исходов. Исходы определяются в зависимости от решаемой проблемы. Но, несмот- ря на кажущуюся простоту, в действительности расчет значений каждого ис- хода может оказаться невозможным. Если предположить, что матрицу все же удалось построить, то далее требуется выбрать такую стратегию, которая будет наиболее выгодной по сравнению с другими, что также затруднительно. Стра- тегии лица, принимающего решения не всегда могут заканчиваться только выигрышами, поэтому матрица должна отражать не только выигрыши, но и проигрыши. Матрица исходов, в свою очередь, не отражает этого. Таким образом, в случае отсутствия информации о вероятностях состоя- ния среды теория не дает однозначных и математически строгих рекоменда- ций по выбору критериев принятия решения. Это объясняется в большей ме- ре не слабостью теории, а неопределенностью самой ситуации и сложностью получения количественных оценок целей и исходов. Ценность же матрицы исходов состоит в том, что ее формирование требует, чтобы анализирующий
  • 76.
    ПРОБЛЕМЫ ЭКОНОМИКИ ИУПРАВЛЕНИЯ76 проблему при выборе решений мыслил в терминах широкого диапазона по- следствий, которые могут иметь место в результате некоторого действия. Та- ким образом, принимающий решение ограждает себя от такой ошибки, как сосредоточение чрезмерного внимания только на тех исходах, появление ко- торых он по какой-либо причине считает наиболее вероятным. Помимо того, пытаясь разумно и содержательно описать исходы, принимающий решение вынужден учитывать затраты ресурсов, достигаемые выгоды и их взаимные связи. Это часто ведет к пересмотру и оценке целесообразности постановки задач, чем и обеспечивается более глубокое понимание проблемы. Однако большинство задач требуют анализа целой последовательности решений и состояний среды, когда приходится принимать сложные много- этапные решения. Если имеют место два или более последовательных мно- жества решений, то используется дерево решений. Дерево решений – это схематическое представление проблемы приня- тия решений. Ветви дерева решений представляют собой различные собы- тия (решения), а его вершины – ключевые состояния, в которых возникает необходимость выбора. Чаще всего дерево решений является нисходящим, то есть строится сверху вниз. Выделяют следующие этапы построения де- рева решений: 1. Первоначально обозначают ключевую проблему – «вершина дерева». 2. Для каждого момента определяют все возможные варианты даль- нейших событий, которые могут оказать влияние на ключевую про- блему. Это будут исходящие от вершины дуги дерева. 3. Обозначают время наступления событий. 4. Каждой дуге дают денежную и вероятностную характеристики. 5. Проводят анализ полученных результатов. Основа наиболее простой структуры дерева решений – ответы на во- просы «да» и «нет». Для каждой дуги дерева могут быть определены число- вые характеристики, например, величина прибыли по тому или иному про- екту и вероятность ее получения. В этом случае оно помогает учесть все возможные варианты действия и соотнести с ними финансовые результаты. Затем переходят к сравнению альтернатив. Недостатками дерева решений является ограниченное число вариантов решения проблемы. В процессе построения дерева решений необходимо обращать внимание на его размер. Оно не должно быть слишком перегруженным, т.к. это уменьшает способ- ность к обобщению и способность давать верные ответы. Для общей характеристики риска в финансово-хозяйственной деятель- ности предприятия предлагается оценивать влияние факторов неопределен- ности на величину риска с помощью метода анализа иерархий, который был предложен и детально описан в работах Т. Саати [5]. В методе используется дерево критериев, в котором общие критерии раз- деляются на критерии частного характера. Для каждой группы критериев оп-
  • 77.
    ГЛАВА 3. Развитиесистемы управления рисками 77 ределяются коэффициенты важности (коэффициент значимости). Альтернати- вы сравниваются между собой по отдельным критериям и могут ранжировать- ся ЛПР по степени предпочтения. Средством определения коэффициентов значимости критериев является попарное сравнение. На основе таких сравне- ний вычисляются коэффициенты важности критериев, оценки альтернатив и находится общая оценка как взвешенная сумма оценок критериев [5]. Метода анализа иерархий (МАИ), который является методологической основой для решения задач выбора альтернатив посредством их многократ- ного рейтингования. Основное применение метода – поддержка принятия решений посредством иерархической композиции задачи. С помощью дан- ного метода в ходе решения задачи можно выполнить: ‒ систематизацию сбора данных по проблеме, ‒ оценку противоречивости данных, ‒ синтез проблемы принятия решений, ‒ достигнуть консенсуса при обсуждении проблемы, ‒ оценку важности учета каждого решения и важность учета каждого фактора, влияющего на приоритеты решений, ‒ оценку устойчивости принимаемого решения. Основной проблемой в принятии решения является выбор лучшей аль- тернативы, происходящий в условиях неопределенности. Сложно опреде- лить к чему приведет выбор того или иного варианта. В каждом решении есть определенный уровень риска: возможность не достигнуть поставлен- ных целей или появление потерь. В большинстве практических задач в фи- нансово-хозяйственной деятельности проводится выбор из несколько аль- тернатив, каждая из которых имеет свои достоинства и недостатки. Наличие нескольких критериев делает задачу многокритериальной. При этом поиск более предпочтительного решения по одному критерию приводит к тому, что решение становится менее предпочтительным по другому критерию. Основным критерием выбора из альтернативных вариантов является опти- мальное соотношение результата и величины риска. Типичными задачами данного метода в деятельности предприятия являются: ‒ определение рейтинга клиентов, ‒ распределение ресурсов, ‒ составление товарной матрицы, ‒ выбор оптимальной стратегии, ‒ расчет наилучшей цены на продукцию, ‒ диагностика возможных сценариев развития ситуации. Решение задачи состоит из следующих основных этапов. 1. Формализация задачи в виде иерархической структуры с несколь- кими уровнями: цель, критерии, альтернативы. 2. Выполнение попарных сравнений элементов каждого уровня. Ре- зультаты сравнений представляются в виде совокупности матриц парных сравнений.
  • 78.
    ПРОБЛЕМЫ ЭКОНОМИКИ ИУПРАВЛЕНИЯ78 3. Вычисление коэффициентов значимости для элементов каждого уровня. При этом проверяется согласованность суждений экспертов при помощи индекса согласованности. 4. Расчет итогового веса каждой из альтернатив и определяется наи- лучшая альтернатива или они ранжируются. Применение метода для оценки риска в финансово-хозяйственной дея- тельности промышленного предприятия обосновано изменчивостью усло- вий функционирования промышленных предприятий, отсутствием досто- верных данных, ограниченностью применения эмпирических значений эко- номических показателей. Не смотря на то, что МАИ не имеет строгого научного обоснования и больше примыкает к эвристическим методам, этот метод нашел широкое практическое применение из-за своей простоты и наглядности. В ходе де- тального исследования МАИ были выявлены следующие существенные недостатки, такие как: 1. Рассогласование оценок, связанное с трудностями оценки отноше- ний сложных элементов. 2. Резкое увеличение количества оценок с увеличением набора эле- ментов. 3. Пересчет отношений значимости элементов в весовой коэффициент осуществляется приближенным методом. Несмотря на то, создание модели принятия решений, является трудоем- ким процессом, в итоге удается получить детальное представление о том, как именно взаимодействуют факторы, влияющие на выбор из альтернатив- ных решений. Процедуры расчета коэффициентов значимости (ранга важ- ности) в МАИ достаточно просты в отличие от математических методов при- нятия решений. Минимизация противоречивости данных – трудоемкий про- цесс, однако, в итоге ЛПР (лицо, принимающее решение) приобретает уве- ренность, что используемые данные являются вполне осмысленными и есть возможность использования мнений экспертов в практической деятельности предприятия. МАИ может служить надстройкой для других методов при решении слабоструктурированных задач, где более адекватно подходят опыт и ин- туиция, нежели сложные математические расчеты. С помощью этого метода можно выявить наиболее предпочтительные решения и количественно вы- разить степень этой предпочтительности. При использовании метода анализа иерархий при принятии управлен- ческих решений одним из основных критериев должен быть показатели, характеризующие уровень риска. На рис. 3.2 представлена схема метода анализа иерархий, в которой вы- бор из альтернативных вариантов должен быть проведен с учетом характе-
  • 79.
    ГЛАВА 3. Развитиесистемы управления рисками 79 ристик риска. Общая цель проблемы является высшим уровнем иерархии. За целью следует уровень наиболее важных критериев. Каждый из критери- ев может делиться на субкритерии. За субкритериями следует уровень аль- тернатив, число которых может быть достаточно большим. Методика МАИ включает парные сравнения, разработку шкалы для преобразований суждений в числовые значения, использование обратно симметричных отношений, иерархическую композицию проблемы [8]. В качестве наиболее важных критериев предлагается использовать следую- щие характеристики риска. ‒ вероятность неблагоприятных событий, ‒ возможность появления дополнительных расходов, ‒ возможность отклонения фактических значений от плановых значений. Цель Вероятность неблагоприятных событий Возможность появления доп. расходов Возможность отклонения от плановых значений Критерий 1 Критерий 2 Критерий NКритерий ...Критерий 3 Альтернатива 1 Альтернатива... Альтернатива K Рис. 3.2. Метод анализа иерархий Уровень риска в производственной деятельности промышленного пред- приятия может быть определен с помощью теории нечетких множеств, за- ложенной более 40 лет назад, американским ученым Л. Заде [6]. Методиче- ский подход к оценке рисков может быть представлен в следующей после- довательности. 1. Построение модели факторов риска. 2. Введение лингвистической переменной для описания уровней фак- торов риска и важности факторов. 3. Определение методом попарных сравнений весовых коэффициен- тов для всех видов риска. 4. Определение величины общего риска в деятельности предприятия.
  • 80.
    ПРОБЛЕМЫ ЭКОНОМИКИ ИУПРАВЛЕНИЯ80 3.4. Особенности управления рисками на промышленных предприятиях Многочисленные риски, свойственные деятельности промышленного предприятию требуют поиска адекватных способов их снижения. Это важно для повышения эффективности производства и реализации продукции на предприятии. Поэтому особую актуальность приобретает задача изучения способов воздействия на риски в отечественной и мировой практике с це- лью определения наиболее доступных способов эффективного управления рисками в хозяйственной деятельности предприятий. Исследования зарубежных и отечественных ученых по мерам воздейст- вия на риски [4], анализ ответов респондентов позволяет выделить услов- ные группы используемых инструментов управления рисками в целом по всему предприятию: «финансовые», «управленческие» и «инструменты обес- печения непрерывности рабочего процесса». К первой группе следует отне- сти страхование, формирование резервов, организацию кредитной полити- ки, балансирование активов и обязательств, контроль достаточности собст- венных средств, хеджирование. Именно эти инструменты преимущественно используются для управления рисками. Мониторинг, диверсификация рисков, активное воздействие на источ- ник риска, гибкие технологии менеджмента – эти управленческие инстру- менты являются частью оперативной деятельности риск-менеджера или предназначены для оптимизации процедур управления рисками для реко- мендаций руководству организации. Последняя группа, элементы которой можно охарактеризовать как тех- нические процессы обеспечения непрерывности бизнеса, занимает средин- ное положение в предпочтениях респондентов опроса. Информационная и физическая защита, план ликвидации аварий, аттестация рабочего места и сертификация по ISO, дублирование операций и собственно планирование деятельности – все перечисленное составляет основу «технического» обес- печения безопасности на промышленном предприятии. Наиболее простым и очевидным инструментом управления рисками, очевидно, является мониторинг. Этот вариант ответа отметили почти две трети (62 %) респондентов. Привлечение страховщиков в качестве консуль- тантов и передача на страхование части рисков наряду с диверсификацией рисков является традиционно распространенными инструментами управле- ния рисками. Более половины респондентов используют в своей деятельно- сти эти инструменты (53 % ответов). Кроме того, около половины респон- дентов отметили формирование специальных фондов и резервов на пред- приятии для покрытия убытков и ущербов от различных рисков, а также спе- циальные финансовые инструменты, включающие в себя управление кре- дитной политикой и баланс активов и пассивов.
  • 81.
    ГЛАВА 3. Развитиесистемы управления рисками 81 Из факта, что «привлечение страховщиков» к защите от рисков немного опередило в ответах респондентов «формирование резервов», по-видимому, нельзя сделать вывод, что данный инструмент пользуется большей популяр- ностью, чем самострахование через создание резервов потерь. Скорее всего, на популярности использования страхования сказались в первую очередь до- вольно широкие страховые интересы респондентов, а не значимость рисков, покрываемых страховщиками. Большая часть респондентов работает в круп- ных компаниях, которые практически всегда какие-то риски страхуют. Анализ ответов респондентов позволяет выделить условные группы ис- пользуемых инструментов управления рисками: «финансовые», «управлен- ческие» и «инструменты обеспечения непрерывности рабочего процесса». К первой группе следует отнести страхование, формирование резервов, организацию кредитной политики, балансирование активов и обязательств, контроль достаточности собственных средств, хеджирование. Именно эти инструменты преимущественно используются для управления рисками. Мониторинг, диверсификация рисков, активное воздействие на источ- ник риска, гибкие технологии менеджмента – эти управленческие инстру- менты являются частью оперативной деятельности риск-менеджера или предназначены для оптимизации процедур управления рисками для реко- мендаций руководству компании. Последняя группа, элементы которой можно охарактеризовать как тех- нические процессы обеспечения непрерывности бизнеса, занимает средин- ное положение в предпочтениях респондентов опроса. Информационная и физическая защита, план ликвидации аварий, аттестация рабочего места и сертификация по ISO, дублирование операций и собственно план непрерыв- ности бизнеса – все перечисленное составляет основу «технического» обес- печения безопасности в организациях. Одним из распространенных инструментов риск-менеджера является страхование. Во многих крупных предприятиях страхование имеет двоякое использование: во-первых, защита собственного имущества и покрытие от- ветственности перед третьими лицами, во-вторых, реализация социальных программ и страхование рисков персонала. В этой связи интересны резуль- таты ответов респондентов на вопрос о корпоративном страховании работ- ников. Из данных диаграммы видно, что в большинстве опрошенных ком- паний (почти 80 %) страхование применяется для защиты персонала (добро- вольное медицинское страхование – 64 %, страхование от несчастных слу- чаев и болезней – 40 %). Кроме того, значительная часть компаний страхует имущество: оборудование, грузы, транспорт, здания и строения. Тремя самыми важными услугами, которые застрахованные компании ожидают от своих поставщиков страховых услуг для управления и монито- ринга страховых программ, являются:
  • 82.
    ПРОБЛЕМЫ ЭКОНОМИКИ ИУПРАВЛЕНИЯ82 ‒ урегулирование убытков (84 %); ‒ международные программы (57 %); ‒ предупредительные мероприятия (53 %). Следует отметить, что все перечисленные формы воздействия на риски с целью их ограничения реализовываются в пределах индивидуальных под- ходов, которые сложились на современном этапе в России. Наиболее про- стым и очевидным инструментом управления производственными рисками является мониторинг. Привлечение страховщиков в качестве консультантов и/или передача на страхование части рисков наряду с диверсификацией рис- ков является традиционно распространенными инструментами управления рисками. При производстве продукции достаточно значимым инструментом воздействия на риск является аттестация рабочего места, а также формиро- вание планов оперативного и тактического характера. Учитывая специфику промышленных предприятий, а также особенности рыночных механизмов государства, применение в производственной деятель- ности далеко не всех методов эффективно и возможно вообще. Особенностью управления производственными рисками является то, что предприятие не мо- жет уклониться от всех видов рисков, локализовать или рассеять их. Большую долю рисков, возникающих при производстве продукции, предприятию при- ходится брать на себя, так как некоторые из них несут в себе потенциал воз- можной прибыли, а другие принимаются в силу их неизбежности. Таким образом, риск-менеджмент на сегодняшний день стал норматив- ной методологией управления в крупных отечественных компаниях, что подтверждают не только экспертные мнения, но и анализ результатов раз- личных исследований. При этом концепция риск-менеджмента с каждым годом приобретает все больше сторонников, что обусловлено естественны- ми процессами рыночной экономики и ведением бизнеса в условиях неоп- ределенности с опасностью неконтролируемых событий. Анализ ответов респондентов обозначили тенденцию, согласно которой риск-менеджмент претерпевает в России не только количественное изменение приверженцев, но и качественное углубление практического характера. Вместе с этим можно заметить, что пока недостаточно специалистов, го- товых грамотно выстраивать систему риск-менеджмента в организациях. За немногочисленным исключением, даже лидирующие компании страны, испы- тывают недостаток квалифицированных кадров в рассматриваемой области. Другим важным вызовом, поставленным перед сообществом риск-мене- джеров, является вопрос о стандартах в деятельности управления рисками. Существующие отечественные стандарты по охране труда, производствен- ной безопасности, регламенты в финансовой сфере и некоторые другие ука- зывают на практическую полезность своего применения. Мнение о необхо- димости тех или иных стандартов риск-менеджмента поддерживает боль- шинство из опрошенных менеджеров.
  • 83.
    ГЛАВА 3. Развитиесистемы управления рисками 83 Вопросы методологического характера, точнее, вопросы используемых техник и инструментов, которые затрагивались в различных исследованиях, указали на широту спектра соответствующих инструментов и глубину работ по управлению рисками в компаниях. Учитывая специфику бизнеса различ- ных организаций, можно утверждать, что отечественные риск-менеджеры применяют в своей практике достаточно комплексные и требующие высоко- го профессионализма технологии. Готовность и желание развития, которые нельзя не заметить из результатов исследований, подтверждают уверен- ность в скором распространении системы риск-менеджмента в отечествен- ных организациях. На основании обзора научных работ отечественных и зарубежных уче- ных, занимающихся проблемами исследования рисковых ситуаций, собст- венных исследований автора, необходимо сделать вывод, что в настоящее время нет единых подходов к оценке, моделированию и воздействию на риск, в том числе и в финансово-хозяйственной деятельности промышленных предприятий. В работе обоснованы наиболее приемлемые методы анализа и воздействия на риск предприятия. Исследование показало, что основным не- достатком всех этих методов является отсутствие или поверхностный анализ факторов риска, без которого затруднительно предлагать какие-либо методы, снижающие влияние того или иного риска. Возможность применения методов воздействия на риск носит рекоменда- тельный характер, т.к. в каждом конкретном случае менеджер производствен- ного предприятия должен самостоятельно принять решение, исходя из усло- вий хозяйствования, а также факторов внешней и внутренней среды. Библиографический список к главе 3 1. Бартон Т.Л. Риск-менеджмент: Практика ведущих компаний / Т.Л. Бар- тон, П.Л. Уокер, У.Г. Шенкир. – М.: Вильямс, 2008. – 208 с. 2. Воробьев В.С. Системный анализ и управление рисками в предпри- нимательстве / В.С. Воробьев, К.В. Балдин. – М.: Издательство Московского психолого-социального института; Воронеж: Издательство НПО «МОДЭК», 2009. – 760 с. 3. Евстафьев И.Н. Тотальный риск – менеджмент. Новейший метод при- нятия беспроигрышных управленческих решений / И.Н. Евстафьев. – М: Эксмо, 2008. – 208 с. 4. Иванов А.А. Риск-менеджмент: учебно-методический комплекс / А.А. Иванов, С.Я. Олейников, С.А. Бочаров. – М.: Изд. центр ЕАОИ, 2008. – 193 с. 5. Коршунова Л.Н. Оценка и анализ рисков / Л.Н. Коршунова, Н.А. Про- данова. – М.: Феникс, 2007. – 198 с.
  • 84.
    ПРОБЛЕМЫ ЭКОНОМИКИ ИУПРАВЛЕНИЯ84 6. Кудрявцев А.А. Интегрированный риск-менеджмент / А.А. Кудряв- цев. – М.: Экономика, 2010. – 656 с. 7. Лапченко Д.А. Оценка и управление экономическим риском. Теория и практика / Д.А. Лапченко. – М.: Ашалорея, 2007. – 148 с. 8. Маккарти М.П. Риск. Управление риском на уровне топ менеджеров и советов директоров / М.П. Маккарти, Т. Флинн. – М.: Альпина Бизнес Букс, 2007. – 234 с. 9. Мандрыкин А.В. Управление производственными рисками в интег- рированной организационно-производственной системе / А.В. Мандрыкин // Организатор производства. – 2009. – Т. 42, № 3. – C. 63-68. 10. Сбитнева А.Н. Управление производственными рисками промыш- ленного предприятия / А.Н. Сбитнева // Вестник Рыбинской государствен- ной авиационной технологической академии им. П.А. Соловьева. – 2012. – № 2 (23). – С. 233-239. 11. Тактаров Г.А. Финансовая среда предпринимательства и предпри- нимательские риски / Г.А. Тактаров, Е.М. Григорьева. – М.: Финансы и ста- тистика, 2007. – 327c. 12. Холмс Э. Риск-менеджмент: Как научиться расчетливо рисковать и избегать потерь в бизнесе: пер. с англ. / Э. Холмс. – М.: Эксмо, 2007. – 304 с. 13. Шапкин А. С. Экономические и финансовые риски. Оценка, управ- ление, портфель инвестиций / А.С. Шапкин. – М: Дашков и Ко, 2004. – 543 с. 14. Энциклопедия финансового риск-менеджмента / под ред. А.А. Лоба- нова, А.В. Чугунова. – М.: Альпина Бизнес Букс, Альпина Паблишерз. 2009. – 936 с.
  • 85.
    ГЛ А ВА4 УПРАВЛЕНИЕ ДЕБИТОРСКОЙ ЗАДОЛЖЕННОСТЬЮ ПРЕДПРИЯТИЯ 4.1. Дебиторская задолженность, проблемы возникновения и взыскания В условиях рынка, любое коммерческое предприятие, осуществ- ляя свою хозяйственную деятельность, в большинстве случаев не получает от контрагентов деньги немедленно. Поэтому у предприятий и возникает необходимость в расширении сбыта путем предоставления покупателям отсрочки платежей за отгруженную продукцию, то есть так называемого «коммерческого кредита», отражаемого в бухгалтерском отчѐте как деби- торская задолженность. В экономической литературе можно встретить следующие определения понятия «коммерческий кредит»: 1) коммерческий кредит – это особая форма кредита, предоставляемая в товарной форме продавцами покупателям в виде отсрочки уплаты денег за проданные товары; 2) коммерческий кредит заключается в отсрочке или рассрочке платежа за проданный товар, фиксируемой в контракте. Сделка ссуды здесь сопряжена со сделкой купли-продажи товара; 3) коммерческий кредит часто рассматривается как товарный кредит, поскольку в его основе лежит поставка товаров или оказание услуг. Предоставление кредита в товарной форме обычно связано с не- возможностью реализации товара с одновременной его оплатой, борьбой за рынки сбыта [1]. В ст. 823 Гражданского кодекса Российской федерации под коммерче- ским кредитом понимается предоставление кредита, в том числе в виде аван- са, предварительной оплаты, отсрочки и рассрочки оплаты товаров, работ или услуг [2]. Исходя из перечисленных выше определений, под коммерческим креди- том будем понимать предоставляемую покупателям отсрочку платежа за поставленный товар или оказанные услуги. В связи с этим, от момента оказания услуг или поставки товара до мо- мента поступления денежных средств на счет у предприятия-поставщика возникает так называемая «дебиторская задолженность».
  • 86.
    ПРОБЛЕМЫ ЭКОНОМИКИ ИУПРАВЛЕНИЯ86 В настоящее время учеными-экономистами предлагается ряд ее опреде- лений. Так, например, под дебиторской задолженностью понимается «сово- купность долгов, образовавшихся в результате продажи товаров (работ, услуг) с отсрочкой оплаты и подлежащих возврату компании от контрагентов» [3], «задолженность перед организацией различных юридических и физических лиц, возникающая в ходе хозяйственной деятельности» [4], «право требова- ния организации на поступление финансовых и нефинансовых активов, воз- никающих из обязательств юридических и физических лиц по договору в хо- де хозяйственной деятельности, с целью обеспечения приемлемого уровня финансовой устойчивости» [5], «сумма долгов, причитающихся предпри- ятию, фирме, компании со стороны других предприятий, фирм, компаний, а также граждан, являющихся их должниками, дебиторами» [6]. Т.е. в общем случае дебиторская задолженность представляет собой задолженность юри- дических или физических лиц (дебиторов) перед предприятием за выпол- ненные им, но не оплаченные работы или услуги, что соответствует как ме- ждународным, так и российским стандартам бухгалтерского учѐта [7]. В том случае, когда дебиторы не исполняют принятые на себя обяза- тельства (не оплачивают в обозначенный срок полученные товары или ус- луги) у предприятия формируется так называемая «просроченная» дебитор- ская задолженность, при этом составляющие еѐ средства извлекаются из его хозяйственного оборота, что сказывается на финансовом состоянии пред- приятия. Увеличение же у него размера дебиторской задолженности приво- дит к росту затрат на обслуживание заемного капитала предприятия, повы- шает его издержки, что приводит к снижению рентабельности и ликвидно- сти оборотных средств предприятия и, в конечном итоге, отрицательно ска- зываются на его финансовой устойчивости. Управление дебиторской задолженностью организации заключается в регулировании еѐ как по количественным, так и качественным показателям. А для оптимизации хозяйственной деятельности предприятия необходимо построение эффективной системы возврата дебиторской задолженности, так как при росте еѐ размера снижается его ликвидность, ухудшаются дру- гие экономические показатели предприятия. В условиях же продолжающейся рецессии экономики нашей страны, обусловленной введением санкций со стороны Запада, и снижением, в связи с этим, потребительского спроса, российские компании в качестве одного из основных способов увеличения продаж используют отсрочку платежей за предоставленные товары или оказанные услуги. А при недостаточно высо- кой платежной дисциплины потребителей их продукции у предприятий в таких случаях растут кредитные риски. Кроме того, при увеличении объема отгрузок продукции и увеличении отсрочки платежа возрастают товарообо- рот и объем складских остатков, увеличивается их дебиторская задолжен- ность. Прирост активов предприятий вызывает соответственно прирост
  • 87.
    ГЛАВА 4. Управлениедебиторской задолженностью предприятия 87 пассивов, увеличение расходов на обслуживание его кредитов и займов, что может привести к общему снижению их финансовой устойчивости. С проблемами возникновения и взыскания дебиторской задолженности, особенно в условиях России, неизбежно сталкиваются практически все пред- приятия, т.к. отсутствие у многих из них достаточного объема собственных оборотных средств и сложность получения банковского кредита не позво- ляют сбывать весь объем произведенной продукции или услуг только на условиях предоплаты. При том, когда контрагенты (дебиторы) не оплачивают вовремя полу- ченные товары или услуги, то у предприятия формируется так называемая «просроченная» дебиторская задолженность, а составляющие еѐ средства извлекаются из его хозяйственного оборота, что сказывается на финансовом состоянии предприятия. Увеличение же размера дебиторской задолженно- сти приводит к росту затрат на обслуживание заемного капитала предпри- ятия, повышает его издержки, что приводит к снижению рентабельности и ликвидности оборотных средств предприятия и, в конечном итоге, отрица- тельно сказываются на его финансовой устойчивости. В связи с тем, что наличие дебиторской задолженности у предприятий является объективной реальностью рыночной экономики, то возникает про- блема оптимизации еѐ размера. А для повышения результативности хозяйственной деятельности пред- приятия необходимо построение эффективной системы возврата дебитор- ской задолженности, так как при росте еѐ размера снижается ликвидность предприятия, и ухудшаются его экономические показатели. При построении системы управления дебиторской задолженностью ру- ководству предприятия необходимо решить следующие задачи: ‒ организовать текущий мониторинг дебиторской задолженности и ее анализ в предшествующем периоде; ‒ создать четкие и понятные для сотрудников компании и контраген- тов правила работы с дебиторской задолженностью; ‒ определить возможную сумму оборотного капитала, направляемого в дебиторскую задолженность путем предоставления клиентам от- срочки платежа; ‒ сформировать систему кредитных условий для клиентов, в том чис- ле систему скидок и штрафов; ‒ сформировать стандарты оценки покупателей и дифференциации условий предоставления кредита; ‒ разработать схемы мотивации персонала, занятого возвращением дебиторской задолженности; ‒ сформировать процедуры сбора дебиторской задолженности, в том числе связанные с взысканием просроченной задолженности само- стоятельно, а также в судебном порядке;
  • 88.
    ПРОБЛЕМЫ ЭКОНОМИКИ ИУПРАВЛЕНИЯ88 ‒ построить эффективную систему контроля за движением и свое- временной инкассацией дебиторской задолженности [8]. Эффективное управление дебиторской задолженностью требует созда- ние системы непрерывного мониторинга и анализа задолженности, разра- ботка четких правил определения контрагентов, которым можно предостав- лять отсрочку платежей, а также регламента работы с «проблемными» должниками. Эффективность же системы управления дебиторской задолженности фи- нансовые специалисты предприятий определяют по различным критериям, так, К. Жараспаев – вице-президент Rover Сomputers ключевым критерием оценки эффективности системы управления дебиторской задолженности считает возвратность задолженности; Е. Агеева – финансовый директор ООО «Голдер-Электроникс» под таковым критерием понимает соответствие плану фактических показателей оборачиваемости дебиторской задолженно- сти, еѐ среднего срока погашения и доли проблемных долгов в общем объеме задолженности; С. Воробьев – финансовый директор ООО «Рельеф-Центр» оценивает эффективность системы управления дебиторской задолженности прежде всего по наличию просроченной задолженности, ее объемам, срокам просрочки платежа и перспективам получения данных сумм от клиентов; Ю. Луценко, – директор финансового департамента ЗАО «Международная торговая компания «Алиса» считает систему управления дебиторской задолженности эффективной тогда, когда объем и длительность просрочен- ной, а также оборачиваемость общей дебиторской задолженности меньше установленных нормативов. При этом лимиты кредитования клиентов не превышены, а история возврата долгов – положительная; а М. Коновалова – финансовый директор компании laStyle одним из значимых показателей считает соотношение дебиторской задолженности и общего объема продаж. Кроме того, в компании установлен лимит, свыше которого финансирование дебиторской задолженности невыгодно, а продажи сулят потери [9]. Наибольший интерес для исследования представляют задачи управле- ния расчетами с покупателями продукции предприятия с использованием экономико-математических моделей, т.к. последние позволяют формализо- вать процесс принятия управленческого решения. При этом следует знать, что наиболее часто встречающимися пробле- мами, с которыми сталкиваются предприятия, кредитующие своих клиен- тов, являются: 1) отсутствие полной и достоверной информации о компаниях-деби- торах; предприятие не уделяет достаточно внимания оценке креди- тоспособности клиентов и анализу эффективности коммерческого кредитования; 2) недостаточный контроль над работой с просроченной дебиторской задолженностью;
  • 89.
    ГЛАВА 4. Управлениедебиторской задолженностью предприятия 89 3) разрозненность сведений об имеющейся дебиторской задолженно- сти, вызванная неразвитостью системы внутренних коммуникаций предприятия (между отделами и управлениями, между филиалами и центром и т.д.) [3]. В ходе проведенного анализа практики управления процессами расче- тов с покупателями продукции на ряде промышленных предприятий Санкт- Петербурга было выяснено, что: ‒ в большинстве случаев поступление средств от покупателей про- дукции на предприятиях не планируется; ‒ руководство, как правило, не обладает информацией о сроках по- ступления на счета предприятий средств от дебиторов; ‒ руководство предприятий часто не считает сам факт отсутствия у предприятия денег тревожным симптомом; ‒ долги дебиторов оцениваются как потенциальные денежные сред- ства, которые будут получены с очень высокой долей вероятности; ‒ на предприятиях в большинстве случаев не ведутся работы по ана- лизу безнадежных долгов. Основными проблемами при этом являются: ‒ отсутствие четких критериев оценки выгодности принимаемых уп- равленческих решений по предоставлению отсрочек платежей тем или иным контрагентам; ‒ принятие решений по коммерческому кредитованию зачастую осу- ществляется по принципу «не потерять клиента», а не с точки его зрения экономической целесообразности. Кроме того, предприятия вынуждены использовать предоставление от- срочек платежа своим покупателям лишь в том случае, когда спрос на дан- ную продукцию по предоплате и на условиях авансового финансирования меньше, чем планируемые объемы выпуска [10]. Тем самым, своевременное получение дебиторской задолженности яв- ляется одной из важнейших проблем предприятий. 4.2. Прогнозирование поступления дебиторской задолженности методом Монте-Карло Для прогнозирования поступления платежей от дебиторов по данным од- ного из промышленных предприятий Санкт-Петербурга используем имита- ционное моделирование методом Монте-Карло, которое применимо как для оценки последствий кредитной политики любого предприятия, так и для оценки объемов поступления средств при изменении прогнозируемого уров- ня платежеспособности каждого из дебиторов, их части или совокупности. В предлагаемой модели сделаем следующие допущения:
  • 90.
    ПРОБЛЕМЫ ЭКОНОМИКИ ИУПРАВЛЕНИЯ90 1. Ограниченный период прогнозирования, равный двум календарным месяцам (T = 2). Период может быть увеличен или уменьшен по усмотре- нию предприятия; 2. Источники поступления средств: ‒ погашение дебиторской задолженности по продукции, отгруженной в прошлых периодах; ‒ денежные потоки по продукции, отгружаемой в рассматриваемом периоде; 3. План отгрузок предприятия известен заранее, исходя из заявок ком- мерческого отдела на отгрузку продукции; 4. Расчеты производятся по каждой поставке конкретному контрагенту; 5. Контролируемыми переменными являются размер денежных средств на расчетном счете и в кассе предприятия, а также размер ресурсов, рассчи- тываемых по каждой позиции перечня видов ресурсов и размер поступле- ния средств от каждого контрагента ежедневно; 6. Под ресурсами понимаются материальные ресурсы и задолженности по оплате различных услуг; 7. В модели не учитывается возможное использование имеющихся у пред- приятия денежных средств на оплату различных расходов и возможное ис- пользование имеющихся ресурсов в производственном процессе, т.к. еѐ целью является прогнозирование денежных потоков от реализации продукции. В связи с тем, что предлагаемая имитационная модель отображает про- исходящие во времени платежи, осуществляемые потребителями в порядке погашения их задолженностей за ранее осуществленные предприятием по- ставки товаров на условиях отсрочки платежа, то она должна имитировать: ‒ отдельные платежи конкретных потребителей на исследуемых вре- менных интервалах за конкретные партии товаров; ‒ всю совокупность (поток) платежей. При имитации потока платежей необходимо учитывать: ‒ временной интервал (t, t + 1); ‒ все платежи, осуществленные потребителями на данном временном интервале; ‒ все временные интервалы в пределах модельного времени процесса взаиморасчетов. Причем, если имитация отдельных платежей каким-либо способом уже выполнена, то имитация потока платежей сводится к выполнению их отбо- ра, сортировок и алгебраических суммирований. При имитации отдельного платежа будем учитывать следующие пе- ременные: ‒ рассматриваемый временной интервал платежа (t, t + 1); ‒ номер потребителя, осуществляющего платеж, j; ‒ номер оплачиваемой поставки товара, i;
  • 91.
    ГЛАВА 4. Управлениедебиторской задолженностью предприятия 91 ‒ вероятность данного платежа на данном временном интервале, Qj (надежность клиента); ‒ факт реализации или не реализации платежа на заданном времен- ном интервале (t, t + 1); ‒ сумму осуществленного платежа (полностью или частично) [11]. Для оценки надежности покупателя используем следующие показатели: срок работы с клиентом R1, объем продаж клиенту R2 и объем просроченной задолженности данного клиента на конец периода R3 (см. табл. 4.1). Относить клиента к той или иной группе будем на основе интегральной оценки R, рассчитываемой как произведение балльных оценок по всем трем показателям [12]: .321 RRRR  (4.1) К группе риска относятся предприятия с интегральным баллом от 1 до 4, к группе повышенного внимания – предприятия, имеющие 5-12 баллов, к надежным клиентам – предприятия, набравшие 13-27 баллов и к «золотым» – 28-64 балла. Таблица 4.1 Шкала оценки показателей надежности Показатели / Баллы 1 2 3 4 Срок работы с клиентом R1, лет < 1 1-2 2-4 > 4 Объем продаж клиенту в общем объеме продаж R2, % < 1 1-5 5-15 > 15 Объем просроченной задолженности на конец периода в % от объе- ма отгрузки R3 50-100 20-50 5-20 0-5 Для перехода от балльной системы оценок надежности клиентов к ве- роятностной, воспользуемся следующей формулой [13]: , )/4( 1 1 1 2 n Rn Q j j    (4.2) где Qj – искомая надежность j-го клиента, n1 – количество надежных клиентов, с которыми работает производитель; n2 – количество ненадежных клиентов, с которыми работает про- изводитель; Rj – интегральная оценка j-го клиента. В качестве отношения n2 / n1 возьмем 28 / 34, понимая под этим, что 34 клиента анализируемого предприятия надежны, то есть оплачивают постав- ки вовремя, а остальные контрагенты могут задержать оплату. Приведенная выше формула (4.2) получена из формулы Байеса:
  • 92.
    ПРОБЛЕМЫ ЭКОНОМИКИ ИУПРАВЛЕНИЯ92 , }|)({ }|)({ 1 1 ))(( надеженклиентmPP ненадеженклиентmPP mp G B     (4.3) где p(m()) – вероятность клиента оказаться надежным при наличии выде- ленной о нем информации m(); P{m() | клиент ненадежен} – это вероятность того, что для априори ненадежного клиента предложенная методика m выделит о нем информа- цию m(); P{m() | клиент надежен} – вероятность того, что для априори надеж- ного клиента методика выделит о нем информацию m(); PG – вероятность того, что исследуемый клиент, при отсутствии о нем какой-либо информации, является надежным; PB – вероятность того, что исследуемый клиент, при отсутствии о нем какой-либо информации, является ненадежным. Формула (4.3) была преобразована в формулу (4.2) следующим образом: отношение PB / PG было заменено на n2 / n1, а вместо отношения условных вероятностей вставлено отношение 4 / Rj, в котором цифра «4» появляется из-за того, что новый клиент предприятия набирает по балльной системе Rj = 1  1  4, а предполагаемая вероятность его надежности составляет 14 / 17. Таблица 4.2 Значения надежности клиентов Rj 40/60 30/70 50/50 20/80 10/90 28/34 Qj Qj Qj Qj Qj Qj 1 0,272727 0,368421 0,2 0,5 0,692308 0,232877 2 0,428571 0,538462 0,333333 0,666667 0,818182 0,377778 3 0,529412 0,636364 0,428571 0,75 0,870968 0,476636 4 0,6 0,7 0,5 0,8 0,9 0,548387 6 0,692308 0,777778 0,6 0,857143 0,931034 0,64557 8 0,75 0,823529 0,666667 0,888889 0,947368 0,708333 9 0,771429 0,84 0,692308 0,9 0,952941 0,732057 12 0,818182 0,875 0,75 0,923077 0,964286 0,784615 16 0,857143 0,903226 0,8 0,941176 0,972973 0,829268 18 0,870968 0,913043 0,818182 0,947368 0,975904 0,845304 24 0,9 0,933333 0,857143 0,96 0,981818 0,87931 27 0,910112 0,940299 0,870968 0,964286 0,983806 0,891262 32 0,923077 0,949153 0,888889 0,969697 0,986301 0,906667 36 0,931034 0,954545 0,9 0,972973 0,987805 0,916168 48 0,947368 0,965517 0,923077 0,979592 0,990826 0,93578 64 0,96 0,973913 0,941176 0,984615 0,993103 0,951049 В этом случае, каждому значению интегральной оценки того или иного клиента соответствует вероятность его надежности. В табл. 4.2 приведены
  • 93.
    ГЛАВА 4. Управлениедебиторской задолженностью предприятия 93 результаты вычислений надежности клиентов в соответствии со значениями интегральных показателей. Если же клиент оплачивает продукцию по факту ее поставки, то его надежность Qj = 1. В этой таблице верхняя строчка показывает отношение количества не- надежных клиентов предприятия к надежным, а последний столбец значе- ний соответствует рассматриваемой нами ситуации. Процесс моделирования методом Монте-Карло обычно состоит из сле- дующих этапов: 1. Определение стохастической природы входной переменной. 2. Имитация движения входных переменных с помощью многократ- ного генерирования случайных чисел, корректируемых с таким рас- четом, чтобы иметь то же распределение вероятностей, что и ос- новная переменная. 3. Осуществление моделирование (один прогон модели). 4. Многократное повторение данного процесса. 5. Анализ результатов. Суть данного метода состоит в том, что в решаемую задачу вводят слу- чайную величину , изменяющуюся по определенному закону p(). Как пра- вило, закон распределения случайной величины выбирают таким образом, чтобы искомая в задаче величина А была математическим ожиданием от : .)( AM  (4.4) В связи с этим, мы определяем искомую величину А лишь теоретически, а для нахождения ее численного значения воспользуемся статистическими методами, основываясь на выборке случайной величины  из объема N эле- ментов: получаем N вариантов случайной величины i, для которых вычис- ляем их среднее арифметическое (выборочное среднее)  : 1 , N i i N      (4.5) которое и принимаем в качестве приближенного значения искомой величины A: .A  (4.6) Для получения по методу Монте-Карло результата приемлемой точно- сти требуется большое число статистических испытаний, поэтому его ино- гда так и называют: метод статистических испытаний («прогонов») [14]. Термином «прогон модели» обозначается следующая последователь- ность действий моделирующей процедуры:
  • 94.
    ПРОБЛЕМЫ ЭКОНОМИКИ ИУПРАВЛЕНИЯ94 ‒ устанавливаются исходные данные: 1) номера потребителей j; 2) номера отгрузок I; 3) начальные задолженности по отгрузкам Doj; 4) периоды отсрочки платежей по отгрузкам Tожij; 5) вероятности платежей Poj; 6) вероятности частичных платежей; ‒ рассчитывается полный интервал модельного времени, устанавли- вается перечень суточных интервалов модельного времени (t, t + 1); ‒ перебираются все суточные интервалы модельного времени, для ка- ждого суточного интервала имитируются отдельные платежи кон- кретных потребителей за конкретные отгрузки Sij(t), а также рассчи- тывается суммарный поток платежей за каждые модельные сутки; ‒ формируется «прогонная кривая» S(t), то есть итоговая таблица- строка суммарных суточных платежей на интервале модельного времени (0, T). Получение той или иной прогонной кривой и есть результат одного конкретного k-прогона модели. Для получения результатов моделирования используется следующая многопрогонная процедура: ‒ осуществляется многократная реализация однопрогонной проце- дуры при одних и тех же исходных данных: формируются прогон- ные кривые Sk(t), где k = 1, 2, …, G; ‒ производится накопление всех прогонных кривых Sk(t) в итоговую матрицу результатов цикла моделирования SS: )],([ tSSS k (4.7) где k – номер прогона, t – соответствующие сутки; ‒ данные, накопленные в матрицу результатов моделирования, обра- батываются при помощи методов математической статистики с целью получения усредненных результатов (оценок) моделирова- ния и вычисления доверительных интервалов для этих оценок; ‒ выбирается необходимое количество прогонов G в пределах одного цикла исходя из условия получения требуемого уровня доверитель- ной вероятности модельных результатов, в нашем случае таковым уровнем будем считать 95 %. В связи с тем, что получить точную оценку a* математического ожидания a практически невозможно, то ограничимся отысканием лишь верхней границы δ допускаемой ошибки с заданной вероятно- стью (надѐжностью) γ:
  • 95.
    ГЛАВА 4. Управлениедебиторской задолженностью предприятия 95 ,P X a     (4.8) где X – средняя случайной величины Х. Примем, что случайная величина Х имеет нормальное распределение, а еѐ среднее квадратическое отклонение σ неизвестно. В этом случае с надѐж- ностью γ верхняя граница допускаемой ошибки определяем по следующей формуле: , n st     (4.9) где n – число испытаний; значение tγ находим по таблице. «Исправленное» среднее квадратическое отклонение s определяем по формуле: . 1  n n s  (4.10) Вычислим верхнюю границу δ допускаемой ошибки по формуле (4.9) для 30 (tγ = 2,045) и 60 прогонов (tγ = 2,001), и сравним полученные результаты. При этом длительности отсрочки платежей задаются конкретно для каж- дого потребителя j по каждой отгруженной партии i, описываемые матрицей: ],[ ожijож TT  (4.11) где i = 1, 2, 3, …, N; j = 1, 2, 3, …, W. Запуск календаря для j-го потребителя по i-й партии определяется мо- ментом ее отгрузки и задается массивом: [ ].о оijt t (4.12) Размеры (суммы) ожидаемых платежей определяются задолженностями потребителей по отгруженным партиям, а их итоговые (требующие погаше- ния) задолженности описываются по следующей формуле: , 1   N i ijoijij DDD (4.13) где Doij – ранее непогашенные задолженности потребителей; D+ij – дополнительно возникающие задолженности потребителей за счет новых отгрузок партий продукции. Опытные данные показывают, что если погашение задолженности проис- ходит, то оно обычно происходит вскоре после истечения плановой календар-
  • 96.
    ПРОБЛЕМЫ ЭКОНОМИКИ ИУПРАВЛЕНИЯ96 ной отсрочки. И чем дольше после истечения плановой календарной отсрочки погашение задолженности не произошло, тем оно менее вероятно. И хотя кон- кретные сроки задержки и уровни вероятностей могут быть уточнены, но ука- занный «ступенчатый» характер функции распределения сохраняется [13]. Исходя из этих соображений моделируем и функцию распределения ве- роятностей платежей после окончания интервала отсрочки (см. табл. 4.3). Таблица 4.3 Функция распределения вероятности платежей Сверхплановая задержка t, сутки Вероятность погашения долга Fij(t) 1-5 0,98×Fij(Tож) 6-10 0,96×Fij(Tож) 11-15 0,93×Fij(Tож) 16-20 0,85×Fij(Tож) 21-25 0,75×Fij(Tож) 26-30 0,50×Fij(Tож) 31-35 0,25×Fij(Tож) 36-40 0.05×Fij(Tож) 41 и более 0,01×Fij(Tож) В этой таблице Fij(Tож) представляет собой вероятность погашения пла- тежа в день окончания отсрочки. В связи с тем, что любой платеж может быть как полным, так и частич- ным, то для упрощения считаем, что если такой платеж состоялся, то едино- временно погашаемая сумма будет составлять 25 %, 50 %, 75 % или 100 % долга. Итоговый поток платежей S(t) вычисляем как сумму соответствующих оплат задолженностей j-ми клиентами i-х партий: ).()( 1 1 tStS N i W j ij   (4.14) Моменты времени t представляют собой порядковый номер суток в пределах модельного времени. Для каждого текущего номера суток определяем задолжников платежей, по каждому из которых генерируем псевдослучайные числа ij в интервале от 0 до 1. Полученные сгенерированные числа сравниваем с соответствую- щими вероятностями платежей Fij(t): ).( ),( tF tF ijij ijij     (4.15) Если оно попало в полуинтервал [0, Fij(t)], то фиксируем факт платежа; если же случайное число ij попадает в интервал [Fij(t), 1], то фиксируем факт неплатежа.
  • 97.
    ГЛАВА 4. Управлениедебиторской задолженностью предприятия 97 Таким образом, изменение значения сгенерированные числа ij будет со- ответствовать заданному ранее закону распределения вероятности платежей (см. табл. 4.3). Для рассматриваемого порядкового номера суток t по всем платежам, которые попали в эти сутки при генерации фактов платежей, при выборе того или иного значения фактора надежности γ используем генерацию слу- чайных чисел в пределах от 0 до 1 (см. табл. 4.4). Таблица 4.4 Распределение вероятности платежей Значение сгенерированного числа Выбранное значение γ 0,00  ij 1 < 0,70 100 % 0,70  ij 1 < 0,80 75 % 0,80  ij 1 < 0,90 50 % 0,90  ij 1  1,00 25 % Таким образом, на основе практических данных нами было сделано следующее допущение: в 70 % процентах случаев клиент полностью пога- шает задолженность по отгрузке, а в 30 % случаев одним платежом оплачи- вается от 25 % до 75 % задолженности по отгрузке. В этом случае, аналогично генерации факта платежа / неплатежа, полу- чаем, что разыгранная величина Sij(t) имеет заданное распределение (см. табл. 4.3). По всем остальным платежам, полностью осуществленных ранее, или не «выпавшим» на рассматриваемые сутки, принимаем Sij(t) = 0. Рассчитываем по формуле (4.14) сумму оплат задолженностей для рас- сматриваемого временного интервала t. Далее суммируем все суточные платежи, и один прогон k машинного эксперимента будет завершен. Для проведения указанных расчетов используем персональный компью- тер. Расчетную программу реализуем в виде экспериментальной программы на языке Visual Basic for Applications в среде приложения Microsoft Excel опе- рационной системы WINDOWS. Расчеты проводим на основе на реальных данных о потребителях и ви- дах производимой продукции анализируемого промышленного предприятия Санкт-Петербурга. В предлагаемом программном модуле реализуем принцип отсутствия платежей в выходные дни. При этом для сравнения выполняем 30 и 60 про- гонов предложенной модели. В результате работы программы автоматически строится график мате- матического ожидания суммы платежей по неделям (см. рис. 4.1 и 4.2) и производится автоматическое заполнение рабочего листа «Итоги».
  • 98.
    ПРОБЛЕМЫ ЭКОНОМИКИ ИУПРАВЛЕНИЯ98 Информация в итоговых таблицах приводится в двух разрезах: ‒ сумма платежей за 1 месяц (для составления помесячного платеж- ного календаря); ‒ сумма платежей за 1 неделю (для составления понедельного пла- тежного календаря). Далее с использованием макроса строится вероятностное распределе- ние сумм платежей. Рис. 4.1. Средний денежный поток по неделям для 30-ти прогонов Рис. 4.2. Средний денежный поток по неделям для 60-ти прогонов
  • 99.
    ГЛАВА 4. Управлениедебиторской задолженностью предприятия 99 Как видно из диаграмм рис. 4.1 и 4.2 распределение денежного потока по неделям для 30-ти и 60-ти прогонов практически не отличается. Но на графиках вероятностного потока (см. рис. 4.3) заметно, что для 60-ти прого- нов распределение получается гораздо более «правильное», чем для 30-ти. а) б) Рис. 4.3. Кривые вероятностного распределения денежных потоков: а) 30 прогонов; б) 60 прогонов Еще одним из преимуществ большего числа прогонов является сужение доверительного интервала (см. табл. 4.5). Как известно, исследования по количеству прогонов проводились для априорных вероятностей PB / PG = n2 / n1 = 28 / 34 = 0,8235, то есть среди клиентов предприятия 34 надежны, а 28 ненадежны.
  • 100.
    ПРОБЛЕМЫ ЭКОНОМИКИ ИУПРАВЛЕНИЯ100 Таблица 4.5 Значения оценки в зависимости от количества прогонов Количество прогонов 30 60  3 441 801,52 2 464 494,85 M(F) 51 567 093,38 52 123 643,32  3 383 951,99 2 443 871,10 t 2,045 2,001 Предложенный расчет связан с подбором значения PB / PG = n2 / n1 та- ким образом, чтобы приблизить результат моделирования к фактическому значению денежного потока. Предположив, что значение денежного потока должно быть меньше фактического, это априорное соотношение вероятностей было увеличено нами (повышена доля ненадежных клиентов) до величины 0,8300. Так как при этом соотношении вероятностей предлагаемая модель дает значение денежного потока меньше фактического, то, следовательно, надо искать значение соотношений вероятностей внутри интервала 0,8235-0,8300. В результате поиска с шагом 0,0005 было получено, что предлагаемая модель дает наиболее близкий к фактическому денежный поток при соот- ношении вероятностей 0,8285 (см. табл. 4.6). Таблица 4.6 Зависимость денежного потока от значений надежности клиента Rj 0,823529 0,8285 0,83 28/34 Qj Qj Qj 1 0,232877 0,231803431 0,231481 2 0,377778 0,376364321 0,37594 3 0,476636 0,475134621 0,474684 4 0,548387 0,546896363 0,546448 6 0,64557 0,64419154 0,643777 8 0,708333 0,707088563 0,706714 9 0,732057 0,730875426 0,730519 12 0,784615 0,783596709 0,78329 16 0,829268 0,828414622 0,828157 18 0,845304 0,844515342 0,844278 24 0,87931 0,878670279 0,878477 27 0,891262 0,890677575 0,890501 32 0,906667 0,906156199 0.906002 36 0,916168 0,915704329 0,915565 48 0,93578 0,935417235 0,935308 64 0,951049 0,950768042 0,950683 Денежный поток 52 123 643,32 51 686 976,66 51 179 592,58 Ниже приведены диаграмма денежного потока по неделям (см. рис. 4.4) и вероятностное распределение потока за первый и второй месяцы (см. рис. 4.5) для априорного соотношения 0,8285.
  • 101.
    ГЛАВА 4. Управлениедебиторской задолженностью предприятия 101 Согласно фактическим данным анализируемого предприятия объем вы- плат дебиторской задолженности в апреле 2013 г. составил 53 689 042,00 руб. Исходя из этого, наиболее близкое к фактическому значение денежного потока в предлагаемой модели получается при 60-ти прогонах и априорного соотношения вероятностей 0,8285 (см. табл. 4.5 и 4.6). Рис. 4.4. Средний денежный поток по неделям Рис. 4.5. Кривые вероятностного распределения денежных потоков Полученная с использованием модели сумма денежных платежей за пер- вый месяц (52 123 643,32 руб.) отличается от фактической (53 689 042,00 руб.) менее чем на 3 %, что является приемлемой точностью для использования данной модели в практике предприятия.
  • 102.
    ПРОБЛЕМЫ ЭКОНОМИКИ ИУПРАВЛЕНИЯ102 * * * Таким образом, моделирование предприятиями поступлений денежных платежей от задолжников методом Монте-Карло является эффективным инструментом повышения финансовой устойчивости, актуальным для ис- пользования на российских промышленных предприятиях с целью оптими- зации размеров дебиторской задолженности. А применение предложенной в работе модели для прогнозирования по- ступления денежных средств от дебиторов (оптимизации размеров дебитор- ской задолженности) позволит российским промышленным предприятиям обеспечить повышение финансовой устойчивости и, тем самым, эффектив- ность их деятельности. Однако при управлении дебиторской задолженностью следует учиты- вать и такой показатель как соотношение дебиторской и кредиторской за- долженности, показывающий, сколько дебиторской задолженности прихо- дится на каждый рубль кредиторской задолженности. Под кредиторской задолженностью следует понимать стоимостную оценку обязательств организации перед третьими лицами, возникших в процессе хозяйственной деятельности и подлежащих уплате или взысканию в определѐнные сроки. В еѐ состав входят краткосрочные и долгосрочные кредиты банков, краткосрочные текущие обязательства [15]. Если размер дебиторской задолженности предприятия больше креди- торской, то это является возможным фактором обеспечения высокого уров- ня коэффициента общей ликвидности. Одновременно это может свидетель- ствовать о более быстрой оборачиваемости кредиторской задолженности по сравнению с дебиторской задолженностью. В таком случае долги дебиторов превращаются в денежные средства через более длительные временные интервалы, чем интервалы, когда предприятию необходимы денежные сред- ства для своевременной уплаты долгов кредиторам. Соответственно у него возникает недостаток денежных средств в обороте, сопровождающийся не- обходимостью привлечения дополнительных источников финансирования. При значительных различиях в оборачиваемости дебиторской и креди- торской задолженности продолжительность финансового цикла предпри- ятия может принимать отрицательное значение и означает финансирование его деятельности преимущественно за счет кредиторов. А также при этом существенно возрастает риск потери ликвидности предприятия. Значительное превышение кредиторской задолженности над дебитор- ской создает угрозу финансовой устойчивости предприятия. Рекомендуемое минимальное значение соотношения дебиторской и кредиторской задолженности составляет 1 [16]. Таким образом, для повышения финансовой устойчивости предприятия управление его дебиторской задолженностью должно осуществляться в неразрывной связи с управлением его кредиторской задолженности.
  • 103.
    ГЛАВА 4. Управлениедебиторской задолженностью предприятия 103 Библиографический список к главе 4 1. Гаджиев А.А., Сулейманова А.М., Агаметова Э.С. Организация ком- мерческого кредита и его роль в развитии экономики // Финансы и кредит. – 2009. – № 30 (366). – С. 34. 2. Коммерческий кредит [Электронный ресурс]. – Режим доступа: http://zakoni-rossii.ru/publ/chto_takoe_kommercheskij_kredit/5-1-0-976 (дата обращения: 28.02.2015). 3. Пашкина И.Н. Работа с дебиторской задолженностью: практ. пособие / И.Н. Пашкина, О.И. Соснаускене, О.В. Фадеева. – 3-е изд., стер. – М.: Изда- тельство «Омега-Л», 2011. – 157 с. 4. Бланк И.А. Основы финансового менеджмента Т. 2. – М.: Омега-Л, Эльга, 2011. – 688 с. 5. Ендовицкий Д.А. Экономический анализ активов организации: учеб- ник / Д.А. Ендовицкий, А.Н. Исаенко, В.А. Лубков, Н.В. Журавлева, Л.С. Ко- робейникова, А.А. Кретов, О.М. Купрюшина, И.В. Панина, Р.Р. Рахматулина, Ю.А. Силаева; под ред. Д.А. Ендовицкого. – М.: Эксмо, 2009. – 608 с. 6. Современный экономический словарь / Б.А. Райзберг, Л.Ш. Лозов- ский, Е.Б. Стародубцева. – 5-е изд., перераб. и доп. – М.: ИНФРА-М, 2007. – 495 с. 7. Левенцов В.А., Левенцов А.Н. Определение влияния снижения раз- мера дебиторской задолженности на финансовые результаты предприятия // Научно-технические ведомости Санкт-Петербургского государственного по- литехнического университета. Экономические науки. – Издательство: Санкт- Петербургский государственный политехнический университет, 2013. – № 2. – С. 67-73 8. Дудин А. Дебиторская задолженность. Методы возврата, которые ра- ботают. – СПб.: Питер, 2012. – 192 с. 9. Самые важные вопросы управления дебиторкой [Электронный ре- сурс] // Финансовый директор. – 2012. – № 4. – Режим доступа: http://e.fd.ru/ article.aspx?aid=282768 (дата обращения: 27.10.2013). 10. Дубров А.М., Лагоша Б.А., Хрусталев Е.Ю. Моделирование риско- вых ситуаций в экономике и бизнесе: учебн. пособие / Под ред. Б.А. Лаго- ши. – М.: Финансы и статистика, 1999. – 176 с. 11. Емельянов А.А., Власова Е.А., Дума Р.В. Имитационное моделиро- вание экономических процессов. – М.: Финансы и статистика, Инфра-М, 2009. – 416 с. 12. Шимко П.Д. Оптимальное управление экономическими системами: учеб. пособие. – СПб.: Бизнес-пресса, 2004. – 240 с. 13. Власов М.П. Моделирование экономических процессов / М.П. Вла- сов, П.Д. Шимко. – Ростов н/Д: Феникс, 2005. – 416 с.
  • 104.
    ПРОБЛЕМЫ ЭКОНОМИКИ ИУПРАВЛЕНИЯ104 14. Вентцель Е.С., Овчаров А.А. Теория вероятностей и ее инженерные приложения. – М.: Высшая школа, 2010. – 480 с. 15. Бухгалтерская (финансовая) отчетность: учеб. пособие / Под ред. Я.В. Соколова. – М.: Магистр, 2009. – 479 с. 16. Соотношение дебиторской и кредиторской задолженности [Элек- тронный ресурс]. – Режим доступа: http://1fin.ru/index.php?id=311&t=48 (дата обращения: 27.03.2015).
  • 105.
    ГЛ А ВА5 УПРАВЛЕНИЕ КОРПОРАТИВНЫМИ ЗНАНИЯМИ В СЕТЕВОЙ ЭКОНОМИКЕ 5.1. Информационное общество и сетевая экономика В современный научный оборот прочно вошли такие термины, как «ин- формационное общество», «экономика знаний», «сетевая экономика», «уп- равление знаниями», «интеллектуальный капитал». В качестве особенностей информационного общества в [31] отмечаются: ‒ увеличение роли информации, знаний и информационных техноло- гий в жизни общества; ‒ возрастание числа людей, занятых производством информацион- ных продуктов и услуг; ‒ увеличение в экономике доли отраслей, связанных с обработкой информации; ‒ нарастающая информатизация общества с использованием телефо- нии, радио, телевидения, сети Интернет, а также традиционных и электронных СМИ; ‒ создание глобального информационного пространства, обеспечи- вающего:  эффективное информационное взаимодействие людей;  их доступ к мировым информационным ресурсам;  удовлетворение их потребностей в информационных продуктах и услугах;  развитие электронных технологий государственного управления;  развитие электронных социальных сетей. 22 июля 2000 года на встрече лидеров стран-участников G8 («Большой восьмерки») в Японии была принята «Окинавская Хартия глобального ин- формационного общества» (см. сайт ЮНЕСКО), в которой, в частности, отмечено, что информационно-коммуникационные технологии являются одним из наиболее важных факторов, влияющих на формирование общест- ва двадцать первого века. Их революционное воздействие касается образа жизни людей, их образования и работы, а также взаимодействия правительст- ва и гражданского общества. Информационно-коммуникационные техноло- гии быстро становятся жизненно важным стимулом развития мировой эконо- мики. Они также дают возможность всем частным лицам, фирмам и сообще-
  • 106.
    ПРОБЛЕМЫ ЭКОНОМИКИ ИУПРАВЛЕНИЯ106 ствам, занимающимся предпринимательской деятельностью, более эффек- тивно и творчески решать экономические и социальные проблемы [49]. Согласно одному из определений, информационные технологии – это комплекс методов, способов и средств, обеспечивающих создание, хране- ние, обработку, передачу, защиту и отображение информации, ориентиро- ванных на повышение эффективности и производительности труда [8]. Вместе с тем, по каким признакам и критериям определять степень раз- вития информационного общества, остается предметом научного обсужде- ния. В [31] отмечается, что «измерение и связанная с ним сложность опре- деления той точки на технологической шкале, достигнув которой общество может считаться информационным, являются центральными проблемами формулирования любого приемлемого определения информационного об- щества». В табл. 5.1 перечислены основные стадии развития информацион- но-коммуникационных технологий, оказавшие наиболее заметное влияние на экономическую деятельность предприятий. Таблица 5.1 Стадии развития информационно-коммуникационных технологий Период ИКТ Область применения 60-е годы ХХ века Системы электронной ком- мерции (GDS) Бронирование и продажа авиабилетов 70-е годы ХХ века SWIFT Появление Интернета Появление микропроцессоров Межбанковские расчеты Электронная почта, передача файлов Персональные компьютеры 80-е годы ХХ века Появление WWW (World Wi- de Web) Создание веб-сайтов, навигация и поиск в интернете 90-е годы ХХ века Электронная коммерция в ин- тернете Интернет-реклама, интернет-маркетинг, ин- тернет-торговля, электронные платежные системы Начало XXI века – настоящее время Технологии мобильного ин- тернета Индустрия гостеприимства и туризма, логи- стика, мобильная интернет-реклама и интер- нет-маркетинг Концепция Web 2.0 Управление взаимоотношениями с клиентами Социальные сети Виртуальные социальные коммуникации, маркетинг «Облачные вычисления» Интернет-коммуникации, автоматизация биз- нес-процессов «Большие данные» (Big Data) Бизнес-аналитика, маркетинг Интернет вещей Технологии «интеллектуального здания», ло- гистика, транспорт, платежные системы Источник: составлено автором. В России принята государственная программа «Информационное обще- ство (2011-2020 годы)», направленная на развитие информационно-комму- никационных технологий (ИКТ) в сфере экономики, государственного уп- равления и социальной сфере, уменьшение различий между субъектами РФ по интегральным показателям информационного развития [3, 4, 51].
  • 107.
    ГЛАВА 5. Управлениекорпоративными знаниями в сетевой экономике 107 Цель программы – повышение качества жизни граждан на основе ис- пользования информационных и телекоммуникационных технологий. Задачи Программы: ‒ обеспечение предоставления гражданам и организациям услуг с использованием современных информационных и телекоммуника- ционных технологий; ‒ развитие технической и технологической основы становления ин- формационного общества; ‒ предупреждение угроз, возникающих в информационном обществе. Целевые индикаторы и показатели Программы: ‒ место Российской Федерации в международном рейтинге по индек- су развития информационных технологий; ‒ доля граждан, использующих механизм получения государствен- ных и муниципальных услуг в электронной форме; ‒ снижение доли населения, не использующего информационно-теле- коммуникационную сеть «Интернет» по соображениям безопасно- сти, в общей численности населения; ‒ степень дифференциации субъектов Российской Федерации по ин- тегральным показателям информационного развития; ‒ удельный вес домашних хозяйств, имеющих доступ к информаци- онно-телекоммуникационной сети «Интернет» с домашнего компью- тера, в общем количестве домашних хозяйств; ‒ количество высокопроизводительных рабочих мест по виду эконо- мической деятельности «Связь». Одним из показателей, позволяющих оценить уровень развития ИКТ страны в международном рейтинге, является индекс развития информаци- онно-коммуникационных технологий. Таблица 5.2 Индекс развития ИКТ в странах мира в 2013 году Рейтинг Страна Индекс 1 Южная Корея 8,57 2 Швеция 8,45 3 Исландия 8,36 4 Дания 8,35 5 Финляндия 8,24 6 Норвегия 8,13 7 Нидерланды 8,00 8 Великобритания 7,98 9 Люксембург 7,93 10 Гонконг 7,92 17 Соединѐнные Штаты Америки 7,53 40 Россия 6,19 Источник: http://gtmarket.ru.
  • 108.
    ПРОБЛЕМЫ ЭКОНОМИКИ ИУПРАВЛЕНИЯ108 Индекс развития информационно-коммуникационных технологий (ICT Development Index, IDI) – сводный индекс, разработанный на основе 11 ча- стных показателей, предложенных Международным союзом электросвязи (http://www.itu.int). В табл. 5.2 и 5.3 представлены данные об Индекс разви- тия информационно-коммуникационных технологий в странах мира в 2013 и 2014 годах, опубликованные на веб-сайте информационно-аналитического агентства «Центр гуманитарных технологий» (http://gtmarket.ru). Таблица 5.3 Индекс развития ИКТ в странах мира в 2014 году Рейтинг Страна Индекс 1 Дания 8.86 2 Южная Корея 8.85 3 Швеция 8.67 4 Исландия 8.64 5 Великобритания 8.50 6 Норвегия 8.39 7 Нидерланды 8.38 8 Финляндия 8.31 9 Гонконг 8.28 10 Люксембург 8.26 14 Соединѐнные Штаты Америки 8.02 42 Россия 6.70 Источник: http://gtmarket.ru. Сравнивая индекс развития ИКТ в различных странах, следует учиты- вать территориальную дифференциацию, в том числе и неравномерность развития информационно-коммуникационной инфраструктуры в Россий- ской Федерации. На рис. 5.1 показано использование Интернета населением в Россий- ской Федерации за период с 2006 по 2013 годы. Из рис. 5.1 видно, что доля населения РФ, ни разу не использовавшая Интернет, регулярно уменьшается. Согласно веб-сайту http://www.internetworldstats.com, лидером по коли- честву пользователей сети Интернет по данным на конец 2-го квартала 2014 г. являлась Азия – 1386,2 млн. человек (45,7 % от общего количества пользова- телей в мире), на втором месте Европа – 582,4 млн. пользователей (19,2 % от общего количества), Латинская Америка – 320,3 млн. пользователей (10,5 % от общего количества), Северная Америка – 310,3 млн. человек (10,2 % от общего количества), Африка – 297,9 млн. человек (9,8 %). По данным того же веб-сайт, доля пользователей сети интернет среди населения составляет для Северной Америки – 87,7 %, для Австралии и Океании – 72,9 %, для Европы – 70,5 %, для Латинской Америки – 52,3 %, для Среднего Востока – 48,3 %, для Азии – 34,7 %, для Африки – 26,5 %.
  • 109.
    ГЛАВА 5. Управлениекорпоративными знаниями в сетевой экономике 109 Рис. 5.1. Использование Интернета населением РФ (по данным [11]) В последнее время имеет место тенденция роста числа мобильных поль- зователей, в том числе и российского сегмента интернета. На рис. 5.2 и 5.3 приведены данные исследования Mail.Ru Group [56] (за 2013 год): Рис. 5.2. Динамика пользователей мобильного интернета в России Источник: Рейтинг Mail.Ru.
  • 110.
    ПРОБЛЕМЫ ЭКОНОМИКИ ИУПРАВЛЕНИЯ110 Таким образом, 30 % дневной аудитории Рунета выходили в интернет с мобильных устройств. Прирост числа пользователей мобильного интернета в Рунете за 2013 год составил 53 %. Среди мобильных пользователей доля лиц до 30 лет составила 65 % (см. рис. 5.3). Распространение мобильных интернет-сервисов и увеличение количества пользователей мобильного ин- тернета способствует развитию глобализационных процессов. Рис. 5.3. Распределение пользователей Рунета по возрастным группам Источник: Рейтинг Mail.Ru. Приведенные данные подтверждают вывод о том, что сеть интернет вы- ступает в качестве глобальной информационно-коммуникационной инфра- структуры для реализации различных корпоративных бизнес-процессов, процессов государственного управления, процессов информационного взаимодействия между частными лицами-потребителями услуг. Это, в свою очередь, является аргументом в пользу широкого применения термина «ин- формационное общество». Несмотря на дискуссионный характер термина «информационное об- щество» и различные признаки и критерии его сформированности (эконо- мические, технологические, социологические, пространственные, культур- ные и прочие), следует отметить, что его появление отражает произошед- шие важные социально-экономические изменения в последней трети XX ве- ка [см.: 12, 31, 43, 44]. Появление и широкое распространение терминов «сетевой экономика», «информационное общество, «экономика знаний» связывается с развитием
  • 111.
    ГЛАВА 5. Управлениекорпоративными знаниями в сетевой экономике 111 информационно-коммуникационных технологий, процессов информатиза- ции экономических и общественных отношений. Важной особенностью современных социально-экономических отно- шений в информационном обществе является широкое распространение сетевых организационно-управленческих структур и сетевых форм пред- принимательства [16, 24, 30]. В [30] отмечается что «сети превратились в основную организационную форму постиндустриального, или информационного, общества». В [24, с. 718] отмечается, что «перенесение рыночных отношений во внутреннюю сферу компаний вызвало к жизни новый тип структур – сете- вые организации, в которых последовательность команд иерархической структуры заменяется цепочкой заказов на поставку продукции и развитием взаимоотношений с другими фирмами. Сети представляют собой совокуп- ность фирм или специализированных единиц, деятельность которых коор- динируется рыночными механизмами вместо командных методов». В табл. 5.4 приведены характеристики систем организационного управ- ления для иерархических и сетевых организаций. Таблица 5.4 Характеристики свойств разных моделей организации Ключевые факторы Модель Иерархия Сетевая организация Нормативная база Служебные взаимоотношения Договорные отношения Средства связи Стандартные Использующие многообразные современные технологии Модель решения конфликтов Административные приказы, контроль Нормы взаимности Степень гибкости Низкая Высокая Обязательства сторон Средний уровень Высокий уровень Атмосфера (климат) в орга- низации Формальная, бюрократическая Предполагаемая открытость, взаи- мовыгодность Преференции или выбор уча- стников Подчиненность Взаимозависимость Источник: [24, с. 722]. В [30] приводится следующее определение: сетевая экономика – это эко- номика, связанная с производством и распределением сетевых благ. Какие экономические блага являются сетевыми? Сетевые блага – это блага, обла- дающие следующими свойствами: ‒ комплементарность, совместимость и стандартность; ‒ существенная экономия на масштабе производства; ‒ сетевые внешние эффекты; ‒ эффекты ловушки. Увеличение рыночного влияния сетевых предприятий является одной из ведущих мировых тенденций развития экономики. Сетевые предприятия
  • 112.
    ПРОБЛЕМЫ ЭКОНОМИКИ ИУПРАВЛЕНИЯ112 стремятся обеспечить унифицированные корпоративные стандарты обслужи- вания клиентов и позволяют использовать общий бренд или семейства брен- дов, а также единую корпоративную информационную инфраструктуру. Предпринимательские сетевые структуры на основе франчайзинга ши- роко распространены в сфере услуг и торговли, например, гостиничные сети и сети турагентств, франчайзинговая сеть компании 1С, центры обуче- ния и тестирования. Вместе с тем, как отмечается в [23], происходит возрастание влияния сетевых структур (увеличение ценности сетевых благ), участниками кото- рых являются конечные потребители услуг. Также можно отметить, что в некоторых случаях потребители услуг могут выступать и в качестве постав- щиков услуг для участников сети (для таких ситуаций используется термин «долевая экономика»). Для удобства анализа сетевые блага можно условно разделить на две группы – сетевые блага, доступные индивидуальным потребителям, и сете- вые блага, используемые предприятиями и отдельными предпринимателя- ми, не рассматривая при этом экономические блага, используемые всем об- ществом (например, природные ресурсы). Примерами сетевых благ, используемых предприятиями, можно счи- тать, например, глобальные системы бронирования (GDS): Amadeus, Sabre и другие. Другим примером являются корпоративные информационные сис- темы, позволяющие предприятиям обмениваться данными в рамках корпо- ративной сети. Туристские поисковые системы («Туры.Ру», «Ехать.Ру», «Слетать.Ру», TourIndex, Bronni.Ru и другие) используются в качестве сетевых благ как предприятиями, так и индивидуальными потребителями услуг. Примерами сетевых благ, используемых индивидуальными потребите- лями, являются, например, сайты-агрегаторы и социальные сети. Под сай- тами-агрегаторами понимаются такие сайты, как «Booking.com», «Expe- dia.com», «Orbitz.com», «Travelocity.com», называемые также «альтернатив- ными системами бронирования» (ADS) или «интернет-системами бронирова- ния» (IDS), поскольку предоставляют возможность бронирования отелей част- ным лицам. В [18] отмечается рост доли ADS на рынке гостиничных услуг (до 60 % онлайн-бронирований на российском рынке). Среди социальных сетей следует отметить социальную сеть Foursquare (https://ru.foursquare.com), по- зволяющую участникам сети не только общаться, но и находить на местно- сти объекты туристского интереса. Одним из примеров достаточно крупной сетевой структуры, участни- ками которой являются конечные потребители услуг, является сервис крат- косрочной аренды жилья Airbnb (http://www.airbnb.com), который начал ра- боту в 2008 г. в Сан-Франциско (США) и позиционируется как безопасная и надежная площадка, на которой можно сдать, найти и забронировать уни-
  • 113.
    ГЛАВА 5. Управлениекорпоративными знаниями в сетевой экономике 113 кальное жилье в любой точке мира прямо на сайте или с помощью мобиль- ного устройства. Сервис включает возможности поиска бронирования в более чем 34 000 городов и 190 странах. Количество пользователей сервиса достигло 17 миллионов человек. Сама компания не управляет недвижимо- стью, а предоставляет технологическую платформу для сдачи и съема жи- лья с элементами социальной сети для путешественников. Другим заметным примером сетевой структуры в сфере услуг, участни- ками которой также являются конечные потребители услуг, является меж- дународный мобильный сервис заказа такси, предлагаемый компанией Uber (http://www.uber.com, http://taxiuber.ru). Компания основана в 2009 году в Сан-Франциско, в России сервис доступен в Москве и Санкт-Петербурге. На рис. 5.4 приведена схема сетевой структуры с участием потребителей услуг. В качестве необходимого условия формирования сетевой структуры следует отметить наличие информационно-технологической инфраструкту- ры (интернет), информационно-технологической платформы (веб-сайт, мо- бильные сервисы и приложения). Рис. 5.4. Сетевая структура с участием потребителей услуг Таким образом, использование сетевых благ в форме социальных сетей и интернет-сообществ (самоорганизующихся сетевых структур) позволяет снизить транзакционные издержки предприятий-поставщиков услуг и ин- дивидуальных потребителей, что повышает их востребованность в услови- ях экономического кризиса.
  • 114.
    ПРОБЛЕМЫ ЭКОНОМИКИ ИУПРАВЛЕНИЯ114 5.2. Данные, информация и знания Среди множества определений информационного общества можно най- ти и определение, содержащее признак, связывающий его с экономикой зна- ний: «информационного общество – это общество, в котором доминирую- щую роль играет теоретическое знание. … Под теоретическим знанием здесь понимается знание абстрактное, обобщенное и закодированное на различ- ного рода носителях. Абстрактным оно является, поскольку к данной ситуа- ции применяется не непосредственно, а обобщенным – поскольку сохраняет свое значение за пределами конкретных обстоятельств …» [31, с. 37-38]. Что же понимается под знаниями и в чем состоит их роль в информаци- онном обществе? Понятия «данные» и «информация» рассматриваются не только с пози- ций наук об информации и управлении, но и с нормативно-правовой точки зрения. В российском законодательстве содержатся следующие юридиче- ские определения: ‒ информация – сведения (сообщения, данные) независимо от формы их представления [1]; ‒ персональные данные – любая информация, относящаяся к прямо или косвенно определенному или определяемому физическому ли- цу (субъекту персональных данных) [2]. В [39] приводится определение основоположника кибернетики Н. Ви- нера: «Информация – это обозначение содержания, полученное нами из внешнего мира в процессе приспосабливания к нему нас и наших чувств». С точки зрения информационных технологий традиционно рассматри- ваются и анализируются понятия «данные», «информация» и «знания». С точки зрения компьютера термины «информация» и «данные» не отличают- ся друг от друга. Для человека же термины «информация», «данные» и «зна- ния» различны. Данные – это зафиксированные на материальном носителе сведения о событиях и явлениях. Информация – это обработанные данные, представленные в виде, пригодном для принятия решений. Знания – это об- работанная информация, используемая для решения задач и принятия ре- шений, а также сведения о способах обработки информации для приведения ее к виду, пригодному для принятия решений [см.: 40, с. 21-22]. С точки зрения семиотики – науки, исследующей свойства знаков и зна- ковых систем (естественных и искусственных языков) – следует рассматри- вать синтаксический, семантический и прагматический аспекты информа- ции. Синтаксический аспект отражает физические характеристики инфор- мации: способ представления, скорость передачи, тип носителя, способ ко- дирования, надежность и безопасность передачи. В этом случае информа- ция может считаться данными. Семантический аспект характеризует содер- жательную сторону единиц (сведений) информационного сообщения. Праг-
  • 115.
    ГЛАВА 5. Управлениекорпоративными знаниями в сетевой экономике 115 матический аспект характеризует отношение к информационному сообще- нию со стороны адресата или потребителя сообщения, в частности в систе- мах поддержки принятия решений [см.: 39, с. 50-52]. На рис. 5.5 схематично показана взаимосвязь данных, информации и знания. По мнению авторов [39], «имеющиеся данные для решения постав- ленной задачи обрабатываются … на основе имеющихся знаний об обработке данных. Обработанные данные уже в качестве информации с помощью имеющихся знаний анализируются. По результатам анализа предлагаются различные варианты … решения. Какой-то из вариантов … реализуется. Ре- зультат реализации (положительный или отрицательный) пополняет знания». Рис. 5.5. Взаимосвязь данных, информации и знания [39, с. 50] «Представление об информации как об абстрактной категории, имею- щей меру (энтропию), … заменяется понятием об информации как об аль- тернативе неопределенности, которая неизбежно присутствует при любом акте принятия решений. Информация … ценна не сама по себе, а в той сте- пени, в какой она помогает достигать целей, ради которых изучается дан- ный управляемый процесс» [25, с. 214]. На рис. 5.6 представлены отличия данных от знаний с точки зрения ус- ложнения структуры данных, получение смыслового содержания и актив- ности применения. Возможность внутренней интерпретации соответствует использованию базы данных, внутренняя и внешняя структура связей соответствует исполь- зованию фреймов и семантических сетей, шкалирование характеризует ис- пользование абсолютных и относительных метрических шкал, а также поряд- ковых шкал, в том числе нечетких или лингвистических. Погружение в про- странство с «семантической метрикой» позволяет построить системы оценки смысловой близости информационных единиц коммуникативного взаимодей- ствия людей. Наличие активности характеризует целенаправленность знаний, их применение для оказания воздействия на окружающую среду.
  • 116.
    ПРОБЛЕМЫ ЭКОНОМИКИ ИУПРАВЛЕНИЯ116 Рис. 5.6. Данные и знания [13] Следует отметить, что учет ограниченной рациональности человеческо- го поведения, учет неопределенности информации и неполноты знания эко- номических агентов в процессе взаимодействия является предметом анали- за различных школ институционального направления экономической тео- рии [см.: 35]. На рис. 5.7 показаны различные способы классификации не- определенности. Рис. 5.7. Виды неопределенности [35, с. 83] Информационные процессы сбора, передачи и анализа данных, преоб- разования данных в информацию и знания связаны с издержками, которые
  • 117.
    ГЛАВА 5. Управлениекорпоративными знаниями в сетевой экономике 117 во многих случаях можно отнести к трансакционным. В [35, с. 213] приве- дены такие определения трансакционных издержек: «трансакционные из- держки – это затраты ресурсов (денег, времени, труда и т.п.) для планирова- ния, адаптации и контроля за выполнением взятых индивидами обязательств в процессе отчуждения и присвоения прав собственности и свобод, приня- тых в обществе. Там же приведен обзор вариантов классификаций трансак- ционных издержек. В контуре управления организационно-экономической системы присут- ствует человек как лицо, принимающее решения (ЛПР) или как эксперт, выражающий свои мысли на естественном языке, что приводит к лингвис- тической неопределенности. В [7, с. 40] приведены примеры задач, для ко- торых характерны следующие особенности: ‒ наличие векторного критерия, компоненты которого описаны не аналитически, а словесно; ‒ наличие двух видов неопределенности – стохастичности, обуслов- ленной природой процесса принятия решений, и нечеткости, обу- словленной тем, что ЛПР оперирует качественными описаниями компонентов задачи; ‒ отсутствие статистических данных о неопределенных параметрах ситуации принятия решений; ‒ необходимость использовать сложную качественную информацию, включающую связанные нечеткие описания одновременно для не- скольких компонентов задачи принятия решений; ‒ необходимость оперировать со стохастической неопределенностью как при четком (частотная, субъективная вероятность), так и при нечетком описании вероятностных характеристик. Поэтому применение средств нечеткого описания ситуаций неопреде- ленности при анализе информационных процессов управления, информа- ционных процессов взаимодействия экономических субъектов по-прежнему актуально и требует дальнейшего развития. Приведем еще одну схему, характеризующую различные виды неопре- деленности (аналогичный рисунок приведен в [7, с. 6]). Виды неопределенности: ‒ неизвестность; ‒ недостоверность (неполнота, недостаточность, недоопределенность, неадекватность); ‒ неоднозначность: ‒ физическая неопределенность: ‒ случайность; ‒ неточность; ‒ лингвистическая неопределенность: ‒ неопределенность значений слов (полисемия):
  • 118.
    ПРОБЛЕМЫ ЭКОНОМИКИ ИУПРАВЛЕНИЯ118 ‒ омонимия; ‒ нечеткость; ‒ неоднозначность смысла фраз: ‒ синтаксическая; ‒ семантическая: ‒ поверхностная; ‒ глубинная; ‒ прагматическая. Таким образом, различие между данными, информацией и знаниями в информационных процессах управления, ситуациях принятия решений в организационно-экономических системах выражены наиболее отчетливо. Осознание возрастающей роли знаний в бизнесе привело к появлению терминов «управление знаниями» («knowledge management»), «интеллекту- альный капитал», «организационный капитал» и в публикациях, посвящен- ных теории управления (менеджмента). Среди исследователей проблем управления знаниями в сфере менедж- мента следует назвать таких, как Т. Давенпорт, Л. Прусак, К. Вииг [48], И. Но- нака и Х. Такеучи [26]. На сайте проекта «Smart education» (http://www.smart-edu.com/upravlenie- znaniyami.html) собраны различные определения того, что понимается под управлением знаниями в менеджменте: «Управление знаниями – это процесс извлечения, распространения и эффективного использования знаний» (Davenport, 1994). «Управление знаниями – это дисциплина, предоставляющая интегриро- ванный подход к поиску, выявлению, извлечению, оценке знаний и обмену всей корпоративной информацией. Такая информация может включать базы данных, документы, политики, процедуры и уже известные экспертные зна- ния и опыт отдельных сотрудников» (Duhon, Gartner Group, 1998). «Управление знаниями – это дисциплина, которая помогает сотрудни- кам, командам и организации в целом коллективно и систематически созда- вать знания, обмениваться ими и использовать знания для более успешного достижения своих целей» (R. Young). «Управление знаниями – это такое управление организацией, которое нацелено на постоянное обновление базы организационных знаний; это, в числе прочего, подразумевает создание соответствующих организационных структур, фасилитацию для сотрудников и использование таких IT-инстру- ментов, которые делают акцент на командной работе и обмене знаниями» (T. Bertels). «Управление знаниями – процесс, который позволяет организации из- влекать прибыль из объема знаний, или интеллектуального капитала, кото- рый имеется в ее распоряжении. Прибыль возможно получать в том случае, если организация использует свои знания для создания дополнительной ценности для потребителя» (Букович, Уильямс).
  • 119.
    ГЛАВА 5. Управлениекорпоративными знаниями в сетевой экономике 119 «Не существует единственного ясного подхода к развитию систем уп- равления знаниями – оно является многогранным процессом. Управление знаниями – это динамичный, непрекращающийся организационный феномен, состоящий из взаимозависимых процессов разного характера и с разными характеристиками. Для управления знаниями могут использоваться инфор- мационные технологии, помимо традиционного хранения и извлечения за- кодированных знаний» (Alavi, Leinder, 2001). «Управление знаниями – это интеллектуальный процесс, с помощью кото- рого сырые данные собираются и трансформируются в информацию. Полу- ченные элементы информации собираются и организуются в обусловленные контекстом структуры, которые представляют собой знания» (Onge, 2001). «Управление знаниями – это формальный процесс, включающий в себя сотрудников организации, а также процессы и технологии, объединенные в таком решении, которое способно находить знания и своевременно постав- лять их тем, кому это необходимо» (Duffy, 2001). «Управление знаниями – это дисциплина, которая позволяет сотрудни- кам организации коллективно приобретать знания, обмениваться ими и ис- пользовать знания для достижения бизнес-целей» (Accenture). «Управление знаниями – это управление интеллектуальным капиталом в интересах предприятия» (Hoffman, 1998). «Управление знаниями – это концепция, в рамках которой информация превращается в действенные знания и легко, в удобной форме поставляется тем сотрудникам, которые могут эти знания использовать» (Information Week, 2003). При анализе информационных процессов управления организацией не- обходимо учитывать наличие у сотрудников компании как явных, так и не- явных (неформализованных) знаний [26]. В свою очередь, Т. Давенпорт и Л. Прусак отмечали, что «организаци- онное знание представляет собой постоянно меняющееся сочетание струк- турированного опыта, ценностей, контекстуальных сведений и озарений и служат основой для оценки и усвоения нового опыта и информации. В ор- ганизациях знание существует не только в документах или хранилищах, но и в наработанных приемах, процессах, практиках и нормах». При формулировании и реализации задач стратегического развития компании корпоративные знания следует рассматривать как нематериаль- ные корпоративные активы, играющих особенно важную роль для предпри- ятий сферы услуг. Под нематериальными корпоративными активами в [14] понимаются три составляющих: человеческий капитал, информационный капитал, орга- низационный капитал. К человеческому капиталу компании относят стратегические компетен- ции сотрудников: знания, умения и практические навыки для осуществле- ния деятельности в соответствии с корпоративной стратегией.
  • 120.
    ПРОБЛЕМЫ ЭКОНОМИКИ ИУПРАВЛЕНИЯ120 К информационному капиталу относят стратегическую корпоративную информацию: корпоративные информационные системы, информационную инфраструктуру и прикладные знания, формализованные в виде документов и баз данных, необходимые для реализации стратегии. К организационному капиталу относят корпоративную культуру (понима- ние общей миссии, видения и ценностей, требуемых для реализации страте- гии), наличие на всех уровнях квалифицированных лидеров, способных моби- лизовать всю организацию на выполнение намеченных планов, согласование принятой стратегии, целей и стимулов на всех организационных уровнях. Проблемы повышения эффективности использования знаний в организа- ции состоят в сложности преобразования неявных знаний сотрудников в яв- ные знания, сложности учета ценности корпоративных знаний, сложности финансовой оценки интеллектуальных активов организации. В решении этих проблем большую роль должна играть система управления корпоративными знаниями, понимаемая не только как информационная система обработки данных и поддержки принятия решений, но и как организационная система взаимодействия сотрудников компании, в том числе в рамках системы корпо- ративного переобучения и развития с применением современных сетевых информационно-коммуникационных технологий. Этому аспекту развития системы управления корпоративными знаниями уделяется недостаточное внимание, в частности, в [15, с. 135] отмечается, что многие организации не разрабатывают системы показателей для оценки развития персонала. 5.3. Системы управления знаниями Носителями корпоративных знаний становятся не только сотрудники компании, но и корпоративные компьютерные системы. В [9] в качестве составной части системы управления знаниями рас- сматривается понятие корпоративной памяти и соответствующие информа- ционные системы. Organizational Memory Information Systems (OMIS) пред- назначены для накопления и управления знаниями предприятия. OMIS по- зволяют работать как с явными корпоративными знаниями предприятия в форме баз данных и электронных архивов, так и со скрытым (неявным) зна- нием, фиксируя его в некотором (более или менее формальном) представле- нии в форме экспертных систем или баз данных. В [17] отмечается, что тер- мины «экспертная система» и «система, основанная на знаниях», использу- ются в качестве синонимов. Действительно, экспертные системы можно рас- сматривать в качестве предшественников систем управления знаниями, в которых были реализованы некоторые важные функции (в системах управ- ления корпоративными знаниями эти функции с учетом сетевого характера взаимодействия должны быть реализованы по-другому). В [17] же приво- дится следующее определение экспертной системы: «Под экспертной систе-
  • 121.
    ГЛАВА 5. Управлениекорпоративными знаниями в сетевой экономике 121 мой понимается система, объединяющая возможности компьютера со зна- ниями и опытом эксперта в такой форме, что система может предложить ра- зумный совет или осуществить разумное решение поставленной задачи. До- полнительно желаемой характеристикой такой системы, которая многими рассматривается как основная, является способность системы пояснять по требованию ход своих рассуждений в понятной для спрашивающего форме». На рис. 5.8 показана базовая структура экспертной системы [17, со ссыл- кой на: 32]. Отметим важность модуля советов и объяснений для понимания хода рассуждений системы и формализации знаний. Рис. 5.8. Базовая структура экспертной системы [17, с. 137] В [14, с. 322] приведено следующее описание системы управления зна- ниями: «как правило, система управления знаниями состоит из: ‒ баз данных и систем управления базами данных, которые собирают и хранят необходимую информацию; ‒ систем коммуникаций и передачи данных, которые позволяют поль- зоваться информацией независимо от того, откуда она получена и где хранится…». Однако такое описание представляется ограниченным. К функциям сис- темы управления знаниями должны относиться: ‒ поддержка принятия решений на разных уровнях управления (на стратегическом, на оперативном и тактическом уровнях); ‒ поддержка процессов корпоративного обучения и переподготовки; ‒ приращение интеллектуального капитала организации; ‒ управление эффективностью бизнеса. Источниками данных для системы управления корпоративными зна- ниями, на наш взгляд, должны выступать другие корпоративные информа- ционные системы (см. рис. 5.9), в том числе:
  • 122.
    ПРОБЛЕМЫ ЭКОНОМИКИ ИУПРАВЛЕНИЯ122 ‒ информационные системы ECM (Enterprise Content Management) управления корпоративными информационными ресурсами; ‒ информационные системы CRM (Customer Relationship Manage- ment), реализующие концепцию управления взаимоотношениями с клиентами [подробнее см.: 19, 20]; ‒ информационные системы управления корпоративными бизнес- процессами [см., например: 37]; ‒ инструменты анализа интернет-публикаций, электронных СМИ и социальных медиа тоже являются частью системы управления зна- ниями [см.: 21]; ‒ информационные системы электронной коммерции [см. 22, 41]; ‒ информационные системы управление бизнес-правилами BRM (Bu- siness Rule Management Systems); ‒ информационные системы LMS (Learning Management Systems) под- держки процесса корпоративного дистанционного обучения; ‒ информационные системы, относящиеся к «интернету вещей»; ‒ информационные системы, поддерживающие процессы операцион- ной деятельности компании (учетные информационные системы, ин- формационные системы ERP); ‒ информационные системы бизнес-аналитики BI (Business In- telligence). Рис. 5.9. Источники данных для системы управления знаниями
  • 123.
    ГЛАВА 5. Управлениекорпоративными знаниями в сетевой экономике 123 Нельзя не отметить «социализацию» управления знаниями и такое яв- ление, как краудсорсинг (crowdsourcing). На портале краудсорсинг-сервисов (http://crowdsourcing.ru) приведено следующее определение: краудсорсинг – это мобилизация ресурсов людей посредством информационных техноло- гий с целью решения задач, стоящих перед бизнесом, государством и обще- ством в целом. На портале краудсорсинг-проектов Правительства Москвы (http://crowd. mos.ru) отмечается, что технология краудсорсинга подразумевает вовлече- ние неограниченного количества интернет-пользователей в решение раз- личных задач … улучшать свой город, делать жизнь в нем удобнее и комфорт- нее, обмениваться опытом и знаниями с другими горожанами и специали- стами в самых разных сферах деятельности. Примеры применение техноло- гий краудсорсинга приведены также в [33, 36]. В табл. 5.5 перечислены виды информационных систем, входящих как составная часть в систему управления корпоративными знаниями. Таблица 5.5 Составные части системы управления корпоративными знаниями Вид информационной системы Назначение Область применения Корпоративный веб-портал, блог, социальная сеть или вир- туальное сообщество Управление взаимоотношениями с клиентами Оперативное управление, под- держка клиентов, управление репутацией организации CRM (Customer Relationship Management) Управление взаимоотношениями с клиентами Оперативное управление, стра- тегическое управление BI (Business Intelligence) Поддержка процессов управле- ния и принятия решений Оперативное управление, стра- тегическое управление LMS (Learning Management System) Поддержка процессов корпора- тивного обучения, в том числе дистанционного Подготовка кадров ECM (Enterprise Content Mana- gement) Управление корпоративными ин- формационными ресурсами Оперативное управление, стра- тегическое управление BRM (Business Rules Manage- ment) Управление бизнес-правилами Оперативное управление Мониторинг и анализ СМИ Мониторинг и анализ СМИ Управление репутацией орга- низации Источник: составлено автором. Все большее значение в качестве источника данных о потребителях ус- луг предприятий индустрии гостеприимства приобретает сеть Интернет. У большинства компаний есть официальные веб-сайты, которые не только иг- рают роль корпоративной информационной «витрины», позволяющей по- тенциальным клиентам сравнивать предлагаемые продукты и услуги. Веб-сайт является также важным инструментом коммуникаций с клиентами и партне- рами, используется в качестве средства бронирования и продаж. Регулярно посещаемый веб-сайт также позволяет собирать следующие данные [5]: коли-
  • 124.
    ПРОБЛЕМЫ ЭКОНОМИКИ ИУПРАВЛЕНИЯ124 чество посетителей и просмотренных ими страниц, количество уникальных IP-адресов, количество новых посетителей, региональное распределение посетителей, социодемографические характеристики, источники посетите- лей для сайта (откуда они пришли, какие поисковые фразы использовались), детальные сведения о посещаемости сайта (какие разделы сайта популярны, какова средняя глубина просмотра сайта, по каким путям происходит про- смотр документов на сайте), целевая аудитория сайта (сколько посетителей совершили действия, желательные для владельца сайта), откуда приходят целевые посетители, то есть какая реклама наиболее эффективна, техниче- ские параметры работы сайта (объем, сроки и качество индексации сайта поисковыми роботами, ссылки на несуществующие страницы, ситуации перегрузки сайта). Кроме того, важное значение для управления корпоративными знания- ми приобретает «Интернет вещей» (Internet of Things, IoT). Многие пользо- ватели стремятся применять новые технические устройства, чтобы сделать работу и отдых более комфортными, бизнес таким образом стремится повы- сить свою эффективность. Об обоснованности использования термина свидетельствуют данные компании Cisco, согласно которым число устройств, подключенных к Ин- тернету, в период с 2008 по 2009 годы превысило число интернет-пользо- вателей. Наиболее важная особенность «интернета вещей» – способность уст- ройств взаимодействовать между собой без участия пользователя [подроб- нее см., например: 34], использование устройствами технологии межма- шинного взаимодействия (Machine to Machine, M2M). Ниже перечислены некоторые виды устройств, которые можно отнести к «интернету вещей»: ‒ смартфоны; ‒ планшеты; ‒ носимые устройства («умные» часы, очки Google Glass, фитнес- браслеты и т.п.); ‒ бытовая техника (холодильники с доступом к интернету, телевизо- ры SMART-TV, игровые консоли и другие устройства); ‒ автомобильная электроника; ‒ системы управления беспилотными летательными аппаратами; ‒ устройства, являющиеся элементами систем управления «интел- лектуальным зданием» («умным домом»); ‒ системы управления багажом; ‒ системы управления складом; ‒ «умные» автоматы для продажи товаров / «умные» магазины. В табл. 5.6 перечислены некоторые коммуникационные технологии, ис- пользуемые в устройствах, относящихся к «интернету вещей».
  • 125.
    ГЛАВА 5. Управлениекорпоративными знаниями в сетевой экономике 125 Таблица 5.6 Коммуникационные технологии «интернета вещей» Технология Назначение Штрих-коды, QR-коды Оптическое распознавание объектов NFC (Near Field Communication) Беспроводная технология сетевого взаимодействия на близком расстоянии Bluetooth Беспроводная технология передачи данных для персо- нальных сетей RFID (Radio Frequency IDentification) Радиочастотная идентификация объектов Wi-Fi (Wireless Fidelity) Беспроводная технология передачи данных по радио- каналам (IEEE 802.11) GPS (Global Positioning System) Технология определения местоположения объектов на местности WPAN (Wireless Personal Area Network) Персональные беспроводные сети WSN (Wireless Sensor Network) Беспроводные сенсорные сети Источник: составлено автором. Механизмы взаимодействия устройств могут быть разными, однако тенденцией является подключение таких устройств к интернету с использо- ванием протокола IP версии 6 и в основном с помощью беспроводных кана- лов связи. В табл. 5.7 перечислены возможные способы применения устройств, реализующих технологии «интернета вещей», в сфере гостеприимства и путешествий. Таблица 5.7 Способы применения технологий «интернета вещей» Вид устройства Область применения Мобильные устройства (смарт- фон, планшет) Определение положения на местности (геопозиционирование), автоматическое распознавание туристских объектов, мелкие по- купки и платежи, коммуникации с другими туристами Носимые устройства Определение положения на местности (геопозиционирование), контроль физического состояния человека Автомобильные устройства Определение положения на местности (геопозиционирование), автоматическое распознавание туристских объектов, автомати- ческое управление транспортным средством Беспилотные летательные ап- параты («дроны») Доставка небольших грузов в труднодоступной местности, ви- деосъемка туристских достопримечательностей Специализированные роботы Уборка в доме (в номерах) Логистические системы управ- ления Автоматическое управление транспортировкой багажа, иденти- фикация товаров на складе, отслеживание маршрутов доставки грузов Элементы «интеллектуально- го здания» («умного дома») Управление энергопотреблением здания, управление бытовой техникой, системами безопасности Источник: составлено автором. Говоря о возможностях распространения технологий IoT, следует учи- тывать, что среди поставщиков таких технологий присутствуют крупней-
  • 126.
    ПРОБЛЕМЫ ЭКОНОМИКИ ИУПРАВЛЕНИЯ126 шие ИТ-компании – Google, Intel, Microsoft, Apple, Cisco и другие, для кото- рых «интернет вещей» является перспективным рынком сбыта продукции, поэтому, несмотря на сложные задачи создания новой или адаптации суще- ствующей информационной инфраструктуры, необходимость обработки больших данных (Big Data), обеспечение информационной безопасности, «интернет вещей» представляется актуальным направлением развития ин- формационно-коммуникационных технологий. Еще одним важным каналом продвижения продуктов и услуг индустрии гостеприимства с использованием интернет-технологий стали социальные сети, интернет-сообщества, электронные средства массовой информации. Особенности общения в социальных сетях и других онлайн-сообществах требуют использования специализированных инструментов мониторинга и средств интеллектуального поиска и анализа. В частности, кроме частоты сообщений необходимо учитывать положительное или отрицательное смы- словое значение. Такими возможностями обладают, например, программные продукты компании «Медиалогия» (http://www.mlg.ru), группы компаний «Интегрум» (http://www.integrum.ru) и информационная система СКАН компании «Интерфакс», доступ к которой организован с помощью веб- интерфейса (http://www.scan-interfax.ru). Подобные системы используют интеллектуальный поиск на основе объектного подхода. Персона, компания или географическое название ищутся не только по заданному слову, но и по его синонимам. Анализируются слова и понятия, которые чаще всего упот- ребляются вместе с этим объектом, чтобы надежно отсечь «двойников» и погасить информационный «шум». При анализе сообщений и текстов мож- но работать с такими сложными сущностями, как географические объекты, факты и темы, тональность публикаций, прямая и косвенная речь, авторы. Для повышения эффективности использования корпоративного веб- сайта, оценки эффективности баннерной рекламы, компаний по продвиже- нию веб-сайта данные о посещаемости веб-сайта нужно анализировать не только традиционными методами статистики, но и методами интеллекту- ального анализа данных. Об актуальности решения задач анализа данных об интернет-аудитории методами бизнес-аналитики говорит появление терми- на «Web Mining» [42]. 5.4. Технологии интеллектуального анализа данных в управлении знаниями Информационные механизмы функционирования корпоративных сис- тем управления знаниями реализуются с помощью технологий интеллекту- ального анализа данных (BI). Бизнес-аналитика или Business Intelligence (BI) – это совокупность технологий, программного обеспечения и практик,
  • 127.
    ГЛАВА 5. Управлениекорпоративными знаниями в сетевой экономике 127 направленных на достижение целей бизнеса путѐм наилучшего использова- ния имеющихся данных. К методам Business Intelligence относят, в частности, нейронные сети, деревья решений, иерархические и неиерархические методы кластерного анализа, методы ограниченного перебора, эволюционное программирова- ние и генетические алгоритмы, алгоритмы на основе нечетких множеств и нечеткой логики. Несмотря на различия в терминах и определениях, приводимых иссле- дователями (www.gartner.com, citforum.ru, www.tadviser.com), есть общее понимание того, что Business Intelligence включает: ‒ процесс превращения данных в информацию и знания о бизнесе для поддержки принятия улучшенных и неформальных решений; ‒ информационные технологии (методы и средства) сбора данных, консолидации информации и обеспечения доступа бизнес-пользо- вателей к знаниям; ‒ знания о бизнесе, добытые в результате углубленного анализа де- тальных данных и консолидированной информации. Использование технологии бизнес-анализа позволяет успешно решать такие задачи, как: ‒ проводить классификацию и кластеризацию клиентов по многим признакам; ‒ анализировать предпочтения клиентов; ‒ выявлять и исследовать шаблоны поведения клиентов; ‒ прогнозировать изменения поведения клиентов во времени; ‒ анализировать уровень лояльности клиентов и предлагать пакеты услуг в соответствии с уровнем лояльности; ‒ снижать риски потерь из-за мошенничества; ‒ прогнозировать результаты вывода на рынок новых продуктов; ‒ формировать гибкую политику управления доходами. Как отмечено в [6], крупные и средние компании используют базы дан- ных (клиентов, поставщиков), объем данных которых достаточно велик. Вопрос в том, насколько эффективно компании используют имеющиеся у них данные? Происходит ли переход имеющихся «сырых» данных в новое качество – в корпоративные знания? В [10] отмечается, что в «сырых» дан- ных можно выделить следующие уровни знаний: поверхностный, неглубо- кий, скрытый. Для обработки поверхностных знаний традиционно исполь- зуется язык запросов к базам данных. Инструменты оперативной аналити- ческой обработки (OLAP) позволяют добраться до следующего уровня зна- ний. Технология «интеллектуального анализа данных» (Data Mining), яв- ляющаяся составной частью Business Intelligence, позволяет обнаруживать и использовать скрытые знания. Согласно [10], Data Mining – это процесс об- наружения в «сырых» данных ранее неизвестных, нетривиальных, практи-
  • 128.
    ПРОБЛЕМЫ ЭКОНОМИКИ ИУПРАВЛЕНИЯ128 чески полезных, доступных интерпретации знаний, необходимых для при- нятия решений в различных сферах человеческой деятельности. К задачам, успешно решаемым методами интеллектуального анализа данных, относят- ся: поиск ассоциаций (связей между отдельными событиями), поиск после- довательностей (цепочек связанных фактов или событий), классификация (выявление признаков группы, к которой принадлежит изучаемый объект), кластеризация (выявление близких по заданным признакам групп данных), прогнозирование (в частности, путем поиска шаблонов в исторических дан- ных и предсказания с их помощью будущего поведения объекта). К особенностям информационных систем бизнес-анализа относятся: ‒ единая информационная инфраструктура (общие метаданные, еди- ная объектная модель, модель управления и администрирования, общий движок исполнения запросов). ‒ средства управления метаданными (для поиска, получения, хранения, повторного использования и публикации объектов метаданных); ‒ инструменты разработки приложений, которые могут интегриро- ваться между собой и выстраиваться в сквозные бизнес-процессы, с поддержкой веб-сервисов; ‒ поддержка коллективной работы и обсуждения результатов; ‒ развитые средства создания отчетов; ‒ специальный вид отчетов – контрольные информационные панели для отслеживания состояния ключевых показателей процессов в реальном времени; ‒ выполнение пользовательских запросов; ‒ интеграция с электронными таблицами; ‒ индексирование данных из различных источников и возможности поиска; ‒ поддержка мобильных устройств; ‒ поддержка многомерных данных (OLAP-кубов); ‒ what-if анализ (анализ «что, если...»); ‒ интерактивная визуализация данных и результатов; ‒ средства классификации данных методами data mining; ‒ карты показателей для контроля хода выполнения стратегических планов и достижения ключевых показателей эффективности; ‒ средства моделирования и оптимизации. Для более эффективного использования процедур интеллектуального анализа данных и методов бизнес-аналитики необходимо использовать базы данных специальной структуры, получившие название «хранилища дан- ных». Хранилище данных – это предметно-ориентированный, интегриро- ванный, неизменчивый, поддерживающий хронологию набор данных, орга- низованный для целей поддержки принятия решений [29].
  • 129.
    ГЛАВА 5. Управлениекорпоративными знаниями в сетевой экономике 129 Рис. 5.10. Источники корпоративных данных для хранилищ данных Источники корпоративных данных (см. рис. 5.10), как правило, разнород- ны – это электронные и бумажные документы различных форматов, элек- тронные таблицы, веб-страницы, лог-файлы, объекты систем управления ба- зами данных. Поэтому создание хранилищ данных из независимых источни- ков представляет собой многоэтапный процесс «извлечение, преобразование, загрузка» (Extract, Transform, Load – ETL), предусматривающий извлечение данных из каждого источника, преобразование их в соответствии со схемой хранилища данных, очистку и загрузку в хранилище [27, 29, 40]. Сравнительно недавно появился термин «большие данные» (Big Data), в качестве отличительных признаков которых отмечаются: ‒ большой объем (например, по сравнению с данными, получаемыми из учетных систем); ‒ разнородность и слабая структурированность; ‒ необходимость оперативной обработки (например, при использова- нии онлайн-сервисов). Необходимость обработки «больших данных» требует новых подходов к разработке средств бизнес-анализа, а также соответствующих вычисли- тельных ресурсов. На рынке средств бизнес-анализа присутствуют как компании-разработ- чики статистических пакетов, так и компании-разработчики аналитических платформ. К числу наиболее распространенных статистических пакетов, применяемых в практике бизнес-анализа, относятся: ‒ SPSS (Statistical Package for the Social Sciences – статистический па- кет для социальных наук), в 2009 году компания SPSS куплена ком- панией IBM (http://www.spss.com);
  • 130.
    ПРОБЛЕМЫ ЭКОНОМИКИ ИУПРАВЛЕНИЯ130 ‒ статистический пакет Statgraphics компании Statpoint Technologies, Inc. (http://www.statgraphics.com); ‒ статистический пакет Statistica (http://www.statsoft.com), в 2014 году компания StatSoft куплена компанией Dell Software; ‒ средства бизнес-аналитики SAS (Statistical Analysis System), разра- ботчик-компания SAS Institute, Inc (сайт: http://www.sas.com); ‒ бесплатный статистический пакет R (http://www.r-project.org). В [38] отмечается, что общей тенденцией развития многих статистиче- ских пакетов является дополнение функций классического статистического анализа возможностями интеллектуального анализа данных (data mining), что позволяет использовать статистические пакеты в качестве элемента ана- литической информационной системы (корпоративной системы поддержки принятии решений). Среди информационно-аналитических систем, реализующие методы интеллектуального анализа данных, можно назвать следующие: ‒ аналитическая платформа Deductor (разработчик – компания Base- group, г. Рязань, http://www.basegroup.ru), поддерживающая техно- логии Data Warehouse, ETL, OLAP, Knowledge Discovery in Data- bases и Data Mining; ‒ аналитическая платформа «Прогноз» (разработчик – компания «Прогноз», г. Пермь, 1992 год, http://www.prognoz.ru), которая по- зволяет разрабатывать настольные, web и мобильные приложения для визуализации и оперативного анализа данных, формирования отчетности, моделирования и прогнозирования бизнес-процессов; ‒ БАРС.Бизнес-Аналитика (компания «БАРС-груп», г. Казань, 1991 год, http://bars-open.ru/solution/corporate/bars-biznes-analitika/); ‒ аналитическая платформа QlikView класса Business Discovery (ком- пания Qlik, http://www.qlik.com/ru/), а также Qlik Sense Desktop – бесплатное средство интерактивной визуализации и исследования данных; ‒ аналитическая платформа IBM Cognos 8 Business Intelligence (в со- ставе компании IBM с 2008 года), которая предоставляет возмож- ности непрерывного создания отчетов, анализа, скоринга, создания информационных панелей и управления событиями, обеспечивая доступ к информации для каждого сотрудника; ‒ программные продукты для бизнес-аналитики компании SAS (http://www.sas.com); ‒ аналитическая платформа MicroStrategy (компания MicroStrategy, http://www.microstrategy.com); ‒ программные продукты для бизнес-аналитики компании Oracle (http://www.oracle.com). Примером применения интеллектуальных информационных технологий для решения задач оперативного управления, особенно актуальных для се-
  • 131.
    ГЛАВА 5. Управлениекорпоративными знаниями в сетевой экономике 131 тевых предприятий, которые можно отнести к системе управления корпора- тивными знаниями, является управления доходами («Yield Management» / «Revenue Management») в сфере услуг. Для экономической деятельности предприятий сферы услуг, в частно- сти, транспортных предприятий, предприятий индустрии гостеприимства и туризма, характерны следующие особенности: ‒ сложная структура ценообразования (сильная зависимость цены услуг от времени, наличие систем скидок и бонусов); ‒ сложная структура каналов продаж; ‒ значительная сегментация потребителей услуг с точки зрения пла- тежеспособности, территориальная или географическая сегмента- ция рынка сбыта; ‒ продажи услуг путем предварительного заказа или бронирования; ‒ изменчивый спрос на услуги при фиксированных производствен- ных мощностях; ‒ сравнительно низкие переменные затраты на единицу производи- мой продукции или услуг. ‒ стоимость услуги или продукция существенно уменьшается или обнуляется после даты производства (например, незанятые места в самолете или номера в гостинице). Согласно [28], методы управления доходами (также известные как управ- ление прибылью или ценообразование в реальном времени) представляют собой оптимизационную модель, основанную на прогнозировании спроса для рыночных микросегментов. Управление доходами предприятия сферы услуг, включая ценообразо- вание и оптимизацию доходов, нацелено на определение того, каким обра- зом предприятие должно устанавливать и корректировать цены и доступные объемы продаж своих услуг через все возможные каналы в целях максими- зации своего дохода. Встречаются и другие определения того, что называть управлением до- ходами [45, 46, 47]: ‒ управление доходами – применение информационных систем и стратегий ценообразования для размещения правильных объемов продукции правильному потребителю в правильном месте в пра- вильное время. ‒ управление доходами – интегрированный, непрерывный и система- тический подход к максимизации дохода от продажи номеров путем манипулирования тарифами в соответствии с прогнозируемыми изменениями структуры спроса. ‒ управление доходами – применение тактических подходов, позво- ляющих предсказать поведение потребителя на микрорыночном уровне и оптимизировать доступность и цену продукции в целях максимизации роста доходов.
  • 132.
    ПРОБЛЕМЫ ЭКОНОМИКИ ИУПРАВЛЕНИЯ132 ‒ управление доходами – процесс анализа и выявления потребитель- ского поведения в целях достижения максимального дохода от ско- ропортящегося товара. Для управления объемом предоставляемых услуг используется пере- бронирование (overbooking). Согласно примеру, приведенному в [28] для гостиничных предприятий, допускается возможность бронировать номера в объеме, превышающем объем номерного фонда гостиницы, учитывая ста- тистические данные об отказах от бронирования и неявках, тем самым уве- личив фактическую загрузку гостиницы. Данные, учитываемые при пере- бронировании, включают: ‒ номерной фонд гостиницы; ‒ текущую загрузку номеров; ‒ количество отъездов на текущий день; ‒ количество гарантированных и негарантированных бронирований на текущий день; ‒ количество продленных бронирований; ‒ количество досрочных отъездов; ‒ количество отмененных гарантированных бронирований; ‒ количество отмененных бронирований с ожиданием до установ- ленного срока, ‒ количество неявок по гарантированным бронированиям; ‒ количество неявок по негарантированным бронированиям; ‒ количество досрочных приездов; ‒ количество номеров, временно выбывших из общего номерно- го фонда. Цены на бронируемые услуги назначаются на основе кривых брониро- вания (профилей бронирования), для построения которых необходимы ис- торические данные о бронированиях из базы данных системы управления гостиницей или авиакомпанией, а также прогнозные значения. Для расчета прогнозных значений цен по различным классам предоставляемых услуг в различные моменты времени в компьютерных системах управления дохо- дами используются методы интеллектуального анализа и прогнозирования, в том числе и прогнозирование на основе нейронных сетей. Таким образом, для успешного применения методов управления дохо- дами необходим достаточно высокий уровень автоматизации бизнес-про- цессов предприятия сферы услуг, достаточный объем исторических данных и интеллектуальные компьютерные технологии анализа данных и прогно- зирования. Отечественный и международный опыт применения компью- терных систем управления доходами подтверждает преимущества данного подхода, позволяющего повысить эффективность использования ресурсов предприятий сферы услуг. В качестве выводов можно отметить следующее:
  • 133.
    ГЛАВА 5. Управлениекорпоративными знаниями в сетевой экономике 133 1. Увеличение рыночного влияния сетевых предприятий является одной из ведущих мировых тенденций развития экономики. Сетевые предприятия стремятся обеспечить унифицированные корпоративные стандарты обслужи- вания клиентов и позволяют использовать общий бренд или семейства брен- дов, а также единую корпоративную информационную инфраструктуру. 2. Cеть Интернет выступает в качестве глобальной информационно-ком- муникационной инфраструктуры для реализации различных корпоративных бизнес-процессов, процессов государственного управления, процессов ин- формационного взаимодействия между частными лицами-потребителями услуг. 3. Различие между данными, информацией и знаниями в информацион- ных процессах управления, ситуациях принятия решений в организационно- экономических системах выражены наиболее отчетливо. В контуре управ- ления организационно-экономической системы присутствует человек как лицо, принимающее решения (ЛПР) или как эксперт, выражающий свои мысли на естественном языке, поэтому применение средств нечеткого опи- сания ситуаций неопределенности при анализе информационных процессов управления, информационных процессов взаимодействия экономических субъектов по-прежнему актуально и требует дальнейшего развития. 4. Проблемы повышения эффективности использования знаний в орга- низации состоят в сложности преобразования неявных знаний сотрудников в явные знания, сложности учета ценности корпоративных знаний, сложно- сти финансовой оценки интеллектуальных активов организации. В решении этих проблем большую роль должна играть система управления корпора- тивными знаниями, понимаемая не только как информационная система обработки данных и поддержки принятия решений, но и как организацион- ная система взаимодействия сотрудников компании, в том числе в рамках системы корпоративного переобучения и развития с применением совре- менных сетевых информационно-коммуникационных технологий. 5. К функциям системы управления корпоративными знаниями должны относиться: ‒ поддержка принятия решений на разных уровнях управления (на стратегическом, на оперативном и тактическом уровнях); ‒ поддержка процессов корпоративного обучения и переподготовки; ‒ приращение интеллектуального капитала организации; ‒ управление эффективностью бизнеса. Источниками данных для системы управления корпоративными зна- ниями должны выступать другие корпоративные информационные системы. 6. Интеллектуальные информационно-коммуникационные технологии выступают в качестве инструментов практической реализации современных методов и технологий управления корпоративными знаниями, способст- вующих формированию конкурентных преимуществ.
  • 134.
    ПРОБЛЕМЫ ЭКОНОМИКИ ИУПРАВЛЕНИЯ134 Библиографический список к главе 5 1. Федеральный закон от 27 июля 2006 г. N 149-ФЗ «Об информации, информационных технологиях и о защите информации». 2. Федеральный закон от 27.07.2006 N 152-ФЗ (ред. от 21.07.2014) «О персональных данных». 3. Государственная программа Российской Федерации «Информацион- ное общество (2011-2020 годы)». 4. Постановление Правительства Российской Федерации от 15 апреля 2014 г. № 313 об утверждении государственной программы Российской Фе- дерации «Информационное общество (2011-2020 годы)». 5. Ашманов И., Иванов А. Продвижение сайта в поисковых системах. – М.: ООО «И.Д. Вильямс», 2009. – 304 с. 6. Белянский В.П., Милорадов К.А. Применение технологий бизнес- анализа на предприятиях индустрии гостеприимства // РИСК. – 2013. – № 4. – С. 229-232. 7. Борисов А.Н и др. Обработка нечеткой информации в системах при- нятия решений. – М.: Радио и связь, 1989. – 304 с. 8. Воройский Ф.С. Информатика. Энциклопедический словарь-справоч- ник: введение в современные информационные и телекоммуникационные технологии в терминах и фактах. – М.: ФИЗМАТЛИТ, 2006. – 768 с. 9. Гаврилова Т.А., Хорошевский В.Ф. Базы знаний интеллектуальных систем. – СПб: Питер, 2000. – 384 с. 10. Дюк В., Самойленко А. Data Mining: учебный курс (+CD). – СПб.: Питер, 2001. – 368 с. 11. Индикаторы информационного общества: 2014: статистический сбор- ник. – М.: Национальный исследовательский университет «Высшая школа экономики», 2014. – 320 с. 12. Иноземцев В.Л. Современное постиндустриальное общество: при- рода, противоречия, перспективы. – М.: Логос, 2000. – 304 с. 13. Кандрашина Е.Ю., Литвинцева Л.В., Поспелов Д.А. Представление знаний о времени и пространстве в интеллектуальных системах / Под ред. Д.А. Поспелова. – М.: Наука: Гл. ред. физ.-мат. лит., 1989. – 328 с. 14. Каплан Р., Нортон Д. Стратегические карты. Трансформация немате- риальных активов в материальные результаты / Пер. с англ. – М.: ЗАО «Олимп-Бизнес», 2007. – 512 с. 15. Каплан Р., Нортон Д. Сбалансированная система показателей. От стратегии к действию / Пер. с англ. – 2-е изд., испр. и доп. – М.: ЗАО «Олимп- Бизнес», 2010. – 320 с. 16. Кастельс М. Информационная эпоха: экономика, общество и культу- ра / Под ред. О.И. Шкаратана. – М.: ГУ ВШЭ, 2000. – 608 с. 17. Корнеев В.В. и др. Базы данных. Интеллектуальная обработка ин- формации. – М.: «Нолидж», 2000. – 352 с.
  • 135.
    ГЛАВА 5. Управлениекорпоративными знаниями в сетевой экономике 135 18. Крюков В.Ю. Рынок интернет-бронирования гостиниц в современ- ной России: особенности и актуальные тенденции развития // Креативная экономика. – 2014. – № 10 (94). – С. 139-146. 19. Кудинов А., Сорокин М., Голышева Е. CRM. Практика эффективно- го бизнеса. – М.: ООО «1С-Паблишинг», 2012. – 461 с. 20. Милорадов К.А. Применение CRM для повышения эффективности деятельности предприятий индустрии гостеприимства // РИСК. – 2012. – № 2. – С. 55-58. 21. Милорадов К.А., Эйдлина Г.М. Инновационные информационные системы Interfax в экономическом университете // Международный журнал прикладных и фундаментальных исследований. – 2012. – № 8. – С. 70-71. 22. Милорадов К.А. Информационные системы Amadeus для электрон- ной коммерции // Международный журнал прикладных и фундаментальных исследований. – 2013. – № 10-1. – С. 86-87. 23. Милорадов К.А. Сетевые эффекты самоорганизации в индустрии гостеприимства // РИСК. – 2015. – № 1. – С. 221-223. 24. Мильнер Б.З. Теория организации: учебник. – 8-е изд., перераб. и доп. – М.: Инфра-М, 2013. – 848 с. 25. Моисеев Н.Н. Избранные труды: в 2-х томах. Т. 2. Оптимизация, ис- следование операций и теория управления. – М.: Тайдекс Ко, 2003. – 376 с. 26. Нонака И., Такеучи Х. Компания – создатель знания. Зарождение и развитие инноваций в японских фирмах. – М.: Олимп-Бизнес. 2011. – 384 с. 27. Паклин Н.Б., Орешков В.И. Бизнес-аналитика: от данных к знаниям. – СПб.: Питер, 2010. – 704 с. 28. Прогнозирование в индустрии гостеприимства и туризма / Под об- щей ред. проф. В.П. Белянского. – М.: Изд-во Рос. экон. акад., 2005. – 278 с. 29. Спирли Э. Корпоративные хранилища данных. Планирование, раз- работка, реализация. Т. 1. – М.: Вильямс, 2001. – 400 с. 30. Стрелец И.А. Сетевая экономика. – М.: Эксмо, 2006. – 208 с. 31. Уэбстер Ф. Теории информационного общества. – М.: Аспект Пресс, 2004. – 400 с. 32. Уэно Х., Исидзука М. Представление и использование знаний. – М.: Мир, 1989. – 220 с. 33. Хау Дж. Краудсорсинг. Коллективный разум как инструмент разви- тия бизнеса. – Альпина Паблишер, 2014. – 296 с. 34. Черняк Л. Платформа Интернета вещей // Открытые системы. – 2012. – № 7. 35. Шаститко А.Е. Новая институциональная экономическая теория. – 3-е изд., перераб. и доп. – М.: Экономический факультет МГУ, ТЕИС, 2002. – 591 с. 36. Шуровьески Д. Мудрость толпы. Почему вместе мы умнее, чем по- одиночке, и как коллективный разум формирует бизнес, экономику, общест- во и государство: пер. с англ. – М.: ООО «И.Д. Вильяме», 2007. – 304 с.
  • 136.
    ПРОБЛЕМЫ ЭКОНОМИКИ ИУПРАВЛЕНИЯ136 37. Эйдлина Г.М. «Облачная» информационная система управления бизнес-процессами компании Terrasoft // Международный журнал приклад- ных и фундаментальных исследований. – 2013. – № 10. – С. 87-88. 38. Эйдлина Г.М. Инструментальные средства бизнес-анализа в эконо- мическом образовании // Международный журнал экспериментального об- разования. – 2015. – № 3. – С. 57-58. 39. Экономическая информатика: введение в экономический анализ ин- формационных систем / под ред. М.И. Лугачева. – М.: ИНФРА-М, 2005. – 958 с. 40. Экономическая информатика / Под ред. Ю.Д. Романовой. – М.: Юрайт, 2014. – 495 с. 41. Юрасов А.В. Основы электронной коммерции. – М.: Горячая линия- Телеком, 2008. – 480 с. 42. Bing Liu Web Data Mining: Exploring Hyperlinks, Contents, and Usage Data. – Springer, 2008. – 532 p. 43. Gershuny J. After Industrial Society? The Emerging Self-Service Econo- my. – MacMillan, 1978. 44. Gershuny J., Miles I. The New Service Economy: The Transformation of Employment in Industrial Societies. – Pinter, 1983. 45. Hayes D.K., Miller A. Revenue Management for the Hospitality Industry. – John WIley and Sons, Ltd., 2010. 46. McMahon-Beattie U., Yeoman I. Yield Management: Strategies for the Service Industries. – London and New York: Continuum, 2000. 47. Phillips R.L. Pricing and Revenue Optimization. – Stanford University Press, 2005. 48. Wiig K. Knowledge Management Foundation. – Arlington: Schema Press. 1993. 49. Окинавская Хартия глобального информационного общества [Элек- тронный ресурс]. – Режим доступа: http://www.internet-law.ru/intlaw/laws/ okinava.htm. 50. Организация Объединенных наций по вопросам образования, науки и культуры (ЮНЕСКО) [Электронный ресурс]. – Режим доступа: http://www.unesco.org. 51. Федеральные целевые программы России [Электронный ресурс]. – Режим доступа: http://www.programs-gov.ru. 52. Международный союз электросвязи [Электронный ресурс]. – Режим доступа: http://www.itu.int. 53. Информационно-аналитическое агентство «Центр гуманитарных технологий» [Электронный ресурс]. – Режим доступа: http://gtmarket.ru. 54. Проект «Smart education» [Электронный ресурс]. – Режим доступа: http://www.smart-edu.com. 55. Internet World Stats [Электронный ресурс]. – Режим доступа: http://www.internetworldstats.com.
  • 137.
    ГЛАВА 5. Управлениекорпоративными знаниями в сетевой экономике 137 56. Мобильный интернет в России [Электронный ресурс]. – Режим дос- тупа: https://corp.imgsmail.ru/media/files/40314-researchmobilemail.pdf. 57. Компания «Медиалогия» [Электронный ресурс]. – Режим доступа: http://www.mlg.ru. 58. Группа компаний «Интегрум» [Электронный ресурс]. – Режим дос- тупа: http://www.integrum.ru. 59. Информационная система СКАН компании «Интерфакс» [Элек- тронный ресурс]. – Режим доступа: http://www.scan-interfax.ru. 60. Краудсорсинг-проекты правительства Москвы [Электронный ре- сурс]. – Режим доступа: http://crowd.mos.ru. 61. Портал крауд-сервисов [Электронный ресурс]. – Режим доступа: http://crowdsourcing.ru.
  • 138.
    ГЛ А ВА6 РОЛЬ КАДРОВОЙ СЛУЖБЫ В РЕАБИЛИТАЦИИ ПРОФЕССИОНАЛЬНОГО УРОВНЯ РАБОТНИКА ПРЕДПРИЯТИЯ 6.1. Организационные и функциональные основы кадровых служб в системе управления персоналом Управление персоналом как специальное направление деятельности стало формироваться на рубеже ХIХ и ХХ столетий. Специалисты, занимавшиеся этими вопросами, в Англии назывались секретарями по благополучию; в США и Франции – общественными секре- тарями. Их основными функциями были устройство школ и больниц, кон- троль над условиями труда, противостояние попыткам создания профсою- зов, посредничество между администрацией и рабочими. Наймом, увольне- нием и учетом кадров в тот период ведали линейные руководители. Специальные кадровые службы возникли в 1920-1930-е гг. Они выпол- няли работу, связанную с ведением документов, разбором конфликтов. При- сутствием в судах, выплатой заработной платы. Эти функции считались вспомогательными, а все основные решения по кадрам принимались выс- шим руководством. Сегодня прежние кадровые службы преобразовываются в западных фирмах в службы персонала или человеческие ресурсы. Эти подразделения обладают широкими полномочиями, им выделяют лучшие помещения, ибо они – «визитная карточка» организации. В большинстве случаев такие службы возглавляются лицами, занимаю- щими вторые места в управленческой иерархии. На них назначают энергич- ных людей в возрасте до 40 лет, прогрессивно мыслящих, имеющих широ- кий взгляд на вещи. Без их участия в организациях не принимается ни одно серьезное решение. Служба персонала не участвуют напрямую в управлении основной дея- тельностью, а лишь помогают руководству организации и подразделений решать вопросы, связанные с человеческими ресурсами (см. табл. 6.1). Важнейшим элементом служб персонала являются кадровые подразделе- ния, управляющие его движением. Их основными функциями являются: учет; прогнозирование и планирование потребности в кадрах; организация набора, изучения и оценки; подготовки, переподготовки, перемещения, увольнения
  • 139.
    ГЛАВА 6. Ролькадровой службы в реабилитации профессионального уровня 139 работников; формирование кадрового резерва и работа с ним по специальным программам; участие в аттестации персонала и мероприятиях по ее итогам. Таблица 6.1 Отличия управления человеческими ресурсами от управления кадрами [В.Р. Веснин, 2013] Параметр сравнения Управление кадрами Управление человеческими ресурсами Кадровая политика Отсутствие или является пассив- ной, следует за производствен- ной политикой, играет инстру- ментальную роль Активная, образующая симбиоз с производст- венной политикой, выступающая элементом общей стратегии бизнеса Смысл кадровой по- литики Достижение компромисса меж- ду экономическими и социаль- ными целями Облегчение процесса интегрирования персона- ла организации в деловое окружение, сочетание имеющихся человеческих ресурсов с ее целями Основная задача уп- равления Обеспечение производства нуж- ными людьми в нужное время на нужном месте Обеспечение стратегии фирмы высококвали- фицированными сотрудниками, становящими- ся главным конкурентным преимуществом Приоритеты в кадро- вой политике Определяются текущими потреб- ностями в рабочей силе Определяются нуждами и интересами персо- нала, задачами осуществления изменений Кадровое планиро- вание Подчинено общему Органически взаимодействуют с общими Решение вопросов ру- ководства персоналом Линейными руководителями. Кадровая служба осуществляет учетные функции Линейными руководителями с помощью спе- циалистов по персоналу Кадровые функции Централизованы в отделе кадров. Персоналом управляют линей- ные руководители Кадровые функции децентрализованы. Кадро- вые службы помогают линейным руководите- лям в управлении персоналом Основным объект уп- равления Исполнители Преимущественно менеджеры, команды Подход к руководству персоналом Обезличенный Индивидуализированный с учетом личных ин- тересов и ценностей Масштабы управле- ния персоналом Локальные Международные Коммуникации Вертикальные Горизонтальные Система внутренних взаимоотношений Конфронтация Социальное партнерство, доверие и взаимная ответственность работников и руководителей, политика равных возможностей Характер обучения персонала Фрагментарное индивидуальное повышение квалификации Систематическое развитие по гибким програм- мам, ориентированным на интересы компании Мотивация Преимущественно экономическая Акцент на создание взаимного доверия, сохра- нение и расширение занятости, защиту здоро- вья, обеспечение нормальных условий труда Расходы на персонал Затраты, которые необходимо эко- номить Инвестиции, эффективность которых требу- ется повышать Информирование пер- сонала Минимальное Максимальное Специализация пер- сонала Узкая Широкая Карьерный рост Линейный, однонаправленный Гибкий, многовариантный Ответственность за развитие На менеджерах На работниках Принятие кадровых решений Келейное Открытое
  • 140.
    ПРОБЛЕМЫ ЭКОНОМИКИ ИУПРАВЛЕНИЯ140 В составе кадровой службы должны быть также сотрудники, отвечаю- щие за информацию о рынке рабочей силы, ведущие делопроизводство, осуществляющие компьютерное обеспечение кадровой работы. Служба персонала разрабатывают программы развития работников, улучшения условий труда и быта, участвуют в разрешении трудовых кон- фликтов, налаживают социальное партнерство. В структуре службы управления персоналом выделяют несколько блоков: 1) блок формирования персонала (комплектование, изучение, подго- товка, увольнение); 2) блок распределения и перераспределения персонала (первичная расстановка, профессиональная адаптация, перемещение); 3) блок создания условий использования персонала (охрана труда, ор- ганизация медицинского и социального обслуживания, выработка методов стимулирования); 4) блок разработки нормативов по персоналу (производительности, расхода времени, оплаты труда); 5) подразделения по созданию и совершенствованию структуры и сис- темы управления, осуществляющие ее анализ, проектирование, уп- равление процессом формирования. Работа служб персонала имеет два направления: тактическое и страте- гическое. В рамках первого осуществляется текущая кадровая работа: анализ состо- яния и определения потребности в кадрах, разработка штатных расписаний; набор, отбор, оценка персонала; тестирование; планирование перемещений и увольнений; текущий учет и контроль; подготовка, переподготовка и повыше- ние квалификации работников; формирование резерва на выдвижение, воспи- тательная работа; разрешение конфликтов, проведение социальной политики. Стратегическое направление работы служб персонала ориентировано на формирование кадровой политики организации, т.е. системы теоретических взглядов, идей, требований в области работы с персоналом, ее основных форм и методов [В.Р. Веснин, 2009]. Управленческое решение представляет собой обдуманный вывод о не- обходимости осуществлять какие-то действия, связанные с достижением целей организации и преодолением стоящих перед ней проблем. Это про- цесс выбора из множества имеющихся альтернатив наиболее предпочти- тельный. Поэтому принятие решения выступает как процесс, требующий организации и управления. Так, в области принятия кадровых решений по- стоянно открываются новые возможности: возрастает значимость стратеги- ческих аспектов в принятии кадровых решений, обоснования экономиче- ской целесообразности капиталовложений, связанных с развитием челове- ческих ресурсов. В этих условиях принятие кадровых решений предполага- ет выполнение многовариантных расчетов, обоснование критериев оценки
  • 141.
    ГЛАВА 6. Ролькадровой службы в реабилитации профессионального уровня 141 различных альтернатив, их приоритетов, определение действий в условиях риска и неопределенности. Основная сложность в управленческой практике представляют нестан- дартные решения, последствия которых трудно предсказать и количественно измерить. Большинство проблемных решений в области управления челове- ческими ресурсами принадлежит именно к числу решений – нестандартных, с трудно предсказуемыми последствиями [М.А. Данильченко, В.В. Колоден- ская, О.В. Гартованная, 2014]. При отсутствии обоснованных подходов к оценке эффективности при- нимаемых кадровых решений затраты на их реализацию представляются распорядителям финансовых средств неоправданными, а результаты, кото- рые могут быть получены в перспективе, сомнительными. Это обстоятель- ство зачастую является фактором, сдерживающим вложения средств в раз- витие человеческих ресурсов, повышение эффективности их использова- ния. В то же время имеют место нерациональное использование средств, разработка и реализация необоснованных кадровых решений, что приводит к экономическим и социальным потерям, упущенной выгоде. Несоответствие между объективно обусловленным ростом значения при- нятия оптимальных кадровых решений и состоянием этой работы на прак- тике предопределяет необходимость нахождения эффективных способов разрешения сложившихся в данной области проблем и противоречий. Важ- ность такой работы в последнее время становится все более очевидной. Это объясняется следующими обстоятельствами. Во-первых, управление персоналом непосредственно влияет на капита- лизацию (стоимость) компании. Растет доля нематериальных активов (брэнд, интеллектуальный потенциал персонала, кадровая политика) в общей сумме активов организации. Во-вторых, управление персоналом является одним из факторов, обес- печивающих лидерство в конкурентной борьбе, поскольку оно относиться к числу важнейших «внутренних компетенций» компании. В-третьих, по оценкам ряда специалистов, именно управление персона- лом позволяют компаниям переходить из числа хороших, успешно рабо- тающих, в число выдающихся компаний, лидирующих в определенном сег- менте рынка. Достаточная обеспеченность предприятий нужными трудовыми ресур- сами, их рациональное использование, высокий уровень производительно- сти труда имеют большое значение для увеличения объемов продукции и повышения эффективности производства. В частности, от обеспеченности предприятия трудовыми ресурсами и эффективности их использования за- висят объем и своевременность выполнения всех работ, эффективность ис- пользования оборудования, машин, механизмов [Н.Н. Тищенко, М.А. Да- нильченко, Т.Н. Мишустина, 2014].
  • 142.
    ПРОБЛЕМЫ ЭКОНОМИКИ ИУПРАВЛЕНИЯ142 Персонал или кадры – это основной штатный состав работников орга- низации, выполняющих различные производственно-хозяйственные функ- ции. А производственный персонал – это работники, занятые в производст- ве и его обслуживании. По отраслевой принадлежности их подразделяют на работников сельского хозяйства, промышленности и т.д. Поэтому персонал (кадры) характеризуется, прежде всего, своей численностью. А она же оп- ределяется характером, масштабами, сложностью, трудоемкостью произ- водственных процессов, степенью их механизации, автоматизации, компью- теризации. Эти факторы задают нормативную численность работников, ко- торую на практике почти никогда не удается обеспечить, поэтому кадровый потенциал более объективно характеризуется списочной численностью, то есть теми сотрудниками, которые официально работают в организации в дан- ный момент. В условиях дефицита кадров списочная численность может су- щественно отличаться от нормативной. К списочной численности относятся все категории работников: постоянные, сезонные, временные, оформленные не менее чем на пять дней. Так как не все работники по тем или иным причи- нам ежедневно бывают на рабочем месте, истинную величину персонала в каждый данный момент характеризует его явочная численность. Персонал не является чем-то застывшим: он находится в постоянном движении вследствие приема на работу одних и увольнения других. Достаточная обеспеченность предприятий нужными трудовыми ресур- сами, их рациональное использование, высокий уровень производительно- сти труда имеют большое значение для увеличения объемов продукции и повышения эффективности производства. В частности, от обеспеченности предприятия трудовыми ресурсами и эффективности их использования за- висят объем и своевременность выполнения всех работ [М.А. Данильченко, В.В. Колоденская, О.В. Гартованная, 2014]. Таким образом, какие бы прекрасные идеи, новейшие технологии, са- мые благоприятные внешние условия не существовали, без хорошо подго- товленного персонала высокой активности добиться невозможно. Именно люди делают работу, подают идеи и позволяют предприятию существовать. Без людей не может быть организации, без квалифицированных кадров ни одна организация не сможет достигнуть своих целей. Для дифференциации и координации деятельности всех подразделений и задач организации необходима система управления, одним из элементов кото- рой является структура управления организацией. Так, например, в ЗАО «Чу- макова» используется линейно-функциональная организационная структура, а воздействие на линейные подразделения осуществляются через линейных руководителей. Организационная структура ЗАО «Чумакова» состоит из эко- номически обособленных первичных подразделений, осуществляющих свою деятельность на основе хозрасчетных принципов. Организационная деятель- ность основных подразделений общества достигается путем наделения ре-
  • 143.
    ГЛАВА 6. Ролькадровой службы в реабилитации профессионального уровня 143 сурсной обеспеченностью для выполнения задания и увеличения производст- ва продукции, оценки результатов, соизмерения фактических расходов с нор- мативами и определения экономии средств по основным показателям хозрас- четной деятельности; усиление материальной и моральной заинтересованно- сти подразделения и отдельных работников в рациональном использовании производственных ресурсов, выполнения заданий и обязательств перед дру- гими структурными подразделениями, а также их материальной ответствен- ности за результаты работы. Рациональное разделение функций управления между управленческим персоналом, оптимальное делегирование обязанностей и полномочий под- чиненным позволяют руководителю усилить действенность своего участия в решении задач производства, нормализовать и повысить эффективность своего труда. Например, функцию оперативного управления в хозяйстве выполняет диспетчерская служба. Она организовывает оперативный кон- троль и регулирует трудовые и производственные процессы в соответствии с утвержденным руководителем общества оперативными планами, своевре- менно устраняет все причины, мешающие их выполнению. Конкретное место и роль подразделений отводится системе управлению персоналом, которая определяется местом и ролью каждого специализиро- ванного подразделения по управлению персоналом и организационным ста- тусом его непосредственного руководителя (этот организационный статус подтверждается набором полномочий и ответственности, определяемых по- зицией первого руководителя организации по отношению к кадровой службе) в общей системе управления организацией. Структурная подчиненность кад- ровой службы руководителю происходит на основе администрирования, то есть выполнение задач службой персонала рассматривается в рамках штабно- го подразделения функциональной подсистемы (администрирование). Система управления персоналом – это система, предназначенная для реализации основных функций управления персоналом. Она включает под- систему линейного руководства, а также ряд функциональных подсистем, специализирующихся на выполнении однородных функций. 1. Подсистема линейного руководства осуществляет управление орга- низацией в целом, управление отдельными функциональными и производ- ственными подразделениями. Функции этой подсистемы выполняют: руко- водитель организации, его заместители, руководители функциональных и производственных подразделений, их заместители, мастера, бригадиры. 2. Подсистема планирования и маркетинга персонала выполняет сле- дующие функции: разработка кадровой политики и стратегии управления персоналом, анализ кадрового потенциала, анализ рынка труда, организация кадрового планирования, планирование и прогнозирование потребности в персонале, организация рекламы, поддержание взаимосвязи с внешними источниками, обеспечивающими организацию кадрами.
  • 144.
    ПРОБЛЕМЫ ЭКОНОМИКИ ИУПРАВЛЕНИЯ144 3. Подсистема управления наймом и учетом персонала осуществляет: организацию найма персонала, организацию собеседования, оценки, отбора и приема персонала, учет приема, перемещений, поощрений и увольнения персонала, профессиональную ориентацию и организацию рационального использования персонала, управление занятостью, документационное обес- печение системы управления персоналом. 4. Подсистема управления трудовыми отношениями проводит: анализ и регулирование групповых и личностных взаимоотношений, анализ и регу- лирование отношений руководства, управление производственными кон- фликтами и стрессами, социально-психологическую диагностику, соблюде- ние этических норм взаимоотношений, управление взаимодействием с профсоюзами. 5. Подсистема обеспечения нормальных условий труда выполняет такие функции, как соблюдение требований психофизиологии и эргономики тру- да, соблюдение требований технической эстетики, охраны труда и окружаю- щей среды, военизированной охраны организации и отдельных должност- ных лиц. 6. Подсистема управления развитием персонала осуществляет: обучение, переподготовку и повышение квалификации, введение в должность и адапта- цию новых работников, оценку кандидатов на вакантную должность, теку- щую периодическую оценку кадров, организацию рационализаторской и изо- бретательской деятельности, реализацию деловой карьеры и служебно- профессионального продвижения, организацию работы с кадровым резервом. 7. Подсистема управления мотивацией и стимулированием труда персо- нала выполняет следующие функции: управление мотивацией и стимулиро- ванием трудового поведения, нормирование и тарификация трудового про- цесса, разработка систем оплаты труда, разработка форм участия персонала в прибылях и капитале, разработка форм морального стимулирования пер- сонала, организация нормативно-методического обеспечения системы управ- ления персоналом. 8. Подсистема управления социальным развитием осуществляет: органи- зацию общественного питания, управление жилищно-бытовым обслуживани- ем, развитием культуры и физического воспитания, обеспечение охраны здо- ровья и отдыха, обеспечение детскими учреждениями, управление социаль- ными конфликтами и стрессами, организацию продажи продуктов питания и товаров народного потребления, организацию социального страхования. 9. Подсистема развития организационной структуры управления вы- полняет такие функции, как анализ сложившейся организационной струк- туры управления, проектирование новой организационной структуры уп- равления, разработка штатного расписания, формирование новой организа- ционной структуры управления, разработка и реализация рекомендаций по развитию стиля и методов руководства.
  • 145.
    ГЛАВА 6. Ролькадровой службы в реабилитации профессионального уровня 145 10. Подсистема правового обеспечения системы управления персона- лом осуществляет: решение правовых вопросов трудовых отношений, со- гласование распорядительных и иных документов по управлению персона- лом, решение правовых вопросов хозяйственной деятельности, проведение консультаций по юридическим вопросам. 11. Подсистема информационного обеспечения системы управления пер- соналом выполняет следующие функции: ведение учета и статистики пер- сонала, информационное и техническое обеспечение системы управления персоналом, обеспечение персонала научно-технической информацией, ор- ганизация работы органов массовой информации организации, проведение патентно-лицензионной деятельности. В зависимости от размеров организаций состав подразделений будет меняться: в мелких организациях одно подразделение может выполнять функции нескольких подсистем, а в крупных функции каждой подсистемы, как правило, выполняет отдельное подразделение. В настоящее время наибольшие усилия кадровых подразделений (по за- траченному времени) направлены на совершенствование трудовых отноше- ний, подбор кандидатов на вакантные должности, разработку и реализацию учебных программ и программ социального развития, а также организацию заработной платы. При этом далеко не во всех случаях они могут самостоя- тельно принимать соответствующие решения, а делят эту обязанность, пре- жде всего с линейными руководителями и с другими службами. Между всеми элементами (функциями) функциональной подсистемы и обеспечивающей подсистемой существует тесная взаимосвязь, представ- ленная в табл. 6.2 в виде матрицы взаимодействия функциональной и обес- печивающей подсистем и обозначенная знаком «х» [Л.И. Лукичева, 2014]. Таблица 6.2 Матрица взаимодействия функциональной и обеспечивающей подсистем Обеспечивающие подсистемы Функциональная подсистема Управление подго- товкой и формиро- ванием кадров Управление рас- становкой и дви- жением кадров Управление использованием персонала Управление соци- ально-психологиче- скими факторами Информационная х х х х Правовая х х х х Финансовая х х х х Социально-психо- логическая х х х х Таким образом, сегодня все больше преобладают не учетные, а содер- жательные аналитические и организационные аспекты деятельности. Резко возрос профессиональный уровень специалистов кадровых служб. В их составе психологи, специалисты по управлению, методам обучения (педаго- ги) и трудовым отношениям, подготовка которых в широких масштабах ведется в университетах.
  • 146.
    ПРОБЛЕМЫ ЭКОНОМИКИ ИУПРАВЛЕНИЯ146 6.2. Подбор, отбор и найм персонала: о главных особенностях В условиях хозяйствования предприятие ориентировано на потребите- ля, поэтому необходимы качественные парадигмальные изменения системы управления персоналом и создание целостной системы управления персо- налом, которые продиктованы следующими обстоятельствами: Во-первых, тщательный отбор работников с учетом характерологиче- ских и физических особенностей, возрастанием нагрузки на каждого работ- ника, оптимальным распределением сотрудников по рабочим местам. Со- кращение численности персонала – важнейший рычаг повышения эффек- тивности производства в условиях переходной экономики. Во-вторых, уменьшение численности работников, которое должно быть компенсировано большей интенсивностью труда, следовательно, более вы- сокой квалификацией работников. В связи с этим возрастает ответствен- ность отдела кадров или отдела управления персоналом в выборе направле- ний квалификационного роста работников, в повышении форм обучения и стимулировании их труда. И, в-третьих, реализация перестройки службы кадров, которая повлечет за собой повышение роли всех уровней менеджмента в управлении персоналом и обуславливает необходимость кардинальной перестройки деятельности всех подразделений и создания многофункциональной службы персонала. Кроме того, заслуживает также внимания система управления персона- лом, ориентируемая на стратегию кооперирования и развития контрактных отношений, когда основной акцент в управлении необходимо перенести на уникальные конкурентные преимущества персонала и внутрифирменной культуры, создаваемые ориентацией на человеческие ресурсы. Этот подход основан на реструктуризации предприятий. По поводу вопроса рационализации персонала обычно возникает, если приходится либо сокращать, либо перестраивать свою деятельность. Рацио- нализацию пытаются выстаивать, таким образом, чтобы избежать высвобо- ждения работников (массового характера), ибо это болезненная мера. Ее последствия могут ощущаться достаточно долго в виде демотивации остающихся сотрудников, их недоверия руководству, снижения производитель- ности, увеличения доли брака, падение интереса к работе («внутреннее уволь- нение»), абсентеизма (отсутствия на месте), повышения текучести и прочие. К массовым увольнениям западные фирмы прибегают только в крайнем случае, предпочитая проводить гибкую политику занятости, что предпола- гает следующие шаги. ‒ прекращение найма; ‒ сокращение рабочего времени; ‒ прекращение выдачи заказов на сторону;
  • 147.
    ГЛАВА 6. Ролькадровой службы в реабилитации профессионального уровня 147 ‒ направление на учебу с отрывом от основной работы и предостав- ление неоплачиваемых отпусков; ‒ стимулирование создание внутренних венчуров; ‒ поощрение ухода по собственному желанию; ‒ аутплейсмент; ‒ увольнение отдельных работников за различные нарушения; ‒ массовое увольнение. Как, отмечает В.В. Кафидов, процесс потенциальной текучести проте- кает в несколько стадий и реализуется в фактической (реальной) текучести. Возможные затруднения в реализации потенций приводят к возникно- вению сначала потенциальной, а затем фактической текучести. Создание необходимых условий для реализации существующих потенций может при- вести к превращению потенциальной текучести в другие формы мобильно- сти и даже к стабильности кадров. Данное явление лежит в основе возмож- ности научного управления процессами движения кадров. Для этого необ- ходимо глубокое изучение не только потенциальной текучести, но и процес- са мобильности в целом [В.В. Кафидов, 2005]. Как было отмечено ранее, трудовые ресурсы ЗАО «Чумакова» имеют определенные количественные, качественные и структурные характеристи- ки, так например: ‒ численность работников за последние три года увеличилась в сред- нем на 10 %, а число специалистов уменьшилось практически на 32 %, в связи с сокращением специалистов животноводческой на- правленности; ‒ квалификационный уровень работников во многом зависит от их возраста, стажа работы, образования и т.д. Поэтому в процессе ана- лиза изучают изменения в составе рабочих по этим признакам. Система управления персоналом обладает нормативно-методическим обеспечением. К числу основных нормативных документов, регламенти- рующих труд служащих, занятых в отраслях экономики, относятся квали- фикационные характеристики должностей, призванные способствовать пра- вильному решению вопросов разделения и кооперации труда посредством четкого определения должностных обязанностей работников и предъявляе- мых к ним квалификационных требований. Должностные квалификацион- ные характеристики являются основой для разработки должностных инст- рукций – регламентов деятельности служащих на уровне предприятий, уч- реждений, организаций. Должностная инструкция является организацион- но-распорядительным документом, определяющим совокупность трудовых функций (должностных обязанностей) каждого работника, его права и от- ветственность за выполненную работу, а также нормативной основой для правильного применения мер дисциплинарного и материального воздейст- вия. Наличие на предприятиях, в учреждениях и организациях должност-
  • 148.
    ПРОБЛЕМЫ ЭКОНОМИКИ ИУПРАВЛЕНИЯ148 ных инструкций способствует объективной оценке деятельности работни- ков, установлению соответствия их занимаемым должностям при проведе- нии аттестации [М.В. Карлова, http://www.kadrovik.ru]. А также коллективный договор, который разрабатывается в соответст- вии с требованиями Трудового Кодекса РФ и иными нормативными право- выми актами РФ, содержащий нормы трудового права, отраслевые тариф- ные и региональные соглашения, и распространяется на всех работников организации, структурных подразделений. Квалификационные характеристики ЗАО «Чумакова» разработаны в со- ответствии с соответствующими Постановлениями Правительства РФ. Они призваны способствовать созданию необходимых условий для правильного решения вопросов разделения труда, обеспечению единства в определении должностных обязанностей работников, а также правильному решению вопросов подготовки, повышения деловой квалификации, подбора и рас- становки кадров с точки зрения в соответствии с занимаемой должности. В целях более полного учета различий в квалификации и сложности выпол- няемых работ для специалистов вводятся квалификационные категории. Полноту использования персонала оценивают по количеству отработан- ных дней и часов одним работником за анализируемый период времени, а также по степени использования фонда рабочего времени. Такой анализ про- водится по каждой категории работников, по каждому производственному подразделению и в целом по предприятию. Фонд рабочего времени (ФРВ) зависит от численности рабочих, количества отработанных дней одним рабо- чим в среднем за год и средней продолжительности рабочего дня, эта зависи- мость изменяется за счет: численности рабочих на 32487 ч.; количества отра- ботанных дней одним рабочим на 6552 ч.; и продолжительности рабочего дня на 37800 ч. Как видно из выше приведенной зависимости, предприятие использует имеющиеся трудовые ресурсы достаточно полно. В среднем одним работ- ником отработано 250 дней, в силу чего перерасход рабочего времени на одного человека уменьшится на 5 дней, а на всех 840 дней, или 6552 ч. Су- щественны потери рабочего времени: за один день они составили 0,9 ч., а за все отработанные дни всеми рабочими – 37800 ч. Общие потери рабочего времени 37800 ч, или 13,5 %. Потери рабочего времени вызваны объективными и субъективными об- стоятельствами, не предусмотренными планом. В нашем примере большая часть потерь вызвана субъективными факторами: дополнительными отпус- ками с разрешения администрации, прогулами, простоями, что можно счи- тать неиспользованными резервами увеличения фонда рабочего времени. Недопущение их равнозначно высвобождению работников. Кроме того, основной задачей в ЗАО «Чумакова» при найме персонала на работу является удовлетворение спроса на работников, как в качествен-
  • 149.
    ГЛАВА 6. Ролькадровой службы в реабилитации профессионального уровня 149 ном, так и в количественном отношении. Определяет оптимальные произ- водственные условия трудовой деятельности, время, функции и интенсив- ность работы, защищает интересы обеих сторон – Трудовой контракт. Сред- ством воздействия на работника, на складывающиеся трудовые отношения является мотивация труда, предусматривающая: систему вознаграждения, материального и морального поощрения; обогащение содержания труда, повышение интереса к работе; активное вовлечение работников в управле- ние трудовыми процессами, участие в прибылях и акционерном капитале фирмы и т.д. В ходе анализа системы управления общества существует про- блема обеспечения организации квалифицированным персоналом. Это объ- ясняется нехваткой физического времени и неквалифицированностью ра- ботников, по возможностям отвечающих за обеспечение организации кад- ровым составом. В современных же условиях работник кадровой службы оценивает пер- спективы реабилитации профессионального уровня оцениваемого кандида- та, но и старается частично восстановить утраченное чувство уверенности в своих профессиональных качествах. Для этого, необходимы определенные психологические приемы ведения собеседования. Владение этими приема- ми и их использование для раскрытия потенциальных возможностей канди- дата позволяет специалисту частичной восстановить доверие к самому себе. Кадровые службы разрабатывают общие принципы оценки, контроли- руют их применение, аккумулируют и хранят полученную в результате ин- формацию о персонале. На практике существует два подхода к оценке персонала: 1) как к способу контроля за деятельностью работника и ее результа- тами, следствием чего являются поощрение, наказание, продвиже- ние по службе; 2) как к условию поиска путей совершенствования работы и самореа- лизации сотрудника. В первом случае оценка осуществляется в форме аттестации членами специальной комиссии, наделенными, в сущности, судейскими правами, заслушивающими отчеты и выносящими «приговор». Во втором случае ее проводит непосредственно руководитель, высту- пающий, прежде всего, как советчик, консультант, пытающийся совместно с подчиненным найти его ошибки, наметить пути их преодоления и решения стоящих задач [А.Я. Кибанов, Л.В. Ивановская, 2014; Т.В. Лукьянова, С.И. Яр- цева, В.Г. Коновалова, 2012; Е.А. Митрофанова, Л.В. Ивановская, 2013]. Успех оценки обуславливается объективным, доброжелательным отно- шением к аттестуемым сотрудникам, хорошим знанием их достоинств и не- достатков, четкостью ее критериев и показателей. Сегодня они определяются руководителем совместно с подчиненными на основе перечня их служебных обязанностей и личных целей.
  • 150.
    ПРОБЛЕМЫ ЭКОНОМИКИ ИУПРАВЛЕНИЯ150 Вместе с тем, при всем доброжелательном и терпимом отношении к про- веряемому кандидату, работник кадровой службы должен отдавать себе от- чет в том, что специалист – какой бы квалификацией он ни обладал – в ус- ловиях полной утраты доверия к своим возможностям может принести серь- езный вред. В этом случае потери от неверных решений могут быть весьма велики, однако они могут быть вполне сопоставимы с ущербом от негатив- ного психологического влияния неудачного выбора. Последнее определяет- ся тем, что во многих случаях даже временные неудачи в жизни и тем более – утрата статуса полноценного и профессионального специалиста – могут быть причиной серьезного изменения стиля повседневного поведения. Че- ловек, поставивший себе диагноз неудачника, резко меняет формы общения с окружающими. Существенную роль в этом случае будет играть его крити- ческое отношение не только к жизненным ценностям, но и к тем, с кем ему приходиться сталкиваться, – родным, друзьям, сослуживцам, руководству и т.д. Такое поведение является причиной проявления конфликтов в коллекти- вах организаций. В этих условиях работник кадровой службы должен взять на себя не легкую задачу диагностики возможного изменения поведения кандидата на вакантную должность. Для этого кадровому работнику необ- ходима хорошая психологическая подготовка, либо он должен использовать знания привлекаемого специалиста-психолога. Наибольшие сложности представляет собой отбор при найме работни- ков высшего эшелона – руководителей организации, их заместителей, руко- водителей отдельных направлений деятельности организации. Очевидно, что основу организации оценки качества руководителей выс- ших эшелонов в рамках данной организации составляет парадоксальное убеж- дение: чем выше должность, которую должен занимать претендент, и чем выше ответственность, которую он должен нести, тем меньше число людей могут выполнять эту работу. Основная причина этого – низкий уровень про- фессионализма кадровой работы, присущий руководителям разных уровней (отметим, что парадокс заключается в том, что чем выше уровень руководи- теля, тем больше он предпочитает руководствоваться собственным мнением и тем меньше доверять научному профессиональному отбору и подбору соответствующих специалистов). Причиной существенных недостатков в отборе и подборе и подборке кадров высшего эшелона является также стрем- ление к отбору в первую очередь работников, лояльных по отношению к тому человеку, который занимается данным отбором. Такое желание вполне понят- но, если учесть не только условия, в которых приходится работать современ- ному руководителю, но и особенности формирования его карьеры. Так, по мнению В.Р. Веснина, удовлетворение при организации набора кадров происходит, прежде всего, путем рационализации использования существующего персонала и сокращения нужды в нем за счет автоматиза- ции и механизации производственных процессов, совершенствования струк-
  • 151.
    ГЛАВА 6. Ролькадровой службы в реабилитации профессионального уровня 151 туры организации и системы управления. Дефицит кадров покрывается за счет дополнительного набора, который предполагает двухэтапную работу: Первый этап, в результате привлечения кадров создается резерв тех, кто способен осуществлять необходимые организации функции. Второй этап, по итогам отбора оставляют наиболее подходящих лиц. Привлечение кандидатов происходит на основе поиска и вербовки как внутри организации, так и за ее пределами – в учебных заведениях, у кон- курентов, через посреднические фирмы, объявления в СМИ. Особую слож- ность составляет поиск подходящих кандидатур руководителей, который часто осуществляется рекрутинговыми фирмами. Последние располагают для этого необходимым арсеналом средств: специальными картотеками, широкой сетью формальных и неформальных каналов, позволяющих найти необходимого кандидата, вступив с ним в переговоры, пробудить интерес к новой работе, предварительно оценить его пригодность к ней. Внешнее и внутреннее привлечение имеют как свои достоинства, так и недостатки. Так, преимуществами привлечения людей со стороны считают- ся: широкие возможности выбора кандидатов; получение новых идей, кото- рые они с собой приносят; снижение общей потребности в кадрах за счет найма дополнительных людей. А к недостаткам такой формы относят: вы- сокие затраты; ухудшение морально-психологического климата вследствие конфликтов между новичками и старожилами; высокую степень риска из-за недостаточного знания кандидата; плохое знание им организации и необхо- димость длительного периода адаптации. Преимущества привлечения своих работников заключается в низких за- тратах; возможности предоставления им перспектив служебного роста; бы- стром заполнении вакансий; хорошем знании людьми организации и из- вестности их самим, легкости адаптации; безболезненном решении пробле- мы занятости и снижении текучести кадров. В то же время внутреннее при- влечение ограничивает возможности выбора, порождает соперничество, снижает активность оставшихся «за бортом», сохраняет общий дефицит кад- ров, требует дополнительных затрат на переподготовку персонала. Основными критериями отбора считаются: образование, опыт, деловые качества, профессионализм, физические характеристики, тип личности, со- ответствие требованиям будущей должности. В целом критериев не должно быть много, иначе отбор окажется затруднительным. На предварительном этапе с помощью профессиограммы, отражающей перечень и степень вы- раженности желательных качеств претендента, происходит первичное су- жение круга претендентов. Первичное выявление происходит путем анализа их документов (общих анкет, резюме, характеристик, рекомендаций). Его методы зависят от бюд- жета, культуры организации, важности должности.
  • 152.
    ПРОБЛЕМЫ ЭКОНОМИКИ ИУПРАВЛЕНИЯ152 С помощью оценки документов можно получить общую информацию, позволяющую сделать вывод о целесообразности встречи с претендентом для ознакомительного собеседования. Последнее обычно позволяет отсеять до 80-90 % лиц, а для оставшихся выбрать наиболее подходящие методы дальнейшей проверки, изучения пси- хологических и профессиональных качеств и выдвижения на соответст- вующую должность. Для отбора наиболее подходящих специалистов используют следующие основные методы: 1) целевое собеседование, дающие возможность оценить интеллект, профессионализм, эрудицию, сообразительность, открытость но- вому, наблюдательность, инициативность, благоразумие, прилежа- ние, причины ухода с прежнего места и т.п.; 2) специальный анализ анкет, автобиографий, свидетельств об образо- вании и прочих документов. Они считаются достаточно надежными источниками информации о кандидате, однако характеризуют лишь прошлую деятельность; 3) тестирование, которое может предназначаться как для отбора луч- ших кандидатов, так и для отсева слабых. Его преимущества состо- ят в оценке современного состояния кандидата с учетом особенно- стей организации и его будущей деятельности; 4) графологическую и психологическую экспертизу текстов, написан- ных претендентом (автобиография, анкеты, сочинения); 5) медосмотр (при необходимости), заменяемый тестированием на ос- нове специального медицинского опросника. Завершающим этапом процесса отбора является собеседование с буду- щим руководителем, который с помощью специалиста по персоналу и штат- ному психолога принимает окончательное решение. Такое собеседование проводится обычно с группой лучших претендентов (2-3 человека на каждую должность), направляемых кадровыми службами. Но, тем не менее, ошибками в организации отбора кадров считаются: 1) отсутствие надежного перечня требований к претендентам; 2) поспешное суждение о человеке, ошибочная интерпретация его внешности, ответов на вопросы; 3) нетерпимость к недостаткам, которые есть у всех, или, наоборот, их игнорирование; 4) ориентация на формальные заслуги; 5) прием людей без необходимости по принципу «был бы человек, а работа найдется». А, по мнению, Л.В. Карташовой, реализация различных вариантов на- бора и отбора персонала предполагает неодинаковые затраты. Например, используя внутренние источники набора персонала (продвижение сотруд- ников на освободившиеся вакансии внутри организации) или, принимая
  • 153.
    ГЛАВА 6. Ролькадровой службы в реабилитации профессионального уровня 153 работника со стороны по рекомендации своих сослуживцев, оплачивать по- среднические услуги при наборе, как правило, не требуются. Бесплатно мож- но также пользоваться услугами государственной службы занятости, в то время как некоторые частные рекрутинговые агентства могут потребовать за подбор одного подходящего кандидата 25-30 % его годовой заработной платы. Возможность и желание организации оплачивать такого рода дорогостоящие услуги оказывает решающее влияние на принятие окончательного решения. Данные критерии, безусловно, важны для принятия решения в области подбора персонала. Но среди них особое место принадлежит определению соответствия способностей и личностных качеств работника требованиям, которые к нему предъявляет конкретное рабочее место, так как именно это и является конечной целью подбора – подыскать максимально соответст- вующего требованиям работы кандидата в течение определенного периода времени с наименьшими затратами. На практике обеспечить полное соот- ветствие бывает достаточно трудно. Гипотетически данный вариант может быть осуществлен, однако для этого надо будет просмотреть огромное чис- ло кандидатов, что потребует значительных затрат средств и времени. В реальной жизни приходится делать ряд уступов, выбирая наиболее прием- лемый (оптимальный в данных условиях) вариант решения проблемы. При этом критерий максимального соответствия требований работы и характе- ристики работника в большинстве случаев должен быть приоритетным. При определении требований к будущему кандидату важно учитывать ряд обстоятельств, облегчающих поиск кандидатов и принятие заключи- тельного решения. А именно, требования к кандидатам должны: ‒ относиться непосредственно к работе; ‒ быть четко сформулированными; ‒ быть легко измеримыми; ‒ не являться дискриминационными. То, что касается, последнего требования, то в западной практике ему придается особое значение. За нарушение законов руководители компании могут быть привлечены к суду, оштрафованы, при этом пострадает имидж организации, что может отрицательно сказаться на предпочтениях ее поку- пателей и клиентов. В российской практике это обстоятельство явно недо- оценивается. В ст. 64 Трудового кодекса РФ записано, что какое бы ни было прямое или косвенное ограничение прав или установленные прямых или косвенных преимуществ при приеме на работу в зависимости от пола, расы, национальности, языка, социального происхождения, имущественного по- ложения, места жительства, отношения к религии, убеждений, принадлеж- ности к общественным объединениям, а также других обстоятельств, не связанных с деловыми качествами работников, не допускаются. При этом не является дискриминацией различия, исключения, предпочтения и ограниче- ния при приеме на работу, которые определяются свойственными данному виду труда требованиями, либо обусловленные особой заботой государства
  • 154.
    ПРОБЛЕМЫ ЭКОНОМИКИ ИУПРАВЛЕНИЯ154 о лицах, нуждающихся в повышенной социальной и правовой защите. Дан- ные требования закона в реальной жизни часто нарушают. Так, многие объ- явления о приеме на работу (иногда они исходят даже от сотрудников госу- дарственной службы занятости на местах) информируют население о том, что для работы, например, «требуется мужчина в возрасте 35 лет; иногородних граждан просят не обращаться». Подобное нарушение закона может стать поводом для обращения в суд. Однако на практике такое случается крайне редко. Сказывается правовая безграмотность подавляющей части населения, а также отсутствием уверенности в том, что нарушители закона будут наказа- ны. Конечно, каждый работник может иметь свои (в том числе возраста, пола, национального происхождения). Другое дело, что указывать это в объявлении о приеме на работу – значит явно нарушать закон и показывать свою не про- фессиональность в данных вопросах. Не говоря уже о том, что чисто фор- мальный подход к определению критериев отбора кандидатов не способству- ет обеспечению качества принимаемых в этой области решений. Таким образом, современный этап развития персонала привел к прин- ципиальному изменению роли человека в производстве. Сегодняшний ра- ботник должен обладать стратегическим мышлением, предприимчивостью, широкой эрудицией, высокой культурой, что выдвинуло на повестку дня требование непрерывного развития персонала. Развитие персонала имеет результатом повышение производительности труда, сокращение текучести, улучшение морально-психологического климата. Не случайно сегодня более 85 % опрошенных японских менеджеров среди тех задач, которые им приходится решать, на первое место ставят именно эту. Ответственность за развитие персонала несут администрация, линей- ные руководители, а также сами работника, которые должны быть нацелен- ными на постоянное самосовершенствование. Развитие требует значительных усилий, поэтому оно невозможно без заинтересованности с их стороны. Мотивами здесь могут быть: желание по- скорее освоить новую работу, получить более высокую должность, обеспе- чить гарантию стабильности или роста доходов; приобрести знания; разре- шить контакты, стать более независимыми от работодателей и конкуренто- способными на рынке труда. Крупные западные фирмы инвестируют все больше средств в развитие персонала, так как внешний рынок труда и система образования не успева- ют приспособиться к быстрым изменениям их потребностей в конкретных кадрах. Эти средства рассматриваются не как досадные дополнительные расходы, а как инвестиции, сулящие в будущем немалую прибыль. Библиографический список к главе 6 1. Данильченко М.А., Колоденская В.В., Гартованная О.В. Система уп- равления персоналом в современных условиях хозяйствования / М.А. Да-
  • 155.
    ГЛАВА 6. Ролькадровой службы в реабилитации профессионального уровня 155 нильченко, В.В. Колоденская, О.В. Гартованная // Сб. науч. тр. Новая модель экономического роста: научно-теоретические проблемы и механизм реали- зации: материалы Международной научно-практической конференции. – Персиановский, 2014. – С. 48-51. 2. Тищенко Н.Н., Данильченко М.А., Мишустина Т.Н. Нормативно-мето- дическое и правовое обеспечение системы управления персоналом / Н.Н. Ти- щенко, М.А. Данильченко, Т.Н. Мишустина // Сб. науч. тр. Новая модель экономического роста: научно-теоретические проблемы и механизм реали- зации: материалы Международной научно-практической конференции. – Персиановский, 2014. – С. 96-99. 3. Карлова М.В. Квалификационные характеристика должностей и долж- ностные инструкции работников [Электронный ресурс]. – Режим доступа: http://www.kadrovik.ru. 4. Карташова Л.В. Управление человеческими ресурсами: учебник. – М.: ИНФРА-М, 2013. – 235 с. 5. Веснин В.Р. Менеджмент: учеб. – 3-е изд., перераб. и доп. – М.: Про- спект, 2009. – 512 с. 6. Веснин В.Р. Управление персоналом в схемах: учебное пособие. – М.: ТК Велби, Издательство Проспект, 2013. – 96 с. 7. Данильченко М.А., Колоденская В.В., Гартованная О.В., Поддубская Н.А. Структурные элементы процесса формирования использования ре- сурсного потенциала в ЗАО «Чумакова» Морозовского района Ростовской области [Текст] / М.А. Данильченко, В.В. Колоденская, О.В. Гартованная, Н.А. Поддубская // Сб. науч. тр. Современные технологии сельскохозяйст- венного производства и приоритетные направления развития аграрной нау- ки: материалы международной научно-практической конференции. – Пер- сиановский, 2014. – С. 29-32. 8. Кафидов В.В. Управление персоналом: учебное пособие для вузов. – 3-е издание. – М.: Академический Проект: Трикста, 2005. – 144 с. 9. Лукичева Л.И. Управление персоналом: учебное пособие / Л.И. Лу- кичева; под ред. Ю.П. Анискина. – 9-е изд., испр. – М.: Издательство «Оме- га-Л», 2014. – 263 с. 10. Кибанов А.Я., Ивановская Л.В. Управление персоналом: теория и практика. Кадровая политика и стратегия управления персоналом: учебно- практическое пособие / Под ред. А.Я. Кибанова. – М.: Проспект, 2014. – 64 с. 11. Лукьянова Т.В., Ярцева С.И., Коновалова В.Г. и др. Управление персо- налом: теория и практика. Управление инновациями в кадровой работе: учеб- но-практическое пос. / под ред. А.Я. Кибанова. – М.: Проспект, 2012. – 72 с. 12. Митрофанова Е.А., Ивановская Л.В. Управление персоналом: теория и практика. Оценка результатов труда персонала и результатов деятельности подразделений службы управления персоналом: учебно-практическое посо- бие / под ред. А.Я. Кибанова. – М.: Проспект, 2013. – 72 с.
  • 156.
    ГЛ А ВА7 НОРМИРОВАНИЕ ТРУДА КАК ИНСТРУМЕНТ КОМПЛЕКСНОГО ВОЗДЕЙСТВИЯ НА ЭФФЕКТИВНОСТЬ ДЕЯТЕЛЬНОСТИ ПРЕДПРИЯТИЯ 7.1. Роль нормирования труда в повышении эффективности деятельности предприятий Одной из важных функций управления предприятием является норми- рование труда. Передовой зарубежный опыт подтверждает позитивное влия- ние системы нормирования труда на эффективность деятельности предпри- ятия и его подсистем: производственной, финансовой, экономической, кад- ровой, социальной и др., что обусловлено функциями, возложенными на нормирование труда. Так, при помощи действующих норм затрат труда на различные виды операций определяется трудоемкость выполнения работ, необходимая чис- ленность промышленно-производственного персонала, профессиональный и квалификационный состав рабочих и, как следствие, определяются объе- мы и сроки выполнения работ. При оценке и контроле издержек производ- ства наряду с трудоемкостью используются такие показатели как заработная плата в расчете на одну операцию (вид работы), заработная плата в расчете на час нормативного и фактически отработанного времени [1]. В современной литературе по управлению подчеркивается связь норми- рования с разработкой премиальных систем в зависимости от точности и напряженности установленных норм затрат труда. Это объясняется тем, что недоучет факторов, влияющих на нормы труда, приводит к недостаточному использованию трудового потенциала работников и значительному перерас- ходу денежных средств. Затрагивая вопросы влияния нормирования труда на трудовой потенци- ал промышленного предприятия, считаем целесообразным уточнить взаи- мосвязь нормирования труда с составляющими (компонентами) трудового потенциала. Некоторые авторы рассматривают совершенствование норми- рования труда как меру, влияющую только на одну из составляющих трудо- вого потенциала – потенциал ресурсов рабочего времени [2]. Однако не следует забывать о том, что в нормы затрат труда должны за- кладываться такие параметры как уровни нервно-психологических и интел-
  • 157.
    ГЛАВА 7. Нормированиетруда как инструмент комплексного воздействия 157 лектуальных нагрузок, повышающихся в результате изменения содержания труда в условиях совершенствования техники, технологии и производства. Таким образом, под влиянием совершенствования нормирования труда долж- ны изменяться и такие составляющие трудового потенциала как психофи- зиологический потенциал и социально-психологический потенциал, что актуализирует роль нормирования труда. Исходя из концепции нормирования, принятой в ведущих индустриаль- но развитых странах, совершенствование методологических и методических основ производственного нормирования создает фундамент повышения производительности и организации труда [1]. Так, установление необходи- мых затрат рабочего времени предполагает предварительное изучение и оценку существующих методов и способов выполнения работы, проектиро- вание более рациональных, соответствующих передовой технологии, про- грессивным схемам организации производства и труда. В условиях ускорения темпов научно-технического прогресса значи- тельно расширяются функции системы производственного нормирования. Характерной особенностью является проведение комплекса работ по проек- тированию организации производства и нормированию трудовых процессов в сочетании с разработкой технологии их выполнения (в т.ч. оборудования, оснастки, инструментов, приспособлений и т.п.). Этому способствуют на- личие методологической и материально-технической базы нормирования труда, использование компьютерной техники, средств телекоммуникации, создание автоматизированных информационно-аналитических систем мик- роэлементного нормирования, банков нормативных данных, которые функ- ционируют в едином комплексе с подобными системами планирования и организации производства. По мнению зарубежных специалистов, современные методы нормиро- вания трудовых процессов, научные исследования в области физиологии, психологии и организации труда, а также развитие поведенческого менедж- мента дают возможность устанавливать наиболее оптимальные затраты вре- мени для выполнения определенной работы при условии поддержания за- данного темпа труда в течение рабочего времени. Показателями, характеризующими влияние системы нормирования на качество и эффективность производства, за рубежом принято считать часто- ту случаев отсутствия сотрудника на работе и коэффициент текучести кад- ров [1]. В результате проведенного комплекса экономических и социологи- ческих обследований ряда зарубежных фирм было выявлено снижение этих показателей за счет обоснованного подхода к установлению норм труда бо- лее чем на 80 %. Признание системы нормирования как инструмента комплексного воз- действия на все стороны деятельности предприятия указывает на необходи- мость повышенных требований к точности, обоснованности, прогрессивно-
  • 158.
    ПРОБЛЕМЫ ЭКОНОМИКИ ИУПРАВЛЕНИЯ158 сти, реальности норм затрат труда, а также к методам и способам их уста- новления. Опыт США и стран Западной Европы, достаточно подробно рассмот- ренный в литературе [1, 5], показывает возможность широкого применения хронометража в нормативно-исследовательской работе. Согласно имею- щимся на сегодня данным, при помощи хронометража установлено боль- шинство действующих норм и нормативов в этих странах. Сама методика проведения хронометражных наблюдений мало чем от- личается от отечественной практики. Специфической особенностью являет- ся то, что цель хронометража не сводится только к определению затрат ра- бочего времени, но и заключается в установлении их минимальных значе- ний с учетом требуемого темпа работы. Для нормирования работ по обслуживанию производства, а также тру- довых процессов, не поддающихся хронометражным замерам, применяется метод моментных наблюдений, основанный на применении принципов ста- тистики и законов теории вероятности. Метод фотографии рабочего дня, как правило, не находит широкого использования в зарубежной практике нор- мативно-исследовательской работы в сфере изучения производственных процессов [1]. Прогрессивным методом нормирования труда там является микроэлементное нормирование – метод определения норм затрат труда, основанный на использовании нормативов времени на элементарные трудо- вые движения, так называемые микроэлементы. В большинстве европейских странах применяется достаточно много разнообразных систем микроэлементного нормирования времени и их раз- личных модификаций, которые, как правило, различаются видами и груп- пами микроэлементов, последовательностью учета факторов, оказывающих влияние на их продолжительность, многоуровневым укрупнением и целым рядом отдельных показателей. Наиболее распространенной является систе- ма Methods-Тime Measurement («методы временной длительности работ»). Западная система Methods-Time Measurement содержит более четырех- сот показателей нормативов времени и их значений, определяющих основ- ные движения корпуса рук, ног, а также и глаз, объединенных в девятнад- цать групп. Длительность каждого движения установлена с учетом таких факторов, как расстояние, степень точности, необходимость усилия движе- ний, а также вес предметов и ряд иных факторов. Дальнейшим развитием системы МТМ стали ее модифицированные системы, основанные на ук- рупнении базовых элементов путем объединения, замещения и исключения ряда элементов системы МТМ, что, в свою очередь, позволило упростить и сократить временные затраты при нормировании. Конкретные методы нормирования труда предприятия за рубежом вы- бирают сами, но это не означает, что предприятия в условиях рыночной экономике предоставлены сами себе. Существует достаточно развитая ин-
  • 159.
    ГЛАВА 7. Нормированиетруда как инструмент комплексного воздействия 159 фраструктура, включающая научно-исследовательские организации, научно- технические общества, консультационные фирмы и учебные центры. Они разрабатывают рекомендации по внедрению передовых методов нормиро- вания труда и распространяют передовой опыт. Обобщая вышеизложенное, можно отметить, что опыт зарубежных ис- следований и практическая его реализация свидетельствуют о признании роли нормировании труда с позиции его комплексного воздействия на все стороны деятельности организации. Охарактеризовав основные моменты, связанные с использованием нор- мирования труда на предприятиях промышленности США и стран Западной Европы, обратимся к опыту нормирования труда на отечественных пред- приятиях. Однако предварительно остановимся на вопросах актуальности для них нормирования труда. Ведь не секрет, что российские работодатели в отличие от западных зачастую недооценивают роль нормирования труда как элемента управления предприятием. Однако в последние годы ситуация несколько изменилась, что объясняется повышением значимости экономи- ческого фактора в отношениях между работодателем и работником в про- цессе производства материальных благ, получения прибыли и ее распреде- ления, а также усилением социальной направленности современного менедж- мента. Обе стороны экономически заинтересованы в применении обосно- ванных норм трудовых затрат, рациональном использовании рабочего вре- мени как по продолжительности, так и по степени интенсивности труда. Для установления экономически и социально обоснованных норм тру- довых затрат важно оценить уровень интенсивности труда. Наукой и прак- тикой выработаны основные показатели такой оценки: временные характе- ристики использования рабочего времени, определяемые степенью занято- сти работника активной работой, темп труда, тяжесть труда. Для работода- теля важно, чтобы нормы труда и заложенная в них интенсивность обеспе- чивали рост производительности труда и прибыли при минимальных из- держках на рабочую силу [3]. Другими словами, преследуя цель коммерческого успеха на рынке, пред- приятие не должно забывать об экономии затрат живого труда. Эти затраты не должны превышать среднеотраслевые, т.е. средние затраты конкурентов. В противном случае фирма не может противостоять им на рынке. Таким об- разом, речь идет о необходимости выявления внутрипроизводственных ре- зервов, что невозможно без получения оперативной информации обо всех составляющих производственного процесса [4]. Наиболее безболезненный способ оптимизации расходов – научный подход в вопросе оптимизации численности сотрудников с учетом решае- мых задач, реального объема выполняемой каждым сотрудником работы, с учетом уровня автоматизации рабочих процессов, квалификации сотрудни- ков, оценки вклада каждого сотрудника в работе компании.
  • 160.
    ПРОБЛЕМЫ ЭКОНОМИКИ ИУПРАВЛЕНИЯ160 Основой для оптимизации штата является нормирование труда, то есть анализ работы каждого сотрудника компании с учетом затрат времени на выполнение каждой операции, при этом оценивается уровень квалификации сотрудника, уровень автоматизации рабочего процесса, вклад каждого ра- ботника в достижение конечной цели. Проводя нормирование труда и оптимизацию бизнес-процессов, как правило, разрабатывается и внедряется наиболее оптимальная и эффектив- ная система материальной и нематериальной мотивации. Нормирование труда является одновременно плановым и итоговым эле- ментом информационного обеспечения, так как, с одной стороны, фиксиру- ет существующую на данном этапе систему регулирования трудовых отно- шений, с другой стороны – предоставляет аналитические данные для пере- работки или разработки новых плановых показателей в изменяющихся ус- ловиях хозяйствования. Указанные две функции и их противоречия учитываются как на этапе планирования, так и на учетном этапе фактически произведенных затрат, а также аналитическом этапе выявления причин отклонений, эффективности проведенных организационно-технических мероприятий и разработки стра- тегии на будущие периоды. Оптимизация бизнес-процессов осуществляется с использованием раз- личных походов. При функциональном подходе осуществляется перераспределение функ- ций в рамках одного или нескольких структурных единиц (подразделений) компании путем объединения нескольких функций в рамках одной должно- стной позиции, которые ранее дублировались, выполнялись двумя или бо- лее сотрудниками. Организационный подход предполагает реструктуризацию организаци- онной структуры как в рамках подразделения, что предполагает сокращение уровней подчиненности управления, так и компании в целом, а именно ук- рупнение нескольких подразделений в одно. Процессный подход предполагает построение системы управления ком- панией, основанной на бизнес-процессах. Проектный подход обусловливает создание системы управления компа- нией, основанной на проектной структуре управления. Применение бенчмаркинга предполагает оптимизацию системы управ- ления компанией на основе анализа опыта аналогичных компаний, которые работают на тех же рынках. Перечисленные выше подходы могут использоваться как в чистом виде, так и в их сочетании. Наиболее эффективным считается сочетание данных подходов и методик в зависимости от специфики организации, особенно- стей внутренней организации деятельности компании, степени предпола- гаемой оптимизации системы управления.
  • 161.
    ГЛАВА 7. Нормированиетруда как инструмент комплексного воздействия 161 Реализация любого подхода должна сопровождаться анализом работы ка- ждого сотрудника компании с учетом затрат времени на выполнение каждой операции. При этом оценка загруженности разных категорий персонала осу- ществляется с помощью разных способов. Так, при оценке загруженности ра- ботников, задействованных в производстве, может использоваться фотография рабочего дня. Более подходящим вариантом для оценки загруженности офис- ного персонала является бенчмаркинг. Положительная сторона данного подхо- да – в быстром определении норм численности, отрицательная – в очень низкой точности, особенно по сравнению с микроэлементным нормированием труда. Возвращаясь к вопросу о целях нормирования труда, следует отметить, что основные цели нормирования труда не должны исчерпываться исклю- чительно экономическими интересами. Немаловажную роль нормирование труда играет в решении социальных задач, среди которых – обеспечение благоприятных возможностей для роста удовлетворенности работника со- держанием и условиями труда, наиболее полное использование его интел- лектуального потенциала. Поэтому важно на каждом рабочем месте созда- вать условия для того, чтобы нормы затрат труда действительно стали ме- рой труда и мерой вознаграждения за труд, показателями эффективности организации производства, труда и управления, критериями оценки уровня производительности труда, цены и качества продукции (услуги) и рабочей силы, а также использовались для социальной защиты работников. До недавнего времени последним документом, регламентирующим реше- ние вопросов организации нормирования труда на всех уровнях управления трудом на постсоветском пространстве, являлось Положение об организации нормирования труда в народном хозяйстве, утвержденное в 1985 году [5]. Оно определяло сущность и задачи нормирования труда как основного элемента управления производством. В 2013 г. премьер-министр РФ Дмитрий Медведев дал поручение главе Минтруда совместно с федеральными и региональными органами исполнительной власти подготовить методические рекомендации по разработке типовых отраслевых норм и системы нормирования труда [6], что косвенно свидетельствует о возрастании статуса нормирования труда. Разработка и внедрение новых методических рекомендаций по разра- ботке типовых отраслевых норм и системы нормирования труда будет спо- собствовать, на наш взгляд, улучшению организации труда и производства, снижению трудоемкости продукции, усилению материальной заинтересо- ванности работников в повышении эффективности производства, поддер- жанию экономически обоснованных соотношений между ростом произво- дительности труда и заработной платой. Подводя итоги, можно отметить, что совершенствование организации нормирования труда в рыночных условиях, когда реализация основных функ- ций нормирования труда становится прерогативой предприятия, должно стать первоочередной задачей работодателей и представляющих их интере- сы руководителей предприятий любых форм собственности.
  • 162.
    ПРОБЛЕМЫ ЭКОНОМИКИ ИУПРАВЛЕНИЯ162 7.2. Анализ состояния нормирования труда на предприятиях Республики Татарстан Поддержание высокого рейтинга экономического потенциала (по абсо- лютным значениям показателей валового регионального продукта и про- мышленного производства на душу населения Республика Татарстан (РТ) входит в первую десятку регионов России) предполагает необходимость анализа и оценки состояния организации нормирования труда в республике. Целью проведения исследования являлась подготовка аналитических материалов для последующей разработки программы совершенствования организации нормирования труда в Республике Татарстан. Изучение состояния организации работы по нормированию труда прово- дилось на предприятиях различных форм собственности, представляющих химическую промышленность (ОАО «Нижнекамскнефтехим», ОАО «Орг- синтез», ОАО «Холдинговая компания «ТАСМА», ОАО «КЗСК», ОАО «Нэ- фис») и машиностроительный комплекс Республики Татарстан (ОАО «Радио- прибор», ОАО «КВЗ», ГУП «Электроприбор», ОАО «КазаньКомпрессор- маш», ГУП «Теплоконтроль», ОАО «Камский ПРЗ», ОАО «Камаз-Дизель»). Анализ уровня организации нормирования труда осуществлялся по сле- дующим направлениям и показателям: ‒ исследование систем управления нормированием труда на пред- приятиях; ‒ качественный состав специалистов по нормированию труда; ‒ охват нормированием труда различных категорий промышленно- производственного персонала (ППП); ‒ показатели научной обоснованности норм труда различных катего- рий ППП и показатели выполнения норм; ‒ учет интенсивности труда при нормировании; ‒ анализ напряженности рассчитываемых норм; ‒ уровень автоматизации нормирования труда. Остановимся последовательно на этих показателях. Прежде всего, необходимо отметить, что достижение высокого уровня нормирования труда на предприятиях обеспечивается правильной органи- зацией управления этой работой. В практике известны децентрализованная и централизованная системы управления нормированием труда. Децентрализованная система организации нормирования труда приме- няется, как правило, в крупных организациях со среднесерийным, мелкосе- рийным типами производства, где при наличии крупных производственных подразделений и частой сменяемости продукции установление норм в цен- трализованном порядке крайне затруднено. В этих организациях, как пока- зывает практика, установление норм может быть поручено работникам про- изводственных подразделений (мастерам, начальникам участков) при об-
  • 163.
    ГЛАВА 7. Нормированиетруда как инструмент комплексного воздействия 163 щем методическом руководстве и координацией этой работы со стороны службы организации труда и заработной платы. В условиях неблагоприятной экономической обстановки, когда требу- ются концентрация и мобилизация имеющихся возможностей для обеспе- чения работ в условиях предкризисного и кризисного состояния, а также в тех случаях, когда на предприятии недостаточно квалифицированных ра- ботников по организации и нормированию труда, предпочтительна центра- лизованная система управления нормированием труда. В централизованной системе управления нормированием труда норми- ровщики не подчиняются начальникам цехов. Непосредственное руково- дство всей работой по нормированию труда в организациях осуществляют, в основном, отделы организации труда и заработной платы (ООТиЗ), которые в зависимости от объема нормировочной работы могут быть представлены управлением, отделом, сектором, бюро, группой и подчиняться непосредст- венно руководителю организации или его заместителю по экономике (глав- ному экономисту). В результате проведенного исследования было выявлено, что 92 % об- следуемых предприятий имеют централизованную систему управления нор- мированием труда, предусматривающую, как уже отмечалось, сосредоточе- ние всей или основной части нормативно-исследовательской работы в об- щезаводских службах. Данный факт можно оценить положительно, так как в этом случае создаются возможности для: ‒ проведения систематической работы в области нормирования труда и обеспечения равной напряженности норм в производственных подразделениях предприятия; ‒ автоматизации расчетов по разработке норм и учету их выполнения; ‒ специализации работников на нормировании отдельных видов ра- бот, что способствует повышению качества норм и снижению тру- доемкости их установления. Актуальность применения централизованной системы для обследуемых предприятий связана также с квалификацией нормировщиков, что будет показано, при анализе численности и качественного состава специалистов по нормированию труда. Оценка численности нормировщиков на обследуемых предприятиях по критерию реальной потребности в них носит противоречивый характер. Это наглядно демонстрирует показатель фактической численности рабочих, приходящихся на одного нормировщика (рис. 7.1) – на предприятиях хими- ческой промышленности он значительно выше, чем на обследуемых пред- приятиях машиностроительного комплекса. Сложившаяся ситуация вполне объяснима. Предприятия химического сектора в подавляющем большинстве имеют аппаратурное производство. Технология изготовления продукции, обслуживания производства жестко
  • 164.
    ПРОБЛЕМЫ ЭКОНОМИКИ ИУПРАВЛЕНИЯ164 задана и численность рабочих по обслуживанию аппаратуры регламентиру- ется условиями технологических процессов. Рис. 7.1. Численность рабочих в расчете на одного нормировщика, чел. Поскольку ассортимент продукции и технологические процессы ее из- готовления существенно не изменяются, нормы труда являются относитель- но постоянными, численность и удельный вес нормировщиков по сравне- нию с предприятиями машиностроения невелики. На предприятиях машиностроения сложилось совершенно иная ситуа- ция. В конкурентной борьбе они вынуждены постоянно корректировать но- менклатуру выпускаемой продукции, сокращать партии заказов. Конкурент- ные отношения объективно предопределяют диверсификацию производст- венной программы, стремление к уменьшению ее себестоимости и трудоем- кости, что влечет за собой увеличение объемов работ по нормированию труда и должно изменить соотношение численности рабочих в расчете на одного нормировщика в пользу последних. Однако реальная ситуация на предприятиях парадоксальна: предприя- тия приборостроения находятся в сложной экономической ситуации, но чис- ленность рабочих в расчете на одного нормировщика минимальна по срав- нению с более благополучными предприятиями, что требует, на наш взгляд, соответствующих корректировок. Сложившаяся ситуация на предприятиях обследованной совокупности по показателям, отражающим количественные характеристики трудового потен- циала подразделений, занятых в сфере нормирования труда, требует внима- тельного изучения качественных характеристик нормировщиков (табл. 7.1). Одной из качественных характеристик персонала является возрастная структура.
  • 165.
    ГЛАВА 7. Нормированиетруда как инструмент комплексного воздействия 165 Анализ данных по численности нормировщиков в разрезе возрастных групп показал, что основные воспроизводственные пропорции по обследо- ванным предприятиям соблюдаются, что наглядно демонстрирует рис. 7.2. Удельный вес специалистов по нормированию труда в трудоспособном воз- расте составляет 94 % от общего количества занятых нормированием труда на предприятиях. Для более детального анализа возрастной структуры персонала обра- тимся к известным социально-нормальным критериям, используемым в процессе исследования кадрового потенциала организаций: ‒ численность персонала в наиболее продуктивном возрасте (30-50 лет) должна составлять около 50 %; ‒ численность работающих в возрасте до 30 лет и после 50 лет в рав- ных долях также должна занимать не менее 50 % в общем количестве. Таблица 7.1 Качественный состав и структура специалистов по нормированию труда на обследуемых предприятиях Наименование показателя Фактическое значение показателей человек удельный вес, % Численность нормировщиков, всего: В том числе имеющие: высшее экономическое образование высшее техническое среднее специальное среднетехническое среднее 286 78 51 85 72 - 100 27 18 30 25 - Возрастные группы (лет) 20-30 31-40 41-45 46-50 51-55 56-60 60 и выше 29 32 56 63 61 27 18 10 11 20 22 22 9 6 Стаж работы по специальности (лет) 0-3 4-10 11-15 16-20 21 и выше 46 51 65 47 77 16 18 23 16 27 На обследуемых предприятиях доля нормировщиков продуктивного воз- раста практически соответствует социально-нормальному критерию (53 %), однако доля нормировщиков старше 50 лет существенно выше (на 12 %), а до- ля нормировщиков младше 30 лет соответственно существенно ниже (на 15 %) указанных критериев, что не позволяет положительно оценить возрастную структуру специалистов по нормированию труда.
  • 166.
    ПРОБЛЕМЫ ЭКОНОМИКИ ИУПРАВЛЕНИЯ166 0 10 20 30 40 50 60 70 20-30 31-40 41-45 46-50 51-55 56-60 60 и выше человек уд.вес, % Рис. 7.2. Возрастной состав специалистов по нормированию труда на обследуемых предприятиях Далее рассмотрим структуру нормировщиков по стажу работы. Распределение нормировщиков в зависимости от стажа работы по специ- альности (рис. 7.3) показывает, что наибольшую долю как в абсолютных, так и в относительных единицах, занимают работники со стажем более 21 года. 0 10 20 30 40 50 60 70 80 90 0-3 4-10 11-15 16-20 21 и выше человек уд.вес, % Рис. 7.3. Состав специалистов по нормированию труда на обследуемых предприятиях РТ по критерию стажа работы Однако высокий удельный вес малоопытных нормировщиков со стажем работы до 3 лет (16 %, данные табл. 7.1) при достаточно равномерном рас- пределении работников со стажем работы 4-20 лет указывает на отсутствие корреляции с распределением нормировщиков по возрасту (рис. 7.2). Такая ситуация сформировалась либо в результате использования тех- нологии лизинга специалистов по нормированию труда, имеющих узкую отраслевую специализацию в рамках межотраслевого рынка труда, либо в ходе реализации открытой кадровой политики, сопровождающейся высо- ким уровнем мобильности нормировщиков.
  • 167.
    ГЛАВА 7. Нормированиетруда как инструмент комплексного воздействия 167 0 10 20 30 40 50 60 70 80 90 Высшее экономическое Высшее техническое Среднее специальное Среднетехническое человек уд.вес, % Рис. 7.4. Состав специалистов по нормированию труда на обследуемых предприятиях РТ по критерию базового образования Для дальнейшего анализа обратимся к рис. 7.4. Как видно из данных табл. 7.1 и рис. 7.4, реализация любого из указан- ных подходов к управлению человеческими ресурсами в конечном итоге отрицательно сказывается на кадровом потенциале специалистов по норми- рованию труда по критерию базового образования. В частности, анализ данных табл. 7.1 свидетельствует, что более полови- ны специалистов, работающих в области нормирования труда на предприяти- ях обследуемой совокупности, имеют средне-специальное образование, выс- шее техническое – 18 %, высшее экономическое – 27 % нормировщиков. Сложившееся распределение нормировщиков по формам базового обра- зования не создает объективных условий для повышения качества разработ- ки трудовых норм. Более того, нет серьезных оснований полагать, что си- туация улучшится. В учебных планах кафедр экономического профиля тех- нических ВУЗов нормирование труда в качестве самостоятельной дисцип- лины отсутствует. Его изучение ограничивается отдельными темами в отно- сительно небольшом количестве часов в курсах «Экономика труда», «Орга- низация, нормирование и оплата труда на промышленных предприятиях». Практически не изучаются вопросы нормирования труда на уровне сред- него специального образования, что, естественно, не может не сказаться на качестве разработки трудовых норм и состоянии организации нормирования труда в целом. Кризисность ситуации усугубляется тем, что среди экономических ВУ- Зов только Институт экономики и финансов Казанского (Приволжского) федерального университета готовит специалистов подобного профиля (10- 25 человек ежегодно), что для Приволжского федерального округа явно не- достаточно. С 2015 года набор студентов на данную специальность вообще прекращен.
  • 168.
    ПРОБЛЕМЫ ЭКОНОМИКИ ИУПРАВЛЕНИЯ168 Серьезным препятствием на пути повышения качества нормирования труда является также недостаточное внимание, уделяемое повышению ква- лификации нормировщиков. Только 50 % обследуемых предприятий прово- дят целенаправленную работу по повышению квалификации работников подразделений по нормированию труда, из которых 33 % осуществляли по- вышение квалификации нормировщиков в специализированных центрах НИИ труда, Министерства труда и занятости РФ, институтах повышения квалификации (г. Москва). Степень использования трудового потенциала нормировщиков на пред- приятиях обследуемой совокупности проявляется в показателях, прямо или косвенно отражающих уровень организации нормирования труда: ‒ охват нормированием труда различных категорий промышленно- производственного персонала (ППП); ‒ удельный вес технически обоснованных норм (ТОН); ‒ структура выполнения норм выработки рабочими; ‒ уровень напряженности трудовых норм и др. Проведенное исследование выявило, что на предприятиях машино- строения по сравнению с предприятиями химического производства норми- рованием охвачено большее число работников как в целом по ППП (78,7 % и 69,4 % соответственно), так и по отдельным его категориям. Особый ин- терес вызывают данные о высоком удельном весе рабочих-повременщиков, охваченных нормированием труда (87,8 % по машиностроению и 78,4 % по обследуемым предприятиям химической промышленности.). Достижение указанного уровня охвата нормированием труда данной ка- тегории рабочих в определенной степени обусловлено расширением сферы применения повременной оплаты труда на предприятиях машинострои- тельного комплекса, что следует считать положительной тенденцией. Однако высокие показатели охвата нормированием труда рабочих-по- временщиков объясняются, на наш взгляд, также и тем, что в качестве норм труда, как правило, рассматриваются не столько современные прогрессив- ные нормативные материалы, четко отражающие требуемый объем работы за единицу времени (нормированные задания), сколько наличие регламен- тов (инструкций), которые лишь косвенным образом отражают объем про- изводимой работы. В качестве дополнительной аргументации можно при- вести следующую информацию: разработка, выдача и учет нормированных заданий для рабочих-повременщиков практикуется лишь на 38 % обследуе- мых предприятий. Важным показателем состояния организации нормирования труда явля- ется состав и структура действующих трудовых норм. Изучение степени научного обоснования трудовых норм на предприя- тиях химического производства, в частности, в ОАО «Нижнекамскнефтехим» и ОАО «КЗСК», показало, что удельный вес ТОН на сдельных работах со-
  • 169.
    ГЛАВА 7. Нормированиетруда как инструмент комплексного воздействия 169 ставляет 90,5 %, на повременно-оплачиваемых – 98 %. Такие высокие пока- затели можно объяснить заинтересованностью руководителей и профессио- нальной подготовкой специалистов по нормированию труда, многие из ко- торых закончили финансово-экономический институт по специальности «Эко- номика труда», а также спецификой технологических процессов (аппара- турное производство). На предприятиях машиностроения показатель удельного веса ТОН не- сколько ниже по сравнению с передовыми предприятиями химической про- мышленности (80 % на сдельных работах и 74 % на повременно-оплачивае- мых) и, соответственно, более высокий, чем в химической промышленно- сти, удельный вес опытно-статистических норм, что объясняется, на наш взгляд, большими объемами работ по нормированию труда и несоответст- вующим этому объему трудовым потенциалом нормировщиков. Положительным моментом является примерно одинаковый удельный вес ТОН для рабочих, работающих в разных системах оплаты труда, на большинстве обследуемых предприятий машиностроения, что служит ос- нованием для вывода о качестве выполнения работ по нормированию труда. Важным этапом исследования состояния организации нормирования труда является изучение качества разработки норм на основе показателей выполнения норм и распределения рабочих по степени их выполнения, что нашло отражение в табл. 7.2. Анализ этих показателей основан на следующем предположении: чем выше процент выполнения норм, тем ниже качество их разработки. Таблица 7.2 Распределение рабочих по степени выполнения норм Наименование показателей Удельный вес рабочих по выполнению норм, % Предприятия машиностроения Предприятия химической промышленности Из общего числа рабочих, охваченных норми- рованием: Не выполняют нормы, % Выполняют нормы, 100-105 % Выполняют нормы, 105-130 % Выполняют нормы, 130-150 % Выполняют нормы, 150-200 % Выполняют нормы на 200 и выше процентов 2,7 23,6 30,0 13,6 14,1 17,8 - 32,4 24,4 33,0 10,2 - Средний % выполнения трудовых норм 160,2 122,6 Для наглядности распределение рабочих по степени выполнения норм представим на рис. 7.5. Данные табл. 7.2 и рис. 7.5 свидетельствуют о высоком уровне выпол- нения норм выработки на предприятиях машиностроения – средний про- цент 160, при этом практически 32 % рабочих выполняют нормы более чем на 150 %.
  • 170.
    ПРОБЛЕМЫ ЭКОНОМИКИ ИУПРАВЛЕНИЯ170 0 5 10 15 20 25 30 35 Не выполняют нормы, % Выполняют нормы 100- 105% Выполняют нормы 105- 130% Выполняют нормы 130- 150% Выполняют нормы 150- 200% Выполняют нормы 200 и выше уд. вес рабочих по выполнению норм, % (машиностроение) уд. вес рабочих по выполнению норм, % (химическая пром-ть) Рис. 7.5. Распределение рабочих по степени выполнения норм на обследуемых предприятиях При высоком удельном весе технически обоснованных норм данная си- туация на первый взгляд кажется парадоксальной. В действительности на практике к технически обоснованным нормам относят все нормы, рассчи- танные на основе проведения хронометража, то есть полученные с помо- щью аналитически – исследовательских методов, или на основе нормативов времени и режимов работы оборудования. Это приводит к тому, что нормы часто устанавливают независимо от того, как организована работа, какие приемы и методы труда применяются, насколько заданные режимы работы оборудования соответствуют оптимальным. В результате в число технически обоснованных попадают и такие нор- мы, которые лишь фиксируют сложившиеся условия работы и организацию труда (без предварительного их анализа и совершенствования). Очевидно, что эти нормы не могут быть признаны качественными и мало чем отлича- ются от опытно-статистических. Используемые на большинстве предприятий подходы к обоснованию норм нельзя признать адекватными сложившейся ситуации. Действительно, при плановой экономике цель производственно-хозяй- ственной деятельности предприятий заключалась в выполнении установ- ленных плановых заданий, и тогда цель нормирования труда состояла в эко- номном использовании такого ограниченного ресурса как рабочее время. В рыночной экономике цель нормирования труда должна выбираться исходя из максимального удовлетворения величины рыночного спроса. Ввиду этого принципиально должен измениться и сам подход к практи- ке расчета и обоснования нормы, что достаточно подробно рассмотрено в диссертации Л.Р. Бартунаева [7]. По его мнению, не норма труда для каждого работника должна обосно- вываться с учетом организационно-технических требований. Наоборот, орга- низация труда, производства и управления должна быть направлена на безус-
  • 171.
    ГЛАВА 7. Нормированиетруда как инструмент комплексного воздействия 171 ловное выполнение нормы затрат труда, обеспечивающего не выполнение плана, а достижение целей деятельности предприятия в условиях рынка. При такой нацеленности нормирования труда меняется привычная (тра- диционная) схема расчета, обоснования и установления норм. Их следует ус- танавливать не в соответствии с режимами работы технологического оборудо- вания, как было в прежней системе нормирования труда, а наоборот, и обору- дование, и режимы его работы нужно приспосабливать к рыночному спросу. Рыночное обоснование величины нормы труда осуществляется в три этапа: ‒ величина месячного спроса на продукт приравнивается к величине месячной нормы выработки; ‒ определяется дневная норма выработки путем деления месячной выработки на число рабочих дней в месяце; ‒ рассчитывается норма времени на единицу продукции путем деления продолжительности рабочего дня на дневную норму выработки [7]. Количество рабочих машин и режимы их работы должны быть такими, чтобы предприятие успевало удовлетворять рыночный спрос на выпускае- мый товар, ибо неудовлетворенный спрос – это утраченная выгода. Такова одна из форм проявления закона спроса, объективно обусловливающая не- обходимость подчинения нормирования труда как функции менеджмента требованиям рынка. Следующими направлениями анализа уровня организации нормирова- ния труда являются анализ интенсивности труда и напряженности норм. Фак- торы интенсивности труда и анализ напряженности норм формируют инте- гральную оценку качества разработки трудовых норм. Поддержание оптимального уровня интенсивности труда является од- ной из важных функций нормирования труда. Это объясняется тем, что чрез- мерная интенсивность труда вызывает недопустимое снижение работоспо- собности, ослабление внимания, потерю осторожности, что приводит к трав- мам и несчастным случаям, увеличению доли бракованной продукции. Ра- бота с низкой интенсивностью малоэффективна, и негативно сказывается на индивидуальной и коллективной выработке. Изучение указанных факторов по группе обследуемых предприятий по- зволило сделать вывод, что на 67 % предприятий учет интенсивности труда не ведется. Только на 33 % предприятий учитывается интенсивность труда при разработке ТОН на этапе установления времени на отдых. К числу та- ких предприятий относятся ОАО «КЗСК», ОАО «Казань-Компрессормаш», ОАО «Камаз-Дизель», ОАО «Камский прессово-рамный завод». В то же время, многообразие методических подходов к измерению и оценке интенсивности труда не позволяет достаточно объективно судить о степени научной обоснованности расчетов интенсивности на промышлен- ных объектах.
  • 172.
    ПРОБЛЕМЫ ЭКОНОМИКИ ИУПРАВЛЕНИЯ172 Вместе с тем следует отметить, что в целях повышения качества дейст- вующих норм и уровня организации нормирования труда в целом, решение проблемы учета интенсивности труда в процессе разработки и установления трудовых норм является актуальной не только для предприятий обследуемой совокупности, но и не вошедших в нее. Необходимость такой постановки во- проса подтверждается тем, что только 25 % предприятий устанавливают опре- деленную зависимость оплаты труда от степени напряженности норм. В каче- стве примера служат ГУП «Электроприбор», ОАО «КЗСК», ОАО «КАМАЗ- Дизель». Что касается анализа напряженности норм, то здесь наблюдаются соот- ношения, аналогичные соотношениям, выявленным при анализе интенсив- ности труда в силу тесной взаимосвязи напряженности норм и интенсивно- сти труда. Обозначенные тенденции в организации нормирования труда требуют исследования нормативно-методической базы. В 70-80 гг. в ЦБНТ совмест- но с научно-исследовательскими организациями была создана солидная нормативная база (более 500 наименований межотраслевых нормативов и более 3000 отраслевых), позволявшая нормировать около 90 % работ на предприятиях производственной сферы, а также значительную часть работ в сфере непроизводственного обслуживания. Распад государственной системы нормативно-исследовательской рабо- ты, охватывавшей все сектора экономики, привел к тому, что практически не создаются новые и не пересматриваются действующие единые и типовые межотраслевые нормы и нормативы. 70 % обследованных предприятий пользуются нормативами, изданными в 1975-1991 гг., которые давно устарели, не отвечают техническому и орга- низационному уровню производства и не могут способствовать рациональ- ному использованию трудовых ресурсов и повышению производительности труда. Разработанные на основе таких нормативов нормы не учитывают новые технологии, стандарты, новое оборудование, новые виды работ, ин- струментальные средства, механизацию и автоматизацию рабочих мест, оптимизированные бизнес-процессы предприятий. Только 30 % обследуемых предприятий используют, кроме типовых ма- шиностроительных нормативов, внутренние нормы, разработанные специа- листами по нормированию труда. В числе таких предприятий можно выде- лить ОАО «Казань-Компрессормаш», ОАО «Камаз-Дизель», ОАО «КВЗ». Особое место в работе по организации нормирования труда должны за- нять автоматизированные методы расчета норм и нормативов по труду. Ис- пользование этих технологий позволяет повысить производительность тру- да в 5-7 раз [8], что особенно актуально для сложившейся ситуации, харак- теризующей тенденцией сокращения численности нормировщиков. К другим преимуществам использования автоматизированных методов расчета относится достижение равной напряжѐнности норм времени, что
  • 173.
    ГЛАВА 7. Нормированиетруда как инструмент комплексного воздействия 173 обеспечивает доверительный психологический микроклимат на рабочих мес- тах, а также возможность расчѐта норм времени на ранних этапах технологи- ческой подготовки производства, в условиях отсутствия техпроцессов. Между тем автоматизированные методы расчета норм и нормативов по труду пока используются ограниченно [9]. В качестве лидера по примене- нию автоматизированных методов нормирования труда можно выделить ОАО «КВЗ», где эксплуатируется система автоматизированного проектиро- вания норм труда САПР НТ «NORMA», разработанная Казанским филиа- лом НИАТ, ныне научно-исследовательским институтом авиационной тех- нологии (КНИАТ). Система охватывает основные процессы (механообра- ботку, гальванику, штамповку, сварку) и вспомогательные процессы (изго- товление специального приспособления, штампов холодной и горячей штам- повки, режущего и мерительного инструмента; входной, промежуточный и окончательный контроль) [8]. 7.3. Выводы и рекомендации Результаты проведенного исследования позволяют сделать следующие выводы: 1. Анализ системы управления нормированием труда показал, что на подавляющем большинстве обследуемых предприятий имеется централизо- ванная служба нормирования труда, причем половина предприятий сохра- нили ее иерархические и функциональные связи и соответствующий персо- нал в цехах. 2. Анализ состава и структуры специалистов по нормированию труда выявил, что возрастная структура персонала не соответствует социальным нормативам, образовательный уровень специалистов по нормированию тру- да также нельзя оценить положительно: средне-специальное образование на обследуемых предприятиях имеют половина нормировщиков, однако зачас- тую оно не по профилю выполняемой работы. Отсутствие специальной про- фессиональной подготовки работников по нормированию труда сказывается негативно на результатах производственно-хозяйственной деятельности предприятий. Целенаправленная работа по повышению квалификации нормировщи- ков осуществлялась лишь на половине обследуемых предприятий. И только на трети из них повышение квалификации нормировщиков проводилось в специализированных центрах. 3. Изучение степени научного обоснования трудовых норм показало, что на передовых предприятиях химической промышленности (ОАО «Ниж- некамскнефтехим», ОАО «КЗСК») удельный вес ТОН для рабочих прибли- жается к 100 %. В то же время ряд крупных предприятий (ОАО «Тасма»,
  • 174.
    ПРОБЛЕМЫ ЭКОНОМИКИ ИУПРАВЛЕНИЯ174 ОАО «Оргсинтез», ОАО «Нэфис») не представили информацию о соотно- шениях ТОН и опытно-статистических норм, что может свидетельствовать о слабом контроле за организацией нормирования труда. На обследуемых предприятиях машиностроения удельный вес ТОН на сдельных работах составляет 80 %, на повременных – 74 %. Удельный вес опытно-статистических норм находится в интервале 20-26 %. В целом показатели достаточно высокие, однако нельзя игнорировать тот факт, что в число технически обоснованных попадают и такие нормы, которые лишь фиксируют сложившиеся условия работы (без предварительного их ана- лиза и совершенствования). Очевидно, что эти нормы не могут быть признаны качественными и мало чем отличаются от опытно-статистических. 4. При оценке качества трудовых норм было выявлено, что их выполне- ние на предприятиях отличается большим диапазоном. Так, на крупных предприятиях машиностроения 45,5 % рабочих-сдельщиков выполняют нормы от 130 до 200 %, на предприятиях химической промышленности ана- логичный показатель составил 43,2 %, что позволило сделать вывод о низ- ком качестве разработки трудовых норм. 5. Изучение качества разработки трудовых норм по критериям учета ин- тенсивности труда и напряженности норм показало, что на 67 % обследо- ванных предприятий учет интенсивности труда и анализ его напряженности не производится. Обобщение результатов проведенного анализа позволило сделать следу- ющие выводы. Целевая установка на рост внутренней эффективности про- изводства за счет экономного расхода всех видов ресурсов, в том числе жи- вого труда, находит недостаточное применение в практике татарстанского промышленного бизнеса. Нормирование труда в настоящее время не явля- ется средством снижения затрат живого труда, а существующие методы ус- тановления норм, сохраняя в основном ориентацию на плановую экономи- ку, не отвечают современным условиям. Совершенствование нормирования труда на предприятиях Республики Татарстан предлагается осуществлять в первую очередь по следующим ос- новным направлениям: ‒ обновление нормативной базы по труду, разработка типовых отрас- левых норм; ‒ комплексное обоснование норм труда, учитывающее не только внут- ренние, но и внешние факторы и условия; ‒ подготовка и повышение квалификации специалистов в области нормирования труда; ‒ репрофессионализация специалистов по нормированию труда, под которой понимается возврат квалифицированных специалистов, ушед- ших в другие сферы экономики. (Условия репрофессионализации специалистов, особенности репрофессионализации различных групп
  • 175.
    ГЛАВА 7. Нормированиетруда как инструмент комплексного воздействия 175 работников, источники финансирования программ репрофессиона- лизации рассмотрены в ряде работ, например, [10, 11]); ‒ совершенствование тарифного нормирования; ‒ международное сотрудничество в области нормирования труда; ‒ расширение сферы микроэлементного нормирования, автоматиза- ция и компьютеризация работы по нормированию труда в едином цикле с автоматизированным проектированием технологических процессов и организации труда, что позволит расширить сферу нормирования практически для всех без исключения категорий персонала [12]. Особо следует отметить, что новые высокоскоростные видеокамеры и алгоритмы идентификации видеоизображений, сканеры движений открыва- ет новые горизонты использования отечественной системы микроэлементно- го нормирования труда [13], в которой, в отличие от западных систем, был заложен психофизиологически допустимый уровень интенсивности труда или темпа работы, при котором утомление не превышает допустимого. Реализация мероприятий в рамках указанных направлений должна обес- печить снижение производственных издержек, рост производительности тру- да, улучшение организации труда и управления производством, установление зависимости размеров оплаты труда от конечных результатов работы, повы- шение эффективности производства и конкурентоспособности продукции. В заключение хотелось бы обратить внимание на перспективную, на наш взгляд, модель разработки и внедрения нормативов [14], в рамках кото- рой на государственном уровне разрабатывается методологическое обеспе- чение процесса нормирования. Более детализированная работа выполняется в научно-фундаментальных и научно-прикладных лабораториях, а также в консалтинговых фирмах. Учетом и пересмотром норм занимается отдел тру- да и заработной платы. Речь при этом идет не о возрождении или совершен- ствовании прежних институтов нормирования труда, а о качественном из- менении его организации, отвечающим новым экономическим условиям и ориентированным на перспективу. Данная схема взаимодействия позволяет преодолевать недостатки от- раслевого нормирования, которое применялось до девяностых годов. Одно- временно обеспечивается многоступенчатый контроль разработанных нор- мативов, что создает основу для применения обоснованных научных норма- тивов, а не субъективных, устанавливаемых только работодателем. Вышеизложенное позволяет считать обоснованным предположение о том, что в настоящее время система нормирования труда находится на поро- ге изменений к подходам и методам разработки норм труда для предприятий и организаций [14]. Разрушение мощной научной базы в области нормиро- вания советского периода должно перерасти в новую модель исследований и разработки нормативов на трехсторонней основе: государство – научная организация – предприятие.
  • 176.
    ПРОБЛЕМЫ ЭКОНОМИКИ ИУПРАВЛЕНИЯ176 Библиографический список к главе 7 1. Маенская М. Зарубежный опыт совершенствования системы норми- рования труда в строительстве [Электронный ресурс]. – Режим доступа: http://its.grandsmeta.ru/estimate/41/. 2. Басырова Э.И. Оценка и активизация использования трудового по- тенциала промышленного предприятия [Текст] // Актуальные проблемы гуманитарных и естественных наук. – 2014. – № 12-1. – С. 111-115. 3. Организация и нормирование труда в отраслях непроизводственной сферы [Текст]: учебное пособие / М.Р. Зайнуллина, Л.Г. Набиева, Т.Ф. Палей; Под ред. Т.Ф. Палей. – Казань: ПФУ, 2013. – 120 с. 4. Кушимов А.Т., Сафаргалиев М.Ф. Организация переналадки произ- водственных процессов на предприятиях машиностроения [Текст] // Вест- ник Казанского государственного технического университета им. А.Н. Ту- полева. – 2012. – № 2. – С. 320-323. 5. Кичигин А.В. Проблемы нормирования труда на предприятиях [Текст] // Современные проблемы науки и образования. – 2014. – № 5. – С. 362-366. 6. Приказ от 13 июня 2013 года № 132 «О работе государственных инс- пекций труда по реализации Указа Президента Российской Федерации от 7 мая 2012 года № 597 «О мероприятиях по реализации государственной социальной политики». 7. Бартунаев Л. Р. Трансформация системы нормирования труда в усло- виях рыночной экономики Вопросы теории и практики [Текст]: дисс. на соиск. уч. степени доктора экономических наук. – М, 2005. 8. Шарафеев И.Ш. Развитие теоретических основ и практических при- ложений систем автоматизированного проектирования организации основ- ного и вспомогательного производства [Текст]: дисс. на соиск. уч. степени доктора технических наук. – Казань, 2010. 9. Надреева Л.Л., Ахметова И.А., Шигапова Д.К. Анализ состояния нор- мирования труда на предприятиях Республики Татарстан [Текст] // Эконо- мический вестник Республики Татарстан. – 2013. – № 4. – С. 53-59. 10. Надреева Л.Л., Мельничнов В.В., Мингалеева А.Г. О синергии репро- фессионализации и полипрофессиональной проектной подготовки в органи- зации кадрового обеспечения инновационного комплекса [Текст] // Вестник Казанского государственного технического университета им. А.Н. Туполева. – 2013. – Т. 69, № 2-2. – С. 269-273. 11. Мингалеев Г.Ф. Надреева Л.Л., Баширова А.Г. О некоторых направ- лениях кадровой поддержки антикризисных инвестиционных проектов и стабилизации рынка труда РТ [Текст] // Экономический вестник Республики Татарстан. – 2009. – № 4. – С. 76-80.
  • 177.
    ГЛАВА 7. Нормированиетруда как инструмент комплексного воздействия 177 12. Надреева Л.Л. Роль нормирования труда в повышении эффективно- сти деятельности предприятий авиационного комплекса // Поиск эффектив- ных решений в процессе создания и реализации научных разработок в рос- сийской авиационной и ракетно-космической промышленности: Междуна- родная научно-практическая конференция, 5-8 августа 2014 г.: сборник док- ладов. Том III. – Казань: Изд-во Казан. гос. техн. ун-та, 2014. – С. 658-660. 13. Базовая система микроэлементных нормативов времени. Методиче- ские и нормативные материалы. – изд. 2-е, доп. и перераб. – М.: Экономика, 1989. – 125 с. 14. Зайнуллина М.Р. Современные подходы к проблеме нормирования труда // Российское предпринимательство. – 2012. – № 23 (221). – С. 52-56.
  • 178.
    ГЛ А ВА8 НЕФОРМАЛЬНОЕ ВЗАИМОДЕЙСТВИЕ В СФЕРЕ СОЦИАЛЬНО-ТРУДОВЫХ ОТНОШЕНИЙ В СОВРЕМЕННЫХ РОССИЙСКИХ ОРГАНИЗАЦИЯХ Современная наука уделяет существенное внимание социально-трудо- вым отношениям, рассматривая различные их аспекты. Социально-трудо- вые отношения являются особой категорией общественных отношений, включающей как материально-производственные, так и социальные аспек- ты трудовой сферы. То есть, социально-трудовые отношения интегрируют отношения, формирующиеся, как непосредственно в процессе трудовой деятельности, так и отношения, опосредующие этот процесс, но влияющие на его результативность. Особый интерес в этом аспекте вызывают формальные и неформальные трудовые отношения в организациях. И это неудивительно, так как нефор- мальные трудовые отношения связывают множеством социальных интерак- ций трудовой коллектив, вступая в противоречивое единство с формальны- ми трудовыми отношениями. Неформальные отношения присутствуют во всех трудовых организациях. Это связано с тем, что существующая в орга- низациях система формальных норм и правил зачастую не в состоянии учесть всего многообразия реальных жизненных ситуаций, возникающих в процессе осуществления трудовой деятельности. Поэтому неформальные отношения возникают и получают широкое распространение в любой тру- довой организации, независимо от ее формы собственности, организацион- но-правовой формы, отраслевой принадлежности, размера, численности персонала и дислокации. Согласно точке зрения американского экономиста Дугласа Норта [19, c. 113], именно неформальные отношения создают фун- дамент для формализации и формирования социальной компании. Это своеобразная основа, с которой и начинается построение, а в дальнейшем и развитие, формальных отношений. В свою очередь, формализация является неотъемлемой частью социальной организации в силу того, что именно она становится фактором, способствующим стиранию неопределенности в су- ществующих неформальных отношениях среди сотрудников компании. Имен- но благодаря формализации мы имеем дело с предсказуемостью социальной организации, поскольку благодаря ей, во взаимоотношениях и взаимодейст- виях между членами компании определяются их роли и статусы, предсказы- ваются потенциальные модели развития их отношений. Однако в процессе формализации социальной организации, и как след- ствие – в результате возрастания ее предсказуемости, мы сталкиваемся с
  • 179.
    ГЛАВА 8. Неформальноевзаимодействие в сфере социально-трудовых отношений 179 существенным недостатком – компания не в состоянии охватить сущест- вующие человеческие отношения. То есть, формальная структура компании не может продемонстрировать субъекту управления все текущие процессы в компании, она перекрывает сам объект регулирования, отображая на нем дополнительные ограничения и издержки. Стоит отметить, что между формальной составляющей, являющейся следствием предписанных процедур, и неформальной структурой – возни- кающей спонтанно на основе чувственно-эмоциональных связей системой отношений, в любой компании существует значительное отличие. Формаль- ные отношения большинства социальных компаний обладают достаточным количеством общих черт (хотя бы в силу того, что формируются на основе одной законодательной базы), однако того же нельзя сказать о неформаль- ной структуре отношений, поскольку в каждой конкретной компании скла- дывается уникальная ее конфигурация. Нельзя придавать вторичную значимость неформальным отношениям в компании в силу их значимого влияния на управленческую систему пред- приятия. С их помощью руководство может влиять на решение производст- венных и непроизводственных задач, может регулировать процесс привле- чения инвестиций, формировать психологический климат внутри компании, способствовать построению деловых межличностных связей в коллективе. Вследствие вышесказанного, можно сделать вывод, что неформальные отношения в структуре организации представляют собой существенный потенциал для управления, не применяемый сегодня на практике в доста- точной мере. Под таким потенциалом следует понимать, в частности, созда- ние условий, при которых активность неформальных отношений может быть направлена на достижение целей организации. Не стоит нивелировать роль неформальных отношений и в сфере пер- сонализации процессов, протекающих в компании. Более того, неформаль- ные отношения способствуют возникновению доверия, что представляется одним из основных инструментов управления социальной структурой. Уча- стники формальной организации имеют возможность использовать нефор- мальные методы в конкретной сложившейся ситуации. Все это определяет важность и существенную роль неформальных от- ношений в современных организациях и обществе в целом, и актуальность предложенного исследования. 8.1. Теоретические основы изучения неформальных взаимодействий в современных организациях Согласно общепринятым дефинициям, неформальность определяется как неофициальность, приватность взаимоотношений [28, c. 142]. Понятие
  • 180.
    ПРОБЛЕМЫ ЭКОНОМИКИ ИУПРАВЛЕНИЯ180 неформальности включает отклонение от официально установленных по- рядков, норм, правил. Генетически неформальные отношения возникают в силу дуализма человеческой природы и несут в себе отпечаток субкультуры коллектива, генерирующей посредством них свою идентичность, противо- поставляя общему особенное. В общем смысле неформальные трудовые отношения можно предста- вить в виде совокупности устойчивых и массовых социальных интеракций между работниками и работодателями, которые дополняют, дублируют или замещают официальные регламенты взаимодействия. В узком смысле не- формальные трудовые отношения следует рассматривать в двух аспектах: с точки зрения нарушения формальных правил в контексте несоблюдения закона, и с точки зрения использования неформальных регуляторов дея- тельности в контексте управленческого взаимодействия. Для более глубокого понимания рассматриваемого института, необхо- димо проанализировать типологии неформальных отношений. Стоит отме- тить, что для классификации существует огромное количество оснований, различающихся в зависимости от интересов, характера деятельности, соци- ального состава субъектов этих отношений. По основанию деления на идейную и нравственную направленность и стилю поведения участников, неформальные отношения Красовский Ю.Д. делит на три группы: ‒ Просоциальные (позитивно направленные социально-положитель- ные отношения – любительские объединения, группы, кружки); ‒ Асоциальные (стоят в стороне от социальных проблем); ‒ Антисоциальные (разновидность неформальных отношений, пред- ставляющая собой наибольшую тревогу для организации, выражается в нравственной глухоте и слепоте с одной стороны, и в личной боли и страданиях участников отношений, с другой стороны) [16, c. 203]. Отечественный исследователь С.Ю. Алашеев придерживается классифи- кации неформальных отношений на три группы по основанию «как они осоз- наются работником, и какими последствиями чреваты для него» [1, c. 14]: ‒ «Единичное нарушение» – нарушения формальных предписаний в компании, которые не носят систематический характер и не влекут за собой наложения санкций на провинившегося; ‒ «Неформальные отношения как система зависимостей» – может проявляться в двух ипостасях – руководитель прибегает к примене- нию формальных санкций, либо санкции не применяет и возникает личная зависимость провинившегося от руководителя. Расплатой за второй вид выступает некое производственное требование, личная просьба, причем они носят долгосрочный характер, то есть могут поступить не сразу после проступка;
  • 181.
    ГЛАВА 8. Неформальноевзаимодействие в сфере социально-трудовых отношений 181 ‒ «Неформальные отношения как устоявшиеся нормы» – отношения настолько привычны для сотрудников, что они даже не задумыва- ются над ними, фактически они становятся для коллектива формаль- ными нормами. Как показывает практика, именно этот вид отноше- ний имеет самое широкое распространение в компаниях. Кроме того, в науке существует мнение, что выделенные выше типы пред- ставляют собой стандартные виды развития неформальных отношений в ком- пании. Сначала они единичны, затем перерастают в зависимость и наконец, становятся закономерностью, превращаясь уже в нормы поведения. Причем устоявшиеся неформальные отношения могут даже иметь свое закрепление в локальных актах компании, имея, таким образом, формальные рамки. Кроме того, неформальные отношения могут быть дружественными и враждебными. В дружественных – весь коллектив делится на небольшие группы с общими интересами и схожим социальным положением. Такая структура идет на пользу компании благодаря тому, что такие подгруппы направляют свои стремления на достижение деловых целей организации. Враждебная структура компании, или «офисные войны» наиболее распро- странена по причине того, что каждый сотрудник преследует свои цели – повышение зарплаты, карьерный рост, расположение руководства к себе, повышение своей самооценки. Причем, в таких войнах сотрудников есть и положительный и отрицательный аспекты. С одной стороны, здоровые, дружеские отношения в коллективе всегда благоприятствуют производст- венному процессу. Однако, если сотрудники видят друг в друге соперников и стремятся быть лучше, чем остальные, то и, соответственно, к работе от- носятся внимательнее и ответственнее, что также способствует повышению производительности. Привлекает внимание также и классификация на неформальные группы членства и референтные неформальные группы [41]. Она была введена Г. Хайменом, которому принадлежит открытие самого феномена «рефе- рентной группы» [53, p. 48]. В экспериментах Г. Хаймена было показано, что часть членов определенных малых групп (в данном случае это были студенческие группы) разделяет нормы поведения, принятые отнюдь не в этой группе, а в какой-то иной, на которую они ориентируются. Такие груп- пы, в которые индивиды не включены реально, но нормы которых они при- нимают, Г. Хаймен назвал референтными группами. Еще более четко отли- чие этих групп от реальных групп членства было отмечено в работах М. Ше- рифа, где понятие референтной группы было связано с «системой отсчета», которую индивид употребляет для сравнения своего статуса со статусом других лиц [63, p. 100]. В дальнейшем Г. Келли, разрабатывая понятия рефе- рентных групп, выделил две их функции: сравнительную и нормативную, показав, что референтная группа нужна индивиду или как эталон для сравне- ния своего поведения с ней, или для его нормативной оценки [54, p. 415]. По-
  • 182.
    ПРОБЛЕМЫ ЭКОНОМИКИ ИУПРАВЛЕНИЯ182 няв феномен референтной группы, руководитель может изменить «точку отсчета» работника, путем повышения значимости внутрикорпоративных ценностей. Отдельного внимания заслуживает вопрос мотивов, побуждающих со- трудников вступать в неформальные отношения, поддерживать их. Необхо- димо отметить, что на рабочем месте все мы ежедневно вступаем в эти от- ношения, порой сами того не понимая. Прося совет у коллеги, интересуясь его опытом в том или ином вопросе, отмечая вместе праздники, мы совер- шаем действия, направленные на рождение и функционирование нерегла- ментированных нигде процессов. Это обосновано тем, что все мы – сущест- ва социальные, не способные не вступать в контакт с себе подобными. По- этому хороший управленец-руководитель должен уметь направить такое свойство человека на благо развития организации. Среди причин вступления сотрудников в межличностные неформаль- ные отношения, по мнению М.Х. Мескона и его коллег, можно выделить следующие [18, c. 442]: 1. Необходимость быть членом той или иной группы, частью некого коллектива. В жизни мы часто наблюдаем ситуацию, когда не по- лучая удовольствия от своего заработка, не имея привязанности к своей работе как таковой, сотрудник продолжает трудиться на благо предприятия. Происходит это по причине наличия личных связей, привязанности к коллегам, социального комфорта индивида. Для большого процента людей общение на рабочем месте – единствен- ный источник социального взаимодействия с не членами семьи. 2. Потребность в помощи по личным и профессиональным вопросам. Несмотря на то, что в идеальных компаниях заведено идти за лю- бой помощью к своему руководству, на практике такое встречается редко, чему есть много причин, как то занятость начальника, страх, что работника не поймут, и он окажется в неловкой ситуации, или о нем плохо подумают. Все это приводит к формированию нефор- мальных практик взаимодействия между сотрудниками одного воз- раста, одних интересов, одного социального статуса. 3. Необходимость защитить свои интересы. Такая потребность опять же обуславливается сущностью человека, его осознанием, что сила в единстве. Издревле люди создавали объединения для защиты своей жизни, своей семьи, своих интересов. В рабочем коллективе мало что изменилось – например, профсоюзы могут создаваться на почве не- удовлетворенности работниками условиями труда, чтобы защитить свое здоровье или себя от произвола работодателя. 4. Потребность в получении дополнительной информации. Нормаль- ным явлением для компаний становится то, что руководство может скрывать некие данные от большинства работников, или же доно-
  • 183.
    ГЛАВА 8. Неформальноевзаимодействие в сфере социально-трудовых отношений 183 сить их до сведения коллектива, но с большой задержкой. Человек же хочет быть в курсе новостей компании, поэтому он вступает в неформальные отношения с коллегами, которым может быть из- вестна хоть какая-то информация, или которые могут знать ее и по- делиться ей быстрее, нежели это сделает руководитель. 5. Заинтересованность и симпатии к коллегам. Люди притягиваются к другим людям, если рядом с ними они испытывают приятные чув- ства, удовлетворяют потребность в защите. Поэтому некоторые при- соединяются к неформальным группам, если испытывают симпатию к одному из его членов, если могут узнать от него что-то полезное и новое. 6. Потребность во власти. Известный факт – если руководство не реа- гирует на единичные просьбы сотрудников изменить какие бы то ни было условия работы, то с помощью забастовки некоторой группы сотрудников, желаемый результат вероятнее всего будет достигнут, причем в кратчайшие сроки. Группа работников, которые имеют об- щую цель и намерены ее добиться, становится сильной альтернати- вой существующей в компании власти. Кроме того в любой нефор- мальной группе всегда есть лидер, который также способен руково- дить своим «подчиненными», давать им указания и задания. 7. Желание добиться результата. Порой руководство компании дает задание, которое не под силу выполнить в одиночку, тут-то работ- никам и приходиться создавать неформальные группы, объединять- ся и добиваться намеченной цели. Здесь нельзя не упомянуть о такой нестандартной категории неформаль- ных отношений, как «блат». Несмотря на то, что наука уделяет недостаточ- ное внимание ее изучению, «блат» является неотъемлемой частью россий- ской действительности. Блат – это процедура, основанная на взаимовыгод- ном и равнозначном обмене, способствующая обходу формальных проце- дур. Исследователи выделяют ряд черт, отличающих блат от других спосо- бов обойти формальные процедуры: ‒ Блат – это обмен так называемыми «услугами доступа» к неким благам, чаще всего в ситуации экономики дефицита и государст- венной системы привилегий; ‒ Сама услуга доступа не оплачивается и не подразумевает под собой использования собственных ресурсов; ‒ Блат способствует обеспечиванию личного потребления и исправ- ляет систему официального распределения материального благо- состояния, учитывая родство, личные связи и иные факторы; ‒ Блат зачастую непросто распознать в силу того, что он прикрывается личными взаимодействиями, дружбой, взаимовыручкой и прочим; ‒ Из-за тесной связи с личными отношениями блат не сводится к фор- мулировке «ты – мне, а я – тебе» [17, c. 93].
  • 184.
    ПРОБЛЕМЫ ЭКОНОМИКИ ИУПРАВЛЕНИЯ184 Существует еще одна немаловажная классификация неформальных от- ношений – отношения с целью, совпадающей с целью формальной органи- зации и не совпадающие по цели, данная Г.М. Андреевой [2, c. 268]. Неформальные отношения, цель которых совпадает с формальной це- лью можно охарактеризовать тремя чертами: спонтанность, сосуществова- ние с формальной организацией и деловое содержание при совпадении дея- тельности с целями формальной организации. Таким образом, это понятие можно определить как совокупность спонтанных связей, отношений между членами организации, направленная на достижение целей компании за счет неформальных способов. Неформальные отношения, цель которых не совпадает с целями компа- нии, являются в чистом виде и проявлении неформальными отношениями, так как в формально организованной структуре, созданной руководством, возникает социальная среда, в которой сотрудники общаются и взаимодей- ствуют уже по своим правилам, не придерживаясь никаких предписаний. Вследствие этого в коллективе возникают мелкие подгруппы, взаимодейст- вующие между собой на собраниях, за обедом, после работы, что уже и представляет собой неформальные отношения. Таким образом, неформальные отношения, цель которых не совпадает с целями компании – это спонтанно возникшие контакты между регулярно взаимодействующими сотрудниками для достижения общей цели. Рассматривая современные неформальные отношения нельзя оставить без внимания классификацию этих отношений в зависимости от отношения к современному законодательству [22, c. 4]: 1. Неформальные отношения, не противоречащие действующему за- конодательству; 2. Неформальные отношения, которые не носят законный характер, не предусмотрены современным законодательством, в связи с чем, не несут за собой никаких правовых последствий; 3. Неформальные отношения, вступающие в противоречие с законом, за что законодательством и предусмотрена ответственность. Важны и функции неформальных взаимоотношений, оказывающие влия- ние на функционирование организации в целом: 1. Формирование устойчивого психологического климата в трудовом коллективе фирмы. Празднование дней рождений и других собы- тий, корпоративы и прочие подобные мероприятия помогают ра- ботнику стать членом трудовой «семьи» и разрешить многие кон- фликты. Зачастую эту функцию выполняют неформальные отно- шения, не связанные с основной функцией компании. 2. Функция социального контроля. В случае, когда индивид становит- ся членом неформальной организации внутри трудового коллекти- ва, ему приходится адаптироваться к ее принципам, нормам, прави-
  • 185.
    ГЛАВА 8. Неформальноевзаимодействие в сфере социально-трудовых отношений 185 лам поведения, которые царят внутри такой организации. И чтобы она продолжала свое существование, каждый ее член должен их придерживаться. 3. Функция сопротивления переменам. Внедрение новых технологий, расширение штата сотрудников, реорганизация частично могут не- сти перемены, которые затронут и неформальные группы. В резуль- тате чего может произойти даже их распад, поэтому члены таких образований всячески противятся новинкам, опасаясь последствий. 4. Функция формирования неформальных лидеров. Во главе каждой неформальной группы стоит неформальный лидер, власть которого не регламентируется никакими документами и основывается на уважении, признании его личных качеств. Перед ним стоят две ос- новных функции: осуществлять деятельность, направленную на достижение целей группы, и укреплять саму группу, продлевая ее существование. На практике встречаются случаи, когда эти функ- ции делятся между несколькими лидерами. 5. Функция формирования новых способов достижения целей органи- зации. Уже из названия функции следует, что выполняют ее нефор- мальные отношения, которые совпадают с функциями компании. Члены таких неформальных групп создают некоторые практики, направленные на достижение формальной цели новыми, не закреп- ленными нигде способами. Проблема возникает лишь в том, что за- частую работники не видят полной картины развития процесса и не могут по достоинству оценить насколько эффективна та или иная практика, и нова ли она в целом. Переходя к рассмотрению структуры неформальных отношений, стоит сказать, что она, по мнению отечественного исследователя А.Ю. Сторожука, имеет три основных элемента – лидерство, престиж и сентименты [33, c. 7]. Лидерство в данном случае представляет собой функцию социальной среды, ее первично-организационное свойство персонифицировать инициа- тиву. В такой ситуации лидерство – это двусторонний процесс: с одной сто- роны среда признает носителя активности, а с другой стороны – человек выражает ценности целой группы, берет на себя ответственность за их дей- ствия. Поэтому лидер не ограничивается лишь соответствием ожиданиям окружающей среды, так как он сам способен оказывать влияние на нее, вы- ступая, таким образом, фактором самоуправления. Престиж, в свою очередь – это своеобразная шкала признаний, кото- рыми окружающая социальная среда способна наградить человека. По этой шкале индивиды делятся на несколько социальных позиций, объединенных нормами и правилами поведения. Причем такие социальные позиции не являются константой – индивид может двигаться по лестнице престижа как вверх, так и вниз. Вершиной шкалы престижа является позиция лидера. Та-
  • 186.
    ПРОБЛЕМЫ ЭКОНОМИКИ ИУПРАВЛЕНИЯ186 кая градация работников не всегда совпадает с их рабочим статусом, внося тем самым раздвоение в компанию. Сентименты – это не что иное, как предпочтения людей, позитивные (симпатии) или негативные (неприязнь). Перечисленные выше три элемента неформальных отношений являют- ся также и «вечными» факторами внутригрупповой дифференциации и не- одобрения группы в случае изменения поведения человека. Как мы уже отмечали, формальные и неформальные отношения в лю- бой социальной организации взаимодействуют между собой. Такое взаимо- действие выражается в четырех разных формах, которые получили в рабо- тах Г.М. Андреевой условные названия – альтернатива, симбиоз, разделение и коррекция [1, c. 243]. Альтернатива. Неформальные отношения работают вопреки правилам, тем самым создавая альтернативу формальным отношениям. Для работни- ков это представляется благоприятным, так как они получают доступ к бо- лее эффективным способам достижения своих целей. Альтернативные не- формальные отношения отрицают формализованные, дублируют их. При- мер – устройство на работу на основе устной договоренности без заключения трудового договора, вопреки требованиям действующего законодательства. Симбиоз. Союз формальных и неформальных отношений – формализа- ция становится вспомогательным инструментом для осуществления нефор- мальных договоренностей. Таким образом, возникает ситуация противопо- ложная альтернативе – правила и принципы не нарушаются, а напротив, выступают заодно с неформальными устоями. Пример – сотрудник, знающий о воровстве своего начальника и не способствующий его раскрытию. Воров- ство – это неформальный способ получения дополнительного дохода, а вот повышение начальником сотрудника-соучастника – это формальное возна- граждение за молчание. Разделение. Сосуществование формальных и неформальных отношений в организации, которые взаимодополняют друг друга. Они как бы сущест- вуют в двух параллельных плоскостях, практически не соприкасаясь между собой, каждый из них имеет свой набор функций и задач. Корректировка. Неформальные практики корректируют формальные процедуры. В такой ситуации неформальные отношения внедряются во все существующие формальные процессы, корректируют их с помощью своего воздействия. Однако такой подход не означает их противоположность или противоречивость, речь идет лишь о корректировке, наполнении формали- зованных отношений социальным содержанием. Продолжая рассмотрение теоретических основ изучения неформальных отношений, рассмотрим процесс развития неформальных отношений в кон- тексте формальной системы компании.
  • 187.
    ГЛАВА 8. Неформальноевзаимодействие в сфере социально-трудовых отношений 187 В таком случае перед нами предстает динамическое развитие нефор- мальных отношений. Компании подвергаются постоянным изменениям и процессу развития, которые, по мнению зарубежных исследователей, в свою очередь имеют четыре последовательные ступени: формирование, броже- ние, нормирование и деятельность [65, p. 31]. Формирование – процесс объединения людей, которые «притираются» друг к другу, примеряют на себя разные роли с целью определения лидера и других неотъемлемых членов команды. Как только все индивиды чувствуют свою причастность к неформальной группе, организации, так наступает время второй стадии. Брожение – ступень внутреннего конфликта группы, вызванного тем, что ее участники высказывают недовольство и оказывают сопротивление правилам и принципам, которые накладываются на них сеткой неформаль- ных отношений, и разрешение вопроса лидерства. Оканчивается этот этап установлением относительно четкой иерархии лидерства. Нормирование – стадия сплочения группы, формирования связей между ее членами, установления ценностей и традиций. Неформальная группа на данном этапе имеет наибольшую определенность – все роли распределены, установлены все правила и санкции за их несоблюдение. Этап заканчивает- ся возникновением структуры отношений и формированием совместного набора ожиданий о том, что такое правильное поведение. Заключительная стадия деятельности – самый функциональный этап развития неформальной группы в силу того, что становление ее уже завер- шено, она принята всеми своими участниками. Все члены стремятся к раз- витию, к достижению целей группы, которую уже можно считать сплочен- ной командой. И как мы уже говорили, неформальные отношения могут рассматри- ваться в самых различных аспектах. В свете этого одним из наиболее важ- ных и показательных аспектов представляется гендерный аспект. Кто боль- ше вовлечен в неформальные отношения – мужчины или женщины? Каковы причины этого? К сожалению, в большинстве случаев разговор на эту тему сводится к разговору о дискриминации женщин на рынке труда, что и опре- деляет особенности их поведения в неформальных отношениях. По мнению современных ученых, существует целый ряд факторов, обу- славливающих преимущественное использование женского наемного труда в неформальной сфере [38]. Прежде всего, это дешевизна женской рабочей силы по сравнению с мужской. Во-вторых, сфера услуг и торговли, где в настоящее время неформальная занятость наиболее распространена, тради- ционно являются сферой преимущественно женской занятости. В-третьих, среди населения, потерявшего в 90-х годах работу, женщин было вдвое боль- ше, чем мужчин, в то время как спрос на женскую рабочую силу был значи- тельно меньше.
  • 188.
    ПРОБЛЕМЫ ЭКОНОМИКИ ИУПРАВЛЕНИЯ188 Все эти факторы явились причиной преобладания женского труда в не- формальной сфере и особого отношения женщин к неформальным отноше- ниям вообще. 8.2. Степень изученности проблемы и история вопроса Еще в работах российских обществоведов и историков начала ХХ в., посвященных описанию трудовой жизни и быта промышленных рабочих, нашел свое отражение и подтверждение тот факт, что неформальные спосо- бы взаимодействия буквально пронизывали все стороны трудовых отноше- ний – подбор работников и их наем, распределение работ, оплату труда и т.д. [35, c. 752]. Так сложилось исторически, что деятельность российских работников была строго подчинена регламентам, и это, в свою очередь, при- водило к поискам неформальных путей урегулирования различных трудо- вых вопросов. Поэтому степень распространения неформальных отноше- ний в российских организациях гораздо выше, чем в западных. Тем не ме- нее, в западной индустриальной социологии и социологии труда нефор- мальные отношения исследуются достаточно давно и в различных аспектах. Одним из первых, кто обратился к изучению феномена неформальности, был выдающийся британский антрополог К. Харт, исследовавший рынки труда в африканских городах [51]. В фокусе его исследований оказались вчерашние мигранты из сел, неквалифицированные работники, находившие средства к существованию в неформальной занятости, которая служила для них единственной альтернативой полной безработице, поскольку формаль- ный рынок труда им ничего не мог предложить, а системы помощи безра- ботным в этих странах не существовало. Введенное им понятие «неформаль- ный сектор» было практически мгновенно подхвачено и стало активно ис- пользоваться экспертами International Labour Organization (ILO)1 . С этого момента началось победное шествие этого понятия в социальных дисцип- линах и экономической политике. Оно не только вызвало к жизни огромный поток исследовательской литературы, но и было взято на вооружение офи- циальными статистическими ведомствами всего мира, в частности – полу- чило отражение в обновленной версии National (Product and Income) Ac- counts System (NAS)2 . Позднее на фундаменте, заложенном К. Хартом, воз- 1 International Labour Organization (ILO) – специализированное учреждение ООН, международная организация, занимающаяся вопросами регулирования трудовых отношений (прим авторов). 2 National Accounts System (NAS) – статистическая система, представляющая собой форма- лизацию теоретической концепции национального счетоводства и состоящая из логически последовательной и интегрированной совокупности счетов, таблиц и балансовых ведомо- стей, которые отражают производство, распределение и использование валового внутрен- него продукта и национального дохода страны. В 1993 Статистической комиссией ООН была одобрена третья версия международного методологического стандарта (СНС-93), ис- пользуемая в настоящее время Россией и большинством других стран мира (прим авторов).
  • 189.
    ГЛАВА 8. Неформальноевзаимодействие в сфере социально-трудовых отношений 189 никли более общие концепции неформальной экономики и неформальной занятости, ставшие неотъемлемой частью понятийного аппарата современ- ных антропологов, социологов и экономистов. Сегодня литература по про- блемам неформальной экономики, неформального сектора, неформальной занятости насчитывает тысячи публикаций, и с каждым годом их число стремительно увеличивается в разных странах. Вопросами теневой экономики и занятости в неформальном секторе инте- ресовались американские ученые Э. Фейг [45], П. Гутман [50], В. Танзи [64], К. Макафи [57], обнаружившие в конце 70-х – начале 80-х гг. прошлого сто- летия, что реальная экономическая активность выше официально регистри- руемой. Появились работы посвященные теме распространения и условий возникновения коррупции и экономических преступленийn [44]. Английские авторы [7, 52, 61] сфокусировали свое внимание на нефор- мальной занятости в сфере домохозяйств, невидимый труд которых не был опосредован финансовыми трансакциями, и был предназначен сугубо для удовлетворения потребностей членов семьи. В современной зарубежной экономической литературе рассматривают- ся, например, «неявные контракты» [implicit contracts], под которыми пони- маются неформальные [nonbinding] обязательства: со стороны работодате- лей – предложить устойчивую зарплату, постоянную занятость и условия труда, а со стороны работников – воздерживаться от таких соблазнов, как уклонение от работы или переход на другую работу в поисках лучших усло- вий [48, p. 98]. Считается, что такие «контракты» преодолевают недоверие и способствуют повышению лояльности сотрудников организации. Особый интерес вызывают исследования неформальной экономики в странах социалистической ориентации. Специфика развивающейся соци- ально-экономической системы социалистической Венгрии представлена в работах И. Габора и П. Галаши [46]. Работы Е. Мингиони [59] посвящены проблемам неформальной и нерегулярной занятости в соцстранах западной Европы. Скотт Дж. [62] исследовал вопросы неформальности в странах Юго-Восточной Азии. В российской науке неформальные отношения и теневые процессы, как в экономических, так и в неэкономических сферах общества, их причины, особенности развития, сущностные характеристики представлены в науч- ных трудах известных российских социологов, экономистов, политологов, правоведов и психологов. Концептуальные основы исследования нефор- мальности в сфере трудовых отношений заложены в трудах российских исследователей В.Я. Ядова и А.Г. Здравомыслова [13], В.Е. Гимпельсона [8], Т.И. Заславской и М.А. Шабановой [12], О.В. Синявской [29], С.Ю. Ала- шеева [1], Е.С. Кубишина [15], С.Ю. Барсуковой [3, 4], Н.В. Бордачевой [5], В.В. Радаева [24-26], В.А. Давыденко и А.Н. Тарасовой [11] и др.
  • 190.
    ПРОБЛЕМЫ ЭКОНОМИКИ ИУПРАВЛЕНИЯ190 Развитию исследований неформальности в России способствовал инте- рес к структуре реального управления экономикой социалистических стран. Получает признание точка зрения, что плановая экономика во многом жиз- неспособна благодаря внеплановым регуляторам, умению хозяйственников амортизировать жесткость директив неформальными договоренностями меж- ду собой и с властными органами. Теневая экономика в СССР была пред- ставлена западу в работах Г. Гроссмана [49]. В Советской России эту тему начинала развивать С. Глинкина [10]. Неформальные отношения в процессе производства освещались в исследованиях С. Алашеева [1]. Когда же в 1990-е годы соцлагерь распался, на авансцену вышла тема взаимоконвертации формальных и неформальных институтов в ходе так называемого переходного периода, где особый интерес вызывает развитие теневой экономики, истоки и причины ее криминализации [23, 17]. В 2000-е годы фокусом интереса социологов становится изучение про- тиворечивых процессов легализации российского бизнеса, взаимозависи- мость теневизации экономики и политики, развитие административных рын- ков [24, 3, 4]. Неправовым практикам в сфере занятости посвящают свои исследования Т.И. Заславская и М.А. Шабанова [12], масштабы неформаль- ной занятости в постсоветской России изучают Е. Кубишин [15] и О. Синяв- ская [29]. Изучаются вопросы проявления неформальности в сфере трудо- вых отношений в сравнении с другими странами. По мнению исследовате- лей, представители развитых стран, далеко продвинувшихся по пути эконо- мического роста, часто воспринимают формальную занятость как идеал, к которому все должны стремиться. Неформальная занятость для них – ано- малия, атрибут недоразвитости [9, c. 56]. Другие исследователи считали, что на микроуровне неформальные практики предстают не просто естественным механизмом функционирова- ния экономики, но способом решения многих проблем, связанных с несо- вершенством формальных правил [27, c. 130]. Сам факт чрезвычайно широ- кой распространенности неформальных рынков в экономиках постсоциали- стических стран, как и малая результативность запретительных мер по от- ношению к неформальной торговле, говорят о функциональности данного феномена и его положительном восприятии населением. В сфере неформаль- ных трудовых отношений ситуация, как кажется, тоже всех устраивает: ра- ботодатели избегают излишних затрат, связанных с налогами и социальным обеспечением работников, неформально занятые получают более высокие «черные» зарплаты и моральное оправдание работать не в полную силу, не задумываясь о соблюдении трудовой дисциплины [3, c. 14]. Радаев В.В. в своей «Экономической социологии» уделяет особое вни- мание понятию «деформализация правил» [25, c. 194]. Под ним он понима- ет трансформацию институтов, в ходе которой формальные правила в зна- чительной мере замещаются неформальными и встраиваются в неформаль-
  • 191.
    ГЛАВА 8. Неформальноевзаимодействие в сфере социально-трудовых отношений 191 ные отношения. Выделяет он и обратный процесс – «формализации пра- вил». Его суть состоит в замещении неформальных правил формальными предписаниями и встраивании хозяйственных практик в законодательные и контрактные рамки. Этому процессу В.В. Радаев посвящает 2 главы в своей работе «Социология рынков: к формированию нового направления» [24]. Также автор отмечает, что процессы деформализации и формализации пра- вил сосуществуют, но периодически сменяют друг друга в качестве доми- нирующей тенденции. В ряде исследований [5] делается попытка систематизировать историю и логику развития исследований неформальной экономики, начиная с пер- вых упоминаний этого феномена в середине 20 века. Описываются особен- ности различных подходов к ее изучению – экономического, социологиче- ского и антропологического направления. Экономический подход представляется родственным управленческому в силу того, что оба они видят неформальные отношения как помеху успеш- ному экономическому развитию на макроуровне [34, c. 65]. В таком случае, перед исследователями встает необходимость определить разницу между реальной экономической деятельностью и формально фиксируемой. Экономические социологи придерживаются точки зрения, что нефор- мальные отношения – это рациональный выбор личности в целях снижения транзакционных издержек, следствием чего становится деформация институ- тов и замена формальных правил неформальными [12, c. 16]. При такой рас- становке ролей исследователи ставят перед собой цель – проанализировать роль неформальных отношений в работе экономических институтов и спрог- нозировать последствия их распространения для компании и экономики. Радаев В.В. пишет в своем труде «Экономическая социология», что эко- номист видит неформальные отношения как систему обмена благами в рам- ках так называемых «квази-рынков», когда каждый, преследуя свои выгоды, вступает в «рыночный» торг: оказал услугу сегодня, значит, можешь ждать ответную завтра [25, c. 188]. По его мнению, неформальная экономика – это совокупность хозяйственных отношений, которая не имеет своего офици- ального закрепления в официальной отчетности. Особенностью социологического подхода к изучению неформальных отношений в организациях становится неразрывность их с самими соци- альными отношениями. Исследовательская проблема в данном случае – воссоздание картины происходящего глазами самих участников процессов. Для социолога предметом изучения становятся особенности поведения ра- ботников в различных по типу организации компаниях, при различных сис- темах управления и т.д. Говоря об антропологическом подходе, стоит отметить, что по своей сущности, своим методам и природе он очень близок к социологическому, и разделять их не представляется до конца правильным. Ряд антропологиче-
  • 192.
    ПРОБЛЕМЫ ЭКОНОМИКИ ИУПРАВЛЕНИЯ192 ских исследований, ставящих перед собой цель изучение микропрактик ин- дивидов, дает повод задуматься над тем, что понятию «неформальные от- ношения» соответствует реальное социальное явление с внутренней логи- кой и эмпирическим ядром [40, c. 28]. В начале 21 века появляются и первые совместные (с участием отечест- венных и зарубежных исследователей) проекты, посвященные изучению социально-трудовых отношений в современной России. Так, например, рос- сийские ученые из Института социологии РАН, В. Ядов, Е. Данилова, О. Дуд- ченко, З. Зарипова, К. Клеман, С. Климова, А. Мытиль, М. Тарарухина, и ка- надские ученые из Карлтонского университета, Дж. ДеБарделебен, Т. Барткью, Г. ДиДжакомо, И. Галпе-Лагновска, К. Тарасова [32], изучая становление трудовых отношений в постсоветской России, существенное внимание в сво- ем исследовании уделили проблемам формальных и неформальных правил трудовых отношений. В этой работе на примере трех стран: России, Канады и Германии, авторами рассмотрены такие важные вопросы, как законода- тельное регулирование социально-трудовых отношений, формальные и не- формальные правила этих отношений и проблемы социального партнерст- ва. Ученые приходят к выводам о том, что нет единообразия практик и пра- вил трудовых отношений в современной России, что формальные правила взаимодействия повсеместно переплетаются с неформальными, и часто преобладают над ними. Неформальную составляющую трудовых отношений они определяют следующим образом: «Это устные, неявные и подразумевающиеся правила, которым следуют работники и работодатели в разных отраслях заводской жизни и в личных взаимоотношениях. Соответственно формальные правила писаны, гласны и фиксированы» «Также – продолжают авторы – нельзя предполагать, что формальные правила более институализированы, чем формальные. Неформальные могут так же сильно, как и формальные, пре- допределить поведение и взаимоотношения работников» [32, c. 135]. После проведения исследования методом кейс-стади на нескольких за- водах, авторы делают вывод о том, что на всех обследованных заводах «бро- сается в глаза явное преобладание неформальных правил и практик над формальными» [32, c. 138]. Это касается таких основных моментов, как режим труда, правила приема и увольнения, управления, личностных взаи- моотношений, трудовой атмосферы, прав работников, дисциплины труда, норм выработки и качества, зарплаты. Также авторы считают, что нефор- мальные отношения складываются больше в пользу работодателей и в ущерб рядовым работникам. При сравнении с советским периодом, авторы отмечают, что «Нефор- мальность существовала и при советской системе, но сегодня она приобрела гораздо больший масштаб, и, применительно, к новой экономической и со- циальной обстановке, обрела иной смысл, более соответствующий западно-
  • 193.
    ГЛАВА 8. Неформальноевзаимодействие в сфере социально-трудовых отношений 193 му понятию флексибильности. Самый подходящий русский эквивалент – пластичность» [32, c. 189]. Значительный вклад в формирование теоретических основ и исследова- ние генезиса неформальности в сфере труда внесла наша бывшая соотечест- венница, ныне профессор, преподаватель политических и социальных наук в Школе славянских и восточноевропейских исследований Лондонского уни- верситетского колледжа в Великобритании, А. Леденева [17]. Совместно с А. Рогачевским и С. Ловеллом, она становится соредактором книги «Bribery and Blat in Russia: Negotiating Reciprocity from the Middle Ages to the 1990s» [56], где были собраны труды специалистов широкого спектра дисци- плин, посвященные двум ключевым вопросам: проблеме взяточничества и отношениям блата в советской России. Обращаясь к трудовым отношениям советского периода, необходимо отметить тот факт, что при кажущейся высокой степени формализации об- щественной жизни неформальные отношения в этот период составляли ее важнейшую и неотъемлемую часть. В этот период развитию неформальных отношений по вертикали благоприятствовало отеческое (патерналистское) отношение руководителя к персоналу. Оно сформировалось под влиянием совокупности ожиданий подчиненных. Это могла быть прямая материаль- ная поддержка (премии), социальное обеспечение работников (детские сады при предприятии, дешевые или бесплатные путевки в санатории и т.д.), ли- бо распределение по неформальным каналам «услуг особого доступа» – дефицитных продуктов и сервисов, характерных для эпохи тотального де- фицита [25, c. 182]. Стремление пользоваться привилегиями в виде приоб- ретения редких товаров порождало развитие системы своеобразных нефор- мальных отношений неденежного обмена и взаимного бартера услуг, оказы- ваемых в обход формальных процедур. В народе такие неформальные теневые экономические отношения по- лучили название «блата». В словаре C.И. Ожегова «блат» определяется как: 1) условный язык воров; 2) знакомство, связи, которые можно использовать в личных, корыстных интересах [21, c. 44]. В советскую эпоху термин утра- тил криминальную экспрессивную окраску и под блатом стали в основном понимать использование личных контактов при устройстве на работу, при продвижении по службе, при неформальном обмене дефицитными товара- ми и услугами. По мнению А. Леденевой [17, c. 91], сплавленный из совет- ских и российских национальных черт, блат невозможно понять одномерно: с одной стороны – это форма экономического обмена, предопределенного экономикой дефицита и советским режимом, а с другой – это специфиче- ский культурный обычай, происходящий из глубин русской общины. Отличительной чертой формальных организационных отношений той эпохи являлось тесное переплетение производственной, социальной, куль- турной жизни, где отношения активного обмена ресурсами в рабочем кол-
  • 194.
    ПРОБЛЕМЫ ЭКОНОМИКИ ИУПРАВЛЕНИЯ194 лективе распространялись и на непроизводственную сферу. Кроме того, они строились на основе принципов взаимовыручки и взаимоподдержки. По- этому, хотя в этих неформальных отношениях изначально и преследовался материальный интерес, они формировали определенную атмосферу семей- ственности, обеспечивали коллективный настрой, способствовали укрепле- нию цепочек неформальных связей. Неформальные отношения в организациях пронизывали как вертикаль- ные, так и горизонтальные связи. Однако в большей степени возможности и преимущества таких неформальных каналов зависели от руководителя, так как характер и масштабы неформального распределения ресурсов опреде- лялись формальным статусом в иерархии организационной структуры и количеством ресурсов, которые имелись в его распоряжении. При этом от- ношения сотрудников и руководителя, основанные на распределении дефи- цитных ресурсов, имели положительную эмоциональную окраску, так как вынужденно формировали у подчиненных чувство зависимости и привя- занности к руководителю, боязнь потерять должность и связанные с нею привилегии. Таким образом, патерналистские отношения в определенной мере усиливали лояльность и приверженность сотрудников организации и на эмоциональном уровне, поддерживали ее через материальное обеспече- ние [30, c.47]. В настоящее время лояльность рассматривается как «текущее состоя- ние, процесс, который проявляется в продолжительном поведении индиви- да, убеждения, которые имеют наивысшую ценность для индивида и выра- жаются в его поведении, твердое намерение следовать выбранному кур- су» [42, p. 74]. Лояльность персонала – это чувство преданности, как непо- средственному руководителю, так и организации в целом. По мнению ис- следователей, приверженность работников своей организации является пси- хологическим состоянием, которое определяет ожидания, установки работ- ников, особенности их рабочего поведения [37, c. 289]. Оно включает не толь- ко внешнее отношение сотрудника к организации, но и внутреннее отноше- ние человека, его намерения, силу убежденности, приверженность неким обязательствам, что формально может быть зафиксировано совершением определенных действий, но не отражать истинный уровень его лояльности. Для патерналистских отношений советского времени было характерно со- вершенно особое понимание лояльности сотрудников, согласно которому подразумевалось, что в обмен на привилегии, предоставляемые админист- рацией, сотрудники должны быть абсолютно лояльны [47, p. 102]. Действительно, в период патернализма предоставление работодателем га- рантированного рабочего места, а также ряд преимуществ социального обес- печения, обеспечивали автоматическую лояльность работников. Советский руководитель мог управлять не только трудовым поведением своих непосред- ственных подчиненных, но и, в пределах своей компетенции, воздействием
  • 195.
    ГЛАВА 8. Неформальноевзаимодействие в сфере социально-трудовых отношений 195 внешней среды, имеющим отношение к решению проблем подчиненного ему объекта управления. В частности, он мог по своему усмотрению распределять финансовые, материальные, человеческие и иные виды ресурсов, необходи- мые для нормального осуществления рабочих операций [36, c. 128]. Пережит- ки этого времени находят свое отражение во многих государственных структу- рах в России и в настоящее время. Социально-экономические преобразования, проводимые в России в конце ХХ века, привели к радикальным переменам во всех сферах общест- венной жизни, в том числе в области трудовых отношений. Благодаря ры- ночным реформам 1990-х гг. были сняты многие запреты и ограничения, например, на совместительство, на дополнительную занятость. Снятие этих ограничений придало сфере занятости большую гибкость и динамичность. Предприятия начали самостоятельно решать вопросы заработной платы работников, условий их труда, численности персонала, организации и нор- мирования труда. Вместе с тем резко сократилась сфера централизованного государственного регулирования. В условиях рыночной экономики динамично изменялись социально- трудовые отношения в целом и политика работодателей в частности. На рынке труда началась конкурентная борьба предпринимателей за долю рын- ка, работодателей – за качественные трудовые ресурсы, наемных работни- ков – за необходимые материальные блага. Формально государство должно было заботиться о достижении равновесия в трудовых отношениях между субъектами этих отношений посредством законодательного регулирования и контроля за соблюдением принципов социального партнерства, однако сфера государственного регулирования в то время резко сократилась. Тру- довые отношения стали принимать различные формы выражения в зависи- мости от взаимных ожиданий групп стейкхолдеров в обществе в целом и на предприятиях в частности [6, c. 167]. Но общая ситуация на российском рынке труда характеризовалась высокой степенью непрозрачности, в ней преобладали латентные процессы: высокий уровень нерегистрируемой за- нятости, в том числе вторичной, случайной; фиктивная занятость; скрытая занятость среди полностью и частично безработных, дополняемая скрытой безработицей, что подтверждается более ранними исследованиями форм экономических практик в постсоветской Москве в 2005-2006 гг. [66, p. 366]. Общим следствием преобразований стало дальнейшее увеличение масшта- бов неформальных отношений в сфере труда. Таким образом, переход к рыночной экономике дополнил исторически сложившуюся специфику российского рынка труда широким распростране- нием различных нестандартных форм социально-экономического поведения его основных субъектов. Необходимо отметить, что интерес российских ученых к исследованию трудовых отношений и управления с 1990-х годов во многом определялся
  • 196.
    ПРОБЛЕМЫ ЭКОНОМИКИ ИУПРАВЛЕНИЯ196 рыночной трансформацией российского общества. Чаще всего социологи- ческие исследования охватывали крупные предприятия, так как общество было обеспокоено направлениями реструктуризации и процессами распада промышленных гигантов, а аналитический фокус исследований был в зна- чительной степени направлен на способы выживания предприятий и при- способления к изменяющийся внешней среде. После дефолта 1998 года в российской экономике стал обозначаться некоторый подъем, на что ученые отреагировали, сместив исследовательский фокус на процессы зарождения в России капиталистических отношений, эффективность и механизмы вне- дрения западных практик управления, изменения структуры собственности в России и специфики начального этапа развития малого и среднего бизне- са. Новым предметом особого исследовательского внимания стали особен- ности управления в коммерческих организациях. Очевидно, этими пробле- мами вызвана некоторая сложность применения прежних теоретических выкладок к анализу практик управления и взаимоотношений в малых ком- мерческих организациях. Исходя из вышеизложенного, следует, что неформальные контакты и от- ношения – это многоплановое явление, пока не достаточно изученное во всех его проявлениях. В связи с этим, возникает необходимость пристального вни- мания к неформальным отношениям, складывающимся в сфере труда, детер- минированная масштабами и многообразием форм распространения таких отношений, быстрой трансформацией их социальных функций и неоднознач- ной ролью в рамках современных организаций и общества в целом. 8.3. Цели и методы исследования Предметом настоящего исследования стала сфера неформального взаи- модействия двух основных субъектов российского рынка труда: работников и работодателей. Целью нашего исследования явилось изучение неформальных отноше- ний в современных российских организациях, а именно: степени распро- страненности этих отношений, условий их существования и взаимосвязи с формальными отношениями. Для проверки гипотетических положений настоящего исследования ав- торами был разработан специальный инструментарий, на основе которого был проведен анкетный опрос работников нескольких российских городов- миллионников, представляющий европейскую часть России (Нижний Новго- род, Казань, Санкт-Петербург и Екатеринбург). Число опрошенных 510 чело- век, время опроса – лето 2014 года. Выборка квотная, по отраслям (примерно по 100 человек из каждой отрасли, по 25 человек из каждого города в каж- дой области). Респонденты представляли следующие отрасли экономиче-
  • 197.
    ГЛАВА 8. Неформальноевзаимодействие в сфере социально-трудовых отношений 197 ской деятельности, выделенные на основании данных Федеральной службы государственной статистики: 1. Производство – 102 чел. 2. Строительство – 112 чел. 3. Торговля – 86 чел. 4. Сфера услуг – 97 чел. 5. Образование и здравоохранение – 113 чел. Структура выборки такова: 46 % – менеджеры высшего и среднего звена; 54 % – специалисты и служащие. 51 % опрошенных – мужчины; 49 % – женщины. Возрастная структура опрошенных была такова: 36 % от 18 до 30 лет, 35 % от 31 до 40 лет, 18 % от 41 до 50 лет и 11 % – старше 50 лет. 59 % респондентов – имеют высшее образование; 32 % – среднее; 9 % – иные варианты. Из исследуемых организаций – 2/3 коммерческих, 1 /3 бюджетных. Что касается принадлежности организаций, то 44 % – это местные ком- пании, 48 % являются филиалами московских, и 8 % – филиалами ино- странных компаний. Больше всего было исследовано компаний с численностью до 50 чело- век (27 %), далее шли компании с численностью от 51 до 100 (18 %), от 101 до 250 (16 %), от 251 до 1000 (15 %), от 1001 до 2000 (9 %) и свыше 2000 (7 %) соответственно. Что же касается возраста исследуемых организаций, то 17 % существу- ют на рынке уже более 20 лет, 18 % – от 11 до 20 лет, 28 % – от 6 до 10 лет, 18 % от 2 до 5 лет и 19 % являются вновь созданными компаниями и функ- ционируют менее 2 лет. Разработка анкеты проводилась в три этапа. На первом этапе, на осно- вании теоретических данных разрабатывался ее прототип, который был ра- зослан на втором этапе (академическим коллегам и практикам – руководи- телям департаментов управления персоналом российских компаний). На основе их рекомендаций анкета была доработана (третий этап). Затем было проведено пилотажное исследование (20 респондентов), в ходе которого удалось выявить недостатки анкеты и внести в нее соответствующие исправ- ления. Подобная процедура формирования анкеты и процесса анкетирова- ния, по нашему мнению, способствовала решению одной из поставленных задач – выявлению полного спектра характеристик и проявлений нефор- мальных отношений в исследуемых организациях. Следует отметить, что такой подход к созданию инструментов исследования используется зару- бежными специалистами [58, p. 55].
  • 198.
    ПРОБЛЕМЫ ЭКОНОМИКИ ИУПРАВЛЕНИЯ198 В окончательном варианте анкета содержала 18 вопросов открытого и за- крытого типа. Вопросы касались существования формальных и неформаль- ных правил и договоренностей в организациях; условий степени распростра- ненности неформальных отношений; надежности неформальных договорен- ностей; официальных и неофициальных отношений с начальством и между коллегами; оформления трудовых отношений; возможности использования служебного положения в личных целях; значения личных связей для успеш- ного трудоустройства и карьерного роста; неформального общения с колле- гами вне работы и др. Респондентам предлагалось выбрать один или несколь- ко ответов, которые в полной мере соответствовали их мнению. По каждому вопросу предусматривалось также добавление комментариев и/или формули- рование иных ответов. Особое внимание при анализе ответов было уделено гендерной принадлежности респондентов, а именно, мнению женщин по не- которым аспектам неформальных отношений. Отдельно проводился экспертный опрос среди основателей и топ-мене- джеров 25 российских коммерческих организаций (форма собственности – ООО) различных сфер деятельности. Каждая из указанных выше отраслей была представлена тремя экспертами и двумя руководителями HR-служб. Среди экспертов 40 % – это люди в возрасте 50 лет, способные оценить со- временную ситуацию в сравнении с советским периодом. Вопросы к экспертам касались: наличия неформальных отношений в ор- ганизации и сфер, на которые они распространены; важности и необходимости таких отношений; соблюдения работодателями неформальных договоренно- стей с работниками; случаев и причин несоблюдения таких договоренностей самими работниками; трансформации вариантов проявления неформальных отношений советской эпохи в настоящее время; рекомендаций экспертов по регулированию неформальной составляющей трудовых отношений. Опрос проводился в форме глубинного интервью. 8.4. Основные гипотезы исследования Гипотезами нашего исследования явились несколько предположений: 1. Наряду с формальными отношениями в современных организациях в той или иной степени обязательно присутствуют неформальные отношения. 2. Развитие неформальных отношений может привести к их закрепле- нию в качестве норм трудового поведения и к их частичной форма- лизации. 3. Неформальные трудовые отношения в постсоветской России явля- ются современной трансформацией системы неформальных связей Советской эпохи.
  • 199.
    ГЛАВА 8. Неформальноевзаимодействие в сфере социально-трудовых отношений 199 4. Степень распространенности неформальных отношений в организа- ции зависит от ряда условий и социальных факторов, в том числе и от гендерной принадлежности и мотивации субъектов этих отношений. 5. Мы предполагаем, что в ряде случаев, работодатели предпочитают нанимать женщин, основываясь не на признании их профессиональ- ной компетенции, а на возможности безнаказанно осуществлять в отношении них дискриминационные практики, пользуясь их фак- тической правовой незащищенностью и некоторыми социально- психологическими особенностями. 6. Формальные договоренности более «надежны» и соблюдаются ча- ще, нежели неформальные. 7. Женщины более осторожны в вопросах вступления в неформаль- ные отношения, но, если вступают в них, то полагаются на нефор- мальные обязательства в большей степени, чем на формальные правила. Формальные обязательства кажутся им ненадежными в силу изначального гендерного неравенства в трудовых отношениях. 8. Пострадавшей стороной в ходе несоблюдения неформальных дого- воренностей может быть не только работник, но и работодатель. При этом женщины-работницы и женщины-работодатели ведут се- бя менее агрессивно, чем мужчины, в случае ущемления их интере- сов вследствие неисполнения таких договоренностей. 8.5. Экспериментальное исследование Предположение о том, что наряду с формальными отношениями в со- временных организациях в той или иной степени обязательно присутствуют неформальные, полностью подтвердилось. Так, 97 % респондентов ответи- ли, что в той или иной мере сталкивались с проявлениями неформальных отношений в течение своей трудовой жизни. Наиболее частым ответом на вопрос о том, есть у Вас неформальные договоренности с начальством, не оформленные официальными докумен- тами, 43 % опрошенных ответили утвердительно, 22 % не захотели отвечать на этот вопрос, и лишь 35 % дали отрицательный ответ. При ответе на во- прос о содержании этих неформальных договоренностей, наиболее попу- лярными ответами были: выполнение работником обязанностей, не преду- смотренных должностной инструкцией; дополнительная работа; работа во внеурочное время. Работодатели, в ходе интервью, также в своем большинстве (65 % оп- рошенных) подтвердили наличие таких отношений, как между работниками одного уровня, так и по вертикали. При этом, только 3 % опрошенных ут- верждали, что неформальные отношения в подотчетных им организациях
  • 200.
    ПРОБЛЕМЫ ЭКОНОМИКИ ИУПРАВЛЕНИЯ200 отсутствуют. Несмотря на то, что работодатели признали существование таких отношений очевидным фактом, при ответе на вопрос о наличии ярко выраженного неформального лидера в коллективе, только 20 % опрошен- ных подтвердили его наличие; 10 % отметили, что лидер в прошлом был, но на данный момент не выделяется явно; 30 % отрицали его существование; 15 % утверждали, что формальные руководители, за счет своей ярко выра- женной харизматичности, одновременно выполняют и функцию неформаль- ных лидеров; остальные же на этот вопрос затруднились ответить. Результаты опроса рядовых сотрудников показали, что при найме на ра- боту, помимо квалификации, крайне важны личные и родственные связи пре- тендента. Только 2 % опрошенных работников абсолютно отрицают их роль, 15 % отмечают, что в их организациях работают родственники и друзья ра- ботодателей, 20 % ответили, что все ключевые должности в их организаци- ях занимают только благодаря личным связям, а 59 % респондентов (из ко- торых 37 % женщин) вообще убеждены, что без них нельзя найти хорошую работу, и поэтому они пользуются личными связями, как для своего трудо- устройства, так и для трудоустройства своих близких. Что касается работодателей, то они со своей стороны подтвердили, что им неоднократно случалось принимать на работу своих, либо чьих-то родст- венников, по личной просьбе друзей и знакомых. При этом необходимо отметить тот факт, что трудоустройство через дру- зей, знакомых, родственников, земляков уже давно стало неотъемлемой ча- стью российских трудовых отношений. Еще в ХIХ в. российские исследова- тели отмечали, что в дореволюционной России был широко распространен наем новых рабочих на предприятие «семейным образом» [31, c. 45]. Согласно данным исследования, проведенного Карин Клеман в период с 1993 г. по 2003 г. на 12-ти российских предприятиях с использованием ме- тодов структурированного интервью и включенного наблюдения, из опро- шенных работников 63 % отметили, что при решении вопросов о премиях и надбавках играют важную роль отношения с начальством. Еще более зна- чимы такие отношения при выдаче разрешения на использование транспор- та организации – 81 %. И даже вопрос выдачи путевок на лечение и отдых детей работников довольно часто решается в зависимости от отношений с руководителями – 39 % [14, c. 68]. Данные настоящего исследования показали, что размер зарплаты, бону- сов и карьерные перспективы работника и в наши дни напрямую зависят от хороших отношений с начальством (мнение 65 % респондентов). На наш взгляд, это обусловлено общей тенденцией ослабления норм защиты прав трудящихся и разрушением государственной системы социальных гарантий. Тем не менее, 18 % опрошенных (из них более половины женщин) отве- тили, что не пользуются личными неформальными связями только по причи- не их отсутствия, 20 % затруднились ответить, и лишь 4 % респондентов не
  • 201.
    ГЛАВА 8. Неформальноевзаимодействие в сфере социально-трудовых отношений 201 пользуются ими принципиально, а полагаются только на свою квалифика- цию и профессионализм. Кроме того, следует отметить, что в ряде органи- заций (23 %) запрет на прием родственников на некоторые ведущие позиции закреплен во внутренних нормативных документах. Но есть и обратная ситуация, когда неформальные способы приема на работу и использования родственных связей для дальнейшего продвижения по службе, находят отражение в таких вполне официальных документах как «Положение о трудовых династиях», закрепляющих некоторые привилегии последних, что подтвердили 5 % респондентов. Далее, 57 % (муж. – 25 %, жен. – 32 %) опрошенных признали, что им хотя бы однажды приходилось работать без официального оформления, и столько же (58,5 %) готовы работать неофициально и в будущем, если усло- вия будут более выгодны, чем на аналогичной официально оформленной должности. Однако, мужчин среди них гораздо больше – 38 %. Это и под- тверждает наши гипотезы о том, что женщины более осторожны в вопросах вступления в неформальные отношения, но чаще подвержены дискримина- ции при трудоустройстве. Необходимо отметить, что официальное оформление далеко не всегда определяет реальные условия трудовой сделки. Работники либо изначально предупреждаются об этом, либо по ходу трудового процесса ставятся перед фактом, что должностная инструкция является формальностью. Внешне формальный найм может быть неформальным по сути. Например, 14 % респондентов не знают содержания должностной инструкции, так как нико- гда ее не читали, либо заранее отнеслись к ней как к пустой формальности. Около половины опрошенных считают, что инструкция отражает их долж- ностные обязанности в общих чертах, и только пятая часть работников под- робно изучила свою должностную инструкцию, и считает, что работа про- ходит в точном соответствии с ней. Такое распределение мнений респонден- тов делает весьма условным само понятие формального найма. В ряде орга- низаций нами были выявлены случаи наличия двух вариантов должностных инструкций: формальных (для проверок) и неформальных (для внутреннего пользования). Одним из наиболее распространенных примеров, иллюстрирующих за- крепление неформальных отношений, является традиция праздновать дни рождения сотрудников и другие праздники в рабочее время (89 % респонден- тов знакомы с этой практикой). Есть и другие варианты, отмеченные респон- дентами: сокращение рабочего дня в день рождения сотрудника, 1 сентября, чтобы проводить детей в школу и т.д., что нередко закрепляется в таком офи- циальном документе, как «Правила внутреннего трудового распорядка орга- низации»». Нередко закрепляется во внутренних нормативных документах организации и такая противоречащая Трудовому Кодексу Российской Феде- рации ситуация, как система денежных штрафов (33 % сталкивались с этим).
  • 202.
    ПРОБЛЕМЫ ЭКОНОМИКИ ИУПРАВЛЕНИЯ202 Таким образом, развитие неформальных отношений нередко ведет к их формализации. В процессе функционирования неформальные взаимоотно- шения начинают восприниматься работниками как устоявшиеся нормы пове- дения. К ним постепенно привыкают и работники и работодатели. Поэтому не исключено, что постепенно устоявшиеся неформальные нормы могут быть зафиксированы в документах, то есть, заключены в формальные рамки. Что же касается нашей гипотезы о том, что неформальные трудовые практики в постсоветской России уходят своими корнями в систему нефор- мальных связей советской эпохи, то она находит свое подтверждение в ис- следовании А. Леденевой и в ответах наших экспертов. Согласно данным исследования, проведенного А. Леденевой по одной из двух схем неформализованного интервью – экспертное или биографическое – в Москве, Санкт-Петербурге, Новосибирске, а также других городах России, в 90х годах прошлого столетия, сформированные советской системой отноше- ния блата, имеют эффект «возврата» в постсоветской России. «Знания о блате, навыки его использования не могут исчезнуть вместе с ним» [55, p. 118]. Данные настоящего исследования также показали, что советское поня- тие «блата» уходит из употребления, но на смену ему приходят постсовет- ские неформальные отношения. Так в процессе экспертного опроса основа- телей и руководителей компаний, респондентам старше 45 лет был задан вопрос о существовании неформальных практик в прошлом, и об их отли- чии от современных неформальных трудовых отношений. Респонденты еди- нодушно подтвердили существование отношений блата в Советской России, но, при этом подчеркнули, что в настоящее время эти отношения претерпе- ли существенную трансформацию. Советский блат, по словам опрошенных, обслуживал повседневные практики потребления, а постсоветские связи фокусируются на нуждах современного бизнеса. Отношения советского блата предполагали ответную потенциальную помощь, это был обмен услу- гами между людьми, имеющими доступ к разнообразным дефицитным ре- сурсам в силу своей деятельности. Постсоветские же неформальные связи дают возможность решать многие деловые вопросы, но по рыночным расцен- кам. Эти расценки, конечно, неформальны, но вполне устойчивы. Вместо от- ветных обязательств работает правило рыночных расчетов за услугу. Полу- ченные нами данные не противоречат результатам исследований И. Олим- пиевой и О. Паченкова [20, 60], согласно которым, в современной России для людей самых разных статусов, представляющих различные социальные группы и вовлеченных в разного рода неформальные экономические отно- шения, неформальная экономика представляется вполне естественной; факт ее неформальности сам по себе достаточно редко вызывает ощущение дис- комфорта; во всяком случае, не чаще, чем формальные экономические от- ношения. По мнению И. Олимпиевой, в неформальных трудовых взаимо- действиях, фигурируют акторы, которым по тем или иным причинам не-
  • 203.
    ГЛАВА 8. Неформальноевзаимодействие в сфере социально-трудовых отношений 203 формальные экономические отношения удобны [60, p. 71]. Так, для работ- ников они привычны, предприятиям малого и среднего бизнеса позволяют находить возможности дня получения неподконтрольного потока налично- сти, чиновникам – компенсировать низкие зарплаты, политикам они необ- ходимы для проведения предвыборных кампаний. В ходе анализа ответов на открытые вопросы, мы отметили, что иногда руководители не стесняются давать зависимым от них подчиненным различ- ные поручения личного характера. В их числе: покупка подарков; брониро- вание билетов, гостиниц; поиск информации (адреса, телефоны); личные по- купки; отправка личной корреспонденции; покупка продуктов и даже оплата коммунальных услуг! Руководитель в свою очередь, неформально обязуется предоставить ра- ботнику возможность работать в более удобном графике, либо получать до- полнительные неучтенные доходы за сверхурочную работу. Подобная прак- тика была свойственна советской системе, но не утратила своей актуально- сти и в настоящее время. Так, работодатели в ходе интервью также подтвер- дили, что традиция отмечать вместе праздники существует в подотчетных им организациях (30 % опрошенных); 20 % отмечали, что есть традиция со- вместного проведения досуга и отдыха; 10 % руководителей отпускали со- трудников по личным делам в рабочее время; 70 % руководителей интере- совались, по их словам, личными делами сотрудников и всегда были откры- ты к диалогу и помощи подчиненным. Что же касается условий, влияющих на распространение неформальных отношений, то в ходе анализа сведений о респондентах и их организациях, удалось выявить следующие факторы: размер организации; давность ее су- ществования; сфера деятельности; демографические и социальные характе- ристики работников. Так, по мнению экспертов, большие компании имеют более четкую, ие- рархичную внутреннюю структуру, прописанные бизнес-процессы и много- численные инструкции, чему в малых компаниях (как правило, частных) не уделяется должного внимания, что дает гораздо больше возможностей рабо- тодателям малых компаний использовать неформальные практики отноше- ний с работниками. Что касается зависимости степени распространения неформальных от- ношений от размера организации, то экспертами также было отмечено, что небольшие организации чаще относятся к частному, нежели к государствен- ному сектору, что создает гораздо больше возможностей для работодателя использовать неофициальный найм. То же самое было сказано и о сферах дея- тельности, относящихся к частному сектору (торговля, сфера услуг) – в них чаще используются неформальные практики (89 % респондентов данных сфер деятельности сталкивались с неформальными отношениями).
  • 204.
    ПРОБЛЕМЫ ЭКОНОМИКИ ИУПРАВЛЕНИЯ204 Возраст организации (стадия жизненного цикла) также оказывает суще- ственное влияние на распространение неформальных отношений. По мне- нию экспертов, отношения в только что созданных компаниях обычно яв- ляются неформальными, но с ростом организации и появлением организа- ционной иерархии, они неизбежно регламентируются и формализуются. Что же касается социально-демографических характеристик работни- ков, то, по нашему мнению, наиболее значимой из них является гендерная принадлежность. Для современного российского общества характерно сте- реотипное разделение отраслей и профессий на традиционно «мужские» и «женские». Таким образом, существует неравномерное распределение муж- чин и женщин среди персонала крупных и малых организаций; статусных и малоизвестных фирм; частных предприятий и государственных учрежде- ний; топовых и низких должностных позиций. Обсуждая вопрос связи ген- дерной принадлежности и степени включенности в неформальные трудо- вые отношения, наши эксперты отметили, что женщины более осторожны в вопросах вступления в такие отношения, чем мужчины, но более ответст- венно относятся к своим неформальным обязательствам. Анализируя явления дискриминации, мы спросили наших респондентов, сталкивались ли они когда-либо в жизни с дискриминацией по гендерному признаку при найме на работу. Ответы респондентов распределились следую- щим образом: 56 % опрошенных (из них 80 %) женщин сталкивались со слу- чаями дискриминации, 28 % (из них 68 % женщин) – иногда, 10 % опрошен- ных с такими случаями не сталкивались и 14 % затруднились ответить. Ученые подразделяют дискриминацию при найме на работу на два ос- новных вида: дискриминация на уровне предпочтений и статистическая дискриминация. Дискриминация на уровне предпочтений со стороны рабо- тодателей была рассмотрена в общих чертах Г. Беккером, который предпо- ложил, что часть их имеет предубеждение против найма на работу тех или иных групп работников (в данном случае – женщин) [43, p. 158]. Сущность статистической дискриминации заключается в том, что при- нимая решение о найме, работодатель пытается угадать вероятную трудо- способность и эффективность кандидатов на должность по неким косвен- ным признакам, таким как: образование, опыт, пол, возраст, результаты тес- тирования и т.д. Если работодатель считает, что женщины – худшие работ- ники, чем мужчины, то он будет систематически отдавать предпочтение муж- чинам, независимо от индивидуальных профессиональных характеристик конкретного кандидата. Таким образом, конкретный работник оценивается исходя из критериев, сформированных для той группы, представителем ко- торой он является. Так, традиционно считается, что мужчины более эффек- тивны в таких деятельности, как интеллектуальный труд; работа, связанная с принятием решений; работа с повышенными физическими нагрузками. Для женщин – работа с людьми; с бумагами; работа, требующая повышен-
  • 205.
    ГЛАВА 8. Неформальноевзаимодействие в сфере социально-трудовых отношений 205 ного внимания и терпения; чисто исполнительская работа; а также легкая работа, не требующая высокой квалификации и образования. Кроме этого, ряд респондентов отметили, что и в случае положительно- го решения о найме, им приходилось сталкиваться и с другими видами дис- криминации: в оплате труда; в повышении квалификации; при продвижении в должности; в случае сокращения персонала. Более того, при ответе на от- крытые вопросы, респонденты женского пола описывали случаи дискрими- нирующего отношения не только со стороны своих начальников и коллег мужского пола, но даже и со стороны клиентов. Нередко мужчины отказы- ваются поступать на работу в организацию, где женщины заняты на топо- вых должностях, либо, когда ими непосредственно будет руководить жен- щина. В ответах на наши открытые вопросы были получены, например, та- кие высказывания: «ни за какие деньги не буду работать под руководством женщины, потому что женщина и руководитель понятия несовместимые», «женщины не умеют принимать жестких и серьезных решений», «у женщин по природе нет качеств необходимых успешному руководителю», «мужчины в принципе умнее женщин». Гендерная дискриминация со стороны клиента обычно возникает тогда, когда он предпочитает быть обслуженным, напри- мер, только женщинами или только мужчинами. Во многих случаях (напри- мер, продажа автомобилей, строительных материалов, бытовой техники и т.д.), клиенты считают, что женщина априори не может быть компетентна в этих вопросах. Экспертный опрос руководителей по вопросам найма женщин-работниц показал, что большинство работодателей (61 %) были настроены против найма женщин, но на ряд конкретных должностей в структуре предприятий они предпочитали брать именно их. На вопрос о том, каковы были мотивы предпочтения найма женщин на определенные виды работ, более половины работодателей отметили, что женщины соглашаются на более низкую опла- ту; 28 % – указали, что женщины-работницы более «послушны и управляе- мы», чем сотрудники-мужчины; и еще 12 % работодателей объяснили пред- почтение женщин при найме их большей уступчивостью в отношении сверх- урочной работы. Таким образом, в тех случаях, когда работодатели все же предпочли найм женщин-работниц, это не было связано, с высокой оценкой профессиональных качеств работающих женщин, а основывалось на безна- казанной возможности осуществлять в отношении женщин дискриминаци- онные практики, такие как занижение оплаты и предоставление худших ус- ловий труда. Все это, безусловно, не может не сказываться на степени рас- пространенности и специфике неформальных отношений в организации. При анализе неформальных трудовых отношений важно установить, чьим интересам они соответствуют. Часто считается, что такие отношения выгодны только работодателю и противоречат интересам работников. Но порой неформальные отношения могут быть выгодны обеим сторонам. Ка-
  • 206.
    ПРОБЛЕМЫ ЭКОНОМИКИ ИУПРАВЛЕНИЯ206 залось бы, работодатель должен быть заинтересован в пресечении любых отклонений от трудовой дисциплины, в строгом контроле за расходом мате- риалов и рациональном использовании рабочего времени. Но, следует отме- тить тот факт, что закрывая глаза на разного рода нарушения и отклонения, работодатель ставит работника в некую зависимость, так как любое нару- шение может быть обнаружено, а нарушитель призван к ответу. В ответах респондентов мы не нашли подтверждение нашей гипотезе о том, что формальные отношения более надежны и соблюдаются чаще. На- против, большинство работников отметили, что неформальные договорен- ности в их организациях соблюдаются обеими сторонами взаимодействия не реже, а иногда, и чаще, чем формальные (62 % респондентов отметили этот факт). В то же время работники отмечают, что придают большее значе- ние неофициальным договоренностям с начальством или коллегами, чем официальным правилам (68 %). Женщин среди ответивших «да» оказалось – 48 %. Причины этого, скорее всего, кроются в том, что женщины, по своей природе, более доверчивы, чем мужчины, и поэтому, всецело полагаются на вытекающие из неформальных договоренностей обязательства. Да и зачас- тую боятся отказать начальнику из страха лишиться премии, или вообще быть уволенными, так как не чувствуют себя достаточно защищенными сис- темой формальных правил. По итогам анализа системы взаимных неформальных обязательств работ- ников и работодателей, мы пришли к выводу, что полученные нами данные соответствуют результатам более ранних исследований. В работе «Становле- ние трудовых отношений в постсоветской России» авторы [32, c. 159-161] оп- ределяют основные категории рабочих, проигрывающих в неформальных отношениях: это, в первую очередь женщины, затем – молодые рабочие и еще одна группа – работники не уверенные в себе и в своей пользе для пред- приятия. А выигрывают высококвалифицированные профессионалы, если их специальность востребована и дефицитна, они могут претендовать либо на высокую зарплату, либо на ослабление надзора со стороны начальства. Также, по мнению авторов, с одной стороны, неформальные правила и прак- тики могут помочь рабочим самоутвердиться и приобрести дополнительно какие-либо материальные или социальные ресурсы, с другой стороны – они ставят рабочих под угрозу еще большей подчиненности, чем в формальном пространстве. Исследователи приводят примеры выгод и потерь рабочих от неформальных взаимоотношений в сфере труда, в правовой сфере, в соци- альной сфере и в области дисциплины. Наше предположение о том, что пострадать в ходе формальных отно- шений может также и работодатель, было основано на высказываниях на- ших экспертов. Действительно, в ходе анализа ответов респондентов, мы пришли к выводу что, несмотря на то, что выгода работодателя доминирует над выгодой работника, неформальные трудовые отношения создают опре-
  • 207.
    ГЛАВА 8. Неформальноевзаимодействие в сфере социально-трудовых отношений 207 деленный риск и для работодателя. Ведь в случае исполнения трудовых обя- занностей работником ненадлежащим образом, работодатель может понести существенный ущерб, как материальный (брак), так и профессиональный (разглашение коммерческой тайны). Предъявление претензий к такому ра- ботнику практически невозможно. Однако большинство работодателей из двух зол выбирают меньшее, и соглашаются нанять работника неформальным образом, чтобы только потом не иметь перед ним никаких обязательств. Так 75 % респондентов, зани- мающих руководящие посты, подтвердили факт наличия как минимум еди- ничного случая неформального найма работников в состав подчиненных им подразделений. При этом все они полностью осознавали возможные риски, но шли на данный шаг сознательно. Больше половины опрошенных нами работодателей (57 %) отмечают тот факт, что иногда встречаются с несоблюдением неформальных догово- ренностей со стороны работников. Причем формы проявления этого несо- блюдения респонденты отмечают самые различные: от простой «забывчи- вости» до «покрывательства» друг друга и шантажа работодателя. Таким образом, очевидно, что взятые на себя обязательства могут выполняться или не выполняться не только работодателями, но и работниками – в нефор- мальных трудовых отношениях всегда присутствуют две стороны. Поэтому работодатели, вступая в неформальные отношения с наемными работника- ми, также могут оказаться обманутыми в своих ожиданиях. При этом, по мнению большинства опрошенных, в случае возникновения конфликтов из- за несоблюдения неформальных договоренностей, женщины-работодатели и женщины-работницы менее агрессивны и менее настойчивы в отстаива- нии своих интересов и, соответственно чаще, чем мужчины, оказываются в невыгодном положении и сдают свои позиции. В отношении природы уступчивости и сговорчивости женщин-работ- ниц на рынке труда, исследователи выдвигают две основные гипотезы. Пер- вая – женщины так погружены в семью, что работа имеет для них второсте- пенное значение. Вторая гипотеза диаметрально противоположная – работа очень важна для женщин, и поэтому они вынуждены соглашаться на любые, даже самые дискриминационные условия, лишь бы получить работу (высо- кая ценность работы как средства зарабатывания денег и самореализа- ции) [39, c. 77]. По данным нашего исследования, подтвердилась, скорее, вторая гипотеза. Причем, мотив самореализации (51 %) оказался для жен- щин важнее мотива зарабатывания денег (31 %). Еще 18 % опрошенных женщин затруднились ответить. При ответе на вопрос, нужны ли в организации неформальные отноше- ния, работодатели не выказали явной позиции по этому вопросу, и в своем большинстве (60 %), затруднились на него однозначно ответить. При этом 30 % руководителей сочли наличие таких отношений в коллективе нежела-
  • 208.
    ПРОБЛЕМЫ ЭКОНОМИКИ ИУПРАВЛЕНИЯ208 тельным и даже вредным, и только 10 % признали их необходимость и по- лезность. Такие ответы, по нашему мнению, были вызваны боязнью руко- водителей, что распространение неформальных отношений и выделение неформального лидера может подрывать их формальный авторитет, обуслов- ленный занимаемой должностью. Что же касается рядовых работников, то более половины респондентов (65 %) уверенно ответили, что такие отноше- ния нужны, важны для создания благоприятной дружественной обстановки на рабочем месте и, при этом, поддерживают дисциплину и слаженность тру- довых процессов, поддерживая систему формальных норм и правил. Заключительный вопрос нашей анкеты для работников касался пер- спектив развития неформальных отношений в российских организациях. Более половины опрошенных (56 %) ответили, что роль неформальных от- ношений в трудовой сфере, по их мнению, в дальнейшем будет снижаться, 22 % скептически отнеслись к такой перспективе, отмечая, что процесс, скорее, будет обратным, 14 % ответили, что в этом вопросе останется все как есть и 6 % затруднились ответить. Этот же вопрос был задан экспертам – работодателям. Их ответы не зна- чительно отличались от ответов их подчиненных (58 % – «будет снижаться», 20 % – «будет возрастать», 18 % – «останется на том же уровне», 4 % – «за- трудняюсь ответить»), подтверждая, все же тем самым преобладание тенден- ции к снижению в дальнейшем роли неформальных отношений в сфере труда. 8.6. Выводы по результатам исследования В нашей работе мы в значительной степени основывались на теорети- ческих положениях, сформулированных отечественными и зарубежными учеными, пользуясь собственным инструментарием, разработанным с це- лью подтверждения и расширения их результатов. При этом, по сравнению с полученными ранее результатами, данные настоящего исследования носят более узкий, прикладной характер, так как исследование проводилось только в крупных российских городах. Соответ- ственно, его результаты будут репрезентативны только для населения мега- полисов, а в небольших городах и в населенных пунктах сельской местно- сти основные тенденции могут быть сходными, а могут и иметь специфиче- ские отклонения. Это обусловливает перспективы и актуальность дальней- ших исследований по проблематике соотношения формального и нефор- мального для различных категорий российского трудового населения, выде- ленных по различным основаниям. Например, интересными могут оказаться результаты исследований про- блемы формальных и неформальных отношений в российских организаци- ях в контексте теории поколений, изучение которой в России только набира-
  • 209.
    ГЛАВА 8. Неформальноевзаимодействие в сфере социально-трудовых отношений 209 ет обороты. Уникальность исследовательской ситуации состоит в том, что представители трех поколений, наиболее активных сегодня на российском рынке труда (Беби-бумеров, поколения X и Y), являются представителями различных эпох в истории России, а стремительность и кардинальность изменений, произошедших и продолжающих происходить в стране, опреде- ляют современную разительность различий поколений. Обобщая результаты анализа, можно утверждать, что неформальные практики обязательно присутствуют в современных российских организаци- ях, связаны с формальными нормами, поддерживают и дополняют их. Они сознательно создаются и поддерживаются руководством организации, и мож- но предположить, что на более высоком уровне они косвенно поддерживают- ся государственной системой. Сужая сферу формального заработка и защиты, государственные институты явно полагаются на сферу неформальных отно- шений, призванную решать проблемы благосостояния населения. В годы перестройки и в девяностые годы прошлого столетия взаимо- действие формального и неформального, в основном, происходило по ста- рой советской схеме, когда официальная советская система и система не- формальных связей поддерживали и пронизывали друг друга, представляя собой некий симбиоз. Но главная, вновь появившаяся особенность, состоя- ла в том, что неформальная сфера стала поглощать все больше и больше пространства, а формальная заметно ослаблялась. Официальные зарплаты в то время выплачивались нерегулярно (в том числе и государством), нормы защиты прав трудящихся снижались, а система социальных гарантий оказа- лась практически разрушенной. В этих условиях вынужденные практики выживания еще более усиливали нестабильность жизненных условий ра- ботников, и вызывали к жизни все новые и новые формы неформальной взаимовыручки. Очевидно, что при переходе к рыночной экономике вместе с ликвида- цией товарного дефицита исчез и блат, как использование неформальных каналов доступа к дефицитным товарам и услугам. Сам термин «блат» прак- тически пропал из бытовой речи россиян. Но это не означает, что потеряли значимость неформальные связи, лимитирующие ресурсные возможности индивидов. Ведь победа над товарным дефицитом не означает уничтожения дефицита как такового. По мере развития рынка самым дефицитным ресур- сом и всеобщей потребностью становятся деньги, на получение которых направлены все социальные связи индивида или группы. Неформальные связи стали ключевым фактором доступа к выгодным кредитам, к высоко- оплачиваемым вакансиям, к быстрому оформлению лицензий, к госкон- трактам, к информации о готовящихся законодательных нововведениях и проч. В этих условиях особую роль начали играть социальные контакты россиян. Для бизнеса ключевое значение приобрели контакты с представи- телями власти [4, c. 14].
  • 210.
    ПРОБЛЕМЫ ЭКОНОМИКИ ИУПРАВЛЕНИЯ210 Далее, среди условий и факторов, влияющих на распространение не- формальных отношений, в ходе экспертного опроса, удалось выявить сле- дующие: размер организации, стадия ее жизненного цикла, сфера деятель- ности, демографические и социальные характеристики работников. Анализ результатов нашего исследования не подтвердил гипотезу о том, что формальные договоренности более «надежны» и соблюдаются чаще, не- жели неформальные. Напротив, оказалось, что к соблюдению неформальных договоренностей наши респонденты относятся не с меньшей долей ответст- венности, чем к формальным обязанностям. Это связано с низкой фактиче- ской правовой защищенностью работников системой формальных норм и правил, а также с традиционной, исторически сложившейся, значимостью неформальных связей в советском и современном российском обществе. Анализ ответов женской половины респондентов позволяет сделать вы- вод о том, что в неформальных отношениях (так же как и в формальных) женщины зачастую находятся в ущемленном положении. Проявления ген- дерной дискриминации связаны, в основном, с добровольным согласием женщин на неравные трудовые условия в силу изначального гендерного неравенства на рынке труда, а также природной мягкости и доверчивости женщин, дающей возможность работодателю вовлекать их в неформальные трудовые отношения, тем более, что женщины ответственнее относятся к неформальным договоренностям, чем мужчины. В контексте изучаемой проблемы, важным является тот факт, что в не- формальных отношениях всегда участвуют два субъекта – работник и рабо- тодатель. И, соответственно, обманутыми могут оказаться ожидания как одной, так и другой стороны. Это может приводить к различным конфликт- ным ситуациям, при разрешении которых оппоненты могут проявлять не меньшую активность, чем при отстаивании своих формально закрепленных прав. Женщины в этом случае отличаются большей сдержанностью. Распространено мнение, что россиянам присущ особый духовный склад, что существует некий русский характер, т.е. устойчивый национальный пси- хологический тип, созданный практикой заселения и удержания обширных пространств Евразии. Отмечается, что этому типу свойственны такие чер- ты, как неприхотливость и непритязательность в быту, сверхцентрализация всей государственной, политической, религиозной и экономической жизни, общинный и коллективистский образ мышления, патернализм на государст- венном, хозяйственном и семейном уровнях. Что же касается российской традиции патернализма, то ее специфика, на наш взгляд, уходит своими кор- нями в российское самодержавие, которое как форма политической органи- зации общества, опиралось на устойчивый культурный тип общественных отношений, основанных на принципах патернализма. Далее, в XIX веке, когда страна начала капиталистическую модерниза- цию и свое национальное становление, процесс этот осуществлялся при со-
  • 211.
    ГЛАВА 8. Неформальноевзаимодействие в сфере социально-трудовых отношений 211 хранении базовой культурной модели локального аграрного общества, вклю- чая ее патерналистские черты. Патернализмом было пронизано поведение самых разных социальных слоев, структур и институтов, социальной элиты. Пережив породившее его традиционное общество, патернализм в процессе модернизации России принял новые очертания, но сохранил свои сущност- ные черты, гарантируя сохранение стабильности общественного быта за счет сдерживания инновационных процессов и подчинения личности обществу. История советского периода подтверждает патерналистский характер российского социума. В период индустриальной модернизации, осуществ- лявшейся в рамках социалистического выбора, все дети младшего школьно- го возраста были октябрятами – «внучатами Ильича». Четверть века стра- ной управлял «отец народа» – И.В. Сталин. Партийные органы осуществля- ли функции опеки, надзирая, поощряя, наказывая и защищая граждан, руко- водствуясь не Конституцией СССР, а партийным уставом и нормами мо- рального кодекса строителя коммунизма. Генеральный секретарь ЦК КПСС приобретал статус, свойственный самодержцам, и был высшим источником справедливости в глазах многих сограждан. Сегодня, в ходе очередного цивилизационного излома, народ по преж- нему предпочитает «голосовать сердцем», надеясь на приход «доброго ца- ря», который всем воздаст по заслугам, и в результате «все будет хорошо». Можно ли разомкнуть замкнутый круг русской истории? Таким образом, можно предположить, что с дальнейшим продвижением по пути формирования в современной России эффективных социально- трудовых отношений, значение неформальной компоненты будет постепен- но уменьшаться, но, из-за исторически сложившихся условий и специфиче- ских особенностей российского менталитета, полный отказ от протекцио- низма в сфере труда невозможен. Практическое и теоретическое значение проведенного исследования не вызывает сомнений, несмотря на возможно спорный характер выдвигаемых гипотез, которые, впрочем, только отражают комплексный характер рас- сматриваемой проблематики. Исследование предоставляет множество дан- ных, позволяющих читателю самому поразмыслить над сложившейся сис- темой трудовых отношений в современной России. На наш взгляд, она бу- дет интересна не только исследователям, работающим в данной области, высшему менеджменту и законодателям, но и широкому кругу читателей, предпринимающих попытки осмысления уникальности сложившейся сис- темы российских трудовых отношений. Библиографический список к главе 8 1. Алашеев С.Ю. Неформальные отношения в процессе производства: «Взгляд изнутри» // Социс. – 1995. – № 2. – С. 12-19.
  • 212.
    ПРОБЛЕМЫ ЭКОНОМИКИ ИУПРАВЛЕНИЯ212 2. Андреева Г.М. Социальная психология. Учебник для высших учеб- ных заведений / Г. М. Андреева. – 5-е изд., испр. и доп. – М.: Аспект Пресс, 2007. – 363 с. 3. Барсукова С.Ю. Неформальная экономика: экономико-социологиче- ский анализ. – М.: Изд. дом ГУ-ВШЭ, 2004. – 448 с. 4. Барсукова С.Ю. Формальное и неформальное трудоустройство: пара- доксальное сходство на фоне очевидного различия // Социологические ис- следования. – 2003. – № 7. – С. 3-16. 5. Бордачева Н.В. Занятость в неформальном секторе экономики: сущ- ность, методы оценки, масштабы // Белорусская экономика: анализ, прогноз, регулирование. – 2004. – № 4. – С. 19-24. 6. Гапонова О.С., Чилипенок Ю.Ю. Мотивация субъектов социального взаимодействия на рынке труда // Вестник УрФУ. – 2012. – № 5. – С. 159-170. 7. Гершуни Дж. Бюджеты времени и неформальная экономическая дея- тельность. – М.: Логос, 1999. – 576 c. 8. Гимпельсон В.Е. Занятость в неформальном секторе в России: угроза или благо? – М.: ГУ ВШЭ, 2002. – 52 с. 9. В тени регулирования: неформальность на российском рынке труда: моногр. / под ред. В.Е. Гимпельсона, Р.И. Капелюшникова; Национальный исследовательский университет «Высшая школа экономики». – М.: Изд. дом Высшей школы экономики, 2014. – 535 с. 10. Глинкина С. Особенности теневой экономики в России // НГ-Полит- экономия. – 1998. – № 5. – С. 34-35. 11. Давыденко В. А., Тарасова А.Н. Формальная и неформальная заня- тость // Социология неформальных отношений: экономика, политика, куль- тур. – Тюмень: «Вектор-Бук», 2008. – С. 89-99. 12. Заславская Т. И., Шабанова М. А. Неправовые трудовые практики и социальные трансформации в России // Социологические исследования. – 2002. – № 6. – С. 3-17. 13. Здравомыслов А.Г., Ядов В.А. Человек и его работа в СССР и после: учебное пособие для вузов. – М.: Аспект Пресс, 2003. – 485 с. 14. Клеман К. Неформальные практики российских рабочих // Социоло- гические исследования. – 2003. – № 5. – С. 66-69. 15. Кубишин Е.С. Неформальная занятость населения России // ЭКО. – 2007. – № 2. – С. 160-176. 16. Красовский Ю.Д. Организационное поведение DOC. Учеб. пособие для вузов. – 2-е изд., перераб. и доп. – М.: ЮНИТИ-ДАНА, 2003. – 511 с. 17. Леденева А. Блат и рынок: Трансформация блата в постсоветском обществе // Мир России. – 1997. – Т. 6, № 4. – С. 89-106. 18. Мескон М.Х., Альберт М., Хедоури Ф. Основы менеджмента: пер. с англ. – М.: «Дело», 2000. – 704 с. 19. Норт Д. Насилие и социальные порядки. – М.: Изд-во института Гай- дара, 2011. – 480 с.
  • 213.
    ГЛАВА 8. Неформальноевзаимодействие в сфере социально-трудовых отношений 213 20. Олимпиева И., Паченков О. Неформальная экономика как социаль- ная и исследовательская проблема (вместо предисловия) // Неформальная экономика в постсоветском пространстве: проблемы исследования и регу- лирования / Под ред. И. Олимпиевой, О. Паченкова. – СПб.: ЦНСИ, 2003. – С. 4-14. 21. Ожегов С.И. Словарь русского языка: Ок. 57 000 слов / Под ред. чл.- корр. АН ССР Н.Ю. Шведовой. – 20-е изд., стереотип. – М.: Рус. ЯЗ., 1988. – 750 с. 22. Петров М.А. Неправовые практики и неформальные отношения как формы функционирования института предпринимательства: автореф. дисс. … канд. социол. наук: 22.00.03. – СПб., 2005. – 22 с. 23. Радаев В.В. Российский бизнес: структура трансакционных издер- жек // Общественные науки и современность. – 1999. – № 6. – С. 5-19. 24. Радаев В.В. Социология рынков: к формированию нового направле- ния. – М.: Издательский дом ГУ ВШЭ, 2003. – 328 с. 25. Радаев В.В. Экономическая социология. – М.: Издательский дом ГУ ВШЭ, 2005. – 603 с. 26. Радаев В.В., Шкаратан О.И. Социальная стратификация. – М.: Ас- пектПресс, 1996. – 318 с. 27. Романов П.В. Формальные организации и неформальные отноше- ния: кейс-стади практик управления в современной России. – Саратов: Изд- во Саратовского университета, 2000. – 190 с. 28. Русский орфографический словарь / Российская академия наук. Ин-т рус. яз. им. В.В. Виноградова. – М.: «Азбуковник», 1999. – 281 с. 29. Синявская О.В. Неформальная занятость в современной России: из- мерение, масштабы, динамика // Экономическая социология. – 2008. – Т. 6, № 2. – С. 12-28. 30. Снежко С.В. Историческая трансформация вертикальных нефор- мальных отношений как фактора влияния на лояльность персонала // Уп- равление персоналом. – 2008. – № 8. – С. 46-49. 31. Сойфер В.Г. Правовое регулирование труда наемных работников: наука и практика // Законодательство и экономика. – 2007. – № 4. – С. 41-48. 32. Становление трудовых отношений в постсоветской России / Под ред. Джоан ДеБарделебен, С. Климовой, В. Ядова). – М.: Академический проект, 2004. – 320 с. 33. Сторожук А.Ю. Неформальные отношения в структуре современной российской организации: автореф. дисс. … канд. социолог. наук. – Волго- град, 2009. – 22 с. 34. Тамбовцев В.Л. Формальное и неформальное в управлении эконо- микой. – М., 1990. – 98 с. 35. Тимофеев П. Чем живет заводской рабочий // Антология социально- экономической мысли в России. Дореволюционный период. – СПб.: Изда- тельство христианского гуманитарного института, 2000. – С. 744-779.
  • 214.
    ПРОБЛЕМЫ ЭКОНОМИКИ ИУПРАВЛЕНИЯ214 36. Удалов Ф.Е., Алехина О.Ф., Воронов Н.А. Управление поведением персонала на промышленных предприятиях // Всероссийский экономиче- ский журнал «ЭКО». – 2010. – № 4. – С. 128-136. 37. Харский К.В. Благонадежность и лояльность персонала. – СПб.: «Питер», 2003. – 423 с. 38. Хоткина З.А. Гендерная дискриминация в неформальной экономике [Электронный ресурс] // Материалы интернет-конференции «Гендерные стереотипы в современной России»; май-июнь 2006. – Режим доступа: http://ecsocman.hse.ru/text/16208975 (дата обращения: 19.11.2014). 39. Хоткина З.А Новый век новые проблемы: тендерные аспекты труда и занятости в России // Общество и тендер. Материалы Летней школы в Ря- зани 1-12 июля 2003 года. – Рязань: Издательство «Поверенный», 2003. – С. 150-156. 40. Шанин Т. Эксполярные структуры и неформальная экономика совре- менной России // Неформальная экономика: Россия и мир / Под.ред. Т. Шани- на. – М.: Логос, 1999. – С. 11-32. 41. Щедрина Е.В. Референтность как характеристика системы межлично- стных отношений // Психологическая теория коллектива / Под ред. А.В. Пет- ровского; Науч.-ис-след. ин-т общей и педагогической психологии Акад. пед. наук СССР. – М.: Педагогика, 1979. – 240 с. 42. Andrews M. Lifetimes of commitment. Aging, politics, psychology. Cambridge: Cambridge University Press, 1991. – 146 р. 43. Becker G. The Economics of Discrimination. 2nd ed. Chicago, University of Chicago Press, 1971. – 274 р. 44. Dilnot A.W., Morris C.N. What do We Know about the Black Economy? Fiscal Studies.Vol. 2., № 1. 1981. – Рp. 58-73. 45. Feige E.L. How Big is the Irregular Economy? Challenge. № 22. 1979. – Рp. 5-13. 46. Gabor I., Galasi P. Labour Market and Second Economy in Hungary. N.Y.: Campus Verlag, 1985. – 188 p. 47. Goman C.K. This isn't the company I joined. How to lead in a business turned upside down. Berkeley, USA: KCSPublishing, 2004. – 184 р. 48. Granovetter M. The Sociological Approaches to Labor Market Analysis: A Social Structural View. – The Sociology of Economic Life. Boulder: Westview Press. – 1992. – Pр. 233-263. 49. Grossman G. The second economy of the USSR // The Underground Economy in the United States and Abroad / V. Tanzi (ed.) Lexington, Massachu- setts: Lexington Books, 1982. – Pр. 123-143. 50. Gutmann P.M. The Subterranean Economy. Financial Analysts Journal. № 34 (1). 1977. – Pp. 24-27 51. Hart K. Informal economy opportunities and the urban employment in Ghana // Journal of Modern Africa Studies. Vol. 11. № 1. 1973. – Pp. 61-89.
  • 215.
    ГЛАВА 8. Неформальноевзаимодействие в сфере социально-трудовых отношений 215 52. Henry S. The Working Unemployed: Perspectives on the Informal Eco- nomy and Unemployment. Sociological Review. vol. 30, № 3. 1982. – Pp. 46-77. 53. Hyman H.H. The psychology of status. Archives of Psychology. Reprint in H. Hyman & E.Singer (Eds.), Readings in reference group theory and research. New York: Free Press, London: Collier-Macmillan Limited. 1942. – Рр. 5-91. 54. Kelley, H. H. Two functions of reference groups. In G. E. Swanson, T.M. Newcomb, & E.L. Hartley (Eds.), Readings in social psychology (2 ed.). – 1952. – Рp. 410-420. 55. Ledeneva A. Russia's Economy of Favours: Blat, Networking and Infor- mal Exchange. Cambridge: Cambridge University Press. 1998. – Pр. 11-119. 56. Lovell S., Ledeneva A., Rogachevskii A. Bribery and blat in Russia: ne- gotiating reciprocity from the Middle Ages to the 1990s. N.Y.: St. Martin's Press, 2000. – 295 p. 57. MacAfee K.A. Glimpse of The Hidden Economy in the National Acco- unts. Economic Trends. № 316. 1980. – Pp. 81-87. 58. Messmann G., Mulder R. H. Development of a Measurement Instrument for Innovative Work Behavior as a Dynamic and Context-Bound Construct // Human Resource Development International. Vol. 15. № 1. 2012. – Pр. 43-60. 59. Mingione E. The History and Recent Sources of Irregular Forms of Em- ployment. – Underground Economy and Irregular forms of Employment. Luxem- bourg: Office for Official Publications of the European Communities. 1990. – 384 р. 60. Olimpieva I. The Changing Contours of Corruption in Russia: Informal Intermediaries in State-Business Relations. East-West Journal of Economics and Business, 13 (2), 2010. – Рр. 61-82. 61. Pahl R.E. Employment, Work and the Domestic Division of Labour. Jour- nal of Urban and Regional Research, № 4 (1). 1980. – Рp.1-19. 62. Scott J. The Moral Economy of the Peasant: Rebellion and Subsistence in Southeast Asia. New Haven: Yale University Press. 1976. – 254 p. 63. Sheriff M. Experiments in Group Conflict. Scientific American, Vol. 195, № 5, 1956. – Pp. 96-102. 64. Tanzi V. Underground Economy and Tax Evasion in the United States: Es- timates and Implications. Banca Nazionale del Lavoro Quarterly Review, № 32. 1980. – Рp. 427-453. 65. Tuckman B.W. & Jensen M.A. Stages of small group development revi- sited // Group and Organizational Studies, vol. 4. 1977. – Рp.18-45. 66. Williams C., Round J. Evaluating the Penetration of Capitalism in Post- socialist Moscow, The American Journal of Economics and Sociology, vol. 67, № 2. 2008. – Рp. 359-379.
  • 216.
    НАУЧНОЕ ИЗДАНИЕ Ирина АнатольевнаАхметова, Альфия Газизовна Баширова, Мурад Мурадович Брутян, Ольга Сергеевна Гапонова, Оксана Владимировна Гартованная, Маргарита Александровна Данильченко, Елена Евгеньевна Досужева, Владимир Федорович Жигайлов, Вера Владимировна Колоденская, Александр Николаевич Левенцов, Валерий Александрович Левенцов, Константин Александрович Милорадов, Людмила Львовна Надреева, Сергей Владимирович Слабинский, Юлия Юрьевна Чилипенок ПРОБЛЕМЫ ЭКОНОМИКИ И УПРАВЛЕНИЯ ПРЕДПРИЯТИЯМИ, ОТРАСЛЯМИ, КОМПЛЕКСАМИ КНИГА 27 Монография ________________________________________________________________________________ Подписано в печать 19.05.2015. Формат 60×84 1/16. Бумага офсетная. Тираж 500 экз. Уч.-изд. л. Печ. л. Заказ ________________________________________________________________________________ Отпечатано в типографии ООО Издательство «СИБПРИНТ» 630099, г. Новосибирск, ул. Максима Горького, 39
  • 217.
    КОЛЛЕКТИВНЫЕ МОНОГРАФИИ. СБОРНИКИТРУДОВ. КОНФЕРЕНЦИИ СПЕЦИАЛЬНОЕ ПРЕДЛОЖЕНИЕ!!! ЦЕНТР РАЗВИТИЯ НАУЧНОГО СОТРУДНИЧЕСТВА предлагает научной и педагогической общественности услуги по публикации автор- ских монографий по всем научным направлениям и специальностям. Для публикации авторам необходимо предоставить в Центр Развития Научного Сотрудничества (по электронной почте) текст монографии, аннотацию, заполненную заявку. Сроки публикации монографии – один месяц с мо- мента обращения автора. Стоимость публикации определяется индивидуально в зависимости от «сложности» текста (формулы, таблицы, рисунки), объема монографии, тиража и срочности заказа. Информацию об условиях публикации результатов научных исследо- ваний и требования к оформлению материалов можно получить на сайте WWW.ZRNS.RU, по телефонам Центра развития научного сотрудничест- ва в г. Новосибирске: 8-383-291-79-01 Чернов Сергей Сергеевич, руководитель ЦРНС 8-913-749-05-30 Хвостенко Павел Викторович, ведущий специалист ЦРНС или по электронной почте: monography@ngs.ru monography@mail.ru НАДЕЕМСЯ НА ПЛОДОТВОРНОЕ СОТРУДНИЧЕСТВО!