Research by:
Thanks to the Organisers….
The
PRELIMS
No Animals were harmed during the making of this Quiz, Except Some
Bloody Mosquitoes !!!
RULES:
*THERE WILL BE 12 QUESTIONS IN THE PRELIMS
AMONG WHICH 2,4,8,9 & 10 ARE STAR QUESTIONS.
IN CASE OF TIE BETWEEN THE TEAMS THE STAR
QUESTIONS WILL BE CONSIDERED.
*YOU CAN USE INTERNET, CELL PHONES & CAN
ALSO GOOGLE ANYTHING DURING THE QUIZ...
OHH WOW!!!!!!!!
* BUT THE BAD NEWS IS THAT IF YOU ARE FOUND DOING
SO YOU WILL BE
DISQUALIFIED.
*Each question carries 2 marks.
Answers should be specific.
Feel Free To Guess because it’s Tax free..
And
AUDIENCE
Born in December 1988, he is one of the youngest composers to be
awarded with Rajat Kamal for Best Non-Feature Film Music Direction for
the film Yugadrashta. He was the music director for movies like Mulk,
Article 15, Thappad etc.
Who is he ??
3,4- Methyl​enedioxy​methamphetamine (MDMA) is a psychoactive
drug primarily used as a recreational drug. The desired effects include
altered sensations, increased energy, empathy, and pleasure. When taken by
mouth, effects begin in 30 to 45 minutes and last 3 to 6 hours. First
developed in 1912 by Merck chemist Anton Köllisch, at first Merck’s
interest was in developing substances that stopped abnormal bleeding.
Later, It was used to enhance psychotherapy beginning in the 1970s and
became popular as a street drug in the 1980s. MDMA is commonly
associated with dance parties, raves, and electronic dance music. However,
it was declared as illegal on 2018 due to its adverse
effects including addiction, memory problems, blurred vision and a rapid
heartbeat.
What is its common name that is being asked in non-medical
institute ??
Handroanthus impetiginosus is the scientific name of a native tree of
family Bignoniaceae of the Americas, distributed from
northern Mexico south to northern Argentina. According to Native Trees of
Trinidad and Tobago, this tree is not indigenous to Trinidad, it is introduced.
The timber is sometimes traded as "Brazilwood", that refers to the unrelated
Pernambuco tree. It is used as a honey plant, and widely planted
as ornamental tree in landscaping gardens, public squares and boulevards
due to its impressive and colourful appearance as it flowers. It is the national
tree of Paraguay. It is also planted as a street tree in cities of India.
What is its common name ??
Clue: Image follows
X is styled with the Ai (indigo blue) Ichimatsu pattern from the Games
emblem, a tribute to both the respected tradition and modern innovation of
Japanese culture. X has a personality inspired by the Japanese proverb,
“learn from the past and develop new ideas”. X is cheerful and remarkably
athletic, with a very strong sense of integrity. It has a special power to
instantly teleport anywhere it wants.
The name X is based on the Japanese words "mirai", meaning “future”, and
"towa", meaning “eternity”, representing the wish that the ____ Games will
lead to a future of everlasting hope in the hearts of everyone around the
world.
ID X...
Bar-tailed pheasant, is a large (male 90 cm and female 60 cm) and long-tailed forest
pheasant. Although closely resembling Elliot's Pheasant, a male of this species has a
greyish brown head, bare red facial skin round its eyes, glossy steel-blue feathers on its
throat, neck and three conspicuous white bars on the upper wings. The female is the
chestnut brown bird with whitish throat, buff-colour belly and white-tipped tail.
____ is endemic in the regions of north-eastern India, Myanmar, Thailand and China.
______ is lovingly called Loining-koi or Noining-koi or Nong-in. The people of the state
to which it belongs as their state bird had the belief that the eternal soul of an orphan or a
loving couple dying from hunger and thirst transformed themselves into an elegant-
looking pair of birds to be known as Nong-in. In fact, this bird earned its name 'Nong-in'
because of its ability of knowing changes in weather conditions or cycle of cloud in the
sky (Nong- meaning rain, in - meaning to follow: one knowing the rain/weather cycle).
Clue : Image follows.
State bird of which Indian State ?? Connect with an organization of 1885.
(1+1)
Who ??
• It is an Indian CGI animated sitcom TV series adapted from
comic strip on LOTPOT. It focuses on two intimate friends living
in a fictional city X.
• It tells how they come across many hilarious situations and later
rescue themselves merely by luck.
What am I talking about and give me X.
Connect...
One day I was in San Francisco in a coffee shop and I was
thinking ___ is a good name. And then a waitress came and I
said, “Do you know about __?” And she said yes. I said, “What
do you know about it?” She said, “Open Sesame”. And I said,
“Yes! This is the name!”
Then I went on to the street and found 30 people and asked them
the same thing. People from India, Germany, Tokyo and
China..they all knew about ___. So...easy to spell and globally
known.
The company founder X explained the company name.
The Company ???
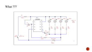
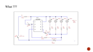
What ???
This brand of Indian footwear established in 1953. In 1989, the
company entered into a technical agreement with Puma AG
Rudolf Dassler Sport, Germany, to manufacture sports and
special application shoes, before that it was acquired by Khataus.
It was the second largest footwear company in India.
Later brands like Nike, Reebok and Adidas began to market
aggressively which further worsened its position. Till the 1980s it
was competing with the likes of Bata. It had Prakash Padukone
endorsing it.
Name the brand that rhymes with a word currently in the
news.
Maintained by Assam Branch of Indian Tea Association and Golaghat
District administration, the museum contains dolls, artefacts, mementos,
movies and other personal collections of X’s lifetime. There are 587 dolls
and 262 other show pieces in this Natural History Museum.
Name it.
Born in December 1988, he is one of the youngest composers to be
awarded with Rajat Kamal for Best Non-Feature Film Music Direction for
the film Yugadrashta. He was the music director for movies like Mulk,
Article 15, Thappad etc.
Who is he ??
3,4- Methyl​enedioxy​methamphetamine (MDMA) is a psychoactive
drug primarily used as a recreational drug. The desired effects include
altered sensations, increased energy, empathy, and pleasure. When taken by
mouth, effects begin in 30 to 45 minutes and last 3 to 6 hours. First
developed in 1912 by Merck chemist Anton Köllisch, at first Merck’s
interest was in developing substances that stopped abnormal bleeding.
Later, It was used to enhance psychotherapy beginning in the 1970s and
became popular as a street drug in the 1980s. MDMA is commonly
associated with dance parties, raves, and electronic dance music. However,
it was declared as illegal on 2018 due to its adverse
effects including addiction, memory problems, blurred vision and a rapid
heartbeat.
What is its common name that is being asked in non-medical
institute ??
Handroanthus impetiginosus is the scientific name of a native tree of
family Bignoniaceae of the Americas, distributed from
northern Mexico south to northern Argentina. According to Native Trees of
Trinidad and Tobago, this tree is not indigenous to Trinidad, it is introduced.
The timber is sometimes traded as "Brazilwood", that refers to the unrelated
Pernambuco tree. It is used as a honey plant, and widely planted
as ornamental tree in landscaping gardens, public squares and boulevards
due to its impressive and colourful appearance as it flowers. It is the national
tree of Paraguay. It is also planted as a street tree in cities of India.
What is its common name ??
Clue: Image follows
Pink Trumpet Tree
X is styled with the Ai (indigo blue) Ichimatsu pattern from the Games
emblem, a tribute to both the respected tradition and modern innovation of
Japanese culture. X has a personality inspired by the Japanese proverb,
“learn from the past and develop new ideas”. X is cheerful and remarkably
athletic, with a very strong sense of integrity. It has a special power to
instantly teleport anywhere it wants.
The name X is based on the Japanese words "mirai", meaning “future”, and
"towa", meaning “eternity”, representing the wish that the ____ Games will
lead to a future of everlasting hope in the hearts of everyone around the
world.
ID X...
Bar-tailed pheasant, is a large (male 90 cm and female 60 cm) and long-tailed forest
pheasant. Although closely resembling Elliot's Pheasant, a male of this species has a
greyish brown head, bare red facial skin round its eyes, glossy steel-blue feathers on its
throat, neck and three conspicuous white bars on the upper wings. The female is the
chestnut brown bird with whitish throat, buff-colour belly and white-tipped tail.
____ is endemic in the regions of north-eastern India, Myanmar, Thailand and China.
______ is lovingly called Loining-koi or Noining-koi or Nong-in. The people of the state
to which it belongs as their state bird had the belief that the eternal soul of an orphan or a
loving couple dying from hunger and thirst transformed themselves into an elegant-
looking pair of birds to be known as Nong-in. In fact, this bird earned its name 'Nong-in'
because of its ability of knowing changes in weather conditions or cycle of cloud in the
sky (Nong- meaning rain, in - meaning to follow: one knowing the rain/weather cycle).
Clue : Image follows.
State bird of which Indian State ?? Connect with an organization of 1885.
(1+1)
Mrs. Hume’s Pheasant & INC
Who ??
Lovlina Borgohain
• It is an Indian CGI animated sitcom TV series adapted from
comic strip on LOTPOT. It focuses on two intimate friends living
in a fictional city X.
• It tells how they come across many hilarious situations and later
rescue themselves merely by luck.
What am I talking about and give me X.
Connect...
শ োভো ব্ৰহ্ম
One day I was in San Francisco in a coffee shop and I was
thinking ___ is a good name. And then a waitress came and I
said, “Do you know about __?” And she said yes. I said, “What
do you know about it?” She said, “Open Sesame”. And I said,
“Yes! This is the name!”
Then I went on to the street and found 30 people and asked them
the same thing. People from India, Germany, Tokyo and
China..they all knew about ___. So...easy to spell and globally
known.
The company founder X explained the company name.
The Company ???
What ???
LED Cricket Bails
This brand of Indian footwear established in 1953. In 1989, the
company entered into a technical agreement with Puma AG
Rudolf Dassler Sport, Germany, to manufacture sports and
special application shoes, before that it was acquired by Khataus.
It was the second largest footwear company in India.
Later brands like Nike, Reebok and Adidas began to market
aggressively which further worsened its position. Till the 1980s it
was competing with the likes of Bata. It had Prakash Padukone
endorsing it.
Name the brand that rhymes with a word currently in the
news.
Maintained by Assam Branch of Indian Tea Association and Golaghat
District administration, the museum contains dolls, artefacts, mementos,
movies and other personal collections of X’s lifetime. There are 587 dolls
and 262 other show pieces in this Natural History Museum.
Name it.
Uncle Robin’s House/ Museum (Dr. Robin Benarjee)
Developed by Sven Mattisson and Jaap Haartsen, both working
for Ericsson in Lund, Sweden, this innovation is used by billions
of people. It is built into a wide range of products, from cars and
mobile phones to medical devices, and allows users to exchange
data over short distances from fixed and mobile devices.
What ???
MAINS
LOADING............
..

Prelims QroCITy

  • 3.
  • 5.
    Thanks to theOrganisers….
  • 6.
  • 7.
    No Animals wereharmed during the making of this Quiz, Except Some Bloody Mosquitoes !!!
  • 9.
    RULES: *THERE WILL BE12 QUESTIONS IN THE PRELIMS AMONG WHICH 2,4,8,9 & 10 ARE STAR QUESTIONS. IN CASE OF TIE BETWEEN THE TEAMS THE STAR QUESTIONS WILL BE CONSIDERED. *YOU CAN USE INTERNET, CELL PHONES & CAN ALSO GOOGLE ANYTHING DURING THE QUIZ... OHH WOW!!!!!!!!
  • 11.
    * BUT THEBAD NEWS IS THAT IF YOU ARE FOUND DOING SO YOU WILL BE DISQUALIFIED.
  • 12.
    *Each question carries2 marks. Answers should be specific. Feel Free To Guess because it’s Tax free..
  • 14.
  • 17.
    Born in December1988, he is one of the youngest composers to be awarded with Rajat Kamal for Best Non-Feature Film Music Direction for the film Yugadrashta. He was the music director for movies like Mulk, Article 15, Thappad etc. Who is he ??
  • 18.
    3,4- Methyl​enedioxy​methamphetamine (MDMA)is a psychoactive drug primarily used as a recreational drug. The desired effects include altered sensations, increased energy, empathy, and pleasure. When taken by mouth, effects begin in 30 to 45 minutes and last 3 to 6 hours. First developed in 1912 by Merck chemist Anton Köllisch, at first Merck’s interest was in developing substances that stopped abnormal bleeding. Later, It was used to enhance psychotherapy beginning in the 1970s and became popular as a street drug in the 1980s. MDMA is commonly associated with dance parties, raves, and electronic dance music. However, it was declared as illegal on 2018 due to its adverse effects including addiction, memory problems, blurred vision and a rapid heartbeat. What is its common name that is being asked in non-medical institute ??
  • 20.
    Handroanthus impetiginosus isthe scientific name of a native tree of family Bignoniaceae of the Americas, distributed from northern Mexico south to northern Argentina. According to Native Trees of Trinidad and Tobago, this tree is not indigenous to Trinidad, it is introduced. The timber is sometimes traded as "Brazilwood", that refers to the unrelated Pernambuco tree. It is used as a honey plant, and widely planted as ornamental tree in landscaping gardens, public squares and boulevards due to its impressive and colourful appearance as it flowers. It is the national tree of Paraguay. It is also planted as a street tree in cities of India. What is its common name ?? Clue: Image follows
  • 22.
    X is styledwith the Ai (indigo blue) Ichimatsu pattern from the Games emblem, a tribute to both the respected tradition and modern innovation of Japanese culture. X has a personality inspired by the Japanese proverb, “learn from the past and develop new ideas”. X is cheerful and remarkably athletic, with a very strong sense of integrity. It has a special power to instantly teleport anywhere it wants. The name X is based on the Japanese words "mirai", meaning “future”, and "towa", meaning “eternity”, representing the wish that the ____ Games will lead to a future of everlasting hope in the hearts of everyone around the world. ID X...
  • 23.
    Bar-tailed pheasant, isa large (male 90 cm and female 60 cm) and long-tailed forest pheasant. Although closely resembling Elliot's Pheasant, a male of this species has a greyish brown head, bare red facial skin round its eyes, glossy steel-blue feathers on its throat, neck and three conspicuous white bars on the upper wings. The female is the chestnut brown bird with whitish throat, buff-colour belly and white-tipped tail. ____ is endemic in the regions of north-eastern India, Myanmar, Thailand and China. ______ is lovingly called Loining-koi or Noining-koi or Nong-in. The people of the state to which it belongs as their state bird had the belief that the eternal soul of an orphan or a loving couple dying from hunger and thirst transformed themselves into an elegant- looking pair of birds to be known as Nong-in. In fact, this bird earned its name 'Nong-in' because of its ability of knowing changes in weather conditions or cycle of cloud in the sky (Nong- meaning rain, in - meaning to follow: one knowing the rain/weather cycle). Clue : Image follows.
  • 24.
    State bird ofwhich Indian State ?? Connect with an organization of 1885. (1+1)
  • 25.
  • 26.
    • It isan Indian CGI animated sitcom TV series adapted from comic strip on LOTPOT. It focuses on two intimate friends living in a fictional city X. • It tells how they come across many hilarious situations and later rescue themselves merely by luck. What am I talking about and give me X.
  • 27.
  • 28.
    One day Iwas in San Francisco in a coffee shop and I was thinking ___ is a good name. And then a waitress came and I said, “Do you know about __?” And she said yes. I said, “What do you know about it?” She said, “Open Sesame”. And I said, “Yes! This is the name!” Then I went on to the street and found 30 people and asked them the same thing. People from India, Germany, Tokyo and China..they all knew about ___. So...easy to spell and globally known. The company founder X explained the company name. The Company ???
  • 29.
  • 30.
    This brand ofIndian footwear established in 1953. In 1989, the company entered into a technical agreement with Puma AG Rudolf Dassler Sport, Germany, to manufacture sports and special application shoes, before that it was acquired by Khataus. It was the second largest footwear company in India. Later brands like Nike, Reebok and Adidas began to market aggressively which further worsened its position. Till the 1980s it was competing with the likes of Bata. It had Prakash Padukone endorsing it. Name the brand that rhymes with a word currently in the news.
  • 31.
    Maintained by AssamBranch of Indian Tea Association and Golaghat District administration, the museum contains dolls, artefacts, mementos, movies and other personal collections of X’s lifetime. There are 587 dolls and 262 other show pieces in this Natural History Museum. Name it.
  • 33.
    Born in December1988, he is one of the youngest composers to be awarded with Rajat Kamal for Best Non-Feature Film Music Direction for the film Yugadrashta. He was the music director for movies like Mulk, Article 15, Thappad etc. Who is he ??
  • 36.
    3,4- Methyl​enedioxy​methamphetamine (MDMA)is a psychoactive drug primarily used as a recreational drug. The desired effects include altered sensations, increased energy, empathy, and pleasure. When taken by mouth, effects begin in 30 to 45 minutes and last 3 to 6 hours. First developed in 1912 by Merck chemist Anton Köllisch, at first Merck’s interest was in developing substances that stopped abnormal bleeding. Later, It was used to enhance psychotherapy beginning in the 1970s and became popular as a street drug in the 1980s. MDMA is commonly associated with dance parties, raves, and electronic dance music. However, it was declared as illegal on 2018 due to its adverse effects including addiction, memory problems, blurred vision and a rapid heartbeat. What is its common name that is being asked in non-medical institute ??
  • 40.
    Handroanthus impetiginosus isthe scientific name of a native tree of family Bignoniaceae of the Americas, distributed from northern Mexico south to northern Argentina. According to Native Trees of Trinidad and Tobago, this tree is not indigenous to Trinidad, it is introduced. The timber is sometimes traded as "Brazilwood", that refers to the unrelated Pernambuco tree. It is used as a honey plant, and widely planted as ornamental tree in landscaping gardens, public squares and boulevards due to its impressive and colourful appearance as it flowers. It is the national tree of Paraguay. It is also planted as a street tree in cities of India. What is its common name ?? Clue: Image follows
  • 43.
  • 44.
    X is styledwith the Ai (indigo blue) Ichimatsu pattern from the Games emblem, a tribute to both the respected tradition and modern innovation of Japanese culture. X has a personality inspired by the Japanese proverb, “learn from the past and develop new ideas”. X is cheerful and remarkably athletic, with a very strong sense of integrity. It has a special power to instantly teleport anywhere it wants. The name X is based on the Japanese words "mirai", meaning “future”, and "towa", meaning “eternity”, representing the wish that the ____ Games will lead to a future of everlasting hope in the hearts of everyone around the world. ID X...
  • 47.
    Bar-tailed pheasant, isa large (male 90 cm and female 60 cm) and long-tailed forest pheasant. Although closely resembling Elliot's Pheasant, a male of this species has a greyish brown head, bare red facial skin round its eyes, glossy steel-blue feathers on its throat, neck and three conspicuous white bars on the upper wings. The female is the chestnut brown bird with whitish throat, buff-colour belly and white-tipped tail. ____ is endemic in the regions of north-eastern India, Myanmar, Thailand and China. ______ is lovingly called Loining-koi or Noining-koi or Nong-in. The people of the state to which it belongs as their state bird had the belief that the eternal soul of an orphan or a loving couple dying from hunger and thirst transformed themselves into an elegant- looking pair of birds to be known as Nong-in. In fact, this bird earned its name 'Nong-in' because of its ability of knowing changes in weather conditions or cycle of cloud in the sky (Nong- meaning rain, in - meaning to follow: one knowing the rain/weather cycle). Clue : Image follows.
  • 48.
    State bird ofwhich Indian State ?? Connect with an organization of 1885. (1+1)
  • 50.
  • 51.
  • 53.
  • 54.
    • It isan Indian CGI animated sitcom TV series adapted from comic strip on LOTPOT. It focuses on two intimate friends living in a fictional city X. • It tells how they come across many hilarious situations and later rescue themselves merely by luck. What am I talking about and give me X.
  • 57.
  • 59.
  • 60.
    One day Iwas in San Francisco in a coffee shop and I was thinking ___ is a good name. And then a waitress came and I said, “Do you know about __?” And she said yes. I said, “What do you know about it?” She said, “Open Sesame”. And I said, “Yes! This is the name!” Then I went on to the street and found 30 people and asked them the same thing. People from India, Germany, Tokyo and China..they all knew about ___. So...easy to spell and globally known. The company founder X explained the company name. The Company ???
  • 63.
  • 65.
  • 66.
    This brand ofIndian footwear established in 1953. In 1989, the company entered into a technical agreement with Puma AG Rudolf Dassler Sport, Germany, to manufacture sports and special application shoes, before that it was acquired by Khataus. It was the second largest footwear company in India. Later brands like Nike, Reebok and Adidas began to market aggressively which further worsened its position. Till the 1980s it was competing with the likes of Bata. It had Prakash Padukone endorsing it. Name the brand that rhymes with a word currently in the news.
  • 69.
    Maintained by AssamBranch of Indian Tea Association and Golaghat District administration, the museum contains dolls, artefacts, mementos, movies and other personal collections of X’s lifetime. There are 587 dolls and 262 other show pieces in this Natural History Museum. Name it.
  • 71.
    Uncle Robin’s House/Museum (Dr. Robin Benarjee)
  • 73.
    Developed by SvenMattisson and Jaap Haartsen, both working for Ericsson in Lund, Sweden, this innovation is used by billions of people. It is built into a wide range of products, from cars and mobile phones to medical devices, and allows users to exchange data over short distances from fixed and mobile devices. What ???
  • 77.