Embed presentation
Download as PDF, PPTX

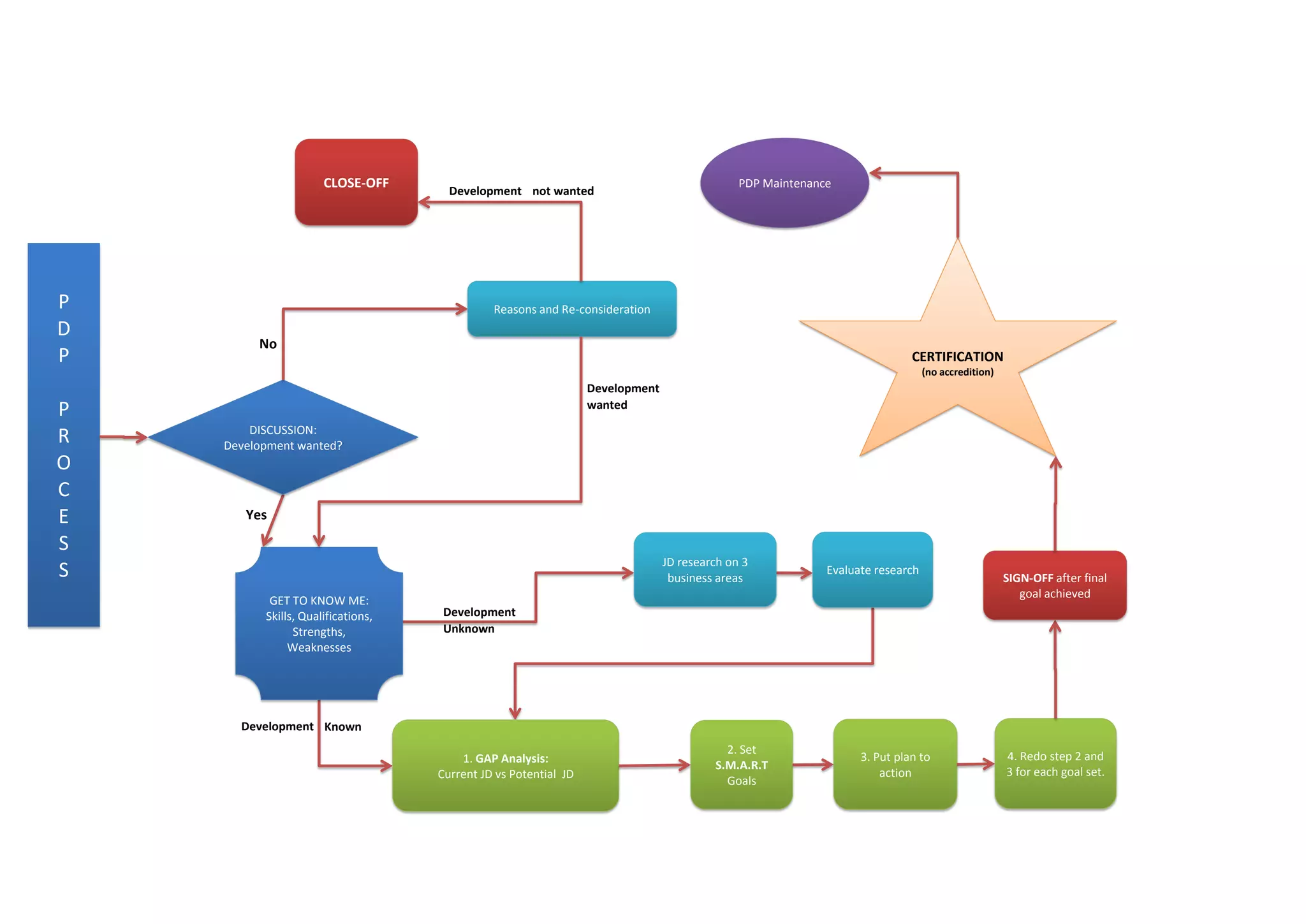
The document outlines a 4-step process for setting and achieving goals which includes: 1) conducting a gap analysis between current and potential job duties, 2) setting specific, measurable, achievable, relevant and time-bound (SMART) goals, 3) putting the goal-setting plan into action, and 4) redoing steps 2 and 3 for each new goal until all goals have been achieved and the process concludes with sign-off.
