OTOİMMÜN ÜRTİKER 
DDRR.. AArrzzuu DDiiddeemm YYAALLÇÇIINN 
AANNTTAALLYYAA AARRAAŞŞTTIIRRMMAA VVEE EEĞĞİİTTİİMM 
HHAASSTTAANNEESSİİ 
İİÇÇ HHAASSTTAALLIIKKLLAARRII 
İİMMMMÜÜNNOOLLOOJJİİ VVEE AALLEERRJJİİKK 
HHAASSTTAALLIIKKLLAARR UUNNİİTTEESSİİ
UURRTTIICCAA 
UURREENNSS 
Çevresinde 
eritem 
olan 
santral 
şişlik
ÜÜRRTTİİKKEERR PPRREEVVAALLAANNSSII 
 TToopplluummuunn %% 1155--2255 
yyaaşşaammllaarrıınnıınn bbiirr 
ddöönneemmiinnddee 
eettkkiilleennmmeekktteeddiirr.. 
 ÜÜrrttiikkeerr -- AAkkuutt ,, 
kkrroonniikk,, 
iinntteerrmmiittttaann 
 OOllgguullaarrıınn %% 2255 ii kkrroonniikk.. 
(( >> 66 hhaaffttaa)) 
Strac h an D D , e t a l. E m e d i c i n e 2 0 0 2 . 
Krishnaswamy G, et al. Postgrad Med. 2001;109:107-123.
ÜRTİKERİN KLİNİK 
KLASİFİKASYONU 
 İİmmmmüünnoolloojjiikk 
IIggEE bbaağğıımmllıı((TTiipp II)) 
OOttooiimmmmüünn 
İİmmmmüünn kkoomm pplleekkss ((vvaasskküülliitt)) 
KKoonnttaakktt üürrttiikkeerr 
kkoommpplleemmaann bbaağğıımmllıı ((CC11 eesstteerraazz iinnhh)) 
 NNoonn--İİmmmmüünn ((RRaaddyyookkoonnttrraass,, 
NNSSAAIIDD,, AACCEEII)) 
 FFiizziikksseell üürrttiikkeerr 
((DDeerrmmooggrraaffiizzmm,, BBaassıınnçç,, vviibbrraattuuaarr,, aakkuuaajjeenniikk,, 
ssııccaakk,, ssooğğuukk,, kkoolliinneerrjjiikk)) 
 İİddiiooppaattiikk 
Greaves MW. N Engl J Med. 1995;332:17671772.
KRONİK ÜRTİKERİN 
KLASİFİKASYONU 
Kronik ürtiker heterojen bir hastalık 
Otoimmun 
Pseudoalerjenik 
İnfeksiyon 
ilişkili 
İdiopatik
Fiziksel Ürtiker 
< 1 saat 
1-7 gün 1-2 saat 
Plak ne kadar 
süredir var? 
Ürtikerial Vaskülit Kontakt Ürtiker 
1-24 saat 
Ürtiker
ÜÜRRTTİİKKEERR--AANNJJİİYYOOÖÖDDEEMM 
Ürtiker % 50 
Ürtiker& Anjioödem % 40 
Anjioödem % 10
ÜÜRRTTİİKKEERR--AANNJJİİYYOOÖÖDDEEMM 
 ÜÜrrttiikkeerr–– ssüüppeerrffiissyyaall ddeerrmmiiss 
 AAnnjjiiooööddeemm –– DDeerriinn ddeerrmmiiss vvee 
ssuubbkkuuttaannöözz ddookkuu 
 FFaassiiyyaall bbööllggeeddee ppeerriioorrbbiittaall ttuuttuulluumm öönn ppllaannddaa 
 SSııkkllııkkllaa dduuddaakk,, ggöözzkkaappaağğıı vveeyyaa ggeenniittaall oorrggaannllaarrddaa.. 
 KKaaşşıınnttııllıı vvee aağğrrııllııddıırr.. 
 KKaayybboollmmaassıı 7722 ssaaaatt ssüürreebbiilliirr.. 
 GGeenneelllliikkllee ddiill vveeyyaa ffaarreennkkssddee ööddeemm oollaabbiilliirr.. 
LLaarriinnkkss ööddeemmii nnaaddiirrddiirr..
ÜÜRRTTİİKKEERRİİNN YYAAŞŞAAMM KKAALLİİTTEESSİİNNEE 
EETTKKİİSSİİ 
 KKaaşşıınnmmaa vvee yyaannmmaa dduuyyuussuu 
GGüünnllüükk nnoorrmmaall aakkttiivviittee,, uuyykkuu,, 
hhaarreekkeettlliilliikk kkııssııttllaannmmaakkttaaddıırr.. 
 AAğğrrıınnıınn aarrttmmaassıı,, ssoossyyaall iizzoollaassyyoonn,, 
vvee eemmoossyyoonneell ssttrreess.. 
 KKaallpp hhaassttaallaarrıınnaa bbeennzzeerr şşeekkiillddee 
yyaaşşaamm kkaalliitteessiinnddee aazzaallmmaa.. 
O’Donnell BF, et al. Br J Dermatol. 1997;136:197-201.
OTOİMMUN ÜRTİKER 
Grattan ilk defa tanımlamıştır 
Otolog serum test 
Endurasyon (Wheal ) 
% 30-50 kronik ürtikerde + 
Br.J.Dermatol 1986,114,583-90
*** FcεRI ve IgEye karşı otoantikorlar 
ilk olarak 1993 de M.Greaves tarafından tanımlanmış 
FceR1(yüksek affiniteli IgE res ) ye karşı IgG otoAb(insanlarda in-vitro basofil Degranulasyonuna ) 
IgE ye karşı IgG otoAb( mast hücrelerinde 2 IgE arasında çapraz bağlantı) 
Br. Journal of Dermatology 2006;154:813–819 
Sabroe RA, Fiebiger E, Francis DM et al.Classification of anti-FcepsilonRI and anti-IgE autoantibodies in 
chronic idiopathic urticaria and correlation with disease severity. J Allergy Clin Immunol 2002; 110:492–9.
Anti-aIgG1 ve anti-a IgG3 Hücre aktivasyonundan sorumludur.Bunlar 
Westernblot ve ELISA ile gösterilmiş. IgG2 anti-a yalancı ?immunoblot 
reaksiyonuna yol açar ve işlevsel değildir. (J.Clin.Invest .1998;101:243- 
51 ). 
HLA-DRB1*04(DR4) ve HLA-DQ8 (DQB1*0302) kişilerde daha sık. 
(Clin.Exp.Allergy 
1998;28:339-48)
Mast hücrelerinde 
Önceden Üretilmiş 
Mediatörler (primer) 
*Histamin Kaşıntı, vazodilatasyon, damar geçirgenliği artışı, düz kas kasılması, 
müközsekresyon, lökosit toplanması, PG yapımı, gastrik asitsalınımı, immün regulasyon. 
*Nötral proteazlar 
Triptaz C3 parçalanması, fibrinoliz, yüksek molekül ağırlıklı kininojen aktivasyonu 
Kimaz Tip 4 kollajenin oluşumu, Anjiotensin I inhibisyonu 
Karboksipeptidaz A Enzimsel dönüşüm 
*Heparin Antikoagülasyon, kompleman aktivasyonu 
*Eozinofil kemotaktik faktör Eozinofil kemotaksisi 
*Nötrofil kemotaktik faktör Nötrofil kemotaksisi 
*Asit hidrolazlar Enzimsel dönüºüm 
*Oksidatif enzimler Hücresel toksisite, LTC4 inaktivasyonu
Mast hücrelerinde 
Yeniden Üretilen 
(sekonder) mediatörler 
*PGD2 Vazodilatasyon, damar geçirgenliği artışı, düz kas kasılması, trombosit 
agregasyon inhibisyonu 
*Lökotrienler LTC4, D4, E4 Damar geçirgenliği artışı, düz kas kasılması, 
müköz sekresyon LTB4 Nötrofil kemotaksisi, yapışması,aktivasyon ve 
degranülasyonu, damar geçirgenliği 
*PAF (Platelet Aktive Edici faktör) Damar geçirgenliği, trombositagregasyonu, 
müköz sekresyon, düz kas kasılması, eozinofil ve nötrofil kemotaksisi ve 
aktivasyonu 
*Tromboksan A2 Düz kas kasılması, trombosit agregasyonu 
*Adenozin Düz kas kasılması 
*Oksijen metabolitleri Hücresel sitotoksisite 
*Bradikinin Bronkokonstrüksiyon, vazodilatasyon
OTOİMMÜN ÜRTİKERİN MOLEKÜLER 
CC55aa 
MEKANİZMASI 
CC33 CC33bb 
CC44 ++ CC22 CC44bb22aa CC44bb22aa33bb 
CC11 AAkkttiivvee CC11 CC55 CC55bb 
C5a 
C5a, bazofil ile kimaz ve triptaz içeren mast hücrelerinden histamin salınımına; 
f-MPL (formyl-Met-Leu-Phe) bazofillerden histamin salınımına;(J.Aller. Clin.Immunol 
1999;104;169-62., J.Aller. Clin.Immunol 2001;107;1056-62 ) 
Akciğer ve barsakta C5a reseptör olmadığı için reaksiyon olmaz. (J. Clin.Invest 
1998;101;243-51) 
Trombin C5a yapımını indükleyen bir faktördür. (Toubi et al. J Clin Immuno 2000;20:371-378)
CC55aa 
CC33 CC33bb 
CC44 ++ CC22 CC44bb22aa CC44bb22aa33bb 
CC11 AAkkttiivvee CC11 CC55 CC55bb 
C5a 
anti-FceRI IgG 
C5a Receptor 
IgE Receptor 
Hücre Aktivasyonu 
Mediyator salınımı 
Histamin 
Lökotrienler 
Sitokinler 
Kemokinler 
Antigen-Antibody (IgG) 
Complex 
Y Y 
YY
HHEERREEDDİİTTEERR AANNJJİİOOÖÖDDEEMM 
((CC11 eesstteerraassee iinnhhiibbiittöörr eekkssiikklliiğğii))
Asero et al. Chroic urticaria; A disease at acrossroad between autoimmunity and 
coagulation, Autoimmunity reviews 2007(7);71-76
IgE den bbaağğıımmssıızz ggeeçç ffaazz 
rreeaakkssiiyyoonnllaarrddaa HHiissttaammiinn 
ssaallıınnıımmıınnaa yyooll aaççaann ffaakkttöörrlleerr 
 MMCCPP--11==MMCCPP--33 
 RRAANNTTEESS==MMCCPP--22 
 MMIIPP --11aa 
 MMIIPP--11 
EEoossiinnooffiill kkeemmoottaakkssii vvee 
aakkttiivvaassyyoonnuunnddaa öönneemmllii oollaann 
ffaakkttöörrlleerr 
 EEOOTTAAKKSSİİNN 
 RRAANNTTEESS 
 MMCCPP--33 
EEoossiinnooffiill aappooppiittoozz iinnhh
Aktive T hücrelerden , 
CD40L artmış sunumu 
BB vvee TT lleennffoossiittlleerrii aarrttmmıışş 
bbccll--22 eekksspprreessyyoonnuu 
ggöösstteerrmmeekktteeddiirr.. 
Toubi et al. J Clin Immuno 2000;20:371-378 
Kronik 
dermatit ürtiker 
dermatit Kronik 
ürtiker
OTOİMMÜN ÜRTİKERDE 
HİSTOLOJİK BULGULAR 
Venül ve kapiller dilatasyon 
Dokuda ödem . –yüzeyel ve orta dermis 
Predominant perivasküler hücre infiltrasyonu – mononukleer hücreler 
T hücre, orta düzeyde mast hücre 80%
URT İKERLE BİRLİKTE OLAN 
OTOİMMÜN HASTALIKLAR 
•Antithyroglobulin Ab %8, 
•Antimikrosomal Ab %5, 
•% 5-10 Artmış/ azalmış tiroid 
Fonksiyonu , 
•Hashimato tiroiditi. 
J.All. Clin. Immunol 1989;84;66-71 
Dermatol 1999;40;229-32
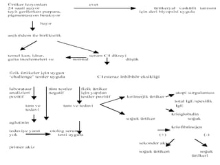
Ayrıcı tanı 
Gecikmiş basınç ürtikeri 
Ürtikerle beraber olan sendromlar 
Ürtikeryal vaskülit
URT İKERLE BİRLİKTE OLAN 
SENDROMLAR 
Muckle-Wells 
sendromu 
•Familial –dominant geçen ürtiker 
• Progressif sinirsel sağırlık 
• Artirit 
•Tekrarlayan Ateş 
•Hipergamaglobulinemi 
•Amiloidosis
Gleich's sendrom - Epizodik 
angioödem ve eosinofili 
Schnitzler sendromu (SS), ilk 
olarak 1972de tanımlanmıştır, kronik, 
nonprüritik urtiker , tekrarlayan ateş, 
kemik ağrısı, artralji veya artirit, ve 
monoklonal immunoglobulin M (IgM) 
gammopati , IgM serum konsantrasyonu 
n 10 g/dL. Den daha azdır,
Ürtikeryal Vaskülit 
•Azalmış C4 
• Azalmış C1q 
•Değişken etyoloji, 
otoimmün hastalık 
•Medicine 1995 74; 24-41
ÖZELLİK KRONİK ÜRTİKER ÜRTİKERİAL VASKÜLİT 
Plağın Özellikleri 
Süresi(saat) <24 >24 
Purpura - + 
Ağrı - + 
Kaşıntı + + / - 
Hiperpigmentasyon - + 
Sistemik Bulgular 
Artralji + / - + 
Ateş - + 
Karın Ağrısı + / - + 
Nefrit - + 
Hava Yolu Tıkanıklığı - + 
Laboratuvar Bulgular 
ESR artışı + / - + 
Akut faz Proteinleri artışı + / - + 
Düşük C3 - + / - 
Serum İmmunkompleks - + /- 
İmmun Flouresan Bulgular 
C3 - + 
İmmunoglobulin + / - + 
Fibrin + / - + 
Antihistamine Yanıt + + / -
ÜRTİKERYAL 
VASKÜLİT 
OTOİMMÜN 
ÜRTİKER 
KONTAKT 
ÜRTİKER 
FİZİKSEL 
Ürtikeryal 
sendromlar 
ANJİOODEM 
Immunol Allergy.Clin.N. Am.24(2004);103-181
TANI 
ANAMNEZ- FİZİK MUAYENE 
•CBC, ESR, CRP 
•TİROİD FONKSİYON TESTLERİ,-OTOANTİKORLAR 
•İNFEKSİYON TARAMASI 
BALGAM 
KÜLTÜR 
HEPATIT ANTIJENLERİ, HIV 
X-RAYS (SİNüS, AKCİĞER, DİŞ ….) 
•IgE- TOTAL/ANTIjEN SPESIFIK 
•Bazofil Salınım Çalışmaları 
• OTOLOG CİLT TESTİ
OOttoolloogg SSeerruumm CCiilltt TTeessttii 
– 00..0055 mmll iinnttrraaddeerrmmaall iinnjjeekkttee eeddiilliirr 
– 3300 ddkk ssoonnrraa eenndduurraassyyoonn ççaappıı 
ddeeğğeerrlleennddiirriilliirr 
– PPoossiittiiff tteesstt ;;sseerruumm ffiizzyyoolloojjiikk 
ççaappıınnddaann hhaassttaannıınn ppllaazzmmaassıınnıınn 
11..55 mmmm ddaahhaa ffaazzllaa oollmmaassıı 
 HHaassttaallaarrddaa ppoossiittiiff ddeerrii tteessttiinn oollmmaassıı 
hhiissttaammiinn--ssaallaann FFcceeRRII oottooaannttiikkoorr 
vvaarrllıığğıınnıı ggöösstteerriirr.. 
SSaabbrrooee RRAA eett aall.. JJ AAlllleerrggyy CClliinn IImmmmuunnooll 22000022;; 111100:: 449944--99
HASTADA ARAŞTIRILACAK DİĞER 
FAKTÖRLER 
KOMPLEMAN 
ANA 
iMMÜN KOMPLEKS ARAŞTIRILMASI 
BiYOPSİ
TTEEDDAAVVİİ 
1- Tetikleyen Faktörlerden Korunma 
2-H1 res. Blökörleri 
3-H2 res. Blökörleri 
4-Mast h. Stabilizörleri 
5-LT reseptör Antagonistleri 
6-Tiroksin (Dermatol 1999;40;229-32) ,Doksepin ,Nifedipin (j. Allergy. Clin. 
Immunol 2003; 111; 1133-6) 
7-Steroidler 
8-İmmün Modülatörler 
Immunol Allergy.Clin.N. Am.24(2004);103-181 
9-Deneme aşamasındaki Gelecekteki Tedaviler
TET İKLEYEN FAKTÖRLERDEN 
KORUNMA 
Sıcak, psödoallerjenler 
Stres, katkı maddeleri 
Alkol, domates, çilek 
Opiat , aromatik maddeler 
Beyaz şarap 
Salisilat, NSAID 
Immunol Allergy.Clin.N. Am.24(2004);103-181
H1 reseptör antagonistleri 
Vasodilatasyon, vasküler permeabiliteyi azaltır ve 
kaşıntıyı inhibe eder. substance P ve nörokininlere bağlı 
akson reflesini azaltır 
Immunol Allergy.Clin.N. Am.24(2004);103-181 
1. Kuşak H 1 Antihistaminikler : 
Alkilamin(propilamin) Brompheniramin maleat 
Chlorpheniramin maleat 
Dexchloropheniramin 
maleat 
Dexbrompheniramin maleat 
Triprolidine hidroklorid 
Etanolamin(aminoalkil eter) Klemastin fumorat 
Difenhidramin 
hidroklorid 
Doksilamin süksinat 
Etilendiamin Tripelenamine sitrat 
Tripelenamin hidroklorid 
Fenotiyazin Metdilazin 
Metdilazin hidroklorid 
Prometazin hidroklorid 
Trimeprazin tartrat 
Piperidin Azatadin maleat 
Siproheptadin hidroklorid 
Piperazin Hidroksizin hidroklorid 
Hidroksizin pamoate
H1 reseptör antagonistleri 
2. Kuşak H 1 Antihistaminikler : 
Piperidin Terfenadin 
Astemizol 
Loratadin 1100 mmgg 
Feksofenadin 6600 mmgg 
Desloratadin 55 mmgg 
Mizolastin 
Ebastin 
Oksatomid 
Piperazin Setrizin 55--1100 mmgg 
Alkilamin Akrivastin 
Immunol Allergy.Clin.N. Am.24(2004);103-181
H 1 reseptör antagonistleri 
H2 reseptör antagonistleri ( Simetidin, Ranitidin, Famotidin, 
Nizatidin) 
Mast Hücre stabilizatörleri (Disodyum kromoglikat ve 
kromalin sodyum mast hücre membranını stabilize ederek ve intrasellüler cAMP düzeylerinin stimulasyonu 
yolu ile histamin salınımını azaltmaktadırlar. Ketotifen ve oksatomidin, kromaline benzer etkilerinin 
yanı sıra H1 antihistaminik etkileri de bulunur) 
Henderson LR, Fleischer BA, Feldman RS: Allergists and dermatologists have far more expertise in 
caring for patients with urticaria than other specialists. J Am Acad Dermatol 2000; 43: 1084-1091
41 
LLöökkoottrriieenn 
AAnnttaaggoonniissttlleerrii 
 ZZaaffiirrlluukkaasstt vvee mmoonntteelluukkaasstt ççaallıışşmmaallaarrddaa 
ppllaasseebbooddaann üüssttüünnddüürr.. 
 AAssppiirriinn hhiippeerrsseennssiittiivviitteessiinnddee eettkkiillii 
 AAnnttiihhiissttaammiinniikklleerrllee kkaarrşşııllaaşşttıırrmmaallıı ççaallıışşmmaa 
yyookkttuurr 
 Reseptör Antagonistleri 
Accolate 20 mg b.i.d. 
Singulair 10 mg günlük 
 Sentez Inhibitörler 
Zyflo 600 mg 2-4 günlük
KKoorrttiikkoosstteerrooiiddlleerr 
 00..55--11mmgg//kkgg//ggüünn 
 HH11 vvee HH22 rreesseeppttöörr bbllookköörrlleerriinnee vvee LLTT rreess.. 
AAnnttaaggoonniissttlleerriinnee yyaannııttssıızz hhaassttaallaarrddaa tteerrcciihh eeddiilliirr.. 
 EEttkkiinnddiirr aannccaakk yyaann eettkkiilleerrii ggöözzaarrddıı eeddiillmmeemmeelliiddiirr.. 
 RReellaattiiff KKoonnttrraaeennddiikkaassyyoonnllaarr;;HHiippeerrttaannssiiyyoonn, DDMM, 
oosstteeooppoorroozz, ÜÜllsseerr, oobbeessiittee.. 
42
Mediatörler (LT’ler, histamin vs.) 
Geç yanıt 
Steroidler 
LT res.antag 
Mast hhüüccrree aakkttiivvaassyyoonnuu 
 HH11 rreesseeppttöörr 
aannttaaggoonniissttlleerrii 
 HH22 rreesseeppttöörr 
aannttaaggoonniissttlleerrii 
 mmaasstt hh.. ssttaabbiilliizzaattöörrlleerrii 
 KKoorrttiikkoosstteerrooiiddlleerr
İİMMMMÜÜNN MMOODDÜÜLLAATTÖÖRRLLEERR 
 PPllaazzmmaaffeerreezz ((AAnnnn.. AAlllleerrggyy.. AAsstthhmmaa.. IImmmmuunnooll 22000022;;8899;; 221122--44)) 
 IINNFF aallffaa((33mmiillyyoonnXX33//hhfftt))EEttkkiissii???????? ((JJ..AAmm.. AAccaadd DDeerrmmaattooll 11999955;;3322;;668844--55)) 
 IInnttrraavveennöözz ggaammaa gglloobbuulliinn((22mmgg//kkgg//55ggüünn)) ((BBrr..jj..DDeerrmmaattooll11999988;;113388;;11oo11--66)) 
 MMeetthhoottrreexxaattee 1122..55 mmgg hhaaffttaallııkk((rreeffrraakktteerr ÜÜrrttiikkeerr)) ((BBrr..jj..DDeerrmmaattooll22000011;;114455;;334400--33)) 
 HHyyddrrooxxyycchhlloorrooqquuiinnee((hhiippookkoommpplleemmeenntteemmiikk üürrttiikkeerryyaall vvaasskküülliitt, CC11 iinnhhiibbiittöörr eekkssiikklliiğğii)) ((jj.. 
AAlllleerrggyy.. CClliinn.. IImmmmuunnooll 11998844;;7733;; 660000--66)) 
 SSiikkllooffoossffoommiidd((TTeeccrrüübbee aazz )) ((AAnnnn.. AAlllleerrggyy.. AAsstthhmmaa.. IImmmmuunnooll 22000022;;8899;; 221122--44)) 
 DDaappssoonnee((üürrttiikkeerryyaall vvaasskküülliitt)) ((JJ..AAmm.. AAccaadd DDeerrmmaattooll 11998866;;1155;;11113377--4422)) 
 CCoollcchhiicciinnee ((üürrttiikkeerryyaall vvaasskküülliitt)) (( DDeerrmmaattoollooggiiccaa 11998866;;117722;;3366--4422)) 
 SSuullpphhaassaallaazzıınnee ((44ggrr//ggüünn, GGeecciikkmmiişş bbaassıınnçç üürrttiikkeerrii)) ((AAnnnn.. AAlllleerrggyy.. AAsstthhmmaa.. IImmmmuunnooll 
11999955;;7744;; 115555--99)) 
 CCyycclloossppoorriinnee 33--55 mmgg//kkgg ggüünnllüükk 44 hhaaffttaa ((BBrr..jj..DDeerrmmaattooll 22000000;;114433;;336655--7722))
SSiikklloossppoorriinn 
IL-2 geninin indüksiyonunu aktive eden Th reseptörlerini 
inhibe etmektedir. 
Mast hücre degranulasyonunu inhibe eder, TGF-b 
expresyonunu situmule eder. 
Çift kör randomize çalışmalarda sonuçlar oldukça 
başarılıdır. 
Kan basıncı, BUN, kreatinin takibi. 
GGrraattttaann CCEE, OO--DDoonneellll BBFF, FFrraanncciiss DDMM, NNiiiimmii NN, BBaarrllooww RRJJ, SSeeeedd PPTT, KKoobbzzaa BBllaacckk AA, GGrreeaavveess MMWW.. 
))BBrr JJ DDeerrmmaattooll 114433::336655--7722, 22000000..((1199//2299 ccyycclloossppoorriinnee yyaannııtt
Di Gioacchino M, Di Stefano F, Cavallucci E, Verna N, Ramondo S, Paolini FF, CCaarruussoo RR, 
SScchhiiaavvoonnee CC, MMaassccii SS, SSaannttuuccccii BB, PPaaggaanneellllii RR, CCoonnttii PP.. AAlllleerrggyy aanndd AAsstthhmmaa PPrroocc 2244::228855-- 
229900, 22000033..((3388//4400 ccyycclloossppoorriinnee yyaannııtt))
DDIIĞĞEERR TTEEDDAAVVİİLLEERR 
 PPGGEE44 AANNTTAAGGOONNİİSSTTLLEERRİİ :: SSiikklliikk aaddeennoossiinn 
mmoonnooffoossffaatt mmeettaabboolliizzee eeddeenn eennzziimm iinnffllaammaattuuaarr dduurruummllaarrddaa 
aarrttaarr..((RRoolliipprraamm, ffoofflluummiillaasstt, cciippaammffyylllliinnee)) ((BBrr.. jj.. DDeerrmmaattooll 22000022;;114477;;229999-- 
330077)) 
OOMMAALLIIZZUUMMAABB
-otoi̇mmün urti̇ker-

-otoi̇mmün urti̇ker-

  • 1.
    OTOİMMÜN ÜRTİKER DDRR..AArrzzuu DDiiddeemm YYAALLÇÇIINN AANNTTAALLYYAA AARRAAŞŞTTIIRRMMAA VVEE EEĞĞİİTTİİMM HHAASSTTAANNEESSİİ İİÇÇ HHAASSTTAALLIIKKLLAARRII İİMMMMÜÜNNOOLLOOJJİİ VVEE AALLEERRJJİİKK HHAASSTTAALLIIKKLLAARR UUNNİİTTEESSİİ
  • 2.
    UURRTTIICCAA UURREENNSS Çevresinde eritem olan santral şişlik
  • 3.
    ÜÜRRTTİİKKEERR PPRREEVVAALLAANNSSII TToopplluummuunn %% 1155--2255 yyaaşşaammllaarrıınnıınn bbiirr ddöönneemmiinnddee eettkkiilleennmmeekktteeddiirr..  ÜÜrrttiikkeerr -- AAkkuutt ,, kkrroonniikk,, iinntteerrmmiittttaann  OOllgguullaarrıınn %% 2255 ii kkrroonniikk.. (( >> 66 hhaaffttaa)) Strac h an D D , e t a l. E m e d i c i n e 2 0 0 2 . Krishnaswamy G, et al. Postgrad Med. 2001;109:107-123.
  • 4.
    ÜRTİKERİN KLİNİK KLASİFİKASYONU  İİmmmmüünnoolloojjiikk IIggEE bbaağğıımmllıı((TTiipp II)) OOttooiimmmmüünn İİmmmmüünn kkoomm pplleekkss ((vvaasskküülliitt)) KKoonnttaakktt üürrttiikkeerr kkoommpplleemmaann bbaağğıımmllıı ((CC11 eesstteerraazz iinnhh))  NNoonn--İİmmmmüünn ((RRaaddyyookkoonnttrraass,, NNSSAAIIDD,, AACCEEII))  FFiizziikksseell üürrttiikkeerr ((DDeerrmmooggrraaffiizzmm,, BBaassıınnçç,, vviibbrraattuuaarr,, aakkuuaajjeenniikk,, ssııccaakk,, ssooğğuukk,, kkoolliinneerrjjiikk))  İİddiiooppaattiikk Greaves MW. N Engl J Med. 1995;332:17671772.
  • 5.
    KRONİK ÜRTİKERİN KLASİFİKASYONU Kronik ürtiker heterojen bir hastalık Otoimmun Pseudoalerjenik İnfeksiyon ilişkili İdiopatik
  • 6.
    Fiziksel Ürtiker <1 saat 1-7 gün 1-2 saat Plak ne kadar süredir var? Ürtikerial Vaskülit Kontakt Ürtiker 1-24 saat Ürtiker
  • 7.
    ÜÜRRTTİİKKEERR--AANNJJİİYYOOÖÖDDEEMM Ürtiker %50 Ürtiker& Anjioödem % 40 Anjioödem % 10
  • 8.
    ÜÜRRTTİİKKEERR--AANNJJİİYYOOÖÖDDEEMM  ÜÜrrttiikkeerr––ssüüppeerrffiissyyaall ddeerrmmiiss  AAnnjjiiooööddeemm –– DDeerriinn ddeerrmmiiss vvee ssuubbkkuuttaannöözz ddookkuu  FFaassiiyyaall bbööllggeeddee ppeerriioorrbbiittaall ttuuttuulluumm öönn ppllaannddaa  SSııkkllııkkllaa dduuddaakk,, ggöözzkkaappaağğıı vveeyyaa ggeenniittaall oorrggaannllaarrddaa..  KKaaşşıınnttııllıı vvee aağğrrııllııddıırr..  KKaayybboollmmaassıı 7722 ssaaaatt ssüürreebbiilliirr..  GGeenneelllliikkllee ddiill vveeyyaa ffaarreennkkssddee ööddeemm oollaabbiilliirr.. LLaarriinnkkss ööddeemmii nnaaddiirrddiirr..
  • 9.
    ÜÜRRTTİİKKEERRİİNN YYAAŞŞAAMM KKAALLİİTTEESSİİNNEE EETTKKİİSSİİ  KKaaşşıınnmmaa vvee yyaannmmaa dduuyyuussuu GGüünnllüükk nnoorrmmaall aakkttiivviittee,, uuyykkuu,, hhaarreekkeettlliilliikk kkııssııttllaannmmaakkttaaddıırr..  AAğğrrıınnıınn aarrttmmaassıı,, ssoossyyaall iizzoollaassyyoonn,, vvee eemmoossyyoonneell ssttrreess..  KKaallpp hhaassttaallaarrıınnaa bbeennzzeerr şşeekkiillddee yyaaşşaamm kkaalliitteessiinnddee aazzaallmmaa.. O’Donnell BF, et al. Br J Dermatol. 1997;136:197-201.
  • 10.
    OTOİMMUN ÜRTİKER Grattanilk defa tanımlamıştır Otolog serum test Endurasyon (Wheal ) % 30-50 kronik ürtikerde + Br.J.Dermatol 1986,114,583-90
  • 11.
    *** FcεRI veIgEye karşı otoantikorlar ilk olarak 1993 de M.Greaves tarafından tanımlanmış FceR1(yüksek affiniteli IgE res ) ye karşı IgG otoAb(insanlarda in-vitro basofil Degranulasyonuna ) IgE ye karşı IgG otoAb( mast hücrelerinde 2 IgE arasında çapraz bağlantı) Br. Journal of Dermatology 2006;154:813–819 Sabroe RA, Fiebiger E, Francis DM et al.Classification of anti-FcepsilonRI and anti-IgE autoantibodies in chronic idiopathic urticaria and correlation with disease severity. J Allergy Clin Immunol 2002; 110:492–9.
  • 12.
    Anti-aIgG1 ve anti-aIgG3 Hücre aktivasyonundan sorumludur.Bunlar Westernblot ve ELISA ile gösterilmiş. IgG2 anti-a yalancı ?immunoblot reaksiyonuna yol açar ve işlevsel değildir. (J.Clin.Invest .1998;101:243- 51 ). HLA-DRB1*04(DR4) ve HLA-DQ8 (DQB1*0302) kişilerde daha sık. (Clin.Exp.Allergy 1998;28:339-48)
  • 13.
    Mast hücrelerinde ÖncedenÜretilmiş Mediatörler (primer) *Histamin Kaşıntı, vazodilatasyon, damar geçirgenliği artışı, düz kas kasılması, müközsekresyon, lökosit toplanması, PG yapımı, gastrik asitsalınımı, immün regulasyon. *Nötral proteazlar Triptaz C3 parçalanması, fibrinoliz, yüksek molekül ağırlıklı kininojen aktivasyonu Kimaz Tip 4 kollajenin oluşumu, Anjiotensin I inhibisyonu Karboksipeptidaz A Enzimsel dönüşüm *Heparin Antikoagülasyon, kompleman aktivasyonu *Eozinofil kemotaktik faktör Eozinofil kemotaksisi *Nötrofil kemotaktik faktör Nötrofil kemotaksisi *Asit hidrolazlar Enzimsel dönüºüm *Oksidatif enzimler Hücresel toksisite, LTC4 inaktivasyonu
  • 14.
    Mast hücrelerinde YenidenÜretilen (sekonder) mediatörler *PGD2 Vazodilatasyon, damar geçirgenliği artışı, düz kas kasılması, trombosit agregasyon inhibisyonu *Lökotrienler LTC4, D4, E4 Damar geçirgenliği artışı, düz kas kasılması, müköz sekresyon LTB4 Nötrofil kemotaksisi, yapışması,aktivasyon ve degranülasyonu, damar geçirgenliği *PAF (Platelet Aktive Edici faktör) Damar geçirgenliği, trombositagregasyonu, müköz sekresyon, düz kas kasılması, eozinofil ve nötrofil kemotaksisi ve aktivasyonu *Tromboksan A2 Düz kas kasılması, trombosit agregasyonu *Adenozin Düz kas kasılması *Oksijen metabolitleri Hücresel sitotoksisite *Bradikinin Bronkokonstrüksiyon, vazodilatasyon
  • 17.
    OTOİMMÜN ÜRTİKERİN MOLEKÜLER CC55aa MEKANİZMASI CC33 CC33bb CC44 ++ CC22 CC44bb22aa CC44bb22aa33bb CC11 AAkkttiivvee CC11 CC55 CC55bb C5a C5a, bazofil ile kimaz ve triptaz içeren mast hücrelerinden histamin salınımına; f-MPL (formyl-Met-Leu-Phe) bazofillerden histamin salınımına;(J.Aller. Clin.Immunol 1999;104;169-62., J.Aller. Clin.Immunol 2001;107;1056-62 ) Akciğer ve barsakta C5a reseptör olmadığı için reaksiyon olmaz. (J. Clin.Invest 1998;101;243-51) Trombin C5a yapımını indükleyen bir faktördür. (Toubi et al. J Clin Immuno 2000;20:371-378)
  • 18.
    CC55aa CC33 CC33bb CC44 ++ CC22 CC44bb22aa CC44bb22aa33bb CC11 AAkkttiivvee CC11 CC55 CC55bb C5a anti-FceRI IgG C5a Receptor IgE Receptor Hücre Aktivasyonu Mediyator salınımı Histamin Lökotrienler Sitokinler Kemokinler Antigen-Antibody (IgG) Complex Y Y YY
  • 19.
    HHEERREEDDİİTTEERR AANNJJİİOOÖÖDDEEMM ((CC11eesstteerraassee iinnhhiibbiittöörr eekkssiikklliiğğii))
  • 20.
    Asero et al.Chroic urticaria; A disease at acrossroad between autoimmunity and coagulation, Autoimmunity reviews 2007(7);71-76
  • 21.
    IgE den bbaağğıımmssıızzggeeçç ffaazz rreeaakkssiiyyoonnllaarrddaa HHiissttaammiinn ssaallıınnıımmıınnaa yyooll aaççaann ffaakkttöörrlleerr  MMCCPP--11==MMCCPP--33  RRAANNTTEESS==MMCCPP--22  MMIIPP --11aa  MMIIPP--11 EEoossiinnooffiill kkeemmoottaakkssii vvee aakkttiivvaassyyoonnuunnddaa öönneemmllii oollaann ffaakkttöörrlleerr  EEOOTTAAKKSSİİNN  RRAANNTTEESS  MMCCPP--33 EEoossiinnooffiill aappooppiittoozz iinnhh
  • 22.
    Aktive T hücrelerden, CD40L artmış sunumu BB vvee TT lleennffoossiittlleerrii aarrttmmıışş bbccll--22 eekksspprreessyyoonnuu ggöösstteerrmmeekktteeddiirr.. Toubi et al. J Clin Immuno 2000;20:371-378 Kronik dermatit ürtiker dermatit Kronik ürtiker
  • 23.
    OTOİMMÜN ÜRTİKERDE HİSTOLOJİKBULGULAR Venül ve kapiller dilatasyon Dokuda ödem . –yüzeyel ve orta dermis Predominant perivasküler hücre infiltrasyonu – mononukleer hücreler T hücre, orta düzeyde mast hücre 80%
  • 25.
    URT İKERLE BİRLİKTEOLAN OTOİMMÜN HASTALIKLAR •Antithyroglobulin Ab %8, •Antimikrosomal Ab %5, •% 5-10 Artmış/ azalmış tiroid Fonksiyonu , •Hashimato tiroiditi. J.All. Clin. Immunol 1989;84;66-71 Dermatol 1999;40;229-32
  • 26.
    Ayrıcı tanı Gecikmişbasınç ürtikeri Ürtikerle beraber olan sendromlar Ürtikeryal vaskülit
  • 27.
    URT İKERLE BİRLİKTEOLAN SENDROMLAR Muckle-Wells sendromu •Familial –dominant geçen ürtiker • Progressif sinirsel sağırlık • Artirit •Tekrarlayan Ateş •Hipergamaglobulinemi •Amiloidosis
  • 28.
    Gleich's sendrom -Epizodik angioödem ve eosinofili Schnitzler sendromu (SS), ilk olarak 1972de tanımlanmıştır, kronik, nonprüritik urtiker , tekrarlayan ateş, kemik ağrısı, artralji veya artirit, ve monoklonal immunoglobulin M (IgM) gammopati , IgM serum konsantrasyonu n 10 g/dL. Den daha azdır,
  • 29.
    Ürtikeryal Vaskülit •AzalmışC4 • Azalmış C1q •Değişken etyoloji, otoimmün hastalık •Medicine 1995 74; 24-41
  • 30.
    ÖZELLİK KRONİK ÜRTİKERÜRTİKERİAL VASKÜLİT Plağın Özellikleri Süresi(saat) <24 >24 Purpura - + Ağrı - + Kaşıntı + + / - Hiperpigmentasyon - + Sistemik Bulgular Artralji + / - + Ateş - + Karın Ağrısı + / - + Nefrit - + Hava Yolu Tıkanıklığı - + Laboratuvar Bulgular ESR artışı + / - + Akut faz Proteinleri artışı + / - + Düşük C3 - + / - Serum İmmunkompleks - + /- İmmun Flouresan Bulgular C3 - + İmmunoglobulin + / - + Fibrin + / - + Antihistamine Yanıt + + / -
  • 31.
    ÜRTİKERYAL VASKÜLİT OTOİMMÜN ÜRTİKER KONTAKT ÜRTİKER FİZİKSEL Ürtikeryal sendromlar ANJİOODEM Immunol Allergy.Clin.N. Am.24(2004);103-181
  • 32.
    TANI ANAMNEZ- FİZİKMUAYENE •CBC, ESR, CRP •TİROİD FONKSİYON TESTLERİ,-OTOANTİKORLAR •İNFEKSİYON TARAMASI BALGAM KÜLTÜR HEPATIT ANTIJENLERİ, HIV X-RAYS (SİNüS, AKCİĞER, DİŞ ….) •IgE- TOTAL/ANTIjEN SPESIFIK •Bazofil Salınım Çalışmaları • OTOLOG CİLT TESTİ
  • 33.
    OOttoolloogg SSeerruumm CCiillttTTeessttii – 00..0055 mmll iinnttrraaddeerrmmaall iinnjjeekkttee eeddiilliirr – 3300 ddkk ssoonnrraa eenndduurraassyyoonn ççaappıı ddeeğğeerrlleennddiirriilliirr – PPoossiittiiff tteesstt ;;sseerruumm ffiizzyyoolloojjiikk ççaappıınnddaann hhaassttaannıınn ppllaazzmmaassıınnıınn 11..55 mmmm ddaahhaa ffaazzllaa oollmmaassıı  HHaassttaallaarrddaa ppoossiittiiff ddeerrii tteessttiinn oollmmaassıı hhiissttaammiinn--ssaallaann FFcceeRRII oottooaannttiikkoorr vvaarrllıığğıınnıı ggöösstteerriirr.. SSaabbrrooee RRAA eett aall.. JJ AAlllleerrggyy CClliinn IImmmmuunnooll 22000022;; 111100:: 449944--99
  • 34.
    HASTADA ARAŞTIRILACAK DİĞER FAKTÖRLER KOMPLEMAN ANA iMMÜN KOMPLEKS ARAŞTIRILMASI BiYOPSİ
  • 36.
    TTEEDDAAVVİİ 1- TetikleyenFaktörlerden Korunma 2-H1 res. Blökörleri 3-H2 res. Blökörleri 4-Mast h. Stabilizörleri 5-LT reseptör Antagonistleri 6-Tiroksin (Dermatol 1999;40;229-32) ,Doksepin ,Nifedipin (j. Allergy. Clin. Immunol 2003; 111; 1133-6) 7-Steroidler 8-İmmün Modülatörler Immunol Allergy.Clin.N. Am.24(2004);103-181 9-Deneme aşamasındaki Gelecekteki Tedaviler
  • 37.
    TET İKLEYEN FAKTÖRLERDEN KORUNMA Sıcak, psödoallerjenler Stres, katkı maddeleri Alkol, domates, çilek Opiat , aromatik maddeler Beyaz şarap Salisilat, NSAID Immunol Allergy.Clin.N. Am.24(2004);103-181
  • 38.
    H1 reseptör antagonistleri Vasodilatasyon, vasküler permeabiliteyi azaltır ve kaşıntıyı inhibe eder. substance P ve nörokininlere bağlı akson reflesini azaltır Immunol Allergy.Clin.N. Am.24(2004);103-181 1. Kuşak H 1 Antihistaminikler : Alkilamin(propilamin) Brompheniramin maleat Chlorpheniramin maleat Dexchloropheniramin maleat Dexbrompheniramin maleat Triprolidine hidroklorid Etanolamin(aminoalkil eter) Klemastin fumorat Difenhidramin hidroklorid Doksilamin süksinat Etilendiamin Tripelenamine sitrat Tripelenamin hidroklorid Fenotiyazin Metdilazin Metdilazin hidroklorid Prometazin hidroklorid Trimeprazin tartrat Piperidin Azatadin maleat Siproheptadin hidroklorid Piperazin Hidroksizin hidroklorid Hidroksizin pamoate
  • 39.
    H1 reseptör antagonistleri 2. Kuşak H 1 Antihistaminikler : Piperidin Terfenadin Astemizol Loratadin 1100 mmgg Feksofenadin 6600 mmgg Desloratadin 55 mmgg Mizolastin Ebastin Oksatomid Piperazin Setrizin 55--1100 mmgg Alkilamin Akrivastin Immunol Allergy.Clin.N. Am.24(2004);103-181
  • 40.
    H 1 reseptörantagonistleri H2 reseptör antagonistleri ( Simetidin, Ranitidin, Famotidin, Nizatidin) Mast Hücre stabilizatörleri (Disodyum kromoglikat ve kromalin sodyum mast hücre membranını stabilize ederek ve intrasellüler cAMP düzeylerinin stimulasyonu yolu ile histamin salınımını azaltmaktadırlar. Ketotifen ve oksatomidin, kromaline benzer etkilerinin yanı sıra H1 antihistaminik etkileri de bulunur) Henderson LR, Fleischer BA, Feldman RS: Allergists and dermatologists have far more expertise in caring for patients with urticaria than other specialists. J Am Acad Dermatol 2000; 43: 1084-1091
  • 41.
    41 LLöökkoottrriieenn AAnnttaaggoonniissttlleerrii  ZZaaffiirrlluukkaasstt vvee mmoonntteelluukkaasstt ççaallıışşmmaallaarrddaa ppllaasseebbooddaann üüssttüünnddüürr..  AAssppiirriinn hhiippeerrsseennssiittiivviitteessiinnddee eettkkiillii  AAnnttiihhiissttaammiinniikklleerrllee kkaarrşşııllaaşşttıırrmmaallıı ççaallıışşmmaa yyookkttuurr  Reseptör Antagonistleri Accolate 20 mg b.i.d. Singulair 10 mg günlük  Sentez Inhibitörler Zyflo 600 mg 2-4 günlük
  • 42.
    KKoorrttiikkoosstteerrooiiddlleerr  00..55--11mmgg//kkgg//ggüünn  HH11 vvee HH22 rreesseeppttöörr bbllookköörrlleerriinnee vvee LLTT rreess.. AAnnttaaggoonniissttlleerriinnee yyaannııttssıızz hhaassttaallaarrddaa tteerrcciihh eeddiilliirr..  EEttkkiinnddiirr aannccaakk yyaann eettkkiilleerrii ggöözzaarrddıı eeddiillmmeemmeelliiddiirr..  RReellaattiiff KKoonnttrraaeennddiikkaassyyoonnllaarr;;HHiippeerrttaannssiiyyoonn, DDMM, oosstteeooppoorroozz, ÜÜllsseerr, oobbeessiittee.. 42
  • 43.
    Mediatörler (LT’ler, histaminvs.) Geç yanıt Steroidler LT res.antag Mast hhüüccrree aakkttiivvaassyyoonnuu  HH11 rreesseeppttöörr aannttaaggoonniissttlleerrii  HH22 rreesseeppttöörr aannttaaggoonniissttlleerrii  mmaasstt hh.. ssttaabbiilliizzaattöörrlleerrii  KKoorrttiikkoosstteerrooiiddlleerr
  • 44.
    İİMMMMÜÜNN MMOODDÜÜLLAATTÖÖRRLLEERR PPllaazzmmaaffeerreezz ((AAnnnn.. AAlllleerrggyy.. AAsstthhmmaa.. IImmmmuunnooll 22000022;;8899;; 221122--44))  IINNFF aallffaa((33mmiillyyoonnXX33//hhfftt))EEttkkiissii???????? ((JJ..AAmm.. AAccaadd DDeerrmmaattooll 11999955;;3322;;668844--55))  IInnttrraavveennöözz ggaammaa gglloobbuulliinn((22mmgg//kkgg//55ggüünn)) ((BBrr..jj..DDeerrmmaattooll11999988;;113388;;11oo11--66))  MMeetthhoottrreexxaattee 1122..55 mmgg hhaaffttaallııkk((rreeffrraakktteerr ÜÜrrttiikkeerr)) ((BBrr..jj..DDeerrmmaattooll22000011;;114455;;334400--33))  HHyyddrrooxxyycchhlloorrooqquuiinnee((hhiippookkoommpplleemmeenntteemmiikk üürrttiikkeerryyaall vvaasskküülliitt, CC11 iinnhhiibbiittöörr eekkssiikklliiğğii)) ((jj.. AAlllleerrggyy.. CClliinn.. IImmmmuunnooll 11998844;;7733;; 660000--66))  SSiikkllooffoossffoommiidd((TTeeccrrüübbee aazz )) ((AAnnnn.. AAlllleerrggyy.. AAsstthhmmaa.. IImmmmuunnooll 22000022;;8899;; 221122--44))  DDaappssoonnee((üürrttiikkeerryyaall vvaasskküülliitt)) ((JJ..AAmm.. AAccaadd DDeerrmmaattooll 11998866;;1155;;11113377--4422))  CCoollcchhiicciinnee ((üürrttiikkeerryyaall vvaasskküülliitt)) (( DDeerrmmaattoollooggiiccaa 11998866;;117722;;3366--4422))  SSuullpphhaassaallaazzıınnee ((44ggrr//ggüünn, GGeecciikkmmiişş bbaassıınnçç üürrttiikkeerrii)) ((AAnnnn.. AAlllleerrggyy.. AAsstthhmmaa.. IImmmmuunnooll 11999955;;7744;; 115555--99))  CCyycclloossppoorriinnee 33--55 mmgg//kkgg ggüünnllüükk 44 hhaaffttaa ((BBrr..jj..DDeerrmmaattooll 22000000;;114433;;336655--7722))
  • 45.
    SSiikklloossppoorriinn IL-2 genininindüksiyonunu aktive eden Th reseptörlerini inhibe etmektedir. Mast hücre degranulasyonunu inhibe eder, TGF-b expresyonunu situmule eder. Çift kör randomize çalışmalarda sonuçlar oldukça başarılıdır. Kan basıncı, BUN, kreatinin takibi. GGrraattttaann CCEE, OO--DDoonneellll BBFF, FFrraanncciiss DDMM, NNiiiimmii NN, BBaarrllooww RRJJ, SSeeeedd PPTT, KKoobbzzaa BBllaacckk AA, GGrreeaavveess MMWW.. ))BBrr JJ DDeerrmmaattooll 114433::336655--7722, 22000000..((1199//2299 ccyycclloossppoorriinnee yyaannııtt
  • 46.
    Di Gioacchino M,Di Stefano F, Cavallucci E, Verna N, Ramondo S, Paolini FF, CCaarruussoo RR, SScchhiiaavvoonnee CC, MMaassccii SS, SSaannttuuccccii BB, PPaaggaanneellllii RR, CCoonnttii PP.. AAlllleerrggyy aanndd AAsstthhmmaa PPrroocc 2244::228855-- 229900, 22000033..((3388//4400 ccyycclloossppoorriinnee yyaannııtt))
  • 47.
    DDIIĞĞEERR TTEEDDAAVVİİLLEERR PPGGEE44 AANNTTAAGGOONNİİSSTTLLEERRİİ :: SSiikklliikk aaddeennoossiinn mmoonnooffoossffaatt mmeettaabboolliizzee eeddeenn eennzziimm iinnffllaammaattuuaarr dduurruummllaarrddaa aarrttaarr..((RRoolliipprraamm, ffoofflluummiillaasstt, cciippaammffyylllliinnee)) ((BBrr.. jj.. DDeerrmmaattooll 22000022;;114477;;229999-- 330077)) OOMMAALLIIZZUUMMAABB

Editor's Notes

  • #4 Urticaria affects up to a quarter of Americans at some point in their lives. About a quarter of those patients with urticaria will manifest symptoms for longer than 6 weeks, meeting the definition for chronic urticaria. Most cases of chronic urticaria are idiopathic in nature.
  • #8 This is a prevalence study of urticaria and angioedema and how they frequently overlap in evaluation of patients.
  • #9 Often times overlooked, the immune etiology of urticaria and angioedema are often the same (with the exception of hereditary angioedema which does not have urticaria). The depth of tissue involvement defines the cutaneous outcome.
  • #10 Investigators assessed quality of life in patients with chronic urticaria (CU), including patients with associated delayed pressure urticaria (DPU). 142 outpatients completed self-administered questionnaires: a disease-specific questionnaire, and the Nottingham health profile (NHP). Many patients reported problems attributable to their skin condition in facets of everyday life, including home management, personal care, recreation and social interaction, mobility, emotional factors, sleep, rest, and work. The NHP part I scores showed restriction in the areas of mobility, sleep, energy, and demonstrated pain, social isolation, and altered emotional reactions. The NHP part II showed that patients experienced difficulties in relation to work, looking after the home, social life, home relationships, sex life, hobbies, and holidays. In patients with CU, quality-of life-reductions characterized as similar to those with heart disease