Download free for 30 days
Sign in
Upload
Language (EN)
Support
Business
Mobile
Social Media
Marketing
Technology
Art & Photos
Career
Design
Education
Presentations & Public Speaking
Government & Nonprofit
Healthcare
Internet
Law
Leadership & Management
Automotive
Engineering
Software
Recruiting & HR
Retail
Sales
Services
Science
Small Business & Entrepreneurship
Food
Environment
Economy & Finance
Data & Analytics
Investor Relations
Sports
Spiritual
News & Politics
Travel
Self Improvement
Real Estate
Entertainment & Humor
Health & Medicine
Devices & Hardware
Lifestyle
Change Language
Language
English
Español
Português
Français
Deutsche
Cancel
Save
Submit search
EN
Uploaded by
Shanky Gupta
211 views
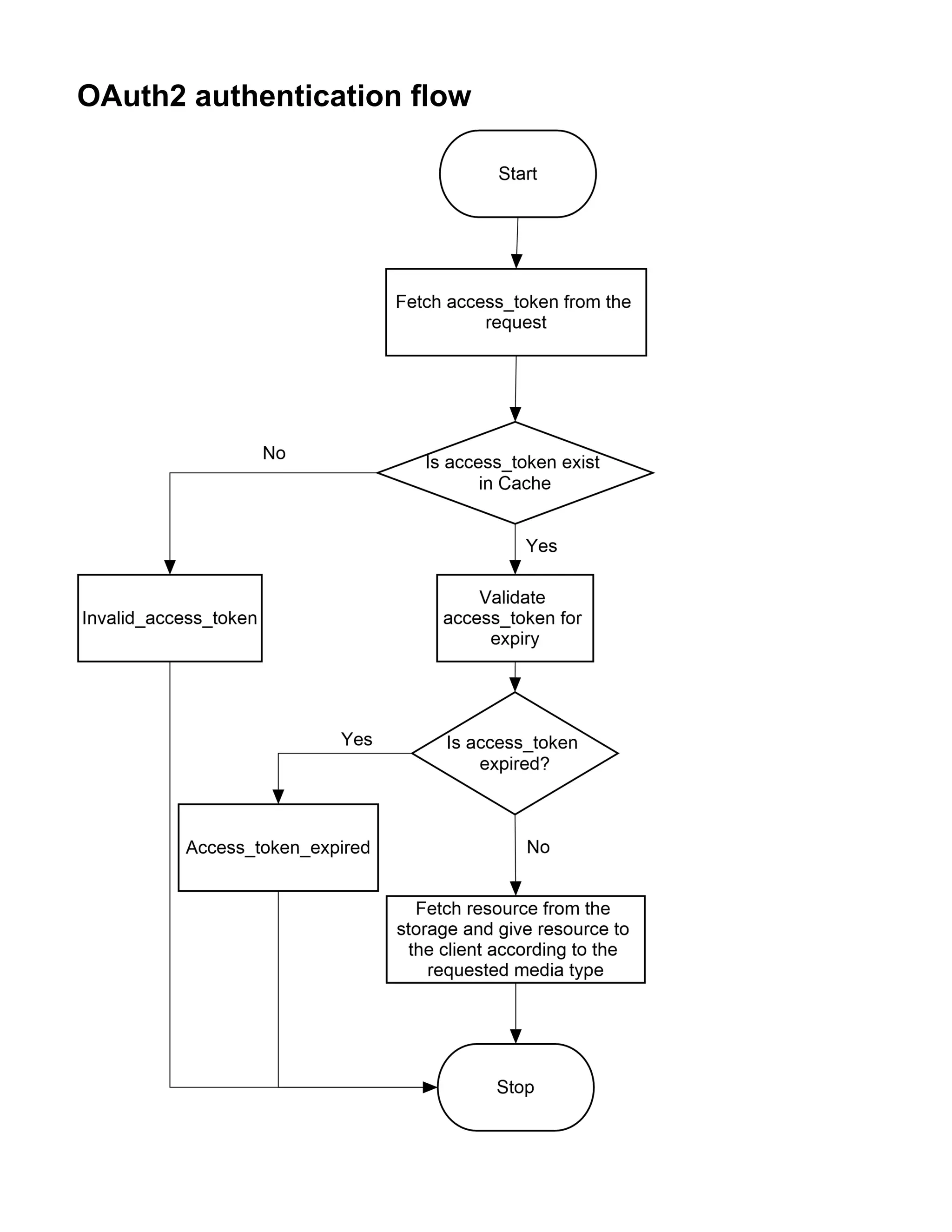
OAuth 2.0 authentication
A simple flow diagram to understand OAuth 2 authentication process
Technology
◦
Read more
0
Save
Share
Embed
Embed presentation
Download
Download to read offline
1
/ 1
More Related Content
PPTX
Anypoint access management - Roles
by
Shanky Gupta
PPTX
Mule access management - Managing Environments and Permissions
by
Shanky Gupta
PDF
RAML
by
Shanky Gupta
PPTX
Mule message structure
by
Shanky Gupta
PPTX
Configuring Anypoint Studio MQ connector
by
Shanky Gupta
PPTX
Mule message structure
by
Srilatha Kante
PPTX
Invoke component
by
Srilatha Kante
PPTX
Mule tcat server - common problems and solutions
by
Shanky Gupta
Anypoint access management - Roles
by
Shanky Gupta
Mule access management - Managing Environments and Permissions
by
Shanky Gupta
RAML
by
Shanky Gupta
Mule message structure
by
Shanky Gupta
Configuring Anypoint Studio MQ connector
by
Shanky Gupta
Mule message structure
by
Srilatha Kante
Invoke component
by
Srilatha Kante
Mule tcat server - common problems and solutions
by
Shanky Gupta
More from Shanky Gupta
PPTX
Mule Security
by
Shanky Gupta
PPTX
MUnit run and wait scope
by
Shanky Gupta
PPTX
Mule management console
by
Shanky Gupta
PPTX
MUnit matchers
by
Shanky Gupta
PPTX
Mule: Munit domain support
by
Shanky Gupta
PPTX
Anypoint access management
by
Shanky Gupta
PPTX
Mule tcat server - deploying applications
by
Shanky Gupta
PPTX
The Mule Agent
by
Shanky Gupta
PPTX
CloudHub networking guide
by
Shanky Gupta
PPTX
Using mule with web services
by
Shanky Gupta
PPTX
Mule agent notifications
by
Shanky Gupta
PPTX
Cloudhub and Mule
by
Shanky Gupta
PPTX
Mule management console Architecture
by
Shanky Gupta
PPTX
Cloudhub fabric
by
Shanky Gupta
PPTX
MuleSoft CloudHub FAQ
by
Shanky Gupta
PPTX
Mule tcat server - Monitoring applications
by
Shanky Gupta
PPTX
Mule tcat server - Server profiles
by
Shanky Gupta
PPTX
Mule tcat server - Monitoring a server
by
Shanky Gupta
PPTX
Anypoint access management - Users
by
Shanky Gupta
PPTX
Mule tcat server - automating tasks
by
Shanky Gupta
Mule Security
by
Shanky Gupta
MUnit run and wait scope
by
Shanky Gupta
Mule management console
by
Shanky Gupta
MUnit matchers
by
Shanky Gupta
Mule: Munit domain support
by
Shanky Gupta
Anypoint access management
by
Shanky Gupta
Mule tcat server - deploying applications
by
Shanky Gupta
The Mule Agent
by
Shanky Gupta
CloudHub networking guide
by
Shanky Gupta
Using mule with web services
by
Shanky Gupta
Mule agent notifications
by
Shanky Gupta
Cloudhub and Mule
by
Shanky Gupta
Mule management console Architecture
by
Shanky Gupta
Cloudhub fabric
by
Shanky Gupta
MuleSoft CloudHub FAQ
by
Shanky Gupta
Mule tcat server - Monitoring applications
by
Shanky Gupta
Mule tcat server - Server profiles
by
Shanky Gupta
Mule tcat server - Monitoring a server
by
Shanky Gupta
Anypoint access management - Users
by
Shanky Gupta
Mule tcat server - automating tasks
by
Shanky Gupta
Recently uploaded
PDF
100 Insights After the 200th Issue of NewMind AI Journal
by
NewMind AI
PDF
Cross-Cultural Agile Development -Challenges and Strategies for Overcoming Them-
by
Takashi Makino
PPTX
Emancipatory Information Retrieval: Radically Reorienting Information Retriev...
by
Bhaskar Mitra
PDF
10 Things AI-First Apps Do Differently by iProgrammer Solutions
by
iProgrammer Solutions Private Limited
PDF
What Is a Private LLM and Why Enterprises Need It
by
Aivada
PPTX
MGw_MRS Benfits seu beficios de redes 4g
by
JoaquimBarros18
PPTX
From Backup to Resilience: How MSPs Are Preparing for 2026
by
MSP360
PPTX
Session 2 - Solving Unstructured & Complex Documents with UiPath IXP
by
DianaGray10
PDF
WHITE PAPER_ Ransomware Payment Policy and Resilience Strategy_ A Framework f...
by
ssuser0d171c
PPTX
Software Analysis &Design ethiopia chap-2.pptx
by
Abbas484771
PPTX
wob-report.pptxwob-report.pptxwob-report.pptx
by
ssuser0d171c
PDF
CompTIA Cybersecurity Analyst (CySA+) CS0-003: Unit 5
by
VICTOR MAESTRE RAMIREZ
PPTX
How to make Ai agents using Google Gemini AI.pptx
by
pkluffy111
PDF
Lab 1.5 - Sharing Secrets with GPG ~ 2nd Sight Lab Cloud Security Class
by
2nd Sight Lab
PDF
Access Control 2025: From Security Silo to Software-Defined Ecosystem
by
Memoori
PDF
Data Virtualization in Action: Scaling APIs and Apps with FME
by
Safe Software
PDF
Day 3 - Data and Application Security - 2nd Sight Lab Cloud Security Class
by
2nd Sight Lab
PDF
AI Powered Document Processing and Data Extraction
by
Robert McDermott
PDF
Unlocking the Power of Salesforce Architecture: Frameworks for Effective Solu...
by
varsha30tiwari
PDF
TrustArc Webinar - Looking Ahead: The 2026 Privacy Landscape
by
TrustArc
100 Insights After the 200th Issue of NewMind AI Journal
by
NewMind AI
Cross-Cultural Agile Development -Challenges and Strategies for Overcoming Them-
by
Takashi Makino
Emancipatory Information Retrieval: Radically Reorienting Information Retriev...
by
Bhaskar Mitra
10 Things AI-First Apps Do Differently by iProgrammer Solutions
by
iProgrammer Solutions Private Limited
What Is a Private LLM and Why Enterprises Need It
by
Aivada
MGw_MRS Benfits seu beficios de redes 4g
by
JoaquimBarros18
From Backup to Resilience: How MSPs Are Preparing for 2026
by
MSP360
Session 2 - Solving Unstructured & Complex Documents with UiPath IXP
by
DianaGray10
WHITE PAPER_ Ransomware Payment Policy and Resilience Strategy_ A Framework f...
by
ssuser0d171c
Software Analysis &Design ethiopia chap-2.pptx
by
Abbas484771
wob-report.pptxwob-report.pptxwob-report.pptx
by
ssuser0d171c
CompTIA Cybersecurity Analyst (CySA+) CS0-003: Unit 5
by
VICTOR MAESTRE RAMIREZ
How to make Ai agents using Google Gemini AI.pptx
by
pkluffy111
Lab 1.5 - Sharing Secrets with GPG ~ 2nd Sight Lab Cloud Security Class
by
2nd Sight Lab
Access Control 2025: From Security Silo to Software-Defined Ecosystem
by
Memoori
Data Virtualization in Action: Scaling APIs and Apps with FME
by
Safe Software
Day 3 - Data and Application Security - 2nd Sight Lab Cloud Security Class
by
2nd Sight Lab
AI Powered Document Processing and Data Extraction
by
Robert McDermott
Unlocking the Power of Salesforce Architecture: Frameworks for Effective Solu...
by
varsha30tiwari
TrustArc Webinar - Looking Ahead: The 2026 Privacy Landscape
by
TrustArc
OAuth 2.0 authentication
1.
OAuth2 authentication flow
Download