Praktikum Metode Numerik
Laboratorium Teknologi Informasi & Komunikasi
James Philip Montolalu | 13021106048
MODUL 1
METODE BAGI DUA
Nama Asisten : Allan Riedel Mandagi
NRI : 120216016
Nama Praktikan : James Philip Montolalu
NRI : 13021106048
Kelompok 3
Rekan Kerja :
1. Tania Yunita Suriton (13021106021)
2. Andy Setiawan (13021106091)
Praktikum Metode Numerik
Laboratorium Teknologi Informasi & Komunikasi
James Philip Montolalu | 13021106048
BAB I
PENDAHULUAN
I.1 TUJUAN :
1. Menguasai metode bagi dua yang digunakan dalam komputasi numerik.
2. Memahami algoritma pemrograman untuk merancang program metode bagi
dua yang ada dalam komputasi numerik.
3. Menerapkan algoritma untuk perancangan dan pembuatan program metode
bagi dua.
4. Melakukan pengujian algoritma dan kode program.
5. Membuat dokumentasi.
I.2 DASAR TEORI
Metode bagi-dua membagi area (atau range) menjadi dua bagian, yakni bagian
yang mengandung akar yang akan digunakan, dan bagian yang tidak mengandung
akar, yang akan dibuang. Bagian yang mengandung akar kemudian dibagi
berulang-ulang, sehingga dapat diperoleh akar-akar dari persamaan. *)
Langkah:
1) Mengetahui batas bawah dan atas: a dan b
Praktikum Metode Numerik
Laboratorium Teknologi Informasi & Komunikasi
James Philip Montolalu | 13021106048
2)
3) Jika z merupakan akar fungsi, maka f(x<z) dan f(x>z) saling berbeda
tanda.
4) f(a) x f(c) negatif, berarti diantara a dan c ada akar fungsi.
5) f(b) x f(c) positif, berarti diantara b dan c tidak ada akar fungsi.
Pseudocode fungsi bagi-dua **)
FUNCTION Bisect (x1, xu, es, imax, xr, iter, ea)
iter = 0
DO
xrold = xr
xr = (x1 + xu ) / 2
iter = iter + 1 IF xr ≠ 0
then ea =
ABS((xr - xrold) / xr) * 100
END IF
test = f(x1) *
f(xr) IF
test < 0 THEN
xu = xr
ELSE IF test > 0 THEN
xl = xr
ELSE
ea
= 0
END IF
IF ea < es OR iter ≥ imax EXIT
END DO
bisect = xr
END bisect
Praktikum Metode Numerik
Laboratorium Teknologi Informasi & Komunikasi
James Philip Montolalu | 13021106048
BAB II
ALAT & BAHAN
II.1 Buku Teks
II.2 Unit Pemroses
II.3 Aplikasi Pembuatan Program
1) Aplikasi IDE C++ (Bloodshed Dev-C++)
2) Mathematica
3) MatLab
Praktikum Metode Numerik
Laboratorium Teknologi Informasi & Komunikasi
James Philip Montolalu | 13021106048
4) IDE VisualStudio 2010
5) Netbeans atau Eclipse
Praktikum Metode Numerik
Laboratorium Teknologi Informasi & Komunikasi
James Philip Montolalu | 13021106048
BAB III
PROSEDUR PERCOBAAN
III.1. Prosedur Umum
1. Memahami formulasi matematis Metode Bagi Dua.
2. Menulis algoritma penyelesaian masalah (dengan menggunakan teks dan/atau
flow chart)
3. Menulis pseudocode algoritma
4. Menguji pseudocode algoritma penyelesaian masalah (misalnya dengan
menggunakan prosedur Desk Check)
5. Menulis Program
6. Menguji Program (misalnya dengan menggunakan prosedur Joel Test
dan/atau
tools seperti NUnit, NCover, NCoverExplorer dan TestDriven.NET)
7. Membuat Dokumentasi Praktikum (misalnya dengan menggunakan Version
Control Subversion, Mercurial, Git atau Veracity)
III.2 Prosedur Khusus
III.2.1 Contoh Menulis Program menggunakan IDE Bloodshed Dev C++
1. Untuk menulis program baru caranya tekan CTRL+N atau pilih NEW lalu
klik
2. Source File terlebih dahulu sebelum mengetik program.
3. Ketikkan program anda.
4. Simpan program dengan menekan tombol CTRL+F12, pilih Save kemudian
pada kotak dialog yang muncul ketikkan nama program pada tempat yang
tersedia misalnya Contoh1.cpp, kemudian klik Save atau tekan <ENTER>
5. Jalankan program dengan terlebih dahulu melakukan kompilasi. Hal ini dapat
dilakukan sekaligus dengan mengklik Compile & Run (F9) pada menu bar
atau langsung menekan F9 pada keyboard.
6. Bila kompilasi tidak berhasil dan memunculkan pesan error, periksa kembali
kode program yang ada kemudian perbaiki kesalahan dan lakukan kembali
langkah 3 dan 4.
7. Untuk membuka arsip yang ada, gunakan OPEN atau tekan CTRL+O pada
keyboard.
III.2.2 Prosedur Uji Coba
Perhatikan penggalan program berikut:
Praktikum Metode Numerik
Laboratorium Teknologi Informasi & Komunikasi
James Philip Montolalu | 13021106048
#include <iostream>
#include <math.h>
using namespace std;
int main(){
float error, A, B, C, a, b, c, d, e;
A=1;
B=-10;
C=23;
e=2;
a=6;
b=6.8;
int i=1;
do{
c=(a+b)/2;
error=((A)*pow(c,e)))+(c*B)+(C);
cout<<"nerror"<<i<<":"<<error<<endl<<endl;
if(error<0)
a=c;
else
b=c;
i++;
}
while ((error>0.000001||error<-0.000001);
system("pause");
return 0;
}
Lakukan langkah-langkah berikut:
1. Terdapat fungsi f(x) = x2
- 10x + 23; dengan titik batas A0 = 6 dan B0 = 6.8,
2. Pahami algoritma penyelesaian masalah pada program diatas!
3. Tuliskan program berdasarkan langkah-langkah algoritma penyelesaian
masalah!
4. Jalankan Program!
5. Temukan kesalahan program
6. Membuat dokumentasi
7. Lakukan kembali langkah 4 hingga langkah 6
8. Tuliskan program yang sudah benar!
9. Membuat laporan dokumentasi lengkap.
Praktikum Metode Numerik
Laboratorium Teknologi Informasi & Komunikasi
James Philip Montolalu | 13021106048
III.2.3 Saran
1.Pelajari buku teks dan sumber lainnya.
2.Mintalah Petunjuk dari dosen pengasuh, asisten laboratorium dan lainnya.
3.Lakukan dokumentasi dengan baik.
4.Belajarlah bekerja dalam kelompok.
5.Ikuti setiap langkah dari prosedur yang ada.
Praktikum Metode Numerik
Laboratorium Teknologi Informasi & Komunikasi
James Philip Montolalu | 13021106048
BAB IV
ANALISA PERCOBAAN
IV.1. Program Metode bagi dua menggunakan bahasa pemrogramana C
Source Code bahasa C:
Praktikum Metode Numerik
Laboratorium Teknologi Informasi & Komunikasi
James Philip Montolalu | 13021106048
Keluaran program:
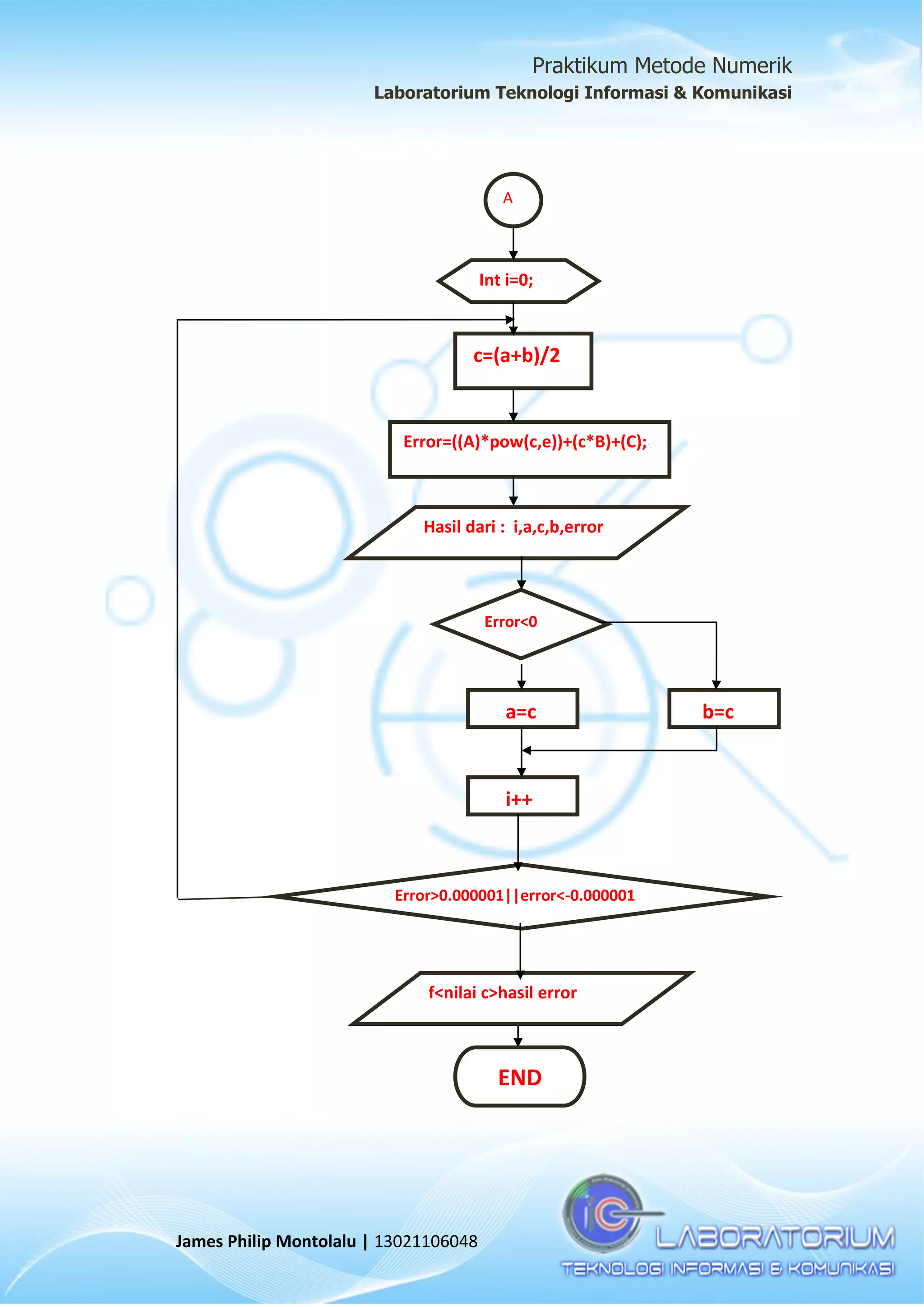
Flowchart:
Float : error, A, B,
C, a, b, c, d, e
START
A=1; B=-10;
C=23; e=2;
Masukan batas a0 :
Masukan batas b0 :
(output)
K a c b f(x)
A
Praktikum Metode Numerik
Laboratorium Teknologi Informasi & Komunikasi
James Philip Montolalu | 13021106048
Error=((A)*pow(c,e))+(c*B)+(C);
Int i=0;
c=(a+b)/2
Hasil dari : i,a,c,b,error
Error<0
a=c b=c
i++
Error>0.000001||error<-0.000001
A
END
f<nilai c>hasil error
Praktikum Metode Numerik
Laboratorium Teknologi Informasi & Komunikasi
James Philip Montolalu | 13021106048
IV.2 Program metode bagi dua dengan bahasa java:
Source code bahasa Java:
Keluaran Program:
Praktikum Metode Numerik
Laboratorium Teknologi Informasi & Komunikasi
James Philip Montolalu | 13021106048
Analisa Percobaan:
Pada praktikum metode bagi dua ini praktikan menggunakan 2 bahasa
pemrograman, yaitu bahasa pemrograman C dan bahasa pemrograman Java. Pada
kedua bahasa pemrograman ini sama-sama menggunakan struktur perulangan
DO-WHILE. Rumus yang digunakan untuk mencari error adalah error = ((A)
*pow(c,e) + (c*B) + (C). Kemudian terdapat rumus IF-ELSE untuk mengganti
nilai a dengan nilai c jika error<0 atau mengganti nilai b dengan c jika error>0.
Kemudian nilai a dan b yang baru akan diulang lagi dan dimasukkan ke dalam
rumus sampai prosesnya berhenti jika syarat pada pernyataan While() terpenuhi.
Setelah pernyataan While() terpenuhi maka didapatlah hasil F(x) dan x sebagai
akarnya.
Output pada bahasa pemrograman C berbeda dengan output pada bahasa
pemrograman Java. Output pemrograman C pada iterasi yang pertama memiliki
nilai F(x) = -0,04. Sedangkan output pemrograman Java pada iterasi pertama
memiliki nilai F(x) = -0,039. Kemudian pada pemrograman C memiliki proses
sampai iterasi ke 21 dengan nilai F(x) = 0,000000. Sedangkan pada pemrograman
Java memiliki proses sampai iterasi ke 19 dengan nilai F(x) = -1,022122
Praktikum Metode Numerik
Laboratorium Teknologi Informasi & Komunikasi
James Philip Montolalu | 13021106048
BAB V
KESIMPULAN
Kesimpulan
Metode bagi-dua membagi area (atau range) menjadi dua bagian, yakni
bagian yang mengandung akar yang akan digunakan dan bagian yang tidak
mengandung akar yang akan dibuang. Bagian yang mengandung akar kemudian
dibagi berulang-ulang, sehingga dapat diperoleh akar-akar dari persamaan.
Pada pemrograman ini praktikan menggunakan 2 bahasa pemrograman
yaitu bahasa pemrograman C dan bahasa pemrograman Java, sebagai pembanding
hasil output antara 2 bahasa pemrograman. Dan didapati output antara 2 bahasa
pemrograman memiliki output yang berbeda.
Praktikum Metode Numerik
Laboratorium Teknologi Informasi & Komunikasi
James Philip Montolalu | 13021106048
DAFTAR PUSTAKA
[1] E-Book : Tim Asisten 2012. Modul 1 Praktikum Metode Numerik “Metode
Bagi Dua”. Laboratorium Teknologi Informasi dan Komunikasi, Program
Studi Informatika, Jurusan Elektro, Fakultas Teknik, Universitas Sam
Ratulangi, Manado : 2015.

Modul1 metode bagi dua Praktikum Metode Numerik

  • 1.
    Praktikum Metode Numerik LaboratoriumTeknologi Informasi & Komunikasi James Philip Montolalu | 13021106048 MODUL 1 METODE BAGI DUA Nama Asisten : Allan Riedel Mandagi NRI : 120216016 Nama Praktikan : James Philip Montolalu NRI : 13021106048 Kelompok 3 Rekan Kerja : 1. Tania Yunita Suriton (13021106021) 2. Andy Setiawan (13021106091)
  • 2.
    Praktikum Metode Numerik LaboratoriumTeknologi Informasi & Komunikasi James Philip Montolalu | 13021106048 BAB I PENDAHULUAN I.1 TUJUAN : 1. Menguasai metode bagi dua yang digunakan dalam komputasi numerik. 2. Memahami algoritma pemrograman untuk merancang program metode bagi dua yang ada dalam komputasi numerik. 3. Menerapkan algoritma untuk perancangan dan pembuatan program metode bagi dua. 4. Melakukan pengujian algoritma dan kode program. 5. Membuat dokumentasi. I.2 DASAR TEORI Metode bagi-dua membagi area (atau range) menjadi dua bagian, yakni bagian yang mengandung akar yang akan digunakan, dan bagian yang tidak mengandung akar, yang akan dibuang. Bagian yang mengandung akar kemudian dibagi berulang-ulang, sehingga dapat diperoleh akar-akar dari persamaan. *) Langkah: 1) Mengetahui batas bawah dan atas: a dan b
  • 3.
    Praktikum Metode Numerik LaboratoriumTeknologi Informasi & Komunikasi James Philip Montolalu | 13021106048 2) 3) Jika z merupakan akar fungsi, maka f(x<z) dan f(x>z) saling berbeda tanda. 4) f(a) x f(c) negatif, berarti diantara a dan c ada akar fungsi. 5) f(b) x f(c) positif, berarti diantara b dan c tidak ada akar fungsi. Pseudocode fungsi bagi-dua **) FUNCTION Bisect (x1, xu, es, imax, xr, iter, ea) iter = 0 DO xrold = xr xr = (x1 + xu ) / 2 iter = iter + 1 IF xr ≠ 0 then ea = ABS((xr - xrold) / xr) * 100 END IF test = f(x1) * f(xr) IF test < 0 THEN xu = xr ELSE IF test > 0 THEN xl = xr ELSE ea = 0 END IF IF ea < es OR iter ≥ imax EXIT END DO bisect = xr END bisect
  • 4.
    Praktikum Metode Numerik LaboratoriumTeknologi Informasi & Komunikasi James Philip Montolalu | 13021106048 BAB II ALAT & BAHAN II.1 Buku Teks II.2 Unit Pemroses II.3 Aplikasi Pembuatan Program 1) Aplikasi IDE C++ (Bloodshed Dev-C++) 2) Mathematica 3) MatLab
  • 5.
    Praktikum Metode Numerik LaboratoriumTeknologi Informasi & Komunikasi James Philip Montolalu | 13021106048 4) IDE VisualStudio 2010 5) Netbeans atau Eclipse
  • 6.
    Praktikum Metode Numerik LaboratoriumTeknologi Informasi & Komunikasi James Philip Montolalu | 13021106048 BAB III PROSEDUR PERCOBAAN III.1. Prosedur Umum 1. Memahami formulasi matematis Metode Bagi Dua. 2. Menulis algoritma penyelesaian masalah (dengan menggunakan teks dan/atau flow chart) 3. Menulis pseudocode algoritma 4. Menguji pseudocode algoritma penyelesaian masalah (misalnya dengan menggunakan prosedur Desk Check) 5. Menulis Program 6. Menguji Program (misalnya dengan menggunakan prosedur Joel Test dan/atau tools seperti NUnit, NCover, NCoverExplorer dan TestDriven.NET) 7. Membuat Dokumentasi Praktikum (misalnya dengan menggunakan Version Control Subversion, Mercurial, Git atau Veracity) III.2 Prosedur Khusus III.2.1 Contoh Menulis Program menggunakan IDE Bloodshed Dev C++ 1. Untuk menulis program baru caranya tekan CTRL+N atau pilih NEW lalu klik 2. Source File terlebih dahulu sebelum mengetik program. 3. Ketikkan program anda. 4. Simpan program dengan menekan tombol CTRL+F12, pilih Save kemudian pada kotak dialog yang muncul ketikkan nama program pada tempat yang tersedia misalnya Contoh1.cpp, kemudian klik Save atau tekan <ENTER> 5. Jalankan program dengan terlebih dahulu melakukan kompilasi. Hal ini dapat dilakukan sekaligus dengan mengklik Compile & Run (F9) pada menu bar atau langsung menekan F9 pada keyboard. 6. Bila kompilasi tidak berhasil dan memunculkan pesan error, periksa kembali kode program yang ada kemudian perbaiki kesalahan dan lakukan kembali langkah 3 dan 4. 7. Untuk membuka arsip yang ada, gunakan OPEN atau tekan CTRL+O pada keyboard. III.2.2 Prosedur Uji Coba Perhatikan penggalan program berikut:
  • 7.
    Praktikum Metode Numerik LaboratoriumTeknologi Informasi & Komunikasi James Philip Montolalu | 13021106048 #include <iostream> #include <math.h> using namespace std; int main(){ float error, A, B, C, a, b, c, d, e; A=1; B=-10; C=23; e=2; a=6; b=6.8; int i=1; do{ c=(a+b)/2; error=((A)*pow(c,e)))+(c*B)+(C); cout<<"nerror"<<i<<":"<<error<<endl<<endl; if(error<0) a=c; else b=c; i++; } while ((error>0.000001||error<-0.000001); system("pause"); return 0; } Lakukan langkah-langkah berikut: 1. Terdapat fungsi f(x) = x2 - 10x + 23; dengan titik batas A0 = 6 dan B0 = 6.8, 2. Pahami algoritma penyelesaian masalah pada program diatas! 3. Tuliskan program berdasarkan langkah-langkah algoritma penyelesaian masalah! 4. Jalankan Program! 5. Temukan kesalahan program 6. Membuat dokumentasi 7. Lakukan kembali langkah 4 hingga langkah 6 8. Tuliskan program yang sudah benar! 9. Membuat laporan dokumentasi lengkap.
  • 8.
    Praktikum Metode Numerik LaboratoriumTeknologi Informasi & Komunikasi James Philip Montolalu | 13021106048 III.2.3 Saran 1.Pelajari buku teks dan sumber lainnya. 2.Mintalah Petunjuk dari dosen pengasuh, asisten laboratorium dan lainnya. 3.Lakukan dokumentasi dengan baik. 4.Belajarlah bekerja dalam kelompok. 5.Ikuti setiap langkah dari prosedur yang ada.
  • 9.
    Praktikum Metode Numerik LaboratoriumTeknologi Informasi & Komunikasi James Philip Montolalu | 13021106048 BAB IV ANALISA PERCOBAAN IV.1. Program Metode bagi dua menggunakan bahasa pemrogramana C Source Code bahasa C:
  • 10.
    Praktikum Metode Numerik LaboratoriumTeknologi Informasi & Komunikasi James Philip Montolalu | 13021106048 Keluaran program: Flowchart: Float : error, A, B, C, a, b, c, d, e START A=1; B=-10; C=23; e=2; Masukan batas a0 : Masukan batas b0 : (output) K a c b f(x) A
  • 11.
    Praktikum Metode Numerik LaboratoriumTeknologi Informasi & Komunikasi James Philip Montolalu | 13021106048 Error=((A)*pow(c,e))+(c*B)+(C); Int i=0; c=(a+b)/2 Hasil dari : i,a,c,b,error Error<0 a=c b=c i++ Error>0.000001||error<-0.000001 A END f<nilai c>hasil error
  • 12.
    Praktikum Metode Numerik LaboratoriumTeknologi Informasi & Komunikasi James Philip Montolalu | 13021106048 IV.2 Program metode bagi dua dengan bahasa java: Source code bahasa Java: Keluaran Program:
  • 13.
    Praktikum Metode Numerik LaboratoriumTeknologi Informasi & Komunikasi James Philip Montolalu | 13021106048 Analisa Percobaan: Pada praktikum metode bagi dua ini praktikan menggunakan 2 bahasa pemrograman, yaitu bahasa pemrograman C dan bahasa pemrograman Java. Pada kedua bahasa pemrograman ini sama-sama menggunakan struktur perulangan DO-WHILE. Rumus yang digunakan untuk mencari error adalah error = ((A) *pow(c,e) + (c*B) + (C). Kemudian terdapat rumus IF-ELSE untuk mengganti nilai a dengan nilai c jika error<0 atau mengganti nilai b dengan c jika error>0. Kemudian nilai a dan b yang baru akan diulang lagi dan dimasukkan ke dalam rumus sampai prosesnya berhenti jika syarat pada pernyataan While() terpenuhi. Setelah pernyataan While() terpenuhi maka didapatlah hasil F(x) dan x sebagai akarnya. Output pada bahasa pemrograman C berbeda dengan output pada bahasa pemrograman Java. Output pemrograman C pada iterasi yang pertama memiliki nilai F(x) = -0,04. Sedangkan output pemrograman Java pada iterasi pertama memiliki nilai F(x) = -0,039. Kemudian pada pemrograman C memiliki proses sampai iterasi ke 21 dengan nilai F(x) = 0,000000. Sedangkan pada pemrograman Java memiliki proses sampai iterasi ke 19 dengan nilai F(x) = -1,022122
  • 14.
    Praktikum Metode Numerik LaboratoriumTeknologi Informasi & Komunikasi James Philip Montolalu | 13021106048 BAB V KESIMPULAN Kesimpulan Metode bagi-dua membagi area (atau range) menjadi dua bagian, yakni bagian yang mengandung akar yang akan digunakan dan bagian yang tidak mengandung akar yang akan dibuang. Bagian yang mengandung akar kemudian dibagi berulang-ulang, sehingga dapat diperoleh akar-akar dari persamaan. Pada pemrograman ini praktikan menggunakan 2 bahasa pemrograman yaitu bahasa pemrograman C dan bahasa pemrograman Java, sebagai pembanding hasil output antara 2 bahasa pemrograman. Dan didapati output antara 2 bahasa pemrograman memiliki output yang berbeda.
  • 15.
    Praktikum Metode Numerik LaboratoriumTeknologi Informasi & Komunikasi James Philip Montolalu | 13021106048 DAFTAR PUSTAKA [1] E-Book : Tim Asisten 2012. Modul 1 Praktikum Metode Numerik “Metode Bagi Dua”. Laboratorium Teknologi Informasi dan Komunikasi, Program Studi Informatika, Jurusan Elektro, Fakultas Teknik, Universitas Sam Ratulangi, Manado : 2015.