! !! !! !! !
"#$ % $ ! #! & ! !" #!'
" ! $ ( %! )# !# #! %
% " * %%% " * %%% " * %%% " * %%
"#$ % $ ! #! & ! !" #!'
" ! $ ( %! )# !# #! % &
+ #, % - $ !# !
. !/ "! & - ( "&%/ !
(!% 0 !" $#!(!% 0 !" $#!(!% 0 !" $#!(!% 0 !" $#!
"#$ % ("!# % +1
. !/ "! ,$ #
/!"!' )# !# 2
% $% $% $% $ " " ()
" 1 $ !# #!'
# !%% . !/ "! &3 % 4 5
( - " % !/!"!' ! !" #!' 3
! #! " #! % " & $ ! "
" ! $ # %'+!# & " $ ! "
$ ! " &3 $" % "
66667777
89898989 • 0.0.0.0. • • .... • 0000 • • . : ;. : ;. : ;. : ;
( <( <( <( <• =.=.=.=. • *8*8*8*8 0 <0 <0 <0 <• • ( .( .( .( .
. ; • 0. • • < • • . • (
* • (. • . • : • ; •
>
!" " ( % & 3 ,
! #$%# % ) !# ? &"$ #!'
! " " $ 3 " " , " # @1
A$ % %! % A$! '
@!+ & % "
!" %$ "
B
" $ %! "# ! # $ '"! -! ! 2 +$! 7
" " " " & " $ ! " " #' %! ! / " !+ #! " " #! % "
$ %! A$ $ $" " #$ " " "!# "3 ! ! " & / 7
" ! " &" ! ! " ! / " !+ #!' % +1 ! %!# #! " &
? % " A$ % ,# C !% #$ %A$! #! #! " #! %
" " $ D # % A$ % - A$ D ! % # %
D ! %3 % #$ ! !/ & % #$ %! !/ # " % # # #!' % !
! / " !+ #!' & % " %% % # ' !# ," % - $% #!' ,! ' "!"3 %
% ##!' % !" @ ! / " !+ #!' 3 % % #!' % ! " $ # % ##!'
% " " & % ! / " !+ #!' #%$& $ # 1 $% " % %!"!" " 1" !7
# & " $ "
% %! " #$ !" @ & "# ! ! # !# % ! !#! #
# 1 $% " $ #! % " ? !/ " ! ? &$ #$ " % " % # 7
" ! / " !+ #!' % #$ % # " % # 1 $% E& % -! % " " # % " # # 7
" "!# " /!" "3 $ "$ 3 ? #!#! "3 ! %! + -1 "$+ ! &$ ? % "
" " ! $% +$ " &" ! #%$& C% ! % " ? % " & ! 7
+ " - #!%! % # "!' # # "
% " " " % %! % " "! / # $ +$1 # % "$" #$ " " ! 7
/ " !+ #!' 3 # $ " % D " % " " - " % # " ! 7
/ " !+ #!' % " %$ " % %! % " " C !% %! ? " ! / " !+ #!' &
"!"3 " A$ $ #% % " "$" $ " " !- " " # " % 7
% +1 % ! / " !+ #!' " $ " #!%% % & # $ %! 3 $ " " 7
" #$ # % A$ ,& 1 " %! % ! / " !+ #!' 3 $ !%!
# $ "
("!#'% + "3 # $ !#'% + "3 " #!'% + "3 ! !" "3 $# "3 + 7
+ "3 '% + " & " $ ! " # " " #! % " # " %! $ D7
A$ - #!%! % ! ? #' - # $ $ ! / " !+ #!' #!
A$ " ! #%$& ? % " %!# % " !- " #! #! " " #! % " & ! !" !/ "
F
....
( . . 2 . ( :( . . 2 . ( :( . . 2 . ( :( . . 2 . ( :
G G H I
.
( 0<
=
0 0 * .
= (
( . ( ( 0 2 0= 3 ( . : =. *( . ( ( 0 2 0= 3 ( . : =. *( . ( ( 0 2 0= 3 ( . : =. *( . ( ( 0 2 0= 3 ( . : =. *
....
G HJ.8 ( ( 0 I
HJ.8 ( ( 0 I
G ? !/ " ! / " !+ #!'
( +$ " ! / " !+ #!'
> =$" !-!# #!' % ! / " !+ #!'
B ! !%! % ! / " !+ #!'
F " #$ #! " % ! / " !+ #!'
.
( 0<
=
0 0 * .
= (
( . 0 2 . : . .( . 0 2 . : . .( . 0 2 . : . .( . 0 2 . : . .
( (( (( (( (
> G H .< *. K
> HJ.8 ( ( 0 I
> > H J.8 . I
> > G ##!' % %! $ & " #$ "
> > #!' 4 #$ #!' 5 % %! $
> > > "$% % %! $
> > B D ##!' & # !% #!' % ! - #!' ! )" % %! $
> B H .: I
> B G H # #! " % ) ! 1 I
> B H $ % " " % " -$ #! " % 1 I
> B > H $ % " % $ !%! % 1 I
> B B H " % " 1 " " !+$ % C !% " %+$ " 1 " " ? " A$ "I
> B F H $ % " " % " # ! ! " / %$ $ 1 I
> B L HJ$) " +! " " +$! " # " $! % # ' !# 2 " $ 1 " %% " $
" # !/ ' !# I
> F . 0 0
> L H . . . K
.
( 0<
=
0 0 * .
= (
L
( . . * ( M 2 0< 9( 3( . . * ( M 2 0< 9( 3( . . * ( M 2 0< 9( 3( . . * ( M 2 0< 9( 3 7777
( 3( 3( 3( 3 9(9(9(9(
B G HJ.8 ( . : ( . K
B H J.8 . ( K
B B H J.8 . I
B F H J.8 . 9( K
B L H. (. . * ( . K
B N H J.8 ( J. . 9( 3 ( 3
9( I
B O H .< . ( . = I
.
( 0<
=
0 0 * .
= (
( .( .( .( . * . (* . (* . (* . (
F G HJ.8 ( K
F HJ.8 0 I
F > H ( 3 ( . : 0= I
F B H . ( I
F F HJ.8 0 . ( I
F L HJ.8 ( ( :I
F N HJ.8 ( I
F N G ! ' "!" "# ! !/ " % / % / ! % " A$ " / " / $ # D % !- " #!'
/ ! %
F N ! ' "!" # % #! % "
F N > ! ' "!" % !- #! + $ "
F N B ! ' "!" A$ " % # % #! " # $" %!
F O HJ.8 ( . I
F P HJ.8 ( K
F GQ HJ.8 ( K
F GQ G ! ' "!" " 1" !# " " ! #!'
F GQ ! ' "!" " 1" !# " # % #!'
F GQ > ! ' "!" " 1" !# " % !- #! ! " $ " / % "
F GG H . * . : 9( ( 3 . 3 7
: I
F G . 3 H .< ( 0 * . K
F G> H . (. * . ( ( . 0 3 (
3 ( * .( ( . I
F GB HJ.8 ( . 0 ( I
F GF H .< . ( I
F GL HJ.8( . ( * 4 5 ( . I
F GN H ( * . . ( 0 * ( . : ( 7
0 8 I
F GN G -! !#!' # # $ % # " ! $ !/
F GN -! !#! " #! % "
.
( 0<
=
0 0 * .
= (
( . R 9( 2( . R 9( 2( . R 9( 2( . R 9( 2 ( 9( 3 9( S( 9( 3 9( S( 9( 3 9( S( 9( 3 9( S 7777
KKKK : . 9(: . 9(: . 9(: . 9(
L G HJ.8 . R I
L H J.8 ( R ( ( ( . I
L > HJ.8 . 9( I
L B H .< ( J. . 9( S(. KI
N
L F H * J. (. < 0 ( I
L L H .< . J. . 9( S(. K
L N H .< 0 ( : ( 0 . . 9( I
L O H .< J. . 9( S(. KI
L P H : M I
L P G ! " + $ " # #!'
L P A$!/ % #! % " + $ "
L GQ . ( 0 R 9(
L GG ( 7 9(
L G 9( S K
L G> HJ.8 M 9 I
L GB H .< (. 9 9( I
L GF HJ.8 ( . 9( I
L GL H ( = . M I
L GN HJ.8 9( 9 I2 . 9(
L GO ( M . 9( . 9(
.
( 0<
=
0 0 * .
( .( .( .( . R 9(R 9(R 9(R 9(
N G HJ.8 9( I
N H .< ( R 9( I
N G / " !+ #!' " ##! % "/ " %
N / " !+ #!' % +! $ ! %
N > #!' % " !" @" " ##! % " &% +! $ ! % "
N > H .< 9( (
9( I
N B HJ.8 9 ( . 3 ( : R I
.
( 0<
=
0 0 *
= (
( .( .( .( . HHHH . . I. . I. . I. . I
O G HJ. 8 I
O H . ( 0 I
O > H . I
O > G ! " $ "
O B H . . ( 0 0 I
O B G % @ % $ "
O B $ " !%1" !# " !-!#
O B > $ " !%1" !# #! "
O F H 0 ( I
O F G ' %
O F C " C " % ! "
O F > % ##!' "!" !# % " $ " % "
O L : .
O L "
O L > %C "
O L B " " !"!'
O N R ( . . :
O O H . ( 0 0 I
O O G $ " "$? " / %$ ! "
O O $ " D "
O O > " "$? "7 ! "
O O B $ " #$ "
O
.
=
0 0 * .
( . .( . .( . .( . .
P G HJ.8 ( ( I
P HJ.8 * I
P > HJ.8 J. 0 .0 . . I
P B H 0 . . * 0 : < I
P F HJ.8( . ( . . . I
P L H J. ( . ( 7
I
P L G "# % " ! % " # ! $ "
P L $ " ! ! "
P L > %!"!" % # !
P L B " / #!'
P L F ( $ " ! / ! " " ! "
P L L "! " -$ !
P L N " - " # % ##!' % " "
P L O ! #!' " " ! " $ " # % ##!' % " "
P N H * (. . . I
.
( 0<
=
0 0 * .
= (
( . M( . M( . M( . M <<<<
GQ G HJ.8( . ( M I
GQ HJ.8 < (. * . I
GQ > ( ( 0
GQ > G HJ$) " $ !" ! $#!' - #$ #! "I
GQ > HJ$) % " # ! $ !" ! $#!' - #$ #! "I
GQ > > H A$) $ " " % " !" ! $#! " - #$ #! "I
GQ > B " !" ! $#! " - #$ #! " !) " $ + -!# # %1+ " - #$ #! "
GQ > F H $ % " " % " ! " #! # %
GQ > L %#$% % ! !
GQ > N H $ % " " % " ! " % / ! !%! I
GQ > O ( # ! ! " # %#$% % "/! #!' "
GQ > P / !
GQ > GQ H ' " ! % " ! " #! # % & % / ! !%! I
GQ > GG H & %+$ " 1" !# "# ! !/ I
GQ > G H ' " $# % " " 1" !# " "# ! !/ " % ! +%)"
GQ > G> -! %
GQ B (. . SMK
GQ F M :
GQ L * 2 . ( 0
GQ L G H( A$) " C !% % " 1" !# ! - #! %I
GQ L H A$) # "!" % $ ,! ' "!"I
GQ L > HJ$) " $ !" ! $#!' $ " %I
GQ L B HJ$) " % !/ % "!+ !-!# #!
GQ L F H ' " % #! % !" ! $#!' $ " % & % !/ % "!+ !-!# #! I
GQ L L . / A$ " , -! ! % !/ % "!+ !-!# #! 3 HA$) ,# " / "! $ " ,! ' "!" " %
! % #! % " # #, I
GQ L N H( A$) " ! # # 2 % ! / % # -! I
GQ L O H $ # " % %! " 1" !# ! - #! %I
GQ N < ( 8
GQ N G H $ % " " % " "$ $ " " "$ "!#! " % " 1" !# ) !# I
P
GQ N H $ % " " % " ) " $ " " 1" !# " ) !# " " $ !%! "I
GQ N > HJ$) " % # -!#! # % #!' ( " I
GQ N B HJ$) " % + "!' %! %I
GQ N F HJ$) " % $ S KI
GQ N L HJ$) " % $ !- #! #! "I
GQ N N HJ$) " % %!"!" / ! $ ! ! ##! %I 4 T &5
GQ N O HJ$) " % %!"!" - # ! % % / ! I 4 5 %!"!" / ! ;7 ! ##! "5
GQ N P HJ$) " % %!"!" # / ! I
GQ O < ( 8
GQ O G H $ % " " % " "$ "!#! " % " 1" !# ) !# I
GQ O H $ % " " % " ) " $ " " 1" !# " ) !# " " $ !%! "I
GQ O > HJ$) " % =! #$ #,! #$ I
GQ O B HJ$) " % " # -!#! " # % #!' ! #! $% #! " # $ "I
GQ O F HJ$) $ !%! #!' ! % " % " # ! + #! I
GQ O L HJ$) " % " # -!#! " # % #!' + " " &; %%I
GQ P < . * * 0 * 7 0
GQ GQ < .
GQ GQ G HJ$) " % " ) " %!"!" $% !/ ! I
GQ GQ HJ$) " % + "!' C% ! % I
GQ GQ > HJ$) " % %!"!" %! % " S ,K %!"!"KI
GQ GQ B HJ$) " % %!"!" - # "I
GQ GQ F HJ$) " % %!"!" $% !/ ! / ! 4 5I
GQ GQ L H & " ) " $% !/ ! "I
GQ GG H 0 < I
.
( 0<
=
0 0 * .
= (
( .( .( .( . 0 (0 (0 (0 (
GG G 0 ( 0 * ( . .
GG (
GG > H ( ( I
.
( 0<
=
0 0 *
= (
(8
GQ
% %! A$ # ! $ #!' " " % " !- " " " " % %% / # $ ! / " !+ #!' " 7
#! % $ " % " # !/! " A$ $ ! / " !+ %! # $ " $ ! : " -! $ !
!#$% ! / " !+ #!' 2 % ! / " !+ #!' #! 1-!# " ) ! "$ % / # %+$ " " $ ! " "# 7
!#!" 3 # -$"!' &U / # "U % " ! & " $ ! " A$ ! " A$ % ! / " !+ #!' #! 1-!# " %+ A$
! % #!' # % %! # ! ! " " $ ! " ! " A$ " S %+ K A$ " % " # " $
,# # " $& " #! %! " ! " ! $ " # " % + " &# %!# " !) ,&A$! ! " A$
% ! / " !+ #!' #! 1-!# " ! " " / 3 # ! 3 % "3 & % # " & " %!7
@ #%$" %+$ " # "! A$ % ! / " !+ #!' #! 1-!# " %+ # %!# 3 $& !-1#!% %!# &A$
A$! $ % " #! % ! + 3 % ! / " !+ #!' #! 1-!# " " ! %$+ 3 ! A$
/ # % %! %% " " # % " % #! " ! " % "3 % ! ! 3 % /! % #! 3 %
% /!"!' 3 % ? 3 % " - "3 % " % ##! " "! #! % "3 % " #! " ,$ "3 % / "7
! "3 % - !%! & " " A$ - % # ! ! $ " " /! " "$ 3 % %! $
#% " ! / " !+ #!' 3 A$ %% A$ " " #! % &#! 1-!#
,#,3 " % " " " ,$ " ,# " ! / " !+ #!' - #$ $ " +$" $ " A$
# #! " %+$ ?$ 3 $ !' $ " %' #% " "3 " ! / " !+ "! % " "$% # !/ "
$ $ !+ " ? # " "3 $"# " ! / " !+ % " " $ " ! " $ + " 7
? ,!" ' !# 3 ! / " !+ " #' /!/!' & $ !' $ $"# " % 3 " !# " ! / " !+ A$!) - #
? & A$) # !#! " $ " + $ % !%% 3 " ! " ! / " !+ % " ! + ! " 8" " " "'%
%+$ " ? % " $ " - ! / " !+ " %+ A$ ,# " " !@"3 H %+$! , /!" $
) ! / " !+ ' /! $ " ! I
! / " !+ #!' #! 1-!# " " #! % # #$ %A$! ! ! / " !+ #!' 3 "'% A$ " !+$ " &#$! 7
" %! ( " -! ! % # $ ! ! / " !+ #!' S"!" !# 3 # % 3 1 !# 3 &# 1 !# 3
"!#! " ,! ) !# " " % " "$ ! " % #! " - ' " $ % "K 4; %! + 3 GPNF3 GG5 J$
" S"!" !# &# % K ! %!# A$ ,&$ !"#! %! # " ,# ! / " !+ #!' #! 1-!# &A$
" ? % " ,#," % # "$ %! S 1 !# K "!+ !-!# A$ " " - ' " " / % " % %! :
S# 1 !# K A$! #! A$ " ?$ + # " ? !/ &" %! ! % " - #! " " % " &
% " ?$!#! " / % " #! 3 %% / # ! / " !+ #!' #! 1-!# " ,# ! / " !+ #!' - #$! " & 7
# /!
! / " !+ #!' $ #$ %! " '"! " -$ % "2 5 $#! # #! ! & 1 " 4! / " !+ #!'
"!# 5 & 5 " %/ % " # !# " 4! / " !+ #!' %!# 5 #! " " " " ! " ! / " !+ #!' %
,$ ! , / %$#! ! / " !+ #!' " % , ! # # % A$ " &"$ # # "
$ !/ " % " @% $ % " #! 1-!# " $ " " ! "3 % + 3 % , % % "! % # # #
D " "2
S ! " "! % 3 $ "3 # $ !# " 3 " " & A$) % " ! " # $ !# #! "2 " % C !#
# " A$ % " " #!/!%! #! " ! " +$ # C 3 " 3 % #! #! ( 1 " A$ % ! )" &
-$ # $ !# ! - #!' " C"!# 3 ? % 3 " # / #! " " #! % "E % " ! " # $ !7
# #! " % + " " ,#, #! 1-!# "K 4 + 3 GPNO3 3L5
: % ! / " !+ #!' #! 1-!# " $ # " 3 ) ! A$ "!+ !-!# ! !# 3 # ! &# ! $ """" # " "
# $ " $ " ! "3 % " #$ % " " !/ $ " " ( %% 3 % %% / # $ " $ ! ! / "7
!+ #!' 3 " ! ! " ! % "$ J$! " , $ " A$!"! % ! / " !+ #!'
#! 1-!# 3 /! % % 3 , + $&# % #! 2 % ! / " !+ #!' "$% " / %! # -! % 3 #$ 7
% # % " '"! " % " #$ % " " %! '3 ? " #! 1-!# ( ? % 3 A$ % $ ! " $
# % # " "! , /!" /! % %! $ " % %% / ! /! % % U %
"U + / " -!#! #! " !#, ! " $ ! #! % # # 1" !# % ! / " !+ #!' #! 1-!# " A$
" " +$! &!+$ " % # "
GG
* . G G ( (
G
" $ " A$ , $ %!# %! " " % # " ! / " !+ #!' #! 1-!# %!# !/ " " !"7
#! %! " & " % # #! ! # % " !" " " / # " !-! % 7
% "3 " #! " % !" " " " " % # " ! / " !+ #!' #! 1-!# " D %!# 7
" % % + " %! &" " #$ % A$ %! " # ! $ #!' "
"$ + -!# " " " & % # 1 $% % %! % A$ # " 4-!+$ G G5
% %!# #!' % # " ! / " !+ #!' #! 1-!# " + $ / " # #! ! "3 % " #$ % "
"$ / $# $ / " ! " ! + " ! / " !+ 3 & " "1 # / % " #! #! " &%
# % +1
% " %! ! # ? !/ "2
J$ % % #
G ! A$ % ! / " !+ #!' " $ # " # $ " !" ! " " "$
! % #! "
$ # $ $ % A$ % ! %% / # ! / " !+ #! "
> !/ " " # # " ! / " !+ #!' A$ + % , "! "
# % ? & # #%
B ( #! % ! / " !+ #!' # %+ # ! ! & # %+ A$ " % % # " 7
% " - " " &#! 1-!# "
F ($ #$ ! $ " % D ! / " !+ #!' U A$ )" " $ "$-!#! U & +
A$ #$ ! $ + / ! " ! A$ $ " %+$ " " # " & " D7
%!# " # " A$ " ! #%$! " A$ %% "
% %! " ! #$ " " ! / " !+ #!' 3 % +1 3 % +1 % ! / " !+ #!' 3 ) "
%!"!" &"! !% " % # % " #! #! " " #! % " % # ! " #! 3 " C !%
#! #! " !"#! %! " # % "!# % +1 3 #! #! " % # $ !# #!' 3 " #! % +1 3 % +1 3 7
? " #! %3 #! #! %1 !# : !) $ " /! #$ " " ! !" #!'
" D $ $ !%! " #$ " " ! $# ! "3 ! ! " & / " !/ % %!# #! $ 4# 7
5 #$ " " "!# " % +1 !/ % " + " " " # % ? " % " # 1 $7
% " ! $% " S # % ##!' % " "K &S %!"!" % " "K 4# 1 $% " P &GQ5 $ ! ! "
#$ " " ! $# ! " ! ! " "! !" 3 % " % # " $ ! ! % " " A$ / &
" %% % " '"! " % #$ " % A$ " $ !%!# % %!
! " #$ %
& " #'
(% )
G>
G ! 2 # $! 2 # $! 2 # $! 2 # $ &# ! / " !+ #!'&# ! / " !+ #!'&# ! / " !+ #!'&# ! / " !+ #!'
((((
( ! "( ! "( ! "( ! "
0000
0= ( M =0= ( M =0= ( M =0= ( M =
J$ % %$ 2
G5 # + ! " #! % " ! / " !+ " $ " # !/ #! 1-!#
5 # % " -$ " A$ $ ! " ! ! / " !+ #! " #! 1-!# "
% # 1 $% % % - # " ! !#! % " ! / " !+ #! "2 ! ! " "! !" " , % % " -$ "
A$ ! " ! ! " ! / " !+ #!' &% " %% % "3 "1 - $% % ! " ! / "7
!+ #!' #! 1-!#
G GG GG GG G H IH IH IH I
" ! / " !+ #! " " !+! ! " ( ! !#! $ ! / " !+ #!' "! " # "! $ ! E /1 "
# # % "$ " ! $ $ $ ! " ! " # " ! $& % ! # # ! % %! A$ ,
! / " !+ "
*$ " ! " ! / " !+ #!'*$ " ! " ! / " !+ #!'*$ " ! " ! / " !+ #!'*$ " ! " ! / " !+ #!'
D!" $ + / ! -$ " A$ $ + ! " ! / " !+ #!' 3 % " #$ % " " #! 7
% " D ! #! " ! !/! $ % "3 ! % " "# ! " 4%! "3 /!" "3 !' !# " & "!"53 1 "3 "#$ ! ! "
$# ! / " !+ #! "3 # / " #! " " % "3 " / #! " ,#,"3 # #! " & $ " ! ! "
! + 3 % " -$ " A$ !+! % " ! " " % #! # % # %! )" " % ,#, A$ $ " $7
! % $ 1#$% #! 1-!# & D !+ )% $ ! ! / " !+ #!' ! %!# A$ )" " ? A$ %
" $ ! A$ % $/ ! " / 1 $ %1#$% $ ?$ + )!" % % % /!"!' " " -$ " $
+ ! "3 # $ " # ?$ ( ? % 3 %+$! $ / "$# " " /! % #! % "
" ! " -C % % "!" ! / ! " ! " & ,1 # " %% $ ! - # $ $ ! / " !+ 7
#!' " $)" $ % !# "$ ! # %+$ " !+ " & #!" % $ # " !-!# % E " !
$ % ! - #!' % " # /!" " & !' !# " ," A$ %% +$ # "$% 1#$% " #! 1-!# " "
/! % #! 3 !# # % # !/ 3 $#, $ "3 "!# % +1 % " " "3 / " !/ " "!/ "3 #)
!" 1 "$# # % # " % " D 3 % %! #!' % $? 3 % + !##!' 3 % " % #! " - !%! "3 %
!" 3 % " $ #! " $ %!#! ! " ! & " "
' "$ + % " ! " ! / " !+ #!'' "$ + % " ! " ! / " !+ #!'' "$ + % " ! " ! / " !+ #!'' "$ + % " ! " ! / " !+ #!'
. ! $ "$ +! " # + + + $ " 4 " $ "3 ," ! % "3 # "3 ! $" ! "3 $ !/ "! " &
" $#," - " " #! #!' 5 % " / % " # @" % +!"% " & " $ " " % ##!' $7
% U %+$! 1 +$ " 2 H"! / " $ %!#! %+ I3 H " % "3 # % " & " ! "
! %+C - # % " / "IU +$ % 3 % " ! " $ + " % % $ /!" !/$%+ #!'
$% 4 ? % 3 % ! $ !#$% " % %1 !# D ! !# 3 %+$! $ # # ! $
GB
! / " !+ #!' " % " # $ % " % #! " " " . ! " & ! ) !# 53 % " $ ! # " 3 % / % % 7
/!"!' "!" ! % #! 4% %1#$% S ! %%K S " D @" "K3 % ! # 6 & %1 3 1 "$+ ! %
%+$ " $ ! ! / " !+ %+C " # % " % #! " , " D$ % "53 % #, % # " " 7
"3 % # %+C "$# " /!/! 3 #)
+$ % " ! " ! !#! % "+$ % " ! " ! !#! % "+$ % " ! " ! !#! % "+$ % " ! " ! !#! % "
& 1 % " ! " ! !#! % " " / + " & A$! %! " #$! " A$ " "- "
% ! " " #!" " & " $# $ " #! /! & + 4GPNL53 #$ $ "
" %% $ ! ! / " !+ #!' - !%! ! " # % # # #! ! " $ !# % ! (
? % 3 $ ? / % -% D! # # % /! + $ +$ " 2 HA$) " # " ! -%$& A$ $ , 7
&$ $? + $ /! + # ! % &" !"- # ! "I3 & #! %% / # $ ! / " !+ #!'
A$ " $ ! % " - # " A$ ! /! % / %$#!' % /! + ! + 3 ," " "$ ! "
/ + & " #!-!# !/ " " #$ " ! " % " # "! ! " ! #%$! "$ " $ ! " % " - # " A$ $
! -%$! % /! + " % %+$ " %% "3 "! / # # " /! " #! / ! " "3
"! % ! / " !+ #!' " ! $ - A$ "!# %'+!# " ! " #! %'+!# ( A$ # ! C " %%
"$ ! / " !+ #!' " # " ! A$ " ! $ # % # #! ! #$ " !' % !# 3 #
! / " !+ " % # 3 " % " % #! " ! " % " 4 "!#'% + " #%1 !# "3 "!# $ "3 # $ !#'% 7
+ "3 "!#'% + " " #! % "3 ? % 53 $"# &% %+$ " 1#$% " &%! " A$ , % % /! + 3 # / "
# / ! " ? " /! "3 / %+$ " %1#$% " $# !/ " " % & %! " # $# " "! !% "
- !%! ! " # "$ ? " $ ! 2 % /! + . / A$ " ,& % 3 " # 7
!#! " #!" "$ ! ! / " !+ #!'
# "! # # % " # "# "! # # % " # "# "! # # % " # "# "! # # % " # "
( " % " # " ! # # % " " $ ! "3 ! / " !+ #!' & ? " ! " % # # % A$
" , ,#, # " # $ &$ 2
G5 ! / " !+ U % !" U %+$ #$ " !' A$ & , "! " $ ! $& - 4S "7
#$ ! % $ K5 " ! %!# A$ $ $ ! / " !+ #!' " / " 3 % A$ $ % + " & " 7
$ " $ ! 3 -$ ! $ # ! # #! % $ - A$ !- 7
! / $ % $ A$ & ,& "! D ! ! 4 ? % 3 % - !%! " $
$& " $ ! E"! + 3 "! %+$! % %! " $ " # !/ !- U !+ " %
A$ " " % " % / % " D!# "U3 % " "$ ! / " !+ #!' $ - A$ / " 5
5 " $# $ " - % % ! ! / " !+ #!' ( ? % 3 $ " % / $ + % /!"!/
" ! #%$& "# " # % # ! " D 4% " " ? " $ " # $# " " D$ % "3 #
# " " D$ % "3 # 53 $ ! " " %% / # $ ! / " !+ #!' " ! + "
! + 3 " #' % 3 "$ ! " # -$" & " #$ " $# $ E# "$% 7
# " !/ " " -$ " ! %! + -!# " % " # 3 % !# # %+$! A$ # # % !# & %! "
+ " # # ! " " D$ % "E&$ / A$ , -$ ! % # " $ ! # " ! 3
$ " # & #% ! &- %! % A$ " ! / " !+ " "$ A$ #! # "
$ " $ ! % " - # " A$ !#," + " ! % # $# " D$ % #! ! % /! " U
!+ " % " % "# "U - # % " $ /!" 4! / " !+ "! ,& $ # !
# "! % + " # % # ! " D$ % % % /!"!' / % 3 A$) # % " & A$)
, ! " " " ! 3 A$) "! $ #! " $ " " ! # ! 3 A$) - % ,# 5 : "1 "$ !
, "! #!" & !
>5 % ##! % " # !/ ! #! % " % #$ % " % ! ! / " !+ #!' 4 "!# %'+!# 3 " #! %'+!# 3
%'+!# 3 # $ !# %'+!# 5 - # 3 $ A$ % " - ' " % # ! ,$ " % " !"7
"3 $ " %! " !/ " " - " " +C % !"#! %! % #$ % " A$ -$ 7
% % ! / " !+ #!' ( ? % 3 "! " " $ ! % " + ! #! " "!# " % $ /!"
# $ !# %'+!# 3 % ! )" " # 1 " # " % " # % " " &-%$? " # $ !# #!' % " + !7
#! " 4A$!) " # $ !# # A$!) 3 # A$) '"! " &A$) "$% " " ! 53 % " ! " # $7
!# #!' 3 % " ! " " ? " A$ " ! 3 % " # + ! - #!' 3 % !" "!' &% !"!' % ! 7
- #!' ( 3 "! " " $ ! " ! " $ " # !/ " #! %'+!# 3 % ! / " !+ #!' " #$ 7
1 " # " % " # % " $# $ ? A$!# % " + ! #! "3 % " -!% " " #! # ' !# " "$"
! "3 % !+ #!' % " ? " " $ % " " $ " &"$ ! + " # " - !% "3 % "
#$ #! " & " " # " ! " $ - A$ ! #! % "!# %'+!# " %! 1 " " # "
# % " # " " %! + 3 % " %! % " ! " % + ! #!' 3 % !/ #!' % ?
: "! " $ !%! $ #$ -$ % # %'+!# % " + ! #! "3 " ! / " !+ 1 U
? % U #$ " ! " # % " # " " # 7/ 3 % / %$#!' % " # "3 % " % #! "
" " A$ # ! $ #
GF
" %$ + 3 % & 1 % " ! / " !+ #! "3 " A$ " $ !A$ $ - A$ !#$% 3
$ /! U & ! U # " A$ " % #! # !" ! " # " !"#! %! "
4 ? % 3 % " 1 " % + "!' " #! % " %% " % " "!#'% + " , "! $ !%! " % " # $7
!#'% + " ! / " !+ % " - # " A$ % /! % #! % /!" ! % # $# % " !@" A$ " D 7
%% 5 ( %% 3 #$ " # % - A$ " % ##! " , % S - A$ ! #! % -$ %K
& S - A$ C !# K % ##!' $ $ " # !/ ! ! " ! %!# #! " % " %%
$ " $ ! !) " # C A$ " - # C ! / " !+ #! " ! !"#! %! ! " A$ $ $ !%!7
/ ! " - A$ "
/ " !+ #!/ " !+ #!/ " !+ #!/ " !+ #!' /! % " "' /! % " "' /! % " "' /! % " "
" /! A$ 3 #$ ? " # # $ 3 % # " -! % ! " " -!#! & ! "
%$ + 3 ,& " A$ , "! " ! / " !+ " A$ " &3 # " #$ #! 3 "$ # # #! ! " 7
#$ " " $# $ " " # " " A$! % ! " " " #1-!# " ( 1 " #! A$ ,&2
5 " & ! / " !+ "3 " $# $ " &- %! " 4" % " #$ % " " $ # #$ " "# ! "
& " ! % " A$ % " "$% " ! / " !+ #!' &V %!"!" ! "5E
5 " & ! / " !+ " " " $# $ " &- %! " 4" % " #$ % " ,&! / " !+ #!' ,#,
# " #$ " "# ! " & " ! % " A$ " ! / " !+ #!' E% # #! ! $ " !"7
" " ## "! % " "13 , A$ $"# % " ! / " !+ #! " $ %!# " & #$ ! ! " ! 7
- % " # D " % 3 - " "3 !+ "3 #) 5E
#5 " # ! / " !+ " & # " $# $ " 4% " #$ % " A$! $ "-$ # % A$ " ,
! / " !+ $ A$ " "# " 53 &
5 " ! / " !+ "
' + ! "' + ! "' + ! "' + ! "
W, 4GPOL5 #! !/ " " # ! ! " A$ ! / " - " " , "$+ ! + ! " ! / " !+ 7
#!' $# !/ "3 % " #$ % " " # 2
5 " $ " ! " ! !+ 3 %! & D#! % ! / " !+ " % % % +! $ ! / " !7
+ & " # # $ ! 3 " ! A$ )" " "$% # !/ ,& " ! " A$
? $ ! / " !+ #!' A$ " ! " % ! A$ % ! " ! $% & !/ % ! / " !+ 7
3 )" " # " % " $ ! & $ & !" "!#!' " %/ % " " #$% " A$
" % "
5 " $ " ! " ! / " !+ #!' S " # " ! $ / " "1 / " "K U# " #! '
"U $#," # "! " " # " ! # $ %! % " % ! " !/ " ! / " !+ #! 7
" - # $ " # D " !- " 4 " #$% $ "3 " % " " "3 # !#! " ! % "3 ) 7
# "5
#5 " $ " ! " ! / " !+ #!' $ " /! % 1 " &% " %$#!' % " . $
! $ # $#! $ ! / " !+ #!' A$ &$ - $% 3 ! + $ 1 ! !#! " "7
$ ! " A$ 3 $ " % ! / " !+ #!' 3 % + # " ! $! $ 1
" # " "3 % " ! " !+ ! / " !+ #! " A$ &$ " %/ % " ( ? % 3 $ " $ !
A$ " !" @ %! % " - # " A$ / # # $# " %!# !/ " % " % "# "3 $ # % %
" % #! ! + " ! " " %/ !/ " " % " %! #$ #! ?$/ !%
....
1. " ! / " !+ #! " " !+! ! "3 % " #$ % " $ / ! !" ! " -$ " &% # %! !#,"
! " " # " ! % #! # % -$ / +
2. * #$ % " ! " " / + " & " $#! " % " " # # " ! / " !+ #!' 3
% #$ % " A$! $ /!"!' ! %! + -!# % !
" $ " ! " % % ! / " !+ 3 " / " " &" /! % % #!' 1 " &% " %$#!'
% "
( 0<( 0<( 0<( 0<
" ! / " !+ #!'
*$ " + " % " ! " ! / " !+ #!'
- A$ % ! / " !+ #!'
! / " !+ #!'
" $# $ #!' % ! ! / " !+ #!'
( " # !/ % ! / " !+ #!' / #!' % ! / " !+ #!'
GL
====
G $ %1#$% !# & $ # " ! " ! / " !+ #!'
% ##! $ /!" #! 1-!# 4/) " % D C G5 &$ 1#$% % !" 3 & $ # " ! " ! 7
/ " !+ #!'
> % " ! " $#! " % %1#$% & % !#$% &# " % " "!+$! " +$ "2 H - $# 1- "
" % " ! "I3 H#$ % " ! " " " C !% "3 % " !/ " % %1#$% % !#$% #! 1-!# I3 H#' "$ 7
+! % " ! "I
B %!? $ ! ! / " !+ #!' A$ , ! " %% # - % % %!
0 0 * .0 0 * .0 0 * .0 0 * .
: 3 ( 4GPNG5 ! ! , &# " $# ! % ! %!"3 ! 2 , 0 "7 !%% & # 3 GG
/ ! "!' GPO> 1 $% S , ! K 4 ! 53 (( G7B>
= ( 2= ( 2= ( 2= ( 2
% /!"!' & % !@
) *) + , - .
*) % /
GN
(% ! % % 2 ? !/ "3 +$(% ! % % 2 ? !/ "3 +$(% ! % % 2 ? !/ "3 +$(% ! % % 2 ? !/ "3 +$ 7777
" ! / " !+ #!' &?$" !-!# #!' % " $ !" ! / " !+ #!' &?$" !-!# #!' % " $ !" ! / " !+ #!' &?$" !-!# #!' % " $ !" ! / " !+ #!' &?$" !-!# #!' % " $ !
((((
+$ "+$ "+$ "+$ "
( ( 0 2( ( 0 2( ( 0 2( ( 0 2
• " % # ? !/ " ! / " !+ #!'
• " %% % " +$ " ! / " !+ #!'
• =$" !-!# % ! / " !+ #!' & %! "$ /! !%!
0= ( M =0= ( M =0= ( M =0= ( M =
J$ % %$ 2
G5 * $% %'+!# &# , % " ! / " !+ #!' #! 1-!#
5 " ) # #! # ? !/ " & +$ " ! / " !+ #!' #! 1-!#
>5 % " # ! ! " / %$ $ % / " !+ #!' #! 1-!#
" # 1 $% " " % A$ % ! " " %% &" "- % % ! % 7
% ! / " !+ #!' #! 1-!# " #! 3 % # ! $% " #' % $ % ! / " !+ #!' #! 7
1-!# " % " """" -$ % " % $ % 2 ? !/ " ! / " !+ #!' 3 +$ " ! / "7
!+ #!' &?$" !-!# #!' % ! / " !+ #!' % # ! $% " !"#$ " " % "
GGGG HJ.8 ( ( 0 IHJ.8 ( ( 0 IHJ.8 ( ( 0 IHJ.8 ( ( 0 I
. / A$ " , # # ! % ! ! / " !+ #!' & % #! 1-!# 3 " $ ! D " #! % , -$ ! %
#$ " !' 4 #$ ! % ! %! + -1 "!# 3 "1 # # "$% " ! / " !+ " &-$ " !/ 7
" "53 " #$ # !#! " % % % ! / " !+ #!'
%! 3 % % / . - ) ) /" . / / % "
% ! % % ! % % $ " # "! " ! ! 3 # "! $ !# 3 ! %% / $
# "! % # ! ! E% A$ A$) - !%! ! " ) % ! / " !+ # % 3
% # % ?! !" % ! 3 % D!" #! " $ ! " # "3 % @ % ! / " !+ &% " , !%! 7
" " % " )" % " % ##! $ 3 $ ! 3 # % # ! ! % ! / " !+ $ "!#!'
A$ % ! # # "! A$) ! - #!' , # % # 3 A$) ) " &#' %! % "
" A$ + " # "! - $% % % " #1-!# ) ! " # # " & D %1#! " &
A$ " "$"# ! % " ! / " !+ # ! ! " #! 1-!# " 4 %% ! 0GPNL5
" @% #W -- 1234560$ % # # % " #! % "$ % 3 & D # ! $
# " " "! !%! " $ " %$#!' " !"- # ! % ! / " !+ " # "'%
# # $ % % "! !) / %! % - #% 3 #!" & ## "! % %+$ " # "! " %
! / " !+ " % A$ " ,# $ # $ !# % % " " & " # " ! A$ %!# $ "-$
$#! "$ " ! ) ! " A$ " # "! % "3 $ " % # $ %! % & 1 % " ! / " !+ 7
#! " A$! % # % #!' " " "
! ! " % ! % %! ! " % ! % %! ! " % ! % %! ! " % ! % %
" # ! ! " U #$ # ; %! + 1237468 % #$ % % ! / " !+ #!' " 2
G % % D " $ % #!' " " / ! % "
% % " - $% #% &"! !+X # +$ 4 ? % 3 HA$) - # I3
H A$) # !#! " I3 H#$ % " % !%! I H#' " % #! YYYYYYYY # YYYY I #)
GO
> % % ! ! %!# % "! !%! $ 1 !# " #! 3 " / " % %! (
? % 3 "! %+$! ! " " $ ! A$) "$ %! " % % % " % "# "3 " % $ % 7
A$ $ " 1 !# $ " % "$ %! K &S % % K " " / % " % A$ % ? 7
% " D 3 " #$ A$ % " #! #! " ? # " # " " / % " & ! % " % %!
HJ.8 ( ( 0HJ.8 ( ( 0HJ.8 ( ( 0HJ.8 ( ( 0 IIII
GGGG ? !/ " ! / " !+ #!'? !/ " ! / " !+ #!'? !/ " ! / " !+ #!'? !/ " ! / " !+ #!'
" % " % $ % " " & " % #! " "12 9 *) % ) '
0 % ) - 9) . )
! %$+ 3 " # " ! " % # A$) % ! / " !+ #!' 3 " #! 3 )" ) 9 &! / "7
!+ #! " A$ $"# # ! $! " %/ $ % " #! % U " # " #! "
#$ % " & A$) " ! " A$ % " $ ! &$ " %/ % U & " A$ ! # ? !/ ! #! %
$ 1 /! #! 1 !# )"
9 D " " # #% ! /! "! % " "/! #! " % # " ! / " !+ #!' & 7
" "$"# ! % " %# " 4 ? "3 GPOG5E ) ) & $ % " %% % !"
" " " /! 3 % " ? !/ " A$ " " #!-!A$ , " # + $ " "1 (
? % 3 + " % # " % ? / ! " %% / # $ ! / " !+ #!' % " - # " A$
! /! % " %% % /! + . / A$ " , - !%! ! # " #$ A$ 3 " +C %+$7
" " $ ! "3 % " - # " " ! " " % ##!' -1"!# 3 % # -! 3 % D! ! -1"!# 4A$ /!/ # #
&" / # #! - #$ #! 53 % + A$ # $ % " /! " -$ "! !/ % $ ! + %
4 %! % $ " ! % ? 5 &% "! !%! $ " 4A$ # % !" %!+!' 3 / % "3
# #! " & # ! $ " # % "5 # " % " ? !/ " "$ " $ ! 1 " 2
• ! "! % ##!' -1"!# 3 % # -! 3 % D! ! -1"!# 3 % - ! % $ " ! &% "!7
!%! $ ! $ ! -%$ #! ! % " %% % /! + ?'/ " +$ % # "
• / %$ #$ % " % " - # " #! " ! & ! #! % " %% % /! + ?'7
/ " +$ % # "
• %! "! ,& !- #! % " , " &% " $? " # " # % ! #! ! $! #
$ " " - # "
• %! "! ,& !- #! " % " ? " /! " !" ! " " % #!' # % ! #!
"!+ # $ " " - # "
!) " # / ! # A$ $ % ! / " !+ #!' $ "$ +! ? !/ " !#! % "3 !-!# " % "
? !/ " ! !#! % " U! #%$" U " "$" ! $! " $ / " ? !/ "3 ! % ! ##!' A$ % ! / "7
!+ #!'
( +$ " ! / " !+ #!'( +$ " ! / " !+ #!'( +$ " ! / " !+ #!'( +$ " ! / " !+ #!'
" -! ! % " ? !/ " # # " % ! / " !+ #!' 3 " # / ! % /)" $ / ! " 7
+$ " U" +C " % # " U % % A$ " " $ ! (% % % ! / " !+ #!' - 7
+$ " ! % / ? " % ! # 3 ! ! ! % !" "!' 4 ,!" " 3 GPOQ5
" %$ + 3 "! % ) % ) " # $ !# % % "$ %! 3 # "$ !A$ &
# ! / # " " % % '"! % " $ ! " - $% $ A$ % +$ +$ " "$ !
% A$ , " % ! / " !+ #!' % " # 3 " #! A$ ,& $ - # # 4$ S #
# #! K5 D " " % " % " ! / " !+ #!' 3 $ " # $ %% " A$! $ %!"!" !#$%
" +$ " + % " #% " & %! ! " " % U % &"$+ ! # !/! " !7
" % ! / " !+ #!' 4* & /! 3 GPNP5
& +$ " "! + % " A$ # $# $ ! / " !+ #!' # # # 2 H A$) %+$ " !7
! " $ " A$ "I3 H A$) ,& " " " " !"- #," "$ ? A$ "I3 H A$) + "
% /!"!' ,& $#," "# " " D I3 H# ! # % ! % " " " A$ / "!# ! I3 H% "
+ " " S " % # !" % # @1 K A$ % " "I3 H#' " % #! % " ! " # $ !7
# #!' # % / I " +$ " $ !%! ) ! " !+$ " ! " # " " " +$ " A$ " #!
# " ! $& " ! ! " ! !#! % " A$ " # " ! -! & #!" A$ +$1 % ! !#! $ " $ !
C% ! +$ 3 ? % 3 , % ! " # $ !# #!' # % # !/ K3 ) ! A$ ! %!# % ! 3 % % 7
/!"!' 3 % " !' !# "3 % " $ %!# #! "3 % #! 3 % " $ #! " $ %!#! ! " D ! " & " " "! !" 3 "
#! S/ K3 "! " #!-!# % ! ! % # D &"!" " #! % 4"! " $ / #!' %1 !# !/ %
#! % % # %3 "! !# %3 %!+! " 3 % +! % " $ # ! $" ! % -$ #! ! 5 : C
" A$ -$ % / $ % ##!' "! #! %3 % % #!' D " %% / !" @ # !/! " 7
! " " %% $ ! / " !+ #!' 3 " A$ " ! " S$ + " $ ! K A$ %!# " % " "!7
GP
% " /! #$% #! " " ) ! " 4 ! " # $ !# #!' # % # !/ &/ 5 - # 3 # " - $% 7
% +$ 3 !+! $ + # ! $ " # 2 H" ! / " !+ % " - # " A$ % !-$"!' + 7
/)" !#," ! " ! % # $# % " / "IEH" %! % % " " ! " #
+ " " #! %! #!' %1 !# #$ % / IEH" ! / " !+ A$) ! " ! # % C
" ? " %1 !# " % " ! " # $ !# #!' "!/ $ ) # " % ##! "IEH # " " " $ !
#' % " "$% " $ / #!' - # % A$ ! % " " " A$ ? % " ! "I " #! 3
A$ #% A$) " / ,# %! !" #$ # % " " +$ "3 " "! + % "
%$+ %% " % " +$ " $#, " " #1-!# " # 2 H % ! A$ $ ! ! !#
! ! % !# " "$ % #!' ! A$ / # #$ ! $ )" I3 H#' " /! #$% "
% " !"- ##!' % % &% / ! % ? % + " !' + #! % + " " " ! $" ! % " 7
$ % I3 H% " # ! " % /!"!/ " !# " $#! " % " @% # ! & # ! " D A$ % "
# ! " % /!"!/ " D!# "I3 H# - " " %% % " "!# ! " $ #%! % " D "! "
/ % " !"#$"!' & D % #!' % " -$ $ " " % " A$ !-! " % " #! "IEH D!" %+$
% #!' % !/ % ? A$!# &% !/ #!' ! 1 " # % ? 3 % " " " +$ % " 0$ 7
" ! "I3 H#$ % " % ! , " ! ! " % /!"!' A$ / % " !@" # % ! " " $ "I3
H% D "!#!' % " / " % " " % /!"!' # ! " % ( "! #! 0 "!% "
# % #! # % #!"!' / " " I
% ) %) /" / / / / 0% / - '
/ 9 *) /" % " %$ + 3 ,& # " $ ! " A$ ! / " !+ $#," ! "! " $
% &A$ U! !#! % U $ % +$ " " + % " ! + 3 # "! " % " " $ ! "
4 !#$% % " "!"5 #$ " ! " " " #1-!# " &%! ! "
"! !" 3 # "$+! ? " 4GPOG53 " # " ! " % # % " %1 ! " % " & " #! % " % " $ ! &
" $ -!% % " $ ! " " / #!' 4 " "3 !' !# "3 /!/! "3 "#$ % "3 # 53 -!% A$ $ A$
" !/ "$% $&C !% $ ! " #% % ! ! / " !+ #!' A$ , %% / " #
" %$ + 3 " $& !-1#!% A$ " " " " # " " ! #%$! " % +$ +$ " ! / " !+ #!' 3
$ % " $ / ! " +$ " & # @ % " $ / D %!# #!' % ! 3 %$+ &$ ! 7
" " / #!' % " $ !
= (= (= (= (
. " " #$ " ! " + ! #!' $ #! ! %% / # $ " $ ! " % " ! " # $ !# #!'
A$ $ !%! % " % " ? #$ !/ " & % % " "!+$! " +$ " ! / " !+ #!' 2 H#$ % " " % " ! " # 7
$ !# #!' A$ $ !%! # & - #$ #! % " !/ % " + #! % " U "! !% "U "$ ? I3 HA$) !
! - #!' " " ! /)" !#," ! "I3 H# A$) '"! " " $" # ! I " " +$ "
" , " #!-!# !/ " " #$ " ! " A$ " # " ! #% ! $ / D %!# #!' % ? % 3
)" 1 " % "!+$! 2 Z ! / " !+ #!' ! #%$! % " "!+$! " - " # $ !# #!' % " + ! #! "2
% ! ##!' ! !# Z# # [3 % " $ ! " + $ " A$ @"3 % %)- 3 % # $ !# #!' /)" 7
# " " "3 % # " #! 4# "3 3 /!" "3 "3 -!#! "53 % " $ ! " + " + $ "3 % "
% " /!" 3 % " ! % " # $ 3 % % 1 & " $ %!# #! " % " 3 &% " + #! "
# " % % " " !/ % " ? A$!# " " % " % " " " A$ #$ # " !% 7
? " % %! % #!$ 0 + [
. = (. = (. = (. = (
% ? % A$ " , / ! " %% " % /! + 3 % " +$ " ! / " !+ #!' 1 " 2 H%
##!' -1"!# 3 % # -! 3 % D! ! -1"!# 3 % - ! % $ " ! &% "! !%! $ ? # $ ! 7
-%$ #! "!+ !-!# !/ " % / %$ #!' A$ ,# % " /! " "$ % #!' 3 % ! )" " )" &% !"7
"!#!' # ! $ % % #!' IEH#$ % " " - # " ? # & ! -%$ #! " % / %$ #!' % % #!' 3
% ! )" " )" &% !" "!#!' # ! $ % % #!' IEH " /! #$% " "! % ##!' -1"!# 3
% # -! 3 % D! ! -1"!# 3 % - ! % $ " ! &% "! !%! $ IEH D!" %+$ !- #!
% " , " &% " $? " # " # % " A$ % "!+ # - # % / %$ #!' % % #!' 3 % ! 7
)" " )" &% !" "!#!' # ! $ % % #!' IE&H% " % #! # % " "!+
# - # # " # % / %$ #!' % % #!' 3 % ! )" " )" &% !" "!#!' # ! $ %
% #!' I , ! 3 # $ "! % ? % " 1 " #$ A$ " # "!
% % ! / " !+ #!' &3 " A$ " #$ # $#," #$ " " &! 3 " 1 A$ %! ! %
" $ ! 3 ? % % "! !%! $ # " " 1 +$ 2 H% "! !%! $ ? # %+$ ! -%$ #! "!+ !-!# !/
" % % ##!' % ? % /! + &% " !"- ##!' )%I
% !+$ % A$ % # " % " ? !/ "3 $ % " %% % ! / " !+ #!' $ !-!# " % " +$ "
!+! % " + + " " $ / "E&# " , / ! "$+! ! 3 % & 1 % " " $ ! " % "
$ +$ & A$ " " $ #$ ! !/ " " " # " % % ! / " !+
>>>> =$" !-!# #!' % ! / " !+ #!'=$" !-!# #!' % ! / " !+ #!'=$" !-!# #!' % ! / " !+ #!'=$" !-!# #!' % ! / " !+ #!'
Q
" % " ? !/ " &% " +$ " ! / " !+ #!' 9) . # *) / )
& 1 % " ! / " !+ #! " " - # C # $ '"! -! ! 3 " ,# "! % # !#,
$ " E& " '"! " % "$-!#! -$ A$ " ?$" !-!A$ % %! #!' "3
$#," # " " " ! A$ D %!# U $ / ! " " "U A$) " # / ! %% / # % ! / " !+ 7
#!' &#$ % " " % " -!#! " A$ " !/ %% % " D %!# $ # ! ) "# % % / %
% "!" A$ ! " %! 3 % ! / " !+ $ !/ "! ! , % !" # % + $ " " A$ "$ ! " ! $7
#!' $ &# " ! / " !+ #!' ! #%$" # "$" # % + "3 % " " A$ D %!# "$ #%! % "
# " " A$ " $ " $ ! ! 3 !+$ % % "$ ! A$ $ ! / " !+ 7
#!' "$ "$ ! " % $ !%! )" !" #$ # "! " % " # " "
! ! " / %$ % / % #! % $ ! / " !+ #!'! ! " / %$ % / % #! % $ ! / " !+ #!'! ! " / %$ % / % #! % $ ! / " !+ #!'! ! " / %$ % / % #! % $ ! / " !+ #!'
" %$ + 3 $ ! / " !+ #!' $ " # / ! !/ " " !/ "2 % / &$ " %/ $ %
" #! % # " $! $ $ / 1 A$ %+$ " # "! A$ " % & " ! / " !+ 3
" % " % + !- ! % ! !' % " " " " " # ! + 3 " $ " % # $ " !
# ! ! " / %$ % $ !%! $ " $ ! $ " 3 # ! ! " A$ /! " -% D! % " & ! +$
" D,$" !/ " # ! $ #!' " %+$ " " " # ! ! " - $% " # +$ "3 % " #$ % "
-$ " #W -- 4GPF>5 & !%% 4GPNN5 : " #! A$ 3 #$ & C " $ " " "
# " "! !/ &" !"- # ! 3 % ! / " !+ #!' " " " "'%! " ?$" !-!# "$ %! #!'
G5
HJ$) # / ! " % ! / " !+ #!' I3 " "3 H A$) "! / I
5
H $ % " "$ % / #! % " #! I3 HA$!) " " -!#! # % " "$% " % ! / " !+ #!' I3 H
A$) I "$ 3 HA$) &##!' " #! % ! I
>5 /% % "
H &$ " %/ %+C % # !# I3 H ! ! %!# #! " "# % " $ %! +
% " # !# "I
B5 :
% ! / " !+ #!' 3 H" % + %% %+C ,$ # # #! ! I3 H" + %! % " "$% "
! #! ! " " %! "I3 H% ! - #!' A$ " + $ " /! # 3 " %% & $
1 I3 H" # # & ! % # ! $ !/ " " / ! % " % % #!'
%% "I3 H - # % "! !%! $ D % #!' - $# 1- %+C - ' I3 HA$) " " " # % " 7
"$% " A$ " # #! "I3 H $ "$+ ! ! "3 # #! " ,! ' "!" -$ $ " " $ ! "I
F5 /
! / " !+ #!' 3 H $ &$ # $ $ / ! " $ # % # &V %! "I3 &$ %
-! !#!' $ # # 3 / ! % % #!' / ! % "I3 H $ % + " # %% ? " % -
D ! # $ " / ! % "I3 H"$+! #' " $ ! " #$ $ % #!' I
" %$ + 3 " $& !-1#!% A$ $ ! / " !+ #!' $ " "! !/ " " " ! + "E%+$7
" / # " ! #%$" 3 "'% $ #$ %! $ # ! !
BBBB ! !%! % ! / " !+ #!'! !%! % ! / " !+ #!'! !%! % ! / " !+ #!'! !%! % ! / " !+ #!'
" % " " % " A$ # - ! % % ! % % " # " ! # "!
" # ! 2 % . !" % " $ ! E %% " #$ % !"7
! !%! #$ " " -! #! "3 ,$ " & ! % " A$ ! C% ! ! " #! % " %# # " %
! / " !+ #!' 4 ? "3 GPOG5 " #! 3 " +$ " %!" 2 H $ %% / " # " ! / " !+ 7
#!' I &H#$ ! %! % I " " #$ " ! ! " " !#$% ! " #$ " "
A$ " !" # " #$ " " - # $ % ! / " !+ #!'
. = ( ( 0. = ( ( 0. = ( ( 0. = ( ( 0
. # " !%$" !/ " ,#, #$ !' ,# %+$ " @"3 #$ $ + $ " $ ! " #! #! " % # 7
$ !# #!' #! !' ,# "$ "!" %!# #! $ " % ! # " #! % A$ 1 % ! $#! % % /!"!'
$ # $ ! D!" 1 % " $ ! $"# U " # " "U %! "!% " " # "$
# ! 3 % " % #! " ! " % " " !-!# &% " # ! $ " &/ % " # % " % " , ! " 4 %!7
+!' 3 # ! $ " ,#! % ! ! 3 % - !%! 3 % % !-!# #!' - !%! 3 % ? 5 " "- # % ! 7
$##!' % % /!"!' ! / " !+ #!' "$% ! " A$ , % # " " $ ! " "! !% " &)" 7
% ! - #!' C !% % %!"!" % " - # " " ! 3 % !-$"!' ! / #! " & " $#," "
# #! ! ! + 3 % # " % ! / " !+ #!' $& % / 4, % A$ A$! ! $#," % /!" "
& " A$! % " % " , ! " % "3 ,# %% + % # $ ! % " " !"! "3 # "
" %3 %! # "! % " + #! " /! !# "3 # 53 &"$ U $#,U % " "! !%! " # ' !7
G
# " % " " $ ! "3 $ #$ # "!+$! -! #! ! %+C + !" ! #! % &V $ -$ 7
#!' "3 %% / % " ! %! % 4# # " @"53 #$ A$ " $
"!" ( "! % $ ! / " !+ " #! %! % 3 " ! "$% 1 $ " #$% #$ "7
!' S ! K / ! # ! / " !+ #!' E / # " " A$! % " " % # % 3 ! " A$ "
# "! " % ! " $ - # ! 4,& " $ ! " A$ $ / ! " @" A$ "$ $ % "1 %
D!+ 5
FFFF " #$ #! " % ! / " !+ #!'" #$ #! " % ! / " !+ #!'" #$ #! " % ! / " !+ #!'" #$ #! " % ! / " !+ #!'
( 3 "! ! -! " #! 1-!# "3 " # " ! A$ % ! / " !+ " #$ " ! # # '
) ) ) % ? % ! 3 "$ ! A$ % ! / " !+ #!' " ,$ ! %% / # 3 ,$ !
"! % / +$ " " %! % 2 H#' " / / - # " % " , ! " " # $ ! I
+! " A$ " ! " %! $ " $ ! " % - # $ + $&-$ U#$&" # " #$ #! "
% + !" " "# # U A$ " $" % ! %+$ #% " "A$! - ! 1 -% D!
" % # / ! #! - # $ % ! / " !+ #!' 4 " % # #! ! H," ' $ ! / " !+
$ %% + I5 : " " # # !# % " $% " % ,#, A$ % ! / " !+ #!' #! 1-!# " $7
! " # " % " ! ,# ?$!#! " " ! % " ,# 3 %% ! %!# A$ $ ! / " !+ #!
%! $ " $ ! A$ $ - # " ?$ !#! % " " " " ,$ " A$1 " " , %
"$" $ ! / " !+ #!' #$ " ! " ) !# " % & %% / # $ " $ ! " " # " ) !# "
" ) !# " #!"!' ,# $ ! / " !+ #!' % " # " #$ #! " A$ )" $ " $ #!"!'
" % A$! % # #! " % $ /!" % " $ "3 !) " $ " # % % ! %
% A$ / !% " 3 &% " " !%! " %+ $& !+ " #$ "! A$ " /
%! $ " $ !
....
G5 (% % % ! / " !+ #!' " -! & " $# $ " - % % ! ! / " !+ #!' 3 "7
%% " % "2 ? !/ " ! / " !+ #!' 3 +$ " ! / " !+ #!' &?$" !-!# #!' )" " "
% " " # # " +$! $ ! / " !+ #!' # # &# "! !%! $ 1 !#
5 " ? !/ " & +$ " ! / " !+ #!' " # + $ " "! ! % !" ! ##!'
>5 " ? !/ " " % # A$) % ! / " !+ #!' 3 % " +$ " " !# A$) " $ " " # 7
" ! % ! / " !+ #!' &% ?$" !-!# #!' " ! !# A$) ,# " % ! / " !+ #!'
B5 " # ! ! " ! #! % " / %$ % / % #! % $ ! / " !+ #!' " 2 # / ! #! 3 % / #! " #! %3
! %!# #! " # !# "3 / % ' !# &$ !%! %'+!# " %! " % /! !%! % ! / "7
!+ #!' &"$" "! % " # " #$ #! "
F5 % % ! $ % ! / " !+ #!' #! 1-!# $ ! #%$! ?$!#! " % " " ) !# " (
#$ " ! " "! " ) !# %% / % #
( 0<( 0<( 0<( 0<
(% ! % %
? !/ " ! / " !+ #!'
( +$ " ! / " !+ #!'
=$" !-!# #!' % ! / " !+ #!'
! ! " / %$ $ ! / " !+ #!'
! !%! % ! / " !+ #!'
" #$ #! " % ! / " !+ #!'
====
G5 $ %1#$% " " $ ! " 4 !/ % ! "$ ! 5 &"$ /! # ! ! 3 $ # $ ! 3 " $)"
# "$% %+$ " %! " 1#$% " A$ , % " " ! &-! % % $ % ! / " !+ #!'
!#, ! 4 ? !/ "3 +$ " &?$" !-!# #!' % ! / " !+ #!' 5
5 % ##! $ 1#$% $ /!" #! 1-!# A$ # + % " "$% " $ ! / " !+ #!' & " % "
"!+$! " +$ "2 H#$ % " " % " ? !/ " " ! / " !+ #!' I3 H#$ % " % " +$ "I3 H#$ % "$ ?$" !-!# #!' I
>5 " # % ! A$ %!+!' % # 1 $% $ 3 "-' % $ % ! % % ! / " !+ 7
#!' ( +C " 2 H% " ? !/ " " #% "3 #!" " &%% / % %! #!' $ ! / " !+ #!' % S %!7
KI3 H" !+$ " % " +$ "I3 HA$) / % + " # " % ! I3 H " "! % %! " ! 7
/ " !+ #!' I " / %C "$ % ! #$ # % " # ! ! " D $ " " " # 1 $%
B5 % " "!+$! " ? !/ " & +$ " ! / " !+ #!' H $ % " % ! " " " " #!7
-!# &#% I3 H#$ % ! " A$ " ? I
(% ! G(% ! G(% ! G(% ! G
? !/ 2 %! % - # $ !%! $ - "
$ # !# ) $ - " # !# %
! ? # # " !# " % % "
!@" "#$ % " C %!# " $ !# " "
$ % " % " $ ! " %! 1 # !@" A$ "!"
"$ ! #$ " !# "
(% !(% !(% !(% !
? !/ 2 %! % " / ! % " A$ " % #! #
% # " " @ 7 ! ? % " !@"
"# %
(% ! G(% ! G(% ! G(% ! G
( +$ 2 H % " !% %! + 4 # !# 7
$ # !# 5 % - " " #$ % #!
# % !/ % ! ? # # " !7
# " % % "I
((((% !% !% !% !
( +$ 2 H $ % " " % " / ! % " A$ " % #! 7
# % # " " @ 7 ! ?
H ! " A$ % " +$ % ! " "! +% %I : " # % ! 3 H 1 ? " I : "!
$ ? " 3 H A$) I
F %!-!# !/ " A$ $ # " $ % ! $ % ! / " !+ #!' 2
!+$ +
% % -$"
% ! %!+! %
" # "! %
?$" !-!# % " + !
#! % # ,
( ?$!#! " # "!"
HJ$) " # %!-!# !/ " $ # $ % ! / " !+ #!' I
0 0 * .0 0 * .0 0 * .0 0 * .
; 3 * 4GPNF5 /% / ; < -/ )D!# 3 * 2 $ / ! ! %
!# 1 $% " 4S( % " ,! ' "!"K53 ( GL7 O & $ / " !#! " " @% "
#% "!# % % +1
= ( 2= ( 2= ( 2= ( 2
% /!"!' & % !@
? !/ "2
G "# ! ! % $" A$ % " !@" % !$ )D!# ,# % " ! "
# $ !# #!' # % # !/
+ % ! A$ % " !@" % !$ )D!# !# / % % /!7
"!'
> "# ! ! #$ % " " % " + " - ! " % " !@" % !$ )D!7
#
B ! % " -$ #! " &+ !-!# #! " % % /!"!' % !@ % !$7
)D!#
F # % ! # % % # " % !$ )D!# A$ ? # % " 7
" " % # !/! / % /!"!' "$" ,!? "
L %! A$) ! " !@" / " % % /!"!'
>
( +$ " ! / " !+ #!' 2
• H $ % " % $" A$ % " !@" % !$ )D!# ,# % " ! " # 7
$ !# #!' # % # !/ I
• H $ ! !# / % % /!"!' !- " ! " !@"I
• H $ % " " % " + " - ! " !#," !@"I
• H $ % " " % " -$ #! " &+ !-!# #! " % % /!"!' % !@I
• HJ$) ! # % ? # % " " " "$" ,!? " % #!' # % # !/!
/ % /!"!' I
=$" !-!# #!' 2
( % & 1 % " !@" % / % /!"!' 3 ! ! % "#$ % # " ! $& "$"
! #! % " # !/! " "! !" 3 % % /!"!' " % ! # $ !# #!' - !
% " !@" " ! A$ ! 3 % !@ / % /!"!' " , " ! ! 3
&" # %#$%' $ % + #! ! / " !+ #!' ! %" A$ 3 % #$ %! % " GF
@"3 $ !@ , /!" # # GF QQQ , " # ! " % /!"!/ " " ,#, ,
+ !/ " " #$ " ! ! " "3 " "3 ! / " !+ " &U + 7
%U % " #! " % % #!' !@ % /!"!' &% " - # " )" " % ! - 7
"13 " , # "! "# " $ ! !#, % #!' # % '"! 7
%! % % A$ % /! % !@ " @ $ + " #! %! #!' % 7
/ # % % /!"!' % " $ ! % &$ 3 " " # "3 # #
% % #!' !@ % /!"!' 3 "$" ! %!# #! " % " %% % !@ & #!
! - #!' A$ " C !% " & " " " #' ? "
/ #," % % #!' % !@ # % % /!"!'
( 3 % ! / " !+ #!' # ! $! # " # " )D!# 3 % " "
" $" " &+ !-!# #! " % % /!"!' % !@ # " " 1" "
! / " !+ #!' " /! % 3 $ " " !" % " #$ " " # " ! " %% / %
#
B
>
% #!' % # ' !# 2 /!"!' %% #!' % # ' !# 2 /!"!' %% #!' % # ' !# 2 /!"!' %% #!' % # ' !# 2 /!"!' %
%! $ &# " $##!' $%! $ &# " $##!' $%! $ &# " $##!' $%! $ &# " $##!' $ " # !/" # !/" # !/" # !/ '7'7'7'7
!#!#!#!#
((((
# "# "# "# "
0 . 20 . 20 . 20 . 2
• /!"!' % %! $
• ##!' % %! $
• #!' % %! $
• "$% % %! $
• D ##!' & # !% #!' % ! - #!' ! )"
• " $##!' % # ' !#
0= ( M =0= ( M =0= ( M =0= ( M =
J$ % %$ 2
G A$) # !/! " %! /!" % %! $ ! $ % ! / " !+ #!'
#! 1-!#
" %% , !%! " % C"A$ & /!"!' % %! $
> " ) # #! 3 " % " % /!"!' % %! $ 3 " %% # " ' !# " - #! "
A$ # D $ %!# $ % ! / " !+ #!' #! 1-!#
B % " # # " % !/ " % # " $##!' 1 "
% # 1 $% # & -$ ! % # D $ %! $ % ! / " !+ #!' #! 1-!# % 2
! + $ # ' !# - #!
% # 1 $% " %% % " # !/! " A$ $ ! / " !+ %% / # % - # 2 ##!' 3 #!' &
# "$% % %! $ ! % % ! / " !+ #!' % E D ##!' & # !% #!' %
! - #!' ! )"E&# " $##!' % # ' !#
"! !" " -! % # # 1 & " % #! " # % # " $##!' 1 "
> G> G> G> G H .< *. IH .< *. IH .< *. IH .< *. I
$ " ! % % % " $ ! 4 " #! 3 A$ " " ? !/ " & +$ " ! / " !+ #!' 5 &
#$ " " , / %$ "$ % / #! &- # ! !%! 3 % "!+$! " # "!" ) /
) 0 A$ %+$ " $ " %% = / > %% ! %!# %! & D A$ %% " '
0 .*) 0 & A$ " # "! / %! " % # # 7
#$ % " $ ! 4 ? "3 GPOG5
!" -$ #! " ! #! % "
% / #$ % !/ " " -$ #! " $ ! / " !+ #!' 3 % " #$ % " " # % " "!+$! "
" !"2
2 ?-) % *) + / )
@ / + " %% / " ) - # 3 % #$ ! % " # "3 " "
F
#$ #' , "! $ % " #1-!# ! / " !+ #!' 4A$) ! " " $ ! " " , - #7
$ 3 # A$) ! "$? "3 #' " , # % # % " "3 A$) %$+ " " , %% / # 3 A$)
!" @" " , $ !%! 5
5 ?/% + # ) - ) % *) < ) % / '
% /
A ) / + % ./ *) /" + " / % )
4 % ) -" 4:$ ) 3 GPOQ5
B ) / . % % ) )
= ( .= ( .= ( .= ( .
( ? % 3 "! " " A$ ! ! " %! ! # % "! !%! A$
$ ! !/! $ " %1 3 % /!" % " " $ ! " %! + % %! $ " # !/ " 1 " #$ A$ %
! / " !+ #!' # # " ! 3 $ " " , " %! A$ % %! + " " ! $# %
! ##!' " % "2 # # 1" !# " % %1 3 # # 1" !# " % " " +$! " 4 ! " % + $ 5 &
% "! $ #!' !#$% 3 & % " #! " # # 1" !# " " %! " # " ! % #!
# % "$ +! ! $ %1 $ + $ 4 " % " + " %1 " ,!" ' !# "K D / ! "3 ? % 5
>>>> HJHJHJHJ.8 ( ( 0 I.8 ( ( 0 I.8 ( ( 0 I.8 ( ( 0 I
% #!' % / # " "2 G5 ) # " ! & 5 %'
) ) % % C " " " " # ! $ #!'
> >> >> >> > H J.8 . IH J.8 . IH J.8 . IH J.8 . I
/!"!' % %! $ # "!" 0 & ) % . & " ! % " A$ $ "
C !% " % " '"! " % " $ ! 3 "1 # D - % % ! - #!' % / & # " ! A$ @
$ " % ! / " !+ #!' 4 !" ! % !" ! " ! " #$ "5 " /!"!' " 0$ "
A$ U+ % U # @ " $ %!# !/ " " " % $ #! " 1#$% " /!" "3 %! " &
" #% " " ! % " % " !- " " % # #! ! ! % /!" % %! $ " # 7
" # A$ 3 % ! )" ,&GQ QQQ - #! "3 " /! A$ " A$ " % ##! " %
% " " ! " & #! " # ! $ #!' 3 %! " # $ % " # !/! " A$ % "
%! # % /!"!' % %! $
> > G> > G> > G> > G ##!' % %! $ & " #$ "##!' % %! $ & " #$ "##!' % %! $ & " #$ "##!' % %! $ & " #$ "
W, 4GPOL5 !" ! +$ " ! " "!# " .) . / %% / # % /!"!' % %! $ 2
&) % / 1 6 " ! $& % ? !/ % ". ) &
#! " ! 4 W,3 GPOL5 . ? % )" " " % " %! "3 % +1 "3 1#$% "
$ %!# #! " !' !# "3 + -1 "3 "!" & !" #! "3 #$ " -!#! % "3 " " #! #! "3
? " " " # - #! " " ! ! "3 1#$% " ! 1" !# "3 " ! ! " D "3 %1#$% "3
#$ % " &/! #! " % ) !# C $ " - # $ %!" % " $ %!# #! " !' !# " "
! " % # % # $ !# #!' &% " #! #! " % # ! + %3 A$ # !
$ ! $&! -$ " ! ! "2 % " 1#$% " #! 1-!# "
0 &) ) "!" # !% #! "3 "C " &%!" " - #! " $ %!# " $
# #! ! !#$% 4" %!" " -$ " ! ! "5 " #! 3 # " ! - #!' !
( ? % 2 % !# 0$"! "" $ !# ! "" #! ! &% ! % $ !# ! "" 7
#! ! 3 $ %!# " GPNB U $ % U % %! ! $% S + ! ! % $ !# ! K3 % #$ % " 7
&# / % " 1#$% "3 %! "3 "!" & !" #! " & " #$ " % / "
% # % # $ !# #!' % " + ! #! " 4 $ %!# " "!# ! +%)"3 $ A$ !) " ! 7
#%$& - #! " " ! ! "5
% -!+$ > G " $# $ ? % %+$ " . $ 1 !# ,! ) !# % % ! / " !7
+ #!' % # $# ,$ G " ! #% A$ " % " # !% #! "3 "C " 1 !# "
#$ "1E %+$ " # " " # % " - #! " / # "3 "! "'% % " #! " (
3 % & 1 " #$ % ! ! ! +%)"3 $ " % $ ##! % % " " " . ! " " A$! 7
" , " $ / # " "!+ !-!# !/ % " %% # !% #! " 1 !# " " - #! " "
%!" %- ) !# $ $ " " +C % #% "!-!# #!' A$ " $ !%!# % " 4 "3 # 7
%'+!# 3 # #! ! 3 #) 5
L
* . > G* . > G* . > G* . > G
= ( . *= ( . *= ( . *= ( . *
; %! + 3 4GPNF5 / " !+ #!' % # ! 2 )# !# " & % +1 )D!# 3 2 $ / ! ! % 7
!# ( ! !#!' " @%
( " !" ! " " # " % ! / " !+ #!' % " # % % #!' ,! ' "!"3 -! !#!' / ! % "3 %+$7
" # # " " 1" !# " -$ % "3 %!"!" / ! 3 !" @" ! / " !+ #!' 3 ! / " !+ #!' D ! 7
% & # 3 % " #$ " "3 % !#!' /)" !/ " " ) "3 % + "!' C% ! % 3 % %!"!" - # 7
" & % $" % # $ " $ %! Z#% "!# K "$ !-$ ! &A$ $ $ !%! " #$ " " ! 7
! " & / "
; %! + 3 4GPNP5 .*) % ) /% / )D!# 3 2 $ / ! ! %
! !# ( ! !#!' " @%
# / ! % "3 ,! ' "!"3 % #! "3 !" @" " 1" !# " $ / ! % &- # ! % "3 ! / " !+ #!' D 7
! % & D ! %3 ! / " !+ #!' #$ " "3 & " %% % " ! #! ! " %+$ " %!"!" $% !/ ! "
4 %!"!" / ! 3 + "!' C% ! % 3 # % #!' # ' !# 3 %!"!" !"# ! & %!"!" " $# $ % % # / 7
! 5 #%$& / ! " !"#$"! " " % " ) " #$ ! !/ "3 "!+ !-!# #! " 1" !# &$ # 1 $% ! $# 7
! % $" % # $ % ! / " !+ #!' % # $#
; %! + 3 & =( , $ 4GPN>5 ) % + + T: W2 % 3 ! ,
6! "
D -$ % % %!"!" + "!' 3 % %!"!" $ !/ ! & $% !/ ! / ! 3 % + "!' C%7
! % 3 % %!"!" !"# ! ! 3 % # % #!' # ' !# 3 %!"!" S ,K & " ) " $% !/ ! " D %!# %
$ % 3 # %#$% & %!# #! " # ) # %% #%$& + " # $ % %!"!"
+ "!' C% ! %
; ! --3 ; 4GPOQ5 %$" ! + ( + &= %% 4 " 53 ) + *) +)/
//) +0( FP7>QO T: W2 # ! ( ""
" %% % )# !# " 1" !# D ! % +1 " % "3 # #! # S + $ ! K 1 ) 6 ]?$ 7
? " / ! % " A$ # #$ %! " " / " !/! ! % " #% " " $ $ D#%$& " #$&" % "
-% ? !- #! " % " #$ %! " " / "5
/! 3 &= $ 4GPNG5 !" !# % "&#, !# ! - # ! ! #! % # " %&"!" )
(+ +0L3GQF7GGL
$ " % %! ! - #! " % " ! " 1" !# & "!# ) !# % %!"!" - # " # 7
" ! #! % "
" ! # %# A$ " !" 1 !# " &"$ ! " " % %! " & /!" "3 "! !)
" ! % " # #! " /! 3 %1#$% "3 + #! "3 #! " # + " " &" ! ! "3 #)
% ) !# C "3 " %!" %+$ " % " ! #! % " -$ " " #$ ! " A$ " $ !%! # C
% ! / " !+ #!' % # !
&) #$ " A$ # ! " &1 $% " /!" " & " $ %!# #! "
!' !# "3 "1 # " % ! "3 # - #! " &"! "! "E " " "3 " #! #! " ! 7
$" ! % " & !/ " " " /!#! " 4 ! " % " #! #! " % # $# E ? % 3 ! # ! " 7
" " A$ " !# #$ " ! " #$ " " ,$ "3 # # ! & $ %!#! 3 ! !' C %!# 3 # 5E17
$% " " # ! - #!' +$ %E# % + " %! " "!# " A$ # ! - #! " & "
! %! + -!# "E& " ! " ! $#! " % " /!#! % ! / " !+ #!' 4 + !" " #! % " ! #! 7
% " A$ -! #! &# " ! / " !+ #!' 3 + #! " ! / " !+ #!' 3 # 5 C !% " # -$ "
#$ % " # + ! #! " A$ %! & " $ ! "3 ! " " #! #! " #! 1-!# "
4A$! " $ " " $ # !#$% 53 ! " ! $#! " $# #!' "$ ! 3 + #! " ! - !7
/ " & #! " % + ! A$ - # C ! / " !+ #! "
!- #! -$ " #$ ! & #! !!- #! -$ " #$ ! & #! !!- #! -$ " #$ ! & #! !!- #! -$ " #$ ! & #! !
!- #! " ! A$ % ! # ! -$ " ! &% " +$ -$ " " +$ 7
. -$ " #$ ! + $ - #! " ! # " 4 ? % 3 1#$% " " !"- ##!' % %2 S !-- + %
" ! + " ,! -- # " - # ? " !"- # ! 3 # & - + =$ %3 GPNN
4 53 / % P4>53 BQL7B GP3 1#$% = / # /!#,%%KES #, % #%! ! % ! ",! T! , ! #! %[" -- #7
!/ "" #, " !"- # ! 3 E) . -+ +0GPNF 4" 53 / % G4>53 GQFUGQN3 1#$%
"# ! , $K3 # 5 # ! 3 $ -$ #! ! + $ # ! " -$ " " #$ ! " 4 /!" "
A$ # ! 1#$% " " !"- ##!' % %2 # & - + =$ %3 =$ % - + ! ! % 0 ,7
/! $ ( - # 3 / " !+ #!' ! !" !/ 3 # 5
. ? % -$ #! ! " 1 ! $" ! K 4 " " " ! $" ! % "5 S ! # ! " ! " "# !7
"K 4 " !' !# "3 /!" " & ! $ %!# #! "5 . # % + /!" " !' !# " 4# 3 % # "
N
)D!# 3 % # % + % " ! $ #! % " 1" !# 3 + -1 - !# U U5
!#! % /!"!' % %! $!#! % /!"!' % %! $!#! % /!"!' % %! $!#! % /!"!' % %! $
/!"!' % %! $ $ ! !#! " ! # % # ! % " -$ " ! ! "3 "! $ #!' A$ #$
#$ % ! / " !+ # # % % # %! #!' )" "3 " #$ $& ! - !%! ! # % # " $7
! 4 " ! - #!' # % " % " 1#$% "3 %! " $ " ! % " % / " "$ ! / " !+ #!' E" 7
' " #$ &#$ % " , "! % " / # " % !"#! %! 5 &! ## " %% " 4 $ ,# $" 7
! % ! %! # "3 -!% # "3 , # "3 # " " &" /!#! " ! - #!' 5 ! + 3 " #
# C A$ "$# " U " #! % 1" " " #$ # $ C $#! # " # !
! %! + -!# 3 $#," / # " % " # % ##! " /!" " " ! # % " " #$ # $ %! " &
" !" $#," %! " & " #$ "U
& 1 % " / # " / ) ) ) D%
/ - ) .) ) 0 " % # %! & # !% % " -$ " ! ! "3
A$ C% ! ! " #! " % ? !/ % /!"!' % %! $ "! !" 3 " ! # A$ A$! "
% % " -$ " " #$ ! " #! ! " " " #! %!" " % " " A$ )" " # " & " # " !
/ #, #$ "$ "-$ "$% "$ # " ? % 3 " #! % A$! , ,#,
" $ /!"!' % %! $ 3 #$ ! $ . / *) < % / /%) '
4# $ " " # " + $ C% ! % " - #! " -$ " ! 7
! " $ # # #! ! " #! %5 "3 !#," # " " - # " " 1 " A$)
# " " # / ! # # " " +C % % ! / " !+ #!' !#$% ( ? % 3 % # " A$ ,
/ ! " %% " " % /! + 3 1 " # # " -+ ? 0A$ ! #%$& - #! "
" % #! " ! " % "U %% "3 /! % /! + U
!) ,& *) ) / ) / 4 #! % ! ! ! D3 $# ! ! D3 $ !# 7
! " # 53 % " - #! " " $"# %! " 4% & 1 " " # " # ! / ! " / %C "
"5 % ) !# C " " D %!# % # " # # " $ # " " !
$ ! % # $ $ # ! - #!' &% $ !%! % " # " # "$% $ %
. # " $ " $ -$ " #$ ! #! ! " +C % ! - #!' A$ # + &)" " 7
#$ + ! U#$ # " ! $& $ -$ " #$ ! U !# 3 %- ) !# # %'+!# 3
% A$ # "$% % "$% # / ! #!" $& ! % % /!"!' % %! $ &# #
% ! 4 " @5 " #! " C% ! " A$ % " - #! " " #! " + % # ! 7
% ! - #!' " ! - #! " ! " & " " " # $ % " & / " "
"$ 3 ! !-!# % %! $ A$ " ! " &A$ " /! % % # ' !# "2
5 #$ ! ! # % " -$ " ! ! " $ !+! % " 4#$ " # # $& ! % # #! !
" %! % /!"!' % %! $ 5
5 #$ ! D " % A$ ! % ##!' % %! $ ! & -$ " " #$ ! "3 & "1
% # %! % " -$ " ! ! " 4A$ " % " +! ##!' - #! " " # C 5
#5 #$ ! -$ " #! ! " % # %! -$ " " #$ ! " &%$+ " $ " ! - #!' 3 & /)"
%% " # % " -$ " ! ! " ! )"
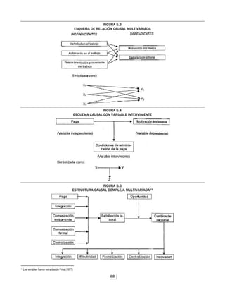
> >> >> >> > #!' 4 #$ #!' 5 % %! $#!' 4 #$ #!' 5 % %! $#!' 4 #$ #!' 5 % %! $#!' 4 #$ #!' 5 % %! $
: ! !-!# " % " -$ " ! ! " ! "3 " # " ! % # %! % " -1"!# % " 0./ '
0+ / 0 ) ) ) C& % " " ! # "$% 1 "
" %$ + 3 "! " $ % # %! " % " -$ " ! ! "3 / # " " !" %% " ( ? 7
% 3 "$ + " A$ % " - #! " A$ A$! " % # %! " " $ 1#$% $ %!# $ /!"
#! 1-!# ($ "$# A$ ! +$ ! %! # % % # %! #! % /!" A$ # + % C
A$ " $"# ( %% # "! $ # " !" " % " -$ " ! ! " A$ " # "$% E "1 "
! A$ " % # %!# & /!" % & 1 %% "3 " % " " #! " &% " A$ -$ "# ! "
! " 4 % # " - #! " "# ! "5 %! " 4 " # " "5 % " D " " " # "
% ! )" ( -$ " ! ! " A$ " !" % % # %! 3 " $ "# ! ! $
! %! # " !+! A$ " #$ % # %! / "! % ! 3 % /!" # @1 ! ! % 4
% # " /!" " &%! "5 A$! ,& $#! % /! #! %1#$% $ " ! % " !) " $
! $ ! # ! % " ! " %+$ " #! #!' #! 1-!# & "# ! ! % $ D %
A$ " ! " 4% & 1 " " " #! #! " ! % ! # ! & % / %+C - " $ !/ "! ! ! / " !7
+ A$ # # " % " 5 #%$" %+$ " # " ! - #!' # # " # " " - # %
" /!#! #$ #!' -$ " ! ! " & $ ! % + % "
> > > "$% % %! $> > > "$% % %! $> > > "$% % %! $> > > "$% % %! $
. / A$ " , % # %! -1"!# % " -$ " ! ! " 4% %! $ 5 ! )"3 " # )
% ! " # "!" " % ##! A$ %% " A$ " $ !%! $ " # ' !# " #1-!# & "7
#, A$ %% " A$ " "! / 4 # "! " $ -$ ! ! $ - ! " $ " % ! / " !7
O
+ #!' " " C !%3 A$ - # % " % $ /!" A$ " " % # 3 $ / "
" $ ! " , # D %!# #! " " " !"- # ! " ! / %! "$" "$% "7 !" "$" # #%$"! 7
"3 " # " % +1 3 " %! # D " # % !- " % % # $ %
! / " !+ #!' 3 # 5 % # " A$ % ##!' % %! $ " ,& %! ! # !% #! " 7
# " " " ! #%$1 $ / "$ # - #! 3 " # " ! "+ , % +! $
-$ ! ! - #! A$ / & " C !%
# $ % 3 % " .) % / /" ) # % # " ' !# " U " % " " # #!7
! U " % " 0 . - % 9 % 0 /% -
/ 0 A$ U " # " "U " % " -$ " ! ! " A$ "!" ! & ! %
! - #!' 3 + % -$ ! " % A$ " %% 3 #$ " " ! % " &$ !%! % "3 &
" % " #! %! "
% # " %! "3 #! ! "! " " C !% 3 % # / ! U #$ " !' ! U " #
%! % % 1 !# # ! " & % 1 !# %1 !# ! " 4"$ ? # ! D53 % " #$ % " "
$ $ " "! % %! " "! / " 1#$% " /!" " #! 1-!# "3 % " #$ " ! 7
/!" % "$ 3 & # " A$ " # "! $ !%! 3 " /!" % " # #%$"! "3 # ! " !"#$7
"!' % -! % % 1#$% % - #!
% '"! " % ##! % " -$ " ! ! " A$ " /! % % # ' !# 3 " # / !
,# " % " "!+$! " +$ "2 H" % #! % - #! # ! % ! / " !+ #!' I3 H#' I3 HA$)
" # " I3 H " A$) " # !/ % I2 H "!# %'+!# 3 %'+!# 3 " #! %'+!# 3 # $ !# 7 %'+!7
# 3 ! !" !/ I " $ " " C% ! +$ " $&! ( ? % 3 "! $ " ! / " !+ #!'
" $ ! % % #!' "$ ! &"$ ! ) ! " % - # A$ % %! #!' "! !/
% ! ! % !/ #!' % + % " +$ 4444/ + 3 A$ % "$ ! - %!#! % "$ ! #$ )"
%!# #$ "$" " % % "3 % ! / % 3 , % $& ! "$ " @ % "
" # @ " ? 53 % ! / " !+ #!' ! $ - A$ ! #! % # $ !# %'+!# $ + " A$
" # " $ 1#$% A$ / " " % % #!' "$ ! ? - 7"$ ! 3 , % " ! % "
! $#! " ! !" !/ " A$ #! ! "$ ! " ! ! " " " 4% " # + "
$ ! 1 # " # "$" + " " #," " " 1 # % 5 " 1#$% " %! ! A$ - # %
" " # !/ " %$ + 3 %% ! %!# A$ $#," # "! " " #$ " # "
# #! ! # % % /!"!' % %! $ E %+$ " # " " " #$ - #! " "$
C !% " " "
% A$ " -! % % - ". 0%+$ " ! / " !+ " # "! A$ #$ ! " " % 7
" % D ? 3 A$ U" +C +$ U % ! - #!' A$ " &% " 1 " A$ " " ! -$
% " " # D " &"! $ #!' $ A$ " " #! 3 ! %!# A$ #, " $ !%! " %
! %E% #$ " !' " #' $" % ) D 9 $ &$ % ! / " !+ #! % !/ " " 7
"2 $ - # % $ $ $ ! 3 +$! % % - A$ & ! A$ " % % %
! / " !+ #!' 3 ! % " # % " !/ " " % " A$ ! /! % % 3 # % $ % 7
" #1-!# 3 "$+ ! % #' # " $! % # ' !# 3 #)
$#," # "! " % " "$% " ! / " !+ #! " - # $ " % D ? $ !- ! % " A$ "
+ $ " 1" #, A$ "! #$ 3 $ " A$ ,& !/ " " - ' " % # !
A$ " / ! " "! !%! $ " # D " !" ! " 4444/ + 3 % " - # " A$ ! % ! %!+ #! 3 % !/ 7
#!' % %3 % ! 3 % ! ? # # "3 % " %! $ ! ! 3 % " %% % /! + 3 % 7
%! #$ #! ?$/ !%5E + % "!+ !-!# 1 #, A$ " $ " % # ! #! ! " + % " % # $#
,$ 5 ( " ! %!# A$ " + A$ "#! ! !#," ! / " !+ #! " 4 / # " % " 1 " U " 7
#! U " % " !" "3 % A$ " %!# !-! " % %+$ " " # " ! #%$" 7
%% "5 . # " !%$" !/ % -$ % " " $ ! " 4GPNO53 #$& '"! ! ! % -$ %! % - # A$ %
D "!#!' % /! % #! % /!" ! % # $# + "!/ % " !@" $ % $ #! /!"' % %! 7
$ # ' A$ U # !# U " , 1 %! " $ ! " /! " )D!# 3 A$ " " . !7
" " , 1 %% / # !/ " " ! / " !+ #! " &A$ 3 ! #%$" 3 " " 1 !" ! " 1 " % " # 4 1
% - ! 3 1 % # "!" &% " 1 " % " - # " !"-$ #! % "5 % $ " "' % %! $
!# &# ' - # $ " $ ! " $ " 1" $" "$% " !-! ! % " # " % "
" " . ! "3 % " # " % # %! " " #!' # " ! $& $ D# % # - #! &
$ $ ! "$" ! / " !+ #! "
. / A$ " " % ##! . .) % / F % % ! / " !+ #!' 3 )" " "
/!" #$! " &" D % ! - #!' # " ! " $)" ! + % & " %% % # ' !#
% " # 3 " # % " % " " # % " ! !-!# #!' % - #! 4# " #! 7
# ! $ #!' 5 " %$ + 3 1 " % # " A$ " " /!" $ - #! 3 & %+$ 7
' )" + A$ / %/ " ! ! & " "! % #$ % "! ," $ % + %
4 !+ " $ "5 # " " % " " # " ! " / %/ % # %! % 3 /! "1 A$ " "
%/! ($ " %+$ " "! $ #! " A$ ,+ # / ! 3 % 3 % " - #! " # % "
P
4#! " ! %! # " /! # "3 ? % 53 " $)" # !% % " ! - #!' A$ " A$! 7
" " # " "3 &"! " " #$ ! / ! " ! %! # " % # %! -$ " ! ! "3 !) # /!
% %$+ " % # %! % - #! ! #%$" U " "! % U "$ #% / % "!" #% "!-!# 7
#!' % ! %! # 3 , # /! # 4 "! !% 5
> > B> > B> > B> > B D ##!' & # !% #!' % ! - #!' ! )" % %! $D ##!' & # !% #!' % ! - #!' ! )" % %! $D ##!' & # !% #!' % ! - #!' ! )" % %! $D ##!' & # !% #!' % ! - #!' ! )" % %! $
D!" !/ " " " # !% % ! - #!' A$ " D !+ % " - #! "3 ,#, # "
$ ! "$ ! ) #$ % - A$ ? %+$ " $ " "$+! % $" -!#," 4 7
? "3 GPOGE( ! "3 GPNFE 3 GPNLE&0 #W & $" -" 3 GPNL5 ! + 3 % ! - #!' !) $
# !% " ,? " "$ % "3 %! " #$ "E,&! #%$" A$! % + # " " # !% 1
" % "3 % ! " A$ " D !+ % " " ! " # " ! " % % #!' % # ' !7
# %+$ " # " " C !# " D $ ! 3 # ! #!- 3 # ! " " D / ! " ! "3
" "$ % - #! 4 ? % 3 % " "$% " $ ! / " !+ #!' 5 " $# D $ % " %
#$ #$ %A$! # " 3 % A$ "1 "$% ! !" " % " % - #! # % " D ?
% ! - #!' " +C % ! A$ " 2
! "! "! "! "
1 $% &"$ 1 $% % %! 3 4"5 %4% "5 $ 4 "53 %$+ & @ !#!' 3 % ! ! % &#$ "
$ ! "!' 3 % C )"
% ) 0) < .) % ) - % % ) %
1 /% 6
1 $% 3 "$ 1 $% & C % # 1 $% 3 "4"5 %4% "5 $ 4 "5 % # 1 $% 3 1 $% &"$ 1 $% % %! 3 7
4"5 %4% "5 # !% 4 "5 ! 4 "5 4A$ " !- % ! ! %53 %$+ & @ !#!' 3 +! % %!
% A$ # ! % # 1 $% & +! ' ! 3 % ! ! %3 C ! "!' 4"! " % # 7
" 5 $ % # 1 $% , "! $ %!# ! -$ 3 % #! # % " D $" $ %!#'
4"! &#$ % ! #%$& % %! 3 + % # " #! %+$ )%5
1#$%1#$%1#$%1#$% " /!" "" /!" "" /!" "" /!" "
1 $% &"$ 1 $% % 1#$% 3 4"5 %4% "5 $ 4 "53 % /!" 3 @3 / %$ 3 C A$!/ % 7
E +! # ! % !#$% & +! !
1#$% " ! 1" !# "1#$% " ! 1" !# "1#$% " ! 1" !# "1#$% " ! 1" !# "
1 $% &"$ 1 $% % 1#$% 3 4"5 %4% "5 $ 4 "53 % !' !# 3 " ##!' & +! 4"5 " $ %!7
#' & 1 & @ A$ " $ %!#'
! # " " & %1#$% "! # " " & %1#$% "! # " " & %1#$% "! # " " & %1#$% "
1 $% &"$ 1 $% % /! #! 3 #$ % -!% 3 %1#$% A$!/ % E %4% "5 $# 4 "5 & ! #7
4 "53 % ! " ! $#!' " $# 3 %$+ & @ $##!'
9 % / 0 . 09 % / 0 . 09 % / 0 . 09 % / 0 . 0 - /- /- /- /
1 $% &"$ 1 $% % ? 3 4"5 %4% "5 $ 4 "53 # % % / & " #! #!' 3 + !"
" A$ % #! 3 " & @ A$ " %% /' # &%$+ " - # $'
/!" " %! " D "/!" " %! " D "/!" " %! " D "/!" " %! " D "
% /!" 3 % /!" 3 - #, #!" #$ " - # $' % /!" 3 ! /)"
% #$ % " "# ! !' !-$ !'3 )" 3 ! ##!' %$+ " #$ !" ! % &% - A$
" !" ! % 4 "# ! #!' 3 #! 3 /! # " 3 # 5
"!" & !" #! ""!" & !" #! ""!" & !" #! ""!" & !" #! "
! $% % "!"3 4"5 %4% "5 $ 4 "53 "#$ % - #$% ! " ! $#!' $# #!' "$ ! " % 7
' % "!" 4 "#$ % ("!# % +1 % . !/ "! YYY 5555 & @
)/ %) 1/ ) 6)/ %) 1/ ) 6)/ %) 1/ ) 6)/ %) 1/ ) 6
1 $% &"$ ! $% % #$ 3 4"5 %4% "5 $ 4 "53 ! " ! $#!' " A$ & % #$ 4
? % 3 "! " $ " %+$ ! 3 " # " ! % )" 3 % % "#$ % - #$%7
# " ! & % % ! " ! $#!' 5 U,& " %$ + #$ " " % " A$ # # & ! " ! $7
#! %UE%$+ &- #, 4 " & @5 A$ -$ $#! !-$ ! % #$ &% ! ##!' " #$
!" ! %
>Q
% '"! A$ % % # " / A$) ! - #!' " A$! !/ " " ! " - #! 3 -!
! #%$! % " % ! %! + -1 3 " # ! # "$% % " - #! " ! %! + -!# " " %!
? % " " # !% - #! "? % " " # !% - #! "? % " " # !% - #! "? % " " # !% - #! "
" #! ' "3 % # !% ! - #!' - #! " / # " " D " % $ ! 3 ! "
A$ " # " " / ! " ! " " %+$ " ? % " # !% #!' ! - #!' D 1 -$ " !7
! "3 # ? !%$" % A$ " %! " # !% #!' -!#," " ? ! %! + -!7
# 4 ") / " A$ " % " # " " " ! #%$& % - #! # % 5
. ! D 1 $ - #!
* . >* . >* . >* . >
= ( . * 0 0 <* .= ( . * 0 0 <* .= ( . * 0 0 <* .= ( . * 0 0 <* .
( ! " % %%! % $ E " % - #! " % # %! " - #!% $ -!#, ! %! #
!" # $ % & ' (
) ) *!
+ $ "
$ $ , $ ,
. #!- D 1 $ - #!
* . > >* . > >* . > >* . > >
= ( . * 0 0 <* . *= ( . * 0 0 <* . *= ( . * 0 0 <* . *= ( . * 0 0 <* . *
- + . / / 0 1 ) 0 2 3 4$ 5 6" 7 , 2 8 # 4& % ( % 99
7 8 # 4& , : : 9 5 ,
. ! D 1 % - #! " % ! !' % ! / " !+ " " ! %+$ "$" " # "
* . > B* . > B* . > B* . > B
; < = " > 5
? $ @ A $ 2 B " C (
, 5 2 DE ; ; @ 2( F$ &
) $ 5 / ) =
7 & & + $ 5 5
5 7 ,
; $ , . > G
2
, H I 2 5 ,
$ 2 , & " G
$ , . , 5 5 $
. , $ " 2 5 , F
5 $ 2 . , $ 0 +
%!"!" $ ! D 1 $ - #!%!"!" $ ! D 1 $ - #!%!"!" $ ! D 1 $ - #!%!"!" $ ! D 1 $ - #!
* . > F = ( . * 0 0 <* . M
- @ 5 7 0 A , % 0 2 / 5 @ # " A 2 5 2 / ; @ 2( )
/ !J $ 2 5 ) $ G
$ 4 , 0 G
5 5 $ , $ 2 + 7
$ 2 , , / , $
2 , + , 4 .
! " ! " & " D 1 " $ - #!
>G
* . > L* . > L* . > L* . > L
= ( . * 0 0 <* := ( . * 0 0 <* := ( . * 0 0 <* := ( . * 0 0 <* :
) @ # 7 . J " K 2 $ # 4& /
'
) 4 ; 0 =!
2 !L / # 4& K # 2 A 7 ) / 5 5 5 M .
2 A 66N $ / # 4& N K N # 2 2 LN + " G
G : (
" =LN +
!" 7 + 2 5 2 5 G
2 "
9" F 2 8 2 O LJ P J J "
L" F 2 8 + $ +
*" 7 2 8 + , +
6" F 2 8 2 5 2 +
$##!' D $ % $ / ! " " % - #!
* . > N
= ( . * . 0 0 <* ( . 9 .
A , ? !" 7 . 8 & # 4& - ( / # 4& ) J LG J *
5 2 8 $
- ' " . <? AA 2 / $ " 5 $
, . 5 5 ,
) 5 ( $ . $
$ 2 2 , 5 .
$ 4 I
"$ $ - #!
* . > O
= ( . * 0 0 <* J. .
1 K F 2 # ) 5 > 5 7 J " F & 5 5 < A ,
2 ' @ ? , L ! !9!
7 , . , $
/ , $ F .
$ L < , %
, + , $ + 2
7 , & , + C < G
I C/ + I
. 4 4 2 K , 9 F
$ C2 I 2 C < I 2 C/ + I
6! " 4GPOL5 "$+! $ D# % "$ ! $ - #! A$ ! #%$&2 G5 #! " ! %! + -!7
# "3 5 % ! / " !+ #!' 3 >5 "$? "3 B5 # ! ! 4"5 % ! / " !+ #!' &F5 "$% " &# #%$"! "
-!+$ > P " 1
* . > P* . > P* . > P* . > P
= ( * 0 0 <* . ( 6 6= ( * 0 0 <* . ( 6 6= ( * 0 0 <* . ( 6 6= ( * 0 0 <* . ( 6 6
A) <? K % ; ) > ? 0 '/ B A / F? % 7 Q ;0 2 > ? ? Q ? % AF7 Q ; F 2 , &
5 2 > 5 1 5 @ A ) 2 5 2 M !! ) 69 R 6L
5 2 $ & 2 &
5 $
!6 ! 8 * , 2 5 5 " 8
$+ 5 "
F , G
, $ $ , $ . + $2
>
2 A 2 " .
$ 2 0 2 $ . 2 G
F " 2 2 "
!
, . , , .
, 7 + G
: C I C I 2 C , I 5 # C, ,
I ? 2 + , $ ,
C , I 5 C I 2 C I $ C, 5
2 , , I
, 4 , G
2 " 7 + ( C , I 5 C 2 G
I CM 5 2 , , I
, $ $ & G
2 :S ! :J J " 7 $
7 , 4 =N
, + $ . , G
$ 2 . *LN " 2 L*N "
, , $ & + G
5 2 , , ,
$ &
$ & , "! D 1 & # !% U % " - #! " ! " $ " % ! / " !+ #!' U %
! - #!' A$ " ! " 3 " " "!#!' % A$ ! " ! S % % # ' !7
# K3 % #$ % " " % ! + #!' % ! - #!' # !%
% ! " A$ % - # $ %% / " # " . / % 0"!+$! $ / 7
! " # ! ! " %'+!# " & #$ " % % ! / " !+ #!' / # " " % ! - #!' # %'+!# 3
" # "! " "$ " 1 "3 # "13 ? % 3 "! $ !%! " -!#," # !% % ! - 7
#!' 3 % " " #$ # % # ! ! A$ ,& " -! ! &A$! ? "!+$! "$ ! )
+ ! #!' E -! ! !/ % A$ ! " A$ % ) " -!#
> B> B> B> B H .: IH .: IH .: IH .: I
. % " '"! " % /!"!' % %! $ " %! & !"# ! "! % 1 D!" &% ! / " !+ #!'
! "$+! $ " $ " U $ A$ " #! %U % +$ +$ " ! / " !+ #!' $ ! ##!'
" +$! % $ " " $ ! 4 W,3 GPOL5 %! $ /!" " $ / % 3 % #!' #
$ " % ! / " !+ #!' 3 % "!+$! 2
J$ D!" ) /% / 0# $ /! #! 1 !# &A$ " %!# $ "
% ! / " !+ #!'
G J$ ,& A$ " %!# $ " % ! / " !+ #!'
J$ ,&=% # - # > % - /% %! ! 3 A$ "$+! / ! % " 7
#! % ! " &A$ " %!# $ " % ! / " !+ #!' 4+ %! #! " 1 !# "
!# 1 "5
> J$ / D ) F ) ! " / + % #! " # % % ! / "7
!+ #!' 4 W,3 GPOL5
# # " 3 / 1 % " +! A$ , " $ !%! ) ) / ( "
,# % " # " ! D %!# %+$ " ) ! " A$ " , / ! ? " E ? % 3 HA$)
" $ 1 I &H#$ % " " "$" -$ #! "I + " $ " $ $" & /!" " " " # # " " #% 7
A$ $#, 1 #! " # # $ 1 4,&! #%$" " # % " !# " C !# , %
" 5E"! + E ! A$ " % '"! ! #! % % %! , " 3 "'% "
%+$ " " # " )%
> B G # #! " % ) ! 1> B G # #! " % ) ! 1> B G # #! " % ) ! 1> B G # #! " % ) ! 1
% ) ! S 1 K , "! % !- " - " ! !# / ! " #$ " ! " !" ! " % /!" % %! 7
$ % " # 3 " # " # -! !#! " # !# ! " !+$ "E "3 # # " # S 1 K3
! 7 , T 2 , A 5 $ 2 , G
5 2 , 5 $ , $ $ 7 G
, , ( " 5 2 , , 4
C5 0 $" 5 2 2 4 + C . I0 2 " ,
$ 5 $ C 2I ? 2 = J "
>>
S ! #!' ' !# K3 S # ' !# - #! K3 S "A$ ' !# K S % K " $" # "! % #
"! ' ! " & " / # " "'% # % / " !# " !- #! % " 4 ? + & 3 GPOQ3 BQ5 # "! " " , ,#,
$" % ) ! ) *) ) % % 4S& + ! ! 1
" #' $# % " ,!? "K5 # # #!' , "! # "! % " 1 " # 9) /'
% /% 0A$ " % " " % " - " " &% " #! 1-!# " &A$ ! $& #
% #!' # % S %! K 40% #W & , ! 3 GPNL5 $&- #$ 3 % " 1 " " /!" " # %+ %7
"/! #$% % /! # ! ! &! #%$" A$! " ! " A$ ! A$ % " % 7
/ "K % /! ! ! 4 ? % 3 # # " +$! ? ,# " !# 3 # A$!" $ $#,#,3 +
! $ # "! 3 $ /! ! ! % - %! 3 "$ $ + ! 53 " ! +$ $ !%! 40% #W &
, ! 3 GPNL5 #$ # " $ /!" 3 "'% #$ % " 1 " $ " " #' /!/! ?
" ! " #$
!) 3 ,&A$! " # A$ % 1 " /% % " #$ % " , "! ! " # !7
! " 1 !# " % / " ! % " " # # #!' # -! % 1 #! #$ %! 1" !# 40% #W &
, ! 3 GPNL5 " " " # !/ 3 % ! - #!' ! % %! " $ "!#!' ' !#
"! / C !# " -$ A$ # $ % S " #! K % S# ' K $ #$ %! ! %
% - ' A$ " ! / " !+ 40% #W & , ! 3 GPNL5 . / A$ $ - ' " ! % $ " / 7
% 3 ? " ! " % $ /!" ' !# ( % " A$ " #$ # " - A$ 3 7
% ' !# " A$ %% A$ " $ ! 3 A$ "# % "# $ ! ! 1 !# # " #$ #! 3 ! 7
#$ ! / " !+ #!' " %% / # 3 )" "$% S ' !# ! % / K 3 % "3 "# #! " 7
#$ !
" " ! #! "3 $ " ?$!#! ' "3 , / # # / "! " &, # $#! % ! / " !+ #!'
!- " # ! "
"! !" 3 %+$ " #! 1-!# " % # ! ,$ , ! !-!# ) *) % ) #
# " # S #! %!" K3 #$% $ K3 S ! " # $ !# #!' # % # !/ K3 S ! !' C %!# K3 %
" -! ! " &$ !%! " % ! #!' ! % " ! / " !+ #!' 3 " A$! " # %
4 ? + & 3 GPOQ5 "1 " , % S 1 % ! !' C %!# K3 S 1 % ! - #!' 3 1 % " #! %!7
#!' K3 #)
$" % ) ! " % % 1 # % % / F ) 0" ! !-!# % 1 # % " D "
$ " #% "!# " % " #! #! " % # ! # % " D3 D 6 3 !% $ W,! 3 0$ ,$" * 7
!# W! 3 6!% $ #, 3 !+ $ * $ ( " "!+ !-!# 1 !+$ % % # # S 1 K # % S !" !
% " ! "K 4 ? + & 3 GPOQ5 " #!' 1 3 %+$ " $ !%! % ) ! # "! ' !
S "#$ % " ! K
&A$! " # #! % 1 # *) / % ) 4* & /! 3 GPNP5 " " ! % 1 " # 7
"! ) 9) % *) % ) # ) 4 "!# %'+!# 3 " #! %3
-1"!# 3 %1 !# 3 # ' !# 5 ( ? % 3 ("!# % +1 #! %3 % " "A$ " % -!+$ > GQ UA$ % #! / 7
! " # # "U " # "! " #! " 1 " !/ #! % " % + "!'
* . > GQ
J. M < >
9 & 1 = ="
>B
" %$ + 3 # #$ %A$! ! "A$ "3 % " "A$ " # # $ % " A$ " 1 " +$
% !A$ A$ )" " " " "A$ " % -!+$ > GQ3 "! ! % #! # # " 7! #%$" " #$ 7
#! % & " $ % " " % " A$ "$ + % + "!' 3 " #!-!# #' " % #!
% " # # " "13 C !# " " @% A$ # # # ! $ - # " ( ? % 3 % #
"A$ 4 1 % ! ? " #! %5 " ! !# "! % " S D ! #! " / "!/ "K &% " S! $##! " % " 1 $% K
" % #! "E # " #! #' " / # % ##!' -! % 4" " A$ % D#! #!'
#! % & % " # " #$ #! " !#! "3 " " #!-!# A$) ! # " #$ #! " " " #! " #
% #! # % + "!' 3 % " %$#!' # " $# !/ % % 3 # 5E! "! # & # ! D 7
! #! " / "!/ " " ! # % D#! #!' #! % "13 # " A$ % "A$ " "! % $
+$1 # % + "!' 3 " " % " % " % # -$ !
!" "$# # % " " " "A$ " A$ 3 $ A$ " " " #!%% "3 C !# % #! # # " %
" +$ 3 ? % 3 " " @% "! & - $" #!' # " & ! $%" + "!/ E & - $" 7
#!' 3 ! $%" + "!/ /! " # " 3 & " $ " %'+!# A$ " " - !%! ! 7
" # % - ' 3 " " A$ % ! " % A$ #$ % 4 & + "!' 3 # " &
! $%" + "!/ & & !%! A$ " " $ # $# + "!/ # " ! "! 5 ( " "
$ " # #! ! ! " -$ "3 ! % "A$ "1
-! !#!' #! 1-!#-! !#!' #! 1-!#-! !#!' #! 1-!#-! !#!' #! 1-!#
*! % 3 " ! / " !+ " # # C % 1 # D %!# #!' -! % " "!+ !-!# 3 % 1
# "!" $ # ?$ "!#! " ! % #! "3 # # " D %!# A$) &#' #$ $ - ' 7
% " ; %! + 4GPNF3 P52 =) ) 9) ) 1 % 60 . -% '
% 0*) % ) %) /" . / % . '
0 9 D% -% . / >A
. 1 A$ " % %! F / 0% #$ % " #$ " U & 7
! U !/ " " $ " " ; %! + ( ? % 2 S. 1 " $ # ?$ "!#! "
% #! " "!" !# A$ " #!-!# % #! " # $" % " / ! % "K 40% #W& , ! 3 GPNL3
FL5ES " 1 " "'% # "!" "A$ " ! % +1 # # $ % "3 "! A$ # ! "!#! " " 7
? " % &" A$ ! % #! " " # # " / ! % " % !" ! " C 3 " " "!#! "
" ! % #! " "1K 40% % #W GPOB3 G 5ES. 1 " $ # ?$ "!#! " ! % 7
#! " %'+!# % - -! #! " 4 " #! "5 1 !# " # # % " ! " #% " " ! -!7
! " / " # " "K 4 ! "3 GPNL3 46
. C% ! # ! " [% " / )/ D% *) %) /% , '
*) / 0 / / ". 4! #%$" $#," % " $" A$ "$% # / ! -! " ! # !# " &
!%$" % " # # " ' !# " " ! "5 $ " " @%' A$ $ "A$ # # $ % " #!-!#
/ ! " " # " % 1 % A$ ,# - #! &A$ " $ D %!# #!' # % % - ' 3 %%
A$! #! A$ $ "A$ # # $ !%! ! % " #! A$ " $ "!+ !-!# A$ " ,
% ) ! S 1 K $#," "A$ " # # $ % " /! # @ " D %!# #! " !#! % " A$ "
&$ # $ - ' E % " % # " % 1 % ! ? " #! % &% + "!' 4/ + 3 0 $ 3
GPNN &GPNO5
> B> B> B> B H $ % " " % " -$ #! " % 1 IH $ % " " % " -$ #! " % 1 IH $ % " " % " -$ #! " % 1 IH $ % " " % " -$ #! " % 1 I
. -% D!' " % $ !%! % " 1 "
%+$ " " " #$ % % ! $ ! A$ / #$ " % % 1 3 " +$ "! "
C !% # 1 " &" #$ " ! 2 H A$) / % " 1 " "! " #$ /! #$% " # % %! I
% " A$ # / " " % " " " A$ $ % $ !%! $ $ 1 % ,#, A$
%+$ " /1 " " +$ " A$ # " # % " 1 " " %+ $# !/ &- $# 1- " U
+ % U A$ , %! # -$ ! A$) "! / $ 1 ! , /!/! % D ! #!
%!# % $ %! # "! "3 " " #' %!# $ 1 % $ %3 & " A$ % 1
$ %!# " "! A$ " " " " A$! " # " % ,# % " / # "3 % $ %
$ !%! $ 1 " $ # # #!' ' %% + " % "!+$! ! 2 % 1 " %
-! C% ! % ! / " !+ #!' #! 1-!# 3 &)" # ,#," % " # "3 H A$) "! % ! / " !+ #!' #! 17
-!# " ! " % %! " +$! 1 # '"! -! % %+ A$ +$ % #!' # % %! I
($ " ! 3 ! # -! C% ! % 1 A$ )" # " ! $& $ "# ! #!' &$ D %!# #!' % %!
*$ #! "
G5 .) /" /% ) D% ; % *)<0 / - )" ) ) . / .
1 % " %! $ ! ! 3 ? % 3 D %!# " U " # " "U A$) # "!" " !
L $ 4 C I C I 2 5 5 5 $ $
>F
" %! 3 #' "$ + & A$) " # #! $ " $ ! ! ! "
"! $ #! "
" %$ + 3 $ 1 $ & % % & 1 " A$ # !/ " " !- " #! "
$ - ' ( ? % 3 $ 1 % !/ #!' A$ "# ! ! & D %!# A$) " &#' "$ + %
!/ #!' + %E&,& " A$ # "'% #! " !- " #! " % - ' E ? % 3 $ 1
% !/ #!' A$ $"A$ "# ! ! & D %!# A$) " % !/ #!' % ? 3 #' " !+! &A$) % - #
5 -$ #!' % 1 " / # / " $ - ' %! 3 # #! ! 7
A$ $#," # "! " " !" " & " #$ + !
>5 !) 3 $ -$ #!' % 1 U $& " #! # % D %!# #!' U " % % " #! 3 ,# ! - 7
#! " -$ $ " #' " / !- " $ #$ ! $ - ' " #! " # !#! " ( ? % 3 $
1 #$ % #!"! " % " / " # # #$ % " " % " - # " A$ - # %
/ &3 # # ! - #!' / %! &# -! % " # !#," - # " % #!' # $ # D 7
! / #!' 3 #! A$) # ! , !$ - % / #!' " " ! 3 % 1 7
#! # #! ! % " % " A$ " % #! " # % - ' " % #$ % " , - # $
% !##!' ! " $/! $ 1 #$ " % " % " U% #$ % " %$ + D!" ," % 7
"# ! ! " %! U3 " " 1 A$) - # " $ / # $ "!" &#$ " % A$ #$ : %
# " A$ %+$! - !%! ! # % 1 " / A$ )" " - # " " " 3 1 #! U# $
& + U " - ' 3 "1 # % A$ "$#
* #$ 3 % D %!# #!' & !##!' #$ %A$! - ' ,#, % %! 3 " A$! '
) 0$ # " # % ,#, 4:$ ) 3 GPOQ5 &- ' " A$ 3 "$
# % ?! 3 #! " A$! / ! " 1 "E ? % 3 % ' ! $ / " #! %3 % $#7
!/! $ ! !/! $ 4 A$ ! 1 " 1 " % !/ #!' 3 % " !"- ##!' % %3 % " %%
, !%! "3 % " @3 # 53 % + A$ $ % #!' ! % / % + A$ % " #' &$+ " " ) " !"- 7
#," # %% 3 # ( " ! $ % A$ $ 1 / / A$ " " $ ,#, %
> B >> B >> B >> B > H $ % " % $ !%! % 1 IH $ % " % $ !%! % 1 IH $ % " % $ !%! % 1 IH $ % " % $ !%! % 1 I
, ! 3 , " / ! # A$ ) " C !% A$ 0 D% &% . /
+ + *) . 0 " A$ # / % " # & A$ " %% /
# " % - ' : %+$! 1 +$ 2 H,& 1 " S % " ! #$ "KIE% " $ " " S K 4&
$ S K # $ 5 "! " $ 1 " A$ D %!# / #' & A$) #$ " !7
-! " $ - ' ! % + ,# % " $ 1 3 1 " %% % # #! 3 # ?$ "$ "!#! "3
#$ #! 3 " #$% #!' 3 1 #$ %A$! 3 $ # 1
: %% %+$ " " " U&# % ' % $ U / # $ !%! % " 1 " ! A$ % $
"$ $ " S 1 K &)" " # "# ! ! 3 D %!# & #! ! %! 4#$ " %!#
-$ #! % & 1 % " / # " "! / 5 ( " A$ % " 1 " " C !% "E" A$ S " K 4A$ " $
1 5 " % A$ "$% ! C !% , ! 3 ,&A$ # -$ ! ! $ !%! # % $ # D " #1-!#
& 1 " A$ -$ #! $& ! ! # D 4 ? % 3 " " . ! "5 4 $ 7
% 5 %% % " ,# ! C !% "3 "! ! " $ # D
> B B> B B> B B> B B H " % " 1 " " !+$ % C !% " %+$ "H " % " 1 " " !+$ % C !% " %+$ "H " % " 1 " " !+$ % C !% " %+$ "H " % " 1 " " !+$ % C !% " %+$ " 1 " " ? " A$ "I1 " " ? " A$ "I1 " " ? " A$ "I1 " " ? " A$ "I
" %$ + 3 " % " 1 " # #! ! &/ U # "! "U % " - ' " A$ " $ ! " 7
+$% " !- " 4 ! % ? ,3 GPO>53 %+$ " " #$ " " %% " A$ " &#$ % ? #
"$" -$ #! " ( #! ! % / % $ 1 " #$ # / ! " # ! ! "
> B F> B F> B F> B F H $ % " " % " # ! ! " / %$ $ 1 IH $ % " " % " # ! ! " / %$ $ 1 IH $ % " " % " # ! ! " / %$ $ 1 IH $ % " " % " # ! ! " / %$ $ 1 I
" # ! ! " " # $ " / %$ $ 1 3 " 2 G5 # #! "# ! #!' 3 D %!# #!' & !##!' E 5
# "!" #! %'+!# E>5 " # !/ EB5 - $# !-!# #!' &46 "! !
G5 #! "# ! #!' 3 D %!# #!' & !##!'
. 1 " # "# ! ! & D %!# % - ' - ' " A$ ,# - #! "# ! ! ! %!#
/ ! " #$ " ! "2 -! ! % - ' 3 "$" # # 1" !# " &# "3 "1 # -! ! % " # !#! " A$
" " &% " !" ! " " A$ $ !- " "
D% ! " "!+ !-!# " ! " 4* & /! 3 GPNP5 ! ) ! 3 "!+ !-!# ! # % 7
! ! % " # $" " % - ' " +$ ) ! 3 " -! S % $ 1 !# K % " "!#! "
% " 1 " ! )" " " #$ & " % " "$% "3 S% 1 "$ &# "$ $ " D %!7
# % " "K 4* 3 /! 3 GPNP3 >>5 ( "! % " "!#! " " # -! " 4/ !-!# "5
% %! 3 S% 1 " # "! # $ D %!# #!' - # !/ K 4* & /! 3 GPNP3 >>5
% " " #! # " " +$ "!+ !-!# D %!# #!' UA$ % /! #! 1 !#
% " "!#! " % 1 U 4* & /! 3 GPNP5 ! % " "!#! " $ 1 " $ # "! %
& 1 !# 4 " #! 3 , " A$ #$ $ & / % &# % D %!# % 1 5 " " "
>L
A$ % "$# "!/ /$ %/ !- " " % !" 4 % &# % !# % 1 5 ( ? % 3 % 1
% % #!' % " # # 1" !# " % ? &% !/ #!' ! 1 " # D %!# A$ S & / ! %
? 3 & !/ #!' ! 1 " # ,#! )" K # " " "! % " !# % !/ % !/ #!' ! 7
1 " # U % " #! % U % " / % !/ % / ! % ?
) /" /% % - 0 ? )" "# ! ! 3 D %!# & #! % - ' - 7
' " " $ ! " %%
5 "!" #! %'+!#
. 1 ! A$ " %'+!# # "!" " #! 3 % " "!#! " A$ % ! + " ! 7
% #! " 4 $ # "!#! " " - ' " A$ " % #! " "153 " $ $ 7
D#%$& " 4 $ , !#!' $ %!# #!' 5 & # # !##! " ! " ! # , #! "
40% #W & , ! 3 GPNL5
>5 ( " # !/
" # !/ " -! % !/ % + %! 4* & /! 3 GPNP5 . 1 " " " # !/ #$
& # ! - ' " D %!A$ & & C %!# #! " ! #! * & /!
4GPNP3 >>53 S % ! / " !+ A$ $" $ 1 " # K 4 " + %5 S ! " "$% " & $ D %!#
$ C & - ' "K
B5 * $# !-!# #!' 4,$ 1" !# 5
- $# !-!# #!' " S% # #! A$ ! $ 1 + $ / " ! + " & "#$ ! ! "K 4*)
& /! 3 GPNP3 >B5 " 1 " A$ !+! U & ! U % C"A$ $ / " # #! ! " " % "
A$ ! A$ $ #! #! / # "
F5 ( "! !
. 1 "! ! " " $ 1 "! % 3 " #!%% 8" " $ A$!"! 3 "! $ #$ %! " % $
1 ! %$+ $ "3 A$ %% " 1 " A$ $ D %!# $ / ! " - ' " $ " #$ " "!#! 7
" 4"! ? D %!# ! +C " # %% "5 " " C !% " A$ % " A$ # "! $ + C "!7
#! " %% " %$ + 3 " #!%% "!+ !-!# "$ -!#! %!
> B L> B L> B L> B L HJ$) " +! " " +$! " # " $! % # ' !# 2 " $ 1 " %%HJ$) " +! " " +$! " # " $! % # ' !# 2 " $ 1 " %%HJ$) " +! " " +$! " # " $! % # ' !# 2 " $ 1 " %%HJ$) " +! " " +$! " # " $! % # ' !# 2 " $ 1 " %% " $" $" $" $
" # !/ ' !# I" # !/ ' !# I" # !/ ' !# I" # !/ ' !# I
" $)" # %! " % " 1 " " % ) /
" #! ' "3 % " +! # " $! $ " # - #! % A$ " / % % /!7
"!' % %! $ " A$) " $ ,# # # "
G5G5G5G5 D!" #! $ 1 # %D!" #! $ 1 # %D!" #! $ 1 # %D!" #! $ 1 # % " %%" %%" %%" %%
$ " # " # A$ ,&$ 1 # "# ! ! 3 D %!# & #! % - '
%'+!# &# "!" 3 &A$ C % " " # ! ! " / %$ #!' $ 1 A$ # #! " 3 %
? " +! # " $! % # ' !# " !#, 1 # % " $# $ !" % # ' !#
, ! 3 "! "#$ ! " $ 1 A$ D %!# $& ! % % ! / " !+ #!' A$ " ! " 3 7
" #$! ! / " !+ %+ A$ & , "! " $ ! $& - +! " A$ %+$!
%! $ ! / " !+ #!' " $ % "!+$! ,! ' "!" - % "!" " % 2 S " -$ " # 7
1 " ! % " # " # % K 4 T 3 GPO>3 LG5 1 ! 1#$% 3 A$ " $ ,! ' "!" + 7
,# >QQ @" A$ , "! # D,$" !/ &A$ ! #%$" , " - % "
$%
$ " # " $ 1 "'%! A$ D %!# % - ' - ' " ! )"3 " %
$ $ / - A$ $ " " $ ! 2 ! % A$ & " # 3 % " ! + " ! / " !7
+ #!' 4 /! A$ %% " A$ , ! " %/ % 1 5 !) %% + #$ ! A$ ,&$ $ 1 3
A$ , "! # %!# # D " "13 $ ! " " " % $
1 !# " # !#! " 4 ? % 3 $ 1 % " # $" " % " !"- ##!' % % " %% &" 7
! $ 1 !# = ' A$ " " $ + ! 0 "!%E $ 1 % " - # "
% D "!#!' # ! " " D$ % " % % /!"!' A$ C !# , "! ! / " !+ $% " 7
% "# "5 " ! # " 4 1 " %% 53 $ " # ' !# # "!" ! D %!# % 1 3 & "
"!#!' "!#!' # %'+!# 4 " %% ,!" ' !# #' / %$#! ' % 1 5 (
? % 3 "! " $/!) " ! " %/ U ! $ " ! / " !+ #!' U % "!+$! #$ " ! ! 2 H#$ 7
% " " % " # # 1" !# " % ? A$ " % #! # % !/ #!' % " " % % "I3 % /!" %
%! $ " # 1 " # $ 1 "$ " %% 3 A$ , "! - ! " # % 1
% % #!' % " # # 1" !# " % ? &% !/ #!' ! 1 " # " 1 $ "$ ! " % %
% -!+$ > GG 4 #W & % , 3 GPOQ3 O>5
>N
* . > GG* . > GG* . > GG* . > GG
0 = :0 = :0 = :0 = :
$ " # ' !# " " 1 " 1 3 ! # %+$ " " - #! " ! )" "1 % #
1 % "!+$! " $# $ 2
G !/ #!' ! 1 " # # " # % ?
G G J$) " % !/ #!' ! 1 " # % # D % %
G ! #! % !/ #!' ! 1 " # % ? 2 "$ % #!' # % $# !/!
" - # " % ?
G * # " + ! #! % " 4#%! + ! #! %3 %1 !# " % " 3 ! " % #! "3 # # 1" !# " "7
$# $ % " % + ! #!' 2 @3 # % +1 3 # E " % + ! #!' E # 5 4 " $& /
A$ % ! / " !+ #!' " - # " " # "5
* # " % " @ 4 ! $#! " ! "3 " ! ! " # #! & $ ! #!' 3 # 5
4 !) " $& / % !" ' 5
> * # " " % " 4# #! ! &, !%! " " % "3 ! )" ! !#! % % ? &/ ! % "
" %! 3 # "! " # #! ! & " %% 3 # 5 4 !) " $& / 5
B * # " # " D 1 " # 4" % ! 3 " #! " & " ! " # " "5 4 " $&
/ 5
F # 1" !# " % ?
F G ! % ?
F !-!# #!' % " " % % " % ! !/! $ % $# -! %
F > #! % ?
F > G #! "!+ % + ! #!'
F > #! ! $! % ! !/! $
F B $ 1
F F %! #!' % " @
F F G %! #!' / ! + " D " 4"$ ! "3 "$ /!"!' )# !# &# @ " 7
? 3 A$ !) # " ! $& $ - # " D 1 " # 5
F F %! #!' / ! % ? "!
L " # # 1" !# "
> % #!' % " # # 1" !# " % ? &% !/ #!' ! 1 " # 4 A$1 " # 1 #' "
% #! "1 !#," # # 1" !# " &% - # " /! #$% U# $ U % !/ #!' ! 1 " #
" % # ' !# 3 % " # # 1" !# " % ? " 1 # ?$ 3 ! " A$ %
F " 1 ! !/! $ % " #! 3 " D %!# 1 % % % " " % % #!' % " # #7
1" !# " % ? &% !/ #!' ! 1 " # 4 "$ 5
% !/ " 1 + $ % " - # " + ! #! % "3 % " % " @3 " % " & # " D 1 7
" # $ " % 3 $ " A$ %% " "'% " , % ) ! " $&+ % " "1 1 " $ # ! $7
% " " #!%%
>O
- A$ $ " # ' !# " 1 % A$ 3 # !?! " " # "!" " %% ,!" '7
!# % / %$#!' % 1 4! %! % " # ! $#! " " ! " % % ! / " !+ #!'
," %% + % 1 "$% 5 ! % " %% " # %'+!# 3 1 " % "!+$! " $# $
$ " # ' !# 2
G !/ #!' ! 1 " # &% !/ #!' D 1 " # 2 $ !/!"!' % !/ #!' ,#! % ?
" % " !/ #! % " #% "!# " " $ ! % !/ #!' ! 1 " #
G # "
!#
> * !#W +
B T T%
F T #
> % % % !" @ % ? 4 #W & % , 5
5 $ $
, F
8 , Q
2 " & G
2 $ ,
5555 D!" #! / ! " 1 " A$ " %!# $ " % ! / " !+ #!'D!" #! / ! " 1 " A$ " %!# $ " % ! / " !+ #!'D!" #! / ! " 1 " A$ " %!# $ " % ! / " !+ #!'D!" #! / ! " 1 " A$ " %!# $ " % ! / " !+ #!'
$ % /!" % %! $ " # " # A$ ,&/ ! " 1 " A$ ! A$ / # $ " %
! / " !+ #!' 3 " % +! $ & " " %% # " $! % # ' !# U& " "+% " %
1 # %'+!# U ! %+$ " " % " 1 " % - #
% ! "! $ #!' 3 % +! " % 1 A$ " / %C " "! !/ U #$ # % " # ! ! " A$ "
# "U &A$ " %!A$ " $ " % ! / " !+ #!' ( ? % 3 "! " ! " % "
- # " A$ ! % " % "# " % " + " # % # ! " D$ % % /!"!' 3 1 " # 7
" # A$ ,&/ ! " 1 " A$ D %!# % - # / " D % /!"!' 3 A$ "'% $ %% " % ,
! / " !+ % "# " /! )" 1 " % 1 A$ " % ##! 1 " # " $! $ "
# ' !#
% " +$ "! $ #!' 3 1 " % " 1 " " % A$ %% A$ " % #! # % % " $ !
" " # " " " # / ! A$ " # " $! % # ' !# 3 " ,+ $ "A$ ? #' % 3 7
! #$! # # !##! " %'+!# " 4,&/ # " A$ !/ " " 1 " !/ %! $ " " #7
" %E"! # " % A$ !# $ 1 " A$ " #, % A$ " $% % " "5 $
% " 1 " " D#%$& $ " " % " "!#! " " ! " 4# % "53 " % +! $ " %
( "! C !# !-! " # " " #$ ! "3 " % " "!#! " # % " A$ " " "
# $ " " %% " & % +! " % " " # 1 A$ " ! )" &% " # % " "13 #$
" "! % ! " "13 " % ##! " % " "!#! " ! ! " &" #$ ! " % 1 A$ #$ # "
/! #! 1 !# &" %!# ? % % ! / " !+ #!'
" # C " $ 1 # " & D % " " 1 " A$ " " $ !%!
# " $! % # ' !# # "! " " $" / ! " 1 " A$ % - ' " $ ! " # % ? & "
# " ! $! !/ " " # $# "3 &# 1 / % - ' " $ " # !/ !- & - # # #!7
! " )%
>5>5>5>5 D!" #! S ! " & "K 1 4+ %! #! " 1 !# " !# 1 "5D!" #! S ! " & "K 1 4+ %! #! " 1 !# " !# 1 "5D!" #! S ! " & "K 1 4+ %! #! " 1 !# " !# 1 "5D!" #! S ! " & "K 1 4+ %! #! " 1 !# " !# 1 "5
& 1 3 % " #! #! " % # $# !" U % !/ U $#," 1 " A$ D %!A$ % " - ' "
A$ " $ ! E% & 1 % " / # " % A$ " ! " # /% 4 "!#! " A$ , "!
# " % & % " ! / " !+ #! " %! "5 % /!" % %! $ 3 % " % " A$
$ " #$ # " # " &% A$ " ,# # " " # " $! $ " # !/ ' !# 4 % " " # " "
! " " $ 1 5 $ " "#$ 4 % /!"!' % %! $ 5 $ C !# "!#!' "
! " %! ! % ! / " !+ #!' $ + %! #!' 1 !# 3 % # ' !# " # " $& ! #%$& % " "$% 7
" &# #%$"! " A$ , %% + % " " $ ! " # " #$ # %+C "A$ %'+!# 4# %'+!7
# 3 / ! % # # % "!#!' % " ! %!# #! " % " ! / " !+ #! " ! "5 (
? % 3 "! $ " +$ ! / " !+ #!' -$ 2 H " ! !/! $ " $ "!" " #! % A$ # # ! $
! / #!' " " D $ " " % " # % " ! " % " # $ !# #!' A$ A$! " % # " 7
! ! I3F $ " # ' !# # "!" ! 1 # % " " $ ! " !-$"!' ! / #! " A$ 3 $ $
3 , ,#, - #! % % ! / " !+ #!' ! %!# 1 "# ! ! # " $ ! 3 % # D
A$ " %! ' &% " "$% " &# #%$"! " A$ %% +'
* & ? 2 A5 3 = " , , $ 4
>P
, ! 3 # "! " % " " $ ! " % / ! " +$ " ! / " !+ #!' $ +$ % #$ % " !/
/ ! " "!#! " " " # " "3 % # ' !# !) " # " ! $! % %!"!" " $ ! " ! "
UA$ " -! $ / ! " % " "!#! "U " " $ ! " " # &" / % #! $ " #
"3 #$ U$ / "U # $ # ! ! # , 4# %'+!# 3 "!#!' "!#!' % "
/ ! % " % " $ ! 5 # "! " " $ % % " "!#! " %'+!# # " $! U
!/ U $ 1 4% ! / " !+ #!' $ # ! + $ 1 A$ " " $ ! " " ! " "
# + -! & ! # " $! 5
$ " # " # # /% 0" - #$ + ! % # ' !# # $
% " / ! % " % " $ ! ( ? % 3 "! " ! / " !+ % - # A$ ! !/ " " / ! % " " $# $ 7
% " % " + ! #! " 4 !/ % " ? A$!# " "!#! " % + ! #!' 3 @ % + ! #!' 3 @
% $ ! + ! #! % U 3 + #! 3 ! ##!' U3 " # % % "$ /!" 3 ! "!
! !" !/ 3 # #!' # # #!' % ? A$1 &? A$1 " %1 & " " 1 5 " % # $ !# #!'
"$ ! &"$ ! L3 $ " # ' !# 1 % "!+$! " $# $ 2
G # $ !# #!' + ! #! %2 % - A$ "!# %'+!# # % ! !/! $ &% 1 / "$" % !7
#!' " #! %'+!# - # % + $ & !/ % " + ! #! % "
" $# $ + ! #! % &% # $ !# #!' "$ ! &"$ !
G = A$1
@ % + ! #!'
> @ % $ ! + ! #! %
B " # % % "$ /!"!' F "! ! !" !/
L # #!' % ? A$! #!' 2 "3 %1 !# "3 % " & # #! "
N = A$1 " %1 " & " " 1 "
# " -! ! 1 % / ! % &" ! #%$! 1 % " + %! #! " "!#! " 1 !# " " % % 7
#!' % / ! % &% # $ !# #!' "$ ! &"$ !
" # /% A$ " "#$ % %! $ # " ! $& % " % A$ " % " ,! ' 7
"!" A$ " " $ & / # " " % " ,! ' "!" !" " !" #$ #$ " " "!#! "
- $ 1
B5B5B5B5 D!" #! +$1 " C ! / " !+ " ! " / + % #! " # % % ! / " !+D!" #! +$1 " C ! / " !+ " ! " / + % #! " # % % ! / " !+D!" #! +$1 " C ! / " !+ " ! " / + % #! " # % % ! / " !+D!" #! +$1 " C ! / " !+ " ! " / + % #! " # % % ! / " !+ #!'#!'#!'#!'
# "! " " # " # A$ " , - # $ # " " $ ! " # # #! ! A$ "
! " " " # " " % ! / " !+ ! A$ $"# %! $ A$ 3 $ A$ " -! % % " #1-!#
% ! / " !+ #!' % &$ ! " )% ( ? % 3 ( ! +$ 4GPOF53 % %% / # $ /!"!'
% ! %! + -1 " % " % #! " ! " % " # &/ % # D + ! #! % D!# 7
3 # ' ! +$ - #! " " !#$% # " ' - #! " " % #! " ! 7
" % " / ! " " # D " 4 % #! " "$ ! 7"$ ! 3 # @ " ? & " 7
%% % " % #! " + %5 &% " %!#' % % #!' # / ! $" ! %3 # " $! " 7
% # ' !# 4 ? % 3 G 1 % #!' " #! % & % % #' $ % #!' ! " % "
# /! ! " % " , "! " ! %!# " " " # " %% % !" & %
/! + 3 A$ -$ $ D# % $ ! D % % ! "!' ! " % # 7
/ 5
" # " !%$" #' $ # " $! " % # ' !# "! $ #! " ,& " $ ! "
/! " " % % ! / " !+ #!' $ + " A$ " " %! A$) - # " % # D7
% % - # % % + N & % !/ #!' % + % " " # ! " A$ ? % $ # #! +$7
% " !# ( % # " A$ ,& ! +C " $ ! % " # 3 % / "1
D!" ! / " !+ #! " " % % + &% !/ #!' % + % " " # ! " # " !# " " 4 $ A$
% % + ! 5 ? - " " C %!# " 4 $ A$ " % #$ #!' A$ " ! "
" #1-!# 5 ! # #$ " 3 $ " A$ ,& " $ ! " A$ " / ! % " # ? #$ !/ "
" " !/ " " # ! " #! " C %!# " " 1" " ! " "13 # " #$ ! "
% " ! / " !+ #! " " % &% !/ #!' % + 3 " A$ ,& "! U ? % U %! "
" $ ! " 1" : "! ,$ ! ! +C # U% #$ % #$ " # " U #$ ! 1 "
% " " $ ! " ! !#! % " !/ #!' % + /! # % %% & % " % + 4 " 3 GPNL &GPNNE
M$#W 3 GPNFE= 3 [ && "3 GPNOE , && $D3 GPNO5 : # " A$ # % " ,$ ! 3
#$ ! 1 " " $ ! " + % " & !/ #!' ( # "! #$ %A$! "! $ #!' " ! $ $ 7
! " D# #! " " " ! " $& # " " - #$ "#$#, # ! " # 2 S ,& K3
S ! % , " $ ! K3 S ") A$) # " $ " K3 # ! + 3 % A$ ? " + %7
$ -!#! /!"!' % %! $
6 @ $ !"
= > & $
BQ
> F> F> F> F . 0. 0. 0. 0 0000
! " # / ! - # $ % /!"!' % %! $ & " % $ + ! 4%% " #
' !# # - #! 5 O $ " ! / " !+ #!' $ # " $ ? !/ / %$ #!' !#!' $&
" #1-!# E ? % 3 $ " $ ! A$ " % ! / ! % " !#$% "3 # % # " $ # "
+ -!# $ ! # $ ! " ! 1 !/ % " #! # ' !# 3 !/ % $# !/ 3 3 " D 3
@ % - !%! ! + 3 " # % /!" % A$ " , ,#, " 4#' " , %!
" # $ ! % " # " " + -!# " ! " 3 "! ,& # " %% 3 #' " , - # $
# $ ! " "! !% "EA$) % " " $/! 3 #' " " %/! 3 A$) ! - #!' % / -$ D#%$! 3
# 5 %% &$ "! %$+ $ " # # ! $ " $ ! ? & " # % !" "$# "! C !#
" " $ ) # % ##!' " 4$ ! / ! % " %! 3 $ #$ " ! !
A$ ! ! # # 3 $ $ , !%! "3 # 53 % / ! - #!' # # $
" #! % 4"! $ % #!' " / $ ! + % /!"!' 3 % C !@" A$ "!"
"#$ % " C %!# "3 % $# !/! $ " 3 # 5
" %$ + 3 ,&/ # " A$ " ! U $ % + "$% "U &% $ % !"
% " $ ! 3 % /!"!' % %! $ &% # " $##!' % # ' !# " " ! " &" #!%% " ( ? % 3
" 1 !+$ % % # " $ #$ " " % $ ! ! $ !#! ! ! -' !# A$ $ " $ ! " %
-! !#!' % %! " #! % A$ $ % + % " !#! ! " ! -' !# "
. " +$ " / #!' " A$ 3 % # " $! % # ' !# 3 " # " % % ! / " !+ #!'
A$ " #$ & / 9 ) . $ # ' !# " A$ % A$ # ! $7
#," +! " 4 " $ # #$ " / A$! + " " % &! 53 "! % A$ # -$ !
C !# % " " # " A$ " % #! # % % &A$ /! #$% %'+!# &# , % " # # " &
"!#! " D!" " " $ ! " ! " 8" " " # ! A$ / # " " %/! 2 # " $! %
# ' !# A$! #! " $ ! ! - #!' 3 "! !) %!+ % 4 %% % ##!' " ! 3
A$ % " " A$ % ! + " % "3 S ! # " K $ ! 5
. ? % 3 A$ $ A$ $ "$% !%$" !/ % A$ # " # 3 " 1 A$ %+$! A$
! / " !+ #' - # % " % "# " % D " + " % /!"!/ " # % # ! " D 3 $/!
$ " $# $ % # ' !# " " "12
G % /!"!'
!" ! % % /!"!'
> ! " + " % /!"!/ "
B - # " # " #! % " % % /!"!'
F ." " &+ !-!# #! " % % /!"!'
F G !@"
F % "# "
F > $% "
L D "!#!' " % # !/ % % /!"!'
N ! % #! % % /!"!'
N G ! "
N - # "
O D % % /!"!'
O G ! "
O - # "
P % !" % % /!"!'
GQ + -1 % % /!"!'
/! " " ! !/ + $ S "K ! ,&A$ # A$ " $& !- "# ! ! $
%! D UA$ - $ ! # #! ! U A$ % $ # ' !# 7
" " " % # !/ "
> L> L> L> L H . . . IH . . . IH . . . IH . . . I
# "! " $ $ +$ " "! ,! $ # # /!"!' % %! $ &$ $ " % ##!'
- #! " ! + % " % # ' !# ( " " #$ " !' 3 $ $ !%! " % " "!+$! "
# ! ! " - +$ " $ " " S"1K " %% "3 " " " +$ " A$ 3 % "3
, " ,#, $ " ? "-$ & #$ %A$! A$ % ,$ ! ! 1 , ! $ ?
"$%
• H #$ ! " $ # "3 & " # "$% $ % ! % # $ I &H ! " 7
- #! " % " #! # @" "I
2 5 2 C I
BG
• H "$% " # 1 ! #$ /!" " #! 1-!# " A$ "$ % % A$ " ! " I3 H% " # 7
"$% " #! # @" " % - #,I
• H0$"# " %+C %$+ , 1 "!" & !" #! " " % ! )"I
• H0$"# " %! " " % % " " $ " ! %! # "I
• H "$% " # " $ " A$ " %+ % I
• !3 3 "#$ ! " - #! " # " "3 ! %! # "3 , # "3 /! # " &
-!% # "3 H "# ! ! " %+$ " #! #!' #! 1-!# % % #$ % " #$ # %
% ! / " !+ #!' I
"3 #$ ,& 1 " + %! #! " 1 !# " " $ 3 # 1 + + % " "!+$! " +$ "
# -! " $ / %$ #!' 2 HJ$!) A$!) " " % " $ " " ! " % # " $ ! I HJ$)
" # " &/ ! % " , "! ! / " !+ "I
H & %+C ! / " !+ A$ ,& " $ ! % % $ # D "! !% % $ " I
= (= (= (= ( MMMM
# ! $% " % # ," , & " % ? % % /! + A$ " , /!" % " " # 1 $% "
! "
! % ? / ! " ! / " !+ #' ! -%$& % "! !%! $ % / %$ #!' A$ ,# % ? " # "$ 7
/! + 3 &% " !"- ##!' A$ #$ "!+$! % " " " A$ ,  " "$+ ! % % # ' !# 3 %!7
1 % " "!+$! " ##! "2
G #$ ! 1 $ # ! - #!' A$ " $/! # # $ # " U# - #! " " % #! 7
" ! " % "U ! ! % # $ $ # " $ % 0$"# 1 - #! "
% " C% ! " #! # @" -+ ? " 4A$ " 1 % # " ! !# 53 $ !%! % " % "
S#% / K S+$1 K % % 4! " %53 + % 4 % #! "53 / -4"! !%! $ 5 & /% / G -4# 7
% ! 5
# " A$ /!/! $ %$+ ,& # " "3 #$ ! 1 % " ! %! # " & " # " ! 7
- #!' "$ % # %! 3 $"# - #! " /!" " &-!#, " "3 "# ! ! % %+$ " #! #!' 7
#! % ! #! % " %!#! ! - #!' % " # U " & ! ##! " D " % 3 " $7
! " %! "3 ! " ! $#! " $# #!' "$ ! A$ $ , % 4 #$ ! 1 % ! %! #
$ !/^"! ! " # # 3 "# ! ! % % #! D!# ("!# % +1 3 ?/ -+ ? G.
% #! ("!# %1 !# D!# & " + !" "E& % " /!" "2 /!" D!# ("!# % +1 3 E)/ .
- $ -+ -0E) . & / -0!)/ //) G +6
% ##! 1 C !# % " - #! " A$ , % "! !%! $ % " % #! " ! " % "3 !#$% 7
% " A$ ! A$ / # % /! +
> % # " # A$ % %! $ ! "$+! % "!+$! + %! #!' 1 !# 2 S " " " ! 7
" % ##! "$" % #! " ! " % " , " D$ % " ! !/! $ " "! !% " %% " #$
$# #!' 3 !/ % " #! # ' !# 3 3 %!+!' 3 3 #$% $ 3 # ! $ " & $ # !/ -1"!# & "1A$!# " #! 3 %
"! !%! $ " " " % " D $ " 3 $ % "! !%! A$ " % # $ % #!' ! " 7
% U# " 1 % # " % /! + UK # " $! % % # ' !# " % " !#, + %! #!'
/!"!' % %! $ " , / % A$) " $ ! " " , %! ! " % % ! / "7
!+ #!' A$ " #$ ! !# A$) " " ,#! % # $ %! 3 " #! 3 " , $ "
% " % # #! ! % A$ " #$ $ " !# ! / " !+ #!'
" $ " # " ! / %/ / %$ % % ! % % ! A$ , # # " % 7
% !# ! / " !+ #!' # & -$ ! $ " A$ , " %% / # $ /!"!' # % %
%! $ 4 " " " A$ - !%! ! " # % 3 # % # " % % ! % % 5 " "3
" #$ " ! "2 H % % ! % % " ! /!+ A$! !-!# #! "I "
"13 HA$) ! A$ !-!# " I3 H % / % % %! % ! / " !+ #!' % I3 H " "! % - # $ 7
1 I3 H#' $ ? " % % ! !+! %I3 H A$) % ! / " !+ #!' " / " I3 H % # !
" +$! " % # # I " " $ " " " " +$ " ,# A$ % % ! " + 3 - ##!
" "$" ! $! . / / %$ % % ! % % 3 " # ! " ) ! " "
# # " % ! / " !+ #!' A$ " / %!
....
G % # " % # " ! / " !+ #!' # "!" % % # ' !#
% # ' !# " 1 + # % " 1 "3 - A$ " ' !# "3 " $ ! " & # " + % A$ " -! 7
% % ! / " !+ #!'
> ( % % # ' !# " # " ! # 3 &# "$% % %! $ & " #$ " !7
B
" % % ! / " !+ #!' 3 "1 # D & # !% %% " % ! - #!' ! )"
B /!"!' % %! $ $ ! !#! " $ % #$ ! $ # " % A$ " ! ## 7
" # $ #!'
F # " $##!' % # ' !# % A$ # " % /!"!' % %! $ 2 5 A$ D!"
$ 1 # % " %% A$ " %!# $ " % ! / " !+ #!' 3 6 A$ ,&/ ! "
1 " A$ " %!# % % ! / " !+ #!' 3 #5 A$ ,&+ %! #! " 1 !# " A$ " %!# !7
#, % #!5 A$ " % D!" +$1 " C " $ ! " ! " / + % #! " # % 7
% ! / " !+ #!' # # " / 1 % " +! # " $! % # ' !#
L . -$ $&! # " $! $ # ' !# " % " 1 " . 1 U #$ # *
; %! + U " $ # ?$ # # "3 -! !#! " & "!#! " /! #$% " "!3 A$ " $ $ 7
/!" "!" !# - ' " " #!-!# % #! " / ! % "3 # % ? D %!# & 7
#! % " - ' "
N % '"! / %$ % $ !%! $ 1 $ " # ' !# " %!# #! # # ! ! "2
5 # #! "# ! #!' 3 D %!# #!' & !##!' 3 05 # "!" #! %'+!# 5 " # !/ 3 5 - $# !-!# #!' &
_ "! !
O % # ' !# ! % $ % " " "$ " #$ " % # " ! / " !+ #!'
( 0<( 0<( 0<( 0<
# ' !#
*$ #! " % # ' !#
/!"!' % %! $
*$ " ! ! "
*$ " " #$ ! "
*$ " #! ! "
"A$ # # $ %
1
*$ #! " % 1
" $##!' $ 1
! ! " / %$ $ 1
%! #!' 1 !#
" +! % #!' % # ' !#
" $# $ % # ' !#
/ %$ #!' % /!"!' %! % %! $
====
G % ##! $ 1#$% $ /!" #! 1-!# A$ # + $ ! / " !+ #!' & %!# "$ # ' !# 2 H $ %
" % 1 !# 4 D %!#! ! %1#! 5 % # ' !# " ! / " !+ #!' I3 H % # ' !# " # % I3 H "
% #! # % % ! / " !+ #!' I3 H# $" A$ &$ ' % ! / " !+ ! / " !+ " "$ "7
$ ! I
" # % % ! % % ! / " !+ #!' A$ %!+!' $"A$ U % "U ! - #! " &
D !+ %% " % ! - #!' !
> %!? " " 1 " A$ ,+ - #! % !" - ' &# % " #$ # % " # ! ! "
/ %$ 1 "
B % #!' % 1#$% " % ##! % ! $ 3 # !% % !#$% % ! - #!' % " !/ " " # " "
/!" " 4 D !+ $ ! 3 $ #!- 3 $ ! " % ! !' % ! / " !+ 3 %!# $ ! 3 "$ % - 7
#! 3 #) 5 ) " ( > 7>N
F " $& $ # ' !# ! % % ! / " !+ #!' A$ %!+!'
0 0 * .0 0 * .0 0 * .0 0 * .
# ;3 4GPOL5 + HI J / ) . / T: W2
!+ 4 T !# ! &_3 ! "!' ?$ ! GPOL % %! " # ! % S /!"!'
% %! $ K
: 3 4GPO>5 ? % / + - ) ! %!"3 ! 2 , 0 "7 !%% & # 3 GG
& ! "!' 1 $% " S "K3 S* " - , ! "K3 S " ! + , ! "K &S +! " - / % ! +
"#! !-!# & - W T% + K 4#$ "! 5
6 3 6 4GPOL5 " ,/ + ) ; ? / ) 0 " 3 "" #,$" "2 %%& 0 # 3
#$ !#!' 1 $% S , /! T - , %! $ K 4# 1 $% "5
B>
= ( 2= ( 2= ( 2= ( 2
% /!"!' & % !@
!# % # ' !#
G % - A$ $" " &+ !-!# #! " % # $ !# #!' # % # !/
G G ( ! #! ! " "!# "
G # "! " " !"- #," % " ! " # $ !# #!' # % # !/
G G !/ "!'
G #! %! #!'
G > ! " %
G B $ /!/ #!
G F " # "! "
"$% " ! / " !+ #! " " % $" A$ % % /!"!' ,# % !@
> *$ #! " A$ " @ % % /!"!' % !@ &+ !-!# #! " A$ !/ )" / % /!"!'
B ! " % /!"!/ " - ! " % !@
F !#! " D "!#!' % % /!"!' % !@
L % A$ ? # % " " " "$" ,!? " " % # !/! / % /!"!'
N #%$"! " % # ' !#
BB
B
-! !#!' % ! ! / " !+ #!' %! 2-! !#!' % ! ! / " !+ #!' %! 2-! !#!' % ! ! / " !+ #!' %! 2-! !#!' % ! ! / " !+ #!' %! 2
"!# D % ! 3 "# ! !/ 3 # %"!# D % ! 3 "# ! !/ 3 # %"!# D % ! 3 "# ! !/ 3 # %"!# D % ! 3 "# ! !/ 3 # % 7777
#! % D %!# !/#! % D %!# !/#! % D %!# !/#! % D %!# !/
((((
$ "$ "$ "$ "
-! ! "! % ! / " !+ #!' " ! !#! # D % ! 3 "# ! !/ 3 # % #! % D %!7
# !/ &," A$) !/ % %% +
0= ( M =0= ( M =0= ( M =0= ( M =
J$ % %$ 2
G # % " ! " ! / " !+ #!' A$ $ %! " % " #! #! " " #! % "
/!"$ %! % %# # A$ $ !- " % ! " % " ! / " !+ #!'
#! 1-!#
% # 1 $% " $ ! % +1 ! / " !+ #! " #! #! " " #! % " ! % +1 " -! % %# # A$ $ 7
$ ! / " !+ #!' #! 1-!#
! % +1 # "! #$ #% " " ! / " !+ #! "2 D % ! "3 "# ! !/ "3 # % #! % " & D %!# !/ "
% # 1 $% " !"#$ % $ % & % '"! " " ! " " $ !
B GB GB GB G HJ.8 ( . :HJ.8 ( . :HJ.8 ( . :HJ.8 ( . : ( .( .( .( . IIII
! , " #! ! U$ / %! % /!"!' % %! $ U A$ $ " ! / " !+ #!' / % % &A$ 7
" %! % 4& " " ! " ' !# " &V # !# "53 % "!+$! " # "!" % +! % !
" $ ! A$ - # $ " " $ " #% "!-!# % " ! " ! / " !+ #!' "2 " $ ! " D % ! "3 "7
# ! !/ " & D %!# !/ " 4 ? % 3 %% ! 3 =, 3 $ "#,& W3 GPLFE&0 ! 3 GPNP5 ! + 3 /!7
%+$ " # -$"! "3 " %! " % #% "!-!# #!' W, 4GPOL53 A$! % " !/! 2 D% >
0 % 0 - D% 3 " #% "!-!# #!' " $&! 3 ! A$ " +C % !
" $ ! A$ " / 1 % " +! ! / " !+ #!' % !" @3 % " " A$ " # % # 3 %
% "3 % $ " & " # " % # " ! / " !+ #!' " !" ! " " $ ! " D % ! "3
"# ! !/ "3 # % #! % " & D %!# !/ " % # !# 3 #$ %A$! " $ ! $ ! #%$! % " " $
" " #$ #% " " ! / " !+ #!' ) D% % % % >& ! !
# % " " " ! " 4 W,3 GPOL5 " ) % % + % -$ % " '
0% " #$ % " "$ / #! ! - #!' %% / # ) D% A$
+ $ " ! ! ! &" % " $# $ " " ! / " !+ #! " A$ " " %!
$ # # #! ! " #1-!# $ ! #%$! % " ! " " $ ! % " !" ! " " "$ " %%
. ! / " !+ #!' $ ! !#! " # D % ! 3 " $)" " "# ! !/ &# % #! %3 & ! # D %!7
# !/ 4 " % " !%$" " ,#, # $ ? % 5
, ! 3 "$ + # " ! % +$ 2 K *)< % *) ) ) / D% 0
% 0 D% L " $ " " " #!%% 3 ! " A$ "!# "
- # "2 / % ! / " !+ #!' A$ " / % % /!"!' % %! $ & .'
*) A$ % ! / " !+ % "$ " $ ! ( " , " " $ " 3 " # " ! , %
# ! " $ !
BBBB H J.8 . 9( IH J.8 . 9( IH J.8 . 9( IH J.8 . 9( I
) D% . F 0 % 3 ) 9 D / ) / % / '
$ . + 4 C & , D C & I K 3 5 " 2
, & , & 4 C D" A $
2 & , & $ $ 4
BF
% ) *) + " #! 3 #$ % /!"!' % %! $ / %' A$
`!# ,&+$1 " ! / " !+ " ! " / + % #! " # % % " $ ! ( ? % 3 "!
%+$! " ! / " !+ % A$ ! % " , ! " %+$ #!$ " "$ $ / %# % + &#'
! " " %/ % " % " %% 3 /!" % %! $ &" #$ # A$ " , ,#, $#," " $ ! "
"! !% " " # D " 4 " #!$ " % !" 1" % D ? 5 " " " $ ! " % " /!
/ #' , % "! $ #!' ! / " !+ #!' &% "$+ ! +$ " A$ $ ,# E"! + 3 %
%# % &% #!$ 1 " !- "3 % % #!' " " C !# "3 % " % " " !#$% "
" #!$ ( % 3 "$ ! / " !+ #!' " D % ! U % " "$" ! !#! "U ,#,3 "! # !
+$ % "$" !+ " % A$ ! " % $ / %# % 3 " # D %
" " $ ! " D % ! " " # #$ /! ? " $ %$+ A$ # # "3 % #$ % , " /!" ! +C
#$ % ! % 1 %+C %! 4 " A$ , " $"# ! - #!' % " # 53 "! "! % %+$!
" , ,#, $ / # ! " % %$+ % %% + " " A$) ##! " /!"! 3 A$) $" " ! 3
A$) %$+ " " # " " 3 #' " % + E "# # " $#, % "! ! ! A$ ,# " " D % 7
2 +$ " A$) ,# & ' ! % D!" % #,- % $ C" A$ " %% / % , % " ! "7
% "3 % # #!' 3 % # % % , % & -! #$ " / " !+ % " %$ + 3
"! $"# " ! - #!' % %$+ &)" D!" 1 4, 1 / ! " +$1 " $ 1" !# " # % " ! #%$" # ! !# #! 7
" #!" " " A$) " $ "3 $" " & " # !/ " #$ ! EA$) $ $" " ! $ 7
! "! ! 5 " $#, ! &+ " ! ! # " ! ( ? % 3 / " $ " # #$%
A$ " " + &#$ " $#,3 & " $ A$ " ,$ ! - "#! &,$ ! # " # 4 "$ $ "7
3 % # " % ! / " !+ #!' #! 1-!# % ! #$ /!"!' % %! $ ! # " #$ #! " " + !7
/ " A$ % - $" #!' + " %+ A$ -! % " " + '5
" " $ ! " D % ! " " % )/ ./ . / / '
0 ! - #!' " % "! !%! %% / # $ ! / " !+ #!' " # % " $ # D7
!#$% % /! %3 ! / " !+ % " % # ! ,$ A$ # "! # $#! % " % " - 7
"! % " ! 3 ! !-!# # # " / ! % " !" ! "3 " % # ! ! " ! / " !+ 7
#! " " ! " "$+ ! -! #! " 4 " $% "5 / !-!# % " 4 W,3 GPOL5 " #% " " $ ! " " # 7
$ " % ! / " !+ #!' % # ! 3 " "! $ #! " ,& # ! - #!' % -$ %
# " % " ! " ! / " !+ #! " !+ $ * $ A$ "$ +! % ! A$ % " % " ,!" ) !# "
" % #! " # % " !-!#$% " " D$ % "3 % " " $ ! " ! " % 4 1 $ -!#! #!
A$! ! 53 % " D ! " ! !#! % " / ( /% / " % " -% ? " # !#! " ! ,! !#! "3 % %!"!"
# ! % " ! " /! " $"!# % "3 % " ! / " !+ #! " % & % % T, % 7
@1 6 " % # !#3 # " ,#," !" ! " ) # " & "3 # $ # C ! 2 D %
%+ # ! / " !+ "# #!
" " $ ! " D % ! " % )- ) . / / 0 % + % ! 7
#! "3 ! !-!# % #! " #! % " / ! % " & " % # % [ ! / " !+ #! " " ! " "
!+$ " "K 4 W,3 GPOL3 BG 5 # # ! " " -% D! % " "$ % +1 # #!' # % "
" $ ! " "# ! !/ " D %!# !/ "3 &" " %! " & !" " " A$ " " " " ! " 4/ + 3 $"# " /
" !- " #! " % - ' " $ ! # " "! % 5 "! !" 3 ! %!# $ & S "+ K & A$! 7
+ #! #! 3 " ! & # !/! % ! / " !+
B >B >B >B > H J.8 . ( IH J.8 . ( IH J.8 . ( IH J.8 . ( I
( '"!( '"!( '"!( '"!
$&- #$ % '"! % ! / " !+ " "# ! ! "! $ #! " & / " " "3 #! #' " &"
!-! " ! - ' ) % ) % . % % /%
% 0 )% 0 /) ) *) . / *) / " 4 W,3 GPOL5 !
/ %C !/ " " " # "3 ! "! " # " % - ' - ' " ! / " !+ " % $
/!" #! 1-!# 3 "# ! ! " ! " "3 ) ) % ) ) - /
) % / 0% 8- ) 8 *)
= (= (= (= (
. # " #! % % #!' " $ " $ ! "# ! !/ E"$ ? !/ " ! $ " ! # # 1" !# " $
1" ! 2 " # " % /!/! 4 C #$ " & !" "3 "! #$ # +1 %)#7
!# & +$ $ 3 C "3 # $" ! % $ !%! 3 #! A$!) # % /!/! 3 $ !# 7
#!' % /!/! E! - #!' " % " #$ "53 "$" ! "3 ! + " 3 %! #!' 3 ! " # $ !# #!'
A$ !" 3 "3 " D 3 %$+ #! ! & "! #! 3 % +$ 3 %!+!' 3 #$ #! " & " # # 1" !7
# " A$ " # "! % / " ! )" % " $ ! " # " % ! / " !+ %!+ $ + ! # 7
# " ! A$ !) " ! = >&A$ " -! # # " A$ $ A$! ! !/ " "
/ % " & ! " 3 4 % "!+$! # 1 $% " %% % # # / ! % 53 % " ! &% " "$% " % "! /
BL
"# ! ! % - ' ! )"
" ? % " " $ ! " "# ! !/ " " 1 2 $ ! / " !+ #!' A$ ! $ 1" #$ % % " ! "
%1 !# " ! " " +$! "3 #$ " / " , # " +$! # $ " " ! " % " C% ! " % ##! "
#! % " % # % " 4 " "3 /! #! " "3 &#!$ " % #! "5 &#$ % " % ! + A$
" # ! % #!$ 1 % 1"EGQ $ ! / " !+ #!' A$ " !? #$ " !"- ##!' % %3 !7
/ #!' ! 1 " # ,#! % ? 3 ! !-!# #!' # % " ? !/ "3 %1 !# " &-!% " -1 " ! %3 ! + #!' "7
# "$ # ? 3 # 3 " % " ? " & % " $ / ! " + ! #! "E $ " $ !
A$ " ! !# U " " # "U #$ " " " "!" "!# ! $ # $ ! " #1-!# 3
A$) #% " "!# ! #$ &"! "!" " % " $? " A$ % " , " "!# ! /!# / " "! !"7
3 % ! - #!' " % C -$ " $ ! % #!' 3 % C !/ #! " $ % "
$ #!' 3 % C #! " A$ ! $ ," ! %3 % 1 !# $# !/! $ - !# 3 % # !7
# ! " D " $ + % /!"!' &% # ! $ $ + $ ?'/ " 7 !#$% U
,#! % 3 " ? % " ! - #!' "# ! !/ #$& '"! " $ % " #!" "! %
% - ' % A$ " ,# - #!
" " $ ! " "# ! !/ " ! # # "" " $ ! " "# ! !/ " ! # # "" " $ ! " "# ! !/ " ! # # "" " $ ! " "# ! !/ " ! # # "
" # " ! ,# A$ % " " $ ! " "# ! !/ " / / /" % %
*) *) $ A$ 3 " %$ + 3 $ ! + % " !#! " # $ !#,"
/ ! % " #! #' " &" !-! " % - ' ! )"3 "$ ? !/ " ! !# #' " % #!
% " / ! % " ! " ( ? % 3 $ ! / " !+ + ! #! % $ "# ! ! / ! " " " ! 7
$" ! % " ) ! " "$ # % ?! 3 # % +1 3 @3 # %! #!' &# #! ! / #!' # "
% " ! !#," / ! % " & "1 $ "# ! ! 1 " % " ) ! " " " /)" "$" "$% "3 "# ! !7
A$) $ ! " " % " " " ! " 4 # % +1 53 #$ " % !- #! #!' , ! % 4"$ !/!7
"!' % " "53 / !# % 4 C !/ % " ? A$!# "5 & " #! % 4 C # " ? & % C
" " " % " " "3 # 5E#$ %! % #!"! " ! % " !" ! " !/ % " &#$ 7
" ! ## " % #!"! " 4# %! #!' % " #!"! "5E& A$) ! $ ! /
%! # ! " % " ) " ? 3 A$! ! 3 # 3 4# #! ! / #!' 5 ! + 3 % ! / " !+ 7
%! ! "$ " $ ! "! % " " " # # % +1 " $ ! " A$ %% "
A$ ! " % " " # % ? " 4 % #! # % +1 # # % ?! 53 ! #! " "! % # #! ! / 7
#!' " & % " " " " # %! " 4# % #! # #! ! / #!' # # %! #!' 5
!" #$ # % "!#'% + #%1 !# A$ ! # ? !/ "# ! ! % " %! $ ! !/! $ %! !7
! % % " !- " ! "! " % " %! 4,! # ! 3 "!' 3 ,!" ! 3 "#$%! ! 7
- ! ! 3 ! / "!' " #! %3 # 53 "1 "# ! ! % " %$ + 3 % "!#'% + # "! % " ! "! " %
" %! "# ! ! % ! !/! $ 3 " ! " %! "! & "!' " % #! 7
# & ! / "!' " #! % 4 # ! 3 "! ! " % # # % #! "3 "$ " $ ! " 1 "!# 7
# % #! % & "# ! !/ 5
"1 # % " " $ ! " D % ! " " ! " -$ % "#$ ! 3 %
/ / - % % #! %% ! 123B460 " #% " " $ ! " % ! / " !+
" # -! ! A$) " / ! &#' " / % + #!"!' " !#!' "! !" 3 "
# " #!-!# A$!) A$!) " ! A$ ! #%$! " % !#!' ( ? % 3 "! / " ! / ! % "
" " " # " ! ! !# A$) ! " " " 4! $" ! % "3 # #! % "3 " /!#! " # ! #! "
% " " #% " "E+! "3 @"3 # 5
% 0 # #!' # % $ % # " $# $ % " " $ ! " D % ! "3
*) / " *) % . /) % ) % . *) )
% 4 W,3 GPOL5 "# ! #!' $ " " " -$ 3 #$ %A$! # " " " %
!#!' $ " ! $ " % - ' "# !
" " $ ! " "# ! !/ "2 !##! " ! #! ! "" " $ ! " "# ! !/ "2 !##! " ! #! ! "" " $ ! " "# ! !/ "2 !##! " ! #! ! "" " $ ! " "# ! !/ "2 !##! " ! #! ! "
) % %) . % % ) *) ) / ( ? % 3 "!
" ! - #!' "# ! !/ % $" A$ ,# % % /!"!' $ + $ # # 1" !# !@" 4 !+ " P
@" &A$ /!/ % %! % !$ )D!# 53 % # % ,#, A$ !# ! ! U
! U > >Q , " / % % /!"!' 4* 7 %% 3 0 !" & %W "3 GPOL5 &"! " # " #
$ !@ 4S % " K5 A$ /!/ !#, #!$ &! P @"3 " #! % C ! $ " % " A$
% " !# / % % /!"!' ! ! 3 $ !%! #! " )# !# " " 1" !# " &" % " % ! %
+ $ !@" % A$ % " # 4 " " #$ %! " % ! - #!' "# ! !/ " %% " % # 17
$% S %!"!" ! #!' % " "K5 ? % " 1 % $ %!" % ! !' C %!# A$ 3 " 7
" " "# ! !/ " ! " $ #$ " %% / # " % " " # " $ % #!'
J + 0 $
, 0 $ 2 , "
BN
-$ $ " / " ! % ##!' 4 C " " A$ !? A$ , / # $
% " # ! " # ! "53 ! #! U !%1" !# U A$) # ! !$ - % % ##!'
B BB BB BB B H J.8 . IH J.8 . IH J.8 . IH J.8 . I
" " $ ! " # % #! % " " +$ " ! / " !+ #!' % " # 2 H# - "#$
$ "!# ! ! ,#! % #! 3 $ % $ " ! )" IEH & / ! & $ 1
% ? # " & !/ #!' ! 1 " # " # % " " % % "IEH% " !@" A$ !# # ! ! 7
" ! / % % /!"!' ! $ / # $% ! " %! A$ % " !@" A$ / ! ! 7
" % /!"!' IEH% " # "! " A$ " ! $ ! / #!' " & ! %!+ #! A$ % "
# "! " A$ % " $)"IEH% % ? 1 -1"!# % " ? " /! " " % #! + !/
# % " !"- ##!' % % #!' I " #! 3 % ) / % % /
*) D /" % 4 $ # D !#$% 5 # "! " "'% " %! %
% #!' " / ! % "3 % A$ 1 " " # 9U :E - #$ " $ !# % " $ !
% #! " " / ! % "3 % #$ % " 1 " "12 C& !) % #! " C% ! % "3
? % 3 " C% ! # " " % #! # # % #! " 4" " #! #! # "
# % #! "2 M # I 3333 M # N3 I # N 0I # O &N # & ") / " A$ " " # % #! M # & 0M
# O0I # & 3 N # O 3 ! O # &5
) / /" *) % "
/ / )9 - %)< # ( ? % 3 $ ! / " !+ A$ " %! % % #!'
% !/ #!' % % &% $# !/! $ + $ ? " U !+ "3 / ! " " " ! $" ! 7
% " # " GQQQ ? " % !$ 0 + 3 % ! U3 ! 1 # $ " " ? "
"$ !/ #!' &"$ $# !/! 3 & " $)" %! 1 "! % " ? " # & !/ #!' " % " "
$# !/ " " ! # %# A$ 3 % & 1 % " # " "3 % " !#! " % " / ! % " # % #!
/! % " !" " "$? " " # C A$ " # % #! !#! " $ / ! % ,#," $ "
" " # !#! " / ! % %! " " " " GG ( ? % 3 " 1 / %! # % #!
!#! " " % !/ #!' - # $ " % " #! " ? " 0 + # !#! " " %
$# !/! ,#," " ? " 4 " " " ? " + ! "5
( '"!( '"!( '"!( '"!
) - % % % % ) / %) /% ) %
/% / ) " #! 3 ! #! %
/ % D! A$ $ + $ ! !/! $ " $ / ! % 3 ! % / % A$ ! % / ! %
/ ! % " % #! " . ? % % / "! % 3 A$ &$ # % '"! !# !/ % " " $7
! " # % #! % "3 " 1 % # % #! % ! !# " $ ! $ D " 1" !# # % # %!7
-!# #!' ! )% " # " " ! $ + $ " $ ! " #$ !# # $ %% " " $ !
% D & !) " ! "$" # %!-!# #! " % D 4 !#! " % / ! % 5E " ! 7
" ! "! % " " / ! % " " # % #! " &3 "! % " 3 A$) % # "
A$ " / ! % " " ) # % #! "3 %% "!+ !-!# A$ $ / 1 #$ % !) / 1 4% # % #!'
$ " % 6 ! " "! !/ A$! #! A$ "$? " # % " / % " $ / ! %
" % " / % " % / ! % ( ? % 3 A$! " " $ ! " ! % D " 1" !#
$ " % # %!-!# #!' % D ! " + !/ 3 "!+ !-!# A$ "$? " # % " / % "
$ / ! % " ? " / % " % / ! % ( ? % 3 A$! " " $ ! " ! %
D " 1" !# $ # %!-!# #!' " ? % D ! ,&# % #!' % "
/ ! % "3 %% " ! !# A$ )" " / 1 "! " +$! $ ' "!" !# "12 , "$? " A$ + % "
/ % " $ % " " / ! % " & ? " % 3 "$? " A$ + % " / % " $ % " / ! % " &
/ % " ! " % 3 "$? " A$ + % " / % " $ / ! % & % " % 3 "$? " # / % "
? " $ / ! % & ? " % 3 &"$? " # / % " ! " % " " / ! % " % ? % #! 7
3 , A$! " !A$ $#, ! " $ ! % D " 1" !# & + % " # %!-!# #! "
)%3 !) A$! " !A$ $#, ! & + ? " # %!-!# #! "3 A$! " !A$ # ! 7
&" A$ $ " # %!-!# #! "3 A$! " !A$ # &% " / & % % D ! " / ! % " " # 7
% #! " &" # # % # % #!' 3 " ! " " #! U# & D # ! $ U % / %
# + CF + I + , $
BO
D! A$ $ + $ " " $ / ! % 3 " ! A$) / % ! % / ! %
= (= (= (= (
$ ' + " A$ 3 $ ! / " !+ #!' # GQQ " $ ! " % A$! " " % # ("!# % +1 #! %
$ $ !/ "! 3 " # $ % #!' -$ "! !/ % ! !# " $ ! $ 7
! D " 1" !# &% # %!-!# #!' !#, D 3 &,$ ! " OF " $ ! " % !" " 7
" & "#$ % 2 HA$) !##!' 1 " ,# # " " " " $ ! "I " A$ A$! " " $ !
" ! 3 % " ? " # %!-!# #! "
" "$+! !' "3 % 4% A$ #$ % & 1 % " # " "5 " A$ # 7
" " ! !/! $ % " ( ? % 3 % ? / Z$" / K $ , " $ ! " " , " &# " +$! $ ?
"$ D 3 S #!%! K $ , " $ ! $& # ! &% + $ # %!-!# #!' % ! + 3 %
& 1 % " # " "3 A$! " " $ ! " ! $ # %!-!# #!' " % % D
% # 1 $% - % %!"!" ! #!' % " "3 " -$ ! % % # % #!' ! #%$7
" " / !" ! " #% " " # % #!' A$ " , #! A$1 4/ + 3 # % #! " #$ /!%! % "5E
, " # A$ " # #$ % " % '"! % " " $ ! " # % #! % "
" " $ ! " # % #! % " " !" ! +$ % " "# ! !/ " ! #! % A$ 3 ! " " " C% ! " "
# ! # #!"!' % " / ! % " ! !/! $ % " 4/ ! " % " #$ % " " $ ! # ! #!
$ " % ! / " !+ #!' 53 ) F U
$ !) " ! #%$! / ! " " / %$ #! " " $ % $ C !# ! / " !+ #!' 4# C "
! #%$& " $ # % #!' 5U ( # ? " !- #! " $ ? % " #!%%
= (= (= (= (
$ + " A$ $ "!# %!" 3 % # # ! % 3 ! # #! " $ ! ! &A$
% " #' &$+ " " %% S % "K &S )" K ($ , % %% " ! !/! $ % ! ! 3 " #! 3
# #' " % " 4-1"!# 3 #$ "$ " %! 3 -!#! "3 !/ #! "3 #) 5 &#' "
#)" E ! $ , % "$ % #!' 3 # #' %% / & #! "$ ! ! 3 #$ ! "
! ! ?$ "3 A$) # !/! " %! ?$ " & " " # " "! !% " % ! # " % "# ! #!' "
! !/! $ % 4"! % " & )" -$ % " / ! % "3 % " # ! " % # # ! " 1 $# $
" $ ! "# ! !/ " #' &$+ "53 ! " A$ % " +$ % - A$ " % #! % 4 % ! )" ! ! %
" % % #!' ! ! % % " & )" 5
" %$ + 3 $ !" " $ ! " $ ! " "# ! ! % " # # " &/ ! % " ! !/!7
$ % # % % #!' %% "
%%%%
0 %+$ ! 3 ) D% ) *) % % " A$ " # 7
# " / ! % " " % #! " " #! ! - #!' D %!# !/ ( ? % 3 "! % A$!"!#!'
/ # $% ! $ ! + $ !@" #! 4 !+ " % " > &% " 4 @"5 " 7
#$ % #! # % D "!#!' $ + % /!"!' $# !/ 3 " ,#, $ #! #!
+ D %!# #!' " #' % " !@" A$! #! " # # " +$ % 3 "! % "! !%! $ #$ / % 7
" 4 %!+!' 3 " D 3 $# #!' 3 #) 5 % " /! " #! " # $ ! " ! ! " +$ % # " "
% #! # % !%! A$ # !+ ! ! 3 " ! - #!' " &$ D %!# A$) %+$7
" " " ? " /! " " # " & " " %$ + 3 % D %!# #!' " #! %3 $ " ,& " - # "
% #! " # % #!"!' # " " $ & C / ! % " " # % #! " % " $ ! &
& " % -$ % " % #! " " # % " % D %!# #!' % ? % ! 3 "! " #$ A$ 3
" ) % S"! !%! $ K3 !) " % #! " # % #!"!' # " " % " / ! % " S ! # # "
% # $ ! K3 S/! #$% #!' % " - !%! " % " /! "K3 S #$ #!' % /! K3 S # !/ -1"!# K &S !#! 7
%!" K3 % + D %!# #!' " & : "! + + " " / ! % " A$ " % #! # !#, #!"!' 3 %
D %!# #!' " " # %
! "+ 2 # % #! " " $ ! "! "+ 2 # % #! " " $ ! "! "+ 2 # % #! " " $ ! "! "+ 2 # % #! " " $ ! "
, ! 3 $ " % # " A$ " / ! % " " ) % #! "3 A$ %! %
" ) 4% A$ " # # % % +$ ? % ! / " !+ #!' # = %) >6 ( ? % 3 "$ ' + " A$
%% / " # $ ! / " !+ #!' # !@" U#$&" " "#!% % " O &% " G @"U # % '"!
%! A$) / ! % " " #$ % #! " # % ! %!+ #! & ! !) " "$ ! %!+ #! /)"
%+$ $ " 1 " #$ A$ " % "!+$! #! 2 S & " $ 3 & ! %!+ #! KE"
#! 3 % " !@" # " " $ 1 $ # %!-!# #!' " % % $ ! %!+ #! 3 #
" # % " !@" " $ " " "$% " 1 " ! E 1 " #! A$ % " $
" # % #! # % ! %!+ #! $ A$ % " "$% " % " $ ! "1 % ! !# A$ "$# " % "!7
+$! 2 % $ #!' " " #! # % " " $ " " $ $ ! %!+ #! 3 % " !@" G @" 4
BP
! " % "5 , " %% & " , !%! " # + ! !/ " " % $ 4# "!' 3
" #! #!' 3 #!' 3 # 53 A$ % " !@" GG @" &)" " "$ / % " , " %% & ! A$ % "
GQ @"E& "1 "$# "!/ ," %% + % " !@" O @" 4 ! % " " $ 53 A$! "
" " , !%! " A$ % " " " % $ ! %!+ #! 4! #%$" "! %!# " %
$ !@" 4 @" 1 " % 5 " " $ %) #$& S D %!# #!' K "'%
" #! % "! ' E" A$ ! 1 $ ! / " !+ #!' !/ % D %!# !/ " #' & A$) % " / ! % "
" "$ $ " % #! " % ? % #! "$% /! 3 #! " # "! " " " #!%%
# #$ $ # % #!' # # " !
B FB FB FB F H J.8 . 9( IH J.8 . 9( IH J.8 . 9( IH J.8 . 9( I
) D% / " %% % "# ! #!' # # " - ' " % " % #! ! % 7
#! " # # "E " % ) . "$
% ! !# 3 "$ ! )" " # D %!# A$) #$ $ - ' & A$) # !#! " " )" 3 A$)
" " / ! % " " % #! " ( ? % 3 # # % " ! #! " % % # " $ # !/!
"# ! !/ 4! !# U" +C $ #$ " ! !' " A$ " %% / # % % ##!' U #$ " " "
S/ K / % " # ! " # ! " # " ! $& $ " $ ! "# ! !/ 5 & % #! !#," ! #! " #
# # " # &" D % " / "3 + ! $ % "-$ + 1" !# % " ! " # $ !# 7
#!' # % # !/ A$ %! % " ! " % " A$ # % " # ! " &% " "$% " % % ##!' !
4 " $ ! # % #! %5 " !- " @% A$) %+$ + , / % # ! G & % "
" # ! "G 4 " $ ! D %!# !/ 5 %/! ,# $ % +1 # % ? % % "!# %!" &"$"
#! "3 $ " $ ! D %!# !/ " 1 "! !% A$ % # % , % % A$) % " & )" " %% /
# % ,# 4 #' " %% / 3 % #$ % # " 1 $ !/ % # % #! %5 $ ! A$ "$ ! ! %
# $? S ! K &% % #!' -$ #! ! " # " !"- # ! 3 % # % " D %!# 1
A$) #$ "1 "3 " D %!# 1 A$) %! #! " # !/! " & " ?$ " ! !
= ( * . .= ( * . .= ( * . .= ( * . .
9( 3 . ( : .9( 3 . ( : .9( 3 . ( : .9( 3 . ( : .
" " $ ! " D %!# !/ " " 1 +$ " % " # 2 HA$) - # " ! A$ % " % "# " $ " U
A$ /!/ " $ " &#$& !/ % " #! # ' !# " % / U " D + /! " % /!"!/ " $"!# % "
# % # ! " D I3 H A$) " " " - # "I3 HA$) / ! % " ! ! % " - # " & A$) I3
H A$) -! !#," % "# " / /! " $"!# % " # % " # ! " " D " # " ! "
+ " &/! " $"!# % "I3 HA$) $" " % " % "# " % # ! " D$ % % " /! " $"!# % "I3 HA$)
+ !-!# #! " !/ D " % " # ! " " D$ % " % " /! " $"!# % "I3 # . " $ ! "# ! !/
" % " 1 +$ " # H#$ ! !# !#," % "# " / /! " % /!"!/ " $7
"!# % " & " #! % /! " # % # ! " D I3 H A$) ! % " ! " / " ! /! "I3
"$ ? A$1 - #! " #! " # ! " % /!"!/ " HA$) %$+ #$ % " /! " $"!# % "I3 H -!
/ /! " $"!# % " # % 3 ! 3 ? $% # ! " D I3 # E&$ " $ ! # % #! % # " 1
+$ " # H " % #! % D "!#!' /! " $"!# % " # % # ! " D % "
#! " % "# " # % # % A$ ? # "$" " " % % ##!' + " A$ %% "I3 H
& D "!#!' % " % "# " /! " $"!# % " # % # ! " D$ %3 & !- " #!'
" +! " % " % #! " ! " % " , " D$ % " " % # # # " D$ %I3 H & D "!7
#!' % " % "# " !#," /! "3 " " $ # ! $ " - / % ,#! % I3 #
" $# $ #!' % " " $ ! " D %!# !/ "" $# $ #!' % " " $ ! " D %!# !/ "" $# $ #!' % " " $ ! " D %!# !/ "" $# $ #!' % " " $ ! " D %!# !/ "
" ! / " !+ #! " D %!# !/ " /" ) ) A$ % " " #% " " " $ ! " & ,#, ! %!# % "
'"! " %% " 4 D % #!' 3 "# ! #!' &# % #!' 53 " A$ #! $ " ! !7
! % - ' A$ ,# - #! ( # % ! " $ ? % & % "
4GPNG3 ( N7O53 A$ $ A$ " -! $ - ' $ % " $&C !% # % A$ "!+ !-!# +
$ " ! ! ! "! " % "!+$! # % #!' 2 S"! % / %$ $ + " " # " 3 $
! # % $ % " +$! $ ! # % "!' K " -! #!' " !# #' " % 7
#! " " / ! % "2 / %$ 3 $ & "!' % + "E& /)" %% " #! A$) #$ #
% "!' "! " # # % / %$ &% $ &3 "3 #! / % D %!# !/ 2 H A$) $ ' %
"!' I3 $ " ! A$ % $ " ! # ' & % / %$ % + " " $/ # " ( "
$ D %!# #!' #! % . D %!# #!' # % A$ ! 1 " "!#! " A$ ! - A$) &
! > 2 , , $ 2 4 , T 2
, $ $ " 2 + , T 2 5 T 0
, & ) 5 2 $ 5 . $ & 2 T G
D +
FQ
#' " % #! " " " / ! % "
= (= (= (= (
• S. ! # % $ $ % +1 #! ) !# % " %)#$% " % + "K
• S % ! # % +1 #! ) !# # $" $ $ % / % #! % /! ! % " %)#$% "K
• S($ " A$ % " %)#$% " $ ! " %% % #! ! # / %$ # " 3 )" " ! # #
& - #$ #! % "$ -!#! ! ! % #! ! 4 ! A$ " " % " ! 3 #$ "
!" #! & % #! ! " - #$ 5K3
• S % ! A$ % " %)#$% " ! # % " # " " % #! ! # & - #$ #! 3 % "!'
" % " " % #! ! " ! # K
" D %!# #!' 3 " % # # #!' $ + " # $ # ?$ %)#$% " # " /! ! 3 "
$#, " # % A$ % ! &+ $ & " ! ! !
B LB LB LB L H. (. . * (H. (. . * (H. (. . * (H. (. . * ( . I. I. I. I
%+$ " / # " $ ! / " !+ #!' $ # # ! " # D % ! 3 "# ! !/ 3 # % #! % D %!# !/ 3
"! $ " C !# # % " "3 $ A$ $ " $ ! " " #! % D % ! # % 7
" "# ! !/ "3 ! $ " $ ! # % #! % ! #%$! % " "# ! !/ "3 &% !" #$ # #
$ % " #% " " " $ ! " "! !" 3 # " #! ' "3 $ ! / " !+ #!' $ ! !#! " # D % 7
! "# ! !/ & " $)" %% + " # % #! % & C D %!# !/ ( ? % 3 $ ! / " !+ $ "
$ " $ ! ! #$ % " " % " " % " A$ #! " " " 4 $ 1" ! 5 /
% " ! $ " " $ ? !/ " # # D %!# !/ ! + 3 % ! / " !+ % /!" % %! $ 3 #$ 7
# " A$ $ %!# " "$ # D 4% " # " % " A$ " - -$ ,#," 17
" " $& !- " " % $ /!" " #! # ' !# 3 % % +!"% #!' -!"# %3 % %! % " , ! "3
# 5 # " # ! D % % - ' 4,#! %+$ " /!" " # % " % A$ ? %
! !" ! # 1 $ " " U A$!/ % U3 # ! $& " U# $" "U & - " " $ !/ "! ! " A$
! # " " -!"# % "5 & "# ! ! % 4/ + 3 ! " " !/ % " / "!' ! $ " "3
!/ " " - #$ " %% 3 # 5 ( " ! "# ! % - ' # " D # ! $ &% % #! #
!/ " " / ! % "2 /%) # UHA$!) " + " /
" " ! $ " "IU3 % . UH,& !- #! " % + / "!' ! $ " " ) !# "3 ! + 7
! "3 + "3 # $ !#'% + "3 "!#'% + "3 # IU - UH & & + / "!'
! $ " "IU *! % %% + D %!# A$) % " " " / ! $ " "3 A$!) " / " & A$) "
4# $" " % / "!' 5
" %$ + 3 % " $ ! $ A$ $ "! $ " C !# %+$ % " ! " #! " "! # # ! "
# %3 " ! !#! # D % ! 3 " $)" " "# ! !/ 3 # % #! % & D %!# !/
B NB NB NB N H J.8 ( J. .H J.8 ( J. .H J.8 ( J. .H J.8 ( J. . 9( 3 ( 39( 3 ( 39( 3 ( 39( 3 ( 3
9( I9( I9( I9( I
% # " #! ' ! 3 " " % " - # " A$ ! -%$& A$ $ ! / " !+ #!' " ! !#! #
D % ! 3 "# ! !/ 3 # % #! % D %!# !/ 2 / / *)
) & .*) *) % ) )
! ) ! 3 ) %) *) + - " % #$ " !' A$ "
%!# % " % # D % #$ % , " %% " % " $ ! 3 #$& # " % ! / " !+ #!' A$ ! !#! "
# D % ! ! % %! $ " / % +$1 " C " $ ! " ! " / + /! #$% " # % % 7
! / " !+ #!' 3 % "! $ #!' " "! !% 4 % " $ ! " ! !#! # D % ! 5 ( ? % 3 "! "
%% / # $ ! / " !+ #!' " % # "$ + " ! " !"! " # # % "3 # % '"!
%! "! ,& # "$ " $ - #! " " " %$+ "3 &"! " " # "$ 3 H A$) ! "
I3 HA$) ! #' !# " " # "$ I3 H#$ % " "I3 H A$) " " # "$ I3 HA$!) " "$ ! !" % "
" $ - #! "I3 H#' " A$ " ! $#! " % " !"! "I3 HA$!) " ! /! "$ !" ! $#!' I # 5 :
"! " # " # A$ D!" # "3 % " $ ! " ! !#! 1 # D % !
" +$ ) ! 3 ) %) *) + -% # - # % - /% / 0
" "3 " $ ! " "# ! !/ " A$ , # & -! ! #! " / ! % " " " # " " $ " ! / " !+ #!'
$ ! !#! " # % 4 A$ ,& # " #! " / ! % " % " #$ % " " $ -$ %
" $ ! 5 "! !" 3 " $ !#! / ! % " ! ( ? % 3 "! " " " "# ! ! % $" A$
,# % % /!"!' $ + $ " #1-!# !@"3 " # " # ! / " !+ #! " A$ " "$+! / ! 7
% " ! 2 ! A$ !# ! ! / % % /!"!' 3 # ! " A$ / "3 # !/! " A$ %!
% " !@" ! " / % /!"!' 3 # %% " " + + " # # % " % $" A$ % "
!@" ,# % % /!"!' E 4#$ " $)" $ #$! " %!"!" % " / ! % " "
FG
"$ $ " % #! " %% "5 ( ? % 3 % % #$! " % " " $ ! " %! " " % % 7
#!' !@7 % /!"!' 3 " $ " ,! ! $ % #!' % ! A$ !# % " !@"
/ % /!"!' & % # % " % $" A$ ,# A$ %% " )" 3 &%% / # $ ! / " !+ #!'
!#, % #!' & " "
# ) ! 3 % ) %) D ) % '
" " "! $ #! " % ! / " !+ #!' " ! !#! # # % #! % ( ? % 3 "! A$ " %! % % 7
#!' % $# !/! &% " !"- ##!' % % #! " ? " ! " " "3 &"! ,& "7
$ ! " % " # 3 % ! / " !+ #!' ! !#! " # # % !/
#$ ) ! 3 % ) %) *) D ) *) % ) % /
C " " # " " % " $ ! $ ! !#! " # D %!# !/ ( ? % 3 "! " " %!
A$) #! " ? #$ !/ " " " !/ " ! 1 " # ,#! "$ ? A$ "3 % /!" % %! $ "
# " # % 1 % % #!' % " # # 1" !# " % ? &% !/ #!' ! 1 " # 3 # 7
! 3 % #$ % " /! #! 1 !# !/ " " # D " U! #%$& % " % ! !# "U ( 7
1 " " %% / # $ " $ ! D %!# % - ' $ " # D 4#! " ? #$ !/ "
! " + ! #! "5
( 3 .*) *) ) ) / / "< ! $ ! / " !+
! " %! $ " $ ! " $ & " $ ! /! % $ - A$ !- 3 % " $7
! $ ! !#! " # D % ! ( ? % 3 % %! + , "! ! / " !+ $& !/ " " # D " &
"! $ #! " 4 + ! #! " !" ! " @" &# # 1" !# "3 # ? " %1 3 + "3 "$ /!7
" "3 # E % # " " @ 7 ! ? E !/ " " /! ! " " #! % " " " & " $#,"
# D "5 "! !" 3 % " !"! " # - + ! #!' !) , "! " $ ! " ! + 3 %+$!
$ %% / # $ ! / " !+ #!' %! % " # # 1" !# " % " %1 " % " # # % "
#%$" ! " $? " % !$ )D!# &A$) - # " ,# A$ % " %1 " ? # % " $ " $ !
" ! !#! # D % ! U"$ ! A$ #$ # " " %% " " % " !/ " A$
/ # % - ' % %! + U
+$ % 3 $ ! / " !+ $ C !# ! !# #$ % " % !/ % !/ #!' ! 1 " # ,#! %
? &% " !"- ##!' % % $ ! + $ ! # " + ! #! " ! $" ! % "E& $ A$
D!" $ 1 A$ D %!A$ #' " % #! " # # "3 % " $ ! " ! !#! U&# #%$! 7 # "7
# ! !/ ! $"# ! "# ! ! !#," # # " &%$ + % #! % "3 "$ " $ ! " ! !#! 1 # "# ! !/
& " ! " 1 # % !/
" %$ + 3 #$ " " # " ,&3 & " % #!"!' ! !#! % % ! / " !+ #!' "! !" 3 #
" , D %!# 3 % " $ ! $ ! !#! " # D % ! & ! "! D %!# !/
B OB OB OB O H .< . (H .< . (H .< . (H .< . ( . = I. = I. = I. = I
%+$ " # "! "3 % " $ " %! " , "#$#, " +$ # " $ ! "3 &% " $ " "
$&"! % 2 ! +$ 3 ) % ) / " /% " , # ! $!
% / # % " !- " #! #! " $ ! "$" ? !/ " & ' " 4% " #$ % " " # % , %
# #% " " $ ! 5 " " ! 3 $ " $ ! #$ " "! "$ " $ ! / " ! !#! " # 7
D % ! 3 "# ! !/ 3 # % #! % D %!# !/ E #$ " ,# % ! &# ! $! % # #!7
! $ - ' % A$ % ! / " !+ #!' " $ ! $ U ! #%$& % " $ " )" "U
#' " % % % ! / " !+ #!' 4 +$ " & ? !/ "5 ! / " !+ #!' ,# " S
% ! K % % A$ " - $% 3 " #! 3 #! " % S/ & %% / # $ " $ ! D % !
"# ! !&K3 "! A$ ! % " % % & /!" " % %! $ &3 " $)"3 %! " "! % ! / " !7
+ #!' / " $ $ #% "
....
G . / A$ , " - # $ % /!"!' % %! $ & -! " % % ! % % 3 " "
A$) %# # $ " ! / " !+ #!' 2 D % ! 3 "# ! !/ 3 # % #! % & D %!# !/ " #! 3 H,"7
' 4 ) ! " # #! ! _ " "! % A$ %% +$ $ " " $ ! I
! +C ! " $ ! " "$ ! % " "3 " " "!+ !-!# !/ " &/ %! " " !- #! %!+! $
$ ! ! / " !+ #!' " ! % + " %% % # #! ! " # % " $ ! &
% " ? !/ " % "
> " " $ ! " D % ! " ! ? " #! % - !%! ! " # $ ' !# "# #! # " $ ! 7
/ " " #% " ! / " !+ #! " "! / " %% ) " $ !%! " $ ! " " 7
-$ "
B " " $ ! " "# ! !/ " "! / %! #' " &" !-! " $ - ' &"$" # " 4/ + 3 %
!/ % / #, ! $ + $ 3 #$ " " " / $ + % /!"!/ & A$) % / 3 # 5
F " " $ ! " # % #! % " / #' " % #! /! #$% !/ " " - ' " "! 4 "!
" % #! 5
F
L " " $ ! " D %!# !/ " $"# # % " " # $" " A$ / # #! " - ' " !/ % # !7
! & " % " 1 # ! / " !+ A$) 0 +$" ! !% $ Z!"# K A$) " ! 7
# !' $ !-!#!
N . !" ! / " !+ #!' $ # -! " D % ! "3 "$ ! !#! 3 & ! "! "# ! !/ 3 # % 7
#! % &," D %!# !/ 2 " +C % " ? !/ " % ! / " !+
(((( 0<0<0<0<
D % #!'
"# ! #!'
% #!'
D %!# #!'
! + ) !# " $ !
====
G (% $ +$ ! / " !+ #!' " $ % ! / " !+ #!' D % ! 3 $ "# ! !/ 3 $
# % #! % &$ D %!# !/
" "!+$! " +$ " ! / " !+ #!' A$) ! " $ ! # " 4/) " " $ " " % ) !7
# B52
5 H #$ ! " +$ ! " D % " , ! " % !$ )D!# I3 H#$ " " % " , , !
! ! ! $ % " C% ! " # " "I3 H#$ " " # " 7, ! #!' I3 H#$ " " 7
"! "I3 H#$ " " # #! "I3 H#$ " " / ,1#$% " $ "I3 H#$ " % "! "I
05 H " " ! " D!# " A$) ! % " " " ! "! !/ " ,# ! "I
5 H % %# ,%!" % " " " " + & C " & !/ #! " A$ % %# ,%!" % "
! "I 4 % " ! ! " #% " % & !+ % ! !# A$ /!/ $ / : W 5
5 H $ % " % ' #$ % " " % " " % " A$ % % / % S " "K $/ % & % $ ! !
% ,!" ! % % /!"!' / % I
> " # % % ! / " !+ #!' A$ % ' % # ! $% "3 H A$) ! " $ ! # " I
0 0 * .0 0 * .0 0 * .0 0 * .
; 3 4GPNL5 - /) 0 * U %% & W, 4 "52 S # $ !# 7
#!' ,$ 2 #! #! " #! %[ )D!# 3 *2 # T !%% )D!# ! $% G>3 >OFUBFB
= (= (= (= ( 2222
% /!"!' & % !@
! / " !+ #!' " ! !#! # "# ! !/ &-! %! # "# ! !/ V# % #! %3 & A$ 7
%! % " $" " &+ !-!# #! " % % /!"!' !@" !- " !/ % " " #! # '7
!# "3 "3 " D & " / ! % " 4" % #! !/ % " #! # ' !# &$" % % /!"!' 3
#) 5
F>
F * $% #!' ,! ' "!"* $% #!' ,! ' "!"* $% #!' ,! ' "!"* $% #!' ,! ' "!"
((((
J$! "J$! "J$! "J$! "
• * $% % " ,! ' "!"
• # % " / ! % "
• -! ! # # $ % % " / ! % "
• -! ! #! % % " / ! % "
0= ( M =0= ( M =0= ( M =0= ( M =
J$ % %$ 2
G % " # # " ,! ' "!"3 / ! % 3 -! !#!' # # $ % & -! !#!' #! % $ / ! %
# &# % " !- " ! " ,! ' "!"
> $#! &- $% ,! ' "!"3 "1 # -! ! # # $ % & #! % % " / ! % " # !7
" $ ,! ' "!"
% # 1 $% -! % A$ " $ ,! ' "!"3 " $ #% "!-!# #!' % " ! " ,! ' "!" % ! / " !+ #!'
#! 1-!# 3 -! % # # / ! % & D %!# " $#! &- $% ,! ' "!" "! !" " " % #
% % #!' % % ! % % 3 % # ' !# 3 % ! ! / " !+ #!' &% " ,! ' "!"
F G HJ.8 ( IF G HJ.8 ( IF G HJ.8 ( IF G HJ.8 ( I
: , " % % % ! / " !+ #!' 3 /!" % %! $ &# D $ %! !#, % !
% # " $##!' % # ' !# 4 % #$ % $ & ! - #!' 3 " +C #$ " ,& " $ !
% % " #1-!# ! / " !+ #!' 5 "! !" 3 , " /!" A$ $ " " $ ! $ ! !#! " #
D % ! 3 "# ! !/ 3 # % #! % D %!# !/ 3 &A$ # ! / " !+ " #! ! " ," ' A$ " &
" %% + 4 " #! 3 "! -! % % " $ ! ! # "# ! !/ 3 # % #! % D %!# !/ 5 , 3 %
"!+$! " # "!" " % # +$1 " #!" " ,#! % % ! / " !+ #!' - ' A$ " "
" $ ! " " +$1 " " % " ,! ' "!" ) % ) 0 + % C&# "
D %!# " % 3 + %
+ % *) ) % -%) . D%
. / . /) / % % ,#,3 $ " /! # ! !
# " % " ,! ' "!" # # $#," S# " "K &%$ + ! + " 4! / " !+ "5 "! "
#! " ( ? % 3 " % # " $ +$ ! / " !+ #!' 2 H +$" ) I &$ ,! ' "!"2 S: % "$%
# !/ K " ,! ' "!" " $ D %!# #!' !/ 4 A$ " " " +$ " A$ " #! 5 & " - 7
$% # "!#!' 4 -! %+ 5 " $)" ! / " !+ " "! % ,! ' "!" " # #,
# ?
+ % / C $ " % 3 $ # " # ,#,"
D %!# #! " !/ "3 % " ,#," "1 % ! / " !+ % - $% % " $ " +$ A$ / & # 7
" #! & ? %!-!# 0% #W & , ! 4GPNL53 $ ,! ' "!" " !- $ -! #!'
,#, %+$! $ ,! ! A$ 3 $ 1" ! 3 % " - !%! " A$ /!/ " $ " ! 7
C ,!? " A$ % " - !%! " A$ /!/ " $ % "E& " ,! ' "!" $ " #
# ! 3 "! %+$! -! % ! " " ! - #!' $ # " % #! % #! - # $
" 1"3 " % # $ ,! ' "!" "! A$ -! $ ,#, " #! 3 % ! / " !+ % " % # "$" ,! ' 7
"!" "# # "! " / "
. 0 + % % %
/ - % - / # - / #
FB
= (= (= (= ( ((((
G D! ! -1"!# % " ,+ " % " ? " /! " " % #! "! !/ # % " !"- #7
#!' " % % #!' )" "
% 1 !# # # $% " & % " -$ " A$ % " -$ "
> - " " %% % " "!# ! " ! " % #! 3 $ % " D "! " / % " )
!"#$"!' & D % #!' % " -$ $ " " % "3 ! " A$ !" ! $& % " D "! " / % " !"7
#$"!' & D % #!' ,#," " "
B & / ! % ? 3 & !/ #!' ! 1 " # " # )"
+ % $ " " " + % " #!" "3 ! / %$# " " / ! % " U# " 7
" / % " ? % "U3 #$ %A$! # " % % )9 /% /% 0 / !-!# 7
#!' % %! % ! ? % 3 /! #$% " / ! % "2 S D! ! -1"!# % " ,+ " % " /! "K &
S" !"- ##!' " % /! + K3
FFFF HJ.8 0 IHJ.8 0 IHJ.8 0 IHJ.8 0 I
( / & " " " $ " # " ! -! ! A$) " $ / ! % ) % % *)
%) 4 A$! ! !/ " " / % "5 - )- ) % / ? % " / ! % " " %
" D 3 % !/ #!' ! 1 " # ,#! % ? 3 % # !/ -1"!# 3 % ! ? # # "3 % # #! !
,!" ! % / %$#!' D!# 3 % %!+!' 3 % + "!/! / %3 % " %! $ ! ! &% D "!#!' $
# @ + %1 !# " #! 3 % / ! % " %!# $ + $ " " $ ? "3 % " #$ % " $
A$! ! !/ " " / % " " # % / ! % E ? % ; % " " " $ #% "!-!# "
#$ # "$ ! %!+ #! 3 " % " " " " % !" !/ % ! %!+ #! 3 / 1 %%
! % +1 % " 2 " % " !' !# " !-! " /)" "$ # ! % !" ! % +1
" / ! % " A$! / % % ! / " !+ #!' #! 1-!# #$ $ " % #! " # " 4-
$ ,! ' "!" $ 1 5 " # " " % " "$ % ! S# " $# " # " $##! " ,! ) !# "K
F >F >F >F > H ( 3 ( . : 0=H ( 3 ( . : 0=H ( 3 ( . : 0=H ( 3 ( . : 0= IIII
" ,! ' "!" !/ % " " $ " " % " +$ " ! / " !+ #!' 3 % % #!' " "
! # 1 ! " ,! ' "!" % / % " ? !/ " & +$ " ! / " !+ #!' +$! % " $ ! ( %% 3
# " $ $ %! " % 3 + % /F/ ) 9 -% ) 0
$ / A$ )" " , "! / %$ " 1 % /!"!' % %! $
F BF BF BF B H . ( IH . ( IH . ( IH . ( I
! , " " +$! " " % # " ! / " !+ #!' 3 " $ % A$ % " ,! ' "!" "$ ? % % !
% % A$ 3 # # "3 " /$ %/ / %$ &"! " # " ! " % 1 % /!"!' %
%! $ " #! 3 /! % /!"!' !" % %! $ 4 % 1 % " # !/ ' !#
" %% 5 ) + % %) ) ) % ) ) 0 " < 0 # '
/% % ) % / - ) )
D %) 0) /)- + % / % / 0 ) - + % '
/!"!' ! !#! % % %! $ ,#, - !%! ! " # % % " $ ! " %% / %
!#, % 3 " $)" /!" " % %! $ & -! " #!" " % % ! % % 3 % #$ %
!/ " % " ,! ' "!" " %$ + 3 % - $% % " ,! ' "!" / %/ " / %$ $ " % ! % 7
% " # A$ " # ' A$ % " ? !/ " & +$ " ! / " !+ #!' $ -! "
? " $ % " %% % " $ ! "! !" 3 $ % # " " " $ #$ ! " ,! ' "!" A$
" # % " % % ! !+! %3 $# $ / " -% D! "3 ! " D ! #! "E!"#$7
"! " # - " "3 # % + " D " % E U! #%$" U S % +1 "3 ! % "#$ ! !
" ? " % ! - #!' - ! " # D " &% A$ " " % %! % ? " $ ! K
4 ? "3 GPOG3 346 " C% ! # " , #$ ! / ! " / # " % " #! #! " " #! % " ( ? % 3 %+$ " ,! ' 7
"!" % % # $ !# #!' / % " % ? % ! ! %! ,$ "$ +! " $ ! " " 7
" ! % "E%+$ " # # #! " % 1 % # "!# % +1 %'+!# 4#$& ! #!7
% D -$ ;$ T! 5 ! # " % 1 % # ! % " # " % # + ) !7
# " 1 %!% 3 $ " =" ,6 %- % & T *! W 4GPOQ5 ! % # " % # $ !7
# #!' 3 ! 1+ " ! " % -1"!# & " #! #! " D # " 4% " ! !# " % S&K " & #! 7
" % %+ / # "5
%% ! % 4GPLF3 ( FB7FF53 % , % % " -$ " "$ + % " ,! ' "!" "# ! 2
C7 5 5 , 5 . $ , G
< 5 5
5 $ A $ 5 $ &
) 5 2 , $ 5 G
+ I C 5 $ 5
FF
F 5 . $ 5
& )
, + & )
, 5 $ $ . I
: + + 2
C< 5 5 . + $ A
5 + $ 2 2 5 5 $ +
, I C< 5 2 5 .
, 4 + + $ (
+ I
" ,! ' "!" $ "$ +! $ A$ D!" $ #$ ' !# $" ,! ' "!" $ "$ +! $ A$ D!" $ #$ ' !# $" ,! ' "!" $ "$ +! $ A$ D!" $ #$ ' !# $" ,! ' "!" $ "$ +! $ A$ D!" $ #$ ' !# $
" " #$ A$ % " ,! ' "!" A$ "$ + 1 " # /! #! 1 !# "$ % " " %! ! #! "
A$ " @% %% ! &"$" # % + " 123B460"1 # % -! #!' A$ $ ,! ' "!" A$ # % " ,%% + "
! / " !+ #! " ! " / # % ! !#," %! ! #! " ( " # " ! # %# A$ !) $ 7
,! ' "!" C !% " &- $# 1- " % ! " % % #$! " /!" "3 $ A$ %
#$ ' !# A$ % " "$" " $ / # " % D ! #! &% " / #!' # " $ - #
#! % % " % #! ! ,! ' "!" ! "3 % !" $ #! " % ! $!#!' " %$ + 3
#$ & 1 !# /! + $ ,! ' "!"3 & #$! " "$ % #!' & / 7
%$ #!' 3 A$ # " - $% ,! ' "!" "$ -!#! % A$ "1 # " ! $& $ + / - %%
% ! / " !+ #!' " - $% ,! ' "!" "! , /!" #$! " % %! $ 3 & A$ " #
" % " # S,! ! K %+ "$ # 4 $ " " $ ! " / " 3 / %/
S! / % $ K5 S,! ! K %+ A$ , "! # $ #, 4$ ? % $ !%$" !/
" 1 " % # % ,! ' "!" A$ S% " " " ,$ " $ / % "1 !" "3 C !# # "$
#$ K5 -! ! !/ 3 % # %! % " ,! ' "!" " % #! "! !/ # % + D,$" !/!
# A$ " ,& /!" % %! $
F FF FF FF F HJ.8 0 . ( IHJ.8 0 . ( IHJ.8 0 . ( IHJ.8 0 . ( I
( A$ $ ,! ' "!" " !+ " #$ % ! / " !+ #!' #! 1-!# 3 $ ! #! " A$!"! "2
G + % . ) ) +$ ? " 4GPOG53 % " ,! ' "!" "'% $ 7
" " $ $ $ !/ " &# D ! -! ! " ( ? % 3 $ ,! ' "!" A$ + A$ /
# %+$ / ! % % # ! + #! % U !+ "3 % !/ #!' U " " ! $
$ "! $ #!' % 4# #! " + " + ! #! " D!" "3 % "5 # "! " % !" ,! ' 7
"!" " D %!#! " %! 4S % " !@" +$ % # " A$ /!/ " $ "3 ! ! & # $#
/! % % % /!"!' EA$ % " !@" +$ % # " A$ /!/ " $ % "K53 & " / # " % %! "
-! /)" D %!# #! " A$ # @ % ,! ' "!" 4% ,! ' "!"2 S#$ & " % %! 7
#!' " % " @ % ? A$ #! $ + "$" "$ /!" "3 " + " %
!/ #!' ! 1 " # )" " ,#! "$" " % % "KE D %!#! A$) + "3 A$) " " : "
# " ! # D $ %! % %! !#, ,! ' "!"3 -! ? % A$ " + " "
% " " U $##!' 3 #$ " " ,$ "3 -! "U " " $ ! $" ! % " # " G QQQ
? " &$ !# " 0 + 5 " $&- #$ A$ 3 #$ $ " " ,! ' "!" /! $ 1
$ + %! #!' 1 !# 4 -! #!' # / ! " / # " % %! 53 " !- " #! " # 7
D $ %! " # " " # # " ,! ' "!" + % " " # " ,! ' "!" S & " !"- ##!' % %
& $# !/! K " + % & $ " " $ !/ " " %! " 4 1" "3 #!$ "3 A$ "
! $" ! % " $ $ " % " E# ! # !/ "3 " # ! " $ "3 # E " " # #! % "3
! $" ! % "3 " /!#! " # ! #! " " " ! "E+! "E # 5 " " # " "3 % $ " ,! ' "!"
# D $ %! " /! #! - / % ,! ' "!" " + % " /! A$ % " # D " %! 7
" $ " " " + % " &U % U , "! D %!#! " % % ! % 7
% A$ ,# " % " % # % ,! ' "!" % " ,! ' "!" " / %/ %! "! " % " #$ " $ "7
" $ ! &"! " "! % ## " %% " 4 # -! " % # D 3 $"# " ?$" " % " ,! ' "!"5
< / 1 6 + % *) /% 0% - /" % ) 7
! " / + " # -$" " ! # ! $ ,! ' "!" ( ? % 2 S+% %! #!' % # 1 3 "! +!
+ ! #! %K3 " # # " ! #!" " &+ % " A$ "$" ! $! " " " " #1-!# " &# # "
> % %) % ) + % & / 1 6 " #! 3 " # " !
A$ A$ #% #' " " % #! % " / ! % " &A$ " % #!' " !%'+!# ( ? % 3 $
,! ' "!" # 2 S !" ! $#!' % # "$ % '% % " " " . ! " " % #! # % +
! ? % %+ !@" A$ "!" "#$ % " C %!# " 0$ " ! "K " 1 ! / "17
!%3 " # "! %
B < / + % - % 0 % -/ 0
FL
. " ,! ' "!" #! 1-!# " U % !+$ % A$ % " ? !/ " & +$ " ! / " !+ #!' U
! #%$& " # " % " ! #$ " ! " A$ " ! % %! ! ' "!" % " # 2 S "
, " " - %!# " / % #! % K Z %! " 1 ! $ " % #! # % / %$ # K # !
# # " % #! " A$ " - " 1 !# "E % 3 " C !% " # ,! ' "!" ! 7
/ " !+ #! 1-!# ! " $ " $ % %!
F + % < % % % " A$!"! " " #,7
% #! # % ! &" -! A$ % - $% $ ,! ' "!"3 " A$ %! "! D!"
)# !# " , ! " % ! / " !+ #!' 4! " $ " # % # "3 !" @"3 %!"!" " 1" !# "
#$ %! !/ "3 # 53 / !-!# % 3 "! " "! % " %% % " &"! " #$ $ " %# #
$ % # " A$ D!" !#," )# !# " A$ #! " " + " ## " %% " %7
+$! 1 ,! ' "!" - " % "/! #!' "$ $ " % % + " C %!# $ 1"
% ! !# % # -!# " % #!$ ! !3 !" - " %!" " 7
"$" " # " "$ ,! ' "!" $ A$ ' !# $ " $&/ %! " 3 " $ %
%!
F LF LF LF L HJ.8 ( ( :IHJ.8 ( ( :IHJ.8 ( ( :IHJ.8 ( ( :I
D!" !/ " " - " #% "!-!# % " ,! ' "!"3 " " / " # # $ A$ % "
#% "!-!# 2 G5 + % 05 + % ) 0>5 + % &B5 + %
F NF NF NF N HJ.8 ( IHJ.8 ( IHJ.8 ( IHJ.8 ( I
A$ , " / ! -! ! # ,! ' "!" % % + " # ! $% " %! % " ,! ' "!" ! / " !7
+ #!' " #! 3 )" " 1 -! ! " # S "!#! " !/ " # # % " "! % " % #! " "
" / ! % " &A$ #$ % # % " #! # A$!"! " #! "K % " "$ % "! %! # ! G3 3 >3
# 4"! " / ! "5 & !) " % " ! + % 9
? ) # + % %) ;
F N GF N GF N GF N G ! % %! % %! % %! % % A$ " / " / $ # D % !- " #!'A$ " / " / $ # D % !- " #!'A$ " / " / $ # D % !- " #!'A$ " / " / $ # D % !- " #!'
! %! %! %! % G>G>G>G>
= (
!2 S D # !/ ! + " "$ % % " ? " % #!' J "#!% aFQQQQ &
aLQQQQ " " # % ! " K
" ,! ' "!" " ! " $ !%! / # " " $ ! " "# ! !/ " ( # # A$ " % " ! 7
/ " !+ #! " "# ! !/ " " - $% ,! ' "!" A$ )" " " -! #! " " + % " 4S "! % "
?'/ " %# ,'%!# " " % / K3 S $ " @3 % " "$ $ " " $ %!#! " ! # $ FQ
&$ LQ^K3 S !/ #!' D 1 " # % " " % " % " % " " ! $" ! % " $ % ? !" !7
$! K3 S % C "!# ! " / $ % " $ " "$ !# " # " > !%% " , ! 7
"K3 # 5 " " #!%% ,# " ! #! " # #! #!"!' " # - ' " % # ! ,$
F NF NF NF N ! ' "!" # % #! % "! ' "!" # % #! % "! ' "!" # % #! % "! ' "!" # % #! % "
8" " " #!-!# % " % #! " " " / ! % " " % " " $ ! " # % #! % " & $
" % # % " #! #!' " / ! % " 4S ! %!+ #! " % #! # % ! K3 S D "!#!'
% " % "# " /! " $"!# % " # % # ! " D$ %3 " " #! # % !- " #!' "7
+! " % " % #! " ! " % " , " D$ % " " % # # # " D$ %K3 # 5E " % # %
" #! #!' " " / ! % " 4S ##!' -1"!# 3 % " " #! " - # 3 % "! !%! $ / % " &%
" !"- ##!' % /! + 3 " #$ /! #$% " "1K3 S ! %!+ #! 3 % ! &% " # %!-!# #! " 7
! " " % #! "3 " $ ! " " + $ $+$ &" #! #! " " #! % "K3 # 5
! + 3 % " ,! ' "!" # % #! % " $ "'% " % # A$ " " / ! % " " #$ " 7
#! "3 "! #' " " #! " 8" " " % " A$ %# % !/ % !# !/ & #! % D %!# !/
= (
=? / - D "!#!' % " % "# " /! " $"!# % " # % # ! " D$ %3 / - !- " 7
#!' " +! " % " % #! " ! " % " , " D$ % " " % # # # " D$ %K bA$1 % ,! '7
"!" " ! !# A$ 3 #$ $ / ! % $ % !) &/!# / " A$ #$ $ / ! % !" ! $&3
% !" ! $& c
9 F , 5 C , I F , $ % +
, $ + , , $ 4 $ G
" . , . 2 , . $ 5 $ C 4 I A $ $
$ , $ ) 5 $ 5 ,
, $
FN
=? / - $ " ! 3 / % + K bA$1 % ,! ' "!" " ! !# A$ 3 #$ $ / ! % $ 3 %
!" ! $&3 &"! )" !" ! $& A$)%% $ c
S " % / % " / % " /) / ) / - # ! " D "$" "# "K 4 " ,! ' "!" "
# % #! % " / ! % " S) # ! A$ " $# % " % / % "K &S# ! " D K5
" " ? % "3 "'% " " % # A$ ,& % #!' % " / ! % "3 "! !) #' " % % #!' 4A$)
! ##!' "!+$ 5 " # 3 " !- ,! ! A$ " " / ! % " " % #! " ,! 7
! #' " " " % #! " % # 1 $% S %!"!" ! #!' % " "K " D %!# " - %
% # % #!' &% " ! " # % #!' / ! % " ( % ! " A$ 3 #$ " # % 7
#! " / ! % "3 " % # # # S# % #!' !/ ! K &3 #$ " # % #! / ! " / ! % "3 " %
%% S# % #!' C% ! % K
" # " ! + + A$ 3 ) + % 0 *) *) / /% '
4 ! +$ / ! % # % E + - ) 6 " % !" ! !# S & 93 & :K
A$ S & :3 & 9K3 S & 93 :K A$ S :3 & 9K
= (= (= (= (
SJ$! " ! " % " $ $ #! " % D " 1" !# 3 ! % " $ $ #! " " % / 7
" % D "!# 1 K " !+$ % A$ S " A$ ! % " $ $ #! " " % / " % D 7
"!# 1 " A$! " ! " % " $ $ #! " % D " 1" !# K
" #! 3 # " " @ " A$ @"2 SZ% % " - # " 4/ ! % "5 % % $# 4% ,! ' 7
"!"5 K " %$ + 3 " #$ % # % #!' " % " % #! " # $" %! 3 / " / A$
! % % / ! % " ( + / % - %
4#$ "'% ,&# % #!' " " ) ! " # # " ! 5 " " $ ! " A$ # ! "$" #$ " "
! / " !+ #!' "$ % ! !# ,! ' "!" #$ % " % / ! % ! ! &#$ % % ! %% " $
P / + % ) " $ ,# "
( % 3 " # C A$ #$ " % ! / " !+ #!' '
+ % 0&# $ %% " % #! $ / ! % " ( ? % 3 "! A$!"!) " % #! % " / ! % "
SZ ##!' -1"!# K3 S# -! K3 S D! ! -1"!# &S A$! K % /! + 4 " "153 " % # 1 " % "
,! ' "!" # " ! "
= (= (= (= (
G S & ##!' -1"!# 3 # -! K
S & ##!' -1"!# 3 & D! ! -1"!# K
> S & ##!' -1"!# 3 & A$! K
B S & # -! 3 & D! ! -1"!# K
F S & # -! 3 & A$! K
L S & D! ! -1"!# 3 & A$! K
" " ,! ' "!" " # D $ %! " "$ %! 4# A$) /! "5 &" ! " $ 1 !#
F N >F N >F N >F N > ! ' "!" % !- #! + $ "! ' "!" % !- #! + $ "! ' "!" % !- #! + $ "! ' "!" % !- #! + $ "
" " ,! ' "!" " - $% ! / " !+ #! " ! !+! " # + $ " ( ? % 3 "$ + " A$ $ $ %!7
#!" ! " A$ $ # #! % % /!"!/ % # & + 3 #$& -! %! " "$ ! % " % "# " A$ # 7
! -$ #!+ !%% " A$ ? -$ 3 ! $ -!# #! !- A$ $ # % $ +$
! / " !+ #!' 1 " 2 H " " -!# $ # #! % % /!"!/ % # & + A$ $ # % 3 #$& " ? "
"$ ! % " % "# " A$ # ! -$ #!+ !%% " A$ ? ,# % I : "$ ,! ' "!" 1
A$ - $% "12
= (= (= (= (
!2 S % - # "$ "!/ ? -$ " !+$ % % " % "# " A$ / % / "!' % # 7
#! % % /!"!/ # % A$ % " % "# " A$ / % / "!' % # #! % % # & + K
? % " ! ,! ' "!" " 1 2
!2 S " % "# " % ! $& " ! #! A$ % " % "# " % # !/ -1"!# "$" % #! "
, " D$ % "K
" ? % "3 " % $ "! % !- #! + $ "E" % A$ % ! %% " C !# 7
" " % # A$ S,& !- #! K % " + $ " A$ " " # 3 " -! - /
#$ % % " + $ " " % !- #! " % # "! % - # "$ "!/ " & % " % "# " A$ " D 7
% # #! % % # & + % " A$ " D % # #! % # % %! ! #! A$ " " $
!- #! # ! 3 % " +$ 3 " " % # % !- #! 3 " " #!-!# - / #$ % % " + $7
" # " )" 4 " ?'/ " " A$! " " +C " ! " 3 ! $! & ! #! % S # !/ -1"!# K 5
$ % ! / " !+ ! " " "$ - / A$) + $ " % !- #! 3 - $% $ ,! '7
"!" "! % !- #! + $ " 4# % ! ? % % " # #! % "5 : #$ "1 ! " "3 " % 7
FO
# $ ,! ' "!" ! ##! % !- #! + $ " 4# % " +$ ? % 5 " C% ! 3 % #$
#$ % ,! ' "!" " !/ $ 1 " $ ! " # "3 ! % ! / " !+ " " - !%! !7
# % % " $ !
" #% " ,! ' "!" $ # "3 " " + $ "
= (= (= (= (
!2 S " "# " % % / % S ! ! "K " & # ! " D A$ % " "# " % 7
% / % Z$ <+ % [3 &)" " U "$ / U & # ! " D A$ % " "# " % % / % S ! C%7
! K GB
%+$ " ! / " !+ " # "! % " ,! ' "!" !- #! + $ " # $ ! ,! ' "!" # % #! % "3
A$ C% ! ! " #! % #! " " / ! % " ( ? % 3 % # " % ! #! % # !/
-1"!# 4 +! ! 5 % #! % " / ! % " S" D K # S ! $#!' % ! #! % # !/ -1"!# % "
% #! " , " D$ % "K !- #! " #% " " ,! ' "!" " ! A$ % % " ,! '7
"!" !- #! + $ " $ % " / ! % " 4 A$)%% " % #$ % " !/! % " + $ "5 A$! $ C
" %! ! / % " 4, " / % " # + $ " " # 5 A$ % " / % " A$ A$! % " / ! 7
% " % " ,! ' "!" # % #! % " : , "! !- #! " ! A$ "$ !/ % !#!' 3 A$! 7
%!"!" " 1" !# " !" ! " b 2 "! $" !' " C% ! - " #$ 3 " , , % /1
" S !/ % " !#!' K " !"#$"!' -$ ! $#! A$ ,& %+$ " ! / " !+ " A$ !-! %
# ( " " A$ 3 #$ & " ,& /!" % " " SZ!/ % " !#!' K 4( FN5 &S ) "
$ " " 1" !# " ) !# " & ) !# "K 4( >O>7B GL53 " # " !"#$"!' c
" ,! ' "!" !- #! + $ " 4 $ A$ " !" ! " % " ,! ' "!" # % #! % "5 $ -
" $ ! " # % #! % "3 "! C !# " % # A$ ,& !- #! % " + $ " U $ A$ " % #
- / A$) + $ " )" U , ! 3 "! " " % # % " !- #! " D %!# % A$) % " !- 7
#! " 4% " # $" " " )" "53 # " " ,! ' "!" " $ ! " D %!# !/ " "! !" 3 $ " %
# " $ ! / " !+ #!' A$ " ! !#! # # % #! % 4# $ ,! ' "!" !- #! + $ "5 & !
# D %!# !/ 4 % " "$% " " D + % " !/ " " " !- #! "5 "$ 3 % " " $ ! " # % 7
#! % " " # # ! ,! ' "!" # % #! % "3 ,! ' "!" !- #! " + $ " " ! "
F N BF N BF N BF N B ! ' "!" A$ " % # % #! " # $" %!! ' "!" A$ " % # % #! " # $" %!! ' "!" A$ " % # % #! " # $" %!! ' "!" A$ " % # % #! " # $" %!
" ! ,! ' "!" " % -! % " % #! " " " / ! % " &#' " !#," % #! 7
"3 "! A$ " $ S" ! ! ! K %% " " " ! $ " " " # 7
% 3 ! % C / ! % " A$ " ! #%$& 3 " " " ,! ' "!" " % # % #! "
# $" U - #
= (= (= (= (
!2 S "! + #!' - !%! % " " / # ? $ " ! % " ,!? "K % ? % 3 "
" % # " $ % #!' % " / ! % "3 " % # $" %! " % #!'
" ,! ' "!" # % #! % " $ "! %! " # S9YYY:K3 &% " ,! ' "!" # $" % " $ "! %! " # 2
% #!' &# $" %! " # # " " #! " !" ! " " / ! % " $ " # % #! " & "
# " ! ! %!# A$ $ " # $" % ( ? % 3 "$ + " A$ $ " - !# $
$# A$ " / # & #! ? % 3 % ,# "1 &% $ # @ $ #! % $# !
& % /!"!' " $)" " / A$ $ % " / " % $# " ? #$ !/ " % " $ #! A$
% % ! % # @ " % #! # % ! # % " / "3 "! " $ " % # $" %!7
$ " +$ A$ % # @ ,& / # % ! # 4A$! "1 #$ A$ % # @ " # $"
% $ 3 $ " A$ % # $" " "! % ? % $# 3 $ D# % " +! # #! %!7
#!' $ - # E ! " $ " # $" "5 # " " % A$ " D %!#' % # 1 $% ! 4 LL5
)% % SZ" $ K S #1 K " # % #! # % S! %!+ #! K !@" #$&" " "#!% % " O &
G @" 4% " !@" # & " $ 3 1 % " # %!-!# #! " " % " % $ ! %!+ #! 5E
% %! A$ % S $ #!' K % / ! % A$ " % #! # SZ% " $ " $ $
! %!+ #! K 4 " A$ % ! %!+ #! "15 # % #!' 1 " ! E $#, " % 1 " % #
$ # $" %! 3 -! A$ % " $ " # $" % ! %!+ #! A$ % " ! -%$& %% " #! 3
" % " # % #! " ! " ! & "! A$ " #$ $ # % #!' $ ! - ! " # $" %! !
# / A$ " ! $ # % #!' " "$ $"! # $" %! 3 %% A$!/ % 1 #! 3 # / A$ " / $
L ) $ A , 5 "
FP
" @ &$ !@ ?$ "3 A$ %% " "$ 4#$ $ " "$ 1 3 $ / #! $ " @ A$ # "$ %
" # % #' $&# # % !@5
( " % # # $" %! " A$! A$ " " ,& " # % #!' 3 " % # $"
#$ ! " A$ % - # "! !" # ! " % # $" / # # ! " % - #
% , % ,! ' "!"3 % " "$ $ " " # $" " " % " # # # S/ ! % " ! ! "K & % " - # " #
SZ/ ! % " ! "K % " $ , % / ! % " ! ! " & ! " #$ " - 7
$% ,! ' "!" # $" % " ,! ' "!" % !- #! + $ "3 "! &#$ " " C% ! " " D %!A$ #$ %
" % # $" % !- #! ,! ! # ! $ #!' " D !" ! " ! " ,! ' "!" # $" % "2
! ' "!" # $" % " !/ ! " " " ,! ' "!" " % $ % #!' $ / ! % ! ! &
$ / ! % ! ( ? % 2 S( #! ! A$ " % " D $ " " "! !% $ #$
%!+!' 3 / % " &# #! " " / # & ##!' -1"!# ,#! %% K ,! ' "!" 1 "A$ ! "
# % -!+$ F G
* . F G
J. . 0
0 ! ' "!" # $" % " $% !/ ! " (% $ % #!' / ! " / ! % " ! ! " &$ ! 7
3 $ ! ! &/ ! " ! "3 / ! " / ! % " ! ! " &/ ! " ! "
= (= (= (= (
S # ,"!' &% # %! $ + $ " ! $ ! !# 3 & % ! %! + A$ " ? %
+ $ E ! % - # !/! )" %# "$" " ! ! "K " ,! ' "!" " "A$ ! %
-!+$ F
* . F
J. . .
LQ
* . F >
J. . .
* . F B
J. . 0
* . F F
. . . ( = . GF
* 7 , $ & ) =="
LG
S / ! &% $ 1 % ? 3 "1 # % %! #!' / ! % " %% )%3 +
& !/ #!' ! 1 " # &" !"- ##!' % % "K " ,! ' "!" " "A$ ! % -!+$ F >
" ,! ' "!" $% !/ ! " $ % ! % #! " # $" % "3 #! " / ! % " ! /!
!-!# % % #!' 4,! ' "!" # " #! / ! % " ! /! ! "5
= (= (= (= (
S + $ % !/ #!' ! 1 " # % " ? "3 #$ " ! !" #$ # % " 7
@K ,! ' "!" " "A$ ! % -!+$ F B
"! !" 3 $ " " $# $ " # $" % " / ! % " " # % ? "3 A$ "$% !-1#!% D " $ " %
,! ' "!" A$ % " / ! % " " % #! "1 !" ! " " # " " % % " % #! "
# $" % " " " ,! ' "!" + -!# E ? % 3 % " $# $ " % -!+$ F F
% "A$ % -!+$ F F 1 "+% " " C% ! % " ,! ' "!"E ? % 3
G2 SZ + ! # % " !"- ##!' % %K
2 S ! + #!' 3 % # $ !# #!' ! " $ % &% # $ !# #!' - % ! # % " !"- ##!' % %K
>2 S # %! #!' !" ! $& % " !"- ##!' % %K
B2 S " !"- ##!' % % ! -%$& % "!+ #!' " %K
$ % " ,! ' "!" # $" % " " " %!"!" " 1" !# 3 " / %C % ! -%$ #! # / ! % ! 7
! 4# $" 5 " % ! 4 - # 5 &% ! -%$ #! # ?$ " % " / ! % " ! ! " " %
! ! "
F OF OF OF O HJ.8 ( . IHJ.8 ( . IHJ.8 ( . IHJ.8 ( . IGLGLGLGL
" + % ) " 3 $ " ! 3 % / " % " ,! ' "!" ! / " !+ #!' !) # " ! $& "!#! 7
" # # % % #!' / ! % " " % A$ "! / -$ + % A$ -! % ,! ' "!"
! / " !+ #!' ( ? % 3 "! % ,! ' "!" ! / " !+ #!' 2 S " % "# " % ! $& " ! #!
% # !/ -1"!# "$" % #! " , " D$ % " A$ % " $? "K3 % $% " $% 1 2
S " ?'/ " % ! $& " ! #! % # !/ -1"!# "$" % #! " , " D$ % " A$ % " % "7
# "K
! A$ " ! ,! ' "!" "$% % # ! % ,! ' "!" ! / " !+ #!' 3 ,& # !# 7
" #% " " ,! ' "!" $% " # ! / " !+ #!' " #! 3 . + % ) / % '
+ % ; + % ) % ) *) ) D'
0+ % *) /" 0+ % *) *) + - . '
)% *) /% U " #! -! A$ % " + $ " " !+$ % "U + % *)
) /" 4 " "$" - "5 + % ) / # /
" %+$ " ? % " ,! ' "!" $% "3 A$ # " ? % " ,! ' "!" ! / " !+ #!' A$ -$ 7
#! "2
= (= (= (= (
2 S D # !/ ! + " "$ % % " ? " % # #!' J aFQ QQQ
aLQ QQQ " " # % ! "K 4 " $ ,! ' "!" $% "# ! !/ $ / ! % A$ " / " / $
# D 5
2 S + - % #!' % $ " ! & % % + K 4,! ' "!" $% " # $ # % #!' 5
2 S " "# " % % / % Z ! ! "[ % " & # ! " D A$ % " "# " %
% / % Z$ + % [ < & # ! " D A$ % " "# " % % / % Z! C% !
K[ " ,! ' "!" ! + !- #! + $ " & !) 1 - $% " "12 S D!" !- 7
#! " % # ! " D % " "# " % " % / % " Z ! ! "[3 Z$ <+ % [&Z! C% !
[K ! S % # ! " D % " % / % " Z ! ! "[3 Z$ + % [&Z! C% ! [" %
!" K
2 S # #!' % "! !%! $ %!+!' 3 / % " &# #! " % & ##!' -1"!# K 4,! ' "!"
A$ ! + % % #!' # $" %5
F PF PF PF P J.8 ( IJ.8 ( IJ.8 ( IJ.8 ( I
"$ % ! !# 3 % 7 + % - ) - #
"# ! #!' D %!# #!' !" ! " % " A$ #! " " ! " ,! ' "!" ( ? % 3 "! % ,! ' "!"
! / " !+ #!' " % # 2 S " "!%% " ? K3 % $% -! 2 S " "!%% " ? K3 & 1 - $% " $ "
,! ' "!" % !/ "2 S " "!%% " $%K3 S " "!%% " / K3 S " "!%% " !%% K3 # $ # " ! $& $
6 $ 5 + 5 , - 5 !*" ; G
4 , + " , G
) $ ( M 2 # 2 L ) LJ 9GLJ L" 2 $ 3 =6 ) 9LGLJ "
L
"# ! #!' !" ! % " A$ #! % " ,! ' "!" ! / " !+ #!' & $%
+ % / # / ! &"'% $ - $% " #$ - # !/ ,& " "! !7
%! " !#! % " % " ,! ' "!" ! / " !+ #!' & $% " "13 $ D!" !
= (
!2 S % # ! Z[ % % ##!' % "! #! % # " ? "# % $ FQ &$ LQ^ %
/ #!' %K
2 S % # ! Z[ % % ##!' % "! #! % # " ? "# % $ FQ &$ LQ^
% / #!' %K
2 S % # ! Z[ % % ##!' % "! #! % # " ? "# % " % LQ^ % / #!'
%K
2 S % # ! Z[ % % ##!' % "! #! % # " ? "# % " % FQ^ % / 7
#!' %K
!2 S " ?'/ " % )- /" /% % # !/ -1"!# "$" % #! " , " D$ % " A$ % " ?'/ 7
"K
2 S " ?'/ " % )- /" /% % # !/ -1"!# "$" % #! " , " D$ % " A$ % " ?'7
/ "K
2 S " ?'/ " V )- / /% % # !/ -1"!# "$" % #! " , " D$ % " A$ % " ?'7
/ "K
" C% ! ? % 3 "! % ,! ' "!" $% ,$ ! "! - $% % "!+$! 2
2 S " ?'/ " % ! $& " ! #! U % ! $& " ! #! U % # !/ -1"!# "$"
% #! " , " D$ % " A$ % " ?'/ "K
, 1 "! !%! - $% $ + % $ " A$ % " ,! ' "!" ! / " !+ #!' & $% #
" % " "! !%! "
+ % 0# $ / " 3 # " ! $& " ,! ' "!" ! / " !+ #!' !#! % " % ,! ' "!"
! / " !+ #!' !+! %
F GQF GQF GQF GQ HJ.8 ( IHJ.8 ( IHJ.8 ( IHJ.8 ( I
+ % . / + % 0) - /
$ - $% " % #$ % " " % " $ ! A$ " / # % # & %!
!" % " ,! ' "!" " #$ ! !/ " 4 C "3 # ? "3 ! "5 " #! 3 % ! / " !+ $7
# "$ ,! ' "!" ! / " !+ #!' &"$ ,! ' "!" $% 4&#$ " - $% ,! ' "!" % !/ "3 !) )" "5
) ! " " 1" !# " 0 "!# + - % + % 3 A$ # " #% "!-!# #! "
% " ,! ' "!" ! / " !+ #!' & $% 2 G6 / 3 6 &>6 . / % "
# $ %% " ? % "
F GQ GF GQ GF GQ GF GQ G ! ' "!" " 1" !# " " ! #!'! ' "!" " 1" !# " " ! #!'! ' "!" " 1" !# " " ! #!'! ' "!" " 1" !# " " ! #!'
" % " A$ -$ ! "3 % , % ,! ' "!" ! / " !+ #!' 3 SZ,! ' "!" "# ! !/ " $
/ ! % A$ " / " / $ # D K !" @ " / %$ % "$ "!#!' $ ! / " !+ " #
% / % %+$ # # 1" !# $ $ " ! !/! $ " $ ? "3 $ % #!' E&" " ! - 7
#!' /! $ + " A$ 3 " " #! " "3 $ ! / " !+ ,! ! 2 S % ! "$ %
# " " " "!# $ ' !# # # ! " ##!' " ) !# 3 ! " % " ," ! % " % !$
! $#W " & QQK : " "- " ,! ' "!" ! / " !+ #!' $ ,! ' "!" " 1" !#
! A$ ,# " %! #$ % " % " 1" !# A$ "$ ,! ' "!" ,# - #! 4 % ? % "
$ % / "$ % # " " ! "5 % " +$ " # "!" # #' " "! %! " " 7
1" !# 4 ! " "! %! #
__
x 5 % # " " $#! % ,! ' "!" ! / " !+ #!' " 1" !# 2
!2
__
x _ QQ 4 ! "$ % # " " ! "5
,! ' "!" " 1" !# $% " 1 % + #!' % ,! ' "!" ! 2
2
__
x U QQ 4S % ! "$ % # " " " !+$ % QQK5
&% ,! ' "!" % !/ " 1 2
2
__
x ] QQ 4S % ! "$ % # " " " A$ QQK5
( " ! 3 % ! / " !+ # % ! " ! % ,! ' "!" # % ! # $ % %
L>
$ " A$ )% " % ##! ' D # ! $ "$ " ! #!' " / %$ " # #!' : # " @% 0% #W
& , ! 4GPNL53 %+$ " ! / " !+ " # "! % " ,! ' "!" " 1" !# " " ! #!' # ,! ' "!"
!- #! 3 ! A$ C% ! ! " #! % A$ " / %C " % !- #! $ / % ,! ! &$ / %
" / $ " % $ "
" %$ + 3 % " ! #!' " " ,! ' "!" " %! ! ! "E$ ! #%$! " #$ %A$! " 1" !# 4/ + 3
# ? "3 ! "3 "3 # 5 ( %% " # / ! / % " " 1" !# " "# ! !/ " % # 1 $% SZ %!7
"!" ! #!' % " "K
F GQF GQF GQF GQ ! ' "!" " 1" !# " # % #!'! ' "!" " 1" !# " # % #!'! ' "!" " 1" !# " # % #!'! ' "!" " 1" !# " # % #!'
% " ! " " ,! ' "!" " % $#! $ # % #!' " " / ! % " ) ! " " 1" !# " %
"1 % $ # % #!' " / ! % " " S K 4 ! C"#$% 5 & " " / ! % " S K 4 &C"#$% 5
,! ' "!" SZ & # ,"!' $ + $ 3 & -!# #! % % + "$" " ! ! "K $ $#! " "12
2 D&d Q 4S% " " / ! % " " # % #! "E"$ # % #!' " # K5
? % 2
!2 D& ≠ Q 4S% # % #!' % " / ! % " $ 1 3 / ! & !/ #!' ! 1 " # " !+$ % # 7
K5
2 D&d Q 4S ,&# % #!' K5
F GQ >F GQ >F GQ >F GQ > ! ' "!" " 1" !# "! ' "!" " 1" !# "! ' "!" " 1" !# "! ' "!" " 1" !# " % !- #! ! " $ " % "% !- #! ! " $ " % "% !- #! ! " $ " % "% !- #! ! " $ " % "
" " ,! ' "!" " # $ " 1" !# " " + $ " ( ? % 3 "$ + " A$ $ ! / " !+ 7
% % "!+$! +$ " $ ! 2 H !-! % " !' !# " SZ % DK &SZ !#! "K #$ % !
! ! % " "$ % " A$ !# $ % C% ! @ % % " $ ! %IGN $ ,! ' "!" ! / " !7
+ #!' 1 " 2 S D!" $ !- #! % ! ! ! % " "$ % " A$ !#'3 $ % C% !
@3 % % " $ ! % % ! ! S % "K3 & % A$ !#' % ! ! Z !#! "K[ " 1" !# A$ " # 7
% " + $ " 4 ! ! % " S % DK3 $ + $ 3 & ! ! % " S !#! "K3 + $ 5 " % ! 495
,! ' "!" " 1" !# " - $% 1 "12
" !-
!2
__
1x ≠
__
2x 4 ! % + $ 5
4 ! % + $ $ 5
2
__
1x d
__
2x 4S ,& !- #! % " ! " % " " + $ "K5
" 1" !# 4 # ? 5 & " + $ "3 " 1 ,! ' "!" " 1" !# " # % " "!+$! "2
!2 ^G ≠ ^ ≠ ^> 4S " # ? " % " " + $ " " !" ! "K5
2 ^G d ^ d ^> 4S ,& !- #! "K5
F GGF GGF GGF GG H . * . : 9(H . * . : 9(H . * . : 9(H . * . : 9( ( 3 . 3( 3 . 3( 3 . 3( 3 . 3 7777
: I: I: I: I
,& +% " $ !/ " % "3 ! "!A$! # " " % " ! / " !+ " % " # . $ % $ 1#$%
$ /!" #! 1-!# $ ! / " !+ #!' "'% " " % # % ,! ' "!" ! / " !+ #!' E&3 "
!" /!" 3 % 1#$% C !# " " % # % ,! ' "!" $% E$ # 1#$% % #$ % "
$ % " % % " ,! ' "!" " 1" !# " ! / " !+ #!' & $% 4 " $ %% "5E$ #$ 1#$7
% A$ # ! % ,! ' "!" ! / " !+ #!' &% " % !/ " $#! " ) ! " " 1" !# "E$ A$! 1#$7
% # % " ,! ' "!" ! / " !+ #!' 3 $% " & % !/ "3 # "$" ,! ' "!" " 1" !# " # " ! 7
" " "! $ #!' " "! !% % " " " " $ ! / " !+ $ " !# % ! / " !7
+ #!' +$ % #$ "!"3 " $ ! " !/$%+ #!' $% 3 " ! / " !+ #!' +$ %3 !" 7
= ; $
LB
#! " # % "3 %! " & " - " " " $ ! " & %!"!" $& !/ " " ! " " $ ! " A$
# ! %!"!" " #$ ! !/ "3 " # $ " % " "!+$! " #! "2 G5 + % F '
/ 05 + % /" + % /" + % ) 0>5
+ % - )
"! !" 3 %+$ " ! / " !+ " "'% D %!#! $ ,! ' "!" " 1" !# 4 $% ! / " !+ #!' 5 "$ !
A$ A$! % "$ $#! % ,! ' "!" # ! #%$" ,&A$! ! " % "$" ,! ' 7
"!"3 " A$ % % # % " , $#! - #!% A$ % $"$ ! % " $ ! " - !%! ! #
%% " & % ! " /!" % " 4 ! " ! )%5 $ " # #!' " A$ " " + 7
" " 4 "'% % % % " ,! ' "!" "! $ % ! / " !+ #!' 5 " &$ A$ % ! / " !+ "! 7
" ) % " % " "! % " "# ! #! " & D %!# #! " % - ' A$ " $ ! E"1 $
" # % % A$ %! ( % # " ? " A$ "# ! "$ 4 D %!#! 5 % " ,! ' "!"
A$ # # / ! ! #%$! A$ % " $"$ ! "3 # "$ ! " % # " % ! / " !+ #!' # ?
% '"! & %# # " )"
"3 &# $#," #$ " ! " % /! 3 % # D "! $ #!' # % $ % " # . "
$ D!+! % " "$" %$ " A$ "$" ? " ! / " !+ #!' ! #%$& " % " ! " ,! ' "!" 4
! / " !+ #!' 3 $% 3 % !/ " & " 1" !# "5E& " $ ! % " "'% $ ! ,! ' "!" " # 7
" 3 % ? 4 ! / " !+ #!' % %$ 5 ! #%$! % " ,! ' "!" A$ ! % - " !" #$ ! 1
$ "!" # % " "! % "3 % " ! / " !+ #! " # #! % " # % " #%! "3 " $ ! " +$ % " # %
"$ ! 4" ! # 3 # ! 3 ? - 3 ! !" 53 % " 1#$% " /! " $ /!" #! 1-!# # % +% 7
$ %!# #! " & % # ! ) /!" $ % ! / " !+ " % C !# A$ $ #! ! 3 " % $&
! $ " " "$ #!"!' & " 4! "!" ! "3 ,& " % " # 5 A$1 $ " # #!' UA$
" + % & %+$! % $ # / + U S ! " % # 3 A$!) / % "$ ! / " !+ #!' K
F GF GF GF G . 3 H .< ( 0 * . I. 3 H .< ( 0 * . I. 3 H .< ( 0 * . I. 3 H .< ( 0 * . I
! / " !+ #!' " !- %+$ " # ! $ + / ! ,! ' "!" A$ "$ % ! / " !7
+ #!' " # % ? 4/ + 3 % #! GF " / ! % "53 ! " A$ " # ! $ " ,! ' 7
"!" % " $ ! A$ , %% / " # # %! $ ! / " !+ #!' / "
% #! # % C ,! ' "!" A$ # + " " ! 3 " % C ,! ' "!" # 7
" ! " +$! % " $ ! 3 & " ! " " %$ + 3 % ! / " !+ #!' % # ! ,$ " # 7
% ? & "$% D @ % " $ ! " # C% ! % " ,! ' "!"3 ! +C " $ A$!"!
F G>F G>F G>F G> H . (. * . ( ( . 0 3 (H . (. * . ( ( . 0 3 (H . (. * . ( ( . 0 3 (H . (. * . ( ( . 0 3 (
3 ( * .( ( .3 ( * .( ( .3 ( * .( ( .3 ( * .( ( . IIII
" $ " $ " =>C $ !" ! / " !+ #!' " $ " % # " % " ! " ,! ' "!" A$ %
% ! / " !+ #!' "1 % A$! ( ? % 3 "$ + " A$ %+$! , % $ " $ ! $
! #!$ % ! !# 3 &"$" +$ " ! / " !+ #!' " 3 "2
H $ % " -! @ % !/ % " % % #!$ 0 !%% I
H $ % " % !/ % ! ! + " - !%! "$ % % !$ 0 !%% I H D!" !- #! " % "
!" ! " 4 ! "3 % + #! " A$!/ % "5 % !$ 0 !%% #$ % !/ % " % I 4H &
! " !" ! " # & " 1 !# " " % I5
H#$ % " % !/ % "# % ! ! % " ?'/ " &% " ?'/ " A$ /!/ 0 !%% I &H D!" !- #! "
" D % " # I
H " % #! % " % # ! # " % %! #$ #! !#, #!$ I
H( / # % !/ % " % $ #, # % %1 !# -!"# % +$ %I
" ,! ' "!" % " $ ! 1 " 2
S % !/ % " % % !$ 0 !%% " % GF^ -! @K 4 !2 ^d GF5
S % !/ % ! ! + " - !%! "$ % "#!% FF QQQ &LF QQQ " " GO S4 !2 LFQQG_
__
x _FBPPP5
S D!" !- #! " #$ % !/ % " % % " !" ! " % !$ 0 !%% K 4 !2
k
__
3
__
2
__
1
__
xxxx ≠≠≠ 5
S & " % 3 & %! #$ #! K 4 !2 D&≠ Q5
S % " % / # $ #, # % %1 !# -!"# % +$ %K 4 !2 D → &5
% ? % 3 # " " % " ! " + % " ,! ' "!" "! !" 3 " / A$ ,& +$ " A$
#
LF
, "! $#! " ,! ' "!" %% $ " A$ " !-1#!% " % # % " & A$ " !" ! - 7
#!' % " #
) *) - )- / % 0. /) " + % % 0
% " + % % 0 - . )% 4#$ )" " D %!A$ %
# $" A$ / # % !- #! 5E& D% % " ) + % % 0 0 . '
)% - ) " %/! A$ $ ! / " !+ #!' $ % % "# ! !/ 7
& D %!# !/ ( ? % 3 W, 4GPOL5 " @% A$ % " " $ ! " "# ! !/ " "$ % #
,! ' "!"3 & %% " A$ # "! " " !-1#!% #!" % / % A$ $ !- " $ / ! %
% ) *) %) + % D% $ "$ " 4 -! 5
%+ A$ " / D % " 1 # "! " $ ! #! # $ " "# #! % " D
$ " 4#$& 3 3 # % % &%$+ !+ !+ "53 " S,! ! K A$) "! 7
!# "3 A$) ! " " &/ % " ! 3 #) ! "!A$! 1 " !#! A$) # !/ -1"!# " /
"$% 4& % / $ ! #! " ? " %% / $ " ! +! #!' 3 % ! / " !+ #!' "
#$ ! 5 " %$ + 3 "! " #! " ! - #!' 4%$+ " % + ! 3 #$ #!' 3 %!+!' 3
!/ % " #! # ' !# 3 ! C"!# A$ % +$" &+ $ " % " A$ " ! 5 " ,! ! &
! 4 $ A$ " " " " ! "5 : "! " ! ! - #!' $& " % 1 ! " %% 4 " 7
% " % #! " # "$ - !%! 3 - $" #! "3 "3 " ! #! " - "! % "3 #' , " % #! % 7
#! " ! "3 #) 5 1 " ,! ! # # A$) #% " % #!' / " " % # # " 7
" & A$) 4 D %!# #! "5
FFFF GBGBGBGB HJ.8 ( . 0 ( IHJ.8 ( . 0 ( IHJ.8 ( . 0 ( IHJ.8 ( . 0 ( I
" , / ! #! % % + " # 1 $% 3 % " ,! ' "!" #! 1-!# " " " % ) ) '
/% ! "! " & " -$ " #$ % A$ % ! / " !+ " / ,#,
" " - $% , ! 3 %! " A$ $ ,! ' "!" " / - %" 3 "!
+$ A$ #$ # #! " " ! " $ ! / " !+ #!' !#$% 3 -$ & " %
$ /!" )# !# " # $ ,! ' "!" /)" $ " $ ! 3 "! A$ " /! #! "$ - /
"$ # GP " %$ + 3 #$ " " ! / " !+ #! " & $ ,! ' "!"3 " # ! !%! )" E&
"$ $ " 3 " / %! % # D 4%$+ 3 ! &"$? " $ ? "5 % #$ % " # ' % " % " 7
!%1" !#
+ % / % ) / % ) , 0
< ) )/ / & # % + : # " @%
; %! + 4GPNP3 546; S " ,! ' "!" # " ! $& ! " $ " $& " " % / # % # #! ! 3
$ " A$ $ A$ " - $% " % , 3 $ " " ! " $ & " " # 7
% # # " ! # # " "! A$ ! -! % " / % " &% " # #! " % ! !/! $ K
F GFF GFF GFF GF H .< . ( IH .< . ( IH .< . ( IH .< . ( I
" "! % A$ %+$! ! " A$ # % D $ " " # 1 $% A$ #% #$ % " % / % % " ,! ' "!"
% ! / " !+ #!' % # ! ! + 3 # " A$ " # " ! , $ # " " $ 3
#! % " ! #! % " -$ #! " % " ,! ' "!"
G ! %$+ 3 &# & " !? 3 " % " ) ) % - $% % " " &$ " % A$
" " $"# 3 ( #! &%'+!# % " $ ! # % " ? " $ %
! !" !/ S " "$+ #! " - $% " % " ,! ' "!" $ " " %$#! " 4% "5 % 4"5 ! / "7
!+ #!' 3 "!% " 3 - # !/ " % % " $ ! K 4 %% ! 3 % 3 GPLF5
" +$ %$+ 3 ) .) % - D% 0" +C " % # " / A$ $ ,! ' "!"
#! /! #! 1 !# "$ - / "$ # 3 " !# %+ # # % - ' % #$ % " " #!
,# - #! ! % /! #! " "$ - / 3 % ! - #!' " % - ' " ! # E& $ "! % /!7
#! " "$ # 3 "#$ ! " %+ # # % - ' A$ " 1 " " 40% #W & , ! 3
GPNL5
> # -$ #!' " % % 0"! " /! #! - / $ $ / ! " ,! ' "!"
$ 1 #! /! #! "$ - / 3 % 1 / ,#!) " " $" E&#$ " /! #! ,&
- / A$)%% "3 " /! #! , - / )"
B . #$ -$ #!' " % ) 40% #W & , ! 3 GPNL5 %+$ " ,! ' "!" " " #! " #
$ 5 , $ 5 , $ $
5 5 . 5 , 5 . 5 ) C , 5 . I
C I0 2 . 5 + F
5 $ 5 3 =6 ) 9LG9*" 2
( ) * 2 6*" 2 * "
LL
1 %+$ E $ #$ ! A$ # "$% % $ $ ,! ' "!"3 " $ # " $! $ 7
1 % " " " " " " $&- #$ , %% + #$ !
F GLF GLF GLF GL HJ.8( .HJ.8( .HJ.8( .HJ.8( . (((( * 4 5 ( .* 4 5 ( .* 4 5 ( .* 4 5 ( . IIII
" "#$#, $ # / " #!' # % "!+$! " " " A$ # %! % " " "$
"!" 4A$ " $ ! / " !+ #!' 52
% 2 S " " & $ " " ,! ' "!"K
2 S H: , A$) / " ,# I3 $ " "!" "! / K
% 2 S " A$ ,# "!"K
" #! 3 "! % " " & % " ,! ' "!" 4 " % ! #! ! % # 1 $% " !? A$ % - $% $ ,! '7
"!" " +$ A$ / & # " 5 *) % . + % % '
F / . *) # ) % A$ " " + A$ % A$
"$ " # #$ # $ " %! ! ! ! -! " #$ " ! " # 2 S: % +$" 0 K3 S %
+ $ " $% C"!# " #!$ " ! + $ - / ! K3 S + % A$! % 'D! # 7
#! % -C %K3 " "$% " !"- # ! A$ " #$ % #%$" ,&A$! - $% $ "$ "!#!' &%$ 7
+ % -! # " 3 $ A$ " ,& # A$ " A$!/ #' " ,$ ! + 3 % ! / " !7
+ #!' % # ! % -! C% ! " % # #! ! 3 & " " ! 3 !) % " " # $
,! ' "!" #! # #! ! 4 % &# " # # 2 S& C "! % /! #! " # %
,! ' "!"3 " " %+ # # % - ' A$ " 1 " "K5 ! " %! A$) "
' /! #! - / % " ,! ' "!" &# ! $! % # #! ! % - ' A$ " " ! / " !+
! " -$ # $ #! % & & 4GPOB3 GP>52
S( A$ % " ,! ' "!" + $ !%! 3 " # " ! A$ " % " " $ " " # # " % " % " % 7
" # "! " % " ! / " !+ #! "3 % " $ ! " - $% / ! " ,! ' "!" & " A$ %+$ %% " 7
#! $ " %$#!' " !"- # ! % % % %! ! # $ % " ,! ' "!"3 / " #, % # %
#$ % ,%% % " $ " K
: + + 2
S $ ,! ' "!" - %" "K 4A$ " " - ! " %% S,! ' "!" A$ #! ! /! #! 1 !# K5
S !) "$% C !% "! ! !+ % #!' % ! / " !+ " #! 1-!# " ,#! - # " % #! " ! " " 7
#, " A$ 3 %+$ 3 1 &$ " %/ % % K
F GNF GNF GNF GN H ( * .H ( * .H ( * .H ( * . . (. (. (. ( 0 *0 *0 *0 * ( . : (( . : (( . : (( . : ( 7777
0 8 I0 8 I0 8 I0 8 I
% - $% $ ,! ' "!"3 " ! !" " % . % " ) ! " A$ " "! ! #%$! " %% "
" # " ! / ! " !/ "2
G ( A$ % ! / " !+ 3 "$" # % + "3 % " $"$ ! " % " $ ! &3 + %3 #$ %A$! " A$ % % ! 7
/ " !+ #!' # % !" "!+ !-!# " # % " ) ! " / ! % " ! #%$! " % " ,! ' "!"
" # C A$ $ !" # # " % " !" ! " ( ? % 3 % ) ! S /! "K $
"!+ !-!# %+$! $ % #!' " " " % " D $ " A$ " # $ !# ! " %7
# % & - #$ #! A$ % " " "! % 3 A$ #$ " S# K S# K " " & %
3 A$ " "! 1 " -1"!# &# "1 ! - #!' A$ ! " # (
" 1 "!+ !-!# $ % #!' " " " % " D $ " A$ ! ? # 7
! ! ( $ # " 3 $ % #!' " " " % " D $ " A$ ! 7
% #! " " D$ % " 1 ! "E& %+$! " 1 %+$ " # # #! " ! "3 D#
SZ% % " D $ " K : # " A$ " " %% / # $ " $ ! # ? " /! "3
" 1 " # D # ! $ A$!) " 1 " ! #%$! " )% &A$!) " 3 " A$ " -! ! #
% & #!"!' "! % % # # S /! "K ) ! " # S # ! $ K3 S! %!+ #! K3 S / #, ! K
$ / ! " "!+ !-!# !/ " " -! ! " !- " - "
" +$ " A$ % " %) ) 0 /)" % " " ! " 4 "! !%!
$ 1 !# 3 # !#!' % " ,! ' "!"5
> ( # - $ " ! / " !+ #!' # " "! !% " 4"! " -! ! " $ " " / ! % "3 7
" # $ " " -! !#! " # % " " " $ ! " " SZ"! , % " % !" K3 &"!
" # #!' " "! !/ 3 " # - % " "$% " $ " ! / " !+ #!' # % " "$% 7
LN
" "5
B / %$ " #$ % " "$% " $ " ! / " !+ #!' 3 A$ % " / ! % " 4& "'% % "
,! ' "!"53 , "! # D $ %! "
,#,3 . + - " / ! % " ! A$ " -! ! " " - "2
# # $ % & #! % # ! $ #!' " D %!# % " " "
F GN GF GN GF GN GF GN G -! !#!' # # $ % # " ! $ !/-! !#!' # # $ % # " ! $ !/-! !#!' # # $ % # " ! $ !/-! !#!' # # $ % # " ! $ !/
. -! !#!' # # $ % -! % ) ! / ! % # " ) ! " ( ? % 3 SZ! ,! !#!' # !/ K " SZ%
!-!#$% / # #!' A$ $ # % ! K3 S# $ !# #!' ! " % ! !# K $ -! ! " # S %
! # ! ! - #!' "!# %'+!# " " " A$ " %% !##! " # # % # ! 7
% " " !#, ! - #!' & " % # +% " "$ ! ##!' A$ "'% %% " # # K3 S K "
S! -%$! " % " " A$ % A$ )" " ! -%$& $ K -! !#! " !##! ! %! " " #! %! 7
" 4; %! + 3 GPNF &GPNPE ? "3 GPOG5 &#$ "# ! % " #! % " # # 1" !# " % " $ ?
- ' " % " ! SZ -! !#! " % "K 4 & % "3 GPNG5 " " C% ! " # " ! $& % #$ #!' %
-! !#!' # # $ % % " A$ ! ! " # !# " % ! / " !+ #!' ( ? % 3 % ) ! SZ# ! $ K 1 "
-! ! # SZ$ #! !" "!#!' / %$ #! 3 $ ? $ "1 % " ? K
4; & % 3 GPFP3 #! ; ,% 3 GPOB5 ! $ " ,! ' "!" -$ 2 S $ & " % D "!#!' % "
/ " ! #!" " U % 'D! % ##!' "! #! % ! $#WU /!" " % /!"!/ " # # ! " % "
# ! " # ! "3 " - / % " % # ! $ ,#! % # / K3 1 " A$ # D $ %! %
-! !#!' # # $ % S # ! $ K 4- $% % -! !#!' %5 S # ! $ ,#! % # / K 1 -! ! "
# S% !" "!#!' / %$ # "! !/ % # / $ % ##!' K
" " -! !#! " " # " ! " ! "$-!#! " -! ! % " / ! % " % ! / " !+ #!' 3 A$ "
% #! ! # # % %! " $)" "!+$ "! # # " " @% ; %! + 4GPNP3
BG52 S % " #! 1-!# " ! " %% -! ! % " / ! % " A$ " $" "$" ,! ' "!" - % A$
% " ,! ' "!" $ " # " " " "! % $" % A$ " # # # -! !#! " #! % "K
F GNF GNF GNF GN -! !#! " #! % "-! !#! " #! % "-! !#! " #! % "-! !#! " #! % "
. -! !#!' #! % # " ! $& % # ?$ # ! ! " A$ "# ! % " # !/! " A$ $ " /
%! #! ! % " ! "! " " " ! % " 4" ! "3 ! "! " /!"$ % " # !% "3 # 53 A$ ! !# %
D!" #! $ # # ' !# & + 4 & % "3 GPNG3 F 5 " % "3 " #!-!#
A$) # !/! " $ #! " %! " ! $ / ! % Q !+$! % %1 * ; %! + 3 $
-! !#!' #! % " !# A$ ! " / ! % 3 ,&A$ ,# " & " 4 " ! !# % " " "
" +$! 5 ( ? % 3 % -! !#!' #! % % / ! % S $ K " 1 % ' 4# % " " # !/ "
! " $##! " #' ! ! % $ 5ESZ! %!+ #! K 1 " -! ! #! %
# % " " $ " " $ ! $ ! %!+ #! E% # #! S / ! $% !- #) !# % ( " 7
%! ! " K 4 ( 5 " $ -! !#!' #! % SZ% " %! K $% " & % "# " %- ! 7
" / ! % ! + " - !%! 1 " #! %! ,#! $ +$ " % ! + " " %
# $ % " ! " % - !%! &%$ + "$ % " # ! " A$ # A$! ! !#' % S # !/ -1"!# K
" #! %! $ # %% U# % S !"" . !/ " KU %!# $ " ! # ! ! " A$
$ ?$ $ !%! / %$ % " # ! " 4% " ! " % ?$ + $ # %!-!# #!' % " # ! "
# # ! ! & " $)" ! $ $ $ #!' % % # !/ -1"!# 5
"! "! " !" / ! " . % 4 - " #! %! 5 $ / ! % (
? % 3 -! ! #! % % / ! % " %! " ! / ! " $ " "!# ) !# " 4/ + 3 % "
!- " / "! " % #! ( 53 $ " &# !/ "E/ + 3 % " "#, #, % " # #!'
!# 4 53 )# !# " /!" ! # "
S "! $ " K $ ! % /)" % " / #!' ! # 3 % " " / " D " 4
%% "3 % " "!#'% + " #%1 !# "53 A$! " ?$ + % !/ % "! " " E ! !#! " %
# !/! % "!" "!# %'+!# 4 "!' " +$1 3 " ! #! "3 #) 5 & %! % " " $ " " $ #$ "7
! ! "! 4 & % "3 GPNG3 F 5 % ! ? $ %$ $ #$ " ! / " !+ #!' $ 7
! " ! / ! " D "3 $ ? 3 $ # ! #!' D "3 ? " & # !# "
$ % ! / " !+ ! / ! " % !/ " . % / ) 0 % +! % A$ 7
#! & ! - #!' " % / ! % 3 # ? % " #! %% 3 " #$ " "$ # D &"
" #!" " # ! ! " / %$ $ -! !#!' #! % " "!# "2 S #$ #!' % # D K3
S# -! !%! K &S/ %! K %% " " , % % S % #!' % " ! " $ " # % ##!' % "
"K . # # " % ##!' % " -! !#! " #! % " !" ! % " % # #!' % ! -! !#!'
#! % " $& % #! # $ #$ /!"!' % %! $ $ )" , "! #$! " 3 "
!J B = " 5 $ 2 & ) 5 0 & 5 $ + $ 4
LO
$ $ + " %! -! !#! " #! % " % +! " ! " # $ $ /
, ! 3 % - $% #!' ,! ' "!" " "$+! #' , #! %! " % " / ! % "3 " %
# " ! % % #!' % " ! " $ " # % ##!' % " "3 A$ " " % ##!
!" @ & % # D !#$% % " $ !
& %+$ " / ! % " A$ A$! A$ "$ -! !#!' # # $ % " D %!#! % ! / " !+ #!' 3
A$ " -! !#!' " % !/ /! &# ! % !" 1 $% % / ! % % -! 4 ? % 3
" D UA$ " !- SZ # !# " D$ %KU3 S K3 S! + " K5 ( " # " % " / ! % " A$ A$! $
-! !#!' #! % A$ $ " / %$ " 1 !# 3 $ #$ % " $ ! " - $%
,! ' "!" ! A$ " + / ! % "3 " -! ! #! % % -!+$ F L 3 / " $ ? %
$ ,! ' "!" # % " # " ! " -! !#! " #! % " % " / ! % " A$ % ! +
% #$ " ! ! !/ #!' ! 1 " # " 1 " %% & % # D % " $ ! % - " % # "
! / " !+ #!' ! S % #!' % " ! " $ " # % ##!' % " "KE% !" #$ ! 1 #
% # ! ! ! % S $" !" % %K
* . F L* . F L* . F L* . F L
= ( . ( * ( .= ( . ( * ( .= ( . ( * ( .= ( . ( * ( .
: ( . 0: ( . 0: ( . 0: ( . 0
....
G " ,! ' "!" " "!#! " !/ " # # % " % #! " " " / ! % " &" &
# #! ! " + ! " &"!" ! "
" ,! ' "!" # ! / ! % "E)" " " ! " #$& / ! #!' $ " !
> " ,! ' "!" "$ + % % % ! % % &% /!"!' % %! $ U %+$ " / # "
1 "U
B " ,! ' "!" - ! " $ "! $ #!' % " / ! % " # ! " ! A$ " #!" "3 # # " &
" / " % %! E% % #!' % " / ! % " " #% 3 / "1 !% & ! % "! !" 3
% " ,! ' "!" " /! #$% " # )# !# " !" ! % " % "
F " ,! ' "!" " #% "!-!# 2 5 ,! ' "!" ! / " !+ #!' 3 6 ,! ' "!" $% "3 5 ,! ' "!" % !/ "
L "$ / 3 % " ,! ' "!" ! / " !+ #!' " #% "!-!# % "!+$! 2
LP
N ($ " A$ % " ,! ' "!" $% " &% " % !/ " " !/ % " ,! ' "!" ! / " !+ #!' 3 $ #% "!-!# "
% !" # % " % " A$ % " # # !
O " ,! ' "!" " 1" !# " " #% "!-!# 2 5 ,! ' "!" " 1" !# " " ! #!' 3 6 ,! ' "!" " 1" !# "
# % #!' &5 ,! ' "!" " 1" !# " % !- #! + $ "
P $ ! / " !+ #!' $ - $% " $ / ! " ,! ' "!" !" ! " ! "
GQ " ,! ' "!" " # " # % %! # " #, " $ # D !
GG " ,! ' "!" # " ! $& % " +$1 " $ ! / " !+ #!'
G - $% #!' ,! ' "!" / # @ % " -! !#! " # # $ % " & #! % " % " / ! % "
# ! " % " ,! ' "!"
G> &! / " !+ #! " A$ $ - $% ,! ' "!" A$ % - ' " $ ! " "# #! " # 7
# ! - #!' " % # % " 4 %% "'% #$ % " " $ ! " D % ! " & %+$ " " $ ! " "7
# ! !/ "5
(((( 0<0<0<0<
NQ
! ' "!"
! %
! ,! ' "!"
! ' "!" ! / " !+ #!'
! ' "!" "# ! !/ " % / % / ! % "
! ' "!" # % #! % "
! ' "!" % !- #! + $ "
! ' "!" # $" % " !/ ! "
! ' "!" # $" % " $% !/ ! "
! % ! !
! % !
! % ! /! !
! ' "!" $%
! ' "!" % !/
! ' "!" " 1" !#
! ' "!" " 1" !# " ! #!'
! ' "!" " 1" !# # % #!'
! ' "!" " 1" !# !- #! + $ "
( $ ,! ' "!"
-! !#!' # # $ %
-! !#!' #! %
====
G ,! ' "!"2 S " !@" #$ " !" @" A$ !# & # ! ! / % /!"!' " 7
%% & / # $% ! A$ % " !@" A$ / " % /!"!' K " $ ,! ' "!" / " !+ #!' YYYYI
,! ' "!"2 S " !@" " $ % " % /! #! ! A$1 3 % ! 3 / U ! U ! ! 7
, " % /!"!' K H " $ ,! ' "!" ! / " !+ #!' I
> # $ ,! ' "!" !- #! + $ " &" @% #$ % " " % " / ! % " A$ % ! +
B HJ$) ! ,! ' "!" " % "!+$! I
S !/ #!' ! 1 " # ,#! % ? ? #$ !/ " + " " " ! $" ! % " ! -%$&
"$ $# !/! & "$ /!%! "# % + ! #!' K
F * $% % " ,! ' "!" A$ # " % "!+$! ! + 2
L * $% % " ,! ' "!" $% & % !/ A$ # " 1 % "!+$! ,! ' "!" ! / " !+ #!' 2
!2 S $ " " $ " "$" % #! " ! " % " 1 ! "3 / - F/ . '
">
N * $% $ ,! ' "!" & -! # # $ % & #! % "$" / ! % "3 #$ # % %
A$ , / ! % % % + % " ? #!#! " ! " % %!
0 0 * .0 0 * .0 0 * .0 0 * .
; 3 4GPNF5 /% / ; < -/ )D!# 3 * 2 $ / ! ! %
!# 1 $% 4S( % " ,! ' "!"K5
NG
N
L
!" @" D ! % " ! / " !+ #!' 2!" @" D ! % " ! / " !+ #!' 2!" @" D ! % " ! / " !+ #!' 2!" @" D ! % " ! / " !+ #!' 2 D7D7D7D7
! "3 D ! " S/ "K &#$! "3 D ! " S/ "K &#$! "3 D ! " S/ "K &#$! "3 D ! " S/ "K &#$ 7777
"! D ! ""! D ! ""! D ! ""! D ! "
0= ( M =0= ( M =0= ( M =0= ( M =
J$ % %$ 2
G % " !- #! " % ! / " !+ #!' D ! % &% ! / " !+ #!' D ! %
%!# % " !- " !" @" D ! % " &"$" + " / %!
> % " # # " / %! ! &/ %! D
B #$ , !%! %! D ! " / %! "
F " ) # #! / %$ D ! " A$ ,& "! %! "
% '"! " % " +$ " ! / " !+ #!' % " &" $ % " ,! ' "!" - $7
% " " " % ##! $ !" @ " #!-!# ! / " !+ #!' " !" @" $ " D ! % " D ! 7
% "
" # ! $% " %! !- " !" @" D ! % " &% %!# % " "! !" " !"#$ %
# # / %! D ! % &#' % + %
L GL GL GL G HJ.8 . R IHJ.8 . R IHJ.8 . R IHJ.8 . R I
. / A$ " , -! ! % ! " $ ! %! & " % #! % 4"5 ,! ' "!" ! / " !+ #!' % " %! ! 7
" % ! / " !+ #!' 4"! " A$ " ! ,! ' "!"53 % ! / " !+ # # ! % # !# &# 7
# " % " +$ " ! / " !+ #!' " ! %!# " % ##! " %% $ , '
& %!# % % # D !#$% "$ " $ ! < / = ,> . %
% % % ) 4 ,!" " 3 GPOQ5 % !" @ " @% % ! / " !+ % A$
,# %# "$" ? !/ " " $ ! 3 # " % " ! + " A$ " , % & %! % #
% 4"5 ,! ' "!" - $% " $ # D !#$% ( ? % 3 "! % +$ ! / " !+ #!' # % A$! % 2
H +$" ) 2 ( A$) "1 & A$) I &% ,! ' "!"2 S: % "$% # !/ A$ "1 % , ,#,
" K
% !" @ " 1 % % % " +! # -! "! " #! A$ % "$% # !/ 4 % % ! #%$! 1
# !/! " ! " # % " $ " % +$ ! / " !+ #!' 5 " # " 1 " 2 S % 1
@ $"# ) " $)" % #% " " 1" !# 3 # # ) %% 3 % ! ) A$ " / $&+$ &% ! /!7
) $ # -) . / A$ " " % # - 1 % ) % 3 &"! %% ! "$ 3 % ! /!7
) # % "!+$! -! " &"! # 3 % %$+ # " % ! ) A$ %% "$% # !/ &
% +$ ) "! & % "$% # !/ K " %$ + 3 & $ , " % ##! # # ! " +! 3 %
# ! /! % !% % #! %$+ # E ! "! # # / ! " !+ " && !) " & $&
!+ %% "3 +$ % " "! % "$% # !/ % " $ ! % # ! ,$ !" "
!" ! " #% " " !" @" " +! " ! / " !+ & " % +! $ !" @ % " % !/ "
D!" "
N>
! % !" @ " ! # # ! 3 % $# C% ! $ " $ ! 4"$" "$% "5 & " "! !%! "
" / %! 4; %! + 3 GPNP5 : " % !" " % ##! $ ! !" @ A$ 3 # $ ! "$" # # 1"7
!# " ! " U# " / " % U " % !" +$ % ! # "! % "$%
# !/ A$ +$ % "$" !+ "3 A$ %$+ +$ % / % -! %! "$ # $#
/ % 4#' ! 3 A$) ##! " ! #$ % # # %% 3 #) 5 # " !+$ %
"! % +$ " #! " " " A$ "! % +$ " % " % " " #!"!' % ! 7
- #!' ! $ / ! -$ #!' % !" @ " +! % +!
LLLL H J.8 ( R ( ( (H J.8 ( R ( ( (H J.8 ( R ( ( (H J.8 ( R ( ( ( . I. I. I. I
% %! $ " % ! / " !+ #!' " # !- " #% "!-!# #! " % " ! " !" @" D!" 7
" " %! " % "!+$! #% "!-!# #!' 2 D% / D% /
"$ / 3 % D% / %) ) /% -$ -4GPLL5
; % D% / 0D% / %) >1 6 - ) D% / ! / " !+ #!' D ! % "
"$ !/! ! !" @" " ##! % " "/ " % " & !" @" % +! $ ! % " # #% "!-!# #!' "
# " !" @" " #1-!# "
#% A$ ) ! " + % "3 ) / *) ) % / 9 *)
4 D ! % / "$" D ! %5 #! ; %! + 4GPNP52 SS " " ! " ! / " !+ #!' "
% / " & # " ! "3 ! $ / % ! & " %% / " # K $ " "$" # # 1" !# "
&% % ##!' " A$) #% " ! / " !+ #!' & !" @ " #1-!# , " " % ##! 3 % " ? !/ "
A$ " ,& " 3 % " +$ " % "3 % ! " $ ! %! 4 D % ! 3 "# ! !/ 3 # % 7
#! % D %!# !/ 5 &% " ,! ' "!" - $% "
L >L >L >L > HJ.8 . 9( IHJ.8 . 9( IHJ.8 . 9( IHJ.8 . 9( I
< / QD% / =%) U % "U % 0) - % ) " -! 7
SS $ ##!' K & " $)" " / % " # " #$ #! " $ ##!' 40 ! 3 GPNP5 " $" % ) !
" " # % A$! %3 "1 , % " U ? % U S D ! K #$ #% " "$" #! " A$1 !# " &
/ " % ##!' " ,#, #$ " # ! " ! &/ " % ! # A$ / # $ " "
!+ " " "- #!' " #! " # # #!' S D ! K " A$ )" ! / %$# % ! $% #!'
! #! % $ ##!' %! "$" "! % " - # " Q % % ) A$ / " #$ # $
" ! #! 1-!# % ) ! 3 . =) ) *) / %) / )
/" % 1 )%) ) 6 % # ) / %) )
/" % 1 )%) . 60 ) ) % > "
-! !#!' $ # # % ? 3 "! + 3 # - " / & %! "$" # " " ! #%
"$ " !
7 & C 4 I , $ , $ , $ G
! " % # #!' + % % ) ! S D ! K3 % " D ! "3 % " D ! " SS/ "K &
% " #$ "! D ! " 1 # "! " D ! "3 & A$ # " %% " % SS $
##!' K & ! "$ - # - # " # ! 3 "! " % " +$ # #!' 4A$ , " %% !#$% K53
"'% % " D ! " S $ "K " 1 SS D ! "K & " # # " " # "! 1 A$! % " "
# 1 $% " # " % " D ! " SS/ " $ "K
L BL BL BL B H . ( J. . 9( S(. KIH . ( J. . 9( S(. KIH . ( J. . 9( S(. KIH . ( J. . 9( S(. KI
% ! A$!"! $ D ! $ " % / %) ) /" %
/ ! % ! ! " % A$ " # "! # "$ $ " ) $ % #!' / ! % "3 " % # !7
#!' # E& % . / # !#, # $" " % ! % 4# " #$ 5
: # " #! ' % # 1 $% ! - % " ,! ' "!"3 % ! / " !+ $ # "! "$
" $ ! " " / ! % " ! ! " $ % D!" $ % #!' # $" % $ / ! % ! 7
! &$ ! 3 % ,# / ! ! #! % % ! 3 % " +$ A$ / ! ! %
!/ #!' " # $" % $# !/! 3 % / ! % !/ #!' / ! % $# !/!
D% / % # ) /" % . ) /"
% -% *)< . ( , 3 "! %!-!A$ " % % " $ ! $ / ! % ! !
&$ ! $ $ ) !# D ! 3 % / ! % ! ! "$% ! )" % ! / " !+
NB
A$ " % / ! % A$ " ,! ! " $ % " # $" " A$ $# % - # "$ $ " 4 ,!" " 3 GPOQ5
( /! #! " % #!' # $" % "$ $ " 3 % ! / " !+ ! $% % / ! % ! !
/ "$ - # " % ! " #! 3 ,# / ! % ! ! & " / "! % ! / 1
! $% " "! ' ! ,# / ! !" ! " / % " % / ! % ! !
==== ((((
! $ ! / " !+ " %! % "! % - # % " # ! " % /!"!/ " !" #! % " " % # $#
+ "!/ ! " !@" 1 ,# A$ $ + $ /! $ + % /!"!' # # ! !" 7
#! % & + $ /! $ + # # ! " #! %3 G & " ! " / 1 #$ % % " " + $ "
$ " $ & # $# + "!/ ,! ' "!" ! / " !+ #!' " ,$ ! " @% %+ "12 Z D "!#!'
% " !@" # ! " !" #! % " / # $ $ "$ # $# + "!/ K ! "#$7
A$ % + $ A$ /! % + !" #! % $ " $ & # $# + "!/ " # % + $ A$ /! %
+ " #! %3 & "#$ A$ ,& "! % # $" A$ ,$ ! - # % " + $ " "7
!+$ %E# 1 "$ ,! ' "!" % ? % 3 % ! / " !+ " ! $% ,#! / ! % / ! %
! ! " / % - # " % ! H ' " ! $% % ! ! I ,#
% " / % "2 " #! # ! " !" #! % " % % /!"!' 4 + !" #! %5 & $" #! # 7
! " !" #! % " % /!"!' 4 + " #! %5 / ! #!' " ,#, '"! % D ! 4
" # "$ %53 )" ! # % ! # " % ! $% #!' 3 # % " # !#! " / % ! / ! #!'
" $ D ! 3 A$ $ / ! % $ " # %!-!# # ! ! " # "! " 7
A$ ! ! "2 A$ / 1 " ! $% &A$ " / ! #!' $ # % "
! % ! " !! % ! " !! % ! " !! % ! " !
( "$ 3 % / %) 0 *) / / % - # % ! $% #!' %
/ ! % ! ! " %% " 1 "A$ ! " % "!+$! 2
! $% #!' % / ! % !#!' % - # " % / ! %
! ! !
9 :
90
" % " S 3 03 K ! !# 1 !" ! " !/ % " / ! #!' % ! !
" ! $% #!' % / ! % ! !" ! $% #!' % / ! % ! !" ! $% #!' % / ! % ! !" ! $% #!' % / ! % ! !
/ %) ) % %) /" / '
/ / %) ; % ' ) % !/ % + ! $% #!'
! %!# $ + $ % D !
( " #!( " #!( " #!( " #! 7777 $" #!$" #!$" #!$" #!
%!# A$ $ + $ " D % " #! % / ! % ! ! & % $ + % " " + $ " "
# " / "! % + $ A$ " D $" % / ! % ! ! !-! % + $ D $ " )"
% ? % ! % "! % - # % # ! !" #! % % % /!"!' " % # $# + "!/ #! "
!@"3 $ + $ D $ " % / ! % ! ! & % % + $ A$ " D % " #! %
/ ! % ! ! " % # # # S+ $ D ! %K & % + $ % #$ % " $" !#, / ! % "
% ! + $ # %K $ A$ %! " + $ " !#! % D !
% " #! % / ! % ! ! $&- #$ " % %% S ! D ! %K S " ! $%
D ! %K " #! 3 % + $ D ! % #! % ! " 1 $% D ! % % A$ " % !" 3
" % D % / ! % ! ! E ! " A$ % + $ # % #! % ! " 1 $% D 7
! % ? % " 1 % "!+$! 2 $ + " A$ " ! / " !+ "! $ !# " C !%
% #$ %+$ - % + $ D ! % " % ! !" % !# 4 " #! % / ! 7
% ! ! ! D ! %5 & % + $ # % 3 " C% ! " % ! !" $ % #
4 ? % 3 $ !# A$ " , # ! ! +$ #% " - # # " #$ #! 3
!+ " $%# " A$ ! % ! #! " !%% "5 " $)" " " / "! ,$ %+$ !- #! % A$
" # % #$ % -
, ! 3 % ,#, A$ $ + $ " D + % ! D ! % "!+ !-!# A$ "$ !#! #!'
% D ! " "!/ 4A$ ! " % + $ D ! % !#! $ #! ! 3 % + $
# % $ ,# % A$ A$! 3 / + 3 ! " %+C % &%$ + + " 3 % !# "! " +$! $ $ !
! $ 4 8 + 2 , . 7
5 , $
NF
# ! ! 5 ( % # ! 3 "!+ !-!# A$ %! % " !" " # !/! " A$ % + $ D ! % D# % " 7
" % " 1 $% ? % 3 "! % + $ D ! % / / $ + % /!"!' # # ! /! % 3 %
+ $ 1 / % !" + "! % " "# " /! % " U " / "! " % !" + U
" %$ + 3 # "! " "$% $& !-1#!% -! ! % A$ " D " % " 1 $% ( ? % 3 "! 7
" % - # !/! $ $ / "!# ! 3 "! % + $ # % % D " $ "!# ! !7
#! % " 1 !-1#!% -! A$ "$ !/ % " # 3 $ " A$ " $& % A$ " "!# ! " + %+
# C ( % 3 "! % + $ # % #! ! ! +$ "!# ! 3 % " !- #! " % " " + $ "
! 1 ! $! " % - # A$ $ % A$ % " " " !#! ! / $ "!# !
& % - # " $ / "!# !
+ %3 $ -! " $ D ! A$ 3 "! " + $ " -$ S!+$ %K " % D "!#!' %
/ ! % ! ! 3 " $& % " A$ % " !- #! " % " + $ " " % " #! 7
$" #! % / ! % ! !
" " + "" " + "" " + "" " + "
" # "! "3 " $ + / %) % ( ? 7
% 3 % # " % %!"!" % "! % - # % # ! !" #! % % /!"!' " % # $# + "!/
#! " !@"3 1 ,# " A$ $ + $ " D $"! $ + % /!"!' "$ /! % 4# 7
" #! /! % #! -1"!# / % & / % U+ % "3 " "! "3 ! "$% " $&-$ "3 # U5E$ " +$ + $ "
D $"! $ + ! /! % 4C !# # /! % #! / % U! "$% " " -$ "U53 &$
# + $ " D $"! $ + " #! % " ? % 3 " 1 " !/ % " # ! " % / 7
! % ! ! 3 % #$ % $ " " % "!+$! 2
DG 4 + "$ /! % 5
D 4 + ! /! % 5
YY 4 $" #! /! % #! 3 + " #! %5
! $% % / ! % ! ! / ! " !/ % " ! % / ? A$ "'% " $ ! "! % 7
" #! % / ! % ! ! ! D ! % ! $ - # 3 "! !) " $ !
"! !" ! " !/ % " % / ! % ! ! ! !- " - # " " #! 3 "! % + ! $ % - # 4:5 7
% ! "! % " ! $% 49G3 9 3 9>3 #) 5 , ! 3 H#$ " !/ % " / ! #!' " ! #%$!7
"I . " $ " D # $ " 3 " % A$ , % " " !/ % " / ! #!' & "
A$ !- ! "1 % % ! / " !+ #!' 3 % "7 # " 4 " $ ! " ! "5 &% D ! #! %
! / " !+ $ / %+$ ! !# #!' " % C !/ % " / ! #!' A$ # "! " ! #
#! D ! : # 1 + + 2 " !/ % " & ! - #!' 3 % D ! " / # %!# 7
3 # !/ % !#! % ! %!# $ + $ " 4 ,!" " 3 GPOQ5
%! " ! $% #!' %$+ + "%! " ! $% #!' %$+ + "%! " ! $% #!' %$+ + "%! " ! $% #!' %$+ + "
D!" - ! $% $ / ! % ! ! A$ # "!" D% )% D% /
. / < % *) /% *) ( ? % 3 "$ + " A$ $ ! / " !+
A$! % - # A$ ! !" ! " -$ " %! #!' " % " @ % $# !/!
% " ? " $ - !# %! #!' " % " @ " -! A$ % !+ $ "
#' " " @ " "$ ? 4A$) ! % % ,# 5 $ + $ ? " " % #! 7
1 %! #!' "'% ! "$ "$ /!" 3 + $ % %! #!' / 1 "# ! 4"!
# # S# # K # " 53 & $ # + $ " % ! !# 1 A$ % " # @ " ? "
#! %! #!' "1 4 % ? #$#!' $ ! 5E&%$ + " # 1 %
$# !/! % " + $ " " # " " " ! $% % " #! 7 $" #! % / ! % ! ! 7
3 ! ! !" !" ! " # ! " )" 3 "! A$ % " + $ " " D %! " % %! 7
#!' % " @3 ! "! " / ! #!' " / # # + 1 " !" ! " % / ! % ! 7
! A$ ! %!# "1 # ! "
0 / %) % ) / &/
< ( ? % 3 "! % # " ! $/!) " $ + $ % A$ " % ! !" %! #!' %%
"$ " @ /1 % "$ /!" 4 " %! C % " # !/! " % % " " "# 7
"53 $ " +$ + $ % A$ " % ! !" %! #!' "!-!# "$ " @3 "'% % "
% " " ! " &/1 % "$ /!" 3 $ # + $ % A$ " % ! !" %! #!' %%
"$ " @ /1 $ ! "# ! 3 $ #$ + $ # %! #!' "!-!# # $# $ !
"# ! &$ A$! + $ "! %! #!' " "3 " # ! + 4 %! #!' %% 3 %!7
#!' "!-!# & $" #! %! #!' 5 & %! 4/1 "$ ! & ! "# ! 5
*! % 3 " # " ! ! "!" ! A$ / /% U / 8 ) )% ! " ! " !/ % "
4+ "5 %! "3 " " + $ " # 1 !
NL
LLLL FFFF H * J. (. < 0 (H * J. (. < 0 (H * J. (. < 0 (H * J. (. < 0 ( IIII
? / %) ) % % . *)< % $ "
D ! " #! 3 "% % # # ' !# $ " 1 $% D ! %3 $ " ! #! " &
# !/! " # # " %! ( ? % 3 "! % / ! % ! ! ! $% " % D "!#!' % /! % #!
% /!" 3 % ! / " !+ " #' / "- " # # $ " ! #! " D 7
! % " " # " 1 " 2 SS% /! % #! % /!" " #! %! 4 " % %! 5 # 7
/ $ + ,& !@" &+ % "3 ! "$% "3 + "! "3 $" " -$ + 3 # 1 " ! "
# 1 "3 " $ "3 " " "3 " #$#! "3 #) K # " " " % ##! $ +
" $ " % " # $# " 4/ + 3 S ! ! !# K3 S % =$" !#! K3 SS + $ K3 S % ( #! % K $ % 7
/ % D!# 3 "!% @ / % " " !#," # ! "5 % # # " # ,
"! # / ! $ ,#, % ! % / ! % ! ! " % ! #!' ! #! % % - " ,#! % $ 7
1 % # %3 " -! ! A$) # ! " # # "3 -!% " -1 3 ! " $##! " % + $ 3 " #!' 3
" %! 3 #) 3 " # ! - " 4& %! "$" !- #! "5 ! % / ! % ! !
" % ! "!# ! #! ! 4&" ! " ! "3 " "3 " + $ "53 " -! ! $& " #1-!#
&# %$? %% " A$) / # "!" ! # "!# !
= (= (= (= (
/ " &( % T"W&4GPOB5 !" @ $ D ! $ % "!+$! ,! ' "!"2 S & +
! - #!' " % -!#! #! % A$ % "$? % ? 3 " " /! #!' % ! ##!'
# % -!#! %K
/ ! % ! ! U $ "U S % + ! - #!' " % -!#! #! %K3 &% ! S%
# $# /! #!' ! ##! " # -!#! " % "K ! -$ ! $% ! " !/ % "
! - #!' 2 G5 ! - #!' #$% $ % & 5 ! - #!' " #! "!# %'+!# ( % 3 , 1 " + $ "2 $ #
! - #!' #$% $ % & # ! - #!' " #! "!# %'+!# % ! + $ #! !' ! +C ! ! - #!'
" % -!#! #! %3 & A$ " "$ $" SA$ ! !/! $ # #! #$% $ 3 ? " !
! - #!' & " # - #! " + % " & % " ! " " % -!#! #! 7
%E %% " " A$ "! $ "$? " "$" !##! " " % # $# % % !/ % #$% $ %3 7
1 ! #!"!' & # " !%! " # % % / # $ !# !/ K 4 / " &( % T"W&3 GPOB3 GGP5
% " +$ + $ #$ !' $ # # #! #!' -!#! " % "3 $/ $ $ !' #
!#," -!#! "3 A$! " % " #! ! - #!' " #! "!# %'+!# " %% " 4 %+$ " -!#! " # 7
"$" % " % ? &"$" % #! " # "$ ! " &# @ "3 " " # % &%
!" 5 "! !" 3 " ! # ! D ! #! " " " % " " + $ $ " / % A$ " % -!7
#! #! %3 % # " #%1 !# &% " - # " " % /! # ! ! A$! % # 7
#! !' ! - #!' " #! "!# %'+!#
" $)"3 " % " "$? " D $ " " $ ! ##!' " "!/ # $ "$ $ " -!#! % 4A$
%! $ # %% &# # #! ! " " % -!#! #! %_ "! $ #!' D ! 7
% " ? !+$ " # % &" -!% % " ! ##! " ! % + /! #!' ,#! % -!#! 3
/)" #$ ! "! "2 5 !" #! -1"!# 3 5 /! ! " # % " A$ "!' 3 #5 # $#
/!"$ % & 5 # $# / % #! A$ " # ' % ,! ' "!"3 % + $ # ! - #!' #$% $ % " '
$#, & # $# /! #!' A$ % + $ # ! - #!' " #! "!# %'+!#
% $ " A$ $ # # ' !# 4+ ! - #!' " % -!#! #! %5 -$ $#! % # !#
" !/ % " ! $% #!' D ! %
!-!#$% " -! ! #' " ! $% % " ! % " ! ! "!-!#$% " -! ! #' " ! $% % " ! % " ! ! "!-!#$% " -! ! #' " ! $% % " ! % " ! ! "!-!#$% " -! ! #' " ! $% % " ! % " ! ! "
# "! " "$% !-1#!% "% % # # ' !# 4/ ! % ! ! 5 #! " # !# "
! $% #!' 4 ! " " 1 $% " D ! % "5 ( ? % 3 "! " $"# %! % - # $ !%! !"7
! " % #! " $ %!#! ! " / !# " U !/ " / "$" #! % "U " % !" "!#!'
# % "3 % / ! % ! ! 1 #! %! " % "!+$! 2 " % $ # 7
#! % % /!"!' " $ !# !#$% 3 % #$ % % +$ / " A$ " $ 7
$# A$ , "! " ! $ " #! 1-!# " % ! &A$ " ' "$ - # !/! 3 " A$ "
# % & % " #! #!' ) !# 4 % #! " #! % "5E&" % # #! % #$& +$
/ " " A$ % !# " !#!' $#," - !%! " & " $ " " $ % " " $ !%! 4 % #!'
!/ 5 " % " " ! " # #! % " " % " !" "3 % " " " # % 3 $ >Q " +$ " &
-! 3 % C !# !- #! " % % #!' 3 % !/ % / % # % / % . + $ " D % !7
$% #!' #! % & % % !/ 3 % " % " # !#! " D "!#!' " "! !% "3 & " $)" " 7
%! % ! # % ! $% #!' % / ! % ! ! $% % + 4# ! " ! + "53
% %! #!' 3 % - ! &% ! !" #!' $ !# " !-1#!%
! + 3 / # " " "$ # %!# " % # # ' !# % %! 3 " #
/ ! % " ! "3 / ! % " A$ $ / ! " "!+ !-!# " / ! % " A$ " !-1#!% " % " #! %!7
NN
#!' 3 % # ,"!' 3 % # - ! 3 % 3 % !/ #!' ! !/! $ % &% + "!' " # # " A$ A$!
$ "-$ % ! / " !+ " #! %! "
$1 " % " !-!#$% "$1 " % " !-!#$% "$1 " % " !-!#$% "$1 " % " !-!#$% "
( -! ! #' " / ! $% $ / ! % " # " ! 2
G R) ) D% / / "! )" " "$% ' % - ! $% % / ! % %
" # 3 "$% ! "#! ! % %! "! % " ! $% #! " " " D ! " $ %!# " % # 7
D " #1-!# % $ " #' $ " D % " $ " "! $ #!' D ! % ( ? % 3 0&7
% + 4GPNN53 $ D ! " $ ! % % #!' % " # " " D 1 " # " &% !/ #!' ! 7
1 " # 3 ,! A$ % " "$? " U# % ! $% #!' U ?$+ % S?$ + % , # K $ ! %
# $ " ?$ + ,&A$ !/! % " . " "$? " #! 1 ! "$ $ " @
& " 3 $ " " % " - %!#! "$" % + " & " 7 ! ! & )" 4GPO 5 %!# %
D ! )D!# 3 &# !" $"! $ + # $ A$ ! #%$& !#, ?$ + 3 $7
/! A$ # " $! $ A$! # !# A$ %! % " !" " -$ #! " A$ % +
# $
R) F / %) *) )# D% / &/ ! " +$ " A$ % D !7
,# " / %$ "$ ! $% #!' " %% / % # 2 H !" #! " D ! 7
% " " % / ! % # # $ % A$ + I3 H% " !- " !/ % " / ! #!' % / ! %
! ! , A$ % " "$? " " # !- I 4 ,!" " 3 GPOQ53 HA$) " " ,&
! $% " / ! % I3 H ! " % ? I ! % # # ' !# " "% #$
% %! 3 % A$ "$# " A$ -! % , " D ! !" ! % A$ " ( ? 7
% 3 "! " " / !+$ % - # % "! " % ! #!' # # " & $ " ! $% 7
#!' " ' 4 %$+ / # "! 3 + ! # - ! 53 % " "$% " % D ! " &$7
% / D %!# % % #!' ! # - ! 7 ! #!' # # "3 ! +$ " /!
%! % - # % "! !#, ! #!' : % ? " " #$ &# " A$
" %+ #$ %! % ,!#! " "! !" 3 $#," # " " #$ % ! $% #!' "$%
' &+ " D ! % / ! % ! ! !" ! % A$ " ! " 3 ! "!A$!
" /! #! " % - # " / ! % A$ " " %% "$ 3 "!
% ! $% #!' " ' " $ " A$ 2 G5 % D ! "! / 3 5 /!/ " %
4# A$ SS %+ "K #$ / S % "K5 &>5 + " "$% " A$ " ! " 4"! "
! " , 1 " " D ! 5
!) 3 "! % " #! % / ! % ! ! %4% "5 + $ 4"5 D ! %4 "5 " ) !% % 7
" # - # "3 A$ $ , % " ( ? % 3 "! " ! $% %
/! % #! % /!" & $ " + " % /! % 4! #%$& $ A$ ! "$% & %+$ " "$+ 7
#! " /! % #! -1"!# 5 & # " $ - # 3 % " -! + A$ ,&$
- # 3 A$ % ! $% #!' -$ ) !%
> R) )- . % / %) $ " $ !%! " " ,$ " ,&/ ! " - "
/ !-!# "! % -$ #! ' % ! $% #!' 4 ,!" " 3 GPOQ5 ! " /!" % " "$? " (
? % 3 "! /)" % ! $% #!' " + A$ $ + $ " ) % !/ ,#! $
# !/! & % 3 " $)" % D ! " /!" % " !#! " / "! %
+ $ A$ 1 " $& !/ % % " $/ & % + $ A$ 1 " !/ % " $/
. " +$ - " ! #%$! !#! " % !/ " % ! $% #!' $ % D ! ( ? % 3 %!7
# $ "# % !/ #!' " + $ " #$ "$ $ " $ " " $& !/ " & "
L LL LL LL L H .< . J. . 9( S(. KIH .< . J. . 9( S(. KIH .< . J. . 9( S(. KIH .< . J. . 9( S(. KI
) *) / . % % " " !+$ %7
! &# %% " " / !#, - # 3 " A$!"! A$ "$ !#!' " / %! &# -! % ( 7
A$ "! " " +$ A$ " $/ #$ ! 3 % " "$% " " /! & % D ! "
$ ) ! ! +! " A$ # $#! " $ D ! / %$ % - # $ $ / !
" @ " % # "!' # # " %1 !# " #! " !@"3 & %$+ ! # "!' ! "
" ! #!' 3 " # # A$ "$% % ! $% #!' % / ! % ! ! 3 # % !7
#!' % ! " / %! 3 % D ! "$% $ - # " "$ + " A$ " " + $ "
# # !#! " !" ! " U# ? % +$ " !- "U3 "! # " !- #! " &
" " "! " ! % ! $% #!' % ! ! A$ " %!# D " !" ! " % # 17
$% " S % #!' % " ! " $ " !#!' K " # A$) A$!"! " " # "! ! # 7
# $ / ! % 3 % " #$ % " " %!# !) % !#!' % 4"5 / ! % 4"5 ! 4"5 $
D ! "! !" 3 )" 4"5 $ 4 5 " ! 4"5 !/ " 4"5 4"5E#$ " ! ! "3 "# % "3 " / #!' 3
/!" "3 !#! " -!"! %'+!# "3 %!"!" # ! 3 #) E% " #$ % " " D %!# % #! # 1 $%
% % #!' $ D ! " #!" #' " / ! $% % " / ! % " ! ! " &#'
! % " ! "
NO
L NL NL NL N H .< 0 ( : ( 0 . . 9( IH .< 0 ( : ( 0 . . 9( IH .< 0 ( : ( 0 . . 9( IH .< 0 ( : ( 0 . . 9( I
+ - % C % / + - % % / - / *)
( ? % 3 % ! / " !+ A$ " ! " %! #' - # % $ !%! % #! " !7
/ " / "$" #! % " # #! % " % /!"!/ " " % !" "!#!' # $ $# 3 " % "
! " " % 3 # " ! $ C !# / ! % ! ! &$ " % ! ( "! )%
!) % ! " %! % - # A$ + % $ !%! # #! % " % # & + / "$" # % 3 # "
+ + 1 " / ! % ! ! &% ! $% 1 1 " / ! % " ! ! " &$ ! 3 &
#$ + $ "2 5 + $ D $ " % #!' !/ &# #! % % # & + 3 05 + $ D $ " % #!'
!/ &# #! % # % 3 5 + $ D $ " % #!' #! % &# #! % % # & + 3 5 + $ D7
$ " % #!' #! % &# #! % # % 1 + + $ # ! ! 2 $ #!' % " # 7
#! % "3 &$ #$ 2 %! % " % " % # #! % 4 " " /!/ " # "!#!' # !# $ "5 & "1
"$# "!/ % " A$ 3 # - " $ % C / ! % " ! ! "3 $ % " !7
$% #! " A$ ,# " & % C + $ " A$ ! " % D ! : 1 ?$ + % " +$ 7
- # #! 4%! ! "53 % ? $ # " +$! % " "$-!#! " " " % C
+ $ " A$ A$! % "$ $ " $#! " # #! % "
( 3 1 #! ! # # " 4# $ 3 "3 " " / ! % " ! ! "5 ! " $
/ ! % ! / % - # % 4"5 ! ! 4"5 !" ! " / ! % " ( ? % 3 ! 3 "
% !" "!#!' # 3 % # #!' % # #! % &% / %$ #!' " ) !# )" ! / " !+ 7
1 ! " " / %$ % - # $ & + % " @ $ % % !/ " "
/ ! % "2 !/ #!' ! 1 " # 3 $# !/! 3 " !"- ##!' % % & $ " ! "$% /! A$ 3 % $
% " / ! % " ! "3 ! A$ $ " + $ "3 A$ " " / ! % " " ! $% A$ $7
" % @ % !#!' 4#$ " ! ! " # " +$ "3 & C " / #! "3 /!" "
" % + "3 #) 5 A$ ,& " / ! % " A$) !
L OL OL OL O H . J. . 9( S(. KIH . J. . 9( S(. KIH . J. . 9( S(. KIH . J. . 9( S(. KI
% # A$!"! A$ D ! S/ K #$ %! " % # )
D% / % ) ! SS# %K ! !/ " " # #! " % D ! #!' E"! + 3 "$
# #!' " # C " -! A$ "! " " / # % D ! A$ $ " / ! % " ! ! " %
" ! $% " ,# / ! % 4"5 ! 4"53 % / ! #!' " " C% ! " " % ! $% #!'
% 4"5 ! ! 4"5 & " - # " # $" "E "! " " / A$ $ " ! ! " ! $
- # " % 4"5 ! 4"53 " $ " " +$ %% ) ! " " # % A$! % "3 Q > .'
*)< " ) / 1 6 1 6 % 1 6 - 1 6 % '
1 6 " 1 !%$" " % "!+$! 2
) + - % / ) 0) %) +
4 " " A$) " " % S#$ + K3 1 " ? % 2 9U:3 9 : U ,& % #!' U5 %
" +! % ! / " !+ #!' D ! %3 S % ! / " !+ ! $% $ / ! % "'% # % A$ %
#$ # % 3 "! A$ 3 % - # $ $ D ! 3 " # " ! %! $ " / #!' # % K 4
% & & 3 GPOB5
!#, $ # 3 Q > ) D% / .) D ,
UA$ " $ " ! )"U " % 4"5 / ! % 4"5 ! 4"53 A$ "1 " " % "!
% 4"5 / ! % 4"5 ! ! 4"5 A$ " ! " 4 5 ! 4 5 - # % 4"5 ! 4"5 %% 1 "A$ 7
! " "12
NP
" #! 3 SS $ !-!# "K % % #!' 9 4! ! 5 # : 4 ! 5 " "! % " -$ " A$ - #
: &A$ " S# ! K % D ! !"% " % 4"5 % #!' 4 "5 A$ " ! " 4 5 ( ? % 3 "! " "
%! U /)" $ D ! U % - # A$ $ $ # #! % " % !" "!#!' #
,#! % $# A$ $ #! % # #! %3 " " A$ $ , " " # $" " % " A$ % " 7
" " ! " # % $# 4% # %! % $# 3 "$ #! 3 #$ %! "3 " !+! % # 3 #) 7
5 # "3 % D ! # % % "! % ! -%$ #! " " " # $" " A$ "1 " $
" "! % # #! % ! $ - # 3 "! " " / A$ % !" "!#!' # " % /
& ,&# %3 " " "! % # #! % " % # $" % " % " " # $" " "! % "
!" #$ # $ ) " @ 3 #$ ! $ D ! " " / %$ "$ ! -%$ #!
% ! ? ! ,&# %3 " " "! $ % / ! ? " !' % ) A$ % " "$? "
"$ ! %!+ "3 ! A$ )" " 1 # #! ! " # % " % " # ! " #$ %A$!
!/ !) 3 "! ,& ! ? " " "! " " A$ % " "$? " " $& " !/ 7
" ,#! % " # ! " " @ 3 A$ # ! %!+ " A$!) " A$) # $" " $
,#,3 % # % % $"# " C D %!# $#," "! $ #! " # ! ! " $ U ? % U %+$!
" &! $ + " + % # $ $ 4/ + 3 " $&# )" 53 " "
% "! !%! A$ $ !) % " # !/ " " & $"# " S# %K " $ " D %!7
# #!' A$) " " " # )" # $ " #! 3 $"# " "# " "! % " D %!# #! "
/ %$ "! $ " D %!# #!' " % # # " "# D %!# #! " % " # 2 S% A$
"$# " A$ " " "1 " $&# )"3 $& $# KES% A$ #$ " A$ " " A$!
%+ 1K3 S % / % # ) %+$! A$ % "! ! K3 S-$ # "$ % "$ # ! K3 S " $& $
,$ K3 #)
*$ " ! / %! #!' !*$ " ! / %! #!' !*$ " ! / %! #!' !*$ " ! / %! #!' !
D!" !/ " " - # " -$ " A$ $ ,# A$ " # -$ " && " " "! % " #! $
/ ! % ! ! ! D ! % ! $ / - # D %!# #! " !/ % "
% D %!# #!' A$ % / ! % ! ! ! ! " - # 4 5 % 4"5 ! 4"5 $ %! #% "!7
# %% & % &4GPLL53 " -! ! " " D %!# #! " !/ % "3 % " #$ % " , "! %! " &" ,
+ + " - #! " " #! " 4/ + 3 %% UGPNFU3 ," 3 0 $# &0 $#, 823S48C
,!" " UGPOQU3 0 ! UGPNPU5 " " D %!# #! " !/ % " " % " # # # .)
% *) # ) D% / T . *)< . # /
*) ) D% / % % -< " # *)
D% / - ) + - 0#$ % " + $ " !-! "1 " % %
D "!#!' % / ! % ! ! 4 $" #! 7 " #! + "53 #$ % " !#! " % / ! % 7
! " # -! % " &/ %! "3 &#$ % %!"!" " % #$ #$ % ! " A$ " "
? % # % $ D ! " %# %! ! " " D %!# #! " !/ % " -$ " ! / %! #!'
! # ! $ #!' " #! & -! #$ # %% & % &4GPLL53 %% 4GPNF5 &0 7
! 4GPNP5
G ! # #! ! " A$ #$ $ % " %% % D ! A$ - # % / ! % 7
! & $ # -$ ! % " "$% " D ! % " ( ? % 3 "! $ $ D ! 7
%! % - # A$ / # !" ! " - " %! #!' % ? " % !/ #!' 3 !
" + $ " "3 $ )" " % $ % " % ! " % C &- %!#! "$ " @ %
? ! " " %% / " # % D ! !- #! " % / ! % ! $ ! $! 7
" % ! $% #!' % ! ! % # #! ! A$ #$ !' $ % D !
) # " " ! " % " !#! " A$ # # " #$ #! % ! &A$ - #7
% " "$% " % D ! 3 # % # " #! 3 , 3 $ !#!' 3 $ % &#$ " ! "
"! !% " ( ? % 3 "! $ + $ !@" " % D $ $ / ) ! ? $ " @"3
% " "$% " $ " ! -%$! " "! % % $ #!' % " !@" $ % ! A$ $ ' %
D ! $ D ! % " "$? " $ # " " &"$" " $ " " $ " - # " %%
> ( # $% # -! !%! % " !#! "3 -%$# $ #! " % " " " " % ##! " # 7
" % D ! 3 ! " !%! $ ' !#! " ! " S A$!/ % "K
+! " A$ $ D ! " ! #!' " ! " + $ " & $ U % " % "U % #
% @ & % 3 & % D ! A$! ! % / # # #!' % " "$? "
A$ !#! )%3 $ ! " "! % A$ % # # #!' % + $ % @ -$ !- % %
4 % @ , 1 " $! 3 "! " "3 #) 5E& %% 1 - # % ! #!'
% " "$% " % ? 3 !- #! " % " + $ " " !- #! " % # # #!' & % / ! %
! ! 3 " "! % A$ )" "1 + $ - # " " " +$ " %% "
# -! % " "$% "
B ? / % ) -! % - # A$ $ % %!# #!' $ $ " % " $ $ 7
#! " $ " "$ " #$ " ( ? % 3 "! $ D ! " ?$!#! #% " " " #! # ' !# "
OQ
% #$ % " $ + $ 3 )" " % " %!# $ $ ?$!#! / "$ !/ % ?$!#! 3 %$ + "
% " D $ " ! $% D ! % UA$ "$ $ " !" ! $! % !/ % ?$!#! U3 & " ! 7
" /$ %/ ! % ?$!#! / %$ "! !" ! $&' ($ #$ ! A$ % " # %!-!# #! " $ 7
$ #! " ?$!#! % " +$ !#!' 4 " $)" % " 1 $% 5 " #$ ! -%$! " % %!# #!'
% ! $ ?$!#! 4 " % " 1 $% 5 " #! 3 % ! !" #!' % ! $ $
" "! !%! % " !#! " % D ! &#$ " % " +$ $ 3 "$" " $ " " 17
" - # " " " "! !%! #!' ! !" ! $& % ?$!#! & ,&# %3 " " #$ "
!' % " 1 $% D ! % / ! % ! ! &#$ !#, " "! !%! #!' $ " / # " "
, " A$ #$ " %!# $ $ #! "2 e" $ & % , # " / ! " / # "f
F )/ " -$ ,# - #! # ! " % " ! " $ " !#!' % " " / "
!#! " A$ $ $#! / ! #! " % " "$% " A$ " + ( ? % 3 "! A$ " /
% - # " !- " ) " " @ E $ + $ % D " $ ) 3 ! " A$
+ $ % ) E& " $)" %!# " $ D # #! ! " / % - # !/! # ) 7
&# ! % " D " -$ A$!/ % " 1 " " % ! " $ #!' +! " A$
$ " " - #!% A$ % 3 H#' " " " +$ " A$ % " !- #! " % " $ $ #! " % "
D " " % " 1 $% 4 ) " @ 5 & A$ " !" ! " D "I
L " -$ " -! $ - # / # $ #! "$? " " % ##! "
" % " $ $ #! " D "3 + " U $ " " ! "U $ ! % / ! %
% A$ -$ " % ##! " ( ? % 3 "! " / %$ % - # % %! + $ # !# % - 7
" " % "! % " %$ " & ! %!# " % + $ $ $ "! 3 " ! 7
D % $ - " $ # !# &/ %/ ! "$ "! : % " "$? " " # "$ 7
"! " " $ % %!# #!' % ! $ 4 A$ ! $ D !-1#!% % 1 "!+$! 5 ( 7
1 #$ ! A$ " # A$ " S " "! " "K " $)" #! ! % ! $% #!' 3 S " #! 3 7
,$ - # K ( %! % A$ "$# !' -$ A$ $ % " +$ $ " S 7
K "$ !/ % # C "!
+ "!' " 1" !# " % ,#, A$ $ $ #! " D " $ !" ! $#!' !#$% 7
/ " U " "3 + " U ,#! % ! % !" ! $#!' # -$ #!' !#! " !7
" 4 ,!" " 3 GPOG5 $ ! &$ " +$ !#!' 3 % " $ $ #! " " % " ! 7
? &% " " ? " $ " - ' + "!' " $ " A$ " !#! "
" - # # % #! " ( $ %!"!" " %% " - ' " # ! 7
%% & % &4GPN>3 ( B7 O5
N $ 8" $ " " # "$% % +! % " "$? " % " + $ " % D ! 3
% A$ % " + $ " " A$! % " " #! 3 "! " " % ##! % " "$? " % " + $ " " 7
+$ " % A$!/ % #! )" "3 % " % ##!' $ "$% #! " ( ? % 3 "! $ + $ " ! 7
#%$& % " " $ ! " " ! %!+ " & " $ ! " "E& + $ % " " $ ! " " ! %!+ " &
" $ ! " "3 % " !- #! " % " + $ " " $ " % ##!' #! " 3 % ! D7
! % / ! % ! !
O D% / " -$ " -! !- #! " % ) ! !#! " % " + $ " A$
" # ! $ + $ " ! U !+ "U % @4U % " !#! " & + $ "'% % ^3 % "
"$% " $ / " ! -%$! " %% 3 " % ! D ! % +! " $ D !
A$ $ !%! # " ! $% $ + % /!"!' !" #! % A$ , "! /!" $ # % + $
% A$ " % D 3 ! " A$ % + $ " % " D $ + " #! % A$ ! , /!"
!#! " + "!/ "3 % " "3 # " "3 # E$ / # %! !- #! % % " + $ "3 &)"
$ #$ ! "'% % D ! "1 "! % ! " " A$ # # + $ - # " D7
" % D !
P -/ ) $ - # $ #!' A$ " !+$ % % " + $ " %
D ! 3 ! %+C - # " % ##!' " % ##!' "$% !- " " " $ #!'
# ! $ ' + $ " ( ? % 3 "! " % ##! " $ + $ "$? " A$ # " $ %! 7
" #! , 4G 2QQ 5 & % " " A$ " %! , 4>2QQ 53 & % D ! 7
" %% / # GG2QQ GB2>Q 3 % " % ##!' #! " / # $ - # $ #!' !"7
! % " " + $ "2 , " 1 #$ ! "! $ # / #!' $ " $% ! #! %3 D 7
! " # ? #$ !/ " !" ! " 1" " % ! !# " & " #$ % ! ##!' A$
$ " % " % ##!' &% $ #!'
GQ "! !" 3 $ " !/ " " - # " / # " % ! ##!' % " -$ "
! / %! #!' ! #! " " % ##!' $ ! # $ # % %! D ! %3 % ,!" !
# % $ #!' 3 % $ #!' # % ! " !%! 3 #) !) $ - # / ! " " " -$ 7
" &% / %! ! " ! & + / " " " ! " +$ " " # % 4"5 # $" 4"5
A$ !/' # ! " % 4"5 / ! % 4"5 ! 4"5E "! ,$ # ! "3 " " "! " !' A$ $
" -$ " # " % " "! % " - # " ( ? % 3 % ) " @ " D! " " $ !%! '
OG
# % " " !/ "3 & % " D! " # % " " !/ "3 & %% / # A$ " # " "
- # " " " #' ! % " "$% "
( % ! " # " ! %! ! " " -$ " ! / %! #!' ! ! % # %3 "1
# # % - # % / ! % ! ! 4 % " ! ! "5 " % ! 4 ! "5
% D ! # -$ ! / %! #!' !% D ! # -$ ! / %! #!' !% D ! # -$ ! / %! #!' !% D ! # -$ ! / %! #!' !
% # A$ $ # % ! #!' # # &# % " "$% " $ D !
)9 - D% / 0% #$ % $ #$ ! !- " - " " "$? " $ 7
% D ! # #! " # ! $ "3 D # !/ " & ?$!#! " A$ $ % "$ # ! $7
% " $ ! ( ? % 3 # % &" # 1 !# " + !/ 3 ," % $ %% + " ," !% " %%
" " & $ % ! / " !+ #!' %! " A$) "$? " $ $! % D ! 7
& %! ! " " % " + $ " , " " # # ! $ " "! !/ " & + !/ " 4"! A$! " !
# ! $ " + !/ " / $ C !# + $ 3 % / %! ! " % "5 # " A$ % " " "
A$ !#! $ D ! U $ $ U ! !/ " U #!" U " !#! #!' &
"$ % " # !/ $#," # "! "
g "3 / / D% / %) . ) % D ! !)
" $ " / "!/ A$ ! # C 3 "! $ " / # !/ A$ $ ! -%$! % " "$% " % " $ !
4 ,!" " 3 GPOG5 % D ! ! $ " ! !/ " A$ % %% / %! "$ D ! & "
A$ % A$ ,! ! " $ " /)" )" " # "$ ,! ' "!" %% U# "#! ! 7
# "#! U $ # $#! A$ - # % # ! % " "$? " ! ##!' "$ ,! ' "!" (
? % 3 D %!# #! " " # % " $ % " + $ " ! /! " 3 & / " # " " A$!
# % " "$? " " % D ! "! %+$! A$ # # % ,! ' "!"3 % " # !#! "
D ! % " !!!! % " '"! " % " $ ! 3 "! % A$ " % ! " $##! " #!" " " % A$
,# &#' ,# %
/% )9 *) % % D% / + % - D% /
) . ) / % % D% / 4 $ A$ 3 " %$ 7
+ 3 % -! %! )" " % " $ D %!# #!' # % % D ! 5 $ U ? % U " %!
- # " !# "3 % " ! / " !+ " ,# # $ + $ A$ " % " " ! !" !# "
#$ %! " "13 " % " 1% " C# " /! % ! -%$ #! A$ $ ! % D # !/
#! ! !# " " % / ! % ! " "$" #! A$ ! - # " " % "$ % !
SS % # K ) " ! " $##!' U ? % U $ #$ ! A$ % + $ A$ " , D % )7
! / " ! -%$! 3 % "! % ,#, #! % A$ " $ $ / ) !" # $ "
" $ $# %! !#! 3 + " % /!"!' 3 D ! #! " !/ #! % "3 #) "
" #$
L PL PL PL P H : M IH : M IH : M IH : M I
% # % $ D ! % + % / %! ! 3 & % # % " %# ! 2 G5 )% /% '
4 " # 1 ! 5 & 5 *) )% 0D % / %) '
%
L P G ! " + $ " # #!'L P G ! " + $ " # #!'L P G ! " + $ " # #!'L P G ! " + $ " # #!'
" # " ! A$ $ D ! " + % " " + $ " A$ # ! ) ! 3 A$ "!
" " ! $ + $ 3 " $ " "! ! -%$& % " -$ " ! / %! #!' ! ( ? % 3 "!
! $ D ! $"# " % ,! ' "!" A$ 2 S & ! - #!' "!# %'+!# " $ #% "
" #! %3 ?$!#! ,#! " #% " KE& #! ! " $ " % + $ % D ! " + $ " D 7
1 $ + % /!"!/ " #! ! - #!' " % # /!/ !#, #% " 3 "$" +$"7
! " & % "3 # "! "3 " ! ! "3 #! " % " #! 3 #) E %$ + " / % !/ %
?$!#! " D ! 1 "A$ ! " "12
" # " $
& , , % $ , ,
$ C !# + $ HJ$) "$# "! " " / $ ? !/ % ?$!#! % + $ I3 H " $#! A$ "
!' % " ! $% I " %$ + A$ " "! % A$ U - # !/ U % !/ % ? ?$!#! " % 7
+ % /!"!' 3 A$ " % - ! $% % / ! % ! ! SS! - #!' "!# %'+!# " $
#% " " #! %K3 !) $ ! " A$ % " "$? " 1 $ ? !/ % ?$!#! " % D ! 7
&U %! U % + - # : % " " A$ ,&$ !#!' % !/ % ?$!#!
% ! !#! % D ! 4 " % " #!' % " ! $% D ! %53 " #! 3 D!" $ # 7
#!' : $ A$ ,$ ! " $ # #!' ! !#! %3 # $ " % + $ " " " +$ " #$ %
-$ % # $" % % / ?$!#! $ + " A$ % !/ % ?$!#! " % " ! $% % & " $)" %
O
" 1 $% ? ($ ! " A$ % " 1 $% " % # $" % # ! 3 !) $ #$ ! % "!+$! 2
G J$ % ! $ ?$!#! " "! !%! % " !#! " &"$" " $ " " % " +$ $ -$
! -%$! " A$)%% "13 % " " " " # #! ! % + !/ " ?$!#! " " # "$%
" % ! $
J$ % " "$? " " % ##! " " # " $ % D ! &"$" " $ " " % " +$ $ -$
S % %!+ K 4 $ #!' 5
> J$ , 1 #$ ! $ "$# " " % D ! A$ % " ?$!#! U U ,#! " #% "
" #! % 4$ /! % #!' % % # %! # + $ ! !/! $ " #% " 53 " $)" S + " K "$ !/ %
?$!#! %
B J$ $ % D ! " " %! % " "$? " ?$!#! " " ! %% "
! " " : "! " ,$ ! # $ # ! % !/ % ?$!#! % ! $ 4 "
% + 5 &% " +$ 4 " $)" % + 53 " 1 "!+ !-!# A$ % D "!#!' % + !
- # "3 !) 1 " A$ % + $ " % ##! " $& ?$!#! " & % ? % + "1 !
- # " " " # !/ % " # $ " ?$!#! #%$" 3 1 , " D %!# #! " % !/ " $
" % + $ " " " +$ " A$ % " "$% " " % " 1 $% D ! % " "3
"! A$ % $ 3 % " S D ! "K # $ + $ " " " " #," % A$ S "K3
- % -$ " % $ C !# + $ " # % ! "+ " % ##! "$? " 1 !# " 4% " " ! %!7
+ " % D ! # ) " " @ 3 % " ? " " !/ " % D ! # + "
!/ #! % "3 % " # "$ ! " " # 1 !# "3 % " ? " /! " " ! + "3 #) 5 & % ! "+ A$
# C % ,!" ! 3 $ #!' 3 ! !" #!' $ 3 ! " $ #!' & " -$ " ! / %! #!' ! E
"! A$ % D ! " ) #$
( %% 3 / / / ) %) /% ; )% 0) *) /
/) - *) 0 F / # " A$ / )% 0@@ & % # " #! 7
' % , % ! $% #!' 3 *) )% 0#$ " " / !+$ % - #
!" ! " !/ % " % / ! % ! !
L PL PL PL P A$!/ % #! % " + $ "A$!/ % #! % " + $ "A$!/ % #! % " + $ "A$!/ % #! % " + $ "
( % /" )% 0 *) < / 0D %
/ %) % % # % ! %!# A$ # # " " " ! $% 7
#!' ! % " + $ " A$ # - % D ! " "! !% A$!/ % 3 D# % ! $% #!' %
! 3 !- #! " % " + $ " $ ! $! " %% & " - # " 4 % " #$ % " " % "
-$ " ! / %! #!' ! 5 ( ? % 3 "! " " + $ " "$" #! " SS K3 SS0K3 S K &S K 7
#% % " " #! ! " SSGK &S K "$" #! SS K " % !" # #! ! 4& !+$ % # ! 53 %
!" A$ % " " " "$" #! " " #! ! " ! % !" / %$ &" ! ) !# " "!' & 7
$ " " !+$ % " ! " $ " #% " !) !+$ % " % %$+ &% '"- " A$!/ 7
% " : -! 3 # # " % "$% -! %2 % #% 3 A$ " % !" 4! ) !# " # # 7
1" !# "5 ( 3 "! %+ " ,# / ! " ! $% 3 "! " !" ! % ,# " #% " % " #! ! " SGK &S K
4 !+ " A$ $ % " #% " " % + + % "$" #! SS K & % 5
" !- #! " % " #% " $ ! $! " % " #! " $ / "$" #! 3 A$ " !+$ % #
D# #!' A$ $ #% # ! % "$" #! SS K ! " A$ % !) $ #! " A$ 3 "! ,&
# ! " % #% # % $ / "$" #! 3 )" " $ ! $! " % "$" #! S K ! + 3
%% + " # #%$"!' -$ # " ! $ + $ # #!' A$!/ % ! " " $/! $ #% 3
1 " " " +$ " A$ -$ % !#!' % "$" #! % A$ / #' # ! "3 $ , "! A$ % ##!'
% " ! " #$ % " -$ 1 & % A$! $/ A$ / 3 A$ $ $ % $ -$
% A$ / #' % # ! $ " #$ " ! " " %$ + 3 % " #! #! " A$1 !# " " ,# $ #% &" " /
% A$ #$ 3 " ,# #% &" " / 3 " ,# $ # #% % A$ " % + + "$" #! &
" # ! C " / 3 & "1 "$# "!/ : "! # " !- #! " % #% # % "$" #! S K &
% A$ % ! 3 #! " A$ SS K ! - #
!" " % D ! #!' % # $# ,$ 3 " / ! " + $ " # #!'
+! " A$ A$ " "! $ " ! + " % /!"!' $# !/ " !@" + &
! ? # #!' # $ ) $# !/ !#! % . + $ #! % " @ ! % "
+ "3 + $ % #! ! ! " $##!' % !#! % &$ # + $ !# " !" !
?$+ %! % " %' #% " " $ + " A$ % " !@" A$ ! ! % " + " 7
! % " ? " # %!-!# #! " $ $ # #! ! " % !/ % " # ! " " @ "3 % " A$ #!7
! % ) !#! % ! # %!-!# #! " $#, " ? " &% " A$ ?$+ ! $ $ #! "
!! A 4 $ 4 , $ + A
$ ( 2 $ $ 5 , $ ,
O>
# # # " / % 3 % " + " " ? ! " @ A$ % ! " $##!' %
( "! % " + $ " " A$!/ % "3 ? % 2 % " !@" " ! %!+ "3 " $ ! " " &# & @
-$ "!+ " % + $ A$ -$ ! " $! % /!"!' 3 "! % "$ ! ! %!+ #! & / 7
#, ! " % / E % ! " $# % ) !#! % $ $ " 3 % " !@" D $ "7
" " ) 1 & # + ? & D " % " 1 " A$ " " %%' % D ! 3 #) E
" # -! A$ % " !- #! " " % % ! $% #!' % / ! % ! ! &
" - # "3 % # ! #!' " H $ " !' % ) &#$ " - # "I ( % ! / "7
!+ % " $ " " +$ " # /! $ !+ ,&# %
! D ! " # ) " !/ #!' ? "3 & $ + $ /! " % " A$ % %
$ $ ! 3 ! " A$ % + $ /! " % " % $ / " ! EHA$!) " " +$ A$ "
! !#! % D ! " ! " ? " " !+$ % !/ "I ($ , !- #! " % 7
!/ #!' ! !#! % A$ % " "$ /!" " !/ !- &+ % / % " % $ / " ! - 7
! 1 ? % @ " % " + " , " D 3 #) ! " !+$ % !/ " 1
#$ ! A$ % " 1 $% %!# % " % $ % @ " % " - # !/ 3 #$ %!
" "1 " + $ " " A$!/ % " 3 D# % ! $% #!' % / ! % ! !
" $ ? % A$ 3 "! ! " D 3 " !%$" % ! # + !/ A$ $ % A$!/ % #!
% " + $ " " % " "$% " $ D ! HJ$) ! / " !+ 1 % - # !- " ) "
!" ! $! % ?$!#! ! $ $ + $ ! " % ;$7;%$D7;% 3 $
+ $ " +$! " % ! '% + ! $ , ;! + &$ # + $ - "#!" " " ! $& # + $ 3 $
+ $ % D !
" + $ " " 2 !#! % A$!/ % " & A$!/ % " $ % " %% % D ! 3 "
% A$ " # % / ! % ! ! "! !" 3 % " ! " $ " !#!' ! A$ " !+$ % " &
%!# " % !"
A$!/ % #! ! !#! %A$!/ % #! ! !#! %A$!/ % #! ! !#! %A$!/ % #! ! !#! %
%!# A$ )% / / / D% / ( ? % 3 "! % D !
" " ) " $# !/ "3 % " + $ " " A$! % " #$ C " "3 ! %!+ #! 3
/ #, ! 3 !"#! %! 3 ! 3 " D 3 3 !/ % " #! # ' !# 3 !/ #!' 3 %! #!' 3 # #! ! "
/! "3 " " %$ -1"!# & %3 ! )" % " # ! "3 D / "!' 3 #) ! ! !#! % "
A$! % " U !+ "U #$ !/ #!' # #! ! " /! "3 !- #! " % " + $ "
" ! $! " # # % ! $% #!' % / ! % ! ! J$ % $ "! % " !- #! " "
!#, ! $% #!' A$ % " + $ " ! !#! % A$!/ % "
*) . *) ) 0 A$ % " " " " U $ % U
!- #! " ! !/! $ % "E *) )% 4# ?$ " ! !/! $ "5 ! " " + $ " $
D ! 3 " ! $ % A$ , U ? % U " " $&! %!+ " $ + $ 3 !)
, % " % + $ ! $ + $ ,& $? "3 % , % " % !" #!' : "1 #
" % " / ! % " A$ $ - # % / ! % ! ! " U " % / ! % ! 7
! U % ! ! %!+ #! 3 !/ #!' 3 # #! ! " /! "3 ! )" % " # ! "3 #) 3
" % !" % " " + $ " ! ! D # % !" 3 , $ !- #! "!+ !-!# !/
" " / ! % " % " + $ "
* . L G* . L G* . L G* . L G
J. ( . J. .(J. ( . J. .(J. ( . J. .(J. ( . J. .(
% ! !#! % D !
$ G $
G d O G d N P
d B d B G
> d L > d L
B d N B d N B
F d GQ F d P P
Q $? "3 G , " GP $? "3 , "
( ! d F @"3 ( ! d F @"3
L " " B " "
L d L d G
W d ; W d ;
d $ / ! % 4 G d / ! % G3 d / ! % 5
OB
$ + " A$ " % " / ! % " $ ! ! " G GQ 4 " "'% $ "$ "!#!' # -! " D %!# !/ "5E%
A$!/ % #! + $ " 1 # # $ %! " # % -!+$ L G
" ? % " A$!/ % #! + $ " " # %+$ " "+ " -1"!# " U !%$" % # # U
. ? % " + $ " A$ ! #$% $ % " 1 A$!/ % " " $ " % -!+$ L % +!
"!+$!
" %$ + 3 " # !# ! "! % %# % A$!/ % #! - # ! %3 " $ ! ! !- 7
#! " ! !#! % " "!+ !-!# !/ " % " + $ "
A$!/ % #! $ % D !A$!/ % #! $ % D !A$!/ % #! $ % D !A$!/ % #! $ % D !
? /"0 ) D% / )% / / % *) '
/ D% / D % U / - + / 8 / %) % ; / '
/ ) 4" %/ / ! #! " " ! $% #!' 53 % *) )9 0/
0) / 9 4!+$ % " ? " % " , ! #! " #$ "3 #%! 3 / !% 7
#!' 3 " ! ! %3 #) 53 / / ) D% / 0/ / / / 0- -! *) %
D% / & " % A$!/ % #! $ % " %% )" 3 & # % & "! !%! A$ "!
# " - # " " " " +$ " A$ / % " ,$
* . L* . L* . L* . L
= ( .( J.= ( .( J.= ( .( J.= ( .( J.
$ ? " "! $% # / ! " + $ "3 " !-1#!% A$ % " " " A$ % " ! " $##! " &/!+!7
% % " %% % " + $ " " % " !" "3 # " $"# " A$ "$ / 3 ! #! 3 3 " D
$ " # # 1" !# " A$ # "! " A$ $ - # % " "$% " " !+$ % " "! !% "3 & !
OF
! " ! " "$ # !) 3 / # " " !" " #$ " %$+ " A$
+ $ " 4/ + 3 " ! #$ + $ " &"'% " #$ "5 # "3 % "!+ #!' % " + $ " % " #$ " &, 7
! " " ,# % &" #$ A$ % " + $ " " ) $& " #! " 4% " !" " A$ " "! % 5
" # "! "3 % " "$? " #! % " ! " ! !/! $ % 3 $ " "! $% % D "!#!' )"7
" ( " " % " ! !/! $ " % A$ $ 1 U % @ U " " " % " + $ "
!#! % D ! 3 % !" % & $ % ! A$ " # " ! 4% " 1 " A$ $ % D 7
! 5 " 1 "A$ ! " "13 ! " + $ "2
H ' " % + % A$!/ % #! ! !#! %I2 "!+ #!' %H ' " % + % A$!/ % #! ! !#! %I2 "!+ #!' %H ' " % + % A$!/ % #! ! !#! %I2 "!+ #!' %H ' " % + % A$!/ % #! ! !#! %I2 "!+ #!' %
D!" $ ) %! !-$ ! %# !#, A$!/ % #! A$ " # # # '
# )9 )% D% / >4 ! +%)"3 % ) ! A$!/ % " = / # >6
"!+ #!' % " " +$ !%1" !# A$ " " + $ " " A$!/ % " "1 " $ )# !#
# % A$ ! # '"! / % ! / " !+ % " +$ ! A$ / ! % " D @"3 # #! "
"# #! "3 - # "!" !# % " "$% " % " $ ! 4 ,!" " 3 GPOG5 " )# !# !
! % *!", U % " @" #$ U , " $ @" & $ " A$ -$ #! ,# A$!7
/ % " + $ " #! #, & D 4GPOQ3 B52 S % ! #!' " #! - % + $
" +$ 3 % ,#, A$ " $ # $#!' # ! - #! " A$ $ #$ ! 3 &" ! "
"! #$ % 3 " # " ? % " % ? % ! 3 $ #$ " " A$ ,& $
" "+ ! % ? ,# % K
# %) ! % % % "# ! % # "$? 4
%+C ! #% / A$ % ! !-!A$ 5 $ #! %3 %$ + " ?$ % " #! " %+C #! ! 3 "
/$ %/ &U"! / U " / " # - % " + $ " (' ? % 3 "! " ! " + $ "3 % " " " #
%! " " $ ! % ! + $ &% " " " # " % " +$ + $ E ! 3 "! " $/! OQ 7
" "3 % " ! " BQ %! " A$ " " A$ / $ + $ &% " " " BQ %
!) 3 #$ " ! )% 0 # %) ) # ) /
%!" % " "$? " &" "!+ A$) % % / "!+ !-!# % + $ G &A$) % % + $ 4 ? 7
% 3 S# K d + $ G &# $ K d + $ 5 # "$? " % % & ! "! "$% # # $
" % "!+ $ $ + $ " # ! ! " %! ! "'% " + $ "3 A$ % " " ! "
# " $ A$ 1 $ !%! " " #$ "3 ? %
. # - "!+ % " "$? " % " + $ " " ! % ) F/ .
% C " % ! " ! #%$& C " % Q % P3 &"$ " #$ #! " % % 4 ,& 3 ! 7
' " #$ #! 53 % % -$ + ! $ + # $ % ) !# C 40"
$ " $ " " % " ( ! 3 " " % ##! % $ +! % % 4 ? % 3 +$ %
%+$! A$ !+ $ C % G % 9 U ! % C +! " A$ # + % % "
C "U5 % +! " % ##! " %!+ $ $ #$ %A$! 4 ! $ # %$ " +% " & %!7
+! % $ # %$ +%' 3 ! # % " ? " &# % # % $ $ % ! " %+C $
% +! 5 ( " ! 3 " % $ " #$ #! 1+! " #$ %A$! ! ##!' 4/ !# %3 , ! % ! + 7
% 5 . / A$ " $/ !#, " #$ #! 3 " $ % " " % " "$? " %- ) !#
#$ $ ! % 3 # % # # ?$ $ 1+! : " $ "!+ % " "$? "
" $ + $ &% " " % !" "!+ % " C " % Q % 4 % ! + $ 3 &% " % L % P %
+ $ ! $/!) " #! # + $ "3 1 " ,# A$ % " "$? " # Q &G -$ % ! + $ 3 # &>
% " +$ 3 B &4 % # 3 L &N % #$ 3 &O &P % A$! + $
# % ) 0 /! $ A$ % " / ! % " A$ A$! " # % " 4/ ! % " D 7
@" &-$ " ! / %! #!' ! 5 " !" ! $! " U D! U % !" % " + $ " %
D ! : $ " A$ % !" ! $#!' " " !+$ % " % " + $ "3 % ! -%$ #! " / ! % " A$
" % ! ! 3 " ! # " A$ )" " $ ? # ! +$ ! -%$ #! !- #! %
OL
% / ! % ! / ! % " ! " 4 ,!" " 3 GPOG5
.) /" / - F/ )9 *) ) % D% / 0
" #! 3 & " % @ % " + $ " " $ " # ! A$ # + $ " + U %
"U GF " " >
. ? #!#! " % " " % "!+ #!' %. ? #!#! " % " " % "!+ #!' %. ? #!#! " % " " % "!+ #!' %. ? #!#! " % " " % "!+ #!' %
% " " $ ! " A$ " ! !#! % ! / " !+ #!' 3 / # " % " #$ " ? # A$ % "!+ #!' % -$ 7
#! ( $ " " A$ "1 -$ #! 3 " # / ! % "!+$! ? #!#! 2
G ' " $ + $ BQQ " " " 4 % " %' #% " "3 $ + $ + # #! "3 #) 53 ! +1 7
" A$ D!" " + $
/) " $ D ! A$ A$! " + $ "
> +1 " $ # ?$ / ! % " A$ $ - # % 4"5 / ! % 4"5 ! 4"5
B !" ! $& # A$! $ % & 1 % " A$ "# ! % " !/ % " A$ ! % " / ! % " % $ 7
! 4 ? % 2 " D 3 3 ! %!+ #! 3 "#$ % # #! 3 ! )" %+C 3 !/ #!'
,#! %+ U $ GQU3 #) 5 " / ! % " $ " #$ %A$! 3 ! "$ ? %
F "!+ % % " %! " " + $ "
L C $? " &7, " % " " + $ "E ! " ! %!+ #! 3 3 !/ #!' 3 ! + 7
" "$ - !%! % A$ ,& ! A$ " + $ " " "$ #! "K
! #$ # $ + $ %3 ,+ % ' !# ." !" "# ! % " / % " % " / ! % " % " %!7
" &/ #' % " + $ " " " #! " 4 A$! % "5 " %$ + 3 % " S - # 7
!+$ % "K "1 # % "
" "$% " % "!+ #!' % ! 1 "A$ ! " % "!+$! 2
($ !-!# " % % #!' % # % % A$ $ - # % / ! % ! 4 !) % # " 53
&,# / ! % ! ! 3 " $ $#! A$ % " - # " " )" 3 "! ,& - # " " $
! $! A$ % / ! % ! ! % " !
! % F !- #! A$ !" ! +$ % " + $ " D ! % & # % " % / ! % ! ! 3 !- #! "
% " + $ " $ ! $! " )" ( "! ,& " !- #! " " ,# % ! $#!'
)# !# % + % A$!/ % #! ! !#! %2 % ? !)# !# % + % A$!/ % #! ! !#! %2 % ? !)# !# % + % A$!/ % #! ! !#! %2 % ? !)# !# % + % A$!/ % #! ! !#! %2 % ? !
) /< % + / *) )% /% 9/ <
% 4 ! +%)" S/ + >6 D!" !/ " " %! " " ) 3 "! + 3 % " # C " % A$
# ! $ #!' " / "# ! ! % # " # "!" !+$ % % " + $ " % #!' # %+$ / ! % " #1-!7
# 3 A$ " ! " $ ! -%$! - #!"!/ % / ! % ! / ! % " ! "
% / % ) F " /! A$ % / ! % " % ##!
" $& % #! # % 4"5 / ! % 4"5 ! 4"5 ( ? % 3 "! " ! %! % - #
$ !%! !" ! " ! " ! % " "$ % ! " ! " $##!' " % " @ % % # $ 3 % 7
! 1 ,# " " % " % / ! % S +$ /!"$ %K ! % D ! $/! A$ / # % ! #7
A$ ! !" ! " )# !# " !"#$"!' + $ " % - # !/! )" 3 % ? ! 1 ,# 7
" #$ % S !/ #!' ? + $ K D ! " " ) " " @ $
? % " + $ " S# #! ! " /! " 3 / #, ! ! $ "!+ $ % #! # % "
# ! " " @ K S! %!+ #! K D ! " % #! " # # ! $ " ,#! $# " # $#
# $ $ !%! % " + $ "3 % / ! % S! + " K # # " !#$% " "
#$ % " % / ! % A$ " " # " ! # % "$ ! -%$ #! " % " "$% " % D ! & $"# 7
% " + $ " " / ! %
) % ) / % /% 9 )% " !#!'
$ D!" ! $ - # $ " " % D ! " "$ A$ $ " D ! -$ "
!9 + $ &
ON
) " " @ 3 % ? ! 1 ,# " " % " % ! %!+ #! ! -$ % "# "3
1 " U "$" "#$ % "U +!" " ! %!+ #! %% " %!# % " $ $ ! %!+ #!
% )9 ) . ) /% 9/ 4
% " $ $ #! " " % " % " " ? "5 ( ? % 3 "$ ' + " A$ " $/! GL " " 4 #$) " %
"$+ #! GF " # + $ 3 A$1 " ! #%$& GL C !# ,# $&% + % ? % 53
" 1 % "!+$! 2
.= * .= *
4 5 4 5
QG G P QP GGQ
Q G N GQ GGQ
Q> GGP GG GQO
QB GGP G GQN
QF GGN G> GQL
QL GGL GB GQF
QN GGB GF GQB
QO GG> GL GQ
% #$ " " - ? " "$? " " +C % / ! % ! 4% " ? " " "$? " A$ ! %
!" $ $ #!' % / ! % $ $ $ #!' "! !% 5 ! "!+ # ! + # ? % "
+ $ " % D ! 3 $"# $ % # !#," + $ " $ ' + " A$ " $/! " + $ "
" , % + $ G %% / " $ " " A$ % + $ 4 $ G d BO3 $ d BL5 &A$ # " %
" A$1 " , # " / % % # % " + $ "3 / % 4 $ G d BNN & $ d BNN5
OO
" + $ " A$ 1 ? " ! %!+ #!
.( G .(
$? $?
QG G P Q G N
Q> GGP QB GGP
QL GGL QF GGN
QO GG> QN GGB
QP GGQ GQ GGQ
GG GQO G GQN
G> GQL GB GQF
GL GQ GF GQB
( ! d GG ON ( ! d GG ON
+ $ " A$!/ % " #$ % / ! % " " # ! ! $ D " " " + $7
" !) 3 1 ! " ? % " + $ " " / ! % "3 " / ! % " " % #! 7
"3 A$ % # ! $ "$% $& !-1#!% % ? ! "% # $ ? % ! " "
" + $ " ! $ -1"!# & ! 4& !+ " A$ " $/! G "$? "53 1 "$% % "!+$! 7
2
$ E ? &V$ ? ?
QG GQ G
Q GQ L
Q> P P
QB O
QF N B
QL L GQ
QN F
QO F P
QP B >
GQ > G
GG GQ
G L
: % ? ! & " 1 D # !/ " " # "! " U! #%$" U " $ ? % " + $ "
"! !" 3 # - " ! " + $ " &/ ! % " " % " #$ % " " % " + $ "3 % # "
" # %!# & "$% " !-1#!% ? % "
"!+ #!' % " % )# !# ! % % + % A$!/ % #! ! !#! %"!+ #!' % " % )# !# ! % % + % A$!/ % #! ! !#! %"!+ #!' % " % )# !# ! % % + % A$!/ % #! ! !#! %"!+ #!' % " % )# !# ! % % + % A$!/ % #! ! !#! %
/ /< % + *) )% )% 4 " #!" &# -! % 5 #
/% 9/ ) ) ) < % ! $ "$ ! ! %! ! % "! % - # % / ! 7
% 3 " + ! A$ " / ! % " 4 "5 / & - # % " "$% " % D 7
! # ! 3 % % ! #!' "1 " + ! A$ " / ! % " 4 " % / ! % ! !
/ ! % " ! ! " ! )" % ! / " !+ 5 / - # % 4"5 ! 4"5 & / # -$ !
% D ! # $ %%&1237460% % "!+ #!' % % " "$? " % " + $ "
$ !" @ D ! % " A$ % # ! ! + ! " %$ A$ % " "$? " !- ! U %
! U # " # #$ %A$! # # 1" !# " % A$ $ ! " " $ # "$ %! 3 "
A$ !#! % " ! " D ! % "
OP
L GQL GQL GQL GQ . ( 0 R 9(. ( 0 R 9(. ( 0 R 9(. ( 0 R 9(
" # 1 $% " " % " , D% / /" /F/ ) D% '
/ ( %% " " " % ! % +1 %% & % &4GPLL53 A$! " !/! % " !" @"
D ! % " "2 5 D ! "3 5 D ! " S/ "K &#5 #$ "! D ! " "! !" 3
" $ !%! % "! % +1 A$ % " , $" % " D " D ! "
! % +1 % " !" @" D ! % "! % +1 % " !" @" D ! % "! % +1 % " !" @" D ! % "! % +1 % " !" @" D ! % "
d ? # # $ # A$! #! A$ % " "$? " , "! "!+ " $ + $
% ! 4 /! % ! +%)" S ! ! K5
d )% )9 4 G3 + $ $ E 3 + $ "E #) 5
9 d / 0 /) D% / 4 " #! %+C !/ % % / ! % ! ! 5
Q d / )9 ) )% 4$ $ 3 #$ " ! ! 3 " / #!' 3 3 #) 5 ! # 7
" % " 1 $% ! " $ $ 4 /! % ! 5 ! # " $)" % " 17
$% " $ " $ 4 " ! % ! 5
U ?) /) 4 !/ % S# K % / ! % ! ! 5 !# A$ " $ + $ # %
"! !" # #! A$ % " #$ #! , ! % ! !# ! " !" ! " &A$ #$ U " + $ "U "
"1 % " # %! " / !# % 3 " " @% A$ ! %$+ % !" % D !
" + -!# " " " " / #! "
L GGL GGL GGL GG ( 9(( 9(( 9(( 9(
" % D% / / % *) ) / /
GGGG " $ ! # " # $ " % !#!'" $ ! # " # $ " % !#!'" $ ! # " # $ " % !#!'" $ ! # " # $ " % !#!'
" !" @ 1 ! + " % "!+$! 2
9 Q
"!" ! !" $ " 1 $% ! 4$ %1#$% 3 $ !"#$ " 3 $ ) $# !/ 3 $ # #! %
% /!"!/ 3 #) 5 $ + $ 3 & " $)" %!# $ !#!' $ " / ! % " " / #$ % " %
!/ % % + $ " " / ! % "
" !" @ #$ % # % " A$!"! " $ / K D ! ,& ! $% #!' % / ! % ! 7
! 4 ,&/ ! " !/ % " %% 3 ! "!A$! % " !/ % " 1 ! " " #! 7 $" #! 5 # ,&$
- #! /! #$ % U " % " 1 $% U % !/ % A$ 1 % + $ % / ! % ! 3 ! + $
# #!' % !" @ % # % " - # " A$ -$ #! " % , % $ % " A$!"! "
% + % # % D ! % " A$!"! / ! " + $ " # #!' " $ # " +$ !
" % # # $" %! # % % " -$ " ! / %! #!' !
!" @ $!" @ $!" @ $!" @ $ 7777 " $ # $ " % + $" $ # $ " % + $" $ # $ " % + $" $ # $ " % + $
" " +$ !" @ " $ ! + "12
QG 9 Q
$ + $ " % %!# $ $ /! % " 1 $% ! D ! %3 " $)" " % ! !" % 7
! &-! % " % %!# $ $ " ! % !
% !" @ - # $ / ? " % ! 3 ,&$ $ - #! ! !#! % / A$) !/ % 1 % + $
% 4"5 / ! % 4"5 ! 4"5 " % " 1 $% " #! 3 ,&$ " +$! ! % + $ ! + 3 % !" @
"$% # / ! -! " #! 1-!# " ,& ! $% #!' ! + $ # #!' &U "U / ! "
-$ " ! / %! #!' ! $ # $ ( ? % 3 % ,!" ! QG &Q $ #$ ! $#," "
# #! ! " # # " + # ! "3 " % ! D ! % 4 %% & % &3 GPLL53 &
PQ
& " % % " " !#! " & " !) % "! !%! A$ # C % ,!" ! "!7
!" 3 QG &Q $ " " % $ #!' 4- !+ 3 $ ! ! 3 # 5
( % 3 " # % ! "+ % +! $ + $ 1 !# A$ % % D ! " #$
"$ " % ($ " " % + "!' " 1" !# & !/ " " ! ##! " A$ " #! 4! 7
##!' " % ##!' & $ #!' 3 ? % 5 "! !" 3 $ , $ - # % $ " %
" $ " " +$ !" @ # " $ " % # # # % # $" %!
" " , % D% / ) % / '
% - % % !" @" A$ , #! ! " # 1 !# % %! $
D ! %3 &# ?$" ' A$ " ) !% " #$ % "! !%! # % &/ %! ! " $ 7
" " %! # "! " A$ "$ $" " ! +! " A$ "! / # " &" " D ! " #
& # % " #! 3 "! %+$! ! " - # $ $ D ! - 4$ !%! %+$ % " !" @" A$ "
/ % " " S D ! " Z/ "K[&S#$ "! D ! "K53 &! %+$ " $ " " % " 1 $%
% ! !" % " !#! " 4 ? % 3 #' ##! % " "$? " % " 1 $% 3 #$ !
$ # # " % D ! #' " $ ! " $##!' 5E$ U ! U " & % D 7
! ! $ !" @ D ! % 4,# $ $ !% 5 &U " $)"U %% / # "$ D !
$ !%! $ !" @ " # -! %
"! !" 3 , % D% / %) / ) D% 0 "$"
"$% " " / " # # $#!' %% " $ !/ " # #%$"! " A$ " / " # " +$7
! C !% " # $ ! # # ! # % % ! / " !+ #!' % %! 3 # %
C !# & -! ! !/ # # ! # !#, % % # ! 3 %% " !/ " " $ ! " "
-$ "
" - $ % ! / " !+ #!' # #! %3 % " !" @" D ! % " " $ !%! # & - #$ #!
% A$ -$ " % %+$ " ! / " !+ " # U ? % U $ + $ 3 % D $
# #! % % /!"!/ & ! % # #!' % $# % !" "!#!' # 3 "! )" " % / $#
A$ " !' % # #! % !" #$ # + " " %% + ! #! %3 ! $##!' ! / #! 7
"3 ) " " @ 3 #) ,# ?$!#! " / $ " & -! #! " "$ -!#! % "
L GL GL GL G 9( S K9( S K9( S K9( S K BBBB
D% / = > *) *) F *) % - # ;
G5 )% /% 1/ %) % % 6 - 5 *)
)% " !" @" S $ ) !# K D ! % " $ # $ " / ! % " ! ! " &
$ " ! " "! !" 3 $ $ !%! $ " & " $ " %! % / %$#!' % "
+ $ " " & " $)" % ! D ! % " %$ + 3 " % " !" @" D ! % " $ !%!
$ 3 % " $ " # " ! ! % " - # " % " # !#! " D ! % " 46! "7
3 GPOL5
GGGG !" @ # " $ C !# &+ $ # %!" @ # " $ C !# &+ $ # %!" @ # " $ C !# &+ $ # %!" @ # " $ C !# &+ $ # %
" !" @ ! #%$& " + $ "3 $ #! % ! D ! % & % 4+ $ # %5 " #! 3 %
! $% #!' % / ! % ! ! %# "'% " !/ % "2 " #! & $" #! " "$? " " "!+ 7
" % " + $ " % ! " $)" A$ # #%$& % ! D ! %3 " + $ " " % "
! !" $ !#!' " % / ! % ! " $ ! % !" @ $ ! + " % "!+$!
2
G 9 QG
YY Q
" !" @3 % C !# !- #! % " + $ " " % " #! 7 $" #! % / ! % ! !
8" " " ! !#! % A$!/ % " & " +$ A$ $ % D ! # ! C "! A$!/ % " U
" %/ % " #! $" #! !#, ! $% #!' U % D ! " / A$ #$ %+ A$
- # "'% $ + $ # " A$ % , A$ " - # C % D ! " % !" 7
" + $ " 4 ! #% $ "$? $ + $ # $ "$? % + $ U#$ % !#! #!' " ! !/!7
$ %U53 % !" A$ % " # !#! " ! % " & " - # " A$ -$ / !% " % , % A$!/ % #!
+ $ "
6! " 4GPOL53 # A$ % " $ " U - U ! !" ! ! " $)"
A$ # #%$& % D ! 3 " #! % "! % / ! % ! ! # ! # % " % !
" $ " %!# "! $% " + $ "
# #!' % " " $ " " + $ " 4QG &Q 5 " ! !# "! ,$ - # % ! $% #!'
!L 7 $ 2 $ , $ U 6"
PG
! " !-! "!+ !-!# !/ F 4QG≠ Q 5 " " ! !# A$ % ! D ! % $/ $ - #
# "! ! ,& !- #! " 4QG d Q 53 %% " ! !# A$ ,$ $ - # "!+ !-!# !/ % ! D 7
! % 495 # "! " " " A$ QG " & A$ Q 4 ? % 3 "! % ! D ! % " $
) $# !/ A$ - #!%! % $ 1 % %$ 3 & % ! / " !+ ,! ! A$ ! # %
! ? E# " A$ % !/ % ! ? % + $ D ! % U D $ " % $ 1 U " &
A$ % !/ % ! ? % + $ # %U D $ " % $ 1 2 QG_Q 5 " # "! " " "
A$ QG " A$ Q 4 ? % 3 "! % ! D ! % " $ + % /!"!' A$ U
"$ $ " U !" ! $& % ?$!#! 3 % !/ % ?$!#! % + $ D ! % " A$ % %
+ $ # %3 QG]Q 5 ( "! QG &Q " !+$ % "3 A$! #! A$ !#, + $# % ?$!#! "!7
!" 3 $ "$# U! #%$" U A$ % " "$% " / & # % ,! ' "!" ( ? % 3 % # " %
?$!#! 3 "! Q " A$ QG 4 % !/ % % ?$!#! 3 " % + $ A$ #! !' % ! D !7
%3 % A$ /! % + % /!"!/ 5
% ) A$ "$ % $ !%! " " !" @ # % " + $ " " % % ) => + $ "
# % #! "3 % !/ % !#!' ! / % "
% !" @ # " $ C !# &+ $ # % $ D " ! #%$! " " + $ " 4
/ ! " !/ % " ! $% #!' % / ! % ! ! 5 " # " 3 " $" " " ! " D !7
% " U " % + $ # %U " "$? " " "!+ " % % " !" ! " + $ "3 &% " - # "
% " ! " D ! % " $ ! / " !+ " # % " " 7 $ " % " + $ " $ -
+ % " 2
G 9G QG
9 Q
> 9> Q>
; 9W QW
;hG YY QWhG
") / " A$ % C% ! + $ " D % / ! % ! ! 3 " % + $ # % ! " ! + $
# %3 % !" @ $ %% " S !" @ # + $ " % ! " & " $ C !# K 46! " 3 GPOL5
, % % ) F / - )% 0 / ) % - D 0
.) ! !" #!' $ " " " A$
,& $ 3 % , $ " % !#!' $ , $ - # % %!# #!' $ $ " $ $ 7
#! " $ " "$ " #$ " 4 ,& %5 ! " !%! - # A$ % " # " % D !
" % " !" " " % " + $ " 4 D# % ! $% #!' ! " D ! % "5 ! % ! " $ 7
#!' A$ " % !" " $ "3 ! % $ #!' A$ % "!+ #!' " % 4"! ,&U
? % U #! # "$? " $ + $ A$ " # " - #!% 3 , " " % + $ $ " + $ "53
! % + "!' " 1" !# A$ "! $ + $ " + " "$ " %3 % $ " !) " % #7
#!' # " % 3 A$ "! ,&"$? " 1 !# " $ + $ 3 % $ " !) , "$? "
1 !# "3 &"$ ! A$ " $ + $ " 1 !# "3 % $ " + $ " " " 1 !# " &A$
# " 4% " !- #! " " $ ! $! % ! $% #!' % / ! % ! ! & A$ % " "$? 7
" " 1 !# "3 $ " % % ! #!' ,# A$!/ % " % " + $ " " - # ! % " " + $ " ,$ !
" % " " "$ ! %!+ " &% / ! % ! ! " % ) " @ 3 !- #! "
! ? $ ! $! " % ) & % ! %!+ #! 5 %! - # 3 $ " A$ % " % " + $7
" A$!/ % "3 % C " " A$ # + $ " % !" 4" %/ A$ % # !#!'
D ! % # !#! " + %+ " #! % A$ ,+ A$ % " "$? " % D ! U
? % A$ % " # !#! " " " % " !#! "U #$& # " % "! $ #!' " # & 7
%! - 3 " " % D ! ! # % " % "! $ #!' ! A$ " A$ "
!+$ % % " + $ " # D# #!' % ! D ! % & $ " A$) " " ' % %! 5
" ! ##! " # $ - # % " "$% "3 $ " U ? % U "! % " % ##!' " # % 3 "$"
! ##! " "! !% " % " + $ " : % ,!" ! " # % "! " /!+!% #$! "
!* 7 ( V 4 , W A $ , $ % : G
: 2 % ! : :0 V , W V , $ , $ W
F $ & $ + 4 G
" , $ , 8 2 ,
" 2 / 2 5 $ + &
+ + $ + 8 & +
7 4 . : 5 : $ 4 $ . 8 ) .
$ & / J " ; , & $ 5 $
& $ $ , $
, 5
P
A$ ! +C # #! ! - # $ " % + $ 3 "! #$ % # #! ! " % " + $ "3 $ A$ - # 3
% , ? )" "
"$ 3 % A$ ! -%$& $ + $ !) ! -%$! A$!/ % % " " " ! "
%!# " % " !" @" D ! % " S/ "K
? % % !" @ # " $ C !# 3 / ! "? % % !" @ # " $ C !# 3 / ! "? % % !" @ # " $ C !# 3 / ! "? % % !" @ # " $ C !# 3 / ! " + $ " &$ # %+ $ " &$ # %+ $ " &$ # %+ $ " &$ # %
. ! / " !+ %% / # $ D ! %! #' ! -%$& % ! %! + A$ ? % "$ /!"
" % $# !/! % " ? "
( +$ ! / " !+ #!' 2 H -%$& % % # A$ ? % " "$ /!" " $##!' U $ A$!7
% U % ) % " ? " %1 I
! ' "!" ! / " !+ #!' 2 !" ! " % # A$ ? % " "$ /!" " $##!' !- 7
" - # " " % ) >
! ' "!" " 1" !# 2 4
__
3
__
2
__
1
__
xxxx ≠≠≠ 4
__
x d ! " $# !/! 5
/ ? " %1 $ % A$!% " "!+ " % " !- " # !#! " D 7
! % "2 G5>Q ? " %! $ ? % $ "$ /!" # % $ # !# 3 5 >Q %!
% ? % $ "$ /!" # % # !# 3 >5 >Q - # C % ? % $ "$ /!"
# % S% !"" 7- ! K 4A$ "$ /!" ! # 3 ? # "!' 3 " !"!/ & " + ! 5 L *! % 7
3 >Q " " "!+ " % ! % + $ # %3 ,&"$ /!" %3 G Q ? "
- + $ " GQ ? " % ? #$#!' % 4 $ "!" " " # % "
/ ,1#$% " $ "5 ( % 3 , G + $ " ? 4 ! " " ! " D ! % " &
$ + $ # %5 " % !" " &% " ! " $ " ? !) 3 % !+$ % A$ % ! 7
-1"!# ? 4!%$ ! #!' 3 $ 3 #) 5 " ! " $##! " " !+$ % "
, ! " $! " "$ /!" " 4 "# #! " " % " ? " !#! "5 A$ $ ? 7
# % " " % " 4 # !# 3 $ # !# &% !"" 7- ! 5 " "$ /!" " " !" ! $& % % " , ! "
! " " / 3 % " " "$ /!" " ! # C " % " # !#! " 4 ? # % " " % "53 %% # % '"!
/! A$ % ! #! -1"!# % " %! % "$ /!" ! -%$& % " "$% " " #! 3 "! $ "$ /!"
" U #! U " S# !" !# K A$ % " " ! -%$& % $# !/! 3 ! -%$! % " " + $ " N ,
" # % $ " A$ % " " % " " %!# " % " , " A$ " %% / # % D ! 4GQ2QQ
GB2QQ ," &GF2QQ GP2QQ ," % %$ "3 &GQ2QQ GB2QQ ," % "5 " #! 3 "! % " " # !#! " "7
%! " "! $%
" ? % 1 "A$ ! " % "!+$! 2
G 9G 4"$ /!"!' # % $ # !# 5 QG
9 4"$ /!"!' # % # !# 5 Q # #! "
> 9> 4"$ /!"!' # % % !"" 7- ! 5 Q> $# !/!
B U 4"! "$ /!"!' 5 QB
! 495 " %!# " + $ " ? &" , /! A$ $ " % "$ /!" ! / + $
C !# + $
!6 F , . A Q A , " .
!= F $ , 2 : : , !
+ E H , , + I , + . + I 2 , + ,
, 4 + 2 4 $ 4 A
+ , , 8 : : 2 . # + + 8
% 2 , , & 2
P>
!" @ # $!" @ # $!" @ # $!" @ # $ 7777 " $ &+ $ # %" $ &+ $ # %" $ &+ $ # %" $ &+ $ # %
" !" @ % / % % ) )% A$ # % D ! " "$? " "
"!+ " % % " + $ "3 " $)" )" " " % " ! !" "! $% % $ 3 $ + $ #! %
! D ! % & 4 " % + $ # %5E&-! % " % " ! !" U !) "! $% 7
U $ " $ % !" @ $ ! + " # "!+$ 2
G QG 9 Q
Q> YY QB
!#!' % $ - # " / ? "2 ( ! 3 % " $ $ #! " % " $ " $ $" "
-! " # % % D ! 3 % # " % " $ " % " + $ " " $ / %$ A$) #$
-$ % % ! #!' #$ % " # / ! # + $ " A$ @" + $ " + " % % #!' -$ #! 3
#$ " + $ " GF " " "3 " " / %$ A$) -$ #! ' % "!+ #!' %
" +$ / ? "! A$ " $ %! % $ ? + #! # + $ 4% !- #! % "
$ $ #! " % $ &% " $ 5
, .) % / / # *) )/ '
, 4 !" @ # " $ C !# &+ $ # %5 : % ! !" #!' % $ A$ # 7
% 3 & A$ "! % $ - # % " $ $ #! " % " $ % , "! !% " + $ "3 "
"!+$ #$ %! # % " #! % # % D ! % A$ ! -%$& $ + $ ! -%$! % !"
% 3 % A$!/ % #! % " + $ " %+$ " # " "3 ! D # %
!" $ 3 " $ " %% " $ " A$ " % " !" " A$ "1 " A$!/ % " 4A$ 7
$ # % " !" " "$% "5 O ,!" ! " # 1 " / A$ ! +C # #! ! " % - # %
+ $
" !" @ $ " D ! ! #%$! " " + $ " " 1 ! + " $ + %
% "!+$! 2 P
G QG 9G Q
Q> 9 QB
> QF 9> QL
; Q W7G 9W Q W
;hG Q WhG YY Q 4WhG5
! !/ " " ! " D ! % " &$ + $ # % ! )" " D#%$! 3 % !" @ $ %% "
S !" @ $ 7 " $ # + $ " % ! "K 4 ! 3 GPOL5
? % % !" @ $? % % !" @ $? % % !" @ $? % % !" @ $ UUUU " $ # + $ # %" $ # + $ # %" $ # + $ # %" $ # + $ # %
. ! / " !+ " %! % - # $ !%! /! " ! # !# " # # #! " " @ , ! " ,!+!) !# "
% " !@" "# %
( +$ ! / " !+ #!' 2 K ! # !# " $"!# %! " " " - # !/ " , +" + <
% " !@" "# % 3 # #!' # " /< " @ I
! ' "!" ! / " !+ #!' 2 Z " /! " ! # !# " # " ! $& $ /< " - # !/ , # +"
+ < !@" "# % 3 A$ % D %!# #!' / % &% " - %% " ! " $##! % "K
! ' "!" " 1" !# 2 4
__
3
__
2
__
1
__
NNNN ≠≠≠
4 d C , ! " ,!+!) !# " ! " U ! U # + $ 5
GQQ !@" " "!+ " % #$ + $ "2 G5 $ + $ #! ! ! " $##!' " , ! " ,!+!) !# " !
$ /! # # !# $ " &# #! " U"$ $ #!' " Q ! $ "U3 5 " + $ #! ! D %!# #! "
, ! " ,!+!) !# " $ " ! " $! %% 4"$ D %!# #!' $ Q ! $ " & " ! +$ "
" %% / $& ! % A$ #! 53 >5 % # + $ % $ - %% !%$" # D %!# #! 7
" " , ! " ,!+!) !# " 4 % - %% " !" @ A$ $ !@ U ! U "# % 3 % % Q
! $ "53 B5 % + $ # % ?$+ %! $ Q ! $ " " + $ " # U
"! $% U #$ " % " #% " " % " D %!# #! " # % !" ! - #!' &% " ! "7
$##! " " " "
" % ! !#! % ! D ! %3 " " % " %!# $ $ " # #! ! , ! "
,!+!) !# " U " #! % !" @ !@"U3 % !+$ % A$ ! ! " $)" A$ ,& #! ! %
! 2 $ $ C I I 4 . , 2 5 $ + H? I A
. 4 , , $ 4 $ 2
$ $ , C $ I C I 2 C
I
! > U 6 "
PB
D %!# #!' % ! A$ % " # " !'
% ? % 1 "A$ ! " % "!+$! - 3 # % $ " % -!+$ L >
* . L >* . L >* . L >* . L >
= (= (= (= ( R ( ( . 0R ( ( . 0R ( ( . 0R ( ( . 0 7777( ( . 0 3( ( . 0 3( ( . 0 3( ( . 0 3 .( 9( : ..( 9( : ..( 9( : ..( 9( : .
" "! % " # #! " " !" @ " 2 5 % " $ " "1 4QG3Q>3QF &QN53 5 % " " $ "
"1 %! #$ % -$ % ) " @ " - # !/ 4Q 3 QB3 QL &QO5 & 5 % $ ? 7+ #! #
+ $ 4QG /" Q 3 Q> /" QB3 QF /" QL &QN /" QO53 "1 # % " $ ? "7+ #! % " + $ " "1 : % !+$ %
A$ " % " !" @" D ! % "3 " $ " $ / ! % ! 4/ + 3 )" % " , !7
" ,!+!) !# "3 !"- $ % ) " @ 3 #) 5 " # " 3 % " $ " & " $ " ! 1
/ ! " ! "
" %+$ " "! % " "$% " " ? % &"$" ! #! "
G "$% 2 QG≠ Q 3Q> ≠ QB 3QF ≠ QL 3 QN ≠ QO E Q ≠ QB 3Q ≠ QL 3QB ≠ QL
#!' 2 & - # " " % " ! " D ! % "3 " !- "
"$% 2QG d Q> d Q" d Q d QL d QN d QO 3 Q> ≠ QB
#!' 2 ,& - # " 9G &9>3 "1 ,& - # " 9
> "$% 2QG d Q> d Q" d QN &Q d QB d QL d QO 3 QG 3Q>3 Q" &QN ]Q 3QB3 &QL &QO
#!' 2 ,& - # " % " ! " D ! % "3 "! $ "! % - # " "! %! #!' %
$ $ #!' " % " + $ " 4)" " ? &" #$ ? # %5
% %!"!" " 1" !# U"! " ! " + $ "U $ " 2
G QG 9 Q
Q> YY QB
G ( % # #!' $ " " $ !%! % ) => + $ " # % #! " 4 !/ % !#!'
! / % "5
!" % # #!' % " " " $ "
> +$ % %! U " U % $ ? 7+ #! # + $ 4QG /" Q &Q> /" QB5
B ? " # 4 5 + $ " % #! " "! " # "! $% QG3 Q 3 Q> &QB & %
!/ % !#!' " ! / % "
$ " ! " " + $ "2
2 ( % # #!' "1 % " $ "3 % " " $ " " % " !#! " 4 $ " & " 7
$ "5E ? " : # 4 5 + $ " # % #! "3 # % !/ % !#!' ! / % "
@ ( % " !" " # #! " % $ ! # !/ % !#!' ! %3 E' )
C% ! % " + $ " & . % ) )#
>>>> !" @ #$ + $ "!" @ #$ + $ "!" @ #$ + $ "!" @ #$ + $ " %%%%
% 4GPBP53 "# ! !' $ !" @ A$ % #% % " " ! " 4 !" @ # " $ C !# 7
&+ $ # % " !" @ $ 7 " $ # + $ # %5 "$ " " " !" @"
!+! #$ + $ "2 " D ! % " & " # %3 % " ! " #! % !" ! D ! %
&% " " +$ " #! ! '% $ % " + $ " D ! % " & $ % " + $ " # % "
% " ! !" % $ 3 % " #$ + $ " " % " %!# % " $ " "$? " " "!+ " % ! 7
% !" @ $ ! + " "12
G QG 9 Q
Q> YY QB
> YY 9 Q"
B YY YY QL
, )- ) )% -) / D% / " - # " $ ! " # 7
% " #$ " $ " " + $ " G &> " D ! % "3 &% " + $ " &B " # %
9 , *) D% / %) . % . % % )
PF
% % ) 0 $ " A$ %+$ " + $ " " % " ! !" $ & " " "! % A$ % $
- # % " $ A$ A$)%% ! # C # % ! D ! % ( ? % 3 1 # 7" %
"!+$! U# ! " $ / ! % ! U 4-!+$ L B 52
* . L B
= ( * ( ( . 0 R
G QG d O 9 Q d GB
Q> d O G U QB d GG
> YY 9 QF d GG
B YY YY QL d O
' !# Q 1 " !+$ % QF A$ " + $ " #! ! % !" ! 3 !+$ % QB &QL
1 % !" / % A$ ! +$ #! !' " 1 $% D ! % ( Q ≠ QF &QB ≠ QL3 H#$ % " %
C !# !- #! Q &QF3 & QB &QLI " $ " " % $ " !- #! " $ ! $! " $
- # % $ 4% $ - # U D! U > $ " & % ! D ! % !) >
$ " U # " "U5 "% "A$ !# 2
#! # $ & ! d L
#! # $ &"! ! d P 4# "! "5
$ $ " U A$ % % ! #!' ,# ! !#! % A$!/ % " % " + $ "U % $ ,$ ! "!
" # # #,3 "! " ,$ ! %!# " % " + $ " S"$ $ " + #! K 4"$ $ " A$
,$ $ 5 % # + $ U# ! &"! $ U " > : % S"$ $ " + #! K 4"$ $ "
A$ # ,$ $ 5 % #$ + $ " $% 3 ! D!" 4# 5
" ! !# A$ 3 #$ ,& $ & " 1 $% 3 " ! % D! $ $ #!' GB3 "! "'% ,& $
" 1 $% % $ $ #!' " GG &#$ ,& ! $ ! " 1 $% O 4# %!-!# #!' A$ " U
! !#! % U - # % "!+ #!' % 5
!) 1 #$ ! $ "$% # % % -!+$ L F
* . B4
= ( *
( ( . 0 : . R
G QG d N P 9 Q d GB
Q> d O YY QB d O G
> YY 9 QF d GG
B YY YY QL d N P
% # " % -!+$ L F 3 % $ - # 4/) " % # #!' Q> &QB53 % " 1 $% "1 4# " QF #
QL53 #$ % " 1 $% ! " ?$ # % $ " " / $ - # ! 4# " QG #
Q 53 $ - # ! ##!' % ! &% $
, $ / .) % % " !" " " A$ -$ D %!# "
" % !" @ # " $ C !# &+ $ # % ! !" #!' $ " " ! %!"!" ! $7
#! " ,!" ! % # % "! " " / A$ ! +C "$# " "'% - # $ + $
< /" ) ) # % " !#! " " !" @ " % $ E' ) C% !7
% " + $ " 4 !/ % !#!' ! %53 " # $ " % ! ##!' 4 / T &5 4"! " ! % !/ %
!#!' ! / % " &" # C !# % " " $ "53 & " . # 4#$ " ! $
!/ % !#!' ! / % " &" # " % " !#! " U $ " & " $ "U5
BBBB !" @" D ! % " ! " # %'+!# " C% ! % "!" @" D ! % " ! " # %'+!# " C% ! % "!" @" D ! % " ! " # %'+!# " C% ! % "!" @" D ! % " ! " # %'+!# " C% ! % "
" " !" @" D ! % " A$ " , # "! / U " ! U %! - # " ! ! " #
% # "! " % D ! " ! " %! . / % #0 A$ ! " "
"$ A$ % ! -%$ #! % / ! % ! ! " % ! !- " " ( ? % 3
+ " !-$"!' ! / #! "3 ) " $# !/ " " +! " % " "!# ! " % " # " "3 '
% , % % ) ? , / D% /
%! % ) ! >0 % ) *) , *) . F U < /% 8 '
/
0" D ! %3>Q "'% A$ " # " " % " %% D ! % " A$ C % " A$!"! "
9J $ 8 . 4 ( C "I 2 C I # 3 = "
$ $ $ , , 4 " , , 0
$ , , , , : : ) B 2
K $ " E 2 $ , , +
PL
" %
!) , /" )% - )9 # + )% % A$ 3
! A$ "#$ $#, " ! % ! !#! &% ! #!' % D ! 3
). ) % *) ) *) . / )% 1 D % / %)
% 6 !" "$# #$ % %!# % " 1 $% %% / $#, ! 4 ? % 3 + 7
" !/ #! % " ? " A$ $ $ " "5 % " % ! " " !-1#!% %
A$!/ % #! ! !#! % % " + $ "
" " ! " # %'+!# " D ! % " 1 " ! + " U ? % U #$ # % -!+$ L L
* . L L
= ( 9(
! % % ) 0 % % ) - )%
G 9G QG Q Q>
9 QB QF QL
> 9> QN QO QP
B YY QGQ QGG QG
! % % ) 0 "B $ " - )%
G QG 9G Q Q> QB
QF 9 QL QN QO
> QP YY QGQ QGG QG
! , #$ + $ " $ /
G QG 9 Q Q>
QB YY QF QL
> YY 9 QN QO
B YY YY QP QGQ
" " $ " $ " " # " A$! &" "! % %!#
"! !" 3 " # "! " " " %! % / %$#!' % " + $ " " & " $)" % ! D !7
% " "! $ #!' $ ! #%$! " / ! " $ " & " $ "3 #$& # " " 1 "A$ 7
" # % "!+$! 2
G Q Q Q 9G Q Q Q
Q Q Q 9 Q Q Q
> Q Q Q U Q Q Q
= ( . R 9(= ( . R 9(= ( . R 9(= ( . R 9(
. # "$% #$ " ! " + ! #! % " " " $ ! % - # A$ " % !# #!' % ? $
% ,#, A$ % ! # !/ $ # #!' !-$ $ " ! / % " A$ A$)%% # "! A$
" ! % " )"
( +$ ! / " !+ #!' 2 K ) /" # % $ # #!' )" U -! ! "
"$ ! # !/ U3 / - 9L
! ' "!" ! / " !+ #!' 2 W> / - / # + / - '
9>
! ' "!" " 1" !# 2 D&_Q
% # "$% " % ##! PP " " % # #!' 3 " % " !/ % " ? A$!# " &% " "!+ % "
+ $ "2 G5 . + $ !#! $ $ !' , " $ #!' 3 " % " D %!# #$! " % "
/ % " # !/ " U# %!# #! " "! $ #! " " #!-!# " ? U3 " $)" " % " + $ - %% #
D %!# #! " !#! % "E5 + $ "!" $ / " "!' " #! $ - %% # D %!# #! "
C !# " % " / % " # !/ " 4 ,& D %!# #!' / % ! !"#$"!' +$ " & " $ " "5E% 7
# + $ "!" $ " "!' " %+C " # % #! # % ? % + ! #!' 4 !+ 7
"3 $ #$% $ % ! )" + %! 5
" % %!# #!' % " ! " " % " "$? " " % " %!# " !#! " % !# #!' %
? : " $)" % " ! "3 !) " % " %!# " !#! " % !" / ! % 4 % # 3 7
! &% + % 5 % !" @ 1 ! + " % "!+$! - 4-!+$ L N 52
8 $ 5 4 C
I
PN
* . L N
= ( .(
#$) " A$ % " !#! " " % !# #!' % ? + $ " 1 ! + >> " "
. / ? % !" @ " A$ " $ / %$ % / %$#!' # !/ % " + $ " ( ? % 3 "! " # 7
% " "!+$! " "$% " # $ "# % 4,! ) !# 5 !# #!' % ? U# / % " @48;
G GG GG GG 9G GL GO G
GQ O GG GQ P 9 GF GB GG O
> GG G GQ P GG > U GG GQ O GG B
" A$ 9G ! $ - # A$ $ # % " % ! 3 9 3 $# $ - # % # % )"
! "/ # " # % " % ! " 1 + -!# " % "!+$! 2
PO
% " !" @" D ! % " " ! " # %'+!# " " $ $#! " ! + -!# "3 % " #$ % " !A$ #
% ! #!' % / %$#!' % " + $ " %+$ " % " !/ " " # -!+$ #! " A$ $ " " 3 "
$ " % -!+$ L O &L P
* . L O
= ( . * J. ( .
" # " 3 " / " A$ ,& %+C "$# " % A$ / A$ % - # 3 %$+ % ! $% #!'
% / ! % ! ! ( 1 #$ ! A$ 2
PP
* . L P* . L P* . L P* . L P
= ( . *= ( . *= ( . *= ( . *
" ! + " # 1 # % % + $ # % " + $ " %! % A$ #$ ($ 7
" A$ " $/ $ A$!/ % #! % % " + $ " % ! !#! % D !
1 " ! + " + -!# " # + $ " " + 3 ! 1 + $ " % " - # " / # "
% " !" ! " + $ " $ " % + -!# ( ? % 2
* . L GQ
= ( <*
" %$ + 3 "! " " ! ! " $ / ! % ! 3 1 % ! # " $ ! +
# + $ # / ! % ! 3 & #! " +$ # " $ ! + # / ! % !
GQQ
= (= (= (= (
! % ! " $ + !/ #! % &% " / ! % " ! " " % !/ #!' ! 1 " # 3 % $#7
!/! &% # %! % $##!' 4 ! " + $ " D ! % " &$ # %53 " 1 % " #! "
A$ " $ " % " -!+$ " L GG &L G
* . L GG
= ( ( 0 (
GQG
* . L G
= ( . ( 0 (
, 0 .) 0 /% - )
) ) / / ) )% 0% ) *) F . / '
%) % %+$ " # " "3 $ , $ ! -%$ #! % !#!' % " !7
#! " " % / ! % ! 4 ! !" #!' $ " C% ! % "53 " % " $ " %
"$? !#! # !/ & # "#! A$ " " ! $ $ 4#$ " ! ! "3 7
/!" "3 $ " " ! "53 "1 % " $ " A$ % "$? " " "!/ & " #$ # "7
#! A$ " % ! 4/ + 3 % " / #!' 5 #$ %A$! 3 # " A$ " " !#, ! -%$ #! 3 "
" "! !% " % " + $ " 4 A$ " A$!/ % " & % C $ " %!# " " %
!" 5
( " " !" @" " "$ % $ !%! !/ " " )# !# " " 1" !# " # % ? "3 ! % !/ % !#!'
% " / ! % " & % ! %!"!" ! #!' A$ " " ,# E % " # %!"!" + "!' C% ! % 3
%!"!" # ! # ! % " "!+$! " -$ " # # " " %!"!"2 W$" 4GPNP53 "
4GPNO53 ; ""% & + 4GPOG53 W % 4GPNL53 ! + % 4GPOQ53 + & %% 4GPOQ53 &; %! + &( , $
4GPN>5
FFFF !" @" " ! " # %'+!# " # !#!' % " ! $%!" @" " ! " # %'+!# " # !#!' % " ! $%!" @" " ! " # %'+!# " # !#!' % " ! $%!" @" " ! " # %'+!# " # !#!' % " ! $%
# "! "3 % ! / " !+ !#! A$ % ! " ! $% D ! % ! - # " " 1 !
"! " %!# $ " % / 3 % # " ! ,# ? #!#! -1"!# $ " % 1 3 " $ " $ # ! % $"7
#$% $ E # " ! # "$ ! /! ! " $ C !# / !) / # " % ! / " !+ A$! # # %
- # " % " / ! % " ! "3 # / A$ " %!# % " ! $% D ! %
( ? % 3 )# !# " # !#! ! " # C A$ $ " #$ " ! 2 H#$ " / # " %!# % - 7
! $ # $# % + # !#! % " $ " $ " ! $% I %) %
/ D% / & / ) % % ) %)< % 0 / %$ % - #
# %!# #!'
" "$? " " "!+ " % % " !" ! " + $ " & # + $ " % ! !" / ! " / # " % !
D ! % A$ % # " %+$ " " " !" @" ! + "3 " $ " % -!+$ L G>
GQ
! " %!# #$ / # " % + $ " # !/
) % % % % ) 0- D% / %) X %+$ ?$" !-!# #!' '7
!# 1 !# 7 % % % ) /" . ( ? % 2
0% % % ) ) 4 !4 !4 !4 ! ' 52
. ? % " " !" @"3 " #! # " $ $ %!#!" A$ %! % " - # " $ # #! % % /!7
"!/ " U !+ "U % - #! % $# $ #! % #!' # " # "3 &A$ ,! ! A$ $
" % D "!#!' % # #! % - #
" $ " " 1" !# " $"$ % " " " !" @" " % " !" " A$ % " " ! " # %'+!# " C% ! % "
LLLL !" @" # ! " C% ! % "!" @" # ! " C% ! % "!" @" # ! " C% ! % "!" @" # ! " C% ! % "
/ # "3 % ! / " !+ "# %! . % / D% /
)9 " " # " " " $ $ !%! % " !" @" # ! " C% ! % " %!# #!' ! "
$ " ! !/! $ % $ + $ &,& !" ! " / ! #! "2
?6 : )%
" # " 3 " ! / ! " + $ " &% " "$? " " "!+ " % % " !- " + $ "3 % " #$ % " " % "
%!# " % " ! " ) % %!# #!' ! " %) / / " % "
+ $ " !- &" $ ! !" $ " " $ " % " + $ " 4 " ! " # ! D7
! %5 " ! + " A$ ? %!-!# " " !" @" " % " "!+$! " 4-!+$ L GB 5
) . 0% D ! #$! % ! % " " +$ " " $ " & !#! 7
" "$ " #$ "3 & A$ $ , $ ! -%$ #! !- % " + $ " / # !" ! " " #$ #! "
% " ! " # ,#,3 $ % D ! " $& % A$ ,& !- #! " + $ "3 & % -! %!
% D ! % " "$% " " $ ! % " #$ #! # A$ -$ ! !" " % " 7
! "
" !" @" D ! % " # ! " C% ! % " &" #$ #! !- % " + $ "3 "1 # % " " # " "
A$ / " / # ! $ #!' 40 & 5 $ !" ! " - # " A$ ! A$ %! " ! $#! "
%+$ " ! " ! - # " / "! % "3 " "! $ #!' ,&! - #! ! "3 &% "
" $ " / ! -%$! " C !# % ! ! ! ! 4 ? % Q> U % !" @ #
" #$ #! !- U " / 1 - # 9>3 9 9G53 & %% - #!%! % ! #!' ( - #$ 7
% " - # " " / "! % "3 "! ! !/ " ! # !/ "E" "3 % " "$% " $ " $ " $ 7
/ ! -%$! " " % % ! ! ! ! "! % " A$ % # ! )" 3
& " - #!% " U ? % U #$ " !' 9G3 #$ 9 3 9W ( %% 3 ! #%$! " % %!"!" %
- # " #$ #!
(6 )%
"! $ #! " %+C !/ ) ) F/ ) )9 % D% / 0" $
%% / # $ , / /F % -) )% ,& "!+ #!' % $ " A$ " !
$ C !# + $ A$!/ % #! " ! $ " A$ ,& " "! !% $ + $ A$ " !" % + $7
,# % " / # " + $ " D ! % "K & S# %K " !" @ 1 ! + " "12
C !# 9G QG 9 Q U Q> 9> QB U QF 9W QW
$ " # "! # / ! 3 " $ !%! # + $ # %3 ? % 3 " Q> &QF ! + "
GQ>
!" @3 " %! ! A$ % " - # " % " ! " C% ! % " " / "! % "E % # ! " $ !" 7
@ D ! % "! #$ "! D ! % : "! " " !" @" " ! $# "!" !# &# / ! % ! 7
! % " #$ #! ! !" #!' % " ! "3 " # /! - # ! % " 4A$ " / # !7
$ #!' 5
" $ " " 1" !# " A$ " $ !%! " " !" @" " % " !" " A$ " ! % " " ! " # %'+!# "
&% " !" @" # !#!' % " ! $%
" " $ " , /!" !" @" D ! % " A$ ! $% $ " % / ! % ! ! 4% " 7
! " " !/ % " " #! ! $% #!' " E9G3 9 3 9>3 9W " / ! #! " % !" / 7
! % ! ! U % " # , "! # # ! " " %! >GU & ! $ !" / ! % " ! 7
" 4/ + 3 $ D ! # ) " $# !/ "3 %$+ ! " % ! ? 3 " $ ! U
"U % !/ #!' % %$ 3 "$ ! + #!' % + $ 3 #) E& " % $ &% " $ 5 7
% 3 " ! / ! " / ! % " ! "3 A$ "! " / %! $ D ! 3 # % # " A$ "
! %!# 3 ! / % % " # % $ / % D! / #,3 %! % " - # " % / ! % ! 7
! " / ! " ! " "U # "! "U # % 4"5 " $ 4"5 " ! #%$& !#! 7
" / !-!# A$ ! -$ #! ' % ! $% #!' 4/ !-!# #! " % ! $% #!' 3 / +! GGN53
/ # " " " / !-!# #! " " ! ! " % 4"5 " $ 4"5 , , % " % " D% / *)
% /" % % !" @2 " - # ! % "
NNNN !" @" - # ! % "!" @" - # ! % "!" @" - # ! % "!" @" - # ! % "
" !" @" - # ! % " ! $% " " / ! % " ! ! " ! #%$& " " !/ % " " #!
# $ % " / ! % " ! ! " "! "$ $ !%! " % ! / " !+ #!' % # !
# " $##!' "!# $ !" @ - # ! % # "!" A$ " % " !/ % " # / ! % ! ! "
" # ! #!' # " % " !/ % " % " " / ! % " ! ! " 46! " 3 GPOL3 GGF5
!" @ - # ! % D!" @ - # ! % D!" @ - # ! % D!" @ - # ! % D
% !" @ - # ! % " "! % ! $% 4,# / ! 5 " / ! % "3 # $ # " !/ % " " !" @ " %
# # # !" @ - # ! % D K3 % C 1+! " ! !# % C / ! % " ! ! "2
9
. !+! 4 !7 !+! 4" 7
/ ! % +$ / ! %
! ! 5 ! ! 5
: % / % $ ) !# # !+! ! !# % $ !/ % " / ! % ! ! #$ " !' "
# " " S K3 " A$! #! A$ # $ % " / ! % " ! " !/ % " #! 6! " 4GPOL53
" # " ! A$ % " / % " $ ) !# " " % " !" " " % " / ! % " ! ! " 1 3 $
, #$ %A$! C / ! % " ! ! " # #$ %A$! $ !/ % " # $ ( ? % 3 %
!" @ - # ! % D D > ! !# A$ ,& " / ! % " ! ! "3 ! & " +$ # " !/ % "3
! " A$ # # " !/ % " % !" @ - # ! % B D F D D >3 ! !# $ / ! % ! ! #
#$ !/ % "3 # #! # 3 " # " &$ C% ! # "
. ? % $ !" @ - # ! % D " % # / ! % " ! ! " S ) " @ &" D K
! # " !/ % "2 S ) " @ !#! %7 %K &S ) " @ ! /! K
" +$ # % " !/ % " S "#$%! K &S- ! K
" !" @" - # ! % "" !" @" - # ! % "" !" @" - # ! % "" !" @" - # ! % "
9 F + 8 G $ , 8
A " , , ,
8 (
; 8 8 K X J X ! J !
K ! X ! J 9 X J L
; 8 6 8 K 9 X J * X ! J 6
K L X ! J = X J
; 8 L 8 K * X J X ! J J
K 6 X ! J X J !"
$ 8 (
? K X J J !
? K ! X J
? K 9 X ! J J !
? K L X ! J
? K * : J J !"
8 Q 5 5 . + , $ A $ & 5 G
, , . . 8 ,
GQB
% C + $ " A$ " - $ !" @ - # ! % " !+$ % " % " "! % " # ! #! " A$ "$ ? %
# $ % " !/ % " $ / ! % ! ! # % " !/ % " % " " / ! % " "13 $ !" @ D 7
" #$ + $ " 4 D d B5E $ !" @ > D " " !" + $ "E& $ !" @ > D > D > "
/ ! !"! + $ " " / " A$ % "$% $% ! %!# #!' " % C + $ " "$%
" " !" @"3 % C + $ " $ ! # % ! # % C / ! % " ! ! 7
" &V !/ % " 4 D #! % 5
"% 2
D d B
D> d L
>D> d P
> D B d G
> D D d G
> D > D > d N
%% " A$ % " !/ % " " " "$" "! % " # ! #! " "!
6! " 4GPOL5 # A$ % " !" @" D ! % " - # ! % "3 % " $ % " / ! % " ! 7
! " " D ! %E% " " $ " / ! % " + 1" !# "3 ! $#! " % !" @ # -! "
# % 4/ + 3 " D 3 3 @3 "# % ! 3 ! %!+ #! 3 #) 5
( "! %!-!# % - A$ " ! + % " !" @" - # ! % "3 #$ ! " % "! % +1 A$ # C 7
" $ !%! > "!+ % " / ! % " ! ! " " $" % "3 4 3 03 3 ;5 & % " !/ % " C "
4G3 3 >3 ;53 % " # ! #! " % " & C " A$ # % " # "!%% " 4 # % "5 " % " 7
#% " !/ % " % " / ! % " ! ! " # % " $ + $ -!+$ L GF 3 " ! + $ !" @
- # ! % D
? % " 1 $ !" @ - # ! % D B D > 4-!+$ L GL5
") / " % -!+$ L GL 3 A$ " % " "! % " # ! #! " !/ % " 3 0 & " " "3 7
" ! +$ # ! #!' " D # !+$ % % # ! #!' " $ # % + $ ! % "
" / ! % " , " ! $% " %! 4 % " $ " A$ , % " D7
! 53 % " "$? " " "!+ " % " % " # % " + $ " ! " / ! % " , " 7
! $% " ! #! % 4/ + 3 0 & 53 % " "$? " # !/ % / ! % " " "!+ " %
% " # "!%% " A$ % " # " "% # $ ? % ! d D 4 G3 "#$%! E 3 - ! 53 0 d ! % #!
% /!" 40B3 % / E0>3 ! E0 3 ? &0G3 $% 5 & d ! #!' " % + /!" 4 G3 % " "
"E 3 % & >3 5 !) " G Q !@" &G Q !@"3 % " !@" 4 G5 " "!+ 1 %
% " # % " G " " 4GQ !@" # # % 53 &% " !@" 4 5 % " # # "!%% " " " 4
" " 5 ! $ " % / ! % " % A$ " ! $% %! 4 ? % 53 % " "$? " % "
!/ % " # ! " % " " " / ! % " " "!+ % % " !/ % " A$)%% 4 G3 & > U % ? 7
% U5 " "$? " G 0G " 1 "!+ " % ! G3 & >3 !+$ % % " "$? " G 0 3 G 0>3 #)
9! M # 5 1 2 1 5 J "0 / 5 J "0 F GK "0 2 U 6"
GQF
% " !" @" - # ! % " " $ + + $ + $ # % / ! " 4A$ " D + % / ! % / ! 7
% " ! $% " %! ( ? % 2
. !%! % " !" @" - # ! % ". !%! % " !" @" - # ! % ". !%! % " !" @" - # ! % ". !%! % " !" @" - # ! % "
" !" @" - # ! % " " "$ C !% " A$ ! % ! / " !+ / %$ % " - # " # / ! %
! ! " ! " &% " - # " % " / ! % " ! ! " # ?$
/)" " " !" @" " $ " / % " - # " ! ##!' % " / ! % " ! ! "
) ! " 6! " 4GPOL3 GGL53 ! ##!' " $ - # $#! " / ! % ! 3 %
A$ % - # $ / ! % ! ! ? # # " /)" % " !/ % "
% - # ! ##!' " " "! % - # # ?$ % " / ! % " ! ! " " !+$ % "$"
- # " " 4 ! !/ "5 %% "!+ !-!# A$ % - # $ / ! % ! ! "! !" " !+$ %
A$ #$ " # ! #!' # % " !/ % " / ! % ! ! ( ? % 3 "! % % # !7
/! % #! % /!" - # "'% #$ ,& ! #!' " % + 3
#$ !#, ! #!' " # + % " 4 /!# / " 3 " "'% $ ? % -!# !#! 5 % # "
A$ % " ) " " @ $ % ! ? % " !@" % " !@"
"13 ,& " ! " - # " A$ " $ / %$ % " !" @" - # ! % "2 % " - # " # / ! % ! 7
! 4%% " - # " ! #! % "5 &% " - # " ! ##!' " " / ! % " ! ! " 4"! "
! #$ / ! % "3 ? % 3 $ ! # $ " "! & " " "! $ ! # $ "
% " #$ / ! % " ! ! "5 " !" @" - # ! % " " " $# $ " / ! % " A$ 1
"A$ ! " % "!+$! - 2
,!" " 4GPOQ3 GO &GO>53 " %% $ D# % D %!# #!' % " - # " ! #! % " ! # !/ "
% " !" @" - # ! % "3 % #$ % "! / " % D "!#!' !#," - # " A$ # ! $ #!' " ! #%$&
. = ( R *. = ( R *. = ( R *. = ( R *
$ + " $ ! / " !+ #!' A$ ! # ,! ' "!"2 S & D "!#!' % " % "# " /!7
" $"!# % " # % # ! " D$ %3 , $ & !" "!#!' " % # # # , " D$ %K
# " " !" @ $ D ! " % $ / ! % ! ! " D "!#!' # 7
! " " D$ % " 4 ! % /!"!' 5 & ! " !" "!#!' " % # # # " D$ %
#! + + / ! % ! ! 2 " D # " " ! $ !" @ - # ! % # " / ! % " ! 7
! " D "!#!' 1 " !/ % "2 5 # ! " D$ % % / & !-! " 4 ? % 3 /! "
% " % " - ! " # # $&%!+ 3 ,& " #! # $? " &, " &-%! 3 "
! "! C -$ $ # # " D$ %3 #) 53 5 # ! " D$ % 4/! " "! !% " % " ! "3 7
" ! "! C -$ $ # # " D$ % &% " % " - ! " # # " %!+ 5 &#5 # !
GQL
S !# K 4 % " /! " # % " % " # !"# &% " "! $ #! " "$+! -$ $ # #
" D$ %3 % # ! 3 !-! " % #! " % " "! "! !%! -$ $ # # " D$ %5
$ % " /! " A$ " % U
# "U " / "! " C"!# " % !" 3 % "
% "3 % $ #!' 3 ,!" ! & % # D 7
!) C !# !- #! " % ! " D$ %
% " # ! " / % " & / % "
% " D 1 "$" " !/ % "2 "#$%! &- !
% ! + % !" @ " ! !# % -!+$ L GN
$ + " A$ $ / A$ % " + $ " , "! D $ " " % " /! "3 " % " %!# $ " $ A$ ! "$
!" "!#!' " % # # # " D$ % &" ! % ! # + $ 4 "! !" 3 " " A$
% " "$% " A$ $ " " $ "#!% Q &>Q3 $ / % & ! !# $ " %
!" "!#!' 5 %! " / ! " # -!+$ #! " "! % " "$% "2
GQN
# -!+$ #!' 3 ,& !- #! " " D 4# # "!%% # !/ % " D " !+$ % % % !/ %5
# ! ,& !- #! " % " !/ % " D "!#!' " " D " " - # " ! #! % " 4 " #! 3 % "
# / ! % " 5 " $ / # % " ! " % " +! % " % " !/ % " #
/ ! % ( ? % 2
% # -!+$ #!' 03 ,& !- #! " D "!#!' "1 " D
% # -!+$ #!' 3 % " !- #! " % " # % " " D %!# A$ % " " / ! % " ! # C 4#$ %
" D " "#$%! & D "!#!' % / 3 & % " D " - ! & D "!#!' 1 ! 3 " ! $ / % E
#$ % " D " "#$%! & D "!#!' 1 ! 3 & % " D " - ! & D "!#!' % / 3 " !
/ % E&U-! % U #$ " " D " " D " ! $ / % !" ! % " "
# % "5 ,& - # " ! #! % "
% # -!+$ #!' 3 ,&# ! " / !# % " &, ! % "3 / # " - # " ! #! % " - #
! ##!' 4 " / ! % " ! - # "! " % "3 C !# 5
% # -!+$ #!' 3 ,& - # " ! #! % " 4# / ! % "! !" - # 5 &U !) U - # ! ##!'
4)" " %# 3 "! % !- #! % " ! " % " !/ % " / ! #!' $ / ! % ! ! # !
-$ #!' % " !/ % " / ! #!' / ! % ! ! U# !) #$ !' % # -!+$ #!'
U5
% # -!+$ #!' *3 % " !- #! " " % " # % " " # !# $% 3 ,& ! +$ #% " - #
) " " 1" !# " !" @" - # ! % ") " " 1" !# " !" @" - # ! % ") " " 1" !# " !" @" - # ! % ") " " 1" !# " !" @" - # ! % "
" ) " " 1" !# " " $"$ % " " " !" @" " % %!"!" ! * # ! % 4 5 & % %!"!"
/ ! 4 5 U# % / ! % ! ! ! / % "U &% =!7#$ C% ! % " + $ "
U# !#, / ! % ! ! % U
*! % 3 " " !" @" " % " $ + + " / ! % " ! " 4 " !"5 &" # /!
!" @" $% !/ ! " D ! % " A$ $ !%! # ) " 1" !# %!"!" % %!"!" $% !/ !
! 4 5
L G>L G>L G>L G> HJ. M 9 IHJ. M 9 IHJ. M 9 IHJ. M 9 I
. D ! $"# / %! ! 3 " #! 3 # -! % " "$% " ! " % + 3 ,&
D ! / ! " %! ! % " -$ " A$ # !#, / %! ( % / %! !
" "'% $ / %! $ D ! 3 !#!' %% " $& " % A$ % D ! +
/ %! D / %! D ! A$ / # A$ [ + %! % " " % " "$% " $ D !
"! $ #! " D ! % " & " "$? " % #! " " % +$ 2 H A$ # ' % D7
! A$ "$? "3 % #! "3 # D "3 / ! % " &"! $ #! " $ %!# " I
( ? % 3 "! ,# " $ D ! # ) " ! ? &% " "$% " $ + %! " %
" @ # ! ! % " "#$ % " $# #!' "!# 3 % D ! / %! D ! " $ + 7
%! % " @ # ! ! $ !" ! "# % ,&#! / %! D 3 "! " $ + %! % 7
" @ # ! ! $ " 3 /! #! ,& & / %! D E&"! " $ + %!
" @ # ! ! % 1" &% " @ !/ % ! 3 C & / %! D
GQO
"13 "$% " D ! " " ! #! % $ ! A$ $ + %! " "! $ #! " ! ! "
? 3 "! $ #! " - !%! "3 +$ 3 #) E" D ! " # / %! D
*$ " ! / %! #!' D*$ " ! / %! #!' D*$ " ! / %! #!' D*$ " ! / %! #!' D
D!" !/ " " - # " A$ $ % / %! D 3 % " " # $ " " % " "!+$! "2
GGGG - # # !/ !- # # !/ !- # # !/ !- # # !/ ! ##!' % " $ "##!' % " $ "##!' % " $ "##!' % " $ "
" #$ $ $ !" ! $& " "! !%! # %! % ##!' % " "$? " %
/ ! % D ! %3 ,#! A$ % " "$% " ! " $ % #!' # $ $ + 7
%! " A$! " - " % #!' "! $ 4 %% & % &3 GPLL5 0 ! 4GPNP5 $ !%!7
$ D# % ? % " ! -%$ #% 2 $ D ! !" @ %! "! $ %1#$% !" ! $& %
?$!#! #! %3 % $ 1 " "! !%! % + $ D ! % &% %1#$% $ - # & % A$
1 "! " %!# % $ 4 ? % 3 ! " " % %1#$% $ #! % /!"!' 5 " "3
$ "$# A$ %1#$% "'% + - # #$ " ! !" % $
- # ! ##!' " " % ##!' & % ! D ! %- # ! ##!' " " % ##!' & % ! D ! %- # ! ##!' " " % ##!' & % ! D ! %- # ! ##!' " " % ##!' & % ! D ! %
" - # " -! A$ " %!+ " " # $ / ! " # # 1" !# " A$ ,+ A$ % ! D 7
! % + - # 3 % #$ % " "!% " " " $/! " " # # 1" !# " ( ? % 3 "! " % ##! 7
" ? " "$ !/ " $ D ! " $# !/! 3 1 #$ ! A$ % 7
! "'% $/! - # " ! ? " & " %% 1 " %/ " # $ $ " 7
" !/ " % " ? " ! $#! $ !" @ - # ! % &$ % " / ! % " -$ % + !7
/ #!'
" - # $ " " %+$ " D ! " " #%$ / %$ ! "
>>>> - # " # !/ " % " ! " D ! % "- # " # !/ " % " ! " D ! % "- # " # !/ " % " ! " D ! % "- # " # !/ " % " ! " D ! % "
S !-!#! %! K % " # !#! " $ ,# A$ % # D D ! % "$% 1 !# " #
# " %!# +$% % ! 4 %%3 GPNF5 ( ? % 3 # $" " #% " / 7
" & A$! % " "$? " $ % "$ # $# % / ! % ! ! 3 % #$ % % % 7
1 $ "! $ #!' # C " %!# % ! ( %% 3 % D ! ! + ! " % "
,# A$ % " "$? " " %/! A$ " $ D ! & " " " / "
BBBB - #! ! " C% ! % "- #! ! " C% ! % "- #! ! " C% ! % "- #! ! " C% ! % "
! % " ! " " - # / "! % 3 " #! 3 "! " $ "$" - # "3 % " # #%$"! " " % 7
,# " D "!/ " % " " " A$ D ! % !" " #$ #! ! "3 "
C% ! % " !#!' % !"
FFFF "! !%! %!# % " ! ""! !%! %!# % " ! ""! !%! %!# % " ! ""! !%! %!# % " ! "
$ % " ! " " # % ? " A$ $ %!# " "! $ #! " D ! % "3 " !-1#!%
+ %! )" "
( % + $ & / %! D 3 " # / ! + $ " % " #! " "! % % & 1 % "
" " A$! " " " + %! & ! % D ! / ! " / # " # !- " + $ " 4," %
"$ $ " &% " # " " ! % ! 5 !) 3 A$ % # D D ! % " % " "! !%
"! % % # D % A$ " + %! ( ? % 3 "! ) " " @ 1 "$%7
$&# / ! A$ " $" $% " "$ #! " % " A$ % $ !%! % " "$? " &A$ % "
! " $##! " % " #! % " " " "! % A$ / # " " "! % ! + 3 % D !7
"- " A$ "! % " !#! " U "! " A$ " - # ! % U A$ "
" D ! # %% "
L GBL GBL GBL GB H . (. 9 9( IH . (. 9 9( IH . (. 9 9( IH . (. 9 9( I
% %! $ " % ! / " !+ #!' % # ! " , !" ! +$! " # D " $
%$+ $ !" @ D ! %2 ! &# "13 " , % D ! " % ! & D !7
" # ; %! + 4GPNF3 GBL53 -! % D ! % ! # 2 S$ " $ ! ! / " !+ #!'
% A$ % / ! #! K 4 - # 5 S " # "! " % " / ! % " ! ! " ! -%$& " "! % " ! 7
" % % ! ! ! / " !+ #!' " ! $#! K 4 $#! U % - # U5 S $ 1 ! K %
!" $ -! % D ! # # 2 Z$ " $ ! ! / " !+ #!' $ "! $ #!' %!"
A$ $ " / ! % " ! ! " " ! $% " % D ! # !#! " #$! " 7
# % " # ! "! $ #!' K 4 BGP5 !- #! " #! % " # D " " S 7
%! K # A$ % " D ! " " %% / # 3 % + A$ % ! " $ % % " "$? "
( ? % 3 "! # " " % " / % /!"!' &% " # !#! " % A$ " # % % $! D ! 3
GQP
% $ & " !" # " "3 ! #%$! " A$! -!% #!' #$% : %% / " U ? % U % "
!@" A$ / + " % /!"!' /! + "3 " " %! $ D ! % 7
! 4"! $ #!' # S !-!#! % K5 # ! 3 "! % D ! " %% / # % ! $ % % "
"$? " 4"$ "#$ % 3 - !# ? 3 ,+ 3 #) 53 " $ D ! # ( "
# " " " %% / # $ D ! 3 "! &#$ " ! $% ! #! % $ / ! % ! !
" D ! " % ! + % % + $ # % " !+$ " A$ % " D ! " # 4* "7
! + 3 GPNFE; %! + GPNF53 " " C% ! " "$ % & / %! D " ! " D !
" " % "
%+$ " , #$" % " D ! " % ! S !-!#! %! K3 # / %! D 3 #
+$ ; %! + 4GPNF52 % " ? !/ " ! ! " $ D ! / " "#$ ! % #! " 4 - # "5
# !#! " S $ "K & # ! "3 !##! " 1 " & -! 1 " ,! ' "!" : # 2
S % 3 " !-1#!% " "! !-!#! %! " $ !%! "! % $ # # 1" !# $ % % "
"! $ #! " D ! % " % ! $ " %! $ "! $ #!' ! / " !+ #!'
D#%$! % " $#," !" ##! " % ! 3 " A$! !%'+!# "!+ "! $ #!' # $ ) ! A$ D "
% "$% A$ " $"# # ! !# !-!#! %! /! % " D ! "3 A$! " "
A$ % " "! $ #! " D ! % " " !-!#! % "E /! ! !/! $ " A$ # # $ # "!' % "
" % " D ! " % ! K 4 BGN5
* " ! + 4GPNF3 G>P5 " @% 4 % " # ! !# S !-!#! %! K52 S " # ! !# A$! " / %$ 3
$ " % " # " #$ #! $ A$!/ # ! #!' % " -! " % D ! % 7
! . D ! % ! # "! 3 & 3 # " ! $! $ ! $ %!# $ "! $ #!' % /!
% ! " A$!"! " $ ! %+ $ "! $ #!' " ! 3 " % " " % ? + !
$ D ! % ! $#! !#, "! $ #!' H( A$) " $ ! % ! # I % D !
% ! # $ "! $ #!' % #$ % " & #% #' % " / ! % " "! $ 7
#! " " #! % ! !-!# " & -! ! " % ,#, A$ $ # " % "! $ #!' /! %
! ! #! /! 3 $ # $ # " /! % "! $ #!' &
% " D ! " % ! " 3 % % ! " ! # D # ! $ A$) !
$ / ! % ! - # # $# # ! $ " # !#! " " #! % " S $ "K
L GFL GFL GFL GF HJ. ( . 9( IHJ. ( . 9( IHJ. ( . 9( IHJ. ( . 9( I
! A$ %! % " % #! " $ / ! " / ! % " ! ! " &$ / ! " ! " &% "
- # " # $" % " % " ! " " % " " +$ "3 " " $ ! " D %!# !/ " 4&U "! !" U # # % #! 7
"5
L GLL GLL GLL GL ( = . M( = . M( = . M( = . M
% &# " # ' ! 3 )# !# ,# ! !#! % A$!/ % " % " + $ " " % 7
? ! " %$ + 3 " ) " " #!" A$ "!+ #!' % ! + 3 "! " %% / #
# !+ 3 " ! + $ " + " &" " ! - #!' A$ ! !# A$ % " + $ " " !- " 4 ? 7
% 3 $ D ! " ) " " @ 3 " ! !#! % / % 1 % # U % " + $ "
? "U % " $ $ #! " ! " #$ " " #! "53 " $ % + $ % + A$!/ % #! ! !7
#! % + $ " "13 % " !" @" " " 1 # $ S K ? ! %$+ % S K 4 % 7
! #!' 5 ( ? % 2
G 9G QG
9 Q
> YY Q>
L GNL GNL GNL GN HJ. 9( 9 I2 . 9(HJ. 9( 9 I2 . 9(HJ. 9( 9 I2 . 9(HJ. 9( 9 I2 . 9(
" !" @" #$ "! D ! % " !) ! $% %! % " $ / ! % ! !
/ "$ - # & % #!' # $ " / ! % " ! "3 " % A$ !-! % " D ! " S/ 7
"K % + " +$ ! # -! !%! A$ $ " " % A$!/ % #! ! !#! % % " + $ " % "
!" @" #$ "! D ! % " % " "$? " " "!+ " % % " + $ "3 ! ? "E"! A$ !#,"
+ $ " & " - " " % D ! 3 " + $ " ! # " 4 ' A$ "$ + &
# " - -$ ! ! " % D ! 5 ( ? % 3 "!% " + $ " % D ! "
" + $ " "# % " D!" " A$ " - " # ! ! % D ! 3 &# $ %% " # " !7
$& $ + $ D ! % "% + -!# 2
$ 4>Q " $ ! "5 $ D ! % # 9!
$ 0 4 L " $ ! "5 $ D ! % # 9
$ 4>B " $ ! "5 $ # %
# " " % % A$ $ D ! " $# !/! $ % 3 $ + $ D ! % -$
#$ !%% G % $ $ ! 3 + $ % -$ #$ !%% % !" $ 3 % # + $ -$
GGQ
#$ !%% G % $ / " ! & % + $ # % -$ #$ !%% % $ / " ! " #! 3 "
+ $ " # " ! $! " " ? % "3 " 1 $ !%! + $ " )$ !# " & ! + "E A$! " !/ "
/! - " + $ " , ! " !" ! " " + + -!# " 4A$ & " + $ " 5
( % " % " !"( % " % " !"( % " % " !"( % " % " !" @" #$ "! D ! % "@" #$ "! D ! % "@" #$ "! D ! % "@" #$ "! D ! % "
" " !" @" " $ !%! #$ " "! % "!+ % % " "$? " % " + $ " A$ #! ! % " ! 7
" D ! % " - % % ! #!' ! $# "! % " % " / %! ! & D # 7
6 !"" 4GPOQ3 OP52 " " !" @" ! A$ %$#, S# % " % ##!' # -$ "! % ! #!'
A$!/ # 3 % !" A$ # % ! ##!' % " % ##!' & " - # "3 "1 # 3 "! % 3 # % " - #7
" + "!' K "! !" 3 !/ " " - # " $ ! - #!' % " + $ " 4A$ " ?
% # % % ! / " !+ 53 A$ ! ! -! A$ )" " " " !/ " % #! " " %! " :
A$ "$ / %! " A$ % " D ! " S/ "K3 #! % #$ "! D ! "
! % " % " #! % " / %! ! 3 " " !" @" % ! / " !+ ! " % #
" ? % " + $ "3 " A$! # "! % " # # 1" !# " / ! % " A$ $ " % #! "
# % " / ! % " " $ ! " 46! " 3 GPOL5 ( ? % 3 "! + $ " ! # " ? " " ! / %$# "
$ D ! " !/ #!' 3 % $ % + A$ " ! $#! # $ # " 4+ $7
" ! # "3 " % !" $ 5 # / ! % ! ! 4 # %5 "! !" 3 % ! / " !+
$"# /! #! A$ % " + $ " " A$! % " " % % 3 $# !/! 3 # #! 3 !+X
% + ! #!' &U + %7 77 % A$ $ + !- #! " % " + $ " & ! - #!'
" + " % " + $ "3 & " " " " " % # "$ " ? %+$ " # " " " " 7
/ "! ,&% !" #!' $? " &, " % " + $ "3 "! ! " "! !% 3 "! % " + $ "
-$ # " ! $! " " $ # ! ! A$ $ ! - # 4/ + 3 - #!' % " " % " ! %!+ #! 5 &"!
% " + $ " % " % " , #$ ! %+ A$ $ ! ! -%$! % " "$% "
"3 # #! %% & % &4GPLL3 NQ52 S( #!" A$ ,&- % # % D ! 7
% %3 " ! "#! ! % A$ % ! / " !+ # # - #$ % " " % " / ! % " !#$% " A$ "$ !" @
" #!-!# # % "13 " " ! "$ "! % ! -%$ #! & ? " % " / %$ 7
% K $" #! "!+ #!' % ,# A$ " + " #! % #!' % ! % " "$% " &" +
"$ #$! # ! #! " ' " " %! ! #! " " ! !-!# " # #% ! 3
A$!/ % #! % " + $ " ! A$ !"#$ ! " & "! !%! + %! % " "$% " "1 # " 7
!/! 3 +$ " " $ " %'+!# 46! " 3 GPOL5
" #$ "! D ! " !-! % " D ! " S/ "K % A$!/ % #! ! !#! % % " + $ " 4% " ! 7
" ? # + $ " ! # " &% " " +$ " $ !%! $ ) ,# A$!/ % " % " + $ "5 ! 7
+ 3 " A$! #! A$ " ! "! % $ # " #$ "! D ! % " + $ " " A$! 7
% " % " / ! % " % / " % " $ ! ! -$ "! % % " #$ "! D ! " & ,$ ! "! "7
#, " # !" @" ! / " !+ #!' " ! A$! #! A$ %+$ " # " "3 % " + $ " $ "
A$! % "E& % ! / " !+ %! "! % " + $ " " " A$! % "3 " C% ! "! $ #!' %
! / " !+ #%! ,# ! / " !+ #!' # -! " D %!# !/ " &%! ! " '"! " "# ! !/ " &V
# % #! % "
! " !" @" #$ "! D ! % "! " !" @" #$ "! D ! % "! " !" @" #$ "! D ! % "! " !" @" #$ "! D ! % "
D# #!' !- #! A$ # " #! 3 % " #$ "! D ! " " $& #! " % " D 7
! " S/ "K ( % 3 " #! A$ ,&# "! " !" @" #$ "! D ! % " # D !7
% " Z/ " % A$ ,& "!+ #!' % ? ! ( % " " !+$ % "3
% ! #!' " "! !% 3 % " # #! " " % " !" " &% " %!"!" " 1" !# " !+$ % " 4" %/ A$ / # "
" # "! % " $ " " # % #! "5 " %% A$ " %! ! " / "'% %+$ " % "
!" @" #$ "! D ! % " 4 % " $ " $#! " "$" # " ! " !" @" D ! % " S/ 7
"K3 A$! % " S K "!+ #!' % 5 &" # " / A$ U! "!" ! "U % " # 7
#! "3 ! #! " & %!"!" " !+$ % " >> " $ " # "! " A$ " % S # K ! !/ "3 %
/ %/ D %!# !#," # #! " ! #! " & %!"!"
GGGG !" @ # " $ `!# &+ $ " ! # "!" @ # " $ `!# &+ $ " ! # "!" @ # " $ `!# &+ $ " ! # "!" @ # " $ `!# &+ $ " ! # "
" ! !" @ $ !%! " + $ "3 $ #! % ! D ! % & % " + $ " " # 7
" % " $ %! "! % ! D ! % $/ $ - # " % / ! % !
4QG # Q 5 % !" @ $ ! + " % "!+$! 2
G 9 QG
U Q
99 A 4 2 + , $ 8 & 0
, 8 & C, I & 5 2 . 2
GGG
,& "!+ #!' % ! ? !
") / " A$ "! % " + $ " " A$! % " "!3 !- #! " % " " $ " " + $ " $
" ! $! " % / ! % ! ! !) " " !- "3 &% " A$ % ! / " !+
$ " #$ %% ( ? % 3 "$ + " A$ " %% / # $ #$ "! D %! %
- # % %! #!' A$ % " ) !# " " "$" #! " 4 " # "$ # $# % ! "7
# ! 5 " % ! #! + % ! 1 ! % "!+$! ,! ' "!"2 S " #! " A$ #!7
& %! #!' "$" ) !# " # # #' " " # % !
" ! 3 " + " !#, ! K " #! 3 % " ) !# " A$ ! - " "$" #! " " "$
# $# % ! "# ! 4 ? % 3 % " ! ! - #!' " #' " , # #
#! " &% " # !#, # ! 3 &,+ "$+ #! " & # #! " % " # 53 !#!
#! " A$ "$# "!/ " +$ " % ! $ " !' !/ % #! # "3 % ! / " !7
+ " + $ " #! " . + $ #! %! #!' " "$ # $# % ! "7
# ! & % + $ ( " ! " / %C A$ " + # + $ U % "$# "!/ U % !
$ + " A$ " % "!+$! "$% 2 QG _Q 4 % + $ D ! % " + " % ! 5E
# " $#! " A$ % ,! ' "!" -$ # -! ( $#! % ! 3 " %! $&
#$! " A$ " "! % # % " + $ "
+! " A$ % + $ D ! % " - #! " A$ "!" $ ," ! % - #$ 7
" % !# " !/ " A$ % " #! " "!+ % " ! " "# ! "3 ! " A$ % + $
# % " ! + #! " A$ "!" $ ," ! % " % "!+ ! #! %%
H " "$% " A$) " 1 ! $! # # I3 H % ! $% #!' % / ! % ! ! I3 H A$ % "
+ $ " #! " /! !- " ," ! % "I3 H " - # "I3 H %+C I % " + $ "
" % A$! % "3 " # #$ % -$ % # $" A$ # ! $& % "
!/ " " - # " ! / %$# " & % / %! !
!) 1 " A$ % + $ D ! % " $/! # $ " #! " A$ 3 " " % D ! 7
3 $/! $ !/ #!' % / + " ! " ) !# "E 1 # $ " - # " A$ 7
/ # !- #! " ! !#! % " % " + $ " ( %% " ! A$ % " + $ " " ! !#! % # % "3
&A$ $ % D ! #$ %+ A$ % " ,+ !- "3 # D# #!' % " #! 7 $" #! %
! D ! % 4 ? % 3 !" - & ! !# 3 ," ! %3 !# A$ % " ! 3
!" " ! " $##! " &%$+ 3 A$!/ % #! # + $ " " D 3 3 / # % - 3 # "
! +! " A$ % + $ D ! % U ! U " S " - K A$ % # %3 &% " #! " %
" 3 $ "$# A$ % " " - " " +$ " % ! 5 % # ! ! % " D ! " S/ 7
"K % #!' !+$ % % " + $ " 4" %/ % ! $% #!' / ! % ! ! 53 "
%!# !+$ % % " #$ "! D ! "
% !" @ $ D " ! #%$! " " + $ " ! "1 !- " ! " D ! % "
!/ % " ! $% #!' $ - + % " 1 2
% C% ! + $ " # %
. ? % " !" @3 " 1 #$ + $ " "# % " $ !" " " &# $ $ !/ "!7
3 # + $ " % #$ "! D ! "% "A$ !# % -!+$ L GP
#$) " A$ % " + $ " " ! # "3 " # 3 & " , % # " ! $! !/ " !- " % #$ "! D 7
GG
! 4 " # " 3 % ##!' " $ ! $ # &% "!+ #!' %$ " % " + $ " %
"#$ % ("!# % +1 5 " ! " D ! % " 1 " ) " $# !/ "
!" @ # $!" @ # $!" @ # $!" @ # $ 7777 " $ &+ $ " ! # " 4$ %% " #" $ &+ $ " ! # " 4$ %% " #" $ &+ $ " ! # " 4$ %% " #" $ &+ $ " ! # " 4$ %% " # %5%5%5%5
" !" @ " "! !% % # " $ C !# &+ $ " ! # "3 " % A$ % " + $ " " % " !7
!" $ $ #$ % $ " /! / !-!# A$!/ % #! ! !#! % % " + $ " 4"! " A$! % "
, !- #! " "!+ !-!# !/ " % " $ " % " + $ "5 $ "A$ " " #!%% " % % "!+$! 2
G QG 9 Q
Q> U QB
$ A$ $ D " " " + $ " 4 !/ % " ! $% #!' % / ! % ! ! 53 #$ % "
1 "A$ ! "12
" "! % " # #! " % " !#! " / ! % ! &% " ! #! " " % " !" "
A$ % !" @ D ! % $ 7 " $ # + $ # % " % A$ " " +$ !" 7
@ #$ "! D ! % % " + $ " " ! # " & ! #!' "$% " " % #$
#$) " A$ " , / ! !#! "! % A$!/ % #! % " + $ " " " # " %!#
" % " !" @" #$ "! D ! % "
>>>> !" @" #$ "! D!" @" #$ "! D!" @" #$ "! D!" @" #$ "! D ! % " " ! " # %'+!# "! % " " ! " # %'+!# "! % " " ! " # %'+!# "! % " " ! " # %'+!# "
# "! " % ! / " !+ $ %! - # " % ! &% + % - # " ! !"
/ ! " / # " % ! D ! % & #$ # % "! !%! "!+ % % " "$? " % " + $ "
% D ! " # " 3 $ $ !%! " % " !" @" #$ "! D ! % " " %/ A$ % " + $ " " ! # "
" ! " !" @" " %!# !#! " ! " / ! % ! &" ! " % !
D ! % " " " !#! " % " $ + $ 3 ! " A$ + $ " % %!# ! +C
! % ! S D ! #!' K $ A$ " %! $ #% "!# " D ! " 4/ 7
%% & % &3 GPLL53 " # # # #$ "! D ! $ !" @ A$ ! + $ # % 0! 3 , % 7
" / " " !" @"
! " # %'+!# " $ " % + $! " # %'+!# " $ " % + $! " # %'+!# " $ " % + $! " # %'+!# " $ " % + $
$ C !# + $ " % ! !" / ! " $ "3 " $)" " % %!# % ! D ! % &-! %
/ ! " " $ " % !" @ 1 ! + " "12
QG Q Q> 9 QB QF QL
% C !#! " " "$? % " # "! " " #!-!# " % ! / " !+ #!' A$ " " %!
. ? % $& !-$ ! " !" @ % # " ! $&' % / %$ #!' $ + A$ % ? !" ! $!
/ % #! # % " # !#$ 4 %%3 GPNF5 " ! / " !+ " # % # ! - " &
" ##! " "! # " ! " / ! " @" ! " &$% ! " % ! % #!' % + 7
# A$ " $)" % + % $ ##! " !" ! $&'3 # % " !" ! " !#! 7
" , 1 " $ $ "# & "# ! " % $ / ! " @"3 " 1 % # 7
A$ % + ,$ ! " "! ' % "# " % C ##! " 46 !""3 GPOQ5 # "3
-$ # " ! # % " " 1" !# " # !#$ # % " " #$ " " / #! " % " A$ "
, % - # $ % " # ! " % " +% " "! $ " " % + % #! "
" " " #$ " " # $ # + $ " # % *! % 3 " " /' A$ % " " " " "
, % +!" $ !" ! $#!' A$!/ % % $ ##! " " # #! " ! ! # 7
#%$! A$ % + , % $#! - # " 4 %%3 GPNFE% ""3 GPLO5
" ! / " !+ #!' #$ "! D ! % "$ ! $ !%! ' % " " ! " # %'+!# " $ " % + $ 2
GG>
? % " !" @ " % % ! % " / " $ $# 3 $ / ! " " "3 ! $#! $ # 7
@1 $ %!#! % " $# & " $)" ! $ " " % !/ % / "
" " ! " # %'+!# " $ " % + $ $ $#! !/ " " " "$% " ? %
1 " % " "!+$! " " 4 %+$ " % " #$ % " -$ D $ " " % " " ! " # %'+!# " D !7
% "52 *!+$ L Q
% " " ! " # %'+!# " $ C !# + $ " $& #$ A$ " ! $ # #!'
4+ $ # %53 ! #!' % ' / ! % ! 4 " % " / ! % "
GGB
! "5 " $&#$! " 3 , %! " "! , # $ ! # $ " "! % " # $" "
" % ! D ! % / ! % ! ! ,!" ! & % ,#, A$ % + $ " 1 !#
" ! "+ " A$ " - " !" @3 % !+$ % A$ ! " $ #!' % 3 " !" @ #$ "! D 7
! % " $ !%! # '"! " # % #! % " & D %!# !/ "
! " # %'+!# " #$ "! D ! % " # C% ! % " + $ "! " # %'+!# " #$ "! D ! % " # C% ! % " + $ "! " # %'+!# " #$ "! D ! % " # C% ! % " + $ "! " # %'+!# " #$ "! D ! % " # C% ! % " + $ "
" " !" @" $ " $# $ % " " ! " # %'+!# " D ! % "3 # % !- #! A$
" " C% ! " % " ! !/! $ " " "!+ " % % " + $ "3 & % " #$ "! D ! % " " + $ " ! #7
" ( % 1 " % " !" " / ! #! ">B3 % " A$ " $ " % -!+$ L G
! " # %'+!# " #$ "! D ! % " # !#!' % " 1 $%! " # %'+!# " #$ "! D ! % " # !#!' % " 1 $%! " # %'+!# " #$ "! D ! % " # !#!' % " 1 $%! " # %'+!# " #$ "! D ! % " # !#!' % " 1 $%
" " " ! " !) " "! !% " "$" # " ! " D ! % "3 # + $ " ! # " "13 1 7
" % " "!+$! " ! + " !%$" % "2
! " # %'+!# " #$ "! D ! % " # ! " C% ! % "! " # %'+!# " #$ "! D ! % " # ! " C% ! % "! " # %'+!# " #$ "! D ! % " # ! " C% ! % "! " # %'+!# " #$ "! D ! % " # ! " C% ! % "
% !+$ % A$ % " # " " ! " " " " ! " " "! !% " "$" # " ! " D ! % " "'% A$ #
+ $ " ! # " ( % 1 " ! + " # )" "2
9L $ , , & 5 5 8
, & $ C? I . . ) &
2 . 8 &
& $ : , . + : &
2 $ $ , $
GGF
L GOL GOL GOL GO ( M . 9( . 9(( M . 9( . 9(( M . 9( . 9(( M . 9( . 9(
# ! $ #!' #! " % " ! #! % " " " A$ "$ % %! " % " %% $ D ! #$ 7
"! D !
( " G2 #! ! #$ " / ! % " ! ! " & ! " " ! #%$! " % D ! #$ 7
"! D ! # " ! % ? D ! " A$ % A$ ! #%$& % & C / ! 7
% "3 ! #%$! " % " / ! % " A$ " # " ! " % " ,! ' "!"3 %# % " ? !/ " &
" % " +$ " ! / " !+ #!'
( " 2 % +! % " !/ % " ! $% #!' % 4"5 / ! % 4"5 ! ! 4"5 & $#! % " ! " D !7
% " " " A$! A$ $ # # ' !# " # / ! $ " ! #! " A$
, %! " ! !" $ / ! " ! " D ! % "
( " >2 " %% % ! " $ ! " $ " ! % 4"5 / ! % 4"5 ! 4"5
( " B2 % ##! $ $ " " " % D ! 4! % " !/ % % #!' 5
) " % # ! $% 2 S % ##!' $ " K
( " F2 #%$ % " "$? " % D ! #$ "! D ! " ! %!# # # # %% "3 % " % "
D %!# #! " # " ! " ! !# % " % %$+ 3 1 3 , & " # A$! " " ! "
# / ! % " % D! - #!%! " A$ #$ % D ! 4"! " % " $ !
" # " A$ " # " ! 3 #! % " $ # % " ! !# #! " #!" "3 #) 5
!) ,&A$ % " # " 4 %% " %+$ ! " ! $#!' % A$ # &A$ - #!%! "$ !#!7
#!' % D ! U ? % 3 "#$ % " % " ! # !/ "3 " " & " - !%! U53 %% 7
% " %)- % 1 ! % %! #!' % D ! # % " "$ !#! #!' )"7
" "$? " # !/ "$ !#! #!' % D ! ( % 3 "$% $&# / 7
! % " %+C + % # !/ 4 / # " "! '%!# 5 ( ? % 3 " # " $ # " 7
$# " "!# "3 ? #$ !/ " $ # " A$ @ # " " 1#$% "3 " $ ! " # ) ! " "# % "3
#) E& D ! % " $ # + #! ! / # " U ? % U $ "$% #$ A$
A$! # % " !#! " " " " A$ % " "$% # !/ " # !/ " 4"! " , "3 $
+ $ $#,#," ! " $ " $& - # !/ ? % " "$? " % D ! 5
( " L2 % ##! % !" @ D ! % #$ "! D ! % ! $ " 4"5 ,! ' "!"3 ? !/ " &
+$ " ! / " !+ #!'
( " N2 (% #' / " ? % " "$? " A$ !#! % D ! " #! 3 % $ $
# 1 !# A$) / ,# % " "$? " " A$ %% + % %$+ % D ! ," A$ " ! 4 "
" 5
( " O2 % # " D ! " S/ "K3 !/! ! % " % ? % "E& % # " #$ "! D ! 7
" %! #$! " % " ! " % " + $ " ! # "
( " P2 %!# % " $ " 4#$ % " ,&53 % " ! " " # !/ " 4#$ " + $ "
# %5 &% " " $ "
"! !" 3 "$% # / ! % " %% % D ! 3 %% / $ ! # ! $#! " %
#$ ! % % + )"
%% " &$ %! % "! % ! -%$ #! / ! % " D @" A$ + !- #! " % " + $ " &
" $ ! % ! / %$ % % ! #!' % " "$% "
.
G "$ # #!' " + %3 $ D ! # "!" %!# $ " 1 $% $ ! !/! $ + $ ! !/!7
$ " &/ % - # " " ! $% %+$ 4"5 / ! % 4"5 % # ! )" " " " / #!' "
$ %! # !#! " & # % % D! # % " %# % " S D ! "
/ "K
$#! " A$ $ " ! $% - # ' #$ " / " !- #! " U % " / ! % " A$ "$ $ " " 1
% " - # "U $ + $ % A$ " % ! !" ' !#, " 1 $% &$ + $ % A$ " % ! !" '3
"! " !+$ % " D# " C% !
> ( % + % # % % / %! ! % " + $ " A$ " # " !+$ % " 3 " %
,#, A$ $ + $ " % ! !" ' % " 1 $% & / # " + $ " % # ! % " ! $%
A$ " ! !" 3 " #! 3 !" ! " + $ " 4" ? "5 % " ! !" " !- " + " % " ! $%
" / "! / # - # " !" ! "
B "!+ #!' % " U % U % ) - ! % % + A$ % " + $ " % D ! "
# % " 4" ? "5
F & $ / -$ " ! / %! #!' ! 2
GGL
!" !
$ #!'
# " !%!
! !" #!' $ "
" $ #!'
- + "!'
+ % ##!'
, %!
! ##!' " % ##!' & $ #!'
L " D ! " A$ ,# A$!/ % " % " + $ " &A$ ! " A$!/ % #! $ % " %%
A$ %% "3 # % % " -$ " ! / %! #!' !
N + % / %! ! " % ? !/ %'+!# & ! #! % D ! . / A$ " # "!+$
" ! % %# / %! D 4 "! !%! + %! % " "$% " % % #!' 3 " D ! " &
"! $ #! " D ! % "5
O & " # D " $ %! " % " D ! "2 % % ! & % #
P % " #$ "! D ! " " "!+ % % " "$? " % " + $ " D ! % "3 "! A$ " ? #
+ $ " ! # "
GQ " #$ "! D ! " %# / %! ! % ! A$ $ " % A$!/ % #! ! !#! % % "
+ $ " !#! " &% A$!/ % #! % # " D ! #!'
GG " D ! " S/ "K # " ! $& " $ ! " D %!# !/ "3 % " D 1 " "!# " " $7
! " D % ! " & "# ! !/ "E% " #$ "! D ! " " U-$ % 7 # % #! % " $ A$ $ 7
%% + " D %!# !/ "
(((( 0<0<0<0<
D !
$ "! D !
( D !
!" @ D ! %
! % D ! %
! % ! !
! % !
" ! $% ! D ! %V ! $% #!' % / ! % ! !
$? " % D !
% D ! %
%! !
-%$ #! / ! % " D @"
%! D
!" @ # " $ C !# &+ $ # %
!" @ # $ 7 " $ &+ $ # %
!" @ #$ + $ " %
!" @" D ! % " " ! " # %'+!# " C% ! % "
!" @" D ! % " " ! " # %'+!# " # !#!' % " 1 $%
!" @" D ! % " # ! " C% ! % "
!" @" - # ! % "
D ! #
D ! % !
$ " ! # "
!" @ # " $ C !# &+ $ " ! # "
!" @ # $ 7 " $ &+ $ " ! # "
!" @" #$ "! D ! % " " ! " # %'+!# "
=
G % ##! $ " ! / ! % " & ! " #' $ ! $% " "! $ #! " D ! % " H $ 7
" !/ % " 1 ! #%$! " # / ! % I3 H " " !/ % " #' 1 $#! " ! " D 7
! % "I3 H" 1 $ !/ % $" #! 4# 5 % / ! % ! ! I3 H A$) # "!" ! 1 )" I
% ##! $ D ! %+$ $ %!# #!' #! 1-!# 4/ ) !# C G5 %!# 2 H#$ % " % % 7
! % % I 4 ? !/ " & +$ " ! / " !+ #!' 53 #$ % " % ,! ' "!" A$ "
/)" % " "$% " % D ! I3 H#$ % " % / ! % ! ! #$ % " " % " / ! % " ! 7
! "I3 H#$ % " % / ! % ! " % " / ! % " ! "I3 H#$ " + $ " " ! #%$&
GGN
% D ! I3 H" )" " A$!/ % "I3 H#$ % " % !" @ A$ % $ $ " , % +! I3 H" # 7
% % " -$ " ! / %! #!' ! I3 H" # % % " -$ " ! / %! #!' D I3 H" # ' %7
+C - # I
> . + $ ! / " !+ " " %! % - # A$ ! % D "!' $ !"#$ " %1 !#
" % # ! $ ,#! % & % D "!' % !"#$ " " % / ! % ! ! &!
#$ !/ % "2 " , "3 $ , & ! 3 $ , & ! , " / ! % " ! " " % # ! $
,#! % &% # ! $ ,#! % 4- / % 7 "- / % 53 % " #$ % " " ! $ "
A$ ! !A$ !#," !/ % " # ! $ ! % " % D ! " ! / %$# " " " " " D "3 7
" A$ -%$# C % " GO &% " FQ @" & !/ " " - "! " " !" ! " % # % " D!" % "! !%!7
"!+ % % " "$? " % " + $ " D ! % " " %% & "# ! " " !" @" D 7
! % " A$ $ %!# " % " $ ! 3 # "! # $ % " -$ " ! / %! #!' !
4H $ %+$ - # % " "$% " % D ! I5 " % # % " ,! ' "!" A$ 1 " % # "
" " $ !
B $ + $ FQ " "3 1 % " # $ A$ $ % "$ " D 3 3 !/ % $# 7
!/ 3 !/ % "$ % ! + " "3 # %!-!# #!' A$ ,& ! %+C #$ " ! & " " # " ! 7
)" A$ # "! # / ! " !/! % % " FQ " " " + $ " F 4 " !#
% ! 5 " $)" # #$ " , " & $? " ,& # + $ E&# % " ! "
3 @" #$ " "3 ! + " "$ %3 # %!-!# #!' % #$ " % +! 3 #) 3 " + $ " " /
A$ % " + $ " " " #! " "1 4 A$!/ % "53 % " / ! #! " " 1 ! " % ? #!#! "! /
" A$ % % ! #!' -$ #!
F " %% $ !" @ #$ "! D ! % " ! " # %'+!# " # % " " + $ " "# ! # + $ &
! 3 "1 # % C !#! " A$ " ! #%$! & "A$ 1# % #$ # % "! % +1
/!" " " % # % ,! ' "!" A$ % # "
L "! % "!+$! !" @2
G QG 9G Q
Q> 9 QB
> QF U QL
HJ$) 1 # #%$! " % " "!+$! " # #! " & "$% "I 4% " "!+ " S!+$ %K "!+ !-!# A$ % "
!#! " !-! "$" "$% "3 % " "!+ " S !+$ %K "!+ !-!# A$ % " !#! " !-! "$" 7
#! % "!+ !-!# !/ "1 "! ) " "'% % " "$% " A$ " " &' " #$ #
# ?$ "$% " " U! ! 75
N !" @ " "! $ #! " ! #!' & # !A$
O ! / " !+ #!' A$ , " %% % % + % " ? #!#! " % %! 3 H# " $ D ! I "7
& D %!A$
0 0 *0 0 *0 0 *0 0 *
(0 3 ! 4GPNF5 - " " D ! "3 $ ! + & $ + . 4 " 52 Z W -
/ %$ ! " #,K 0 / %& !%1"3 2 + ($ %!# ! "3
NG7GQQ ! "!' /!" % $ !# ("&#,% +!" 3 / % B3 B 4 !%3 GPLP5
(0 3 & :3 = 4GPLL5 D ! % A$ "17 D 1 % "!+ " - " #, ,!# + 3 2
# &i & ! !#!' " @% 4GPN>5 -$ $ %!# ! ! % $
3 0 4GPOQ5 D ! % , % +&0 " 3 "" 2 %%& 0 # 3 # +$ !#!'
; 3 , & ( 3 =4GPOQ5 ("!# % +- #! % D ! % )D!# 3 * 2
! ! % !%% "
3 6 E0 . 3 &0 . (3 ; 4GPOF5 ("!# % +1 D ! %2 !" @" & %!"!" ! / " !+ 7
#!' )D!# 3 * 2 @1 ! ! % ! %
. :3 = 4GPNF5 , " $ & - #, + ! / %$ ! " #,2 ( ! #! " # # ! + "$ 3
D ! % "!+ 3 %&"!"3 $ ! + & $ + 4 "53 #! E GQG7G>N
3 4GPBP5 D "! - # %7+ $ "!+ ("&#,% +!# % 0$%% ! 3 BL3 G>N7G FQ
6 3 6 4GPOL5 " #, , " ! $# ! T 3 "" 2 % & 0 # 3 # $ !#!'
GGO
N !" @" D ! % " ! / " !+ #!'!" @" D ! % " ! / " !+ #!'!" @" D ! % " ! / " !+ #!'!" @" D ! % " ! / " !+ #!'
0= ( M =0= ( M =0= ( M =0= ( M =
J$ % %$ 2
G -$ # % # "!' % " !- #! " % ! / " !+ #!' D ! % &% ! / " !+ #!' D ! 7
%
%!# % " !- " !" @" D ! % " &% " "! !%! " ! / " !+ #!' A$ - # # $
> #' % - # ! % % $ % $ " $ !
B " ) , !%! %! ! / " !+ #!' D ! %
F #$ # #! / %$ " $ ! " D ! % " A$ ,& "! - # $ "
% # 1 $% " $ ! % +1 #% "!-!# % " !" @" D ! % " & %! # $ " " !" @"2
"$ '"! 3 $ % 3 $" " & %!# #! " "! !" 3 % # ! $% -$ ! % " !- #! " % ! / " !+ #!'
D ! % &% D ! %
N GN GN GN G HJ.8 9( IHJ.8 9( IHJ.8 9( IHJ.8 9( I
D% / *) *) # / %) / " #! 3 "
! / " !+ #!' ,# " / ! ! #! % % " / ! % " ! ! " A$ ,# " % '
D% / . / - / ) D ) 0% %)< #
" @% ; %! + 4GPNP3 GGL5 S ! / " !+ #!' D ! % D " 7- # " #$ %A$! ! / " !+ #!'
% A$ "$% ! "! % ! $% / ! % " "!+ % ! % " "$? " % " # !#! "K
,#,3 ,&# !#! " " 1 $% " % " #$ % " " D + % " "$? " % " $ ! " "$? " " " / "
"$ ! $ %3 "$ %!
$ D ! 3 % ! / " !+ # " $& %! $ "! $ #!' % A$ " D $ " " / ! " ! !/!7
$ " " "! $ #!' # "!" #! ! $ ! 3 # !#!' " 1 $% ? ! " #! #$ " #! "3
" $)" %! % " - # " % D "!#!' %!# #!' !#, ! # !#!' ( #! % %+$
3 $ D ! " Z# " $&K $ %!
# ! 3 ) ) D% / )- ) ) 0"! A$ " " / "! $ #! " &
GGP
D!" "3 / # " ! #! % % ! / " !+ % ! / " !+ #!' D ! % % " / ! % "
! ! " & , #$ ! & $ " ! $% "3 % ! / " !+ ! # % ! # " !#,"
/ ! % "3 $ ! -%$! " %% " A$ & "$# ! 3 % !+$ % A$ "$" - # "
= ( .= ( .= ( .= ( .
" $ ? % D %!# % # # ! / " !+ #!' D ! % &"$ !- #! # % D ! 7
#!' " "$ A$ $ ! / " !+ " %! % - # A$ $# % # "$ %# ,% " % "
-% ? " ,$ " ! #! ! " +$! $ - A$ D ! %3 "!+ 1 % % " "$? " / ! " + $ " $ ' 7
+ " #$ + $ "2 $ + $ % " "$? " ! +! ! $ % / # "$ %# ,% 4N # " A$!%
+$ ! 53 $ " +$ + $ A$ ! +! ! $ # "$ ! %# ,% 4B # "53 $ # + $ A$ !
$ # "$ ? %# ,% 4$ " % # 5 &$ #$ + $ # % A$ ! +! ! %# ,% % 7
1 % % " % A$ " % " "$? " # "$ "$ Z#!' K %# ,%3 "1 # " - # " 4 !" ! 3
# ! %# ,% " /! # # 3 #) 5 *! % ! 1 % # %! " $ " % " -% ? "
# + $ &# 1 % " + $ "3 "1 ! % - # % # "$ %# ,% " % " -% ? "
,$ " " %$ + 3 % - A$ 1 " #$ "! D ! % 4+ $ " ! # "5 % " "$? " "!+ " % " + $7
" ? ! 4 !+ " #$ % " D 3 A$ ! -%$& % "!" #! % %# ,% " $? " "$ %
% " # ! " %# ,% A$ % " , "5
( % # ! 3 "! #! ! " +$! $ - A$ D ! %3 % ! / " !+ 1 #$ ! %$+ " "
% # %!# !" ! " " " # !- " # "$ " %# ,% 4 ? % 3 -!#! " " ,+ % $ %
!/ % # "$ %# ,% U !+ " $ " #!' %!#1 #$ " " A$ ! A$ @" ! #!7
" "! &# % $ ! " % " ! % + # "$ %# ,%U5 # 1 " "
A$ , ! # ! " % / "3 ! " & ? " %# ,%3 "1 # A$! " , ! + ! %# ,% ! 1
% # %! "$" -% ? "3 %% / 1 # "$" # #! " & " % # 1 % - # % # "$ %# ,% "
% " -% ? " ,$ "
% " A$ " 1 ) !# $ D ! A$ %!+ % " " " # "$ ! $ ! A$ - # + / 7
% " %$ % ? % " "'% !%$" % !- #! % ! / " !+ #!' D ! % &% A$ % "
( 3 / & " " - %! % " !- #! " % ! / " !+ #!' D ! % " # " $& % "! $ #!' &
" ! $% ! #! % % / ! % ! ! 4 " # " % # "$ % %# ,%53 " $)" "
" / % - # " ! $% #!' " % / ! % ! 4 " # " % # %! % " -% ? "5 "
#! 3 % ! / " !+ ! -%$&' ! # % + # "$ %# ,% % " "$? "
D% / + - / %) # " "$? " & # "$ 1 $ !/ % %# ,%
& " ,#, % ! / " !+ $/ A$ / 3 ! -%$&' % # ! # "$ %# ,% % " "$? 7
" $ "! $ #!' A$ /! D!" 1 3 ? % # % ! # % ! / " !+ % ! / " !+ #!' D 7
! % " %!+! " " # !- " !/ % " # "$ 3 % " #$ % " " + $#," # $" " 4 %7
+$! $/ $ # ! # "$" !+ "3 " %# ,'%!# 3 $ " " "!' 3 #) 5
% ! $% #!' ! #! % & /! % # "$ %# ,% # ! % D ! 3 "1 " + % "
!/ % " # "$ %# ,% $ ! $% #!' %! " / ! %
"$ 3 ) ) D% / )9 - % ) )% /
% % )
" !- #! " #! % + !" ! " # # 1" !# " % ! / " !+ #!' D ! % &% D ! %3
A$ " !"#$ ! " #$ " %!# # !/ " - A$ " ( %% " # " ! -$ !
% " ! " ! / " !+ #!' D ! %
7 , & , + 2 , $ G
2 5 7 $ , $ . , G
2 5 $ , 2 5 &
. ? % #! 1-!# 4& % / ," $ 5 !%$" % !- #! $ D ! &$ D !
" 1 % " "!+$! " "! $ #! "2
S 9( K2 # ? ! #! % $ " / "$" ##! "
S 9( K2 % " ##! " " " #$ %% + ?
NNNN H .< ( R 9(H .< ( R 9(H .< ( R 9(H .< ( R 9( IIII
!" ! " $ " , !/ " " # ! ! " #% "!-!# % ! / " !+ #!' D ! % ! + 3
" %! A$!"!) " # "! % "!+$! #% "!-!# !#, ! / " !+ #!' 2 ) / /%
F/ / / %) /% )
% , D% / ) F/ / / %) /% )
1 / /% 6;
%+$ " # "! " % ! / " !+ #!' " # %! #$ % " % !/ % " $ !/ " " / ! % "
G Q
$ 3 ! #$ % " % % #!' $ # ?$ / ! % " $ $ % ! " "
# " " % , ! 4 ? $ - A$ D ! %5 " %
# ! 3 " / # " % ! / " !+ #!' " # " $ ! #' / %$#! # ! $ " / ! % " % "
% #! " )" " "! $ #! " # )" % , ! 4 ? $ - A$ D ! %5 " % '
)
" #! 3 % " !" @" D ! % " " $ #% "!-!# - )
N GN GN GN G / " !+ #!'/ " !+ #!'/ " !+ #!'/ " !+ #!' " ##! % "/ " %" ##! % "/ " %" ##! % "/ " %" ##! % "/ " %
" !" @" ! / " !+ #!' " ##! % "/ " % ) / / 0 ) /% F
$) % % 0& %! "$ ! #! #! ! % #!' $ " # $
- + -1 %+ A$ "$# ( ? % 3 ! / " !+ % C % "3 " % " &"$ % "
$ #!$ #! ! 3 ! % !/ % "# % ! % " ? " $ "! !# U
$ $ % ! U % / 3 %! % % #!' % $ " ! & % % + $ + $ % "
!" 4 ! 5 ! 3 %! "! ,& !- #! " # ! " D " % / % "
A$ " D,! !) " "! $%
" " !" @" $ "A$ ! " % "!+$! 2
````
↑
////
)% 2)% 2)% 2)% 2
)%)%)%)% @@@@
)%)%)%)% 5555
↑
) W )% ) )% % 0 9
( ? % 3 ! % " !/ % " / #, ! + $ " ! 3 " 7
+$ & # @ ! " $##!' "!# ! ! % / ! % % #!'
% $ " ! & % % + % " " #$ !# "3 7
A$ & !" ( "! 3 % # % ##!' % " " " $ C !# 7
"$ / 3 , %) ; % - '
Y )
/ /) "/ /) "/ /) "/ /) "
$ Z $ ? $ ? $ $ : $$ Z $ ? $ ? $ $ : $$ Z $ ? $ ? $ $ : $$ Z $ ? $ ? $ $ : $
, % / 9 - *) / . '
) /" % # ! ! # "!" ! $ + $ " " $ ? " $ U
+ % U " / ! % " & #! "$ "# ! #!' 3 % 3 " $ ! " $ "# ! !/ " A$
#$ " % # ,! ' "!"3 )" " " !) "# ! !/ "
= (= (= (= (
" - " " #$ " " #! % " ! !' " % " #! " % " / " $ ! " % ##!' $
? !/ " "# ! ! % C / " $ 1" A$ " ! ! % " !- " # ! " # ! "
% % ##!' " #! 3 " # % "# ! #!' % " - #! " % % #
. " $ ! A$ ! / !+$ #$ % " % D # !/ ! + " "$ % % " ? " $ 7
" $ '"! " "# ! ! !#, D # !/ % #! % # % # %!-!# #!' % ? 3 ! "$
" D 3 % ? !/ " "# ! !/ . %!"!" % #! ! %'+!# % " GF ! ! " & ! ?
! ) !# % - # #!' " C !# "# ! ! U $ U #$ % " % #! ! %'+!#
4! A$! 7 #,5 !#," !' !# "3 " ! # ? !/ / % A$) !-! " $ $ ! % +1 3
"! % "# ! ! %
. " $ ! % C D ? " A$ ! + " $ 1" #! &"$" # # 1" !# " 4 #!'
# #! 3 " #!/!%3 3 !/ " % /! ? 3 #) 5 % '"! " - # $ % " D ? "
A$ /!"! $ 1" $ ) # 4 "# ! #!' 5
G G
7 , + , $ +
$ , "
#! " # "! " % ! / " !+ ,# "# ! #! " # !/ " + $ " "$ + $ " " 7
"3 ? " ! !# " 4 " "3 " $ + $ 5 ( ? % 3 $ ! / " !+ A$ " "# ! ! % !/ %
% " #!$ "
% ? % A$ , / ! " %% " % % + % %! " % % /!"!' & % !@ % !$ )D!# "
? % !" @ " ##! % "# ! !/
" ! !" @" A$ #% A$ ! "!A$! # % #!' ! $% #!' $ " A$ " # / 7
! % ! !/! $ % 3 " /! #$% / ! % "
$ Z $ ? $ ? $ ? ? $Y$ Z $ ? $ ? $ ? ? $Y$ Z $ ? $ ? $ ? ? $Y$ Z $ ? $ ? $ ? ? $Y? $? $? $? $? $? $? $? $
, Y ) / 9 /"
) / / / !) "# ! #! "3 / ! % " ! !/! $ % " "!
"$" 0" )" " $ ) " " !" @" % A$ " ! " %
% #!' / ! % " $ ! ! !- #! % " !" @" " ##! % " "# ! !/ " &% "
# % #! % " # $" % " $ D " " + -!# % "!+$! 2
( % 3 , Y ) %) / % '
) %) % # ) $ " %! ! % #! "
# $" % "3 " -$ ,! ' "!" # % #! % " &#$ $"# / %$ % #! " # $" % "3 " "
,! ' "!" # $" % "
= (= (= (= (
. ! / " !+ #!' A$ ! ! + % % #!' % ##!' -1"!# &% # -! $ % /! +
? " ?'/ "3 " / A$) % #! " " " / ! % " 4" %! ! " # % #! %5
. ! / " !+ #!' A$ " $ ! #' % !/ #!' ! 1 " # ! -%$& % $# !/! % " ? "
%1 + " " " ! $" ! % "3 ! 1" & #! 3 " / "! % " " "
$# !/ " " % " " !/ "3 & # " A$ "1 " 3 / %$ % A$) &#' " A$ % !/ #!'
! 1 " # # ! $& ! # % $# !/! 4 " ! / " !+ #!' " % # ! % # % #!' &%$ + %
% #!' # $" % % " / ! % "5
. " $ ! " % % #!' % $ ! #!' & % %- !" $ #!' % ! !# 3 / A$)
/ ! % " # " #! % " ! ! % % #!' 4# $" %5
G
. ! / " !+ #!' A$ %! #$ % " " % " / ! % " A$ +$% % % #!' D!" + ! #! " 7
/ " 4/ "5 & + ! #! " # " 4#%! "5 % " " ##! " # #! % " ! ) !#
4# / %C " ! # ! $ % " "$ ! " $ !%%' '% "53 "1 # " $ ! % /! #$% #!' A$ "
!#," / ! % " &% " " A$ !+! % /! #$% #!' 4" # % #! % " / ! % " &" / %C # $7
" %7 5 % " ? % " $ " " % A$ " , # ! " # A$ #! "
# "! " "'% " # % #! / ! % "3 " # "! " " $"# % " % # % #! " # $" 7
% " " %$ + 3 " # A$ % # $" %! ! %!# # % #!' # % #!' "!+ !-!# # $" %!7
( ! " % # " # % #!' &%$ + # $" %!
" " !" @" %) )/ / /% 9 - $ " % # % #! " # $" 7
% " " D %!# !/ " $ !- #! # % " D ! " " % " % !" ! #!' D ! #!' & D 7
! #!' % " !" @" " ##! % " # % #! % "V# $" % "3 % " # $" " & - # " & #$ ! % %!7
4 " " & !- " "5 & % ! / " !+ % "4 "5 " / & # ! 3 % " !" @" D !7
% " &#$ "! D ! % " % ! / " !+ / # U! #! % U % " $ # $" & %! "$"
- # " # " #$ #! "
. !" @ # % #! %V# $" % $ %! ! " " / ! % " # % " " $# $ " # % ? " # 7
% "!+$! 4 # % #$ " $ / ! % 52
$ " $# $ " " # % ? " # % " % ,! ' "!" # $" % " $% !/ ! " % # 1 $7
% #! # 4S " % #! ! ,! ' "!"K5
, .) / + % - . )% ) ) 4#$ 7
" %! ! % #! " / ! % "5 - + % ) . )% ) ) '
4#$ " % # % #! " # $" % "5 "! !" 3 % " !" @" # % #! % "V# $" % " U # 7
"! "U "# ! % #! " $ " + $ " "$ + $ " &"$ % "# ! ! ! % " / ! % " ! #%$! "
% ! / " !+ #!' 3 %$ + " % # % " % #! " )" " 4 ! %$+ " "# ! !/ " / ! % " ! !7
/! $ % "3 %$ + / " %% % " "# ! #! "2 / " % # % #! "5
= (= (= (= (
. ! / " !+ #!' / %$ % # ! !%! " # $# " 4% #$ "5 % /!"!' 3 & % #! " / ! %
# % " D 3 % #$ #!' & % !/ % " #! # ' !# % % $ ! ! ( ! 3 ! 1 " A$) # 1 % " #
# $# & "# ! ! 1 " % # ! !%! % " " # $# " " / 1 " % " D % " " " ! / " !7
+ 1 " "$ #$ #!' & !/ % " #! # ' !# 3 & "# ! ! 1 " % " D 3 #$ #!' & !/ % " #! # ' !# % % 7
$ ! ! ( " ! 3 % #! 1 " % # ! !%! & % " D 4 / "! ,& !- #! " " D #$
% # ! !%! % " " # $# "53 % # ! !%! &% #$ #!' 4 / "! % " # $# " ! $ # ! !7
%! "! !% !- % " !" ! " #$ #! "5 &# ! !%! & !/ % " #! 7 # ' !# 4 / %$ !- 7
#! " !/ % " #! # ' !# 5 "13 ! "# ! ! " &%$ + # % #! "
% " !" @" " ##! % " "# ! !/ " #' % " # % #! % "V# $" % " / " " / / ! % "
% #! " )" "3 "$ ! $ % & $ % !
7 8 Y $ $ , $
, $ + $ 2 G
NNNN / " !+/ " !+/ " !+/ " !+ #!' % +! $ ! %#!' % +! $ ! %#!' % +! $ ! %#!' % +! $ ! %
#! " # "! " % ! )" % ! / " !+ " %! / < /% ! " / ! % "
% " % #! " )" " # " " !" % " , ) 0% " #$ % " <
G >
/% %) % % . 0% + . % / 0) / - '
) ( ? % 3 $ ! / " !+ A$ $"# %! #' / %$#! % " !/ % " % $
#! # @" $ #!$ $ A$ ! " $ ! #' , # ! % # ! " D % " % / 7
% " 4 !+ " $ % 5 % " C% ! " ! @"
" , ) "$ % !/! ! " " ! "2 , 1 60 , " )
)% 1 + 6 - , % 0# " ! !# % "!+$! "A$
$ Z $ ? $ ?$ Z $ ? $ ?$ Z $ ? $ ?$ Z $ ? $ ?
, A$ %% " A$ %! # ! " /)" % ! 4 / ! % " "$" % #! 7
"5 %+$ % #!' + % ( ? % 3 $ ! / " !+ #!' %! # ! " % # ! $
,#! % $ # $ ! !#, # ! $ " ! / ! " $ " % ! 4 !+ " $ % $7
GQ @"5 &" D ! "$ / %$#!' % % + " ! $ " / ! % % #!'
! $ $ " " !/ %% # / A$ " " / ! % " / ! % " % " % #! " 7
)" " # # 1" !# !" ! !/ % " !" @" #! " A$ % #!' " # $ % 7
#!'
" " !" @" $ " " % "!+$! 2
$ Z $ ? $ :$ Z $ ? $ :$ Z $ ? $ :$ Z $ ? $ :
, ) )% " $ ! " = + > D ! # ! " /)" % ! "$ % #! "
+ $ " " #1-!# " $ #!' " % " S# , "K + $ " ! !/! $ " /! #$% " %+$ U
+ % % 3 + $ " U 4 % 3 GPNN5 . ? % " " + $ " 4S# , !"K5 " 1 % -
% " " " A$ #! GP>Q 0 "!%3 !) 1 $ !%! " # ! ! + $ ! %
# 2 % " " " A$ " $ ! ! ! $ GPOL &GPON " !# % " !@" % !$
)D!# A$ "!" 1 ! " $##!' ! ! $ % A$ #$ !' GPOF " !" @" % " A$ " 7
" , % ,# " +$! ! " " + $ " /)" % ! ."$ % " " !" @" " D $
$ " # / A$ " ! % + $ "$ % #!' " A$ ! #%$! % "$ % #!'
= (= (= (= (
. ! / " !+ #!' #! % " % " # ! $ " ,#! % !# $ !%! % " #,!% " #! " GPN>3 !+ "
# #! # @"3 # ! GPOF " @ " 1 $ $ " #,!% " G @"
&" ! 1 % " # ! $ " GPPQ3 " 1 $ $ " #,!% " GN @" &" ! 1 % " # !7
$ " GPPF3 " 1 $ $ " #,!% " @" & % @ QQQ $ $ " #,!% " N
@"3 & "1 "$# "!/ "13 " %! % / %$#!' # ! " % " # ! $ " #! " " %$ + 3 $ 7
A$ % # ?$ " #1-!# " " " $ ! " # ! !#!' $ " !- 3 # $ "
" % " " /!/! " % + $ #,!% " #! " GPN>
& ? $ Z $ ?& ? $ Z $ ?& ? $ Z $ ?& ? $ Z $ ? IIII ::::
$ !- #! # % " !" @" #! $ / " % "!+$! ? % 6! " 4GPOL3 QO5
= (= (= (= (
. ! / " !+ " ! " " $ ! % " # ! $ " % " " " " # % " " #! #! " - "! 7
% " % +!' S K " # ! $ " " ! " # " @" $ $ ! GF @" #
A$ " ,# % !#!' 3 " " % ##! % % #!' " " D!" " 3 $ $ "
%% " "1 % % #!' $ # ! /)" % ! % " #! % 4 %+$ " $
? " " " ! + " $ / " " "53 #$ %A$! ! % % #!' " % !" 2
G B
% " " " % +!' ZK 4%% % #!' + %5 8" " 1 $ ? % $ !" @ #!
! % ! / " !+ " $/! ! " " $ ! % " # ! $ " ,#! % " "! !# " - "! % "
% " " " A$ " ! !#! # % " GPOL3 % +!' S K3 % " $ ! ! / %$# 1 % %!"!" $ "$ 7
% #!' + $ " #1-!# " @" " $)"3 % "!+$! $ " " 1 % A$ A$ " "$ 7
% #!' 3 % #$ % U GPOPU " # " ! $! " " # " " D ! #! " %$ + 3 %+$ "
% " " " A$ " ! !#! # % " GPOL , ? % # #! 3 & % " $ ! ! #%$! "'% % " # ! $ "
% + $ "$ % #!' " " A$ # " % !#, @ & GPOP # ! C % +!" !
4 % % #!' " " " " $ ! $ "$ % #!' 5 8" " 1 $ ? % !" @ / %$#!'
+ $ # ,
%+$ " % #! " A$ " !-!# # % !/ - #!%! 3 % " ! " # $ % " % % #!' $
# ! % /)" % ! 46! " 3 GPOL5 ( ? % 3 "! " %% / # $ ! / " !+ #!' "
% " ! ! " %1 !# " " $ ! " + $ " # 1 # #! # @"3 , 1 $ % / # ?
# ! % " ! + " # $ % " " "$ % #!' $ A$ % "$ % #!' " +$! 1 "! "! % !" 2
% " + $ " # 1 % "#$ % 4"5 " #! 3 % " " $#," " " # ! 1 3 % "$ % 7
#!'
$R ? $ $ Z $ :$R ? $ $ Z $ :$R ? $ $ Z $ :$R ? $ $ Z $ :
" !" @" / %$#!' + $ 1 "A$ ! " % "!+$! 2
% " !" @" #! & / %$#!' + $ " " $ ! % # ! "$ % #! " % #! "
! A$ # ! " ! $ $ " !- $ A$ A$!/ % 3 % # ! " / %C
# % # !/ & ! !/! $ % 4 A$ % " " " $ # ! 5 ! ,&# ! "3 % ! / " !+
$ ! " #1-!# A$) ! !/! $ " / # % " # ! " " ! " !" @" % "! $ #!'
1 + -!# " "12
" #! 3 %+$ " " % " "$? " $ # ! 3 % % #!' "$ % #!' " % !"
$ Z $ ? $ ?$ Z $ ? $ ?$ Z $ ? $ ?$ Z $ ? $ ?
, % " "! !% " % " " #% " " !" @" /!" " ! 3 "'% A$ % !" + $ " #1-!7
# "$? " " ! " % " ! " "
. ? % % " 1 $ ! / " !+ #!' A$ " / $ % % " # ! " % " # ! $ " $ + $ ? #$7
!/ " % #!' $ + % / % $# !/! 3 !+ " $ #! # @" @ " " / 1 %
# ! $ % " !" " ? #$ !/ " " #! 3 % " ! !/! $ " & "'% % % #!' "$ % #!' 3 " % " !" "
? % 3 " 1 % " / "$ % 4 $ $ @5 $ + $ A$ #$ !' "!# ! %! "! "
! # "$" D "! " / % " !"#$"!' & D % #!' % " -$ $ "3 &"! !" ! $& "$" D "! "
!"#$"!' & D % #!' ,#," " " 4 # " / #!' % " #! " " 1 % " !" " " "5 "
1 D " " + -!# "!2
% " !" @" % " ! % / ? A$ " # # % " # ! " + $ % "3 " # # % " # ! "
! !/! $ % " " A$) # " " " #1-!# " ! $# % # ! "/ ? " A$ / # " "$% $& !-1#!%
G F
D # % " !" " "$? " $ " +$ !#!' $ " / #! " "$ " #$ " " !
!" @" $ " $ ! % #! " + $ " " " #1-!# " & " # / ! #$ " ! % #! " % !7
/ " !# " ( 3 / " # #$! % " - # " A$ $ !#!' $ " !7
#! " " ! " 4 #$) " % - # ! !" #!' % $ /!" # -$ ! / %! #!' !
D ! " &#$ "! D ! "3 "'% A$ %!# % # D D ! %5 " !" @" % 1 "7
A$ ! " % "!+$! - 2
, ) .) / + % . )% 0 - )
7 8 $ , $ : : +
, $ 4 Q $ 8 " $ $
8 + , , C 5 I" 8 "
N >N >N >N > #!' % " !" @" " ##! % " &% +! $#!' % " !" @" " ##! % " &% +! $#!' % " !" @" " ##! % " &% +! $#!' % " !" @" " ##! % " &% +! $ ! % "! % "! % "! % "
" " $ ! " % +! $ ! % " ! % / ? A$ #! ! - #!' " #' % " / ! % " &"$" % 7
#! " / %$#! /)" % ! ! + 3 "$ % " " # " " " A$ % " " ##! % " % ##!'
$ ! !" @ $ 3 " ! % '"! % ! / " !+ #!' "! !" $ # ! " 7
" - A$ "3 ? % 2 . ! / " !+ $ %! $ % $# !/! + "3 7
! " & A$ @" " "E&/ #' " !-!# 4 " !-!# 5 % $# !/! % " + " " "
% " " !" " "3 % @ & % " " @"
N >N >N >N > H .< 9( (H .< 9( (H .< 9( (H .< 9( (
9( I9( I9( I9( I
% # " #! ' % ! !#! % # 1 $% " D ! "3 D% / /
D% / + / /)- *) % - F % / 9 *) % !" @
" % ##! $ ! / " !+ #!' " ! % % " %/ & % # D A$ % " $ !
" %$ + 3 " ! " ! / " !+ #!' " # # 1" !# " ! " A$ " # " ! " %
/" ) D% / *) , ) D% / & "$
/ 3 " ! " ! / " !+ #!' ! & # % A$ % " !" @" D ! % " $ D ! "
%! % #! " S $ "K % " / ! % " ! )"3 "! # ! #!' " / ! % "3 & %% "
" % # % #! " # $" % " # & #!"!' ( ? % 3 $ D ! " % ! ? "
/ ! % " !% %! + % - " 3 % ) " @ & " - # " "13 " " #$ - # '
# / ! % # ! 3 % ! / " !+ #!' D ! %3 "$% " # % ? " % " - # " % " C%7
! % " / ! % " A$ ! /! 4 $ " $ ! D ! % " % " @" A$ / # % A$!" 3 " 1
" !-1#!% " A$) # ! $&' % ! % % A$ " / %/!' % # 3 A$) # "$" #! A$
# % #% 3 % C #!+ !%% " -$ "3 % + ," % -$ " # # #!+ !%% 3
#) 5 % ! / " !+ #!' D ! % % " / ! % " $ ! $% " " # ?$ #
" # # "$" - # "3 % ! / " !+ #!' D ! % " ,# % ( % A$ " # %
% <% 0 , D% / - ) D% / %) % /" ." / 0
($ %!# " #$ %A$! %$+ "!+$! % !" # ! !
, ! 3 # #! ; %! + 4GPNP53 D% / U" % " 8
% % .) # / " #! 3 % % ! !#," / ! % "
$ " % + ! $ % "$" - # "3 % #$ % "$ % " & -$ % % ! ( % 3 "! " #$
$ - # % % ! 3 )" " & % %!
# ! 3 D% / / /" + % # / Q >&U
# " #$ U / / - # D 4 "! !%! + %! % " "$% " " ! !/! $ " &
"! $ #! " # ! ! "5
. 9 D% / " A$ % " % ##! $ F/ % % / / '
% % % *) ) & 1 % " D ! " $ !%! $ " "
& " QQ " "3 % A$ !-!#$% % + %! #!' "$% " % #! " " %! " ( % '
G L
% " "$% " $ D ! " / " # # $#!' & " /)" % ) %!# )" U !" ! "
# D " &# !- " ! " " "U # / + %! " !#," "$% "
"$ 3 " #% " " ! / " !+ #!' U D ! % & D ! %U " $ !%! % / # % # 7
#! ! & # "! " "$% " ! $ ! $ ! % % ! / " !+ #!' A$ "
- "
N BN BN BN B HJ.8 9HJ.8 9HJ.8 9HJ.8 9 ( . 3 ( : R I( . 3 ( : R I( . 3 ( : R I( . 3 ( : R I
! " # ' A$ % % ! % % & % # ' !# " ! !# "! $ " " $ !
! / " !+ #!' " ! !#! 1 # -! " "!# D % ! "3 "# ! !/ "3 # % #! % " D %!# !/ " "! !" 3
% ! " $ ! " %% / % - $% #!' #! #% " + % &)" " % " % ##!' ! '
, % % N G " $ " "A$ !# " # " #!
%+$ " % " ! / " !+ #!' $ " " D ! % D ! % ( ? 7
% 3 "! " " %! % % #!' % !/ #!' &% $# !/! % " ? " #! " 3
1 " " % ##! $ # ?$ )" " & !/! ! % " % #$ + $ "2 $ ! " !#! $
% / !/ #!' 3 $ " +$ # ! !/ #!' 3 $ # # ? !/ #!' &$ #$ % A$ " %
! !" ! +C !/ " $)" # 1 " % " + $ " #$ "$ $# !/! 1 " $
D ! ! " + $ " ! # " 1 " $ #$ "! D ! # ! 3 "! ! !) " % !7
/ #!' D!" % " ? " "1 # "$ $# !/! & % #! " " / ! % "3 " 1 " %!7
$ ! / " !+ #!' " ##! % # % #! % : "! # " !" " " ! !) " % " " / ! % " & " % #!)7
" "$ # % #!' - # $ 1 " $ " $ ! % +! $ ! %
0 N G
( ( . 3 ( :
R
" $ ! ! ' "!" !" @
D % ! U " " % # 3 % A$ "
$ - $% " # ? $7
" ! !#! % "
U " ##! % "# ! !/
U ( D ! %
"# ! !/ U "# ! !/ U ( D ! %
U " ##! % "# ! !/
% #! % U !- #! + $ " "!
! $! # $" %!
U $ "! D ! %
U " ##! % # % #! %
U +! $ ! % 4 D ! %5
U % #! % U $ "! D ! %
U " ##! % # % #! %
U +! $ ! % 4 D ! %5
D %!# !/ U !- #! + $ " !7
$& # $" %!
U D ! %
U $ "! D ! %3 % +! $ ! % & " #7
#! % # $" % 4#$ ,& " " ! - !
# $" %! 3 $ 1 ! # % & %!"!"
" 1" !# " ! " %!
% #! " # $" % "5
U $" % " U D ! %
U $ "! D ! %3 % +! $ ! % & " #7
#! % # $" % 4#$ ,& " " ! - !
# $" %! 3 $ 1 ! # % & %!"!"
" 1" !# " ! " %! % #! 7
" # $" % "5
....
G ! / " !+ #!' D ! % " % A$ " %! "! ! $% %! % " / ! % " ! ! 7
"3 " " / ! % " A$ & #$ ! " ! % %! "! % ! / #!' ! # % ! / " !+
" $ - A$ " # !/
! / " !+ #!' D ! % " # #! !) # ! / " !+ #!' D " 7- # 4% " ,#," &/ ! % "
& #$ ! 5 & " / / ! % " & % #! " )" " "$ # D $ %
> " !" @" D ! % " " !/! % "!+$! 2
G N
B " !" @" " ##! % " %! " / #! " $ C !# % ! $ ! / ! 7
% " ! !/! $ % & " " !#! " " "# ! !/ " $ "# ! % #! " / 7
! % " " # % #! % " &"! " % # # " " # $" %! / ! % " " # % #! % "V# $" % "
F " !" @" % +! $ ! % " %! " / #! " " " " $ " % ! ! " $ !
$ % #!' " !" @" #! 3 "! %! $ "$ % #!' + $ " #1-!# " !" @" 7
%!"!" / %$ !/ + $ &"! " $ ! % " !" " "$? " " !" @" %
L ! / " !+ #!' D ! % " $ # % " !+$ " A$ % D ! % & A$)%% " "
# %!# ! - ! % #! " # $" % " ( % ! / " !+ #!' D ! % " " $ % &# # % 7
%! # ! !
N % ! !" @ % +! " #$ # !#! % % ! / " !+ 3 % # D A$ %
! / " !+ #!' 3 % ! " $ ! - # $ &% " ,! ' "!" - $% "
(
0<
/ " !+ #!' D ! %
/ " !+ #!' D " 7- #
!" @" " ##! % "
!" @ " ##! % "# ! !/
!" @ " ##! % # % #$ %VD %!# !/
!" @" % +! $ ! % "
!" @ % +! $ ! % #! 4 5
!" @ % +! $ ! % %!"!" / %$ !/ + $ / %$#!' + $ ]# , 5
!" @ % +! $ ! % %
" / #!' ! $ %
! " $ ! & !" @
! ,! ' "!" & !" @
=
G %!? $ ! / " !+ #!' D ! % 4 %+C %! /!" 5 & %!# 2 H $ % " " "$" !- #! " #
$ " $ ! D ! %I "# ! # $ & !"#C % " # "$" # @ "
. ! / " !+ " ! / %$ % % #!' % D "!#!' /! " $"!# % " # % # !7
" D &% # ! $ ,#! % " D " ! / " !+ " ! A$ % &$ " # " $! $ !" @ D 7
! % %! !#, % #!' & !) $ !" @ " ##! % # % #! % H ' " ! "
!" @"I3 HA$) # !/! " " " %% 1 # # " I3 H#$ % " " ! % " !- #! " " !7
" @"I3 H#' " ! $% 1 % D ! % / ! % Z# ! " D KI3 H#' " ! - ! 1 % 7
% #!' % " / ! % " % !" @ " ##! % # % #! % & A$) % " / ! % " & ,$ ! #$ !7
"! " %% / # I
> " $& $ ? % $ !" @ " ##! % "# ! !/
B " $& $ ? % $ !" @ % +! $ ! % #! 3 $ ? % $ !" @ / %$#!'
+ $ &$ ? % $ !" @ %E& " % " ? % " %!# % " !- #! " % " " ! "
!" @" % +! $ ! % "
F ! $ ! / " !+ " $ ! # #! # @" % # ! $ ,#! % +$ % " $ !A$ @" A$ %
! $ % @ GPLO3 H 1 $ !" @ % +! $ ! % I D %!A$ % " " "$ " $ "
L ! / " !+ #!' A$ , / ! " %% " H# " $ !" @ D ! %I " &
D %!A$
G O
0 0 * .
3 4GPNN5 + - 0 / %& $1"3 2 + ($ %!# ! " # ! "2ZJ$ ! !/ %!# ! " ! ,
#! % #! # "K3 C F
; 3 * 4GPNP5 .*) % ) /% / )D!# 3 * 2 $ / ! ! %
!# ! $% C O 4Z/ " !+ #!' D ! % & D ! %K5
; 3 & 0 3 * 4GPOG5 % - ; .*) + 3 .;2
# !# ( ""3 # 4 5
;. 3 0 4GPNP5 ? -#G % 0 / %& $1"3 2 + ($ %!# ! " #2 ! "2 ZJ$ ! !/
%!# ! " ! , #! % #! # "K3 C GO
= (
% /!"!' & % !@
!" @ " ##! % A$ ! %!# "# ! #!' / ! % " &# % #! "
G P
O H ' " % ##! $ $ " IH ' " % ##! $ $ " IH ' " % ##! $ $ " IH ' " % ##! $ $ " I
0= ( M =0= ( M =0= ( M =0= ( M =
J$ % %$ 2
G5 % " # # " $ " 3 % #!' & # ! ! " % ##!' % $ "
5 # % " !- " ! " $ " "3 "$" # # 1" !# "3 % " "! $ #! " A$ " # / ! $ !%!
# $ &"$" %!# #! "
>5 " ) # #! ! % @ #$ $ " !" ! " "! $ #! " ! / " !+ #!'
B5 ($ $ " " #$ " " % $ /!" #! 1-!# 3 %!# !- " ) " " % #7
#!'
% # 1 $% !"#$ % " # # " $ " 3 % #!' $ !/ " 3 @ $ " 3 " !/! %
$ " & # ! ! " % ##!' !) " $ ! % +1 $ " "2 !%1" !# " & !%1"7
!# " D %!# #' -! ! % " "$? " A$ / " ! "3 #' ! % @ #$ $ " &
#' # % $ " ! % ! " % ##!' % +!
O G HJ. 8 IO G HJ. 8 IO G HJ. 8 IO G HJ. 8 I
A$1 % ! )" " # A$! "K3 " #! 3 % " )9 ) 9 ) " " %$ + 3 %
% ! ! !#! % % ! / " !+ #!' "13 "! % ? !/ " ? % 3 "# ! ! % $" A$ ,# % " !@" %
% /!"!' 3 % " - # ! % " A$ " A$ ! + $ $ " !@" " %$ + 3 !) " 1
"! % /!" % " " % " !@" "# + % " !@" "$" "3 "3 1 "'% %
? !/ % ! / " !+ #!' "! % !" @ % !" % # " U& #! % %! U % ! / " !+ #!' * 7
%% 3 0 !" & %W " 4GPOL5 % ? !/ "!# % " $ ! " % "# ! ! % % #!' !@7
% /!"!' 3 ! ' A$ % " "$? " " % ##! " % " $ ! -$ !@" A$ " ! " "$" # 7
$# " & # #! " % #! " # " ! # $ !# #!' " $ ! +3 !#" & % 7
," 4GPN 5 % ? !/ %!"!" ! / " !+ % " !"# #! " " ? " % " ! ! " " ,!? "
# " # % $" % % /!"!' A$1 % ? !/ % " $ ! "$ $" % " % ##!' " & !@"3 7
/!" % " # $ "$ % 3 # % #! " ! % " $ " # 7,!?
($ % ! " $& /! 3 $ " % " ? !/ " % " " ? % " #! " " #% " % # !# "
# " "! % $#," " $ ! " A$ $ " " ! / " !+ #!' & "!" % + $ # 7
, #! % " ? !/ " % ! / " !+ #!' &% $ ! %!"!" % !" %+$ " " # $ " "
#$ % % O G
G>Q
( " % ##! $ /) 0% ! # " " -! ! $ " ) " U " "3 + ! #! "3
!' !# "3 # U Q*) < / >0 % % / % / -
9 " " ##! " " %% / % "!+$! " 3 A$ " % %! ! $ % #!'
0 O G
HJ. 8 I2 : .HJ. 8 I2 : .HJ. 8 I2 : .HJ. 8 I2 : .
) , < + < +
V
, G
W
#
, 5 2 G
# 2 5 $ G
, G
G
+
V + $ +
5
$ W
/ G
/ 2 F $
* 8 ( G
$
, 2 +
G
$ 2
# $ $ G
+
G
+
V 2 $ G
5 W
K G
( $
$ G
K 5 F
$ +
O H . ( 0 IO H . ( 0 IO H . ( 0 IO H . ( 0 I
. / A$ " , -! ! #$ % " $ " ) " 0" # / % A$ / "
" $ ! &" % #$ % " + %! % " "$% " "13 $ % #!' " % # ?$ " % " # " "
A$ # #$ # $ " ! " #!-!# #! " 4 %1 ! 3 GPNB5 /) "$ % " -! ! # $ ) )%
% 4 $ 3 GPNL5 >F
( " % ##! % $ " %! ! " % " # # 1" !# " % % #!' $#," ! / " !+ " "# !7
% "$-!#! % " # # 1" !# " % % #!' "$ A$ % $ " " $ !# %
% #!' " - #$ A$ $#," " $ ! " A$ C !# " " $ " " " $ ! " $ !/ "! ! " U
A$ Z" - #!% %!# % " % ! " $ !#!' 3 $ " " % KU ,+ + %! #! " ! "
" ?'/ " A$ % " " # # 1" !# " " #! % " " - ! % # "3 " % # #% 7
% " # # 1" !# " % % #!' 3 -! %! ! #$ % " " % " % "/ /) !
$ !%$" " # % ? % % ! / " !+ #!' " % $" % % /!"!' % " !@" " #% A$ !7
#, ! / " !+ #!' % $ ! %!"!" " % " !@" ( 3 H A$) % #!' " I3 H " % " !@" %
$ I3 H " % " !@" % C %!# D!# I 1 $& !#! " & # !# ! "! % - ! "
% #! " + " "1 " A$ $ " ? % % % #!' -$ %! ! % "!+$! 2
" -! !#!' %! ! ' # " !@" D!# " A$ /!/! % %! % *3 % " A$ / %
# % +! & % " " P @" ( ! !' ,# $ ! / " !+ #!' # " % 3 # #$ " ! ! " # 7
" " !@" A$ & " 1 "# ! ! &$ # % " % ! #%$"!' !@" " % " " % ' %!"3 %
$" % $ !# #!' % " "#$ % " # $ " - #! & " % ##!' " & " # " "3 % %! ! #!' % "
# # 1" !# " % % #!' "'% % " ? !/ " % " $ ! 3 "! " " # !# " " $
? " $ ! 3 $ % #!' " + 3 "! % # %! $ ? " ! %! ! #% % % 7
9* F , 4 , . 4 $ 2 B 5 =L" ,
+ $ 4 , / $
G>G
#!' # " % " ? !/ " % " $ ! % ) / )
0) - /% ( ? % 3 $ " $ ! " % " ! # !/ " " )D!# 40 !" 3 GPO>5 &
# " % " # "! #! " ' !# " % " $ ! A$ "# ! % # ! + #! % % " ! !/! $ " &% % 7
#!' )" # " / ! % " ! + ! #! % " # !' -! ! % % #!' % "!+$! 2
$ " % #!' # " A$ %% " ! # " + % " " " ! $" ! % " &# #! % " A$ GPO>
! $ # ! % " #! % "$ ! >Q !%% " " "3 # / " "$ ! " % " GQQ !%% " " " &V # "
>QQ " " % "
" A$ " ? % " %! ! #% % % #!' 3 D#%$& " " A$ " % " ! # " + 7
% "3 " " A$ # % +! ! $" ! % &# #! %3 # ? % # "3 , % "3 # " " %"
" % # !) #% A$ " " " ! " &+ " # " # ! ! " # ! % & #$ 7
" " ,$ " *! % " ! !# A$ " " # ! ! " % @ GPO>
" # ! ! " A$ # ! / " !+ #$ % "$" ? !/ " " $ ! 3 % A$ " ! " " % # % "
#% ! / " !+ #!' " " 3 "$? # 1 !# & ) %!# 3 & " ? #!#! " "! % "! % D 7
! % " "$% "3 % % # $ - ! % " % % #!' $ !%! $ " $ !
O > H . IO > H . IO > H . IO > H . I
" " , " /!" A$ " ! A$ . )" " ) " - )" '
% " ! #!" , % " % /) ? !#, % " % /) A$ D!" 3
-! % +! % " # / ! $ " $ !
/) 0 0) ) )% % !+ " A$ " $ "$ # ?$ % " A$ 7
# " # ?$ -! ! "$" # # 1" !# " % A$ %% " % #!' " " " % -!+$ O
- #$ #! % " & 1 " , % =/) % >0Q/) # S =/) ># "!
# % " "! % " ) ! " " $ ! " " ! % " "$% " %! 3 # " / # " " $ !
% % #!' 3 % A$ " " % ##! " $ $ " &" U " %$ + U A$ " "$ 7
# ?$ " $ -% ? -! % % # ?$ % % #!' " % " $ " " " " !/ "3 %
$" " ) ! " " ! C !% " ) ! " # - ) % % / / " '
% - / 0 % + "#% # # % !
$ " & % # ! ! $ " % " # " " % " 'D! " ! #!" "
O > G ! " $ "O > G ! " $ "O > G ! " $ "O > G ! " $ "
0 "!# # + ! " % " $ " " " + " "2 /) % & /) % '
F / / % / / % " " 7
! -! ! % " # # 1" !# " % % #!' 3 % @ % $ " & /)" $ " % ##!' % ! &V
# !# % " $ ! " %!"!" +1 " % # ! ! % C ! $ "
% 1 " C " / - % % " 3 ! % " %! " 4# $ 1+! 5 A$ " / " #
" $)" / %/ 1 " # !# ," - % C 3 A$ " % " C " ! % !" 7
!%! " % +! "
% " /) % 0% % ##!' % " % " % !%! 3 "! # $" " % #! 7
" # % " # # 1" !# " % ! / " !+ % A$ ,# % $ " A$1 % # ! ! " # !# 3 ! "
-' $% " !%! 3 "! A$ % # " #!"! " $ " + $ " "3 &
" %$ + 3 % " $ " " " % ##! " #!"! " "$ ? !/ " ! " " "+ " ) /)
% ) % 0 % U"13 / U 9 ) 0 *) / -
) *) % + + ) ( !%$" % ! #! " / ! " ? % " A$
#$ !#," # "! #! "
= ( G= ( G= ( G= ( G
$ ! ? % " $ ! / " !+ #!' " ! !+ " D ? " )D!# 3 40 !" % GPOO5 %
? !/ % ! / " !+ #!' " #$ % " D ! #! " /! ? 3 /! & ? ( #$ %! !#, '7
"! " " % ##! ' $ $ " !%1" !# " " D ? " A$ !/ " " " U # ' !# "3
%1 !# "3 - $! "U ,$ ! %% + )D!# GPQQ &GPLQ " " " " " % ##! /)" # 7
#! "3 "!% "3 - #! " " " /!" BQ ! !+ " # /!" " " ! " $# $ 7
G>
" A$ ! ! % "$? , % %! " "$" D ! #! "
/ " # " $ $ " !%1" !# " #$ $ " " $ " $ ! # $ !" @
! / " !+ #!' D % ! 3 " #! 3 " # #%$& 3 "! "$ ? !/ " #$ #! " D ! #! " " !
" $ ! + " ,! ' "!" A$ # " ! $& % ! ! ! / " !+ #! " " #!" "
= (= (= (= (
" +$ # " #! " % # " $ ! / " !+ #!' " #$ " !@" , "! / #$ " &
#$ " 3 &/ ! % " " #! " ]!/ % " #! # ' !# 3 %$+ " /!/ 3 $# #!' 5 # " # $# &"$"
!/ #! " " # " " ,! $ $ " !%1" !# #! % GLQQ " " & % " " "
#!"! " - $% " +! " / #$ #!' & " ? " ! !+! " "$ ! % & $ / #$ 7
#!' % " !@"
/ " ! " $ ! 3 " ,# $ " #! #!' / ! % "3 #$&" "$% " " /!
! - #!' #!"! " %1 !# " A$ - # $ % #!' 3 " % + ! $ ! / " !+ 7
#!' #$ " " & -! ! !/ /)" $ /) % 0!" @ % A$ % " "
$ " + %! " % % #!' # $ " ! #!' #!" % A$ $ ! # " % ,# % "
+ %! #! "
= ( >= ( >= ( >= ( >
!" @ $ D ! ! "! # ! " /! % " % % /!"!' + # $# " !" #! % " % "
!@" ( % + % ? !/ " " % ##! $ # % +! LQ !@" F @" +$ % !/ % " #! # ' !7
# !+$ % ! %!+ #! &" "!+ % ! + $ " # !#! " >Q !@" / # !# $ " 7" #! % "
4 ? ! !5 & " >Q / # !# $ " $&/! % " ! " $)" % D "!#!' !#," # ! "
/! % "3 % " !@" " " / " $ # D ?$ + &" ! "$" # $# " /! % " & 7" #! % "
/ " " $ $ " % $ A$ " "!+ % " !@" % ! % " " # 7
!#! " D ! % "3 + %! % % #!' " # "! 1 ! " D ! " . " $ ! "1 "
/ %! " #$ A$ % !/ % # $" 7 - # " " #!" % !"% " / ! % "3 "! + % " " $ 7
+ %! " " % " !@"3 "! $ + $ !@" # % " #! " # # 1" !# " $
$ " ! !+! &S#% "!# [ $ " $ ! " ! " % ##!' % $ " " % 3 $ A$ % "!+ 7
#!' % " !@" % " + $ " "! % "
O B H . . (O B H . . (O B H . . (O B H . . ( 0 0 I0 0 I0 0 I0 0 I
"$ ! " !#! A$ /) % -) % /
9 ) 0 *) / - ) ) " $ " " 7
!%1" !# " ! $#," / ? "3 A$! " % ! #! % " A$ $ ! " % @ $ " " !#7
#! " ($ #! " ! #%$" A$ % ! #! % ? !/ % !" @ $ $ " !%1" !# " % $#! %
1 ! " % A$ " % %% " 4;!",3 GPLF5
" /) % " " #! % " % " !" @" ! / " !+ #!' #$ " " "
,# " ! #! " / ! % " % % #!' 3 " " / ! % " " ! # ! " $ " !#!' 4# 1 $%
P5 &" %! # $ " " 1" !# " % %!"!" " " "$ A$ % $ " " 7
!%1" !# 3 " % " % " % % #!' ! $ !" !%! " % +! " " % "
$ " % " / % " $& #! " % " % % #!' 3 A$ % " !#! " % "$ # ?$ 3
" " ! " #!" " % # ?$ & J$ #!" " !#," " ! " % %
$ " 3 % A$ " $ # %#$% 3 $ " ,& " A$ % !#!' & " " " $ "
# %#$% " !#
( ,# $ $ " !%1" !# " # " ! % " "!+$! " ) ! " &"$" -! !#! "2
) % U /! %! ! % " ? !/ " % ! / " !+ #!' U " ! " " % # D 7
"! " $ ) !# " % " # # 1" !# " % " % "
" ! " # # / % " ! % % #!' 3 % #$ % " D " # 2
Y d " #! " -! % / % $ / ! % ! 4 Y 5 A$ " ! " # #
" ! " # # !) 2
d " #! % / ! % % #!' # " # ! " / ! % "
G>>
% " / % " % % #!' " # # 3 " % ##! " $ /) & /)"
" ! " % $ " 3 ! - ! " / % " % % #!' Y " % / % Y %
#$ % "# # " Y " $ " ! ! % $ " % #$ % " !7
" A$ $ " " ! #!' , $ !- #! 4 Y U y d I5 " #! 3 ,
$ 3 % #$ % % C % " $ " " !#, % %% 7
" " d
d " % "/! #!' " ) /) & " % -%$# $ #!' y
4" 5 d % " ) 0" % -' $% A$ " " /! # %#$% % / !
4 5 % % #!' 4 5 : % / ! % $ " 4 5 " % D "!'
d # /) 0% #$ % ! " ) ! " !%!
d 4GU 5
( $ /) % # "! " ! #! % " # " "2 ! % / , /) 1 6 &
" % ##! % " % " $ " % "3 A$ " + % !" "! !%! " % +! " ( %
! 3 " $ -' $% A$ # ! % " D "! " & "# ! " ( % " +$ 3 # "! " $ 7
# " % ##!' #$ & $ # ! ! A$ ! % % ! % " % ##!' % " "
# " " % " "!+$! " ! #!" "
O B G % @ % $ "O B G % @ % $ "O B G % @ % $ "O B G % @ % $ "
$ " ,# $ $ " !%1" !# 3 $ +$ " H $ % " % C 1 ! ) "'
4 " "3 + ! #! "3 # 1 $% " % / % "3 # 53 A$ # "! # - $ $ " 4 5 A$
" +$ $ " QG 4-!? " "53 A$ % % #!' " D!
" % "I " +$ " ! A$! #$ % " % !%! #$ #! y 3 & A$ % / % y
U " " / #! "U " "! C $ ! / % A$ # % / / % % % #!' " #!
A$ ! " ! y " # A$ Y 3 % / % % ! " " " % # " % " &-!? " QG3 "$+ !7
" A$ " -%$# $ #!' ! $ " " ! &# " # % " / % " % " % % #!' Y 3
" _QG3 " #! A$ GQQ # " "3 PP / # " ! !##!' " # # &A$ % / % y " "! C $ ! / 7
% # -! A$ # % / % Y . /) % / / , " % "!+$! 2
oblaciónianzadelapvar
uestraianzadelamvar
V
S
n 2
2
=′
% #$ % " ?$" "! " # # % @ % % #!' # " " A$ 2
n/n1
n
n
′−
′
=′
( + " % "!+$! ? % % ? % A$ & , 1 " % ! #!" O " # 1 $% 3 %! ! "
$ % #!' !#! A$ $ " $ ! ! # " + % " # "! " S " A$ %% " ! # "
+ % " " " ! $" ! % " &# #! % " A$ GPO> ! $ # ! % " #! % "$ ! >Q !%% "
" "3 # / " "$ ! " % " GQQ !%% " " " &V # " >QQ " " % "K " "
# # 1" !# " " #!"' A$ % % #!' d G GNL ! # " + % " & A$ G GNL " " # - 7
% " #! " # # 1" !# " H $ % " # " % C ! # " + % " A$ " ! A$
/!" 3 $ " QGF3 & A$ % % #!' % " % GNLI
d % #!' GGNL " "
y d / % ! $ / ! % d G3 $ ! # + % # "
d " 7 [240% ! " " # % $ " " $& A$ @
d / ! % % #!' $ -! !#!' 4 5 % #$ % "
d / ! % $ " D " # % !%! #$ #! y
$" ! $& " A$ 2 2
2
V
S
n =′
$@%12'%6 [0312X [06 [0[3 -:@ 1[0[246@[0[[[@@4
400
000225,0
09,0
n ==′
& ?$" " A$ 2 298
1176/4001
400
N/n1
n
n =
+
=
+
′
=′
G>B
" #! A$ 3 $ " ! / " !+ #!' 3 # "! " $ $ " PO ! # " + % "
" 4# , 1 " !#,5 " % ! # ! ! % $ " !%1" !# 2 % ! %
@ % !" 3 # " " ! " % % #!' % " +$ # ! ! " ! #' & '
" % ##! " " PO "$? "
O B $ " !%1" !# " !-!#O B $ " !%1" !# " !-!#O B $ " !%1" !# " !-!#O B $ " !%1" !# " !-!#
% " ? % # " $ $ " !%1" !# "! % ! " " # " A$ % @
% $ " " 1 d PO ! # !/ " " ( "$ + " A$ % "! $ #!' " # %!# &A$ " A %
" A$ " !-!# -! A$ % " % " $ " % " $ ! %!"!" " $ ! !7
$ $ " ? % " ! $ " % +! % " " #! 3 #$ " A$ # $ % " % 7
" $ " % " + % !" !%! " "# +! "3 "! A$ " " # " ! .
/) % #!' " " # + 1 " A$ " " % % #!' &A$ " % / " % "
? !/ " % " $ ! 3 " !" @ $ $ " !%1" !# " !-!# A$ A$1 " ,# " !/! ! % % 7
#!' "$ % #! " " " &" " % ##! $ $ " # " " !-!# #!' $ %
#!"!' % $ " ! %!# % $" %! !- " @" $ " # " 3 S -!
% + $#! % / ! # $ ! % ! $ " %K 4;!",3 GPLF5 !# ;!",4 P 5 "$ %! $ "7
A$ $ C ! % " $ " % " d M ,% / ! % ! $ " % N $
$#! " % 1 ! "! % @ % $ " # " " #! % % "/! #!' "
% " " "3 KSh
N
n
fh ==
.+ " % - ##!' % " 3 % @ % $ " 3 % @ % % #!' 3 ", " % "/! #!'
" # % % " ,3 &; " $ #!' # " A$ " # "$% $ A
' ! # "
!+$! $ " ? % % " ! # " " " A$ % % #!' " G GNL ! # " 7
" &A$ % @ $ " " d PO - ##!' # " .+ " 2
2534,0
1176
298
N
n
fh ===
A$ % % % "$ % #!' " $% ! %!# " - ##!' # " -! % @
$ " % " $" ! $& " A$ 2 ,D -,d ,
> F1 7 F !
> $ Z
%5" O !*9L ;5 % " O 5
#
& , 2 A *9 9
! # + J !
9 F $ $ $ ! * **
L ) 2 + = !!
* > & !*
6 4 2 J !
= F . !J
[ G 4 !! *6
% * 9
J / * 9
;O =6 O !
(
;5 O *9 & , $
5 O !*9L
5 O 9 & , + ,
Z- ' !
O B > $ " !%1" !# #! "O B > $ " !%1" !# #! "O B > $ " !%1" !# #! "O B > $ " !%1" !# #! "
%+$ " # " " % ! / " !+ " / %! ! #$ " " -! #! "3 ! 3 !" #! " + 7
+ -!# " $ # ! #!' )" " & " " #$% "3 " #$ %! /) %% %
/ " ! $ " " $# # " "3 ! & +1 % # "! A$ $#," / # " $ " "
$ ! " %!"!" " #$ # "$% " # " ! " %$+ " -1"!# " + + -!# " % "
A$ ! " #! " ( %+$ " ? % " " % % O > 3 % ! # %$ "
#$ $ ! " %!"!" A$ - #$ / " " $ ! #! #! " " #! % " % " +$ # %$ 7
3 "$+ ! " "! % " #! " " #$ !#," % "
G>F
> F1 7 F 9
F )
% $ '
F #
; 8 /
) , ) ,
% $ " #! " ! %!# !- #! % $ ! %!"!" &% $ ! $ " % $ ! %!"!"
U# % ! !# " % ! #! ! " # 1 $% U " -! A$!) " / " ! "3 " 3 % "$? "$? "
A$! " C% ! ! " #! / " %!# % ! " $ !#!' $ ! $ " %
U " ! $ " U " -! % #! /)" % #$ % " % + % ## " % $ ! %!"!" % /) '
% / "$ $ " % ##!' " "3 " # # ! ! " !%1" !# " % ! 3 "
" % ##! % " #! "3 "!+$! % " & " @ " " " $ $ " !%1" !# "! % " !-!#
% " +$ 3 & " " #! " " " % ##! % " "$? " $ ? " A$ / " ! " ( %% "
,# $ " % ##!' A$ " +$ A$ " % " % " % #! ! % !" !%! " % +! "
# ! $ #!' " $ ? % A$ # / ! " % " # ! ! " "# ! " ," , &A$ !%$"7
% # - #$ " ,# $ $ " !%1" !# / ! " "
= (= (= (= (
H . $ ? (?( V$ ? $ ? & ? ? I ? $L
• / ; . " #!' ! % # % # "! " # #!"!' U -! % "$" "7
+! "U #' $" % ! % " $% " $ #!$ FQQ QQQ , ! " " #! 3 A$) !
"#$#, 3 A$) , "3 A$) # ! " -! &"$" ! ! " # " # % " + " !#! " "
• / ; !" @ $ #$ " ! ! A$ ! +$ " " " " $" % ! " #$ " ! ! " "
%!# /!" " $ $ " "$? " $% "
• ; " A$ %% " "$? " U, " $? "U " G @" 3 &A$ /!/ $ # "
! % #!$ 9
• , % / ; " ! # !/ " % " #!' ! "# # % C % "$? " # % " # 7
# 1" !# " ! " @% " ! + 3 " ! A$ !" @ " $ $ " A$ A$ " % "
"$? " $% " % #!$ 3 $% " # %'+!# & " ? - " - !%! 3 " #! 3 D#%$& % "
$% " ! " #$ # " % " +! " % ##! #! " &" # "! % $" $
# $ %! % #!$ &A$ $ " A$ !#, #!$ ,&F QQQ #$ " " #$ " " $ !%!7
# #! "3 " #! # $ ! " $ " % " ! % " #$ % " " C% ! ! " 7
#! $ " " "$? " $% " ! # " " ! H $ " #$ " # "! " $ "7
3 $ % #!' % FQQQ #$ "3 "! A$ " A$ $ " " " & Q GF &
# $ !%! #$ #! % FQ^I
" # " A$ 2
2
V
S
n =′ $ $ " !%1" !# "! %
d 4G7 5d F d F
d 4 " 5 d 4 QGF5 d QQQ F
11.1111
000225.
25.
V
S
n 2
2
===′
9090902.909
5000/11.11111
11.1111
N/n1
n
n ==
+
=
+
=′
# "! " $ $ " PQP #$ " #!$ 9 " ! % " / % " % % #!' # $ !7
%! QG
• " A$ % % #!' d F QQQ #$ " % #!$ " !/! ! /! " " $ ! " #$ B
/ 0A$ # + ! % " F QQQ #$ " " +C % ! + " "$ % ! "$" , !7
"3 A$ " !" ! $& # "!+$ 2
!=J
! LJ
9 !J J J
L = J
> O * J J J
G>L
• " !-!# #!' % $ " 2
1818.
5000
909
fh
KSh
N
n
fh
==
==
H ' !" ! $! " % " PQP % " $ " % " ηG ! ! $ " $ " 3 #$ % !" !7
$#!' % % #!' % " B " " " #! # ' !# "I
!
9
L
;
!=J
LJ
!J J J
= J
5 O
"
"
"
"
η5
*J
9*9
969
L9
;O *J J J O J
" A$ ! #! ! 3 F QQQ #$ " % #!$ " " % ##! FQ % " G3 >F> % " 3 >L>
% " > &GB> % " B " " % ##!' # % " % ##!' % " #! "3 % " #$ % " " $ $ 7
& % +! % ! ," # % % C # " ]/ " ##!' O B 5 $ C% ! "
" % ##! % " "$? " # #! " # ! ! !) " ,# % ! 3 ,"
% + $ C "$? " ! " # #! % 'D! ! #!" "# ! ! " !#, # ! !
;5 5
; 5 G > 5 G
!
9
L
!=J
LJ
!J J J
= J
*J
9*9
969
L9
!J
!J
!J
!J
J J J
=J 6J
=!!J
! 6J
;O *J J J O J LJ
O F H 0 ( IO F H 0 ( IO F H 0 ( IO F H 0 ( I
$ ! !#! " $ " !"#$"!' " /) % 0" @% " A$ !#," ! " $ " 7
" # " "2
G5 % / , /) C5 % % / % ! 3 , " , % # %% 3
% " +$ , % " , ! % / , /) 3 H#' " % ##! % " % "
$ " % "I #!" % C #! " # " ! H#' " " % ##! % " "$? " # #! I
" % "'% , " !#, A$ % " % " " %!+ % ! 3 H#' " ,# " I
) " / /) /% / % ) *)
/ / / % ($ $" " > # ! ! " " % ##!' 2
O F G 'O F G 'O F G 'O F G ' %%%%
$&"! % & $& ! 3 # "!" $ " % " % " $ " % " % G % # $ " -!#,"3
$ # % 3 / %/ 1 " $ # ? 3 ! " # -!#,"3 " +C % @ % $ " " C "
% +! " U % U # - % $ "
"1 % % O 3 " A$ $ % #!' d F> " " D # !/ " &"! C +!# "3 " # "! $
$ " d G> ! # !/ " + % " !#," " " $ %!" " $ $ # $ " " 7
" " -!#," " " # $ % " F> C " " C " ! " " #,# # % " "
& ! ##! " $ " %!" 3 #!" % " A$ " "$? " %!"!"
O F C " C " % ! "O F C " C " % ! "O F C " C " % ! "O F C " C " % ! "
% $" F/ / "!+ !-!# % " % ##!' " - $! 3 "! % $ !%! #!' $ % C "
A$ ! %!# $ # !" !%! $& ! !" @ " C " % #!' 3 -$ 7
+ " # $ " #! $% % # ' !# D!" $ % $ !%%' 1+! "3 $ %!# "
# #!' E " !#, % " #$ % " ) !# " $#," %! " " 1" !# " " % " "
# % $ " % % O B & % ) !# 4
!+$! % ? % % ! #!" ! 3 ! " $ $ " PQP " #$ "3 & ! "
C " ! ' $ "$ $ " # " ) " A$ % " G3 % % #!' " NQ3 7
" $ " # " $ " %!" % " NQ #$ " &" % ##! " U ! % %
C " U % " FQ # " " A$ # " ! $! $ " $ "
G>N
0 O B
````
!6 J L
J =!J
*J !=
J 96!
6L* J
! !=9
6! *
* !J =
L 6=L
J L J L
=
L *9=
=6 J
6* *9
6==J
L*6 J
L=*6
L L 6
6=J !
= !9=
!! =
!L
L *!
!J ==!
! *
=!*9
J *
*=!J
!J 6
J L**9
=J *=
!=
J !*
L J
9J J J
=6 9
* 9
**
J 9
* *
6= L!
9* L9
J !!
!* J
=!!=
*! L6
6=! J
9J =L
6L
J 6
J 6L9!
J ! J
99=
=*!==
* *9*
J *!*
6J
6 9
L= J
=* *
66 6L
* 96
6J 9!
J = *!
9 6L
!J *J =
L
6! L
9* 9!
!J !
! =
9 !
J *=L
L 6**
69
9 J J
!= 6
6
!= **
LJ
!J
9L=J *
J J 9 J
*
= 9
!J
!= *
=*J !L
J J LJ J
!69=6
6J
* L!L
66!!J
J 66L
J 66L
6 J 6*
6 =J J
6L L
*9J LJ
=!
=69 J
! J *
9!!L!
6! !
=*96!
= 9 *
6*=*L
=9 J =
L=J 6
9699
L69
6 =
L 9!
6 !=L
!*6!J
!= J L
6=J 6J
6= !9
9!*!
!L !
L
L 9
LJ 69=
= =L
* 9L*
J J =J
9 9
L J !
J =
LJ 6*9
6L
= !99
****J
L96!
*69
9 J
6J 9
!
96!!9
L!6 9
J L!9!
6
J * 9
96J L!
LJ !L!
LJ J
J !99
6L6L!
=*L !
L9 6J
9L=J 9
J **6
!!!
J *9L
J 6L=
9LL*
* *69
6L6
=J !
9!9L
!J *
96 !
=6! *
L
*6 J
*9L9=
*J *9
6669
==J 6*
LJ *
*9= =
9 J !*
9 L
9*
J J LLJ
L =
66
LJ J
! LL9
J 9J *
= *
6 *!L
*9 **
6 9*
* 6J
!9J
*
!J =
6 6 6
6!!9*
!6J =
9
69 L!
**!L
L**
LLJ
9J
!=
6 6=
=9J *
=J !
!*L6
LJ 99=
99L
LL=6L
!9=69
69=J
L *!!
6 *
L 6
L
= =
L
!*96
66L!
6*J *6
9*J L
J J J J
* 6!6
L!
*! 9
LJ 9 =
L ==
*= =
J 6J
!9!
* !
*LL
L=6L
!! 99
66 *
* J J
J 6!9
*= =
J J **
= 6
J 9 96
L J !
=J 9
9 *
= 666
* *9
6*L 9
L!9 9
L=9*J
*=L
* 6*
9 J
LL =
=J 99=
*$ 2 !
%!+ A$ %% " # " " A$ " !# ! % F/ /0," # % % @ % $ "7
" C " $ # " ,#! ! 3 ,#! ? 3 , ! % % -! "! " % + A$ #
% $ " % + % !" !%! " % +! %!+ A$ %% " C " A$ # + % %!"
"1 "! $ " ? % % % #!' " NQ3 " "# + % " > C% ! " 1+! " &" # % "!+$! 7
" % ##! % " # " " ," # % % C % " $ " % "
0 O F0 O F0 O F0 O F
. 0 0 `. 0 0 `. 0 0 `. 0 0 `
NOPOL BFLPG O OG O P>> BNOL FFFOL
O> O>Q FP Q F BQ>NP PP POP L> O PP PNB
4G5>Q L GPOL> 4F5PFQ>P QOPQP 4N5BO GPN 4O5 > NQ
4 5Q QN> 4B5FP QB LBBQ 4L5GL GLG GBBPL BNOL
4>5QF FQ BN FF PFLFP P >FL G> >>B >BNG
G>O
O F > % ##!' "!" !#O F > % ##!' "!" !#O F > % ##!' "!" !#O F > % ##!' "!" !# % " $ " % "% " $ " % "% " $ " % "% " $ " % "
" # ! ! " % ##!' " $&C !% &- #!% %!# ! %!# % " % ##! $ % #!'
$ C % " ! $ ! / % ;
; " $ ! / % A$ / " ! % @ % % #!' & % @ % $ "
A$ " A$ ; d V3 ; d " $ ! / % " % ##!' "!" !# d " % % #!' d " %
$ "
%$" " % " ! " # # " # $ ? % $ + " A$ " A$! ,# $ " $ ! " / ! " "7
# " % $ %!#! )D!# " #1-!# " ! A$) C " ? " ! - !/ " &A$)
C " ? " !/ #! % " ! % " # #! % " % % /!"!' D!# ( % - # "$ + "
A$ % " ! / " !+ " # "!+$ /! # " " # " % " # #! % " A$ , " % ! U % " !- "
# % " % /!"!' U $ $ ! " @" J$! % " # #! % " ! "3 " ! $ % #!'
d G FBO # #! % " # # " ! A$) C # #! % " # "! " %!
+ %! % % #!' $ " " "$% " # $ " & QGF % -' $%
A$ & , " % % ##!' O B > " # 1 $% " A$ "! d Q3F" d 4%7 5 d 41 46 d Q3 F
647
1548/11,11111
1.,1111
n11,1111
00025,0
25,0
V
S
n 2
2
=
+
====
! # "! " $ $ " η d LBN # #! % "3 " $ !%! % " % ##!' % ! / % ; 2
339,2
647
1548
n
N
K ==== >L 4 5
% ! / % GV; d > ! !# A$ # # # #! % GV; " " % ##! ," # % d LBN
/" / /) GV; " $ $ !%! % +! % " % " η #
" &V # #! +% !%! A$ !# A$ # % % % #!' ! A$
% !" !%! " % +! 3 " ! % " % ##!' GV; % !+$! $ " ? 7
% 3 " % +! % " G FBO # #! % " + "3 % G3>3L3P "! A$ #$ " A$ % !
" ! % "13 " # " 3 " ! $ " " &"! "$" # " $ " G3 L3 P3 7
" % # #! % GLP &" +$! "2 GLP3 GN 3 GNF GV; / %/ % " ! " "! " # " 7
! " # ! ! " % ##!' " # # %!# &! / ! " / ? "2 #$ %A$! ! " " $
% #!' 93 " / -% ? " % $ " "! !" 3 % " % ##!' "!" !# % + $ $ " #! 7
3 $ " ? % " A$ % # ! ! " % ##!' GV; " $ $ " # " A$ ! !7
#! # % " % " % # ! - #! % % % ! !#! % % " " % % #!'
O L : .O L : .O L : .O L : .
" , /!" % % + " # 1 $% 3 % " /) % A$! % ! #!' % @
% $ " & $ % *) ) *) / %
/ / % " % , " /!" 3 "! + " - % !"#$ ! " %+ " #! %
A$ # % " % ##!' $ $ " 2 0 / /) % %!" . ) D
) *) *) . Q + >0 / % 0- % ) '
" / /) % " +$ ) ! " -! ) / . *) % / '
. . / / % 0 % )/ -% 0%
/ /)
" %!" " " " %!" " D!" " " $ % #!' $ " / ! "2 % ! # ! % -' !# 3 % %!" )
! " $ " #! #!' 3 ! # ! " " #! %! "3 % " %!" " -!#! % " "#$ % " % 3 % " %!" " % "
# #! " )D! $ %!# " $ /!" 3 % %!" %$ " $ $ !/ "! 3 # # " ,&A$
#$ % # % $ ! %!" 3 "$ D # ! $ 3 / #! 3 "$ # %! 3 &A$) # $
! % #!' # % % ! / " !+ &% % #!' A$ / ! " 3 & A$ " " " " # " ! -%$&
% " % ##!' % $ " ( ? % 3 %+$ " #$ " " " # "! A$ % ! # ! % -' !# " $&
C !% ! + ,&A$ #$ A$ $#," %)- " # A$ " !/ " A$ ,&
,+ " A$ ! %)- %!" " #! " $ " #! #!' # #! 4 #! % % 7
$" ! % "- #!' 5 $ " /! " "! % '"! % " $ ! " U ? % U # # % ! !' % "
" #! " # " # $ ! +$ % " "! % ? !/ % ! / " !+ #!' " % %!"!" ! !'
% " # % % 1"3 % %!" $ " #! #!' " #$ / ! " "3 "2 ,& "
" #! #! " % "3 % #! " " % % " # % $" ! "- #!' 3 % " " 7
#! #! " " / %$ ! " & ' " # )" " # # " # " 3 " 1 # " $!
$ $ / %!" 3 # " % " %!" " D!" " % " " #! #! " % "3 %! ! !#, %!" % "
# " " $ %!# "3 "$ ! A$ $ " " " $ ! # " " #! #! " % !" ! 3
# ! # % ( 9 4 - #!' ( % % C %!# D!# 5 &# " % J4 " 7
96 ! 9 M 4 B 5 6 " *G =
G>P
#! #!' #! % + ! " J$1 !# "5
&%!" " A$ #! $ + &$ % ! / " !+ ( " " ! # ! " " #! %! " # % $"7
! A$ %!" % " " " D!# " ! " &+ "3 % ! # ! % !$ )D!# # %% "3 %
! # ! ! "3 A$ %!" # " $# "3 " #! " ! & % /!"!' 3 !' !# " & /!" " " !
! # ! " %! " - "! % " " C !% " % ! / " !+ $ " " $ # !% #!' 4"$? "3
" "3 ! " ! $#! "53 "$% , " ? ! / "!' #$ " " # " $ " $ !%! % "
#$ " ! 3 #$ % " # "! #! " A$ " " ! # ! " ,# "$ ! $##!' &A$
/ % A$) @ # % " "3 #' % " $/! 3 4 D,$" !/ 3 #$ " ! ! "3 / %$ ! "5
&/)-/% 0A$!) " & A$) A$ D#%$! " % ! # !
)D!# " #$ !) # ! # ! " $ #! " $ %!#! & # # ! # % $ %!#
# ) !# !#! "3 F * #$ " # " ! # " $! %!" " ,#3 ! % " #$ % " " " % #7
#! % " % " A$ # " ! $! % " $ ! " %!"!" $ ! ! / " !+ #!' ( ? %
% ! / " !+ #!' % /!"!' & % !@ 4* %% 3 % 3 GPOL5 " ,! $ $ " !%1" !# " 7
!-!# #! 3 $ ! " % #! "#$ % " C% ! ! " #! %% + % "
!@" ($ " ! 3 % - # " # "!+$!' $ %!" % " "#$ % " ! ! " % !" ! * % "#$ %
1 $ #' !+ ! !-!# % ! % #$ % " %! ! 3 % " "#$ % " !@" 1 !# " " %!" # 7
1 " ! - #!' " # "#$ % 3 " "$ $ !# #!' U# %% &# % ! U3 " "$ ! U C %!#
!/ U
&$ " $ ! A$ # % + !- " " " " #! # ' !# " % " # % ! " % !" ! * %
# " % ! + " ! % 3 " ,!#! O %!" "2
G "#$ % " C %!# " #% "
"#$ % " !/ " #% "
> "#$ % " C %!# " #% " 0
B "#$ % " !/ " #% " 0
4 "#$ % " C %!# " #% "
L "#$ % " !/ " #% "
N "#$ % " C %!# " #% "
O "#$ % " !/ " #% "
%!" " $ " % % #!' & # $ %% " " " % ##! ' $ $ " "#$ % "
"! D!" %!" " A$ ! ! !-!# $ " % #!' # " ! $ " #$ ! " # "
- #! A$ # + "# ! #! " % ! %3 + ! #! " "$? " A$ " " % ##! " #
$ ! " %!"!" %+$ " " " # " - #! " % " #,!/ "3 % " "3 / %C " !' !# "
" " $ ! %! # % " , " " !"!' / ! " # % " % /!"!' # $ " "
! " #! " " ? % " # " %% "
O L G #,!/ "O L G #,!/ "O L G #,!/ "O L G #,!/ "
. ? - #%$ ! &" % ##!' $ ! " ! $#!' A$! #!" "! %+$ " " A$ " $ " %!#! $
? " # % #! " # % $" !" % % " #! 3 "! ! " # 3 " D 3
" #!/!% & $ #!' ? 3 $ #! " A$ %+$! " - % !" ( " % # # % 7
#! " " # "! # % #!' " % " "$? " # " $ GQ @" % #! "$" "
% " %!#! $ % # % " +!" " - % "
,&$ %!" % " " "$? "3 % ! / " !+ #! #$ ! % " #,!/ " % " " %!#! $ "
% " " #,!/ " # " ! $& "$ # $ " % ! % #$ % % $ " %#$% % @ %
% #!' 3 ! % @ % $ " &" % ##! "!" !# # % GV; 4/ " ##!' O F >5
# " %!#! $ A$ " %! A$1 % % A$ "$ + " A$ % #,!/ ,&" %!#! $ " + A$
-$ # 3 & 3 $ " # "! " % " $ ! " # " & " " % "
% " % # - #! $ %!" 4 ? % " % ! # ! A$ # " $
" -1"!# 5 % " " #! %!" " $ " 4;!",3 GPLF2 $ 3 GPNL5 # " ? % % 3 # % "!+$! 7
% 3 "! "! % #$ " % 3 " #! # "! D!" ! 3 # ! $ " #
% ! / % " % ##!' "!" !#
O L "O L "O L "O L "
" " " $&C !% " # # - #! $ " " #! ( ? % 3 $ ! / " !+ A$! "
A$) !/ % " # " $ ! ! $ " /!#! $ % #!$ & ! %
%!" ! " A$ # # # ! 3 # " % " ! " $ " /!#! "3 % " #$ % " # " ! $& $
% #!' #! "3 $ " # ! " % ##! 3 /!" $ C #%! " % % ! / %
% #!' 4 ! " $ " /!#! 5 &"$ "! $ #!' + + -!# 3 A$ %!+!' " # D!" ! " % # 7
#! 3 # " +$ " A$ % # "$ ! % + " % " "! % " % !/ "
O L >O L >O L >O L > %C "%C "%C "%C "
GBQ
" ? % "$ + " A$ $ " $ ! " % ! !" A$! ,# $ %!"!" # ! % " ! ! 7
% " % " " ! #! % " ! ! " % #!$ $ % -! ! % ! / " !+ / % # #! % &
#$ % " / %C " A$ #$ % " ! ! " ! " & @ $ # - #! ! % !
% #$ % " " % ##! / %C " "$ %!"!" $ + "3 "! + 3 # A$ " #$ A$ % / 7
%$ 9 A$ # ! % !' !# % !? % ,$! K 4 7 GOPP53 - % % # HJ$) ,# I
($ " -! % % #!' 3 !- " D %1#! A$ / %C " ! PP^ % " % " & !
" $ / C # %#$%' "$ $ " &% " % ##! '
O L B " " !"!'O L B " " !"!'O L B " " !"!'O L B " " !"!'
$ " $ ! ( !%% & %' 4GPO 53 % " ! / " !+ " A$ 1 ,# $ %!"!" $ #! " % D!7
# " !" " #! $ %!" $ #! " ! "$" , " " !"!' ( " 1 $&#
+ " % " $ #! " " , " ! "! % " - % % /!" ,# % % ! "! !%!
$ %!" # #! % "3 " ,!#! %!" " A$ ! !-!# # ! , " !"!' % /!"!/
# # % 3 B3 40P3 &G> % " N % " B , " $ "! 1 " $ " # $ GPO % 7
#!' " # " ! $! % C % ! " , " " !"!' % /!"!/ 3 d GGPQ , " " % #!'
" !/! !' " " U @ 3 ! 1 3 & #,U &" # !' # %#$% % @ % $ " 7
# "! #!' A$ # ! , " !"!' ,&L ! $ " # #! % " 4 ! + 3 GPNP5
# %#$%' % C ! " , " A$ " " % ##! 1 $ $ " . / ! % 7
@ % $ " 3 " " % ##! % ! ! " , " & C% ! " + & %! C !# 7
A$ %% " # #! % " # ! " % " ! " , " " % ##! " % &A$ " !- "
# % " &" + " % 1 % $ " ? % " % # " $##!' # # $ # $ " % A$ !7
! % %!"!" $ $ " !%1" !# # #! % "
O N R ( . . :O N R ( . . :O N R ( . . :O N R ( . . :
/) % 0# % , " /!" ! #!" " ! "3 A$! " # ! ! " "!# "2 G5 %
! #!' % @ % $ " & 5 % " % ##!' % ! % " % " $ " % " % ! # 7
! ! 3 % , " "# ! "$ %! " "! % 3 % " ##!' O B G " # 1 $% % #!" #$ 7
% @ % $ " $ " %+ $&# % ? ! % % ! / " !+ 7
#!' &% % #!' " $ ! " #$ A$ % %$ & % % # + %3 $ "$% $&C !% %
# A$) @ $ " , $ !%! " ! / " !+ " #! #! " " #! % " ( % - # $7
#! " % " "!+$! " % " " $ 4GPNL5 &A$ ! !# % @ % $ " " $ !%!
% " ! / " !+ " " +C "$" % #! " 4 #! % " +! % "5 &" +C % " "$ + $ " A$ A$! " $ ! "
%% "
0 O L
. * . . M. * . . M. * . . M. * . . M 7777
: ` < .: ` < .: ` < .: ` < .
% )
# ' !# " GQQQh GQQ
) !# " GQQQh FQQ
$# " GQQQh NQQ U >QQ
# ! $ " GQQQ h NQQ U BQQ
D ! " ! U U U GQQ
" % / " A$ % ! " $ ! # ! % @ % $ " 3 "! " ! % ,#, A$
" $ " " #! % " +! % " " $ " " #! % "3 " #! 3 $ " " A$ " % % #!'
$ 1" " 1 !# " G QQQ "$? " $ " % " $ ! SH#' " " % " D!# "IK 4 7
! 3 3 % 3 GPON5 # " GO>N "$? " ! " % "!+$! 2
* & LPL
4"! * 5 B L
$ 7"$ " >GL
!" ! * % PP
G O>N
" $ " " +! % " 4 ? % % " A$ " % %! 5 %+C " % 1" %+C
$ !#! ! +!' " 1 !# " A$ @" # + " NQQ BQQ "$? "
% @ $ $ " ! " % C "$ + $ " A$ " ! " $ % #!'
( ? % 3 " "$ !/! ! % C " , " & $? " B + $ " E C " , " &
$? " B + $ " # $ 4 !/ % " " #! # ' !# " ! " -$ % # " " 1 " , %
GBG
BQ "$ + $ " & $ $ " & % "!+$! % " "# ! 1 !# " $ " " " +C % "
"$ + $ " ? " $ ! 3 " +C "$ %# # 3 U " $ ! " #! % " " $ ! " " #! % " +! % "U &" +C "$
$ ! %!"!"3 " #! " "$? " + ! #! "3 " C% ! ! " #! % C % $ "7
" $# 3 & A$ )" " " # "! "! $ + - ##!' % % #!' %
> $ =
! " #
& ' ( )
; ? ; ?
; G J J J G *J J !J J G*J J !J J G*J J *J G!J J
) *J J G!*J J *J J G J J J *J J G J J J !J J G*J J
# 5 !*J J GS J J J S J J J S *J J S
" " % " 4 $ GPNL2 OL7ON5 -$ # " $! " " 1#$% " ! / " !+ #!' $ %!# " /!" "
" #! %! " & " $ ! % " $ " " A$ $ !%! " ! / " !+ "3 A$ $ &$
% ! / " !+ #!" % @ "$ $ " # " A$ % ' ! $ $ " A$)
"$ !" ! $#!' " D! % !" ! $#!' % " # # 1" !# " % % #!' " D! #!' ?
% ! # " % @ % $ " S %! K % !" ! $#!' $ " " + "3 # %
%! % !" ! $#!' $ % #!' % # ! 3 % !" ! $#!' % " / ! % " " $ ! #! #! "
" #! % " " % ? " " % " ! + 3 % !" ! $#!' $ " " GQQ " % " !
" % " & " "! / % '"! ,# " 1" !# ! - #! % " % " / % " $ % #!'
" " % %% %1 ! # %
) ; " !" ! $#!' - # " % + + % # $ " " GQQ h$ ! 7
" $ " % " & " C !% & # " ! #$ " ,# ! - #! " ! " 1" !#
" " % !" ! $#!' $ % #!' E" % &3 "! + 3 % !" ! $#!' $ $ " " % 7
#!' " GQQ # " " !" ! $! " % " #! U % %! ! # %U !
" ! % " / % " % % #!' 3 ! % ! - #! " 1" !#
O O H . ( 0 0 IO O H . ( 0 0 IO O H . ( 0 0 IO O H . ( 0 0 I
" /) % 0% " #$ % " %% " !) /) )% ) % /
GB
. / -) % C "1 " " " $ !%! $#," ! / " !+ #! " & ! %% " "
,# ! - #! " " % % #!' " # "! ?$ + " " % " $ # + %! "3 " %
%+$ 3 # "! S $ " " " $ ' K $ " ! !+! " % ##! "$? " S 1 !# "K # %
/ + " A$ " # " " " !/ " $ % #!' ! / " A$ % " $ " "
! !+! " ! $#," "/ ? " ! " A$ 3 % " !%1" !# "3 " # %#$% # #!"!'
% " 3 " #! 3 " # %#$% # A$) !/ % # -! ,# " $ " ! #!' " " $
+ / ! # / ! "! # "! " A$ % " 1" !# ! - #! % " " 1 % !%! 3 % A$
$ " " 1" !# " 49 3 # % #!' 3 + "!' 3 # 53 $ " " !%1" !# " ! $ / % %! ! & % 7
!/ % $ " "13 " % % #!' " #! 3 % " " $ + %! " $ % #!' 3 A$
" # "! ' ! "$" "3 ! "$" % " % $ " # " A$ 3 /)
% 0 )9 % *) / / % 0
) )% )
/ ? $ /) % " "$ $ !%! $ ! !" @ " $ ! 3 A$ A$!
$ S " !/! % " $ % #!' 3 "! $ #$! " &# % % ##!'
"$? " # #! " # # 1" !# " " #!-!# " /! % % ! % % K &/ ! " #% " "
$ " " ! !+! " &)" " " -! ! # ! $ #!'
O O G $ " "$? " / %$ ! "O O G $ " "$? " / %$ ! "O O G $ " "$? " / %$ ! "O O G $ " "$? " / %$ ! "
" $ " " "$? " / %$ ! " " - #$ " #! #! " " #! % " &#! #! " % # $# $ "7
" - $! "3 $ !%! " !) % !#! &% A$ % +1 % ! / " !+ % # #%$"! "
" " #! " A$ %% + "$" " # "$ % ( " " ? % % " "$? " A$ / %$ 7
! ## !#! $ " $ ! A$ ! % " - # " $ !# % ! / " !+ A$
$ #! $ #% " A$ " ,#! $ " $ ! " !/ #!' % $ !/ "! ! ! /! A$ %% " A$
# " " $ $ &# !/ " " # " " % % ##!' % " ! !/! $ " A$ " "$? "
%!"!" #! #$ " #! " - $! " " ! $ " " $" " $ ! " % ! " #$7
A$ % " "$? " " , +) " / ! % " % " # 3 " D 3 ! %!+ #! 3 A$ % " "$% "
- # " # !- #! " ! !/! $ % "3 "! % " # !#! " % " A$ -$ " ! "
O O $ " D "O O $ " D "O O $ " D "O O $ " D "
#! " " $ ! " " # " ! % ! !' "$? " D " $ " " $ " " " - #$ " " $7
! " #$ %! !/ " & D % ! " A$ + ,! ' "!" " #!" " + ! ! !" @
#$ " ! ! " ( ? % $ " $ ! " % -!% % $? ! !" )D!# 40 3 % 3 GPOP5
" #$ !' $ $ " η d N $? " ! !" " $ " " # "! ' A$ " " % " "$? " ! ' "
, % # #!' 3 "$ % " & " @ % " $? " ! !" " " " " $ " " / %! " &C !% "
#$ % " ? !/ " % " $ ! "1 % A$!
O O > " "$? "O O > " "$? "O O > " "$? "O O > " "$? "7777 ! "! "! "! "
% !+$ % A$ % " $ " " ! "3 )" !) " $ !%! " $ ! " D % ! " & ! / " !+ #! " !
#$ %! !/ 3 % ? !/ " % !A$ 3 -$ ! &# %! % ! - #!' 3 & % # ! 3 & " ! 7
#!' " $ ! " " # !/ - %'+!# % ? !/ " %! % " / % "3 ! " &"!+ !-!# " $
! + $ " #! %3 % $" D " # "$? "7 ! " - #$ ( ? % " " % "
? " T 0 #W 4S % C"!# ? K3 S " $#,#," % # K5 " " + $ " 1 !# "
C"!# " ? &1 !# " " $ ! " !#! " % %!"!" % " " ! !-!# #!' &
" #! %! #!' " " " - "! "2 % C"!# 3 % ) !#
" " $ ! " !/ #! % "3 % " #$ % " " ,# % %!"!" % " # ! $ " &# $# " % # "$ ! 3 7
!) $ !%! $ " " "$? 7 ! A$1 " -! % " + $ " % " A$ / ! !+! $ ! $# U
? % ?'/ " #% " " #! # ' !# &03 " # " 3 #% " 03 ? #$ !/ " #% " 70U &" # " $& + $ "
O ' GQ " "3 #$&" ! + " + % " # # 1" !# " " #! % " & + -!# " !#, "$ + $
!#, + $ " - # C $ " "!' 3 A$ $ - #!%! ! !+! $ # / " #!' % "
! " % + $ D " "$" # ! $ "3 / % "3 ! "3 D # !/ "3 !/ #! " ,#! % " # # 1" !# "
$ ! $# " /!#!
O O B $ " #$ "O O B $ " #$ "O O B $ " #$ "O O B $ " #$ "
" ! $ " " $ !%! $#, " $ ! " ! !' & # # ! " #$ " " #! ! "7
$##! " ! !" #$ " ! ! " "$? " % # %% 3 &A$ % ,# " / & # - %%
#$ " #$ % #!' #! " / ! % " + -!# " % % #!' "13 ? % 3 $ " $7
! " % # ! $ % % #!' ,#! $ # ! %1 !# 3 % !# % " #$ " " S/ % # % ! &
/!" GFQ "$? " J$ % F^" , " & " >Q @"3 F^ $? " & " >Q @"EF^
, " " F @" &@4U $? " " F @"K "1 " # " $& " " $ " "3 A$ #
GB>
/ " #! ! % ?$!#! % /!"
" ! " # ! $% $ " &3 # #%$"!' 3 "$ ! " $ % A$ "A$ !#
% " !- " ! " $ " 3 &% " " $ ! " " $" # & - #$ #!
....
G " # 1 $% "# ! ! " % #' " % ##! $ $ " ! A$ " ! A$ % " % A$!)7
" / " ! "3 % A$ # " -! ! % $ ! %!"!" U " "3 + ! #! " !' !7
# "U # " $)" %! ! #% % % #!' # " % " ? !/ " % " $ ! & #$
# # 1" !# " # ! 3 %$+ & % !
$ " " $ "$ + $ % % #!' U /! %! ! U & $ " !%1" !# !7
%1" !#
> % % +! A$) ! $ " " A$! % " ? !/ " % " $ ! & % "A$ ! / " !+ #!'
B " $ " " !%1" !# " " " #! % " % " !" @" ! / " !+ #!' #$ " " "
+ %! % " "$% " $ % #!' # # 1" !# " ! $ " 3 " A$ " % " % 7
" % % #!' ! % ! !#! % !" !%! " % +! "3 " % " % " $ "7
% " / % " $& D! " % " / % " % % #!' 3 & A$ % " !#! " % "$ # ?$ 3
" " ! #! " $& #!" " % # ?$ & " #!"!' % $ " 3 %%
!) "
F ( $ $ " !%1" !# # "! " " # " "2 ! % @ % $ " &" % ##! % "
% " $ " % " - % !
L % @ % $ " " # %#$% # " % / ! % % #!' &% / ! % $ " "
C% ! D " ) ! " !%! #$ #! / ! % % #!' " # %#$% # % #$ 7
% " 3 % #$ % ! " " % " 3 & " % @ %
$ "
N " $ " " !%1" !# " $ " 2 ! % "3 " !-!# " & #! " " !-!# #!' $ %
#!"!' % $ " ! %!# % $" %! "$ $ " " # " # + 1 A$ " % 7
/ % % #!' % $ " #! " ! %!# !- #! " % $ ! %!"!" &% $ !
$ " % " ! $ " ,&$ " % ##!' " "3 " # # ! ! " !%1" !# "
% ! " " % ##! % " #! " U "#$ % "3 + ! #! "3 " % " #% " U % " +$ &
% " #! " % " "$? " A$ / " ! "
O " % " $ " % " $ $ " !%1" !# /% " %!+ % ! " +$ "
A$ # % + % !" !%! " % +! ($ $" " " # ! ! " " 7
% ##!' 2 G ' % 3 % C " &> % ##!' "!" !# # ! ! " % ##!'
%!" "3 & " D!" " # " $! " ,# !" " $ " 2 % ! # ! % -' !# 3 %!" "
" #! #! "3 %!" " "#$ % " -!#! % "3 # $ D!" %!" " % " % % #!' " #$7
" # " - #! A$ # + "# ! #! " % ! %3 + ! #! " "$? " " % ##! 7
" # $ ! " %!"!" %+$ " )" " $ " % " #,!/ "3 , # " &% " "
GBB
P " $ " " 7 !%1" !# "3 $ !) %% " $ " " ! !+! "3 $ " % % ##!' "$? " $
? " " $ ! % # ! ! % ! / " !+
GQ " $ " " ! !+! " $ " / ! " #% " "2 4G5 $ " "$? " / %$ ! " U- #$ $ !%! 7
" # !" @" D ! % " &"! $ #! " % ! 4 5 $ " D " U- #$ U $ !%!7
" " $ ! " D % ! " 4>5 $ " "$? " ! U " $ ! " # " "U3 $ !%! " " $ ! " #$ %!7
!/ " & !/ #! % " &4B5 $ " #$ " U- #$ "U " $ ! " ! !' & # # !
" $ " " ! !+! " " / %! " #$ A$ $ ! !" @ ! / " !+ #!' "1 % " A$! 3 "!
+ % " "$% " " + %! % " % $ " "1 $ " " "! !% " " + %! % "
$ % #!'
GG % %1 ! # % " " @% A$ $ $ " " #! # " "3 " $ $ " # $
!" ! $#!' % "$" # # 1" !# "3 "! + % %! # ?$ " # !%!
! " % ! " # " ! - # $ $ " " 1" !# "3 % " +$ " A$!"! ! !" " %
,# ! - #! " # # " " $ % #!'
% " $ " % "% " $ " % "% " $ " % "% " $ " % "E " " $ ! " A$ # - $ $ "
"""" 2 % $ " 3 -! ! # % "/! #!' ! $ " ! % " / % " % "
% % #!'
!" "!" "!" "!" "2 !" # - #! % #$ % " ! % " % " $ " % "
$ "$ "$ "$ " 2 $ # ?$ % " % % #!'
$ " !%1" !#$ " !%1" !#$ " !%1" !#$ " !%1" !# 2 $ # ?$ " % " % " % % #!' ! % !" !%! "
"# +! "
$ " !%1" !#$ " !%1" !#$ " !%1" !#$ " !%1" !# 2 $ " ! !+! 3 % " % ##!' % " % # ! ! % ! / " !+ 7
( % #!'( % #!'( % #!'( % #!' 2 ?$ " % " # " " A$ # #$ # $ " ! " #!-!# #! "
% ##!' % !% ##!' % !% ##!' % !% ##!' % ! 2 % ##!' !%1" !# % " % " $ % #!' % ##!' "!" !# 2 % ##!'
% " $ % #!' ! $ ! / %
1 ! %1 ! %1 ! %1 ! %2 ( "!#!' A$ $ $ " " @ U " GQQ # " "73 % !" !7
$#!' " D! %
. ! %!"!". ! %!"!". ! %!"!". ! %!"!"2 J$! " / " ! " $ ! / " !+ #!'
. ! $ " %. ! $ " %. ! $ " %. ! $ " %2 % #! /)" % #$ % " % + % ## " % $ ! %!"!"
! 2! 2! 2! 2 *%$# $ #!' / ! !%! ! $ ! / % % % #!'
====
G - + $ " > B " " + $ !" GF ! $ "3 - $% $ +$ ! / "7
!+ #!' % % $ " #$ %A$! " $ ! A$ # /! A$13 " A$ " %+ A$ %7
! A$! % " " $ ! "3 %+ A$ %% " # "! $ - ' " #! % ! " +$ "
! / " !+ #!' " / % ! ' " $)" &?$ # )" " +$ " " -! HA$!) " /
" ! "I !"#$ ! A$) & A$) " # # " % " " $ " " % " " $ ! "
" #$ #! % ? #!#! ! " % " "!+$! " " ! / " !+ #!' $ + " A$
#$ " 3 " $ ! " $ %% ! / " !+ #!' "$+! ! % " "!+$! " " ! / " !+ #! # 7
# " A$!) " / " ! "3 % + "$% " % " ! / " !+ #! " $ " "
G H $ % " % ! # A$ " % " ?'/ " ! % " $ #! " ! " %# ,'%!# "I
# " " " A$ " ! % ' $ - !# " $ + #1 #$% " # %! H
! )D! !#, + I
> " !@" A$ "!" ! % ! ! "#$ % " % !# " & !D "3 H ! $ ? " @ # 7
) !# % $ !/ "! A$ % " A$ /! "#$ % " %!+! " " $ " % " D I
B HJ$) !- #! " "!+ !-!# !/ " D!" % " # #! % " % % /!"!' D!# 3 % !7
# &% / % I
> % ##! " $ ! " %+$ $ %!# #!' #! 1-!# ]/ ) !# G5 & "!" %!# #! $ 4A$ #$ "
A$ & #$ "'5 /! % " B " $ ! " ! A$ % # + 1 " $ ! " D % ! "3
"# ! !/ " &V D ! % "2 %!# % " "!+$! " " # "2 5 H $ % " % % ! / " !+ #!' I 5
H $ % " % $ " I #5 H ' -$ % +! I 5 H " #$ % $ " & % # ! ! $ " %
% A$ " ! / " !+'I 5 H $ % " " % " ! #! % " "$% " # #%$"! "I -5 H !#," "$% " "
+ %! % " $ % #!' & I +5 " % $ " 3 H $ " # " ! " !#," + 7
%! #! "I / %C % " %! % " B " $ ! "3 # # ! ! " % " " # " 3 3 #3 3 3 - &+
B $ + " A$ ? $ " #, A$ ,# ! / " !+ #! " " #! % " &A$ !/ " " #%! " % +$ 7
A$ % " " " " $ ! " !- 1 % HJ$) ! $ " "$+ ! 1 # $ I *$ 7
GBF
"$ "$+ #!
F $ + " A$ $ " #! #!' ! !# - "! % " #$ # F QQQ ! " ?$ ! #7
!/ , #! ! ,# $ #$ " 4 %)- - D5 % " "$"# ! " ! + 7 " # " "U %$7
+ ? 3 $ " A$ #$ 3 " % ! D! 3 # #$ " 3 + #!' 3 " $ ! " " ! "3 7
$ ! " / # #! ! "3 # "$ 3 " ! " $ %!# $ -!% - "! % # $ %! # 7
'"! %! % " " #! " " ! $&# " " %% + % " F QQQ ! " ! "
" @3 ) !# & " " . ! "3 HA$) @ $ " " # "! 3 "! A$ " $ "
& QGFI
. / -! ! % @ % $ " 3 H#' " 1 % # " " % ##!' 3 A$ % " "$% "
! " # " % $ " $ " + %! " % % #!' I " #! 3 "
$ -!% # % " F QQQ " #! " !#, " #! #!' - "! %
L . ! " ! $#!' A$! % % /!"!' " ? " / #!' $" "$" #! " @! " 4 %# ,% &
+ "5 " $# " " % % + %!" A$ # " " " ? " ! "$ 7
3 " #! "! % % ! 3 % " %$ % " % " % " A$ " " # % " - !7
%! " " # # A$ ,&A$ ,# " # @3 " ! ! #% #' " $# $ %
" ? A$ " " - # !/ "$ 3 # # $ %! & ! + " !#," " ? "3 "
# "! ! - #!' /! " % % #!' "$? 7"$" #! HJ$) " # " ? 1 A$1I HJ$) ! $ "
" # "! % # !#, ! - #!' I
0 0 * .0 0 * .0 0 * .0 0 * .
/ % A# % A * !" 7 2 * % ! ( + # 5 L*9
% <K 7 FA @ F/ B J " ( % + ; Q 3 ; Q ( F 2 1
K 7 FAA K ; M 2 @ / A 2 P =J " ( ( + ; @ 2( ) G
F;<A B ? '/ F 2 @ @ 3 P ==" ( % + ; Q 3 ; Q ( F ) E 9
F? ? 'A% ; F;' 7 ? P =6" ( % 5 ; Q 3 ; Q ( ? A -
% 7 K <; [ <'] % ; A - ? ;F; % P =!" , -+ # 4& - ( < , ; F
# 4&
B 'A 7 A7 ' P =*" + ; Q 3 ; Q ( @ 5 U ^ A
B ? Q A_ '[ ? U '; =L" , . + # 4& - ( 7 '# <AF ) ''
7 % - 7 F; @ % ; ^ 7 7 % - 7 F; P L" ) + 1 / F( U 5 ) $ 5 / '< , 2 /
) F <F @ % ? K = " / 0 + # 4& - ( / # 4& Y- /
/ '''
GBL
P # % ##!' % " "# % ##!' % " "# % ##!' % " "# % ##!' % " "
(
# / "
• -! ! % - ! ' # % # % " " #$ % # D % ! 7
/ " !+ #!'
• % % ! " $ !#!'
• %!# % ! " $ !#!'
• % " "
• !-!# % " "
• #,!/ % " " & % " % %!"!"
0=0=0=0=
J$ % %$ 2
G5 % "!+ !-!# S ! K #! #! " " #! % "
5 % " A$!"! " A$ !#!' #$ %! 2 # -! !%! &/ %!
>5 # % " ) " ! % # -! !%! &/ %! $ ! " $ !#!'
B5 % " !/ % " !#!' A$ $ $ !# " % " / ! % "
F5 # % " ! #! % " ! " $ " !#!' !" ! % " #! #! " " #! % "
L5 " ) # #! % & %!# !- " ! " $ " !#!'
N5 #$ , !%! % #!' " "$ %!"!"
% # 1 $% " $ -! !#!' !#!' % # D % " #! #! " " #! % "3 "1 # % " A$!"! " A$
! " $ !#!' $ ! 2 # -! !%! &/ %! !/ " " ) " ! % # -! !%!7
&/ %! " /!" "
"3 % # ! $% %! & ? %!-!# % " ! #! % " " ! #! #! " " #! % "2 "# % " # ! $7
"3 #$ " ! ! "3 %!"!" # ! 3 " / #!' 3 $ " " ! "3 " "! " -$ ! &$ !%! 7
#!' #,!/ "
*! % % # 1 $% " " % # ! ! # !-!# #!' % " " ! " &% - 7
% " % %!"!"
P G HJ.8 (P G HJ.8 (P G HJ.8 (P G HJ.8 ( ( I( I( I( I
. / A$ " % ##! " % !" @ ! / " !+ #!' ! &% $ " #$ #$ # $ "
% " $ ! ,! ' "!"3 ) % # "!" ! " " % " / ! % "
! / %$# " % ! / " !+ #!'
# % # % " " ! %!# " # !/! " " #, /! #$% " "12
6 $ ) )/ / % " !" ! % " % " $ ! % # ! " %%
$ 4 % ! " $ # % ##!' % " "5 " ! " $ " / %! &# -! % 3 7 % # 7
! " " " "$" "$% "
6 ?% )/ / " #! 3 % " " / #! " & !#! " % " / ! % " A$
" ! )" $ " " $ ! 4 ! / ! % "5
6 % / A$ $ %! " # # 4 " # !/! " % 7
! . 6
GBN
P HJ.8 * IP HJ.8 * IP HJ.8 * IP HJ.8 * I
#$ # % -! !#!' #% "!# % ) ! U %! !-$ ! U / "!+ !-!# S "!+ C " ? 7
" & / " #$ +% "K 4 / "3 GPFG5 ! + 3 # " @% ! " &M %% 4GPNP53 " -!7
!#!' " " ! % " #! #! " -1"!# " A$ % " #! #! " " #! % "3 & A$ / ! " % " - ' " A$
" ! " )" " $ # # ! " # ? " / "3 $ " A$ " "! " # "
%% !" #! # + ! !/ 3 % %! #!' 3 % $# #! % $ &% # ! !%! " # # " " # "
" # "! " # " " A$ $ / " # " K 4 -! !#!' ? 5 " % # S "$% 3 # 7
" #$ #! $# K 4 -! !#!' / 5 4 ! " &M %% 3 GPNP3 GQ5GQ5GQ5GQ5 " ! " ,# "$+ !
A$ " " #$ -! ! % / # = % ) % /% '
# " A$ " %! ! $ % D %!#! & + ! #% "!-!# 4&- #$ #$ !-!# 5
% " " !" ! % " U% " ! !# "U ) ! " % # # A$ % ! / " !+ ! 4 ! " &
M %% 3 GPNP3 GQ5 : " # " 3 % )/ / ?$ + $ %
# % ! )% ,& " / #! " #% "!-!# "
-! !#!' "$+ ! ! #%$& " # "! #! "2 ! " " % $ /!" 1 !# &" "$
A$ %) 4" $ % !/ " $ " # $ #$ " ! ! 3
$ # $# + /1 " / #!' $ " $ " $ /!" 5 " +$ " " $ " #7
!/ ' !# &" -! A$ < F % ) - A$ " " %
" $ " 4 ! " &M %% 3 GPNP5 "13 % " +!" " % ! " $ !#!' " / % " " / % "
# # " " # " )/ / ) *) *) *) % '
/ % *) / ! / " !+ #!' %!7
# " $ ! " $ ! % " / ! % " # ! " % " ,! ' "!" 4&#$ ,&,! ' "!"3 "! %
! % " / ! % " ! )"5 " !#!' " - # !/ #$ % ! " $ # % ##!' % " "
% " % " / ! % " A$ " ! " "1 $ " !#!' " -!#! & %
% ! / " !+ #!' " !+ " #$ " %$ + 3 ,& !#!' - # 3 " # !#
! "! % A$ " " -! % / ! % " % " # % ! %!+ #! 3 % !/ #!' 3 % !/ % " #! # ' !# 3
% %! + # !# 3 % # ! $ ,#! % " D & " "E "1 " # # " % " "! % %
" #!' -! % % " / ! % " " / 3 ! % ! " $ !#!' A$ " %% "
P > HJ.8 J. 0 .0 . . IP > HJ.8 J. 0 .0 . . IP > HJ.8 J. 0 .0 . . IP > HJ.8 J. 0 .0 . . I
!#!' ! " $ # % ##!' % " " $ ! " A$!"! " " #! % "2 . & '
# . $ ! " $ !#!' " -! % + A$ "$ %!# #!' ! % !"
"$? $ ? 3 $# !+$ % " "$% " ( ? % 3 "! & ! ! " % $ ! %
! $ ' & ! !# A$ ,& Q . ! $ " # "$% / & % '
! !# A$ ,&FQ " ! $ " " $)" " / % ' & , ! !# A$ ,&BQQ " 7
' " 1 # -! % 4"$ %!# #!' ! $# "$% " !" ! "5 +$ % 3 "! $ $ ! 7
%!+ #! % %!# ,& $ + $ " " & #! #! " / % " ! %!+ #! E% %!# $ " "7
$)" & #! / % " !- "3 % !+$ % A$ "$ " #$ " !#! " " $ " # -! %
4 %1# " % " / % " % -!+$ P G3 "$ ! A$ % " # -!#! " ! %!+ #! $ "#!% PF &
GFQ5 " "$% " " # "!" "E " $ S# -! K %% "
* . P G
= ( . ( ( ( . . * 0
( .
( ( (
, G>Q $ G>G $!" GBQ
$ G F $!" G>Q " G P
$ GGO # G N , G B
$!" GG $ G Q " 1 G Q
# GGQ ," GGO $ GQP
" ! GGQ " GGO ," GQO
," GQO , GGF $ GQ>
" GQN " 1 GQN # GQG
. $ ! " $ !#!' " ! ! !/ " " )# !# "3 % " #$ % " " #
/ " $)" /!" % # # / %!
#0 ) ! " + % "3 " -! % + A$ $ ! " $ % ! % / ! % A$ 7
! ( ? % 3 $ ! " $ ! % ! %!+ #! / %! ! % ! %!+ #! & % !
. $ " # #! ! " !" ! ! " & # #! ! " %! $ ,!" ' !# 7
" " #!%% % + % / %! " $)" U# !? $ " $ ! U S " " % / ! % &/ "
GBO
#' ,# +$ " " " / ! % K " " ! - # ! % $ " #$ " # " " 4# % " 1 % S" D K $
" 5 ! + 3 % "! $ #!' " "! % #$ " / ! % " # % !/ #!' 3 % # %!
" /!#! % " #%! "3 % # ! $ ,#! $ # ! %1 !# & " $ # " ! ! " & #! "3 "1 #
!/ " " / ! % " # % " A$ ? " #! #! " " #! % " / %! " $ #$ " !' " # % ? A$
%# " ! " $ !#!' A$ " %!# ; %! + 4GPNP3 G>O5 % % "!+$! +$
" # % / %! 2 H " $" ! ! % A$ $" # A$ " ! ! I ! " "13 "$ ! " / %! E"!
3 % "
# " $ # # % #$ % $ " !- " ! " /! #! 46! " 3 GPOLE %$ 3 GPOF52
G5 05 &>5
) % " # $ %% "
G5 /! #! % #! # % # !G5 /! #! % #! # % # !G5 /! #! % #! # % # !G5 /! #! % #! # % # !
# " -! % + A$ $ ! " $ -% ? $ ! ! " #1-!# # ! %
A$ " ! " % + A$ % !#!' " % # # ! 40 , " 3 GPNL5 ( ? % 3 $
$ #! " ! ) !# " / %! # ! "! ! #%$& "'% % " " & D#%$& 7
% " "$ 3 $% ! %!# #!' !/!"!' 4 ! " &M %% 3 GPNP5 Q ! 3 $ $ # #! ! " " % "
# #! " S " 0 % "K " " " % "$" % $ " ! 0 K&S & K3 "! A$
! #%$! # #! " " "$" !"# "
. ! " $ !#!' " " " % " ! " % ! ! # ! % " / ! 7
% " ! " ,#, " !%$" % -!+$ P
5 /! #! % #! # % # ! !5 /! #! % #! # % # ! !5 /! #! % #! # % # ! !5 /! #! % #! # % # ! !
# " % # % / %! $ ! " $ !#!' # % # %+C # ! ! D
" # ! ! " $ " # % A$ " ?$ + % / %! % ! " $ 46! " 3 GPOL5 % " "$% " %
! " $ !#!' " % #! " % # ! ! 3 % / %! % # ! ! " & ( ? % 3 $ ! / " !+ 7
/ %! $ D " ? /! "3 " % D # ! $ # A$ % D !# A$) ! .
+ $ !% " $ $ %
! % # ! ! " -!? % % 0" , % # ) 4% " "$% " % ! " $ " # % #!
# % # ! ! % !" $ % ! 5 ( ? % 3 $ #$ " ! ! # % " - 7
#! " % % # % " !" ! " ! " # ! "3 $ / %! " %!# % " #$ 1 " "
% % ##!' &"$" "$% " # % " # % " "$% " -! % " % % ##!' 4"! ,&- $ U " %$ + U5
! % # ! ! " -!? % .) ) 0" , % #% ( ? % 3 $ $ ! % # #!7
! !" !/ % " ? #$ !/ " " $ / %! # "$" "$% " # % -$ $ " @ % "
? #$ !/ " ! "
GBP
>5 /! #! % #! # % # " $#>5 /! #! % #! # % # " $#>5 /! #! % #! # % # " $#>5 /! #! % #! # % # " $#
# ) " % >N % " ! " " $ " # !/ #! 1-!# &"
-! % + A$ $ !#!' " % #! # "!" # " !#! " #$ # ,! ' "!"
!/ " ' !# &A$ # #! % " # # " 4 # " $# "5 A$ " "! ! " . )
" $ / ! % ! &A$ ! %$+ $ 1 "A$ ' !#
( ? % 3 "$ + " A$ $ ! / " !+ " / %$ % # ) $ !#!' !#$% 3
!+ " $ "# % !/ #!' ! 1 " # 2 S % $ " ! ! ##!' "K3 / "!' D!# 4 7
! ! & )"3 GPO 5 " " $ " " " ! A$ % !/ % !/ #!' ! 1 " # ,#! $ " % 7
#! "! !/ # % + "!" #! !#! % % " %% % 4/ + 3 % " % " #
& !/ #!' ! 1 " # " % " A$ "$ % A$ " " ! !#! % $ / A$ # #%$& "$ ? 5
" #$ 3 % !##!' ' !# " A$ & !/ #!' ! 1 " # 3 & "!" #! !#! % %
% ! / " !+ ! !" !#, #$ " ! ! !/ #!' ! 1 " # $ + $ ? " & !)
! "$ "!" #! !#! % % ? " !#! " " # % #! " ! % # % #!' " "!7
!/ &"$" #! %3 " /! #! % / %! # " $# % $ " ! ! ##!' "3 / "!'
D!# 4 % / %! ! % !/ #!' ! 1 " # 5
# ) ! #%$& " "2
G $ - % . % 4" % " % # ' !# 5
$ / % - # ) /
> $ % /% ) *)< . # ) ) /
% )
% # " ) ) " /! #$% # % 1 " "! % %% / # % / %! #!'
# " $# 3 " A$ D!" $ # ' !# A$ " % / ! % % #!' # " / ! % " "
%$ + 3 " # " ! $ 1 "$ " %% 3 "! ! / " !+ #! " A$ ,& " A$ % "
# # " " % #! " " % &# " #$ % # ' !# A$ & % ,! '7
"!"3 % / %! #!' # " $# $ ? & %$ " % / %! $ ! " $ !#!' : &
# -! " % / %! # " $# $ !#!' 3 #$ "$" "$% " " # % #! "!+ !-!# !7
/ # $ & C !#! " / ! % " A$ ' !# & #$ # " $ ! " # 7
" " % #! " " " " % -!+$ P >
( %! % " "! % " ! #! " /! #! + !/ % # ) 0" "$+! # "$%
#,& ,1 4GPFF5 & #,4GPOB5
9= 7 & $ / 2 _ ' = "
GFQ
:? N ?:? N ?:? N ?:? N ? dddd :? N:? N:? N:? N hhhh:? N:? N:? N:? N hhhh:? N $:? N $:? N $:? N $
"13 % / %! $ ! " $ !#!' " / %C " % " " ! " /! #! & /!7
#! / %! # ! 3 / %! # ! ! &/ %!
# " $# + $ ! " $ !#!' E)" " # # " " % / ! % / ! % " A$ 7
!
+ + A$ ) )/ / %) . % / " 4$ U
? % U $ " # "!" % " "$% " A$ $# 3 ! % A$ 5 ( %% " A$!"!
A$ % ! " $ !#!' $ " " . & " " "13 % " "$% " % ! / " !+ #!'
% " " "
&? $ R ?& ? ? & ?( ? I :? N&? $ R ?& ? ? & ?( ? I :? N&? $ R ?& ? ? & ?( ? I :? N&? $ R ?& ? ? & ?( ? I :? N
& !/ " " - # " A$ $ - # % # -! !%! &% / %! % " ! " $ " !#!'
% / %% " /% %+$ " " " # A$ % +! $ ! " $ !#!' " %%
$ " %+ A$ $ " % %!+ #%$" %+$ " - " " ! % " %$ " A$ # " $& ! " $7
" !#!' $ 1 3 % A$ " # "! % !" 3 $ " #$ % , % % #
$% # #! ! % # " % #!' ! " $ " !#!' " ! /!" #!' + U# "! "! 7
U ! " $ " # / %! " # -! % " & D!" ! % ! / " !+ #!' " #! % 4 " C ! "
# ) !# "5 $ % " ! / " !+ " D ! " % " ! " %% $ ! " $ !#!' "
%% A$ % " # " $& # #$! &- #$ " " %% % "3 A$ #$ % " # "!
# $ " #$ " %!# % "3 % " ! /!" "3 # " $! $
! " $ !#!' " A$! # # $& ! % / ! % A$ " ! &% 1 A$ % "$" 7
( ? % 3 + U "! % " % ##! U $ ! " $ A$ ! % ! %!+ #! 3 % " %!
% " $" " &+ !-!# #! " % % /!"!' % !@3 A$! %! " # #! ! " % ! 3 " # $ %!7
" % " # & /!" #$! " % %! $ # " ! ) . A$ / # " ) '
# )/ D 9 *) + ) D ; #$% $ & !
$#! $ ! " $ U $ #$ " % " ) ! " $ " % +$ ? &% " # D $ %!# "U "
! +$ 4 ! 5 / %! % " $ ! & # " ! " 3 "'% " % ! #! ! ( 3
,&! " $ " A$ -$ / %! " $ " # D ,# $#, ! &! " $ " A$ ,"
% % +$ ? " "$ S # !# K " #$% $ "3 % " + $ " &% " " " # ! E& " " % #$ %
% +! " %% $ ! " $ !#!'
. A$ # "! " )/ ) ) % % *) % ;
" !# . !%! $ % +$ ? $& % / % " ! 3 #$ !- #! " #$
" D 3 3 # #! ! "3 # #! " $ " 3 ! 3 !/ % #$ #! % & $# !/ 3 !/ #!' "7
& " !- #! " % " " ! "E" " A$ $ - # % / %! &# -! !%! % ! "7
$ !#!' ) . A$ $ ! -%$! < ) % *) %
)/ / ! ,&) 0,# $#, - 1 4 ? % $ #$ " # " # " 53 % )'
/ " "! 0" #$ " ! " A$ $ - # + !/ % / %! &% # -! !%!
% % " D ! " " $ # # ! " $ " !#!' " % + " &# % ? " A$
% " !" @" D ! % " ( ? % 3 $ #$ " C %!# " 1 $& !-1#!% %!# $ $
% + # % ?
( 3 % / " % " # A$ "! % ! " $ " "# ! 3 " % ! % " ! " $##! "3
- % +! "3 ,& " #! #$ # " 3 " # % " ! " $##! "3 !) $
! -%$! + !/
P B H 0 . . * 0 : IP B H 0 . . * 0 : IP B H 0 . . * 0 : IP B H 0 . . * 0 : I
% # !# " # "! ! "! % A$ $ !#!' " - # / ) "
%$ + 3 " A$ " " % 1 ! "! % " " A$ % !#!' #$ %A$! - ' " # 7
# $ %! # % "!+$! -' $% "!# 2
9 d h9 d h9 d h9 d h
=M> % 4 "$% " !" ! % "53 => &=> '
/ !!!! ,& !#!' 4S K " !+$ % # 53 % / % " / & % / "
A$!/ % " " $ / " #% "12
9 d h9 d h9 d h9 d h
9 d9 d9 d9 d
" "! $ #!' " % ! % % !#!' & " % % ! 3 % / % A$ " / " 4&A$ "
% A$ " " "5 " % ? " % / % % / ( ? % 3 "! ! " % !/ #!' $ ! !/! $ & "
!#!' " # ! $ + # "! % 3 % !/ #!' +!" % ! " $ " "
!- % !/ #!' % A$ ! " ! !/! $ ( %% /% *) ) /" %
( 3 H#' " " % + A$ " $ !#!' I %#$% % # -! !%! &/ %!
GFG
] ? & ?( ?] ? & ?( ?] ? & ?( ?] ? & ?( ?
D!" !/ " " % / % ) . $ ! " $ !#!' " $ !%! -' $7
% " A$ $# . . " " # -!#! " %) -2 $ # -!#!
"!+ !-!# $% # -! !%! &G " $ D! # -! !%! 4# -! !%! %5 " " # 7
A$ % # -!#! # 4Q53 ,& & % !#!' " " !%$" % -!+$ P B
" # ! ! " " $ !%! " ! % # -! !%! ! $ # -!#! " 2
G 4# -! !%! " 7 " 5 " # ! ! $ !" ! " $ !#!' 4
1 " ! !# "5>O " %!# " " / # " $ !" + $ " "3 " $)" $ ! ! 7
! % # % #!' % " "$% " % " !- " %!# #! " " % "! !/ 3 % ! " $ " # "!7
# -! % $ " #! !" @ % " %$ + 3 % ! ! % " !#! " "
$ - # # "! ! % ! " % + &% / ! % "$"# ! % # ! "3 %% $ # -$ ! % ! 7
#!' % # -!#! # -! !%! ! " # ! ! : "! % ! " # % " " " $ 7
# #' # " % ! %!# #!' % ! " $ 3 # # " # "!" " % A$
" %! 40 , " 3 GPNL5
< . / %
" # ! ! " ! !" %
!" ! " $ !#!' 3 "! "
" / "! " A$!/ % " )" "
/ "! " " "! !% " # ! 3 ! "7
$##! "3 $ #!' & " # # 1" !7
# " " / "! " U+ % "U
" ! !" " $ !" + $
" " $ ! !
% !/ # % ! " $ "
# -! % "! % # % #!' % " "$%7
" " ! !" #! " " "!+ !7
-!# !/ "! !/ " "
" $ " / ! # % " %!7
# #! "
> < / % 4" %! 7,%/ "5
" # ! ! " ! " 4 !
" !%! & ) - " % "53
A$! #$ " " ! !" 7
#! " % !#!' % !" + $
! !/! $ " # ! 3 % )
! "7 ! " A$! "'% $ %!# 7
#!' % !#!' " #1-!# 3 %
# ?$ % 1 " 4 # "5
" !/! ! " ! " &% " $ $ 7
#! " "$% " " " # 7
"
! % ! " $ " # -! % 3 % " $ $ #! " " ! " " -$ # % #! "
. ! !/! $ # ? $ $ #!' $ ! 3 !) $ ? $ $ #!' % !
% # ! ! " ! + % -!+$ 3 4
. ) F/ / *) )- )/ / $ " "
1 " % # -! !%! $ 4 " %$ + 3 A$ " -! % !" / ! % 5 " "$% %'+!# 3 / "%
9 < 0 , +
$ "
GF
# $ ? % # ! ! 2 ! " " A$) # -! % # "!" " % % % $ !+ ,#!
$ " " 3 #$ " " $ " % + "3 "$ # -! !%! " & % " A$ "! "
1 " / # # " #! % " !
B . . + " # -!#! " %% = #, A$! $ " % ! !" #!'
% ! " $ !#!' & $# / % " A$ "#!% &G $ / ? "! A$ " # " !
!/! ! " ! " % " 1 " % ! " $ !#!' 3 "! % " %!# % !#!' &" # %#$%
% # -!#!
# %#$% " # -!#! " $ " % "!+$! # 1 $%
F . ^ '@[;$ & !#, " 4GP>N5 " %% $ # -!#! " ! % # -! !%! $
!#!' 3 "$ ! #!' " % !" A$ % % # -!#! %-
] ? :? N] ? :? N] ? :? N] ? :? N
# " # % ? ( ! 3 " # " ! /!" #' , "! $ !%! % / ! %
" ! / " !+ " : " !#, /!"!' % $ $ !/ " 1 " "! % " ! % / ! % &"$"
! "! " 4 % $ !/ " ! A$ " % " D,$" !/ A$ " - # ! % 5 ( " ! 3 " # "$% # ! / " !7
+ " - !%! ! " # % / ! % / "! % $ !/ " " D,$" !/ " % ##! % " ! " ? $ #$!7
" / %$ #!' : "! % / ! % ! !/ " " ! "! " - # " A$ % # 3 " D $ $ "
!%1" !# 1 " 4& " % " !-!# U# ! "!' # " ! $! 1 $ " U5 ! !" % "
1 "3 " # % #! % " $ $ #! " % " 1 " "! 4 , # % #! " % "3 " #! %
1 " A$ ! $ !" ! "!' 5 40 , " 3 GPNL53 &" ,# " ! #! " " 1" !# " / "! %
$ " " " !/ ( # %#$% % / %! # ! " # " ! " / ! " # -!#! "
# " " " #!%% " ! 3 % C !# A$ ,# % ! / " !+ " # % #! "$ !#!' #
% # ! ! 3 & " # -!#! " % A$ " # # -!#! / %! 40 , " 3 GPNL5 " 1 7
" " "12>P
# ) " "$ % ! ! $ # ! ! ! S %!"!" * # "K $
%!# #!' A$! "'%! " # #! ! " " 1" !# " & % $" $ + " 1" !# ! # 7
$ ( A$! " # " # " )# !# # " # "$% 4GPLN53 "$#,
4GPNB53 ! % 1237460 7;! & $ %% 4GPNO &GPNO 5 & $ 4GPOQ5 "! !" 3 %!# % " " "$+!
/!" ! % 1237460 & $ !" 4GPNj5 &U " @%U ( $ 4GPNP5 $ A$ " A$!"! # # % 7
+ " 1" !# # $ " )# !# " "# ! % +! B Q
P F HJ.8( . ( . . . IP F HJ.8( . ( . . . IP F HJ.8( . ( . . . IP F HJ.8( . ( . . . I
D!" !/ " " ! " ! " $ " !#!' 3 # $ # # # 1" !# " !- " ! + 3 % # 7
! ! + % # " $! % " " " ? " # " # ! ! 3 " # " ! #% A$
$ ! / " !+ #!' ,& " #! " " # % ! " $ !#!' 2
G5 % +! $ ! " $ & " %% & !" ! % 3 % #$ % " % " A$ ! ! " % " $ ! !#$7
%
5 " $! $ $ / ! " $ !#!' #$ # % )# !# ! %%
" # " " " ! /! #! " % # -! !%! &/ %! % ! " $ !#!'
%%%% # ! ! A$ "$+ ! " # " $! $ ! " $ !#!' " % "!+$! 3 " #! %
A$! " ! !#! " !
((((
5 0000 A$ " ! $ " /
5 . * ( . : ( .. * ( . : ( .. * ( . : ( .. * ( . : ( . * (* (* (* ( ? % 3 # ! A$) "
% !/ #!' ! 1 " # &A$) ! "! " % ! +
#5 * ( 0 3* ( 0 3* ( 0 3* ( 0 3 " "3 #' " , ! #
/ ! % %% ! %!# # % " !" ! " ! " $ " " $ !%! " ! % " / ! % " 4# 7
"$ # -! !%! 3 / %! 3 "$? " % " #$ % " " % " %!#'3 - #!%! ! !" #!' 3 / # " A$ % " 7
!#! " , "$% D! " " & "! !%! $" % # D % ! / " !+ #!' 5
9 M 4 G
GF>
5 . . 4:. . 4:. . 4:. . 4: 5 J. : * (5 J. : * (5 J. : * (5 J. : * (
(((( : ( 9: ( 9: ( 9: ( 9 " # " "'% " % ##! "
! " $ " #$& # -! !%! &/ %! " " $ $ -! $ ! A$ # #
/! #! #% & #!" # -! !%! &/ %! $ %A$! ! / " !+ #!' " ! % # -! !%! &/ 7
%! "$ ! " $ !#!' #$) " A$ % ! / 1 G & % " +$ "
#! % ) $ !%! / %! #!' &"$ ! #!' " "1 " " +$ A$ % ! "7
$ " % #$ ! " " % ##! $ ! " $ " %% 1"3 ,# " $ " !7
% " D " " 4/) " % " 5 !) 3 %/! " A$ $#! " / %! $ ! " $ 3
$& $ A$ " % $##!'
*) 9) )/ - 0 *) % . ) ) % % 0
% - ) / 0- % / % / -!+$7
P L " $ ? % %% 2
- 'K <? F 6
$
%
K $
4 2
$ ,
$
/ V [ 4 . , G
$ , W A .
$
! A .
9 A .
L A . 5
* A . + & $
K $
. ,
,
$
$ 2 G
$
V [ 4 . ,
, $ W
A . $
! A .
9 A .
L A . 5
* A . + & $
/ V / + .
$ 2 $ , W
* A . + & $
L A . 5
9 A .
! A .
A . $
V / + . ,
$ 2 $ W
* A . + & $
L A . 5
9 A .
! A .
A . $
/
$ ,
V / + . $
, : : .
$ , W
* A . + & $
L A . 5
9 A .
! A .
A . $
V / + . , $
: : . $ ,
W
/
$ ,
* A . + & $
L A . 5
9 A .
! A .
A . $
/
.
2
,
,
/ V 4 $ $ +
, W
GFB
* # 2 $ $
L 1 $
9 # $
! # $
# 2 $
7 G
G
.
7 + & M G $ D
& V 4
$
, , , G
W
9 M ,
! < , .
> ,
J ,
< , .
> ,
= ,
-
.
6 < , .
* < , .
L < , .
9 < , .
! < , . 8
% "
$ & V 4
$ ,
, W
9 M ,
! < , .
> ,
J ,
< , .
> ,
= ,
6 < , .
* < , .
L < , .
9 < , .
! < , . 8
% "
7 G $ & V 4
4
, 2 W
9 M ,
! < , .
> ,
J ,
< , .
> ,
= ,
6 < , .
* < , .
L < , .
9 < , .
! < , . 8
% "
4
) 0 " " +$ " $ "$-!#! C 1 " ! " % " / ! % "
" "$" ! "! " : " A$ " " % ##! $ ! " $ /! " %% &" ! 3
" # " $& $ 3 )" # " ! $& % / ) / "!' A$ $%! " & ?$" " 3
# " / " %
5555 :3 3:3 3:3 3:3 3 0000
D!" .... %! # #! "2%! # #! "2%! # #! "2%! # #! "2
G / / " !/ % " ! " " # + 1 " % 1 / ! % " # + 1 "
GFF
! ? A$1 A$ " ! " # % # $ $ # + 1 3 % A$ ! !# " % !- 7
#! " " # $ " # # 1" !# "
( ? % 3 % / ! % " D % " ! "'% " # + 1 "2
"#$%! &- ! 4"! % / ! % -$ S # !# " D$ %K 1
, % / "3 " D "'% ! " # + 1 "5 ! +$ % "
# + 1 " ! & ? A$1 A$ % 3 % " # + 1 " C !#
-% ? !- #! " % / ! % ,& &
! % " "!+ " $ !A$ "1 % # # + 1 3 )" D#%$"!/ ! !-!# % # + 1 (
? % 2
k d "#$%!
d * !
! $" " $ % " " % !" 2
" C " $ !%! " " !/ % !#!' ! $ -$ #!' $ #% "!-!# #!' & " $
! $% ! ) !# ( ? % 3 % -!%! #!' %!+! " " $ / ! % ! %3 "! !) " 7
% ! ) !# 1 " "! $ #! " ! 1#$% " # )" 2
G d '%!#
d =$ 1 Gh d>
> d ( "
B d $"$% . # '%!# hhhh$ ?$ 1 d " I
F d "
! " !
" / ! % " ! % " $ ! #%$! " # + 1 " 4" % " %% !# ' !# "5 " " # + 1 " 4" % "
%% # +' !# "5 ? % " / ! % " ! % " !# ' !# " " 1 % " D & % ! "#$ % % A$ "
"!" 4 !/ 7 C %!# 5E& ! % " # +' !# " 1 " % -!%! #!' %1 !# 4( ! 3 ( ! 03 53 %
# % +! 3 % 3 % /! #! " #! ! & % # % % /!"!' - !
/ " !/ % " ! / ! " # + 1 "3 " )" " ! $
& " !A$ " "1 % " % " # + 1 " "1 ! !# ? A$1 ( ? % 3 % " !+! #$ 7
#! % % " " " . ! " , "! ! !/ " " "# % " A$ % " - "! " #$ #
"$ " !+! 3 ? % 2BQ
LJ 6
% % "# % ( - "!'
PQ + ! A$1 !#
OQ ! 1-!# #! #! " $ % " ]D#%$& % J$1 !# _
FQ " #! " %)# !# " #!
Q $- # $ " #
PQ " " A$ OQ3 OQ " A$ LQ3 LQ " A$ FQ & "1 "$# "!/ 4% " C " U"1 % " # + 1 "U
-! "!#! "5 ! + 3 % " # + 1 " " $ !# " ! / % " !+$ % " 4 ,&$ ! / % # C 5
1 " #! # D # ! $ A$ $ # 4LQ5 &$ " #! " 4FQ5 D!" % !"
!" #! U " !+! U A$ $ #! 1-!# % " #! #! " $ % " 4OQ5 &$ ! + ! A$1 !# 4PQ5 7
" # " " % !" #! " GQ3 " $ !" #! % "# %
#% "!-!#' % " !+! !#," - "! " % "!+$! 2
% % "# % ( - "!'
PO + ! A$1 !#
PF ! 1-!# #! #! " $ % " 4 D#%$& % J$1 !# 5
OB #
NO " #! " %)# !# " #!
G> $- # $ " #
A$1 % !" #! $ # 4OB5 &$ " #! " 4NO5 " L3 &% !" #! $ ! + !
GFL
A$1 !# 4PO5 &$ #! 1-!# #! #! " $ % " 1346 " >
? % " 1 % "!#!' ? A$!# % " 2
( "! GQ
!# "! P
! # % O
< N
$ + $ ! L
=- F
% B
% 0 >
%
#! G
" A$ % ( "! 4GQ5 " " A$ % !# "! 4P53 )" " A$ % ! # % 4O53 "$ /
" C% ! " A$ % 4N5 & "1 "$# "!/ E $ #!" " # # " #$ "
# " $ !%! % " #! " ! ) !# " "!# "2 1 " #! A$ B 4 % 5 hFhFhFhF 4? 7
- 5 d P 4 !# "! 53 ! A$ GQ 4( "! 5 lF 4? - 5 d 4 % 5 ! "$ 3 ! " !
> / % " , ? A$1 # + 1 "3 " " % # ! / % "
!+$ % " % !#!' " !" #! " # + 1 " " % " !" " % % + % "# % &! / 7
% # " 3 $ $ ! !
( ? % 2 . $ " %$#!' % " !# " 4>Q % " !+$ % !-!#$% 5 !
#!%! " %/!' GQ3 $ " %/!' Q &0 >Q !" #! #!%! & $ " !+$ % % !" #!
$ &0
! + 3 % # 4Q5 % !#!' 3 " $ # ! ! 3 " % 4" "!+ ! ! $ # 7
+ 1 % / % # & ! )" " # " $& % "# % 5 . ? % #% "!# #! #! " $ % " " %
$ 4 + " # 1+ " &* , ,! 53 % # " ! ! 3 ! %!# A$ % ,& #
4 ! +$ 5 $ 4! #%$" " "# % " % # " !- 5
+ + A$ !/ " " !#! " % " $ ! % # ! ,$ " /
! / % 4&+ 3 "# % " # ! $ "3 $ " ! %!+ #! & " ! "53 " # # " !/ % &"
"$ % % " # "! -$ !#! " ! / % " " ,# A$ " !/ % !#!' ! $ !7
%! % " #! " ! ) !# " "!# " 4"$ 3 " 3 $% ! %!# #!' & !/!"!' 5 & %+$ " " 1" !# " 7
"3 A$ " $" 1 $ A$ %+$ " ! / " !+ " " #$ "$ % " 7
!#! " # "! -$ ! / % 4 " " ! / " !+ " " ! 1 5
B / # " !/ %3 " " " % " # # 1" !# " % !/ % ! / % "
4! / % " !+$ % " % " # + 1 " & %!# #!' #! " ! ) !# " "!# " &"$" !/ #! "53 %
# " %3 " " %$ 4 " ! ! 5 " %$ ! %!# A$ ,&$ $ % "# % D!"
% !
? % " " " !#! " " 1 % D "!#!' % % /!"!' 3 % C ,!? "3 % $# !/! 3 % " / 7
" $ $# & % ! + "
" %$ + 3 ,&/ ! % " A$ $ ! " " $ !/ %3 " +C % '"! !#!' ( ? 7
% 3 % / ! % S !+X % " K2
!/ % !#!' + 1 "
U ' 1 " 4Q ; 1 "5
U ! % 0 " !+X
+$% !+X
( # !+X
" $&! ! !# % !/ % !#!' " % " / ! % " 1 " % ! / " !+ #!' 3 A$ 7
! !#, !/ % " " % ##! $ $ ! %!"!" " 1" !# 4 ? % 3 % $ " 1" !#
# % #! " / ! % " ! / % " $& !" ! % $ # % #! " / ! % " ! % "5
"13 " # " ! ,# $ % #!' / ! % "3 1 " & !/ % " !#!'
GFN
-5 0 < *0 < *0 < *0 < * # 1 &/ ! % **** % "
" "!+ !-!# "!+ % " $ / % $ ) !# A$ % " " " #! 3 % " # + 1 " # 1 &#! 3 % " # + 1 " # 1 &#! 3 % " # + 1 " # 1 &#! 3 % " # + 1 " # 1 &/ ! 7
% " % " "!+ / % " $ ) !# " A$ ! $ "!+ !-!# ( ? % 3 "! $/!) " % / ! % S" D K #
"$" " # !/ " # + 1 "3 S "#$%! K &S- ! K3 # # + 1 % "!+ 1 " $ / % 8" 1 " 2
+ 1 !-!# #!' 4/ % "!+ 5
U "#$%! G
U * !
"13 % + @ % / ! % " D " 1 $ S K $!" & $ ) &" " 1 $ SGK3 ' !# ! "
$ S K & "1 "$# "!/
? % " 1 % / ! % S, " D "!#!' ! ! % % /!"!' K3 A$ 1 # !-!# " % "!+$! 2
+ 1 !-!# #!' 4/ % "!+ 5
U / % /!"!' Q
U " $ , G
U . ,
U " $ , 3
" " >
U " , " B
U " " , "3
" " F
U " , " L
U " " , "3
" #$ N
U $ , " O
U " #$ , " P
" # " ! ! "!" ! A$ # 1 &/ ! % $ . 4#' !+ " $ ) !# "5 "$" # + 17
" " %$ + 3 ,&/ # " A$ $ 1 $ " # !-!# ! ! 4 # !-!# 5 A$ " "$ !-1#!%
# # #$ % " " "$" # + 1 " ( ? % 3 "! $ ! / " !+ #!' -$) " +$ 2 HJ$) ! %
+ # ' !# A$ #! %!#' % ! I " "! % A$ % " # + 1 " # " 1 "
$#," " % " A$ " ! +! " & "$% 1 !-1#!% #! # #!"!' #$ " &#$ % " " " "
# " " % # !-!# #!' " %% / # $ / A$ " %!# % 1 1 % 6 % % + " # 1 $% " 7
-$ ! % - # !-!# &"$" ! %!# #! " ( % 3 % ! " A$ " # % "!+ !7
-!# # !-!# &A$ % ! " $ !#!' 3 " %!# " 3 ! # !-!# ," "
"! % 4# !-!# % " 1 " #$&" # + 1 " " # #! " 5
# !-!# #!' " # " ! #$ ! !/ %! % " " 4 %!# %!"!" " 1" !# 5 / # "
" $ !%! % " "1 % " %$+ C " 4k3 3 M5
+5 . M J. 0 : J. . *. M J. 0 : J. . *. M J. 0 : J. . *. M J. 0 : J. . * 7777
3 ( ( . S( . 0 ( K .3 ( ( . S( . 0 ( K .3 ( ( . S( . 0 ( K .3 ( ( . S( . 0 ( K . " #! 3 " %!#" #! 3 " %!#" #! 3 " %!#" #! 3 " %!#
" " # # # 1" !# " " ? " % " % $ " % #!' ? !/ % ! / " !+ #!'
" $ " %! "! % " ! " $##! " " # &"! % " ! " -$ #! #$ " 7
"$% " " $" # %#$% % # -! !%! U& " "! % % / %! U % ! " $ !#!'
% ) % " %! # $ A$ @ $ " 4! - ! % $ " -! ! !/ 5 " $ " # " ? "
A$ #$ % $ " " QQQ "3 " %% / # % $ !% # F &[LQ " " %/
A$ % ! / " !+ #!' D!? $ C &
,5,5,5,5 0 0 ( . 0 ( 3 . (0 0 ( . 0 ( 3 . (0 0 ( . 0 ( 3 . (0 0 ( . 0 ( 3 . ( * 3 =. :* 3 =. :* 3 =. :* 3 =. :
= 3 * 0 : M . 0. :. := 3 * 0 : M . 0. :. := 3 * 0 : M . 0. :. := 3 * 0 : M . 0. :. :
" # ! ! + % " %% $ !#!' U " %$ + U " % " # # 1" !# "
% " !- " ! " ! " $ " A$ !" " % " $ ! % # ! 3 % " #$ % " / 7
" # ! $ #!'
P L H J.8 ( .P L H J.8 ( .P L H J.8 ( .P L H J.8 ( . (((( 7777
IIII
% ! / " !+ #!' % # ! !" " !/ " " ! " ! " $ " ! % " / ! % "
! )" & %+$ " # " " " $ # ! " " ) " # % ##!' % " " # ! $ #!'
"# ! ! " U / U " " ) " ! " ! " $ " !#!'
GFO
P L G "# % " ! % " # ! $ "P L G "# % " ! % " # ! $ "P L G "# % " ! % " # ! $ "P L G "# % " ! % " # ! $ "
. ) " $ !" "!#!' ! " # "!" $ - / % "- / 7
% " # $ ? "$" "1 % " 4*!", ! & ? 3 GPNFE"W 3 GPNN5 "13 % " " " ,$ " "
# ! $ " ,#! $& !/ " " ? " "1 % "3 ? % 2 # ! $ " ,#! % 3 % %1 !# # ' !# 3 %
- !%! 3 $ - " 3 !- " + $ " ) !# "3 % &3 $ " ? 3 % #! %!" 3 ,#! " " !" "3
#)
" # ! $ " " % #! " # % # ! A$ " % " ? " A$ ,# - 7
#! ! ! # ! $ ,#! % " "- / % 3 % 1 !#! 1 $ !
! # ! $ " - / % $ ! %1 !# 3 % " % " A$ / )% % " 'D! " % ##! " "
%$ + 3 % " # ! $ " "'% " $ ! !# % # $# 3 % # $# "1 " %% A$ % " !#! "
# ! $ " ! " # S"1 "K & # S,#,"K 4( $ 3 GPNP5 ( ? % 3 "! # A$
% # ! $ $ + $ ,#! % # ! #!' " "- / % 3 " "!+ !-!# A$ % " " " "
##! " /! # ! % ! 3 "1 " $ ! !# A$ $ ! % " $% ! 7
# ! $ " # $ S" !%% K3 A$ ? #! " # !#! " $ S+ ! # ! K
" # ! $ " ! !/ " " ! "3 % " A$ " # 2 ! ##!' 4 "! !/ + !/ 5 ! "! 4 %
? 53 " " ! " - % !#!'
" /< /" % / % *) )- ) ; % /< '
/ J 0% . /" &% ) / % " # )
/ % J/ % J/ % J/ % J A2A2A2A2
Este método fue desarrollado por Rensis Likert a principios de los treinta; sin embargo, se trata de un enfoque
vigente y bastante popularizado. Consiste en un conjunto de ítems presentados en forma de afirmaciones o
juicios ante los cuales se pide la reacción de los sujetos a los que se les administra. Es decir, se presenta cada
afirmación y se pide al sujeto que externe su reacción eligiendo uno de los cinco puntos de la escala. A cada
punto se le asigna un valor numérico. Así, el sujeto obtiene una puntuación respecto a la afirmación y al final se
obtiene su puntuación total sumando las puntua¬ciones obtenidas en relación a todas las afirmaciones.
Las afirmaciones califican al objeto de actitud que se está midiendo y deben expresar sólo una relación lógica,
además es muy recomendable que no excedan de —aproximadamente— 20 palabras.
= (= (= (= (
? # ! $ ! -! #!'
% / S " $ %!+ #!'
#!$ " " % K
" # " % -! #!' ! #%$& O % " & D " $ " % % #!' %'+!# 49U:5 " % !/ " " $ "
$ " % "# % " #! # ! !# #$ " " #$ # % -! #!' # " ! " % 7
!/ " " # $ " " " % -!+$ P N # " A$ # $ %% " " % "!+ $ / %
$ ) !# &"'% $ # " $ #!' # "! $ ! / %! A$! A$ " " #! "
L ) . 4 7 3 =6 =6$" A 2 5 =6" 2 ) = "
"! !" 3 $ ,# " !" ! " # ! #! " # S % / K S# % K : % "
% !/ " " $ " $ # % # " , ! % U# % -!+$ P NU / !# %
= (
4 5 $& #$
4 5 #$
4 5 ! #$ 3 ! " #$
4 5 " #$
4 5 $& " #$
! $ !%! #$ " %$+ ) "!"2
-! ! !/ "1
( % "1
#!"
( %
-! ! !/
" ! !" " % # A$ % C # + 1 " " $ " " % !" " % " -! 7
#! "
?$ ?& ??$ ?& ??$ ?& ??$ ?& ? $$$$
" -! #! " $ ! ##!' 2 . % & . : " ! ##!' " $&
! " #' " # !-!# % " % !/ " " $ "
! % -! #!' " "! !/ "!+ !-!# A$ # %!-!# - / % % ? # ! $ 3 & % " "$? " " )
" #$ # % -! #!' 3 "$ # ! $ " " - / %
= (= (= (= (
S % ! !" ! #! &$ % # ! $& " %/ "$" % " % + ! $ " "K
! " " Z$& #$ K ! %!# $ # ! $ " - / % ,#! % ! !" ! #! A$ "! " "
ZS #$ K # ! 3 "! " " ZS $& " #$ K ! %!# $ # ! $ $& "- / % ( % 3
) ./ % . /F/ ) / ;
4F5 $& #$
4B5 #$
4>5 ! #$ 3 ! " #$
4 5 " #$
4G5 $& " #$
" #! 3 " " #$ ! %!# $ $ $ #!' &
! % -! #!' " + !/ "!+ !-!# A$ # %!-!# "- / % % ? # ! $ 3 & % " "$? "
" ) " #$ # % -! #!' 3 "$ # ! $ " " - / % 3 " "3 " "- / %
= (= (= (= (
S % ! !" ! #! " # # ! " #$%! % # ! $& % + ! $ " "K
! " " S $& #$ K ! %!# $ # ! $ " "- / % A$ "! " " ZS #$ K & "1 "$# "!7
/ # " 3 "! " " S $& " #$ K ! %!# $ # ! $ - / % ,#! % ! !" !
#! #, " % - " A$ # %!-!# + !/ % ? # ! $ . ? % # ! !
-! #!' + !/ " 1 2 S $!" " $ % !+ K3 " #$ " " # % -! #!' 3 $ "
# ! $ ,#! $!" " " - / % " #! 3 " " #$ ! %!# $ $ $ #!' )
./ . %
= (= (= (= (
4G5 % #$
4 5 #$
GLQ
4>5 ! #$ 3 ! " #$
4B5 " #$
4F5 % " #$
% -!+$ P O " " $ ? % $ "# % !W ! % # ! $ ,#! $ + !" ! $ 7
! B
* . P O
= ( . ;
?$ ?& ? $ R : I ? $ $ ?$ R ? ?$ $ ?$ $ ? ? '
I ?$ $? : I ? R ? &?: R ? ? $ ] $
? ? ? $ ?$ $
G = $ ? ? ? $ $ ? ? $ $ $ ? ? ?
P( >
G5 $& #$ >5 ! #$ 3 ! " #$
5 #$ B5 " #$ F5 $& " #$
=? ? $ $ ? ? $ $ ? ? N? ? $! $ ?
$ $ & ? $>
G5 $& #$ >5 ! #$ 3 ! " #$
5 #$ B5 " #$ F5 $& " #$
> = $ $ : $ R $ ? ? ? $ $ ? ? $ $ ?
I ( $>
F5 $& #$ >5 ! #$ 3 ! " #$
B5 #$ 5 " #$ G5 $& " #$
A =? ? $ $ ? ? $ & ? ? ? $ ( 0 I
] ? ? $ $ $>
F5 $& #$ >5 ! #$ 3 ! " #$
B5 #$ 5 " #$ G5 $& " #$
F =? ? $ $ ? ? $ $ I ? ? : $'
$ ? ? $ M $ >
G5 $& #$ >5 ! #$ 3 ! " #$
5 #$ B5 " #$ F5 $& " #$
B =? ? $ $ ? ? $ & ? ? $ ( 0
I ] ? ? $ $ $>
F5 $& #$ >5 ! #$ 3 ! " #$
B5 #$ 5 " #$ G5 $& " #$
7 =? ? $ $ ? ? $ ?$ I $ ( & '
$ ? ? ? $ $>
F5 $& #$ >5 ! #$ 3 ! " #$
B5 #$ 5 " #$ G5 $& " #$
O =? ? $ $ ? ? $ ? ?$ ? $ ? '
R ( ? $ $ I ? $>
G5 $& #$ >5 ! #$ 3 ! " #$
5 #$ B5 " #$ F5 $& " #$
$ " / " % -!+$ P O3 % " -! #! " G3 3 4 &O " + !/ " 4 "- / % "5 &% " -! 7
#! " >3 B3 L &N " "! !/ " 4- / % "5
& ? ( ?$ ? $& ? ( ?$ ? $& ? ( ?$ ? $& ? ( ?$ ? $
" $ $ #! " % " "# % " !W " ! "$ % " / % " ! " " # # - " (
%% " % ! "# % ! !/ -!+$ P P # " ! $! 1 $ ? % #' # %!-!# $ "# % !W 2
L! . 2 $ J 0 , $
$ .
GLG
. $ $ #!' " # "! % ? " +C % C 1 " -! #! " ( ? % 3 % "# %
/ %$ % # ! $ ,#! % + !" ! $ ! % $ $ #!' 1 ! "! % " O 4GhGhGhGhGhGhGhG5
&% D! " BQ 14_4_4_4_4_4_4_460 A$ ,& #, -! #! " " % ? % $/ SG K3
"$ # ! $ ,#! % + !" ! $ ! " " ! "$ "- / % 3 / "% + -!# 2
! %+$! ,$ ! ! $ $ $ #!' >N 14_4_A_4_4_A_A_46 "$ # ! $ $ # %!-!# " # "$
- / % % " "# % " !W / # " " # %!-!# % ! ! % "# % ! % " #!%% -' $%
NT
PT
4 ( " % $ $ #!' % % "# % & " % C -! #! "53 & # " $ $ $ #!' "
%! % # ! $ G7F % "!+$! 3 # % ? % A$! $/ G % "# % 4 5.1
8
12
= 52
GL
J 0 0) / / 0 /F *) 9 /
.) "! !" 3 / # " " $ !%! $ + B U hhhh %$+ G 4 ( "
! A$ " # ! % # - #! % ! #!' "% + -!#
! % " ?$" % # - #! 3 % + " ! &% " # + 1 " # ! C "! #! #
?$ $ ? $ $?$ $ ? $ $?$ $ ? $ $?$ $ ? $ $ ( ? $ ? ? ^( ? $ ? ? ^( ? $ ? ? ^( ? $ ? ? ^
? / F/ 0" #$ % " " ! " #! % " $ 7
$ # #! $&%! ! !"# ! ! #!' % # ! $& %!
= ( 4 * ( 5
4G5 #$ 4Q5 " #$
4>5 #$ 4 5 ! #$ 4G5 " #$
! " #$
4N5 % 4L5 #$ 4F5 #!" 3 "
#$ ! #$
4B5 #!" 3 ! #$ 4>5 #!" 3 " ! " #$
! " #$
4 5 " #$ 4G5 % " #$
! % " " ! " ! # # #! !"# ! ! $ ! #%$! " " " # + 1 " ( % # 7
! 3 "! " " " # $ !/ % $# !/ % / &# #! !"# ! ! #!' 3 $ ! #%$! " "! # + 7
1 " ( # %# " A$ % C # + 1 " " $ " " % !" " % " 1 "3 "!
" "3 " " # + 1 " " % " 1 " -! #! " ! " #! # 3 " #! # # + 1 " "
% " 1 "
% /)-/% J *) )/ *) / ./ / )
+ ) F % ) - 0"! " / ! # ! $ " ,#! / ! " ? "3 ! #%$! " $ "# 7
% ? $ A$ " " # ?$ 3 " # %!-!# "
*) / ) %
.: . ;.: . ;.: . ;.: . ;
) ! " + % "3 $ "# % !W " # " $& ) F/ ./ *) .'
*) 9 ) - / ) )% % % " $ $ #! " % + $ #
-! #!' %) ) %) ) )% 4% "$ % "
$ $ #! " " % " -! #! "53 & ./ )- %) ) . '
/ %) ) 0 % )/ / "! !"7
3 # %#$% " % . & # % "# %
( . . *
% # $ %! 3 % "# % !+! % " , D ! +$ " & " / #! " ( ? % 2
H . . J. ( ( IH . . J. ( ( IH . . J. ( ( IH . . J. ( ( I
" +$ " ,! # % / %$ #!' $ /! " ! %
GL>
? % " 1 $ +$ A$ " ,! $ ! / " !+ #!' %! % % #!' # 7/
" % !$ )D!# 4( ! +$ 3 GPOL5 %% " " $ - + % -!+$ P GQ
* . P GQ
= ( ; ( . ( . ( . ( 3 HJ.8 7
( I
" " $ " " " # %!-!# % !" A$ & , " #
GLB
? ?$ ? ? ? $? ?$ ? ? ? $? ?$ ? ? ? $? ?$ ? ? ? $ ???? ? ^? ^? ^? ^
D!" " - " "!# " %!# $ "# % !W ! " ) / ; " % 7
+ % "# % % " ! &)" # " # # -! #!' 3 % # + 1 A$ ? "# ! "$
##!' " $ " " #! 3 # "$ " $ " " +$ - " C$ /!" % % "
-! #! " & % !/ " " $ " % "$? & % A$ )" # " $ " %!# /1 /!" 3
" $& # " ! A$ " % +$ % " ! $ ? " $ " % " % !/ " " $ "7
# + 1 " % "!+$! " $ ? % A$ " %!# % +$ % -!+$ P GQ2
!" " % $ ! ( # "
! ! #$
% # " $! $ "# % !W " " +$ A$ % " -! #! " & % !/ " " $ " " # 7
! " % " "$? " % " A$ " % " %!# &A$ )" " % # #! !"# ! ! #!' A$ !
%% " / %C #$! " % $ !%
. /" A5
% !- #! % " !# A$ " %% !+! % 0$) - )/ 123476 D %
% " ! "! " % "!+ !-!# ( ,& 1 ) 9 D / *) .
9 ) ) )9 " #! 3 )" ! A$ # %!-!# % ?
# ! $ $ # ?$ ? !/ " ! % "3 # ? !/ " " " / ! " #! " & % "$? 7
" % ##! A$ %% A$ -% ? "$ # ! $ & !
= ( 0 (
? # ! $ 2 ! S K
?$" 2 YYYY 2 YYYY 2 YYYYY 2 YYYYY 2 YYYYY 2 YYYYY 2 ! ?$"
" / " A$ 9 =D / >&A$ + - % %) "$?
# %!-!# % # ! ZS K ) ! " " "# % ? !/ " ! % "
"+ 3 $#! & $ 4GPFN5 " ! !# A$ 3 "! % " ! # "! A$ % ? # ! $ "
% #! /)- + / # $ $ D % "# % 3 % " $ " " # "12
?$" 2 YYYY9YYYY 2 YYYY 2 YYYYY 2 YYYYY 2 YYYYY 2 YYYYY 2 YYYYY 2 ! ?$"
% "!+$! 2
?$" 2 YYYYYYYYYY 2 YYYY 2 YYYYY 2 YYYYY 2 YYYYY 2 YYYYY 2 YY9Y 2 ! ?$"
! % " ! # "! A$ % ? # ! $ " % #! + / # $ $ D %
"# % 3 % " $ " " # "1 4 ! % D #$ " !' 52
?$" 2 YYYYYYYYYY 2 YYY9YYY 2 YYYYY 2 YYYYY 2 YYYYYY 2 YYYYY 2 YYYYY 2 ! ?$"
?$" 2 YYYYYYYYYY 2 YYYYYYY 2 YYYYY 2 YYYYY 2 YYY9YY 2 YYYYY 2 YYYYY 2 ! ?$"
! % " ! # "! A$ % ? # ! $ " % #! / # %+$ % " D "3 % "7
$ " " # "1 4 ! % D #$ " !' 52
?$" 2 YYYYYYYYYY 2 YYYYYYY 2 YY 9YYY 2 YYYYY 2 YYYYY 2 YYYYY 2 YYYYY 2 ! ?$"
?$" 2 YYYYYYYYYY 2 YYYYYYY 2 YYYYYYY 2 YYYYY 2 YY9YY 2 YYYYY 2 YYYYY 2 ! ?$"
: "! % " ! # "! A$ % ? # ! $ #$ $ "!#!' $ % % "# % 4 ! ?$" ! ! ?$"
" # " 53 % " $ " " # "12
?$" 2 YYYYYYYYYY 2 YYYYYYY 2 YY YYY 2 YYY9YY 2 YYYYY 2 YYYYY 2 YYYYY 2 ! ?$"
" #! 3 % ? % 3 #$ " ?$" # "! % # ! S K " # # % D ZS?$" K3 &/!# 7
/ " 3 " ! ?$" % # "! " # # % D $ "
%+$ " ? % " ? !/ " " $ " % -!+$ P GG
L9 ) . + % A 2 > $ *=" =6 " 2 =6$" ' A =6"
GLF
* . P GG
= ( = 0 (
-$ 7 ) !% " 7!
+ 7 A$ @ /!/ 7 $
! 7- ? / 7/! ?
% 7 ? ! 7%
#% 7 "#$ +!+ 7
# %! 7- 1 - # 7! - #
# " " 7 + % 7 " + %
# !/ 7 "!/ ! 7 % !
" +$ 7 %!+ " ! 7 ?
$ 7 % C !%7! C !%
$%# 7 #! - / % 7 "- / %
-$ 7"$ -!#! % + "!/ 7 1 !
-!+$ P GG " "'% %+$ " ? % "3 " %$ + ,& $#," " A$ , "! $ !%! " A$ $7
! " " % ##!' ? !/ " % ? # ! $ # %!-!# 3 % " ? !/ "
%!# " )"
& ? ?$ $ ? ?$& ? ?$ $ ? ?$& ? ?$ $ ? ?$& ? ?$ $ ? ?$
" $ " # + 1 " % "# % $ # !-!# " !/ " " "3 )" " " $ " % -T$ P G
% " # " " A$ % " " ! " + & # #! !"# ! ! #!' 3 " $ $#! % " # + 7
1 " #! # #! "3 ? % 2
" " 2 YYYYYY 2 YYYYYY 2 YYYYYY 2 YYYYYY 2 YYYYYY 2 " !
F B > G
G Q 7G 7
$ " #! " 4% #$ % " # # C 52
2 YYYYY 2 YYYYY 2 YYYYY 2
$ > G %
G Q 7G
!) $ + + " # %!-!# !/ " % " $ " # + 1 " % "# % 40 ! 3 %PNP3 BGG5
% " +$% " %
2 YYYYYY 2 YYYYYY 2 YYYYYY 2 YYYYYY 2 YYYYYY 2
# !/ F B > G "!/
G Q 7G 7
GLL
% # !-!# G N U> > ! ! #! 3 "! &#$ " " # "#! " % # ! 7
#!' ( ? % 3 "! $ " # %!-!# % ? # ! $ 2 # ! S K % "# % ?$" 7! ?$" 3
# % # + 1 " # # % D S! ?$" K3 % # %!-!# #!' $ " SGK SU>K2
?$" 2 YYYYYY 2 YYYYYY 2 YY YYY 2 YYYYY 2 YYYYY 2 YYYYY 2 YY 9YY 2 ! ?$"
N L F B > G
?$" 2 YYYYYY 2 YYYYYY 2 YY YYY 2 YYYYY 2 YYYYY 2 YYYYY 2 YY 9YY 2 ! ?$"
> G Q 7G 7 7>
( $ # " % "# % "#!% G &N & % # " 7> &> ! " " /! % ? C 7
" + !/ " $ !%! " % "# % G N
? ?$ ? ? &? ?$ ? ? &? ?$ ? ? &? ?$ ? ? & ? $ ]? $ ]? $ ]? $ ]
%!# #!' % !- #! % " !# $ " ) / 4" % #! % "# % % "$? &)"
# % # + 1 A$ "# ! "$ ##!' # "! # / ! 5 / 4 % /!"
# % # + 1 A$ # " % " $ " % "$? 5 " " +$ "! $ #!' 3 " $&# / !
" $ ? % " ! 3 % #$ % ! #%$& % " ? !/ " ! % " &"$" # + 1 " " # !/ "
-!+$ P G> $ " $ ? % $ !- #! % " !# $ !%! $ ! / " !+ #!'
/ %$ % # ! $ ,#! $ $# 4 $ !# 1 3 GPOO5
" " $ " " " # %!-!# #$ # % # !-!# #!' ( ? % 3 "! $ " $/ % "!+$! " $ "7
2
!# 2YY9YY 2 YYYYYY 2 YY YYY 2 YYYYY 2 YYYYY 2 YYYYY 2
&% "# % "#!% G &N3 " " 1 $ "! 4N5
# "! " " $ ! #%$! % # !-!# #!' % / "!' A$ " % " " % " " ! " # % '"!7
#% !-!# % " !- #! " % " # + 1 " ( ? % 2
" " 2 YYYYYY 2 YYYYYY 2 YY YYY 2 YYYYY 2 YYYYY 2 YYYYY 2 YY YYY 2 ! "1 !
N L F B > G
?$ $ ? ? ? ? :?$ $ ? ? ? ? :?$ $ ? ? ? ? :?$ $ ? ? ? ? : $ & ?$ & ?$ & ?$ & ?
( ! + % / "!' -! % % "# % " %% / # % " "!+$! " " "2
G / ) 9 % D+ ) - % 9 ) / "
"! % 3 "$% # / ! A$ " " % ##! ? !/ " A$ ,& "! $ !%! " ! / " !+ #! "
"! !% " % $ " 4# D " #! "5
) / ) % / % "# % &% ! !" " $ + $ "$? "
$ !%
> / %) )9 % % 9 / "13 # % #! "
$ 1 # " % " " U# ? !/ " # % " U
GLN
B ) / . - # 4 " % " " ? !/ "5
4 $ / / *) % . # % " " 1 " $ % 3
"! ,&# -! !%! &/ %! 3 " " # % #! " " "!+ !-!# !/ "
L / .
. . ) / *) J ; )/ %) ) % /
% 9 -!+$ P GB " $ ? % %%
$ ! #!' % C 1 " " ? !/ " "! !" 3 # "! " " # %!-!# % 7
! ! % "# % %
emsnúmerodeit
totalPuntuación
: " $ $ !%! !" ! " "# % " !- #! % " " 7
!# " ! # ! $ " ,#! / ! " ? " ( ? % 3 " ! # #$ " ? !/ "
% # ! $ ,#! % # ! ZS K3 # " " " ? !/ " % # ! $ " # "$ % - ! %'+!#
&# " " !" " ? !/ " % # ! $ ,#! "$ ! %1 !# " " "# % "3 # $ # !" ! 7
" " ? !/ " ! % # ! $ % #!' " !- " ? "
% !- #! % " !# " " !# $ "# % !#!' ! %3 " # C A$ " % ? #
"! -$ ! / %
/ ) / AA
" ) ! # ! $ " -$ " %% ) ) / " % ! #! ! A$ %+$ "
1 " ! !# & ! % -$ ! "! % # ! $ " ) % ./ 0
% " #$ % " " % " !" " # # 1" !# " A$ % # " !W ( / # *)
/ ) / F " #! 3 # -! #!' ! % !" ! "!' % !" / ! % 3
" ! " % # # # =) / > %+$ " $ " # "! A$ % "# % + "
A$ " $ ) !#!' # ! $ "3 " $ )# !# ! "! $ # ?$ -! #! "
C % " A$!"! " $ ! !#$% "# % 4/ + 3 T " UGPFNU5
( # " $! % "# % + ) 9) ./ % 9
) ( ? % 3 "! !) " ! % # ! $ ,#! % # %! %
? % !/ % + #! %3 % -! #!' 2 S # %! /!/! " " % " # !/! " % ? &
% ,+ K " " ! " A$ % -! #!' 2 S # %! /!/! " "'% % " # !/! " " ! " %
? K !#," -! #! " % ) /) / % ) % I ) # /
% ) " + + A$ %) % " -! #! "3 %)
4S #$ 7 " #$ K3 "17 3 #) 5 /" 4/ + 3 % " !" " # + 1 " A$ % # "
!W 5
T ?T ?T ?T ?
" # #! %! % " 1 " -! #! " & " %% % "# % + " % <
4 $ 3 GPNL5 %% " # 2
G %) 9 # "$? % "# %
)9 #$ # "$ $ ? % 4 % $ ? & % 3 / !# % "7
# 5
> ./ #$ # "$ ! "! 4 & & ! A$! #,5
B ) ) ) %) 9 )9 / - )
9 *) # 1 6 "13 " $ % % " "$? " # " ! $& % " +% " &% " # + 1 " % "
1 " - % " # %$ " " " " % -!+$ P GF
F ? # F/ )% ) % % "# %
LL ) . ; =*" 1 3 2 / 5 =6" K =6" 7 =6" 2 A =6" 2 )
= "
GLO
= (= (= (= (
$ + " A$ %!# " $ "# % # B ! " -! #! " GB "$? " -! #!' ! " # 7
+ 1 " " $ " 4S #$ K &S " #$ K3 # !-!# " # G &Q " # !/ 5 " "$% "
" $ " % % P G
0 P G
= ( 8 ( <
*
$ " / " % % P G3 % " "$? " " " "$ $ $ #!' % "# % % "!7
!" 3 % " - " " " " "$ ! "! 4 % ? % 3 ! & ! "! A$ 03 0
& A$ & & A$ 5 & !) "$" # + 1 " " #$ ? A$! " #$ # "$ / %
! A$! #, &A$ # A$ "! % -! #!' " + !/ 3 % # !-!# #!' " ! /! 4S # %! "
# ! % " %% $ " K3 S #$ K " # !-!# 1 # # &S " #$ K #
$ 5 % ? % % % P G " #$ -! #! " "! !/ "
" "$? " A$ " ) S #$ K # % -! #!' S K3 A$ " % " ! " 3 " $& % A$ !)
" ) #$ # % " -! #! " S0K3 S K &S K3 & A$ "$ ! "! " " ! !/! $ " A$ " 7
S #$ K % -! #!' S0K3 " S #$ K # S &S K 4 -! #! " " ! " "53
# " ! # S K J$! " " ) S #$ K # S K3 % " % " A$ " #$ S
#$ K # S K3 # " ! # S K &S0K
" / " A$ % "$? C G " $/ S #$ K " # % " #$ -! #! " " "$? " &
% > " ! !+$ % - " $ $ #! " " %% " A$!/ % B 4GhGhGhG5 " "$? " B3 F &L
$/! $ $ $ #!' >3 $ " " $/! S #$ K # " -! #! " & "1 "$# "!/ 4% "
C% ! " " "$? " " $/! S " #$ K " # " % " -! #! "5 % 3 % " "$? " A$
GLP
! $ $ $ #!' % B " !#$% "# % , " ! S #$ K % " #$ -! 7
#! " " ! !/! $ " A$ %# $ $ $ #!' % > , " ! " S " #$ K # % !7
-! #!' " S #$ K # % " " -! #! " J$! " #! $ $ $ #!'
!-! " " S " #$ K # % " " ! " 1 " S #$ K # % " " C% ! " " "$? "
# $ $ #!' G3 , " ! S " #$ K % " " ! " -! #! " &S #$ K % C% !7
*! % A$ %% " A$ ,& " S " #$ K " # % " #$ -! #! "3 ! $ $ 7
$ #!' % Q
" "$? " " "# % - # 3 "! A$ ! % ' ! "! % " -! #! "2 "!
" S #$ K # $ -! #!' " ! " 3 !+$ % % " # % " " ! " " (
? % 3 "! " & #$ # % -! #!' S( 1 # " # $ " !/ % # ' !# !- %
1 K3 " +$ " ) #$ # % -! #!' S( 1 /! ? $ $ '/!% # $ " !/ %
# ' !# !- % 1 K 4# " " " " ! " A$ /! ? 5 $ % " ! !/! $ " " "# % - # 7
" # % " -! #! "3 " A$! #! A$ % " 1 " / / 1 + $ % ! "!7
" % $ 1 !# A$ " "# % " "$ ! "! % ! = % ) > % +
A$ $ # ?$ -! #! " 1 " "# % - # #$ ! "! " "!+ !-!# 3 A$ %
' " $ " $ " % #!' " % " 1 " $ " $#! # D # ! $ 3 "! % 7
# #! "$ $ $ #!' % % "# % 40% #W & , ! 3 GPNL5
% ) ) /% % ! + % %!7
3 "'% $ " #$ " "# % " % ! $ C % $# !/! ! %3 % & 1 # ! ! # 7
"!" #! " $ $ " % ' ! "! % + A$ " %# % ' - # ! "! %
"# % % ) 0" ! %! % C " " # " " A$ !#, ' 3 A$
" % A$! " # " $! % "# % + $
? ] $ $ P $? ] $ $ P $? ] $ $ P $? ] $ $ P $ ?$ ? ? ? $ ? ? $ ? ??$ ? ? ? $ ? ? $ ? ??$ ? ? ? $ ? ? $ ? ??$ ? ? ? $ ? ? $ ? ?
) %) ) % ) 0" $ ! ! # % '
! % ! "! )" % P $ " " ? % " 4 # " #1 #$% "53 &# $
/ " " ! # "!" #! " % ' ! % % " +$ "$? " !' S #$ K % " 1 " " ! " "
-$ " &S " #$ K % 1 " ! " % #$ "$? !- " ' " S #$ K# % " -! 7
#! " S0K &S K U"$ $ " " ! " "U S " #$ K # S K U"$ $ " " ! 7
" U % A$! "$? " $/ S " #$ K # % " 1 " " ! " " S #$ K # % " ! 7
" ! # "!" #! " " ! $ "# % + " !/ " " " "!+ !-!# A$ % " 1 " !
/ !" ! " !/ % " ! "!
0 P
= ( . .
" " # %! % " " $ " " A$ % ' & %% " " % # % " =%)
> % % " # $ % " -! #! " &"$" # + 1 " # % " $ $ #! " % " % ? %
% % P G % " S $ " # K " 1 % " A$ " $ " % % P >
0 P >
= ( 0 (.
8
*
0
.=
4G5 4Q5 4G5 4Q5 4G5 4Q5 4G5 4Q5
(. .
G 9 9 9 9 B
GNQ
>
B
F
L
N
O
P
GQ
GG
G
G>
GB
9
9
9
9
9
9
9
9
9
9
9
9
9
9
9
9
9
9
9
9
9
9
9
9
9
9
9
9
9
9
9
9
9
9
9
9
9
9
9
9
9
9
9
9
9
9
9
9
9
9
9
9
B
B
>
>
>
G
G
Q
Q
d #$ G3 d " #$ Q
" #! ! +$ ! # "!" #! # ! 3 % % P B " #! #$ ! # "!" #! " "3 % "
" $ " " " "$ !# " " # % " %) 0 % ' ! "! 4% " " "
# " $ #! #$% 5
0 P B
= ( ( (.
*
0
.=
4G5 4Q5 4G5 4Q5 4G5 4Q5 4G5 4Q5
(. .
G
>
B
F
L
N
O
P
GQ
GG
G
G>
GB
9
9
9
9
9
9
9
9
9
9
9
9
9
9
9
9
9
9
9
9
9
9
9
9
9
9
9
9
9
9
9
9
9
9
9
9
9
9
9
9
9
9
9
9
9
9
9
9
9
9
9
9
9
9
9
9
B
B
B
B
>
>
>
G
G
Q
Q
7 7 7 7 7 7 7 7 d $ " # 4%1 " $ "5
" , #! ! 3 #$ % C " " D# "!/ 3 % "# % " % '
) & $ # " % ) / / ) . -' $% "
# -!#! "2
respuestasdetotalNúmero
nciasinconsisteoerroresdeNúmero
vidadreproductideteCoeficienc =
% C % " $ " " d C 1 " -! #! " 9 C "$? " ( % 3 %
-' $% ! # " 1 2
-!#! $# !/! d C "
4 C 1 "5
4 C "$? "5
% ? % % % P B 1 " A$ % # -!#! $# !/! "2
)14)(4(
4
1Cr −=
d G7 Q QN
d P>
GNG
% . % ) [-20&#$ A$!/ % PQ " " ! !# A$ % C
" " % % &% "# % " $ ! ! "! % &" # $ !#, # -!#! " PQ "
# % "# % $ !+! % # ' ! !" $ D! GQ G 1 " -! #! "
$ 1 ! GQQ " " 40% #W & , ! 3 GPNL5
. / ! % C " # % ! % . % ) 0" #
%!# % "# % -! ! !/ 4"! !#, # -!#! -$ PQ "3 " "3 % ! ! D# !' % GQ^5
,# ?$" " % "# % 4 # " $! ! "3 %! ! ! " A$ " ) + "3 #) 5 " #! #
" " #! " " $ " #! $ !% " A$ % "# % " $ ! ! "! % &-$ #!
& ? $ $ ?$& ? $ $ ?$& ? $ $ ?$& ? $ $ ?$
$ " %!# % / "!' -! ! !/ % "# % % " "$% " " . % !" A$ %
"# % !W 3 ! % C # + 1 " " $ " A$ " ! #%$& : % !+$ % A$ % "# % !W
& % !- #! % " !# 3 / / / F/ %) )
*) ) "! !" 3 " # "! $ " $ " ! / %! A$! A$ "
" #! " $ !" -! #!' % / ) / ) / %
*) ) 9 / .) ($ % ! U# $" ? " # 7
! % " #! " # + 1 " " $ " U $ " ) /
P LP LP LP L $ " ! ! "$ " ! ! "$ " ! ! "$ " ! ! "
% / % ! " $ " $ !%! # % # % " " " % #$ " ! ! ) )
9) % ) % ) /" /
HJ$) ! " +$ " $ , I
% # ! % " +$ " $ #$ " ! ! $ " / ! # % " " # " A$ " ! /)"
)" : "!# 3 " , % % % ) ; = >&= >
" % ) = ># ! # + 1 " % !/ " " $ " A$ , "! %! ! " " #! 3 "
" % " "$? " % " "! !%! " " $ " & %% " #! #$ "# ! ! " )" " " +$ " S# 7
"K $ " !# ' !# " 4 " % !/ " " $ " 5 ! #%$! / ! " % !/ " " $ " ? 7
% " +$ " # " !# ' !# " " 1 2 H " $ ! $" # $ % I
4 5 !
4 5
H $ % " " /! % % / % S " "KI
4 5 !
4 5
? % " +$ " S# "K # / ! " % !/ " " $ " " 1 2 H $ % /!"!' / " % " ! 7
+ "I
4 5 / % /!"!'
4 5 " $ ,
4 5 G , "
4 5 > , "
4 5 B , "
4 5 F , " "
H $ % " % $ " A$ #$ "$ " I
4 5 ! # % G( "! ! #
4 5 V $ ! #
4 5 $ + 2 $ !
4 5 !
4 5 =-
4 5 $ /!"
4 5 %
4 5
4 5
! $" $/! % ##!' 3 H - ! 1 A$ "$ " % ! -$ #$ # "$ $# !/! % ? I
4 5 -! ! !/ "1
4 5 ( % "1
4 5 " &" +$
4 5 ( %
4 5 -! ! !/
GN
$ " / " 3 % " +$ " S# "K % " # + 1 " " $ " " -! ! " ! ! %
! / " !+ &" % " % " ! 3 A$! % +! % #!' A$ "# ! " #$ "$
" $ " " "# % " # ! $ " - +$ # 1 % # + 1 +$ " S# 7
"K
, ! 3 ,& +$ " = >0 % " ! $ " % ##! " $ #!' # + 1
" $ "
= (
" - !%! ! 2
H ! I
H % /!"!' I
H ! # " I
H %)- I
H $ '/!% # ! I
! +$ % " ! "
%+$ " " ! " $ ! # $ 3 "3 "3 #$ #! # #! " " $ " " # + 1 "
" $ $ D#%$& " ? % " 1 % "!+$! +$ 2
% " "!+$! " " /!#! " A$ " % ! %! # 3 H#$ % #$ % " $ !%! " % " " ! I 1 ) ,
/" ) % 6
? $? ? ?;
)
# "$% %+C %!
# "$% %+C !' !#
" $ !
" ? " A$!
$"# %+$ "
"3 " #!-!#
? ! ?;
)
# "$% %+C !' !#
$" % " /! # "" "
" $ !
,# ? "
" # - # ! "
% %+C %!
"3 " #!-!#
$ ? T$ ? $;
-$!
" %!#! %+C %!
" %!#! %+$ "!"
" %!#! %+C !' !#
" %!#! ! "! !/ "
" %!#! A$! " "# ! !
" %!#! A$! $ ! /!"$ %
" %!#! " " 1 % % # %! #!' ! %
"3 " #!-!#
" # "! "3 % " ! ! A$ ? A$! #! " ( ? % 2 H#$ % % " "!+$! " # $#7
" % /!"!' # "! $" % ? I3 H#$ % " +$ %$+ I3 H#$ % # %$+ IBF
0
! "!+ $ $ ? $ !/ " " #$ " ! "
L* /
GN>
= (= (= (= (
H .< I 4 !A$ G GQ # # " " +C "$" ! " "5
YYYYYYY ! !" #!' "$ % " &# " #! "
YYYYYYY %$ 3 " +$ ! ,!+!
YYYYYYY ! !" #!' & + #! #!' # "
YYYYYYY % #! " # "! !# "
YYYYYYY !%! " # $ !# #!' ? #$ !/
YYYYYYY ( + " & # " " " # %! V $# !/!
YYYYYYY %! /! % ?
YYYYYYY 1 % + ! #!'
YYYYYYY ! !" #!' -! #!
YYYYYYY " %% + ! #! % ! / #!'
YYYYYYY )# !# " ! / " !+ #!' + ! #! %
YYYYYYY " $# $ + ! #! % 4 @3 # % ?! 3 - %! #!' 5
YYYYYYY !" " ! - #!' &# %
YYYYYYY $ ! ! ! !" !/
YYYYYYY (% #!' " )+!#
YYYYYYY !" " # $ #!'
YYYYYYY # # ! &# #! %! #!'
YYYYYYY " 4 " #!-!# 52
# ! 3 % ) = > %! ! % " % !/ " " $ " ( % #$ % % C7
# + 1 " " $ " " $& % / 1 " ! -! !
= (
H( A$) "!" "!# ! I
HJ$) ! % + % /!"!' S " "KI
H A$) % ! # !/ % " , % + % # #!' % "! !# % &# # %! I
K / % ) L
#$ " ! ! # !- " # "! " & % " ! / " !+ #!' 3 % A$ !+! A$ #
# " % ! +$ " $ !%! " !- %+$ " / # " " ! #%$& " % +$ " S# "K3
" / # " C !# +$ " S ! "K & #! " # " " " ! " +$ " % '
) ) 9 & 9 " #$ % " " #! # ! $ #!'
% ) = > ." . -% % % ) " "! !" 3 " " +$ " *) '
) / .) # % % % 8" " ! A$ "# ! ! / %! " ! "3
"! "! % " % ##! % % !/ A$ "# ! ? "$ " $ " " $ #$ " ! ! #
+$ " # " " ! A$ # " $ # +$ " ! " ! % #$ " ! ! " /! 7
# 3 " ! $ & " $ " #$ " - #!% # " & A$! " ! # % %
% % 9 % " +$ " S# "K "! A$ / %) /) &U
# "! "U ! +$ % " # + 1 " "# ! # D # ! $ % A$ % " " " ! 3 "! "
# $ % A$ " % " # " % " "$? "
% . /) % ) = > % % %)
" "1 " $& !-1#!% % 1 " "! !" 3 % ! / " !+ ! A$ " +$ " A$ % " "$? " % " #$ % " "
GNB
% " ! !" 3 # # &# % " # + 1 " " $ " ( ? % 3 "! +$ " A$) # %
% /!"!' " % - ! 3 ! % " #! " " $ " &A$ % " " ! " % " # "
$&" #!%% ( "! +$ " " % " " & !/ " A$ / # " - #! 3 ! !#,"
#! " " %+ " " # % ?
% ) = > % ) / F ) / . / % %) '
% ) . / ). !) "! / "! $ #! " " "
-$ ! $ ! !' % " !/ " $ # ! $) / - 9 " A$ " " .
. 0 . -% % % ) " "3 $ " " " "+ " !/ " !" ! " -$ 7
"2 ? % 3 A$! " ! !-!#$% " D " " % & "# ! $ " #
#!"!' % A$ % " + # -$"!' "$" " $ " " % !/ % $# !/ 3 % # #!
? % % +$ ? & " - # " $ - # % # %! % " " $ " " 40% #W & , ! 3 GPNL5
"! !" 3 " +$ " S ! "K A$! $ & "-$ &!
% % ) *) ) % *) %) %
% %) 0 /% *) % % . - *) ) %) /" %
% .) # ) ) . # #!' # " $! $ #$ " ! ! " A$ " %!# / ! %
/ ! % A$) ! +$ +$ " $ " " # -! % " &/ %! " ! " / ! % 3
#$ # % "! $ #!' % " $ ! 4 % ! % % 3 # # 1" !# " % $ " 3 %!"!" A$ "
! " - # $ 3 #) 5
H. / ! " +$ " ! $ / ! % I
# "! " "'% " $ +$ # % # % ! - #!' # " ! " % / ! % ! (
? % 3 ! % !/ % "# % ! $ $ " 3 " # +$ 2 H " A$) @ "# % #$ "'I
H#$ % " "$ + D! " $ ! "I " # "! " " # " ! % / ! " +$ " / !-!7
# % # "!" #! % " " $ " " ( ? % 3 % !/ % # ' !# $ ! " +$ 2 D! 7
H#$ % " "$ !/ % "$ % ! + " "I & +$ 2 D! 3 H#$ " - # " %)# !# "
! "$ # " IBL " +$ " ! "3 ! / "! "3 $ " A$ #$ % -$ ! #! %
! + " " % - !%! 4+ % 3 % 53 #)
% " # 3 / + / % ) % ! - #!' "
! % / ! % ! $ +$ " "$-!#! " # " ! ! #%$! "3 ! " ! ! " ?$" !-!# ,#
/ ! " +$ "3 # " " # / ! % 1 " % #$ " ! ! " C% ! #$ # - #$ #! %
# " / ! % " # / ! " ! "! " # " ! 3 " ! #%$& / ! " +$ "
! % " !" ! " ! "! " ! / ! " ! !# "
= (= (= (= (
" $ !# 1 3 3 %! ' $ ! / " !+ #!' % *$ #!' D!# % %! %3
4GPOO53 # % '"! # # % " # !# "3 )# !# "3 " $# $ "3 # " " & !# " D!" "
! %! % )D!# % " $ ! -$ # # D % ! &# " ! $&' % ! "-$
$ ! + -1 % " % " # " " # %! !#, 1"
" ! / " !+ #!' " % ' $ #$ " ! ! A$ 1 % + A$ % " + ! #! " D!# " %!7
# !/ " " # !# " ! " % / % # %! 3 % $# !/! &% # %! /! % ? .
% " / ! % " ! " % S+ A$ " !" ! $1 % ! - #!' " % # " # %! % 7
+ ! #!' K " / ! % " ! !' /)" % " "!+$! " +$ "2
( % A$ " # % " + " ! - #!' " # %! 3 H#$ % " % " "!+$! " # !/! "
" - # C " " I
4G5 (% #!' % ? " " # %!
4 5 * " # %
4>5 % #!' " # " " # %!
4B5 / %$ #!' "!" !# % " " " # %!
4F5 !" ! $#!' + %! ! - #!' " # %!
4L5 !" " $ # % # %!
4N5 !" ! $#!' " % # !/ " " # %!
0 '% A$! " !" ! $& " % # !/ " " # %! 2 H A$) !/ % " % " I
L6 , 5 , + Y5 $ + ,
& 4 2
GNF
'% A$! " !" ! $& " % # !/ " " # %! 2 H A$) -$ #! "I
HJ$) " # !/! " " %! " " % " + " ! - #!' " # %! I
" ? % 3 % " +$ " S0K &S K " % , " % " # " $"$ ! " % " "
" # " % # % # %! !" ! $! " " % # !/ ?$" !-!# % ,# " " " +$ "3 &$
& ! - #!' " % / ! % $ " ! / ! " +$ " $ !" / ! % " !#
A$ " ! $ S 1 +$ "K
H " +$ " / # !-!# " IH " +$ " / # !-!# " IH " +$ " / # !-!# " IH " +$ " / # !-!# " I
$ /% *) % . ) " . %) )9
% ) ) 0& " # A$ " "!+ !-!# "!+ % " "1 % " / % " $ ) !# "
!#," " $ " " , ! 3 #$ " ! % ) = >0 % . = % > # !-!7
# % " % !/ " " $ " ! #%$! " # !-!# #!' % #$ " ! ! 4 % &# % ,#1 " # % "
"# % " # ! $ "5
= ( ( . ( *
H ! $" ! / "! " % 0 %" % "I
$ " - $" $ % "$ ? 3 " %/ % #$ + % 2
4G5 $ "$ ! ! !
4 5 $ ! D ! #!
4>5 $" # @ "
4B5 " $ % " %1 !# " & # ! ! "
4F5 -$ YYYYYYYYYYYYYYYYYY
4 " #!-!# 5
" +$ "3 % " " $ " " / # @ " "$ / % $ ) !# # " ! 3 , "! # !7
-!# " /! % ) = > %) % . 0% # !-!# #!' " %!
" ! 3 $ / A$ " ! % " " $ " " " +$ " & % !/ " " $ " # !-!# "
! % / ? A$ "$ # !-!# #!' & #!' % %!"!" " " " #!%% " & A$! "
!
HJ$) # # 1" !# " $ +$ IHJ$) # # 1" !# " $ +$ IHJ$) # # 1" !# " $ +$ IHJ$) # # 1" !# " $ +$ I
! A$ % " +$ " " ! " # " &"$" " $ " " " ) # !-!# " 3
,&$ " ! # # 1" !# " A$ #$ ! " % % 1 "2
? % ) - /% % % /! " ) ! " # -$7
" " !+$ " &# #! ? " 4GPOG3 G>O5 " # % " # !-!# % #% !
# #!"!' " ! !" " % ! #%$! % " % " A$ " # " ! " A$ " # % 7
+$ " %$ + 3 "! " ! !/ " # " ( ? % 3 % +$ 2 H/ $" % /!"!' I " # 7
-$" 3 %! ! # #$ 1 $#, ? " #!-!# 2 H # " $ $" / % /!"!' ! ! 7
I H#$ " 1 " $ % C% ! " /! % /!"!' I & " $)" +$ % " , ! "3 # 7
% " &# ! " % " + "
( % ) / % ( +$ " # 2 H # " $ # "$ ! %+C !
! %# ,'%!# I3 ! / # #, " ? +$ 2 H %+$ " "$" !+ " # "7
$ # "$ ! %+C ! ! %# ,'%!# I & " $)" $ !%! +$ " "$ !% " A$ ! ! # 7
" ! !A$ "! % " # " $ # "$ ! ! " %# ,'%!# " 4/ + 3 H#$ % " "$ ! 7
! - / ! I3 #) 5 : ,& !# " " A$ " $ !%!# +$ " "$ !% "3 % "7
! " " ! % " " " # " "3 $ $ !%! " "# % " # ! $ %$+ +$ "
C " - " ! !' % " % # " " # % , " D$ %!" 3 % " ! $#!' 3 %
+ -1 3 % " !# # !/ " &% + !##!'
% ) % . / . ) % ( ? % 3 % 7
+$ 2 H # " $ $" / % /!"!' & "#$#, ! ! ! I3 D " " " # "3 $
GNL
# -$ ! " $#, ? !/! ! % " +$ "3 $ % #! # % % /!"!' & % #! 7
# % !
% ) ) %) 4 ? "3 GPOG3 G>O5 ( +$ " #! " " A$
! % +! $ ! " $ " /! " ( ? % 2 H# "! $" !# %
? # ! ! !+! $ " "! !# I3 " $ +$ #! " 3 ! $# % " $ "
!" A$ % +$ 2 H% " ? " D!# " " $& $# !/ "I ! "! C % " $ "
% +$ "$% 1 $#, " # / ! +$ 2
HJ$) $# !/ " # "! $" U + %U % " ? " D!# "I
$ " ! " ! $
$# !/ " $# !/ " ! $# !/ " ! $# !/ "
% ) %) % - ) 0 % '/
/% " !) $ ! $#! " $ " " ( ? % 3 % +$ 2 + ! #!'
$ ! % % %$ , %! !/ " " " $ ! " &# #%$&' A$ % A$!" / # !/ " " @"
% + !" 3 H$" # "! A$ -$ " #!/ "$ " %$ I "A$ " % ! 2 S & 1
% " " " ! A$ K3 S +% "! # "! K3 S " " - !%! ! " A$ K3 #) 3
# $ +$ 3 " "+ % " " $ " "
% ) %) - %
*) ) 0%) ) *) *) % + . %)
)9 4/ + 3 ! - / # % ! % C% ! % !/ " $ " 5 # " 7
"$% # / ! % % # $ % " % !/ " #! % ( ? % 3 "!
+$ "2 H#$ % % " "!+$! " " # ! " "! #! % " # "! $" A$ % + !" !7
$! / % ! -% #!' I : % >> >>^ % " / # " A$ " ,+ % +$ " #! ! 7
% # ! S K3 % >> >>^" #! ! % # ! S0K & % " >> >>^ % # !
S K
) 9) # % ) % % 4
#$ "$ !/ % $# !/ 3 " #! # ' !# 3 % " A$ ? 3 #) 5 " " # " !+$ % % A$
" # ' " % " "# % " # ! $ "
H ' " % " ! " +$ " $ #$ " ! ! IH ' " % " ! " +$ " $ #$ " ! ! IH ' " % " ! " +$ " $ #$ " ! ! IH ' " % " ! " +$ " $ #$ " ! ! I
%+$ " # " " " # / ! ! !#! # +$ " $ % " - #!% " # " 3 A$ % " !
/ & " % "! $ #!' / / # % ) . % % )
/)- +! " $ #$ " ! ! !" @ ! ! " % A$ ! # #
$ +$ # "$ !% % # 2 H " $" #$ A$ " % + %!# % " 1"I ! %$+
$ " " $ - # "
/ # " % " #$ " ! ! " $ # # +$ " + -!# " " % " #!/!%3 " D 3 3 #$7
#!' 3 !/ % ! + " "3 !/ % $# !/ 3 %!+!' 3 ! % +1 3 $ " $ + ! #!' %+C ! -!%! 7
#!' $ + $ 3 ! ! " ! $#!' ( " # "! " " ? ,# " ! +$ " % -! % %
#$ " ! ! 3 !#$% #$ % " "$? " $ " ! A$ " # % " % #$ " ! 7
! $ # " $! " $ #$ " ! ! " ! !" " % A$ " " #$ % " " % " +$ " ! % "
! !#! 8" " % + A$ % " ! " # # % #$ " ! !
H A$) " - $ $ " ! ! IH A$) " - $ $ " ! ! IH A$) " - $ $ " ! ! IH A$) " - $ $ " ! ! I
" % " % ) - %) 0$ #$ " ! ! " - ) A$ "
! !# #' # " 3 ? % 2
% % & 1 "$" / " A$) ! # # $" 4 = . :
(. 52
GNN
H ! " ?! # $ ! 3 + 3 / " # % " A$ " ! # % # !/ I 4 . (. 5
! G
4# ! C 5 4 " >Q5
H , ! % # #!' % " % % & 1 )" % &# # %! I
G !
4 " % +$ L5 4 " % +$ N5
) /% / % ) - *) % ) )
A$! " / ! !+! " : $ ! " $##!' $&! " % , " %
! # " % #$ " ! ! !) 3 " - #$ ! #%$! $ ") % ) '
D% *) % % ) &" + !# % # -! #! %! % ! - #!' 3 " &$
+ % # -! % " ! # ! $ #!' % -!+$ P GL " " %+$ " D " !%$" !/ "
# " ! $# ! " $ #$ " ! !
* . P GL
= (
0$ " 1 " 4 "52
" " ? $ " $ ! A$ " /! % $ "!" - "! % # # % 0! %! # %
. !/ "! ,$ #
J$!"!) " ! $ &$ A$ # " " $ " +$ " A$ %% / $#, ! $" " $ " "
" # -! #! % " & ' ! "
" " " A$ -$ " % ##! " % " $ ! " %!+! "$ "! %
" ! ! " " % " #$ " " " "$ " & " % "!" - "! %3 $ # " 7
" ! !/! $ % "
! " A$ # " " " #$ " ! ! # % & "! # ! "! % ,& " $ " " # # " !
! # # "
% " ! " $##! " #$! " 3 & A$ D!" +$ " % " A$ "'% $ " $ #!' E
" " / ! " #! " & !) " ! #%$& +$ " ! "
$#," + #! " $ # % #!'
GNO
1 < ;% A FA > F? A"
/ % # <;'/ % # > ? F A> ` F/ ' ; % <;F ;/ < A> F / % ; 7 ) ? % ) a A'> % / % ;% / ? <;F A ? ' % ) ';'% ; A [ < A > ' ; ;
F/ ? / F A> F # ) ? AF Q ) F? F 7 7 % 7 ) '? F - < ? F > F; F# F1 7 / % ;> A> F? <;FA ) ? K <;> FA ;% 7 > % # F? ` # ` A
!J # ';<> % A 7 F ';- % ? # F/ 'a ; [ < ;% A ) ? % ) % ? / '% ; A ? ` # F; @ F F / % ; 7 F # ` A A> ? '/ > F / % ;- ' ;/ 'F7 ' F A
7 < K % ;% FQ ) ? K <;> FA 7 '/ F FA
A$ $ !" ! $! " % " +$ "3 # + 1 " " $ " " ! " $##! " " / ! %+$7
" -! # % # % " +$ " % ! A$! &% " " $ " " % #,3 # % A$ " 1 $ -
# % "!+$! 2
" !/! % #$ " ! ! " ##! " +$ " &$ !%! $ - , ! % ( ? % 2
# ! !/ " " "! !%! "3 !" ! $& +$ " A$ ! % !" / ! % /)" %
#$ " ! ! A$! $ $ !%! % - A$ " ?$ +$ # / ! 3 % ! " A$ "
% # "! % % $"$ ! E% " ! " $##! "3 +$ " & " $ " " " !- #! 3 "$%
/!"$ % ! " &" $ % "! !-!#$% "
H A$) @ " $ #$ " ! ! IH A$) @ " $ #$ " ! ! IH A$) @ " $ #$ " ! ! IH A$) @ " $ #$ " ! ! I
D ) % 0$ A$ # #! ( $ 4GPNP53 "! " $&# " ! ! - #!' &"!
"$% % + $ "$% ! " " " C% ! # " 3 % " " " $ Z + " " 7
U % "U # % % #$ " ! ! % @ % C / ! % " & ! "! "
! 3 % ! )" % " " ! " &% # " ! !" 4 " $ " , % % "!+$! 7
! #!" 5 $ " ! ! " A$ $ " >F ! $ " $ "$% ! " " " A$ % " " ! "
" ) $& !/ " # " 4/ + 3 #$ " ! ! " " %! 3 #$ " ! ! " $ ? 5
/ A$ $ &$ " /! $ #$ " ! ! " % + % A$ ! "2 S ,#
+$ " ! # " ! " ! ?$" !-!# "K
H ' " # !-!# % " +$ " ! "IH ' " # !-!# % " +$ " ! "IH ' " # !-!# % " +$ " ! "IH ' " # !-!# % " +$ " ! "I
" +$ " ! " " # !-!# $ / A$ # # " " % " " $ " " % " "$? " % " #$ % " "
% " %!# % " % " ! #! % " #! " " $ " " $ $ " % " #$ " ! ! " %!# "
% / - / % %) 4 " $ " " "! !% 7
" # $ "53 % - %)< ) )/< / % "13 $ 7
' # " ! $! $ # + 1 " $ " ( # % " +$ " ! "3 " "$+! % "!+$! # !7
! 3 " #! % ? " 4GPOG3 % FQ7GFG52
G $ ! F/ ) ! $ ) #$ $ " 3 " +$7
% " !/! % " "$? " ! / " !+ "
GNP
. ) # A$ # %) % +$
> %) A$ " " # & - #$ #! 4 " + % " " $ " 5
B . %) "3 " # " $ "3 #$ # $ # ! ! %'+!# 3 #$!7
A$ " $ $ D#%$& "
F ) / 1 $% / 0" # $ 4 ' + % " $ " 5
L ? % + % " $ "
( ? % 3 % ! / " !+ #!' $ !# 1 4GPOO5 " ,! $ +$ ! 2
H A$) % % + #! $"# % # #!' % " % % " %% % &#
# %! I " " $ " " -$ C% ! % " $ ! # " % " "!+$! " " + % " "7
$ " 2
/ a 'K % A / F> K % ? FA ) F> ? % ; A % ? A) < A> FA / % ; # FQ % ?
- ? / < ;/ 'F # ;/ 'a ;"
;b # - ? / < ;/ 'FA
# ;/ 'a ;
' , 2 + 4 !
! # , !J
9 / !
L ' , T
* , C I =
6 K $ *
= ) + , 9
A $ . !
, $ !
J ' !
. !
! > $ $ $ $ !
9 / C I !
L % !L
/ ! " # + 1 " " 1 " % " - #$ #! "3 )" " "$ / $ ! $#! " 2
/ %$# % " % &# $ !# "
# )%
!/ #!' ! + #!' V ? ! %
#%! % %
#! #!'
# !/ " V # " "
!-$ ! % / % S# %! K % -!% " -1
% "
$ " " "! " ?
"
% S# K +$ " ! " &" # !-!# "3 " #$ A$ $ !" ' " $ " $ 7
D " " # !- " % " ( ? % 3 % +$ 2 HJ$) "$+ #! " 1 ,# ? 7
% + S " % KI " " $ " "2 S ? % " # #! " &% C"!# K3 S# ! % " # #! "K3 S! #%$!
$ / " & ? " # #! "K3 # 3 $ + $ " % # + 1 ' " $ " S !-!# % $"!# 7
%! #!' % + K
H A$) # D " $ ! !" " %!# " $ $ " ! ! IH A$) # D " $ ! !" " %!# " $ $ " ! ! IH A$) # D " $ ! !" " %!# " $ $ " ! ! IH A$) # D " $ ! !" " %!# " $ $ " ! ! I
" #$ " ! ! " $ " %!# " !/ " " "2
5 ?) / " # " % #$ " ! ! " % " #! ! # % " " ! "3
A$! " % # " ,&! ! ! " &% " " $ " " % " # %% " ( ? % 3 "!% " "7
! " -$ $ $ " % " " $ ! " % !# #! $ $ !# #!' 0 + 3 "
#$ ! 1 %% " &" % " + 1 % " #$ " ! ! " " " $ ! " " $ ! !" 1 % #$ " ! 7
! /! A$ " %!# % #$ " ! ! " ! ! %- "3 " "
A$ ! !-!#$% " % # $ !@" A$ /1 % #$
05 % " "! $ #!' 3 $ /!" %!# % #$ " ! ! % " " ! "
4 /!" "5 % /!" / ,#!) % % " +$ " % " ! &/ % " " $ "7
" " ! " $##! " " % /!" % " ! / ! " /!" "3 A$! "
" # #! " % /!" &# # - % #$ " ! ! 3 & " "+
! -%$! % " " $ " "
5 . " "! $ #!' " "! !% % ! 3 " % A$ % /!" " S#
GOQ
# K "! /)" % %)- % /!" % ,# % " +$ " % " ! " !
# $ !# #!'
5 ?) / - % % C / 9 " # " 7
!) % " " ! " # " ! # % #$ " ! ! 3 %% " # % " " $ " "3
,&! ! ! % A$ " + % " #$ " ! ! " ! # % " " ! "
4S ! K5 "! A$ " % " /1 # $ ! 3 ,& %! #!' ! ! 3
"!% " "$? " ! %+$ $ " % " $ #% %
" ? " % ! !" #!' % #$ " ! ! 3 ! % # D
) % . 0# !/ % " $# !/ " ? " !@" A$ " # ! %
! % % # $ 3 % ) " # / ! ! !" #!' $ #$ " ! ! " /!" $ A$
,& 1 & D!" %+$ " #$ " ! ! " $&+ -!# " A$ $" "# % " " #!%% " ? % 2
9 !/ % " % # $ "!# " # ! $ !%! /!" " #$ " ! ! " $ ! !" 7
" " #!%% " A$ " %!A$ + $ " # % " " 1 /!" " "$ /!" " # #! "
%+$ " # " "3 9 ) A$ !-1#!% $ !# % $ " % "$ " Q ! $ "3 "
$ $ !%! #$ " ! ! " $ ! !" " /!" " % -' !# " " $ ! " "$ % -$ #! % "
#$ " ! ! " $ !! !" "
"! !" 3 %+$ " " #! #! " ,# #$ " " # &#! " " " /1 #$ " ! ! " "$" ? 7
#$ !/ " &"$ /!" " ! % " /!#! ! " ? 1 # % # ' !# $ % #$ " ! 7
! # ! $ " #$ " +$ " 4"$ ! !" #!' " B ! $ " U D! 4860% /!"
% -' !# " $ $ % !/
, ! 3 " #$ % -$ % - ! !" #!' 3 /% + ) )% *) '
.*) *) " % / ) $ $ #$ " ! ! "# % " %!# 4 5
- "!/ "$ % ! " = ) >
$ " $ !%! % . " #$ % + : A$ "! , % " "'% $ ,
4 !+ " % @ 53 " # " # $ " #$ " "$ + $ " % % #!' 4/ + 3 " # " 5
$ / % ) / ! # 3 % " ! " $##! " # #!" "3
#% " &# % " : " ! " $##! " A$ !/ % " ! A$ # ! C # " %
#$ " ! ! 4/ + 3 & " $ " #$ " +$ "3 -! % 5
"! !" 3 # " @% A$ #$ " % 0% %$+ " %!# " ! 4 -!7
#! 3 # " 7, ! #!' 3 % # %% 3 # 5 ( ? % 3 =-- 3 ( " W & !- % 4GPO>5 %! $ " $ !
# U " " # "U % " " $ " " ! " " $ " !- "2 % ,+ & $ "
/ % " $ ! " ! " % # $# % # &% " "$% " # #%$& A$ " $ 7
" D # " " $ "3 % /!" % " $ " # 7/ " " # " "
" % *) ) / . % % % /!" " % &! A$
+ # -! % /!" $ " /!" " % " D "#$%! 3 $? " "! !# " &
+ % " "$ % "$% D# % " /!" " J$! " $ /!" # # "
% " +$ " & " % ? : " $)" $ /!" " $ ! - A$ ! !A$ "! % "$?
" " "! # 3 % # " !'3 % ! A$ $ ' % /!" 3 % %$+ " %! '3 % "
# # 1" !# " % /!" 3 % " # ! " A$ " " &% # " " %%' % 7
/!" 3 "1 # " " # " A$ " # "! % / "
D % / ) " /)- ) & % " % )%)
*) % 0 /% ) 0` 9 - % % '
4 3 !/ % $# !/ 3 # 5
" " " %!# $ #$ " ! ! $ ,# " D "!/ " % " "# % " # ! $ "3 "'% A$ "
$#, " !-1#!% % # " A$ " ! !" %)- 4 # " - " " & % !/ " #% " " $ " 5
) ) /)- /% 9 # " %!# 3 "$ % $ !%! " ) / ) A$ D %!#
- % " ! " $##! " &#' " " " ! !"
H $ % " % # " # " $! $ #$ " ! ! IH $ % " % # " # " $! $ #$ " ! ! IH $ % " % # " # " $! $ #$ " ! ! IH $ % " % # " # " $! $ #$ " ! ! I
!+$! % " " " # " $! $ ! " $ !#!' 1 " % -!+$ P GN
. " # $&! A$ " # " ! #! 3 "! A$ #$ " # " $& $ #$ " ! ! U %
!+$ % A$ " ! " $ " !#!' U " " # "!" " % " " # " ( ? % 3 "! "
GOG
#! A$ % " ! " $##! " / & &C"#$% " %+C ! % " #! %3 " % " ! " $##! "
" "1 ! " -! A$ % " #' !+ " % " # + 1 " " $ " / #$ 3 " ?$" "
" ! " " # "!" 3 %+$ " " ! " /!" " $ "# # "
P L >P L >P L >P L > %!"!" % # !%!"!" % # !%!"!" % # !%!"!" % # !
KR T $ I ? ? R T$ : ? ] $ $ LKR T $ I ? ? R T$ : ? ] $ $ LKR T $ I ? ? R T$ : ? ] $ $ LKR T $ I ? ? R T$ : ? ] $ $ L
#$ # % -! !#!' #% "!# ( 1234@60 " ) < % ) -
# /) ) / 9 0 /" - ) ^ %% ..4GPO 5 D ! %
-! !#!' % %!"!" # ! $ < % + . " - .
% ) D %+$ " $ " # "! % %!"!" # ! # $ !" @ ( "
%% # % -! "3 " $ )# !# $&C !% %! % " # " " # $ !# #!' $& !/ " "
# D " % " $ " %!# /! $ % ) *) . / /) 4 + 7
" % /!"!/ " ! -' !# "3 1#$% " " 3 %! "3 "3 # / " #! "3 ! $ "3 !"#$ " "3 # "3
% 1 "3 +% "3 #) 5 ( ? % 3 $ " /! %! % " " %! %+$! 3 / 7
%$ "$" "# ! "E# # % " # ! $ " $ + $ " " ! % %!"!" "$" !"#$ " "E! 7
+ " % " #$ #! " $ ! $ C"!# E# " # % " / % " $ #$% $ E / !7
+$ % " ! #! " $ $ %!#!" + !"
$ $ ? ] $ $$ $ ? ] $ $$ $ ? ] $ $$ $ ? ] $ $
0 %" 4GPF 5 " @% / ! " $" " % %!"!" # ! 3 % " A$ " #
G6 " % # ! % # $ !# #!'
6 . % # $ !# #!' 4 " "3 + $ "3 ! " ! $#! "3 1" "5
>5 /% / 9 0!/ % " & ! " # $ !# #!'
GO
B5 ?) % # $ !# #!' &# % # " " $ ? !/ "
46 ) - % " /) 4 %1 !# "3 "3 # 5
B6 D% < %) - % %
N5 " ? "
O5 ) # $ !# #!'
P5 . 0% - /)
GQ5 . / 9 #$% " & " %!# #! " % ! %!+ #! !%! & % " +$ ! %1 !#
GG5 = > < & #!' $ " 3 $ + $ &$ # $ !
G 5 / % " " + $ "
G>5 4/ + 3 % "#$ % 3 # "$% % # #! #!' 3 % !7
? # # "5
GB5 ? % %) # $ !# #! "
246 .9 ) 0 - % 0 )% /)
GL5 % )
% " $ $ !%! " / "! / ! " % / % " !-! "1 #$ "$ # +
# ! " D$ %3 # # % " !- #! " ! %'+!# " / ! " !' !# " 4 ) ! " + % "
- #! $ !#$% 53 # " +! " + 1" !# " ! " %1 !# " # 7
! "3 # " /)" "$" "# ! " !- " + $ " A$ "!" "!# ! 3 # 7
% / # $% ! ! !@" A$ " D & # ! % /!"!/ % #!' # !@" A$
/ " % /!"!' 3 %! % / %$#!' % " " +! " $ %!#! ! " /)" %+C ! " #
$ $# 4/ + 3 -$ " - ! " # " % / 5E # # &# % "!#!' !/ " "
"! " % ! !# " " # % % % $ D E # " !% " "# ! " A$
" " @% # $ !" # ! %! ! E #)
K $ ? N? ? ] $ $ LK $ ? N? ? ] $ $ LK $ ? N? ? ] $ $ LK $ ? N? ? ] $ $ L
% " " - # C ! % . 0A$ " % < ) '
) / 9 . / ) A$ ! "$ "# ! #!' &
%!"!" #!" ! % " ? " # /! %+ "$"# ! % "# ! ! & %! (
# !-!# " # " ! -! ! % ) %! 3 % " ) " &% " "
: $: $: $: $
) 1 " % # % * ; -W 3 % " !"! " $ !#! ! % /!"!/ $ $ "3
% " ! ! % " $ %!# " $ 1 #! # !' !# " $ ! #!$ 3 " % " # 1 $% " "
% / % "3 % " !"# " = !" = %! 3 =! ! !D &0 &% 3 % " "# ! " $ + $ " $ ! " $
$ #!#% "# % 3 % " !"#$ " " $ #! " / ! " # ! " %1 !# " $ % C% ! " /! %
% ##!' 3 "# ! " $ + $ #! " "!# ! 3 % " # / " #! " + " GQ ? " A$
!#! $ D ! " ! ##!' ! ! % % $ !/ " 3 # #$ %A$! ! / " !+ #!' 3
%! ! " # #!"!'
? $ ? ] $ $? $ ? ] $ $? $ ? ] $ $? $ ? ] $ $
) " # " ! $& " + " % # ! % " " ? " A$ " # # ! "
$ !# % " % " # + 1 " 0 %" 4GPF 5 #! #! # $ ! " ! " %!"!"2
G5 % " % $ ! %!"!" " "! % 3 $ A$ # " @% ; %! + 1237460 $ ,
$ ! " " A$ @" # % "3 - " "1 % " "13 " $ ! #$ " / # " #
$ % $ " ? 4/ + 3 / # " A$ $ + % /!"!/ -! @ " #! %
( "! 5
5 / 8" " -! $ # $ #!' 3 $ $ #! " # %+ " " $
" " " + % " ; %! + 4GPNF3 44@6 $ !%! $ D# % ? % %% 2 S " # "
% "# " " $ ! " # % +! " "$ ! " $ " " $ ! " "$" D "! " $7
- #! " " 1 % " D " " " A$ # " ! $& )" 1 -! ! " #
#$ % "A$! #! " A$ $" S&K3 S 1K & " ) ! " A$ ! !A$ - #! % & % "# !
"13 " %! 1 A$) $ - #! " ) " !#," # "
! % " " " # % ? "3 % %!"!" % # ! " " !-1#!%3 " #! % "! " # %!# % ! 7
#%$! " " $ #!' "! %
>5 / % / " % $ ! %!"!" " $ !%! & $ -! ! " # % $ ! % %
% " $# " % ! % "! '%!# 40 %" GPF 5 ? % " 1 " $ " $ %! 3 $
! ! %3 $ + ! % /!"!' 3 $ !"#$ " 3 $ % &3 $ # #! %3 $ # " 3 $
GO>
# / " #!' % -' !# 3 $ # #!' % " $ " $ +$ ! " # " % A$ " 7
%! " % ! % "! '%!# %
B5 % 9 . ! !/! $ 3 $ " ? % /!"!/ 3 $ %1 ,!" ' !# 3 #) A$1 % A$ " %! "
% " ?
46 % ' /% $ ! " -1"!# " # % # 1 7# %$ 4 ? % 3 % 7
" 53 % %1 4 "# ! "53 % ! $ 4 $ # / " #!' ! 53 % ! Q ! $ " 4 $
! ##!' 533 % #$ 4 % /!"!' 53 # / A$ " ,+ $ $" 4 $ !"#$ " 5
) 0 # 0" 1 " " % "!+$! 2
" # % +$ 2 HA$) $ ! " % ##! " I " % " ? !/ " & +$ " ! / " !7
+ #!' ! + 3 0 %" 4GPF 5 "$+! % "!+$! 2
6 $ " % " $ ! " $ $ !%! /" ) ) "
6 " # %#$% " % " &% " $ ! " %! "3 # % 1 &% " ! " " #! 7 ! 3 "
" #$ " % " %!"!" A$ ) - "!" "$ " -! ! "
6 " ) %! " &% " " -! ! " " / %! " % # #!' #, $ # + 1
6 " $ ! " %! " + % A$! " ! "$ # !-!# #!' A$ % " $ ! "
A$ @"3 - ! " % " !" " # + 1 " & ! % "
6 ! A$ % " " $ #! " + + ! "!' % "$ 3 % & 1 % " / # " " "
!-1#!% " %! A$ % " % " &% " ) %! "
.6 % " #$ %!"!" "!+ !-!# " &% " % #! " )" "
? V?$? V?$? V?$? V?$
" % " !/ % " " # # ! " % " $ ! " %!"!" % &# #! %" !
4GPLO53 " % " = 9 > ) . ) " ( ? % 3 $ !"7
#$ " 1 #% "!-!# " # ! !" "! !" 3 # %! % # " / . " ? $ # !# $7
$ #% "!-!# " # $ 3 $ % % " # " "3 % $ ! %!"!" " # + ! 7
"% "A$ !# 2
GOB
0 ) " # ) /" / ( ? 7
% 3 $ " $ ! #! ; ! -- 4GPO 5 " %! B>Q # " /! % #! % /!" 3 # #
% " ? ! #! % 4$ ! %!"!"5 # + ! # 2
• 0$ 3 $ % % 4"!" G5
• " #! # ,# #$ %! % % &3 % #! # % % & " # $ 7
%! #$ # ! ! % 4"!" 5
" # " " A$ % ) " " % # ! % " ? $ % # % /!"!/ 3 &
% " "2 % " ? &# # ! / %$# "$ / 3 % " "$ # + 1 " %
% " ? "2 $ 3 $ % & % : % " "$ # + 1 " % # # ! / %$# !) "2
" #! # #$ %! % % &3 % #! # % % &&$ # ! ! % " 1 " " "12
" % ##!' # + 1 " !) % % ! % %
$ ? V?$$ ? V?$$ ? V?$$ ? V?$
; ! -- 4GPO 5 " @% % ;
G5 ) % " #$ % " " -! #$ % " % "$ 3 ' !# % # ! 4H
A$) % " ? % # $ !# #!' I5
= (
• %! % C% ! ! - % # ! ! !" #! *! "
+ 1 2 -! #!
$ # + 1 "2 $
$ " "
(% #!' ,# !
-% #!'
#
5 " " # + 1 " " -! #' " % "$ 4H "! !/ + !/ I3
H- / % "- / % I3 H #! %!" #! %!" I3 # 5 ( ? % 2
• % # " !#! ! " % /!"!/ " , % % "! !%! $ ! $ !% 7
% % + % $ D ! ) !#
+ 1 2 % ! % $ D
$ # + ! "2 - / % ! $ !% %
#
$ %
>5 -! # + 1 " A$ ! !# A$) / % "3 ! " "3 "3 " " # #! " "
/ % " ( ? % 2
• % " $ ! % # ! !%! ! %'+!# ! ! "3 " 1 %! % ! % +1 # #' &$+
! !) % " $ "# ! " " A$ $ -% ? / % " 4" D 3 # ! $ ,#! % ? 3 "!+ !-!#
% ! ! 5
+ 1 2 % +1 % " "
$ # + % "2 $& !#! %
" ! !#! %
$ %
" ! %! %
$&%! %
B5 % " " # + 1 " " % #! # % " ! ! % # $ !# #!' 4H A$!) / ! !7
+! " % " " ? "I5
GOF
= (
• %! A$!) " " ! !+ " $ %1 "! !# % "$" #% #! " % " ! " # $ !# #!'
$ $ ! !
+ 1 2 # " A$! " ! !+ % " ?
$ # + 1 "2 ! !' C %!# + %
( "!
! # ' !#
! + #$ !
! + %
# " ! %
" -!%! " "$ "! !#
" -!%! " "$ "! !#
" + % 4 -!%! " & -!%! "5
#
46 & # + 1 " $ !# % "!#!' & $ #!' D "!' $ $ ! %!"!" 7
"!#!' $ " ? % % " ##!' & +! 4 " 53 % , ! 4 % /!"!' & ! 5 $ 7
#!' 3 % " ! $ " 4 $ ! ##!' 3 $ # #! % % /!"!/ 3 $ + ! 3 $ !"#$ " 53 % "
# 1 " V# %$ 4 " 53 % " #$ " $ %1#$% 3 # " # -$ ! % " ! "
" #! 7 ! # % " # + 1 " -1"!# " " ! " " $ ! " %!"!"3 % " " +$ " # "7
! $& # + 1 "
= (
! GQ ! $ " $ % / % % / & # "! % $ ! %!"!"
$ ! G % # % # # + 1 "
$ ! % # % # # + 1 "
$ ! W % # % # # + 1 "
" ! $ " 4# GQ5 % " # "! $ $ !
( $ # + 1 " ! ( ? % 3 %! # #! % " ! 2
+ 1 2 $ #!' % # #! %
$ # + 1 "2 GQ " +$ " "
GG7 Q " +$ "
G7>Q " +$ "
" >Q " +$ "
" # " " " $" % ! 3 % ! # $ ! & % " +$ # # + 1 " $& !-
R $ $ ?$ ? V?$R $ $ ?$ ? V?$R $ $ ?$ ? V?$R $ $ ?$ ? V?$
$ %!"!" # ! " "$ % / ! " # + 1 "3 )" " #$ %! # % " "!+$! " *) ;
G5 " # + 1 " &"$ # + 1 " " D+ ) " #! 3 # " % " "! % " "$ # + 1 " %
A$ " / # !-!# ( ? % 3 % # + 1 S % +1 % " " K 1 "#! ! % "$ # + !
S $ %K
5 " "$ # + 1 " " /) ) / D )- 0 % A$ $ $ ! %!"!" $ #
$ &"'% $ % " "$ # + 1 " # # + 1 ( ? % 3 $ " ? $ " S $ K &
S % K % /
$ A$ # " # % " "! " $ $ D#%$& " ( ? % 3 % %! # #! % "
% /!"!/ " 1 " U " # + 1 "U % " "!+$! "2
GOL
. $ ! %!"!" 4$ # #! %5 $ # $ "$ # + 1 S( " #! # % K & "$ # 7
+ 1 % # + 1 S # "! -!"! %'+!# A$ " % K 4# % &" 5 ( $ # " "$ # + 7
1 " % !" # + 1 S, K &S" K3 " A$ + " % "$ # + 1 S, &" K2
&"
" %$ + 3 #! " # " " " #! % "3 $ ! " % %!" # ! $ "!" # + 1 "
)" " " $ $ D#%$& " ( " % %
>5 " # + 1 " &"$ # + 1 " / -) % .) ) )
E ? ] $ $E ? ] $ $E ? ] $ $E ? ] $ $
( ? %!-!# % %!"!" # ! & " #1-!# % + #!' # + 1 " #$ ! " $ " $7
! +3 !" 3 ; &3 * 7 %% & W! 4GPOQ5 % " $ ! # "!" !' $ %!"!"
# ! % " " ! " % /!" " % " " + " # " % " " " . ! "2 0 3 0 & 0 7
%! !/ " " + " $ " ! " GPNF GPNO3 / %$ % + A$ % % /!"!'
!# " # " " #! % " & !" #! % " # ! % /! % #! % /!" " # + 17
" &"$ + 1 " % " "!+$! "2
% " $ ! # "! ' # $ ! %!"!" % # $# 3 # / A$ $ # $# " " # !-!#
GON
$ " # % " # + 1 "3 )" " " -! ! " # #!"!' & " # " ! D %!#! A$) " /
# # # " &A$) , D#%$! "
% %!"!" # ! # "!" "!+ # $ ! $ " # + 1 " ,#,3 % $# %
# !-!# #!' " - #$ #! " # # + 1 #$ #$ " / # " " ! # # + 1 "$ # + 1
4#$ " $ ! " %!"!" # $ % " # + 1 "5 ( ? % 3 + % 4GPOQ3
%%>5 # % " "$% " A$ " $ " % % P F
0 P F
= ( . *
. . 0 % 4GPOQ5
F8 2 $ =* 5 $ & =6" 8 ! =6G == 2
F8 9 ==G =
O
N O
K ] $ $ $ ?$ $ ? ? :? ? ?(K ] $ $ $ ?$ $ ? ? :? ? ?(K ] $ $ $ ?$ $ ? ? :? ? ?(K ] $ $ $ ?$ $ ? ? :? ? ?( ? ] $ $ L? ] $ $ L? ] $ $ L? ] $ $ L
: , " #! "2
1. . % ) - D ) /) %
2. - . ) "
3. - . - ) *) %
" " " " " ! 2
4. $ . " # !-!# " " % " " " A$ , "!+ % " $ ! "
%!"!" % " # + 1 " " " " # $ !/ % $# !/ - "! % 4 " $ ! " !/ % %!7
# #! $ # 1 ! 5
5. + 9 . " " ,? " # ! % " # + 1 " &% " # !-!# " %% "
# / A$ $ $ ! $ # + 1 "$ # + 1
% -!+$ P GP " $ " % " % " $ ,? # !-!# #!'
" + 9 . $ ! #%$! % " " #!" " "# ! ! % ! % ( ? % 3
%! 1#$% " !' !# "2 % !' !# 3 - #, $ %!# #!' 3 ! 1#$% 4 ? 3 /!"7
3 ! ! %3 1#$% - 3 # 3 ! " #!' + 3 1#$% + %53 "!+ ! % 1#$% 3 " ##!' "
$ %!#'3 +! 3 / %$ $ %!# #!' 4 @3 C A$!/ % 53 $ !# #!' 3 @ 4 # 1 7
"V# %$ 53 % # !-!# 3 1 # !-!# #!' 3 #
. ,? $ " /! $ / ! " $ ! "3 " +C A$ " ! " " " #1-!# " #
$ ! 4 % " -! % ! - #!' $ ! 5
"! !" 3 % " - ) " . # "$" " # !/ " / % " $ ) !# " %
,? # !-!# #!' % -!+$ P GP3 G "!+ !-!# # " #! % & # !" #! % 4&G G Q " S % $!" K3 G Q
S " - # K3 #) 5 " #!- " # # " A$ # " / % " # !-!# #!' 3 $
/ ! % % !" C # %$ " " "$" # + 1 "
6. % / . " ! ! #%$& A$ % " # !-!# " " - !%! !7
GOO
# &# # % " / ! % "3 # % " # + 1 " &"$ # + 1 " & ! % " -! !#! 7
" " "3 # #! " % " # !-!# " % # !-!# & !"#$ ! "
%! # %% " % " !- " # !#! " A$ $ !- " " " " # # + 7
1 &"$ # + 1 "! !" 3 % " # !-!# " # # % A$) # "!" % $ !7
%!"!"
7. ) . . . / A$ " %% / # % ! 3 % " # !-!# 7
" %! $ # !-!# #!' /!"! % $ " !/ % ! % 4 % !" ! %
" % " # !-!# "53 / "! D!" # " " %% " ! ,&# " " $ - # $ " $
%!"!" # ! # -! % ( % ! " # %#$% % # -! !%! # # !-!# 4! !/! $ %5 &
% # -! !%! # !-!# " % # %#$% % . ! !/! $ % % " # !-!# "
"! " $ / ! " )" "
$ % ) . 4 A$ % ! % " $#! 53 " " / % " !- #! " % # !7
-!# #!' % !" " ? ,#, % # !-!# " ! " !- " ! % " !- #! " " $&
A$ @"3 % # !-!# " ! !/! $ % # -! % " ! # -! !%! " %% S# -! !%!
! 7# !-!# K #$ % ! % " !%! % $ & 7 $ $ # !-!# /)" % !
) # "!" ! 1 A$ % # !-!# ? $ " !/ % ! % & " $)" %!#
"$ # !-!# #!' 4 "$% "5 % "!+$! -' $% 2
GOP
individual
dadConfiabili
análisisdeunidadesdetotalNúmero
rcodificadoelporntecorrectameadaslogcataanálisisdeunidadesdeNúmero
=
$ ! A$ $ " ? # " Q $ ! " &" % + # # Q3 % # -! !%! "
G
20
20
A$ " % D! # -! !%! ! % # !-!# "'% $ # !-!# #$ GF % " Q3
% # -! !%! " 1 Q3NF
20
15
0 $ % . 0% # -! !%! ! !/! $ % $ ! " "12 % " ! "
% " # !-!# " A$ # !-!A$ % !" ! %3 " % " "$% " " " % " $ &"
# % # !-!# #!' )" # % % " "1 " # # # # !-!#
!) $ %!# " " % " # !-!# " % -' $% #! # %#$% % # -! !%! ! 7
!/! $ % &A$! " !" #! % " " # "! $ # " # # -! %
= (= (= (= (
!-!# !-!# 0 !-!# !-!#
Q3OP Q3P> Q3P Q3LN
% # !-!# S K ! ? # -! !%!
% " ) . . " %! " # !-!# " 4 ? "5 ! #
? - A$ # !-!A$ % ! %3 " # % " "$% " ! " % " ? "3 " #$ %
C #$ " % " ? "3 " ! % C $ ! " %!"!" &" %!# % "!+$!
-' $% 2
parejasentre
dadConfiabili
scodificadaanálisisdeunidadesdetotalNúmero
parejasdosentreacuerdostotalNúmero
=
" $)" " "$ % " "$% " " -' $% &" !/! % C # #! "3 A$
% C ? "
"% # $ ? % 2
" ? " # !-!# % ! %2
! % C #$ " % " ? " 4$ #$ # "!" A$ " ? " # !-!# %
!" # + 1 $ !" $ ! %!"!"52
GPQ
" / " A$ ,$ # " " % #$ " $ ! " %!"!" 1 !" ! +$! " % 7
! % 4% ? > !" ! +$!' GN $ ! " &% " ? " G & !" ! +$! GO5 " # " " #$
% -' $% # -! !%! ? "3 % D! C $ ! " %!"!" # !-!# " %+$
% " ? " ! -$ 2
! % . 4A$ " % "$ % " # -! !%! " ? " " % C # 7
#! "5 $ " ? % 2
3
CCC
C
3y23y12y1
T
++
=
3
88.088.094.0
CT
++
=
" # / ! % $ . A$ Q OF 4 ! % ! " ? "5 & " "! %
"$ % Q OP % !+$ % A$ # " ! " $ " !#!' 3 % # -! !%! "#!% Q 4 $% # -! !%!7
5 &G 4# -! !%! %5
% %!"!" # ! $ 9 . %) *) -Y ) "
+ . -% 0 ) . / + . '
$ " ! $ ? # -! !%! # " &# +! " % %
"! !" 3 " # / ! # %#$% % # -! !%! % ! % # !-!# #!' 4# % ! % # !-!# 5 & %
-! %! )"
8. . ) . A$ ! %!# # % " - #$ #! " !#!' % " # + 1 " 4 C
$ ! " A$ # # + 1 5
9. : + 9 . - %
10. # " % %
P L BP L BP L BP L B " / #!'" / #!'" / #!'" / #!'
KR T $ I ? ? R T$ : ? ($ :?KR T $ I ? ? R T$ : ? ($ :?KR T $ I ? ? R T$ : ? ($ :?KR T $ I ? ? R T$ : ? ($ :? LLLL
" / #!' # "!" % +!" "!" !# 3 / %! &# -! % # ! " # $# !-! "
($ $ !%! " # ! " $ !#!' $& !/ " " #! #$ " #! " & " 4GPNO5 #! A$
" $ ) " $ !%! A$! " " ! " # $# $ % ($ " /! ! %
# #!' $ + $ " # "$ - " 3 %! # -%!# " - !%! "3 / " "!/ " 4/ + 3 % /! % #!
% " " ! " -C %53 % # #!' $ $# $ "$ # 3 % # ! -!#! "
% "3 #)
) # % # " " $&"! !% % %!"!" # ! ,#,3 )" " $ -
" / #!' % # ! # $ !# #! " " %% A$ " %+$ " # # " "'% "
#! "3 $ " , "! " % " %!"!" % # !
?$ $ ? ? $ $?$ $ ? ? $ $?$ $ ? ? $ $?$ $ ? ? $ $ $$$$ ? ($ :?? ($ :?? ($ :?? ($ :?
" " " # " $! $ "!" " / #!' " 2
1. . % ) % 0 ) ( ? % 3 "! $ " ! )"
" " / % " #$ " " # A$ #$ % " "#$ % " $ !" ! "# % " -! ! % A$ # # 7
! " # #$ " "# % K . $ !/ " 1 " % # ! / % & / % $ + $
%$ " $ $ " " $ !/ " " ! % " # $# " $ + $ ? " $ "$"
" "! " #1 #$% " # %! A$! " % # %! 3 $ ! $ @ ! % " # $# "
+ "!/ " $ + $ "A$! - ) !# " " "! " )$ !# "
2. D ) /) % % 0 ) . ! "$-!#!
# $# " " /
3. - . ) ( ? % 3 # / A$ " " $ # $# + 7
"!/ 3 # ! $ " %! "! % %$ " % #% " 3 $ " , " % 1 4N2QQ P2QQ
, "53 % C " " A$ % & % % /!" " % # @1 3 #) % # # $ !7
%!"!" " % !" A$ % %!"!" # ! " % A$ % " / #!' "
# $# "3 / " " # "
4. - . - ) " " # + 1 " " "! !% " % " -!7
GPG
! " % %!"!" # ! : % " / #!' !) # "!" "!+ $ ! " # + 1 " &
"$ # + ! " " / #!'
= ( . (= ( . (= ( . (= ( . (
% # " % " $ ! #! U % , % % ! $% #!' / ! % " ! ! " D ! " %
+! GGBU % + % ; =? / - . / . / *) )9
/ / 90/ "/ . / >4 / " &( % T"W&3 GPOB52
" $ ! " %!"!" # GQ " +$ " ! ##!' % " % & % # A$ ,#! %
% S -!#! %K $ " ! $ " / ! % ! -$ S /! #!' % ! ##!' K &% "
# + 1 " -$ #$ 4 / " &( % T"W&3 GPOB3 ( GQN7GQP52
G * 2 " -! "! % "$? D ! % $ !" ! $& "$ !" #! ,#! % ! 7
% #$ ! % !" #! A$ ! !#! % 1 #$ E" !" #! ! !#! % " $/ %! !
% " "! " A$ % # & % "$? 1 #$ &3 " +C % 1 3 " % !" #! % A$ " D7
@" $ "! $ #!' # $ !# #!' 3 $ ! # $ #' " ! "! " A$ "
/ ! % A$! " % # # " 4 -!%! #!' 5 # / % SGK % % ? " 4 /! #!' 5 % # 4 -!7
#! %5 # / % SQK3 ! ! #%! #! " # % " ! !-!# # % "$
!" #!
( J. 2 " / ! % " ! # % " /! ! "
A$ % "$? " %! # 1 !# "!' 4 /! #!' 5 # / % QK % ? #!' 4 -!%! 7
#!' 5 A$ D ! 3 # / % SGK " / ! % " #1-!# " %! /! ! "
! " & ! " $ ! # % 3 " # " & " 4# % " " "# 3 !# 3
# 5 &% " $ + % % "$?
> . . .= 2 A$ " +C % " ! $% " ! / " !+ #!' A$! " ! "! 7
"2
5 ! !+! ,#! % ! % #$ 4 -!%! #!' 53 # / % SGK
5 ! !+! ,#! #$ %A$! 4 /! #!' 53 # / % SQK
B . 0 2 " ! !# " # $ " % # ! / % % !"#$ " % "$? ,#!
% -!#! &" ! ! ! % % - % !"#$ " E7! #%$& " %! "2
5 - " " $ #! " # % " 4 -!%! #!' 53 # / % SGK
5 - " " !#' " &"!% #! " 4 /! #!' 53 # / % SQK
%! - " " !#' " ! #%$& " $ " " "!% !# " 4"13 53 $ $ "3 " ! " +$ $ % "3 # 3
&% " "!% #! " A$ " ! # " $ " " !#' " 4 " $ " /! #!' 5 " % " "!% #! " $7
% " % !"#$ " 3 A$ %% " % " A$ D " % "$? " A$ $ ! "!% #! # $#
/ % " ! /)" % ! % + A$ " " + % "$? # % -!#! %E" #! 3 " $ "
% +$!' A$ % # ! # # "$? 4A$ " ! ) !# "5 & % " ! / #! " A$ %
! "$? %!# $ ! #! ! " "' A$ " ! % # $# / % #$ "$ - 3
# / 1 ! % #$ "$ # ! !) E" #! 3 "! % " - " " ! ! " )% " $ " %
D " % -!#! / % $ # ! "! !/ + !/ " %! -$ ! #%$! %
!-!#$% A$ " % $ !#!' ? !/ *! % 3 # " % # A$ % " #$ ! !# 7
" 4/ ! % "5 " ! % /! #!' % ! ##!' " " % #! ! "! " #$& !7
#!' -$ " !# ' !# E" #! 3 A$ % " #! " " $ " # / ! % C !# $ ! " " # !7
-!# " ? % "# % Q U GE" "3 /! #!' /! #!' ' % #$ % !#," / ! % " A$! 7
" #! " " $ " # % !-!#$% # # $# " /! #!' / % " #
/ % "
?$ $ ( ? V?$ $ $ ? ?$ ? $?$ $ ( ? V?$ $ $ ? ?$ ? $?$ $ ( ? V?$ $ $ ? ?$ ? $?$ $ ( ? V?$ $ $ ? ?$ ? $
% " % # % " "$ # + 1 "3 )" " $ " "# % " % ! !W 3 $ !- #! % " !# 4 7
#$) " % " ##!' P L G5
? %? %? %? %
! + "!/! % !@
GP
3 % , % % " @ % % " / # ! " "#$ % " " #! #! "2
( $# !/! 2 YYYYYY 2 YYYYYY 2 YYYYYY 2 YYYYYY 2 YYYYYY 2 YYYYYY2 $# !/!
4F5 4B5 4>5 4 5 4G5 4Q5
# ! $ 2 YYYYYY 2 YYYYYY 2 YYYYYY 2 YYYYYY 2 YYYYYY 2 YYYYYY2 # ! $ " /!#!
" /!#! 4F5 4B5 4>5 4 5 4G5 4Q5
$ %! ! 7! #$ %! !
#
F $ " " / " " A$ %% " " " A$ , # !-!# % # 7
$# & # # % " / ! % "3 # + 1 " &"$ # + 1 "
L / # $# "$" !- " #! " $ # !-!# " !" ! " 7
! "2 $ " / " ! # &" # !-!# 3 $ -!% " /! #! & %! " 4#
"! $ ! ! % ,#, A$ " / %C % # $# / %5 %+$ " # " " % " 7
/ " #$% & " / 4 ? % 3 /)" $ " ? % /!" 5 " / # " !#! #
% " "$? " &# !-!# #! " # "! " " # !-!# !- " #! " % # $# &% " / #!'
" S " ! !K 4 ? % 3 $ " $ ! / %$ % " # !#! " ,!+!) !# " $ # $ ! %
! - " $# $ # A$ #$ $ % #!' 5 % ! /)" % #$ % " " / % ! 7
/ " !+ #!' !#$%
N + 9 . $& - " % !" A$ " " ' % " 7
%!"!" # ! % # " / " &( % T"W&4GPOB5 % ,? # !-!# #!' -$ % A$ " $ "
% -!+$ P Q
GP>
O % / . 4 % " / ! % "3 # + 1 "3 "$ # + 1 "3 $ ! "
%!"!" & % # ! ! # !-!# 3 "1 # " % " !- " " # $ !- " 7
" $ # + 1 "$ # + ! # $# 5
P ) . 4! 7 " / ! " / "5 " # ! ! "
&-' $% " $ " % " !" " A$ % " /!" " % " % %!"!" # ! 3 % C !#
A$ # ! " % % # !-!# 4 "5K3 S# !-!# #!' K3 S# !-!# 4"5KE S " / 4 "5K3 S 7
" / #!' K3 S " / 4"5K
( ? % 2
-! !%! d C $ ! " %!"!" # % + " # # % " /
! !/! $ % C % $ ! " %!"!"
-! !%! d C % #$ " " ? "
? " C % $ ! " %!"!" " / "
& " 4GPNO3 GLQ5 #! . /) % ) .
) 4 5
IdIa
Ia
Ao
+
=
S% K " % C % #$ " " / " S K " % C % " #$ "
" / " . S #$ K " -! ! # % # !-!# #!' $ $ ! %!"!" $ !" # + 1
!" ! " " / " ! # #$ %A$! . . 4Q G5
GQ . %
GG : + 9 . - %
G # " % %
$ ($ :?$ ($ :?$ ($ :?$ ($ :?
" / #!' $ " % % % % % ! 3 % " / ! # C # % " "$? "
" / " & % " +$ #$ " ! ##!' ( ? % 3 $ " $ ! " % " # $# " !7
? !@" $ !" "3 $ ! " $# ! # C # % " !@" & % !" ! # !-!#
: ?E?$ ? ($ :?: ?E?$ ? ($ :?: ?E?$ ? ($ :?: ?E?$ ? ($ :?
% " / #!' # % %!"!" # ! ! / ! " / ? "2
G5 $ < / ) % " ! A$ % ! " $ !#!' S " ! $% K %
# ! % " "$? " 4% " "# % " # ! $ &% " #$ " ! ! " S " ! $% K $
" $ " # 1 5 " ) " " $"!/ " "! % +!" %+ A$ -$ " ! $%
" - # " ? " % ! " $ !#!'
5 ? % / ) )
>5 ) 9 F/ 4 ! %5
P L FP L FP L FP L F ( $ " ! / ! " " ! "( $ " ! / ! " " ! "( $ " ! / ! " " ! "( $ " ! / ! " " ! "
KR T$ ?$ (?$ $ ? ? N? ?$LKR T$ ?$ (?$ $ ? ? N? ?$LKR T$ ?$ (?$ $ ? ? N? ?$LKR T$ ?$ (?$ $ ? ? N? ?$L
% # $ %! D!" $ %! !/ "! $ " ! / ! " " %% " !/ " " ! / " !+ "
! $ + C / ! % " " " $ " ! "$ ! # ! ! %!# #!' 3 # !-!# 7
#!' ! #!' 3 &" #$ !" ! % " !/ " " -$ " " #$ ! " & #! ! "3 "1 # # 7
" ! / " !+ #!' j& !-$"!' % # #! ! &% ) % / + - % ) 4/ + 3 , !%!7
/ %3 ! 3 ! 3 ! %!+ #! 3 # #!' 3 , !%! $ ) !# 53 % 0
0 /% ,0 / 0 % #90 / ) # 0 < !)
" $ !" % ) # # $# %3 $ " " % ##! " %3
$ " # # % " # #! " &V ! ! " % " " " " # !/ " " ' !# "3 $ "
! % $ " ! &U -! U " $#," / ! % " % # ! BN
% % % $" " " $ " " A$ % & 1 , "! " %% # D " $& !- " %
% ! !# 3 & # "! " "$ $ !%! #!' $ " ! #$ 3 ! / %! & # # -! % $ " $ !%!#
L= ) , $ 2 F !" > 5 3 2 J " / $ 5 L" 2 ; 2 =J " A
$ + $ 2 $ .
GPB
# ! " $ !#!' $ $ " ! " # / ! A$ ) % ) '
% % F % / / D ) ) -*) " - .
4 " ! - #!' " " # 5 % # " A$ %!? " $ $ !" @ # D 3
" # " ! % & %!# $ " !% # %#$% "$ / %! &# -! !%! 3 "1 # ?$" % % "
# !#! " $ " ! / " !+ #!' % ! " $ $ " A$ " / %! &# -! % %
# D % #$ % " / %!#
. ! $ " " ! " " !-$ ! % # " ! $& % " =% ) % - >0% " #$ % " 7
" " 1 $% " % " "$? " A$ " %% "E " $)" " $ %! % " " $ " "
#$ ! !/ # #$ %! !/ &" ! " " $ " ! &##! " % " "$? "3
# ? % 3 % " %!
" $ " &# !/ " $&# #! " " % + + 4A$ " % " "$? " #," !
? " % ! " % # " $ " &)" " % "$" " #! #! " ! #! " % #!' % "
#,"5 & % ?% % /" 4A$ # $ "A$ "! !% % "#,#, " % " "$? 7
" #$ " A$ / # #! " #$ " &% " " " % $ ! #!' 5
0 " " $ " " ! " 4/ + 3 % " &# !/ "5 A$! $ ! # "! % &$ # 7
#! ! -$ % " / ! % " % ! / " !+ A$ , %!# % " ! % " $
%!# " # "$ -!#! %! ! !"# ! ! %!# 3 # !-!# 3 # %!-!# ! % "
$ " " ! " " / ! # % " ! " D!" "
P L LP L LP L LP L L "! " -$ !"! " -$ !"! " -$ !"! " -$ !
KR T$ ?$ $ $ $ & ? LKR T$ ?$ $ $ $ & ? LKR T$ ?$ $ $ $ & ? LKR T$ ?$ $ $ $ & ? L
. ) # % ##!' " #$& $% ! , # #! " % " " "! " -$ ! C $
+ $ " " &" ? # )" % #!' % " / ! % " % ! / " !+ #!' ($ %! " $
/ ! " $ ! " % # ! ! $"$ % " % "!+$!
?$ $ ? ? ? N??$ $ ? ? ? N??$ $ ? ? ? N??$ $ ? ? ? N? ?$ $?$ $?$ $?$ $ $ $$ $$ $$ $
G . % % % A$ , !#! % " "!' " "! "
% % % +!
> " " " " % " "!' " "! "
B # " "!' - # $ " $ %$+ # - % 3 "!% #! " &
!"% " "$? " " ! " #' " & % ? " "! !" 3 " ! !" " % % #$! 7
" % A$ " / % " "!' " "! " 4 " %% $ + 5 & " +$ % " %% "
4 C % " #$ " ! " " " #!%% " # % " /! # -) & - "# "5
F $ % # $# " $ " % ? # $##!'
+ $ " & # S K % + $ 4#%! # -! 5 "! !" 3 " $ ! !/! $ A$
" #! ! # S !" K A % " !#! " % " "!' &! A$ !#! % !#! #!'
" #! #! " $ # # 1" !# A$
$ % " "!' " $ ! ! ! "3 ,# +$ "3 ! !" #$ " ! ! "3 !"#$ ! # " "3
! # ! $ " /!" 3 / % !/ " " " # " " # / ! A$ # " "!' " + #! 7
/! #! & " $)" %! %!"!" # ! & " / #!' % # $# $&
#% % ! - #!' " A$ , # % # " & /! "/! #! " % ? !/ %
L % % #$ % ! #%$& ! #! % " " % " !#! " 4 3 " D 3
!/ % $# !/ & A$ %% A$ " % / % " $ ! 53 - #, & $ #!' % " "!' 3 ! - 7
#!' # % % " %% % " "!' 3 # ! $ &# ! % " !#! " ,#! % # 7
$# &% " "!' "13 "$% " % " "!' & " / #! " % # $# 3 "1 # $ ! #
% " "!'
N . - " %
= (= (= (= (
%+$ " ? % " % %!# #!' " ) 1 " % " " "! " " / %C $ $ / 7
$# 3 !+ " $ $%# 7 " " " "! " " 1 ! % " !#! " ! ! " " % " 3 # % 3
" #!' 3 #! 3 #$ %! "3 #) 3 % $# E!"#$ ! - % " ! "3 #$ %! " &# #! "
% $# 2 ! !" % " $ "# % # ! $ " $ #$ " ! ! 3 &,# +$ " ! " # !7
#! ! " "! " %! % $% ! / ! " # ! " %1 !# "3 / %$ % " /!#! &% 7
#!' #! ! $ "$ # 3 ! + % # #!' $ + $ " $ ! " " % # %! % " 7
@ #! ! # # % ! !' % " " # " $ # $ ! " $ - % # %
!) " $ + ! " "! " # !- " ! " % % #!' & !D " ( ? % 3 % " $ "
!#! $ " $ ! / %$ $ + % /!"!/ A$ # S" %! % ! K # $ 7
- $ / " " %! " $ #$ " % -' !# " + ! / ! " " "! " 4 %+$ " #
GPF
" # " 3 " # " $ ! "3 !) # ? "3 % " -!#! 3 ? #$ !/ "3 - " "3
$ %!#!" " & " + $ " ! E"1 # $ ! " !#! U ? % U $ # " "
LQ @"3 $ # " FQ @"3 $ # " " ? / 3 $ % $ -!#! C %!# 3 $
" # ! 3 $ - " 3 $ ! "$ # 3 $ ? #$ !/ & " " $ ! "
% " " "! " " -$ ! ' % - % + 4 C"!# 3 ? # "3 $ #!' 3 ?
# #! % "3 " ! 3 " ! /! "3 # 53 % " # $# "3 % # ! 3 #)
% % " " "! " !#! #, A$! # " " D# " $ C ? 7
% "$? " % - & $ % % " "!' " "! " % ? !/ &% " # # 1" !# " % "
!#! "
P L NP L NP L NP L N " - " # % ##!'" - " # % ##!'" - " # % ##!'" - " # % ##!' % " "% " "% " "% " "
KR T ?$ ? ?$ M $ ? ? ? $ ? $LKR T ?$ ? ?$ M $ ? ? ? $ ? $LKR T ?$ ? ?$ M $ ? ? ? $ ? $LKR T ?$ ? ?$ M $ ? ? ? $ ? $L
# "! " $ #$ ! " + A$ # + % " " ( ? % 3 " #$ ! % %# % 1
%+$ " #!$ " " %!#! " % #! " # % /! % #! 4"! $ " ,! ' "!" -$ 2 S /! % #! 7
!-! " % #!$ )D!# " & A$ % #!$ # "K52 C " % "3 /! % #! "3 "
# " 7, ! #!' 3 " "! "3 # 4 " , ! 3 !" ! &+ % "5 !) 1 " #$ ! % " ,"7
! % " &% " !- " #$ $ 1 "3 # ? % 3 " 1 # "$% % " #,!/ " $ $ !/ "! &
% " " ! %!+ #! 3 " %! $ " / ! % " A$ " ! " " %$ + 3 / # " " ! - 7
#!' " ## "! % )D!# ,&$ + !" A$ #! " 4! #%$" + " !"# # 7
$ 5 " " 1" !# " #! % "3 % " ! $ #! % " 1" !# 3 + -1 - !# 4 5
"! !" 3 $ $ !%! " " # % # " " ! / " !+ "3 % A$ " # # # = " '
) > " # " " # " ! % # A$ % " " " / %! " &# -! % "3 "1 # # #
% # -$ # !-!# " % ! # ! )" " " $ # !# # C ! / " !+ " 7
"3 D!" ) " ! " % " !- " #! #! " " #! % " # % " / %$ #' "
!-! " % # $ !# #!' $ "!" " #! % 4A$!) " # $ !# # A$!) 3 A$!) " !" "! % ! - 7
#!' 3 # -%$& % # $ !# #!' 3 A$!) " " % " %1 " # $ !# !/ "3 # 53 / / . 0
/) / A$ ! % " "$? " / ! " ! "! " 4/ + 3 % "!" %!% =6 %- %
& *! W UGPOQU53 # % ! % !" #! "!# %'+!# % " # # " S ! K3K K3 S "! K &
S #!' K3 # 3 #$ ! "! " # + ! !/ " & #! % " : -! " ) " A$ "# %
!/ % ! $# ! " %!
( % ? #,!/ " " # ! # "$% 6 3 %% & #,T 4GPLL53 % %!"!"
" + " &;! # ! 4GPOG5 & "# % " $% ! ! "! % " 4GPOQ>3 6 %- % & " 4GPOQ5 &3
" %$ + 3 % " " #% "!# " + " 4GPFO5 & $ &3 , , & / 4GPN 5
P LP LP LP L OOOO ! #!' " " ! " $ " # % ##!' % " "! #!' " " ! " $ " # % ##!' % " "! #!' " " ! " $ " # % ##!' % " "! #!' " " ! " $ " # % ##!' % " "
K N? $ ]$ $ LK N? $ ]$ $ LK N? $ ]$ $ LK N? $ ]$ $ L
%+$ " # " "3 % ! / " !+ $ !%! / ! " - " !#!' !- " - A$ " " % "
/ ! % " ( ? % 3 % #%! % % $ + ! #!' $ ! " /)" $ #$ " $ !%!
$ #$ " ! ! 3 " $ %! " / ! " " "! " -$ ! " %!#! ! ! " " %
#%! % % &% " % " D!" "3 " / " % # ! % " ? " & %! % # 7
! "$" " ? " ! !+! " % + ! #!' 4# " "$+ #! "3 % " ! " % " @"3 A$ ? "
"$" $ ! "3 # 5
P N H * (. . .P N H * (. . .P N H * (. . .P N H * (. . . IIII
: " , / ! #! A$ % " # + 1 " $ 1 +$ &% " # + 1 " &"$ # + 1 " # 7
! $ " / #!' . < / F/ : # !-!# " A$ % # 7
! $ - # $ " ! +C %!"!" " % " $ # % C " $ " " # # + 1
4/ + 3 F # " S"1K & B " ! S K5 ( % ! / " !+ " ! " %! %!"!" " %%
$ # # " " # + 1 &% & 1 % " %!"!" " %% / # # $ ( %% "
# " ! "- % " " $ " " "1 % " / % " $ ) !# " " " "$ ! " 3 # !-!# "
& " % %!"!" !) " # ' A$ % " # + 1 " $ ! # !-!# " 4%% / % # !7
-!# #!' % ! " $ !#!' " A$ )" " %!# 5 &A$ % " +$ " ! " $
" # !-!# " ( #$ %A$! # " 3 $ / A$ " ! % " " $ " "3 )" " # !-!# "
. % " " $ " " ! %!# ) % ;
G5 !-!# % " # + 1 " 1 "3 +$ " &# + 1 " # ! $ " / #!' # !-!# "
5 % % %! #' !+ "
>5 - # $ -1"!# % # !-!# #!'
B5 &+$ % " " $ #,!/
" # " # %+$ " ? % "
GPL
....
! " % " # + 1 " -$ # !-!# " & " ! +$ " ! " ! " " # " ! 8"
& " - # $'
! % " # + 1 " -$ # !-!# " &" ! +$ " ! "3 "!+ " % " #' !+ " % # !-!# #!'
" % " # + 1 " % " 1 "3 +$ " # ! $ " / #!' ( ? % 2
) % .) % .) % .) % .
H( # !# $" %+C % " $ / % " I
& %& %& %& % ....
S A$ " & #! ! $ " % ! ?$" ! ? K
.
F d % #$
B d #$
> d ! #$ 3 ! " #$
d " #$
G d % " #$
" +$ " ! " & " D $" #' " # !-!#
! #' !+ "! #' !+ "! #' !+ "! #' !+ "
. / A$ " # !-!# " " % " # + 1 " % ! " $ !#!' 3 " # % % S%!
#' !+ "K
% " $ #$ A$ "# ! % % # %! #!' % " / ! % " &% " #' !+ " "!+ " % "
! $ " A$ % " # 4# + 1 " &V "$ # + 1 "5 40 ! 3 GPNP5 " %! #$ % # " -$ #! "2
!5 " % +$1 % # " # !-!# #!' &$5 " % +$1 % # %! / ! % " ! % " " $
% %!"!" 40 ! 3 GPNP5 % %! #' !+ " $ # $#! " % " "!+ !-!# " % " / % " % " # + 17
" % " / ! % "
" % " $ %! #' !+ " " 2 0% ) V / V / 0 ' ) 0 )/ 1 6
$ + " A$ " $ "# % !W # " 1 " 4- " "52
S ! ##!' % $ " " #! % " ! - $ " #' 3 ' &#$ + % "
! $ " "K
4F5 $& #$
4B5 #$
4>5 ! #$ 3 ! " #$
4 5 " #$
4G5 $& " #$
S " " /!#! " A$ " % ! ##!' % $ " " #! % " " + % $& $ "K
4F5 $& #$
4B5 #$
4>5 ! #$ 3 ! " #$
4 5 " #$
4G5 $& " #$
S ! ##!' % $ " " #! % " " # # ! % ", " ! "$" -$ #! ! "K
4G5 $& #$
4 5 #$
4>5 ! #$ 3 ! " #$
4B5 " #$
4F5 $& " #$
% " 1 % A$ " $ " % -!+$ P G
GPN
**** . P G. P G. P G. P G
= ( . 0 .= ( . 0 .= ( . 0 .= ( . 0 . . ( ; 4 5. ( ; 4 5. ( ; 4 5. ( ; 4 5
$ ! % !
: F 5 G
K '
;
-
"
: # 2
:
:;
:
:# 2
*
L
9
!
- !
, "
: # 2
:
:;
:
:# 2
*
L
9
!
!
- 9 5 " : # 2
:
:;
:
:# 2
!
9
L
*
9
% # " % " $ ! " / #!' / " &( % T"W&4GPOB5 4-!+$ P Q53 % %! #' !+ " " 1 % A$
" $ " % -!+$ P
BO
L ; , 2 ) 3 2 L" C , I $ J + " 2
$ " 2 $ F . 2 $ G
.
GPO
" #! 3 % %! #' !+ " " $ $ % % ! / " !+ &% " # !-!# " " #$ " ! ! " # " "3
% " "# % " %!# "3 % " ,? " # !-!# #!' 3 % " $ " " ! " #$ %A$! ! " $ !7
#!' ! !" " "- ! " $ ! 3 % #$ % " % # ?$ " "! '%!# " $ ) !# " $#
% %!# #!' % ! " $ " ! " % A$ , %! " % = )/ > %
%! #' !+ " ! " ! % ! E/ " A$) ! ! +% " &# %$ "E% " +% "
" # " " "$? " % ! / " !+ #!' 3 % " # %$ " " % " %$+ " " +!" % " / % "
% " # + 1 " "$ # + 1 " " 1 "A$ ! " "12
" "$% " % ! " $ !#!' " "-! % ! ! % %! #' !+ " % # "
$ " " "12
! % $ %% / " # % "- #! " "$ A$ ,$ !) " %!# %
"# % # ! $ # " 1 " % -!+$ P G #$ " "3 ! % " "!+$! " "$% "2
GPP
@
$/ " # !/ 2> 4 ! #$ 3 ! " #$ 5
B 4 #$ 5
> 4 ! #$ 3 ! " #$ 5
5
$/ " # !/ 2B
B
B
A
$/ " # !/ 2F
B
>
#$ # % %! #' !+ " 4-!+$ P G53 1 " % "!+$! ! 4-!+$ P >52
% ? % / " &( % T"W&4-!+$ P 53 ! " 1 % % -!+$ P B
QQ
% ! !# % " # !-!# " A$) / ! % 3 ! V# + 1 V"$ # + 1 / # # %$ &
A$) / % " # # %$ 3 "1 # % "!+ !-!# # / % $ ) !#
% " " A$ % "$? G " % SQGK3 A$ # % + $ #$% $ %K 4SGK % # # 7
%$ 53 A$ $/ $ # $# % ? ! "$ !" #! -1"!# 4SQK % #$ # %$ 53 A$ "$" /!7
! " # % " -$ "!' 4SQK % A$! # %$ 53 A$ "$ # $# /!"$ % -$ 3 /!
% "$? 4SQK % " D # %$ 53 A$ !? - " " !#' " &V "!% #! " 4SQK % ") ! # %$ 5 &A$ -$
# !-!# 4SGK % # / # %$ 5 : "1 # # "$?
") / " A$ 3 "! % %! #' !+ "3 " $ # !-!# &$ ! " # # "!+ !-!# "!7
+$! ! " !# "! % %! #' !+ " ( ? % 2
HJ$) "!+ !-!# # # %$ 3 # 1+! I " #% / &"'% " ## " %% ! % %!
#' !+ "
% %! #' !+ " & % ! "3 $ / ! % 3 1 3 # + 1 "$ # + 1 $ # $ 3
" " # %$ "3 ! % A$ " ) ! !# " % "!+$! %! #' !+ " &% !
# " ! 4-!+$ P F5
QG
Q
% " ! "% " ! "% " ! "% " ! "
$ % " " " " $ 1 # " ! # # $ +!" " % ! - #!'
4/ + 3 " $ " / % # $# 53 " # $ / ! " # + 1 " / % " ! " &" % " "!+ "$"
" # !/ " #' !+ "
= (= (= (= (
1 d G 1 d G
d d
# " ' d > % ! !/ " " "
" ' ! # # d B d P
" % " , " 3 " ! # !# "3 ? % " "$ ! " %! " #' !+ " "
%$ + 3 $ %! #' !+ " % ! " / ! % " # + 1 " &# " #$ " # %$ " 4 %
!+$ % A$ % ! "5 & !# " A$ $ FQQ " # %$ " "! !" 3 # "
A$ % " +% " " # " " 4"$? "3 "#$ % "3 " ! " % /!"!' 3 # 53 & / # " " # " ! D % "
# %$ " +%' $ " +% " 4 # $ " %! ! " ? OQ # %$ "5 " 1
" " "12
!-!# #!' -1"!#!-!# #!' -1"!#!-!# #!' -1"!#!-!# #!' -1"!#
% # " % # " # !-!# #!' " % # !-!# #!' -1"!# % " "3 " #! 3 % %% % !
" " # !-!# #!' % - # C % " # !-!# "3 A$! " " % " #! % %! #' !+ " "13 #
# !-!# / / #! % " " $ " " % ! "3 #$ # % %! #' !+ " % / #! %
! " $ ,# " S,? " $% #!' K3 % " #$ % " ! # %$ " & +% " % -!+$
P L " $ " $ ? % $ " " ,? "
! %# # $ ,? $% #!' $ !%! % " ,? " # " ! " / #! % " " " % " # " "
( ? % 3 % ! ,? $ %# " B # " "3 "! " QQ # " "3 , " $ !%!
P ,? " ,? " %% 1+! "
0 :0 :0 :0 :
" ,? " $% #!' $ # ! " $ !"# $ #! + ) !# # $ 3 ! 3 $
#% " $ #,!/ $ #$ $ # $ #$ %A$! # " 3 " # $ #,!/ S-!% K3
% #$ % " &# ! % " " # !-!# " / % " $ ) !# " - ! % # "
" $ " % -!+$ P N !) D!" % # $ %! "!" " % % # $ ' !# 3 % " #$ % " $ 7
% & % # % " " ! # % " #$ " ! ! " 4$ " ! " $ " !#!' 5 % "
,? " $% #!' " %$ + 3 " "!" " # " " " A$ A$! % !# " ! " #! % " "! !" 3
%+$ " ! / " !+ " # " D ! #! " % " " ! # % ! " $ %!# % !"7
# 3 #! # $ 3 " A$! $#, # !# & " % # #!
"13 % " " , "! # $ " $ #,!/ & " %!" " " %! " ! $
+ # $ % # " / " % " $ " % " "$? " ," $ #,!/ A$ # ! $
! 4A$ " $ ! / % " $ ) !# " A$ "!+ !-!# " $ " "5 # $# &% " / % " % " / 7
! % " , "! # !-!# "
Q>
QB
....
1. # % # % " " ! %!# " % ##! $ ! " $ !#!' !" ! % " %% $ ! 3
%!# % ! " $ !#!' & % " !#! " ! " A$ $ %! " # #7
2. ! " % # " /! #$% # # " " # " # ! !# " 1 !# "3 ! #% "!-!# #!' &V
#$ !-!# #!'
3. ! / " !+ #!' ! " % " / ! % " # ! " % " ,! ' "!"
4. . ! " $ !#!' #$ ! " A$!"! "2 # -! !%! &/ %!
5. # -! !%! " -! % + A$ % %!# #!' ! $ ! " $ !#!' % !"
"$? $ ? 3 $# !+$ % " "$% "
6. / %! " -! % + A$ $ ! " $ !#!' ! % % 4"5 / ! % 4"5 A$ 7
!
7. $ " ! " /! #! % / %! 2 /! #! % #! # % # ! 3 /! #!
% #! # % # ! ! & /! #! % #! # % # " $#
8. " - # " A$ ! #! % $ - # % / %! " 2 ! /!" #!' 3 $ !%! ! " $ " " 7
%% " % D ? &A$ , "! / %! " $ " # D 3 # $% 1 3 - # " %!7
# #!'
9. ,& !#!' - # 3 % !#!' $#! " %! ! " % % "
10. # -! !%! " ! # %#$% $ # -!#! # -! !%!
11. " # -!#! " # -! !%! / 1 &G 4Q d $% # -! !%! 3 G U % # -! !%! 5
12. " # ! ! " " # $ " # %#$% % # -! !%! " % ! " !%! 3 % )
- " % "3 % ) ! " ! "3 % # -!#! %- #,& % -!#! ; 7 Q
13. / %! # ! " ! # " % $ !/ " 1 " # % " ! " " " % ! "7
$ !#!'
14. / %! # ! ! " ! # % " "$% " %!# % ! " $ !#!' # % "
"$% " $ # ! ! D
15. / %! # " $# " $ ! ! % %!"!" - # "
16. " " " + ) !# " # " $! $ ! " $ !#!' " 2
• !" % " / ! % " !
• /!" "$" -! !#! " # # $ % " & #! % "
• % +! $ & " %% # " $! $ !
• !# !/ % " !#!' % " / ! % " 4 ! %3 ! %3 ! / % " & ' 5
• !# #' " , # !-!# % " "
• %!# $ !%
• " $! / "!' -! ! !/
17. % ! / " !+ #!' " #! % !" " !/ " " ! " $ " !#!' 2
a) ( ! #! % " "# % " # ! $ "2 !W 3 !- #! % !# & $
b) $ " ! ! " 4 $ ! !" 3 /!" " %3 /!" % -' !# & # 5
c) %!"!" # !
d) " / #!'
e) ( $ " " ! " 4 # ! ! " 5
f) "! " -$ !
g) #,!/ " & " - " !#!'
18. " " $ " " " # !-!#
19. # !-!# #!' ! %!# 2
a) !-!# % " ! " A$!/ % " # !-!# "
b) % % %! #' !+ "
c) - # $ -1"!# % # !-!# #!'
d) &+$ % " " $ #,!/
( 0<( 0<( 0<( 0<
# % ##!' "
!#!'
" $ !#!'
-! !%!
%!
-!#! # -! !%!
QF
!/ % " !#!'
! " !%!
) - " % "
) ! " ! "
-!#! %- #,
-!#! ; 7 Q ;$ 7 !#, "
/! #! % #! # % # !
/! #! % #! # % # ! !
/! #! % #! # % # " $#
"# % " # ! $ "
"# % !W
!- #! % " !#
"# % + $
$ " ! ! "
%!"!" # !
" / #!'
( $ " " ! "
( $ " &# !/ "
"! " -$ !
!-!# #!'
!-!#
? " # !-!# #!'
! "
? " $% #!'
#,!/ "
====
1. 0$"A$ $ ! / " !+ #!' %+C 1#$% #! 1-!# $ /!" #! #! " " #! % " 4/ ) !# $ 5
" ! #%$& ! - #!' " % # -! !%! &% / %! % ! " $ !#!' H % ! " $ 7
" # -! % I3 HA$) # -! % I3 HA$) )# !# " $ !%! ' ! % # -! !%! I3 H " / %! I3
H#' " ! ' % / %! I
2. " & !"#$ # ? % " % !- #! # -! !%! &/ %!
3. -! #, / ! % " ! !A$ "$ !/ % !#!'
4. $ + A$ %+$! " / %$ % # ! $ ,#! % ( "! % C %!# 3 # " $& $
#$ " ! ! ! !W # GQ ! " ! !#, # ! $ ! !A$ #' " # %!-!# 1 % "# % % 4F
1 " "! !/ " &F + !/ "5 *! % ! !A$ % ! "!' A$ # ! ! !#, # !7
$ 4# ! !%! 3 " #! -1"!# 3 # 5
5. " $& $ #$ " ! ! ! % A$ $" # "! # / ! 4# +$ " + -!# " &U
% "U GQ +$ " "53 %1A$ % Q # #! " "$&"3 % % %! #' !+ " &% !
" &/ #1 % $ ,? $% #!' % $" *! % % % ,? $% #!' %
"!+ !-!# % " 1+! " " % " # %$ " # " ! " % " F ! " # " "
6. (% $ " "!' -$ ! 4! !A$ ? !/ "3 # ! ! 3 "$? " ! 3 + 3 # 5 & + 1# %
# !+ " "$&" % -! %3 $ / %C "$ D ! #!
7. !" @ $ ! / " !+ #!' 4 % ! % % 3 ,! ' "!"3 !" @5 $ !%!# % " "
! " ! " $ " !#!' # % # % " "
8. H ' " 1 %!# % %!"!" # ! &% " " "! " -$ ! % / %$ #!' $
+ $# !/ !/ % "$ ! I
0 0 * .0 0 * .0 0 * .0 0 * .
3 4GPO 5 -+ $ / : W3 :2 # !%% ($ %!",! + 3 # J$! !#!'
0 00 3 4GPNP5 + % . + 0 % 3 2 6 "T ,($ 1!",! + 3 #
3 & M 3 4GPNP5 - - / 0 / %& !%1"3 2 +
($ %!# ! "N% # ! "2 J$ ! !/ %!# ! " ! , #! % #! # "3 % GN
0 3 =4GPOB5 .% -+ $ / : W3 :2
( ""3 #
; (( **3 ; 4GPO 5 - 0 / %& !%1"3 2 + ($ %!",! + 3 #
3 4GPNN5 ! J . + / ) / $ / : W3 :2 + 3 #
QL
# !#!'
. :3 = 4GPNQ5 ) % -+ / ) / $ / : W3 :2
# T7 !%%3 #
; 3 & 3 4GPOQ5 -< / % - ) )D!# 3 * 2 !7
! % !%% "
6 003 =E (0 3 3 & 6 M3 4GPLL5 ) / ) ;
+ + . 2 # %%& %% + ($ %!",! +
6 3 6 4GPOL5 + / + ) T 3 ""2 %& 0 # 3 # $ !#!' 3 # !7
$% GG 4S "$ # %% # ! K5
= (
% /!"!' & % !@
* . P O
. J. R * ( = ( 7
: R 4 .: ( ( * 5
G H #$ % " $ !' !# I
YYYYYYYY # "! $ # 4Q5
YYYYYYYY $ / % " 4G5
YYYYYYYY $ / # " 4 5
YYYYYYYY > / # " % " 4>5
YYYYYYYY B F / # " % " 4B5
YYYYYYYY ! ! 4F5
H #$ / " % #! I
YYYYYYYY $ / " 4B5
YYYYYYYY $ # " " " 4>5
YYYYYYYY $ / % " 4 5
YYYYYYYY $ / # > " " 4G5
YYYYYYYY # "! $ # 4Q5
> H $ ! &" % ! # 1 I
YYYYYYYY !+ % ! 4Q5
YYYYYYYY " G , % 1 4G5
YYYYYYYY G , " % ! 4 5
YYYYYYYY > , " % 1 4>5
YYYYYYYY " > , " % ! 4B5
B $ % " " 3 H#$ " #$ " ! " ," % 1 I 4 C 5
F $ % " " 3 H#$ " /!" " ," % 1 3 "! #$ % " #$ " ! "I YYY
4 C 5
L ! # % " %! " A$ ,&" % 1 % "#$ % 3 H#$ " %! " ," % 1 $ % " " I YYY
4 C 5
N H " % " % " 1 "I
1 YYYYYY YYYYYY
4G5 4Q5
O % " 1 " A$ / " % "#$ % 3 H#$ ! / " % /!"!' I
YYYYYYYY / % /!"!' 4Q5
YYYYYYYY " G , 4G5
YYYYYYYY G , " 4 5
YYYYYYYY > B , " 4>5
YYYYYYYY F , " " 4B5
P H #$ ! / " % /!"!' % " " "I
YYYYYYYY / % /!"!' 4Q5
YYYYYYYY " G , 4G5
QN
YYYYYYYY G , " 4 5
YYYYYYYY > B , " 4>5
YYYYYYYY F , " " 4B5
GQ H $ % /!"!' / " % " ! + "I
YYYYYYYY / % /!"!' 4Q5
YYYYYYYY " G , 4G5
YYYYYYYY G , " 4 5
YYYYYYYY > B , " 4>5
YYYYYYYY F , " " 4B5
GG HJ$) + " % /!"!' /!" & I
G H $ / " " % /!"!' I
YYYYYYYY " 4G5
YYYYYYYY % " -! " " 4 5
YYYYYYYY "! 4>5
G> H $ +$" / " % /!"!' I
YYYYYYYY % 4G5
YYYYYYYY % #, 4 5
QO
GO H % # A$!) / " % % /!"!' I
YYYYYYYY " % 4G5
YYYYYYYY # ! 4 5
YYYYYYYY # ! 4>5
YYYYYYYY # !" , " 4B5
YYYYYYYY # !" ! " 4F5
YYYYYYYY # !" !+ " 4L5
YYYYYYYY # % "! /! 4N5
GP & 1 % " / # "3 HA$!) "# + % " + "I
YYYYYYY & 4G5
YYYYYYY 4 5
YYYYYYY 4>5
YYYYYYY , " 4B5
YYYYYYY ! " 4F5
YYYYYYY !+ " 4L5
YYYYYYY "! /! 4N5
Q # # $ % ! 3 "! " " #$ 3 # % " "!+$! " - " " ! ! + 7
@ #$ / $#, % /!"!'
1 YYYYYY YYYYYY
4G5 4Q5
/ # " # " !+ "! / % /!"!'
QP
! YYYYYY YYYYYY
4G5 4Q5
% ! ,1 / %+$ " + " % /!"!'
1 YYYYYY YYYYYY
4G5 4Q5
: / & ! % , A$ A$!
1 YYYYYY YYYYYY
4G5 4Q5
G % % /!"!' A$ 1 $#, "! 4 5
YYYYYYYY / # " 4G5
YYYYYYYY # "! $ # 4Q5
% % /!"!' A$ " $& !/ ! "! 4 5
YYYYYYYY / # " 4G5
YYYYYYYY # "! $ # 4Q5
> % % /!"!' A$ " " % ! / % "! 4 5
YYYYYYYY / # " 4G5
YYYYYYYY # "! $ # 4Q5
B % % /!"!' A$ ! $#, "! 4 5
YYYYYYYY / # " 4G5
YYYYYYYY # "! $ # 4Q5
F % % /!"!' A$ $ # $ "! 4 5
YYYYYYYYY / # " 4G5
YYYYYYYYY # "! $ # 4Q5
L $ / " % % /!"!' % " " ! 3 HA$) +$" I
YYYYYYYY $#,1"! 4B5
YYYYYYYY $#, 4>5
YYYYYYYY +$% 4 5
YYYYYYYY $ # 4G5
YYYYYYYY # "! 4Q5
GQ
GQ %!"!" % " "%!"!" % " "%!"!" % " "%!"!" % " "
(
/ "
M 2
• #! ! A$) $ " " 1" !# " " ! " %! % " "3 7
! % " ,! ' "!" - $% " &% " !/ % " !#!' % " / ! % "
• % % + # $ %! % " "2 $ !%! $ 7
A$ " 1" !# + $ + !
• % +
• % " %!"!" A$ ! "
• % " %!"!"
0=0=0=0=
J$ % %$ 2
1. % # # $ " 1" !#
2. A$ " %!# % " $ " " 1" !# " "! % %!# % "3 "! A$ " %!# #
$ " ! &?$" !-!# #!'
3. # % " ! #! % " $ " " 1" !# " " %% " % " #! #! " " #! % "3 "1 # "$" %!# 7
#! "3 "! $ #! " % " A$ " $ !%! # $ &- " ! % "
4. % " # ! ! " %! % " "
5. %!# % ! % #!' !" ! " $ " " 1" !# "
6. !- #! " 1" !# ) !# & " 1" !# ) !#
% # 1 $% " % " # ! ! " + % " - # $ %!"!" " 1" !# # $ "! !" 3
" # 3 %! & ? %!-!# % $ " & %!"!" " 1" !# " " $ !%! " #! #! " " #! % "E! #%$7
& " 1" !# " "# ! !/ "3 %!"!" ) !# "3 ) !# " & $% !/ ! " % & 1 " "
%!"!" % - A$ % # ! $% " # % " $" " &% ! #!' % $ " A$ % # ! ! 7
# %#$% " 1" !# "3 ! A$ # $ % % " %!"!" " ,# # &$ % # $ &
$ % 3 $& # " / # " " # " ! A$ % ! / " !+ ,+ 7"$" # %#$% " " " % "
-' $% " !" ! % "
& 1 3 % " -' $% " &$ % " # # " " 1" !# " # %#$% " 1" !# " % # ! $%
!) #! $ ! $##!' + % % " %!"!" $% !/ ! "
GQ GGQ GGQ GGQ G HJ.8( . ( M IHJ.8( . ( M IHJ.8( . ( M IHJ.8( . ( M I
. / A$ % " " , "! # !-!# " & "- ! " $ ! 3 "1 # +$ " $ #,!/ 3 %
! / " !+ $ # %! % "
% # $ %! % %!"!" % " " " %% / % /%) ( # !# & ! % ,#
- $ %3 " #! % "! " ! $ / %$ " # "! % ( 3 # !#
" % " ! " ! $#! " $# #!' "$ ! 33# " ! / " !+ #!' 3 " " &"! !# " " !" "!"7
" #' $ #,!/ & %! " " "$ "!#!' % " # 1 $% " %% A$
% < . " # % % /< " ) & % " # ! ! "
# %#$% )" " BP
% %!"!" % " " " - # C " ) % / # $ !%! ) % / /%) % # !7
! %!"!" " "A$ ! % -!+$ GQ G
L F + 4 + , U 5 = " ; 7 =*" 7 ,
= " 2 5 =9" B 2 ) $ . =9" 2 , C[ , F 5 A A I $
A ) $ ' F + $ 5 +
GG
" " " % # ! ! #!
GQGQGQGQ HJ.8 < (. * . IHJ.8 < (. * . IHJ.8 < (. * . IHJ.8 < (. * . I
" %!"!" A$ / & " # !# % " " " - # "2
a) % / % " / ! % "
b) # " ,& - $% % " + %
c) % <
( ? % 3 " % !" % " %!"!" A$ " % %! $ / ! % ! % A$ $ ! / % "
"$+! % % # A$ #$ % " !/ % " !#!' /!" " % # 1 $% !
."$ % % ! / " !+ $"# 3 ! ) ! 3 "# ! ! "$" " & " ! - # $ %!"!" "7
1" !# " % #! "$" / ! % "E" #! 3 %! %!"!" % # $ "$"
/ ! % " &%$ + "# ! % % #!' )" " " ! " ) " %!"!" " / ! " &" #
# ! $ #!' ( # " @% A$ % %!"!" " ! !"# ! ! 3 # ) ! "$ ' " &$
'"! " #1-!# 3 ,# " " %!"!" % " # " ! " " 1" !# " $ -! "1 !" 3
" $ , ! %! % " "
" ! #! % " %!"!" A$ $ - # $ " " 2
• " 1" !# "# ! !/ % " / ! % "3 " ! !/! $ %
• ($ $ #! " SMK
• " & " "
• %#$% " & ! " " 1" !# ! - #! %
• ( $ " ) !# "
• ( $ " ) !# "
• %!"!" $% !/ ! "
# ! $ #!' , % " " " !" ! " %!"!"
GQ >GQ >GQ >GQ > ( ( 0( ( 0( ( 0( ( 0
% / 0 %) ) % ( ? % 3 "!
%!# " QBO !@" % #$ " ! ! " % " $" " &+ !-!# #! " A$ ! % % /!"!' %% " 4* 7
7 %% 3 0 !" & %W "3 GPOL53 H#' $ "# ! ! " " " "I "# ! ! % !" ! $#!'
% " $ $ #! " - #$ #! "
GQ > G HJ$) " $ !" ! $#!' - #$ #! "IGQ > G HJ$) " $ !" ! $#!' - #$ #! "IGQ > G HJ$) " $ !" ! $#!' - #$ #! "IGQ > G HJ$) " $ !" ! $#!' - #$ #! "I
. ) . ) " $ # ?$ $ $ #! " " "$" " # !/ " # + 1 " 3
% GQ G $ " $ ? % $ !" ! $#!' - #$ #! "
0 GQ G
= ( . 0. * .
0 2 . ( *
& )& )& )& )
G FQ
OO
* > G
B >
GF>
/ # "3 % " % " !" ! $#! " - #$ #! " " " A$ " # " ! "$ ! 1 " ( ? % 3
D ! " ! % !" ! $#!' % % GQ
G
$
$ J 9
> F1 7 F J 9
@ # ) 7 % <;F 'A> ? '1 </ 'a ; ? A<# ' F
M F? 'F1 7 ( / F7 '- '/ F/ 'a ; ; 7 F ) ? < 1 F
# % > 'M F/ 'a ;
GQ > HJ$) " % " # ! $ !"GQ > HJ$) " % " # ! $ !"GQ > HJ$) " % " # ! $ !"GQ > HJ$) " % " # ! $ !" ! $#!' - #$ #! "I! $#!' - #$ #! "I! $#!' - #$ #! "I! $#!' - #$ #! "I
" ) . ) $ # % " + + % " . ) & . )
)/) . ) % 9 # " " # # + 1 3 &% " - #$ #! " #$ $7
% " " % A$ " / #$ $% # # + 1 3 " % " ? ," % " % % GQ B $ "7
$ ? % # % " . ) - )/)
0 GQ B
= ( . 0. * . .
0 2 ( ( ( ( : (
* .
* . * .
0 . 4( = 5 . .
U 1 " , ! G PG NB L^ PG
% # #!'
U " , ! F B G^ PL
% # #!'
U " ! > L G >^ G
G GQQ Q^
" - #$ #! " #$ $% "3 # "$ % ! !# 3 # " ! $& % A$ " #$ $% # # + 1 %
# + 1 S"1 " , ! % # #!' K " , #$ $% PG % # + 1 S " , ! % # 7
#!' K " #$ $% PL 4PG % # + 1 ! &4 % # + 1 #$ " !' 5 % C% ! # + 1
"! " #$ $% % % " . ) )/) / < %) D% % 9 4 # "
% A$ " / #$ $% " # ? "5 % ? % % % GQ B 1 "3 " # !/ 2
* . . .
4^5
U "! G NB L^
U NO N^
U " ! > GQQ Q^
G>
" - #$ #! " % !/ " # ? " $ # %#$7
% " "12 )100(
N
n
Porcentaje
T
c
=
# " % C # " " - #$ #! " " %$7
" % # + 1 & " % % # " " %
? % % % GQ B 1 "2
( # ? G d
122
91
d NB FP d NB L^
( # ? d
122
5
d B QP d B G^
( # ? > d
122
26
d G >G d G >^
"$% " A$ # " % " # ?"$% " A$ # " % " # ?"$% " A$ # " % " # ?"$% " A$ # " % " # ? " % % GQ B" % % GQ B" % % GQ B" % % GQ B
% % % "$% "3 $ !" ! $#!' $ " " # % " % " " ! - !/ "
% % # &% / %! #!' % " "$% " $ # ! 3 % # " $ " % % 2[4
0 GQ F
= ( . 0. ( ( . . .
H 0 ( ( ( ( : I
# 9
1 PG NB L
F B G
" ! L G >
G GQQ Q
2 ( # !# " #$ " " % " + ! #! " "! , ! % # #!' % 7
" % % % #!' A$ # " $ A$! A$!" # " # "$ " $ "
" + ! #! " A$ , % + % # #!' % " % #! # - # " % $7
" !" 3 #, % # ! &# - !"
% % GQ F $ ! , " ! #%$! " % % " # ? " & %! ! " % " - #$ #! "
% " # ! " % " !" ! $#! " - #$ #! " $ $ !%! " - " " % " # ?% ! % " 7
/!" " -! % # 9K 4# $ 4[U60S # " % ! K % % #!' #! ' A$ /
% # ! 9 4 ? % 3 # $ BO N^53 S# "! % # K 4 ? % 3 # $ > O^53 S#$
# ! " @ " K 4BQ^53 S" % $ # ! K 4GQ^53 S% & 1 K 4PL N^53 #)
GQ > >GQ > >GQ > >GQ > > H A$) $ " " % " !" ! $#! " - #$H A$) $ " " % " !" ! $#! " - #$H A$) $ " " % " !" ! $#! " - #$H A$) $ " " % " !" ! $#! " - #$ #! "I#! "I#! "I#! "I
" !" ! $#! " - #$ 7
#! "3 " #! % #$
$ !%! " % " - #$ #! " % 7
!/ "3 $ " "
- ,!" + " + -!7
# " ! %+$ " ? 7
% " " " % -!+$
GQ
" # "! % ! % " 7
" " 4BO B^53 % " !/ % " ! # !7
/ " &+ #! % " , !7
#! #$ " "3 %% "
" ! ! " " # %! &
" % #! "
GB
( # !# " #$ " " % " " " , ! % # #!' % " % 4 % &7
1 5 % &# # %! % " ( %% % #!' A$ # " $ A$! A$!7
" # " # "$ " $ " " #! # !/ " # #!' # !#, &# -$ 2 $" !"7
3 - % ! )"3 #, % # ! 3 - % # #! ! #!' &# - !"
" + -!# " #! #$% " $ " # $ " & ! % -' $% 2
" # " ! " + -!# % # + 1 d
100
360categorialadePorcentaje ×
% ? % % % GQ F3 1 "2
" # + 1 S"1K d 56,268
100
3606,74
=
× " # + 1 S K d 76,14
100
3601,4
=
×
" # + 1 S " ! K d 68,76
100
3603,21
=
×
"13 / " % " #$ " + " # " &+ -!# " " ,!" + " " $ %
# +% & "- $ " "# % % " # ? "
! + 3 ,& 1 " !" $ + / ! + " & A$ " # $ A$ % 7
#$ %A$! ! + -!# 3 ! #%$" # % " &$ !%! - # " /! ! " & # ! "!'
GQ > B " !" ! $#! " - #$ #! " !) " $ + -!# # %1+ " - #$ #! "
% . ) % #! % " $ $ #! " # "$" " # !/ " - #$ #! " " ! $ !/ %
!#!' ! / % " - # " $! $ %1+ - #$ #! " " % "!+$! 2
6 % ? , ! % 4953 " # % # % " # + 1 " ! / % "
6 % ? / !# % 4:53 " # % # % " - #$ #! "3 ! #$ % " % & C "! % - #$ #! "
6 ! % " $ " ! " # # + 1 ! / % ( ? % 3 "!% " ! / % " -$ @4'@30
>Q7>B3 >F7>P3 # E% " $ " ! " " 1 N3 > 3 >N3 #
6 / #$ " - #$ #! " ! # # + 1 &" $ $ % ! " ##!' % " - #$ #! " &% "
$ " ! " % " # + 1 " ! / % "
6 $ % " $ " " % " ! " ##! "
. ? % % % #!' $ %1+ - #$ #! " " $ " % -!+$ GQ >
GF
% %1+ - #$ #! " # % "!+$! !" ! $#!' 2
+ 1 " V! / % " * #$ #! " " %$ "
Q7 B P
F7 P P
>Q7>B P
>F7>P P
BQ7BB P
BF7BP P
FQ7FB P
GQ
Q
>F
>>
>L
N
O
GLP
% . ) % ) C !% " "# ! ! % " "3 " % " , % %%
"$ 3 % ) % ! / " !+ #!' ) ) . ) & "
"! % 3 )" " + -!# &" "$ % . ) # " !
( " % %1+ - #$ #! " # %#$% " % " / &
%
GQ > FGQ > FGQ > FGQ > F H $ % " " % " ! " #! # %IH $ % " " % " ! " #! # %IH $ % " " % " ! " #! # %IH $ % " " % " ! " #! # %I
" / " $ " $ !" ! $#!' 3 % " / % " ! " # % " )" & "
&$ $ !# 1 % "# % !#!' " ! #! % " ! " #! # % " "2 / 0
/ &/ / / )" / % %
/ " % # + 1 $ $ #!' A$ #$ # & - #$ #! % % 2[40% " SGK 4"1 " ,
! % # #!' 5 $ ) # ) *) /
/ " % / % A$ !/! % !" ! $#!' % ! " "3 % ! % " # ? %
! &% ! " $ !# #! % ! ! -% ? % "!#!' ! ! %
!" ! $#!' ( ? % 3 "! % " " ! " -$ 2
GL
B >G >F >F >O B> BF FQ FN
% ! " >O3 A$ ? #$ # " " #! 4B>3BF3 FQ &476 &#$ # " " ? 1540>F3 >G &
B5 ( % !" ! $#!' " ! " + %3 "#$ ! % # " $ $ #!' A$ # " ! $& %
! $ !" ! $#!' 3 "! % " %!# % -' $% 2
2
1N +
! " P # " "3
2
19 + d F3 # "
$"# " % A$! / % &)" " % ! % ? % ! " >O ") / " A$ % ! " %
/ % " / A$ " % # %! % ! % !" ! $#!' 3 % / % F -' $% " #! ! #7
% / % % ! 3 "! % C # " " % !
/ ) / % % / 0% -
# ! " ! # / ! % " ! % "3 A$ " !/ % ,&? A$1 "3 ,& #!' #!
? !) 3 % ! " !#$% C !% #$ ,&/ % " D " % !" ! $#!' "
" "! % )" " ! $/!) " % " "!+$! " "2
B >G >F >F >O B> BF FQ BO
! "!+$ "! >O
( ? %!-!# % ! #!' % ! 3 " ! #%$& $ 1#$% % " # % -!+$ GQ B FQ
/ " % ! #! # % " $ !%! & $ -! ! " # %
! ! ) !# $ !" ! $#!' "! %! # 2 93 & " % "$
" % " / % " !/! ! % C # " " ) / / % '
/ % # # " ! / ! % " ! "
$ !/ % ! % $ ! % $ -' $% "2
N
XXXX
X k321 +++
=
( ? % 3 "! $/!) " % " "!+$! " $ $ #! "2
O N L B > L P O
% ! " 1 !+$ % 2
88.5
9
896234678
X =
++++++++
=
-' $% "! %!-!# % ! "2
N
X
X =
% "1 % S K ! !# A$ - # $ " $ "$ ! 3 S9K " % "1 7
% $ $ $ #!' &S K " % C % # " " $ $ #! 7
" $ " ? % 2
X d
9
53
d F3OO
/ D / ! $/!) " % " "!+$! 7
" $ $ #! "2
O N L B > L P Q
% ! " 1 2
22.7
9
65
X ==
GQ > LGQ > LGQ > LGQ > L %#$% % ! !%#$% % ! !%#$% % ! !%#$% % ! !
$ " ! % " " + $ " ! / % "3 $ !" ! $#!' - #$ #! "3 % ! " # %#$% "12
G # % $ ! # ! / % 2
/ % " ($ " ! " * #$ #! "
G>UGF GB >
GQUG GG B
NUP O P
BUL F
GU> G
$% ! %!# # $ ! % " - #$ #! " A$ % # " 2
/ % " 9 d ($ " ! " * #$ #! 4G5 -D
G>UGF GB > B
GQUG GG B BB
NUP O P N
BUL F GQ
GU> G
dGP -DdGNQ-D " % "$ ! % C% ! # %$ 3 A$ # " % " $ " ! " $% ! %!# " "$" " # !7
/ " - #$ #! " 4GB DDDD > d B & "1 "$# "!/ 5
*J 7 . ="
GN
> %!# % "!+$! -' $% 3 % # %#$% % ! # " + $ " $ !" ! $#!' - 7
#$ #! "2
N
fX
X =
$ " ? % "2
95,8
19
170
X ==
* . GQ B
= ( (
V [ 4 W A
$ $ C $ I ; < $
= 5 $
8 !9 8 5 $ $ $ G
2 + ,
A $ $ + 8 2 $ % ;<
+ != 8 8 !J J J 0 2 9 8 8 !J !* 1 $ G
, + +
/ $ 8 , ! 8
. 99 A $ 4 $ + ,
. , $ ) B 2 , *L 8 ,
< =* 8
, 2 + G
. 2 $ , * 2 6L 8
. , 2 , $
$ $ 2
5 2 4 + , F G
- $ 6 L -
' $ , 2 $
$ 2
,
$ 2 , $
, F 8
+ $ 2 0 $ ' $
4 $
M $ 2
$ 6* J J Q ,
2 $ ( *J J J 2 =J E J J
$ C I G
$ $ $ 5 , ,
2 , 2 $ 2 , ) $
+ 2 ,
$ 2 , 2 , ,
$ $ ,
GQ > NGQ > NGQ > NGQ > N H $ % " " % " ! " % ! !%! IH $ % " " % " ! " % ! !%! IH $ % " " % " ! " % ! !%! IH $ % " " % " ! " % ! !%! I
" / " % / 0 " %
+$ 2 H ' " !" ! " % " $ $ #! " / % " ! "I " ! " #! # 7
% " / % " $ !" ! $#!' &% " ! " % / ! !%! " ! / % "3 "!+ !" #! " $ C7
$ ! " % "# % !#!' " ! " % / ! !%! " $ !%! " " % 0% '
" &% #
% " % !- #! % $ $ #!' & &% $ $ #!' 3 ! !# % C $ ! " %
"# % !#!' # " ! ! #%$! % " / % " D! & 1 ! # %#$% "12 9 U 9 4 $ $ #!'
& " $ $ #!' 5 !) "$ % ! " % S # ! K ! " % " "!+$! " / % "2
GN GO Q Q B O O >Q >>
% + " 2 >>7GN dGL
$ /" " % 0/ - " % % $ !" ! $#!'
" " % ! "/! #!' % " $ $ #! " # " # % ! " !
GO
" D " % " $ ! " !+! % " !#!' % !" ! $#!' ! % #!' % !
$ & " % !" "!' % " " % % ! 3 & " % "/! #!' " "! %!
# 2 S"K % % ! C"#$% + ! + "!+ 4σ5 &"$ -' $% " #! % "2
" "3 % "/! #!' # $ $ #!' " # % ! " % / % #$ 3 " "$ " % " "7
/! #! " #$ "3 " !/! % C % $ $ #! " & " !/!"!' " % " # 1 #$
GQ > OGQ > OGQ > OGQ > O ( # ! !( # ! !( # ! !( # ! ! " # %#$% % "/! #!' "" # %#$% % "/! #!' "" # %#$% % "/! #!' "" # %#$% % "/! #!' "
% # ! ! # %#$% % " % "!+$! 2
G % " $ $ #! " ( ? % 2 / ! % 2 %!-!# #!'
" 1" !# #! %
9
4 $ $ #! "5
P
N
L
L
F
B
>
# %#$% % ! 2
71,5
7
3456679
X =
++++++
=
> ! % "/! #!' # $ $ #!' # " #
% ! 2
9 9U X
P > P
N G P
L Q P
L Q P
F 7Q NG
B 7G NG
> 7 NG
9dBQ
B % / % #$ # "7
/! #!' &" ! % "$ !
% " "/! #! " % / " %
#$
49U X 5
D 49U95
P GQ O
N G LL
L Q QO
L Q QO
F Q FQ
B 3P
> N >B
9 d BQ 49U X 5 d > BQ
F %!# % -' $% 2
34.3
7
40.23
s ==
" d G3O>
) )% ) ) . ) 0 % ;
1. # % $ ! # ! / % & ! % ! % !" ! $#!' 4# % -' $%
" + $ "52
/ % " ($ " ! " * #$ #! " -D
G>UGFk
GQUG
NUP
BUL
GU>
GB
GG
O
F
>
B
P
G
B
BB
N
GQ
95.8
19
170
N
fX
X ===
dGP -DdGNQ
2. % / % ! % #$ 2
1,80)95,8(X 22
==
3. $% ! %!# % # %$ -D % " $ " ! " & $ # %$ A$ %% " -D 3 "1 # 7
% "$ ! " C% ! # %$ 2
GP
/ % " ($ " ! " -D -D
G>UGF GB B FOO
GQUG GG BB BOB
NUP
BUL
GU>
N
GQ
FNL
FQ
B
-D d G NQ
") / " A$ # / % % C% ! # %$ 4-D 5 " ! $% ! %!# $ $ ! "$ " # !/
/ % % # %$ S-DK
B %!# % "!+$! -' $% % "/! #!' "
# " + $ " $ !" ! $#!' - #$ #! "2FG
2
2
X
N
fX
s −=
1,80
19
1702
s −=
1,8058,89s −=
48,9s =
08,3s =
" % / Q)" U % / 8 / ) 9) %) ) '
>
$ + " A$ $ ! / " !+ $/ "$ $ " $ ! ! + " - !%! aOQQ3QQQ 4 #,7
#! " !% " "5 &$ "/! #!' " aGQQ3QQQ 4#! !% " "5 ! #!' " A$ % " ! + " "
- !%! " % $ " " "/1 U ! U " # % ! #! !% " "
" ) # / % #
GQ > PGQ > PGQ > PGQ > P / !/ !/ !/ !
# " % "/! #!' " % / % #$ &" "! %! # 2 " " $ # # " 1" !#
"$ ! 3 & A$ $#," % " $ " #$ ! !/ " " -$ )% !/ " " ) "
" 1" !# " % "# "!#!' % / ! ! + 3 -! " "# ! !/ " " $ !%! - 7
% "/! #!' "
GQ > GQ H ' " ! % " ! " #! # % & % ! !%GQ > GQ H ' " ! % " ! " #! # % & % ! !%GQ > GQ H ' " ! % " ! " #! # % & % ! !%GQ > GQ H ' " ! % " ! " #! # % & % ! !%!!!! IIII
" # A$ % "# ! ! $ " " "3 ! " % " ! " #! # % & % / ! !%!7
# ?$ 3 !"% " #$ " % " ! " ( ! % "3 % ! A$
,# " " #$ % + #! % % "# % $ + " A$ %!# " $ "# % # ! $7
" % ! !W ! % S # ! $ ,#! % ( "! K $ #!' 4 !+ " A$ % "# % $/! GO
! " &"$" "$% " -$ ! "5 % + #! % " G 4;
! $/!) " % " "!+$! " "$% "2
! % 2 # ! $ ,#! % ( "!
2 B Q
! 2 > P
! 4952 B
"/! #!' " 2 Q N
($ $ #!' " % " / 4 D! 52 4 [
($ $ #!' " ? " / 4 1 ! 52 Q
+ 2 >
( 1 " ,# % "!+$! ! #!' "# ! !/ 2 % # ! $ ,#! % ( "! " - / % # + 1
A$ " " ! !' -$ B 4- / % 5 % 4[U % " "$? " " #! % / % > P & % " FQ^"
"! C ? " / % ! 3 % " "$? " " $ !# B 4- / % 5 "! !" 3 " "/1
B U ! U Q N $ ! " % "# % ! +$ " # %!-!#' % ( "! "- / %
4 ,&SGK5 " $ $ #! " ! $ !# " / % " ! " % / "
# ! 3 "!% " "$% " -$ 2
! % 2 # ! $ ,#! % ( "!
2 G
* 7 , = =J "
Q
! 2 G F
! 4952 G >
"/! #!' " 2 Q B
! 2 Q GL
D! 2 > Q
1 ! 2 G Q
+ 2 Q
! #!' " A$ % # ! $ ,#! % ( "! " $& "- / % % -!+$ GQ F / " + -!# 7
% # #!' "$% "
/ ! !%! !) " % # " % # ! $ $& "- / % 4% " " " #$ " !" 7
" "5
% % GQ L 4/) " % + "!+$! 5 " " ? % ! #!' # $ $ !/ 7
#!' ! 1 " # %!# LQ "$? " $ D ! 4 U ! ! & )"3 GPO 5 "# % !
GN 1 " 4# #! # #! " # $ 3 G 46 & ! % !/ #!' ! 1 " # % ? #$ $
% !/ % !/ #!' ! 1 " # D,! ! % " "$? " ! " % / % &# % ! !# % " "$% "
% "# % % + % % "# % ! GN OF % + "$% " ! / " !+ #!' / !' BQ
OG " % /! A$ 3 % " "$? " " ! #%! ,#! / % " % / " % ! !/ #!'
! 1 " # "3 % ! % " !#! " " LL P &% ! LN O3 % #$ % # -! % #!
% $ " ,#! / % " % " % "# % " A$ % !" "!' % " $ $ #! " % " "$? " "
% 4% "/! #!' " " !+$ % P G & % + " BG53 " !" "!' " !-! " % "
% / % "# % "% + -!# 2
" #! 3 $ A$ % " $ $ #! " / 1 BQ OG &% "/! #!' " " P G 4% ! " % #$ %
+ /! S"K " LL P53 " / ! #!' " % % " / % " " % " % "# % "$ 3 %
"$% ' ! 1 " # !/ % & 1 % " "$? "3 "'% A$ %+$ " "$% ' "$ 7
!/ E "3 % !/ !/ 3 & % " "3 ! !/ ! % 7
#! + % ,#! / % " % " 4 " / " % # %$ - #$ #! " #$ $% " & " A$ % OQ^
$/ $ $ #! " "$ ! " LQ5 , ! 3 HA$) "!+ !-!# $ % !/ % !/ #!' ! 1 " # D,! !
# " # $ I !+ !-!# A$ % -$ #! ! # # !/ 3 ! " 3 !/ ! 3 # + ! 7
# $ D ! #! + % "! !" 3 ! %!# A$ % " "$? " % " ? #$ % 3 !/ %% 3
" ! ! " " !"- ##!' 3 + # & %! #!' " % % 3 A$! " #$ ! 1 " #
!/ ,#! $ % 3 % , !"- $ 3 & A$ % % " 3 # " " ! " % "
# " ! ! " % + & $ %! #!' " " " ! % " %% % 3 & %
$ $ " @3 % ! !' "1 !" ? " / -
G
GQ > GG H & %+$ " 1" !#GQ > GG H & %+$ " 1" !#GQ > GG H & %+$ " 1" !#GQ > GG H & %+$ " 1" !#
"# !"# !"# !"# ! !/ I!/ I!/ I!/ I
13 / &&&& ) " %1+ 7
" - #$ #! "$ % " "
# ) 4/ -!+$ GQ L5 A$
$ %! " ) ! " 7
!%! &/!"$ %! "$ + !"7
"!' ,#,3 %! " #$ 7
/ " " % " " " #! % "
" " #$ / " %1+ " - #$ #! "2
% "! 1 &% #$ "!"
/ " $ " 1" !# # " 7
! # # A$) $ " !"7
! $#!' " # $ !" ! $#!'
' !# %% =) / >4% #$ %
" " % -!+$ GQ L5 &
# " ! $& $ ! !# % % %
#$ / " + $ % " - #$ #! "
! " # 4 "! 1 d Q53 % #$ /
!" ! $#!' " "! ) !# $ "
"! !/ A$! #! A$ ,& " / % 7
" + $ " ,#! % ! A$! %
#$ / 4 ? % ! 5 $
" + !/ "!+ !-!# A$ % " / % "
! + $ " ,#! % #,
% #$ / 4 #! % ! 5
) " $ ! !# % %
S !#$ K A$ " $ #$ / $ "
# 4#$ "!" d Q53 "!+ !-!# A$ "
$ =) / > ! " "! !/ 3
A$! #! A$ % #$ / !" ! $#!'
%1+ " " S !#$ K % / !
" + !/ 3 A$! #! A$ " "
%
"! 1 &% #$ "!" A$! 17
! $ !/ % !#!' ! / 7
% " % -!+$ GQ L " $ " ? 7
% " #$ / " # "$ ! #!'
GQ > G H ' " $# % " " 1" !# " "# ! !/ " % ! +%)"IGQ > G H ' " $# % " " 1" !# " "# ! !/ " % ! +%)"IGQ > G H ' " $# % " " 1" !# " "# ! !/ " % ! +%)"IGQ > G H ' " $# % " " 1" !# " "# ! !/ " % ! +%)"I
%+$ " + " & A$ " " 1" !# " # $ $ %! % # %#$% % " " 1" !# "
"# ! !/ " &% " "$% " # ?$ % " # !/ )" " U $#," / # " ! +%)"U # !7
$ #!' " ! !# % " !- " " 1" !# " &"$ A$!/ % ! +%)"
" 1" !# A$!/ % ! +%)"
U U
U ! U !
U ! U
U "/! #!' " U /! !
U ! U ! #
U D! U D! $
U 1 ! U ! ! $
U + U +
U "! 1 U W T ""
U $ "!" U ;$ "!"
GQ > G> -! %GQ > G> -! %GQ > G> -! %GQ > G> -! %
# " A$ $ ! / " !+ #!' " ! $ !" ! $#!' - #$ #! " # / ! % &"
# %#$% % " " 1" !# " "# ! !/ " # / ! % 2 " # %#$% % " A$ " # "! #$ # % "
'"! " % ! / " !+ #!'
GQ BGQ BGQ BGQ B (. . SM[(. . SM[(. . SM[(. . SM[
%) ) =#>" "- #! " A$ " $ ,# % " / % " $ $ #! " ! "3 # %
'"! %! "$ !" #! " # % ! 3 $ ! " "/! #!' " %) ) #>
- *) ) ) 9 / 0 ) ) '
"
% &# #! ! 4GPNF53 % " $ $ #! " S K % /< "
# C $ !%! % # ) / )
%
$ -' $% "2
s
XX
Z
−
=
" # A$ S9K %) ) / % "- EX = / % !" ! $#!' K &"K
" )" % "$% S K " % $ $ #!' "- $ ! " "/! #!' "
$ + " A$ $ !" ! $#!' - #$ #! " $/! " $ ! LQ &$ "/! #!' "
GQ3 & " " # $ $ $ #!' SFQK # % " % !" ! $#!' # "3 "- "
" $ $ #!' / % $ $ $ #!' S K " A$ 2
9 d FQ
>
X d LQ
" d GQ
$ $ #!' S K # " ! $ / % SFQK "2
00.1
10
6050
Z −=
−
=
( " #! A$ % / % SFQK " % # %! $
"/! #!' " ? % ! % !"7
! $#!' 4 % / % S>QK " " "/! #! " " 7
? % ! 5
% # %) % / /% %) ) ) . 4% -
!#!' " % !" 3 " !" ! $#! " !" ! "5 ( ? % 3 " # $ !" !7
$#!' ! $ $ # ! $ " $ 4 $ # D D ! %5 $ 7
+ " A$ " $ " ! $% A$ ! # % $# !/! . ? $/ % $ $
$# !/! G>Q 4% ! + $ % -$ G F &% "/! #!' " GQ5 : % " $ $/
G>F 4% ! % + $ -$ GBQ &% "/! #!' " P O5 H ? ' % $# !/! % ? I
% ? 1 " # "! % ! "- % " " # %!-!# #! " $ $ #! " S K
" " +$ % A$ % " / % " # % !" !" ! $#!' # " "- " "
/ % " $ $ #! " S K3 % " "- " $ "# % # C 3 % # #!' " / %! % / %
G>Q $# !/! " ) ! " $ ! " "/! #!' " !+$ % 2
75.0
0.10
5.122130
Z =
−
=
: % / % G>F # " $ $ $ #!' S K 2
51.0
8.9
140135
Z −=
−
=
" " / 3 ) ! " " %$ " 254 " $ ? $ $ #!' A$ G>Q3 ) ! "
% !/ " 4 % #!' "$" " # !/ " !" ! $#! "5
!" ! $#!' $ $ #! " S K # ! % - % !" ! $#!' !+! %3 "1 !-!# % " $ ! "
!+! % " S$ ! " "/! #!' " K 46 !+,3 GPNP5 !" ! $#!' $ $ #! " S K ! $
! 4# 5 &$ "/! #!' " G 4$ 5 -!+$ GQ N $ " % !" ! $#!' $ $ #! " S K
" $ $ #! " S K !) "! / # !#! " !" ! " $ " "# % " %!# " % "
!" " "$? " 4% " / % " ! " # "# % " "- $ $ #! " S K &" # 5
%/! " A$ % -' $% " % ! &% "/! #!' " A$ # " % / % "7
- 4 "$ !" !" ! $#!' 5 !) 3 % " $ $ #! " S K "! / %! !" #! " $ $ 7
#! " $ !" !" ! $#!' & " % #$ / A$ # " " !" #! " " " % " @
$ + $ "$? " / ! " $ "
" $ $ #! " S K " $ % "# ! !/ !#! % A$ " + + %! $ " " "
GQ FGQ FGQ FGQ F M :M :M :M :
# " % % #!' " # + 1 " ( ? % 2
+ 1 " * #$ #! " " %$ "
"#$%! LQ
* ! >Q
' , " $? " "
30
60
d " #! 3 # " , " ,&$ $?
" % % #!' % C # " "3 - #$ #! " / " $ # + 1 & % C %
" / #! "3 $% ! %!# $ C% ! % # GQ3 + % GQQ G QQQ -' $% "2
B
" d C / " $ $ ! 9 GQQQG QQQ
C % / " "! % "
? % 2 C #! " /!/ " % #!$ 9 G QQQ
C , ! " % #!$
GQ QQQ
" #! " /!/ " ! +$! 1 2 >QQ QQQ 9 G QQQ d >> >>
" #! 3 ,&>> >> #! " /!/ " # G QQQ , ! " ! +$! 1
GQ LGQ LGQ LGQ L * 2 . ( 0* 2 . ( 0* 2 . ( 0* 2 . ( 0
GQ L GGQ L GGQ L GGQ L G H( A$)H( A$)H( A$)H( A$) " C !% % " 1" !# ! - #! %I" C !% % " 1" !# ! - #! %I" C !% % " 1" !# ! - #! %I" C !% % " 1" !# ! - #! %I
* #$ 3 % '"! % ! / " !+ #!' / " %% "# ! ! % " !" ! $#! " % " / ! % "2 "
+ %! % " "$% " ! " % $ " % % #!' $ !/ " F /%
) /) - ) ) / Q . >0% ! % "7
/! #!' " % !" ! $#!' $ $ " " " 1+ - " ? % )
/ % "/ > " " " # %#$% "3 A$ " # % # " %
% #!' 3 $ " ! - ! " % " " 1+ - " ,1 % = . > % # 7
! ! " $ % % " 1" !# " "A$ ! % -!+$ GQ O
! - #! % " " " %% / # ! )# !# " " 1" !# " ! " %% " " )# !7
# " " D %!# " %
" 1" !# ! - #! % $ " $ !%! " # ! ! " 46! " 3GPOL3 >>F52
6 + %
6 / % "/
GQ LGQ LGQ LGQ L H A$) # "!" % $ ,! ' "!"IH A$) # "!" % $ ,! ' "!"IH A$) # "!" % $ ,! ' "!"IH A$) # "!" % $ ,! ' "!"I
. + % % # D % " 1" !# ! - #! % " $ "!#!' " # $ / ! " "3
&% A$ % ! / " !+ ,# /)" % $ ,! ' "!" " ! "! % ,! ' "!" " # "!" #
% " " ! " % $ " 46! " 3 GPOL5 ! % ,! ' "!" " # "!" # % " "3 )" " !
# $ / % # % % ! % ,! ' "!" " # "!" # % " "3 " #, )" 4 % "
" " "# "5 46! " 3 GPOL5 ( # % A$ " % $ ,! ' "!" % " 1" !#
! - #! % " # " ! /!" % # # !" ! $#!' $ " %F> & !/ % "!+ !-!# #!
GQ L >GQ L >GQ L >GQ L > HJ$) " $ !" ! $#!' $ " %IHJ$) " $ !" ! $#!' $ " %IHJ$) " $ !" ! $#!' $ " %IHJ$) " $ !" ! $#!' $ " %I
. ) /) # "!" $ # ?$ / % " " $ " 1" !# # %#$% " % " $ "7
" "! % " $ ! @ 46! " 3 GPOL3 >>N5 " !" ! $#! " $ " % " ! " "
U % U % " " # #! " D %!A$ " " # # # $ ? % $ + " A$ $ "
$ !/ " % #!' " % " $ /!%!" " $ #!$ & " " / !+$ #$ ! " ! ! 7
S % / % K " $ !/ " 1 D " $ $ " " !/ " "$ A$ % 7
@ #$ $ " " A$! ! " # $ /!%!" " 4 d FG 5 % !" $ !/ " " 1
D !- " $ " "3 # $ # FG " " ' !# 3 ! #%$" 1 ,# % % $ / 3
"3 "3 #$ &% " / # " A$ -$ # " ! ," + " % " $ " " "! % " FG $ /!%!" "
" #!$ 4 " % " "$? " " 1 " % ##! " / ! " $ " "5 # $ " " 1
$ ! % ! A$ " % " $ /!%!" " ? 1 " $ "3 $ + # ! ! "3
" # % " $ " " D 1 " 49G3 9 3 9>3 9B3 9F 3 9W5 : # " " ! " 1 " % $ !" !7
*! 7 2 $ & 5
*9 $ 2 $ + ,
F
$#!' ! " 1 $ " " A$ U ! U " " ! S % / % K A$ " " # #
" " % -!+$ GQ P
! # %#$% " % ! " % " ! " % " $ " "3 1 " % / % % ! % #! %
" %$ + 3 $& / " ! % ) /) 4% !" ! $#!' % " ! " " " % " $ "7
" "! % "5 " " ! $ # # ' !# -! ! % " 1" !# % " ! / " !+ " A$ )" "
# C ,# " D $ " % $ "
% ? % % " $ /!%!" "3 "'% $ % " %1 " / !# % " % !" ! $#!' $ " % " %
-!+$ GQ P " % ! ! % C !# $ " " % ##! FG " " : % +$ "3 H $ "7
! " # # % ! % !" ! $#!' $ " %I 4 % A$ " !+$ %2 H% ! % $ " "
# # % ! % !" ! $#!' $ " %I53 ! A$ "! " # # " $ " ! #!'
#!" % ! % #! % 4 % % #! % " # !# % !" A$ % % !" ! $#!'
$ " %5 " " D " % / / 0% #$ % " D %!#' % # 1 $% $ " # 7
A$ )" !# A$ 2 S ! $ % #!' 4 # " ! %5 ! ! & "/! #!' "7
4"53 % !" ! $#!' % " ! " % $ " % ! %! " % #!' ! 3 % $ 7
3 $ !" ! $#!' % ! & "/! #!' "
n
σ 3 Z[" % @ $ " K
% " #!-!# A$ % !" ! $#!' $ " % ! $ ! !+$ % % % % #!' 3 $ / ! !+$ %
% / ! % % #!' !/! ! % @ $ " 4"$ "/! #!' " "
n
σ 53535353 &" !" ! $&
% 46! " 3 GPOL3 >>N5 σ " $ % "# #! 3 $ " " !
% "/! #!' " % $ "
% # # ) / " ! / &" - # $ / D %!# #!' % -!+$ GQ GQ
% LO L^ % % #$ / % " #$ ! U%" &h%"3 % PF BB^ % " #$ / " #$ !
U " &h " & % PP NB^" #$ # U>" &h>"
" ! #! % " # # 1" !# " % !" ! $#!' % " 2
G5 " ) / 0$ " %
5 / " # ! % #$ / " D # !+$ % % ! !" #! % !
&h>" " % !" A$ % !" #! % ! &UUUU>"
>5 ) .) !#$% "/! #! " # " # % ! $ !" ! $#!' &% !%!
A$ )" " #$
B5 " ) " ]$ $ #! " S K53 " # % " $ $ #! " U
G"3 U "3 U>"3 h%"3 h " &h>" 4A$ A$!/ % " # !/ UGQQ 3 U QQ 3 U> QQ 3 hG QQ 3 h QQ &
h> QQ 5 " !" #! " $ $ #! " S K " " ? % #$ / ,#,3 % !" ! $#!'
$ $ #! " S K " % #$ / %
F5 " / F 4#$ "!" # 5
L5 / 0% / &% / % !" $
L
GQ L B HJ$) " % !/ % "!+ !-!# #! IGQ L B HJ$) " % !/ % "!+ !-!# #! IGQ L B HJ$) " % !/ % "!+ !-!# #! IGQ L B HJ$) " % !/ % "!+ !-!# #! I
6! " 4GPOL3 >>N7>OO5 - # $ D %!# #!' " #!%% % # # 3 !" A$ " " "
%! "$ "!+ !-!#
!%! A$ $ / #$ "#!% Q &G3 Q "!+ !-!# % ! "! !%! #$ #! &G %
# A$ #$ % - ' % % % ! $ # + 3 % !%! A$ " %+ S# $ K
" Q FQ &% !%! A$ % # !+ % "$ % S# K !) " Q FQ $ 3 % !7
%! #$ %A$! "$" % " % % % " GVL U Q GLLN "$ "! !%! " "! "
G
%!# % # # !%! % !" ! $#!' $ " %3 " % )" # G QQ3 &
# " #$ 3 #$ %A$! # ! " $ " % !" ! $#!' # " % !7
%! % !" ! $#!' ( ,! ' "!" ! - #! % " " # % ! 3 % ! / " !+ ! A$ / %$
"! % !%! A$ % ! % $ " " ) # # % ! % !" ! $#!' $ " % " +
A$ @ ! " A$ @3 % ! / " !+ $ + %! % % #!' ! " + 3 % ! / " !+
,# + %! #! " " A$1 . .4 !/ % 5 8" " $ !/ % 7
!%! A$!/ # " &" -!? " ,! ' "!" ! - #! % "
#$ ! $ ? % # % A$! % ? %!-!# % &%$ + D %!# %
! $" -$ " % " # " # %% " &$/! 34U !%! " ! % % + 3 # 7
"'% $ 4U 3 H " 1 I +$ "13 "! &#$ % " +$ " 34U "$ - /
! 3 "! % ! 34 % " GQQ % !- $ $ '/!%3 H 1 # -! A$ / " / ,1#$7
% I +$ "1 1 % # %3 )" D!" % $ !/ " 3 % " % " " " ,$ "
($ " ! 3 %+ "! !% ,# % ! / " !+ " #! % 8% ! $ " 1" !# $ $ " 4/ + 3 % ! 5 &
%! A$) # ? ! # -! A$ !#, " 1" !# " # A$ % / % % !" ! $#!' $ "7
% 4A$ " % / % % % #!' 5 0$"# $ % # ? # -! 3 $ !%! % / 7
" A$!% ( A$ " A$ $ , $ " 3 & $ A$ % /! #! # "
$ S# # 1 K % / % # %#$% % $ " & % 3 " S# # 1 K $ " %
N
& " " % " % ##!' % $ "
H: # A$) # ? ! # -! % ! / " !+ + %! I3 H "$ A$ % # # 1 " % &
! $ $ " I D ;
6 . [40% #$ % ! %!# A$ % ! / " !+ ! 34U " +$ ! + 7
%! "! A$!/ # " 3 &"'% $ 4U # ) ! " !%! 3 Q PF &QF " # !/ 3
" "$ % $ !
6 . [20% #$ % ! %!# A$ % ! / " !+ ! $ PP^ "$ - / + 7
%! "! &$ G^ # 4Q PP &Q QG d G QQ5
/ # " % !/ % "!+ !-!# #! $ " /1 " D!+ &# -! % 4/ + 3 Q QQG3Q QQQQG3Q QQQQQQQG5
( % 1 ! " % [40 " # $ !/ % QL 4PB^ - / % + %! #!' # -! % 5 ( A$ "
$"# ,# #! #! 3 ! $!#!'
. ) # *) .9 = % > # " # A$!/ 7
# " " $ / %/ " " %
GQ L FGQ L FGQ L FGQ L F H ' " % #! % !" ! $#!' $ " % & % !/ % "!+ !-!# #! IH ' " % #! % !" ! $#!' $ " % & % !/ % "!+ !-!# #! IH ' " % #! % !" ! $#!' $ " % & % !/ % "!+ !-!# #! IH ' " % #! % !" ! $#!' $ " % & % !/ % "!+ !-!# #! I
. D% < / % 1 [4 -[26 - ) /) / <
D% / % 1 " < / 2[[6 ($ " ! 3 / "! " # -! %
+ %! #$ ! " % !" ! $#!' $ " %3 !%! ! % ! / " !+ #!' " #! % % !/ %
"!+ !-!# #! % " # $ ? % !" ! $#!' $ " %3 % &# " $ " % -!+$ GQ GG3
! "! % +! " $ !/ % % [4 % QG
"13 % !/ % "!+ !-!# #! " " ! "+ # -! % !" ! $#!' $ " %
GQ L L . / A$ " , -! ! % !/ % "!+ !-!# #! 3 HA$) ,# " / "! $ " ,! ' "!" " %GQ L L . / A$ " , -! ! % !/ % "!+ !-!# #! 3 HA$) ,# " / "! $ " ,! ' "!" " %GQ L L . / A$ " , -! ! % !/ % "!+ !-!# #! 3 HA$) ,# " / "! $ " ,! ' "!" " %GQ L L . / A$ " , -! ! % !/ % "!+ !-!# #! 3 HA$) ,# " / "! $ " ,! ' "!" " %
! % #! % " # #, I! % #! % " # #, I! % #! % " # #, I! % #! % " # #, I
" " $ ! % % / " # " ! ,# % " "!+$! " # "! #! "2
6 # A$ % !" ! $#!' $ " % " $ !" ! $#!' % $ $ #! " S K3 % " % #$ 7
/ " $ $ #! " S K $ ! " "/! #!' "
6 " $ $ #! " S K " !" #! " A$ ! !# " ? % !" ! $#!' % " # " "
!%!
6 % ! "+ " # % #, % ,! ' "!" & % # -! "
# % # #!' % ,! ' "!"
6 , % $ ,! ' "!" # # % 4 " # " 3 ! % #! %5 ( ! " "
# "! #! " % / ;
O
1. " " -! " 4 /!"!' % %! $ ! - #!' !" ! % 53 " % # $ ,! ' "!" # # %
% #! %
( ? % 2 S % ! , " ! ! " A$ " D % " !@" % #!$ % & -! " 7
" > Q K
2. -! ! % !/ % "!+ !-!# #! ( ? % 3 D d QF
3. # % # % " " $ $ " " !/ " "$ A$ $/! " $ ! P
, " &$ "/! #!' " G , "3 % $ " ! #%$&' >G !@"
4. " ! % "/! #!' " % !" ! $#!' $ " %
% ! 3 $ !%! % "!+$! -' $% 2
n
s
xS =
S DK " % "/! #!' " % !" ! $#!' $ "7
% % ! 3 S"K " % "/! #!' " %
$ " &S K % @ % $ " % ? % 2 312
2.1
xS = 0679.0xS =
5. "- % ! % $ " $ $ $ #!' S K3 % # D
% !" ! $#!' $ " % $ / ! #!' % -' $% & # #! 7
$ $ #! " S K xS
XX
Z
−
=
S9K " % ! % $ " 4 # " A$ % !" ! $#!' $ "7
% " ! " & $ $ #! "5 S X K " % ! ,! !
% !" ! $#!' $ " % 4 % #! %5 S X K " % "/! #!' "7
% !" ! $#!' $ " % ! " "1 "2
47.1
0679.0
0.39.2
z −=
−
=
6. % " 9 ) / 4 ) !# #! # 3 % $ 53 $"# A$ %% $ $ #!' S K A$ ?
% F^ #! %% 3 A$ " G PL % % $ " " % !" ! $#!' $ $ #! " S K3 "'%
% ! 3 $ " " # A$ " $ !" ! $#!' "! ) !# &" %!# !+$ % " % " %
! "1 " ! #%$& % " D " " 1" !# " #! % $"# % @ 4U A$ % % "'% # % !7
% !" ! $#!' & % ! "+ A$ " " - " % F^4 F^ % D # % 5 7
% # ! #$ # %$ "2 % ! 3 ! !# $ $ #! " S K3 % " +$ 3 D " % !" #! %
$ $ #!' S K % ! 3 % # 3 % A$ " ? " $ $ #!' " % # ! %
!" ! $#!' &% #$ 3 % A$ " #! " $ $ #!'
" " " D " " #! " A$ $"# " " $ $ $ #!' S K A$ ? 7
#! $ Q FQ ' F^4% $"# " % #$ # %$ % % 53 " $ $ #!' S K " G PL
! A$ $ " !/ % "!+ !-!# #! " QF " % $ $ #!' S K G PL
7. % ! ! $ " "- $ $ #!' S K # % / % G PL3 "! " # %
,! ' "!" &"! " & % #, " % ? % 2
! % $ " "- S K !/ % "!+ !-!# #! % QF
G BN ±G PL
#!"!' 2 # % ,! ' "!" $ !/ % "!+ !-!# #! % QF 4PF^ ! - / &F^ ! "+ # $ 5
! % ! ! 3 % "- " ,$ ! "! 2 5 @40
N BL $ / % & #, % ,! ' "!"
( ? % 2
! % $ " d Q
"/! #!' " % $ " d [B4
d NQQ
x d Q Q BL
M d BQ LF
! 3 " "! $ " BQ "/! #! " " % ! 3 " % # %! % # 1 !# 4 " %%
G PL "/! #! " " 5 #, % ,! ' "!"
GQ L NGQ L NGQ L NGQ L N H( A$) " ! # # 2 % ! / % # -! IH( A$) " ! # # 2 % ! / % # -! IH( A$) " ! # # 2 % ! / % # -! IH( A$) " ! # # 2 % ! / % # -! I
, , % % !" ! $#!' $ " % % A$ " # % $ ,! ' "!"3 # ! !
% " 1" !# ! - #! % " # " $! $ " % # %! $ 46! " 3 GPOL3 >BQ5
( ? % 3 %$+ $ ,! ' "!" # # % ! % #! %3 $ $"# "
$ ! / % " $ !A$ !#, ! " A$! $ !/ % # -! 3 % !+$ % A$ % $ ,! '7
"!" ! - #! % " % !/ % # -! " % ! / % # -! % A$ % !/ % "!+ !-!# #! " % $
,! ' "!" " #! 3 % !/ % # -! " $ !%! -! ! A$ $ " / $ !#
$ ! ! / % " !/ % " # -! $ !%! " " # C % ! / " !+ #!' " #! % "
Q PF &Q PP $ " ! " % % [340A$! #! A$ " PF^ - / A$ % " % # %!#
P
% ! / % " ! 3 # $ F^ % +! $ ! / % A$!/ # % !/ % % Q PP " @% $ PP^ 7
!%! " % ##! % ! / % #$ " " !/ % " # -! 4% !" A$ % " !/ % " "!+ !-!# 7
#! 5 " D " $ ! " "/! #!' " . / " " #$ % !" ! $#!' $ " %3 # # 7
% % " ? % #$ / % 4 ) !# #! # 3 % $ 53 &" " % ##! % $ $ #!' S K
# " ! % !/ % # -! " % ##! . / ,#, " 3 " %!# % "!+$! -' $% 2
% " 1+ - " % " 1" !# # %#$% % $ " 3 % $ $ #!' S K " G PL # $ !/ % 34 &
@ 4S# $ !/ % PP & % " % " 1+ - #$ " !' "% # % ? % %
! % # " % D "!#!' ! ! % % /!"!' U -! " U % " !@" % &2
! d P , "
" d G , "
x d Q QLNP
4 "/! #!' " % !" ! $#!' $ " % % ! 5
!/ % # -! d PF 4 d G PL5
/ % # -! d P llll4G PL5 4Q QLNP5
d P l4Q G>>5
/ % # -! 2 ! % #! % " NLN &> Q>> , "3 # $ PF^ !%! "
#
GQ L OGQ L OGQ L OGQ L O H $ # " %H $ # " %H $ # " %H $ # " % %! " 1" !# ! - #! %I%! " 1" !# ! - #! %I%! " 1" !# ! - #! %I%! " 1" !# ! - #! %I
$ # " " # % " +$ " $ " " ! #!' ? " # % " !/ % " # -! 7
" +$ ! &U $ A$ % ! "+ " 1 ! U 1 # " $ ) % %
+ % %) ;
G5 # $ ,! ' "!" / 4 #!"!' 6
5 #, $ ,! ' "!" - %" 4 #!"!' 6
>5 # $ ,! ' "!" - %" 1 # #! # % % 6
B5 #, $ ,! ' "!" / 1 # #! # % 2 .6
" ! " " ! " % " & $ ) % A$ " " ! 2
6 ) % %
6 % )
6 $ % ) % %
6 - / %
GQ N < ( 8GQ N < ( 8GQ N < ( 8GQ N < ( 8
& " ! " %!"!" A$ $ %! " 2 % " " % /< &% " % /< ! "
"$" # # 1" !# " & "$ "!#! " A$ % "$" &% % ##!' % ! / " !+ " A$) #% " %!"!"
- # $ " " "$ "!#! " "! !" 3 # " # A$ $ !" ! / " !+ #!' $
%% / " # %!"!" ) !# " %+$ " ,! ' "!" &/ ! % "3 & %!"!" ) !# " "
GQ N GGQ N GGQ N GGQ N G H $ % " " %H $ % " " %H $ % " " %H $ % " " % " "$ $ " " "$ "!#! " % " 1" !# )" "$ $ " " "$ "!#! " % " 1" !# )" "$ $ " " "$ "!#! " % " 1" !# )" "$ $ " " "$ "!#! " % " 1" !# ) !!!!# I# I# I# I
( %! " % /< ! " % " "!+$! " "$ $ " "2
G5 ) % % / ; % $ !/ " ! $ !" ! $#!' 7
%
5 % / % / ! % ! " % #
>5 $ /" % ) 0)" " ) # + / < ; % " % #! "
#$ " !' ! $ !" "!' "! !% "$" !" ! $#! " 46! " 3 GPOL3 >BB5
GQ NGQ NGQ NGQ N H $ % " " % " ) " $ " " 1" !# " ) !# " " $ !%!H $ % " " % " ) " $ " " 1" !# " ) !# " " $ !%!H $ % " " % " ) " $ " " 1" !# " ) !# " " $ !%!H $ % " " % " ) " $ " " 1" !# " ) !# " " $ !%! "I"I"I"I
" % ) % /< /" ) # ;
— -!#! # % #!' ( " &% + "!' %! %
— ( $ S KS KS KS K
— ( $ # " % !- #! #! "
— %!"!" / ! $ ! ! ##! % 4 T &5
>Q
— %!"!" / ! - # ! % 4 5
— %!"!" # / ! 4 5
GQ N >GQ N >GQ N >GQ N > HJ$) " % # -!#! # % #!' ( " IHJ$) " % # -!#! # % #!' ( " IHJ$) " % # -!#! # % #!' ( " IHJ$) " % # -!#! # % #!' ( " I
. ; " $ $ " 1" !# %! % % #!' " / ! % " ! " $
!/ % ! / % " '
$ / #;
! % % ; % #! %3 % ! S & 93 & &K3 S & :K3 S % " / % " 9
" " #! " # % " / % " :K3 S % " / % " 9 " " #! # ? " / % 7
" :K
: ) ; " $ "1 # "! $ # ! ! & # ! 7
3 & A$ " $ $ A$ / %C % # $" %! #!' # $" U - # 4! ! 7
! 5U " $ " % # ' !# 3 % $ # "! !#, # $" %!
% # -!#! # % #!' ( " " # %#$% ! % " $ $ #! " ! "
$ $ " " / ! % " % #! % " $ $ #! " ! " $ / ! % # % "
$ $ #! " ! " / ! % 3 % " !" " "$? "
/
; / % " '
% ; % # -!#! ( " %) U 2[[ _2[[ 2
UG QQ d % . 4S & 93 :K #! % " #! 3
# / A$ 9 $ $ $ ! 3 : !" ! $& "! $ # ! # " 5 " 7
!) " %!# S 93 & :K
UQ PQ U % #!' + !/ $&-$
8[74 d % #!' + !/ # "! %
UQ FQ d % #!' + !/ !
UQ GQ d % #!' + !/ ) !%
Q Q d D!" # % #!' %+$ % " / ! % "
hQ GQ d % #!' "! !/ ) !%
hQ FQ d % #!' "! !/ !
hQ NF d % #!' "! !/ # "! %
hQ PQ d % #!' "! !/ $&-$
hhhhG QQ d % % .
4S & 93 & :K S 93 :K #! % / A$ 9 $ 7
3 : $ "! $ # ! # " 5
% 4 "! !/ + !/ 5 & % )/< 0 / '
)
" ! #! % " + " %!"!" " 1" !# # $ "! % # -!#! "
"!+ !-!# !/ 3 % "!+$! 2
" d Q QQG "!+ !-!# #!
Q NO>G / % # -!#!
! S"K " % / % QF3 " !# A$ % # -!#! " . % !/ % % QF 4PF^
# -! A$ % # % #!' " / &4U !%! 5 ! S"K "
QG3 % # -!#! " . % !/ % % QG4PP^ # -! A$ % # % #!' "
/ &G^ !%! 5
; $ % # -!#! ( " " % / % #$ 4 53 % "$% ! !# % '
# . /) " "3 % # ? % / ! #!' $ / ! % ! %
/ ! #!' % / ! % &/!# / "
( ? % 2 # % #!' S $# !/! K &S "!" #! % ? K " Q OQ
d Q OQ
d Q LB
S $# !/! K # ! $& D %!# % LB^ % / ! #!' S% "!" #! % ? K
S "!" #! % ? K D %!# % LB^ S% $# !/! K
% " 1#$% " /!" " #! 1-!# " D "3 " "$ % ! !# % "!+ !-!# #! "12
Q BO
]QF
>G
J$! #! A$ % # -!#! " "!+ !-!# !/ % !/ % % [4 !%! "
% 4U ! ]]]]QG3 % # -!#! " "!+ !-!# !/ % !/ % QG !) "$ % " @% " # "7
!"# "3 % "!+$! 2
9
: GG
M L kk
9 BNk
6 QP
k ] QF
kk ] QG
! 93 :3 M &6 / ! % "
= (
!2 S & !/ #!' ! 1 " # 3 & $ $ %! K
"$% 2 d N G
" d Q QQQG
#!' 2 # % ,! ' "!" ! / " !+ #!' % !/ % % QG # % #!' % !/ #!' ! 1 7
" # &% $# !/! " # "! %
!2 S & ! + " 3 & !/ #!' ! 1 " # K
"$% 2 d GB
" d Q QOG
#!' 2 # % ,! ' "!" $% % # -!#! " "!+ !-!# !/ 2 Q QOG " & A$ Q QF & # 7
" A$ QF " % !/ % 1 ! # % ,! ' "!"
# $ ! 2 #$) " % - # % #! " " C " A$ " # ' % # ! $%
! " " $ !
GQ N BGQ N BGQ N BGQ N B HJ$) " % + "!' %! %IHJ$) " % + "!' %! %IHJ$) " % + "!' %! %IHJ$) " % + "!' %! %I
. ; " $ % !# " ! % - # $ / ! % " " " #! #
% # -!#! ( "
! % % ; % #! % " &# $" % "
: ) ; " . " # "! # ! ! & # ! (
,# % " $ "'%! "$" ' !#
/ ; / % " '
/ % ; + "!' %! % " ! " % / % 8"
# "!" $ + -!# " % #! % " $ $ #! " $ $ " " / ! % "
"% # $ ? % " #!%% O # " " . / ! % " % # %!-!# #!' -!% " -1 &%
/ ! % " % # %!-!# #!' " 1" !# 3 " ! " ,! ) !# Q GQ
) <;> <F/ '% ; A
A<@ > % A - '7 % A% - F X " A> F A> '/ F Q "
9 L
!
9
L 6 *
* J J
6 =
= 6 =
* *
% / % " # " $& + -!# # $ $ #! " $ " #! % ! ! "! 7
% $? SGK $/ > 9 &B :2
>
"13 " + -!# " % " "2
" / % " $ /!"$ %! + -!# $ # % #!' ( ? % 2
% /)-.) ; % #! " "# 3 % " $ $ #! " 93 % " $ $ #! " :
?)
"13 # $ " $ # " & " "$% % ! " ##!' % " $ $ #! " " / ! % "
% ! + !" "!' $ " "$ ! $ %1 4 $# % " ! " % " $ $ #! "5
>>
#! % %1 &% #! 3 " #! % "
/ % " $ / ! % # #! % " % / ! %
" %1 " D " ! % )
;
: d hhhh 9
S:K " $ % A$ "
" #! 3 S K " % % !+ &S K %
% ! #%! #!'
" + " & A$ " %!"!" " 1" !#
# $ A$ ! #%$& % #! 7
% " " S K &S K
S K = % >&S K = % >
( #! $ / % S:K " "$" ! $& % " / % " # " ! " % #$ #!'
= ( 2= ( 2= ( 2= ( 2
4! # 5 d G
4"% 5 d Q O
# " " ,# % !##!' 2 H $ / % N
-!% " -1 A$) / % " 1" !# % # " I
( #! " A$ $ / % N 93 % # " $ / % L O :
"! #! "2 " C !% # % #! " %! % "3 # ) % "
! " A$ " $ " % -!+$ GQ G
= (
!2 S $ 1 % % " $ / ! % #! % !/ #!' ! ! " # % ? " / ! 7
% " " % #! "K
>B
" " / ! % " -$ ! " $ "# % ! / % " G F
"$% 2 4! # 5 d Q B
4"% 5 d Q LF
#!' 2 $ 9 4 $ 1 5 " G3 % !##!' " ! : " G QNE#$ 9 " 3 % !##!'
" ! : " G N 2 #$ 9 " >3 : " >N2 #$ 9 " B3 : " > Q E&#$ 9 " F3 : " > LN
: d hhhh 9
G QN d Q B hhhhQ LF 4G5
G N d Q B hhhhQ LF 4 5
>N d Q B hhhhQ LF 4>5
> Q d Q B hhhhQ LF 4B5
> LN d Q B hhhhQ LF 4F5
GQ N FGQ N FGQ N FGQ N F HJ$) " % $ S KIHJ$) " % $ S KIHJ$) " % $ S KIHJ$) " % $ S KI
. ; " $ $ " 1" !# / %$ "! " + $ " !-! "! "!+ !-!# !/
" # "$" ! "
/ #;
! % % !- #! " + $ " ,! ' "!" ! / " !+ #!' A$ % " + $ " !-!
"!+ !-!# !/ "1 &% ,! ' "!" $% A$ % " + $ " !-! "!+ !-!# !/
: ) ; # #!' " %! " $ / ! % ! ,& !- " / ! % "3 " - # $
/ ! " $ " S K 4$ # / ! % 5 $ A$ % ' A$ !/ % # #!' % " + $ " $
" $ / ! % ! ! ( ? % 2 $ D ! # " + $ "3 $ % #$ % " % %!# %
" 1 $% D ! % & % + $ % # %
/
; / % " '
% ; % / % S [" ! $ " " + " ! % -' $% 2
2
2
2
1
1
2
21
N
S
N
S
XX
t
+
−
=
X G " % ! $ + $ 3 X " % ! % + $ 3
2
1S " % "/! #!' " % !
+ $ % / % #$ 3 G " % @ % ! + $ 3 " % "/! #!' " % " +$ + $ % 7
/ % #$ & " % @ % " +$ + $ %! 3 % ! " % "
) /) . /
( " "! % / % S K " "!+ !-!# !/ 3 " %!# % -' $% &" # %#$% % " $ S K "
" $ !" ! $#!' $ " % % #! % !- #! ! " # #! # % !" ! $#!' S K
$ " !" ! $#!' " ! !-!# % " 0% " #$ % " )- F/ / '
/ %) / ! "3 & A$ " ! !# A$) / % " "
S K ! % @ % " + $ " A$ " # / - F/
0 ) S K $ ) /" ) ) / &U$"$ % U "! % " + "
%! D# % " G Q3 % !" ! $#!' % " $ !%! # $ D! #!' #$ % !" ! $7
#!' S K $ 46! " 3 GPOL5 " # %#$% "12
+% d 4 G h 5 7
G & " % @ % " + $ " A$ " #
. / # %#$% " % / % S KS KS KS K &% " + " %! 3 " %!+ % . &" # % / %
! # % / % A$ % # " 1 % % " % ) !# #! # 1 ) =>
$ ) 6 ! $ " / % # %#$% " !+$ % & % A$ # % % 3 " # % ,! ' "!" ! / "7
!+ #!' ( "! $ " / % # %#$% " % A$ # !#, % 3 " # % ,! ' "!" $%
% % " $"# % / % # % #$ % / " # % A$ , " # %#$% 3 " " % !/ %
# -! % +! 4Q QF Q QG5 &% " + " %! % # ! # # %$ " % " !/ % " # -! 7
&# +% " % " + " %! " !/ % " # -! A$! % "!+ !-!# % A$ " ,
, % 4 % QF "!+ !-!# $ PF^ A$ % " + $ " %! !-! "!+ !-!# !/ "1 &$ F^
"! !%! 5 $ & " % / % S KS KS KS K # %#$% " # % / % % % & " % "! !%!7
3 & " % # % " "$% "
$ % / % S KS KS KS K " # %#$% $ !%! $ A$ " 1" !# # $ 3 % "!+ !-!# #! " #! 7
# % " "$% " &)" " QF QG ! % !/ % # -! " % ##! 7
"! #! "2 $ S KS KS KS K $ $ !%! " # % " "$% " $ $ # % "
"$% " $ " $ $ # D D ! % # % " ! " &
% " / ! " % + $ " " !- "2
>F
! # % " $ " " $ " " + $ " A$ 7
!#! $ D ! 2
= (
!2 S " ?'/ " % ! $& & ! #! % # !/ -1"!# "$" % #! " , " D$ % " A$ % "
?'/ " K
2 S " ?'/ " % ! $& " ! #! % # !/ -1"!# "$" % #! " , " D$ % " A$ % "
?'/ " K
/ ! % # !/ -1"!# -$ ! /)" $ $ " ! & % !/ % !#!' " ! 7
/ % " "# % / 1 GO
,! ' "!" " " $ # % " " $ ! " #% " ! " $ !/ "! " % #!$ 7
&3 )D!#
G 4, "5 d G O
4 $? "5 d GGP
"$% "2 1X 4, "5 d GF
2X 4 $? "5 d G
G 4, "5 d B
4 $? "5 d >
119
)3(
128
)4(
1215
t
22
+
−
=
G d L LPO
% d 4G O hGGP5 m
% d BF
% #$ ! % % % !" ! $#!' S KS KS KS K $ 4 ) !# #! # 3 % "53 $"# " % " + " %!
# " ! " & % +! " % # %$ S+%K3 % +%' SαK3 A$ " " % ##! "! A$ " ! "
QQ + " %! % # ! % " "!+$! " / % "2
% QF QG
4 & G LBF > L QQ5
$ " / % # %#$% S KS KS KS K " L LPO3 "$% "$ ! % / % % % $ !/ % # -!
QF4L LPO_G LBF5 # "3 % # #%$"!' " A$ # " % ,! ' "!" ! / " !+ #!' & #, " %
$% #%$" 3 % / % S KS KS KS K # %#$% " "$ ! $ !/ % # -! % QG 4L LPO ____ > L5
! 2 - # !/ 3 % # D % ! / " !+ #!' 3 % " ?'/ " % ! $& " ! #! %
# !/ -1"!# "$" % #! " , " D$ % " A$ % " ?'/ "
! $/!) " LQ + " %! &$ / % S KS KS KS K !+$ % G ON3 % # " / % # % " % % 7
1 "2
QF QG
LQ G LNQN >PQ
% / % S KS KS KS K # %#$% " % " / % " % % + # + % - %
+ % )
GQ N LGQ N LGQ N LGQ N L HJ$) " % $ !- #! #! "IHJ$) " % $ !- #! #! "IHJ$) " % $ !- #! #! "IHJ$) " % $ !- #! #! "I
. ; " $ $ " 1" !# %! "! " #! " !-! "!+ !-!# !/ "1
! % % ; !- #! #! " " + $ "
: ) ; # #!' " %! " $ / ! % ! ,&/ ! "3 " - # $ $ $
!- #! #! " / ! %
/
; / % " ' 3 D " " #! " # ? "
/
% ; ! % " #! " % " + $ " %!# % "!+$! -' $% 2
>L
22
11
2
22
1
11
21
P1q
P1q
N
qP
N
qP
PP
Z
−=
−=
+
−
=
$ $ #!' S K "$% " # # % $ $ #!' S K % !" ! $#!' $ $ #! " S K 4 %5
A$ # " % !/ % # -! % +! % / % # %#$% S K 4 "$% %!# % -' $% 5
" !+$ % & A$ % / % % % " ? % #$ / % # " ! 4 % $ 3 ) !#
#! # 5 ! " !+$ % & 3 " # % ,! ' "!" ! / " !+ #!' ! " 3 " #,
= (= (= (= (
!2 S % # ? %! % " % !$ $ % " & A$ ! $#WK
^ %! % " $ % ^ %! % " ! $#W
FF^ BO^
G d BGQ d >QG
" # ? " " "- #! " &" # %#$% AG &A 2222
$ % ! $#W
(G d Q FF ( d Q BO
G d BGQ d >QG
AG d GU7 FF d Q BF A d GU BO d Q F
α d QF d G PL 4 $ $ #!' ZK A$ # " , D %!# ! # " % !/ % %- % QF5
56.1
301
)52)(.48(.
410
)45)(.55(.
48.055.0
Z
=+
−
=
% S K # %#$% " G PL 4 !/ % %- D " $ $ $ #!' S K53 # " % ,! ' "!" $%
& #, " % ! / " !+ #!'
GQ N NGQ N NGQ N NGQ N N HJ$) " % %!"!" / ! $ ! ! ##! %I 4 T &5HJ$) " % %!"!" / ! $ ! ! ##! %I 4 T &5HJ$) " % %!"!" / ! $ ! ! ##! %I 4 T &5HJ$) " % %!"!" / ! $ ! ! ##! %I 4 T &5
. ; " $ $ " 1" !# %! "! " " + $ " !-! "!+ !-!# !/
"1 #$ "$" ! " &/ ! " % ) => " $ !%! )% & % "
# ) " $" 0) /" )% : $ A$ # " + $ "3 % 7
%!"!" / ! $ ! ! ##! % " $ $ !%! 3 " $ # !# # C
! % % ; !- #! " " + $ " ,! ' "!" ! / " !+ #!' A$ % "
+ $ " !-! "!+ !-!# !/ "1 &% ,! ' "!" $% A$ % " + $ " !-!
"!+ !-!# !/
: ) ; . / ! % ! ! &$ / ! % !
/
; / ! % ! ! " # +' !# & % ! " ! / % "
% A$ % / ! % ! ! " # +' !# "!+ !-!# A$ " $ - + $ " !- 7
" ($ " $ / ! % ! %3 ! %3 ! / % " ' 4 " "
C% ! " " # " " % / ! % $#! " # + 1 "5
( ? % 2
— %!+!'
— !/ % " #! # ' !# 4 $& % 3 % 3 ! 3 ? & $& ? 5
— !+X % " 4 Q G @3 " $ @ #! # @"3 " #! # @" ! 3 "
! @" Q & " Q @"5
% ; % " # ) $# $ / % # #! # =&> # =a0A$ "
" $ !" ! $#!' $ " %3 # #! # % ) =&>A$ " ! %
- !%! !" ! $#! " $ " % " # =&># % " / ! #! " % " $ $ #! "
! " " !- " -$ "2 / ! #! " % " + $ " A$ " # &/ ! #! "
% " + $ "
! % " + $ " -! % "1 "$" $ $ #! " / ! " % A$ $ / ! % " $ $ #! 7
" % " ! + " $ !" + $ "% # $ ? % # ! ! ! " " - !%! " S K3
S0K &S K - !%! S K " ! + * %! 3 +)%!# 3 % &=") $!" - !%! S0K " # $ "
," 3 (!% 3 @!+ 3 % " & % " : % - !%! S K " ! + !+ 3 $ & HJ$) " 7
"I ($ " " " A$ % " ! + " $ - !%! " # " "1 % A$ " # % "
! " - !%! " 1 + -!# " "12
>N
" #! 3 " " + / ! - !%! " &+ ! - !%! "
HJ$ "$# 1 "! % " ! " % " - !%! " " #! " % " ! + " % " " - !%! " A$
% " % "$& ! I J$! #! A$ ,& !- #! % " + $ " 4 % ? % 3 - !%! "5
" !" %'+!# " %!# % # Q&>0% #$ % " ! !# "! % " !- #! " % " + $ " " & " A$
% " !- #! " ! + $ " 4 )" "5 " " !- #! " " ! " ) ! " / ! #
" $ ! !" "!' / ! !%! % % ! & " # %#$% ) ! " "/! #! "
% / " % #$ #$) " A$ % " " $ ! "/! #! " " # %
! 49U X 5 &% # ) % / % / ) 1M8 X 6@
/ ! " " "! %! # =$@>& ) . /) " ( )− N
2
XX " #$ % # S&K A$ "
$ ' / ! "3 " D " "12
* dddd ! #$ !# % " + $ "
! #$ !# % " + $ "
/ ) " ! %!# $ ! / ! " % / " % #$ / ) "
)% " ! # %#$% % ! % " $ $ #! " " % " + $ " 4 ! %53 " $)" "
! % "/! #!' % ! # + $ " # % ! % &" % / % #$ # $
" " "/! #! "3 " $)" " "$ *! % " " " % C ! !/! $ " # + $ &% /
) " " ! " % " )% 4 " # %#$% " % C $ 7
$ #! "5 / ) " )% " # %#$% ! ! % "/! #!' # $ 7
$ #!' " # % ! "$ + $ 3 " ! " -$ / ! #!' " "$ &# ! 7
$ ! % # )% " % " " / #! "3 #$ % " + " %! 7
% " 46 !+,3 GPNP5
" -' $% " % ! #$ !# " 2
$ #$ " + $ "
! #$ !# + $ " d " %! + $ "
" + " %! + $ " d ; UUUU G 4 ; " % C + $ "5
$ #$ " ! 7+ $ "
! #$ !# % " + $ " d " %! ! 7+ $ "
" ' )% d U ; 4 " % @ % $ " 3 % "$ % " ! !/! $ " " % "
+ $ " &; # " A$ " % C + $ "5
( % # ! ! # %#$% $ % % # S&K " # ! /! 4GPNP5 #$ %A$! D " 7
1" !# " #! %
($ " ! 3 ) &> ) . *) *) )% . . /
0 % + % - + # + % )
$ " - # C % " # ! $ + # $ " $ !%! $ A$
" 1" !# 3 " + $ % "$% " # % " % " % % GQ N
>O
% α 1 .6 !%! % +! " $ / " QF QG ! " % QF " "!+ !-!# !/ " !/ %
&"! " % QG " "!+ !-!# !/ !) " !/ % $ % + A$ " 1" !# ! #%$&
% "!+ !-!# #! " #$ % %< 1 ) =&>6 " % # ! $
%!" " "!+ !-!# !/ " U " S*KU A$ " # % ,! ' "!" ! / " !+ 7
#!' % " !/ % " # -! QF &QG % !+$ % A$ # " % ' S K % / % D # S*K A$ 7
" "$" + " %! " #! " ( % 3 % $ !%! #!' % % " ! !#! $"7
# % " " 0% " )% ---- )% " + "
%! + $ " " ! !# % "$ ! % +! 3 ! " A$ % " + " %! ! 7
+ $ " " , # % # % % ! A$! % % % #$ % % % !" ! $#!' S*K " #
Q&>"!+ !-!# !/ " % " . # [4 ----[2
! S*K d G G
% d
% ! d LQ
" Q&>" # # % / % A$ # % % % !" ! $#!' S*K3 A$ " > GF3 &#
=&># %#$% " % !#, % 3 #, 1 " % ,! ' "!" ! / " !+ #!' & # 1 " % ,! ' "!"
$% ( A$ % =&># %#$% " "!+ !-!# !/ " !+$ % & % % %
= (= (= (= (
!2 S " !@" A$ " D + # ! " % / /! % #! % /!"!/ D,! ! $ # $# "
+ "!/ "$" ?$ + "3 " # % " !@" A$ " D + # ! " ! ? /! % #!
% /!"
2 S " !@" A$ " D + # ! " % / /! % #! % /!"!/ D,! ! $ # $# "
+ "!/ "$" ?$ + "3 " # % " !@" A$ " D + # ! " ! ? /! % #!
% /!" K
/ ! % ! ! " % + D "!#!' % /! % #! % /!" &% / ! % ! "
% + "!/! D,! ! % " ?$ + "3 ! % C # $# " + "!/ " " / " 4 / 7
% "5
( % ,! ' "!" " !" @ $ D ! # " + $ "2
G 9G 4 % / /! % #! 5 Q
9 4 ! /! % #! 5Q C # "
> 9> 4 ? /! % #! 5 Q + "!/ "
BUUUU 4# $# " #! %5 Q
# + $ ,& F !@"
>P
# =&> ) . ; " % + % !- #! % " ! " % "
+ $ " " "!+ !-!# !/ 3 % # ! % /! % ! $ - # " % # $# + "!/ % " !@"
"$" ?$ + " % " ! $% D ! % $/ $ - # " " # # % " ! " % " " 7
$ " % " #$ + $ " ( A$ % %!"!" / ! $ ! ! ##! % " % " " @% "! % !- #!
% " ! " &% " !" ! $#! " % " + $ " " "!+ !-!# !/ 3 " !# - / A$) + $7
" % "3 " $ ,# " # % " 1 " &% " !" ! $#! " % " + $ " : "! !#! %
A$ " # # ! " 4 X G # X 3 X G # X >3 X # X >3 # 5 & ! D # 7
' " % " !- #! " "!+ !-!# !/ "3 " %!# $ # " " ! !3 # %#$% $
$ S [ # ! " ! 3 /)" %+$ " " 1" !# " A$ "$ % " % " %!"!"
- # $ " ! A$ " " 1" !# " # $ " " " " 1" !# " " ! #%$& % -!+$
GQ G>
FB
GQ N OGQ N OGQ N OGQ N O HJ$) " % %!"!" - # ! % / ! IHJ$) " % %!"!" - # ! % / ! IHJ$) " % %!"!" - # ! % / ! IHJ$) " % %!"!" - # ! % / ! I
4 5 4 %!"!" / ! W7 ! ##! "5
. ; " $ $ " 1" !# / %$ % - # "
" / ! % " ! ! " " $ / ! % ! "7
"A$ " % ! 2
" ! $& $ D "!' % %!"!" / ! $ ! ! ##! %3 " % A$ ! #%$& " $ / ! %
! ! / %C % " - # " " # / ! % ! ! &% " - # " # ?$ " "
" / ! % " ! ! "
: ) ; " " / ! % " ! ! " &$ !
/ ; / ! % ! 4# ! ! 5 " ! $ !/ % ! / % "
' 3 &% " / ! % " ! ! " 4- # "5 $ " #$ %A$! !/ % !#!' 3
D " " # +' !#
( : = (( : = (( : = (( : = (
!2 S "! !%! $ / % "3 % ##!' -1"!# & % + %! #!' "! !/ " - # " A$
! #! % " !"- ##!' " % % #!' ? " /! " #$&" " "#!% % " B &% "
> @" K
% - # $ ! $ A$ " 1" !# # $ $# % " "!+$! " % " "!7
# "2
• &) 4" $ # - / ! ! 5 J$ " % - # A$ !+! / ! #!' % / ! % !
! $ -$ !+! / ! #!' % ! 3 ! - # "
• . % % 4 ! -- # "5 " % - # # / ! % ! ! " 3 " # 7
! % - # " / ! % " ! ! " ! "$ " % " - # " ! #! % "
"$ % #! "
• 4 7T &! # ! "5 " % - # # ?$ " / ! % " ! 7
*L ) / A + 5 $
BQ
! "3 !"% % " " "! % " - # " % " / ! % " ! ! " 4! !/! $ % " # ?$ 7
"5
"$ % " - # " "
" " ! ##! " "$ % 7
#! "
•
4>7T &! # ! "5 " ! $& %
- # # ?$ " / ! % "
! ! "3 !"% "
- # " "$ % " - # "
" " " ! ##! " "$ 7
% #! "
• ($ , - # ;7
! ##! "3 ! %
C / ! % " ! 7
! "
$ " ? % 3 " % "
"$% " A$ " $ " %
% GQ P
" / % % GQ P3
% "! !%! $ 3 % ##!' &% %!7
#!' ! $ - # "!+ !-!# 7
!/ " % " !"- ##!' % % 7
#!' " # % " - # " "
/ ! % " ! ! " # ?$ "3
"'% % "! !%! $ &% ##!' !
$ - # 3 &,&$ - # # ?$
% " " / ! % " ! ! "
,! ' "!" ! / " !+ #!' " # &
% $% " #, "! !" 3 "
#$ % % # A$ % # 1 $% L
" !" @" D ! % " 4 %
" !" @" - # ! % "5
" D %!# % #!' ! ##!'
/ ! % " ! ! " :
# + + A$ % " $ )7
" 1" !# ! % " !" @"
D ! % " - # ! % "
GQ N PGQ N PGQ N PGQ N P HJ$) " % %!"!" # / ! IHJ$) " % %!"!" # / ! IHJ$) " % %!"!" # / ! IHJ$) " % %!"!" # / ! I
. ; " $ $ " 1" !# A$ %! % % #!' $ / ! % ! & " "
! ! "3 /! &# % % - # % " $ " " ! ! "
% ) ; 6!% & , % 4GPNO3 O7P5 " # " " # !/ " % %!"!" # / ! 2
?6 % D% / %!# A$ %% " "! $ #! " A$ % ! )" % ! / " !+ " # % "
!- #! " " / " % / ! % ! /)" % " # + 1 " % / ! % ! ! 4
/ ! % " ! ! "5 ( % D ! "$ A$ ,& " / ! % " ! ! " #$ ! !7
/ " A$ # ! % % #!' &#$& ! -%$ #! " # % " #! 3 " ! % "!+$! "A$ 7
2
BG
: % ! / " !+ C !# " ! " # #
% % #!' % " / ! % " ! ! " # 7
+' !# " &% / ! % ! " /
&# % % - # % " / ! % " ! ! "
#$ ! !/ " # +' !# " " #! 3 " $
"A$ "12
% ? !/ " S $ !-!# K % % #!' % " ! ! " # +' !# " &% ! 3 # % % - #
% " ! ! " # +' !# " # ! $ "
? % " / ! % " ! ! " # +' !# " " 1 2 " D 4 "#$%! 3 - ! 53 ! %!+ #! 4 % 3 ! 3
? 53 ! + " 4 " G " % ! 1 ! 3 B " % ! " 1 ! "3 F GQ " % ! " 1 ! "3 GG " " % ! "
1 ! "5 " !/ % " !#!' ! % & ! % " # +' !# " "1 !" "3 &% " !/ % " ! / % " &
' "- " # + 1 " " !"# " " " C% ! " " "12 #$ ! !/ "3 # ! $ " &
# + 1 " C% ! % "7# ! $ " ( ? % 3 % ! + " "$ " $ % / 1 % # + 1 ," % # 7
+ 1 4;5W3 $ , !%% " # + 1 "
: U $ " #$ " # + 1 " $ + !
: ) U $#," # + 1 " 4 / # " $ ! -! ! 5
? + % ) ) 0)- .) /) - 0 / '
>. # / ! % " ! #%$! % %!"!" / "$ - # " % / ! % !
! # % # #! ! % % #!' % " / ! % " ! ! " # +' !# " &% ! 3 $7
% #!"!' % %!"!"
" " # !/ 3 % " # $ " # # ! U ! U # $ ?$" % / ! %
! " # !- #! " % # / ! % # / ! % " &U " ! U # $ / %$ #!'
% % #!' % " / ! % " ! ! " # +' !# " &% " / % " ?$" " % / ! % !
46!% & , % 3 GPNO5
(6 % < % " " # !/ " ? %!-!# A$ %% " ! " #! " % "
#$ % " % ! )" ! #! % " # %! % % #!' % / ! % ! &% # / ! % 4/ 7
! % #$ ! !/ # ! $ 5 # / ! % " A$1 % - A$ " !" ! 3 % ! -%$ #! A$ " $ / " %
% " / ! % " ! ! " # +' !# " ( ! " # % % - # U " # " # ! U "7
" / ! % " & " $)" " %! % - # S $ !-!# K % 4"5 # / ! % 4"5
6 % " # " # !/ 3 % " / ! % " ! ! " # +' !# " #
% " # / ! % " "$% ! )" % ! / " !+ 3 A$! $ " D ! % - # # / 7
! % ! ! 4# / ! % " & # / ! % "3 "5 & " $)" ?$" # +! % " - # " % " 7
" / ! % " ! ! "
#$ %A$! # " 3 % " # /) .) %
$ $ !%! D D% / - D% / 6!% & , % 4GPNO3 G>5 -! %+$ "
$" " % %!"!" # / ! 2
G5 / % D% / # "!+ #!' %
5 / .) D , / A$ $ "$% #$ % " $ " &V ! !/! $ "
$ " "!+ " % % " !- " # !#! " D ! % " 4+ $ " $ D ! 7
5
>5 / . *) .) !" "! % ! #!' "$% " " $ ! "
D ! % "
!/ % !#!' % " / ! % "2 % "! " / % # &% "
% $ " / ) *) $ A$ % " $
#
% ; ! # # " " #1-!# 3 % %!"!" # / - # $ ! $ A$
" 1" !# # $ $# $ % "$% " $& #! % % %!"!"
B
/ ! " % " " # $ " % % " 2
# =&> "3 % !+$ % A$ % %!"!" / ! 3 $ ' / ! " % ! " 1" !# " %
!" &S*K " ! !+$ %3 ! #%$" " $ !%! % !" % % !" ! $#!' S*K U % "3 ) !# #! 7
# U % A$ % " ! - #! " &# #%$"! " " ,# #$ A$ % " ! " % / ! %
! /)" % " # + 1 " % 4"5 / ! % 4"5 ! ! 4"5 , "! ?$" "3 /! %
- # % # / ! %
= (= (= (= (
!2 S " ? " A$ #! %! #!' / % " % " @ "$ "$ /!" 3
$ !/ % & $# !/! A$ % " ? " A$ #! %! #!' "
% " @ "# ! &A$ % " ? " A$ #! ! +C ! %! #!' K
% ! / " !+ % $ !" @ D ! % ! "$ ,! ' "!" ! + 3 $ "!+
% ! % " ? " % " " + $ " % D ! % !" @ " 1 # + $ " ! # " 4#$ "! D7
! %5 &" 1 "A$ ! 2
G 9G X G
9 X
> YY X >
"! !" 3 % ! / " !+ " A$ ,&$ - # A$ $ # ! % " "$% " 4 # $ # -$
! / %! #!' ! 52 % !/ #!' !- #! " ! !#! % " !/ #!' $ ! / %! % " $ ! ,&
"!+ #!' % " $ " "! % " "$% " " / ! -%$! " !#, - # # "3 % D ! 7
#! / &# % % - # % !/ #!' " % $# !/! 3 "1 # # % " - # "
% / ! % ! ! 2 ! %! #!' !/ #!' " # /! # / ! %
% "A$ "2
%! #!' ( $# !/!
4/ ! % ! ! # +' !# 5 4/ ! % ! 5
!/ #!' 4# / ! % 5
" # A$ 3 ! $#! $ % %!"!"3 )" " ! - ! %
" % ! !#! % D !
A$ % " # ,# " SA$! K % / ! !%! % ! % A$ " % '
?9) # % % 0 " " % # / 7
! % % ? % 3 ?$" % / ! % $# !/! ! % !/ #!' 3 % " # + 1 " D ! 7
% " 4 ! " + $ "5 % ?$" " %! " % " % # % #!' % # / ! % &% 7
! " " $ " "A$ !# % -!+$ GQ GB
B>
. / %! % " #0" / %C "! =&a" "!+ !-!# !/ $ =&a ) .
% + %
! % "$% -$ 2
G d >F
d >L
> d >O
% d ;UG d >UG d
% ! d U; d GQP
* d G NQ
" # % / % % % A$ % QF " !+$ % > QN2 $ " ' S*K G NQ " " / %
( % 3 #, " % ,! ' "!" ! / " !+ #!' & # " % ,! ' "!" $% " " # " # % "
! " ?$" " % " + $ " A$ #! % %!"!" # / ! 4 % " ! " ! " % D 7
! # + $ 3 "! % " ?$" " " % # / ! % 5
GQ OGQ OGQ OGQ O < ( 8< ( 8< ( 8< ( 8
GQ O GGQ O GGQ O GGQ O G H $ % " " % " "$ "!#! " % " 1" !# ) !# IH $ % " " % " "$ "!#! " % " 1" !# ) !# IH $ % " " % " "$ "!#! " % " 1" !# ) !# IH $ % " " % " "$ "!#! " % " 1" !# ) !# I
( %! %!"!" ) !# " ! " % " "!+$! " # "! #! "2
G5 & 1 " *) % )%) . / ) % '
# !" ! $#! " % "
5 " / / ) % # 0$
%! " " ! % " $ ! % " ,#,3 "! " A$! %!# %!"!" ) !# " "
! / % " ' 3 )" " " "$ ! " # + 1 " !"# " 4 $ " #$ "5 " / ! 7
% " " # +' !# "
GQ OGQ OGQ OGQ O H $ % " " % " ) " $ " " 1" !# " ) !# " " $ !%H $ % " " % " ) " $ " " 1" !# " ) !# " " $ !%H $ % " " % " ) " $ " " 1" !# " ) !# " " $ !%H $ % " " % " ) " $ " " 1" !# " ) !# " " $ !%!!!! "I"I"I"I
" % ) % /< /" ) # " 2
G5 =! #$ χ
5 " # -!#! " # % #!' ! #! $% #! " # $ "
>5 " # -!#! " # % #!' + " " &; %%
GQ O >GQ O >GQ O >GQ O > HJ$) " % =! #$ ,! #$ IHJ$) " % =! #$ ,! #$ IHJ$) " % =! #$ ,! #$ IHJ$) " % =! #$ ,! #$ I
. " $ $ " 1" !# / %$ ,! ' "!" # # % % #!' " / ! % " # +' !7
# "
$ / #; χ
! % % % #! % "
: ) ; " $ =!7#$ # "! % #! " # $" % "
/ ; ! % $ ! % 4 ! / % " ' $#! " ! % "5
/ ; E' ) " # %#$% /)" $ ) )# 0A$ "
$ % " ! "! " &# ! "!' # ! $ / ! % "$ / 3 # / ! %
" "$ !/! " " # + 1 "
. ? % $ % # ! + #! " " % -!+$ GQ GF
BB
" / ! % "2 / &" D / ! % # " # + 1 " !/ % "
-!+$ GQ GF $ " % # # $% #!' # $ " / ! % " #
" @% " % " % " % % 3 # $ # "$" " # + 1 " !# A$ " $ % D 3 7
# 1+! "!+ !-!# $ / ! % & % / % )" ! !# % C # + 1 " % / ! % FF
. ? % $ % # ! + #! D > " $ " % % GQ GQ
% % # ! + #! " % " . ) % $ " % ! / " !+ #!' 3 % &#
#$ % % GQ GQ
( " ! 3 " # %#$% % " . ) % # # % " #! 3 % E ) " $ /'
% % = . ) >&% ! = . ) % >0% #$ %
# " ! $& % % A$ " 1 " # "! % " / ! % " -$ " 1" !# ! ! "
" $/! % #! " 46 !+,3 GPNP5 E ) " $ $ A$ % "$ $ " S % #!'
/ ! % "K & % ! / " !+ / %C "! "$ # " " " #! 3 %! "! "$" - #$ #! "
" / " " !- " % A$ $ ! " " # " $" #! # % #!' %'+!# " "12 S !
,& % #!' % " / ! % "3 " $ % "1 4% % " - #$ #! " " "5 ! ,& % 7
#!' 3 % % A$ + " # "$% $ " ! / " !+ #!' " $& !- " # %
% - #$ #! " " "K
- #$ #! " # # % 3 # "!%% #$ 3 " # %#$% ! % "!+$! -' $% %
. )
- d 4 % +! % +%' 5 4 % +! % # %$ 5
S K " % C % - #$ #! " " / "
( % ! # % 4 & ! #,!" 5 % - #$ #! " " 1 2
4.145
1040
)540)(280(
fe ==
" ' " %! % " C "2
( % ? % % % GQ GQ3 % % - #$ #! " " " " 1 % % % GQ GG
** < & 5 $ 8 $ & 5 $ $ +
, $ 2 , $ F + , $ 2
BF
. / ! " % " - #$ #! " " "3 " %!#
% "!+$! . /) E ) ;
−
=
E
)E0( 2
2
χ
2 S S ! %!# "$ !
SQK " % - #$ #! " / # # %
S K " % - #$ #! " # # %
" #! 3 " # %#$% # # % % !- #! % - #$ #! " / &% " 3 " !- #! "
% / % #$ &" !/! % - #$ #! " *! % " "$ " " "$% " &% "$ !
" % / % χ@ !
# %#$% χ@ " ! % % GQ G
% / % χ@ % " / % " " / " " BN >>
% ; % !+$ % A$ S K &S*K3 % E ) /! $ !" ! $#!' $ " %3 ! !" !7
$#!' χ@ &% " "$% " ! " % $ " " ! !-!# " % " + " %! 7
" "3 " "! $ / % χ@ " "!+ !-!# !/ 3 " # %#$% % " + "
%! 8" " " ! ! % "!+$! -' $% 2
% d 4 7G54#7G5
S K " % C +% " % % # ! + #! &S#K % C # %$ " $ " # " 2
% d 4>7G54 7G5 d
: #$ ! " # % " + " %! A$ " # " % % #$ % ) !# #! # 1 )
E' ) 60%!+! $ " !/ % # -! 1 [4 Q G5 ! $ " / % # %#$% χ@ " !+$ % "$ !
% % % 3 #! " A$ % " / ! % " " % #! " 1χ@ -$ "!+ !-!# !/ 5 % ? % 3 % / % A$
A$ ! " "$ % !/ % % QF " F PPG % / % χ@ # %#$% " " " BN >>3 A$
" $&"$ ! % % % 2 χ@ "$% "!+ !-!# !/
= (= (= (= (
!2 S " " # % " % /!"!'
!/ % #! % !-! % # !
+ " " #! % "3 $ % " &
!" #! % " A$ !-$ K S & % 7
#!' % / ! % # % % /!"!'
#! %[&% / ! % S !"!' 7
+ " " #! % "3 $ % " & !" 7
#! % "[K
"$% "2 χ@ d N PF
% d B
BL
( A$ &" "!+ !-!# !/ % QG3 # #$ + " %! 3 " # "! $ / % 1 !
G> NN & A$ " "!+ !-!# !/ % QF3 " # "! $ / % 1 ! P BOO ( % 7
3 " #, % ,! ' "!" ! / " !+ #!' &" # % $% ,& % #!' % " / ! % "
2 $ % # %#$% χ@ " $ !%! $ A$ " 1" !# # $ 3 % "$% χ@ "
#! ?$ # "$ "!+ !-!# #! 3 "! )" " % QF % QG3 " # % ,! ' "!"
! / " !+ #!'
GQ O BGQ O BGQ O BGQ O B HJ$) " % " # -!#! " #HJ$) " % " # -!#! " #HJ$) " % " # -!#! " #HJ$) " % " # -!#! " # % #!' ! #! $% #! " # $ "I% #!' ! #! $% #! " # $ "I% #!' ! #! $% #! " # $ "I% #!' ! #! $% #! " # $ "I
" % χ@ D!" . / %$ "! % " / ! % " ! #%$! " % % # ! + #!
$% #!' # $ " # % #! " # ! $ #!' 3 " #! %+$ " " " # -!#! "
" " $ !%! - #$ #! "
GQ O FGQ O FGQ O FGQ O F HJ$) $ !%! #!' ! % " % " # ! + #! IHJ$) $ !%! #!' ! % " % " # ! + #! IHJ$) $ !%! #!' ! % " % " # ! + #! IHJ$) $ !%! #!' ! % " % " # ! + #! I
" 0 " " /! % # %#$% % χ@ & " # -!#! "3 F % '
9) / /" " " - # C # /! ! % " - #$ #! " " / " - #$ #! "
BN
% !/ " # ? " $ $% #!' # $ $ , " ! " # ? " " # # # % 2
5 9 . ) 4 5
05 9 / )/
5 9 /
" # $ ? % ,! ) !# $ % D # % " / ! % " " D & - #! $ # $# "
- #$ #! " " / " " 1 2
% " # % " 1 " " # 2
" % # " S K 4# % "$ ! ! A$! 5 # % S K 4 F - #$ #! " " / "5 # " # % %
4 d GQQ5 " % F^ % #!' % % +! % # %$ 4#$& % " B460 " % > O BL^&
" # % % +! % +%' 4#$& % " 4[60"!+ !-!# % FQ^ " $ D " " "12
"1 # " # # # + 1 # #$ % % GQ G>
2 . #$ % $ " " # " ! $! , " A$ -! % # $# S K3 %
GQ Q^" $? " A$ -! % # $# S0K " % LQ^1B24U6 % " , " -! S0K3 #) 7
" / " A$ " " . ) " " % " . ) 0 !
A$ / # - #$ #! " " " 4 " " C% ! " " - #$ #! " " %$ "5 $% #!' # $ "# !7
! # ?$ / ! % " &% $% #!' # $ # %#$% " 1" !# " # % #!' " " % "
!" " " ! !#! % " " -$ #! " $& !" ! "
GQ O LGQ O LGQ O LGQ O L HJ$) " % " # -!#! " # % #!' + " " &; %1IHJ$) " % " # -!#! " # % #!' + " " &; %1IHJ$) " % " # -!#! " # % #!' + " " &; %1IHJ$) " % " # -!#! " # % #!' + " " &; %1I
" # -!#! " + $% / 0"! %! # "3 & $ ; %%3 "! %! # 3 " /
$ / 0 % A$ % " ! !/! $ " $ ? " % $ "7
$ " + " 4? A$1 "5
BO
( ? % 3 "$ + " A$ " % " / ! 7
% " S - #! % " K &S # !/ % 7
/ " K3 & ! " " " " !/ " %
# A$ / %C # ?$ GQ - "7
# " %% " &% " % G % GQ 4
SGK " % # + 1 + D! "
/ ! % "5 : $/!) " % " "!+$! " "$% "2
( %! % " "$% "3 $ !%! 1 " % "
# -!#! " S "K &S K
, ! 3 " / " A$ " % " "$? " $ ? " ? A$! " + " A$ # ! % "
! " $ "# % ! % 4" & 5 " # -!#! " / 1 UG Q 4# % 7
#!' + !/ - # 5 hG Q 4# % #!' "! !/ - # 5 " 1" !# " "$ -!#! "
" ! % " !- #! %% " " D %!# !# 4GPNF3 OP5 % "!+$! 2 %
# -!#! ; %% "$% $ # " "!+ !-!# !/ #$ % " " # ! $ C # "! %
+ " " % # -!#! U % U3 # " $ D! #!' # # % # -!7
#! ( " 3 #$ % " " " # ! $ " 4/ + 3 # # ! " $ C # "! % 7
" # + 5
GQ PGQ PGQ PGQ P < . * * 0 *< . * * 0 *< . * * 0 *< . * * 0 * 7777 0000
#$ # ! " &M %% 4GPNP3 BB7BF5 D!" " # ! ! " # %#$% . α;;
G $ # / 0% ) . /) ;
S K " !+$ % % C 1 " % "# % S " 4:!5K " !+$ % % "$ ! % " / ! " % "
1 " &" D " !+$ % % / ! % "# %
$ / # / % # ! ! " 1 2
5 %!# % "# %
05 ! % " "$% "
5 # %#$% % " # -!#! " # % #!' ( " " % " ! " 4 " # "
5
5 % % ! # % #!' # % " # -!#! " ! " ( ? % 2
" # -!#! " A$ " #! # S& -$ # %#$% K3 " ! #%$& % "$ ! % " %1 " , !7
% " 4+$! "5 " #! 3 # # -!#! " ! #%$& $ " % / &" D#%$& % " # -!#! " % "
!" " $ $ #! " 4G # G3 # 3 > # > &B # B5
5 # %#$% p 4 ! % " # % #! " ! "52
NP
P
p = 4S K " % "$ ! % " # % #! " &
S (K % C # % #! " ! " D#%$! "5
6
541.501.489.585.399.451.
p
+++++
= 494.0p =
*5 %!# % "!+$! -' $% 2
)1N(p1
pN
−+
=α
BP
S K " % C ! " &S p S % ! % " # % #! " ! "
% ? % 2
)14(49.01
)494.0(4
−+
=α
48.2
98.1
=α
αd Q3NPO
αd Q3OQ 4# 5
" $ # -!#! # %
2 " # ! ! " " @% " ! #%$& / ! # % #!' ( " " #! 3 % !/ % !7
#!' % / ! % " ! / % " '
GQ GQGQ GQGQ GQGQ GQ < .< .< .< .
GQ GQ GGQ GQ GGQ GQ GGQ GQ G HJ$) " % " ) " %!"!" $% !/ ! IHJ$) " % " ) " %!"!" $% !/ ! IHJ$) " % " ) " %!"!" $% !/ ! IHJ$) " % " ) " %!"!" $% !/ ! I
" /< " /) " A$ %% " " %! % % #!' '
% - / ) % ) " " # % ? " A$ A$! % $" # $ "
- # $ % " # %#$% " # " ! " & % " " @ !/ % " + # ! $ #!' " 7
#! %+$ " % " ! #! % " ) " %!"!" $% !/ ! 3 "! -$ ! %% "3 ! A$ /
" %% % " '"! " % %!
GQ GQGQ GQGQ GQGQ GQ HJ$) " % + "!' C% ! % IHJ$) " % + "!' C% ! % IHJ$) " % + "!' C% ! % IHJ$) " % + "!' C% ! % I
" $ ) %! % - # " " / ! % " ! ! " " $ ! "! !" 3
" $ D "!' % + "!' %! % "'% A$ # $ & C / ! % " ! ! " " #! 3 %
/F % "! / #! % / % $ / ! % ! # #! % / % &% ! -%$ #!
% " / ! % " ! ! " ! #%$! " % %!"!"
( ? % 3 "! A$ " # # % ! -%$ #! A$ ? 7
# % " / ! % " S" !"- ##!' " % " ! + " " #! !7
"K3 S !+X % " 3 !/ #!' ! 1 " #
% ? K &S # #!' % # #! ! & " %%
" % % ? K " % / ! % S $ #!' %
" K3 % % + "!' C% ! % " % #$
%!# % " " ! " " ) " C !%
%! "A$ " % "!+$! ! 2
! - #!' "!# A$ #! % + "!' C% ! % " % # -!#! # % #!' C% ! % 4 53 A$
" @% % # % #!' % / ! % ! & " % " " / ! % " ! ! " " # 7
?$
% # -!#! $ / ! Q G QQ & & " "$ / % "!+ !-!# A$ % " / ! % " ! ! "
D %!# & ! % / ! #!' % / ! % ! A$ " - # " " - # !/ " #!
% # ! " C% ! 4 % # -!#! # % #!' C% ! % % / % #$ 5 " ! !# %
# ? / ! #!' % ! ! % " ! ! "
! - #!' % / $#! % %!"!" + "!' C% ! % " % " / % " S K 405 A$ ! !#
% " ! -%$ #! A$ ! # / ! % ! ! " % ! !) " #! # -!7
#! " # % #!' !/ ! " % ! &# ! !
( #! % / ! % ! " %!# % #$ #!' + "!' C% ! % 2
&d h GDG h D h >D> h WDW
S K " $ # " + "!' % # ?$ $ $ #! " ! "3 S GK3 K3 S > S W[" % "
/ % " " " S K &S9GK3 S9 K3 S9>K & 9WK " / % " % " / ! % " ! ! " A$ -!? % ! / " !7
+ ,# % !##!'
/ ! % ! " ! $ !/ % ! / % " '
GQ GQ >GQ GQ >GQ GQ >GQ GQ > HJ$) " % %!"!" %! % " S ,K %!"!"IHJ$) " % %!"!" %! % " S ,K %!"!"IHJ$) " % %!"!" %! % " S ,K %!"!"IHJ$) " % %!"!" %! % " S ,K %!"!"I
" $ )# !# " 1" !# $% !/ ! " ! % #! " / ! % " ! + "! "
%! % + ! $ % ! -%$ #! $ " / ! % " " "3 ! -%$ #! ! # ! ! # $
% # $" % $ + " A$ " % "!+$! "A$ # $" % & " " % 2
FQ
% " % +> " $ ) " % $ ! - #!' ! #! % A$ #! " % " .'
=% + S3 % " #$ % " " % -$ % " % #! " % " / ! % " 4" # -!#! " + 7
"!' " ! "5
!) #! ! - #!' # # " / ! % " ! #%$! " 4% "5 A$ " - # % "
% #! " % " / ! % " %! " $ !-!# - # " % -!+$ GQ GN " $ " $ ? % ,! ) !#
!%$" " ! %!"!"
. . =% + SZ " " # A$ # " . !
GQ GQ BGQ GQ BGQ GQ BGQ GQ B HJ$) " % %!"!" - # "IHJ$) " % %!"!" - # "IHJ$) " % %!"!" - # "IHJ$) " % %!"!" - # "I
" $ ) " 1" !# $% !/ ! ! % C & $ % $ + $ ) A$
" "$ &# " $ # ?$ !#! " . ) " $ ! $ D %!# $ - '
46! " 3 GPOL5 " %!"!" " + S/ ! % " !-!#! % "K 4 ! " - # "5 A$ "
# " $# " " . " ! " % " / ! % " !+! % " & " ! " #$ )" "
% &# #! +,! 4GPOB53 " $ )# !# D %!# $ - ' # % ? -$ #!' $ "
#$ " / ! % "
. ? % % $" " )# !# % # " ! $& $ ! / " !+ #!' %! ( ! +$ 4GPOO5 # % # % 7
#!' % " $ " % " $ ! 1 %! % " - # " A$ ! % % #!' % " / "
&% " # " ! $" ! % " % !$ )D!# ! ! !/ " " / ! % " % " A$ " # 2
# ! #!' 4 53 # -%!# 4 -% 53 - #$ #! % % #!' # 7/ 4- # 53 #! #! # 7
' !# % % #!' 4 * 53 #! #! % ? # "! #! " ! !" !/ " 4 *G5 ! #!
% % #!' 4 % " #! "5 4 5 " "$% " " $ " % % GQ GB
FG
") / " A$ ? % " # %$ " * * # $ " # -!#! " A$ # " % " ! " $
"# % ! " " # -!#! " " ! " % / " " !# A$ % " ! " S# + K - % - #
# " ! ( ? % 3 % " ! " >3 B3 F & L # + % ! - # 4 ! / % " OB> P 3
NGLB 3 LNOF> &NBN>N3 " # !/ 5 & # + " - # " 4 ! / % " ? "5 "13 "#$ !7
" $ " $# $ " !" - # " GP ! " " . #! $ " A$) # " $# " "
#$ "$ &# " % %!"!" - # " !) #! % / ! D %!# & $ D %!# "
+ -!# % " # " 9 &: )# !# " # % ? & # # " $& ! " "$ C !%
% / %! # " $# " / ! % " " ! " $ !/ % ! / % " '
GQ GQ F HJ$) " % %!"!" $% !/ ! / ! 4 5IGQ GQ F HJ$) " % %!"!" $% !/ ! / ! 4 5IGQ GQ F HJ$) " % %!"!" $% !/ ! / ! 4 5IGQ GQ F HJ$) " % %!"!" $% !/ ! / ! 4 5I
" $ % %! % % #!' " " % '
& " " % " #! 3 " C !% ) ) ) '
% ! 2
6! " 4GPOL3 ( BGF7BGL5 D %!# " ! " ! %!"!"2
F
% ! #%$! " " / ! % " ! " "! $% " # "! % " !- #! " % " ! "
# / ! % 3 "! !- #! " / ! % " # ' !# " % ! )" " C !# "! % " + $ " -! ! "
% " / ! % " ! ! " !-! % " 0"! % $ % )" " . '
" $ / ! % !-!#! % + ! % " " " ) & " # $ " "
/ ! % " % " U% " / ! % " ! "U &)" "3 " "# ! " ) ! " / ! % " ! 7
" " " - # C /)" % " # + " % " # -!#! " # % #!' $ / ! % ! &
$ / ! % # ' !# ! $ # + % &% ! " "! !/ & % / 3 "!+ !-!#
A$ % " / % " % ! " " #! " # % " / % " % / ! % # ' !# ( ? % 3 "!
$ / ! % ! # "!" $ $ #! " $ $ " ! / #!' &# !/! & " " $ $ 7
#! " " # % #! # "! % # $ / ! % # ' !# 3 " ! - ! A$ % / ! % # ' !#
" $ # " $# A$ ! / %$# % # !/!
% " # %#$% " A$ " ,# % ? :? " + / ! % " # ' !# " ," A$ " #$ A$ ,&
$ !- #! " 1" !# "!+ !-!# !/ % " # + 1 " + $ "3 ! 3 ," A$ " + % " + 7
" %! % / ! % ! ! 4% A$ #$ ! 5 % C , / ! % " # ' !# "
$ D# % C / ! % " ! "3 " # C A$ " C " & A$ % C
" " 1" !# "!+ !-!# !/ " % " + " %!
,! ' "!" ! / " !+ #!' ? : " $% A$ % " ! " % / ! % ! % " + $ "
# + 1 " % / ! % ! ! !-! "1 ,! ' "!" $% " $% A$ !#," ! " " !+$ 7
% " # %#$% !/ " " " 1" !# " / %$ " ,! ' "!"3 % " A$ " # % % ) O ' / '
&% N ! 0"! "$% "!+ !-!# !/ " $ !/ % # -! " # % ,! ' "!" ! / " !+ #!'
!- #! ! " " ! !# A$ ,& % " $ / ! % # ' !# "!+ !-!# !/ &" " !- 7
#! " % " + $ " % / ! % ! ! " / ! % # ' !#
" A$ " " 1" !# " # $ A$ # ! % ? :? "$ % "!#! % " + $ " % "
/ ! % " ! ! " $ $ #! " !"# ! ! " 8" " " # %#$% " # $ -$ #!' !"# ! !
A$ " $ #$ #!' + "!' $ # $ " / ! % " ! " # + $ " % "!+ $
$ $ #!' !"# ! ! # / ! % # ' !# " $ $ #! " !"# ! ! " $ / ! % ! 7
! " 1 # 4 5 . $ $ #!' !"# ! ! "! !/ & % / $ + $ 3 ! !# A$
)" " # % # #! % " " % " # !/ / ! % # ' !# : # "! " % " # + "3 % "
#$ % " $ " "! !/ " + !/ " $ $ / ! % ! ! $ # + -$ 4 % / 5 &
+ !/ 3 A$ %% " + $ " # $ $ #! " !"# ! ! " + !/ " S# + K " -$ % # ! $#!'
% / ! % ! % " $ $ #! " !"# ! ! " " $ !%! " !
% " " #! " % " + $ " % " / ! % " # ' !# " &% " # + " " $" / %$ &%!+ % " "$% "
% " / ! % " ! " 46! " GPOL3 BGL5 . ? % ,! ) !# % " # + " % " # -!#! "
# % #!' % " / ! % " ! " &% " / ! % " # ' !# " " $ " % % GQ GF &$ ? %
,! ) !# % " %) ) / " $ " % % GQ GL
F>
" " / % % GQ GL3 " $/! " ) ) - % " $ $ #! "
# % # " % $ " 2 !/ #!' ! 1 " # 3 ! $#!' # $" %! D & " @ % % : / 7
" % % GQ GL A$ % " + $ " " " " % " " / ! % " # ' !# " 4% " + $ " !-! 53 !7
#$% % ! / ! % # ' !# " ? #$ !/ " ! % "!#!' " % / " ! / 7
! % # ' !# 4 !/ #!' ! 1 " # 5 &% " "3 % "!#!' " ? " / ! " " ! " # 7
" $ #$ % ! / ! % # ' !# # + %% 4 % GQ GF53 # " #$ % " ? #$ !/ "
! % " $ $ #! " " % " !/ #!' ! 1 " # ! % "# % #! 3 ! $#! " ! 7
" &" ! ! )D! % ? "1 " ! " % " / ! % " # ' !# " & ! "
% ? :? " ! #%$& !) # =&>- " ) # %+$ " A$ " " 1" !7
# " # $ ! #%$& $ $ ! = >A$ " $&"! !% % ? :?
8" " % D! # % #!' A$ $ " % " # ?$ " $ $ #! " % " / ! % " ! 7
! " & ! "3 " " " $ $ #! " &% " % #! " % " / ! % " ! ! "3
% " / ! % " ! " & % " # ?$ " " 4 ! " ! ! "5 4; %! + 3 GPNP5
" / ! % " % &% # % #!' # ' !# "$ A$ % " / ! % " " ! " $ !/ %
! / % " ' " # % #!' " ! # "3 % # D ! #!' / 1 #$
% C / ! % " ! / %$# "
GQ GQ LGQ GQ LGQ GQ LGQ GQ L H & " ) " $% !/ ! "IH & " ) " $% !/ ! "IH & " ) " $% !/ ! "IH & " ) " $% !/ ! "I
% # $ %! ,&$ / ! # "! % ) " $% !/ ! " %!"!"3 !" " A$ " , "7
%% # % / %$#!' % # $ " ! / " !+ " !" " % " / 0#$
% " / ! % " ! ! " " ! " ! / % " ' &% ! " # +' !# " %!"!"
"! / #! % #! $ # " $ % " # + 1 " % / ! % ! " % "
/ ! " ! ! " 4 " "5 $ !%! $ #$ #!' + "!' 3 %% S-$ #!' !"# ! ! K (
? % 3 "! A$ " #! % / " ! " # ! " 4/ ! % ! ! % # "
# + 1 "5 " % " #$ / ! % " ! ! " %!# % %!"!" !"# ! ! 3 " %/! $
#$ #!' + "!' &" ! % " !##! " ! !/! $ % " % ? % 3 " ! " # + 1 " 4/
SS K / S0K5E % 3 % " / % " #! " &G 4SS K &S0K3 " # !/ 5 ! % "$?
! $ $ $ #!' " # # # 3 " !# A$ # % + $ A$ / S K3 "! ! $
$ $ #!' " # # G3 " !# A$ # % + $ A$ / S0K " " ! $ 7
! % + !"# ! ! #!' % %
( 3 " ! U " %!"!" $% !/ ! "U2 % " )% / / 0
/ /) / 0 " % % *) , 0 " & % #!'
/ % /) / ( % " #$ % " " A$! " " "'%! " ! " 1" !# & !# "
/ "
GQ GGGQ GGGQ GGGQ GG H 0 < IH 0 < IH 0 < IH 0 < I
& 1 3 % " %!"!" " 1" !# " " %% / # /)" % / % /%) 0$ !%! % *)
" " A$ " " "!" " ! + " + " # $ !" @ " % %!7
"!" " A$ ! "$ ! - 3 ! " $##! "3 # ! ! " &# # 1" !# " ( # 7
# $ A$ " # " ! # "$% % $ % " # !/ " $ % " % " A$ " " ! " ,
"! $ %!# " & !-$ ! " %! : % # ! ! %! % " " " # " %% $
+ " " % $ % " + ! #%$& % %% % ! " &% " $ " " 7
FB
1" !# " " % ##! " " $)" " # % + &" ! % " "$% "3 % " #$ % " " ! "
% % % *) # #! " ,& 1
G ( 4( + 0! ) !# $ ! 5 " %% % . !/ "! %!- ! % #!$
" <+ % " " $ !%! % A$! " 0 & " "!" " 4 :0 3 &T %%3 . !/ #3 9 D3 # 5
$ A$ " !" @ % ! ) !# 3 # ! $ + # ! %!"!" %!# % " #! 7
#! " " #! % "
- #! % $ % " % "!+$! 2
!D 3 6 =4GPNF5 ( / /%) % / " <+ % "3 %!- ! 2 .
$ 4( A$ # ) !# - T 5 " #! % C !% %!"!" " 1" !# " " ! " # 7
%'+!# " $ A$! " 0 3 $ A$ ,& #! " " A$! "
- #! % $ % "2
3 =( & $ !"3 4GPNL5 $ ; / $ .H J ,!# + %%! !"2 $ #, %
- 0$"! ""3 . !/ "! & - ,!# +
> $ $ 4 + ! - + $ ! " - / " !+ ! T! , !" !#"5 4 ?$ + !
$ ! " ! + " % ! / " !+ #!' # " 1" !# 5 " %% % " ! $ / " !+ #!'
#! % % . !/ "! !#,!+ !" ! % A$! " 0 & " A$! " % $ % $
! " !#, ! " ! $
B $?$ 4 !" %!"!" " 1" !# 5 " %% % . !/ "! " % %! % &
!" ! $! " ! $ 3 # % !+,3 %! % " $& " &"$ $ !%! #!' " ,
! # %
- #! % $ % "2
0 3 =E !+,3 = E %13 = E& %T!+3 = 4GPNL5 $?$; $ ? - $- / % !+,3
, %! 2 " ! $ 3
4 $ $$ 4( A$ " 1" !# % " ! #! " #! % "5 " %% % . !/ "! ,!# + 3 "
% % " !-$ ! % $ ##! % 4 ! ) !# " % / % " $ !%! 5
!" ! % $#," ! " A$! " ! " % " %!"!" " 1" !# " "# ! " " # 17
$% " % A$ !#! % #$ # $ / "!' ! # !/ ! $ $$'M A$ !
& # #! 3 / ! %!"!" & " " 1+! 3 &$ / "!' % % #!' + -!# "
1$ $$ %+ 6 # $ / "!' # $ " " % " & !# # $ " 1$ $$Y 6
" - #! " % " $ % " " 2
: "
!#3 E$%13 E= W! "3 = E ! 3 ; E&0 3 123746
$ $$; $ J . + $ $ T: W2 # T7 !%%
? "
!#3 4GPOG5 $ $$ % 7'3 T: W2 # T7 !%% $ $$'M
( 3 # 4GPOO5 $ $$ab a ) ,!# + 3 %%! !"2 ( 3 #
: Y
$"!"3 =4GPOB5 $ $$Y . + ( YM ,!# + 3 %%! !"2
( 3 #
D!" !) %+$ " $ % " ( " @%
" / " ) % / $ $$ ;
U % +
U % # !
U !" % " / ! % "
U ! % " " 4 !"# 3 #,!/ 3 #! 3 # 5
U* % " / ! % " 4 "!#!' 3 # %$ " A$ # 3 "! " $ / ! % $ ) !# U! / % " 7
' U %- $ ) !# U ! % $ ! %U5
U " $ " " 1" !# " %!
U !# #! " % ? "
% -!+$ GQ GO " " $ ? % + A$ # ! % " % " "!# " A$ ! " (
" %$ + 3 % ? % ! # C !# ? !/ " % " #!%% $ + 3 D %!# #' 7
+ ( 3 " "# % " '"! " % %! "$+! # "$% % $ % !
* . GQ GO
= ( . ( (
G .
* .
> 0 . . 3 3 3
FF
B 3 = 3 ( 3
F N3 O3 P3 G 3 GG3 G 3 G>3
GB3 GF3 GL3 GN3 GO3 GP3
Q3 G3 3 >
L (. .
N * GL
O (. * * 9 4 >*G Q5
P . 4P5
GQ . 0 . 4Q5 . 4G5 4 5
GG V 4Q5 . 4G5
G 0 = 4 5 4>5 ( 0
G> 4B5 4F5 V
GB 4Q5 9 4G5 ( *
GF ( 4 5 * ( 4>5
GL * ( (4B5
GN ( 4F5 .: ( * : ( 4L5
GO ( *: ( 4N5 (
GP N G 4F5
.
4B5 . 4>5 .
. 4 5 .
4G5 .
4P5 (
Q ;
G * J. 7 . 3 3
3 3 GL
( >3O3P
>
B (.
F QQ QGGFQGBQQQ GPG L>Q
L QQ GLQ QNGBQQQ> G BQF
N QQO Q QNGBQQQ>>OQOGB Q
O QQ GGQ Q>GBQQQNBOGGGFBP
P QQF>QP QGF>QQBQFBQ>GLOQ
>Q QQQ QG Q>GGLQQQBGGGG> F
>G QQOGFQ QGGGGQQQ GG LQ
> G>Q QG Q GBQQQG Q L O
>> Q QB QGGGNQQQB>QBGB>QQQ
>B QQ QBGBQG QLQQBPGGG>>>
>F G>QGOQ Q B QBQQBPQFG> Q
>L QQ>PQQ QBLQQQQQ>FGFGLGF
>N QQ GLQ QGGBQQQ >OGBG QF
>O GBQGBQ Q>G QNQQ>OQ> LGB
>P QQOGGQ QLGGBQQQ> QBG Q
BQ Q QNGGQGBQQQF >Q> LBQLB
BG *
B *
! "2 G % # ! # $
% #,!/ % + 4 + 5
>7F %!" % " / ! % " 4 "5
L ! % " "
N C # " "
O - % " / ! % " 4 "!#!' 3 - & C # %$ " % ! " A$ #$ 5
P / % % " # " " ! "
GQ7GP / % " % " # + 1 " % " / ! % "
Q % " %!"!"
G %!"!" %! 2 !" ! $#!' - #$ #! " #! # / ! % "
#! " % +! " % %!"!" - #$ #! " A$ - # (
FL
> " 1" !# " " "
B ! " $##!' A$ " % % " "
F7BQ ! "
BG ! " $##!' A$ +$ " #,!/ % +
B ! " $##!' ! !# A$ , # #%$! % +
.
1. % %!"!" % " " " - # C $ !%! % ! "3 % #$ % " +$ $ #,!/
2. % ! %!"!" $ " " 1" !# " %! % !/ % !#!' % " / ! % "3 % " ,! '7
"!" & % ! )" % ! / " !+
3. " %!"!" " 1" !# " A$ $ %! " " 2 " 1" !# "# ! !/ # / ! % 4 !" ! $#!'
- #$ #! "3 ! " #! # % & ! " % / ! !%! 53 % "- #!' $ $ #! 7
" S K3 " & " "3 # %#$% " " 1" !# ! - #! %3 $ " ) !# "3 $ " ) !# "
& %!"!" $% !/ ! "
4. " !" ! $#! " - #$ #! " # ! % " # + 1 "3 #' !+ "3 - #$ #! " " %$ " 4 C # 7
" "53 - #$ #! " % !/ " 4 # ? "5 &- #$ #! " #$ $% " 4 " %$ " % !/ "5
5. " !" ! $#! " - #$ #! " 4 !#$% , % % " - #$ #! " % !/ "5 $ " 7
" + -!#
6. . !" ! $#!' - #$ #! " $ " " /)" % %1+ - #$ #! " #$ / - 7
#$ #! "
7. " ! " #! # % " % 3 ! & !
8. " ! " % / ! !%! " % + 4 !- #! % D! & % 1 ! 53 % "/! #!' "
&% / !
9. " " 1" !# " "# ! !/ " $ !%! " % " "! 1 &% #$ "!"
10. " $ $ #! " S K " "- #! " % " / % " ! " $ ! " "/! #!' "
11. . ' " % % #!' " # + 1 " &$ " " % % #!' % C # " " $ # 7
+ 1 & % C % # " "3 $% ! %!# $ C% ! % GQ
12. " 1" !# ! - #! % " - # $ + %! #! " % $ " % % #!' [ $ !%!
,! ' "!" & " ! " "! !" 3 " " % # # !" ! $#!' $ " %
13. #$ / !" ! $#!' % " $ % ' !# "$ C !%3 "$ ! " Q 4# 5 &"$ "/! #!'
" " $ 4G5
14. % !/ % "!+ !-!# #! & % ! / % # -! " !/ % " !%! # $ A$!/ 7
# " % $ ,! ' "!" % " ! #!' " " !/ % " " # $ " #! #! " " #! 7
% " " % " % QF &QG
15. " %!"!" $ " " 1" !# " ) !# " " $ !%! " " 2
( $ ! " ,! ' "!"
U -!#! # % #!' ( " % #! %
U + "!' %! % % #! %V# $" %
U( $ S K !- #! + $ "
U " % !- #! #! " !- #! + $ "
U %!"!" / ! 4 52 $ ! ! ##! % &
- # ! % . ! ! ##! % # $ / ! %
! ! &- # ! % # " "
/ ! % " ! ! "
!- #! + $ "V
# $" %
U %!"!" # / ! 4 5 % #! %V# $" %
16. " % " $ " " 1" !# " ) !# " % " / ! % " " ! " $ !/ % ! / % " '
17. " %!"!" $ " " 1" !# " ) !# " " $ !%! " " 2
FN
20. " %!"!" " 1" !# " " %% / # ! + " # $ 3 $ !%! A$ " " 7
1" !# "
21. " A$ " " 1" !# " " # #! " " 2 0 (3 (3 3 & ( " " A$ " " $ !%!
# "$% % $ % " # !/
( 0<
%!"!" % " "
( $ " " 1" !# "
) " #$ ! !/ "
" 1" !#
" 1" !# "# ! !/
!" ! $#!' - #$ #! "
-!# "
( %1+ - #$ #! "
$ / - #$ #! "
! " #! # %
!
!
! " % / ! !%!
+
"/! #!' "
!
"! 1
$ "!"
($ $ #!' S K
'
"
" 1" !# ! - #! %
$ / !" ! $#!' %
!/ % "!+ !-!# #!
/ % # -!
" 1" !# ) !#
-!#! # % #!' ( "
+ "!' %! %
( $ S K
" !- #! #! "
%!"!" / !
%!"!" # / !
" 1" !# ) !#
=! #$
$% #!' # $
-!#! " # % #!' ! #!
$% #! " # $ "
-!#!
-!#! ; %%
%!"!" $% !/ ! "
+ "!' C% ! %
%!"!" %! % ,
%!"!" - # "
%!"!" $% !/ ! / !
%!"!" !"# ! !
( A$ " " 1" !# "
( + # $
=
1. " $& $ !" ! $#!' - #$ #! " ,! ) !# # " "$" % " ! ) % / %
2. # %!# $ ! / " !+ #!' #! 1-!# #! #! " " #! % " " % " 1" !# "# ! !/ % "
/ ! % " & %!# % " ! " # " 1+ - ! - #!' " 1" !# #! 4 !" ! $7
#!' - #$ #! "3 ! " #! # % & ! " % / ! !%! 5
3. . ! / " !+ $/ $ $ " % " "!+$! " - #$ #! " " %$ " % / ! % S # ! $ ,#! %
! # % "#$ % K2
FO
* . 0 .
* 0 LP
* 0 O
* 0 3 * 0 Q
* 0 G>
* 0 L
%#$% % " - #$ #! " % !/ " # ? "
0 -!A$ % " - #$ #! " % !/ " /)" $ ,!" + 4 "5
%!# % " "$% " " ! % +$ 2 H% # ! $ ,#! % ! # % "#$ 7
% ! " - / % "- / % I
4. . ! / " !+ $/ $ $ " ? " % " "!+$! " "$% " % ! % S +$%% %
? %! K "# % "#!% 4 +$%% % ? %! 5 O 4 +$%% %5
D! dF
1 ! d
1 d> L
d> Q
! d >
"/! #!' " d Q L
HJ$) $ #! " " $ " # # % +$%% % ? %! I
5. HJ$) " $ $ $ #!' S KI3 H A$) " C !% % " 1" !# ! - #! %I3 HA$) " % !" ! $#!' $ " %I3
HA$) " % #$ / %I &HA$) " % !/ % "!+ !-!# #! 3 & % ! / % # -! I
6. % #! % " # %$ " S K &S0K % # %$ S K " " ,! ' "!" & % # %$ S0K $ "
" 1" !# " ! " % " ,! ' "!" # % $ A$ # " # ,! ' 7
"!" 4 " " $ " " " % # %! % ) !# #$ 5
)/ =?> )/ =(>
— !2 S & ! %!+ #! 3 & # 7 U !- #! #! "
#! " %/ % " !# "K
4 ! " % " / ! % " ! / % "5
— !2 S " !@" " %# ,'%!# " U =! #$
$ " $ $ " ! #
" # % " !@" " %# ,'%!# "K
4 $ " ! ! ! / % "5
— !2 S % # ? %! " " % U
% #!' % %
# 1 " # ! "3 " & % !$
)D!# A$ # " K
— !2 S % " D " % #! # % U -!#! # % #!' ( 7
"
- #! % / % " " # #$% "
!/ " K
— !2 S ! "! % " $#7 U $ ! ! ##! %
" # " "# 3 " % #!
# % - #! % # K
4" d " ! " 3 " !
! " 3 " # ! " 3 " $& #
! " 5 4 - #! d + " G # "5
— !2 S " !- #! " U ( $ S K
#$ % / #, ! $ + $
D $ " $ ) " @ / " 3
$ + $ A$ #! ! " $##!' !
$ ) !#! % &$ + $ # %
A$ " D ! +C ) K
7. . ! / " !+ $/ $ / % S K !+$ % > F3 ! L> + " %! &$ !/ % # -!
"!+ !-!# #! % QF3 H # "$ ,! ' "!" ! / " !+ #!' I 4 " $ " % ) !# #$ 5
8. ! / " !+ $/ $ / % χ 4=! #$ 5 L G 3 ! > + " %! &$ !/ % %- %
QF3 H # "$ ,! ' "!" ! / " !+ #!' I 4 " $ " % ) !# #$ 5
9. $ ? % ,! ) !# $ ' S*K "!+ !-!# !/ ! ) %
10. " $& $ ? % ,! ) !# $ $% #!' # $ &$ !%1# % -! " "# ! !/ "
11. 0$"A$ 1#$% " ! / " !+ #!' " #! % /!" " #! 1-!# " A$ # + "$% " $ " S K3
S K3 S K &χ %!# " & / %C % ! #!' % " $ "
FP
0 0 * . 2 " 1" !# ) !# & ) !# 2
/ F? # '; A K 2 _ 7 7 ? ? F = c ! + 1 , 2 / ( A ) $ ' A
C[ , F 5 A A I , =
;B 7 ? =6" > 1 1% + 1 , 2 / ( A ) $ ' A C[ , F 5 A
A I , L
'7 1 ? F; B 0 7 F';K @ 2 ? % A ;> F7 ==" % + 1 , 2 / A ) $ '
A C[ , F 5 A A I ,
'M ? A ; K ? 2 ;% ? ) % > =6" % + 1 , 2 / ( A ) $ ' A C[ ,
F 5 A A I ,
7 M '; @ = " 2 3 + # 4& ( F? 7 F AF / M
? Q ;% 7 A > ==" % + 1 , 2 / ( A ) $ ' A C[ , F 5
A A I , =
A' K 7 * !" 3 0 + # 4& - ( >
U ' ? A# F 6c ! ( ( + 1 # ( F 2 1 ' / !
U '7 > F ? 2 F > % 7 F % > = c % + 1 , 2 / ( A ) $ ' A C[ ,
F 5 A A I , !
U ? 'K > * ? = " 4 ( ( 1 , 2 / ( A ) $ '
F + , (
1 7 F7 % / B 66" 3 + # 4& - ( - / B ? 7 ';K ? - ; 2 ) F_ <? @ =9"
" (
( + ; Q 3 ; Q ( ? 5 U '
B AA7 ? ? / 2 K ? ;1 ? K " 5 % 6 ( ; Q 3 ; Q ( F )
B '# @ % 2 # < 7 7 ? / 5 = " % + 1 , 2 / F ( A ) $ ' A H[ , F
5 A A I , 9
B '# @ % 2 # < 7 7 ? / 5 = " 2 ( + 1 , 2 / F ( A ) $ '
C[ , F 5 A A I , L
B ? <AB F7 @ ) 2U 'A # = c " + 1 , 2 / F ( A $ ' A C[ , F
5 A A I ,
7 M '; # * ==c % + 1 , 2 / F (
A ) $ ' A E [ , F 5 A A I
, E 6
# % ;K ? ? 2 / F) ) 7 7 F @ ; " J c " ( 36 ( ( + ; Q 3 ;Q ( F
)
;FK ' # ; Lc " 3 2 3 + # 4& - ( 7 '# <AF
;' ; 0 <7 7 / 0 @ ;B ';A @ K 0 A> ';1 ? ;; ? B 2 1 ;> =*" 7 % ( + ;
Q 3 ; Q ( # K G
) F <F @ = " / 0 + # 4& - ( / # 4& Y- / G
/ 'X
[ <'? % _ K M 2 - % <? ;' ? 7 K =c % 6 + # 4& - (
# K G
A/ U F? > _ # F; * / " ==" / 0 ) + 1 F F ( ; , M AF'/
= (
% /!"!' & % !@
UUUU " 1" !# "# ! !/
U ( $ " !- #! ! "2 4 # $" ! "5 & $ S K
!- #! " " D & " &-! "
UUUU ( $ # % #!' ( " 4 &$" % % /!"!' 3 # 5
U $ !%! % (
LQ
GG % #!' % ! / " !+ #!'% #!' % ! / " !+ #!'% #!' % ! / " !+ #!'% #!' % ! / " !+ #!'
(
)#! "
% % "$% "2
• -! !#!' % $"$ !
• % ##!' % ! " 2 # ) !# # ) !# 3
• "# ! ! % & % % " + -!# " # " ! "
• ( " #!' %
0=0=0=0=
J$ % %$ 2
G % " # % A$ ?$ + % $"$ ! % " #!' "$% "
# % " ! " " "$% " ! / " !+ #!' " #! %
> # % " % " A$ ! + $ ! / " !+ #!'
% # ! $% # % ! #! A$ ! % $"$ ! % " #!' "$% " 8" " A$!
#!"! " " " % " "$% " % ! / " !+ #!' 3 %% % " #!' " "$" # 7
"! "
#! " ! " "2 # ) !# " & # ) !# "3 "1 # % " % " " # $ " A$
! + $
GG GGG GGG GGG G 0 ( 0 * ( . .0 ( 0 * ( . .0 ( 0 * ( . .0 ( 0 * ( . .
, %% / # $ ! / " !+ #!' ( % # " C ! " # " ! /) )
" " -! ! " # #% ! & #$ % " # # 1" !# " % $"$ ! # " "
% " "$% " " ! !" " % A$ % ) % ) ; H $ % " % # D
A$ , " " % " "$% "I HJ$!) " " % " $"$ ! " % " "$% "I H $ % " " % " # # 7
1" !# " " " $"$ ! "I # " " % " "$% "3 % " " $ " " " "
+$ " 0 "!# ,& " # D " % " A$ $ " " % " "$% " $ ! / " !+ #!' 2
6 D </
6 D </
A$ %% " D </ ! %!# A$ % " "$% " , " " $ + $ - " 7
"7! / " !+ "3 %$ " $ ! " ! $#!' $# #!' "$ ! 3 % # " # !/ % " $# !/ " % / "3
! " $ + #! ! / " !+ #!' ! !/! $ " # -!% "! !% " # D " % A$ # # !
% " "!"3 !" #! "3 1#$% " $ %!# /!" " #! 1-!# "3 " $ ! " + #! " +$ % "3
# " " )# !# "E&%! " A$ $ / ! " ! / " !+ #! " A$ %% " D
</ ! %!# A$ % " "$% " , " " " # -! " # #! % " % C %!# + %
4 ? % 3 % # " $ !' !# /!" 53 $ + $ ? #$ !/ " # # ! !# % $
"$ " " # " # #! ! " ! / " !+ #!'
" # D "3 " " $ % 0 "$ - 3 $ % & D "!' " !- 7
% ! / " !+ #!' " $ #$ " "# ! % " $ ! %! 4A$) ! / " !+ #!' " %% /'
# 3 #' " ,! )" 3 A$) "$% " &# #%$"! " " $/! 5 " % "!+$! % "
% " $ ! / " !+ #!' " # D "
GGGGGGGG ((((
KR)< / ) % ) % ) ) D </ L
" "$% " "!# " # $ " % " " ! / " !+ #!' $ # D # ) !# " 2
G #$ % ! #%$& % 1 $% % ! / " !+ #!' 3 % % $ $ " &"$ -!%! #!' ! " ! $7
#! % % % + ! #!' A$ #! % " $ ! &% - #, A$ " " %
LG
% -!+$ GG G " $ " $ ? % $
% # " "!" & !" #! " % " " / 1 #$ % " %! ! " " % #! " % $ !7
C %!# ! " ! $#!' $# #!' "$ ! # " !
V % # " &"$ "
> )/ J$ # " ! $& % # ! " #! % % ! / " !+ #!' 4$"$ % % % 7
! % % 3 % % +1 3 % " "$% " " ! " &% " ! #! % " # #%$"! " U
"$ ! U5 % # " 1#$% " /!" " #! 1-!# "3 % "$ #$ NF 274 % 7
" 4 !# ("&#,% +!# % "" #! ! 3 GPO>5 % "$ " # "! % 3 " #!%% 3 D # 3
! - !/ & #!" % -!+$ GG " " $ ? % "$ $ 1#$% $ 7
/!" #! 1-!# 4 , ! 3 GPOG5
* . GG
= ( . .
.
%+$ " !- #! " % " # ! $ " ,#! % ? ? " " &?$ 1 " .
" $ ! %! !
" " $ ! %! ! # # D % ! # % " # ! $ " % " ?$ 1 " &
" A$ ? % " !" " " $ , % = $" %) 4 U NF & U L
" # !/ 5 $ +! %+$ " !- #! " / % " # " # % ? 3 " !%
"$ /!"!' - ! &-$ " " !"- ##!' % ? % " $ ! !) / 1 $
# #!' !"# ! ! #!' % " " ! !# % "! % # $" " ,%% + " #
-% ? " ! % " !- #! " %1 !# "3 " #! % " & # ' !# " % " " + $ " A$ "$7
$ " " !- #! " #$% $ % " "!# " " " $ ! " -$ $ "3 $& # " ! " /!" %
! #! A$ ! % " # # " 7!" %1 "3 !" ! +$! " " " ! "
!- #! "
B ) #$ % ! #%$& % % ! % % 4 ? !/ " & +$ " ! / " !+ #!' 3 "1
# % ?$" !-!# #!' % " $ ! 53 % # D + % % ! / " !+ #!' 4#' & ' " %! '53 % "
/ ! % " &) ! " % ! / " !+ #!' &"$" -! !#! "3 "1 # % " %! ! #! " )"
4 4 # - #! /!"!' % %! $ 5 % A$ " " %% % " " $ ! "
! / " !+ #! " # " &% " 1 " ? ( / #' ,# % " # ! % % 7
# # 1 $% % " %! 4Z% #!' % # ' !# K5
L < " % "# ! #' -$ %% / # % ! / " !+ #!' ! #%$&2
• ! ' "!" & " #!-!# #!' % " / ! % "
• !" @ $ !%! 4 D ! D ! 5
• $? "3 $ !/ " & $ " 4 # #! 3 "3 " D &V A$ %% " # # 1" !# " A$ " % / "
% " "$? "E "# ! #!' % $ !/ " & $ " E& # ! ! " % ##!' % $ " 5
• " $ " !#!' %!# " 4 "# ! #!' #!" 3 # -! !%! 3 / %! &/ ! % " ! "5
L
• ( # ! ! 4$ "$ # " % " %% % ! / " !+ #!' 5 ( ? % 3 $ D 7
! " "# ! % "!+ % " "$? " % " + $ "3 ! " $##! "3 ! % "3 !7
$% #! " D ! % " & % " %% % D ! $ #$ " " "# ! #' " # 7
# ' % " "$? " &" %! % " /!" " " $ " ! #%$& % " % " - "
&% # " " %/!
7 ) 8" " " % " $# " % %!"!" % " " % "$ % " " # % #7
" & % ! " 1" !# A$ " % " # !#' $ A$ #$ " %!# %!"!" " 1" !# "
#$ ! !/ "3 % " "$% " $ " - " " -! #! " A$ "$ % ! - #!' 4/ + S% "
"# ! " " /!) !# " ! !- " " - / % " # ! " $# !/ " $ " " % ( "7
!W ! K 5 " #! #!' !# ("!# % +1 # ! A$ ! " "# ! / 7
% ! ! #! % A$ "$ % " "$% " "#$ ! ! " &U%$ + U " %% 7
% " "$% " " ! " # A$ " " ! #%$& # #%$"! " ! "$+ 7
#! " & " !"#$ % " ! %!# #! " % ! / " !+ #!' " " ,# % "!+$!
% "$% " % ! / " !+ " %! ! "# ! ! )" " . C !% ,# % " !
% "3 + -!# "3 ! $? " &-!+$ " $ " " % " ! $ 4 !+ 5 4/ + 3
% G3 % 3 % WE+ -!# G3 + -!# 3 + -!# WE # 5 &# % 1 $% A$ % ! !-!# 6! " 4GPOL3
>PQ5 # ! % % % "2
% ) " #!-!# % # ! % %
0 $ # &% " ) # # " ! " 4/ + 3 # %$ " & +% "3 ! + % "3
# 5
#% " $ # ! # ? % " 1" !# "E ? % 3 ! #%$! ! "3 "/! 7
#! " " 3 # % #! "3 ' S*[3 # 3 $ !" %
# % " % F/ - ) 4 " % +! % "5
" "! % " / ) %"
" - " % " % " " # "!" " % ( ? % 3 ! #%$! $
% # $ % " # + 1 " % / ! % ! # # %$ " & % # % # % " # 7
+ 1 " % / ! % ! # +% "
" ) #% "1
? +% % $ % #$ " + ! % %'+!# % -!+$ GG > " " $
? %
% ! #%$! $ " "!+ !-!# #! 2 S*K3 χ 3 3 # 3 ! #%$! " ! - #!' " # % + ! $ % / %
! % $ 3 % " + " %! 3 % !/ % # -! 4 %- d α5 &% ! ##!' % - # 4 !#
("&#,% +!# % "" #! ! 3 GPO>5 "! !" 3 " #!-!# " "! " # #, % ,! ' "!" ! / " !+ 7
#!' $% # # "
/ # " % " "$% " " " % !" A$ -$ - $% " % " ,! ' "!" % " / ! % "3 &
- #$ " " ! % " 1" !# "# ! !/ &%$ + % " % " %!"!" h
$ % " ) ) 0 # " % # " " " " # # #! ! " " " 1" !# " # " !
D %!# A$) # "!" # $ 3 "'% #! % " &# "$" "$% " ! % $"$ ! # # % "
# #! ! "3 ! # " ! #%$! % " $ " " 1" !# "3 " A$ " D %!A$ # "$ " #!%% &"
" % " "$% " " # "! % " "! !" % " % " " # / 3 " "3 " "# !7
O ) 0 / /% 1 ) 6 " " !/ # #%$"! "3 "
,# # #! " " ! / " !+ #! "3 " %! % " ! %!# #! " % ! / " !+ #!' &
" " % # #' " " ! % " +$ " ! / " !+ #!' &"! " #$ %! % " ? !/ "
% $ %% " 2 S . K3 S . : K3 S . K3
S . ( K3 S . : . K3 #
% # " % A$ " - #!%! % #!"! " " # A$) 1 3
L>
$ #$ " ##!' $ % !#
P ( . J$ " % " - #! " $ !%! " % ! / " !+ % % # ' !# $ "
'"! " &" ! #%$& % -! % % " %- ) !#
GQ ?%< 8" " "$% C !% " "# ! ! # & -$ ! #! " ! % " "! !" %
% # $ % D ! #! % % /! A$ !#," ! % " # % - %
%+$ " ? % " ) !# " " 1 % #$ " ! ! $ !%! 4$ ! " $ !#!' 53 $
$ / + # $ " %% 3 %!"!" " 1" !# " !#! % "3 % " %% $
-' $% # %!# 3 " " "! " + $ "3 - + -1 "3 #
" # A$ % " " $ %!# $ 1#$% $ /!" #! 1-!# 3 " D#%$& % ! $#7
#!' & % " % " % " " " %% $&# #!" "$ ! 3 & / " ! #%$& ) !7
# " " # " " $ ! ! " % "$ "! " # ! % ! $##!'
% @ % $ / ! ! !/ " " - # " % " # % C ,! ' "!" " % 7
#! "3 % # ! / ! % " ! "3 % ! " $ !#!' %!# & " " ( $"# "
#% ! 3 #!"!' & !"#$"! " ! # "3 "1 # %! ! !#! "3 +$ " ! # " ! " & $ 7
#! ?$" !-!#
KR)< / ) % % ) ) D </ L
. # ) !# # ! % & 1 % " % " A$ $ # ) !# &)" " % " 2
G (
!#
> "$
B $##!'
4 )
L "$% "
N #%$"! "
O ) !# "
'% A$ # % " # & / & %! ! % " D %!# #! " )# !# " A$ $
" # ! " % " $"$ ! " % # ' !# &% ! %! + -1 "$ % ! ! " % " ! #%$&
# ) !# " " %$ + 3 " ! +$ ! %!# A$ " ,& " %% $ # ' !# 3
"! A$ %+$ " $"$ ! " -! # - " # )" % ! / " !+ #!' $ ! / " !+ #!'
"! " # " $& $ # ' !# 3 "! ! % # D A$ " " % " "$% " % "
A$ ,&$"$ ! " # ) !# " A$ "1 " ! " % # ' !# &% " #! " ! %! + -!# " - #! "
( !%$" % !- #! # $ # ) !# &$ # ) !# 3 " " % -!+$
GG B $ ? % ! $##!' $ # ) !# &# $ / " " " " #!%% 3 / &
$ !%! ) ! " # % ? "
* . GG B
= ( . . . ( 8
';> ? % </ / 'a ;
7 - # & / > F / - <; F# / F" . ,
+ 4 2 + & / > 7 G
, + & 2 2 . $ G
# 4& ; & 5 , 8 , G
+ & 2 . -
, $ , + G
2 & 2 ,
# 4& / 2 ( V M
5 / > W V [ 4 5 W V [ 4 W V / + $ + G
W V / + 5 $ 4 W
d , 2 7 , G
7 , . $ $ ( 7 & *J J 7
/ $ % . 2 7 - <; F# / F A L
6J
2 !! , +
2 2 . , ,
- <; F# / F
' ,
LB
GG >GG >GG >GG > H ( ( IH ( ( IH ( ( IH ( ( I
/ # " " % " + % $ %!# &" D %!# / % 4 % " % # " % " "!"53
" # "! " % + % " # @ $ " #!' # !/ " " &" % " # # 7
"3 + -!# "3 $ ! /!"$ % "3 /! "3 "!" " # $ ! " /! & " " % " #$ % " $ !" 7
% " ! / " !+ " % $ % " A$! "# ! ! % " #! 3 " / $ 7
+ % ! A$! D! B # 1 " &$ + % #, > # 1 "3 !
# $ $ !%! # " % " $ "!" "! !%
....
G " % G / " !+ #!' -! ! " % $"$ ! 3 & A$ % , 7
" )"
" " ! / " !+ #!' $ " " $ # D # ) !# $ # D # 7
) !#
> % # D ! % - 3 $ % & D "!' % ! / " !+ #!'
B " % " " # $ " $ ! / " !+ #!' " $ # ) !# " 2
3 1 !# 3 "$ 3 ! $##!' 3 # ' !# 3 ) 3 "$% "3 # #%$"! "3 ! %! + -1 &
) !# "
F " % " " # $ " $ # D # ) !# " 2 3 1 !# 3 "$ 3 ! $##!' 3
) 3 "$% "3 # #%$"! " & ) !# "
L ( " % / " !+ #!' " $ $ !%! !/ " " &"
( 0<( 0<( 0<( 0<
! / " !+ #!'
."$ ! V #
D # ) !#
D # ) !#
% " % ! / " !+ #!'
====
G % $ 1 !# $ "!"
# %!# $ 1#$% $ /!" #! 1-!# #! % ) !# $ & %!# % " % " %
!#$%
> (! " #$ % " 1 % 1 !# % % ! / " !+ #!' A$ , # # ! % % + % " ? #!#! "
% %!
0 0 * .0 0 * .0 0 * .0 0 * .
( : ]GPO>5 ) / ) . ! ?/
-+ G ? G # !#!' 6 ",! + 3 2 (
( M
( " % " "$% "2
U % % ! / " !+ #!'
U ( " % ! / " !+ #!'
= (= (= (= (
% /!"!' & % !@% /!"!' & % !@% /!"!' & % !@% /!"!' & % !@
(
( +!
G . G
G G ( % ! / " !+
G #! % " $ ! F
G > -! !#!' ) ! " N
G B ( % " &%! ! #! " GQ
G>
LF
G % - A$ $" " &+ -!# #! " % # $ !# #!' # % # !/ GB
% $" A$ % " !@" ,# % % /!"!'
> ! " % /!"!/ " - ! " % " !@" L
B " -$ #! " &+ !-!# #! " % % /!"!' % !@ P
F % " A$ ! ! % " # !#! " % " A$
" D % " !@" % / % /!"!' >N
> 8 B>
> G (% ! % % BB
> ! ' "!" BN
> > " $ !#!' BP
> B ( # ! ! " FG
> B G % ##!' % $ " FG
> B # % ##!' % " " FB
> B > %!"!" % " " FF
B . FL
B G # 1" !# " % $ " FN
B ! A$ !# % " !@" / % % /!"!' L>
B > ( + " - ! " % " !@" LF
B B *$ #! " &+ !-!# #! " % % /!"!'
% " !@" % $ " LP
B F % % " " NF
F . : NP
F G "$ OQ
F #%$"! " & !"#$"!' O
F G %!# #! " % " " OB
F %!# #! " % " $# " OO
F > %!# #! " % " $# " P>
F > # #! " PN
F B % -$ $ % % /!"!' ! - !% GQG
0 0 * GQF
(8 2 % " ! # " "#$ % GGG
(8 02 $ " ! ! %!# GG

Metodologia iv edicion

  • 2.
    ! !! !!!! ! "#$ % $ ! #! & ! !" #!' " ! $ ( %! )# !# #! % % " * %%% " * %%% " * %%% " * %% "#$ % $ ! #! & ! !" #!' " ! $ ( %! )# !# #! % & + #, % - $ !# ! . !/ "! & - ( "&%/ ! (!% 0 !" $#!(!% 0 !" $#!(!% 0 !" $#!(!% 0 !" $#! "#$ % ("!# % +1 . !/ "! ,$ # /!"!' )# !# 2 % $% $% $% $ " " () " 1 $ !# #!' # !%% . !/ "! &3 % 4 5 ( - " % !/!"!' ! !" #!' 3 ! #! " #! % " & $ ! " " ! $ # %'+!# & " $ ! " $ ! " &3 $" % " 66667777 89898989 • 0.0.0.0. • • .... • 0000 • • . : ;. : ;. : ;. : ; ( <( <( <( <• =.=.=.=. • *8*8*8*8 0 <0 <0 <0 <• • ( .( .( .( . . ; • 0. • • < • • . • ( * • (. • . • : • ; •
  • 3.
    > !" " (% & 3 , ! #$%# % ) !# ? &"$ #!' ! " " $ 3 " " , " # @1 A$ % %! % A$! ' @!+ & % " !" %$ "
  • 4.
    B " $ %!"# ! # $ '"! -! ! 2 +$! 7 " " " " & " $ ! " " #' %! ! / " !+ #! " " #! % " $ %! A$ $ $" " #$ " " "!# "3 ! ! " & / 7 " ! " &" ! ! " ! / " !+ #!' % +1 ! %!# #! " & ? % " A$ % ,# C !% #$ %A$! #! #! " #! % " " $ D # % A$ % - A$ D ! % # % D ! %3 % #$ ! !/ & % #$ %! !/ # " % # # #!' % ! ! / " !+ #!' & % " %% % # ' !# ," % - $% #!' ,! ' "!"3 % % ##!' % !" @ ! / " !+ #!' 3 % % #!' % ! " $ # % ##!' % " " & % ! / " !+ #!' #%$& $ # 1 $% " % %!"!" " 1" !7 # & " $ " % %! " #$ !" @ & "# ! ! # !# % ! !#! # # 1 $% " $ #! % " ? !/ " ! ? &$ #$ " % " % # 7 " ! / " !+ #!' % #$ % # " % # 1 $% E& % -! % " " # % " # # 7 " "!# " /!" "3 $ "$ 3 ? #!#! "3 ! %! + -1 "$+ ! &$ ? % " " " ! $% +$ " &" ! #%$& C% ! % " ? % " & ! 7 + " - #!%! % # "!' # # " % " " " % %! % " "! / # $ +$1 # % "$" #$ " " ! 7 / " !+ #!' 3 # $ " % D " % " " - " % # " ! 7 / " !+ #!' % " %$ " % %! % " " C !% %! ? " ! / " !+ #!' & "!"3 " A$ $ #% % " "$" $ " " !- " " # " % 7 % +1 % ! / " !+ #!' " $ " #!%% % & # $ %! 3 $ " " 7 " #$ # % A$ ,& 1 " %! % ! / " !+ #!' 3 $ !%! # $ " ("!#'% + "3 # $ !#'% + "3 " #!'% + "3 ! !" "3 $# "3 + 7 + "3 '% + " & " $ ! " # " " #! % " # " %! $ D7 A$ - #!%! % ! ? #' - # $ $ ! / " !+ #!' #! A$ " ! #%$& ? % " %!# % " !- " #! #! " " #! % " & ! !" !/ "
  • 5.
    F .... ( . .2 . ( :( . . 2 . ( :( . . 2 . ( :( . . 2 . ( : G G H I . ( 0< = 0 0 * . = ( ( . ( ( 0 2 0= 3 ( . : =. *( . ( ( 0 2 0= 3 ( . : =. *( . ( ( 0 2 0= 3 ( . : =. *( . ( ( 0 2 0= 3 ( . : =. * .... G HJ.8 ( ( 0 I HJ.8 ( ( 0 I G ? !/ " ! / " !+ #!' ( +$ " ! / " !+ #!' > =$" !-!# #!' % ! / " !+ #!' B ! !%! % ! / " !+ #!' F " #$ #! " % ! / " !+ #!' . ( 0< = 0 0 * . = ( ( . 0 2 . : . .( . 0 2 . : . .( . 0 2 . : . .( . 0 2 . : . . ( (( (( (( ( > G H .< *. K > HJ.8 ( ( 0 I > > H J.8 . I > > G ##!' % %! $ & " #$ " > > #!' 4 #$ #!' 5 % %! $ > > > "$% % %! $ > > B D ##!' & # !% #!' % ! - #!' ! )" % %! $ > B H .: I > B G H # #! " % ) ! 1 I > B H $ % " " % " -$ #! " % 1 I > B > H $ % " % $ !%! % 1 I > B B H " % " 1 " " !+$ % C !% " %+$ " 1 " " ? " A$ "I > B F H $ % " " % " # ! ! " / %$ $ 1 I > B L HJ$) " +! " " +$! " # " $! % # ' !# 2 " $ 1 " %% " $ " # !/ ' !# I > F . 0 0 > L H . . . K . ( 0< = 0 0 * . = (
  • 6.
    L ( . .* ( M 2 0< 9( 3( . . * ( M 2 0< 9( 3( . . * ( M 2 0< 9( 3( . . * ( M 2 0< 9( 3 7777 ( 3( 3( 3( 3 9(9(9(9( B G HJ.8 ( . : ( . K B H J.8 . ( K B B H J.8 . I B F H J.8 . 9( K B L H. (. . * ( . K B N H J.8 ( J. . 9( 3 ( 3 9( I B O H .< . ( . = I . ( 0< = 0 0 * . = ( ( .( .( .( . * . (* . (* . (* . ( F G HJ.8 ( K F HJ.8 0 I F > H ( 3 ( . : 0= I F B H . ( I F F HJ.8 0 . ( I F L HJ.8 ( ( :I F N HJ.8 ( I F N G ! ' "!" "# ! !/ " % / % / ! % " A$ " / " / $ # D % !- " #!' / ! % F N ! ' "!" # % #! % " F N > ! ' "!" % !- #! + $ " F N B ! ' "!" A$ " % # % #! " # $" %! F O HJ.8 ( . I F P HJ.8 ( K F GQ HJ.8 ( K F GQ G ! ' "!" " 1" !# " " ! #!' F GQ ! ' "!" " 1" !# " # % #!' F GQ > ! ' "!" " 1" !# " % !- #! ! " $ " / % " F GG H . * . : 9( ( 3 . 3 7 : I F G . 3 H .< ( 0 * . K F G> H . (. * . ( ( . 0 3 ( 3 ( * .( ( . I F GB HJ.8 ( . 0 ( I F GF H .< . ( I F GL HJ.8( . ( * 4 5 ( . I F GN H ( * . . ( 0 * ( . : ( 7 0 8 I F GN G -! !#!' # # $ % # " ! $ !/ F GN -! !#! " #! % " . ( 0< = 0 0 * . = ( ( . R 9( 2( . R 9( 2( . R 9( 2( . R 9( 2 ( 9( 3 9( S( 9( 3 9( S( 9( 3 9( S( 9( 3 9( S 7777 KKKK : . 9(: . 9(: . 9(: . 9( L G HJ.8 . R I L H J.8 ( R ( ( ( . I L > HJ.8 . 9( I L B H .< ( J. . 9( S(. KI
  • 7.
    N L F H* J. (. < 0 ( I L L H .< . J. . 9( S(. K L N H .< 0 ( : ( 0 . . 9( I L O H .< J. . 9( S(. KI L P H : M I L P G ! " + $ " # #!' L P A$!/ % #! % " + $ " L GQ . ( 0 R 9( L GG ( 7 9( L G 9( S K L G> HJ.8 M 9 I L GB H .< (. 9 9( I L GF HJ.8 ( . 9( I L GL H ( = . M I L GN HJ.8 9( 9 I2 . 9( L GO ( M . 9( . 9( . ( 0< = 0 0 * . ( .( .( .( . R 9(R 9(R 9(R 9( N G HJ.8 9( I N H .< ( R 9( I N G / " !+ #!' " ##! % "/ " % N / " !+ #!' % +! $ ! % N > #!' % " !" @" " ##! % " &% +! $ ! % " N > H .< 9( ( 9( I N B HJ.8 9 ( . 3 ( : R I . ( 0< = 0 0 * = ( ( .( .( .( . HHHH . . I. . I. . I. . I O G HJ. 8 I O H . ( 0 I O > H . I O > G ! " $ " O B H . . ( 0 0 I O B G % @ % $ " O B $ " !%1" !# " !-!# O B > $ " !%1" !# #! " O F H 0 ( I O F G ' % O F C " C " % ! " O F > % ##!' "!" !# % " $ " % " O L : . O L " O L > %C " O L B " " !"!' O N R ( . . : O O H . ( 0 0 I O O G $ " "$? " / %$ ! " O O $ " D " O O > " "$? "7 ! " O O B $ " #$ "
  • 8.
    O . = 0 0 *. ( . .( . .( . .( . . P G HJ.8 ( ( I P HJ.8 * I P > HJ.8 J. 0 .0 . . I P B H 0 . . * 0 : < I P F HJ.8( . ( . . . I P L H J. ( . ( 7 I P L G "# % " ! % " # ! $ " P L $ " ! ! " P L > %!"!" % # ! P L B " / #!' P L F ( $ " ! / ! " " ! " P L L "! " -$ ! P L N " - " # % ##!' % " " P L O ! #!' " " ! " $ " # % ##!' % " " P N H * (. . . I . ( 0< = 0 0 * . = ( ( . M( . M( . M( . M <<<< GQ G HJ.8( . ( M I GQ HJ.8 < (. * . I GQ > ( ( 0 GQ > G HJ$) " $ !" ! $#!' - #$ #! "I GQ > HJ$) % " # ! $ !" ! $#!' - #$ #! "I GQ > > H A$) $ " " % " !" ! $#! " - #$ #! "I GQ > B " !" ! $#! " - #$ #! " !) " $ + -!# # %1+ " - #$ #! " GQ > F H $ % " " % " ! " #! # % GQ > L %#$% % ! ! GQ > N H $ % " " % " ! " % / ! !%! I GQ > O ( # ! ! " # %#$% % "/! #!' " GQ > P / ! GQ > GQ H ' " ! % " ! " #! # % & % / ! !%! I GQ > GG H & %+$ " 1" !# "# ! !/ I GQ > G H ' " $# % " " 1" !# " "# ! !/ " % ! +%)" GQ > G> -! % GQ B (. . SMK GQ F M : GQ L * 2 . ( 0 GQ L G H( A$) " C !% % " 1" !# ! - #! %I GQ L H A$) # "!" % $ ,! ' "!"I GQ L > HJ$) " $ !" ! $#!' $ " %I GQ L B HJ$) " % !/ % "!+ !-!# #! GQ L F H ' " % #! % !" ! $#!' $ " % & % !/ % "!+ !-!# #! I GQ L L . / A$ " , -! ! % !/ % "!+ !-!# #! 3 HA$) ,# " / "! $ " ,! ' "!" " % ! % #! % " # #, I GQ L N H( A$) " ! # # 2 % ! / % # -! I GQ L O H $ # " % %! " 1" !# ! - #! %I GQ N < ( 8 GQ N G H $ % " " % " "$ $ " " "$ "!#! " % " 1" !# ) !# I
  • 9.
    P GQ N H$ % " " % " ) " $ " " 1" !# " ) !# " " $ !%! "I GQ N > HJ$) " % # -!#! # % #!' ( " I GQ N B HJ$) " % + "!' %! %I GQ N F HJ$) " % $ S KI GQ N L HJ$) " % $ !- #! #! "I GQ N N HJ$) " % %!"!" / ! $ ! ! ##! %I 4 T &5 GQ N O HJ$) " % %!"!" - # ! % % / ! I 4 5 %!"!" / ! ;7 ! ##! "5 GQ N P HJ$) " % %!"!" # / ! I GQ O < ( 8 GQ O G H $ % " " % " "$ "!#! " % " 1" !# ) !# I GQ O H $ % " " % " ) " $ " " 1" !# " ) !# " " $ !%! "I GQ O > HJ$) " % =! #$ #,! #$ I GQ O B HJ$) " % " # -!#! " # % #!' ! #! $% #! " # $ "I GQ O F HJ$) $ !%! #!' ! % " % " # ! + #! I GQ O L HJ$) " % " # -!#! " # % #!' + " " &; %%I GQ P < . * * 0 * 7 0 GQ GQ < . GQ GQ G HJ$) " % " ) " %!"!" $% !/ ! I GQ GQ HJ$) " % + "!' C% ! % I GQ GQ > HJ$) " % %!"!" %! % " S ,K %!"!"KI GQ GQ B HJ$) " % %!"!" - # "I GQ GQ F HJ$) " % %!"!" $% !/ ! / ! 4 5I GQ GQ L H & " ) " $% !/ ! "I GQ GG H 0 < I . ( 0< = 0 0 * . = ( ( .( .( .( . 0 (0 (0 (0 ( GG G 0 ( 0 * ( . . GG ( GG > H ( ( I . ( 0< = 0 0 * = ( (8
  • 10.
    GQ % %! A$# ! $ #!' " " % " !- " " " " % %% / # $ ! / " !+ #!' " 7 #! % $ " % " # !/! " A$ $ ! / " !+ %! # $ " $ ! : " -! $ ! !#$% ! / " !+ #!' 2 % ! / " !+ #!' #! 1-!# " ) ! "$ % / # %+$ " " $ ! " "# 7 !#!" 3 # -$"!' &U / # "U % " ! & " $ ! " A$ ! " A$ % ! / " !+ #!' #! 1-!# " %+ A$ ! % #!' # % %! # ! ! " " $ ! " ! " A$ " S %+ K A$ " % " # " $ ,# # " $& " #! %! " ! " ! $ " # " % + " &# %!# " !) ,&A$! ! " A$ % ! / " !+ #!' #! 1-!# " ! " " / 3 # ! 3 % "3 & % # " & " %!7 @ #%$" %+$ " # "! A$ % ! / " !+ #!' #! 1-!# " %+ # %!# 3 $& !-1#!% %!# &A$ A$! $ % " #! % ! + 3 % ! / " !+ #!' #! 1-!# " " ! %$+ 3 ! A$ / # % %! %% " " # % " % #! " ! " % "3 % ! ! 3 % /! % #! 3 % % /!"!' 3 % ? 3 % " - "3 % " % ##! " "! #! % "3 % " #! " ,$ "3 % / "7 ! "3 % - !%! & " " A$ - % # ! ! $ " " /! " "$ 3 % %! $ #% " ! / " !+ #!' 3 A$ %% A$ " " #! % &#! 1-!# ,#,3 " % " " " ,$ " ,# " ! / " !+ #!' - #$ $ " +$" $ " A$ # #! " %+$ ?$ 3 $ !' $ " %' #% " "3 " ! / " !+ "! % " "$% # !/ " $ $ !+ " ? # " "3 $"# " ! / " !+ % " " $ " ! " $ + " 7 ? ,!" ' !# 3 ! / " !+ " #' /!/!' & $ !' $ $"# " % 3 " !# " ! / " !+ A$!) - # ? & A$) # !#! " $ " + $ % !%% 3 " ! " ! / " !+ % " ! + ! " 8" " " "'% %+$ " ? % " $ " - ! / " !+ " %+ A$ ,# " " !@"3 H %+$! , /!" $ ) ! / " !+ ' /! $ " ! I ! / " !+ #!' #! 1-!# " " #! % # #$ %A$! ! ! / " !+ #!' 3 "'% A$ " !+$ " &#$! 7 " %! ( " -! ! % # $ ! ! / " !+ #!' S"!" !# 3 # % 3 1 !# 3 &# 1 !# 3 "!#! " ,! ) !# " " % " "$ ! " % #! " - ' " $ % "K 4; %! + 3 GPNF3 GG5 J$ " S"!" !# &# % K ! %!# A$ ,&$ !"#! %! # " ,# ! / " !+ #!' #! 1-!# &A$ " ? % " ,#," % # "$ %! S 1 !# K "!+ !-!# A$ " " - ' " " / % " % %! : S# 1 !# K A$! #! A$ " ?$ + # " ? !/ &" %! ! % " - #! " " % " & % " ?$!#! " / % " #! 3 %% / # ! / " !+ #!' #! 1-!# " ,# ! / " !+ #!' - #$! " & 7 # /! ! / " !+ #!' $ #$ %! " '"! " -$ % "2 5 $#! # #! ! & 1 " 4! / " !+ #!' "!# 5 & 5 " %/ % " # !# " 4! / " !+ #!' %!# 5 #! " " " " ! " ! / " !+ #!' % ,$ ! , / %$#! ! / " !+ #!' " % , ! # # % A$ " &"$ # # " $ !/ " % " @% $ % " #! 1-!# " $ " " ! "3 % + 3 % , % % "! % # # # D " "2 S ! " "! % 3 $ "3 # $ !# " 3 " " & A$) % " ! " # $ !# #! "2 " % C !# # " A$ % " " #!/!%! #! " ! " +$ # C 3 " 3 % #! #! ( 1 " A$ % ! )" & -$ # $ !# ! - #!' " C"!# 3 ? % 3 " # / #! " " #! % "E % " ! " # $ !7 # #! " % + " " ,#, #! 1-!# "K 4 + 3 GPNO3 3L5 : % ! / " !+ #!' #! 1-!# " $ # " 3 ) ! A$ "!+ !-!# ! !# 3 # ! &# ! $ """" # " " # $ " $ " ! "3 % " #$ % " " !/ $ " " ( %% 3 % %% / # $ " $ ! ! / "7 !+ #!' 3 " ! ! " ! % "$ J$! " , $ " A$!"! % ! / " !+ #!' #! 1-!# 3 /! % % 3 , + $&# % #! 2 % ! / " !+ #!' "$% " / %! # -! % 3 #$ 7 % # % " '"! " % " #$ % " " %! '3 ? " #! 1-!# ( ? % 3 A$ % $ ! " $ # % # " "! , /!" /! % %! $ " % %% / ! /! % % U % "U + / " -!#! #! " !#, ! " $ ! #! % # # 1" !# % ! / " !+ #!' #! 1-!# " A$ " " +$! &!+$ " % # "
  • 11.
    GG * . GG ( (
  • 12.
    G " $ "A$ , $ %!# %! " " % # " ! / " !+ #!' #! 1-!# %!# !/ " " !"7 #! %! " & " % # #! ! # % " !" " " / # " !-! % 7 % "3 " #! " % !" " " " " % # " ! / " !+ #!' #! 1-!# " D %!# 7 " % % + " %! &" " #$ % A$ %! " # ! $ #!' " "$ + -!# " " " & % # 1 $% % %! % A$ # " 4-!+$ G G5 % %!# #!' % # " ! / " !+ #!' #! 1-!# " + $ / " # #! ! "3 % " #$ % " "$ / $# $ / " ! " ! + " ! / " !+ 3 & " "1 # / % " #! #! " &% # % +1 % " %! ! # ? !/ "2 J$ % % # G ! A$ % ! / " !+ #!' " $ # " # $ " !" ! " " "$ ! % #! " $ # $ $ % A$ % ! %% / # ! / " !+ #! " > !/ " " # # " ! / " !+ #!' A$ + % , "! " # % ? & # #% B ( #! % ! / " !+ #!' # %+ # ! ! & # %+ A$ " % % # " 7 % " - " " &#! 1-!# " F ($ #$ ! $ " % D ! / " !+ #!' U A$ )" " $ "$-!#! U & + A$ #$ ! $ + / ! " ! A$ $ " %+$ " " # " & " D7 %!# " # " A$ " ! #%$! " A$ %% " % %! " ! #$ " " ! / " !+ #!' 3 % +1 3 % +1 % ! / " !+ #!' 3 ) " %!"!" &"! !% " % # % " #! #! " " #! % " % # ! " #! 3 " C !% #! #! " !"#! %! " # % "!# % +1 3 #! #! " % # $ !# #!' 3 " #! % +1 3 % +1 3 7 ? " #! %3 #! #! %1 !# : !) $ " /! #$ " " ! !" #!' " D $ $ !%! " #$ " " ! $# ! "3 ! ! " & / " !/ % %!# #! $ 4# 7 5 #$ " " "!# " % +1 !/ % " + " " " # % ? " % " # 1 $7 % " ! $% " S # % ##!' % " "K &S %!"!" % " "K 4# 1 $% " P &GQ5 $ ! ! " #$ " " ! $# ! " ! ! " "! !" 3 % " % # " $ ! ! % " " A$ / & " %% % " '"! " % #$ " % A$ " $ !%!# % %! ! " #$ % & " #' (% )
  • 13.
    G> G ! 2# $! 2 # $! 2 # $! 2 # $ &# ! / " !+ #!'&# ! / " !+ #!'&# ! / " !+ #!'&# ! / " !+ #!' (((( ( ! "( ! "( ! "( ! " 0000 0= ( M =0= ( M =0= ( M =0= ( M = J$ % %$ 2 G5 # + ! " #! % " ! / " !+ " $ " # !/ #! 1-!# 5 # % " -$ " A$ $ ! " ! ! / " !+ #! " #! 1-!# " % # 1 $% % % - # " ! !#! % " ! / " !+ #! "2 ! ! " "! !" " , % % " -$ " A$ ! " ! ! " ! / " !+ #!' &% " %% % "3 "1 - $% % ! " ! / "7 !+ #!' #! 1-!# G GG GG GG G H IH IH IH I " ! / " !+ #! " " !+! ! " ( ! !#! $ ! / " !+ #!' "! " # "! $ ! E /1 " # # % "$ " ! $ $ $ ! " ! " # " ! $& % ! # # ! % %! A$ , ! / " !+ " *$ " ! " ! / " !+ #!'*$ " ! " ! / " !+ #!'*$ " ! " ! / " !+ #!'*$ " ! " ! / " !+ #!' D!" $ + / ! -$ " A$ $ + ! " ! / " !+ #!' 3 % " #$ % " " #! 7 % " D ! #! " ! !/! $ % "3 ! % " "# ! " 4%! "3 /!" "3 !' !# " & "!"53 1 "3 "#$ ! ! " $# ! / " !+ #! "3 # / " #! " " % "3 " / #! " ,#,"3 # #! " & $ " ! ! " ! + 3 % " -$ " A$ !+! % " ! " " % #! # % # %! )" " % ,#, A$ $ " $7 ! % $ 1#$% #! 1-!# & D !+ )% $ ! ! / " !+ #!' ! %!# A$ )" " ? A$ % " $ ! A$ % $/ ! " / 1 $ %1#$% $ ?$ + )!" % % % /!"!' " " -$ " $ + ! "3 # $ " # ?$ ( ? % 3 %+$! $ / "$# " " /! % #! % " " ! " -C % % "!" ! / ! " ! " & ,1 # " %% $ ! - # $ $ ! / " !+ 7 #!' " $)" $ % !# "$ ! # %+$ " !+ " & #!" % $ # " !-!# % E " ! $ % ! - #!' % " # /!" " & !' !# " ," A$ %% +$ # "$% 1#$% " #! 1-!# " " /! % #! 3 !# # % # !/ 3 $#, $ "3 "!# % +1 % " " "3 / " !/ " "!/ "3 #) !" 1 "$# # % # " % " D 3 % %! #!' % $? 3 % + !##!' 3 % " % #! " - !%! "3 % !" 3 % " $ #! " $ %!#! ! " ! & " " ' "$ + % " ! " ! / " !+ #!'' "$ + % " ! " ! / " !+ #!'' "$ + % " ! " ! / " !+ #!'' "$ + % " ! " ! / " !+ #!' . ! $ "$ +! " # + + + $ " 4 " $ "3 ," ! % "3 # "3 ! $" ! "3 $ !/ "! " & " $#," - " " #! #!' 5 % " / % " # @" % +!"% " & " $ " " % ##!' $7 % U %+$! 1 +$ " 2 H"! / " $ %!#! %+ I3 H " % "3 # % " & " ! " ! %+C - # % " / "IU +$ % 3 % " ! " $ + " % % $ /!" !/$%+ #!' $% 4 ? % 3 % ! $ !#$% " % %1 !# D ! !# 3 %+$! $ # # ! $
  • 14.
    GB ! / "!+ #!' " % " # $ % " % #! " " " . ! " & ! ) !# 53 % " $ ! # " 3 % / % % 7 /!"!' "!" ! % #! 4% %1#$% S ! %%K S " D @" "K3 % ! # 6 & %1 3 1 "$+ ! % %+$ " $ ! ! / " !+ %+C " # % " % #! " , " D$ % "53 % #, % # " " 7 "3 % # %+C "$# " /!/! 3 #) +$ % " ! " ! !#! % "+$ % " ! " ! !#! % "+$ % " ! " ! !#! % "+$ % " ! " ! !#! % " & 1 % " ! " ! !#! % " " / + " & A$! %! " #$! " A$ " "- " % ! " " #!" " & " $# $ " #! /! & + 4GPNL53 #$ $ " " %% $ ! ! / " !+ #!' - !%! ! " # % # # #! ! " $ !# % ! ( ? % 3 $ ? / % -% D! # # % /! + $ +$ " 2 HA$) " # " ! -%$& A$ $ , 7 &$ $? + $ /! + # ! % &" !"- # ! "I3 & #! %% / # $ ! / " !+ #!' A$ " $ ! % " - # " A$ ! /! % / %$#!' % /! + ! + 3 ," " "$ ! " / + & " #!-!# !/ " " #$ " ! " % " # "! ! " ! #%$! "$ " $ ! " % " - # " A$ $ ! -%$! % /! + " % %+$ " %% "3 "! / # # " /! " #! / ! " "3 "! % ! / " !+ #!' " ! $ - A$ "!# %'+!# " ! " #! %'+!# ( A$ # ! C " %% "$ ! / " !+ #!' " # " ! A$ " ! $ # % # #! ! #$ " !' % !# 3 # ! / " !+ " % # 3 " % " % #! " ! " % " 4 "!#'% + " #%1 !# "3 "!# $ "3 # $ !#'% 7 + "3 "!#'% + " " #! % "3 ? % 53 $"# &% %+$ " 1#$% " &%! " A$ , % % /! + 3 # / " # / ! " ? " /! "3 / %+$ " %1#$% " $# !/ " " % & %! " # $# " "! !% " - !%! ! " # "$ ? " $ ! 2 % /! + . / A$ " ,& % 3 " # 7 !#! " #!" "$ ! ! / " !+ #!' # "! # # % " # "# "! # # % " # "# "! # # % " # "# "! # # % " # " ( " % " # " ! # # % " " $ ! "3 ! / " !+ #!' & ? " ! " % # # % A$ " , ,#, # " # $ &$ 2 G5 ! / " !+ U % !" U %+$ #$ " !' A$ & , "! " $ ! $& - 4S "7 #$ ! % $ K5 " ! %!# A$ $ $ ! / " !+ #!' " / " 3 % A$ $ % + " & " 7 $ " $ ! 3 -$ ! $ # ! # #! % $ - A$ !- 7 ! / $ % $ A$ & ,& "! D ! ! 4 ? % 3 % - !%! " $ $& " $ ! E"! + 3 "! %+$! % %! " $ " # !/ !- U !+ " % A$ " " % " % / % " D!# "U3 % " "$ ! / " !+ #!' $ - A$ / " 5 5 " $# $ " - % % ! ! / " !+ #!' ( ? % 3 $ " % / $ + % /!"!/ " ! #%$& "# " # % # ! " D 4% " " ? " $ " # $# " " D$ % "3 # # " " D$ % "3 # 53 $ ! " " %% / # $ ! / " !+ #!' " ! + " ! + 3 " #' % 3 "$ ! " # -$" & " #$ " $# $ E# "$% 7 # " !/ " " -$ " ! %! + -!# " % " # 3 % !# # %+$! A$ # # % !# & %! " + " # # ! " " D$ % "E&$ / A$ , -$ ! % # " $ ! # " ! 3 $ " # & #% ! &- %! % A$ " ! / " !+ " "$ A$ #! # " $ " $ ! % " - # " A$ !#," + " ! % # $# " D$ % #! ! % /! " U !+ " % " % "# "U - # % " $ /!" 4! / " !+ "! ,& $ # ! # "! % + " # % # ! " D$ % % % /!"!' / % 3 A$) # % " & A$) , ! " " " ! 3 A$) "! $ #! " $ " " ! # ! 3 A$) - % ,# 5 : "1 "$ ! , "! #!" & ! >5 % ##! % " # !/ ! #! % " % #$ % " % ! ! / " !+ #!' 4 "!# %'+!# 3 " #! %'+!# 3 %'+!# 3 # $ !# %'+!# 5 - # 3 $ A$ % " - ' " % # ! ,$ " % " !"7 "3 $ " %! " !/ " " - " " +C % !"#! %! % #$ % " A$ -$ 7 % % ! / " !+ #!' ( ? % 3 "! " " $ ! % " + ! #! " "!# " % $ /!" # $ !# %'+!# 3 % ! )" " # 1 " # " % " # % " " &-%$? " # $ !# #!' % " + !7 #! " 4A$!) " # $ !# # A$!) 3 # A$) '"! " &A$) "$% " " ! 53 % " ! " # $7 !# #!' 3 % " ! " " ? " A$ " ! 3 % " # + ! - #!' 3 % !" "!' &% !"!' % ! 7 - #!' ( 3 "! " " $ ! " ! " $ " # !/ " #! %'+!# 3 % ! / " !+ #!' " #$ 7 1 " # " % " # % " $# $ ? A$!# % " + ! #! "3 % " -!% " " #! # ' !# " "$" ! "3 % !+ #!' % " ? " " $ % " " $ " &"$ ! + " # " - !% "3 % " #$ #! " & " " # " ! " $ - A$ ! #! % "!# %'+!# " %! 1 " " # " # % " # " " %! + 3 % " %! % " ! " % + ! #!' 3 % !/ #!' % ? : "! " $ !%! $ #$ -$ % # %'+!# % " + ! #! "3 " ! / " !+ 1 U ? % U #$ " ! " # % " # " " # 7/ 3 % / %$#!' % " # "3 % " % #! " " " A$ # ! $ #
  • 15.
    GF " %$ +3 % & 1 % " ! / " !+ #! "3 " A$ " $ !A$ $ - A$ !#$% 3 $ /! U & ! U # " A$ " % #! # !" ! " # " !"#! %! " 4 ? % 3 % " 1 " % + "!' " #! % " %% " % " "!#'% + " , "! $ !%! " % " # $7 !#'% + " ! / " !+ % " - # " A$ % /! % #! % /!" ! % # $# % " !@" A$ " D 7 %% 5 ( %% 3 #$ " # % - A$ " % ##! " , % S - A$ ! #! % -$ %K & S - A$ C !# K % ##!' $ $ " # !/ ! ! " ! %!# #! " % " %% $ " $ ! !) " # C A$ " - # C ! / " !+ #! " ! !"#! %! ! " A$ $ $ !%!7 / ! " - A$ " / " !+ #!/ " !+ #!/ " !+ #!/ " !+ #!' /! % " "' /! % " "' /! % " "' /! % " " " /! A$ 3 #$ ? " # # $ 3 % # " -! % ! " " -!#! & ! " %$ + 3 ,& " A$ , "! " ! / " !+ " A$ " &3 # " #$ #! 3 "$ # # #! ! " 7 #$ " " $# $ " " # " " A$! % ! " " " #1-!# " ( 1 " #! A$ ,&2 5 " & ! / " !+ "3 " $# $ " &- %! " 4" % " #$ % " " $ # #$ " "# ! " & " ! % " A$ % " "$% " ! / " !+ #!' &V %!"!" ! "5E 5 " & ! / " !+ " " " $# $ " &- %! " 4" % " #$ % " ,&! / " !+ #!' ,#, # " #$ " "# ! " & " ! % " A$ " ! / " !+ #!' E% # #! ! $ " !"7 " " ## "! % " "13 , A$ $"# % " ! / " !+ #! " $ %!# " & #$ ! ! " ! 7 - % " # D " % 3 - " "3 !+ "3 #) 5E #5 " # ! / " !+ " & # " $# $ " 4% " #$ % " A$! $ "-$ # % A$ " , ! / " !+ $ A$ " "# " 53 & 5 " ! / " !+ " ' + ! "' + ! "' + ! "' + ! " W, 4GPOL5 #! !/ " " # ! ! " A$ ! / " - " " , "$+ ! + ! " ! / " !+ 7 #!' $# !/ "3 % " #$ % " " # 2 5 " $ " ! " ! !+ 3 %! & D#! % ! / " !+ " % % % +! $ ! / " !7 + & " # # $ ! 3 " ! A$ )" " "$% # !/ ,& " ! " A$ ? $ ! / " !+ #!' A$ " ! " % ! A$ % ! " ! $% & !/ % ! / " !+ 7 3 )" " # " % " $ ! & $ & !" "!#!' " %/ % " " #$% " A$ " % " 5 " $ " ! " ! / " !+ #!' S " # " ! $ / " "1 / " "K U# " #! ' "U $#," # "! " " # " ! # $ %! % " % ! " !/ " ! / " !+ #! 7 " - # $ " # D " !- " 4 " #$% $ "3 " % " " "3 # !#! " ! % "3 ) 7 # "5 #5 " $ " ! " ! / " !+ #!' $ " /! % 1 " &% " %$#!' % " . $ ! $ # $#! $ ! / " !+ #!' A$ &$ - $% 3 ! + $ 1 ! !#! " "7 $ ! " A$ 3 $ " % ! / " !+ #!' 3 % + # " ! $! $ 1 " # " "3 % " ! " !+ ! / " !+ #! " A$ &$ " %/ % " ( ? % 3 $ " $ ! A$ " !" @ %! % " - # " A$ / # # $# " %!# !/ " % " % "# "3 $ # % % " % #! ! + " ! " " %/ !/ " " % " %! #$ #! ?$/ !% .... 1. " ! / " !+ #! " " !+! ! "3 % " #$ % " $ / ! !" ! " -$ " &% # %! !#," ! " " # " ! % #! # % -$ / + 2. * #$ % " ! " " / + " & " $#! " % " " # # " ! / " !+ #!' 3 % #$ % " A$! $ /!"!' ! %! + -!# % ! " $ " ! " % % ! / " !+ 3 " / " " &" /! % % #!' 1 " &% " %$#!' % " ( 0<( 0<( 0<( 0< " ! / " !+ #!' *$ " + " % " ! " ! / " !+ #!' - A$ % ! / " !+ #!' ! / " !+ #!' " $# $ #!' % ! ! / " !+ #!' ( " # !/ % ! / " !+ #!' / #!' % ! / " !+ #!'
  • 16.
    GL ==== G $ %1#$%!# & $ # " ! " ! / " !+ #!' % ##! $ /!" #! 1-!# 4/) " % D C G5 &$ 1#$% % !" 3 & $ # " ! " ! 7 / " !+ #!' > % " ! " $#! " % %1#$% & % !#$% &# " % " "!+$! " +$ "2 H - $# 1- " " % " ! "I3 H#$ % " ! " " " C !% "3 % " !/ " % %1#$% % !#$% #! 1-!# I3 H#' "$ 7 +! % " ! "I B %!? $ ! ! / " !+ #!' A$ , ! " %% # - % % %! 0 0 * .0 0 * .0 0 * .0 0 * . : 3 ( 4GPNG5 ! ! , &# " $# ! % ! %!"3 ! 2 , 0 "7 !%% & # 3 GG / ! "!' GPO> 1 $% S , ! K 4 ! 53 (( G7B> = ( 2= ( 2= ( 2= ( 2 % /!"!' & % !@ ) *) + , - . *) % /
  • 17.
    GN (% ! %% 2 ? !/ "3 +$(% ! % % 2 ? !/ "3 +$(% ! % % 2 ? !/ "3 +$(% ! % % 2 ? !/ "3 +$ 7777 " ! / " !+ #!' &?$" !-!# #!' % " $ !" ! / " !+ #!' &?$" !-!# #!' % " $ !" ! / " !+ #!' &?$" !-!# #!' % " $ !" ! / " !+ #!' &?$" !-!# #!' % " $ ! (((( +$ "+$ "+$ "+$ " ( ( 0 2( ( 0 2( ( 0 2( ( 0 2 • " % # ? !/ " ! / " !+ #!' • " %% % " +$ " ! / " !+ #!' • =$" !-!# % ! / " !+ #!' & %! "$ /! !%! 0= ( M =0= ( M =0= ( M =0= ( M = J$ % %$ 2 G5 * $% %'+!# &# , % " ! / " !+ #!' #! 1-!# 5 " ) # #! # ? !/ " & +$ " ! / " !+ #!' #! 1-!# >5 % " # ! ! " / %$ $ % / " !+ #!' #! 1-!# " # 1 $% " " % A$ % ! " " %% &" "- % % ! % 7 % ! / " !+ #!' #! 1-!# " #! 3 % # ! $% " #' % $ % ! / " !+ #!' #! 7 1-!# " % " """" -$ % " % $ % 2 ? !/ " ! / " !+ #!' 3 +$ " ! / "7 !+ #!' &?$" !-!# #!' % ! / " !+ #!' % # ! $% " !"#$ " " % " GGGG HJ.8 ( ( 0 IHJ.8 ( ( 0 IHJ.8 ( ( 0 IHJ.8 ( ( 0 I . / A$ " , # # ! % ! ! / " !+ #!' & % #! 1-!# 3 " $ ! D " #! % , -$ ! % #$ " !' 4 #$ ! % ! %! + -1 "!# 3 "1 # # "$% " ! / " !+ " &-$ " !/ 7 " "53 " #$ # !#! " % % % ! / " !+ #!' %! 3 % % / . - ) ) /" . / / % " % ! % % ! % % $ " # "! " ! ! 3 # "! $ !# 3 ! %% / $ # "! % # ! ! E% A$ A$) - !%! ! " ) % ! / " !+ # % 3 % # % ?! !" % ! 3 % D!" #! " $ ! " # "3 % @ % ! / " !+ &% " , !%! 7 " " % " )" % " % ##! $ 3 $ ! 3 # % # ! ! % ! / " !+ $ "!#!' A$ % ! # # "! A$) ! - #!' , # % # 3 A$) ) " &#' %! % " " A$ + " # "! - $% % % " #1-!# ) ! " # # " & D %1#! " & A$ " "$"# ! % " ! / " !+ # ! ! " #! 1-!# " 4 %% ! 0GPNL5 " @% #W -- 1234560$ % # # % " #! % "$ % 3 & D # ! $ # " " "! !%! " $ " %$#!' " !"- # ! % ! / " !+ " # "'% # # $ % % "! !) / %! % - #% 3 #!" & ## "! % %+$ " # "! " % ! / " !+ " % A$ " ,# $ # $ !# % % " " & " # " ! A$ %!# $ "-$ $#! "$ " ! ) ! " A$ " # "! % "3 $ " % # $ %! % & 1 % " ! / " !+ 7 #! " A$! % # % #!' " " " ! ! " % ! % %! ! " % ! % %! ! " % ! % %! ! " % ! % % " # ! ! " U #$ # ; %! + 1237468 % #$ % % ! / " !+ #!' " 2 G % % D " $ % #!' " " / ! % " % % " - $% #% &"! !+X # +$ 4 ? % 3 HA$) - # I3 H A$) # !#! " I3 H#$ % " % !%! I H#' " % #! YYYYYYYY # YYYY I #)
  • 18.
    GO > % %! ! %!# % "! !%! $ 1 !# " #! 3 " / " % %! ( ? % 3 "! %+$! ! " " $ ! A$) "$ %! " % % % " % "# "3 " % $ % 7 A$ $ " 1 !# $ " % "$ %! K &S % % K " " / % " % A$ % ? 7 % " D 3 " #$ A$ % " #! #! " ? # " # " " / % " & ! % " % %! HJ.8 ( ( 0HJ.8 ( ( 0HJ.8 ( ( 0HJ.8 ( ( 0 IIII GGGG ? !/ " ! / " !+ #!'? !/ " ! / " !+ #!'? !/ " ! / " !+ #!'? !/ " ! / " !+ #!' " % " % $ % " " & " % #! " "12 9 *) % ) ' 0 % ) - 9) . ) ! %$+ 3 " # " ! " % # A$) % ! / " !+ #!' 3 " #! 3 )" ) 9 &! / "7 !+ #! " A$ $"# # ! $! " %/ $ % " #! % U " # " #! " #$ % " & A$) " ! " A$ % " $ ! &$ " %/ % U & " A$ ! # ? !/ ! #! % $ 1 /! #! 1 !# )" 9 D " " # #% ! /! "! % " "/! #! " % # " ! / " !+ #!' & 7 " "$"# ! % " %# " 4 ? "3 GPOG5E ) ) & $ % " %% % !" " " " /! 3 % " ? !/ " A$ " " #!-!A$ , " # + $ " "1 ( ? % 3 + " % # " % ? / ! " %% / # $ ! / " !+ #!' % " - # " A$ ! /! % " %% % /! + . / A$ " , - !%! ! # " #$ A$ 3 " +C %+$7 " " $ ! "3 % " - # " " ! " " % ##!' -1"!# 3 % # -! 3 % D! ! -1"!# 4A$ /!/ # # &" / # #! - #$ #! 53 % + A$ # $ % " /! " -$ "! !/ % $ ! + % 4 %! % $ " ! % ? 5 &% "! !%! $ " 4A$ # % !" %!+!' 3 / % "3 # #! " & # ! $ " # % "5 # " % " ? !/ " "$ " $ ! 1 " 2 • ! "! % ##!' -1"!# 3 % # -! 3 % D! ! -1"!# 3 % - ! % $ " ! &% "!7 !%! $ ! $ ! -%$ #! ! % " %% % /! + ?'/ " +$ % # " • / %$ #$ % " % " - # " #! " ! & ! #! % " %% % /! + ?'7 / " +$ % # " • %! "! ,& !- #! % " , " &% " $? " # " # % ! #! ! $! # $ " " - # " • %! "! ,& !- #! " % " ? " /! " !" ! " " % #!' # % ! #! "!+ # $ " " - # " !) " # / ! # A$ $ % ! / " !+ #!' $ "$ +! ? !/ " !#! % "3 !-!# " % " ? !/ " ! !#! % " U! #%$" U " "$" ! $! " $ / " ? !/ "3 ! % ! ##!' A$ % ! / "7 !+ #!' ( +$ " ! / " !+ #!'( +$ " ! / " !+ #!'( +$ " ! / " !+ #!'( +$ " ! / " !+ #!' " -! ! % " ? !/ " # # " % ! / " !+ #!' 3 " # / ! % /)" $ / ! " 7 +$ " U" +C " % # " U % % A$ " " $ ! (% % % ! / " !+ #!' - 7 +$ " ! % / ? " % ! # 3 ! ! ! % !" "!' 4 ,!" " 3 GPOQ5 " %$ + 3 "! % ) % ) " # $ !# % % "$ %! 3 # "$ !A$ & # ! / # " " % % '"! % " $ ! " - $% $ A$ % +$ +$ " "$ ! % A$ , " % ! / " !+ #!' % " # 3 " #! A$ ,& $ - # # 4$ S # # #! K5 D " " % " % " ! / " !+ #!' 3 $ " # $ %% " A$! $ %!"!" !#$% " +$ " + % " #% " & %! ! " " % U % &"$+ ! # !/! " !7 " % ! / " !+ #!' 4* & /! 3 GPNP5 & +$ " "! + % " A$ # $# $ ! / " !+ #!' # # # 2 H A$) %+$ " !7 ! " $ " A$ "I3 H A$) ,& " " " " !"- #," "$ ? A$ "I3 H A$) + " % /!"!' ,& $#," "# " " D I3 H# ! # % ! % " " " A$ / "!# ! I3 H% " + " " S " % # !" % # @1 K A$ % " "I3 H#' " % #! % " ! " # $ !7 # #!' # % / I " +$ " $ !%! ) ! " !+$ " ! " # " " " +$ " A$ " #! # " ! $& " ! ! " ! !#! % " A$ " # " ! -! & #!" A$ +$1 % ! !#! $ " $ ! C% ! +$ 3 ? % 3 , % ! " # $ !# #!' # % # !/ K3 ) ! A$ ! %!# % ! 3 % % 7 /!"!' 3 % " !' !# "3 % " $ %!# #! "3 % #! 3 % " $ #! " $ %!#! ! " D ! " & " " "! !" 3 " #! S/ K3 "! " #!-!# % ! ! % # D &"!" " #! % 4"! " $ / #!' %1 !# !/ % #! % % # %3 "! !# %3 %!+! " 3 % +! % " $ # ! $" ! % -$ #! ! 5 : C " A$ -$ % / $ % ##!' "! #! %3 % % #!' D " %% / !" @ # !/! " 7 ! " " %% $ ! / " !+ #!' 3 " A$ " ! " S$ + " $ ! K A$ %!# " % " "!7
  • 19.
    GP % " /!#$% #! " " ) ! " 4 ! " # $ !# #!' # % # !/ &/ 5 - # 3 # " - $% 7 % +$ 3 !+! $ + # ! $ " # 2 H" ! / " !+ % " - # " A$ % !-$"!' + 7 /)" !#," ! " ! % # $# % " / "IEH" %! % % " " ! " # + " " #! %! #!' %1 !# #$ % / IEH" ! / " !+ A$) ! " ! # % C " ? " %1 !# " % " ! " # $ !# #!' "!/ $ ) # " % ##! "IEH # " " " $ ! #' % " "$% " $ / #!' - # % A$ ! % " " " A$ ? % " ! "I " #! 3 A$ #% A$) " / ,# %! !" #$ # % " " +$ "3 " "! + % " %$+ %% " % " +$ " $#, " " #1-!# " # 2 H % ! A$ $ ! ! !# ! ! % !# " "$ % #!' ! A$ / # #$ ! $ )" I3 H#' " /! #$% " % " !"- ##!' % % &% / ! % ? % + " !' + #! % + " " " ! $" ! % " 7 $ % I3 H% " # ! " % /!"!/ " !# " $#! " % " @% # ! & # ! " D A$ % " # ! " % /!"!/ " D!# "I3 H# - " " %% % " "!# ! " $ #%! % " D "! " / % " !"#$"!' & D % #!' % " -$ $ " " % " A$ !-! " % " #! "IEH D!" %+$ % #!' % !/ % ? A$!# &% !/ #!' ! 1 " # % ? 3 % " " " +$ % " 0$ 7 " ! "I3 H#$ % " % ! , " ! ! " % /!"!' A$ / % " !@" # % ! " " $ "I3 H% D "!#!' % " / " % " " % /!"!' # ! " % ( "! #! 0 "!% " # % #! # % #!"!' / " " I % ) %) /" / / / / 0% / - ' / 9 *) /" % " %$ + 3 ,& # " $ ! " A$ ! / " !+ $#," ! "! " $ % &A$ U! !#! % U $ % +$ " " + % " ! + 3 # "! " % " " $ ! " 4 !#$% % " "!"5 #$ " ! " " " #1-!# " &%! ! " "! !" 3 # "$+! ? " 4GPOG53 " # " ! " % # % " %1 ! " % " & " #! % " % " $ ! & " $ -!% % " $ ! " " / #!' 4 " "3 !' !# "3 /!/! "3 "#$ % "3 # 53 -!% A$ $ A$ " !/ "$% $&C !% $ ! " #% % ! ! / " !+ #!' A$ , %% / " # " %$ + 3 " $& !-1#!% A$ " " " " # " " ! #%$! " % +$ +$ " ! / " !+ #!' 3 $ % " $ / ! " +$ " & # @ % " $ / D %!# #!' % ! 3 %$+ &$ ! 7 " " / #!' % " $ ! = (= (= (= ( . " " #$ " ! " + ! #!' $ #! ! %% / # $ " $ ! " % " ! " # $ !# #!' A$ $ !%! % " % " ? #$ !/ " & % % " "!+$! " +$ " ! / " !+ #!' 2 H#$ % " " % " ! " # 7 $ !# #!' A$ $ !%! # & - #$ #! % " !/ % " + #! % " U "! !% "U "$ ? I3 HA$) ! ! - #!' " " ! /)" !#," ! "I3 H# A$) '"! " " $" # ! I " " +$ " " , " #!-!# !/ " " #$ " ! " A$ " # " ! #% ! $ / D %!# #!' % ? % 3 )" 1 " % "!+$! 2 Z ! / " !+ #!' ! #%$! % " "!+$! " - " # $ !# #!' % " + ! #! "2 % ! ##!' ! !# Z# # [3 % " $ ! " + $ " A$ @"3 % %)- 3 % # $ !# #!' /)" 7 # " " "3 % # " #! 4# "3 3 /!" "3 "3 -!#! "53 % " $ ! " + " + $ "3 % " % " /!" 3 % " ! % " # $ 3 % % 1 & " $ %!# #! " % " 3 &% " + #! " # " % % " " !/ % " ? A$!# " " % " % " " " A$ #$ # " !% 7 ? " % %! % #!$ 0 + [ . = (. = (. = (. = ( % ? % A$ " , / ! " %% " % /! + 3 % " +$ " ! / " !+ #!' 1 " 2 H% ##!' -1"!# 3 % # -! 3 % D! ! -1"!# 3 % - ! % $ " ! &% "! !%! $ ? # $ ! 7 -%$ #! "!+ !-!# !/ " % / %$ #!' A$ ,# % " /! " "$ % #!' 3 % ! )" " )" &% !"7 "!#!' # ! $ % % #!' IEH#$ % " " - # " ? # & ! -%$ #! " % / %$ #!' % % #!' 3 % ! )" " )" &% !" "!#!' # ! $ % % #!' IEH " /! #$% " "! % ##!' -1"!# 3 % # -! 3 % D! ! -1"!# 3 % - ! % $ " ! &% "! !%! $ IEH D!" %+$ !- #! % " , " &% " $? " # " # % " A$ % "!+ # - # % / %$ #!' % % #!' 3 % ! 7 )" " )" &% !" "!#!' # ! $ % % #!' IE&H% " % #! # % " "!+ # - # # " # % / %$ #!' % % #!' 3 % ! )" " )" &% !" "!#!' # ! $ % % #!' I , ! 3 # $ "! % ? % " 1 " #$ A$ " # "! % % ! / " !+ #!' &3 " A$ " #$ # $#," #$ " " &! 3 " 1 A$ %! ! % " $ ! 3 ? % % "! !%! $ # " " 1 +$ 2 H% "! !%! $ ? # %+$ ! -%$ #! "!+ !-!# !/ " % % ##!' % ? % /! + &% " !"- ##!' )%I % !+$ % A$ % # " % " ? !/ "3 $ % " %% % ! / " !+ #!' $ !-!# " % " +$ " !+! % " + + " " $ / "E&# " , / ! "$+! ! 3 % & 1 % " " $ ! " % " $ +$ & A$ " " $ #$ ! !/ " " " # " % % ! / " !+ >>>> =$" !-!# #!' % ! / " !+ #!'=$" !-!# #!' % ! / " !+ #!'=$" !-!# #!' % ! / " !+ #!'=$" !-!# #!' % ! / " !+ #!'
  • 20.
    Q " % "? !/ " &% " +$ " ! / " !+ #!' 9) . # *) / ) & 1 % " ! / " !+ #! " " - # C # $ '"! -! ! 3 " ,# "! % # !#, $ " E& " '"! " % "$-!#! -$ A$ " ?$" !-!A$ % %! #!' "3 $#," # " " " ! A$ D %!# U $ / ! " " "U A$) " # / ! %% / # % ! / " !+ 7 #!' &#$ % " " % " -!#! " A$ " !/ %% % " D %!# $ # ! ) "# % % / % % "!" A$ ! " %! 3 % ! / " !+ $ !/ "! ! , % !" # % + $ " " A$ "$ ! " ! $7 #!' $ &# " ! / " !+ #!' ! #%$" # "$" # % + "3 % " " A$ D %!# "$ #%! % " # " " A$ " $ " $ ! ! 3 !+$ % % "$ ! A$ $ ! / " !+ 7 #!' "$ "$ ! " % $ !%! )" !" #$ # "! " % " # " " ! ! " / %$ % / % #! % $ ! / " !+ #!'! ! " / %$ % / % #! % $ ! / " !+ #!'! ! " / %$ % / % #! % $ ! / " !+ #!'! ! " / %$ % / % #! % $ ! / " !+ #!' " %$ + 3 $ ! / " !+ #!' $ " # / ! !/ " " !/ "2 % / &$ " %/ $ % " #! % # " $! $ $ / 1 A$ %+$ " # "! A$ " % & " ! / " !+ 3 " % " % + !- ! % ! !' % " " " " " # ! + 3 " $ " % # $ " ! # ! ! " / %$ % $ !%! $ " $ ! $ " 3 # ! ! " A$ /! " -% D! % " & ! +$ " D,$" !/ " # ! $ #!' " %+$ " " " # ! ! " - $% " # +$ "3 % " #$ % " -$ " #W -- 4GPF>5 & !%% 4GPNN5 : " #! A$ 3 #$ & C " $ " " " # " "! !/ &" !"- # ! 3 % ! / " !+ #!' " " " "'%! " ?$" !-!# "$ %! #!' G5 HJ$) # / ! " % ! / " !+ #!' I3 " "3 H A$) "! / I 5 H $ % " "$ % / #! % " #! I3 HA$!) " " -!#! # % " "$% " % ! / " !+ #!' I3 H A$) I "$ 3 HA$) &##!' " #! % ! I >5 /% % " H &$ " %/ %+C % # !# I3 H ! ! %!# #! " "# % " $ %! + % " # !# "I B5 : % ! / " !+ #!' 3 H" % + %% %+C ,$ # # #! ! I3 H" + %! % " "$% " ! #! ! " " %! "I3 H% ! - #!' A$ " + $ " /! # 3 " %% & $ 1 I3 H" # # & ! % # ! $ !/ " " / ! % " % % #!' %% "I3 H - # % "! !%! $ D % #!' - $# 1- %+C - ' I3 HA$) " " " # % " 7 "$% " A$ " # #! "I3 H $ "$+ ! ! "3 # #! " ,! ' "!" -$ $ " " $ ! "I F5 / ! / " !+ #!' 3 H $ &$ # $ $ / ! " $ # % # &V %! "I3 &$ % -! !#!' $ # # 3 / ! % % #!' / ! % "I3 H $ % + " # %% ? " % - D ! # $ " / ! % "I3 H"$+! #' " $ ! " #$ $ % #!' I " %$ + 3 " $& !-1#!% A$ $ ! / " !+ #!' $ " "! !/ " " " ! + "E%+$7 " / # " ! #%$" 3 "'% $ #$ %! $ # ! ! BBBB ! !%! % ! / " !+ #!'! !%! % ! / " !+ #!'! !%! % ! / " !+ #!'! !%! % ! / " !+ #!' " % " " % " A$ # - ! % % ! % % " # " ! # "! " # ! 2 % . !" % " $ ! E %% " #$ % !"7 ! !%! #$ " " -! #! "3 ,$ " & ! % " A$ ! C% ! ! " #! % " %# # " % ! / " !+ #!' 4 ? "3 GPOG5 " #! 3 " +$ " %!" 2 H $ %% / " # " ! / " !+ 7 #!' I &H#$ ! %! % I " " #$ " ! ! " " !#$% ! " #$ " " A$ " !" # " #$ " " - # $ % ! / " !+ #!' . = ( ( 0. = ( ( 0. = ( ( 0. = ( ( 0 . # " !%$" !/ " ,#, #$ !' ,# %+$ " @"3 #$ $ + $ " $ ! " #! #! " % # 7 $ !# #!' #! !' ,# "$ "!" %!# #! $ " % ! # " #! % A$ 1 % ! $#! % % /!"!' $ # $ ! D!" 1 % " $ ! $"# U " # " "U %! "!% " " # "$ # ! 3 % " % #! " ! " % " " !-!# &% " # ! $ " &/ % " # % " % " , ! " 4 %!7 +!' 3 # ! $ " ,#! % ! ! 3 % - !%! 3 % % !-!# #!' - !%! 3 % ? 5 " "- # % ! 7 $##!' % % /!"!' ! / " !+ #!' "$% ! " A$ , % # " " $ ! " "! !% " &)" 7 % ! - #!' C !% % %!"!" % " - # " " ! 3 % !-$"!' ! / #! " & " $#," " # #! ! ! + 3 % # " % ! / " !+ #!' $& % / 4, % A$ A$! ! $#," % /!" " & " A$! % " % " , ! " % "3 ,# %% + % # $ ! % " " !"! "3 # " " %3 %! # "! % " + #! " /! !# "3 # 53 &"$ U $#,U % " "! !%! " # ' !7
  • 21.
    G # " %" " $ ! "3 $ #$ # "!+$! -! #! ! %+C + !" ! #! % &V $ -$ 7 #!' "3 %% / % " ! %! % 4# # " @"53 #$ A$ " $ "!" ( "! % $ ! / " !+ " #! %! % 3 " ! "$% 1 $ " #$% #$ "7 !' S ! K / ! # ! / " !+ #!' E / # " " A$! % " " % # % 3 ! " A$ " # "! " % ! " $ - # ! 4,& " $ ! " A$ $ / ! " @" A$ "$ $ % "1 % D!+ 5 FFFF " #$ #! " % ! / " !+ #!'" #$ #! " % ! / " !+ #!'" #$ #! " % ! / " !+ #!'" #$ #! " % ! / " !+ #!' ( 3 "! ! -! " #! 1-!# "3 " # " ! A$ % ! / " !+ " #$ " ! # # ' ) ) ) % ? % ! 3 "$ ! A$ % ! / " !+ #!' " ,$ ! %% / # 3 ,$ ! "! % / +$ " " %! % 2 H#' " / / - # " % " , ! " " # $ ! I +! " A$ " ! " %! $ " $ ! " % - # $ + $&-$ U#$&" # " #$ #! " % + !" " "# # U A$ " $" % ! %+$ #% " "A$! - ! 1 -% D! " % # / ! #! - # $ % ! / " !+ #!' 4 " % # #! ! H," ' $ ! / " !+ $ %% + I5 : " " # # !# % " $% " % ,#, A$ % ! / " !+ #!' #! 1-!# " $7 ! " # " % " ! ,# ?$!#! " " ! % " ,# 3 %% ! %!# A$ $ ! / " !+ #! %! $ " $ ! A$ $ - # " ?$ !#! % " " " " ,$ " A$1 " " , % "$" $ ! / " !+ #!' #$ " ! " ) !# " % & %% / # $ " $ ! " " # " ) !# " " ) !# " #!"!' ,# $ ! / " !+ #!' % " # " #$ #! " A$ )" $ " $ #!"!' " % A$! % # #! " % $ /!" % " $ "3 !) " $ " # % % ! % % A$ / !% " 3 &% " " !%! " %+ $& !+ " #$ "! A$ " / %! $ " $ ! .... G5 (% % % ! / " !+ #!' " -! & " $# $ " - % % ! ! / " !+ #!' 3 "7 %% " % "2 ? !/ " ! / " !+ #!' 3 +$ " ! / " !+ #!' &?$" !-!# #!' )" " " % " " # # " +$! $ ! / " !+ #!' # # &# "! !%! $ 1 !# 5 " ? !/ " & +$ " ! / " !+ #!' " # + $ " "! ! % !" ! ##!' >5 " ? !/ " " % # A$) % ! / " !+ #!' 3 % " +$ " " !# A$) " $ " " # 7 " ! % ! / " !+ #!' &% ?$" !-!# #!' " ! !# A$) ,# " % ! / " !+ #!' B5 " # ! ! " ! #! % " / %$ % / % #! % $ ! / " !+ #!' " 2 # / ! #! 3 % / #! " #! %3 ! %!# #! " # !# "3 / % ' !# &$ !%! %'+!# " %! " % /! !%! % ! / "7 !+ #!' &"$" "! % " # " #$ #! " F5 % % ! $ % ! / " !+ #!' #! 1-!# $ ! #%$! ?$!#! " % " " ) !# " ( #$ " ! " "! " ) !# %% / % # ( 0<( 0<( 0<( 0< (% ! % % ? !/ " ! / " !+ #!' ( +$ " ! / " !+ #!' =$" !-!# #!' % ! / " !+ #!' ! ! " / %$ $ ! / " !+ #!' ! !%! % ! / " !+ #!' " #$ #! " % ! / " !+ #!' ==== G5 $ %1#$% " " $ ! " 4 !/ % ! "$ ! 5 &"$ /! # ! ! 3 $ # $ ! 3 " $)" # "$% %+$ " %! " 1#$% " A$ , % " " ! &-! % % $ % ! / " !+ #!' !#, ! 4 ? !/ "3 +$ " &?$" !-!# #!' % ! / " !+ #!' 5 5 % ##! $ 1#$% $ /!" #! 1-!# A$ # + % " "$% " $ ! / " !+ #!' & " % " "!+$! " +$ "2 H#$ % " " % " ? !/ " " ! / " !+ #!' I3 H#$ % " % " +$ "I3 H#$ % "$ ?$" !-!# #!' I >5 " # % ! A$ %!+!' % # 1 $% $ 3 "-' % $ % ! % % ! / " !+ 7 #!' ( +C " 2 H% " ? !/ " " #% "3 #!" " &%% / % %! #!' $ ! / " !+ #!' % S %!7 KI3 H" !+$ " % " +$ "I3 HA$) / % + " # " % ! I3 H " "! % %! " ! 7 / " !+ #!' I " / %C "$ % ! #$ # % " # ! ! " D $ " " " # 1 $% B5 % " "!+$! " ? !/ " & +$ " ! / " !+ #!' H $ % " % ! " " " " #!7 -!# &#% I3 H#$ % ! " A$ " ? I
  • 22.
    (% ! G(%! G(% ! G(% ! G ? !/ 2 %! % - # $ !%! $ - " $ # !# ) $ - " # !# % ! ? # # " !# " % % " !@" "#$ % " C %!# " $ !# " " $ % " % " $ ! " %! 1 # !@" A$ "!" "$ ! #$ " !# " (% !(% !(% !(% ! ? !/ 2 %! % " / ! % " A$ " % #! # % # " " @ 7 ! ? % " !@" "# % (% ! G(% ! G(% ! G(% ! G ( +$ 2 H % " !% %! + 4 # !# 7 $ # !# 5 % - " " #$ % #! # % !/ % ! ? # # " !7 # " % % "I ((((% !% !% !% ! ( +$ 2 H $ % " " % " / ! % " A$ " % #! 7 # % # " " @ 7 ! ? H ! " A$ % " +$ % ! " "! +% %I : " # % ! 3 H 1 ? " I : "! $ ? " 3 H A$) I F %!-!# !/ " A$ $ # " $ % ! $ % ! / " !+ #!' 2 !+$ + % % -$" % ! %!+! % " # "! % ?$" !-!# % " + ! #! % # , ( ?$!#! " # "!" HJ$) " # %!-!# !/ " $ # $ % ! / " !+ #!' I 0 0 * .0 0 * .0 0 * .0 0 * . ; 3 * 4GPNF5 /% / ; < -/ )D!# 3 * 2 $ / ! ! % !# 1 $% " 4S( % " ,! ' "!"K53 ( GL7 O & $ / " !#! " " @% " #% "!# % % +1 = ( 2= ( 2= ( 2= ( 2 % /!"!' & % !@ ? !/ "2 G "# ! ! % $" A$ % " !@" % !$ )D!# ,# % " ! " # $ !# #!' # % # !/ + % ! A$ % " !@" % !$ )D!# !# / % % /!7 "!' > "# ! ! #$ % " " % " + " - ! " % " !@" % !$ )D!7 # B ! % " -$ #! " &+ !-!# #! " % % /!"!' % !@ % !$7 )D!# F # % ! # % % # " % !$ )D!# A$ ? # % " 7 " " % # !/! / % /!"!' "$" ,!? " L %! A$) ! " !@" / " % % /!"!'
  • 23.
    > ( +$ "! / " !+ #!' 2 • H $ % " % $" A$ % " !@" % !$ )D!# ,# % " ! " # 7 $ !# #!' # % # !/ I • H $ ! !# / % % /!"!' !- " ! " !@"I • H $ % " " % " + " - ! " !#," !@"I • H $ % " " % " -$ #! " &+ !-!# #! " % % /!"!' % !@I • HJ$) ! # % ? # % " " " "$" ,!? " % #!' # % # !/! / % /!"!' I =$" !-!# #!' 2 ( % & 1 % " !@" % / % /!"!' 3 ! ! % "#$ % # " ! $& "$" ! #! % " # !/! " "! !" 3 % % /!"!' " % ! # $ !# #!' - ! % " !@" " ! A$ ! 3 % !@ / % /!"!' " , " ! ! 3 &" # %#$%' $ % + #! ! / " !+ #!' ! %" A$ 3 % #$ %! % " GF @"3 $ !@ , /!" # # GF QQQ , " # ! " % /!"!/ " " ,#, , + !/ " " #$ " ! ! " "3 " "3 ! / " !+ " &U + 7 %U % " #! " % % #!' !@ % /!"!' &% " - # " )" " % ! - 7 "13 " , # "! "# " $ ! !#, % #!' # % '"! 7 %! % % A$ % /! % !@ " @ $ + " #! %! #!' % 7 / # % % /!"!' % " $ ! % &$ 3 " " # "3 # # % % #!' !@ % /!"!' 3 "$" ! %!# #! " % " %% % !@ & #! ! - #!' A$ " C !% " & " " " #' ? " / #," % % #!' % !@ # % % /!"!' ( 3 % ! / " !+ #!' # ! $! # " # " )D!# 3 % " " " $" " &+ !-!# #! " % % /!"!' % !@ # " " 1" " ! / " !+ #!' " /! % 3 $ " " !" % " #$ " " # " ! " %% / % #
  • 24.
    B > % #!' %# ' !# 2 /!"!' %% #!' % # ' !# 2 /!"!' %% #!' % # ' !# 2 /!"!' %% #!' % # ' !# 2 /!"!' % %! $ &# " $##!' $%! $ &# " $##!' $%! $ &# " $##!' $%! $ &# " $##!' $ " # !/" # !/" # !/" # !/ '7'7'7'7 !#!#!#!# (((( # "# "# "# " 0 . 20 . 20 . 20 . 2 • /!"!' % %! $ • ##!' % %! $ • #!' % %! $ • "$% % %! $ • D ##!' & # !% #!' % ! - #!' ! )" • " $##!' % # ' !# 0= ( M =0= ( M =0= ( M =0= ( M = J$ % %$ 2 G A$) # !/! " %! /!" % %! $ ! $ % ! / " !+ #!' #! 1-!# " %% , !%! " % C"A$ & /!"!' % %! $ > " ) # #! 3 " % " % /!"!' % %! $ 3 " %% # " ' !# " - #! " A$ # D $ %!# $ % ! / " !+ #!' #! 1-!# B % " # # " % !/ " % # " $##!' 1 " % # 1 $% # & -$ ! % # D $ %! $ % ! / " !+ #!' #! 1-!# % 2 ! + $ # ' !# - #! % # 1 $% " %% % " # !/! " A$ $ ! / " !+ %% / # % - # 2 ##!' 3 #!' & # "$% % %! $ ! % % ! / " !+ #!' % E D ##!' & # !% #!' % ! - #!' ! )"E&# " $##!' % # ' !# "! !" " -! % # # 1 & " % #! " # % # " $##!' 1 " > G> G> G> G H .< *. IH .< *. IH .< *. IH .< *. I $ " ! % % % " $ ! 4 " #! 3 A$ " " ? !/ " & +$ " ! / " !+ #!' 5 & #$ " " , / %$ "$ % / #! &- # ! !%! 3 % "!+$! " # "!" ) / ) 0 A$ %+$ " $ " %% = / > %% ! %!# %! & D A$ %% " ' 0 .*) 0 & A$ " # "! / %! " % # # 7 #$ % " $ ! 4 ? "3 GPOG5 !" -$ #! " ! #! % " % / #$ % !/ " " -$ #! " $ ! / " !+ #!' 3 % " #$ % " " # % " "!+$! " " !"2 2 ?-) % *) + / ) @ / + " %% / " ) - # 3 % #$ ! % " # "3 " "
  • 25.
    F #$ #' ,"! $ % " #1-!# ! / " !+ #!' 4A$) ! " " $ ! " " , - #7 $ 3 # A$) ! "$? "3 #' " , # % # % " "3 A$) %$+ " " , %% / # 3 A$) !" @" " , $ !%! 5 5 ?/% + # ) - ) % *) < ) % / ' % / A ) / + % ./ *) /" + " / % ) 4 % ) -" 4:$ ) 3 GPOQ5 B ) / . % % ) ) = ( .= ( .= ( .= ( . ( ? % 3 "! " " A$ ! ! " %! ! # % "! !%! A$ $ ! !/! $ " %1 3 % /!" % " " $ ! " %! + % %! $ " # !/ " 1 " #$ A$ % ! / " !+ #!' # # " ! 3 $ " " , " %! A$ % %! + " " ! $# % ! ##!' " % "2 # # 1" !# " % %1 3 # # 1" !# " % " " +$! " 4 ! " % + $ 5 & % "! $ #!' !#$% 3 & % " #! " # # 1" !# " " %! " # " ! % #! # % "$ +! ! $ %1 $ + $ 4 " % " + " %1 " ,!" ' !# "K D / ! "3 ? % 5 >>>> HJHJHJHJ.8 ( ( 0 I.8 ( ( 0 I.8 ( ( 0 I.8 ( ( 0 I % #!' % / # " "2 G5 ) # " ! & 5 %' ) ) % % C " " " " # ! $ #!' > >> >> >> > H J.8 . IH J.8 . IH J.8 . IH J.8 . I /!"!' % %! $ # "!" 0 & ) % . & " ! % " A$ $ " C !% " % " '"! " % " $ ! 3 "1 # D - % % ! - #!' % / & # " ! A$ @ $ " % ! / " !+ #!' 4 !" ! % !" ! " ! " #$ "5 " /!"!' " 0$ " A$ U+ % U # @ " $ %!# !/ " " " % $ #! " 1#$% " /!" "3 %! " & " #% " " ! % " % " !- " " % # #! ! ! % /!" % %! $ " # 7 " # A$ 3 % ! )" ,&GQ QQQ - #! "3 " /! A$ " A$ " % ##! " % % " " ! " & #! " # ! $ #!' 3 %! " # $ % " # !/! " A$ % " %! # % /!"!' % %! $ > > G> > G> > G> > G ##!' % %! $ & " #$ "##!' % %! $ & " #$ "##!' % %! $ & " #$ "##!' % %! $ & " #$ " W, 4GPOL5 !" ! +$ " ! " "!# " .) . / %% / # % /!"!' % %! $ 2 &) % / 1 6 " ! $& % ? !/ % ". ) & #! " ! 4 W,3 GPOL5 . ? % )" " " % " %! "3 % +1 "3 1#$% " $ %!# #! " !' !# "3 + -1 "3 "!" & !" #! "3 #$ " -!#! % "3 " " #! #! "3 ? " " " # - #! " " ! ! "3 1#$% " ! 1" !# "3 " ! ! " D "3 %1#$% "3 #$ % " &/! #! " % ) !# C $ " - # $ %!" % " $ %!# #! " !' !# " " ! " % # % # $ !# #!' &% " #! #! " % # ! + %3 A$ # ! $ ! $&! -$ " ! ! "2 % " 1#$% " #! 1-!# " 0 &) ) "!" # !% #! "3 "C " &%!" " - #! " $ %!# " $ # #! ! !#$% 4" %!" " -$ " ! ! "5 " #! 3 # " ! - #!' ! ( ? % 2 % !# 0$"! "" $ !# ! "" #! ! &% ! % $ !# ! "" 7 #! ! 3 $ %!# " GPNB U $ % U % %! ! $% S + ! ! % $ !# ! K3 % #$ % " 7 &# / % " 1#$% "3 %! "3 "!" & !" #! " & " #$ " % / " % # % # $ !# #!' % " + ! #! " 4 $ %!# " "!# ! +%)"3 $ A$ !) " ! 7 #%$& - #! " " ! ! "5 % -!+$ > G " $# $ ? % %+$ " . $ 1 !# ,! ) !# % % ! / " !7 + #!' % # $# ,$ G " ! #% A$ " % " # !% #! "3 "C " 1 !# " #$ "1E %+$ " # " " # % " - #! " / # "3 "! "'% % " #! " ( 3 % & 1 " #$ % ! ! ! +%)"3 $ " % $ ##! % % " " " . ! " " A$! 7 " , " $ / # " "!+ !-!# !/ % " %% # !% #! " 1 !# " " - #! " " %!" %- ) !# $ $ " " +C % #% "!-!# #!' A$ " $ !%!# % " 4 "3 # 7 %'+!# 3 # #! ! 3 #) 5
  • 26.
    L * . >G* . > G* . > G* . > G = ( . *= ( . *= ( . *= ( . * ; %! + 3 4GPNF5 / " !+ #!' % # ! 2 )# !# " & % +1 )D!# 3 2 $ / ! ! % 7 !# ( ! !#!' " @% ( " !" ! " " # " % ! / " !+ #!' % " # % % #!' ,! ' "!"3 -! !#!' / ! % "3 %+$7 " # # " " 1" !# " -$ % "3 %!"!" / ! 3 !" @" ! / " !+ #!' 3 ! / " !+ #!' D ! 7 % & # 3 % " #$ " "3 % !#!' /)" !/ " " ) "3 % + "!' C% ! % 3 % %!"!" - # 7 " & % $" % # $ " $ %! Z#% "!# K "$ !-$ ! &A$ $ $ !%! " #$ " " ! 7 ! " & / " ; %! + 3 4GPNP5 .*) % ) /% / )D!# 3 2 $ / ! ! % ! !# ( ! !#!' " @% # / ! % "3 ,! ' "!"3 % #! "3 !" @" " 1" !# " $ / ! % &- # ! % "3 ! / " !+ #!' D 7 ! % & D ! %3 ! / " !+ #!' #$ " "3 & " %% % " ! #! ! " %+$ " %!"!" $% !/ ! " 4 %!"!" / ! 3 + "!' C% ! % 3 # % #!' # ' !# 3 %!"!" !"# ! & %!"!" " $# $ % % # / 7 ! 5 #%$& / ! " !"#$"! " " % " ) " #$ ! !/ "3 "!+ !-!# #! " 1" !# &$ # 1 $% ! $# 7 ! % $" % # $ % ! / " !+ #!' % # $# ; %! + 3 & =( , $ 4GPN>5 ) % + + T: W2 % 3 ! , 6! " D -$ % % %!"!" + "!' 3 % %!"!" $ !/ ! & $% !/ ! / ! 3 % + "!' C%7 ! % 3 % %!"!" !"# ! ! 3 % # % #!' # ' !# 3 %!"!" S ,K & " ) " $% !/ ! " D %!# % $ % 3 # %#$% & %!# #! " # ) # %% #%$& + " # $ % %!"!" + "!' C% ! % ; ! --3 ; 4GPOQ5 %$" ! + ( + &= %% 4 " 53 ) + *) +)/ //) +0( FP7>QO T: W2 # ! ( "" " %% % )# !# " 1" !# D ! % +1 " % "3 # #! # S + $ ! K 1 ) 6 ]?$ 7 ? " / ! % " A$ # #$ %! " " / " !/! ! % " #% " " $ $ D#%$& " #$&" % " -% ? !- #! " % " #$ %! " " / "5 /! 3 &= $ 4GPNG5 !" !# % "&#, !# ! - # ! ! #! % # " %&"!" ) (+ +0L3GQF7GGL $ " % %! ! - #! " % " ! " 1" !# & "!# ) !# % %!"!" - # " # 7 " ! #! % " " ! # %# A$ " !" 1 !# " &"$ ! " " % %! " & /!" "3 "! !) " ! % " # #! " /! 3 %1#$% "3 + #! "3 #! " # + " " &" ! ! "3 #) % ) !# C "3 " %!" %+$ " % " ! #! % " -$ " " #$ ! " A$ " $ !%! # C % ! / " !+ #!' % # ! &) #$ " A$ # ! " &1 $% " /!" " & " $ %!# #! " !' !# "3 "1 # " % ! "3 # - #! " &"! "! "E " " "3 " #! #! " ! 7 $" ! % " & !/ " " " /!#! " 4 ! " % " #! #! " % # $# E ? % 3 ! # ! " 7 " " A$ " !# #$ " ! " #$ " " ,$ "3 # # ! & $ %!#! 3 ! !' C %!# 3 # 5E17 $% " " # ! - #!' +$ %E# % + " %! " "!# " A$ # ! - #! " & " ! %! + -!# "E& " ! " ! $#! " % " /!#! % ! / " !+ #!' 4 + !" " #! % " ! #! 7 % " A$ -! #! &# " ! / " !+ #!' 3 + #! " ! / " !+ #!' 3 # 5 C !% " # -$ " #$ % " # + ! #! " A$ %! & " $ ! "3 ! " " #! #! " #! 1-!# " 4A$! " $ " " $ # !#$% 53 ! " ! $#! " $# #!' "$ ! 3 + #! " ! - !7 / " & #! " % + ! A$ - # C ! / " !+ #! " !- #! -$ " #$ ! & #! !!- #! -$ " #$ ! & #! !!- #! -$ " #$ ! & #! !!- #! -$ " #$ ! & #! ! !- #! " ! A$ % ! # ! -$ " ! &% " +$ -$ " " +$ 7 . -$ " #$ ! + $ - #! " ! # " 4 ? % 3 1#$% " " !"- ##!' % %2 S !-- + % " ! + " ,! -- # " - # ? " !"- # ! 3 # & - + =$ %3 GPNN 4 53 / % P4>53 BQL7B GP3 1#$% = / # /!#,%%KES #, % #%! ! % ! ",! T! , ! #! %[" -- #7 !/ "" #, " !"- # ! 3 E) . -+ +0GPNF 4" 53 / % G4>53 GQFUGQN3 1#$% "# ! , $K3 # 5 # ! 3 $ -$ #! ! + $ # ! " -$ " " #$ ! " 4 /!" " A$ # ! 1#$% " " !"- ##!' % %2 # & - + =$ %3 =$ % - + ! ! % 0 ,7 /! $ ( - # 3 / " !+ #!' ! !" !/ 3 # 5 . ? % -$ #! ! " 1 ! $" ! K 4 " " " ! $" ! % "5 S ! # ! " ! " "# !7 "K 4 " !' !# "3 /!" " & ! $ %!# #! "5 . # % + /!" " !' !# " 4# 3 % # "
  • 27.
    N )D!# 3 %# % + % " ! $ #! % " 1" !# 3 + -1 - !# U U5 !#! % /!"!' % %! $!#! % /!"!' % %! $!#! % /!"!' % %! $!#! % /!"!' % %! $ /!"!' % %! $ $ ! !#! " ! # % # ! % " -$ " ! ! "3 "! $ #!' A$ #$ #$ % ! / " !+ # # % % # %! #!' )" "3 " #$ $& ! - !%! ! # % # " $7 ! 4 " ! - #!' # % " % " 1#$% "3 %! " $ " ! % " % / " "$ ! / " !+ #!' E" 7 ' " #$ &#$ % " , "! % " / # " % !"#! %! 5 &! ## " %% " 4 $ ,# $" 7 ! % ! %! # "3 -!% # "3 , # "3 # " " &" /!#! " ! - #!' 5 ! + 3 " # # C A$ "$# " U " #! % 1" " " #$ # $ C $#! # " # ! ! %! + -!# 3 $#," / # " % " # % ##! " /!" " " ! # % " " #$ # $ %! " & " !" $#," %! " & " #$ "U & 1 % " / # " / ) ) ) D% / - ) .) ) 0 " % # %! & # !% % " -$ " ! ! "3 A$ C% ! ! " #! " % ? !/ % /!"!' % %! $ "! !" 3 " ! # A$ A$! " % % " -$ " " #$ ! " #! ! " " " #! %!" " % " " A$ )" " # " & " # " ! / #, #$ "$ "-$ "$% "$ # " ? % 3 " #! % A$! , ,#, " $ /!"!' % %! $ 3 #$ ! $ . / *) < % / /%) ' 4# $ " " # " + $ C% ! % " - #! " -$ " ! 7 ! " $ # # #! ! " #! %5 "3 !#," # " " - # " " 1 " A$) # " " # / ! # # " " +C % % ! / " !+ #!' !#$% ( ? % 3 % # " A$ , / ! " %% " " % /! + 3 1 " # # " -+ ? 0A$ ! #%$& - #! " " % #! " ! " % "U %% "3 /! % /! + U !) ,& *) ) / ) / 4 #! % ! ! ! D3 $# ! ! D3 $ !# 7 ! " # 53 % " - #! " " $"# %! " 4% & 1 " " # " # ! / ! " / %C " "5 % ) !# C " " D %!# % # " # # " $ # " " ! $ ! % # $ $ # ! - #!' &% $ !%! % " # " # "$% $ % . # " $ " $ -$ " #$ ! #! ! " +C % ! - #!' A$ # + &)" " 7 #$ + ! U#$ # " ! $& $ -$ " #$ ! U !# 3 %- ) !# # %'+!# 3 % A$ # "$% % "$% # / ! #!" $& ! % % /!"!' % %! $ &# # % ! 4 " @5 " #! " C% ! " A$ % " - #! " " #! " + % # ! 7 % ! - #!' " ! - #! " ! " & " " " # $ % " & / " " "$ 3 ! !-!# % %! $ A$ " ! " &A$ " /! % % # ' !# "2 5 #$ ! ! # % " -$ " ! ! " $ !+! % " 4#$ " # # $& ! % # #! ! " %! % /!"!' % %! $ 5 5 #$ ! D " % A$ ! % ##!' % %! $ ! & -$ " " #$ ! "3 & "1 % # %! % " -$ " ! ! " 4A$ " % " +! ##!' - #! " " # C 5 #5 #$ ! -$ " #! ! " % # %! -$ " " #$ ! " &%$+ " $ " ! - #!' 3 & /)" %% " # % " -$ " ! ! " ! )" > >> >> >> > #!' 4 #$ #!' 5 % %! $#!' 4 #$ #!' 5 % %! $#!' 4 #$ #!' 5 % %! $#!' 4 #$ #!' 5 % %! $ : ! !-!# " % " -$ " ! ! " ! "3 " # " ! % # %! % " -1"!# % " 0./ ' 0+ / 0 ) ) ) C& % " " ! # "$% 1 " " %$ + 3 "! " $ % # %! " % " -$ " ! ! "3 / # " " !" %% " ( ? 7 % 3 "$ + " A$ % " - #! " A$ A$! " % # %! " " $ 1#$% $ %!# $ /!" #! 1-!# ($ "$# A$ ! +$ ! %! # % % # %! #! % /!" A$ # + % C A$ " $"# ( %% # "! $ # " !" " % " -$ " ! ! " A$ " # "$% E "1 " ! A$ " % # %!# & /!" % & 1 %% "3 " % " " #! " &% " A$ -$ "# ! " ! " 4 % # " - #! " "# ! "5 %! " 4 " # " "5 % " D " " " # " % ! )" ( -$ " ! ! " A$ " !" % % # %! 3 " $ "# ! ! $ ! %! # " !+! A$ " #$ % # %! / "! % ! 3 % /!" # @1 ! ! % 4 % # " /!" " &%! "5 A$! ,& $#! % /! #! %1#$% $ " ! % " !) " $ ! $ ! # ! % " ! " %+$ " #! #!' #! 1-!# & "# ! ! % $ D % A$ " ! " 4% & 1 " " " #! #! " ! % ! # ! & % / %+C - " $ !/ "! ! ! / " !7 + A$ # # " % " 5 #%$" %+$ " # " ! - #!' # # " # " " - # % " /!#! #$ #!' -$ " ! ! " & $ ! % + % " > > > "$% % %! $> > > "$% % %! $> > > "$% % %! $> > > "$% % %! $ . / A$ " , % # %! -1"!# % " -$ " ! ! " 4% %! $ 5 ! )"3 " # ) % ! " # "!" " % ##! A$ %% " A$ " $ !%! $ " # ' !# " #1-!# & "7 #, A$ %% " A$ " "! / 4 # "! " $ -$ ! ! $ - ! " $ " % ! / " !7
  • 28.
    O + #!' "" C !%3 A$ - # % " % $ /!" A$ " " % # 3 $ / " " $ ! " , # D %!# #! " " " !"- # ! " ! / %! "$" "$% "7 !" "$" # #%$"! 7 "3 " # " % +1 3 " %! # D " # % !- " % % # $ % ! / " !+ #!' 3 # 5 % # " A$ % ##!' % %! $ " ,& %! ! # !% #! " 7 # " " " ! #%$1 $ / "$ # - #! 3 " # " ! "+ , % +! $ -$ ! ! - #! A$ / & " C !% # $ % 3 % " .) % / /" ) # % # " ' !# " U " % " " # #!7 ! U " % " 0 . - % 9 % 0 /% - / 0 A$ U " # " "U " % " -$ " ! ! " A$ "!" ! & ! % ! - #!' 3 + % -$ ! " % A$ " %% 3 #$ " " ! % " &$ !%! % "3 & " % " #! %! " % # " %! "3 #! ! "! " " C !% 3 % # / ! U #$ " !' ! U " # %! % % 1 !# # ! " & % 1 !# %1 !# ! " 4"$ ? # ! D53 % " #$ % " " $ $ " "! % %! " "! / " 1#$% " /!" " #! 1-!# "3 % " #$ " ! 7 /!" % "$ 3 & # " A$ " # "! $ !%! 3 " /!" % " # #%$"! "3 # ! " !"#$7 "!' % -! % % 1#$% % - #! % '"! " % ##! % " -$ " ! ! " A$ " /! % % # ' !# 3 " # / ! ,# " % " "!+$! " +$ "2 H" % #! % - #! # ! % ! / " !+ #!' I3 H#' I3 HA$) " # " I3 H " A$) " # !/ % I2 H "!# %'+!# 3 %'+!# 3 " #! %'+!# 3 # $ !# 7 %'+!7 # 3 ! !" !/ I " $ " " C% ! +$ " $&! ( ? % 3 "! $ " ! / " !+ #!' " $ ! % % #!' "$ ! &"$ ! ) ! " % - # A$ % %! #!' "! !/ % ! ! % !/ #!' % + % " +$ 4444/ + 3 A$ % "$ ! - %!#! % "$ ! #$ )" %!# #$ "$" " % % "3 % ! / % 3 , % $& ! "$ " @ % " " # @ " ? 53 % ! / " !+ #!' ! $ - A$ ! #! % # $ !# %'+!# $ + " A$ " # " $ 1#$% A$ / " " % % #!' "$ ! ? - 7"$ ! 3 , % " ! % " ! $#! " ! !" !/ " A$ #! ! "$ ! " ! ! " " " 4% " # + " $ ! 1 # " # "$" + " " #," " " 1 # % 5 " 1#$% " %! ! A$ - # % " " # !/ " %$ + 3 %% ! %!# A$ $#," # "! " " #$ " # " # #! ! # % % /!"!' % %! $ E %+$ " # " " " #$ - #! " "$ C !% " " " % A$ " -! % % - ". 0%+$ " ! / " !+ " # "! A$ #$ ! " " % 7 " % D ? 3 A$ U" +C +$ U % ! - #!' A$ " &% " 1 " A$ " " ! -$ % " " # D " &"! $ #!' $ A$ " " #! 3 ! %!# A$ #, " $ !%! " % ! %E% #$ " !' " #' $" % ) D 9 $ &$ % ! / " !+ #! % !/ " " 7 "2 $ - # % $ $ $ ! 3 +$! % % - A$ & ! A$ " % % % ! / " !+ #!' 3 ! % " # % " !/ " " % " A$ ! /! % % 3 # % $ % 7 " #1-!# 3 "$+ ! % #' # " $! % # ' !# 3 #) $#," # "! " % " "$% " ! / " !+ #! " - # $ " % D ? $ !- ! % " A$ " + $ " 1" #, A$ "! #$ 3 $ " A$ ,& !/ " " - ' " % # ! A$ " / ! " "! !%! $ " # D " !" ! " 4444/ + 3 % " - # " A$ ! % ! %!+ #! 3 % !/ 7 #!' % %3 % ! 3 % ! ? # # "3 % " %! $ ! ! 3 % " %% % /! + 3 % 7 %! #$ #! ?$/ !%5E + % "!+ !-!# 1 #, A$ " $ " % # ! #! ! " + % " % # $# ,$ 5 ( " ! %!# A$ " + A$ "#! ! !#," ! / " !+ #! " 4 / # " % " 1 " U " 7 #! U " % " !" "3 % A$ " %!# !-! " % %+$ " " # " ! #%$" 7 %% "5 . # " !%$" !/ % -$ % " " $ ! " 4GPNO53 #$& '"! ! ! % -$ %! % - # A$ % D "!#!' % /! % #! % /!" ! % # $# + "!/ % " !@" $ % $ #! /!"' % %! 7 $ # ' A$ U # !# U " , 1 %! " $ ! " /! " )D!# 3 A$ " " . !7 " " , 1 %% / # !/ " " ! / " !+ #! " &A$ 3 ! #%$" 3 " " 1 !" ! " 1 " % " # 4 1 % - ! 3 1 % # "!" &% " 1 " % " - # " !"-$ #! % "5 % $ " "' % %! $ !# &# ' - # $ " $ ! " $ " 1" $" "$% " !-! ! % " # " % " " " . ! "3 % " # " % # %! " " #!' # " ! $& $ D# % # - #! & $ $ ! "$" ! / " !+ #! " . / A$ " " % ##! . .) % / F % % ! / " !+ #!' 3 )" " " /!" #$! " &" D % ! - #!' # " ! " $)" ! + % & " %% % # ' !# % " # 3 " # % " % " " # % " ! !-!# #!' % - #! 4# " #! 7 # ! $ #!' 5 " %$ + 3 1 " % # " A$ " " /!" $ - #! 3 & %+$ 7 ' )" + A$ / %/ " ! ! & " "! % #$ % "! ," $ % + % 4 !+ " $ "5 # " " % " " # " ! " / %/ % # %! % 3 /! "1 A$ " " %/! ($ " %+$ " "! $ #! " A$ ,+ # / ! 3 % 3 % " - #! " # % "
  • 29.
    P 4#! " !%! # " /! # "3 ? % 53 " $)" # !% % " ! - #!' A$ " A$! 7 " " # " "3 &"! " " #$ ! / ! " ! %! # " % # %! -$ " ! ! "3 !) # /! % %$+ " % # %! % - #! ! #%$" U " "! % U "$ #% / % "!" #% "!-!# 7 #!' % ! %! # 3 , # /! # 4 "! !% 5 > > B> > B> > B> > B D ##!' & # !% #!' % ! - #!' ! )" % %! $D ##!' & # !% #!' % ! - #!' ! )" % %! $D ##!' & # !% #!' % ! - #!' ! )" % %! $D ##!' & # !% #!' % ! - #!' ! )" % %! $ D!" !/ " " " # !% % ! - #!' A$ " D !+ % " - #! "3 ,#, # " $ ! "$ ! ) #$ % - A$ ? %+$ " $ " "$+! % $" -!#," 4 7 ? "3 GPOGE( ! "3 GPNFE 3 GPNLE&0 #W & $" -" 3 GPNL5 ! + 3 % ! - #!' !) $ # !% " ,? " "$ % "3 %! " #$ "E,&! #%$" A$! % + # " " # !% 1 " % "3 % ! " A$ " D !+ % " " ! " # " ! " % % #!' % # ' !7 # %+$ " # " " C !# " D $ ! 3 # ! #!- 3 # ! " " D / ! " ! "3 " "$ % - #! 4 ? % 3 % " "$% " $ ! / " !+ #!' 5 " $# D $ % " % #$ #$ %A$! # " 3 % A$ "1 "$% ! !" " % " % - #! # % " D ? % ! - #!' " +C % ! A$ " 2 ! "! "! "! " 1 $% &"$ 1 $% % %! 3 4"5 %4% "5 $ 4 "53 %$+ & @ !#!' 3 % ! ! % &#$ " $ ! "!' 3 % C )" % ) 0) < .) % ) - % % ) % 1 /% 6 1 $% 3 "$ 1 $% & C % # 1 $% 3 "4"5 %4% "5 $ 4 "5 % # 1 $% 3 1 $% &"$ 1 $% % %! 3 7 4"5 %4% "5 # !% 4 "5 ! 4 "5 4A$ " !- % ! ! %53 %$+ & @ !#!' 3 +! % %! % A$ # ! % # 1 $% & +! ' ! 3 % ! ! %3 C ! "!' 4"! " % # 7 " 5 $ % # 1 $% , "! $ %!# ! -$ 3 % #! # % " D $" $ %!#' 4"! &#$ % ! #%$& % %! 3 + % # " #! %+$ )%5 1#$%1#$%1#$%1#$% " /!" "" /!" "" /!" "" /!" " 1 $% &"$ 1 $% % 1#$% 3 4"5 %4% "5 $ 4 "53 % /!" 3 @3 / %$ 3 C A$!/ % 7 E +! # ! % !#$% & +! ! 1#$% " ! 1" !# "1#$% " ! 1" !# "1#$% " ! 1" !# "1#$% " ! 1" !# " 1 $% &"$ 1 $% % 1#$% 3 4"5 %4% "5 $ 4 "53 % !' !# 3 " ##!' & +! 4"5 " $ %!7 #' & 1 & @ A$ " $ %!#' ! # " " & %1#$% "! # " " & %1#$% "! # " " & %1#$% "! # " " & %1#$% " 1 $% &"$ 1 $% % /! #! 3 #$ % -!% 3 %1#$% A$!/ % E %4% "5 $# 4 "5 & ! #7 4 "53 % ! " ! $#!' " $# 3 %$+ & @ $##!' 9 % / 0 . 09 % / 0 . 09 % / 0 . 09 % / 0 . 0 - /- /- /- / 1 $% &"$ 1 $% % ? 3 4"5 %4% "5 $ 4 "53 # % % / & " #! #!' 3 + !" " A$ % #! 3 " & @ A$ " %% /' # &%$+ " - # $' /!" " %! " D "/!" " %! " D "/!" " %! " D "/!" " %! " D " % /!" 3 % /!" 3 - #, #!" #$ " - # $' % /!" 3 ! /)" % #$ % " "# ! !' !-$ !'3 )" 3 ! ##!' %$+ " #$ !" ! % &% - A$ " !" ! % 4 "# ! #!' 3 #! 3 /! # " 3 # 5 "!" & !" #! ""!" & !" #! ""!" & !" #! ""!" & !" #! " ! $% % "!"3 4"5 %4% "5 $ 4 "53 "#$ % - #$% ! " ! $#!' $# #!' "$ ! " % 7 ' % "!" 4 "#$ % ("!# % +1 % . !/ "! YYY 5555 & @ )/ %) 1/ ) 6)/ %) 1/ ) 6)/ %) 1/ ) 6)/ %) 1/ ) 6 1 $% &"$ ! $% % #$ 3 4"5 %4% "5 $ 4 "53 ! " ! $#!' " A$ & % #$ 4 ? % 3 "! " $ " %+$ ! 3 " # " ! % )" 3 % % "#$ % - #$%7 # " ! & % % ! " ! $#!' 5 U,& " %$ + #$ " " % " A$ # # & ! " ! $7 #! %UE%$+ &- #, 4 " & @5 A$ -$ $#! !-$ ! % #$ &% ! ##!' " #$ !" ! %
  • 30.
    >Q % '"! A$% % # " / A$) ! - #!' " A$! !/ " " ! " - #! 3 -! ! #%$! % " % ! %! + -1 3 " # ! # "$% % " - #! " ! %! + -!# " " %! ? % " " # !% - #! "? % " " # !% - #! "? % " " # !% - #! "? % " " # !% - #! " " #! ' "3 % # !% ! - #!' - #! " / # " " D " % $ ! 3 ! " A$ " # " " / ! " ! " " %+$ " ? % " # !% #!' ! - #!' D 1 -$ " !7 ! "3 # ? !%$" % A$ " %! " # !% #!' -!#," " ? ! %! + -!7 # 4 ") / " A$ " % " # " " " ! #%$& % - #! # % 5 . ! D 1 $ - #! * . >* . >* . >* . > = ( . * 0 0 <* .= ( . * 0 0 <* .= ( . * 0 0 <* .= ( . * 0 0 <* . ( ! " % %%! % $ E " % - #! " % # %! " - #!% $ -!#, ! %! # !" # $ % & ' ( ) ) *! + $ " $ $ , $ , . #!- D 1 $ - #! * . > >* . > >* . > >* . > > = ( . * 0 0 <* . *= ( . * 0 0 <* . *= ( . * 0 0 <* . *= ( . * 0 0 <* . * - + . / / 0 1 ) 0 2 3 4$ 5 6" 7 , 2 8 # 4& % ( % 99 7 8 # 4& , : : 9 5 , . ! D 1 % - #! " % ! !' % ! / " !+ " " ! %+$ "$" " # " * . > B* . > B* . > B* . > B ; < = " > 5 ? $ @ A $ 2 B " C ( , 5 2 DE ; ; @ 2( F$ & ) $ 5 / ) = 7 & & + $ 5 5 5 7 , ; $ , . > G 2 , H I 2 5 , $ 2 , & " G $ , . , 5 5 $ . , $ " 2 5 , F 5 $ 2 . , $ 0 + %!"!" $ ! D 1 $ - #!%!"!" $ ! D 1 $ - #!%!"!" $ ! D 1 $ - #!%!"!" $ ! D 1 $ - #! * . > F = ( . * 0 0 <* . M - @ 5 7 0 A , % 0 2 / 5 @ # " A 2 5 2 / ; @ 2( ) / !J $ 2 5 ) $ G $ 4 , 0 G 5 5 $ , $ 2 + 7 $ 2 , , / , $ 2 , + , 4 . ! " ! " & " D 1 " $ - #!
  • 31.
    >G * . >L* . > L* . > L* . > L = ( . * 0 0 <* := ( . * 0 0 <* := ( . * 0 0 <* := ( . * 0 0 <* : ) @ # 7 . J " K 2 $ # 4& / ' ) 4 ; 0 =! 2 !L / # 4& K # 2 A 7 ) / 5 5 5 M . 2 A 66N $ / # 4& N K N # 2 2 LN + " G G : ( " =LN + !" 7 + 2 5 2 5 G 2 " 9" F 2 8 2 O LJ P J J " L" F 2 8 + $ + *" 7 2 8 + , + 6" F 2 8 2 5 2 + $##!' D $ % $ / ! " " % - #! * . > N = ( . * . 0 0 <* ( . 9 . A , ? !" 7 . 8 & # 4& - ( / # 4& ) J LG J * 5 2 8 $ - ' " . <? AA 2 / $ " 5 $ , . 5 5 , ) 5 ( $ . $ $ 2 2 , 5 . $ 4 I "$ $ - #! * . > O = ( . * 0 0 <* J. . 1 K F 2 # ) 5 > 5 7 J " F & 5 5 < A , 2 ' @ ? , L ! !9! 7 , . , $ / , $ F . $ L < , % , + , $ + 2 7 , & , + C < G I C/ + I . 4 4 2 K , 9 F $ C2 I 2 C < I 2 C/ + I 6! " 4GPOL5 "$+! $ D# % "$ ! $ - #! A$ ! #%$&2 G5 #! " ! %! + -!7 # "3 5 % ! / " !+ #!' 3 >5 "$? "3 B5 # ! ! 4"5 % ! / " !+ #!' &F5 "$% " &# #%$"! " -!+$ > P " 1 * . > P* . > P* . > P* . > P = ( * 0 0 <* . ( 6 6= ( * 0 0 <* . ( 6 6= ( * 0 0 <* . ( 6 6= ( * 0 0 <* . ( 6 6 A) <? K % ; ) > ? 0 '/ B A / F? % 7 Q ;0 2 > ? ? Q ? % AF7 Q ; F 2 , & 5 2 > 5 1 5 @ A ) 2 5 2 M !! ) 69 R 6L 5 2 $ & 2 & 5 $ !6 ! 8 * , 2 5 5 " 8 $+ 5 " F , G , $ $ , $ . + $2
  • 32.
    > 2 A 2" . $ 2 0 2 $ . 2 G F " 2 2 " ! , . , , . , 7 + G : C I C I 2 C , I 5 # C, , I ? 2 + , $ , C , I 5 C I 2 C I $ C, 5 2 , , I , 4 , G 2 " 7 + ( C , I 5 C 2 G I CM 5 2 , , I , $ $ & G 2 :S ! :J J " 7 $ 7 , 4 =N , + $ . , G $ 2 . *LN " 2 L*N " , , $ & + G 5 2 , , , $ & $ & , "! D 1 & # !% U % " - #! " ! " $ " % ! / " !+ #!' U % ! - #!' A$ " ! " 3 " " "!#!' % A$ ! " ! S % % # ' !7 # K3 % #$ % " " % ! + #!' % ! - #!' # !% % ! " A$ % - # $ %% / " # " . / % 0"!+$! $ / 7 ! " # ! ! " %'+!# " & #$ " % % ! / " !+ #!' / # " " % ! - #!' # %'+!# 3 " # "! " "$ " 1 "3 # "13 ? % 3 "! $ !%! " -!#," # !% % ! - 7 #!' 3 % " " #$ # % # ! ! A$ ,& " -! ! &A$! ? "!+$! "$ ! ) + ! #!' E -! ! !/ % A$ ! " A$ % ) " -!# > B> B> B> B H .: IH .: IH .: IH .: I . % " '"! " % /!"!' % %! $ " %! & !"# ! "! % 1 D!" &% ! / " !+ #!' ! "$+! $ " $ " U $ A$ " #! %U % +$ +$ " ! / " !+ #!' $ ! ##!' " +$! % $ " " $ ! 4 W,3 GPOL5 %! $ /!" " $ / % 3 % #!' # $ " % ! / " !+ #!' 3 % "!+$! 2 J$ D!" ) /% / 0# $ /! #! 1 !# &A$ " %!# $ " % ! / " !+ #!' G J$ ,& A$ " %!# $ " % ! / " !+ #!' J$ ,&=% # - # > % - /% %! ! 3 A$ "$+! / ! % " 7 #! % ! " &A$ " %!# $ " % ! / " !+ #!' 4+ %! #! " 1 !# " !# 1 "5 > J$ / D ) F ) ! " / + % #! " # % % ! / "7 !+ #!' 4 W,3 GPOL5 # # " 3 / 1 % " +! A$ , " $ !%! ) ) / ( " ,# % " # " ! D %!# %+$ " ) ! " A$ " , / ! ? " E ? % 3 HA$) " $ 1 I &H#$ % " " "$" -$ #! "I + " $ " $ $" & /!" " " " # # " " #% 7 A$ $#, 1 #! " # # $ 1 4,&! #%$" " # % " !# " C !# , % " 5E"! + E ! A$ " % '"! ! #! % % %! , " 3 "'% " %+$ " " # " )% > B G # #! " % ) ! 1> B G # #! " % ) ! 1> B G # #! " % ) ! 1> B G # #! " % ) ! 1 % ) ! S 1 K , "! % !- " - " ! !# / ! " #$ " ! " !" ! " % /!" % %! 7 $ % " # 3 " # " # -! !#! " # !# ! " !+$ "E "3 # # " # S 1 K3 ! 7 , T 2 , A 5 $ 2 , G 5 2 , 5 $ , $ $ 7 G , , ( " 5 2 , , 4 C5 0 $" 5 2 2 4 + C . I0 2 " , $ 5 $ C 2I ? 2 = J "
  • 33.
    >> S ! #!'' !# K3 S # ' !# - #! K3 S "A$ ' !# K S % K " $" # "! % # "! ' ! " & " / # " "'% # % / " !# " !- #! % " 4 ? + & 3 GPOQ3 BQ5 # "! " " , ,#, $" % ) ! ) *) ) % % 4S& + ! ! 1 " #' $# % " ,!? "K5 # # #!' , "! # "! % " 1 " # 9) /' % /% 0A$ " % " " % " - " " &% " #! 1-!# " &A$ ! $& # % #!' # % S %! K 40% #W & , ! 3 GPNL5 $&- #$ 3 % " 1 " " /!" " # %+ %7 "/! #$% % /! # ! ! &! #%$" A$! " ! " A$ ! A$ % " % 7 / "K % /! ! ! 4 ? % 3 # # " +$! ? ,# " !# 3 # A$!" $ $#,#,3 + ! $ # "! 3 $ /! ! ! % - %! 3 "$ $ + ! 53 " ! +$ $ !%! 40% #W & , ! 3 GPNL5 #$ # " $ /!" 3 "'% #$ % " 1 " $ " " #' /!/! ? " ! " #$ !) 3 ,&A$! " # A$ % 1 " /% % " #$ % " , "! ! " # !7 ! " 1 !# " % / " ! % " " # # #!' # -! % 1 #! #$ %! 1" !# 40% #W & , ! 3 GPNL5 " " " # !/ 3 % ! - #!' ! % %! " $ "!#!' ' !# "! / C !# " -$ A$ # $ % S " #! K % S# ' K $ #$ %! ! % % - ' A$ " ! / " !+ 40% #W & , ! 3 GPNL5 . / A$ $ - ' " ! % $ " / 7 % 3 ? " ! " % $ /!" ' !# ( % " A$ " #$ # " - A$ 3 7 % ' !# " A$ %% A$ " $ ! 3 A$ "# % "# $ ! ! 1 !# # " #$ #! 3 ! 7 #$ ! / " !+ #!' " %% / # 3 )" "$% S ' !# ! % / K 3 % "3 "# #! " 7 #$ ! " " ! #! "3 $ " ?$!#! ' "3 , / # # / "! " &, # $#! % ! / " !+ #!' !- " # ! " "! !" 3 %+$ " #! 1-!# " % # ! ,$ , ! !-!# ) *) % ) # # " # S #! %!" K3 #$% $ K3 S ! " # $ !# #!' # % # !/ K3 S ! !' C %!# K3 % " -! ! " &$ !%! " % ! #!' ! % " ! / " !+ #!' 3 " A$! " # % 4 ? + & 3 GPOQ5 "1 " , % S 1 % ! !' C %!# K3 S 1 % ! - #!' 3 1 % " #! %!7 #!' K3 #) $" % ) ! " % % 1 # % % / F ) 0" ! !-!# % 1 # % " D " $ " #% "!# " % " #! #! " % # ! # % " D3 D 6 3 !% $ W,! 3 0$ ,$" * 7 !# W! 3 6!% $ #, 3 !+ $ * $ ( " "!+ !-!# 1 !+$ % % # # S 1 K # % S !" ! % " ! "K 4 ? + & 3 GPOQ5 " #!' 1 3 %+$ " $ !%! % ) ! # "! ' ! S "#$ % " ! K &A$! " # #! % 1 # *) / % ) 4* & /! 3 GPNP5 " " ! % 1 " # 7 "! ) 9) % *) % ) # ) 4 "!# %'+!# 3 " #! %3 -1"!# 3 %1 !# 3 # ' !# 5 ( ? % 3 ("!# % +1 #! %3 % " "A$ " % -!+$ > GQ UA$ % #! / 7 ! " # # "U " # "! " #! " 1 " !/ #! % " % + "!' * . > GQ J. M < > 9 & 1 = ="
  • 34.
    >B " %$ +3 # #$ %A$! ! "A$ "3 % " "A$ " # # $ % " A$ " 1 " +$ % !A$ A$ )" " " " "A$ " % -!+$ > GQ3 "! ! % #! # # " 7! #%$" " #$ 7 #! % & " $ % " " % " A$ "$ + % + "!' 3 " #!-!# #' " % #! % " # # " "13 C !# " " @% A$ # # # ! $ - # " ( ? % 3 % # "A$ 4 1 % ! ? " #! %5 " ! !# "! % " S D ! #! " / "!/ "K &% " S! $##! " % " 1 $% K " % #! "E # " #! #' " / # % ##!' -! % 4" " A$ % D#! #!' #! % & % " # " #$ #! " !#! "3 " " #!-!# A$) ! # " #$ #! " " " #! " # % #! # % + "!' 3 % " %$#!' # " $# !/ % % 3 # 5E! "! # & # ! D 7 ! #! " / "!/ " " ! # % D#! #!' #! % "13 # " A$ % "A$ " "! % $ +$1 # % + "!' 3 " " % " % " % # -$ ! !" "$# # % " " " "A$ " A$ 3 $ A$ " " " #!%% "3 C !# % #! # # " % " +$ 3 ? % 3 " " @% "! & - $" #!' # " & ! $%" + "!/ E & - $" 7 #!' 3 ! $%" + "!/ /! " # " 3 & " $ " %'+!# A$ " " - !%! ! 7 " # % - ' 3 " " A$ % ! " % A$ #$ % 4 & + "!' 3 # " & ! $%" + "!/ & & !%! A$ " " $ # $# + "!/ # " ! "! 5 ( " " $ " # #! ! ! " -$ "3 ! % "A$ "1 -! !#!' #! 1-!#-! !#!' #! 1-!#-! !#!' #! 1-!#-! !#!' #! 1-!# *! % 3 " ! / " !+ " # # C % 1 # D %!# #!' -! % " "!+ !-!# 3 % 1 # "!" $ # ?$ "!#! " ! % #! "3 # # " D %!# A$) &#' #$ $ - ' 7 % " ; %! + 4GPNF3 P52 =) ) 9) ) 1 % 60 . -% ' % 0*) % ) %) /" . / % . ' 0 9 D% -% . / >A . 1 A$ " % %! F / 0% #$ % " #$ " U & 7 ! U !/ " " $ " " ; %! + ( ? % 2 S. 1 " $ # ?$ "!#! " % #! " "!" !# A$ " #!-!# % #! " # $" % " / ! % "K 40% #W& , ! 3 GPNL3 FL5ES " 1 " "'% # "!" "A$ " ! % +1 # # $ % "3 "! A$ # ! "!#! " " 7 ? " % &" A$ ! % #! " " # # " / ! % " % !" ! " C 3 " " "!#! " " ! % #! " "1K 40% % #W GPOB3 G 5ES. 1 " $ # ?$ "!#! " ! % 7 #! " %'+!# % - -! #! " 4 " #! "5 1 !# " # # % " ! " #% " " ! -!7 ! " / " # " "K 4 ! "3 GPNL3 46 . C% ! # ! " [% " / )/ D% *) %) /% , ' *) / 0 / / ". 4! #%$" $#," % " $" A$ "$% # / ! -! " ! # !# " & !%$" % " # # " ' !# " " ! "5 $ " " @%' A$ $ "A$ # # $ % " #!-!# / ! " " # " % 1 % A$ ,# - #! &A$ " $ D %!# #!' # % % - ' 3 %% A$! #! A$ $ "A$ # # $ !%! ! % " #! A$ " $ "!+ !-!# A$ " , % ) ! S 1 K $#," "A$ " # # $ % " /! # @ " D %!# #! " !#! % " A$ " &$ # $ - ' E % " % # " % 1 % ! ? " #! % &% + "!' 4/ + 3 0 $ 3 GPNN &GPNO5 > B> B> B> B H $ % " " % " -$ #! " % 1 IH $ % " " % " -$ #! " % 1 IH $ % " " % " -$ #! " % 1 IH $ % " " % " -$ #! " % 1 I . -% D!' " % $ !%! % " 1 " %+$ " " " #$ % % ! $ ! A$ / #$ " % % 1 3 " +$ "! " C !% # 1 " &" #$ " ! 2 H A$) / % " 1 " "! " #$ /! #$% " # % %! I % " A$ # / " " % " " " A$ $ % $ !%! $ $ 1 % ,#, A$ %+$ " /1 " " +$ " A$ # " # % " 1 " " %+ $# !/ &- $# 1- " U + % U A$ , %! # -$ ! A$) "! / $ 1 ! , /!/! % D ! #! %!# % $ %! # "! "3 " " #' %!# $ 1 % $ %3 & " A$ % 1 $ %!# " "! A$ " " " " A$! " # " % ,# % " / # "3 % $ % $ !%! $ 1 " $ # # #!' ' %% + " % "!+$! ! 2 % 1 " % -! C% ! % ! / " !+ #!' #! 1-!# 3 &)" # ,#," % " # "3 H A$) "! % ! / " !+ #!' #! 17 -!# " ! " % %! " +$! 1 # '"! -! % %+ A$ +$ % #!' # % %! I ($ " ! 3 ! # -! C% ! % 1 A$ )" # " ! $& $ "# ! #!' &$ D %!# #!' % %! *$ #! " G5 .) /" /% ) D% ; % *)<0 / - )" ) ) . / . 1 % " %! $ ! ! 3 ? % 3 D %!# " U " # " "U A$) # "!" " ! L $ 4 C I C I 2 5 5 5 $ $
  • 35.
    >F " %! 3#' "$ + & A$) " # #! $ " $ ! ! ! " "! $ #! " " %$ + 3 $ 1 $ & % % & 1 " A$ # !/ " " !- " #! " $ - ' ( ? % 3 $ 1 % !/ #!' A$ "# ! ! & D %!# A$) " &#' "$ + % !/ #!' + %E&,& " A$ # "'% #! " !- " #! " % - ' E ? % 3 $ 1 % !/ #!' A$ $"A$ "# ! ! & D %!# A$) " % !/ #!' % ? 3 #' " !+! &A$) % - # 5 -$ #!' % 1 " / # / " $ - ' %! 3 # #! ! 7 A$ $#," # "! " " !" " & " #$ + ! >5 !) 3 $ -$ #!' % 1 U $& " #! # % D %!# #!' U " % % " #! 3 ,# ! - 7 #! " -$ $ " #' " / !- " $ #$ ! $ - ' " #! " # !#! " ( ? % 3 $ 1 #$ % #!"! " % " / " # # #$ % " " % " - # " A$ - # % / &3 # # ! - #!' / %! &# -! % " # !#," - # " % #!' # $ # D 7 ! / #!' 3 #! A$) # ! , !$ - % / #!' " " ! 3 % 1 7 #! # #! ! % " % " A$ " % #! " # % - ' " % #$ % " , - # $ % !##!' ! " $/! $ 1 #$ " % " % " U% #$ % " %$ + D!" ," % 7 "# ! ! " %! U3 " " 1 A$) - # " $ / # $ "!" &#$ " % A$ #$ : % # " A$ %+$! - !%! ! # % 1 " / A$ )" " - # " " " 3 1 #! U# $ & + U " - ' 3 "1 # % A$ "$# * #$ 3 % D %!# #!' & !##!' #$ %A$! - ' ,#, % %! 3 " A$! ' ) 0$ # " # % ,#, 4:$ ) 3 GPOQ5 &- ' " A$ 3 "$ # % ?! 3 #! " A$! / ! " 1 "E ? % 3 % ' ! $ / " #! %3 % $#7 !/! $ ! !/! $ 4 A$ ! 1 " 1 " % !/ #!' 3 % " !"- ##!' % %3 % " %% , !%! "3 % " @3 # 53 % + A$ $ % #!' ! % / % + A$ % " #' &$+ " " ) " !"- 7 #," # %% 3 # ( " ! $ % A$ $ 1 / / A$ " " $ ,#, % > B >> B >> B >> B > H $ % " % $ !%! % 1 IH $ % " % $ !%! % 1 IH $ % " % $ !%! % 1 IH $ % " % $ !%! % 1 I , ! 3 , " / ! # A$ ) " C !% A$ 0 D% &% . / + + *) . 0 " A$ # / % " # & A$ " %% / # " % - ' : %+$! 1 +$ 2 H,& 1 " S % " ! #$ "KIE% " $ " " S K 4& $ S K # $ 5 "! " $ 1 " A$ D %!# / #' & A$) #$ " !7 -! " $ - ' ! % + ,# % " $ 1 3 1 " %% % # #! 3 # ?$ "$ "!#! "3 #$ #! 3 " #$% #!' 3 1 #$ %A$! 3 $ # 1 : %% %+$ " " " U&# % ' % $ U / # $ !%! % " 1 " ! A$ % $ "$ $ " S 1 K &)" " # "# ! ! 3 D %!# & #! ! %! 4#$ " %!# -$ #! % & 1 % " / # " "! / 5 ( " A$ % " 1 " " C !% "E" A$ S " K 4A$ " $ 1 5 " % A$ "$% ! C !% , ! 3 ,&A$ # -$ ! ! $ !%! # % $ # D " #1-!# & 1 " A$ -$ #! $& ! ! # D 4 ? % 3 " " . ! "5 4 $ 7 % 5 %% % " ,# ! C !% "3 "! ! " $ # D > B B> B B> B B> B B H " % " 1 " " !+$ % C !% " %+$ "H " % " 1 " " !+$ % C !% " %+$ "H " % " 1 " " !+$ % C !% " %+$ "H " % " 1 " " !+$ % C !% " %+$ " 1 " " ? " A$ "I1 " " ? " A$ "I1 " " ? " A$ "I1 " " ? " A$ "I " %$ + 3 " % " 1 " # #! ! &/ U # "! "U % " - ' " A$ " $ ! " 7 +$% " !- " 4 ! % ? ,3 GPO>53 %+$ " " #$ " " %% " A$ " &#$ % ? # "$" -$ #! " ( #! ! % / % $ 1 " #$ # / ! " # ! ! " > B F> B F> B F> B F H $ % " " % " # ! ! " / %$ $ 1 IH $ % " " % " # ! ! " / %$ $ 1 IH $ % " " % " # ! ! " / %$ $ 1 IH $ % " " % " # ! ! " / %$ $ 1 I " # ! ! " " # $ " / %$ $ 1 3 " 2 G5 # #! "# ! #!' 3 D %!# #!' & !##!' E 5 # "!" #! %'+!# E>5 " # !/ EB5 - $# !-!# #!' &46 "! ! G5 #! "# ! #!' 3 D %!# #!' & !##!' . 1 " # "# ! ! & D %!# % - ' - ' " A$ ,# - #! "# ! ! ! %!# / ! " #$ " ! "2 -! ! % - ' 3 "$" # # 1" !# " &# "3 "1 # -! ! % " # !#! " A$ " " &% " !" ! " " A$ $ !- " " D% ! " "!+ !-!# " ! " 4* & /! 3 GPNP5 ! ) ! 3 "!+ !-!# ! # % 7 ! ! % " # $" " % - ' " +$ ) ! 3 " -! S % $ 1 !# K % " "!#! " % " 1 " ! )" " " #$ & " % " "$% "3 S% 1 "$ &# "$ $ " D %!7 # % " "K 4* 3 /! 3 GPNP3 >>5 ( "! % " "!#! " " # -! " 4/ !-!# "5 % %! 3 S% 1 " # "! # $ D %!# #!' - # !/ K 4* & /! 3 GPNP3 >>5 % " " #! # " " +$ "!+ !-!# D %!# #!' UA$ % /! #! 1 !# % " "!#! " % 1 U 4* & /! 3 GPNP5 ! % " "!#! " $ 1 " $ # "! % & 1 !# 4 " #! 3 , " A$ #$ $ & / % &# % D %!# % 1 5 " " "
  • 36.
    >L A$ % "$#"!/ /$ %/ !- " " % !" 4 % &# % !# % 1 5 ( ? % 3 % 1 % % #!' % " # # 1" !# " % ? &% !/ #!' ! 1 " # D %!# A$ S & / ! % ? 3 & !/ #!' ! 1 " # ,#! )" K # " " "! % " !# % !/ % !/ #!' ! 7 1 " # U % " #! % U % " / % !/ % / ! % ? ) /" /% % - 0 ? )" "# ! ! 3 D %!# & #! % - ' - 7 ' " " $ ! " %% 5 "!" #! %'+!# . 1 ! A$ " %'+!# # "!" " #! 3 % " "!#! " A$ % ! + " ! 7 % #! " 4 $ # "!#! " " - ' " A$ " % #! " "153 " $ $ 7 D#%$& " 4 $ , !#!' $ %!# #!' 5 & # # !##! " ! " ! # , #! " 40% #W & , ! 3 GPNL5 >5 ( " # !/ " # !/ " -! % !/ % + %! 4* & /! 3 GPNP5 . 1 " " " # !/ #$ & # ! - ' " D %!A$ & & C %!# #! " ! #! * & /! 4GPNP3 >>53 S % ! / " !+ A$ $" $ 1 " # K 4 " + %5 S ! " "$% " & $ D %!# $ C & - ' "K B5 * $# !-!# #!' 4,$ 1" !# 5 - $# !-!# #!' " S% # #! A$ ! $ 1 + $ / " ! + " & "#$ ! ! "K 4*) & /! 3 GPNP3 >B5 " 1 " A$ !+! U & ! U % C"A$ $ / " # #! ! " " % " A$ ! A$ $ #! #! / # " F5 ( "! ! . 1 "! ! " " $ 1 "! % 3 " #!%% 8" " $ A$!"! 3 "! $ #$ %! " % $ 1 ! %$+ $ "3 A$ %% " 1 " A$ $ D %!# $ / ! " - ' " $ " #$ " "!#! 7 " 4"! ? D %!# ! +C " # %% "5 " " C !% " A$ % " A$ # "! $ + C "!7 #! " %% " %$ + 3 " #!%% "!+ !-!# "$ -!#! %! > B L> B L> B L> B L HJ$) " +! " " +$! " # " $! % # ' !# 2 " $ 1 " %%HJ$) " +! " " +$! " # " $! % # ' !# 2 " $ 1 " %%HJ$) " +! " " +$! " # " $! % # ' !# 2 " $ 1 " %%HJ$) " +! " " +$! " # " $! % # ' !# 2 " $ 1 " %% " $" $" $" $ " # !/ ' !# I" # !/ ' !# I" # !/ ' !# I" # !/ ' !# I " $)" # %! " % " 1 " " % ) / " #! ' "3 % " +! # " $! $ " # - #! % A$ " / % % /!7 "!' % %! $ " A$) " $ ,# # # " G5G5G5G5 D!" #! $ 1 # %D!" #! $ 1 # %D!" #! $ 1 # %D!" #! $ 1 # % " %%" %%" %%" %% $ " # " # A$ ,&$ 1 # "# ! ! 3 D %!# & #! % - ' %'+!# &# "!" 3 &A$ C % " " # ! ! " / %$ #!' $ 1 A$ # #! " 3 % ? " +! # " $! % # ' !# " !#, 1 # % " $# $ !" % # ' !# , ! 3 "! "#$ ! " $ 1 A$ D %!# $& ! % % ! / " !+ #!' A$ " ! " 3 7 " #$! ! / " !+ %+ A$ & , "! " $ ! $& - +! " A$ %+$! %! $ ! / " !+ #!' " $ % "!+$! ,! ' "!" - % "!" " % 2 S " -$ " # 7 1 " ! % " # " # % K 4 T 3 GPO>3 LG5 1 ! 1#$% 3 A$ " $ ,! ' "!" + 7 ,# >QQ @" A$ , "! # D,$" !/ &A$ ! #%$" , " - % " $% $ " # " $ 1 "'%! A$ D %!# % - ' - ' " ! )"3 " % $ $ / - A$ $ " " $ ! 2 ! % A$ & " # 3 % " ! + " ! / " !7 + #!' 4 /! A$ %% " A$ , ! " %/ % 1 5 !) %% + #$ ! A$ ,&$ $ 1 3 A$ , "! # %!# # D " "13 $ ! " " " % $ 1 !# " # !#! " 4 ? % 3 $ 1 % " # $" " % " !"- ##!' % % " %% &" 7 ! $ 1 !# = ' A$ " " $ + ! 0 "!%E $ 1 % " - # " % D "!#!' # ! " " D$ % " % % /!"!' A$ C !# , "! ! / " !+ $% " 7 % "# "5 " ! # " 4 1 " %% 53 $ " # ' !# # "!" ! D %!# % 1 3 & " "!#!' "!#!' # %'+!# 4 " %% ,!" ' !# #' / %$#! ' % 1 5 ( ? % 3 "! " $/!) " ! " %/ U ! $ " ! / " !+ #!' U % "!+$! #$ " ! ! 2 H#$ 7 % " " % " # # 1" !# " % ? A$ " % #! # % !/ #!' % " " % % "I3 % /!" % %! $ " # 1 " # $ 1 "$ " %% 3 A$ , "! - ! " # % 1 % % #!' % " # # 1" !# " % ? &% !/ #!' ! 1 " # " 1 $ "$ ! " % % % -!+$ > GG 4 #W & % , 3 GPOQ3 O>5
  • 37.
    >N * . >GG* . > GG* . > GG* . > GG 0 = :0 = :0 = :0 = : $ " # ' !# " " 1 " 1 3 ! # %+$ " " - #! " ! )" "1 % # 1 % "!+$! " $# $ 2 G !/ #!' ! 1 " # # " # % ? G G J$) " % !/ #!' ! 1 " # % # D % % G ! #! % !/ #!' ! 1 " # % ? 2 "$ % #!' # % $# !/! " - # " % ? G * # " + ! #! % " 4#%! + ! #! %3 %1 !# " % " 3 ! " % #! "3 # # 1" !# " "7 $# $ % " % + ! #!' 2 @3 # % +1 3 # E " % + ! #!' E # 5 4 " $& / A$ % ! / " !+ #!' " - # " " # "5 * # " % " @ 4 ! $#! " ! "3 " ! ! " # #! & $ ! #!' 3 # 5 4 !) " $& / % !" ' 5 > * # " " % " 4# #! ! &, !%! " " % "3 ! )" ! !#! % % ? &/ ! % " " %! 3 # "! " # #! ! & " %% 3 # 5 4 !) " $& / 5 B * # " # " D 1 " # 4" % ! 3 " #! " & " ! " # " "5 4 " $& / 5 F # 1" !# " % ? F G ! % ? F !-!# #!' % " " % % " % ! !/! $ % $# -! % F > #! % ? F > G #! "!+ % + ! #!' F > #! ! $! % ! !/! $ F B $ 1 F F %! #!' % " @ F F G %! #!' / ! + " D " 4"$ ! "3 "$ /!"!' )# !# &# @ " 7 ? 3 A$ !) # " ! $& $ - # " D 1 " # 5 F F %! #!' / ! % ? "! L " # # 1" !# " > % #!' % " # # 1" !# " % ? &% !/ #!' ! 1 " # 4 A$1 " # 1 #' " % #! "1 !#," # # 1" !# " &% - # " /! #$% U# $ U % !/ #!' ! 1 " # " % # ' !# 3 % " # # 1" !# " % ? " 1 # ?$ 3 ! " A$ % F " 1 ! !/! $ % " #! 3 " D %!# 1 % % % " " % % #!' % " # #7 1" !# " % ? &% !/ #!' ! 1 " # 4 "$ 5 % !/ " 1 + $ % " - # " + ! #! % "3 % " % " @3 " % " & # " D 1 7 " # $ " % 3 $ " A$ %% " "'% " , % ) ! " $&+ % " "1 1 " $ # ! $7 % " " #!%%
  • 38.
    >O - A$ $" # ' !# " 1 % A$ 3 # !?! " " # "!" " %% ,!" '7 !# % / %$#!' % 1 4! %! % " # ! $#! " " ! " % % ! / " !+ #!' ," %% + % 1 "$% 5 ! % " %% " # %'+!# 3 1 " % "!+$! " $# $ $ " # ' !# 2 G !/ #!' ! 1 " # &% !/ #!' D 1 " # 2 $ !/!"!' % !/ #!' ,#! % ? " % " !/ #! % " #% "!# " " $ ! % !/ #!' ! 1 " # G # " !# > * !#W + B T T% F T # > % % % !" @ % ? 4 #W & % , 5 5 $ $ , F 8 , Q 2 " & G 2 $ , 5555 D!" #! / ! " 1 " A$ " %!# $ " % ! / " !+ #!'D!" #! / ! " 1 " A$ " %!# $ " % ! / " !+ #!'D!" #! / ! " 1 " A$ " %!# $ " % ! / " !+ #!'D!" #! / ! " 1 " A$ " %!# $ " % ! / " !+ #!' $ % /!" % %! $ " # " # A$ ,&/ ! " 1 " A$ ! A$ / # $ " % ! / " !+ #!' 3 " % +! $ & " " %% # " $! % # ' !# U& " "+% " % 1 # %'+!# U ! %+$ " " % " 1 " % - # % ! "! $ #!' 3 % +! " % 1 A$ " / %C " "! !/ U #$ # % " # ! ! " A$ " # "U &A$ " %!A$ " $ " % ! / " !+ #!' ( ? % 3 "! " ! " % " - # " A$ ! % " % "# " % " + " # % # ! " D$ % % /!"!' 3 1 " # 7 " # A$ ,&/ ! " 1 " A$ D %!# % - # / " D % /!"!' 3 A$ "'% $ %% " % , ! / " !+ % "# " /! )" 1 " % 1 A$ " % ##! 1 " # " $! $ " # ' !# % " +$ "! $ #!' 3 1 " % " 1 " " % A$ %% A$ " % #! # % % " $ ! " " # " " " # / ! A$ " # " $! % # ' !# 3 " ,+ $ "A$ ? #' % 3 7 ! #$! # # !##! " %'+!# " 4,&/ # " A$ !/ " " 1 " !/ %! $ " " #7 " %E"! # " % A$ !# $ 1 " A$ " #, % A$ " $% % " "5 $ % " 1 " " D#%$& $ " " % " "!#! " " ! " 4# % "53 " % +! $ " % ( "! C !# !-! " # " " #$ ! "3 " % " "!#! " # % " A$ " " " # $ " " %% " & % +! " % " " # 1 A$ " ! )" &% " # % " "13 #$ " "! % ! " "13 " % ##! " % " "!#! " ! ! " &" #$ ! " % 1 A$ #$ # " /! #! 1 !# &" %!# ? % % ! / " !+ #!' " # C " $ 1 # " & D % " " 1 " A$ " " $ !%! # " $! % # ' !# # "! " " $" / ! " 1 " A$ % - ' " $ ! " # % ? & " # " ! $! !/ " " # $# "3 &# 1 / % - ' " $ " # !/ !- & - # # #!7 ! " )% >5>5>5>5 D!" #! S ! " & "K 1 4+ %! #! " 1 !# " !# 1 "5D!" #! S ! " & "K 1 4+ %! #! " 1 !# " !# 1 "5D!" #! S ! " & "K 1 4+ %! #! " 1 !# " !# 1 "5D!" #! S ! " & "K 1 4+ %! #! " 1 !# " !# 1 "5 & 1 3 % " #! #! " % # $# !" U % !/ U $#," 1 " A$ D %!A$ % " - ' " A$ " $ ! E% & 1 % " / # " % A$ " ! " # /% 4 "!#! " A$ , "! # " % & % " ! / " !+ #! " %! "5 % /!" % %! $ 3 % " % " A$ $ " #$ # " # " &% A$ " ,# # " " # " $! $ " # !/ ' !# 4 % " " # " " ! " " $ 1 5 $ " "#$ 4 % /!"!' % %! $ 5 $ C !# "!#!' " ! " %! ! % ! / " !+ #!' $ + %! #!' 1 !# 3 % # ' !# " # " $& ! #%$& % " "$% 7 " &# #%$"! " A$ , %% + % " " $ ! " # " #$ # %+C "A$ %'+!# 4# %'+!7 # 3 / ! % # # % "!#!' % " ! %!# #! " % " ! / " !+ #! " ! "5 ( ? % 3 "! $ " +$ ! / " !+ #!' -$ 2 H " ! !/! $ " $ "!" " #! % A$ # # ! $ ! / #!' " " D $ " " % " # % " ! " % " # $ !# #!' A$ A$! " % # " 7 ! ! I3F $ " # ' !# # "!" ! 1 # % " " $ ! " !-$"!' ! / #! " A$ 3 $ $ 3 , ,#, - #! % % ! / " !+ #!' ! %!# 1 "# ! ! # " $ ! 3 % # D A$ " %! ' &% " "$% " &# #%$"! " A$ %% +' * & ? 2 A5 3 = " , , $ 4
  • 39.
    >P , ! 3# "! " % " " $ ! " % / ! " +$ " ! / " !+ #!' $ +$ % #$ % " !/ / ! " "!#! " " " # " "3 % # ' !# !) " # " ! $! % %!"!" " $ ! " ! " UA$ " -! $ / ! " % " "!#! "U " " $ ! " " # &" / % #! $ " # "3 #$ U$ / "U # $ # ! ! # , 4# %'+!# 3 "!#!' "!#!' % " / ! % " % " $ ! 5 # "! " " $ % % " "!#! " %'+!# # " $! U !/ U $ 1 4% ! / " !+ #!' $ # ! + $ 1 A$ " " $ ! " " ! " " # + -! & ! # " $! 5 $ " # " # # /% 0" - #$ + ! % # ' !# # $ % " / ! % " % " $ ! ( ? % 3 "! " ! / " !+ % - # A$ ! !/ " " / ! % " " $# $ 7 % " % " + ! #! " 4 !/ % " ? A$!# " "!#! " % + ! #!' 3 @ % + ! #!' 3 @ % $ ! + ! #! % U 3 + #! 3 ! ##!' U3 " # % % "$ /!" 3 ! "! ! !" !/ 3 # #!' # # #!' % ? A$1 &? A$1 " %1 & " " 1 5 " % # $ !# #!' "$ ! &"$ ! L3 $ " # ' !# 1 % "!+$! " $# $ 2 G # $ !# #!' + ! #! %2 % - A$ "!# %'+!# # % ! !/! $ &% 1 / "$" % !7 #!' " #! %'+!# - # % + $ & !/ % " + ! #! % " " $# $ + ! #! % &% # $ !# #!' "$ ! &"$ ! G = A$1 @ % + ! #!' > @ % $ ! + ! #! % B " # % % "$ /!"!' F "! ! !" !/ L # #!' % ? A$! #!' 2 "3 %1 !# "3 % " & # #! " N = A$1 " %1 " & " " 1 " # " -! ! 1 % / ! % &" ! #%$! 1 % " + %! #! " "!#! " 1 !# " " % % 7 #!' % / ! % &% # $ !# #!' "$ ! &"$ ! " # /% A$ " "#$ % %! $ # " ! $& % " % A$ " % " ,! ' 7 "!" A$ " " $ & / # " " % " ,! ' "!" !" " !" #$ #$ " " "!#! " - $ 1 B5B5B5B5 D!" #! +$1 " C ! / " !+ " ! " / + % #! " # % % ! / " !+D!" #! +$1 " C ! / " !+ " ! " / + % #! " # % % ! / " !+D!" #! +$1 " C ! / " !+ " ! " / + % #! " # % % ! / " !+D!" #! +$1 " C ! / " !+ " ! " / + % #! " # % % ! / " !+ #!'#!'#!'#!' # "! " " # " # A$ " , - # $ # " " $ ! " # # #! ! A$ " ! " " " # " " % ! / " !+ ! A$ $"# %! $ A$ 3 $ A$ " -! % % " #1-!# % ! / " !+ #!' % &$ ! " )% ( ? % 3 ( ! +$ 4GPOF53 % %% / # $ /!"!' % ! %! + -1 " % " % #! " ! " % " # &/ % # D + ! #! % D!# 7 3 # ' ! +$ - #! " " !#$% # " ' - #! " " % #! " ! 7 " % " / ! " " # D " 4 % #! " "$ ! 7"$ ! 3 # @ " ? & " 7 %% % " % #! " + %5 &% " %!#' % % #!' # / ! $" ! %3 # " $! " 7 % # ' !# 4 ? % 3 G 1 % #!' " #! % & % % #' $ % #!' ! " % " # /! ! " % " , "! " ! %!# " " " # " %% % !" & % /! + 3 A$ -$ $ D# % $ ! D % % ! "!' ! " % # 7 / 5 " # " !%$" #' $ # " $! " % # ' !# "! $ #! " ,& " $ ! " /! " " % % ! / " !+ #!' $ + " A$ " " %! A$) - # " % # D7 % % - # % % + N & % !/ #!' % + % " " # ! " A$ ? % $ # #! +$7 % " !# ( % # " A$ ,& ! +C " $ ! % " # 3 % / "1 D!" ! / " !+ #! " " % % + &% !/ #!' % + % " " # ! " # " !# " " 4 $ A$ % % + ! 5 ? - " " C %!# " 4 $ A$ " % #$ #!' A$ " ! " " #1-!# 5 ! # #$ " 3 $ " A$ ,& " $ ! " A$ " / ! % " # ? #$ !/ " " " !/ " " # ! " #! " C %!# " " 1" " ! " "13 # " #$ ! " % " ! / " !+ #! " " % &% !/ #!' % + 3 " A$ ,& "! U ? % U %! " " $ ! " 1" : "! ,$ ! ! +C # U% #$ % #$ " # " U #$ ! 1 " % " " $ ! " ! !#! % " !/ #!' % + /! # % %% & % " % + 4 " 3 GPNL &GPNNE M$#W 3 GPNFE= 3 [ && "3 GPNOE , && $D3 GPNO5 : # " A$ # % " ,$ ! 3 #$ ! 1 " " $ ! " + % " & !/ #!' ( # "! #$ %A$! "! $ #!' " ! $ $ 7 ! " D# #! " " " ! " $& # " " - #$ "#$#, # ! " # 2 S ,& K3 S ! % , " $ ! K3 S ") A$) # " $ " K3 # ! + 3 % A$ ? " + %7 $ -!#! /!"!' % %! $ 6 @ $ !" = > & $
  • 40.
    BQ > F> F>F> F . 0. 0. 0. 0 0000 ! " # / ! - # $ % /!"!' % %! $ & " % $ + ! 4%% " # ' !# # - #! 5 O $ " ! / " !+ #!' $ # " $ ? !/ / %$ #!' !#!' $& " #1-!# E ? % 3 $ " $ ! A$ " % ! / ! % " !#$% "3 # % # " $ # " + -!# $ ! # $ ! " ! 1 !/ % " #! # ' !# 3 !/ % $# !/ 3 3 " D 3 @ % - !%! ! + 3 " # % /!" % A$ " , ,#, " 4#' " , %! " # $ ! % " # " " + -!# " ! " 3 "! ,& # " %% 3 #' " , - # $ # $ ! " "! !% "EA$) % " " $/! 3 #' " " %/! 3 A$) ! - #!' % / -$ D#%$! 3 # 5 %% &$ "! %$+ $ " # # ! $ " $ ! ? & " # % !" "$# "! C !# " " $ ) # % ##!' " 4$ ! / ! % " %! 3 $ #$ " ! ! A$ ! ! # # 3 $ $ , !%! "3 # 53 % / ! - #!' # # $ " #! % 4"! $ % #!' " / $ ! + % /!"!' 3 % C !@" A$ "!" "#$ % " C %!# "3 % $# !/! $ " 3 # 5 " %$ + 3 ,&/ # " A$ " ! U $ % + "$% "U &% $ % !" % " $ ! 3 % /!"!' % %! $ &% # " $##!' % # ' !# " " ! " &" #!%% " ( ? % 3 " 1 !+$ % % # " $ #$ " " % $ ! ! $ !#! ! ! -' !# A$ $ " $ ! " % -! !#!' % %! " #! % A$ $ % + % " !#! ! " ! -' !# " . " +$ " / #!' " A$ 3 % # " $! % # ' !# 3 " # " % % ! / " !+ #!' A$ " #$ & / 9 ) . $ # ' !# " A$ % A$ # ! $7 #," +! " 4 " $ # #$ " / A$! + " " % &! 53 "! % A$ # -$ ! C !# % " " # " A$ " % #! # % % &A$ /! #$% %'+!# &# , % " # # " & "!#! " D!" " " $ ! " ! " 8" " " # ! A$ / # " " %/! 2 # " $! % # ' !# A$! #! " $ ! ! - #!' 3 "! !) %!+ % 4 %% % ##!' " ! 3 A$ % " " A$ % ! + " % "3 S ! # " K $ ! 5 . ? % 3 A$ $ A$ $ "$% !%$" !/ % A$ # " # 3 " 1 A$ %+$! A$ ! / " !+ #' - # % " % "# " % D " + " % /!"!/ " # % # ! " D 3 $/! $ " $# $ % # ' !# " " "12 G % /!"!' !" ! % % /!"!' > ! " + " % /!"!/ " B - # " # " #! % " % % /!"!' F ." " &+ !-!# #! " % % /!"!' F G !@" F % "# " F > $% " L D "!#!' " % # !/ % % /!"!' N ! % #! % % /!"!' N G ! " N - # " O D % % /!"!' O G ! " O - # " P % !" % % /!"!' GQ + -1 % % /!"!' /! " " ! !/ + $ S "K ! ,&A$ # A$ " $& !- "# ! ! $ %! D UA$ - $ ! # #! ! U A$ % $ # ' !# 7 " " " % # !/ " > L> L> L> L H . . . IH . . . IH . . . IH . . . I # "! " $ $ +$ " "! ,! $ # # /!"!' % %! $ &$ $ " % ##!' - #! " ! + % " % # ' !# ( " " #$ " !' 3 $ $ !%! " % " "!+$! " # ! ! " - +$ " $ " " S"1K " %% "3 " " " +$ " A$ 3 % "3 , " ,#, $ " ? "-$ & #$ %A$! A$ % ,$ ! ! 1 , ! $ ? "$% • H #$ ! " $ # "3 & " # "$% $ % ! % # $ I &H ! " 7 - #! " % " #! # @" "I 2 5 2 C I
  • 41.
    BG • H "$%" # 1 ! #$ /!" " #! 1-!# " A$ "$ % % A$ " ! " I3 H% " # 7 "$% " #! # @" " % - #,I • H0$"# " %+C %$+ , 1 "!" & !" #! " " % ! )"I • H0$"# " %! " " % % " " $ " ! %! # "I • H "$% " # " $ " A$ " %+ % I • !3 3 "#$ ! " - #! " # " "3 ! %! # "3 , # "3 /! # " & -!% # "3 H "# ! ! " %+$ " #! #!' #! 1-!# % % #$ % " #$ # % % ! / " !+ #!' I "3 #$ ,& 1 " + %! #! " 1 !# " " $ 3 # 1 + + % " "!+$! " +$ " # -! " $ / %$ #!' 2 HJ$!) A$!) " " % " $ " " ! " % # " $ ! I HJ$) " # " &/ ! % " , "! ! / " !+ "I H & %+C ! / " !+ A$ ,& " $ ! % % $ # D "! !% % $ " I = (= (= (= ( MMMM # ! $% " % # ," , & " % ? % % /! + A$ " , /!" % " " # 1 $% " ! " ! % ? / ! " ! / " !+ #' ! -%$& % "! !%! $ % / %$ #!' A$ ,# % ? " # "$ 7 /! + 3 &% " !"- ##!' A$ #$ "!+$! % " " " A$ , " "$+ ! % % # ' !# 3 %!7 1 % " "!+$! " ##! "2 G #$ ! 1 $ # ! - #!' A$ " $/! # # $ # " U# - #! " " % #! 7 " ! " % "U ! ! % # $ $ # " $ % 0$"# 1 - #! " % " C% ! " #! # @" -+ ? " 4A$ " 1 % # " ! !# 53 $ !%! % " % " S#% / K S+$1 K % % 4! " %53 + % 4 % #! "53 / -4"! !%! $ 5 & /% / G -4# 7 % ! 5 # " A$ /!/! $ %$+ ,& # " "3 #$ ! 1 % " ! %! # " & " # " ! 7 - #!' "$ % # %! 3 $"# - #! " /!" " &-!#, " "3 "# ! ! % %+$ " #! #!' 7 #! % ! #! % " %!#! ! - #!' % " # U " & ! ##! " D " % 3 " $7 ! " %! "3 ! " ! $#! " $# #!' "$ ! A$ $ , % 4 #$ ! 1 % ! %! # $ !/^"! ! " # # 3 "# ! ! % % #! D!# ("!# % +1 3 ?/ -+ ? G. % #! ("!# %1 !# D!# & " + !" "E& % " /!" "2 /!" D!# ("!# % +1 3 E)/ . - $ -+ -0E) . & / -0!)/ //) G +6 % ##! 1 C !# % " - #! " A$ , % "! !%! $ % " % #! " ! " % "3 !#$% 7 % " A$ ! A$ / # % /! + > % # " # A$ % %! $ ! "$+! % "!+$! + %! #!' 1 !# 2 S " " " ! 7 " % ##! "$" % #! " ! " % " , " D$ % " ! !/! $ " "! !% " %% " #$ $# #!' 3 !/ % " #! # ' !# 3 3 %!+!' 3 3 #$% $ 3 # ! $ " & $ # !/ -1"!# & "1A$!# " #! 3 % "! !%! $ " " " % " D $ " 3 $ % "! !%! A$ " % # $ % #!' ! " 7 % U# " 1 % # " % /! + UK # " $! % % # ' !# " % " !#, + %! #!' /!"!' % %! $ " , / % A$) " $ ! " " , %! ! " % % ! / "7 !+ #!' A$ " #$ ! !# A$) " " ,#! % # $ %! 3 " #! 3 " , $ " % " % # #! ! % A$ " #$ $ " !# ! / " !+ #!' " $ " # " ! / %/ / %$ % % ! % % ! A$ , # # " % 7 % !# ! / " !+ #!' # & -$ ! $ " A$ , " %% / # $ /!"!' # % % %! $ 4 " " " A$ - !%! ! " # % 3 # % # " % % ! % % 5 " "3 " #$ " ! "2 H % % ! % % " ! /!+ A$! !-!# #! "I " "13 HA$) ! A$ !-!# " I3 H % / % % %! % ! / " !+ #!' % I3 H " "! % - # $ 7 1 I3 H#' $ ? " % % ! !+! %I3 H A$) % ! / " !+ #!' " / " I3 H % # ! " +$! " % # # I " " $ " " " " +$ " ,# A$ % % ! " + 3 - ##! " "$" ! $! . / / %$ % % ! % % 3 " # ! " ) ! " " # # " % ! / " !+ #!' A$ " / %! .... G % # " % # " ! / " !+ #!' # "!" % % # ' !# % # ' !# " 1 + # % " 1 "3 - A$ " ' !# "3 " $ ! " & # " + % A$ " -! 7 % % ! / " !+ #!' > ( % % # ' !# " # " ! # 3 &# "$% % %! $ & " #$ " !7
  • 42.
    B " % %! / " !+ #!' 3 "1 # D & # !% %% " % ! - #!' ! )" B /!"!' % %! $ $ ! !#! " $ % #$ ! $ # " % A$ " ! ## 7 " # $ #!' F # " $##!' % # ' !# % A$ # " % /!"!' % %! $ 2 5 A$ D!" $ 1 # % " %% A$ " %!# $ " % ! / " !+ #!' 3 6 A$ ,&/ ! " 1 " A$ " %!# % % ! / " !+ #!' 3 #5 A$ ,&+ %! #! " 1 !# " A$ " %!# !7 #, % #!5 A$ " % D!" +$1 " C " $ ! " ! " / + % #! " # % 7 % ! / " !+ #!' # # " / 1 % " +! # " $! % # ' !# L . -$ $&! # " $! $ # ' !# " % " 1 " . 1 U #$ # * ; %! + U " $ # ?$ # # "3 -! !#! " & "!#! " /! #$% " "!3 A$ " $ $ 7 /!" "!" !# - ' " " #!-!# % #! " / ! % "3 # % ? D %!# & 7 #! % " - ' " N % '"! / %$ % $ !%! $ 1 $ " # ' !# " %!# #! # # ! ! "2 5 # #! "# ! #!' 3 D %!# #!' & !##!' 3 05 # "!" #! %'+!# 5 " # !/ 3 5 - $# !-!# #!' & _ "! ! O % # ' !# ! % $ % " " "$ " #$ " % # " ! / " !+ #!' ( 0<( 0<( 0<( 0< # ' !# *$ #! " % # ' !# /!"!' % %! $ *$ " ! ! " *$ " " #$ ! " *$ " #! ! " "A$ # # $ % 1 *$ #! " % 1 " $##!' $ 1 ! ! " / %$ $ 1 %! #!' 1 !# " +! % #!' % # ' !# " $# $ % # ' !# / %$ #!' % /!"!' %! % %! $ ==== G % ##! $ 1#$% $ /!" #! 1-!# A$ # + $ ! / " !+ #!' & %!# "$ # ' !# 2 H $ % " % 1 !# 4 D %!#! ! %1#! 5 % # ' !# " ! / " !+ #!' I3 H % # ' !# " # % I3 H " % #! # % % ! / " !+ #!' I3 H# $" A$ &$ ' % ! / " !+ ! / " !+ " "$ "7 $ ! I " # % % ! % % ! / " !+ #!' A$ %!+!' $"A$ U % "U ! - #! " & D !+ %% " % ! - #!' ! > %!? " " 1 " A$ ,+ - #! % !" - ' &# % " #$ # % " # ! ! " / %$ 1 " B % #!' % 1#$% " % ##! % ! $ 3 # !% % !#$% % ! - #!' % " !/ " " # " " /!" " 4 D !+ $ ! 3 $ #!- 3 $ ! " % ! !' % ! / " !+ 3 %!# $ ! 3 "$ % - 7 #! 3 #) 5 ) " ( > 7>N F " $& $ # ' !# ! % % ! / " !+ #!' A$ %!+!' 0 0 * .0 0 * .0 0 * .0 0 * . # ;3 4GPOL5 + HI J / ) . / T: W2 !+ 4 T !# ! &_3 ! "!' ?$ ! GPOL % %! " # ! % S /!"!' % %! $ K : 3 4GPO>5 ? % / + - ) ! %!"3 ! 2 , 0 "7 !%% & # 3 GG & ! "!' 1 $% " S "K3 S* " - , ! "K3 S " ! + , ! "K &S +! " - / % ! + "#! !-!# & - W T% + K 4#$ "! 5 6 3 6 4GPOL5 " ,/ + ) ; ? / ) 0 " 3 "" #,$" "2 %%& 0 # 3 #$ !#!' 1 $% S , /! T - , %! $ K 4# 1 $% "5
  • 43.
    B> = ( 2=( 2= ( 2= ( 2 % /!"!' & % !@ !# % # ' !# G % - A$ $" " &+ !-!# #! " % # $ !# #!' # % # !/ G G ( ! #! ! " "!# " G # "! " " !"- #," % " ! " # $ !# #!' # % # !/ G G !/ "!' G #! %! #!' G > ! " % G B $ /!/ #! G F " # "! " "$% " ! / " !+ #! " " % $" A$ % % /!"!' ,# % !@ > *$ #! " A$ " @ % % /!"!' % !@ &+ !-!# #! " A$ !/ )" / % /!"!' B ! " % /!"!/ " - ! " % !@ F !#! " D "!#!' % % /!"!' % !@ L % A$ ? # % " " " "$" ,!? " " % # !/! / % /!"!' N #%$"! " % # ' !#
  • 44.
    BB B -! !#!' %! ! / " !+ #!' %! 2-! !#!' % ! ! / " !+ #!' %! 2-! !#!' % ! ! / " !+ #!' %! 2-! !#!' % ! ! / " !+ #!' %! 2 "!# D % ! 3 "# ! !/ 3 # %"!# D % ! 3 "# ! !/ 3 # %"!# D % ! 3 "# ! !/ 3 # %"!# D % ! 3 "# ! !/ 3 # % 7777 #! % D %!# !/#! % D %!# !/#! % D %!# !/#! % D %!# !/ (((( $ "$ "$ "$ " -! ! "! % ! / " !+ #!' " ! !#! # D % ! 3 "# ! !/ 3 # % #! % D %!7 # !/ &," A$) !/ % %% + 0= ( M =0= ( M =0= ( M =0= ( M = J$ % %$ 2 G # % " ! " ! / " !+ #!' A$ $ %! " % " #! #! " " #! % " /!"$ %! % %# # A$ $ !- " % ! " % " ! / " !+ #!' #! 1-!# % # 1 $% " $ ! % +1 ! / " !+ #! " #! #! " " #! % " ! % +1 " -! % %# # A$ $ 7 $ ! / " !+ #!' #! 1-!# ! % +1 # "! #$ #% " " ! / " !+ #! "2 D % ! "3 "# ! !/ "3 # % #! % " & D %!# !/ " % # 1 $% " !"#$ % $ % & % '"! " " ! " " $ ! B GB GB GB G HJ.8 ( . :HJ.8 ( . :HJ.8 ( . :HJ.8 ( . : ( .( .( .( . IIII ! , " #! ! U$ / %! % /!"!' % %! $ U A$ $ " ! / " !+ #!' / % % &A$ 7 " %! % 4& " " ! " ' !# " &V # !# "53 % "!+$! " # "!" % +! % ! " $ ! A$ - # $ " " $ " #% "!-!# % " ! " ! / " !+ #!' "2 " $ ! " D % ! "3 "7 # ! !/ " & D %!# !/ " 4 ? % 3 %% ! 3 =, 3 $ "#,& W3 GPLFE&0 ! 3 GPNP5 ! + 3 /!7 %+$ " # -$"! "3 " %! " % #% "!-!# #!' W, 4GPOL53 A$! % " !/! 2 D% > 0 % 0 - D% 3 " #% "!-!# #!' " $&! 3 ! A$ " +C % ! " $ ! A$ " / 1 % " +! ! / " !+ #!' % !" @3 % " " A$ " # % # 3 % % "3 % $ " & " # " % # " ! / " !+ #!' " !" ! " " $ ! " D % ! "3 "# ! !/ "3 # % #! % " & D %!# !/ " % # !# 3 #$ %A$! " $ ! $ ! #%$! % " " $ " " #$ #% " " ! / " !+ #!' ) D% % % % >& ! ! # % " " " ! " 4 W,3 GPOL5 " ) % % + % -$ % " ' 0% " #$ % " "$ / #! ! - #!' %% / # ) D% A$ + $ " ! ! ! &" % " $# $ " " ! / " !+ #! " A$ " " %! $ # # #! ! " #1-!# $ ! #%$! % " ! " " $ ! % " !" ! " " "$ " %% . ! / " !+ #!' $ ! !#! " # D % ! 3 " $)" " "# ! !/ &# % #! %3 & ! # D %!7 # !/ 4 " % " !%$" " ,#, # $ ? % 5 , ! 3 "$ + # " ! % +$ 2 K *)< % *) ) ) / D% 0 % 0 D% L " $ " " " #!%% 3 ! " A$ "!# " - # "2 / % ! / " !+ #!' A$ " / % % /!"!' % %! $ & .' *) A$ % ! / " !+ % "$ " $ ! ( " , " " $ " 3 " # " ! , % # ! " $ ! BBBB H J.8 . 9( IH J.8 . 9( IH J.8 . 9( IH J.8 . 9( I ) D% . F 0 % 3 ) 9 D / ) / % / ' $ . + 4 C & , D C & I K 3 5 " 2 , & , & 4 C D" A $ 2 & , & $ $ 4
  • 45.
    BF % ) *)+ " #! 3 #$ % /!"!' % %! $ / %' A$ `!# ,&+$1 " ! / " !+ " ! " / + % #! " # % % " $ ! ( ? % 3 "! %+$! " ! / " !+ % A$ ! % " , ! " %+$ #!$ " "$ $ / %# % + &#' ! " " %/ % " % " %% 3 /!" % %! $ &" #$ # A$ " , ,#, $#," " $ ! " "! !% " " # D " 4 " #!$ " % !" 1" % D ? 5 " " " $ ! " % " /! / #' , % "! $ #!' ! / " !+ #!' &% "$+ ! +$ " A$ $ ,# E"! + 3 % %# % &% #!$ 1 " !- "3 % % #!' " " C !# "3 % " % " " !#$% " " #!$ ( % 3 "$ ! / " !+ #!' " D % ! U % " "$" ! !#! "U ,#,3 "! # ! +$ % "$" !+ " % A$ ! " % $ / %# % 3 " # D % " " $ ! " D % ! " " # #$ /! ? " $ %$+ A$ # # "3 % #$ % , " /!" ! +C #$ % ! % 1 %+C %! 4 " A$ , " $"# ! - #!' % " # 53 "! "! % %+$! " , ,#, $ / # ! " % %$+ % %% + " " A$) ##! " /!"! 3 A$) $" " ! 3 A$) %$+ " " # " " 3 #' " % + E "# # " $#, % "! ! ! A$ ,# " " D % 7 2 +$ " A$) ,# & ' ! % D!" % #,- % $ C" A$ " %% / % , % " ! "7 % "3 % # #!' 3 % # % % , % & -! #$ " / " !+ % " %$ + 3 "! $"# " ! - #!' % %$+ &)" D!" 1 4, 1 / ! " +$1 " $ 1" !# " # % " ! #%$" # ! !# #! 7 " #!" " " A$) " $ "3 $" " & " # !/ " #$ ! EA$) $ $" " ! $ 7 ! "! ! 5 " $#, ! &+ " ! ! # " ! ( ? % 3 / " $ " # #$% A$ " " + &#$ " $#,3 & " $ A$ " ,$ ! - "#! &,$ ! # " # 4 "$ $ "7 3 % # " % ! / " !+ #!' #! 1-!# % ! #$ /!"!' % %! $ ! # " #$ #! " " + !7 / " A$ % - $" #!' + " %+ A$ -! % " " + '5 " " $ ! " D % ! " " % )/ ./ . / / ' 0 ! - #!' " % "! !%! %% / # $ ! / " !+ #!' " # % " $ # D7 !#$% % /! %3 ! / " !+ % " % # ! ,$ A$ # "! # $#! % " % " - 7 "! % " ! 3 ! !-!# # # " / ! % " !" ! "3 " % # ! ! " ! / " !+ 7 #! " " ! " "$+ ! -! #! " 4 " $% "5 / !-!# % " 4 W,3 GPOL5 " #% " " $ ! " " # 7 $ " % ! / " !+ #!' % # ! 3 " "! $ #! " ,& # ! - #!' % -$ % # " % " ! " ! / " !+ #! " !+ $ * $ A$ "$ +! % ! A$ % " % " ,!" ) !# " " % #! " # % " !-!#$% " " D$ % "3 % " " $ ! " ! " % 4 1 $ -!#! #! A$! ! 53 % " D ! " ! !#! % " / ( /% / " % " -% ? " # !#! " ! ,! !#! "3 % %!"!" # ! % " ! " /! " $"!# % "3 % " ! / " !+ #! " % & % % T, % 7 @1 6 " % # !#3 # " ,#," !" ! " ) # " & "3 # $ # C ! 2 D % %+ # ! / " !+ "# #! " " $ ! " D % ! " % )- ) . / / 0 % + % ! 7 #! "3 ! !-!# % #! " #! % " / ! % " & " % # % [ ! / " !+ #! " " ! " " !+$ " "K 4 W,3 GPOL3 BG 5 # # ! " " -% D! % " "$ % +1 # #!' # % " " $ ! " "# ! !/ " D %!# !/ "3 &" " %! " & !" " " A$ " " " " ! " 4/ + 3 $"# " / " !- " #! " % - ' " $ ! # " "! % 5 "! !" 3 ! %!# $ & S "+ K & A$! 7 + #! #! 3 " ! & # !/! % ! / " !+ B >B >B >B > H J.8 . ( IH J.8 . ( IH J.8 . ( IH J.8 . ( I ( '"!( '"!( '"!( '"! $&- #$ % '"! % ! / " !+ " "# ! ! "! $ #! " & / " " "3 #! #' " &" !-! " ! - ' ) % ) % . % % /% % 0 )% 0 /) ) *) . / *) / " 4 W,3 GPOL5 ! / %C !/ " " " # "3 ! "! " # " % - ' - ' " ! / " !+ " % $ /!" #! 1-!# 3 "# ! ! " ! " "3 ) ) % ) ) - / ) % / 0% 8- ) 8 *) = (= (= (= ( . # " #! % % #!' " $ " $ ! "# ! !/ E"$ ? !/ " ! $ " ! # # 1" !# " $ 1" ! 2 " # " % /!/! 4 C #$ " & !" "3 "! #$ # +1 %)#7 !# & +$ $ 3 C "3 # $" ! % $ !%! 3 #! A$!) # % /!/! 3 $ !# 7 #!' % /!/! E! - #!' " % " #$ "53 "$" ! "3 ! + " 3 %! #!' 3 ! " # $ !# #!' A$ !" 3 "3 " D 3 %$+ #! ! & "! #! 3 % +$ 3 %!+!' 3 #$ #! " & " # # 1" !7 # " A$ " # "! % / " ! )" % " $ ! " # " % ! / " !+ %!+ $ + ! # 7 # " ! A$ !) " ! = >&A$ " -! # # " A$ $ A$! ! !/ " " / % " & ! " 3 4 % "!+$! # 1 $% " %% % # # / ! % 53 % " ! &% " "$% " % "! /
  • 46.
    BL "# ! !% - ' ! )" " ? % " " $ ! " "# ! !/ " " 1 2 $ ! / " !+ #!' A$ ! $ 1" #$ % % " ! " %1 !# " ! " " +$! "3 #$ " / " , # " +$! # $ " " ! " % " C% ! " % ##! " #! % " % # % " 4 " "3 /! #! " "3 &#!$ " % #! "5 &#$ % " % ! + A$ " # ! % #!$ 1 % 1"EGQ $ ! / " !+ #!' A$ " !? #$ " !"- ##!' % %3 !7 / #!' ! 1 " # ,#! % ? 3 ! !-!# #!' # % " ? !/ "3 %1 !# " &-!% " -1 " ! %3 ! + #!' "7 # "$ # ? 3 # 3 " % " ? " & % " $ / ! " + ! #! "E $ " $ ! A$ " ! !# U " " # "U #$ " " " "!" "!# ! $ # $ ! " #1-!# 3 A$) #% " "!# ! #$ &"! "!" " % " $? " A$ % " , " "!# ! /!# / " "! !"7 3 % ! - #!' " % C -$ " $ ! % #!' 3 % C !/ #! " $ % " $ #!' 3 % C #! " A$ ! $ ," ! %3 % 1 !# $# !/! $ - !# 3 % # !7 # ! " D " $ + % /!"!' &% # ! $ $ + $ ?'/ " 7 !#$% U ,#! % 3 " ? % " ! - #!' "# ! !/ #$& '"! " $ % " #!" "! % % - ' % A$ " ,# - #! " " $ ! " "# ! !/ " ! # # "" " $ ! " "# ! !/ " ! # # "" " $ ! " "# ! !/ " ! # # "" " $ ! " "# ! !/ " ! # # " " # " ! ,# A$ % " " $ ! " "# ! !/ " / / /" % % *) *) $ A$ 3 " %$ + 3 $ ! + % " !#! " # $ !#," / ! % " #! #' " &" !-! " % - ' ! )"3 "$ ? !/ " ! !# #' " % #! % " / ! % " ! " ( ? % 3 $ ! / " !+ + ! #! % $ "# ! ! / ! " " " ! 7 $" ! % " ) ! " "$ # % ?! 3 # % +1 3 @3 # %! #!' &# #! ! / #!' # " % " ! !#," / ! % " & "1 $ "# ! ! 1 " % " ) ! " " " /)" "$" "$% "3 "# ! !7 A$) $ ! " " % " " " ! " 4 # % +1 53 #$ " % !- #! #!' , ! % 4"$ !/!7 "!' % " "53 / !# % 4 C !/ % " ? A$!# "5 & " #! % 4 C # " ? & % C " " " % " " "3 # 5E#$ %! % #!"! " ! % " !" ! " !/ % " &#$ 7 " ! ## " % #!"! " 4# %! #!' % " #!"! "5E& A$) ! $ ! / %! # ! " % " ) " ? 3 A$! ! 3 # 3 4# #! ! / #!' 5 ! + 3 % ! / " !+ 7 %! ! "$ " $ ! "! % " " " # # % +1 " $ ! " A$ %% " A$ ! " % " " # % ? " 4 % #! # % +1 # # % ?! 53 ! #! " "! % # #! ! / 7 #!' " & % " " " " # %! " 4# % #! # #! ! / #!' # # %! #!' 5 !" #$ # % "!#'% + #%1 !# A$ ! # ? !/ "# ! ! % " %! $ ! !/! $ %! !7 ! % % " !- " ! "! " % " %! 4,! # ! 3 "!' 3 ,!" ! 3 "#$%! ! 7 - ! ! 3 ! / "!' " #! %3 # 53 "1 "# ! ! % " %$ + 3 % "!#'% + # "! % " ! "! " % " %! "# ! ! % ! !/! $ 3 " ! " %! "! & "!' " % #! 7 # & ! / "!' " #! % 4 # ! 3 "! ! " % # # % #! "3 "$ " $ ! " 1 "!# 7 # % #! % & "# ! !/ 5 "1 # % " " $ ! " D % ! " " ! " -$ % "#$ ! 3 % / / - % % #! %% ! 123B460 " #% " " $ ! " % ! / " !+ " # -! ! A$) " / ! &#' " / % + #!"!' " !#!' "! !" 3 " # " #!-!# A$!) A$!) " ! A$ ! #%$! " % !#!' ( ? % 3 "! / " ! / ! % " " " " # " ! ! !# A$) ! " " " 4! $" ! % "3 # #! % "3 " /!#! " # ! #! " % " " #% " "E+! "3 @"3 # 5 % 0 # #!' # % $ % # " $# $ % " " $ ! " D % ! "3 *) / " *) % . /) % ) % . *) ) % 4 W,3 GPOL5 "# ! #!' $ " " " -$ 3 #$ %A$! # " " " % !#!' $ " ! $ " % - ' "# ! " " $ ! " "# ! !/ "2 !##! " ! #! ! "" " $ ! " "# ! !/ "2 !##! " ! #! ! "" " $ ! " "# ! !/ "2 !##! " ! #! ! "" " $ ! " "# ! !/ "2 !##! " ! #! ! " ) % %) . % % ) *) ) / ( ? % 3 "! " ! - #!' "# ! !/ % $" A$ ,# % % /!"!' $ + $ # # 1" !# !@" 4 !+ " P @" &A$ /!/ % %! % !$ )D!# 53 % # % ,#, A$ !# ! ! U ! U > >Q , " / % % /!"!' 4* 7 %% 3 0 !" & %W "3 GPOL5 &"! " # " # $ !@ 4S % " K5 A$ /!/ !#, #!$ &! P @"3 " #! % C ! $ " % " A$ % " !# / % % /!"!' ! ! 3 $ !%! #! " )# !# " " 1" !# " &" % " % ! % + $ !@" % A$ % " # 4 " " #$ %! " % ! - #!' "# ! !/ " %% " % # 17 $% S %!"!" ! #!' % " "K5 ? % " 1 % $ %!" % ! !' C %!# A$ 3 " 7 " " "# ! !/ " ! " $ #$ " %% / # " % " " # " $ % #!' J + 0 $ , 0 $ 2 , "
  • 47.
    BN -$ $ "/ " ! % ##!' 4 C " " A$ !? A$ , / # $ % " # ! " # ! "53 ! #! U !%1" !# U A$) # ! !$ - % % ##!' B BB BB BB B H J.8 . IH J.8 . IH J.8 . IH J.8 . I " " $ ! " # % #! % " " +$ " ! / " !+ #!' % " # 2 H# - "#$ $ "!# ! ! ,#! % #! 3 $ % $ " ! )" IEH & / ! & $ 1 % ? # " & !/ #!' ! 1 " # " # % " " % % "IEH% " !@" A$ !# # ! ! 7 " ! / % % /!"!' ! $ / # $% ! " %! A$ % " !@" A$ / ! ! 7 " % /!"!' IEH% " # "! " A$ " ! $ ! / #!' " & ! %!+ #! A$ % " # "! " A$ % " $)"IEH% % ? 1 -1"!# % " ? " /! " " % #! + !/ # % " !"- ##!' % % #!' I " #! 3 % ) / % % / *) D /" % 4 $ # D !#$% 5 # "! " "'% " %! % % #!' " / ! % "3 % A$ 1 " " # 9U :E - #$ " $ !# % " $ ! % #! " " / ! % "3 % #$ % " 1 " "12 C& !) % #! " C% ! % "3 ? % 3 " C% ! # " " % #! # # % #! " 4" " #! #! # " # % #! "2 M # I 3333 M # N3 I # N 0I # O &N # & ") / " A$ " " # % #! M # & 0M # O0I # & 3 N # O 3 ! O # &5 ) / /" *) % " / / )9 - %)< # ( ? % 3 $ ! / " !+ A$ " %! % % #!' % !/ #!' % % &% $# !/! $ + $ ? " U !+ "3 / ! " " " ! $" ! 7 % " # " GQQQ ? " % !$ 0 + 3 % ! U3 ! 1 # $ " " ? " "$ !/ #!' &"$ $# !/! 3 & " $)" %! 1 "! % " ? " # & !/ #!' " % " " $# !/ " " ! # %# A$ 3 % & 1 % " # " "3 % " !#! " % " / ! % " # % #! /! % " !" " "$? " " # C A$ " # % #! !#! " $ / ! % ,#," $ " " " # !#! " / ! % %! " " " " GG ( ? % 3 " 1 / %! # % #! !#! " " % !/ #!' - # $ " % " #! " ? " 0 + # !#! " " % $# !/! ,#," " ? " 4 " " " ? " + ! "5 ( '"!( '"!( '"!( '"! ) - % % % % ) / %) /% ) % /% / ) " #! 3 ! #! % / % D! A$ $ + $ ! !/! $ " $ / ! % 3 ! % / % A$ ! % / ! % / ! % " % #! " . ? % % / "! % 3 A$ &$ # % '"! !# !/ % " " $7 ! " # % #! % "3 " 1 % # % #! % ! !# " $ ! $ D " 1" !# # % # %!7 -!# #!' ! )% " # " " ! $ + $ " $ ! " #$ !# # $ %% " " $ ! % D & !) " ! "$" # %!-!# #! " % D 4 !#! " % / ! % 5E " ! 7 " ! "! % " " / ! % " " # % #! " &3 "! % " 3 A$) % # " A$ " / ! % " " ) # % #! "3 %% "!+ !-!# A$ $ / 1 #$ % !) / 1 4% # % #!' $ " % 6 ! " "! !/ A$! #! A$ "$? " # % " / % " $ / ! % " % " / % " % / ! % ( ? % 3 A$! " " $ ! " ! % D " 1" !# $ " % # %!-!# #!' % D ! " + !/ 3 "!+ !-!# A$ "$? " # % " / % " $ / ! % " ? " / % " % / ! % ( ? % 3 A$! " " $ ! " ! % D " 1" !# $ # %!-!# #!' " ? % D ! ,&# % #!' % " / ! % "3 %% " ! !# A$ )" " / 1 "! " +$! $ ' "!" !# "12 , "$? " A$ + % " / % " $ % " " / ! % " & ? " % 3 "$? " A$ + % " / % " $ % " / ! % " & / % " ! " % 3 "$? " A$ + % " / % " $ / ! % & % " % 3 "$? " # / % " ? " $ / ! % & ? " % 3 &"$? " # / % " ! " % " " / ! % " % ? % #! 7 3 , A$! " !A$ $#, ! " $ ! % D " 1" !# & + % " # %!-!# #! " )%3 !) A$! " !A$ $#, ! & + ? " # %!-!# #! "3 A$! " !A$ # ! 7 &" A$ $ " # %!-!# #! "3 A$! " !A$ # &% " / & % % D ! " / ! % " " # 7 % #! " &" # # % # % #!' 3 " ! " " #! U# & D # ! $ U % / % # + CF + I + , $
  • 48.
    BO D! A$ $+ $ " " $ / ! % 3 " ! A$) / % ! % / ! % = (= (= (= ( $ ' + " A$ 3 $ ! / " !+ #!' # GQQ " $ ! " % A$! " " % # ("!# % +1 #! % $ $ !/ "! 3 " # $ % #!' -$ "! !/ % ! !# " $ ! $ 7 ! D " 1" !# &% # %!-!# #!' !#, D 3 &,$ ! " OF " $ ! " % !" " 7 " & "#$ % 2 HA$) !##!' 1 " ,# # " " " " $ ! "I " A$ A$! " " $ ! " ! 3 % " ? " # %!-!# #! " " "$+! !' "3 % 4% A$ #$ % & 1 % " # " "5 " A$ # 7 " " ! !/! $ % " ( ? % 3 % ? / Z$" / K $ , " $ ! " " , " &# " +$! $ ? "$ D 3 S #!%! K $ , " $ ! $& # ! &% + $ # %!-!# #!' % ! + 3 % & 1 % " # " "3 A$! " " $ ! " ! $ # %!-!# #!' " % % D % # 1 $% - % %!"!" ! #!' % " "3 " -$ ! % % # % #!' ! #%$7 " " / !" ! " #% " " # % #!' A$ " , #! A$1 4/ + 3 # % #! " #$ /!%! % "5E , " # A$ " # #$ % " % '"! % " " $ ! " # % #! % " " " $ ! " # % #! % " " !" ! +$ % " "# ! !/ " ! #! % A$ 3 ! " " " C% ! " " # ! # #!"!' % " / ! % " ! !/! $ % " 4/ ! " % " #$ % " " $ ! # ! #! $ " % ! / " !+ #!' 53 ) F U $ !) " ! #%$! / ! " " / %$ #! " " $ % $ C !# ! / " !+ #!' 4# C " ! #%$& " $ # % #!' 5U ( # ? " !- #! " $ ? % " #!%% = (= (= (= ( $ + " A$ $ "!# %!" 3 % # # ! % 3 ! # #! " $ ! ! &A$ % " #' &$+ " " %% S % "K &S )" K ($ , % %% " ! !/! $ % ! ! 3 " #! 3 # #' " % " 4-1"!# 3 #$ "$ " %! 3 -!#! "3 !/ #! "3 #) 5 &#' " #)" E ! $ , % "$ % #!' 3 # #' %% / & #! "$ ! ! 3 #$ ! " ! ! ?$ "3 A$) # !/! " %! ?$ " & " " # " "! !% " % ! # " % "# ! #!' " ! !/! $ % 4"! % " & )" -$ % " / ! % "3 % " # ! " % # # ! " 1 $# $ " $ ! "# ! !/ " #' &$+ "53 ! " A$ % " +$ % - A$ " % #! % 4 % ! )" ! ! % " % % #!' ! ! % % " & )" 5 " %$ + 3 $ !" " $ ! " $ ! " "# ! ! % " # # " &/ ! % " ! !/!7 $ % # % % #!' %% " %%%% 0 %+$ ! 3 ) D% ) *) % % " A$ " # 7 # " / ! % " " % #! " " #! ! - #!' D %!# !/ ( ? % 3 "! % A$!"!#!' / # $% ! $ ! + $ !@" #! 4 !+ " % " > &% " 4 @"5 " 7 #$ % #! # % D "!#!' $ + % /!"!' $# !/ 3 " ,#, $ #! #! + D %!# #!' " #' % " !@" A$! #! " # # " +$ % 3 "! % "! !%! $ #$ / % 7 " 4 %!+!' 3 " D 3 $# #!' 3 #) 5 % " /! " #! " # $ ! " ! ! " +$ % # " " % #! # % !%! A$ # !+ ! ! 3 " ! - #!' " &$ D %!# A$) %+$7 " " " ? " /! " " # " & " " %$ + 3 % D %!# #!' " #! %3 $ " ,& " - # " % #! " # % #!"!' # " " $ & C / ! % " " # % #! " % " $ ! & & " % -$ % " % #! " " # % " % D %!# #!' % ? % ! 3 "! " #$ A$ 3 " ) % S"! !%! $ K3 !) " % #! " # % #!"!' # " " % " / ! % " S ! # # " % # $ ! K3 S/! #$% #!' % " - !%! " % " /! "K3 S #$ #!' % /! K3 S # !/ -1"!# K &S !#! 7 %!" K3 % + D %!# #!' " & : "! + + " " / ! % " A$ " % #! # !#, #!"!' 3 % D %!# #!' " " # % ! "+ 2 # % #! " " $ ! "! "+ 2 # % #! " " $ ! "! "+ 2 # % #! " " $ ! "! "+ 2 # % #! " " $ ! " , ! 3 $ " % # " A$ " / ! % " " ) % #! "3 A$ %! % " ) 4% A$ " # # % % +$ ? % ! / " !+ #!' # = %) >6 ( ? % 3 "$ ' + " A$ %% / " # $ ! / " !+ #!' # !@" U#$&" " "#!% % " O &% " G @"U # % '"! %! A$) / ! % " " #$ % #! " # % ! %!+ #! & ! !) " "$ ! %!+ #! /)" %+$ $ " 1 " #$ A$ " % "!+$! #! 2 S & " $ 3 & ! %!+ #! KE" #! 3 % " !@" # " " $ 1 $ # %!-!# #!' " % % $ ! %!+ #! 3 # " # % " !@" " $ " " "$% " 1 " ! E 1 " #! A$ % " $ " # % #! # % ! %!+ #! $ A$ % " "$% " % " $ ! "1 % ! !# A$ "$# " % "!7 +$! 2 % $ #!' " " #! # % " " $ " " $ $ ! %!+ #! 3 % " !@" G @" 4
  • 49.
    BP ! " %"5 , " %% & " , !%! " # + ! !/ " " % $ 4# "!' 3 " #! #!' 3 #!' 3 # 53 A$ % " !@" GG @" &)" " "$ / % " , " %% & ! A$ % " GQ @"E& "1 "$# "!/ ," %% + % " !@" O @" 4 ! % " " $ 53 A$! " " " , !%! " A$ % " " " % $ ! %!+ #! 4! #%$" "! %!# " % $ !@" 4 @" 1 " % 5 " " $ %) #$& S D %!# #!' K "'% " #! % "! ' E" A$ ! 1 $ ! / " !+ #!' !/ % D %!# !/ " #' & A$) % " / ! % " " "$ $ " % #! " % ? % #! "$% /! 3 #! " # "! " " " #!%% # #$ $ # % #!' # # " ! B FB FB FB F H J.8 . 9( IH J.8 . 9( IH J.8 . 9( IH J.8 . 9( I ) D% / " %% % "# ! #!' # # " - ' " % " % #! ! % 7 #! " # # "E " % ) . "$ % ! !# 3 "$ ! )" " # D %!# A$) #$ $ - ' & A$) # !#! " " )" 3 A$) " " / ! % " " % #! " ( ? % 3 # # % " ! #! " % % # " $ # !/! "# ! !/ 4! !# U" +C $ #$ " ! !' " A$ " %% / # % % ##!' U #$ " " " S/ K / % " # ! " # ! " # " ! $& $ " $ ! "# ! !/ 5 & % #! !#," ! #! " # # # " # &" D % " / "3 + ! $ % "-$ + 1" !# % " ! " # $ !# 7 #!' # % # !/ A$ %! % " ! " % " A$ # % " # ! " &% " "$% " % % ##!' ! 4 " $ ! # % #! %5 " !- " @% A$) %+$ + , / % # ! G & % " " # ! "G 4 " $ ! D %!# !/ 5 %/! ,# $ % +1 # % ? % % "!# %!" &"$" #! "3 $ " $ ! D %!# !/ " 1 "! !% A$ % # % , % % A$) % " & )" " %% / # % ,# 4 #' " %% / 3 % #$ % # " 1 $ !/ % # % #! %5 $ ! A$ "$ ! ! % # $? S ! K &% % #!' -$ #! ! " # " !"- # ! 3 % # % " D %!# 1 A$) #$ "1 "3 " D %!# 1 A$) %! #! " # !/! " & " ?$ " ! ! = ( * . .= ( * . .= ( * . .= ( * . . 9( 3 . ( : .9( 3 . ( : .9( 3 . ( : .9( 3 . ( : . " " $ ! " D %!# !/ " " 1 +$ " % " # 2 HA$) - # " ! A$ % " % "# " $ " U A$ /!/ " $ " &#$& !/ % " #! # ' !# " % / U " D + /! " % /!"!/ " $"!# % " # % # ! " D I3 H A$) " " " - # "I3 HA$) / ! % " ! ! % " - # " & A$) I3 H A$) -! !#," % "# " / /! " $"!# % " # % " # ! " " D " # " ! " + " &/! " $"!# % "I3 HA$) $" " % " % "# " % # ! " D$ % % " /! " $"!# % "I3 HA$) + !-!# #! " !/ D " % " # ! " " D$ % " % " /! " $"!# % "I3 # . " $ ! "# ! !/ " % " 1 +$ " # H#$ ! !# !#," % "# " / /! " % /!"!/ " $7 "!# % " & " #! % /! " # % # ! " D I3 H A$) ! % " ! " / " ! /! "I3 "$ ? A$1 - #! " #! " # ! " % /!"!/ " HA$) %$+ #$ % " /! " $"!# % "I3 H -! / /! " $"!# % " # % 3 ! 3 ? $% # ! " D I3 # E&$ " $ ! # % #! % # " 1 +$ " # H " % #! % D "!#!' /! " $"!# % " # % # ! " D % " #! " % "# " # % # % A$ ? # "$" " " % % ##!' + " A$ %% "I3 H & D "!#!' % " % "# " /! " $"!# % " # % # ! " D$ %3 & !- " #!' " +! " % " % #! " ! " % " , " D$ % " " % # # # " D$ %I3 H & D "!7 #!' % " % "# " !#," /! "3 " " $ # ! $ " - / % ,#! % I3 # " $# $ #!' % " " $ ! " D %!# !/ "" $# $ #!' % " " $ ! " D %!# !/ "" $# $ #!' % " " $ ! " D %!# !/ "" $# $ #!' % " " $ ! " D %!# !/ " " ! / " !+ #! " D %!# !/ " /" ) ) A$ % " " #% " " " $ ! " & ,#, ! %!# % " '"! " %% " 4 D % #!' 3 "# ! #!' &# % #!' 53 " A$ #! $ " ! !7 ! % - ' A$ ,# - #! ( # % ! " $ ? % & % " 4GPNG3 ( N7O53 A$ $ A$ " -! $ - ' $ % " $&C !% # % A$ "!+ !-!# + $ " ! ! ! "! " % "!+$! # % #!' 2 S"! % / %$ $ + " " # " 3 $ ! # % $ % " +$! $ ! # % "!' K " -! #!' " !# #' " % 7 #! " " / ! % "2 / %$ 3 $ & "!' % + "E& /)" %% " #! A$) #$ # % "!' "! " # # % / %$ &% $ &3 "3 #! / % D %!# !/ 2 H A$) $ ' % "!' I3 $ " ! A$ % $ " ! # ' & % / %$ % + " " $/ # " ( " $ D %!# #!' #! % . D %!# #!' # % A$ ! 1 " "!#! " A$ ! - A$) & ! > 2 , , $ 2 4 , T 2 , $ $ " 2 + , T 2 5 T 0 , & ) 5 2 $ 5 . $ & 2 T G D +
  • 50.
    FQ #' " %#! " " " / ! % " = (= (= (= ( • S. ! # % $ $ % +1 #! ) !# % " %)#$% " % + "K • S % ! # % +1 #! ) !# # $" $ $ % / % #! % /! ! % " %)#$% "K • S($ " A$ % " %)#$% " $ ! " %% % #! ! # / %$ # " 3 )" " ! # # & - #$ #! % "$ -!#! ! ! % #! ! 4 ! A$ " " % " ! 3 #$ " !" #! & % #! ! " - #$ 5K3 • S % ! A$ % " %)#$% " ! # % " # " " % #! ! # & - #$ #! 3 % "!' " % " " % #! ! " ! # K " D %!# #!' 3 " % # # #!' $ + " # $ # ?$ %)#$% " # " /! ! 3 " $#, " # % A$ % ! &+ $ & " ! ! ! B LB LB LB L H. (. . * (H. (. . * (H. (. . * (H. (. . * ( . I. I. I. I %+$ " / # " $ ! / " !+ #!' $ # # ! " # D % ! 3 "# ! !/ 3 # % #! % D %!# !/ 3 "! $ " C !# # % " "3 $ A$ $ " $ ! " " #! % D % ! # % 7 " "# ! !/ "3 ! $ " $ ! # % #! % ! #%$! % " "# ! !/ "3 &% !" #$ # # $ % " #% " " " $ ! " "! !" 3 # " #! ' "3 $ ! / " !+ #!' $ ! !#! " # D % 7 ! "# ! !/ & " $)" %% + " # % #! % & C D %!# !/ ( ? % 3 $ ! / " !+ $ " $ " $ ! ! #$ % " " % " " % " A$ #! " " " 4 $ 1" ! 5 / % " ! $ " " $ ? !/ " # # D %!# !/ ! + 3 % ! / " !+ % /!" % %! $ 3 #$ 7 # " A$ $ %!# " "$ # D 4% " # " % " A$ " - -$ ,#," 17 " " $& !- " " % $ /!" " #! # ' !# 3 % % +!"% #!' -!"# %3 % %! % " , ! "3 # 5 # " # ! D % % - ' 4,#! %+$ " /!" " # % " % A$ ? % ! !" ! # 1 $ " " U A$!/ % U3 # ! $& " U# $" "U & - " " $ !/ "! ! " A$ ! # " " -!"# % "5 & "# ! ! % 4/ + 3 ! " " !/ % " / "!' ! $ " "3 !/ " " - #$ " %% 3 # 5 ( " ! "# ! % - ' # " D # ! $ &% % #! # !/ " " / ! % "2 /%) # UHA$!) " + " / " " ! $ " "IU3 % . UH,& !- #! " % + / "!' ! $ " " ) !# "3 ! + 7 ! "3 + "3 # $ !#'% + "3 "!#'% + "3 # IU - UH & & + / "!' ! $ " "IU *! % %% + D %!# A$) % " " " / ! $ " "3 A$!) " / " & A$) " 4# $" " % / "!' 5 " %$ + 3 % " $ ! $ A$ $ "! $ " C !# %+$ % " ! " #! " "! # # ! " # %3 " ! !#! # D % ! 3 " $)" " "# ! !/ 3 # % #! % & D %!# !/ B NB NB NB N H J.8 ( J. .H J.8 ( J. .H J.8 ( J. .H J.8 ( J. . 9( 3 ( 39( 3 ( 39( 3 ( 39( 3 ( 3 9( I9( I9( I9( I % # " #! ' ! 3 " " % " - # " A$ ! -%$& A$ $ ! / " !+ #!' " ! !#! # D % ! 3 "# ! !/ 3 # % #! % D %!# !/ 2 / / *) ) & .*) *) % ) ) ! ) ! 3 ) %) *) + - " % #$ " !' A$ " %!# % " % # D % #$ % , " %% " % " $ ! 3 #$& # " % ! / " !+ #!' A$ ! !#! " # D % ! ! % %! $ " / % +$1 " C " $ ! " ! " / + /! #$% " # % % 7 ! / " !+ #!' 3 % "! $ #!' " "! !% 4 % " $ ! " ! !#! # D % ! 5 ( ? % 3 "! " %% / # $ ! / " !+ #!' " % # "$ + " ! " !"! " # # % "3 # % '"! %! "! ,& # "$ " $ - #! " " " %$+ "3 &"! " " # "$ 3 H A$) ! " I3 HA$) ! #' !# " " # "$ I3 H#$ % " "I3 H A$) " " # "$ I3 HA$!) " "$ ! !" % " " $ - #! "I3 H#' " A$ " ! $#! " % " !"! "I3 HA$!) " ! /! "$ !" ! $#!' I # 5 : "! " # " # A$ D!" # "3 % " $ ! " ! !#! 1 # D % ! " +$ ) ! 3 ) %) *) + -% # - # % - /% / 0 " "3 " $ ! " "# ! !/ " A$ , # & -! ! #! " / ! % " " " # " " $ " ! / " !+ #!' $ ! !#! " # % 4 A$ ,& # " #! " / ! % " % " #$ % " " $ -$ % " $ ! 5 "! !" 3 " $ !#! / ! % " ! ( ? % 3 "! " " " "# ! ! % $" A$ ,# % % /!"!' $ + $ " #1-!# !@"3 " # " # ! / " !+ #! " A$ " "$+! / ! 7 % " ! 2 ! A$ !# ! ! / % % /!"!' 3 # ! " A$ / "3 # !/! " A$ %! % " !@" ! " / % /!"!' 3 # %% " " + + " # # % " % $" A$ % " !@" ,# % % /!"!' E 4#$ " $)" $ #$! " %!"!" % " / ! % " "
  • 51.
    FG "$ $ "% #! " %% "5 ( ? % 3 % % #$! " % " " $ ! " %! " " % % 7 #!' !@7 % /!"!' 3 " $ " ,! ! $ % #!' % ! A$ !# % " !@" / % /!"!' & % # % " % $" A$ ,# A$ %% " )" 3 &%% / # $ ! / " !+ #!' !#, % #!' & " " # ) ! 3 % ) %) D ) % ' " " "! $ #! " % ! / " !+ #!' " ! !#! # # % #! % ( ? % 3 "! A$ " %! % % 7 #!' % $# !/! &% " !"- ##!' % % #! " ? " ! " " "3 &"! ,& "7 $ ! " % " # 3 % ! / " !+ #!' ! !#! " # # % !/ #$ ) ! 3 % ) %) *) D ) *) % ) % / C " " # " " % " $ ! $ ! !#! " # D %!# !/ ( ? % 3 "! " " %! A$) #! " ? #$ !/ " " " !/ " ! 1 " # ,#! "$ ? A$ "3 % /!" % %! $ " # " # % 1 % % #!' % " # # 1" !# " % ? &% !/ #!' ! 1 " # 3 # 7 ! 3 % #$ % " /! #! 1 !# !/ " " # D " U! #%$& % " % ! !# "U ( 7 1 " " %% / # $ " $ ! D %!# % - ' $ " # D 4#! " ? #$ !/ " ! " + ! #! "5 ( 3 .*) *) ) ) / / "< ! $ ! / " !+ ! " %! $ " $ ! " $ & " $ ! /! % $ - A$ !- 3 % " $7 ! $ ! !#! " # D % ! ( ? % 3 % %! + , "! ! / " !+ $& !/ " " # D " & "! $ #! " 4 + ! #! " !" ! " @" &# # 1" !# "3 # ? " %1 3 + "3 "$ /!7 " "3 # E % # " " @ 7 ! ? E !/ " " /! ! " " #! % " " " & " $#," # D "5 "! !" 3 % " !"! " # - + ! #!' !) , "! " $ ! " ! + 3 %+$! $ %% / # $ ! / " !+ #!' %! % " # # 1" !# " % " %1 " % " # # % " #%$" ! " $? " % !$ )D!# &A$) - # " ,# A$ % " %1 " ? # % " $ " $ ! " ! !#! # D % ! U"$ ! A$ #$ # " " %% " " % " !/ " A$ / # % - ' % %! + U +$ % 3 $ ! / " !+ $ C !# ! !# #$ % " % !/ % !/ #!' ! 1 " # ,#! % ? &% " !"- ##!' % % $ ! + $ ! # " + ! #! " ! $" ! % "E& $ A$ D!" $ 1 A$ D %!A$ #' " % #! " # # "3 % " $ ! " ! !#! U&# #%$! 7 # "7 # ! !/ ! $"# ! "# ! ! !#," # # " &%$ + % #! % "3 "$ " $ ! " ! !#! 1 # "# ! !/ & " ! " 1 # % !/ " %$ + 3 #$ " " # " ,&3 & " % #!"!' ! !#! % % ! / " !+ #!' "! !" 3 # " , D %!# 3 % " $ ! $ ! !#! " # D % ! & ! "! D %!# !/ B OB OB OB O H .< . (H .< . (H .< . (H .< . ( . = I. = I. = I. = I %+$ " # "! "3 % " $ " %! " , "#$#, " +$ # " $ ! "3 &% " $ " " $&"! % 2 ! +$ 3 ) % ) / " /% " , # ! $! % / # % " !- " #! #! " $ ! "$" ? !/ " & ' " 4% " #$ % " " # % , % # #% " " $ ! 5 " " ! 3 $ " $ ! #$ " "! "$ " $ ! / " ! !#! " # 7 D % ! 3 "# ! !/ 3 # % #! % D %!# !/ E #$ " ,# % ! &# ! $! % # #!7 ! $ - ' % A$ % ! / " !+ #!' " $ ! $ U ! #%$& % " $ " )" "U #' " % % % ! / " !+ #!' 4 +$ " & ? !/ "5 ! / " !+ #!' ,# " S % ! K % % A$ " - $% 3 " #! 3 #! " % S/ & %% / # $ " $ ! D % ! "# ! !&K3 "! A$ ! % " % % & /!" " % %! $ &3 " $)"3 %! " "! % ! / " !7 + #!' / " $ $ #% " .... G . / A$ , " - # $ % /!"!' % %! $ & -! " % % ! % % 3 " " A$) %# # $ " ! / " !+ #!' 2 D % ! 3 "# ! !/ 3 # % #! % & D %!# !/ " #! 3 H,"7 ' 4 ) ! " # #! ! _ " "! % A$ %% +$ $ " " $ ! I ! +C ! " $ ! " "$ ! % " "3 " " "!+ !-!# !/ " &/ %! " " !- #! %!+! $ $ ! ! / " !+ #!' " ! % + " %% % # #! ! " # % " $ ! & % " ? !/ " % " > " " $ ! " D % ! " ! ? " #! % - !%! ! " # $ ' !# "# #! # " $ ! 7 / " " #% " ! / " !+ #! " "! / " %% ) " $ !%! " $ ! " " 7 -$ " B " " $ ! " "# ! !/ " "! / %! #' " &" !-! " $ - ' &"$" # " 4/ + 3 % !/ % / #, ! $ + $ 3 #$ " " " / $ + % /!"!/ & A$) % / 3 # 5 F " " $ ! " # % #! % " / #' " % #! /! #$% !/ " " - ' " "! 4 "! " % #! 5
  • 52.
    F L " "$ ! " D %!# !/ " $"# # % " " # $" " A$ / # #! " - ' " !/ % # !7 ! & " % " 1 # ! / " !+ A$) 0 +$" ! !% $ Z!"# K A$) " ! 7 # !' $ !-!#! N . !" ! / " !+ #!' $ # -! " D % ! "3 "$ ! !#! 3 & ! "! "# ! !/ 3 # % 7 #! % &," D %!# !/ 2 " +C % " ? !/ " % ! / " !+ (((( 0<0<0<0< D % #!' "# ! #!' % #!' D %!# #!' ! + ) !# " $ ! ==== G (% $ +$ ! / " !+ #!' " $ % ! / " !+ #!' D % ! 3 $ "# ! !/ 3 $ # % #! % &$ D %!# !/ " "!+$! " +$ " ! / " !+ #!' A$) ! " $ ! # " 4/) " " $ " " % ) !7 # B52 5 H #$ ! " +$ ! " D % " , ! " % !$ )D!# I3 H#$ " " % " , , ! ! ! ! $ % " C% ! " # " "I3 H#$ " " # " 7, ! #!' I3 H#$ " " 7 "! "I3 H#$ " " # #! "I3 H#$ " " / ,1#$% " $ "I3 H#$ " % "! "I 05 H " " ! " D!# " A$) ! % " " " ! "! !/ " ,# ! "I 5 H % %# ,%!" % " " " " + & C " & !/ #! " A$ % %# ,%!" % " ! "I 4 % " ! ! " #% " % & !+ % ! !# A$ /!/ $ / : W 5 5 H $ % " % ' #$ % " " % " " % " A$ % % / % S " "K $/ % & % $ ! ! % ,!" ! % % /!"!' / % I > " # % % ! / " !+ #!' A$ % ' % # ! $% "3 H A$) ! " $ ! # " I 0 0 * .0 0 * .0 0 * .0 0 * . ; 3 4GPNL5 - /) 0 * U %% & W, 4 "52 S # $ !# 7 #!' ,$ 2 #! #! " #! %[ )D!# 3 *2 # T !%% )D!# ! $% G>3 >OFUBFB = (= (= (= ( 2222 % /!"!' & % !@ ! / " !+ #!' " ! !#! # "# ! !/ &-! %! # "# ! !/ V# % #! %3 & A$ 7 %! % " $" " &+ !-!# #! " % % /!"!' !@" !- " !/ % " " #! # '7 !# "3 "3 " D & " / ! % " 4" % #! !/ % " #! # ' !# &$" % % /!"!' 3 #) 5
  • 53.
    F> F * $%#!' ,! ' "!"* $% #!' ,! ' "!"* $% #!' ,! ' "!"* $% #!' ,! ' "!" (((( J$! "J$! "J$! "J$! " • * $% % " ,! ' "!" • # % " / ! % " • -! ! # # $ % % " / ! % " • -! ! #! % % " / ! % " 0= ( M =0= ( M =0= ( M =0= ( M = J$ % %$ 2 G % " # # " ,! ' "!"3 / ! % 3 -! !#!' # # $ % & -! !#!' #! % $ / ! % # &# % " !- " ! " ,! ' "!" > $#! &- $% ,! ' "!"3 "1 # -! ! # # $ % & #! % % " / ! % " # !7 " $ ,! ' "!" % # 1 $% -! % A$ " $ ,! ' "!"3 " $ #% "!-!# #!' % " ! " ,! ' "!" % ! / " !+ #!' #! 1-!# 3 -! % # # / ! % & D %!# " $#! &- $% ,! ' "!" "! !" " " % # % % #!' % % ! % % 3 % # ' !# 3 % ! ! / " !+ #!' &% " ,! ' "!" F G HJ.8 ( IF G HJ.8 ( IF G HJ.8 ( IF G HJ.8 ( I : , " % % % ! / " !+ #!' 3 /!" % %! $ &# D $ %! !#, % ! % # " $##!' % # ' !# 4 % #$ % $ & ! - #!' 3 " +C #$ " ,& " $ ! % % " #1-!# ! / " !+ #!' 5 "! !" 3 , " /!" A$ $ " " $ ! $ ! !#! " # D % ! 3 "# ! !/ 3 # % #! % D %!# !/ 3 &A$ # ! / " !+ " #! ! " ," ' A$ " & " %% + 4 " #! 3 "! -! % % " $ ! ! # "# ! !/ 3 # % #! % D %!# !/ 5 , 3 % "!+$! " # "!" " % # +$1 " #!" " ,#! % % ! / " !+ #!' - ' A$ " " " $ ! " " +$1 " " % " ,! ' "!" ) % ) 0 + % C&# " D %!# " % 3 + % + % *) ) % -%) . D% . / . /) / % % ,#,3 $ " /! # ! ! # " % " ,! ' "!" # # $#," S# " "K &%$ + ! + " 4! / " !+ "5 "! " #! " ( ? % 3 " % # " $ +$ ! / " !+ #!' 2 H +$" ) I &$ ,! ' "!"2 S: % "$% # !/ K " ,! ' "!" " $ D %!# #!' !/ 4 A$ " " " +$ " A$ " #! 5 & " - 7 $% # "!#!' 4 -! %+ 5 " $)" ! / " !+ " "! % ,! ' "!" " # #, # ? + % / C $ " % 3 $ # " # ,#," D %!# #! " !/ "3 % " ,#," "1 % ! / " !+ % - $% % " $ " +$ A$ / & # 7 " #! & ? %!-!# 0% #W & , ! 4GPNL53 $ ,! ' "!" " !- $ -! #!' ,#, %+$! $ ,! ! A$ 3 $ 1" ! 3 % " - !%! " A$ /!/ " $ " ! 7 C ,!? " A$ % " - !%! " A$ /!/ " $ % "E& " ,! ' "!" $ " # # ! 3 "! %+$! -! % ! " " ! - #!' $ # " % #! % #! - # $ " 1"3 " % # $ ,! ' "!" "! A$ -! $ ,#, " #! 3 % ! / " !+ % " % # "$" ,! ' 7 "!" "# # "! " / " . 0 + % % % / - % - / # - / #
  • 54.
    FB = (= (=(= ( (((( G D! ! -1"!# % " ,+ " % " ? " /! " " % #! "! !/ # % " !"- #7 #!' " % % #!' )" " % 1 !# # # $% " & % " -$ " A$ % " -$ " > - " " %% % " "!# ! " ! " % #! 3 $ % " D "! " / % " ) !"#$"!' & D % #!' % " -$ $ " " % "3 ! " A$ !" ! $& % " D "! " / % " !"7 #$"!' & D % #!' ,#," " " B & / ! % ? 3 & !/ #!' ! 1 " # " # )" + % $ " " " + % " #!" "3 ! / %$# " " / ! % " U# " 7 " / % " ? % "U3 #$ %A$! # " % % )9 /% /% 0 / !-!# 7 #!' % %! % ! ? % 3 /! #$% " / ! % "2 S D! ! -1"!# % " ,+ " % " /! "K & S" !"- ##!' " % /! + K3 FFFF HJ.8 0 IHJ.8 0 IHJ.8 0 IHJ.8 0 I ( / & " " " $ " # " ! -! ! A$) " $ / ! % ) % % *) %) 4 A$! ! !/ " " / % "5 - )- ) % / ? % " / ! % " " % " D 3 % !/ #!' ! 1 " # ,#! % ? 3 % # !/ -1"!# 3 % ! ? # # "3 % # #! ! ,!" ! % / %$#!' D!# 3 % %!+!' 3 % + "!/! / %3 % " %! $ ! ! &% D "!#!' $ # @ + %1 !# " #! 3 % / ! % " %!# $ + $ " " $ ? "3 % " #$ % " $ A$! ! !/ " " / % " " # % / ! % E ? % ; % " " " $ #% "!-!# " #$ # "$ ! %!+ #! 3 " % " " " " % !" !/ % ! %!+ #! 3 / 1 %% ! % +1 % " 2 " % " !' !# " !-! " /)" "$ # ! % !" ! % +1 " / ! % " A$! / % % ! / " !+ #!' #! 1-!# #$ $ " % #! " # " 4- $ ,! ' "!" $ 1 5 " # " " % " "$ % ! S# " $# " # " $##! " ,! ) !# "K F >F >F >F > H ( 3 ( . : 0=H ( 3 ( . : 0=H ( 3 ( . : 0=H ( 3 ( . : 0= IIII " ,! ' "!" !/ % " " $ " " % " +$ " ! / " !+ #!' 3 % % #!' " " ! # 1 ! " ,! ' "!" % / % " ? !/ " & +$ " ! / " !+ #!' +$! % " $ ! ( %% 3 # " $ $ %! " % 3 + % /F/ ) 9 -% ) 0 $ / A$ )" " , "! / %$ " 1 % /!"!' % %! $ F BF BF BF B H . ( IH . ( IH . ( IH . ( I ! , " " +$! " " % # " ! / " !+ #!' 3 " $ % A$ % " ,! ' "!" "$ ? % % ! % % A$ 3 # # "3 " /$ %/ / %$ &"! " # " ! " % 1 % /!"!' % %! $ " #! 3 /! % /!"!' !" % %! $ 4 % 1 % " # !/ ' !# " %% 5 ) + % %) ) ) % ) ) 0 " < 0 # ' /% % ) % / - ) ) D %) 0) /)- + % / % / 0 ) - + % ' /!"!' ! !#! % % %! $ ,#, - !%! ! " # % % " $ ! " %% / % !#, % 3 " $)" /!" " % %! $ & -! " #!" " % % ! % % 3 % #$ % !/ " % " ,! ' "!" " %$ + 3 % - $% % " ,! ' "!" / %/ " / %$ $ " % ! % 7 % " # A$ " # ' A$ % " ? !/ " & +$ " ! / " !+ #!' $ -! " ? " $ % " %% % " $ ! "! !" 3 $ % # " " " $ #$ ! " ,! ' "!" A$ " # % " % % ! !+! %3 $# $ / " -% D! "3 ! " D ! #! "E!"#$7 "! " # - " "3 # % + " D " % E U! #%$" U S % +1 "3 ! % "#$ ! ! " ? " % ! - #!' - ! " # D " &% A$ " " % %! % ? " $ ! K 4 ? "3 GPOG3 346 " C% ! # " , #$ ! / ! " / # " % " #! #! " " #! % " ( ? % 3 %+$ " ,! ' 7 "!" % % # $ !# #!' / % " % ? % ! ! %! ,$ "$ +! " $ ! " " 7 " ! % "E%+$ " # # #! " % 1 % # "!# % +1 %'+!# 4#$& ! #!7 % D -$ ;$ T! 5 ! # " % 1 % # ! % " # " % # + ) !7 # " 1 %!% 3 $ " =" ,6 %- % & T *! W 4GPOQ5 ! % # " % # $ !7 # #!' 3 ! 1+ " ! " % -1"!# & " #! #! " D # " 4% " ! !# " % S&K " & #! 7 " % %+ / # "5 %% ! % 4GPLF3 ( FB7FF53 % , % % " -$ " "$ + % " ,! ' "!" "# ! 2 C7 5 5 , 5 . $ , G < 5 5 5 $ A $ 5 $ & ) 5 2 , $ 5 G + I C 5 $ 5
  • 55.
    FF F 5 .$ 5 & ) , + & ) , 5 $ $ . I : + + 2 C< 5 5 . + $ A 5 + $ 2 2 5 5 $ + , I C< 5 2 5 . , 4 + + $ ( + I " ,! ' "!" $ "$ +! $ A$ D!" $ #$ ' !# $" ,! ' "!" $ "$ +! $ A$ D!" $ #$ ' !# $" ,! ' "!" $ "$ +! $ A$ D!" $ #$ ' !# $" ,! ' "!" $ "$ +! $ A$ D!" $ #$ ' !# $ " " #$ A$ % " ,! ' "!" A$ "$ + 1 " # /! #! 1 !# "$ % " " %! ! #! " A$ " @% %% ! &"$" # % + " 123B460"1 # % -! #!' A$ $ ,! ' "!" A$ # % " ,%% + " ! / " !+ #! " ! " / # % ! !#," %! ! #! " ( " # " ! # %# A$ !) $ 7 ,! ' "!" C !% " &- $# 1- " % ! " % % #$! " /!" "3 $ A$ % #$ ' !# A$ % " "$" " $ / # " % D ! #! &% " / #!' # " $ - # #! % % " % #! ! ,! ' "!" ! "3 % !" $ #! " % ! $!#!' " %$ + 3 #$ & 1 !# /! + $ ,! ' "!"3 & #$! " "$ % #!' & / 7 %$ #!' 3 A$ # " - $% ,! ' "!" "$ -!#! % A$ "1 # " ! $& $ + / - %% % ! / " !+ #!' " - $% ,! ' "!" "! , /!" #$! " % %! $ 3 & A$ " # " % " # S,! ! K %+ "$ # 4 $ " " $ ! " / " 3 / %/ S! / % $ K5 S,! ! K %+ A$ , "! # $ #, 4$ ? % $ !%$" !/ " 1 " % # % ,! ' "!" A$ S% " " " ,$ " $ / % "1 !" "3 C !# # "$ #$ K5 -! ! !/ 3 % # %! % " ,! ' "!" " % #! "! !/ # % + D,$" !/! # A$ " ,& /!" % %! $ F FF FF FF F HJ.8 0 . ( IHJ.8 0 . ( IHJ.8 0 . ( IHJ.8 0 . ( I ( A$ $ ,! ' "!" " !+ " #$ % ! / " !+ #!' #! 1-!# 3 $ ! #! " A$!"! "2 G + % . ) ) +$ ? " 4GPOG53 % " ,! ' "!" "'% $ 7 " " $ $ $ !/ " &# D ! -! ! " ( ? % 3 $ ,! ' "!" A$ + A$ / # %+$ / ! % % # ! + #! % U !+ "3 % !/ #!' U " " ! $ $ "! $ #!' % 4# #! " + " + ! #! " D!" "3 % "5 # "! " % !" ,! ' 7 "!" " D %!#! " %! 4S % " !@" +$ % # " A$ /!/ " $ "3 ! ! & # $# /! % % % /!"!' EA$ % " !@" +$ % # " A$ /!/ " $ % "K53 & " / # " % %! " -! /)" D %!# #! " A$ # @ % ,! ' "!" 4% ,! ' "!"2 S#$ & " % %! 7 #!' " % " @ % ? A$ #! $ + "$" "$ /!" "3 " + " % !/ #!' ! 1 " # )" " ,#! "$" " % % "KE D %!#! A$) + "3 A$) " " : " # " ! # D $ %! % %! !#, ,! ' "!"3 -! ? % A$ " + " " % " " U $##!' 3 #$ " " ,$ "3 -! "U " " $ ! $" ! % " # " G QQQ ? " &$ !# " 0 + 5 " $&- #$ A$ 3 #$ $ " " ,! ' "!" /! $ 1 $ + %! #!' 1 !# 4 -! #!' # / ! " / # " % %! 53 " !- " #! " # 7 D $ %! " # " " # # " ,! ' "!" + % " " # " ,! ' "!" S & " !"- ##!' % % & $# !/! K " + % & $ " " $ !/ " " %! " 4 1" "3 #!$ "3 A$ " ! $" ! % " $ $ " % " E# ! # !/ "3 " # ! " $ "3 # E " " # #! % "3 ! $" ! % "3 " /!#! " # ! #! " " " ! "E+! "E # 5 " " # " "3 % $ " ,! ' "!" # D $ %! " /! #! - / % ,! ' "!" " + % " /! A$ % " # D " %! 7 " $ " " " + % " &U % U , "! D %!#! " % % ! % 7 % A$ ,# " % " % # % ,! ' "!" % " ,! ' "!" " / %/ %! "! " % " #$ " $ "7 " $ ! &"! " "! % ## " %% " 4 # -! " % # D 3 $"# " ?$" " % " ,! ' "!"5 < / 1 6 + % *) /% 0% - /" % ) 7 ! " / + " # -$" " ! # ! $ ,! ' "!" ( ? % 2 S+% %! #!' % # 1 3 "! +! + ! #! %K3 " # # " ! #!" " &+ % " A$ "$" ! $! " " " " #1-!# " &# # " > % %) % ) + % & / 1 6 " #! 3 " # " ! A$ A$ #% #' " " % #! % " / ! % " &A$ " % #!' " !%'+!# ( ? % 3 $ ,! ' "!" # 2 S !" ! $#!' % # "$ % '% % " " " . ! " " % #! # % + ! ? % %+ !@" A$ "!" "#$ % " C %!# " 0$ " ! "K " 1 ! / "17 !%3 " # "! % B < / + % - % 0 % -/ 0
  • 56.
    FL . " ,!' "!" #! 1-!# " U % !+$ % A$ % " ? !/ " & +$ " ! / " !+ #!' U ! #%$& " # " % " ! #$ " ! " A$ " ! % %! ! ' "!" % " # 2 S " , " " - %!# " / % #! % K Z %! " 1 ! $ " % #! # % / %$ # K # ! # # " % #! " A$ " - " 1 !# "E % 3 " C !% " # ,! ' "!" ! 7 / " !+ #! 1-!# ! " $ " $ % %! F + % < % % % " A$!"! " " #,7 % #! # % ! &" -! A$ % - $% $ ,! ' "!"3 " A$ %! "! D!" )# !# " , ! " % ! / " !+ #!' 4! " $ " # % # "3 !" @"3 %!"!" " 1" !# " #$ %! !/ "3 # 53 / !-!# % 3 "! " "! % " %% % " &"! " #$ $ " %# # $ % # " A$ D!" !#," )# !# " A$ #! " " + " ## " %% " %7 +$! 1 ,! ' "!" - " % "/! #!' "$ $ " % % + " C %!# $ 1" % ! !# % # -!# " % #!$ ! !3 !" - " %!" " 7 "$" " # " "$ ,! ' "!" $ A$ ' !# $ " $&/ %! " 3 " $ % %! F LF LF LF L HJ.8 ( ( :IHJ.8 ( ( :IHJ.8 ( ( :IHJ.8 ( ( :I D!" !/ " " - " #% "!-!# % " ,! ' "!"3 " " / " # # $ A$ % " #% "!-!# 2 G5 + % 05 + % ) 0>5 + % &B5 + % F NF NF NF N HJ.8 ( IHJ.8 ( IHJ.8 ( IHJ.8 ( I A$ , " / ! -! ! # ,! ' "!" % % + " # ! $% " %! % " ,! ' "!" ! / " !7 + #!' " #! 3 )" " 1 -! ! " # S "!#! " !/ " # # % " "! % " % #! " " " / ! % " &A$ #$ % # % " #! # A$!"! " #! "K % " "$ % "! %! # ! G3 3 >3 # 4"! " / ! "5 & !) " % " ! + % 9 ? ) # + % %) ; F N GF N GF N GF N G ! % %! % %! % %! % % A$ " / " / $ # D % !- " #!'A$ " / " / $ # D % !- " #!'A$ " / " / $ # D % !- " #!'A$ " / " / $ # D % !- " #!' ! %! %! %! % G>G>G>G> = ( !2 S D # !/ ! + " "$ % % " ? " % #!' J "#!% aFQQQQ & aLQQQQ " " # % ! " K " ,! ' "!" " ! " $ !%! / # " " $ ! " "# ! !/ " ( # # A$ " % " ! 7 / " !+ #! " "# ! !/ " " - $% ,! ' "!" A$ )" " " -! #! " " + % " 4S "! % " ?'/ " %# ,'%!# " " % / K3 S $ " @3 % " "$ $ " " $ %!#! " ! # $ FQ &$ LQ^K3 S !/ #!' D 1 " # % " " % " % " % " " ! $" ! % " $ % ? !" !7 $! K3 S % C "!# ! " / $ % " $ " "$ !# " # " > !%% " , ! 7 "K3 # 5 " " #!%% ,# " ! #! " # #! #!"!' " # - ' " % # ! ,$ F NF NF NF N ! ' "!" # % #! % "! ' "!" # % #! % "! ' "!" # % #! % "! ' "!" # % #! % " 8" " " #!-!# % " % #! " " " / ! % " " % " " $ ! " # % #! % " & $ " % # % " #! #!' " / ! % " 4S ! %!+ #! " % #! # % ! K3 S D "!#!' % " % "# " /! " $"!# % " # % # ! " D$ %3 " " #! # % !- " #!' "7 +! " % " % #! " ! " % " , " D$ % " " % # # # " D$ %K3 # 5E " % # % " #! #!' " " / ! % " 4S ##!' -1"!# 3 % " " #! " - # 3 % "! !%! $ / % " &% " !"- ##!' % /! + 3 " #$ /! #$% " "1K3 S ! %!+ #! 3 % ! &% " # %!-!# #! " 7 ! " " % #! "3 " $ ! " " + $ $+$ &" #! #! " " #! % "K3 # 5 ! + 3 % " ,! ' "!" # % #! % " $ "'% " % # A$ " " / ! % " " #$ " 7 #! "3 "! #' " " #! " 8" " " % " A$ %# % !/ % !# !/ & #! % D %!# !/ = ( =? / - D "!#!' % " % "# " /! " $"!# % " # % # ! " D$ %3 / - !- " 7 #!' " +! " % " % #! " ! " % " , " D$ % " " % # # # " D$ %K bA$1 % ,! '7 "!" " ! !# A$ 3 #$ $ / ! % $ % !) &/!# / " A$ #$ $ / ! % !" ! $&3 % !" ! $& c 9 F , 5 C , I F , $ % + , $ + , , $ 4 $ G " . , . 2 , . $ 5 $ C 4 I A $ $ $ , $ ) 5 $ 5 , , $
  • 57.
    FN =? / -$ " ! 3 / % + K bA$1 % ,! ' "!" " ! !# A$ 3 #$ $ / ! % $ 3 % !" ! $&3 &"! )" !" ! $& A$)%% $ c S " % / % " / % " /) / ) / - # ! " D "$" "# "K 4 " ,! ' "!" " # % #! % " / ! % " S) # ! A$ " $# % " % / % "K &S# ! " D K5 " " ? % "3 "'% " " % # A$ ,& % #!' % " / ! % "3 "! !) #' " % % #!' 4A$) ! ##!' "!+$ 5 " # 3 " !- ,! ! A$ " " / ! % " " % #! " ,! 7 ! #' " " " % #! " % # 1 $% S %!"!" ! #!' % " "K " D %!# " - % % # % #!' &% " ! " # % #!' / ! % " ( % ! " A$ 3 #$ " # % 7 #! " / ! % "3 " % # # # S# % #!' !/ ! K &3 #$ " # % #! / ! " / ! % "3 " % %% S# % #!' C% ! % K " # " ! + + A$ 3 ) + % 0 *) *) / /% ' 4 ! +$ / ! % # % E + - ) 6 " % !" ! !# S & 93 & :K A$ S & :3 & 9K3 S & 93 :K A$ S :3 & 9K = (= (= (= ( SJ$! " ! " % " $ $ #! " % D " 1" !# 3 ! % " $ $ #! " " % / 7 " % D "!# 1 K " !+$ % A$ S " A$ ! % " $ $ #! " " % / " % D 7 "!# 1 " A$! " ! " % " $ $ #! " % D " 1" !# K " #! 3 # " " @ " A$ @"2 SZ% % " - # " 4/ ! % "5 % % $# 4% ,! ' 7 "!"5 K " %$ + 3 " #$ % # % #!' " % " % #! " # $" %! 3 / " / A$ ! % % / ! % " ( + / % - % 4#$ "'% ,&# % #!' " " ) ! " # # " ! 5 " " $ ! " A$ # ! "$" #$ " " ! / " !+ #!' "$ % ! !# ,! ' "!" #$ % " % / ! % ! ! &#$ % % ! %% " $ P / + % ) " $ ,# " ( % 3 " # C A$ #$ " % ! / " !+ #!' ' + % 0&# $ %% " % #! $ / ! % " ( ? % 3 "! A$!"!) " % #! % " / ! % " SZ ##!' -1"!# K3 S# -! K3 S D! ! -1"!# &S A$! K % /! + 4 " "153 " % # 1 " % " ,! ' "!" # " ! " = (= (= (= ( G S & ##!' -1"!# 3 # -! K S & ##!' -1"!# 3 & D! ! -1"!# K > S & ##!' -1"!# 3 & A$! K B S & # -! 3 & D! ! -1"!# K F S & # -! 3 & A$! K L S & D! ! -1"!# 3 & A$! K " " ,! ' "!" " # D $ %! " "$ %! 4# A$) /! "5 &" ! " $ 1 !# F N >F N >F N >F N > ! ' "!" % !- #! + $ "! ' "!" % !- #! + $ "! ' "!" % !- #! + $ "! ' "!" % !- #! + $ " " " ,! ' "!" " - $% ! / " !+ #! " ! !+! " # + $ " ( ? % 3 "$ + " A$ $ $ %!7 #!" ! " A$ $ # #! % % /!"!/ % # & + 3 #$& -! %! " "$ ! % " % "# " A$ # 7 ! -$ #!+ !%% " A$ ? -$ 3 ! $ -!# #! !- A$ $ # % $ +$ ! / " !+ #!' 1 " 2 H " " -!# $ # #! % % /!"!/ % # & + A$ $ # % 3 #$& " ? " "$ ! % " % "# " A$ # ! -$ #!+ !%% " A$ ? ,# % I : "$ ,! ' "!" 1 A$ - $% "12 = (= (= (= ( !2 S % - # "$ "!/ ? -$ " !+$ % % " % "# " A$ / % / "!' % # 7 #! % % /!"!/ # % A$ % " % "# " A$ / % / "!' % # #! % % # & + K ? % " ! ,! ' "!" " 1 2 !2 S " % "# " % ! $& " ! #! A$ % " % "# " % # !/ -1"!# "$" % #! " , " D$ % "K " ? % "3 " % $ "! % !- #! + $ "E" % A$ % ! %% " C !# 7 " " % # A$ S,& !- #! K % " + $ " A$ " " # 3 " -! - / #$ % % " + $ " " % !- #! " % # "! % - # "$ "!/ " & % " % "# " A$ " D 7 % # #! % % # & + % " A$ " D % # #! % # % %! ! #! A$ " " $ !- #! # ! 3 % " +$ 3 " " % # % !- #! 3 " " #!-!# - / #$ % % " + $7 " # " )" 4 " ?'/ " " A$! " " +C " ! " 3 ! $! & ! #! % S # !/ -1"!# K 5 $ % ! / " !+ ! " " "$ - / A$) + $ " % !- #! 3 - $% $ ,! '7 "!" "! % !- #! + $ " 4# % ! ? % % " # #! % "5 : #$ "1 ! " "3 " % 7
  • 58.
    FO # $ ,!' "!" ! ##! % !- #! + $ " 4# % " +$ ? % 5 " C% ! 3 % #$ #$ % ,! ' "!" " !/ $ 1 " $ ! " # "3 ! % ! / " !+ " " - !%! !7 # % % " $ ! " #% " ,! ' "!" $ # "3 " " + $ " = (= (= (= ( !2 S " "# " % % / % S ! ! "K " & # ! " D A$ % " "# " % 7 % / % Z$ <+ % [3 &)" " U "$ / U & # ! " D A$ % " "# " % % / % S ! C%7 ! K GB %+$ " ! / " !+ " # "! % " ,! ' "!" !- #! + $ " # $ ! ,! ' "!" # % #! % "3 A$ C% ! ! " #! % #! " " / ! % " ( ? % 3 % # " % ! #! % # !/ -1"!# 4 +! ! 5 % #! % " / ! % " S" D K # S ! $#!' % ! #! % # !/ -1"!# % " % #! " , " D$ % "K !- #! " #% " " ,! ' "!" " ! A$ % % " ,! '7 "!" !- #! + $ " $ % " / ! % " 4 A$)%% " % #$ % " !/! % " + $ "5 A$! $ C " %! ! / % " 4, " / % " # + $ " " # 5 A$ % " / % " A$ A$! % " / ! 7 % " % " ,! ' "!" # % #! % " : , "! !- #! " ! A$ "$ !/ % !#!' 3 A$! 7 %!"!" " 1" !# " !" ! " b 2 "! $" !' " C% ! - " #$ 3 " , , % /1 " S !/ % " !#!' K " !"#$"!' -$ ! $#! A$ ,& %+$ " ! / " !+ " A$ !-! % # ( " " A$ 3 #$ & " ,& /!" % " " SZ!/ % " !#!' K 4( FN5 &S ) " $ " " 1" !# " ) !# " & ) !# "K 4( >O>7B GL53 " # " !"#$"!' c " ,! ' "!" !- #! + $ " 4 $ A$ " !" ! " % " ,! ' "!" # % #! % "5 $ - " $ ! " # % #! % "3 "! C !# " % # A$ ,& !- #! % " + $ " U $ A$ " % # - / A$) + $ " )" U , ! 3 "! " " % # % " !- #! " D %!# % A$) % " !- 7 #! " 4% " # $" " " )" "53 # " " ,! ' "!" " $ ! " D %!# !/ " "! !" 3 $ " % # " $ ! / " !+ #!' A$ " ! !#! # # % #! % 4# $ ,! ' "!" !- #! + $ "5 & ! # D %!# !/ 4 % " "$% " " D + % " !/ " " " !- #! "5 "$ 3 % " " $ ! " # % 7 #! % " " # # ! ,! ' "!" # % #! % "3 ,! ' "!" !- #! " + $ " " ! " F N BF N BF N BF N B ! ' "!" A$ " % # % #! " # $" %!! ' "!" A$ " % # % #! " # $" %!! ' "!" A$ " % # % #! " # $" %!! ' "!" A$ " % # % #! " # $" %! " ! ,! ' "!" " % -! % " % #! " " " / ! % " &#' " !#," % #! 7 "3 "! A$ " $ S" ! ! ! K %% " " " ! $ " " " # 7 % 3 ! % C / ! % " A$ " ! #%$& 3 " " " ,! ' "!" " % # % #! " # $" U - # = (= (= (= ( !2 S "! + #!' - !%! % " " / # ? $ " ! % " ,!? "K % ? % 3 " " % # " $ % #!' % " / ! % "3 " % # $" %! " % #!' " ,! ' "!" # % #! % " $ "! %! " # S9YYY:K3 &% " ,! ' "!" # $" % " $ "! %! " # 2 % #!' &# $" %! " # # " " #! " !" ! " " / ! % " $ " # % #! " & " # " ! ! %!# A$ $ " # $" % ( ? % 3 "$ + " A$ $ " - !# $ $# A$ " / # & #! ? % 3 % ,# "1 &% $ # @ $ #! % $# ! & % /!"!' " $)" " / A$ $ % " / " % $# " ? #$ !/ " % " $ #! A$ % % ! % # @ " % #! # % ! # % " / "3 "! " $ " % # $" %!7 $ " +$ A$ % # @ ,& / # % ! # 4A$! "1 #$ A$ % # @ " # $" % $ 3 $ " A$ % # $" " "! % ? % $# 3 $ D# % " +! # #! %!7 #!' $ - # E ! " $ " # $" "5 # " " % A$ " D %!#' % # 1 $% ! 4 LL5 )% % SZ" $ K S #1 K " # % #! # % S! %!+ #! K !@" #$&" " "#!% % " O & G @" 4% " !@" # & " $ 3 1 % " # %!-!# #! " " % " % $ ! %!+ #! 5E % %! A$ % S $ #!' K % / ! % A$ " % #! # SZ% " $ " $ $ ! %!+ #! K 4 " A$ % ! %!+ #! "15 # % #!' 1 " ! E $#, " % 1 " % # $ # $" %! 3 -! A$ % " $ " # $" % ! %!+ #! A$ % " ! -%$& %% " #! 3 " % " # % #! " ! " ! & "! A$ " #$ $ # % #!' $ ! - ! " # $" %! ! # / A$ " ! $ # % #!' " "$ $"! # $" %! 3 %% A$!/ % 1 #! 3 # / A$ " / $ L ) $ A , 5 "
  • 59.
    FP " @ &$!@ ?$ "3 A$ %% " "$ 4#$ $ " "$ 1 3 $ / #! $ " @ A$ # "$ % " # % #' $&# # % !@5 ( " % # # $" %! " A$! A$ " " ,& " # % #!' 3 " % # $" #$ ! " A$ % - # "! !" # ! " % # $" / # # ! " % - # % , % ,! ' "!"3 % " "$ $ " " # $" " " % " # # # S/ ! % " ! ! "K & % " - # " # SZ/ ! % " ! "K % " $ , % / ! % " ! ! " & ! " #$ " - 7 $% ,! ' "!" # $" % " ,! ' "!" % !- #! + $ "3 "! &#$ " " C% ! " " D %!A$ #$ % " % # $" % !- #! ,! ! # ! $ #!' " D !" ! " ! " ,! ' "!" # $" % "2 ! ' "!" # $" % " !/ ! " " " ,! ' "!" " % $ % #!' $ / ! % ! ! & $ / ! % ! ( ? % 2 S( #! ! A$ " % " D $ " " "! !% $ #$ %!+!' 3 / % " &# #! " " / # & ##!' -1"!# ,#! %% K ,! ' "!" 1 "A$ ! " # % -!+$ F G * . F G J. . 0 0 ! ' "!" # $" % " $% !/ ! " (% $ % #!' / ! " / ! % " ! ! " &$ ! 7 3 $ ! ! &/ ! " ! "3 / ! " / ! % " ! ! " &/ ! " ! " = (= (= (= ( S # ,"!' &% # %! $ + $ " ! $ ! !# 3 & % ! %! + A$ " ? % + $ E ! % - # !/! )" %# "$" " ! ! "K " ,! ' "!" " "A$ ! % -!+$ F * . F J. . .
  • 60.
    LQ * . F> J. . . * . F B J. . 0 * . F F . . . ( = . GF * 7 , $ & ) =="
  • 61.
    LG S / !&% $ 1 % ? 3 "1 # % %! #!' / ! % " %% )%3 + & !/ #!' ! 1 " # &" !"- ##!' % % "K " ,! ' "!" " "A$ ! % -!+$ F > " ,! ' "!" $% !/ ! " $ % ! % #! " # $" % "3 #! " / ! % " ! /! !-!# % % #!' 4,! ' "!" # " #! / ! % " ! /! ! "5 = (= (= (= ( S + $ % !/ #!' ! 1 " # % " ? "3 #$ " ! !" #$ # % " 7 @K ,! ' "!" " "A$ ! % -!+$ F B "! !" 3 $ " " $# $ " # $" % " / ! % " " # % ? "3 A$ "$% !-1#!% D " $ " % ,! ' "!" A$ % " / ! % " " % #! "1 !" ! " " # " " % % " % #! " # $" % " " " ,! ' "!" + -!# E ? % 3 % " $# $ " % -!+$ F F % "A$ % -!+$ F F 1 "+% " " C% ! % " ,! ' "!"E ? % 3 G2 SZ + ! # % " !"- ##!' % %K 2 S ! + #!' 3 % # $ !# #!' ! " $ % &% # $ !# #!' - % ! # % " !"- ##!' % %K >2 S # %! #!' !" ! $& % " !"- ##!' % %K B2 S " !"- ##!' % % ! -%$& % "!+ #!' " %K $ % " ,! ' "!" # $" % " " " %!"!" " 1" !# 3 " / %C % ! -%$ #! # / ! % ! 7 ! 4# $" 5 " % ! 4 - # 5 &% ! -%$ #! # ?$ " % " / ! % " ! ! " " % ! ! " F OF OF OF O HJ.8 ( . IHJ.8 ( . IHJ.8 ( . IHJ.8 ( . IGLGLGLGL " + % ) " 3 $ " ! 3 % / " % " ,! ' "!" ! / " !+ #!' !) # " ! $& "!#! 7 " # # % % #!' / ! % " " % A$ "! / -$ + % A$ -! % ,! ' "!" ! / " !+ #!' ( ? % 3 "! % ,! ' "!" ! / " !+ #!' 2 S " % "# " % ! $& " ! #! % # !/ -1"!# "$" % #! " , " D$ % " A$ % " $? "K3 % $% " $% 1 2 S " ?'/ " % ! $& " ! #! % # !/ -1"!# "$" % #! " , " D$ % " A$ % " % "7 # "K ! A$ " ! ,! ' "!" "$% % # ! % ,! ' "!" ! / " !+ #!' 3 ,& # !# 7 " #% " " ,! ' "!" $% " # ! / " !+ #!' " #! 3 . + % ) / % ' + % ; + % ) % ) *) ) D' 0+ % *) /" 0+ % *) *) + - . ' )% *) /% U " #! -! A$ % " + $ " " !+$ % "U + % *) ) /" 4 " "$" - "5 + % ) / # / " %+$ " ? % " ,! ' "!" $% "3 A$ # " ? % " ,! ' "!" ! / " !+ #!' A$ -$ 7 #! "2 = (= (= (= ( 2 S D # !/ ! + " "$ % % " ? " % # #!' J aFQ QQQ aLQ QQQ " " # % ! "K 4 " $ ,! ' "!" $% "# ! !/ $ / ! % A$ " / " / $ # D 5 2 S + - % #!' % $ " ! & % % + K 4,! ' "!" $% " # $ # % #!' 5 2 S " "# " % % / % Z ! ! "[ % " & # ! " D A$ % " "# " % % / % Z$ + % [ < & # ! " D A$ % " "# " % % / % Z! C% ! K[ " ,! ' "!" ! + !- #! + $ " & !) 1 - $% " "12 S D!" !- 7 #! " % # ! " D % " "# " % " % / % " Z ! ! "[3 Z$ <+ % [&Z! C% ! [K ! S % # ! " D % " % / % " Z ! ! "[3 Z$ + % [&Z! C% ! [" % !" K 2 S # #!' % "! !%! $ %!+!' 3 / % " &# #! " % & ##!' -1"!# K 4,! ' "!" A$ ! + % % #!' # $" %5 F PF PF PF P J.8 ( IJ.8 ( IJ.8 ( IJ.8 ( I "$ % ! !# 3 % 7 + % - ) - # "# ! #!' D %!# #!' !" ! " % " A$ #! " " ! " ,! ' "!" ( ? % 3 "! % ,! ' "!" ! / " !+ #!' " % # 2 S " "!%% " ? K3 % $% -! 2 S " "!%% " ? K3 & 1 - $% " $ " ,! ' "!" % !/ "2 S " "!%% " $%K3 S " "!%% " / K3 S " "!%% " !%% K3 # $ # " ! $& $ 6 $ 5 + 5 , - 5 !*" ; G 4 , + " , G ) $ ( M 2 # 2 L ) LJ 9GLJ L" 2 $ 3 =6 ) 9LGLJ "
  • 62.
    L "# ! #!'!" ! % " A$ #! % " ,! ' "!" ! / " !+ #!' & $% + % / # / ! &"'% $ - $% " #$ - # !/ ,& " "! !7 %! " !#! % " % " ,! ' "!" ! / " !+ #!' & $% " "13 $ D!" ! = ( !2 S % # ! Z[ % % ##!' % "! #! % # " ? "# % $ FQ &$ LQ^ % / #!' %K 2 S % # ! Z[ % % ##!' % "! #! % # " ? "# % $ FQ &$ LQ^ % / #!' %K 2 S % # ! Z[ % % ##!' % "! #! % # " ? "# % " % LQ^ % / #!' %K 2 S % # ! Z[ % % ##!' % "! #! % # " ? "# % " % FQ^ % / 7 #!' %K !2 S " ?'/ " % )- /" /% % # !/ -1"!# "$" % #! " , " D$ % " A$ % " ?'/ 7 "K 2 S " ?'/ " % )- /" /% % # !/ -1"!# "$" % #! " , " D$ % " A$ % " ?'7 / "K 2 S " ?'/ " V )- / /% % # !/ -1"!# "$" % #! " , " D$ % " A$ % " ?'7 / "K " C% ! ? % 3 "! % ,! ' "!" $% ,$ ! "! - $% % "!+$! 2 2 S " ?'/ " % ! $& " ! #! U % ! $& " ! #! U % # !/ -1"!# "$" % #! " , " D$ % " A$ % " ?'/ "K , 1 "! !%! - $% $ + % $ " A$ % " ,! ' "!" ! / " !+ #!' & $% # " % " "! !%! " + % 0# $ / " 3 # " ! $& " ,! ' "!" ! / " !+ #!' !#! % " % ,! ' "!" ! / " !+ #!' !+! % F GQF GQF GQF GQ HJ.8 ( IHJ.8 ( IHJ.8 ( IHJ.8 ( I + % . / + % 0) - / $ - $% " % #$ % " " % " $ ! A$ " / # % # & %! !" % " ,! ' "!" " #$ ! !/ " 4 C "3 # ? "3 ! "5 " #! 3 % ! / " !+ $7 # "$ ,! ' "!" ! / " !+ #!' &"$ ,! ' "!" $% 4&#$ " - $% ,! ' "!" % !/ "3 !) )" "5 ) ! " " 1" !# " 0 "!# + - % + % 3 A$ # " #% "!-!# #! " % " ,! ' "!" ! / " !+ #!' & $% 2 G6 / 3 6 &>6 . / % " # $ %% " ? % " F GQ GF GQ GF GQ GF GQ G ! ' "!" " 1" !# " " ! #!'! ' "!" " 1" !# " " ! #!'! ' "!" " 1" !# " " ! #!'! ' "!" " 1" !# " " ! #!' " % " A$ -$ ! "3 % , % ,! ' "!" ! / " !+ #!' 3 SZ,! ' "!" "# ! !/ " $ / ! % A$ " / " / $ # D K !" @ " / %$ % "$ "!#!' $ ! / " !+ " # % / % %+$ # # 1" !# $ $ " ! !/! $ " $ ? "3 $ % #!' E&" " ! - 7 #!' /! $ + " A$ 3 " " #! " "3 $ ! / " !+ ,! ! 2 S % ! "$ % # " " " "!# $ ' !# # # ! " ##!' " ) !# 3 ! " % " ," ! % " % !$ ! $#W " & QQK : " "- " ,! ' "!" ! / " !+ #!' $ ,! ' "!" " 1" !# ! A$ ,# " %! #$ % " % " 1" !# A$ "$ ,! ' "!" ,# - #! 4 % ? % " $ % / "$ % # " " ! "5 % " +$ " # "!" # #' " "! %! " " 7 1" !# 4 ! " "! %! # __ x 5 % # " " $#! % ,! ' "!" ! / " !+ #!' " 1" !# 2 !2 __ x _ QQ 4 ! "$ % # " " ! "5 ,! ' "!" " 1" !# $% " 1 % + #!' % ,! ' "!" ! 2 2 __ x U QQ 4S % ! "$ % # " " " !+$ % QQK5 &% ,! ' "!" % !/ " 1 2 2 __ x ] QQ 4S % ! "$ % # " " " A$ QQK5 ( " ! 3 % ! / " !+ # % ! " ! % ,! ' "!" # % ! # $ % %
  • 63.
    L> $ " A$)% " % ##! ' D # ! $ "$ " ! #!' " / %$ " # #!' : # " @% 0% #W & , ! 4GPNL53 %+$ " ! / " !+ " # "! % " ,! ' "!" " 1" !# " " ! #!' # ,! ' "!" !- #! 3 ! A$ C% ! ! " #! % A$ " / %C " % !- #! $ / % ,! ! &$ / % " / $ " % $ " " %$ + 3 % " ! #!' " " ,! ' "!" " %! ! ! "E$ ! #%$! " #$ %A$! " 1" !# 4/ + 3 # ? "3 ! "3 "3 # 5 ( %% " # / ! / % " " 1" !# " "# ! !/ " % # 1 $% SZ %!7 "!" ! #!' % " "K F GQF GQF GQF GQ ! ' "!" " 1" !# " # % #!'! ' "!" " 1" !# " # % #!'! ' "!" " 1" !# " # % #!'! ' "!" " 1" !# " # % #!' % " ! " " ,! ' "!" " % $#! $ # % #!' " " / ! % " ) ! " " 1" !# " % "1 % $ # % #!' " / ! % " " S K 4 ! C"#$% 5 & " " / ! % " S K 4 &C"#$% 5 ,! ' "!" SZ & # ,"!' $ + $ 3 & -!# #! % % + "$" " ! ! "K $ $#! " "12 2 D&d Q 4S% " " / ! % " " # % #! "E"$ # % #!' " # K5 ? % 2 !2 D& ≠ Q 4S% # % #!' % " / ! % " $ 1 3 / ! & !/ #!' ! 1 " # " !+$ % # 7 K5 2 D&d Q 4S ,&# % #!' K5 F GQ >F GQ >F GQ >F GQ > ! ' "!" " 1" !# "! ' "!" " 1" !# "! ' "!" " 1" !# "! ' "!" " 1" !# " % !- #! ! " $ " % "% !- #! ! " $ " % "% !- #! ! " $ " % "% !- #! ! " $ " % " " " ,! ' "!" " # $ " 1" !# " " + $ " ( ? % 3 "$ + " A$ $ ! / " !+ 7 % % "!+$! +$ " $ ! 2 H !-! % " !' !# " SZ % DK &SZ !#! "K #$ % ! ! ! % " "$ % " A$ !# $ % C% ! @ % % " $ ! %IGN $ ,! ' "!" ! / " !7 + #!' 1 " 2 S D!" $ !- #! % ! ! ! % " "$ % " A$ !#'3 $ % C% ! @3 % % " $ ! % % ! ! S % "K3 & % A$ !#' % ! ! Z !#! "K[ " 1" !# A$ " # 7 % " + $ " 4 ! ! % " S % DK3 $ + $ 3 & ! ! % " S !#! "K3 + $ 5 " % ! 495 ,! ' "!" " 1" !# " - $% 1 "12 " !- !2 __ 1x ≠ __ 2x 4 ! % + $ 5 4 ! % + $ $ 5 2 __ 1x d __ 2x 4S ,& !- #! % " ! " % " " + $ "K5 " 1" !# 4 # ? 5 & " + $ "3 " 1 ,! ' "!" " 1" !# " # % " "!+$! "2 !2 ^G ≠ ^ ≠ ^> 4S " # ? " % " " + $ " " !" ! "K5 2 ^G d ^ d ^> 4S ,& !- #! "K5 F GGF GGF GGF GG H . * . : 9(H . * . : 9(H . * . : 9(H . * . : 9( ( 3 . 3( 3 . 3( 3 . 3( 3 . 3 7777 : I: I: I: I ,& +% " $ !/ " % "3 ! "!A$! # " " % " ! / " !+ " % " # . $ % $ 1#$% $ /!" #! 1-!# $ ! / " !+ #!' "'% " " % # % ,! ' "!" ! / " !+ #!' E&3 " !" /!" 3 % 1#$% C !# " " % # % ,! ' "!" $% E$ # 1#$% % #$ % " $ % " % % " ,! ' "!" " 1" !# " ! / " !+ #!' & $% 4 " $ %% "5E$ #$ 1#$7 % A$ # ! % ,! ' "!" ! / " !+ #!' &% " % !/ " $#! " ) ! " " 1" !# "E$ A$! 1#$7 % # % " ,! ' "!" ! / " !+ #!' 3 $% " & % !/ "3 # "$" ,! ' "!" " 1" !# " # " ! 7 " " "! $ #!' " "! !% % " " " " $ ! / " !+ $ " !# % ! / " !7 + #!' +$ % #$ "!"3 " $ ! " !/$%+ #!' $% 3 " ! / " !+ #!' +$ %3 !" 7 = ; $
  • 64.
    LB #! " #% "3 %! " & " - " " " $ ! " & %!"!" $& !/ " " ! " " $ ! " A$ # ! %!"!" " #$ ! !/ "3 " # $ " % " "!+$! " #! "2 G5 + % F ' / 05 + % /" + % /" + % ) 0>5 + % - ) "! !" 3 %+$ " ! / " !+ " "'% D %!#! $ ,! ' "!" " 1" !# 4 $% ! / " !+ #!' 5 "$ ! A$ A$! % "$ $#! % ,! ' "!" # ! #%$" ,&A$! ! " % "$" ,! ' 7 "!"3 " A$ % % # % " , $#! - #!% A$ % $"$ ! % " $ ! " - !%! ! # %% " & % ! " /!" % " 4 ! " ! )%5 $ " # #!' " A$ " " + 7 " " 4 "'% % % % " ,! ' "!" "! $ % ! / " !+ #!' 5 " &$ A$ % ! / " !+ "! 7 " ) % " % " "! % " "# ! #! " & D %!# #! " % - ' A$ " $ ! E"1 $ " # % % A$ %! ( % # " ? " A$ "# ! "$ 4 D %!#! 5 % " ,! ' "!" A$ # # / ! ! #%$! A$ % " $"$ ! "3 # "$ ! " % # " % ! / " !+ #!' # ? % '"! & %# # " )" "3 &# $#," #$ " ! " % /! 3 % # D "! $ #!' # % $ % " # . " $ D!+! % " "$" %$ " A$ "$" ? " ! / " !+ #!' ! #%$& " % " ! " ,! ' "!" 4 ! / " !+ #!' 3 $% 3 % !/ " & " 1" !# "5E& " $ ! % " "'% $ ! ,! ' "!" " # 7 " 3 % ? 4 ! / " !+ #!' % %$ 5 ! #%$! % " ,! ' "!" A$ ! % - " !" #$ ! 1 $ "!" # % " "! % "3 % " ! / " !+ #! " # #! % " # % " #%! "3 " $ ! " +$ % " # % "$ ! 4" ! # 3 # ! 3 ? - 3 ! !" 53 % " 1#$% " /! " $ /!" #! 1-!# # % +% 7 $ %!# #! " & % # ! ) /!" $ % ! / " !+ " % C !# A$ $ #! ! 3 " % $& ! $ " " "$ #!"!' & " 4! "!" ! "3 ,& " % " # 5 A$1 $ " # #!' UA$ " + % & %+$! % $ # / + U S ! " % # 3 A$!) / % "$ ! / " !+ #!' K F GF GF GF G . 3 H .< ( 0 * . I. 3 H .< ( 0 * . I. 3 H .< ( 0 * . I. 3 H .< ( 0 * . I ! / " !+ #!' " !- %+$ " # ! $ + / ! ,! ' "!" A$ "$ % ! / " !7 + #!' " # % ? 4/ + 3 % #! GF " / ! % "53 ! " A$ " # ! $ " ,! ' 7 "!" % " $ ! A$ , %% / " # # %! $ ! / " !+ #!' / " % #! # % C ,! ' "!" A$ # + " " ! 3 " % C ,! ' "!" # 7 " ! " +$! % " $ ! 3 & " ! " " %$ + 3 % ! / " !+ #!' % # ! ,$ " # 7 % ? & "$% D @ % " $ ! " # C% ! % " ,! ' "!"3 ! +C " $ A$!"! F G>F G>F G>F G> H . (. * . ( ( . 0 3 (H . (. * . ( ( . 0 3 (H . (. * . ( ( . 0 3 (H . (. * . ( ( . 0 3 ( 3 ( * .( ( .3 ( * .( ( .3 ( * .( ( .3 ( * .( ( . IIII " $ " $ " =>C $ !" ! / " !+ #!' " $ " % # " % " ! " ,! ' "!" A$ % % ! / " !+ #!' "1 % A$! ( ? % 3 "$ + " A$ %+$! , % $ " $ ! $ ! #!$ % ! !# 3 &"$" +$ " ! / " !+ #!' " 3 "2 H $ % " -! @ % !/ % " % % #!$ 0 !%% I H $ % " % !/ % ! ! + " - !%! "$ % % !$ 0 !%% I H D!" !- #! " % " !" ! " 4 ! "3 % + #! " A$!/ % "5 % !$ 0 !%% #$ % !/ % " % I 4H & ! " !" ! " # & " 1 !# " " % I5 H#$ % " % !/ % "# % ! ! % " ?'/ " &% " ?'/ " A$ /!/ 0 !%% I &H D!" !- #! " " D % " # I H " % #! % " % # ! # " % %! #$ #! !#, #!$ I H( / # % !/ % " % $ #, # % %1 !# -!"# % +$ %I " ,! ' "!" % " $ ! 1 " 2 S % !/ % " % % !$ 0 !%% " % GF^ -! @K 4 !2 ^d GF5 S % !/ % ! ! + " - !%! "$ % "#!% FF QQQ &LF QQQ " " GO S4 !2 LFQQG_ __ x _FBPPP5 S D!" !- #! " #$ % !/ % " % % " !" ! " % !$ 0 !%% K 4 !2 k __ 3 __ 2 __ 1 __ xxxx ≠≠≠ 5 S & " % 3 & %! #$ #! K 4 !2 D&≠ Q5 S % " % / # $ #, # % %1 !# -!"# % +$ %K 4 !2 D → &5 % ? % 3 # " " % " ! " + % " ,! ' "!" "! !" 3 " / A$ ,& +$ " A$ #
  • 65.
    LF , "! $#!" ,! ' "!" %% $ " A$ " !-1#!% " % # % " & A$ " !" ! - 7 #!' % " # ) *) - )- / % 0. /) " + % % 0 % " + % % 0 - . )% 4#$ )" " D %!A$ % # $" A$ / # % !- #! 5E& D% % " ) + % % 0 0 . ' )% - ) " %/! A$ $ ! / " !+ #!' $ % % "# ! !/ 7 & D %!# !/ ( ? % 3 W, 4GPOL5 " @% A$ % " " $ ! " "# ! !/ " "$ % # ,! ' "!"3 & %% " A$ # "! " " !-1#!% #!" % / % A$ $ !- " $ / ! % % ) *) %) + % D% $ "$ " 4 -! 5 %+ A$ " / D % " 1 # "! " $ ! #! # $ " "# #! % " D $ " 4#$& 3 3 # % % &%$+ !+ !+ "53 " S,! ! K A$) "! 7 !# "3 A$) ! " " &/ % " ! 3 #) ! "!A$! 1 " !#! A$) # !/ -1"!# " / "$% 4& % / $ ! #! " ? " %% / $ " ! +! #!' 3 % ! / " !+ #!' " #$ ! 5 " %$ + 3 "! " #! " ! - #!' 4%$+ " % + ! 3 #$ #!' 3 %!+!' 3 !/ % " #! # ' !# 3 ! C"!# A$ % +$" &+ $ " % " A$ " ! 5 " ,! ! & ! 4 $ A$ " " " " ! "5 : "! " ! ! - #!' $& " % 1 ! " %% 4 " 7 % " % #! " # "$ - !%! 3 - $" #! "3 "3 " ! #! " - "! % "3 #' , " % #! % 7 #! " ! "3 #) 5 1 " ,! ! # # A$) #% " % #!' / " " % # # " 7 " & A$) 4 D %!# #! "5 FFFF GBGBGBGB HJ.8 ( . 0 ( IHJ.8 ( . 0 ( IHJ.8 ( . 0 ( IHJ.8 ( . 0 ( I " , / ! #! % % + " # 1 $% 3 % " ,! ' "!" #! 1-!# " " " % ) ) ' /% ! "! " & " -$ " #$ % A$ % ! / " !+ " / ,#, " " - $% , ! 3 %! " A$ $ ,! ' "!" " / - %" 3 "! +$ A$ #$ # #! " " ! " $ ! / " !+ #!' !#$% 3 -$ & " % $ /!" )# !# " # $ ,! ' "!" /)" $ " $ ! 3 "! A$ " /! #! "$ - / "$ # GP " %$ + 3 #$ " " ! / " !+ #! " & $ ,! ' "!"3 " # ! !%! )" E& "$ $ " 3 " / %! % # D 4%$+ 3 ! &"$? " $ ? "5 % #$ % " # ' % " % " 7 !%1" !# + % / % ) / % ) , 0 < ) )/ / & # % + : # " @% ; %! + 4GPNP3 546; S " ,! ' "!" # " ! $& ! " $ " $& " " % / # % # #! ! 3 $ " A$ $ A$ " - $% " % , 3 $ " " ! " $ & " " # 7 % # # " ! # # " "! A$ ! -! % " / % " &% " # #! " % ! !/! $ K F GFF GFF GFF GF H .< . ( IH .< . ( IH .< . ( IH .< . ( I " "! % A$ %+$! ! " A$ # % D $ " " # 1 $% A$ #% #$ % " % / % % " ,! ' "!" % ! / " !+ #!' % # ! ! + 3 # " A$ " # " ! , $ # " " $ 3 #! % " ! #! % " -$ #! " % " ,! ' "!" G ! %$+ 3 &# & " !? 3 " % " ) ) % - $% % " " &$ " % A$ " " $"# 3 ( #! &%'+!# % " $ ! # % " ? " $ % ! !" !/ S " "$+ #! " - $% " % " ,! ' "!" $ " " %$#! " 4% "5 % 4"5 ! / "7 !+ #!' 3 "!% " 3 - # !/ " % % " $ ! K 4 %% ! 3 % 3 GPLF5 " +$ %$+ 3 ) .) % - D% 0" +C " % # " / A$ $ ,! ' "!" #! /! #! 1 !# "$ - / "$ # 3 " !# %+ # # % - ' % #$ % " " #! ,# - #! ! % /! #! " "$ - / 3 % ! - #!' " % - ' " ! # E& $ "! % /!7 #! " "$ # 3 "#$ ! " %+ # # % - ' A$ " 1 " " 40% #W & , ! 3 GPNL5 > # -$ #!' " % % 0"! " /! #! - / $ $ / ! " ,! ' "!" $ 1 #! /! #! "$ - / 3 % 1 / ,#!) " " $" E&#$ " /! #! ,& - / A$)%% "3 " /! #! , - / )" B . #$ -$ #!' " % ) 40% #W & , ! 3 GPNL5 %+$ " ,! ' "!" " " #! " # $ 5 , $ 5 , $ $ 5 5 . 5 , 5 . 5 ) C , 5 . I C I0 2 . 5 + F 5 $ 5 3 =6 ) 9LG9*" 2 ( ) * 2 6*" 2 * "
  • 66.
    LL 1 %+$ E$ #$ ! A$ # "$% % $ $ ,! ' "!"3 " $ # " $! $ 7 1 % " " " " " " $&- #$ , %% + #$ ! F GLF GLF GLF GL HJ.8( .HJ.8( .HJ.8( .HJ.8( . (((( * 4 5 ( .* 4 5 ( .* 4 5 ( .* 4 5 ( . IIII " "#$#, $ # / " #!' # % "!+$! " " " A$ # %! % " " "$ "!" 4A$ " $ ! / " !+ #!' 52 % 2 S " " & $ " " ,! ' "!"K 2 S H: , A$) / " ,# I3 $ " "!" "! / K % 2 S " A$ ,# "!"K " #! 3 "! % " " & % " ,! ' "!" 4 " % ! #! ! % # 1 $% " !? A$ % - $% $ ,! '7 "!" " +$ A$ / & # " 5 *) % . + % % ' F / . *) # ) % A$ " " + A$ % A$ "$ " # #$ # $ " %! ! ! ! -! " #$ " ! " # 2 S: % +$" 0 K3 S % + $ " $% C"!# " #!$ " ! + $ - / ! K3 S + % A$! % 'D! # 7 #! % -C %K3 " "$% " !"- # ! A$ " #$ % #%$" ,&A$! - $% $ "$ "!#!' &%$ 7 + % -! # " 3 $ A$ " ,& # A$ " A$!/ #' " ,$ ! + 3 % ! / " !7 + #!' % # ! % -! C% ! " % # #! ! 3 & " " ! 3 !) % " " # $ ,! ' "!" #! # #! ! 4 % &# " # # 2 S& C "! % /! #! " # % ,! ' "!"3 " " %+ # # % - ' A$ " 1 " "K5 ! " %! A$) " ' /! #! - / % " ,! ' "!" &# ! $! % # #! ! % - ' A$ " " ! / " !+ ! " -$ # $ #! % & & 4GPOB3 GP>52 S( A$ % " ,! ' "!" + $ !%! 3 " # " ! A$ " % " " $ " " # # " % " % " % 7 " # "! " % " ! / " !+ #! "3 % " $ ! " - $% / ! " ,! ' "!" & " A$ %+$ %% " 7 #! $ " %$#!' " !"- # ! % % % %! ! # $ % " ,! ' "!"3 / " #, % # % #$ % ,%% % " $ " K : + + 2 S $ ,! ' "!" - %" "K 4A$ " " - ! " %% S,! ' "!" A$ #! ! /! #! 1 !# K5 S !) "$% C !% "! ! !+ % #!' % ! / " !+ " #! 1-!# " ,#! - # " % #! " ! " " 7 #, " A$ 3 %+$ 3 1 &$ " %/ % % K F GNF GNF GNF GN H ( * .H ( * .H ( * .H ( * . . (. (. (. ( 0 *0 *0 *0 * ( . : (( . : (( . : (( . : ( 7777 0 8 I0 8 I0 8 I0 8 I % - $% $ ,! ' "!"3 " ! !" " % . % " ) ! " A$ " "! ! #%$! " %% " " # " ! / ! " !/ "2 G ( A$ % ! / " !+ 3 "$" # % + "3 % " $"$ ! " % " $ ! &3 + %3 #$ %A$! " A$ % % ! 7 / " !+ #!' # % !" "!+ !-!# " # % " ) ! " / ! % " ! #%$! " % " ,! ' "!" " # C A$ $ !" # # " % " !" ! " ( ? % 3 % ) ! S /! "K $ "!+ !-!# %+$! $ % #!' " " " % " D $ " A$ " # $ !# ! " %7 # % & - #$ #! A$ % " " "! % 3 A$ #$ " S# K S# K " " & % 3 A$ " "! 1 " -1"!# &# "1 ! - #!' A$ ! " # ( " 1 "!+ !-!# $ % #!' " " " % " D $ " A$ ! ? # 7 ! ! ( $ # " 3 $ % #!' " " " % " D $ " A$ ! 7 % #! " " D$ % " 1 ! "E& %+$! " 1 %+$ " # # #! " ! "3 D# SZ% % " D $ " K : # " A$ " " %% / # $ " $ ! # ? " /! "3 " 1 " # D # ! $ A$!) " 1 " ! #%$! " )% &A$!) " 3 " A$ " -! ! # % & #!"!' "! % % # # S /! "K ) ! " # S # ! $ K3 S! %!+ #! K3 S / #, ! K $ / ! " "!+ !-!# !/ " " -! ! " !- " - " " +$ " A$ % " %) ) 0 /)" % " " ! " 4 "! !%! $ 1 !# 3 # !#!' % " ,! ' "!"5 > ( # - $ " ! / " !+ #!' # " "! !% " 4"! " -! ! " $ " " / ! % "3 7 " # $ " " -! !#! " # % " " " $ ! " " SZ"! , % " % !" K3 &"! " # #!' " "! !/ 3 " # - % " "$% " $ " ! / " !+ #!' # % " "$% 7
  • 67.
    LN " "5 B /%$ " #$ % " "$% " $ " ! / " !+ #!' 3 A$ % " / ! % " 4& "'% % " ,! ' "!"53 , "! # D $ %! " ,#,3 . + - " / ! % " ! A$ " -! ! " " - "2 # # $ % & #! % # ! $ #!' " D %!# % " " " F GN GF GN GF GN GF GN G -! !#!' # # $ % # " ! $ !/-! !#!' # # $ % # " ! $ !/-! !#!' # # $ % # " ! $ !/-! !#!' # # $ % # " ! $ !/ . -! !#!' # # $ % -! % ) ! / ! % # " ) ! " ( ? % 3 SZ! ,! !#!' # !/ K " SZ% !-!#$% / # #!' A$ $ # % ! K3 S# $ !# #!' ! " % ! !# K $ -! ! " # S % ! # ! ! - #!' "!# %'+!# " " " A$ " %% !##! " # # % # ! 7 % " " !#, ! - #!' & " % # +% " "$ ! ##!' A$ "'% %% " # # K3 S K " S! -%$! " % " " A$ % A$ )" " ! -%$& $ K -! !#! " !##! ! %! " " #! %! 7 " 4; %! + 3 GPNF &GPNPE ? "3 GPOG5 &#$ "# ! % " #! % " # # 1" !# " % " $ ? - ' " % " ! SZ -! !#! " % "K 4 & % "3 GPNG5 " " C% ! " # " ! $& % #$ #!' % -! !#!' # # $ % % " A$ ! ! " # !# " % ! / " !+ #!' ( ? % 3 % ) ! SZ# ! $ K 1 " -! ! # SZ$ #! !" "!#!' / %$ #! 3 $ ? $ "1 % " ? K 4; & % 3 GPFP3 #! ; ,% 3 GPOB5 ! $ " ,! ' "!" -$ 2 S $ & " % D "!#!' % " / " ! #!" " U % 'D! % ##!' "! #! % ! $#WU /!" " % /!"!/ " # # ! " % " # ! " # ! "3 " - / % " % # ! $ ,#! % # / K3 1 " A$ # D $ %! % -! !#!' # # $ % S # ! $ K 4- $% % -! !#!' %5 S # ! $ ,#! % # / K 1 -! ! " # S% !" "!#!' / %$ # "! !/ % # / $ % ##!' K " " -! !#! " " # " ! " ! "$-!#! " -! ! % " / ! % " % ! / " !+ #!' 3 A$ " % #! ! # # % %! " $)" "!+$ "! # # " " @% ; %! + 4GPNP3 BG52 S % " #! 1-!# " ! " %% -! ! % " / ! % " A$ " $" "$" ,! ' "!" - % A$ % " ,! ' "!" $ " # " " " "! % $" % A$ " # # # -! !#! " #! % "K F GNF GNF GNF GN -! !#! " #! % "-! !#! " #! % "-! !#! " #! % "-! !#! " #! % " . -! !#!' #! % # " ! $& % # ?$ # ! ! " A$ "# ! % " # !/! " A$ $ " / %! #! ! % " ! "! " " " ! % " 4" ! "3 ! "! " /!"$ % " # !% "3 # 53 A$ ! !# % D!" #! $ # # ' !# & + 4 & % "3 GPNG3 F 5 " % "3 " #!-!# A$) # !/! " $ #! " %! " ! $ / ! % Q !+$! % %1 * ; %! + 3 $ -! !#!' #! % " !# A$ ! " / ! % 3 ,&A$ ,# " & " 4 " ! !# % " " " " +$! 5 ( ? % 3 % -! !#!' #! % % / ! % S $ K " 1 % ' 4# % " " # !/ " ! " $##! " #' ! ! % $ 5ESZ! %!+ #! K 1 " -! ! #! % # % " " $ " " $ ! $ ! %!+ #! E% # #! S / ! $% !- #) !# % ( " 7 %! ! " K 4 ( 5 " $ -! !#!' #! % SZ% " %! K $% " & % "# " %- ! 7 " / ! % ! + " - !%! 1 " #! %! ,#! $ +$ " % ! + " " % # $ % " ! " % - !%! &%$ + "$ % " # ! " A$ # A$! ! !#' % S # !/ -1"!# K " #! %! $ # %% U# % S !"" . !/ " KU %!# $ " ! # ! ! " A$ $ ?$ $ !%! / %$ % " # ! " 4% " ! " % ?$ + $ # %!-!# #!' % " # ! " # # ! ! & " $)" ! $ $ $ #!' % % # !/ -1"!# 5 "! "! " !" / ! " . % 4 - " #! %! 5 $ / ! % ( ? % 3 -! ! #! % % / ! % " %! " ! / ! " $ " "!# ) !# " 4/ + 3 % " !- " / "! " % #! ( 53 $ " &# !/ "E/ + 3 % " "#, #, % " # #!' !# 4 53 )# !# " /!" ! # " S "! $ " K $ ! % /)" % " / #!' ! # 3 % " " / " D " 4 %% "3 % " "!#'% + " #%1 !# "53 A$! " ?$ + % !/ % "! " " E ! !#! " % # !/! % "!" "!# %'+!# 4 "!' " +$1 3 " ! #! "3 #) 5 & %! % " " $ " " $ #$ "7 ! ! "! 4 & % "3 GPNG3 F 5 % ! ? $ %$ $ #$ " ! / " !+ #!' $ 7 ! " ! / ! " D "3 $ ? 3 $ # ! #!' D "3 ? " & # !# " $ % ! / " !+ ! / ! " % !/ " . % / ) 0 % +! % A$ 7 #! & ! - #!' " % / ! % 3 # ? % " #! %% 3 " #$ " "$ # D &" " #!" " # ! ! " / %$ $ -! !#!' #! % " "!# "2 S #$ #!' % # D K3 S# -! !%! K &S/ %! K %% " " , % % S % #!' % " ! " $ " # % ##!' % " "K . # # " % ##!' % " -! !#! " #! % " !" ! % " % # #!' % ! -! !#!' #! % " $& % #! # $ #$ /!"!' % %! $ $ )" , "! #$! " 3 " !J B = " 5 $ 2 & ) 5 0 & 5 $ + $ 4
  • 68.
    LO $ $ +" %! -! !#! " #! % " % +! " ! " # $ $ / , ! 3 % - $% #!' ,! ' "!" " "$+! #' , #! %! " % " / ! % "3 " % # " ! % % #!' % " ! " $ " # % ##!' % " "3 A$ " " % ##! !" @ & % # D !#$% % " $ ! & %+$ " / ! % " A$ A$! A$ "$ -! !#!' # # $ % " D %!#! % ! / " !+ #!' 3 A$ " -! !#!' " % !/ /! &# ! % !" 1 $% % / ! % % -! 4 ? % 3 " D UA$ " !- SZ # !# " D$ %KU3 S K3 S! + " K5 ( " # " % " / ! % " A$ A$! $ -! !#!' #! % A$ $ " / %$ " 1 !# 3 $ #$ % " $ ! " - $% ,! ' "!" ! A$ " + / ! % "3 " -! ! #! % % -!+$ F L 3 / " $ ? % $ ,! ' "!" # % " # " ! " -! !#! " #! % " % " / ! % " A$ % ! + % #$ " ! ! !/ #!' ! 1 " # " 1 " %% & % # D % " $ ! % - " % # " ! / " !+ #!' ! S % #!' % " ! " $ " # % ##!' % " "KE% !" #$ ! 1 # % # ! ! ! % S $" !" % %K * . F L* . F L* . F L* . F L = ( . ( * ( .= ( . ( * ( .= ( . ( * ( .= ( . ( * ( . : ( . 0: ( . 0: ( . 0: ( . 0 .... G " ,! ' "!" " "!#! " !/ " # # % " % #! " " " / ! % " &" & # #! ! " + ! " &"!" ! " " ,! ' "!" # ! / ! % "E)" " " ! " #$& / ! #!' $ " ! > " ,! ' "!" "$ + % % % ! % % &% /!"!' % %! $ U %+$ " / # " 1 "U B " ,! ' "!" - ! " $ "! $ #!' % " / ! % " # ! " ! A$ " #!" "3 # # " & " / " % %! E% % #!' % " / ! % " " #% 3 / "1 !% & ! % "! !" 3 % " ,! ' "!" " /! #$% " # )# !# " !" ! % " % " F " ,! ' "!" " #% "!-!# 2 5 ,! ' "!" ! / " !+ #!' 3 6 ,! ' "!" $% "3 5 ,! ' "!" % !/ " L "$ / 3 % " ,! ' "!" ! / " !+ #!' " #% "!-!# % "!+$! 2
  • 69.
    LP N ($ "A$ % " ,! ' "!" $% " &% " % !/ " " !/ % " ,! ' "!" ! / " !+ #!' 3 $ #% "!-!# " % !" # % " % " A$ % " # # ! O " ,! ' "!" " 1" !# " " #% "!-!# 2 5 ,! ' "!" " 1" !# " " ! #!' 3 6 ,! ' "!" " 1" !# " # % #!' &5 ,! ' "!" " 1" !# " % !- #! + $ " P $ ! / " !+ #!' $ - $% " $ / ! " ,! ' "!" !" ! " ! " GQ " ,! ' "!" " # " # % %! # " #, " $ # D ! GG " ,! ' "!" # " ! $& % " +$1 " $ ! / " !+ #!' G - $% #!' ,! ' "!" / # @ % " -! !#! " # # $ % " & #! % " % " / ! % " # ! " % " ,! ' "!" G> &! / " !+ #! " A$ $ - $% ,! ' "!" A$ % - ' " $ ! " "# #! " # 7 # ! - #!' " % # % " 4 %% "'% #$ % " " $ ! " D % ! " & %+$ " " $ ! " "7 # ! !/ "5 (((( 0<0<0<0<
  • 70.
    NQ ! ' "!" !% ! ,! ' "!" ! ' "!" ! / " !+ #!' ! ' "!" "# ! !/ " % / % / ! % " ! ' "!" # % #! % " ! ' "!" % !- #! + $ " ! ' "!" # $" % " !/ ! " ! ' "!" # $" % " $% !/ ! " ! % ! ! ! % ! ! % ! /! ! ! ' "!" $% ! ' "!" % !/ ! ' "!" " 1" !# ! ' "!" " 1" !# " ! #!' ! ' "!" " 1" !# # % #!' ! ' "!" " 1" !# !- #! + $ " ( $ ,! ' "!" -! !#!' # # $ % -! !#!' #! % ==== G ,! ' "!"2 S " !@" #$ " !" @" A$ !# & # ! ! / % /!"!' " 7 %% & / # $% ! A$ % " !@" A$ / " % /!"!' K " $ ,! ' "!" / " !+ #!' YYYYI ,! ' "!"2 S " !@" " $ % " % /! #! ! A$1 3 % ! 3 / U ! U ! ! 7 , " % /!"!' K H " $ ,! ' "!" ! / " !+ #!' I > # $ ,! ' "!" !- #! + $ " &" @% #$ % " " % " / ! % " A$ % ! + B HJ$) ! ,! ' "!" " % "!+$! I S !/ #!' ! 1 " # ,#! % ? ? #$ !/ " + " " " ! $" ! % " ! -%$& "$ $# !/! & "$ /!%! "# % + ! #!' K F * $% % " ,! ' "!" A$ # " % "!+$! ! + 2 L * $% % " ,! ' "!" $% & % !/ A$ # " 1 % "!+$! ,! ' "!" ! / " !+ #!' 2 !2 S $ " " $ " "$" % #! " ! " % " 1 ! "3 / - F/ . ' "> N * $% $ ,! ' "!" & -! # # $ % & #! % "$" / ! % "3 #$ # % % A$ , / ! % % % + % " ? #!#! " ! " % %! 0 0 * .0 0 * .0 0 * .0 0 * . ; 3 4GPNF5 /% / ; < -/ )D!# 3 * 2 $ / ! ! % !# 1 $% 4S( % " ,! ' "!"K5
  • 71.
  • 72.
    N L !" @" D! % " ! / " !+ #!' 2!" @" D ! % " ! / " !+ #!' 2!" @" D ! % " ! / " !+ #!' 2!" @" D ! % " ! / " !+ #!' 2 D7D7D7D7 ! "3 D ! " S/ "K &#$! "3 D ! " S/ "K &#$! "3 D ! " S/ "K &#$! "3 D ! " S/ "K &#$ 7777 "! D ! ""! D ! ""! D ! ""! D ! " 0= ( M =0= ( M =0= ( M =0= ( M = J$ % %$ 2 G % " !- #! " % ! / " !+ #!' D ! % &% ! / " !+ #!' D ! % %!# % " !- " !" @" D ! % " &"$" + " / %! > % " # # " / %! ! &/ %! D B #$ , !%! %! D ! " / %! " F " ) # #! / %$ D ! " A$ ,& "! %! " % '"! " % " +$ " ! / " !+ #!' % " &" $ % " ,! ' "!" - $7 % " " " % ##! $ !" @ " #!-!# ! / " !+ #!' " !" @" $ " D ! % " D ! 7 % " " # ! $% " %! !- " !" @" D ! % " &% %!# % " "! !" " !"#$ % # # / %! D ! % &#' % + % L GL GL GL G HJ.8 . R IHJ.8 . R IHJ.8 . R IHJ.8 . R I . / A$ " , -! ! % ! " $ ! %! & " % #! % 4"5 ,! ' "!" ! / " !+ #!' % " %! ! 7 " % ! / " !+ #!' 4"! " A$ " ! ,! ' "!"53 % ! / " !+ # # ! % # !# &# 7 # " % " +$ " ! / " !+ #!' " ! %!# " % ##! " %% $ , ' & %!# % % # D !#$% "$ " $ ! < / = ,> . % % % % ) 4 ,!" " 3 GPOQ5 % !" @ " @% % ! / " !+ % A$ ,# %# "$" ? !/ " " $ ! 3 # " % " ! + " A$ " , % & %! % # % 4"5 ,! ' "!" - $% " $ # D !#$% ( ? % 3 "! % +$ ! / " !+ #!' # % A$! % 2 H +$" ) 2 ( A$) "1 & A$) I &% ,! ' "!"2 S: % "$% # !/ A$ "1 % , ,#, " K % !" @ " 1 % % % " +! # -! "! " #! A$ % "$% # !/ 4 % % ! #%$! 1 # !/! " ! " # % " $ " % +$ ! / " !+ #!' 5 " # " 1 " 2 S % 1 @ $"# ) " $)" % #% " " 1" !# 3 # # ) %% 3 % ! ) A$ " / $&+$ &% ! /!7 ) $ # -) . / A$ " " % # - 1 % ) % 3 &"! %% ! "$ 3 % ! /!7 ) # % "!+$! -! " &"! # 3 % %$+ # " % ! ) A$ %% "$% # !/ & % +$ ) "! & % "$% # !/ K " %$ + 3 & $ , " % ##! # # ! " +! 3 % # ! /! % !% % #! %$+ # E ! "! # # / ! " !+ " && !) " & $& !+ %% "3 +$ % " "! % "$% # !/ % " $ ! % # ! ,$ !" " !" ! " #% " " !" @" " +! " ! / " !+ & " % +! $ !" @ % " % !/ " D!" "
  • 73.
    N> ! % !"@ " ! # # ! 3 % $# C% ! $ " $ ! 4"$" "$% "5 & " "! !%! " " / %! 4; %! + 3 GPNP5 : " % !" " % ##! $ ! !" @ A$ 3 # $ ! "$" # # 1"7 !# " ! " U# " / " % U " % !" +$ % ! # "! % "$% # !/ A$ +$ % "$" !+ "3 A$ %$+ +$ % / % -! %! "$ # $# / % 4#' ! 3 A$) ##! " ! #$ % # # %% 3 #) 5 # " !+$ % "! % +$ " #! " " " A$ "! % +$ " % " % " " #!"!' % ! 7 - #!' ! $ / ! -$ #!' % !" @ " +! % +! LLLL H J.8 ( R ( ( (H J.8 ( R ( ( (H J.8 ( R ( ( (H J.8 ( R ( ( ( . I. I. I. I % %! $ " % ! / " !+ #!' " # !- " #% "!-!# #! " % " ! " !" @" D!" 7 " " %! " % "!+$! #% "!-!# #!' 2 D% / D% / "$ / 3 % D% / %) ) /% -$ -4GPLL5 ; % D% / 0D% / %) >1 6 - ) D% / ! / " !+ #!' D ! % " "$ !/! ! !" @" " ##! % " "/ " % " & !" @" % +! $ ! % " # #% "!-!# #!' " # " !" @" " #1-!# " #% A$ ) ! " + % "3 ) / *) ) % / 9 *) 4 D ! % / "$" D ! %5 #! ; %! + 4GPNP52 SS " " ! " ! / " !+ #!' " % / " & # " ! "3 ! $ / % ! & " %% / " # K $ " "$" # # 1" !# " &% % ##!' " A$) #% " ! / " !+ #!' & !" @ " #1-!# , " " % ##! 3 % " ? !/ " A$ " ,& " 3 % " +$ " % "3 % ! " $ ! %! 4 D % ! 3 "# ! !/ 3 # % 7 #! % D %!# !/ 5 &% " ,! ' "!" - $% " L >L >L >L > HJ.8 . 9( IHJ.8 . 9( IHJ.8 . 9( IHJ.8 . 9( I < / QD% / =%) U % "U % 0) - % ) " -! 7 SS $ ##!' K & " $)" " / % " # " #$ #! " $ ##!' 40 ! 3 GPNP5 " $" % ) ! " " # % A$! %3 "1 , % " U ? % U S D ! K #$ #% " "$" #! " A$1 !# " & / " % ##!' " ,#, #$ " # ! " ! &/ " % ! # A$ / # $ " " !+ " " "- #!' " #! " # # #!' S D ! K " A$ )" ! / %$# % ! $% #!' ! #! % $ ##!' %! "$" "! % " - # " Q % % ) A$ / " #$ # $ " ! #! 1-!# % ) ! 3 . =) ) *) / %) / ) /" % 1 )%) ) 6 % # ) / %) ) /" % 1 )%) . 60 ) ) % > " -! !#!' $ # # % ? 3 "! + 3 # - " / & %! "$" # " " ! #% "$ " ! 7 & C 4 I , $ , $ , $ G ! " % # #!' + % % ) ! S D ! K3 % " D ! "3 % " D ! " SS/ "K & % " #$ "! D ! " 1 # "! " D ! "3 & A$ # " %% " % SS $ ##!' K & ! "$ - # - # " # ! 3 "! " % " +$ # #!' 4A$ , " %% !#$% K53 "'% % " D ! " S $ "K " 1 SS D ! "K & " # # " " # "! 1 A$! % " " # 1 $% " # " % " D ! " SS/ " $ "K L BL BL BL B H . ( J. . 9( S(. KIH . ( J. . 9( S(. KIH . ( J. . 9( S(. KIH . ( J. . 9( S(. KI % ! A$!"! $ D ! $ " % / %) ) /" % / ! % ! ! " % A$ " # "! # "$ $ " ) $ % #!' / ! % "3 " % # !7 #!' # E& % . / # !#, # $" " % ! % 4# " #$ 5 : # " #! ' % # 1 $% ! - % " ,! ' "!"3 % ! / " !+ $ # "! "$ " $ ! " " / ! % " ! ! " $ % D!" $ % #!' # $" % $ / ! % ! 7 ! &$ ! 3 % ,# / ! ! #! % % ! 3 % " +$ A$ / ! ! % !/ #!' " # $" % $# !/! 3 % / ! % !/ #!' / ! % $# !/! D% / % # ) /" % . ) /" % -% *)< . ( , 3 "! %!-!A$ " % % " $ ! $ / ! % ! ! &$ ! $ $ ) !# D ! 3 % / ! % ! ! "$% ! )" % ! / " !+
  • 74.
    NB A$ " %/ ! % A$ " ,! ! " $ % " # $" " A$ $# % - # "$ $ " 4 ,!" " 3 GPOQ5 ( /! #! " % #!' # $" % "$ $ " 3 % ! / " !+ ! $% % / ! % ! ! / "$ - # " % ! " #! 3 ,# / ! % ! ! & " / "! % ! / 1 ! $% " "! ' ! ,# / ! !" ! " / % " % / ! % ! ! ==== (((( ! $ ! / " !+ " %! % "! % - # % " # ! " % /!"!/ " !" #! % " " % # $# + "!/ ! " !@" 1 ,# A$ $ + $ /! $ + % /!"!' # # ! !" 7 #! % & + $ /! $ + # # ! " #! %3 G & " ! " / 1 #$ % % " " + $ " $ " $ & # $# + "!/ ,! ' "!" ! / " !+ #!' " ,$ ! " @% %+ "12 Z D "!#!' % " !@" # ! " !" #! % " / # $ $ "$ # $# + "!/ K ! "#$7 A$ % + $ A$ /! % + !" #! % $ " $ & # $# + "!/ " # % + $ A$ /! % + " #! %3 & "#$ A$ ,& "! % # $" A$ ,$ ! - # % " + $ " "7 !+$ %E# 1 "$ ,! ' "!" % ? % 3 % ! / " !+ " ! $% ,#! / ! % / ! % ! ! " / % - # " % ! H ' " ! $% % ! ! I ,# % " / % "2 " #! # ! " !" #! % " % % /!"!' 4 + !" #! %5 & $" #! # 7 ! " !" #! % " % /!"!' 4 + " #! %5 / ! #!' " ,#, '"! % D ! 4 " # "$ %53 )" ! # % ! # " % ! $% #!' 3 # % " # !#! " / % ! / ! #!' " $ D ! 3 A$ $ / ! % $ " # %!-!# # ! ! " # "! " 7 A$ ! ! "2 A$ / 1 " ! $% &A$ " / ! #!' $ # % " ! % ! " !! % ! " !! % ! " !! % ! " ! ( "$ 3 % / %) 0 *) / / % - # % ! $% #!' % / ! % ! ! " %% " 1 "A$ ! " % "!+$! 2 ! $% #!' % / ! % !#!' % - # " % / ! % ! ! ! 9 : 90 " % " S 3 03 K ! !# 1 !" ! " !/ % " / ! #!' % ! ! " ! $% #!' % / ! % ! !" ! $% #!' % / ! % ! !" ! $% #!' % / ! % ! !" ! $% #!' % / ! % ! ! / %) ) % %) /" / ' / / %) ; % ' ) % !/ % + ! $% #!' ! %!# $ + $ % D ! ( " #!( " #!( " #!( " #! 7777 $" #!$" #!$" #!$" #! %!# A$ $ + $ " D % " #! % / ! % ! ! & % $ + % " " + $ " " # " / "! % + $ A$ " D $" % / ! % ! ! !-! % + $ D $ " )" % ? % ! % "! % - # % # ! !" #! % % % /!"!' " % # $# + "!/ #! " !@"3 $ + $ D $ " % / ! % ! ! & % % + $ A$ " D % " #! % / ! % ! ! " % # # # S+ $ D ! %K & % + $ % #$ % " $" !#, / ! % " % ! + $ # %K $ A$ %! " + $ " !#! % D ! % " #! % / ! % ! ! $&- #$ " % %% S ! D ! %K S " ! $% D ! %K " #! 3 % + $ D ! % #! % ! " 1 $% D ! % % A$ " % !" 3 " % D % / ! % ! ! E ! " A$ % + $ # % #! % ! " 1 $% D 7 ! % ? % " 1 % "!+$! 2 $ + " A$ " ! / " !+ "! $ !# " C !% % #$ %+$ - % + $ D ! % " % ! !" % !# 4 " #! % / ! 7 % ! ! ! D ! %5 & % + $ # % 3 " C% ! " % ! !" $ % # 4 ? % 3 $ !# A$ " , # ! ! +$ #% " - # # " #$ #! 3 !+ " $%# " A$ ! % ! #! " !%% "5 " $)" " " / "! ,$ %+$ !- #! % A$ " # % #$ % - , ! 3 % ,#, A$ $ + $ " D + % ! D ! % "!+ !-!# A$ "$ !#! #!' % D ! " "!/ 4A$ ! " % + $ D ! % !#! $ #! ! 3 % + $ # % $ ,# % A$ A$! 3 / + 3 ! " %+C % &%$ + + " 3 % !# "! " +$! $ $ ! ! $ 4 8 + 2 , . 7 5 , $
  • 75.
    NF # ! !5 ( % # ! 3 "!+ !-!# A$ %! % " !" " # !/! " A$ % + $ D ! % D# % " 7 " % " 1 $% ? % 3 "! % + $ D ! % / / $ + % /!"!' # # ! /! % 3 % + $ 1 / % !" + "! % " "# " /! % " U " / "! " % !" + U " %$ + 3 # "! " "$% $& !-1#!% -! ! % A$ " D " % " 1 $% ( ? % 3 "! 7 " % - # !/! $ $ / "!# ! 3 "! % + $ # % % D " $ "!# ! !7 #! % " 1 !-1#!% -! A$ "$ !/ % " # 3 $ " A$ " $& % A$ " "!# ! " + %+ # C ( % 3 "! % + $ # % #! ! ! +$ "!# ! 3 % " !- #! " % " " + $ " ! 1 ! $! " % - # A$ $ % A$ % " " " !#! ! / $ "!# ! & % - # " $ / "!# ! + %3 $ -! " $ D ! A$ 3 "! " + $ " -$ S!+$ %K " % D "!#!' % / ! % ! ! 3 " $& % " A$ % " !- #! " % " + $ " " % " #! 7 $" #! % / ! % ! ! " " + "" " + "" " + "" " + " " # "! "3 " $ + / %) % ( ? 7 % 3 % # " % %!"!" % "! % - # % # ! !" #! % % /!"!' " % # $# + "!/ #! " !@"3 1 ,# " A$ $ + $ " D $"! $ + % /!"!' "$ /! % 4# 7 " #! /! % #! -1"!# / % & / % U+ % "3 " "! "3 ! "$% " $&-$ "3 # U5E$ " +$ + $ " D $"! $ + ! /! % 4C !# # /! % #! / % U! "$% " " -$ "U53 &$ # + $ " D $"! $ + " #! % " ? % 3 " 1 " !/ % " # ! " % / 7 ! % ! ! 3 % #$ % $ " " % "!+$! 2 DG 4 + "$ /! % 5 D 4 + ! /! % 5 YY 4 $" #! /! % #! 3 + " #! %5 ! $% % / ! % ! ! / ! " !/ % " ! % / ? A$ "'% " $ ! "! % 7 " #! % / ! % ! ! ! D ! % ! $ - # 3 "! !) " $ ! "! !" ! " !/ % " % / ! % ! ! ! !- " - # " " #! 3 "! % + ! $ % - # 4:5 7 % ! "! % " ! $% 49G3 9 3 9>3 #) 5 , ! 3 H#$ " !/ % " / ! #!' " ! #%$!7 "I . " $ " D # $ " 3 " % A$ , % " " !/ % " / ! #!' & " A$ !- ! "1 % % ! / " !+ #!' 3 % "7 # " 4 " $ ! " ! "5 &% D ! #! % ! / " !+ $ / %+$ ! !# #!' " % C !/ % " / ! #!' A$ # "! " ! # #! D ! : # 1 + + 2 " !/ % " & ! - #!' 3 % D ! " / # %!# 7 3 # !/ % !#! % ! %!# $ + $ " 4 ,!" " 3 GPOQ5 %! " ! $% #!' %$+ + "%! " ! $% #!' %$+ + "%! " ! $% #!' %$+ + "%! " ! $% #!' %$+ + " D!" - ! $% $ / ! % ! ! A$ # "!" D% )% D% / . / < % *) /% *) ( ? % 3 "$ + " A$ $ ! / " !+ A$! % - # A$ ! !" ! " -$ " %! #!' " % " @ % $# !/! % " ? " $ - !# %! #!' " % " @ " -! A$ % !+ $ " #' " " @ " "$ ? 4A$) ! % % ,# 5 $ + $ ? " " % #! 7 1 %! #!' "'% ! "$ "$ /!" 3 + $ % %! #!' / 1 "# ! 4"! # # S# # K # " 53 & $ # + $ " % ! !# 1 A$ % " # @ " ? " #! %! #!' "1 4 % ? #$#!' $ ! 5E&%$ + " # 1 % $# !/! % " + $ " " # " " " ! $% % " #! 7 $" #! % / ! % ! ! 7 3 ! ! !" !" ! " # ! " )" 3 "! A$ % " + $ " " D %! " % %! 7 #!' % " @3 ! "! " / ! #!' " / # # + 1 " !" ! " % / ! % ! 7 ! A$ ! %!# "1 # ! " 0 / %) % ) / &/ < ( ? % 3 "! % # " ! $/!) " $ + $ % A$ " % ! !" %! #!' %% "$ " @ /1 % "$ /!" 4 " %! C % " # !/! " % % " " "# 7 "53 $ " +$ + $ % A$ " % ! !" %! #!' "!-!# "$ " @3 "'% % " % " " ! " &/1 % "$ /!" 3 $ # + $ % A$ " % ! !" %! #!' %% "$ " @ /1 $ ! "# ! 3 $ #$ + $ # %! #!' "!-!# # $# $ ! "# ! &$ A$! + $ "! %! #!' " "3 " # ! + 4 %! #!' %% 3 %!7 #!' "!-!# & $" #! %! #!' 5 & %! 4/1 "$ ! & ! "# ! 5 *! % 3 " # " ! ! "!" ! A$ / /% U / 8 ) )% ! " ! " !/ % " 4+ "5 %! "3 " " + $ " # 1 !
  • 76.
    NL LLLL FFFF H* J. (. < 0 (H * J. (. < 0 (H * J. (. < 0 (H * J. (. < 0 ( IIII ? / %) ) % % . *)< % $ " D ! " #! 3 "% % # # ' !# $ " 1 $% D ! %3 $ " ! #! " & # !/! " # # " %! ( ? % 3 "! % / ! % ! ! ! $% " % D "!#!' % /! % #! % /!" 3 % ! / " !+ " #' / "- " # # $ " ! #! " D 7 ! % " " # " 1 " 2 SS% /! % #! % /!" " #! %! 4 " % %! 5 # 7 / $ + ,& !@" &+ % "3 ! "$% "3 + "! "3 $" " -$ + 3 # 1 " ! " # 1 "3 " $ "3 " " "3 " #$#! "3 #) K # " " " % ##! $ + " $ " % " # $# " 4/ + 3 S ! ! !# K3 S % =$" !#! K3 SS + $ K3 S % ( #! % K $ % 7 / % D!# 3 "!% @ / % " " !#," # ! "5 % # # " # , "! # / ! $ ,#, % ! % / ! % ! ! " % ! #!' ! #! % % - " ,#! % $ 7 1 % # %3 " -! ! A$) # ! " # # "3 -!% " -1 3 ! " $##! " % + $ 3 " #!' 3 " %! 3 #) 3 " # ! - " 4& %! "$" !- #! "5 ! % / ! % ! ! " % ! "!# ! #! ! 4&" ! " ! "3 " "3 " + $ "53 " -! ! $& " #1-!# &# %$? %% " A$) / # "!" ! # "!# ! = (= (= (= ( / " &( % T"W&4GPOB5 !" @ $ D ! $ % "!+$! ,! ' "!"2 S & + ! - #!' " % -!#! #! % A$ % "$? % ? 3 " " /! #!' % ! ##!' # % -!#! %K / ! % ! ! U $ "U S % + ! - #!' " % -!#! #! %K3 &% ! S% # $# /! #!' ! ##! " # -!#! " % "K ! -$ ! $% ! " !/ % " ! - #!' 2 G5 ! - #!' #$% $ % & 5 ! - #!' " #! "!# %'+!# ( % 3 , 1 " + $ "2 $ # ! - #!' #$% $ % & # ! - #!' " #! "!# %'+!# % ! + $ #! !' ! +C ! ! - #!' " % -!#! #! %3 & A$ " "$ $" SA$ ! !/! $ # #! #$% $ 3 ? " ! ! - #!' & " # - #! " + % " & % " ! " " % -!#! #! 7 %E %% " " A$ "! $ "$? " "$" !##! " " % # $# % % !/ % #$% $ %3 7 1 ! #!"!' & # " !%! " # % % / # $ !# !/ K 4 / " &( % T"W&3 GPOB3 GGP5 % " +$ + $ #$ !' $ # # #! #!' -!#! " % "3 $/ $ $ !' # !#," -!#! "3 A$! " % " #! ! - #!' " #! "!# %'+!# " %% " 4 %+$ " -!#! " # 7 "$" % " % ? &"$" % #! " # "$ ! " &# @ "3 " " # % &% !" 5 "! !" 3 " ! # ! D ! #! " " " % " " + $ $ " / % A$ " % -!7 #! #! %3 % # " #%1 !# &% " - # " " % /! # ! ! A$! % # 7 #! !' ! - #!' " #! "!# %'+!# " $)"3 " % " "$? " D $ " " $ ! ##!' " "!/ # $ "$ $ " -!#! % 4A$ %! $ # %% &# # #! ! " " % -!#! #! %_ "! $ #!' D ! 7 % " ? !+$ " # % &" -!% % " ! ##! " ! % + /! #!' ,#! % -!#! 3 /)" #$ ! "! "2 5 !" #! -1"!# 3 5 /! ! " # % " A$ "!' 3 #5 # $# /!"$ % & 5 # $# / % #! A$ " # ' % ,! ' "!"3 % + $ # ! - #!' #$% $ % " ' $#, & # $# /! #!' A$ % + $ # ! - #!' " #! "!# %'+!# % $ " A$ $ # # ' !# 4+ ! - #!' " % -!#! #! %5 -$ $#! % # !# " !/ % " ! $% #!' D ! % !-!#$% " -! ! #' " ! $% % " ! % " ! ! "!-!#$% " -! ! #' " ! $% % " ! % " ! ! "!-!#$% " -! ! #' " ! $% % " ! % " ! ! "!-!#$% " -! ! #' " ! $% % " ! % " ! ! " # "! " "$% !-1#!% "% % # # ' !# 4/ ! % ! ! 5 #! " # !# " ! $% #!' 4 ! " " 1 $% " D ! % "5 ( ? % 3 "! " $"# %! % - # $ !%! !"7 ! " % #! " $ %!#! ! " / !# " U !/ " / "$" #! % "U " % !" "!#!' # % "3 % / ! % ! ! 1 #! %! " % "!+$! 2 " % $ # 7 #! % % /!"!' " $ !# !#$% 3 % #$ % % +$ / " A$ " $ 7 $# A$ , "! " ! $ " #! 1-!# " % ! &A$ " ' "$ - # !/! 3 " A$ " # % & % " #! #!' ) !# 4 % #! " #! % "5E&" % # #! % #$& +$ / " " A$ % !# " !#!' $#," - !%! " & " $ " " $ % " " $ !%! 4 % #!' !/ 5 " % " " ! " # #! % " " % " !" "3 % " " " # % 3 $ >Q " +$ " & -! 3 % C !# !- #! " % % #!' 3 % !/ % / % # % / % . + $ " D % !7 $% #!' #! % & % % !/ 3 % " % " # !#! " D "!#!' " "! !% "3 & " $)" " 7 %! % ! # % ! $% #!' % / ! % ! ! $% % + 4# ! " ! + "53 % %! #!' 3 % - ! &% ! !" #!' $ !# " !-1#!% ! + 3 / # " " "$ # %!# " % # # ' !# % %! 3 " # / ! % " ! "3 / ! % " A$ $ / ! " "!+ !-!# " / ! % " A$ " !-1#!% " % " #! %!7
  • 77.
    NN #!' 3 %# ,"!' 3 % # - ! 3 % 3 % !/ #!' ! !/! $ % &% + "!' " # # " A$ A$! $ "-$ % ! / " !+ " #! %! " $1 " % " !-!#$% "$1 " % " !-!#$% "$1 " % " !-!#$% "$1 " % " !-!#$% " ( -! ! #' " / ! $% $ / ! % " # " ! 2 G R) ) D% / / "! )" " "$% ' % - ! $% % / ! % % " # 3 "$% ! "#! ! % %! "! % " ! $% #! " " " D ! " $ %!# " % # 7 D " #1-!# % $ " #' $ " D % " $ " "! $ #!' D ! % ( ? % 3 0&7 % + 4GPNN53 $ D ! " $ ! % % #!' % " # " " D 1 " # " &% !/ #!' ! 7 1 " # 3 ,! A$ % " "$? " U# % ! $% #!' U ?$+ % S?$ + % , # K $ ! % # $ " ?$ + ,&A$ !/! % " . " "$? " #! 1 ! "$ $ " @ & " 3 $ " " % " - %!#! "$" % + " & " 7 ! ! & )" 4GPO 5 %!# % D ! )D!# 3 &# !" $"! $ + # $ A$ ! #%$& !#, ?$ + 3 $7 /! A$ # " $! $ A$! # !# A$ %! % " !" " -$ #! " A$ % + # $ R) F / %) *) )# D% / &/ ! " +$ " A$ % D !7 ,# " / %$ "$ ! $% #!' " %% / % # 2 H !" #! " D ! 7 % " " % / ! % # # $ % A$ + I3 H% " !- " !/ % " / ! #!' % / ! % ! ! , A$ % " "$? " " # !- I 4 ,!" " 3 GPOQ53 HA$) " " ,& ! $% " / ! % I3 H ! " % ? I ! % # # ' !# " "% #$ % %! 3 % A$ "$# " A$ -! % , " D ! !" ! % A$ " ( ? 7 % 3 "! " " / !+$ % - # % "! " % ! #!' # # " & $ " ! $% 7 #!' " ' 4 %$+ / # "! 3 + ! # - ! 53 % " "$% " % D ! " &$7 % / D %!# % % #!' ! # - ! 7 ! #!' # # "3 ! +$ " /! %! % - # % "! !#, ! #!' : % ? " " #$ &# " A$ " %+ #$ %! % ,!#! " "! !" 3 $#," # " " #$ % ! $% #!' "$% ' &+ " D ! % / ! % ! ! !" ! % A$ " ! " 3 ! "!A$! " /! #! " % - # " / ! % A$ " " %% "$ 3 "! % ! $% #!' " ' " $ " A$ 2 G5 % D ! "! / 3 5 /!/ " % 4# A$ SS %+ "K #$ / S % "K5 &>5 + " "$% " A$ " ! " 4"! " ! " , 1 " " D ! 5 !) 3 "! % " #! % / ! % ! ! %4% "5 + $ 4"5 D ! %4 "5 " ) !% % 7 " # - # "3 A$ $ , % " ( ? % 3 "! " ! $% % /! % #! % /!" & $ " + " % /! % 4! #%$& $ A$ ! "$% & %+$ " "$+ 7 #! " /! % #! -1"!# 5 & # " $ - # 3 % " -! + A$ ,&$ - # 3 A$ % ! $% #!' -$ ) !% > R) )- . % / %) $ " $ !%! " " ,$ " ,&/ ! " - " / !-!# "! % -$ #! ' % ! $% #!' 4 ,!" " 3 GPOQ5 ! " /!" % " "$? " ( ? % 3 "! /)" % ! $% #!' " + A$ $ + $ " ) % !/ ,#! $ # !/! & % 3 " $)" % D ! " /!" % " !#! " / "! % + $ A$ 1 " $& !/ % % " $/ & % + $ A$ 1 " !/ % " $/ . " +$ - " ! #%$! !#! " % !/ " % ! $% #!' $ % D ! ( ? % 3 %!7 # $ "# % !/ #!' " + $ " #$ "$ $ " $ " " $& !/ " & " L LL LL LL L H .< . J. . 9( S(. KIH .< . J. . 9( S(. KIH .< . J. . 9( S(. KIH .< . J. . 9( S(. KI ) *) / . % % " " !+$ %7 ! &# %% " " / !#, - # 3 " A$!"! A$ "$ !#!' " / %! &# -! % ( 7 A$ "! " " +$ A$ " $/ #$ ! 3 % " "$% " " /! & % D ! " $ ) ! ! +! " A$ # $#! " $ D ! / %$ % - # $ $ / ! " @ " % # "!' # # " %1 !# " #! " !@"3 & %$+ ! # "!' ! " " ! #!' 3 " # # A$ "$% % ! $% #!' % / ! % ! ! 3 # % !7 #!' % ! " / %! 3 % D ! "$% $ - # " "$ + " A$ " " + $ " # # !#! " !" ! " U# ? % +$ " !- "U3 "! # " !- #! " & " " "! " ! % ! $% #!' % ! ! A$ " %!# D " !" ! " % # 17 $% " S % #!' % " ! " $ " !#!' K " # A$) A$!"! " " # "! ! # 7 # $ / ! % 3 % " #$ % " " %!# !) % !#!' % 4"5 / ! % 4"5 ! 4"5 $ D ! "! !" 3 )" 4"5 $ 4 5 " ! 4"5 !/ " 4"5 4"5E#$ " ! ! "3 "# % "3 " / #!' 3 /!" "3 !#! " -!"! %'+!# "3 %!"!" # ! 3 #) E% " #$ % " " D %!# % #! # 1 $% % % #!' $ D ! " #!" #' " / ! $% % " / ! % " ! ! " &#' ! % " ! "
  • 78.
    NO L NL NLNL N H .< 0 ( : ( 0 . . 9( IH .< 0 ( : ( 0 . . 9( IH .< 0 ( : ( 0 . . 9( IH .< 0 ( : ( 0 . . 9( I + - % C % / + - % % / - / *) ( ? % 3 % ! / " !+ A$ " ! " %! #' - # % $ !%! % #! " !7 / " / "$" #! % " # #! % " % /!"!/ " " % !" "!#!' # $ $# 3 " % " ! " " % 3 # " ! $ C !# / ! % ! ! &$ " % ! ( "! )% !) % ! " %! % - # A$ + % $ !%! # #! % " % # & + / "$" # % 3 # " + + 1 " / ! % ! ! &% ! $% 1 1 " / ! % " ! ! " &$ ! 3 & #$ + $ "2 5 + $ D $ " % #!' !/ &# #! % % # & + 3 05 + $ D $ " % #!' !/ &# #! % # % 3 5 + $ D $ " % #!' #! % &# #! % % # & + 3 5 + $ D7 $ " % #!' #! % &# #! % # % 1 + + $ # ! ! 2 $ #!' % " # 7 #! % "3 &$ #$ 2 %! % " % " % # #! % 4 " " /!/ " # "!#!' # !# $ "5 & "1 "$# "!/ % " A$ 3 # - " $ % C / ! % " ! ! "3 $ % " !7 $% #! " A$ ,# " & % C + $ " A$ ! " % D ! : 1 ?$ + % " +$ 7 - # #! 4%! ! "53 % ? $ # " +$! % " "$-!#! " " " % C + $ " A$ A$! % "$ $ " $#! " # #! % " ( 3 1 #! ! # # " 4# $ 3 "3 " " / ! % " ! ! "5 ! " $ / ! % ! / % - # % 4"5 ! ! 4"5 !" ! " / ! % " ( ? % 3 ! 3 " % !" "!#!' # 3 % # #!' % # #! % &% / %$ #!' " ) !# )" ! / " !+ 7 1 ! " " / %$ % - # $ & + % " @ $ % % !/ " " / ! % "2 !/ #!' ! 1 " # 3 $# !/! 3 " !"- ##!' % % & $ " ! "$% /! A$ 3 % $ % " / ! % " ! "3 ! A$ $ " + $ "3 A$ " " / ! % " " ! $% A$ $7 " % @ % !#!' 4#$ " ! ! " # " +$ "3 & C " / #! "3 /!" " " % + "3 #) 5 A$ ,& " / ! % " A$) ! L OL OL OL O H . J. . 9( S(. KIH . J. . 9( S(. KIH . J. . 9( S(. KIH . J. . 9( S(. KI % # A$!"! A$ D ! S/ K #$ %! " % # ) D% / % ) ! SS# %K ! !/ " " # #! " % D ! #!' E"! + 3 "$ # #!' " # C " -! A$ "! " " / # % D ! A$ $ " / ! % " ! ! " % " ! $% " ,# / ! % 4"5 ! 4"53 % / ! #!' " " C% ! " " % ! $% #!' % 4"5 ! ! 4"5 & " - # " # $" "E "! " " / A$ $ " ! ! " ! $ - # " % 4"5 ! 4"53 " $ " " +$ %% ) ! " " # % A$! % "3 Q > .' *)< " ) / 1 6 1 6 % 1 6 - 1 6 % ' 1 6 " 1 !%$" " % "!+$! 2 ) + - % / ) 0) %) + 4 " " A$) " " % S#$ + K3 1 " ? % 2 9U:3 9 : U ,& % #!' U5 % " +! % ! / " !+ #!' D ! %3 S % ! / " !+ ! $% $ / ! % "'% # % A$ % #$ # % 3 "! A$ 3 % - # $ $ D ! 3 " # " ! %! $ " / #!' # % K 4 % & & 3 GPOB5 !#, $ # 3 Q > ) D% / .) D , UA$ " $ " ! )"U " % 4"5 / ! % 4"5 ! 4"53 A$ "1 " " % "! % 4"5 / ! % 4"5 ! ! 4"5 A$ " ! " 4 5 ! 4 5 - # % 4"5 ! 4"5 %% 1 "A$ 7 ! " "12
  • 79.
    NP " #! 3SS $ !-!# "K % % #!' 9 4! ! 5 # : 4 ! 5 " "! % " -$ " A$ - # : &A$ " S# ! K % D ! !"% " % 4"5 % #!' 4 "5 A$ " ! " 4 5 ( ? % 3 "! " " %! U /)" $ D ! U % - # A$ $ $ # #! % " % !" "!#!' # ,#! % $# A$ $ #! % # #! %3 " " A$ $ , " " # $" " % " A$ % " 7 " " ! " # % $# 4% # %! % $# 3 "$ #! 3 #$ %! "3 " !+! % # 3 #) 7 5 # "3 % D ! # % % "! % ! -%$ #! " " " # $" " A$ "1 " $ " "! % # #! % ! $ - # 3 "! " " / A$ % !" "!#!' # " % / & ,&# %3 " " "! % # #! % " % # $" % " % " " # $" " "! % " !" #$ # $ ) " @ 3 #$ ! $ D ! " " / %$ "$ ! -%$ #! % ! ? ! ,&# %3 " " "! $ % / ! ? " !' % ) A$ % " "$? " "$ ! %!+ "3 ! A$ )" " 1 # #! ! " # % " % " # ! " #$ %A$! !/ !) 3 "! ,& ! ? " " "! " " A$ % " "$? " " $& " !/ 7 " ,#! % " # ! " " @ 3 A$ # ! %!+ " A$!) " A$) # $" " $ ,#,3 % # % % $"# " C D %!# $#," "! $ #! " # ! ! " $ U ? % U %+$! " &! $ + " + % # $ $ 4/ + 3 " $&# )" 53 " " % "! !%! A$ $ !) % " # !/ " " & $"# " S# %K " $ " D %!7 # #!' A$) " " " # )" # $ " #! 3 $"# " "# " "! % " D %!# #! " / %$ "! $ " D %!# #!' " % # # " "# D %!# #! " % " # 2 S% A$ "$# " A$ " " "1 " $&# )"3 $& $# KES% A$ #$ " A$ " " A$! %+ 1K3 S % / % # ) %+$! A$ % "! ! K3 S-$ # "$ % "$ # ! K3 S " $& $ ,$ K3 #) *$ " ! / %! #!' !*$ " ! / %! #!' !*$ " ! / %! #!' !*$ " ! / %! #!' ! D!" !/ " " - # " -$ " A$ $ ,# A$ " # -$ " && " " "! % " #! $ / ! % ! ! ! D ! % ! $ / - # D %!# #! " !/ % " % D %!# #!' A$ % / ! % ! ! ! ! " - # 4 5 % 4"5 ! 4"5 $ %! #% "!7 # %% & % &4GPLL53 " -! ! " " D %!# #! " !/ % "3 % " #$ % " , "! %! " &" , + + " - #! " " #! " 4/ + 3 %% UGPNFU3 ," 3 0 $# &0 $#, 823S48C ,!" " UGPOQU3 0 ! UGPNPU5 " " D %!# #! " !/ % " " % " # # # .) % *) # ) D% / T . *)< . # / *) ) D% / % % -< " # *) D% / - ) + - 0#$ % " + $ " !-! "1 " % % D "!#!' % / ! % ! ! 4 $" #! 7 " #! + "53 #$ % " !#! " % / ! % 7 ! " # -! % " &/ %! "3 &#$ % %!"!" " % #$ #$ % ! " A$ " " ? % # % $ D ! " %# %! ! " " D %!# #! " !/ % " -$ " ! / %! #!' ! # ! $ #!' " #! & -! #$ # %% & % &4GPLL53 %% 4GPNF5 &0 7 ! 4GPNP5 G ! # #! ! " A$ #$ $ % " %% % D ! A$ - # % / ! % 7 ! & $ # -$ ! % " "$% " D ! % " ( ? % 3 "! $ $ D ! 7 %! % - # A$ / # !" ! " - " %! #!' % ? " % !/ #!' 3 ! " + $ " "3 $ )" " % $ % " % ! " % C &- %!#! "$ " @ % ? ! " " %% / " # % D ! !- #! " % / ! % ! $ ! $! 7 " % ! $% #!' % ! ! % # #! ! A$ #$ !' $ % D ! ) # " " ! " % " !#! " A$ # # " #$ #! % ! &A$ - #7 % " "$% " % D ! 3 # % # " #! 3 , 3 $ !#!' 3 $ % &#$ " ! " "! !% " ( ? % 3 "! $ + $ !@" " % D $ $ / ) ! ? $ " @"3 % " "$% " $ " ! -%$! " "! % % $ #!' % " !@" $ % ! A$ $ ' % D ! $ D ! % " "$? " $ # " " &"$" " $ " " $ " - # " %% > ( # $% # -! !%! % " !#! "3 -%$# $ #! " % " " " " % ##! " # 7 " % D ! 3 ! " !%! $ ' !#! " ! " S A$!/ % "K +! " A$ $ D ! " ! #!' " ! " + $ " & $ U % " % "U % # % @ & % 3 & % D ! A$! ! % / # # #!' % " "$? " A$ !#! )%3 $ ! " "! % A$ % # # #!' % + $ % @ -$ !- % % 4 % @ , 1 " $! 3 "! " "3 #) 5E& %% 1 - # % ! #!' % " "$% " % ? 3 !- #! " % " + $ " " !- #! " % # # #!' & % / ! % ! ! 3 " "! % A$ )" "1 + $ - # " " " +$ " %% " # -! % " "$% " B ? / % ) -! % - # A$ $ % %!# #!' $ $ " % " $ $ 7 #! " $ " "$ " #$ " ( ? % 3 "! $ D ! " ?$!#! #% " " " #! # ' !# "
  • 80.
    OQ % #$ %" $ + $ 3 )" " % " %!# $ $ ?$!#! / "$ !/ % ?$!#! 3 %$ + " % " D $ " ! $% D ! % UA$ "$ $ " !" ! $! % !/ % ?$!#! U3 & " ! 7 " /$ %/ ! % ?$!#! / %$ "! !" ! $&' ($ #$ ! A$ % " # %!-!# #! " $ 7 $ #! " ?$!#! % " +$ !#!' 4 " $)" % " 1 $% 5 " #$ ! -%$! " % %!# #!' % ! $ ?$!#! 4 " % " 1 $% 5 " #! 3 % ! !" #!' % ! $ $ " "! !%! % " !#! " % D ! &#$ " % " +$ $ 3 "$" " $ " " 17 " - # " " " "! !%! #!' ! !" ! $& % ?$!#! & ,&# %3 " " #$ " !' % " 1 $% D ! % / ! % ! ! &#$ !#, " "! !%! #!' $ " / # " " , " A$ #$ " %!# $ $ #! "2 e" $ & % , # " / ! " / # "f F )/ " -$ ,# - #! # ! " % " ! " $ " !#!' % " " / " !#! " A$ $ $#! / ! #! " % " "$% " A$ " + ( ? % 3 "! A$ " / % - # " !- " ) " " @ E $ + $ % D " $ ) 3 ! " A$ + $ % ) E& " $)" %!# " $ D # #! ! " / % - # !/! # ) 7 &# ! % " D " -$ A$!/ % " 1 " " % ! " $ #!' +! " A$ $ " " - #!% A$ % 3 H#' " " " +$ " A$ % " !- #! " % " $ $ #! " % " D " " % " 1 $% 4 ) " @ 5 & A$ " !" ! " D "I L " -$ " -! $ - # / # $ #! "$? " " % ##! " " % " $ $ #! " D "3 + " U $ " " ! "U $ ! % / ! % % A$ -$ " % ##! " ( ? % 3 "! " / %$ % - # % %! + $ # !# % - 7 " " % "! % " %$ " & ! %!# " % + $ $ $ "! 3 " ! 7 D % $ - " $ # !# &/ %/ ! "$ "! : % " "$? " " # "$ 7 "! " " $ % %!# #!' % ! $ 4 A$ ! $ D !-1#!% % 1 "!+$! 5 ( 7 1 #$ ! A$ " # A$ " S " "! " "K " $)" #! ! % ! $% #!' 3 S " #! 3 7 ,$ - # K ( %! % A$ "$# !' -$ A$ $ % " +$ $ " S 7 K "$ !/ % # C "! + "!' " 1" !# " % ,#, A$ $ $ #! " D " $ !" ! $#!' !#$% 7 / " U " "3 + " U ,#! % ! % !" ! $#!' # -$ #!' !#! " !7 " 4 ,!" " 3 GPOG5 $ ! &$ " +$ !#!' 3 % " $ $ #! " " % " ! 7 ? &% " " ? " $ " - ' + "!' " $ " A$ " !#! " " - # # % #! " ( $ %!"!" " %% " - ' " # ! 7 %% & % &4GPN>3 ( B7 O5 N $ 8" $ " " # "$% % +! % " "$? " % " + $ " % D ! 3 % A$ % " + $ " " A$! % " " #! 3 "! " " % ##! % " "$? " % " + $ " " 7 +$ " % A$!/ % #! )" "3 % " % ##!' $ "$% #! " ( ? % 3 "! $ + $ " ! 7 #%$& % " " $ ! " " ! %!+ " & " $ ! " "E& + $ % " " $ ! " " ! %!+ " & " $ ! " "3 % " !- #! " % " + $ " " $ " % ##!' #! " 3 % ! D7 ! % / ! % ! ! O D% / " -$ " -! !- #! " % ) ! !#! " % " + $ " A$ " # ! $ + $ " ! U !+ "U % @4U % " !#! " & + $ "'% % ^3 % " "$% " $ / " ! -%$! " %% 3 " % ! D ! % +! " $ D ! A$ $ !%! # " ! $% $ + % /!"!' !" #! % A$ , "! /!" $ # % + $ % A$ " % D 3 ! " A$ % + $ " % " D $ + " #! % A$ ! , /!" !#! " + "!/ "3 % " "3 # " "3 # E$ / # %! !- #! % % " + $ "3 &)" $ #$ ! "'% % D ! "1 "! % ! " " A$ # # + $ - # " D7 " % D ! P -/ ) $ - # $ #!' A$ " !+$ % % " + $ " % D ! 3 ! %+C - # " % ##!' " % ##!' "$% !- " " " $ #!' # ! $ ' + $ " ( ? % 3 "! " % ##! " $ + $ "$? " A$ # " $ %! 7 " #! , 4G 2QQ 5 & % " " A$ " %! , 4>2QQ 53 & % D ! 7 " %% / # GG2QQ GB2>Q 3 % " % ##!' #! " / # $ - # $ #!' !"7 ! % " " + $ "2 , " 1 #$ ! "! $ # / #!' $ " $% ! #! %3 D 7 ! " # ? #$ !/ " !" ! " 1" " % ! !# " & " #$ % ! ##!' A$ $ " % " % ##!' &% $ #!' GQ "! !" 3 $ " !/ " " - # " / # " % ! ##!' % " -$ " ! / %! #!' ! #! " " % ##!' $ ! # $ # % %! D ! %3 % ,!" ! # % $ #!' 3 % $ #!' # % ! " !%! 3 #) !) $ - # / ! " " " -$ 7 " &% / %! ! " ! & + / " " " ! " +$ " " # % 4"5 # $" 4"5 A$ !/' # ! " % 4"5 / ! % 4"5 ! 4"5E "! ,$ # ! "3 " " "! " !' A$ $ " -$ " # " % " "! % " - # " ( ? % 3 % ) " @ " D! " " $ !%! '
  • 81.
    OG # % "" !/ "3 & % " D! " # % " " !/ "3 & %% / # A$ " # " " - # " " " #' ! % " "$% " ( % ! " # " ! %! ! " " -$ " ! / %! #!' ! ! % # %3 "1 # # % - # % / ! % ! ! 4 % " ! ! "5 " % ! 4 ! "5 % D ! # -$ ! / %! #!' !% D ! # -$ ! / %! #!' !% D ! # -$ ! / %! #!' !% D ! # -$ ! / %! #!' ! % # A$ $ # % ! #!' # # &# % " "$% " $ D ! )9 - D% / 0% #$ % $ #$ ! !- " - " " "$? " $ 7 % D ! # #! " # ! $ "3 D # !/ " & ?$!#! " A$ $ % "$ # ! $7 % " $ ! ( ? % 3 # % &" # 1 !# " + !/ 3 ," % $ %% + " ," !% " %% " " & $ % ! / " !+ #!' %! " A$) "$? " $ $! % D ! 7 & %! ! " " % " + $ " , " " # # ! $ " "! !/ " & + !/ " 4"! A$! " ! # ! $ " + !/ " / $ C !# + $ 3 % / %! ! " % "5 # " A$ % " " " A$ !#! $ D ! U $ $ U ! !/ " U #!" U " !#! #!' & "$ % " # !/ $#," # "! " g "3 / / D% / %) . ) % D ! !) " $ " / "!/ A$ ! # C 3 "! $ " / # !/ A$ $ ! -%$! % " "$% " % " $ ! 4 ,!" " 3 GPOG5 % D ! ! $ " ! !/ " A$ % %% / %! "$ D ! & " A$ % A$ ,! ! " $ " /)" )" " # "$ ,! ' "!" %% U# "#! ! 7 # "#! U $ # $#! A$ - # % # ! % " "$? " ! ##!' "$ ,! ' "!" ( ? % 3 D %!# #! " " # % " $ % " + $ " ! /! " 3 & / " # " " A$! # % " "$? " " % D ! "! %+$! A$ # # % ,! ' "!"3 % " # !#! " D ! % " !!!! % " '"! " % " $ ! 3 "! % A$ " % ! " $##! " #!" " " % A$ ,# &#' ,# % /% )9 *) % % D% / + % - D% / ) . ) / % % D% / 4 $ A$ 3 " %$ 7 + 3 % -! %! )" " % " $ D %!# #!' # % % D ! 5 $ U ? % U " %! - # " !# "3 % " ! / " !+ " ,# # $ + $ A$ " % " " ! !" !# " #$ %! " "13 " % " 1% " C# " /! % ! -%$ #! A$ $ ! % D # !/ #! ! !# " " % / ! % ! " "$" #! A$ ! - # " " % "$ % ! SS % # K ) " ! " $##!' U ? % U $ #$ ! A$ % + $ A$ " , D % )7 ! / " ! -%$! 3 % "! % ,#, #! % A$ " $ $ / ) !" # $ " " $ $# %! !#! 3 + " % /!"!' 3 D ! #! " !/ #! % "3 #) " " #$ L PL PL PL P H : M IH : M IH : M IH : M I % # % $ D ! % + % / %! ! 3 & % # % " %# ! 2 G5 )% /% ' 4 " # 1 ! 5 & 5 *) )% 0D % / %) ' % L P G ! " + $ " # #!'L P G ! " + $ " # #!'L P G ! " + $ " # #!'L P G ! " + $ " # #!' " # " ! A$ $ D ! " + % " " + $ " A$ # ! ) ! 3 A$ "! " " ! $ + $ 3 " $ " "! ! -%$& % " -$ " ! / %! #!' ! ( ? % 3 "! ! $ D ! $"# " % ,! ' "!" A$ 2 S & ! - #!' "!# %'+!# " $ #% " " #! %3 ?$!#! ,#! " #% " KE& #! ! " $ " % + $ % D ! " + $ " D 7 1 $ + % /!"!/ " #! ! - #!' " % # /!/ !#, #% " 3 "$" +$"7 ! " & % "3 # "! "3 " ! ! "3 #! " % " #! 3 #) E %$ + " / % !/ % ?$!#! " D ! 1 "A$ ! " "12 " # " $ & , , % $ , , $ C !# + $ HJ$) "$# "! " " / $ ? !/ % ?$!#! % + $ I3 H " $#! A$ " !' % " ! $% I " %$ + A$ " "! % A$ U - # !/ U % !/ % ? ?$!#! " % 7 + % /!"!' 3 A$ " % - ! $% % / ! % ! ! SS! - #!' "!# %'+!# " $ #% " " #! %K3 !) $ ! " A$ % " "$? " 1 $ ? !/ % ?$!#! " % D ! 7 &U %! U % + - # : % " " A$ ,&$ !#!' % !/ % ?$!#! % ! !#! % D ! 4 " % " #!' % " ! $% D ! %53 " #! 3 D!" $ # 7 #!' : $ A$ ,$ ! " $ # #!' ! !#! %3 # $ " % + $ " " " +$ " #$ % -$ % # $" % % / ?$!#! $ + " A$ % !/ % ?$!#! " % " ! $% % & " $)" %
  • 82.
    O " 1 $%? ($ ! " A$ % " 1 $% " % # $" % # ! 3 !) $ #$ ! % "!+$! 2 G J$ % ! $ ?$!#! " "! !%! % " !#! " &"$" " $ " " % " +$ $ -$ ! -%$! " A$)%% "13 % " " " " # #! ! % + !/ " ?$!#! " " # "$% " % ! $ J$ % " "$? " " % ##! " " # " $ % D ! &"$" " $ " " % " +$ $ -$ S % %!+ K 4 $ #!' 5 > J$ , 1 #$ ! $ "$# " " % D ! A$ % " ?$!#! U U ,#! " #% " " #! % 4$ /! % #!' % % # %! # + $ ! !/! $ " #% " 53 " $)" S + " K "$ !/ % ?$!#! % B J$ $ % D ! " " %! % " "$? " ?$!#! " " ! %% " ! " " : "! " ,$ ! # $ # ! % !/ % ?$!#! % ! $ 4 " % + 5 &% " +$ 4 " $)" % + 53 " 1 "!+ !-!# A$ % D "!#!' % + ! - # "3 !) 1 " A$ % + $ " % ##! " $& ?$!#! " & % ? % + "1 ! - # " " " # !/ % " # $ " ?$!#! #%$" 3 1 , " D %!# #! " % !/ " $ " % + $ " " " +$ " A$ % " "$% " " % " 1 $% D ! % " "3 "! A$ % $ 3 % " S D ! "K # $ + $ " " " " #," % A$ S "K3 - % -$ " % $ C !# + $ " # % ! "+ " % ##! "$? " 1 !# " 4% " " ! %!7 + " % D ! # ) " " @ 3 % " ? " " !/ " % D ! # + " !/ #! % "3 % " # "$ ! " " # 1 !# "3 % " ? " /! " " ! + "3 #) 5 & % ! "+ A$ # C % ,!" ! 3 $ #!' 3 ! !" #!' $ 3 ! " $ #!' & " -$ " ! / %! #!' ! E "! A$ % D ! " ) #$ ( %% 3 / / / ) %) /% ; )% 0) *) / /) - *) 0 F / # " A$ / )% 0@@ & % # " #! 7 ' % , % ! $% #!' 3 *) )% 0#$ " " / !+$ % - # !" ! " !/ % " % / ! % ! ! L PL PL PL P A$!/ % #! % " + $ "A$!/ % #! % " + $ "A$!/ % #! % " + $ "A$!/ % #! % " + $ " ( % /" )% 0 *) < / 0D % / %) % % # % ! %!# A$ # # " " " ! $% 7 #!' ! % " + $ " A$ # - % D ! " "! !% A$!/ % 3 D# % ! $% #!' % ! 3 !- #! " % " + $ " $ ! $! " %% & " - # " 4 % " #$ % " " % " -$ " ! / %! #!' ! 5 ( ? % 3 "! " " + $ " "$" #! " SS K3 SS0K3 S K &S K 7 #% % " " #! ! " SSGK &S K "$" #! SS K " % !" # #! ! 4& !+$ % # ! 53 % !" A$ % " " " "$" #! " " #! ! " ! % !" / %$ &" ! ) !# " "!' & 7 $ " " !+$ % " ! " $ " #% " !) !+$ % " % %$+ &% '"- " A$!/ 7 % " : -! 3 # # " % "$% -! %2 % #% 3 A$ " % !" 4! ) !# " # # 7 1" !# "5 ( 3 "! %+ " ,# / ! " ! $% 3 "! " !" ! % ,# " #% " % " #! ! " SGK &S K 4 !+ " A$ $ % " #% " " % + + % "$" #! SS K & % 5 " !- #! " % " #% " $ ! $! " % " #! " $ / "$" #! 3 A$ " !+$ % # D# #!' A$ $ #% # ! % "$" #! SS K ! " A$ % !) $ #! " A$ 3 "! ,& # ! " % #% # % $ / "$" #! 3 )" " $ ! $! " % "$" #! S K ! + 3 %% + " # #%$"!' -$ # " ! $ + $ # #!' A$!/ % ! " " $/! $ #% 3 1 " " " +$ " A$ -$ % !#!' % "$" #! % A$ / #' # ! "3 $ , "! A$ % ##!' % " ! " #$ % " -$ 1 & % A$! $/ A$ / 3 A$ $ $ % $ -$ % A$ / #' % # ! $ " #$ " ! " " %$ + 3 % " #! #! " A$1 !# " " ,# $ #% &" " / % A$ #$ 3 " ,# #% &" " / 3 " ,# $ # #% % A$ " % + + "$" #! & " # ! C " / 3 & "1 "$# "!/ : "! # " !- #! " % #% # % "$" #! S K & % A$ % ! 3 #! " A$ SS K ! - # !" " % D ! #!' % # $# ,$ 3 " / ! " + $ " # #!' +! " A$ A$ " "! $ " ! + " % /!"!' $# !/ " !@" + & ! ? # #!' # $ ) $# !/ !#! % . + $ #! % " @ ! % " + "3 + $ % #! ! ! " $##!' % !#! % &$ # + $ !# " !" ! ?$+ %! % " %' #% " " $ + " A$ % " !@" A$ ! ! % " + " 7 ! % " ? " # %!-!# #! " $ $ # #! ! " % !/ % " # ! " " @ "3 % " A$ #!7 ! % ) !#! % ! # %!-!# #! " $#, " ? " &% " A$ ?$+ ! $ $ #! " !! A 4 $ 4 , $ + A $ ( 2 $ $ 5 , $ ,
  • 83.
    O> # # #" / % 3 % " + " " ? ! " @ A$ % ! " $##!' % ( "! % " + $ " " A$!/ % "3 ? % 2 % " !@" " ! %!+ "3 " $ ! " " &# & @ -$ "!+ " % + $ A$ -$ ! " $! % /!"!' 3 "! % "$ ! ! %!+ #! & / 7 #, ! " % / E % ! " $# % ) !#! % $ $ " 3 % " !@" D $ "7 " " ) 1 & # + ? & D " % " 1 " A$ " " %%' % D ! 3 #) E " # -! A$ % " !- #! " " % % ! $% #!' % / ! % ! ! & " - # "3 % # ! #!' " H $ " !' % ) &#$ " - # "I ( % ! / "7 !+ % " $ " " +$ " # /! $ !+ ,&# % ! D ! " # ) " !/ #!' ? "3 & $ + $ /! " % " A$ % % $ $ ! 3 ! " A$ % + $ /! " % " % $ / " ! EHA$!) " " +$ A$ " ! !#! % D ! " ! " ? " " !+$ % !/ "I ($ , !- #! " % 7 !/ #!' ! !#! % A$ % " "$ /!" " !/ !- &+ % / % " % $ / " ! - 7 ! 1 ? % @ " % " + " , " D 3 #) ! " !+$ % !/ " 1 #$ ! A$ % " 1 $% %!# % " % $ % @ " % " - # !/ 3 #$ %! " "1 " + $ " " A$!/ % " 3 D# % ! $% #!' % / ! % ! ! " $ ? % A$ 3 "! ! " D 3 " !%$" % ! # + !/ A$ $ % A$!/ % #! % " + $ " " % " "$% " $ D ! HJ$) ! / " !+ 1 % - # !- " ) " !" ! $! % ?$!#! ! $ $ + $ ! " % ;$7;%$D7;% 3 $ + $ " +$! " % ! '% + ! $ , ;! + &$ # + $ - "#!" " " ! $& # + $ 3 $ + $ % D ! " + $ " " 2 !#! % A$!/ % " & A$!/ % " $ % " %% % D ! 3 " % A$ " # % / ! % ! ! "! !" 3 % " ! " $ " !#!' ! A$ " !+$ % " & %!# " % !" A$!/ % #! ! !#! %A$!/ % #! ! !#! %A$!/ % #! ! !#! %A$!/ % #! ! !#! % %!# A$ )% / / / D% / ( ? % 3 "! % D ! " " ) " $# !/ "3 % " + $ " " A$! % " #$ C " "3 ! %!+ #! 3 / #, ! 3 !"#! %! 3 ! 3 " D 3 3 !/ % " #! # ' !# 3 !/ #!' 3 %! #!' 3 # #! ! " /! "3 " " %$ -1"!# & %3 ! )" % " # ! "3 D / "!' 3 #) ! ! !#! % " A$! % " U !+ "U #$ !/ #!' # #! ! " /! "3 !- #! " % " + $ " " ! $! " # # % ! $% #!' % / ! % ! ! J$ % $ "! % " !- #! " " !#, ! $% #!' A$ % " + $ " ! !#! % A$!/ % " *) . *) ) 0 A$ % " " " " U $ % U !- #! " ! !/! $ % "E *) )% 4# ?$ " ! !/! $ "5 ! " " + $ " $ D ! 3 " ! $ % A$ , U ? % U " " $&! %!+ " $ + $ 3 !) , % " % + $ ! $ + $ ,& $? "3 % , % " % !" #!' : "1 # " % " / ! % " A$ $ - # % / ! % ! ! " U " % / ! % ! 7 ! U % ! ! %!+ #! 3 !/ #!' 3 # #! ! " /! "3 ! )" % " # ! "3 #) 3 " % !" % " " + $ " ! ! D # % !" 3 , $ !- #! "!+ !-!# !/ " " / ! % " % " + $ " * . L G* . L G* . L G* . L G J. ( . J. .(J. ( . J. .(J. ( . J. .(J. ( . J. .( % ! !#! % D ! $ G $ G d O G d N P d B d B G > d L > d L B d N B d N B F d GQ F d P P Q $? "3 G , " GP $? "3 , " ( ! d F @"3 ( ! d F @"3 L " " B " " L d L d G W d ; W d ; d $ / ! % 4 G d / ! % G3 d / ! % 5
  • 84.
    OB $ + "A$ " % " / ! % " $ ! ! " G GQ 4 " "'% $ "$ "!#!' # -! " D %!# !/ "5E% A$!/ % #! + $ " 1 # # $ %! " # % -!+$ L G " ? % " A$!/ % #! + $ " " # %+$ " "+ " -1"!# " U !%$" % # # U . ? % " + $ " A$ ! #$% $ % " 1 A$!/ % " " $ " % -!+$ L % +! "!+$! " %$ + 3 " # !# ! "! % %# % A$!/ % #! - # ! %3 " $ ! ! !- 7 #! " ! !#! % " "!+ !-!# !/ " % " + $ " A$!/ % #! $ % D !A$!/ % #! $ % D !A$!/ % #! $ % D !A$!/ % #! $ % D ! ? /"0 ) D% / )% / / % *) ' / D% / D % U / - + / 8 / %) % ; / ' / ) 4" %/ / ! #! " " ! $% #!' 53 % *) )9 0/ 0) / 9 4!+$ % " ? " % " , ! #! " #$ "3 #%! 3 / !% 7 #!' 3 " ! ! %3 #) 53 / / ) D% / 0/ / / / 0- -! *) % D% / & " % A$!/ % #! $ % " %% )" 3 & # % & "! !%! A$ "! # " - # " " " " +$ " A$ / % " ,$ * . L* . L* . L* . L = ( .( J.= ( .( J.= ( .( J.= ( .( J. $ ? " "! $% # / ! " + $ "3 " !-1#!% A$ % " " " A$ % " ! " $##! " &/!+!7 % % " %% % " + $ " " % " !" "3 # " $"# " A$ "$ / 3 ! #! 3 3 " D $ " # # 1" !# " A$ # "! " A$ $ - # % " "$% " " !+$ % " "! !% "3 & !
  • 85.
    OF ! " !" "$ # !) 3 / # " " !" " #$ " %$+ " A$ + $ " 4/ + 3 " ! #$ + $ " &"'% " #$ "5 # "3 % "!+ #!' % " + $ " % " #$ " &, 7 ! " " ,# % &" #$ A$ % " + $ " " ) $& " #! " 4% " !" " A$ " "! % 5 " # "! "3 % " "$? " #! % " ! " ! !/! $ % 3 $ " "! $% % D "!#!' )"7 " ( " " % " ! !/! $ " % A$ $ 1 U % @ U " " " % " + $ " !#! % D ! 3 % !" % & $ % ! A$ " # " ! 4% " 1 " A$ $ % D 7 ! 5 " 1 "A$ ! " "13 ! " + $ "2 H ' " % + % A$!/ % #! ! !#! %I2 "!+ #!' %H ' " % + % A$!/ % #! ! !#! %I2 "!+ #!' %H ' " % + % A$!/ % #! ! !#! %I2 "!+ #!' %H ' " % + % A$!/ % #! ! !#! %I2 "!+ #!' % D!" $ ) %! !-$ ! %# !#, A$!/ % #! A$ " # # # ' # )9 )% D% / >4 ! +%)"3 % ) ! A$!/ % " = / # >6 "!+ #!' % " " +$ !%1" !# A$ " " + $ " " A$!/ % " "1 " $ )# !# # % A$ ! # '"! / % ! / " !+ % " +$ ! A$ / ! % " D @"3 # #! " "# #! "3 - # "!" !# % " "$% " % " $ ! 4 ,!" " 3 GPOG5 " )# !# ! ! % *!", U % " @" #$ U , " $ @" & $ " A$ -$ #! ,# A$!7 / % " + $ " #! #, & D 4GPOQ3 B52 S % ! #!' " #! - % + $ " +$ 3 % ,#, A$ " $ # $#!' # ! - #! " A$ $ #$ ! 3 &" ! " "! #$ % 3 " # " ? % " % ? % ! 3 $ #$ " " A$ ,& $ " "+ ! % ? ,# % K # %) ! % % % "# ! % # "$? 4 %+C ! #% / A$ % ! !-!A$ 5 $ #! %3 %$ + " ?$ % " #! " %+C #! ! 3 " /$ %/ &U"! / U " / " # - % " + $ " (' ? % 3 "! " ! " + $ "3 % " " " # %! " " $ ! % ! + $ &% " " " # " % " +$ + $ E ! 3 "! " $/! OQ 7 " "3 % " ! " BQ %! " A$ " " A$ / $ + $ &% " " " BQ % !) 3 #$ " ! )% 0 # %) ) # ) / %!" % " "$? " &" "!+ A$) % % / "!+ !-!# % + $ G &A$) % % + $ 4 ? 7 % 3 S# K d + $ G &# $ K d + $ 5 # "$? " % % & ! "! "$% # # $ " % "!+ $ $ + $ " # ! ! " %! ! "'% " + $ "3 A$ % " " ! " # " $ A$ 1 $ !%! " " #$ "3 ? % . # - "!+ % " "$? " % " + $ " " ! % ) F/ . % C " % ! " ! #%$& C " % Q % P3 &"$ " #$ #! " % % 4 ,& 3 ! 7 ' " #$ #! 53 % % -$ + ! $ + # $ % ) !# C 40" $ " $ " " % " ( ! 3 " " % ##! % $ +! % % 4 ? % 3 +$ % %+$! A$ !+ $ C % G % 9 U ! % C +! " A$ # + % % " C "U5 % +! " % ##! " %!+ $ $ #$ %A$! 4 ! $ # %$ " +% " & %!7 +! % $ # %$ +%' 3 ! # % " ? " &# % # % $ $ % ! " %+C $ % +! 5 ( " ! 3 " % $ " #$ #! 1+! " #$ %A$! ! ##!' 4/ !# %3 , ! % ! + 7 % 5 . / A$ " $/ !#, " #$ #! 3 " $ % " " % " "$? " %- ) !# #$ $ ! % 3 # % # # ?$ $ 1+! : " $ "!+ % " "$? " " $ + $ &% " " % !" "!+ % " C " % Q % 4 % ! + $ 3 &% " % L % P % + $ ! $/!) " #! # + $ "3 1 " ,# A$ % " "$? " # Q &G -$ % ! + $ 3 # &> % " +$ 3 B &4 % # 3 L &N % #$ 3 &O &P % A$! + $ # % ) 0 /! $ A$ % " / ! % " A$ A$! " # % " 4/ ! % " D 7 @" &-$ " ! / %! #!' ! 5 " !" ! $! " U D! U % !" % " + $ " % D ! : $ " A$ % !" ! $#!' " " !+$ % " % " + $ "3 % ! -%$ #! " / ! % " A$ " % ! ! 3 " ! # " A$ )" " $ ? # ! +$ ! -%$ #! !- #! %
  • 86.
    OL % / !% ! / ! % " ! " 4 ,!" " 3 GPOG5 .) /" / - F/ )9 *) ) % D% / 0 " #! 3 & " % @ % " + $ " " $ " # ! A$ # + $ " + U % "U GF " " > . ? #!#! " % " " % "!+ #!' %. ? #!#! " % " " % "!+ #!' %. ? #!#! " % " " % "!+ #!' %. ? #!#! " % " " % "!+ #!' % % " " $ ! " A$ " ! !#! % ! / " !+ #!' 3 / # " % " #$ " ? # A$ % "!+ #!' % -$ 7 #! ( $ " " A$ "1 -$ #! 3 " # / ! % "!+$! ? #!#! 2 G ' " $ + $ BQQ " " " 4 % " %' #% " "3 $ + $ + # #! "3 #) 53 ! +1 7 " A$ D!" " + $ /) " $ D ! A$ A$! " + $ " > +1 " $ # ?$ / ! % " A$ $ - # % 4"5 / ! % 4"5 ! 4"5 B !" ! $& # A$! $ % & 1 % " A$ "# ! % " !/ % " A$ ! % " / ! % " % $ 7 ! 4 ? % 2 " D 3 3 ! %!+ #! 3 "#$ % # #! 3 ! )" %+C 3 !/ #!' ,#! %+ U $ GQU3 #) 5 " / ! % " $ " #$ %A$! 3 ! "$ ? % F "!+ % % " %! " " + $ " L C $? " &7, " % " " + $ "E ! " ! %!+ #! 3 3 !/ #!' 3 ! + 7 " "$ - !%! % A$ ,& ! A$ " + $ " " "$ #! "K ! #$ # $ + $ %3 ,+ % ' !# ." !" "# ! % " / % " % " / ! % " % " %!7 " &/ #' % " + $ " " " #! " 4 A$! % "5 " %$ + 3 % " S - # 7 !+$ % "K "1 # % " " "$% " % "!+ #!' % ! 1 "A$ ! " % "!+$! 2 ($ !-!# " % % #!' % # % % A$ $ - # % / ! % ! 4 !) % # " 53 &,# / ! % ! ! 3 " $ $#! A$ % " - # " " )" 3 "! ,& - # " " $ ! $! A$ % / ! % ! ! % " ! ! % F !- #! A$ !" ! +$ % " + $ " D ! % & # % " % / ! % ! ! 3 !- #! " % " + $ " $ ! $! " )" ( "! ,& " !- #! " " ,# % ! $#!' )# !# % + % A$!/ % #! ! !#! %2 % ? !)# !# % + % A$!/ % #! ! !#! %2 % ? !)# !# % + % A$!/ % #! ! !#! %2 % ? !)# !# % + % A$!/ % #! ! !#! %2 % ? ! ) /< % + / *) )% /% 9/ < % 4 ! +%)" S/ + >6 D!" !/ " " %! " " ) 3 "! + 3 % " # C " % A$ # ! $ #!' " / "# ! ! % # " # "!" !+$ % % " + $ " % #!' # %+$ / ! % " #1-!7 # 3 A$ " ! " $ ! -%$! - #!"!/ % / ! % ! / ! % " ! " % / % ) F " /! A$ % / ! % " % ##! " $& % #! # % 4"5 / ! % 4"5 ! 4"5 ( ? % 3 "! " ! %! % - # $ !%! !" ! " ! " ! % " "$ % ! " ! " $##!' " % " @ % % # $ 3 % 7 ! 1 ,# " " % " % / ! % S +$ /!"$ %K ! % D ! $/! A$ / # % ! #7 A$ ! !" ! " )# !# " !"#$"!' + $ " % - # !/! )" 3 % ? ! 1 ,# 7 " #$ % S !/ #!' ? + $ K D ! " " ) " " @ $ ? % " + $ " S# #! ! " /! " 3 / #, ! ! $ "!+ $ % #! # % " # ! " " @ K S! %!+ #! K D ! " % #! " # # ! $ " ,#! $# " # $# # $ $ !%! % " + $ "3 % / ! % S! + " K # # " !#$% " " #$ % " % / ! % A$ " " # " ! # % "$ ! -%$ #! " % " "$% " % D ! & $"# 7 % " + $ " " / ! % ) % ) / % /% 9 )% " !#!' $ D!" ! $ - # $ " " % D ! " "$ A$ $ " D ! -$ " !9 + $ &
  • 87.
    ON ) " "@ 3 % ? ! 1 ,# " " % " % ! %!+ #! ! -$ % "# "3 1 " U "$" "#$ % "U +!" " ! %!+ #! %% " %!# % " $ $ ! %!+ #! % )9 ) . ) /% 9/ 4 % " $ $ #! " " % " % " " ? "5 ( ? % 3 "$ ' + " A$ " $/! GL " " 4 #$) " % "$+ #! GF " # + $ 3 A$1 " ! #%$& GL C !# ,# $&% + % ? % 53 " 1 % "!+$! 2 .= * .= * 4 5 4 5 QG G P QP GGQ Q G N GQ GGQ Q> GGP GG GQO QB GGP G GQN QF GGN G> GQL QL GGL GB GQF QN GGB GF GQB QO GG> GL GQ % #$ " " - ? " "$? " " +C % / ! % ! 4% " ? " " "$? " A$ ! % !" $ $ #!' % / ! % $ $ $ #!' "! !% 5 ! "!+ # ! + # ? % " + $ " % D ! 3 $"# $ % # !#," + $ " $ ' + " A$ " $/! " + $ " " , % + $ G %% / " $ " " A$ % + $ 4 $ G d BO3 $ d BL5 &A$ # " % " A$1 " , # " / % % # % " + $ "3 / % 4 $ G d BNN & $ d BNN5
  • 88.
    OO " + $" A$ 1 ? " ! %!+ #! .( G .( $? $? QG G P Q G N Q> GGP QB GGP QL GGL QF GGN QO GG> QN GGB QP GGQ GQ GGQ GG GQO G GQN G> GQL GB GQF GL GQ GF GQB ( ! d GG ON ( ! d GG ON + $ " A$!/ % " #$ % / ! % " " # ! ! $ D " " " + $7 " !) 3 1 ! " ? % " + $ " " / ! % "3 " / ! % " " % #! 7 "3 A$ % # ! $ "$% $& !-1#!% % ? ! "% # $ ? % ! " " " + $ " ! $ -1"!# & ! 4& !+ " A$ " $/! G "$? "53 1 "$% % "!+$! 7 2 $ E ? &V$ ? ? QG GQ G Q GQ L Q> P P QB O QF N B QL L GQ QN F QO F P QP B > GQ > G GG GQ G L : % ? ! & " 1 D # !/ " " # "! " U! #%$" U " $ ? % " + $ " "! !" 3 # - " ! " + $ " &/ ! % " " % " #$ % " " % " + $ "3 % # " " # %!# & "$% " !-1#!% ? % " "!+ #!' % " % )# !# ! % % + % A$!/ % #! ! !#! %"!+ #!' % " % )# !# ! % % + % A$!/ % #! ! !#! %"!+ #!' % " % )# !# ! % % + % A$!/ % #! ! !#! %"!+ #!' % " % )# !# ! % % + % A$!/ % #! ! !#! % / /< % + *) )% )% 4 " #!" &# -! % 5 # /% 9/ ) ) ) < % ! $ "$ ! ! %! ! % "! % - # % / ! 7 % 3 " + ! A$ " / ! % " 4 "5 / & - # % " "$% " % D 7 ! # ! 3 % % ! #!' "1 " + ! A$ " / ! % " 4 " % / ! % ! ! / ! % " ! ! " ! )" % ! / " !+ 5 / - # % 4"5 ! 4"5 & / # -$ ! % D ! # $ %%&1237460% % "!+ #!' % % " "$? " % " + $ " $ !" @ D ! % " A$ % # ! ! + ! " %$ A$ % " "$? " !- ! U % ! U # " # #$ %A$! # # 1" !# " % A$ $ ! " " $ # "$ %! 3 " A$ !#! % " ! " D ! % "
  • 89.
    OP L GQL GQLGQL GQ . ( 0 R 9(. ( 0 R 9(. ( 0 R 9(. ( 0 R 9( " # 1 $% " " % " , D% / /" /F/ ) D% ' / ( %% " " " % ! % +1 %% & % &4GPLL53 A$! " !/! % " !" @" D ! % " "2 5 D ! "3 5 D ! " S/ "K &#5 #$ "! D ! " "! !" 3 " $ !%! % "! % +1 A$ % " , $" % " D " D ! " ! % +1 % " !" @" D ! % "! % +1 % " !" @" D ! % "! % +1 % " !" @" D ! % "! % +1 % " !" @" D ! % " d ? # # $ # A$! #! A$ % " "$? " , "! "!+ " $ + $ % ! 4 /! % ! +%)" S ! ! K5 d )% )9 4 G3 + $ $ E 3 + $ "E #) 5 9 d / 0 /) D% / 4 " #! %+C !/ % % / ! % ! ! 5 Q d / )9 ) )% 4$ $ 3 #$ " ! ! 3 " / #!' 3 3 #) 5 ! # 7 " % " 1 $% ! " $ $ 4 /! % ! 5 ! # " $)" % " 17 $% " $ " $ 4 " ! % ! 5 U ?) /) 4 !/ % S# K % / ! % ! ! 5 !# A$ " $ + $ # % "! !" # #! A$ % " #$ #! , ! % ! !# ! " !" ! " &A$ #$ U " + $ "U " "1 % " # %! " / !# % 3 " " @% A$ ! %$+ % !" % D ! " + -!# " " " " / #! " L GGL GGL GGL GG ( 9(( 9(( 9(( 9( " % D% / / % *) ) / / GGGG " $ ! # " # $ " % !#!'" $ ! # " # $ " % !#!'" $ ! # " # $ " % !#!'" $ ! # " # $ " % !#!' " !" @ 1 ! + " % "!+$! 2 9 Q "!" ! !" $ " 1 $% ! 4$ %1#$% 3 $ !"#$ " 3 $ ) $# !/ 3 $ # #! % % /!"!/ 3 #) 5 $ + $ 3 & " $)" %!# $ !#!' $ " / ! % " " / #$ % " % !/ % % + $ " " / ! % " " !" @ #$ % # % " A$!"! " $ / K D ! ,& ! $% #!' % / ! % ! 7 ! 4 ,&/ ! " !/ % " %% 3 ! "!A$! % " !/ % " 1 ! " " #! 7 $" #! 5 # ,&$ - #! /! #$ % U " % " 1 $% U % !/ % A$ 1 % + $ % / ! % ! 3 ! + $ # #!' % !" @ % # % " - # " A$ -$ #! " % , % $ % " A$!"! " % + % # % D ! % " A$!"! / ! " + $ " # #!' " $ # " +$ ! " % # # $" %! # % % " -$ " ! / %! #!' ! !" @ $!" @ $!" @ $!" @ $ 7777 " $ # $ " % + $" $ # $ " % + $" $ # $ " % + $" $ # $ " % + $ " " +$ !" @ " $ ! + "12 QG 9 Q $ + $ " % %!# $ $ /! % " 1 $% ! D ! %3 " $)" " % ! !" % 7 ! &-! % " % %!# $ $ " ! % ! % !" @ - # $ / ? " % ! 3 ,&$ $ - #! ! !#! % / A$) !/ % 1 % + $ % 4"5 / ! % 4"5 ! 4"5 " % " 1 $% " #! 3 ,&$ " +$! ! % + $ ! + 3 % !" @ "$% # / ! -! " #! 1-!# " ,& ! $% #!' ! + $ # #!' &U "U / ! " -$ " ! / %! #!' ! $ # $ ( ? % 3 % ,!" ! QG &Q $ #$ ! $#," " # #! ! " # # " + # ! "3 " % ! D ! % 4 %% & % &3 GPLL53 &
  • 90.
    PQ & " %% " " !#! " & " !) % "! !%! A$ # C % ,!" ! "!7 !" 3 QG &Q $ " " % $ #!' 4- !+ 3 $ ! ! 3 # 5 ( % 3 " # % ! "+ % +! $ + $ 1 !# A$ % % D ! " #$ "$ " % ($ " " % + "!' " 1" !# & !/ " " ! ##! " A$ " #! 4! 7 ##!' " % ##!' & $ #!' 3 ? % 5 "! !" 3 $ , $ - # % $ " % " $ " " +$ !" @ # " $ " % # # # % # $" %! " " , % D% / ) % / ' % - % % !" @" A$ , #! ! " # 1 !# % %! $ D ! %3 &# ?$" ' A$ " ) !% " #$ % "! !%! # % &/ %! ! " $ 7 " " %! # "! " A$ "$ $" " ! +! " A$ "! / # " &" " D ! " # & # % " #! 3 "! %+$! ! " - # $ $ D ! - 4$ !%! %+$ % " !" @" A$ " / % " " S D ! " Z/ "K[&S#$ "! D ! "K53 &! %+$ " $ " " % " 1 $% % ! !" % " !#! " 4 ? % 3 #' ##! % " "$? " % " 1 $% 3 #$ ! $ # # " % D ! #' " $ ! " $##!' 5E$ U ! U " & % D 7 ! ! $ !" @ D ! % 4,# $ $ !% 5 &U " $)"U %% / # "$ D ! $ !%! $ !" @ " # -! % "! !" 3 , % D% / %) / ) D% 0 "$" "$% " " / " # # $#!' %% " $ !/ " # #%$"! " A$ " / " # " +$7 ! C !% " # $ ! # # ! # % % ! / " !+ #!' % %! 3 # % C !# & -! ! !/ # # ! # !#, % % # ! 3 %% " !/ " " $ ! " " -$ " " - $ % ! / " !+ #!' # #! %3 % " !" @" D ! % " " $ !%! # & - #$ #! % A$ -$ " % %+$ " ! / " !+ " # U ? % U $ + $ 3 % D $ # #! % % /!"!/ & ! % # #!' % $# % !" "!#!' # 3 "! )" " % / $# A$ " !' % # #! % !" #$ # + " " %% + ! #! %3 ! $##!' ! / #! 7 "3 ) " " @ 3 #) ,# ?$!#! " / $ " & -! #! " "$ -!#! % " L GL GL GL G 9( S K9( S K9( S K9( S K BBBB D% / = > *) *) F *) % - # ; G5 )% /% 1/ %) % % 6 - 5 *) )% " !" @" S $ ) !# K D ! % " $ # $ " / ! % " ! ! " & $ " ! " "! !" 3 $ $ !%! $ " & " $ " %! % / %$#!' % " + $ " " & " $)" % ! D ! % " %$ + 3 " % " !" @" D ! % " $ !%! $ 3 % " $ " # " ! ! % " - # " % " # !#! " D ! % " 46! "7 3 GPOL5 GGGG !" @ # " $ C !# &+ $ # %!" @ # " $ C !# &+ $ # %!" @ # " $ C !# &+ $ # %!" @ # " $ C !# &+ $ # % " !" @ ! #%$& " + $ "3 $ #! % ! D ! % & % 4+ $ # %5 " #! 3 % ! $% #!' % / ! % ! ! %# "'% " !/ % "2 " #! & $" #! " "$? " " "!+ 7 " % " + $ " % ! " $)" A$ # #%$& % ! D ! %3 " + $ " " % " ! !" $ !#!' " % / ! % ! " $ ! % !" @ $ ! + " % "!+$! 2 G 9 QG YY Q " !" @3 % C !# !- #! % " + $ " " % " #! 7 $" #! % / ! % ! ! 8" " " ! !#! % A$!/ % " & " +$ A$ $ % D ! # ! C "! A$!/ % " U " %/ % " #! $" #! !#, ! $% #!' U % D ! " / A$ #$ %+ A$ - # "'% $ + $ # " A$ % , A$ " - # C % D ! " % !" 7 " + $ " 4 ! #% $ "$? $ + $ # $ "$? % + $ U#$ % !#! #!' " ! !/!7 $ %U53 % !" A$ % " # !#! " ! % " & " - # " A$ -$ / !% " % , % A$!/ % #! + $ " 6! " 4GPOL53 # A$ % " $ " U - U ! !" ! ! " $)" A$ # #%$& % D ! 3 " #! % "! % / ! % ! ! # ! # % " % ! " $ " %!# "! $% " + $ " # #!' % " " $ " " + $ " 4QG &Q 5 " ! !# "! ,$ - # % ! $% #!' !L 7 $ 2 $ , $ U 6"
  • 91.
    PG ! " !-!"!+ !-!# !/ F 4QG≠ Q 5 " " ! !# A$ % ! D ! % $/ $ - # # "! ! ,& !- #! " 4QG d Q 53 %% " ! !# A$ ,$ $ - # "!+ !-!# !/ % ! D 7 ! % 495 # "! " " " A$ QG " & A$ Q 4 ? % 3 "! % ! D ! % " $ ) $# !/ A$ - #!%! % $ 1 % %$ 3 & % ! / " !+ ,! ! A$ ! # % ! ? E# " A$ % !/ % ! ? % + $ D ! % U D $ " % $ 1 U " & A$ % !/ % ! ? % + $ # %U D $ " % $ 1 2 QG_Q 5 " # "! " " " A$ QG " A$ Q 4 ? % 3 "! % ! D ! % " $ + % /!"!' A$ U "$ $ " U !" ! $& % ?$!#! 3 % !/ % ?$!#! % + $ D ! % " A$ % % + $ # %3 QG]Q 5 ( "! QG &Q " !+$ % "3 A$! #! A$ !#, + $# % ?$!#! "!7 !" 3 $ "$# U! #%$" U A$ % " "$% " / & # % ,! ' "!" ( ? % 3 % # " % ?$!#! 3 "! Q " A$ QG 4 % !/ % % ?$!#! 3 " % + $ A$ #! !' % ! D !7 %3 % A$ /! % + % /!"!/ 5 % ) A$ "$ % $ !%! " " !" @ # % " + $ " " % % ) => + $ " # % #! "3 % !/ % !#!' ! / % " % !" @ # " $ C !# &+ $ # % $ D " ! #%$! " " + $ " 4 / ! " !/ % " ! $% #!' % / ! % ! ! 5 " # " 3 " $" " " ! " D !7 % " U " % + $ # %U " "$? " " "!+ " % % " !" ! " + $ "3 &% " - # " % " ! " D ! % " $ ! / " !+ " # % " " 7 $ " % " + $ " $ - + % " 2 G 9G QG 9 Q > 9> Q> ; 9W QW ;hG YY QWhG ") / " A$ % C% ! + $ " D % / ! % ! ! 3 " % + $ # % ! " ! + $ # %3 % !" @ $ %% " S !" @ # + $ " % ! " & " $ C !# K 46! " 3 GPOL5 , % % ) F / - )% 0 / ) % - D 0 .) ! !" #!' $ " " " A$ ,& $ 3 % , $ " % !#!' $ , $ - # % %!# #!' $ $ " $ $ 7 #! " $ " "$ " #$ " 4 ,& %5 ! " !%! - # A$ % " # " % D ! " % " !" " " % " + $ " 4 D# % ! $% #!' ! " D ! % "5 ! % ! " $ 7 #!' A$ " % !" " $ "3 ! % $ #!' A$ % "!+ #!' " % 4"! ,&U ? % U #! # "$? " $ + $ A$ " # " - #!% 3 , " " % + $ $ " + $ "53 ! % + "!' " 1" !# A$ "! $ + $ " + " "$ " %3 % $ " !) " % #7 #!' # " % 3 A$ "! ,&"$? " 1 !# " $ + $ 3 % $ " !) , "$? " 1 !# "3 &"$ ! A$ " $ + $ " 1 !# "3 % $ " + $ " " " 1 !# " &A$ # " 4% " !- #! " " $ ! $! % ! $% #!' % / ! % ! ! & A$ % " "$? 7 " " 1 !# "3 $ " % % ! #!' ,# A$!/ % " % " + $ " " - # ! % " " + $ " ,$ ! " % " " "$ ! %!+ " &% / ! % ! ! " % ) " @ 3 !- #! " ! ? $ ! $! " % ) & % ! %!+ #! 5 %! - # 3 $ " A$ % " % " + $7 " A$!/ % "3 % C " " A$ # + $ " % !" 4" %/ A$ % # !#!' D ! % # !#! " + %+ " #! % A$ ,+ A$ % " "$? " % D ! U ? % A$ % " # !#! " " " % " !#! "U #$& # " % "! $ #!' " # & 7 %! - 3 " " % D ! ! # % " % "! $ #!' ! A$ " A$ " !+$ % % " + $ " # D# #!' % ! D ! % & $ " A$) " " ' % %! 5 " ! ##! " # $ - # % " "$% "3 $ " U ? % U "! % " % ##!' " # % 3 "$" ! ##! " "! !% " % " + $ " : % ,!" ! " # % "! " /!+!% #$! " !* 7 ( V 4 , W A $ , $ % : G : 2 % ! : :0 V , W V , $ , $ W F $ & $ + 4 G " , $ , 8 2 , " 2 / 2 5 $ + & + + $ + 8 & + 7 4 . : 5 : $ 4 $ . 8 ) . $ & / J " ; , & $ 5 $ & $ $ , $ , 5
  • 92.
    P A$ ! +C# #! ! - # $ " % + $ 3 "! #$ % # #! ! " % " + $ "3 $ A$ - # 3 % , ? )" " "$ 3 % A$ ! -%$& $ + $ !) ! -%$! A$!/ % % " " " ! " %!# " % " !" @" D ! % " S/ "K ? % % !" @ # " $ C !# 3 / ! "? % % !" @ # " $ C !# 3 / ! "? % % !" @ # " $ C !# 3 / ! "? % % !" @ # " $ C !# 3 / ! " + $ " &$ # %+ $ " &$ # %+ $ " &$ # %+ $ " &$ # % . ! / " !+ %% / # $ D ! %! #' ! -%$& % ! %! + A$ ? % "$ /!" " % $# !/! % " ? " ( +$ ! / " !+ #!' 2 H -%$& % % # A$ ? % " "$ /!" " $##!' U $ A$!7 % U % ) % " ? " %1 I ! ' "!" ! / " !+ #!' 2 !" ! " % # A$ ? % " "$ /!" " $##!' !- 7 " - # " " % ) > ! ' "!" " 1" !# 2 4 __ 3 __ 2 __ 1 __ xxxx ≠≠≠ 4 __ x d ! " $# !/! 5 / ? " %1 $ % A$!% " "!+ " % " !- " # !#! " D 7 ! % "2 G5>Q ? " %! $ ? % $ "$ /!" # % $ # !# 3 5 >Q %! % ? % $ "$ /!" # % # !# 3 >5 >Q - # C % ? % $ "$ /!" # % S% !"" 7- ! K 4A$ "$ /!" ! # 3 ? # "!' 3 " !"!/ & " + ! 5 L *! % 7 3 >Q " " "!+ " % ! % + $ # %3 ,&"$ /!" %3 G Q ? " - + $ " GQ ? " % ? #$#!' % 4 $ "!" " " # % " / ,1#$% " $ "5 ( % 3 , G + $ " ? 4 ! " " ! " D ! % " & $ + $ # %5 " % !" " &% " ! " $ " ? !) 3 % !+$ % A$ % ! 7 -1"!# ? 4!%$ ! #!' 3 $ 3 #) 5 " ! " $##! " " !+$ % " , ! " $! " "$ /!" " 4 "# #! " " % " ? " !#! "5 A$ $ ? 7 # % " " % " 4 # !# 3 $ # !# &% !"" 7- ! 5 " "$ /!" " " !" ! $& % % " , ! " ! " " / 3 % " " "$ /!" " ! # C " % " # !#! " 4 ? # % " " % "53 %% # % '"! /! A$ % ! #! -1"!# % " %! % "$ /!" ! -%$& % " "$% " " #! 3 "! $ "$ /!" " U #! U " S# !" !# K A$ % " " ! -%$& % $# !/! 3 ! -%$! % " " + $ " N , " # % $ " A$ % " " % " " %!# " % " , " A$ " %% / # % D ! 4GQ2QQ GB2QQ ," &GF2QQ GP2QQ ," % %$ "3 &GQ2QQ GB2QQ ," % "5 " #! 3 "! % " " # !#! " "7 %! " "! $% " ? % 1 "A$ ! " % "!+$! 2 G 9G 4"$ /!"!' # % $ # !# 5 QG 9 4"$ /!"!' # % # !# 5 Q # #! " > 9> 4"$ /!"!' # % % !"" 7- ! 5 Q> $# !/! B U 4"! "$ /!"!' 5 QB ! 495 " %!# " + $ " ? &" , /! A$ $ " % "$ /!" ! / + $ C !# + $ !6 F , . A Q A , " . != F $ , 2 : : , ! + E H , , + I , + . + I 2 , + , , 4 + 2 4 $ 4 A + , , 8 : : 2 . # + + 8 % 2 , , & 2
  • 93.
    P> !" @ #$!" @ # $!" @ # $!" @ # $ 7777 " $ &+ $ # %" $ &+ $ # %" $ &+ $ # %" $ &+ $ # % " !" @ % / % % ) )% A$ # % D ! " "$? " " "!+ " % % " + $ "3 " $)" )" " " % " ! !" "! $% % $ 3 $ + $ #! % ! D ! % & 4 " % + $ # %5E&-! % " % " ! !" U !) "! $% 7 U $ " $ % !" @ $ ! + " # "!+$ 2 G QG 9 Q Q> YY QB !#!' % $ - # " / ? "2 ( ! 3 % " $ $ #! " % " $ " $ $" " -! " # % % D ! 3 % # " % " $ " % " + $ " " $ / %$ A$) #$ -$ % % ! #!' #$ % " # / ! # + $ " A$ @" + $ " + " % % #!' -$ #! 3 #$ " + $ " GF " " "3 " " / %$ A$) -$ #! ' % "!+ #!' % " +$ / ? "! A$ " $ %! % $ ? + #! # + $ 4% !- #! % " $ $ #! " % $ &% " $ 5 , .) % / / # *) )/ ' , 4 !" @ # " $ C !# &+ $ # %5 : % ! !" #!' % $ A$ # 7 % 3 & A$ "! % $ - # % " $ $ #! " % " $ % , "! !% " + $ "3 " "!+$ #$ %! # % " #! % # % D ! % A$ ! -%$& $ + $ ! -%$! % !" % 3 % A$!/ % #! % " + $ " %+$ " # " "3 ! D # % !" $ 3 " $ " %% " $ " A$ " % " !" " A$ "1 " A$!/ % " 4A$ 7 $ # % " !" " "$% "5 O ,!" ! " # 1 " / A$ ! +C # #! ! " % - # % + $ " !" @ $ " D ! ! #%$! " " + $ " " 1 ! + " $ + % % "!+$! 2 P G QG 9G Q Q> 9 QB > QF 9> QL ; Q W7G 9W Q W ;hG Q WhG YY Q 4WhG5 ! !/ " " ! " D ! % " &$ + $ # % ! )" " D#%$! 3 % !" @ $ %% " S !" @ $ 7 " $ # + $ " % ! "K 4 ! 3 GPOL5 ? % % !" @ $? % % !" @ $? % % !" @ $? % % !" @ $ UUUU " $ # + $ # %" $ # + $ # %" $ # + $ # %" $ # + $ # % . ! / " !+ " %! % - # $ !%! /! " ! # !# " # # #! " " @ , ! " ,!+!) !# " % " !@" "# % ( +$ ! / " !+ #!' 2 K ! # !# " $"!# %! " " " - # !/ " , +" + < % " !@" "# % 3 # #!' # " /< " @ I ! ' "!" ! / " !+ #!' 2 Z " /! " ! # !# " # " ! $& $ /< " - # !/ , # +" + < !@" "# % 3 A$ % D %!# #!' / % &% " - %% " ! " $##! % "K ! ' "!" " 1" !# 2 4 __ 3 __ 2 __ 1 __ NNNN ≠≠≠ 4 d C , ! " ,!+!) !# " ! " U ! U # + $ 5 GQQ !@" " "!+ " % #$ + $ "2 G5 $ + $ #! ! ! " $##!' " , ! " ,!+!) !# " ! $ /! # # !# $ " &# #! " U"$ $ #!' " Q ! $ "U3 5 " + $ #! ! D %!# #! " , ! " ,!+!) !# " $ " ! " $! %% 4"$ D %!# #!' $ Q ! $ " & " ! +$ " " %% / $& ! % A$ #! 53 >5 % # + $ % $ - %% !%$" # D %!# #! 7 " " , ! " ,!+!) !# " 4 % - %% " !" @ A$ $ !@ U ! U "# % 3 % % Q ! $ "53 B5 % + $ # % ?$+ %! $ Q ! $ " " + $ " # U "! $% U #$ " % " #% " " % " D %!# #! " # % !" ! - #!' &% " ! "7 $##! " " " " " % ! !#! % ! D ! %3 " " % " %!# $ $ " # #! ! , ! " ,!+!) !# " U " #! % !" @ !@"U3 % !+$ % A$ ! ! " $)" A$ ,& #! ! % ! 2 $ $ C I I 4 . , 2 5 $ + H? I A . 4 , , $ 4 $ 2 $ $ , C $ I C I 2 C I ! > U 6 "
  • 94.
    PB D %!# #!'% ! A$ % " # " !' % ? % 1 "A$ ! " % "!+$! - 3 # % $ " % -!+$ L > * . L >* . L >* . L >* . L > = (= (= (= ( R ( ( . 0R ( ( . 0R ( ( . 0R ( ( . 0 7777( ( . 0 3( ( . 0 3( ( . 0 3( ( . 0 3 .( 9( : ..( 9( : ..( 9( : ..( 9( : . " "! % " # #! " " !" @ " 2 5 % " $ " "1 4QG3Q>3QF &QN53 5 % " " $ " "1 %! #$ % -$ % ) " @ " - # !/ 4Q 3 QB3 QL &QO5 & 5 % $ ? 7+ #! # + $ 4QG /" Q 3 Q> /" QB3 QF /" QL &QN /" QO53 "1 # % " $ ? "7+ #! % " + $ " "1 : % !+$ % A$ " % " !" @" D ! % "3 " $ " $ / ! % ! 4/ + 3 )" % " , !7 " ,!+!) !# "3 !"- $ % ) " @ 3 #) 5 " # " 3 % " $ " & " $ " ! 1 / ! " ! " " %+$ " "! % " "$% " " ? % &"$" ! #! " G "$% 2 QG≠ Q 3Q> ≠ QB 3QF ≠ QL 3 QN ≠ QO E Q ≠ QB 3Q ≠ QL 3QB ≠ QL #!' 2 & - # " " % " ! " D ! % "3 " !- " "$% 2QG d Q> d Q" d Q d QL d QN d QO 3 Q> ≠ QB #!' 2 ,& - # " 9G &9>3 "1 ,& - # " 9 > "$% 2QG d Q> d Q" d QN &Q d QB d QL d QO 3 QG 3Q>3 Q" &QN ]Q 3QB3 &QL &QO #!' 2 ,& - # " % " ! " D ! % "3 "! $ "! % - # " "! %! #!' % $ $ #!' " % " + $ " 4)" " ? &" #$ ? # %5 % %!"!" " 1" !# U"! " ! " + $ "U $ " 2 G QG 9 Q Q> YY QB G ( % # #!' $ " " $ !%! % ) => + $ " # % #! " 4 !/ % !#!' ! / % "5 !" % # #!' % " " " $ " > +$ % %! U " U % $ ? 7+ #! # + $ 4QG /" Q &Q> /" QB5 B ? " # 4 5 + $ " % #! " "! " # "! $% QG3 Q 3 Q> &QB & % !/ % !#!' " ! / % " $ " ! " " + $ "2 2 ( % # #!' "1 % " $ "3 % " " $ " " % " !#! " 4 $ " & " 7 $ "5E ? " : # 4 5 + $ " # % #! "3 # % !/ % !#!' ! / % " @ ( % " !" " # #! " % $ ! # !/ % !#!' ! %3 E' ) C% ! % " + $ " & . % ) )# >>>> !" @ #$ + $ "!" @ #$ + $ "!" @ #$ + $ "!" @ #$ + $ " %%%% % 4GPBP53 "# ! !' $ !" @ A$ % #% % " " ! " 4 !" @ # " $ C !# 7 &+ $ # % " !" @ $ 7 " $ # + $ # %5 "$ " " " !" @" !+! #$ + $ "2 " D ! % " & " # %3 % " ! " #! % !" ! D ! % &% " " +$ " #! ! '% $ % " + $ " D ! % " & $ % " + $ " # % " % " ! !" % $ 3 % " #$ + $ " " % " %!# % " $ " "$? " " "!+ " % ! 7 % !" @ $ ! + " "12 G QG 9 Q Q> YY QB > YY 9 Q" B YY YY QL , )- ) )% -) / D% / " - # " $ ! " # 7 % " #$ " $ " " + $ " G &> " D ! % "3 &% " + $ " &B " # % 9 , *) D% / %) . % . % % )
  • 95.
    PF % % )0 $ " A$ %+$ " + $ " " % " ! !" $ & " " "! % A$ % $ - # % " $ A$ A$)%% ! # C # % ! D ! % ( ? % 3 1 # 7" % "!+$! U# ! " $ / ! % ! U 4-!+$ L B 52 * . L B = ( * ( ( . 0 R G QG d O 9 Q d GB Q> d O G U QB d GG > YY 9 QF d GG B YY YY QL d O ' !# Q 1 " !+$ % QF A$ " + $ " #! ! % !" ! 3 !+$ % QB &QL 1 % !" / % A$ ! +$ #! !' " 1 $% D ! % ( Q ≠ QF &QB ≠ QL3 H#$ % " % C !# !- #! Q &QF3 & QB &QLI " $ " " % $ " !- #! " $ ! $! " $ - # % $ 4% $ - # U D! U > $ " & % ! D ! % !) > $ " U # " "U5 "% "A$ !# 2 #! # $ & ! d L #! # $ &"! ! d P 4# "! "5 $ $ " U A$ % % ! #!' ,# ! !#! % A$!/ % " % " + $ "U % $ ,$ ! "! " # # #,3 "! " ,$ ! %!# " % " + $ " S"$ $ " + #! K 4"$ $ " A$ ,$ $ 5 % # + $ U# ! &"! $ U " > : % S"$ $ " + #! K 4"$ $ " A$ # ,$ $ 5 % #$ + $ " $% 3 ! D!" 4# 5 " ! !# A$ 3 #$ ,& $ & " 1 $% 3 " ! % D! $ $ #!' GB3 "! "'% ,& $ " 1 $% % $ $ #!' " GG &#$ ,& ! $ ! " 1 $% O 4# %!-!# #!' A$ " U ! !#! % U - # % "!+ #!' % 5 !) 1 #$ ! $ "$% # % % -!+$ L F * . B4 = ( * ( ( . 0 : . R G QG d N P 9 Q d GB Q> d O YY QB d O G > YY 9 QF d GG B YY YY QL d N P % # " % -!+$ L F 3 % $ - # 4/) " % # #!' Q> &QB53 % " 1 $% "1 4# " QF # QL53 #$ % " 1 $% ! " ?$ # % $ " " / $ - # ! 4# " QG # Q 53 $ - # ! ##!' % ! &% $ , $ / .) % % " !" " " A$ -$ D %!# " " % !" @ # " $ C !# &+ $ # % ! !" #!' $ " " ! %!"!" ! $7 #! " ,!" ! % # % "! " " / A$ ! +C "$# " "'% - # $ + $ < /" ) ) # % " !#! " " !" @ " % $ E' ) C% !7 % " + $ " 4 !/ % !#!' ! %53 " # $ " % ! ##!' 4 / T &5 4"! " ! % !/ % !#!' ! / % " &" # C !# % " " $ "53 & " . # 4#$ " ! $ !/ % !#!' ! / % " &" # " % " !#! " U $ " & " $ "U5 BBBB !" @" D ! % " ! " # %'+!# " C% ! % "!" @" D ! % " ! " # %'+!# " C% ! % "!" @" D ! % " ! " # %'+!# " C% ! % "!" @" D ! % " ! " # %'+!# " C% ! % " " " !" @" D ! % " A$ " , # "! / U " ! U %! - # " ! ! " # % # "! " % D ! " ! " %! . / % #0 A$ ! " " "$ A$ % ! -%$ #! % / ! % ! ! " % ! !- " " ( ? % 3 + " !-$"!' ! / #! "3 ) " $# !/ " " +! " % " "!# ! " % " # " "3 ' % , % % ) ? , / D% / %! % ) ! >0 % ) *) , *) . F U < /% 8 ' / 0" D ! %3>Q "'% A$ " # " " % " %% D ! % " A$ C % " A$!"! " 9J $ 8 . 4 ( C "I 2 C I # 3 = " $ $ $ , , 4 " , , 0 $ , , , , : : ) B 2 K $ " E 2 $ , , +
  • 96.
    PL " % !) ,/" )% - )9 # + )% % A$ 3 ! A$ "#$ $#, " ! % ! !#! &% ! #!' % D ! 3 ). ) % *) ) *) . / )% 1 D % / %) % 6 !" "$# #$ % %!# % " 1 $% %% / $#, ! 4 ? % 3 + 7 " !/ #! % " ? " A$ $ $ " "5 % " % ! " " !-1#!% % A$!/ % #! ! !#! % % " + $ " " " ! " # %'+!# " D ! % " 1 " ! + " U ? % U #$ # % -!+$ L L * . L L = ( 9( ! % % ) 0 % % ) - )% G 9G QG Q Q> 9 QB QF QL > 9> QN QO QP B YY QGQ QGG QG ! % % ) 0 "B $ " - )% G QG 9G Q Q> QB QF 9 QL QN QO > QP YY QGQ QGG QG ! , #$ + $ " $ / G QG 9 Q Q> QB YY QF QL > YY 9 QN QO B YY YY QP QGQ " " $ " $ " " # " A$! &" "! % %!# "! !" 3 " # "! " " " %! % / %$#!' % " + $ " " & " $)" % ! D !7 % " "! $ #!' $ ! #%$! " / ! " $ " & " $ "3 #$& # " " 1 "A$ 7 " # % "!+$! 2 G Q Q Q 9G Q Q Q Q Q Q 9 Q Q Q > Q Q Q U Q Q Q = ( . R 9(= ( . R 9(= ( . R 9(= ( . R 9( . # "$% #$ " ! " + ! #! % " " " $ ! % - # A$ " % !# #!' % ? $ % ,#, A$ % ! # !/ $ # #!' !-$ $ " ! / % " A$ A$)%% # "! A$ " ! % " )" ( +$ ! / " !+ #!' 2 K ) /" # % $ # #!' )" U -! ! " "$ ! # !/ U3 / - 9L ! ' "!" ! / " !+ #!' 2 W> / - / # + / - ' 9> ! ' "!" " 1" !# 2 D&_Q % # "$% " % ##! PP " " % # #!' 3 " % " !/ % " ? A$!# " &% " "!+ % " + $ "2 G5 . + $ !#! $ $ !' , " $ #!' 3 " % " D %!# #$! " % " / % " # !/ " U# %!# #! " "! $ #! " " #!-!# " ? U3 " $)" " % " + $ - %% # D %!# #! " !#! % "E5 + $ "!" $ / " "!' " #! $ - %% # D %!# #! " C !# " % " / % " # !/ " 4 ,& D %!# #!' / % ! !"#$"!' +$ " & " $ " "5E% 7 # + $ "!" $ " "!' " %+C " # % #! # % ? % + ! #!' 4 !+ 7 "3 $ #$% $ % ! )" + %! 5 " % %!# #!' % " ! " " % " "$? " " % " %!# " !#! " % !# #!' % ? : " $)" % " ! "3 !) " % " %!# " !#! " % !" / ! % 4 % # 3 7 ! &% + % 5 % !" @ 1 ! + " % "!+$! - 4-!+$ L N 52 8 $ 5 4 C I
  • 97.
    PN * . LN = ( .( #$) " A$ % " !#! " " % !# #!' % ? + $ " 1 ! + >> " " . / ? % !" @ " A$ " $ / %$ % / %$#!' # !/ % " + $ " ( ? % 3 "! " # 7 % " "!+$! " "$% " # $ "# % 4,! ) !# 5 !# #!' % ? U# / % " @48; G GG GG GG 9G GL GO G GQ O GG GQ P 9 GF GB GG O > GG G GQ P GG > U GG GQ O GG B " A$ 9G ! $ - # A$ $ # % " % ! 3 9 3 $# $ - # % # % )" ! "/ # " # % " % ! " 1 + -!# " % "!+$! 2
  • 98.
    PO % " !"@" D ! % " " ! " # %'+!# " " $ $#! " ! + -!# "3 % " #$ % " !A$ # % ! #!' % / %$#!' % " + $ " %+$ " % " !/ " " # -!+$ #! " A$ $ " " 3 " $ " % -!+$ L O &L P * . L O = ( . * J. ( . " # " 3 " / " A$ ,& %+C "$# " % A$ / A$ % - # 3 %$+ % ! $% #!' % / ! % ! ! ( 1 #$ ! A$ 2
  • 99.
    PP * . LP* . L P* . L P* . L P = ( . *= ( . *= ( . *= ( . * " ! + " # 1 # % % + $ # % " + $ " %! % A$ #$ ($ 7 " A$ " $/ $ A$!/ % #! % % " + $ " % ! !#! % D ! 1 " ! + " + -!# " # + $ " " + 3 ! 1 + $ " % " - # " / # " % " !" ! " + $ " $ " % + -!# ( ? % 2 * . L GQ = ( <* " %$ + 3 "! " " ! ! " $ / ! % ! 3 1 % ! # " $ ! + # + $ # / ! % ! 3 & #! " +$ # " $ ! + # / ! % !
  • 100.
    GQQ = (= (=(= ( ! % ! " $ + !/ #! % &% " / ! % " ! " " % !/ #!' ! 1 " # 3 % $#7 !/! &% # %! % $##!' 4 ! " + $ " D ! % " &$ # %53 " 1 % " #! " A$ " $ " % " -!+$ " L GG &L G * . L GG = ( ( 0 (
  • 101.
    GQG * . LG = ( . ( 0 ( , 0 .) 0 /% - ) ) ) / / ) )% 0% ) *) F . / ' %) % %+$ " # " "3 $ , $ ! -%$ #! % !#!' % " !7 #! " " % / ! % ! 4 ! !" #!' $ " C% ! % "53 " % " $ " % "$? !#! # !/ & # "#! A$ " " ! $ $ 4#$ " ! ! "3 7 /!" "3 $ " " ! "53 "1 % " $ " A$ % "$? " " "!/ & " #$ # "7 #! A$ " % ! 4/ + 3 % " / #!' 5 #$ %A$! 3 # " A$ " " !#, ! -%$ #! 3 " " "! !% " % " + $ " 4 A$ " A$!/ % " & % C $ " %!# " " % !" 5 ( " " !" @" " "$ % $ !%! !/ " " )# !# " " 1" !# " # % ? "3 ! % !/ % !#!' % " / ! % " & % ! %!"!" ! #!' A$ " " ,# E % " # %!"!" + "!' C% ! % 3 %!"!" # ! # ! % " "!+$! " -$ " # # " " %!"!"2 W$" 4GPNP53 " 4GPNO53 ; ""% & + 4GPOG53 W % 4GPNL53 ! + % 4GPOQ53 + & %% 4GPOQ53 &; %! + &( , $ 4GPN>5 FFFF !" @" " ! " # %'+!# " # !#!' % " ! $%!" @" " ! " # %'+!# " # !#!' % " ! $%!" @" " ! " # %'+!# " # !#!' % " ! $%!" @" " ! " # %'+!# " # !#!' % " ! $% # "! "3 % ! / " !+ !#! A$ % ! " ! $% D ! % ! - # " " 1 ! "! " %!# $ " % / 3 % # " ! ,# ? #!#! -1"!# $ " % 1 3 " $ " $ # ! % $"7 #$% $ E # " ! # "$ ! /! ! " $ C !# / !) / # " % ! / " !+ A$! # # % - # " % " / ! % " ! "3 # / A$ " %!# % " ! $% D ! % ( ? % 3 )# !# " # !#! ! " # C A$ $ " #$ " ! 2 H#$ " / # " %!# % - 7 ! $ # $# % + # !#! % " $ " $ " ! $% I %) % / D% / & / ) % % ) %)< % 0 / %$ % - # # %!# #!' " "$? " " "!+ " % % " !" ! " + $ " & # + $ " % ! !" / ! " / # " % ! D ! % A$ % # " %+$ " " " !" @" ! + "3 " $ " % -!+$ L G>
  • 102.
    GQ ! " %!##$ / # " % + $ " # !/ ) % % % % ) 0- D% / %) X %+$ ?$" !-!# #!' '7 !# 1 !# 7 % % % ) /" . ( ? % 2 0% % % ) ) 4 !4 !4 !4 ! ' 52 . ? % " " !" @"3 " #! # " $ $ %!#!" A$ %! % " - # " $ # #! % % /!7 "!/ " U !+ "U % - #! % $# $ #! % #!' # " # "3 &A$ ,! ! A$ $ " % D "!#!' % # #! % - # " $ " " 1" !# " $"$ % " " " !" @" " % " !" " A$ % " " ! " # %'+!# " C% ! % " LLLL !" @" # ! " C% ! % "!" @" # ! " C% ! % "!" @" # ! " C% ! % "!" @" # ! " C% ! % " / # "3 % ! / " !+ "# %! . % / D% / )9 " " # " " " $ $ !%! % " !" @" # ! " C% ! % " %!# #!' ! " $ " ! !/! $ % $ + $ &,& !" ! " / ! #! "2 ?6 : )% " # " 3 " ! / ! " + $ " &% " "$? " " "!+ " % % " !- " + $ "3 % " #$ % " " % " %!# " % " ! " ) % %!# #!' ! " %) / / " % " + $ " !- &" $ ! !" $ " " $ " % " + $ " 4 " ! " # ! D7 ! %5 " ! + " A$ ? %!-!# " " !" @" " % " "!+$! " 4-!+$ L GB 5 ) . 0% D ! #$! % ! % " " +$ " " $ " & !#! 7 " "$ " #$ "3 & A$ $ , $ ! -%$ #! !- % " + $ " / # !" ! " " #$ #! " % " ! " # ,#,3 $ % D ! " $& % A$ ,& !- #! " + $ "3 & % -! %! % D ! % " "$% " " $ ! % " #$ #! # A$ -$ ! !" " % " 7 ! " " !" @" D ! % " # ! " C% ! % " &" #$ #! !- % " + $ "3 "1 # % " " # " " A$ / " / # ! $ #!' 40 & 5 $ !" ! " - # " A$ ! A$ %! " ! $#! " %+$ " ! " ! - # " / "! % "3 " "! $ #!' ,&! - #! ! "3 &% " " $ " / ! -%$! " C !# % ! ! ! ! 4 ? % Q> U % !" @ # " #$ #! !- U " / 1 - # 9>3 9 9G53 & %% - #!%! % ! #!' ( - #$ 7 % " - # " " / "! % "3 "! ! !/ " ! # !/ "E" "3 % " "$% " $ " $ " $ 7 / ! -%$! " " % % ! ! ! ! "! % " A$ % # ! )" 3 & " - #!% " U ? % U #$ " !' 9G3 #$ 9 3 9W ( %% 3 ! #%$! " % %!"!" % - # " #$ #! (6 )% "! $ #! " %+C !/ ) ) F/ ) )9 % D% / 0" $ %% / # $ , / /F % -) )% ,& "!+ #!' % $ " A$ " ! $ C !# + $ A$!/ % #! " ! $ " A$ ,& " "! !% $ + $ A$ " !" % + $7 ,# % " / # " + $ " D ! % "K & S# %K " !" @ 1 ! + " "12 C !# 9G QG 9 Q U Q> 9> QB U QF 9W QW $ " # "! # / ! 3 " $ !%! # + $ # %3 ? % 3 " Q> &QF ! + "
  • 103.
    GQ> !" @3 "%! ! A$ % " - # " % " ! " C% ! % " " / "! % "E % # ! " $ !" 7 @ D ! % "! #$ "! D ! % : "! " " !" @" " ! $# "!" !# &# / ! % ! 7 ! % " #$ #! ! !" #!' % " ! "3 " # /! - # ! % " 4A$ " / # !7 $ #!' 5 " $ " " 1" !# " A$ " $ !%! " " !" @" " % " !" " A$ " ! % " " ! " # %'+!# " &% " !" @" # !#!' % " ! $% " " $ " , /!" !" @" D ! % " A$ ! $% $ " % / ! % ! ! 4% " 7 ! " " !/ % " " #! ! $% #!' " E9G3 9 3 9>3 9W " / ! #! " % !" / 7 ! % ! ! U % " # , "! # # ! " " %! >GU & ! $ !" / ! % " ! 7 " 4/ + 3 $ D ! # ) " $# !/ "3 %$+ ! " % ! ? 3 " $ ! U "U % !/ #!' % %$ 3 "$ ! + #!' % + $ 3 #) E& " % $ &% " $ 5 7 % 3 " ! / ! " / ! % " ! "3 A$ "! " / %! $ D ! 3 # % # " A$ " ! %!# 3 ! / % % " # % $ / % D! / #,3 %! % " - # " % / ! % ! 7 ! " / ! " ! " "U # "! "U # % 4"5 " $ 4"5 " ! #%$& !#! 7 " / !-!# A$ ! -$ #! ' % ! $% #!' 4/ !-!# #! " % ! $% #!' 3 / +! GGN53 / # " " " / !-!# #! " " ! ! " % 4"5 " $ 4"5 , , % " % " D% / *) % /" % % !" @2 " - # ! % " NNNN !" @" - # ! % "!" @" - # ! % "!" @" - # ! % "!" @" - # ! % " " !" @" - # ! % " ! $% " " / ! % " ! ! " ! #%$& " " !/ % " " #! # $ % " / ! % " ! ! " "! "$ $ !%! " % ! / " !+ #!' % # ! # " $##!' "!# $ !" @ - # ! % # "!" A$ " % " !/ % " # / ! % ! ! " " # ! #!' # " % " !/ % " % " " / ! % " ! ! " 46! " 3 GPOL3 GGF5 !" @ - # ! % D!" @ - # ! % D!" @ - # ! % D!" @ - # ! % D % !" @ - # ! % " "! % ! $% 4,# / ! 5 " / ! % "3 # $ # " !/ % " " !" @ " % # # # !" @ - # ! % D K3 % C 1+! " ! !# % C / ! % " ! ! "2 9 . !+! 4 !7 !+! 4" 7 / ! % +$ / ! % ! ! 5 ! ! 5 : % / % $ ) !# # !+! ! !# % $ !/ % " / ! % ! ! #$ " !' " # " " S K3 " A$! #! A$ # $ % " / ! % " ! " !/ % " #! 6! " 4GPOL53 " # " ! A$ % " / % " $ ) !# " " % " !" " " % " / ! % " ! ! " 1 3 $ , #$ %A$! C / ! % " ! ! " # #$ %A$! $ !/ % " # $ ( ? % 3 % !" @ - # ! % D D > ! !# A$ ,& " / ! % " ! ! "3 ! & " +$ # " !/ % "3 ! " A$ # # " !/ % " % !" @ - # ! % B D F D D >3 ! !# $ / ! % ! ! # #$ !/ % "3 # #! # 3 " # " &$ C% ! # " . ? % $ !" @ - # ! % D " % # / ! % " ! ! " S ) " @ &" D K ! # " !/ % "2 S ) " @ !#! %7 %K &S ) " @ ! /! K " +$ # % " !/ % " S "#$%! K &S- ! K " !" @" - # ! % "" !" @" - # ! % "" !" @" - # ! % "" !" @" - # ! % " 9 F + 8 G $ , 8 A " , , , 8 ( ; 8 8 K X J X ! J ! K ! X ! J 9 X J L ; 8 6 8 K 9 X J * X ! J 6 K L X ! J = X J ; 8 L 8 K * X J X ! J J K 6 X ! J X J !" $ 8 ( ? K X J J ! ? K ! X J ? K 9 X ! J J ! ? K L X ! J ? K * : J J !" 8 Q 5 5 . + , $ A $ & 5 G , , . . 8 ,
  • 104.
    GQB % C +$ " A$ " - $ !" @ - # ! % " !+$ % " % " "! % " # ! #! " A$ "$ ? % # $ % " !/ % " $ / ! % ! ! # % " !/ % " % " " / ! % " "13 $ !" @ D 7 " #$ + $ " 4 D d B5E $ !" @ > D " " !" + $ "E& $ !" @ > D > D > " / ! !"! + $ " " / " A$ % "$% $% ! %!# #!' " % C + $ " "$% " " !" @"3 % C + $ " $ ! # % ! # % C / ! % " ! ! 7 " &V !/ % " 4 D #! % 5 "% 2 D d B D> d L >D> d P > D B d G > D D d G > D > D > d N %% " A$ % " !/ % " " " "$" "! % " # ! #! " "! 6! " 4GPOL5 # A$ % " !" @" D ! % " - # ! % "3 % " $ % " / ! % " ! 7 ! " " D ! %E% " " $ " / ! % " + 1" !# "3 ! $#! " % !" @ # -! " # % 4/ + 3 " D 3 3 @3 "# % ! 3 ! %!+ #! 3 #) 5 ( "! %!-!# % - A$ " ! + % " !" @" - # ! % "3 #$ ! " % "! % +1 A$ # C 7 " $ !%! > "!+ % " / ! % " ! ! " " $" % "3 4 3 03 3 ;5 & % " !/ % " C " 4G3 3 >3 ;53 % " # ! #! " % " & C " A$ # % " # "!%% " 4 # % "5 " % " 7 #% " !/ % " % " / ! % " ! ! " # % " $ + $ -!+$ L GF 3 " ! + $ !" @ - # ! % D ? % " 1 $ !" @ - # ! % D B D > 4-!+$ L GL5 ") / " % -!+$ L GL 3 A$ " % " "! % " # ! #! " !/ % " 3 0 & " " "3 7 " ! +$ # ! #!' " D # !+$ % % # ! #!' " $ # % + $ ! % " " / ! % " , " ! $% " %! 4 % " $ " A$ , % " D7 ! 53 % " "$? " " "!+ " % " % " # % " + $ " ! " / ! % " , " 7 ! $% " ! #! % 4/ + 3 0 & 53 % " "$? " # !/ % / ! % " " "!+ " % % " # "!%% " A$ % " # " "% # $ ? % ! d D 4 G3 "#$%! E 3 - ! 53 0 d ! % #! % /!" 40B3 % / E0>3 ! E0 3 ? &0G3 $% 5 & d ! #!' " % + /!" 4 G3 % " " "E 3 % & >3 5 !) " G Q !@" &G Q !@"3 % " !@" 4 G5 " "!+ 1 % % " # % " G " " 4GQ !@" # # % 53 &% " !@" 4 5 % " # # "!%% " " " 4 " " 5 ! $ " % / ! % " % A$ " ! $% %! 4 ? % 53 % " "$? " % " !/ % " # ! " % " " " / ! % " " "!+ % % " !/ % " A$)%% 4 G3 & > U % ? 7 % U5 " "$? " G 0G " 1 "!+ " % ! G3 & >3 !+$ % % " "$? " G 0 3 G 0>3 #) 9! M # 5 1 2 1 5 J "0 / 5 J "0 F GK "0 2 U 6"
  • 105.
    GQF % " !"@" - # ! % " " $ + + $ + $ # % / ! " 4A$ " D + % / ! % / ! 7 % " ! $% " %! ( ? % 2 . !%! % " !" @" - # ! % ". !%! % " !" @" - # ! % ". !%! % " !" @" - # ! % ". !%! % " !" @" - # ! % " " !" @" - # ! % " " "$ C !% " A$ ! % ! / " !+ / %$ % " - # " # / ! % ! ! " ! " &% " - # " % " / ! % " ! ! " # ?$ /)" " " !" @" " $ " / % " - # " ! ##!' % " / ! % " ! ! " ) ! " 6! " 4GPOL3 GGL53 ! ##!' " $ - # $#! " / ! % ! 3 % A$ % - # $ / ! % ! ! ? # # " /)" % " !/ % " % - # ! ##!' " " "! % - # # ?$ % " / ! % " ! ! " " !+$ % "$" - # " " 4 ! !/ "5 %% "!+ !-!# A$ % - # $ / ! % ! ! "! !" " !+$ % A$ #$ " # ! #!' # % " !/ % " / ! % ! ! ( ? % 3 "! % % # !7 /! % #! % /!" - # "'% #$ ,& ! #!' " % + 3 #$ !#, ! #!' " # + % " 4 /!# / " 3 " "'% $ ? % -!# !#! 5 % # " A$ % " ) " " @ $ % ! ? % " !@" % " !@" "13 ,& " ! " - # " A$ " $ / %$ % " !" @" - # ! % "2 % " - # " # / ! % ! 7 ! 4%% " - # " ! #! % "5 &% " - # " ! ##!' " " / ! % " ! ! " 4"! " ! #$ / ! % "3 ? % 3 $ ! # $ " "! & " " "! $ ! # $ " % " #$ / ! % " ! ! "5 " !" @" - # ! % " " " $# $ " / ! % " A$ 1 "A$ ! " % "!+$! - 2 ,!" " 4GPOQ3 GO &GO>53 " %% $ D# % D %!# #!' % " - # " ! #! % " ! # !/ " % " !" @" - # ! % "3 % #$ % "! / " % D "!#!' !#," - # " A$ # ! $ #!' " ! #%$& . = ( R *. = ( R *. = ( R *. = ( R * $ + " $ ! / " !+ #!' A$ ! # ,! ' "!"2 S & D "!#!' % " % "# " /!7 " $"!# % " # % # ! " D$ %3 , $ & !" "!#!' " % # # # , " D$ %K # " " !" @ $ D ! " % $ / ! % ! ! " D "!#!' # 7 ! " " D$ % " 4 ! % /!"!' 5 & ! " !" "!#!' " % # # # " D$ % #! + + / ! % ! ! 2 " D # " " ! $ !" @ - # ! % # " / ! % " ! 7 ! " D "!#!' 1 " !/ % "2 5 # ! " D$ % % / & !-! " 4 ? % 3 /! " % " % " - ! " # # $&%!+ 3 ,& " #! # $? " &, " &-%! 3 " ! "! C -$ $ # # " D$ %3 #) 53 5 # ! " D$ % 4/! " "! !% " % " ! "3 7 " ! "! C -$ $ # # " D$ % &% " % " - ! " # # " %!+ 5 &#5 # !
  • 106.
    GQL S !# K4 % " /! " # % " % " # !"# &% " "! $ #! " "$+! -$ $ # # " D$ %3 % # ! 3 !-! " % #! " % " "! "! !%! -$ $ # # " D$ %5 $ % " /! " A$ " % U # "U " / "! " C"!# " % !" 3 % " % "3 % $ #!' 3 ,!" ! & % # D 7 !) C !# !- #! " % ! " D$ % % " # ! " / % " & / % " % " D 1 "$" " !/ % "2 "#$%! &- ! % ! + % !" @ " ! !# % -!+$ L GN $ + " A$ $ / A$ % " + $ " , "! D $ " " % " /! "3 " % " %!# $ " $ A$ ! "$ !" "!#!' " % # # # " D$ % &" ! % ! # + $ 4 "! !" 3 " " A$ % " "$% " A$ $ " " $ "#!% Q &>Q3 $ / % & ! !# $ " % !" "!#!' 5 %! " / ! " # -!+$ #! " "! % " "$% "2
  • 107.
    GQN # -!+$ #!'3 ,& !- #! " " D 4# # "!%% # !/ % " D " !+$ % % % !/ %5 # ! ,& !- #! " % " !/ % " D "!#!' " " D " " - # " ! #! % " 4 " #! 3 % " # / ! % " 5 " $ / # % " ! " % " +! % " % " !/ % " # / ! % ( ? % 2 % # -!+$ #!' 03 ,& !- #! " D "!#!' "1 " D % # -!+$ #!' 3 % " !- #! " % " # % " " D %!# A$ % " " / ! % " ! # C 4#$ % " D " "#$%! & D "!#!' % / 3 & % " D " - ! & D "!#!' 1 ! 3 " ! $ / % E #$ % " D " "#$%! & D "!#!' 1 ! 3 & % " D " - ! & D "!#!' % / 3 " ! / % E&U-! % U #$ " " D " " D " ! $ / % !" ! % " " # % "5 ,& - # " ! #! % " % # -!+$ #!' 3 ,&# ! " / !# % " &, ! % "3 / # " - # " ! #! % " - # ! ##!' 4 " / ! % " ! - # "! " % "3 C !# 5 % # -!+$ #!' 3 ,& - # " ! #! % " 4# / ! % "! !" - # 5 &U !) U - # ! ##!' 4)" " %# 3 "! % !- #! % " ! " % " !/ % " / ! #!' $ / ! % ! ! # ! -$ #!' % " !/ % " / ! #!' / ! % ! ! U# !) #$ !' % # -!+$ #!' U5 % # -!+$ #!' *3 % " !- #! " " % " # % " " # !# $% 3 ,& ! +$ #% " - # ) " " 1" !# " !" @" - # ! % ") " " 1" !# " !" @" - # ! % ") " " 1" !# " !" @" - # ! % ") " " 1" !# " !" @" - # ! % " " ) " " 1" !# " " $"$ % " " " !" @" " % %!"!" ! * # ! % 4 5 & % %!"!" / ! 4 5 U# % / ! % ! ! ! / % "U &% =!7#$ C% ! % " + $ " U# !#, / ! % ! ! % U *! % 3 " " !" @" " % " $ + + " / ! % " ! " 4 " !"5 &" # /! !" @" $% !/ ! " D ! % " A$ $ !%! # ) " 1" !# %!"!" % %!"!" $% !/ ! ! 4 5 L G>L G>L G>L G> HJ. M 9 IHJ. M 9 IHJ. M 9 IHJ. M 9 I . D ! $"# / %! ! 3 " #! 3 # -! % " "$% " ! " % + 3 ,& D ! / ! " %! ! % " -$ " A$ # !#, / %! ( % / %! ! " "'% $ / %! $ D ! 3 !#!' %% " $& " % A$ % D ! + / %! D / %! D ! A$ / # A$ [ + %! % " " % " "$% " $ D ! "! $ #! " D ! % " & " "$? " % #! " " % +$ 2 H A$ # ' % D7 ! A$ "$? "3 % #! "3 # D "3 / ! % " &"! $ #! " $ %!# " I ( ? % 3 "! ,# " $ D ! # ) " ! ? &% " "$% " $ + %! " % " @ # ! ! % " "#$ % " $# #!' "!# 3 % D ! / %! D ! " $ + 7 %! % " @ # ! ! $ !" ! "# % ,&#! / %! D 3 "! " $ + %! % 7 " @ # ! ! $ " 3 /! #! ,& & / %! D E&"! " $ + %! " @ # ! ! % 1" &% " @ !/ % ! 3 C & / %! D
  • 108.
    GQO "13 "$% "D ! " " ! #! % $ ! A$ $ + %! " "! $ #! " ! ! " ? 3 "! $ #! " - !%! "3 +$ 3 #) E" D ! " # / %! D *$ " ! / %! #!' D*$ " ! / %! #!' D*$ " ! / %! #!' D*$ " ! / %! #!' D D!" !/ " " - # " A$ $ % / %! D 3 % " " # $ " " % " "!+$! "2 GGGG - # # !/ !- # # !/ !- # # !/ !- # # !/ ! ##!' % " $ "##!' % " $ "##!' % " $ "##!' % " $ " " #$ $ $ !" ! $& " "! !%! # %! % ##!' % " "$? " % / ! % D ! %3 ,#! A$ % " "$% " ! " $ % #!' # $ $ + 7 %! " A$! " - " % #!' "! $ 4 %% & % &3 GPLL5 0 ! 4GPNP5 $ !%!7 $ D# % ? % " ! -%$ #% 2 $ D ! !" @ %! "! $ %1#$% !" ! $& % ?$!#! #! %3 % $ 1 " "! !%! % + $ D ! % &% %1#$% $ - # & % A$ 1 "! " %!# % $ 4 ? % 3 ! " " % %1#$% $ #! % /!"!' 5 " "3 $ "$# A$ %1#$% "'% + - # #$ " ! !" % $ - # ! ##!' " " % ##!' & % ! D ! %- # ! ##!' " " % ##!' & % ! D ! %- # ! ##!' " " % ##!' & % ! D ! %- # ! ##!' " " % ##!' & % ! D ! % " - # " -! A$ " %!+ " " # $ / ! " # # 1" !# " A$ ,+ A$ % ! D 7 ! % + - # 3 % #$ % " "!% " " " $/! " " # # 1" !# " ( ? % 3 "! " % ##! 7 " ? " "$ !/ " $ D ! " $# !/! 3 1 #$ ! A$ % 7 ! "'% $/! - # " ! ? " & " %% 1 " %/ " # $ $ " 7 " !/ " % " ? " ! $#! $ !" @ - # ! % &$ % " / ! % " -$ % + !7 / #!' " - # $ " " %+$ " D ! " " #%$ / %$ ! " >>>> - # " # !/ " % " ! " D ! % "- # " # !/ " % " ! " D ! % "- # " # !/ " % " ! " D ! % "- # " # !/ " % " ! " D ! % " S !-!#! %! K % " # !#! " $ ,# A$ % # D D ! % "$% 1 !# " # # " %!# +$% % ! 4 %%3 GPNF5 ( ? % 3 # $" " #% " / 7 " & A$! % " "$? " $ % "$ # $# % / ! % ! ! 3 % #$ % % % 7 1 $ "! $ #!' # C " %!# % ! ( %% 3 % D ! ! + ! " % " ,# A$ % " "$? " " %/! A$ " $ D ! & " " " / " BBBB - #! ! " C% ! % "- #! ! " C% ! % "- #! ! " C% ! % "- #! ! " C% ! % " ! % " ! " " - # / "! % 3 " #! 3 "! " $ "$" - # "3 % " # #%$"! " " % 7 ,# " D "!/ " % " " " A$ D ! % !" " #$ #! ! "3 " C% ! % " !#!' % !" FFFF "! !%! %!# % " ! ""! !%! %!# % " ! ""! !%! %!# % " ! ""! !%! %!# % " ! " $ % " ! " " # % ? " A$ $ %!# " "! $ #! " D ! % "3 " !-1#!% + %! )" " ( % + $ & / %! D 3 " # / ! + $ " % " #! " "! % % & 1 % " " " A$! " " " + %! & ! % D ! / ! " / # " # !- " + $ " 4," % "$ $ " &% " # " " ! % ! 5 !) 3 A$ % # D D ! % " % " "! !% "! % % # D % A$ " + %! ( ? % 3 "! ) " " @ 1 "$%7 $&# / ! A$ " $" $% " "$ #! " % " A$ % $ !%! % " "$? " &A$ % " ! " $##! " % " #! % " " " "! % A$ / # " " "! % ! + 3 % D !7 "- " A$ "! % " !#! " U "! " A$ " - # ! % U A$ " " D ! # %% " L GBL GBL GBL GB H . (. 9 9( IH . (. 9 9( IH . (. 9 9( IH . (. 9 9( I % %! $ " % ! / " !+ #!' % # ! " , !" ! +$! " # D " $ %$+ $ !" @ D ! %2 ! &# "13 " , % D ! " % ! & D !7 " # ; %! + 4GPNF3 GBL53 -! % D ! % ! # 2 S$ " $ ! ! / " !+ #!' % A$ % / ! #! K 4 - # 5 S " # "! " % " / ! % " ! ! " ! -%$& " "! % " ! 7 " % % ! ! ! / " !+ #!' " ! $#! K 4 $#! U % - # U5 S $ 1 ! K % !" $ -! % D ! # # 2 Z$ " $ ! ! / " !+ #!' $ "! $ #!' %!" A$ $ " / ! % " ! ! " " ! $% " % D ! # !#! " #$! " 7 # % " # ! "! $ #!' K 4 BGP5 !- #! " #! % " # D " " S 7 %! K # A$ % " D ! " " %% / # 3 % + A$ % ! " $ % % " "$? " ( ? % 3 "! # " " % " / % /!"!' &% " # !#! " % A$ " # % % $! D ! 3
  • 109.
    GQP % $ &" !" # " "3 ! #%$! " A$! -!% #!' #$% : %% / " U ? % U % " !@" A$ / + " % /!"!' /! + "3 " " %! $ D ! % 7 ! 4"! $ #!' # S !-!#! % K5 # ! 3 "! % D ! " %% / # % ! $ % % " "$? " 4"$ "#$ % 3 - !# ? 3 ,+ 3 #) 53 " $ D ! # ( " # " " " %% / # $ D ! 3 "! &#$ " ! $% ! #! % $ / ! % ! ! " D ! " % ! + % % + $ # % " !+$ " A$ % " D ! " # 4* "7 ! + 3 GPNFE; %! + GPNF53 " " C% ! " "$ % & / %! D " ! " D ! " " % " %+$ " , #$" % " D ! " % ! S !-!#! %! K3 # / %! D 3 # +$ ; %! + 4GPNF52 % " ? !/ " ! ! " $ D ! / " "#$ ! % #! " 4 - # "5 # !#! " S $ "K & # ! "3 !##! " 1 " & -! 1 " ,! ' "!" : # 2 S % 3 " !-1#!% " "! !-!#! %! " $ !%! "! % $ # # 1" !# $ % % " "! $ #! " D ! % " % ! $ " %! $ "! $ #!' ! / " !+ #!' D#%$! % " $#," !" ##! " % ! 3 " A$! !%'+!# "!+ "! $ #!' # $ ) ! A$ D " % "$% A$ " $"# # ! !# !-!#! %! /! % " D ! "3 A$! " " A$ % " "! $ #! " D ! % " " !-!#! % "E /! ! !/! $ " A$ # # $ # "!' % " " % " D ! " % ! K 4 BGN5 * " ! + 4GPNF3 G>P5 " @% 4 % " # ! !# S !-!#! %! K52 S " # ! !# A$! " / %$ 3 $ " % " # " #$ #! $ A$!/ # ! #!' % " -! " % D ! % 7 ! . D ! % ! # "! 3 & 3 # " ! $! $ ! $ %!# $ "! $ #!' % /! % ! " A$!"! " $ ! %+ $ "! $ #!' " ! 3 " % " " % ? + ! $ D ! % ! $#! !#, "! $ #!' H( A$) " $ ! % ! # I % D ! % ! # $ "! $ #!' % #$ % " & #% #' % " / ! % " "! $ 7 #! " " #! % ! !-!# " & -! ! " % ,#, A$ $ # " % "! $ #!' /! % ! ! #! /! 3 $ # $ # " /! % "! $ #!' & % " D ! " % ! " 3 % % ! " ! # D # ! $ A$) ! $ / ! % ! - # # $# # ! $ " # !#! " " #! % " S $ "K L GFL GFL GFL GF HJ. ( . 9( IHJ. ( . 9( IHJ. ( . 9( IHJ. ( . 9( I ! A$ %! % " % #! " $ / ! " / ! % " ! ! " &$ / ! " ! " &% " - # " # $" % " % " ! " " % " " +$ "3 " " $ ! " D %!# !/ " 4&U "! !" U # # % #! 7 "5 L GLL GLL GLL GL ( = . M( = . M( = . M( = . M % &# " # ' ! 3 )# !# ,# ! !#! % A$!/ % " % " + $ " " % 7 ? ! " %$ + 3 " ) " " #!" A$ "!+ #!' % ! + 3 "! " %% / # # !+ 3 " ! + $ " + " &" " ! - #!' A$ ! !# A$ % " + $ " " !- " 4 ? 7 % 3 $ D ! " ) " " @ 3 " ! !#! % / % 1 % # U % " + $ " ? "U % " $ $ #! " ! " #$ " " #! "53 " $ % + $ % + A$!/ % #! ! !7 #! % + $ " "13 % " !" @" " " 1 # $ S K ? ! %$+ % S K 4 % 7 ! #!' 5 ( ? % 2 G 9G QG 9 Q > YY Q> L GNL GNL GNL GN HJ. 9( 9 I2 . 9(HJ. 9( 9 I2 . 9(HJ. 9( 9 I2 . 9(HJ. 9( 9 I2 . 9( " !" @" #$ "! D ! % " !) ! $% %! % " $ / ! % ! ! / "$ - # & % #!' # $ " / ! % " ! "3 " % A$ !-! % " D ! " S/ 7 "K % + " +$ ! # -! !%! A$ $ " " % A$!/ % #! ! !#! % % " + $ " % " !" @" #$ "! D ! % " % " "$? " " "!+ " % % " + $ "3 ! ? "E"! A$ !#," + $ " & " - " " % D ! 3 " + $ " ! # " 4 ' A$ "$ + & # " - -$ ! ! " % D ! 5 ( ? % 3 "!% " + $ " % D ! " " + $ " "# % " D!" " A$ " - " # ! ! % D ! 3 &# $ %% " # " !7 $& $ + $ D ! % "% + -!# 2 $ 4>Q " $ ! "5 $ D ! % # 9! $ 0 4 L " $ ! "5 $ D ! % # 9 $ 4>B " $ ! "5 $ # % # " " % % A$ $ D ! " $# !/! $ % 3 $ + $ D ! % -$ #$ !%% G % $ $ ! 3 + $ % -$ #$ !%% % !" $ 3 % # + $ -$
  • 110.
    GGQ #$ !%% G% $ / " ! & % + $ # % -$ #$ !%% % $ / " ! " #! 3 " + $ " # " ! $! " " ? % "3 " 1 $ !%! + $ " )$ !# " & ! + "E A$! " !/ " /! - " + $ " , ! " !" ! " " + + -!# " 4A$ & " + $ " 5 ( % " % " !"( % " % " !"( % " % " !"( % " % " !" @" #$ "! D ! % "@" #$ "! D ! % "@" #$ "! D ! % "@" #$ "! D ! % " " " !" @" " $ !%! #$ " "! % "!+ % % " "$? " % " + $ " A$ #! ! % " ! 7 " D ! % " - % % ! #!' ! $# "! % " % " / %! ! & D # 7 6 !"" 4GPOQ3 OP52 " " !" @" ! A$ %$#, S# % " % ##!' # -$ "! % ! #!' A$!/ # 3 % !" A$ # % ! ##!' % " % ##!' & " - # "3 "1 # 3 "! % 3 # % " - #7 " + "!' K "! !" 3 !/ " " - # " $ ! - #!' % " + $ " 4A$ " ? % # % % ! / " !+ 53 A$ ! ! -! A$ )" " " " !/ " % #! " " %! " : A$ "$ / %! " A$ % " D ! " S/ "K3 #! % #$ "! D ! " ! % " % " #! % " / %! ! 3 " " !" @" % ! / " !+ ! " % # " ? % " + $ "3 " A$! # "! % " # # 1" !# " / ! % " A$ $ " % #! " # % " / ! % " " $ ! " 46! " 3 GPOL5 ( ? % 3 "! + $ " ! # " ? " " ! / %$# " $ D ! " !/ #!' 3 % $ % + A$ " ! $#! # $ # " 4+ $7 " ! # "3 " % !" $ 5 # / ! % ! ! 4 # %5 "! !" 3 % ! / " !+ $"# /! #! A$ % " + $ " " A$! % " " % % 3 $# !/! 3 # #! 3 !+X % + ! #!' &U + %7 77 % A$ $ + !- #! " % " + $ " & ! - #!' " + " % " + $ "3 & " " " " " % # "$ " ? %+$ " # " " " " 7 / "! ,&% !" #!' $? " &, " % " + $ "3 "! ! " "! !% 3 "! % " + $ " -$ # " ! $! " " $ # ! ! A$ $ ! - # 4/ + 3 - #!' % " " % " ! %!+ #! 5 &"! % " + $ " % " % " , #$ ! %+ A$ $ ! ! -%$! % " "$% " "3 # #! %% & % &4GPLL3 NQ52 S( #!" A$ ,&- % # % D ! 7 % %3 " ! "#! ! % A$ % ! / " !+ # # - #$ % " " % " / ! % " !#$% " A$ "$ !" @ " #!-!# # % "13 " " ! "$ "! % ! -%$ #! & ? " % " / %$ 7 % K $" #! "!+ #!' % ,# A$ " + " #! % #!' % ! % " "$% " &" + "$ #$! # ! #! " ' " " %! ! #! " " ! !-!# " # #% ! 3 A$!/ % #! % " + $ " ! A$ !"#$ ! " & "! !%! + %! % " "$% " "1 # " 7 !/! 3 +$ " " $ " %'+!# 46! " 3 GPOL5 " #$ "! D ! " !-! % " D ! " S/ "K % A$!/ % #! ! !#! % % " + $ " 4% " ! 7 " ? # + $ " ! # " &% " " +$ " $ !%! $ ) ,# A$!/ % " % " + $ "5 ! 7 + 3 " A$! #! A$ " ! "! % $ # " #$ "! D ! % " + $ " " A$! 7 % " % " / ! % " % / " % " $ ! ! -$ "! % % " #$ "! D ! " & ,$ ! "! "7 #, " # !" @" ! / " !+ #!' " ! A$! #! A$ %+$ " # " "3 % " + $ " $ " A$! % "E& % ! / " !+ %! "! % " + $ " " " A$! % "3 " C% ! "! $ #!' % ! / " !+ #%! ,# ! / " !+ #!' # -! " D %!# !/ " &%! ! " '"! " "# ! !/ " &V # % #! % " ! " !" @" #$ "! D ! % "! " !" @" #$ "! D ! % "! " !" @" #$ "! D ! % "! " !" @" #$ "! D ! % " D# #!' !- #! A$ # " #! 3 % " #$ "! D ! " " $& #! " % " D 7 ! " S/ "K ( % 3 " #! A$ ,&# "! " !" @" #$ "! D ! % " # D !7 % " Z/ " % A$ ,& "!+ #!' % ? ! ( % " " !+$ % "3 % ! #!' " "! !% 3 % " # #! " " % " !" " &% " %!"!" " 1" !# " !+$ % " 4" %/ A$ / # " " # "! % " $ " " # % #! "5 " %% A$ " %! ! " / "'% %+$ " % " !" @" #$ "! D ! % " 4 % " $ " $#! " "$" # " ! " !" @" D ! % " S/ 7 "K3 A$! % " S K "!+ #!' % 5 &" # " / A$ U! "!" ! "U % " # 7 #! "3 ! #! " & %!"!" " !+$ % " >> " $ " # "! " A$ " % S # K ! !/ "3 % / %/ D %!# !#," # #! " ! #! " & %!"!" GGGG !" @ # " $ `!# &+ $ " ! # "!" @ # " $ `!# &+ $ " ! # "!" @ # " $ `!# &+ $ " ! # "!" @ # " $ `!# &+ $ " ! # " " ! !" @ $ !%! " + $ "3 $ #! % ! D ! % & % " + $ " " # 7 " % " $ %! "! % ! D ! % $/ $ - # " % / ! % ! 4QG # Q 5 % !" @ $ ! + " % "!+$! 2 G 9 QG U Q 99 A 4 2 + , $ 8 & 0 , 8 & C, I & 5 2 . 2
  • 111.
    GGG ,& "!+ #!'% ! ? ! ") / " A$ "! % " + $ " " A$! % " "!3 !- #! " % " " $ " " + $ " $ " ! $! " % / ! % ! ! !) " " !- "3 &% " A$ % ! / " !+ $ " #$ %% ( ? % 3 "$ + " A$ " %% / # $ #$ "! D %! % - # % %! #!' A$ % " ) !# " " "$" #! " 4 " # "$ # $# % ! "7 # ! 5 " % ! #! + % ! 1 ! % "!+$! ,! ' "!"2 S " #! " A$ #!7 & %! #!' "$" ) !# " # # #' " " # % ! " ! 3 " + " !#, ! K " #! 3 % " ) !# " A$ ! - " "$" #! " " "$ # $# % ! "# ! 4 ? % 3 % " ! ! - #!' " #' " , # # #! " &% " # !#, # ! 3 &,+ "$+ #! " & # #! " % " # 53 !#! #! " A$ "$# "!/ " +$ " % ! $ " !' !/ % #! # "3 % ! / " !7 + " + $ " #! " . + $ #! %! #!' " "$ # $# % ! "7 # ! & % + $ ( " ! " / %C A$ " + # + $ U % "$# "!/ U % ! $ + " A$ " % "!+$! "$% 2 QG _Q 4 % + $ D ! % " + " % ! 5E # " $#! " A$ % ,! ' "!" -$ # -! ( $#! % ! 3 " %! $& #$! " A$ " "! % # % " + $ " +! " A$ % + $ D ! % " - #! " A$ "!" $ ," ! % - #$ 7 " % !# " !/ " A$ % " #! " "!+ % " ! " "# ! "3 ! " A$ % + $ # % " ! + #! " A$ "!" $ ," ! % " % "!+ ! #! %% H " "$% " A$) " 1 ! $! # # I3 H % ! $% #!' % / ! % ! ! I3 H A$ % " + $ " #! " /! !- " ," ! % "I3 H " - # "I3 H %+C I % " + $ " " % A$! % "3 " # #$ % -$ % # $" A$ # ! $& % " !/ " " - # " ! / %$# " & % / %! ! !) 1 " A$ % + $ D ! % " $/! # $ " #! " A$ 3 " " % D ! 7 3 $/! $ !/ #!' % / + " ! " ) !# "E 1 # $ " - # " A$ 7 / # !- #! " ! !#! % " % " + $ " ( %% " ! A$ % " + $ " " ! !#! % # % "3 &A$ $ % D ! #$ %+ A$ % " ,+ !- "3 # D# #!' % " #! 7 $" #! % ! D ! % 4 ? % 3 !" - & ! !# 3 ," ! %3 !# A$ % " ! 3 !" " ! " $##! " &%$+ 3 A$!/ % #! # + $ " " D 3 3 / # % - 3 # " ! +! " A$ % + $ D ! % U ! U " S " - K A$ % # %3 &% " #! " % " 3 $ "$# A$ % " " - " " +$ " % ! 5 % # ! ! % " D ! " S/ 7 "K % #!' !+$ % % " + $ " 4" %/ % ! $% #!' / ! % ! ! 53 " %!# !+$ % % " #$ "! D ! " % !" @ $ D " ! #%$! " " + $ " ! "1 !- " ! " D ! % " !/ % " ! $% #!' $ - + % " 1 2 % C% ! + $ " # % . ? % " !" @3 " 1 #$ + $ " "# % " $ !" " " &# $ $ !/ "!7 3 # + $ " % #$ "! D ! "% "A$ !# % -!+$ L GP #$) " A$ % " + $ " " ! # "3 " # 3 & " , % # " ! $! !/ " !- " % #$ "! D 7
  • 112.
    GG ! 4 "# " 3 % ##!' " $ ! $ # &% "!+ #!' %$ " % " + $ " % "#$ % ("!# % +1 5 " ! " D ! % " 1 " ) " $# !/ " !" @ # $!" @ # $!" @ # $!" @ # $ 7777 " $ &+ $ " ! # " 4$ %% " #" $ &+ $ " ! # " 4$ %% " #" $ &+ $ " ! # " 4$ %% " #" $ &+ $ " ! # " 4$ %% " # %5%5%5%5 " !" @ " "! !% % # " $ C !# &+ $ " ! # "3 " % A$ % " + $ " " % " !7 !" $ $ #$ % $ " /! / !-!# A$!/ % #! ! !#! % % " + $ " 4"! " A$! % " , !- #! " "!+ !-!# !/ " % " $ " % " + $ "5 $ "A$ " " #!%% " % % "!+$! 2 G QG 9 Q Q> U QB $ A$ $ D " " " + $ " 4 !/ % " ! $% #!' % / ! % ! ! 53 #$ % " 1 "A$ ! "12 " "! % " # #! " % " !#! " / ! % ! &% " ! #! " " % " !" " A$ % !" @ D ! % $ 7 " $ # + $ # % " % A$ " " +$ !" 7 @ #$ "! D ! % % " + $ " " ! # " & ! #!' "$% " " % #$ #$) " A$ " , / ! !#! "! % A$!/ % #! % " + $ " " " # " %!# " % " !" @" #$ "! D ! % " >>>> !" @" #$ "! D!" @" #$ "! D!" @" #$ "! D!" @" #$ "! D ! % " " ! " # %'+!# "! % " " ! " # %'+!# "! % " " ! " # %'+!# "! % " " ! " # %'+!# " # "! " % ! / " !+ $ %! - # " % ! &% + % - # " ! !" / ! " / # " % ! D ! % & #$ # % "! !%! "!+ % % " "$? " % " + $ " % D ! " # " 3 $ $ !%! " % " !" @" #$ "! D ! % " " %/ A$ % " + $ " " ! # " " ! " !" @" " %!# !#! " ! " / ! % ! &" ! " % ! D ! % " " " !#! " % " $ + $ 3 ! " A$ + $ " % %!# ! +C ! % ! S D ! #!' K $ A$ " %! $ #% "!# " D ! " 4/ 7 %% & % &3 GPLL53 " # # # #$ "! D ! $ !" @ A$ ! + $ # % 0! 3 , % 7 " / " " !" @" ! " # %'+!# " $ " % + $! " # %'+!# " $ " % + $! " # %'+!# " $ " % + $! " # %'+!# " $ " % + $ $ C !# + $ " % ! !" / ! " $ "3 " $)" " % %!# % ! D ! % &-! % / ! " " $ " % !" @ 1 ! + " "12 QG Q Q> 9 QB QF QL % C !#! " " "$? % " # "! " " #!-!# " % ! / " !+ #!' A$ " " %! . ? % $& !-$ ! " !" @ % # " ! $&' % / %$ #!' $ + A$ % ? !" ! $! / % #! # % " # !#$ 4 %%3 GPNF5 " ! / " !+ " # % # ! - " & " ##! " "! # " ! " / ! " @" ! " &$% ! " % ! % #!' % + 7 # A$ " $)" % + % $ ##! " !" ! $&'3 # % " !" ! " !#! 7 " , 1 " $ $ "# & "# ! " % $ / ! " @"3 " 1 % # 7 A$ % + ,$ ! " "! ' % "# " % C ##! " 46 !""3 GPOQ5 # "3 -$ # " ! # % " " 1" !# " # !#$ # % " " #$ " " / #! " % " A$ " , % - # $ % " # ! " % " +% " "! $ " " % + % #! " " " " #$ " " # $ # + $ " # % *! % 3 " " /' A$ % " " " " " , % +!" $ !" ! $#!' A$!/ % % $ ##! " " # #! " ! ! # 7 #%$! A$ % + , % $#! - # " 4 %%3 GPNFE% ""3 GPLO5 " ! / " !+ #!' #$ "! D ! % "$ ! $ !%! ' % " " ! " # %'+!# " $ " % + $ 2
  • 113.
    GG> ? % "!" @ " % % ! % " / " $ $# 3 $ / ! " " "3 ! $#! $ # 7 @1 $ %!#! % " $# & " $)" ! $ " " % !/ % / " " " ! " # %'+!# " $ " % + $ $ $#! !/ " " " "$% " ? % 1 " % " "!+$! " " 4 %+$ " % " #$ % " -$ D $ " " % " " ! " # %'+!# " D !7 % "52 *!+$ L Q % " " ! " # %'+!# " $ C !# + $ " $& #$ A$ " ! $ # #!' 4+ $ # %53 ! #!' % ' / ! % ! 4 " % " / ! % "
  • 114.
    GGB ! "5 "$&#$! " 3 , %! " "! , # $ ! # $ " "! % " # $" " " % ! D ! % / ! % ! ! ,!" ! & % ,#, A$ % + $ " 1 !# " ! "+ " A$ " - " !" @3 % !+$ % A$ ! " $ #!' % 3 " !" @ #$ "! D 7 ! % " $ !%! # '"! " # % #! % " & D %!# !/ " ! " # %'+!# " #$ "! D ! % " # C% ! % " + $ "! " # %'+!# " #$ "! D ! % " # C% ! % " + $ "! " # %'+!# " #$ "! D ! % " # C% ! % " + $ "! " # %'+!# " #$ "! D ! % " # C% ! % " + $ " " " !" @" $ " $# $ % " " ! " # %'+!# " D ! % "3 # % !- #! A$ " " C% ! " % " ! !/! $ " " "!+ " % % " + $ "3 & % " #$ "! D ! % " " + $ " ! #7 " ( % 1 " % " !" " / ! #! ">B3 % " A$ " $ " % -!+$ L G ! " # %'+!# " #$ "! D ! % " # !#!' % " 1 $%! " # %'+!# " #$ "! D ! % " # !#!' % " 1 $%! " # %'+!# " #$ "! D ! % " # !#!' % " 1 $%! " # %'+!# " #$ "! D ! % " # !#!' % " 1 $% " " " ! " !) " "! !% " "$" # " ! " D ! % "3 # + $ " ! # " "13 1 7 " % " "!+$! " ! + " !%$" % "2 ! " # %'+!# " #$ "! D ! % " # ! " C% ! % "! " # %'+!# " #$ "! D ! % " # ! " C% ! % "! " # %'+!# " #$ "! D ! % " # ! " C% ! % "! " # %'+!# " #$ "! D ! % " # ! " C% ! % " % !+$ % A$ % " # " " ! " " " " ! " " "! !% " "$" # " ! " D ! % " "'% A$ # + $ " ! # " ( % 1 " ! + " # )" "2 9L $ , , & 5 5 8 , & $ C? I . . ) & 2 . 8 & & $ : , . + : & 2 $ $ , $
  • 115.
    GGF L GOL GOLGOL GO ( M . 9( . 9(( M . 9( . 9(( M . 9( . 9(( M . 9( . 9( # ! $ #!' #! " % " ! #! % " " " A$ "$ % %! " % " %% $ D ! #$ 7 "! D ! ( " G2 #! ! #$ " / ! % " ! ! " & ! " " ! #%$! " % D ! #$ 7 "! D ! # " ! % ? D ! " A$ % A$ ! #%$& % & C / ! 7 % "3 ! #%$! " % " / ! % " A$ " # " ! " % " ,! ' "!"3 %# % " ? !/ " & " % " +$ " ! / " !+ #!' ( " 2 % +! % " !/ % " ! $% #!' % 4"5 / ! % 4"5 ! ! 4"5 & $#! % " ! " D !7 % " " " A$! A$ $ # # ' !# " # / ! $ " ! #! " A$ , %! " ! !" $ / ! " ! " D ! % " ( " >2 " %% % ! " $ ! " $ " ! % 4"5 / ! % 4"5 ! 4"5 ( " B2 % ##! $ $ " " " % D ! 4! % " !/ % % #!' 5 ) " % # ! $% 2 S % ##!' $ " K ( " F2 #%$ % " "$? " % D ! #$ "! D ! " ! %!# # # # %% "3 % " % " D %!# #! " # " ! " ! !# % " % %$+ 3 1 3 , & " # A$! " " ! " # / ! % " % D! - #!%! " A$ #$ % D ! 4"! " % " $ ! " # " A$ " # " ! 3 #! % " $ # % " ! !# #! " #!" "3 #) 5 !) ,&A$ % " # " 4 %% " %+$ ! " ! $#!' % A$ # &A$ - #!%! "$ !#!7 #!' % D ! U ? % 3 "#$ % " % " ! # !/ "3 " " & " - !%! U53 %% 7 % " %)- % 1 ! % %! #!' % D ! # % " "$ !#! #!' )"7 " "$? " # !/ "$ !#! #!' % D ! ( % 3 "$% $&# / 7 ! % " %+C + % # !/ 4 / # " "! '%!# 5 ( ? % 3 " # " $ # " 7 $# " "!# "3 ? #$ !/ " $ # " A$ @ # " " 1#$% "3 " $ ! " # ) ! " "# % "3 #) E& D ! % " $ # + #! ! / # " U ? % U $ "$% #$ A$ A$! # % " !#! " " " " A$ % " "$% # !/ " # !/ " 4"! " , "3 $ + $ $#,#," ! " $ " $& - # !/ ? % " "$? " % D ! 5 ( " L2 % ##! % !" @ D ! % #$ "! D ! % ! $ " 4"5 ,! ' "!"3 ? !/ " & +$ " ! / " !+ #!' ( " N2 (% #' / " ? % " "$? " A$ !#! % D ! " #! 3 % $ $ # 1 !# A$) / ,# % " "$? " " A$ %% + % %$+ % D ! ," A$ " ! 4 " " 5 ( " O2 % # " D ! " S/ "K3 !/! ! % " % ? % "E& % # " #$ "! D ! 7 " %! #$! " % " ! " % " + $ " ! # " ( " P2 %!# % " $ " 4#$ % " ,&53 % " ! " " # !/ " 4#$ " + $ " # %5 &% " " $ " "! !" 3 "$% # / ! % " %% % D ! 3 %% / $ ! # ! $#! " % #$ ! % % + )" %% " &$ %! % "! % ! -%$ #! / ! % " D @" A$ + !- #! " % " + $ " & " $ ! % ! / %$ % % ! #!' % " "$% " . G "$ # #!' " + %3 $ D ! # "!" %!# $ " 1 $% $ ! !/! $ + $ ! !/!7 $ " &/ % - # " " ! $% %+$ 4"5 / ! % 4"5 % # ! )" " " " / #!' " $ %! # !#! " & # % % D! # % " %# % " S D ! " / "K $#! " A$ $ " ! $% - # ' #$ " / " !- #! " U % " / ! % " A$ "$ $ " " 1 % " - # "U $ + $ % A$ " % ! !" ' !#, " 1 $% &$ + $ % A$ " % ! !" '3 "! " !+$ % " D# " C% ! > ( % + % # % % / %! ! % " + $ " A$ " # " !+$ % " 3 " % ,#, A$ $ + $ " % ! !" ' % " 1 $% & / # " + $ " % # ! % " ! $% A$ " ! !" 3 " #! 3 !" ! " + $ " 4" ? "5 % " ! !" " !- " + " % " ! $% " / "! / # - # " !" ! " B "!+ #!' % " U % U % ) - ! % % + A$ % " + $ " % D ! " # % " 4" ? "5 F & $ / -$ " ! / %! #!' ! 2
  • 116.
    GGL !" ! $ #!' #" !%! ! !" #!' $ " " $ #!' - + "!' + % ##!' , %! ! ##!' " % ##!' & $ #!' L " D ! " A$ ,# A$!/ % " % " + $ " &A$ ! " A$!/ % #! $ % " %% A$ %% "3 # % % " -$ " ! / %! #!' ! N + % / %! ! " % ? !/ %'+!# & ! #! % D ! . / A$ " # "!+$ " ! % %# / %! D 4 "! !%! + %! % " "$% " % % #!' 3 " D ! " & "! $ #! " D ! % "5 O & " # D " $ %! " % " D ! "2 % % ! & % # P % " #$ "! D ! " " "!+ % % " "$? " % " + $ " D ! % "3 "! A$ " ? # + $ " ! # " GQ " #$ "! D ! " %# / %! ! % ! A$ $ " % A$!/ % #! ! !#! % % " + $ " !#! " &% A$!/ % #! % # " D ! #!' GG " D ! " S/ "K # " ! $& " $ ! " D %!# !/ "3 % " D 1 " "!# " " $7 ! " D % ! " & "# ! !/ "E% " #$ "! D ! " " U-$ % 7 # % #! % " $ A$ $ 7 %% + " D %!# !/ " (((( 0<0<0<0< D ! $ "! D ! ( D ! !" @ D ! % ! % D ! % ! % ! ! ! % ! " ! $% ! D ! %V ! $% #!' % / ! % ! ! $? " % D ! % D ! % %! ! -%$ #! / ! % " D @" %! D !" @ # " $ C !# &+ $ # % !" @ # $ 7 " $ &+ $ # % !" @ #$ + $ " % !" @" D ! % " " ! " # %'+!# " C% ! % " !" @" D ! % " " ! " # %'+!# " # !#!' % " 1 $% !" @" D ! % " # ! " C% ! % " !" @" - # ! % " D ! # D ! % ! $ " ! # " !" @ # " $ C !# &+ $ " ! # " !" @ # $ 7 " $ &+ $ " ! # " !" @" #$ "! D ! % " " ! " # %'+!# " = G % ##! $ " ! / ! % " & ! " #' $ ! $% " "! $ #! " D ! % " H $ 7 " !/ % " 1 ! #%$! " # / ! % I3 H " " !/ % " #' 1 $#! " ! " D 7 ! % "I3 H" 1 $ !/ % $" #! 4# 5 % / ! % ! ! I3 H A$) # "!" ! 1 )" I % ##! $ D ! %+$ $ %!# #!' #! 1-!# 4/ ) !# C G5 %!# 2 H#$ % " % % 7 ! % % I 4 ? !/ " & +$ " ! / " !+ #!' 53 #$ % " % ,! ' "!" A$ " /)" % " "$% " % D ! I3 H#$ % " % / ! % ! ! #$ % " " % " / ! % " ! 7 ! "I3 H#$ % " % / ! % ! " % " / ! % " ! "I3 H#$ " + $ " " ! #%$&
  • 117.
    GGN % D !I3 H" )" " A$!/ % "I3 H#$ % " % !" @ A$ % $ $ " , % +! I3 H" # 7 % % " -$ " ! / %! #!' ! I3 H" # % % " -$ " ! / %! #!' D I3 H" # ' %7 +C - # I > . + $ ! / " !+ " " %! % - # A$ ! % D "!' $ !"#$ " %1 !# " % # ! $ ,#! % & % D "!' % !"#$ " " % / ! % ! ! &! #$ !/ % "2 " , "3 $ , & ! 3 $ , & ! , " / ! % " ! " " % # ! $ ,#! % &% # ! $ ,#! % 4- / % 7 "- / % 53 % " #$ % " " ! $ " A$ ! !A$ !#," !/ % " # ! $ ! % " % D ! " ! / %$# " " " " " D "3 7 " A$ -%$# C % " GO &% " FQ @" & !/ " " - "! " " !" ! " % # % " D!" % "! !%!7 "!+ % % " "$? " % " + $ " D ! % " " %% & "# ! " " !" @" D 7 ! % " A$ $ %!# " % " $ ! 3 # "! # $ % " -$ " ! / %! #!' ! 4H $ %+$ - # % " "$% " % D ! I5 " % # % " ,! ' "!" A$ 1 " % # " " " $ ! B $ + $ FQ " "3 1 % " # $ A$ $ % "$ " D 3 3 !/ % $# 7 !/ 3 !/ % "$ % ! + " "3 # %!-!# #!' A$ ,& ! %+C #$ " ! & " " # " ! 7 )" A$ # "! # / ! " !/! % % " FQ " " " + $ " F 4 " !# % ! 5 " $)" # #$ " , " & $? " ,& # + $ E&# % " ! " 3 @" #$ " "3 ! + " "$ %3 # %!-!# #!' % #$ " % +! 3 #) 3 " + $ " " / A$ % " + $ " " " #! " "1 4 A$!/ % "53 % " / ! #! " " 1 ! " % ? #!#! "! / " A$ % % ! #!' -$ #! F " %% $ !" @ #$ "! D ! % " ! " # %'+!# " # % " " + $ " "# ! # + $ & ! 3 "1 # % C !#! " A$ " ! #%$! & "A$ 1# % #$ # % "! % +1 /!" " " % # % ,! ' "!" A$ % # " L "! % "!+$! !" @2 G QG 9G Q Q> 9 QB > QF U QL HJ$) 1 # #%$! " % " "!+$! " # #! " & "$% "I 4% " "!+ " S!+$ %K "!+ !-!# A$ % " !#! " !-! "$" "$% "3 % " "!+ " S !+$ %K "!+ !-!# A$ % " !#! " !-! "$" 7 #! % "!+ !-!# !/ "1 "! ) " "'% % " "$% " A$ " " &' " #$ # # ?$ "$% " " U! ! 75 N !" @ " "! $ #! " ! #!' & # !A$ O ! / " !+ #!' A$ , " %% % % + % " ? #!#! " % %! 3 H# " $ D ! I "7 & D %!A$ 0 0 *0 0 *0 0 *0 0 * (0 3 ! 4GPNF5 - " " D ! "3 $ ! + & $ + . 4 " 52 Z W - / %$ ! " #,K 0 / %& !%1"3 2 + ($ %!# ! "3 NG7GQQ ! "!' /!" % $ !# ("&#,% +!" 3 / % B3 B 4 !%3 GPLP5 (0 3 & :3 = 4GPLL5 D ! % A$ "17 D 1 % "!+ " - " #, ,!# + 3 2 # &i & ! !#!' " @% 4GPN>5 -$ $ %!# ! ! % $ 3 0 4GPOQ5 D ! % , % +&0 " 3 "" 2 %%& 0 # 3 # +$ !#!' ; 3 , & ( 3 =4GPOQ5 ("!# % +- #! % D ! % )D!# 3 * 2 ! ! % !%% " 3 6 E0 . 3 &0 . (3 ; 4GPOF5 ("!# % +1 D ! %2 !" @" & %!"!" ! / " !+ 7 #!' )D!# 3 * 2 @1 ! ! % ! % . :3 = 4GPNF5 , " $ & - #, + ! / %$ ! " #,2 ( ! #! " # # ! + "$ 3 D ! % "!+ 3 %&"!"3 $ ! + & $ + 4 "53 #! E GQG7G>N 3 4GPBP5 D "! - # %7+ $ "!+ ("&#,% +!# % 0$%% ! 3 BL3 G>N7G FQ 6 3 6 4GPOL5 " #, , " ! $# ! T 3 "" 2 % & 0 # 3 # $ !#!'
  • 118.
    GGO N !" @"D ! % " ! / " !+ #!'!" @" D ! % " ! / " !+ #!'!" @" D ! % " ! / " !+ #!'!" @" D ! % " ! / " !+ #!' 0= ( M =0= ( M =0= ( M =0= ( M = J$ % %$ 2 G -$ # % # "!' % " !- #! " % ! / " !+ #!' D ! % &% ! / " !+ #!' D ! 7 % %!# % " !- " !" @" D ! % " &% " "! !%! " ! / " !+ #!' A$ - # # $ > #' % - # ! % % $ % $ " $ ! B " ) , !%! %! ! / " !+ #!' D ! % F #$ # #! / %$ " $ ! " D ! % " A$ ,& "! - # $ " % # 1 $% " $ ! % +1 #% "!-!# % " !" @" D ! % " & %! # $ " " !" @"2 "$ '"! 3 $ % 3 $" " & %!# #! " "! !" 3 % # ! $% -$ ! % " !- #! " % ! / " !+ #!' D ! % &% D ! % N GN GN GN G HJ.8 9( IHJ.8 9( IHJ.8 9( IHJ.8 9( I D% / *) *) # / %) / " #! 3 " ! / " !+ #!' ,# " / ! ! #! % % " / ! % " ! ! " A$ ,# " % ' D% / . / - / ) D ) 0% %)< # " @% ; %! + 4GPNP3 GGL5 S ! / " !+ #!' D ! % D " 7- # " #$ %A$! ! / " !+ #!' % A$ "$% ! "! % ! $% / ! % " "!+ % ! % " "$? " % " # !#! "K ,#,3 ,&# !#! " " 1 $% " % " #$ % " " D + % " "$? " % " $ ! " "$? " " " / " "$ ! $ %3 "$ %! $ D ! 3 % ! / " !+ # " $& %! $ "! $ #!' % A$ " D $ " " / ! " ! !/!7 $ " " "! $ #!' # "!" #! ! $ ! 3 # !#!' " 1 $% ? ! " #! #$ " #! "3 " $)" %! % " - # " % D "!#!' %!# #!' !#, ! # !#!' ( #! % %+$ 3 $ D ! " Z# " $&K $ %! # ! 3 ) ) D% / )- ) ) 0"! A$ " " / "! $ #! " &
  • 119.
    GGP D!" "3 /# " ! #! % % ! / " !+ % ! / " !+ #!' D ! % % " / ! % " ! ! " & , #$ ! & $ " ! $% "3 % ! / " !+ ! # % ! # " !#," / ! % "3 $ ! -%$! " %% " A$ & "$# ! 3 % !+$ % A$ "$" - # " = ( .= ( .= ( .= ( . " $ ? % D %!# % # # ! / " !+ #!' D ! % &"$ !- #! # % D ! 7 #!' " "$ A$ $ ! / " !+ " %! % - # A$ $# % # "$ %# ,% " % " -% ? " ,$ " ! #! ! " +$! $ - A$ D ! %3 "!+ 1 % % " "$? " / ! " + $ " $ ' 7 + " #$ + $ "2 $ + $ % " "$? " ! +! ! $ % / # "$ %# ,% 4N # " A$!% +$ ! 53 $ " +$ + $ A$ ! +! ! $ # "$ ! %# ,% 4B # "53 $ # + $ A$ ! $ # "$ ? %# ,% 4$ " % # 5 &$ #$ + $ # % A$ ! +! ! %# ,% % 7 1 % % " % A$ " % " "$? " # "$ "$ Z#!' K %# ,%3 "1 # " - # " 4 !" ! 3 # ! %# ,% " /! # # 3 #) 5 *! % ! 1 % # %! " $ " % " -% ? " # + $ &# 1 % " + $ "3 "1 ! % - # % # "$ %# ,% " % " -% ? " ,$ " " %$ + 3 % - A$ 1 " #$ "! D ! % 4+ $ " ! # "5 % " "$? " "!+ " % " + $7 " ? ! 4 !+ " #$ % " D 3 A$ ! -%$& % "!" #! % %# ,% " $? " "$ % % " # ! " %# ,% A$ % " , "5 ( % # ! 3 "! #! ! " +$! $ - A$ D ! %3 % ! / " !+ 1 #$ ! %$+ " " % # %!# !" ! " " " # !- " # "$ " %# ,% 4 ? % 3 -!#! " " ,+ % $ % !/ % # "$ %# ,% U !+ " $ " #!' %!#1 #$ " " A$ ! A$ @" ! #!7 " "! &# % $ ! " % " ! % + # "$ %# ,%U5 # 1 " " A$ , ! # ! " % / "3 ! " & ? " %# ,%3 "1 # A$! " , ! + ! %# ,% ! 1 % # %! "$" -% ? "3 %% / 1 # "$" # #! " & " % # 1 % - # % # "$ %# ,% " % " -% ? " ,$ " % " A$ " 1 ) !# $ D ! A$ %!+ % " " " # "$ ! $ ! A$ - # + / 7 % " %$ % ? % " "'% !%$" % !- #! % ! / " !+ #!' D ! % &% A$ % " ( 3 / & " " - %! % " !- #! " % ! / " !+ #!' D ! % " # " $& % "! $ #!' & " ! $% ! #! % % / ! % ! ! 4 " # " % # "$ % %# ,%53 " $)" " " / % - # " ! $% #!' " % / ! % ! 4 " # " % # %! % " -% ? "5 " #! 3 % ! / " !+ ! -%$&' ! # % + # "$ %# ,% % " "$? " D% / + - / %) # " "$? " & # "$ 1 $ !/ % %# ,% & " ,#, % ! / " !+ $/ A$ / 3 ! -%$&' % # ! # "$ %# ,% % " "$? 7 " $ "! $ #!' A$ /! D!" 1 3 ? % # % ! # % ! / " !+ % ! / " !+ #!' D 7 ! % " %!+! " " # !- " !/ % " # "$ 3 % " #$ % " " + $#," # $" " 4 %7 +$! $/ $ # ! # "$" !+ "3 " %# ,'%!# 3 $ " " "!' 3 #) 5 % ! $% #!' ! #! % & /! % # "$ %# ,% # ! % D ! 3 "1 " + % " !/ % " # "$ %# ,% $ ! $% #!' %! " / ! % "$ 3 ) ) D% / )9 - % ) )% / % % ) " !- #! " #! % + !" ! " # # 1" !# " % ! / " !+ #!' D ! % &% D ! %3 A$ " !"#$ ! " #$ " %!# # !/ " - A$ " ( %% " # " ! -$ ! % " ! " ! / " !+ #!' D ! % 7 , & , + 2 , $ G 2 5 7 $ , $ . , G 2 5 $ , 2 5 & . ? % #! 1-!# 4& % / ," $ 5 !%$" % !- #! $ D ! &$ D ! " 1 % " "!+$! " "! $ #! "2 S 9( K2 # ? ! #! % $ " / "$" ##! " S 9( K2 % " ##! " " " #$ %% + ? NNNN H .< ( R 9(H .< ( R 9(H .< ( R 9(H .< ( R 9( IIII !" ! " $ " , !/ " " # ! ! " #% "!-!# % ! / " !+ #!' D ! % ! + 3 " %! A$!"!) " # "! % "!+$! #% "!-!# !#, ! / " !+ #!' 2 ) / /% F/ / / %) /% ) % , D% / ) F/ / / %) /% ) 1 / /% 6; %+$ " # "! " % ! / " !+ #!' " # %! #$ % " % !/ % " $ !/ " " / ! % "
  • 120.
    G Q $ 3! #$ % " % % #!' $ # ?$ / ! % " $ $ % ! " " # " " % , ! 4 ? $ - A$ D ! %5 " % # ! 3 " / # " % ! / " !+ #!' " # " $ ! #' / %$#! # ! $ " / ! % " % " % #! " )" " "! $ #! " # )" % , ! 4 ? $ - A$ D ! %5 " % ' ) " #! 3 % " !" @" D ! % " " $ #% "!-!# - ) N GN GN GN G / " !+ #!'/ " !+ #!'/ " !+ #!'/ " !+ #!' " ##! % "/ " %" ##! % "/ " %" ##! % "/ " %" ##! % "/ " % " !" @" ! / " !+ #!' " ##! % "/ " % ) / / 0 ) /% F $) % % 0& %! "$ ! #! #! ! % #!' $ " # $ - + -1 %+ A$ "$# ( ? % 3 ! / " !+ % C % "3 " % " &"$ % " $ #!$ #! ! 3 ! % !/ % "# % ! % " ? " $ "! !# U $ $ % ! U % / 3 %! % % #!' % $ " ! & % % + $ + $ % " !" 4 ! 5 ! 3 %! "! ,& !- #! " # ! " D " % / % " A$ " D,! !) " "! $% " " !" @" $ "A$ ! " % "!+$! 2 ```` ↑ //// )% 2)% 2)% 2)% 2 )%)%)%)% @@@@ )%)%)%)% 5555 ↑ ) W )% ) )% % 0 9 ( ? % 3 ! % " !/ % " / #, ! + $ " ! 3 " 7 +$ & # @ ! " $##!' "!# ! ! % / ! % % #!' % $ " ! & % % + % " " #$ !# "3 7 A$ & !" ( "! 3 % # % ##!' % " " " $ C !# 7 "$ / 3 , %) ; % - ' Y ) / /) "/ /) "/ /) "/ /) " $ Z $ ? $ ? $ $ : $$ Z $ ? $ ? $ $ : $$ Z $ ? $ ? $ $ : $$ Z $ ? $ ? $ $ : $ , % / 9 - *) / . ' ) /" % # ! ! # "!" ! $ + $ " " $ ? " $ U + % U " / ! % " & #! "$ "# ! #!' 3 % 3 " $ ! " $ "# ! !/ " A$ #$ " % # ,! ' "!"3 )" " " !) "# ! !/ " = (= (= (= ( " - " " #$ " " #! % " ! !' " % " #! " % " / " $ ! " % ##!' $ ? !/ " "# ! ! % C / " $ 1" A$ " ! ! % " !- " # ! " # ! " % % ##!' " #! 3 " # % "# ! #!' % " - #! " % % # . " $ ! A$ ! / !+$ #$ % " % D # !/ ! + " "$ % % " ? " $ 7 " $ '"! " "# ! ! !#, D # !/ % #! % # % # %!-!# #!' % ? 3 ! "$ " D 3 % ? !/ " "# ! !/ . %!"!" % #! ! %'+!# % " GF ! ! " & ! ? ! ) !# % - # #!' " C !# "# ! ! U $ U #$ % " % #! ! %'+!# 4! A$! 7 #,5 !#," !' !# "3 " ! # ? !/ / % A$) !-! " $ $ ! % +1 3 "! % "# ! ! % . " $ ! % C D ? " A$ ! + " $ 1" #! &"$" # # 1" !# " 4 #!' # #! 3 " #!/!%3 3 !/ " % /! ? 3 #) 5 % '"! " - # $ % " D ? " A$ /!"! $ 1" $ ) # 4 "# ! #!' 5
  • 121.
    G G 7 ,+ , $ + $ , " #! " # "! " % ! / " !+ ,# "# ! #! " # !/ " + $ " "$ + $ " " 7 "3 ? " ! !# " 4 " "3 " $ + $ 5 ( ? % 3 $ ! / " !+ A$ " "# ! ! % !/ % % " #!$ " % ? % A$ , / ! " %% " % % + % %! " % % /!"!' & % !@ % !$ )D!# " ? % !" @ " ##! % "# ! !/ " ! !" @" A$ #% A$ ! "!A$! # % #!' ! $% #!' $ " A$ " # / 7 ! % ! !/! $ % 3 " /! #$% / ! % " $ Z $ ? $ ? $ ? ? $Y$ Z $ ? $ ? $ ? ? $Y$ Z $ ? $ ? $ ? ? $Y$ Z $ ? $ ? $ ? ? $Y? $? $? $? $? $? $? $? $ , Y ) / 9 /" ) / / / !) "# ! #! "3 / ! % " ! !/! $ % " "! "$" 0" )" " $ ) " " !" @" % A$ " ! " % % #!' / ! % " $ ! ! !- #! % " !" @" " ##! % " "# ! !/ " &% " # % #! % " # $" % " $ D " " + -!# % "!+$! 2 ( % 3 , Y ) %) / % ' ) %) % # ) $ " %! ! % #! " # $" % "3 " -$ ,! ' "!" # % #! % " &#$ $"# / %$ % #! " # $" % "3 " " ,! ' "!" # $" % " = (= (= (= ( . ! / " !+ #!' A$ ! ! + % % #!' % ##!' -1"!# &% # -! $ % /! + ? " ?'/ "3 " / A$) % #! " " " / ! % " 4" %! ! " # % #! %5 . ! / " !+ #!' A$ " $ ! #' % !/ #!' ! 1 " # ! -%$& % $# !/! % " ? " %1 + " " " ! $" ! % "3 ! 1" & #! 3 " / "! % " " " $# !/ " " % " " !/ "3 & # " A$ "1 " 3 / %$ % A$) &#' " A$ % !/ #!' ! 1 " # # ! $& ! # % $# !/! 4 " ! / " !+ #!' " % # ! % # % #!' &%$ + % % #!' # $" % % " / ! % "5 . " $ ! " % % #!' % $ ! #!' & % %- !" $ #!' % ! !# 3 / A$) / ! % " # " #! % " ! ! % % #!' 4# $" %5
  • 122.
    G . ! /" !+ #!' A$ %! #$ % " " % " / ! % " A$ +$% % % #!' D!" + ! #! " 7 / " 4/ "5 & + ! #! " # " 4#%! "5 % " " ##! " # #! % " ! ) !# 4# / %C " ! # ! $ % " "$ ! " $ !%%' '% "53 "1 # " $ ! % /! #$% #!' A$ " !#," / ! % " &% " " A$ !+! % /! #$% #!' 4" # % #! % " / ! % " &" / %C # $7 " %7 5 % " ? % " $ " " % A$ " , # ! " # A$ #! " # "! " "'% " # % #! / ! % "3 " # "! " " $"# % " % # % #! " # $" 7 % " " %$ + 3 " # A$ % # $" %! ! %!# # % #!' # % #!' "!+ !-!# # $" %!7 ( ! " % # " # % #!' &%$ + # $" %! " " !" @" %) )/ / /% 9 - $ " % # % #! " # $" 7 % " " D %!# !/ " $ !- #! # % " D ! " " % " % !" ! #!' D ! #!' & D 7 ! #!' % " !" @" " ##! % " # % #! % "V# $" % "3 % " # $" " & - # " & #$ ! % %!7 4 " " & !- " "5 & % ! / " !+ % "4 "5 " / & # ! 3 % " !" @" D !7 % " &#$ "! D ! % " % ! / " !+ / # U! #! % U % " $ # $" & %! "$" - # " # " #$ #! " . !" @ # % #! %V# $" % $ %! ! " " / ! % " # % " " $# $ " # % ? " # 7 % "!+$! 4 # % #$ " $ / ! % 52 $ " $# $ " " # % ? " # % " % ,! ' "!" # $" % " $% !/ ! " % # 1 $7 % #! # 4S " % #! ! ,! ' "!"K5 , .) / + % - . )% ) ) 4#$ 7 " %! ! % #! " / ! % "5 - + % ) . )% ) ) ' 4#$ " % # % #! " # $" % "5 "! !" 3 % " !" @" # % #! % "V# $" % " U # 7 "! "U "# ! % #! " $ " + $ " "$ + $ " &"$ % "# ! ! ! % " / ! % " ! #%$! " % ! / " !+ #!' 3 %$ + " % # % " % #! " )" " 4 ! %$+ " "# ! !/ " / ! % " ! !7 /! $ % "3 %$ + / " %% % " "# ! #! "2 / " % # % #! "5 = (= (= (= ( . ! / " !+ #!' / %$ % # ! !%! " # $# " 4% #$ "5 % /!"!' 3 & % #! " / ! % # % " D 3 % #$ #!' & % !/ % " #! # ' !# % % $ ! ! ( ! 3 ! 1 " A$) # 1 % " # # $# & "# ! ! 1 " % # ! !%! % " " # $# " " / 1 " % " D % " " " ! / " !7 + 1 " "$ #$ #!' & !/ % " #! # ' !# 3 & "# ! ! 1 " % " D 3 #$ #!' & !/ % " #! # ' !# % % 7 $ ! ! ( " ! 3 % #! 1 " % # ! !%! & % " D 4 / "! ,& !- #! " " D #$ % # ! !%! % " " # $# "53 % # ! !%! &% #$ #!' 4 / "! % " # $# " ! $ # ! !7 %! "! !% !- % " !" ! " #$ #! "5 &# ! !%! & !/ % " #! 7 # ' !# 4 / %$ !- 7 #! " !/ % " #! # ' !# 5 "13 ! "# ! ! " &%$ + # % #! " % " !" @" " ##! % " "# ! !/ " #' % " # % #! % "V# $" % " / " " / / ! % " % #! " )" "3 "$ ! $ % & $ % ! 7 8 Y $ $ , $ , $ + $ 2 G NNNN / " !+/ " !+/ " !+/ " !+ #!' % +! $ ! %#!' % +! $ ! %#!' % +! $ ! %#!' % +! $ ! % #! " # "! " % ! )" % ! / " !+ " %! / < /% ! " / ! % " % " % #! " )" " # " " !" % " , ) 0% " #$ % " <
  • 123.
    G > /% %)% % . 0% + . % / 0) / - ' ) ( ? % 3 $ ! / " !+ A$ $"# %! #' / %$#! % " !/ % " % $ #! # @" $ #!$ $ A$ ! " $ ! #' , # ! % # ! " D % " % / 7 % " 4 !+ " $ % 5 % " C% ! " ! @" " , ) "$ % !/! ! " " ! "2 , 1 60 , " ) )% 1 + 6 - , % 0# " ! !# % "!+$! "A$ $ Z $ ? $ ?$ Z $ ? $ ?$ Z $ ? $ ?$ Z $ ? $ ? , A$ %% " A$ %! # ! " /)" % ! 4 / ! % " "$" % #! 7 "5 %+$ % #!' + % ( ? % 3 $ ! / " !+ #!' %! # ! " % # ! $ ,#! % $ # $ ! !#, # ! $ " ! / ! " $ " % ! 4 !+ " $ % $7 GQ @"5 &" D ! "$ / %$#!' % % + " ! $ " / ! % % #!' ! $ $ " " !/ %% # / A$ " " / ! % " / ! % " % " % #! " 7 )" " # # 1" !# !" ! !/ % " !" @" #! " A$ % #!' " # $ % 7 #!' " " !" @" $ " " % "!+$! 2 $ Z $ ? $ :$ Z $ ? $ :$ Z $ ? $ :$ Z $ ? $ : , ) )% " $ ! " = + > D ! # ! " /)" % ! "$ % #! " + $ " " #1-!# " $ #!' " % " S# , "K + $ " ! !/! $ " /! #$% " %+$ U + % % 3 + $ " U 4 % 3 GPNN5 . ? % " " + $ " 4S# , !"K5 " 1 % - % " " " A$ #! GP>Q 0 "!%3 !) 1 $ !%! " # ! ! + $ ! % # 2 % " " " A$ " $ ! ! ! $ GPOL &GPON " !# % " !@" % !$ )D!# A$ "!" 1 ! " $##!' ! ! $ % A$ #$ !' GPOF " !" @" % " A$ " 7 " , % ,# " +$! ! " " + $ " /)" % ! ."$ % " " !" @" " D $ $ " # / A$ " ! % + $ "$ % #!' " A$ ! #%$! % "$ % #!' = (= (= (= ( . ! / " !+ #!' #! % " % " # ! $ " ,#! % !# $ !%! % " #,!% " #! " GPN>3 !+ " # #! # @"3 # ! GPOF " @ " 1 $ $ " #,!% " G @" &" ! 1 % " # ! $ " GPPQ3 " 1 $ $ " #,!% " GN @" &" ! 1 % " # !7 $ " GPPF3 " 1 $ $ " #,!% " @" & % @ QQQ $ $ " #,!% " N @"3 & "1 "$# "!/ "13 " %! % / %$#!' # ! " % " # ! $ " #! " " %$ + 3 $ 7 A$ % # ?$ " #1-!# " " " $ ! " # ! !#!' $ " !- 3 # $ " " % " " /!/! " % + $ #,!% " #! " GPN> & ? $ Z $ ?& ? $ Z $ ?& ? $ Z $ ?& ? $ Z $ ? IIII :::: $ !- #! # % " !" @" #! $ / " % "!+$! ? % 6! " 4GPOL3 QO5 = (= (= (= ( . ! / " !+ " ! " " $ ! % " # ! $ " % " " " " # % " " #! #! " - "! 7 % " % +!' S K " # ! $ " " ! " # " @" $ $ ! GF @" # A$ " ,# % !#!' 3 " " % ##! % % #!' " " D!" " 3 $ $ " %% " "1 % % #!' $ # ! /)" % ! % " #! % 4 %+$ " $ ? " " " ! + " $ / " " "53 #$ %A$! ! % % #!' " % !" 2
  • 124.
    G B % "" " % +!' ZK 4%% % #!' + %5 8" " 1 $ ? % $ !" @ #! ! % ! / " !+ " $/! ! " " $ ! % " # ! $ " ,#! % " "! !# " - "! % " % " " " A$ " ! !#! # % " GPOL3 % +!' S K3 % " $ ! ! / %$# 1 % %!"!" $ "$ 7 % #!' + $ " #1-!# " @" " $)"3 % "!+$! $ " " 1 % A$ A$ " "$ 7 % #!' 3 % #$ % U GPOPU " # " ! $! " " # " " D ! #! " %$ + 3 %+$ " % " " " A$ " ! !#! # % " GPOL , ? % # #! 3 & % " $ ! ! #%$! "'% % " # ! $ " % + $ "$ % #!' " " A$ # " % !#, @ & GPOP # ! C % +!" ! 4 % % #!' " " " " $ ! $ "$ % #!' 5 8" " 1 $ ? % !" @ / %$#!' + $ # , %+$ " % #! " A$ " !-!# # % !/ - #!%! 3 % " ! " # $ % " % % #!' $ # ! % /)" % ! 46! " 3 GPOL5 ( ? % 3 "! " %% / # $ ! / " !+ #!' " % " ! ! " %1 !# " " $ ! " + $ " # 1 # #! # @"3 , 1 $ % / # ? # ! % " ! + " # $ % " " "$ % #!' $ A$ % "$ % #!' " +$! 1 "! "! % !" 2 % " + $ " # 1 % "#$ % 4"5 " #! 3 % " " $#," " " # ! 1 3 % "$ % 7 #!' $R ? $ $ Z $ :$R ? $ $ Z $ :$R ? $ $ Z $ :$R ? $ $ Z $ : " !" @" / %$#!' + $ 1 "A$ ! " % "!+$! 2 % " !" @" #! & / %$#!' + $ " " $ ! % # ! "$ % #! " % #! " ! A$ # ! " ! $ $ " !- $ A$ A$!/ % 3 % # ! " / %C # % # !/ & ! !/! $ % 4 A$ % " " " $ # ! 5 ! ,&# ! "3 % ! / " !+ $ ! " #1-!# A$) ! !/! $ " / # % " # ! " " ! " !" @" % "! $ #!' 1 + -!# " "12 " #! 3 %+$ " " % " "$? " $ # ! 3 % % #!' "$ % #!' " % !" $ Z $ ? $ ?$ Z $ ? $ ?$ Z $ ? $ ?$ Z $ ? $ ? , % " "! !% " % " " #% " " !" @" /!" " ! 3 "'% A$ % !" + $ " #1-!7 # "$? " " ! " % " ! " " . ? % % " 1 $ ! / " !+ #!' A$ " / $ % % " # ! " % " # ! $ " $ + $ ? #$7 !/ " % #!' $ + % / % $# !/! 3 !+ " $ #! # @" @ " " / 1 % # ! $ % " !" " ? #$ !/ " " #! 3 % " ! !/! $ " & "'% % % #!' "$ % #!' 3 " % " !" " ? % 3 " 1 % " / "$ % 4 $ $ @5 $ + $ A$ #$ !' "!# ! %! "! " ! # "$" D "! " / % " !"#$"!' & D % #!' % " -$ $ "3 &"! !" ! $& "$" D "! " !"#$"!' & D % #!' ,#," " " 4 # " / #!' % " #! " " 1 % " !" " " "5 " 1 D " " + -!# "!2 % " !" @" % " ! % / ? A$ " # # % " # ! " + $ % "3 " # # % " # ! " ! !/! $ % " " A$) # " " " #1-!# " ! $# % # ! "/ ? " A$ / # " "$% $& !-1#!%
  • 125.
    G F D #% " !" " "$? " $ " +$ !#!' $ " / #! " "$ " #$ " " ! !" @" $ " $ ! % #! " + $ " " " #1-!# " & " # / ! #$ " ! % #! " % !7 / " !# " ( 3 / " # #$! % " - # " A$ $ !#!' $ " !7 #! " " ! " 4 #$) " % - # ! !" #!' % $ /!" # -$ ! / %! #!' ! D ! " &#$ "! D ! "3 "'% A$ %!# % # D D ! %5 " !" @" % 1 "7 A$ ! " % "!+$! - 2 , ) .) / + % . )% 0 - ) 7 8 $ , $ : : + , $ 4 Q $ 8 " $ $ 8 + , , C 5 I" 8 " N >N >N >N > #!' % " !" @" " ##! % " &% +! $#!' % " !" @" " ##! % " &% +! $#!' % " !" @" " ##! % " &% +! $#!' % " !" @" " ##! % " &% +! $ ! % "! % "! % "! % " " " $ ! " % +! $ ! % " ! % / ? A$ #! ! - #!' " #' % " / ! % " &"$" % 7 #! " / %$#! /)" % ! ! + 3 "$ % " " # " " " A$ % " " ##! % " % ##!' $ ! !" @ $ 3 " ! % '"! % ! / " !+ #!' "! !" $ # ! " 7 " - A$ "3 ? % 2 . ! / " !+ $ %! $ % $# !/! + "3 7 ! " & A$ @" " "E&/ #' " !-!# 4 " !-!# 5 % $# !/! % " + " " " % " " !" " "3 % @ & % " " @" N >N >N >N > H .< 9( (H .< 9( (H .< 9( (H .< 9( ( 9( I9( I9( I9( I % # " #! ' % ! !#! % # 1 $% " D ! "3 D% / / D% / + / /)- *) % - F % / 9 *) % !" @ " % ##! $ ! / " !+ #!' " ! % % " %/ & % # D A$ % " $ ! " %$ + 3 " ! " ! / " !+ #!' " # # 1" !# " ! " A$ " # " ! " % /" ) D% / *) , ) D% / & "$ / 3 " ! " ! / " !+ #!' ! & # % A$ % " !" @" D ! % " $ D ! " %! % #! " S $ "K % " / ! % " ! )"3 "! # ! #!' " / ! % "3 & %% " " % # % #! " # $" % " # & #!"!' ( ? % 3 $ D ! " % ! ? " / ! % " !% %! + % - " 3 % ) " @ & " - # " "13 " " #$ - # ' # / ! % # ! 3 % ! / " !+ #!' D ! %3 "$% " # % ? " % " - # " % " C%7 ! % " / ! % " A$ ! /! 4 $ " $ ! D ! % " % " @" A$ / # % A$!" 3 " 1 " !-1#!% " A$) # ! $&' % ! % % A$ " / %/!' % # 3 A$) # "$" #! A$ # % #% 3 % C #!+ !%% " -$ "3 % + ," % -$ " # # #!+ !%% 3 #) 5 % ! / " !+ #!' D ! % % " / ! % " $ ! $% " " # ?$ # " # # "$" - # "3 % ! / " !+ #!' D ! % " ,# % ( % A$ " # % % <% 0 , D% / - ) D% / %) % /" ." / 0 ($ %!# " #$ %A$! %$+ "!+$! % !" # ! ! , ! 3 # #! ; %! + 4GPNP53 D% / U" % " 8 % % .) # / " #! 3 % % ! !#," / ! % " $ " % + ! $ % "$" - # "3 % #$ % "$ % " & -$ % % ! ( % 3 "! " #$ $ - # % % ! 3 )" " & % %! # ! 3 D% / / /" + % # / Q >&U # " #$ U / / - # D 4 "! !%! + %! % " "$% " " ! !/! $ " & "! $ #! " # ! ! "5 . 9 D% / " A$ % " % ##! $ F/ % % / / ' % % % *) ) & 1 % " D ! " $ !%! $ " " & " QQ " "3 % A$ !-!#$% % + %! #!' "$% " % #! " " %! " ( % '
  • 126.
    G L % ""$% " $ D ! " / " # # $#!' & " /)" % ) %!# )" U !" ! " # D " &# !- " ! " " "U # / + %! " !#," "$% " "$ 3 " #% " " ! / " !+ #!' U D ! % & D ! %U " $ !%! % / # % # 7 #! ! & # "! " "$% " ! $ ! $ ! % % ! / " !+ #!' A$ " - " N BN BN BN B HJ.8 9HJ.8 9HJ.8 9HJ.8 9 ( . 3 ( : R I( . 3 ( : R I( . 3 ( : R I( . 3 ( : R I ! " # ' A$ % % ! % % & % # ' !# " ! !# "! $ " " $ ! ! / " !+ #!' " ! !#! 1 # -! " "!# D % ! "3 "# ! !/ "3 # % #! % " D %!# !/ " "! !" 3 % ! " $ ! " %% / % - $% #!' #! #% " + % &)" " % " % ##!' ! ' , % % N G " $ " "A$ !# " # " #! %+$ " % " ! / " !+ #!' $ " " D ! % D ! % ( ? 7 % 3 "! " " %! % % #!' % !/ #!' &% $# !/! % " ? " #! " 3 1 " " % ##! $ # ?$ )" " & !/! ! % " % #$ + $ "2 $ ! " !#! $ % / !/ #!' 3 $ " +$ # ! !/ #!' 3 $ # # ? !/ #!' &$ #$ % A$ " % ! !" ! +C !/ " $)" # 1 " % " + $ " #$ "$ $# !/! 1 " $ D ! ! " + $ " ! # " 1 " $ #$ "! D ! # ! 3 "! ! !) " % !7 / #!' D!" % " ? " "1 # "$ $# !/! & % #! " " / ! % "3 " 1 " %!7 $ ! / " !+ #!' " ##! % # % #! % : "! # " !" " " ! !) " % " " / ! % " & " % #!)7 " "$ # % #!' - # $ 1 " $ " $ ! % +! $ ! % 0 N G ( ( . 3 ( : R " $ ! ! ' "!" !" @ D % ! U " " % # 3 % A$ " $ - $% " # ? $7 " ! !#! % " U " ##! % "# ! !/ U ( D ! % "# ! !/ U "# ! !/ U ( D ! % U " ##! % "# ! !/ % #! % U !- #! + $ " "! ! $! # $" %! U $ "! D ! % U " ##! % # % #! % U +! $ ! % 4 D ! %5 U % #! % U $ "! D ! % U " ##! % # % #! % U +! $ ! % 4 D ! %5 D %!# !/ U !- #! + $ " !7 $& # $" %! U D ! % U $ "! D ! %3 % +! $ ! % & " #7 #! % # $" % 4#$ ,& " " ! - ! # $" %! 3 $ 1 ! # % & %!"!" " 1" !# " ! " %! % #! " # $" % "5 U $" % " U D ! % U $ "! D ! %3 % +! $ ! % & " #7 #! % # $" % 4#$ ,& " " ! - ! # $" %! 3 $ 1 ! # % & %!"!" " 1" !# " ! " %! % #! 7 " # $" % "5 .... G ! / " !+ #!' D ! % " % A$ " %! "! ! $% %! % " / ! % " ! ! 7 "3 " " / ! % " A$ & #$ ! " ! % %! "! % ! / #!' ! # % ! / " !+ " $ - A$ " # !/ ! / " !+ #!' D ! % " # #! !) # ! / " !+ #!' D " 7- # 4% " ,#," &/ ! % " & #$ ! 5 & " / / ! % " & % #! " )" " "$ # D $ % > " !" @" D ! % " " !/! % "!+$! 2
  • 127.
    G N B "!" @" " ##! % " %! " / #! " $ C !# % ! $ ! / ! 7 % " ! !/! $ % & " " !#! " " "# ! !/ " $ "# ! % #! " / 7 ! % " " # % #! % " &"! " % # # " " # $" %! / ! % " " # % #! % "V# $" % " F " !" @" % +! $ ! % " %! " / #! " " " " $ " % ! ! " $ ! $ % #!' " !" @" #! 3 "! %! $ "$ % #!' + $ " #1-!# " !" @" 7 %!"!" / %$ !/ + $ &"! " $ ! % " !" " "$? " " !" @" % L ! / " !+ #!' D ! % " $ # % " !+$ " A$ % D ! % & A$)%% " " # %!# ! - ! % #! " # $" % " ( % ! / " !+ #!' D ! % " " $ % &# # % 7 %! # ! ! N % ! !" @ % +! " #$ # !#! % % ! / " !+ 3 % # D A$ % ! / " !+ #!' 3 % ! " $ ! - # $ &% " ,! ' "!" - $% " ( 0< / " !+ #!' D ! % / " !+ #!' D " 7- # !" @" " ##! % " !" @ " ##! % "# ! !/ !" @ " ##! % # % #$ %VD %!# !/ !" @" % +! $ ! % " !" @ % +! $ ! % #! 4 5 !" @ % +! $ ! % %!"!" / %$ !/ + $ / %$#!' + $ ]# , 5 !" @ % +! $ ! % % " / #!' ! $ % ! " $ ! & !" @ ! ,! ' "!" & !" @ = G %!? $ ! / " !+ #!' D ! % 4 %+C %! /!" 5 & %!# 2 H $ % " " "$" !- #! " # $ " $ ! D ! %I "# ! # $ & !"#C % " # "$" # @ " . ! / " !+ " ! / %$ % % #!' % D "!#!' /! " $"!# % " # % # !7 " D &% # ! $ ,#! % " D " ! / " !+ " ! A$ % &$ " # " $! $ !" @ D 7 ! % %! !#, % #!' & !) $ !" @ " ##! % # % #! % H ' " ! " !" @"I3 HA$) # !/! " " " %% 1 # # " I3 H#$ % " " ! % " !- #! " " !7 " @"I3 H#' " ! $% 1 % D ! % / ! % Z# ! " D KI3 H#' " ! - ! 1 % 7 % #!' % " / ! % " % !" @ " ##! % # % #! % & A$) % " / ! % " & ,$ ! #$ !7 "! " %% / # I > " $& $ ? % $ !" @ " ##! % "# ! !/ B " $& $ ? % $ !" @ % +! $ ! % #! 3 $ ? % $ !" @ / %$#!' + $ &$ ? % $ !" @ %E& " % " ? % " %!# % " !- #! " % " " ! " !" @" % +! $ ! % " F ! $ ! / " !+ " $ ! # #! # @" % # ! $ ,#! % +$ % " $ !A$ @" A$ % ! $ % @ GPLO3 H 1 $ !" @ % +! $ ! % I D %!A$ % " " "$ " $ " L ! / " !+ #!' A$ , / ! " %% " H# " $ !" @ D ! %I " & D %!A$
  • 128.
    G O 0 0* . 3 4GPNN5 + - 0 / %& $1"3 2 + ($ %!# ! " # ! "2ZJ$ ! !/ %!# ! " ! , #! % #! # "K3 C F ; 3 * 4GPNP5 .*) % ) /% / )D!# 3 * 2 $ / ! ! % !# ! $% C O 4Z/ " !+ #!' D ! % & D ! %K5 ; 3 & 0 3 * 4GPOG5 % - ; .*) + 3 .;2 # !# ( ""3 # 4 5 ;. 3 0 4GPNP5 ? -#G % 0 / %& $1"3 2 + ($ %!# ! " #2 ! "2 ZJ$ ! !/ %!# ! " ! , #! % #! # "K3 C GO = ( % /!"!' & % !@ !" @ " ##! % A$ ! %!# "# ! #!' / ! % " &# % #! "
  • 129.
    G P O H' " % ##! $ $ " IH ' " % ##! $ $ " IH ' " % ##! $ $ " IH ' " % ##! $ $ " I 0= ( M =0= ( M =0= ( M =0= ( M = J$ % %$ 2 G5 % " # # " $ " 3 % #!' & # ! ! " % ##!' % $ " 5 # % " !- " ! " $ " "3 "$" # # 1" !# "3 % " "! $ #! " A$ " # / ! $ !%! # $ &"$" %!# #! " >5 " ) # #! ! % @ #$ $ " !" ! " "! $ #! " ! / " !+ #!' B5 ($ $ " " #$ " " % $ /!" #! 1-!# 3 %!# !- " ) " " % #7 #!' % # 1 $% !"#$ % " # # " $ " 3 % #!' $ !/ " 3 @ $ " 3 " !/! % $ " & # ! ! " % ##!' !) " $ ! % +1 $ " "2 !%1" !# " & !%1"7 !# " D %!# #' -! ! % " "$? " A$ / " ! "3 #' ! % @ #$ $ " & #' # % $ " ! % ! " % ##!' % +! O G HJ. 8 IO G HJ. 8 IO G HJ. 8 IO G HJ. 8 I A$1 % ! )" " # A$! "K3 " #! 3 % " )9 ) 9 ) " " %$ + 3 % % ! ! !#! % % ! / " !+ #!' "13 "! % ? !/ " ? % 3 "# ! ! % $" A$ ,# % " !@" % % /!"!' 3 % " - # ! % " A$ " A$ ! + $ $ " !@" " %$ + 3 !) " 1 "! % /!" % " " % " !@" "# + % " !@" "$" "3 "3 1 "'% % ? !/ % ! / " !+ #!' "! % !" @ % !" % # " U& #! % %! U % ! / " !+ #!' * 7 %% 3 0 !" & %W " 4GPOL5 % ? !/ "!# % " $ ! " % "# ! ! % % #!' !@7 % /!"!' 3 ! ' A$ % " "$? " " % ##! " % " $ ! -$ !@" A$ " ! " "$" # 7 $# " & # #! " % #! " # " ! # $ !# #!' " $ ! +3 !#" & % 7 ," 4GPN 5 % ? !/ %!"!" ! / " !+ % " !"# #! " " ? " % " ! ! " " ,!? " # " # % $" % % /!"!' A$1 % ? !/ % " $ ! "$ $" % " % ##!' " & !@"3 7 /!" % " # $ "$ % 3 # % #! " ! % " $ " # 7,!? ($ % ! " $& /! 3 $ " % " ? !/ " % " " ? % " #! " " #% " % # !# " # " "! % $#," " $ ! " A$ $ " " ! / " !+ #!' & "!" % + $ # 7 , #! % " ? !/ " % ! / " !+ #!' &% $ ! %!"!" % !" %+$ " " # $ " " #$ % % O G
  • 130.
    G>Q ( " %##! $ /) 0% ! # " " -! ! $ " ) " U " "3 + ! #! "3 !' !# "3 # U Q*) < / >0 % % / % / - 9 " " ##! " " %% / % "!+$! " 3 A$ " % %! ! $ % #!' 0 O G HJ. 8 I2 : .HJ. 8 I2 : .HJ. 8 I2 : .HJ. 8 I2 : . ) , < + < + V , G W # , 5 2 G # 2 5 $ G , G G + V + $ + 5 $ W / G / 2 F $ * 8 ( G $ , 2 + G $ 2 # $ $ G + G + V 2 $ G 5 W K G ( $ $ G K 5 F $ + O H . ( 0 IO H . ( 0 IO H . ( 0 IO H . ( 0 I . / A$ " , -! ! #$ % " $ " ) " 0" # / % A$ / " " $ ! &" % #$ % " + %! % " "$% " "13 $ % #!' " % # ?$ " % " # " " A$ # #$ # $ " ! " #!-!# #! " 4 %1 ! 3 GPNB5 /) "$ % " -! ! # $ ) )% % 4 $ 3 GPNL5 >F ( " % ##! % $ " %! ! " % " # # 1" !# " % % #!' $#," ! / " !+ " "# !7 % "$-!#! % " # # 1" !# " % % #!' "$ A$ % $ " " $ !# % % #!' " - #$ A$ $#," " $ ! " A$ C !# " " $ " " " $ ! " $ !/ "! ! " U A$ Z" - #!% %!# % " % ! " $ !#!' 3 $ " " % KU ,+ + %! #! " ! " " ?'/ " A$ % " " # # 1" !# " " #! % " " - ! % # "3 " % # #% 7 % " # # 1" !# " % % #!' 3 -! %! ! #$ % " " % " % "/ /) ! $ !%$" " # % ? % % ! / " !+ #!' " % $" % % /!"!' % " !@" " #% A$ !7 #, ! / " !+ #!' % $ ! %!"!" " % " !@" ( 3 H A$) % #!' " I3 H " % " !@" % $ I3 H " % " !@" % C %!# D!# I 1 $& !#! " & # !# ! "! % - ! " % #! " + " "1 " A$ $ " ? % % % #!' -$ %! ! % "!+$! 2 " -! !#!' %! ! ' # " !@" D!# " A$ /!/! % %! % *3 % " A$ / % # % +! & % " " P @" ( ! !' ,# $ ! / " !+ #!' # " % 3 # #$ " ! ! " # 7 " " !@" A$ & " 1 "# ! ! &$ # % " % ! #%$"!' !@" " % " " % ' %!"3 % $" % $ !# #!' % " "#$ % " # $ " - #! & " % ##!' " & " # " "3 % %! ! #!' % " # # 1" !# " % % #!' "'% % " ? !/ " % " $ ! 3 "! " " # !# " " $ ? " $ ! 3 $ % #!' " + 3 "! % # %! $ ? " ! %! ! #% % % 7 9* F , 4 , . 4 $ 2 B 5 =L" , + $ 4 , / $
  • 131.
    G>G #!' # "% " ? !/ " % " $ ! % ) / ) 0) - /% ( ? % 3 $ " $ ! " % " ! # !/ " " )D!# 40 !" 3 GPO>5 & # " % " # "! #! " ' !# " % " $ ! A$ "# ! % # ! + #! % % " ! !/! $ " &% % 7 #!' )" # " / ! % " ! + ! #! % " # !' -! ! % % #!' % "!+$! 2 $ " % #!' # " A$ %% " ! # " + % " " " ! $" ! % " &# #! % " A$ GPO> ! $ # ! % " #! % "$ ! >Q !%% " " "3 # / " "$ ! " % " GQQ !%% " " " &V # " >QQ " " % " " A$ " ? % " %! ! #% % % #!' 3 D#%$& " " A$ " % " ! # " + 7 % "3 " " A$ # % +! ! $" ! % &# #! %3 # ? % # "3 , % "3 # " " %" " % # !) #% A$ " " " ! " &+ " # " # ! ! " # ! % & #$ 7 " " ,$ " *! % " ! !# A$ " " # ! ! " % @ GPO> " # ! ! " A$ # ! / " !+ #$ % "$" ? !/ " " $ ! 3 % A$ " ! " " % # % " #% ! / " !+ #!' " " 3 "$? # 1 !# & ) %!# 3 & " ? #!#! " "! % "! % D 7 ! % " "$% "3 % % # $ - ! % " % % #!' $ !%! $ " $ ! O > H . IO > H . IO > H . IO > H . I " " , " /!" A$ " ! A$ . )" " ) " - )" ' % " ! #!" , % " % /) ? !#, % " % /) A$ D!" 3 -! % +! % " # / ! $ " $ ! /) 0 0) ) )% % !+ " A$ " $ "$ # ?$ % " A$ 7 # " # ?$ -! ! "$" # # 1" !# " % A$ %% " % #!' " " " % -!+$ O - #$ #! % " & 1 " , % =/) % >0Q/) # S =/) ># "! # % " "! % " ) ! " " $ ! " " ! % " "$% " %! 3 # " / # " " $ ! % % #!' 3 % A$ " " % ##! " $ $ " &" U " %$ + U A$ " "$ 7 # ?$ " $ -% ? -! % % # ?$ % % #!' " % " $ " " " " !/ "3 % $" " ) ! " " ! C !% " ) ! " # - ) % % / / " ' % - / 0 % + "#% # # % ! $ " & % # ! ! $ " % " # " " % " 'D! " ! #!" " O > G ! " $ "O > G ! " $ "O > G ! " $ "O > G ! " $ " 0 "!# # + ! " % " $ " " " + " "2 /) % & /) % ' F / / % / / % " " 7 ! -! ! % " # # 1" !# " % % #!' 3 % @ % $ " & /)" $ " % ##!' % ! &V # !# % " $ ! " %!"!" +1 " % # ! ! % C ! $ " % 1 " C " / - % % " 3 ! % " %! " 4# $ 1+! 5 A$ " / " # " $)" / %/ 1 " # !# ," - % C 3 A$ " % " C " ! % !" 7 !%! " % +! " % " /) % 0% % ##!' % " % " % !%! 3 "! # $" " % #! 7 " # % " # # 1" !# " % ! / " !+ % A$ ,# % $ " A$1 % # ! ! " # !# 3 ! " -' $% " !%! 3 "! A$ % # " #!"! " $ " + $ " "3 & " %$ + 3 % " $ " " " % ##! " #!"! " "$ ? !/ " ! " " "+ " ) /) % ) % 0 % U"13 / U 9 ) 0 *) / - ) *) % + + ) ( !%$" % ! #! " / ! " ? % " A$ #$ !#," # "! #! " = ( G= ( G= ( G= ( G $ ! ? % " $ ! / " !+ #!' " ! !+ " D ? " )D!# 3 40 !" % GPOO5 % ? !/ % ! / " !+ #!' " #$ % " D ! #! " /! ? 3 /! & ? ( #$ %! !#, '7 "! " " % ##! ' $ $ " !%1" !# " " D ? " A$ !/ " " " U # ' !# "3 %1 !# "3 - $! "U ,$ ! %% + )D!# GPQQ &GPLQ " " " " " % ##! /)" # 7 #! "3 "!% "3 - #! " " " /!" BQ ! !+ " # /!" " " ! " $# $ 7
  • 132.
    G> " A$ !! % "$? , % %! " "$" D ! #! " / " # " $ $ " !%1" !# " #$ $ " " $ " $ ! # $ !" @ ! / " !+ #!' D % ! 3 " #! 3 " # #%$& 3 "! "$ ? !/ " #$ #! " D ! #! " " ! " $ ! + " ,! ' "!" A$ # " ! $& % ! ! ! / " !+ #! " " #!" " = (= (= (= ( " +$ # " #! " % # " $ ! / " !+ #!' " #$ " !@" , "! / #$ " & #$ " 3 &/ ! % " " #! " ]!/ % " #! # ' !# 3 %$+ " /!/ 3 $# #!' 5 # " # $# &"$" !/ #! " " # " " ,! $ $ " !%1" !# #! % GLQQ " " & % " " " #!"! " - $% " +! " / #$ #!' & " ? " ! !+! " "$ ! % & $ / #$ 7 #!' % " !@" / " ! " $ ! 3 " ,# $ " #! #!' / ! % "3 #$&" "$% " " /! ! - #!' #!"! " %1 !# " A$ - # $ % #!' 3 " % + ! $ ! / " !+ 7 #!' #$ " " & -! ! !/ /)" $ /) % 0!" @ % A$ % " " $ " + %! " % % #!' # $ " ! #!' #!" % A$ $ ! # " % ,# % " + %! #! " = ( >= ( >= ( >= ( > !" @ $ D ! ! "! # ! " /! % " % % /!"!' + # $# " !" #! % " % " !@" ( % + % ? !/ " " % ##! $ # % +! LQ !@" F @" +$ % !/ % " #! # ' !7 # !+$ % ! %!+ #! &" "!+ % ! + $ " # !#! " >Q !@" / # !# $ " 7" #! % " 4 ? ! !5 & " >Q / # !# $ " $&/! % " ! " $)" % D "!#!' !#," # ! " /! % "3 % " !@" " " / " $ # D ?$ + &" ! "$" # $# " /! % " & 7" #! % " / " " $ $ " % $ A$ " "!+ % " !@" % ! % " " # 7 !#! " D ! % "3 + %! % % #!' " # "! 1 ! " D ! " . " $ ! "1 " / %! " #$ A$ % !/ % # $" 7 - # " " #!" % !"% " / ! % "3 "! + % " " $ 7 + %! " " % " !@"3 "! $ + $ !@" # % " #! " # # 1" !# " $ $ " ! !+! &S#% "!# [ $ " $ ! " ! " % ##!' % $ " " % 3 $ A$ % "!+ 7 #!' % " !@" % " + $ " "! % " O B H . . (O B H . . (O B H . . (O B H . . ( 0 0 I0 0 I0 0 I0 0 I "$ ! " !#! A$ /) % -) % / 9 ) 0 *) / - ) ) " $ " " 7 !%1" !# " ! $#," / ? "3 A$! " % ! #! % " A$ $ ! " % @ $ " " !#7 #! " ($ #! " ! #%$" A$ % ! #! % ? !/ % !" @ $ $ " !%1" !# " % $#! % 1 ! " % A$ " % %% " 4;!",3 GPLF5 " /) % " " #! % " % " !" @" ! / " !+ #!' #$ " " " ,# " ! #! " / ! % " % % #!' 3 " " / ! % " " ! # ! " $ " !#!' 4# 1 $% P5 &" %! # $ " " 1" !# " % %!"!" " " "$ A$ % $ " " 7 !%1" !# 3 " % " % " % % #!' ! $ !" !%! " % +! " " % " $ " % " / % " $& #! " % " % % #!' 3 A$ % " !#! " % "$ # ?$ 3 " " ! " #!" " % # ?$ & J$ #!" " !#," " ! " % % $ " 3 % A$ " $ # %#$% 3 $ " ,& " A$ % !#!' & " " " $ " # %#$% " !# ( ,# $ $ " !%1" !# " # " ! % " "!+$! " ) ! " &"$" -! !#! "2 ) % U /! %! ! % " ? !/ " % ! / " !+ #!' U " ! " " % # D 7 "! " $ ) !# " % " # # 1" !# " % " % " " ! " # # / % " ! % % #!' 3 % #$ % " D " # 2 Y d " #! " -! % / % $ / ! % ! 4 Y 5 A$ " ! " # # " ! " # # !) 2 d " #! % / ! % % #!' # " # ! " / ! % "
  • 133.
    G>> % " /% " % % #!' " # # 3 " % ##! " $ /) & /)" " ! " % $ " 3 ! - ! " / % " % % #!' Y " % / % Y % #$ % "# # " Y " $ " ! ! % $ " % #$ % " !7 " A$ $ " " ! #!' , $ !- #! 4 Y U y d I5 " #! 3 , $ 3 % #$ % % C % " $ " " !#, % %% 7 " " d d " % "/! #!' " ) /) & " % -%$# $ #!' y 4" 5 d % " ) 0" % -' $% A$ " " /! # %#$% % / ! 4 5 % % #!' 4 5 : % / ! % $ " 4 5 " % D "!' d # /) 0% #$ % ! " ) ! " !%! d 4GU 5 ( $ /) % # "! " ! #! % " # " "2 ! % / , /) 1 6 & " % ##! % " % " $ " % "3 A$ " + % !" "! !%! " % +! " ( % ! 3 " $ -' $% A$ # ! % " D "! " & "# ! " ( % " +$ 3 # "! " $ 7 # " % ##!' #$ & $ # ! ! A$ ! % % ! % " % ##!' % " " # " " % " "!+$! " ! #!" " O B G % @ % $ "O B G % @ % $ "O B G % @ % $ "O B G % @ % $ " $ " ,# $ $ " !%1" !# 3 $ +$ " H $ % " % C 1 ! ) "' 4 " "3 + ! #! "3 # 1 $% " % / % "3 # 53 A$ # "! # - $ $ " 4 5 A$ " +$ $ " QG 4-!? " "53 A$ % % #!' " D! " % "I " +$ " ! A$! #$ % " % !%! #$ #! y 3 & A$ % / % y U " " / #! "U " "! C $ ! / % A$ # % / / % % % #!' " #! A$ ! " ! y " # A$ Y 3 % / % % ! " " " % # " % " &-!? " QG3 "$+ !7 " A$ " -%$# $ #!' ! $ " " ! &# " # % " / % " % " % % #!' Y 3 " _QG3 " #! A$ GQQ # " "3 PP / # " ! !##!' " # # &A$ % / % y " "! C $ ! / 7 % # -! A$ # % / % Y . /) % / / , " % "!+$! 2 oblaciónianzadelapvar uestraianzadelamvar V S n 2 2 =′ % #$ % " ?$" "! " # # % @ % % #!' # " " A$ 2 n/n1 n n ′− ′ =′ ( + " % "!+$! ? % % ? % A$ & , 1 " % ! #!" O " # 1 $% 3 %! ! " $ % #!' !#! A$ $ " $ ! ! # " + % " # "! " S " A$ %% " ! # " + % " " " ! $" ! % " &# #! % " A$ GPO> ! $ # ! % " #! % "$ ! >Q !%% " " "3 # / " "$ ! " % " GQQ !%% " " " &V # " >QQ " " % "K " " # # 1" !# " " #!"' A$ % % #!' d G GNL ! # " + % " & A$ G GNL " " # - 7 % " #! " # # 1" !# " H $ % " # " % C ! # " + % " A$ " ! A$ /!" 3 $ " QGF3 & A$ % % #!' % " % GNLI d % #!' GGNL " " y d / % ! $ / ! % d G3 $ ! # + % # " d " 7 [240% ! " " # % $ " " $& A$ @ d / ! % % #!' $ -! !#!' 4 5 % #$ % " d / ! % $ " D " # % !%! #$ #! y $" ! $& " A$ 2 2 2 V S n =′ $@%12'%6 [0312X [06 [0[3 -:@ 1[0[246@[0[[[@@4 400 000225,0 09,0 n ==′ & ?$" " A$ 2 298 1176/4001 400 N/n1 n n = + = + ′ =′
  • 134.
    G>B " #! A$3 $ " ! / " !+ #!' 3 # "! " $ $ " PO ! # " + % " " 4# , 1 " !#,5 " % ! # ! ! % $ " !%1" !# 2 % ! % @ % !" 3 # " " ! " % % #!' % " +$ # ! ! " ! #' & ' " % ##! " " PO "$? " O B $ " !%1" !# " !-!#O B $ " !%1" !# " !-!#O B $ " !%1" !# " !-!#O B $ " !%1" !# " !-!# % " ? % # " $ $ " !%1" !# "! % ! " " # " A$ % @ % $ " " 1 d PO ! # !/ " " ( "$ + " A$ % "! $ #!' " # %!# &A$ " A % " A$ " !-!# -! A$ % " % " $ " % " $ ! %!"!" " $ ! !7 $ $ " ? % " ! $ " % +! % " " #! 3 #$ " A$ # $ % " % 7 " $ " % " + % !" !%! " "# +! "3 "! A$ " " # " ! . /) % #!' " " # + 1 " A$ " " % % #!' &A$ " % / " % " ? !/ " % " $ ! 3 " !" @ $ $ " !%1" !# " !-!# A$ A$1 " ,# " !/! ! % % 7 #!' "$ % #! " " " &" " % ##! $ $ " # " " !-!# #!' $ % #!"!' % $ " ! %!# % $" %! !- " @" $ " # " 3 S -! % + $#! % / ! # $ ! % ! $ " %K 4;!",3 GPLF5 !# ;!",4 P 5 "$ %! $ "7 A$ $ C ! % " $ " % " d M ,% / ! % ! $ " % N $ $#! " % 1 ! "! % @ % $ " # " " #! % % "/! #!' " % " " "3 KSh N n fh == .+ " % - ##!' % " 3 % @ % $ " 3 % @ % % #!' 3 ", " % "/! #!' " # % % " ,3 &; " $ #!' # " A$ " # "$% $ A ' ! # " !+$! $ " ? % % " ! # " " " A$ % % #!' " G GNL ! # " 7 " &A$ % @ $ " " d PO - ##!' # " .+ " 2 2534,0 1176 298 N n fh === A$ % % % "$ % #!' " $% ! %!# " - ##!' # " -! % @ $ " % " $" ! $& " A$ 2 ,D -,d , > F1 7 F ! > $ Z %5" O !*9L ;5 % " O 5 # & , 2 A *9 9 ! # + J ! 9 F $ $ $ ! * ** L ) 2 + = !! * > & !* 6 4 2 J ! = F . !J [ G 4 !! *6 % * 9 J / * 9 ;O =6 O ! ( ;5 O *9 & , $ 5 O !*9L 5 O 9 & , + , Z- ' ! O B > $ " !%1" !# #! "O B > $ " !%1" !# #! "O B > $ " !%1" !# #! "O B > $ " !%1" !# #! " %+$ " # " " % ! / " !+ " / %! ! #$ " " -! #! "3 ! 3 !" #! " + 7 + -!# " $ # ! #!' )" " & " " #$% "3 " #$ %! /) %% % / " ! $ " " $# # " "3 ! & +1 % # "! A$ $#," / # " $ " " $ ! " %!"!" " #$ # "$% " # " ! " %$+ " -1"!# " + + -!# " % " A$ ! " #! " ( %+$ " ? % " " % % O > 3 % ! # %$ " #$ $ ! " %!"!" A$ - #$ / " " $ ! #! #! " " #! % " % " +$ # %$ 7 3 "$+ ! " "! % " #! " " #$ !#," % "
  • 135.
    G>F > F1 7F 9 F ) % $ ' F # ; 8 / ) , ) , % $ " #! " ! %!# !- #! % $ ! %!"!" &% $ ! $ " % $ ! %!"!" U# % ! !# " % ! #! ! " # 1 $% U " -! A$!) " / " ! "3 " 3 % "$? "$? " A$! " C% ! ! " #! / " %!# % ! " $ !#!' $ ! $ " % U " ! $ " U " -! % #! /)" % #$ % " % + % ## " % $ ! %!"!" % /) ' % / "$ $ " % ##!' " "3 " # # ! ! " !%1" !# " % ! 3 " " % ##! % " #! "3 "!+$! % " & " @ " " " $ $ " !%1" !# "! % " !-!# % " +$ 3 & " " #! " " " % ##! % " "$? " $ ? " A$ / " ! " ( %% " ,# $ " % ##!' A$ " +$ A$ " % " % " % #! ! % !" !%! " % +! " # ! $ #!' " $ ? % A$ # / ! " % " # ! ! " "# ! " ," , &A$ !%$"7 % # - #$ " ,# $ $ " !%1" !# / ! " " = (= (= (= ( H . $ ? (?( V$ ? $ ? & ? ? I ? $L • / ; . " #!' ! % # % # "! " # #!"!' U -! % "$" "7 +! "U #' $" % ! % " $% " $ #!$ FQQ QQQ , ! " " #! 3 A$) ! "#$#, 3 A$) , "3 A$) # ! " -! &"$" ! ! " # " # % " + " !#! " " • / ; !" @ $ #$ " ! ! A$ ! +$ " " " " $" % ! " #$ " ! ! " " %!# /!" " $ $ " "$? " $% " • ; " A$ %% " "$? " U, " $? "U " G @" 3 &A$ /!/ $ # " ! % #!$ 9 • , % / ; " ! # !/ " % " #!' ! "# # % C % "$? " # % " # 7 # 1" !# " ! " @% " ! + 3 " ! A$ !" @ " $ $ " A$ A$ " % " "$? " $% " % #!$ 3 $% " # %'+!# & " ? - " - !%! 3 " #! 3 D#%$& % " $% " ! " #$ # " % " +! " % ##! #! " &" # "! % $" $ # $ %! % #!$ &A$ $ " A$ !#, #!$ ,&F QQQ #$ " " #$ " " $ !%!7 # #! "3 " #! # $ ! " $ " % " ! % " #$ % " " C% ! ! " 7 #! $ " " "$? " $% " ! # " " ! H $ " #$ " # "! " $ "7 3 $ % #!' % FQQQ #$ "3 "! A$ " A$ $ " " " & Q GF & # $ !%! #$ #! % FQ^I " # " A$ 2 2 V S n =′ $ $ " !%1" !# "! % d 4G7 5d F d F d 4 " 5 d 4 QGF5 d QQQ F 11.1111 000225. 25. V S n 2 2 ===′ 9090902.909 5000/11.11111 11.1111 N/n1 n n == + = + =′ # "! " $ $ " PQP #$ " #!$ 9 " ! % " / % " % % #!' # $ !7 %! QG • " A$ % % #!' d F QQQ #$ " % #!$ " !/! ! /! " " $ ! " #$ B / 0A$ # + ! % " F QQQ #$ " " +C % ! + " "$ % ! "$" , !7 "3 A$ " !" ! $& # "!+$ 2 !=J ! LJ 9 !J J J L = J > O * J J J
  • 136.
    G>L • " !-!##!' % $ " 2 1818. 5000 909 fh KSh N n fh == == H ' !" ! $! " % " PQP % " $ " % " ηG ! ! $ " $ " 3 #$ % !" !7 $#!' % % #!' % " B " " " #! # ' !# "I ! 9 L ; !=J LJ !J J J = J 5 O " " " " η5 *J 9*9 969 L9 ;O *J J J O J " A$ ! #! ! 3 F QQQ #$ " % #!$ " " % ##! FQ % " G3 >F> % " 3 >L> % " > &GB> % " B " " % ##!' # % " % ##!' % " #! "3 % " #$ % " " $ $ 7 & % +! % ! ," # % % C # " ]/ " ##!' O B 5 $ C% ! " " % ##! % " "$? " # #! " # ! ! !) " ,# % ! 3 ," % + $ C "$? " ! " # #! % 'D! ! #!" "# ! ! " !#, # ! ! ;5 5 ; 5 G > 5 G ! 9 L !=J LJ !J J J = J *J 9*9 969 L9 !J !J !J !J J J J =J 6J =!!J ! 6J ;O *J J J O J LJ O F H 0 ( IO F H 0 ( IO F H 0 ( IO F H 0 ( I $ ! !#! " $ " !"#$"!' " /) % 0" @% " A$ !#," ! " $ " 7 " # " "2 G5 % / , /) C5 % % / % ! 3 , " , % # %% 3 % " +$ , % " , ! % / , /) 3 H#' " % ##! % " % " $ " % "I #!" % C #! " # " ! H#' " " % ##! % " "$? " # #! I " % "'% , " !#, A$ % " % " " %!+ % ! 3 H#' " ,# " I ) " / /) /% / % ) *) / / / % ($ $" " > # ! ! " " % ##!' 2 O F G 'O F G 'O F G 'O F G ' %%%% $&"! % & $& ! 3 # "!" $ " % " % " $ " % " % G % # $ " -!#,"3 $ # % 3 / %/ 1 " $ # ? 3 ! " # -!#,"3 " +C % @ % $ " " C " % +! " U % U # - % $ " "1 % % O 3 " A$ $ % #!' d F> " " D # !/ " &"! C +!# "3 " # "! $ $ " d G> ! # !/ " + % " !#," " " $ %!" " $ $ # $ " " 7 " " -!#," " " # $ % " F> C " " C " ! " " #,# # % " " & ! ##! " $ " %!" 3 #!" % " A$ " "$? " %!"!" O F C " C " % ! "O F C " C " % ! "O F C " C " % ! "O F C " C " % ! " % $" F/ / "!+ !-!# % " % ##!' " - $! 3 "! % $ !%! #!' $ % C " A$ ! %!# $ # !" !%! $& ! !" @ " C " % #!' 3 -$ 7 + " # $ " #! $% % # ' !# D!" $ % $ !%%' 1+! "3 $ %!# " # #!' E " !#, % " #$ % " ) !# " $#," %! " " 1" !# " " % " " # % $ " % % O B & % ) !# 4 !+$! % ? % % ! #!" ! 3 ! " $ $ " PQP " #$ "3 & ! " C " ! ' $ "$ $ " # " ) " A$ % " G3 % % #!' " NQ3 7 " $ " # " $ " %!" % " NQ #$ " &" % ##! " U ! % % C " U % " FQ # " " A$ # " ! $! $ " $ "
  • 137.
    G>N 0 O B ```` !6J L J =!J *J != J 96! 6L* J ! !=9 6! * * !J = L 6=L J L J L = L *9= =6 J 6* *9 6==J L*6 J L=*6 L L 6 6=J ! = !9= !! = !L L *! !J ==! ! * =!*9 J * *=!J !J 6 J L**9 =J *= != J !* L J 9J J J =6 9 * 9 ** J 9 * * 6= L! 9* L9 J !! !* J =!!= *! L6 6=! J 9J =L 6L J 6 J 6L9! J ! J 99= =*!== * *9* J *!* 6J 6 9 L= J =* * 66 6L * 96 6J 9! J = *! 9 6L !J *J = L 6! L 9* 9! !J ! ! = 9 ! J *=L L 6** 69 9 J J != 6 6 != ** LJ !J 9L=J * J J 9 J * = 9 !J != * =*J !L J J LJ J !69=6 6J * L!L 66!!J J 66L J 66L 6 J 6* 6 =J J 6L L *9J LJ =! =69 J ! J * 9!!L! 6! ! =*96! = 9 * 6*=*L =9 J = L=J 6 9699 L69 6 = L 9! 6 !=L !*6!J != J L 6=J 6J 6= !9 9!*! !L ! L L 9 LJ 69= = =L * 9L* J J =J 9 9 L J ! J = LJ 6*9 6L = !99 ****J L96! *69 9 J 6J 9 ! 96!!9 L!6 9 J L!9! 6 J * 9 96J L! LJ !L! LJ J J !99 6L6L! =*L ! L9 6J 9L=J 9 J **6 !!! J *9L J 6L= 9LL* * *69 6L6 =J ! 9!9L !J * 96 ! =6! * L *6 J *9L9= *J *9 6669 ==J 6* LJ * *9= = 9 J !* 9 L 9* J J LLJ L = 66 LJ J ! LL9 J 9J * = * 6 *!L *9 ** 6 9* * 6J !9J * !J = 6 6 6 6!!9* !6J = 9 69 L! **!L L** LLJ 9J != 6 6= =9J * =J ! !*L6 LJ 99= 99L LL=6L !9=69 69=J L *!! 6 * L 6 L = = L !*96 66L! 6*J *6 9*J L J J J J * 6!6 L! *! 9 LJ 9 = L == *= = J 6J !9! * ! *LL L=6L !! 99 66 * * J J J 6!9 *= = J J ** = 6 J 9 96 L J ! =J 9 9 * = 666 * *9 6*L 9 L!9 9 L=9*J *=L * 6* 9 J LL = =J 99= *$ 2 ! %!+ A$ %% " # " " A$ " !# ! % F/ /0," # % % @ % $ "7 " C " $ # " ,#! ! 3 ,#! ? 3 , ! % % -! "! " % + A$ # % $ " % + % !" !%! " % +! %!+ A$ %% " C " A$ # + % %!" "1 "! $ " ? % % % #!' " NQ3 " "# + % " > C% ! " 1+! " &" # % "!+$! 7 " % ##! % " # " " ," # % % C % " $ " % " 0 O F0 O F0 O F0 O F . 0 0 `. 0 0 `. 0 0 `. 0 0 ` NOPOL BFLPG O OG O P>> BNOL FFFOL O> O>Q FP Q F BQ>NP PP POP L> O PP PNB 4G5>Q L GPOL> 4F5PFQ>P QOPQP 4N5BO GPN 4O5 > NQ 4 5Q QN> 4B5FP QB LBBQ 4L5GL GLG GBBPL BNOL 4>5QF FQ BN FF PFLFP P >FL G> >>B >BNG
  • 138.
    G>O O F >% ##!' "!" !#O F > % ##!' "!" !#O F > % ##!' "!" !#O F > % ##!' "!" !# % " $ " % "% " $ " % "% " $ " % "% " $ " % " " # ! ! " % ##!' " $&C !% &- #!% %!# ! %!# % " % ##! $ % #!' $ C % " ! $ ! / % ; ; " $ ! / % A$ / " ! % @ % % #!' & % @ % $ " A$ " A$ ; d V3 ; d " $ ! / % " % ##!' "!" !# d " % % #!' d " % $ " %$" " % " ! " # # " # $ ? % $ + " A$ " A$! ,# $ " $ ! " / ! " "7 # " % $ %!#! )D!# " #1-!# " ! A$) C " ? " ! - !/ " &A$) C " ? " !/ #! % " ! % " # #! % " % % /!"!' D!# ( % - # "$ + " A$ % " ! / " !+ " # "!+$ /! # " " # " % " # #! % " A$ , " % ! U % " !- " # % " % /!"!' U $ $ ! " @" J$! % " # #! % " ! "3 " ! $ % #!' d G FBO # #! % " # # " ! A$) C # #! % " # "! " %! + %! % % #!' $ " " "$% " # $ " & QGF % -' $% A$ & , " % % ##!' O B > " # 1 $% " A$ "! d Q3F" d 4%7 5 d 41 46 d Q3 F 647 1548/11,11111 1.,1111 n11,1111 00025,0 25,0 V S n 2 2 = + ==== ! # "! " $ $ " η d LBN # #! % "3 " $ !%! % " % ##!' % ! / % ; 2 339,2 647 1548 n N K ==== >L 4 5 % ! / % GV; d > ! !# A$ # # # #! % GV; " " % ##! ," # % d LBN /" / /) GV; " $ $ !%! % +! % " % " η # " &V # #! +% !%! A$ !# A$ # % % % #!' ! A$ % !" !%! " % +! 3 " ! % " % ##!' GV; % !+$! $ " ? 7 % 3 " % +! % " G FBO # #! % " + "3 % G3>3L3P "! A$ #$ " A$ % ! " ! % "13 " # " 3 " ! $ " " &"! "$" # " $ " G3 L3 P3 7 " % # #! % GLP &" +$! "2 GLP3 GN 3 GNF GV; / %/ % " ! " "! " # " 7 ! " # ! ! " % ##!' " # # %!# &! / ! " / ? "2 #$ %A$! ! " " $ % #!' 93 " / -% ? " % $ " "! !" 3 % " % ##!' "!" !# % + $ $ " #! 7 3 $ " ? % " A$ % # ! ! " % ##!' GV; " $ $ " # " A$ ! !7 #! # % " % " % # ! - #! % % % ! !#! % % " " % % #!' O L : .O L : .O L : .O L : . " , /!" % % + " # 1 $% 3 % " /) % A$! % ! #!' % @ % $ " & $ % *) ) *) / % / / % " % , " /!" 3 "! + " - % !"#$ ! " %+ " #! % A$ # % " % ##!' $ $ " 2 0 / /) % %!" . ) D ) *) *) . Q + >0 / % 0- % ) ' " / /) % " +$ ) ! " -! ) / . *) % / ' . . / / % 0 % )/ -% 0% / /) " %!" " " " %!" " D!" " " $ % #!' $ " / ! "2 % ! # ! % -' !# 3 % %!" ) ! " $ " #! #!' 3 ! # ! " " #! %! "3 % " %!" " -!#! % " "#$ % " % 3 % " %!" " % " # #! " )D! $ %!# " $ /!" 3 % %!" %$ " $ $ !/ "! 3 # # " ,&A$ #$ % # % $ ! %!" 3 "$ D # ! $ 3 / #! 3 "$ # %! 3 &A$) # $ ! % #!' # % % ! / " !+ &% % #!' A$ / ! " 3 & A$ " " " " # " ! -%$& % " % ##!' % $ " ( ? % 3 %+$ " #$ " " " # "! A$ % ! # ! % -' !# " $& C !% ! + ,&A$ #$ A$ $#," %)- " # A$ " !/ " A$ ,& ,+ " A$ ! %)- %!" " #! " $ " #! #!' # #! 4 #! % % 7 $" ! % "- #!' 5 $ " /! " "! % '"! % " $ ! " U ? % U # # % ! !' % " " #! " # " # $ ! +$ % " "! % ? !/ % ! / " !+ #!' " % %!"!" ! !' % " # % % 1"3 % %!" $ " #! #!' " #$ / ! " "3 "2 ,& " " #! #! " % "3 % #! " " % % " # % $" ! "- #!' 3 % " " 7 #! #! " " / %$ ! " & ' " # )" " # # " # " 3 " 1 # " $! $ $ / %!" 3 # " % " %!" " D!" " % " " #! #! " % "3 %! ! !#, %!" % " # " " $ %!# "3 "$ ! A$ $ " " " $ ! # " " #! #! " % !" ! 3 # ! # % ( 9 4 - #!' ( % % C %!# D!# 5 &# " % J4 " 7 96 ! 9 M 4 B 5 6 " *G =
  • 139.
    G>P #! #!' #!% + ! " J$1 !# "5 &%!" " A$ #! $ + &$ % ! / " !+ ( " " ! # ! " " #! %! " # % $"7 ! A$ %!" % " " " D!# " ! " &+ "3 % ! # ! % !$ )D!# # %% "3 % ! # ! ! "3 A$ %!" # " $# "3 " #! " ! & % /!"!' 3 !' !# " & /!" " " ! ! # ! " %! " - "! % " " C !% " % ! / " !+ $ " " $ # !% #!' 4"$? "3 " "3 ! " ! $#! "53 "$% , " ? ! / "!' #$ " " # " $ " $ !%! % " #$ " ! 3 #$ % " # "! #! " A$ " " ! # ! " ,# "$ ! $##!' &A$ / % A$) @ # % " "3 #' % " $/! 3 4 D,$" !/ 3 #$ " ! ! "3 / %$ ! "5 &/)-/% 0A$!) " & A$) A$ D#%$! " % ! # ! )D!# " #$ !) # ! # ! " $ #! " $ %!#! & # # ! # % $ %!# # ) !# !#! "3 F * #$ " # " ! # " $! %!" " ,#3 ! % " #$ % " " " % #7 #! % " % " A$ # " ! $! % " $ ! " %!"!" $ ! ! / " !+ #!' ( ? % % ! / " !+ #!' % /!"!' & % !@ 4* %% 3 % 3 GPOL5 " ,! $ $ " !%1" !# " 7 !-!# #! 3 $ ! " % #! "#$ % " C% ! ! " #! %% + % " !@" ($ " ! 3 % - # " # "!+$!' $ %!" % " "#$ % " ! ! " % !" ! * % "#$ % 1 $ #' !+ ! !-!# % ! % #$ % " %! ! 3 % " "#$ % " !@" 1 !# " " %!" # 7 1 " ! - #!' " # "#$ % 3 " "$ $ !# #!' U# %% &# % ! U3 " "$ ! U C %!# !/ U &$ " $ ! A$ # % + !- " " " " #! # ' !# " % " # % ! " % !" ! * % # " % ! + " ! % 3 " ,!#! O %!" "2 G "#$ % " C %!# " #% " "#$ % " !/ " #% " > "#$ % " C %!# " #% " 0 B "#$ % " !/ " #% " 0 4 "#$ % " C %!# " #% " L "#$ % " !/ " #% " N "#$ % " C %!# " #% " O "#$ % " !/ " #% " %!" " $ " % % #!' & # $ %% " " " % ##! ' $ $ " "#$ % " "! D!" %!" " A$ ! ! !-!# $ " % #!' # " ! $ " #$ ! " # " - #! A$ # + "# ! #! " % ! %3 + ! #! " "$? " A$ " " % ##! " # $ ! " %!"!" %+$ " " " # " - #! " % " #,!/ "3 % " "3 / %C " !' !# " " " $ ! %! # % " , " " !"!' / ! " # % " % /!"!' # $ " " ! " #! " " ? % " # " %% " O L G #,!/ "O L G #,!/ "O L G #,!/ "O L G #,!/ " . ? - #%$ ! &" % ##!' $ ! " ! $#!' A$! #!" "! %+$ " " A$ " $ " %!#! $ ? " # % #! " # % $" !" % % " #! 3 "! ! " # 3 " D 3 " #!/!% & $ #!' ? 3 $ #! " A$ %+$! " - % !" ( " % # # % 7 #! " " # "! # % #!' " % " "$? " # " $ GQ @" % #! "$" " % " %!#! $ % # % " +!" " - % " ,&$ %!" % " " "$? "3 % ! / " !+ #! #$ ! % " #,!/ " % " " %!#! $ " % " " #,!/ " # " ! $& "$ # $ " % ! % #$ % % $ " %#$% % @ % % #!' 3 ! % @ % $ " &" % ##! "!" !# # % GV; 4/ " ##!' O F >5 # " %!#! $ A$ " %! A$1 % % A$ "$ + " A$ % #,!/ ,&" %!#! $ " + A$ -$ # 3 & 3 $ " # "! " % " $ ! " # " & " " % " % " % # - #! $ %!" 4 ? % " % ! # ! A$ # " $ " -1"!# 5 % " " #! %!" " $ " 4;!",3 GPLF2 $ 3 GPNL5 # " ? % % 3 # % "!+$! 7 % 3 "! "! % #$ " % 3 " #! # "! D!" ! 3 # ! $ " # % ! / % " % ##!' "!" !# O L "O L "O L "O L " " " " $&C !% " # # - #! $ " " #! ( ? % 3 $ ! / " !+ A$! " A$) !/ % " # " $ ! ! $ " /!#! $ % #!$ & ! % %!" ! " A$ # # # ! 3 # " % " ! " $ " /!#! "3 % " #$ % " # " ! $& $ % #!' #! "3 $ " # ! " % ##! 3 /!" $ C #%! " % % ! / % % #!' 4 ! " $ " /!#! 5 &"$ "! $ #!' + + -!# 3 A$ %!+!' " # D!" ! " % # 7 #! 3 # " +$ " A$ % # "$ ! % + " % " "! % " % !/ " O L >O L >O L >O L > %C "%C "%C "%C "
  • 140.
    GBQ " ? %"$ + " A$ $ " $ ! " % ! !" A$! ,# $ %!"!" # ! % " ! ! 7 % " % " " ! #! % " ! ! " % #!$ $ % -! ! % ! / " !+ / % # #! % & #$ % " / %C " A$ #$ % " ! ! " ! " & @ $ # - #! ! % ! % #$ % " " % ##! / %C " "$ %!"!" $ + "3 "! + 3 # A$ " #$ A$ % / 7 %$ 9 A$ # ! % !' !# % !? % ,$! K 4 7 GOPP53 - % % # HJ$) ,# I ($ " -! % % #!' 3 !- " D %1#! A$ / %C " ! PP^ % " % " & ! " $ / C # %#$%' "$ $ " &% " % ##! ' O L B " " !"!'O L B " " !"!'O L B " " !"!'O L B " " !"!' $ " $ ! ( !%% & %' 4GPO 53 % " ! / " !+ " A$ 1 ,# $ %!"!" $ #! " % D!7 # " !" " #! $ %!" $ #! " ! "$" , " " !"!' ( " 1 $&# + " % " $ #! " " , " ! "! % " - % % /!" ,# % % ! "! !%! $ %!" # #! % "3 " ,!#! %!" " A$ ! !-!# # ! , " !"!' % /!"!/ # # % 3 B3 40P3 &G> % " N % " B , " $ "! 1 " $ " # $ GPO % 7 #!' " # " ! $! % C % ! " , " " !"!' % /!"!/ 3 d GGPQ , " " % #!' " !/! !' " " U @ 3 ! 1 3 & #,U &" # !' # %#$% % @ % $ " 7 # "! #!' A$ # ! , " !"!' ,&L ! $ " # #! % " 4 ! + 3 GPNP5 # %#$%' % C ! " , " A$ " " % ##! 1 $ $ " . / ! % 7 @ % $ " 3 " " % ##! % ! ! " , " & C% ! " + & %! C !# 7 A$ %% " # #! % " # ! " % " ! " , " " % ##! " % &A$ " !- " # % " &" + " % 1 % $ " ? % " % # " $##!' # # $ # $ " % A$ !7 ! % %!"!" $ $ " !%1" !# # #! % " O N R ( . . :O N R ( . . :O N R ( . . :O N R ( . . : /) % 0# % , " /!" ! #!" " ! "3 A$! " # ! ! " "!# "2 G5 % ! #!' % @ % $ " & 5 % " % ##!' % ! % " % " $ " % " % ! # 7 ! ! 3 % , " "# ! "$ %! " "! % 3 % " ##!' O B G " # 1 $% % #!" #$ 7 % @ % $ " $ " %+ $&# % ? ! % % ! / " !+ 7 #!' &% % #!' " $ ! " #$ A$ % %$ & % % # + %3 $ "$% $&C !% % # A$) @ $ " , $ !%! " ! / " !+ " #! #! " " #! % " ( % - # $7 #! " % " "!+$! " % " " $ 4GPNL5 &A$ ! !# % @ % $ " " $ !%! % " ! / " !+ " " +C "$" % #! " 4 #! % " +! % "5 &" +C % " "$ + $ " A$ A$! " $ ! " %% " 0 O L . * . . M. * . . M. * . . M. * . . M 7777 : ` < .: ` < .: ` < .: ` < . % ) # ' !# " GQQQh GQQ ) !# " GQQQh FQQ $# " GQQQh NQQ U >QQ # ! $ " GQQQ h NQQ U BQQ D ! " ! U U U GQQ " % / " A$ % ! " $ ! # ! % @ % $ " 3 "! " ! % ,#, A$ " $ " " #! % " +! % " " $ " " #! % "3 " #! 3 $ " " A$ " % % #!' $ 1" " 1 !# " G QQQ "$? " $ " % " $ ! SH#' " " % " D!# "IK 4 7 ! 3 3 % 3 GPON5 # " GO>N "$? " ! " % "!+$! 2 * & LPL 4"! * 5 B L $ 7"$ " >GL !" ! * % PP G O>N " $ " " +! % " 4 ? % % " A$ " % %! 5 %+C " % 1" %+C $ !#! ! +!' " 1 !# " A$ @" # + " NQQ BQQ "$? " % @ $ $ " ! " % C "$ + $ " A$ " ! " $ % #!' ( ? % 3 " "$ !/! ! % C " , " & $? " B + $ " E C " , " & $? " B + $ " # $ 4 !/ % " " #! # ' !# " ! " -$ % # " " 1 " , %
  • 141.
    GBG BQ "$ +$ " & $ $ " & % "!+$! % " "# ! 1 !# " $ " " " +C % " "$ + $ " ? " $ ! 3 " +C "$ %# # 3 U " $ ! " #! % " " $ ! " " #! % " +! % "U &" +C "$ $ ! %!"!"3 " #! " "$? " + ! #! "3 " C% ! ! " #! % C % $ "7 " $# 3 & A$ )" " " # "! "! $ + - ##!' % % #!' % > $ = ! " # & ' ( ) ; ? ; ? ; G J J J G *J J !J J G*J J !J J G*J J *J G!J J ) *J J G!*J J *J J G J J J *J J G J J J !J J G*J J # 5 !*J J GS J J J S J J J S *J J S " " % " 4 $ GPNL2 OL7ON5 -$ # " $! " " 1#$% " ! / " !+ #!' $ %!# " /!" " " #! %! " & " $ ! % " $ " " A$ $ !%! " ! / " !+ "3 A$ $ &$ % ! / " !+ #!" % @ "$ $ " # " A$ % ' ! $ $ " A$) "$ !" ! $#!' " D! % !" ! $#!' % " # # 1" !# " % % #!' " D! #!' ? % ! # " % @ % $ " S %! K % !" ! $#!' $ " " + "3 # % %! % !" ! $#!' $ % #!' % # ! 3 % !" ! $#!' % " / ! % " " $ ! #! #! " " #! % " " % ? " " % " ! + 3 % !" ! $#!' $ " " GQQ " % " ! " % " & " "! / % '"! ,# " 1" !# ! - #! % " % " / % " $ % #!' " " % %% %1 ! # % ) ; " !" ! $#!' - # " % + + % # $ " " GQQ h$ ! 7 " $ " % " & " C !% & # " ! #$ " ,# ! - #! " ! " 1" !# " " % !" ! $#!' $ % #!' E" % &3 "! + 3 % !" ! $#!' $ $ " " % 7 #!' " GQQ # " " !" ! $! " % " #! U % %! ! # %U ! " ! % " / % " % % #!' 3 ! % ! - #! " 1" !# O O H . ( 0 0 IO O H . ( 0 0 IO O H . ( 0 0 IO O H . ( 0 0 I " /) % 0% " #$ % " %% " !) /) )% ) % /
  • 142.
    GB . / -)% C "1 " " " $ !%! $#," ! / " !+ #! " & ! %% " " ,# ! - #! " " % % #!' " # "! ?$ + " " % " $ # + %! "3 " % %+$ 3 # "! S $ " " " $ ' K $ " ! !+! " % ##! "$? " S 1 !# "K # % / + " A$ " # " " " !/ " $ % #!' ! / " A$ % " $ " " ! !+! " ! $#," "/ ? " ! " A$ 3 % " !%1" !# "3 " # %#$% # #!"!' % " 3 " #! 3 " # %#$% # A$) !/ % # -! ,# " $ " ! #!' " " $ + / ! # / ! "! # "! " A$ % " 1" !# ! - #! % " " 1 % !%! 3 % A$ $ " " 1" !# " 49 3 # % #!' 3 + "!' 3 # 53 $ " " !%1" !# " ! $ / % %! ! & % 7 !/ % $ " "13 " % % #!' " #! 3 % " " $ + %! " $ % #!' 3 A$ " # "! ' ! "$" "3 ! "$" % " % $ " # " A$ 3 /) % 0 )9 % *) / / % 0 ) )% ) / ? $ /) % " "$ $ !%! $ ! !" @ " $ ! 3 A$ A$! $ S " !/! % " $ % #!' 3 "! $ #$! " &# % % ##!' "$? " # #! " # # 1" !# " " #!-!# " /! % % ! % % K &/ ! " #% " " $ " " ! !+! " &)" " " -! ! # ! $ #!' O O G $ " "$? " / %$ ! "O O G $ " "$? " / %$ ! "O O G $ " "$? " / %$ ! "O O G $ " "$? " / %$ ! " " $ " " "$? " / %$ ! " " - #$ " #! #! " " #! % " &#! #! " % # $# $ "7 " - $! "3 $ !%! " !) % !#! &% A$ % +1 % ! / " !+ % # #%$"! " " " #! " A$ %% + "$" " # "$ % ( " " ? % % " "$? " A$ / %$ 7 ! ## !#! $ " $ ! A$ ! % " - # " $ !# % ! / " !+ A$ $ #! $ #% " A$ " ,#! $ " $ ! " !/ #!' % $ !/ "! ! ! /! A$ %% " A$ # " " $ $ &# !/ " " # " " % % ##!' % " ! !/! $ " A$ " "$? " %!"!" #! #$ " #! " - $! " " ! $ " " $" " $ ! " % ! " #$7 A$ % " "$? " " , +) " / ! % " % " # 3 " D 3 ! %!+ #! 3 A$ % " "$% " - # " # !- #! " ! !/! $ % "3 "! % " # !#! " % " A$ -$ " ! " O O $ " D "O O $ " D "O O $ " D "O O $ " D " #! " " $ ! " " # " ! % ! !' "$? " D " $ " " $ " " " - #$ " " $7 ! " #$ %! !/ " & D % ! " A$ + ,! ' "!" " #!" " + ! ! !" @ #$ " ! ! " ( ? % $ " $ ! " % -!% % $? ! !" )D!# 40 3 % 3 GPOP5 " #$ !' $ $ " η d N $? " ! !" " $ " " # "! ' A$ " " % " "$? " ! ' " , % # #!' 3 "$ % " & " @ % " $? " ! !" " " " " $ " " / %! " &C !% " #$ % " ? !/ " % " $ ! "1 % A$! O O > " "$? "O O > " "$? "O O > " "$? "O O > " "$? "7777 ! "! "! "! " % !+$ % A$ % " $ " " ! "3 )" !) " $ !%! " $ ! " D % ! " & ! / " !+ #! " ! #$ %! !/ 3 % ? !/ " % !A$ 3 -$ ! &# %! % ! - #!' 3 & % # ! 3 & " ! 7 #!' " $ ! " " # !/ - %'+!# % ? !/ " %! % " / % "3 ! " &"!+ !-!# " $ ! + $ " #! %3 % $" D " # "$? "7 ! " - #$ ( ? % " " % " ? " T 0 #W 4S % C"!# ? K3 S " $#,#," % # K5 " " + $ " 1 !# " C"!# " ? &1 !# " " $ ! " !#! " % %!"!" % " " ! !-!# #!' & " #! %! #!' " " " - "! "2 % C"!# 3 % ) !# " " $ ! " !/ #! % "3 % " #$ % " " ,# % %!"!" % " # ! $ " &# $# " % # "$ ! 3 7 !) $ !%! $ " " "$? 7 ! A$1 " -! % " + $ " % " A$ / ! !+! $ ! $# U ? % ?'/ " #% " " #! # ' !# &03 " # " 3 #% " 03 ? #$ !/ " #% " 70U &" # " $& + $ " O ' GQ " "3 #$&" ! + " + % " # # 1" !# " " #! % " & + -!# " !#, "$ + $ !#, + $ " - # C $ " "!' 3 A$ $ - #!%! ! !+! $ # / " #!' % " ! " % + $ D " "$" # ! $ "3 / % "3 ! "3 D # !/ "3 !/ #! " ,#! % " # # 1" !# " $ ! $# " /!#! O O B $ " #$ "O O B $ " #$ "O O B $ " #$ "O O B $ " #$ " " ! $ " " $ !%! $#, " $ ! " ! !' & # # ! " #$ " " #! ! "7 $##! " ! !" #$ " ! ! " "$? " % # %% 3 &A$ % ,# " / & # - %% #$ " #$ % #!' #! " / ! % " + -!# " % % #!' "13 ? % 3 $ " $7 ! " % # ! $ % % #!' ,#! $ # ! %1 !# 3 % !# % " #$ " " S/ % # % ! & /!" GFQ "$? " J$ % F^" , " & " >Q @"3 F^ $? " & " >Q @"EF^ , " " F @" &@4U $? " " F @"K "1 " # " $& " " $ " "3 A$ #
  • 143.
    GB> / " #!! % ?$!#! % /!" " ! " # ! $% $ " &3 # #%$"!' 3 "$ ! " $ % A$ "A$ !# % " !- " ! " $ " 3 &% " " $ ! " " $" # & - #$ #! .... G " # 1 $% "# ! ! " % #' " % ##! $ $ " ! A$ " ! A$ % " % A$!)7 " / " ! "3 % A$ # " -! ! % $ ! %!"!" U " "3 + ! #! " !' !7 # "U # " $)" %! ! #% % % #!' # " % " ? !/ " % " $ ! & #$ # # 1" !# " # ! 3 %$+ & % ! $ " " $ "$ + $ % % #!' U /! %! ! U & $ " !%1" !# !7 %1" !# > % % +! A$) ! $ " " A$! % " ? !/ " % " $ ! & % "A$ ! / " !+ #!' B " $ " " !%1" !# " " " #! % " % " !" @" ! / " !+ #!' #$ " " " + %! % " "$% " $ % #!' # # 1" !# " ! $ " 3 " A$ " % " % 7 " % % #!' ! % ! !#! % !" !%! " % +! "3 " % " % " $ "7 % " / % " $& D! " % " / % " % % #!' 3 & A$ % " !#! " % "$ # ?$ 3 " " ! #! " $& #!" " % # ?$ & " #!"!' % $ " 3 %% !) " F ( $ $ " !%1" !# # "! " " # " "2 ! % @ % $ " &" % ##! % " % " $ " % " - % ! L % @ % $ " " # %#$% # " % / ! % % #!' &% / ! % $ " " C% ! D " ) ! " !%! #$ #! / ! % % #!' " # %#$% # % #$ 7 % " 3 % #$ % ! " " % " 3 & " % @ % $ " N " $ " " !%1" !# " $ " 2 ! % "3 " !-!# " & #! " " !-!# #!' $ % #!"!' % $ " ! %!# % $" %! "$ $ " " # " # + 1 A$ " % 7 / % % #!' % $ " #! " ! %!# !- #! " % $ ! %!"!" &% $ ! $ " % " ! $ " ,&$ " % ##!' " "3 " # # ! ! " !%1" !# " % ! " " % ##! % " #! " U "#$ % "3 + ! #! "3 " % " #% " U % " +$ & % " #! " % " "$? " A$ / " ! " O " % " $ " % " $ $ " !%1" !# /% " %!+ % ! " +$ " A$ # % + % !" !%! " % +! ($ $" " " # ! ! " " 7 % ##!' 2 G ' % 3 % C " &> % ##!' "!" !# # ! ! " % ##!' %!" "3 & " D!" " # " $! " ,# !" " $ " 2 % ! # ! % -' !# 3 %!" " " #! #! "3 %!" " "#$ % " -!#! % "3 # $ D!" %!" " % " % % #!' " #$7 " # " - #! A$ # + "# ! #! " % ! %3 + ! #! " "$? " " % ##! 7 " # $ ! " %!"!" %+$ " )" " $ " % " #,!/ "3 , # " &% " "
  • 144.
    GBB P " $" " 7 !%1" !# "3 $ !) %% " $ " " ! !+! "3 $ " % % ##!' "$? " $ ? " " $ ! % # ! ! % ! / " !+ GQ " $ " " ! !+! " $ " / ! " #% " "2 4G5 $ " "$? " / %$ ! " U- #$ $ !%! 7 " # !" @" D ! % " &"! $ #! " % ! 4 5 $ " D " U- #$ U $ !%!7 " " $ ! " D % ! " 4>5 $ " "$? " ! U " $ ! " # " "U3 $ !%! " " $ ! " #$ %!7 !/ " & !/ #! % " &4B5 $ " #$ " U- #$ "U " $ ! " ! !' & # # ! " $ " " ! !+! " " / %! " #$ A$ $ ! !" @ ! / " !+ #!' "1 % " A$! 3 "! + % " "$% " " + %! % " % $ " "1 $ " " "! !% " " + %! % " $ % #!' GG % %1 ! # % " " @% A$ $ $ " " #! # " "3 " $ $ " # $ !" ! $#!' % "$" # # 1" !# "3 "! + % %! # ?$ " # !%! ! " % ! " # " ! - # $ $ " " 1" !# "3 % " +$ " A$!"! ! !" " % ,# ! - #! " # # " " $ % #!' % " $ " % "% " $ " % "% " $ " % "% " $ " % "E " " $ ! " A$ # - $ $ " """" 2 % $ " 3 -! ! # % "/! #!' ! $ " ! % " / % " % " % % #!' !" "!" "!" "!" "2 !" # - #! % #$ % " ! % " % " $ " % " $ "$ "$ "$ " 2 $ # ?$ % " % % #!' $ " !%1" !#$ " !%1" !#$ " !%1" !#$ " !%1" !# 2 $ # ?$ " % " % " % % #!' ! % !" !%! " "# +! " $ " !%1" !#$ " !%1" !#$ " !%1" !#$ " !%1" !# 2 $ " ! !+! 3 % " % ##!' % " % # ! ! % ! / " !+ 7 ( % #!'( % #!'( % #!'( % #!' 2 ?$ " % " # " " A$ # #$ # $ " ! " #!-!# #! " % ##!' % !% ##!' % !% ##!' % !% ##!' % ! 2 % ##!' !%1" !# % " % " $ % #!' % ##!' "!" !# 2 % ##!' % " $ % #!' ! $ ! / % 1 ! %1 ! %1 ! %1 ! %2 ( "!#!' A$ $ $ " " @ U " GQQ # " "73 % !" !7 $#!' " D! % . ! %!"!". ! %!"!". ! %!"!". ! %!"!"2 J$! " / " ! " $ ! / " !+ #!' . ! $ " %. ! $ " %. ! $ " %. ! $ " %2 % #! /)" % #$ % " % + % ## " % $ ! %!"!" ! 2! 2! 2! 2 *%$# $ #!' / ! !%! ! $ ! / % % % #!' ==== G - + $ " > B " " + $ !" GF ! $ "3 - $% $ +$ ! / "7 !+ #!' % % $ " #$ %A$! " $ ! A$ # /! A$13 " A$ " %+ A$ %7 ! A$! % " " $ ! "3 %+ A$ %% " # "! $ - ' " #! % ! " +$ " ! / " !+ #!' " / % ! ' " $)" &?$ # )" " +$ " " -! HA$!) " / " ! "I !"#$ ! A$) & A$) " # # " % " " $ " " % " " $ ! " " #$ #! % ? #!#! ! " % " "!+$! " " ! / " !+ #!' $ + " A$ #$ " 3 " $ ! " $ %% ! / " !+ #!' "$+! ! % " "!+$! " " ! / " !+ #! # 7 # " A$!) " / " ! "3 % + "$% " % " ! / " !+ #! " $ " " G H $ % " % ! # A$ " % " ?'/ " ! % " $ #! " ! " %# ,'%!# "I # " " " A$ " ! % ' $ - !# " $ + #1 #$% " # %! H ! )D! !#, + I > " !@" A$ "!" ! % ! ! "#$ % " % !# " & !D "3 H ! $ ? " @ # 7 ) !# % $ !/ "! A$ % " A$ /! "#$ % " %!+! " " $ " % " D I B HJ$) !- #! " "!+ !-!# !/ " D!" % " # #! % " % % /!"!' D!# 3 % !7 # &% / % I > % ##! " $ ! " %+$ $ %!# #!' #! 1-!# ]/ ) !# G5 & "!" %!# #! $ 4A$ #$ " A$ & #$ "'5 /! % " B " $ ! " ! A$ % # + 1 " $ ! " D % ! "3 "# ! !/ " &V D ! % "2 %!# % " "!+$! " " # "2 5 H $ % " % % ! / " !+ #!' I 5 H $ % " % $ " I #5 H ' -$ % +! I 5 H " #$ % $ " & % # ! ! $ " % % A$ " ! / " !+'I 5 H $ % " " % " ! #! % " "$% " # #%$"! "I -5 H !#," "$% " " + %! % " $ % #!' & I +5 " % $ " 3 H $ " # " ! " !#," + 7 %! #! "I / %C % " %! % " B " $ ! "3 # # ! ! " % " " # " 3 3 #3 3 3 - &+ B $ + " A$ ? $ " #, A$ ,# ! / " !+ #! " " #! % " &A$ !/ " " #%! " % +$ 7 A$ % " " " " $ ! " !- 1 % HJ$) ! $ " "$+ ! 1 # $ I *$ 7
  • 145.
    GBF "$ "$+ #! F$ + " A$ $ " #! #!' ! !# - "! % " #$ # F QQQ ! " ?$ ! #7 !/ , #! ! ,# $ #$ " 4 %)- - D5 % " "$"# ! " ! + 7 " # " "U %$7 + ? 3 $ " A$ #$ 3 " % ! D! 3 # #$ " 3 + #!' 3 " $ ! " " ! "3 7 $ ! " / # #! ! "3 # "$ 3 " ! " $ %!# $ -!% - "! % # $ %! # 7 '"! %! % " " #! " " ! $&# " " %% + % " F QQQ ! " ! " " @3 ) !# & " " . ! "3 HA$) @ $ " " # "! 3 "! A$ " $ " & QGFI . / -! ! % @ % $ " 3 H#' " 1 % # " " % ##!' 3 A$ % " "$% " ! " # " % $ " $ " + %! " % % #!' I " #! 3 " $ -!% # % " F QQQ " #! " !#, " #! #!' - "! % L . ! " ! $#!' A$! % % /!"!' " ? " / #!' $" "$" #! " @! " 4 %# ,% & + "5 " $# " " % % + %!" A$ # " " " ? " ! "$ 7 3 " #! "! % % ! 3 % " %$ % " % " % " A$ " " # % " - !7 %! " " # # A$ ,&A$ ,# " # @3 " ! ! #% #' " $# $ % " ? A$ " " - # !/ "$ 3 # # $ %! & ! + " !#," " ? "3 " # "! ! - #!' /! " % % #!' "$? 7"$" #! HJ$) " # " ? 1 A$1I HJ$) ! $ " " # "! % # !#, ! - #!' I 0 0 * .0 0 * .0 0 * .0 0 * . / % A# % A * !" 7 2 * % ! ( + # 5 L*9 % <K 7 FA @ F/ B J " ( % + ; Q 3 ; Q ( F 2 1 K 7 FAA K ; M 2 @ / A 2 P =J " ( ( + ; @ 2( ) G F;<A B ? '/ F 2 @ @ 3 P ==" ( % + ; Q 3 ; Q ( F ) E 9 F? ? 'A% ; F;' 7 ? P =6" ( % 5 ; Q 3 ; Q ( ? A - % 7 K <; [ <'] % ; A - ? ;F; % P =!" , -+ # 4& - ( < , ; F # 4& B 'A 7 A7 ' P =*" + ; Q 3 ; Q ( @ 5 U ^ A B ? Q A_ '[ ? U '; =L" , . + # 4& - ( 7 '# <AF ) '' 7 % - 7 F; @ % ; ^ 7 7 % - 7 F; P L" ) + 1 / F( U 5 ) $ 5 / '< , 2 / ) F <F @ % ? K = " / 0 + # 4& - ( / # 4& Y- / / '''
  • 146.
    GBL P # %##!' % " "# % ##!' % " "# % ##!' % " "# % ##!' % " " ( # / " • -! ! % - ! ' # % # % " " #$ % # D % ! 7 / " !+ #!' • % % ! " $ !#!' • %!# % ! " $ !#!' • % " " • !-!# % " " • #,!/ % " " & % " % %!"!" 0=0=0=0= J$ % %$ 2 G5 % "!+ !-!# S ! K #! #! " " #! % " 5 % " A$!"! " A$ !#!' #$ %! 2 # -! !%! &/ %! >5 # % " ) " ! % # -! !%! &/ %! $ ! " $ !#!' B5 % " !/ % " !#!' A$ $ $ !# " % " / ! % " F5 # % " ! #! % " ! " $ " !#!' !" ! % " #! #! " " #! % " L5 " ) # #! % & %!# !- " ! " $ " !#!' N5 #$ , !%! % #!' " "$ %!"!" % # 1 $% " $ -! !#!' !#!' % # D % " #! #! " " #! % "3 "1 # % " A$!"! " A$ ! " $ !#!' $ ! 2 # -! !%! &/ %! !/ " " ) " ! % # -! !%!7 &/ %! " /!" " "3 % # ! $% %! & ? %!-!# % " ! #! % " " ! #! #! " " #! % "2 "# % " # ! $7 "3 #$ " ! ! "3 %!"!" # ! 3 " / #!' 3 $ " " ! "3 " "! " -$ ! &$ !%! 7 #!' #,!/ " *! % % # 1 $% " " % # ! ! # !-!# #!' % " " ! " &% - 7 % " % %!"!" P G HJ.8 (P G HJ.8 (P G HJ.8 (P G HJ.8 ( ( I( I( I( I . / A$ " % ##! " % !" @ ! / " !+ #!' ! &% $ " #$ #$ # $ " % " $ ! ,! ' "!"3 ) % # "!" ! " " % " / ! % " ! / %$# " % ! / " !+ #!' # % # % " " ! %!# " # !/! " " #, /! #$% " "12 6 $ ) )/ / % " !" ! % " % " $ ! % # ! " %% $ 4 % ! " $ # % ##!' % " "5 " ! " $ " / %! &# -! % 3 7 % # 7 ! " " " "$" "$% " 6 ?% )/ / " #! 3 % " " / #! " & !#! " % " / ! % " A$ " ! )" $ " " $ ! 4 ! / ! % "5 6 % / A$ $ %! " # # 4 " # !/! " % 7 ! . 6
  • 147.
    GBN P HJ.8 *IP HJ.8 * IP HJ.8 * IP HJ.8 * I #$ # % -! !#!' #% "!# % ) ! U %! !-$ ! U / "!+ !-!# S "!+ C " ? 7 " & / " #$ +% "K 4 / "3 GPFG5 ! + 3 # " @% ! " &M %% 4GPNP53 " -!7 !#!' " " ! % " #! #! " -1"!# " A$ % " #! #! " " #! % "3 & A$ / ! " % " - ' " A$ " ! " )" " $ # # ! " # ? " / "3 $ " A$ " "! " # " %% !" #! # + ! !/ 3 % %! #!' 3 % $# #! % $ &% # ! !%! " # # " " # " " # "! " # " " A$ $ / " # " K 4 -! !#!' ? 5 " % # S "$% 3 # 7 " #$ #! $# K 4 -! !#!' / 5 4 ! " &M %% 3 GPNP3 GQ5GQ5GQ5GQ5 " ! " ,# "$+ ! A$ " " #$ -! ! % / # = % ) % /% ' # " A$ " %! ! $ % D %!#! & + ! #% "!-!# 4&- #$ #$ !-!# 5 % " " !" ! % " U% " ! !# "U ) ! " % # # A$ % ! / " !+ ! 4 ! " & M %% 3 GPNP3 GQ5 : " # " 3 % )/ / ?$ + $ % # % ! )% ,& " / #! " #% "!-!# " -! !#!' "$+ ! ! #%$& " # "! #! "2 ! " " % $ /!" 1 !# &" "$ A$ %) 4" $ % !/ " $ " # $ #$ " ! ! 3 $ # $# + /1 " / #!' $ " $ " $ /!" 5 " +$ " " $ " #7 !/ ' !# &" -! A$ < F % ) - A$ " " % " $ " 4 ! " &M %% 3 GPNP5 "13 % " +!" " % ! " $ !#!' " / % " " / % " # # " " # " )/ / ) *) *) *) % ' / % *) / ! / " !+ #!' %!7 # " $ ! " $ ! % " / ! % " # ! " % " ,! ' "!" 4&#$ ,&,! ' "!"3 "! % ! % " / ! % " ! )"5 " !#!' " - # !/ #$ % ! " $ # % ##!' % " " % " % " / ! % " A$ " ! " "1 $ " !#!' " -!#! & % % ! / " !+ #!' " !+ " #$ " %$ + 3 ,& !#!' - # 3 " # !# ! "! % A$ " " -! % / ! % " % " # % ! %!+ #! 3 % !/ #!' 3 % !/ % " #! # ' !# 3 % %! + # !# 3 % # ! $ ,#! % " D & " "E "1 " # # " % " "! % % " #!' -! % % " / ! % " " / 3 ! % ! " $ !#!' A$ " %% " P > HJ.8 J. 0 .0 . . IP > HJ.8 J. 0 .0 . . IP > HJ.8 J. 0 .0 . . IP > HJ.8 J. 0 .0 . . I !#!' ! " $ # % ##!' % " " $ ! " A$!"! " " #! % "2 . & ' # . $ ! " $ !#!' " -! % + A$ "$ %!# #!' ! % !" "$? $ ? 3 $# !+$ % " "$% " ( ? % 3 "! & ! ! " % $ ! % ! $ ' & ! !# A$ ,& Q . ! $ " # "$% / & % ' ! !# A$ ,&FQ " ! $ " " $)" " / % ' & , ! !# A$ ,&BQQ " 7 ' " 1 # -! % 4"$ %!# #!' ! $# "$% " !" ! "5 +$ % 3 "! $ $ ! 7 %!+ #! % %!# ,& $ + $ " " & #! #! " / % " ! %!+ #! E% %!# $ " "7 $)" & #! / % " !- "3 % !+$ % A$ "$ " #$ " !#! " " $ " # -! % 4 %1# " % " / % " % -!+$ P G3 "$ ! A$ % " # -!#! " ! %!+ #! $ "#!% PF & GFQ5 " "$% " " # "!" "E " $ S# -! K %% " * . P G = ( . ( ( ( . . * 0 ( . ( ( ( , G>Q $ G>G $!" GBQ $ G F $!" G>Q " G P $ GGO # G N , G B $!" GG $ G Q " 1 G Q # GGQ ," GGO $ GQP " ! GGQ " GGO ," GQO ," GQO , GGF $ GQ> " GQN " 1 GQN # GQG . $ ! " $ !#!' " ! ! !/ " " )# !# "3 % " #$ % " " # / " $)" /!" % # # / %! #0 ) ! " + % "3 " -! % + A$ $ ! " $ % ! % / ! % A$ 7 ! ( ? % 3 $ ! " $ ! % ! %!+ #! / %! ! % ! %!+ #! & % ! . $ " # #! ! " !" ! ! " & # #! ! " %! $ ,!" ' !# 7 " " #!%% % + % / %! " $)" U# !? $ " $ ! U S " " % / ! % &/ "
  • 148.
    GBO #' ,# +$" " " / ! % K " " ! - # ! % $ " #$ " # " " 4# % " 1 % S" D K $ " 5 ! + 3 % "! $ #!' " "! % #$ " / ! % " # % !/ #!' 3 % # %! " /!#! % " #%! "3 % # ! $ ,#! $ # ! %1 !# & " $ # " ! ! " & #! "3 "1 # !/ " " / ! % " # % " A$ ? " #! #! " " #! % " / %! " $ #$ " !' " # % ? A$ %# " ! " $ !#!' A$ " %!# ; %! + 4GPNP3 G>O5 % % "!+$! +$ " # % / %! 2 H " $" ! ! % A$ $" # A$ " ! ! I ! " "13 "$ ! " / %! E"! 3 % " # " $ # # % #$ % $ " !- " ! " /! #! 46! " 3 GPOLE %$ 3 GPOF52 G5 05 &>5 ) % " # $ %% " G5 /! #! % #! # % # !G5 /! #! % #! # % # !G5 /! #! % #! # % # !G5 /! #! % #! # % # ! # " -! % + A$ $ ! " $ -% ? $ ! ! " #1-!# # ! % A$ " ! " % + A$ % !#!' " % # # ! 40 , " 3 GPNL5 ( ? % 3 $ $ #! " ! ) !# " / %! # ! "! ! #%$& "'% % " " & D#%$& 7 % " "$ 3 $% ! %!# #!' !/!"!' 4 ! " &M %% 3 GPNP5 Q ! 3 $ $ # #! ! " " % " # #! " S " 0 % "K " " " % "$" % $ " ! 0 K&S & K3 "! A$ ! #%$! # #! " " "$" !"# " . ! " $ !#!' " " " % " ! " % ! ! # ! % " / ! 7 % " ! " ,#, " !%$" % -!+$ P 5 /! #! % #! # % # ! !5 /! #! % #! # % # ! !5 /! #! % #! # % # ! !5 /! #! % #! # % # ! ! # " % # % / %! $ ! " $ !#!' # % # %+C # ! ! D " # ! ! " $ " # % A$ " ?$ + % / %! % ! " $ 46! " 3 GPOL5 % " "$% " % ! " $ !#!' " % #! " % # ! ! 3 % / %! % # ! ! " & ( ? % 3 $ ! / " !+ 7 / %! $ D " ? /! "3 " % D # ! $ # A$ % D !# A$) ! . + $ !% " $ $ % ! % # ! ! " -!? % % 0" , % # ) 4% " "$% " % ! " $ " # % #! # % # ! ! % !" $ % ! 5 ( ? % 3 $ #$ " ! ! # % " - 7 #! " % % # % " !" ! " ! " # ! "3 $ / %! " %!# % " #$ 1 " " % % ##!' &"$" "$% " # % " # % " "$% " -! % " % % ##!' 4"! ,&- $ U " %$ + U5 ! % # ! ! " -!? % .) ) 0" , % #% ( ? % 3 $ $ ! % # #!7 ! !" !/ % " ? #$ !/ " " $ / %! # "$" "$% " # % -$ $ " @ % " ? #$ !/ " ! "
  • 149.
    GBP >5 /! #!% #! # % # " $#>5 /! #! % #! # % # " $#>5 /! #! % #! # % # " $#>5 /! #! % #! # % # " $# # ) " % >N % " ! " " $ " # !/ #! 1-!# &" -! % + A$ $ !#!' " % #! # "!" # " !#! " #$ # ,! ' "!" !/ " ' !# &A$ # #! % " # # " 4 # " $# "5 A$ " "! ! " . ) " $ / ! % ! &A$ ! %$+ $ 1 "A$ ' !# ( ? % 3 "$ + " A$ $ ! / " !+ " / %$ % # ) $ !#!' !#$% 3 !+ " $ "# % !/ #!' ! 1 " # 2 S % $ " ! ! ##!' "K3 / "!' D!# 4 7 ! ! & )"3 GPO 5 " " $ " " " ! A$ % !/ % !/ #!' ! 1 " # ,#! $ " % 7 #! "! !/ # % + "!" #! !#! % % " %% % 4/ + 3 % " % " # & !/ #!' ! 1 " # " % " A$ "$ % A$ " " ! !#! % $ / A$ # #%$& "$ ? 5 " #$ 3 % !##!' ' !# " A$ & !/ #!' ! 1 " # 3 & "!" #! !#! % % % ! / " !+ ! !" !#, #$ " ! ! !/ #!' ! 1 " # $ + $ ? " & !) ! "$ "!" #! !#! % % ? " !#! " " # % #! " ! % # % #!' " "!7 !/ &"$" #! %3 " /! #! % / %! # " $# % $ " ! ! ##!' "3 / "!' D!# 4 % / %! ! % !/ #!' ! 1 " # 5 # ) ! #%$& " "2 G $ - % . % 4" % " % # ' !# 5 $ / % - # ) / > $ % /% ) *)< . # ) ) / % ) % # " ) ) " /! #$% # % 1 " "! % %% / # % / %! #!' # " $# 3 " A$ D!" $ # ' !# A$ " % / ! % % #!' # " / ! % " " %$ + 3 " # " ! $ 1 "$ " %% 3 "! ! / " !+ #! " A$ ,& " A$ % " # # " " % #! " " % &# " #$ % # ' !# A$ & % ,! '7 "!"3 % / %! #!' # " $# $ ? & %$ " % / %! $ ! " $ !#!' : & # -! " % / %! # " $# $ !#!' 3 #$ "$" "$% " " # % #! "!+ !-!# !7 / # $ & C !#! " / ! % " A$ ' !# & #$ # " $ ! " # 7 " " % #! " " " " % -!+$ P > ( %! % " "! % " ! #! " /! #! + !/ % # ) 0" "$+! # "$% #,& ,1 4GPFF5 & #,4GPOB5 9= 7 & $ / 2 _ ' = "
  • 150.
    GFQ :? N ?:?N ?:? N ?:? N ? dddd :? N:? N:? N:? N hhhh:? N:? N:? N:? N hhhh:? N $:? N $:? N $:? N $ "13 % / %! $ ! " $ !#!' " / %C " % " " ! " /! #! & /!7 #! / %! # ! 3 / %! # ! ! &/ %! # " $# + $ ! " $ !#!' E)" " # # " " % / ! % / ! % " A$ 7 ! + + A$ ) )/ / %) . % / " 4$ U ? % U $ " # "!" % " "$% " A$ $# 3 ! % A$ 5 ( %% " A$!"! A$ % ! " $ !#!' $ " " . & " " "13 % " "$% " % ! / " !+ #!' % " " " &? $ R ?& ? ? & ?( ? I :? N&? $ R ?& ? ? & ?( ? I :? N&? $ R ?& ? ? & ?( ? I :? N&? $ R ?& ? ? & ?( ? I :? N & !/ " " - # " A$ $ - # % # -! !%! &% / %! % " ! " $ " !#!' % / %% " /% %+$ " " " # A$ % +! $ ! " $ !#!' " %% $ " %+ A$ $ " % %!+ #%$" %+$ " - " " ! % " %$ " A$ # " $& ! " $7 " !#!' $ 1 3 % A$ " # "! % !" 3 $ " #$ % , % % # $% # #! ! % # " % #!' ! " $ " !#!' " ! /!" #!' + U# "! "! 7 U ! " $ " # / %! " # -! % " & D!" ! % ! / " !+ #!' " #! % 4 " C ! " # ) !# "5 $ % " ! / " !+ " D ! " % " ! " %% $ ! " $ !#!' " %% A$ % " # " $& # #$! &- #$ " " %% % "3 A$ #$ % " # "! # $ " #$ " %!# % "3 % " ! /!" "3 # " $! $ ! " $ !#!' " A$! # # $& ! % / ! % A$ " ! &% 1 A$ % "$" 7 ( ? % 3 + U "! % " % ##! U $ ! " $ A$ ! % ! %!+ #! 3 % " %! % " $" " &+ !-!# #! " % % /!"!' % !@3 A$! %! " # #! ! " % ! 3 " # $ %!7 " % " # & /!" #$! " % %! $ # " ! ) . A$ / # " ) ' # )/ D 9 *) + ) D ; #$% $ & ! $#! $ ! " $ U $ #$ " % " ) ! " $ " % +$ ? &% " # D $ %!# "U " ! +$ 4 ! 5 / %! % " $ ! & # " ! " 3 "'% " % ! #! ! ( 3 ,&! " $ " A$ -$ / %! " $ " # D ,# $#, ! &! " $ " A$ ," % % +$ ? " "$ S # !# K " #$% $ "3 % " + $ " &% " " " # ! E& " " % #$ % % +! " %% $ ! " $ !#!' . A$ # "! " )/ ) ) % % *) % ; " !# . !%! $ % +$ ? $& % / % " ! 3 #$ !- #! " #$ " D 3 3 # #! ! "3 # #! " $ " 3 ! 3 !/ % #$ #! % & $# !/ 3 !/ #!' "7 & " !- #! " % " " ! "E" " A$ $ - # % / %! &# -! !%! % ! "7 $ !#!' ) . A$ $ ! -%$! < ) % *) % )/ / ! ,&) 0,# $#, - 1 4 ? % $ #$ " # " # " 53 % )' / " "! 0" #$ " ! " A$ $ - # + !/ % / %! &% # -! !%! % % " D ! " " $ # # ! " $ " !#!' " % + " &# % ? " A$ % " !" @" D ! % " ( ? % 3 $ #$ " C %!# " 1 $& !-1#!% %!# $ $ % + # % ? ( 3 % / " % " # A$ "! % ! " $ " "# ! 3 " % ! % " ! " $##! "3 - % +! "3 ,& " #! #$ # " 3 " # % " ! " $##! "3 !) $ ! -%$! + !/ P B H 0 . . * 0 : IP B H 0 . . * 0 : IP B H 0 . . * 0 : IP B H 0 . . * 0 : I % # !# " # "! ! "! % A$ $ !#!' " - # / ) " %$ + 3 " A$ " " % 1 ! "! % " " A$ % !#!' #$ %A$! - ' " # 7 # $ %! # % "!+$! -' $% "!# 2 9 d h9 d h9 d h9 d h =M> % 4 "$% " !" ! % "53 => &=> ' / !!!! ,& !#!' 4S K " !+$ % # 53 % / % " / & % / " A$!/ % " " $ / " #% "12 9 d h9 d h9 d h9 d h 9 d9 d9 d9 d " "! $ #!' " % ! % % !#!' & " % % ! 3 % / % A$ " / " 4&A$ " % A$ " " "5 " % ? " % / % % / ( ? % 3 "! ! " % !/ #!' $ ! !/! $ & " !#!' " # ! $ + # "! % 3 % !/ #!' +!" % ! " $ " " !- % !/ #!' % A$ ! " ! !/! $ ( %% /% *) ) /" % ( 3 H#' " " % + A$ " $ !#!' I %#$% % # -! !%! &/ %!
  • 151.
    GFG ] ? &?( ?] ? & ?( ?] ? & ?( ?] ? & ?( ? D!" !/ " " % / % ) . $ ! " $ !#!' " $ !%! -' $7 % " A$ $# . . " " # -!#! " %) -2 $ # -!#! "!+ !-!# $% # -! !%! &G " $ D! # -! !%! 4# -! !%! %5 " " # 7 A$ % # -!#! # 4Q53 ,& & % !#!' " " !%$" % -!+$ P B " # ! ! " " $ !%! " ! % # -! !%! ! $ # -!#! " 2 G 4# -! !%! " 7 " 5 " # ! ! $ !" ! " $ !#!' 4 1 " ! !# "5>O " %!# " " / # " $ !" + $ " "3 " $)" $ ! ! 7 ! % # % #!' % " "$% " % " !- " %!# #! " " % "! !/ 3 % ! " $ " # "!7 # -! % $ " #! !" @ % " %$ + 3 % ! ! % " !#! " " $ - # # "! ! % ! " % + &% / ! % "$"# ! % # ! "3 %% $ # -$ ! % ! 7 #!' % # -!#! # -! !%! ! " # ! ! : "! % ! " # % " " " $ 7 # #' # " % ! %!# #!' % ! " $ 3 # # " # "!" " % A$ " %! 40 , " 3 GPNL5 < . / % " # ! ! " ! !" % !" ! " $ !#!' 3 "! " " / "! " A$!/ % " )" " / "! " " "! !% " # ! 3 ! "7 $##! "3 $ #!' & " # # 1" !7 # " " / "! " U+ % "U " ! !" " $ !" + $ " " $ ! ! % !/ # % ! " $ " # -! % "! % # % #!' % " "$%7 " " ! !" #! " " "!+ !7 -!# !/ "! !/ " " " $ " / ! # % " %!7 # #! " > < / % 4" %! 7,%/ "5 " # ! ! " ! " 4 ! " !%! & ) - " % "53 A$! #$ " " ! !" 7 #! " % !#!' % !" + $ ! !/! $ " # ! 3 % ) ! "7 ! " A$! "'% $ %!# 7 #!' % !#!' " #1-!# 3 % # ?$ % 1 " 4 # "5 " !/! ! " ! " &% " $ $ 7 #! " "$% " " " # 7 " ! % ! " $ " # -! % 3 % " $ $ #! " " ! " " -$ # % #! " . ! !/! $ # ? $ $ #!' $ ! 3 !) $ ? $ $ #!' % ! % # ! ! " ! + % -!+$ 3 4 . ) F/ / *) )- )/ / $ " " 1 " % # -! !%! $ 4 " %$ + 3 A$ " -! % !" / ! % 5 " "$% %'+!# 3 / "% 9 < 0 , + $ "
  • 152.
    GF # $ ?% # ! ! 2 ! " " A$) # -! % # "!" " % % % $ !+ ,#! $ " " 3 #$ " " $ " % + "3 "$ # -! !%! " & % " A$ "! " 1 " / # # " #! % " ! B . . + " # -!#! " %% = #, A$! $ " % ! !" #!' % ! " $ !#!' & $# / % " A$ "#!% &G $ / ? "! A$ " # " ! !/! ! " ! " % " 1 " % ! " $ !#!' 3 "! % " %!# % !#!' &" # %#$% % # -!#! # %#$% " # -!#! " $ " % "!+$! # 1 $% F . ^ '@[;$ & !#, " 4GP>N5 " %% $ # -!#! " ! % # -! !%! $ !#!' 3 "$ ! #!' " % !" A$ % % # -!#! %- ] ? :? N] ? :? N] ? :? N] ? :? N # " # % ? ( ! 3 " # " ! /!" #' , "! $ !%! % / ! % " ! / " !+ " : " !#, /!"!' % $ $ !/ " 1 " "! % " ! % / ! % &"$" ! "! " 4 % $ !/ " ! A$ " % " D,$" !/ A$ " - # ! % 5 ( " ! 3 " # "$% # ! / " !7 + " - !%! ! " # % / ! % / "! % $ !/ " " D,$" !/ " % ##! % " ! " ? $ #$!7 " / %$ #!' : "! % / ! % ! !/ " " ! "! " - # " A$ % # 3 " D $ $ " !%1" !# 1 " 4& " % " !-!# U# ! "!' # " ! $! 1 $ " U5 ! !" % " 1 "3 " # % #! % " $ $ #! " % " 1 " "! 4 , # % #! " % "3 " #! % 1 " A$ ! $ !" ! "!' 5 40 , " 3 GPNL53 &" ,# " ! #! " " 1" !# " / "! % $ " " " !/ ( # %#$% % / %! # ! " # " ! " / ! " # -!#! " # " " " #!%% " ! 3 % C !# A$ ,# % ! / " !+ " # % #! "$ !#!' # % # ! ! 3 & " # -!#! " % A$ " # # -!#! / %! 40 , " 3 GPNL5 " 1 7 " " "12>P # ) " "$ % ! ! $ # ! ! ! S %!"!" * # "K $ %!# #!' A$! "'%! " # #! ! " " 1" !# " & % $" $ + " 1" !# ! # 7 $ ( A$! " # " # " )# !# # " # "$% 4GPLN53 "$#, 4GPNB53 ! % 1237460 7;! & $ %% 4GPNO &GPNO 5 & $ 4GPOQ5 "! !" 3 %!# % " " "$+! /!" ! % 1237460 & $ !" 4GPNj5 &U " @%U ( $ 4GPNP5 $ A$ " A$!"! # # % 7 + " 1" !# # $ " )# !# " "# ! % +! B Q P F HJ.8( . ( . . . IP F HJ.8( . ( . . . IP F HJ.8( . ( . . . IP F HJ.8( . ( . . . I D!" !/ " " ! " ! " $ " !#!' 3 # $ # # # 1" !# " !- " ! + 3 % # 7 ! ! + % # " $! % " " " ? " # " # ! ! 3 " # " ! #% A$ $ ! / " !+ #!' ,& " #! " " # % ! " $ !#!' 2 G5 % +! $ ! " $ & " %% & !" ! % 3 % #$ % " % " A$ ! ! " % " $ ! !#$7 % 5 " $! $ $ / ! " $ !#!' #$ # % )# !# ! %% " # " " " ! /! #! " % # -! !%! &/ %! % ! " $ !#!' %%%% # ! ! A$ "$+ ! " # " $! $ ! " $ !#!' " % "!+$! 3 " #! % A$! " ! !#! " ! (((( 5 0000 A$ " ! $ " / 5 . * ( . : ( .. * ( . : ( .. * ( . : ( .. * ( . : ( . * (* (* (* ( ? % 3 # ! A$) " % !/ #!' ! 1 " # &A$) ! "! " % ! + #5 * ( 0 3* ( 0 3* ( 0 3* ( 0 3 " "3 #' " , ! # / ! % %% ! %!# # % " !" ! " ! " $ " " $ !%! " ! % " / ! % " 4# 7 "$ # -! !%! 3 / %! 3 "$? " % " #$ % " " % " %!#'3 - #!%! ! !" #!' 3 / # " A$ % " 7 !#! " , "$% D! " " & "! !%! $" % # D % ! / " !+ #!' 5 9 M 4 G
  • 153.
    GF> 5 . .4:. . 4:. . 4:. . 4: 5 J. : * (5 J. : * (5 J. : * (5 J. : * ( (((( : ( 9: ( 9: ( 9: ( 9 " # " "'% " % ##! " ! " $ " #$& # -! !%! &/ %! " " $ $ -! $ ! A$ # # /! #! #% & #!" # -! !%! &/ %! $ %A$! ! / " !+ #!' " ! % # -! !%! &/ 7 %! "$ ! " $ !#!' #$) " A$ % ! / 1 G & % " +$ " #! % ) $ !%! / %! #!' &"$ ! #!' " "1 " " +$ A$ % ! "7 $ " % #$ ! " " % ##! $ ! " $ " %% 1"3 ,# " $ " !7 % " D " " 4/) " % " 5 !) 3 %/! " A$ $#! " / %! $ ! " $ 3 $& $ A$ " % $##!' *) 9) )/ - 0 *) % . ) ) % % 0 % - ) / 0- % / % / -!+$7 P L " $ ? % %% 2 - 'K <? F 6 $ % K $ 4 2 $ , $ / V [ 4 . , G $ , W A . $ ! A . 9 A . L A . 5 * A . + & $ K $ . , , $ $ 2 G $ V [ 4 . , , $ W A . $ ! A . 9 A . L A . 5 * A . + & $ / V / + . $ 2 $ , W * A . + & $ L A . 5 9 A . ! A . A . $ V / + . , $ 2 $ W * A . + & $ L A . 5 9 A . ! A . A . $ / $ , V / + . $ , : : . $ , W * A . + & $ L A . 5 9 A . ! A . A . $ V / + . , $ : : . $ , W / $ , * A . + & $ L A . 5 9 A . ! A . A . $ / . 2 , , / V 4 $ $ + , W
  • 154.
    GFB * # 2$ $ L 1 $ 9 # $ ! # $ # 2 $ 7 G G . 7 + & M G $ D & V 4 $ , , , G W 9 M , ! < , . > , J , < , . > , = , - . 6 < , . * < , . L < , . 9 < , . ! < , . 8 % " $ & V 4 $ , , W 9 M , ! < , . > , J , < , . > , = , 6 < , . * < , . L < , . 9 < , . ! < , . 8 % " 7 G $ & V 4 4 , 2 W 9 M , ! < , . > , J , < , . > , = , 6 < , . * < , . L < , . 9 < , . ! < , . 8 % " 4 ) 0 " " +$ " $ "$-!#! C 1 " ! " % " / ! % " " "$" ! "! " : " A$ " " % ##! $ ! " $ /! " %% &" ! 3 " # " $& $ 3 )" # " ! $& % / ) / "!' A$ $%! " & ?$" " 3 # " / " % 5555 :3 3:3 3:3 3:3 3 0000 D!" .... %! # #! "2%! # #! "2%! # #! "2%! # #! "2 G / / " !/ % " ! " " # + 1 " % 1 / ! % " # + 1 "
  • 155.
    GFF ! ? A$1A$ " ! " # % # $ $ # + 1 3 % A$ ! !# " % !- 7 #! " " # $ " # # 1" !# " ( ? % 3 % / ! % " D % " ! "'% " # + 1 "2 "#$%! &- ! 4"! % / ! % -$ S # !# " D$ %K 1 , % / "3 " D "'% ! " # + 1 "5 ! +$ % " # + 1 " ! & ? A$1 A$ % 3 % " # + 1 " C !# -% ? !- #! " % / ! % ,& & ! % " "!+ " $ !A$ "1 % # # + 1 3 )" D#%$"!/ ! !-!# % # + 1 ( ? % 2 k d "#$%! d * ! ! $" " $ % " " % !" 2 " C " $ !%! " " !/ % !#!' ! $ -$ #!' $ #% "!-!# #!' & " $ ! $% ! ) !# ( ? % 3 % -!%! #!' %!+! " " $ / ! % ! %3 "! !) " 7 % ! ) !# 1 " "! $ #! " ! 1#$% " # )" 2 G d '%!# d =$ 1 Gh d> > d ( " B d $"$% . # '%!# hhhh$ ?$ 1 d " I F d " ! " ! " / ! % " ! % " $ ! #%$! " # + 1 " 4" % " %% !# ' !# "5 " " # + 1 " 4" % " %% # +' !# "5 ? % " / ! % " ! % " !# ' !# " " 1 % " D & % ! "#$ % % A$ " "!" 4 !/ 7 C %!# 5E& ! % " # +' !# " 1 " % -!%! #!' %1 !# 4( ! 3 ( ! 03 53 % # % +! 3 % 3 % /! #! " #! ! & % # % % /!"!' - ! / " !/ % " ! / ! " # + 1 "3 " )" " ! $ & " !A$ " "1 % " % " # + 1 " "1 ! !# ? A$1 ( ? % 3 % " !+! #$ 7 #! % % " " " . ! " , "! ! !/ " " "# % " A$ % " - "! " #$ # "$ " !+! 3 ? % 2BQ LJ 6 % % "# % ( - "!' PQ + ! A$1 !# OQ ! 1-!# #! #! " $ % " ]D#%$& % J$1 !# _ FQ " #! " %)# !# " #! Q $- # $ " # PQ " " A$ OQ3 OQ " A$ LQ3 LQ " A$ FQ & "1 "$# "!/ 4% " C " U"1 % " # + 1 "U -! "!#! "5 ! + 3 % " # + 1 " " $ !# " ! / % " !+$ % " 4 ,&$ ! / % # C 5 1 " #! # D # ! $ A$ $ # 4LQ5 &$ " #! " 4FQ5 D!" % !" !" #! U " !+! U A$ $ #! 1-!# % " #! #! " $ % " 4OQ5 &$ ! + ! A$1 !# 4PQ5 7 " # " " % !" #! " GQ3 " $ !" #! % "# % #% "!-!#' % " !+! !#," - "! " % "!+$! 2 % % "# % ( - "!' PO + ! A$1 !# PF ! 1-!# #! #! " $ % " 4 D#%$& % J$1 !# 5 OB # NO " #! " %)# !# " #! G> $- # $ " # A$1 % !" #! $ # 4OB5 &$ " #! " 4NO5 " L3 &% !" #! $ ! + !
  • 156.
    GFL A$1 !# 4PO5&$ #! 1-!# #! #! " $ % " 1346 " > ? % " 1 % "!#!' ? A$!# % " 2 ( "! GQ !# "! P ! # % O < N $ + $ ! L =- F % B % 0 > % #! G " A$ % ( "! 4GQ5 " " A$ % !# "! 4P53 )" " A$ % ! # % 4O53 "$ / " C% ! " A$ % 4N5 & "1 "$# "!/ E $ #!" " # # " #$ " # " $ !%! % " #! " ! ) !# " "!# "2 1 " #! A$ B 4 % 5 hFhFhFhF 4? 7 - 5 d P 4 !# "! 53 ! A$ GQ 4( "! 5 lF 4? - 5 d 4 % 5 ! "$ 3 ! " ! > / % " , ? A$1 # + 1 "3 " " % # ! / % " !+$ % " % !#!' " !" #! " # + 1 " " % " !" " % % + % "# % &! / 7 % # " 3 $ $ ! ! ( ? % 2 . $ " %$#!' % " !# " 4>Q % " !+$ % !-!#$% 5 ! #!%! " %/!' GQ3 $ " %/!' Q &0 >Q !" #! #!%! & $ " !+$ % % !" #! $ &0 ! + 3 % # 4Q5 % !#!' 3 " $ # ! ! 3 " % 4" "!+ ! ! $ # 7 + 1 % / % # & ! )" " # " $& % "# % 5 . ? % #% "!# #! #! " $ % " " % $ 4 + " # 1+ " &* , ,! 53 % # " ! ! 3 ! %!# A$ % ,& # 4 ! +$ 5 $ 4! #%$" " "# % " % # " !- 5 + + A$ !/ " " !#! " % " $ ! % # ! ,$ " / ! / % 4&+ 3 "# % " # ! $ "3 $ " ! %!+ #! & " ! "53 " # # " !/ % &" "$ % % " # "! -$ !#! " ! / % " " ,# A$ " !/ % !#!' ! $ !7 %! % " #! " ! ) !# " "!# " 4"$ 3 " 3 $% ! %!# #!' & !/!"!' 5 & %+$ " " 1" !# " 7 "3 A$ " $" 1 $ A$ %+$ " ! / " !+ " " #$ "$ % " 7 !#! " # "! -$ ! / % 4 " " ! / " !+ " " ! 1 5 B / # " !/ %3 " " " % " # # 1" !# " % !/ % ! / % " 4! / % " !+$ % " % " # + 1 " & %!# #!' #! " ! ) !# " "!# " &"$" !/ #! "53 % # " %3 " " %$ 4 " ! ! 5 " %$ ! %!# A$ ,&$ $ % "# % D!" % ! ? % " " " !#! " " 1 % D "!#!' % % /!"!' 3 % C ,!? "3 % $# !/! 3 % " / 7 " $ $# & % ! + " " %$ + 3 ,&/ ! % " A$ $ ! " " $ !/ %3 " +C % '"! !#!' ( ? 7 % 3 % / ! % S !+X % " K2 !/ % !#!' + 1 " U ' 1 " 4Q ; 1 "5 U ! % 0 " !+X +$% !+X ( # !+X " $&! ! !# % !/ % !#!' " % " / ! % " 1 " % ! / " !+ #!' 3 A$ 7 ! !#, !/ % " " % ##! $ $ ! %!"!" " 1" !# 4 ? % 3 % $ " 1" !# # % #! " / ! % " ! / % " $& !" ! % $ # % #! " / ! % " ! % "5 "13 " # " ! ,# $ % #!' / ! % "3 1 " & !/ % " !#!'
  • 157.
    GFN -5 0 <*0 < *0 < *0 < * # 1 &/ ! % **** % " " "!+ !-!# "!+ % " $ / % $ ) !# A$ % " " " #! 3 % " # + 1 " # 1 &#! 3 % " # + 1 " # 1 &#! 3 % " # + 1 " # 1 &#! 3 % " # + 1 " # 1 &/ ! 7 % " % " "!+ / % " $ ) !# " A$ ! $ "!+ !-!# ( ? % 3 "! $/!) " % / ! % S" D K # "$" " # !/ " # + 1 "3 S "#$%! K &S- ! K3 # # + 1 % "!+ 1 " $ / % 8" 1 " 2 + 1 !-!# #!' 4/ % "!+ 5 U "#$%! G U * ! "13 % + @ % / ! % " D " 1 $ S K $!" & $ ) &" " 1 $ SGK3 ' !# ! " $ S K & "1 "$# "!/ ? % " 1 % / ! % S, " D "!#!' ! ! % % /!"!' K3 A$ 1 # !-!# " % "!+$! 2 + 1 !-!# #!' 4/ % "!+ 5 U / % /!"!' Q U " $ , G U . , U " $ , 3 " " > U " , " B U " " , "3 " " F U " , " L U " " , "3 " #$ N U $ , " O U " #$ , " P " # " ! ! "!" ! A$ # 1 &/ ! % $ . 4#' !+ " $ ) !# "5 "$" # + 17 " " %$ + 3 ,&/ # " A$ $ 1 $ " # !-!# ! ! 4 # !-!# 5 A$ " "$ !-1#!% # # #$ % " " "$" # + 1 " ( ? % 3 "! $ ! / " !+ #!' -$) " +$ 2 HJ$) ! % + # ' !# A$ #! %!#' % ! I " "! % A$ % " # + 1 " # " 1 " $#," " % " A$ " ! +! " & "$% 1 !-1#!% #! # #!"!' #$ " &#$ % " " " " # " " % # !-!# #!' " %% / # $ / A$ " %!# % 1 1 % 6 % % + " # 1 $% " 7 -$ ! % - # !-!# &"$" ! %!# #! " ( % 3 % ! " A$ " # % "!+ !7 -!# # !-!# &A$ % ! " $ !#!' 3 " %!# " 3 ! # !-!# ," " "! % 4# !-!# % " 1 " #$&" # + 1 " " # #! " 5 # !-!# #!' " # " ! #$ ! !/ %! % " " 4 %!# %!"!" " 1" !# 5 / # " " $ !%! % " "1 % " %$+ C " 4k3 3 M5 +5 . M J. 0 : J. . *. M J. 0 : J. . *. M J. 0 : J. . *. M J. 0 : J. . * 7777 3 ( ( . S( . 0 ( K .3 ( ( . S( . 0 ( K .3 ( ( . S( . 0 ( K .3 ( ( . S( . 0 ( K . " #! 3 " %!#" #! 3 " %!#" #! 3 " %!#" #! 3 " %!# " " # # # 1" !# " " ? " % " % $ " % #!' ? !/ % ! / " !+ #!' " $ " %! "! % " ! " $##! " " # &"! % " ! " -$ #! #$ " 7 "$% " " $" # %#$% % # -! !%! U& " "! % % / %! U % ! " $ !#!' % ) % " %! # $ A$ @ $ " 4! - ! % $ " -! ! !/ 5 " $ " # " ? " A$ #$ % $ " " QQQ "3 " %% / # % $ !% # F &[LQ " " %/ A$ % ! / " !+ #!' D!? $ C & ,5,5,5,5 0 0 ( . 0 ( 3 . (0 0 ( . 0 ( 3 . (0 0 ( . 0 ( 3 . (0 0 ( . 0 ( 3 . ( * 3 =. :* 3 =. :* 3 =. :* 3 =. : = 3 * 0 : M . 0. :. := 3 * 0 : M . 0. :. := 3 * 0 : M . 0. :. := 3 * 0 : M . 0. :. : " # ! ! + % " %% $ !#!' U " %$ + U " % " # # 1" !# " % " !- " ! " ! " $ " A$ !" " % " $ ! % # ! 3 % " #$ % " / 7 " # ! $ #!' P L H J.8 ( .P L H J.8 ( .P L H J.8 ( .P L H J.8 ( . (((( 7777 IIII % ! / " !+ #!' % # ! !" " !/ " " ! " ! " $ " ! % " / ! % " ! )" & %+$ " # " " " $ # ! " " ) " # % ##!' % " " # ! $ #!' "# ! ! " U / U " " ) " ! " ! " $ " !#!'
  • 158.
    GFO P L G"# % " ! % " # ! $ "P L G "# % " ! % " # ! $ "P L G "# % " ! % " # ! $ "P L G "# % " ! % " # ! $ " . ) " $ !" "!#!' ! " # "!" $ - / % "- / 7 % " # $ ? "$" "1 % " 4*!", ! & ? 3 GPNFE"W 3 GPNN5 "13 % " " " ,$ " " # ! $ " ,#! $& !/ " " ? " "1 % "3 ? % 2 # ! $ " ,#! % 3 % %1 !# # ' !# 3 % - !%! 3 $ - " 3 !- " + $ " ) !# "3 % &3 $ " ? 3 % #! %!" 3 ,#! " " !" "3 #) " # ! $ " " % #! " # % # ! A$ " % " ? " A$ ,# - 7 #! ! ! # ! $ ,#! % " "- / % 3 % 1 !#! 1 $ ! ! # ! $ " - / % $ ! %1 !# 3 % " % " A$ / )% % " 'D! " % ##! " " %$ + 3 % " # ! $ " "'% " $ ! !# % # $# 3 % # $# "1 " %% A$ % " !#! " # ! $ " ! " # S"1 "K & # S,#,"K 4( $ 3 GPNP5 ( ? % 3 "! # A$ % # ! $ $ + $ ,#! % # ! #!' " "- / % 3 " "!+ !-!# A$ % " " " " ##! " /! # ! % ! 3 "1 " $ ! !# A$ $ ! % " $% ! 7 # ! $ " # $ S" !%% K3 A$ ? #! " # !#! " $ S+ ! # ! K " # ! $ " ! !/ " " ! "3 % " A$ " # 2 ! ##!' 4 "! !/ + !/ 5 ! "! 4 % ? 53 " " ! " - % !#!' " /< /" % / % *) )- ) ; % /< ' / J 0% . /" &% ) / % " # ) / % J/ % J/ % J/ % J A2A2A2A2 Este método fue desarrollado por Rensis Likert a principios de los treinta; sin embargo, se trata de un enfoque vigente y bastante popularizado. Consiste en un conjunto de ítems presentados en forma de afirmaciones o juicios ante los cuales se pide la reacción de los sujetos a los que se les administra. Es decir, se presenta cada afirmación y se pide al sujeto que externe su reacción eligiendo uno de los cinco puntos de la escala. A cada punto se le asigna un valor numérico. Así, el sujeto obtiene una puntuación respecto a la afirmación y al final se obtiene su puntuación total sumando las puntua¬ciones obtenidas en relación a todas las afirmaciones. Las afirmaciones califican al objeto de actitud que se está midiendo y deben expresar sólo una relación lógica, además es muy recomendable que no excedan de —aproximadamente— 20 palabras. = (= (= (= ( ? # ! $ ! -! #!' % / S " $ %!+ #!' #!$ " " % K " # " % -! #!' ! #%$& O % " & D " $ " % % #!' %'+!# 49U:5 " % !/ " " $ " $ " % "# % " #! # ! !# #$ " " #$ # % -! #!' # " ! " % 7 !/ " " # $ " " " % -!+$ P N # " A$ # $ %% " " % "!+ $ / % $ ) !# &"'% $ # " $ #!' # "! $ ! / %! A$! A$ " " #! " L ) . 4 7 3 =6 =6$" A 2 5 =6" 2 ) = "
  • 159.
    "! !" 3$ ,# " !" ! " # ! #! " # S % / K S# % K : % " % !/ " " $ " $ # % # " , ! % U# % -!+$ P NU / !# % = ( 4 5 $& #$ 4 5 #$ 4 5 ! #$ 3 ! " #$ 4 5 " #$ 4 5 $& " #$ ! $ !%! #$ " %$+ ) "!"2 -! ! !/ "1 ( % "1 #!" ( % -! ! !/ " ! !" " % # A$ % C # + 1 " " $ " " % !" " % " -! 7 #! " ?$ ?& ??$ ?& ??$ ?& ??$ ?& ? $$$$ " -! #! " $ ! ##!' 2 . % & . : " ! ##!' " $& ! " #' " # !-!# % " % !/ " " $ " ! % -! #!' " "! !/ "!+ !-!# A$ # %!-!# - / % % ? # ! $ 3 & % " "$? " " ) " #$ # % -! #!' 3 "$ # ! $ " " - / % = (= (= (= ( S % ! !" ! #! &$ % # ! $& " %/ "$" % " % + ! $ " "K ! " " Z$& #$ K ! %!# $ # ! $ " - / % ,#! % ! !" ! #! A$ "! " " ZS #$ K # ! 3 "! " " ZS $& " #$ K ! %!# $ # ! $ $& "- / % ( % 3 ) ./ % . /F/ ) / ; 4F5 $& #$ 4B5 #$ 4>5 ! #$ 3 ! " #$ 4 5 " #$ 4G5 $& " #$ " #! 3 " " #$ ! %!# $ $ $ #!' & ! % -! #!' " + !/ "!+ !-!# A$ # %!-!# "- / % % ? # ! $ 3 & % " "$? " " ) " #$ # % -! #!' 3 "$ # ! $ " " - / % 3 " "3 " "- / % = (= (= (= ( S % ! !" ! #! " # # ! " #$%! % # ! $& % + ! $ " "K ! " " S $& #$ K ! %!# $ # ! $ " "- / % A$ "! " " ZS #$ K & "1 "$# "!7 / # " 3 "! " " S $& " #$ K ! %!# $ # ! $ - / % ,#! % ! !" ! #! #, " % - " A$ # %!-!# + !/ % ? # ! $ . ? % # ! ! -! #!' + !/ " 1 2 S $!" " $ % !+ K3 " #$ " " # % -! #!' 3 $ " # ! $ ,#! $!" " " - / % " #! 3 " " #$ ! %!# $ $ $ #!' ) ./ . % = (= (= (= ( 4G5 % #$ 4 5 #$
  • 160.
    GLQ 4>5 ! #$3 ! " #$ 4B5 " #$ 4F5 % " #$ % -!+$ P O " " $ ? % $ "# % !W ! % # ! $ ,#! $ + !" ! $ 7 ! B * . P O = ( . ; ?$ ?& ? $ R : I ? $ $ ?$ R ? ?$ $ ?$ $ ? ? ' I ?$ $? : I ? R ? &?: R ? ? $ ] $ ? ? ? $ ?$ $ G = $ ? ? ? $ $ ? ? $ $ $ ? ? ? P( > G5 $& #$ >5 ! #$ 3 ! " #$ 5 #$ B5 " #$ F5 $& " #$ =? ? $ $ ? ? $ $ ? ? N? ? $! $ ? $ $ & ? $> G5 $& #$ >5 ! #$ 3 ! " #$ 5 #$ B5 " #$ F5 $& " #$ > = $ $ : $ R $ ? ? ? $ $ ? ? $ $ ? I ( $> F5 $& #$ >5 ! #$ 3 ! " #$ B5 #$ 5 " #$ G5 $& " #$ A =? ? $ $ ? ? $ & ? ? ? $ ( 0 I ] ? ? $ $ $> F5 $& #$ >5 ! #$ 3 ! " #$ B5 #$ 5 " #$ G5 $& " #$ F =? ? $ $ ? ? $ $ I ? ? : $' $ ? ? $ M $ > G5 $& #$ >5 ! #$ 3 ! " #$ 5 #$ B5 " #$ F5 $& " #$ B =? ? $ $ ? ? $ & ? ? $ ( 0 I ] ? ? $ $ $> F5 $& #$ >5 ! #$ 3 ! " #$ B5 #$ 5 " #$ G5 $& " #$ 7 =? ? $ $ ? ? $ ?$ I $ ( & ' $ ? ? ? $ $> F5 $& #$ >5 ! #$ 3 ! " #$ B5 #$ 5 " #$ G5 $& " #$ O =? ? $ $ ? ? $ ? ?$ ? $ ? ' R ( ? $ $ I ? $> G5 $& #$ >5 ! #$ 3 ! " #$ 5 #$ B5 " #$ F5 $& " #$ $ " / " % -!+$ P O3 % " -! #! " G3 3 4 &O " + !/ " 4 "- / % "5 &% " -! 7 #! " >3 B3 L &N " "! !/ " 4- / % "5 & ? ( ?$ ? $& ? ( ?$ ? $& ? ( ?$ ? $& ? ( ?$ ? $ " $ $ #! " % " "# % " !W " ! "$ % " / % " ! " " # # - " ( %% " % ! "# % ! !/ -!+$ P P # " ! $! 1 $ ? % #' # %!-!# $ "# % !W 2 L! . 2 $ J 0 , $ $ .
  • 161.
    GLG . $ $#!' " # "! % ? " +C % C 1 " -! #! " ( ? % 3 % "# % / %$ % # ! $ ,#! % + !" ! $ ! % $ $ #!' 1 ! "! % " O 4GhGhGhGhGhGhGhG5 &% D! " BQ 14_4_4_4_4_4_4_460 A$ ,& #, -! #! " " % ? % $/ SG K3 "$ # ! $ ,#! % + !" ! $ ! " " ! "$ "- / % 3 / "% + -!# 2 ! %+$! ,$ ! ! $ $ $ #!' >N 14_4_A_4_4_A_A_46 "$ # ! $ $ # %!-!# " # "$ - / % % " "# % " !W / # " " # %!-!# % ! ! % "# % ! % " #!%% -' $% NT PT 4 ( " % $ $ #!' % % "# % & " % C -! #! "53 & # " $ $ $ #!' " %! % # ! $ G7F % "!+$! 3 # % ? % A$! $/ G % "# % 4 5.1 8 12 = 52
  • 162.
    GL J 0 0)/ / 0 /F *) 9 / .) "! !" 3 / # " " $ !%! $ + B U hhhh %$+ G 4 ( " ! A$ " # ! % # - #! % ! #!' "% + -!# ! % " ?$" % # - #! 3 % + " ! &% " # + 1 " # ! C "! #! # ?$ $ ? $ $?$ $ ? $ $?$ $ ? $ $?$ $ ? $ $ ( ? $ ? ? ^( ? $ ? ? ^( ? $ ? ? ^( ? $ ? ? ^ ? / F/ 0" #$ % " " ! " #! % " $ 7 $ # #! $&%! ! !"# ! ! #!' % # ! $& %! = ( 4 * ( 5 4G5 #$ 4Q5 " #$ 4>5 #$ 4 5 ! #$ 4G5 " #$ ! " #$ 4N5 % 4L5 #$ 4F5 #!" 3 " #$ ! #$ 4B5 #!" 3 ! #$ 4>5 #!" 3 " ! " #$ ! " #$ 4 5 " #$ 4G5 % " #$ ! % " " ! " ! # # #! !"# ! ! $ ! #%$! " " " # + 1 " ( % # 7 ! 3 "! " " " # $ !/ % $# !/ % / &# #! !"# ! ! #!' 3 $ ! #%$! " "! # + 7 1 " ( # %# " A$ % C # + 1 " " $ " " % !" " % " 1 "3 "! " "3 " " # + 1 " " % " 1 " -! #! " ! " #! # 3 " #! # # + 1 " " % " 1 " % /)-/% J *) )/ *) / ./ / ) + ) F % ) - 0"! " / ! # ! $ " ,#! / ! " ? "3 ! #%$! " $ "# 7 % ? $ A$ " " # ?$ 3 " # %!-!# " *) / ) % .: . ;.: . ;.: . ;.: . ; ) ! " + % "3 $ "# % !W " # " $& ) F/ ./ *) .' *) 9 ) - / ) )% % % " $ $ #! " % + $ # -! #!' %) ) %) ) )% 4% "$ % " $ $ #! " " % " -! #! "53 & ./ )- %) ) . ' / %) ) 0 % )/ / "! !"7 3 # %#$% " % . & # % "# % ( . . * % # $ %! 3 % "# % !+! % " , D ! +$ " & " / #! " ( ? % 2 H . . J. ( ( IH . . J. ( ( IH . . J. ( ( IH . . J. ( ( I " +$ " ,! # % / %$ #!' $ /! " ! %
  • 163.
    GL> ? % "1 $ +$ A$ " ,! $ ! / " !+ #!' %! % % #!' # 7/ " % !$ )D!# 4( ! +$ 3 GPOL5 %% " " $ - + % -!+$ P GQ * . P GQ = ( ; ( . ( . ( . ( 3 HJ.8 7 ( I " " $ " " " # %!-!# % !" A$ & , " #
  • 164.
    GLB ? ?$ ?? ? $? ?$ ? ? ? $? ?$ ? ? ? $? ?$ ? ? ? $ ???? ? ^? ^? ^? ^ D!" " - " "!# " %!# $ "# % !W ! " ) / ; " % 7 + % "# % % " ! &)" # " # # -! #!' 3 % # + 1 A$ ? "# ! "$ ##!' " $ " " #! 3 # "$ " $ " " +$ - " C$ /!" % % " -! #! " & % !/ " " $ " % "$? & % A$ )" # " $ " %!# /1 /!" 3 " $& # " ! A$ " % +$ % " ! $ ? " $ " % " % !/ " " $ "7 # + 1 " % "!+$! " $ ? % A$ " %!# % +$ % -!+$ P GQ2 !" " % $ ! ( # " ! ! #$ % # " $! $ "# % !W " " +$ A$ % " -! #! " & % !/ " " $ " " # 7 ! " % " "$? " % " A$ " % " %!# &A$ )" " % # #! !"# ! ! #!' A$ ! %% " / %C #$! " % $ !% . /" A5 % !- #! % " !# A$ " %% !+! % 0$) - )/ 123476 D % % " ! "! " % "!+ !-!# ( ,& 1 ) 9 D / *) . 9 ) ) )9 " #! 3 )" ! A$ # %!-!# % ? # ! $ $ # ?$ ? !/ " ! % "3 # ? !/ " " " / ! " #! " & % "$? 7 " % ##! A$ %% A$ -% ? "$ # ! $ & ! = ( 0 ( ? # ! $ 2 ! S K ?$" 2 YYYY 2 YYYY 2 YYYYY 2 YYYYY 2 YYYYY 2 YYYYY 2 ! ?$" " / " A$ 9 =D / >&A$ + - % %) "$? # %!-!# % # ! ZS K ) ! " " "# % ? !/ " ! % " "+ 3 $#! & $ 4GPFN5 " ! !# A$ 3 "! % " ! # "! A$ % ? # ! $ " % #! /)- + / # $ $ D % "# % 3 % " $ " " # "12 ?$" 2 YYYY9YYYY 2 YYYY 2 YYYYY 2 YYYYY 2 YYYYY 2 YYYYY 2 YYYYY 2 ! ?$" % "!+$! 2 ?$" 2 YYYYYYYYYY 2 YYYY 2 YYYYY 2 YYYYY 2 YYYYY 2 YYYYY 2 YY9Y 2 ! ?$" ! % " ! # "! A$ % ? # ! $ " % #! + / # $ $ D % "# % 3 % " $ " " # "1 4 ! % D #$ " !' 52 ?$" 2 YYYYYYYYYY 2 YYY9YYY 2 YYYYY 2 YYYYY 2 YYYYYY 2 YYYYY 2 YYYYY 2 ! ?$" ?$" 2 YYYYYYYYYY 2 YYYYYYY 2 YYYYY 2 YYYYY 2 YYY9YY 2 YYYYY 2 YYYYY 2 ! ?$" ! % " ! # "! A$ % ? # ! $ " % #! / # %+$ % " D "3 % "7 $ " " # "1 4 ! % D #$ " !' 52 ?$" 2 YYYYYYYYYY 2 YYYYYYY 2 YY 9YYY 2 YYYYY 2 YYYYY 2 YYYYY 2 YYYYY 2 ! ?$" ?$" 2 YYYYYYYYYY 2 YYYYYYY 2 YYYYYYY 2 YYYYY 2 YY9YY 2 YYYYY 2 YYYYY 2 ! ?$" : "! % " ! # "! A$ % ? # ! $ #$ $ "!#!' $ % % "# % 4 ! ?$" ! ! ?$" " # " 53 % " $ " " # "12 ?$" 2 YYYYYYYYYY 2 YYYYYYY 2 YY YYY 2 YYY9YY 2 YYYYY 2 YYYYY 2 YYYYY 2 ! ?$" " #! 3 % ? % 3 #$ " ?$" # "! % # ! S K " # # % D ZS?$" K3 &/!# 7 / " 3 " ! ?$" % # "! " # # % D $ " %+$ " ? % " ? !/ " " $ " % -!+$ P GG L9 ) . + % A 2 > $ *=" =6 " 2 =6$" ' A =6"
  • 165.
    GLF * . PGG = ( = 0 ( -$ 7 ) !% " 7! + 7 A$ @ /!/ 7 $ ! 7- ? / 7/! ? % 7 ? ! 7% #% 7 "#$ +!+ 7 # %! 7- 1 - # 7! - # # " " 7 + % 7 " + % # !/ 7 "!/ ! 7 % ! " +$ 7 %!+ " ! 7 ? $ 7 % C !%7! C !% $%# 7 #! - / % 7 "- / % -$ 7"$ -!#! % + "!/ 7 1 ! -!+$ P GG " "'% %+$ " ? % "3 " %$ + ,& $#," " A$ , "! $ !%! " A$ $7 ! " " % ##!' ? !/ " % ? # ! $ # %!-!# 3 % " ? !/ " %!# " )" & ? ?$ $ ? ?$& ? ?$ $ ? ?$& ? ?$ $ ? ?$& ? ?$ $ ? ?$ " $ " # + 1 " % "# % $ # !-!# " !/ " " "3 )" " " $ " % -T$ P G % " # " " A$ % " " ! " + & # #! !"# ! ! #!' 3 " $ $#! % " # + 7 1 " #! # #! "3 ? % 2 " " 2 YYYYYY 2 YYYYYY 2 YYYYYY 2 YYYYYY 2 YYYYYY 2 " ! F B > G G Q 7G 7 $ " #! " 4% #$ % " # # C 52 2 YYYYY 2 YYYYY 2 YYYYY 2 $ > G % G Q 7G !) $ + + " # %!-!# !/ " % " $ " # + 1 " % "# % 40 ! 3 %PNP3 BGG5 % " +$% " % 2 YYYYYY 2 YYYYYY 2 YYYYYY 2 YYYYYY 2 YYYYYY 2 # !/ F B > G "!/ G Q 7G 7
  • 166.
    GLL % # !-!#G N U> > ! ! #! 3 "! &#$ " " # "#! " % # ! 7 #!' ( ? % 3 "! $ " # %!-!# % ? # ! $ 2 # ! S K % "# % ?$" 7! ?$" 3 # % # + 1 " # # % D S! ?$" K3 % # %!-!# #!' $ " SGK SU>K2 ?$" 2 YYYYYY 2 YYYYYY 2 YY YYY 2 YYYYY 2 YYYYY 2 YYYYY 2 YY 9YY 2 ! ?$" N L F B > G ?$" 2 YYYYYY 2 YYYYYY 2 YY YYY 2 YYYYY 2 YYYYY 2 YYYYY 2 YY 9YY 2 ! ?$" > G Q 7G 7 7> ( $ # " % "# % "#!% G &N & % # " 7> &> ! " " /! % ? C 7 " + !/ " $ !%! " % "# % G N ? ?$ ? ? &? ?$ ? ? &? ?$ ? ? &? ?$ ? ? & ? $ ]? $ ]? $ ]? $ ] %!# #!' % !- #! % " !# $ " ) / 4" % #! % "# % % "$? &)" # % # + 1 A$ "# ! "$ ##!' # "! # / ! 5 / 4 % /!" # % # + 1 A$ # " % " $ " % "$? 5 " " +$ "! $ #!' 3 " $&# / ! " $ ? % " ! 3 % #$ % ! #%$& % " ? !/ " ! % " &"$" # + 1 " " # !/ " -!+$ P G> $ " $ ? % $ !- #! % " !# $ !%! $ ! / " !+ #!' / %$ % # ! $ ,#! $ $# 4 $ !# 1 3 GPOO5 " " $ " " " # %!-!# #$ # % # !-!# #!' ( ? % 3 "! $ " $/ % "!+$! " $ "7 2 !# 2YY9YY 2 YYYYYY 2 YY YYY 2 YYYYY 2 YYYYY 2 YYYYY 2 &% "# % "#!% G &N3 " " 1 $ "! 4N5 # "! " " $ ! #%$! % # !-!# #!' % / "!' A$ " % " " % " " ! " # % '"!7 #% !-!# % " !- #! " % " # + 1 " ( ? % 2 " " 2 YYYYYY 2 YYYYYY 2 YY YYY 2 YYYYY 2 YYYYY 2 YYYYY 2 YY YYY 2 ! "1 ! N L F B > G ?$ $ ? ? ? ? :?$ $ ? ? ? ? :?$ $ ? ? ? ? :?$ $ ? ? ? ? : $ & ?$ & ?$ & ?$ & ? ( ! + % / "!' -! % % "# % " %% / # % " "!+$! " " "2 G / ) 9 % D+ ) - % 9 ) / " "! % 3 "$% # / ! A$ " " % ##! ? !/ " A$ ,& "! $ !%! " ! / " !+ #! " "! !% " % $ " 4# D " #! "5 ) / ) % / % "# % &% ! !" " $ + $ "$? " $ !% > / %) )9 % % 9 / "13 # % #! " $ 1 # " % " " U# ? !/ " # % " U
  • 167.
    GLN B ) /. - # 4 " % " " ? !/ "5 4 $ / / *) % . # % " " 1 " $ % 3 "! ,&# -! !%! &/ %! 3 " " # % #! " " "!+ !-!# !/ " L / . . . ) / *) J ; )/ %) ) % / % 9 -!+$ P GB " $ ? % %% $ ! #!' % C 1 " " ? !/ " "! !" 3 # "! " " # %!-!# % 7 ! ! % "# % % emsnúmerodeit totalPuntuación : " $ $ !%! !" ! " "# % " !- #! % " " 7 !# " ! # ! $ " ,#! / ! " ? " ( ? % 3 " ! # #$ " ? !/ " % # ! $ ,#! % # ! ZS K3 # " " " ? !/ " % # ! $ " # "$ % - ! %'+!# &# " " !" " ? !/ " % # ! $ ,#! "$ ! %1 !# " " "# % "3 # $ # !" ! 7 " " ? !/ " ! % # ! $ % #!' " !- " ? " % !- #! % " !# " " !# $ "# % !#!' ! %3 " # C A$ " % ? # "! -$ ! / % / ) / AA " ) ! # ! $ " -$ " %% ) ) / " % ! #! ! A$ %+$ " 1 " ! !# & ! % -$ ! "! % # ! $ " ) % ./ 0 % " #$ % " " % " !" " # # 1" !# " A$ % # " !W ( / # *) / ) / F " #! 3 # -! #!' ! % !" ! "!' % !" / ! % 3 " ! " % # # # =) / > %+$ " $ " # "! A$ % "# % + " A$ " $ ) !#!' # ! $ "3 " $ )# !# ! "! $ # ?$ -! #! " C % " A$!"! " $ ! !#$% "# % 4/ + 3 T " UGPFNU5 ( # " $! % "# % + ) 9) ./ % 9 ) ( ? % 3 "! !) " ! % # ! $ ,#! % # %! % ? % !/ % + #! %3 % -! #!' 2 S # %! /!/! " " % " # !/! " % ? & % ,+ K " " ! " A$ % -! #!' 2 S # %! /!/! " "'% % " # !/! " " ! " % ? K !#," -! #! " % ) /) / % ) % I ) # / % ) " + + A$ %) % " -! #! "3 %) 4S #$ 7 " #$ K3 "17 3 #) 5 /" 4/ + 3 % " !" " # + 1 " A$ % # " !W 5 T ?T ?T ?T ? " # #! %! % " 1 " -! #! " & " %% % "# % + " % < 4 $ 3 GPNL5 %% " # 2 G %) 9 # "$? % "# % )9 #$ # "$ $ ? % 4 % $ ? & % 3 / !# % "7 # 5 > ./ #$ # "$ ! "! 4 & & ! A$! #,5 B ) ) ) %) 9 )9 / - ) 9 *) # 1 6 "13 " $ % % " "$? " # " ! $& % " +% " &% " # + 1 " % " 1 " - % " # %$ " " " " % -!+$ P GF F ? # F/ )% ) % % "# % LL ) . ; =*" 1 3 2 / 5 =6" K =6" 7 =6" 2 A =6" 2 ) = "
  • 168.
    GLO = (= (=(= ( $ + " A$ %!# " $ "# % # B ! " -! #! " GB "$? " -! #!' ! " # 7 + 1 " " $ " 4S #$ K &S " #$ K3 # !-!# " # G &Q " # !/ 5 " "$% " " $ " % % P G 0 P G = ( 8 ( < * $ " / " % % P G3 % " "$? " " " "$ $ $ #!' % "# % % "!7 !" 3 % " - " " " " "$ ! "! 4 % ? % 3 ! & ! "! A$ 03 0 & A$ & & A$ 5 & !) "$" # + 1 " " #$ ? A$! " #$ # "$ / % ! A$! #, &A$ # A$ "! % -! #!' " + !/ 3 % # !-!# #!' " ! /! 4S # %! " # ! % " %% $ " K3 S #$ K " # !-!# 1 # # &S " #$ K # $ 5 % ? % % % P G " #$ -! #! " "! !/ " " "$? " A$ " ) S #$ K # % -! #!' S K3 A$ " % " ! " 3 " $& % A$ !) " ) #$ # % " -! #! " S0K3 S K &S K3 & A$ "$ ! "! " " ! !/! $ " A$ " 7 S #$ K % -! #!' S0K3 " S #$ K # S &S K 4 -! #! " " ! " "53 # " ! # S K J$! " " ) S #$ K # S K3 % " % " A$ " #$ S #$ K # S K3 # " ! # S K &S0K " / " A$ % "$? C G " $/ S #$ K " # % " #$ -! #! " " "$? " & % > " ! !+$ % - " $ $ #! " " %% " A$!/ % B 4GhGhGhG5 " "$? " B3 F &L $/! $ $ $ #!' >3 $ " " $/! S #$ K # " -! #! " & "1 "$# "!/ 4% " C% ! " " "$? " " $/! S " #$ K " # " % " -! #! "5 % 3 % " "$? " A$
  • 169.
    GLP ! $ $$ #!' % B " !#$% "# % , " ! S #$ K % " #$ -! 7 #! " " ! !/! $ " A$ %# $ $ $ #!' % > , " ! " S " #$ K # % !7 -! #!' " S #$ K # % " " -! #! " J$! " #! $ $ $ #!' !-! " " S " #$ K # % " " ! " 1 " S #$ K # % " " C% ! " " "$? " # $ $ #!' G3 , " ! S " #$ K % " " ! " -! #! " &S #$ K % C% !7 *! % A$ %% " A$ ,& " S " #$ K " # % " #$ -! #! "3 ! $ $ 7 $ #!' % Q " "$? " " "# % - # 3 "! A$ ! % ' ! "! % " -! #! "2 "! " S #$ K # $ -! #!' " ! " 3 !+$ % % " # % " " ! " " ( ? % 3 "! " & #$ # % -! #!' S( 1 # " # $ " !/ % # ' !# !- % 1 K3 " +$ " ) #$ # % -! #!' S( 1 /! ? $ $ '/!% # $ " !/ % # ' !# !- % 1 K 4# " " " " ! " A$ /! ? 5 $ % " ! !/! $ " " "# % - # 7 " # % " -! #! "3 " A$! #! A$ % " 1 " / / 1 + $ % ! "!7 " % $ 1 !# A$ " "# % " "$ ! "! % ! = % ) > % + A$ $ # ?$ -! #! " 1 " "# % - # #$ ! "! " "!+ !-!# 3 A$ % ' " $ " $ " % #!' " % " 1 " $ " $#! # D # ! $ 3 "! % 7 # #! "$ $ $ #!' % % "# % 40% #W & , ! 3 GPNL5 % ) ) /% % ! + % %!7 3 "'% $ " #$ " "# % " % ! $ C % $# !/! ! %3 % & 1 # ! ! # 7 "!" #! " $ $ " % ' ! "! % + A$ " %# % ' - # ! "! % "# % % ) 0" ! %! % C " " # " " A$ !#, ' 3 A$ " % A$! " # " $! % "# % + $ ? ] $ $ P $? ] $ $ P $? ] $ $ P $? ] $ $ P $ ?$ ? ? ? $ ? ? $ ? ??$ ? ? ? $ ? ? $ ? ??$ ? ? ? $ ? ? $ ? ??$ ? ? ? $ ? ? $ ? ? ) %) ) % ) 0" $ ! ! # % ' ! % ! "! )" % P $ " " ? % " 4 # " #1 #$% "53 &# $ / " " ! # "!" #! " % ' ! % % " +$ "$? " !' S #$ K % " 1 " " ! " " -$ " &S " #$ K % 1 " ! " % #$ "$? !- " ' " S #$ K# % " -! 7 #! " S0K &S K U"$ $ " " ! " "U S " #$ K # S K U"$ $ " " ! 7 " U % A$! "$? " $/ S " #$ K # % " 1 " " ! " " S #$ K # % " ! 7 " ! # "!" #! " " ! $ "# % + " !/ " " " "!+ !-!# A$ % " 1 " ! / !" ! " !/ % " ! "! 0 P = ( . . " " # %! % " " $ " " A$ % ' & %% " " % # % " =%) > % % " # $ % " -! #! " &"$" # + 1 " # % " $ $ #! " % " % ? % % % P G % " S $ " # K " 1 % " A$ " $ " % % P > 0 P > = ( 0 (. 8 * 0 .= 4G5 4Q5 4G5 4Q5 4G5 4Q5 4G5 4Q5 (. . G 9 9 9 9 B
  • 170.
    GNQ > B F L N O P GQ GG G G> GB 9 9 9 9 9 9 9 9 9 9 9 9 9 9 9 9 9 9 9 9 9 9 9 9 9 9 9 9 9 9 9 9 9 9 9 9 9 9 9 9 9 9 9 9 9 9 9 9 9 9 9 9 B B > > > G G Q Q d #$ G3d " #$ Q " #! ! +$ ! # "!" #! # ! 3 % % P B " #! #$ ! # "!" #! " "3 % " " $ " " " "$ !# " " # % " %) 0 % ' ! "! 4% " " " # " $ #! #$% 5 0 P B = ( ( (. * 0 .= 4G5 4Q5 4G5 4Q5 4G5 4Q5 4G5 4Q5 (. . G > B F L N O P GQ GG G G> GB 9 9 9 9 9 9 9 9 9 9 9 9 9 9 9 9 9 9 9 9 9 9 9 9 9 9 9 9 9 9 9 9 9 9 9 9 9 9 9 9 9 9 9 9 9 9 9 9 9 9 9 9 9 9 9 9 B B B B > > > G G Q Q 7 7 7 7 7 7 7 7 d $ " # 4%1 " $ "5 " , #! ! 3 #$ % C " " D# "!/ 3 % "# % " % ' ) & $ # " % ) / / ) . -' $% " # -!#! "2 respuestasdetotalNúmero nciasinconsisteoerroresdeNúmero vidadreproductideteCoeficienc = % C % " $ " " d C 1 " -! #! " 9 C "$? " ( % 3 % -' $% ! # " 1 2 -!#! $# !/! d C " 4 C 1 "5 4 C "$? "5 % ? % % % P B 1 " A$ % # -!#! $# !/! "2 )14)(4( 4 1Cr −= d G7 Q QN d P>
  • 171.
    GNG % . %) [-20&#$ A$!/ % PQ " " ! !# A$ % C " " % % &% "# % " $ ! ! "! % &" # $ !#, # -!#! " PQ " # % "# % $ !+! % # ' ! !" $ D! GQ G 1 " -! #! " $ 1 ! GQQ " " 40% #W & , ! 3 GPNL5 . / ! % C " # % ! % . % ) 0" # %!# % "# % -! ! !/ 4"! !#, # -!#! -$ PQ "3 " "3 % ! ! D# !' % GQ^5 ,# ?$" " % "# % 4 # " $! ! "3 %! ! ! " A$ " ) + "3 #) 5 " #! # " " #! " " $ " #! $ !% " A$ % "# % " $ ! ! "! % &-$ #! & ? $ $ ?$& ? $ $ ?$& ? $ $ ?$& ? $ $ ?$ $ " %!# % / "!' -! ! !/ % "# % % " "$% " " . % !" A$ % "# % !W 3 ! % C # + 1 " " $ " A$ " ! #%$& : % !+$ % A$ % "# % !W & % !- #! % " !# 3 / / / F/ %) ) *) ) "! !" 3 " # "! $ " $ " ! / %! A$! A$ " " #! " $ !" -! #!' % / ) / ) / % *) ) 9 / .) ($ % ! U# $" ? " # 7 ! % " #! " # + 1 " " $ " U $ " ) / P LP LP LP L $ " ! ! "$ " ! ! "$ " ! ! "$ " ! ! " % / % ! " $ " $ !%! # % # % " " " % #$ " ! ! ) ) 9) % ) % ) /" / HJ$) ! " +$ " $ , I % # ! % " +$ " $ #$ " ! ! $ " / ! # % " " # " A$ " ! /)" )" : "!# 3 " , % % % ) ; = >&= > " % ) = ># ! # + 1 " % !/ " " $ " A$ , "! %! ! " " #! 3 " " % " "$? " % " "! !%! " " $ " & %% " #! #$ "# ! ! " )" " " +$ " S# 7 "K $ " !# ' !# " 4 " % !/ " " $ " 5 ! #%$! / ! " % !/ " " $ " ? 7 % " +$ " # " !# ' !# " " 1 2 H " $ ! $" # $ % I 4 5 ! 4 5 H $ % " " /! % % / % S " "KI 4 5 ! 4 5 ? % " +$ " S# "K # / ! " % !/ " " $ " " 1 2 H $ % /!"!' / " % " ! 7 + "I 4 5 / % /!"!' 4 5 " $ , 4 5 G , " 4 5 > , " 4 5 B , " 4 5 F , " " H $ % " % $ " A$ #$ "$ " I 4 5 ! # % G( "! ! # 4 5 V $ ! # 4 5 $ + 2 $ ! 4 5 ! 4 5 =- 4 5 $ /!" 4 5 % 4 5 4 5 ! $" $/! % ##!' 3 H - ! 1 A$ "$ " % ! -$ #$ # "$ $# !/! % ? I 4 5 -! ! !/ "1 4 5 ( % "1 4 5 " &" +$ 4 5 ( % 4 5 -! ! !/
  • 172.
    GN $ " /" 3 % " +$ " S# "K % " # + 1 " " $ " " -! ! " ! ! % ! / " !+ &" % " % " ! 3 A$! % +! % #!' A$ "# ! " #$ "$ " $ " " "# % " # ! $ " - +$ # 1 % # + 1 +$ " S# 7 "K , ! 3 ,& +$ " = >0 % " ! $ " % ##! " $ #!' # + 1 " $ " = ( " - !%! ! 2 H ! I H % /!"!' I H ! # " I H %)- I H $ '/!% # ! I ! +$ % " ! " %+$ " " ! " $ ! # $ 3 "3 "3 #$ #! # #! " " $ " " # + 1 " " $ $ D#%$& " ? % " 1 % "!+$! +$ 2 % " "!+$! " " /!#! " A$ " % ! %! # 3 H#$ % #$ % " $ !%! " % " " ! I 1 ) , /" ) % 6 ? $? ? ?; ) # "$% %+C %! # "$% %+C !' !# " $ ! " ? " A$! $"# %+$ " "3 " #!-!# ? ! ?; ) # "$% %+C !' !# $" % " /! # "" " " $ ! ,# ? " " # - # ! " % %+C %! "3 " #!-!# $ ? T$ ? $; -$! " %!#! %+C %! " %!#! %+$ "!" " %!#! %+C !' !# " %!#! ! "! !/ " " %!#! A$! " "# ! ! " %!#! A$! $ ! /!"$ % " %!#! " " 1 % % # %! #!' ! % "3 " #!-!# " # "! "3 % " ! ! A$ ? A$! #! " ( ? % 2 H#$ % % " "!+$! " # $#7 " % /!"!' # "! $" % ? I3 H#$ % " +$ %$+ I3 H#$ % # %$+ IBF 0 ! "!+ $ $ ? $ !/ " " #$ " ! " L* /
  • 173.
    GN> = (= (=(= ( H .< I 4 !A$ G GQ # # " " +C "$" ! " "5 YYYYYYY ! !" #!' "$ % " &# " #! " YYYYYYY %$ 3 " +$ ! ,!+! YYYYYYY ! !" #!' & + #! #!' # " YYYYYYY % #! " # "! !# " YYYYYYY !%! " # $ !# #!' ? #$ !/ YYYYYYY ( + " & # " " " # %! V $# !/! YYYYYYY %! /! % ? YYYYYYY 1 % + ! #!' YYYYYYY ! !" #!' -! #! YYYYYYY " %% + ! #! % ! / #!' YYYYYYY )# !# " ! / " !+ #!' + ! #! % YYYYYYY " $# $ + ! #! % 4 @3 # % ?! 3 - %! #!' 5 YYYYYYY !" " ! - #!' &# % YYYYYYY $ ! ! ! !" !/ YYYYYYY (% #!' " )+!# YYYYYYY !" " # $ #!' YYYYYYY # # ! &# #! %! #!' YYYYYYY " 4 " #!-!# 52 # ! 3 % ) = > %! ! % " % !/ " " $ " ( % #$ % % C7 # + 1 " " $ " " $& % / 1 " ! -! ! = ( H( A$) "!" "!# ! I HJ$) ! % + % /!"!' S " "KI H A$) % ! # !/ % " , % + % # #!' % "! !# % &# # %! I K / % ) L #$ " ! ! # !- " # "! " & % " ! / " !+ #!' 3 % A$ !+! A$ # # " % ! +$ " $ !%! " !- %+$ " / # " " ! #%$& " % +$ " S# "K3 " / # " C !# +$ " S ! "K & #! " # " " " ! " +$ " % ' ) ) 9 & 9 " #$ % " " #! # ! $ #!' % ) = > ." . -% % % ) " "! !" 3 " " +$ " *) ' ) / .) # % % % 8" " ! A$ "# ! ! / %! " ! "3 "! "! % " % ##! % % !/ A$ "# ! ? "$ " $ " " $ #$ " ! ! # +$ " # " " ! A$ # " $ # +$ " ! " ! % #$ " ! ! " /! 7 # 3 " ! $ & " $ " #$ " - #!% # " & A$! " ! # % % % % 9 % " +$ " S# "K "! A$ / %) /) &U # "! "U ! +$ % " # + 1 " "# ! # D # ! $ % A$ % " " " ! 3 "! " # $ % A$ " % " # " % " "$? " % . /) % ) = > % % %) " "1 " $& !-1#!% % 1 " "! !" 3 % ! / " !+ ! A$ " +$ " A$ % " "$? " % " #$ % " "
  • 174.
    GNB % " !!" 3 # # &# % " # + 1 " " $ " ( ? % 3 "! +$ " A$) # % % /!"!' " % - ! 3 ! % " #! " " $ " &A$ % " " ! " % " # " $&" #!%% ( "! +$ " " % " " & !/ " A$ / # " - #! 3 ! !#," #! " " %+ " " # % ? % ) = > % ) / F ) / . / % %) ' % ) . / ). !) "! / "! $ #! " " " -$ ! $ ! !' % " !/ " $ # ! $) / - 9 " A$ " " . . 0 . -% % % ) " "3 $ " " " "+ " !/ " !" ! " -$ 7 "2 ? % 3 A$! " ! !-!#$% " D " " % & "# ! $ " # #!"!' % A$ % " + # -$"!' "$" " $ " " % !/ % $# !/ 3 % # #! ? % % +$ ? & " - # " $ - # % # %! % " " $ " " 40% #W & , ! 3 GPNL5 "! !" 3 " +$ " S ! "K A$! $ & "-$ &! % % ) *) ) % *) %) % % %) 0 /% *) % % . - *) ) %) /" % % .) # ) ) . # #!' # " $! $ #$ " ! ! " A$ " %!# / ! % / ! % A$) ! +$ +$ " $ " " # -! % " &/ %! " ! " / ! % 3 #$ # % "! $ #!' % " $ ! 4 % ! % % 3 # # 1" !# " % $ " 3 %!"!" A$ " ! " - # $ 3 #) 5 H. / ! " +$ " ! $ / ! % I # "! " "'% " $ +$ # % # % ! - #!' # " ! " % / ! % ! ( ? % 3 ! % !/ % "# % ! $ $ " 3 " # +$ 2 H " A$) @ "# % #$ "'I H#$ % " "$ + D! " $ ! "I " # "! " " # " ! % / ! " +$ " / !-!7 # % # "!" #! % " " $ " " ( ? % 3 % !/ % # ' !# $ ! " +$ 2 D! 7 H#$ % " "$ !/ % "$ % ! + " "I & +$ 2 D! 3 H#$ " - # " %)# !# " ! "$ # " IBL " +$ " ! "3 ! / "! "3 $ " A$ #$ % -$ ! #! % ! + " " % - !%! 4+ % 3 % 53 #) % " # 3 / + / % ) % ! - #!' " ! % / ! % ! $ +$ " "$-!#! " # " ! ! #%$! "3 ! " ! ! " ?$" !-!# ,# / ! " +$ "3 # " " # / ! % 1 " % #$ " ! ! " C% ! #$ # - #$ #! % # " / ! % " # / ! " ! "! " # " ! 3 " ! #%$& / ! " +$ " ! % " !" ! " ! "! " ! / ! " ! !# " = (= (= (= ( " $ !# 1 3 3 %! ' $ ! / " !+ #!' % *$ #!' D!# % %! %3 4GPOO53 # % '"! # # % " # !# "3 )# !# "3 " $# $ "3 # " " & !# " D!" " ! %! % )D!# % " $ ! -$ # # D % ! &# " ! $&' % ! "-$ $ ! + -1 % " % " # " " # %! !#, 1" " ! / " !+ #!' " % ' $ #$ " ! ! A$ 1 % + A$ % " + ! #! " D!# " %!7 # !/ " " # !# " ! " % / % # %! 3 % $# !/! &% # %! /! % ? . % " / ! % " ! " % S+ A$ " !" ! $1 % ! - #!' " % # " # %! % 7 + ! #!' K " / ! % " ! !' /)" % " "!+$! " +$ "2 ( % A$ " # % " + " ! - #!' " # %! 3 H#$ % " % " "!+$! " # !/! " " - # C " " I 4G5 (% #!' % ? " " # %! 4 5 * " # % 4>5 % #!' " # " " # %! 4B5 / %$ #!' "!" !# % " " " # %! 4F5 !" ! $#!' + %! ! - #!' " # %! 4L5 !" " $ # % # %! 4N5 !" ! $#!' " % # !/ " " # %! 0 '% A$! " !" ! $& " % # !/ " " # %! 2 H A$) !/ % " % " I L6 , 5 , + Y5 $ + , & 4 2
  • 175.
    GNF '% A$! "!" ! $& " % # !/ " " # %! 2 H A$) -$ #! "I HJ$) " # !/! " " %! " " % " + " ! - #!' " # %! I " ? % 3 % " +$ " S0K &S K " % , " % " # " $"$ ! " % " " " # " % # % # %! !" ! $! " " % # !/ ?$" !-!# % ,# " " " +$ "3 &$ & ! - #!' " % / ! % $ " ! / ! " +$ " $ !" / ! % " !# A$ " ! $ S 1 +$ "K H " +$ " / # !-!# " IH " +$ " / # !-!# " IH " +$ " / # !-!# " IH " +$ " / # !-!# " I $ /% *) % . ) " . %) )9 % ) ) 0& " # A$ " "!+ !-!# "!+ % " "1 % " / % " $ ) !# " !#," " $ " " , ! 3 #$ " ! % ) = >0 % . = % > # !-!7 # % " % !/ " " $ " ! #%$! " # !-!# #!' % #$ " ! ! 4 % &# % ,#1 " # % " "# % " # ! $ "5 = ( ( . ( * H ! $" ! / "! " % 0 %" % "I $ " - $" $ % "$ ? 3 " %/ % #$ + % 2 4G5 $ "$ ! ! ! 4 5 $ ! D ! #! 4>5 $" # @ " 4B5 " $ % " %1 !# " & # ! ! " 4F5 -$ YYYYYYYYYYYYYYYYYY 4 " #!-!# 5 " +$ "3 % " " $ " " / # @ " "$ / % $ ) !# # " ! 3 , "! # !7 -!# " /! % ) = > %) % . 0% # !-!# #!' " %! " ! 3 $ / A$ " ! % " " $ " " " +$ " & % !/ " " $ " # !-!# " ! % / ? A$ "$ # !-!# #!' & #!' % %!"!" " " " #!%% " & A$! " ! HJ$) # # 1" !# " $ +$ IHJ$) # # 1" !# " $ +$ IHJ$) # # 1" !# " $ +$ IHJ$) # # 1" !# " $ +$ I ! A$ % " +$ " " ! " # " &"$" " $ " " " ) # !-!# " 3 ,&$ " ! # # 1" !# " A$ #$ ! " % % 1 "2 ? % ) - /% % % /! " ) ! " # -$7 " " !+$ " &# #! ? " 4GPOG3 G>O5 " # % " # !-!# % #% ! # #!"!' " ! !" " % ! #%$! % " % " A$ " # " ! " A$ " # % 7 +$ " %$ + 3 "! " ! !/ " # " ( ? % 3 % +$ 2 H/ $" % /!"!' I " # 7 -$" 3 %! ! # #$ 1 $#, ? " #!-!# 2 H # " $ $" / % /!"!' ! ! 7 I H#$ " 1 " $ % C% ! " /! % /!"!' I & " $)" +$ % " , ! "3 # 7 % " &# ! " % " + " ( % ) / % ( +$ " # 2 H # " $ # "$ ! %+C ! ! %# ,'%!# I3 ! / # #, " ? +$ 2 H %+$ " "$" !+ " # "7 $ # "$ ! %+C ! ! %# ,'%!# I & " $)" $ !%! +$ " "$ !% " A$ ! ! # 7 " ! !A$ "! % " # " $ # "$ ! ! " %# ,'%!# " 4/ + 3 H#$ % " "$ ! 7 ! - / ! I3 #) 5 : ,& !# " " A$ " $ !%!# +$ " "$ !% "3 % "7 ! " " ! % " " " # " "3 $ $ !%! " "# % " # ! $ %$+ +$ " C " - " ! !' % " % # " " # % , " D$ %!" 3 % " ! $#!' 3 % + -1 3 % " !# # !/ " &% + !##!' % ) % . / . ) % ( ? % 3 % 7 +$ 2 H # " $ $" / % /!"!' & "#$#, ! ! ! I3 D " " " # "3 $
  • 176.
    GNL # -$ !" $#, ? !/! ! % " +$ "3 $ % #! # % % /!"!' & % #! 7 # % ! % ) ) %) 4 ? "3 GPOG3 G>O5 ( +$ " #! " " A$ ! % +! $ ! " $ " /! " ( ? % 2 H# "! $" !# % ? # ! ! !+! $ " "! !# I3 " $ +$ #! " 3 ! $# % " $ " !" A$ % +$ 2 H% " ? " D!# " " $& $# !/ "I ! "! C % " $ " % +$ "$% 1 $#, " # / ! +$ 2 HJ$) $# !/ " # "! $" U + %U % " ? " D!# "I $ " ! " ! $ $# !/ " $# !/ " ! $# !/ " ! $# !/ " % ) %) % - ) 0 % '/ /% " !) $ ! $#! " $ " " ( ? % 3 % +$ 2 + ! #!' $ ! % % %$ , %! !/ " " " $ ! " &# #%$&' A$ % A$!" / # !/ " " @" % + !" 3 H$" # "! A$ -$ " #!/ "$ " %$ I "A$ " % ! 2 S & 1 % " " " ! A$ K3 S +% "! # "! K3 S " " - !%! ! " A$ K3 #) 3 # $ +$ 3 " "+ % " " $ " " % ) %) - % *) ) 0%) ) *) *) % + . %) )9 4/ + 3 ! - / # % ! % C% ! % !/ " $ " 5 # " 7 "$% # / ! % % # $ % " % !/ " #! % ( ? % 3 "! +$ "2 H#$ % % " "!+$! " " # ! " "! #! % " # "! $" A$ % + !" !7 $! / % ! -% #!' I : % >> >>^ % " / # " A$ " ,+ % +$ " #! ! 7 % # ! S K3 % >> >>^" #! ! % # ! S0K & % " >> >>^ % # ! S K ) 9) # % ) % % 4 #$ "$ !/ % $# !/ 3 " #! # ' !# 3 % " A$ ? 3 #) 5 " " # " !+$ % % A$ " # ' " % " "# % " # ! $ " H ' " % " ! " +$ " $ #$ " ! ! IH ' " % " ! " +$ " $ #$ " ! ! IH ' " % " ! " +$ " $ #$ " ! ! IH ' " % " ! " +$ " $ #$ " ! ! I %+$ " # " " " # / ! ! !#! # +$ " $ % " - #!% " # " 3 A$ % " ! / & " % "! $ #!' / / # % ) . % % ) /)- +! " $ #$ " ! ! !" @ ! ! " % A$ ! # # $ +$ # "$ !% % # 2 H " $" #$ A$ " % + %!# % " 1"I ! %$+ $ " " $ - # " / # " % " #$ " ! ! " $ # # +$ " + -!# " " % " #!/!%3 " D 3 3 #$7 #!' 3 !/ % ! + " "3 !/ % $# !/ 3 %!+!' 3 ! % +1 3 $ " $ + ! #!' %+C ! -!%! 7 #!' $ + $ 3 ! ! " ! $#!' ( " # "! " " ? ,# " ! +$ " % -! % % #$ " ! ! 3 !#$% #$ % " "$? " $ " ! A$ " # % " % #$ " ! 7 ! $ # " $! " $ #$ " ! ! " ! !" " % A$ " " #$ % " " % " +$ " ! % " ! !#! 8" " % + A$ % " ! " # # % #$ " ! ! H A$) " - $ $ " ! ! IH A$) " - $ $ " ! ! IH A$) " - $ $ " ! ! IH A$) " - $ $ " ! ! I " % " % ) - %) 0$ #$ " ! ! " - ) A$ " ! !# #' # " 3 ? % 2 % % & 1 "$" / " A$) ! # # $" 4 = . : (. 52
  • 177.
    GNN H ! "?! # $ ! 3 + 3 / " # % " A$ " ! # % # !/ I 4 . (. 5 ! G 4# ! C 5 4 " >Q5 H , ! % # #!' % " % % & 1 )" % &# # %! I G ! 4 " % +$ L5 4 " % +$ N5 ) /% / % ) - *) % ) ) A$! " / ! !+! " : $ ! " $##!' $&! " % , " % ! # " % #$ " ! ! !) 3 " - #$ ! #%$! $ ") % ) ' D% *) % % ) &" + !# % # -! #! %! % ! - #!' 3 " &$ + % # -! % " ! # ! $ #!' % -!+$ P GL " " %+$ " D " !%$" !/ " # " ! $# ! " $ #$ " ! ! * . P GL = ( 0$ " 1 " 4 "52 " " ? $ " $ ! A$ " /! % $ "!" - "! % # # % 0! %! # % . !/ "! ,$ # J$!"!) " ! $ &$ A$ # " " $ " +$ " A$ %% / $#, ! $" " $ " " " # -! #! % " & ' ! " " " " A$ -$ " % ##! " % " $ ! " %!+! "$ "! % " ! ! " " % " #$ " " " "$ " & " % "!" - "! %3 $ # " 7 " ! !/! $ % " ! " A$ # " " " #$ " ! ! # % & "! # ! "! % ,& " $ " " # # " ! ! # # " % " ! " $##! " #$! " 3 & A$ D!" +$ " % " A$ "'% $ " $ #!' E " " / ! " #! " & !) " ! #%$& +$ " ! " $#," + #! " $ # % #!'
  • 178.
    GNO 1 < ;%A FA > F? A" / % # <;'/ % # > ? F A> ` F/ ' ; % <;F ;/ < A> F / % ; 7 ) ? % ) a A'> % / % ;% / ? <;F A ? ' % ) ';'% ; A [ < A > ' ; ; F/ ? / F A> F # ) ? AF Q ) F? F 7 7 % 7 ) '? F - < ? F > F; F# F1 7 / % ;> A> F? <;FA ) ? K <;> FA ;% 7 > % # F? ` # ` A !J # ';<> % A 7 F ';- % ? # F/ 'a ; [ < ;% A ) ? % ) % ? / '% ; A ? ` # F; @ F F / % ; 7 F # ` A A> ? '/ > F / % ;- ' ;/ 'F7 ' F A 7 < K % ;% FQ ) ? K <;> FA 7 '/ F FA A$ $ !" ! $! " % " +$ "3 # + 1 " " $ " " ! " $##! " " / ! %+$7 " -! # % # % " +$ " % ! A$! &% " " $ " " % #,3 # % A$ " 1 $ - # % "!+$! 2 " !/! % #$ " ! ! " ##! " +$ " &$ !%! $ - , ! % ( ? % 2 # ! !/ " " "! !%! "3 !" ! $& +$ " A$ ! % !" / ! % /)" % #$ " ! ! A$! $ $ !%! % - A$ " ?$ +$ # / ! 3 % ! " A$ " % # "! % % $"$ ! E% " ! " $##! "3 +$ " & " $ " " " !- #! 3 "$% /!"$ % ! " &" $ % "! !-!#$% " H A$) @ " $ #$ " ! ! IH A$) @ " $ #$ " ! ! IH A$) @ " $ #$ " ! ! IH A$) @ " $ #$ " ! ! I D ) % 0$ A$ # #! ( $ 4GPNP53 "! " $&# " ! ! - #!' &"! "$% % + $ "$% ! " " " C% ! # " 3 % " " " $ Z + " " 7 U % "U # % % #$ " ! ! % @ % C / ! % " & ! "! " ! 3 % ! )" % " " ! " &% # " ! !" 4 " $ " , % % "!+$! 7 ! #!" 5 $ " ! ! " A$ $ " >F ! $ " $ "$% ! " " " A$ % " " ! " " ) $& !/ " # " 4/ + 3 #$ " ! ! " " %! 3 #$ " ! ! " $ ? 5 / A$ $ &$ " /! $ #$ " ! ! " % + % A$ ! "2 S ,# +$ " ! # " ! " ! ?$" !-!# "K H ' " # !-!# % " +$ " ! "IH ' " # !-!# % " +$ " ! "IH ' " # !-!# % " +$ " ! "IH ' " # !-!# % " +$ " ! "I " +$ " ! " " # !-!# $ / A$ # # " " % " " $ " " % " "$? " % " #$ % " " % " %!# % " % " ! #! % " #! " " $ " " $ $ " % " #$ " ! ! " %!# " % / - / % %) 4 " $ " " "! !% 7 " # $ "53 % - %)< ) )/< / % "13 $ 7 ' # " ! $! $ # + 1 " $ " ( # % " +$ " ! "3 " "$+! % "!+$! # !7 ! 3 " #! % ? " 4GPOG3 % FQ7GFG52 G $ ! F/ ) ! $ ) #$ $ " 3 " +$7 % " !/! % " "$? " ! / " !+ "
  • 179.
    GNP . ) #A$ # %) % +$ > %) A$ " " # & - #$ #! 4 " + % " " $ " 5 B . %) "3 " # " $ "3 #$ # $ # ! ! %'+!# 3 #$!7 A$ " $ $ D#%$& " F ) / 1 $% / 0" # $ 4 ' + % " $ " 5 L ? % + % " $ " ( ? % 3 % ! / " !+ #!' $ !# 1 4GPOO5 " ,! $ +$ ! 2 H A$) % % + #! $"# % # #!' % " % % " %% % &# # %! I " " $ " " -$ C% ! % " $ ! # " % " "!+$! " " + % " "7 $ " 2 / a 'K % A / F> K % ? FA ) F> ? % ; A % ? A) < A> FA / % ; # FQ % ? - ? / < ;/ 'F # ;/ 'a ;" ;b # - ? / < ;/ 'FA # ;/ 'a ; ' , 2 + 4 ! ! # , !J 9 / ! L ' , T * , C I = 6 K $ * = ) + , 9 A $ . ! , $ ! J ' ! . ! ! > $ $ $ $ ! 9 / C I ! L % !L / ! " # + 1 " " 1 " % " - #$ #! "3 )" " "$ / $ ! $#! " 2 / %$# % " % &# $ !# " # )% !/ #!' ! + #!' V ? ! % #%! % % #! #!' # !/ " V # " " !-$ ! % / % S# %! K % -!% " -1 % " $ " " "! " ? " % S# K +$ " ! " &" # !-!# "3 " #$ A$ $ !" ' " $ " $ 7 D " " # !- " % " ( ? % 3 % +$ 2 HJ$) "$+ #! " 1 ,# ? 7 % + S " % KI " " $ " "2 S ? % " # #! " &% C"!# K3 S# ! % " # #! "K3 S! #%$! $ / " & ? " # #! "K3 # 3 $ + $ " % # + 1 ' " $ " S !-!# % $"!# 7 %! #!' % + K H A$) # D " $ ! !" " %!# " $ $ " ! ! IH A$) # D " $ ! !" " %!# " $ $ " ! ! IH A$) # D " $ ! !" " %!# " $ $ " ! ! IH A$) # D " $ ! !" " %!# " $ $ " ! ! I " #$ " ! ! " $ " %!# " !/ " " "2 5 ?) / " # " % #$ " ! ! " % " #! ! # % " " ! "3 A$! " % # " ,&! ! ! " &% " " $ " " % " # %% " ( ? % 3 "!% " "7 ! " -$ $ $ " % " " $ ! " % !# #! $ $ !# #!' 0 + 3 " #$ ! 1 %% " &" % " + 1 % " #$ " ! ! " " " $ ! " " $ ! !" 1 % #$ " ! 7 ! /! A$ " %!# % #$ " ! ! " ! ! %- "3 " " A$ ! !-!#$% " % # $ !@" A$ /1 % #$ 05 % " "! $ #!' 3 $ /!" %!# % #$ " ! ! % " " ! " 4 /!" "5 % /!" / ,#!) % % " +$ " % " ! &/ % " " $ "7 " " ! " $##! " " % /!" % " ! / ! " /!" "3 A$! " " # #! " % /!" &# # - % #$ " ! ! 3 & " "+ ! -%$! % " " $ " " 5 . " "! $ #!' " "! !% % ! 3 " % A$ % /!" " S#
  • 180.
    GOQ # K "!/)" % %)- % /!" % ,# % " +$ " % " ! " ! # $ !# #!' 5 ?) / - % % C / 9 " # " 7 !) % " " ! " # " ! # % #$ " ! ! 3 %% " # % " " $ " "3 ,&! ! ! % A$ " + % " #$ " ! ! " ! # % " " ! " 4S ! K5 "! A$ " % " /1 # $ ! 3 ,& %! #!' ! ! 3 "!% " "$? " ! %+$ $ " % " $ #% % " ? " % ! !" #!' % #$ " ! ! 3 ! % # D ) % . 0# !/ % " $# !/ " ? " !@" A$ " # ! % ! % % # $ 3 % ) " # / ! ! !" #!' $ #$ " ! ! " /!" $ A$ ,& 1 & D!" %+$ " #$ " ! ! " $&+ -!# " A$ $" "# % " " #!%% " ? % 2 9 !/ % " % # $ "!# " # ! $ !%! /!" " #$ " ! ! " $ ! !" 7 " " #!%% " A$ " %!A$ + $ " # % " " 1 /!" " "$ /!" " # #! " %+$ " # " "3 9 ) A$ !-1#!% $ !# % $ " % "$ " Q ! $ "3 " $ $ !%! #$ " ! ! " $ ! !" " /!" " % -' !# " " $ ! " "$ % -$ #! % " #$ " ! ! " $ !! !" " "! !" 3 %+$ " " #! #! " ,# #$ " " # &#! " " " /1 #$ " ! ! " "$" ? 7 #$ !/ " &"$ /!" " ! % " /!#! ! " ? 1 # % # ' !# $ % #$ " ! 7 ! # ! $ " #$ " +$ " 4"$ ! !" #!' " B ! $ " U D! 4860% /!" % -' !# " $ $ % !/ , ! 3 " #$ % -$ % - ! !" #!' 3 /% + ) )% *) ' .*) *) " % / ) $ $ #$ " ! ! "# % " %!# 4 5 - "!/ "$ % ! " = ) > $ " $ !%! % . " #$ % + : A$ "! , % " "'% $ , 4 !+ " % @ 53 " # " # $ " #$ " "$ + $ " % % #!' 4/ + 3 " # " 5 $ / % ) / ! # 3 % " ! " $##! " # #!" "3 #% " &# % " : " ! " $##! " A$ !/ % " ! A$ # ! C # " % #$ " ! ! 4/ + 3 & " $ " #$ " +$ "3 -! % 5 "! !" 3 # " @% A$ #$ " % 0% %$+ " %!# " ! 4 -!7 #! 3 # " 7, ! #!' 3 % # %% 3 # 5 ( ? % 3 =-- 3 ( " W & !- % 4GPO>5 %! $ " $ ! # U " " # "U % " " $ " " ! " " $ " !- "2 % ,+ & $ " / % " $ ! " ! " % # $# % # &% " "$% " # #%$& A$ " $ 7 " D # " " $ "3 % /!" % " $ " # 7/ " " # " " " % *) ) / . % % % /!" " % &! A$ + # -! % /!" $ " /!" " % " D "#$%! 3 $? " "! !# " & + % " "$ % "$% D# % " /!" " J$! " $ /!" # # " % " +$ " & " % ? : " $)" $ /!" " $ ! - A$ ! !A$ "! % "$? " " "! # 3 % # " !'3 % ! A$ $ ' % /!" 3 % %$+ " %! '3 % " # # 1" !# " % /!" 3 % " # ! " A$ " " &% # " " %%' % 7 /!" 3 "1 # " " # " A$ " # "! % / " D % / ) " /)- ) & % " % )%) *) % 0 /% ) 0` 9 - % % ' 4 3 !/ % $# !/ 3 # 5 " " " %!# $ #$ " ! ! $ ,# " D "!/ " % " "# % " # ! $ "3 "'% A$ " $#, " !-1#!% % # " A$ " ! !" %)- 4 # " - " " & % !/ " #% " " $ " 5 ) ) /)- /% 9 # " %!# 3 "$ % $ !%! " ) / ) A$ D %!# - % " ! " $##! " &#' " " " ! !" H $ % " % # " # " $! $ #$ " ! ! IH $ % " % # " # " $! $ #$ " ! ! IH $ % " % # " # " $! $ #$ " ! ! IH $ % " % # " # " $! $ #$ " ! ! I !+$! % " " " # " $! $ ! " $ !#!' 1 " % -!+$ P GN . " # $&! A$ " # " ! #! 3 "! A$ #$ " # " $& $ #$ " ! ! U % !+$ % A$ " ! " $ " !#!' U " " # "!" " % " " # " ( ? % 3 "! "
  • 181.
    GOG #! A$ %" ! " $##! " / & &C"#$% " %+C ! % " #! %3 " % " ! " $##! " " "1 ! " -! A$ % " #' !+ " % " # + 1 " " $ " / #$ 3 " ?$" " " ! " " # "!" 3 %+$ " " ! " /!" " $ "# # " P L >P L >P L >P L > %!"!" % # !%!"!" % # !%!"!" % # !%!"!" % # ! KR T $ I ? ? R T$ : ? ] $ $ LKR T $ I ? ? R T$ : ? ] $ $ LKR T $ I ? ? R T$ : ? ] $ $ LKR T $ I ? ? R T$ : ? ] $ $ L #$ # % -! !#!' #% "!# ( 1234@60 " ) < % ) - # /) ) / 9 0 /" - ) ^ %% ..4GPO 5 D ! % -! !#!' % %!"!" # ! $ < % + . " - . % ) D %+$ " $ " # "! % %!"!" # ! # $ !" @ ( " %% # % -! "3 " $ )# !# $&C !% %! % " # " " # $ !# #!' $& !/ " " # D " % " $ " %!# /! $ % ) *) . / /) 4 + 7 " % /!"!/ " ! -' !# "3 1#$% " " 3 %! "3 "3 # / " #! "3 ! $ "3 !"#$ " "3 # "3 % 1 "3 +% "3 #) 5 ( ? % 3 $ " /! %! % " " %! %+$! 3 / 7 %$ "$" "# ! "E# # % " # ! $ " $ + $ " " ! % %!"!" "$" !"#$ " "E! 7 + " % " #$ #! " $ ! $ C"!# E# " # % " / % " $ #$% $ E / !7 +$ % " ! #! " $ $ %!#!" + !" $ $ ? ] $ $$ $ ? ] $ $$ $ ? ] $ $$ $ ? ] $ $ 0 %" 4GPF 5 " @% / ! " $" " % %!"!" # ! 3 % " A$ " # G6 " % # ! % # $ !# #!' 6 . % # $ !# #!' 4 " "3 + $ "3 ! " ! $#! "3 1" "5 >5 /% / 9 0!/ % " & ! " # $ !# #!'
  • 182.
    GO B5 ?) %# $ !# #!' &# % # " " $ ? !/ " 46 ) - % " /) 4 %1 !# "3 "3 # 5 B6 D% < %) - % % N5 " ? " O5 ) # $ !# #!' P5 . 0% - /) GQ5 . / 9 #$% " & " %!# #! " % ! %!+ #! !%! & % " +$ ! %1 !# GG5 = > < & #!' $ " 3 $ + $ &$ # $ ! G 5 / % " " + $ " G>5 4/ + 3 % "#$ % 3 # "$% % # #! #!' 3 % !7 ? # # "5 GB5 ? % %) # $ !# #! " 246 .9 ) 0 - % 0 )% /) GL5 % ) % " $ $ !%! " / "! / ! " % / % " !-! "1 #$ "$ # + # ! " D$ %3 # # % " !- #! " ! %'+!# " / ! " !' !# " 4 ) ! " + % " - #! $ !#$% 53 # " +! " + 1" !# " ! " %1 !# " # 7 ! "3 # " /)" "$" "# ! " !- " + $ " A$ "!" "!# ! 3 # 7 % / # $% ! ! !@" A$ " D & # ! % /!"!/ % #!' # !@" A$ / " % /!"!' 3 %! % / %$#!' % " " +! " $ %!#! ! " /)" %+C ! " # $ $# 4/ + 3 -$ " - ! " # " % / 5E # # &# % "!#!' !/ " " "! " % ! !# " " # % % % $ D E # " !% " "# ! " A$ " " @% # $ !" # ! %! ! E #) K $ ? N? ? ] $ $ LK $ ? N? ? ] $ $ LK $ ? N? ? ] $ $ LK $ ? N? ? ] $ $ L % " " - # C ! % . 0A$ " % < ) ' ) / 9 . / ) A$ ! "$ "# ! #!' & %!"!" #!" ! % " ? " # /! %+ "$"# ! % "# ! ! & %! ( # !-!# " # " ! -! ! % ) %! 3 % " ) " &% " " : $: $: $: $ ) 1 " % # % * ; -W 3 % " !"! " $ !#! ! % /!"!/ $ $ "3 % " ! ! % " $ %!# " $ 1 #! # !' !# " $ ! #!$ 3 " % " # 1 $% " " % / % "3 % " !"# " = !" = %! 3 =! ! !D &0 &% 3 % " "# ! " $ + $ " $ ! " $ $ #!#% "# % 3 % " !"#$ " " $ #! " / ! " # ! " %1 !# " $ % C% ! " /! % % ##!' 3 "# ! " $ + $ #! " "!# ! 3 % " # / " #! " + " GQ ? " A$ !#! $ D ! " ! ##!' ! ! % % $ !/ " 3 # #$ %A$! ! / " !+ #!' 3 %! ! " # #!"!' ? $ ? ] $ $? $ ? ] $ $? $ ? ] $ $? $ ? ] $ $ ) " # " ! $& " + " % # ! % " " ? " A$ " # # ! " $ !# % " % " # + 1 " 0 %" 4GPF 5 #! #! # $ ! " ! " %!"!"2 G5 % " % $ ! %!"!" " "! % 3 $ A$ # " @% ; %! + 1237460 $ , $ ! " " A$ @" # % "3 - " "1 % " "13 " $ ! #$ " / # " # $ % $ " ? 4/ + 3 / # " A$ $ + % /!"!/ -! @ " #! % ( "! 5 5 / 8" " -! $ # $ #!' 3 $ $ #! " # %+ " " $ " " " + % " ; %! + 4GPNF3 44@6 $ !%! $ D# % ? % %% 2 S " # " % "# " " $ ! " # % +! " "$ ! " $ " " $ ! " "$" D "! " $7 - #! " " 1 % " D " " " A$ # " ! $& )" 1 -! ! " # #$ % "A$! #! " A$ $" S&K3 S 1K & " ) ! " A$ ! !A$ - #! % & % "# ! "13 " %! 1 A$) $ - #! " ) " !#," # " ! % " " " # % ? "3 % %!"!" % # ! " " !-1#!%3 " #! % "! " # %!# % ! 7 #%$! " " $ #!' "! % >5 / % / " % $ ! %!"!" " $ !%! & $ -! ! " # % $ ! % % % " $# " % ! % "! '%!# 40 %" GPF 5 ? % " 1 " $ " $ %! 3 $ ! ! %3 $ + ! % /!"!' 3 $ !"#$ " 3 $ % &3 $ # #! %3 $ # " 3 $
  • 183.
    GO> # / "#!' % -' !# 3 $ # #!' % " $ " $ +$ ! " # " % A$ " 7 %! " % ! % "! '%!# % B5 % 9 . ! !/! $ 3 $ " ? % /!"!/ 3 $ %1 ,!" ' !# 3 #) A$1 % A$ " %! " % " ? 46 % ' /% $ ! " -1"!# " # % # 1 7# %$ 4 ? % 3 % 7 " 53 % %1 4 "# ! "53 % ! $ 4 $ # / " #!' ! 53 % ! Q ! $ " 4 $ ! ##!' 533 % #$ 4 % /!"!' 53 # / A$ " ,+ $ $" 4 $ !"#$ " 5 ) 0 # 0" 1 " " % "!+$! 2 " # % +$ 2 HA$) $ ! " % ##! " I " % " ? !/ " & +$ " ! / " !7 + #!' ! + 3 0 %" 4GPF 5 "$+! % "!+$! 2 6 $ " % " $ ! " $ $ !%! /" ) ) " 6 " # %#$% " % " &% " $ ! " %! "3 # % 1 &% " ! " " #! 7 ! 3 " " #$ " % " %!"!" A$ ) - "!" "$ " -! ! " 6 " ) %! " &% " " -! ! " " / %! " % # #!' #, $ # + 1 6 " $ ! " %! " + % A$! " ! "$ # !-!# #!' A$ % " $ ! " A$ @"3 - ! " % " !" " # + 1 " & ! % " 6 ! A$ % " " $ #! " + + ! "!' % "$ 3 % & 1 % " / # " " " !-1#!% " %! A$ % " % " &% " ) %! " .6 % " #$ %!"!" "!+ !-!# " &% " % #! " )" " ? V?$? V?$? V?$? V?$ " % " !/ % " " # # ! " % " $ ! " %!"!" % &# #! %" ! 4GPLO53 " % " = 9 > ) . ) " ( ? % 3 $ !"7 #$ " 1 #% "!-!# " # ! !" "! !" 3 # %! % # " / . " ? $ # !# $7 $ #% "!-!# " # $ 3 $ % % " # " "3 % $ ! %!"!" " # + ! 7 "% "A$ !# 2
  • 184.
    GOB 0 ) "# ) /" / ( ? 7 % 3 $ " $ ! #! ; ! -- 4GPO 5 " %! B>Q # " /! % #! % /!" 3 # # % " ? ! #! % 4$ ! %!"!"5 # + ! # 2 • 0$ 3 $ % % 4"!" G5 • " #! # ,# #$ %! % % &3 % #! # % % & " # $ 7 %! #$ # ! ! % 4"!" 5 " # " " A$ % ) " " % # ! % " ? $ % # % /!"!/ 3 & % " "2 % " ? &# # ! / %$# "$ / 3 % " "$ # + 1 " % % " ? "2 $ 3 $ % & % : % " "$ # + 1 " % # # ! / %$# !) "2 " #! # #$ %! % % &3 % #! # % % &&$ # ! ! % " 1 " " "12 " % ##!' # + 1 " !) % % ! % % $ ? V?$$ ? V?$$ ? V?$$ ? V?$ ; ! -- 4GPO 5 " @% % ; G5 ) % " #$ % " " -! #$ % " % "$ 3 ' !# % # ! 4H A$) % " ? % # $ !# #!' I5 = ( • %! % C% ! ! - % # ! ! !" #! *! " + 1 2 -! #! $ # + 1 "2 $ $ " " (% #!' ,# ! -% #!' # 5 " " # + 1 " " -! #' " % "$ 4H "! !/ + !/ I3 H- / % "- / % I3 H #! %!" #! %!" I3 # 5 ( ? % 2 • % # " !#! ! " % /!"!/ " , % % "! !%! $ ! $ !% 7 % % + % $ D ! ) !# + 1 2 % ! % $ D $ # + ! "2 - / % ! $ !% % # $ % >5 -! # + 1 " A$ ! !# A$) / % "3 ! " "3 "3 " " # #! " " / % " ( ? % 2 • % " $ ! % # ! !%! ! %'+!# ! ! "3 " 1 %! % ! % +1 # #' &$+ ! !) % " $ "# ! " " A$ $ -% ? / % " 4" D 3 # ! $ ,#! % ? 3 "!+ !-!# % ! ! 5 + 1 2 % +1 % " " $ # + % "2 $& !#! % " ! !#! % $ % " ! %! % $&%! % B5 % " " # + 1 " " % #! # % " ! ! % # $ !# #!' 4H A$!) / ! !7 +! " % " " ? "I5
  • 185.
    GOF = ( • %!A$!) " " ! !+ " $ %1 "! !# % "$" #% #! " % " ! " # $ !# #!' $ $ ! ! + 1 2 # " A$! " ! !+ % " ? $ # + 1 "2 ! !' C %!# + % ( "! ! # ' !# ! + #$ ! ! + % # " ! % " -!%! " "$ "! !# " -!%! " "$ "! !# " + % 4 -!%! " & -!%! "5 # 46 & # + 1 " $ !# % "!#!' & $ #!' D "!' $ $ ! %!"!" 7 "!#!' $ " ? % % " ##!' & +! 4 " 53 % , ! 4 % /!"!' & ! 5 $ 7 #!' 3 % " ! $ " 4 $ ! ##!' 3 $ # #! % % /!"!/ 3 $ + ! 3 $ !"#$ " 53 % " # 1 " V# %$ 4 " 53 % " #$ " $ %1#$% 3 # " # -$ ! % " ! " " #! 7 ! # % " # + 1 " -1"!# " " ! " " $ ! " %!"!"3 % " " +$ " # "7 ! $& # + 1 " = ( ! GQ ! $ " $ % / % % / & # "! % $ ! %!"!" $ ! G % # % # # + 1 " $ ! % # % # # + 1 " $ ! W % # % # # + 1 " " ! $ " 4# GQ5 % " # "! $ $ ! ( $ # + 1 " ! ( ? % 3 %! # #! % " ! 2 + 1 2 $ #!' % # #! % $ # + 1 "2 GQ " +$ " " GG7 Q " +$ " G7>Q " +$ " " >Q " +$ " " # " " " $" % ! 3 % ! # $ ! & % " +$ # # + 1 " $& !- R $ $ ?$ ? V?$R $ $ ?$ ? V?$R $ $ ?$ ? V?$R $ $ ?$ ? V?$ $ %!"!" # ! " "$ % / ! " # + 1 "3 )" " #$ %! # % " "!+$! " *) ; G5 " # + 1 " &"$ # + 1 " " D+ ) " #! 3 # " % " "! % " "$ # + 1 " % A$ " / # !-!# ( ? % 3 % # + 1 S % +1 % " " K 1 "#! ! % "$ # + ! S $ %K 5 " "$ # + 1 " " /) ) / D )- 0 % A$ $ $ ! %!"!" $ # $ &"'% $ % " "$ # + 1 " # # + 1 ( ? % 3 $ " ? $ " S $ K & S % K % / $ A$ # " # % " "! " $ $ D#%$& " ( ? % 3 % %! # #! % " % /!"!/ " 1 " U " # + 1 "U % " "!+$! "2
  • 186.
    GOL . $ !%!"!" 4$ # #! %5 $ # $ "$ # + 1 S( " #! # % K & "$ # 7 + 1 % # + 1 S # "! -!"! %'+!# A$ " % K 4# % &" 5 ( $ # " "$ # + 7 1 " % !" # + 1 S, K &S" K3 " A$ + " % "$ # + 1 S, &" K2 &" " %$ + 3 #! " # " " " #! % "3 $ ! " % %!" # ! $ "!" # + 1 " )" " " $ $ D#%$& " ( " % % >5 " # + 1 " &"$ # + 1 " / -) % .) ) ) E ? ] $ $E ? ] $ $E ? ] $ $E ? ] $ $ ( ? %!-!# % %!"!" # ! & " #1-!# % + #!' # + 1 " #$ ! " $ " $7 ! +3 !" 3 ; &3 * 7 %% & W! 4GPOQ5 % " $ ! # "!" !' $ %!"!" # ! % " " ! " % /!" " % " " + " # " % " " " . ! "2 0 3 0 & 0 7 %! !/ " " + " $ " ! " GPNF GPNO3 / %$ % + A$ % % /!"!' !# " # " " #! % " & !" #! % " # ! % /! % #! % /!" " # + 17 " &"$ + 1 " % " "!+$! "2 % " $ ! # "! ' # $ ! %!"!" % # $# 3 # / A$ $ # $# " " # !-!#
  • 187.
    GON $ " #% " # + 1 "3 )" " " -! ! " # #!"!' & " # " ! D %!#! A$) " / # # # " &A$) , D#%$! " % %!"!" # ! # "!" "!+ # $ ! $ " # + 1 " ,#,3 % $# % # !-!# #!' " - #$ #! " # # + 1 #$ #$ " / # " " ! # # + 1 "$ # + 1 4#$ " $ ! " %!"!" # $ % " # + 1 "5 ( ? % 3 + % 4GPOQ3 %%>5 # % " "$% " A$ " $ " % % P F 0 P F = ( . * . . 0 % 4GPOQ5 F8 2 $ =* 5 $ & =6" 8 ! =6G == 2 F8 9 ==G = O N O K ] $ $ $ ?$ $ ? ? :? ? ?(K ] $ $ $ ?$ $ ? ? :? ? ?(K ] $ $ $ ?$ $ ? ? :? ? ?(K ] $ $ $ ?$ $ ? ? :? ? ?( ? ] $ $ L? ] $ $ L? ] $ $ L? ] $ $ L : , " #! "2 1. . % ) - D ) /) % 2. - . ) " 3. - . - ) *) % " " " " " ! 2 4. $ . " # !-!# " " % " " " A$ , "!+ % " $ ! " %!"!" % " # + 1 " " " " # $ !/ % $# !/ - "! % 4 " $ ! " !/ % %!7 # #! $ # 1 ! 5 5. + 9 . " " ,? " # ! % " # + 1 " &% " # !-!# " %% " # / A$ $ $ ! $ # + 1 "$ # + 1 % -!+$ P GP " $ " % " % " $ ,? # !-!# #!' " + 9 . $ ! #%$! % " " #!" " "# ! ! % ! % ( ? % 3 %! 1#$% " !' !# "2 % !' !# 3 - #, $ %!# #!' 3 ! 1#$% 4 ? 3 /!"7 3 ! ! %3 1#$% - 3 # 3 ! " #!' + 3 1#$% + %53 "!+ ! % 1#$% 3 " ##!' " $ %!#'3 +! 3 / %$ $ %!# #!' 4 @3 C A$!/ % 53 $ !# #!' 3 @ 4 # 1 7 "V# %$ 53 % # !-!# 3 1 # !-!# #!' 3 # . ,? $ " /! $ / ! " $ ! "3 " +C A$ " ! " " " #1-!# " # $ ! 4 % " -! % ! - #!' $ ! 5 "! !" 3 % " - ) " . # "$" " # !/ " / % " $ ) !# " % ,? # !-!# #!' % -!+$ P GP3 G "!+ !-!# # " #! % & # !" #! % 4&G G Q " S % $!" K3 G Q S " - # K3 #) 5 " #!- " # # " A$ # " / % " # !-!# #!' 3 $ / ! % % !" C # %$ " " "$" # + 1 " 6. % / . " ! ! #%$& A$ % " # !-!# " " - !%! !7
  • 188.
    GOO # &# #% " / ! % "3 # % " # + 1 " &"$ # + 1 " & ! % " -! !#! 7 " " "3 # #! " % " # !-!# " % # !-!# & !"#$ ! " %! # %% " % " !- " # !#! " A$ $ !- " " " " # # + 7 1 &"$ # + 1 "! !" 3 % " # !-!# " # # % A$) # "!" % $ !7 %!"!" 7. ) . . . / A$ " %% / # % ! 3 % " # !-!# 7 " %! $ # !-!# #!' /!"! % $ " !/ % ! % 4 % !" ! % " % " # !-!# "53 / "! D!" # " " %% " ! ,&# " " $ - # $ " $ %!"!" # ! # -! % ( % ! " # %#$% % # -! !%! # # !-!# 4! !/! $ %5 & % # -! !%! # !-!# " % # %#$% % . ! !/! $ % % " # !-!# " "! " $ / ! " )" " $ % ) . 4 A$ % ! % " $#! 53 " " / % " !- #! " % # !7 -!# #!' % !" " ? ,#, % # !-!# " ! " !- " ! % " !- #! " " $& A$ @"3 % # !-!# " ! !/! $ % # -! % " ! # -! !%! " %% S# -! !%! ! 7# !-!# K #$ % ! % " !%! % $ & 7 $ $ # !-!# /)" % ! ) # "!" ! 1 A$ % # !-!# ? $ " !/ % ! % & " $)" %!# "$ # !-!# #!' 4 "$% "5 % "!+$! -' $% 2
  • 189.
    GOP individual dadConfiabili análisisdeunidadesdetotalNúmero rcodificadoelporntecorrectameadaslogcataanálisisdeunidadesdeNúmero = $ ! A$$ " ? # " Q $ ! " &" % + # # Q3 % # -! !%! " G 20 20 A$ " % D! # -! !%! ! % # !-!# "'% $ # !-!# #$ GF % " Q3 % # -! !%! " 1 Q3NF 20 15 0 $ % . 0% # -! !%! ! !/! $ % $ ! " "12 % " ! " % " # !-!# " A$ # !-!A$ % !" ! %3 " % " "$% " " " % " $ &" # % # !-!# #!' )" # % % " "1 " # # # # !-!# !) $ %!# " " % " # !-!# " % -' $% #! # %#$% % # -! !%! ! 7 !/! $ % &A$! " !" #! % " " # "! $ # " # # -! % = (= (= (= ( !-!# !-!# 0 !-!# !-!# Q3OP Q3P> Q3P Q3LN % # !-!# S K ! ? # -! !%! % " ) . . " %! " # !-!# " 4 ? "5 ! # ? - A$ # !-!A$ % ! %3 " # % " "$% " ! " % " ? "3 " #$ % C #$ " % " ? "3 " ! % C $ ! " %!"!" &" %!# % "!+$! -' $% 2 parejasentre dadConfiabili scodificadaanálisisdeunidadesdetotalNúmero parejasdosentreacuerdostotalNúmero = " $)" " "$ % " "$% " " -' $% &" !/! % C # #! "3 A$ % C ? " "% # $ ? % 2 " ? " # !-!# % ! %2 ! % C #$ " % " ? " 4$ #$ # "!" A$ " ? " # !-!# % !" # + 1 $ !" $ ! %!"!"52
  • 190.
    GPQ " / "A$ ,$ # " " % #$ " $ ! " %!"!" 1 !" ! +$! " % 7 ! % 4% ? > !" ! +$!' GN $ ! " &% " ? " G & !" ! +$! GO5 " # " " #$ % -' $% # -! !%! ? "3 % D! C $ ! " %!"!" # !-!# " %+$ % " ? " ! -$ 2 ! % . 4A$ " % "$ % " # -! !%! " ? " " % C # 7 #! "5 $ " ? % 2 3 CCC C 3y23y12y1 T ++ = 3 88.088.094.0 CT ++ = " # / ! % $ . A$ Q OF 4 ! % ! " ? "5 & " "! % "$ % Q OP % !+$ % A$ # " ! " $ " !#!' 3 % # -! !%! "#!% Q 4 $% # -! !%!7 5 &G 4# -! !%! %5 % %!"!" # ! $ 9 . %) *) -Y ) " + . -% 0 ) . / + . ' $ " ! $ ? # -! !%! # " &# +! " % % "! !" 3 " # / ! # %#$% % # -! !%! % ! % # !-!# #!' 4# % ! % # !-!# 5 & % -! %! )" 8. . ) . A$ ! %!# # % " - #$ #! " !#!' % " # + 1 " 4 C $ ! " A$ # # + 1 5 9. : + 9 . - % 10. # " % % P L BP L BP L BP L B " / #!'" / #!'" / #!'" / #!' KR T $ I ? ? R T$ : ? ($ :?KR T $ I ? ? R T$ : ? ($ :?KR T $ I ? ? R T$ : ? ($ :?KR T $ I ? ? R T$ : ? ($ :? LLLL " / #!' # "!" % +!" "!" !# 3 / %! &# -! % # ! " # $# !-! " ($ $ !%! " # ! " $ !#!' $& !/ " " #! #$ " #! " & " 4GPNO5 #! A$ " $ ) " $ !%! A$! " " ! " # $# $ % ($ " /! ! % # #!' $ + $ " # "$ - " 3 %! # -%!# " - !%! "3 / " "!/ " 4/ + 3 % /! % #! % " " ! " -C %53 % # #!' $ $# $ "$ # 3 % # ! -!#! " % "3 #) ) # % # " " $&"! !% % %!"!" # ! ,#,3 )" " $ - " / #!' % # ! # $ !# #! " " %% A$ " %+$ " # # " "'% " #! "3 $ " , "! " % " %!"!" % # ! ?$ $ ? ? $ $?$ $ ? ? $ $?$ $ ? ? $ $?$ $ ? ? $ $ $$$$ ? ($ :?? ($ :?? ($ :?? ($ :? " " " # " $! $ "!" " / #!' " 2 1. . % ) % 0 ) ( ? % 3 "! $ " ! )" " " / % " #$ " " # A$ #$ % " "#$ % " $ !" ! "# % " -! ! % A$ # # 7 ! " # #$ " "# % K . $ !/ " 1 " % # ! / % & / % $ + $ %$ " $ $ " " $ !/ " " ! % " # $# " $ + $ ? " $ "$" " "! " #1 #$% " # %! A$! " % # %! 3 $ ! $ @ ! % " # $# " + "!/ " $ + $ "A$! - ) !# " " "! " )$ !# " 2. D ) /) % % 0 ) . ! "$-!#! # $# " " / 3. - . ) ( ? % 3 # / A$ " " $ # $# + 7 "!/ 3 # ! $ " %! "! % %$ " % #% " 3 $ " , " % 1 4N2QQ P2QQ , "53 % C " " A$ % & % % /!" " % # @1 3 #) % # # $ !7 %!"!" " % !" A$ % %!"!" # ! " % A$ % " / #!' " # $# "3 / " " # " 4. - . - ) " " # + 1 " " "! !% " % " -!7
  • 191.
    GPG ! " %%!"!" # ! : % " / #!' !) # "!" "!+ $ ! " # + 1 " & "$ # + ! " " / #!' = ( . (= ( . (= ( . (= ( . ( % # " % " $ ! #! U % , % % ! $% #!' / ! % " ! ! " D ! " % +! GGBU % + % ; =? / - . / . / *) )9 / / 90/ "/ . / >4 / " &( % T"W&3 GPOB52 " $ ! " %!"!" # GQ " +$ " ! ##!' % " % & % # A$ ,#! % % S -!#! %K $ " ! $ " / ! % ! -$ S /! #!' % ! ##!' K &% " # + 1 " -$ #$ 4 / " &( % T"W&3 GPOB3 ( GQN7GQP52 G * 2 " -! "! % "$? D ! % $ !" ! $& "$ !" #! ,#! % ! 7 % #$ ! % !" #! A$ ! !#! % 1 #$ E" !" #! ! !#! % " $/ %! ! % " "! " A$ % # & % "$? 1 #$ &3 " +C % 1 3 " % !" #! % A$ " D7 @" $ "! $ #!' # $ !# #!' 3 $ ! # $ #' " ! "! " A$ " / ! % A$! " % # # " 4 -!%! #!' 5 # / % SGK % % ? " 4 /! #!' 5 % # 4 -!7 #! %5 # / % SQK3 ! ! #%! #! " # % " ! !-!# # % "$ !" #! ( J. 2 " / ! % " ! # % " /! ! " A$ % "$? " %! # 1 !# "!' 4 /! #!' 5 # / % QK % ? #!' 4 -!%! 7 #!' 5 A$ D ! 3 # / % SGK " / ! % " #1-!# " %! /! ! " ! " & ! " $ ! # % 3 " # " & " 4# % " " "# 3 !# 3 # 5 &% " $ + % % "$? > . . .= 2 A$ " +C % " ! $% " ! / " !+ #!' A$! " ! "! 7 "2 5 ! !+! ,#! % ! % #$ 4 -!%! #!' 53 # / % SGK 5 ! !+! ,#! #$ %A$! 4 /! #!' 53 # / % SQK B . 0 2 " ! !# " # $ " % # ! / % % !"#$ " % "$? ,#! % -!#! &" ! ! ! % % - % !"#$ " E7! #%$& " %! "2 5 - " " $ #! " # % " 4 -!%! #!' 53 # / % SGK 5 - " " !#' " &"!% #! " 4 /! #!' 53 # / % SQK %! - " " !#' " ! #%$& " $ " " "!% !# " 4"13 53 $ $ "3 " ! " +$ $ % "3 # 3 &% " "!% #! " A$ " ! # " $ " " !#' " 4 " $ " /! #!' 5 " % " "!% #! " $7 % " % !"#$ " 3 A$ %% " % " A$ D " % "$? " A$ $ ! "!% #! # $# / % " ! /)" % ! % + A$ " " + % "$? # % -!#! %E" #! 3 " $ " % +$!' A$ % # ! # # "$? 4A$ " ! ) !# "5 & % " ! / #! " A$ % ! "$? %!# $ ! #! ! " "' A$ " ! % # $# / % #$ "$ - 3 # / 1 ! % #$ "$ # ! !) E" #! 3 "! % " - " " ! ! " )% " $ " % D " % -!#! / % $ # ! "! !/ + !/ " %! -$ ! #%$! % !-!#$% A$ " % $ !#!' ? !/ *! % 3 # " % # A$ % " #$ ! !# 7 " 4/ ! % "5 " ! % /! #!' % ! ##!' " " % #! ! "! " #$& !7 #!' -$ " !# ' !# E" #! 3 A$ % " #! " " $ " # / ! % C !# $ ! " " # !7 -!# " ? % "# % Q U GE" "3 /! #!' /! #!' ' % #$ % !#," / ! % " A$! 7 " #! " " $ " # % !-!#$% # # $# " /! #!' / % " # / % " ?$ $ ( ? V?$ $ $ ? ?$ ? $?$ $ ( ? V?$ $ $ ? ?$ ? $?$ $ ( ? V?$ $ $ ? ?$ ? $?$ $ ( ? V?$ $ $ ? ?$ ? $ % " % # % " "$ # + 1 "3 )" " $ " "# % " % ! !W 3 $ !- #! % " !# 4 7 #$) " % " ##!' P L G5 ? %? %? %? % ! + "!/! % !@
  • 192.
    GP 3 % ,% % " @ % % " / # ! " "#$ % " " #! #! "2 ( $# !/! 2 YYYYYY 2 YYYYYY 2 YYYYYY 2 YYYYYY 2 YYYYYY 2 YYYYYY2 $# !/! 4F5 4B5 4>5 4 5 4G5 4Q5 # ! $ 2 YYYYYY 2 YYYYYY 2 YYYYYY 2 YYYYYY 2 YYYYYY 2 YYYYYY2 # ! $ " /!#! " /!#! 4F5 4B5 4>5 4 5 4G5 4Q5 $ %! ! 7! #$ %! ! # F $ " " / " " A$ %% " " " A$ , # !-!# % # 7 $# & # # % " / ! % "3 # + 1 " &"$ # + 1 " L / # $# "$" !- " #! " $ # !-!# " !" ! " 7 ! "2 $ " / " ! # &" # !-!# 3 $ -!% " /! #! & %! " 4# "! $ ! ! % ,#, A$ " / %C % # $# / %5 %+$ " # " " % " 7 / " #$% & " / 4 ? % 3 /)" $ " ? % /!" 5 " / # " !#! # % " "$? " &# !-!# #! " # "! " " # !-!# !- " #! " % # $# &% " / #!' " S " ! !K 4 ? % 3 $ " $ ! / %$ % " # !#! " ,!+!) !# " $ # $ ! % ! - " $# $ # A$ #$ $ % #!' 5 % ! /)" % #$ % " " / % ! 7 / " !+ #!' !#$% N + 9 . $& - " % !" A$ " " ' % " 7 %!"!" # ! % # " / " &( % T"W&4GPOB5 % ,? # !-!# #!' -$ % A$ " $ " % -!+$ P Q
  • 193.
    GP> O % /. 4 % " / ! % "3 # + 1 "3 "$ # + 1 "3 $ ! " %!"!" & % # ! ! # !-!# 3 "1 # " % " !- " " # $ !- " 7 " $ # + 1 "$ # + ! # $# 5 P ) . 4! 7 " / ! " / "5 " # ! ! " &-' $% " $ " % " !" " A$ % " /!" " % " % %!"!" # ! 3 % C !# A$ # ! " % % # !-!# 4 "5K3 S# !-!# #!' K3 S# !-!# 4"5KE S " / 4 "5K3 S 7 " / #!' K3 S " / 4"5K ( ? % 2 -! !%! d C $ ! " %!"!" # % + " # # % " / ! !/! $ % C % $ ! " %!"!" -! !%! d C % #$ " " ? " ? " C % $ ! " %!"!" " / " & " 4GPNO3 GLQ5 #! . /) % ) . ) 4 5 IdIa Ia Ao + = S% K " % C % #$ " " / " S K " % C % " #$ " " / " . S #$ K " -! ! # % # !-!# #!' $ $ ! %!"!" $ !" # + 1 !" ! " " / " ! # #$ %A$! . . 4Q G5 GQ . % GG : + 9 . - % G # " % % $ ($ :?$ ($ :?$ ($ :?$ ($ :? " / #!' $ " % % % % % ! 3 % " / ! # C # % " "$? " " / " & % " +$ #$ " ! ##!' ( ? % 3 $ " $ ! " % " # $# " !7 ? !@" $ !" "3 $ ! " $# ! # C # % " !@" & % !" ! # !-!# : ?E?$ ? ($ :?: ?E?$ ? ($ :?: ?E?$ ? ($ :?: ?E?$ ? ($ :? % " / #!' # % %!"!" # ! ! / ! " / ? "2 G5 $ < / ) % " ! A$ % ! " $ !#!' S " ! $% K % # ! % " "$? " 4% " "# % " # ! $ &% " #$ " ! ! " S " ! $% K $ " $ " # 1 5 " ) " " $"!/ " "! % +!" %+ A$ -$ " ! $% " - # " ? " % ! " $ !#!' 5 ? % / ) ) >5 ) 9 F/ 4 ! %5 P L FP L FP L FP L F ( $ " ! / ! " " ! "( $ " ! / ! " " ! "( $ " ! / ! " " ! "( $ " ! / ! " " ! " KR T$ ?$ (?$ $ ? ? N? ?$LKR T$ ?$ (?$ $ ? ? N? ?$LKR T$ ?$ (?$ $ ? ? N? ?$LKR T$ ?$ (?$ $ ? ? N? ?$L % # $ %! D!" $ %! !/ "! $ " ! / ! " " %% " !/ " " ! / " !+ " ! $ + C / ! % " " " $ " ! "$ ! # ! ! %!# #!' 3 # !-!# 7 #!' ! #!' 3 &" #$ !" ! % " !/ " " -$ " " #$ ! " & #! ! "3 "1 # # 7 " ! / " !+ #!' j& !-$"!' % # #! ! &% ) % / + - % ) 4/ + 3 , !%!7 / %3 ! 3 ! 3 ! %!+ #! 3 # #!' 3 , !%! $ ) !# 53 % 0 0 /% ,0 / 0 % #90 / ) # 0 < !) " $ !" % ) # # $# %3 $ " " % ##! " %3 $ " # # % " # #! " &V ! ! " % " " " " # !/ " " ' !# "3 $ " ! % $ " ! &U -! U " $#," / ! % " % # ! BN % % % $" " " $ " " A$ % & 1 , "! " %% # D " $& !- " % % ! !# 3 & # "! " "$ $ !%! #!' $ " ! #$ 3 ! / %! & # # -! % $ " $ !%!# L= ) , $ 2 F !" > 5 3 2 J " / $ 5 L" 2 ; 2 =J " A $ + $ 2 $ .
  • 194.
    GPB # ! "$ !#!' $ $ " ! " # / ! A$ ) % ) ' % % F % / / D ) ) -*) " - . 4 " ! - #!' " " # 5 % # " A$ %!? " $ $ !" @ # D 3 " # " ! % & %!# $ " !% # %#$% "$ / %! &# -! !%! 3 "1 # ?$" % % " # !#! " $ " ! / " !+ #!' % ! " $ $ " A$ " / %! &# -! % % # D % #$ % " / %!# . ! $ " " ! " " !-$ ! % # " ! $& % " =% ) % - >0% " #$ % " 7 " " 1 $% " % " "$? " A$ " %% "E " $)" " $ %! % " " $ " " #$ ! !/ # #$ %! !/ &" ! " " $ " ! &##! " % " "$? "3 # ? % 3 % " %! " $ " &# !/ " $&# #! " " % + + 4A$ " % " "$? " #," ! ? " % ! " % # " $ " &)" " % "$" " #! #! " ! #! " % #!' % " #,"5 & % ?% % /" 4A$ # $ "A$ "! !% % "#,#, " % " "$? 7 " #$ " A$ / # #! " #$ " &% " " " % $ ! #!' 5 0 " " $ " " ! " 4/ + 3 % " &# !/ "5 A$! $ ! # "! % &$ # 7 #! ! -$ % " / ! % " % ! / " !+ A$ , %!# % " ! % " $ %!# " # "$ -!#! %! ! !"# ! ! %!# 3 # !-!# 3 # %!-!# ! % " $ " " ! " " / ! # % " ! " D!" " P L LP L LP L LP L L "! " -$ !"! " -$ !"! " -$ !"! " -$ ! KR T$ ?$ $ $ $ & ? LKR T$ ?$ $ $ $ & ? LKR T$ ?$ $ $ $ & ? LKR T$ ?$ $ $ $ & ? L . ) # % ##!' " #$& $% ! , # #! " % " " "! " -$ ! C $ + $ " " &" ? # )" % #!' % " / ! % " % ! / " !+ #!' ($ %! " $ / ! " $ ! " % # ! ! $"$ % " % "!+$! ?$ $ ? ? ? N??$ $ ? ? ? N??$ $ ? ? ? N??$ $ ? ? ? N? ?$ $?$ $?$ $?$ $ $ $$ $$ $$ $ G . % % % A$ , !#! % " "!' " "! " % % % +! > " " " " % " "!' " "! " B # " "!' - # $ " $ %$+ # - % 3 "!% #! " & !"% " "$? " " ! " #' " & % ? " "! !" 3 " ! !" " % % #$! 7 " % A$ " / % " "!' " "! " 4 " %% $ + 5 & " +$ % " %% " 4 C % " #$ " ! " " " #!%% " # % " /! # -) & - "# "5 F $ % # $# " $ " % ? # $##!' + $ " & # S K % + $ 4#%! # -! 5 "! !" 3 " $ ! !/! $ A$ " #! ! # S !" K A % " !#! " % " "!' &! A$ !#! % !#! #!' " #! #! " $ # # 1" !# A$ $ % " "!' " $ ! ! ! "3 ,# +$ "3 ! !" #$ " ! ! "3 !"#$ ! # " "3 ! # ! $ " /!" 3 / % !/ " " " # " " # / ! A$ # " "!' " + #! 7 /! #! & " $)" %! %!"!" # ! & " / #!' % # $# $& #% % ! - #!' " A$ , # % # " & /! "/! #! " % ? !/ % L % % #$ % ! #%$& ! #! % " " % " !#! " 4 3 " D 3 !/ % $# !/ & A$ %% A$ " % / % " $ ! 53 - #, & $ #!' % " "!' 3 ! - 7 #!' # % % " %% % " "!' 3 # ! $ &# ! % " !#! " ,#! % # 7 $# &% " "!' "13 "$% " % " "!' & " / #! " % # $# 3 "1 # $ ! # % " "!' N . - " % = (= (= (= ( %+$ " ? % " % %!# #!' " ) 1 " % " " "! " " / %C $ $ / 7 $# 3 !+ " $ $%# 7 " " " "! " " 1 ! % " !#! " ! ! " " % " 3 # % 3 " #!' 3 #! 3 #$ %! "3 #) 3 % $# E!"#$ ! - % " ! "3 #$ %! " &# #! " % $# 2 ! !" % " $ "# % # ! $ " $ #$ " ! ! 3 &,# +$ " ! " # !7 #! ! " "! " %! % $% ! / ! " # ! " %1 !# "3 / %$ % " /!#! &% 7 #!' #! ! $ "$ # 3 ! + % # #!' $ + $ " $ ! " " % # %! % " 7 @ #! ! # # % ! !' % " " # " $ # $ ! " $ - % # % !) " $ + ! " "! " # !- " ! " % % #!' & !D " ( ? % 3 % " $ " !#! $ " $ ! / %$ $ + % /!"!/ A$ # S" %! % ! K # $ 7 - $ / " " %! " $ #$ " % -' !# " + ! / ! " " "! " 4 %+$ " #
  • 195.
    GPF " # "3 " # " $ ! "3 !) # ? "3 % " -!#! 3 ? #$ !/ "3 - " "3 $ %!#!" " & " + $ " ! E"1 # $ ! " !#! U ? % U $ # " " LQ @"3 $ # " FQ @"3 $ # " " ? / 3 $ % $ -!#! C %!# 3 $ " # ! 3 $ - " 3 $ ! "$ # 3 $ ? #$ !/ & " " $ ! " % " " "! " " -$ ! ' % - % + 4 C"!# 3 ? # "3 $ #!' 3 ? # #! % "3 " ! 3 " ! /! "3 # 53 % " # $# "3 % # ! 3 #) % % " " "! " !#! #, A$! # " " D# " $ C ? 7 % "$? " % - & $ % % " "!' " "! " % ? !/ &% " # # 1" !# " % " !#! " P L NP L NP L NP L N " - " # % ##!'" - " # % ##!'" - " # % ##!'" - " # % ##!' % " "% " "% " "% " " KR T ?$ ? ?$ M $ ? ? ? $ ? $LKR T ?$ ? ?$ M $ ? ? ? $ ? $LKR T ?$ ? ?$ M $ ? ? ? $ ? $LKR T ?$ ? ?$ M $ ? ? ? $ ? $L # "! " $ #$ ! " + A$ # + % " " ( ? % 3 " #$ ! % %# % 1 %+$ " #!$ " " %!#! " % #! " # % /! % #! 4"! $ " ,! ' "!" -$ 2 S /! % #! 7 !-! " % #!$ )D!# " & A$ % #!$ # "K52 C " % "3 /! % #! "3 " # " 7, ! #!' 3 " "! "3 # 4 " , ! 3 !" ! &+ % "5 !) 1 " #$ ! % " ,"7 ! % " &% " !- " #$ $ 1 "3 # ? % 3 " 1 # "$% % " #,!/ " $ $ !/ "! & % " " ! %!+ #! 3 " %! $ " / ! % " A$ " ! " " %$ + 3 / # " " ! - 7 #!' " ## "! % )D!# ,&$ + !" A$ #! " 4! #%$" + " !"# # 7 $ 5 " " 1" !# " #! % "3 % " ! $ #! % " 1" !# 3 + -1 - !# 4 5 "! !" 3 $ $ !%! " " # % # " " ! / " !+ "3 % A$ " # # # = " ' ) > " # " " # " ! % # A$ % " " " / %! " &# -! % "3 "1 # # # % # -$ # !-!# " % ! # ! )" " " $ # !# # C ! / " !+ " 7 "3 D!" ) " ! " % " !- " #! #! " " #! % " # % " / %$ #' " !-! " % # $ !# #!' $ "!" " #! % 4A$!) " # $ !# # A$!) 3 A$!) " !" "! % ! - 7 #!' 3 # -%$& % # $ !# #!' 3 A$!) " " % " %1 " # $ !# !/ "3 # 53 / / . 0 /) / A$ ! % " "$? " / ! " ! "! " 4/ + 3 % "!" %!% =6 %- % & *! W UGPOQU53 # % ! % !" #! "!# %'+!# % " # # " S ! K3K K3 S "! K & S #!' K3 # 3 #$ ! "! " # + ! !/ " & #! % " : -! " ) " A$ "# % !/ % ! $# ! " %! ( % ? #,!/ " " # ! # "$% 6 3 %% & #,T 4GPLL53 % %!"!" " + " &;! # ! 4GPOG5 & "# % " $% ! ! "! % " 4GPOQ>3 6 %- % & " 4GPOQ5 &3 " %$ + 3 % " " #% "!# " + " 4GPFO5 & $ &3 , , & / 4GPN 5 P LP LP LP L OOOO ! #!' " " ! " $ " # % ##!' % " "! #!' " " ! " $ " # % ##!' % " "! #!' " " ! " $ " # % ##!' % " "! #!' " " ! " $ " # % ##!' % " " K N? $ ]$ $ LK N? $ ]$ $ LK N? $ ]$ $ LK N? $ ]$ $ L %+$ " # " "3 % ! / " !+ $ !%! / ! " - " !#!' !- " - A$ " " % " / ! % " ( ? % 3 % #%! % % $ + ! #!' $ ! " /)" $ #$ " $ !%! $ #$ " ! ! 3 " $ %! " / ! " " "! " -$ ! " %!#! ! ! " " % #%! % % &% " % " D!" "3 " / " % # ! % " ? " & %! % # 7 ! "$" " ? " ! !+! " % + ! #!' 4# " "$+ #! "3 % " ! " % " @"3 A$ ? " "$" $ ! "3 # 5 P N H * (. . .P N H * (. . .P N H * (. . .P N H * (. . . IIII : " , / ! #! A$ % " # + 1 " $ 1 +$ &% " # + 1 " &"$ # + 1 " # 7 ! $ " / #!' . < / F/ : # !-!# " A$ % # 7 ! $ - # $ " ! +C %!"!" " % " $ # % C " $ " " # # + 1 4/ + 3 F # " S"1K & B " ! S K5 ( % ! / " !+ " ! " %! %!"!" " %% $ # # " " # + 1 &% & 1 % " %!"!" " %% / # # $ ( %% " # " ! "- % " " $ " " "1 % " / % " $ ) !# " " " "$ ! " 3 # !-!# " & " % %!"!" !) " # ' A$ % " # + 1 " $ ! # !-!# " 4%% / % # !7 -!# #!' % ! " $ !#!' " A$ )" " %!# 5 &A$ % " +$ " ! " $ " # !-!# " ( #$ %A$! # " 3 $ / A$ " ! % " " $ " "3 )" " # !-!# " . % " " $ " " ! %!# ) % ; G5 !-!# % " # + 1 " 1 "3 +$ " &# + 1 " # ! $ " / #!' # !-!# " 5 % % %! #' !+ " >5 - # $ -1"!# % # !-!# #!' B5 &+$ % " " $ #,!/ " # " # %+$ " ? % "
  • 196.
    GPL .... ! " %" # + 1 " -$ # !-!# " & " ! +$ " ! " ! " " # " ! 8" & " - # $' ! % " # + 1 " -$ # !-!# " &" ! +$ " ! "3 "!+ " % " #' !+ " % # !-!# #!' " % " # + 1 " % " 1 "3 +$ " # ! $ " / #!' ( ? % 2 ) % .) % .) % .) % . H( # !# $" %+C % " $ / % " I & %& %& %& % .... S A$ " & #! ! $ " % ! ?$" ! ? K . F d % #$ B d #$ > d ! #$ 3 ! " #$ d " #$ G d % " #$ " +$ " ! " & " D $" #' " # !-!# ! #' !+ "! #' !+ "! #' !+ "! #' !+ " . / A$ " # !-!# " " % " # + 1 " % ! " $ !#!' 3 " # % % S%! #' !+ "K % " $ #$ A$ "# ! % % # %! #!' % " / ! % " &% " #' !+ " "!+ " % " ! $ " A$ % " # 4# + 1 " &V "$ # + 1 "5 40 ! 3 GPNP5 " %! #$ % # " -$ #! "2 !5 " % +$1 % # " # !-!# #!' &$5 " % +$1 % # %! / ! % " ! % " " $ % %!"!" 40 ! 3 GPNP5 % %! #' !+ " $ # $#! " % " "!+ !-!# " % " / % " % " # + 17 " % " / ! % " " % " $ %! #' !+ " " 2 0% ) V / V / 0 ' ) 0 )/ 1 6 $ + " A$ " $ "# % !W # " 1 " 4- " "52 S ! ##!' % $ " " #! % " ! - $ " #' 3 ' &#$ + % " ! $ " "K 4F5 $& #$ 4B5 #$ 4>5 ! #$ 3 ! " #$ 4 5 " #$ 4G5 $& " #$ S " " /!#! " A$ " % ! ##!' % $ " " #! % " " + % $& $ "K 4F5 $& #$ 4B5 #$ 4>5 ! #$ 3 ! " #$ 4 5 " #$ 4G5 $& " #$ S ! ##!' % $ " " #! % " " # # ! % ", " ! "$" -$ #! ! "K 4G5 $& #$ 4 5 #$ 4>5 ! #$ 3 ! " #$ 4B5 " #$ 4F5 $& " #$ % " 1 % A$ " $ " % -!+$ P G
  • 197.
    GPN **** . PG. P G. P G. P G = ( . 0 .= ( . 0 .= ( . 0 .= ( . 0 . . ( ; 4 5. ( ; 4 5. ( ; 4 5. ( ; 4 5 $ ! % ! : F 5 G K ' ; - " : # 2 : :; : :# 2 * L 9 ! - ! , " : # 2 : :; : :# 2 * L 9 ! ! - 9 5 " : # 2 : :; : :# 2 ! 9 L * 9 % # " % " $ ! " / #!' / " &( % T"W&4GPOB5 4-!+$ P Q53 % %! #' !+ " " 1 % A$ " $ " % -!+$ P BO L ; , 2 ) 3 2 L" C , I $ J + " 2 $ " 2 $ F . 2 $ G .
  • 198.
    GPO " #! 3% %! #' !+ " " $ $ % % ! / " !+ &% " # !-!# " " #$ " ! ! " # " "3 % " "# % " %!# "3 % " ,? " # !-!# #!' 3 % " $ " " ! " #$ %A$! ! " $ !7 #!' ! !" " "- ! " $ ! 3 % #$ % " % # ?$ " "! '%!# " $ ) !# " $# % %!# #!' % ! " $ " ! " % A$ , %! " % = )/ > % %! #' !+ " ! " ! % ! E/ " A$) ! ! +% " &# %$ "E% " +% " " # " " "$? " % ! / " !+ #!' 3 % " # %$ " " % " %$+ " " +!" % " / % " % " # + 1 " "$ # + 1 " " 1 "A$ ! " "12 " "$% " % ! " $ !#!' " "-! % ! ! % %! #' !+ " % # " $ " " "12 ! % $ %% / " # % "- #! " "$ A$ ,$ !) " %!# % "# % # ! $ # " 1 " % -!+$ P G #$ " "3 ! % " "!+$! " "$% "2
  • 199.
    GPP @ $/ " #!/ 2> 4 ! #$ 3 ! " #$ 5 B 4 #$ 5 > 4 ! #$ 3 ! " #$ 5 5 $/ " # !/ 2B B B A $/ " # !/ 2F B > #$ # % %! #' !+ " 4-!+$ P G53 1 " % "!+$! ! 4-!+$ P >52 % ? % / " &( % T"W&4-!+$ P 53 ! " 1 % % -!+$ P B
  • 200.
    QQ % ! !#% " # !-!# " A$) / ! % 3 ! V# + 1 V"$ # + 1 / # # %$ & A$) / % " # # %$ 3 "1 # % "!+ !-!# # / % $ ) !# % " " A$ % "$? G " % SQGK3 A$ # % + $ #$% $ %K 4SGK % # # 7 %$ 53 A$ $/ $ # $# % ? ! "$ !" #! -1"!# 4SQK % #$ # %$ 53 A$ "$" /!7 ! " # % " -$ "!' 4SQK % A$! # %$ 53 A$ "$ # $# /!"$ % -$ 3 /! % "$? 4SQK % " D # %$ 53 A$ !? - " " !#' " &V "!% #! " 4SQK % ") ! # %$ 5 &A$ -$ # !-!# 4SGK % # / # %$ 5 : "1 # # "$? ") / " A$ 3 "! % %! #' !+ "3 " $ # !-!# &$ ! " # # "!+ !-!# "!7 +$! ! " !# "! % %! #' !+ " ( ? % 2 HJ$) "!+ !-!# # # %$ 3 # 1+! I " #% / &"'% " ## " %% ! % %! #' !+ " % %! #' !+ " & % ! "3 $ / ! % 3 1 3 # + 1 "$ # + 1 $ # $ 3 " " # %$ "3 ! % A$ " ) ! !# " % "!+$! %! #' !+ " &% ! # " ! 4-!+$ P F5
  • 201.
  • 202.
    Q % " !"% " ! "% " ! "% " ! " $ % " " " " $ 1 # " ! # # $ +!" " % ! - #!' 4/ + 3 " $ " / % # $# 53 " # $ / ! " # + 1 " / % " ! " &" % " "!+ "$" " # !/ " #' !+ " = (= (= (= ( 1 d G 1 d G d d # " ' d > % ! !/ " " " " ' ! # # d B d P " % " , " 3 " ! # !# "3 ? % " "$ ! " %! " #' !+ " " %$ + 3 $ %! #' !+ " % ! " / ! % " # + 1 " &# " #$ " # %$ " 4 % !+$ % A$ % ! "5 & !# " A$ $ FQQ " # %$ " "! !" 3 # " A$ % " +% " " # " " 4"$? "3 "#$ % "3 " ! " % /!"!' 3 # 53 & / # " " # " ! D % " # %$ " +%' $ " +% " 4 # $ " %! ! " ? OQ # %$ "5 " 1 " " "12 !-!# #!' -1"!#!-!# #!' -1"!#!-!# #!' -1"!#!-!# #!' -1"!# % # " % # " # !-!# #!' " % # !-!# #!' -1"!# % " "3 " #! 3 % %% % ! " " # !-!# #!' % - # C % " # !-!# "3 A$! " " % " #! % %! #' !+ " "13 # # !-!# / / #! % " " $ " " % ! "3 #$ # % %! #' !+ " % / #! % ! " $ ,# " S,? " $% #!' K3 % " #$ % " ! # %$ " & +% " % -!+$ P L " $ " $ ? % $ " " ,? " ! %# # $ ,? $% #!' $ !%! % " ,? " # " ! " / #! % " " " % " # " " ( ? % 3 % ! ,? $ %# " B # " "3 "! " QQ # " "3 , " $ !%! P ,? " ,? " %% 1+! " 0 :0 :0 :0 : " ,? " $% #!' $ # ! " $ !"# $ #! + ) !# # $ 3 ! 3 $ #% " $ #,!/ $ #$ $ # $ #$ %A$! # " 3 " # $ #,!/ S-!% K3 % #$ % " &# ! % " " # !-!# " / % " $ ) !# " - ! % # " " $ " % -!+$ P N !) D!" % # $ %! "!" " % % # $ ' !# 3 % " #$ % " $ 7 % & % # % " " ! # % " #$ " ! ! " 4$ " ! " $ " !#!' 5 % " ,? " $% #!' " %$ + 3 " "!" " # " " " A$ A$! % !# " ! " #! % " "! !" 3 %+$ " ! / " !+ " # " D ! #! " % " " ! # % ! " $ %!# % !"7 # 3 #! # $ 3 " A$! $#, # !# & " % # #! "13 % " " , "! # $ " $ #,!/ & " %!" " " %! " ! $ + # $ % # " / " % " $ " % " "$? " ," $ #,!/ A$ # ! $ ! 4A$ " $ ! / % " $ ) !# " A$ "!+ !-!# " $ " "5 # $# &% " / % " % " / 7 ! % " , "! # !-!# "
  • 203.
  • 204.
    QB .... 1. # %# % " " ! %!# " % ##! $ ! " $ !#!' !" ! % " %% $ ! 3 %!# % ! " $ !#!' & % " !#! " ! " A$ $ %! " # #7 2. ! " % # " /! #$% # # " " # " # ! !# " 1 !# "3 ! #% "!-!# #!' &V #$ !-!# #!' 3. ! / " !+ #!' ! " % " / ! % " # ! " % " ,! ' "!" 4. . ! " $ !#!' #$ ! " A$!"! "2 # -! !%! &/ %! 5. # -! !%! " -! % + A$ % %!# #!' ! $ ! " $ !#!' % !" "$? $ ? 3 $# !+$ % " "$% " 6. / %! " -! % + A$ $ ! " $ !#!' ! % % 4"5 / ! % 4"5 A$ 7 ! 7. $ " ! " /! #! % / %! 2 /! #! % #! # % # ! 3 /! #! % #! # % # ! ! & /! #! % #! # % # " $# 8. " - # " A$ ! #! % $ - # % / %! " 2 ! /!" #!' 3 $ !%! ! " $ " " 7 %% " % D ? &A$ , "! / %! " $ " # D 3 # $% 1 3 - # " %!7 # #!' 9. ,& !#!' - # 3 % !#!' $#! " %! ! " % % " 10. # -! !%! " ! # %#$% $ # -!#! # -! !%! 11. " # -!#! " # -! !%! / 1 &G 4Q d $% # -! !%! 3 G U % # -! !%! 5 12. " # ! ! " " # $ " # %#$% % # -! !%! " % ! " !%! 3 % ) - " % "3 % ) ! " ! "3 % # -!#! %- #,& % -!#! ; 7 Q 13. / %! # ! " ! # " % $ !/ " 1 " # % " ! " " " % ! "7 $ !#!' 14. / %! # ! ! " ! # % " "$% " %!# % ! " $ !#!' # % " "$% " $ # ! ! D 15. / %! # " $# " $ ! ! % %!"!" - # " 16. " " " + ) !# " # " $! $ ! " $ !#!' " 2 • !" % " / ! % " ! • /!" "$" -! !#! " # # $ % " & #! % " • % +! $ & " %% # " $! $ ! • !# !/ % " !#!' % " / ! % " 4 ! %3 ! %3 ! / % " & ' 5 • !# #' " , # !-!# % " " • %!# $ !% • " $! / "!' -! ! !/ 17. % ! / " !+ #!' " #! % !" " !/ " " ! " $ " !#!' 2 a) ( ! #! % " "# % " # ! $ "2 !W 3 !- #! % !# & $ b) $ " ! ! " 4 $ ! !" 3 /!" " %3 /!" % -' !# & # 5 c) %!"!" # ! d) " / #!' e) ( $ " " ! " 4 # ! ! " 5 f) "! " -$ ! g) #,!/ " & " - " !#!' 18. " " $ " " " # !-!# 19. # !-!# #!' ! %!# 2 a) !-!# % " ! " A$!/ % " # !-!# " b) % % %! #' !+ " c) - # $ -1"!# % # !-!# #!' d) &+$ % " " $ #,!/ ( 0<( 0<( 0<( 0< # % ##!' " !#!' " $ !#!' -! !%! %! -!#! # -! !%!
  • 205.
    QF !/ % "!#!' ! " !%! ) - " % " ) ! " ! " -!#! %- #, -!#! ; 7 Q ;$ 7 !#, " /! #! % #! # % # ! /! #! % #! # % # ! ! /! #! % #! # % # " $# "# % " # ! $ " "# % !W !- #! % " !# "# % + $ $ " ! ! " %!"!" # ! " / #!' ( $ " " ! " ( $ " &# !/ " "! " -$ ! !-!# #!' !-!# ? " # !-!# #!' ! " ? " $% #!' #,!/ " ==== 1. 0$"A$ $ ! / " !+ #!' %+C 1#$% #! 1-!# $ /!" #! #! " " #! % " 4/ ) !# $ 5 " ! #%$& ! - #!' " % # -! !%! &% / %! % ! " $ !#!' H % ! " $ 7 " # -! % I3 HA$) # -! % I3 HA$) )# !# " $ !%! ' ! % # -! !%! I3 H " / %! I3 H#' " ! ' % / %! I 2. " & !"#$ # ? % " % !- #! # -! !%! &/ %! 3. -! #, / ! % " ! !A$ "$ !/ % !#!' 4. $ + A$ %+$! " / %$ % # ! $ ,#! % ( "! % C %!# 3 # " $& $ #$ " ! ! ! !W # GQ ! " ! !#, # ! $ ! !A$ #' " # %!-!# 1 % "# % % 4F 1 " "! !/ " &F + !/ "5 *! % ! !A$ % ! "!' A$ # ! ! !#, # !7 $ 4# ! !%! 3 " #! -1"!# 3 # 5 5. " $& $ #$ " ! ! ! % A$ $" # "! # / ! 4# +$ " + -!# " &U % "U GQ +$ " "53 %1A$ % Q # #! " "$&"3 % % %! #' !+ " &% ! " &/ #1 % $ ,? $% #!' % $" *! % % % ,? $% #!' % "!+ !-!# % " 1+! " " % " # %$ " # " ! " % " F ! " # " " 6. (% $ " "!' -$ ! 4! !A$ ? !/ "3 # ! ! 3 "$? " ! 3 + 3 # 5 & + 1# % # !+ " "$&" % -! %3 $ / %C "$ D ! #! 7. !" @ $ ! / " !+ #!' 4 % ! % % 3 ,! ' "!"3 !" @5 $ !%!# % " " ! " ! " $ " !#!' # % # % " " 8. H ' " 1 %!# % %!"!" # ! &% " " "! " -$ ! % / %$ #!' $ + $# !/ !/ % "$ ! I 0 0 * .0 0 * .0 0 * .0 0 * . 3 4GPO 5 -+ $ / : W3 :2 # !%% ($ %!",! + 3 # J$! !#!' 0 00 3 4GPNP5 + % . + 0 % 3 2 6 "T ,($ 1!",! + 3 # 3 & M 3 4GPNP5 - - / 0 / %& !%1"3 2 + ($ %!# ! "N% # ! "2 J$ ! !/ %!# ! " ! , #! % #! # "3 % GN 0 3 =4GPOB5 .% -+ $ / : W3 :2 ( ""3 # ; (( **3 ; 4GPO 5 - 0 / %& !%1"3 2 + ($ %!",! + 3 # 3 4GPNN5 ! J . + / ) / $ / : W3 :2 + 3 #
  • 206.
    QL # !#!' . :3= 4GPNQ5 ) % -+ / ) / $ / : W3 :2 # T7 !%%3 # ; 3 & 3 4GPOQ5 -< / % - ) )D!# 3 * 2 !7 ! % !%% " 6 003 =E (0 3 3 & 6 M3 4GPLL5 ) / ) ; + + . 2 # %%& %% + ($ %!",! + 6 3 6 4GPOL5 + / + ) T 3 ""2 %& 0 # 3 # $ !#!' 3 # !7 $% GG 4S "$ # %% # ! K5 = ( % /!"!' & % !@ * . P O . J. R * ( = ( 7 : R 4 .: ( ( * 5 G H #$ % " $ !' !# I YYYYYYYY # "! $ # 4Q5 YYYYYYYY $ / % " 4G5 YYYYYYYY $ / # " 4 5 YYYYYYYY > / # " % " 4>5 YYYYYYYY B F / # " % " 4B5 YYYYYYYY ! ! 4F5 H #$ / " % #! I YYYYYYYY $ / " 4B5 YYYYYYYY $ # " " " 4>5 YYYYYYYY $ / % " 4 5 YYYYYYYY $ / # > " " 4G5 YYYYYYYY # "! $ # 4Q5 > H $ ! &" % ! # 1 I YYYYYYYY !+ % ! 4Q5 YYYYYYYY " G , % 1 4G5 YYYYYYYY G , " % ! 4 5 YYYYYYYY > , " % 1 4>5 YYYYYYYY " > , " % ! 4B5 B $ % " " 3 H#$ " #$ " ! " ," % 1 I 4 C 5 F $ % " " 3 H#$ " /!" " ," % 1 3 "! #$ % " #$ " ! "I YYY 4 C 5 L ! # % " %! " A$ ,&" % 1 % "#$ % 3 H#$ " %! " ," % 1 $ % " " I YYY 4 C 5 N H " % " % " 1 "I 1 YYYYYY YYYYYY 4G5 4Q5 O % " 1 " A$ / " % "#$ % 3 H#$ ! / " % /!"!' I YYYYYYYY / % /!"!' 4Q5 YYYYYYYY " G , 4G5 YYYYYYYY G , " 4 5 YYYYYYYY > B , " 4>5 YYYYYYYY F , " " 4B5 P H #$ ! / " % /!"!' % " " "I YYYYYYYY / % /!"!' 4Q5 YYYYYYYY " G , 4G5
  • 207.
    QN YYYYYYYY G ," 4 5 YYYYYYYY > B , " 4>5 YYYYYYYY F , " " 4B5 GQ H $ % /!"!' / " % " ! + "I YYYYYYYY / % /!"!' 4Q5 YYYYYYYY " G , 4G5 YYYYYYYY G , " 4 5 YYYYYYYY > B , " 4>5 YYYYYYYY F , " " 4B5 GG HJ$) + " % /!"!' /!" & I G H $ / " " % /!"!' I YYYYYYYY " 4G5 YYYYYYYY % " -! " " 4 5 YYYYYYYY "! 4>5 G> H $ +$" / " % /!"!' I YYYYYYYY % 4G5 YYYYYYYY % #, 4 5
  • 208.
    QO GO H %# A$!) / " % % /!"!' I YYYYYYYY " % 4G5 YYYYYYYY # ! 4 5 YYYYYYYY # ! 4>5 YYYYYYYY # !" , " 4B5 YYYYYYYY # !" ! " 4F5 YYYYYYYY # !" !+ " 4L5 YYYYYYYY # % "! /! 4N5 GP & 1 % " / # "3 HA$!) "# + % " + "I YYYYYYY & 4G5 YYYYYYY 4 5 YYYYYYY 4>5 YYYYYYY , " 4B5 YYYYYYY ! " 4F5 YYYYYYY !+ " 4L5 YYYYYYY "! /! 4N5 Q # # $ % ! 3 "! " " #$ 3 # % " "!+$! " - " " ! ! + 7 @ #$ / $#, % /!"!' 1 YYYYYY YYYYYY 4G5 4Q5 / # " # " !+ "! / % /!"!'
  • 209.
    QP ! YYYYYY YYYYYY 4G54Q5 % ! ,1 / %+$ " + " % /!"!' 1 YYYYYY YYYYYY 4G5 4Q5 : / & ! % , A$ A$! 1 YYYYYY YYYYYY 4G5 4Q5 G % % /!"!' A$ 1 $#, "! 4 5 YYYYYYYY / # " 4G5 YYYYYYYY # "! $ # 4Q5 % % /!"!' A$ " $& !/ ! "! 4 5 YYYYYYYY / # " 4G5 YYYYYYYY # "! $ # 4Q5 > % % /!"!' A$ " " % ! / % "! 4 5 YYYYYYYY / # " 4G5 YYYYYYYY # "! $ # 4Q5 B % % /!"!' A$ ! $#, "! 4 5 YYYYYYYY / # " 4G5 YYYYYYYY # "! $ # 4Q5 F % % /!"!' A$ $ # $ "! 4 5 YYYYYYYYY / # " 4G5 YYYYYYYYY # "! $ # 4Q5 L $ / " % % /!"!' % " " ! 3 HA$) +$" I YYYYYYYY $#,1"! 4B5 YYYYYYYY $#, 4>5 YYYYYYYY +$% 4 5 YYYYYYYY $ # 4G5 YYYYYYYY # "! 4Q5
  • 210.
    GQ GQ %!"!" %" "%!"!" % " "%!"!" % " "%!"!" % " " ( / " M 2 • #! ! A$) $ " " 1" !# " " ! " %! % " "3 7 ! % " ,! ' "!" - $% " &% " !/ % " !#!' % " / ! % " • % % + # $ %! % " "2 $ !%! $ 7 A$ " 1" !# + $ + ! • % + • % " %!"!" A$ ! " • % " %!"!" 0=0=0=0= J$ % %$ 2 1. % # # $ " 1" !# 2. A$ " %!# % " $ " " 1" !# " "! % %!# % "3 "! A$ " %!# # $ " ! &?$" !-!# #!' 3. # % " ! #! % " $ " " 1" !# " " %% " % " #! #! " " #! % "3 "1 # "$" %!# 7 #! "3 "! $ #! " % " A$ " $ !%! # $ &- " ! % " 4. % " # ! ! " %! % " " 5. %!# % ! % #!' !" ! " $ " " 1" !# " 6. !- #! " 1" !# ) !# & " 1" !# ) !# % # 1 $% " % " # ! ! " + % " - # $ %!"!" " 1" !# # $ "! !" 3 " # 3 %! & ? %!-!# % $ " & %!"!" " 1" !# " " $ !%! " #! #! " " #! % "E! #%$7 & " 1" !# " "# ! !/ "3 %!"!" ) !# "3 ) !# " & $% !/ ! " % & 1 " " %!"!" % - A$ % # ! $% " # % " $" " &% ! #!' % $ " A$ % # ! ! 7 # %#$% " 1" !# "3 ! A$ # $ % % " %!"!" " ,# # &$ % # $ & $ % 3 $& # " / # " " # " ! A$ % ! / " !+ ,+ 7"$" # %#$% " " " % " -' $% " !" ! % " & 1 3 % " -' $% " &$ % " # # " " 1" !# " # %#$% " 1" !# " % # ! $% !) #! $ ! $##!' + % % " %!"!" $% !/ ! " GQ GGQ GGQ GGQ G HJ.8( . ( M IHJ.8( . ( M IHJ.8( . ( M IHJ.8( . ( M I . / A$ % " " , "! # !-!# " & "- ! " $ ! 3 "1 # +$ " $ #,!/ 3 % ! / " !+ $ # %! % " % # $ %! % %!"!" % " " " %% / % /%) ( # !# & ! % ,# - $ %3 " #! % "! " ! $ / %$ " # "! % ( 3 # !# " % " ! " ! $#! " $# #!' "$ ! 33# " ! / " !+ #!' 3 " " &"! !# " " !" "!"7 " #' $ #,!/ & %! " " "$ "!#!' % " # 1 $% " %% A$ % < . " # % % /< " ) & % " # ! ! " # %#$% )" " BP % %!"!" % " " " - # C " ) % / # $ !%! ) % / /%) % # !7 ! %!"!" " "A$ ! % -!+$ GQ G L F + 4 + , U 5 = " ; 7 =*" 7 , = " 2 5 =9" B 2 ) $ . =9" 2 , C[ , F 5 A A I $ A ) $ ' F + $ 5 +
  • 211.
    GG " " "% # ! ! #! GQGQGQGQ HJ.8 < (. * . IHJ.8 < (. * . IHJ.8 < (. * . IHJ.8 < (. * . I " %!"!" A$ / & " # !# % " " " - # "2 a) % / % " / ! % " b) # " ,& - $% % " + % c) % < ( ? % 3 " % !" % " %!"!" A$ " % %! $ / ! % ! % A$ $ ! / % " "$+! % % # A$ #$ % " !/ % " !#!' /!" " % # 1 $% ! ."$ % % ! / " !+ $"# 3 ! ) ! 3 "# ! ! "$" " & " ! - # $ %!"!" "7 1" !# " % #! "$" / ! % "E" #! 3 %! %!"!" % # $ "$" / ! % " &%$ + "# ! % % #!' )" " " ! " ) " %!"!" " / ! " &" # # ! $ #!' ( # " @% A$ % %!"!" " ! !"# ! ! 3 # ) ! "$ ' " &$ '"! " #1-!# 3 ,# " " %!"!" % " # " ! " " 1" !# " $ -! "1 !" 3 " $ , ! %! % " " " ! #! % " %!"!" A$ $ - # $ " " 2 • " 1" !# "# ! !/ % " / ! % "3 " ! !/! $ % • ($ $ #! " SMK • " & " " • %#$% " & ! " " 1" !# ! - #! % • ( $ " ) !# " • ( $ " ) !# " • %!"!" $% !/ ! " # ! $ #!' , % " " " !" ! " %!"!" GQ >GQ >GQ >GQ > ( ( 0( ( 0( ( 0( ( 0 % / 0 %) ) % ( ? % 3 "! %!# " QBO !@" % #$ " ! ! " % " $" " &+ !-!# #! " A$ ! % % /!"!' %% " 4* 7 7 %% 3 0 !" & %W "3 GPOL53 H#' $ "# ! ! " " " "I "# ! ! % !" ! $#!' % " $ $ #! " - #$ #! " GQ > G HJ$) " $ !" ! $#!' - #$ #! "IGQ > G HJ$) " $ !" ! $#!' - #$ #! "IGQ > G HJ$) " $ !" ! $#!' - #$ #! "IGQ > G HJ$) " $ !" ! $#!' - #$ #! "I . ) . ) " $ # ?$ $ $ #! " " "$" " # !/ " # + 1 " 3 % GQ G $ " $ ? % $ !" ! $#!' - #$ #! " 0 GQ G = ( . 0. * . 0 2 . ( * & )& )& )& ) G FQ OO * > G B > GF> / # "3 % " % " !" ! $#! " - #$ #! " " " A$ " # " ! "$ ! 1 " ( ? % 3 D ! " ! % !" ! $#!' % % GQ
  • 212.
    G $ $ J 9 >F1 7 F J 9 @ # ) 7 % <;F 'A> ? '1 </ 'a ; ? A<# ' F M F? 'F1 7 ( / F7 '- '/ F/ 'a ; ; 7 F ) ? < 1 F # % > 'M F/ 'a ; GQ > HJ$) " % " # ! $ !"GQ > HJ$) " % " # ! $ !"GQ > HJ$) " % " # ! $ !"GQ > HJ$) " % " # ! $ !" ! $#!' - #$ #! "I! $#!' - #$ #! "I! $#!' - #$ #! "I! $#!' - #$ #! "I " ) . ) $ # % " + + % " . ) & . ) )/) . ) % 9 # " " # # + 1 3 &% " - #$ #! " #$ $7 % " " % A$ " / #$ $% # # + 1 3 " % " ? ," % " % % GQ B $ "7 $ ? % # % " . ) - )/) 0 GQ B = ( . 0. * . . 0 2 ( ( ( ( : ( * . * . * . 0 . 4( = 5 . . U 1 " , ! G PG NB L^ PG % # #!' U " , ! F B G^ PL % # #!' U " ! > L G >^ G G GQQ Q^ " - #$ #! " #$ $% "3 # "$ % ! !# 3 # " ! $& % A$ " #$ $% # # + 1 % # + 1 S"1 " , ! % # #!' K " , #$ $% PG % # + 1 S " , ! % # 7 #!' K " #$ $% PL 4PG % # + 1 ! &4 % # + 1 #$ " !' 5 % C% ! # + 1 "! " #$ $% % % " . ) )/) / < %) D% % 9 4 # " % A$ " / #$ $% " # ? "5 % ? % % % GQ B 1 "3 " # !/ 2 * . . . 4^5 U "! G NB L^ U NO N^ U " ! > GQQ Q^
  • 213.
    G> " - #$#! " % !/ " # ? " $ # %#$7 % " "12 )100( N n Porcentaje T c = # " % C # " " - #$ #! " " %$7 " % # + 1 & " % % # " " % ? % % % GQ B 1 "2 ( # ? G d 122 91 d NB FP d NB L^ ( # ? d 122 5 d B QP d B G^ ( # ? > d 122 26 d G >G d G >^ "$% " A$ # " % " # ?"$% " A$ # " % " # ?"$% " A$ # " % " # ?"$% " A$ # " % " # ? " % % GQ B" % % GQ B" % % GQ B" % % GQ B % % % "$% "3 $ !" ! $#!' $ " " # % " % " " ! - !/ " % % # &% / %! #!' % " "$% " $ # ! 3 % # " $ " % % 2[4 0 GQ F = ( . 0. ( ( . . . H 0 ( ( ( ( : I # 9 1 PG NB L F B G " ! L G > G GQQ Q 2 ( # !# " #$ " " % " + ! #! " "! , ! % # #!' % 7 " % % % #!' A$ # " $ A$! A$!" # " # "$ " $ " " + ! #! " A$ , % + % # #!' % " % #! # - # " % $7 " !" 3 #, % # ! &# - !" % % GQ F $ ! , " ! #%$! " % % " # ? " & %! ! " % " - #$ #! " % " # ! " % " !" ! $#! " - #$ #! " $ $ !%! " - " " % " # ?% ! % " 7 /!" " -! % # 9K 4# $ 4[U60S # " % ! K % % #!' #! ' A$ / % # ! 9 4 ? % 3 # $ BO N^53 S# "! % # K 4 ? % 3 # $ > O^53 S#$ # ! " @ " K 4BQ^53 S" % $ # ! K 4GQ^53 S% & 1 K 4PL N^53 #) GQ > >GQ > >GQ > >GQ > > H A$) $ " " % " !" ! $#! " - #$H A$) $ " " % " !" ! $#! " - #$H A$) $ " " % " !" ! $#! " - #$H A$) $ " " % " !" ! $#! " - #$ #! "I#! "I#! "I#! "I " !" ! $#! " - #$ 7 #! "3 " #! % #$ $ !%! " % " - #$ #! " % 7 !/ "3 $ " " - ,!" + " + -!7 # " ! %+$ " ? 7 % " " " % -!+$ GQ " # "! % ! % " 7 " " 4BO B^53 % " !/ % " ! # !7 / " &+ #! % " , !7 #! #$ " "3 %% " " ! ! " " # %! & " % #! "
  • 214.
    GB ( # !#" #$ " " % " " " , ! % # #!' % " % 4 % &7 1 5 % &# # %! % " ( %% % #!' A$ # " $ A$! A$!7 " # " # "$ " $ " " #! # !/ " # #!' # !#, &# -$ 2 $" !"7 3 - % ! )"3 #, % # ! 3 - % # #! ! #!' &# - !" " + -!# " #! #$% " $ " # $ " & ! % -' $% 2 " # " ! " + -!# % # + 1 d 100 360categorialadePorcentaje × % ? % % % GQ F3 1 "2 " # + 1 S"1K d 56,268 100 3606,74 = × " # + 1 S K d 76,14 100 3601,4 = × " # + 1 S " ! K d 68,76 100 3603,21 = × "13 / " % " #$ " + " # " &+ -!# " " ,!" + " " $ % # +% & "- $ " "# % % " # ? " ! + 3 ,& 1 " !" $ + / ! + " & A$ " # $ A$ % 7 #$ %A$! ! + -!# 3 ! #%$" # % " &$ !%! - # " /! ! " & # ! "!' GQ > B " !" ! $#! " - #$ #! " !) " $ + -!# # %1+ " - #$ #! " % . ) % #! % " $ $ #! " # "$" " # !/ " - #$ #! " " ! $ !/ % !#!' ! / % " - # " $! $ %1+ - #$ #! " " % "!+$! 2 6 % ? , ! % 4953 " # % # % " # + 1 " ! / % " 6 % ? / !# % 4:53 " # % # % " - #$ #! "3 ! #$ % " % & C "! % - #$ #! " 6 ! % " $ " ! " # # + 1 ! / % ( ? % 3 "!% " ! / % " -$ @4'@30 >Q7>B3 >F7>P3 # E% " $ " ! " " 1 N3 > 3 >N3 # 6 / #$ " - #$ #! " ! # # + 1 &" $ $ % ! " ##!' % " - #$ #! " &% " $ " ! " % " # + 1 " ! / % " 6 $ % " $ " " % " ! " ##! " . ? % % % #!' $ %1+ - #$ #! " " $ " % -!+$ GQ >
  • 215.
    GF % %1+ -#$ #! " # % "!+$! !" ! $#!' 2 + 1 " V! / % " * #$ #! " " %$ " Q7 B P F7 P P >Q7>B P >F7>P P BQ7BB P BF7BP P FQ7FB P GQ Q >F >> >L N O GLP % . ) % ) C !% " "# ! ! % " "3 " % " , % %% "$ 3 % ) % ! / " !+ #!' ) ) . ) & " "! % 3 )" " + -!# &" "$ % . ) # " ! ( " % %1+ - #$ #! " # %#$% " % " / & % GQ > FGQ > FGQ > FGQ > F H $ % " " % " ! " #! # %IH $ % " " % " ! " #! # %IH $ % " " % " ! " #! # %IH $ % " " % " ! " #! # %I " / " $ " $ !" ! $#!' 3 % " / % " ! " # % " )" & " &$ $ !# 1 % "# % !#!' " ! #! % " ! " #! # % " "2 / 0 / &/ / / )" / % % / " % # + 1 $ $ #!' A$ #$ # & - #$ #! % % 2[40% " SGK 4"1 " , ! % # #!' 5 $ ) # ) *) / / " % / % A$ !/! % !" ! $#!' % ! " "3 % ! % " # ? % ! &% ! " $ !# #! % ! ! -% ? % "!#!' ! ! % !" ! $#!' ( ? % 3 "! % " " ! " -$ 2
  • 216.
    GL B >G >F>F >O B> BF FQ FN % ! " >O3 A$ ? #$ # " " #! 4B>3BF3 FQ &476 &#$ # " " ? 1540>F3 >G & B5 ( % !" ! $#!' " ! " + %3 "#$ ! % # " $ $ #!' A$ # " ! $& % ! $ !" ! $#!' 3 "! % " %!# % -' $% 2 2 1N + ! " P # " "3 2 19 + d F3 # " $"# " % A$! / % &)" " % ! % ? % ! " >O ") / " A$ % ! " % / % " / A$ " % # %! % ! % !" ! $#!' 3 % / % F -' $% " #! ! #7 % / % % ! 3 "! % C # " " % ! / ) / % % / 0% - # ! " ! # / ! % " ! % "3 A$ " !/ % ,&? A$1 "3 ,& #!' #! ? !) 3 % ! " !#$% C !% #$ ,&/ % " D " % !" ! $#!' " " "! % )" " ! $/!) " % " "!+$! " "2 B >G >F >F >O B> BF FQ BO ! "!+$ "! >O ( ? %!-!# % ! #!' % ! 3 " ! #%$& $ 1#$% % " # % -!+$ GQ B FQ / " % ! #! # % " $ !%! & $ -! ! " # % ! ! ) !# $ !" ! $#!' "! %! # 2 93 & " % "$ " % " / % " !/! ! % C # " " ) / / % ' / % # # " ! / ! % " ! " $ !/ % ! % $ ! % $ -' $% "2 N XXXX X k321 +++ = ( ? % 3 "! $/!) " % " "!+$! " $ $ #! "2 O N L B > L P O % ! " 1 !+$ % 2 88.5 9 896234678 X = ++++++++ = -' $% "! %!-!# % ! "2 N X X = % "1 % S K ! !# A$ - # $ " $ "$ ! 3 S9K " % "1 7 % $ $ $ #!' &S K " % C % # " " $ $ #! 7 " $ " ? % 2 X d 9 53 d F3OO / D / ! $/!) " % " "!+$! 7 " $ $ #! "2 O N L B > L P Q % ! " 1 2 22.7 9 65 X == GQ > LGQ > LGQ > LGQ > L %#$% % ! !%#$% % ! !%#$% % ! !%#$% % ! ! $ " ! % " " + $ " ! / % "3 $ !" ! $#!' - #$ #! "3 % ! " # %#$% "12 G # % $ ! # ! / % 2 / % " ($ " ! " * #$ #! " G>UGF GB > GQUG GG B NUP O P BUL F GU> G $% ! %!# # $ ! % " - #$ #! " A$ % # " 2 / % " 9 d ($ " ! " * #$ #! 4G5 -D G>UGF GB > B GQUG GG B BB NUP O P N BUL F GQ GU> G dGP -DdGNQ-D " % "$ ! % C% ! # %$ 3 A$ # " % " $ " ! " $% ! %!# " "$" " # !7 / " - #$ #! " 4GB DDDD > d B & "1 "$# "!/ 5 *J 7 . ="
  • 217.
    GN > %!# %"!+$! -' $% 3 % # %#$% % ! # " + $ " $ !" ! $#!' - 7 #$ #! "2 N fX X = $ " ? % "2 95,8 19 170 X == * . GQ B = ( ( V [ 4 W A $ $ C $ I ; < $ = 5 $ 8 !9 8 5 $ $ $ G 2 + , A $ $ + 8 2 $ % ;< + != 8 8 !J J J 0 2 9 8 8 !J !* 1 $ G , + + / $ 8 , ! 8 . 99 A $ 4 $ + , . , $ ) B 2 , *L 8 , < =* 8 , 2 + G . 2 $ , * 2 6L 8 . , 2 , $ $ $ 2 5 2 4 + , F G - $ 6 L - ' $ , 2 $ $ 2 , $ 2 , $ , F 8 + $ 2 0 $ ' $ 4 $ M $ 2 $ 6* J J Q , 2 $ ( *J J J 2 =J E J J $ C I G $ $ $ 5 , , 2 , 2 $ 2 , ) $ + 2 , $ 2 , 2 , , $ $ , GQ > NGQ > NGQ > NGQ > N H $ % " " % " ! " % ! !%! IH $ % " " % " ! " % ! !%! IH $ % " " % " ! " % ! !%! IH $ % " " % " ! " % ! !%! I " / " % / 0 " % +$ 2 H ' " !" ! " % " $ $ #! " / % " ! "I " ! " #! # 7 % " / % " $ !" ! $#!' &% " ! " % / ! !%! " ! / % "3 "!+ !" #! " $ C7 $ ! " % "# % !#!' " ! " % / ! !%! " $ !%! " " % 0% ' " &% # % " % !- #! % $ $ #!' & &% $ $ #!' 3 ! !# % C $ ! " % "# % !#!' # " ! ! #%$! % " / % " D! & 1 ! # %#$% "12 9 U 9 4 $ $ #!' & " $ $ #!' 5 !) "$ % ! " % S # ! K ! " % " "!+$! " / % "2 GN GO Q Q B O O >Q >> % + " 2 >>7GN dGL $ /" " % 0/ - " % % $ !" ! $#!' " " % ! "/! #!' % " $ $ #! " # " # % ! " !
  • 218.
    GO " D "% " $ ! " !+! % " !#!' % !" ! $#!' ! % #!' % ! $ & " % !" "!' % " " % % ! 3 & " % "/! #!' " "! %! # 2 S"K % % ! C"#$% + ! + "!+ 4σ5 &"$ -' $% " #! % "2 " "3 % "/! #!' # $ $ #!' " # % ! " % / % #$ 3 " "$ " % " "7 /! #! " #$ "3 " !/! % C % $ $ #! " & " !/!"!' " % " # 1 #$ GQ > OGQ > OGQ > OGQ > O ( # ! !( # ! !( # ! !( # ! ! " # %#$% % "/! #!' "" # %#$% % "/! #!' "" # %#$% % "/! #!' "" # %#$% % "/! #!' " % # ! ! # %#$% % " % "!+$! 2 G % " $ $ #! " ( ? % 2 / ! % 2 %!-!# #!' " 1" !# #! % 9 4 $ $ #! "5 P N L L F B > # %#$% % ! 2 71,5 7 3456679 X = ++++++ = > ! % "/! #!' # $ $ #!' # " # % ! 2 9 9U X P > P N G P L Q P L Q P F 7Q NG B 7G NG > 7 NG 9dBQ B % / % #$ # "7 /! #!' &" ! % "$ ! % " "/! #! " % / " % #$ 49U X 5 D 49U95 P GQ O N G LL L Q QO L Q QO F Q FQ B 3P > N >B 9 d BQ 49U X 5 d > BQ F %!# % -' $% 2 34.3 7 40.23 s == " d G3O> ) )% ) ) . ) 0 % ; 1. # % $ ! # ! / % & ! % ! % !" ! $#!' 4# % -' $% " + $ "52 / % " ($ " ! " * #$ #! " -D G>UGFk GQUG NUP BUL GU> GB GG O F > B P G B BB N GQ 95.8 19 170 N fX X === dGP -DdGNQ 2. % / % ! % #$ 2 1,80)95,8(X 22 == 3. $% ! %!# % # %$ -D % " $ " ! " & $ # %$ A$ %% " -D 3 "1 # 7 % "$ ! " C% ! # %$ 2
  • 219.
    GP / % "($ " ! " -D -D G>UGF GB B FOO GQUG GG BB BOB NUP BUL GU> N GQ FNL FQ B -D d G NQ ") / " A$ # / % % C% ! # %$ 4-D 5 " ! $% ! %!# $ $ ! "$ " # !/ / % % # %$ S-DK B %!# % "!+$! -' $% % "/! #!' " # " + $ " $ !" ! $#!' - #$ #! "2FG 2 2 X N fX s −= 1,80 19 1702 s −= 1,8058,89s −= 48,9s = 08,3s = " % / Q)" U % / 8 / ) 9) %) ) ' > $ + " A$ $ ! / " !+ $/ "$ $ " $ ! ! + " - !%! aOQQ3QQQ 4 #,7 #! " !% " "5 &$ "/! #!' " aGQQ3QQQ 4#! !% " "5 ! #!' " A$ % " ! + " " - !%! " % $ " " "/1 U ! U " # % ! #! !% " " " ) # / % # GQ > PGQ > PGQ > PGQ > P / !/ !/ !/ ! # " % "/! #!' " % / % #$ &" "! %! # 2 " " $ # # " 1" !# "$ ! 3 & A$ $#," % " $ " #$ ! !/ " " -$ )% !/ " " ) " " 1" !# " % "# "!#!' % / ! ! + 3 -! " "# ! !/ " " $ !%! - 7 % "/! #!' " GQ > GQ H ' " ! % " ! " #! # % & % ! !%GQ > GQ H ' " ! % " ! " #! # % & % ! !%GQ > GQ H ' " ! % " ! " #! # % & % ! !%GQ > GQ H ' " ! % " ! " #! # % & % ! !%!!!! IIII " # A$ % "# ! ! $ " " "3 ! " % " ! " #! # % & % / ! !%!7 # ?$ 3 !"% " #$ " % " ! " ( ! % "3 % ! A$ ,# " " #$ % + #! % % "# % $ + " A$ %!# " $ "# % # ! $7 " % ! !W ! % S # ! $ ,#! % ( "! K $ #!' 4 !+ " A$ % "# % $/! GO ! " &"$" "$% " -$ ! "5 % + #! % " G 4; ! $/!) " % " "!+$! " "$% "2 ! % 2 # ! $ ,#! % ( "! 2 B Q ! 2 > P ! 4952 B "/! #!' " 2 Q N ($ $ #!' " % " / 4 D! 52 4 [ ($ $ #!' " ? " / 4 1 ! 52 Q + 2 > ( 1 " ,# % "!+$! ! #!' "# ! !/ 2 % # ! $ ,#! % ( "! " - / % # + 1 A$ " " ! !' -$ B 4- / % 5 % 4[U % " "$? " " #! % / % > P & % " FQ^" "! C ? " / % ! 3 % " "$? " " $ !# B 4- / % 5 "! !" 3 " "/1 B U ! U Q N $ ! " % "# % ! +$ " # %!-!#' % ( "! "- / % 4 ,&SGK5 " $ $ #! " ! $ !# " / % " ! " % / " # ! 3 "!% " "$% " -$ 2 ! % 2 # ! $ ,#! % ( "! 2 G * 7 , = =J "
  • 220.
    Q ! 2 GF ! 4952 G > "/! #!' " 2 Q B ! 2 Q GL D! 2 > Q 1 ! 2 G Q + 2 Q ! #!' " A$ % # ! $ ,#! % ( "! " $& "- / % % -!+$ GQ F / " + -!# 7 % # #!' "$% " / ! !%! !) " % # " % # ! $ $& "- / % 4% " " " #$ " !" 7 " "5 % % GQ L 4/) " % + "!+$! 5 " " ? % ! #!' # $ $ !/ 7 #!' ! 1 " # %!# LQ "$? " $ D ! 4 U ! ! & )"3 GPO 5 "# % ! GN 1 " 4# #! # #! " # $ 3 G 46 & ! % !/ #!' ! 1 " # % ? #$ $ % !/ % !/ #!' ! 1 " # D,! ! % " "$? " ! " % / % &# % ! !# % " "$% " % "# % % + % % "# % ! GN OF % + "$% " ! / " !+ #!' / !' BQ OG " % /! A$ 3 % " "$? " " ! #%! ,#! / % " % / " % ! !/ #!' ! 1 " # "3 % ! % " !#! " " LL P &% ! LN O3 % #$ % # -! % #! % $ " ,#! / % " % " % "# % " A$ % !" "!' % " $ $ #! " % " "$? " " % 4% "/! #!' " " !+$ % P G & % + " BG53 " !" "!' " !-! " % " % / % "# % "% + -!# 2 " #! 3 $ A$ % " $ $ #! " / 1 BQ OG &% "/! #!' " " P G 4% ! " % #$ % + /! S"K " LL P53 " / ! #!' " % % " / % " " % " % "# % "$ 3 % "$% ' ! 1 " # !/ % & 1 % " "$? "3 "'% A$ %+$ " "$% ' "$ 7 !/ E "3 % !/ !/ 3 & % " "3 ! !/ ! % 7 #! + % ,#! / % " % " 4 " / " % # %$ - #$ #! " #$ $% " & " A$ % OQ^ $/ $ $ #! " "$ ! " LQ5 , ! 3 HA$) "!+ !-!# $ % !/ % !/ #!' ! 1 " # D,! ! # " # $ I !+ !-!# A$ % -$ #! ! # # !/ 3 ! " 3 !/ ! 3 # + ! 7 # $ D ! #! + % "! !" 3 ! %!# A$ % " "$? " % " ? #$ % 3 !/ %% 3 " ! ! " " !"- ##!' 3 + # & %! #!' " % % 3 A$! " #$ ! 1 " # !/ ,#! $ % 3 % , !"- $ 3 & A$ % % " 3 # " " ! " % " # " ! ! " % + & $ %! #!' " " " ! % " %% % 3 & % $ $ " @3 % ! !' "1 !" ? " / -
  • 221.
    G GQ > GGH & %+$ " 1" !#GQ > GG H & %+$ " 1" !#GQ > GG H & %+$ " 1" !#GQ > GG H & %+$ " 1" !# "# !"# !"# !"# ! !/ I!/ I!/ I!/ I 13 / &&&& ) " %1+ 7 " - #$ #! "$ % " " # ) 4/ -!+$ GQ L5 A$ $ %! " ) ! " 7 !%! &/!"$ %! "$ + !"7 "!' ,#,3 %! " #$ 7 / " " % " " " #! % " " " #$ / " %1+ " - #$ #! "2 % "! 1 &% #$ "!" / " $ " 1" !# # " 7 ! # # A$) $ " !"7 ! $#!' " # $ !" ! $#!' ' !# %% =) / >4% #$ % " " % -!+$ GQ L5 & # " ! $& $ ! !# % % % #$ / " + $ % " - #$ #! " ! " # 4 "! 1 d Q53 % #$ / !" ! $#!' " "! ) !# $ " "! !/ A$! #! A$ ,& " / % 7 " + $ " ,#! % ! A$! % #$ / 4 ? % ! 5 $ " + !/ "!+ !-!# A$ % " / % " ! + $ " ,#! % #, % #$ / 4 #! % ! 5 ) " $ ! !# % % S !#$ K A$ " $ #$ / $ " # 4#$ "!" d Q53 "!+ !-!# A$ " $ =) / > ! " "! !/ 3 A$! #! A$ % #$ / !" ! $#!' %1+ " " S !#$ K % / ! " + !/ 3 A$! #! A$ " " % "! 1 &% #$ "!" A$! 17 ! $ !/ % !#!' ! / 7 % " % -!+$ GQ L " $ " ? 7 % " #$ / " # "$ ! #!'
  • 222.
    GQ > GH ' " $# % " " 1" !# " "# ! !/ " % ! +%)"IGQ > G H ' " $# % " " 1" !# " "# ! !/ " % ! +%)"IGQ > G H ' " $# % " " 1" !# " "# ! !/ " % ! +%)"IGQ > G H ' " $# % " " 1" !# " "# ! !/ " % ! +%)"I %+$ " + " & A$ " " 1" !# " # $ $ %! % # %#$% % " " 1" !# " "# ! !/ " &% " "$% " # ?$ % " # !/ )" " U $#," / # " ! +%)"U # !7 $ #!' " ! !# % " !- " " 1" !# " &"$ A$!/ % ! +%)" " 1" !# A$!/ % ! +%)" U U U ! U ! U ! U U "/! #!' " U /! ! U ! U ! # U D! U D! $ U 1 ! U ! ! $ U + U + U "! 1 U W T "" U $ "!" U ;$ "!" GQ > G> -! %GQ > G> -! %GQ > G> -! %GQ > G> -! % # " A$ $ ! / " !+ #!' " ! $ !" ! $#!' - #$ #! " # / ! % &" # %#$% % " " 1" !# " "# ! !/ " # / ! % 2 " # %#$% % " A$ " # "! #$ # % " '"! " % ! / " !+ #!' GQ BGQ BGQ BGQ B (. . SM[(. . SM[(. . SM[(. . SM[ %) ) =#>" "- #! " A$ " $ ,# % " / % " $ $ #! " ! "3 # % '"! %! "$ !" #! " # % ! 3 $ ! " "/! #!' " %) ) #> - *) ) ) 9 / 0 ) ) ' " % &# #! ! 4GPNF53 % " $ $ #! " S K % /< " # C $ !%! % # ) / ) % $ -' $% "2 s XX Z − = " # A$ S9K %) ) / % "- EX = / % !" ! $#!' K &"K " )" % "$% S K " % $ $ #!' "- $ ! " "/! #!' " $ + " A$ $ !" ! $#!' - #$ #! " $/! " $ ! LQ &$ "/! #!' " GQ3 & " " # $ $ $ #!' SFQK # % " % !" ! $#!' # "3 "- " " $ $ #!' / % $ $ $ #!' S K " A$ 2 9 d FQ
  • 223.
    > X d LQ "d GQ $ $ #!' S K # " ! $ / % SFQK "2 00.1 10 6050 Z −= − = ( " #! A$ % / % SFQK " % # %! $ "/! #!' " ? % ! % !"7 ! $#!' 4 % / % S>QK " " "/! #! " " 7 ? % ! 5 % # %) % / /% %) ) ) . 4% - !#!' " % !" 3 " !" ! $#! " !" ! "5 ( ? % 3 " # $ !" !7 $#!' ! $ $ # ! $ " $ 4 $ # D D ! %5 $ 7 + " A$ " $ " ! $% A$ ! # % $# !/! . ? $/ % $ $ $# !/! G>Q 4% ! + $ % -$ G F &% "/! #!' " GQ5 : % " $ $/ G>F 4% ! % + $ -$ GBQ &% "/! #!' " P O5 H ? ' % $# !/! % ? I % ? 1 " # "! % ! "- % " " # %!-!# #! " $ $ #! " S K " " +$ % A$ % " / % " # % !" !" ! $#!' # " "- " " / % " $ $ #! " S K3 % " "- " $ "# % # C 3 % # #!' " / %! % / % G>Q $# !/! " ) ! " $ ! " "/! #!' " !+$ % 2 75.0 0.10 5.122130 Z = − = : % / % G>F # " $ $ $ #!' S K 2 51.0 8.9 140135 Z −= − = " " / 3 ) ! " " %$ " 254 " $ ? $ $ #!' A$ G>Q3 ) ! " % !/ " 4 % #!' "$" " # !/ " !" ! $#! "5 !" ! $#!' $ $ #! " S K # ! % - % !" ! $#!' !+! %3 "1 !-!# % " $ ! " !+! % " S$ ! " "/! #!' " K 46 !+,3 GPNP5 !" ! $#!' $ $ #! " S K ! $ ! 4# 5 &$ "/! #!' " G 4$ 5 -!+$ GQ N $ " % !" ! $#!' $ $ #! " S K " $ $ #! " S K !) "! / # !#! " !" ! " $ " "# % " %!# " % " !" " "$? " 4% " / % " ! " # "# % " "- $ $ #! " S K &" # 5 %/! " A$ % -' $% " % ! &% "/! #!' " A$ # " % / % "7 - 4 "$ !" !" ! $#!' 5 !) 3 % " $ $ #! " S K "! / %! !" #! " $ $ 7 #! " $ !" !" ! $#!' & " % #$ / A$ # " " !" #! " " " % " @ $ + $ "$? " / ! " $ " " $ $ #! " S K " $ % "# ! !/ !#! % A$ " + + %! $ " " " GQ FGQ FGQ FGQ F M :M :M :M : # " % % #!' " # + 1 " ( ? % 2 + 1 " * #$ #! " " %$ " "#$%! LQ * ! >Q ' , " $? " " 30 60 d " #! 3 # " , " ,&$ $? " % % #!' % C # " "3 - #$ #! " / " $ # + 1 & % C % " / #! "3 $% ! %!# $ C% ! % # GQ3 + % GQQ G QQQ -' $% "2
  • 224.
    B " d C/ " $ $ ! 9 GQQQG QQQ C % / " "! % " ? % 2 C #! " /!/ " % #!$ 9 G QQQ C , ! " % #!$ GQ QQQ " #! " /!/ " ! +$! 1 2 >QQ QQQ 9 G QQQ d >> >> " #! 3 ,&>> >> #! " /!/ " # G QQQ , ! " ! +$! 1 GQ LGQ LGQ LGQ L * 2 . ( 0* 2 . ( 0* 2 . ( 0* 2 . ( 0 GQ L GGQ L GGQ L GGQ L G H( A$)H( A$)H( A$)H( A$) " C !% % " 1" !# ! - #! %I" C !% % " 1" !# ! - #! %I" C !% % " 1" !# ! - #! %I" C !% % " 1" !# ! - #! %I * #$ 3 % '"! % ! / " !+ #!' / " %% "# ! ! % " !" ! $#! " % " / ! % "2 " + %! % " "$% " ! " % $ " % % #!' $ !/ " F /% ) /) - ) ) / Q . >0% ! % "7 /! #!' " % !" ! $#!' $ $ " " " 1+ - " ? % ) / % "/ > " " " # %#$% "3 A$ " # % # " % % #!' 3 $ " ! - ! " % " " 1+ - " ,1 % = . > % # 7 ! ! " $ % % " 1" !# " "A$ ! % -!+$ GQ O ! - #! % " " " %% / # ! )# !# " " 1" !# " ! " %% " " )# !7 # " " D %!# " % " 1" !# ! - #! % $ " $ !%! " # ! ! " 46! " 3GPOL3 >>F52 6 + % 6 / % "/ GQ LGQ LGQ LGQ L H A$) # "!" % $ ,! ' "!"IH A$) # "!" % $ ,! ' "!"IH A$) # "!" % $ ,! ' "!"IH A$) # "!" % $ ,! ' "!"I . + % % # D % " 1" !# ! - #! % " $ "!#!' " # $ / ! " "3 &% A$ % ! / " !+ ,# /)" % $ ,! ' "!" " ! "! % ,! ' "!" " # "!" # % " " ! " % $ " 46! " 3 GPOL5 ! % ,! ' "!" " # "!" # % " "3 )" " ! # $ / % # % % ! % ,! ' "!" " # "!" # % " "3 " #, )" 4 % " " " "# "5 46! " 3 GPOL5 ( # % A$ " % $ ,! ' "!" % " 1" !# ! - #! % " # " ! /!" % # # !" ! $#!' $ " %F> & !/ % "!+ !-!# #! GQ L >GQ L >GQ L >GQ L > HJ$) " $ !" ! $#!' $ " %IHJ$) " $ !" ! $#!' $ " %IHJ$) " $ !" ! $#!' $ " %IHJ$) " $ !" ! $#!' $ " %I . ) /) # "!" $ # ?$ / % " " $ " 1" !# # %#$% " % " $ "7 " "! % " $ ! @ 46! " 3 GPOL3 >>N5 " !" ! $#! " $ " % " ! " " U % U % " " # #! " D %!A$ " " # # # $ ? % $ + " A$ $ " $ !/ " % #!' " % " $ /!%!" " $ #!$ & " " / !+$ #$ ! " ! ! 7 S % / % K " $ !/ " 1 D " $ $ " " !/ " "$ A$ % 7 @ #$ $ " " A$! ! " # $ /!%!" " 4 d FG 5 % !" $ !/ " " 1 D !- " $ " "3 # $ # FG " " ' !# 3 ! #%$" 1 ,# % % $ / 3 "3 "3 #$ &% " / # " A$ -$ # " ! ," + " % " $ " " "! % " FG $ /!%!" " " #!$ 4 " % " "$? " " 1 " % ##! " / ! " $ " "5 # $ " " 1 $ ! % ! A$ " % " $ /!%!" " ? 1 " $ "3 $ + # ! ! "3 " # % " $ " " D 1 " 49G3 9 3 9>3 9B3 9F 3 9W5 : # " " ! " 1 " % $ !" !7 *! 7 2 $ & 5 *9 $ 2 $ + ,
  • 225.
    F $#!' ! "1 $ " " A$ U ! U " " ! S % / % K A$ " " # # " " % -!+$ GQ P ! # %#$% " % ! " % " ! " % " $ " "3 1 " % / % % ! % #! % " %$ + 3 $& / " ! % ) /) 4% !" ! $#!' % " ! " " " % " $ "7 " "! % "5 " " ! $ # # ' !# -! ! % " 1" !# % " ! / " !+ " A$ )" " # C ,# " D $ " % $ " % ? % % " $ /!%!" "3 "'% $ % " %1 " / !# % " % !" ! $#!' $ " % " % -!+$ GQ P " % ! ! % C !# $ " " % ##! FG " " : % +$ "3 H $ "7 ! " # # % ! % !" ! $#!' $ " %I 4 % A$ " !+$ %2 H% ! % $ " " # # % ! % !" ! $#!' $ " %I53 ! A$ "! " # # " $ " ! #!' #!" % ! % #! % 4 % % #! % " # !# % !" A$ % % !" ! $#!' $ " %5 " " D " % / / 0% #$ % " D %!#' % # 1 $% $ " # 7 A$ )" !# A$ 2 S ! $ % #!' 4 # " ! %5 ! ! & "/! #!' "7 4"53 % !" ! $#!' % " ! " % $ " % ! %! " % #!' ! 3 % $ 7 3 $ !" ! $#!' % ! & "/! #!' " n σ 3 Z[" % @ $ " K % " #!-!# A$ % !" ! $#!' $ " % ! $ ! !+$ % % % % #!' 3 $ / ! !+$ % % / ! % % #!' !/! ! % @ $ " 4"$ "/! #!' " " n σ 53535353 &" !" ! $& % 46! " 3 GPOL3 >>N5 σ " $ % "# #! 3 $ " " ! % "/! #!' " % $ " % # # ) / " ! / &" - # $ / D %!# #!' % -!+$ GQ GQ % LO L^ % % #$ / % " #$ ! U%" &h%"3 % PF BB^ % " #$ / " #$ ! U " &h " & % PP NB^" #$ # U>" &h>" " ! #! % " # # 1" !# " % !" ! $#!' % " 2 G5 " ) / 0$ " % 5 / " # ! % #$ / " D # !+$ % % ! !" #! % ! &h>" " % !" A$ % !" #! % ! &UUUU>" >5 ) .) !#$% "/! #! " # " # % ! $ !" ! $#!' &% !%! A$ )" " #$ B5 " ) " ]$ $ #! " S K53 " # % " $ $ #! " U G"3 U "3 U>"3 h%"3 h " &h>" 4A$ A$!/ % " # !/ UGQQ 3 U QQ 3 U> QQ 3 hG QQ 3 h QQ & h> QQ 5 " !" #! " $ $ #! " S K " " ? % #$ / ,#,3 % !" ! $#!' $ $ #! " S K " % #$ / % F5 " / F 4#$ "!" # 5 L5 / 0% / &% / % !" $
  • 226.
    L GQ L BHJ$) " % !/ % "!+ !-!# #! IGQ L B HJ$) " % !/ % "!+ !-!# #! IGQ L B HJ$) " % !/ % "!+ !-!# #! IGQ L B HJ$) " % !/ % "!+ !-!# #! I 6! " 4GPOL3 >>N7>OO5 - # $ D %!# #!' " #!%% % # # 3 !" A$ " " " %! "$ "!+ !-!# !%! A$ $ / #$ "#!% Q &G3 Q "!+ !-!# % ! "! !%! #$ #! &G % # A$ #$ % - ' % % % ! $ # + 3 % !%! A$ " %+ S# $ K " Q FQ &% !%! A$ % # !+ % "$ % S# K !) " Q FQ $ 3 % !7 %! #$ %A$! "$" % " % % % " GVL U Q GLLN "$ "! !%! " "! " G %!# % # # !%! % !" ! $#!' $ " %3 " % )" # G QQ3 & # " #$ 3 #$ %A$! # ! " $ " % !" ! $#!' # " % !7 %! % !" ! $#!' ( ,! ' "!" ! - #! % " " # % ! 3 % ! / " !+ ! A$ / %$ "! % !%! A$ % ! % $ " " ) # # % ! % !" ! $#!' $ " % " + A$ @ ! " A$ @3 % ! / " !+ $ + %! % % #!' ! " + 3 % ! / " !+ ,# + %! #! " " A$1 . .4 !/ % 5 8" " $ !/ % 7 !%! A$!/ # " &" -!? " ,! ' "!" ! - #! % " #$ ! $ ? % # % A$! % ? %!-!# % &%$ + D %!# % ! $" -$ " % " # " # %% " &$/! 34U !%! " ! % % + 3 # 7 "'% $ 4U 3 H " 1 I +$ "13 "! &#$ % " +$ " 34U "$ - / ! 3 "! % ! 34 % " GQQ % !- $ $ '/!%3 H 1 # -! A$ / " / ,1#$7 % I +$ "1 1 % # %3 )" D!" % $ !/ " 3 % " % " " " ,$ " ($ " ! 3 %+ "! !% ,# % ! / " !+ " #! % 8% ! $ " 1" !# $ $ " 4/ + 3 % ! 5 & %! A$) # ? ! # -! A$ !#, " 1" !# " # A$ % / % % !" ! $#!' $ "7 % 4A$ " % / % % % #!' 5 0$"# $ % # ? # -! 3 $ !%! % / 7 " A$!% ( A$ " A$ $ , $ " 3 & $ A$ % /! #! # " $ S# # 1 K % / % # %#$% % $ " & % 3 " S# # 1 K $ " %
  • 227.
    N & " "% " % ##!' % $ " H: # A$) # ? ! # -! % ! / " !+ + %! I3 H "$ A$ % # # 1 " % & ! $ $ " I D ; 6 . [40% #$ % ! %!# A$ % ! / " !+ ! 34U " +$ ! + 7 %! "! A$!/ # " 3 &"'% $ 4U # ) ! " !%! 3 Q PF &QF " # !/ 3 " "$ % $ ! 6 . [20% #$ % ! %!# A$ % ! / " !+ ! $ PP^ "$ - / + 7 %! "! &$ G^ # 4Q PP &Q QG d G QQ5 / # " % !/ % "!+ !-!# #! $ " /1 " D!+ &# -! % 4/ + 3 Q QQG3Q QQQQG3Q QQQQQQQG5 ( % 1 ! " % [40 " # $ !/ % QL 4PB^ - / % + %! #!' # -! % 5 ( A$ " $"# ,# #! #! 3 ! $!#!' . ) # *) .9 = % > # " # A$!/ 7 # " " $ / %/ " " % GQ L FGQ L FGQ L FGQ L F H ' " % #! % !" ! $#!' $ " % & % !/ % "!+ !-!# #! IH ' " % #! % !" ! $#!' $ " % & % !/ % "!+ !-!# #! IH ' " % #! % !" ! $#!' $ " % & % !/ % "!+ !-!# #! IH ' " % #! % !" ! $#!' $ " % & % !/ % "!+ !-!# #! I . D% < / % 1 [4 -[26 - ) /) / < D% / % 1 " < / 2[[6 ($ " ! 3 / "! " # -! % + %! #$ ! " % !" ! $#!' $ " %3 !%! ! % ! / " !+ #!' " #! % % !/ % "!+ !-!# #! % " # $ ? % !" ! $#!' $ " %3 % &# " $ " % -!+$ GQ GG3 ! "! % +! " $ !/ % % [4 % QG "13 % !/ % "!+ !-!# #! " " ! "+ # -! % !" ! $#!' $ " % GQ L L . / A$ " , -! ! % !/ % "!+ !-!# #! 3 HA$) ,# " / "! $ " ,! ' "!" " %GQ L L . / A$ " , -! ! % !/ % "!+ !-!# #! 3 HA$) ,# " / "! $ " ,! ' "!" " %GQ L L . / A$ " , -! ! % !/ % "!+ !-!# #! 3 HA$) ,# " / "! $ " ,! ' "!" " %GQ L L . / A$ " , -! ! % !/ % "!+ !-!# #! 3 HA$) ,# " / "! $ " ,! ' "!" " % ! % #! % " # #, I! % #! % " # #, I! % #! % " # #, I! % #! % " # #, I " " $ ! % % / " # " ! ,# % " "!+$! " # "! #! "2 6 # A$ % !" ! $#!' $ " % " $ !" ! $#!' % $ $ #! " S K3 % " % #$ 7 / " $ $ #! " S K $ ! " "/! #!' " 6 " $ $ #! " S K " !" #! " A$ ! !# " ? % !" ! $#!' % " # " " !%! 6 % ! "+ " # % #, % ,! ' "!" & % # -! " # % # #!' % ,! ' "!" 6 , % $ ,! ' "!" # # % 4 " # " 3 ! % #! %5 ( ! " " # "! #! " % / ;
  • 228.
    O 1. " "-! " 4 /!"!' % %! $ ! - #!' !" ! % 53 " % # $ ,! ' "!" # # % % #! % ( ? % 2 S % ! , " ! ! " A$ " D % " !@" % #!$ % & -! " 7 " > Q K 2. -! ! % !/ % "!+ !-!# #! ( ? % 3 D d QF 3. # % # % " " $ $ " " !/ " "$ A$ $/! " $ ! P , " &$ "/! #!' " G , "3 % $ " ! #%$&' >G !@" 4. " ! % "/! #!' " % !" ! $#!' $ " % % ! 3 $ !%! % "!+$! -' $% 2 n s xS = S DK " % "/! #!' " % !" ! $#!' $ "7 % % ! 3 S"K " % "/! #!' " % $ " &S K % @ % $ " % ? % 2 312 2.1 xS = 0679.0xS = 5. "- % ! % $ " $ $ $ #!' S K3 % # D % !" ! $#!' $ " % $ / ! #!' % -' $% & # #! 7 $ $ #! " S K xS XX Z − = S9K " % ! % $ " 4 # " A$ % !" ! $#!' $ "7 % " ! " & $ $ #! "5 S X K " % ! ,! ! % !" ! $#!' $ " % 4 % #! %5 S X K " % "/! #!' "7 % !" ! $#!' $ " % ! " "1 "2 47.1 0679.0 0.39.2 z −= − = 6. % " 9 ) / 4 ) !# #! # 3 % $ 53 $"# A$ %% $ $ #!' S K A$ ? % F^ #! %% 3 A$ " G PL % % $ " " % !" ! $#!' $ $ #! " S K3 "'% % ! 3 $ " " # A$ " $ !" ! $#!' "! ) !# &" %!# !+$ % " % " % ! "1 " ! #%$& % " D " " 1" !# " #! % $"# % @ 4U A$ % % "'% # % !7 % !" ! $#!' & % ! "+ A$ " " - " % F^4 F^ % D # % 5 7 % # ! #$ # %$ "2 % ! 3 ! !# $ $ #! " S K3 % " +$ 3 D " % !" #! % $ $ #!' S K % ! 3 % # 3 % A$ " ? " $ $ #!' " % # ! % !" ! $#!' &% #$ 3 % A$ " #! " $ $ #!' " " " D " " #! " A$ $"# " " $ $ $ #!' S K A$ ? 7 #! $ Q FQ ' F^4% $"# " % #$ # %$ % % 53 " $ $ #!' S K " G PL ! A$ $ " !/ % "!+ !-!# #! " QF " % $ $ #!' S K G PL 7. % ! ! $ " "- $ $ #!' S K # % / % G PL3 "! " # % ,! ' "!" &"! " & % #, " % ? % 2 ! % $ " "- S K !/ % "!+ !-!# #! % QF G BN ±G PL #!"!' 2 # % ,! ' "!" $ !/ % "!+ !-!# #! % QF 4PF^ ! - / &F^ ! "+ # $ 5 ! % ! ! 3 % "- " ,$ ! "! 2 5 @40 N BL $ / % & #, % ,! ' "!" ( ? % 2 ! % $ " d Q "/! #!' " % $ " d [B4 d NQQ x d Q Q BL M d BQ LF ! 3 " "! $ " BQ "/! #! " " % ! 3 " % # %! % # 1 !# 4 " %% G PL "/! #! " " 5 #, % ,! ' "!" GQ L NGQ L NGQ L NGQ L N H( A$) " ! # # 2 % ! / % # -! IH( A$) " ! # # 2 % ! / % # -! IH( A$) " ! # # 2 % ! / % # -! IH( A$) " ! # # 2 % ! / % # -! I , , % % !" ! $#!' $ " % % A$ " # % $ ,! ' "!"3 # ! ! % " 1" !# ! - #! % " # " $! $ " % # %! $ 46! " 3 GPOL3 >BQ5 ( ? % 3 %$+ $ ,! ' "!" # # % ! % #! %3 $ $"# " $ ! / % " $ !A$ !#, ! " A$! $ !/ % # -! 3 % !+$ % A$ % $ ,! '7 "!" ! - #! % " % !/ % # -! " % ! / % # -! % A$ % !/ % "!+ !-!# #! " % $ ,! ' "!" " #! 3 % !/ % # -! " $ !%! -! ! A$ $ " / $ !# $ ! ! / % " !/ % " # -! $ !%! " " # C % ! / " !+ #!' " #! % " Q PF &Q PP $ " ! " % % [340A$! #! A$ " PF^ - / A$ % " % # %!#
  • 229.
    P % ! /% " ! 3 # $ F^ % +! $ ! / % A$!/ # % !/ % % Q PP " @% $ PP^ 7 !%! " % ##! % ! / % #$ " " !/ % " # -! 4% !" A$ % " !/ % " "!+ !-!# 7 #! 5 " D " $ ! " "/! #!' " . / " " #$ % !" ! $#!' $ " %3 # # 7 % % " ? % #$ / % 4 ) !# #! # 3 % $ 53 &" " % ##! % $ $ #!' S K # " ! % !/ % # -! " % ##! . / ,#, " 3 " %!# % "!+$! -' $% 2 % " 1+ - " % " 1" !# # %#$% % $ " 3 % $ $ #!' S K " G PL # $ !/ % 34 & @ 4S# $ !/ % PP & % " % " 1+ - #$ " !' "% # % ? % % ! % # " % D "!#!' ! ! % % /!"!' U -! " U % " !@" % &2 ! d P , " " d G , " x d Q QLNP 4 "/! #!' " % !" ! $#!' $ " % % ! 5 !/ % # -! d PF 4 d G PL5 / % # -! d P llll4G PL5 4Q QLNP5 d P l4Q G>>5 / % # -! 2 ! % #! % " NLN &> Q>> , "3 # $ PF^ !%! " # GQ L OGQ L OGQ L OGQ L O H $ # " %H $ # " %H $ # " %H $ # " % %! " 1" !# ! - #! %I%! " 1" !# ! - #! %I%! " 1" !# ! - #! %I%! " 1" !# ! - #! %I $ # " " # % " +$ " $ " " ! #!' ? " # % " !/ % " # -! 7 " +$ ! &U $ A$ % ! "+ " 1 ! U 1 # " $ ) % % + % %) ; G5 # $ ,! ' "!" / 4 #!"!' 6 5 #, $ ,! ' "!" - %" 4 #!"!' 6 >5 # $ ,! ' "!" - %" 1 # #! # % % 6 B5 #, $ ,! ' "!" / 1 # #! # % 2 .6 " ! " " ! " % " & $ ) % A$ " " ! 2 6 ) % % 6 % ) 6 $ % ) % % 6 - / % GQ N < ( 8GQ N < ( 8GQ N < ( 8GQ N < ( 8 & " ! " %!"!" A$ $ %! " 2 % " " % /< &% " % /< ! " "$" # # 1" !# " & "$ "!#! " A$ % "$" &% % ##!' % ! / " !+ " A$) #% " %!"!" - # $ " " "$ "!#! " "! !" 3 # " # A$ $ !" ! / " !+ #!' $ %% / " # %!"!" ) !# " %+$ " ,! ' "!" &/ ! % "3 & %!"!" ) !# " " GQ N GGQ N GGQ N GGQ N G H $ % " " %H $ % " " %H $ % " " %H $ % " " % " "$ $ " " "$ "!#! " % " 1" !# )" "$ $ " " "$ "!#! " % " 1" !# )" "$ $ " " "$ "!#! " % " 1" !# )" "$ $ " " "$ "!#! " % " 1" !# ) !!!!# I# I# I# I ( %! " % /< ! " % " "!+$! " "$ $ " "2 G5 ) % % / ; % $ !/ " ! $ !" ! $#!' 7 % 5 % / % / ! % ! " % # >5 $ /" % ) 0)" " ) # + / < ; % " % #! " #$ " !' ! $ !" "!' "! !% "$" !" ! $#! " 46! " 3 GPOL3 >BB5 GQ NGQ NGQ NGQ N H $ % " " % " ) " $ " " 1" !# " ) !# " " $ !%!H $ % " " % " ) " $ " " 1" !# " ) !# " " $ !%!H $ % " " % " ) " $ " " 1" !# " ) !# " " $ !%!H $ % " " % " ) " $ " " 1" !# " ) !# " " $ !%! "I"I"I"I " % ) % /< /" ) # ; — -!#! # % #!' ( " &% + "!' %! % — ( $ S KS KS KS K — ( $ # " % !- #! #! " — %!"!" / ! $ ! ! ##! % 4 T &5
  • 230.
    >Q — %!"!" /! - # ! % 4 5 — %!"!" # / ! 4 5 GQ N >GQ N >GQ N >GQ N > HJ$) " % # -!#! # % #!' ( " IHJ$) " % # -!#! # % #!' ( " IHJ$) " % # -!#! # % #!' ( " IHJ$) " % # -!#! # % #!' ( " I . ; " $ $ " 1" !# %! % % #!' " / ! % " ! " $ !/ % ! / % " ' $ / #; ! % % ; % #! %3 % ! S & 93 & &K3 S & :K3 S % " / % " 9 " " #! " # % " / % " :K3 S % " / % " 9 " " #! # ? " / % 7 " :K : ) ; " $ "1 # "! $ # ! ! & # ! 7 3 & A$ " $ $ A$ / %C % # $" %! #!' # $" U - # 4! ! 7 ! 5U " $ " % # ' !# 3 % $ # "! !#, # $" %! % # -!#! # % #!' ( " " # %#$% ! % " $ $ #! " ! " $ $ " " / ! % " % #! % " $ $ #! " ! " $ / ! % # % " $ $ #! " ! " / ! % 3 % " !" " "$? " / ; / % " ' % ; % # -!#! ( " %) U 2[[ _2[[ 2 UG QQ d % . 4S & 93 :K #! % " #! 3 # / A$ 9 $ $ $ ! 3 : !" ! $& "! $ # ! # " 5 " 7 !) " %!# S 93 & :K UQ PQ U % #!' + !/ $&-$ 8[74 d % #!' + !/ # "! % UQ FQ d % #!' + !/ ! UQ GQ d % #!' + !/ ) !% Q Q d D!" # % #!' %+$ % " / ! % " hQ GQ d % #!' "! !/ ) !% hQ FQ d % #!' "! !/ ! hQ NF d % #!' "! !/ # "! % hQ PQ d % #!' "! !/ $&-$ hhhhG QQ d % % . 4S & 93 & :K S 93 :K #! % / A$ 9 $ 7 3 : $ "! $ # ! # " 5 % 4 "! !/ + !/ 5 & % )/< 0 / ' ) " ! #! % " + " %!"!" " 1" !# # $ "! % # -!#! " "!+ !-!# !/ 3 % "!+$! 2 " d Q QQG "!+ !-!# #! Q NO>G / % # -!#! ! S"K " % / % QF3 " !# A$ % # -!#! " . % !/ % % QF 4PF^ # -! A$ % # % #!' " / &4U !%! 5 ! S"K " QG3 % # -!#! " . % !/ % % QG4PP^ # -! A$ % # % #!' " / &G^ !%! 5 ; $ % # -!#! ( " " % / % #$ 4 53 % "$% ! !# % ' # . /) " "3 % # ? % / ! #!' $ / ! % ! % / ! #!' % / ! % &/!# / " ( ? % 2 # % #!' S $# !/! K &S "!" #! % ? K " Q OQ d Q OQ d Q LB S $# !/! K # ! $& D %!# % LB^ % / ! #!' S% "!" #! % ? K S "!" #! % ? K D %!# % LB^ S% $# !/! K % " 1#$% " /!" " #! 1-!# " D "3 " "$ % ! !# % "!+ !-!# #! "12 Q BO ]QF
  • 231.
    >G J$! #! A$% # -!#! " "!+ !-!# !/ % !/ % % [4 !%! " % 4U ! ]]]]QG3 % # -!#! " "!+ !-!# !/ % !/ % QG !) "$ % " @% " # "7 !"# "3 % "!+$! 2 9 : GG M L kk 9 BNk 6 QP k ] QF kk ] QG ! 93 :3 M &6 / ! % " = ( !2 S & !/ #!' ! 1 " # 3 & $ $ %! K "$% 2 d N G " d Q QQQG #!' 2 # % ,! ' "!" ! / " !+ #!' % !/ % % QG # % #!' % !/ #!' ! 1 7 " # &% $# !/! " # "! % !2 S & ! + " 3 & !/ #!' ! 1 " # K "$% 2 d GB " d Q QOG #!' 2 # % ,! ' "!" $% % # -!#! " "!+ !-!# !/ 2 Q QOG " & A$ Q QF & # 7 " A$ QF " % !/ % 1 ! # % ,! ' "!" # $ ! 2 #$) " % - # % #! " " C " A$ " # ' % # ! $% ! " " $ ! GQ N BGQ N BGQ N BGQ N B HJ$) " % + "!' %! %IHJ$) " % + "!' %! %IHJ$) " % + "!' %! %IHJ$) " % + "!' %! %I . ; " $ % !# " ! % - # $ / ! % " " " #! # % # -!#! ( " ! % % ; % #! % " &# $" % " : ) ; " . " # "! # ! ! & # ! ( ,# % " $ "'%! "$" ' !# / ; / % " ' / % ; + "!' %! % " ! " % / % 8" # "!" $ + -!# " % #! % " $ $ #! " $ $ " " / ! % " "% # $ ? % " #!%% O # " " . / ! % " % # %!-!# #!' -!% " -1 &% / ! % " % # %!-!# #!' " 1" !# 3 " ! " ,! ) !# Q GQ ) <;> <F/ '% ; A A<@ > % A - '7 % A% - F X " A> F A> '/ F Q " 9 L ! 9 L 6 * * J J 6 = = 6 = * * % / % " # " $& + -!# # $ $ #! " $ " #! % ! ! "! 7 % $? SGK $/ > 9 &B :2
  • 232.
    > "13 " +-!# " % " "2 " / % " $ /!"$ %! + -!# $ # % #!' ( ? % 2 % /)-.) ; % #! " "# 3 % " $ $ #! " 93 % " $ $ #! " : ?) "13 # $ " $ # " & " "$% % ! " ##!' % " $ $ #! " " / ! % " % ! + !" "!' $ " "$ ! $ %1 4 $# % " ! " % " $ $ #! "5
  • 233.
    >> #! % %1&% #! 3 " #! % " / % " $ / ! % # #! % " % / ! % " %1 " D " ! % ) ; : d hhhh 9 S:K " $ % A$ " " #! 3 S K " % % !+ &S K % % ! #%! #!' " + " & A$ " %!"!" " 1" !# # $ A$ ! #%$& % #! 7 % " " S K &S K S K = % >&S K = % > ( #! $ / % S:K " "$" ! $& % " / % " # " ! " % #$ #!' = ( 2= ( 2= ( 2= ( 2 4! # 5 d G 4"% 5 d Q O # " " ,# % !##!' 2 H $ / % N -!% " -1 A$) / % " 1" !# % # " I ( #! " A$ $ / % N 93 % # " $ / % L O : "! #! "2 " C !% # % #! " %! % "3 # ) % " ! " A$ " $ " % -!+$ GQ G = ( !2 S $ 1 % % " $ / ! % #! % !/ #!' ! ! " # % ? " / ! 7 % " " % #! "K
  • 234.
    >B " " /! % " -$ ! " $ "# % ! / % " G F "$% 2 4! # 5 d Q B 4"% 5 d Q LF #!' 2 $ 9 4 $ 1 5 " G3 % !##!' " ! : " G QNE#$ 9 " 3 % !##!' " ! : " G N 2 #$ 9 " >3 : " >N2 #$ 9 " B3 : " > Q E&#$ 9 " F3 : " > LN : d hhhh 9 G QN d Q B hhhhQ LF 4G5 G N d Q B hhhhQ LF 4 5 >N d Q B hhhhQ LF 4>5 > Q d Q B hhhhQ LF 4B5 > LN d Q B hhhhQ LF 4F5 GQ N FGQ N FGQ N FGQ N F HJ$) " % $ S KIHJ$) " % $ S KIHJ$) " % $ S KIHJ$) " % $ S KI . ; " $ $ " 1" !# / %$ "! " + $ " !-! "! "!+ !-!# !/ " # "$" ! " / #; ! % % !- #! " + $ " ,! ' "!" ! / " !+ #!' A$ % " + $ " !-! "!+ !-!# !/ "1 &% ,! ' "!" $% A$ % " + $ " !-! "!+ !-!# !/ : ) ; # #!' " %! " $ / ! % ! ,& !- " / ! % "3 " - # $ / ! " $ " S K 4$ # / ! % 5 $ A$ % ' A$ !/ % # #!' % " + $ " $ " $ / ! % ! ! ( ? % 2 $ D ! # " + $ "3 $ % #$ % " % %!# % " 1 $% D ! % & % + $ % # % / ; / % " ' % ; % / % S [" ! $ " " + " ! % -' $% 2 2 2 2 1 1 2 21 N S N S XX t + − = X G " % ! $ + $ 3 X " % ! % + $ 3 2 1S " % "/! #!' " % ! + $ % / % #$ 3 G " % @ % ! + $ 3 " % "/! #!' " % " +$ + $ % 7 / % #$ & " % @ % " +$ + $ %! 3 % ! " % " ) /) . / ( " "! % / % S K " "!+ !-!# !/ 3 " %!# % -' $% &" # %#$% % " $ S K " " $ !" ! $#!' $ " % % #! % !- #! ! " # #! # % !" ! $#!' S K $ " !" ! $#!' " ! !-!# % " 0% " #$ % " )- F/ / ' / %) / ! "3 & A$ " ! !# A$) / % " " S K ! % @ % " + $ " A$ " # / - F/ 0 ) S K $ ) /" ) ) / &U$"$ % U "! % " + " %! D# % " G Q3 % !" ! $#!' % " $ !%! # $ D! #!' #$ % !" ! $7 #!' S K $ 46! " 3 GPOL5 " # %#$% "12 +% d 4 G h 5 7 G & " % @ % " + $ " A$ " # . / # %#$% " % / % S KS KS KS K &% " + " %! 3 " %!+ % . &" # % / % ! # % / % A$ % # " 1 % % " % ) !# #! # 1 ) => $ ) 6 ! $ " / % # %#$% " !+$ % & % A$ # % % 3 " # % ,! ' "!" ! / "7 !+ #!' ( "! $ " / % # %#$% " % A$ # !#, % 3 " # % ,! ' "!" $% % % " $"# % / % # % #$ % / " # % A$ , " # %#$% 3 " " % !/ % # -! % +! 4Q QF Q QG5 &% " + " %! % # ! # # %$ " % " !/ % " # -! 7 &# +% " % " + " %! " !/ % " # -! A$! % "!+ !-!# % A$ " , , % 4 % QF "!+ !-!# $ PF^ A$ % " + $ " %! !-! "!+ !-!# !/ "1 &$ F^ "! !%! 5 $ & " % / % S KS KS KS K # %#$% " # % / % % % & " % "! !%!7 3 & " % # % " "$% " $ % / % S KS KS KS K " # %#$% $ !%! $ A$ " 1" !# # $ 3 % "!+ !-!# #! " #! 7 # % " "$% " &)" " QF QG ! % !/ % # -! " % ##! 7 "! #! "2 $ S KS KS KS K $ $ !%! " # % " "$% " $ $ # % " "$% " $ " $ $ # D D ! % # % " ! " & % " / ! " % + $ " " !- "2
  • 235.
    >F ! # %" $ " " $ " " + $ " A$ 7 !#! $ D ! 2 = ( !2 S " ?'/ " % ! $& & ! #! % # !/ -1"!# "$" % #! " , " D$ % " A$ % " ?'/ " K 2 S " ?'/ " % ! $& " ! #! % # !/ -1"!# "$" % #! " , " D$ % " A$ % " ?'/ " K / ! % # !/ -1"!# -$ ! /)" $ $ " ! & % !/ % !#!' " ! 7 / % " "# % / 1 GO ,! ' "!" " " $ # % " " $ ! " #% " ! " $ !/ "! " % #!$ 7 &3 )D!# G 4, "5 d G O 4 $? "5 d GGP "$% "2 1X 4, "5 d GF 2X 4 $? "5 d G G 4, "5 d B 4 $? "5 d > 119 )3( 128 )4( 1215 t 22 + − = G d L LPO % d 4G O hGGP5 m % d BF % #$ ! % % % !" ! $#!' S KS KS KS K $ 4 ) !# #! # 3 % "53 $"# " % " + " %! # " ! " & % +! " % # %$ S+%K3 % +%' SαK3 A$ " " % ##! "! A$ " ! " QQ + " %! % # ! % " "!+$! " / % "2 % QF QG 4 & G LBF > L QQ5 $ " / % # %#$% S KS KS KS K " L LPO3 "$% "$ ! % / % % % $ !/ % # -! QF4L LPO_G LBF5 # "3 % # #%$"!' " A$ # " % ,! ' "!" ! / " !+ #!' & #, " % $% #%$" 3 % / % S KS KS KS K # %#$% " "$ ! $ !/ % # -! % QG 4L LPO ____ > L5 ! 2 - # !/ 3 % # D % ! / " !+ #!' 3 % " ?'/ " % ! $& " ! #! % # !/ -1"!# "$" % #! " , " D$ % " A$ % " ?'/ " ! $/!) " LQ + " %! &$ / % S KS KS KS K !+$ % G ON3 % # " / % # % " % % 7 1 "2 QF QG LQ G LNQN >PQ % / % S KS KS KS K # %#$% " % " / % " % % + # + % - % + % ) GQ N LGQ N LGQ N LGQ N L HJ$) " % $ !- #! #! "IHJ$) " % $ !- #! #! "IHJ$) " % $ !- #! #! "IHJ$) " % $ !- #! #! "I . ; " $ $ " 1" !# %! "! " #! " !-! "!+ !-!# !/ "1 ! % % ; !- #! #! " " + $ " : ) ; # #!' " %! " $ / ! % ! ,&/ ! "3 " - # $ $ $ !- #! #! " / ! % / ; / % " ' 3 D " " #! " # ? " / % ; ! % " #! " % " + $ " %!# % "!+$! -' $% 2
  • 236.
    >L 22 11 2 22 1 11 21 P1q P1q N qP N qP PP Z −= −= + − = $ $ #!'S K "$% " # # % $ $ #!' S K % !" ! $#!' $ $ #! " S K 4 %5 A$ # " % !/ % # -! % +! % / % # %#$% S K 4 "$% %!# % -' $% 5 " !+$ % & A$ % / % % % " ? % #$ / % # " ! 4 % $ 3 ) !# #! # 5 ! " !+$ % & 3 " # % ,! ' "!" ! / " !+ #!' ! " 3 " #, = (= (= (= ( !2 S % # ? %! % " % !$ $ % " & A$ ! $#WK ^ %! % " $ % ^ %! % " ! $#W FF^ BO^ G d BGQ d >QG " # ? " " "- #! " &" # %#$% AG &A 2222 $ % ! $#W (G d Q FF ( d Q BO G d BGQ d >QG AG d GU7 FF d Q BF A d GU BO d Q F α d QF d G PL 4 $ $ #!' ZK A$ # " , D %!# ! # " % !/ % %- % QF5 56.1 301 )52)(.48(. 410 )45)(.55(. 48.055.0 Z =+ − = % S K # %#$% " G PL 4 !/ % %- D " $ $ $ #!' S K53 # " % ,! ' "!" $% & #, " % ! / " !+ #!' GQ N NGQ N NGQ N NGQ N N HJ$) " % %!"!" / ! $ ! ! ##! %I 4 T &5HJ$) " % %!"!" / ! $ ! ! ##! %I 4 T &5HJ$) " % %!"!" / ! $ ! ! ##! %I 4 T &5HJ$) " % %!"!" / ! $ ! ! ##! %I 4 T &5 . ; " $ $ " 1" !# %! "! " " + $ " !-! "!+ !-!# !/ "1 #$ "$" ! " &/ ! " % ) => " $ !%! )% & % " # ) " $" 0) /" )% : $ A$ # " + $ "3 % 7 %!"!" / ! $ ! ! ##! % " $ $ !%! 3 " $ # !# # C ! % % ; !- #! " " + $ " ,! ' "!" ! / " !+ #!' A$ % " + $ " !-! "!+ !-!# !/ "1 &% ,! ' "!" $% A$ % " + $ " !-! "!+ !-!# !/ : ) ; . / ! % ! ! &$ / ! % ! / ; / ! % ! ! " # +' !# & % ! " ! / % " % A$ % / ! % ! ! " # +' !# "!+ !-!# A$ " $ - + $ " !- 7 " ($ " $ / ! % ! %3 ! %3 ! / % " ' 4 " " C% ! " " # " " % / ! % $#! " # + 1 "5 ( ? % 2 — %!+!' — !/ % " #! # ' !# 4 $& % 3 % 3 ! 3 ? & $& ? 5 — !+X % " 4 Q G @3 " $ @ #! # @"3 " #! # @" ! 3 " ! @" Q & " Q @"5 % ; % " # ) $# $ / % # #! # =&> # =a0A$ " " $ !" ! $#!' $ " %3 # #! # % ) =&>A$ " ! % - !%! !" ! $#! " $ " % " # =&># % " / ! #! " % " $ $ #! " ! " " !- " -$ "2 / ! #! " % " + $ " A$ " # &/ ! #! " % " + $ " ! % " + $ " -! % "1 "$" $ $ #! " / ! " % A$ $ / ! % " $ $ #! 7 " % " ! + " $ !" + $ "% # $ ? % # ! ! ! " " - !%! " S K3 S0K &S K - !%! S K " ! + * %! 3 +)%!# 3 % &=") $!" - !%! S0K " # $ " ," 3 (!% 3 @!+ 3 % " & % " : % - !%! S K " ! + !+ 3 $ & HJ$) " 7 "I ($ " " " A$ % " ! + " $ - !%! " # " "1 % A$ " # % " ! " - !%! " 1 + -!# " "12
  • 237.
    >N " #! 3" " + / ! - !%! " &+ ! - !%! " HJ$ "$# 1 "! % " ! " % " - !%! " " #! " % " ! + " % " " - !%! " A$ % " % "$& ! I J$! #! A$ ,& !- #! % " + $ " 4 % ? % 3 - !%! "5 " !" %'+!# " %!# % # Q&>0% #$ % " ! !# "! % " !- #! " % " + $ " " & " A$ % " !- #! " ! + $ " 4 )" "5 " " !- #! " " ! " ) ! " / ! # " $ ! !" "!' / ! !%! % % ! & " # %#$% ) ! " "/! #! " % / " % #$ #$) " A$ % " " $ ! "/! #! " " # % ! 49U X 5 &% # ) % / % / ) 1M8 X 6@ / ! " " "! %! # =$@>& ) . /) " ( )− N 2 XX " #$ % # S&K A$ " $ ' / ! "3 " D " "12 * dddd ! #$ !# % " + $ " ! #$ !# % " + $ " / ) " ! %!# $ ! / ! " % / " % #$ / ) " )% " ! # %#$% % ! % " $ $ #! " " % " + $ " 4 ! %53 " $)" " ! % "/! #!' % ! # + $ " # % ! % &" % / % #$ # $ " " "/! #! "3 " $)" " "$ *! % " " " % C ! !/! $ " # + $ &% / ) " " ! " % " )% 4 " # %#$% " % C $ 7 $ #! "5 / ) " )% " # %#$% ! ! % "/! #!' # $ 7 $ #!' " # % ! "$ + $ 3 " ! " -$ / ! #!' " "$ &# ! 7 $ ! % # )% " % " " / #! "3 #$ % " + " %! 7 % " 46 !+,3 GPNP5 " -' $% " % ! #$ !# " 2 $ #$ " + $ " ! #$ !# + $ " d " %! + $ " " + " %! + $ " d ; UUUU G 4 ; " % C + $ "5 $ #$ " ! 7+ $ " ! #$ !# % " + $ " d " %! ! 7+ $ " " ' )% d U ; 4 " % @ % $ " 3 % "$ % " ! !/! $ " " % " + $ " &; # " A$ " % C + $ "5 ( % # ! ! # %#$% $ % % # S&K " # ! /! 4GPNP5 #$ %A$! D " 7 1" !# " #! % ($ " ! 3 ) &> ) . *) *) )% . . / 0 % + % - + # + % ) $ " - # C % " # ! $ + # $ " $ !%! $ A$ " 1" !# 3 " + $ % "$% " # % " % " % % GQ N
  • 238.
    >O % α 1.6 !%! % +! " $ / " QF QG ! " % QF " "!+ !-!# !/ " !/ % &"! " % QG " "!+ !-!# !/ !) " !/ % $ % + A$ " 1" !# ! #%$& % "!+ !-!# #! " #$ % %< 1 ) =&>6 " % # ! $ %!" " "!+ !-!# !/ " U " S*KU A$ " # % ,! ' "!" ! / " !+ 7 #!' % " !/ % " # -! QF &QG % !+$ % A$ # " % ' S K % / % D # S*K A$ 7 " "$" + " %! " #! " ( % 3 % $ !%! #!' % % " ! !#! $"7 # % " " 0% " )% ---- )% " + " %! + $ " " ! !# % "$ ! % +! 3 ! " A$ % " + " %! ! 7 + $ " " , # % # % % ! A$! % % % #$ % % % !" ! $#!' S*K " # Q&>"!+ !-!# !/ " % " . # [4 ----[2 ! S*K d G G % d % ! d LQ " Q&>" # # % / % A$ # % % % !" ! $#!' S*K3 A$ " > GF3 &# =&># %#$% " % !#, % 3 #, 1 " % ,! ' "!" ! / " !+ #!' & # 1 " % ,! ' "!" $% ( A$ % =&># %#$% " "!+ !-!# !/ " !+$ % & % % % = (= (= (= ( !2 S " !@" A$ " D + # ! " % / /! % #! % /!"!/ D,! ! $ # $# " + "!/ "$" ?$ + "3 " # % " !@" A$ " D + # ! " ! ? /! % #! % /!" 2 S " !@" A$ " D + # ! " % / /! % #! % /!"!/ D,! ! $ # $# " + "!/ "$" ?$ + "3 " # % " !@" A$ " D + # ! " ! ? /! % #! % /!" K / ! % ! ! " % + D "!#!' % /! % #! % /!" &% / ! % ! " % + "!/! D,! ! % " ?$ + "3 ! % C # $# " + "!/ " " / " 4 / 7 % "5 ( % ,! ' "!" " !" @ $ D ! # " + $ "2 G 9G 4 % / /! % #! 5 Q 9 4 ! /! % #! 5Q C # " > 9> 4 ? /! % #! 5 Q + "!/ " BUUUU 4# $# " #! %5 Q # + $ ,& F !@"
  • 239.
    >P # =&> ). ; " % + % !- #! % " ! " % " + $ " " "!+ !-!# !/ 3 % # ! % /! % ! $ - # " % # $# + "!/ % " !@" "$" ?$ + " % " ! $% D ! % $/ $ - # " " # # % " ! " % " " 7 $ " % " #$ + $ " ( A$ % %!"!" / ! $ ! ! ##! % " % " " @% "! % !- #! % " ! " &% " !" ! $#! " % " + $ " " "!+ !-!# !/ 3 " !# - / A$) + $7 " % "3 " $ ,# " # % " 1 " &% " !" ! $#! " % " + $ " : "! !#! % A$ " # # ! " 4 X G # X 3 X G # X >3 X # X >3 # 5 & ! D # 7 ' " % " !- #! " "!+ !-!# !/ "3 " %!# $ # " " ! !3 # %#$% $ $ S [ # ! " ! 3 /)" %+$ " " 1" !# " A$ "$ % " % " %!"!" - # $ " ! A$ " " 1" !# " # $ " " " " 1" !# " " ! #%$& % -!+$ GQ G> FB GQ N OGQ N OGQ N OGQ N O HJ$) " % %!"!" - # ! % / ! IHJ$) " % %!"!" - # ! % / ! IHJ$) " % %!"!" - # ! % / ! IHJ$) " % %!"!" - # ! % / ! I 4 5 4 %!"!" / ! W7 ! ##! "5 . ; " $ $ " 1" !# / %$ % - # " " / ! % " ! ! " " $ / ! % ! "7 "A$ " % ! 2 " ! $& $ D "!' % %!"!" / ! $ ! ! ##! %3 " % A$ ! #%$& " $ / ! % ! ! / %C % " - # " " # / ! % ! ! &% " - # " # ?$ " " " / ! % " ! ! " : ) ; " " / ! % " ! ! " &$ ! / ; / ! % ! 4# ! ! 5 " ! $ !/ % ! / % " ' 3 &% " / ! % " ! ! " 4- # "5 $ " #$ %A$! !/ % !#!' 3 D " " # +' !# ( : = (( : = (( : = (( : = ( !2 S "! !%! $ / % "3 % ##!' -1"!# & % + %! #!' "! !/ " - # " A$ ! #! % " !"- ##!' " % % #!' ? " /! " #$&" " "#!% % " B &% " > @" K % - # $ ! $ A$ " 1" !# # $ $# % " "!+$! " % " "!7 # "2 • &) 4" $ # - / ! ! 5 J$ " % - # A$ !+! / ! #!' % / ! % ! ! $ -$ !+! / ! #!' % ! 3 ! - # " • . % % 4 ! -- # "5 " % - # # / ! % ! ! " 3 " # 7 ! % - # " / ! % " ! ! " ! "$ " % " - # " ! #! % " "$ % #! " • 4 7T &! # ! "5 " % - # # ?$ " / ! % " ! 7 *L ) / A + 5 $
  • 240.
    BQ ! "3 !"%% " " "! % " - # " % " / ! % " ! ! " 4! !/! $ % " # ?$ 7 "5 "$ % " - # " " " " ! ##! " "$ % 7 #! " • 4>7T &! # ! "5 " ! $& % - # # ?$ " / ! % " ! ! "3 !"% " - # " "$ % " - # " " " " ! ##! " "$ 7 % #! " • ($ , - # ;7 ! ##! "3 ! % C / ! % " ! 7 ! " $ " ? % 3 " % " "$% " A$ " $ " % % GQ P " / % % GQ P3 % "! !%! $ 3 % ##!' &% %!7 #!' ! $ - # "!+ !-!# 7 !/ " % " !"- ##!' % % 7 #!' " # % " - # " " / ! % " ! ! " # ?$ "3 "'% % "! !%! $ &% ##!' ! $ - # 3 &,&$ - # # ?$ % " " / ! % " ! ! " ,! ' "!" ! / " !+ #!' " # & % $% " #, "! !" 3 " #$ % % # A$ % # 1 $% L " !" @" D ! % " 4 % " !" @" - # ! % "5 " D %!# % #!' ! ##!' / ! % " ! ! " : # + + A$ % " $ )7 " 1" !# ! % " !" @" D ! % " - # ! % " GQ N PGQ N PGQ N PGQ N P HJ$) " % %!"!" # / ! IHJ$) " % %!"!" # / ! IHJ$) " % %!"!" # / ! IHJ$) " % %!"!" # / ! I . ; " $ $ " 1" !# A$ %! % % #!' $ / ! % ! & " " ! ! "3 /! &# % % - # % " $ " " ! ! " % ) ; 6!% & , % 4GPNO3 O7P5 " # " " # !/ " % %!"!" # / ! 2 ?6 % D% / %!# A$ %% " "! $ #! " A$ % ! )" % ! / " !+ " # % " !- #! " " / " % / ! % ! /)" % " # + 1 " % / ! % ! ! 4 / ! % " ! ! "5 ( % D ! "$ A$ ,& " / ! % " ! ! " #$ ! !7 / " A$ # ! % % #!' &#$& ! -%$ #! " # % " #! 3 " ! % "!+$! "A$ 7 2
  • 241.
    BG : % !/ " !+ C !# " ! " # # % % #!' % " / ! % " ! ! " # 7 +' !# " &% / ! % ! " / &# % % - # % " / ! % " ! ! " #$ ! !/ " # +' !# " " #! 3 " $ "A$ "12 % ? !/ " S $ !-!# K % % #!' % " ! ! " # +' !# " &% ! 3 # % % - # % " ! ! " # +' !# " # ! $ " ? % " / ! % " ! ! " # +' !# " " 1 2 " D 4 "#$%! 3 - ! 53 ! %!+ #! 4 % 3 ! 3 ? 53 ! + " 4 " G " % ! 1 ! 3 B " % ! " 1 ! "3 F GQ " % ! " 1 ! "3 GG " " % ! " 1 ! "5 " !/ % " !#!' ! % & ! % " # +' !# " "1 !" "3 &% " !/ % " ! / % " & ' "- " # + 1 " " !"# " " " C% ! " " "12 #$ ! !/ "3 # ! $ " & # + 1 " C% ! % "7# ! $ " ( ? % 3 % ! + " "$ " $ % / 1 % # + 1 ," % # 7 + 1 4;5W3 $ , !%% " # + 1 " : U $ " #$ " # + 1 " $ + ! : ) U $#," # + 1 " 4 / # " $ ! -! ! 5 ? + % ) ) 0)- .) /) - 0 / ' >. # / ! % " ! #%$! % %!"!" / "$ - # " % / ! % ! ! # % # #! ! % % #!' % " / ! % " ! ! " # +' !# " &% ! 3 $7 % #!"!' % %!"!" " " # !/ 3 % " # $ " # # ! U ! U # $ ?$" % / ! % ! " # !- #! " % # / ! % # / ! % " &U " ! U # $ / %$ #!' % % #!' % " / ! % " ! ! " # +' !# " &% " / % " ?$" " % / ! % ! 46!% & , % 3 GPNO5 (6 % < % " " # !/ " ? %!-!# A$ %% " ! " #! " % " #$ % " % ! )" ! #! % " # %! % % #!' % / ! % ! &% # / ! % 4/ 7 ! % #$ ! !/ # ! $ 5 # / ! % " A$1 % - A$ " !" ! 3 % ! -%$ #! A$ " $ / " % % " / ! % " ! ! " # +' !# " ( ! " # % % - # U " # " # ! U "7 " / ! % " & " $)" " %! % - # S $ !-!# K % 4"5 # / ! % 4"5 6 % " # " # !/ 3 % " / ! % " ! ! " # +' !# " # % " # / ! % " "$% ! )" % ! / " !+ 3 A$! $ " D ! % - # # / 7 ! % ! ! 4# / ! % " & # / ! % "3 "5 & " $)" ?$" # +! % " - # " % " 7 " / ! % " ! ! " #$ %A$! # " 3 % " # /) .) % $ $ !%! D D% / - D% / 6!% & , % 4GPNO3 G>5 -! %+$ " $" " % %!"!" # / ! 2 G5 / % D% / # "!+ #!' % 5 / .) D , / A$ $ "$% #$ % " $ " &V ! !/! $ " $ " "!+ " % % " !- " # !#! " D ! % " 4+ $ " $ D ! 7 5 >5 / . *) .) !" "! % ! #!' "$% " " $ ! " D ! % " !/ % !#!' % " / ! % "2 % "! " / % # &% " % $ " / ) *) $ A$ % " $ # % ; ! # # " " #1-!# 3 % %!"!" # / - # $ ! $ A$ " 1" !# # $ $# $ % "$% " $& #! % % %!"!"
  • 242.
    B / ! "% " " # $ " % % " 2 # =&> "3 % !+$ % A$ % %!"!" / ! 3 $ ' / ! " % ! " 1" !# " % !" &S*K " ! !+$ %3 ! #%$" " $ !%! % !" % % !" ! $#!' S*K U % "3 ) !# #! 7 # U % A$ % " ! - #! " &# #%$"! " " ,# #$ A$ % " ! " % / ! % ! /)" % " # + 1 " % 4"5 / ! % 4"5 ! ! 4"5 , "! ?$" "3 /! % - # % # / ! % = (= (= (= ( !2 S " ? " A$ #! %! #!' / % " % " @ "$ "$ /!" 3 $ !/ % & $# !/! A$ % " ? " A$ #! %! #!' " % " @ "# ! &A$ % " ? " A$ #! ! +C ! %! #!' K % ! / " !+ % $ !" @ D ! % ! "$ ,! ' "!" ! + 3 $ "!+ % ! % " ? " % " " + $ " % D ! % !" @ " 1 # + $ " ! # " 4#$ "! D7 ! %5 &" 1 "A$ ! 2 G 9G X G 9 X > YY X > "! !" 3 % ! / " !+ " A$ ,&$ - # A$ $ # ! % " "$% " 4 # $ # -$ ! / %! #!' ! 52 % !/ #!' !- #! " ! !#! % " !/ #!' $ ! / %! % " $ ! ,& "!+ #!' % " $ " "! % " "$% " " / ! -%$! " !#, - # # "3 % D ! 7 #! / &# % % - # % !/ #!' " % $# !/! 3 "1 # # % " - # " % / ! % ! ! 2 ! %! #!' !/ #!' " # /! # / ! % % "A$ "2 %! #!' ( $# !/! 4/ ! % ! ! # +' !# 5 4/ ! % ! 5 !/ #!' 4# / ! % 5 " # A$ 3 ! $#! $ % %!"!"3 )" " ! - ! % " % ! !#! % D ! A$ % " # ,# " SA$! K % / ! !%! % ! % A$ " % ' ?9) # % % 0 " " % # / 7 ! % % ? % 3 ?$" % / ! % $# !/! ! % !/ #!' 3 % " # + 1 " D ! 7 % " 4 ! " + $ "5 % ?$" " %! " % " % # % #!' % # / ! % &% 7 ! " " $ " "A$ !# % -!+$ GQ GB
  • 243.
    B> . / %!% " #0" / %C "! =&a" "!+ !-!# !/ $ =&a ) . % + % ! % "$% -$ 2 G d >F d >L > d >O % d ;UG d >UG d % ! d U; d GQP * d G NQ " # % / % % % A$ % QF " !+$ % > QN2 $ " ' S*K G NQ " " / % ( % 3 #, " % ,! ' "!" ! / " !+ #!' & # " % ,! ' "!" $% " " # " # % " ! " ?$" " % " + $ " A$ #! % %!"!" # / ! 4 % " ! " ! " % D 7 ! # + $ 3 "! % " ?$" " " % # / ! % 5 GQ OGQ OGQ OGQ O < ( 8< ( 8< ( 8< ( 8 GQ O GGQ O GGQ O GGQ O G H $ % " " % " "$ "!#! " % " 1" !# ) !# IH $ % " " % " "$ "!#! " % " 1" !# ) !# IH $ % " " % " "$ "!#! " % " 1" !# ) !# IH $ % " " % " "$ "!#! " % " 1" !# ) !# I ( %! %!"!" ) !# " ! " % " "!+$! " # "! #! "2 G5 & 1 " *) % )%) . / ) % ' # !" ! $#! " % " 5 " / / ) % # 0$ %! " " ! % " $ ! % " ,#,3 "! " A$! %!# %!"!" ) !# " " ! / % " ' 3 )" " " "$ ! " # + 1 " !"# " 4 $ " #$ "5 " / ! 7 % " " # +' !# " GQ OGQ OGQ OGQ O H $ % " " % " ) " $ " " 1" !# " ) !# " " $ !%H $ % " " % " ) " $ " " 1" !# " ) !# " " $ !%H $ % " " % " ) " $ " " 1" !# " ) !# " " $ !%H $ % " " % " ) " $ " " 1" !# " ) !# " " $ !%!!!! "I"I"I"I " % ) % /< /" ) # " 2 G5 =! #$ χ 5 " # -!#! " # % #!' ! #! $% #! " # $ " >5 " # -!#! " # % #!' + " " &; %% GQ O >GQ O >GQ O >GQ O > HJ$) " % =! #$ ,! #$ IHJ$) " % =! #$ ,! #$ IHJ$) " % =! #$ ,! #$ IHJ$) " % =! #$ ,! #$ I . " $ $ " 1" !# / %$ ,! ' "!" # # % % #!' " / ! % " # +' !7 # " $ / #; χ ! % % % #! % " : ) ; " $ =!7#$ # "! % #! " # $" % " / ; ! % $ ! % 4 ! / % " ' $#! " ! % "5 / ; E' ) " # %#$% /)" $ ) )# 0A$ " $ % " ! "! " &# ! "!' # ! $ / ! % "$ / 3 # / ! % " "$ !/! " " # + 1 " . ? % $ % # ! + #! " " % -!+$ GQ GF
  • 244.
    BB " / !% "2 / &" D / ! % # " # + 1 " !/ % " -!+$ GQ GF $ " % # # $% #!' # $ " / ! % " # " @% " % " % " % % 3 # $ # "$" " # + 1 " !# A$ " $ % D 3 7 # 1+! "!+ !-!# $ / ! % & % / % )" ! !# % C # + 1 " % / ! % FF . ? % $ % # ! + #! D > " $ " % % GQ GQ % % # ! + #! " % " . ) % $ " % ! / " !+ #!' 3 % &# #$ % % GQ GQ ( " ! 3 " # %#$% % " . ) % # # % " #! 3 % E ) " $ /' % % = . ) >&% ! = . ) % >0% #$ % # " ! $& % % A$ " 1 " # "! % " / ! % " -$ " 1" !# ! ! " " $/! % #! " 46 !+,3 GPNP5 E ) " $ $ A$ % "$ $ " S % #!' / ! % "K & % ! / " !+ / %C "! "$ # " " " #! 3 %! "! "$" - #$ #! " " / " " !- " % A$ $ ! " " # " $" #! # % #!' %'+!# " "12 S ! ,& % #!' % " / ! % "3 " $ % "1 4% % " - #$ #! " " "5 ! ,& % 7 #!' 3 % % A$ + " # "$% $ " ! / " !+ #!' " $& !- " # % % - #$ #! " " "K - #$ #! " # # % 3 # "!%% #$ 3 " # %#$% ! % "!+$! -' $% % . ) - d 4 % +! % +%' 5 4 % +! % # %$ 5 S K " % C % - #$ #! " " / " ( % ! # % 4 & ! #,!" 5 % - #$ #! " " 1 2 4.145 1040 )540)(280( fe == " ' " %! % " C "2 ( % ? % % % GQ GQ3 % % - #$ #! " " " " 1 % % % GQ GG ** < & 5 $ 8 $ & 5 $ $ + , $ 2 , $ F + , $ 2
  • 245.
    BF . / !" % " - #$ #! " " "3 " %!# % "!+$! . /) E ) ; − = E )E0( 2 2 χ 2 S S ! %!# "$ ! SQK " % - #$ #! " / # # % S K " % - #$ #! " # # % " #! 3 " # %#$% # # % % !- #! % - #$ #! " / &% " 3 " !- #! " % / % #$ &" !/! % - #$ #! " *! % " "$ " " "$% " &% "$ ! " % / % χ@ ! # %#$% χ@ " ! % % GQ G % / % χ@ % " / % " " / " " BN >> % ; % !+$ % A$ S K &S*K3 % E ) /! $ !" ! $#!' $ " %3 ! !" !7 $#!' χ@ &% " "$% " ! " % $ " " ! !-!# " % " + " %! 7 " "3 " "! $ / % χ@ " "!+ !-!# !/ 3 " # %#$% % " + " %! 8" " " ! ! % "!+$! -' $% 2 % d 4 7G54#7G5 S K " % C +% " % % # ! + #! &S#K % C # %$ " $ " # " 2 % d 4>7G54 7G5 d : #$ ! " # % " + " %! A$ " # " % % #$ % ) !# #! # 1 ) E' ) 60%!+! $ " !/ % # -! 1 [4 Q G5 ! $ " / % # %#$% χ@ " !+$ % "$ ! % % % 3 #! " A$ % " / ! % " " % #! " 1χ@ -$ "!+ !-!# !/ 5 % ? % 3 % / % A$ A$ ! " "$ % !/ % % QF " F PPG % / % χ@ # %#$% " " " BN >>3 A$ " $&"$ ! % % % 2 χ@ "$% "!+ !-!# !/ = (= (= (= ( !2 S " " # % " % /!"!' !/ % #! % !-! % # ! + " " #! % "3 $ % " & !" #! % " A$ !-$ K S & % 7 #!' % / ! % # % % /!"!' #! %[&% / ! % S !"!' 7 + " " #! % "3 $ % " & !" 7 #! % "[K "$% "2 χ@ d N PF % d B
  • 246.
    BL ( A$ &""!+ !-!# !/ % QG3 # #$ + " %! 3 " # "! $ / % 1 ! G> NN & A$ " "!+ !-!# !/ % QF3 " # "! $ / % 1 ! P BOO ( % 7 3 " #, % ,! ' "!" ! / " !+ #!' &" # % $% ,& % #!' % " / ! % " 2 $ % # %#$% χ@ " $ !%! $ A$ " 1" !# # $ 3 % "$% χ@ " #! ?$ # "$ "!+ !-!# #! 3 "! )" " % QF % QG3 " # % ,! ' "!" ! / " !+ #!' GQ O BGQ O BGQ O BGQ O B HJ$) " % " # -!#! " #HJ$) " % " # -!#! " #HJ$) " % " # -!#! " #HJ$) " % " # -!#! " # % #!' ! #! $% #! " # $ "I% #!' ! #! $% #! " # $ "I% #!' ! #! $% #! " # $ "I% #!' ! #! $% #! " # $ "I " % χ@ D!" . / %$ "! % " / ! % " ! #%$! " % % # ! + #! $% #!' # $ " # % #! " # ! $ #!' 3 " #! %+$ " " " # -!#! " " " $ !%! - #$ #! " GQ O FGQ O FGQ O FGQ O F HJ$) $ !%! #!' ! % " % " # ! + #! IHJ$) $ !%! #!' ! % " % " # ! + #! IHJ$) $ !%! #!' ! % " % " # ! + #! IHJ$) $ !%! #!' ! % " % " # ! + #! I " 0 " " /! % # %#$% % χ@ & " # -!#! "3 F % ' 9) / /" " " - # C # /! ! % " - #$ #! " " / " - #$ #! "
  • 247.
    BN % !/ "# ? " $ $% #!' # $ $ , " ! " # ? " " # # # % 2 5 9 . ) 4 5 05 9 / )/ 5 9 / " # $ ? % ,! ) !# $ % D # % " / ! % " " D & - #! $ # $# " - #$ #! " " / " " 1 2 % " # % " 1 " " # 2 " % # " S K 4# % "$ ! ! A$! 5 # % S K 4 F - #$ #! " " / "5 # " # % % 4 d GQQ5 " % F^ % #!' % % +! % # %$ 4#$& % " B460 " % > O BL^& " # % % +! % +%' 4#$& % " 4[60"!+ !-!# % FQ^ " $ D " " "12 "1 # " # # # + 1 # #$ % % GQ G> 2 . #$ % $ " " # " ! $! , " A$ -! % # $# S K3 % GQ Q^" $? " A$ -! % # $# S0K " % LQ^1B24U6 % " , " -! S0K3 #) 7 " / " A$ " " . ) " " % " . ) 0 ! A$ / # - #$ #! " " " 4 " " C% ! " " - #$ #! " " %$ "5 $% #!' # $ "# !7 ! # ?$ / ! % " &% $% #!' # $ # %#$% " 1" !# " # % #!' " " % " !" " " ! !#! % " " -$ #! " $& !" ! " GQ O LGQ O LGQ O LGQ O L HJ$) " % " # -!#! " # % #!' + " " &; %1IHJ$) " % " # -!#! " # % #!' + " " &; %1IHJ$) " % " # -!#! " # % #!' + " " &; %1IHJ$) " % " # -!#! " # % #!' + " " &; %1I " # -!#! " + $% / 0"! %! # "3 & $ ; %%3 "! %! # 3 " / $ / 0 % A$ % " ! !/! $ " $ ? " % $ "7 $ " + " 4? A$1 "5
  • 248.
    BO ( ? %3 "$ + " A$ " % " / ! 7 % " S - #! % " K &S # !/ % 7 / " K3 & ! " " " " !/ " % # A$ / %C # ?$ GQ - "7 # " %% " &% " % G % GQ 4 SGK " % # + 1 + D! " / ! % "5 : $/!) " % " "!+$! " "$% "2 ( %! % " "$% "3 $ !%! 1 " % " # -!#! " S "K &S K , ! 3 " / " A$ " % " "$? " $ ? " ? A$! " + " A$ # ! % " ! " $ "# % ! % 4" & 5 " # -!#! " / 1 UG Q 4# % 7 #!' + !/ - # 5 hG Q 4# % #!' "! !/ - # 5 " 1" !# " "$ -!#! " " ! % " !- #! %% " " D %!# !# 4GPNF3 OP5 % "!+$! 2 % # -!#! ; %% "$% $ # " "!+ !-!# !/ #$ % " " # ! $ C # "! % + " " % # -!#! U % U3 # " $ D! #!' # # % # -!7 #! ( " 3 #$ % " " " # ! $ " 4/ + 3 # # ! " $ C # "! % 7 " # + 5 GQ PGQ PGQ PGQ P < . * * 0 *< . * * 0 *< . * * 0 *< . * * 0 * 7777 0000 #$ # ! " &M %% 4GPNP3 BB7BF5 D!" " # ! ! " # %#$% . α;; G $ # / 0% ) . /) ; S K " !+$ % % C 1 " % "# % S " 4:!5K " !+$ % % "$ ! % " / ! " % " 1 " &" D " !+$ % % / ! % "# % $ / # / % # ! ! " 1 2 5 %!# % "# % 05 ! % " "$% " 5 # %#$% % " # -!#! " # % #!' ( " " % " ! " 4 " # " 5 5 % % ! # % #!' # % " # -!#! " ! " ( ? % 2 " # -!#! " A$ " #! # S& -$ # %#$% K3 " ! #%$& % "$ ! % " %1 " , !7 % " 4+$! "5 " #! 3 # # -!#! " ! #%$& $ " % / &" D#%$& % " # -!#! " % " !" " $ $ #! " 4G # G3 # 3 > # > &B # B5 5 # %#$% p 4 ! % " # % #! " ! "52 NP P p = 4S K " % "$ ! % " # % #! " & S (K % C # % #! " ! " D#%$! "5 6 541.501.489.585.399.451. p +++++ = 494.0p = *5 %!# % "!+$! -' $% 2 )1N(p1 pN −+ =α
  • 249.
    BP S K "% C ! " &S p S % ! % " # % #! " ! " % ? % 2 )14(49.01 )494.0(4 −+ =α 48.2 98.1 =α αd Q3NPO αd Q3OQ 4# 5 " $ # -!#! # % 2 " # ! ! " " @% " ! #%$& / ! # % #!' ( " " #! 3 % !/ % !7 #!' % / ! % " ! / % " ' GQ GQGQ GQGQ GQGQ GQ < .< .< .< . GQ GQ GGQ GQ GGQ GQ GGQ GQ G HJ$) " % " ) " %!"!" $% !/ ! IHJ$) " % " ) " %!"!" $% !/ ! IHJ$) " % " ) " %!"!" $% !/ ! IHJ$) " % " ) " %!"!" $% !/ ! I " /< " /) " A$ %% " " %! % % #!' ' % - / ) % ) " " # % ? " A$ A$! % $" # $ " - # $ % " # %#$% " # " ! " & % " " @ !/ % " + # ! $ #!' " 7 #! %+$ " % " ! #! % " ) " %!"!" $% !/ ! 3 "! -$ ! %% "3 ! A$ / " %% % " '"! " % %! GQ GQGQ GQGQ GQGQ GQ HJ$) " % + "!' C% ! % IHJ$) " % + "!' C% ! % IHJ$) " % + "!' C% ! % IHJ$) " % + "!' C% ! % I " $ ) %! % - # " " / ! % " ! ! " " $ ! "! !" 3 " $ D "!' % + "!' %! % "'% A$ # $ & C / ! % " ! ! " " #! 3 % /F % "! / #! % / % $ / ! % ! # #! % / % &% ! -%$ #! % " / ! % " ! ! " ! #%$! " % %!"!" ( ? % 3 "! A$ " # # % ! -%$ #! A$ ? 7 # % " / ! % " S" !"- ##!' " % " ! + " " #! !7 "K3 S !+X % " 3 !/ #!' ! 1 " # % ? K &S # #!' % # #! ! & " %% " % % ? K " % / ! % S $ #!' % " K3 % % + "!' C% ! % " % #$ %!# % " " ! " " ) " C !% %! "A$ " % "!+$! ! 2 ! - #!' "!# A$ #! % + "!' C% ! % " % # -!#! # % #!' C% ! % 4 53 A$ " @% % # % #!' % / ! % ! & " % " " / ! % " ! ! " " # 7 ?$ % # -!#! $ / ! Q G QQ & & " "$ / % "!+ !-!# A$ % " / ! % " ! ! " D %!# & ! % / ! #!' % / ! % ! A$ " - # " " - # !/ " #! % # ! " C% ! 4 % # -!#! # % #!' C% ! % % / % #$ 5 " ! !# % # ? / ! #!' % ! ! % " ! ! " ! - #!' % / $#! % %!"!" + "!' C% ! % " % " / % " S K 405 A$ ! !# % " ! -%$ #! A$ ! # / ! % ! ! " % ! !) " #! # -!7 #! " # % #!' !/ ! " % ! &# ! ! ( #! % / ! % ! " %!# % #$ #!' + "!' C% ! % 2 &d h GDG h D h >D> h WDW S K " $ # " + "!' % # ?$ $ $ #! " ! "3 S GK3 K3 S > S W[" % " / % " " " S K &S9GK3 S9 K3 S9>K & 9WK " / % " % " / ! % " ! ! " A$ -!? % ! / " !7 + ,# % !##!' / ! % ! " ! $ !/ % ! / % " ' GQ GQ >GQ GQ >GQ GQ >GQ GQ > HJ$) " % %!"!" %! % " S ,K %!"!"IHJ$) " % %!"!" %! % " S ,K %!"!"IHJ$) " % %!"!" %! % " S ,K %!"!"IHJ$) " % %!"!" %! % " S ,K %!"!"I " $ )# !# " 1" !# $% !/ ! " ! % #! " / ! % " ! + "! " %! % + ! $ % ! -%$ #! $ " / ! % " " "3 ! -%$ #! ! # ! ! # $ % # $" % $ + " A$ " % "!+$! "A$ # $" % & " " % 2
  • 250.
    FQ % " %+> " $ ) " % $ ! - #!' ! #! % A$ #! " % " .' =% + S3 % " #$ % " " % -$ % " % #! " % " / ! % " 4" # -!#! " + 7 "!' " ! "5 !) #! ! - #!' # # " / ! % " ! #%$! " 4% "5 A$ " - # % " % #! " % " / ! % " %! " $ !-!# - # " % -!+$ GQ GN " $ " $ ? % ,! ) !# !%$" " ! %!"!" . . =% + SZ " " # A$ # " . ! GQ GQ BGQ GQ BGQ GQ BGQ GQ B HJ$) " % %!"!" - # "IHJ$) " % %!"!" - # "IHJ$) " % %!"!" - # "IHJ$) " % %!"!" - # "I " $ ) " 1" !# $% !/ ! ! % C & $ % $ + $ ) A$ " "$ &# " $ # ?$ !#! " . ) " $ ! $ D %!# $ - ' 46! " 3 GPOL5 " %!"!" " + S/ ! % " !-!#! % "K 4 ! " - # "5 A$ " # " $# " " . " ! " % " / ! % " !+! % " & " ! " #$ )" " % &# #! +,! 4GPOB53 " $ )# !# D %!# $ - ' # % ? -$ #!' $ " #$ " / ! % " . ? % % $" " )# !# % # " ! $& $ ! / " !+ #!' %! ( ! +$ 4GPOO5 # % # % 7 #!' % " $ " % " $ ! 1 %! % " - # " A$ ! % % #!' % " / " &% " # " ! $" ! % " % !$ )D!# ! ! !/ " " / ! % " % " A$ " # 2 # ! #!' 4 53 # -%!# 4 -% 53 - #$ #! % % #!' # 7/ 4- # 53 #! #! # 7 ' !# % % #!' 4 * 53 #! #! % ? # "! #! " ! !" !/ " 4 *G5 ! #! % % #!' 4 % " #! "5 4 5 " "$% " " $ " % % GQ GB
  • 251.
    FG ") / "A$ ? % " # %$ " * * # $ " # -!#! " A$ # " % " ! " $ "# % ! " " # -!#! " " ! " % / " " !# A$ % " ! " S# + K - % - # # " ! ( ? % 3 % " ! " >3 B3 F & L # + % ! - # 4 ! / % " OB> P 3 NGLB 3 LNOF> &NBN>N3 " # !/ 5 & # + " - # " 4 ! / % " ? "5 "13 "#$ !7 " $ " $# $ " !" - # " GP ! " " . #! $ " A$) # " $# " " #$ "$ &# " % %!"!" - # " !) #! % / ! D %!# & $ D %!# " + -!# % " # " 9 &: )# !# " # % ? & # # " $& ! " "$ C !% % / %! # " $# " / ! % " " ! " $ !/ % ! / % " ' GQ GQ F HJ$) " % %!"!" $% !/ ! / ! 4 5IGQ GQ F HJ$) " % %!"!" $% !/ ! / ! 4 5IGQ GQ F HJ$) " % %!"!" $% !/ ! / ! 4 5IGQ GQ F HJ$) " % %!"!" $% !/ ! / ! 4 5I " $ % %! % % #!' " " % ' & " " % " #! 3 " C !% ) ) ) ' % ! 2 6! " 4GPOL3 ( BGF7BGL5 D %!# " ! " ! %!"!"2
  • 252.
    F % ! #%$!" " / ! % " ! " "! $% " # "! % " !- #! " % " ! " # / ! % 3 "! !- #! " / ! % " # ' !# " % ! )" " C !# "! % " + $ " -! ! " % " / ! % " ! ! " !-! % " 0"! % $ % )" " . ' " $ / ! % !-!#! % + ! % " " " ) & " # $ " " / ! % " % " U% " / ! % " ! "U &)" "3 " "# ! " ) ! " / ! % " ! 7 " " " - # C /)" % " # + " % " # -!#! " # % #!' $ / ! % ! & $ / ! % # ' !# ! $ # + % &% ! " "! !/ & % / 3 "!+ !-!# A$ % " / % " % ! " " #! " # % " / % " % / ! % # ' !# ( ? % 3 "! $ / ! % ! # "!" $ $ #! " $ $ " ! / #!' &# !/! & " " $ $ 7 #! " " # % #! # "! % # $ / ! % # ' !# 3 " ! - ! A$ % / ! % # ' !# " $ # " $# A$ ! / %$# % # !/! % " # %#$% " A$ " ,# % ? :? " + / ! % " # ' !# " ," A$ " #$ A$ ,& $ !- #! " 1" !# "!+ !-!# !/ % " # + 1 " + $ "3 ! 3 ," A$ " + % " + 7 " %! % / ! % ! ! 4% A$ #$ ! 5 % C , / ! % " # ' !# " $ D# % C / ! % " ! "3 " # C A$ " C " & A$ % C " " 1" !# "!+ !-!# !/ " % " + " %! ,! ' "!" ! / " !+ #!' ? : " $% A$ % " ! " % / ! % ! % " + $ " # + 1 " % / ! % ! ! !-! "1 ,! ' "!" $% " $% A$ !#," ! " " !+$ 7 % " # %#$% !/ " " " 1" !# " / %$ " ,! ' "!"3 % " A$ " # % % ) O ' / ' &% N ! 0"! "$% "!+ !-!# !/ " $ !/ % # -! " # % ,! ' "!" ! / " !+ #!' !- #! ! " " ! !# A$ ,& % " $ / ! % # ' !# "!+ !-!# !/ &" " !- 7 #! " % " + $ " % / ! % ! ! " / ! % # ' !# " A$ " " 1" !# " # $ A$ # ! % ? :? "$ % "!#! % " + $ " % " / ! % " ! ! " $ $ #! " !"# ! ! " 8" " " # %#$% " # $ -$ #!' !"# ! ! A$ " $ #$ #!' + "!' $ # $ " / ! % " ! " # + $ " % "!+ $ $ $ #!' !"# ! ! # / ! % # ' !# " $ $ #! " !"# ! ! " $ / ! % ! 7 ! " 1 # 4 5 . $ $ #!' !"# ! ! "! !/ & % / $ + $ 3 ! !# A$ )" " # % # #! % " " % " # !/ / ! % # ' !# : # "! " % " # + "3 % " #$ % " $ " "! !/ " + !/ " $ $ / ! % ! ! $ # + -$ 4 % / 5 & + !/ 3 A$ %% " + $ " # $ $ #! " !"# ! ! " + !/ " S# + K " -$ % # ! $#!' % / ! % ! % " $ $ #! " !"# ! ! " " $ !%! " ! % " " #! " % " + $ " % " / ! % " # ' !# " &% " # + " " $" / %$ &%!+ % " "$% " % " / ! % " ! " 46! " GPOL3 BGL5 . ? % ,! ) !# % " # + " % " # -!#! " # % #!' % " / ! % " ! " &% " / ! % " # ' !# " " $ " % % GQ GF &$ ? % ,! ) !# % " %) ) / " $ " % % GQ GL
  • 253.
    F> " " /% % GQ GL3 " $/! " ) ) - % " $ $ #! " # % # " % $ " 2 !/ #!' ! 1 " # 3 ! $#!' # $" %! D & " @ % % : / 7 " % % GQ GL A$ % " + $ " " " " % " " / ! % " # ' !# " 4% " + $ " !-! 53 !7 #$% % ! / ! % # ' !# " ? #$ !/ " ! % "!#!' " % / " ! / 7 ! % # ' !# 4 !/ #!' ! 1 " # 5 &% " "3 % "!#!' " ? " / ! " " ! " # 7 " $ #$ % ! / ! % # ' !# # + %% 4 % GQ GF53 # " #$ % " ? #$ !/ " ! % " $ $ #! " " % " !/ #!' ! 1 " # ! % "# % #! 3 ! $#! " ! 7 " &" ! ! )D! % ? "1 " ! " % " / ! % " # ' !# " & ! " % ? :? " ! #%$& !) # =&>- " ) # %+$ " A$ " " 1" !7 # " # $ ! #%$& $ $ ! = >A$ " $&"! !% % ? :? 8" " % D! # % #!' A$ $ " % " # ?$ " $ $ #! " % " / ! % " ! 7 ! " & ! "3 " " " $ $ #! " &% " % #! " % " / ! % " ! ! "3 % " / ! % " ! " & % " # ?$ " " 4 ! " ! ! "5 4; %! + 3 GPNP5 " / ! % " % &% # % #!' # ' !# "$ A$ % " / ! % " " ! " $ !/ % ! / % " ' " # % #!' " ! # "3 % # D ! #!' / 1 #$ % C / ! % " ! / %$# " GQ GQ LGQ GQ LGQ GQ LGQ GQ L H & " ) " $% !/ ! "IH & " ) " $% !/ ! "IH & " ) " $% !/ ! "IH & " ) " $% !/ ! "I % # $ %! ,&$ / ! # "! % ) " $% !/ ! " %!"!"3 !" " A$ " , "7 %% # % / %$#!' % # $ " ! / " !+ " !" " % " / 0#$ % " / ! % " ! ! " " ! " ! / % " ' &% ! " # +' !# " %!"!" "! / #! % #! $ # " $ % " # + 1 " % / ! % ! " % " / ! " ! ! " 4 " "5 $ !%! $ #$ #!' + "!' 3 %% S-$ #!' !"# ! ! K ( ? % 3 "! A$ " #! % / " ! " # ! " 4/ ! % ! ! % # " # + 1 "5 " % " #$ / ! % " ! ! " %!# % %!"!" !"# ! ! 3 " %/! $ #$ #!' + "!' &" ! % " !##! " ! !/! $ % " % ? % 3 " ! " # + 1 " 4/ SS K / S0K5E % 3 % " / % " #! " &G 4SS K &S0K3 " # !/ 5 ! % "$? ! $ $ $ #!' " # # # 3 " !# A$ # % + $ A$ / S K3 "! ! $ $ $ #!' " # # G3 " !# A$ # % + $ A$ / S0K " " ! $ 7 ! % + !"# ! ! #!' % % ( 3 " ! U " %!"!" $% !/ ! "U2 % " )% / / 0 / /) / 0 " % % *) , 0 " & % #!' / % /) / ( % " #$ % " " A$! " " "'%! " ! " 1" !# & !# " / " GQ GGGQ GGGQ GGGQ GG H 0 < IH 0 < IH 0 < IH 0 < I & 1 3 % " %!"!" " 1" !# " " %% / # /)" % / % /%) 0$ !%! % *) " " A$ " " "!" " ! + " + " # $ !" @ " % %!7 "!" " A$ ! "$ ! - 3 ! " $##! "3 # ! ! " &# # 1" !# " ( # 7 # $ A$ " # " ! # "$% % $ % " # !/ " $ % " % " A$ " " ! " , "! $ %!# " & !-$ ! " %! : % # ! ! %! % " " " # " %% $ + " " % $ % " + ! #%$& % %% % ! " &% " $ " " 7
  • 254.
    FB 1" !# "" % ##! " " $)" " # % + &" ! % " "$% "3 % " #$ % " " ! " % % % *) # #! " ,& 1 G ( 4( + 0! ) !# $ ! 5 " %% % . !/ "! %!- ! % #!$ " <+ % " " $ !%! % A$! " 0 & " "!" " 4 :0 3 &T %%3 . !/ #3 9 D3 # 5 $ A$ " !" @ % ! ) !# 3 # ! $ + # ! %!"!" %!# % " #! 7 #! " " #! % " - #! % $ % " % "!+$! 2 !D 3 6 =4GPNF5 ( / /%) % / " <+ % "3 %!- ! 2 . $ 4( A$ # ) !# - T 5 " #! % C !% %!"!" " 1" !# " " ! " # 7 %'+!# " $ A$! " 0 3 $ A$ ,& #! " " A$! " - #! % $ % "2 3 =( & $ !"3 4GPNL5 $ ; / $ .H J ,!# + %%! !"2 $ #, % - 0$"! ""3 . !/ "! & - ,!# + > $ $ 4 + ! - + $ ! " - / " !+ ! T! , !" !#"5 4 ?$ + ! $ ! " ! + " % ! / " !+ #!' # " 1" !# 5 " %% % " ! $ / " !+ #!' #! % % . !/ "! !#,!+ !" ! % A$! " 0 & " A$! " % $ % $ ! " !#, ! " ! $ B $?$ 4 !" %!"!" " 1" !# 5 " %% % . !/ "! " % %! % & !" ! $! " ! $ 3 # % !+,3 %! % " $& " &"$ $ !%! #!' " , ! # % - #! % $ % "2 0 3 =E !+,3 = E %13 = E& %T!+3 = 4GPNL5 $?$; $ ? - $- / % !+,3 , %! 2 " ! $ 3 4 $ $$ 4( A$ " 1" !# % " ! #! " #! % "5 " %% % . !/ "! ,!# + 3 " % % " !-$ ! % $ ##! % 4 ! ) !# " % / % " $ !%! 5 !" ! % $#," ! " A$! " ! " % " %!"!" " 1" !# " "# ! " " # 17 $% " % A$ !#! % #$ # $ / "!' ! # !/ ! $ $$'M A$ ! & # #! 3 / ! %!"!" & " " 1+! 3 &$ / "!' % % #!' + -!# " 1$ $$ %+ 6 # $ / "!' # $ " " % " & !# # $ " 1$ $$Y 6 " - #! " % " $ % " " 2 : " !#3 E$%13 E= W! "3 = E ! 3 ; E&0 3 123746 $ $$; $ J . + $ $ T: W2 # T7 !%% ? " !#3 4GPOG5 $ $$ % 7'3 T: W2 # T7 !%% $ $$'M ( 3 # 4GPOO5 $ $$ab a ) ,!# + 3 %%! !"2 ( 3 # : Y $"!"3 =4GPOB5 $ $$Y . + ( YM ,!# + 3 %%! !"2 ( 3 # D!" !) %+$ " $ % " ( " @% " / " ) % / $ $$ ; U % + U % # ! U !" % " / ! % " U ! % " " 4 !"# 3 #,!/ 3 #! 3 # 5 U* % " / ! % " 4 "!#!' 3 # %$ " A$ # 3 "! " $ / ! % $ ) !# U! / % " 7 ' U %- $ ) !# U ! % $ ! %U5 U " $ " " 1" !# " %! U !# #! " % ? " % -!+$ GQ GO " " $ ? % + A$ # ! % " % " "!# " A$ ! " ( " %$ + 3 % ? % ! # C !# ? !/ " % " #!%% $ + 3 D %!# #' 7 + ( 3 " "# % " '"! " % %! "$+! # "$% % $ % ! * . GQ GO = ( . ( ( G . * . > 0 . . 3 3 3
  • 255.
    FF B 3 =3 ( 3 F N3 O3 P3 G 3 GG3 G 3 G>3 GB3 GF3 GL3 GN3 GO3 GP3 Q3 G3 3 > L (. . N * GL O (. * * 9 4 >*G Q5 P . 4P5 GQ . 0 . 4Q5 . 4G5 4 5 GG V 4Q5 . 4G5 G 0 = 4 5 4>5 ( 0 G> 4B5 4F5 V GB 4Q5 9 4G5 ( * GF ( 4 5 * ( 4>5 GL * ( (4B5 GN ( 4F5 .: ( * : ( 4L5 GO ( *: ( 4N5 ( GP N G 4F5 . 4B5 . 4>5 . . 4 5 . 4G5 . 4P5 ( Q ; G * J. 7 . 3 3 3 3 GL ( >3O3P > B (. F QQ QGGFQGBQQQ GPG L>Q L QQ GLQ QNGBQQQ> G BQF N QQO Q QNGBQQQ>>OQOGB Q O QQ GGQ Q>GBQQQNBOGGGFBP P QQF>QP QGF>QQBQFBQ>GLOQ >Q QQQ QG Q>GGLQQQBGGGG> F >G QQOGFQ QGGGGQQQ GG LQ > G>Q QG Q GBQQQG Q L O >> Q QB QGGGNQQQB>QBGB>QQQ >B QQ QBGBQG QLQQBPGGG>>> >F G>QGOQ Q B QBQQBPQFG> Q >L QQ>PQQ QBLQQQQQ>FGFGLGF >N QQ GLQ QGGBQQQ >OGBG QF >O GBQGBQ Q>G QNQQ>OQ> LGB >P QQOGGQ QLGGBQQQ> QBG Q BQ Q QNGGQGBQQQF >Q> LBQLB BG * B * ! "2 G % # ! # $ % #,!/ % + 4 + 5 >7F %!" % " / ! % " 4 "5 L ! % " " N C # " " O - % " / ! % " 4 "!#!' 3 - & C # %$ " % ! " A$ #$ 5 P / % % " # " " ! " GQ7GP / % " % " # + 1 " % " / ! % " Q % " %!"!" G %!"!" %! 2 !" ! $#!' - #$ #! " #! # / ! % " #! " % +! " % %!"!" - #$ #! " A$ - # (
  • 256.
    FL > " 1"!# " " " B ! " $##!' A$ " % % " " F7BQ ! " BG ! " $##!' A$ +$ " #,!/ % + B ! " $##!' ! !# A$ , # #%$! % + . 1. % %!"!" % " " " - # C $ !%! % ! "3 % #$ % " +$ $ #,!/ 2. % ! %!"!" $ " " 1" !# " %! % !/ % !#!' % " / ! % "3 % " ,! '7 "!" & % ! )" % ! / " !+ 3. " %!"!" " 1" !# " A$ $ %! " " 2 " 1" !# "# ! !/ # / ! % 4 !" ! $#!' - #$ #! "3 ! " #! # % & ! " % / ! !%! 53 % "- #!' $ $ #! 7 " S K3 " & " "3 # %#$% " " 1" !# ! - #! %3 $ " ) !# "3 $ " ) !# " & %!"!" $% !/ ! " 4. " !" ! $#! " - #$ #! " # ! % " # + 1 "3 #' !+ "3 - #$ #! " " %$ " 4 C # 7 " "53 - #$ #! " % !/ " 4 # ? "5 &- #$ #! " #$ $% " 4 " %$ " % !/ "5 5. " !" ! $#! " - #$ #! " 4 !#$% , % % " - #$ #! " % !/ "5 $ " 7 " + -!# 6. . !" ! $#!' - #$ #! " $ " " /)" % %1+ - #$ #! " #$ / - 7 #$ #! " 7. " ! " #! # % " % 3 ! & ! 8. " ! " % / ! !%! " % + 4 !- #! % D! & % 1 ! 53 % "/! #!' " &% / ! 9. " " 1" !# " "# ! !/ " $ !%! " % " "! 1 &% #$ "!" 10. " $ $ #! " S K " "- #! " % " / % " ! " $ ! " "/! #!' " 11. . ' " % % #!' " # + 1 " &$ " " % % #!' % C # " " $ # 7 + 1 & % C % # " "3 $% ! %!# $ C% ! % GQ 12. " 1" !# ! - #! % " - # $ + %! #! " % $ " % % #!' [ $ !%! ,! ' "!" & " ! " "! !" 3 " " % # # !" ! $#!' $ " % 13. #$ / !" ! $#!' % " $ % ' !# "$ C !%3 "$ ! " Q 4# 5 &"$ "/! #!' " " $ 4G5 14. % !/ % "!+ !-!# #! & % ! / % # -! " !/ % " !%! # $ A$!/ 7 # " % $ ,! ' "!" % " ! #!' " " !/ % " " # $ " #! #! " " #! 7 % " " % " % QF &QG 15. " %!"!" $ " " 1" !# " ) !# " " $ !%! " " 2 ( $ ! " ,! ' "!" U -!#! # % #!' ( " % #! % U + "!' %! % % #! %V# $" % U( $ S K !- #! + $ " U " % !- #! #! " !- #! + $ " U %!"!" / ! 4 52 $ ! ! ##! % & - # ! % . ! ! ##! % # $ / ! % ! ! &- # ! % # " " / ! % " ! ! " !- #! + $ "V # $" % U %!"!" # / ! 4 5 % #! %V# $" % 16. " % " $ " " 1" !# " ) !# " % " / ! % " " ! " $ !/ % ! / % " ' 17. " %!"!" $ " " 1" !# " ) !# " " $ !%! " " 2
  • 257.
    FN 20. " %!"!"" 1" !# " " %% / # ! + " # $ 3 $ !%! A$ " " 7 1" !# " 21. " A$ " " 1" !# " " # #! " " 2 0 (3 (3 3 & ( " " A$ " " $ !%! # "$% % $ % " # !/ ( 0< %!"!" % " " ( $ " " 1" !# " ) " #$ ! !/ " " 1" !# " 1" !# "# ! !/ !" ! $#!' - #$ #! " -!# " ( %1+ - #$ #! " $ / - #$ #! " ! " #! # % ! ! ! " % / ! !%! + "/! #!' " ! "! 1 $ "!" ($ $ #!' S K ' " " 1" !# ! - #! % $ / !" ! $#!' % !/ % "!+ !-!# #! / % # -! " 1" !# ) !# -!#! # % #!' ( " + "!' %! % ( $ S K " !- #! #! " %!"!" / ! %!"!" # / ! " 1" !# ) !# =! #$ $% #!' # $ -!#! " # % #!' ! #! $% #! " # $ " -!#! -!#! ; %% %!"!" $% !/ ! " + "!' C% ! % %!"!" %! % , %!"!" - # " %!"!" $% !/ ! / ! %!"!" !"# ! ! ( A$ " " 1" !# " ( + # $ = 1. " $& $ !" ! $#!' - #$ #! " ,! ) !# # " "$" % " ! ) % / % 2. # %!# $ ! / " !+ #!' #! 1-!# #! #! " " #! % " " % " 1" !# "# ! !/ % " / ! % " & %!# % " ! " # " 1+ - ! - #!' " 1" !# #! 4 !" ! $7 #!' - #$ #! "3 ! " #! # % & ! " % / ! !%! 5 3. . ! / " !+ $/ $ $ " % " "!+$! " - #$ #! " " %$ " % / ! % S # ! $ ,#! % ! # % "#$ % K2
  • 258.
    FO * . 0. * 0 LP * 0 O * 0 3 * 0 Q * 0 G> * 0 L %#$% % " - #$ #! " % !/ " # ? " 0 -!A$ % " - #$ #! " % !/ " /)" $ ,!" + 4 "5 %!# % " "$% " " ! % +$ 2 H% # ! $ ,#! % ! # % "#$ 7 % ! " - / % "- / % I 4. . ! / " !+ $/ $ $ " ? " % " "!+$! " "$% " % ! % S +$%% % ? %! K "# % "#!% 4 +$%% % ? %! 5 O 4 +$%% %5 D! dF 1 ! d 1 d> L d> Q ! d > "/! #!' " d Q L HJ$) $ #! " " $ " # # % +$%% % ? %! I 5. HJ$) " $ $ $ #!' S KI3 H A$) " C !% % " 1" !# ! - #! %I3 HA$) " % !" ! $#!' $ " %I3 HA$) " % #$ / %I &HA$) " % !/ % "!+ !-!# #! 3 & % ! / % # -! I 6. % #! % " # %$ " S K &S0K % # %$ S K " " ,! ' "!" & % # %$ S0K $ " " 1" !# " ! " % " ,! ' "!" # % $ A$ # " # ,! ' 7 "!" 4 " " $ " " " % # %! % ) !# #$ 5 )/ =?> )/ =(> — !2 S & ! %!+ #! 3 & # 7 U !- #! #! " #! " %/ % " !# "K 4 ! " % " / ! % " ! / % "5 — !2 S " !@" " %# ,'%!# " U =! #$ $ " $ $ " ! # " # % " !@" " %# ,'%!# "K 4 $ " ! ! ! / % "5 — !2 S % # ? %! " " % U % #!' % % # 1 " # ! "3 " & % !$ )D!# A$ # " K — !2 S % " D " % #! # % U -!#! # % #!' ( 7 " - #! % / % " " # #$% " !/ " K — !2 S ! "! % " $#7 U $ ! ! ##! % " # " "# 3 " % #! # % - #! % # K 4" d " ! " 3 " ! ! " 3 " # ! " 3 " $& # ! " 5 4 - #! d + " G # "5 — !2 S " !- #! " U ( $ S K #$ % / #, ! $ + $ D $ " $ ) " @ / " 3 $ + $ A$ #! ! " $##!' ! $ ) !#! % &$ + $ # % A$ " D ! +C ) K 7. . ! / " !+ $/ $ / % S K !+$ % > F3 ! L> + " %! &$ !/ % # -! "!+ !-!# #! % QF3 H # "$ ,! ' "!" ! / " !+ #!' I 4 " $ " % ) !# #$ 5 8. ! / " !+ $/ $ / % χ 4=! #$ 5 L G 3 ! > + " %! &$ !/ % %- % QF3 H # "$ ,! ' "!" ! / " !+ #!' I 4 " $ " % ) !# #$ 5 9. $ ? % ,! ) !# $ ' S*K "!+ !-!# !/ ! ) % 10. " $& $ ? % ,! ) !# $ $% #!' # $ &$ !%1# % -! " "# ! !/ " 11. 0$"A$ 1#$% " ! / " !+ #!' " #! % /!" " #! 1-!# " A$ # + "$% " $ " S K3 S K3 S K &χ %!# " & / %C % ! #!' % " $ "
  • 259.
    FP 0 0 *. 2 " 1" !# ) !# & ) !# 2 / F? # '; A K 2 _ 7 7 ? ? F = c ! + 1 , 2 / ( A ) $ ' A C[ , F 5 A A I , = ;B 7 ? =6" > 1 1% + 1 , 2 / ( A ) $ ' A C[ , F 5 A A I , L '7 1 ? F; B 0 7 F';K @ 2 ? % A ;> F7 ==" % + 1 , 2 / A ) $ ' A C[ , F 5 A A I , 'M ? A ; K ? 2 ;% ? ) % > =6" % + 1 , 2 / ( A ) $ ' A C[ , F 5 A A I , 7 M '; @ = " 2 3 + # 4& ( F? 7 F AF / M ? Q ;% 7 A > ==" % + 1 , 2 / ( A ) $ ' A C[ , F 5 A A I , = A' K 7 * !" 3 0 + # 4& - ( > U ' ? A# F 6c ! ( ( + 1 # ( F 2 1 ' / ! U '7 > F ? 2 F > % 7 F % > = c % + 1 , 2 / ( A ) $ ' A C[ , F 5 A A I , ! U ? 'K > * ? = " 4 ( ( 1 , 2 / ( A ) $ ' F + , ( 1 7 F7 % / B 66" 3 + # 4& - ( - / B ? 7 ';K ? - ; 2 ) F_ <? @ =9" " ( ( + ; Q 3 ; Q ( ? 5 U ' B AA7 ? ? / 2 K ? ;1 ? K " 5 % 6 ( ; Q 3 ; Q ( F ) B '# @ % 2 # < 7 7 ? / 5 = " % + 1 , 2 / F ( A ) $ ' A H[ , F 5 A A I , 9 B '# @ % 2 # < 7 7 ? / 5 = " 2 ( + 1 , 2 / F ( A ) $ ' C[ , F 5 A A I , L B ? <AB F7 @ ) 2U 'A # = c " + 1 , 2 / F ( A $ ' A C[ , F 5 A A I , 7 M '; # * ==c % + 1 , 2 / F ( A ) $ ' A E [ , F 5 A A I , E 6 # % ;K ? ? 2 / F) ) 7 7 F @ ; " J c " ( 36 ( ( + ; Q 3 ;Q ( F ) ;FK ' # ; Lc " 3 2 3 + # 4& - ( 7 '# <AF ;' ; 0 <7 7 / 0 @ ;B ';A @ K 0 A> ';1 ? ;; ? B 2 1 ;> =*" 7 % ( + ; Q 3 ; Q ( # K G ) F <F @ = " / 0 + # 4& - ( / # 4& Y- / G / 'X [ <'? % _ K M 2 - % <? ;' ? 7 K =c % 6 + # 4& - ( # K G A/ U F? > _ # F; * / " ==" / 0 ) + 1 F F ( ; , M AF'/ = ( % /!"!' & % !@ UUUU " 1" !# "# ! !/ U ( $ " !- #! ! "2 4 # $" ! "5 & $ S K !- #! " " D & " &-! " UUUU ( $ # % #!' ( " 4 &$" % % /!"!' 3 # 5 U $ !%! % (
  • 260.
    LQ GG % #!'% ! / " !+ #!'% #!' % ! / " !+ #!'% #!' % ! / " !+ #!'% #!' % ! / " !+ #!' ( )#! " % % "$% "2 • -! !#!' % $"$ ! • % ##!' % ! " 2 # ) !# # ) !# 3 • "# ! ! % & % % " + -!# " # " ! " • ( " #!' % 0=0=0=0= J$ % %$ 2 G % " # % A$ ?$ + % $"$ ! % " #!' "$% " # % " ! " " "$% " ! / " !+ #!' " #! % > # % " % " A$ ! + $ ! / " !+ #!' % # ! $% # % ! #! A$ ! % $"$ ! % " #!' "$% " 8" " A$! #!"! " " " % " "$% " % ! / " !+ #!' 3 %% % " #!' " "$" # 7 "! " #! " ! " "2 # ) !# " & # ) !# "3 "1 # % " % " " # $ " A$ ! + $ GG GGG GGG GGG G 0 ( 0 * ( . .0 ( 0 * ( . .0 ( 0 * ( . .0 ( 0 * ( . . , %% / # $ ! / " !+ #!' ( % # " C ! " # " ! /) ) " " -! ! " # #% ! & #$ % " # # 1" !# " % $"$ ! # " " % " "$% " " ! !" " % A$ % ) % ) ; H $ % " % # D A$ , " " % " "$% "I HJ$!) " " % " $"$ ! " % " "$% "I H $ % " " % " # # 7 1" !# " " " $"$ ! "I # " " % " "$% "3 % " " $ " " " " +$ " 0 "!# ,& " # D " % " A$ $ " " % " "$% " $ ! / " !+ #!' 2 6 D </ 6 D </ A$ %% " D </ ! %!# A$ % " "$% " , " " $ + $ - " 7 "7! / " !+ "3 %$ " $ ! " ! $#!' $# #!' "$ ! 3 % # " # !/ % " $# !/ " % / "3 ! " $ + #! ! / " !+ #!' ! !/! $ " # -!% "! !% " # D " % A$ # # ! % " "!"3 !" #! "3 1#$% " $ %!# /!" " #! 1-!# "3 " $ ! " + #! " +$ % "3 # " " )# !# "E&%! " A$ $ / ! " ! / " !+ #! " A$ %% " D </ ! %!# A$ % " "$% " , " " " # -! " # #! % " % C %!# + % 4 ? % 3 % # " $ !' !# /!" 53 $ + $ ? #$ !/ " # # ! !# % $ "$ " " # " # #! ! " ! / " !+ #!' " # D "3 " " $ % 0 "$ - 3 $ % & D "!' " !- 7 % ! / " !+ #!' " $ #$ " "# ! % " $ ! %! 4A$) ! / " !+ #!' " %% /' # 3 #' " ,! )" 3 A$) "$% " &# #%$"! " " $/! 5 " % "!+$! % " % " $ ! / " !+ #!' " # D " GGGGGGGG (((( KR)< / ) % ) % ) ) D </ L " "$% " "!# " # $ " % " " ! / " !+ #!' $ # D # ) !# " 2 G #$ % ! #%$& % 1 $% % ! / " !+ #!' 3 % % $ $ " &"$ -!%! #!' ! " ! $7 #! % % % + ! #!' A$ #! % " $ ! &% - #, A$ " " %
  • 261.
    LG % -!+$ GGG " $ " $ ? % $ % # " "!" & !" #! " % " " / 1 #$ % " %! ! " " % #! " % $ !7 C %!# ! " ! $#!' $# #!' "$ ! # " ! V % # " &"$ " > )/ J$ # " ! $& % # ! " #! % % ! / " !+ #!' 4$"$ % % % 7 ! % % 3 % % +1 3 % " "$% " " ! " &% " ! #! % " # #%$"! " U "$ ! U5 % # " 1#$% " /!" " #! 1-!# "3 % "$ #$ NF 274 % 7 " 4 !# ("&#,% +!# % "" #! ! 3 GPO>5 % "$ " # "! % 3 " #!%% 3 D # 3 ! - !/ & #!" % -!+$ GG " " $ ? % "$ $ 1#$% $ 7 /!" #! 1-!# 4 , ! 3 GPOG5 * . GG = ( . . . %+$ " !- #! " % " # ! $ " ,#! % ? ? " " &?$ 1 " . " $ ! %! ! " " $ ! %! ! # # D % ! # % " # ! $ " % " ?$ 1 " & " A$ ? % " !" " " $ , % = $" %) 4 U NF & U L " # !/ 5 $ +! %+$ " !- #! " / % " # " # % ? 3 " !% "$ /!"!' - ! &-$ " " !"- ##!' % ? % " $ ! !) / 1 $ # #!' !"# ! ! #!' % " " ! !# % "! % # $" " ,%% + " # -% ? " ! % " !- #! " %1 !# "3 " #! % " & # ' !# " % " " + $ " A$ "$7 $ " " !- #! " #$% $ % " "!# " " " $ ! " -$ $ "3 $& # " ! " /!" % ! #! A$ ! % " # # " 7!" %1 "3 !" ! +$! " " " ! " !- #! " B ) #$ % ! #%$& % % ! % % 4 ? !/ " & +$ " ! / " !+ #!' 3 "1 # % ?$" !-!# #!' % " $ ! 53 % # D + % % ! / " !+ #!' 4#' & ' " %! '53 % " / ! % " &) ! " % ! / " !+ #!' &"$" -! !#! "3 "1 # % " %! ! #! " )" 4 4 # - #! /!"!' % %! $ 5 % A$ " " %% % " " $ ! " ! / " !+ #! " # " &% " 1 " ? ( / #' ,# % " # ! % % 7 # # 1 $% % " %! 4Z% #!' % # ' !# K5 L < " % "# ! #' -$ %% / # % ! / " !+ #!' ! #%$&2 • ! ' "!" & " #!-!# #!' % " / ! % " • !" @ $ !%! 4 D ! D ! 5 • $? "3 $ !/ " & $ " 4 # #! 3 "3 " D &V A$ %% " # # 1" !# " A$ " % / " % " "$? "E "# ! #!' % $ !/ " & $ " E& # ! ! " % ##!' % $ " 5 • " $ " !#!' %!# " 4 "# ! #!' #!" 3 # -! !%! 3 / %! &/ ! % " ! "5
  • 262.
    L • ( #! ! 4$ "$ # " % " %% % ! / " !+ #!' 5 ( ? % 3 $ D 7 ! " "# ! % "!+ % " "$? " % " + $ "3 ! " $##! "3 ! % "3 !7 $% #! " D ! % " & % " %% % D ! $ #$ " " "# ! #' " # 7 # ' % " "$? " &" %! % " /!" " " $ " ! #%$& % " % " - " &% # " " %/! 7 ) 8" " " % " $# " % %!"!" % " " % "$ % " " # % #7 " & % ! " 1" !# A$ " % " # !#' $ A$ #$ " %!# %!"!" " 1" !# " #$ ! !/ "3 % " "$% " $ " - " " -! #! " A$ "$ % ! - #!' 4/ + S% " "# ! " " /!) !# " ! !- " " - / % " # ! " $# !/ " $ " " % ( "7 !W ! K 5 " #! #!' !# ("!# % +1 # ! A$ ! " "# ! / 7 % ! ! #! % A$ "$ % " "$% " "#$ ! ! " &U%$ + U " %% 7 % " "$% " " ! " # A$ " " ! #%$& # #%$"! " ! "$+ 7 #! " & " !"#$ % " ! %!# #! " % ! / " !+ #!' " " ,# % "!+$! % "$% " % ! / " !+ " %! ! "# ! ! )" " . C !% ,# % " ! % "3 + -!# "3 ! $? " &-!+$ " $ " " % " ! $ 4 !+ 5 4/ + 3 % G3 % 3 % WE+ -!# G3 + -!# 3 + -!# WE # 5 &# % 1 $% A$ % ! !-!# 6! " 4GPOL3 >PQ5 # ! % % % "2 % ) " #!-!# % # ! % % 0 $ # &% " ) # # " ! " 4/ + 3 # %$ " & +% "3 ! + % "3 # 5 #% " $ # ! # ? % " 1" !# "E ? % 3 ! #%$! ! "3 "/! 7 #! " " 3 # % #! "3 ' S*[3 # 3 $ !" % # % " % F/ - ) 4 " % +! % "5 " "! % " / ) %" " - " % " % " " # "!" " % ( ? % 3 ! #%$! $ % # $ % " # + 1 " % / ! % ! # # %$ " & % # % # % " # 7 + 1 " % / ! % ! # +% " " ) #% "1 ? +% % $ % #$ " + ! % %'+!# % -!+$ GG > " " $ ? % % ! #%$! $ " "!+ !-!# #! 2 S*K3 χ 3 3 # 3 ! #%$! " ! - #!' " # % + ! $ % / % ! % $ 3 % " + " %! 3 % !/ % # -! 4 %- d α5 &% ! ##!' % - # 4 !# ("&#,% +!# % "" #! ! 3 GPO>5 "! !" 3 " #!-!# " "! " # #, % ,! ' "!" ! / " !+ 7 #!' $% # # " / # " % " "$% " " " % !" A$ -$ - $% " % " ,! ' "!" % " / ! % "3 & - #$ " " ! % " 1" !# "# ! !/ &%$ + % " % " %!"!" h $ % " ) ) 0 # " % # " " " " # # #! ! " " " 1" !# " # " ! D %!# A$) # "!" # $ 3 "'% #! % " &# "$" "$% " ! % $"$ ! # # % " # #! ! "3 ! # " ! #%$! % " $ " " 1" !# "3 " A$ " D %!A$ # "$ " #!%% &" " % " "$% " " # "! % " "! !" % " % " " # / 3 " "3 " "# !7 O ) 0 / /% 1 ) 6 " " !/ # #%$"! "3 " ,# # #! " " ! / " !+ #! "3 " %! % " ! %!# #! " % ! / " !+ #!' & " " % # #' " " ! % " +$ " ! / " !+ #!' &"! " #$ %! % " ? !/ " % $ %% " 2 S . K3 S . : K3 S . K3 S . ( K3 S . : . K3 # % # " % A$ " - #!%! % #!"! " " # A$) 1 3
  • 263.
    L> $ #$ "##!' $ % !# P ( . J$ " % " - #! " $ !%! " % ! / " !+ % % # ' !# $ " '"! " &" ! #%$& % -! % % " %- ) !# GQ ?%< 8" " "$% C !% " "# ! ! # & -$ ! #! " ! % " "! !" % % # $ % D ! #! % % /! A$ !#," ! % " # % - % %+$ " ? % " ) !# " " 1 % #$ " ! ! $ !%! 4$ ! " $ !#!' 53 $ $ / + # $ " %% 3 %!"!" " 1" !# " !#! % "3 % " %% $ -' $% # %!# 3 " " "! " + $ "3 - + -1 "3 # " # A$ % " " $ %!# $ 1#$% $ /!" #! 1-!# 3 " D#%$& % ! $#7 #!' & % " % " % " " " %% $&# #!" "$ ! 3 & / " ! #%$& ) !7 # " " # " " $ ! ! " % "$ "! " # ! % ! $##!' % @ % $ / ! ! !/ " " - # " % " # % C ,! ' "!" " % 7 #! "3 % # ! / ! % " ! "3 % ! " $ !#!' %!# & " " ( $"# " #% ! 3 #!"!' & !"#$"! " ! # "3 "1 # %! ! !#! "3 +$ " ! # " ! " & $ 7 #! ?$" !-!# KR)< / ) % % ) ) D </ L . # ) !# # ! % & 1 % " % " A$ $ # ) !# &)" " % " 2 G ( !# > "$ B $##!' 4 ) L "$% " N #%$"! " O ) !# " '% A$ # % " # & / & %! ! % " D %!# #! " )# !# " A$ $ " # ! " % " $"$ ! " % # ' !# &% ! %! + -1 "$ % ! ! " % " ! #%$& # ) !# " " %$ + 3 " ! +$ ! %!# A$ " ,& " %% $ # ' !# 3 "! A$ %+$ " $"$ ! " -! # - " # )" % ! / " !+ #!' $ ! / " !+ #!' "! " # " $& $ # ' !# 3 "! ! % # D A$ " " % " "$% " % " A$ ,&$"$ ! " # ) !# " A$ "1 " ! " % # ' !# &% " #! " ! %! + -!# " - #! " ( !%$" % !- #! # $ # ) !# &$ # ) !# 3 " " % -!+$ GG B $ ? % ! $##!' $ # ) !# &# $ / " " " " #!%% 3 / & $ !%! ) ! " # % ? " * . GG B = ( . . . ( 8 ';> ? % </ / 'a ; 7 - # & / > F / - <; F# / F" . , + 4 2 + & / > 7 G , + & 2 2 . $ G # 4& ; & 5 , 8 , G + & 2 . - , $ , + G 2 & 2 , # 4& / 2 ( V M 5 / > W V [ 4 5 W V [ 4 W V / + $ + G W V / + 5 $ 4 W d , 2 7 , G 7 , . $ $ ( 7 & *J J 7 / $ % . 2 7 - <; F# / F A L 6J 2 !! , + 2 2 . , , - <; F# / F ' ,
  • 264.
    LB GG >GG >GG>GG > H ( ( IH ( ( IH ( ( IH ( ( I / # " " % " + % $ %!# &" D %!# / % 4 % " % # " % " "!"53 " # "! " % + % " # @ $ " #!' # !/ " " &" % " # # 7 "3 + -!# "3 $ ! /!"$ % "3 /! "3 "!" " # $ ! " /! & " " % " #$ % " $ !" 7 % " ! / " !+ " % $ % " A$! "# ! ! % " #! 3 " / $ 7 + % ! A$! D! B # 1 " &$ + % #, > # 1 "3 ! # $ $ !%! # " % " $ "!" "! !% .... G " % G / " !+ #!' -! ! " % $"$ ! 3 & A$ % , 7 " )" " " ! / " !+ #!' $ " " $ # D # ) !# $ # D # 7 ) !# > % # D ! % - 3 $ % & D "!' % ! / " !+ #!' B " % " " # $ " $ ! / " !+ #!' " $ # ) !# " 2 3 1 !# 3 "$ 3 ! $##!' 3 # ' !# 3 ) 3 "$% "3 # #%$"! "3 ! %! + -1 & ) !# " F " % " " # $ " $ # D # ) !# " 2 3 1 !# 3 "$ 3 ! $##!' 3 ) 3 "$% "3 # #%$"! " & ) !# " L ( " % / " !+ #!' " $ $ !%! !/ " " &" ( 0<( 0<( 0<( 0< ! / " !+ #!' ."$ ! V # D # ) !# D # ) !# % " % ! / " !+ #!' ==== G % $ 1 !# $ "!" # %!# $ 1#$% $ /!" #! 1-!# #! % ) !# $ & %!# % " % " % !#$% > (! " #$ % " 1 % 1 !# % % ! / " !+ #!' A$ , # # ! % % + % " ? #!#! " % %! 0 0 * .0 0 * .0 0 * .0 0 * . ( : ]GPO>5 ) / ) . ! ?/ -+ G ? G # !#!' 6 ",! + 3 2 ( ( M ( " % " "$% "2 U % % ! / " !+ #!' U ( " % ! / " !+ #!' = (= (= (= ( % /!"!' & % !@% /!"!' & % !@% /!"!' & % !@% /!"!' & % !@ ( ( +! G . G G G ( % ! / " !+ G #! % " $ ! F G > -! !#!' ) ! " N G B ( % " &%! ! #! " GQ G>
  • 265.
    LF G % -A$ $" " &+ -!# #! " % # $ !# #!' # % # !/ GB % $" A$ % " !@" ,# % % /!"!' > ! " % /!"!/ " - ! " % " !@" L B " -$ #! " &+ !-!# #! " % % /!"!' % !@ P F % " A$ ! ! % " # !#! " % " A$ " D % " !@" % / % /!"!' >N > 8 B> > G (% ! % % BB > ! ' "!" BN > > " $ !#!' BP > B ( # ! ! " FG > B G % ##!' % $ " FG > B # % ##!' % " " FB > B > %!"!" % " " FF B . FL B G # 1" !# " % $ " FN B ! A$ !# % " !@" / % % /!"!' L> B > ( + " - ! " % " !@" LF B B *$ #! " &+ !-!# #! " % % /!"!' % " !@" % $ " LP B F % % " " NF F . : NP F G "$ OQ F #%$"! " & !"#$"!' O F G %!# #! " % " " OB F %!# #! " % " $# " OO F > %!# #! " % " $# " P> F > # #! " PN F B % -$ $ % % /!"!' ! - !% GQG 0 0 * GQF (8 2 % " ! # " "#$ % GGG (8 02 $ " ! ! %!# GG