Product = anything offered for sale by a firm to buyers to satisfy their wants and
needs.
Forms of Product
 A physical object
 A service
 A Place
 An organization
 An idea
 A personality
Tools to be considered in product differentiation
o Branding
o Quality
o Image
o Product features
o Packaging
o Location
o Promotion
o Innovation
o Different service levels
Branding = is that marketing action which identifies an helps differentiate the goods
or service of one seller from those of another.
Brand = is a name, term, sign, symbol, or design, or a combination of these elements,
that is intended to identify the goods or services of one seller or a group of seller.
Brand may be either
 Legally registered = are provided with legal protection called trademark.
 Not legally registered
Legally registered or not consists of two distinct parts
 Brand Name = this term refers to that part of a brand consisting of words,
letter, and numbers that can be vocalized
 Brand Mark = this refers to that part of a brand that appears in the form of a
symbol, design, or distinctive coloring or lettering and which cannot be vocalized.
BRAND AND TRADEMARK
Criteria for a Good Brand
It should suggest something about the product’s benefits and qualities
It should be easy to pronounce, recognize, spell and remember
It should be distinctive
It must be adaptable to additional product lines
It must be capable of being legally registered
Unregistered
Brand
Legally registered
brand ( or
trademark)
Brand name (
words, letters,
numberswhich
can be
vocalized
Unregistered
Brand
Brand Name
Brand Mark
BRAND
When to Adapt Brand
 The demand for the general product class which the product or service under
consideration belongs should be large.
 The demand should be strong enough so that the market price can be high enough to
make the effort profitable.
 There should be economics of scale.
 The product quality should be the best for price, and the quality should be easy to
maintain.
 The brand or trademark should make it easy for the product to be identified.
 Availability of the products is dependable and widespread.
 Favorable shelf location or display space in stores must available for retailing
activities.
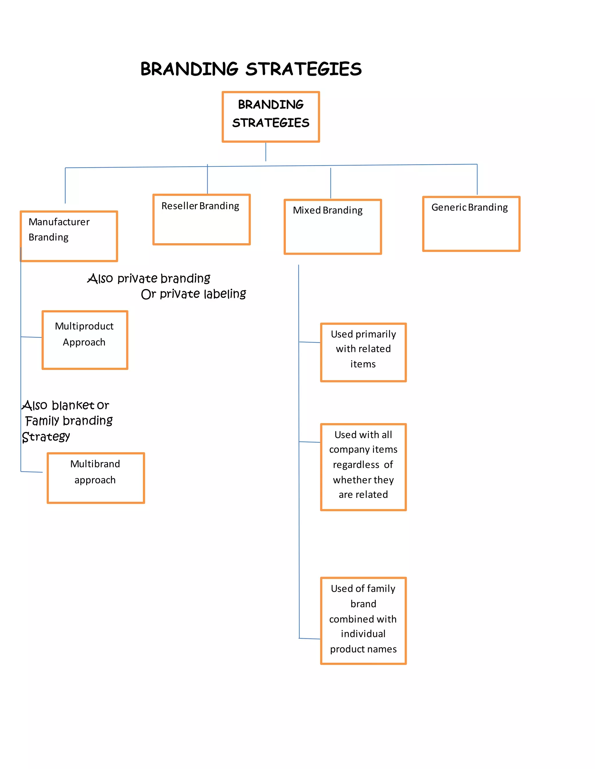
BRANDING STRATEGIES
o Manufacturer Branding
o Reseller Branding
o Mixed Branding
o Generic Branding
Manufacturer Branding – is a branding strategy in which the brand name for
a product is designated by a manufacturer.
 Multiproduct Approach = referred to as blanket or family branding strategy.
 Multibrand Approach = requires the firm to provide each product with a distinctive
name.
Reseller Branding = referred to as private labeling or private branding.
Mixed Branding = refers to the use of the manufacturer and reseller brands in a
product.
Generic Branding= is a branding strategy which lists o product name, only a
description of contents.
BRANDING STRATEGIES
Also private branding
Or private labeling
Also blanket or
Family branding
Strategy
Manufacturer
Branding
ResellerBranding
Multiproduct
Approach
Multibrand
approach
Used primarily
with related
items
Used with all
company items
regardless of
whether they
are related
BRANDING
STRATEGIES
MixedBranding GenericBranding
Used of family
brand
combined with
individual
product names
Packaging = refers to all activities involved in designing and producing the
container or wrapper for a product. The container or wrapper is the package.
REASONS FOR PACKAGING
 It provides protection to products before and after the are in the possession of the
intended users.
 It provides convenience to the user.
 It provides safety
 It provides economy to both the seller and the buyer.
 It allows seller to effectively promote the product.
Labeling = that part of the product which provides information about the product
and the manufacturer is called label.
TYPES OF LABELS
The brand label = Identifies the product or brand.
The descriptive Label = provides information about the product
The grade label = Identifies the product’s judged quality
The promotional Label = provides attractive graphics to help promote the product.
Product Warranty = is a statement explaining what the seller promises about
the product.
VARIATIONS OF WARRANTY
 Express Warranties
Limited-coverage warranty
Full warranty
 Implied Warranties
VARIATIONS OF WARRANTY
Obligations warrantyobligations
Of the manufacturer not expressed bythe
statedinwritten manufacturer
or spokenwords.
liability
coverage
is
limited
Liabilityiscoverage isnotlimited
Product Life Cycle = refers to a product’s sales growth from the beginning to
its peak, followed by a decline and its eventual withdrawal from the market.
EXPRESS IMPLIED
Limited
coverage
warranty
Full
warranty
WARRANTY
FOUR STAGE OF PLC
Introduction stage
Growth stage
Maturity stage
Decline stage
VARIOUS FORCES AFFECTING THE LIFE CYCLE
 Consumer demand
 Competition
 Government rulings
INTRODUCTION STAGE
 Slow growth of sales
 Heavy promotional expenditures in relation to sales
 Relatively high prices for the products
 Limited product offerings
SLOW GROWTH OF SALES
o Delays in the expansion of production capacity
o Technical product problems that have to be worked out
o Difficulty in gaining widespread distributions
o Inertia on the part of consumer in trying the new product
HEAVY PROMOTIONAL EXPENDITURES
 Heavy sales costs involved in obtaining distribution
 The needs for heavy advertising to create consumer awareness and trial
HIGH PRICES
 The need to recover investment cost in plant and equipment
 Low volume of sales
GROWTH STAGE
 Sales start climbing rapidly as distribution increases and the consumers are persuaded
to try the product
 The ratio of promotional expenditures to sales decreases.
 Prices tend to remain high except when demand stimulation is required and entry of
competitors is discouraged
 New forms of the product appear
MATURITY STAGE
 Sales settle down as the product becomes well known
 Price reductions are used as a tool of competition
 Competition is intensified
 The market becomes saturated
DECLINE STAGE
A pruning of product models and variations to eliminate those not producing profit.
Promotional expenses are reduced
Plans for phasing out the product is made.
Pricing Defined
= Pricing may be defined as those activities involved in the determination of the price
at which product that will be offered for sale considering the various objectives of
the firm.
Pricing Objectives
Before setting prices, the firm's pricing objectives must the first be determined.
Pricing objectives may consist of any of the following:
1. Profit oriented objectives
2. Sales oriented objectives; or
3. Status quo-oriented objectives.
Profit-Oriented Objectives
Profit-oriented objectives call for profit generation. This may either be:
1. To achieve the target return on investment or on net sales; or
2. To minimize profit.
The Target Return Objective. This refers to the pricing objective requiring a
certain level of profit.
The Profit Maximization Objective. This refers to the pricing objective of
seeking as much profit as possible.
Sales-Oriented Objectives
Sales-oriented pricing objectives refers to those that will provide higher sales volume.
This may be achieved through any of the following: 1. Increasing sales volume; or 2.
Maintaining or increasing market share.
Increasing Sales Volume. This objective requires an increase in sales volume for
a given period.
Maintaining or Increasing Market Share. This objective requires
maintaining or increasing the company market share.
Status Quo-Oriented Objectives
Status quo pricing requires maintaining the same prices for the company's product.
1. Stabilize prices;
2. To meet competition
3. To avoid competition
The Pricing Procedure
Refers to the series of steps adapted in the determination of price.
1. The determination of the realistic range of choice;
2. The selection of pricing strategy
3. The evaluation of economic feasibility; and
4. The setting of the price.
Determining Realistic Range of Choice
= The first step in pricing is the determination of the realistic range of prices by which
a final choice shall be made.
Selecting a pricing strategy
The next step is pricing procedure is the selection of pricing strategy. The decision-
maker may adapt any of the following:
1. Market skimming strategy = requires of price at the upper limit of the realistic range
of choice.
2. Penetration strategy = calls for setting the price at the bottom of the realistic price
range.
Pricing approaches
1. Cost based approach
2. Buyer based approach
3. Competition based approach.
Cost based approach The cost based approach in pricing refers to the setting of
prices on the basis of costs. Under this approach the total costs are calculated and a
margin of profit is added There are two types of pricing under the cost based
approach. They are the following:
1. Cost plus pricing = This method calls for adding a percentage of cost on top of the
total cost. The added percentage constitute the profit margin, while total costs
represents the direct costs and the overhead costs
2. Target rate return pricing.
Buyer based approach
The buyer based approach of pricing deals with consumer perceptions or behavior as
bases for determining the selling price of a product or service.
1. Perceived value pricing = This method establishes the price for a product based on
the buyers perceptions of the value of the product or service.
2. Price-quality relationship pricing = This approach hinges on the observation that
consumers associate high price with high quality and low quality with low price.
3.Loss-leader pricing = This refers to the practice of setting low prices on selected
products which will result in generation less profits, but with the objectives of
increasing the sales volume of other product sold by the company.
4.Odd-number pricing = This refers to the practice of setting price even below peso
amounts.
5. Price lining pricing = This method refers to the practice of selling merchandise at a
limited numbers of predetermined price levels.
Competition based approach
The competition based pricing approach refers to the setting of prices based on what
prices are being changed by competitors.
1. Going-rate pricing; and
2. Sealed bid pricing.
Going rate pricing. Under this pricing method, the firm adapts a price based on the
competitors prices.
Sealed bid pricing. In sealed bid pricing, the firm sets its price which is thought to be a
little lower than the competitors.
Price adaptation strategies
Price adaptation strategies are those that are used to address the variation in
geographical demand, costs, market segments, purchase timing, and other factors.
1. Geographical pricing
2. Price discounts and allowances
3. Promotional pricing
4. Discriminatory pricing.
Geographical pricing
Geographical pricing refers to pricing decisions related to products intended for
customers in different locations.
1. Point of production pricing = where the seller quotes the selling price at the point of
production.
2. Uniform delivered pricing = the seller quotes to all buyers the same delivered price
regardless of their location.
3. Zone delivered pricing = the seller sets prices that are different from zone to zone.
4. Freight absorption pricing = is that strategy where the seller pays for some of the
freight charges in order to penetrate more distant
Price Discounts and Allowances
 Cash Discount = reductions in price to encourage buyers to pay their bills
quickly.
 Quantity Discounts = reductions in unit costs for a larger order.
 Functional or Trade discounts = reductions from the list price given by the
manufacturer to reward wholesalers and retailers .
 Seasonal Discounts = price reductions given to buyers who buy goods or
services out if seasons.
 Allowances = reductions from list prices to buyers for performing some activity.
 Trade-in Allowance = price reduction given when a used product is
part of the payment on a new product.
 Promotional Allowance = price reduction granted by a seller as
payment for promotional services performed by buyers.
Promotional Pricing
Sale
Special event Pricing
Cash Rebates
Low-interest financing
Warranties and service contracts
Marketing Channel = the gap between the firm and its customers must be
closed by a facilitating tool. It is also a human creations and they may be designed and
structured to serve the needs of the user.
Functions of the Marketing Channel
1. They routinize decision and work
2. They finance the process for moving goods from the producers to the consumers.
3. They are active participants in the pricing process
4. They serve as a channel of communication between the producers and the consumers.
5. They assist in the promotional aspects of marketing
6. They minimize the number of transactions in the system.
Routinization of Decision = provides the manufacturers with a much reduced number
of people to contact when transactions are made.
Financing = when manufacturer sell directly to consumers they may have to reckon with
the financing
1. Sales calls to prospective customers
2. Purchase of selling equipment
3. Construction of display stores
4. Extension of credit to customers
5. Training of retail salespersons.
Pricing = difficulty of pricing one's product is aggravated by lack of direct contact with
consumers, especially if they are scattered throughout a wide area of concern
Channels of Communication = changing requirements of users are often time relayed
to the distributor.
Assistance in Promotional Activities = when the distributor attempts to increase
his sales by promoting his products, he is actually complementing the promotional
activities of the manufactured.
Minimization of Number of Transactions = the distributor plays an important role
in minimizing the number of transactions within the system.
TYPES OF MARKETING CHANNELS
1. Consumer channels = are used in the distribution of consumer goods.
Channel A is a direct distribution channel
Channel B is that type where one middlema interpose between the producer and the
consumer.
Channel C is that type of channel where the wholesaler and the retailer provide
linkage between the producer and the consumer.
Channel D is that type of channel where an agent apart from the wholesaler and the
retailer provides linkage between the producer and the consumer.
Marketing Channels for Consumer Products
CHANNEL A CHANNEL B CHANNEL C CHANNEL D
Producer Producer ProducerProducer
Retailer
Consumer
Consumer
Wholesaler
Retailer
Consumer
Agent
Wholesaler
Retailer
Consumer
Marketing Channels for Industrial Products
CHANNEL E CHANNEL F CHANNEL G
Industrial Channel = are used in the distribution of industrial goods.
1. The manufacturer selling directly to the industrial user.
2. The manufacturer assigning industrial distribution which sells directly to industrial
buyers.
3. The manufacturer dealing with agents who call on industrial user.
THE CHANNEL SELECTION PROCESS
1. Identification of target customers.
2. Determination of consumer buying habits regarding the goods under consideration
3. Listing of channel alternatives.
4. Determination of the location of the potential customers.
5. Evaluation of channel alternatives
6. Selection of channel members.
EVALUATING THE PROSPECTIVE CHANNEL MEMBER
1. Credit and financial condition of the distributor = A review of the credit
performance and the financial statements will provide a clue as to desirability of
selecting the prospective distributor.
2. Sales strength = sales capacity of the prospective distributor and is indicated by
the quality the actual number and the technical competence of the sales people.
3. Product lines = determining the types of products carried by the prospective
distributor will reveal whether the sales objectives of the firm can be expected.
Producer Producer Producer
Industrial
Distributor
Industrial
User
Industrial
User
Agent
Industrial
User
4. Reputation = very important requirement in determining the possibility of profitable
relationship.
5. Market coverage = market covered by the prospective distributor must be market
coverage desired by the manufacturer.
6. Sales performance = prospective distributor must be able to show satisfactory sales
performance.
7. Management succession = prospective distributor who has qualified person to
succeed him in case of a need for replacement is a plus factor in evaluation.
8. Management ability = when the quality of management of a distributorship is poor,
it is not worth considering the prospect.
9. Attitude = if the prospective distributor has the right attitude , the possibility of
long term success in handling the manufacturer's product is possible.
10. Size = when the prospective distributor is into large scale operations, larger sales
volume for the manufacturer's products is possible.
FACTORS THAT INFLUENCE CHANNEL SELECTION
1. The nature of the product
2. The nature of the market
3. The nature of the company
DISTRIBUTION STRATEGIES
1. Intensive Distribution = is a strategy that requires the firm to sell its product through
every available outlet in a market where a consumer might reasonably try to find them.
2. Selective Distribution = is selling through only those outlets which will give the
product special attention.
3. Exclusive Distribution = agreement is one where the producer grant exclusive selling
rights to a middleman in a certain area.
Physical Distribution
= is that marketing function which facilitates the movement of goods from the
manufacturer to the location of the ultimate users. On a broader scope, physical
distribution includes the flow of raw materials, parts , and supplies to the firm's
production
Physical distribution, in a combination with marketing channels, comprise the total
system perspective of distribution called supply chain management
Physical distribution management is the development and operation of processes
resulting in the effective and efficient physical flow product. The physical distribution
managers are the people assigned to ensure that physical distribution activities are
carried out.
The Objectives of Physical Distribution
1. Improve customer service
2. Reduce distribution costs
3. Create time and place utilities
4. Stabilize prices
5. Influence channel decisions
6. Control shipping costs
Improve Customer Service
When customer are satisfied with the services provided by the firm through an
effective physical distribution system, they are motivated to patronize the firm. When
competing are undifferentiated (i.e, they are similar to one another), the firm with the
best physical distribution will have a competitive edge. Appliance dealers carrying similar
products with, sometimes , similar brands , realize that one of their major competitive
tools is fast delivery.
Reduce Distribution Costs
When the physical distribution system is effective, cost reduction is possible. The
economic order quantity and the just-in-time inventory concepts, for example, are
designed to minimize costs. Yet, these are only two of many ways of reducing costs.
Create Time and Place Utilities
Producers are, sometimes, confronted by difficulties that may derail action to achieve
profit goals. These occur when production and consumption are in imbalanced which
consist of two types:
a. Year-round consumption vs. seasonal production; and
b. Year-round production vs. seasonal consumption.
Stabilize Prices
There are times when the market is flooded with an oversupply of a certain product.
The effect is a drastic decrease in the price of the product. When this happen, the
profit objectives of the producer may be jeopardized. Warehousing and trabsportation,
when properly managed, may help stabilized prices. When onions are harvested in March,
and April are months of harvests. Storage provides a means to stabilize prices as the
producers are not forced to sell their products.
Influence Channel Decisions
Sometimes, a firm's management has to decide which channel to tap in the distribution
of its products or services. Not all types of channel will serve the requirements of the
firm's physical distribution will make it easier for management to identify and select the
right channel.
Control Shipping Costs
When physical distribution activities are not functioning properly, the smooth flow of
products from the company to the customers will not be possible. There may be a flow
of products but it will not be smooth and one result could be "lose control" over
shipping costs. An effective physical distribution eliminates this problem.
Elements of an Efficient Physical Distribution
1. Inventory planning and control
2. Transportation
3. Warehousing
4. Order processing
5. Materials handling
Inventory Planning and Control
Maintaining an inventory of stocks is a requirement of physical distribution. Too much
inventory, however, is a drain on the financial resources of the firm. This is in addition
to the cost of keeping the inventory. Too small an inventory, on the other hand, may
mean lost sales. Buyers who are not able to obtain the product at the time it is required
may shift buying with other sources. This is coupled with the attendant risk of the buyer
shifting loyalty to another manufacturer. The foregoing puts a pressure on the
management of physical distribution to maintain a balance between market needs and
costs. The firm cannot afford to maintain stocks that will serve the total needs of the
market. Even if it is able to do so, it may not be wise because the profit objectives of
the firm must also be considered. Further increases in inventory may not bring
proportionate increase in profits. Economics refer to this as "the law of diminishing
returns." Anyway, it will be best for the company to determined the most economic
inventory level to carry. A widely used inventory control technique is the Economic
Order Quantity (EOQ) mode. It can be used to determined what quantity to order so as
to minimize total inventory costs. The EOQ formula is as follows:
TransportationThe shipping of product to customer is one of the most important
activities in physical distribution. As product must be delivered at specific dates and at
the quality required, care must be taken in deciding what form of transportation to
adapt.
Forms of Transportation. Various forms of transportation may be used in
transporting goods. They are the following:
1. Railroads
2. Trucks
3. Water vessels
4. Pipelines
5. Airplanes
Railroads are less costly as a means of transportation. They can carry more term of
volume. This form of transportation is used, however, in some parts of the Philippines
and not as extensive as those in other countries like United States and Australia. The
existing railroads connect Manila and San Fernando, La Union, with the other lina
connecting Manila and Bicol. The number of existing railways and operational problems
hounding the railway system limit the effectively of railroads as a means of transporting
commodities.
Trucks constitute the most reliable means of transporting goods between two points
inland. Among the various means of transportation, these provide delivery service to any
point traversed by roads. Trucks, however, are less desirable means of transporting bulk
goods.
Water vessels provide a very important means of transportation especially in an
archipelago like the Philippines. Sea transport accounts for a large percentage of total
domestic cargo and passenger movement between the islands. Line operated water
vessels offer on fixed routes, and on sailing schedules approved by the goverment.
Trampers are water vessels carrying general cargo. They are nonfranchised, and thus
operate without fixed rates and without specific routes. They are free to go where
needed. Trampers are most desirable for carrying logs, copra, cement, grains, minerals,
coal, fertilizers, steel, mining, and logging supplies. Barges and tugs carrying cargo from
ports to their destinations along rivers and shallow waterways also form part of the
network of water vessels and may be used required by firms.
Pipelines are specialized means of transporting liquid products like oil from their sources
to market. These are less expensive forms of shipping yet they are not readily available
for service by just any firm.
Pipelines are mostly operated by the shippers themeselves. The great Russian oil
pipeline crossing Siberia are the most popular. In the philippines, the only ones using
pipelines are oil companies like Caltex and Petron.
Airplanesconstitute the fastest means of delivering goods. They are, therefore,
used in shipping perishables like food, newspaper, and flowers. They are costly, however,
and the least dependable because they are easily affected by adverse weather
conditions.
Special Transport Agencies. Delivering small quantities of goods post a
problem of economy to the shipper. This difficulty however, is taken care of by special
transport agencies like the post office, parcel services, and freight forwarders, for
minimal fees.
The post office is one of the most economical ways of sending packages to costumers. It
covers every town in the country. Delivery, however, takes longer in areas not specified
as key distribution centers. Where speed and reliability is concerned, parcel service
companies fit the requirement. They deliver packages within 24 hours in specific areas
and within 48 hours in some areas. The main drawback of parcel service firms is that not
all areas are covered.
Freight Forwarders are also transport agencies involved in the economical distribution of
goods. They pick up small shipments, consolidate them, and deliver them to their
destination. Although speed is compromised, the cost of shipping is reduced.
Warehousing
Warehousing is an important component of physical distribution. Due to some
reasons, most products are not delivered to the customers right after they come out of
the production line. Nevertheless, they must be kept in good condition until they are
finally delivered to buyers. The places where they are kept are called warehouse and the
activity done is called warehousing. Warehousing decisions must be made as to the type
of warehousing required and the numbers and location of warehousing facilities.
Types of warehousing. The company has to decide which of the two types of
warehousing will be used:
(1) private warehousing; or
(2) public warehousing.
Private warehouses are those owned or leased by the company. The following conditions
justify the use of private warehouses:
1. When the firm is able to adapt to a rapidly changing market or product conditions;
2. When the firm has special storage and handling requirements; and
3. When the firm has a relatively constant high volume of goods moving into large
metropolitan areas.
Public warehouses are those operated by professional warehouses which provide storage
and related physical distribution facilities on a rental basis to other firms. They may also
provide services such as reshipping, filling orders, financing, display of products, and
coordinating shipments.
Number and Location of Warehousing Facilities.
Decisions must also be made on the number and the location of warehousing facilities.
More warehouses would bring the product nearer the market, but warehousing costs
will increase.
Ultimately, decisions would involve trade-offs between many variables like:
1. Warehousing costs
2. Transportation costs
3.change in inventory carrying costs
4. Obsolescence costs
5. Value of alternative facility use
6. Production or supply alternatives
7. Value of costs concessions
8. Communicating and data processing costs
9. Channels of distribution
10. Customer service costs Management science has come up with various formulas to
determine the most number and location of warehousing.
Order Processing
Order processing refers to receiving, recording, filling, and assembling orders for
shipment. The steps undertaken from the time the customer makes an order up to the
time the ordered goods are delivered is called the "order cycle" Efficient processing of
orders contribute to customer satisfaction and minimize the length of time the
inventories stay in warehouses. As customer service affects sales, the company must
select the right service level. To efficiently serve the customers, procedures for
processing orders must be established. The objective of such procedure is to reduce the
average time of ordering goods.
Fortunately, improvements in technology have provided a more efficient means of
processing orders. The use of computers, for instance, drastically cuts the time spent
for processing orders.
The Major Components of the Order Cycle.
Four major components consist the order cycle. These are as follows.
1. Order placement
2. Internal order processing
3. Order preparation
4. Order shipment
Order placement refers to the time that elapses from the time the customer
develops the order until the order is received by the seller. Order placement may take as
long as few days if sent through mail or instantly if sent through electronic means.
Internal order processing refers to the time required to process the customer's
order until it is ready for shipment. It involves the following:
1. Customer credit check
2. Transfer of information to sales records
3. Transfer of orders to the inventory unit
4. Preparation of shipping documents
Order preparation refers to all activities relating to the picking and packaging
of individual customer orders. Order preparation may be as simple as a manual system
orcas sophisticated as highly automated systems.
Order shipment refers to the time the order is placed upon a transport facility
until the goods ordered is placed upon a transport facility until goods ordered are
unloaded and received by the customer.
Material Handling
Material handling refers to the activities involved in moving goods over short distances
into, within, and out of warehouse and manufacturing plants. Effective materials
handling can be made to contribute to cost reduction and effective flow of goods.
The objective of a materials handling subsystem are as follows:
1. To increase the usable capacity of the warehouse facility;
2. To reduce the number of times goods are handled;
3. To minimize the possibility of danger to people who are working around the
warehouse;
4. To reduce, if not eliminate, the monotonous and the heavy manual labor aspects of
short distance movements in the warehouse; and
5. To respond quickly and efficiently to customer's orders.

Marketing second sem

  • 1.
    Product = anythingoffered for sale by a firm to buyers to satisfy their wants and needs. Forms of Product  A physical object  A service  A Place  An organization  An idea  A personality Tools to be considered in product differentiation o Branding o Quality o Image o Product features o Packaging o Location o Promotion o Innovation o Different service levels Branding = is that marketing action which identifies an helps differentiate the goods or service of one seller from those of another. Brand = is a name, term, sign, symbol, or design, or a combination of these elements, that is intended to identify the goods or services of one seller or a group of seller. Brand may be either  Legally registered = are provided with legal protection called trademark.  Not legally registered Legally registered or not consists of two distinct parts  Brand Name = this term refers to that part of a brand consisting of words, letter, and numbers that can be vocalized  Brand Mark = this refers to that part of a brand that appears in the form of a symbol, design, or distinctive coloring or lettering and which cannot be vocalized.
  • 2.
    BRAND AND TRADEMARK Criteriafor a Good Brand It should suggest something about the product’s benefits and qualities It should be easy to pronounce, recognize, spell and remember It should be distinctive It must be adaptable to additional product lines It must be capable of being legally registered Unregistered Brand Legally registered brand ( or trademark) Brand name ( words, letters, numberswhich can be vocalized Unregistered Brand Brand Name Brand Mark BRAND
  • 3.
    When to AdaptBrand  The demand for the general product class which the product or service under consideration belongs should be large.  The demand should be strong enough so that the market price can be high enough to make the effort profitable.  There should be economics of scale.  The product quality should be the best for price, and the quality should be easy to maintain.  The brand or trademark should make it easy for the product to be identified.  Availability of the products is dependable and widespread.  Favorable shelf location or display space in stores must available for retailing activities. BRANDING STRATEGIES o Manufacturer Branding o Reseller Branding o Mixed Branding o Generic Branding Manufacturer Branding – is a branding strategy in which the brand name for a product is designated by a manufacturer.  Multiproduct Approach = referred to as blanket or family branding strategy.  Multibrand Approach = requires the firm to provide each product with a distinctive name. Reseller Branding = referred to as private labeling or private branding. Mixed Branding = refers to the use of the manufacturer and reseller brands in a product. Generic Branding= is a branding strategy which lists o product name, only a description of contents.
  • 4.
    BRANDING STRATEGIES Also privatebranding Or private labeling Also blanket or Family branding Strategy Manufacturer Branding ResellerBranding Multiproduct Approach Multibrand approach Used primarily with related items Used with all company items regardless of whether they are related BRANDING STRATEGIES MixedBranding GenericBranding Used of family brand combined with individual product names
  • 5.
    Packaging = refersto all activities involved in designing and producing the container or wrapper for a product. The container or wrapper is the package. REASONS FOR PACKAGING  It provides protection to products before and after the are in the possession of the intended users.  It provides convenience to the user.  It provides safety  It provides economy to both the seller and the buyer.  It allows seller to effectively promote the product. Labeling = that part of the product which provides information about the product and the manufacturer is called label. TYPES OF LABELS The brand label = Identifies the product or brand. The descriptive Label = provides information about the product The grade label = Identifies the product’s judged quality The promotional Label = provides attractive graphics to help promote the product. Product Warranty = is a statement explaining what the seller promises about the product. VARIATIONS OF WARRANTY  Express Warranties Limited-coverage warranty Full warranty  Implied Warranties
  • 6.
    VARIATIONS OF WARRANTY Obligationswarrantyobligations Of the manufacturer not expressed bythe statedinwritten manufacturer or spokenwords. liability coverage is limited Liabilityiscoverage isnotlimited Product Life Cycle = refers to a product’s sales growth from the beginning to its peak, followed by a decline and its eventual withdrawal from the market. EXPRESS IMPLIED Limited coverage warranty Full warranty WARRANTY
  • 7.
    FOUR STAGE OFPLC Introduction stage Growth stage Maturity stage Decline stage VARIOUS FORCES AFFECTING THE LIFE CYCLE  Consumer demand  Competition  Government rulings INTRODUCTION STAGE  Slow growth of sales  Heavy promotional expenditures in relation to sales  Relatively high prices for the products  Limited product offerings SLOW GROWTH OF SALES o Delays in the expansion of production capacity o Technical product problems that have to be worked out o Difficulty in gaining widespread distributions o Inertia on the part of consumer in trying the new product HEAVY PROMOTIONAL EXPENDITURES  Heavy sales costs involved in obtaining distribution  The needs for heavy advertising to create consumer awareness and trial HIGH PRICES  The need to recover investment cost in plant and equipment  Low volume of sales GROWTH STAGE  Sales start climbing rapidly as distribution increases and the consumers are persuaded to try the product  The ratio of promotional expenditures to sales decreases.  Prices tend to remain high except when demand stimulation is required and entry of competitors is discouraged  New forms of the product appear
  • 8.
    MATURITY STAGE  Salessettle down as the product becomes well known  Price reductions are used as a tool of competition  Competition is intensified  The market becomes saturated DECLINE STAGE A pruning of product models and variations to eliminate those not producing profit. Promotional expenses are reduced Plans for phasing out the product is made. Pricing Defined = Pricing may be defined as those activities involved in the determination of the price at which product that will be offered for sale considering the various objectives of the firm. Pricing Objectives Before setting prices, the firm's pricing objectives must the first be determined. Pricing objectives may consist of any of the following: 1. Profit oriented objectives 2. Sales oriented objectives; or 3. Status quo-oriented objectives. Profit-Oriented Objectives Profit-oriented objectives call for profit generation. This may either be: 1. To achieve the target return on investment or on net sales; or 2. To minimize profit. The Target Return Objective. This refers to the pricing objective requiring a certain level of profit. The Profit Maximization Objective. This refers to the pricing objective of seeking as much profit as possible.
  • 9.
    Sales-Oriented Objectives Sales-oriented pricingobjectives refers to those that will provide higher sales volume. This may be achieved through any of the following: 1. Increasing sales volume; or 2. Maintaining or increasing market share. Increasing Sales Volume. This objective requires an increase in sales volume for a given period. Maintaining or Increasing Market Share. This objective requires maintaining or increasing the company market share. Status Quo-Oriented Objectives Status quo pricing requires maintaining the same prices for the company's product. 1. Stabilize prices; 2. To meet competition 3. To avoid competition The Pricing Procedure Refers to the series of steps adapted in the determination of price. 1. The determination of the realistic range of choice; 2. The selection of pricing strategy 3. The evaluation of economic feasibility; and 4. The setting of the price. Determining Realistic Range of Choice = The first step in pricing is the determination of the realistic range of prices by which a final choice shall be made. Selecting a pricing strategy The next step is pricing procedure is the selection of pricing strategy. The decision- maker may adapt any of the following: 1. Market skimming strategy = requires of price at the upper limit of the realistic range of choice. 2. Penetration strategy = calls for setting the price at the bottom of the realistic price range.
  • 10.
    Pricing approaches 1. Costbased approach 2. Buyer based approach 3. Competition based approach. Cost based approach The cost based approach in pricing refers to the setting of prices on the basis of costs. Under this approach the total costs are calculated and a margin of profit is added There are two types of pricing under the cost based approach. They are the following: 1. Cost plus pricing = This method calls for adding a percentage of cost on top of the total cost. The added percentage constitute the profit margin, while total costs represents the direct costs and the overhead costs 2. Target rate return pricing. Buyer based approach The buyer based approach of pricing deals with consumer perceptions or behavior as bases for determining the selling price of a product or service. 1. Perceived value pricing = This method establishes the price for a product based on the buyers perceptions of the value of the product or service. 2. Price-quality relationship pricing = This approach hinges on the observation that consumers associate high price with high quality and low quality with low price. 3.Loss-leader pricing = This refers to the practice of setting low prices on selected products which will result in generation less profits, but with the objectives of increasing the sales volume of other product sold by the company. 4.Odd-number pricing = This refers to the practice of setting price even below peso amounts. 5. Price lining pricing = This method refers to the practice of selling merchandise at a limited numbers of predetermined price levels. Competition based approach The competition based pricing approach refers to the setting of prices based on what prices are being changed by competitors. 1. Going-rate pricing; and 2. Sealed bid pricing.
  • 11.
    Going rate pricing.Under this pricing method, the firm adapts a price based on the competitors prices. Sealed bid pricing. In sealed bid pricing, the firm sets its price which is thought to be a little lower than the competitors. Price adaptation strategies Price adaptation strategies are those that are used to address the variation in geographical demand, costs, market segments, purchase timing, and other factors. 1. Geographical pricing 2. Price discounts and allowances 3. Promotional pricing 4. Discriminatory pricing. Geographical pricing Geographical pricing refers to pricing decisions related to products intended for customers in different locations. 1. Point of production pricing = where the seller quotes the selling price at the point of production. 2. Uniform delivered pricing = the seller quotes to all buyers the same delivered price regardless of their location. 3. Zone delivered pricing = the seller sets prices that are different from zone to zone. 4. Freight absorption pricing = is that strategy where the seller pays for some of the freight charges in order to penetrate more distant Price Discounts and Allowances  Cash Discount = reductions in price to encourage buyers to pay their bills quickly.  Quantity Discounts = reductions in unit costs for a larger order.  Functional or Trade discounts = reductions from the list price given by the manufacturer to reward wholesalers and retailers .  Seasonal Discounts = price reductions given to buyers who buy goods or services out if seasons.
  • 12.
     Allowances =reductions from list prices to buyers for performing some activity.  Trade-in Allowance = price reduction given when a used product is part of the payment on a new product.  Promotional Allowance = price reduction granted by a seller as payment for promotional services performed by buyers. Promotional Pricing Sale Special event Pricing Cash Rebates Low-interest financing Warranties and service contracts Marketing Channel = the gap between the firm and its customers must be closed by a facilitating tool. It is also a human creations and they may be designed and structured to serve the needs of the user. Functions of the Marketing Channel 1. They routinize decision and work 2. They finance the process for moving goods from the producers to the consumers. 3. They are active participants in the pricing process 4. They serve as a channel of communication between the producers and the consumers. 5. They assist in the promotional aspects of marketing 6. They minimize the number of transactions in the system. Routinization of Decision = provides the manufacturers with a much reduced number of people to contact when transactions are made. Financing = when manufacturer sell directly to consumers they may have to reckon with the financing 1. Sales calls to prospective customers 2. Purchase of selling equipment 3. Construction of display stores 4. Extension of credit to customers 5. Training of retail salespersons.
  • 13.
    Pricing = difficultyof pricing one's product is aggravated by lack of direct contact with consumers, especially if they are scattered throughout a wide area of concern Channels of Communication = changing requirements of users are often time relayed to the distributor. Assistance in Promotional Activities = when the distributor attempts to increase his sales by promoting his products, he is actually complementing the promotional activities of the manufactured. Minimization of Number of Transactions = the distributor plays an important role in minimizing the number of transactions within the system. TYPES OF MARKETING CHANNELS 1. Consumer channels = are used in the distribution of consumer goods. Channel A is a direct distribution channel Channel B is that type where one middlema interpose between the producer and the consumer. Channel C is that type of channel where the wholesaler and the retailer provide linkage between the producer and the consumer. Channel D is that type of channel where an agent apart from the wholesaler and the retailer provides linkage between the producer and the consumer. Marketing Channels for Consumer Products CHANNEL A CHANNEL B CHANNEL C CHANNEL D Producer Producer ProducerProducer Retailer Consumer Consumer Wholesaler Retailer Consumer Agent Wholesaler Retailer Consumer
  • 14.
    Marketing Channels forIndustrial Products CHANNEL E CHANNEL F CHANNEL G Industrial Channel = are used in the distribution of industrial goods. 1. The manufacturer selling directly to the industrial user. 2. The manufacturer assigning industrial distribution which sells directly to industrial buyers. 3. The manufacturer dealing with agents who call on industrial user. THE CHANNEL SELECTION PROCESS 1. Identification of target customers. 2. Determination of consumer buying habits regarding the goods under consideration 3. Listing of channel alternatives. 4. Determination of the location of the potential customers. 5. Evaluation of channel alternatives 6. Selection of channel members. EVALUATING THE PROSPECTIVE CHANNEL MEMBER 1. Credit and financial condition of the distributor = A review of the credit performance and the financial statements will provide a clue as to desirability of selecting the prospective distributor. 2. Sales strength = sales capacity of the prospective distributor and is indicated by the quality the actual number and the technical competence of the sales people. 3. Product lines = determining the types of products carried by the prospective distributor will reveal whether the sales objectives of the firm can be expected. Producer Producer Producer Industrial Distributor Industrial User Industrial User Agent Industrial User
  • 15.
    4. Reputation =very important requirement in determining the possibility of profitable relationship. 5. Market coverage = market covered by the prospective distributor must be market coverage desired by the manufacturer. 6. Sales performance = prospective distributor must be able to show satisfactory sales performance. 7. Management succession = prospective distributor who has qualified person to succeed him in case of a need for replacement is a plus factor in evaluation. 8. Management ability = when the quality of management of a distributorship is poor, it is not worth considering the prospect. 9. Attitude = if the prospective distributor has the right attitude , the possibility of long term success in handling the manufacturer's product is possible. 10. Size = when the prospective distributor is into large scale operations, larger sales volume for the manufacturer's products is possible. FACTORS THAT INFLUENCE CHANNEL SELECTION 1. The nature of the product 2. The nature of the market 3. The nature of the company DISTRIBUTION STRATEGIES 1. Intensive Distribution = is a strategy that requires the firm to sell its product through every available outlet in a market where a consumer might reasonably try to find them. 2. Selective Distribution = is selling through only those outlets which will give the product special attention. 3. Exclusive Distribution = agreement is one where the producer grant exclusive selling rights to a middleman in a certain area. Physical Distribution = is that marketing function which facilitates the movement of goods from the manufacturer to the location of the ultimate users. On a broader scope, physical distribution includes the flow of raw materials, parts , and supplies to the firm's production Physical distribution, in a combination with marketing channels, comprise the total system perspective of distribution called supply chain management Physical distribution management is the development and operation of processes resulting in the effective and efficient physical flow product. The physical distribution managers are the people assigned to ensure that physical distribution activities are carried out.
  • 16.
    The Objectives ofPhysical Distribution 1. Improve customer service 2. Reduce distribution costs 3. Create time and place utilities 4. Stabilize prices 5. Influence channel decisions 6. Control shipping costs Improve Customer Service When customer are satisfied with the services provided by the firm through an effective physical distribution system, they are motivated to patronize the firm. When competing are undifferentiated (i.e, they are similar to one another), the firm with the best physical distribution will have a competitive edge. Appliance dealers carrying similar products with, sometimes , similar brands , realize that one of their major competitive tools is fast delivery. Reduce Distribution Costs When the physical distribution system is effective, cost reduction is possible. The economic order quantity and the just-in-time inventory concepts, for example, are designed to minimize costs. Yet, these are only two of many ways of reducing costs. Create Time and Place Utilities Producers are, sometimes, confronted by difficulties that may derail action to achieve profit goals. These occur when production and consumption are in imbalanced which consist of two types: a. Year-round consumption vs. seasonal production; and b. Year-round production vs. seasonal consumption. Stabilize Prices There are times when the market is flooded with an oversupply of a certain product. The effect is a drastic decrease in the price of the product. When this happen, the profit objectives of the producer may be jeopardized. Warehousing and trabsportation, when properly managed, may help stabilized prices. When onions are harvested in March, and April are months of harvests. Storage provides a means to stabilize prices as the producers are not forced to sell their products.
  • 17.
    Influence Channel Decisions Sometimes,a firm's management has to decide which channel to tap in the distribution of its products or services. Not all types of channel will serve the requirements of the firm's physical distribution will make it easier for management to identify and select the right channel. Control Shipping Costs When physical distribution activities are not functioning properly, the smooth flow of products from the company to the customers will not be possible. There may be a flow of products but it will not be smooth and one result could be "lose control" over shipping costs. An effective physical distribution eliminates this problem. Elements of an Efficient Physical Distribution 1. Inventory planning and control 2. Transportation 3. Warehousing 4. Order processing 5. Materials handling Inventory Planning and Control Maintaining an inventory of stocks is a requirement of physical distribution. Too much inventory, however, is a drain on the financial resources of the firm. This is in addition to the cost of keeping the inventory. Too small an inventory, on the other hand, may mean lost sales. Buyers who are not able to obtain the product at the time it is required may shift buying with other sources. This is coupled with the attendant risk of the buyer shifting loyalty to another manufacturer. The foregoing puts a pressure on the management of physical distribution to maintain a balance between market needs and costs. The firm cannot afford to maintain stocks that will serve the total needs of the market. Even if it is able to do so, it may not be wise because the profit objectives of the firm must also be considered. Further increases in inventory may not bring proportionate increase in profits. Economics refer to this as "the law of diminishing returns." Anyway, it will be best for the company to determined the most economic inventory level to carry. A widely used inventory control technique is the Economic Order Quantity (EOQ) mode. It can be used to determined what quantity to order so as to minimize total inventory costs. The EOQ formula is as follows:
  • 18.
    TransportationThe shipping ofproduct to customer is one of the most important activities in physical distribution. As product must be delivered at specific dates and at the quality required, care must be taken in deciding what form of transportation to adapt. Forms of Transportation. Various forms of transportation may be used in transporting goods. They are the following: 1. Railroads 2. Trucks 3. Water vessels 4. Pipelines 5. Airplanes Railroads are less costly as a means of transportation. They can carry more term of volume. This form of transportation is used, however, in some parts of the Philippines and not as extensive as those in other countries like United States and Australia. The existing railroads connect Manila and San Fernando, La Union, with the other lina connecting Manila and Bicol. The number of existing railways and operational problems hounding the railway system limit the effectively of railroads as a means of transporting commodities. Trucks constitute the most reliable means of transporting goods between two points inland. Among the various means of transportation, these provide delivery service to any point traversed by roads. Trucks, however, are less desirable means of transporting bulk goods. Water vessels provide a very important means of transportation especially in an archipelago like the Philippines. Sea transport accounts for a large percentage of total domestic cargo and passenger movement between the islands. Line operated water vessels offer on fixed routes, and on sailing schedules approved by the goverment. Trampers are water vessels carrying general cargo. They are nonfranchised, and thus operate without fixed rates and without specific routes. They are free to go where needed. Trampers are most desirable for carrying logs, copra, cement, grains, minerals, coal, fertilizers, steel, mining, and logging supplies. Barges and tugs carrying cargo from ports to their destinations along rivers and shallow waterways also form part of the network of water vessels and may be used required by firms. Pipelines are specialized means of transporting liquid products like oil from their sources to market. These are less expensive forms of shipping yet they are not readily available for service by just any firm.
  • 19.
    Pipelines are mostlyoperated by the shippers themeselves. The great Russian oil pipeline crossing Siberia are the most popular. In the philippines, the only ones using pipelines are oil companies like Caltex and Petron. Airplanesconstitute the fastest means of delivering goods. They are, therefore, used in shipping perishables like food, newspaper, and flowers. They are costly, however, and the least dependable because they are easily affected by adverse weather conditions. Special Transport Agencies. Delivering small quantities of goods post a problem of economy to the shipper. This difficulty however, is taken care of by special transport agencies like the post office, parcel services, and freight forwarders, for minimal fees. The post office is one of the most economical ways of sending packages to costumers. It covers every town in the country. Delivery, however, takes longer in areas not specified as key distribution centers. Where speed and reliability is concerned, parcel service companies fit the requirement. They deliver packages within 24 hours in specific areas and within 48 hours in some areas. The main drawback of parcel service firms is that not all areas are covered. Freight Forwarders are also transport agencies involved in the economical distribution of goods. They pick up small shipments, consolidate them, and deliver them to their destination. Although speed is compromised, the cost of shipping is reduced. Warehousing Warehousing is an important component of physical distribution. Due to some reasons, most products are not delivered to the customers right after they come out of the production line. Nevertheless, they must be kept in good condition until they are finally delivered to buyers. The places where they are kept are called warehouse and the activity done is called warehousing. Warehousing decisions must be made as to the type of warehousing required and the numbers and location of warehousing facilities. Types of warehousing. The company has to decide which of the two types of warehousing will be used: (1) private warehousing; or (2) public warehousing. Private warehouses are those owned or leased by the company. The following conditions justify the use of private warehouses: 1. When the firm is able to adapt to a rapidly changing market or product conditions; 2. When the firm has special storage and handling requirements; and
  • 20.
    3. When thefirm has a relatively constant high volume of goods moving into large metropolitan areas. Public warehouses are those operated by professional warehouses which provide storage and related physical distribution facilities on a rental basis to other firms. They may also provide services such as reshipping, filling orders, financing, display of products, and coordinating shipments. Number and Location of Warehousing Facilities. Decisions must also be made on the number and the location of warehousing facilities. More warehouses would bring the product nearer the market, but warehousing costs will increase. Ultimately, decisions would involve trade-offs between many variables like: 1. Warehousing costs 2. Transportation costs 3.change in inventory carrying costs 4. Obsolescence costs 5. Value of alternative facility use 6. Production or supply alternatives 7. Value of costs concessions 8. Communicating and data processing costs 9. Channels of distribution 10. Customer service costs Management science has come up with various formulas to determine the most number and location of warehousing. Order Processing Order processing refers to receiving, recording, filling, and assembling orders for shipment. The steps undertaken from the time the customer makes an order up to the time the ordered goods are delivered is called the "order cycle" Efficient processing of orders contribute to customer satisfaction and minimize the length of time the inventories stay in warehouses. As customer service affects sales, the company must select the right service level. To efficiently serve the customers, procedures for processing orders must be established. The objective of such procedure is to reduce the average time of ordering goods. Fortunately, improvements in technology have provided a more efficient means of processing orders. The use of computers, for instance, drastically cuts the time spent for processing orders.
  • 21.
    The Major Componentsof the Order Cycle. Four major components consist the order cycle. These are as follows. 1. Order placement 2. Internal order processing 3. Order preparation 4. Order shipment Order placement refers to the time that elapses from the time the customer develops the order until the order is received by the seller. Order placement may take as long as few days if sent through mail or instantly if sent through electronic means. Internal order processing refers to the time required to process the customer's order until it is ready for shipment. It involves the following: 1. Customer credit check 2. Transfer of information to sales records 3. Transfer of orders to the inventory unit 4. Preparation of shipping documents Order preparation refers to all activities relating to the picking and packaging of individual customer orders. Order preparation may be as simple as a manual system orcas sophisticated as highly automated systems. Order shipment refers to the time the order is placed upon a transport facility until the goods ordered is placed upon a transport facility until goods ordered are unloaded and received by the customer. Material Handling Material handling refers to the activities involved in moving goods over short distances into, within, and out of warehouse and manufacturing plants. Effective materials handling can be made to contribute to cost reduction and effective flow of goods. The objective of a materials handling subsystem are as follows: 1. To increase the usable capacity of the warehouse facility; 2. To reduce the number of times goods are handled; 3. To minimize the possibility of danger to people who are working around the warehouse; 4. To reduce, if not eliminate, the monotonous and the heavy manual labor aspects of short distance movements in the warehouse; and 5. To respond quickly and efficiently to customer's orders.