The schema for database application displayed by
graphical notation . It mainly comprises :
• Entity and its attributes
• Relationship, which is association among entities
Ideas ER Design Relational Schema
Relational DBMS
Implementation
Entity types represent collection of entities that
have same attributes and are pictured by
rectangular nodes. Basically the relation name.
Weak – Entity
Types
A Relationship type R among entities types
defines a set of associations.
Relationship types associate entity types. They
are pictured by Diamond nodes.
• Create a new relation.
• Include the simple attributes
• Include the simple components of the composite
attributes
• Identify the primary keys. If the chosen key is
composite, the set of simple attributes that form
it will together form the primary key.
• Don’t include: non-simple components of
composite attributes, foreign keys, derived
attributes.
• Create a new relation.
• Include simple attributes
• Add the owner’s primary key attributes, as
foreign key attributes
• Declare into a primary key the partial keys of the
weak entity type combined with those imported
from the owner
There are Three possible approaches:
1) Foreign key approach
2) Merged relation option
3) Cross-reference or relationship relation
option
1) Foreign Key approach
• Identify the relations S and T that correspond to
the entity types participating in R.
• Include as foreign keys, in the relation of one
entity type, the primary keys of the other entity
type
• The entity having total participation must have
the foreign key of the other entity.
• Include also the simple attributes of the
relationship type
DEPARTMENT has total participation. Therefore,
DEPARTMENT contains the foreign key, the
primary key of EMPLOYEE.
Example :
2) Merged relation option:
• Merge the two entity types and the relationship
into a single relation.
• This may be appropriate when both
participations are total.
3)Cross-reference or relationship
relation option:
• Create a third relation R for the purpose of
cross-referencing the primary keys of the two
relations S and T representing the entity types.
• Add as foreign keys, to the relation of the entity
type at the N side, the primary keys of the entity
type at the 1 side (don’t duplicate records!)
• Include also the simple attributes of the
relationship type
• Create a new relation.
• Add as foreign keys the primary keys of the
participating entity types to the relationship
type(their combination will form the primary
key)
• Include the simple attributes of the relationship
type
• Create a new relation
• Include the given attribute
• Include as foreign keys the primary attributes of
the entity/relationship type owning the
multivalued attribute.
• The primary key is combination of the attribute
as well as the foreign key.
• If the multivalued attribute is composite, we
include its simple components.
Example:
• The relation DEPT_LOCATIONS is created.
• The attribute DLOCATION represents the
multivalued attribute.
• LOCATIONS of DEPARTMENT, while
DNUMBER-as foreign key-represents the primary
key of the DEPARTMENT relation.
• The primary key is the combination of
{DNUMBER,DLOCATION}.
 Includes all modeling concepts of basic ER
 Additional concepts: subclasses/superclasses,
specialization/generalization, categories,
attribute inheritance
 The resulting model is called the enhanced-
ER or Extended ER (E2R or EER) model
 It is used to model applications more
completely and accurately if needed
 It includes some object-oriented concepts,
such as inheritance
An entity type may have additional meaningful
subgroupings of its entities
Example: EMPLOYEE may be further grouped into
SECRETARY, ENGINEER, MANAGER, TECHNICIAN,
SALARIED_EMPLOYEE, HOURLY_EMPLOYEE
 Each of these groupings is a subset of EMPLOYEE
entities
 Each is called a subclass of EMPLOYEE
 EMPLOYEE is the superclass for each of these
subclasses
These are called superclass/subclass relationships.
Example
An entity that is
member of a
subclass
represents the
same real-world
entity as some
member of the
superclass
 An entity that is member of a subclass inherits
all attributes of the entity as a member of the
superclass
 It also inherits all relationships
• Is the process of defining a set of subclasses of a
superclass
• May have several specializations of the same superclass
Example :
{SECRETARY, ENGINEER, TECHNICIAN} is a
specialization of EMPLOYEE based upon job type.
Another specialization of EMPLOYEE based in method of
pay is {SALARIED_EMPLOYEE, HOURLY_EMPLOYEE
• Attributes of a subclass are called specific attributes
The subset symbol
on each line
connecting a
subclass to the
circle indicates
direction of the
superclass/subclass
relationship.
Example of Specialization
 The reverse of the specialization process
 Several classes with common features are
generalized into a superclass; original classes
become its subclasses
Example: CAR, TRUCK generalized into
VEHICLE; both CAR, TRUCK become subclasses
of the superclass VEHICLE.
 Both Specializations and Generalizations are shown in
rectangles in EER diagrams (as are entity types)
a) Predicate-defined - The subclass is defined
through a predicate on the attributes of the
superclass
Defining
predicate of
the Sub class
EMPLOYEE
d
Salaried
employee
Hourly_employee
Salary > 30000Hours<6
b) Attribute-defined - The subclasses in the
specialization are all defined by the same attribute
of the superclass
c) User-defined – Membership determined
during insertion
Defining
attribute of the
Super class
Disjoint (d)
The subclasses must have disjoint sets of entities
Overlap (o)
The subclasses may have overlapping sets of entities
Partial - An entity may not belong to any of the
subclasses. Represented by
Total - Every entity in the superclass must be a member
of some subclass. Represented by
Disjointness and completeness constraints are independent
Note: Generalization usually is total because the
superclass is derived from the subclasses
 Every subclass participates as a subclass in only one
class/subclass relationship
 Single Inheritance
 Results in a tree structure or strict hierarchy
PURCHASED
d
WHOLESALERETAIL
COOKIE
HOME-MADE
d
Subclass can be a subclass in more than one class/subclass
relationship
 Multiple Inheritance
 Also called Shared subclasses
In a lattice or
hierarchy, a
subclass inherits
attributes not
only of its direct
superclass, but
also of all its
predecessor
superclasses
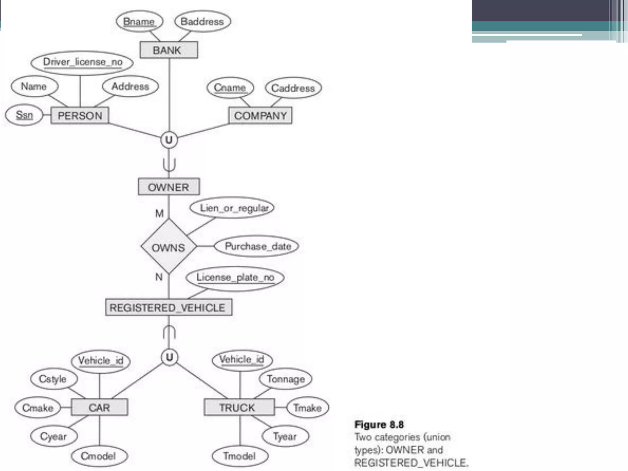
 Subclass related to a collection of superclasses
 Each instance of subclass belongs to one, not
all of the superclasses
 Superclasses form a union
 Category can be total or partial
 Subclass is called a category or UNION TYPE
Note: The difference from shared subclass is that the
member must exist in all of its superclasses).
Example of
Partial Union
U
Example of
Total Union
To Convert each Specialization and Generalized Superclass into
a relational schema :
a. Multiple relations-Superclass and subclasses
b. Multiple relations-Subclass relations only
c. Single relation with one type attribute
d. Single relation with multiple type attributes
NOTATION :
Super class : C Primary Key : K Attributes : A(i)
Sub class : S
Relation : L
a.Multiple relations-Superclass and
subclasses
 Create a relation L for C with attributes
Attrs(L) = {K, A1, A2, …, An} and PK(L) = K.
 Create a relation Li for each subclass Si, 1 < i < m,
with the attributes
ATTRS(Li) = {K} U {attributes of Si} and
PK(Li) = K.
 This option works for any constraints: disjoint or
overlapping; total or partial.
b. Multiple relations-Subclass relations
only
 Create a relation Li for each subclass Si, 1 < i < m, with
ATTRS(Li) = {attributes of Si} U {K, A1, A 2, …, An }
PK(Li) = K
 This option works well only for disjoint and total
constraints.
 If the specialization is overlapping, the same entity may be
duplicated in several relations.
 If not total, entity not belonging to any sub-class is lost.
d
Tonnage
c. Single relation with one type attribute
 Create a single relation L with attributes Attrs(L) = {K,
A1, …, A n} U {attributes of S1} U… U {attributes of S
m} U {T} and PK(L)=K
 This option is for specialization whose subclasses are
DISJOINT, and T is a type/discriminating attribute
that indicates the subclass to which each tuple belongs,
if any. This option may generate a large number of null
values.
 Not recommended if many specific attributes are
defined in subclasses (will result in many null values!)
Attribute-
defined
specialization
on Jobtype
d. Single relation with multiple type
attributes
 Create a single relation schema L with attributes
Attrs(L) = {K, A1, …, A n} U {attributes of S1} U…
U {attributes of Sm} U {T1, …, T n} and PK(L)=K
 This option is for specialization whose subclasses
are overlapping, and each Ti, 1 < i < m, is a
Boolean attribute indicating whether a tuple
belongs to subclass Si.
o
Approach Pre-conditions Considerations Trade-off
A(Super and Sub
relations)
None Most flexible but
incurs a join cost
B(Sub relations) Specialization
must be total
Specialization
must be disjoint
In order to query
all entities of the
supertype one
must OUTER
UNION the
subtype relations
(and project to
Attr(C),
technically)
C (One relation,
one type)
Specialization
must be disjoint
If one table is
desirable
Potential for a
large NULL cost
D (One relation,
Multiple type)
None One table is
desired but
specialization is
overlapping
Also very flexible
but incurs a NULL
cost
 All the Superclasses and the subclass must have
the same primary key. Otherwise model as a
Category
 Apply any of the options discussed in
Generalization/Specialization mapping(former
topic)
 For mapping a category whose defining superclass have
different keys, it is customary to specify a new key
attribute, called a surrogate key, when creating a relation
to correspond to the category.
 Let C₁,C₂,…,Cm be the entity types participating in the
union and S be the union type. Create a relation for S and
surrogate key ks so that PK(S)=ks, and also add ks to
each Attr(Ci) as a foreign key into S. If all the Cis have the
same primary key type, use that as PK(S) instead.
Websites :
• http://web.cse.ohiostate.edu/~gurari/course/cs
e670/
• http://home.iitj.ac.in/~ramana/ch7-
mappingER-EER-relations.pdf
• http://jcsites.juniata.edu/faculty/rhodes/dbms/
eermodel.htm
• http://www.cs.montana.edu/~halla/csci440/n9
/n9.html
Mapping ER and EER Model

Mapping ER and EER Model

  • 2.
    The schema fordatabase application displayed by graphical notation . It mainly comprises : • Entity and its attributes • Relationship, which is association among entities Ideas ER Design Relational Schema Relational DBMS Implementation
  • 3.
    Entity types representcollection of entities that have same attributes and are pictured by rectangular nodes. Basically the relation name. Weak – Entity Types
  • 4.
    A Relationship typeR among entities types defines a set of associations. Relationship types associate entity types. They are pictured by Diamond nodes.
  • 9.
    • Create anew relation. • Include the simple attributes • Include the simple components of the composite attributes • Identify the primary keys. If the chosen key is composite, the set of simple attributes that form it will together form the primary key. • Don’t include: non-simple components of composite attributes, foreign keys, derived attributes.
  • 11.
    • Create anew relation. • Include simple attributes • Add the owner’s primary key attributes, as foreign key attributes • Declare into a primary key the partial keys of the weak entity type combined with those imported from the owner
  • 13.
    There are Threepossible approaches: 1) Foreign key approach 2) Merged relation option 3) Cross-reference or relationship relation option
  • 14.
    1) Foreign Keyapproach • Identify the relations S and T that correspond to the entity types participating in R. • Include as foreign keys, in the relation of one entity type, the primary keys of the other entity type • The entity having total participation must have the foreign key of the other entity. • Include also the simple attributes of the relationship type
  • 15.
    DEPARTMENT has totalparticipation. Therefore, DEPARTMENT contains the foreign key, the primary key of EMPLOYEE. Example :
  • 17.
    2) Merged relationoption: • Merge the two entity types and the relationship into a single relation. • This may be appropriate when both participations are total.
  • 18.
    3)Cross-reference or relationship relationoption: • Create a third relation R for the purpose of cross-referencing the primary keys of the two relations S and T representing the entity types.
  • 20.
    • Add asforeign keys, to the relation of the entity type at the N side, the primary keys of the entity type at the 1 side (don’t duplicate records!) • Include also the simple attributes of the relationship type
  • 22.
    • Create anew relation. • Add as foreign keys the primary keys of the participating entity types to the relationship type(their combination will form the primary key) • Include the simple attributes of the relationship type
  • 24.
    • Create anew relation • Include the given attribute • Include as foreign keys the primary attributes of the entity/relationship type owning the multivalued attribute. • The primary key is combination of the attribute as well as the foreign key. • If the multivalued attribute is composite, we include its simple components.
  • 25.
    Example: • The relationDEPT_LOCATIONS is created. • The attribute DLOCATION represents the multivalued attribute. • LOCATIONS of DEPARTMENT, while DNUMBER-as foreign key-represents the primary key of the DEPARTMENT relation. • The primary key is the combination of {DNUMBER,DLOCATION}.
  • 27.
     Includes allmodeling concepts of basic ER  Additional concepts: subclasses/superclasses, specialization/generalization, categories, attribute inheritance  The resulting model is called the enhanced- ER or Extended ER (E2R or EER) model  It is used to model applications more completely and accurately if needed  It includes some object-oriented concepts, such as inheritance
  • 28.
    An entity typemay have additional meaningful subgroupings of its entities Example: EMPLOYEE may be further grouped into SECRETARY, ENGINEER, MANAGER, TECHNICIAN, SALARIED_EMPLOYEE, HOURLY_EMPLOYEE  Each of these groupings is a subset of EMPLOYEE entities  Each is called a subclass of EMPLOYEE  EMPLOYEE is the superclass for each of these subclasses These are called superclass/subclass relationships.
  • 29.
    Example An entity thatis member of a subclass represents the same real-world entity as some member of the superclass
  • 30.
     An entitythat is member of a subclass inherits all attributes of the entity as a member of the superclass  It also inherits all relationships
  • 31.
    • Is theprocess of defining a set of subclasses of a superclass • May have several specializations of the same superclass Example : {SECRETARY, ENGINEER, TECHNICIAN} is a specialization of EMPLOYEE based upon job type. Another specialization of EMPLOYEE based in method of pay is {SALARIED_EMPLOYEE, HOURLY_EMPLOYEE • Attributes of a subclass are called specific attributes
  • 32.
    The subset symbol oneach line connecting a subclass to the circle indicates direction of the superclass/subclass relationship. Example of Specialization
  • 33.
     The reverseof the specialization process  Several classes with common features are generalized into a superclass; original classes become its subclasses Example: CAR, TRUCK generalized into VEHICLE; both CAR, TRUCK become subclasses of the superclass VEHICLE.  Both Specializations and Generalizations are shown in rectangles in EER diagrams (as are entity types)
  • 34.
    a) Predicate-defined -The subclass is defined through a predicate on the attributes of the superclass Defining predicate of the Sub class EMPLOYEE d Salaried employee Hourly_employee Salary > 30000Hours<6
  • 35.
    b) Attribute-defined -The subclasses in the specialization are all defined by the same attribute of the superclass c) User-defined – Membership determined during insertion Defining attribute of the Super class
  • 36.
    Disjoint (d) The subclassesmust have disjoint sets of entities Overlap (o) The subclasses may have overlapping sets of entities Partial - An entity may not belong to any of the subclasses. Represented by Total - Every entity in the superclass must be a member of some subclass. Represented by Disjointness and completeness constraints are independent
  • 37.
    Note: Generalization usuallyis total because the superclass is derived from the subclasses
  • 38.
     Every subclassparticipates as a subclass in only one class/subclass relationship  Single Inheritance  Results in a tree structure or strict hierarchy PURCHASED d WHOLESALERETAIL COOKIE HOME-MADE d
  • 39.
    Subclass can bea subclass in more than one class/subclass relationship  Multiple Inheritance  Also called Shared subclasses In a lattice or hierarchy, a subclass inherits attributes not only of its direct superclass, but also of all its predecessor superclasses
  • 40.
     Subclass relatedto a collection of superclasses  Each instance of subclass belongs to one, not all of the superclasses  Superclasses form a union  Category can be total or partial  Subclass is called a category or UNION TYPE Note: The difference from shared subclass is that the member must exist in all of its superclasses).
  • 41.
  • 42.
  • 43.
    To Convert eachSpecialization and Generalized Superclass into a relational schema : a. Multiple relations-Superclass and subclasses b. Multiple relations-Subclass relations only c. Single relation with one type attribute d. Single relation with multiple type attributes NOTATION : Super class : C Primary Key : K Attributes : A(i) Sub class : S Relation : L
  • 45.
    a.Multiple relations-Superclass and subclasses Create a relation L for C with attributes Attrs(L) = {K, A1, A2, …, An} and PK(L) = K.  Create a relation Li for each subclass Si, 1 < i < m, with the attributes ATTRS(Li) = {K} U {attributes of Si} and PK(Li) = K.  This option works for any constraints: disjoint or overlapping; total or partial.
  • 47.
    b. Multiple relations-Subclassrelations only  Create a relation Li for each subclass Si, 1 < i < m, with ATTRS(Li) = {attributes of Si} U {K, A1, A 2, …, An } PK(Li) = K  This option works well only for disjoint and total constraints.  If the specialization is overlapping, the same entity may be duplicated in several relations.  If not total, entity not belonging to any sub-class is lost.
  • 48.
  • 49.
    c. Single relationwith one type attribute  Create a single relation L with attributes Attrs(L) = {K, A1, …, A n} U {attributes of S1} U… U {attributes of S m} U {T} and PK(L)=K  This option is for specialization whose subclasses are DISJOINT, and T is a type/discriminating attribute that indicates the subclass to which each tuple belongs, if any. This option may generate a large number of null values.  Not recommended if many specific attributes are defined in subclasses (will result in many null values!)
  • 50.
  • 51.
    d. Single relationwith multiple type attributes  Create a single relation schema L with attributes Attrs(L) = {K, A1, …, A n} U {attributes of S1} U… U {attributes of Sm} U {T1, …, T n} and PK(L)=K  This option is for specialization whose subclasses are overlapping, and each Ti, 1 < i < m, is a Boolean attribute indicating whether a tuple belongs to subclass Si.
  • 52.
  • 53.
    Approach Pre-conditions ConsiderationsTrade-off A(Super and Sub relations) None Most flexible but incurs a join cost B(Sub relations) Specialization must be total Specialization must be disjoint In order to query all entities of the supertype one must OUTER UNION the subtype relations (and project to Attr(C), technically) C (One relation, one type) Specialization must be disjoint If one table is desirable Potential for a large NULL cost D (One relation, Multiple type) None One table is desired but specialization is overlapping Also very flexible but incurs a NULL cost
  • 54.
     All theSuperclasses and the subclass must have the same primary key. Otherwise model as a Category  Apply any of the options discussed in Generalization/Specialization mapping(former topic)
  • 55.
     For mappinga category whose defining superclass have different keys, it is customary to specify a new key attribute, called a surrogate key, when creating a relation to correspond to the category.  Let C₁,C₂,…,Cm be the entity types participating in the union and S be the union type. Create a relation for S and surrogate key ks so that PK(S)=ks, and also add ks to each Attr(Ci) as a foreign key into S. If all the Cis have the same primary key type, use that as PK(S) instead.
  • 58.
    Websites : • http://web.cse.ohiostate.edu/~gurari/course/cs e670/ •http://home.iitj.ac.in/~ramana/ch7- mappingER-EER-relations.pdf • http://jcsites.juniata.edu/faculty/rhodes/dbms/ eermodel.htm • http://www.cs.montana.edu/~halla/csci440/n9 /n9.html