1
 A loader is a system program that performs the
loading function.
 many also support relocation & linking
 others have a separate linker and loader
 Basic Functions
 bringing an object program into memory
 starting its execution
2
 Object program:
 contains translated instructions and data from
the source program.
 specifies addresses in memory where these
items are to be loaded.
3
 Allocation: allocate space in memory for the programs
 Linking: Resolve symbolic references between object files
 combines two or more separate object programs
 supplies the information needed to allow references
between them
 Relocation: Adjust all address dependent locations, such as
address constants, to correspond to the allocated space
 modifies the object program so that it can be loaded at an
address different from the location originally specified
 Loading: Physically place the machine instructions and data
into memory
4
5
 Compile and Go
 Also known as assemble-and-go
 The assembler run in one part of memory
 place the assembled machine instructions and
data, as they are assembled, directly into their
assigned memory locations
 When the assembly is completed, the assembler
causes a transfer to the starting instruction of the
program
6
7
Source program
deck
Compile-and-go
translator
(eg.assembler)
Program loaded in
memory
Assembler
memory
 A portion of memory is wasted
 It is necessary to re-translate (assemble) the
user's program file every time it is run.
 It is very difficult to handle multiple segments
 Makes it very difficult to produce orderly
modular programs.
ADVANTAGES
 Easy to implement
 Involves no extra procedures
8
 Use of object deck.
 Addition of new program(loader)
 Allows to write subroutines in several
different languages.
9
10
 Its operation is very simple
 no linking or relocation
 Fits the general loader scheme model
 Object deck is punched on card instead of
being placed directly in memory.
 Makes more core available to memory.
11
12
SOURCE DECK INPUT TO ABSOLUTE ASSEMBLER OBJECT DECK OUTPUT FROM ABSOLUTE
ASSEMBLER
MAIN PROGRAM MAIN PROGRAM
Location Instruction
MAIN START 100
BALR 12,0 100 BALR 12,0
USING MAIN+2,12 102
: : :
: 120 L 15,142(0,12)
L 15,ASORT 124 BALR 14,15
BALR 14,15 126 :
:
: :
: : :
ASORT DC F’400’ 244 F’400’
END 248
SQRT subroutine SQRT subroutine
SQRT START 400 400 :
USING *,15 : :
: : :
BR 14 476 BCR 15,14
END 478 13
Call
SQRT
Address
of SQRT
Compute
square root
return
 Address conflict occurs if more than one subroutine.
 If changes were made to MAIN that increased its
length to more than 300 bytes
 the end of MAIN (at 100 + 300 = 400) would overlap the
start of SQRT (at 400)
 It would then be necessary to assign SQRT to a new
location
 changing its START and re-assembling it?!
 Furthermore, it would also be necessarily to modify
all other subroutines that referred to the address of
SQRT.
14
 Actual load address must be specified
 The programmer must be careful not to assign
two subroutines to the same or overlapping
locations
 Difficult to use subroutine libraries (scientific
and mathematical) efficiently
 important to be able to select and load exactly
those routines that are needed
15
 Allocation - by programmer
 Linking - by programmer
 Relocation - None required-loaded where
assembler assigned
 Loading - by loader
16
 Allocation – by programmer
 Linking – by programmer
 Relocation – by assembler
 Loading – by loader
17
 The main program A wishes to transfer to
subprogram B.
 The programmer, in program A, could write a
transfer instruction (e g, BSR B) to subprogram
B.
 The assembler does not know the value of this
symbol reference and will declare it as an error
18
 The assembler pseudo-op EXT followed by a list
of symbols indicates that the symbols are
defined in other programs but referenced in the
present program
 If a symbol is defined in one program and
referenced in others,
 insert it into a symbol list following the pseudo-op
ENT.
19
20
MAIN ORG $10
EXT SUBROUT
BSR SUBROUT
DONE HLT
 Automatically executed when the computer
is first turned on
 Loads the first program to be run: usually
the O/S itself begins at address 0 in memory
 loads the O/S starting at address 80
 After all code is loaded, bootstrap jumps to
address 80.
 No H or E records, no control information
21
 Linking
 Relocation
 Loading
22
 Relocating loaders or relative loaders:
 loaders that allow for program relocation.
 Two methods for specifying relocation as part
of the object program:
 1. A Modification record
 describe each part of the object code that must be
changed when the program is relocated
 M0000_16
23
 Bit mask: A relocation bit/byte associated
with each word of object code
 S for Absolute: does not need modification
 R for Relative: needs relocation
 X for external.
 Example
 T00106119SFE00S4003S0E01R
24
 Pass 1
 Allocate and assign each program location in core.
 Create a symbol table filling in the values of the
external symbols.
 Pass 2
 Load the actual program text.
 Perform the relocation modification of any
address constants needing to be altered.
 Resolve external references. (linking)
25
 External Symbol Table (ESTAB)
 stores the name and address of each external
symbol in the set of programs being loaded.
 Indicates in which program the symbol is defined.
 A hash table is generally used.
 Program Load Address (PROGADDR)
 beginning address in memory where the linked
program is to be loaded.
 supplied by the O/S
26
 Control Section Address (CSADDR)
 starting address assigned to the CS currently being
scanned by the loader
 Its value is added to all relative addresses within
the control section to convert them to actual
addresses
27
 Pass 1: concerned only w/Header records
 PROGADDR is obtained from O/S
 CSADDR is set accordingly
 All external symbols are entered into External
Symbol Table (ESTAB)
 Their addresses are obtained by adding values
specified in header to CSADDR (- First ORG?!)
 Starting address and length of each CS are
determined. CSADDR = CSADDR + CSLEN
 Print Load Map
28
Progra
m/CS
Symbol Address Length
Test 0040 0046
EXE 0060
ProgA 0086 0010
LISTA 0090
ProgB 0096 6
29
 Does actual loading, relocation, and linking
 As each Text record is read
 The object code is moved to the specified address
(plus the current value of CSADDR)
 When “R” is encountered, the value is added or
subtracted from the indicated location in memory
 When “X” is encountered resolve symbol from
ESTAB
 Last step: transfer control to loaded program to
begin execution, as indicated in the End record
30
 Allocating subroutines to prevent reassembling
the code every time a subroutine changes
 Binary Symbolic Subroutine (BSS) Loader
 The program length information is for allocation.
 Bit Mask is used for relocation
 The transfer vector is used to solve the problem of
linking
31
 The assembler assembles Provides the loader
 Object program + relocation information
 Prefixed with information about all other program it
references (transfer vector).
 The length of the entire program
 The length of the transfer vector portion
32
 A transfer vector consists of
 addresses containing names of the subroutines
referenced by the source program
 if a Square Root Routine (SQRT) was referenced
and was the first subroutine called, the first
location in the transfer vector could contain the
symbolic name SQRT.
 The statement calling SQRT would be translated
into a branch to the location of the transfer vector
associated with SQRT
33
 loads the text and the transfer vector
 loads each subroutine identified in the transfer
vector.
 place a transfer instruction to the
corresponding subroutine in each entry in the
transfer vector.
 The execution of the call SQRT statement result in a
branch to the first location in the transfer vector
 which contains a branch to the location of SQRT.
34
35
MAIN START
EXTERN SORT
EXTERN ERR4
ST 14,SAVE
L 1,F’9’
BAL 14,SQRT
C 1,=F’3’
BNE ERR
L 14,SAVE
BR 14
SAVE DS F’1’
END
Rel. relocation
Addr. Bit
0 00 ‘SQRT’
4 00 ‘ERRb’
8 01 ST 14,36
12 01 L 1,40
16 01 BAL 14,0
20 01 C 1,44
24 01 BC 7,4
28 01 L 14,36
32 0 BCR 15,14
34 0
36 00
40 00 9
44 00 3
Program length=48 bytes
Transfer vector=8 bytes
Absolute
address
Relative address MEMORY LENGTH
400 0 BC 15,448
404 4 BC 15,526
408 8 ST 4,436
412 12 L 1,440
416 16 BAL 14,400
420 20 C 1,444 48 BYTES
424 24 BC 7,404
428 28 L 4,436
432 32 BCR 15,14
436 36
440 40 9
444 44 3
448 48 SQRT 78 BYTES
36
1. Relocation bits are used to solve the problem
of relocation.
2. Transfer vector is used to solve the problem of
linking.
3. Program length information is used to solve
the problem of allocation.
37
1. Not well suited for loading or storing external
data
2. Transfer vector increases the size of the object
program in memory.
3. Not good for data segement
38
 Direct linking loader is a general relocatable
loader.
 Most popular loading scheme
 Allows programmer multiple procedure
segments and multiple data segments and of
giving him complete freedom in referencing
data or instruction contained in other
segments.
39
 The assembler(translator) provides
1. The length of segment
2. A list of all entries and their relative location
within the segment
3. A list of all external symbols
4. Information as to where address constants are
loaded in the segment and a description of how to
revise their values.
5. The machine code translation of the source
program and the relative addresses assigned
40
 External Symbol Dictionary (ESD) record:
Entries and Externals
 (TXT) records control the actual object code
translated version of the source program.
 The Relocation and Linkage Directory (RLD)
records relocation information
 The END record specifies the starting address
for execution
41
42
Program
Card no.
1JOHN START
2 ENTRY RESULT
3 EXTRN SUM
4 BALR 12,0
5 USING *,12
6 ST 14,SAVE
7 L 1,POINTER
8 L 15,ASUM
9 BALR 14,15
10 ST 1,RESULT
11 L 14,SAVE
12 BR 14
13 TABLE DC F’1,7,9,10,3’
14 POINTER DC A(TABLE)
15 RESULT DS F
16 SAVE DS F
17 ASUM DC A(SUM)
18 END
TRANSLATION
Rel. loc.
0 BALR 12,0
2ST 14,54(0,12)
6L 1,46(0,12)
10L 15,58(0,12)
14BALR 14,15
16ST 1,50(0,12)
20L 14,54(0,12)
24BCR 15,14
26 1
30 7
34 9
38 10
42 3
46 28
50 --------
54 -------
58 ?
62
Reference
no.
symbol type Relative
location
length
1 JOHN SD 0 62
2 RESULT LD 50 -------
3 SUM ER ----- ---------
43
Referenc
e no
symbol flag length Relative
location
14 POINTER + 4 46
17 SUM + 4 58
REFERENCE NO RELATIVE LOCATION OBJECT CODE
4 0 BALR 12,0
6 2 ST 14,54(0,12
7 6 L 1,46(0,12)
8 10 L 15,58(0,12)
9 14 BALR 14,15
10 16 ST 1,50(0,12)
11 20 L 14,54(0,12
12 24 BCR 15,14
13 26 1
13 30 7
13 34 9
13 38 10
13 42 3
14 46 28
17 58
44
 It is necessary to allocate, relocate, link, and
load all of the subroutines each time in order to
execute a program
 loading process can be extremely time consuming.
 Though smaller than the assembler, the loader
absorbs a considerable amount of space
 Dividing the loading process into two separate
programs a binder and a module loader can solve
these problems.
45
 A binder is a program that performs the same
functions as the direct linking loader
 allocation, relocation, and linking
 Outputs the text in a file rather than memory
 called a load module.
 The module loader merely has to physically
load the module into memory.
46
 Core image builder:
 Produces a load module that looks very much like a
"snapshot" or "image" of a section of core,
 Called Core image module.
 Link editor, can keep track of the relocation
Information
 The load module can be further relocated
 The module loader must perform allocation and
relocation as well as loading
 No linking.
47
 If a subroutine is referenced but never
executed
 if the programmer had placed a call statement in
the program but was never executed because of a
condition that branched around it
 the loader would still incur the overhead or linking
the subroutine.
 All of these schemes require the programmer
to explicitly name all procedures that might be
called.
48
 If the total amount of memory required by all
subroutines exceeds the amount available
 The module loader loads the only the
procedures as they are needed.
 Allocating an overlay structure
 The Flipper or overlay supervisor is the portion
of the loader that actually intercepts the "calls"
and loads the necessary procedure.
49
 Suppose a program consisting of five
subprograms (A{20k},B{20k}, C{30k}, D{10k},
and E{20k}) that require 100K bytes of core.
 Subprogram A only calls B, D and E;
 subprogram B only calls C and E;
 subprogram D only calls E
 subprogram C and E do not call any other routines
 Note that procedures B and D are never in
used the same time; neither are C and E.
50
51
100K
A(20K)
B(20K)
C(30K)
D(10k)
E(20K)
Subroutine calls between the procedures
E
B
C
A
D
0
20K
40K
60K
80K
100K
Possible storage assignment
of each procedure
A(20K)
B(20K) D(10K)
C(30K) E(20K)
70 K
Overlay structure
 The loading and linking of external references
are postponed until execution time.
 The loader loads only the main program
 If the main program should
 execute a branch to an external address,
 reference an external variable
 The loader is called
 Only then has the segment containing the external
reference loaded.
52
 Advantage
 No overhead is incurred unless the procedure to be
called or referenced is actually used.
 System is dynamically reconfigured.
 Disadvantage
 Overhead and complexity incurred bez postponed
53
 Assembler and programmer performs
allocation, relocation and linking
 Loader loads the object deck
 Assembler pass two types of information
 Machine instruction with assigned core locations
 Entry point of the program
54
 Text cards(for instructions and data)
 Transfer Cards(to hold entry point to program)
55
Card column contents
1 Card type=0(for text card identifier)
2 Count of number of bytes(1 b/c) of info. On card
3-5 Address at which data on card is to be put
6-7 Empty (validation)
8-72 Instructions and data to be loaded
73-80 Card sequence number
Card Column Contents
1 Card type=1(transfer card identifier)
2 Count=0
3-5 Address of entry point
6-72 Empty
73-80 Card sequence number
56
INITIALIZE
Set CURLOC to location
in characters 3-5
READ CARD
Transfer to location
CURLOC
Set LNG to count in
character 2
Move LNG bytes of text
from characters 8-72 to
location CURLOC
Card
type
?
Type=0 Type=1
Source
card
reference
Relative
address
Sample program
1 0 PG1 START
2 ENTRY PG1ENT1,PG1ENT2
3 EXTRN PG2ENT1,PG2
4 20 PG1ENT1 -----------
5 30 PG1ENT2 ----------
6 40 DC A(PG1ENT1)
7 44 DC A(PG1ENT2+15)
8 48 DC A(PG1ENT2-PG1ENT1-3)
9 52 DC A(PG2)
10 56 DC A(PG2ENT1+PG2-PG1ENT1+4)
11
12 0 PG2 START
13 ENTRY PG2ENT1
14 EXTRN PG1ENT1,PG1ENT2
15 16 PG2ENT1
16 24 DC A(PG1ENT1)
17 28 DC A(PG1ENT2+15)
18 32 DC A(PG1ENT2-PG1ENT1-3) 57
58
Source
card
reference
Name Type ID Relative
address
length
1 PG1 SD 01 0 60
2 PG1ENT1 LD --- 20 ---
2 PG1ENT2 LD ---- 30 ---
3 PG2 ER 02 ---- ---
3 PG2ENT1 ER 03 ---- ---
Source
card
reference
Relativ
e
addres
s
content
s
comments
6 40-43 20
7 44-47 45 =30 +15
8 48-51 7 =30 – 20 - 3
9 52-55 0 Unknown to PG1
ESD card for PG1
TXT cards
Source
card
reference
ESD ID Length(byte
s)
Flag + or - Relative
address
6 01 4 + 40
7 01 4 + 44
9 02 4 + 52
10 03 4 + 56
10 02 4 + 56
10 01 4 - 56
59
RLD card for PG1
60
Source
card
reference
Name Type ID Relative
address
length
12 PG2 SD 01 0 36
13 PG2ENT1 LD --- 16 ---
14 PG1ENT1 ER 02 --- ---
14 PG1ENT2 ER 02 ---- ---
Source
card
reference
Relativ
e
addres
s
content
s
comments
16 24-27 0
17 28-31 15
18 32-35 -3
ESD card for PG2
TXT card
FOR PG2
Source
card
reference
ESD ID Length(byte
s)
Flag + or - Relative
address
16 02 4 + 24
17 03 4 + 28
18 03 4 + 32
18 02 4 + 32
61
RLD card for PG2
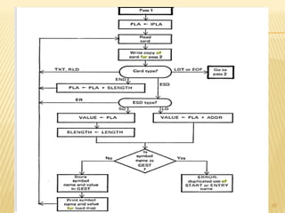
 Pass 1
 Input object decks
 Initial Program Load Address(IPLA)
 Program Load Address(PLA)
 Global External Symbol Table(GEST)
 A copy of input to be used later by pass2
 A printed listing the load map
62
 Pass 2
 Copy of the Input program inputted to pass1
 Initial Program Load Address(IPLA)
 Program Load Address(PLA)
 Global External Symbol Table(GEST)
 An array, the Local External Symbol Array(LESA)
63
 GEST(Global External Symbol Table)
 Used to store the external symbols definitions
 LD and SD of and ESD card are stored
 In pass1 absolute core address is assigned and
stored with symbol name.
64
External symbol( 8
byte)
Assigned core
address( 4 byte)
“PG1bbbbb” 104
“PG1ENT1b” 124
“PG1ENT2b” 134
“PG2bbbbb” 168
“PG2ENT1b” 184
 LESA(Local External Symbol Array)
 Used to establish a correspondence between the
ESD ID numbers, used on ESD and RLD cards and
external symbols absolute address
 Maximum 255 entries
65
Inde
x by
ID
Assigned core address of
corresponding symbol( 4 byte)
1 104
2 124
3 134
4 ---
-----
254 -----
256 ----
 Pass 1
 Allocate Segments
 Initial Program Load Address (IPLA)
 Assign each segment the next table location after the
preceding segment.
 Define Symbols
 SD
 LD
 ER?!
66
67
 ESD record types is processed differently.
 SD The LENGTH of the segment is temporarily
saved in the variable SLENGTH.
 LD does not require any processing during pass 2.
 ER The Global External Symbol Table (GEST) is
searched for match with the ER symbol
 If found in the GEST, Substitute value
 If it is not found  error
68
 TXT: the text is copied from the record to the
relocated core location (PLA + ADDR).
 RLD: The value to be used for relocation and
linking is extracted from the GEST
 If Flag is Plus the value is added, if Flag is minus
the value is subtracted from the address constant
 The relocated address of the address constant
is the sum of the PLA and the ADDR field
specified on the RLD record.
69
 END: The execution start address is relocated
by the PLA
 The Program Load Address is incremented by the
length of the segment and saved in SLENGTH,
becoming the PLA for the next segment.
 LDT/E0F record
 The loader transfers control to the loaded program
at the address specified by current contents of the
execution, address variable (EXADDR)
70
71

Loader

  • 1.
  • 2.
     A loaderis a system program that performs the loading function.  many also support relocation & linking  others have a separate linker and loader  Basic Functions  bringing an object program into memory  starting its execution 2
  • 3.
     Object program: contains translated instructions and data from the source program.  specifies addresses in memory where these items are to be loaded. 3
  • 4.
     Allocation: allocatespace in memory for the programs  Linking: Resolve symbolic references between object files  combines two or more separate object programs  supplies the information needed to allow references between them  Relocation: Adjust all address dependent locations, such as address constants, to correspond to the allocated space  modifies the object program so that it can be loaded at an address different from the location originally specified  Loading: Physically place the machine instructions and data into memory 4
  • 5.
  • 6.
     Compile andGo  Also known as assemble-and-go  The assembler run in one part of memory  place the assembled machine instructions and data, as they are assembled, directly into their assigned memory locations  When the assembly is completed, the assembler causes a transfer to the starting instruction of the program 6
  • 7.
  • 8.
     A portionof memory is wasted  It is necessary to re-translate (assemble) the user's program file every time it is run.  It is very difficult to handle multiple segments  Makes it very difficult to produce orderly modular programs. ADVANTAGES  Easy to implement  Involves no extra procedures 8
  • 9.
     Use ofobject deck.  Addition of new program(loader)  Allows to write subroutines in several different languages. 9
  • 10.
  • 11.
     Its operationis very simple  no linking or relocation  Fits the general loader scheme model  Object deck is punched on card instead of being placed directly in memory.  Makes more core available to memory. 11
  • 12.
  • 13.
    SOURCE DECK INPUTTO ABSOLUTE ASSEMBLER OBJECT DECK OUTPUT FROM ABSOLUTE ASSEMBLER MAIN PROGRAM MAIN PROGRAM Location Instruction MAIN START 100 BALR 12,0 100 BALR 12,0 USING MAIN+2,12 102 : : : : 120 L 15,142(0,12) L 15,ASORT 124 BALR 14,15 BALR 14,15 126 : : : : : : : ASORT DC F’400’ 244 F’400’ END 248 SQRT subroutine SQRT subroutine SQRT START 400 400 : USING *,15 : : : : : BR 14 476 BCR 15,14 END 478 13 Call SQRT Address of SQRT Compute square root return
  • 14.
     Address conflictoccurs if more than one subroutine.  If changes were made to MAIN that increased its length to more than 300 bytes  the end of MAIN (at 100 + 300 = 400) would overlap the start of SQRT (at 400)  It would then be necessary to assign SQRT to a new location  changing its START and re-assembling it?!  Furthermore, it would also be necessarily to modify all other subroutines that referred to the address of SQRT. 14
  • 15.
     Actual loadaddress must be specified  The programmer must be careful not to assign two subroutines to the same or overlapping locations  Difficult to use subroutine libraries (scientific and mathematical) efficiently  important to be able to select and load exactly those routines that are needed 15
  • 16.
     Allocation -by programmer  Linking - by programmer  Relocation - None required-loaded where assembler assigned  Loading - by loader 16
  • 17.
     Allocation –by programmer  Linking – by programmer  Relocation – by assembler  Loading – by loader 17
  • 18.
     The mainprogram A wishes to transfer to subprogram B.  The programmer, in program A, could write a transfer instruction (e g, BSR B) to subprogram B.  The assembler does not know the value of this symbol reference and will declare it as an error 18
  • 19.
     The assemblerpseudo-op EXT followed by a list of symbols indicates that the symbols are defined in other programs but referenced in the present program  If a symbol is defined in one program and referenced in others,  insert it into a symbol list following the pseudo-op ENT. 19
  • 20.
    20 MAIN ORG $10 EXTSUBROUT BSR SUBROUT DONE HLT
  • 21.
     Automatically executedwhen the computer is first turned on  Loads the first program to be run: usually the O/S itself begins at address 0 in memory  loads the O/S starting at address 80  After all code is loaded, bootstrap jumps to address 80.  No H or E records, no control information 21
  • 22.
  • 23.
     Relocating loadersor relative loaders:  loaders that allow for program relocation.  Two methods for specifying relocation as part of the object program:  1. A Modification record  describe each part of the object code that must be changed when the program is relocated  M0000_16 23
  • 24.
     Bit mask:A relocation bit/byte associated with each word of object code  S for Absolute: does not need modification  R for Relative: needs relocation  X for external.  Example  T00106119SFE00S4003S0E01R 24
  • 25.
     Pass 1 Allocate and assign each program location in core.  Create a symbol table filling in the values of the external symbols.  Pass 2  Load the actual program text.  Perform the relocation modification of any address constants needing to be altered.  Resolve external references. (linking) 25
  • 26.
     External SymbolTable (ESTAB)  stores the name and address of each external symbol in the set of programs being loaded.  Indicates in which program the symbol is defined.  A hash table is generally used.  Program Load Address (PROGADDR)  beginning address in memory where the linked program is to be loaded.  supplied by the O/S 26
  • 27.
     Control SectionAddress (CSADDR)  starting address assigned to the CS currently being scanned by the loader  Its value is added to all relative addresses within the control section to convert them to actual addresses 27
  • 28.
     Pass 1:concerned only w/Header records  PROGADDR is obtained from O/S  CSADDR is set accordingly  All external symbols are entered into External Symbol Table (ESTAB)  Their addresses are obtained by adding values specified in header to CSADDR (- First ORG?!)  Starting address and length of each CS are determined. CSADDR = CSADDR + CSLEN  Print Load Map 28
  • 29.
    Progra m/CS Symbol Address Length Test0040 0046 EXE 0060 ProgA 0086 0010 LISTA 0090 ProgB 0096 6 29
  • 30.
     Does actualloading, relocation, and linking  As each Text record is read  The object code is moved to the specified address (plus the current value of CSADDR)  When “R” is encountered, the value is added or subtracted from the indicated location in memory  When “X” is encountered resolve symbol from ESTAB  Last step: transfer control to loaded program to begin execution, as indicated in the End record 30
  • 31.
     Allocating subroutinesto prevent reassembling the code every time a subroutine changes  Binary Symbolic Subroutine (BSS) Loader  The program length information is for allocation.  Bit Mask is used for relocation  The transfer vector is used to solve the problem of linking 31
  • 32.
     The assemblerassembles Provides the loader  Object program + relocation information  Prefixed with information about all other program it references (transfer vector).  The length of the entire program  The length of the transfer vector portion 32
  • 33.
     A transfervector consists of  addresses containing names of the subroutines referenced by the source program  if a Square Root Routine (SQRT) was referenced and was the first subroutine called, the first location in the transfer vector could contain the symbolic name SQRT.  The statement calling SQRT would be translated into a branch to the location of the transfer vector associated with SQRT 33
  • 34.
     loads thetext and the transfer vector  loads each subroutine identified in the transfer vector.  place a transfer instruction to the corresponding subroutine in each entry in the transfer vector.  The execution of the call SQRT statement result in a branch to the first location in the transfer vector  which contains a branch to the location of SQRT. 34
  • 35.
    35 MAIN START EXTERN SORT EXTERNERR4 ST 14,SAVE L 1,F’9’ BAL 14,SQRT C 1,=F’3’ BNE ERR L 14,SAVE BR 14 SAVE DS F’1’ END Rel. relocation Addr. Bit 0 00 ‘SQRT’ 4 00 ‘ERRb’ 8 01 ST 14,36 12 01 L 1,40 16 01 BAL 14,0 20 01 C 1,44 24 01 BC 7,4 28 01 L 14,36 32 0 BCR 15,14 34 0 36 00 40 00 9 44 00 3 Program length=48 bytes Transfer vector=8 bytes
  • 36.
    Absolute address Relative address MEMORYLENGTH 400 0 BC 15,448 404 4 BC 15,526 408 8 ST 4,436 412 12 L 1,440 416 16 BAL 14,400 420 20 C 1,444 48 BYTES 424 24 BC 7,404 428 28 L 4,436 432 32 BCR 15,14 436 36 440 40 9 444 44 3 448 48 SQRT 78 BYTES 36
  • 37.
    1. Relocation bitsare used to solve the problem of relocation. 2. Transfer vector is used to solve the problem of linking. 3. Program length information is used to solve the problem of allocation. 37
  • 38.
    1. Not wellsuited for loading or storing external data 2. Transfer vector increases the size of the object program in memory. 3. Not good for data segement 38
  • 39.
     Direct linkingloader is a general relocatable loader.  Most popular loading scheme  Allows programmer multiple procedure segments and multiple data segments and of giving him complete freedom in referencing data or instruction contained in other segments. 39
  • 40.
     The assembler(translator)provides 1. The length of segment 2. A list of all entries and their relative location within the segment 3. A list of all external symbols 4. Information as to where address constants are loaded in the segment and a description of how to revise their values. 5. The machine code translation of the source program and the relative addresses assigned 40
  • 41.
     External SymbolDictionary (ESD) record: Entries and Externals  (TXT) records control the actual object code translated version of the source program.  The Relocation and Linkage Directory (RLD) records relocation information  The END record specifies the starting address for execution 41
  • 42.
    42 Program Card no. 1JOHN START 2ENTRY RESULT 3 EXTRN SUM 4 BALR 12,0 5 USING *,12 6 ST 14,SAVE 7 L 1,POINTER 8 L 15,ASUM 9 BALR 14,15 10 ST 1,RESULT 11 L 14,SAVE 12 BR 14 13 TABLE DC F’1,7,9,10,3’ 14 POINTER DC A(TABLE) 15 RESULT DS F 16 SAVE DS F 17 ASUM DC A(SUM) 18 END TRANSLATION Rel. loc. 0 BALR 12,0 2ST 14,54(0,12) 6L 1,46(0,12) 10L 15,58(0,12) 14BALR 14,15 16ST 1,50(0,12) 20L 14,54(0,12) 24BCR 15,14 26 1 30 7 34 9 38 10 42 3 46 28 50 -------- 54 ------- 58 ? 62
  • 43.
    Reference no. symbol type Relative location length 1JOHN SD 0 62 2 RESULT LD 50 ------- 3 SUM ER ----- --------- 43 Referenc e no symbol flag length Relative location 14 POINTER + 4 46 17 SUM + 4 58
  • 44.
    REFERENCE NO RELATIVELOCATION OBJECT CODE 4 0 BALR 12,0 6 2 ST 14,54(0,12 7 6 L 1,46(0,12) 8 10 L 15,58(0,12) 9 14 BALR 14,15 10 16 ST 1,50(0,12) 11 20 L 14,54(0,12 12 24 BCR 15,14 13 26 1 13 30 7 13 34 9 13 38 10 13 42 3 14 46 28 17 58 44
  • 45.
     It isnecessary to allocate, relocate, link, and load all of the subroutines each time in order to execute a program  loading process can be extremely time consuming.  Though smaller than the assembler, the loader absorbs a considerable amount of space  Dividing the loading process into two separate programs a binder and a module loader can solve these problems. 45
  • 46.
     A binderis a program that performs the same functions as the direct linking loader  allocation, relocation, and linking  Outputs the text in a file rather than memory  called a load module.  The module loader merely has to physically load the module into memory. 46
  • 47.
     Core imagebuilder:  Produces a load module that looks very much like a "snapshot" or "image" of a section of core,  Called Core image module.  Link editor, can keep track of the relocation Information  The load module can be further relocated  The module loader must perform allocation and relocation as well as loading  No linking. 47
  • 48.
     If asubroutine is referenced but never executed  if the programmer had placed a call statement in the program but was never executed because of a condition that branched around it  the loader would still incur the overhead or linking the subroutine.  All of these schemes require the programmer to explicitly name all procedures that might be called. 48
  • 49.
     If thetotal amount of memory required by all subroutines exceeds the amount available  The module loader loads the only the procedures as they are needed.  Allocating an overlay structure  The Flipper or overlay supervisor is the portion of the loader that actually intercepts the "calls" and loads the necessary procedure. 49
  • 50.
     Suppose aprogram consisting of five subprograms (A{20k},B{20k}, C{30k}, D{10k}, and E{20k}) that require 100K bytes of core.  Subprogram A only calls B, D and E;  subprogram B only calls C and E;  subprogram D only calls E  subprogram C and E do not call any other routines  Note that procedures B and D are never in used the same time; neither are C and E. 50
  • 51.
    51 100K A(20K) B(20K) C(30K) D(10k) E(20K) Subroutine calls betweenthe procedures E B C A D 0 20K 40K 60K 80K 100K Possible storage assignment of each procedure A(20K) B(20K) D(10K) C(30K) E(20K) 70 K Overlay structure
  • 52.
     The loadingand linking of external references are postponed until execution time.  The loader loads only the main program  If the main program should  execute a branch to an external address,  reference an external variable  The loader is called  Only then has the segment containing the external reference loaded. 52
  • 53.
     Advantage  Nooverhead is incurred unless the procedure to be called or referenced is actually used.  System is dynamically reconfigured.  Disadvantage  Overhead and complexity incurred bez postponed 53
  • 54.
     Assembler andprogrammer performs allocation, relocation and linking  Loader loads the object deck  Assembler pass two types of information  Machine instruction with assigned core locations  Entry point of the program 54
  • 55.
     Text cards(forinstructions and data)  Transfer Cards(to hold entry point to program) 55 Card column contents 1 Card type=0(for text card identifier) 2 Count of number of bytes(1 b/c) of info. On card 3-5 Address at which data on card is to be put 6-7 Empty (validation) 8-72 Instructions and data to be loaded 73-80 Card sequence number Card Column Contents 1 Card type=1(transfer card identifier) 2 Count=0 3-5 Address of entry point 6-72 Empty 73-80 Card sequence number
  • 56.
    56 INITIALIZE Set CURLOC tolocation in characters 3-5 READ CARD Transfer to location CURLOC Set LNG to count in character 2 Move LNG bytes of text from characters 8-72 to location CURLOC Card type ? Type=0 Type=1
  • 57.
    Source card reference Relative address Sample program 1 0PG1 START 2 ENTRY PG1ENT1,PG1ENT2 3 EXTRN PG2ENT1,PG2 4 20 PG1ENT1 ----------- 5 30 PG1ENT2 ---------- 6 40 DC A(PG1ENT1) 7 44 DC A(PG1ENT2+15) 8 48 DC A(PG1ENT2-PG1ENT1-3) 9 52 DC A(PG2) 10 56 DC A(PG2ENT1+PG2-PG1ENT1+4) 11 12 0 PG2 START 13 ENTRY PG2ENT1 14 EXTRN PG1ENT1,PG1ENT2 15 16 PG2ENT1 16 24 DC A(PG1ENT1) 17 28 DC A(PG1ENT2+15) 18 32 DC A(PG1ENT2-PG1ENT1-3) 57
  • 58.
    58 Source card reference Name Type IDRelative address length 1 PG1 SD 01 0 60 2 PG1ENT1 LD --- 20 --- 2 PG1ENT2 LD ---- 30 --- 3 PG2 ER 02 ---- --- 3 PG2ENT1 ER 03 ---- --- Source card reference Relativ e addres s content s comments 6 40-43 20 7 44-47 45 =30 +15 8 48-51 7 =30 – 20 - 3 9 52-55 0 Unknown to PG1 ESD card for PG1 TXT cards
  • 59.
    Source card reference ESD ID Length(byte s) Flag+ or - Relative address 6 01 4 + 40 7 01 4 + 44 9 02 4 + 52 10 03 4 + 56 10 02 4 + 56 10 01 4 - 56 59 RLD card for PG1
  • 60.
    60 Source card reference Name Type IDRelative address length 12 PG2 SD 01 0 36 13 PG2ENT1 LD --- 16 --- 14 PG1ENT1 ER 02 --- --- 14 PG1ENT2 ER 02 ---- --- Source card reference Relativ e addres s content s comments 16 24-27 0 17 28-31 15 18 32-35 -3 ESD card for PG2 TXT card FOR PG2
  • 61.
    Source card reference ESD ID Length(byte s) Flag+ or - Relative address 16 02 4 + 24 17 03 4 + 28 18 03 4 + 32 18 02 4 + 32 61 RLD card for PG2
  • 62.
     Pass 1 Input object decks  Initial Program Load Address(IPLA)  Program Load Address(PLA)  Global External Symbol Table(GEST)  A copy of input to be used later by pass2  A printed listing the load map 62
  • 63.
     Pass 2 Copy of the Input program inputted to pass1  Initial Program Load Address(IPLA)  Program Load Address(PLA)  Global External Symbol Table(GEST)  An array, the Local External Symbol Array(LESA) 63
  • 64.
     GEST(Global ExternalSymbol Table)  Used to store the external symbols definitions  LD and SD of and ESD card are stored  In pass1 absolute core address is assigned and stored with symbol name. 64 External symbol( 8 byte) Assigned core address( 4 byte) “PG1bbbbb” 104 “PG1ENT1b” 124 “PG1ENT2b” 134 “PG2bbbbb” 168 “PG2ENT1b” 184
  • 65.
     LESA(Local ExternalSymbol Array)  Used to establish a correspondence between the ESD ID numbers, used on ESD and RLD cards and external symbols absolute address  Maximum 255 entries 65 Inde x by ID Assigned core address of corresponding symbol( 4 byte) 1 104 2 124 3 134 4 --- ----- 254 ----- 256 ----
  • 66.
     Pass 1 Allocate Segments  Initial Program Load Address (IPLA)  Assign each segment the next table location after the preceding segment.  Define Symbols  SD  LD  ER?! 66
  • 67.
  • 68.
     ESD recordtypes is processed differently.  SD The LENGTH of the segment is temporarily saved in the variable SLENGTH.  LD does not require any processing during pass 2.  ER The Global External Symbol Table (GEST) is searched for match with the ER symbol  If found in the GEST, Substitute value  If it is not found  error 68
  • 69.
     TXT: thetext is copied from the record to the relocated core location (PLA + ADDR).  RLD: The value to be used for relocation and linking is extracted from the GEST  If Flag is Plus the value is added, if Flag is minus the value is subtracted from the address constant  The relocated address of the address constant is the sum of the PLA and the ADDR field specified on the RLD record. 69
  • 70.
     END: Theexecution start address is relocated by the PLA  The Program Load Address is incremented by the length of the segment and saved in SLENGTH, becoming the PLA for the next segment.  LDT/E0F record  The loader transfers control to the loaded program at the address specified by current contents of the execution, address variable (EXADDR) 70
  • 71.