UNDER ONE ROOF 
Projek Kemanusiaan 
Pelajar Perubatan PROJEK Berkembar 
Universitas Padjadjaran Indonesia 
Univeriti Kebangsaan Malaysia 
Gedung Student Centre Lt 2 FK Unpad 
Jl. Raya Bandung – Sumedang KM 21 
Jatinangor, 45363 
Kertas Kerja Projek Kemanusiaan 
Program UNDER ONE ROOF 
Tarikh 
13 April 2014 
Tempat 
Jalan Kolanel Ahmad Syam, No.64, RT4/RW5 
Cikeruh, Jatinangor 
Anjuran 
1
Pelajar Perubatan Program Berkembar Universiti 
Kebangsaan Malaysia – Universitas Padjadjaran Angkatan 
Ke-8 
2 
Isi Kandungan 
Bil Tajuk Halaman 
1 Pendahuluan 3 
2 Objektif 5 
3 Visi dan Misi 5 
4 Butiran projek 6 
5 Organisasi Kelab 7 
6 Peserta Projek 10 
7 Logo Projek 15 
8 Tentatif PROJEK 16 
7 Perbelanjaan projek 17 
8 Publisiti 18 
9 Pakej Faedah Penajaan 19
3 
1.0 PENDAHULUAN 
PROJEK UNDER ONE ROOF merupakan sebuah PROJEK yang dijalankan oleh 
Pelajar Perubatan Tahun Satu PROJEK Berkembar Universiti Kebangsaan Malaysia 
(UKM) – Universitas Padjadjaran Indonesia (UNPAD). Matlamat utama PROJEK ini 
adalah untuk mambantu meringankan beban pihak-pihak yang kurang berkemampuan 
dengan menyalurkan bantuan kemanusiaan dalam pelbagai bentuk tidak terhad kepada 
kewangan sahaja. Malahan, bantuan dari segi pengisian motivasi, aktiviti sukaneka 
serta perkongsian pengalaman turut dianjurkan. Program ini dijalankan selaras 
memenuhi kehendak pihak Universiti Kebangsaan Malaysia bersama-sama Universitas 
Padjadjaran yang sering menekankan serta menggalakkan dalam kalangan pelajar 
untuk menyertai aktiviti kemasyarakatan bagi membina professional yang lebih peka 
terhadap masyarakat pada masa hadapan. Tambahan pula, program ini mampu 
mendidik dan mengajar kami untuk membentuk peribadi yang bermoral serta beretika di 
samping menyiapkan kami agar bersedia berkhidmat kepada masyarakat . 
Berdasarkan maklumat yang kami peroleh, kebanyakan rakyat Indonesia masih 
lagi hidup di bawah paras kemiskinan. Berdasarkan tinjauan kami di sekitar kawasan 
Jatinangor, Sumedang, Jawa Barat Indonesia, kebanyakan mereka tidak 
berkemampuan serta kawasan persekitaran yang masih jauh dari pembangunan. Oleh 
itu, kami telah meninjau beberapa kawasan sebagai sasaran untuk melaksanakan 
projek ini. Kawasan Jatinangor di Jalan Sayang telah dikenal pasti sebagai tempat 
untuk kami melaksanakan projek ini. Penduduk di Kawasan Jatinangor di Jalan Sayang
terdiri daripada keluarga fakir miskin. .Keadaan tempat kediaman mereka yang daif, 
ada dia antara kediaman mereka masih berlantaikan bumi. Ada di antara keluarga-keluarga 
yang tidak berkemampuan menyediakan keperluan anak-anak mereka untuk 
persekolahan bahkan, masih lagi ada di antara mereka yang langsung tidak mampu 
menyediakan keperluan asas rumah, keluarga malahan diri sendiri. Atas penilitian yang 
dilakukan, kami mengenal pasti ada di antara kanak-kanak di kawasan ini yang disyaki 
kekurangan kandungan nutrisi. Atas faktor inilah kami berasa terpanggil untuk 
menghulurkan bantuan semampu kami agar dapat meringankan beban mereka. 
Oleh itu,kami amat berharap agar projek ini mendapat kerjasama dan sambutan 
dari semua pihak dan dapat dijalankan pada waktu yang telah dipersetujui bersama. 
4
5 
2.0 OBJEKTIF 
1. Membantu meningkatkan kualiti kehidupan masyarakat yang tidak 
berkemampuan. 
2. Menunjukkan rasa keprihatinan dan kebertanggungjawaban diri 
memandangkan kami merupakan sebahagian daripada masyarakat di sini. 
3. Memupuk nilai-nilai murni dan etika yang tidak dapat diperoleh ketika 
pembelajaran secara teori. 
4. Membina hubungan di antara baik di antara dua Negara, meskipun bermula di 
peringkat masyarakat. 
5. Memahami dan mempelajari budaya asing serta melakukan pertukaran 
budaya di antara pelajar-pelajar UKM-UnPad serta penduduk-penduduk di 
sekitar kawasan Jalan Sayang, Cikeruh. 
6. Mengukuhkan semangat bekerjasama di antara rakan seperjuangan di 
samping membina semangat berkumpulan seiring dengan visi kursus yang 
dianjurkan pihak Universiti Kebangsaan Malaysia. 
7. Menanam semangat bantu – membantu serta meningkatkan kesedaran 
dalam diri semua pihak. 
3.0 VISI DAN MISI PROJEK 
Misi 
Melahirkan generasi yang berfikiran kritikal, penuh kebertanggungjawaban 
serta memiliki nilai sahsiah yang mantap dan jitu. 
Visi 
1. Membina semangat berpasukan dalam sesuatu organisasi 
2. Mengimplimentasi kemahiran berfikir secara kreatif dan kritis 
3. Menerapkan nilai-nilai kemanusiaan dalam diri setiap individu.
4.0 BUTIR-BUTIR TENTANG PROJEK 
PROJEK : UNDER ONE ROOF 
6 
( DI HANDAPEUN HIJI ATAP) 
LOKASI : Jalan Kolanel Ahmad Syam, 
No.64, 
RT4/RW5 Cikeruh, Jatinangor 
TARIKH : 13 April 2014 
MASA : 0730 - 1545 
BILANGAN PESERTA KESELURUHAN : 68 orang 
- 38 orang (UKM-UnPad) 
- 30 orang ( Penduduk )
4.0 ORGANISASI PROJEK UNDER ONE ROOF 
PENAUNG 
YBhg. Prof. Tan Sri’ Dr Sharifah Hapsah Syed Hasan Shahabudin 
Naib Canselor UKM 
Dr. Oki Suwarsa. Dr., SpKK(K)., M.Kes 
Pembantu Dekan Satu Fakultas Kedokteran UNPAD 
PENGERUSI 
Prof. Ir. Dr. Othman A. Karim 
Timbalan Naib Canselor (Hal Ehwal Pelajar dan Alumni), UKM 
Dr Achadiyani, dr., M.Kes 
Ketua Prodi Kedokteran Fakultas Kedokteran UNPAD 
Nova Sylviana, dr., M.Kes., AIFO 
Setiausaha Prodi Kedokteran Fakultas Kedokteran UNPAD 
PENYELARAS 
Prof. Dr. Khalzir Hj. Ismail 
Pengarah Pusat Akreditasi Pembelajaran UKM 
Wijana, dr., SpTHT-KL., M.Kes 
Ketua Kemahasiswaan Fakultas Kedokteran UNPAD 
PENASIHAT 
Encik Abdul Qaiyum Borhan 
Penolong Pendaftar Pusat Akreditasi Pembelajaran UKM 
Trully Deti Rose Sitorus, dr., M.Si., SpFK (K) 
Co-ordinator Tahun 1 Fakultas Kedokteran UNPAD 
KETUA PENGARAH 
Muhammad Hafiz bin Yusree 
Tahun Satu Twinning Programme UKM-UNPAD 
7
8 
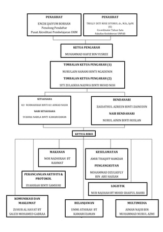
PENASIHAT 
ENCIK QAIYUM BORHAN 
Penolong Pendaftar 
Pusat Akreditasi Pembelajaran UKM 
KETUA PENGARAH 
MUHAMMAD HAFIZ BIN YUSREE 
TIMBALAN KETUA PENGARAH (1) 
NURULAIN HANANI BINTI NGADENIN 
TIMBALAN KETUA PENGARAH (2) 
SITI ZULAIKHA NADWA BINTI MOHD NOH 
SETIAUSAHA 
KU NURMAHIRAH BINTI KU AHMAD NASIR 
NAIB SETIAUSAHA 
SYAHIRA NABILA BINTI KAMARUZAMAN 
BENDAHARI 
ZAIDATHUL AZREEN BINTI ZAINUDIN 
NAIB BENDAHARI 
NURUL AININ BINTI ROSLAN 
KETUA BIRO 
PERANCANGAN AKTIVITI & 
PROTOKOL 
SYAHIRAH BINTI SAMSURI 
AMIR THAQIFF HAMZAH 
MOHAMMAD DZULKIFLY 
NUR NAJIHAH BT MOHD SHAIFUL BAHRI 
BELANJAWAN 
KESELAMATAN 
PENGANGKUTAN 
BIN ABU HASSAN 
UMMI ATHIRAH BT 
KAMARUZAMAN 
KOMUNIKASI DAN 
MAKLUMAT 
ZUHUR AL HAYAT BT 
SALEH MOHAMED GABRAA 
MULTIMEDIA 
AIMAN NAJIB BIN 
LOGISTIK 
MUHAMMAD NURUL AZMI 
MAKANAN 
NOR NADHIRAH BT 
RAHMAT 
PENASIHAT 
TRULLY DETI ROSE SITORUS, dr., M.Si., SpFK 
(K) 
Co-ordinator Tahun Satu 
Fakultas Kedokteran UNPAD
9 
SENARAI NAMA AHLI BIRO LAIN : 
Biro Komunikasi 
1. Zuhur Al-Hayat Binti Saleh Mohamed Garbaa (Ketua Biro) 
2. Azizah Binti Omar 
3. Suhaili Binti Shamsuddin 
Biro Acara 
1. Syahirah Binti Samsuri (Ketua Biro ) 
2. Wan Norshafika Binti Wan Muhamad Zin 
3. Nawal Binti Salleh 
4. Nor Syakirra Binti Mohd. Kamil 
Biro Logistik 
1. Nur Najihah Binti Mohd. Shaiful Bahri (Ketua Biro) 
2. Nur Shahirah Binti Mohd Bistamam 
3. Dg. Nur Iznie Fariha Binti Ag. Nanak 
4. Mazni Hamiezah Binti Mahadir 
Biro Keselamatan 
1. Amir Thaqiff Bin Hamzah 
2. Muhammad Fauzan Wira’I Bin Kamilan 
3. Niezamudin Bin Hushin 
Biro Multimedia 
1. Aiman NajibBin Muhammad Nurul Azmi ( Ketua Biro ) 
2. Nadia Farhana Binti Md. Ghazali 
3. Siti Khadijah Binti Muhammad Mazlan 
4. Nurshafiqah Binti Rosli 
Biro Belanjawan 
1. Ummi Athirah Binti Kamaruzaman ( Ketua Biro ) 
2. Siti Farwizah Izzati Binti Sahidan 
3. Sharifah Nur Shairah Binti Syed Khair Azman Jamalulil 
4. Nurshuhadah binti Rosli 
5. Nor Azurah Binti Md. Kamalrudin 
Biro Makanan 
1. Nur Nadhirah Binti Rahmat ( Ketua Biro ) 
2. Nuraqila Binti Mohd. Murshid 
3. Nur Izzati Binti Shahruddin 
4. Raja Nabilah Binti R. Shurawardi 
Biro Pengangkutan 
1. Mohammad Dzulkifly Bin Abu Hassan ( Ketua Biro ) 
2. Abdul Latif Bin Amiruddin
10 
5.0 PESERTA PROJEK 
Berikut disertakan senarai nama peserta projek kemanusiaan PROJEK UNDER 
ONE ROOF di Jalan Sayang, Cikeruh. 
Ketua Pengarah : Muhammad Hafiz bin Yusree 
Penasihat : Encik Abdul Qaiyum Borhan 
No NAMA KAD PENGENALAN NO TELEFON 
01 Abdul Latif Noor b. Amiruddin 940205-01-6437 +6287821189211 
02 Aiman Najib b. Muhammad Nurul Azmi 940802-08-5297 +6287821189225 
03 Amir Thaqiff b. Hamzah 941028-14-5047 +6281910170952 
04 Azizah bt. Omar 940722-01-5096 +6287821189254 
05 Dg Nur Iznie Fariha bt. Ag Nanak 940520-12-5158 +6287821189213 
06 Ku Nurmahirah bt. Ku Ahmad Nasir 940612-06-5076 +6287821189201 
07 Mazni Hamiezah bt. Mahadir 930219-14-6268 +6287821189238 
08 Mohammad Dzulkifliy b. Abu Hassan 940514-10-6313 +6281910170956 
09 Muhammad Fauzan Wira’I b. Kamilan 950101-01-6255 +6287821189244 
10 Muhammad Hafiz b. Yusree 940509-14-5211 +6287805705300 
11 Nadia Farhana bt. Ghazali 940415-01-5950 +6287821189206 
12 Nawal bt. Saleh 940710-02-5254 +6287708708839 
13 Niezamudin b. Hushin 940528-01-5631 +6287821189168 
14 Nor Azurah bt. Kamalrudin 940920-01-6268 +6287821189221 
15 Nor Nadhirah bt. Rahmat 940818-04-5134 +6287821189208 
16 Nor Syakirra b. Mohd Kamil 940816-02-5172 +6285956731293 
17 Nur Izzati bt. Shahruddin 940812-14-5302 +6287821189170 
18 Nur Najihah bt. Mohs Shaiful Bahri 941210-02-5834 +6287821189223 
19 Nur Shahirah bt. Mohd Bistamam 940816-02-5172 +6287821189173 
20 Nuraqila bt. Mohd Murshid 940918-06-5888 +6287821189220 
21 Nurshafiqa bt. Rosli 940529-04-5066 +6287821189216 
22 Nurshuhadah bt. Rosli 940726-04-5102 +6287821189209 
23 Nurul Ainin bt. Roslan 940903-06-5228 +6287821189193 
24 Nurulain Hanani bt. Ngadenin 940407-10-6334 +6287821189192 
25 Raja Nabilah bt. Raja Shurawardi 941123-14-5694 +6287821189184 
26 Sharifah Nor Shairah bt. Syed Khair Azman 941029-08-6376 +6287821189165 
27 Siti Farwizah Izzati bt. Sahidan 941020-06-5616 +6281910428005 
28 Siti Khadijah bt. Muhammad Mazlan 941230-10-6332 +6287821189166 
29 Siti Zulaikha Nadwa bt. Mohd Noh 940830-09-5070 +6287821189197 
30 Suhaili bt. Shamsuddin 940726-06-5736 +6287821189231 
31 Syahira Nabila bt. Kamaruzaman 940104-10-5932 +6287821189245
32 Syahirah bt. Samsuri 941109-01-5244 +6287821189251 
33 Wan Norshafika bt. Wan Muhamad Zin 941027-03-6316 +6287821189207 
34 Ummi Athirah bt. Kamaruzaman 940810-10-6270 +6287821189250 
35 Zaidathul Azreen bt. Zainudin 941115-05-5330 +6287821189248 
36 Zuhur Al Hayat bt. Saleh Mohamed Garbaa 940325-14-6332 +6287821189217 
11
Berikut merupakan maklumat mengenai anak-anak dari Panti Sosial Asuhan Anak 
yang terlibat dalam menjayakan program ini : 
Nama Panti : Panti Sosial Asuhan Anak Simpay Asih 
Alamat Panti : Jl. Cijambu No 17 Tanjungsari – Sumedang 45362 
Penyelenggara : Yayasan Simpay Asih 
Ketua : Dra. Marnia, M.Pd 
Setiausaha : Ai Ocah Supriantin, S.Pd 
Bendahari : Hj. Euis M Nurliana 
Pengelola Asrama : Yonan Maulana dan Lasmaya 
Pendidikan : Dr. Marnia M 
Bilangan Penghuni : Lelaki 24 orang, Perempuan 11 orang 
Bilangan Anak yang Mentertai Projek UNDER ONE ROOF : 
No Nama Jantina Tarikh Lahir Alasan Masuk Panti 
1. Shelly Sonia Safitri P 27-9-1997 Daif 
2. Dede Ani Karmilla P 19-7-1997 Daif 
3. Titin Kartini P 26-4-1997 Daif 
4. Nana Sumarna L 08-4-1995 Daif 
5. Jajang Suganda L 09-10-1997 Daif 
6. Jajang Irawan L 27-9-1997 Daif 
7. Dedi Supardi L 26-4-1997 Daif 
8. Dedi Supriadi L 25-11-1996 Daif 
9. Yayat Ruhiyat L 21-9-1997 Daif 
10. Dani Widiagri L 16-12-1997 Daif 
12
Seterusnya merupakan maklumat mengenai penduduk-penduduk yang telah 
tersenarai untuk mengikuti program UNDER ONE ROOF serta maklumat mengenai 
rukun tetangga di kawasan tersebut : 
Rukuntetangga yang berkuasa di kawasantersebut: 
 Nama:Ibu Nana 
 Alamat: No 64,JalanKolanel Ahmad Syam, RT 4/ RW 5, Cikeruh, 
13 
Jatinangor. 
Berikutmerupakansenaraiahlikeluarga yang terpilih untuk menerima 
sumbangan: 
 Keluarga 1: 
1. BapaMamanSuherman. 
2. IbuRina. 
3. EkyHermawan (16 tahun, masihbersekolah). 
 Keluarga 2: 
1. Ibu Nine Muliani (41 tahun) dansuami. 
2. Anak 4 orang: 
-Pertama: sudahbekerja. 
-Kedua: 16 tahun, perempuan, masihbersekolah. 
-Ketiga: 9 tahun, lelaki, masihbersekolah. 
-Keempat: 1 tahun 4 bulan, lelaki, bayi. 
 Keluarga 3: 
1. IbuEvi (35 tahun) dansuami. 
2. Anak 3 orang: 
-Pertama: 15 tahun, lelaki, masihbersekolah. 
-Kedua: 11 tahun, lelaki, masihbersekolah. 
-Ketiga: 17 bulan, perempuan, bayi. 
 Keluarga 4 (ibutunggal, suamimeninggal): 
1. IbuOonSuringsi (nenek). 
2. AlviPebiPuteraRukmana (16 tahun, lelaki). 
3. MileniaGiaRukmana (14 tahun, perempuan).
14 
 Keluarga 5 (ibutunggal, bercerai): 
1. IbuMilah (34 tahun). 
2. IbuNaning (nenek, 63 tahun). 
3. Anak 3 orang: 
-Catherin (10 tahun, perempuan). 
-Delano (4 tahun, lelaki). 
-Jayin (2 tahun, lelaki).
15 
6.0 LOGO PROJEK 
Berikut merupakan logo yang telah direka oleh Biro Multimedia sempena projek 
UNDER ONE ROOF. 
 Logo ini telah digunakan sepanjang berlangsungnya program bermula dari 
saat perlaksanaan projek sehingga berakhirnya program ini. 
 Logo ini direka, signifikan dengan projek kami iaitu, UNDER ONE ROOF 
(UOR). 
 Ciri-ciri logo: 
- UOR : Melambangkan atau merupakan singkatan kepada projek kami iaitu 
UNDER ONE ROOF 
- Bentuk segi tiga yang terletak di bahagian atau dominan di dalam logo ini, 
merupakan signifikan kepada bumbung. Hal ini, memberi maksud, bahawa 
kami semua berganding bahu ke bahu serta meletakkan sifat empati kami ke 
atas nasib keluarga-keluarga yang dibantu
16 
7.0 TENTATIF PROJEK 
Ahad 
(13/04/ 2014) 
0730 
0800 
0830 
0915 
1150 
1215 
1300 
1430 
1515 
1545 
 Bertolak ke Jalan Sayang, Cikeruh dari Bale 
Padjadjaran Universitas Padjadjaran 
 Majlis pembukaan + Makan Pagi. 
- ucapan kata-kata aluan dari Ketua Kampung 
- ucapan kata-kata aluan dari Ketua Pengarah Program 
 Ice Breaking session + pembahagian kumpulan. 
 Sukaneka ( tradisional Malaysia + tradisional 
Indonesia) 
- Tarik tali 
- Lari dalam guni 
- Galasin 
- Lari berpasangan 
- Belon air 
 Makan Tengah 
 Solat Zohor berjemaah + Rehat 
 Menziarahi rumah-rumah keluarga angkat 
 Majlis Penutup 
- Tayangan video dan gambar sepanjang program 
- Penyampai sumbangan 
- Penyampaian hadiah sukaneka 
- Majlis perasmianSolat Zohor 
 Minum petang 
 Sesi bergambar 
 Bersurai
8.0 PERBELANJAAN PROJEK 
BIRO ANGGARAN JENIS 
PERBELANJAAN 
17 
ANGGARAN 
PERBELANJAAN 
Biro Protokol dan Acara 
Majlis 
 Peralatan untuk permainan 
- Tali rafia 
- Guni 
- Belon 
 Hamper sukaneka 
JUMLAH 
IDR 150,000 
IDR 400,000 
=IDR 550,000 
RM 50.00 
RM 116.00 
= RM 166.00 
Biro Multimedia  Banner 
 Poster 
 Pamplet 
JUMLAH 
IDR 150,000 
IDR 70,000 
IDR 30,000 
= IDR 250,000 
RM 50.00 
RM 20.00 
RM 10.00 
= RM 80.00 
Biro Makanan  Sarapan Pagi 
 Makan Tengahari 
 Minum Petang 
JUMLAH 
IDR 335,000 
IDR 737,000 
IDR 335,000 
=IDR1,407,000 
RM 97.00 
RM 246.00 
RM 97.00 
= RM440.00 
Biro Logistik  Sumbangan kepada 
penduduk desa 
- Barangan dapur 
untuk lima buah 
keluarga 
- Barangan anak-anak 
JUMLAH 
IDR 6,000,000 
= IDR 
6,000,000 
RM 1734.00 
= RM 1734.00 
Biro Pengangkutan  Pengangkutan ke desa 
JUMLAH 
IDR 500,000 
= IDR 500,000 
RM 145.00 
= RM 145.00 
JUMLAH PERBELANJAAN KESELURUHAN IDR 8,707,000 RM2,565
18 
9.0 PUBLISITI 
1. MENGHASILKAN BANNER UNTUK MEMPROMOSIKAN PROJEK UNDER 
ONE ROOF 
1.1 Banner direka oleh Biro Multimedia dan akan digantung di Universitas 
Padjadjaran (Unpad) mengenai aktiviti yang bakal berlangsung di 
KAWASAN JATINANGOR DI JALAN SAYANG. Tujuan utama banner 
ini digantung adalah untuk meraih sumbangan daripada warga Unpad. 
2. MENGHASILKAN KAIN RENTANG UNTUK AKTIVITI DI KAWASAN 
JATINANGOR DI JALAN SAYANG 
2.1 Biro Multimedia bertanggungjawab untuk menghasilkan kain rentang 
berkaitan aktiviti di KAWASAN JATINANGOR DI JALAN SAYANG. 
Kain rentang ini akan dibentang sepanjang aktiviti berlangsung 
termasuk aktiviti majlis perasmian dan majlis penutup. 
3. MENYIAPKAN MONTAJ PROJEK UNDER ONE ROOF 
3.1 Montaj yang akan dihasilkan adalah montaj pengenalan yang akan 
ditayang sewaktu majlis di KAWASAN JATINANGOR DI JALAN 
SAYANG. Antara isi-isi yang akan dimuatkan dalam montaj termasuk 
pengenalan ahli-ahli, aktiviti-aktiviti yang telah berlangsung dan 
perkara-perkara yang berkait. 
4. MENANGKAP GAMBAR-GAMBAR SEMASA AKTIVITI PROJEK UNDER 
ONE ROOF DIJALANKAN DI KAWASAN JATINANGOR DI JALAN SAYANG 
DAN MENGHASILKAN VIDEO DOKUMENTARI. 
4.1 Biro Multimedia bertanggungjawab untuk menangkap gambar dan 
menghasilkan video mengenai aktiviti Projek UNDER ONE ROOF di 
KAWASAN JATINANGOR DI JALAN SAYANG. 
5. MENGHASILKAN DESIGN BAJU DAN BUTTON 
5.1 Design baju rasmi PROJEK UNDER ONE ROOF .Wakan dihasilkan 
oleh biro multimedia.
10.0 PAKEJ FAEDAH PENAJAAN 
PENAJA PLATINUM: ≥ RM 3, 000.00 (RM 3K) / IDR 9,000,000 (IDR 9M) 
- Pemasangan kain rentang pihak syarikat semasa perlaksanaan aktiviti-aktiviti 
di Kawasan Jatinangor di Jalan Sayang. 
- Logo syarikat juga dimasukkan dalam salah satu tirai dinding pentas (saiz 
19 
besar) 
- Menyatakan sedikit sebanyak latar belakang syarikat dalam brosur projek 
kemanusiaan di Kawasan Jatinangor di Jalan Sayang ini yang akan diedarkan 
kepada seluruh warga Unpad. 
- Membesarkan saiz tulisan untuk nama syarikat yang menaja dalam brosur 
(saiz 18) 
- Mengambil gambar dan merekod video sepanjang perlaksanaan projek ini 
dan gambar-gambar serta video-video tersebut akan dipaparkan di YouTube, 
Facebook dan Instagram, yang akan menyatakan nama dan latar belakang 
penaja di bahagian-bahagian kapsyen dan kredit 
PENAJA EMAS: ≥ RM 2, 000.00 (RM 2K) / IDR 6,000,000 (IDR 6M) 
- Pemasangan kain rentang pihak syarikat semasa perlaksanaan aktiviti-aktiviti 
di kawasan Jatinangor di Jalan Sayang 
- Logo syarikat juga dimasukkan dalam salah satu tirai dinding pentas (saiz 
besar) 
- Menyatakan sedikit sebanyak latar belakang syarikat dalam brosur projek 
kemanusiaan di kawasan Jatinangor di Jalan Sayang yang akan diedarkan 
kepada seluruh warga Unpad. 
- Membesarkan saiz tulisan untuk nama syarikat yang menaja dalam brosur 
(saiz 16) 
- Mengambil gambar dan merekod video sepanjang perlaksanaan projek ini 
dan gambar-gambar serta video-video tersebut akan dipaparkan di YouTube, 
Facebook dan Instagram, yang akan menyatakan nama dan latar belakang 
penaja di bahagian-bahagian kapsyen dan kredit
PENAJA PERAK: ≥ RM 1, 000.00 (RM 1K) / IDR 3,000,000 (IDR 3M) 
- Pemasangan kain rentang pihak syarikat semasa perlaksanaan aktiviti-aktiviti 
di kawasan Jatinangor, Jalan Sayang. 
- Logo syarikat juga dimasukkan dalam salah satu tirai dinding pentas (saiz 
20 
sederhana) 
- Membesarkan saiz tulisan untuk nama syarikat yang menaja dalam brosur 
(saiz 14) yang akan diedarkan kepada seluruh warga Unpad. 
- Mengambil gambar dan merekod video sepanjang perlaksanaan projek ini 
dan gambar-gambar serta video-video tersebut akan dipaparkan di YouTube, 
Facebook dan Instagram, yang akan menyatakan nama dan latar belakang 
penaja di bahagian-bahagian kapsyen dan kredit 
PENAJA GANGSA: ≥ RM 500.00 / IDR 1, 500,000 (IDR 1.5M) 
- Logo syarikat juga dimasukkan dalam salah satu tirai dinding pentas (saiz 
sederhana) 
- Menyatakan nama syarikat penaja dalam brosur (saiz 12) yang akan 
diedarkan kepada seluruh warga Unpad. 
- Mengambil gambar dan merekod video sepanjang perlaksanaan projek ini 
dan gambar-gambar serta video-video tersebut akan dipaparkan di YouTube, 
Facebook dan Instagram, yang akan menyatakan nama dan latar belakang 
penaja di bahagian-bahagian kapsyen dan kredit
10.1 Borang Sumbangan Wang / Barangan 
Nama: (Tun/Tan Sri/Dato’/Datuk/Datin/Dr./Tuan/Puan/Cik) 
___________________________________________________________________ 
Nama syarikat: 
___________________________________________________________________ 
Pilihan Kategori : (Sila tandakan di salah SATU kotak yang berkenaan) 
Kategori Penajaan 
21 
(Rujuk Lampiran ) 
Sumbangan Penajaan Wang Tandakan (/) 
Penaja Platinum ≥ RM 3, 000.00 ≥IDR 9,000,000.000 
Penaja Emas ≥ RM 2, 000.00 ≥ IDR 6,000,000.000 
Penaja Perak ≥ RM 1, 000.00 ≥ IDR 3,000,000.000 
Penaja Gangsa ≥ RM 500.00 ≥ IDR 1,500,000.000 
Permohonan Tambahan: 
___________________________________________________________________ 
___________________________________________________________________ 
___________________________________________________________________ 
___________________________________________________________________ 
___________________________________________________________________ 
___________________________________________________________________ 
Butiran Orang Yang Akan Dihubungi Berkaitan Penajaan: 
Nama: (Tun/Tan Sri/Dato’/Datuk/Datin/Dr./Tuan/Puan/Encik/Cik) 
___________________________________________________________________ 
Alamat Surat-menyurat: 
___________________________________________________________________ 
___________________________________________________________________ 
___________________________________________________________________
___________________________________________________________________ 
___________________________________________________________________ 
AlamatEmel: 
___________________________________________________________________ 
No. Untuk Dihubungi.: 
Telefon Bimbit : ________________________________ 
Pejabat : ________________________________ 
Faksimili : ________________________________ 
22 
Tandatangan dan Setem Rasmi: 
Penaja/ Penasihat Syarikat: 
_________________________________ 
( )
23
24 
Disahkan oleh, 
_______________________ 
Dr. ACHADIYANI, dr., M.Kes 
NIP : 196004101989022001 
Ketua Prodi Kedokteran Fakultas Kedokteran UNPAD 
Universitas Padjadjaran

Kertas kerja under one roof

  • 1.
    UNDER ONE ROOF Projek Kemanusiaan Pelajar Perubatan PROJEK Berkembar Universitas Padjadjaran Indonesia Univeriti Kebangsaan Malaysia Gedung Student Centre Lt 2 FK Unpad Jl. Raya Bandung – Sumedang KM 21 Jatinangor, 45363 Kertas Kerja Projek Kemanusiaan Program UNDER ONE ROOF Tarikh 13 April 2014 Tempat Jalan Kolanel Ahmad Syam, No.64, RT4/RW5 Cikeruh, Jatinangor Anjuran 1
  • 2.
    Pelajar Perubatan ProgramBerkembar Universiti Kebangsaan Malaysia – Universitas Padjadjaran Angkatan Ke-8 2 Isi Kandungan Bil Tajuk Halaman 1 Pendahuluan 3 2 Objektif 5 3 Visi dan Misi 5 4 Butiran projek 6 5 Organisasi Kelab 7 6 Peserta Projek 10 7 Logo Projek 15 8 Tentatif PROJEK 16 7 Perbelanjaan projek 17 8 Publisiti 18 9 Pakej Faedah Penajaan 19
  • 3.
    3 1.0 PENDAHULUAN PROJEK UNDER ONE ROOF merupakan sebuah PROJEK yang dijalankan oleh Pelajar Perubatan Tahun Satu PROJEK Berkembar Universiti Kebangsaan Malaysia (UKM) – Universitas Padjadjaran Indonesia (UNPAD). Matlamat utama PROJEK ini adalah untuk mambantu meringankan beban pihak-pihak yang kurang berkemampuan dengan menyalurkan bantuan kemanusiaan dalam pelbagai bentuk tidak terhad kepada kewangan sahaja. Malahan, bantuan dari segi pengisian motivasi, aktiviti sukaneka serta perkongsian pengalaman turut dianjurkan. Program ini dijalankan selaras memenuhi kehendak pihak Universiti Kebangsaan Malaysia bersama-sama Universitas Padjadjaran yang sering menekankan serta menggalakkan dalam kalangan pelajar untuk menyertai aktiviti kemasyarakatan bagi membina professional yang lebih peka terhadap masyarakat pada masa hadapan. Tambahan pula, program ini mampu mendidik dan mengajar kami untuk membentuk peribadi yang bermoral serta beretika di samping menyiapkan kami agar bersedia berkhidmat kepada masyarakat . Berdasarkan maklumat yang kami peroleh, kebanyakan rakyat Indonesia masih lagi hidup di bawah paras kemiskinan. Berdasarkan tinjauan kami di sekitar kawasan Jatinangor, Sumedang, Jawa Barat Indonesia, kebanyakan mereka tidak berkemampuan serta kawasan persekitaran yang masih jauh dari pembangunan. Oleh itu, kami telah meninjau beberapa kawasan sebagai sasaran untuk melaksanakan projek ini. Kawasan Jatinangor di Jalan Sayang telah dikenal pasti sebagai tempat untuk kami melaksanakan projek ini. Penduduk di Kawasan Jatinangor di Jalan Sayang
  • 4.
    terdiri daripada keluargafakir miskin. .Keadaan tempat kediaman mereka yang daif, ada dia antara kediaman mereka masih berlantaikan bumi. Ada di antara keluarga-keluarga yang tidak berkemampuan menyediakan keperluan anak-anak mereka untuk persekolahan bahkan, masih lagi ada di antara mereka yang langsung tidak mampu menyediakan keperluan asas rumah, keluarga malahan diri sendiri. Atas penilitian yang dilakukan, kami mengenal pasti ada di antara kanak-kanak di kawasan ini yang disyaki kekurangan kandungan nutrisi. Atas faktor inilah kami berasa terpanggil untuk menghulurkan bantuan semampu kami agar dapat meringankan beban mereka. Oleh itu,kami amat berharap agar projek ini mendapat kerjasama dan sambutan dari semua pihak dan dapat dijalankan pada waktu yang telah dipersetujui bersama. 4
  • 5.
    5 2.0 OBJEKTIF 1. Membantu meningkatkan kualiti kehidupan masyarakat yang tidak berkemampuan. 2. Menunjukkan rasa keprihatinan dan kebertanggungjawaban diri memandangkan kami merupakan sebahagian daripada masyarakat di sini. 3. Memupuk nilai-nilai murni dan etika yang tidak dapat diperoleh ketika pembelajaran secara teori. 4. Membina hubungan di antara baik di antara dua Negara, meskipun bermula di peringkat masyarakat. 5. Memahami dan mempelajari budaya asing serta melakukan pertukaran budaya di antara pelajar-pelajar UKM-UnPad serta penduduk-penduduk di sekitar kawasan Jalan Sayang, Cikeruh. 6. Mengukuhkan semangat bekerjasama di antara rakan seperjuangan di samping membina semangat berkumpulan seiring dengan visi kursus yang dianjurkan pihak Universiti Kebangsaan Malaysia. 7. Menanam semangat bantu – membantu serta meningkatkan kesedaran dalam diri semua pihak. 3.0 VISI DAN MISI PROJEK Misi Melahirkan generasi yang berfikiran kritikal, penuh kebertanggungjawaban serta memiliki nilai sahsiah yang mantap dan jitu. Visi 1. Membina semangat berpasukan dalam sesuatu organisasi 2. Mengimplimentasi kemahiran berfikir secara kreatif dan kritis 3. Menerapkan nilai-nilai kemanusiaan dalam diri setiap individu.
  • 6.
    4.0 BUTIR-BUTIR TENTANGPROJEK PROJEK : UNDER ONE ROOF 6 ( DI HANDAPEUN HIJI ATAP) LOKASI : Jalan Kolanel Ahmad Syam, No.64, RT4/RW5 Cikeruh, Jatinangor TARIKH : 13 April 2014 MASA : 0730 - 1545 BILANGAN PESERTA KESELURUHAN : 68 orang - 38 orang (UKM-UnPad) - 30 orang ( Penduduk )
  • 7.
    4.0 ORGANISASI PROJEKUNDER ONE ROOF PENAUNG YBhg. Prof. Tan Sri’ Dr Sharifah Hapsah Syed Hasan Shahabudin Naib Canselor UKM Dr. Oki Suwarsa. Dr., SpKK(K)., M.Kes Pembantu Dekan Satu Fakultas Kedokteran UNPAD PENGERUSI Prof. Ir. Dr. Othman A. Karim Timbalan Naib Canselor (Hal Ehwal Pelajar dan Alumni), UKM Dr Achadiyani, dr., M.Kes Ketua Prodi Kedokteran Fakultas Kedokteran UNPAD Nova Sylviana, dr., M.Kes., AIFO Setiausaha Prodi Kedokteran Fakultas Kedokteran UNPAD PENYELARAS Prof. Dr. Khalzir Hj. Ismail Pengarah Pusat Akreditasi Pembelajaran UKM Wijana, dr., SpTHT-KL., M.Kes Ketua Kemahasiswaan Fakultas Kedokteran UNPAD PENASIHAT Encik Abdul Qaiyum Borhan Penolong Pendaftar Pusat Akreditasi Pembelajaran UKM Trully Deti Rose Sitorus, dr., M.Si., SpFK (K) Co-ordinator Tahun 1 Fakultas Kedokteran UNPAD KETUA PENGARAH Muhammad Hafiz bin Yusree Tahun Satu Twinning Programme UKM-UNPAD 7
  • 8.
    8 PENASIHAT ENCIKQAIYUM BORHAN Penolong Pendaftar Pusat Akreditasi Pembelajaran UKM KETUA PENGARAH MUHAMMAD HAFIZ BIN YUSREE TIMBALAN KETUA PENGARAH (1) NURULAIN HANANI BINTI NGADENIN TIMBALAN KETUA PENGARAH (2) SITI ZULAIKHA NADWA BINTI MOHD NOH SETIAUSAHA KU NURMAHIRAH BINTI KU AHMAD NASIR NAIB SETIAUSAHA SYAHIRA NABILA BINTI KAMARUZAMAN BENDAHARI ZAIDATHUL AZREEN BINTI ZAINUDIN NAIB BENDAHARI NURUL AININ BINTI ROSLAN KETUA BIRO PERANCANGAN AKTIVITI & PROTOKOL SYAHIRAH BINTI SAMSURI AMIR THAQIFF HAMZAH MOHAMMAD DZULKIFLY NUR NAJIHAH BT MOHD SHAIFUL BAHRI BELANJAWAN KESELAMATAN PENGANGKUTAN BIN ABU HASSAN UMMI ATHIRAH BT KAMARUZAMAN KOMUNIKASI DAN MAKLUMAT ZUHUR AL HAYAT BT SALEH MOHAMED GABRAA MULTIMEDIA AIMAN NAJIB BIN LOGISTIK MUHAMMAD NURUL AZMI MAKANAN NOR NADHIRAH BT RAHMAT PENASIHAT TRULLY DETI ROSE SITORUS, dr., M.Si., SpFK (K) Co-ordinator Tahun Satu Fakultas Kedokteran UNPAD
  • 9.
    9 SENARAI NAMAAHLI BIRO LAIN : Biro Komunikasi 1. Zuhur Al-Hayat Binti Saleh Mohamed Garbaa (Ketua Biro) 2. Azizah Binti Omar 3. Suhaili Binti Shamsuddin Biro Acara 1. Syahirah Binti Samsuri (Ketua Biro ) 2. Wan Norshafika Binti Wan Muhamad Zin 3. Nawal Binti Salleh 4. Nor Syakirra Binti Mohd. Kamil Biro Logistik 1. Nur Najihah Binti Mohd. Shaiful Bahri (Ketua Biro) 2. Nur Shahirah Binti Mohd Bistamam 3. Dg. Nur Iznie Fariha Binti Ag. Nanak 4. Mazni Hamiezah Binti Mahadir Biro Keselamatan 1. Amir Thaqiff Bin Hamzah 2. Muhammad Fauzan Wira’I Bin Kamilan 3. Niezamudin Bin Hushin Biro Multimedia 1. Aiman NajibBin Muhammad Nurul Azmi ( Ketua Biro ) 2. Nadia Farhana Binti Md. Ghazali 3. Siti Khadijah Binti Muhammad Mazlan 4. Nurshafiqah Binti Rosli Biro Belanjawan 1. Ummi Athirah Binti Kamaruzaman ( Ketua Biro ) 2. Siti Farwizah Izzati Binti Sahidan 3. Sharifah Nur Shairah Binti Syed Khair Azman Jamalulil 4. Nurshuhadah binti Rosli 5. Nor Azurah Binti Md. Kamalrudin Biro Makanan 1. Nur Nadhirah Binti Rahmat ( Ketua Biro ) 2. Nuraqila Binti Mohd. Murshid 3. Nur Izzati Binti Shahruddin 4. Raja Nabilah Binti R. Shurawardi Biro Pengangkutan 1. Mohammad Dzulkifly Bin Abu Hassan ( Ketua Biro ) 2. Abdul Latif Bin Amiruddin
  • 10.
    10 5.0 PESERTAPROJEK Berikut disertakan senarai nama peserta projek kemanusiaan PROJEK UNDER ONE ROOF di Jalan Sayang, Cikeruh. Ketua Pengarah : Muhammad Hafiz bin Yusree Penasihat : Encik Abdul Qaiyum Borhan No NAMA KAD PENGENALAN NO TELEFON 01 Abdul Latif Noor b. Amiruddin 940205-01-6437 +6287821189211 02 Aiman Najib b. Muhammad Nurul Azmi 940802-08-5297 +6287821189225 03 Amir Thaqiff b. Hamzah 941028-14-5047 +6281910170952 04 Azizah bt. Omar 940722-01-5096 +6287821189254 05 Dg Nur Iznie Fariha bt. Ag Nanak 940520-12-5158 +6287821189213 06 Ku Nurmahirah bt. Ku Ahmad Nasir 940612-06-5076 +6287821189201 07 Mazni Hamiezah bt. Mahadir 930219-14-6268 +6287821189238 08 Mohammad Dzulkifliy b. Abu Hassan 940514-10-6313 +6281910170956 09 Muhammad Fauzan Wira’I b. Kamilan 950101-01-6255 +6287821189244 10 Muhammad Hafiz b. Yusree 940509-14-5211 +6287805705300 11 Nadia Farhana bt. Ghazali 940415-01-5950 +6287821189206 12 Nawal bt. Saleh 940710-02-5254 +6287708708839 13 Niezamudin b. Hushin 940528-01-5631 +6287821189168 14 Nor Azurah bt. Kamalrudin 940920-01-6268 +6287821189221 15 Nor Nadhirah bt. Rahmat 940818-04-5134 +6287821189208 16 Nor Syakirra b. Mohd Kamil 940816-02-5172 +6285956731293 17 Nur Izzati bt. Shahruddin 940812-14-5302 +6287821189170 18 Nur Najihah bt. Mohs Shaiful Bahri 941210-02-5834 +6287821189223 19 Nur Shahirah bt. Mohd Bistamam 940816-02-5172 +6287821189173 20 Nuraqila bt. Mohd Murshid 940918-06-5888 +6287821189220 21 Nurshafiqa bt. Rosli 940529-04-5066 +6287821189216 22 Nurshuhadah bt. Rosli 940726-04-5102 +6287821189209 23 Nurul Ainin bt. Roslan 940903-06-5228 +6287821189193 24 Nurulain Hanani bt. Ngadenin 940407-10-6334 +6287821189192 25 Raja Nabilah bt. Raja Shurawardi 941123-14-5694 +6287821189184 26 Sharifah Nor Shairah bt. Syed Khair Azman 941029-08-6376 +6287821189165 27 Siti Farwizah Izzati bt. Sahidan 941020-06-5616 +6281910428005 28 Siti Khadijah bt. Muhammad Mazlan 941230-10-6332 +6287821189166 29 Siti Zulaikha Nadwa bt. Mohd Noh 940830-09-5070 +6287821189197 30 Suhaili bt. Shamsuddin 940726-06-5736 +6287821189231 31 Syahira Nabila bt. Kamaruzaman 940104-10-5932 +6287821189245
  • 11.
    32 Syahirah bt.Samsuri 941109-01-5244 +6287821189251 33 Wan Norshafika bt. Wan Muhamad Zin 941027-03-6316 +6287821189207 34 Ummi Athirah bt. Kamaruzaman 940810-10-6270 +6287821189250 35 Zaidathul Azreen bt. Zainudin 941115-05-5330 +6287821189248 36 Zuhur Al Hayat bt. Saleh Mohamed Garbaa 940325-14-6332 +6287821189217 11
  • 12.
    Berikut merupakan maklumatmengenai anak-anak dari Panti Sosial Asuhan Anak yang terlibat dalam menjayakan program ini : Nama Panti : Panti Sosial Asuhan Anak Simpay Asih Alamat Panti : Jl. Cijambu No 17 Tanjungsari – Sumedang 45362 Penyelenggara : Yayasan Simpay Asih Ketua : Dra. Marnia, M.Pd Setiausaha : Ai Ocah Supriantin, S.Pd Bendahari : Hj. Euis M Nurliana Pengelola Asrama : Yonan Maulana dan Lasmaya Pendidikan : Dr. Marnia M Bilangan Penghuni : Lelaki 24 orang, Perempuan 11 orang Bilangan Anak yang Mentertai Projek UNDER ONE ROOF : No Nama Jantina Tarikh Lahir Alasan Masuk Panti 1. Shelly Sonia Safitri P 27-9-1997 Daif 2. Dede Ani Karmilla P 19-7-1997 Daif 3. Titin Kartini P 26-4-1997 Daif 4. Nana Sumarna L 08-4-1995 Daif 5. Jajang Suganda L 09-10-1997 Daif 6. Jajang Irawan L 27-9-1997 Daif 7. Dedi Supardi L 26-4-1997 Daif 8. Dedi Supriadi L 25-11-1996 Daif 9. Yayat Ruhiyat L 21-9-1997 Daif 10. Dani Widiagri L 16-12-1997 Daif 12
  • 13.
    Seterusnya merupakan maklumatmengenai penduduk-penduduk yang telah tersenarai untuk mengikuti program UNDER ONE ROOF serta maklumat mengenai rukun tetangga di kawasan tersebut : Rukuntetangga yang berkuasa di kawasantersebut:  Nama:Ibu Nana  Alamat: No 64,JalanKolanel Ahmad Syam, RT 4/ RW 5, Cikeruh, 13 Jatinangor. Berikutmerupakansenaraiahlikeluarga yang terpilih untuk menerima sumbangan:  Keluarga 1: 1. BapaMamanSuherman. 2. IbuRina. 3. EkyHermawan (16 tahun, masihbersekolah).  Keluarga 2: 1. Ibu Nine Muliani (41 tahun) dansuami. 2. Anak 4 orang: -Pertama: sudahbekerja. -Kedua: 16 tahun, perempuan, masihbersekolah. -Ketiga: 9 tahun, lelaki, masihbersekolah. -Keempat: 1 tahun 4 bulan, lelaki, bayi.  Keluarga 3: 1. IbuEvi (35 tahun) dansuami. 2. Anak 3 orang: -Pertama: 15 tahun, lelaki, masihbersekolah. -Kedua: 11 tahun, lelaki, masihbersekolah. -Ketiga: 17 bulan, perempuan, bayi.  Keluarga 4 (ibutunggal, suamimeninggal): 1. IbuOonSuringsi (nenek). 2. AlviPebiPuteraRukmana (16 tahun, lelaki). 3. MileniaGiaRukmana (14 tahun, perempuan).
  • 14.
    14  Keluarga5 (ibutunggal, bercerai): 1. IbuMilah (34 tahun). 2. IbuNaning (nenek, 63 tahun). 3. Anak 3 orang: -Catherin (10 tahun, perempuan). -Delano (4 tahun, lelaki). -Jayin (2 tahun, lelaki).
  • 15.
    15 6.0 LOGOPROJEK Berikut merupakan logo yang telah direka oleh Biro Multimedia sempena projek UNDER ONE ROOF.  Logo ini telah digunakan sepanjang berlangsungnya program bermula dari saat perlaksanaan projek sehingga berakhirnya program ini.  Logo ini direka, signifikan dengan projek kami iaitu, UNDER ONE ROOF (UOR).  Ciri-ciri logo: - UOR : Melambangkan atau merupakan singkatan kepada projek kami iaitu UNDER ONE ROOF - Bentuk segi tiga yang terletak di bahagian atau dominan di dalam logo ini, merupakan signifikan kepada bumbung. Hal ini, memberi maksud, bahawa kami semua berganding bahu ke bahu serta meletakkan sifat empati kami ke atas nasib keluarga-keluarga yang dibantu
  • 16.
    16 7.0 TENTATIFPROJEK Ahad (13/04/ 2014) 0730 0800 0830 0915 1150 1215 1300 1430 1515 1545  Bertolak ke Jalan Sayang, Cikeruh dari Bale Padjadjaran Universitas Padjadjaran  Majlis pembukaan + Makan Pagi. - ucapan kata-kata aluan dari Ketua Kampung - ucapan kata-kata aluan dari Ketua Pengarah Program  Ice Breaking session + pembahagian kumpulan.  Sukaneka ( tradisional Malaysia + tradisional Indonesia) - Tarik tali - Lari dalam guni - Galasin - Lari berpasangan - Belon air  Makan Tengah  Solat Zohor berjemaah + Rehat  Menziarahi rumah-rumah keluarga angkat  Majlis Penutup - Tayangan video dan gambar sepanjang program - Penyampai sumbangan - Penyampaian hadiah sukaneka - Majlis perasmianSolat Zohor  Minum petang  Sesi bergambar  Bersurai
  • 17.
    8.0 PERBELANJAAN PROJEK BIRO ANGGARAN JENIS PERBELANJAAN 17 ANGGARAN PERBELANJAAN Biro Protokol dan Acara Majlis  Peralatan untuk permainan - Tali rafia - Guni - Belon  Hamper sukaneka JUMLAH IDR 150,000 IDR 400,000 =IDR 550,000 RM 50.00 RM 116.00 = RM 166.00 Biro Multimedia  Banner  Poster  Pamplet JUMLAH IDR 150,000 IDR 70,000 IDR 30,000 = IDR 250,000 RM 50.00 RM 20.00 RM 10.00 = RM 80.00 Biro Makanan  Sarapan Pagi  Makan Tengahari  Minum Petang JUMLAH IDR 335,000 IDR 737,000 IDR 335,000 =IDR1,407,000 RM 97.00 RM 246.00 RM 97.00 = RM440.00 Biro Logistik  Sumbangan kepada penduduk desa - Barangan dapur untuk lima buah keluarga - Barangan anak-anak JUMLAH IDR 6,000,000 = IDR 6,000,000 RM 1734.00 = RM 1734.00 Biro Pengangkutan  Pengangkutan ke desa JUMLAH IDR 500,000 = IDR 500,000 RM 145.00 = RM 145.00 JUMLAH PERBELANJAAN KESELURUHAN IDR 8,707,000 RM2,565
  • 18.
    18 9.0 PUBLISITI 1. MENGHASILKAN BANNER UNTUK MEMPROMOSIKAN PROJEK UNDER ONE ROOF 1.1 Banner direka oleh Biro Multimedia dan akan digantung di Universitas Padjadjaran (Unpad) mengenai aktiviti yang bakal berlangsung di KAWASAN JATINANGOR DI JALAN SAYANG. Tujuan utama banner ini digantung adalah untuk meraih sumbangan daripada warga Unpad. 2. MENGHASILKAN KAIN RENTANG UNTUK AKTIVITI DI KAWASAN JATINANGOR DI JALAN SAYANG 2.1 Biro Multimedia bertanggungjawab untuk menghasilkan kain rentang berkaitan aktiviti di KAWASAN JATINANGOR DI JALAN SAYANG. Kain rentang ini akan dibentang sepanjang aktiviti berlangsung termasuk aktiviti majlis perasmian dan majlis penutup. 3. MENYIAPKAN MONTAJ PROJEK UNDER ONE ROOF 3.1 Montaj yang akan dihasilkan adalah montaj pengenalan yang akan ditayang sewaktu majlis di KAWASAN JATINANGOR DI JALAN SAYANG. Antara isi-isi yang akan dimuatkan dalam montaj termasuk pengenalan ahli-ahli, aktiviti-aktiviti yang telah berlangsung dan perkara-perkara yang berkait. 4. MENANGKAP GAMBAR-GAMBAR SEMASA AKTIVITI PROJEK UNDER ONE ROOF DIJALANKAN DI KAWASAN JATINANGOR DI JALAN SAYANG DAN MENGHASILKAN VIDEO DOKUMENTARI. 4.1 Biro Multimedia bertanggungjawab untuk menangkap gambar dan menghasilkan video mengenai aktiviti Projek UNDER ONE ROOF di KAWASAN JATINANGOR DI JALAN SAYANG. 5. MENGHASILKAN DESIGN BAJU DAN BUTTON 5.1 Design baju rasmi PROJEK UNDER ONE ROOF .Wakan dihasilkan oleh biro multimedia.
  • 19.
    10.0 PAKEJ FAEDAHPENAJAAN PENAJA PLATINUM: ≥ RM 3, 000.00 (RM 3K) / IDR 9,000,000 (IDR 9M) - Pemasangan kain rentang pihak syarikat semasa perlaksanaan aktiviti-aktiviti di Kawasan Jatinangor di Jalan Sayang. - Logo syarikat juga dimasukkan dalam salah satu tirai dinding pentas (saiz 19 besar) - Menyatakan sedikit sebanyak latar belakang syarikat dalam brosur projek kemanusiaan di Kawasan Jatinangor di Jalan Sayang ini yang akan diedarkan kepada seluruh warga Unpad. - Membesarkan saiz tulisan untuk nama syarikat yang menaja dalam brosur (saiz 18) - Mengambil gambar dan merekod video sepanjang perlaksanaan projek ini dan gambar-gambar serta video-video tersebut akan dipaparkan di YouTube, Facebook dan Instagram, yang akan menyatakan nama dan latar belakang penaja di bahagian-bahagian kapsyen dan kredit PENAJA EMAS: ≥ RM 2, 000.00 (RM 2K) / IDR 6,000,000 (IDR 6M) - Pemasangan kain rentang pihak syarikat semasa perlaksanaan aktiviti-aktiviti di kawasan Jatinangor di Jalan Sayang - Logo syarikat juga dimasukkan dalam salah satu tirai dinding pentas (saiz besar) - Menyatakan sedikit sebanyak latar belakang syarikat dalam brosur projek kemanusiaan di kawasan Jatinangor di Jalan Sayang yang akan diedarkan kepada seluruh warga Unpad. - Membesarkan saiz tulisan untuk nama syarikat yang menaja dalam brosur (saiz 16) - Mengambil gambar dan merekod video sepanjang perlaksanaan projek ini dan gambar-gambar serta video-video tersebut akan dipaparkan di YouTube, Facebook dan Instagram, yang akan menyatakan nama dan latar belakang penaja di bahagian-bahagian kapsyen dan kredit
  • 20.
    PENAJA PERAK: ≥RM 1, 000.00 (RM 1K) / IDR 3,000,000 (IDR 3M) - Pemasangan kain rentang pihak syarikat semasa perlaksanaan aktiviti-aktiviti di kawasan Jatinangor, Jalan Sayang. - Logo syarikat juga dimasukkan dalam salah satu tirai dinding pentas (saiz 20 sederhana) - Membesarkan saiz tulisan untuk nama syarikat yang menaja dalam brosur (saiz 14) yang akan diedarkan kepada seluruh warga Unpad. - Mengambil gambar dan merekod video sepanjang perlaksanaan projek ini dan gambar-gambar serta video-video tersebut akan dipaparkan di YouTube, Facebook dan Instagram, yang akan menyatakan nama dan latar belakang penaja di bahagian-bahagian kapsyen dan kredit PENAJA GANGSA: ≥ RM 500.00 / IDR 1, 500,000 (IDR 1.5M) - Logo syarikat juga dimasukkan dalam salah satu tirai dinding pentas (saiz sederhana) - Menyatakan nama syarikat penaja dalam brosur (saiz 12) yang akan diedarkan kepada seluruh warga Unpad. - Mengambil gambar dan merekod video sepanjang perlaksanaan projek ini dan gambar-gambar serta video-video tersebut akan dipaparkan di YouTube, Facebook dan Instagram, yang akan menyatakan nama dan latar belakang penaja di bahagian-bahagian kapsyen dan kredit
  • 21.
    10.1 Borang SumbanganWang / Barangan Nama: (Tun/Tan Sri/Dato’/Datuk/Datin/Dr./Tuan/Puan/Cik) ___________________________________________________________________ Nama syarikat: ___________________________________________________________________ Pilihan Kategori : (Sila tandakan di salah SATU kotak yang berkenaan) Kategori Penajaan 21 (Rujuk Lampiran ) Sumbangan Penajaan Wang Tandakan (/) Penaja Platinum ≥ RM 3, 000.00 ≥IDR 9,000,000.000 Penaja Emas ≥ RM 2, 000.00 ≥ IDR 6,000,000.000 Penaja Perak ≥ RM 1, 000.00 ≥ IDR 3,000,000.000 Penaja Gangsa ≥ RM 500.00 ≥ IDR 1,500,000.000 Permohonan Tambahan: ___________________________________________________________________ ___________________________________________________________________ ___________________________________________________________________ ___________________________________________________________________ ___________________________________________________________________ ___________________________________________________________________ Butiran Orang Yang Akan Dihubungi Berkaitan Penajaan: Nama: (Tun/Tan Sri/Dato’/Datuk/Datin/Dr./Tuan/Puan/Encik/Cik) ___________________________________________________________________ Alamat Surat-menyurat: ___________________________________________________________________ ___________________________________________________________________ ___________________________________________________________________
  • 22.
    ___________________________________________________________________ ___________________________________________________________________ AlamatEmel: ___________________________________________________________________ No. Untuk Dihubungi.: Telefon Bimbit : ________________________________ Pejabat : ________________________________ Faksimili : ________________________________ 22 Tandatangan dan Setem Rasmi: Penaja/ Penasihat Syarikat: _________________________________ ( )
  • 23.
  • 24.
    24 Disahkan oleh, _______________________ Dr. ACHADIYANI, dr., M.Kes NIP : 196004101989022001 Ketua Prodi Kedokteran Fakultas Kedokteran UNPAD Universitas Padjadjaran