Embed presentation
Downloaded 109 times

















































































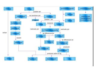
The document discusses immunology and how it is both inducible and transferable. Immunology is the study of the immune system and its functions, such as responding to foreign substances in the body. The immune system can be induced or stimulated in response to things like vaccines or infections. Immune responses and immunity can also be transferred between individuals.
















































































