LOWER COMMUNICATION COSTWith internet is cost effective than
telephone, mailing service. It allows
ccess to large amounts of data at a very
low cost.

FASTER COMMUNICATION SPEEDWith internet, news or msg are sent via
e-mail to friends, business partners
efficiently which fast and saves times.

BORDERLESS
COMMUNICATIOONInternet offers fast information
retrieval, interactivity,
accessibility and versatility so it
becomes

EFFECTIVE SHARING OF INFORMATIONInformation can be shared by people all around
the world. People can share and exchange
opinions, news through discussion groups and
forums.

IMPACT OF ICT ON SOCIETY

SOCIAL PROBLEMSPeople tend to become more
individualistic, introvert and
negative effect such as fraud,
identity theft, pornography and
hacking.

PAPERLESS ENVIRONMENTInformation cab be stored and retrieved
through the comp instead of paper.
Online communication via emails,
online chat and msg also creating
paperless environment.

RELIABLE MODE OF
COMMUNICATIONWith internet, information could
accessed and retrieved from anywhere
and at anytime.

HEALTH PROBLEMS –
Exposed to bad posture, eyestrain,
physical and mental stress but an
ergonomic environmt can be introduced
eg ergonomic chair reduce back strain
and screen filter is used to minimize eye
strain.
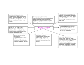
KOS KOMUNIKASI RENDAH
Dengan internet adalah kos efektif dari
telefon, mailing perkhidmatan. Hal ini
membolehkan akses kepada data dalam
jumlah besar dengan kos yang sangat
rendah.

KOMUNIKASI YANG CEPAT
Dengan internet, berita atau msg
dihantar melalui e-mel kepada rakan,
rakan kongsi perniagaan secara efisien,
cepat dan menjimatkan masa.
KOMUNIKASI TANPA
SEMPADAN
-Internet menawarkan carian
maklumat yang cepat,
interaktiviti, aksesibilitas dan
fleksibiliti yang besar dan lebar

PERKONGSIAN INFORMASIMaklumat boleh dimiliki oleh orang di seluruh
dunia. Orang-orang boleh berkongsi dan
bertukar pendapat, berita melalui kumpulan
perbincangan dan forum.

KESAN ICT KEPADA
MASYARAKAT

MASALAH SOSIALOrang cenderung menjadi lebih
individualistik, introvert dan
kesan negatif seperti penipuan,
pencurian identiti, pornografi dan
hacking.

PERSEKITARAN TANPA KERTAS
Maklumat boleh disimpan dan diambil
melalui komputer bukan kertas. Online
komunikasi melalui e-mel, chat online
dan mesej juga mencipta persekitaran
tanpa kertas.

KOMUNIKASI YANG MUDAH
Dengan internet, maklumat boleh
dicapai dan diambil dari mana saja
dan bila-bila masa sahaja.

MASALAH KESIHATAN Terkena postur tubuh yang buruk,
kelelahan mata, stress fizikal dan mental
tetapi environmt ergonomik dapat
diperkenalkan misalnya kerusi
ergonomik mengurangkan kembali sakit
belakangdan penapis skrin digunakan
untuk mengurangkan ketegangan mata.

Impact of-ict-on-society

  • 1.
    LOWER COMMUNICATION COSTWithinternet is cost effective than telephone, mailing service. It allows ccess to large amounts of data at a very low cost. FASTER COMMUNICATION SPEEDWith internet, news or msg are sent via e-mail to friends, business partners efficiently which fast and saves times. BORDERLESS COMMUNICATIOONInternet offers fast information retrieval, interactivity, accessibility and versatility so it becomes EFFECTIVE SHARING OF INFORMATIONInformation can be shared by people all around the world. People can share and exchange opinions, news through discussion groups and forums. IMPACT OF ICT ON SOCIETY SOCIAL PROBLEMSPeople tend to become more individualistic, introvert and negative effect such as fraud, identity theft, pornography and hacking. PAPERLESS ENVIRONMENTInformation cab be stored and retrieved through the comp instead of paper. Online communication via emails, online chat and msg also creating paperless environment. RELIABLE MODE OF COMMUNICATIONWith internet, information could accessed and retrieved from anywhere and at anytime. HEALTH PROBLEMS – Exposed to bad posture, eyestrain, physical and mental stress but an ergonomic environmt can be introduced eg ergonomic chair reduce back strain and screen filter is used to minimize eye strain.
  • 2.
    KOS KOMUNIKASI RENDAH Denganinternet adalah kos efektif dari telefon, mailing perkhidmatan. Hal ini membolehkan akses kepada data dalam jumlah besar dengan kos yang sangat rendah. KOMUNIKASI YANG CEPAT Dengan internet, berita atau msg dihantar melalui e-mel kepada rakan, rakan kongsi perniagaan secara efisien, cepat dan menjimatkan masa. KOMUNIKASI TANPA SEMPADAN -Internet menawarkan carian maklumat yang cepat, interaktiviti, aksesibilitas dan fleksibiliti yang besar dan lebar PERKONGSIAN INFORMASIMaklumat boleh dimiliki oleh orang di seluruh dunia. Orang-orang boleh berkongsi dan bertukar pendapat, berita melalui kumpulan perbincangan dan forum. KESAN ICT KEPADA MASYARAKAT MASALAH SOSIALOrang cenderung menjadi lebih individualistik, introvert dan kesan negatif seperti penipuan, pencurian identiti, pornografi dan hacking. PERSEKITARAN TANPA KERTAS Maklumat boleh disimpan dan diambil melalui komputer bukan kertas. Online komunikasi melalui e-mel, chat online dan mesej juga mencipta persekitaran tanpa kertas. KOMUNIKASI YANG MUDAH Dengan internet, maklumat boleh dicapai dan diambil dari mana saja dan bila-bila masa sahaja. MASALAH KESIHATAN Terkena postur tubuh yang buruk, kelelahan mata, stress fizikal dan mental tetapi environmt ergonomik dapat diperkenalkan misalnya kerusi ergonomik mengurangkan kembali sakit belakangdan penapis skrin digunakan untuk mengurangkan ketegangan mata.