I. Infection Control Department
Vision
 To be a leading center expressing excellence
in infection prevention and control in Saudi
by striving consistently to reduce infection
rate to the lowest possible level and
promoting a safe environment for patients
and Health Care Workers (HCWs).
Mission
Implement the recommended infection control
guidelines throughout continuous care on the
basis of hospital surveillance, education and
training of Health Care Workers (HCW),
promoting research and continuous quality
improvement.
Values
a- Islamic Ethic Code b. Excellence
c-Teamwork d. Honesty
e-Transparency & accountability f. Lifelong learning
Responsibilities
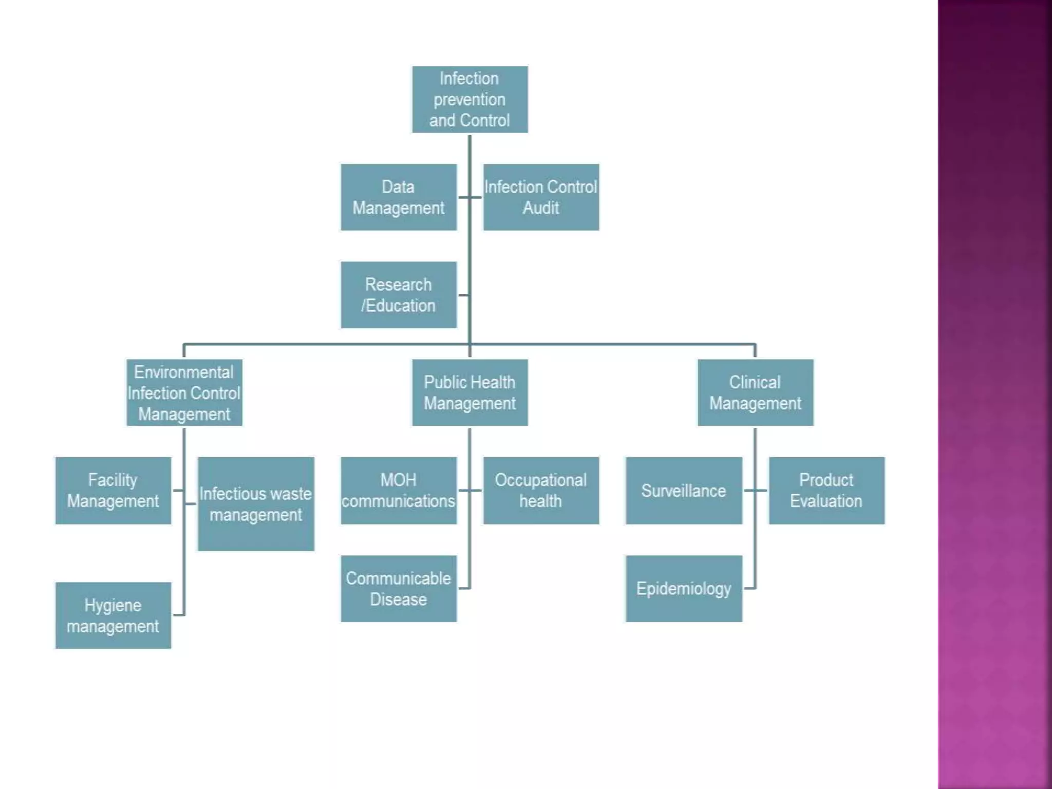
1. Minimize Hospital Acquired Infection
2. Healthy Environment for Patients,Visitors,HCW
3. HCW- post-exposure prophylaxis
4. Education
5. Notification
6. HCW immunization
7. Surveillance
8. Outbreak Management
9. Waste Management
10.Antimicrobial Policy
11.Coordination to MOH
12.Product Evaluation
Community-acquired
Present or incubating at the time of
admission to hospital until 48-72 h.
Health Care - Associated (nosocomial)
An infection that is acquired after 48 to 72
hours of admission or within a defined period
after hospital discharge.
We following epidemiological NHSN criteria for
all HAI.
1. Surgical Site Infection
2. Pneumonia
3. Urinary Tract Infection
4. Bacteremia
5. Device Related Infection (VAP-
CLABSI-CA UTI )
6. Gastro – intestinal Tract Infection
IC introduction
IC introduction
IC introduction
IC introduction
IC introduction

IC introduction

  • 3.
  • 5.
    Vision  To bea leading center expressing excellence in infection prevention and control in Saudi by striving consistently to reduce infection rate to the lowest possible level and promoting a safe environment for patients and Health Care Workers (HCWs).
  • 6.
    Mission Implement the recommendedinfection control guidelines throughout continuous care on the basis of hospital surveillance, education and training of Health Care Workers (HCW), promoting research and continuous quality improvement. Values a- Islamic Ethic Code b. Excellence c-Teamwork d. Honesty e-Transparency & accountability f. Lifelong learning
  • 7.
    Responsibilities 1. Minimize HospitalAcquired Infection 2. Healthy Environment for Patients,Visitors,HCW 3. HCW- post-exposure prophylaxis 4. Education 5. Notification 6. HCW immunization
  • 8.
    7. Surveillance 8. OutbreakManagement 9. Waste Management 10.Antimicrobial Policy 11.Coordination to MOH 12.Product Evaluation
  • 9.
    Community-acquired Present or incubatingat the time of admission to hospital until 48-72 h. Health Care - Associated (nosocomial) An infection that is acquired after 48 to 72 hours of admission or within a defined period after hospital discharge. We following epidemiological NHSN criteria for all HAI.
  • 11.
    1. Surgical SiteInfection 2. Pneumonia 3. Urinary Tract Infection 4. Bacteremia 5. Device Related Infection (VAP- CLABSI-CA UTI ) 6. Gastro – intestinal Tract Infection