HOW TO GET PAID - PROCEDURISE!
BASIC STEPS TO COLLECTING INVOICES ON-TIME
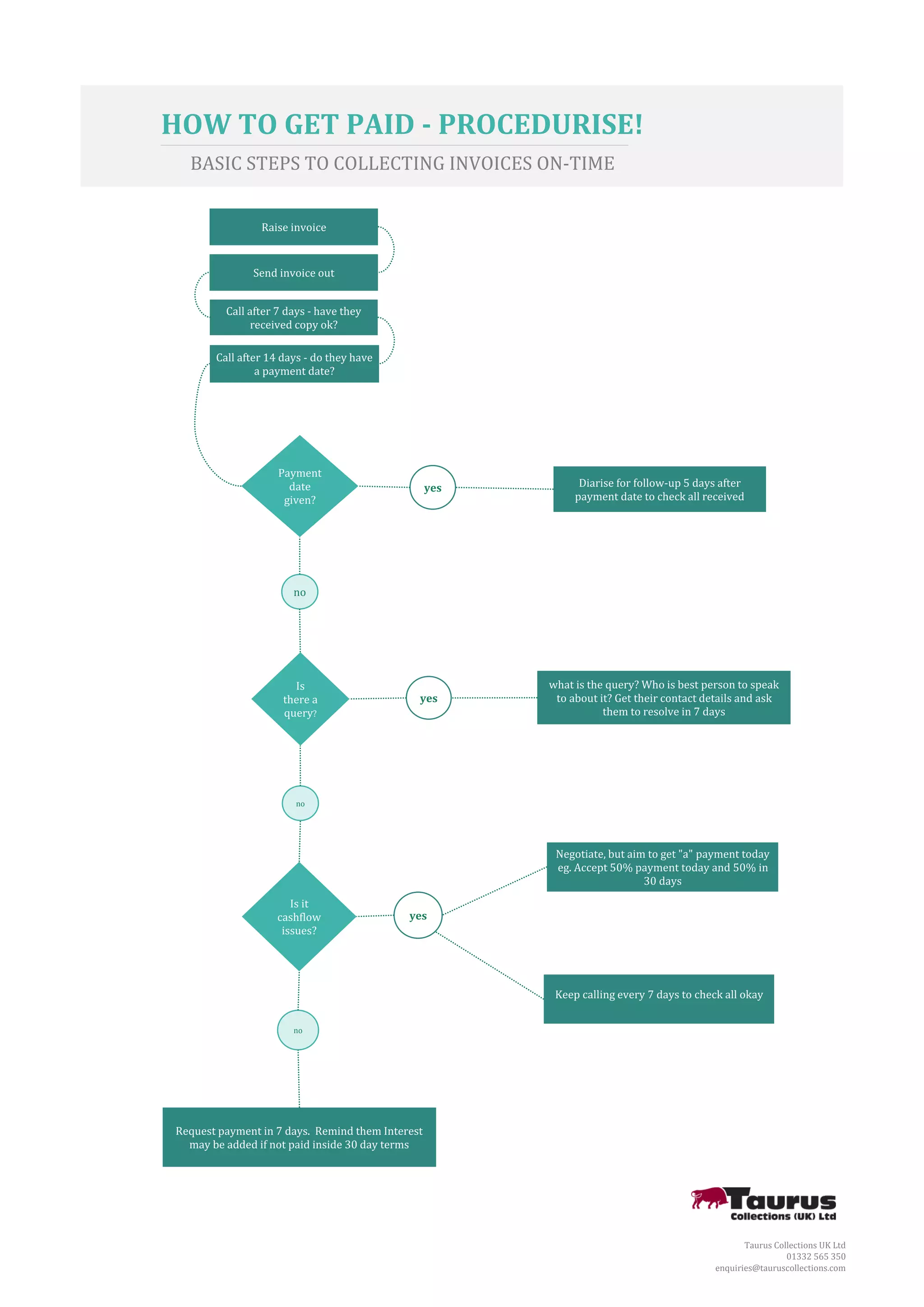
Is
there a
query?
Payment
date
given?
Diarise for follow-up 5 days after
payment date to check all received
what is the query? Who is best person to speak
to about it? Get their contact details and ask
them to resolve in 7 days
Negotiate, but aim to get "a" payment today
eg. Accept 50% payment today and 50% in
30 days
Is it
cashflow
issues?
Request payment in 7 days. Remind them Interest
may be added if not paid inside 30 day terms
yes
Raise invoice
Send invoice out
Call after 7 days - have they
received copy ok?
Call after 14 days - do they have
a payment date?
no
no
yes
yes
no
Keep calling every 7 days to check all okay
Taurus Collections UK Ltd
01332 565 350
enquiries@tauruscollections.com

How to collect business debt - helpful flowchart

  • 1.
    HOW TO GETPAID - PROCEDURISE! BASIC STEPS TO COLLECTING INVOICES ON-TIME Is there a query? Payment date given? Diarise for follow-up 5 days after payment date to check all received what is the query? Who is best person to speak to about it? Get their contact details and ask them to resolve in 7 days Negotiate, but aim to get "a" payment today eg. Accept 50% payment today and 50% in 30 days Is it cashflow issues? Request payment in 7 days. Remind them Interest may be added if not paid inside 30 day terms yes Raise invoice Send invoice out Call after 7 days - have they received copy ok? Call after 14 days - do they have a payment date? no no yes yes no Keep calling every 7 days to check all okay Taurus Collections UK Ltd 01332 565 350 enquiries@tauruscollections.com