GNU Make, Autotools, 
CMake ⡆௓ 
Wen Liao
Disclaimer 
ᢞᙳ∦㈨ᩱⅭస⪅ᩚ⌮㈨ᩱཬಶேពぢ䠈ἄ᭷⥂ 
㐣ᄫㅽ☜ㄆ䠈ㄳㆫ⪅⮬⾜᩵㓃
┠ᶆ 
● ⡆௓GNU Make, Autotools, ࿴CMake 
○ Autotools࿴CMake㒊௷ᴟᗘ⡆௓
 ヨ⎔ቃ
Outline 
● GNU Make 
● Autotools 
● CMake 
● ཨ⪃㈨ᩱ 
● Q & A
஦ඛ‽ഛ 
● Ⅽ஢ᝍⓗ⏕άᖾ⚟⨾⁹䠈ㄳ☜ㄆ⦅㍴ჾᨭ᥼㢷 
♧✵ⓑᏐඖ࿴<tab>Ꮠඖ! 
geany: 
<tab> trailing space 
vim:
㜝᪊GNU Make 
● man make 
○ GNU make utility to maintain groups of programs 
○ ???
┤᥋┳౛Ꮚ 
ᛠ㯟⦅㆞?
⡆ႝ䠈gcc hello.c
ຍ☞䠈㏺ಶᛠ㯟⦅㆞?
GG! 㑏せຍinclude Path
㑣㯟ୖⓒಶ᷐᱌ᛠ㯟㎨䠛ᡴ฿Ṛ䠛
ᑙ᱌᷐᱌㔞኱⦅㆞ⓗၥ㢟 
● ᡃ⬟୙⬟ᡴ୍⾜ᣦ௧ᑵᖳᡃ⮬ື⦅㆞? 
● ᡃ⬟୙⬟ྈ⦅㆞᭦ື㐣ⓗ᷐᱌? 
○ ໟྵᨵ஢*.h᷐᱌ᑞ᠕*.c㒔ྍ௨⮬ື㔜⦅ 
● ྍ୙ྍ௨᭷ἄ᭷㟰άⓗ⦅㆞⤌ែ? 
○ タᐃdebug mode㑏᫝release mode 
○ タᐃ⦅㆞ჾ㑅㡯 
○ Compile timeᣦᐃᕧ㞟 
■ -DMY_VAR=1 
○ ...
Yes You Can!
㜝᪊GNU Make 
● man make 
○ The purpose of the make utility is to 
determine automatically which pieces of a 
large program need to be recompiled, 
and issue the commands to recompile 
them. 
○ ⓑヰ: ༠ຓ⦅㆞ⓗ᫬ೃỴᐃ 
■ 㑣㒊௷せ㔜⦅ 
■ ᣦᐃ㔜᪂⦅㆞ⓗືస
Hello Makefile 
target prerequisites 
recipe ୍ᐃせ<tab>㛤㢌! 
௨ୗ᝟ἣ᭳ᇳ⾜recipe 
● ᪂ቔ䠖target᷐᱌୙Ꮡᅾ 
○ ㏻ᖖtarget᫝୍ಶ᷐᱌䠈ణ᫝㏺୙᫝ᚲせᲄ௳ 
● ᭦᪂䠖prerequisites᷐᱌᭦ື᫬㛫ẚtarget᷐ 
᱌㑏せ᪂
ㄡ說Makefile୍ᐃせ⦅㆞᷐᱌? 
target prerequisites 
୍㛤ጞྈ᭷Makefile䠈ୗmakeฟ⌧㘒ㄗ說↓ἲ產⏕dep_file 
產⏕dep_fileᚋ᭳ᇳ⾜@echo Test 
產⏕test_fileᑵ୙ᇳ⾜@echo Test 
᭦᪂dep_file ᭦ື᫬㛫ᚋ᭳ᇳ⾜@echo Test 
recipe
ᶞ≪target 
● ➨୍ಶtarget✃Ⅽdefault target䠈ஓ᫝makeⓗ㐍ධ㯶䚹 
● @⾲♧୙せᢕᣦ௧༳ฟ䠈ྍ௨⦎⩦ᢕ௚ᣡᤶ┳┳䚹 
● $@ᒎ㛤ᚋ᫝targetⓗྡ✃
ㄳẚᑞୖ㡫䠈やᐹ㡰ᗎ䟿
ㆰᩝ 
● タᐃ 
○ VAR = VAL 
○ VAR := VAL 
○ VAL ?= VAL 
○ VAR += VAL 
○ ඼௚ᡃ୙᠐ⓗ 
● タᐃ᫬ᶵ 
○ ᷐᱌䠈㏻ᖖᑵ᫝Makefile內 
○ make ࿨௧ⓗཨᩝ 
○ ⎔ቃㆰᩝ 
● ྲྀ值 
○ $(VAR)
VAR = VAL 
VAR := VAL 
VAL ?= VAL 
VAR += VAL
୕ᑠ䠛
ㆰᩝタᐃ: 㐃ືᆺ = 
VAR1 ➨୍ḟタᐃ 
VAR2 ⓗ值࿴VAR1┦ྠ 
༳ฟVAR2ⓗ內ᐜ 
VAR1 ➨஧ḟタᐃ 
෌༳ฟVAR2ⓗ內ᐜ
ඳḟVAR2ⓗ內ᐜ䠈᭳㞉VAR1ᨵㆰ
ㆰᩝタᐃ䠖❧้⏕ᩀᆺ := 
ྈᨵ㏺⾜䠈ᢕ = ᨵᡂ :=
ㆰᩝタᐃ: 㡸タᆺ ?=
ㆰᩝタᐃ䠖ຍ☞ᆺ +=
ᑠ⤖ 
タᐃ ⌮ゎ᪉ᘧ 
VAR = VAL 㐃ືᙧ 
VAR := VAL ❧༶⏕ᩀᙧ 
VAL ?= VAL 㡸タᙧ 
VAR += VAL ຍ☞ᙧ 
඼௚ᡃ୙᠐ⓗ ୙᠐ⓗ୙▱㐨ᛠ㯟ゎ㔚
內ᘓㆰᩝ (⠇㗴) 
ྡ✃ ព⩏ 
$@ targetྡ✃ 
$^ ᡤ᭷ⓗprerequisitesྡ✃ 
$< ➨୍ಶprerequisiteྡ✃ 
⏝㏵அ୍䠖 
target: dep1.c inc.h test.h 
<tab> gcc -o $@ $< 
$? ẚtarget㑏᪂ⓗprerequisitesྡ✃
⠊౛ 
タᐃせ產⏕ⓗᇳ⾜᷐ 
タᐃせ⦅㆞ⓗ⛬ᘧ᷐ 
⦅㆞ཨᩝ 
ᒎ㛤ㆰᩝ䠈౫ᒎ㛤ⓗ 
ㆰᩝ⦅㆞᷐᱌ 
Ύ㝖產⏕ⓗ᷐᱌つ๎
┠㗴ୗ᭷ཎጞ᷐࿴Makefile 
⦅㆞᭷ᒎ㛤ㆰᩝ୪ᣦᐃᑞ 
᠕᷐᱌┠㗴ୗ᭷ཎጞ᷐࿴ 
Makefile 
ᇳ⾜᷐ᕬ⥂產⏕ 
Ύ㝖ᇳ⾜᷐୪㔜᪂⦅㆞
ᲄ௳ุ᪇⠊౛ 
LOGNAME᫝⎔ቃㆰᩝ!
LOGNAME᫝⎔ቃㆰᩝ! 
ே⫗タᐃLOGNAME內ᐜ
function⠇㗴 
● ㄒἲ 
○ $(ภᩝྡ✃ ཨᩝ) 
ศ㢮 ภᩝྡ✃ 說᫂ ⠊౛ (ㄳ㈞฿Makefileᐿ !) 
イᜥ 
$(waring イᜥ) 㢷♧㆙࿌イᜥ௨ཬᑞ᠕ⓗ⾜⹰ $(warning Your gcc version is too old) 
$(error イᜥ) 㢷♧㘒ㄗイᜥ䚸ᑞ᠕ⓗ⾜⹰ᚋ⤖᮰ 
make 
conf=my_file 
$(error file $(conf) not found) 
Ꮠ୵ 
⹦⌮ 
$(subst from,to,⹦⌮ᩥᏐ) Ꮠ୵᭰᥮,ᚋ㠃✵ⓑⅭཨᩝⓗ୍㒊௷ $(warning $(subst .c,.o,test.c hello.c)) 
$(patsubst pattern,᭰᥮ᩥᏐ,⹦⌮ᩥᏐ) patternᏐ୵᭰᥮,ᚋ㠃✵ⓑⅭཨᩝⓗ୍ 
㒊௷䚹%௦⾲௵ព㛗ᗘⓗ௵ពᏐඖ䚹 
$(warning $(patsubst t%.c,a%.o,test.c 
hello.c)) 
඼௚ $(shell ࿨௧) ᇳ⾜࿨௧䠈ᅇബᩥᏐ⤖ᯝ $(warning $(shell ls /))
㐃⧰ᢏ 
● OBJS=$(patsubst %.c,%.o,$(shell ls *.c))
ᖖぢ㘒ㄗ䠖ẗಶrecipe ᇳ⾜≪ែ୙ᘏ⧰ 
㐀ᡂⓗᝒ๻ 
⠊౛䠖ᘓ❧୍ಶ┠㗴䠈㐍ධヱ┠㗴๓ᚋ 
༳ฟ┠๓ᕤస┠㗴☜ㄆษ᥮┠㗴ᡂຌ
㛤⊼䠈ἄ᭷ษ᥮฿test┠㗴
✽Ꮿ┳ⓗ䠈ྍ௨┳฿make⹦⌮recipeⓗ 
᪉ᘧ᫝產⏕᪂ⓗprocess䠈ᇳ⾜recipe䠈 
↛ᚋ⤖᮰ヱprocess 
$ strace -f make 
vfork(Process 8949 attached (waiting for parent) 
Process 8949 resumed (parent 8947 ready) 
) = 8949 
[pid 8949] execve("/bin/mkdir", ["mkdir", "-p", "test"], 
[/* 42 vars */]) = 0 
<... wait4 resumed> [{WIFEXITED(s) && 
WEXITSTATUS(s) == 0}], 0, NULL) = 8949 
--- SIGCHLD (Child exited) @ 0 (0) ---
ᑠ⤖ 
● GNU make: ༠ຓ⦅㆞ⓗ᫬ೃỴᐃ 
○ 㑣㒊௷せ㔜⦅ 
○ ᣦᐃ㔜᪂⦅㆞ⓗືస 
● ᡤ௨ᑃMakefile䠈୺せᥥ㏙ 
○ 產⏕᷐᱌࿴ཎጞ᷐ⓗ㜝⫃ᛶ 
○ ␜㏺ல᷐᱌᭦ື᫬㛫㜝ಀ᭷ㆰ໬ⓗ᫬ೃ䠈ヱ 
೴ொ㯟஦?
⿵඘1: ἄ᭷Makefileⓗmake 
┠๓┠㗴ἄ᭷Makefile 
↷ᶏmakeქქ 
↷ᶏmake++
Implicit Rules 
୕ᑠ䠛
make -p 
CPP㏺㑔ྍ୙᫝C++䠈᭷ 
⯆㊃man cpp 
㑏グᚓㆰᩝႫ䠛
make -p (᥋㜝䠅 
make᭷內ᘓ㡸タⓗ⹦⌮つ๎䠈ㄳ࿴ୖ㡫ㆰᩝ௨ཬ๓㠃ⓗㄒ 
ἲᑞ↷
⿵඘2: .PHONY 
⠊౛Makefile䠈ໟྵ產⏕binary࿴Ύ㝖binary
⋵┳┳ 
Ύ㝖binary 
產⏕᪂᷐䠈ྡ✃Ⅽclean 
᷐᱌cleanᏑᅾ䠈↓ἲΎ㝖binary 
ᚲ㡲฽㝖᷐᱌cleanᡯ⬟ᇳ⾜target
ศᯒ 
● recipe ⓗᇳ⾜࿴target௨ཬprerequisites᷐᱌ 
᫬㛫㈨イ᭷㜝 
● cleanⓗ┠ⓗ୪୙᫝せ產⏕clean᷐᱌䠈ஓᑵ᫝ 
說targetᇳ⾜recipe࿴target᫝ྰⅭ᷐᱌↓㜝
.PHONY 
● ࿴᷐᱌↓㜝ⓗtarget 
● ⏝ἲ 
.PHONY: ௨✵ⓑ㝸㛤ⓗTARGETྡ✃ 
● ⠊౛ 
.PHONY: clean install
ಟṇ 
.PHONYᅾ㏺㑔
┳┳ᩀᯝ
ᘏఙ㢟ᮦ/ᅇᐙຌㄢ 
● ዴఱ⮬ື㐍ධ୙ྠ┠㗴Make? 
● ዴఱ⮬ື產⏕C source᷐࿴Header᷐᱌rule? 
○ hello.c includes f1.h, f2.h䠈ඳኳᚋཪຍධf3.h䚹ᡭືᨵ 
ᚇ⣼䚹 
● ᭷ἄ᭷㎨ἲᢕᡤ᭷ⓗタᐃᨺᅾ᷐᱌內⤥ 
Makefile include?
๦ୗᑵ᫝⣽⠇䠈ㄳ⮬⾜ 
┳᭩䠈つ๸タィ⮬ᕫⓗ 
ᐿ⩦ㄢ䚹
Outline 
● GNU Make 
● Autotools 
● CMake 
● ཨ⪃㈨ᩱ 
● Q & A
」⩦䠖GNU Makeᑠ⤖ 
● GNU make: ༠ຓ⦅㆞ⓗ᫬ೃỴᐃ 
○ 㑣㒊௷せ㔜⦅ 
○ ᣦᐃ㔜᪂⦅㆞ⓗືస 
● ᡤ௨ᑃMakefile䠈୺せᥥ㏙ 
○ 產⏕᷐᱌࿴ཎጞ᷐ⓗ㜝⫃ᛶ 
○ ␜㏺ல᷐᱌᭦ື᫬㛫㜝ಀ᭷ㆰ໬ⓗ᫬ೃ䠈ヱ 
೴ொ㯟஦?
㑣㯟᭳ொ㯟㑏せ᭷autotools 
● ㊬ᖹྎⓗၥ㢟 
○ memset v.s. bzero 
○ ㊰ᚏ䚸᷐᱌୙ྠ 
○ system call୙ྠ 
● ྠᖹྎ 
○ ภᘧᗜ∧ᮏ୙ྠ䠈prototypeྍ⬟୙ྠ 
● ┦౫ᛶၥ㢟
autotools 
● autotoolⓗ┠ⓗᑵ᫝產⏕ᖹྎୖྍ௨⦅㆞ⓗ⎔ 
ቃ 
● Ⅽ஢㐩฿㏺ᶏⓗ┠ⓗ䠈⣔⤫㟂せ೴฿ୗ㠃ⓗຌ 
⬟ 
○ ᷙ查ᖹྎ⎔ቃ 
○ 產⏕Makefile
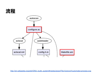
ὶ⛬ 
http://en.wikipedia.org/wiki/GNU_build_system#mediaviewer/File:Autoconf-automake-process.svg
http://en.wikipedia.org/wiki/GNU_build_system#mediaviewer/File:Autoconf-automake-process.svg
http://en.wikipedia.org/wiki/GNU_build_system#mediaviewer/File:Autoconf-automake-process.svg
ᚇ」㞯䠛ཱྀ㢌ㅮᑵ᫝ 
1. ⮬ᖿᡈ㊝ᕤලᚋ產⏕᭦ືconfigure. 
ac䠈࿴ᑃMakefile.am 
2. ㊝ᕤල產⏕configure, Makefile.in࿴ 
config.in 
3. ㊝configure䠈產⏕Makefile࿴config.h 
4. make; make install
㑏୙᠐䠛౗┳⠊౛ 
఼せᑃⓗᮾす
autoreconfᖳ఼࿧ྉ┦㜝ᕤ 
ලዴaclocal, autoconf, 
automake➼
產⏕ฟ౗ⓗ᷐᱌
產⏕ฟ౗ⓗ᷐᱌
configure.ac 
# せồ∧ᮏ 
AC_PREREQ([2.68]) 
# ዓ௳㈨イ 
AC_INIT([Test_Autotools], [0], [test]) 
# ⤥Automake㈨イ䠈foreign⾲♧୙⏝GNUᶆ‽ 
# ஓᑵ᫝୙㟂せchangelog, AUTHORS➼᷐᱌ 
AM_INIT_AUTOMAKE([foreign -Wall -Werror])
configure.ac 
# config᷐᱌ 
AC_CONFIG_HEADERS([config.h]) 
# ᮏḟdemo౑⏝ static library 
AC_PROG_RANLIB 
# Makefile ㊰ᚏ 
AC_CONFIG_FILES([Makefile src/Makefile 
libs/Makefile])
configure.ac 
# ᦏᑜCC ⦅㆞ჾ 
AC_PROG_CC 
# ⤖᮰config䠈㛤ጞ產⏕┦㜝᷐᱌ 
AC_OUTPUT
Makfile.am 
SUBDIRS = libs src
libs/Makefile.am 
# ᣦᐃinclude㊰ᚏ 
AM_CFLAGS = -I../include 
# 產⏕liba.a ࿴libb.b 
# lib_௦⾲Ᏻ⿶᫬せᨺᅾ$(prefix)/lib୰ 
# 㡸タprefix=/usr/local 
lib_LIBRARIES = liba.a libb.a
libs/Makefile.am 
# 產⏕liba.aⓗ┦౫᷐᱌ 
liba_a_SOURCES = liba.c liba.h 
# 產⏕libb.aⓗ┦౫᷐᱌ 
libb_a_SOURCES = libb.c libb.h 
# Ᏻ⿶฿$(prefix)/includeⓗ᷐᱌ 
include_HEADERS = ../include/liba.h .. 
/include/libb.h
src/Makefile.am 
# ᣦᐃlinkီலlibrary 
LDADD = ../libs/liba.a ../libs/libb.a 
# ᣦᐃinclude㊰ᚏ 
AM_CFLAGS = -I../include
src/Makefile.am 
# Ᏻ⿶฿$(prefix)/bin 
bin_PROGRAMS = test 
# 產⏕ⓗ᷐᱌┦౫ⓗ᷐᱌ 
test_SOURCES = test.c
● configure 
● make 
● make install 
● make dist # ⮬ືᖳ఼ᡴໟtarball
ᑠ⤖ 
● ౑⏝autotools㟂せ⮬ᕫᑃ 
○ configure.ac 
○ Makefile.am 
● ୖ㠃ⓗ⠊౛ᴟᗘ⡆␎
ᘏఙ㢟ᮦ/ᅇᐙຌㄢ 
● ዴఱ產⏕shared library? 
● ᫝ྰ᭷᭦⫄᫂ⓗlibrary產⏕᪉ᘧ䠛 
○ hint: libtools
๦ୗᑵ᫝⣽⠇䠈ㄳ⮬⾜ 
┳᭩䠈つ๸タィ⮬ᕫⓗ 
ᐿ⩦ㄢ䚹
Outline 
● GNU Make 
● Autotools 
● CMake 
● ཨ⪃㈨ᩱ 
● Q & A
㜝᪊CMake 
CMake᫝1999ᖺ᥎ฟⓗ㛤※⮬⏤㌾㧓ィ␓䠈┠ⓗ 
᫝ᥦ౪୙ྠᖹྎஅ㛫ඹྠⓗ⦅㆞⎔ቃ䚹 
≉ᛶ: 
● ᨭ᥼୙ྠᖹྎ 
● ྍ௨ᑘBuild࿴ཎᮏ⛬ᘧ☞ศ㛤 
○ out-place build 
○ in-place build 
● ᨭ᥼cacheຍᛌ⦅㆞㏿ᗘ
ὶ⛬ 
● ᧝ᑃCMakeLists.txt 
● ౑⏝⪅ᇳ⾜cmake 
○ 產⏕ヱᖹྎᑞ᠕ⓗ⦅㆞⎔ቃ᷐᱌ዴMakefile➼ 
● ౑⏝⪅ᇳ⾜ᖹྎୖⓗ⦅㆞᪉ἲ 
○ ዴmake 
● ౑⏝⪅ᇳ⾜cmake installᏳ⿶㌾㧓䚹
⠊౛ 
఼せᑃⓗᮾす
CMakeLists.txt 
# ∧ᮏ㟂ồ 
cmake_minimum_required(VERSION 2.8) 
# ఼ⓗProjectྡ✃ 
project(testcmake)
CMakeLists.txt 
# タᐃㆰᩝ 
set(SRC_DIR src) 
set(LIB_DIR libs) 
set(INC_DIR include) 
# Compile flags 
set(CMAKE_C_FLAGS "-Wall -Werror")
CMakeLists.txt 
# ᣦ௧include┠㗴 
include_directories(${INC_DIR}) 
# ࿌ッCMakeせཤୗิⓗ┠㗴⦅㆞ 
add_subdirectory(${SRC_DIR}) 
add_subdirectory(${LIB_DIR}) 
add_subdirectory(${INC_DIR})
libs/CMakeLists.txt 
# タᐃㆰᩝ䠈ᣦᐃlibrary┦౫᪊ီಶ᷐᱌ 
set(liba_SRCS liba.c) 
set(libb_SRCS libb.c) 
# ᣦᐃ⦅㆞ᆺᘧⅭshared library 
add_library(a SHARED ${liba_SRCS}) 
add_library(b SHARED ${libb_SRCS})
libs/CMakeLists.txt 
# Ᏻ⿶᱁ᘧ 
# install(TARGETS ภᘧᗜྡ✃ LIBRARY 
# DESTINATION Ᏻ⿶┠㗴㊰ᚏ) 
install(TARGETS a b LIBRARY 
DESTINATION lib)
src/CMakeLists.txt 
# タᐃㆰᩝ 
set(test_SRCS test.c) 
# 產⏕ᇳ⾜᷐ 
add_executable(${PROJECT_NAME} 
${test_SRCS}) 
# ᣦ௧linkภᘧᗜ 
target_link_libraries(${PROJECT_NAME} a b)
src/CMakeLists.txt 
# Ᏻ⿶᱁ᘧ 
# install(TARGETS ᇳ⾜᷐ྡ✃ 
# DESTINATION Ᏻ⿶┠㗴㊰ᚏ) 
install(TARGETS ${PROJECT_NAME} 
DESTINATION bin)
include/CMakeLists.txt 
# install(FILES Header᷐ྡ✃ 
# DESTINATION Ᏻ⿶┠㗴㊰ᚏ) 
install(FILES liba.h libb.h 
DESTINATION include)
out-place build
ᑠ⤖ 
● ఼せᑃCMakeLists.txt䠈ᣦᐃせ㐍ධီல┠㗴 
⦅㆞䠈ᡈ᫝┦㜝ⓗ᷐᱌௨ཬ㡸ᮇ⦅㆞࿴Ᏻ⿶ⓗ 
ᆺែ 
● ୖ㠃ⓗ⠊౛ᴟᗘ⡆␎
ᘏఙ㢟ᮦ/ᅇᐙຌㄢ 
● ヲ⣽ㄒἲ 
○ ㆰᩝタᐃ 
○ ᲄ௳タᐃ 
○ ᕧ㞟࿴ภᩝ 
● ᡴໟ᪉ᘧ
๦ୗᑵ᫝⣽⠇䠈ㄳ⮬⾜ 
┳᭩䠈つ๸タィ⮬ᕫⓗ 
ᐿ⩦ㄢ䚹
Outline 
● GNU Make 
● Autotools 
● CMake 
● ཨ⪃㈨ᩱ 
● Q & A
ཨ⪃㈨ᩱ 
● GNU Makeᡭ෉ 
○ http://www.gnu.org/software/make/manual/make.html 
● GNU Make ᛌ㏿ཨ⪃ 
○ http://www.gnu.org/software/make/manual/make. 
html#Quick-Reference 
● GNU Automakeᡭ෉ 
○ http://www.gnu. 
org/software/automake/manual/automake.html 
● Alexandre Duret Lutz: Autotools Tutorial (኱ 
᥎) 
○ https://www.lrde.epita.fr/~adl/autotools.html
ཨ⪃㈨ᩱ 
● CMake Wiki 
○ http://www.cmake.org/Wiki/CMake 
● CMake-tutorial (኱᥎) 
○ https://github.com/TheErk/CMake-tutorial
Outline 
● GNU Make 
● Autotools 
● CMake 
● ཨ⪃㈨ᩱ 
● Q & A

GNU Make, Autotools, CMake 簡介