Embed presentation
Download to read offline

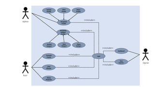
Dokumen ini menjelaskan fungsi admin kasir dalam mengelola produk dan kategori, termasuk menambah, mengubah, dan menghapus item. Selain itu, admin dapat melakukan login, transaksi produk, dan melihat riwayat rekap penjualan di dashboard. Terdapat pula fitur untuk melihat laporan.
