Embed presentation
Download as DOCX, PPTX

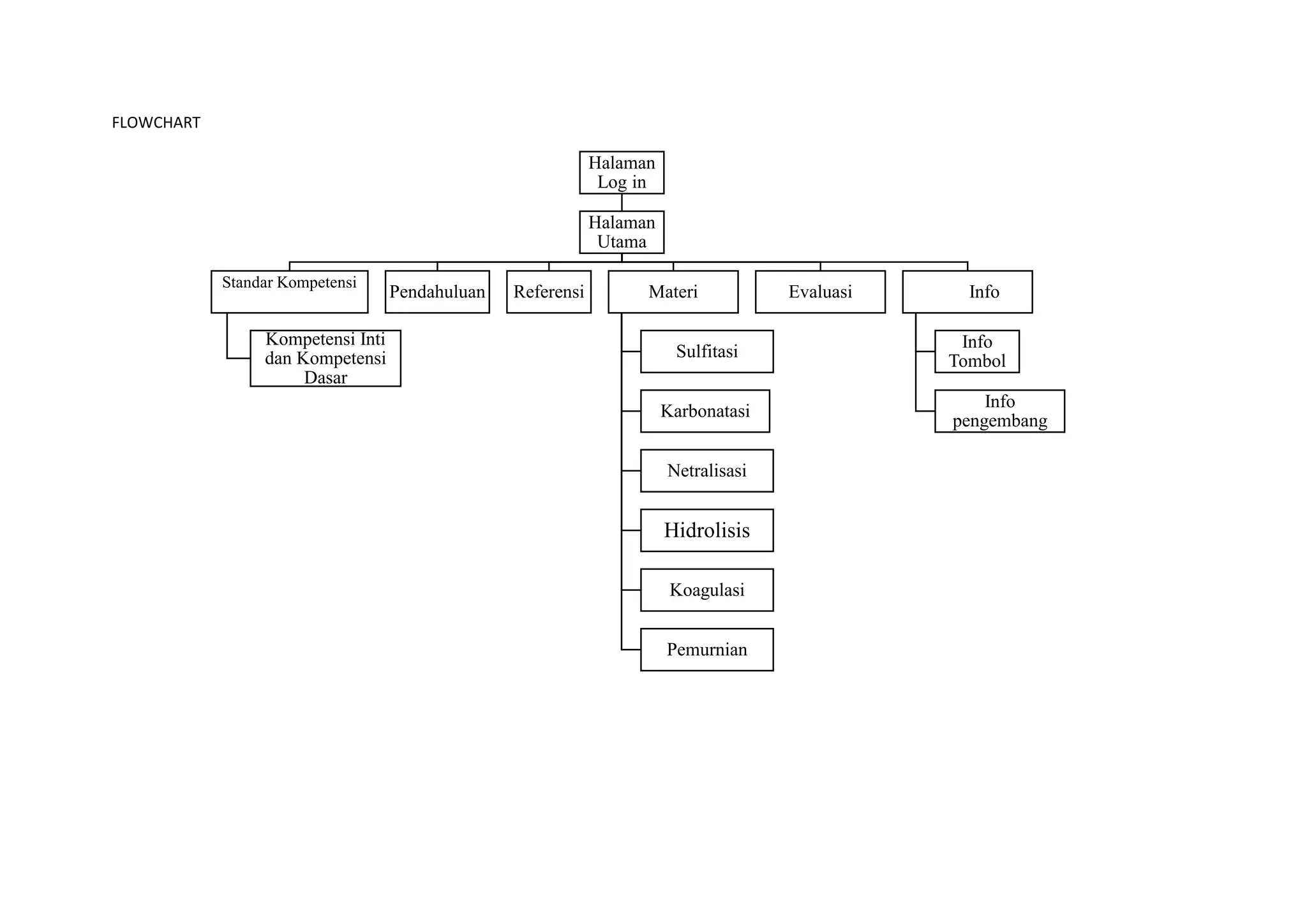
Dokumen ini berisi flowchart mengenai proses halaman log in menuju halaman utama. Selain itu, terdapat penjelasan mengenai standar kompetensi, kompetensi inti, dan kompetensi dasar terkait dengan berbagai proses pemurnian air. Materi juga mencakup teknik-teknik seperti sulfitasi, karbonatasi, netralisasi, dan koagulasi.
