‫ﺻﻔﺤﻪ‬Page no.
11
22
33
44
55
1111
1212
1313
1414
1515
1616
1616
1616
1818
1818
1919
1919
2020
2020
2121
2222
2626
2727
2828
2828
2929
3030
3131
3232
3333
3434
3535
4242
Geographical Situation
‫ﺳﯿﺎل‬ ‫ﻣﻮاد‬ ‫اﻧﺒﺎرش‬ ‫ﻓﻀﺎﻫﺎي‬Storage Areas
Production Capacities
Production Areas
‫ﭘﺸﺘﯿﺒﺎﻧﯽ‬ ‫و‬ ‫ﺗﻌﻤﯿﺮات‬ ‫ﻓﻀﺎﻫﺎي‬Repairing & Servicing Areas
‫ﺻﻨﻌﺘﯽ‬ ‫اﺑﻬﺎي‬ ‫ﭘﺲ‬ ‫آوري‬ ‫ﺟﻤﻊ‬ ‫ﻓﻀﺎﻫﺎي‬water & Effluent Gathering Areas
‫ﺗﻮﻟﯿﺪ‬ ‫ﺧﻂ‬ ‫آﻻت‬ ‫ﻣﺎﺷﯿﻦ‬ ‫ﺷﺮح‬
‫ﻣﻄﺎﻟﺐ‬ ‫ﻓﻬﺮﺳﺖ‬
appendixes
Enviromental factors
Review Of Plant Specification
Organization chart
Comparative Table Of Man Power
Plant areas
Lay Out
Production index
Facilities
Technical capabilities
Administration Areas
House & Depot Areas
Machins & equipment
Machins
Production Auxiliary Equipment
Capacities
Piping
Introduction
History of factory
Process & production
Operation process chart
Production Flow sheet
Production & byproduct specification
materials
Man power
Tour of factory
‫ﻓﺮآﯾﻨﺪ‬ ‫ﻋﻤﻠﯿﺎت‬ ‫ﻧﻤﻮدار‬
‫ﻓﻠﻮﺷﯿﺖ‬
‫ﺟﺎﻧﺒﯽ‬ ‫ﻣﺤﺼﻮل‬ ‫و‬ ‫ﻣﺤﺼﻮل‬ ‫ﻣﺸﺨﺼﺎت‬
‫ﻣﺼﺮﻓﯽ‬ ‫اوﻟﯿﻪ‬ ‫ﻣﻮاد‬
‫اﻧﺴﺎﻧﯽ‬ ‫ﻧﯿﺮوي‬
‫ﺳﺎزﻣﺎﻧﯽ‬ ‫ﭼﺎرت‬
‫ﮐﺎرﺧﺎﻧﻪ‬ ‫ﮐﻞ‬ ‫ﻧﯿﺮوﻫﺎي‬ ‫اي‬ ‫ﻣﻘﺎﯾﺴﻪ‬ ‫ﺟﺪول‬
‫ﻋﻨﻮان‬Title
‫ﻣﻘﺪﻣﻪ‬
‫ﮐﺎرﺧﺎﻧﻪ‬ ‫ﺗﺎرﯾﺨﭽﻪ‬
‫ﻓﺮآﯾﻨﺪي‬ ‫و‬ ‫ﺗﻮﻟﯿﺪي‬ ‫اﻃﻼﻋﺎت‬
‫ﻣﺼﺮف‬ ‫ﺷﺎﺧﺼﻬﺎي‬
‫ﮐﺎرﺧﺎﻧﻪ‬ ‫ﻫﺎي‬ ‫ﻓﻀﺎ‬
‫ﮐﺎرﺧﺎﻧﻪ‬ ‫ﮐﻠﯽ‬ ‫اوت‬ ‫ﻟﯽ‬
‫رﻓﺎﻫﯽ‬ ‫و‬ ‫اداري‬ ‫ﻓﻀﺎﻫﺎي‬
‫ﻧﻘﻞ‬ ‫و‬ ‫ﺣﻤﻞ‬ ‫و‬ ‫اﻧﺒﺎرش‬ ‫ﻓﻀﺎﻫﺎي‬
‫ﺳﯿﺎل‬ ‫اﻧﺘﻘﺎل‬ ‫ﺧﻄﻮط‬
‫ﺗﻮﻟﯿﺪي‬ ‫ﻓﻀﺎﻫﺎي‬
‫ﺗﻮﻟﯿﺪ‬ ‫ﻇﺮﻓﯿﺖ‬
‫ﺟﻐﺮاﻓﯿﺎﯾﯽ‬ ‫ﻣﻮﻗﻌﯿﺖ‬
‫ﺗﺠﻬﯿﺰات‬ ‫و‬ ‫آﻻت‬ ‫ﻣﺎﺷﯿﻦ‬
‫ﺗﻮﻟﯿﺪي‬ ‫ﮐﻤﮏ‬ ‫ﺗﺠﻬﯿﺰات‬
‫ﻗﺎﺑﻠﯿﺘﻬﺎ‬ ‫و‬ ‫ﻇﺮﻓﯿﺘﻬﺎ‬
‫ﭘﯿﻮﺳﺘﻬﺎ‬
Energy
‫رﻓﺎﻫﯽ‬ ‫ﺗﺴﻬﯿﻼت‬
‫ﻓﻨﯽ‬ ‫ﻗﺎﺑﻠﯿﺘﻬﺎي‬
‫اﻧﺮژي‬
‫ﮐﺎرﺧﺎﻧﻪ‬ ‫ﺗﻮر‬
‫ﻣﺤﯿﻄﯽ‬ ‫زﯾﺴﺖ‬ ‫ﻓﺎﮐﺘﻮرﻫﺎي‬
‫ﮐﺎرﺧﺎﻧﻪ‬ ‫ﮐﻠﯽ‬ ‫ﻣﺸﺨﺼﺎت‬ ‫ﺑﺮ‬ ‫ﻣﺮوري‬
Introduction ‫ﻣﻘﺪﻣﻪ‬
‫ﺑﺮاي‬ ‫روي‬ ‫ﺗﺮﮐﯿﺒﺎت‬ ‫از‬ ‫و‬ ‫ﺷﺪ‬ ‫ﻣﯽ‬ ‫اﺳﺘﻔﺎده‬ ‫ﺑﺮﻧﺞ‬ ‫آﻟﯿﺎژ‬ ‫ﺳﺎﺧﺖ‬ ‫ﺑﺮاي‬ ‫آن‬ ‫ﻣﻌﺪن‬ ‫ﺳﻨﮓ‬ ،‫ﺷﻮد‬ ‫ﮐﺸﻒ‬ ‫ﻓﻠﺰ‬ ‫ﺑﺸﮑﻞ‬ ‫روي‬ ‫آﻧﮑﻪ‬ ‫از‬ ‫ﻗﺒﻞ‬ ‫ﭘﯿﺶ‬ ‫ﻗﺮﻧﻬﺎ‬
‫ﺳﺎل‬ ‫از‬ ،‫ﺷﺪ‬ ‫ﺗﻮﻟﯿﺪ‬ (‫ﻣﺴﯿﺢ‬ ‫ﻣﯿﻼد‬ ‫از‬ ‫ﻗﺒﻞ‬ ‫)02ﺳﺎل‬ ‫روﻣﯿﺎن‬ ‫ﺗﻮﺳﻂ‬ ‫اﺑﺘﺪا‬ ‫ﺑﺮﻧﺞ‬ ‫آﻟﯿﺎژ‬ .‫ﺷﺪ‬ ‫ﻣﯽ‬ ‫اﺳﺘﻔﺎده‬ ‫درد‬ ‫ﭼﺸﻢ‬ ‫و‬ ‫زﺧﻤﻬﺎ‬ ‫.ﻣﺮﺣﻢ‬ ‫ﺳﺎﺧﺖ‬
‫ﺗﻮﻟﯿﺪ‬ 16 ‫ﺗﺎ‬ 12 ‫ﻗﺮن‬ ‫از‬ ‫روي‬ ‫اﺳﯿﺪ‬ ‫و‬ ‫روي‬ ‫ﻫﻨﺪ‬ ‫زوار‬ ‫ﺷﻬﺮ‬ ‫در‬ ‫و‬ ‫ﺷﺪ‬ ‫ﺷﻨﺎﺧﺘﻪ‬ ‫ﺟﺪﯾﺪ‬ ‫ﻓﻠﺰ‬ ‫ﯾﮏ‬ ‫ﻋﻨﻮان‬ ‫ﺑﻪ‬ ‫روي‬ ‫ﻫﻨﺪوﺳﺘﺎن‬ ‫در‬ ‫ﻣﯿﻼدي‬ 1374
‫اوﻟﯿﻦ‬ ‫و‬ ‫ﺷﺪه‬ ‫ﺷﻨﺎﺧﺘﻪ‬ ‫روي‬ ‫ﻓﻠﺰ‬ ‫ﻣﯿﻼدي‬ 1546 ‫ﺳﺎل‬ ‫از‬ ‫ﻧﯿﺰ‬ ‫اروﭘﺎ‬ ‫در‬ ‫رﻓﺖ‬ ‫ﭼﯿﻦ‬ ‫ﺑﻪ‬ ‫ﻫﻨﺪ‬ ‫از‬ ‫روي‬ ‫ﺳﺎﺧﺖ‬ ‫ﺗﮑﻨﻮﻟﻮژي‬ 17 ‫ﻗﺮن‬ ‫در‬ ‫و‬ ‫ﺷﺪه‬ ‫ﻣﯽ‬
‫ﺷﻮد‬ ‫ﻣﯽ‬ ‫اﺳﺘﺤﺼﺎل‬ ‫روي‬ ‫ﻓﻠﺰ‬ ‫ﺟﻬﺎن‬ ‫ﮐﺸﻮر‬ 50 ‫از‬ ‫ﺑﯿﺶ‬ ‫ﺣﺎﺿﺮدر‬ ‫ﺣﺎل‬ ‫در‬ .‫ﺷﺪ‬ ‫ﺗﺎﺳﯿﺲ‬ ‫اﻧﮕﻠﯿﺲ‬ ‫ﺑﺮﯾﺴﺘﻮل‬ ‫ﺷﻬﺮ‬ ‫در‬ ‫اروﭘﺎ‬ ‫در‬ ‫روي‬ ‫ذوب‬ ‫ﮐﻮره‬
‫زﯾﺮزﻣﯿﻨﯽ‬ ‫ﻣﻌﺎدن‬ ‫از‬ ‫ﺟﻬﺎن‬ ‫روي‬ %80 ‫ﺗﺨﻤﯿﻨﺎ‬ ‫و‬ ‫ﻫﺴﺘﻨﺪ‬ ‫ﺑﺎز‬ ‫رو‬ ‫ﺷﺪه‬ ‫ﮐﺸﻒ‬ ‫ﺟﺪﯾﺪ‬ ‫ﻣﻌﺎدن‬ ‫از‬ ‫ﺑﺮﺧﯽ‬ ‫اﻣﺎ‬ ‫ﺑﺎﺷﻨﺪ‬ ‫ﻣﯽ‬ ‫زﻣﯿﻨﯽ‬ ‫زﯾﺮ‬ ‫روي‬ ‫ﻣﻌﺎدن‬ ‫اﮐﺜﺮ‬
،‫دﻗﯿﻖ‬ ‫ﮔﺮي‬ ‫رﯾﺨﺘﻪ‬ ‫ﻗﻄﻌﺎت‬ ،‫ﮔﺎﻟﻮاﻧﯿﺰه‬ ‫ﻫﺎي‬ ‫ﭘﻮﺷﺶ‬ ‫ﺳﺎﺧﺖ‬ ‫در‬ ‫ﺑﯿﺸﺘﺮ‬ ‫ﺟﻬﺎن‬ ‫در‬ ‫روي‬ ‫ﻣﺼﺮف‬ ‫ﺷﻮد.ﻣﻮارد‬ ‫ﻣﯽ‬ ‫ﺗﺎﻣﯿﻦ‬ ‫روﺑﺎز‬ ‫ﻣﻌﺎدن‬ ‫از‬ %8 ‫و‬
،‫اﻧﺴﺎن‬ ‫ﺑﺮاي‬ ‫ﻣﻬﻢ‬ ‫ﻏﺬاﯾﯽ‬ ‫ﻋﻨﺼﺮ‬ ‫ﯾﮏ‬ ‫ﻋﻨﻮان‬ ‫ﺑﻪ‬ ‫روي‬ ‫ﻓﻠﺰ‬ ‫ﻫﻤﭽﻨﯿﻦ‬ ‫ﺷﻮد‬ ‫ﻣﯽ‬ ‫ﺧﻼﺻﻪ‬ ‫ﺳﺎزي‬ ‫دارو‬ ‫ﺻﻨﺎﯾﻊ‬ ،‫ﺑﺮﻧﺞ‬ ‫آﻟﯿﺎژ‬ ،‫ﺻﻨﻌﺘﯽ‬ ‫ﻣﻮاد‬ ،‫ﺳﺎﺧﺘﻤﺎن‬
‫ﻣﯿﺒﺎﺷﻨﺪ‬ ‫روي‬ ‫ﮐﻤﺒﻮد‬ ‫از‬ ‫ﻧﺎﺷﯽ‬ ‫ﺧﻄﺮات‬ ‫ﻣﻌﺮض‬ ‫در‬ ‫دﻧﯿﺎ‬ ‫ﻣﺮدم‬ 1/3 ‫ﺟﻬﺎﻧﯽ‬ ‫ﺑﻬﺪاﺷﺖ‬ ‫ﺳﺎزﻣﺎن‬ ‫آﻣﺎر‬ ‫ﻃﺒﻖ‬ .‫ﺷﻮد‬ ‫ﻣﯽ‬ ‫ﻣﺤﺴﻮب‬ ‫ﮔﯿﺎﻫﺎن‬ ‫و‬ ‫ﺣﯿﻮاﻧﺎت‬
‫اﯾﺠﺎد‬ ، ‫ﺑﯿﻤﺎرﯾﻬﺎ‬ ‫ﻣﻘﺎﺑﻞ‬ ‫در‬ ‫ﺑﺪن‬ ‫ﻣﻘﺎوﻣﺖ‬ ‫ﮐﺎﻫﺶ‬ ، ‫ﺑﺪن‬ ‫رﺷﺪ‬ ‫ﺷﺪم‬ ‫ﻣﺨﺘﻞ‬ ، ‫زﺧﻤﻬﺎ‬ ‫ﯾﺎﻓﺘﻦ‬ ‫اﻟﺘﯿﺎم‬ ‫دﯾﺮ‬ ‫ﺑﻪ‬ ‫ﻣﻨﺠﺮ‬ ‫ﺑﺪن‬ ‫در‬ ‫روي‬ ‫ﮐﻤﺒﻮد‬ ‫و‬
‫ﺑﺴﺰاﺋﯽ‬ ‫ﻧﻘﺶ‬ ‫ﮔﯿﺎﻫﺎن‬ ‫رﺷﺪ‬ ‫ﮐﯿﻔﯿﺖ‬ ‫و‬ ‫ﻣﯿﺰان‬ ‫در‬ ‫ﮐﺸﺎورزي‬ ‫ﻟﺤﺎظ‬ ‫ﺑﻪ‬ ‫روي‬ ‫ﻫﻤﭽﻨﯿﻦ‬ ،‫ﻣﯿﮕﺮدد‬ ‫ﻣﻮ‬ ‫رﯾﺰش‬ ‫و‬ ‫اﺷﺘﻬﺎ‬ ‫ﮐﺎﻫﺶ‬ ،‫ﭘﻮﺳﺘﯽ‬ ‫ﺑﯿﻤﺎرﯾﻬﺎي‬
‫ﻓﻠﺰ‬ ‫اﻫﻤﯿﺖ‬ ‫ﺑﻪ‬ ‫ﺗﻮﺟﻪ‬ ‫ﮔﺮدد.ﺑﺎ‬ ‫ذرت‬ ‫و‬ ‫ﺑﺮﻧﺞ‬ ‫و‬ ‫ﮔﻨﺪم‬ ‫ﻧﻈﯿﺮ‬ ‫ﻣﺤﺼﻮﻻﺗﯽ‬ ‫در‬ ‫ﺑﺨﺼﻮص‬ %30 ‫ﺗﺎ‬ ‫ﻣﺤﺼﻮل‬ ‫ﮐﺎﻫﺶ‬ ‫ﺑﺎﻋﺚ‬ ‫ﻣﯿﺘﻮاﻧﺪ‬ ‫آن‬ ‫ﮐﻤﺒﻮد‬ ‫و‬ ‫داﺷﺘﻪ‬
‫راه‬ ‫اﺧﯿﺮ‬ ‫ﻫﺎي‬ ‫دﻫﻪ‬ ‫در‬ ‫ﻣﺎ‬ ‫ﮐﺸﻮر‬ ‫درﺻﻨﻌﺖ‬ ‫ﻧﯿﺰ‬ ‫روي‬ ‫ﺗﻮﻟﯿﺪ‬ ‫درﮐﺸﻮر‬ ‫ﻏﻨﯽ‬ ‫ﻣﻌﺎدن‬ ‫وﺟﻮد‬ ‫ﺑﻪ‬ ‫ﺗﻮﺟﻪ‬ ‫ﺑﺎ‬ ‫و‬ ‫زﯾﺴﺖ‬ ‫ﻣﺤﯿﻂ‬ ‫و‬ ‫ﺑﺸﺮ‬ ‫زﻧﺪﮔﯽ‬ ‫در‬ ‫روي‬
‫روي‬ ‫ﺗﻮﻟﯿﺪ‬ ‫ﻓﺮاﯾﻨﺪ‬ .‫اﺳﺖ‬ ‫ﺷﺪه‬ ‫اﻧﺪازي‬ ‫راه‬ ‫و‬ ‫اﺣﺪاث‬ ‫ﻫﺪف‬ ‫ﻫﻤﯿﻦ‬ ‫ﺑﻪ‬ ‫ﻧﯿﻞ‬ ‫ﺑﺎ‬ ‫ﻧﯿﺰ‬ ‫ﻋﺒﺎس‬ ‫ﺑﻨﺪر‬ ‫روي‬ ‫ﺗﻮﻟﯿﺪ‬ ‫ﮐﺎرﺧﺎﻧﻪ‬ ‫و‬ ‫اﺳﺖ‬ ‫ﺷﺪه‬ ‫اﻧﺪازي‬
‫ﺷﺎﯾﺴﺘﻪ‬ ‫ﺑﻬﻄﻮر‬ ‫ﻫﻨﻮز‬ ‫ﺑﺎﺷﺪ‬ ‫ﻣﯽ‬ ‫ﻧﻮﭘﺎ‬ ‫ﺻﻨﻌﺖ‬ ‫ﯾﮏ‬ ‫اﯾﺮان‬ ‫در‬ ‫روي‬ ‫ﺗﻮﻟﯿﺪ‬ ‫ﺻﻨﻌﺖ‬ ‫اﯾﻨﮑﻪ‬ ‫ﺑﻪ‬ ‫ﺗﻮﺟﻪ‬ ‫ﺑﺎ‬ ،‫ﻣﯿﺒﺎﺷﺪ‬ ‫ﺮژي‬‫ﻫﯿﺪروﻣﺘﺎﻟﻮ‬ ‫روش‬ ‫ﺑﻨﺪرﻋﺒﺎس‬
‫ﻗﻄﻌﺎت‬ ‫از‬ ‫ﮔﯿﺮي‬ ‫ﺑﻬﺮه‬ ‫و‬ ‫دﻧﯿﺎ‬ ‫روز‬ ‫ﺻﻨﻌﺘﯽ‬ ‫اﺗﻮﻣﺎﺳﯿﻮن‬ ‫و‬ ‫ﮐﻨﺘﺮل‬ ‫ازﺳﯿﺴﺘﻤﻬﺎي‬ ‫اﺳﺘﻔﺎده‬ ‫ﻟﺤﺎظ‬ ‫ﺑﻪ‬ ‫و‬ ‫ﻧﺸﺪه‬ ‫دﻧﯿﺎ‬ ‫روز‬ ‫ﺗﻮﻟﯿﺪ‬ ‫ﺳﯿﺴﺘﻤﻬﺎي‬ ‫ﺑﻪ‬ ‫ﻣﺠﻬﺰ‬
‫ﺗﺠﻬﯿﺰ‬ ‫ﺟﻬﺖ‬ ‫در‬ ‫ﻧﻬﺎدن‬ ‫ﮔﺎم‬ ‫ﺑﻨﺪرﻋﺒﺎس‬ ‫روي‬ ‫ﺗﻮﻟﯿﺪ‬ ‫ﮐﺎرﺧﺎﻧﻪ‬ ‫ﮐﻼن‬ ‫اﻫﺪاف‬ ‫از‬ ‫ﯾﮑﯽ‬ ‫رو‬ ‫ﻫﻤﯿﻦ‬ ‫از‬ .‫دارد‬ ‫ﮐﺎر‬ ‫و‬ ‫ﻣﻄﺎﻟﻌﻪ‬ ‫ﺟﺎي‬ ,‫ﺟﺪﯾﺪ‬ ‫ﻣﻮاد‬ ‫و‬ ‫اﺑﺰار‬ ،
‫از‬ ‫ﻫﻤﭽﻨﯿﻦ‬ .‫ﻣﯿﺒﺎﺷﺪ‬ ‫ﺳﯿﺴﺘﻤﺎﺗﯿﮏ‬ ‫ﺗﻮﻟﯿﺪ‬ ‫و‬ ‫اﺗﻮﻣﺎﺳﯿﻮن‬ ‫ازﺳﯿﺴﺘﻤﻬﺎي‬ ‫ﺑﯿﺸﺘﺮ‬ ‫ﭼﻪ‬ ‫ﻫﺮ‬ ‫اﺳﺘﻔﺎده‬ ‫و‬ ‫دﻧﯿﺎ‬ ‫روز‬ ‫ﺗﻮﻟﯿﺪ‬ ‫ﮋﯾﻬﺎي‬‫ﺗﮑﻨﻮﻟﻮ‬ ‫ﺑﻪ‬ ‫ﮐﺎرﺧﺎﻧﻪ‬
‫ﻗﺒﻮﻟﯽ‬ ‫ﻗﺎﺑﻞ‬ ‫ﺑﻄﻮر‬ ‫ﻣﺤﯿﻄﯽ‬ ‫زﯾﺴﺖ‬ ‫آﻟﻮدﮔﯿﻬﺎي‬ ‫ﮐﻨﺘﺮل‬ ‫و‬ ‫ﻓﯿﻠﺘﺮاﺳﯿﻮن‬ ‫ﺳﯿﺴﺘﻤﻬﺎي‬ ‫و‬ ‫ﻣﯿﺸﻮد‬ ‫ﻣﺤﺴﻮب‬ ‫آﻟﻮده‬ ‫ﺻﻨﺎﯾﻊ‬ ‫ﺟﺰو‬ ‫ﺻﻨﻌﺖ‬ ‫اﯾﻦ‬ ‫آﻧﺠﺎﺋﯿﮑﻪ‬
‫آب‬ ، ‫ﻫﻮا‬ ‫آﻟﻮدﮔﯿﻬﺎي‬ ‫از‬ ‫اﻋﻢ‬ ‫ﺷﺪه‬ ‫ﺗﻮﻟﯿﺪ‬ ‫آﻟﻮدﮔﯿﻬﺎي‬ ‫ﮐﻨﺘﺮل‬ ‫و‬ ‫ﻓﯿﻠﺘﺮﯾﻨﮓ‬ ‫ﺳﯿﺴﺘﻤﻬﺎي‬ ‫ﺑﻪ‬ ‫ﮐﺎرﺧﺎﻧﻪ‬ ‫ﺗﺠﻬﯿﺰ‬ ، ‫اﺳﺖ‬ ‫ﻧﮑﺮده‬ ‫ﭘﯿﺪا‬ ‫راه‬ ‫ﺻﻨﻌﺖ‬ ‫اﯾﻦ‬ ‫در‬
‫ﮐﺮدن‬ ‫ﻣﻨﺪ‬ ‫روﯾﻪ‬ ،‫ﺗﻮﻟﯿﺪ‬ ‫ﻇﺮﻓﯿﺖ‬ ‫اﻓﺰاﯾﺶ‬ ،‫ﺗﻮﻟﯿﺪ‬ ‫ﻫﺎي‬ ‫ﻫﺰﯾﻨﻪ‬ ‫ﺳﺎزي‬ ‫ﺑﻬﯿﻨﻪ‬ .‫ﻣﯿﺒﺎﺷﺪ‬ ‫ﮐﺎرﺧﺎﻧﻪ‬ ‫اﯾﻦ‬ ‫ﺗﻮﺟﻪ‬ ‫ﻗﺎﺑﻞ‬ ‫و‬ ‫ﻣﻬﻢ‬ ‫اﻫﺪاف‬ ‫دﯾﮕﺮ‬ ‫از‬ ‫ﺧﺎك‬ ،
‫و‬ ‫اﻫﺪاف‬ ‫دﯾﮕﺮ‬ ‫از‬ Iso 14000‫و‬ Iso 9000 ‫ﻧﻈﯿﺮ‬ ‫ﺟﻬﺎﻧﯽ‬ ‫اﺳﺘﺎﻧﺪاردﻫﺎي‬ ‫ﺑﺎ‬ ‫ﻣﻄﺎﺑﻖ‬ ‫ﻣﺤﺼﻮل‬ ‫ﮐﯿﻔﯿﺖ‬ ‫ﺳﻄﺢ‬ ‫ﺑﺮدن‬ ‫ﺑﺎﻻ‬ ‫و‬ ‫ﺗﻮﻟﯿﺪ‬ ‫ﻓﺮاﯾﻨﺪﻫﺎي‬
.‫ﺑﺎﺷﺪ‬ ‫ﻣﯽ‬ ‫ﮐﺎرﺧﺎﻧﻪ‬ ‫اﯾﻦ‬ ‫ﻣﺪﯾﺮﯾﺖ‬ ‫اﺳﺘﺮاﺗﮋﯾﻬﺎي‬
1
‫وﯾﮋه‬ ‫ﻣﻨﻄﻘﻪ‬ ‫در‬ ‫ﮐﺎرﺧﺎﻧﻪ‬ ‫اﯾﻦ‬ ، ‫اﺳﺖ‬ ‫رﺳﯿﺪه‬ ‫ﺛﺒﺖ‬ ‫ﺑﻪ‬ 3249 ‫ﺷﻤﺎره‬ ‫ﺗﺤﺖ‬ ‫و‬ ‫ﺗﺎﺳﯿﺲ‬ 1376/12/28 ‫ﺗﺎرﯾﺦ‬ ‫در‬ ‫ﺑﻨﺪرﻋﺒﺎس‬ ‫روي‬ ‫ﺗﻮﻟﯿﺪ‬ ‫ﺷﺮﮐﺖ‬
‫آﻟﻮﻣﯿﻨﯿﻢ‬ ‫ﮐﺎرﺧﺎﻧﻪ‬ ‫اﻧﺒﺎر‬ ‫ﺑﻪ‬ ‫ﺟﻨﻮب‬ ‫از‬ ‫ﻧﻔﺖ‬ ‫ﭘﺎﻻﯾﺸﮕﺎه‬ ‫ﺑﻪ‬ ‫ﺷﻤﺎل‬ ‫از‬ ‫ﮐﻪ‬ ‫اﻟﻤﻬﺪي‬ ‫آﻟﻮﻣﯿﻨﯿﻢ‬ ‫ﻣﺠﺘﻤﻊ‬ ‫اراﺿﯽ‬ ‫از‬ ‫ﺑﺨﺸﯽ‬ ‫در‬ ‫و‬ ‫ﻓﻠﺰات‬ ‫و‬ ‫ﻣﻌﺎدن‬ ‫اﻗﺘﺼﺎدي‬
.‫ﻣﯿﺸﻮد‬ ‫ﻣﻨﺘﻬﯽ‬ ‫ﭘﺎﻻﯾﺸﮕﺎه‬ ‫ﺟﺎده‬ ‫ﺑﻪ‬ ‫ﻏﺮب‬ ‫از‬ ‫و‬ ‫اﻟﻤﻬﺪي‬
‫ﺗﺎرﯾﺦ‬ ‫در‬ ‫و‬ ‫ﺷﺮوع‬ ‫ﻣﻌﺪﻧﯽ‬ ‫ﻣﻮاد‬ ‫ﻓﺮاوري‬ ‫ﺷﺮﮐﺖ‬ ‫ﺗﻮﺳﻂ‬ 73/2/12 ‫ﺗﺎرﯾﺦ‬ ‫در‬ ‫ﻣﺮﺑﻊ‬ ‫ﻣﺘﺮ‬ 120841 ‫ﻣﺴﺎﺣﺖ‬ ‫ﺑﻪ‬ ‫زﻣﯿﻨﯽ‬ ‫در‬ ‫ﮐﺎرﺧﺎﻧﻪ‬ ‫اﯾﻦ‬ ‫اﺣﺪاث‬
‫روز‬ ‫در‬ ‫ﺗﻦ‬ 6 ‫ﺗﺎ‬ ‫روز‬ ‫در‬ ‫ﺗﻦ‬ 1 ‫از‬ 1376 ‫ﺳﺎل‬ ‫ﺗﺎ‬ ‫اﻧﺪازي‬ ‫راه‬ ‫اﺑﺘﺪاي‬ ‫از‬ ‫ﮐﺎرﺧﺎﻧﻪ‬ ‫ﺗﻮﻟﯿﺪ‬ ‫ﻣﯿﺰان‬ .‫ﺷﺪ‬ ‫ﺑﺮداري‬ ‫ﺑﻬﺮه‬ ‫و‬ ‫اﻧﺪازي‬ ‫راه‬ 75/2/10
‫ﺑﺮﺧﯽ‬ ‫و‬ ‫روي‬ ‫ﺑﺎزارﺟﻬﺎﻧﯽ‬ ‫ﺑﻪ‬ ‫ﺗﻮﺟﻪ‬ ‫ﺑﺎ‬ ‫روز‬ ‫در‬ ‫ﺗﻦ‬ 17.5 ‫ﺗﺎ‬ ‫روز‬ ‫در‬ ‫ﺗﻦ‬ 6 ‫از‬ ‫ﺗﻮﻟﯿﺪ‬ ‫ﻣﯿﺰان‬ 1382 ‫ﺳﺎل‬ ‫ﺗﺎ‬ 1376 ‫ﺳﺎل‬ ‫از‬ ‫و‬ ‫داﺷﺘﻪ‬ ‫ﺳﯿﺮﺻﻌﻮدي‬
.‫اﺳﺖ‬ ‫ﺑﻮده‬ ‫ﻧﻮﺳﺎن‬ ‫در‬ ‫ﻣﺸﮑﻼت‬ ‫از‬
‫ﺗﻮﻟﯿﺪ‬ ‫ﻣﯿﺰان‬ ‫از‬ ‫ﺗﻮﻟﯿﺪ‬ ‫ﺗﺠﻬﯿﺰات‬ ‫و‬ ‫ﻓﺮآﯾﻨﺪ‬ ‫در‬ ‫ﺑﻬﺒﻮدﻫﺎ‬ ‫و‬ ‫اﺻﻼﺣﺎت‬ ‫و‬ ‫ﻫﺎ‬ ‫ﭘﺮوژه‬ ‫از‬ ‫ﺑﺮﺧﯽ‬ ‫اﺟﺮاي‬ ‫ﺑﺎ‬ ‫ﺗﺎﮐﻨﻮن‬ 1379 ‫ﺳﺎل‬ ‫از‬ ‫ﮐﺎرﺧﺎﻧﻪ‬ ‫ﺗﻮﻟﯿﺪ‬
.‫اﺳﺖ‬ ‫رﺳﯿﺪه‬ ‫روز‬ ‫در‬ ‫ﺗﻦ‬ 35 ‫از‬ ‫ﺑﯿﺶ‬ ‫ﻇﺮﻓﯿﺖ‬ ‫ﺑﻪ‬ ‫روز‬ ‫در‬ ‫ﺗﻦ‬
History of Factory ‫ﮐﺎرﺧﺎﻧﻪ‬ ‫ﺗﺎرﯾﺨﭽﻪ‬
2
Process & Production Informasion ‫ﻓﺮآﯾﻨﺪي‬ ‫و‬ ‫ﺗﻮﻟﯿﺪي‬ ‫اﻃﻼﻋﺎت‬
‫ﻣﺤﻠﻮل‬ ‫روي‬ ‫ﺳﻮﻟﻔﺎت‬ ‫ﺑﺼﻮرت‬ ‫و‬ ‫داده‬ ‫ﻧﺸﺎن‬ ‫واﮐﻨﺶ‬ ‫ﺳﻮﻟﻔﻮرﯾﮏ‬ ‫اﺳﯿﺪ‬ ‫ﺑﺎ‬ ‫ﮐﻨﺴﺎﻧﺘﺮه‬ ‫در‬ ‫ﻣﻮﺟﻮد‬ ‫روي‬ ‫از‬ ‫اي‬ ‫ﻋﻤﺪه‬ ‫ﺑﺨﺶ‬ ‫اﻧﺤﻼل‬ ‫ﻣﺮﺣﻠﻪ‬ ‫در‬ - 1
.‫ﻣﯿﮕﺮدد‬ ‫واﮐﻨﺶ‬ ‫وارد‬ ‫اﺳﯿﺪ‬ ‫ﺑﺎ‬ ‫ﻧﯿﺰ‬ ‫دﯾﮕﺮ‬ ‫ﻧﺎﺧﺎﻟﺼﯿﻬﺎي‬ ‫و‬ ‫درآﻣﺪه‬
‫دﺳﺖ‬ ‫ﺑﻪ‬ ‫ﻣﺤﻠﻮل‬ ‫و‬ ‫ﻣﯿﮕﺮدد‬ ‫ﺗﻔﮑﯿﮏ‬ ‫روي‬ ‫ﺳﻮﻟﻔﺎت‬ ‫ﻣﺤﻠﻮل‬ ‫از‬ ‫ﮐﺎدﻣﯿﻮم‬ ‫و‬ ‫ﻧﯿﮑﻞ‬ - ‫ﮐﺒﺎﻟﺖ‬ -‫ﮐﻠﺮ‬ ‫ﻧﻈﯿﺮ‬ ‫ﻧﺎﺧﺎﻟﺼﯿﻬﺎﺋﯽ‬ ،‫ﺟﺪاﺳﺎزي‬ ‫ﻣﺮﺣﻠﻪ‬ ‫در‬ - 2
.‫ﻣﯿﮕﺮدد‬ ‫اﻟﮑﺘﺮوﻟﯿﺰ‬ ‫ﻗﺴﻤﺖ‬ ‫راﻫﯽ‬ ‫ﻣﯿﮑﺎپ‬ ‫ﻧﺎم‬ ‫ﺑﺎ‬ ‫آﻣﺪه‬
‫ﺷﺪه‬ ‫ﺗﺮﺳﯿﺐ‬ ‫روي‬ ‫ذرات‬ ‫ﺧﺎﺻﯽ‬ ‫زﻣﺎن‬ ‫ﻃﯽ‬ ‫از‬ ‫ﺑﻌﺪ‬ ‫و‬ ‫ﻧﻤﻮده‬ ‫رﺳﻮب‬ ‫ﯾﮑﺴﻮ‬ ‫اﻟﮑﺘﺮﯾﮑﯽ‬ ‫ﺟﺮﯾﺎن‬ ‫ﺗﻮﺳﻂ‬ ‫ﮐﺎﺗﺪﻫﺎ‬ ‫در‬ ‫ﻣﯿﮑﺎپ‬ ‫اﻟﮑﺘﺮوﻟﯿﺰ‬ ‫ﻣﺮﺣﻠﻪ‬ ‫در‬ - 3
.‫ﺷﻮد‬ ‫ﻣﯽ‬ ‫ﮐﻨﺪه‬ ‫ﮐﺎﺗﺪ‬ ‫ﺳﻄﺢ‬ ‫از‬ ‫ﻫﺎﺋﯽ‬ ‫ورﻗﻪ‬ ‫ﺑﺼﻮرت‬ ‫ﮐﺎﺗﺪ‬ ‫روي‬ ‫ﺑﺮ‬
‫ﺧﺎرج‬ ‫واﺣﺪ‬ ‫اﯾﻦ‬ ‫از‬ ‫ﺷﻤﺶ‬ ‫ﺑﺼﻮرت‬ ‫و‬ ‫ﺷﺪه‬ ‫ذوب‬ ‫روز‬ ‫در‬ ‫ﺗﻦ‬ 40 ‫اﺳﻤﯽ‬ ‫ﻇﺮﻓﯿﺖ‬ ‫ﺑﺎ‬ ‫دوار‬ ‫ﮐﻮره‬ ‫ﺑﻮﺳﯿﻠﻪ‬ ‫روي‬ ‫ﻫﺎي‬ ‫ورﻗﻪ‬ ‫ﮔﺮي‬ ‫رﯾﺨﺘﻪ‬ ‫واﺣﺪ‬ ‫در‬ - 4
.‫ﮔﺮدد‬ ‫ﻣﯽ‬
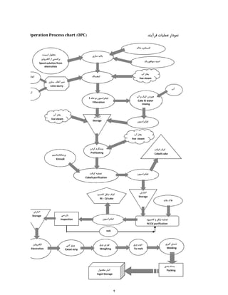
.‫اﺳﺖ‬ ‫ﺷﺪه‬ ‫داده‬ ‫ﻧﺸﺎن‬ 5 ‫و‬ 4 ‫ﺻﻔﺤﺎت‬ ‫در‬ ‫ﻣﻮاد‬ ‫ﺟﺮﯾﺎن‬ ‫ﺷﯿﺖ‬ ‫ﻓﻠﻮ‬ ‫و‬ ‫ﺗﻮﻟﯿﺪ‬ ‫ﻋﻤﻠﯿﺎت‬ ‫ﻧﻤﻮدار‬
.‫ﻣﯿﺸﻮد‬ ‫اداره‬ ‫ﭘﯿﻮﺳﺘﻪ‬ ‫ﺧﻂ‬ ‫ﺻﻮرت‬ ‫ﺑﻪ‬ ‫ﺗﻮﻟﯿﺪ‬ ‫ﺧﻂ‬ ‫و‬ ‫ﺑﻮده‬ ‫ﻣﺘﺎﻟﻮرژي‬ ‫ﻫﯿﺪرو‬ ‫روش‬ ‫ﺑﻪ‬ ‫ﺑﻨﺪرﻋﺒﺎس‬ ‫روي‬ ‫ﺗﻮﻟﯿﺪ‬ ‫درﮐﺎرﺧﺎﻧﻪ‬ ‫روي‬ ‫اﺳﺘﺤﺼﺎل‬
.‫ﺑﺎﺷﺪ‬ ‫ﻣﯽ‬ ‫اﺳﺎﺳﯽ‬ ‫و‬ ‫ﻋﻤﺪه‬ ‫ﻗﺴﻤﺖ‬ 4 ‫ﺷﺎﻣﻞ‬ ‫روي‬ ‫ﻓﻠﺰ‬ ‫اﺳﺘﺤﺼﺎل‬ ‫ﻓﺮآﯾﻨﺪ‬ ‫اﯾﻦ‬ ‫در‬
Summery Of Process ‫ﻓﺮآﯾﻨﺪ‬ ‫ﺧﻼﺻﻪ‬ ‫ﺷﺮح‬
3
Operation Process chart (OPC) ‫ﻓﺮآﯾﻨﺪ‬ ‫ﻋﻤﻠﯿﺎت‬ ‫ﻧﻤﻮدار‬
‫ﭘﺎﻟﭗ‬‫ﺳﺎزي‬‫ﻣﺤﻠﻮل‬‫اﺳﭙﻨﺖ‬
‫ﺑﺮﮔﺸﺘﯽ‬‫از‬‫اﻟﮑﺘﺮوﻟﯿﺰ‬
Spent sulution from
electrolisis
‫ﻟﯿﭽﯿﻨﮓ‬
‫ﺑﺨﺎر‬‫آب‬
live steam
‫ﺷﯿﺮ‬‫آﻫﮏ‬‫ﺳﺎزي‬
Lime slurry
‫آب‬
‫آﻫﮏ‬
‫ﻓﯿﻠﺘﺮاﺳﯿﻮن‬‫ﻣﺮﺣﻠﻪ‬1
Filteration
‫ﻫﻤﺰدن‬‫ﮐﯿﮏ‬‫و‬‫آب‬
Cake & water
mixing
‫آب‬
‫ﻓﯿﻠﺘﺮاﺳﯿﻮن‬
‫اﻧﺒﺎرش‬
Storage
‫ﺑﺨﺎر‬‫آب‬
live steam
‫ﭘﯿﺸﮕﺮم‬‫ﮐﺮدن‬
Preheating
‫ﺑﺨﺎر‬‫آب‬
live steam
‫ﺗﺼﻔﯿﻪ‬‫ﮐﺒﺎﻟﺖ‬
Cobalt purification
‫ﭘﺮﻣﻨﮕﻨﺎﭘﺘﺎﺳﯿﻢ‬
Kmno4
‫ﻓﯿﻠﺘﺮاﺳﯿﻮن‬
‫اﻧﺒﺎرش‬
Storage
‫ﺗﺼﻔﯿﻪ‬‫ﻧﯿﮑﻞ‬‫و‬‫ﮐﺎدﻣﯿﻮم‬
Ni-Cd purification
‫ﭘﻮدر‬‫روي‬
‫ﻓﯿﻠﺘﺮاﺳﯿﻮن‬
‫ﮐﯿﮏ‬‫ﮐﺒﺎﻟﺖ‬
Cobalt cake
‫ﮐﯿﮏ‬‫ﻧﯿﮑﻞ‬‫ﮐﺎدﻣﯿﻢ‬
Ni - Cd cake
‫ﺑﺎزرﺳﯽ‬
Inspection
‫اﻧﺒﺎرش‬
Storage
‫اﻟﮑﺘﺮوﻟﯿﺰ‬
Electrolisis
‫ورق‬‫ﮐﻨﯽ‬
Catod strip
‫ﺗﻮزﯾﻦ‬‫ورق‬
Weighing
‫ذوب‬‫ورق‬
To melt
‫ﺷﻤﺶ‬‫ﮔﯿﺮي‬
Molding
‫اﻧﺒﺎر‬‫ﻣﺤﺼﻮل‬
Ingot Storage
‫اﺳﯿﺪ‬‫ﺳﻮﻟﻔﻮرﯾﮏ‬
nok
‫ﺑﺴﺘﻪ‬‫ﺑﻨﺪي‬
Packing
‫ﮐﻨﺴﺎﻧﺘﺮه‬‫ﺧﺎك‬
4
‫ﻋﻨﺎﺻﺮ‬Zn %
Pb
PPM( )
Cu
PPM( )
Fe
PPM( )
Cd
PPM( )
Ni
PPM( )
Ingot
Analysis
‫ﻣﻘﺪار‬99/95250 - 35040 - 5020 - 2550 - 608 -15Amount
‫اﺳﺘﺎﻧﺪارد‬ ‫ﻣﻘﺪار‬
‫ﯾﮏ‬ ‫درﺟﻪ‬ ‫ﺷﻤﺶ‬
Standard amount
for one degree
ingot
‫اﺳﺘﺎﻧﺪارد‬ ‫ﻣﻘﺪار‬
‫دو‬ ‫درﺟﻪ‬ ‫ﺷﻤﺶ‬
Standard amount
for two degree
ingot
‫اﺳﺘﺎﻧﺪارد‬ ‫ﻣﻘﺪار‬
‫ﺳﻪ‬ ‫درﺟﻪ‬ ‫ﺷﻤﺶ‬
Standard amount
for threeo degree
ingot
‫ﺳﺮﺑﺎره‬ ‫ﺧﺎك‬ ‫آﻧﺎﻟﯿﺰ‬ColClSPbZn
.‫ﺑﺎﺷﺪ‬ ‫ﻣﯽ‬ 1 ‫ﺟﺪول‬ ‫ﺷﺮح‬ ‫ﺑﻪ‬ ‫ﺑﻨﺪرﻋﺒﺎس‬ ‫روي‬ ‫ﺷﻤﺶ‬ ‫ﺗﻮﻟﯿﺪ‬ ‫ﮐﺎرﺧﺎﻧﻪ‬ ‫ﻣﺤﺼﻮل‬ ‫ﺷﯿﻤﯿﺎﺋﯽ‬ ‫آﻧﺎﻟﯿﺰ‬
Product & by product specification ‫ﺟﺎﻧﺒﯽ‬ ‫ﻣﺤﺼﻮل‬ ‫و‬ ‫ﻣﺤﺼﻮل‬ ‫ﻣﺸﺨﺼﺎت‬
‫اﺳﺘﺎﻧﺪارد‬ ‫ﻣﻘﺎدﯾﺮ‬ ‫ﺑﺎ‬ ‫ﻣﻘﺎﯾﺴﻪ‬ ‫و‬ ‫ﺑﻨﺪرﻋﺒﺎس‬ ‫روي‬ ‫ﺷﻤﺶ‬ ‫ﻣﺤﺼﻮل‬ ‫ﺷﯿﻤﯿﺎﺋﯽ‬ ‫آﻧﺎﻟﯿﺰ‬ : 1 ‫ﺷﻤﺎره‬ ‫ﺟﺪول‬
‫ﺳﺮﺑﺎره‬ ‫ﺧﺎك‬ ‫ﺷﯿﻤﯿﺎﺋﯽ‬ ‫آﻧﺎﻟﯿﺰ‬ : 2 ‫ﺷﻤﺎره‬ ‫ﺟﺪول‬
Dross Analysis
Amount
‫ﺻﻨﺎﯾﻊ‬ ‫در‬ ‫ﺑﯿﺸﺘﺮ‬ ‫ﮐﻪ‬ ‫ﻣﯿﺒﺎﺷﺪ‬ ‫ﮐﺎرﺧﺎﻧﻪ‬ ‫ﺟﺎﻧﺒﯽ‬ ‫ﻣﺤﺼﻮل‬ ، ‫ذوب‬ ‫ﮐﻮره‬ ‫در‬ ‫روي‬ ‫ورﻗﻬﺎي‬ ‫ذوب‬ ‫از‬ ‫ﺣﺎﺻﻠﻪ‬ ‫ﺑﺎره‬ ‫ﺳﺮ‬ ‫ﺧﺎك‬
.‫اﺳﺖ‬ ‫زﯾﺮ‬ ‫ﺷﺮح‬ ‫ﺑﻪ‬ ‫ﺳﺮﺑﺎره‬ ‫ﺧﺎك‬ ‫ﺷﯿﻤﯿﺎﺋﯽ‬ ‫آﻧﺎﻟﯿﺰ‬ .‫ﻣﯿﺮﺳﺪ‬ ‫ﻣﺼﺮف‬ ‫ﺑﻪ‬ ‫ﺑﻬﺪاﺷﺘﯽ‬ ‫آراﯾﺸﯽ‬ ‫و‬ ‫ﮔﯿﺮي‬ ‫ﺷﻤﺶ‬
75 - 80% ‫ﻣﻘﺪار‬60ppm7000ppm1%1 - 2 %
11
‫ردﯾﻒ‬‫ﺷﯿﻤﯿﺎﺋﯽ‬ ‫ﻓﺮﻣﻮل‬
‫ﻣﺼﺮف‬ ‫ﻣﯿﺰان‬
‫ﺗﻦ‬ 1 ‫ﺗﻮﻟﯿﺪ‬ ‫ﺑﺮاي‬
Consume
per 1 ton
product
Chemical
formula
Row
‫ﺧﺎم‬ZnCo3kg40004000 kgZnCo3Raw
‫ﭘﺨﺘﻪ‬ZnOkg27004000 kgZnORoast
2H So2 4kg700700 kgH2So42
3CaCo3kg180180 kgCaCo33
4Znkg4040 kgZn4
5KMnO4kg1212 kgKMnO45
6Al so2( 4)~ kg5 305 ~ 30 kgAl2(so4)6
7Fe So( 4)~ kg5 505 ~ 50 kgFe(So4)7
8Mno2~ kg10~ 10 kgMno28
9MnSo4~ kg5~ 5 kgMnSo49
10BaCo3~ kg5~5 kgBaCo310
11NH CL4 3~ kg2~2 kgNH4CL311
‫ﻫﯿﺪراﺗﻪ‬ ‫آﻫﮏ‬
‫روي‬ ‫ﭘﻮدر‬
‫ﭘﺘﺎﺳﯿﻢ‬ ‫ﭘﺮﻣﻨﮕﻨﺎت‬
‫آﻟﻮﻣﯿﻨﯿﻢ‬ ‫ﺳﻮﻟﻔﺎت‬
‫ﺑﺎرﯾﻢ‬ ‫ﮐﺮﺑﻨﺎت‬
‫ﻧﺸﺎدر‬
‫آﻫﻦ‬ ‫ﺳﻮﻟﻔﺎت‬
‫ﻣﻨﮕﻨﺰ‬ ‫اﮐﺴﯿﺪ‬ ‫دي‬
‫ﻣﻨﮕﻨﺰ‬ ‫ﺳﻮﻟﻔﺎت‬
‫ﺗﻮﻟﯿﺪ‬ ‫ﻣﺼﺮﻓﯽ‬ ‫اوﻟﯿﻪ‬ ‫ﻣﻮاد‬ : 3 ‫ﺷﻤﺎره‬ ‫ﺟﺪول‬
Lime
Zinc Powder
Potasium
Permanganat
Aluminium
Sulphate
Iron Sulphate
Manganesium
Dioxide
Magnesium
Sulphate
Barium carbonate
Amunium Cloride
Raw materials ‫اوﻟﯿﻪ‬ ‫ﻣﻮاد‬
Material ‫ﻣﻮاد‬ ‫ﻧﻮع‬
‫ﺳﻮﻟﻔﻮرﯾﮏ‬ ‫اﺳﯿﺪ‬
1
.‫ﺑﺎﺷﺪ‬ ‫ﻣﯽ‬ ‫زﯾﺮ‬ ‫ﺟﺪول‬ ‫ﺷﺮح‬ ‫ﺑﻪ‬ ‫ﻣﺤﺼﻮل‬ ‫ﺗﻦ‬ ‫ﯾﮏ‬ ‫ﺗﻮﻟﯿﺪ‬ ‫ﺑﺮاي‬ ‫آﻧﻬﺎ‬ ‫ﻣﺼﺮف‬ ‫ﻣﯿﺰان‬ ‫و‬ ‫روي‬ ‫ﺗﻮﻟﯿﺪ‬ ‫ﺟﻬﺖ‬ ‫اوﻟﯿﻪ‬ ‫ﻣﻮاد‬
Sulphuric Acid
concentrate ‫ﮐﻨﺴﺎﻧﺘﺮه‬1
12
‫ﻫﺎ‬ ‫ﻣﺪﯾﺮﯾﺖ‬
Managements
‫ﺗﻌﺪاد‬
Qty
‫واﺣﺪﻫﺎ‬
Units
‫ﺳﺮﭘﺮﺳﺖ‬ ‫ﺗﻌﺪاد‬
Supervisor
Qty
‫ﮐﺎرﮔﺮ‬ ‫ﺗﻌﺪاد‬
Man Power Qty
‫ﺟﻤﻊ‬
Sum
‫ﮐﻞ‬ ‫ﺑﻪ‬ ‫درﺻﺪ‬
Total
‫ﮐﺎرﺧﺎﻧﻪ‬ ‫ﻣﺪﯾﺮﯾﺖ‬
Senior management
1
‫ﻣﺪﯾﺮﯾﺖ‬ ‫دﻓﺘﺮ‬
Mnagment office
110.0047
‫ﻓﻨﯽ‬ ‫دﻓﺘﺮ‬
Technical office
12
‫ﻣﮑﺎﻧﯿﮑﯽ‬ ‫ﺗﻌﻤﯿﺮات‬
Mechanical repiring
115
Electrical ‫ﺑﺮق‬06
Manfacture ‫ﺳﺎﺧﺖ‬15
Service ‫ﺧﺪﻣﺎت‬12
Logistic ‫ﺗﺮاﺑﺮي‬8
‫ﺳﺎزي‬ ‫ﻣﺤﻠﻮل‬
Leaching & purification
051
Electrolysis ‫اﻟﮑﺘﺮوﻟﯿﺰ‬139
Molding ‫ﮔﺮي‬ ‫رﯾﺨﺘﻪ‬124
Costum works ‫ﮔﻤﺮﮐﯽ‬ ‫اﻣﻮر‬0
Supplying ‫ﺗﺪارﮐﺎت‬1
Accounting ‫ﺣﺴﺎﺑﺪاري‬2
Official ‫اداري‬ ‫اﻣﻮر‬12
Werehouse ‫اﻧﺒﺎر‬111
Labratory ‫آزﻣﺎﯾﺸﮕﺎه‬14
Qc ‫ﮐﯿﻔﯿﺖ‬ ‫ﮐﻨﺘﺮل‬14
6102121
‫ﻣﺨﺘﻠﻒ‬ ‫واﺣﺪﻫﺎي‬ ‫ﺗﻔﮑﯿﮏ‬ ‫ﺑﻪ‬ ‫اﻧﺴﺎﻧﯽ‬ ‫ﻧﯿﺮوي‬ ‫ﺟﺪول‬ :4 ‫ﺷﻤﺎره‬ ‫ﺟﺪول‬
54
.‫ﺑﺎﺷﺪ‬ ‫ﻣﯽ‬ 14 ‫ﺻﻔﺤﻪ‬ ‫ﭼﺎرت‬ ‫ﻧﻤﻮدار‬ ‫ﺷﺮح‬ ‫ﺑﻪ‬ ‫ﮐﺎرﺧﺎﻧﻪ‬ ‫ﺳﺎزﻣﺎﻧﯽ‬ ‫ﭼﺎرت‬
‫ﻓﻨﯽ‬ ‫ﻣﺪﯾﺮﯾﺖ‬
Technical management
‫ﺑﺎزرﮔﺎﻧﯽ‬ ‫ﻣﺪﯾﺮﯾﺖ‬
Trade management
28
‫اداري‬ ‫ﻣﺎﻟﯽ‬ ‫ﻣﺪﯾﺮﯾﺖ‬
Official management
1
QC ‫و‬ ‫آزﻣﺎﯾﺸﮕﺎه‬ ‫ﻣﺪﯾﺮﯾﺖ‬
Qc & laboratory
management
1
1
1
‫ﻣﯿﺒﺎﺷﻨﺪ‬ ‫ﮐﺎر‬ ‫ﺑﻪ‬ ‫ﻣﺸﻐﻮل‬ ‫ﺳﺎﻋﺘﻪ‬ 8 ‫ﺷﯿﻔﺘﻬﺎي‬ ‫در‬ ‫ﭘﺮﺳﻨﻞ‬ ‫از‬ ‫اي‬ ‫ﻋﻤﺪه‬ ‫ﻗﺴﻤﺖ‬ ‫آن‬ ‫ﻃﺒﻖ‬ ‫ﺑﺮ‬ ‫و‬ ‫ﻣﯿﮑﻨﺪ‬ ‫ﮐﺎر‬ ‫ﺷﯿﻔﺖ‬ ‫ﺳﻪ‬ ‫ﺻﻮرت‬ ‫ﺑﻪ‬ ‫ﮐﺎرﺧﺎﻧﻪ‬ ‫ﺗﻮﻟﯿﺪ‬ ‫ﺧﻂ‬
‫ﻗﺮاردادﻫﺎي‬ ‫ﺑﻪ‬ ‫ﻣﺮﺑﻮط‬ ‫اﻣﻮر‬ ‫و‬ ‫ﺣﻘﻮﻗﯽ‬ ‫اﻣﻮر‬ ‫ﮐﻠﯿﻪ‬ ‫و‬ ‫ﻣﯿﺒﺎﺷﺪ‬ ( ‫ﯾﺎران‬ ) ‫ﭘﯿﻤﺎﻧﮑﺎر‬ ‫ﺷﺮﮐﺖ‬ ‫ﻗﺮارداد‬ ‫ﺗﺤﺖ‬ ‫ﭘﺎﺋﯿﻦ‬ ‫ﺑﻪ‬ ‫و‬ ‫ﺳﺮﭘﺮﺳﺘﯽ‬ ‫رده‬ ‫از‬ ‫ﭘﺮﺳﻨﻞ‬ ‫ﮐﻠﯿﻪ‬
‫ﺑﻨﺪي‬ ‫ﻃﺒﻘﻪ‬ ‫ﻃﺮح‬ 1383 ‫ﺳﺎل‬ ‫آﺑﺎن‬ ‫ﻣﺎه‬ ‫در‬ ‫ﮐﻪ‬ ‫اﺳﺖ‬ ‫ذﮐﺮ‬ ‫ﺑﻪ‬ ‫ﻻزم‬ ‫ﻫﻤﭽﻨﯿﻦ‬ .‫اﺳﺖ‬ ‫ﺷﺪه‬ ‫واﮔﺬار‬ ‫ﺷﺮﮐﺖ‬ ‫اﯾﻦ‬ ‫ﺑﻪ‬ ‫ﭘﯿﻤﺎﻧﮑﺎري‬ ‫ﺑﺼﻮرت‬ ‫اﻓﺮاد‬ ‫اﯾﻦ‬ ‫ﭘﺮﺳﻨﻠﯽ‬
.‫اﺳﺖ‬ ‫درآﻣﺪه‬ ‫اﺟﺮا‬ ‫ﺑﻪ‬ ‫ﮐﺎرﺧﺎﻧﻪ‬ ‫اﯾﻦ‬ ‫در‬ ‫ﻣﺸﺎﻏﻞ‬
Man Power ‫اﻧﺴﺎﻧﯽ‬ ‫ﻧﯿﺮوي‬
1
1
1
119
‫ﺗﻮﻟﯿﺪ‬ ‫ﻣﺪﯾﺮﯾﺖ‬
Production management
0.25
0.56
0.0047
0.13
100.04
13
14
‫ﻣﺪﯾﺮﯾﺖ‬‫ﮐﺎرﺧﺎﻧﻪ‬
‫ﻣﺪﯾﺮﯾﺖ‬‫ﻣﺎﻟﯽ‬‫اداري‬ ‫ﻣﺪﯾﺮﯾﺖ‬‫ﺑﺎزرﮔﺎﻧﯽ‬ ‫ﻣﺪﯾﺮﯾﺖ‬‫ﻓﻨﯽ‬
‫ﻣﺴﺌﻮل‬‫ﺧﺪﻣﺎت‬
‫ﺳﺮﭘﺮﺳﺖ‬‫ﻓﻨﯽ‬
‫ﺳﺎﺧﺖ‬
‫ﺗﻌﻤﯿﺮات‬‫ﻣﮑﺎﻧﯿﮑ‬‫ﯽ‬
‫ﺑﺮق‬
‫دﻓﺘﺮ‬‫ﻓﻨﯽ‬
‫ﺟﻮﺷﮑﺎري‬‫و‬
‫ﭘﻮﺷﺶ‬‫ﮐﺎري‬
‫ﺳﺎﺧﺘﻤﺎﻧﯽ‬
‫ﺗﺎﺳﯿﺴﺎت‬
‫ﻣﮑﺎﻧﯿﮏ‬
‫ﻧﮕﻬﺪاري‬‫ﺑﻮﯾﻠ‬‫ﺮ‬
‫ﮐﺎرﺷﻨﺎﺳﯽ‬‫ﺑﺮﻧﺎﻣﻪ‬‫رﯾﺰي‬‫و‬pm‫ﻧﻘﺸﻪ‬‫ﮐﺸﯽ‬
‫ﺧﺪﻣﺎت‬‫رﻓﺎﻫﯽ‬
‫دﻓﺘﺮ‬‫ﻣﺪﯾﺮﯾﺖ‬
‫اﻣﻮر‬‫ﮔﻤﺮﮐﯽ‬
‫ﺗﺪارﮐﺎت‬
‫ﻣﺪﯾﺮﯾﺖ‬‫ﺗﻮﻟﯿﺪ‬
‫ﺣﺴﺎﺑﺪاري‬
‫اداري‬
‫اﯾﻤﻨﯽ‬‫و‬‫ﺑﻬﺪاﺷﺖ‬
‫اﻧﺘﻈﺎﻣﺎت‬
‫ﻣﺤﻠﻮل‬‫ﺳﺎزي‬
‫ﺳﺮ‬‫ﭘﺮﺳﺖ‬‫اﻟﮑﺘﺮوﻟ‬‫ﯿﺰ‬
‫ﺳﺮﭘﺮﺳﺖ‬‫ذوب‬
‫ﻓﯿﻠﺘﺮ‬‫دوزي‬
‫ﺳﺮﺷﯿﻔﺖ‬D
‫ﺳﺮ‬‫ﺷﯿﻔﺖ‬C
‫ﺳﺮ‬‫ﺷﯿﻔﺖ‬B
‫ﺳﺮ‬‫ﺷﯿﻔﺖ‬A
‫ﺳﺮ‬‫ﮐﺎرﮔﺮان‬‫ﺷﯿﻔ‬‫ﺘﻬﺎ‬
‫ﮔﺮوه‬A
‫ﮔﺮوه‬B
‫روزﮐﺎران‬
‫ﺷﯿﻔﺖ‬A‫ﺷﯿﻔﺖ‬B‫ﺷﯿﻔﺖ‬C‫ﺷﯿﻔﺖ‬D
‫ﻣﺪﯾﺮﯾﺖ‬‫آزﻣﺎﯾﺸﮕﺎه‬
‫آزﻣﺎﯾﺸﮕﺎه‬
‫ﮐﻨﺘﺮل‬‫ﮐﯿﻔﯿ‬‫ﺖ‬
‫ﭼﺎرت‬‫ﺳﺎزﻣﺎﻧﯽ‬‫ﮐﺎرﺧﺎﻧﻪ‬‫ﺗﻮﻟﯿﺪ‬‫روي‬‫ﺑﻨﺪرﻋﺒﺎس‬
‫اﻧﺒﺎر‬
‫ﺣﻤﻞ‬‫و‬‫ﻧﻘﻞ‬
14
‫ﺑﻨﺪي‬ ‫ﻃﺒﻘﻪ‬‫ﻧﻮع‬‫ﺗﻌﺪاد‬
‫ﺑﻪ‬ ‫ﻧﺴﺒﺖ‬
%
PercentQtyTypeCategorize
‫ﻣﺮد‬2070.980.98207male
‫زن‬50.020.025female
‫ﻣﺘﺎﻫﻞ‬1770.830.83177Married
‫ﻣﺠﺮد‬350.170.1735Single
20 - 30 ‫ﺳﺎل‬1160.550.5511620 to 30 years
30 - 40 ‫ﺳﺎل‬670.320.326730 to 40 years
40 - 50 ‫ﺳﺎل‬230.110.112340 to 50 years
50 ‫ﺑﺎﻻ‬ ‫ﺑﻪ‬30.010.013Up to 50 years
‫ﻟﯿﺴﺎﻧﺲ‬ ‫ﻓﻮق‬10.0050.0051Ms Engineer
‫ﻟﯿﺴﺎﻧﺲ‬90.040.049Bs Engineer
‫دﯾﭙﻠﻢ‬ ‫ﻓﻮق‬30.010.013Technician
‫دﯾﭙﻠﻢ‬340.160.1634Diploma
‫دﯾﭙﻠﻢ‬ ‫زﯾﺮ‬90.040.049
‫ﺳﯿﮑﻞ‬480.230.2348
‫اﺑﺘﺪاﺋﯽ‬620.290.2962Prep
‫ﺳﻮاد‬ ‫ﺑﯽ‬140.070.0714illiterate
‫ﺳﺎل‬ 5 ‫ﺑﺎﻻي‬820.390.3982Up to 5 years
‫ﺳﺎل‬ 5 ‫زﯾﺮ‬1300.610.61130Under 5 years
‫ﻣﺪﯾﺮﯾﺖ‬20.010.012Managment
‫ﺳﺮﭘﺮﺳﺘﯽ‬70.030.037Supervision
‫ﺳﺮﮐﺎرﮔﺮي‬130.060.0613Foreman
‫اداري‬ ‫و‬ ‫ﮐﺎرﮔﺮي‬1900.900.90190Laboring
‫ﮐﺎر‬ ‫ﺷﯿﻔﺖ‬1490.700.70149Shift
‫ﮐﺎر‬ ‫روز‬630.300.3063
Education
level
Work
background
‫ﮐﺎر‬ ‫ﺳﺎﺑﻘﻪ‬
Shifting ‫ﮐﺎري‬ ‫ﻧﻮﺑﺖ‬
‫ﻣﺪﯾﺮﯾﺘﯽ‬ ‫ﺳﻄﺢ‬
‫و‬
‫ﺳﺮﭘﺮﺳﺘﯽ‬
Managment
&
Supervision
‫اﻧﺴﺎﻧﯽ‬ ‫ﻧﯿﺮوي‬ ‫اي‬ ‫ﻣﻘﺎﯾﺴﻪ‬ ‫ﺟﺪول‬ : 5 ‫ﺷﻤﺎره‬ ‫ﺟﺪول‬
.‫ﺑﺎﺷﺪ‬ ‫ﻣﯽ‬ 5 ‫ﺟﺪول‬ ‫ﺷﺮح‬ ‫ﺑﻪ‬ ‫ﮐﺎرﺧﺎﻧﻪ‬ ‫ﮐﻞ‬ ‫ﻧﯿﺮوﻫﺎي‬ ‫اي‬ ‫ﻣﻘﺎﯾﺴﻪ‬ ‫ﺟﺪول‬
Comparative Table Of Man Power ‫ﮐﺎرﺧﺎﻧﻪ‬ ‫ﮐﻞ‬ ‫ﻧﯿﺮوﻫﺎي‬ ‫اي‬ ‫ﻣﻘﺎﯾﺴﻪ‬ ‫ﺟﺪول‬
Age
Sex
‫ﺟﻨﺴﯿﺖ‬
‫ﺗﺎﻫﻞ‬ ‫وﺿﻌﯿﺖ‬Married
Situation
‫ﺳﻦ‬
‫ﺳﻄﺢ‬
‫ﺗﺤﺼﯿﻼت‬
15
‫ﺟﻐﺮاﻓﯿﺎﺋﯽ‬ ‫ﻋﺮض‬ ‫و‬ ‫ﻃﻮل‬Latitude
‫درﯾﺎ‬ ‫ﺳﻄﺢ‬ ‫از‬ ‫ارﺗﻔﺎع‬Sea level
‫دﻣﺎ‬ ‫ﺣﺪاﮐﺜﺮ‬45
.cMax temp .
‫دﻣﺎ‬ ‫ﺣﺪاﻗﻞ‬15
.cMin temp .
‫دﻣﺎ‬ ‫ﻣﺘﻮﺳﻂ‬30 .cArerage temp .
‫ﻧﺴﺒﯽ‬ ‫رﻃﻮﺑﺖ‬ ‫ﺣﺪاﻗﻞ‬45%
Min relative.
humidity
‫ﻧﺴﺒﯽ‬ ‫رﻃﻮﺑﺖ‬ ‫ﺣﺪاﮐﺜﺮ‬95%
Max relative.
humidity
‫رﻃﻮﺑﺖ‬ ‫ﻣﺘﻮﺳﻂ‬ ‫ﺣﺪ‬70%
Arerage
humidity
‫ﺑﺎد‬ ‫وزش‬ ‫ﺟﻬﺖ‬
‫ﻏﺮب‬ ‫ﺑﻪ‬ ‫ﺷﺮق‬ ‫از‬
From east to
west
Wind direction
‫ﺑﺎﺷﺪ‬ ‫ﻣﯽ‬ ‫ذﯾﻞ‬ ‫ﺟﺪول‬ ‫ﺷﺮح‬ ‫ﺑﻪ‬ ‫ﮐﺎرﺧﺎﻧﻪ‬ ‫ﻣﻨﻄﻘﻪ‬ ‫ﻫﻮاﺋﯽ‬ ‫و‬ ‫آب‬ ‫و‬ ‫ﺟﻐﺮاﻓﯿﺎﺋﯽ‬ ‫ﻣﻮﻗﻌﯿﺖ‬
Geographical Situation ‫ﺟﻐﺮاﻓﯿﺎﺋﯽ‬ ‫ﻣﻮﻗﻌﯿﺖ‬
Plant Areas ‫ﮐﺎرﺧﺎﻧﻪ‬ ‫ﻓﻀﺎﻫﺎي‬
‫ﺷﻤﺎره‬ ‫ﺟﺪول‬ ‫در‬ ‫ﻓﻀﺎﻫﺎ‬ ‫اﯾﻦ‬ ‫ﻣﺴﺎﺣﺖ‬ ‫ﻫﻤﺮاه‬ ‫ﺑﻪ‬ ‫و‬ ‫آﻻت‬ ‫ﻣﺎﺷﯿﻦ‬ ‫ﻣﻮﻗﻌﯿﺖ‬ ‫ﻧﻤﻮدن‬ ‫ﻣﺸﺨﺺ‬ ‫ﺑﺪون‬ ‫ﮐﺎرﺧﺎﻧﻪ‬ ‫ﻓﻀﺎﻫﺎي‬ ‫ﺗﻘﺴﯿﻤﺎت‬ ‫اوت‬ ‫ﻟﯽ‬
1 ‫ﭘﯿﻮﺳﺖ‬ ‫ﺑﻪ‬ ‫ﮐﺎرﺧﺎﻧﻪ‬ ( Detail Lay out ) ‫ﺗﻔﺼﯿﻠﯽ‬ ‫اوت‬ ‫ﻟﯽ‬ ‫ﻣﺸﺎﻫﺪه‬ ‫و‬ ‫ﺑﯿﺸﺘﺮ‬ ‫اﻃﻼﻋﺎت‬ ‫ﮐﺴﺐ‬ ‫ﺑﺮاي‬ ، ‫ﺷﺪه‬ ‫داده‬ ‫ﻧﺸﺎن‬ 6
.‫ﺷﻮد‬ ‫ﻣﺮاﺟﻌﻪ‬
Plant Lay Out ‫ﮐﺎرﺧﺎﻧﻪ‬ ‫اوت‬ ‫ﻟﯽ‬
‫ﻣﻨﻄﻘﻪ‬ ‫ﺟﻐﺮاﻓﯿﺎﺋﯽ‬ ‫ﻣﻮﻗﻌﯿﺖ‬ : 6 ‫ﺷﻤﺎره‬ ‫ﺟﺪول‬
‫ﺟﻐﺮاﻓﯿﺎﺋﯽ‬ ‫ﻣﻮﻗﻌﯿﺖ‬
Geographical
Situation
Local Weather
Situation
‫ﻫﻮاﺋﯽ‬ ‫و‬ ‫آب‬ ‫ﺷﺮاﺋﻂ‬
‫ﻣﻨﻄﻘﻪ‬
16
‫اﻧﺒﺎرش‬ ‫ﻇﺮﻓﯿﺖ‬
Capacity
‫ﮐﻞ‬ ‫ﺑﻪ‬ ‫درﺻﺪ‬
‫ﮐﺎرﺧﺎﻧﻪ‬ ‫ﻣﺴﺎﺣﺖ‬
Percent to
total areas
( m2 ) ‫ﻣﺴﺎﺣﺖ‬ ‫ﺟﻤﻊ‬
sum areas
( m2 )‫ﻣﺴﺎﺣﺖ‬
area
380
‫ﻗﻄﻌﺎت‬ ‫اﻧﺒﺎر‬
spare part
760
‫ﺧﺎم‬ ‫ﻣﻮاد‬ ‫اﻧﺒﺎر‬
raw material
980
‫ﺧﺎك‬
concentrate
350
‫آﻫﮏ‬
lime
41589 ‫ﮐﯿﮏ‬ ‫دﭘﻮي‬
cake depot
656
‫ﻓﻠﺰي‬ ‫ﺿﺎﯾﻌﺎت‬ ‫دﭘﻮي‬
waste depot
120 sheet ‫ورق‬
2662 ingot ‫ﺷﻤﺶ‬
52.81 64657
13.50 16314
34.96 42245
16314
‫ﺧﺎك‬ ‫دﭘﻮي‬
concentrate depot
‫ﮐﺎرﺧﺎﻧﻪ‬ ‫اﻧﺒﺎرش‬ ‫ﻓﻀﺎﻫﺎي‬ : 7 ‫ﺷﻤﺎره‬ ‫ﺟﺪول‬
Sum ‫ﮐﻞ‬ ‫ﺟﻤﻊ‬
‫اﻧﺒﺎر‬
storage
‫ﺑﺼﻮرت‬ ‫ﺷﻤﺶ‬ ‫و‬ ‫ورق‬ ‫اﻧﺒﺎر‬
‫ﻣﯿﺒﺎﺷﺪ‬ ‫روﺑﺎز‬
2.30 2782
‫ﺿﺎﯾﻌﺎت‬ ‫دﭘﻮي‬
wast
storage
‫ﻗﺴﻤﺖ‬ 4 ‫ﺑﻪ‬ ‫ﺧﺎك‬ ‫دﭘﻮي‬
‫ﻗﺎﺑﻠﯿﺖ‬ ‫و‬ ‫ﺷﺪه‬ ‫ﺗﻘﺴﯿﻢ‬
‫دارد‬ ‫را‬ ‫ﺧﺎك‬ ‫ﻧﻮع‬ 4 ‫اﻧﺒﺎرش‬
‫ﻧﻘﻞ‬ ‫و‬ ‫ﺣﻤﻞ‬ ‫و‬ ‫اﻧﺒﺎرش‬ ‫ﻓﻀﺎﻫﺎي‬
Administration Areas
Ware House & Depot Areas
‫و‬ ‫ﻟﻮدر‬ ‫ﺗﻮﺳﻂ‬ ‫ﮐﺎرﺧﺎﻧﻪ‬ ‫داﺧﻞ‬ ‫ﺟﺎﻣﺪ‬ ‫ﻣﻮاد‬ ‫ﻧﻘﻞ‬ ‫و‬ ‫ﺣﻤﻞ‬ .‫ﻣﯿﺸﻮد‬ ‫اﻧﺠﺎم‬ ‫ﮐﺎﻣﯿﻮﻧﻬﺎ‬ ‫و‬ ‫ﺗﺮﯾﻠﺮ‬ ‫ﺗﻮﺳﻂ‬ ‫ﮐﺎرﺧﺎﻧﻪ‬ ‫از‬ ‫ﺧﺎرج‬ ‫در‬ ‫ﻣﺤﺼﻮﻻت‬ ‫و‬ ‫ﻣﻮاد‬ ‫ﻧﻘﻞ‬ ‫و‬ ‫ﺣﻤﻞ‬ ‫وﺳﺎﯾﻞ‬
‫ﮐﺎرﺧﺎﻧﻪ‬ ‫ﺧﺎرﺟﯽ‬ ‫ﻧﻘﻞ‬ ‫و‬ ‫ﺣﻤﻞ‬ ‫ﻣﯿﺰان‬ .‫ﻣﯿﮕﯿﺮد‬ ‫اﻧﺠﺎم‬ ‫ﮐﺸﯽ‬ ‫ﻟﻮﻟﻪ‬ ‫و‬ ‫ﭘﻤﭙﺎز‬ ‫ﺗﻮﺳﻂ‬ ‫ﺳﯿﺎل‬ ‫ﻣﻮاد‬ ‫ﻧﻘﻞ‬ ‫و‬ ‫ﺣﻤﻞ‬ ‫و‬ ‫ﻣﯿﮕﯿﺮد‬ ‫ﺻﻮرت‬ ‫ﻫﺎ‬ ‫ﻧﻘﺎﻟﻪ‬ ‫ﻧﻮار‬ ‫ﺗﻮﺳﻂ‬ ‫ﻋﻤﺪﺗﺎ‬ ‫و‬ ‫ﻟﯿﻔﺘﺮاك‬
‫و‬ ،‫ﻣﺤﺼﻮل‬ ‫اﻧﺒﺎر‬ ، ‫ﻗﻄﻌﺎت‬ ‫و‬ ‫ﻣﻮاد‬ ‫اﻧﺒﺎر‬ ‫ﺑﺨﺶ‬ 3 ‫ﺑﻪ‬ ‫ﻋﻤﺪﺗﺎ‬ ‫ﮐﺎرﺧﺎﻧﻪ‬ ‫ﺟﺎﻣﺪ‬ ‫ﻣﻮاد‬ ‫دﭘﻮي‬ ‫و‬ ‫اﻧﺒﺎرش‬ ‫ﺑﻮد.ﻓﻀﺎﻫﺎي‬ ‫ﺧﻮاﻫﺪ‬ ‫ﺳﻨﺠﺶ‬ ‫ﻗﺎﺑﻞ‬ ‫ﺑﺎﻻ‬ ‫ﺟﺪول‬ ‫ﺑﻪ‬ ‫ﺗﻮﺟﻪ‬ ‫ﺑﺎ‬ ‫ﺳﺎﻻﻧﻪ‬
.‫ﻣﯿﺸﻮد‬ ‫ﺑﻨﺪي‬ ‫ﺗﻘﺴﯿﻢ‬ ‫زﯾﺮ‬ ‫ﺟﺪول‬ ‫ﺷﺮح‬ ‫ﺑﻪ‬ ‫ﺿﺎﯾﻌﺎت‬ ‫اﻧﺒﺎر‬
‫ﺳﺮوﯾﺴﻬﺎي‬ ‫و‬ ‫ﺣﻤﺎﻣﻬﺎ‬ ‫ﺟﻤﻠﻪ‬ ‫از‬ ‫رﻓﺎﻫﯽ‬ ‫ﻓﻀﺎﻫﺎي‬ ‫آن‬ ‫ﭘﺎﺋﯿﻦ‬ ‫ﻃﺒﻘﻪ‬ ‫در‬ ‫ﮐﻪ‬ ‫ﺷﺪه‬ ‫اﺣﺪاث‬ ‫ﻃﺒﻘﻪ‬ ‫دو‬ ‫در‬ ‫ﻣﺮﺑﻊ‬ ‫ﻣﺘﺮ‬ 720 ‫ﻣﺴﺎﺣﺖ‬ ‫ﺑﻪ‬ ‫ﮐﺎرﺧﺎﻧﻪ‬ ‫اداري‬ ‫ﺳﺎﺧﺘﻤﺎن‬
‫ﻗﺎﺑﻞ‬ 2 ‫ﺷﻤﺎره‬ ‫ﭘﯿﻮﺳﺖ‬ ‫در‬ ‫آن‬ ‫ﻇﺮﻓﯿﺘﻬﺎي‬ ‫اﻧﻀﻤﺎم‬ ‫ﺑﻪ‬ ‫آن‬ ‫ﻧﻘﺸﻪ‬ ‫ﮐﻪ‬ ‫ﻣﯿﺒﺎﺷﺪ‬ ‫ﻣﻮﺟﻮد‬ ‫رﺳﺘﻮران‬ ‫و‬ ‫اﺟﺘﻤﺎﻋﺎت‬ ‫ﺳﺎﻟﻦ‬ ‫و‬ ، ‫ﻧﻤﺎزﺧﺎﻧﻪ‬ ، ‫رﺧﺘﮑﻦ‬ ، ‫ﮐﺎرﮔﺮي‬ ‫ﺑﻬﺪاﺷﺘﯽ‬
‫و‬ ‫اداري‬ ‫ﻓﻌﺎﻟﯿﺘﻬﺎي‬ ‫و‬ ‫ﻣﺪﯾﺮﯾﺘﯽ‬ ‫ﻣﺮاﮐﺰ‬ ‫ﻗﺴﻤﺖ‬ ‫اﯾﻦ‬ ‫در‬ ‫ﮐﻪ‬ ‫ﻣﯿﺪﻫﺪ‬ ‫ﻧﺸﺎن‬ ‫را‬ ‫اداري‬ ‫ﺳﺎﺧﺘﻤﺎن‬ ‫ﻓﻮﻗﺎﻧﯽ‬ ‫ﻃﺒﻘﻪ‬ ‫ﻧﯿﺰ‬ 3 ‫ﺷﻤﺎره‬ ‫ﭘﯿﻮﺳﺖ‬ ‫ﻧﻘﺸﻪ‬ .‫ﺑﺎﺷﺪ‬ ‫ﻣﯽ‬ ‫ﻣﺸﺎﻫﺪه‬
.‫ﻣﯿﺒﺎﺷﺪ‬ ‫ﻣﺘﻤﺮﮐﺰ‬ ‫ﮐﺎرﺧﺎﻧﻪ‬ ‫ﺳﺘﺎدي‬
‫رﻓﺎﻫﯽ‬ ‫و‬ ‫اداري‬ ‫ﻓﻀﺎﻫﺎي‬
‫ﺗﻮﺿﯿﺤﺎت‬
‫ﻫﺎ‬ ‫اﻧﺒﺎر‬ ‫ﻫﺎي‬ ‫ﺑﻨﺪي‬ ‫ﺗﻘﺴﯿﻢ‬
Warehouse & Storage dasifiy
‫ﺧﺎك‬ ‫اﻧﺒﺎر‬
concentrate
warehouse
0.94
.‫ﺑﺎﺷﺪ‬ ‫ﻣﯽ‬ ‫ﻣﺴﻘﻒ‬ ‫اﻧﺒﺎر‬ 1.10 1330
‫ﺑﺎ‬ ‫ﻗﻄﻌﺎت‬ ‫و‬ ‫ﻣﻮاد‬ ‫اﻧﺒﺎر‬ ‫ﻓﻀﺎي‬
‫دو‬ ‫در‬ ‫ﺑﻨﺪي‬ ‫ﻃﺒﻘﻪ‬ ‫اﺟﺮاي‬
‫ﻗﺎﺑﻞ‬ ‫ﺑﺮاﺑﺮ‬ ‫دو‬ ‫ﺗﺎ‬ ‫ﻃﺒﻘﻪ‬
‫اﺳﺖ‬ ‫اﻓﺰاﯾﺶ‬
1140
‫اﻧﺒﺎر‬
ware house
18
Flow Type Storage Space
Capacity
(m3 )
‫ﺟﻤﻊ‬
Sum
‫ﻇﺮﻓﯿﺖ‬
‫اﻧﺒﺎرش‬
( m3)
‫اﻧﺒﺎرش‬ ‫ﻓﻀﺎي‬ ‫ﺳﯿﺎل‬ ‫ﻧﻮع‬
Concrete watering place 400 400 ‫زﻣﯿﻨﯽ‬ ‫ﺑﺘﻨﯽ‬ ‫ﻣﺨﺰن‬
Three tanks 120 120 ‫ﺗﺎﻧﮏ‬ ‫3ﻋﺪد‬
metalic tank 20 20 ‫ﻓﻠﺰي‬ ‫ﺗﺎﻧﮏ‬
metalic tank 18 18 ‫ﻓﻠﺰي‬ ‫ﺗﺎﻧﮏ‬
two metalic tanks 16 16 ‫ﻓﻠﺰي‬ ‫ﺗﺎﻧﮑﺮ‬ ‫2ﻋﺪد‬
Gas two gas tanks 2 4 2 ‫ﮔﺎز‬ ‫ﺗﺎﻧﮑﺮ‬ ‫ﻋﺪد‬ ‫دو‬ ‫ﮔﺎز‬
six horizontal tanks 120 Ton 120 ‫ﺗﻦ‬ ‫اﻓﻘﯽ‬ ‫ﻓﻠﺰي‬ ‫ﺗﺎﻧﮑﺮ‬ ‫ﻋﺪد‬
one vertical tank 100 Ton 100 ‫ﺗﻦ‬ ‫ﻋﻤﻮدي‬ ‫ﻣﺨﺰن‬ ‫1ﻋﺪد‬
Sum ‫ﺟﻤﻊ‬
Unit Staitions ‫ﮐﺎري‬ ‫واﺣﺪ‬
Leaching
Leach filteration
cobalt purification tanks
cobalt filteration
ni-cd purification tanks
ni-cd filteration
electrolysis site
electrolysis pool
cooling towers
make up tanks
Molding ‫ﮔﺮي‬ ‫رﯾﺨﺘﻪ‬
Laboratory ‫آزﻣﺎﯾﺸﮕﺎه‬
Sum
Purification
Electrolysis
‫ﺗﻮﻟﯿﺪي‬ ‫ﻓﻀﺎﻫﺎي‬ : 9 ‫ﺷﻤﺎره‬ ‫ﺟﺪول‬
108
‫ﮐﻞ‬ ‫ﺟﻤﻊ‬
1589
230
333
‫ﺗﺼﻔﯿﻪ‬
Fluid Storage Areas ‫ﺳﯿﺎل‬ ‫ﻣﻮاد‬ ‫اﻧﺒﺎرش‬ ‫ﻓﻀﺎي‬
646
100
142
148
63
42
437
‫ﮐﺎري‬ ‫اﯾﺴﺘﮕﺎه‬
.‫ﻣﯿﺒﺎﺷﺪ‬ 8 ‫ﺟﺪول‬ ‫ﻃﺒﻖ‬ ‫آﻧﻬﺎ‬ ‫اﻧﺒﺎرش‬ ‫ﻇﺮﻓﯿﺖ‬ ‫و‬ ‫ﺳﯿﺎل‬ ‫ﻣﻮاد‬ ‫اﻧﺒﺎرش‬ ‫ﻓﻀﺎي‬
( m2 ) ‫ﮐﺎري‬ ‫ﻣﺴﺎﺣﺖ‬
Area
‫آب‬520
54
‫ﻟﯿﭻ‬
Production Areas ‫ﺗﻮﻟﯿﺪي‬ ‫ﻓﻀﺎﻫﺎي‬
.‫ﻣﯿﺒﺎﺷﺪ‬ 9 ‫ﺟﺪول‬ ‫ﺷﺮح‬ ‫ﺑﻪ‬ ‫ﮐﺎري‬ ‫اﯾﺴﺘﮕﺎﻫﻬﺎي‬ ‫ﺗﻔﮑﯿﮏ‬ ‫ﺑﻪ‬ ‫ﺗﻮﻟﯿﺪي‬ ‫ﻓﻀﺎﻫﺎي‬
water
Leach
‫اﻟﮑﺘﺮوﻟﯿﺰ‬
‫اﻟﮑﺘﺮوﻟﯿﺰ‬ ‫ﺳﺎﯾﺖ‬
‫اﻟﮑﺘﺮوﻟﯿﺰ‬ ‫اﺳﺘﺨﺮ‬
‫ﻫﺎ‬ ‫ﺗﺎور‬ ‫ﮐﻮﻟﯿﻨﮓ‬
‫ﻣﯿﮑﺎپ‬ ‫ﺗﺎﻧﮑﻬﺎي‬
463
‫ﻣﺤﻠﻮﻟﺴﺎزي‬
‫ﻟﯿﭻ‬ ‫ﻓﯿﻠﺘﺮاﺳﯿﻮن‬
‫ﮐﺒﺎﻟﺖ‬ ‫ﺗﺼﻔﯿﻪ‬ ‫ﺗﺎﻧﮑﻬﺎي‬
‫ﮐﺒﺎﻟﺖ‬ ‫ﻓﯿﻠﺘﺮاﺳﯿﻮن‬
‫ﮐﺎدﻣﯿﻮم‬ ‫و‬ ‫ﻧﯿﮑﻞ‬ ‫ﺗﺼﻔﯿﻪ‬ ‫ﺗﺎﻧﮑﻬﺎي‬
‫ﮐﺎدﻣﯿﻮم‬ ‫و‬ ‫ﻧﯿﮑﻞ‬ ‫ﻓﯿﻠﺘﺮاﺳﯿﻮن‬
Gas oil
Acid
‫ﺳﯿﺎل‬ ‫ﻣﻮاد‬ ‫اﻧﺒﺎرش‬ ‫ﻓﻀﺎي‬ :8 ‫ﺷﻤﺎره‬ ‫ﺟﺪول‬
‫ﮔﺎزوﺋﯿﻞ‬
220 Ton ‫اﺳﯿﺪ‬
19
‫ﮐﺎري‬ ‫ﻫﺎي‬ ‫واﺣﺪ‬
‫ﺗﺎﺳﯿﺴﺎت‬ ‫و‬ ‫ﮐﺸﯽ‬ ‫ﻟﻮﻟﻪ‬
‫ﺧﺎﻧﻪ‬ ‫ﺑﻮﯾﻠﺮ‬ ‫ﺳﺎﻟﻦ‬
Mcc
‫اﻟﮑﺘﺮوﻟﯿﺰ‬
‫ﺟﻤﻊ‬
close open ‫روﺑﺎز‬ ‫روﺑﺴﺘﻪ‬
* 9/30 * 6 * 3 *
* 18/7 * 9 * 1 *
* 33 * 8 * 4 *
* *
220
Waste water & Effluent Gathering Areas ‫ﺻﻨﻌﺘﯽ‬ ‫آﺑﻬﺎي‬ ‫ﭘﺲ‬ ‫آوري‬ ‫ﺟﻤﻊ‬ ‫ﻓﻀﺎﻫﺎي‬
‫ﺳﺎﺧﺖ‬ ‫ﮐﺎرﮔﺎه‬
‫ﺳﺎﺧﺘﻤﺎﻧﯽ‬ ‫و‬ ‫ﺧﺪﻣﺎت‬ ‫واﺣﺪ‬
manfacture
shop
16
70
‫ﭘﺸﺘﯿﺒﺎﻧﯽ‬ ‫ﺗﻌﻤﯿﺮات‬ ‫ﻓﻀﺎﻫﺎي‬ :10 ‫ﺷﻤﺎره‬ ‫ﺟﺪول‬
18 ‫ﺑﺮق‬ ‫ﺗﻌﻤﯿﺮات‬
electrical
reparing
piping
Work units
‫ﻣﮑﺎﻧﯿﮏ‬ ‫ﺗﻌﻤﯿﺮات‬
(m2) ‫ﻣﺴﺎﺣﺖ‬
Area
22
‫اﺳﺘﺨﺮ‬ ‫ﻣﺸﺨﺼﻪ‬ ‫ﻧﺎم‬
central
wastwater
spent
‫اﻟﮑﺘﺮوﻟﯿﺰ‬ ‫ﭘﺴﺎب‬ ‫اﺳﺘﺨﺮ‬
‫اﺳﭙﻨﺖ‬ ‫اﺳﺘﺨﺮ‬
wastewater
Pool name
( m ) ‫اﺑﻌﺎد‬
Dimention
Type ‫ﻧﻮع‬
Repairing & Servicing Areas ‫ﭘﺸﺘﯿﺒﺎﻧﯽ‬ ‫و‬ ‫ﺗﻌﻤﯿﺮات‬ ‫ﻓﻀﺎﻫﺎي‬
‫ﺟﻤﻊ‬
‫ﻣﺮﮐﺰي‬ ‫ﭘﺴﺎپ‬ ‫اﺳﺘﺨﺮ‬
‫ﺳﭙﺘﯿﮏ‬
Sum
septic
12
610
electrolysis
Sum
‫ﺻﻨﻌﺘﯽ‬ ‫اﺑﻬﺎي‬ ‫ﭘﺲ‬ ‫ﻓﻀﺎﻫﺎي‬ : 11 ‫ﺷﻤﺎره‬ ‫ﺟﺪول‬
‫ﺣﻤﻞ‬ ‫و‬ ‫ﺧﺪﻣﺎت‬ ،‫ﺳﺎﺧﺘﻤﺎﻧﯽ‬ ‫و‬ ‫ﻓﻠﺰي‬ ‫ﻫﺎي‬ ‫ﺳﺎزه‬ ‫ﺳﺎﺧﺖ‬ ‫و‬ ‫ﺑﺮﻗﯽ‬ ‫و‬ ‫ﻣﮑﺎﻧﯿﮑﯽ‬ ‫ﺗﻌﻤﯿﺮات‬ ‫ﻋﻤﻠﯿﺎت‬ ‫اﺟﺮاي‬ ‫ﺟﻬﺖ‬ ‫ﻓﻨﯽ‬ ‫اﺧﺘﯿﺎر‬ ‫در‬ ‫ﻓﻀﺎﻫﺎي‬
.‫ﻣﯿﺒﺎﺷﺪ‬ ‫زﯾﺮ‬ ‫ﺟﺪول‬ ‫ﺷﺮح‬ ‫ﺑﻪ‬ ‫ﺗﻮﻟﯿﺪ‬ ‫ﺧﻂ‬ ‫ﺑﺮاي‬ ‫ﻻزم‬ ‫اﻧﺮژي‬ ‫ﺗﺎﻣﯿﻦ‬ ‫و‬ ‫ﻧﻘﻞ‬ ‫و‬
‫زﯾﺮ‬ ‫ﺟﺪول‬ ‫در‬ ‫آﻧﻬﺎ‬ ‫ﻣﺸﺨﺼﺎت‬ ‫ﮐﻪ‬ ‫ﻣﯿﺸﻮد‬ ‫آوري‬ ‫ﺟﻤﻊ‬ ‫روﺑﺴﺘﻪ‬ ‫و‬ ‫روﺑﺎز‬ ‫اﺳﺘﺨﺮﻫﺎي‬ ‫در‬ ‫ﻋﻤﺪﺗﺎ‬ ‫ﮐﺎرﺧﺎﻧﻪ‬ ‫ﺻﻨﻌﺘﯽ‬ ‫ﻓﺎﺿﻼﺑﻬﺎي‬ ‫و‬ ‫آﺑﻬﺎ‬ ‫ﭘﺲ‬
.‫ﻣﯿﺒﺎﺷﺪ‬ ‫ﻣﻨﺪرج‬
servicing &
building
utility
electrolysis
transformer
mcc
mechanical
reparing
252
‫اﻟﮑﺘﺮوﻟﯿﺰ‬ ‫ﺗﺮاﻧﺴﻬﺎي‬
20
1
1
2
1
1
1
1
1
2
1
1
1
1
1
1
1
2
2
1
1
1
2
1
1
1
3
2
2
1
8
1
1
automotive ‫ﭘﮋو‬ - ‫ﺳﻮاري‬
‫ﺗﺠﻬﯿﺰات‬ ‫ﻧﻮع‬
‫ﺗﻘﺴﯿﻢ‬ ‫ﺗﻮﻟﯿﺪي‬ ‫ﻏﯿﺮ‬ ‫ﺗﺠﻬﯿﺰات‬ ‫و‬ ‫ﺗﻮﻟﯿﺪي‬ ‫ﮐﻤﮏ‬ ‫ﺗﺠﻬﯿﺰات‬ ، ‫ﻧﻘﻞ‬ ‫و‬ ‫ﺣﻤﻞ‬ ‫ﺗﺠﻬﯿﺰات‬ ، ‫ﺗﻮﻟﯿﺪي‬ ‫اﻻت‬ ‫ﻣﺎﺷﯿﻦ‬ ‫ﺑﺨﺶ‬ 4 ‫ﺑﻪ‬ ‫ﮐﺎرﺧﺎﻧﻪ‬ ‫ﺗﺠﻬﯿﺰات‬ ‫و‬ ‫اﻻت‬ ‫ﻣﺎﺷﯿﻦ‬
‫و‬ ‫ﺗﻮﻟﯿﺪي‬ ‫و‬ ‫ﻧﻘﻞ‬ ‫و‬ ‫ﺣﻤﻞ‬ ‫ﺗﺠﻬﯿﺰات‬ ‫ﻣﺸﺨﺼﺎت‬ ‫ﺧﻼﺻﻪ‬ ‫زﯾﺮو‬ ‫ﺟﺪول‬ ‫ﺷﺮح‬ ‫ﺑﻪ‬ ‫ﺗﻮﻟﯿﺪي‬ ‫ﺗﺠﻬﯿﺰات‬ ‫و‬ ‫اﻻت‬ ‫ﻣﺎﺷﯿﻦ‬ ‫اﯾﻦ‬ ‫ﻣﺸﺨﺼﺎت‬ ‫ﺧﻼﺻﻪ‬ ‫ﮐﻪ‬ ‫ﻣﯿﺸﻮد‬ ‫ﺑﻨﺪي‬
.‫ﺑﺎﺷﺪ‬ ‫ﻣﯽ‬ 17 ‫ﺗﺎ‬ 13 ‫ﺟﺪاول‬ ‫ﺷﺮح‬ ‫ﺑﻪ‬ ‫ﺗﻮﻟﯿﺪي‬ ‫ﮐﻤﮏ‬
Equipment clasification Name of equipment ‫ﺗﻌﺪاد‬ ‫ﺗﺠﻬﯿﺰات‬ ‫ﻧﺎم‬
‫ﻧﻘﻞ‬‫و‬‫ﺣﻤﻞ‬
crane ‫ﺗﻨﯽ‬ 3 ‫ﺟﺮﺛﻘﯿﻞ‬
lift truck ‫ﺗﻨﯽ‬ 3 ‫ﻟﯿﻔﺘﺮاك‬
tractor ‫ﺗﺮاﮐﺘﻮر‬
loader ‫ﻟﻮدر‬
‫ﻣﺎﻟﮑﯿﺖ‬ ‫در‬
‫ﮐﺎرﺧﺎﻧﻪ‬
loader ‫ﻟﻮدر‬ ‫ﻣﺎﻟﮑﯿﺖ‬ ‫در‬
‫ﭘﯿﻤﺎﻧﮑﺎر‬Vanet ‫ﭘﯿﮑﺎن‬ - ‫واﻧﺖ‬
material
handling
under factory
ownership
under supplier
ownership
automotive ‫ﭘﺮاﯾﺪ‬ - ‫ﺳﻮاري‬
‫اﺗﻤﯿﮏ‬ ‫دﺳﺘﮕﺎه‬
‫آزﻣﺎﯾﺸﮕﺎه‬
digital weighing ‫دﯾﺠﯿﺘﺎﻟﯽ‬ ‫ﺗﺮازو‬
water seperator ‫ﺳﭙﺮاﺗﻮر‬ ‫واﺗﺮ‬
‫آﺗﺸﯽ‬ ‫اره‬
car washing pump
‫ﺗﻮﻟﯿﺪي‬‫ﮐﻤﮏ‬
ph meter ‫ﻣﺘﺮ‬ ph ‫دﺳﺘﮕﺎه‬
une meter ‫ﻣﺘﺮ‬ ‫ﯾﻮن‬ ‫دﺳﺘﮕﺎه‬
‫ﮔﯿﺮي‬ ‫ﻣﻘﻄﺮ‬ ‫آب‬ ‫دﺳﺘﮕﺎه‬
atomic
‫ﮐﺎرواش‬ ‫ﭘﻤﭗ‬
hydrolic jack ‫ﻫﯿﺪروﻟﯿﮏ‬ ‫ﺟﮏ‬
hand lift ‫دﺳﺘﯽ‬ ‫ﻟﯿﻔﺘﺮاك‬
portable comperessor ‫ﺳﯿﺎر‬ ‫ﮐﻤﭙﺮﺳﻮر‬
shearing machine ‫ﺑﺮﻗﯽ‬ ‫ﮔﯿﻮﺗﯿﻦ‬
saw machine
‫1ﺗﻦ‬ ‫ﺳﻘﻔﯽ‬ ‫ﺟﺮﺛﻘﯿﻞ‬
technical
DC welding machine DC ‫ﺟﻮش‬ ‫دﺳﺘﮕﺎه‬
steel yard - 2 ton ‫ﻗﭙﺎﻧﯽ‬ ‫ﺑﺎﺳﮑﻮل‬
hand elevator ‫دﺳﺘﯽ‬ - ‫ﻧﻔﺮ‬ ‫ﺑﺮ‬ ‫ﺑﺎﻻ‬
AC welding machine AC ‫ﺟﻮش‬ ‫دﺳﺘﮕﺎه‬
‫ﮐﺎرﺧﺎﻧﻪ‬ ‫ﻣﻮﺟﻮد‬ ‫ﺗﺠﻬﯿﺰات‬ ‫و‬ ‫آﻻت‬ ‫ﻣﺎﺷﯿﻦ‬ :12 ‫ﺷﻤﺎره‬ ‫ﺟﺪول‬
roof crane - 1/5 ton ‫5/1ﺗﻦ‬ ‫ﺳﻘﻔﯽ‬ ‫ﺟﺮﺛﻘﯿﻞ‬
roof crane - 2 tone ‫2ﺗﻦ‬ ‫ﺳﻘﻔﯽ‬ ‫ﺟﺮﺛﻘﯿﻞ‬
utility
equipment
laboratory
steel yard - 60 ton ‫ﺗﻨﯽ‬ 60 ‫ﺑﺎﺳﮑﻮل‬
roof crane - 1 ton
Machine & Equipment ‫ﺗﺠﻬﯿﺰات‬ ‫و‬ ‫آﻻت‬ ‫ﻣﺎﺷﯿﻦ‬
‫ﻣﺘﺮي‬ 2 ‫ﺗﺮاش‬ ‫دﺳﺘﮕﺎه‬
‫ﺗﻨﯽ‬ 4.5 ‫4و‬ ‫ﺑﻮﯾﻠﺮ‬
m3
/s 8 ‫ﮐﻤﭙﺮﺳﻮر‬
Lathe machine
Boiler
comperessor
sand blaster ‫ﺑﻼﺳﺖ‬ ‫ﺳﻨﺪ‬
‫ﻓﻨﯽ‬
21
‫ردﯾﻒ‬‫ﻣﺎﺷﯿﻦ‬ ‫ﺷﺮح‬‫ﺗﻌﺪاد‬
‫ﮐﺪ‬ ‫و‬ ‫ﺷﺮح‬
‫اﯾﺴﺘﮕﺎه‬
‫ﻻﺳﺘﯿﮑﯽ‬ ‫ﺑﺎﻧﺪ‬ :‫ﻧﻮع‬RPM 1450 :‫ﻣﻮﺗﻮر‬ ‫اﻟﮑﺘﺮو‬ ‫ﻗﺪرت‬1/25:‫ﮔﯿﺮﺑﮑﺲ‬ ‫دور‬ ‫ﻧﺴﺒﺖ‬
M/min 1/25 :‫ﺳﺮﻋﺖ‬KW 11 :‫ﻣﻮﺗﻮر‬ ‫اﻟﮑﺘﺮو‬ ‫ﻗﺪرت‬
‫ﭼﮑﺸﯽ‬ :‫ﻧﻮع‬2kg : ‫ﭼﮑﺸﻬﺎ‬ ‫وزن‬1450 :‫ﻣﻮﺗﻮر‬ ‫دور‬‫اي‬ ‫ﺗﺴﻤﻪ‬ :‫ﻗﺪرت‬ ‫اﻧﺘﻘﺎل‬ ‫ﻧﻮع‬
80 ‫ﺗﻦ‬ :‫ﻇﺮﻓﯿﺖ‬‫ﻋﺪد‬ 6 :‫ﭼﮑﺸﻬﺎ‬ ‫ﺗﻌﺪاد‬22Kw :‫اﻟﮑﺘﺮوﻣﻮﺗﻮر‬ ‫ﻗﺪرت‬1/3 :‫ﭘﻮﻟﯽ‬ ‫دور‬ ‫ﻧﺴﺒﺖ‬
cm2
170*110 :‫ﺗﻮري‬ ‫اﺑﻌﺎد‬1450 :‫ﻣﻮﺗﻮر‬ ‫اﻟﮑﺘﺮو‬ ‫دور‬‫اي‬ ‫ﺗﺴﻤﻪ‬ :‫ﻗﺪرت‬ ‫اﻧﺘﻔﺎل‬ ‫ﻧﻮع‬- :‫ﮔﯿﺮﺑﮑﺲ‬ ‫ﻇﺮﻓﯿﺖ‬
mm 5*5 :‫ﺳﺮﻧﺪ‬ ‫ﻣﺶ‬KW 7.5 :‫اﻟﮑﺘﺮوﻣﻮﺗﻮر‬ ‫ﻗﺪرت‬- :‫ﮔﯿﺮﺑﮑﺲ‬ ‫دور‬ ‫ﻧﺴﺒﺖ‬
‫ﻟﻐﺰان‬ ‫ﺻﺤﻔﻪ‬ :‫ﻓﯿﺪر‬ ‫ﻧﻮع‬KW 7.5 :‫اﻟﮑﺘﺮوﻣﻮﺗﻮر‬ ‫ﻗﺪرت‬50-1 :‫ﮔﯿﺮﺑﮑﺲ‬ ‫دور‬ ‫ﻧﺴﺒﺖ‬
‫ﺗﻦ‬ 4 :‫ﻓﯿﺪر‬ ‫ﻗﯿﻒ‬ ‫ﺣﺠﻢ‬1450 :‫ﻣﻮﺗﻮر‬ ‫اﻟﮑﺘﺮو‬ ‫دور‬2/3M3 :‫ﻓﯿﺪر‬ ‫ﺗﺨﻠﯿﻪ‬ ‫دﺑﯽ‬
‫ﻣﮑﻌﺐ‬ ‫ﻣﺘﺮ‬ 40:‫ﻣﺨﺰن‬ ‫ﺣﺠﻢ‬St37 ‫آﻫﻦ‬ :‫ورق‬ ‫ﺟﻨﺲ‬‫ﭘﻤﭙﺎژ‬ :‫اﺳﯿﺪ‬ ‫اﻧﺘﻘﺎل‬ ‫ﻧﻮع‬
‫ﺧﻮاﺑﯿﺪه‬ ‫اي‬ ‫اﺳﺘﻮاﻧﻪ‬ :‫ﻧﻮع‬mm6 :‫ورق‬ ‫ﺿﺨﺎﻣﺖ‬‫ﻣﺎﻧﺴﻤﺎن‬ :‫اﻧﺘﻘﺎل‬ ‫ﻟﻮﻟﻪ‬ ‫ﺟﻨﺲ‬
‫ﻣﺘﺮﻣﮑﻌﺐ‬ 100 :‫ﻣﺨﺰن‬ ‫ﺣﺠﻢ‬St37‫آﻫﻦ‬ :‫ورق‬ ‫ﺟﻨﺲ‬‫ﭘﻤﭙﺎژ‬ :‫اﻧﺘﻘﺎل‬ ‫ﻧﻮع‬
‫اﯾﺴﺘﺎده‬ ‫اي‬ ‫اﺳﺘﻮاﻧﻪ‬ :‫ﻧﻮع‬mm 10 :‫ورق‬ ‫ﺿﺨﺎﻣﺖ‬‫ﻣﺎﻧﺴﻤﺎن‬ :‫اﻧﺘﻘﺎل‬ ‫ﻟﻮﻟﻪ‬ ‫ﺟﻨﺲ‬
‫ﻗﻼﻓﯽ‬ ‫ﺷﻔﺖ‬ :‫ﻧﻮع‬m 13/2 :‫ﻫﺪ‬1450 :‫ﻣﻮﺗﻮر‬ ‫دور‬
‫ﻣﮑﻌﺐ‬ ‫ﻣﺘﺮ‬ 30 :‫دﺑﯽ‬4Kw:‫ﻣﻮﺗﻮر‬ ‫اﻟﮑﺘﺮو‬ ‫ﻗﺪرت‬‫اﯾﺮان‬ ‫ﭘﻤﭗ‬ :‫ﻣﺪل‬
7‫ﭘﻤﭗ‬ ‫اﻟﮑﺘﺮو‬1
‫اﺳﯿﺪ‬ ‫ﻣﺨﺎزن‬
02
5‫اﺳﯿﺪ‬ ‫ﻣﺨﺰن‬5
‫اﺳﯿﺪ‬ ‫ﻣﺨﺎزن‬
02
6‫اﺳﯿﺪ‬ ‫ﻣﺨﺰن‬1
‫اﺳﯿﺪ‬ ‫ﻣﺨﺎزن‬
02
‫ﺧﺎك‬ ‫اﻧﺒﺎر‬
01
3‫ﺳﺮﻧﺪ‬2
‫ﺧﺎك‬ ‫اﻧﺒﺎر‬
01
4‫ﻓﯿﺪر‬2
‫ﺧﺎك‬ ‫اﻧﺒﺎر‬
01
‫ﺧﺎك‬ ‫ﺗﻐﺬﯾﻪ‬ ‫واﺣﺪ‬ ‫ﺗﺠﻬﯿﺰات‬ ‫و‬ ‫آﻻت‬ ‫ﻣﺎﺷﯿﻦ‬ ‫اﻃﻼﻋﺎت‬ :13 ‫ﺷﻤﺎره‬ ‫ﺟﺪول‬
‫ﺗﻮﻟﯿﺪ‬ ‫ﺧﻂ‬ ‫اﯾﺴﺘﮕﺎﻫﻬﺎي‬ ‫آﻻت‬ ‫ﻣﺎﺷﯿﻦ‬ ‫ﺷﺮح‬
‫ﻓﻨﯽ‬ ‫ﻣﺸﺨﺼﻪ‬
1‫ﻧﻘﺎﻟﻪ‬ ‫ﻧﻮار‬6
‫ﺧﺎك‬ ‫اﻧﺒﺎر‬
01
2‫آﺳﯿﺎب‬1
‫ﺗﻐﺬﯾﻪ‬‫ﻣﻮاد‬ ‫ﻧﺎم‬‫واﺣد‬
22
‫ردﯾﻒ‬‫ﻣﺎﺷﯿﻦ‬ ‫ﺷﺮح‬‫ﺗﻌﺪاد‬
‫ﮐﺪ‬ ‫و‬ ‫ﺷﺮح‬
‫اﯾﺴﺘﮕﺎه‬
‫ﻣﮑﻌﺐ‬ ‫ﻣﺘﺮ‬ 40 :‫ﮐﻞ‬ ‫ﺣﺠﻢ‬3/82*3/76 :‫اﺑﻌﺎد‬St37 :‫ورق‬ ‫ﺟﻨﺲ‬kg 4500 : ‫ﺗﺎﻧﮏ‬ ‫وزن‬
‫ﻣﮑﻌﺐ‬ ‫ﻣﺘﺮ‬ 35 :‫ﻣﻔﯿﺪ‬ ‫ﺣﺠﻢ‬‫ﭘﻤﭗ‬ ‫اﻟﮑﺘﺮو‬ : ‫اﻧﺘﻘﺎل‬ ‫ﻧﻮع‬mm 10 :‫ورق‬ ‫ﺿﺨﺎﻣﺖ‬‫راﺑﺮﮐﺎري‬ :‫اﯾﺰوﻻﺳﯿﻮن‬
22Kw :‫ﻣﻮﺗﻮر‬ ‫ﻗﺪرت‬‫ﻋﻤﻮدﮐﺎر‬ :‫ﮔﯿﺮﺑﮑﺲ‬ ‫دور‬62 :‫ﻫﻤﺰن‬ ‫دور‬
1450 :‫ﻣﻮﺗﻮر‬ ‫دور‬‫ﻋﺪد‬ 3 :‫ﭘﺮواﻧﻪ‬ ‫ﺗﻌﺪاد‬‫اﺳﺘﯿﻞ‬ :‫ﭘﺮواﻧﻪ‬ ‫ﺟﻨﺲ‬
kw 15 :‫ﻣﻮﺗﻮر‬ ‫ﻗﺪرت‬‫ﻣﮑﻌﺐ‬ ‫ﻣﺘﺮ‬ 35 :‫دﺑﯽ‬‫ﺳﺎﻧﺘﺮﯾﻔﻮژ‬ :‫ﻧﻮع‬‫ﺑﺎز‬ :‫ﭘﺮواﻧﻪ‬ ‫ﻧﻮع‬
2900 :‫ﻣﻮﺗﻮر‬ ‫دور‬38m :‫ﻫﺪ‬Kfg 80 :‫ل‬ ‫ﻣﺪ‬
‫ﻣﮑﻌﺐ‬ ‫ﻣﺘﺮ‬ 40 :‫ﮐﻞ‬ ‫ﺣﺠﻢ‬3/82*3/76 :‫اﺑﻌﺎد‬St37 :‫ورق‬ ‫ﺟﻨﺲ‬kg 4500 : ‫ﺗﺎﻧﮏ‬ ‫وزن‬
‫ﻣﮑﻌﺐ‬ ‫ﻣﺘﺮ‬ 35 :‫ﻣﻔﯿﺪ‬ ‫ﺣﺠﻢ‬‫ﭘﻤﭗ‬ ‫اﻟﮑﺘﺮو‬ : ‫اﻧﺘﻘﺎل‬ ‫ﻧﻮع‬mm 10 :‫ورق‬ ‫ﺿﺨﺎﻣﺖ‬
‫ﻣﮑﻌﺐ‬ ‫04ﻣﺘﺮ‬ :‫ﮐﻞ‬ ‫ﺣﺠﻢ‬3/82*3/76 :‫اﺑﻌﺎد‬St37 :‫ورق‬ ‫ﺟﻨﺲ‬
‫ﻣﮑﻌﺐ‬ ‫53ﻣﺘﺮ‬ : ‫ﻣﻔﯿﺪ‬ ‫ﺣﺠﻢ‬‫اﻟﮑﺘﺮوﭘﻤﭗ‬ :‫اﻧﺘﻘﺎل‬ ‫ﻧﻮع‬4500Kg :‫ﺗﺎﻧﮏ‬ ‫وزن‬
kw 7/5 :‫ﻣﻮﺗﻮر‬ ‫ﻗﺪرت‬‫ﮐﺎر‬ ‫ﻋﻤﻮد‬ :‫ﮔﯿﺮﺑﮑﺲ‬ ‫ﻧﻮع‬58 :‫ﻫﻤﺰن‬ ‫دور‬
1450 :‫ﻣﻮﺗﻮر‬ ‫دور‬‫ﻋﺪد‬ 3 :‫ﭘﺮواﻧﻪ‬ ‫ﺗﻌﺪاد‬‫اﺳﺘﯿﻞ‬ :‫ﭘﺮواﻧﻪ‬ ‫ﺟﻨﺲ‬
2600 :‫ﻣﻮﺗﻮر‬ ‫دور‬‫ﻣﮑﻌﺐ‬ ‫ﻣﺘﺮ‬ 35 :‫دﺑﯽ‬Kfg 80 :‫ﻣﺪل‬‫اﺳﺘﯿﻞ‬ ‫ﻟﻮﻟﻪ‬ :‫ﭘﺮواﻧﻪ‬ ‫ﻧﻮع‬
15Kw :‫ﻣﻮﺗﻮر‬ ‫ﻗﺪرت‬38m :‫ر‬ ‫ﻓﺸﺎ‬‫ﺳﺎﻧﺘﺮﯾﻔﻮژ‬ :‫ﻧﻮع‬‫آﻟﻮﻣﯿﻨﯿﻮم‬ :‫ﭘﺮواﻧﻪ‬ ‫ﺟﻨﺲ‬
‫اي‬ ‫ﺗﺴﻤﻪ‬ : ‫ﻧﻮع‬1450 :‫ﻣﻮﺗﻮر‬ ‫دور‬1/25:‫ﮔﯿﺮﺑﮑﺲ‬ ‫دور‬ ‫ﻧﺴﺒﺖ‬
1/25 :‫ﺳﺮﻋﺖ‬11kw :‫ﻣﻮﺗﻮر‬ ‫ﻗﺪرت‬
1450 :‫ﻣﻮﺗﻮر‬ ‫دور‬10 :‫دﺑﯽ‬315-40-65 :‫ﻣﺪل‬‫اﺳﺘﯿﻞ‬ ‫ﻟﻮﻟﻪ‬ :‫ﭘﺮواﻧﻪ‬ ‫ﻧﻮع‬
22Kw:‫ﻣﻮﺗﻮر‬ ‫ﻗﺪرت‬16 :‫ﻫﺪ‬‫ﺳﺎﻧﺘﺮﯾﻔﻮژ‬ :‫ﻧﻮع‬‫آﻟﻮﻣﯿﻨﯿﻮم‬ :‫ﭘﺮواﻧﻪ‬ ‫ﺟﻨﺲ‬
Bar 150 :‫ﻓﺸﺎرﮐﺎري‬36:‫ﺗﻌﺪادﺻﻔﺎت‬80*80 :‫ﺻﻔﺤﺎت‬ ‫اﻧﺪازه‬:‫اﺳﻤﯽ‬ ‫ﻇﺮﻓﯿﺖ‬
‫ﻫﯿﺪروﻟﯿﮏ‬ :‫ﻓﯿﻠﺘﺮ‬ ‫ﻧﻮع‬1450 :‫ﻣﻮﺗﻮر‬ ‫دور‬11Kw :‫ﻣﻮﺗﻮر‬ ‫ﻗﺪرت‬:‫ﺳﯿﮑﻞ‬ ‫ن‬ ‫زﻣﺎ‬
‫ﻣﮑﻌﺐ‬ ‫04ﻣﺘﺮ‬ :‫ﮐﻞ‬ ‫ﺣﺠﻢ‬3/82*3/76 :‫اﺑﻌﺎد‬St37 :‫ورق‬ ‫ﺟﻨﺲ‬
‫ﻣﮑﻌﺐ‬ ‫53ﻣﺘﺮ‬ : ‫ﻣﻔﯿﺪ‬ ‫ﺣﺠﻢ‬‫اﻟﮑﺘﺮوﭘﻤﭗ‬ :‫اﻧﺘﻘﺎل‬ ‫ﻧﻮع‬4500kg :‫ﺗﺎﻧﮏ‬ ‫وزن‬
‫ﮐﻞ:04ﻣﺘﺮﻣﮑﻌﺐ‬ ‫ﺣﺠﻢ‬3/82*3/76 :‫اﺑﻌﺎد‬St37 :‫ورق‬ ‫ﺟﻨﺲ‬
‫53ﻣﺘﺮﻣﮑﻌﺐ‬ :‫ﻣﻔﯿﺪ‬ ‫ﺣﺠﻢ‬‫اﻟﮑﺘﺮوﭘﻤﭗ‬ :‫اﻧﺘﻘﺎل‬ ‫ﻧﻮع‬4500kg :‫ﺗﺎﻧﮏ‬ ‫وزن‬
1450RPM :‫ﻣﻮﺗﻮر‬ ‫دور‬10 :‫دﺑﯽ‬315-40-65 :‫ﻣﺪل‬‫اﺳﺘﯿﻞ‬ :‫ﭘﺮواﻧﻪ‬ ‫ﺟﻨﺲ‬
22Kw:‫ﻣﻮﺗﻮر‬ ‫ﻗﺪرت‬16:‫ﻫﺪ‬‫ﺳﺎﻧﺘﺮﯾﻔﻮژ‬ :‫ﻧﻮع‬‫ﺑﺎز‬ :‫ﭘﺮواﻧﻪ‬ ‫ﻧﻮع‬
‫ﻫﯿﺪروﻟﯿﮏ‬ :‫ﻓﯿﻠﺘﺮ‬ ‫ﻧﻮع‬38 :‫ﺗﻌﺪادﺻﻔﺎت‬1450 :‫دورﻣﻮﺗﻮر‬:‫اﺳﻤﯽ‬ ‫ﻇﺮﻓﯿﺖ‬
Bar 150 :‫ﻓﺸﺎرﮐﺎري‬80*80 :‫ت‬ ‫ﺻﻔﺤﺎ‬ ‫اﻧﺪازه‬11Kw :‫ﻣﻮﺗﻮر‬ ‫ﻗﺪرت‬:‫ﺳﯿﮑﻞ‬ ‫ن‬ ‫زﻣﺎ‬
22Kw :‫ﻣﻮﺗﻮر‬ ‫ﻗﺪرت‬‫ﻣﺴﺘﻘﯿﻢ‬ ‫ﻓﺖ‬ ‫ﺷﺎ‬ :‫ﮔﯿﺮﺑﮑﺲ‬ ‫ﻧﻮع‬RPM 62 :‫دورﻫﻤﺰن‬
1450 :‫ﻣﻮﺗﻮر‬ ‫دور‬‫ﻋﺪد‬ 3 :‫ﭘﺮواﻧﻪ‬ ‫ﺗﻌﺪاد‬‫اﺳﺘﯿﻞ‬ :‫ﭘﺮواﻧﻪ‬ ‫ﺟﻨﺲ‬
‫اي‬ ‫ﺗﺴﻤﻪ‬ :‫ﻧﻮع‬1450:‫ﻣﻮﺗﻮر‬ ‫دور‬1/25:‫ﮔﯿﺮﺑﮑﺲ‬ ‫دور‬ ‫ﻧﺴﺒﺖ‬
30m/min :‫ﺳﺮﻋﺖ‬11Kw :‫ﻣﻮﺗﻮر‬ ‫ﻗﺪرت‬
‫ﺗﻮﻟﯿﺪ‬ ‫ﺧﻂ‬ ‫اﯾﺴﺘﮕﺎﻫﻬﺎي‬ ‫آﻻت‬ ‫ﻣﺎﺷﯿﻦ‬ ‫ﺷﺮح‬
‫ﻓﻨﯽ‬ ‫ﻣﺸﺨﺼﻪ‬
5‫آﻫﮏ‬ ‫ﺗﺎﻧﮏ‬2
‫ﺳﺎزي‬ ‫ﺷﯿﺮآﻫﮏ‬
05
4‫ﻟﯿﭻ‬ ‫ﺗﺎﻧﮏ‬7
‫ﻟﯿﭻ‬
04
7‫آﻫﮏ‬ ‫ﭘﻤﭗ‬ ‫اﻟﮑﺘﺮو‬1
‫ﺳﺎزي‬ ‫ﺷﯿﺮآﻫﮏ‬
05
6‫آﻫﮏ‬ ‫ﻣﯿﮑﺴﺮ‬2
‫ﺳﺎزي‬ ‫ﺷﯿﺮآﻫﮏ‬
05
9‫ﭘﻤﭗ‬ ‫اﻟﮑﺘﺮو‬6
‫ﻟﯿﭻ‬ ‫ﻓﯿﻠﺘﺮاﺳﯿﻮن‬
06
8‫آﻫﮏ‬ ‫ﻧﻘﺎﻟﻪ‬ ‫ﻧﻮار‬1
‫ﺳﺎزي‬ ‫ﺷﯿﺮآﻫﮏ‬
05
11‫رﯾﺰ‬ ‫ﺳﺮ‬ ‫ﺗﺎﻧﮏ‬2
‫ﻟﯿﭻ‬ ‫ﻓﯿﻠﺘﺮاﺳﯿﻮن‬
06
10‫ﭘﺮس‬ ‫ﻓﯿﻠﺘﺮ‬8
‫ﻟﯿﭻ‬ ‫ﻓﯿﻠﺘﺮاﺳﯿﻮن‬
06
13‫ﭘﻤﭗ‬ ‫اﻟﮑﺘﺮو‬2
‫ﺷﻮﯾﯽ‬ ‫ﮐﯿﮏ‬
07
12‫ﺗﺎﻧﮏ‬2
‫ﺷﻮﯾﯽ‬ ‫ﮐﯿﮏ‬
07
‫ﻣﯿﮑﺴﺮ‬2
‫ﺷﻮﯾﯽ‬ ‫ﮐﯿﮏ‬
07
14‫ﭘﺮس‬ ‫ﻓﯿﻠﺘﺮ‬3
‫ﺷﻮﯾﯽ‬ ‫ﮐﯿﮏ‬
07
2‫ﺳﺎزي‬ ‫ﭘﺎﻟﭗ‬ ‫ﻣﯿﮑﺴﺮ‬2
‫ﺳﺎزي‬ ‫ﭘﺎﻟﭗ‬
03
1‫ﺳﺎزي‬ ‫ﭘﺎﻟﭗ‬ ‫ﺗﺎﻧﮏ‬2
‫ﺳﺎزي‬ ‫ﭘﺎﻟﭗ‬
03
‫ﻟﯿﭻ‬ ‫واﺣﺪ‬ ‫ﺗﺠﻬﯿﺰات‬ ‫و‬ ‫آﻻت‬ ‫ﻣﺎﺷﯿﻦ‬ ‫اﻃﻼﻋﺎت‬ :14 ‫ﺷﻤﺎره‬ ‫ﺟﺪول‬
3‫ﭘﺎﻟﭙﺴﺎزي‬ ‫ﭘﻤﭗ‬ ‫اﻟﮑﺘﺮو‬4
‫ﺳﺎزي‬ ‫ﭘﺎﻟﭗ‬
03
16‫ﻧﻘﺎﻟﻪ‬ ‫ﻧﻮار‬4
‫ﺷﻮﯾﯽ‬ ‫ﮐﯿﮏ‬
07
15
‫ﻟﯿﭻ‬ ‫ﻧﺎم‬‫واﺣد‬
23
‫ردﯾﻒ‬‫ﻣﺎﺷﯿﻦ‬ ‫ﺷﺮح‬‫ﺗﻌﺪاد‬
‫ﮐﺪ‬ ‫و‬ ‫ﺷﺮح‬
‫اﯾﺴﺘﮕﺎه‬
‫ﻣﮑﻌﺐ‬ ‫ﻣﺘﺮ‬ 40 :‫ﮐﻞ‬ ‫ﺣﺠﻢ‬3/82*3/76 :‫اﺑﻌﺎد‬mm 6 ‫آﻫﻦ‬ :‫ورق‬ ‫ﺟﻨﺲ‬
‫ﻣﮑﻌﺐ‬ ‫ﻣﺘﺮ‬ 35:‫ﻣﻔﯿﺪ‬ ‫ﺣﺠﻢ‬‫ﭘﻤﭗ‬ ‫اﻟﮑﺘﺮو‬ :‫ل‬ ‫اﻧﺘﻘﺎ‬ ‫ﻧﻮع‬kg 4500 :‫ﺗﺎﻧﮏ‬ ‫وزن‬
Kw 7/5 :‫ﻣﻮﺗﻮر‬ ‫ﻗﺪرت‬‫اي‬ ‫دﻧﺪه‬ ‫ﭼﺮخ‬ :‫ﺑﮑﺲ‬ ‫ﮔﯿﺮ‬ ‫ﻧﻮع‬RPM 58 : ‫دورﻫﻤﺰن‬
1450 :‫ﻣﻮﺗﻮر‬ ‫دور‬3 :‫ﻧﻪ‬ ‫ﭘﺮوا‬ ‫ﺗﻌﺪاد‬‫اﺳﯿﻞ‬ :‫ﻧﻪ‬ ‫ﭘﺮوا‬ ‫ﺟﻨﺲ‬
2900:‫ﻣﻮﺗﻮر‬ ‫دور‬‫ﻣﮑﻌﺐ‬ ‫ﻣﺘﺮ‬ 35 :‫دﺑﯽ‬‫ﺳﺎﻧﺘﺮﯾﻔﻮژ‬ :‫ﻧﻮع‬‫ﺑﺎز‬ :‫ﭘﺮواﻧﻪ‬ ‫ﻧﻮع‬
15kw :‫ﻣﻮﺗﻮر‬ ‫ﻗﺪرت‬m 38 :‫ﻫﺪ‬Kfg 80 :‫ﻣﺪل‬‫آﻟﻮﻣﯿﻨﯿﻮم‬ :‫ﭘﺮواﻧﻪ‬ ‫ﺟﻨﺲ‬
‫ﻫﯿﺪروﻟﯿﮏ‬ :‫ﻓﯿﻠﺘﺮ‬ ‫ﻧﻮع‬36 :‫ﺻﻔﺤﺎت‬ ‫ﺗﻌﺪاد‬80*80 :‫ﺻﻔﺤﺎت‬ ‫اﻧﺪازه‬:‫اﺳﻤﯽ‬ ‫ﻇﺮﻓﯿﺖ‬
150Bar :‫ﮐﺎري‬ ‫ﻓﺸﺎر‬1450 :‫ﻣﻮﺗﻮر‬ ‫دور‬11Kw :‫ﻣﻮﺗﻮر‬ ‫ﻗﺪرت‬:‫ﺳﯿﮑﻞ‬ ‫زﻣﺎن‬
2900:‫ﻣﻮﺗﻮر‬ ‫دور‬3/82*3/76 :‫اﺑﻌﺎد‬kg 4500 :‫ﺗﺎﻧﮏ‬ ‫وزن‬
‫ﻣﮑﻌﺐ‬ ‫ﻣﺘﺮ‬ 35 :‫ﻣﻔﯿﺪ‬ ‫ﺣﺠﻢ‬‫ﭘﻤﭗ‬ ‫اﻟﮑﺘﺮو‬ :‫اﻧﺘﻘﺎل‬ ‫ﻧﻮع‬‫ﻣﯿﻞ‬ 10 ‫آﻫﻦ‬ :‫ورق‬ ‫ﺟﻨﺲ‬
1450 :‫ﻣﻮﺗﻮر‬ ‫دور‬‫ﻣﮑﻌﺐ‬ ‫ﻣﺘﺮ‬ 35 :‫دﺑﯽ‬‫اي‬ ‫دﻧﺪه‬ :‫ﻧﻮع‬
11kw :‫ﻣﻮﺗﻮر‬ ‫ﻗﺪرت‬m 38 :‫ﻫﺪ‬‫ﻫﯿﺪروﻟﯿﮏ‬ :‫ﻣﺪل‬
‫ﻣﮑﻌﺐ‬ ‫ﻣﺘﺮ‬ 40:‫ﮐﻞ‬ ‫ﺣﺠﻢ‬3/82*3/76 :‫اﺑﻌﺎد‬‫ﻣﯿﻞ‬ 10 ‫آﻫﻦ‬ :‫ورق‬ ‫ﺟﻨﺲ‬
‫ﻣﮑﻌﺐ‬ ‫ﻣﺘﺮ‬ 35 :‫ﻣﻔﯿﺪ‬ ‫ﺣﺠﻢ‬‫ﭘﻤﭗ‬ ‫اﻟﮑﺘﺮو‬ :‫اﻧﺘﻘﺎل‬ ‫ﻧﻮع‬kg 4500 :‫ﺗﺎﻧﮏ‬ ‫وزن‬
22kw :‫ﻣﻮﺗﻮر‬ ‫ﻗﺪرت‬‫اي‬ ‫دﻧﺪه‬ ‫ﭼﺮخ‬ :‫ﮔﯿﺮﺑﮑﺲ‬ ‫ﻧﻮع‬62 : ‫دورﻫﻤﺰن‬
1450 :‫ﻣﻮﺗﻮر‬ ‫دور‬3 :‫ﻧﻪ‬ ‫ﭘﺮوا‬ ‫ﺗﻌﺪاد‬‫اﺳﯿﻞ‬ :‫ﻧﻪ‬ ‫ﭘﺮوا‬ ‫ﺟﻨﺲ‬
2900 :‫ﻣﻮﺗﻮر‬ ‫دور‬‫ﻣﮑﻌﺐ‬ ‫ﻣﺘﺮ‬ 35 :‫دﺑﯽ‬‫ﺳﺎﻧﺘﺮﯾﻔﻮژ‬ :‫ﻧﻮع‬‫ﺑﺎز‬ :‫ﭘﺮواﻧﻪ‬ ‫ﻧﻮع‬
15Kw :‫ﻣﻮﺗﻮر‬ ‫ﻗﺪرت‬m 38 :‫ﻫﺪ‬Kfg 80 :‫ﻣﺪل‬‫آﻟﻮﻣﯿﻨﯿﻮم‬ :‫ﭘﺮواﻧﻪ‬ ‫ﺟﻨﺲ‬
‫دﺳﺘﯽ‬ :‫ﻓﯿﻠﺘﺮ‬ ‫ﻧﻮع‬34 :‫ﺻﻔﺤﺎت‬ ‫ﺗﻌﺪاد‬60*60 :‫ﺻﻔﺤﺎت‬ ‫اﺑﻌﺎد‬
Bar 100-80 :‫ﮐﺎري‬ ‫ﻓﺸﺎر‬:‫ﻣﻮﺗﻮر‬ ‫دور‬- :‫ﻣﻮﺗﻮر‬ ‫ﻗﺪرت‬
‫ﻣﮑﻌﺐ‬ ‫ﻣﺘﺮ‬ 40:‫ﮐﻞ‬ ‫ﺣﺠﻢ‬3/82*3/76 :‫اﺑﻌﺎد‬mm 10 ‫ورق:آﻫﻦ‬ ‫ﺟﻨﺲ‬
‫ﻣﮑﻌﺐ‬ ‫ﻣﺘﺮ‬ 35:‫ﻣﻔﯿﺪ‬ ‫ﺣﺠﻢ‬‫ﭘﻤﭗ‬ ‫اﻟﮑﺘﺮو‬ :‫اﻧﺘﻘﺎل‬ ‫ﻧﻮع‬kg 4500 :‫ﺗﺎﻧﮏ‬ ‫وزن‬
15kw :‫ﻣﻮﺗﻮر‬ ‫ﻗﺪرت‬‫ﻣﮑﻌﺐ‬ ‫ﻣﺘﺮ‬ 35 :‫دﺑﯽ‬
2900 :‫ﻣﻮﺗﻮر‬ ‫دور‬m 38 :‫ﻫﺪ‬
‫ﻣﮑﻌﺐ‬ ‫ﻣﺘﺮ‬ 40:‫ﮐﻞ‬ ‫ﺣﺠﻢ‬3/82*3/76 :‫اﺑﻌﺎد‬
‫ﻣﮑﻌﺐ‬ ‫ﻣﺘﺮ‬ 35:‫ﻣﻔﯿﺪ‬ ‫ﺣﺠﻢ‬‫ﭘﻤﭗ‬ ‫اﻟﮑﺘﺮو‬ :‫اﻧﺘﻘﺎل‬ ‫ﻧﻮع‬
‫ﻣﮑﻌﺐ‬ ‫ﻣﺘﺮ‬ 100 :‫ﮐﻞ‬ ‫ﺣﺠﻢ‬5/40*5/20*16/60:‫اﺑﻌﺎد‬
‫ﻣﮑﻌﺐ‬ ‫ﻣﺘﺮ‬ 95 ‫ﻣﻔﯿﺪ‬ ‫ﺣﺠﻢ‬‫ﺗﻦ‬ 8 :‫وزن‬
11Kw :‫ﻣﻮﺗﻮر‬ ‫ﻗﺪرت‬‫ﻣﮑﻌﺐ‬ ‫ﻣﺘﺮ‬ 35 :‫دﺑﯽ‬‫ﺳﺎﻧﺘﺮﯾﻔﻮژ‬ :‫ﻧﻮع‬‫ﺑﺎز‬ :‫ﭘﺮواﻧﻪ‬ ‫ﻧﻮع‬
2900 :‫ﻣﻮﺗﻮر‬ ‫دور‬m 38 :‫ﻫﺪ‬KFG 80 :‫ﻣﺪل‬‫آﻟﻮﻣﯿﻨﯿﻮم‬ :‫ﭘﺮواﻧﻪ‬ ‫ﺟﻨﺲ‬
‫ﺗﻮﻟﯿﺪ‬ ‫ﺧﻂ‬ ‫اﯾﺴﺘﮕﺎﻫﻬﺎي‬ ‫آﻻت‬ ‫ﻣﺎﺷﯿﻦ‬ ‫ﺷﺮح‬
‫ﻓﻨﯽ‬ ‫ﻣﺸﺨﺼﻪ‬
1‫ﻟﺖ‬ ‫ﮐﺒﺎ‬ ‫ﻧﮏ‬ ‫ﺗﺎ‬3
‫ﮐﺒﺎﻟﺖ‬ ‫ﺗﺼﻔﯿﻪ‬
08
3‫ﮐﺒﺎﻟﺖ‬ ‫ﭘﻤﭗ‬ ‫اﻟﮑﺘﺮو‬1
‫ﮐﺒﺎﻟﺖ‬ ‫ﺗﺼﻔﯿﻪ‬
08
2‫ﮐﺒﺎﻟﺖ‬ ‫ﻣﯿﮑﺴﺮ‬3
‫ﮐﺒﺎﻟﺖ‬ ‫ﺗﺼﻔﯿﻪ‬
08
5‫ﻟﺖ‬ ‫ﮐﺒﺎ‬ ‫ﻧﮏ‬ ‫ﺗﺎ‬1
‫ﮐﺒﺎﻟﺖ‬ ‫ﻓﯿﻠﺘﺮاﺳﯿﻮن‬
09
4‫ﮐﺒﺎﻟﺖ‬ ‫ﭘﺮس‬ ‫ﻓﯿﻠﺘﺮ‬3
‫ﮐﺒﺎﻟﺖ‬ ‫ﻓﯿﻠﺘﺮاﺳﯿﻮن‬
09
7‫ﻧﯿﮑﻞ‬ ‫ﺗﺎﻧﮏ‬3
Ni - Cd ‫ﺗﺼﻔﯿﻪ‬
10
6
‫ﻓﯿﻠﺘﺮ‬ ‫ﭘﻤﭗ‬ ‫اﻟﮑﺘﺮو‬
‫ﮐﺒﺎﻟﺖ‬
1
‫ﮐﺒﺎﻟﺖ‬ ‫ﻓﯿﻠﺘﺮاﺳﯿﻮن‬
09
9‫ﻧﯿﮑﻞ‬ ‫ﭘﻤﭗ‬ ‫اﻟﮑﺘﺮو‬2
Ni - Cd ‫ﺗﺼﻔﯿﻪ‬
10
8‫ﻧﯿﮑﻞ‬ ‫ﻣﯿﮑﺴﺮ‬3
Ni - Cd ‫ﺗﺼﻔﯿﻪ‬
10
11‫ﺗﺎﻧﮏ‬ ‫ﭼﮏ‬2
Ni - Cd ‫ﻓﯿﻠﺘﺮﯾﺖ‬
11
10‫ﻧﯿﮑﻞ‬ ‫ﭘﺮس‬ ‫ﻓﯿﻠﺘﺮ‬3
Ni - Cd ‫ﻓﯿﻠﺘﺮﯾﺖ‬
11
13‫ﻣﯿﮑﺎپ‬ ‫ﺗﺎﻧﮑﻬﺎي‬4
Make Up ‫ذﺧﯿﺮه‬
12
12
‫ﭼﮏ‬ ‫ﭘﻤﭗ‬ ‫اﻟﮑﺘﺮو‬
‫ﺗﺎﻧﮏ‬
4
Make Up ‫ذﺧﯿﺮه‬
12
‫ﻣﺤﻠﻮﻟﺴﺎزي‬ ‫واﺣﺪ‬ ‫ﺗﺠﻬﯿﺰات‬ ‫و‬ ‫آﻻت‬ ‫ﻣﺎﺷﯿﻦ‬ ‫اﻃﻼﻋﺎت‬ :15 ‫ﺷﻤﺎره‬ ‫ﺟﺪول‬
15
‫ﻣﯿﮑﺎپ‬ ‫اﻟﮑﺘﺮوﭘﻤﭗ‬
‫ﺗﻨﯽ‬ 100
1
Make Up ‫ذﺧﯿﺮه‬
12
14
100 ‫ﻣﯿﮑﺎپ‬ ‫ﺗﺎﻧﮏ‬
‫ﺗﻨﯽ‬
1
Make Up ‫ذﺧﯿﺮه‬
12
‫ﻣﺤﻠﻮﻟﺴﺎزي‬ ‫ﻧﺎم‬‫واﺣد‬
24
‫ردﯾﻒ‬‫ﻣﺎﺷﯿﻦ‬ ‫ﺷﺮح‬‫ﺗﻌﺪاد‬
‫ﮐﺪ‬ ‫و‬ ‫ﺷﺮح‬
‫اﯾﺴﺘﮕﺎه‬
- :‫ﻓﻦ‬ ‫دﺑﯽ‬Kw 11:‫ﻣﻮﺗﻮر‬ ‫ﻗﺪرت‬- :‫دﻣﺸﯽ‬ ‫ﻓﺸﺎر‬‫ﻣﺘﺮ‬ 13 :‫ارﺗﻔﺎع‬
1450 :‫ﻣﻮﺗﻮر‬ ‫دور‬11/50*2/60*3/40 :‫ﺗﺎور‬ ‫ﮐﻮﻟﯿﻨﮓ‬ ‫اﺑﻌﺎد‬‫آﻫﻦ‬ :‫ﺑﺪﻧﻪ‬ ‫ﺟﻨﺲ‬Kw 9 : ‫ﻣﺼﺮﻓﯽ‬ ‫ﺗﻮان‬
‫ﻣﺘﺮ‬ 1*2/70 : ‫اﺑﻌﺎد‬‫ﻋﺪد‬ 28 :‫ﮐﺎﺗﺪ‬ ‫ﻇﺮﻓﯿﺖ‬ ‫ﺣﺪاﮐﺜﺮ‬‫ﺳﺮي‬ : ‫ﻫﻢ‬ ‫ﺑﻪ‬ ‫ﻧﺴﺒﺖ‬ ‫ﺳﻠﻬﺎ‬ ‫ﭼﯿﺪﻣﺎن‬ ‫ﻧﺤﻮه‬VDC 3.2 : ‫ﺳﻞ‬ ‫ﻫﺮ‬ ‫ﻣﺼﺮﻓﯽ‬ ‫وﻟﺘﺎژ‬
‫ﻣﮑﻌﺐ‬ ‫ﻣﺘﺮ‬ 3.8 :‫ﺣﺠﻢ‬Cm 3 : ‫ﮐﺎﺗﺪ‬ ‫و‬ ‫آﻧﺪ‬ ‫ﻓﺎﺻﻠﻪ‬‫ﻣﻮازي‬ : ‫ﺳﻞ‬ ‫داﺧﻞ‬ ‫ﮐﺎﺗﺪﻫﺎ‬ ‫ﭼﯿﺪﻣﺎن‬ ‫ﻧﺤﻮه‬430A :‫ﮐﺎﺗﺪ‬ ‫ﻫﺮ‬ ‫ﻣﺼﺮﻓﯽ‬ ‫آﻣﭙﺮ‬
‫دﯾﺠﯿﺘﺎل‬ :‫ﻧﻮع‬mm 16*3 :‫اﺑﻌﺎد‬
‫ﺗﻦ‬ 60 :‫ﻇﺮﻓﯿﺖ‬‫اﻟﮑﺘﺮوﻧﯿﮏ‬ ‫ﺳﺎزﻧﺪه:ﺗﻮزﯾﻦ‬ ‫ﮐﻤﭙﺎﻧﯽ‬
‫ﺗﻨﯽ‬ 1 :‫ﻇﺮﻓﯿﺖ‬1450/900 :‫ﻣﻮﺗﻮر‬ ‫دور‬‫ﺳﺮﻋﺘﻪ‬ ‫دو‬ : ‫ﻣﻮﺗﻮر‬ ‫ﻧﻮع‬
Kw 2/2 :‫ﻣﻮﺗﻮر‬ ‫ﻗﺪرت‬
‫ﺗﻨﯽ‬ 2 :‫ﻇﺮﻓﯿﺖ‬1450 :‫ﻣﻮﺗﻮر‬ ‫دور‬‫ﺳﺮﻋﺘﻪ‬ ‫دو‬ : ‫ﻣﻮﺗﻮر‬ ‫ﻧﻮع‬
3Kw :‫ﻣﻮﺗﻮر‬ ‫ﻗﺪرت‬
200 : ‫ﻣﺪل‬Kw 30:‫ﻣﻮﺗﻮر‬ ‫ﻗﺪرت‬‫ﻣﮑﻌﺐ‬ ‫ﻣﺘﺮ‬ 80 :‫دﺑﯽ‬‫ﺑﺴﺘﻪ‬ :‫ﭘﺮواﻧﻪ‬ ‫ﻧﻮع‬
2900 :‫ﻣﻮﺗﻮر‬ ‫دور‬Kw 19 : ‫ﻣﺼﺮﻓﯽ‬ ‫ﺗﻮان‬m 40 :‫ﻫﺪ‬‫اﺳﺘﯿﻞ‬ :‫ﭘﺮواﻧﻪ‬ ‫ﺟﻨﺲ‬
Kfg : ‫ﻣﺪل‬15Kw :‫ﻣﻮﺗﻮر‬ ‫ﻗﺪرت‬35 :‫دﺑﯽ‬‫ﺑﺎز‬ :‫واﻧﻪ‬ ‫ﭘﺮ‬ ‫ﻧﻮع‬
2900 :‫ﻣﻮﺗﻮر‬ ‫دور‬Kw 10 : ‫ﻣﺼﺮﻓﯽ‬ ‫ﺗﻮان‬38 :‫ﻫﺪ‬‫ﻻﯾﻨﺮي‬ :‫ﭘﺮواﻧﻪ‬ ‫ﺟﻨﺲ‬
‫ﻣﺘﺮ‬ 18.7 :‫ﻃﻮل‬‫ﻣﺘﺮ‬ 9 :‫ﻋﺮض‬‫ﻣﮑﻌﺐ‬ ‫ﻣﺘﺮ‬ 140 :‫ﻣﻔﯿﺪ‬ ‫ﺣﺠﻢ‬
‫ﻣﺘﺮ‬ 1 :‫ﻋﻤﻖ‬‫ﻣﮑﻌﺐ‬ ‫ﻣﺘﺮ‬ 180 :‫ﮐﻞ‬ ‫ﺣﺠﻢ‬
9.03 :‫ﻃﻮل‬‫ﻣﺘﺮ‬ 5/30 :‫ﻋﺮض‬‫ﻣﺘﺮﻣﮑﻌﺐ‬ 80 :‫ﻣﻔﯿﺪ‬ ‫ﺣﺠﻢ‬
‫ﻣﺘﺮ‬ 2 :‫ﻋﻤﻖ‬‫ﻣﮑﻌﺐ‬ ‫ﻣﺘﺮ‬ 88 :‫ﮐﻞ‬ ‫ﺣﺠﻢ‬
‫ﻣﺘﺮ‬ 9.80 :‫ﻃﻮل‬‫ﻣﺘﺮ‬ 6.30 :‫ﻋﺮض‬‫ﻣﮑﻌﺐ‬ ‫ﻣﺘﺮ‬ 140 :‫ﻣﻔﯿﺪ‬ ‫ﺣﺠﻢ‬
‫ﻣﺘﺮ‬ 3 :‫ﻋﻤﻖ‬‫ﻣﮑﻌﺐ‬ ‫ﻣﺘﺮ‬ 160:‫ﮐﻞ‬ ‫ﺣﺠﻢ‬
‫ردﯾﻒ‬‫ﻣﺎﺷﯿﻦ‬ ‫ﺷﺮح‬‫ﺗﻌﺪاد‬
‫ﮐﺪ‬ ‫و‬ ‫ﺷﺮح‬
‫اﯾﺴﺘﮕﺎه‬
‫ﺗﻦ‬ 10 : ‫ﮔﯿﺮي‬ ‫ﺑﺎر‬ ‫ﻇﺮﻓﯿﺖ‬‫روز‬ ‫در‬ ‫ﺗﻦ‬ 40 : ‫اﺳﻤﯽ‬ ‫ﻇﺮﻓﯿﺖ‬
‫اﯾﺮان‬ :‫ﺳﺎﺧﺖ‬
‫ﻗﺎﻟﺒﯽ‬ :‫ﻧﻮع‬RPM 1450 :‫ﻣﻮﺗﻮر‬ ‫دور‬
‫دﻗﯿﻘﻪ‬ ‫در‬ ‫دور‬ 1 :‫ﺳﺮﻋﺖ‬Kw 2/2 :‫ﻣﻮﺗﻮر‬ ‫ﻗﺪرت‬
7/5 :‫ﻣﻮﺗﻮر‬ ‫ﻗﺪرت‬‫زﻧﺠﯿﺮ‬ ‫ﭼﺮخ‬ :‫اﻧﺘﻘﺎل‬ ‫ﻧﻮع‬
1450 :‫ﻣﻮﺗﻮر‬ ‫دور‬
1450:‫ﻣﻮﺗﻮر‬ ‫دور‬
Kw 2.2:‫ﻣﻮﺗﻮر‬ ‫ﻗﺪرت‬
2900 :‫ﻣﻮﺗﻮر‬ ‫دور‬
v 220 :‫ﻓﺎز‬ ‫ﺗﮏ‬
‫اي‬ ‫ﺗﺴﻤﻪ‬ :‫ﻧﻮع‬RPM 1450 :‫ﻣﻮﺗﻮر‬ ‫دور‬
‫دﻗﯿﻘﻪ‬ ‫در‬ ‫دور‬ 25 :‫ﺳﺮﻋﺖ‬7/5 :‫ﻣﻮﺗﻮر‬ ‫اﻟﮑﺘﺮو‬ ‫ﻗﺪرت‬
- :‫ﺳﺮﻧﺪ‬ ‫ﺗﻮري‬ ‫اﺑﻌﺎد‬7/5 :‫ﻣﻮﺗﻮر‬ ‫اﻟﮑﺘﺮو‬ ‫ﻗﺪرت‬‫اي‬ ‫ﺗﺴﻤﻪ‬ :‫ﻗﺪرت‬ ‫اﻧﺘﻘﺎل‬ ‫ﻧﻮع‬
1*1 :‫ﺳﺮﻧﺪ‬ ‫ﻣﺶ‬RPM 1450 :‫ﻣﻮﺗﻮر‬ ‫دور‬- :‫ﺳﺮﻧﺪ‬ ‫ﻇﺮﻓﯿﺖ‬
‫ﺳﻞ‬126
‫ﺗﻮﻟﯿﺪ‬ ‫ﺧﻂ‬ ‫اﯾﺴﺘﮕﺎﻫﻬﺎي‬ ‫آﻻت‬ ‫ﻣﺎﺷﯿﻦ‬ ‫ﺷﺮح‬
‫ﻓﻨﯽ‬ ‫ﻣﺸﺨﺼﻪ‬
1‫ﺗﺎور‬ ‫ﮐﻮﻟﯿﻨﮓ‬6
‫اﻟﮑﺘﺮوﻟﯿﺰ‬
13
6‫ﭘﻤﭗ‬ ‫اﻟﮑﺘﺮو‬3
‫ﺳﯿﺮﮐﻮﻻﺳﯿﻮن‬
14
‫اﻟﮑﺘﺮوﻟﯿﺰ‬
13
3‫ﺑﺎﺳﮑﻮل‬1
‫اﻟﮑﺘﺮوﻟﯿﺰ‬
13
2
8‫اﻟﮑﺘﺮوﻟﯿﺰ‬ ‫ﭘﺴﺎب‬ ‫اﺳﺘﺨﺮ‬2
‫ﺳﯿﺮﮐﻮﻻﺳﯿﻮن‬
14
7‫ﭘﻤﭗ‬ ‫اﻟﮑﺘﺮو‬4
‫ﺳﯿﺮﮐﻮﻻﺳﯿﻮن‬
14
5‫ﺳﻘﻔﯽ‬ ‫ﺟﺮﺛﻘﯿﻞ‬
‫ﺳﯿﺮﮐﻮﻻﺳﯿﻮن‬
14
4‫ﺳﻘﻔﯽ‬ ‫ﺟﺮﺛﻘﯿﻞ‬
‫ﺳﯿﺮﮐﻮﻻﺳﯿﻮن‬
14
‫اﻟﮑﺘﺮوﻟﯿﺰ‬ ‫واﺣﺪ‬ ‫ﺗﺠﻬﯿﺰات‬ ‫و‬ ‫آﻻت‬ ‫ﻣﺎﺷﯿﻦ‬ ‫اﻃﻼﻋﺎت‬ :16 ‫ﺷﻤﺎره‬ ‫ﺟﺪول‬
‫ﻣﺮﮐﺰي‬ ‫ﭘﺴﺎب‬ ‫اﺳﺘﺨﺮ‬1
‫ﺳﯿﺮﮐﻮﻻﺳﯿﻮن‬
14
‫اﺳﭙﻨﺖ‬ ‫اﺳﺘﺨﺮ‬1
‫ﺳﯿﺮﮐﻮﻻﺳﯿﻮن‬
14
1‫دوار‬ ‫ﮐﻮره‬1
‫ﮐﻮره‬
15
‫ﺗﻮﻟﯿﺪ‬ ‫ﺧﻂ‬ ‫اﯾﺴﺘﮕﺎﻫﻬﺎي‬ ‫آﻻت‬ ‫ﻣﺎﺷﯿﻦ‬ ‫ﺷﺮح‬
‫ﻓﻨﯽ‬ ‫ﻣﺸﺨﺼﻪ‬
3‫ﮐﻮره‬ ‫ﮔﯿﺮﺑﮑﺲ‬ ‫اﻟﮑﺘﺮو‬1
‫ﮐﻮره‬
15
2‫ﺷﻤﺶ‬ ‫ﻧﻘﺎﻟﻪ‬ ‫ﻧﻮار‬1
‫ﮐﻮره‬
15
5‫وﻧﺘﻼﺗﻮر‬ ‫ﻓﻦ‬1
‫ﮐﻮره‬
15
4‫ﻧﻮار‬ ‫ﮔﯿﺮﺑﮑﺲ‬ ‫اﻟﮑﺘﺮو‬2
‫ﮐﻮره‬
15
‫ﮔﯿﺮي‬ ‫ﺷﻤﺶ‬ ‫و‬ ‫ذوب‬ ‫واﺣﺪ‬ ‫ﺗﺠﻬﯿﺰات‬ ‫و‬ ‫آﻻت‬ ‫ﻣﺎﺷﯿﻦ‬ ‫اﻃﻼﻋﺎت‬ :17 ‫ﺷﻤﺎره‬ ‫ﺟﺪول‬
7‫ﺑﺎره‬ ‫ﺳﺮ‬ ‫ﺳﺮﻧﺪ‬1
‫ﮐﻮره‬
15
6‫ﺑﺎره‬ ‫ﺳﺮ‬ ‫ﻧﻘﺎﻟﻪ‬ ‫ﻧﻮار‬1
‫ﮐﻮره‬
15
‫اﻟﮑﺘﺮوﻟﯿﺰ‬ ‫ﻧﺎم‬‫واﺣد‬
‫ذوب‬‫و‬‫ﺷﻤﺶ‬‫ﮔﯿﺮي‬ ‫ﻧﺎم‬‫واﺣد‬
25
‫ردﯾﻒ‬
Row
‫ﺗﺠﻬﯿﺰات‬ ‫ﺷﺮح‬
Eguipment
‫ﺗﻌﺪاد‬
Qty.
‫ﮐﺎرﺑﺮي‬
Use
‫ﮔﺎزوﺋﯿﻞ‬ : ‫ﺳﻮﺧﺖ‬ ‫ﻧﻮع‬‫ﺗﻦ‬ 5 : ‫ﺑﻮﯾﻠﺮ‬ ‫ﻇﺮﻓﯿﺖ‬m 3
40 : ‫آب‬ ‫روزاﻧﻪ‬ ‫ﻣﺼﺮف‬‫ﮔﺮﻣﯿﺮان‬ : ‫ﻣﺸﻌﻞ‬
10m2
: ‫ﮔﺮم‬ ‫ﭘﯿﺶ‬ ‫ﺗﺎﻧﮏ‬ ‫ﺣﺠﻢ‬bar 6 : ‫ﺧﺮوﺟﯽ‬ ‫ﺑﺨﺎر‬ ‫ﻓﺸﺎر‬‫اﮐﺘﯿﻮ‬ ‫ﺳﻮﭘﺮ‬ ‫ﺷﺮﮐﺖ‬ : ‫ﺳﺎزﻧﺪه‬4000 : ‫ﻣﺸﻌﻞ‬ Kcal/hr
‫ﮔﺎزوﺋﯿﻞ‬ : ‫ﺳﻮﺧﺖ‬ ‫ﻧﻮع‬‫ﺗﻦ‬ 4.5 : ‫ﺑﻮﯾﻠﺮ‬ ‫ﻇﺮﻓﯿﺖ‬m 3
30 : ‫آب‬ ‫روزاﻧﻪ‬ ‫ﻣﺼﺮف‬‫ﮐﺎوه‬ : ‫ﻣﺸﻌﻞ‬
10m3
: ‫ﮔﺮم‬ ‫ﭘﯿﺶ‬ ‫ﺗﺎﻧﮏ‬ ‫ﺣﺠﻢ‬bar 6 : ‫ﺧﺮوﺟﯽ‬ ‫ﺑﺨﺎر‬ ‫ﻓﺸﺎر‬‫اﮐﺘﯿﻮ‬ ‫ﺳﻮﭘﺮ‬ ‫ﺷﺮﮐﺖ‬ : ‫ﺳﺎزﻧﺪه‬800 : ‫ﻣﺸﻌﻞ‬ hp/hr
Kw 37 : ‫ﻣﻮﺗﻮر‬ ‫ﻗﺪرت‬bar 7 : ‫ﺣﺪاﮐﺜﺮ‬ ‫ﻓﺸﺎر‬m3
5 : ‫ﮐﻤﭙﺮﺳﻮر‬ ‫ﻣﺨﺰن‬ ‫ﺣﺠﻢ‬
‫ﻣﺎرﭘﯿﭻ‬ ‫روﻏﻨﯽ‬ : ‫ﻧﻮع‬bar 5.5 - 3 :‫ﮐﺎري‬ ‫ﻓﺸﺎر‬ ‫رﻧﺞ‬
Kg 3445 : ‫ﺑﯿﻞ‬ ‫ﻇﺮﻓﯿﺖ‬KN 101 : ‫ﺧﺎك‬ ‫ﺑﺮش‬ ‫ﻧﯿﺮوي‬hp 128 : ‫ﻣﻮﺗﻮر‬ ‫ﻗﺪرت‬‫ﺑﻨﺰ‬ ‫ﻣﺮﺳﺪس‬ : ‫ﻣﻮﺗﻮر‬
6 : ‫ﺳﯿﻠﻨﺪر‬ ‫ﺗﻌﺪاد‬‫ﻫﭙﮑﻮ‬ ‫ﺷﺮﮐﺖ‬ : ‫ﺳﺎزﻧﺪه‬HL 115 B : ‫ﻣﺪل‬NM 363 : ‫ﮔﺸﺘﺎور‬ ‫ﺣﺪاﮐﺜﺮ‬
500mm ‫در‬ Kg 2800 : ‫ﻇﺮﻓﯿﺖ‬‫ﻣﺘﺮ‬ 4 : ‫ﺑﺎﻻﺑﺮي‬ ‫ارﺗﻔﺎع‬ ‫ﺣﺪاﮐﺜﺮ‬
‫ﮔﺎزوﺋﯿﻞ‬ : ‫ﺳﻮﺧﺖ‬ ‫ﻧﻮع‬‫ﻣﺤﻮره‬ 2 : ‫ﺟﻠﻮ‬ ‫ﻣﺤﻮر‬
500mm ‫در‬ Kg 2800 : ‫ﻇﺮﻓﯿﺖ‬‫36.3ﻣﺘﺮ‬ :‫ﺑﺎﻻﺑﺮي‬ ‫ارﺗﻔﺎع‬ ‫ﺣﺪاﮐﺜﺮ‬SD30H : ‫ﺗﯿﭗ‬
‫ﮔﺎزوﺋﯿﻞ‬ : ‫ﺳﻮﺧﺖ‬ ‫ﻧﻮع‬‫ﻣﺤﻮره‬ ‫ﺗﮏ‬ : ‫ﺟﻠﻮ‬ ‫ﻣﺤﻮر‬
‫ﮔﺎزوﺋﯿﻞ‬ : ‫ﺳﻮﺧﺖ‬ ‫ﻧﻮع‬911 ‫ﺑﻨﺰ‬ : ‫ﻣﺪل‬
‫ﺣﺪاﻗﻞ‬ ‫ﺑﻮم‬ ‫ﺑﺎ‬ ‫ﺗﻦ‬ 3 : ‫ﻇﺮﻓﯿﺖ‬‫ﻣﺘﺮ‬ 11 : ‫ﺑﻮم‬ ‫ﻃﻮل‬ ‫ﺣﺪاﮐﺜﺮ‬
‫ﮔﺎزوﺋﯿﻞ‬ : ‫ﺳﻮﺧﺖ‬ ‫ﻧﻮع‬Kg 2812 : ‫وزن‬‫ﭘﯿﺮﮐﻨﺰ‬ ‫ﺷﺮﮐﺖ‬ : ‫ﻣﻮﺗﻮر‬ ‫ﺳﺎزﻧﺪه‬hp 16.3 : ‫ﭘﻤﭗ‬ ‫ﻗﺪرت‬
Kg 500 : ‫ﺑﯿﻞ‬ ‫ﻇﺮﻓﯿﺖ‬‫ﺗﺮاﮐﺘﻮرﺳﺎزي‬ ‫ﺷﺮﮐﺖ‬ : ‫ﺳﺎزﻧﺪه‬hp 75 : ‫دور‬ 2000‫در‬ ‫ﻗﺪرت‬A 4-248 : ‫ﻣﺪل‬
KVA 17300 : ‫ﻇﺮﻓﯿﺖ‬1/2 : ‫ﺗﺒﺪﯾﻞ‬ ‫ﺿﺮﯾﺐ‬
KV 20 : ‫ورودي‬ ‫ﺑﺮق‬
KVA 15000 : ‫ﻇﺮﻓﯿﺖ‬
DC-V 400 : ‫ﺧﺮوﺟﯽ‬ ‫ﺑﺮق‬‫ﻧﺪارد‬ : ‫ﻫﺎ‬ ‫ﺷﯿﻨﻪ‬ ‫اﯾﺰوﻻﺳﯿﻮن‬
CM 4(4*30*7350 ) : ‫آﻟﻮﻣﯿﻨﯿﻢ‬ ‫ﺷﯿﻨﻪ‬ ‫اﺑﻌﺎد‬
CM 4(2*30*9730 ) : ‫ﻣﺴﯽ‬ ‫ﺷﯿﻨﻪ‬ ‫اﺑﻌﺎد‬
1
‫ﺷﻤﺶ‬ ‫ﺟﺎﺑﺠﺎﯾﯽ‬
‫ورق‬ ‫و‬
1
‫ﺑﺎرﻫﺎي‬ ‫ﺟﺎﺑﺠﺎﯾﯽ‬
‫ﺳﻨﮕﯿﻦ‬
‫ﺗﻮﻟﯿﺪي‬ ‫ﮐﻤﮏ‬ ‫اﺻﻠﯽ‬ ‫ﺗﺠﻬﯿﺰات‬ :18 ‫ﺷﻤﺎره‬ ‫ﺟﺪول‬
1
1
‫ﺣﻤﻞ‬ ‫و‬ ‫ﺗﺨﻠﯿﻪ‬
‫وﮐﯿﮏ‬ ‫ﺧﺎك‬
‫ﺷﻤﺶ‬ ‫ﺟﺎﺑﺠﺎﯾﯽ‬
‫ورق‬ ‫و‬
10
‫ﻓﺎﯾﺮ‬ ‫رﮐﺘﯽ‬ ‫ﺗﺮاﻧﺲ‬
Rec.
Rransformer
1DC ‫ﺑﺮق‬ ‫ﺗﺎﻣﯿﻦ‬
9
‫ﮐﻨﻨﺪه‬ ‫ﺗﻨﻈﯿﻢ‬ ‫ﺗﺮاﻧﺲ‬
Reg.
Transformer
1DC ‫ﺑﺮق‬ ‫ﺗﺎﻣﯿﻦ‬
8
285‫ﺗﺮاﮐﺘﻮر‬
trctor
1
‫اوﻟﯿﻪ‬ ‫ﻣﻮاد‬ ‫ﺣﻤﻞ‬
‫ﺧﺎك‬ ‫ﺗﺨﻠﯿﻪ‬ ‫و‬
4
5
7
‫ﺟﺮﺛﻘﯿﻞ‬
Crane Truck
‫ﻟﻮدر‬
Loader
‫ﻟﯿﻔﺘﺮاك‬
Lift Truck
6
‫ﻟﯿﻔﺘﺮاك‬
Lift Truck
2
‫ﺑﻮﯾﻠﺮ‬
Boiler
1‫زﻧﺪه‬ ‫ﺑﺨﺎر‬ ‫ﺗﺎﻣﯿﻦ‬
3
‫ﮐﻤﭙﺮﺳﻮر‬
Compressor
2
‫ﻫﻮاي‬ ‫ﺗﺎﻣﯿﻦ‬
‫ﻓﺸﺮده‬
Production Auxiliary Equipment ‫ﺗﻮﻟﯿﺪي‬ ‫ﮐﻤﮏ‬ ‫ﺗﺠﻬﯿﺰات‬
‫ﻓﻨﯽ‬ ‫ﻣﺸﺨﺼﻪ‬
Technical Data
1
‫ﺑﻮﯾﻠﺮ‬
Boiler
1‫زﻧﺪه‬ ‫ﺑﺨﺎر‬ ‫ﺗﺎﻣﯿﻦ‬
‫ﺑﺎﺷﺪ‬ ‫ﻣﯽ‬ 18 ‫ﺟﺪول‬ ‫ﺷﺮح‬ ‫ﺑﻪ‬ ‫ﺷﻮد‬ ‫ﻣﯽ‬ ‫اﺳﺘﻔﺎده‬ ‫ﺗﻮﻟﯿﺪ‬ ‫ﻓﺮآﯾﻨﺪ‬ ‫در‬ ‫ﮐﻪ‬ ‫اﺻﻠﯽ‬ ‫ﺗﻮﻟﯿﺪي‬ ‫ﮐﻤﮏ‬ ‫ﺗﺠﻬﯿﺰات‬
26
Circuit
Qty.
(m)
magority
material
‫ﮐﺸﯽ‬ ‫ﻟﻮﻟﻪ‬ ‫درﺻﺪ‬
‫ﻟﻮﻟﻪ‬ ‫ﻣﻘﺪارﮐﻞ‬ ‫ﺑﻪ‬
Percent per
total piping
‫ﺟﻨﺲ‬
‫اﺻﻠﯽ‬
‫ﻣﺘﺮاژ‬
‫اﻣﺎ‬ ‫اﺳﺖ‬ ‫ﺷﺪه‬ ‫ﺗﺸﮑﯿﻞ‬ ‫ﻣﺨﺘﻠﻒ‬ ‫ﺟﻨﺴﻬﺎي‬ ‫از‬ ‫ﺗﻮﻟﯿﺪي‬ ‫ﻏﯿﺮ‬ ‫وﯾﺎ‬ ‫ﺗﻮﻟﯿﺪي‬ ‫از‬ ‫اﻋﻢ‬ ‫ﺳﯿﺎل‬ ‫ﻣﻮاد‬ ‫ﺣﻤﻞ‬ ‫ﺑﺮاي‬ ‫ﮐﻪ‬ ‫ﮐﺎرﺧﺎﻧﻪ‬ ‫ﺳﯿﺎل‬ ‫اﻧﺘﻘﺎل‬ ‫ﺧﻄﻮط‬
19 ‫ﺟﺪول‬ ‫ﺷﺮح‬ ‫ﺑﻪ‬ ‫رﻓﺘﻪ‬ ‫ﺑﮑﺎر‬ ‫ﺗﻘﺮﯾﺒﯽ‬ ‫ﻣﺘﺮاژ‬ ‫ﮐﻪ‬ ‫ﺑﺎﺷﺪ‬ ‫ﻣﯽ‬ ‫ﮔﺎﻟﻮاﻧﯿﺰه‬ ‫ﻟﻮﻟﻪ‬ ‫ﯾﺎ‬ ‫و‬ ‫اﺗﯿﻠﻦ‬ ‫ﭘﻠﯽ‬ ‫ﺟﻨﺲ‬ ‫از‬ ‫ﺗﻮﻟﯿﺪ‬ ‫ﺧﻂ‬ ‫در‬ ‫ﻣﺼﺮﻓﯽ‬ ‫ﻫﺎي‬ ‫ﻟﻮﻟﻪ‬ ‫ﻋﻤﺪﺗﺎ‬
.‫ﺑﺎﺷﺪ‬ ‫ﻣﯽ‬
piping ‫ﺳﯿﺎل‬ ‫اﻧﺘﻘﺎل‬ ‫ﺧﻄﻮط‬
‫ﺳﯿﺎل‬ ‫اﻧﺘﻘﺎل‬ ‫ﺧﻄﻮط‬ ‫اﻃﻼﻋﺎت‬ : 19 ‫ﺷﻤﺎره‬ ‫ﺟﺪول‬
6819100 ‫ﺟﻤﻊ‬
‫ﮔﺎﻟﻮاﻧﯿﺰه‬ 628
1258
Galvanize 3.26 ‫ﮔﺎﻟﻮاﻧﯿﺰه‬ 222
18.45
Galvanize 9.21
Galvanize ‫ﮔﺎﻟﻮاﻧﯿﺰه‬
Gas
‫ﺗﻮﻟﯿﺪي‬ ‫ﻣﺤﻠﻮل‬
‫آب‬
‫ﻣﺪار‬
2715
1690
‫اﺗﯿﻠﻦ‬ ‫ﭘﻠﯽ‬
Galvanize 24.78
Producted
solution
Water
Gas oil 42
Manesman 0.32 ‫ﻣﺎﻧﯿﺴﻤﺎن‬
‫ﮔﺎﻟﻮاﻧﯿﺰه‬
2715
1690 ‫ﮔﺎﻟﻮاﻧﯿﺰه‬
PE 39.82
22
242 ‫ﻣﺎﻧﯿﺴﻤﺎن‬ 242stenless steel 3.55
‫آب‬ ‫ﺑﺨﺎر‬
‫اﺳﯿﺪ‬
‫آﻫﮏ‬ ‫ﺷﯿﺮ‬
42
22
Galvanize 0.62
‫ﻓﺸﺮده‬ ‫ﻫﻮاي‬
‫ﮔﺎزوﺋﯿﻞ‬
‫ﮔﺎز‬
.‫اﺳﺖ‬ ‫ﺷﺪه‬ ‫داده‬ ‫ﻧﺸﺎن‬ ‫ﺗﻮﻟﯿﺪي‬ ‫ﻣﺤﻠﻮل‬ ‫و‬ ‫آﻫﮏ‬ ‫و‬ ‫آب‬ ‫ﺑﺨﺎر‬ ، ‫ﻓﺸﺮده‬ ‫ﻫﻮاي‬ ، ‫ﺳﻮﺧﺖ‬ ، ‫آب‬ ‫ﻣﺪار‬ ‫اوت‬ ‫ﻟﯽ‬ 4 ‫ﭘﯿﻮﺳﺖ‬ ‫در‬
Acid
Lime
Sum
1258
628
222
6819
Compressed
Air
Steam
27
‫ﺗﻮﻟﯿﺪ‬ ‫ﻇﺮﻓﯿﺖ‬
40 ton/day
60 ton/dayni cd filteration-
Make up storage
Production Capacity
Capacities ‫ﻗﺎﺑﻠﯿﺘﻬﺎ‬ ‫و‬ ‫ﻇﺮﻓﯿﺘﻬﺎ‬
Electrolysis cells
Cooling towersElectrolysis
‫ﻣﯿﮑﺎپ‬ ‫ذﺧﯿﺮه‬
40 ton/day ‫اﻟﮑﺘﺮوﻟﯿﺰ‬ ‫ﺳﻠﻬﺎي‬
Purification
‫اﻟﮑﺘﺮوﻟﯿﺰ‬40 ton/day ‫ﻫﺎ‬ ‫ﺗﺎور‬ ‫ﮐﻮﻟﯿﻨﮓ‬
40 ton/day
Cobalt purification
‫اﻟﮑﺘﺮوﻟﯿﺰ‬ ‫اﺳﺘﺨﺮ‬Electrolysis pool
Cobalt filteration
Ni Cd purification-
‫ذوب‬ ‫ﮐﻮره‬smelting furnace
‫ﮔﺮي‬ ‫رﯾﺨﺘﻪ‬
45 ton/day ‫ﮔﯿﺮي‬ ‫ﺷﻤﺶ‬ ‫ﻧﻘﺎﻟﻪ‬ ‫ﻧﻮار‬
Foundary
molding conveyor
45 ton/day
‫ﺳﺎزي‬ ‫ﻣﺤﻠﻮل‬
50 ton/day
50 ton/day
‫ﺷﻮﺋﯽ‬ ‫ﮐﯿﮏ‬
‫ﮐﺒﺎﻟﺖ‬ ‫ﺗﺼﻔﯿﻪ‬
ni-cd ‫ﻓﯿﻠﺘﺮاﺳﯿﻮن‬
‫ﮐﺎدﻣﯿﻮم‬ ‫و‬ ‫ﻧﯿﮑﻞ‬ ‫ﺗﺼﻔﯿﻪ‬
60 ton/day ‫ﮐﺒﺎﻟﺖ‬ ‫ﻓﯿﻠﺘﺮاﺳﯿﻮن‬
‫ﻇﺮﻓﯿﺖ‬ ‫ﺗﺎ‬ ‫ﺑﺮق‬ ‫ﺗﺎﻣﯿﻦ‬ ‫ﻗﺎﺑﻠﯿﺖ‬ ‫ﮐﻪ‬ ‫اﻟﮑﺘﺮوﻟﯿﺰ‬ ‫واﺣﺪ‬ ‫ﺗﺮاﻧﺴﻬﺎي‬ ‫ﻇﺮﻓﯿﺘﻬﺎي‬ ‫ﺑﻪ‬ ‫ﺗﻮﺟﻪ‬ ‫ﺑﺎ‬ ‫اﻣﺎ‬ ‫ﺑﺎﺷﺪ‬ ‫ﻣﯽ‬ ‫روز‬ ‫در‬ ‫53ﺗﻦ‬ ‫ﺣﺎﻇﺮ‬ ‫ﺣﺎل‬ ‫در‬ ‫ﮐﺎرﺧﺎﻧﻪ‬ ‫ﺗﻮﻟﯿﺪ‬ ‫ﻇﺮﻓﯿﺖ‬
‫ﺑﺎ‬ ‫ﮐﺎرﺧﺎﻧﻪ‬ ‫ﺣﺎﻇﺮ‬ ‫ﺣﺎل‬ ‫در‬ .‫داد‬ ‫اﻓﺰاﯾﺶ‬ ‫ﻣﻘﺪار‬ ‫اﯾﻦ‬ ‫ﺗﺎ‬ ‫ﺗﻮان‬ ‫ﻣﯽ‬ ‫را‬ ‫ﮐﺎرﺧﺎﻧﻪ‬ ‫ﺗﻮﻟﯿﺪ‬ ، ‫ﻇﺮﻓﯿﺖ‬ ‫اﻓﺰاﯾﺶ‬ ‫ﺗﻮﺳﻌﻪ‬ ‫ﻃﺮﺣﻬﺎي‬ ‫اﺟﺮاي‬ ‫ﺑﺎ‬ ‫دارد‬ ‫را‬ ‫روز‬ ‫در‬ ‫ﺗﻦ‬ 80
.‫ﺑﺎﺷﺪ‬ ‫ﻣﯽ‬ ‫زﯾﺮ‬ ‫ﺷﺮح‬ ‫ﺑﻪ‬ ‫ﮐﺎري‬ ‫ﻫﺎي‬ ‫اﯾﺴﺘﮕﺎه‬ ‫ﺗﻔﮑﯿﮏ‬ ‫ﺑﻪ‬ ‫ﺗﻮﻟﯿﺪ‬ ‫ﻇﺮﻓﯿﺘﻬﺎي‬ .‫ﺑﺎﺷﺪ‬ ‫ﻣﯽ‬ ‫ﮐﺎر‬ ‫ﺑﻪ‬ ‫ﻣﺸﻐﻮل‬ ‫ﺗﻦ‬ 40-38 ‫اﺳﻤﯽ‬ ‫ﻇﺮﻓﯿﺖ‬
Unit
Work
staitionary
Leach
Cake washing
Concentrate feeding
‫ﻇﺮﻓﯿﺖ‬ ‫اﮐﺜﺮ‬ ‫ﺣﺪ‬
Max. Capacity
Leach filteration
‫ﻟﯿﭻ‬
‫و‬
‫ﺳﺎزي‬ ‫ﻣﺤﻠﻮل‬‫ﻟﯿﭻ‬ ‫ﻓﯿﻠﺘﺮاﺳﯿﻮن‬
‫ﻣﺨﺘﻠﻒ‬ ‫واﺣﺪﻫﺎي‬ ‫ﺗﻮﻟﯿﺪ‬ ‫ﻇﺮﻓﯿﺖ‬ :20 ‫ﺷﻤﺎره‬ ‫ﺟﺪول‬
‫ﮐﺎري‬ ‫اﯾﺴﺘﮕﺎه‬
‫ﺧﺎك‬ ‫ﺗﻐﺬﯾﻪ‬
‫واﺣﺪ‬
80 ton/day
45 ton/day
30 ton/day
Leaching
‫ﺗﺼﻔﯿﻪ‬
50 ton/day
28
Category
Material
discription
‫ﺗوﻟﯾد‬ ‫ﺑرﺗن‬ ‫ﻣﺻرف‬ ‫ﻣﯾزان‬
consumption per tpro
‫ﻣﺼﺎرف‬ ‫ﻧﻮع‬
~4200 ‫ﺧﺎم‬
~2900 ‫ﭘﺨﺘﻪ‬
sulphoric acid ~750
zinc powder ~42
potasiom permanganat ~15
lime ~180
cathode 0.2 no/mt
anode 0.2 no/mt
filter press plate
clothes filterpress
water 7~9 m3
/mt
gas oil 200 litr/mt
power 3800~400 kw
comperessed air
live steam
leach filteration cake 2900~4200kg/mt
cake washing filteration 2900~4200kg/mt
cobalt filteration cake ~ 120kg/mt
ni cd filteration cake- 60 kg/mt
leach filteration area 250/m2
cake washing filteration
area
130/m2
cobalt filteration area ~70m2
ni cd filteration area- `70m2
‫ﯾﮏ‬ ‫ازاء‬ ‫ﺑﻪ‬ ‫ﺷﺪه‬ ‫ﺗﻮﻟﯿﺪ‬ ‫ﮐﯿﮑﻬﺎي‬ ‫اﻧﻮاع‬ ‫ﻣﯿﺰان‬ ‫و‬ ‫ﻣﺤﻠﻮل‬ ‫ﻓﯿﻠﺘﺮاﺳﯿﻮن‬ ‫ﮐﻞ‬ ‫ﻣﺴﺎﺣﺖ‬ ‫و‬ ‫ﺗﻮﻟﯿﺪ‬ ‫ﻣﺼﺮﻓﯽ‬ ‫ﻣﻬﻢ‬ ‫ﻗﻄﻌﺎت‬ ‫و‬ ‫اﻧﺮژي‬ ،‫اوﻟﯿﻪ‬ ‫ﻣﻮاد‬ ‫ﻣﺼﺮف‬ ‫ﺷﺎﺧﺼﻬﺎي‬
.‫ﺑﺎﺷﺪ‬ ‫ﻣﯽ‬ 21 ‫ﺟﺪول‬ ‫ﺷﺮح‬ ‫ﺑﻪ‬ ‫ﺗﻮﻟﯿﺪ‬ ‫ﺗﻦ‬
raw material
important
production
pieces
energy
‫ﭘﺮس‬ ‫ﻓﯿﻠﺘﺮ‬ ‫ﭘﺎرﭼﻪ‬
‫ﻣﻬﻢ‬ ‫ﻗﻄﻌﺎت‬
‫ﺗﻮﻟﯿﺪ‬ ‫ﻣﺼﺮﻓﯽ‬
‫آﻧﺪ‬
‫ﭘﺮس‬ ‫ﻓﯿﻠﺘﺮ‬ ‫ﺻﻔﺤﻪ‬
‫ﭘﺘﺎﺳﯿﻢ‬ ‫ﭘﺮﻣﻨﮕﻨﺎت‬
‫آﻫﮏ‬
cake
waste
‫ﮐﺒﺎﻟﺖ‬ ‫ﻓﯿﻠﺘﺮاﺳﯿﻮن‬ ‫ﻣﺴﺎﺣﺖ‬
‫ﻟﯿﭻ‬ ‫ﻓﯿﻠﺘﺮاﺳﯿﻮن‬ ‫ﻣﺴﺎﺣﺖ‬
‫ﻓﯿﻠﺘﺮاﺳﯿﻮن‬filteration
‫ﺷﻮﺋﯽ‬ ‫ﮐﯿﮏ‬ ‫ﻓﯿﻠﺘﺮاﺳﯿﻮن‬ ‫ﻣﺴﺎﺣﺖ‬
‫ﮐﺎدﻣﯿﻢ‬ ‫ﻧﯿﮑﻞ‬ ‫ﻓﯿﻠﺘﺮاﺳﻮن‬ ‫ﻣﺴﺎﺣﺖ‬
‫ﺿﺎﯾﻌﺎت‬
‫ﮐﯿﮑﯽ‬
‫ﺷﻮﺋﯽ‬ ‫ﮐﯿﮏ‬ ‫ﻫﺎي‬ ‫ﻓﯿﻠﺘﺮ‬ ‫ﮐﯿﮏ‬
‫ﮐﺒﺎﻟﺖ‬ ‫ﻫﺎي‬ ‫ﻓﯿﻠﺘﺮ‬ ‫ﮐﯿﮏ‬
‫ﮐﺎدﻣﯿﻮم‬ ‫و‬ ‫ﻧﯿﮑﻞ‬ ‫ﻫﺎي‬ ‫ﻓﯿﻠﺘﺮ‬ ‫ﮐﯿﮏ‬
‫آب‬ ‫ﺑﺨﺎر‬
‫ﻟﯿﭻ‬ ‫ﻫﺎي‬ ‫ﻓﯿﻠﺘﺮ‬ ‫ﮐﯿﮏ‬
‫اﻧﺮژي‬
‫ﮔﺎزوﺋﯿﻞ‬
‫ﺑﺮق‬
‫ﻓﺸﺮده‬ ‫ﻫﻮاي‬
‫آب‬
Concentrate
Production Index ‫ﻣﺼﺮف‬ ‫ﺷﺎﺧﺼﻬﺎي‬
‫ﺗﻮﻟﯿﺪ‬ ‫ﻣﺼﺮف‬ ‫ﺷﺎﺧﺼﻬﺎي‬ : 21 ‫ﺷﻤﺎره‬ ‫ﺟﺪول‬
‫ﻣﻮاد‬ ‫ﺷﺮح‬
‫ﮐﻨﺴﺎﻧﺘﺮه‬
‫ﮐﺎﺗﺪ‬
‫اوﻟﯿﻪ‬ ‫ﻣﻮاد‬
‫ﺳﻮﻟﻔﻮرﯾﮏ‬ ‫اﺳﯿﺪ‬
‫روي‬ ‫ﭘﻮدر‬
29
‫ﮐﺎرﺧﺎﻧﻪ‬ ‫ﭘﺮﺳﻨﻞ‬ ‫اﺧﺘﯿﺎر‬ ‫در‬ ‫ﺑﺎﻟﻌﮑﺲ‬ ‫و‬ ‫ﺷﻬﺮ‬ ‫ﺗﺎ‬ ‫ﮐﺎرﺧﺎﻧﻪ‬ ‫از‬ ‫ﺷﯿﻔﺘﻬﺎ‬ ‫ﺗﻤﺎﻣﯽ‬ ‫در‬ ‫راﯾﮕﺎن‬ ‫ذﻫﺎب‬ ‫و‬ ‫اﯾﺎب‬
.‫اﺳﺖ‬ ‫ﮔﺮﻓﺘﻪ‬ ‫ﻗﺮار‬
‫ذﻫﺎب‬ ‫و‬ ‫اﯾﺎب‬
Labour transporting
‫ﮐﺎرﺧﺎﻧﻪ‬ ‫ﺗﺴﻬﯿﻼت‬ ‫و‬ ‫اﻣﮑﺎﻧﺎت‬ : 22 ‫ﺷﻤﺎره‬ ‫ﺟﺪول‬
.‫ﮔﯿﺮد‬ ‫ﻣﯽ‬ ‫ﻗﺮار‬ ‫ﭘﺮﺳﻨﻞ‬ ‫اﺧﺘﯿﺎر‬ ‫در‬ ‫رﯾﺎل‬ 3,000,000 ‫ﺳﻘﻒ‬ ‫ﺗﺎ‬ ‫ازدواج‬ ‫وام‬ ‫و‬ ‫ﺗﺸﻮﯾﻘﯽ‬ ‫ﻣﺮﺧﺼﯽ‬ ‫روز‬ ‫ﺳﻪ‬
‫ازدواج‬ ‫ﺗﺴﻬﯿﻼت‬
Marriage Facilities
.‫ﮔﯿﺮﻧﺪ‬ ‫ﻣﯽ‬ ‫ﻗﺮار‬ ‫آﻣﻮزش‬ ‫ﺗﺤﺖ‬ ‫آﻣﻮزﺷﯽ‬ ‫ﻣﻮﺳﺴﺎت‬ ‫ﺗﻮﺳﻂ‬ ‫ﻣﺨﺘﻠﻒ‬ ‫ﻣﻬﺎرﺗﻬﺎي‬ ‫و‬ ‫ﻫﺎ‬ ‫رده‬ ‫در‬ ‫ﭘﺮﺳﻨﻞ‬
‫آﻣﻮزش‬
Learning
.‫ﺷﻮد‬ ‫ﻣﯽ‬ ‫ﭘﯿﮕﯿﺮي‬ ‫ﻣﺪاوم‬ ‫ﻃﻮر‬ ‫ﺑﻪ‬ ‫ﮐﺎرﺧﺎﻧﻪ‬ ‫در‬ ‫ﮐﻨﺘﺮل‬ ‫و‬ ‫ﻧﻈﺎرت‬ ‫و‬ ‫آﻣﻮزش‬ ، ‫ﻣﻬﻢ‬ ‫اﺻﻞ‬ ‫ﺳﻪ‬
‫اﯾﻤﻨﯽ‬
Safety
.‫ﺑﺎﺷﺪ‬ ‫ﻣﯽ‬ ‫ﻣﻮﺟﻮد‬ ، ‫اﻣﮑﺎﻧﺎت‬ ‫ﮐﻠﯿﻪ‬ ‫ﺑﺎ‬ ‫ﻣﻬﻤﺎﻧﺴﺮا‬ ‫ﺟﻬﺖ‬ ‫آﭘﺎرﺗﻤﺎﻧﯽ‬ ‫واﺣﺪ‬ ‫ﺳﻪ‬
‫ﻣﻬﻤﺎﻧﺴﺮا‬
Guest Chamber
.‫اﺳﺖ‬ ‫ﺷﺪه‬ ‫واﮔﺬار‬ ‫ﻣﺴﺌﻮﻻن‬ ‫و‬ ‫ﻣﺪﯾﺮان‬ ‫ﺑﻪ‬ ‫ﻣﺴﮑﻮﻧﯽ‬ ‫واﺣﺪ‬ 15 ‫ﺗﻌﺪاد‬
‫ﻣﺴﮑﻮﻧﯽ‬ ‫ﻣﻨﺎزل‬
Homes
‫ﺑﺎﺷﺪ‬ ‫ﻣﯽ‬ ‫ﻓﻨﯽ‬ ‫ﻏﯿﺮ‬ ‫آن‬ ‫ﺟﻠﺪ‬ 13. ‫و‬ ‫ﻓﻨﯽ‬ ‫آن‬ ‫ﺟﻠﺪ‬ 30 ‫ﮐﻪ‬ ‫ﺟﻠﺪ‬ 160 ‫ﻣﻮﺟﻮد‬ ‫ﮐﺘﺐ‬ ‫ﺗﻌﺪاد‬
‫ﮐﺘﺎﺑﺨﺎﻧﻪ‬
Laboratory
‫ﺑﺮاي‬ ‫ﭘﺮﺳﻨﻞ‬ ‫اﻋﺰام‬ ‫و‬ ‫ﮐﺎرﺧﺎﻧﻪ‬ ‫از‬ ‫ﺧﺎرج‬ ‫ﻫﺎي‬ ‫ﺗﯿﻢ‬ ‫و‬ ‫ﮐﺎرﺧﺎﻧﻪ‬ ‫ﭘﺮﺳﻨﻞ‬ ‫ﺑﯿﻦ‬ ‫ﻓﻮﺗﺒﺎل‬ ‫اي‬ ‫دوره‬ ‫ﻣﺴﺎﺑﻘﺎت‬ ‫اﻧﺠﺎم‬
‫ﻣﺴﺎﺑﻘﺎت‬
‫ورزش‬
Sport
‫ﭘﺮﺳﻨﻞ‬ ‫ﺑﺮاي‬ ‫ﺑﻬﺪاﺷﺘﯽ‬ ‫ﭘﺮوﻧﺪه‬ ‫ﺗﺸﮑﯿﻞ‬ ، ‫ﺑﻬﺪاﺷﺘﯽ‬ ‫و‬ ‫اﯾﻤﻨﯽ‬ ‫ﻧﮑﺎت‬ ‫ﺑﻪ‬ ‫ﭘﺮﺳﻨﻞ‬ ‫آﻣﻮزش‬ ، ‫ادواري‬ ‫ﻣﻌﺎﯾﻨﺎت‬ ‫اﻧﺠﺎم‬
‫ﺑﻬﺪاﺷﺘﯽ‬ ‫اﻣﻮر‬ ‫ﮐﻨﺘﺮل‬ ، ‫ﭘﺰﺷﮑﯽ‬ ‫اوﻟﯿﻪ‬ ‫ﺧﺪﻣﺎت‬ ‫ﮐﻠﯿﻪ‬ ‫اراﺋﻪ‬ ، ‫ﺑﻬﺪاﺷﺘﯽ‬ ‫ﺗﺎﺳﯿﺴﺎت‬ ‫از‬ ‫ﻣﮑﺮر‬ ‫ﻫﺎي‬ ‫ﺑﺎزدﯾﺪ‬ ‫اﻧﺠﺎم‬ ،
‫ﺑﻬﺪاﺷﺘﯽ‬ ‫ﺧﺪﻣﺎت‬ ‫ﺳﺎﯾﺮ‬ ‫و‬ ، ‫ﻣﺨﺘﻠﻒ‬ ‫ﻫﺎي‬ ‫واﺣﺪ‬ ‫اﯾﻤﻨﯽ‬ ‫و‬
‫ﺑﻬﺪاﺷﺖ‬
Health
.‫ﻣﯿﺒﺎﺷﺪ‬ ‫زﯾﺮ‬ ‫ﺟﺪول‬ ‫ﺷﺮح‬ ‫ﺑﻪ‬ ‫ﻣﯿﺪﻫﺪ‬ ‫ﻗﺮار‬ ‫ﮐﺎرﮐﻨﺎن‬ ‫اﺧﺘﯿﺎر‬ ‫در‬ ‫ﮐﺎرﺧﺎﻧﻪ‬ ‫ﮐﻪ‬ ‫ﺗﺴﻬﯿﻼﺗﯽ‬ ‫و‬ ‫اﻣﮑﺎﻧﺎت‬
‫ﺷﺮح‬
‫ﺗﺴﻬﯿﻼت‬ ‫و‬ ‫اﻣﮑﺎﻧﺎت‬
Facilities
Facilities ‫رﻓﺎﻫﯽ‬ ‫ﺗﺴﻬﯿﻼت‬
.‫ﺷﻮد‬ ‫ﻣﯽ‬ ‫ﭘﺮداﺧﺖ‬ ‫ﺻﻨﺪوق‬ ‫اﻋﻀﺎي‬ ‫ﺑﻪ‬ ‫وام‬ ‫رﯾﺎل‬ 5,000,000 ‫ﺳﻘﻒ‬ ‫ﺗﺎ‬ ‫ﺑﻨﺪي‬ ‫ﻧﻮﺑﺖ‬ ‫ﺑﺼﻮرت‬ ‫وام‬ ‫ﭘﺮداﺧﺖ‬
30
‫ﺗﻮاﻧﻤﻨﺪﯾﻬﺎ‬ ‫و‬ ‫ﻗﺎﺑﻠﯿﺘﻬﺎ‬
Capabilities
‫ﻓﻠﺰي‬ ‫ﻫﺎي‬ ‫ﺳﺎزه‬ ‫ﺳﺎﺧﺖ‬
metal construction
manfacture
‫ﺑﺘﻨﯽ‬ ‫ﻫﺎي‬ ‫ﺳﺎزه‬ ‫ﺳﺎﺧﺖ‬
concrte construction
manfacture
‫ﻣﮑﺎﻧﯿﮑﯽ‬ ‫و‬ ‫ﺑﺮﻗﯽ‬ ‫ﺗﻌﻤﯿﺮات‬
mechanical & electrical
repairment
‫ﮐﺎري‬ ‫ﭘﻮﺷﺶ‬
surface lining
‫ﺳﺎزي‬ ‫ﻗﻄﻌﻪ‬
manufactring
‫ﺑﻮﯾﻠﺮﻫﺎ‬ ‫ﻧﮕﻬﺪاري‬ ‫و‬ ‫ﺳﺮوﯾﺲ‬
boilers servicing
‫ﻓﻨﯽ‬ ‫دﻓﺘﺮ‬
technical office
‫ﮐﺎرﺧﺎﻧﻪ‬ ‫ﻓﻨﯽ‬ ‫واﺣﺪ‬ ‫ﺗﻮاﻧﻤﻨﺪﯾﻬﺎي‬ ‫و‬ ‫ﻗﺎﺑﻠﯿﺘﻬﺎ‬ : 23 ‫ﺷﻤﺎره‬ ‫ﺟﺪول‬
‫ﺣﺎل‬ ‫در‬ ‫ﮔﺮﻓﺖ‬ ‫ﻣﯽ‬ ‫اﻧﺠﺎم‬ ‫ﭘﯿﻤﺎﻧﮑﺎر‬ ‫ﺷﺮﮐﺖ‬ ‫ﺗﻮﺳﻂ‬ ‫ﮔﺬﺷﺘﻪ‬ ‫در‬ ‫ﮐﻪ‬ ‫ﻫﺎ‬ ‫ﺑﻮﯾﻠﺮ‬ ‫ﻧﮕﻬﺪاري‬ ‫و‬ ‫ﺳﺮوﯾﺲ‬
.‫ﮔﯿﺮد‬ ‫ﻣﯽ‬ ‫اﻧﺠﺎم‬ ‫ﮐﺎرﺧﺎﻧﻪ‬ ‫ﻓﻨﯽ‬ ‫ﭘﺮﺳﻨﻞ‬ ‫ﺗﻮﺳﻂ‬ ‫ﺣﺎﻇﺮ‬
‫ﺻﻨﻌﺘﯽ‬ ‫ﻫﺎي‬ ‫ﻧﻘﺸﻪ‬ ‫ﺗﻬﯿﻪ‬ ‫و‬ ‫ﻃﺮاﺣﯽ‬ ، PM ‫ﺳﯿﺴﺘﻢ‬ ‫اﺟﺮاي‬ ‫ﺑﻪ‬ ‫ﻣﯿﺘﻮان‬ ‫ﻓﻨﯽ‬ ‫دﻓﺘﺮ‬ ‫ﻋﻤﺪه‬ ‫ﻗﺎﺑﻠﯿﺘﻬﺎي‬ ‫از‬
‫اﻧﺘﺨﺎب‬ ، ‫ﻫﺎ‬ ‫ﭘﺮژه‬ ‫ﮐﻨﺘﺮل‬ ‫و‬ ‫رﯾﺰي‬ ‫ﺑﺮﻧﺎﻣﻪ‬ ، ‫ﻫﺎ‬ ‫ﭘﺮوژه‬ ‫ارزﯾﺎﺑﯽ‬ ‫و‬ ‫ﻃﺮح‬ ، ‫ﻣﮑﺎﻧﯿﮏ‬ ‫اﻓﺰارﻫﺎي‬ ‫ﻧﺮم‬ ‫ﺗﻮﺳﻂ‬
.‫ﮐﺮد‬ ‫اﺷﺎره‬ ‫ﯾﺪﮐﯽ‬ ‫ﻗﻄﻌﺎت‬ ‫ﺗﺎﻣﯿﻦ‬ ‫ﻣﺪﯾﺮﯾﺖ‬ ‫و‬ ‫آﻻت‬ ‫ﻣﺎﺷﯿﻦ‬
‫از‬ ‫ﮐﺎﻣﭙﻮزﯾﺖ‬ ‫ﻏﯿﺮ‬ ‫و‬ ‫ﮐﺎﻣﭙﻮزﯾﺖ‬ ‫اﯾﺰوﻻﺳﯿﻮن‬ ‫ﻗﺎﺑﻠﯿﺖ‬ ، ‫ﻫﺎ‬ ‫ﺳﺎزه‬ ‫آﻣﯿﺰي‬ ‫رﻧﮓ‬ ‫ﺑﺮ‬ ‫ﻋﻼوه‬ ‫واﺣﺪ‬ ‫اﯾﻦ‬ ‫در‬
.‫ﮔﯿﺮد‬ ‫ﻣﯽ‬ ‫اﻧﺠﺎم‬ ‫ﻧﯿﺰ‬ ‫ﮐﺎري‬ ‫راﺑﺮ‬ ‫و‬ ‫ﻓﺎﯾﺒﺮﮐﺎري‬ ‫ﻗﺒﯿﻞ‬
‫درﺟﻪ‬ ‫ﺳﻄﺢ‬ ‫در‬ ‫آﻟﻮﻣﯿﻨﯿﻮم‬ ‫و‬ ‫ﭼﺪن‬، ‫اﺳﺘﯿﻞ‬ ، ‫آﻫﻦ‬ ‫ﻗﺒﯿﻞ‬ ‫از‬ ‫ﻓﻠﺰات‬ ‫ﺟﻮﺷﮑﺎري‬ ‫ﻗﺎﺑﻠﯿﺖ‬ ‫ﺑﺨﺶ‬ ‫اﯾﻦ‬ ‫در‬
‫ﺳﺎﺧﺖ‬ ، ‫آﻻت‬ ‫ﻣﺎﺷﯿﻦ‬ ‫اﺳﺘﻘﺮار‬ ، ‫ﻓﺮﻣﻬﺎ‬ ‫ﭘﻠﺖ‬ ، ‫آﻻت‬ ‫ﻣﺎﺷﯿﻦ‬ ‫و‬ ‫ﭘﻤﭙﻬﺎ‬ ‫ﺷﺎﺳﯽ‬ ، ‫ﻗﯿﻔﻬﺎ‬ ‫ﺳﺎﺧﺖ‬ ، 1
.‫ﺑﺎﺷﺪ‬ ‫ﻣﯽ‬ ‫ﻣﻮﺟﻮد‬ ‫ﺑﺘﻨﯽ‬ ‫ﻫﺎي‬ ‫ﺳﺎزه‬ ‫و‬ ‫ﻫﺎ‬ ‫ﺳﻮﻟﻪ‬ ، ‫ﻓﻠﺰي‬ ‫اﺳﮑﻠﺖ‬
، ‫ﺳﺎزي‬ ‫ﺳﺎﺧﺘﻤﺎن‬ ، ‫ﻓﻮﻧﺪاﺳﯿﻮﻧﻬﺎ‬ ، ‫ﻫﺎ‬ ‫دﯾﻮارﮐﺸﯽ‬ ‫ﻗﺒﯿﻞ‬ ‫از‬ ‫ﺳﺎﺧﺘﻤﺎﻧﯽ‬ ‫ﻋﻤﻠﯿﺎت‬ ‫واﺣﺪ‬ ‫اﯾﻦ‬ ‫در‬
.‫ﻣﯿﮕﯿﺮد‬ ‫اﻧﺠﺎم‬ ‫ﺑﺘﻨﯽ‬ ‫ﺳﻠﻬﺎي‬ ‫ﺳﺎﺧﺖ‬ ‫و‬ ‫ﻫﺎ‬ ‫ﮐﺸﯽ‬ ‫ﮐﺎﻧﺎل‬ ، ‫ﺳﺎﺧﺘﻤﺎﻧﯽ‬ ‫ﺗﻌﻤﯿﺮات‬
‫دﺳﺘﻪ‬ ‫ﮔﺮي‬ ‫رﯾﺨﺘﻪ‬ ‫ﻗﺎﺑﻠﯿﺖ‬ ‫آن‬ ‫ﺑﺮ‬ ‫ﻋﻼوه‬ ‫و‬ ‫داﺷﺘﻪ‬ ‫را‬ ‫ﺗﺮاﺷﮑﺎري‬ ‫ﻗﻄﻌﺎت‬ ‫ﺳﺎﺧﺖ‬ ‫ﻗﺎﺑﻠﯿﺖ‬ ‫ﻓﻨﯽ‬ ‫واﺣﺪ‬
.‫دارد‬ ‫اﻟﮑﺘﺮوﻟﯿﺰرا‬ ‫واﺣﺪ‬ ‫ﻧﯿﺎز‬ ‫ﻣﻮرد‬ ‫ﮐﺎﺗﺪﻫﺎي‬ ‫ﺳﺎﺧﺖ‬ ‫و‬ ‫ﮐﺎﺗﺪ‬
Technical capabilities ‫ﻓﻨﯽ‬ ‫ﻗﺎﺑﻠﯿﺘﻬﺎي‬
.‫دارد‬ ‫ﻧﯿﺰوﺟﻮد‬ ‫زﯾﺮ‬ ‫ﺗﻮاﻧﻤﻨﺪﯾﻬﺎي‬ ، ‫ﺑﺮﻗﯽ‬ ‫و‬ ‫ﻣﮑﺎﻧﯿﮑﯽ‬ ‫ﺳﯿﺴﺘﻤﻬﺎي‬ ‫ﻧﮕﻬﺪاري‬ ‫و‬ ‫ﺗﻌﻤﯿﺮات‬ ‫ﺑﺮ‬ ‫ﻋﻼوه‬ ‫ﻓﻨﯽ‬ ‫واﺣﺪ‬ ‫ﮐﺎرﺧﺎﻧﻪ‬ ‫در‬ ‫ﺣﺎﻇﺮ‬ ‫ﺣﺎل‬ ‫در‬
‫ﺷﺮح‬
‫رﻓﻊ‬ ‫و‬ ‫ﮔﺎزي‬ ‫ﻫﺎي‬ ‫ﮐﻮﻟﺮ‬ ‫و‬ ‫ﻫﺎ‬ ‫ﻓﻦ‬ ‫ﺗﻌﻤﯿﺮ‬ ، ‫ﻫﺎ‬ ‫ﻣﻮﺗﻮر‬ ‫اﻟﮑﺘﺮو‬ ‫ﭘﯿﭽﯽ‬ ‫ﺳﯿﻢ‬ ‫و‬ ‫ﺗﻌﻤﯿﺮ‬ ‫واﺣﺪ‬ ‫اﯾﻦ‬ ‫ﻋﻤﺪه‬ ‫ﮐﺎر‬
.‫ﺑﺎﺷﺪ‬ ‫ﻣﯽ‬ ‫ﮐﺎرﺧﺎﻧﻪ‬ ‫ﺑﺮﻗﯽ‬ ‫اﺷﮑﺎﻻت‬
31
Energy
type
Energy
source
Capacity of
saving
‫ﺑﻪ‬ ‫ﻣﺼﺮف‬ ‫ﻣﯿﺰان‬
‫ﺗﻮﻟﯿﺪ‬ ‫ﺗﻦ‬ ‫ﻫﺮ‬ ‫ازائ‬
consumption per
ton product
‫ذﺧﯿﺮه‬ ‫ﻇﺮﻓﯿﺖ‬
‫ﺳﺎزي‬
‫اﻧﺮژي‬ ‫ﺗﺎﻣﯿﻦ‬ ‫ﯾﺎ‬
‫ﺗﺎﻣﯿﻦ‬ ‫ﻣﻨﺒﻊ‬
‫ﮐﻨﻨﺪه‬
‫اﻧﺮژي‬
‫اﻧﺮژي‬ ‫ﻧﻮع‬
power Almahdi demand 6 MW 3800~ 4000 kw MW 6 ‫دﯾﻤﺎﻧﺪ‬
‫ﮐﺎرﺧﺎﻧﻪ‬ ‫ﭘﺴﺖ‬
‫اﻟﻤﻬﺪي‬
‫ﺑﺮق‬
gas oil Supplier 54 m
3
~ 200 Litr 54 ‫ﻣﮑﻌﺐ‬ ‫ﻣﺘﺮ‬ ‫ﭘﯿﻤﺎﻧﮑﺎر‬ ‫ﮔﺎزوﺋﯿﻞ‬
gas Supplier 4 m
3
66 kg 4 ‫ﻣﮑﻌﺐ‬ ‫ﻣﺘﺮ‬ ‫ﭘﯿﻤﺎﻧﮑﺎر‬ ‫ﮔﺎز‬
water Almahdi 500 m3
7 ~ 9 m3 500 ‫ﻣﮑﻌﺐ‬ ‫ﻣﺘﺮ‬ ‫اﻟﻤﻬﺪي‬ ‫ﮐﺎرﺧﺎﻧﻪ‬ ‫آب‬
compressed air In Plant - - - ‫ﮐﺎرﺧﺎﻧﻪ‬ ‫داﺧﻞ‬ ‫ﻓﺸﺮده‬ ‫ﻫﻮاي‬
live steam In Plant - - - ‫ﮐﺎرﺧﺎﻧﻪ‬ ‫داﺧﻞ‬ ‫آب‬ ‫ﺑﺨﺎر‬
.‫ﺷﻮد‬ ‫ﻣﺮاﺟﻌﻪ‬ 5 ‫ﭘﯿﻮﺳﺖ‬ ‫ﺑﻪ‬ ‫ﮐﺎرﺧﺎﻧﻪ‬ ‫ﺑﺮق‬ ‫ﺗﻮزﯾﻊ‬ ‫و‬ ‫ﺗﺎﻣﯿﻦ‬ ‫ﺑﻪ‬ ‫راﺟﻊ‬ ‫ﺗﮑﻤﯿﻠﯽ‬ ‫اﻃﻼﻋﺎت‬ ‫ﮐﺴﺐ‬ ‫ﺑﺮاي‬
‫ﮐﺎرﺧﺎﻧﻪ‬ ‫اﻧﺮژي‬ ‫ﻣﺼﺎرف‬ ‫و‬ ‫اﻧﻮاع‬ : 24 ‫ﺷﻤﺎره‬ ‫ﺟﺪول‬
Enrgy ‫اﻧﺮژي‬
‫و‬ ‫ﺑﺮق‬ ‫ﭘﯿﮏ‬ ‫درزﻣﺎﻧﻬﺎي‬ ‫ﺑﺮق‬ ‫ﻣﺼﺮف‬ ‫رﺳﺎﻧﺪن‬ ‫ﺣﺪاﻗﻞ‬ ‫ﺑﻪ‬ ‫و‬ ‫ﺗﻌﺮﻓﻪ‬ ‫ﺳﻪ‬ ‫ﮐﻨﺘﻮر‬ ‫ﻧﺼﺐ‬ ‫و‬ ‫ﻧﻤﻮده‬ ‫ﻓﻌﺎﻟﯿﺖ‬ ‫ﺑﻪ‬ ‫ﺷﺮوع‬ ‫ﮐﺎرﺧﺎﻧﻪ‬ ‫در‬ ‫ﺗﺎزﮔﯽ‬ ‫ﺑﻪ‬ ‫اﻧﺮژي‬ ‫ﻣﺪﯾﺮﯾﺖ‬
‫اﻧﻮاع‬ ‫از‬ ‫اي‬ ‫ﺧﻼﺻﻪ‬ ‫ﺑﻪ‬ 24 ‫ﺟﺪول‬ ‫در‬ .‫اﺳﺖ‬ ‫ﺑﻮده‬ ‫راﺳﺘﺎ‬ ‫اﯾﻦ‬ ‫در‬ ‫اﻗﺪاﻣﺎت‬ ‫ﺟﻤﻠﻪ‬ ‫از‬ ‫ﻣﺨﺘﻠﻒ‬ ‫واﺣﺪﻫﺎي‬ ‫ﺗﻔﮑﯿﮏ‬ ‫ﺑﻪ‬ ‫اﻧﺮژي‬ ‫ﻣﺼﺮف‬ ‫اﻃﻼﻋﺎت‬ ‫آوري‬ ‫ﺟﻤﻊ‬
.‫اﺳﺖ‬ ‫ﺷﺪه‬ ‫اﺷﺎره‬ ‫آﻧﻬﺎ‬ ‫ﻣﺼﺮف‬ ‫ﻣﯿﺰان‬ ‫ﻫﻤﺮاه‬ ‫ﺑﻪ‬ ‫ﮐﺎرﺧﺎﻧﻪ‬ ‫ﻣﺼﺮﻓﯽ‬ ‫اﻧﺮژي‬
32
‫آﻟﻮدﮔﯽ‬ ‫ﻧﻮع‬
Pollution
Type
PollutantsPollutant PointsActions
‫ﺑﻮده‬ ‫ﮐﺎرﺧﺎﻧﻪ‬ ‫ﻣﺪﯾﺮﯾﺖ‬ ‫اﻫﺪاف‬ ‫از‬ ‫ﯾﮑﯽ‬ ‫ﮐﺎرﺧﺎﻧﻪ‬ ‫ﻣﺤﯿﻂ‬ ‫ﻫﻮاي‬ ‫ﺗﺼﻔﯿﻪ‬ ‫ﻫﻤﭽﻨﯿﻦ‬ ‫و‬ ‫ﮐﺎرﺧﺎﻧﻪ‬ ‫زﯾﺒﺎﺋﯽ‬ ‫ﺟﻬﺖ‬ ‫ﺳﺒﺰ‬ ‫ﻓﻀﺎي‬ ‫ﺗﻮﺳﻌﻪ‬ ‫ﻣﺤﯿﻄﯽ‬ ‫زﯾﺴﺖ‬ ‫ﻟﺤﺎظ‬ ‫ﺑﻪ‬
‫ﻣﻮﺟﻮد‬ ‫ﻫﺎي‬ ‫ﻧﻬﺎل‬ ‫و‬ ‫درﺧﺘﺎن‬ ‫ﺗﻌﺪاد‬ ‫ﺣﺎﺿﺮ‬ ‫ﺣﺎل‬ ‫در‬ . ‫اﺳﺖ‬ ‫ﮐﺮده‬ ‫ﭘﯿﺪا‬ ‫ﺗﻮﺳﻌﻪ‬ ‫ﻣﺮﺑﻊ‬ ‫ﻣﺘﺮ‬ 9800 ‫ﻣﺴﺎﺣﺖ‬ ‫ﺗﺎ‬ ‫ﺳﺒﺰﮐﺎرﺧﺎﻧﻪ‬ ‫ﻓﻀﺎي‬ ‫ﺣﺎﻇﺮ‬ ‫ﺣﺎل‬ ‫در‬ . ‫اﺳﺖ‬
.‫ﺑﺎﺷﺪ‬ ‫ﻣﯽ‬ 25 ‫ﺟﺪول‬ ‫ﺷﺮح‬ ‫ﺑﻪ‬ ‫ﮐﺎرﺧﺎﻧﻪ‬ ‫در‬ ‫آﻟﻮدﮔﯽ‬ ‫ﻣﻨﺎﺑﻊ‬ .‫ﺑﺎﺷﺪ‬ ‫ﻣﯽ‬ ‫ﻧﻬﺎل‬ ‫و‬ ‫درﺧﺖ‬ ‫اﺻﻠﻪ‬ 570 "‫ﺣﺪودا‬ ‫ﻣﺴﺎﺣﺖ‬ ‫اﯾﻦ‬ ‫در‬
‫آﻟﻮدﮔﯽ‬ ‫رﻓﻊ‬ ‫ﺟﻬﺖ‬ ‫ﺷﺪه‬ ‫اﻧﺠﺎم‬ ‫اﻗﺪاﻣﺎت‬ ‫آﻟﻮدﮔﯽ‬ ‫ﺗﻮﻟﯿﺪي‬ ‫ﻧﻘﺎط‬ ‫ﺷﺪه‬ ‫ﺗﻮﻟﯿﺪ‬ ‫ﮐﻨﻨﺪه‬ ‫آﻟﻮده‬ ‫ﻣﻮاد‬
‫ﺧﻂ‬ ‫ﺑﻪ‬ ‫ﻣﺼﺮف‬ ‫ﺟﻬﺖ‬ ‫ﻣﺠﺪدا‬ ‫و‬ ‫آوري‬ ‫ﺟﻤﻊ‬ ‫آﺑﻬﺎ‬ ‫ﭘﺲ‬
‫ﻣﯿﺸﻮﻧﺪ‬ ‫ﺑﺮﮔﺮداﻧﺪه‬ ‫ﺗﻮﻟﯿﺪ‬ ‫ﺗﺼﻔﯿﻪ‬ ‫و‬ ‫ﺳﺎزي‬ ‫ﻣﺤﻠﻮل‬
‫ﺻﻨﻌﺘﯽ‬ ‫آﺑﻬﺎي‬ ‫ﭘﺲ‬
industrial wast water
‫آب‬
water‫ﺳﺮوﯾﺴﻬﺎي‬ ‫ﺑﺮاي‬ ‫ﺟﺪاﮔﺎﻧﻪ‬ ‫ﺳﭙﺘﯿﮏ‬ ‫دو‬ ‫در‬ ‫ﻓﺎﺿﻼﺑﻬﺎ‬
‫ﮐﺎرﺧﺎﻧﻪ‬ ‫ﺧﺎرج‬ ‫ﺑﻪ‬ ‫و‬ ‫آوري‬ ‫ﺟﻤﻊ‬ ‫آﺷﭙﺰﺧﺎﻧﻪ‬ ‫و‬ ‫ﺑﻬﺪاﺷﺘﯽ‬
.‫ﺷﻮد‬ ‫ﻣﯽ‬ ‫ﻫﺪاﯾﺖ‬
‫آﺷﭙﺰﺧﺎﻧﻪ‬ ‫و‬ ‫ﺑﻬﺪاﺷﺘﯽ‬ ‫ﺳﺮوﯾﺴﻬﺎي‬
‫ﻓﺎﺿﻼب‬
effluent
.‫ﺑﺎﺷﺪ‬ ‫ﻣﯽ‬ ‫اﻗﺪام‬ ‫دﺳﺖ‬ ‫در‬ ‫ﺗﺼﻔﯿﻪ‬ ‫ﻓﯿﻠﺘﺮﻫﺎي‬ ‫ﻧﺼﺐ‬
‫ذوب‬ ‫واﺣﺪ‬ ‫دودﮐﺶ‬ ‫ﺧﺮوﺟﯽ‬
co-co2 ‫ﮔﺎزﻫﺎي‬
‫ﻧﺸﺎدر‬ ‫ﭘﻮدر‬ ‫از‬ ‫ﻧﺎﺷﯽ‬
‫ﻫﻮا‬
Air
‫ﻧﯿﺎزي‬ ‫و‬ ‫ﺑﻮده‬ ‫ﻗﺒﻮﻟﯽ‬ ‫ﻗﺎﺑﻞ‬ ‫ﺣﺪ‬ ‫در‬ ‫ﺷﺪه‬ ‫ﺗﻮﻟﯿﺪ‬ ‫آﻟﻮدﮔﯽ‬
.‫ﻧﺪارد‬ ‫ﻓﯿﻠﺘﺮ‬ ‫ﺑﻪ‬ ‫ﺑﻮﯾﻠﺮﻫﺎ‬ ‫دودﮐﺶ‬ ‫ﺧﺮوﺟﯽ‬
co-co2 ‫ﮔﺎزﻫﺎي‬
‫ﻧﺴﻮﺧﺘﻪ‬ ‫ﮐﺮﺑﻨﻬﺎي‬ ‫ﻫﯿﺪرو‬ ‫از‬ ‫ﻧﺎﺷﯽ‬
‫ﻣﺬﮐﻮر‬ ‫ﺑﺨﺎرات‬ ‫ﺗﻨﻔﺲ‬ ‫از‬ ‫ﻧﺎﺷﯽ‬ ‫ﺧﻄﺮات‬ ‫رﻓﻊ‬ ‫ﺟﻬﺖ‬
‫ﻣﺨﺼﻮص‬ ‫ﻣﺎﺳﮑﻬﺎي‬ ‫ﺑﻪ‬ ‫ﻣﺠﻬﺰ‬ ‫ﮐﺎرﺧﺎﻧﻪ‬ ‫ﭘﺮﺳﻨﻞ‬ ‫ﮐﻠﯿﻪ‬
‫ﺑﺎﺷﻨﺪ‬ ‫ﻣﯽ‬ ‫ﺗﻨﻔﺴﯽ‬
‫اﻟﮑﺘﺮوﻟﯿﺰ‬ ‫واﺣﺪ‬ ‫ﺳﻠﻬﺎي‬ ‫ﮐﻠﺮ‬ ‫و‬ ‫اﺳﯿﺪي‬ ‫ﺑﺨﺎرات‬
‫آﻟﻮدﮔﯽ‬ ‫رﻓﻊ‬ ‫اﺻﻼﺣﯽ‬ ‫اﻗﺪاﻣﺎت‬ ‫و‬ ‫ﮐﺎرﺧﺎﻧﻪ‬ ‫در‬ ‫آﻟﻮدﮔﯽ‬ ‫ﻣﻨﺎﺑﻊ‬ : 25 ‫ﺷﻤﺎره‬ ‫ﺟﺪول‬
‫در‬ ‫و‬ ‫آوري‬ ‫ﺟﻤﻊ‬ ‫ﮐﺎرﺧﺎﻧﻪ‬ ‫ﺳﻄﺢ‬ ‫از‬ ‫ﻣﺬﮐﻮر‬ ‫ﮐﯿﮑﻬﺎي‬
.‫ﮔﺮدﻧﺪ‬ ‫ﻣﯽ‬ ‫دﭘﻮ‬ ‫ﮐﺎرﺧﺎﻧﻪ‬ ‫داﺧﻞ‬ ‫در‬ ‫ﻣﺨﺼﻮﺻﯽ‬ ‫ﻣﺤﻞ‬
‫ﺷﻮﺋﯽ‬ ‫ﮐﯿﮏ‬ ‫و‬ ‫ﻟﯿﭻ‬ ‫واﺣﺪ‬ ‫ﻓﯿﻠﺘﺮﻫﺎي‬ ‫ﻟﯿﭻ‬ ‫ﮐﯿﮑﻬﺎي‬
‫ﺧﺎك‬
soil
‫ﮔﺮم‬ ‫ﺗﺼﻔﯿﻪ‬ ‫ﻓﯿﻠﺘﺮﻫﺎي‬ ‫ﮐﺒﺎﻟﺖ‬ ‫ﮐﯿﮑﻬﺎي‬
‫ﺳﺮد‬ ‫ﺗﺼﻔﯿﻪ‬ ‫ﻓﯿﻠﺘﺮﻫﺎي‬ ‫ﮐﺎدﻣﯿﻮم‬ ‫و‬ ‫ﻧﯿﮑﻞ‬ ‫ﮐﯿﮑﻬﺎي‬
‫ﻓﺎﮐﺘﻮرﻫﺎي‬‫زﯾﺴﺖ‬‫ﻣﺤﯿﻄﯽ‬Enviromental Factors
33
Row
classification
of
Specification
items
‫ﻣﻘدار‬
Qty.
‫ﻣﻮارد‬
‫ﺑﻨﺪي‬ ‫دﺳﺘﻪ‬
‫ﻣﺸﺨﺼﺎت‬
‫ردﯾﻒ‬
cathode ~0/2 no/1ton pro ‫ﮐﺎﺗﺪ‬
anode ~0/2 no/1ton pro ‫آﻧﺪ‬
concenteate 2700~2400 kg/1ton pro ‫ﮐﻨﺴﺎﻧﺘﺮه‬
acid 600~800 kg/1ton pro ‫اﺳﯿﺪ‬
water 7~9 m3
/1ton pro ‫آب‬
gasoil 200 litr/1ton pro ‫ﮔﺎزوﺋﯿﻞ‬
compressed air - ‫ﻓﺸﺮده‬ ‫ﻫﻮاي‬
power 3800~4000 kw/1ton pro ‫ﺑﺮق‬
life steam - ‫آب‬ ‫ﺑﺨﺎر‬
total area 120841 m2 ‫ﮐﺎرﺧﺎﻧﻪ‬ ‫ﮐﻞ‬ ‫ﻣﺴﺎﺣﺖ‬
production area 10944 m2 ‫ﺗﻮﻟﯿﺪي‬ ‫ﻓﻀﺎﻫﺎي‬ ‫ﻣﺴﺎﺣﺖ‬
9752 m2 ‫ﺳﺒﺰ‬ ‫ﻓﻀﺎي‬ ‫ﻣﺴﺎﺣﺖ‬
ware house area 1100 m2 ‫اﻧﺒﺎر‬ ‫ﻣﺴﺎﺣﺖ‬
wast depot area 645 m2 ‫ﺿﺎﯾﻌﺎت‬ ‫دﭘﻮي‬ ‫ﻓﻀﺎي‬
nominal Capacity 35 Ton ‫اﺳﻤﯽ‬ ‫ﻇﺮﻓﯿﺖ‬
real Capacity 35 Ton ‫ﻋﻤﻠﯽ‬ ‫ﻇﺮﻓﯿﺖ‬
Max. Capacity 42 Ton ‫ﺣﺪاﮐﺜﺮ‬ ‫ﻇﺮﻓﯿﺖ‬
total filteration area 521 m2 ‫ﮐﺎرﺧﺎﻧﻪ‬ ‫ﮐﻞ‬ ‫ﻓﯿﻠﺘﺮاﺳﯿﻮن‬ ‫ﺳﻄﺢ‬
total of man power 212 ‫ﭘﺮﺳﻨﻞ‬ ‫ﮐﻞ‬ ‫ﺗﻌﺪاد‬
product man power 113 ‫ﺗﻮﻟﯿﺪي‬ ‫ﭘﺮﺳﻨﻞ‬ ‫ﮐﻞ‬ ‫ﺗﻌﺪاد‬
Technical man power 36 ‫ﻓﻨﯽ‬ ‫ﭘﺮﺳﻨﻞ‬ ‫ﮐﻞ‬ ‫ﺗﻌﺪاد‬
person per 1ton product 6 ‫ﺗﻮﻟﯿﺪ‬ ‫ﺗﻦ‬ ‫ﺑﺮ‬ ‫ﻧﻔﺮ‬
% zn in cobalt cake 10~12% ‫ﻟﯿﭻ‬ ‫ﮐﯿﮏ‬ ‫روي‬ ‫درﺻﺪ‬
% zn in cobalt cake 30~40% ‫ﻟﯿﭻ‬ ‫ﮐﯿﮏ‬ ‫رﻃﻮﺑﺖ‬ ‫درﺻﺪ‬
% zn in cobalt cake ~20% ‫ﮐﺒﺎﻟﺖ‬ ‫ﮐﯿﮏ‬ ‫روي‬ ‫درﺻﺪ‬
% cobalt in cobalt cake ~20% ‫ﮐﺒﺎﻟﺖ‬ ‫ﮐﯿﮏ‬ ‫ﮐﺒﺎﻟﺖ‬ ‫درﺻﺪ‬
%humidity in cobalt cake 30~40% ‫ﮐﺒﺎﻟﺖ‬ ‫ﮐﯿﮏ‬ ‫رﻃﻮﺑﺖ‬ ‫درﺻﺪ‬
%zn in ni-cd purification 40~ 45% Ni-Cd ‫ﮐﯿﮏ‬ ‫روي‬ ‫درﺻﺪ‬
%ni in ni-cd purification 5 ~ 6% Ni-Cd ‫ﮐﯿﮏ‬ ‫ﻧﯿﮑﻞ‬ ‫درﺻﺪ‬
%cd in ni-cd purification 10 ~ 13% Ni-Cd‫ﮐﯿﮏ‬ ‫ﮐﺎدﻣﯿﻮم‬ ‫درﺻﺪ‬
% humidity in ni-cd cake 25 ~ 30% Ni-Cd ‫ﮐﯿﮏ‬ ‫رﻃﻮﺑﺖ‬ ‫درﺻﺪ‬
Review Of Plant Specification ‫ﮐﺎرﺧﺎﻧﻪ‬ ‫ﮐﻠﯽ‬ ‫ﻣﺸﺨﺼﺎت‬ ‫ﺑﺮ‬ ‫ﻣﺮوري‬
6
‫آﻧﺎﻟﯿﺰﻫﺎي‬
‫ﺷﯿﻤﯿﺎﺋﯽ‬
‫ﮐﯿﮑﻬﺎ‬
chemical
analysis
6
1
2
3‫ﻣﺴﺎﺣﺖ‬
4
man power
‫اﻧﺮزي‬ 2
‫ﻗﻄﻌﺎت‬ ‫و‬ ‫ﻣﻮاد‬
‫ﻣﻬﻢ‬
1
important
material &
pieces
energy
capacity
‫ﮐﺎرﺧﺎﻧﻪ‬ ‫ﮐﻠﯽ‬ ‫ﻣﺸﺨﺼﺎت‬ ‫ﺑﺮ‬ ‫ﻣﺮوري‬ : 26 ‫ﺷﻤﺎره‬ ‫ﺟﺪول‬
5
4
‫ﻧﯿﺮوي‬
‫اﻧﺴﺎﻧﯽ‬
5
‫ﻇﺮﻓﯿﺖ‬
34
Appendixes ‫ﭘﯿﻮﺳﺘﻬﺎ‬
.1 ‫ﭘﯿﻮﺳﺖ‬
.2 ‫ﭘﯿﻮﺳﺖ‬
.3 ‫ﭘﯿﻮﺳﺖ‬
.4 ‫ﭘﯿﻮﺳﺖ‬
.5 ‫ﭘﯿﻮﺳﺖ‬
‫ﮐﺎرﺧﺎﻧﻪ‬ ‫ﺟﺎﻣﻊ‬ ‫اوت‬ ‫ﻟﯽ‬
‫رﺳﺘﻮران‬ ‫ﻧﻘﺸﻪ‬
‫اداري‬ ‫ﻧﻘﺸﻪ‬
‫ﺳﯿﺎل‬ ‫اﻧﺘﻘﺎل‬ ‫ﺧﻄﻮط‬ ‫ﻣﺪارات‬ ‫ﺷﻤﺎﺗﯿﮏ‬
‫ﮐﺎرﺧﺎﻧﻪ‬ ‫ﺑﺮق‬ ‫ﻣﺪار‬ ‫ﺧﻼﺻﻪ‬
41

factory Identification

  • 1.
    ‫ﺻﻔﺤﻪ‬Page no. 11 22 33 44 55 1111 1212 1313 1414 1515 1616 1616 1616 1818 1818 1919 1919 2020 2020 2121 2222 2626 2727 2828 2828 2929 3030 3131 3232 3333 3434 3535 4242 Geographical Situation ‫ﺳﯿﺎل‬‫ﻣﻮاد‬ ‫اﻧﺒﺎرش‬ ‫ﻓﻀﺎﻫﺎي‬Storage Areas Production Capacities Production Areas ‫ﭘﺸﺘﯿﺒﺎﻧﯽ‬ ‫و‬ ‫ﺗﻌﻤﯿﺮات‬ ‫ﻓﻀﺎﻫﺎي‬Repairing & Servicing Areas ‫ﺻﻨﻌﺘﯽ‬ ‫اﺑﻬﺎي‬ ‫ﭘﺲ‬ ‫آوري‬ ‫ﺟﻤﻊ‬ ‫ﻓﻀﺎﻫﺎي‬water & Effluent Gathering Areas ‫ﺗﻮﻟﯿﺪ‬ ‫ﺧﻂ‬ ‫آﻻت‬ ‫ﻣﺎﺷﯿﻦ‬ ‫ﺷﺮح‬ ‫ﻣﻄﺎﻟﺐ‬ ‫ﻓﻬﺮﺳﺖ‬ appendixes Enviromental factors Review Of Plant Specification Organization chart Comparative Table Of Man Power Plant areas Lay Out Production index Facilities Technical capabilities Administration Areas House & Depot Areas Machins & equipment Machins Production Auxiliary Equipment Capacities Piping Introduction History of factory Process & production Operation process chart Production Flow sheet Production & byproduct specification materials Man power Tour of factory ‫ﻓﺮآﯾﻨﺪ‬ ‫ﻋﻤﻠﯿﺎت‬ ‫ﻧﻤﻮدار‬ ‫ﻓﻠﻮﺷﯿﺖ‬ ‫ﺟﺎﻧﺒﯽ‬ ‫ﻣﺤﺼﻮل‬ ‫و‬ ‫ﻣﺤﺼﻮل‬ ‫ﻣﺸﺨﺼﺎت‬ ‫ﻣﺼﺮﻓﯽ‬ ‫اوﻟﯿﻪ‬ ‫ﻣﻮاد‬ ‫اﻧﺴﺎﻧﯽ‬ ‫ﻧﯿﺮوي‬ ‫ﺳﺎزﻣﺎﻧﯽ‬ ‫ﭼﺎرت‬ ‫ﮐﺎرﺧﺎﻧﻪ‬ ‫ﮐﻞ‬ ‫ﻧﯿﺮوﻫﺎي‬ ‫اي‬ ‫ﻣﻘﺎﯾﺴﻪ‬ ‫ﺟﺪول‬ ‫ﻋﻨﻮان‬Title ‫ﻣﻘﺪﻣﻪ‬ ‫ﮐﺎرﺧﺎﻧﻪ‬ ‫ﺗﺎرﯾﺨﭽﻪ‬ ‫ﻓﺮآﯾﻨﺪي‬ ‫و‬ ‫ﺗﻮﻟﯿﺪي‬ ‫اﻃﻼﻋﺎت‬ ‫ﻣﺼﺮف‬ ‫ﺷﺎﺧﺼﻬﺎي‬ ‫ﮐﺎرﺧﺎﻧﻪ‬ ‫ﻫﺎي‬ ‫ﻓﻀﺎ‬ ‫ﮐﺎرﺧﺎﻧﻪ‬ ‫ﮐﻠﯽ‬ ‫اوت‬ ‫ﻟﯽ‬ ‫رﻓﺎﻫﯽ‬ ‫و‬ ‫اداري‬ ‫ﻓﻀﺎﻫﺎي‬ ‫ﻧﻘﻞ‬ ‫و‬ ‫ﺣﻤﻞ‬ ‫و‬ ‫اﻧﺒﺎرش‬ ‫ﻓﻀﺎﻫﺎي‬ ‫ﺳﯿﺎل‬ ‫اﻧﺘﻘﺎل‬ ‫ﺧﻄﻮط‬ ‫ﺗﻮﻟﯿﺪي‬ ‫ﻓﻀﺎﻫﺎي‬ ‫ﺗﻮﻟﯿﺪ‬ ‫ﻇﺮﻓﯿﺖ‬ ‫ﺟﻐﺮاﻓﯿﺎﯾﯽ‬ ‫ﻣﻮﻗﻌﯿﺖ‬ ‫ﺗﺠﻬﯿﺰات‬ ‫و‬ ‫آﻻت‬ ‫ﻣﺎﺷﯿﻦ‬ ‫ﺗﻮﻟﯿﺪي‬ ‫ﮐﻤﮏ‬ ‫ﺗﺠﻬﯿﺰات‬ ‫ﻗﺎﺑﻠﯿﺘﻬﺎ‬ ‫و‬ ‫ﻇﺮﻓﯿﺘﻬﺎ‬ ‫ﭘﯿﻮﺳﺘﻬﺎ‬ Energy ‫رﻓﺎﻫﯽ‬ ‫ﺗﺴﻬﯿﻼت‬ ‫ﻓﻨﯽ‬ ‫ﻗﺎﺑﻠﯿﺘﻬﺎي‬ ‫اﻧﺮژي‬ ‫ﮐﺎرﺧﺎﻧﻪ‬ ‫ﺗﻮر‬ ‫ﻣﺤﯿﻄﯽ‬ ‫زﯾﺴﺖ‬ ‫ﻓﺎﮐﺘﻮرﻫﺎي‬ ‫ﮐﺎرﺧﺎﻧﻪ‬ ‫ﮐﻠﯽ‬ ‫ﻣﺸﺨﺼﺎت‬ ‫ﺑﺮ‬ ‫ﻣﺮوري‬
  • 2.
    Introduction ‫ﻣﻘﺪﻣﻪ‬ ‫ﺑﺮاي‬ ‫روي‬‫ﺗﺮﮐﯿﺒﺎت‬ ‫از‬ ‫و‬ ‫ﺷﺪ‬ ‫ﻣﯽ‬ ‫اﺳﺘﻔﺎده‬ ‫ﺑﺮﻧﺞ‬ ‫آﻟﯿﺎژ‬ ‫ﺳﺎﺧﺖ‬ ‫ﺑﺮاي‬ ‫آن‬ ‫ﻣﻌﺪن‬ ‫ﺳﻨﮓ‬ ،‫ﺷﻮد‬ ‫ﮐﺸﻒ‬ ‫ﻓﻠﺰ‬ ‫ﺑﺸﮑﻞ‬ ‫روي‬ ‫آﻧﮑﻪ‬ ‫از‬ ‫ﻗﺒﻞ‬ ‫ﭘﯿﺶ‬ ‫ﻗﺮﻧﻬﺎ‬ ‫ﺳﺎل‬ ‫از‬ ،‫ﺷﺪ‬ ‫ﺗﻮﻟﯿﺪ‬ (‫ﻣﺴﯿﺢ‬ ‫ﻣﯿﻼد‬ ‫از‬ ‫ﻗﺒﻞ‬ ‫)02ﺳﺎل‬ ‫روﻣﯿﺎن‬ ‫ﺗﻮﺳﻂ‬ ‫اﺑﺘﺪا‬ ‫ﺑﺮﻧﺞ‬ ‫آﻟﯿﺎژ‬ .‫ﺷﺪ‬ ‫ﻣﯽ‬ ‫اﺳﺘﻔﺎده‬ ‫درد‬ ‫ﭼﺸﻢ‬ ‫و‬ ‫زﺧﻤﻬﺎ‬ ‫.ﻣﺮﺣﻢ‬ ‫ﺳﺎﺧﺖ‬ ‫ﺗﻮﻟﯿﺪ‬ 16 ‫ﺗﺎ‬ 12 ‫ﻗﺮن‬ ‫از‬ ‫روي‬ ‫اﺳﯿﺪ‬ ‫و‬ ‫روي‬ ‫ﻫﻨﺪ‬ ‫زوار‬ ‫ﺷﻬﺮ‬ ‫در‬ ‫و‬ ‫ﺷﺪ‬ ‫ﺷﻨﺎﺧﺘﻪ‬ ‫ﺟﺪﯾﺪ‬ ‫ﻓﻠﺰ‬ ‫ﯾﮏ‬ ‫ﻋﻨﻮان‬ ‫ﺑﻪ‬ ‫روي‬ ‫ﻫﻨﺪوﺳﺘﺎن‬ ‫در‬ ‫ﻣﯿﻼدي‬ 1374 ‫اوﻟﯿﻦ‬ ‫و‬ ‫ﺷﺪه‬ ‫ﺷﻨﺎﺧﺘﻪ‬ ‫روي‬ ‫ﻓﻠﺰ‬ ‫ﻣﯿﻼدي‬ 1546 ‫ﺳﺎل‬ ‫از‬ ‫ﻧﯿﺰ‬ ‫اروﭘﺎ‬ ‫در‬ ‫رﻓﺖ‬ ‫ﭼﯿﻦ‬ ‫ﺑﻪ‬ ‫ﻫﻨﺪ‬ ‫از‬ ‫روي‬ ‫ﺳﺎﺧﺖ‬ ‫ﺗﮑﻨﻮﻟﻮژي‬ 17 ‫ﻗﺮن‬ ‫در‬ ‫و‬ ‫ﺷﺪه‬ ‫ﻣﯽ‬ ‫ﺷﻮد‬ ‫ﻣﯽ‬ ‫اﺳﺘﺤﺼﺎل‬ ‫روي‬ ‫ﻓﻠﺰ‬ ‫ﺟﻬﺎن‬ ‫ﮐﺸﻮر‬ 50 ‫از‬ ‫ﺑﯿﺶ‬ ‫ﺣﺎﺿﺮدر‬ ‫ﺣﺎل‬ ‫در‬ .‫ﺷﺪ‬ ‫ﺗﺎﺳﯿﺲ‬ ‫اﻧﮕﻠﯿﺲ‬ ‫ﺑﺮﯾﺴﺘﻮل‬ ‫ﺷﻬﺮ‬ ‫در‬ ‫اروﭘﺎ‬ ‫در‬ ‫روي‬ ‫ذوب‬ ‫ﮐﻮره‬ ‫زﯾﺮزﻣﯿﻨﯽ‬ ‫ﻣﻌﺎدن‬ ‫از‬ ‫ﺟﻬﺎن‬ ‫روي‬ %80 ‫ﺗﺨﻤﯿﻨﺎ‬ ‫و‬ ‫ﻫﺴﺘﻨﺪ‬ ‫ﺑﺎز‬ ‫رو‬ ‫ﺷﺪه‬ ‫ﮐﺸﻒ‬ ‫ﺟﺪﯾﺪ‬ ‫ﻣﻌﺎدن‬ ‫از‬ ‫ﺑﺮﺧﯽ‬ ‫اﻣﺎ‬ ‫ﺑﺎﺷﻨﺪ‬ ‫ﻣﯽ‬ ‫زﻣﯿﻨﯽ‬ ‫زﯾﺮ‬ ‫روي‬ ‫ﻣﻌﺎدن‬ ‫اﮐﺜﺮ‬ ،‫دﻗﯿﻖ‬ ‫ﮔﺮي‬ ‫رﯾﺨﺘﻪ‬ ‫ﻗﻄﻌﺎت‬ ،‫ﮔﺎﻟﻮاﻧﯿﺰه‬ ‫ﻫﺎي‬ ‫ﭘﻮﺷﺶ‬ ‫ﺳﺎﺧﺖ‬ ‫در‬ ‫ﺑﯿﺸﺘﺮ‬ ‫ﺟﻬﺎن‬ ‫در‬ ‫روي‬ ‫ﻣﺼﺮف‬ ‫ﺷﻮد.ﻣﻮارد‬ ‫ﻣﯽ‬ ‫ﺗﺎﻣﯿﻦ‬ ‫روﺑﺎز‬ ‫ﻣﻌﺎدن‬ ‫از‬ %8 ‫و‬ ،‫اﻧﺴﺎن‬ ‫ﺑﺮاي‬ ‫ﻣﻬﻢ‬ ‫ﻏﺬاﯾﯽ‬ ‫ﻋﻨﺼﺮ‬ ‫ﯾﮏ‬ ‫ﻋﻨﻮان‬ ‫ﺑﻪ‬ ‫روي‬ ‫ﻓﻠﺰ‬ ‫ﻫﻤﭽﻨﯿﻦ‬ ‫ﺷﻮد‬ ‫ﻣﯽ‬ ‫ﺧﻼﺻﻪ‬ ‫ﺳﺎزي‬ ‫دارو‬ ‫ﺻﻨﺎﯾﻊ‬ ،‫ﺑﺮﻧﺞ‬ ‫آﻟﯿﺎژ‬ ،‫ﺻﻨﻌﺘﯽ‬ ‫ﻣﻮاد‬ ،‫ﺳﺎﺧﺘﻤﺎن‬ ‫ﻣﯿﺒﺎﺷﻨﺪ‬ ‫روي‬ ‫ﮐﻤﺒﻮد‬ ‫از‬ ‫ﻧﺎﺷﯽ‬ ‫ﺧﻄﺮات‬ ‫ﻣﻌﺮض‬ ‫در‬ ‫دﻧﯿﺎ‬ ‫ﻣﺮدم‬ 1/3 ‫ﺟﻬﺎﻧﯽ‬ ‫ﺑﻬﺪاﺷﺖ‬ ‫ﺳﺎزﻣﺎن‬ ‫آﻣﺎر‬ ‫ﻃﺒﻖ‬ .‫ﺷﻮد‬ ‫ﻣﯽ‬ ‫ﻣﺤﺴﻮب‬ ‫ﮔﯿﺎﻫﺎن‬ ‫و‬ ‫ﺣﯿﻮاﻧﺎت‬ ‫اﯾﺠﺎد‬ ، ‫ﺑﯿﻤﺎرﯾﻬﺎ‬ ‫ﻣﻘﺎﺑﻞ‬ ‫در‬ ‫ﺑﺪن‬ ‫ﻣﻘﺎوﻣﺖ‬ ‫ﮐﺎﻫﺶ‬ ، ‫ﺑﺪن‬ ‫رﺷﺪ‬ ‫ﺷﺪم‬ ‫ﻣﺨﺘﻞ‬ ، ‫زﺧﻤﻬﺎ‬ ‫ﯾﺎﻓﺘﻦ‬ ‫اﻟﺘﯿﺎم‬ ‫دﯾﺮ‬ ‫ﺑﻪ‬ ‫ﻣﻨﺠﺮ‬ ‫ﺑﺪن‬ ‫در‬ ‫روي‬ ‫ﮐﻤﺒﻮد‬ ‫و‬ ‫ﺑﺴﺰاﺋﯽ‬ ‫ﻧﻘﺶ‬ ‫ﮔﯿﺎﻫﺎن‬ ‫رﺷﺪ‬ ‫ﮐﯿﻔﯿﺖ‬ ‫و‬ ‫ﻣﯿﺰان‬ ‫در‬ ‫ﮐﺸﺎورزي‬ ‫ﻟﺤﺎظ‬ ‫ﺑﻪ‬ ‫روي‬ ‫ﻫﻤﭽﻨﯿﻦ‬ ،‫ﻣﯿﮕﺮدد‬ ‫ﻣﻮ‬ ‫رﯾﺰش‬ ‫و‬ ‫اﺷﺘﻬﺎ‬ ‫ﮐﺎﻫﺶ‬ ،‫ﭘﻮﺳﺘﯽ‬ ‫ﺑﯿﻤﺎرﯾﻬﺎي‬ ‫ﻓﻠﺰ‬ ‫اﻫﻤﯿﺖ‬ ‫ﺑﻪ‬ ‫ﺗﻮﺟﻪ‬ ‫ﮔﺮدد.ﺑﺎ‬ ‫ذرت‬ ‫و‬ ‫ﺑﺮﻧﺞ‬ ‫و‬ ‫ﮔﻨﺪم‬ ‫ﻧﻈﯿﺮ‬ ‫ﻣﺤﺼﻮﻻﺗﯽ‬ ‫در‬ ‫ﺑﺨﺼﻮص‬ %30 ‫ﺗﺎ‬ ‫ﻣﺤﺼﻮل‬ ‫ﮐﺎﻫﺶ‬ ‫ﺑﺎﻋﺚ‬ ‫ﻣﯿﺘﻮاﻧﺪ‬ ‫آن‬ ‫ﮐﻤﺒﻮد‬ ‫و‬ ‫داﺷﺘﻪ‬ ‫راه‬ ‫اﺧﯿﺮ‬ ‫ﻫﺎي‬ ‫دﻫﻪ‬ ‫در‬ ‫ﻣﺎ‬ ‫ﮐﺸﻮر‬ ‫درﺻﻨﻌﺖ‬ ‫ﻧﯿﺰ‬ ‫روي‬ ‫ﺗﻮﻟﯿﺪ‬ ‫درﮐﺸﻮر‬ ‫ﻏﻨﯽ‬ ‫ﻣﻌﺎدن‬ ‫وﺟﻮد‬ ‫ﺑﻪ‬ ‫ﺗﻮﺟﻪ‬ ‫ﺑﺎ‬ ‫و‬ ‫زﯾﺴﺖ‬ ‫ﻣﺤﯿﻂ‬ ‫و‬ ‫ﺑﺸﺮ‬ ‫زﻧﺪﮔﯽ‬ ‫در‬ ‫روي‬ ‫روي‬ ‫ﺗﻮﻟﯿﺪ‬ ‫ﻓﺮاﯾﻨﺪ‬ .‫اﺳﺖ‬ ‫ﺷﺪه‬ ‫اﻧﺪازي‬ ‫راه‬ ‫و‬ ‫اﺣﺪاث‬ ‫ﻫﺪف‬ ‫ﻫﻤﯿﻦ‬ ‫ﺑﻪ‬ ‫ﻧﯿﻞ‬ ‫ﺑﺎ‬ ‫ﻧﯿﺰ‬ ‫ﻋﺒﺎس‬ ‫ﺑﻨﺪر‬ ‫روي‬ ‫ﺗﻮﻟﯿﺪ‬ ‫ﮐﺎرﺧﺎﻧﻪ‬ ‫و‬ ‫اﺳﺖ‬ ‫ﺷﺪه‬ ‫اﻧﺪازي‬ ‫ﺷﺎﯾﺴﺘﻪ‬ ‫ﺑﻬﻄﻮر‬ ‫ﻫﻨﻮز‬ ‫ﺑﺎﺷﺪ‬ ‫ﻣﯽ‬ ‫ﻧﻮﭘﺎ‬ ‫ﺻﻨﻌﺖ‬ ‫ﯾﮏ‬ ‫اﯾﺮان‬ ‫در‬ ‫روي‬ ‫ﺗﻮﻟﯿﺪ‬ ‫ﺻﻨﻌﺖ‬ ‫اﯾﻨﮑﻪ‬ ‫ﺑﻪ‬ ‫ﺗﻮﺟﻪ‬ ‫ﺑﺎ‬ ،‫ﻣﯿﺒﺎﺷﺪ‬ ‫ﺮژي‬‫ﻫﯿﺪروﻣﺘﺎﻟﻮ‬ ‫روش‬ ‫ﺑﻨﺪرﻋﺒﺎس‬ ‫ﻗﻄﻌﺎت‬ ‫از‬ ‫ﮔﯿﺮي‬ ‫ﺑﻬﺮه‬ ‫و‬ ‫دﻧﯿﺎ‬ ‫روز‬ ‫ﺻﻨﻌﺘﯽ‬ ‫اﺗﻮﻣﺎﺳﯿﻮن‬ ‫و‬ ‫ﮐﻨﺘﺮل‬ ‫ازﺳﯿﺴﺘﻤﻬﺎي‬ ‫اﺳﺘﻔﺎده‬ ‫ﻟﺤﺎظ‬ ‫ﺑﻪ‬ ‫و‬ ‫ﻧﺸﺪه‬ ‫دﻧﯿﺎ‬ ‫روز‬ ‫ﺗﻮﻟﯿﺪ‬ ‫ﺳﯿﺴﺘﻤﻬﺎي‬ ‫ﺑﻪ‬ ‫ﻣﺠﻬﺰ‬ ‫ﺗﺠﻬﯿﺰ‬ ‫ﺟﻬﺖ‬ ‫در‬ ‫ﻧﻬﺎدن‬ ‫ﮔﺎم‬ ‫ﺑﻨﺪرﻋﺒﺎس‬ ‫روي‬ ‫ﺗﻮﻟﯿﺪ‬ ‫ﮐﺎرﺧﺎﻧﻪ‬ ‫ﮐﻼن‬ ‫اﻫﺪاف‬ ‫از‬ ‫ﯾﮑﯽ‬ ‫رو‬ ‫ﻫﻤﯿﻦ‬ ‫از‬ .‫دارد‬ ‫ﮐﺎر‬ ‫و‬ ‫ﻣﻄﺎﻟﻌﻪ‬ ‫ﺟﺎي‬ ,‫ﺟﺪﯾﺪ‬ ‫ﻣﻮاد‬ ‫و‬ ‫اﺑﺰار‬ ، ‫از‬ ‫ﻫﻤﭽﻨﯿﻦ‬ .‫ﻣﯿﺒﺎﺷﺪ‬ ‫ﺳﯿﺴﺘﻤﺎﺗﯿﮏ‬ ‫ﺗﻮﻟﯿﺪ‬ ‫و‬ ‫اﺗﻮﻣﺎﺳﯿﻮن‬ ‫ازﺳﯿﺴﺘﻤﻬﺎي‬ ‫ﺑﯿﺸﺘﺮ‬ ‫ﭼﻪ‬ ‫ﻫﺮ‬ ‫اﺳﺘﻔﺎده‬ ‫و‬ ‫دﻧﯿﺎ‬ ‫روز‬ ‫ﺗﻮﻟﯿﺪ‬ ‫ﮋﯾﻬﺎي‬‫ﺗﮑﻨﻮﻟﻮ‬ ‫ﺑﻪ‬ ‫ﮐﺎرﺧﺎﻧﻪ‬ ‫ﻗﺒﻮﻟﯽ‬ ‫ﻗﺎﺑﻞ‬ ‫ﺑﻄﻮر‬ ‫ﻣﺤﯿﻄﯽ‬ ‫زﯾﺴﺖ‬ ‫آﻟﻮدﮔﯿﻬﺎي‬ ‫ﮐﻨﺘﺮل‬ ‫و‬ ‫ﻓﯿﻠﺘﺮاﺳﯿﻮن‬ ‫ﺳﯿﺴﺘﻤﻬﺎي‬ ‫و‬ ‫ﻣﯿﺸﻮد‬ ‫ﻣﺤﺴﻮب‬ ‫آﻟﻮده‬ ‫ﺻﻨﺎﯾﻊ‬ ‫ﺟﺰو‬ ‫ﺻﻨﻌﺖ‬ ‫اﯾﻦ‬ ‫آﻧﺠﺎﺋﯿﮑﻪ‬ ‫آب‬ ، ‫ﻫﻮا‬ ‫آﻟﻮدﮔﯿﻬﺎي‬ ‫از‬ ‫اﻋﻢ‬ ‫ﺷﺪه‬ ‫ﺗﻮﻟﯿﺪ‬ ‫آﻟﻮدﮔﯿﻬﺎي‬ ‫ﮐﻨﺘﺮل‬ ‫و‬ ‫ﻓﯿﻠﺘﺮﯾﻨﮓ‬ ‫ﺳﯿﺴﺘﻤﻬﺎي‬ ‫ﺑﻪ‬ ‫ﮐﺎرﺧﺎﻧﻪ‬ ‫ﺗﺠﻬﯿﺰ‬ ، ‫اﺳﺖ‬ ‫ﻧﮑﺮده‬ ‫ﭘﯿﺪا‬ ‫راه‬ ‫ﺻﻨﻌﺖ‬ ‫اﯾﻦ‬ ‫در‬ ‫ﮐﺮدن‬ ‫ﻣﻨﺪ‬ ‫روﯾﻪ‬ ،‫ﺗﻮﻟﯿﺪ‬ ‫ﻇﺮﻓﯿﺖ‬ ‫اﻓﺰاﯾﺶ‬ ،‫ﺗﻮﻟﯿﺪ‬ ‫ﻫﺎي‬ ‫ﻫﺰﯾﻨﻪ‬ ‫ﺳﺎزي‬ ‫ﺑﻬﯿﻨﻪ‬ .‫ﻣﯿﺒﺎﺷﺪ‬ ‫ﮐﺎرﺧﺎﻧﻪ‬ ‫اﯾﻦ‬ ‫ﺗﻮﺟﻪ‬ ‫ﻗﺎﺑﻞ‬ ‫و‬ ‫ﻣﻬﻢ‬ ‫اﻫﺪاف‬ ‫دﯾﮕﺮ‬ ‫از‬ ‫ﺧﺎك‬ ، ‫و‬ ‫اﻫﺪاف‬ ‫دﯾﮕﺮ‬ ‫از‬ Iso 14000‫و‬ Iso 9000 ‫ﻧﻈﯿﺮ‬ ‫ﺟﻬﺎﻧﯽ‬ ‫اﺳﺘﺎﻧﺪاردﻫﺎي‬ ‫ﺑﺎ‬ ‫ﻣﻄﺎﺑﻖ‬ ‫ﻣﺤﺼﻮل‬ ‫ﮐﯿﻔﯿﺖ‬ ‫ﺳﻄﺢ‬ ‫ﺑﺮدن‬ ‫ﺑﺎﻻ‬ ‫و‬ ‫ﺗﻮﻟﯿﺪ‬ ‫ﻓﺮاﯾﻨﺪﻫﺎي‬ .‫ﺑﺎﺷﺪ‬ ‫ﻣﯽ‬ ‫ﮐﺎرﺧﺎﻧﻪ‬ ‫اﯾﻦ‬ ‫ﻣﺪﯾﺮﯾﺖ‬ ‫اﺳﺘﺮاﺗﮋﯾﻬﺎي‬ 1
  • 3.
    ‫وﯾﮋه‬ ‫ﻣﻨﻄﻘﻪ‬ ‫در‬‫ﮐﺎرﺧﺎﻧﻪ‬ ‫اﯾﻦ‬ ، ‫اﺳﺖ‬ ‫رﺳﯿﺪه‬ ‫ﺛﺒﺖ‬ ‫ﺑﻪ‬ 3249 ‫ﺷﻤﺎره‬ ‫ﺗﺤﺖ‬ ‫و‬ ‫ﺗﺎﺳﯿﺲ‬ 1376/12/28 ‫ﺗﺎرﯾﺦ‬ ‫در‬ ‫ﺑﻨﺪرﻋﺒﺎس‬ ‫روي‬ ‫ﺗﻮﻟﯿﺪ‬ ‫ﺷﺮﮐﺖ‬ ‫آﻟﻮﻣﯿﻨﯿﻢ‬ ‫ﮐﺎرﺧﺎﻧﻪ‬ ‫اﻧﺒﺎر‬ ‫ﺑﻪ‬ ‫ﺟﻨﻮب‬ ‫از‬ ‫ﻧﻔﺖ‬ ‫ﭘﺎﻻﯾﺸﮕﺎه‬ ‫ﺑﻪ‬ ‫ﺷﻤﺎل‬ ‫از‬ ‫ﮐﻪ‬ ‫اﻟﻤﻬﺪي‬ ‫آﻟﻮﻣﯿﻨﯿﻢ‬ ‫ﻣﺠﺘﻤﻊ‬ ‫اراﺿﯽ‬ ‫از‬ ‫ﺑﺨﺸﯽ‬ ‫در‬ ‫و‬ ‫ﻓﻠﺰات‬ ‫و‬ ‫ﻣﻌﺎدن‬ ‫اﻗﺘﺼﺎدي‬ .‫ﻣﯿﺸﻮد‬ ‫ﻣﻨﺘﻬﯽ‬ ‫ﭘﺎﻻﯾﺸﮕﺎه‬ ‫ﺟﺎده‬ ‫ﺑﻪ‬ ‫ﻏﺮب‬ ‫از‬ ‫و‬ ‫اﻟﻤﻬﺪي‬ ‫ﺗﺎرﯾﺦ‬ ‫در‬ ‫و‬ ‫ﺷﺮوع‬ ‫ﻣﻌﺪﻧﯽ‬ ‫ﻣﻮاد‬ ‫ﻓﺮاوري‬ ‫ﺷﺮﮐﺖ‬ ‫ﺗﻮﺳﻂ‬ 73/2/12 ‫ﺗﺎرﯾﺦ‬ ‫در‬ ‫ﻣﺮﺑﻊ‬ ‫ﻣﺘﺮ‬ 120841 ‫ﻣﺴﺎﺣﺖ‬ ‫ﺑﻪ‬ ‫زﻣﯿﻨﯽ‬ ‫در‬ ‫ﮐﺎرﺧﺎﻧﻪ‬ ‫اﯾﻦ‬ ‫اﺣﺪاث‬ ‫روز‬ ‫در‬ ‫ﺗﻦ‬ 6 ‫ﺗﺎ‬ ‫روز‬ ‫در‬ ‫ﺗﻦ‬ 1 ‫از‬ 1376 ‫ﺳﺎل‬ ‫ﺗﺎ‬ ‫اﻧﺪازي‬ ‫راه‬ ‫اﺑﺘﺪاي‬ ‫از‬ ‫ﮐﺎرﺧﺎﻧﻪ‬ ‫ﺗﻮﻟﯿﺪ‬ ‫ﻣﯿﺰان‬ .‫ﺷﺪ‬ ‫ﺑﺮداري‬ ‫ﺑﻬﺮه‬ ‫و‬ ‫اﻧﺪازي‬ ‫راه‬ 75/2/10 ‫ﺑﺮﺧﯽ‬ ‫و‬ ‫روي‬ ‫ﺑﺎزارﺟﻬﺎﻧﯽ‬ ‫ﺑﻪ‬ ‫ﺗﻮﺟﻪ‬ ‫ﺑﺎ‬ ‫روز‬ ‫در‬ ‫ﺗﻦ‬ 17.5 ‫ﺗﺎ‬ ‫روز‬ ‫در‬ ‫ﺗﻦ‬ 6 ‫از‬ ‫ﺗﻮﻟﯿﺪ‬ ‫ﻣﯿﺰان‬ 1382 ‫ﺳﺎل‬ ‫ﺗﺎ‬ 1376 ‫ﺳﺎل‬ ‫از‬ ‫و‬ ‫داﺷﺘﻪ‬ ‫ﺳﯿﺮﺻﻌﻮدي‬ .‫اﺳﺖ‬ ‫ﺑﻮده‬ ‫ﻧﻮﺳﺎن‬ ‫در‬ ‫ﻣﺸﮑﻼت‬ ‫از‬ ‫ﺗﻮﻟﯿﺪ‬ ‫ﻣﯿﺰان‬ ‫از‬ ‫ﺗﻮﻟﯿﺪ‬ ‫ﺗﺠﻬﯿﺰات‬ ‫و‬ ‫ﻓﺮآﯾﻨﺪ‬ ‫در‬ ‫ﺑﻬﺒﻮدﻫﺎ‬ ‫و‬ ‫اﺻﻼﺣﺎت‬ ‫و‬ ‫ﻫﺎ‬ ‫ﭘﺮوژه‬ ‫از‬ ‫ﺑﺮﺧﯽ‬ ‫اﺟﺮاي‬ ‫ﺑﺎ‬ ‫ﺗﺎﮐﻨﻮن‬ 1379 ‫ﺳﺎل‬ ‫از‬ ‫ﮐﺎرﺧﺎﻧﻪ‬ ‫ﺗﻮﻟﯿﺪ‬ .‫اﺳﺖ‬ ‫رﺳﯿﺪه‬ ‫روز‬ ‫در‬ ‫ﺗﻦ‬ 35 ‫از‬ ‫ﺑﯿﺶ‬ ‫ﻇﺮﻓﯿﺖ‬ ‫ﺑﻪ‬ ‫روز‬ ‫در‬ ‫ﺗﻦ‬ History of Factory ‫ﮐﺎرﺧﺎﻧﻪ‬ ‫ﺗﺎرﯾﺨﭽﻪ‬ 2
  • 4.
    Process & ProductionInformasion ‫ﻓﺮآﯾﻨﺪي‬ ‫و‬ ‫ﺗﻮﻟﯿﺪي‬ ‫اﻃﻼﻋﺎت‬ ‫ﻣﺤﻠﻮل‬ ‫روي‬ ‫ﺳﻮﻟﻔﺎت‬ ‫ﺑﺼﻮرت‬ ‫و‬ ‫داده‬ ‫ﻧﺸﺎن‬ ‫واﮐﻨﺶ‬ ‫ﺳﻮﻟﻔﻮرﯾﮏ‬ ‫اﺳﯿﺪ‬ ‫ﺑﺎ‬ ‫ﮐﻨﺴﺎﻧﺘﺮه‬ ‫در‬ ‫ﻣﻮﺟﻮد‬ ‫روي‬ ‫از‬ ‫اي‬ ‫ﻋﻤﺪه‬ ‫ﺑﺨﺶ‬ ‫اﻧﺤﻼل‬ ‫ﻣﺮﺣﻠﻪ‬ ‫در‬ - 1 .‫ﻣﯿﮕﺮدد‬ ‫واﮐﻨﺶ‬ ‫وارد‬ ‫اﺳﯿﺪ‬ ‫ﺑﺎ‬ ‫ﻧﯿﺰ‬ ‫دﯾﮕﺮ‬ ‫ﻧﺎﺧﺎﻟﺼﯿﻬﺎي‬ ‫و‬ ‫درآﻣﺪه‬ ‫دﺳﺖ‬ ‫ﺑﻪ‬ ‫ﻣﺤﻠﻮل‬ ‫و‬ ‫ﻣﯿﮕﺮدد‬ ‫ﺗﻔﮑﯿﮏ‬ ‫روي‬ ‫ﺳﻮﻟﻔﺎت‬ ‫ﻣﺤﻠﻮل‬ ‫از‬ ‫ﮐﺎدﻣﯿﻮم‬ ‫و‬ ‫ﻧﯿﮑﻞ‬ - ‫ﮐﺒﺎﻟﺖ‬ -‫ﮐﻠﺮ‬ ‫ﻧﻈﯿﺮ‬ ‫ﻧﺎﺧﺎﻟﺼﯿﻬﺎﺋﯽ‬ ،‫ﺟﺪاﺳﺎزي‬ ‫ﻣﺮﺣﻠﻪ‬ ‫در‬ - 2 .‫ﻣﯿﮕﺮدد‬ ‫اﻟﮑﺘﺮوﻟﯿﺰ‬ ‫ﻗﺴﻤﺖ‬ ‫راﻫﯽ‬ ‫ﻣﯿﮑﺎپ‬ ‫ﻧﺎم‬ ‫ﺑﺎ‬ ‫آﻣﺪه‬ ‫ﺷﺪه‬ ‫ﺗﺮﺳﯿﺐ‬ ‫روي‬ ‫ذرات‬ ‫ﺧﺎﺻﯽ‬ ‫زﻣﺎن‬ ‫ﻃﯽ‬ ‫از‬ ‫ﺑﻌﺪ‬ ‫و‬ ‫ﻧﻤﻮده‬ ‫رﺳﻮب‬ ‫ﯾﮑﺴﻮ‬ ‫اﻟﮑﺘﺮﯾﮑﯽ‬ ‫ﺟﺮﯾﺎن‬ ‫ﺗﻮﺳﻂ‬ ‫ﮐﺎﺗﺪﻫﺎ‬ ‫در‬ ‫ﻣﯿﮑﺎپ‬ ‫اﻟﮑﺘﺮوﻟﯿﺰ‬ ‫ﻣﺮﺣﻠﻪ‬ ‫در‬ - 3 .‫ﺷﻮد‬ ‫ﻣﯽ‬ ‫ﮐﻨﺪه‬ ‫ﮐﺎﺗﺪ‬ ‫ﺳﻄﺢ‬ ‫از‬ ‫ﻫﺎﺋﯽ‬ ‫ورﻗﻪ‬ ‫ﺑﺼﻮرت‬ ‫ﮐﺎﺗﺪ‬ ‫روي‬ ‫ﺑﺮ‬ ‫ﺧﺎرج‬ ‫واﺣﺪ‬ ‫اﯾﻦ‬ ‫از‬ ‫ﺷﻤﺶ‬ ‫ﺑﺼﻮرت‬ ‫و‬ ‫ﺷﺪه‬ ‫ذوب‬ ‫روز‬ ‫در‬ ‫ﺗﻦ‬ 40 ‫اﺳﻤﯽ‬ ‫ﻇﺮﻓﯿﺖ‬ ‫ﺑﺎ‬ ‫دوار‬ ‫ﮐﻮره‬ ‫ﺑﻮﺳﯿﻠﻪ‬ ‫روي‬ ‫ﻫﺎي‬ ‫ورﻗﻪ‬ ‫ﮔﺮي‬ ‫رﯾﺨﺘﻪ‬ ‫واﺣﺪ‬ ‫در‬ - 4 .‫ﮔﺮدد‬ ‫ﻣﯽ‬ .‫اﺳﺖ‬ ‫ﺷﺪه‬ ‫داده‬ ‫ﻧﺸﺎن‬ 5 ‫و‬ 4 ‫ﺻﻔﺤﺎت‬ ‫در‬ ‫ﻣﻮاد‬ ‫ﺟﺮﯾﺎن‬ ‫ﺷﯿﺖ‬ ‫ﻓﻠﻮ‬ ‫و‬ ‫ﺗﻮﻟﯿﺪ‬ ‫ﻋﻤﻠﯿﺎت‬ ‫ﻧﻤﻮدار‬ .‫ﻣﯿﺸﻮد‬ ‫اداره‬ ‫ﭘﯿﻮﺳﺘﻪ‬ ‫ﺧﻂ‬ ‫ﺻﻮرت‬ ‫ﺑﻪ‬ ‫ﺗﻮﻟﯿﺪ‬ ‫ﺧﻂ‬ ‫و‬ ‫ﺑﻮده‬ ‫ﻣﺘﺎﻟﻮرژي‬ ‫ﻫﯿﺪرو‬ ‫روش‬ ‫ﺑﻪ‬ ‫ﺑﻨﺪرﻋﺒﺎس‬ ‫روي‬ ‫ﺗﻮﻟﯿﺪ‬ ‫درﮐﺎرﺧﺎﻧﻪ‬ ‫روي‬ ‫اﺳﺘﺤﺼﺎل‬ .‫ﺑﺎﺷﺪ‬ ‫ﻣﯽ‬ ‫اﺳﺎﺳﯽ‬ ‫و‬ ‫ﻋﻤﺪه‬ ‫ﻗﺴﻤﺖ‬ 4 ‫ﺷﺎﻣﻞ‬ ‫روي‬ ‫ﻓﻠﺰ‬ ‫اﺳﺘﺤﺼﺎل‬ ‫ﻓﺮآﯾﻨﺪ‬ ‫اﯾﻦ‬ ‫در‬ Summery Of Process ‫ﻓﺮآﯾﻨﺪ‬ ‫ﺧﻼﺻﻪ‬ ‫ﺷﺮح‬ 3
  • 5.
    Operation Process chart(OPC) ‫ﻓﺮآﯾﻨﺪ‬ ‫ﻋﻤﻠﯿﺎت‬ ‫ﻧﻤﻮدار‬ ‫ﭘﺎﻟﭗ‬‫ﺳﺎزي‬‫ﻣﺤﻠﻮل‬‫اﺳﭙﻨﺖ‬ ‫ﺑﺮﮔﺸﺘﯽ‬‫از‬‫اﻟﮑﺘﺮوﻟﯿﺰ‬ Spent sulution from electrolisis ‫ﻟﯿﭽﯿﻨﮓ‬ ‫ﺑﺨﺎر‬‫آب‬ live steam ‫ﺷﯿﺮ‬‫آﻫﮏ‬‫ﺳﺎزي‬ Lime slurry ‫آب‬ ‫آﻫﮏ‬ ‫ﻓﯿﻠﺘﺮاﺳﯿﻮن‬‫ﻣﺮﺣﻠﻪ‬1 Filteration ‫ﻫﻤﺰدن‬‫ﮐﯿﮏ‬‫و‬‫آب‬ Cake & water mixing ‫آب‬ ‫ﻓﯿﻠﺘﺮاﺳﯿﻮن‬ ‫اﻧﺒﺎرش‬ Storage ‫ﺑﺨﺎر‬‫آب‬ live steam ‫ﭘﯿﺸﮕﺮم‬‫ﮐﺮدن‬ Preheating ‫ﺑﺨﺎر‬‫آب‬ live steam ‫ﺗﺼﻔﯿﻪ‬‫ﮐﺒﺎﻟﺖ‬ Cobalt purification ‫ﭘﺮﻣﻨﮕﻨﺎﭘﺘﺎﺳﯿﻢ‬ Kmno4 ‫ﻓﯿﻠﺘﺮاﺳﯿﻮن‬ ‫اﻧﺒﺎرش‬ Storage ‫ﺗﺼﻔﯿﻪ‬‫ﻧﯿﮑﻞ‬‫و‬‫ﮐﺎدﻣﯿﻮم‬ Ni-Cd purification ‫ﭘﻮدر‬‫روي‬ ‫ﻓﯿﻠﺘﺮاﺳﯿﻮن‬ ‫ﮐﯿﮏ‬‫ﮐﺒﺎﻟﺖ‬ Cobalt cake ‫ﮐﯿﮏ‬‫ﻧﯿﮑﻞ‬‫ﮐﺎدﻣﯿﻢ‬ Ni - Cd cake ‫ﺑﺎزرﺳﯽ‬ Inspection ‫اﻧﺒﺎرش‬ Storage ‫اﻟﮑﺘﺮوﻟﯿﺰ‬ Electrolisis ‫ورق‬‫ﮐﻨﯽ‬ Catod strip ‫ﺗﻮزﯾﻦ‬‫ورق‬ Weighing ‫ذوب‬‫ورق‬ To melt ‫ﺷﻤﺶ‬‫ﮔﯿﺮي‬ Molding ‫اﻧﺒﺎر‬‫ﻣﺤﺼﻮل‬ Ingot Storage ‫اﺳﯿﺪ‬‫ﺳﻮﻟﻔﻮرﯾﮏ‬ nok ‫ﺑﺴﺘﻪ‬‫ﺑﻨﺪي‬ Packing ‫ﮐﻨﺴﺎﻧﺘﺮه‬‫ﺧﺎك‬ 4
  • 6.
    ‫ﻋﻨﺎﺻﺮ‬Zn % Pb PPM( ) Cu PPM() Fe PPM( ) Cd PPM( ) Ni PPM( ) Ingot Analysis ‫ﻣﻘﺪار‬99/95250 - 35040 - 5020 - 2550 - 608 -15Amount ‫اﺳﺘﺎﻧﺪارد‬ ‫ﻣﻘﺪار‬ ‫ﯾﮏ‬ ‫درﺟﻪ‬ ‫ﺷﻤﺶ‬ Standard amount for one degree ingot ‫اﺳﺘﺎﻧﺪارد‬ ‫ﻣﻘﺪار‬ ‫دو‬ ‫درﺟﻪ‬ ‫ﺷﻤﺶ‬ Standard amount for two degree ingot ‫اﺳﺘﺎﻧﺪارد‬ ‫ﻣﻘﺪار‬ ‫ﺳﻪ‬ ‫درﺟﻪ‬ ‫ﺷﻤﺶ‬ Standard amount for threeo degree ingot ‫ﺳﺮﺑﺎره‬ ‫ﺧﺎك‬ ‫آﻧﺎﻟﯿﺰ‬ColClSPbZn .‫ﺑﺎﺷﺪ‬ ‫ﻣﯽ‬ 1 ‫ﺟﺪول‬ ‫ﺷﺮح‬ ‫ﺑﻪ‬ ‫ﺑﻨﺪرﻋﺒﺎس‬ ‫روي‬ ‫ﺷﻤﺶ‬ ‫ﺗﻮﻟﯿﺪ‬ ‫ﮐﺎرﺧﺎﻧﻪ‬ ‫ﻣﺤﺼﻮل‬ ‫ﺷﯿﻤﯿﺎﺋﯽ‬ ‫آﻧﺎﻟﯿﺰ‬ Product & by product specification ‫ﺟﺎﻧﺒﯽ‬ ‫ﻣﺤﺼﻮل‬ ‫و‬ ‫ﻣﺤﺼﻮل‬ ‫ﻣﺸﺨﺼﺎت‬ ‫اﺳﺘﺎﻧﺪارد‬ ‫ﻣﻘﺎدﯾﺮ‬ ‫ﺑﺎ‬ ‫ﻣﻘﺎﯾﺴﻪ‬ ‫و‬ ‫ﺑﻨﺪرﻋﺒﺎس‬ ‫روي‬ ‫ﺷﻤﺶ‬ ‫ﻣﺤﺼﻮل‬ ‫ﺷﯿﻤﯿﺎﺋﯽ‬ ‫آﻧﺎﻟﯿﺰ‬ : 1 ‫ﺷﻤﺎره‬ ‫ﺟﺪول‬ ‫ﺳﺮﺑﺎره‬ ‫ﺧﺎك‬ ‫ﺷﯿﻤﯿﺎﺋﯽ‬ ‫آﻧﺎﻟﯿﺰ‬ : 2 ‫ﺷﻤﺎره‬ ‫ﺟﺪول‬ Dross Analysis Amount ‫ﺻﻨﺎﯾﻊ‬ ‫در‬ ‫ﺑﯿﺸﺘﺮ‬ ‫ﮐﻪ‬ ‫ﻣﯿﺒﺎﺷﺪ‬ ‫ﮐﺎرﺧﺎﻧﻪ‬ ‫ﺟﺎﻧﺒﯽ‬ ‫ﻣﺤﺼﻮل‬ ، ‫ذوب‬ ‫ﮐﻮره‬ ‫در‬ ‫روي‬ ‫ورﻗﻬﺎي‬ ‫ذوب‬ ‫از‬ ‫ﺣﺎﺻﻠﻪ‬ ‫ﺑﺎره‬ ‫ﺳﺮ‬ ‫ﺧﺎك‬ .‫اﺳﺖ‬ ‫زﯾﺮ‬ ‫ﺷﺮح‬ ‫ﺑﻪ‬ ‫ﺳﺮﺑﺎره‬ ‫ﺧﺎك‬ ‫ﺷﯿﻤﯿﺎﺋﯽ‬ ‫آﻧﺎﻟﯿﺰ‬ .‫ﻣﯿﺮﺳﺪ‬ ‫ﻣﺼﺮف‬ ‫ﺑﻪ‬ ‫ﺑﻬﺪاﺷﺘﯽ‬ ‫آراﯾﺸﯽ‬ ‫و‬ ‫ﮔﯿﺮي‬ ‫ﺷﻤﺶ‬ 75 - 80% ‫ﻣﻘﺪار‬60ppm7000ppm1%1 - 2 % 11
  • 7.
    ‫ردﯾﻒ‬‫ﺷﯿﻤﯿﺎﺋﯽ‬ ‫ﻓﺮﻣﻮل‬ ‫ﻣﺼﺮف‬ ‫ﻣﯿﺰان‬ ‫ﺗﻦ‬1 ‫ﺗﻮﻟﯿﺪ‬ ‫ﺑﺮاي‬ Consume per 1 ton product Chemical formula Row ‫ﺧﺎم‬ZnCo3kg40004000 kgZnCo3Raw ‫ﭘﺨﺘﻪ‬ZnOkg27004000 kgZnORoast 2H So2 4kg700700 kgH2So42 3CaCo3kg180180 kgCaCo33 4Znkg4040 kgZn4 5KMnO4kg1212 kgKMnO45 6Al so2( 4)~ kg5 305 ~ 30 kgAl2(so4)6 7Fe So( 4)~ kg5 505 ~ 50 kgFe(So4)7 8Mno2~ kg10~ 10 kgMno28 9MnSo4~ kg5~ 5 kgMnSo49 10BaCo3~ kg5~5 kgBaCo310 11NH CL4 3~ kg2~2 kgNH4CL311 ‫ﻫﯿﺪراﺗﻪ‬ ‫آﻫﮏ‬ ‫روي‬ ‫ﭘﻮدر‬ ‫ﭘﺘﺎﺳﯿﻢ‬ ‫ﭘﺮﻣﻨﮕﻨﺎت‬ ‫آﻟﻮﻣﯿﻨﯿﻢ‬ ‫ﺳﻮﻟﻔﺎت‬ ‫ﺑﺎرﯾﻢ‬ ‫ﮐﺮﺑﻨﺎت‬ ‫ﻧﺸﺎدر‬ ‫آﻫﻦ‬ ‫ﺳﻮﻟﻔﺎت‬ ‫ﻣﻨﮕﻨﺰ‬ ‫اﮐﺴﯿﺪ‬ ‫دي‬ ‫ﻣﻨﮕﻨﺰ‬ ‫ﺳﻮﻟﻔﺎت‬ ‫ﺗﻮﻟﯿﺪ‬ ‫ﻣﺼﺮﻓﯽ‬ ‫اوﻟﯿﻪ‬ ‫ﻣﻮاد‬ : 3 ‫ﺷﻤﺎره‬ ‫ﺟﺪول‬ Lime Zinc Powder Potasium Permanganat Aluminium Sulphate Iron Sulphate Manganesium Dioxide Magnesium Sulphate Barium carbonate Amunium Cloride Raw materials ‫اوﻟﯿﻪ‬ ‫ﻣﻮاد‬ Material ‫ﻣﻮاد‬ ‫ﻧﻮع‬ ‫ﺳﻮﻟﻔﻮرﯾﮏ‬ ‫اﺳﯿﺪ‬ 1 .‫ﺑﺎﺷﺪ‬ ‫ﻣﯽ‬ ‫زﯾﺮ‬ ‫ﺟﺪول‬ ‫ﺷﺮح‬ ‫ﺑﻪ‬ ‫ﻣﺤﺼﻮل‬ ‫ﺗﻦ‬ ‫ﯾﮏ‬ ‫ﺗﻮﻟﯿﺪ‬ ‫ﺑﺮاي‬ ‫آﻧﻬﺎ‬ ‫ﻣﺼﺮف‬ ‫ﻣﯿﺰان‬ ‫و‬ ‫روي‬ ‫ﺗﻮﻟﯿﺪ‬ ‫ﺟﻬﺖ‬ ‫اوﻟﯿﻪ‬ ‫ﻣﻮاد‬ Sulphuric Acid concentrate ‫ﮐﻨﺴﺎﻧﺘﺮه‬1 12
  • 8.
    ‫ﻫﺎ‬ ‫ﻣﺪﯾﺮﯾﺖ‬ Managements ‫ﺗﻌﺪاد‬ Qty ‫واﺣﺪﻫﺎ‬ Units ‫ﺳﺮﭘﺮﺳﺖ‬ ‫ﺗﻌﺪاد‬ Supervisor Qty ‫ﮐﺎرﮔﺮ‬‫ﺗﻌﺪاد‬ Man Power Qty ‫ﺟﻤﻊ‬ Sum ‫ﮐﻞ‬ ‫ﺑﻪ‬ ‫درﺻﺪ‬ Total ‫ﮐﺎرﺧﺎﻧﻪ‬ ‫ﻣﺪﯾﺮﯾﺖ‬ Senior management 1 ‫ﻣﺪﯾﺮﯾﺖ‬ ‫دﻓﺘﺮ‬ Mnagment office 110.0047 ‫ﻓﻨﯽ‬ ‫دﻓﺘﺮ‬ Technical office 12 ‫ﻣﮑﺎﻧﯿﮑﯽ‬ ‫ﺗﻌﻤﯿﺮات‬ Mechanical repiring 115 Electrical ‫ﺑﺮق‬06 Manfacture ‫ﺳﺎﺧﺖ‬15 Service ‫ﺧﺪﻣﺎت‬12 Logistic ‫ﺗﺮاﺑﺮي‬8 ‫ﺳﺎزي‬ ‫ﻣﺤﻠﻮل‬ Leaching & purification 051 Electrolysis ‫اﻟﮑﺘﺮوﻟﯿﺰ‬139 Molding ‫ﮔﺮي‬ ‫رﯾﺨﺘﻪ‬124 Costum works ‫ﮔﻤﺮﮐﯽ‬ ‫اﻣﻮر‬0 Supplying ‫ﺗﺪارﮐﺎت‬1 Accounting ‫ﺣﺴﺎﺑﺪاري‬2 Official ‫اداري‬ ‫اﻣﻮر‬12 Werehouse ‫اﻧﺒﺎر‬111 Labratory ‫آزﻣﺎﯾﺸﮕﺎه‬14 Qc ‫ﮐﯿﻔﯿﺖ‬ ‫ﮐﻨﺘﺮل‬14 6102121 ‫ﻣﺨﺘﻠﻒ‬ ‫واﺣﺪﻫﺎي‬ ‫ﺗﻔﮑﯿﮏ‬ ‫ﺑﻪ‬ ‫اﻧﺴﺎﻧﯽ‬ ‫ﻧﯿﺮوي‬ ‫ﺟﺪول‬ :4 ‫ﺷﻤﺎره‬ ‫ﺟﺪول‬ 54 .‫ﺑﺎﺷﺪ‬ ‫ﻣﯽ‬ 14 ‫ﺻﻔﺤﻪ‬ ‫ﭼﺎرت‬ ‫ﻧﻤﻮدار‬ ‫ﺷﺮح‬ ‫ﺑﻪ‬ ‫ﮐﺎرﺧﺎﻧﻪ‬ ‫ﺳﺎزﻣﺎﻧﯽ‬ ‫ﭼﺎرت‬ ‫ﻓﻨﯽ‬ ‫ﻣﺪﯾﺮﯾﺖ‬ Technical management ‫ﺑﺎزرﮔﺎﻧﯽ‬ ‫ﻣﺪﯾﺮﯾﺖ‬ Trade management 28 ‫اداري‬ ‫ﻣﺎﻟﯽ‬ ‫ﻣﺪﯾﺮﯾﺖ‬ Official management 1 QC ‫و‬ ‫آزﻣﺎﯾﺸﮕﺎه‬ ‫ﻣﺪﯾﺮﯾﺖ‬ Qc & laboratory management 1 1 1 ‫ﻣﯿﺒﺎﺷﻨﺪ‬ ‫ﮐﺎر‬ ‫ﺑﻪ‬ ‫ﻣﺸﻐﻮل‬ ‫ﺳﺎﻋﺘﻪ‬ 8 ‫ﺷﯿﻔﺘﻬﺎي‬ ‫در‬ ‫ﭘﺮﺳﻨﻞ‬ ‫از‬ ‫اي‬ ‫ﻋﻤﺪه‬ ‫ﻗﺴﻤﺖ‬ ‫آن‬ ‫ﻃﺒﻖ‬ ‫ﺑﺮ‬ ‫و‬ ‫ﻣﯿﮑﻨﺪ‬ ‫ﮐﺎر‬ ‫ﺷﯿﻔﺖ‬ ‫ﺳﻪ‬ ‫ﺻﻮرت‬ ‫ﺑﻪ‬ ‫ﮐﺎرﺧﺎﻧﻪ‬ ‫ﺗﻮﻟﯿﺪ‬ ‫ﺧﻂ‬ ‫ﻗﺮاردادﻫﺎي‬ ‫ﺑﻪ‬ ‫ﻣﺮﺑﻮط‬ ‫اﻣﻮر‬ ‫و‬ ‫ﺣﻘﻮﻗﯽ‬ ‫اﻣﻮر‬ ‫ﮐﻠﯿﻪ‬ ‫و‬ ‫ﻣﯿﺒﺎﺷﺪ‬ ( ‫ﯾﺎران‬ ) ‫ﭘﯿﻤﺎﻧﮑﺎر‬ ‫ﺷﺮﮐﺖ‬ ‫ﻗﺮارداد‬ ‫ﺗﺤﺖ‬ ‫ﭘﺎﺋﯿﻦ‬ ‫ﺑﻪ‬ ‫و‬ ‫ﺳﺮﭘﺮﺳﺘﯽ‬ ‫رده‬ ‫از‬ ‫ﭘﺮﺳﻨﻞ‬ ‫ﮐﻠﯿﻪ‬ ‫ﺑﻨﺪي‬ ‫ﻃﺒﻘﻪ‬ ‫ﻃﺮح‬ 1383 ‫ﺳﺎل‬ ‫آﺑﺎن‬ ‫ﻣﺎه‬ ‫در‬ ‫ﮐﻪ‬ ‫اﺳﺖ‬ ‫ذﮐﺮ‬ ‫ﺑﻪ‬ ‫ﻻزم‬ ‫ﻫﻤﭽﻨﯿﻦ‬ .‫اﺳﺖ‬ ‫ﺷﺪه‬ ‫واﮔﺬار‬ ‫ﺷﺮﮐﺖ‬ ‫اﯾﻦ‬ ‫ﺑﻪ‬ ‫ﭘﯿﻤﺎﻧﮑﺎري‬ ‫ﺑﺼﻮرت‬ ‫اﻓﺮاد‬ ‫اﯾﻦ‬ ‫ﭘﺮﺳﻨﻠﯽ‬ .‫اﺳﺖ‬ ‫درآﻣﺪه‬ ‫اﺟﺮا‬ ‫ﺑﻪ‬ ‫ﮐﺎرﺧﺎﻧﻪ‬ ‫اﯾﻦ‬ ‫در‬ ‫ﻣﺸﺎﻏﻞ‬ Man Power ‫اﻧﺴﺎﻧﯽ‬ ‫ﻧﯿﺮوي‬ 1 1 1 119 ‫ﺗﻮﻟﯿﺪ‬ ‫ﻣﺪﯾﺮﯾﺖ‬ Production management 0.25 0.56 0.0047 0.13 100.04 13
  • 9.
    14 ‫ﻣﺪﯾﺮﯾﺖ‬‫ﮐﺎرﺧﺎﻧﻪ‬ ‫ﻣﺪﯾﺮﯾﺖ‬‫ﻣﺎﻟﯽ‬‫اداري‬ ‫ﻣﺪﯾﺮﯾﺖ‬‫ﺑﺎزرﮔﺎﻧﯽ‬ ‫ﻣﺪﯾﺮﯾﺖ‬‫ﻓﻨﯽ‬ ‫ﻣﺴﺌﻮل‬‫ﺧﺪﻣﺎت‬ ‫ﺳﺮﭘﺮﺳﺖ‬‫ﻓﻨﯽ‬ ‫ﺳﺎﺧﺖ‬ ‫ﺗﻌﻤﯿﺮات‬‫ﻣﮑﺎﻧﯿﮑ‬‫ﯽ‬ ‫ﺑﺮق‬ ‫دﻓﺘﺮ‬‫ﻓﻨﯽ‬ ‫ﺟﻮﺷﮑﺎري‬‫و‬ ‫ﭘﻮﺷﺶ‬‫ﮐﺎري‬ ‫ﺳﺎﺧﺘﻤﺎﻧﯽ‬ ‫ﺗﺎﺳﯿﺴﺎت‬ ‫ﻣﮑﺎﻧﯿﮏ‬ ‫ﻧﮕﻬﺪاري‬‫ﺑﻮﯾﻠ‬‫ﺮ‬ ‫ﮐﺎرﺷﻨﺎﺳﯽ‬‫ﺑﺮﻧﺎﻣﻪ‬‫رﯾﺰي‬‫و‬pm‫ﻧﻘﺸﻪ‬‫ﮐﺸﯽ‬ ‫ﺧﺪﻣﺎت‬‫رﻓﺎﻫﯽ‬ ‫دﻓﺘﺮ‬‫ﻣﺪﯾﺮﯾﺖ‬ ‫اﻣﻮر‬‫ﮔﻤﺮﮐﯽ‬ ‫ﺗﺪارﮐﺎت‬ ‫ﻣﺪﯾﺮﯾﺖ‬‫ﺗﻮﻟﯿﺪ‬ ‫ﺣﺴﺎﺑﺪاري‬ ‫اداري‬ ‫اﯾﻤﻨﯽ‬‫و‬‫ﺑﻬﺪاﺷﺖ‬ ‫اﻧﺘﻈﺎﻣﺎت‬ ‫ﻣﺤﻠﻮل‬‫ﺳﺎزي‬ ‫ﺳﺮ‬‫ﭘﺮﺳﺖ‬‫اﻟﮑﺘﺮوﻟ‬‫ﯿﺰ‬ ‫ﺳﺮﭘﺮﺳﺖ‬‫ذوب‬ ‫ﻓﯿﻠﺘﺮ‬‫دوزي‬ ‫ﺳﺮﺷﯿﻔﺖ‬D ‫ﺳﺮ‬‫ﺷﯿﻔﺖ‬C ‫ﺳﺮ‬‫ﺷﯿﻔﺖ‬B ‫ﺳﺮ‬‫ﺷﯿﻔﺖ‬A ‫ﺳﺮ‬‫ﮐﺎرﮔﺮان‬‫ﺷﯿﻔ‬‫ﺘﻬﺎ‬ ‫ﮔﺮوه‬A ‫ﮔﺮوه‬B ‫روزﮐﺎران‬ ‫ﺷﯿﻔﺖ‬A‫ﺷﯿﻔﺖ‬B‫ﺷﯿﻔﺖ‬C‫ﺷﯿﻔﺖ‬D ‫ﻣﺪﯾﺮﯾﺖ‬‫آزﻣﺎﯾﺸﮕﺎه‬ ‫آزﻣﺎﯾﺸﮕﺎه‬ ‫ﮐﻨﺘﺮل‬‫ﮐﯿﻔﯿ‬‫ﺖ‬ ‫ﭼﺎرت‬‫ﺳﺎزﻣﺎﻧﯽ‬‫ﮐﺎرﺧﺎﻧﻪ‬‫ﺗﻮﻟﯿﺪ‬‫روي‬‫ﺑﻨﺪرﻋﺒﺎس‬ ‫اﻧﺒﺎر‬ ‫ﺣﻤﻞ‬‫و‬‫ﻧﻘﻞ‬ 14
  • 10.
    ‫ﺑﻨﺪي‬ ‫ﻃﺒﻘﻪ‬‫ﻧﻮع‬‫ﺗﻌﺪاد‬ ‫ﺑﻪ‬ ‫ﻧﺴﺒﺖ‬ % PercentQtyTypeCategorize ‫ﻣﺮد‬2070.980.98207male ‫زن‬50.020.025female ‫ﻣﺘﺎﻫﻞ‬1770.830.83177Married ‫ﻣﺠﺮد‬350.170.1735Single 20- 30 ‫ﺳﺎل‬1160.550.5511620 to 30 years 30 - 40 ‫ﺳﺎل‬670.320.326730 to 40 years 40 - 50 ‫ﺳﺎل‬230.110.112340 to 50 years 50 ‫ﺑﺎﻻ‬ ‫ﺑﻪ‬30.010.013Up to 50 years ‫ﻟﯿﺴﺎﻧﺲ‬ ‫ﻓﻮق‬10.0050.0051Ms Engineer ‫ﻟﯿﺴﺎﻧﺲ‬90.040.049Bs Engineer ‫دﯾﭙﻠﻢ‬ ‫ﻓﻮق‬30.010.013Technician ‫دﯾﭙﻠﻢ‬340.160.1634Diploma ‫دﯾﭙﻠﻢ‬ ‫زﯾﺮ‬90.040.049 ‫ﺳﯿﮑﻞ‬480.230.2348 ‫اﺑﺘﺪاﺋﯽ‬620.290.2962Prep ‫ﺳﻮاد‬ ‫ﺑﯽ‬140.070.0714illiterate ‫ﺳﺎل‬ 5 ‫ﺑﺎﻻي‬820.390.3982Up to 5 years ‫ﺳﺎل‬ 5 ‫زﯾﺮ‬1300.610.61130Under 5 years ‫ﻣﺪﯾﺮﯾﺖ‬20.010.012Managment ‫ﺳﺮﭘﺮﺳﺘﯽ‬70.030.037Supervision ‫ﺳﺮﮐﺎرﮔﺮي‬130.060.0613Foreman ‫اداري‬ ‫و‬ ‫ﮐﺎرﮔﺮي‬1900.900.90190Laboring ‫ﮐﺎر‬ ‫ﺷﯿﻔﺖ‬1490.700.70149Shift ‫ﮐﺎر‬ ‫روز‬630.300.3063 Education level Work background ‫ﮐﺎر‬ ‫ﺳﺎﺑﻘﻪ‬ Shifting ‫ﮐﺎري‬ ‫ﻧﻮﺑﺖ‬ ‫ﻣﺪﯾﺮﯾﺘﯽ‬ ‫ﺳﻄﺢ‬ ‫و‬ ‫ﺳﺮﭘﺮﺳﺘﯽ‬ Managment & Supervision ‫اﻧﺴﺎﻧﯽ‬ ‫ﻧﯿﺮوي‬ ‫اي‬ ‫ﻣﻘﺎﯾﺴﻪ‬ ‫ﺟﺪول‬ : 5 ‫ﺷﻤﺎره‬ ‫ﺟﺪول‬ .‫ﺑﺎﺷﺪ‬ ‫ﻣﯽ‬ 5 ‫ﺟﺪول‬ ‫ﺷﺮح‬ ‫ﺑﻪ‬ ‫ﮐﺎرﺧﺎﻧﻪ‬ ‫ﮐﻞ‬ ‫ﻧﯿﺮوﻫﺎي‬ ‫اي‬ ‫ﻣﻘﺎﯾﺴﻪ‬ ‫ﺟﺪول‬ Comparative Table Of Man Power ‫ﮐﺎرﺧﺎﻧﻪ‬ ‫ﮐﻞ‬ ‫ﻧﯿﺮوﻫﺎي‬ ‫اي‬ ‫ﻣﻘﺎﯾﺴﻪ‬ ‫ﺟﺪول‬ Age Sex ‫ﺟﻨﺴﯿﺖ‬ ‫ﺗﺎﻫﻞ‬ ‫وﺿﻌﯿﺖ‬Married Situation ‫ﺳﻦ‬ ‫ﺳﻄﺢ‬ ‫ﺗﺤﺼﯿﻼت‬ 15
  • 11.
    ‫ﺟﻐﺮاﻓﯿﺎﺋﯽ‬ ‫ﻋﺮض‬ ‫و‬‫ﻃﻮل‬Latitude ‫درﯾﺎ‬ ‫ﺳﻄﺢ‬ ‫از‬ ‫ارﺗﻔﺎع‬Sea level ‫دﻣﺎ‬ ‫ﺣﺪاﮐﺜﺮ‬45 .cMax temp . ‫دﻣﺎ‬ ‫ﺣﺪاﻗﻞ‬15 .cMin temp . ‫دﻣﺎ‬ ‫ﻣﺘﻮﺳﻂ‬30 .cArerage temp . ‫ﻧﺴﺒﯽ‬ ‫رﻃﻮﺑﺖ‬ ‫ﺣﺪاﻗﻞ‬45% Min relative. humidity ‫ﻧﺴﺒﯽ‬ ‫رﻃﻮﺑﺖ‬ ‫ﺣﺪاﮐﺜﺮ‬95% Max relative. humidity ‫رﻃﻮﺑﺖ‬ ‫ﻣﺘﻮﺳﻂ‬ ‫ﺣﺪ‬70% Arerage humidity ‫ﺑﺎد‬ ‫وزش‬ ‫ﺟﻬﺖ‬ ‫ﻏﺮب‬ ‫ﺑﻪ‬ ‫ﺷﺮق‬ ‫از‬ From east to west Wind direction ‫ﺑﺎﺷﺪ‬ ‫ﻣﯽ‬ ‫ذﯾﻞ‬ ‫ﺟﺪول‬ ‫ﺷﺮح‬ ‫ﺑﻪ‬ ‫ﮐﺎرﺧﺎﻧﻪ‬ ‫ﻣﻨﻄﻘﻪ‬ ‫ﻫﻮاﺋﯽ‬ ‫و‬ ‫آب‬ ‫و‬ ‫ﺟﻐﺮاﻓﯿﺎﺋﯽ‬ ‫ﻣﻮﻗﻌﯿﺖ‬ Geographical Situation ‫ﺟﻐﺮاﻓﯿﺎﺋﯽ‬ ‫ﻣﻮﻗﻌﯿﺖ‬ Plant Areas ‫ﮐﺎرﺧﺎﻧﻪ‬ ‫ﻓﻀﺎﻫﺎي‬ ‫ﺷﻤﺎره‬ ‫ﺟﺪول‬ ‫در‬ ‫ﻓﻀﺎﻫﺎ‬ ‫اﯾﻦ‬ ‫ﻣﺴﺎﺣﺖ‬ ‫ﻫﻤﺮاه‬ ‫ﺑﻪ‬ ‫و‬ ‫آﻻت‬ ‫ﻣﺎﺷﯿﻦ‬ ‫ﻣﻮﻗﻌﯿﺖ‬ ‫ﻧﻤﻮدن‬ ‫ﻣﺸﺨﺺ‬ ‫ﺑﺪون‬ ‫ﮐﺎرﺧﺎﻧﻪ‬ ‫ﻓﻀﺎﻫﺎي‬ ‫ﺗﻘﺴﯿﻤﺎت‬ ‫اوت‬ ‫ﻟﯽ‬ 1 ‫ﭘﯿﻮﺳﺖ‬ ‫ﺑﻪ‬ ‫ﮐﺎرﺧﺎﻧﻪ‬ ( Detail Lay out ) ‫ﺗﻔﺼﯿﻠﯽ‬ ‫اوت‬ ‫ﻟﯽ‬ ‫ﻣﺸﺎﻫﺪه‬ ‫و‬ ‫ﺑﯿﺸﺘﺮ‬ ‫اﻃﻼﻋﺎت‬ ‫ﮐﺴﺐ‬ ‫ﺑﺮاي‬ ، ‫ﺷﺪه‬ ‫داده‬ ‫ﻧﺸﺎن‬ 6 .‫ﺷﻮد‬ ‫ﻣﺮاﺟﻌﻪ‬ Plant Lay Out ‫ﮐﺎرﺧﺎﻧﻪ‬ ‫اوت‬ ‫ﻟﯽ‬ ‫ﻣﻨﻄﻘﻪ‬ ‫ﺟﻐﺮاﻓﯿﺎﺋﯽ‬ ‫ﻣﻮﻗﻌﯿﺖ‬ : 6 ‫ﺷﻤﺎره‬ ‫ﺟﺪول‬ ‫ﺟﻐﺮاﻓﯿﺎﺋﯽ‬ ‫ﻣﻮﻗﻌﯿﺖ‬ Geographical Situation Local Weather Situation ‫ﻫﻮاﺋﯽ‬ ‫و‬ ‫آب‬ ‫ﺷﺮاﺋﻂ‬ ‫ﻣﻨﻄﻘﻪ‬ 16
  • 12.
    ‫اﻧﺒﺎرش‬ ‫ﻇﺮﻓﯿﺖ‬ Capacity ‫ﮐﻞ‬ ‫ﺑﻪ‬‫درﺻﺪ‬ ‫ﮐﺎرﺧﺎﻧﻪ‬ ‫ﻣﺴﺎﺣﺖ‬ Percent to total areas ( m2 ) ‫ﻣﺴﺎﺣﺖ‬ ‫ﺟﻤﻊ‬ sum areas ( m2 )‫ﻣﺴﺎﺣﺖ‬ area 380 ‫ﻗﻄﻌﺎت‬ ‫اﻧﺒﺎر‬ spare part 760 ‫ﺧﺎم‬ ‫ﻣﻮاد‬ ‫اﻧﺒﺎر‬ raw material 980 ‫ﺧﺎك‬ concentrate 350 ‫آﻫﮏ‬ lime 41589 ‫ﮐﯿﮏ‬ ‫دﭘﻮي‬ cake depot 656 ‫ﻓﻠﺰي‬ ‫ﺿﺎﯾﻌﺎت‬ ‫دﭘﻮي‬ waste depot 120 sheet ‫ورق‬ 2662 ingot ‫ﺷﻤﺶ‬ 52.81 64657 13.50 16314 34.96 42245 16314 ‫ﺧﺎك‬ ‫دﭘﻮي‬ concentrate depot ‫ﮐﺎرﺧﺎﻧﻪ‬ ‫اﻧﺒﺎرش‬ ‫ﻓﻀﺎﻫﺎي‬ : 7 ‫ﺷﻤﺎره‬ ‫ﺟﺪول‬ Sum ‫ﮐﻞ‬ ‫ﺟﻤﻊ‬ ‫اﻧﺒﺎر‬ storage ‫ﺑﺼﻮرت‬ ‫ﺷﻤﺶ‬ ‫و‬ ‫ورق‬ ‫اﻧﺒﺎر‬ ‫ﻣﯿﺒﺎﺷﺪ‬ ‫روﺑﺎز‬ 2.30 2782 ‫ﺿﺎﯾﻌﺎت‬ ‫دﭘﻮي‬ wast storage ‫ﻗﺴﻤﺖ‬ 4 ‫ﺑﻪ‬ ‫ﺧﺎك‬ ‫دﭘﻮي‬ ‫ﻗﺎﺑﻠﯿﺖ‬ ‫و‬ ‫ﺷﺪه‬ ‫ﺗﻘﺴﯿﻢ‬ ‫دارد‬ ‫را‬ ‫ﺧﺎك‬ ‫ﻧﻮع‬ 4 ‫اﻧﺒﺎرش‬ ‫ﻧﻘﻞ‬ ‫و‬ ‫ﺣﻤﻞ‬ ‫و‬ ‫اﻧﺒﺎرش‬ ‫ﻓﻀﺎﻫﺎي‬ Administration Areas Ware House & Depot Areas ‫و‬ ‫ﻟﻮدر‬ ‫ﺗﻮﺳﻂ‬ ‫ﮐﺎرﺧﺎﻧﻪ‬ ‫داﺧﻞ‬ ‫ﺟﺎﻣﺪ‬ ‫ﻣﻮاد‬ ‫ﻧﻘﻞ‬ ‫و‬ ‫ﺣﻤﻞ‬ .‫ﻣﯿﺸﻮد‬ ‫اﻧﺠﺎم‬ ‫ﮐﺎﻣﯿﻮﻧﻬﺎ‬ ‫و‬ ‫ﺗﺮﯾﻠﺮ‬ ‫ﺗﻮﺳﻂ‬ ‫ﮐﺎرﺧﺎﻧﻪ‬ ‫از‬ ‫ﺧﺎرج‬ ‫در‬ ‫ﻣﺤﺼﻮﻻت‬ ‫و‬ ‫ﻣﻮاد‬ ‫ﻧﻘﻞ‬ ‫و‬ ‫ﺣﻤﻞ‬ ‫وﺳﺎﯾﻞ‬ ‫ﮐﺎرﺧﺎﻧﻪ‬ ‫ﺧﺎرﺟﯽ‬ ‫ﻧﻘﻞ‬ ‫و‬ ‫ﺣﻤﻞ‬ ‫ﻣﯿﺰان‬ .‫ﻣﯿﮕﯿﺮد‬ ‫اﻧﺠﺎم‬ ‫ﮐﺸﯽ‬ ‫ﻟﻮﻟﻪ‬ ‫و‬ ‫ﭘﻤﭙﺎز‬ ‫ﺗﻮﺳﻂ‬ ‫ﺳﯿﺎل‬ ‫ﻣﻮاد‬ ‫ﻧﻘﻞ‬ ‫و‬ ‫ﺣﻤﻞ‬ ‫و‬ ‫ﻣﯿﮕﯿﺮد‬ ‫ﺻﻮرت‬ ‫ﻫﺎ‬ ‫ﻧﻘﺎﻟﻪ‬ ‫ﻧﻮار‬ ‫ﺗﻮﺳﻂ‬ ‫ﻋﻤﺪﺗﺎ‬ ‫و‬ ‫ﻟﯿﻔﺘﺮاك‬ ‫و‬ ،‫ﻣﺤﺼﻮل‬ ‫اﻧﺒﺎر‬ ، ‫ﻗﻄﻌﺎت‬ ‫و‬ ‫ﻣﻮاد‬ ‫اﻧﺒﺎر‬ ‫ﺑﺨﺶ‬ 3 ‫ﺑﻪ‬ ‫ﻋﻤﺪﺗﺎ‬ ‫ﮐﺎرﺧﺎﻧﻪ‬ ‫ﺟﺎﻣﺪ‬ ‫ﻣﻮاد‬ ‫دﭘﻮي‬ ‫و‬ ‫اﻧﺒﺎرش‬ ‫ﺑﻮد.ﻓﻀﺎﻫﺎي‬ ‫ﺧﻮاﻫﺪ‬ ‫ﺳﻨﺠﺶ‬ ‫ﻗﺎﺑﻞ‬ ‫ﺑﺎﻻ‬ ‫ﺟﺪول‬ ‫ﺑﻪ‬ ‫ﺗﻮﺟﻪ‬ ‫ﺑﺎ‬ ‫ﺳﺎﻻﻧﻪ‬ .‫ﻣﯿﺸﻮد‬ ‫ﺑﻨﺪي‬ ‫ﺗﻘﺴﯿﻢ‬ ‫زﯾﺮ‬ ‫ﺟﺪول‬ ‫ﺷﺮح‬ ‫ﺑﻪ‬ ‫ﺿﺎﯾﻌﺎت‬ ‫اﻧﺒﺎر‬ ‫ﺳﺮوﯾﺴﻬﺎي‬ ‫و‬ ‫ﺣﻤﺎﻣﻬﺎ‬ ‫ﺟﻤﻠﻪ‬ ‫از‬ ‫رﻓﺎﻫﯽ‬ ‫ﻓﻀﺎﻫﺎي‬ ‫آن‬ ‫ﭘﺎﺋﯿﻦ‬ ‫ﻃﺒﻘﻪ‬ ‫در‬ ‫ﮐﻪ‬ ‫ﺷﺪه‬ ‫اﺣﺪاث‬ ‫ﻃﺒﻘﻪ‬ ‫دو‬ ‫در‬ ‫ﻣﺮﺑﻊ‬ ‫ﻣﺘﺮ‬ 720 ‫ﻣﺴﺎﺣﺖ‬ ‫ﺑﻪ‬ ‫ﮐﺎرﺧﺎﻧﻪ‬ ‫اداري‬ ‫ﺳﺎﺧﺘﻤﺎن‬ ‫ﻗﺎﺑﻞ‬ 2 ‫ﺷﻤﺎره‬ ‫ﭘﯿﻮﺳﺖ‬ ‫در‬ ‫آن‬ ‫ﻇﺮﻓﯿﺘﻬﺎي‬ ‫اﻧﻀﻤﺎم‬ ‫ﺑﻪ‬ ‫آن‬ ‫ﻧﻘﺸﻪ‬ ‫ﮐﻪ‬ ‫ﻣﯿﺒﺎﺷﺪ‬ ‫ﻣﻮﺟﻮد‬ ‫رﺳﺘﻮران‬ ‫و‬ ‫اﺟﺘﻤﺎﻋﺎت‬ ‫ﺳﺎﻟﻦ‬ ‫و‬ ، ‫ﻧﻤﺎزﺧﺎﻧﻪ‬ ، ‫رﺧﺘﮑﻦ‬ ، ‫ﮐﺎرﮔﺮي‬ ‫ﺑﻬﺪاﺷﺘﯽ‬ ‫و‬ ‫اداري‬ ‫ﻓﻌﺎﻟﯿﺘﻬﺎي‬ ‫و‬ ‫ﻣﺪﯾﺮﯾﺘﯽ‬ ‫ﻣﺮاﮐﺰ‬ ‫ﻗﺴﻤﺖ‬ ‫اﯾﻦ‬ ‫در‬ ‫ﮐﻪ‬ ‫ﻣﯿﺪﻫﺪ‬ ‫ﻧﺸﺎن‬ ‫را‬ ‫اداري‬ ‫ﺳﺎﺧﺘﻤﺎن‬ ‫ﻓﻮﻗﺎﻧﯽ‬ ‫ﻃﺒﻘﻪ‬ ‫ﻧﯿﺰ‬ 3 ‫ﺷﻤﺎره‬ ‫ﭘﯿﻮﺳﺖ‬ ‫ﻧﻘﺸﻪ‬ .‫ﺑﺎﺷﺪ‬ ‫ﻣﯽ‬ ‫ﻣﺸﺎﻫﺪه‬ .‫ﻣﯿﺒﺎﺷﺪ‬ ‫ﻣﺘﻤﺮﮐﺰ‬ ‫ﮐﺎرﺧﺎﻧﻪ‬ ‫ﺳﺘﺎدي‬ ‫رﻓﺎﻫﯽ‬ ‫و‬ ‫اداري‬ ‫ﻓﻀﺎﻫﺎي‬ ‫ﺗﻮﺿﯿﺤﺎت‬ ‫ﻫﺎ‬ ‫اﻧﺒﺎر‬ ‫ﻫﺎي‬ ‫ﺑﻨﺪي‬ ‫ﺗﻘﺴﯿﻢ‬ Warehouse & Storage dasifiy ‫ﺧﺎك‬ ‫اﻧﺒﺎر‬ concentrate warehouse 0.94 .‫ﺑﺎﺷﺪ‬ ‫ﻣﯽ‬ ‫ﻣﺴﻘﻒ‬ ‫اﻧﺒﺎر‬ 1.10 1330 ‫ﺑﺎ‬ ‫ﻗﻄﻌﺎت‬ ‫و‬ ‫ﻣﻮاد‬ ‫اﻧﺒﺎر‬ ‫ﻓﻀﺎي‬ ‫دو‬ ‫در‬ ‫ﺑﻨﺪي‬ ‫ﻃﺒﻘﻪ‬ ‫اﺟﺮاي‬ ‫ﻗﺎﺑﻞ‬ ‫ﺑﺮاﺑﺮ‬ ‫دو‬ ‫ﺗﺎ‬ ‫ﻃﺒﻘﻪ‬ ‫اﺳﺖ‬ ‫اﻓﺰاﯾﺶ‬ 1140 ‫اﻧﺒﺎر‬ ware house 18
  • 13.
    Flow Type StorageSpace Capacity (m3 ) ‫ﺟﻤﻊ‬ Sum ‫ﻇﺮﻓﯿﺖ‬ ‫اﻧﺒﺎرش‬ ( m3) ‫اﻧﺒﺎرش‬ ‫ﻓﻀﺎي‬ ‫ﺳﯿﺎل‬ ‫ﻧﻮع‬ Concrete watering place 400 400 ‫زﻣﯿﻨﯽ‬ ‫ﺑﺘﻨﯽ‬ ‫ﻣﺨﺰن‬ Three tanks 120 120 ‫ﺗﺎﻧﮏ‬ ‫3ﻋﺪد‬ metalic tank 20 20 ‫ﻓﻠﺰي‬ ‫ﺗﺎﻧﮏ‬ metalic tank 18 18 ‫ﻓﻠﺰي‬ ‫ﺗﺎﻧﮏ‬ two metalic tanks 16 16 ‫ﻓﻠﺰي‬ ‫ﺗﺎﻧﮑﺮ‬ ‫2ﻋﺪد‬ Gas two gas tanks 2 4 2 ‫ﮔﺎز‬ ‫ﺗﺎﻧﮑﺮ‬ ‫ﻋﺪد‬ ‫دو‬ ‫ﮔﺎز‬ six horizontal tanks 120 Ton 120 ‫ﺗﻦ‬ ‫اﻓﻘﯽ‬ ‫ﻓﻠﺰي‬ ‫ﺗﺎﻧﮑﺮ‬ ‫ﻋﺪد‬ one vertical tank 100 Ton 100 ‫ﺗﻦ‬ ‫ﻋﻤﻮدي‬ ‫ﻣﺨﺰن‬ ‫1ﻋﺪد‬ Sum ‫ﺟﻤﻊ‬ Unit Staitions ‫ﮐﺎري‬ ‫واﺣﺪ‬ Leaching Leach filteration cobalt purification tanks cobalt filteration ni-cd purification tanks ni-cd filteration electrolysis site electrolysis pool cooling towers make up tanks Molding ‫ﮔﺮي‬ ‫رﯾﺨﺘﻪ‬ Laboratory ‫آزﻣﺎﯾﺸﮕﺎه‬ Sum Purification Electrolysis ‫ﺗﻮﻟﯿﺪي‬ ‫ﻓﻀﺎﻫﺎي‬ : 9 ‫ﺷﻤﺎره‬ ‫ﺟﺪول‬ 108 ‫ﮐﻞ‬ ‫ﺟﻤﻊ‬ 1589 230 333 ‫ﺗﺼﻔﯿﻪ‬ Fluid Storage Areas ‫ﺳﯿﺎل‬ ‫ﻣﻮاد‬ ‫اﻧﺒﺎرش‬ ‫ﻓﻀﺎي‬ 646 100 142 148 63 42 437 ‫ﮐﺎري‬ ‫اﯾﺴﺘﮕﺎه‬ .‫ﻣﯿﺒﺎﺷﺪ‬ 8 ‫ﺟﺪول‬ ‫ﻃﺒﻖ‬ ‫آﻧﻬﺎ‬ ‫اﻧﺒﺎرش‬ ‫ﻇﺮﻓﯿﺖ‬ ‫و‬ ‫ﺳﯿﺎل‬ ‫ﻣﻮاد‬ ‫اﻧﺒﺎرش‬ ‫ﻓﻀﺎي‬ ( m2 ) ‫ﮐﺎري‬ ‫ﻣﺴﺎﺣﺖ‬ Area ‫آب‬520 54 ‫ﻟﯿﭻ‬ Production Areas ‫ﺗﻮﻟﯿﺪي‬ ‫ﻓﻀﺎﻫﺎي‬ .‫ﻣﯿﺒﺎﺷﺪ‬ 9 ‫ﺟﺪول‬ ‫ﺷﺮح‬ ‫ﺑﻪ‬ ‫ﮐﺎري‬ ‫اﯾﺴﺘﮕﺎﻫﻬﺎي‬ ‫ﺗﻔﮑﯿﮏ‬ ‫ﺑﻪ‬ ‫ﺗﻮﻟﯿﺪي‬ ‫ﻓﻀﺎﻫﺎي‬ water Leach ‫اﻟﮑﺘﺮوﻟﯿﺰ‬ ‫اﻟﮑﺘﺮوﻟﯿﺰ‬ ‫ﺳﺎﯾﺖ‬ ‫اﻟﮑﺘﺮوﻟﯿﺰ‬ ‫اﺳﺘﺨﺮ‬ ‫ﻫﺎ‬ ‫ﺗﺎور‬ ‫ﮐﻮﻟﯿﻨﮓ‬ ‫ﻣﯿﮑﺎپ‬ ‫ﺗﺎﻧﮑﻬﺎي‬ 463 ‫ﻣﺤﻠﻮﻟﺴﺎزي‬ ‫ﻟﯿﭻ‬ ‫ﻓﯿﻠﺘﺮاﺳﯿﻮن‬ ‫ﮐﺒﺎﻟﺖ‬ ‫ﺗﺼﻔﯿﻪ‬ ‫ﺗﺎﻧﮑﻬﺎي‬ ‫ﮐﺒﺎﻟﺖ‬ ‫ﻓﯿﻠﺘﺮاﺳﯿﻮن‬ ‫ﮐﺎدﻣﯿﻮم‬ ‫و‬ ‫ﻧﯿﮑﻞ‬ ‫ﺗﺼﻔﯿﻪ‬ ‫ﺗﺎﻧﮑﻬﺎي‬ ‫ﮐﺎدﻣﯿﻮم‬ ‫و‬ ‫ﻧﯿﮑﻞ‬ ‫ﻓﯿﻠﺘﺮاﺳﯿﻮن‬ Gas oil Acid ‫ﺳﯿﺎل‬ ‫ﻣﻮاد‬ ‫اﻧﺒﺎرش‬ ‫ﻓﻀﺎي‬ :8 ‫ﺷﻤﺎره‬ ‫ﺟﺪول‬ ‫ﮔﺎزوﺋﯿﻞ‬ 220 Ton ‫اﺳﯿﺪ‬ 19
  • 14.
    ‫ﮐﺎري‬ ‫ﻫﺎي‬ ‫واﺣﺪ‬ ‫ﺗﺎﺳﯿﺴﺎت‬‫و‬ ‫ﮐﺸﯽ‬ ‫ﻟﻮﻟﻪ‬ ‫ﺧﺎﻧﻪ‬ ‫ﺑﻮﯾﻠﺮ‬ ‫ﺳﺎﻟﻦ‬ Mcc ‫اﻟﮑﺘﺮوﻟﯿﺰ‬ ‫ﺟﻤﻊ‬ close open ‫روﺑﺎز‬ ‫روﺑﺴﺘﻪ‬ * 9/30 * 6 * 3 * * 18/7 * 9 * 1 * * 33 * 8 * 4 * * * 220 Waste water & Effluent Gathering Areas ‫ﺻﻨﻌﺘﯽ‬ ‫آﺑﻬﺎي‬ ‫ﭘﺲ‬ ‫آوري‬ ‫ﺟﻤﻊ‬ ‫ﻓﻀﺎﻫﺎي‬ ‫ﺳﺎﺧﺖ‬ ‫ﮐﺎرﮔﺎه‬ ‫ﺳﺎﺧﺘﻤﺎﻧﯽ‬ ‫و‬ ‫ﺧﺪﻣﺎت‬ ‫واﺣﺪ‬ manfacture shop 16 70 ‫ﭘﺸﺘﯿﺒﺎﻧﯽ‬ ‫ﺗﻌﻤﯿﺮات‬ ‫ﻓﻀﺎﻫﺎي‬ :10 ‫ﺷﻤﺎره‬ ‫ﺟﺪول‬ 18 ‫ﺑﺮق‬ ‫ﺗﻌﻤﯿﺮات‬ electrical reparing piping Work units ‫ﻣﮑﺎﻧﯿﮏ‬ ‫ﺗﻌﻤﯿﺮات‬ (m2) ‫ﻣﺴﺎﺣﺖ‬ Area 22 ‫اﺳﺘﺨﺮ‬ ‫ﻣﺸﺨﺼﻪ‬ ‫ﻧﺎم‬ central wastwater spent ‫اﻟﮑﺘﺮوﻟﯿﺰ‬ ‫ﭘﺴﺎب‬ ‫اﺳﺘﺨﺮ‬ ‫اﺳﭙﻨﺖ‬ ‫اﺳﺘﺨﺮ‬ wastewater Pool name ( m ) ‫اﺑﻌﺎد‬ Dimention Type ‫ﻧﻮع‬ Repairing & Servicing Areas ‫ﭘﺸﺘﯿﺒﺎﻧﯽ‬ ‫و‬ ‫ﺗﻌﻤﯿﺮات‬ ‫ﻓﻀﺎﻫﺎي‬ ‫ﺟﻤﻊ‬ ‫ﻣﺮﮐﺰي‬ ‫ﭘﺴﺎپ‬ ‫اﺳﺘﺨﺮ‬ ‫ﺳﭙﺘﯿﮏ‬ Sum septic 12 610 electrolysis Sum ‫ﺻﻨﻌﺘﯽ‬ ‫اﺑﻬﺎي‬ ‫ﭘﺲ‬ ‫ﻓﻀﺎﻫﺎي‬ : 11 ‫ﺷﻤﺎره‬ ‫ﺟﺪول‬ ‫ﺣﻤﻞ‬ ‫و‬ ‫ﺧﺪﻣﺎت‬ ،‫ﺳﺎﺧﺘﻤﺎﻧﯽ‬ ‫و‬ ‫ﻓﻠﺰي‬ ‫ﻫﺎي‬ ‫ﺳﺎزه‬ ‫ﺳﺎﺧﺖ‬ ‫و‬ ‫ﺑﺮﻗﯽ‬ ‫و‬ ‫ﻣﮑﺎﻧﯿﮑﯽ‬ ‫ﺗﻌﻤﯿﺮات‬ ‫ﻋﻤﻠﯿﺎت‬ ‫اﺟﺮاي‬ ‫ﺟﻬﺖ‬ ‫ﻓﻨﯽ‬ ‫اﺧﺘﯿﺎر‬ ‫در‬ ‫ﻓﻀﺎﻫﺎي‬ .‫ﻣﯿﺒﺎﺷﺪ‬ ‫زﯾﺮ‬ ‫ﺟﺪول‬ ‫ﺷﺮح‬ ‫ﺑﻪ‬ ‫ﺗﻮﻟﯿﺪ‬ ‫ﺧﻂ‬ ‫ﺑﺮاي‬ ‫ﻻزم‬ ‫اﻧﺮژي‬ ‫ﺗﺎﻣﯿﻦ‬ ‫و‬ ‫ﻧﻘﻞ‬ ‫و‬ ‫زﯾﺮ‬ ‫ﺟﺪول‬ ‫در‬ ‫آﻧﻬﺎ‬ ‫ﻣﺸﺨﺼﺎت‬ ‫ﮐﻪ‬ ‫ﻣﯿﺸﻮد‬ ‫آوري‬ ‫ﺟﻤﻊ‬ ‫روﺑﺴﺘﻪ‬ ‫و‬ ‫روﺑﺎز‬ ‫اﺳﺘﺨﺮﻫﺎي‬ ‫در‬ ‫ﻋﻤﺪﺗﺎ‬ ‫ﮐﺎرﺧﺎﻧﻪ‬ ‫ﺻﻨﻌﺘﯽ‬ ‫ﻓﺎﺿﻼﺑﻬﺎي‬ ‫و‬ ‫آﺑﻬﺎ‬ ‫ﭘﺲ‬ .‫ﻣﯿﺒﺎﺷﺪ‬ ‫ﻣﻨﺪرج‬ servicing & building utility electrolysis transformer mcc mechanical reparing 252 ‫اﻟﮑﺘﺮوﻟﯿﺰ‬ ‫ﺗﺮاﻧﺴﻬﺎي‬ 20
  • 15.
    1 1 2 1 1 1 1 1 2 1 1 1 1 1 1 1 2 2 1 1 1 2 1 1 1 3 2 2 1 8 1 1 automotive ‫ﭘﮋو‬ -‫ﺳﻮاري‬ ‫ﺗﺠﻬﯿﺰات‬ ‫ﻧﻮع‬ ‫ﺗﻘﺴﯿﻢ‬ ‫ﺗﻮﻟﯿﺪي‬ ‫ﻏﯿﺮ‬ ‫ﺗﺠﻬﯿﺰات‬ ‫و‬ ‫ﺗﻮﻟﯿﺪي‬ ‫ﮐﻤﮏ‬ ‫ﺗﺠﻬﯿﺰات‬ ، ‫ﻧﻘﻞ‬ ‫و‬ ‫ﺣﻤﻞ‬ ‫ﺗﺠﻬﯿﺰات‬ ، ‫ﺗﻮﻟﯿﺪي‬ ‫اﻻت‬ ‫ﻣﺎﺷﯿﻦ‬ ‫ﺑﺨﺶ‬ 4 ‫ﺑﻪ‬ ‫ﮐﺎرﺧﺎﻧﻪ‬ ‫ﺗﺠﻬﯿﺰات‬ ‫و‬ ‫اﻻت‬ ‫ﻣﺎﺷﯿﻦ‬ ‫و‬ ‫ﺗﻮﻟﯿﺪي‬ ‫و‬ ‫ﻧﻘﻞ‬ ‫و‬ ‫ﺣﻤﻞ‬ ‫ﺗﺠﻬﯿﺰات‬ ‫ﻣﺸﺨﺼﺎت‬ ‫ﺧﻼﺻﻪ‬ ‫زﯾﺮو‬ ‫ﺟﺪول‬ ‫ﺷﺮح‬ ‫ﺑﻪ‬ ‫ﺗﻮﻟﯿﺪي‬ ‫ﺗﺠﻬﯿﺰات‬ ‫و‬ ‫اﻻت‬ ‫ﻣﺎﺷﯿﻦ‬ ‫اﯾﻦ‬ ‫ﻣﺸﺨﺼﺎت‬ ‫ﺧﻼﺻﻪ‬ ‫ﮐﻪ‬ ‫ﻣﯿﺸﻮد‬ ‫ﺑﻨﺪي‬ .‫ﺑﺎﺷﺪ‬ ‫ﻣﯽ‬ 17 ‫ﺗﺎ‬ 13 ‫ﺟﺪاول‬ ‫ﺷﺮح‬ ‫ﺑﻪ‬ ‫ﺗﻮﻟﯿﺪي‬ ‫ﮐﻤﮏ‬ Equipment clasification Name of equipment ‫ﺗﻌﺪاد‬ ‫ﺗﺠﻬﯿﺰات‬ ‫ﻧﺎم‬ ‫ﻧﻘﻞ‬‫و‬‫ﺣﻤﻞ‬ crane ‫ﺗﻨﯽ‬ 3 ‫ﺟﺮﺛﻘﯿﻞ‬ lift truck ‫ﺗﻨﯽ‬ 3 ‫ﻟﯿﻔﺘﺮاك‬ tractor ‫ﺗﺮاﮐﺘﻮر‬ loader ‫ﻟﻮدر‬ ‫ﻣﺎﻟﮑﯿﺖ‬ ‫در‬ ‫ﮐﺎرﺧﺎﻧﻪ‬ loader ‫ﻟﻮدر‬ ‫ﻣﺎﻟﮑﯿﺖ‬ ‫در‬ ‫ﭘﯿﻤﺎﻧﮑﺎر‬Vanet ‫ﭘﯿﮑﺎن‬ - ‫واﻧﺖ‬ material handling under factory ownership under supplier ownership automotive ‫ﭘﺮاﯾﺪ‬ - ‫ﺳﻮاري‬ ‫اﺗﻤﯿﮏ‬ ‫دﺳﺘﮕﺎه‬ ‫آزﻣﺎﯾﺸﮕﺎه‬ digital weighing ‫دﯾﺠﯿﺘﺎﻟﯽ‬ ‫ﺗﺮازو‬ water seperator ‫ﺳﭙﺮاﺗﻮر‬ ‫واﺗﺮ‬ ‫آﺗﺸﯽ‬ ‫اره‬ car washing pump ‫ﺗﻮﻟﯿﺪي‬‫ﮐﻤﮏ‬ ph meter ‫ﻣﺘﺮ‬ ph ‫دﺳﺘﮕﺎه‬ une meter ‫ﻣﺘﺮ‬ ‫ﯾﻮن‬ ‫دﺳﺘﮕﺎه‬ ‫ﮔﯿﺮي‬ ‫ﻣﻘﻄﺮ‬ ‫آب‬ ‫دﺳﺘﮕﺎه‬ atomic ‫ﮐﺎرواش‬ ‫ﭘﻤﭗ‬ hydrolic jack ‫ﻫﯿﺪروﻟﯿﮏ‬ ‫ﺟﮏ‬ hand lift ‫دﺳﺘﯽ‬ ‫ﻟﯿﻔﺘﺮاك‬ portable comperessor ‫ﺳﯿﺎر‬ ‫ﮐﻤﭙﺮﺳﻮر‬ shearing machine ‫ﺑﺮﻗﯽ‬ ‫ﮔﯿﻮﺗﯿﻦ‬ saw machine ‫1ﺗﻦ‬ ‫ﺳﻘﻔﯽ‬ ‫ﺟﺮﺛﻘﯿﻞ‬ technical DC welding machine DC ‫ﺟﻮش‬ ‫دﺳﺘﮕﺎه‬ steel yard - 2 ton ‫ﻗﭙﺎﻧﯽ‬ ‫ﺑﺎﺳﮑﻮل‬ hand elevator ‫دﺳﺘﯽ‬ - ‫ﻧﻔﺮ‬ ‫ﺑﺮ‬ ‫ﺑﺎﻻ‬ AC welding machine AC ‫ﺟﻮش‬ ‫دﺳﺘﮕﺎه‬ ‫ﮐﺎرﺧﺎﻧﻪ‬ ‫ﻣﻮﺟﻮد‬ ‫ﺗﺠﻬﯿﺰات‬ ‫و‬ ‫آﻻت‬ ‫ﻣﺎﺷﯿﻦ‬ :12 ‫ﺷﻤﺎره‬ ‫ﺟﺪول‬ roof crane - 1/5 ton ‫5/1ﺗﻦ‬ ‫ﺳﻘﻔﯽ‬ ‫ﺟﺮﺛﻘﯿﻞ‬ roof crane - 2 tone ‫2ﺗﻦ‬ ‫ﺳﻘﻔﯽ‬ ‫ﺟﺮﺛﻘﯿﻞ‬ utility equipment laboratory steel yard - 60 ton ‫ﺗﻨﯽ‬ 60 ‫ﺑﺎﺳﮑﻮل‬ roof crane - 1 ton Machine & Equipment ‫ﺗﺠﻬﯿﺰات‬ ‫و‬ ‫آﻻت‬ ‫ﻣﺎﺷﯿﻦ‬ ‫ﻣﺘﺮي‬ 2 ‫ﺗﺮاش‬ ‫دﺳﺘﮕﺎه‬ ‫ﺗﻨﯽ‬ 4.5 ‫4و‬ ‫ﺑﻮﯾﻠﺮ‬ m3 /s 8 ‫ﮐﻤﭙﺮﺳﻮر‬ Lathe machine Boiler comperessor sand blaster ‫ﺑﻼﺳﺖ‬ ‫ﺳﻨﺪ‬ ‫ﻓﻨﯽ‬ 21
  • 16.
    ‫ردﯾﻒ‬‫ﻣﺎﺷﯿﻦ‬ ‫ﺷﺮح‬‫ﺗﻌﺪاد‬ ‫ﮐﺪ‬ ‫و‬‫ﺷﺮح‬ ‫اﯾﺴﺘﮕﺎه‬ ‫ﻻﺳﺘﯿﮑﯽ‬ ‫ﺑﺎﻧﺪ‬ :‫ﻧﻮع‬RPM 1450 :‫ﻣﻮﺗﻮر‬ ‫اﻟﮑﺘﺮو‬ ‫ﻗﺪرت‬1/25:‫ﮔﯿﺮﺑﮑﺲ‬ ‫دور‬ ‫ﻧﺴﺒﺖ‬ M/min 1/25 :‫ﺳﺮﻋﺖ‬KW 11 :‫ﻣﻮﺗﻮر‬ ‫اﻟﮑﺘﺮو‬ ‫ﻗﺪرت‬ ‫ﭼﮑﺸﯽ‬ :‫ﻧﻮع‬2kg : ‫ﭼﮑﺸﻬﺎ‬ ‫وزن‬1450 :‫ﻣﻮﺗﻮر‬ ‫دور‬‫اي‬ ‫ﺗﺴﻤﻪ‬ :‫ﻗﺪرت‬ ‫اﻧﺘﻘﺎل‬ ‫ﻧﻮع‬ 80 ‫ﺗﻦ‬ :‫ﻇﺮﻓﯿﺖ‬‫ﻋﺪد‬ 6 :‫ﭼﮑﺸﻬﺎ‬ ‫ﺗﻌﺪاد‬22Kw :‫اﻟﮑﺘﺮوﻣﻮﺗﻮر‬ ‫ﻗﺪرت‬1/3 :‫ﭘﻮﻟﯽ‬ ‫دور‬ ‫ﻧﺴﺒﺖ‬ cm2 170*110 :‫ﺗﻮري‬ ‫اﺑﻌﺎد‬1450 :‫ﻣﻮﺗﻮر‬ ‫اﻟﮑﺘﺮو‬ ‫دور‬‫اي‬ ‫ﺗﺴﻤﻪ‬ :‫ﻗﺪرت‬ ‫اﻧﺘﻔﺎل‬ ‫ﻧﻮع‬- :‫ﮔﯿﺮﺑﮑﺲ‬ ‫ﻇﺮﻓﯿﺖ‬ mm 5*5 :‫ﺳﺮﻧﺪ‬ ‫ﻣﺶ‬KW 7.5 :‫اﻟﮑﺘﺮوﻣﻮﺗﻮر‬ ‫ﻗﺪرت‬- :‫ﮔﯿﺮﺑﮑﺲ‬ ‫دور‬ ‫ﻧﺴﺒﺖ‬ ‫ﻟﻐﺰان‬ ‫ﺻﺤﻔﻪ‬ :‫ﻓﯿﺪر‬ ‫ﻧﻮع‬KW 7.5 :‫اﻟﮑﺘﺮوﻣﻮﺗﻮر‬ ‫ﻗﺪرت‬50-1 :‫ﮔﯿﺮﺑﮑﺲ‬ ‫دور‬ ‫ﻧﺴﺒﺖ‬ ‫ﺗﻦ‬ 4 :‫ﻓﯿﺪر‬ ‫ﻗﯿﻒ‬ ‫ﺣﺠﻢ‬1450 :‫ﻣﻮﺗﻮر‬ ‫اﻟﮑﺘﺮو‬ ‫دور‬2/3M3 :‫ﻓﯿﺪر‬ ‫ﺗﺨﻠﯿﻪ‬ ‫دﺑﯽ‬ ‫ﻣﮑﻌﺐ‬ ‫ﻣﺘﺮ‬ 40:‫ﻣﺨﺰن‬ ‫ﺣﺠﻢ‬St37 ‫آﻫﻦ‬ :‫ورق‬ ‫ﺟﻨﺲ‬‫ﭘﻤﭙﺎژ‬ :‫اﺳﯿﺪ‬ ‫اﻧﺘﻘﺎل‬ ‫ﻧﻮع‬ ‫ﺧﻮاﺑﯿﺪه‬ ‫اي‬ ‫اﺳﺘﻮاﻧﻪ‬ :‫ﻧﻮع‬mm6 :‫ورق‬ ‫ﺿﺨﺎﻣﺖ‬‫ﻣﺎﻧﺴﻤﺎن‬ :‫اﻧﺘﻘﺎل‬ ‫ﻟﻮﻟﻪ‬ ‫ﺟﻨﺲ‬ ‫ﻣﺘﺮﻣﮑﻌﺐ‬ 100 :‫ﻣﺨﺰن‬ ‫ﺣﺠﻢ‬St37‫آﻫﻦ‬ :‫ورق‬ ‫ﺟﻨﺲ‬‫ﭘﻤﭙﺎژ‬ :‫اﻧﺘﻘﺎل‬ ‫ﻧﻮع‬ ‫اﯾﺴﺘﺎده‬ ‫اي‬ ‫اﺳﺘﻮاﻧﻪ‬ :‫ﻧﻮع‬mm 10 :‫ورق‬ ‫ﺿﺨﺎﻣﺖ‬‫ﻣﺎﻧﺴﻤﺎن‬ :‫اﻧﺘﻘﺎل‬ ‫ﻟﻮﻟﻪ‬ ‫ﺟﻨﺲ‬ ‫ﻗﻼﻓﯽ‬ ‫ﺷﻔﺖ‬ :‫ﻧﻮع‬m 13/2 :‫ﻫﺪ‬1450 :‫ﻣﻮﺗﻮر‬ ‫دور‬ ‫ﻣﮑﻌﺐ‬ ‫ﻣﺘﺮ‬ 30 :‫دﺑﯽ‬4Kw:‫ﻣﻮﺗﻮر‬ ‫اﻟﮑﺘﺮو‬ ‫ﻗﺪرت‬‫اﯾﺮان‬ ‫ﭘﻤﭗ‬ :‫ﻣﺪل‬ 7‫ﭘﻤﭗ‬ ‫اﻟﮑﺘﺮو‬1 ‫اﺳﯿﺪ‬ ‫ﻣﺨﺎزن‬ 02 5‫اﺳﯿﺪ‬ ‫ﻣﺨﺰن‬5 ‫اﺳﯿﺪ‬ ‫ﻣﺨﺎزن‬ 02 6‫اﺳﯿﺪ‬ ‫ﻣﺨﺰن‬1 ‫اﺳﯿﺪ‬ ‫ﻣﺨﺎزن‬ 02 ‫ﺧﺎك‬ ‫اﻧﺒﺎر‬ 01 3‫ﺳﺮﻧﺪ‬2 ‫ﺧﺎك‬ ‫اﻧﺒﺎر‬ 01 4‫ﻓﯿﺪر‬2 ‫ﺧﺎك‬ ‫اﻧﺒﺎر‬ 01 ‫ﺧﺎك‬ ‫ﺗﻐﺬﯾﻪ‬ ‫واﺣﺪ‬ ‫ﺗﺠﻬﯿﺰات‬ ‫و‬ ‫آﻻت‬ ‫ﻣﺎﺷﯿﻦ‬ ‫اﻃﻼﻋﺎت‬ :13 ‫ﺷﻤﺎره‬ ‫ﺟﺪول‬ ‫ﺗﻮﻟﯿﺪ‬ ‫ﺧﻂ‬ ‫اﯾﺴﺘﮕﺎﻫﻬﺎي‬ ‫آﻻت‬ ‫ﻣﺎﺷﯿﻦ‬ ‫ﺷﺮح‬ ‫ﻓﻨﯽ‬ ‫ﻣﺸﺨﺼﻪ‬ 1‫ﻧﻘﺎﻟﻪ‬ ‫ﻧﻮار‬6 ‫ﺧﺎك‬ ‫اﻧﺒﺎر‬ 01 2‫آﺳﯿﺎب‬1 ‫ﺗﻐﺬﯾﻪ‬‫ﻣﻮاد‬ ‫ﻧﺎم‬‫واﺣد‬ 22
  • 17.
    ‫ردﯾﻒ‬‫ﻣﺎﺷﯿﻦ‬ ‫ﺷﺮح‬‫ﺗﻌﺪاد‬ ‫ﮐﺪ‬ ‫و‬‫ﺷﺮح‬ ‫اﯾﺴﺘﮕﺎه‬ ‫ﻣﮑﻌﺐ‬ ‫ﻣﺘﺮ‬ 40 :‫ﮐﻞ‬ ‫ﺣﺠﻢ‬3/82*3/76 :‫اﺑﻌﺎد‬St37 :‫ورق‬ ‫ﺟﻨﺲ‬kg 4500 : ‫ﺗﺎﻧﮏ‬ ‫وزن‬ ‫ﻣﮑﻌﺐ‬ ‫ﻣﺘﺮ‬ 35 :‫ﻣﻔﯿﺪ‬ ‫ﺣﺠﻢ‬‫ﭘﻤﭗ‬ ‫اﻟﮑﺘﺮو‬ : ‫اﻧﺘﻘﺎل‬ ‫ﻧﻮع‬mm 10 :‫ورق‬ ‫ﺿﺨﺎﻣﺖ‬‫راﺑﺮﮐﺎري‬ :‫اﯾﺰوﻻﺳﯿﻮن‬ 22Kw :‫ﻣﻮﺗﻮر‬ ‫ﻗﺪرت‬‫ﻋﻤﻮدﮐﺎر‬ :‫ﮔﯿﺮﺑﮑﺲ‬ ‫دور‬62 :‫ﻫﻤﺰن‬ ‫دور‬ 1450 :‫ﻣﻮﺗﻮر‬ ‫دور‬‫ﻋﺪد‬ 3 :‫ﭘﺮواﻧﻪ‬ ‫ﺗﻌﺪاد‬‫اﺳﺘﯿﻞ‬ :‫ﭘﺮواﻧﻪ‬ ‫ﺟﻨﺲ‬ kw 15 :‫ﻣﻮﺗﻮر‬ ‫ﻗﺪرت‬‫ﻣﮑﻌﺐ‬ ‫ﻣﺘﺮ‬ 35 :‫دﺑﯽ‬‫ﺳﺎﻧﺘﺮﯾﻔﻮژ‬ :‫ﻧﻮع‬‫ﺑﺎز‬ :‫ﭘﺮواﻧﻪ‬ ‫ﻧﻮع‬ 2900 :‫ﻣﻮﺗﻮر‬ ‫دور‬38m :‫ﻫﺪ‬Kfg 80 :‫ل‬ ‫ﻣﺪ‬ ‫ﻣﮑﻌﺐ‬ ‫ﻣﺘﺮ‬ 40 :‫ﮐﻞ‬ ‫ﺣﺠﻢ‬3/82*3/76 :‫اﺑﻌﺎد‬St37 :‫ورق‬ ‫ﺟﻨﺲ‬kg 4500 : ‫ﺗﺎﻧﮏ‬ ‫وزن‬ ‫ﻣﮑﻌﺐ‬ ‫ﻣﺘﺮ‬ 35 :‫ﻣﻔﯿﺪ‬ ‫ﺣﺠﻢ‬‫ﭘﻤﭗ‬ ‫اﻟﮑﺘﺮو‬ : ‫اﻧﺘﻘﺎل‬ ‫ﻧﻮع‬mm 10 :‫ورق‬ ‫ﺿﺨﺎﻣﺖ‬ ‫ﻣﮑﻌﺐ‬ ‫04ﻣﺘﺮ‬ :‫ﮐﻞ‬ ‫ﺣﺠﻢ‬3/82*3/76 :‫اﺑﻌﺎد‬St37 :‫ورق‬ ‫ﺟﻨﺲ‬ ‫ﻣﮑﻌﺐ‬ ‫53ﻣﺘﺮ‬ : ‫ﻣﻔﯿﺪ‬ ‫ﺣﺠﻢ‬‫اﻟﮑﺘﺮوﭘﻤﭗ‬ :‫اﻧﺘﻘﺎل‬ ‫ﻧﻮع‬4500Kg :‫ﺗﺎﻧﮏ‬ ‫وزن‬ kw 7/5 :‫ﻣﻮﺗﻮر‬ ‫ﻗﺪرت‬‫ﮐﺎر‬ ‫ﻋﻤﻮد‬ :‫ﮔﯿﺮﺑﮑﺲ‬ ‫ﻧﻮع‬58 :‫ﻫﻤﺰن‬ ‫دور‬ 1450 :‫ﻣﻮﺗﻮر‬ ‫دور‬‫ﻋﺪد‬ 3 :‫ﭘﺮواﻧﻪ‬ ‫ﺗﻌﺪاد‬‫اﺳﺘﯿﻞ‬ :‫ﭘﺮواﻧﻪ‬ ‫ﺟﻨﺲ‬ 2600 :‫ﻣﻮﺗﻮر‬ ‫دور‬‫ﻣﮑﻌﺐ‬ ‫ﻣﺘﺮ‬ 35 :‫دﺑﯽ‬Kfg 80 :‫ﻣﺪل‬‫اﺳﺘﯿﻞ‬ ‫ﻟﻮﻟﻪ‬ :‫ﭘﺮواﻧﻪ‬ ‫ﻧﻮع‬ 15Kw :‫ﻣﻮﺗﻮر‬ ‫ﻗﺪرت‬38m :‫ر‬ ‫ﻓﺸﺎ‬‫ﺳﺎﻧﺘﺮﯾﻔﻮژ‬ :‫ﻧﻮع‬‫آﻟﻮﻣﯿﻨﯿﻮم‬ :‫ﭘﺮواﻧﻪ‬ ‫ﺟﻨﺲ‬ ‫اي‬ ‫ﺗﺴﻤﻪ‬ : ‫ﻧﻮع‬1450 :‫ﻣﻮﺗﻮر‬ ‫دور‬1/25:‫ﮔﯿﺮﺑﮑﺲ‬ ‫دور‬ ‫ﻧﺴﺒﺖ‬ 1/25 :‫ﺳﺮﻋﺖ‬11kw :‫ﻣﻮﺗﻮر‬ ‫ﻗﺪرت‬ 1450 :‫ﻣﻮﺗﻮر‬ ‫دور‬10 :‫دﺑﯽ‬315-40-65 :‫ﻣﺪل‬‫اﺳﺘﯿﻞ‬ ‫ﻟﻮﻟﻪ‬ :‫ﭘﺮواﻧﻪ‬ ‫ﻧﻮع‬ 22Kw:‫ﻣﻮﺗﻮر‬ ‫ﻗﺪرت‬16 :‫ﻫﺪ‬‫ﺳﺎﻧﺘﺮﯾﻔﻮژ‬ :‫ﻧﻮع‬‫آﻟﻮﻣﯿﻨﯿﻮم‬ :‫ﭘﺮواﻧﻪ‬ ‫ﺟﻨﺲ‬ Bar 150 :‫ﻓﺸﺎرﮐﺎري‬36:‫ﺗﻌﺪادﺻﻔﺎت‬80*80 :‫ﺻﻔﺤﺎت‬ ‫اﻧﺪازه‬:‫اﺳﻤﯽ‬ ‫ﻇﺮﻓﯿﺖ‬ ‫ﻫﯿﺪروﻟﯿﮏ‬ :‫ﻓﯿﻠﺘﺮ‬ ‫ﻧﻮع‬1450 :‫ﻣﻮﺗﻮر‬ ‫دور‬11Kw :‫ﻣﻮﺗﻮر‬ ‫ﻗﺪرت‬:‫ﺳﯿﮑﻞ‬ ‫ن‬ ‫زﻣﺎ‬ ‫ﻣﮑﻌﺐ‬ ‫04ﻣﺘﺮ‬ :‫ﮐﻞ‬ ‫ﺣﺠﻢ‬3/82*3/76 :‫اﺑﻌﺎد‬St37 :‫ورق‬ ‫ﺟﻨﺲ‬ ‫ﻣﮑﻌﺐ‬ ‫53ﻣﺘﺮ‬ : ‫ﻣﻔﯿﺪ‬ ‫ﺣﺠﻢ‬‫اﻟﮑﺘﺮوﭘﻤﭗ‬ :‫اﻧﺘﻘﺎل‬ ‫ﻧﻮع‬4500kg :‫ﺗﺎﻧﮏ‬ ‫وزن‬ ‫ﮐﻞ:04ﻣﺘﺮﻣﮑﻌﺐ‬ ‫ﺣﺠﻢ‬3/82*3/76 :‫اﺑﻌﺎد‬St37 :‫ورق‬ ‫ﺟﻨﺲ‬ ‫53ﻣﺘﺮﻣﮑﻌﺐ‬ :‫ﻣﻔﯿﺪ‬ ‫ﺣﺠﻢ‬‫اﻟﮑﺘﺮوﭘﻤﭗ‬ :‫اﻧﺘﻘﺎل‬ ‫ﻧﻮع‬4500kg :‫ﺗﺎﻧﮏ‬ ‫وزن‬ 1450RPM :‫ﻣﻮﺗﻮر‬ ‫دور‬10 :‫دﺑﯽ‬315-40-65 :‫ﻣﺪل‬‫اﺳﺘﯿﻞ‬ :‫ﭘﺮواﻧﻪ‬ ‫ﺟﻨﺲ‬ 22Kw:‫ﻣﻮﺗﻮر‬ ‫ﻗﺪرت‬16:‫ﻫﺪ‬‫ﺳﺎﻧﺘﺮﯾﻔﻮژ‬ :‫ﻧﻮع‬‫ﺑﺎز‬ :‫ﭘﺮواﻧﻪ‬ ‫ﻧﻮع‬ ‫ﻫﯿﺪروﻟﯿﮏ‬ :‫ﻓﯿﻠﺘﺮ‬ ‫ﻧﻮع‬38 :‫ﺗﻌﺪادﺻﻔﺎت‬1450 :‫دورﻣﻮﺗﻮر‬:‫اﺳﻤﯽ‬ ‫ﻇﺮﻓﯿﺖ‬ Bar 150 :‫ﻓﺸﺎرﮐﺎري‬80*80 :‫ت‬ ‫ﺻﻔﺤﺎ‬ ‫اﻧﺪازه‬11Kw :‫ﻣﻮﺗﻮر‬ ‫ﻗﺪرت‬:‫ﺳﯿﮑﻞ‬ ‫ن‬ ‫زﻣﺎ‬ 22Kw :‫ﻣﻮﺗﻮر‬ ‫ﻗﺪرت‬‫ﻣﺴﺘﻘﯿﻢ‬ ‫ﻓﺖ‬ ‫ﺷﺎ‬ :‫ﮔﯿﺮﺑﮑﺲ‬ ‫ﻧﻮع‬RPM 62 :‫دورﻫﻤﺰن‬ 1450 :‫ﻣﻮﺗﻮر‬ ‫دور‬‫ﻋﺪد‬ 3 :‫ﭘﺮواﻧﻪ‬ ‫ﺗﻌﺪاد‬‫اﺳﺘﯿﻞ‬ :‫ﭘﺮواﻧﻪ‬ ‫ﺟﻨﺲ‬ ‫اي‬ ‫ﺗﺴﻤﻪ‬ :‫ﻧﻮع‬1450:‫ﻣﻮﺗﻮر‬ ‫دور‬1/25:‫ﮔﯿﺮﺑﮑﺲ‬ ‫دور‬ ‫ﻧﺴﺒﺖ‬ 30m/min :‫ﺳﺮﻋﺖ‬11Kw :‫ﻣﻮﺗﻮر‬ ‫ﻗﺪرت‬ ‫ﺗﻮﻟﯿﺪ‬ ‫ﺧﻂ‬ ‫اﯾﺴﺘﮕﺎﻫﻬﺎي‬ ‫آﻻت‬ ‫ﻣﺎﺷﯿﻦ‬ ‫ﺷﺮح‬ ‫ﻓﻨﯽ‬ ‫ﻣﺸﺨﺼﻪ‬ 5‫آﻫﮏ‬ ‫ﺗﺎﻧﮏ‬2 ‫ﺳﺎزي‬ ‫ﺷﯿﺮآﻫﮏ‬ 05 4‫ﻟﯿﭻ‬ ‫ﺗﺎﻧﮏ‬7 ‫ﻟﯿﭻ‬ 04 7‫آﻫﮏ‬ ‫ﭘﻤﭗ‬ ‫اﻟﮑﺘﺮو‬1 ‫ﺳﺎزي‬ ‫ﺷﯿﺮآﻫﮏ‬ 05 6‫آﻫﮏ‬ ‫ﻣﯿﮑﺴﺮ‬2 ‫ﺳﺎزي‬ ‫ﺷﯿﺮآﻫﮏ‬ 05 9‫ﭘﻤﭗ‬ ‫اﻟﮑﺘﺮو‬6 ‫ﻟﯿﭻ‬ ‫ﻓﯿﻠﺘﺮاﺳﯿﻮن‬ 06 8‫آﻫﮏ‬ ‫ﻧﻘﺎﻟﻪ‬ ‫ﻧﻮار‬1 ‫ﺳﺎزي‬ ‫ﺷﯿﺮآﻫﮏ‬ 05 11‫رﯾﺰ‬ ‫ﺳﺮ‬ ‫ﺗﺎﻧﮏ‬2 ‫ﻟﯿﭻ‬ ‫ﻓﯿﻠﺘﺮاﺳﯿﻮن‬ 06 10‫ﭘﺮس‬ ‫ﻓﯿﻠﺘﺮ‬8 ‫ﻟﯿﭻ‬ ‫ﻓﯿﻠﺘﺮاﺳﯿﻮن‬ 06 13‫ﭘﻤﭗ‬ ‫اﻟﮑﺘﺮو‬2 ‫ﺷﻮﯾﯽ‬ ‫ﮐﯿﮏ‬ 07 12‫ﺗﺎﻧﮏ‬2 ‫ﺷﻮﯾﯽ‬ ‫ﮐﯿﮏ‬ 07 ‫ﻣﯿﮑﺴﺮ‬2 ‫ﺷﻮﯾﯽ‬ ‫ﮐﯿﮏ‬ 07 14‫ﭘﺮس‬ ‫ﻓﯿﻠﺘﺮ‬3 ‫ﺷﻮﯾﯽ‬ ‫ﮐﯿﮏ‬ 07 2‫ﺳﺎزي‬ ‫ﭘﺎﻟﭗ‬ ‫ﻣﯿﮑﺴﺮ‬2 ‫ﺳﺎزي‬ ‫ﭘﺎﻟﭗ‬ 03 1‫ﺳﺎزي‬ ‫ﭘﺎﻟﭗ‬ ‫ﺗﺎﻧﮏ‬2 ‫ﺳﺎزي‬ ‫ﭘﺎﻟﭗ‬ 03 ‫ﻟﯿﭻ‬ ‫واﺣﺪ‬ ‫ﺗﺠﻬﯿﺰات‬ ‫و‬ ‫آﻻت‬ ‫ﻣﺎﺷﯿﻦ‬ ‫اﻃﻼﻋﺎت‬ :14 ‫ﺷﻤﺎره‬ ‫ﺟﺪول‬ 3‫ﭘﺎﻟﭙﺴﺎزي‬ ‫ﭘﻤﭗ‬ ‫اﻟﮑﺘﺮو‬4 ‫ﺳﺎزي‬ ‫ﭘﺎﻟﭗ‬ 03 16‫ﻧﻘﺎﻟﻪ‬ ‫ﻧﻮار‬4 ‫ﺷﻮﯾﯽ‬ ‫ﮐﯿﮏ‬ 07 15 ‫ﻟﯿﭻ‬ ‫ﻧﺎم‬‫واﺣد‬ 23
  • 18.
    ‫ردﯾﻒ‬‫ﻣﺎﺷﯿﻦ‬ ‫ﺷﺮح‬‫ﺗﻌﺪاد‬ ‫ﮐﺪ‬ ‫و‬‫ﺷﺮح‬ ‫اﯾﺴﺘﮕﺎه‬ ‫ﻣﮑﻌﺐ‬ ‫ﻣﺘﺮ‬ 40 :‫ﮐﻞ‬ ‫ﺣﺠﻢ‬3/82*3/76 :‫اﺑﻌﺎد‬mm 6 ‫آﻫﻦ‬ :‫ورق‬ ‫ﺟﻨﺲ‬ ‫ﻣﮑﻌﺐ‬ ‫ﻣﺘﺮ‬ 35:‫ﻣﻔﯿﺪ‬ ‫ﺣﺠﻢ‬‫ﭘﻤﭗ‬ ‫اﻟﮑﺘﺮو‬ :‫ل‬ ‫اﻧﺘﻘﺎ‬ ‫ﻧﻮع‬kg 4500 :‫ﺗﺎﻧﮏ‬ ‫وزن‬ Kw 7/5 :‫ﻣﻮﺗﻮر‬ ‫ﻗﺪرت‬‫اي‬ ‫دﻧﺪه‬ ‫ﭼﺮخ‬ :‫ﺑﮑﺲ‬ ‫ﮔﯿﺮ‬ ‫ﻧﻮع‬RPM 58 : ‫دورﻫﻤﺰن‬ 1450 :‫ﻣﻮﺗﻮر‬ ‫دور‬3 :‫ﻧﻪ‬ ‫ﭘﺮوا‬ ‫ﺗﻌﺪاد‬‫اﺳﯿﻞ‬ :‫ﻧﻪ‬ ‫ﭘﺮوا‬ ‫ﺟﻨﺲ‬ 2900:‫ﻣﻮﺗﻮر‬ ‫دور‬‫ﻣﮑﻌﺐ‬ ‫ﻣﺘﺮ‬ 35 :‫دﺑﯽ‬‫ﺳﺎﻧﺘﺮﯾﻔﻮژ‬ :‫ﻧﻮع‬‫ﺑﺎز‬ :‫ﭘﺮواﻧﻪ‬ ‫ﻧﻮع‬ 15kw :‫ﻣﻮﺗﻮر‬ ‫ﻗﺪرت‬m 38 :‫ﻫﺪ‬Kfg 80 :‫ﻣﺪل‬‫آﻟﻮﻣﯿﻨﯿﻮم‬ :‫ﭘﺮواﻧﻪ‬ ‫ﺟﻨﺲ‬ ‫ﻫﯿﺪروﻟﯿﮏ‬ :‫ﻓﯿﻠﺘﺮ‬ ‫ﻧﻮع‬36 :‫ﺻﻔﺤﺎت‬ ‫ﺗﻌﺪاد‬80*80 :‫ﺻﻔﺤﺎت‬ ‫اﻧﺪازه‬:‫اﺳﻤﯽ‬ ‫ﻇﺮﻓﯿﺖ‬ 150Bar :‫ﮐﺎري‬ ‫ﻓﺸﺎر‬1450 :‫ﻣﻮﺗﻮر‬ ‫دور‬11Kw :‫ﻣﻮﺗﻮر‬ ‫ﻗﺪرت‬:‫ﺳﯿﮑﻞ‬ ‫زﻣﺎن‬ 2900:‫ﻣﻮﺗﻮر‬ ‫دور‬3/82*3/76 :‫اﺑﻌﺎد‬kg 4500 :‫ﺗﺎﻧﮏ‬ ‫وزن‬ ‫ﻣﮑﻌﺐ‬ ‫ﻣﺘﺮ‬ 35 :‫ﻣﻔﯿﺪ‬ ‫ﺣﺠﻢ‬‫ﭘﻤﭗ‬ ‫اﻟﮑﺘﺮو‬ :‫اﻧﺘﻘﺎل‬ ‫ﻧﻮع‬‫ﻣﯿﻞ‬ 10 ‫آﻫﻦ‬ :‫ورق‬ ‫ﺟﻨﺲ‬ 1450 :‫ﻣﻮﺗﻮر‬ ‫دور‬‫ﻣﮑﻌﺐ‬ ‫ﻣﺘﺮ‬ 35 :‫دﺑﯽ‬‫اي‬ ‫دﻧﺪه‬ :‫ﻧﻮع‬ 11kw :‫ﻣﻮﺗﻮر‬ ‫ﻗﺪرت‬m 38 :‫ﻫﺪ‬‫ﻫﯿﺪروﻟﯿﮏ‬ :‫ﻣﺪل‬ ‫ﻣﮑﻌﺐ‬ ‫ﻣﺘﺮ‬ 40:‫ﮐﻞ‬ ‫ﺣﺠﻢ‬3/82*3/76 :‫اﺑﻌﺎد‬‫ﻣﯿﻞ‬ 10 ‫آﻫﻦ‬ :‫ورق‬ ‫ﺟﻨﺲ‬ ‫ﻣﮑﻌﺐ‬ ‫ﻣﺘﺮ‬ 35 :‫ﻣﻔﯿﺪ‬ ‫ﺣﺠﻢ‬‫ﭘﻤﭗ‬ ‫اﻟﮑﺘﺮو‬ :‫اﻧﺘﻘﺎل‬ ‫ﻧﻮع‬kg 4500 :‫ﺗﺎﻧﮏ‬ ‫وزن‬ 22kw :‫ﻣﻮﺗﻮر‬ ‫ﻗﺪرت‬‫اي‬ ‫دﻧﺪه‬ ‫ﭼﺮخ‬ :‫ﮔﯿﺮﺑﮑﺲ‬ ‫ﻧﻮع‬62 : ‫دورﻫﻤﺰن‬ 1450 :‫ﻣﻮﺗﻮر‬ ‫دور‬3 :‫ﻧﻪ‬ ‫ﭘﺮوا‬ ‫ﺗﻌﺪاد‬‫اﺳﯿﻞ‬ :‫ﻧﻪ‬ ‫ﭘﺮوا‬ ‫ﺟﻨﺲ‬ 2900 :‫ﻣﻮﺗﻮر‬ ‫دور‬‫ﻣﮑﻌﺐ‬ ‫ﻣﺘﺮ‬ 35 :‫دﺑﯽ‬‫ﺳﺎﻧﺘﺮﯾﻔﻮژ‬ :‫ﻧﻮع‬‫ﺑﺎز‬ :‫ﭘﺮواﻧﻪ‬ ‫ﻧﻮع‬ 15Kw :‫ﻣﻮﺗﻮر‬ ‫ﻗﺪرت‬m 38 :‫ﻫﺪ‬Kfg 80 :‫ﻣﺪل‬‫آﻟﻮﻣﯿﻨﯿﻮم‬ :‫ﭘﺮواﻧﻪ‬ ‫ﺟﻨﺲ‬ ‫دﺳﺘﯽ‬ :‫ﻓﯿﻠﺘﺮ‬ ‫ﻧﻮع‬34 :‫ﺻﻔﺤﺎت‬ ‫ﺗﻌﺪاد‬60*60 :‫ﺻﻔﺤﺎت‬ ‫اﺑﻌﺎد‬ Bar 100-80 :‫ﮐﺎري‬ ‫ﻓﺸﺎر‬:‫ﻣﻮﺗﻮر‬ ‫دور‬- :‫ﻣﻮﺗﻮر‬ ‫ﻗﺪرت‬ ‫ﻣﮑﻌﺐ‬ ‫ﻣﺘﺮ‬ 40:‫ﮐﻞ‬ ‫ﺣﺠﻢ‬3/82*3/76 :‫اﺑﻌﺎد‬mm 10 ‫ورق:آﻫﻦ‬ ‫ﺟﻨﺲ‬ ‫ﻣﮑﻌﺐ‬ ‫ﻣﺘﺮ‬ 35:‫ﻣﻔﯿﺪ‬ ‫ﺣﺠﻢ‬‫ﭘﻤﭗ‬ ‫اﻟﮑﺘﺮو‬ :‫اﻧﺘﻘﺎل‬ ‫ﻧﻮع‬kg 4500 :‫ﺗﺎﻧﮏ‬ ‫وزن‬ 15kw :‫ﻣﻮﺗﻮر‬ ‫ﻗﺪرت‬‫ﻣﮑﻌﺐ‬ ‫ﻣﺘﺮ‬ 35 :‫دﺑﯽ‬ 2900 :‫ﻣﻮﺗﻮر‬ ‫دور‬m 38 :‫ﻫﺪ‬ ‫ﻣﮑﻌﺐ‬ ‫ﻣﺘﺮ‬ 40:‫ﮐﻞ‬ ‫ﺣﺠﻢ‬3/82*3/76 :‫اﺑﻌﺎد‬ ‫ﻣﮑﻌﺐ‬ ‫ﻣﺘﺮ‬ 35:‫ﻣﻔﯿﺪ‬ ‫ﺣﺠﻢ‬‫ﭘﻤﭗ‬ ‫اﻟﮑﺘﺮو‬ :‫اﻧﺘﻘﺎل‬ ‫ﻧﻮع‬ ‫ﻣﮑﻌﺐ‬ ‫ﻣﺘﺮ‬ 100 :‫ﮐﻞ‬ ‫ﺣﺠﻢ‬5/40*5/20*16/60:‫اﺑﻌﺎد‬ ‫ﻣﮑﻌﺐ‬ ‫ﻣﺘﺮ‬ 95 ‫ﻣﻔﯿﺪ‬ ‫ﺣﺠﻢ‬‫ﺗﻦ‬ 8 :‫وزن‬ 11Kw :‫ﻣﻮﺗﻮر‬ ‫ﻗﺪرت‬‫ﻣﮑﻌﺐ‬ ‫ﻣﺘﺮ‬ 35 :‫دﺑﯽ‬‫ﺳﺎﻧﺘﺮﯾﻔﻮژ‬ :‫ﻧﻮع‬‫ﺑﺎز‬ :‫ﭘﺮواﻧﻪ‬ ‫ﻧﻮع‬ 2900 :‫ﻣﻮﺗﻮر‬ ‫دور‬m 38 :‫ﻫﺪ‬KFG 80 :‫ﻣﺪل‬‫آﻟﻮﻣﯿﻨﯿﻮم‬ :‫ﭘﺮواﻧﻪ‬ ‫ﺟﻨﺲ‬ ‫ﺗﻮﻟﯿﺪ‬ ‫ﺧﻂ‬ ‫اﯾﺴﺘﮕﺎﻫﻬﺎي‬ ‫آﻻت‬ ‫ﻣﺎﺷﯿﻦ‬ ‫ﺷﺮح‬ ‫ﻓﻨﯽ‬ ‫ﻣﺸﺨﺼﻪ‬ 1‫ﻟﺖ‬ ‫ﮐﺒﺎ‬ ‫ﻧﮏ‬ ‫ﺗﺎ‬3 ‫ﮐﺒﺎﻟﺖ‬ ‫ﺗﺼﻔﯿﻪ‬ 08 3‫ﮐﺒﺎﻟﺖ‬ ‫ﭘﻤﭗ‬ ‫اﻟﮑﺘﺮو‬1 ‫ﮐﺒﺎﻟﺖ‬ ‫ﺗﺼﻔﯿﻪ‬ 08 2‫ﮐﺒﺎﻟﺖ‬ ‫ﻣﯿﮑﺴﺮ‬3 ‫ﮐﺒﺎﻟﺖ‬ ‫ﺗﺼﻔﯿﻪ‬ 08 5‫ﻟﺖ‬ ‫ﮐﺒﺎ‬ ‫ﻧﮏ‬ ‫ﺗﺎ‬1 ‫ﮐﺒﺎﻟﺖ‬ ‫ﻓﯿﻠﺘﺮاﺳﯿﻮن‬ 09 4‫ﮐﺒﺎﻟﺖ‬ ‫ﭘﺮس‬ ‫ﻓﯿﻠﺘﺮ‬3 ‫ﮐﺒﺎﻟﺖ‬ ‫ﻓﯿﻠﺘﺮاﺳﯿﻮن‬ 09 7‫ﻧﯿﮑﻞ‬ ‫ﺗﺎﻧﮏ‬3 Ni - Cd ‫ﺗﺼﻔﯿﻪ‬ 10 6 ‫ﻓﯿﻠﺘﺮ‬ ‫ﭘﻤﭗ‬ ‫اﻟﮑﺘﺮو‬ ‫ﮐﺒﺎﻟﺖ‬ 1 ‫ﮐﺒﺎﻟﺖ‬ ‫ﻓﯿﻠﺘﺮاﺳﯿﻮن‬ 09 9‫ﻧﯿﮑﻞ‬ ‫ﭘﻤﭗ‬ ‫اﻟﮑﺘﺮو‬2 Ni - Cd ‫ﺗﺼﻔﯿﻪ‬ 10 8‫ﻧﯿﮑﻞ‬ ‫ﻣﯿﮑﺴﺮ‬3 Ni - Cd ‫ﺗﺼﻔﯿﻪ‬ 10 11‫ﺗﺎﻧﮏ‬ ‫ﭼﮏ‬2 Ni - Cd ‫ﻓﯿﻠﺘﺮﯾﺖ‬ 11 10‫ﻧﯿﮑﻞ‬ ‫ﭘﺮس‬ ‫ﻓﯿﻠﺘﺮ‬3 Ni - Cd ‫ﻓﯿﻠﺘﺮﯾﺖ‬ 11 13‫ﻣﯿﮑﺎپ‬ ‫ﺗﺎﻧﮑﻬﺎي‬4 Make Up ‫ذﺧﯿﺮه‬ 12 12 ‫ﭼﮏ‬ ‫ﭘﻤﭗ‬ ‫اﻟﮑﺘﺮو‬ ‫ﺗﺎﻧﮏ‬ 4 Make Up ‫ذﺧﯿﺮه‬ 12 ‫ﻣﺤﻠﻮﻟﺴﺎزي‬ ‫واﺣﺪ‬ ‫ﺗﺠﻬﯿﺰات‬ ‫و‬ ‫آﻻت‬ ‫ﻣﺎﺷﯿﻦ‬ ‫اﻃﻼﻋﺎت‬ :15 ‫ﺷﻤﺎره‬ ‫ﺟﺪول‬ 15 ‫ﻣﯿﮑﺎپ‬ ‫اﻟﮑﺘﺮوﭘﻤﭗ‬ ‫ﺗﻨﯽ‬ 100 1 Make Up ‫ذﺧﯿﺮه‬ 12 14 100 ‫ﻣﯿﮑﺎپ‬ ‫ﺗﺎﻧﮏ‬ ‫ﺗﻨﯽ‬ 1 Make Up ‫ذﺧﯿﺮه‬ 12 ‫ﻣﺤﻠﻮﻟﺴﺎزي‬ ‫ﻧﺎم‬‫واﺣد‬ 24
  • 19.
    ‫ردﯾﻒ‬‫ﻣﺎﺷﯿﻦ‬ ‫ﺷﺮح‬‫ﺗﻌﺪاد‬ ‫ﮐﺪ‬ ‫و‬‫ﺷﺮح‬ ‫اﯾﺴﺘﮕﺎه‬ - :‫ﻓﻦ‬ ‫دﺑﯽ‬Kw 11:‫ﻣﻮﺗﻮر‬ ‫ﻗﺪرت‬- :‫دﻣﺸﯽ‬ ‫ﻓﺸﺎر‬‫ﻣﺘﺮ‬ 13 :‫ارﺗﻔﺎع‬ 1450 :‫ﻣﻮﺗﻮر‬ ‫دور‬11/50*2/60*3/40 :‫ﺗﺎور‬ ‫ﮐﻮﻟﯿﻨﮓ‬ ‫اﺑﻌﺎد‬‫آﻫﻦ‬ :‫ﺑﺪﻧﻪ‬ ‫ﺟﻨﺲ‬Kw 9 : ‫ﻣﺼﺮﻓﯽ‬ ‫ﺗﻮان‬ ‫ﻣﺘﺮ‬ 1*2/70 : ‫اﺑﻌﺎد‬‫ﻋﺪد‬ 28 :‫ﮐﺎﺗﺪ‬ ‫ﻇﺮﻓﯿﺖ‬ ‫ﺣﺪاﮐﺜﺮ‬‫ﺳﺮي‬ : ‫ﻫﻢ‬ ‫ﺑﻪ‬ ‫ﻧﺴﺒﺖ‬ ‫ﺳﻠﻬﺎ‬ ‫ﭼﯿﺪﻣﺎن‬ ‫ﻧﺤﻮه‬VDC 3.2 : ‫ﺳﻞ‬ ‫ﻫﺮ‬ ‫ﻣﺼﺮﻓﯽ‬ ‫وﻟﺘﺎژ‬ ‫ﻣﮑﻌﺐ‬ ‫ﻣﺘﺮ‬ 3.8 :‫ﺣﺠﻢ‬Cm 3 : ‫ﮐﺎﺗﺪ‬ ‫و‬ ‫آﻧﺪ‬ ‫ﻓﺎﺻﻠﻪ‬‫ﻣﻮازي‬ : ‫ﺳﻞ‬ ‫داﺧﻞ‬ ‫ﮐﺎﺗﺪﻫﺎ‬ ‫ﭼﯿﺪﻣﺎن‬ ‫ﻧﺤﻮه‬430A :‫ﮐﺎﺗﺪ‬ ‫ﻫﺮ‬ ‫ﻣﺼﺮﻓﯽ‬ ‫آﻣﭙﺮ‬ ‫دﯾﺠﯿﺘﺎل‬ :‫ﻧﻮع‬mm 16*3 :‫اﺑﻌﺎد‬ ‫ﺗﻦ‬ 60 :‫ﻇﺮﻓﯿﺖ‬‫اﻟﮑﺘﺮوﻧﯿﮏ‬ ‫ﺳﺎزﻧﺪه:ﺗﻮزﯾﻦ‬ ‫ﮐﻤﭙﺎﻧﯽ‬ ‫ﺗﻨﯽ‬ 1 :‫ﻇﺮﻓﯿﺖ‬1450/900 :‫ﻣﻮﺗﻮر‬ ‫دور‬‫ﺳﺮﻋﺘﻪ‬ ‫دو‬ : ‫ﻣﻮﺗﻮر‬ ‫ﻧﻮع‬ Kw 2/2 :‫ﻣﻮﺗﻮر‬ ‫ﻗﺪرت‬ ‫ﺗﻨﯽ‬ 2 :‫ﻇﺮﻓﯿﺖ‬1450 :‫ﻣﻮﺗﻮر‬ ‫دور‬‫ﺳﺮﻋﺘﻪ‬ ‫دو‬ : ‫ﻣﻮﺗﻮر‬ ‫ﻧﻮع‬ 3Kw :‫ﻣﻮﺗﻮر‬ ‫ﻗﺪرت‬ 200 : ‫ﻣﺪل‬Kw 30:‫ﻣﻮﺗﻮر‬ ‫ﻗﺪرت‬‫ﻣﮑﻌﺐ‬ ‫ﻣﺘﺮ‬ 80 :‫دﺑﯽ‬‫ﺑﺴﺘﻪ‬ :‫ﭘﺮواﻧﻪ‬ ‫ﻧﻮع‬ 2900 :‫ﻣﻮﺗﻮر‬ ‫دور‬Kw 19 : ‫ﻣﺼﺮﻓﯽ‬ ‫ﺗﻮان‬m 40 :‫ﻫﺪ‬‫اﺳﺘﯿﻞ‬ :‫ﭘﺮواﻧﻪ‬ ‫ﺟﻨﺲ‬ Kfg : ‫ﻣﺪل‬15Kw :‫ﻣﻮﺗﻮر‬ ‫ﻗﺪرت‬35 :‫دﺑﯽ‬‫ﺑﺎز‬ :‫واﻧﻪ‬ ‫ﭘﺮ‬ ‫ﻧﻮع‬ 2900 :‫ﻣﻮﺗﻮر‬ ‫دور‬Kw 10 : ‫ﻣﺼﺮﻓﯽ‬ ‫ﺗﻮان‬38 :‫ﻫﺪ‬‫ﻻﯾﻨﺮي‬ :‫ﭘﺮواﻧﻪ‬ ‫ﺟﻨﺲ‬ ‫ﻣﺘﺮ‬ 18.7 :‫ﻃﻮل‬‫ﻣﺘﺮ‬ 9 :‫ﻋﺮض‬‫ﻣﮑﻌﺐ‬ ‫ﻣﺘﺮ‬ 140 :‫ﻣﻔﯿﺪ‬ ‫ﺣﺠﻢ‬ ‫ﻣﺘﺮ‬ 1 :‫ﻋﻤﻖ‬‫ﻣﮑﻌﺐ‬ ‫ﻣﺘﺮ‬ 180 :‫ﮐﻞ‬ ‫ﺣﺠﻢ‬ 9.03 :‫ﻃﻮل‬‫ﻣﺘﺮ‬ 5/30 :‫ﻋﺮض‬‫ﻣﺘﺮﻣﮑﻌﺐ‬ 80 :‫ﻣﻔﯿﺪ‬ ‫ﺣﺠﻢ‬ ‫ﻣﺘﺮ‬ 2 :‫ﻋﻤﻖ‬‫ﻣﮑﻌﺐ‬ ‫ﻣﺘﺮ‬ 88 :‫ﮐﻞ‬ ‫ﺣﺠﻢ‬ ‫ﻣﺘﺮ‬ 9.80 :‫ﻃﻮل‬‫ﻣﺘﺮ‬ 6.30 :‫ﻋﺮض‬‫ﻣﮑﻌﺐ‬ ‫ﻣﺘﺮ‬ 140 :‫ﻣﻔﯿﺪ‬ ‫ﺣﺠﻢ‬ ‫ﻣﺘﺮ‬ 3 :‫ﻋﻤﻖ‬‫ﻣﮑﻌﺐ‬ ‫ﻣﺘﺮ‬ 160:‫ﮐﻞ‬ ‫ﺣﺠﻢ‬ ‫ردﯾﻒ‬‫ﻣﺎﺷﯿﻦ‬ ‫ﺷﺮح‬‫ﺗﻌﺪاد‬ ‫ﮐﺪ‬ ‫و‬ ‫ﺷﺮح‬ ‫اﯾﺴﺘﮕﺎه‬ ‫ﺗﻦ‬ 10 : ‫ﮔﯿﺮي‬ ‫ﺑﺎر‬ ‫ﻇﺮﻓﯿﺖ‬‫روز‬ ‫در‬ ‫ﺗﻦ‬ 40 : ‫اﺳﻤﯽ‬ ‫ﻇﺮﻓﯿﺖ‬ ‫اﯾﺮان‬ :‫ﺳﺎﺧﺖ‬ ‫ﻗﺎﻟﺒﯽ‬ :‫ﻧﻮع‬RPM 1450 :‫ﻣﻮﺗﻮر‬ ‫دور‬ ‫دﻗﯿﻘﻪ‬ ‫در‬ ‫دور‬ 1 :‫ﺳﺮﻋﺖ‬Kw 2/2 :‫ﻣﻮﺗﻮر‬ ‫ﻗﺪرت‬ 7/5 :‫ﻣﻮﺗﻮر‬ ‫ﻗﺪرت‬‫زﻧﺠﯿﺮ‬ ‫ﭼﺮخ‬ :‫اﻧﺘﻘﺎل‬ ‫ﻧﻮع‬ 1450 :‫ﻣﻮﺗﻮر‬ ‫دور‬ 1450:‫ﻣﻮﺗﻮر‬ ‫دور‬ Kw 2.2:‫ﻣﻮﺗﻮر‬ ‫ﻗﺪرت‬ 2900 :‫ﻣﻮﺗﻮر‬ ‫دور‬ v 220 :‫ﻓﺎز‬ ‫ﺗﮏ‬ ‫اي‬ ‫ﺗﺴﻤﻪ‬ :‫ﻧﻮع‬RPM 1450 :‫ﻣﻮﺗﻮر‬ ‫دور‬ ‫دﻗﯿﻘﻪ‬ ‫در‬ ‫دور‬ 25 :‫ﺳﺮﻋﺖ‬7/5 :‫ﻣﻮﺗﻮر‬ ‫اﻟﮑﺘﺮو‬ ‫ﻗﺪرت‬ - :‫ﺳﺮﻧﺪ‬ ‫ﺗﻮري‬ ‫اﺑﻌﺎد‬7/5 :‫ﻣﻮﺗﻮر‬ ‫اﻟﮑﺘﺮو‬ ‫ﻗﺪرت‬‫اي‬ ‫ﺗﺴﻤﻪ‬ :‫ﻗﺪرت‬ ‫اﻧﺘﻘﺎل‬ ‫ﻧﻮع‬ 1*1 :‫ﺳﺮﻧﺪ‬ ‫ﻣﺶ‬RPM 1450 :‫ﻣﻮﺗﻮر‬ ‫دور‬- :‫ﺳﺮﻧﺪ‬ ‫ﻇﺮﻓﯿﺖ‬ ‫ﺳﻞ‬126 ‫ﺗﻮﻟﯿﺪ‬ ‫ﺧﻂ‬ ‫اﯾﺴﺘﮕﺎﻫﻬﺎي‬ ‫آﻻت‬ ‫ﻣﺎﺷﯿﻦ‬ ‫ﺷﺮح‬ ‫ﻓﻨﯽ‬ ‫ﻣﺸﺨﺼﻪ‬ 1‫ﺗﺎور‬ ‫ﮐﻮﻟﯿﻨﮓ‬6 ‫اﻟﮑﺘﺮوﻟﯿﺰ‬ 13 6‫ﭘﻤﭗ‬ ‫اﻟﮑﺘﺮو‬3 ‫ﺳﯿﺮﮐﻮﻻﺳﯿﻮن‬ 14 ‫اﻟﮑﺘﺮوﻟﯿﺰ‬ 13 3‫ﺑﺎﺳﮑﻮل‬1 ‫اﻟﮑﺘﺮوﻟﯿﺰ‬ 13 2 8‫اﻟﮑﺘﺮوﻟﯿﺰ‬ ‫ﭘﺴﺎب‬ ‫اﺳﺘﺨﺮ‬2 ‫ﺳﯿﺮﮐﻮﻻﺳﯿﻮن‬ 14 7‫ﭘﻤﭗ‬ ‫اﻟﮑﺘﺮو‬4 ‫ﺳﯿﺮﮐﻮﻻﺳﯿﻮن‬ 14 5‫ﺳﻘﻔﯽ‬ ‫ﺟﺮﺛﻘﯿﻞ‬ ‫ﺳﯿﺮﮐﻮﻻﺳﯿﻮن‬ 14 4‫ﺳﻘﻔﯽ‬ ‫ﺟﺮﺛﻘﯿﻞ‬ ‫ﺳﯿﺮﮐﻮﻻﺳﯿﻮن‬ 14 ‫اﻟﮑﺘﺮوﻟﯿﺰ‬ ‫واﺣﺪ‬ ‫ﺗﺠﻬﯿﺰات‬ ‫و‬ ‫آﻻت‬ ‫ﻣﺎﺷﯿﻦ‬ ‫اﻃﻼﻋﺎت‬ :16 ‫ﺷﻤﺎره‬ ‫ﺟﺪول‬ ‫ﻣﺮﮐﺰي‬ ‫ﭘﺴﺎب‬ ‫اﺳﺘﺨﺮ‬1 ‫ﺳﯿﺮﮐﻮﻻﺳﯿﻮن‬ 14 ‫اﺳﭙﻨﺖ‬ ‫اﺳﺘﺨﺮ‬1 ‫ﺳﯿﺮﮐﻮﻻﺳﯿﻮن‬ 14 1‫دوار‬ ‫ﮐﻮره‬1 ‫ﮐﻮره‬ 15 ‫ﺗﻮﻟﯿﺪ‬ ‫ﺧﻂ‬ ‫اﯾﺴﺘﮕﺎﻫﻬﺎي‬ ‫آﻻت‬ ‫ﻣﺎﺷﯿﻦ‬ ‫ﺷﺮح‬ ‫ﻓﻨﯽ‬ ‫ﻣﺸﺨﺼﻪ‬ 3‫ﮐﻮره‬ ‫ﮔﯿﺮﺑﮑﺲ‬ ‫اﻟﮑﺘﺮو‬1 ‫ﮐﻮره‬ 15 2‫ﺷﻤﺶ‬ ‫ﻧﻘﺎﻟﻪ‬ ‫ﻧﻮار‬1 ‫ﮐﻮره‬ 15 5‫وﻧﺘﻼﺗﻮر‬ ‫ﻓﻦ‬1 ‫ﮐﻮره‬ 15 4‫ﻧﻮار‬ ‫ﮔﯿﺮﺑﮑﺲ‬ ‫اﻟﮑﺘﺮو‬2 ‫ﮐﻮره‬ 15 ‫ﮔﯿﺮي‬ ‫ﺷﻤﺶ‬ ‫و‬ ‫ذوب‬ ‫واﺣﺪ‬ ‫ﺗﺠﻬﯿﺰات‬ ‫و‬ ‫آﻻت‬ ‫ﻣﺎﺷﯿﻦ‬ ‫اﻃﻼﻋﺎت‬ :17 ‫ﺷﻤﺎره‬ ‫ﺟﺪول‬ 7‫ﺑﺎره‬ ‫ﺳﺮ‬ ‫ﺳﺮﻧﺪ‬1 ‫ﮐﻮره‬ 15 6‫ﺑﺎره‬ ‫ﺳﺮ‬ ‫ﻧﻘﺎﻟﻪ‬ ‫ﻧﻮار‬1 ‫ﮐﻮره‬ 15 ‫اﻟﮑﺘﺮوﻟﯿﺰ‬ ‫ﻧﺎم‬‫واﺣد‬ ‫ذوب‬‫و‬‫ﺷﻤﺶ‬‫ﮔﯿﺮي‬ ‫ﻧﺎم‬‫واﺣد‬ 25
  • 20.
    ‫ردﯾﻒ‬ Row ‫ﺗﺠﻬﯿﺰات‬ ‫ﺷﺮح‬ Eguipment ‫ﺗﻌﺪاد‬ Qty. ‫ﮐﺎرﺑﺮي‬ Use ‫ﮔﺎزوﺋﯿﻞ‬ :‫ﺳﻮﺧﺖ‬ ‫ﻧﻮع‬‫ﺗﻦ‬ 5 : ‫ﺑﻮﯾﻠﺮ‬ ‫ﻇﺮﻓﯿﺖ‬m 3 40 : ‫آب‬ ‫روزاﻧﻪ‬ ‫ﻣﺼﺮف‬‫ﮔﺮﻣﯿﺮان‬ : ‫ﻣﺸﻌﻞ‬ 10m2 : ‫ﮔﺮم‬ ‫ﭘﯿﺶ‬ ‫ﺗﺎﻧﮏ‬ ‫ﺣﺠﻢ‬bar 6 : ‫ﺧﺮوﺟﯽ‬ ‫ﺑﺨﺎر‬ ‫ﻓﺸﺎر‬‫اﮐﺘﯿﻮ‬ ‫ﺳﻮﭘﺮ‬ ‫ﺷﺮﮐﺖ‬ : ‫ﺳﺎزﻧﺪه‬4000 : ‫ﻣﺸﻌﻞ‬ Kcal/hr ‫ﮔﺎزوﺋﯿﻞ‬ : ‫ﺳﻮﺧﺖ‬ ‫ﻧﻮع‬‫ﺗﻦ‬ 4.5 : ‫ﺑﻮﯾﻠﺮ‬ ‫ﻇﺮﻓﯿﺖ‬m 3 30 : ‫آب‬ ‫روزاﻧﻪ‬ ‫ﻣﺼﺮف‬‫ﮐﺎوه‬ : ‫ﻣﺸﻌﻞ‬ 10m3 : ‫ﮔﺮم‬ ‫ﭘﯿﺶ‬ ‫ﺗﺎﻧﮏ‬ ‫ﺣﺠﻢ‬bar 6 : ‫ﺧﺮوﺟﯽ‬ ‫ﺑﺨﺎر‬ ‫ﻓﺸﺎر‬‫اﮐﺘﯿﻮ‬ ‫ﺳﻮﭘﺮ‬ ‫ﺷﺮﮐﺖ‬ : ‫ﺳﺎزﻧﺪه‬800 : ‫ﻣﺸﻌﻞ‬ hp/hr Kw 37 : ‫ﻣﻮﺗﻮر‬ ‫ﻗﺪرت‬bar 7 : ‫ﺣﺪاﮐﺜﺮ‬ ‫ﻓﺸﺎر‬m3 5 : ‫ﮐﻤﭙﺮﺳﻮر‬ ‫ﻣﺨﺰن‬ ‫ﺣﺠﻢ‬ ‫ﻣﺎرﭘﯿﭻ‬ ‫روﻏﻨﯽ‬ : ‫ﻧﻮع‬bar 5.5 - 3 :‫ﮐﺎري‬ ‫ﻓﺸﺎر‬ ‫رﻧﺞ‬ Kg 3445 : ‫ﺑﯿﻞ‬ ‫ﻇﺮﻓﯿﺖ‬KN 101 : ‫ﺧﺎك‬ ‫ﺑﺮش‬ ‫ﻧﯿﺮوي‬hp 128 : ‫ﻣﻮﺗﻮر‬ ‫ﻗﺪرت‬‫ﺑﻨﺰ‬ ‫ﻣﺮﺳﺪس‬ : ‫ﻣﻮﺗﻮر‬ 6 : ‫ﺳﯿﻠﻨﺪر‬ ‫ﺗﻌﺪاد‬‫ﻫﭙﮑﻮ‬ ‫ﺷﺮﮐﺖ‬ : ‫ﺳﺎزﻧﺪه‬HL 115 B : ‫ﻣﺪل‬NM 363 : ‫ﮔﺸﺘﺎور‬ ‫ﺣﺪاﮐﺜﺮ‬ 500mm ‫در‬ Kg 2800 : ‫ﻇﺮﻓﯿﺖ‬‫ﻣﺘﺮ‬ 4 : ‫ﺑﺎﻻﺑﺮي‬ ‫ارﺗﻔﺎع‬ ‫ﺣﺪاﮐﺜﺮ‬ ‫ﮔﺎزوﺋﯿﻞ‬ : ‫ﺳﻮﺧﺖ‬ ‫ﻧﻮع‬‫ﻣﺤﻮره‬ 2 : ‫ﺟﻠﻮ‬ ‫ﻣﺤﻮر‬ 500mm ‫در‬ Kg 2800 : ‫ﻇﺮﻓﯿﺖ‬‫36.3ﻣﺘﺮ‬ :‫ﺑﺎﻻﺑﺮي‬ ‫ارﺗﻔﺎع‬ ‫ﺣﺪاﮐﺜﺮ‬SD30H : ‫ﺗﯿﭗ‬ ‫ﮔﺎزوﺋﯿﻞ‬ : ‫ﺳﻮﺧﺖ‬ ‫ﻧﻮع‬‫ﻣﺤﻮره‬ ‫ﺗﮏ‬ : ‫ﺟﻠﻮ‬ ‫ﻣﺤﻮر‬ ‫ﮔﺎزوﺋﯿﻞ‬ : ‫ﺳﻮﺧﺖ‬ ‫ﻧﻮع‬911 ‫ﺑﻨﺰ‬ : ‫ﻣﺪل‬ ‫ﺣﺪاﻗﻞ‬ ‫ﺑﻮم‬ ‫ﺑﺎ‬ ‫ﺗﻦ‬ 3 : ‫ﻇﺮﻓﯿﺖ‬‫ﻣﺘﺮ‬ 11 : ‫ﺑﻮم‬ ‫ﻃﻮل‬ ‫ﺣﺪاﮐﺜﺮ‬ ‫ﮔﺎزوﺋﯿﻞ‬ : ‫ﺳﻮﺧﺖ‬ ‫ﻧﻮع‬Kg 2812 : ‫وزن‬‫ﭘﯿﺮﮐﻨﺰ‬ ‫ﺷﺮﮐﺖ‬ : ‫ﻣﻮﺗﻮر‬ ‫ﺳﺎزﻧﺪه‬hp 16.3 : ‫ﭘﻤﭗ‬ ‫ﻗﺪرت‬ Kg 500 : ‫ﺑﯿﻞ‬ ‫ﻇﺮﻓﯿﺖ‬‫ﺗﺮاﮐﺘﻮرﺳﺎزي‬ ‫ﺷﺮﮐﺖ‬ : ‫ﺳﺎزﻧﺪه‬hp 75 : ‫دور‬ 2000‫در‬ ‫ﻗﺪرت‬A 4-248 : ‫ﻣﺪل‬ KVA 17300 : ‫ﻇﺮﻓﯿﺖ‬1/2 : ‫ﺗﺒﺪﯾﻞ‬ ‫ﺿﺮﯾﺐ‬ KV 20 : ‫ورودي‬ ‫ﺑﺮق‬ KVA 15000 : ‫ﻇﺮﻓﯿﺖ‬ DC-V 400 : ‫ﺧﺮوﺟﯽ‬ ‫ﺑﺮق‬‫ﻧﺪارد‬ : ‫ﻫﺎ‬ ‫ﺷﯿﻨﻪ‬ ‫اﯾﺰوﻻﺳﯿﻮن‬ CM 4(4*30*7350 ) : ‫آﻟﻮﻣﯿﻨﯿﻢ‬ ‫ﺷﯿﻨﻪ‬ ‫اﺑﻌﺎد‬ CM 4(2*30*9730 ) : ‫ﻣﺴﯽ‬ ‫ﺷﯿﻨﻪ‬ ‫اﺑﻌﺎد‬ 1 ‫ﺷﻤﺶ‬ ‫ﺟﺎﺑﺠﺎﯾﯽ‬ ‫ورق‬ ‫و‬ 1 ‫ﺑﺎرﻫﺎي‬ ‫ﺟﺎﺑﺠﺎﯾﯽ‬ ‫ﺳﻨﮕﯿﻦ‬ ‫ﺗﻮﻟﯿﺪي‬ ‫ﮐﻤﮏ‬ ‫اﺻﻠﯽ‬ ‫ﺗﺠﻬﯿﺰات‬ :18 ‫ﺷﻤﺎره‬ ‫ﺟﺪول‬ 1 1 ‫ﺣﻤﻞ‬ ‫و‬ ‫ﺗﺨﻠﯿﻪ‬ ‫وﮐﯿﮏ‬ ‫ﺧﺎك‬ ‫ﺷﻤﺶ‬ ‫ﺟﺎﺑﺠﺎﯾﯽ‬ ‫ورق‬ ‫و‬ 10 ‫ﻓﺎﯾﺮ‬ ‫رﮐﺘﯽ‬ ‫ﺗﺮاﻧﺲ‬ Rec. Rransformer 1DC ‫ﺑﺮق‬ ‫ﺗﺎﻣﯿﻦ‬ 9 ‫ﮐﻨﻨﺪه‬ ‫ﺗﻨﻈﯿﻢ‬ ‫ﺗﺮاﻧﺲ‬ Reg. Transformer 1DC ‫ﺑﺮق‬ ‫ﺗﺎﻣﯿﻦ‬ 8 285‫ﺗﺮاﮐﺘﻮر‬ trctor 1 ‫اوﻟﯿﻪ‬ ‫ﻣﻮاد‬ ‫ﺣﻤﻞ‬ ‫ﺧﺎك‬ ‫ﺗﺨﻠﯿﻪ‬ ‫و‬ 4 5 7 ‫ﺟﺮﺛﻘﯿﻞ‬ Crane Truck ‫ﻟﻮدر‬ Loader ‫ﻟﯿﻔﺘﺮاك‬ Lift Truck 6 ‫ﻟﯿﻔﺘﺮاك‬ Lift Truck 2 ‫ﺑﻮﯾﻠﺮ‬ Boiler 1‫زﻧﺪه‬ ‫ﺑﺨﺎر‬ ‫ﺗﺎﻣﯿﻦ‬ 3 ‫ﮐﻤﭙﺮﺳﻮر‬ Compressor 2 ‫ﻫﻮاي‬ ‫ﺗﺎﻣﯿﻦ‬ ‫ﻓﺸﺮده‬ Production Auxiliary Equipment ‫ﺗﻮﻟﯿﺪي‬ ‫ﮐﻤﮏ‬ ‫ﺗﺠﻬﯿﺰات‬ ‫ﻓﻨﯽ‬ ‫ﻣﺸﺨﺼﻪ‬ Technical Data 1 ‫ﺑﻮﯾﻠﺮ‬ Boiler 1‫زﻧﺪه‬ ‫ﺑﺨﺎر‬ ‫ﺗﺎﻣﯿﻦ‬ ‫ﺑﺎﺷﺪ‬ ‫ﻣﯽ‬ 18 ‫ﺟﺪول‬ ‫ﺷﺮح‬ ‫ﺑﻪ‬ ‫ﺷﻮد‬ ‫ﻣﯽ‬ ‫اﺳﺘﻔﺎده‬ ‫ﺗﻮﻟﯿﺪ‬ ‫ﻓﺮآﯾﻨﺪ‬ ‫در‬ ‫ﮐﻪ‬ ‫اﺻﻠﯽ‬ ‫ﺗﻮﻟﯿﺪي‬ ‫ﮐﻤﮏ‬ ‫ﺗﺠﻬﯿﺰات‬ 26
  • 21.
    Circuit Qty. (m) magority material ‫ﮐﺸﯽ‬ ‫ﻟﻮﻟﻪ‬ ‫درﺻﺪ‬ ‫ﻟﻮﻟﻪ‬‫ﻣﻘﺪارﮐﻞ‬ ‫ﺑﻪ‬ Percent per total piping ‫ﺟﻨﺲ‬ ‫اﺻﻠﯽ‬ ‫ﻣﺘﺮاژ‬ ‫اﻣﺎ‬ ‫اﺳﺖ‬ ‫ﺷﺪه‬ ‫ﺗﺸﮑﯿﻞ‬ ‫ﻣﺨﺘﻠﻒ‬ ‫ﺟﻨﺴﻬﺎي‬ ‫از‬ ‫ﺗﻮﻟﯿﺪي‬ ‫ﻏﯿﺮ‬ ‫وﯾﺎ‬ ‫ﺗﻮﻟﯿﺪي‬ ‫از‬ ‫اﻋﻢ‬ ‫ﺳﯿﺎل‬ ‫ﻣﻮاد‬ ‫ﺣﻤﻞ‬ ‫ﺑﺮاي‬ ‫ﮐﻪ‬ ‫ﮐﺎرﺧﺎﻧﻪ‬ ‫ﺳﯿﺎل‬ ‫اﻧﺘﻘﺎل‬ ‫ﺧﻄﻮط‬ 19 ‫ﺟﺪول‬ ‫ﺷﺮح‬ ‫ﺑﻪ‬ ‫رﻓﺘﻪ‬ ‫ﺑﮑﺎر‬ ‫ﺗﻘﺮﯾﺒﯽ‬ ‫ﻣﺘﺮاژ‬ ‫ﮐﻪ‬ ‫ﺑﺎﺷﺪ‬ ‫ﻣﯽ‬ ‫ﮔﺎﻟﻮاﻧﯿﺰه‬ ‫ﻟﻮﻟﻪ‬ ‫ﯾﺎ‬ ‫و‬ ‫اﺗﯿﻠﻦ‬ ‫ﭘﻠﯽ‬ ‫ﺟﻨﺲ‬ ‫از‬ ‫ﺗﻮﻟﯿﺪ‬ ‫ﺧﻂ‬ ‫در‬ ‫ﻣﺼﺮﻓﯽ‬ ‫ﻫﺎي‬ ‫ﻟﻮﻟﻪ‬ ‫ﻋﻤﺪﺗﺎ‬ .‫ﺑﺎﺷﺪ‬ ‫ﻣﯽ‬ piping ‫ﺳﯿﺎل‬ ‫اﻧﺘﻘﺎل‬ ‫ﺧﻄﻮط‬ ‫ﺳﯿﺎل‬ ‫اﻧﺘﻘﺎل‬ ‫ﺧﻄﻮط‬ ‫اﻃﻼﻋﺎت‬ : 19 ‫ﺷﻤﺎره‬ ‫ﺟﺪول‬ 6819100 ‫ﺟﻤﻊ‬ ‫ﮔﺎﻟﻮاﻧﯿﺰه‬ 628 1258 Galvanize 3.26 ‫ﮔﺎﻟﻮاﻧﯿﺰه‬ 222 18.45 Galvanize 9.21 Galvanize ‫ﮔﺎﻟﻮاﻧﯿﺰه‬ Gas ‫ﺗﻮﻟﯿﺪي‬ ‫ﻣﺤﻠﻮل‬ ‫آب‬ ‫ﻣﺪار‬ 2715 1690 ‫اﺗﯿﻠﻦ‬ ‫ﭘﻠﯽ‬ Galvanize 24.78 Producted solution Water Gas oil 42 Manesman 0.32 ‫ﻣﺎﻧﯿﺴﻤﺎن‬ ‫ﮔﺎﻟﻮاﻧﯿﺰه‬ 2715 1690 ‫ﮔﺎﻟﻮاﻧﯿﺰه‬ PE 39.82 22 242 ‫ﻣﺎﻧﯿﺴﻤﺎن‬ 242stenless steel 3.55 ‫آب‬ ‫ﺑﺨﺎر‬ ‫اﺳﯿﺪ‬ ‫آﻫﮏ‬ ‫ﺷﯿﺮ‬ 42 22 Galvanize 0.62 ‫ﻓﺸﺮده‬ ‫ﻫﻮاي‬ ‫ﮔﺎزوﺋﯿﻞ‬ ‫ﮔﺎز‬ .‫اﺳﺖ‬ ‫ﺷﺪه‬ ‫داده‬ ‫ﻧﺸﺎن‬ ‫ﺗﻮﻟﯿﺪي‬ ‫ﻣﺤﻠﻮل‬ ‫و‬ ‫آﻫﮏ‬ ‫و‬ ‫آب‬ ‫ﺑﺨﺎر‬ ، ‫ﻓﺸﺮده‬ ‫ﻫﻮاي‬ ، ‫ﺳﻮﺧﺖ‬ ، ‫آب‬ ‫ﻣﺪار‬ ‫اوت‬ ‫ﻟﯽ‬ 4 ‫ﭘﯿﻮﺳﺖ‬ ‫در‬ Acid Lime Sum 1258 628 222 6819 Compressed Air Steam 27
  • 22.
    ‫ﺗﻮﻟﯿﺪ‬ ‫ﻇﺮﻓﯿﺖ‬ 40 ton/day 60ton/dayni cd filteration- Make up storage Production Capacity Capacities ‫ﻗﺎﺑﻠﯿﺘﻬﺎ‬ ‫و‬ ‫ﻇﺮﻓﯿﺘﻬﺎ‬ Electrolysis cells Cooling towersElectrolysis ‫ﻣﯿﮑﺎپ‬ ‫ذﺧﯿﺮه‬ 40 ton/day ‫اﻟﮑﺘﺮوﻟﯿﺰ‬ ‫ﺳﻠﻬﺎي‬ Purification ‫اﻟﮑﺘﺮوﻟﯿﺰ‬40 ton/day ‫ﻫﺎ‬ ‫ﺗﺎور‬ ‫ﮐﻮﻟﯿﻨﮓ‬ 40 ton/day Cobalt purification ‫اﻟﮑﺘﺮوﻟﯿﺰ‬ ‫اﺳﺘﺨﺮ‬Electrolysis pool Cobalt filteration Ni Cd purification- ‫ذوب‬ ‫ﮐﻮره‬smelting furnace ‫ﮔﺮي‬ ‫رﯾﺨﺘﻪ‬ 45 ton/day ‫ﮔﯿﺮي‬ ‫ﺷﻤﺶ‬ ‫ﻧﻘﺎﻟﻪ‬ ‫ﻧﻮار‬ Foundary molding conveyor 45 ton/day ‫ﺳﺎزي‬ ‫ﻣﺤﻠﻮل‬ 50 ton/day 50 ton/day ‫ﺷﻮﺋﯽ‬ ‫ﮐﯿﮏ‬ ‫ﮐﺒﺎﻟﺖ‬ ‫ﺗﺼﻔﯿﻪ‬ ni-cd ‫ﻓﯿﻠﺘﺮاﺳﯿﻮن‬ ‫ﮐﺎدﻣﯿﻮم‬ ‫و‬ ‫ﻧﯿﮑﻞ‬ ‫ﺗﺼﻔﯿﻪ‬ 60 ton/day ‫ﮐﺒﺎﻟﺖ‬ ‫ﻓﯿﻠﺘﺮاﺳﯿﻮن‬ ‫ﻇﺮﻓﯿﺖ‬ ‫ﺗﺎ‬ ‫ﺑﺮق‬ ‫ﺗﺎﻣﯿﻦ‬ ‫ﻗﺎﺑﻠﯿﺖ‬ ‫ﮐﻪ‬ ‫اﻟﮑﺘﺮوﻟﯿﺰ‬ ‫واﺣﺪ‬ ‫ﺗﺮاﻧﺴﻬﺎي‬ ‫ﻇﺮﻓﯿﺘﻬﺎي‬ ‫ﺑﻪ‬ ‫ﺗﻮﺟﻪ‬ ‫ﺑﺎ‬ ‫اﻣﺎ‬ ‫ﺑﺎﺷﺪ‬ ‫ﻣﯽ‬ ‫روز‬ ‫در‬ ‫53ﺗﻦ‬ ‫ﺣﺎﻇﺮ‬ ‫ﺣﺎل‬ ‫در‬ ‫ﮐﺎرﺧﺎﻧﻪ‬ ‫ﺗﻮﻟﯿﺪ‬ ‫ﻇﺮﻓﯿﺖ‬ ‫ﺑﺎ‬ ‫ﮐﺎرﺧﺎﻧﻪ‬ ‫ﺣﺎﻇﺮ‬ ‫ﺣﺎل‬ ‫در‬ .‫داد‬ ‫اﻓﺰاﯾﺶ‬ ‫ﻣﻘﺪار‬ ‫اﯾﻦ‬ ‫ﺗﺎ‬ ‫ﺗﻮان‬ ‫ﻣﯽ‬ ‫را‬ ‫ﮐﺎرﺧﺎﻧﻪ‬ ‫ﺗﻮﻟﯿﺪ‬ ، ‫ﻇﺮﻓﯿﺖ‬ ‫اﻓﺰاﯾﺶ‬ ‫ﺗﻮﺳﻌﻪ‬ ‫ﻃﺮﺣﻬﺎي‬ ‫اﺟﺮاي‬ ‫ﺑﺎ‬ ‫دارد‬ ‫را‬ ‫روز‬ ‫در‬ ‫ﺗﻦ‬ 80 .‫ﺑﺎﺷﺪ‬ ‫ﻣﯽ‬ ‫زﯾﺮ‬ ‫ﺷﺮح‬ ‫ﺑﻪ‬ ‫ﮐﺎري‬ ‫ﻫﺎي‬ ‫اﯾﺴﺘﮕﺎه‬ ‫ﺗﻔﮑﯿﮏ‬ ‫ﺑﻪ‬ ‫ﺗﻮﻟﯿﺪ‬ ‫ﻇﺮﻓﯿﺘﻬﺎي‬ .‫ﺑﺎﺷﺪ‬ ‫ﻣﯽ‬ ‫ﮐﺎر‬ ‫ﺑﻪ‬ ‫ﻣﺸﻐﻮل‬ ‫ﺗﻦ‬ 40-38 ‫اﺳﻤﯽ‬ ‫ﻇﺮﻓﯿﺖ‬ Unit Work staitionary Leach Cake washing Concentrate feeding ‫ﻇﺮﻓﯿﺖ‬ ‫اﮐﺜﺮ‬ ‫ﺣﺪ‬ Max. Capacity Leach filteration ‫ﻟﯿﭻ‬ ‫و‬ ‫ﺳﺎزي‬ ‫ﻣﺤﻠﻮل‬‫ﻟﯿﭻ‬ ‫ﻓﯿﻠﺘﺮاﺳﯿﻮن‬ ‫ﻣﺨﺘﻠﻒ‬ ‫واﺣﺪﻫﺎي‬ ‫ﺗﻮﻟﯿﺪ‬ ‫ﻇﺮﻓﯿﺖ‬ :20 ‫ﺷﻤﺎره‬ ‫ﺟﺪول‬ ‫ﮐﺎري‬ ‫اﯾﺴﺘﮕﺎه‬ ‫ﺧﺎك‬ ‫ﺗﻐﺬﯾﻪ‬ ‫واﺣﺪ‬ 80 ton/day 45 ton/day 30 ton/day Leaching ‫ﺗﺼﻔﯿﻪ‬ 50 ton/day 28
  • 23.
    Category Material discription ‫ﺗوﻟﯾد‬ ‫ﺑرﺗن‬ ‫ﻣﺻرف‬‫ﻣﯾزان‬ consumption per tpro ‫ﻣﺼﺎرف‬ ‫ﻧﻮع‬ ~4200 ‫ﺧﺎم‬ ~2900 ‫ﭘﺨﺘﻪ‬ sulphoric acid ~750 zinc powder ~42 potasiom permanganat ~15 lime ~180 cathode 0.2 no/mt anode 0.2 no/mt filter press plate clothes filterpress water 7~9 m3 /mt gas oil 200 litr/mt power 3800~400 kw comperessed air live steam leach filteration cake 2900~4200kg/mt cake washing filteration 2900~4200kg/mt cobalt filteration cake ~ 120kg/mt ni cd filteration cake- 60 kg/mt leach filteration area 250/m2 cake washing filteration area 130/m2 cobalt filteration area ~70m2 ni cd filteration area- `70m2 ‫ﯾﮏ‬ ‫ازاء‬ ‫ﺑﻪ‬ ‫ﺷﺪه‬ ‫ﺗﻮﻟﯿﺪ‬ ‫ﮐﯿﮑﻬﺎي‬ ‫اﻧﻮاع‬ ‫ﻣﯿﺰان‬ ‫و‬ ‫ﻣﺤﻠﻮل‬ ‫ﻓﯿﻠﺘﺮاﺳﯿﻮن‬ ‫ﮐﻞ‬ ‫ﻣﺴﺎﺣﺖ‬ ‫و‬ ‫ﺗﻮﻟﯿﺪ‬ ‫ﻣﺼﺮﻓﯽ‬ ‫ﻣﻬﻢ‬ ‫ﻗﻄﻌﺎت‬ ‫و‬ ‫اﻧﺮژي‬ ،‫اوﻟﯿﻪ‬ ‫ﻣﻮاد‬ ‫ﻣﺼﺮف‬ ‫ﺷﺎﺧﺼﻬﺎي‬ .‫ﺑﺎﺷﺪ‬ ‫ﻣﯽ‬ 21 ‫ﺟﺪول‬ ‫ﺷﺮح‬ ‫ﺑﻪ‬ ‫ﺗﻮﻟﯿﺪ‬ ‫ﺗﻦ‬ raw material important production pieces energy ‫ﭘﺮس‬ ‫ﻓﯿﻠﺘﺮ‬ ‫ﭘﺎرﭼﻪ‬ ‫ﻣﻬﻢ‬ ‫ﻗﻄﻌﺎت‬ ‫ﺗﻮﻟﯿﺪ‬ ‫ﻣﺼﺮﻓﯽ‬ ‫آﻧﺪ‬ ‫ﭘﺮس‬ ‫ﻓﯿﻠﺘﺮ‬ ‫ﺻﻔﺤﻪ‬ ‫ﭘﺘﺎﺳﯿﻢ‬ ‫ﭘﺮﻣﻨﮕﻨﺎت‬ ‫آﻫﮏ‬ cake waste ‫ﮐﺒﺎﻟﺖ‬ ‫ﻓﯿﻠﺘﺮاﺳﯿﻮن‬ ‫ﻣﺴﺎﺣﺖ‬ ‫ﻟﯿﭻ‬ ‫ﻓﯿﻠﺘﺮاﺳﯿﻮن‬ ‫ﻣﺴﺎﺣﺖ‬ ‫ﻓﯿﻠﺘﺮاﺳﯿﻮن‬filteration ‫ﺷﻮﺋﯽ‬ ‫ﮐﯿﮏ‬ ‫ﻓﯿﻠﺘﺮاﺳﯿﻮن‬ ‫ﻣﺴﺎﺣﺖ‬ ‫ﮐﺎدﻣﯿﻢ‬ ‫ﻧﯿﮑﻞ‬ ‫ﻓﯿﻠﺘﺮاﺳﻮن‬ ‫ﻣﺴﺎﺣﺖ‬ ‫ﺿﺎﯾﻌﺎت‬ ‫ﮐﯿﮑﯽ‬ ‫ﺷﻮﺋﯽ‬ ‫ﮐﯿﮏ‬ ‫ﻫﺎي‬ ‫ﻓﯿﻠﺘﺮ‬ ‫ﮐﯿﮏ‬ ‫ﮐﺒﺎﻟﺖ‬ ‫ﻫﺎي‬ ‫ﻓﯿﻠﺘﺮ‬ ‫ﮐﯿﮏ‬ ‫ﮐﺎدﻣﯿﻮم‬ ‫و‬ ‫ﻧﯿﮑﻞ‬ ‫ﻫﺎي‬ ‫ﻓﯿﻠﺘﺮ‬ ‫ﮐﯿﮏ‬ ‫آب‬ ‫ﺑﺨﺎر‬ ‫ﻟﯿﭻ‬ ‫ﻫﺎي‬ ‫ﻓﯿﻠﺘﺮ‬ ‫ﮐﯿﮏ‬ ‫اﻧﺮژي‬ ‫ﮔﺎزوﺋﯿﻞ‬ ‫ﺑﺮق‬ ‫ﻓﺸﺮده‬ ‫ﻫﻮاي‬ ‫آب‬ Concentrate Production Index ‫ﻣﺼﺮف‬ ‫ﺷﺎﺧﺼﻬﺎي‬ ‫ﺗﻮﻟﯿﺪ‬ ‫ﻣﺼﺮف‬ ‫ﺷﺎﺧﺼﻬﺎي‬ : 21 ‫ﺷﻤﺎره‬ ‫ﺟﺪول‬ ‫ﻣﻮاد‬ ‫ﺷﺮح‬ ‫ﮐﻨﺴﺎﻧﺘﺮه‬ ‫ﮐﺎﺗﺪ‬ ‫اوﻟﯿﻪ‬ ‫ﻣﻮاد‬ ‫ﺳﻮﻟﻔﻮرﯾﮏ‬ ‫اﺳﯿﺪ‬ ‫روي‬ ‫ﭘﻮدر‬ 29
  • 24.
    ‫ﮐﺎرﺧﺎﻧﻪ‬ ‫ﭘﺮﺳﻨﻞ‬ ‫اﺧﺘﯿﺎر‬‫در‬ ‫ﺑﺎﻟﻌﮑﺲ‬ ‫و‬ ‫ﺷﻬﺮ‬ ‫ﺗﺎ‬ ‫ﮐﺎرﺧﺎﻧﻪ‬ ‫از‬ ‫ﺷﯿﻔﺘﻬﺎ‬ ‫ﺗﻤﺎﻣﯽ‬ ‫در‬ ‫راﯾﮕﺎن‬ ‫ذﻫﺎب‬ ‫و‬ ‫اﯾﺎب‬ .‫اﺳﺖ‬ ‫ﮔﺮﻓﺘﻪ‬ ‫ﻗﺮار‬ ‫ذﻫﺎب‬ ‫و‬ ‫اﯾﺎب‬ Labour transporting ‫ﮐﺎرﺧﺎﻧﻪ‬ ‫ﺗﺴﻬﯿﻼت‬ ‫و‬ ‫اﻣﮑﺎﻧﺎت‬ : 22 ‫ﺷﻤﺎره‬ ‫ﺟﺪول‬ .‫ﮔﯿﺮد‬ ‫ﻣﯽ‬ ‫ﻗﺮار‬ ‫ﭘﺮﺳﻨﻞ‬ ‫اﺧﺘﯿﺎر‬ ‫در‬ ‫رﯾﺎل‬ 3,000,000 ‫ﺳﻘﻒ‬ ‫ﺗﺎ‬ ‫ازدواج‬ ‫وام‬ ‫و‬ ‫ﺗﺸﻮﯾﻘﯽ‬ ‫ﻣﺮﺧﺼﯽ‬ ‫روز‬ ‫ﺳﻪ‬ ‫ازدواج‬ ‫ﺗﺴﻬﯿﻼت‬ Marriage Facilities .‫ﮔﯿﺮﻧﺪ‬ ‫ﻣﯽ‬ ‫ﻗﺮار‬ ‫آﻣﻮزش‬ ‫ﺗﺤﺖ‬ ‫آﻣﻮزﺷﯽ‬ ‫ﻣﻮﺳﺴﺎت‬ ‫ﺗﻮﺳﻂ‬ ‫ﻣﺨﺘﻠﻒ‬ ‫ﻣﻬﺎرﺗﻬﺎي‬ ‫و‬ ‫ﻫﺎ‬ ‫رده‬ ‫در‬ ‫ﭘﺮﺳﻨﻞ‬ ‫آﻣﻮزش‬ Learning .‫ﺷﻮد‬ ‫ﻣﯽ‬ ‫ﭘﯿﮕﯿﺮي‬ ‫ﻣﺪاوم‬ ‫ﻃﻮر‬ ‫ﺑﻪ‬ ‫ﮐﺎرﺧﺎﻧﻪ‬ ‫در‬ ‫ﮐﻨﺘﺮل‬ ‫و‬ ‫ﻧﻈﺎرت‬ ‫و‬ ‫آﻣﻮزش‬ ، ‫ﻣﻬﻢ‬ ‫اﺻﻞ‬ ‫ﺳﻪ‬ ‫اﯾﻤﻨﯽ‬ Safety .‫ﺑﺎﺷﺪ‬ ‫ﻣﯽ‬ ‫ﻣﻮﺟﻮد‬ ، ‫اﻣﮑﺎﻧﺎت‬ ‫ﮐﻠﯿﻪ‬ ‫ﺑﺎ‬ ‫ﻣﻬﻤﺎﻧﺴﺮا‬ ‫ﺟﻬﺖ‬ ‫آﭘﺎرﺗﻤﺎﻧﯽ‬ ‫واﺣﺪ‬ ‫ﺳﻪ‬ ‫ﻣﻬﻤﺎﻧﺴﺮا‬ Guest Chamber .‫اﺳﺖ‬ ‫ﺷﺪه‬ ‫واﮔﺬار‬ ‫ﻣﺴﺌﻮﻻن‬ ‫و‬ ‫ﻣﺪﯾﺮان‬ ‫ﺑﻪ‬ ‫ﻣﺴﮑﻮﻧﯽ‬ ‫واﺣﺪ‬ 15 ‫ﺗﻌﺪاد‬ ‫ﻣﺴﮑﻮﻧﯽ‬ ‫ﻣﻨﺎزل‬ Homes ‫ﺑﺎﺷﺪ‬ ‫ﻣﯽ‬ ‫ﻓﻨﯽ‬ ‫ﻏﯿﺮ‬ ‫آن‬ ‫ﺟﻠﺪ‬ 13. ‫و‬ ‫ﻓﻨﯽ‬ ‫آن‬ ‫ﺟﻠﺪ‬ 30 ‫ﮐﻪ‬ ‫ﺟﻠﺪ‬ 160 ‫ﻣﻮﺟﻮد‬ ‫ﮐﺘﺐ‬ ‫ﺗﻌﺪاد‬ ‫ﮐﺘﺎﺑﺨﺎﻧﻪ‬ Laboratory ‫ﺑﺮاي‬ ‫ﭘﺮﺳﻨﻞ‬ ‫اﻋﺰام‬ ‫و‬ ‫ﮐﺎرﺧﺎﻧﻪ‬ ‫از‬ ‫ﺧﺎرج‬ ‫ﻫﺎي‬ ‫ﺗﯿﻢ‬ ‫و‬ ‫ﮐﺎرﺧﺎﻧﻪ‬ ‫ﭘﺮﺳﻨﻞ‬ ‫ﺑﯿﻦ‬ ‫ﻓﻮﺗﺒﺎل‬ ‫اي‬ ‫دوره‬ ‫ﻣﺴﺎﺑﻘﺎت‬ ‫اﻧﺠﺎم‬ ‫ﻣﺴﺎﺑﻘﺎت‬ ‫ورزش‬ Sport ‫ﭘﺮﺳﻨﻞ‬ ‫ﺑﺮاي‬ ‫ﺑﻬﺪاﺷﺘﯽ‬ ‫ﭘﺮوﻧﺪه‬ ‫ﺗﺸﮑﯿﻞ‬ ، ‫ﺑﻬﺪاﺷﺘﯽ‬ ‫و‬ ‫اﯾﻤﻨﯽ‬ ‫ﻧﮑﺎت‬ ‫ﺑﻪ‬ ‫ﭘﺮﺳﻨﻞ‬ ‫آﻣﻮزش‬ ، ‫ادواري‬ ‫ﻣﻌﺎﯾﻨﺎت‬ ‫اﻧﺠﺎم‬ ‫ﺑﻬﺪاﺷﺘﯽ‬ ‫اﻣﻮر‬ ‫ﮐﻨﺘﺮل‬ ، ‫ﭘﺰﺷﮑﯽ‬ ‫اوﻟﯿﻪ‬ ‫ﺧﺪﻣﺎت‬ ‫ﮐﻠﯿﻪ‬ ‫اراﺋﻪ‬ ، ‫ﺑﻬﺪاﺷﺘﯽ‬ ‫ﺗﺎﺳﯿﺴﺎت‬ ‫از‬ ‫ﻣﮑﺮر‬ ‫ﻫﺎي‬ ‫ﺑﺎزدﯾﺪ‬ ‫اﻧﺠﺎم‬ ، ‫ﺑﻬﺪاﺷﺘﯽ‬ ‫ﺧﺪﻣﺎت‬ ‫ﺳﺎﯾﺮ‬ ‫و‬ ، ‫ﻣﺨﺘﻠﻒ‬ ‫ﻫﺎي‬ ‫واﺣﺪ‬ ‫اﯾﻤﻨﯽ‬ ‫و‬ ‫ﺑﻬﺪاﺷﺖ‬ Health .‫ﻣﯿﺒﺎﺷﺪ‬ ‫زﯾﺮ‬ ‫ﺟﺪول‬ ‫ﺷﺮح‬ ‫ﺑﻪ‬ ‫ﻣﯿﺪﻫﺪ‬ ‫ﻗﺮار‬ ‫ﮐﺎرﮐﻨﺎن‬ ‫اﺧﺘﯿﺎر‬ ‫در‬ ‫ﮐﺎرﺧﺎﻧﻪ‬ ‫ﮐﻪ‬ ‫ﺗﺴﻬﯿﻼﺗﯽ‬ ‫و‬ ‫اﻣﮑﺎﻧﺎت‬ ‫ﺷﺮح‬ ‫ﺗﺴﻬﯿﻼت‬ ‫و‬ ‫اﻣﮑﺎﻧﺎت‬ Facilities Facilities ‫رﻓﺎﻫﯽ‬ ‫ﺗﺴﻬﯿﻼت‬ .‫ﺷﻮد‬ ‫ﻣﯽ‬ ‫ﭘﺮداﺧﺖ‬ ‫ﺻﻨﺪوق‬ ‫اﻋﻀﺎي‬ ‫ﺑﻪ‬ ‫وام‬ ‫رﯾﺎل‬ 5,000,000 ‫ﺳﻘﻒ‬ ‫ﺗﺎ‬ ‫ﺑﻨﺪي‬ ‫ﻧﻮﺑﺖ‬ ‫ﺑﺼﻮرت‬ ‫وام‬ ‫ﭘﺮداﺧﺖ‬ 30
  • 25.
    ‫ﺗﻮاﻧﻤﻨﺪﯾﻬﺎ‬ ‫و‬ ‫ﻗﺎﺑﻠﯿﺘﻬﺎ‬ Capabilities ‫ﻓﻠﺰي‬‫ﻫﺎي‬ ‫ﺳﺎزه‬ ‫ﺳﺎﺧﺖ‬ metal construction manfacture ‫ﺑﺘﻨﯽ‬ ‫ﻫﺎي‬ ‫ﺳﺎزه‬ ‫ﺳﺎﺧﺖ‬ concrte construction manfacture ‫ﻣﮑﺎﻧﯿﮑﯽ‬ ‫و‬ ‫ﺑﺮﻗﯽ‬ ‫ﺗﻌﻤﯿﺮات‬ mechanical & electrical repairment ‫ﮐﺎري‬ ‫ﭘﻮﺷﺶ‬ surface lining ‫ﺳﺎزي‬ ‫ﻗﻄﻌﻪ‬ manufactring ‫ﺑﻮﯾﻠﺮﻫﺎ‬ ‫ﻧﮕﻬﺪاري‬ ‫و‬ ‫ﺳﺮوﯾﺲ‬ boilers servicing ‫ﻓﻨﯽ‬ ‫دﻓﺘﺮ‬ technical office ‫ﮐﺎرﺧﺎﻧﻪ‬ ‫ﻓﻨﯽ‬ ‫واﺣﺪ‬ ‫ﺗﻮاﻧﻤﻨﺪﯾﻬﺎي‬ ‫و‬ ‫ﻗﺎﺑﻠﯿﺘﻬﺎ‬ : 23 ‫ﺷﻤﺎره‬ ‫ﺟﺪول‬ ‫ﺣﺎل‬ ‫در‬ ‫ﮔﺮﻓﺖ‬ ‫ﻣﯽ‬ ‫اﻧﺠﺎم‬ ‫ﭘﯿﻤﺎﻧﮑﺎر‬ ‫ﺷﺮﮐﺖ‬ ‫ﺗﻮﺳﻂ‬ ‫ﮔﺬﺷﺘﻪ‬ ‫در‬ ‫ﮐﻪ‬ ‫ﻫﺎ‬ ‫ﺑﻮﯾﻠﺮ‬ ‫ﻧﮕﻬﺪاري‬ ‫و‬ ‫ﺳﺮوﯾﺲ‬ .‫ﮔﯿﺮد‬ ‫ﻣﯽ‬ ‫اﻧﺠﺎم‬ ‫ﮐﺎرﺧﺎﻧﻪ‬ ‫ﻓﻨﯽ‬ ‫ﭘﺮﺳﻨﻞ‬ ‫ﺗﻮﺳﻂ‬ ‫ﺣﺎﻇﺮ‬ ‫ﺻﻨﻌﺘﯽ‬ ‫ﻫﺎي‬ ‫ﻧﻘﺸﻪ‬ ‫ﺗﻬﯿﻪ‬ ‫و‬ ‫ﻃﺮاﺣﯽ‬ ، PM ‫ﺳﯿﺴﺘﻢ‬ ‫اﺟﺮاي‬ ‫ﺑﻪ‬ ‫ﻣﯿﺘﻮان‬ ‫ﻓﻨﯽ‬ ‫دﻓﺘﺮ‬ ‫ﻋﻤﺪه‬ ‫ﻗﺎﺑﻠﯿﺘﻬﺎي‬ ‫از‬ ‫اﻧﺘﺨﺎب‬ ، ‫ﻫﺎ‬ ‫ﭘﺮژه‬ ‫ﮐﻨﺘﺮل‬ ‫و‬ ‫رﯾﺰي‬ ‫ﺑﺮﻧﺎﻣﻪ‬ ، ‫ﻫﺎ‬ ‫ﭘﺮوژه‬ ‫ارزﯾﺎﺑﯽ‬ ‫و‬ ‫ﻃﺮح‬ ، ‫ﻣﮑﺎﻧﯿﮏ‬ ‫اﻓﺰارﻫﺎي‬ ‫ﻧﺮم‬ ‫ﺗﻮﺳﻂ‬ .‫ﮐﺮد‬ ‫اﺷﺎره‬ ‫ﯾﺪﮐﯽ‬ ‫ﻗﻄﻌﺎت‬ ‫ﺗﺎﻣﯿﻦ‬ ‫ﻣﺪﯾﺮﯾﺖ‬ ‫و‬ ‫آﻻت‬ ‫ﻣﺎﺷﯿﻦ‬ ‫از‬ ‫ﮐﺎﻣﭙﻮزﯾﺖ‬ ‫ﻏﯿﺮ‬ ‫و‬ ‫ﮐﺎﻣﭙﻮزﯾﺖ‬ ‫اﯾﺰوﻻﺳﯿﻮن‬ ‫ﻗﺎﺑﻠﯿﺖ‬ ، ‫ﻫﺎ‬ ‫ﺳﺎزه‬ ‫آﻣﯿﺰي‬ ‫رﻧﮓ‬ ‫ﺑﺮ‬ ‫ﻋﻼوه‬ ‫واﺣﺪ‬ ‫اﯾﻦ‬ ‫در‬ .‫ﮔﯿﺮد‬ ‫ﻣﯽ‬ ‫اﻧﺠﺎم‬ ‫ﻧﯿﺰ‬ ‫ﮐﺎري‬ ‫راﺑﺮ‬ ‫و‬ ‫ﻓﺎﯾﺒﺮﮐﺎري‬ ‫ﻗﺒﯿﻞ‬ ‫درﺟﻪ‬ ‫ﺳﻄﺢ‬ ‫در‬ ‫آﻟﻮﻣﯿﻨﯿﻮم‬ ‫و‬ ‫ﭼﺪن‬، ‫اﺳﺘﯿﻞ‬ ، ‫آﻫﻦ‬ ‫ﻗﺒﯿﻞ‬ ‫از‬ ‫ﻓﻠﺰات‬ ‫ﺟﻮﺷﮑﺎري‬ ‫ﻗﺎﺑﻠﯿﺖ‬ ‫ﺑﺨﺶ‬ ‫اﯾﻦ‬ ‫در‬ ‫ﺳﺎﺧﺖ‬ ، ‫آﻻت‬ ‫ﻣﺎﺷﯿﻦ‬ ‫اﺳﺘﻘﺮار‬ ، ‫ﻓﺮﻣﻬﺎ‬ ‫ﭘﻠﺖ‬ ، ‫آﻻت‬ ‫ﻣﺎﺷﯿﻦ‬ ‫و‬ ‫ﭘﻤﭙﻬﺎ‬ ‫ﺷﺎﺳﯽ‬ ، ‫ﻗﯿﻔﻬﺎ‬ ‫ﺳﺎﺧﺖ‬ ، 1 .‫ﺑﺎﺷﺪ‬ ‫ﻣﯽ‬ ‫ﻣﻮﺟﻮد‬ ‫ﺑﺘﻨﯽ‬ ‫ﻫﺎي‬ ‫ﺳﺎزه‬ ‫و‬ ‫ﻫﺎ‬ ‫ﺳﻮﻟﻪ‬ ، ‫ﻓﻠﺰي‬ ‫اﺳﮑﻠﺖ‬ ، ‫ﺳﺎزي‬ ‫ﺳﺎﺧﺘﻤﺎن‬ ، ‫ﻓﻮﻧﺪاﺳﯿﻮﻧﻬﺎ‬ ، ‫ﻫﺎ‬ ‫دﯾﻮارﮐﺸﯽ‬ ‫ﻗﺒﯿﻞ‬ ‫از‬ ‫ﺳﺎﺧﺘﻤﺎﻧﯽ‬ ‫ﻋﻤﻠﯿﺎت‬ ‫واﺣﺪ‬ ‫اﯾﻦ‬ ‫در‬ .‫ﻣﯿﮕﯿﺮد‬ ‫اﻧﺠﺎم‬ ‫ﺑﺘﻨﯽ‬ ‫ﺳﻠﻬﺎي‬ ‫ﺳﺎﺧﺖ‬ ‫و‬ ‫ﻫﺎ‬ ‫ﮐﺸﯽ‬ ‫ﮐﺎﻧﺎل‬ ، ‫ﺳﺎﺧﺘﻤﺎﻧﯽ‬ ‫ﺗﻌﻤﯿﺮات‬ ‫دﺳﺘﻪ‬ ‫ﮔﺮي‬ ‫رﯾﺨﺘﻪ‬ ‫ﻗﺎﺑﻠﯿﺖ‬ ‫آن‬ ‫ﺑﺮ‬ ‫ﻋﻼوه‬ ‫و‬ ‫داﺷﺘﻪ‬ ‫را‬ ‫ﺗﺮاﺷﮑﺎري‬ ‫ﻗﻄﻌﺎت‬ ‫ﺳﺎﺧﺖ‬ ‫ﻗﺎﺑﻠﯿﺖ‬ ‫ﻓﻨﯽ‬ ‫واﺣﺪ‬ .‫دارد‬ ‫اﻟﮑﺘﺮوﻟﯿﺰرا‬ ‫واﺣﺪ‬ ‫ﻧﯿﺎز‬ ‫ﻣﻮرد‬ ‫ﮐﺎﺗﺪﻫﺎي‬ ‫ﺳﺎﺧﺖ‬ ‫و‬ ‫ﮐﺎﺗﺪ‬ Technical capabilities ‫ﻓﻨﯽ‬ ‫ﻗﺎﺑﻠﯿﺘﻬﺎي‬ .‫دارد‬ ‫ﻧﯿﺰوﺟﻮد‬ ‫زﯾﺮ‬ ‫ﺗﻮاﻧﻤﻨﺪﯾﻬﺎي‬ ، ‫ﺑﺮﻗﯽ‬ ‫و‬ ‫ﻣﮑﺎﻧﯿﮑﯽ‬ ‫ﺳﯿﺴﺘﻤﻬﺎي‬ ‫ﻧﮕﻬﺪاري‬ ‫و‬ ‫ﺗﻌﻤﯿﺮات‬ ‫ﺑﺮ‬ ‫ﻋﻼوه‬ ‫ﻓﻨﯽ‬ ‫واﺣﺪ‬ ‫ﮐﺎرﺧﺎﻧﻪ‬ ‫در‬ ‫ﺣﺎﻇﺮ‬ ‫ﺣﺎل‬ ‫در‬ ‫ﺷﺮح‬ ‫رﻓﻊ‬ ‫و‬ ‫ﮔﺎزي‬ ‫ﻫﺎي‬ ‫ﮐﻮﻟﺮ‬ ‫و‬ ‫ﻫﺎ‬ ‫ﻓﻦ‬ ‫ﺗﻌﻤﯿﺮ‬ ، ‫ﻫﺎ‬ ‫ﻣﻮﺗﻮر‬ ‫اﻟﮑﺘﺮو‬ ‫ﭘﯿﭽﯽ‬ ‫ﺳﯿﻢ‬ ‫و‬ ‫ﺗﻌﻤﯿﺮ‬ ‫واﺣﺪ‬ ‫اﯾﻦ‬ ‫ﻋﻤﺪه‬ ‫ﮐﺎر‬ .‫ﺑﺎﺷﺪ‬ ‫ﻣﯽ‬ ‫ﮐﺎرﺧﺎﻧﻪ‬ ‫ﺑﺮﻗﯽ‬ ‫اﺷﮑﺎﻻت‬ 31
  • 26.
    Energy type Energy source Capacity of saving ‫ﺑﻪ‬ ‫ﻣﺼﺮف‬‫ﻣﯿﺰان‬ ‫ﺗﻮﻟﯿﺪ‬ ‫ﺗﻦ‬ ‫ﻫﺮ‬ ‫ازائ‬ consumption per ton product ‫ذﺧﯿﺮه‬ ‫ﻇﺮﻓﯿﺖ‬ ‫ﺳﺎزي‬ ‫اﻧﺮژي‬ ‫ﺗﺎﻣﯿﻦ‬ ‫ﯾﺎ‬ ‫ﺗﺎﻣﯿﻦ‬ ‫ﻣﻨﺒﻊ‬ ‫ﮐﻨﻨﺪه‬ ‫اﻧﺮژي‬ ‫اﻧﺮژي‬ ‫ﻧﻮع‬ power Almahdi demand 6 MW 3800~ 4000 kw MW 6 ‫دﯾﻤﺎﻧﺪ‬ ‫ﮐﺎرﺧﺎﻧﻪ‬ ‫ﭘﺴﺖ‬ ‫اﻟﻤﻬﺪي‬ ‫ﺑﺮق‬ gas oil Supplier 54 m 3 ~ 200 Litr 54 ‫ﻣﮑﻌﺐ‬ ‫ﻣﺘﺮ‬ ‫ﭘﯿﻤﺎﻧﮑﺎر‬ ‫ﮔﺎزوﺋﯿﻞ‬ gas Supplier 4 m 3 66 kg 4 ‫ﻣﮑﻌﺐ‬ ‫ﻣﺘﺮ‬ ‫ﭘﯿﻤﺎﻧﮑﺎر‬ ‫ﮔﺎز‬ water Almahdi 500 m3 7 ~ 9 m3 500 ‫ﻣﮑﻌﺐ‬ ‫ﻣﺘﺮ‬ ‫اﻟﻤﻬﺪي‬ ‫ﮐﺎرﺧﺎﻧﻪ‬ ‫آب‬ compressed air In Plant - - - ‫ﮐﺎرﺧﺎﻧﻪ‬ ‫داﺧﻞ‬ ‫ﻓﺸﺮده‬ ‫ﻫﻮاي‬ live steam In Plant - - - ‫ﮐﺎرﺧﺎﻧﻪ‬ ‫داﺧﻞ‬ ‫آب‬ ‫ﺑﺨﺎر‬ .‫ﺷﻮد‬ ‫ﻣﺮاﺟﻌﻪ‬ 5 ‫ﭘﯿﻮﺳﺖ‬ ‫ﺑﻪ‬ ‫ﮐﺎرﺧﺎﻧﻪ‬ ‫ﺑﺮق‬ ‫ﺗﻮزﯾﻊ‬ ‫و‬ ‫ﺗﺎﻣﯿﻦ‬ ‫ﺑﻪ‬ ‫راﺟﻊ‬ ‫ﺗﮑﻤﯿﻠﯽ‬ ‫اﻃﻼﻋﺎت‬ ‫ﮐﺴﺐ‬ ‫ﺑﺮاي‬ ‫ﮐﺎرﺧﺎﻧﻪ‬ ‫اﻧﺮژي‬ ‫ﻣﺼﺎرف‬ ‫و‬ ‫اﻧﻮاع‬ : 24 ‫ﺷﻤﺎره‬ ‫ﺟﺪول‬ Enrgy ‫اﻧﺮژي‬ ‫و‬ ‫ﺑﺮق‬ ‫ﭘﯿﮏ‬ ‫درزﻣﺎﻧﻬﺎي‬ ‫ﺑﺮق‬ ‫ﻣﺼﺮف‬ ‫رﺳﺎﻧﺪن‬ ‫ﺣﺪاﻗﻞ‬ ‫ﺑﻪ‬ ‫و‬ ‫ﺗﻌﺮﻓﻪ‬ ‫ﺳﻪ‬ ‫ﮐﻨﺘﻮر‬ ‫ﻧﺼﺐ‬ ‫و‬ ‫ﻧﻤﻮده‬ ‫ﻓﻌﺎﻟﯿﺖ‬ ‫ﺑﻪ‬ ‫ﺷﺮوع‬ ‫ﮐﺎرﺧﺎﻧﻪ‬ ‫در‬ ‫ﺗﺎزﮔﯽ‬ ‫ﺑﻪ‬ ‫اﻧﺮژي‬ ‫ﻣﺪﯾﺮﯾﺖ‬ ‫اﻧﻮاع‬ ‫از‬ ‫اي‬ ‫ﺧﻼﺻﻪ‬ ‫ﺑﻪ‬ 24 ‫ﺟﺪول‬ ‫در‬ .‫اﺳﺖ‬ ‫ﺑﻮده‬ ‫راﺳﺘﺎ‬ ‫اﯾﻦ‬ ‫در‬ ‫اﻗﺪاﻣﺎت‬ ‫ﺟﻤﻠﻪ‬ ‫از‬ ‫ﻣﺨﺘﻠﻒ‬ ‫واﺣﺪﻫﺎي‬ ‫ﺗﻔﮑﯿﮏ‬ ‫ﺑﻪ‬ ‫اﻧﺮژي‬ ‫ﻣﺼﺮف‬ ‫اﻃﻼﻋﺎت‬ ‫آوري‬ ‫ﺟﻤﻊ‬ .‫اﺳﺖ‬ ‫ﺷﺪه‬ ‫اﺷﺎره‬ ‫آﻧﻬﺎ‬ ‫ﻣﺼﺮف‬ ‫ﻣﯿﺰان‬ ‫ﻫﻤﺮاه‬ ‫ﺑﻪ‬ ‫ﮐﺎرﺧﺎﻧﻪ‬ ‫ﻣﺼﺮﻓﯽ‬ ‫اﻧﺮژي‬ 32
  • 27.
    ‫آﻟﻮدﮔﯽ‬ ‫ﻧﻮع‬ Pollution Type PollutantsPollutant PointsActions ‫ﺑﻮده‬‫ﮐﺎرﺧﺎﻧﻪ‬ ‫ﻣﺪﯾﺮﯾﺖ‬ ‫اﻫﺪاف‬ ‫از‬ ‫ﯾﮑﯽ‬ ‫ﮐﺎرﺧﺎﻧﻪ‬ ‫ﻣﺤﯿﻂ‬ ‫ﻫﻮاي‬ ‫ﺗﺼﻔﯿﻪ‬ ‫ﻫﻤﭽﻨﯿﻦ‬ ‫و‬ ‫ﮐﺎرﺧﺎﻧﻪ‬ ‫زﯾﺒﺎﺋﯽ‬ ‫ﺟﻬﺖ‬ ‫ﺳﺒﺰ‬ ‫ﻓﻀﺎي‬ ‫ﺗﻮﺳﻌﻪ‬ ‫ﻣﺤﯿﻄﯽ‬ ‫زﯾﺴﺖ‬ ‫ﻟﺤﺎظ‬ ‫ﺑﻪ‬ ‫ﻣﻮﺟﻮد‬ ‫ﻫﺎي‬ ‫ﻧﻬﺎل‬ ‫و‬ ‫درﺧﺘﺎن‬ ‫ﺗﻌﺪاد‬ ‫ﺣﺎﺿﺮ‬ ‫ﺣﺎل‬ ‫در‬ . ‫اﺳﺖ‬ ‫ﮐﺮده‬ ‫ﭘﯿﺪا‬ ‫ﺗﻮﺳﻌﻪ‬ ‫ﻣﺮﺑﻊ‬ ‫ﻣﺘﺮ‬ 9800 ‫ﻣﺴﺎﺣﺖ‬ ‫ﺗﺎ‬ ‫ﺳﺒﺰﮐﺎرﺧﺎﻧﻪ‬ ‫ﻓﻀﺎي‬ ‫ﺣﺎﻇﺮ‬ ‫ﺣﺎل‬ ‫در‬ . ‫اﺳﺖ‬ .‫ﺑﺎﺷﺪ‬ ‫ﻣﯽ‬ 25 ‫ﺟﺪول‬ ‫ﺷﺮح‬ ‫ﺑﻪ‬ ‫ﮐﺎرﺧﺎﻧﻪ‬ ‫در‬ ‫آﻟﻮدﮔﯽ‬ ‫ﻣﻨﺎﺑﻊ‬ .‫ﺑﺎﺷﺪ‬ ‫ﻣﯽ‬ ‫ﻧﻬﺎل‬ ‫و‬ ‫درﺧﺖ‬ ‫اﺻﻠﻪ‬ 570 "‫ﺣﺪودا‬ ‫ﻣﺴﺎﺣﺖ‬ ‫اﯾﻦ‬ ‫در‬ ‫آﻟﻮدﮔﯽ‬ ‫رﻓﻊ‬ ‫ﺟﻬﺖ‬ ‫ﺷﺪه‬ ‫اﻧﺠﺎم‬ ‫اﻗﺪاﻣﺎت‬ ‫آﻟﻮدﮔﯽ‬ ‫ﺗﻮﻟﯿﺪي‬ ‫ﻧﻘﺎط‬ ‫ﺷﺪه‬ ‫ﺗﻮﻟﯿﺪ‬ ‫ﮐﻨﻨﺪه‬ ‫آﻟﻮده‬ ‫ﻣﻮاد‬ ‫ﺧﻂ‬ ‫ﺑﻪ‬ ‫ﻣﺼﺮف‬ ‫ﺟﻬﺖ‬ ‫ﻣﺠﺪدا‬ ‫و‬ ‫آوري‬ ‫ﺟﻤﻊ‬ ‫آﺑﻬﺎ‬ ‫ﭘﺲ‬ ‫ﻣﯿﺸﻮﻧﺪ‬ ‫ﺑﺮﮔﺮداﻧﺪه‬ ‫ﺗﻮﻟﯿﺪ‬ ‫ﺗﺼﻔﯿﻪ‬ ‫و‬ ‫ﺳﺎزي‬ ‫ﻣﺤﻠﻮل‬ ‫ﺻﻨﻌﺘﯽ‬ ‫آﺑﻬﺎي‬ ‫ﭘﺲ‬ industrial wast water ‫آب‬ water‫ﺳﺮوﯾﺴﻬﺎي‬ ‫ﺑﺮاي‬ ‫ﺟﺪاﮔﺎﻧﻪ‬ ‫ﺳﭙﺘﯿﮏ‬ ‫دو‬ ‫در‬ ‫ﻓﺎﺿﻼﺑﻬﺎ‬ ‫ﮐﺎرﺧﺎﻧﻪ‬ ‫ﺧﺎرج‬ ‫ﺑﻪ‬ ‫و‬ ‫آوري‬ ‫ﺟﻤﻊ‬ ‫آﺷﭙﺰﺧﺎﻧﻪ‬ ‫و‬ ‫ﺑﻬﺪاﺷﺘﯽ‬ .‫ﺷﻮد‬ ‫ﻣﯽ‬ ‫ﻫﺪاﯾﺖ‬ ‫آﺷﭙﺰﺧﺎﻧﻪ‬ ‫و‬ ‫ﺑﻬﺪاﺷﺘﯽ‬ ‫ﺳﺮوﯾﺴﻬﺎي‬ ‫ﻓﺎﺿﻼب‬ effluent .‫ﺑﺎﺷﺪ‬ ‫ﻣﯽ‬ ‫اﻗﺪام‬ ‫دﺳﺖ‬ ‫در‬ ‫ﺗﺼﻔﯿﻪ‬ ‫ﻓﯿﻠﺘﺮﻫﺎي‬ ‫ﻧﺼﺐ‬ ‫ذوب‬ ‫واﺣﺪ‬ ‫دودﮐﺶ‬ ‫ﺧﺮوﺟﯽ‬ co-co2 ‫ﮔﺎزﻫﺎي‬ ‫ﻧﺸﺎدر‬ ‫ﭘﻮدر‬ ‫از‬ ‫ﻧﺎﺷﯽ‬ ‫ﻫﻮا‬ Air ‫ﻧﯿﺎزي‬ ‫و‬ ‫ﺑﻮده‬ ‫ﻗﺒﻮﻟﯽ‬ ‫ﻗﺎﺑﻞ‬ ‫ﺣﺪ‬ ‫در‬ ‫ﺷﺪه‬ ‫ﺗﻮﻟﯿﺪ‬ ‫آﻟﻮدﮔﯽ‬ .‫ﻧﺪارد‬ ‫ﻓﯿﻠﺘﺮ‬ ‫ﺑﻪ‬ ‫ﺑﻮﯾﻠﺮﻫﺎ‬ ‫دودﮐﺶ‬ ‫ﺧﺮوﺟﯽ‬ co-co2 ‫ﮔﺎزﻫﺎي‬ ‫ﻧﺴﻮﺧﺘﻪ‬ ‫ﮐﺮﺑﻨﻬﺎي‬ ‫ﻫﯿﺪرو‬ ‫از‬ ‫ﻧﺎﺷﯽ‬ ‫ﻣﺬﮐﻮر‬ ‫ﺑﺨﺎرات‬ ‫ﺗﻨﻔﺲ‬ ‫از‬ ‫ﻧﺎﺷﯽ‬ ‫ﺧﻄﺮات‬ ‫رﻓﻊ‬ ‫ﺟﻬﺖ‬ ‫ﻣﺨﺼﻮص‬ ‫ﻣﺎﺳﮑﻬﺎي‬ ‫ﺑﻪ‬ ‫ﻣﺠﻬﺰ‬ ‫ﮐﺎرﺧﺎﻧﻪ‬ ‫ﭘﺮﺳﻨﻞ‬ ‫ﮐﻠﯿﻪ‬ ‫ﺑﺎﺷﻨﺪ‬ ‫ﻣﯽ‬ ‫ﺗﻨﻔﺴﯽ‬ ‫اﻟﮑﺘﺮوﻟﯿﺰ‬ ‫واﺣﺪ‬ ‫ﺳﻠﻬﺎي‬ ‫ﮐﻠﺮ‬ ‫و‬ ‫اﺳﯿﺪي‬ ‫ﺑﺨﺎرات‬ ‫آﻟﻮدﮔﯽ‬ ‫رﻓﻊ‬ ‫اﺻﻼﺣﯽ‬ ‫اﻗﺪاﻣﺎت‬ ‫و‬ ‫ﮐﺎرﺧﺎﻧﻪ‬ ‫در‬ ‫آﻟﻮدﮔﯽ‬ ‫ﻣﻨﺎﺑﻊ‬ : 25 ‫ﺷﻤﺎره‬ ‫ﺟﺪول‬ ‫در‬ ‫و‬ ‫آوري‬ ‫ﺟﻤﻊ‬ ‫ﮐﺎرﺧﺎﻧﻪ‬ ‫ﺳﻄﺢ‬ ‫از‬ ‫ﻣﺬﮐﻮر‬ ‫ﮐﯿﮑﻬﺎي‬ .‫ﮔﺮدﻧﺪ‬ ‫ﻣﯽ‬ ‫دﭘﻮ‬ ‫ﮐﺎرﺧﺎﻧﻪ‬ ‫داﺧﻞ‬ ‫در‬ ‫ﻣﺨﺼﻮﺻﯽ‬ ‫ﻣﺤﻞ‬ ‫ﺷﻮﺋﯽ‬ ‫ﮐﯿﮏ‬ ‫و‬ ‫ﻟﯿﭻ‬ ‫واﺣﺪ‬ ‫ﻓﯿﻠﺘﺮﻫﺎي‬ ‫ﻟﯿﭻ‬ ‫ﮐﯿﮑﻬﺎي‬ ‫ﺧﺎك‬ soil ‫ﮔﺮم‬ ‫ﺗﺼﻔﯿﻪ‬ ‫ﻓﯿﻠﺘﺮﻫﺎي‬ ‫ﮐﺒﺎﻟﺖ‬ ‫ﮐﯿﮑﻬﺎي‬ ‫ﺳﺮد‬ ‫ﺗﺼﻔﯿﻪ‬ ‫ﻓﯿﻠﺘﺮﻫﺎي‬ ‫ﮐﺎدﻣﯿﻮم‬ ‫و‬ ‫ﻧﯿﮑﻞ‬ ‫ﮐﯿﮑﻬﺎي‬ ‫ﻓﺎﮐﺘﻮرﻫﺎي‬‫زﯾﺴﺖ‬‫ﻣﺤﯿﻄﯽ‬Enviromental Factors 33
  • 28.
    Row classification of Specification items ‫ﻣﻘدار‬ Qty. ‫ﻣﻮارد‬ ‫ﺑﻨﺪي‬ ‫دﺳﺘﻪ‬ ‫ﻣﺸﺨﺼﺎت‬ ‫ردﯾﻒ‬ cathode ~0/2no/1ton pro ‫ﮐﺎﺗﺪ‬ anode ~0/2 no/1ton pro ‫آﻧﺪ‬ concenteate 2700~2400 kg/1ton pro ‫ﮐﻨﺴﺎﻧﺘﺮه‬ acid 600~800 kg/1ton pro ‫اﺳﯿﺪ‬ water 7~9 m3 /1ton pro ‫آب‬ gasoil 200 litr/1ton pro ‫ﮔﺎزوﺋﯿﻞ‬ compressed air - ‫ﻓﺸﺮده‬ ‫ﻫﻮاي‬ power 3800~4000 kw/1ton pro ‫ﺑﺮق‬ life steam - ‫آب‬ ‫ﺑﺨﺎر‬ total area 120841 m2 ‫ﮐﺎرﺧﺎﻧﻪ‬ ‫ﮐﻞ‬ ‫ﻣﺴﺎﺣﺖ‬ production area 10944 m2 ‫ﺗﻮﻟﯿﺪي‬ ‫ﻓﻀﺎﻫﺎي‬ ‫ﻣﺴﺎﺣﺖ‬ 9752 m2 ‫ﺳﺒﺰ‬ ‫ﻓﻀﺎي‬ ‫ﻣﺴﺎﺣﺖ‬ ware house area 1100 m2 ‫اﻧﺒﺎر‬ ‫ﻣﺴﺎﺣﺖ‬ wast depot area 645 m2 ‫ﺿﺎﯾﻌﺎت‬ ‫دﭘﻮي‬ ‫ﻓﻀﺎي‬ nominal Capacity 35 Ton ‫اﺳﻤﯽ‬ ‫ﻇﺮﻓﯿﺖ‬ real Capacity 35 Ton ‫ﻋﻤﻠﯽ‬ ‫ﻇﺮﻓﯿﺖ‬ Max. Capacity 42 Ton ‫ﺣﺪاﮐﺜﺮ‬ ‫ﻇﺮﻓﯿﺖ‬ total filteration area 521 m2 ‫ﮐﺎرﺧﺎﻧﻪ‬ ‫ﮐﻞ‬ ‫ﻓﯿﻠﺘﺮاﺳﯿﻮن‬ ‫ﺳﻄﺢ‬ total of man power 212 ‫ﭘﺮﺳﻨﻞ‬ ‫ﮐﻞ‬ ‫ﺗﻌﺪاد‬ product man power 113 ‫ﺗﻮﻟﯿﺪي‬ ‫ﭘﺮﺳﻨﻞ‬ ‫ﮐﻞ‬ ‫ﺗﻌﺪاد‬ Technical man power 36 ‫ﻓﻨﯽ‬ ‫ﭘﺮﺳﻨﻞ‬ ‫ﮐﻞ‬ ‫ﺗﻌﺪاد‬ person per 1ton product 6 ‫ﺗﻮﻟﯿﺪ‬ ‫ﺗﻦ‬ ‫ﺑﺮ‬ ‫ﻧﻔﺮ‬ % zn in cobalt cake 10~12% ‫ﻟﯿﭻ‬ ‫ﮐﯿﮏ‬ ‫روي‬ ‫درﺻﺪ‬ % zn in cobalt cake 30~40% ‫ﻟﯿﭻ‬ ‫ﮐﯿﮏ‬ ‫رﻃﻮﺑﺖ‬ ‫درﺻﺪ‬ % zn in cobalt cake ~20% ‫ﮐﺒﺎﻟﺖ‬ ‫ﮐﯿﮏ‬ ‫روي‬ ‫درﺻﺪ‬ % cobalt in cobalt cake ~20% ‫ﮐﺒﺎﻟﺖ‬ ‫ﮐﯿﮏ‬ ‫ﮐﺒﺎﻟﺖ‬ ‫درﺻﺪ‬ %humidity in cobalt cake 30~40% ‫ﮐﺒﺎﻟﺖ‬ ‫ﮐﯿﮏ‬ ‫رﻃﻮﺑﺖ‬ ‫درﺻﺪ‬ %zn in ni-cd purification 40~ 45% Ni-Cd ‫ﮐﯿﮏ‬ ‫روي‬ ‫درﺻﺪ‬ %ni in ni-cd purification 5 ~ 6% Ni-Cd ‫ﮐﯿﮏ‬ ‫ﻧﯿﮑﻞ‬ ‫درﺻﺪ‬ %cd in ni-cd purification 10 ~ 13% Ni-Cd‫ﮐﯿﮏ‬ ‫ﮐﺎدﻣﯿﻮم‬ ‫درﺻﺪ‬ % humidity in ni-cd cake 25 ~ 30% Ni-Cd ‫ﮐﯿﮏ‬ ‫رﻃﻮﺑﺖ‬ ‫درﺻﺪ‬ Review Of Plant Specification ‫ﮐﺎرﺧﺎﻧﻪ‬ ‫ﮐﻠﯽ‬ ‫ﻣﺸﺨﺼﺎت‬ ‫ﺑﺮ‬ ‫ﻣﺮوري‬ 6 ‫آﻧﺎﻟﯿﺰﻫﺎي‬ ‫ﺷﯿﻤﯿﺎﺋﯽ‬ ‫ﮐﯿﮑﻬﺎ‬ chemical analysis 6 1 2 3‫ﻣﺴﺎﺣﺖ‬ 4 man power ‫اﻧﺮزي‬ 2 ‫ﻗﻄﻌﺎت‬ ‫و‬ ‫ﻣﻮاد‬ ‫ﻣﻬﻢ‬ 1 important material & pieces energy capacity ‫ﮐﺎرﺧﺎﻧﻪ‬ ‫ﮐﻠﯽ‬ ‫ﻣﺸﺨﺼﺎت‬ ‫ﺑﺮ‬ ‫ﻣﺮوري‬ : 26 ‫ﺷﻤﺎره‬ ‫ﺟﺪول‬ 5 4 ‫ﻧﯿﺮوي‬ ‫اﻧﺴﺎﻧﯽ‬ 5 ‫ﻇﺮﻓﯿﺖ‬ 34
  • 29.
    Appendixes ‫ﭘﯿﻮﺳﺘﻬﺎ‬ .1 ‫ﭘﯿﻮﺳﺖ‬ .2‫ﭘﯿﻮﺳﺖ‬ .3 ‫ﭘﯿﻮﺳﺖ‬ .4 ‫ﭘﯿﻮﺳﺖ‬ .5 ‫ﭘﯿﻮﺳﺖ‬ ‫ﮐﺎرﺧﺎﻧﻪ‬ ‫ﺟﺎﻣﻊ‬ ‫اوت‬ ‫ﻟﯽ‬ ‫رﺳﺘﻮران‬ ‫ﻧﻘﺸﻪ‬ ‫اداري‬ ‫ﻧﻘﺸﻪ‬ ‫ﺳﯿﺎل‬ ‫اﻧﺘﻘﺎل‬ ‫ﺧﻄﻮط‬ ‫ﻣﺪارات‬ ‫ﺷﻤﺎﺗﯿﮏ‬ ‫ﮐﺎرﺧﺎﻧﻪ‬ ‫ﺑﺮق‬ ‫ﻣﺪار‬ ‫ﺧﻼﺻﻪ‬ 41