Integrate
Innovate
Succeed
ROADMAP ERP
2
2
2001
2003
Company Started & ERP
Development commenced
2006
2012
2015
Reached 140 Customers
* Company’s Employee 210
2009
Reached 30 Customers
* Company’s Employee 140
2018
Reached 250+ Customers
* Company’s Employee 360+
ERP Feasibility Study
Successful Implementation
done @ 1st Customer place
* Company’s Employee 70
Reached 80 Customers
•Company’s
Employee 170
 ISO 9001:2015 & ISO
27001:2013 certified company
 Oracle Gold Partner & Oracle
Cloud Partner
 Having 250+ implementations
across different verticals
 Developed and owned generic
ERP software, supports all type
of industries
Milestone
Why Roadmap !!
3
" Scalable, flexible, and user-friendly ERP
" Ready-fit for all types of Industries
" Implementation by both On-Premise & On-Cloud options
" Seamlessly aligns all industry workflows with GST requirements
“ Best-fit contemporary technology solution
" 250+ implementations across 50+ industry types
" Skill support to tackle all unique business challenges
" Robust post implementation service
4
4
Single Product regardless of
vertical & location
Date of Go-Live means 1st
month P&L and Balance Sheet
Customization to identified
needs until Go-Live
AMC Starts from Go-Live date
Competitive Price and Right
Investment
5MANTRAS
5 ERP
Corporate
Legal Entity 1 Legal Entity 2 Legal Entity n
Unit 2 (Distribution) Unit n
(Manufacturers /Distribution)
Procurement/Finance/Sales
Work Center/Process/
Production Line
Purchase Sales Finance
Work
Center 1
Work
Center n
Work
Center 2
Unit 1(Manufacturers)
Warehouse
WH 1
WH n
WH 2
Scalability
5
6
Internet / VPN /
RF / Lease lineData Center
Web Enabled
6
Mobile Apps
•CRM (Marketing, Field Service)
•Employee Self Service
•Approvals
Web Portals
FEW PRIDE CUSTOMERS …
Email&
SMS
Return
Reject
Buyer
Supplier
End
(Rejected)
End
(Approved)
Sample Purchase Order
Reject
Notification
Notification
Forward for
Approval
Forward for Review
Return
PO
Review
PO
Approval
PO Entry
Workflow Based Approvals
7
8
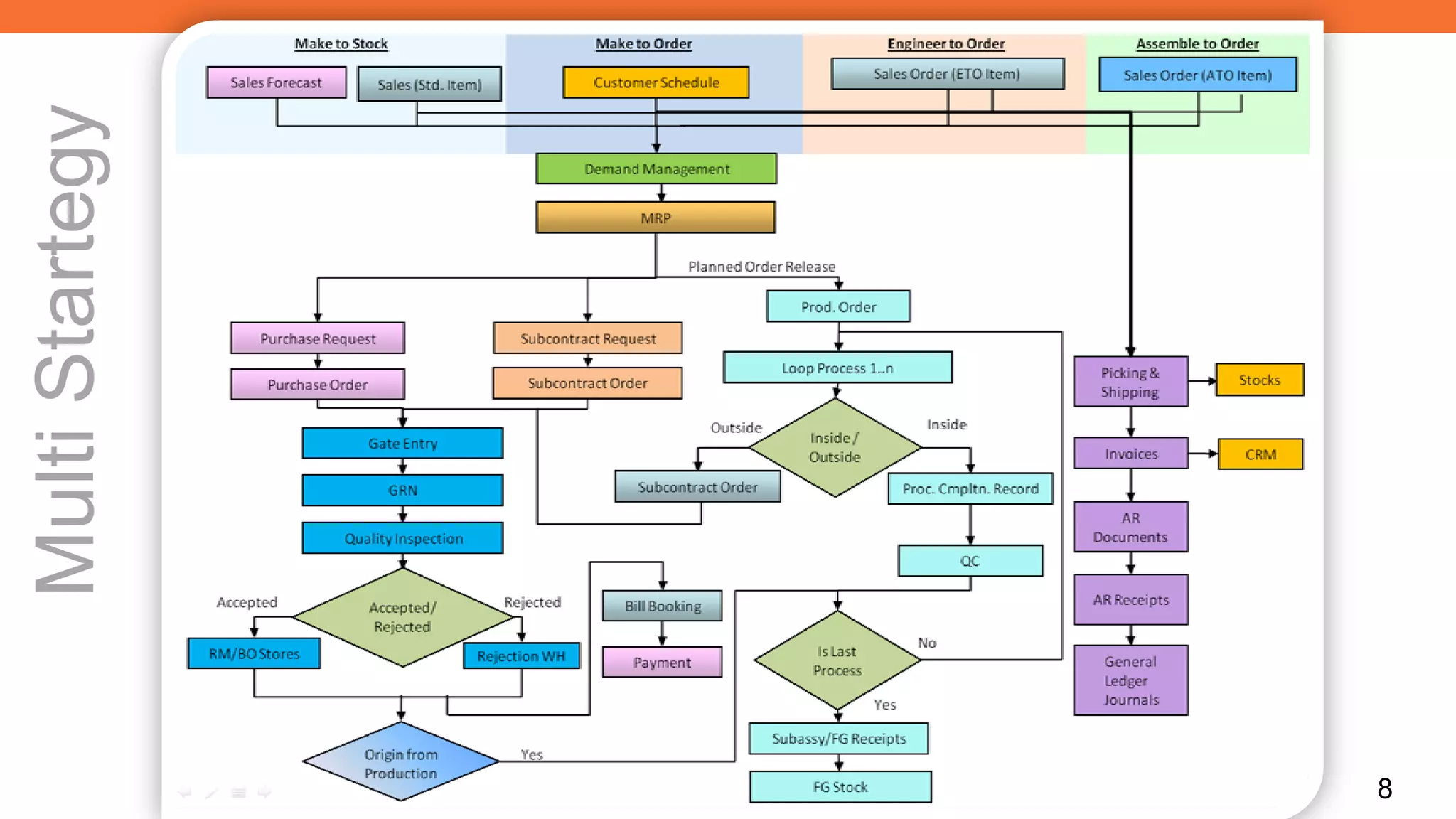
MultiStartegy
9
Step-By-Step Approach
9
 Business process study (AS-IS) & requirement gathering
 Gap Fit Analysis
 TO-BE Documentation & Sign Off
 Development & Customization as per To-Be Document
 Integrated Testing
 Product Deployment
 User Training & Acceptance
 Data Migration & Changeover Management
 Go-Live & On-site support
Upon technical demonstration, we will request to
have time for technical discussion with your key
technocrats and module users, to give better
insight of Roadmap ERP functionality and its
coverage.
Thereon satisfying and to proceed with next level
of actions, project managers designated for the
project would derive the project timeline and
number of ERP Users; thereon, TCO (Techno
Commercial Offer) for implementing Roadmap
ERP product be shared.
Successful system go-live means providing the
P&L and Balance Sheet and later, MIS /
Dashboards, Mobile Approvals and individual
product costing be delivered in accordance to
your business process.
AMC support will get commenced from the date
of Roadmap ERP System Go-Live.
10
Easy Process
ERP PRODUCT
INSTALLATION
&
UAT
10
HANDSHAKE
/ GO-LIVE
&
SUPPORT
BUSINESS
PROCESS
STUDY
Scope of Supply
Roadmap ERP Architecture
11
General Ledger
Financials Sales & Distribution
Accounts Payable
Accounts Receivable
Cash Management
Fixed Asset
Taxation
Inventory
Control
Purchase
Order
Subcontracting
Gate Entry
Management
Transportation
Management
Sales Order
Inspection
SPC
Auditing
MSA
Routing Bill of
Materials
Demand
Management
Shop Floor
Master Production
Schedule
Material Requirement
Planning
Manufacturers Resource
Planning (MRP - II)
Manufacturers Schedule
Process Costing
Operational Costing
Job Order Costing
Batch Costing
Activity Based Costing
Contract Costing
Sales & Distribution Quality Control Planning&Manufacturers Cost Management
Planning Orientation Ticketing
Recruiting Leave
Management
Medical
Employee
Portfolio
Loan
Management
Self Service
Business Trip Performance
Appraisal
Govt.
Relations
HR
Intelligence
Training &
Development
Payroll
Management
HR & Payroll Supporting ModulesBudgeting
StaticBudget
FlexibleBudget
RollingBudget
Marketing
AMC/
Warranty
Cust. Service
Request Handling
Campaign
Lead
Enquiry
Machine
Install Mgt.
Customer
Support
CRM
Quotation
Workflow
Management
Activity
Management
Notifications
Business
Intelligence
Engineering(R&D)
ProjectManagement
CaneManagement
FleetManagement
Design
WorkforceManagement
FacilityManagement
PlantMaintenance
12
13
Roadmap ERP enriches user-experience by providing
portals that share workload concentration with clients,
suppliers, and among employees....
CUSTOMER PORTAL
Empowers clients to have control over
purchasing, clarifying concerns, and
tracking deliverables without any hassles
13
SUPPLIER PORTAL
Facilitates entry of ASNs at Supplier
end, updates PO Vs GRN record at
business end, and relieves the burden of
tracking pending orders
EMPLOYEE SELF SERVICE
Gives the scope for employees to update
their information and saves the trouble
for HRD, while employee data remains
updated at its best.
Web Portals
14
14
Mobile Apps
Employee Self Service Apps
Inspection Apps
Shop Floor / Production Apps
Service Apps
Marketing CRM Apps
15
15
Workflow
Management
(Approvals in
Mobile / Tab)
Activity
Management
Notification
(Mobile / Tab)
Business
Intelligence - MIS
Dashboards
CONTROLS
Controls
Post-
Implementation
Support
Roadmap's impeccable post-implementation support comes at show stoppers
immediately and other queries within 48 hours; and it is delivered on-site and
from state-of-the-art off-site facilities by highly trained IT professionals with
hands-on industry-specific experience.
16
Addressing
the Query
Acknowledge
Query
Posting
Insight
17
▪ Clear visibility into the
work flow
▪ Cost Optimization is
exactly attacked
▪ Constraints in
material flow is
eliminated
▪ On-time delivery is
predicted
Think ERP … Think Roadmap …
18
“
Seamless integration across all departments, gives all required business
information at click of a button. Fast implementation within the scheduled
time and Post implementation, excellent and timely support are an added
advantage for going with...
19
-- Mr. GD Rajkumar, Managing Director, GD Group of Companies
20
FEW PRIDE CUSTOMERS …
21
FEW PRIDE CUSTOMERS …
Roadmap ERP
Vs
Other ERPs
22
Place your screenshot here9
23
Approvals
Remote access
functionality helps the
tracking of business
proceedings beyond the
confines of office, even
while on the move, and
empowers the issuance of
Mobile Approvals
Place your screenshot here
24
Tablet
Access
Production operations
Monitoring, Notifications,
Workflow Approvals,
Management Dashboards
are all be accessed in
Mobile / Tablet Devices
25
MIS
Dashboard
Responsive MIS
Dashboards be accessed,
any where / any time
National Private Limited - Executive
Offices …
26
Across major cities in India
and Abroad i.e.
▪ Puducherry
▪ Tamil Nadu
▪ Karnataka
▪ Maharashtra
▪ Gujarat
Globally having offices in ..
▪ Kingdom of Saudi Arabia
▪ Kingdom of Bahrain
▪ Switzerland
▪ South Africa
+91 413 4207 333
mktg@roadmapit.com
www.roadmapit.com
27
Thank you very much
for your time
28
29
Questions, if any?

ERP in Pune|ERP Software in Pune|ERP Company in Pune|ERP Software Company in Pune|Best ERP in Pune|Manufacturing ERP in Pune|roadmap

  • 1.
  • 2.
    2 2 2001 2003 Company Started &ERP Development commenced 2006 2012 2015 Reached 140 Customers * Company’s Employee 210 2009 Reached 30 Customers * Company’s Employee 140 2018 Reached 250+ Customers * Company’s Employee 360+ ERP Feasibility Study Successful Implementation done @ 1st Customer place * Company’s Employee 70 Reached 80 Customers •Company’s Employee 170  ISO 9001:2015 & ISO 27001:2013 certified company  Oracle Gold Partner & Oracle Cloud Partner  Having 250+ implementations across different verticals  Developed and owned generic ERP software, supports all type of industries Milestone
  • 3.
    Why Roadmap !! 3 "Scalable, flexible, and user-friendly ERP " Ready-fit for all types of Industries " Implementation by both On-Premise & On-Cloud options " Seamlessly aligns all industry workflows with GST requirements “ Best-fit contemporary technology solution " 250+ implementations across 50+ industry types " Skill support to tackle all unique business challenges " Robust post implementation service
  • 4.
    4 4 Single Product regardlessof vertical & location Date of Go-Live means 1st month P&L and Balance Sheet Customization to identified needs until Go-Live AMC Starts from Go-Live date Competitive Price and Right Investment 5MANTRAS
  • 5.
    5 ERP Corporate Legal Entity1 Legal Entity 2 Legal Entity n Unit 2 (Distribution) Unit n (Manufacturers /Distribution) Procurement/Finance/Sales Work Center/Process/ Production Line Purchase Sales Finance Work Center 1 Work Center n Work Center 2 Unit 1(Manufacturers) Warehouse WH 1 WH n WH 2 Scalability 5
  • 6.
    6 Internet / VPN/ RF / Lease lineData Center Web Enabled 6 Mobile Apps •CRM (Marketing, Field Service) •Employee Self Service •Approvals Web Portals
  • 7.
    FEW PRIDE CUSTOMERS… Email& SMS Return Reject Buyer Supplier End (Rejected) End (Approved) Sample Purchase Order Reject Notification Notification Forward for Approval Forward for Review Return PO Review PO Approval PO Entry Workflow Based Approvals 7
  • 8.
  • 9.
    9 Step-By-Step Approach 9  Businessprocess study (AS-IS) & requirement gathering  Gap Fit Analysis  TO-BE Documentation & Sign Off  Development & Customization as per To-Be Document  Integrated Testing  Product Deployment  User Training & Acceptance  Data Migration & Changeover Management  Go-Live & On-site support Upon technical demonstration, we will request to have time for technical discussion with your key technocrats and module users, to give better insight of Roadmap ERP functionality and its coverage. Thereon satisfying and to proceed with next level of actions, project managers designated for the project would derive the project timeline and number of ERP Users; thereon, TCO (Techno Commercial Offer) for implementing Roadmap ERP product be shared. Successful system go-live means providing the P&L and Balance Sheet and later, MIS / Dashboards, Mobile Approvals and individual product costing be delivered in accordance to your business process. AMC support will get commenced from the date of Roadmap ERP System Go-Live.
  • 10.
    10 Easy Process ERP PRODUCT INSTALLATION & UAT 10 HANDSHAKE /GO-LIVE & SUPPORT BUSINESS PROCESS STUDY
  • 11.
    Scope of Supply RoadmapERP Architecture 11
  • 12.
    General Ledger Financials Sales& Distribution Accounts Payable Accounts Receivable Cash Management Fixed Asset Taxation Inventory Control Purchase Order Subcontracting Gate Entry Management Transportation Management Sales Order Inspection SPC Auditing MSA Routing Bill of Materials Demand Management Shop Floor Master Production Schedule Material Requirement Planning Manufacturers Resource Planning (MRP - II) Manufacturers Schedule Process Costing Operational Costing Job Order Costing Batch Costing Activity Based Costing Contract Costing Sales & Distribution Quality Control Planning&Manufacturers Cost Management Planning Orientation Ticketing Recruiting Leave Management Medical Employee Portfolio Loan Management Self Service Business Trip Performance Appraisal Govt. Relations HR Intelligence Training & Development Payroll Management HR & Payroll Supporting ModulesBudgeting StaticBudget FlexibleBudget RollingBudget Marketing AMC/ Warranty Cust. Service Request Handling Campaign Lead Enquiry Machine Install Mgt. Customer Support CRM Quotation Workflow Management Activity Management Notifications Business Intelligence Engineering(R&D) ProjectManagement CaneManagement FleetManagement Design WorkforceManagement FacilityManagement PlantMaintenance 12
  • 13.
    13 Roadmap ERP enrichesuser-experience by providing portals that share workload concentration with clients, suppliers, and among employees.... CUSTOMER PORTAL Empowers clients to have control over purchasing, clarifying concerns, and tracking deliverables without any hassles 13 SUPPLIER PORTAL Facilitates entry of ASNs at Supplier end, updates PO Vs GRN record at business end, and relieves the burden of tracking pending orders EMPLOYEE SELF SERVICE Gives the scope for employees to update their information and saves the trouble for HRD, while employee data remains updated at its best. Web Portals
  • 14.
    14 14 Mobile Apps Employee SelfService Apps Inspection Apps Shop Floor / Production Apps Service Apps Marketing CRM Apps
  • 15.
    15 15 Workflow Management (Approvals in Mobile /Tab) Activity Management Notification (Mobile / Tab) Business Intelligence - MIS Dashboards CONTROLS Controls
  • 16.
    Post- Implementation Support Roadmap's impeccable post-implementationsupport comes at show stoppers immediately and other queries within 48 hours; and it is delivered on-site and from state-of-the-art off-site facilities by highly trained IT professionals with hands-on industry-specific experience. 16 Addressing the Query Acknowledge Query Posting
  • 17.
    Insight 17 ▪ Clear visibilityinto the work flow ▪ Cost Optimization is exactly attacked ▪ Constraints in material flow is eliminated ▪ On-time delivery is predicted
  • 18.
    Think ERP …Think Roadmap … 18
  • 19.
    “ Seamless integration acrossall departments, gives all required business information at click of a button. Fast implementation within the scheduled time and Post implementation, excellent and timely support are an added advantage for going with... 19 -- Mr. GD Rajkumar, Managing Director, GD Group of Companies
  • 20.
  • 21.
  • 22.
  • 23.
    Place your screenshothere9 23 Approvals Remote access functionality helps the tracking of business proceedings beyond the confines of office, even while on the move, and empowers the issuance of Mobile Approvals
  • 24.
    Place your screenshothere 24 Tablet Access Production operations Monitoring, Notifications, Workflow Approvals, Management Dashboards are all be accessed in Mobile / Tablet Devices
  • 25.
    25 MIS Dashboard Responsive MIS Dashboards beaccessed, any where / any time National Private Limited - Executive
  • 26.
    Offices … 26 Across majorcities in India and Abroad i.e. ▪ Puducherry ▪ Tamil Nadu ▪ Karnataka ▪ Maharashtra ▪ Gujarat Globally having offices in .. ▪ Kingdom of Saudi Arabia ▪ Kingdom of Bahrain ▪ Switzerland ▪ South Africa
  • 27.
    +91 413 4207333 mktg@roadmapit.com www.roadmapit.com 27
  • 28.
    Thank you verymuch for your time 28
  • 29.