Enterprise-Wide Information Systems
Enterprise Systems
• Enterprise systems
– Information System supports various business
activities for internal operations (manufacturing, order
processing, human resource management) as well as
external interactions with customers, suppliers, and
business partners.
– However, the problem is they were built on different
platforms (mainframe/minicomputer).
– Enterprise systems are information systems that
allow companies to integrate information across
operations on a company-wide basis
– Also known as enterprise-wide information systems
Enterprise Systems
• Enterprise systems
– Rather than storing information in separate
places throughout the organization, enterprise
systems provide a central repository
common to all corporate users.
– It provides a common interface and allows
personnel to share information seamlessly no
matter where the data is located.
Enterprise Systems
• Enterprise systems
– The emergence of Internet and the Web has resulted
in the globalization of customer and supplier networks
and opened up a new opportunities and methods to
conduct business.
– New business needs/expectations:
• Higher levels of customer services, faster and efficient product
development to compete in global market.
• Internally focused systems support functional areas,
processes within the organization. These activities can be
viewed as a series of links in a chain along which information
flows within the organization. At each stage in the process,
value is added in the form of the work performed by people
associated that process.
Enterprise Systems
Information flow for an order
Information begins to accumulate at the point of entry when a customer sends
an order to the company and flows through the various links.
Enterprise Systems
Information flow for an order
• When a customer places an order, the order is entered
into an order-entry application.
• The information containing the order is sent to the
fulfillment department.
• Fulfillment department picks the items from inventory,
packages them for distribution, and produces packing
list.
• The package, along with the packing list, is forwarded to
the shipping department.
• Shipping department coordinates the shipment,
produces invoice, and sends the package and invoice to
the customer.
Enterprise Systems
• Externally focused systems coordinate business
activities with customers, suppliers, and business
partners who operate outside the organizational
boundary.
• Systems that communicate across organizational
boundaries are called interorganizational systems
(IOS).
Enterprise Systems
– Interorganizational systems (IOS)
• The key purpose of an IOS is to streamline the
flow of information from one company’s operations
to another’s.
• It provides electronic transmission of information to
another company.
• Competitive advantage can be accomplished here
by integrating multiple business processes to meet
a wide range of unique customer needs.
• Sharing information between organizations helps
companies to adapt more quickly to changing
market conditions.
Information flow across
organizational boundaries
Information flow across
organizational boundaries
• When a company places an order for
components, the supplier performs the shipping
activity. The supplier delivers a physical package
and electronic invoice to the customer.
• The customer’s receiving department takes the
delivery and verifies the invoice. Then the
receiving department stocks the items in the
inventory and updates the inventory level.
Value chain framework
Enterprise Systems
• Internally Focused Applications
– Value chain – the set of business activities
– Functional areas can be broken down into
primary and support activities.
– Primary activities are functional areas within
an organization that process inputs and
produce outputs.
– Support activities are those activities that
enable primary activities to take place.
Enterprise Systems
• Internally Focused Applications
– Primary activities include:
• Inbound logistics
• Operations and manufacturing
• Outbound logistics
• Marketing and sales
• Customer service
Enterprise Systems
• Internally Focused Applications
– Support activities include:
• Infrastructure (hardware & software)
• Human resources (hiring, interview scheduling, payroll,
benefits)
• Technology development (software selection, Internet,
intranet, extranet)
• Procurement (purchasing of goods and services required as
inputs primary services)
Enterprise Systems
• Externally Focused Applications
– Integrate internal applications with those outside:
suppliers, partners, customers
– Upstream information
• Information received from another organization
– Downstream information
• Information sent to another organization
Value system framework
Types of Enterprise Systems
• Packaged applications
• Custom applications
• Stand-alone applications
Types of Enterprise Systems
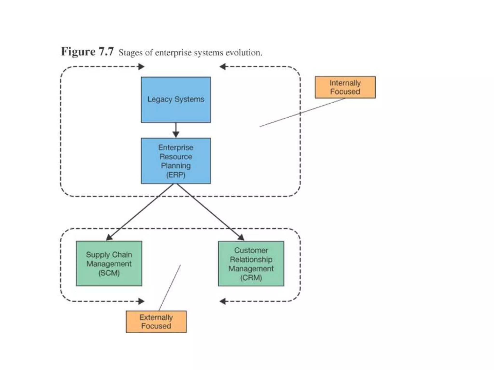
• Legacy Systems
– Older systems
– Tend to be infrastructure-specific
– Usually linked to a specific business need
– Not integrated
Types of Enterprise Systems
• Enterprise Resource Planning
– Integrated applications
– ERP systems
• Baan
• Oracle
• PeopleSoft
• SAP
• J.D. Edwards
Types of Enterprise Systems
• ERP Implementation
– Modules
– “Vanilla” version
– Customizations
– Best practices
– Business process reengineering (BPR)
Types of Enterprise Systems
• Customer Relationship Management
(CRM)
– Sales Force Automation (SFA)
– New opportunities for competitive advantage
– Examples:
• MGM
• American Airlines
• Marriott International
Types of Enterprise Systems
• Supply Chain Management (SCM)
– Supply chain – the producers of supplies that a
company uses
– Supply network
– What if supply chain does not collaborate?
– Two objectives of upstream information flow:
• Accelerate product development
• Reduce costs associated with suppliers
The Formula for Enterprise
System Success
• Secure executive sponsorship
• Get help from outside experts
• Thoroughly train users
• Take a multidisciplinary approach to
implementation

Enterprise Systems.ppt

  • 1.
  • 2.
    Enterprise Systems • Enterprisesystems – Information System supports various business activities for internal operations (manufacturing, order processing, human resource management) as well as external interactions with customers, suppliers, and business partners. – However, the problem is they were built on different platforms (mainframe/minicomputer). – Enterprise systems are information systems that allow companies to integrate information across operations on a company-wide basis – Also known as enterprise-wide information systems
  • 3.
    Enterprise Systems • Enterprisesystems – Rather than storing information in separate places throughout the organization, enterprise systems provide a central repository common to all corporate users. – It provides a common interface and allows personnel to share information seamlessly no matter where the data is located.
  • 4.
    Enterprise Systems • Enterprisesystems – The emergence of Internet and the Web has resulted in the globalization of customer and supplier networks and opened up a new opportunities and methods to conduct business. – New business needs/expectations: • Higher levels of customer services, faster and efficient product development to compete in global market. • Internally focused systems support functional areas, processes within the organization. These activities can be viewed as a series of links in a chain along which information flows within the organization. At each stage in the process, value is added in the form of the work performed by people associated that process.
  • 5.
    Enterprise Systems Information flowfor an order Information begins to accumulate at the point of entry when a customer sends an order to the company and flows through the various links.
  • 6.
    Enterprise Systems Information flowfor an order • When a customer places an order, the order is entered into an order-entry application. • The information containing the order is sent to the fulfillment department. • Fulfillment department picks the items from inventory, packages them for distribution, and produces packing list. • The package, along with the packing list, is forwarded to the shipping department. • Shipping department coordinates the shipment, produces invoice, and sends the package and invoice to the customer.
  • 7.
    Enterprise Systems • Externallyfocused systems coordinate business activities with customers, suppliers, and business partners who operate outside the organizational boundary. • Systems that communicate across organizational boundaries are called interorganizational systems (IOS).
  • 8.
    Enterprise Systems – Interorganizationalsystems (IOS) • The key purpose of an IOS is to streamline the flow of information from one company’s operations to another’s. • It provides electronic transmission of information to another company. • Competitive advantage can be accomplished here by integrating multiple business processes to meet a wide range of unique customer needs. • Sharing information between organizations helps companies to adapt more quickly to changing market conditions.
  • 9.
  • 10.
    Information flow across organizationalboundaries • When a company places an order for components, the supplier performs the shipping activity. The supplier delivers a physical package and electronic invoice to the customer. • The customer’s receiving department takes the delivery and verifies the invoice. Then the receiving department stocks the items in the inventory and updates the inventory level.
  • 11.
  • 12.
    Enterprise Systems • InternallyFocused Applications – Value chain – the set of business activities – Functional areas can be broken down into primary and support activities. – Primary activities are functional areas within an organization that process inputs and produce outputs. – Support activities are those activities that enable primary activities to take place.
  • 13.
    Enterprise Systems • InternallyFocused Applications – Primary activities include: • Inbound logistics • Operations and manufacturing • Outbound logistics • Marketing and sales • Customer service
  • 14.
    Enterprise Systems • InternallyFocused Applications – Support activities include: • Infrastructure (hardware & software) • Human resources (hiring, interview scheduling, payroll, benefits) • Technology development (software selection, Internet, intranet, extranet) • Procurement (purchasing of goods and services required as inputs primary services)
  • 15.
    Enterprise Systems • ExternallyFocused Applications – Integrate internal applications with those outside: suppliers, partners, customers – Upstream information • Information received from another organization – Downstream information • Information sent to another organization
  • 16.
  • 17.
    Types of EnterpriseSystems • Packaged applications • Custom applications • Stand-alone applications
  • 19.
    Types of EnterpriseSystems • Legacy Systems – Older systems – Tend to be infrastructure-specific – Usually linked to a specific business need – Not integrated
  • 20.
    Types of EnterpriseSystems • Enterprise Resource Planning – Integrated applications – ERP systems • Baan • Oracle • PeopleSoft • SAP • J.D. Edwards
  • 21.
    Types of EnterpriseSystems • ERP Implementation – Modules – “Vanilla” version – Customizations – Best practices – Business process reengineering (BPR)
  • 22.
    Types of EnterpriseSystems • Customer Relationship Management (CRM) – Sales Force Automation (SFA) – New opportunities for competitive advantage – Examples: • MGM • American Airlines • Marriott International
  • 23.
    Types of EnterpriseSystems • Supply Chain Management (SCM) – Supply chain – the producers of supplies that a company uses – Supply network – What if supply chain does not collaborate? – Two objectives of upstream information flow: • Accelerate product development • Reduce costs associated with suppliers
  • 24.
    The Formula forEnterprise System Success • Secure executive sponsorship • Get help from outside experts • Thoroughly train users • Take a multidisciplinary approach to implementation