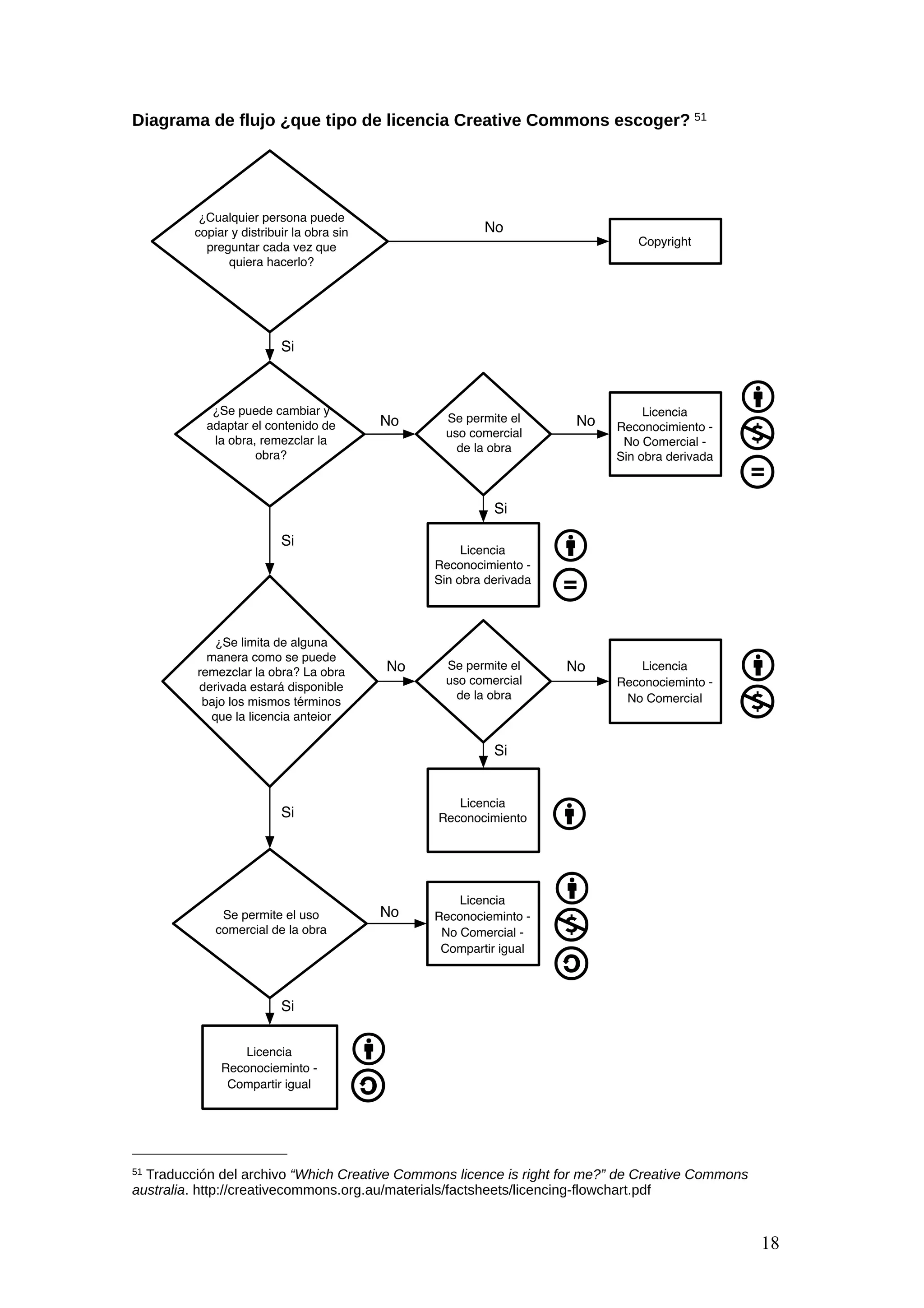
Diagrama de flujo ¿que tipo de licencia Creative Commons escoger? 51




          !"#$%&#'()*+(),-.$*+#(/(*
         0-+'$)*1*/',2)'3#')*%$*-3)$*,'.*                B-
           +)(4#.2$)*0$/$*5(6*&#(*                                            "-+1)'472
               &#'()$*7$0()%-8*




                          9'



            !9(*+#(/(*0$:3'$)*1*                                                <'0(.0'$*
                                            B-    9(*+():'2(*(%*      B-
           $/$+2$)*(%*0-.2(.'/-*/(*                                        @(0-.-0':'(.2-*A*
                                                  #,-*0-:()0'$%*
            %$*-3)$;*)(:(60%$)*%$*                                          B-*"-:()0'$%*A
                                                    /(*%$*-3)$
                    -3)$8                                                  9'.*-3)$*/()'5$/$*



                                                           9'

                          9'
                                                      <'0(.0'$*
                                                 @(0-.-0':'(.2-*A*
                                                 9'.*-3)$*/()'5$/$




            !9(*%':'2$*/(*$%4#.$*
           :$.()$*0-:-*,(*+#(/(*
         )(:(60%$)*%$*-3)$8*<$*-3)$*        B-    9(*+():'2(*(%*     B-       <'0(.0'$*
                                                  #,-*0-:()0'$%*           @(0-.-0'(:'.2-*A*
         /()'5$/$*(,2$)=*/',+-.'3%(*
                                                    /(*%$*-3)$              B-*"-:()0'$%*
          3$>-*%-,*:',:-,*2?):'.-,*
           &#(*%$*%'0(.0'$*$.2('-)

                                                           9'


                                                    <'0(.0'$*
                          9'                     @(0-.-0':'(.2-




                                                     <'0(.0'$*
              9(*+():'2(*(%*#,-*            B-   @(0-.-0'(:'.2-*A*
             0-:()0'$%*/(*%$*-3)$                 B-*"-:()0'$%*A*
                                                  "-:+$)2')*'4#$%



                          9'


                 <'0(.0'$*
              @(0-.-0'(:'.2-*A*
               "-:+$)2')*'4#$%




51Traducción del archivo “Which Creative Commons licence is right for me?” de Creative Commons
australia. http://creativecommons.org.au/materials/factsheets/licencing-flowchart.pdf


                                                                                                 18

Elección de licencia addsensor018 manual_netlabel

  • 1.
    Diagrama de flujo¿que tipo de licencia Creative Commons escoger? 51 !"#$%&#'()*+(),-.$*+#(/(* 0-+'$)*1*/',2)'3#')*%$*-3)$*,'.* B- +)(4#.2$)*0$/$*5(6*&#(* "-+1)'472 &#'()$*7$0()%-8* 9' !9(*+#(/(*0$:3'$)*1* <'0(.0'$* B- 9(*+():'2(*(%* B- $/$+2$)*(%*0-.2(.'/-*/(* @(0-.-0':'(.2-*A* #,-*0-:()0'$%* %$*-3)$;*)(:(60%$)*%$* B-*"-:()0'$%*A /(*%$*-3)$ -3)$8 9'.*-3)$*/()'5$/$* 9' 9' <'0(.0'$* @(0-.-0':'(.2-*A* 9'.*-3)$*/()'5$/$ !9(*%':'2$*/(*$%4#.$* :$.()$*0-:-*,(*+#(/(* )(:(60%$)*%$*-3)$8*<$*-3)$* B- 9(*+():'2(*(%* B- <'0(.0'$* #,-*0-:()0'$%* @(0-.-0'(:'.2-*A* /()'5$/$*(,2$)=*/',+-.'3%(* /(*%$*-3)$ B-*"-:()0'$%* 3$>-*%-,*:',:-,*2?):'.-,* &#(*%$*%'0(.0'$*$.2('-) 9' <'0(.0'$* 9' @(0-.-0':'(.2- <'0(.0'$* 9(*+():'2(*(%*#,-* B- @(0-.-0'(:'.2-*A* 0-:()0'$%*/(*%$*-3)$ B-*"-:()0'$%*A* "-:+$)2')*'4#$% 9' <'0(.0'$* @(0-.-0'(:'.2-*A* "-:+$)2')*'4#$% 51Traducción del archivo “Which Creative Commons licence is right for me?” de Creative Commons australia. http://creativecommons.org.au/materials/factsheets/licencing-flowchart.pdf 18