KEMATIAN IBU
MANUSIA
Keadaan
kehamilan
Perdarahan
Preeklamsi/eklamsi
Keadaan ibu
Status gizi ibu
buruk
Memiliki riwayat penyakit
MANAJEMEN
Rujukan
Keterlambatan Rujukan
Pengawasan tenaga medis
masih lemah
Bidan
Belum mengikuti pelatihan APN
Pemeriksaan antenatal
Pemeriksaan antenatal tidak
baik dan tidak lengkap
TEMPAT
Akses tempat
pelayanan kesehatan
tidak terjangkau
Tempat persalinan tidak
memenuhi standard
METODE
Kurangnya informasi
mengenai persiapan
persalinan
Keluarga tidak pernah
mendapatkan penyuluhan tentang
persalinan
Penanganan persalinan kurang
tepat
Pelayanan kesehatan kurang
memberikan penyuluhan
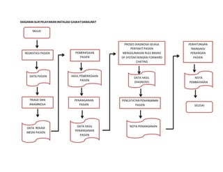
DIAGRAM ALIR PELAYANAN INSTALASI GAWATDARAURAT
MULAI
REGRISTASI PASIEN PEMERIKSAAN
PASIEN
TRIAGE DAN
ANAMNESIA
DATA PASIEN
DATA REKAM
MEDIK PASIEN
DATA HASIL
PENANGANAN
PASIEN
HASIL PEMERIKSAAN
PASIEN
PENANGANAN
PASIEN
PROSES DIAGNOSA GEJALA
PENYAKIT PASIEN
MENGGUNAKAN RULE BRAND
OF SYSTEM DENGAN FORWARD
CHATING
DATA HASIL
DIAGNOSIS
PENCATATAN PENANGANAN
PASIEN
NOTA PENANGANAN
PERHITUNGAN
TRANSAKSI
PENANGAN
PASIEN
NOTA
PEMBAYARAN
PASIEN
SELESAI

Diagram sebab akibat (2)

  • 1.
    KEMATIAN IBU MANUSIA Keadaan kehamilan Perdarahan Preeklamsi/eklamsi Keadaan ibu Statusgizi ibu buruk Memiliki riwayat penyakit MANAJEMEN Rujukan Keterlambatan Rujukan Pengawasan tenaga medis masih lemah Bidan Belum mengikuti pelatihan APN Pemeriksaan antenatal Pemeriksaan antenatal tidak baik dan tidak lengkap TEMPAT Akses tempat pelayanan kesehatan tidak terjangkau Tempat persalinan tidak memenuhi standard METODE Kurangnya informasi mengenai persiapan persalinan Keluarga tidak pernah mendapatkan penyuluhan tentang persalinan Penanganan persalinan kurang tepat Pelayanan kesehatan kurang memberikan penyuluhan
  • 2.
    DIAGRAM ALIR PELAYANANINSTALASI GAWATDARAURAT MULAI REGRISTASI PASIEN PEMERIKSAAN PASIEN TRIAGE DAN ANAMNESIA DATA PASIEN DATA REKAM MEDIK PASIEN DATA HASIL PENANGANAN PASIEN HASIL PEMERIKSAAN PASIEN PENANGANAN PASIEN PROSES DIAGNOSA GEJALA PENYAKIT PASIEN MENGGUNAKAN RULE BRAND OF SYSTEM DENGAN FORWARD CHATING DATA HASIL DIAGNOSIS PENCATATAN PENANGANAN PASIEN NOTA PENANGANAN PERHITUNGAN TRANSAKSI PENANGAN PASIEN NOTA PEMBAYARAN PASIEN SELESAI