Planning   for   Growth 
 
 
 
October   2016 
 
 
 
 
 
 
 
 
 
 
 
Sonoma   State   University   Cohort   7   Consulting   Group 
__________________________________________________________________________ 
 
Xochitl   Prado   ·   Shauna   Finley   ·   Nathan   Bately   ·   Michael   Janezic   ·   Brett   Lear 
 
Deaf   Hand   @   Work   (DHW),   Planning   for   Growth                            Page   1 
Sonoma   State   University   Cohort   7   Consulting   Group October   2016 
__________________________________________________________________________  
 
TABLE   OF   CONTENTS 
 
1. INTRODUCTION 
a. The   Consulting   Team………………………………………………….2  
b. DHW   Background……………………………………………………...2  
c. The   Scope   of   Work…………………………………………………….4 
2. ORGANIZATIONAL   STRUCTURE 
a. Current   Structure………………………………………………………6  
b. Social   Franchising……………………………………………………..9 
c. Subsidiary……………………………………………………………....9  
d. Recommendation……………………………………………………..10  
3. PLANT   AND   EQUIPMENT   FINANCE 
a. Justification…………………………………………………………….11 
b. Plant   and   Equipment   Specification………………………………….12  
c. Financing   Options   and   Resources……………………...…………..13  
d. Recommendation   and   Timeline……………………………………..14  
4. ONLINE   PRESENCE 
a. Customer   Identification………………………………………..   …….15  
b. Current   Online   Experience…………………………………………..16  
c. Growth   Potential……………………………………………………...17 
d. Considering   Amazon.com…………………………………………...19  
e. Recommendation   and   Timeline…………………………………….19  
5. SUMMARY……………………………………………………………………25  
6. APPENDICES………………………………………………………………..26  
 
 
 
 
Sonoma   State   University   Cohort   7   Consulting   Group 
__________________________________________________________________________ 
 
Xochitl   Prado   ·   Shauna   Finley   ·   Nathan   Bately   ·   Michael   Janezic   ·   Brett   Lear 
 
Deaf   Hand   @   Work   (DHW),   Planning   for   Growth                            Page   2 
Sonoma   State   University   Cohort   7   Consulting   Group October   2016 
__________________________________________________________________________  
1. INTRODUCTION 
a. The   Consulting   Team   and   Context   of   this   Consultation 
The   Sonoma   State   University   Cohort   7   consulting   team,   hereinafter   referred   to   as   “the 
team”   is   a   group   of   graduate   business   students   enrolled   in   an   executive   Master   of 
Business   Administration   course   at   Sonoma   State   University.      The   team   consists   of   five 
business   professionals   from   diverse   backgrounds   including   but   not   limited   to 
quasi­government   agencies,   the   construction   industry,   the   medical   field,   and   the 
manufacturing   industry.      The   client   for   this   consultation   was   Deaf   Hands   at   Work, 
hereinafter   referred   to   as   “the   client”   and/or   “DHW.”      The   team   approached   the   client 
and   offered   its   consulting   services   as   part   of   its   ongoing   course   and   is   very   appreciative 
of   the   time,   effort,   and   information   Mr.   Nyakurwa   has   shared   with   the   team   in   order   to 
assemble   this   document.      The   team   has   had   numerous   conference   calls   with   the   client 
over   the   course   of   three   months   and   visited   one   of   the   client’s   construction   division’s 
projects   in   Caledonia,   South   Africa   on   September   21,   2016.      This   consultation   has   been 
assembled   based   on   information   gathered   during   those   conference   calls,   the   site   visit, 
and   the   team’s   own   research.      No   financial   documents,   documents   in   general,   trade 
secrets,   unique   corporate   practices,   and/or   letters   of   incorporation   have   been   shared 
between   the   client   and   the   team,   therefore   all   of   the   opinions   expressed   in   this 
document   are   based   on   verbal   communications   and   emails   between   the   team   and   the 
client. 
 
b. DHW   Background 
DHW,   the   client   was   founded   as   a   “Hybrid   Enterprise”   in   2010   by   Charles   Nyakurwa. 
Mr.   Nyakurwa   found   the   inspiration   to   start   this   enterprise   in   his   own   deaf   brother.      He 
saw   the   need   to   provide   job   and   skills   training   to   other   deaf   individuals   like   his   brother   in 
the   Cape   Town   area   of   South   Africa.      The   purpose   was   to   provide   lifelong   skills   to   foster 
independent   living   within   the   deaf   population.   After   some   struggles   in   2012,   DHW   was 
officially   created   as   a   Non­Profit­Organization   (NPO)   and   Private   Company   (Pty   Ltd)   in 
South   Africa.   According   to   the   current   DHW   website,   the   primary   mission   of   DHW   is   to 
Sonoma   State   University   Cohort   7   Consulting   Group 
__________________________________________________________________________ 
 
Xochitl   Prado   ·   Shauna   Finley   ·   Nathan   Bately   ·   Michael   Janezic   ·   Brett   Lear 
 
Deaf   Hand   @   Work   (DHW),   Planning   for   Growth                            Page   3 
Sonoma   State   University   Cohort   7   Consulting   Group October   2016 
__________________________________________________________________________  
“self­empower   the   hearing   and   deaf   people   of   South   Africa   by   providing   training   and 
creating   employment   for   deaf   people   irrespective   of   work   experience,   education,   race, 
denomination   or   nationality.”      Per   the   client’s   Facebook   page   the   mission   is   as   follows: 
“ It   is   our   mission   to   ensure   DHW   can   provide   every   hearing   impaired   individual   with   the 
skills   necessary   to   launch   their   career   regardless   of   the   challenges   faced   by   physical 
limitations   not   ability.”      It   is   also   of   note   that    the   client   is   not   focused   strictly   on   profits, 
but   more   on   social   impact   and   sustainability   within   the   three   pillars   of   “People,   Place   & 
Planet”   as   being   equal   stakeholders.   Increased   knowledge   of   the   social   good   created   by 
DHW   is   necessary   as   well   as   brand   awareness,   support   of   the   deaf   and   disabled 
community,   and   the   demand   for   houses. 
 
DHW   provides   a   three­week   training   and   three­week   apprenticeship   for   deaf   individuals 
in   order   to   enable   each   person   to   become   self­sufficient   and   empowered,   and   over   time, 
to   reduce   the   unemployment   and   illiteracy   rates   amongst   the   deaf   and   hard   of   hearing 
population.       DHW   employs   and   trains   deaf   and   disabled   individuals   to   be   competent   in 
the   following   industries:   textiles,   construction,   maid   services,   furniture   manufacturing, 
and   light   fixture   manufacturing.   Awareness   of   deaf   individuals'   disabilities   is   promoted 
through   the   teaching   of   South   African   Sign   Language   (SASL)   to   locals   and   businesses 
who   have   regular   interaction   with   the   deaf   community.      Financial   support   for   these 
endeavours   is   provided   by   marketing   DHW’s    construction,   Deafstyle   branded   t­shirts, 
deaf   housemaids,   furniture,   light   fixtures,   products   and   services   under   the   DHW   brand. 
 
To   provide   the   historical   context   within   which   DHW   exists   it   is   necessary   to 
acknowledge   that   the   hard   of   hearing   and   deaf   communities   of   South   Africa   have   a   high 
rate   of   unemployment.   According   to   2011   data   provided   by   the   South   African   Hearing 
Institute,   in   South   Africa   about   7.5%   of   school   children   suffer   from   varying   degrees   of 
hearing   loss   and   20%   of   the   disabled   population   suffer   from   hearing   loss   due   to 
illnesses.   As   a   result,   this   population   suffers   high   rates   of   illiteracy   and   unemployment. 
According   to   DHW,   in   the   Cape   Town   region,   99%   of   the   deaf   community   are 
Sonoma   State   University   Cohort   7   Consulting   Group 
__________________________________________________________________________ 
 
Xochitl   Prado   ·   Shauna   Finley   ·   Nathan   Bately   ·   Michael   Janezic   ·   Brett   Lear 
 
Deaf   Hand   @   Work   (DHW),   Planning   for   Growth                            Page   4 
Sonoma   State   University   Cohort   7   Consulting   Group October   2016 
__________________________________________________________________________  
unemployed   and   25%   of   this   population   is   illiterate.   Comparatively,   South   Africa 
experienced   an   overall   unemployment   rate   of   26.6%,   as   of   July   of   2016    and   an 1
illiteracy   rate   of   7%   as   of   2010  
. 
2
 
c. The   Scope   of   Work 
The   client   has   requested   that   the   team   explore   ways   in   which   DHW   can   grow   its 
enterprise.      In   discussion   with   the   client,   the   team   has   expanded   upon   the   notion   of 
growth   as   constituting   an   increase   in   sales   of   DHW   products   and   services,   an   increase 
in   DHW’s   overall   presence   within   the   community,   and   an   increase   in   the   number   of   deaf 
individuals   and   businesses   participating   in   DHW’s   training   programs   beyond   the   Cape 
Town   area   and   throughout   South   Africa.      Please   see   the   scope   of   work   below: 
 
The   Scope   of   Work 
1. Consultants   review   of   material,   information   and   documents   related   to   project. 
2. Consultants   site   visit. 
a. Meet   with   Charles   Nyakurwa. 
b. Site   visit   to   DHW   construction   site   in   Caledonia   South   Africa. 
c. Meeting   with   John   Stayton,   SSU   EMBA   Program   Director,   regarding   site 
visit   and   project. 
3. Create   a   proposal   including   a   recommendation   on   the   following: 
a. Development   of   social   franchise   or   subsidiary   model   that   empowers 
additional   deaf   and   disabled   people   to   invest   in   DHW   and   enter   into   a 
career   with   the   organization.   These   entrepreneurs   would   then   employ 
others   who   are   living   with   or   affected   by   disabilities.   This   franchise   model 
would   begin   at   a   provincial   level   and   then   expand   to   a   national   level.   The 
purpose   of   the   proposed   model   would   be   to   recommend   an   organisational 
structure   that   best   suits   the   client’s   mission. 
b. Specific   recommendations   to   improve   website   in   order   to   market   the   Deaf 
1
   South   Africa,   Statistics   South   Africa.   (n.d.).    Quarterly   Labour   Force   Survey:   Quarter   2,   2016 . 
2    
http://data.worldbank.org/indicator/SE.ADT.LITR.ZS    accessed   October   31,   2016. 
Sonoma   State   University   Cohort   7   Consulting   Group 
__________________________________________________________________________ 
 
Xochitl   Prado   ·   Shauna   Finley   ·   Nathan   Bately   ·   Michael   Janezic   ·   Brett   Lear 
 
Deaf   Hand   @   Work   (DHW),   Planning   for   Growth                            Page   5 
Sonoma   State   University   Cohort   7   Consulting   Group October   2016 
__________________________________________________________________________  
Hands   at   Work   brand   and   provide   a   financially   viable   retail   outlet   for   the 
products   manufactured   by   DHW   while   requiring   minimal   ongoing 
maintenance   by   DHW   personnel.      The   ultimate   objective   is   to   increase 
DHW’s   sales   of   its   products   and   services   and   to   promote   DHW’s   presence 
within   the   community. 
c. Provide   viable   options   for   acquiring   a   plant   and   equipment   such   as   a 
truck­mounted   construction   crane   with   the   purpose   of   increasing   positive 
cash   flow   for   the   client   that   can   be   used   to   further   growth   of   the   enterprise. 
 
On   September   21,   2016   the   team­­Nathan   Bately,   Shauna   Finley,   Brett   Lear,   Michael 
Janezic   and   Xochitl   Prado­­completed   a   site   visit   to   Deaf   Hands   at   Work’s   timber   home 
construction   site   in   Caledonia,   South   Africa.   Based   on   this   site   visit   and   subsequent 
conversations,   this   report   includes   recommendations   in   the   following   key   areas: 
 
● Strategic   growth  
● Financing   and   funding   of   crane   and   truck 
● Branding,   marketing,   and   online   presence   of   DHW  
 
The   report   also   includes   a   recommendation   for   proceeding   with   the   project   over   the 
longer   term   and   includes   key   Issues   in   areas   that   must   be   addressed   to   move   the 
project   forward   successfully.      The   SSU   team   considers   some   of   the   following   ideas, 
particularly   those   related   to   funding   and   website   development,   relatively   easy   to 
accomplish   with   low   costs.   These   ideas   should   be   acceptable   due   to   the   fact   that   they 
are   scalable   in   order   to   allow   for   immediate   implementation   and   progress.  
 
 
 
 
Sonoma   State   University   Cohort   7   Consulting   Group 
__________________________________________________________________________ 
 
Xochitl   Prado   ·   Shauna   Finley   ·   Nathan   Bately   ·   Michael   Janezic   ·   Brett   Lear 
 
Deaf   Hand   @   Work   (DHW),   Planning   for   Growth                            Page   6 
Sonoma   State   University   Cohort   7   Consulting   Group October   2016 
__________________________________________________________________________  
2. ORGANIZATIONAL   STRUCTURE 
a. Current   Organizational   Structure 
A   review   of   the   corporate   structure   of   DHW   has   been   completed   and   the   team   will 
review   in   this   section   the   current   DHW   structure,   business   model   for   DHW,   and   two 
organisational   structures   that   Mr.   Nyakurwa   has   expressed   some   interest   in:   social 
franchising   and   a   subsidiary   business   model.  
 
Per   information   compiled   and   provided   throughout   the   consultation,   DHW   has   the   Pty 
Ltd   &   NPO   structures   in   place   with   Charles   Nyakurwa   as   the   founder.   The   client   has 
four   business   divisions   that   generate   significant   revenues:   textiles,   light   fixtures, 
furniture,   and   construction.   We   see   each   product   line   as   complementary   to   the   other. 
The   construction   division   is   currently   the   main   revenue   stream   for   DHW   and   generation 
of   revenue   within   this   division   is   important   to   continue   bolstering   the   other   divisions   and 
further   the   client's   mission   and   growth   goals.  
 
The   team   sees   Mr   Nyakurwa   as   important   to   the   current   and   future   success   of   DHW, 
due   to   his   business   knowledge,   experience,   and   vision.   He   completed   his   graduate 
studies,   while   working,   in   South   Africa   and   currently   holds   an   MBA   with   experience   in 
project   management   and   accounting.   He   has   first­hand   experience   in   the   difficulties   the 
deaf   and   disabled   face   because   he   grew   up   in   a   village   in   Zimbabwe   with   his   deaf   and 
mute   younger   brother.   As   a   result,   Mr.   Nyakurwa   has   become   very   passionate   and 
driven   by   the   vision   and   growth   of   DHW,   which   drives   his   passion   for   long­term   success. 
The   team   believes   that   Mr.   Nyakurwa   and   DHW’s   social   entrepreneurship   is   important 
for   South   Africa   and   all   those   who   benefit   through   training,   long­term   employments,   and 
the   products   and   services   created   by   DHW.   Therefore,   the   team   believes   Mr.   Nyakurwa 
should   continue   in   his   principal   management   role   at   DHW. 
 
Under   the   leadership   of   Mr.   Nyakurwa,   DHW   is   providing   both   products   and   services, 
with   himself   acting   as   operations   director   of   the   construction   business   and   overall 
Sonoma   State   University   Cohort   7   Consulting   Group 
__________________________________________________________________________ 
 
Xochitl   Prado   ·   Shauna   Finley   ·   Nathan   Bately   ·   Michael   Janezic   ·   Brett   Lear 
 
Deaf   Hand   @   Work   (DHW),   Planning   for   Growth                            Page   7 
Sonoma   State   University   Cohort   7   Consulting   Group October   2016 
__________________________________________________________________________  
executive   director   of   the   DHW   organization.   The   three   additional   product   lines   of   DHW 
(chandeliers,   carpentry   &   sewing)   have   operations   directors   who   oversee   the   day­to­day 
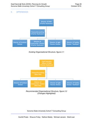
work   of   the   employees   of   DHW.   Please   see   the   existing   organisational   structure    figure 
2.1    in   the   appendices.   As   a   result,   his   ability   to   focus   on   growing   the   social   impact   of 
DHW   from   a   small   area   in   Cape   Town   to   all   of   South   Africa   is   currently   limited. 
 
Per   the   requested   outcomes   expressed   by   the   client,   he   is   currently   interested   in 
scaling­up   DHW’s   business   model,   which   goes   hand   in   hand   with   the   organization’s 
online   strategy.   DHW   wishes   to   build   its   expansion   strategy   with   at   least   40%   of   the 
funding   from   online   revenues   from   DHW   branded   products.   Areas   of   focus   for   products 
offered   are   housecleaning,   sewing,   construction,   and   chandelier   production.  
Currently   DHW   receives   more   than   60%   of   its   revenue   from   DHW   construction,   20% 
from   reclaimed   furniture   products,   10%   from   chandeliers,   and   about   10%   from   sewing 
and   clothing.   Revenues   from   these   business   streams   fund   the   employment   of   up   to 
sixteen   employees   and   over   sixty   graduates   of   the   DHW   training   and   internship 
program.   DHW   also   teaches   the   South   African   Sign   Language   (SASL)   to   the   deaf   and 
disabled   population   in   targeted   areas   of   South   Africa.   DHW   also   has   a   shop   where 
refurbished   products   are   sold   to   raise   money. 
 
"Social   Franchise"   or   “Subsidiary”   Business   Model   Options  
DHW   is   interested   in   establishing   a   long­term   business   goal   and   has   shown   interest   in 
both   a   social   franchise   business   model   and   a   subsidiary   business   model.   The   team 
believes   that   both   business   models   are   approaches   that   would   enable   people   within   the 
deaf   and   disabled   community   to   work   with/for   members   of   the   Cape   Town   community   to 
gain   job   skills   and   obtain   employment.   The   model   that   is   ultimately   selected   should   align 
with   the   values   and   vision   of   DHW’s   founder,   Charles   Nyakurwa.   Mr.   Nyakurwa   believes 
that   community   action   is   the   way   to   solve   the   major   social   issues   of 
unemployment/underemployment   faced   by   deaf   and   disabled   persons   in   South   Africa. 
His   business   model   was   developed   to   provide   skills   and   training   to   members   of   the 
Sonoma   State   University   Cohort   7   Consulting   Group 
__________________________________________________________________________ 
 
Xochitl   Prado   ·   Shauna   Finley   ·   Nathan   Bately   ·   Michael   Janezic   ·   Brett   Lear 
 
Deaf   Hand   @   Work   (DHW),   Planning   for   Growth                            Page   8 
Sonoma   State   University   Cohort   7   Consulting   Group October   2016 
__________________________________________________________________________  
hearing   and   deaf   communities   and   place   people   in   a   position   to   secure   long­term, 
quality   employment   .  
 
The   revised   DHW   business   model:   4   things   to   consider 
 
1. Identify   a   product   in   the   local   township   of   Cape   Town   that   is   in   demand,   can   be 
readily   outsourced   (that   is,   performed   by   a   third   party),   and   would   benefit   from 
the   special   abilities   of   DHW   individuals­­focus,   attention   to   detail,   persistence, 
and   honesty.   Some   examples   are   construction,   carpentry,   and   sewing.  
2. Ensure   that   practical,   hands­on   training   is   available   and   is   appropriate   for   DHW 
deaf   and   disabled   individuals.   In   many   cases,   as   for   DHW,   such   training 
programs   will   need   to   be   created   by   an   experienced   individual   in   the   field   of 
business.   Mr.   Nyakurwa   has   such   expertise.  
3. After   individuals   are   trained,   they   will   still   lack   experience   on   their   resume   and 
confidence   in   their   own   abilities   to   do   the   job.   An   internship   program   should   be 
continued   by   DHW   that   allows   the   newly   trained   workforce   to   gain   real­world 
experience   by   working   in   a   more   supportive   and   understanding   environment. 
This   may   either   take   the   form   of   employer   contracts   in   which   DHW   establishes 
MOUs   with   local   businesses   that   agree   to   employee   DHW   individuals,   or 
partnerships   with   local   businesses   that   involve   the   businesses   supplying   mentors 
to   the   DHW   trainees.   These   mentors   would   help   the   DHW   trainees   navigate   their 
way   into   the   workforce.   Such   internships   should   last   a   minimum   of   three   months 
so   that   participants   can   gain   the   proper   skills   and   self­sufficiency   for   future 
employment.   
4. Transition   DHW   individuals   to   open   market   positions   in   the   chosen   field   of 
carpentry,   sewing,   construction,   or   chandelier   work.   This   needs   to   include 
support   for   employers   as   well   as   program   graduates,   at   least   on   a   temporary 
basis. 
 
Sonoma   State   University   Cohort   7   Consulting   Group 
__________________________________________________________________________ 
 
Xochitl   Prado   ·   Shauna   Finley   ·   Nathan   Bately   ·   Michael   Janezic   ·   Brett   Lear 
 
Deaf   Hand   @   Work   (DHW),   Planning   for   Growth                            Page   9 
Sonoma   State   University   Cohort   7   Consulting   Group October   2016 
__________________________________________________________________________  
b. Social   Franchising 
In   order   for   DHW   to   meet   the   requirement   to   be   a   social   franchise   both   DHW   franchisor 
and   franchisee   must   be   a   social   enterprise   with   social   purpose   and   should   include: 
● Organization   with   social   franchise   business   model   or   social   franchisor.  
● A   minimum   of   one   social   franchisee   trained   by   social   franchisor.  
● Social   franchise   should   operate   under   one   common   brand.  
● Knowledge   between   members   that   follows   business   model.  
 
Benefits   of   social   franchising: 
● Responsive   to   local   needs   due   to   local   ownership,   and   economies   of   scale   are 
created   for   a   more   effective   development   of   enterprises. 
● Increased   knowledge   and   experience   between   franchised   organizations.   
● Awareness   of   brand. 
● Support   between   franchisor   and   franchisee   organizations.  
● Shared   services   and   training   provided   by   franchise. 
● Ability   to   innovate   due   to   sharing   of   ideas   between   franchised   organizations.  
● Growth   of   awareness   of   social   impacts   to   better   serve   the   local   communities.   
 
c. Subsidiary 
In   order   for   DHW   to   meet   the   requirement   to   be   a   subsidiary,   DHW   must   be   the   parent 
company   and   should   have   operating   companies   operating   as   subsidiaries.   The   amount 
of   control   DHW   would   have   as   parent   (Note:   parent   in   terms   of   corporate   entity   in 
charge   of   subsidiaries)   company   will   depend   on   the   established   management   style   of 
the   executives   and   shared   ownership   structure.   In   order   for   DHW   to   meet   the 
requirement   to   be   a   subsidiary,   both   DHW   parent   company   and   subsidiaries   must 
ensure   alignment   with   the   overarching   social   purpose   and   should   include: 
   
● Organization   with   “Parent”   subsidiary   business   model. 
● Establishment   of   role   “Sole   Corporate   Member”   in   place   of   “Director   of   DHW.”  
Sonoma   State   University   Cohort   7   Consulting   Group 
__________________________________________________________________________ 
 
Xochitl   Prado   ·   Shauna   Finley   ·   Nathan   Bately   ·   Michael   Janezic   ·   Brett   Lear 
 
Deaf   Hand   @   Work   (DHW),   Planning   for   Growth                            Page   10 
Sonoma   State   University   Cohort   7   Consulting   Group October   2016 
__________________________________________________________________________  
● A   minimum   of   one   subsidiary   trained   by   “Parent”   subsidiary. 
● Subsidiaries   should   operate   under   one   common   brand.  
● Knowledge   between   members   that   follows   business   model. 
 
Benefits   of   subsidiary:  
● Parent­subsidiary   structure   are   separate   legal   entities   and   isolates   risk.  
● Parent   company   may   exercise   control   over   subsidiary   through   the   ownership   of 
stock.  
● Structure   of   operation   does   not   require   involvement   of   management   from   parent 
company   and   as   a   result   may   increase   efficiencies   and   diversification   within 
subsidiary. 
● Adopt   structure   for   accountability   and   protection   of   “parent”   company.   
● Creation   of   corporate   boundaries   for   “parent”   company   against   a   lawsuit   faced   by 
subsidiary.  
 
c. Recommendation   and   Timeline 
Going   forward   the   client   will   need   to   evaluate   the   current   business   structure   that   DHW 
has   in   place   and   review   whether   DHW   meets   the   requirements   to   structure   in   South 
Africa   as   a   “social   franchise”   or   “subsidiary.”   In   order   for   the   client   to   scale   up   and 
increase   the   social   impact   of   DHW   within   South   Africa,   it   is   crucial   that   directors   of   each 
business   section   and   management   staff   be   trained   using   the   current   business   model   in 
place   and   re­structure   the   organization   for   long­term   impact.   The   skills,   knowledge   and 
vision   that   the   client   brings   to   DHW   are   strengths   of   the   organization   and   has   positioned 
DHW   in   the   development   of   a   new   strategy   to   increase   awareness   and   social   impact   of 
the   benefits   of   DHW   to   the   South   African   economy.  
 
As   a   short­term   goal   throughout   the   restructuring   process,   the   team   recommends   that 
Mr.   Nyakurwa   take   on   more   of   a   leadership   and   management   role   over   the   entire 
organization   and   train   directors   and   managers   to   then   train   other   staff   according   to   the 
Sonoma   State   University   Cohort   7   Consulting   Group 
__________________________________________________________________________ 
 
Xochitl   Prado   ·   Shauna   Finley   ·   Nathan   Bately   ·   Michael   Janezic   ·   Brett   Lear 
 
Deaf   Hand   @   Work   (DHW),   Planning   for   Growth                            Page   11 
Sonoma   State   University   Cohort   7   Consulting   Group October   2016 
__________________________________________________________________________  
vision   and   mission   of   DHW.      This   short­term   goal   should   then   dovetail   into   the   long­term 
goal   of   re­structuring   DHW   into   a   “subsidiary”   in   South   Africa   using   the   business   model 
developed   through   the   process.   It   is   the   opinion   of   the   team   that   DHW   restructure   its 
organisation   with   Mr.   Nyakurwa   being   replaced   as   director   of   the   construction   division 
and   transitioning   to   a   Chief   Executive   Officer   position   per   the   following   chart   in    figure 
2.2 .      With   this   structure   the   team   believes   that   Mr.   Nyakurwa   can   focus   his   skills   on   the 
continued   growth   of   the   organisation   as   a   whole   and   achievement   of   the   client's   mission 
by   being   freed   from   the   constraints   of   also   managing   the   construction   division.      This   will 
also   allow   for   the   creation   of   a   new   position   within   the   organisation,   the   Director   of 
Construction.      The   individual   placed   within   the   new   role   will   then   be   able   to   focus   on   the 
expansion   of   the   construction   division   without   the   hinderance   of   managing   DHW   as   a 
whole.      The   teams   sees   this   recommendation   as   critical. 
 
It   is   also   recommended   that   the   client   explore   partnerships   with   organizations   with 
similar   missions   and   vision.      These   partnerships   could   provide   insight   to   growth   strategy 
and/or   the   possibility   of   joint   ventures.      Please   see    figure   4.2    in   the   appendices   and   visit 
http://www.goodwill.org/global/    to   investigate   becoming   a   Goodwill   Global   Partner. 
 
Timeline:   1st   Quarter   2017 
 
3. PLANT   AND   EQUIPMENT   FINANCE 
a. Justification  
During   the   site   visit   by   the   team,   Mr.   Nyakurwa   indicated   that   he   wanted   to   begin 
constructing   prefabricated   homes.   These   homes   would   be   manufactured   at   a   central 
site   and   then   transported   via   a   flatbed   truck   to   the   intended   site   of   use.   A   crane   would 
then   lift   the   modular   pieces   into   place.   Currently,   DHW   receives   60%   of   its   revenue   from 
the   construction   portion   of   its   business   portfolio.   With   the   appropriate   equipment­­a 
flatbed   truck   and   crane­­DHW   will   be   able   to   build   more   homes   and   generate   more 
Sonoma   State   University   Cohort   7   Consulting   Group 
__________________________________________________________________________ 
 
Xochitl   Prado   ·   Shauna   Finley   ·   Nathan   Bately   ·   Michael   Janezic   ·   Brett   Lear 
 
Deaf   Hand   @   Work   (DHW),   Planning   for   Growth                            Page   12 
Sonoma   State   University   Cohort   7   Consulting   Group October   2016 
__________________________________________________________________________  
revenue   than   it   is   currently   able   to   do   with   its   built­from­the­ground­up   approach   to 
home   construction.   
b.  Plant   and   Equipment   Specification 
Mr.   Nyakurwa   has   indicated   that   he   is   looking   for   a   12   meter,   rigid,   flatbed   truck   with   a 
jib   or   knuckle   crane.   The   client   prefers   the   Mercedes   brand.   Isuzu,   UD   Trucks,   and 
Sinotruk   also   manufacture   trucks   suitable   for   mounting   a   flatbed   and   crane.   The   crane 
can   be   purchased   from   companies   such   as   Hiab.   The   costs   of   a   truck   and   crane   vary 
greatly   depending   on   whether   the   equipment   is   new   or   used.
   
✓      A   new   truck   with   crane   are   available   in   South   Africa   for   approximately   1.5   Million 
ZAR.   (The   Mercedes   dealer   in   Cape   Town   is   Mercedes­Benz   Commercial   Vehicles,   Cnr 
Freedom   Way   and   Montague   Drive,   Montague   Gardens,   7441.   The   phone   number   is 
+27   21   550   9600   and   the   web   address   is    http://www.mercedes­benz.co.za/content/ 
south_africa/mpc/mpc_south_africa_website/en/home_mpc/passengercars.html. )  
 
✓      Used   trucks   with   cranes   range   anywhere   from   130,000   ZAR   to   800,000   ZAR 
depending   on   the   make,   age,   and   condition   of   the   truck   and   crane.   (OLX 
( https://www.olx.co.za )   is   a   good   website   to   explore   the   variety   and   prices   of   used   trucks 
with   cranes.   AutoTrader   is   a   useful   site   as   well   ( http://commercial.autotrader.co.za /).)
   
✓      Prices   for   Hiab   used   cranes   begin   around   220,000   ZAR   and   around   500,000   ZAR   for 
new   cranes.   (Hiab   South   Africa   is   located   at   Cnr   Forsdick   and   Aberdein   Roads, 
Roodekop,   Germiston,   Gauteng,   1422,   South   Africa.   The   phone   number   is   +27   11   865 
1425   and   the   web   address   is    http://www.hiab.com/en/global/ .)  
 
 
 
 
Sonoma   State   University   Cohort   7   Consulting   Group 
__________________________________________________________________________ 
 
Xochitl   Prado   ·   Shauna   Finley   ·   Nathan   Bately   ·   Michael   Janezic   ·   Brett   Lear 
 
Deaf   Hand   @   Work   (DHW),   Planning   for   Growth                            Page   13 
Sonoma   State   University   Cohort   7   Consulting   Group October   2016 
__________________________________________________________________________  
c. Financing   Options   and   Resources  
The   client   has   a   variety   of   financial   options   to   consider.
   
✓   Financing:   This   may   occur   through   the   dealership.   For   example,   Mercedes   Benz 
offers   a   variety   of   financing   plans,   including   leasing   and   installment   plans   ( http:// 
www.sandown.mercedes­benz.co.za/content/south­africa/retail­sandown/sandown/ 
en/desktop/trucks/financial­services/financial­solutions­.html ).    
The   client   may   also   wish   to   explore   similar   financing   options—leasing,   rentals, 
installment—through   a   commercial   bank   such   as   FNB   ( https://www.fnb.co.za/ 
business­banking/finance/vehicle­finance/index.html ). 
 
✓      Peer­to­Peer   Lending:   The   client   may   wish   to   consider   various   peer­to­peer   lending 
options. 
 
Peer­to­peer   lending   clubs   such   as   RainFin   ( https://rainfin.com/About/Corporate )   allow 
investors   to   compete   in   lending   money   to   firms.   Loans   are   usually   come   with   interest 
rates   lower   than   those   of   commercial   banks. 
 
Stokvels   operate   as   invitation­only   savings   clubs   in   which   members   contribute   a   fixed 
amount   of   money   on   a   set   schedule.   Members   then   receive   a   lump   sum   on   a   rotating 
basis   and   they   are   free   to   use   the   money   for   any   purpose.   Stokvels   are   beneficial   in   that 
they   pool   money   and   therefore   generate   larger   investment   returns,   and   they   encourage 
members   to   save   so   that   they   meet   their   member   contribution   requirements.   Further 
information   about   Stokvels   is   available   at   the   National   Stokvel   Association   of   South 
Africa   website   ( http://nasasa.co.za/site/ ). 
 
✓      Crowdfunding:   Crowdfunding   platforms   such   as   Jumpstarter   ( http:// 
jumpstarter.co.za/ )   offer   non­profits   an   opportunity   to   mount   a   60­day   online   fundraising 
campaign   for   their   projects.   This   may   be   a   viable   option   to   consider   for   funding   the   truck 
Sonoma   State   University   Cohort   7   Consulting   Group 
__________________________________________________________________________ 
 
Xochitl   Prado   ·   Shauna   Finley   ·   Nathan   Bately   ·   Michael   Janezic   ·   Brett   Lear 
 
Deaf   Hand   @   Work   (DHW),   Planning   for   Growth                            Page   14 
Sonoma   State   University   Cohort   7   Consulting   Group October   2016 
__________________________________________________________________________  
and   crane.   Such   a   campaign   could   be   promoted   through   the   DHW   website.   (The   team 
offers   detailed   recommendations   on   DHW’s   online   presence   in   the   following   section.)  
 
✓      Foundations:   Numerous   foundations   offer   support   for   NPOs   and   NGOs   in   South 
Africa.   Web   portals   such   as   Advance­Africa.com 
( http://www.advance­africa.com/Grants­for­   NGOs­and­Organisations.html )   list   these 
opportunities.   A   subscription­based   resource   called   Inyathelo   ( http://inyathelo.org )   is 
also   an   excellent   resource. 
 
✓      Additional   options:   The   client   may   wish   to   make   direct   contact   with   the   owners   of 
local   commercial   vehicle   dealerships,   share   his   remarkable   story   of   the   history   of   Deaf 
Hands   at   Work,   and   ask   the   owner   to   make   an   equipment   donation   to   DHW.   One   of   the 
consultants,   Brett   Lear,   similarly   approached   an   automobile   dealership   in   the   United 
States   and   was   rewarded   with   a   mini­van   to   use   as   a   library   bookmobile   for   children. 
The   client   could   also   approach   heavy   equipment   rental   firms   and   likewise   ask   for 
equipment   donations   to   DHW. 
 
Additionally,   the   client   should   investigate   regional   auctions   of   commercial   equipment   for 
good   deals   on   trucks   and   cranes.   The   S.A.   Institute   of   Auctioneers   lists   upcoming 
auctions   on   its   website   ( http://www.auctioneering.co.za/ )   as   does   the   website    The 
Auctioneer    ( http://www.theauctioneer.co.za/auctions ).   Online   auctions   are   also   offered 
by   such   groups   as   SA   Auction   Group   ( http://www.saauctiongroup.co.za/ ). 
 
d. Recommendation   and   Timeline  
Going   forward   the   client   will   want   to   evaluate   his   liquid   capital   and   long­term   assets   to 
help   determine   which   financial   option   is   most   suitable   for   DHW   with   respect   to 
equipment   acquisitions   (the   team   has   not   done   this   and   did   not   have   access   to   DHW’s 
financial   statements   as   it   prepared   this   report.)   Time   is   also   a   significant   factor:   Is   this 
equipment   urgently   needed   now,   or   does   the   client   have   a   longer   runway   to   work   with? 
Sonoma   State   University   Cohort   7   Consulting   Group 
__________________________________________________________________________ 
 
Xochitl   Prado   ·   Shauna   Finley   ·   Nathan   Bately   ·   Michael   Janezic   ·   Brett   Lear 
 
Deaf   Hand   @   Work   (DHW),   Planning   for   Growth                            Page   15 
Sonoma   State   University   Cohort   7   Consulting   Group October   2016 
__________________________________________________________________________  
If   the   latter,   then   the   client   may   wish   to   further   explore   grants   and   foundations   and 
crowd   funding.   If   adequate   cash   is   available   and   time   is   limited,   the   client   would   further 
explore   leases,   cash   purchases   of   new   or   used   equipment,   and   purchases   via   auction. 
If   cash   is   limited   but   the   need   is   urgent,   the   client   should   consider   leases   and 
peer­to­peer   funding   options.   The   team   sees   the   acquisition   of   plant   and   equipment   that 
can   add   to   the   revenue   stream   of   any   of   DHW’s   divisions   as   critical   in   obtaining   the 
mission   and   goals   of   the   organization   but   stresses   that   a   cost   benefit   analysis   and 
return   on   investment   analysis   be   completed   thoroughly   for   any   plant   and   equipment   that 
the   client's   considers   acquiring.      A   chart   of   possible   traditional   financing   options 
available   in   South   Africa   has   been   included   in   the   appendices    figure   3.1 . 
 
Timeline:   1st   Quarter   2017 
 
4. ONLINE   PRESENCE 
a. Customer   Identification 
Identifying   customers   of   DHW   products   and   services   offers   insight   into   a   strategy   for 
online   expansion.   The   client   expects   to   grow   sales   geographically,   first   expanding   to   the 
rest   of   South   Africa   and   then   internationally.      The   largest   commercial   markets   in   South 
Africa   are   the   regions   of   Western   Cape,   where   DHW   already   has   a   physical   presence, 
and   Gauteng.      Additionally,   both   of   these   areas   have   the   most   robust   Internet 
infrastructure   in   South   Africa,   providing   DHW   with   an   opportunity   expand   its   online 
marketing   and   sales   efforts.  
 
Consumers   who   physically   buy   products   from   DHW   may   not   be   the   same   people   who 
will   make   online   purchases.   Considering   the   limitations   of   DHW’s   current   online 
presence,   Mr.   Nyakurwa   has   identified   an   improved   online   presence   as   a   way   to   expand 
sales   by   utilizing   eCommerce.  
 
Sonoma   State   University   Cohort   7   Consulting   Group 
__________________________________________________________________________ 
 
Xochitl   Prado   ·   Shauna   Finley   ·   Nathan   Bately   ·   Michael   Janezic   ·   Brett   Lear 
 
Deaf   Hand   @   Work   (DHW),   Planning   for   Growth                            Page   16 
Sonoma   State   University   Cohort   7   Consulting   Group October   2016 
__________________________________________________________________________  
Awareness   of   South   Africa’s   infrastructure   will   allow   DHW   to   concentrate   its 
eCommerce   related   resources   toward   consumers   that   have   access   to   specific   services. 
Three   important   services   are   access   to   the   Internet,   ability   to   pay   with   credit   cards,   and 
convenience   of   receiving   deliveries.  
 
In   South   Africa,   the   majority   of   online   access   occurs   on   mobile   devices,  
   which   website 
3
design   should   consider.   Two   design   considerations   include   bandwidth   and   screen   size. 
Detailed   graphics,   that   accompany   photographs   and   videos,   require   larger   amounts   of 
bandwidth   and   may   limit   accessibility   on   wireless   devices.   Meanwhile,   screen   sizes   on 
cellular   telephones   are   smaller   than   laptop   computers,   affecting   how   a   website   will 
appear   on   different   devices.   
 
The   majority   of   eCommerce   depends   on   the   use   of   credit   cards   and   South   Africa   is   “the 
most   developed   credit   card   market   in   Africa.”    
   In   order   to   access   these   customers, 
4
DHW   must   have   the   financial   means   to   accept   online   payments.   Currently,   the   DHW 
website   does   not   provide   an   option   to   use   credit   cards,   limiting   its   ability   to   reach   these 
consumers.  
 
Finally,   consumers   who   buy   products   online   have   delivery   expectations.   They   anticipate 
timely   delivery   and   responsive   customer   service.   Considering   DHW   does   not   currently 
have   an   active   online   shop,   procedures   related   to   fulfilling   orders,   responding   to 
customer   concerns,   and   mailing   products   are   underdeveloped. 
 
b. The   Current   Online   DHW   Experience 
The   client   has   already   identified   the   Internet   as   a   platform   to   assist   its   expansion, 
especially   through   increased   sales   and   improved   marketing.   Existing   websites   that 
DHW   controls   include   the   organization’s   own   website,   Facebook,   and   Twitter   pages. 
3
   Mzekandaba,   S.   (2016,   June   3).   SA's   Internet   user   numbers   surge.    ITweb .  
4
   Kiruga,   M.   (2016,   May   10).   Credit   cards   in   Africa:   Continent   lagging   behind...but   that's 
great   potential   right   there.    Mail   &   Guardian   Africa .  
Sonoma   State   University   Cohort   7   Consulting   Group 
__________________________________________________________________________ 
 
Xochitl   Prado   ·   Shauna   Finley   ·   Nathan   Bately   ·   Michael   Janezic   ·   Brett   Lear 
 
Deaf   Hand   @   Work   (DHW),   Planning   for   Growth                            Page   17 
Sonoma   State   University   Cohort   7   Consulting   Group October   2016 
__________________________________________________________________________  
Other   formats   that   currently   exist,   but   do   not   allow   direct   control,   include   search   engines 
and   media   outlets.      The   latter   two   formats   are   important   because   it   is   possible   to 
influence   search   engine   optimization   (SOE)   and   utilize   the   media   in   marketing   efforts. 
 
The   current   DHW   website   provides   a   framework,   encapsulating   many   of   the 
organization’s   priorities.   The   website   acts   as   a   source   of   contact   with   both   customers 
and   stakeholders.      In   its   current   form,   it   attempts   to   grab   the   attention   of   multiple   parties 
and   solve   numerous   problems,   limiting   its   effectiveness   in   all   these   aspects.   Mr. 
Nyakurwa   asserts   he   would   like   the   website   to   be   a   “world   class   presentation,”   but   he 
believes   it   is   currently   lacking.      Mr.   Nyakurwa   identified   several   limitations,   which 
include:   (1)   it   has   not   been   updated   since   2012,   when   he   and   a   friend   first   created   it 
“from   scratch”;   (2)   there   have   been   minimal   changes   since   its   creation,   highlighting   the 
website’s   inflexibility,   (3)   it   is   not   aesthetically   appealing,   and   (4)   it   includes   an   inefficient 
online   shop.  
 
In   contrast,   the   Facebook   and   Twitter   pages   are   actively   updated   and   modified.   It   is 
apparent   that   these   pages   provide   connectivity   to   stakeholders   and   brand   awareness. 
An   important   consideration   is   determining   why   these   pages   are   actively   utilized: 
possibly   because   it   is   easy   to   use,   because   there   is   a   perceived   reward   from   customer 
feedback,   or   other   reasons?   Furthermore,   based   on   the   way   it   is   utilized,   it   is   apparent 
that   the   Facebook   page   allows   DHW   to   provide   brand   recognition.   While   allowing 
contact   with   stakeholders,   the   Facebook   and   Twitter   pages   also   have   limitations.   They 
do   not   provide   businesses   with   simple   solutions   to   directly   sell   products   to   consumers. 
Considering   eCommerce   is   an   important   part   of   online   strategy   development,   the   DHW 
Facebook   and   Twitter   pages   do   not   fulfill   this   identified   need.  
 
c. Growth   Potential 
Current   online   sales   are   limited   and   DHW   hopes   to   increase   revenue   from   online   sales 
to   40%   of   total   revenue.   Options   considered   by   the   organization   include   selling   products 
Sonoma   State   University   Cohort   7   Consulting   Group 
__________________________________________________________________________ 
 
Xochitl   Prado   ·   Shauna   Finley   ·   Nathan   Bately   ·   Michael   Janezic   ·   Brett   Lear 
 
Deaf   Hand   @   Work   (DHW),   Planning   for   Growth                            Page   18 
Sonoma   State   University   Cohort   7   Consulting   Group October   2016 
__________________________________________________________________________  
from   DHW   websites   or   utilizing   a   third   party   online   retailer,   such   as   Amazon.   Mr. 
Nyakurwa   expressed   interest   in   developing   multiple   websites   including   a   corporate 
website   and   websites   dedicated   to   specific   products.   While   these   options   have   their 
merits,   DHW’s   limited   resources   should   be   considered   prior   to   implementation. 
 
There   exist   two   identified   limitations   related   to   staff,   those   who   would   be   needed   to 
update   DHW’s   online   presence   and   others   who   would   be   needed   to   fulfill   online 
purchases.   It   can   be   expected   that   changes   to   the   current   online   presence   will   create 
more   work.      In   fact,   successful   implementation   of   an   eCommerce   strategy   will   inevitably 
require   changes   to   organizational   infrastructure   to   improve   business   processes.  
 
Technical   knowledge   of   the   Internet   limits   how   DHW   can   proceed.   Considering   how 
cumbersome   it   is   to   update   the   current   DHW   website,   it   is   important   to   minimize 
unnecessary   complexity.   As   an   example,   the   current   website   attempts   to   fulfill   multiple 
needs;   however,   either   developing   one   website   focused   solely   on   interacting   with 
customers   or   multiple   websites   devoted   to   individual   types   of   products   will   allow   focused 
and   controlled   growth. 
 
Finally,   it   is   important   to   acknowledge   that   the   current   effectiveness   of   DHW’s   online 
presence   at   increasing   revenue   is   unknown.   While   having   the   goal   of   reaching   40% 
revenue   is   important,   measuring   outcomes   of   online   marketing   and   sales   efforts   will 
determine   whether   that   revenue   is   profitable.   Unless   efforts   are   measured,   the   amount 
of   time   and   energy   spent   on   improving   online   interaction   and   the   value   of   these 
changes   will   remain   unknown.   The   measurement   of   these   efforts   is   not   solely   limited   to 
the   new   websites,   but   also   social   media   outreach.      Time   spent   updating   Facebook   and 
Twitter   could   potentially   be   more   beneficial   if   spent   in   other   efforts.  
 
 
 
Sonoma   State   University   Cohort   7   Consulting   Group 
__________________________________________________________________________ 
 
Xochitl   Prado   ·   Shauna   Finley   ·   Nathan   Bately   ·   Michael   Janezic   ·   Brett   Lear 
 
Deaf   Hand   @   Work   (DHW),   Planning   for   Growth                            Page   19 
Sonoma   State   University   Cohort   7   Consulting   Group October   2016 
__________________________________________________________________________  
d. Considering   Amazon.com 
It   is   not   recommended   that   DHW   immediately   pursue   its   online   efforts   by   using   Amazon. 
The   process   of   maintaining   a   presence   on   Amazon   may   be   more   administratively 
involved   than   DHW   anticipates.      In   the   United   States,   there   exist   entire   businesses   that 
specialize   in   selling   various   products   on   Amazon.      Other   companies   that   sell   items   on 
the   platform   employ   specialists   who   focus   their   efforts   on   managing   how   products   are 
advertised.      These   efforts   are   compounded   by   the   international   nature   of   Amazon.  
 
The   outcomes   of   these   businesses   efforts   directly   affect   how   products   appear   when 
consumers   perform   searches   for   products.   For   example,   simply   using   a   keyword   search 
in   Amazon   for   a   “chandelier,”   results   in   591,760   available   products.   Other   businesses 
selling   chandeliers   actively   promote   products   by   utilizing   Amazon’s   “Sponsor”   program, 
managing   customer   service   to   become   a   “best   seller,”   offering   free   shipping,   and 
specially   pricing   their   products.      DHW’s   chandeliers   would   be   forced   to   compete   with   all 
these   other   businesses   in   respect   to   paid   advertising,   price,   quality,   delivery   service, 
historical   customer   feedback,   and   other   attributes.  
 
Should   the   client   continue   its   pursuit   of   selling   products   on   Amazon,   it   is   recommended 
the   company   first   develop   its   organizational   structure   to   facilitate   needed 
responsiveness.      By   first   developing   an   online   strategy,   improving   its   own   website(s), 
and   analyzing   the   effectiveness   of   its   social   media   efforts,   the   company   will   develop   the 
necessary   skills   to   effective   market   products   on   online   platforms,   analyze   customer 
data,   manage   customer   service,   and   fulfill   orders.   By   taking   incremental   steps   in   its 
online   and   eCommerce   efforts,   DHW   will   be   better   prepared   for   the   increased 
requirements   to   sustain   an   Amazon   account. 
 
e. Recommendation   and   Timeline 
It   is   recommended   that   DHW   pursue   its   online   presence   in   an   incremental   manner, 
measuring   and   analyzing   the   results   as   it   expands.   Four   stages   are   described   as   they 
Sonoma   State   University   Cohort   7   Consulting   Group 
__________________________________________________________________________ 
 
Xochitl   Prado   ·   Shauna   Finley   ·   Nathan   Bately   ·   Michael   Janezic   ·   Brett   Lear 
 
Deaf   Hand   @   Work   (DHW),   Planning   for   Growth                            Page   20 
Sonoma   State   University   Cohort   7   Consulting   Group October   2016 
__________________________________________________________________________  
pertain   to   the   DHW   online   presence:   strategy   development,   implementation,   analysis   of 
results,   and   long­term   operational   management.   Recommendations   include   specific 
examples   of   services   that   DHW   may   wish   to   pursue   to   create   its   website(s);   however, 
other   options   were   also   explored   and   can   be   seen   in    figure   4.1    below. 
 
Strategy   Development :      Instead   of   relying   on   its   current   website,   the   team 
recommends   DHW   create   a   new   website   or   websites,   focusing   on   selling   products.   The 
creation   of   a   separate   corporate   website   with   focused   attention   on   stakeholders   is 
highly   encouraged.      Such   a   website   may   be   especially   helpful   when   reaching   out   to 
technologically   savvy   stakeholders,   such   as   people   involved   in   crowdfunding.   Much   of 
this   development   will   be   revisited   in   later   timeframes. 
 
­ Determine   the   current   available   finances   that   can   be   dedicated   to   website 
development   and   also   ongoing   available   finances   to   manage   website(s). 
­ Determine   content   on   the   current   website   that   should   be   retained   for   future   use: 
Much   of   this   content   represents   DHW’s   values   and   how   stakeholders   currently 
associate   the   DHW   brand.      Because   DHW   uses   the   Facebook   and   Twitter   to 
interact   with   the   community   and   maintain   its   brand   recognition,   some   of   this 
information   will   likely   have   a   positive   impact   at   these   locations.   Furthermore, 
some   current   content   may   be   appropriate   for   a   corporate   website.  
­ Develop   processes   to   prepare   products   to   be   sold   online:   All   products   sold   online 
must   be   first   prepared   for   marketing   and   order   fulfillment.   When   these   processes 
are   implemented,   it   should   be   expected   that   changes   to   processes   will   occur; 
therefore,   they   may   need   to   be   developed   broadly   with   flexibility   in   mind.   It   may 
be   beneficial   to   develop   these   processes   for   one   product   category   at   a   time   to 
reduce   initial   complexity   and   maximize   outcomes.      It   is   recommended   that   this 
effort   be   first   implemented   using   low   volume   products,   such   as   furniture.      This   will 
minimize   the   need   to   immediately   develop   a   complex   fulfillment   system.      The 
current   website   contains   one   picture   of   a   chandelier   and   a   shirt   that   is   used   by 
Sonoma   State   University   Cohort   7   Consulting   Group 
__________________________________________________________________________ 
 
Xochitl   Prado   ·   Shauna   Finley   ·   Nathan   Bately   ·   Michael   Janezic   ·   Brett   Lear 
 
Deaf   Hand   @   Work   (DHW),   Planning   for   Growth                            Page   21 
Sonoma   State   University   Cohort   7   Consulting   Group October   2016 
__________________________________________________________________________  
market   salespeople.      In   contrast,   the   new   website(s)   will   require   products   to   be 
organized,   photographed,   described,   stored,   and   ultimately   delivered.  
­ Consider   how   the   organizational   structure   influences   long­term   operational 
management   of   online   marketing   and   sales:      As   items   are   sold   and   new   ones 
marketed,   these   items   must   also   go   through   a   similar   process   to   be   prepared   for 
online   sale.   Remember   these   processes   may   have   to   be   repeated   on   a   daily 
basis   depending   on   customer   activity,   DHW   production   volume,   and   levels   of 
sales. 
­ Determine   the   use   and   content   of   the   DHW   website(s):   Knowing   how   the 
websites   will   be   used   by   DHW,   its   stakeholders,   and   its   customers   will   help   the 
organization   decide   which   website   development   service   is   best   suited   to   fulfill   its 
needs.   It   will   be   important   to   determine   the   number   of   websites   being   developed 
(whether   one   or   multiple),   the   quantity   of   products   expected   to   be   listed   and   sold, 
and   the   level   of   customer   service   desired. 
­ Develop   ways   to   measure   marketing   efforts:   It   will   be   important   to   determine 
what   types   of   data   about   marketing   and   sales   efforts   to   track,   maintain   record   this 
information,   and   later   analyze   data. 
­ Prepare   for   increased   staffing   needs:   While   it   may   not   be   immediately   apparent 
how   changes   to   DHW’s   online   presence   will   affect   staffing,   it   is   important   to   have 
awareness   throughout   the   process   in   order   to   make   effective   changes   as 
necessary.   Expect   to   regularly   update   the   website(s),   list   new   products,   take 
photographs   of   products,   track   marketing   efforts,   organize   product   storage, 
provide   customer   service,   and   fulfill   orders.      These   activities   and   others   will 
require   time.   As   previously   mentioned   in   the   organisational   structure   section 
above,   Mr.   Nyakurwa’s   time   may   be   more   effectively   utilized   in   an   increasingly 
managerial   capacity. 
 
Timeline:   1st   Quarter   2017 
Sonoma   State   University   Cohort   7   Consulting   Group 
__________________________________________________________________________ 
 
Xochitl   Prado   ·   Shauna   Finley   ·   Nathan   Bately   ·   Michael   Janezic   ·   Brett   Lear 
 
Deaf   Hand   @   Work   (DHW),   Planning   for   Growth                            Page   22 
Sonoma   State   University   Cohort   7   Consulting   Group October   2016 
__________________________________________________________________________  
Implementation :   Updating   the   DHW   online   presence   is   a   multifaceted   endeavor   that 
will   require   removing   the   current   website,   creating   the   new   website(s),   and   developing 
organizational   infrastructure   to   support   changes.  
 
­ Remove   content   from   current   website:      Depending   on   available   finances   and 
costs   associated   with   the   current   website,   it   may   be   beneficial   to   keep   the   current 
website   in   a   very   minimalist   and   skeletal   form   that   explains   changes   are   being 
made   to   the   website   with   links   to   new   websites   as   the   are   implemented. 
­ Implement   processes   to   prepare   products   for   sale   online:   Remember,   these 
processes   will   inevitably   change   and   evolve   with   experience. 
­ Choose   a   website   development   service:   A   potential   service   for   developing   a 
website   focused   on   eCommerce   is   webs.co.za.    The   reason   this   website   is 5
recommended   is   because   it   provides   a   simple   pricing   structure   and   a   simple 
format.      Pricing   is   a   flat   monthly   fee   in   a   tiered   manner,   depending   on   the   number 
of   products   being   sold,   simplifying   expenses.   Services   provided   include   hosting 
and   domain   names.   It   provides   a   “complete   turnkey   online   store,”   minimizing   the 
need   for   ongoing   technical   expertise.   It   also   provides   receivables   services, 
mobile   device   responsivity,   and   training.      For   additional   examples   see    Figure   4.1 
below. 
5
   Website:    https://webs.co.za/ 
Sonoma   State   University   Cohort   7   Consulting   Group 
__________________________________________________________________________ 
 
Xochitl   Prado   ·   Shauna   Finley   ·   Nathan   Bately   ·   Michael   Janezic   ·   Brett   Lear 
 
Deaf   Hand   @   Work   (DHW),   Planning   for   Growth                            Page   23 
Sonoma   State   University   Cohort   7   Consulting   Group October   2016 
__________________________________________________________________________  
 
figure   4.1 
 
­ Improve   consistency   among   online   formats:   This   would   make   it   potentially   easier 
for   customers   to   locate   DHW   related   website(s).   For   example,   there   are 
differences   among   the   website   URL,   Facebook   page   URL,   and   DHW   logo   that 
may   be   potentially   confusing   to   new   customers.   The   website’s   URL 
(www.dhwsa.co.za)   is   different   than   the   Facebook   page   URL 
(www.facebook.com/deafhandsatwork).   Meanwhile,   the   DHW   logo   appears   as 
“Deaf   Hands   @   Work.”      If   there   are   multiple   websites   based   on   different   product 
lines,   a   possible   solution   is   to   keep   URLs   consistent   (i.e.    dhw. co.za , 
dhwlighting. co.za ,   dhwconstruction. co.za ,   and   dhwfashion. co.za ).    Such   a 
differentiation   between   products   would   provide   search   engine   optimization 
(SEO).   Of   note,   the   mission   statements   on   the   current   website   and   Facebook 
page   are   also   different.      It   is   considered   important   to   express   consistency   in   the 
mission   and   goals   of   DHW   as   stated   in   different   online   formats. 
 
Timeline:   2nd   Quarter   2017 
 
Sonoma   State   University   Cohort   7   Consulting   Group 
__________________________________________________________________________ 
 
Xochitl   Prado   ·   Shauna   Finley   ·   Nathan   Bately   ·   Michael   Janezic   ·   Brett   Lear 
 
Deaf   Hand   @   Work   (DHW),   Planning   for   Growth                            Page   24 
Sonoma   State   University   Cohort   7   Consulting   Group October   2016 
__________________________________________________________________________  
Analysis   of   Results :   Changing   the   company’s   online   footprint   will   inevitably   change 
many   aspects   of   DHW’s   infrastructure.   An   evaluation   of   progress   by   utilizing   information 
gathered   throughout   development   and   implementation   processes   will   inevitably   help 
with   ongoing   long­term   operational   management   and   strategic   decision­making. 
Measuring   whether   these   changes   are   helping   or   inhibiting   goal   accomplishment   at 
regular   and   consistent   intervals   will   assist   in   making   changes   using   available   data, 
instead   of   decision­making   based   on   intuition   alone.  
 
­ Create   ways   to   measure   results:      The   efficiency   of   processes,   from   marketing 
products   to   actual   fulfillment,   should   be   measured   to   determine   areas   that   can 
increase   eCommerce   effectiveness.  
­ Determine   effectiveness   of   social   media   efforts:   Maintaining   a   social   media 
presence   is   time   consuming   and   should   lead   to   specific   outcomes   to   facilitate   the 
accomplishment   of   organizational   goals.   An   example   of   measuring   social   media 
effectiveness   is   to   offer   a   promotion   separately   on   Facebook   or   Twitter. 
Determining   how   many   people   view   (it   would   be   even   better   to   determine   how 
many   people   purchase)   advertised   product(s)   on   different   platforms.   This   may 
help   DHW   determine   the   value   of   Facebook   and   Twitter   in   relation   to   its 
eCommerce   efforts.  
 
Timeline:   3rd   and   4th   Quarter   2017 
 
How   DHW   utilizes   the   Internet   may   change   in   the   future   as   the   business   evolves   and   as 
the   interaction   between   the   organization   and   consumers   changes.      It   has   been 
recommended   that   DHW   take   incremental   steps   as   it   develops   an   online   presence. 
Advancing   into   the   future,   an   incremental   approach   will   likely   still   be   appropriate. 
 
Staffing   considerations   will   likely   become   increasingly   important   as   more   products   are 
sold   online.   It   is   recommended   that   DHW   utilize   part­time   employees   and   potentially 
Sonoma   State   University   Cohort   7   Consulting   Group 
__________________________________________________________________________ 
 
Xochitl   Prado   ·   Shauna   Finley   ·   Nathan   Bately   ·   Michael   Janezic   ·   Brett   Lear 
 
Deaf   Hand   @   Work   (DHW),   Planning   for   Growth                            Page   25 
Sonoma   State   University   Cohort   7   Consulting   Group October   2016 
__________________________________________________________________________  
hire   full­time   employees   for   labor.      People   who   show   proficiency   with   computers   and 
marketing   may   be   utilized   to   maintain   the   different   online   platforms   and   provide 
customer   service,   freeing   Mr.   Nyakurwa   to   focus   on   online   strategy.  
 
Timeline:   Ongoing  
 
It   is   also   recommended   that   the   client   pursue   its   own   empirical   research   into   what   other 
enterprises   of   similar   mission   do   to   exploit   growth   opportunities   online.      A   couple   of 
possible   peer   enterprises   have   been   noted   in    figure   4.2    in   the   appendices. 
 
5. SUMMARY  
This   report   reviews   the   current   challenges   of   Deaf   Hands   at   Work   as   they   relate   to 
growth   and   expansion.      It   provides   an   overview   of   the   current   DHW   organizational 
structure,   needed   equipment,   and   online   presence.   These   three   areas   were   identified 
as   essential   to   the   continued   growth   and   expansion   of   DHW   and   its   social   impact 
model.The   team   feels   all   are   equally   important   and   has   indicated   a   timeline   for 
implementation   for   each   recommended   action.      This   is   summarized   in    figure   5.1    in   the 
appendices.   The   first,   and   most   critical   recommendation   is   for   the   client   to   transition 
from   a   front­line   management   role   with   daily   direct   involvement   in   the   operations   to   one 
with   a   larger   scope   of   focus   on   strategy   and   business   development   the   position   of   Chief 
Executive   Officer.      Next,   equipment   needs   as   identified   by   the   client   area   addressed 
with   resources   and   options   to   fund   and   source   the   identified   equipment.   Lastly, 
resources   and   options   of   increasing   online   presence   are   discussed.   The   team   feels 
these   three   areas   if   addressed   as   recommended,   will   perpetuate   the   continued 
synergistic   expansion   that   to   date   Deaf   Hands   at   Work   has   experienced,   allowing   this 
social   enterprise   to   continue   its   mission­driven   service   for   the   deaf   and   hard­of­hearing 
community   in   and   around   Cape   Town.   
 
 
Sonoma   State   University   Cohort   7   Consulting   Group 
__________________________________________________________________________ 
 
Xochitl   Prado   ·   Shauna   Finley   ·   Nathan   Bately   ·   Michael   Janezic   ·   Brett   Lear 
 
Deaf   Hand   @   Work   (DHW),   Planning   for   Growth                            Page   26 
Sonoma   State   University   Cohort   7   Consulting   Group October   2016 
__________________________________________________________________________  
6. APPENDICES 
 
Existing   Organisational   Structure,   figure   2.1 
 
Recommended   Organisational   Structure,   figure   2.2 
(Changes   Highlighted) 
 
Sonoma   State   University   Cohort   7   Consulting   Group 
__________________________________________________________________________ 
 
Xochitl   Prado   ·   Shauna   Finley   ·   Nathan   Bately   ·   Michael   Janezic   ·   Brett   Lear 
 
Deaf   Hand   @   Work   (DHW),   Planning   for   Growth                            Page   27 
Sonoma   State   University   Cohort   7   Consulting   Group October   2016 
__________________________________________________________________________  
 
South   African   Finance   Options,   figure   3.1 
Please   note   the   team   does   not   warrant   the   applicability   of   any   of   these   products.      The 
client   assumes   all   responsibility   for   product   selection. 
Sonoma   State   University   Cohort   7   Consulting   Group 
__________________________________________________________________________ 
 
Xochitl   Prado   ·   Shauna   Finley   ·   Nathan   Bately   ·   Michael   Janezic   ·   Brett   Lear 
 
Deaf   Hand   @   Work   (DHW),   Planning   for   Growth                            Page   28 
Sonoma   State   University   Cohort   7   Consulting   Group October   2016 
__________________________________________________________________________  
 
Peer   Enterprises,   figure   4.2 
 
Implementation   Timeline,   figure   5.1 
 
 
 
 
END   OF   DOCUMENT 
Sonoma   State   University   Cohort   7   Consulting   Group 
__________________________________________________________________________ 
 
Xochitl   Prado   ·   Shauna   Finley   ·   Nathan   Bately   ·   Michael   Janezic   ·   Brett   Lear 

DHW Planning for Growth copy

  • 1.
  • 2.
      Deaf   Hand   @   Work   (DHW),   Planning   for   Growth                            Page   1  Sonoma   State   University   Cohort   7   Consulting   Group October   2016  __________________________________________________________________________    TABLE   OF   CONTENTS    1. INTRODUCTION  a. The   Consulting   Team………………………………………………….2   b. DHW   Background……………………………………………………...2   c. The   Scope   of   Work…………………………………………………….4  2. ORGANIZATIONAL   STRUCTURE  a. Current   Structure………………………………………………………6   b. Social   Franchising……………………………………………………..9  c. Subsidiary……………………………………………………………....9   d. Recommendation……………………………………………………..10   3. PLANT   AND   EQUIPMENT   FINANCE  a. Justification…………………………………………………………….11  b. Plant   and   Equipment   Specification………………………………….12   c. Financing   Options   and   Resources……………………...…………..13   d. Recommendation   and   Timeline……………………………………..14   4. ONLINE   PRESENCE  a. Customer   Identification………………………………………..   …….15   b. Current   Online   Experience…………………………………………..16   c. Growth   Potential……………………………………………………...17  d. Considering   Amazon.com…………………………………………...19   e. Recommendation   and   Timeline…………………………………….19   5. SUMMARY……………………………………………………………………25   6. APPENDICES………………………………………………………………..26           Sonoma   State   University   Cohort   7   Consulting   Group  __________________________________________________________________________    Xochitl   Prado   ·   Shauna   Finley   ·   Nathan   Bately   ·   Michael   Janezic   ·   Brett   Lear 
  • 3.
      Deaf   Hand   @   Work   (DHW),   Planning   for   Growth                            Page   2  Sonoma   State   University   Cohort   7   Consulting   Group October   2016  __________________________________________________________________________  1. INTRODUCTION  a. The   Consulting   Team   and   Context   of   this   Consultation  The   Sonoma   State   University   Cohort   7   consulting   team,   hereinafter   referred   to   as   “the  team”   is   a   group   of   graduate   business   students   enrolled   in   an   executive   Master   of  Business   Administration   course   at   Sonoma   State   University.      The   team   consists   of   five  business   professionals   from   diverse   backgrounds   including   but   not   limited   to  quasi­government   agencies,   the   construction   industry,   the   medical   field,   and   the  manufacturing   industry.      The   client   for   this   consultation   was   Deaf   Hands   at   Work,  hereinafter   referred   to   as   “the   client”   and/or   “DHW.”      The   team   approached   the   client  and   offered   its   consulting   services   as   part   of   its   ongoing   course   and   is   very   appreciative  of   the   time,   effort,   and   information   Mr.   Nyakurwa   has   shared   with   the   team   in   order   to  assemble   this   document.      The   team   has   had   numerous   conference   calls   with   the   client  over   the   course   of   three   months   and   visited   one   of   the   client’s   construction   division’s  projects   in   Caledonia,   South   Africa   on   September   21,   2016.      This   consultation   has   been  assembled   based   on   information   gathered   during   those   conference   calls,   the   site   visit,  and   the   team’s   own   research.      No   financial   documents,   documents   in   general,   trade  secrets,   unique   corporate   practices,   and/or   letters   of   incorporation   have   been   shared  between   the   client   and   the   team,   therefore   all   of   the   opinions   expressed   in   this  document   are   based   on   verbal   communications   and   emails   between   the   team   and   the  client.    b. DHW   Background  DHW,   the   client   was   founded   as   a   “Hybrid   Enterprise”   in   2010   by   Charles   Nyakurwa.  Mr.   Nyakurwa   found   the   inspiration   to   start   this   enterprise   in   his   own   deaf   brother.      He  saw   the   need   to   provide   job   and   skills   training   to   other   deaf   individuals   like   his   brother   in  the   Cape   Town   area   of   South   Africa.      The   purpose   was   to   provide   lifelong   skills   to   foster  independent   living   within   the   deaf   population.   After   some   struggles   in   2012,   DHW   was  officially   created   as   a   Non­Profit­Organization   (NPO)   and   Private   Company   (Pty   Ltd)   in  South   Africa.   According   to   the   current   DHW   website,   the   primary   mission   of   DHW   is   to  Sonoma   State   University   Cohort   7   Consulting   Group  __________________________________________________________________________    Xochitl   Prado   ·   Shauna   Finley   ·   Nathan   Bately   ·   Michael   Janezic   ·   Brett   Lear 
  • 4.
      Deaf   Hand   @   Work   (DHW),   Planning   for   Growth                            Page   3  Sonoma   State   University   Cohort   7   Consulting   Group October   2016  __________________________________________________________________________  “self­empower   the   hearing   and   deaf   people   of   South   Africa   by   providing   training   and  creating   employment   for   deaf   people   irrespective   of   work   experience,   education,   race,  denomination   or   nationality.”      Per   the   client’s   Facebook   page   the   mission   is   as   follows:  “ It   is   our   mission   to   ensure   DHW   can   provide   every   hearing   impaired   individual   with   the  skills   necessary   to   launch   their   career   regardless   of   the   challenges   faced   by   physical  limitations   not   ability.”      It   is   also   of   note   that    the   client   is   not   focused   strictly   on   profits,  but   more   on   social   impact   and   sustainability   within   the   three   pillars   of   “People,   Place   &  Planet”   as   being   equal   stakeholders.   Increased   knowledge   of   the   social   good   created   by  DHW   is   necessary   as   well   as   brand   awareness,   support   of   the   deaf   and   disabled  community,   and   the   demand   for   houses.    DHW   provides   a   three­week   training   and   three­week   apprenticeship   for   deaf   individuals  in   order   to   enable   each   person   to   become   self­sufficient   and   empowered,   and   over   time,  to   reduce   the   unemployment   and   illiteracy   rates   amongst   the   deaf   and   hard   of   hearing  population.       DHW   employs   and   trains   deaf   and   disabled   individuals   to   be   competent   in  the   following   industries:   textiles,   construction,   maid   services,   furniture   manufacturing,  and   light   fixture   manufacturing.   Awareness   of   deaf   individuals'   disabilities   is   promoted  through   the   teaching   of   South   African   Sign   Language   (SASL)   to   locals   and   businesses  who   have   regular   interaction   with   the   deaf   community.      Financial   support   for   these  endeavours   is   provided   by   marketing   DHW’s    construction,   Deafstyle   branded   t­shirts,  deaf   housemaids,   furniture,   light   fixtures,   products   and   services   under   the   DHW   brand.    To   provide   the   historical   context   within   which   DHW   exists   it   is   necessary   to  acknowledge   that   the   hard   of   hearing   and   deaf   communities   of   South   Africa   have   a   high  rate   of   unemployment.   According   to   2011   data   provided   by   the   South   African   Hearing  Institute,   in   South   Africa   about   7.5%   of   school   children   suffer   from   varying   degrees   of  hearing   loss   and   20%   of   the   disabled   population   suffer   from   hearing   loss   due   to  illnesses.   As   a   result,   this   population   suffers   high   rates   of   illiteracy   and   unemployment.  According   to   DHW,   in   the   Cape   Town   region,   99%   of   the   deaf   community   are  Sonoma   State   University   Cohort   7   Consulting   Group  __________________________________________________________________________    Xochitl   Prado   ·   Shauna   Finley   ·   Nathan   Bately   ·   Michael   Janezic   ·   Brett   Lear 
  • 5.
      Deaf   Hand   @   Work   (DHW),   Planning   for   Growth                            Page   4  Sonoma   State   University   Cohort   7   Consulting   Group October   2016  __________________________________________________________________________  unemployed   and   25%   of   this   population   is   illiterate.   Comparatively,   South   Africa  experienced   an   overall   unemployment   rate   of   26.6%,   as   of   July   of   2016    and   an 1 illiteracy   rate   of   7%   as   of   2010   .  2   c. The   Scope   of   Work  The   client   has   requested   that   the   team   explore   ways   in   which   DHW   can   grow   its  enterprise.      In   discussion   with   the   client,   the   team   has   expanded   upon   the   notion   of  growth   as   constituting   an   increase   in   sales   of   DHW   products   and   services,   an   increase  in   DHW’s   overall   presence   within   the   community,   and   an   increase   in   the   number   of   deaf  individuals   and   businesses   participating   in   DHW’s   training   programs   beyond   the   Cape  Town   area   and   throughout   South   Africa.      Please   see   the   scope   of   work   below:    The   Scope   of   Work  1. Consultants   review   of   material,   information   and   documents   related   to   project.  2. Consultants   site   visit.  a. Meet   with   Charles   Nyakurwa.  b. Site   visit   to   DHW   construction   site   in   Caledonia   South   Africa.  c. Meeting   with   John   Stayton,   SSU   EMBA   Program   Director,   regarding   site  visit   and   project.  3. Create   a   proposal   including   a   recommendation   on   the   following:  a. Development   of   social   franchise   or   subsidiary   model   that   empowers  additional   deaf   and   disabled   people   to   invest   in   DHW   and   enter   into   a  career   with   the   organization.   These   entrepreneurs   would   then   employ  others   who   are   living   with   or   affected   by   disabilities.   This   franchise   model  would   begin   at   a   provincial   level   and   then   expand   to   a   national   level.   The  purpose   of   the   proposed   model   would   be   to   recommend   an   organisational  structure   that   best   suits   the   client’s   mission.  b. Specific   recommendations   to   improve   website   in   order   to   market   the   Deaf  1    South   Africa,   Statistics   South   Africa.   (n.d.).    Quarterly   Labour   Force   Survey:   Quarter   2,   2016 .  2     http://data.worldbank.org/indicator/SE.ADT.LITR.ZS    accessed   October   31,   2016.  Sonoma   State   University   Cohort   7   Consulting   Group  __________________________________________________________________________    Xochitl   Prado   ·   Shauna   Finley   ·   Nathan   Bately   ·   Michael   Janezic   ·   Brett   Lear 
  • 6.
      Deaf   Hand   @   Work   (DHW),   Planning   for   Growth                            Page   5  Sonoma   State   University   Cohort   7   Consulting   Group October   2016  __________________________________________________________________________  Hands   at   Work   brand   and   provide   a   financially   viable   retail   outlet   for   the  products   manufactured   by   DHW   while   requiring   minimal   ongoing  maintenance   by   DHW   personnel.      The   ultimate   objective   is   to   increase  DHW’s   sales   of   its   products   and   services   and   to   promote   DHW’s   presence  within   the   community.  c. Provide   viable   options   for   acquiring   a   plant   and   equipment   such   as   a  truck­mounted   construction   crane   with   the   purpose   of   increasing   positive  cash   flow   for   the   client   that   can   be   used   to   further   growth   of   the   enterprise.    On   September   21,   2016   the   team­­Nathan   Bately,   Shauna   Finley,   Brett   Lear,   Michael  Janezic   and   Xochitl   Prado­­completed   a   site   visit   to   Deaf   Hands   at   Work’s   timber   home  construction   site   in   Caledonia,   South   Africa.   Based   on   this   site   visit   and   subsequent  conversations,   this   report   includes   recommendations   in   the   following   key   areas:    ● Strategic   growth   ● Financing   and   funding   of   crane   and   truck  ● Branding,   marketing,   and   online   presence   of   DHW     The   report   also   includes   a   recommendation   for   proceeding   with   the   project   over   the  longer   term   and   includes   key   Issues   in   areas   that   must   be   addressed   to   move   the  project   forward   successfully.      The   SSU   team   considers   some   of   the   following   ideas,  particularly   those   related   to   funding   and   website   development,   relatively   easy   to  accomplish   with   low   costs.   These   ideas   should   be   acceptable   due   to   the   fact   that   they  are   scalable   in   order   to   allow   for   immediate   implementation   and   progress.           Sonoma   State   University   Cohort   7   Consulting   Group  __________________________________________________________________________    Xochitl   Prado   ·   Shauna   Finley   ·   Nathan   Bately   ·   Michael   Janezic   ·   Brett   Lear 
  • 7.
      Deaf   Hand   @   Work   (DHW),   Planning   for   Growth                            Page   6  Sonoma   State   University   Cohort   7   Consulting   Group October   2016  __________________________________________________________________________  2. ORGANIZATIONAL   STRUCTURE  a. Current   Organizational   Structure  A   review   of   the   corporate   structure   of   DHW   has   been   completed   and   the   team   will  review   in   this   section   the   current   DHW   structure,   business   model   for   DHW,   and   two  organisational   structures   that   Mr.   Nyakurwa   has   expressed   some   interest   in:   social  franchising   and   a   subsidiary   business   model.     Per   information   compiled   and   provided   throughout   the   consultation,   DHW   has   the   Pty  Ltd   &   NPO   structures   in   place   with   Charles   Nyakurwa   as   the   founder.   The   client   has  four   business   divisions   that   generate   significant   revenues:   textiles,   light   fixtures,  furniture,   and   construction.   We   see   each   product   line   as   complementary   to   the   other.  The   construction   division   is   currently   the   main   revenue   stream   for   DHW   and   generation  of   revenue   within   this   division   is   important   to   continue   bolstering   the   other   divisions   and  further   the   client's   mission   and   growth   goals.     The   team   sees   Mr   Nyakurwa   as   important   to   the   current   and   future   success   of   DHW,  due   to   his   business   knowledge,   experience,   and   vision.   He   completed   his   graduate  studies,   while   working,   in   South   Africa   and   currently   holds   an   MBA   with   experience   in  project   management   and   accounting.   He   has   first­hand   experience   in   the   difficulties   the  deaf   and   disabled   face   because   he   grew   up   in   a   village   in   Zimbabwe   with   his   deaf   and  mute   younger   brother.   As   a   result,   Mr.   Nyakurwa   has   become   very   passionate   and  driven   by   the   vision   and   growth   of   DHW,   which   drives   his   passion   for   long­term   success.  The   team   believes   that   Mr.   Nyakurwa   and   DHW’s   social   entrepreneurship   is   important  for   South   Africa   and   all   those   who   benefit   through   training,   long­term   employments,   and  the   products   and   services   created   by   DHW.   Therefore,   the   team   believes   Mr.   Nyakurwa  should   continue   in   his   principal   management   role   at   DHW.    Under   the   leadership   of   Mr.   Nyakurwa,   DHW   is   providing   both   products   and   services,  with   himself   acting   as   operations   director   of   the   construction   business   and   overall  Sonoma   State   University   Cohort   7   Consulting   Group  __________________________________________________________________________    Xochitl   Prado   ·   Shauna   Finley   ·   Nathan   Bately   ·   Michael   Janezic   ·   Brett   Lear 
  • 8.
      Deaf   Hand   @   Work   (DHW),   Planning   for   Growth                            Page   7  Sonoma   State   University   Cohort   7   Consulting   Group October   2016  __________________________________________________________________________  executive   director   of   the   DHW   organization.   The   three   additional   product   lines   of   DHW  (chandeliers,   carpentry   &   sewing)   have   operations   directors   who   oversee   the   day­to­day  work   of   the   employees   of   DHW.   Please   see   the   existing   organisational   structure    figure  2.1    in   the   appendices.   As   a   result,   his   ability   to   focus   on   growing   the   social   impact   of  DHW   from   a   small   area   in   Cape   Town   to   all   of   South   Africa   is   currently   limited.    Per   the   requested   outcomes   expressed   by   the   client,   he   is   currently   interested   in  scaling­up   DHW’s   business   model,   which   goes   hand   in   hand   with   the   organization’s  online   strategy.   DHW   wishes   to   build   its   expansion   strategy   with   at   least   40%   of   the  funding   from   online   revenues   from   DHW   branded   products.   Areas   of   focus   for   products  offered   are   housecleaning,   sewing,   construction,   and   chandelier   production.   Currently   DHW   receives   more   than   60%   of   its   revenue   from   DHW   construction,   20%  from   reclaimed   furniture   products,   10%   from   chandeliers,   and   about   10%   from   sewing  and   clothing.   Revenues   from   these   business   streams   fund   the   employment   of   up   to  sixteen   employees   and   over   sixty   graduates   of   the   DHW   training   and   internship  program.   DHW   also   teaches   the   South   African   Sign   Language   (SASL)   to   the   deaf   and  disabled   population   in   targeted   areas   of   South   Africa.   DHW   also   has   a   shop   where  refurbished   products   are   sold   to   raise   money.    "Social   Franchise"   or   “Subsidiary”   Business   Model   Options   DHW   is   interested   in   establishing   a   long­term   business   goal   and   has   shown   interest   in  both   a   social   franchise   business   model   and   a   subsidiary   business   model.   The   team  believes   that   both   business   models   are   approaches   that   would   enable   people   within   the  deaf   and   disabled   community   to   work   with/for   members   of   the   Cape   Town   community   to  gain   job   skills   and   obtain   employment.   The   model   that   is   ultimately   selected   should   align  with   the   values   and   vision   of   DHW’s   founder,   Charles   Nyakurwa.   Mr.   Nyakurwa   believes  that   community   action   is   the   way   to   solve   the   major   social   issues   of  unemployment/underemployment   faced   by   deaf   and   disabled   persons   in   South   Africa.  His   business   model   was   developed   to   provide   skills   and   training   to   members   of   the  Sonoma   State   University   Cohort   7   Consulting   Group  __________________________________________________________________________    Xochitl   Prado   ·   Shauna   Finley   ·   Nathan   Bately   ·   Michael   Janezic   ·   Brett   Lear 
  • 9.
      Deaf   Hand   @   Work   (DHW),   Planning   for   Growth                            Page   8  Sonoma   State   University   Cohort   7   Consulting   Group October   2016  __________________________________________________________________________  hearing   and   deaf   communities   and   place   people   in   a   position   to   secure   long­term,  quality   employment   .     The   revised   DHW   business   model:   4   things   to   consider    1. Identify   a   product   in   the   local   township   of   Cape   Town   that   is   in   demand,   can   be  readily   outsourced   (that   is,   performed   by   a   third   party),   and   would   benefit   from  the   special   abilities   of   DHW   individuals­­focus,   attention   to   detail,   persistence,  and   honesty.   Some   examples   are   construction,   carpentry,   and   sewing.   2. Ensure   that   practical,   hands­on   training   is   available   and   is   appropriate   for   DHW  deaf   and   disabled   individuals.   In   many   cases,   as   for   DHW,   such   training  programs   will   need   to   be   created   by   an   experienced   individual   in   the   field   of  business.   Mr.   Nyakurwa   has   such   expertise.   3. After   individuals   are   trained,   they   will   still   lack   experience   on   their   resume   and  confidence   in   their   own   abilities   to   do   the   job.   An   internship   program   should   be  continued   by   DHW   that   allows   the   newly   trained   workforce   to   gain   real­world  experience   by   working   in   a   more   supportive   and   understanding   environment.  This   may   either   take   the   form   of   employer   contracts   in   which   DHW   establishes  MOUs   with   local   businesses   that   agree   to   employee   DHW   individuals,   or  partnerships   with   local   businesses   that   involve   the   businesses   supplying   mentors  to   the   DHW   trainees.   These   mentors   would   help   the   DHW   trainees   navigate   their  way   into   the   workforce.   Such   internships   should   last   a   minimum   of   three   months  so   that   participants   can   gain   the   proper   skills   and   self­sufficiency   for   future  employment.    4. Transition   DHW   individuals   to   open   market   positions   in   the   chosen   field   of  carpentry,   sewing,   construction,   or   chandelier   work.   This   needs   to   include  support   for   employers   as   well   as   program   graduates,   at   least   on   a   temporary  basis.    Sonoma   State   University   Cohort   7   Consulting   Group  __________________________________________________________________________    Xochitl   Prado   ·   Shauna   Finley   ·   Nathan   Bately   ·   Michael   Janezic   ·   Brett   Lear 
  • 10.
      Deaf   Hand   @   Work   (DHW),   Planning   for   Growth                            Page   9  Sonoma   State   University   Cohort   7   Consulting   Group October   2016  __________________________________________________________________________  b. Social   Franchising  In   order   for   DHW   to   meet   the   requirement   to   be   a   social   franchise   both   DHW   franchisor  and   franchisee   must   be   a   social   enterprise   with   social   purpose   and   should   include:  ● Organization   with   social   franchise   business   model   or   social   franchisor.   ● A   minimum   of   one   social   franchisee   trained   by   social   franchisor.   ● Social   franchise   should   operate   under   one   common   brand.   ● Knowledge   between   members   that   follows   business   model.     Benefits   of   social   franchising:  ● Responsive   to   local   needs   due   to   local   ownership,   and   economies   of   scale   are  created   for   a   more   effective   development   of   enterprises.  ● Increased   knowledge   and   experience   between   franchised   organizations.    ● Awareness   of   brand.  ● Support   between   franchisor   and   franchisee   organizations.   ● Shared   services   and   training   provided   by   franchise.  ● Ability   to   innovate   due   to   sharing   of   ideas   between   franchised   organizations.   ● Growth   of   awareness   of   social   impacts   to   better   serve   the   local   communities.      c. Subsidiary  In   order   for   DHW   to   meet   the   requirement   to   be   a   subsidiary,   DHW   must   be   the   parent  company   and   should   have   operating   companies   operating   as   subsidiaries.   The   amount  of   control   DHW   would   have   as   parent   (Note:   parent   in   terms   of   corporate   entity   in  charge   of   subsidiaries)   company   will   depend   on   the   established   management   style   of  the   executives   and   shared   ownership   structure.   In   order   for   DHW   to   meet   the  requirement   to   be   a   subsidiary,   both   DHW   parent   company   and   subsidiaries   must  ensure   alignment   with   the   overarching   social   purpose   and   should   include:      ● Organization   with   “Parent”   subsidiary   business   model.  ● Establishment   of   role   “Sole   Corporate   Member”   in   place   of   “Director   of   DHW.”   Sonoma   State   University   Cohort   7   Consulting   Group  __________________________________________________________________________    Xochitl   Prado   ·   Shauna   Finley   ·   Nathan   Bately   ·   Michael   Janezic   ·   Brett   Lear 
  • 11.
      Deaf   Hand   @   Work   (DHW),   Planning   for   Growth                            Page   10  Sonoma   State   University   Cohort   7   Consulting   Group October   2016  __________________________________________________________________________  ● A   minimum   of   one   subsidiary   trained   by   “Parent”   subsidiary.  ● Subsidiaries   should   operate   under   one   common   brand.   ● Knowledge   between   members   that   follows   business   model.    Benefits   of   subsidiary:   ● Parent­subsidiary   structure   are   separate   legal   entities   and   isolates   risk.   ● Parent   company   may   exercise   control   over   subsidiary   through   the   ownership   of  stock.   ● Structure   of   operation   does   not   require   involvement   of   management   from   parent  company   and   as   a   result   may   increase   efficiencies   and   diversification   within  subsidiary.  ● Adopt   structure   for   accountability   and   protection   of   “parent”   company.    ● Creation   of   corporate   boundaries   for   “parent”   company   against   a   lawsuit   faced   by  subsidiary.     c. Recommendation   and   Timeline  Going   forward   the   client   will   need   to   evaluate   the   current   business   structure   that   DHW  has   in   place   and   review   whether   DHW   meets   the   requirements   to   structure   in   South  Africa   as   a   “social   franchise”   or   “subsidiary.”   In   order   for   the   client   to   scale   up   and  increase   the   social   impact   of   DHW   within   South   Africa,   it   is   crucial   that   directors   of   each  business   section   and   management   staff   be   trained   using   the   current   business   model   in  place   and   re­structure   the   organization   for   long­term   impact.   The   skills,   knowledge   and  vision   that   the   client   brings   to   DHW   are   strengths   of   the   organization   and   has   positioned  DHW   in   the   development   of   a   new   strategy   to   increase   awareness   and   social   impact   of  the   benefits   of   DHW   to   the   South   African   economy.     As   a   short­term   goal   throughout   the   restructuring   process,   the   team   recommends   that  Mr.   Nyakurwa   take   on   more   of   a   leadership   and   management   role   over   the   entire  organization   and   train   directors   and   managers   to   then   train   other   staff   according   to   the  Sonoma   State   University   Cohort   7   Consulting   Group  __________________________________________________________________________    Xochitl   Prado   ·   Shauna   Finley   ·   Nathan   Bately   ·   Michael   Janezic   ·   Brett   Lear 
  • 12.
      Deaf   Hand   @   Work   (DHW),   Planning   for   Growth                            Page   11  Sonoma   State   University   Cohort   7   Consulting   Group October   2016  __________________________________________________________________________  vision   and   mission   of   DHW.      This   short­term   goal   should   then   dovetail   into   the   long­term  goal   of   re­structuring   DHW   into   a   “subsidiary”   in   South   Africa   using   the   business   model  developed   through   the   process.   It   is   the   opinion   of   the   team   that   DHW   restructure   its  organisation   with   Mr.   Nyakurwa   being   replaced   as   director   of   the   construction   division  and   transitioning   to   a   Chief   Executive   Officer   position   per   the   following   chart   in    figure  2.2 .      With   this   structure   the   team   believes   that   Mr.   Nyakurwa   can   focus   his   skills   on   the  continued   growth   of   the   organisation   as   a   whole   and   achievement   of   the   client's   mission  by   being   freed   from   the   constraints   of   also   managing   the   construction   division.      This   will  also   allow   for   the   creation   of   a   new   position   within   the   organisation,   the   Director   of  Construction.      The   individual   placed   within   the   new   role   will   then   be   able   to   focus   on   the  expansion   of   the   construction   division   without   the   hinderance   of   managing   DHW   as   a  whole.      The   teams   sees   this   recommendation   as   critical.    It   is   also   recommended   that   the   client   explore   partnerships   with   organizations   with  similar   missions   and   vision.      These   partnerships   could   provide   insight   to   growth   strategy  and/or   the   possibility   of   joint   ventures.      Please   see    figure   4.2    in   the   appendices   and   visit  http://www.goodwill.org/global/    to   investigate   becoming   a   Goodwill   Global   Partner.    Timeline:   1st   Quarter   2017    3. PLANT   AND   EQUIPMENT   FINANCE  a. Justification   During   the   site   visit   by   the   team,   Mr.   Nyakurwa   indicated   that   he   wanted   to   begin  constructing   prefabricated   homes.   These   homes   would   be   manufactured   at   a   central  site   and   then   transported   via   a   flatbed   truck   to   the   intended   site   of   use.   A   crane   would  then   lift   the   modular   pieces   into   place.   Currently,   DHW   receives   60%   of   its   revenue   from  the   construction   portion   of   its   business   portfolio.   With   the   appropriate   equipment­­a  flatbed   truck   and   crane­­DHW   will   be   able   to   build   more   homes   and   generate   more  Sonoma   State   University   Cohort   7   Consulting   Group  __________________________________________________________________________    Xochitl   Prado   ·   Shauna   Finley   ·   Nathan   Bately   ·   Michael   Janezic   ·   Brett   Lear 
  • 13.
      Deaf   Hand   @   Work   (DHW),   Planning   for   Growth                            Page   12  Sonoma   State   University   Cohort   7   Consulting   Group October   2016  __________________________________________________________________________  revenue   than   it   is   currently   able   to   do   with   its   built­from­the­ground­up   approach   to  home   construction.    b.  Plant   and   Equipment   Specification  Mr.   Nyakurwa   has   indicated   that   he   is   looking   for   a   12   meter,   rigid,   flatbed   truck   with   a  jib   or   knuckle   crane.   The   client   prefers   the   Mercedes   brand.   Isuzu,   UD   Trucks,   and  Sinotruk   also   manufacture   trucks   suitable   for   mounting   a   flatbed   and   crane.   The   crane  can   be   purchased   from   companies   such   as   Hiab.   The   costs   of   a   truck   and   crane   vary  greatly   depending   on   whether   the   equipment   is   new   or   used.     ✓      A   new   truck   with   crane   are   available   in   South   Africa   for   approximately   1.5   Million  ZAR.   (The   Mercedes   dealer   in   Cape   Town   is   Mercedes­Benz   Commercial   Vehicles,   Cnr  Freedom   Way   and   Montague   Drive,   Montague   Gardens,   7441.   The   phone   number   is  +27   21   550   9600   and   the   web   address   is    http://www.mercedes­benz.co.za/content/  south_africa/mpc/mpc_south_africa_website/en/home_mpc/passengercars.html. )     ✓      Used   trucks   with   cranes   range   anywhere   from   130,000   ZAR   to   800,000   ZAR  depending   on   the   make,   age,   and   condition   of   the   truck   and   crane.   (OLX  ( https://www.olx.co.za )   is   a   good   website   to   explore   the   variety   and   prices   of   used   trucks  with   cranes.   AutoTrader   is   a   useful   site   as   well   ( http://commercial.autotrader.co.za /).)     ✓      Prices   for   Hiab   used   cranes   begin   around   220,000   ZAR   and   around   500,000   ZAR   for  new   cranes.   (Hiab   South   Africa   is   located   at   Cnr   Forsdick   and   Aberdein   Roads,  Roodekop,   Germiston,   Gauteng,   1422,   South   Africa.   The   phone   number   is   +27   11   865  1425   and   the   web   address   is    http://www.hiab.com/en/global/ .)           Sonoma   State   University   Cohort   7   Consulting   Group  __________________________________________________________________________    Xochitl   Prado   ·   Shauna   Finley   ·   Nathan   Bately   ·   Michael   Janezic   ·   Brett   Lear 
  • 14.
      Deaf   Hand   @   Work   (DHW),   Planning   for   Growth                            Page   13  Sonoma   State   University   Cohort   7   Consulting   Group October   2016  __________________________________________________________________________  c. Financing   Options   and   Resources   The   client   has   a   variety   of   financial   options   to   consider.     ✓   Financing:   This   may   occur   through   the   dealership.   For   example,   Mercedes   Benz  offers   a   variety   of   financing   plans,   including   leasing   and   installment   plans   ( http://  www.sandown.mercedes­benz.co.za/content/south­africa/retail­sandown/sandown/  en/desktop/trucks/financial­services/financial­solutions­.html ).     The   client   may   also   wish   to   explore   similar   financing   options—leasing,   rentals,  installment—through   a   commercial   bank   such   as   FNB   ( https://www.fnb.co.za/  business­banking/finance/vehicle­finance/index.html ).    ✓      Peer­to­Peer   Lending:   The   client   may   wish   to   consider   various   peer­to­peer   lending  options.    Peer­to­peer   lending   clubs   such   as   RainFin   ( https://rainfin.com/About/Corporate )   allow  investors   to   compete   in   lending   money   to   firms.   Loans   are   usually   come   with   interest  rates   lower   than   those   of   commercial   banks.    Stokvels   operate   as   invitation­only   savings   clubs   in   which   members   contribute   a   fixed  amount   of   money   on   a   set   schedule.   Members   then   receive   a   lump   sum   on   a   rotating  basis   and   they   are   free   to   use   the   money   for   any   purpose.   Stokvels   are   beneficial   in   that  they   pool   money   and   therefore   generate   larger   investment   returns,   and   they   encourage  members   to   save   so   that   they   meet   their   member   contribution   requirements.   Further  information   about   Stokvels   is   available   at   the   National   Stokvel   Association   of   South  Africa   website   ( http://nasasa.co.za/site/ ).    ✓      Crowdfunding:   Crowdfunding   platforms   such   as   Jumpstarter   ( http://  jumpstarter.co.za/ )   offer   non­profits   an   opportunity   to   mount   a   60­day   online   fundraising  campaign   for   their   projects.   This   may   be   a   viable   option   to   consider   for   funding   the   truck  Sonoma   State   University   Cohort   7   Consulting   Group  __________________________________________________________________________    Xochitl   Prado   ·   Shauna   Finley   ·   Nathan   Bately   ·   Michael   Janezic   ·   Brett   Lear 
  • 15.
      Deaf   Hand   @   Work   (DHW),   Planning   for   Growth                            Page   14  Sonoma   State   University   Cohort   7   Consulting   Group October   2016  __________________________________________________________________________  and   crane.   Such   a   campaign   could   be   promoted   through   the   DHW   website.   (The   team  offers   detailed   recommendations   on   DHW’s   online   presence   in   the   following   section.)     ✓      Foundations:   Numerous   foundations   offer   support   for   NPOs   and   NGOs   in   South  Africa.   Web   portals   such   as   Advance­Africa.com  ( http://www.advance­africa.com/Grants­for­   NGOs­and­Organisations.html )   list   these  opportunities.   A   subscription­based   resource   called   Inyathelo   ( http://inyathelo.org )   is  also   an   excellent   resource.    ✓      Additional   options:   The   client   may   wish   to   make   direct   contact   with   the   owners   of  local   commercial   vehicle   dealerships,   share   his   remarkable   story   of   the   history   of   Deaf  Hands   at   Work,   and   ask   the   owner   to   make   an   equipment   donation   to   DHW.   One   of   the  consultants,   Brett   Lear,   similarly   approached   an   automobile   dealership   in   the   United  States   and   was   rewarded   with   a   mini­van   to   use   as   a   library   bookmobile   for   children.  The   client   could   also   approach   heavy   equipment   rental   firms   and   likewise   ask   for  equipment   donations   to   DHW.    Additionally,   the   client   should   investigate   regional   auctions   of   commercial   equipment   for  good   deals   on   trucks   and   cranes.   The   S.A.   Institute   of   Auctioneers   lists   upcoming  auctions   on   its   website   ( http://www.auctioneering.co.za/ )   as   does   the   website    The  Auctioneer    ( http://www.theauctioneer.co.za/auctions ).   Online   auctions   are   also   offered  by   such   groups   as   SA   Auction   Group   ( http://www.saauctiongroup.co.za/ ).    d. Recommendation   and   Timeline   Going   forward   the   client   will   want   to   evaluate   his   liquid   capital   and   long­term   assets   to  help   determine   which   financial   option   is   most   suitable   for   DHW   with   respect   to  equipment   acquisitions   (the   team   has   not   done   this   and   did   not   have   access   to   DHW’s  financial   statements   as   it   prepared   this   report.)   Time   is   also   a   significant   factor:   Is   this  equipment   urgently   needed   now,   or   does   the   client   have   a   longer   runway   to   work   with?  Sonoma   State   University   Cohort   7   Consulting   Group  __________________________________________________________________________    Xochitl   Prado   ·   Shauna   Finley   ·   Nathan   Bately   ·   Michael   Janezic   ·   Brett   Lear 
  • 16.
      Deaf   Hand   @   Work   (DHW),   Planning   for   Growth                            Page   15  Sonoma   State   University   Cohort   7   Consulting   Group October   2016  __________________________________________________________________________  If   the   latter,   then   the   client   may   wish   to   further   explore   grants   and   foundations   and  crowd   funding.   If   adequate   cash   is   available   and   time   is   limited,   the   client   would   further  explore   leases,   cash   purchases   of   new   or   used   equipment,   and   purchases   via   auction.  If   cash   is   limited   but   the   need   is   urgent,   the   client   should   consider   leases   and  peer­to­peer   funding   options.   The   team   sees   the   acquisition   of   plant   and   equipment   that  can   add   to   the   revenue   stream   of   any   of   DHW’s   divisions   as   critical   in   obtaining   the  mission   and   goals   of   the   organization   but   stresses   that   a   cost   benefit   analysis   and  return   on   investment   analysis   be   completed   thoroughly   for   any   plant   and   equipment   that  the   client's   considers   acquiring.      A   chart   of   possible   traditional   financing   options  available   in   South   Africa   has   been   included   in   the   appendices    figure   3.1 .    Timeline:   1st   Quarter   2017    4. ONLINE   PRESENCE  a. Customer   Identification  Identifying   customers   of   DHW   products   and   services   offers   insight   into   a   strategy   for  online   expansion.   The   client   expects   to   grow   sales   geographically,   first   expanding   to   the  rest   of   South   Africa   and   then   internationally.      The   largest   commercial   markets   in   South  Africa   are   the   regions   of   Western   Cape,   where   DHW   already   has   a   physical   presence,  and   Gauteng.      Additionally,   both   of   these   areas   have   the   most   robust   Internet  infrastructure   in   South   Africa,   providing   DHW   with   an   opportunity   expand   its   online  marketing   and   sales   efforts.     Consumers   who   physically   buy   products   from   DHW   may   not   be   the   same   people   who  will   make   online   purchases.   Considering   the   limitations   of   DHW’s   current   online  presence,   Mr.   Nyakurwa   has   identified   an   improved   online   presence   as   a   way   to   expand  sales   by   utilizing   eCommerce.     Sonoma   State   University   Cohort   7   Consulting   Group  __________________________________________________________________________    Xochitl   Prado   ·   Shauna   Finley   ·   Nathan   Bately   ·   Michael   Janezic   ·   Brett   Lear 
  • 17.
      Deaf   Hand   @   Work   (DHW),   Planning   for   Growth                            Page   16  Sonoma   State   University   Cohort   7   Consulting   Group October   2016  __________________________________________________________________________  Awareness   of   South   Africa’s   infrastructure   will   allow   DHW   to   concentrate   its  eCommerce   related   resources   toward   consumers   that   have   access   to   specific   services.  Three   important   services   are   access   to   the   Internet,   ability   to   pay   with   credit   cards,   and  convenience   of   receiving   deliveries.     In   South   Africa,   the   majority   of   online   access   occurs   on   mobile   devices,      which   website  3 design   should   consider.   Two   design   considerations   include   bandwidth   and   screen   size.  Detailed   graphics,   that   accompany   photographs   and   videos,   require   larger   amounts   of  bandwidth   and   may   limit   accessibility   on   wireless   devices.   Meanwhile,   screen   sizes   on  cellular   telephones   are   smaller   than   laptop   computers,   affecting   how   a   website   will  appear   on   different   devices.      The   majority   of   eCommerce   depends   on   the   use   of   credit   cards   and   South   Africa   is   “the  most   developed   credit   card   market   in   Africa.”        In   order   to   access   these   customers,  4 DHW   must   have   the   financial   means   to   accept   online   payments.   Currently,   the   DHW  website   does   not   provide   an   option   to   use   credit   cards,   limiting   its   ability   to   reach   these  consumers.     Finally,   consumers   who   buy   products   online   have   delivery   expectations.   They   anticipate  timely   delivery   and   responsive   customer   service.   Considering   DHW   does   not   currently  have   an   active   online   shop,   procedures   related   to   fulfilling   orders,   responding   to  customer   concerns,   and   mailing   products   are   underdeveloped.    b. The   Current   Online   DHW   Experience  The   client   has   already   identified   the   Internet   as   a   platform   to   assist   its   expansion,  especially   through   increased   sales   and   improved   marketing.   Existing   websites   that  DHW   controls   include   the   organization’s   own   website,   Facebook,   and   Twitter   pages.  3    Mzekandaba,   S.   (2016,   June   3).   SA's   Internet   user   numbers   surge.    ITweb .   4    Kiruga,   M.   (2016,   May   10).   Credit   cards   in   Africa:   Continent   lagging   behind...but   that's  great   potential   right   there.    Mail   &   Guardian   Africa .   Sonoma   State   University   Cohort   7   Consulting   Group  __________________________________________________________________________    Xochitl   Prado   ·   Shauna   Finley   ·   Nathan   Bately   ·   Michael   Janezic   ·   Brett   Lear 
  • 18.
      Deaf   Hand   @   Work   (DHW),   Planning   for   Growth                            Page   17  Sonoma   State   University   Cohort   7   Consulting   Group October   2016  __________________________________________________________________________  Other   formats   that   currently   exist,   but   do   not   allow   direct   control,   include   search   engines  and   media   outlets.      The   latter   two   formats   are   important   because   it   is   possible   to  influence   search   engine   optimization   (SOE)   and   utilize   the   media   in   marketing   efforts.    The   current   DHW   website   provides   a   framework,   encapsulating   many   of   the  organization’s   priorities.   The   website   acts   as   a   source   of   contact   with   both   customers  and   stakeholders.      In   its   current   form,   it   attempts   to   grab   the   attention   of   multiple   parties  and   solve   numerous   problems,   limiting   its   effectiveness   in   all   these   aspects.   Mr.  Nyakurwa   asserts   he   would   like   the   website   to   be   a   “world   class   presentation,”   but   he  believes   it   is   currently   lacking.      Mr.   Nyakurwa   identified   several   limitations,   which  include:   (1)   it   has   not   been   updated   since   2012,   when   he   and   a   friend   first   created   it  “from   scratch”;   (2)   there   have   been   minimal   changes   since   its   creation,   highlighting   the  website’s   inflexibility,   (3)   it   is   not   aesthetically   appealing,   and   (4)   it   includes   an   inefficient  online   shop.     In   contrast,   the   Facebook   and   Twitter   pages   are   actively   updated   and   modified.   It   is  apparent   that   these   pages   provide   connectivity   to   stakeholders   and   brand   awareness.  An   important   consideration   is   determining   why   these   pages   are   actively   utilized:  possibly   because   it   is   easy   to   use,   because   there   is   a   perceived   reward   from   customer  feedback,   or   other   reasons?   Furthermore,   based   on   the   way   it   is   utilized,   it   is   apparent  that   the   Facebook   page   allows   DHW   to   provide   brand   recognition.   While   allowing  contact   with   stakeholders,   the   Facebook   and   Twitter   pages   also   have   limitations.   They  do   not   provide   businesses   with   simple   solutions   to   directly   sell   products   to   consumers.  Considering   eCommerce   is   an   important   part   of   online   strategy   development,   the   DHW  Facebook   and   Twitter   pages   do   not   fulfill   this   identified   need.     c. Growth   Potential  Current   online   sales   are   limited   and   DHW   hopes   to   increase   revenue   from   online   sales  to   40%   of   total   revenue.   Options   considered   by   the   organization   include   selling   products  Sonoma   State   University   Cohort   7   Consulting   Group  __________________________________________________________________________    Xochitl   Prado   ·   Shauna   Finley   ·   Nathan   Bately   ·   Michael   Janezic   ·   Brett   Lear 
  • 19.
      Deaf   Hand   @   Work   (DHW),   Planning   for   Growth                            Page   18  Sonoma   State   University   Cohort   7   Consulting   Group October   2016  __________________________________________________________________________  from   DHW   websites   or   utilizing   a   third   party   online   retailer,   such   as   Amazon.   Mr.  Nyakurwa   expressed   interest   in   developing   multiple   websites   including   a   corporate  website   and   websites   dedicated   to   specific   products.   While   these   options   have   their  merits,   DHW’s   limited   resources   should   be   considered   prior   to   implementation.    There   exist   two   identified   limitations   related   to   staff,   those   who   would   be   needed   to  update   DHW’s   online   presence   and   others   who   would   be   needed   to   fulfill   online  purchases.   It   can   be   expected   that   changes   to   the   current   online   presence   will   create  more   work.      In   fact,   successful   implementation   of   an   eCommerce   strategy   will   inevitably  require   changes   to   organizational   infrastructure   to   improve   business   processes.     Technical   knowledge   of   the   Internet   limits   how   DHW   can   proceed.   Considering   how  cumbersome   it   is   to   update   the   current   DHW   website,   it   is   important   to   minimize  unnecessary   complexity.   As   an   example,   the   current   website   attempts   to   fulfill   multiple  needs;   however,   either   developing   one   website   focused   solely   on   interacting   with  customers   or   multiple   websites   devoted   to   individual   types   of   products   will   allow   focused  and   controlled   growth.    Finally,   it   is   important   to   acknowledge   that   the   current   effectiveness   of   DHW’s   online  presence   at   increasing   revenue   is   unknown.   While   having   the   goal   of   reaching   40%  revenue   is   important,   measuring   outcomes   of   online   marketing   and   sales   efforts   will  determine   whether   that   revenue   is   profitable.   Unless   efforts   are   measured,   the   amount  of   time   and   energy   spent   on   improving   online   interaction   and   the   value   of   these  changes   will   remain   unknown.   The   measurement   of   these   efforts   is   not   solely   limited   to  the   new   websites,   but   also   social   media   outreach.      Time   spent   updating   Facebook   and  Twitter   could   potentially   be   more   beneficial   if   spent   in   other   efforts.         Sonoma   State   University   Cohort   7   Consulting   Group  __________________________________________________________________________    Xochitl   Prado   ·   Shauna   Finley   ·   Nathan   Bately   ·   Michael   Janezic   ·   Brett   Lear 
  • 20.
      Deaf   Hand   @   Work   (DHW),   Planning   for   Growth                            Page   19  Sonoma   State   University   Cohort   7   Consulting   Group October   2016  __________________________________________________________________________  d. Considering   Amazon.com  It   is   not   recommended   that   DHW   immediately   pursue   its   online   efforts   by   using   Amazon.  The   process   of   maintaining   a   presence   on   Amazon   may   be   more   administratively  involved   than   DHW   anticipates.      In   the   United   States,   there   exist   entire   businesses   that  specialize   in   selling   various   products   on   Amazon.      Other   companies   that   sell   items   on  the   platform   employ   specialists   who   focus   their   efforts   on   managing   how   products   are  advertised.      These   efforts   are   compounded   by   the   international   nature   of   Amazon.     The   outcomes   of   these   businesses   efforts   directly   affect   how   products   appear   when  consumers   perform   searches   for   products.   For   example,   simply   using   a   keyword   search  in   Amazon   for   a   “chandelier,”   results   in   591,760   available   products.   Other   businesses  selling   chandeliers   actively   promote   products   by   utilizing   Amazon’s   “Sponsor”   program,  managing   customer   service   to   become   a   “best   seller,”   offering   free   shipping,   and  specially   pricing   their   products.      DHW’s   chandeliers   would   be   forced   to   compete   with   all  these   other   businesses   in   respect   to   paid   advertising,   price,   quality,   delivery   service,  historical   customer   feedback,   and   other   attributes.     Should   the   client   continue   its   pursuit   of   selling   products   on   Amazon,   it   is   recommended  the   company   first   develop   its   organizational   structure   to   facilitate   needed  responsiveness.      By   first   developing   an   online   strategy,   improving   its   own   website(s),  and   analyzing   the   effectiveness   of   its   social   media   efforts,   the   company   will   develop   the  necessary   skills   to   effective   market   products   on   online   platforms,   analyze   customer  data,   manage   customer   service,   and   fulfill   orders.   By   taking   incremental   steps   in   its  online   and   eCommerce   efforts,   DHW   will   be   better   prepared   for   the   increased  requirements   to   sustain   an   Amazon   account.    e. Recommendation   and   Timeline  It   is   recommended   that   DHW   pursue   its   online   presence   in   an   incremental   manner,  measuring   and   analyzing   the   results   as   it   expands.   Four   stages   are   described   as   they  Sonoma   State   University   Cohort   7   Consulting   Group  __________________________________________________________________________    Xochitl   Prado   ·   Shauna   Finley   ·   Nathan   Bately   ·   Michael   Janezic   ·   Brett   Lear 
  • 21.
      Deaf   Hand   @   Work   (DHW),   Planning   for   Growth                            Page   20  Sonoma   State   University   Cohort   7   Consulting   Group October   2016  __________________________________________________________________________  pertain   to   the   DHW   online   presence:   strategy   development,   implementation,   analysis   of  results,   and   long­term   operational   management.   Recommendations   include   specific  examples   of   services   that   DHW   may   wish   to   pursue   to   create   its   website(s);   however,  other   options   were   also   explored   and   can   be   seen   in    figure   4.1    below.    Strategy   Development :      Instead   of   relying   on   its   current   website,   the   team  recommends   DHW   create   a   new   website   or   websites,   focusing   on   selling   products.   The  creation   of   a   separate   corporate   website   with   focused   attention   on   stakeholders   is  highly   encouraged.      Such   a   website   may   be   especially   helpful   when   reaching   out   to  technologically   savvy   stakeholders,   such   as   people   involved   in   crowdfunding.   Much   of  this   development   will   be   revisited   in   later   timeframes.    ­ Determine   the   current   available   finances   that   can   be   dedicated   to   website  development   and   also   ongoing   available   finances   to   manage   website(s).  ­ Determine   content   on   the   current   website   that   should   be   retained   for   future   use:  Much   of   this   content   represents   DHW’s   values   and   how   stakeholders   currently  associate   the   DHW   brand.      Because   DHW   uses   the   Facebook   and   Twitter   to  interact   with   the   community   and   maintain   its   brand   recognition,   some   of   this  information   will   likely   have   a   positive   impact   at   these   locations.   Furthermore,  some   current   content   may   be   appropriate   for   a   corporate   website.   ­ Develop   processes   to   prepare   products   to   be   sold   online:   All   products   sold   online  must   be   first   prepared   for   marketing   and   order   fulfillment.   When   these   processes  are   implemented,   it   should   be   expected   that   changes   to   processes   will   occur;  therefore,   they   may   need   to   be   developed   broadly   with   flexibility   in   mind.   It   may  be   beneficial   to   develop   these   processes   for   one   product   category   at   a   time   to  reduce   initial   complexity   and   maximize   outcomes.      It   is   recommended   that   this  effort   be   first   implemented   using   low   volume   products,   such   as   furniture.      This   will  minimize   the   need   to   immediately   develop   a   complex   fulfillment   system.      The  current   website   contains   one   picture   of   a   chandelier   and   a   shirt   that   is   used   by  Sonoma   State   University   Cohort   7   Consulting   Group  __________________________________________________________________________    Xochitl   Prado   ·   Shauna   Finley   ·   Nathan   Bately   ·   Michael   Janezic   ·   Brett   Lear 
  • 22.
      Deaf   Hand   @   Work   (DHW),   Planning   for   Growth                            Page   21  Sonoma   State   University   Cohort   7   Consulting   Group October   2016  __________________________________________________________________________  market   salespeople.      In   contrast,   the   new   website(s)   will   require   products   to   be  organized,   photographed,   described,   stored,   and   ultimately   delivered.   ­ Consider   how   the   organizational   structure   influences   long­term   operational  management   of   online   marketing   and   sales:      As   items   are   sold   and   new   ones  marketed,   these   items   must   also   go   through   a   similar   process   to   be   prepared   for  online   sale.   Remember   these   processes   may   have   to   be   repeated   on   a   daily  basis   depending   on   customer   activity,   DHW   production   volume,   and   levels   of  sales.  ­ Determine   the   use   and   content   of   the   DHW   website(s):   Knowing   how   the  websites   will   be   used   by   DHW,   its   stakeholders,   and   its   customers   will   help   the  organization   decide   which   website   development   service   is   best   suited   to   fulfill   its  needs.   It   will   be   important   to   determine   the   number   of   websites   being   developed  (whether   one   or   multiple),   the   quantity   of   products   expected   to   be   listed   and   sold,  and   the   level   of   customer   service   desired.  ­ Develop   ways   to   measure   marketing   efforts:   It   will   be   important   to   determine  what   types   of   data   about   marketing   and   sales   efforts   to   track,   maintain   record   this  information,   and   later   analyze   data.  ­ Prepare   for   increased   staffing   needs:   While   it   may   not   be   immediately   apparent  how   changes   to   DHW’s   online   presence   will   affect   staffing,   it   is   important   to   have  awareness   throughout   the   process   in   order   to   make   effective   changes   as  necessary.   Expect   to   regularly   update   the   website(s),   list   new   products,   take  photographs   of   products,   track   marketing   efforts,   organize   product   storage,  provide   customer   service,   and   fulfill   orders.      These   activities   and   others   will  require   time.   As   previously   mentioned   in   the   organisational   structure   section  above,   Mr.   Nyakurwa’s   time   may   be   more   effectively   utilized   in   an   increasingly  managerial   capacity.    Timeline:   1st   Quarter   2017  Sonoma   State   University   Cohort   7   Consulting   Group  __________________________________________________________________________    Xochitl   Prado   ·   Shauna   Finley   ·   Nathan   Bately   ·   Michael   Janezic   ·   Brett   Lear 
  • 23.
      Deaf   Hand   @   Work   (DHW),   Planning   for   Growth                            Page   22  Sonoma   State   University   Cohort   7   Consulting   Group October   2016  __________________________________________________________________________  Implementation :   Updating   the   DHW   online   presence   is   a   multifaceted   endeavor   that  will   require   removing   the   current   website,   creating   the   new   website(s),   and   developing  organizational   infrastructure   to   support   changes.     ­ Remove   content   from   current   website:      Depending   on   available   finances   and  costs   associated   with   the   current   website,   it   may   be   beneficial   to   keep   the   current  website   in   a   very   minimalist   and   skeletal   form   that   explains   changes   are   being  made   to   the   website   with   links   to   new   websites   as   the   are   implemented.  ­ Implement   processes   to   prepare   products   for   sale   online:   Remember,   these  processes   will   inevitably   change   and   evolve   with   experience.  ­ Choose   a   website   development   service:   A   potential   service   for   developing   a  website   focused   on   eCommerce   is   webs.co.za.    The   reason   this   website   is 5 recommended   is   because   it   provides   a   simple   pricing   structure   and   a   simple  format.      Pricing   is   a   flat   monthly   fee   in   a   tiered   manner,   depending   on   the   number  of   products   being   sold,   simplifying   expenses.   Services   provided   include   hosting  and   domain   names.   It   provides   a   “complete   turnkey   online   store,”   minimizing   the  need   for   ongoing   technical   expertise.   It   also   provides   receivables   services,  mobile   device   responsivity,   and   training.      For   additional   examples   see    Figure   4.1  below.  5    Website:    https://webs.co.za/  Sonoma   State   University   Cohort   7   Consulting   Group  __________________________________________________________________________    Xochitl   Prado   ·   Shauna   Finley   ·   Nathan   Bately   ·   Michael   Janezic   ·   Brett   Lear 
  • 24.
      Deaf   Hand   @   Work   (DHW),   Planning   for   Growth                            Page   23  Sonoma   State   University   Cohort   7   Consulting   Group October   2016  __________________________________________________________________________    figure   4.1    ­ Improve   consistency   among   online   formats:   This   would   make   it   potentially   easier  for   customers   to   locate   DHW   related   website(s).   For   example,   there   are  differences   among   the   website   URL,   Facebook   page   URL,   and   DHW   logo   that  may   be   potentially   confusing   to   new   customers.   The   website’s   URL  (www.dhwsa.co.za)   is   different   than   the   Facebook   page   URL  (www.facebook.com/deafhandsatwork).   Meanwhile,   the   DHW   logo   appears   as  “Deaf   Hands   @   Work.”      If   there   are   multiple   websites   based   on   different   product  lines,   a   possible   solution   is   to   keep   URLs   consistent   (i.e.    dhw. co.za ,  dhwlighting. co.za ,   dhwconstruction. co.za ,   and   dhwfashion. co.za ).    Such   a  differentiation   between   products   would   provide   search   engine   optimization  (SEO).   Of   note,   the   mission   statements   on   the   current   website   and   Facebook  page   are   also   different.      It   is   considered   important   to   express   consistency   in   the  mission   and   goals   of   DHW   as   stated   in   different   online   formats.    Timeline:   2nd   Quarter   2017    Sonoma   State   University   Cohort   7   Consulting   Group  __________________________________________________________________________    Xochitl   Prado   ·   Shauna   Finley   ·   Nathan   Bately   ·   Michael   Janezic   ·   Brett   Lear 
  • 25.
      Deaf   Hand   @   Work   (DHW),   Planning   for   Growth                            Page   24  Sonoma   State   University   Cohort   7   Consulting   Group October   2016  __________________________________________________________________________  Analysis   of   Results :   Changing   the   company’s   online   footprint   will   inevitably   change  many   aspects   of   DHW’s   infrastructure.   An   evaluation   of   progress   by   utilizing   information  gathered   throughout   development   and   implementation   processes   will   inevitably   help  with   ongoing   long­term   operational   management   and   strategic   decision­making.  Measuring   whether   these   changes   are   helping   or   inhibiting   goal   accomplishment   at  regular   and   consistent   intervals   will   assist   in   making   changes   using   available   data,  instead   of   decision­making   based   on   intuition   alone.     ­ Create   ways   to   measure   results:      The   efficiency   of   processes,   from   marketing  products   to   actual   fulfillment,   should   be   measured   to   determine   areas   that   can  increase   eCommerce   effectiveness.   ­ Determine   effectiveness   of   social   media   efforts:   Maintaining   a   social   media  presence   is   time   consuming   and   should   lead   to   specific   outcomes   to   facilitate   the  accomplishment   of   organizational   goals.   An   example   of   measuring   social   media  effectiveness   is   to   offer   a   promotion   separately   on   Facebook   or   Twitter.  Determining   how   many   people   view   (it   would   be   even   better   to   determine   how  many   people   purchase)   advertised   product(s)   on   different   platforms.   This   may  help   DHW   determine   the   value   of   Facebook   and   Twitter   in   relation   to   its  eCommerce   efforts.     Timeline:   3rd   and   4th   Quarter   2017    How   DHW   utilizes   the   Internet   may   change   in   the   future   as   the   business   evolves   and   as  the   interaction   between   the   organization   and   consumers   changes.      It   has   been  recommended   that   DHW   take   incremental   steps   as   it   develops   an   online   presence.  Advancing   into   the   future,   an   incremental   approach   will   likely   still   be   appropriate.    Staffing   considerations   will   likely   become   increasingly   important   as   more   products   are  sold   online.   It   is   recommended   that   DHW   utilize   part­time   employees   and   potentially  Sonoma   State   University   Cohort   7   Consulting   Group  __________________________________________________________________________    Xochitl   Prado   ·   Shauna   Finley   ·   Nathan   Bately   ·   Michael   Janezic   ·   Brett   Lear 
  • 26.
      Deaf   Hand   @   Work   (DHW),   Planning   for   Growth                            Page   25  Sonoma   State   University   Cohort   7   Consulting   Group October   2016  __________________________________________________________________________  hire   full­time   employees   for   labor.      People   who   show   proficiency   with   computers   and  marketing   may   be   utilized   to   maintain   the   different   online   platforms   and   provide  customer   service,   freeing   Mr.   Nyakurwa   to   focus   on   online   strategy.     Timeline:   Ongoing     It   is   also   recommended   that   the   client   pursue   its   own   empirical   research   into   what   other  enterprises   of   similar   mission   do   to   exploit   growth   opportunities   online.      A   couple   of  possible   peer   enterprises   have   been   noted   in    figure   4.2    in   the   appendices.    5. SUMMARY   This   report   reviews   the   current   challenges   of   Deaf   Hands   at   Work   as   they   relate   to  growth   and   expansion.      It   provides   an   overview   of   the   current   DHW   organizational  structure,   needed   equipment,   and   online   presence.   These   three   areas   were   identified  as   essential   to   the   continued   growth   and   expansion   of   DHW   and   its   social   impact  model.The   team   feels   all   are   equally   important   and   has   indicated   a   timeline   for  implementation   for   each   recommended   action.      This   is   summarized   in    figure   5.1    in   the  appendices.   The   first,   and   most   critical   recommendation   is   for   the   client   to   transition  from   a   front­line   management   role   with   daily   direct   involvement   in   the   operations   to   one  with   a   larger   scope   of   focus   on   strategy   and   business   development   the   position   of   Chief  Executive   Officer.      Next,   equipment   needs   as   identified   by   the   client   area   addressed  with   resources   and   options   to   fund   and   source   the   identified   equipment.   Lastly,  resources   and   options   of   increasing   online   presence   are   discussed.   The   team   feels  these   three   areas   if   addressed   as   recommended,   will   perpetuate   the   continued  synergistic   expansion   that   to   date   Deaf   Hands   at   Work   has   experienced,   allowing   this  social   enterprise   to   continue   its   mission­driven   service   for   the   deaf   and   hard­of­hearing  community   in   and   around   Cape   Town.        Sonoma   State   University   Cohort   7   Consulting   Group  __________________________________________________________________________    Xochitl   Prado   ·   Shauna   Finley   ·   Nathan   Bately   ·   Michael   Janezic   ·   Brett   Lear 
  • 27.
      Deaf   Hand   @   Work   (DHW),   Planning   for   Growth                            Page   26  Sonoma   State   University   Cohort   7   Consulting   Group October   2016  __________________________________________________________________________  6. APPENDICES    Existing   Organisational   Structure,   figure   2.1    Recommended   Organisational   Structure,   figure   2.2  (Changes   Highlighted)    Sonoma   State   University   Cohort   7   Consulting   Group  __________________________________________________________________________    Xochitl   Prado   ·   Shauna   Finley   ·   Nathan   Bately   ·   Michael   Janezic   ·   Brett   Lear 
  • 28.
      Deaf   Hand   @   Work   (DHW),   Planning   for   Growth                            Page   27  Sonoma   State   University   Cohort   7   Consulting   Group October   2016  __________________________________________________________________________    South   African   Finance   Options,   figure   3.1  Please   note   the   team   does   not   warrant   the   applicability   of   any   of   these   products.      The  client   assumes   all   responsibility   for   product   selection.  Sonoma   State   University   Cohort   7   Consulting   Group  __________________________________________________________________________    Xochitl   Prado   ·   Shauna   Finley   ·   Nathan   Bately   ·   Michael   Janezic   ·   Brett   Lear 
  • 29.
      Deaf   Hand   @   Work   (DHW),   Planning   for   Growth                            Page   28  Sonoma   State   University   Cohort   7   Consulting   Group October   2016  __________________________________________________________________________    Peer   Enterprises,   figure   4.2    Implementation   Timeline,   figure   5.1          END   OF   DOCUMENT  Sonoma   State   University   Cohort   7   Consulting   Group  __________________________________________________________________________    Xochitl   Prado   ·   Shauna   Finley   ·   Nathan   Bately   ·   Michael   Janezic   ·   Brett   Lear