CURSO: ¿Qué pueden hacer los serious games y la gamificación por mi negocio?
Lunes 9/12 a jueves 9/12. Aula 094 (Edificio Central), Universidad de Deusto
Diciembre 2013

Proyectos realizados en:
ti-ta.net
Animatu
DADA Company
IKU IKA

José María Martínez Burgos, ‘Hafo’
Ti-ta.net
2000-2004
Pequeños proyectos
-net art, new media art
-experimental
-lúdico
-Flash, PHP, XML
Tranvia Bilbao, 2002, +200.000 visitas
http://ti-ta.hafo.biz/paginas/tranvia.html
Biblioteca Arteleku
http://ti-ta.hafo.biz/paginas/juegobiblio.html
Trabajo Amasté
http://ti-ta.hafo.biz/paginas/trabajo.html
Trabajo Amasté
http://ti-ta.hafo.biz/paginas/trabajo.html
Emancipator Bubble, 2004
http://www.hafo.biz/clientes/amaste/emancipator.html
Ratología
http://www.hafo.biz/clientes/ratologia/menu.html
Panda-Kukuxumusu
http://www.hafo.biz/clientes/panda/kukupanda.html
Aire Aire, Campaña Antitabaco GV
http://www.hafo.biz/clientes/ekai/
Deambular
2004

CaixaForum Barcelona
www.web-side.org
-intercambio P2P
-interfaz gráfica isométrica
-diseño de tu propia isla
-multijugador
-Flash, LAMP
Deambular
2004
CaixaForum Barcelona www.web-side.org
Deambular
2004
CaixaForum Barcelona www.web-side.org
Deambular
2004
CaixaForum Barcelona www.web-side.org
Deambular
2004
CaixaForum Barcelona www.web-side.org
Deambular
2004
CaixaForum Barcelona www.web-side.org
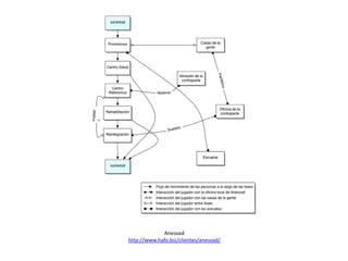
ANESVAD
2005-6
Lucha contra la lepra
-recreación de las actividades de la ONG
-campaña anual
-Web y móvil
-multijugador
-Flash, LAMP, J2ME
Anesvad
http://www.hafo.biz/clientes/anesvad/
Anesvad
http://www.hafo.biz/clientes/anesvad/
Anesvad
http://www.hafo.biz/clientes/anesvad/
Anesvad
http://www.hafo.biz/clientes/anesvad/
Anesvad
http://www.hafo.biz/clientes/anesvad/
Anesvad
http://www.hafo.biz/clientes/anesvad/
Anesvad
http://www.hafo.biz/clientes/anesvad/
Anesvad
Mapa de la versión móvil
http://youtu.be/9oUzBHLkcbU
Cutty Shark, 2005
Advergaming
Atún Calvo, 2008
Advergaming
Cuestionario IAB, 2007
Cuestionario con interfaz tipo Zelda
SecuKid, 2009
http://www.secukid.es/
http://www.youtube.com/watch?v=CcOIbgbDTHE
Datos privados, 2010
http://www.youtube.com/watch?v=uoAvbBtTgMY
Ihoku, 2010
http://www.youtube.com/watch?v=LRGc8Q0pmxg
CAB de Burgos, 2009
http://www.youtube.com/watch?v=ZA9vtw30aJs
CAB de Burgos, 2009
http://www.youtube.com/watch?v=ZA9vtw30aJs
CAB de Burgos, 2009
http://www.youtube.com/watch?v=ZA9vtw30aJs
CAB de Burgos, 2009
http://www.youtube.com/watch?v=ZA9vtw30aJs
CAB de Burgos, 2009
http://www.youtube.com/watch?v=ZA9vtw30aJs
Gymkana móvil Bilbao, 2009
http://www.youtube.com/watch?v=VRP_Yg-oOl8
Con los transportes aprendo, 2012
http://www.youtube.com/watch?v=ZMRWxtEZuns
Kokorikoko, 2012
http://www.youtube.com/watch?v=dTcQAlxKvBA
Más vídeos:
Aizkolari, 2010
Brika, 2010
Sensei, 2010
Game&Watch, 2009
Plankton, 2009
Juegos para móviles de Animatu, parte 1
Juegos para móviles de Animatu, parte 2
Proyectos de Mobile Marketing de Animatu
Canal Youtube de DADA Company
Gracias
Mis proyectos:
ti-ta.net
animatu
DADA Company
IKU IKA
Mi sitio web:
hafo.biz

Curso Deusto Serious Games Gamificación aplicadas al negocio