SOFTWARE Engineering
Course Code: CSE-1005
MODULE – 2
(Requirements Engineering and Design)
Agenda
Requirements:
 Requirements Engineering, UML Model,
Developing Use Cases, Building the
Requirements Model, Negotiating
Requirements, Validating Requirements.
Design:
 Design within the Context of Software
Engineering, Design Process, Design Concepts,
Design Model.
Requirements Engineering
 A systematic and strict approach to the definition, creation, and verification of
requirements for a software system is known as requirements engineering. To guarantee the
effective creation of a software product, the requirements engineering process entails
several tasks that help in understanding, recording, and managing the demands of
stakeholders.
Requirements Engineering Process
 Feasibility Study
 Requirements elicitation
 Requirements specification
 Requirements for verification and validation
 Requirements management
1. Feasibility Study
The feasibility study mainly concentrates on below five mentioned areas below. Among these Economic
Feasibility Study is the most important part of the feasibility analysis and the Legal Feasibility Study is less
considered feasibility analysis.
Technical Feasibility: In Technical Feasibility current resources both hardware software along required
technology are analyzed/assessed to develop the project. This technical feasibility study reports whether there
are correct required resources and technologies that will be used for project development. Along with this, the
feasibility study also analyzes the technical skills and capabilities of the technical team, whether existing
technology can be used or not, whether maintenance and up-gradation are easy or not for the chosen
technology, etc.
 Operational Feasibility: In Operational Feasibility degree of providing service to requirements is analyzed
along with how easy the product will be to operate and maintain after deployment. Along with this other
operational scopes are determining the usability of the product, Determining suggested solution by the
software development team is acceptable or not, etc.
 Legal Feasibility: In legal feasibility, the project is ensured to comply with all relevant laws, regulations,
and standards. It identifies any legal constraints that could impact the project and reviews existing contracts
and agreements to assess their effect on the project’s execution. Additionally, legal feasibility considers
issues related to intellectual property, such as patents and copyrights, to safeguard the project’s
innovation and originality.
 Schedule Feasibility: In schedule feasibility, the project timeline is evaluated to determine if it is realistic
and achievable. Significant milestones are identified, and deadlines are established to track progress
effectively. Resource availability is assessed to ensure that the necessary resources are accessible to meet
the project schedule. Furthermore, any time constraints that might affect project delivery are considered to
ensure timely completion. This focus on schedule feasibility is crucial for the successful planning and
execution of a project.
 Economic Feasibility: In the Economic Feasibility study cost and benefit of the project are analyzed. This
means under this feasibility study a detailed analysis is carried out will be cost of the project for
development which includes all required costs for final development hardware and software resources
required, design and development costs operational costs, and so on. After that, it is analyzed whether the
project will be beneficial in terms of finance for the organization or not.
2. Requirements Elicitation
 It is related to the various ways used to gain knowledge about the project domain and requirements. The
various sources of domain knowledge include customers, business manuals, the existing software of the
same type, standards, and other stakeholders of the project. The techniques used for requirements
elicitation include interviews, brainstorming, task analysis, Delphi technique, prototyping, etc. Some of
these are discussed here. Elicitation does not produce formal models of the requirements understood.
Instead, it widens the domain knowledge of the analyst and thus helps in providing input to the next stage.
 Requirements elicitation is the process of gathering information about the needs and expectations of
stakeholders for a software system. This is the first step in the requirements engineering process and it is
critical to the success of the software development project. The goal of this step is to understand the
problem that the software system is intended to solve and the needs and expectations of the stakeholders
who will use the system.
Several techniques can be used to elicit requirements, including:
 Interviews: These are one-on-one conversations with stakeholders to gather information about
their needs and expectations.
 Surveys: These are questionnaires that are distributed to stakeholders to gather information
about their needs and expectations.
 Focus Groups: These are small groups of stakeholders who are brought together to discuss their
needs and expectations for the software system.
 Observation: This technique involves observing the stakeholders in their work environment to
gather information about their needs and expectations.
 Prototyping: This technique involves creating a working model of the software system, which
can be used to gather feedback from stakeholders and to validate requirements.
3. Requirements Specification
 This activity is used to produce formal software requirement models. All the requirements including
the functional as well as the non-functional requirements and the constraints are specified by these
models in totality. During specification, more knowledge about the problem may be required which
can again trigger the elicitation process. The models used at this stage include ER diagrams, data
flow diagrams(DFDs), function decomposition diagrams(FDDs), data dictionaries, etc.
 Requirements specification is the process of documenting the requirements identified in the
analysis step in a clear, consistent, and unambiguous manner. This step also involves prioritizing and
grouping the requirements into manageable chunks.
 The goal of this step is to create a clear and comprehensive document that describes the
requirements for the software system. This document should be understandable by both the
development team and the stakeholders.
Several types of requirements are commonly specified in this step, including
 Functional Requirements: These describe what the software system should do. They specify the
functionality that the system must provide, such as input validation, data storage, and user
interface.
 Non-Functional Requirements: These describe how well the software system should do it. They
specify the quality attributes of the system, such as performance, reliability, usability, and security.
 Constraints: These describe any limitations or restrictions that must be considered when developing
the software system.
 Acceptance Criteria: These describe the conditions that must be met for the software system to be
considered complete and ready for release.
To make the requirements specification clear, the requirements should be written in a natural language
and use simple terms, avoiding technical jargon, and using a consistent format throughout the
document. It is also important to use diagrams, models, and other visual aids to help communicate the
requirements effectively.
Once the requirements are specified, they must be reviewed and validated by the stakeholders and
development team to ensure that they are complete, consistent, and accurate.
4. Requirements Verification and Validation
 Verification: It refers to the set of tasks that ensures that the software correctly implements a
specific function.
 Validation: It refers to a different set of tasks that ensures that the software that has been built is
traceable to customer requirements. If requirements are not validated, errors in the requirement
definitions would propagate to the successive stages resulting in a lot of modification and rework.
The main steps for this process include:
 The requirements should be consistent with all the other requirements i.e. no two requirements
should conflict with each other.
 The requirements should be complete in every sense.
 The requirements should be practically achievable.
Reviews, buddy checks, making test cases, etc. are some of the methods used for this.
 Requirements verification and validation (V&V) is the process of checking that the requirements for a software
system are complete, consistent, and accurate and that they meet the needs and expectations of the
stakeholders. The goal of V&V is to ensure that the software system being developed meets the requirements
and that it is developed on time, within budget, and to the required quality.
 Verification is checking that the requirements are complete, consistent, and accurate. It involves reviewing
the requirements to ensure that they are clear, testable, and free of errors and inconsistencies. This can
include reviewing the requirements document, models, and diagrams, and holding meetings and walkthroughs
with stakeholders.
 Validation is the process of checking that the requirements meet the needs and expectations of the
stakeholders. It involves testing the requirements to ensure that they are valid and that the software system
being developed will meet the needs of the stakeholders. This can include testing the software system
through simulation, testing with prototypes, and testing with the final version of the software.
 Verification and Validation is an iterative process that occurs throughout the software development life cycle.
It is important to involve stakeholders and the development team in the V&V process to ensure that the
requirements are thoroughly reviewed and tested.
 It’s important to note that V&V is not a one-time process, but it should be integrated and continue throughout
the software development process and even in the maintenance stage.
5. Requirements Management
 Requirement management is the process of analyzing, documenting, tracking, prioritizing, and agreeing
on the requirement and controlling the communication with relevant stakeholders. This stage takes care
of the changing nature of requirements. It should be ensured that the SRS is as modifiable as possible to
incorporate changes in requirements specified by the end users at later stages too. Modifying the software
as per requirements in a systematic and controlled manner is an extremely important part of the
requirements engineering process.
 Requirements management is the process of managing the requirements throughout the software
development life cycle, including tracking and controlling changes, and ensuring that the requirements
are still valid and relevant. The goal of requirements management is to ensure that the software system
being developed meets the needs and expectations of the stakeholders and that it is developed on time,
within budget, and to the required quality.
Several key activities are involved in requirements management, including:
 Tracking and controlling changes: This involves monitoring and controlling changes to the requirements
throughout the development process, including identifying the source of the change, assessing the impact of
the change, and approving or rejecting the change.
 Version control: This involves keeping track of different versions of the requirements document and other
related artifacts.
 Traceability: This involves linking the requirements to other elements of the development process, such as
design, testing, and validation.
 Communication: This involves ensuring that the requirements are communicated effectively to all
stakeholders and that any changes or issues are addressed promptly.
 Monitoring and reporting: This involves monitoring the progress of the development process and reporting on
the status of the requirements.
Requirements management is a critical step in the software development life cycle as it helps to ensure that
the software system being developed meets the needs and expectations of stakeholders and that it is
developed on time, within budget, and to the required quality. It also helps to prevent scope creep and to
ensure that the requirements are aligned with the project goals.
Tools Involved in Requirement Engineering
 Observation report
 Questionnaire ( survey, poll )
 Use cases
 User stories
 Requirement workshop
 Mind mapping
 Roleplaying
 Prototyping
Developing Use Cases
 Developing a use case allows you to create a set of rules that determines how a company may respond
to users' behaviors. This method of planning is an important step in building or implementing a new
program. Use case considers traditional and alternative outcomes, ensuring you meet users' goals.
What does developing a use case mean?
 Developing a use case is the practice of creating a written description that outlines how a system or
process responds to user behaviors. Written from a hypothetical user's perspective, it summarizes
the ideal functionality of a product and helps to envision potential user scenarios, both good and bad.
Generally speaking, use cases consist of the following common elements:
 A description of the user
 Desirable behaviors of the user
 The user's overall goal
 The specific steps the user takes to complete their goal
 The response of the process based on a user's actions
Developing a use case is important because it helps project managers overcome ambiguous goals,
especially when a project involves newer processes or technologies. It allows you not only to define
requirements but also to maintain consistency across them. In addition, developing a use case can
provide the following advantages:
 Ideal reactions to certain behaviors: A use case explains a user's behaviors to the system, guiding it
on how to respond.
 Error prediction: A use case can also help the system with predicting mistakes before they occur.
 A List of goals: A use case can also help provide the system with a list of goals, along with steps on
how to achieve those specific goals.
 Sets of rules: These rules can guide you on how best to use technology to meet user goals.
 Project clarity: A use case can also help project managers better understand the client's
requirements.
 Open communication between logistics and information technology: A use case can help logistics
and IT teams collaborate more effectively.
Building the Requirements
Requirements for a computer-based system can be seen in many different ways. Some software
people argue that it’s worth using a number of different modes of representation while others
believe that it’s best to select one mode of representation. The specific elements of the
requirements model are dedicated to the analysis modeling method that is to be used.
 Scenario-based elements : Using a scenario-based approach, system is described from user’s
point of view. For example, basic use cases and their corresponding use-case diagrams
evolve into more elaborate template-based use cases. Figure 1(a) depicts a UML activity
diagram for eliciting requirements and representing them using use cases. There are three
levels of elaboration.
 Class-based elements : A collection of things that have similar attributes and common
behaviors i.e., objects are categorized into classes. For example, a UML case diagram can be
used to depict a Sensor class for the SafeHome security function. Note that diagram lists
attributes of sensors and operations that can be applied to modify these attributes. In
addition to class diagrams, other analysis modeling elements depict manner in which classes
collaborate with one another and relationships and interactions between classes.
 Behavioral elements : Effect of behavior of computer-based system can be seen on design
that is chosen and implementation approach that is applied. Modeling elements that depict
behavior must be provided by requirements model (UML Diagrams)
Negotiating Requirements
 The inception, elicitation, and elaboration tasks in an ideal requirements engineering setting
determine customer requirements in sufficient depth to proceed to later software engineering
activities. You might have to negotiate with one or more stakeholders. Most of the time,
stakeholders are expected to balance functionality, performance, and other product or system
attributes against cost and time-to-market.
 The goal of this discussion is to create a project plan that meets the objectives of
stakeholders while also reflecting the real-world restrictions (e.g., time, personnel, and
budget) imposed on the software team. The successful negotiations aim for a “win-win”
outcome. That is, stakeholders, benefit from a system or product that meets the majority of
their needs, while you benefit from working within realistic and reasonable budgets and
schedules.
 At the start of each software process iteration, Boehm defines a series of negotiating actions.
Rather than defining a single customer communication activity, the following are defined:
1. Identifying the major stakeholders in the system or subsystem.
2. Establishing the stakeholders’ “win conditions.”
3. Negotiation of the win conditions of the stakeholders in order to reconcile them into a set of
win-win conditions for all people involved.
Validating Requirements
 Each aspect of the requirements model is checked for consistency, omissions, and
ambiguity as it is developed. The model’s requirements are prioritised by stakeholders and
bundled into requirements packages that will be implemented as software increments.
The following questions are addressed by an examination of the requirements model:
 Is each requirement aligned with the overall system/product objectives?
 Were all requirements expressed at the appropriate level of abstraction? Do some criteria,
in other words, give a level of technical information that is inappropriate at this stage?
 Is the requirement truly necessary, or is it an optional feature that may or may not be
critical to the system’s goal?
 Is each requirement well defined and unambiguous?
 Is each requirement attributed? Is there a source noted for each requirement?
 Are there any requirements that conflict with others?
 Is each requirement attainable in the technical environment in which the system or product will be
housed?
 Is each requirement, once implemented, testable?
 Does the requirements model accurately represent the information, functionality, and behavior of the
system to be built?
 Has the requirements model been “partitioned” in such a way that progressively more detailed
information about the system is exposed?
 Have requirements patterns been used to reduce the complexity of the requirements model?
 Have all patterns been validated properly? Are all patterns in accordance with the requirements of the
customers?
UML
 Unified Modeling Language (UML) is a general-purpose modeling language. The main aim of UML is
to define a standard way to visualize the way a system has been designed. It is quite similar to
blueprints used in other fields of engineering. UML is not a programming language , it is rather a
visual language.
 Unified Modeling Language (UML) is a standardized visual modeling language used in the field of
software engineering to provide a general-purpose, developmental, and intuitive way to visualize
the design of a system. UML helps in specifying, visualizing, constructing, and documenting the
artifacts of software systems.
 We use UML diagrams to portray the behavior and structure of a system.
 UML helps software engineers, businessmen, and system architects with modeling, design, and
analysis.
 The Object Management Group (OMG) adopted Unified Modelling Language as a standard in 1997.
It’s been managed by OMG ever since.
 The International Organization for Standardization (ISO) published UML as an approved standard in
2005. UML has been revised over the years and is reviewed periodically.
2. Why do we need UML?
 Complex applications need collaboration and planning from multiple teams and hence require a
clear and concise way to communicate amongst them.
 Businessmen do not understand code. So UML becomes essential to communicate with non-
programmers about essential requirements, functionalities, and processes of the system.
 A lot of time is saved down the line when teams can visualize processes, user interactions, and
the static structure of the system.
3. Different Types of UML Diagrams
 UML is linked with object-oriented design and analysis. UML makes use of elements and forms
associations between them to form diagrams. Diagrams in UML can be broadly classified as:
What is Class Diagram
 The UML Class diagram is a graphical notation used to construct and visualize object oriented
systems. A class diagram in the Unified Modeling Language (UML) is a type of static structure diagram
that describes the structure of a system by showing the system’s:
 classes,
 their attributes,
 operations (or methods),
 and the relationships among objects.
UML Class Notation
 A class represent a concept which encapsulates state (attributes) and behavior (operations). Each
attribute has a type. Each operation has a signature. The class name is the only mandatory
information.
 A class represent a concept which encapsulates state (attributes) and behavior (operations). Each
attribute has a type. Each operation has a signature. The class name is the only mandatory
information.
UML Class Notation
 A class represent a concept which encapsulates state (attributes) and behavior (operations).
Each attribute has a type. Each operation has a signature. The class name is the only
mandatory information.
 Class Name:
• The name of the class appears in the first partition.
 Class Attributes:
• Attributes are shown in the second partition.
• The attribute type is shown after the colon.
• Attributes map onto member variables (data members) in code.
 Class Operations (Methods):
• Operations are shown in the third partition. They are services the class provides.
• The return type of a method is shown after the colon at the end of the method signature.
• The return type of method parameters are shown after the colon following the parameter name.
Operations map onto class methods in code
Visibility Notation
 Visibility notations indicate the access level of attributes and methods.
Common visibility notations include:
 + for public (visible to all classes)
 - for private (visible only within the class)
 # for protected (visible to subclasses)
 ~ for package or default visibility (visible to classes in the same package)
Parameter Directionality
 In class diagrams, parameter directionality refers to the indication of the flow of information between
classes through method parameters. It helps to specify whether a parameter is an input, an output, or both.
This information is crucial for understanding how data is passed between objects during method calls.
There are three main parameter directionality notations used in class
diagrams:
• In (Input):
An input parameter is a parameter passed from the calling object
(client) to the called object (server) during a method invocation.
It is represented by an arrow pointing towards the receiving class (the
class that owns the method).
• Out (Output):
An output parameter is a parameter passed from the called object
(server) back to the calling object (client) after the method execution.
It is represented by an arrow pointing away from the receiving class.
• InOut (Input and Output):
An InOut parameter serves as both input and output. It carries
information from the calling object to the called object and vice
versa. It is represented by an arrow pointing towards and away from the
receiving class.
Relationships between
classes
 In class diagrams,
relationships between
classes describe how
classes are connected or
interact with each other
within a system. There
are several types of
relationships in object-
oriented modeling, each
serving a specific
purpose. Here are some
common types of
relationships in class
diagrams:
Ex: Class Diagram of Restaurant System
Package Diagram
 A package diagram is a type of Unified Modeling Language (UML) diagram
mainly used to represent the organization and the structure of a system in the
form of packages.
 A package is used as a container to organize the elements present in the
system into a more manageable unit. It is very useful to represent the
system’s architecture and design as a cohesive unit and a concise manner.
Basic Notations of Package Diagrams
Tools and Software for Creating
Package Diagrams
Some of the renowned tools and
software used to create package
diagrams are listed below –
 Enterprise Architect
 Lucidchart
 Visual Paradigm
 Draw.io
 IBM Rhapsody
 PlantUML
 StarUML
 Creately
 Microsoft Visio
Ex: Package Diagram
 Package: This basic building block of the Package Diagram is a Package. It is a container for organizing different
diagram elements such as classes, interfaces, etc. It is represented in the Diagram in a folder-like icon with its
name.
 NameSpace: It represents the package’s name in the diagram. It generally appears on top of the package symbol
which helps to uniquely identify the package in the diagram.
 Package Merge: It is a relationship that signifies how a package can be merged or combined. It is represented as
a direct arrow between two packages. Signifying that the contents of one package can be merged with the
contents of the other.
 Package Import: It is another relationship that shows one package’s access to the contents of a different
package. It is represented as a Dashed Arrow.
 Dependency: Dependencies are used to show that there might be some element or package that can be
dependent upon any other element or package, meaning that changing anything of that package will result in
alteration of the contents of the other package which is dependent upon the first one.
 Element: An element can be a single unit inside of a package, it can be a class, an interface or subsystems. This
packages are connected and reside inside of packages that hold them.
 For example, if we consider a Class, then there can be many functions inside it and many variables or subclass
can also be present, all of these are considered as an Element of that Class and they are connected with the
Main Class, without the existence of the main class, they will also not exist or have no relevance.
 Constraint: It is like a condition or requirement set related to a package. It is represented by curly braces.
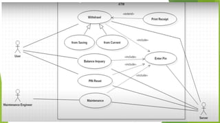
Use-case diagram
 A Use Case Diagram is a type of Unified Modeling Language (UML) diagram
that represents the interaction between actors (users or external systems)
and a system under consideration to accomplish specific goals. It provides a
high-level view of the system’s functionality by illustrating the various ways
users can interact with it.
2. Use Case Diagram Notations
 UML notations provide a visual language that enables software developers, designers, and other stakeholders
to communicate and document system designs, architectures, and behaviors in a consistent and
understandable manner.
1.1. Actors
 Actors are external entities that interact with the system. These can include users, other systems, or
hardware devices. In the context of a Use Case Diagram, actors initiate use cases and receive the outcomes.
Proper identification and understanding of actors are crucial for accurately modeling system behavior.
1.2. Use Cases
 Use cases are like scenes in
the play. They represent
specific things your system
can do. In the online
shopping system, examples
of use cases could be “Place
Order,” “Track Delivery,” or
“Update Product
Information”. Use cases are
represented by ovals.
1.3. System Boundary
• The system boundary is a visual representation of the scope or limits of
the system you are modeling. It defines what is inside the system and
what is outside. The boundary helps to establish a clear distinction
between the elements that are part of the system and those that are
external to it. The system boundary is typically represented by a
rectangular box that surrounds all the use cases of the system.
Purpose of System Boundary:
• Scope Definition: It clearly outlines the boundaries of the system,
indicating which components are internal to the system and which are
external actors or entities interacting with the system.
• Focus on Relevance: By delineating the system’s scope, the diagram
can focus on illustrating the essential functionalities provided by the
system without unnecessary details about external entities.
4. How to draw a Use Case diagram in UML?
Step 1: Identify Actors
 Determine who or what interacts with the system. These are your actors. They can be users, other systems,
or external entities.
Step 2: Identify Use Cases
 Identify the main functionalities or actions the system must perform. These are your use cases. Each use
case should represent a specific piece of functionality.
Step 3: Connect Actors and Use Cases
 Draw lines (associations) between actors and the use cases they are involved in. This represents the
interactions between actors and the system.
Step 4: Add System Boundary
 Draw a box around the actors and use cases to represent the system boundary. This defines the scope of
your system.
Step 5: Define Relationships
 If certain use cases are related or if one use case is an extension of another, you can
indicate these relationships with appropriate notations.
Step 6: Review and Refine
 Step back and review your diagram. Ensure that it accurately represents the interactions
and relationships in your system. Refine as needed.
Step 7: Validate
 Share your use case diagram with stakeholders and gather feedback. Ensure that it aligns
with their understanding of the system’s functionality.
Ex: Online Shopping System:
1. Actors:
Customer
Admin
2. Use Cases:
Browse Products
Add to Cart
Checkout
Manage Inventory (Admin)
3. Relations:
The Customer can browse
products, add to the cart, and
complete the checkout.
The Admin can manage the
inventory.
State chart diagram
 A state diagram is used to represent the condition of the system or part of the system at
finite instances of time. It’s a behavioral diagram and it represents the behavior using finite
state transitions.
 State Machine diagrams are also referred to as State Machines Diagrams and State-Chart
Diagrams.
 These terms are often used interchangeably. So simply, a state machine diagram is used to
model the dynamic behavior of a class in response to time and changing external stimuli.
 We can say that each and every class has a state but we don’t model every class using State
Machine diagrams.
 We prefer to model the states with three or more states.
 Basic components and notations
2.1. Initial state
 The starting point of the object in the state diagram. It is represented by a filled circle.
2.2. Transition
 We use a solid arrow to represent the transition or change of control from one state to another. The arrow
is labelled with the event which causes the change in state.
2.3. State
 We use a rounded rectangle to represent a state. A state represents the conditions or circumstances of an
object of a class at an instant of time or specific condition or situation of an object during its lifecycle
2.4. Fork
 Splits a transition into multiple parallel
states. Represented by a thick horizontal or
vertical bar with arrows leading to parallel
states.
2.5. Join
Combines multiple parallel states into a single state.
Represented by a thick bar where arrows from multiple
states converge.
2.6. Self transition
 We use a solid arrow pointing
back to the state itself to
represent a self transition.
There might be scenarios when
the state of the object does
not change upon the
occurrence of an event. We use
self transitions to represent
such cases. Or A state
transitions to itself, often
triggered by repetitive or
cyclic actions.
2.7. Composite state
We use a rounded rectangle to
represent a composite state also.
We represent a state with
internal activities using a
composite state. Or
A state containing other states.
Useful for representing complex
systems where a state has
substates.
2.8. Final State
We use a filled circle within a
circle notation to represent the
final state in a state machine
diagram. Represents the end
of the object's lifecycle in the
system.
Scenario: ATM Transaction
1.Initial State:
1. The ATM starts in the Idle state, waiting for user interaction.
2.Transition:
1. A user inserts their ATM card, triggering a transition to the Card Validation state.
3.State:
1. In Card Validation, the ATM checks if the card is valid.
1.If valid: Transition to Enter PIN.
2.If invalid: Transition back to Idle.
4. Fork
4.Fork State:
1. After the user selects "Withdraw Cash," the system splits into two parallel processes:
1.Update Account Balance: Deduct the withdrawal amount.
2.Print Receipt: Print the transaction receipt.
5. Join
5.Join State:
1. Once both parallel processes (Update Account Balance and Print Receipt) are complete, they rejoin
at the Dispense Cash state.
6. Self-Transition
1.Self-Transition State:
1. At the Enter PIN state, if the PIN is entered incorrectly, the system prompts the user to re-
enter the PIN. The system stays in the Enter PIN state until the correct PIN is provided or the
attempts are exhausted.
7. Composite State
2.Composite State:
1. Perform Transaction is a composite state that includes the following substates:
1.Check Balance
2.Withdraw Cash
3.Deposit Cash
2. These substates represent different operations under the umbrella of a single "Perform
Transaction" state.
8. Final State
3.Final State:
1. Once the cash is dispensed, the ATM transitions to the Session Ended state, ejects the card,
and returns to the Idle state.
Ex: Online Order
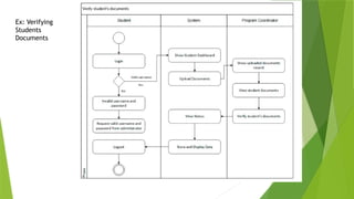
Activity diagram
 Activity Diagrams are used to illustrate the flow of control in a system and refer to
the steps involved in the execution of a use case. We can depict both sequential
processing and concurrent processing of activities using an activity diagram ie an
activity diagram focuses on the condition of flow and the sequence in which it
happens.
 We describe what causes a particular event using an activity diagram.
 An activity diagram portrays the control flow from a start point to a finish point
showing the various decision paths that exist while the activity is being executed.
 They are used in business and process modeling where their primary use is to
depict the dynamic aspects of a system.
 In simple words activity diagram is a UML Diagram used to represent the flow of
activates or steps in process.
Ex: Verifying
Students
Documents
Interaction diagram
 From the term Interaction, it is clear that the diagram is used to describe
some type of interactions among the different elements in the model. This
interaction is a part of dynamic behavior of the system.
 This interactive behavior is represented in UML by two diagrams known
as Sequence diagram and Collaboration diagram. The basic purpose of both
the diagrams are similar.
 Sequence diagram emphasizes on time sequence of messages and
collaboration diagram emphasizes on the structural organization of the
objects that send and receive messages.
The purpose of interaction diagrams is to visualize the
interactive behavior of the system. Visualizing the
interaction is a difficult task. Hence, the solution is to
use different types of models to capture the different
aspects of the interaction.
Sequence and collaboration diagrams are used to
capture the dynamic nature but from a different
angle.
 The purpose of interaction diagram is −
 To capture the dynamic behavior of a system.
 To describe the message flow in the system.
 To describe the structural organization of the
objects.
 To describe the interaction among objects.
Following are some things that are needed to follow while drawing sequence diagram:
 A total no of lifeline which will take part in the communication.
 The sequence of the message flow among several entities within the system.
 No operators used to ease out the functionality of the diagram.
 Several distinct messages that depict the interactions in a precise and clear way.
 The organization and structure of a system.
 The order of the sequence of the flow of messages.
 Total no of time constructs of an object.
Ex: Sequence
diagram for Login
Module
Collaboration diagram
 A collaboration diagram, within the Unified Modeling Language (UML), is a
behavioral diagram which is also referred to as a communication diagram, It
illustrates how objects or components interact with each other to achieve
specific tasks or scenarios within a system.
 In simpler terms, they visually represents the interactions between objects or
components in a system, showing how they collaborate to accomplish tasks or
scenarios and depicts the interconnections among multiple objects within a
system, illustrating the system’s object architecture.
Importance of Collaboration Diagrams
 Collaboration diagrams play a crucial role in system development by facilitating understanding,
communication, design, analysis, and documentation of the system’s architecture and behavior.
1) Visualizing Interactions:
 These diagrams offer a clear visual representation of how objects or components interact within a system.
 This visualization aids stakeholders in comprehending the flow of data and control, fostering easier
understanding.
2) Understanding System Behavior:
 By depicting interactions, collaboration diagrams provide insights into the system’s dynamic behavior during
operation.
 Understanding this behavior is crucial for identifying potential issues, optimizing performance, and ensuring
the system functions as intended.
3) Facilitating Communication:
 Collaboration diagrams serve as effective communication tools among team members.
 They facilitate discussions, enabling refinement of the system’s design, architecture, and functionality.
Clearer communication fosters better collaboration and alignment.
4) Supporting Design and Analysis:
 These diagrams assist in designing and analyzing system architecture and functionality.
 They help identify objects, their relationships, and message exchanges, which is vital for creating
efficient and scalable systems.
5) Documentation Purposes:
 Collaboration diagrams serve as valuable documentation assets for the system.
 They offer a visual representation of the system’s architecture and behavior, serving as a reference
for developers, testers, and other stakeholders throughout the development process.
 Components and their Notations
1. Objects/Participants
 Objects are represented by
rectangles with the object’s name at
the top. Each object participating in
the interaction is shown as a
separate rectangle in the diagram.
Objects are connected by lines to
indicate messages being passed
between them.
2. Multiple Objects
 Multiple objects are represented by
rectangles, each with the object’s
name inside, and interactions
between them are shown using
arrows to indicate message flows.
3. Actors
They are usually depicted at the top or side of
the diagram, indicating their involvement in the
interactions with the system’s objects or
components. They are connected to objects
through messages, showing the communication
with the system.
Deployment Diagram
 A Deployment Diagram illustrates how software architecture, designed on a
conceptual level, translates into the physical system architecture where the
software will run as nodes. It maps out the deployment of software
components onto hardware nodes and depicts their relationships through
communication paths, enabling a visual representation of the software’s
execution environment across multiple nodes.
Key elements of a Deployment Diagram
1. Nodes
 These represent the physical hardware entities where software components are
deployed, such as servers, workstations, routers, etc.
2. Components
 Represent software modules or artifacts that are deployed onto nodes,
including executable files, libraries, databases, and configuration files.
3. Artifacts
 Physical files deployed onto nodes, embodying the actual implementation of
software components, such as executables, scripts, databases, etc.
4. Dependencies
 Reflect relationships or connections between nodes and components, indicating
communication paths, deployment constraints, or other dependencies.
5. Associations
 Show relationships between nodes and components, signifying that a
component is deployed on a particular node, thus mapping software
components to physical nodes.
6. Deployment Specification
 Describes the configuration and properties of nodes and components,
encompassing hardware specifications, software configurations, communication
protocols, etc.
7. Communication Paths
 Represent channels or connections facilitating communication between nodes
and components, including network connections, communication protocols,
etc.
Notations
1) Component:
A component represents a modular and
reusable part of a system, typically
implemented as a software module, class, or
package. It encapsulates its behavior and
data and can be deployed independently.
Typically represented as a rectangle with two
smaller rectangles protruding from its sides,
indicating ports for connections. The
component’s name is written inside the
rectangle.
2) Artifact
 An artifact represents a physical
piece of information or data that is
used or produced in the software
development process. It can include
source code files, executables,
documents, libraries, configuration
files, or any other tangible item.
 Typically represented as a rectangle
with a folded corner, labeled with
the artifact’s name. Artifacts may
also include additional information,
such as file extensions or versions.
3) Interface
An interface defines a contract specifying the
methods or operations that a component must
implement. It represents a point of interaction
between different components or subsystems.
Represented as a circle or ellipse labeled with
the interface’s name. Interfaces can also
include provided and required interfaces,
denoted by “+” and “-” symbols, respectively.
5) Nodes:
 A node represents a physical
or computational resource,
such as a hardware device,
server, workstation, or
computing resource, on
which software components
can be deployed or
executed.
 Represented as a box with
rounded corners, usually
labeled with the node’s
name. Nodes can also include
nested nodes to represent
hierarchical structures.
5) Communication Path:
A straight line that represents
communication between two device
nodes. Dashed lines in deployment
diagrams often signify relationships or
dependencies between elements,
indicating that one element is related to
or dependent on another.
Ex: Deployment Diagram for Restaurant Management System
Design within the Context of Software
Engineering
 Definition:
 Software design is the planning phase in software engineering where
we decide how the system will work before starting coding. It
includes choosing the system structure, components, and how they will
interact.
 Think of it like making a blueprint before building a house without a
proper plan, construction can become messy and expensive.
 The Design Model consists of four major components that define how a system is structured
and implemented. These components ensure that the software is well-organized, efficient,
and meets user requirements.
 1. Components of the Design Model
 📌 Data/Class Design
 Definition:
 Defines how data is structured and managed within the system.
 It includes class definitions, data storage mechanisms, and database design.
 Simple Explanation:
 Think of this as a blueprint for organizing information. Just like a librarian
categorizes books, software organizes data into meaningful structures (e.g., classes,
objects, and databases).
 📌 Architectural Design
 Definition:
 Represents the high-level structure of the software, including how different components interact.
 It defines the overall framework (e.g., client-server, microservices, or layered architecture).
 Simple Explanation:
 Similar to the floor plan of a house, it defines where each room (component) is placed and how
they are connected (communication between modules).
 📌 Interface Design
 Definition:
 Focuses on how users or external systems interact with the software.
 Includes Graphical User Interfaces (GUI), APIs, and communication protocols.
 Simple Explanation:
 This is like the doors, windows, and control panels of a house, allowing people to interact with
different areas comfortably.
 📌 Component-Level Design
 Definition:
 Defines how individual software modules (components) are built and interact.
 Each component performs a specific function and integrates with others to complete
the system.
 Simple Explanation:
 Think of it as the furniture and appliances in a house each serves a purpose (e.g.,
fridge for cooling, TV for entertainment), but they all work together to make a home
functional.
Design Process
Design Concepts
Design Model
CSE1005 - Software Engineering_Module-02.pptx
CSE1005 - Software Engineering_Module-02.pptx
CSE1005 - Software Engineering_Module-02.pptx

CSE1005 - Software Engineering_Module-02.pptx

  • 1.
    SOFTWARE Engineering Course Code:CSE-1005 MODULE – 2 (Requirements Engineering and Design)
  • 2.
    Agenda Requirements:  Requirements Engineering,UML Model, Developing Use Cases, Building the Requirements Model, Negotiating Requirements, Validating Requirements. Design:  Design within the Context of Software Engineering, Design Process, Design Concepts, Design Model.
  • 3.
    Requirements Engineering  Asystematic and strict approach to the definition, creation, and verification of requirements for a software system is known as requirements engineering. To guarantee the effective creation of a software product, the requirements engineering process entails several tasks that help in understanding, recording, and managing the demands of stakeholders.
  • 4.
    Requirements Engineering Process Feasibility Study  Requirements elicitation  Requirements specification  Requirements for verification and validation  Requirements management 1. Feasibility Study The feasibility study mainly concentrates on below five mentioned areas below. Among these Economic Feasibility Study is the most important part of the feasibility analysis and the Legal Feasibility Study is less considered feasibility analysis. Technical Feasibility: In Technical Feasibility current resources both hardware software along required technology are analyzed/assessed to develop the project. This technical feasibility study reports whether there are correct required resources and technologies that will be used for project development. Along with this, the feasibility study also analyzes the technical skills and capabilities of the technical team, whether existing technology can be used or not, whether maintenance and up-gradation are easy or not for the chosen technology, etc.
  • 5.
     Operational Feasibility:In Operational Feasibility degree of providing service to requirements is analyzed along with how easy the product will be to operate and maintain after deployment. Along with this other operational scopes are determining the usability of the product, Determining suggested solution by the software development team is acceptable or not, etc.  Legal Feasibility: In legal feasibility, the project is ensured to comply with all relevant laws, regulations, and standards. It identifies any legal constraints that could impact the project and reviews existing contracts and agreements to assess their effect on the project’s execution. Additionally, legal feasibility considers issues related to intellectual property, such as patents and copyrights, to safeguard the project’s innovation and originality.  Schedule Feasibility: In schedule feasibility, the project timeline is evaluated to determine if it is realistic and achievable. Significant milestones are identified, and deadlines are established to track progress effectively. Resource availability is assessed to ensure that the necessary resources are accessible to meet the project schedule. Furthermore, any time constraints that might affect project delivery are considered to ensure timely completion. This focus on schedule feasibility is crucial for the successful planning and execution of a project.  Economic Feasibility: In the Economic Feasibility study cost and benefit of the project are analyzed. This means under this feasibility study a detailed analysis is carried out will be cost of the project for development which includes all required costs for final development hardware and software resources required, design and development costs operational costs, and so on. After that, it is analyzed whether the project will be beneficial in terms of finance for the organization or not.
  • 6.
    2. Requirements Elicitation It is related to the various ways used to gain knowledge about the project domain and requirements. The various sources of domain knowledge include customers, business manuals, the existing software of the same type, standards, and other stakeholders of the project. The techniques used for requirements elicitation include interviews, brainstorming, task analysis, Delphi technique, prototyping, etc. Some of these are discussed here. Elicitation does not produce formal models of the requirements understood. Instead, it widens the domain knowledge of the analyst and thus helps in providing input to the next stage.  Requirements elicitation is the process of gathering information about the needs and expectations of stakeholders for a software system. This is the first step in the requirements engineering process and it is critical to the success of the software development project. The goal of this step is to understand the problem that the software system is intended to solve and the needs and expectations of the stakeholders who will use the system.
  • 7.
    Several techniques canbe used to elicit requirements, including:  Interviews: These are one-on-one conversations with stakeholders to gather information about their needs and expectations.  Surveys: These are questionnaires that are distributed to stakeholders to gather information about their needs and expectations.  Focus Groups: These are small groups of stakeholders who are brought together to discuss their needs and expectations for the software system.  Observation: This technique involves observing the stakeholders in their work environment to gather information about their needs and expectations.  Prototyping: This technique involves creating a working model of the software system, which can be used to gather feedback from stakeholders and to validate requirements.
  • 8.
    3. Requirements Specification This activity is used to produce formal software requirement models. All the requirements including the functional as well as the non-functional requirements and the constraints are specified by these models in totality. During specification, more knowledge about the problem may be required which can again trigger the elicitation process. The models used at this stage include ER diagrams, data flow diagrams(DFDs), function decomposition diagrams(FDDs), data dictionaries, etc.  Requirements specification is the process of documenting the requirements identified in the analysis step in a clear, consistent, and unambiguous manner. This step also involves prioritizing and grouping the requirements into manageable chunks.  The goal of this step is to create a clear and comprehensive document that describes the requirements for the software system. This document should be understandable by both the development team and the stakeholders.
  • 9.
    Several types ofrequirements are commonly specified in this step, including  Functional Requirements: These describe what the software system should do. They specify the functionality that the system must provide, such as input validation, data storage, and user interface.  Non-Functional Requirements: These describe how well the software system should do it. They specify the quality attributes of the system, such as performance, reliability, usability, and security.  Constraints: These describe any limitations or restrictions that must be considered when developing the software system.  Acceptance Criteria: These describe the conditions that must be met for the software system to be considered complete and ready for release. To make the requirements specification clear, the requirements should be written in a natural language and use simple terms, avoiding technical jargon, and using a consistent format throughout the document. It is also important to use diagrams, models, and other visual aids to help communicate the requirements effectively. Once the requirements are specified, they must be reviewed and validated by the stakeholders and development team to ensure that they are complete, consistent, and accurate.
  • 10.
    4. Requirements Verificationand Validation  Verification: It refers to the set of tasks that ensures that the software correctly implements a specific function.  Validation: It refers to a different set of tasks that ensures that the software that has been built is traceable to customer requirements. If requirements are not validated, errors in the requirement definitions would propagate to the successive stages resulting in a lot of modification and rework. The main steps for this process include:  The requirements should be consistent with all the other requirements i.e. no two requirements should conflict with each other.  The requirements should be complete in every sense.  The requirements should be practically achievable.
  • 11.
    Reviews, buddy checks,making test cases, etc. are some of the methods used for this.  Requirements verification and validation (V&V) is the process of checking that the requirements for a software system are complete, consistent, and accurate and that they meet the needs and expectations of the stakeholders. The goal of V&V is to ensure that the software system being developed meets the requirements and that it is developed on time, within budget, and to the required quality.  Verification is checking that the requirements are complete, consistent, and accurate. It involves reviewing the requirements to ensure that they are clear, testable, and free of errors and inconsistencies. This can include reviewing the requirements document, models, and diagrams, and holding meetings and walkthroughs with stakeholders.  Validation is the process of checking that the requirements meet the needs and expectations of the stakeholders. It involves testing the requirements to ensure that they are valid and that the software system being developed will meet the needs of the stakeholders. This can include testing the software system through simulation, testing with prototypes, and testing with the final version of the software.  Verification and Validation is an iterative process that occurs throughout the software development life cycle. It is important to involve stakeholders and the development team in the V&V process to ensure that the requirements are thoroughly reviewed and tested.  It’s important to note that V&V is not a one-time process, but it should be integrated and continue throughout the software development process and even in the maintenance stage.
  • 12.
    5. Requirements Management Requirement management is the process of analyzing, documenting, tracking, prioritizing, and agreeing on the requirement and controlling the communication with relevant stakeholders. This stage takes care of the changing nature of requirements. It should be ensured that the SRS is as modifiable as possible to incorporate changes in requirements specified by the end users at later stages too. Modifying the software as per requirements in a systematic and controlled manner is an extremely important part of the requirements engineering process.  Requirements management is the process of managing the requirements throughout the software development life cycle, including tracking and controlling changes, and ensuring that the requirements are still valid and relevant. The goal of requirements management is to ensure that the software system being developed meets the needs and expectations of the stakeholders and that it is developed on time, within budget, and to the required quality.
  • 13.
    Several key activitiesare involved in requirements management, including:  Tracking and controlling changes: This involves monitoring and controlling changes to the requirements throughout the development process, including identifying the source of the change, assessing the impact of the change, and approving or rejecting the change.  Version control: This involves keeping track of different versions of the requirements document and other related artifacts.  Traceability: This involves linking the requirements to other elements of the development process, such as design, testing, and validation.  Communication: This involves ensuring that the requirements are communicated effectively to all stakeholders and that any changes or issues are addressed promptly.  Monitoring and reporting: This involves monitoring the progress of the development process and reporting on the status of the requirements. Requirements management is a critical step in the software development life cycle as it helps to ensure that the software system being developed meets the needs and expectations of stakeholders and that it is developed on time, within budget, and to the required quality. It also helps to prevent scope creep and to ensure that the requirements are aligned with the project goals.
  • 14.
    Tools Involved inRequirement Engineering  Observation report  Questionnaire ( survey, poll )  Use cases  User stories  Requirement workshop  Mind mapping  Roleplaying  Prototyping
  • 15.
    Developing Use Cases Developing a use case allows you to create a set of rules that determines how a company may respond to users' behaviors. This method of planning is an important step in building or implementing a new program. Use case considers traditional and alternative outcomes, ensuring you meet users' goals. What does developing a use case mean?  Developing a use case is the practice of creating a written description that outlines how a system or process responds to user behaviors. Written from a hypothetical user's perspective, it summarizes the ideal functionality of a product and helps to envision potential user scenarios, both good and bad. Generally speaking, use cases consist of the following common elements:  A description of the user  Desirable behaviors of the user  The user's overall goal  The specific steps the user takes to complete their goal  The response of the process based on a user's actions
  • 16.
    Developing a usecase is important because it helps project managers overcome ambiguous goals, especially when a project involves newer processes or technologies. It allows you not only to define requirements but also to maintain consistency across them. In addition, developing a use case can provide the following advantages:  Ideal reactions to certain behaviors: A use case explains a user's behaviors to the system, guiding it on how to respond.  Error prediction: A use case can also help the system with predicting mistakes before they occur.  A List of goals: A use case can also help provide the system with a list of goals, along with steps on how to achieve those specific goals.  Sets of rules: These rules can guide you on how best to use technology to meet user goals.  Project clarity: A use case can also help project managers better understand the client's requirements.  Open communication between logistics and information technology: A use case can help logistics and IT teams collaborate more effectively.
  • 17.
    Building the Requirements Requirementsfor a computer-based system can be seen in many different ways. Some software people argue that it’s worth using a number of different modes of representation while others believe that it’s best to select one mode of representation. The specific elements of the requirements model are dedicated to the analysis modeling method that is to be used.  Scenario-based elements : Using a scenario-based approach, system is described from user’s point of view. For example, basic use cases and their corresponding use-case diagrams evolve into more elaborate template-based use cases. Figure 1(a) depicts a UML activity diagram for eliciting requirements and representing them using use cases. There are three levels of elaboration.  Class-based elements : A collection of things that have similar attributes and common behaviors i.e., objects are categorized into classes. For example, a UML case diagram can be used to depict a Sensor class for the SafeHome security function. Note that diagram lists attributes of sensors and operations that can be applied to modify these attributes. In addition to class diagrams, other analysis modeling elements depict manner in which classes collaborate with one another and relationships and interactions between classes.  Behavioral elements : Effect of behavior of computer-based system can be seen on design that is chosen and implementation approach that is applied. Modeling elements that depict behavior must be provided by requirements model (UML Diagrams)
  • 18.
    Negotiating Requirements  Theinception, elicitation, and elaboration tasks in an ideal requirements engineering setting determine customer requirements in sufficient depth to proceed to later software engineering activities. You might have to negotiate with one or more stakeholders. Most of the time, stakeholders are expected to balance functionality, performance, and other product or system attributes against cost and time-to-market.  The goal of this discussion is to create a project plan that meets the objectives of stakeholders while also reflecting the real-world restrictions (e.g., time, personnel, and budget) imposed on the software team. The successful negotiations aim for a “win-win” outcome. That is, stakeholders, benefit from a system or product that meets the majority of their needs, while you benefit from working within realistic and reasonable budgets and schedules.
  • 19.
     At thestart of each software process iteration, Boehm defines a series of negotiating actions. Rather than defining a single customer communication activity, the following are defined: 1. Identifying the major stakeholders in the system or subsystem. 2. Establishing the stakeholders’ “win conditions.” 3. Negotiation of the win conditions of the stakeholders in order to reconcile them into a set of win-win conditions for all people involved.
  • 20.
    Validating Requirements  Eachaspect of the requirements model is checked for consistency, omissions, and ambiguity as it is developed. The model’s requirements are prioritised by stakeholders and bundled into requirements packages that will be implemented as software increments. The following questions are addressed by an examination of the requirements model:  Is each requirement aligned with the overall system/product objectives?  Were all requirements expressed at the appropriate level of abstraction? Do some criteria, in other words, give a level of technical information that is inappropriate at this stage?  Is the requirement truly necessary, or is it an optional feature that may or may not be critical to the system’s goal?  Is each requirement well defined and unambiguous?
  • 21.
     Is eachrequirement attributed? Is there a source noted for each requirement?  Are there any requirements that conflict with others?  Is each requirement attainable in the technical environment in which the system or product will be housed?  Is each requirement, once implemented, testable?  Does the requirements model accurately represent the information, functionality, and behavior of the system to be built?  Has the requirements model been “partitioned” in such a way that progressively more detailed information about the system is exposed?  Have requirements patterns been used to reduce the complexity of the requirements model?  Have all patterns been validated properly? Are all patterns in accordance with the requirements of the customers?
  • 22.
    UML  Unified ModelingLanguage (UML) is a general-purpose modeling language. The main aim of UML is to define a standard way to visualize the way a system has been designed. It is quite similar to blueprints used in other fields of engineering. UML is not a programming language , it is rather a visual language.  Unified Modeling Language (UML) is a standardized visual modeling language used in the field of software engineering to provide a general-purpose, developmental, and intuitive way to visualize the design of a system. UML helps in specifying, visualizing, constructing, and documenting the artifacts of software systems.  We use UML diagrams to portray the behavior and structure of a system.  UML helps software engineers, businessmen, and system architects with modeling, design, and analysis.  The Object Management Group (OMG) adopted Unified Modelling Language as a standard in 1997. It’s been managed by OMG ever since.  The International Organization for Standardization (ISO) published UML as an approved standard in 2005. UML has been revised over the years and is reviewed periodically.
  • 23.
    2. Why dowe need UML?  Complex applications need collaboration and planning from multiple teams and hence require a clear and concise way to communicate amongst them.  Businessmen do not understand code. So UML becomes essential to communicate with non- programmers about essential requirements, functionalities, and processes of the system.  A lot of time is saved down the line when teams can visualize processes, user interactions, and the static structure of the system. 3. Different Types of UML Diagrams  UML is linked with object-oriented design and analysis. UML makes use of elements and forms associations between them to form diagrams. Diagrams in UML can be broadly classified as:
  • 25.
    What is ClassDiagram  The UML Class diagram is a graphical notation used to construct and visualize object oriented systems. A class diagram in the Unified Modeling Language (UML) is a type of static structure diagram that describes the structure of a system by showing the system’s:  classes,  their attributes,  operations (or methods),  and the relationships among objects.
  • 26.
    UML Class Notation A class represent a concept which encapsulates state (attributes) and behavior (operations). Each attribute has a type. Each operation has a signature. The class name is the only mandatory information.  A class represent a concept which encapsulates state (attributes) and behavior (operations). Each attribute has a type. Each operation has a signature. The class name is the only mandatory information.
  • 27.
    UML Class Notation A class represent a concept which encapsulates state (attributes) and behavior (operations). Each attribute has a type. Each operation has a signature. The class name is the only mandatory information.  Class Name: • The name of the class appears in the first partition.  Class Attributes: • Attributes are shown in the second partition. • The attribute type is shown after the colon. • Attributes map onto member variables (data members) in code.  Class Operations (Methods): • Operations are shown in the third partition. They are services the class provides. • The return type of a method is shown after the colon at the end of the method signature. • The return type of method parameters are shown after the colon following the parameter name. Operations map onto class methods in code
  • 28.
    Visibility Notation  Visibilitynotations indicate the access level of attributes and methods. Common visibility notations include:  + for public (visible to all classes)  - for private (visible only within the class)  # for protected (visible to subclasses)  ~ for package or default visibility (visible to classes in the same package)
  • 29.
    Parameter Directionality  Inclass diagrams, parameter directionality refers to the indication of the flow of information between classes through method parameters. It helps to specify whether a parameter is an input, an output, or both. This information is crucial for understanding how data is passed between objects during method calls. There are three main parameter directionality notations used in class diagrams: • In (Input): An input parameter is a parameter passed from the calling object (client) to the called object (server) during a method invocation. It is represented by an arrow pointing towards the receiving class (the class that owns the method). • Out (Output): An output parameter is a parameter passed from the called object (server) back to the calling object (client) after the method execution. It is represented by an arrow pointing away from the receiving class. • InOut (Input and Output): An InOut parameter serves as both input and output. It carries information from the calling object to the called object and vice versa. It is represented by an arrow pointing towards and away from the receiving class.
  • 30.
    Relationships between classes  Inclass diagrams, relationships between classes describe how classes are connected or interact with each other within a system. There are several types of relationships in object- oriented modeling, each serving a specific purpose. Here are some common types of relationships in class diagrams:
  • 31.
    Ex: Class Diagramof Restaurant System
  • 32.
    Package Diagram  Apackage diagram is a type of Unified Modeling Language (UML) diagram mainly used to represent the organization and the structure of a system in the form of packages.  A package is used as a container to organize the elements present in the system into a more manageable unit. It is very useful to represent the system’s architecture and design as a cohesive unit and a concise manner.
  • 33.
    Basic Notations ofPackage Diagrams
  • 34.
    Tools and Softwarefor Creating Package Diagrams Some of the renowned tools and software used to create package diagrams are listed below –  Enterprise Architect  Lucidchart  Visual Paradigm  Draw.io  IBM Rhapsody  PlantUML  StarUML  Creately  Microsoft Visio Ex: Package Diagram
  • 35.
     Package: Thisbasic building block of the Package Diagram is a Package. It is a container for organizing different diagram elements such as classes, interfaces, etc. It is represented in the Diagram in a folder-like icon with its name.  NameSpace: It represents the package’s name in the diagram. It generally appears on top of the package symbol which helps to uniquely identify the package in the diagram.  Package Merge: It is a relationship that signifies how a package can be merged or combined. It is represented as a direct arrow between two packages. Signifying that the contents of one package can be merged with the contents of the other.  Package Import: It is another relationship that shows one package’s access to the contents of a different package. It is represented as a Dashed Arrow.  Dependency: Dependencies are used to show that there might be some element or package that can be dependent upon any other element or package, meaning that changing anything of that package will result in alteration of the contents of the other package which is dependent upon the first one.  Element: An element can be a single unit inside of a package, it can be a class, an interface or subsystems. This packages are connected and reside inside of packages that hold them.  For example, if we consider a Class, then there can be many functions inside it and many variables or subclass can also be present, all of these are considered as an Element of that Class and they are connected with the Main Class, without the existence of the main class, they will also not exist or have no relevance.  Constraint: It is like a condition or requirement set related to a package. It is represented by curly braces.
  • 36.
    Use-case diagram  AUse Case Diagram is a type of Unified Modeling Language (UML) diagram that represents the interaction between actors (users or external systems) and a system under consideration to accomplish specific goals. It provides a high-level view of the system’s functionality by illustrating the various ways users can interact with it.
  • 37.
    2. Use CaseDiagram Notations  UML notations provide a visual language that enables software developers, designers, and other stakeholders to communicate and document system designs, architectures, and behaviors in a consistent and understandable manner. 1.1. Actors  Actors are external entities that interact with the system. These can include users, other systems, or hardware devices. In the context of a Use Case Diagram, actors initiate use cases and receive the outcomes. Proper identification and understanding of actors are crucial for accurately modeling system behavior.
  • 38.
    1.2. Use Cases Use cases are like scenes in the play. They represent specific things your system can do. In the online shopping system, examples of use cases could be “Place Order,” “Track Delivery,” or “Update Product Information”. Use cases are represented by ovals. 1.3. System Boundary • The system boundary is a visual representation of the scope or limits of the system you are modeling. It defines what is inside the system and what is outside. The boundary helps to establish a clear distinction between the elements that are part of the system and those that are external to it. The system boundary is typically represented by a rectangular box that surrounds all the use cases of the system. Purpose of System Boundary: • Scope Definition: It clearly outlines the boundaries of the system, indicating which components are internal to the system and which are external actors or entities interacting with the system. • Focus on Relevance: By delineating the system’s scope, the diagram can focus on illustrating the essential functionalities provided by the system without unnecessary details about external entities.
  • 41.
    4. How todraw a Use Case diagram in UML? Step 1: Identify Actors  Determine who or what interacts with the system. These are your actors. They can be users, other systems, or external entities. Step 2: Identify Use Cases  Identify the main functionalities or actions the system must perform. These are your use cases. Each use case should represent a specific piece of functionality. Step 3: Connect Actors and Use Cases  Draw lines (associations) between actors and the use cases they are involved in. This represents the interactions between actors and the system. Step 4: Add System Boundary  Draw a box around the actors and use cases to represent the system boundary. This defines the scope of your system.
  • 42.
    Step 5: DefineRelationships  If certain use cases are related or if one use case is an extension of another, you can indicate these relationships with appropriate notations. Step 6: Review and Refine  Step back and review your diagram. Ensure that it accurately represents the interactions and relationships in your system. Refine as needed. Step 7: Validate  Share your use case diagram with stakeholders and gather feedback. Ensure that it aligns with their understanding of the system’s functionality.
  • 43.
    Ex: Online ShoppingSystem: 1. Actors: Customer Admin 2. Use Cases: Browse Products Add to Cart Checkout Manage Inventory (Admin) 3. Relations: The Customer can browse products, add to the cart, and complete the checkout. The Admin can manage the inventory.
  • 45.
    State chart diagram A state diagram is used to represent the condition of the system or part of the system at finite instances of time. It’s a behavioral diagram and it represents the behavior using finite state transitions.  State Machine diagrams are also referred to as State Machines Diagrams and State-Chart Diagrams.  These terms are often used interchangeably. So simply, a state machine diagram is used to model the dynamic behavior of a class in response to time and changing external stimuli.  We can say that each and every class has a state but we don’t model every class using State Machine diagrams.  We prefer to model the states with three or more states.
  • 46.
     Basic componentsand notations 2.1. Initial state  The starting point of the object in the state diagram. It is represented by a filled circle. 2.2. Transition  We use a solid arrow to represent the transition or change of control from one state to another. The arrow is labelled with the event which causes the change in state. 2.3. State  We use a rounded rectangle to represent a state. A state represents the conditions or circumstances of an object of a class at an instant of time or specific condition or situation of an object during its lifecycle
  • 47.
    2.4. Fork  Splitsa transition into multiple parallel states. Represented by a thick horizontal or vertical bar with arrows leading to parallel states. 2.5. Join Combines multiple parallel states into a single state. Represented by a thick bar where arrows from multiple states converge.
  • 48.
    2.6. Self transition We use a solid arrow pointing back to the state itself to represent a self transition. There might be scenarios when the state of the object does not change upon the occurrence of an event. We use self transitions to represent such cases. Or A state transitions to itself, often triggered by repetitive or cyclic actions. 2.7. Composite state We use a rounded rectangle to represent a composite state also. We represent a state with internal activities using a composite state. Or A state containing other states. Useful for representing complex systems where a state has substates. 2.8. Final State We use a filled circle within a circle notation to represent the final state in a state machine diagram. Represents the end of the object's lifecycle in the system.
  • 49.
    Scenario: ATM Transaction 1.InitialState: 1. The ATM starts in the Idle state, waiting for user interaction. 2.Transition: 1. A user inserts their ATM card, triggering a transition to the Card Validation state. 3.State: 1. In Card Validation, the ATM checks if the card is valid. 1.If valid: Transition to Enter PIN. 2.If invalid: Transition back to Idle. 4. Fork 4.Fork State: 1. After the user selects "Withdraw Cash," the system splits into two parallel processes: 1.Update Account Balance: Deduct the withdrawal amount. 2.Print Receipt: Print the transaction receipt. 5. Join 5.Join State: 1. Once both parallel processes (Update Account Balance and Print Receipt) are complete, they rejoin at the Dispense Cash state.
  • 50.
    6. Self-Transition 1.Self-Transition State: 1.At the Enter PIN state, if the PIN is entered incorrectly, the system prompts the user to re- enter the PIN. The system stays in the Enter PIN state until the correct PIN is provided or the attempts are exhausted. 7. Composite State 2.Composite State: 1. Perform Transaction is a composite state that includes the following substates: 1.Check Balance 2.Withdraw Cash 3.Deposit Cash 2. These substates represent different operations under the umbrella of a single "Perform Transaction" state. 8. Final State 3.Final State: 1. Once the cash is dispensed, the ATM transitions to the Session Ended state, ejects the card, and returns to the Idle state.
  • 51.
  • 52.
    Activity diagram  ActivityDiagrams are used to illustrate the flow of control in a system and refer to the steps involved in the execution of a use case. We can depict both sequential processing and concurrent processing of activities using an activity diagram ie an activity diagram focuses on the condition of flow and the sequence in which it happens.  We describe what causes a particular event using an activity diagram.  An activity diagram portrays the control flow from a start point to a finish point showing the various decision paths that exist while the activity is being executed.  They are used in business and process modeling where their primary use is to depict the dynamic aspects of a system.  In simple words activity diagram is a UML Diagram used to represent the flow of activates or steps in process.
  • 56.
  • 57.
    Interaction diagram  Fromthe term Interaction, it is clear that the diagram is used to describe some type of interactions among the different elements in the model. This interaction is a part of dynamic behavior of the system.  This interactive behavior is represented in UML by two diagrams known as Sequence diagram and Collaboration diagram. The basic purpose of both the diagrams are similar.  Sequence diagram emphasizes on time sequence of messages and collaboration diagram emphasizes on the structural organization of the objects that send and receive messages.
  • 58.
    The purpose ofinteraction diagrams is to visualize the interactive behavior of the system. Visualizing the interaction is a difficult task. Hence, the solution is to use different types of models to capture the different aspects of the interaction. Sequence and collaboration diagrams are used to capture the dynamic nature but from a different angle.  The purpose of interaction diagram is −  To capture the dynamic behavior of a system.  To describe the message flow in the system.  To describe the structural organization of the objects.  To describe the interaction among objects.
  • 59.
    Following are somethings that are needed to follow while drawing sequence diagram:  A total no of lifeline which will take part in the communication.  The sequence of the message flow among several entities within the system.  No operators used to ease out the functionality of the diagram.  Several distinct messages that depict the interactions in a precise and clear way.  The organization and structure of a system.  The order of the sequence of the flow of messages.  Total no of time constructs of an object.
  • 60.
  • 62.
    Collaboration diagram  Acollaboration diagram, within the Unified Modeling Language (UML), is a behavioral diagram which is also referred to as a communication diagram, It illustrates how objects or components interact with each other to achieve specific tasks or scenarios within a system.  In simpler terms, they visually represents the interactions between objects or components in a system, showing how they collaborate to accomplish tasks or scenarios and depicts the interconnections among multiple objects within a system, illustrating the system’s object architecture.
  • 63.
    Importance of CollaborationDiagrams  Collaboration diagrams play a crucial role in system development by facilitating understanding, communication, design, analysis, and documentation of the system’s architecture and behavior. 1) Visualizing Interactions:  These diagrams offer a clear visual representation of how objects or components interact within a system.  This visualization aids stakeholders in comprehending the flow of data and control, fostering easier understanding. 2) Understanding System Behavior:  By depicting interactions, collaboration diagrams provide insights into the system’s dynamic behavior during operation.  Understanding this behavior is crucial for identifying potential issues, optimizing performance, and ensuring the system functions as intended. 3) Facilitating Communication:  Collaboration diagrams serve as effective communication tools among team members.  They facilitate discussions, enabling refinement of the system’s design, architecture, and functionality. Clearer communication fosters better collaboration and alignment.
  • 64.
    4) Supporting Designand Analysis:  These diagrams assist in designing and analyzing system architecture and functionality.  They help identify objects, their relationships, and message exchanges, which is vital for creating efficient and scalable systems. 5) Documentation Purposes:  Collaboration diagrams serve as valuable documentation assets for the system.  They offer a visual representation of the system’s architecture and behavior, serving as a reference for developers, testers, and other stakeholders throughout the development process.
  • 65.
     Components andtheir Notations 1. Objects/Participants  Objects are represented by rectangles with the object’s name at the top. Each object participating in the interaction is shown as a separate rectangle in the diagram. Objects are connected by lines to indicate messages being passed between them. 2. Multiple Objects  Multiple objects are represented by rectangles, each with the object’s name inside, and interactions between them are shown using arrows to indicate message flows. 3. Actors They are usually depicted at the top or side of the diagram, indicating their involvement in the interactions with the system’s objects or components. They are connected to objects through messages, showing the communication with the system.
  • 67.
    Deployment Diagram  ADeployment Diagram illustrates how software architecture, designed on a conceptual level, translates into the physical system architecture where the software will run as nodes. It maps out the deployment of software components onto hardware nodes and depicts their relationships through communication paths, enabling a visual representation of the software’s execution environment across multiple nodes.
  • 68.
    Key elements ofa Deployment Diagram 1. Nodes  These represent the physical hardware entities where software components are deployed, such as servers, workstations, routers, etc. 2. Components  Represent software modules or artifacts that are deployed onto nodes, including executable files, libraries, databases, and configuration files. 3. Artifacts  Physical files deployed onto nodes, embodying the actual implementation of software components, such as executables, scripts, databases, etc. 4. Dependencies  Reflect relationships or connections between nodes and components, indicating communication paths, deployment constraints, or other dependencies. 5. Associations  Show relationships between nodes and components, signifying that a component is deployed on a particular node, thus mapping software components to physical nodes. 6. Deployment Specification  Describes the configuration and properties of nodes and components, encompassing hardware specifications, software configurations, communication protocols, etc. 7. Communication Paths  Represent channels or connections facilitating communication between nodes and components, including network connections, communication protocols, etc. Notations 1) Component: A component represents a modular and reusable part of a system, typically implemented as a software module, class, or package. It encapsulates its behavior and data and can be deployed independently. Typically represented as a rectangle with two smaller rectangles protruding from its sides, indicating ports for connections. The component’s name is written inside the rectangle.
  • 69.
    2) Artifact  Anartifact represents a physical piece of information or data that is used or produced in the software development process. It can include source code files, executables, documents, libraries, configuration files, or any other tangible item.  Typically represented as a rectangle with a folded corner, labeled with the artifact’s name. Artifacts may also include additional information, such as file extensions or versions. 3) Interface An interface defines a contract specifying the methods or operations that a component must implement. It represents a point of interaction between different components or subsystems. Represented as a circle or ellipse labeled with the interface’s name. Interfaces can also include provided and required interfaces, denoted by “+” and “-” symbols, respectively.
  • 70.
    5) Nodes:  Anode represents a physical or computational resource, such as a hardware device, server, workstation, or computing resource, on which software components can be deployed or executed.  Represented as a box with rounded corners, usually labeled with the node’s name. Nodes can also include nested nodes to represent hierarchical structures. 5) Communication Path: A straight line that represents communication between two device nodes. Dashed lines in deployment diagrams often signify relationships or dependencies between elements, indicating that one element is related to or dependent on another.
  • 71.
    Ex: Deployment Diagramfor Restaurant Management System
  • 73.
    Design within theContext of Software Engineering  Definition:  Software design is the planning phase in software engineering where we decide how the system will work before starting coding. It includes choosing the system structure, components, and how they will interact.  Think of it like making a blueprint before building a house without a proper plan, construction can become messy and expensive.
  • 75.
     The DesignModel consists of four major components that define how a system is structured and implemented. These components ensure that the software is well-organized, efficient, and meets user requirements.  1. Components of the Design Model  📌 Data/Class Design  Definition:  Defines how data is structured and managed within the system.  It includes class definitions, data storage mechanisms, and database design.  Simple Explanation:  Think of this as a blueprint for organizing information. Just like a librarian categorizes books, software organizes data into meaningful structures (e.g., classes, objects, and databases).
  • 76.
     📌 ArchitecturalDesign  Definition:  Represents the high-level structure of the software, including how different components interact.  It defines the overall framework (e.g., client-server, microservices, or layered architecture).  Simple Explanation:  Similar to the floor plan of a house, it defines where each room (component) is placed and how they are connected (communication between modules).  📌 Interface Design  Definition:  Focuses on how users or external systems interact with the software.  Includes Graphical User Interfaces (GUI), APIs, and communication protocols.  Simple Explanation:  This is like the doors, windows, and control panels of a house, allowing people to interact with different areas comfortably.
  • 77.
     📌 Component-LevelDesign  Definition:  Defines how individual software modules (components) are built and interact.  Each component performs a specific function and integrates with others to complete the system.  Simple Explanation:  Think of it as the furniture and appliances in a house each serves a purpose (e.g., fridge for cooling, TV for entertainment), but they all work together to make a home functional.
  • 78.
  • 79.
  • 88.