Mayank_kashyap@ymail.com Page 1
Introduction to Consumer Behaviour
The behaviour that consumers display in searching for, purchasing, using, evaluating, and disposing of products and
services that they expect will satisfy their needs.
Personal Consumer
The individual who buys goods and services for his or her own use, for household use, for the use of a family
member, or for a friend.
Development of the Marketing Concept
The Production Concept
 Assumes that consumers are interested primarily in product availability at low prices
 Marketing objectives:
– Cheap, efficient production
– Intensive distribution
– Market expansion
The Product Concept
 Assumes that consumers will buy the product that offers them the highest quality, the best performance,
and the most features
 Marketing objectives:
– Quality improvement
– Addition of features
 Tendency toward Marketing Myopia
The Selling Concept
 Assumes that consumers are unlikely to buy a product unless they are aggressively persuaded to do so
 Marketing objectives:
Mayank_kashyap@ymail.com Page 2
– Sell, sell, sell
 Lack of concern for customer needs and satisfaction
The Marketing Concept
 Assumes that to be successful, a company must determine the needs and wants of specific target markets
and deliver the desired satisfactions better than the competition
 Marketing objectives:
– Profits through customer satisfaction
Why study consumer behaviour?
 Understanding consumer behaviour will help you become better marketers as it is the foundation for
 Segmenting markets
 Positioning products
 Developing an appropriate marketing
 continued
 Knowledge of consumer behaviour is essential for non-profit organizations
 Non profits have different customers to please
 Donors, users, volunteers, general public, government
 continued
 Public service initiatives have to be based on an understanding of consumer behaviour
 Canada’s largest advertiser is the federal government
 Most government initiatives (e.g., antismoking campaigns) need a knowledge of consumer behaviour
to succeed
 continued
 Better understanding of our own consumption behaviour
Mayank_kashyap@ymail.com Page 3
Mayank_kashyap@ymail.com Page 4
Mayank_kashyap@ymail.com Page 5
Mayank_kashyap@ymail.com Page 6
Mayank_kashyap@ymail.com Page 7
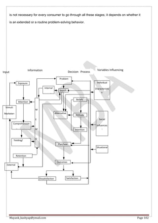
Basic Model of Consumer Behavior
Complete model of consumer behavior
Mayank_kashyap@ymail.com Page 8
Mayank_kashyap@ymail.com Page 9
Problem or Need Recognition -This is the first stage of the Consumer Decision Process in which the consumer is able
to recognize what the problem or need is and subsequently, what product or kind of product would be able to meet
this need. Figure 1 It is oftentimes recognized as the first and most crucial step in the process because if consumers
do not perceive a problem or need, they generally will not move forward with considering a product purchase.
A need can be trigerred by internal or external stimuli. Internal stimuli refers to a personal perception experienced
by the consumer, such as hunger, thirst, and so on. For example, an elderly, single woman may feel lonely so she
decides that she wants to purchase a cat. External stimuli include outside influences such as advertising or word-of-
mouth. For example, a consumer who just moved to Minnesota may not realize he needs a heavy winter coat until
he sees a store advertising for it, which triggers the need in his mind.
Mayank_kashyap@ymail.com Page 10
Problem Recognition influences
Situational influences---- Product consumption (e.g., running out of gas)
◦ Product acquisition (e.g., purchasing a new home may stimulate other purchases)
◦ Changed circumstances (e.g., moving away from home to college)
Consumer influences--- Actual state consumers: those who look to existing products to solve their problems.
Desired state consumers: those who shop for new products to address their problems.
◦ They enjoy the shopping experience
Marketing influences -- Marketing mix changes and/or promotion actions may help stimulate problem recognition:
◦ Advertising
◦ Coupons
◦ Free offers
◦ sweepstakes
Mayank_kashyap@ymail.com Page 11
Mayank_kashyap@ymail.com Page 12
Information search is considered the second of five stages that comprise the Consumer Decision Process. During this
stage, a consumer who recognizes a specific problem or need will then likely be persuaded to search for information,
whether it be internally or externally. This is also when the customer aims to seek the value in a prospective product
or service. During this time, the options available to the consumer are identified or further clarified.
Information search can be categorized as internal or external research:
Internal research refers to a consumer's memory or recollection of a product, oftentimes triggered or guided by
personal experience. This is when a person tries to search their memory to see whether they recall past experiences
with a product,brand, or service. If the product is considered a staple or something that is frequently purchased,
internal information search may be enough to trigger a purchase.
External research is conducted when a person has no prior knowledge about a product, which then leads them to
seek information from personal sources (e.g. word of mouth from friends/family Figure 1) and/or public sources (e.g.
online forums, consumer reports) or marketer dominated sources (e.g. sales persons, advertising) especially when a
person's previous experience is limited or deemed inefficient.
 Examples of personal sources that are marketer dominated, include sales person advice in a retail store.
Mayank_kashyap@ymail.com Page 13
 Personal sources that are not marketer dominated include advice from friends and family.
 Television advertising and company websites are examples of non-personal sources that are marketer
dominated
 Online forums are non-personal sources that are non-marketer dominated
Information Overload
 With greater amounts of information available, Consumers make poorer choices (Threshold effects)
 Tactic:
◦ focus on product information (features) that is important (salient) to consumers
Information Wear out
 Repetition increases consumer learning
 Too much repetition = wear out
(consumers decrease attention over time)
Tactic:
 Change information and/or format
 Pictures are better than words
Information Sources
1. Internal Sources (Psychological)
– experience
– memory storage/retrieval
– mental processing
2. External Sources (Social)
– family
– friends
– professionals
3. Public Sources
– government studies
– product testing magazines
Mayank_kashyap@ymail.com Page 14
– media stories
4. Commercial Sources
– advertising
– sales people
– product pamphlets
Mayank_kashyap@ymail.com Page 15
 Helps buyer find possible alternatives- i.e- the evoked set.
 Hungry- want to go out and eat,
evoked set is
 Chinese food
 Indian food etc.
Mayank_kashyap@ymail.com Page 16
Mayank_kashyap@ymail.com Page 17
Evaluation of alternatives
is the third stage in the Consumer Buying Decision process. During this stage, consumers evaluate all of their product
and brand options on a scale of attributes which have the ability to deliver the benefit that the customer is seeking
(Figure 1). This process of comparing the brands and products that are in theirevoked set refers to the number of
alternatives that are considered by consumers during the problem-solving process. Sometimes also known as a
consideration set, this set tends to be small relative to the total number of options available. When a consumer
commits a great deal of time to the comparative process and reviews price, warranties, terms and condition of sale
and other features it is said that they are involved in extended problem solving.
In order for a marketing organization to increase the likelihood that their brand is part of the evoked set for many
consumers, they need to understand what benefits consumers are seeking and specifically, which attributes will be
most influential to their decision-making process. It is important to note that consumers evaluate alternatives in
terms of the functional and psychological benefits that they offer. The company also needs to check other brands of
the customer’s consideration set to prepare the right plan for its own brand.
During this stage, consumers can be significantly influenced by their attitude as well as the degree of involvement
that they may have with the product, brand, or overall category. For example, if the customer involvement is high,
Mayank_kashyap@ymail.com Page 18
then he or she will evaluate several brands, whereas if it's low, he or she may look at only one brand.In low
involvement buying, the activity is usually frequent, habitual to a certain extent and there is generally little difference
between the brands. No strong attachment exists between the buyer and the brand. Promotions are simple and
repetitive. Conversely, high involvement buying involves products with many differences. The behavior is more
complex and the research is more detail oriented.
Ultimately, consumers must be able to effectively assess the value of all the products or brands in their evoked set
before they can move on to the next step of the decision process.
Mayank_kashyap@ymail.com Page 19
Mayank_kashyap@ymail.com Page 20
Stage 4
Outlet Selection & Purchase
OUTLET - TO ANY SOURCE OF PRODUCTS OR SERVICES FOR THE CONSUMERS
Mayank_kashyap@ymail.com Page 21
TYPES OF OUTLETS:
 STORE BASED (BRICK & MORTAR): RETAIL SHOPS, SUPERMARKETS, MALLS, CHAIN STORES,
DISCOUNT STORES ETC
 NON-STORE BASED: INTERNET PORTALS, CATALOG SHOPS, TELE-SHOPS ETC.
 ABOVE DISTINCTION COULD SOMETIMES BE BLURRED (PIZZA, MILK ETC)
SOME FACTORS WHICH INHIBIT IN-HOME SHOPPING ARE:
‘IN-HOME SHOPPING’ REFERS TO SHOPPING FROM THE COMFORT OF HOME/ OFFICE AT NON-STORE OUTLETS .
 CUSTOMER’S INABILITY TO ‘TOUCH & FEEL’ GOODS
 ABSENCE OF PHYSICAL ACTIVITY/ EXCITEMENT OF ‘GOING SHOPPING’
 ABSENCE OF SOCIAL INTERACTION (BARGAINING/
INTERACTING WITH FELLOW SHOPPERS ETC.)
 TRANSACTION SECURITY
Mayank_kashyap@ymail.com Page 22
 DESPITE THESE INHIBITORS, THE SHARE OF NON-STORE BASED OUTLETS, PARTICULARLY THE
INTERNET BASED ONES, IS RAPIDLY GROWING.
Factors Determining the Store Choice
1. Store Location
◦ Intercity Choice (Outshoppers and nonoutshoppers)
◦ Intracity Choice (Shopping Center Model- The model estimates the probability of that shoppers in
homogeneous geographical segments will visit a particular shopping center for a particular type of
purchase. Two fundamental parameters in this are square feet of floor space in the shopping center
and travel time to the center.)
◦ Interstore Choice
◦ 2.Store Design and Physical facilities (Positive moods can increase the time spent in the store and
willingness to interact with the salesperson).
◦ 3. Merchandise (quality, selection or assortment, styling or fashion, guarantees and pricing)
◦ 4. Advertising and sales promotion
◦ 5. Personnel
◦ 6.Customer Services (Increase product satisfaction, increase convenience, provide special benefits)
◦ 7. Clientele
RISK PERCEIVED BY THE CONSUMER WITH REF. TO AN OUTLET
RISK IN THE CONTEXT OF OUTLETS COULD BE ‘SOCIAL RISK’ (I.E. NEGATIVELY VIEWED BY FRIENDS/ GROUPS –
ROADSIDE SHOPS, DISCOUNTS/ SECONDS STORES ETC) OR
‘ECONOMIC RISK’ (I.E. RELATING TO PRICE, QUALITY ETC – HIGH MARGINS, PRICING BASED ON SNOB VALUE,
POSSIBILITY OF FRAUD ETC)
Purchase
The purchase decision is the fourth stage in the consumer decision process and when the purchase actually takes
place. During this time, the consumer may form an intention to buy the most preferred brand because he has
evaluated all the alternatives and identified the value that it will bring him. When purchasing car, the buyer is
involved in a number of decisions – the make, model, country of origin, the dealer, the financing, and different
options.
According to Philip Kotler, Keller, Koshy and Jha (2009), the final purchase decision, can be disrupted by two factors:
1. Negative feedback of others and our level of motivation to comply or accept the feedback. For example,
after going through the need recognition, information search, and alternative evaluation stages, one might
choose to buy a Nikon D80 DSLR camera, but a close photographer friend might share negative feedback,
which could drastically influence personal preference.
Mayank_kashyap@ymail.com Page 23
2. The decision may be disrupted due to a situation that one did not anticipate, such as losing a job or a retail
store closing down.
During this stage, the consumer must decide the following:
 From whom they should buy, which is influenced by price point, terms of sale, and previous experience with
or awareness of the seller and the return policy. Figure 1
 When to buy, which can be influenced by the store atmosphere or environment, time pressures and
constraints, the presence of a sale, and the shopping experience.
 This is also a time during the which the consumer might decide against making the purchase decision.
Alternatively, they may also decide that they want to make the purchase at some point in the near or far
future perhaps because the price point is above their means or simply because they might feel more
comfortable waiting.
 Trial Purchases
 Repeat Purchases
 Long-Term Commitment Purchases
STAGE 5
Post-Purchase Behavior
Post-purchase behavior is the final stage in the consumer decision process when the customer assesses whether he
is satisfied or dissatisfied with a purchase. How the customer feels about a purchase will significantly influence
whether he will purchase the product again or consider other products within the brand repertoire. A customer will
also be able to influence the purchase decision of others because he will likely feel compelled to share his feelings
about the purchase.
Cognitive dissonance, another form of buyer's remorse, Figure 1 is common at this stage. This is when the customer
may experience feelings of post-purchase psychological tension or anxiety. For example, the customer might feel
compelled to question whether he has made the right decision. They may also be exposed toadvertising for a
competitive product or brand which could put into question the product that they have chosen. A customer may also
have a change of heart and decide that he no longer has a need for this particular product.
Some companies now opt to engage their consumers with post-purchase communications in an effort to influence
their feelings about their purchase and future purchases. Offering money back guarantees also serve to extend and
enrich post-purchase communications between the company and its consumers. Other examples include VIP
invitations to become part of a club or special and select group of consumers who buy a particular product. Another
example is when customers are asked for their contact information at the point of purchase so they can be targeted
Mayank_kashyap@ymail.com Page 24
later with a follow-up call that surveys the product's performance and consumer satisfaction. This approach could
help influence or alleviate feelings of cognitive dissonance or "buyer's remorse" following a product purchase.
Sour Grapes– a story of cognitive dissonance
…after being unable to reach the grapes the fox said, “these grapes are probably sour, and if I had them I would not
eat them.”
--Aesop
 Causes: Perceived Risk
◦ Performance risk
◦ Physical risk (wear-out)
◦ High financial commitment
◦ High involvement level
◦ High social visibility
◦ Information Overload
Mayank_kashyap@ymail.com Page 25
 Potential Reactions
◦ Return product
◦ Seek confirming information
Dissatisfaction responses
 Complain to store or
 manufacturer
 Stop buying that brand
 or at the store
 Warm Friends
 Complain to private or Govt. Agencies
 Initiate Legal Action
◦
 Marketing Tactic
◦ Provide post decision positive information
Actual Performance Matches Expectations- Neutral Feeling
Actual Performance Exceeds Expectations-Positive Disconfirmation of Expectations
Performance Is Below Expectations- Negative Disconfirmation of Expectations
Mayank_kashyap@ymail.com Page 26
Types of consumer buying
behavior
 Routine Response/Programmed Behavior
 Limited Decision Making
 Extensive Decision Making
 Impulse Buying
 Variety seekin
 dissonance
Routine Response / Programmed Behavior/Habitual
 Frequently purchased low cost items.
 Low involvement required.
 Little search and decision effort
 Purchased almost automatically.
 Ex toothpaste
Limited Decision Making
 Occasional buying.
 When information is needed for a unfamiliar brand in a familiar product category.
 Requires a moderate amount of time for information gathering.
 Loyalty to a brand
Extensive Decision Making
Complex buying behavior:- when the consumer is highly involved in the buying and there is significant differences
between brands then it is called complex buying behavior. So in this case the consumer must collect proper
information about the product features and the marketer must provide detailed information regarding the product
attributes. For eg. Consumer while buying amotor cycle is highly involved in the purchase and has the knowledge
about significant differences between brands.
 Complex process- requires high involvement
 unfamiliar, expensive, infrequently bought products.
Mayank_kashyap@ymail.com Page 27
 High degree of economic/performance/psychological risk.
 Lot of time spent seeking information and deciding.
Impulse Buying
 Basis - purchase of the same product does not always elicit the same Buying Behavior.
 Reason determines the extent of decision-making.
 This or this--going for the dinner- reason can be an anniversary celebration, or a meal with a couple of
friends.
Variety seeking behavior:-
in this case consumer involvement is low while buying the product but there are significant differences between
brands. Consumers generally buy different products not due to dissatisfaction from the earlier product but due to
seek variety. Like every time they buy differentwashing detergent just for variety. So it is the duty of the marketer to
encourage the consumer to buy the product by offering them discounts, free samples and by advertising the product
a lot.
Dissonance buying behavior:-
here consumer is highly involved in the purchase but there are few differences between brands. Like consumer while
buying a floor tiles buy them quickly as there are few differences between brands. Reducing Buyer Behaviour:
Sometimes the consumer is highly involved in a purchase but sees little difference in brands. The purchase is
expensive, infrequent, and risky; therefore the consumer is highly involved. In this case, the buyer will go around to
learn what is available but will buy when he gets a good price. After the purchase, the consumer might experience
dissonance that stems from noticing certain odd features or hearing favourable things about other brands. The
consumer will be alert to information that supports his or her decision. In this case, the consumer first acted, then
acquired new beliefs, then ended up with a set of attitudes. Marketing communications should supply beliefs and
evaluations that help feel good about his or her brand choice.
Unit- 2
Consumer Motivation
 Motivation is the driving force within individuals that impels them to action.
 Marketers must view motivation as the force that induces consumption
 Model of the Motivation Process
Mayank_kashyap@ymail.com Page 28
Human needs – consumer needs – are the basis of all modern marketing. Needs are theessence of the marketing
concept. The key to a company’s survival, profitability & growth in ahighly competitive market place is its ability to
identify & satisfy unfulfilled consumer needsbetter & sooner than the competition.
Definition of Motivation –
Motivation is the driving force within individuals that impels them to action. It is defined asthe stimulation of any
emotion or desire operating upon one’s will and prompting or driving itto action. The study of Motivation refers to all
the processes that initiate the drive in a personto perceive a need and pursue a definite course of action to fulfil
that need.
1.Needs : every individual has needs that are to be fulfilled. They are :a.Primary, Innate, Physiological, Biogenic types
are the basic needs of food. Air, water,clothing & shelter.b.Secondary, Acquired, Psychological, Psychogenic types
are the needs which we
learnin response to the interaction with our immediate surrounding, like culture,environment, society, etc.
2.Wants : needs are basic, but wants are something more in addition to the needs – that will have a desirable effect.
Food is a need & the type of food is a want
.3.Goals : Goals are objectives of desire that ought to be fulfilled. They are :
a.Generic goals – are the desires of a general nature, where as :
b.Product-specific goals – are the desires of a specific nature with the particular objectspecified.
4.The process of motivation : It starts when the consumer comes to know of a particular need. If this need is not
satisfied it creates a state of tension within the minds of theconsumer. This state will drive the consumer to adopt a
behaviour that will help reducethe tension. The type & nature of the behaviour people adopt depends on their
learning,knowledge, perception, belief, way of thinking, reasoning, etc.
Mayank_kashyap@ymail.com Page 29
Types of Needs
 Innate Needs
 Physiological (or biogenic) needs that are considered primary needs or motives
 Acquired needs
 Generally psychological (or psychogenic) needs that are considered secondary needs or motives
 Generic Goals
 the general categories of goals that consumers see as a way to fulfill their needs
 e.g., “I want to get a graduate degree.”
 Product-Specific Goals
 the specifically branded products or services that consumers select as their goals
 e.g., “I want to get an MBA in Marketing from IIM, Bangalore.”
 Ideals
 Represent hope, wishes and aspirations
 Oughts
 Represent duties, obligations and responsibilities
Super ordinate Goals Focal Goals Subordinate Goals
(Why) (What) (How)
Behavioral Models of Motivation
Maslow’s hierarchy of needs
Motivation as a means of satisfying human needs
Five types of needs:
 Physiological: food, water, sleep, exercise, sex
 Safety: security, shelter, normalcy in daily life
 Love and belonging: affection and acceptance as part of a family or group
 Esteem or status: self-respect and the respect of others; the need to feel competent, confident, important,
and appreciated
 Self-actualization: the need to realize one’s own potential, to achieve dreams and ambitions
Mayank_kashyap@ymail.com Page 30
The Trio of Needs :
Psychologists point out that sometimes it is not necessary that the individuals go thro’ thesame systematic process of
going from one level of needs to the next while fulfilling them. Orhow much a level must be satisfied to move to the
next level, for no needs are absolutelysatisfied and there is no way to measure precisely. Also some intermediate
levels may beskipped. This has given rise to another concept of Trio of needs where it is envisaged thathuman
behaviour is influenced by the needs of power, affiliation & achievement. They aregiven below :
1.Need of Power – the power need relates to individuals’ desire to control their environmentincluding other persons
& objects around them. The need appears to be closely related
tothe ego need, in that many individuals experience increased self esteem when theyexercise power over objects
or people.
2.Need of Affiliation – affiliation is a well known & well researched social motive that has
farreaching influence on consumer behaviour. This suggests that behaviour is stronglyinfluenced by the desire for
friendship, acceptance and belonging. People with highaffiliation needs tend to be socially dependent on others.
3.Need of Achievement – individuals with a strong need for achievement often regardpersonal accomplishment
as an end in itself. This is closely related to both the egoisticneed & the self-actualisation need
Mayank_kashyap@ymail.com Page 31
The Selection of Goals
 The goals selected by an individual depend on their:
 Personal experiences
 Physical capacity
 Prevailing cultural norms and values
 Goal’s accessibility in the physical and social environment
Mayank_kashyap@ymail.com Page 32
Consumer Motivation and Marketplace Behavior
Influence on consumer decision making
Influence on consumer conflict resolution
Mayank_kashyap@ymail.com Page 33
 Approach-approach conflict--happens when the consumer has two different choices of similar or dissimilar
category of product or services which he gives equal importance, butunable to choose one over the other.
The marketer can come in to make his offer moreattractive & important in any sense & help the customer to
decide in its favour
 Approach-avoidance conflict -happens when the consumer has decides in favour of aproduct but somehow
not satisfied with a particular feature or wants to avoid it. Themarketer can come in to make some
modifications in the product’s features to suit & helpthe customer to decide in its favour.
 Avoidance-avoidance conflict--happens when the consumer has to decide between
twonegative choices. The choices are said to be negative in relation to certain personalattributes of the
consumer. The marketer can come in to make some suggestion in thedecision making process to suit & help
the customer to decide in its favour
Influence on consumption patterns
Motivational Conflicts
Are you trying to avoid (negative) or achieve (positive) an outcome?
What would be an outcome for a consumer to avoid?
(too many calories, fat content, high price, unclean clothes)
What is an outcome for a consumer to pursue? (good taste)
In Reality, Many Outcomes are in Conflict
 eg high calorie food which tastes great!
 leads to “need” for low calorie food which tastes great
 leading to “fake fat”
 Cognitive Dissonance (minimize negatives)
Does the Atkins’ diet help with conflict resolution? Does the low carb craze allow consumers to eat more of some
products while losing weight??
Triggering Consumer Motives
Inducing need recognition
Move consumer from actual state to desired state
Triggering motivation through need-benefit segmentation
Understand consumer better and offer him or her goods and services to meet the needs of specific target segments
Triggering subconscious motivation
Motivational Research
Qualitative research designed to uncover consumers’ subconscious or hidden motivations. Consumers are not always
aware of, or may not wish to recognize, the basic reasons underlying their actions.
Mayank_kashyap@ymail.com Page 34
Consumer Perception
• The process by which an individual selects, organizes, and interprets stimuli into a meaningful and coherent
picture of the world
• How we see the world around us
Perception in Marketing :
Marketers have realised that understanding the perception process of consumers help themto design better ways to
help them perceive favourably. The main methods of stimuli are thro’ advertising, communication, messaging,
company news etc. Thus the marketers have todevelop specific stimuli thro’ these methods so that the consumers
perception about theirproducts clearly & enduringly. These are some techniques :
1.Brand development & Perceptual Mapping – This technique helps the marketers todetermine how the products or
services appear to the consumer in relation the othercompetitive brands on one or more relevant attributes of the
products or services.
2.Retail Stores – In retail stores normally all the brands in a particular category of productsare arranged at the same
place, so they have a direct competitive setting. The brands which claim to be special in any respect should be
specially displayed to gain attention.
Elements of Perception
• Sensation
• Absolute threshold
• Differential threshold
• Subliminal perception
Sensation
Sensation – is the immediate & direct response of the sensory organs to stimuli. Astimulus is a single input of
any of the senses. Human beings have sensory receptorscalled sensory organs. They are :a.Eyes for sights
& seeing,b.Ears for sounds & hearing,c.Nose for smells & smelling,d.Tongue for tastes & tasting,e.Skin
for textures, touch & feeling
The immediate and direct response of the sensory organs to stimuli. A perfectly unchanging environment provides
little to no sensation at all!
Sensory Receptors
(Smell and Sound)
Mayank_kashyap@ymail.com Page 35
Absolute Threshold
 The lowest level at which an individual can experience a sensation.
 Sensory adaption: Problem that concerns many advertisers.
Differential Threshold
• The minimal difference that can be detected between two similar stimuli (JND).
• Less than JND is wasted effort.
• Weber’s Law--A theory concerning the perceived differentiation between similar stimuli of varying
intensities (i.e., the stronger the initial stimulus, the greater the additional intensity needed for the second
stimulus to be perceived as different).
Marketing Applications
of the JND (Just Noticeable Difference)
• Need to determine the relevant j.n.d. for their products
– so that negative changes are not readily discernible to the public
– so that product improvements are very apparent to consumers
Mayank_kashyap@ymail.com Page 36
Subliminal Perception
Perception of very weak or rapid stimuli received below the level of conscious awareness. there are certain types
of stimuli which are not strong enough toexceed the absolute threshold, but somehow stimulates the subconscious
mind & getrecorded there, sometimes without the knowledge of the perceptor. At a later stage
thismight surface as some form of expression or perception. Here the marketers try tostimulate the subconscious
mind of an individual. Some think it’s unethical, but thereare several positive outcome of this method if applied in a
constructive way
Example-1957:Drive-In Movie Theater
Is Subliminal Persuasion Effective?
• Extensive research has shown no evidence that subliminal advertising can cause behavior changes
• Some evidence that subliminal stimuli may influence affective reactions
Perceptual Selection
• Depends on two major factors
– Consumers’ previous experience
– Consumers’ motives
Mayank_kashyap@ymail.com Page 37
Influences of Perceptual Distortion
• Physical Appearances
• Stereotypes
• First Impressions
• Jumping to Conclusions
• Halo Effect
Consumer Imagery :
Consumers have a number of enduring perceptions or images of themselves. Products &brands have also a symbolic
value for consumers, who evaluate them on the basis of theirconsistency (congruence) with the perception of
themselves. This is the consumers’ self-image& they attempt to preserve or enhance it by buying products & brands
or patronising services which they believe are congruent with their self-images and avoiding which are not.
Thisphenomenon is known as consumer imagery.
1.Product Image - where the consumer compares his self-image with his perception of theproduct or brand.
2.Service Image - where the consumer compares his self-image with his perception of theservice or its provider
Mayank_kashyap@ymail.com Page 38
Issues In Consumer Imagery
• Product Positioning and Repositioning
• Positioning of Services
• Perceived Price
• Perceived Quality
• Retail Store Image
• Manufacturer Image
• Perceived Risk
Positioning
Establishing a specific image for a brand in relation to competing brands.
Repositioning
Mayank_kashyap@ymail.com Page 39
Positioning Techniques
• Umbrella Positioning
• Positioning Against Competition
• Positioning Based on a Specific Benefit
• Conveying a Product Benefit
• Taking an Unowned Position
• Positioning for Several Positions
• Repositioning
Perceptual Mapping
A research technique that enables marketers to plot graphically consumers’ perceptions concerning product
attributes of specific brands.
Pricing Strategies Focused on Perceived Value
• Satisfaction-based Pricing
• Relationship Pricing
• Efficiency Pricing
Mayank_kashyap@ymail.com Page 40
Price/Quality Relationship
The perception of price as an indicator of product quality (e.g., the higher the price, the higher the perceived quality
of the product).
Consumer Learning
Importance of Learning
• Marketers must teach consumers:
– where to buy
– how to use
– how to maintain
– how to dispose of products
Learning Theories
• Behavioral Theories: Theories based on the premise that learning takes place as the result of observable
responses to external stimuli. Also known as stimulus response theory.
• Cognitive Theories: A theory of learning based on mental information processing, often in response to
problem solving.
Consumer Learning
A process by which individuals acquire the purchase and consumption knowledge and experience that they apply to
future related behavior.
Learning Processes
• Intentional: learning acquired as a result of a careful search for information
• Incidental: learning acquired by accident or without much effort
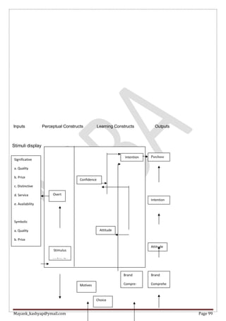
ELEMENTS OF LEARNING
Mayank_kashyap@ymail.com Page 41
Consumers learn in various ways. In order for Learning to take place, certain elements mustbe present. The exact
nature and strength of these elements or components influence whatare learned, how and at what pace. The most
important among them are presented below :
Motives :
Motives, motivation or drive is very important for learning. People learn by being driven bysome motives or
motivating factor. Motives arouse individuals in increasing their readiness torespond to a leaning activity. It also
activates the energy needed to do so. The degree of relevance or involvement determines the consumer’s level of
motivation to search forinformation about a product / service. Marketers must be aware of these kind of motive
sothat they are ready to provide product info right at that moment. For example, showing adsfor winter goods just
before winter and summer products just before summer.
Cues :
Motives stimulate learning, whereas “Cues” are the stimuli that give direction to thesemotives. These are not so
strong as motives, but they can influence in the manner consumersrespond to a motive. For example, in the market
place, price, styling, packaging, store displayall serve as cues to help consumer to decide a particular product from a
group. But if theconsumer doesn’t have a motive to buy a particular product group, he may not buy.Marketers must
be careful in providing cues so that they don’t upset the consumers’ expectations driven by motives.
Response :
Response is how the consumers react to the motives or a cue, and how they behave.Response can be overt (open,
physical or visible) or covert (hidden or mental), but in eithercase learning can occur. Responses appropriate to a
particular situation are learned overtime thro’ experience in facing that situation. Often marketers may not succeed
instimulating a purchase. But over a period of time they may succeed in forming a favourableimage of a particular
product in the consumer’s mind. So when the consumer is ready, he islikely to buy that.
Reinforcement :
Reinforcement is an important element which increases the probability (tendency orlikelihood) of a particular
response to occur in future as a result of a given set of motives andcues. Because reinforced behaviour tends to be
repeated, consumers can learn to developsuccessful means of responding to their needs or changing conditions.
Behavioral Learning Theories
• Classical Conditioning
• Instrumental Conditioning
• Modeling or Observational Learning
Classical Conditioning
his theory says that all living beings learn from or taught by “repetition”. This is referred toas “conditioning” which
means a kind of spontaneous response to a particular situationachieved by repeated exposure. Classical conditioning
or respondent conditioning pairs orconnects one stimulus with another that has already established a given
response. Overrepeated trials of exposure, the new stimulus will also begin to get the same or similarresponse.
IVAN PAVLOV, a Russian physiologist was the first to postulate the above theory aboutclassical conditioning. (Hence.
some authors call it Pavlovian Learning Theory). He made astudy of dogs. The dogs are hungry and eagerly waiting
for the food. Pavlov rang a bell, andimmediately after it, gave some meat to the dogs. This caused the dogs to
salivate. Here themeat is the “unconditioned stimulus” and the dogs are already associated with it by showinga
Mayank_kashyap@ymail.com Page 42
response of salivating. After a sufficient number of repetitions of this procedure, learning(conditioning) occurs and
the dogs started associating the bell sound (conditioned stimulus) with the meat and showed the same response of
salivating. That means now if the bell rang,the dogs would start salivating. Thus the pairing or associating of an
“unconditionedstimulus” and a “conditioned stimulus” is said to be successfully done.
In the context of Consumer Behaviour, unconditioned stimulus may be a well known brand(say Amul milk and milk
products) whose product quality is well known. This previouslyacquired perception of Amul is the “unconditioned
response”. The conditioned stimulus maybe a new product (Amul Ice-cream) having the same brand name. And the
“conditionedresponse” would be trying the Ice-Cream because of the belief that the product may have thesame
quality attributes as the Amul name is associated with.
Instrumental (Operant) Conditioning
A behavioral theory of learning based on a trial-and-error process, with habits forced as the result of positive
experiences (reinforcement) resulting from certain responses or behaviors. For example, the
consumer, who tries several brands and styles of jeans finally finds aparticular brand and style that fits her figure and
personality best, has in fact undergoneinstrumental learning. Presumably, this is the brand she is likely to continue
buying
Observational Learning
A process by which individuals observe the behavior of others, and consequences of such behavior. Also known as
modeling or vicarious learning.
Cognitive Associative Learning
• Classical conditioning is viewed as the learning of associations among events that allows the organism to
anticipate and represent its environment.
Mayank_kashyap@ymail.com Page 43
There is another type of theory of learning, which doesn’t involve repeated trials or aconnection between a stimulus
and response. This type of learning arises out of using themental faculty of the individual to discover things, perceive
things, seeking knowledge, searchfor information, sudden impulsive learning, solving problems, etc.Learning based
on the mental activity is known as “cognitive learning”. Human beings are themost evolved animals who have the
most prominent characteristics of thinking, deliberationand problem solving. Unlike behavioural theories, the
cognitive theories involve a complexmental processing of information, and emphasise the role of motivation and
mental processesin producing the desired response. For example, it can take the form of learning about the uses
and benefits of new products
inthe market, especially if they represent significant innovations. It can also explain howconsumers learn about
existing products for which they have developed a recent interest orneed
Repetition
• Repetition increases strength of associations and slows forgetting but over time may result in advertising
wearout.
• Cosmetic variations reduce satiation.
Three-Hit Theory
• Repetition is the basis for the idea that three exposures to an ad are necessary for the ad to be effective
• The number of actual repetitions to equal three exposures is in question.
Stimulus Generalization
The inability to perceive differences between slightly dissimilar stimuli.
Stimulus Discrimination
The ability to select a specific stimulus from among similar stimuli because of perceived differences.
Instrumental Conditioning
Mayank_kashyap@ymail.com Page 44
• Consumers learn by means of trial and error process in which some purchase behaviors result in more
favorable outcomes (rewards) than other purchase behaviors.
• A favorable experience is instrumental in teaching the individual to repeat a specific behavior.
Reinforcement
• Positive Reinforcement: Positive outcomes that strengthen the likelihood of a specific response
• Example: Ad showing beautiful hair as a reinforcement to buy shampoo
• Negative Reinforcement: Unpleasant or negative outcomes that serve to encourage a specific behavior
• Example: Ad showing wrinkled skin as reinforcement to buy skin cream
Information Processing
A cognitive theory of human learning patterned after computer information processing that focuses on how
information is stored in human memory and how it is retrieved.
Retention
• Information is stored in long-term memory
– Episodically: by the order in which it is acquired
– Semantically: according to significant concepts
Mayank_kashyap@ymail.com Page 45
Split Brain
Theory
• Right/ Left Brain Hemispheres specialize in certain functions
Personality and Self Concept
What is Personality?
The inner psychological characteristics that both determine and reflect how a person responds to his or her
environment.
The Nature of Personality
 Personality reflects individual differences--Because the inner inherent characteristics which constitute an
individual’s personality are acomplex combination of factors, no two individuals are identical or exactly alike.
Butfortunately, many individuals may be similar on the basis of a single personality trait, butnot others. Like
for example, out-going type, quiet type, shy type, family-oriented type, etc. Soit has become easier for the
marketers to group or categorise consumers into different groupson the basis of one or several traits
 Personality is consistent and enduring -- he personality of an individual is both consistent (that is, it doesn’t
change in the short run)and enduring (that is, it doesn’t change in the long run). Both of these qualities are
thususeful for marketers to predict the behaviour of the consumers in terms of personality.It’s very difficult
to change an individual’s personality characteristics. The marketers can’tchange them. But if the marketers
know which personality characteristics influence whichspecific consumer responses, then they can attempt
to appeal to those relevant traits in theirtarget consumer group.Even if the personality of an individual is
fairly consistent, still then the buying andconsumption pattern often varies with several external factors like,
time, environment, social,psychological, cultural, situational, change in fashion, availability of goods and
services. Wehave to consider the whole combination of influencing factors of which personality is just
oneattribute to the change in a buyer’s behaviour .
 Personality can change--- Under certain circumstances the personality of an individual can change. It may be
gradualand slow like a child grows into a changed personality. It can be also sudden on account of any major
events in life, like birth of a child, death of a dear one, divorce, major careerpromotion, accident, loss of job,
Mayank_kashyap@ymail.com Page 46
migration, natural calamity, etc. There are also instances where the personality stereo-types may change
over a period of time.For example, over the last 50 years, men’s personality has generally remained
relativelyunchanged, as compared to women’s, which has undergone significant change. This isbecause of
women moving into professions which were traditionally held by men earlier. For e.g.: marriage, birth of a
child, change in job
Theories of Personality
 Freudian theory (Psychoanalytical Theory)
 Unconscious needs or drives are at the heart of human motivation. Sigmund Freud built this theory
on thepremise that unconscious needs or drives,especially sexual and other biologicaldrives, are at
the heart of human motivationand personality. thirst, hunger,and sex-for which the individual
seeksimmediate satisfaction without concern forthe specific means of satisfaction. Study of
consumer personality believe that humandrives are largely unconscious and that consumersare
primarily unaware of their true reasons for buyingwhat they buy, e.g.Taal movie…
Id
 Warehouse of primitive or instinctual needs for which individual seeks immediate satisfaction
Superego
 Individual’s internal expression of society’s moral and ethical codes of conduct
Ego
 Individual’s conscious control that balances the demands of the id and superego
 Neo-Freudian personality theory
 Social relationships are fundamental to the formation and development of personality
 Horney’s CAD Theory (Non Freudian Theory)
Using the context of child-parent relationships, individuals can be classified into:
Mayank_kashyap@ymail.com Page 47
 Compliant individuals
 Aggressive individuals
 Detached individuals
Compliant Personality
One who desires to be loved, wanted, and appreciated by others.
Aggressive Personality
One who moves against others (e.g., competes with others, desires to excel and win admiration).
Detached Personality
One who moves away from others (e.g., who desires independence, self-sufficiency, and freedom from obligations).
 Trait theory
 Quantitative approach to personality as a set of psychological traits. Consumer innovativeness
Dogmatism – low & high, referring open-mindedness
 Social Character – inner to other directedness
 Need for uniqueness – unconventional choice
 Optimum stimulation level – high - linked withgreater willingness to take risks, to try newproducts,
to be innovative etc.
 Sensation seeking – take risk for sake of experience
 Variety-novelty seeking – close to OSL-A personality trait similar to OSL, which measures a
consumer’s degree to variety seeking Examples:Exploratory Purchase Behavior, Use Innovativeness,
Vicarious Exploration
Cognitive Personality Factors
Need for cognition
High – more likely to be responsive to the part of an adthat is rich in product-related info or description.
low – more likely to be attracted to the background orperipheral aspects of an ad, such as an attractive modelor
well-known celebrity.
Visualizers V/s Verbalizers
Visualizers – who prefer visual info & products thatstress the visual. For e.g. membership in a videotapeclub
Verbalizers – who prefer written or verbal info &products. For e.g. membership in book clubs oraudiotape clubs.
Mayank_kashyap@ymail.com Page 48
From Consumer Materialism to Compulsive Consumption
 Consumer materialism
 The extent to which a person is considered “materialistic”
 They especially value acquiring and showing off possessions
 They are particularly self-centered and selfish
 They seek lifestyles full of possessions (e.g., they desireto have lots of “things”, rather than a
simple,uncluttered lifestyle)
 Their many possessions do not give them greaterpersonal satisfaction
 Fixed consumption behavior
 Consumers fixated on certain products or categories of products
 Consumers have a deep interest in a particular object or product category a willingness to go to
considerable lengths to secure items in the category of interest the dedication of a considerable
amount of discretionary time and money to searching out the product. Examples: collectors,
hobbyists
 Compulsive consumption behavior
 “Addicted” or “out-of-control” consumers
 Consumers who are compulsive buyers have an addiction; in some respects, they are out of control
and their actions may have damaging consequences to them and to those around them.
 E.g.:- Uncontrollable shopping, gambling, drug addiction,alcoholism, and various food and eating
disorders. Manywomen and a small number of men who are chocoholics-they have an intense
craving for chocolate
Consumer Ethnocentrism: Responsesto foreign-made products
 Ethnocentric consumers feel it is wrong to purchase foreign-made products
 They can be targeted by stressing nationalistic themes
Brand Personality
Personality-like traits associated with brands
 Volvo - safety
 Nike - the athlete
 BMW - performance
 Levi’s 501 - dependable and rugged
Mayank_kashyap@ymail.com Page 49
Brand personificationProduct personality and gender
For e.g. Bajaj Pulsar – Definitely Male, masculine gender
Dyna soap – Be a lady, feminine gender
Product personality and geography
For e.g. Philadelphia cream cheese, but manufacturedin Illinois.
Personality and color
For e.g. Vodafone – red color, as red is color of innovation, passion, hard-work
Consumer Attitude Formation and Change
A learned predisposition to behave in a consistently favorable or unfavorable manner with respect to a given object.
Structural Models of Attitudes
• Tricomponent Attitude Model
• Muliattribute Attitude Model
• The Trying-to-Consume Model
• Attitude-toward-the-Ad Model
The Tricomponent Model
• Cognitive Component
Mayank_kashyap@ymail.com Page 50
– The knowledge and perceptions that are acquired by a combination of direct experience with the
attitude object and related information from various sources.
• Affective Component
– A consumer’s emotions or feelings about a particular product or brand.
• Conative Component
– The likelihood or tendency that an individual will undertake a specific action or behave in a particular
way with regard to the attitude object.
Multiattribute Attitude Models
Attitude models that examine the composition of consumer attitudes in terms of selected product attributes or
beliefs.
Attitude towards object model – This model is especially suitable for measuring
attitudestowards a product/service category or specific brands. According to this model theconsumers’ attitude
towards a product or specific brands of a product is a function of thepresence or absence and evaluation of certain
product specific beliefs and/or attributes.In other words, consumers generally have favourable attitudes towards
those brands thatthey believe have an adequate level of attributes that they evaluate as positive, and
theyhave unfavourable attitudes those brands they feel don’t have an adequate level of desired attributes or have
too many negatives or undesired attributes.
2.Attitude towards behaviour model – This model is individual’s attitude towards “behavingor acting” with respect to
an object rather than the attitude towards the object itself. Theappeal of the attitude toward behaviour that it seems
to correspond somewhat moreclosely to the actual behaviour than the attitude towards object model. Ex. It’s
importantfor the marketers to know the individual’s attitude about the act of purchasing a
BMW(attitude toward behaviour) rather than to know about his attitude toward the car(attitude toward object). This
seems logical for a consumer might have a positive attitudetowards an expensive BMW but a negative attitude
towards his prospects for purchasingthe vehicle.
3.Theory of reasoned action model – This model is similar to the tri-component model of Reason-Emotion-Intention.
In the tri-component model all these components complement& supplement one another and the result
is a combined one. But in the theory of reasoned action model we have another component “subjective norms”
which additionallyinfluences the intention. This subjective norm is the perception & belief of others aboutthe
intention or behaviour that are very close to the buyer. Thus this theory says that thebuyer weighs the behaviour by
analysing all the conceivable outcomes of a behaviour oraction and also by considering the opinion that other people
around him have about sucha behaviour. If both are favourable then the buyer purchases the product. So the
finalintention is the result of two distinct factors as given in the following :a.Beliefs that the behaviour leads to
certain outcomes, and the buyer evaluates each of them and if found reasonable
& satisfactory, then he forms a positive attitudetowards the
behaviour.b.Beliefs that the specific referents think he should / should not perform thatbehaviour will lead the buyer
to comply with the specific referents. If the complianceis complete & positive, then a favourable subjective norm is
formed
Theory of Trying to Consume
An attitude theory designed to account for the many cases where the action or outcome is not certain but instead
reflects the consumer’s attempt to consume (or purchase).
Mayank_kashyap@ymail.com Page 51
Attitude-Toward-the-Ad Model
A model that proposes that a consumer forms various feelings (affects) and judgments (cognitions) as the result of
exposure to an advertisement, which, in turn, affect the consumer’s attitude toward the ad and attitude toward the
brand.
Strategies of Attitude Change
Attitude changes are learned; they are influenced by personal experience andother sources of information, and
personality affects both the receptivity and thespeed with which attitudes are likely to be altered.Among the
attitude-change strategies that are available with the marketersare:
1.Changing the consumer’s motivational function.
2.Associating the product with an admired group or an event.
3.Resolving two conflicting attitudes.
4.Altering components of the multi-attribute model.
5.Changing consumer beliefs about competitors’ brands
2.1 Changing the consumer’s motivational function
Two people can each have an attitude toward some object for very differentreasons. It follows that an advertiser
must know why an attitude is held beforeattempting to change it. One method for changing motivation is known as
thefunctional approach. According to this approach, attitudes can be classified interms of four functions: the
utilitarian function, the ego-defensive function, thevalue-expressive function, and the knowledge function.
Mayank_kashyap@ymail.com Page 52
2.1.1The Utilitarian Function
We hold certain brand attitudes partly because of a brand’s utility.Utilitarian function is related to the basic
principles of reward and punishment.We develop some attitudes toward products simply on the basis of
whether these products provide pleasure or pain. If a person likes the taste of acheeseburger, that person will
develop a positive attitude towardcheeseburgers. Ads that stress straightforward product benefits (e.g., youshould
drink Diet Coke "just for the taste of it") appeal to the utilitarianfunction.
2.1.2The Ego-Defensive Function
Attitudes that are formed to protect the person, either from external threatsor internal feelings of insecurity,
perform an ego-defensive function. An earlymarketing study indicated that housewives in the 1950s resisted the use
of instant coffee because it threatened their conception of themselves ascapable homemakers. Products that
promise to help a man project a "macho"image (e.g., Marlboro cigarettes) may be appealing to his insecurities
abouthis masculinity. Many deodorant campaigns stress the dire, embarrassingconsequences of being caught with
underarm odor in public.
2.1.3The Value-Expressive Function
Attitudes that perform a value-expressive function express the consumer'scentral values or self-concept. A person
forms a product attitude not becauseof objective product benefits, but rather because of what using the productsays
about him or her as a person (e.g., "What sort of man reads Playboy?").Value-expressive attitudes are highly relevant
to life-style analyses, whereconsumers cultivate a cluster of activities, interests, and opinions to express aparticular
social identity.
2.1.4The Knowledge Function
Individuals generally have a strong need to know and understand thepeople and things they encounter. The
consumer’s “need to know”, acognitive need, is important to marketers concerned with product positioning.Indeed,
many product and brand positioning are attempts to satisfy the need to know and to improve the consumer’s
attitudes towards the brand byemphasizing its advantages over competitive brands. Some attitudes areformed as
the result of a need for order, structure, or meaning. This need isoften present when a person is in an ambiguous
situation or is confronted witha new product (e.g., "Bayer wants you to know about pain relievers")
2.1.5Combining Several Functions
2.2 Associating the product with an admired group or an event
Attitudes are related at least in part, to certain groups, social events, or causes. It is possible to alter attitudes toward
products, services, and brands bypointing out their relationships to particular social groups, events, or
causes.Companies regularly include mention in their advertising of the civic andpublic acts that they sponsor to let
the public know about the good that they aretrying to do.
2.3 Resolving two conflicting attitudes
Attitude-change strategies can sometimes resolve actual or potential conflictbetween two attitudes. Specifically, if
consumers can be made to see that their negative attitude toward a product, a specific brand, or its attributes is
really notin conflict with another attitude, they may be induced to change their evaluation of the brand (i.e., moving
from negative to positive).
2.4 Altering components of the multi-attribute model
Mayank_kashyap@ymail.com Page 53
The multi-attribute models have implications for attitude-change strategies;specifically, they provide us with
additional insights as to how to bring about attitude change; changing the relative evaluation of attributes, changing
brandbeliefs, adding an attribute, and changing the overall brand rating.
2.5 Changing consumer beliefs about competitors’ brands.
Another approach to attitude-change strategy changing consumer beliefsabout the attributes of competitive brands
or product categories. Comparativeadvertising can boomerang by giving visibility to competing brands and claims.For
instance, an ad for Advil makes a dramatic assertion of product superiorityover Aspirin and Tylenol and that two
Advil work better than Extra StrengthTylenol. Clearly, the purpose of this ad is to create the attitude that the
OracleSmall Business Suite is a superior product to QuickBooks, a principal competitor
Elaboration Likelihood Model (ELM)
A theory that suggests that a person’s level of involvement during message processing is a critical factor in
determining which route to persuasion is likely to be effective. (e.g., cents-off coupons, free samples,
beautifulbackground scenery, great packaging, or the encouragement of a celebrityendorsement).
Cognitive Dissonance Theory
Holds that discomfort or dissonance occurs when a consumer holds conflicting thoughts about a belief or an attitude
object.
Postpurchase Dissonance
Cognitive dissonance that occurs after a consumer has made a purchase commitment. Consumers resolve this
dissonance through a variety of strategies designed to confirm the wisdom of their choice.
Attribution Theory
A theory concerned with how people assign casualty to events and form or alter their attitudes as an outcome of
assessing their own or other people’s behavior. (e.g.,blame or credit)
Issues in Attribution Theory
• Self-perception Theory (defensive attribution)-- A theory that suggests that consumers develop attitudes by
reflecting on their own behavior.
– Foot-In-The-Door Technique--This strategy is based on the premise that individuals look at their prior
behavior (e.g., compliance with a minor request) and conclude thatthey are the kind of person who
says "yes" to such requests (i.e., aninternal attribution). Such self-attribution serves to increase the
likelihoodthat they will agree to a similar more substantial request. Research into thefoot-in-the-
door technique has concentrated on understanding howspecific incentives (e.g., cents-off coupons of
varying amounts)
ultimatelyinfluence consumer attitudes and subsequent purchase behavior. Itappears that different-
size incentives create different degrees of internalattribution which, in turn, lead to different
amounts of attitude change
• Defensive Attribution--A theory that suggests consumers are likely to accept credit for successful outcomes
(internal attribution) and to blame other persons or products for failure (external attribution).
Mayank_kashyap@ymail.com Page 54
• Attributions Toward Others-In evaluating the words or deeds of others, say, a salesperson,
aconsumer tries to determine if the salesperson's motives are in theconsumer’s best interests. If the salesper
son motives are viewed asfavorable to the consumer, the consumer is likely to respond favorably.Otherwise,
the consumer is likely to reject the salesperson’s words and goelsewhere to make a purchase
• Attributions Toward Things--It is in the area of judging product performance that consumers
aremost likely to form product attributions. As products (or services) canreadily be thought of as things,
so consumer researchers are interested inconsumer attributes. They want to find out why a product meets
or don’t meet their expectations. In this regard, they could attribute the productssuccessful performance (or
failure) to the product itself, to themselves, toother people or situations, or to some combination of these
factors
• How We Test Our Attributions--After making initial attributions about a product's performance or aperson’s
words of actions, we often attempt to determine whether theinference we made is correct. According to a
leading attribution theorist,individuals acquire conviction about particular observations by acting like"naive
scientists," that is, by collecting additional information in an attemptto confirm(or disconfirm) prior
inferences. In collecting suchInformation, consumers often use the following criteria:
• i. Distinctiveness: The consumer attributes an action to a particular product or person if the action occurs
when the product (or person) ispresent and does not occur in its absence.
• ii. Consistency over time: Whenever the person or product is present,the consumer's inference or reaction
must be the same, or nearly so.
• iii. Consistency over modality: The inference or reaction must be thesame, even when the situation in which
it occurs varies.
• iv. Consensus: The action is perceived, in the same way by the consumers
CONSUMER VALUES AND LIFESTYLES
 Values are believed to provide the motivation for buying.
 Tend to be abstract so their impact on consumer behaviour is quite indirect.
 The way in which consumers use product and services in a certain area to attain their values is called
consumer lifestyle.
 Marketing point of view:- Different types of consumers have to be addressed in different ways.
CONSUMER VALUES
 Values:
 Shared beliefs or cultural norms about what is important or right.
 Cultural values directly influence how consumers view and use individual products, brands, and services.
Examples of values include:
 Honesty- Telling the truth and not trying to mislead others.
 Integrity- Being a person who can be trusted and relied on by others.
Mayank_kashyap@ymail.com Page 55
 Fair dealing- Not taking advantage of others or ripping people off.
 Consideration of others- Respecting and having concern for the welfare and feeling of others.
FORMATION OF VALUES
 Culture- Practices and traditions formed for survival and identity
 Mass media- Movies, television, radio, the Internet and other mass media all contribute to what is
acceptable and fashionable
 Upbringing- Family and the conditions of one's childhood are the largest contributors to forming values
 Religion- The religious beliefs of a consumer influence their decision tremendously

 Peer pressure- Conforming to the social expectations causes people to make certain choices
MEASUREMENT OF VALUES
RVS-VALUE MEASUREMENT
 A study created by ROKEACH known as Rokeach Value Survey (RVS) measures two types of values from
consumer’s point of view
1. Instrumental Values affecting code of conduct -
ambitious,broadminded,capable,cheerful,courageous,forgving,helpful,honest,obedient,self-controlled
2. Terminal values affecting end-state of existence –
a comfortable life, an exciting life, a world at peace, a world of beauty, family security, equality, freedom,
happiness, self-respect, social recognition.
LIST OF VALUES--to establish relationships between values and consumption
1. Self respect
2. Security
3. Warm relations
4. Accomplishment
5. Self –fulfillment
6. Well-respected
7. Sense of belongingness
8. Enjoyment
Researchers using both LOV and RVS have found that differences exist based on values held by consumers.
Mayank_kashyap@ymail.com Page 56
For e.g People giving more importance to the value of self-fulfillment tend to search for activities(products) that
serve to this value the most.
BUYING A CAR
 SOCIAL RECOGNITION- Brand, Color, Style, Accessories
 SECURITY – Centre locking, Theft alarms, Tracking systems
 Self-fulfillment – Cost, comfort
VALS –VALUES AND LIFESTYLES
 VALS ("Values, Attitudes and Lifestyles") is a proprietary research methodology used for psychographic
market segmentation
 VALS applies in all phases of the marketing process i.e 1.New-product development 2.Entry-stage targeting
3.Communications strategy 4. advertising.
The VALS System divides consumers into eight categories according to their consumer behavior, these categories
are:
1. Innovators
2. Thinkers
3. Achievers
4. Experiencers
5. Believers
6. Strivers
7. Makers
8. Survivors
Mayank_kashyap@ymail.com Page 57
INNOVATORS
 TRAITS- successful, sophisticated, high self-esteem, change leaders, most receptive to new ideas and
technologies.
 AS CONSUMERS- Active consumers, purchases reflect cultivated tastes for upscale, niche products and
services.
 PRODUCTS THEY BUY- Image is important to Innovators, as an expression of their taste, independence, and
personality. Their lives are characterized by variety.
THINKERS
Mayank_kashyap@ymail.com Page 58
 TRAITS- motivated by ideals, mature, satisfied, comfortable, and reflective people who value order,
knowledge, and responsibility.
 AS CONSUMERS- conservative, practical consumers; well educated and actively seek out information in the
decision-making process, well informed.
 PRODUCT THEY BUY- Open to consider new ideas, they look for durability, functionality, and value in the
products they buy.
ACHIEVERS
 TRAITS - Motivated by the desire for achievement, goal-oriented, committed, focused .They value consensus,
predictability, and stability over risk, intimacy, and self-discovery.
 AS CONSUMERS - With many wants and needs, Achievers are active in the consumer market.
 PRODUCTS THEY BUY - Image is important; favor established, prestige products and services that
demonstrate success to their peers.
EXPERIENCERS
 TRAITS- Young, enthusiastic consumers
 AS CONSUMERS - Experiencers are avid consumers and spend a comparatively high proportion of their
income on fashion, entertainment, and socializing.
 PRODUCTS THEY BUY - seek variety and excitement, savoring the new, the offbeat, and the risky.
BELIEVERS
 TRAITS - Motivated by ideals. They are conservative, conventional people with concrete beliefs based on
established codes of community, and social or religious organizations to which they belong.
 AS CONSUMERS – Predictable consumers; they choose familiar products and established brands.
 PRODUCTS THEY BUY- They favor INDIAN products and are generally loyal customers.
STRIVERS
 TRAITS - trendy and fun loving, concerned about the opinions and approval of others. Money defines success
for Strivers, who don't have enough of it to meet their desires.
 AS CONSUMERS - Active consumers because shopping is both a social activity and an opportunity to
demonstrate to peers their ability to buy. They are as impulsive as their financial circumstance will allow.
 PRODUCTS THEY BUY- Favor stylish products that emulate the purchases of people with greater material
wealth..
MAKERS
 TRAITS- Makers are motivated by self-expression, express themselves, practical people who have
constructive skills and value self-sufficiency
 AS CONSUMERS - Makers are suspicious of new ideas and large institutions such as big business. They prefer
value to luxury.
Mayank_kashyap@ymail.com Page 59
 PRODUCTS THEY BUY- Unimpressed by material possessions other than those with a practical or functional
purpose.
SURVIVORS
 TRAITS- Have the lowest income, live narrowly focused lives, believe that the world is dynamic. They are
comfortable with the familiar and are primarily concerned with safety and security.
 AS CONSUMERS- Survivors are cautious consumers. They represent a very modest market for most products
and services
 PRODUCTS THEY BUY - They are loyal to favorite brands, especially if they can purchase them at a discount.
CONCLUSION
 VALS is a marketing tool that segments the consumer marketplace on the basis of the personality traits that
drive consumer behavior.
 Market segmentation is designed to guide companies in tailoring their products and services to appeal to
the people most likely to purchase them
 Marketing classes use this tool to determine the placement of a given product to a certain niche in an
industry.
Unit-3
The Influence of Culture on Consumer Behavior
CULTURE
• Sum total of learned beliefs, values, and customs that serve to regulate consumer behavior of members of a
particular society
• Offers order, direction, and guidance in all phases of human problem solving: When to eat, Where to eat,
What to eat for each meal, What to serve guests at a dinner party, picnic, or wedding
Aspects of Culture
• Ecology: Way in which a system is adapted to its habitat.
Eg: The Japanese, greatly value products that are designed for efficient use of space
• Social Structure: Way in which orderly social life is maintained
Eg: nuclear family VS extended family
• Ideology: Mental characteristics of people and way in which they relate to their environment and social
group.
Mayank_kashyap@ymail.com Page 60
Issues in Culture
 Enculturation and acculturation
 Language and symbols
 Ritual
 Sharing of Culture
Enculturation and acculturation
 Enculturation
 The learning of one’s own culture
 Acculturation
 The learning of a new or foreign culture
Language and symbols
Mayank_kashyap@ymail.com Page 61
 Without a common language, shared meaning could not exist
 Marketers must choose appropriate symbols in advertising
 Marketers can use “known” symbols for associations
Rituals
 Set of multiple, symbolic behaviors that occur in a fixed sequence and that tend to be repeated periodically
 Rituals extend over the human life cycle
 Marketers realize that rituals often involve products (artifacts)
Mayank_kashyap@ymail.com Page 62
Sharing of Culture
 To be a cultural characteristic, a belief, value, or practice must be shared by a significant portion of the
society.
 Culture is transferred through family, schools, houses of worship, and media
The Measurement of Culture
 Content Analysis
 Consumer Fieldwork
 Value Measurement Instruments
Content Analysis
A method for systematically analyzing the content of verbal and/or pictorial communication. The method is
frequently used to determine prevailing social values of a society.
Field Observation
A cultural measurement technique that takes place within a natural environment that focuses on observing behavior
(sometimes without the subjects’ awareness).
Mayank_kashyap@ymail.com Page 63
Participant-Observers
Researchers who participate in the environment that they are studying without notifying those who are being
observed.
Value Measurement Survey Instruments
 Rokeach Value Survey (RVS): A self-administered inventory consisting of eighteen “terminal” values (i.e.,
personal goals) and eighteen “instrumental” values (i.e., ways of reaching personal goals).
 List of Values (LOV): A value measurement instrument that asks consumers to identify their two most
important values from a nine-value list that is based on the terminal values of the Rokeach Value Survey
 Values and Lifestyles (VALS): A value measurement based on two categories: self-definition and resources
Mayank_kashyap@ymail.com Page 64
Criteria for Value Selection
 The value must be pervasive.
 The value must be enduring.
 The value must be consumer-related.
Indian Core Values
 Family Orientation
 Savings Orientation
 Festivities
Mayank_kashyap@ymail.com Page 65
 Shopping as a ritual
 Mythology
 Food Habits
SUBCULTURES
&
CONSUMER BEHAVIOR
 SUBCULTURE –
 A distinct cultural group that exists as an identifiable segment within a larger, more complex society.
 Individuals may be members of more than one subculture at the same time.
 There are subcultures of students, professors, rock musicians, marketers etc.
NATIONALITY SUBCULTURE
 Comprises of people with a common national origin.
 Characterized by a distinctive language or accent.
 Divisions of Sub-culture
 A good illustration of this is the ‘Hispanic Subcultures’.(abroad)
Nationality subculture: with in a particular country like in India-
 Anglo Indians-A person of mixed English and Indian descent
Mayank_kashyap@ymail.com Page 66
 Parsees-The Parsis came to India sometime around the 10th century A.D. to escape Arab persecution in
Persia which began in the 7th century.
 Mughals- Mogul Muslim empire in India, 1526–1857. The dynasty was founded by Babur .who came from
Farghana, now in Uzbekistan.
 Pathans-Pathans came from Afghanistan As a vendor and businessmen. They had living in community
different area in India.
Religious sub-culture : Based on different faiths, Beliefs, & Religion.
Like. Muslims, Sikhs Christians Hindus Buddhists
 Geographic & Religious sub-culture;
Ex. South Indians, North Indians, North-east Indians.
 Racial sub-culture: In Caucasians, Africans, Asian, American & American Indians.
THE HISPANIC SUBCULTURE
Mayank_kashyap@ymail.com Page 67
 Comprises of new immigrants from Spanish-speaking world.
 Want to keep their culture and language.
 Represent almost 12% of the US population.
 The psychographic consumer segmentation study has identified four Hispanic consumer clusters :-
 Hopeful Loyalists
 Recent Seekers
 Young Strivers
 Established Adapters
 PRODUCT PURCHASE PATTERNS –
 Spend more per week on food purchases
 Price sensitive
 Highly brand loyal
 Trust well known brands
 Stress product quality
 SHOPPING BEHAVIOR –
 Convenience store shopping more frequent
 Men are shoppers more often
 PROMOTING TO HISPANICS –
 Ads should be authentically hispanic in setting and language.
 Highly personal in approach.
 Spanish-language media should be used frequently.
 Different product benefits need to be stressed.
 Product and package adaptations are advisable.
RELIGIOUS SUBCULTURES
 200+ organized religious groups in the U.S.
 Principle organized religious faiths include:
 Protestant denominations
 Roman Catholicism
 Judaism
Mayank_kashyap@ymail.com Page 68
 Consumer Behavior is directly affected by religion in terms of products that are symbolically and
ritualistically associated with the celebration of religious holidays.
 Targeting specific religious groups with specially designed marketing programs can be very profitable.
REGIONAL SUBCULTURES
 There are regional differences in consumption behavior, especially when it comes to food and drink.
 These also include brand preferences.
 For e.g.
 Westerners have a mug of black coffee
 Easterners have a cup of coffee with milk and sugar
 Consumer research studies document these differences which would help redefine local markets in terms of
specific urban lifestyle.
RACIAL SUBCULTURES
 Comprises of people with a common biological heritage involving certain physical distinctions.
 Two most significant minority races in the US –
 AFRICAN AMERICANS
 ASIAN AMERICANS
 THE AFRICAN AMERICAN CONSUMER –
 Consisting of about 36 million people.
 Prefer popular or leading brands.
 Unlikely to purchase private-label products.
 Reaching the African American audience –
 For products of very broad appeal, mass media should be used.
 For other products, advertisers may use the specialized services of African American
advertising agencies.
 THE ASIAN AMERICAN CONSUMER -
 Currently about 12 million in size.
 Largely family-oriented and highly industrious.
 Value quality and are willing to pay for it.
 Tend to be loyal customers.
 Reaching the Asian American audience –
Mayank_kashyap@ymail.com Page 69
 The use of Asian American models in advertising would be effective in reaching this market
segment.
AGE SUBCULTURES
 THE GENERATION Y MARKET –
 Born between 1977 and 1994.
 Also called the ‘Echo boomers’ or the ‘Millennium generation’.
 Socially and environmentally aware.
 THE GENERATION X MARKET –
 Born between 1965 and 1979.
 Post baby boomer segment (also referred to as ‘Xers’ or ‘Busters’).
 Do purchase good brand names but not necessarily designer labels.
 THE BABY BOOMER MARKET –
 Individuals born between 1946 and 1964.
 Make important consumer purchase decisions.
 Tend to be motivated consumers.
 Contain a small subsegment of trendsetting consumers – ‘yuppies’.
 THE SENIORS MARKET –
 Generally older consumers.
 Consist of subcultures, including the 50-plus market.
 Older consumers do want to be marketed to, but only for the “right” kinds of products and services.
UNDERSTANDING SEX AS A SUBCULTURE
 Sex Roles and Consumer Behavior -
 Masculine vs. Feminine Traits
 Marketers are increasingly appealing to consumers’ broader vision of gender related role options.
 The Working Woman -
 Segmentation Issues
 Shopping Patterns
SUBCULTURAL INTERACTION
 All consumers are simultaneously members of more than one subcultural segment.
 Marketers should strive to understand how multiple subcultural memberships interact to influence target
consumers’ relevant consumption behavior.
Mayank_kashyap@ymail.com Page 70
 Promotional strategy should not be limited to a single subcultural membership.
Social Class and Consumer Behavior
Social Class
The division of members of a society into a hierarchy of distinct status classes, so that members of each class have
either higher or lower status than members of other classes.
Social Class, Role, and Status Influences on Consumer Behavior
 Social Classes: Share similar values, attitudes, interests, and opinions. Can be determined by a combination
of occupation, education, income, wealth, and values.
 Role: Behavior based on the activities people are expected to perform according to individuals around
them
 Role of women in the United States
 Role of women in Islamic countries
 Man in a marriage relationship
 Status: The esteem that society bestows upon a particular role
 Soccer mom
 Company president
 Judge
 Car salesperson
 Advertising creative
Status Consumption
The process by which consumers actively increase their social standing through conspicuous consumption or
possessions
Mayank_kashyap@ymail.com Page 71
Convenient Approaches to
Social Class
• Social status is usually defined in terms of one or more of the following socioeconomic variables:
– Family Income
– Occupational Status
– Educational Attainment
Social Class Measurement
• Subjective Measures: individuals are asked to estimate their own social-class positions
• Reputational Measures: informants make judgments concerning the social-class membership of others
within the community
• Objective Measures: individuals answer specific socioeconomic questions and then are categorized
according to answers
Mayank_kashyap@ymail.com Page 72
Mayank_kashyap@ymail.com Page 73
Mayank_kashyap@ymail.com Page 74
What is Middle Class?
• The “middle” 50% of household incomes - households earning between $25,000 and $85,000
• Households made up of college-educated adults who use computers, and are involved in children’s
education
• Lower-middle to middle-middle based on income, education, and occupation (this view does NOT include
upper-middle which is considered affluent)
What is Working Class?
• Households earning $34,000 or less control more than 30% of the total income in the U.S.
• These consumers tend to be more brand loyal than wealthier consumers
Consumer Behavior and
Social Class
• Clothing, Fashion, and Shopping
• The Pursuit of Leisure
Mayank_kashyap@ymail.com Page 75
• Saving, Spending, and Credit
• Social Class and Communication
What is a Group?
• Two or more people who interact to accomplish either individual or mutual goals
• A membership group is one to which a person either belongs or would qualify for membership
• A symbolic group is one in which an individual is not likely to receive membership despite acting like a
member
Reference Group
A person or group that serves as a point of comparison (or reference) for an individual in the formation of either
general or specific values, attitudes, or behavior.
Reference Groups and Opinion Leaders
 Reference groups*: Any group that positively or negatively affects a person’s values, attitudes or behavior
 Associate reference groups:
- Groups an individual belongs to—the individual adopts certain behavior patterns of these
groups.
 Dissociative reference groups:
- Groups people do not want to associate with
 Aspirational reference groups:
- Groups an individual aspires to join or associate with
 Opinion Leaders*: A reference group member who provides information about a specific sphere that
interests reference group participants.
Broad Categories of Reference Groups
– Informational:(acceptance of information from others);
– normative (utilitarian): (conformity with expectations of others);
– comparative (value-expressive): (identification with values of others);
– Indirect Reference Groups
– Individuals or groups with whom a person identifies but does not have direct face-to-face contact, such as
movie stars, sports heroes, political leaders, or TV personalities.
Mayank_kashyap@ymail.com Page 76
Selected Consumer-Related
Reference Groups
• Friendship groups
• Shopping groups
• Work groups
• Virtual groups or communities
• Consumer-action groups
Brand Communities
• Group of runners who meet at the Niketown store in Boston on Wednesdays
• Saturn car owners who meet for reunions and barbecues
• Harley Davidson Owner Groups
Reference Group Appeals
• Celebrities
Mayank_kashyap@ymail.com Page 77
• The expert
• The “common man”
• The executive and employee spokesperson
• Trade or spokes-characters
• Other reference group appeals
Consumer Socialization
The process by which children acquire the skills, knowledge, and attitudes necessary to function as consumers.
Mayank_kashyap@ymail.com Page 78
Family and Household Influences on Consumer Behavior
 Influence on consumers purchasing behavior
 Decision makers and influencers of decisions:
 Husband
Mayank_kashyap@ymail.com Page 79
 Wife
 Children
 Cleaning personnel
 Guests
 Roommates
Dynamics of Husband-Wife
Decision Making
– Husband-Dominated
– Wife-Dominated
– Joint
– Autonomic
The Family Life Cycle
• Traditional Family Life Cycle
– Stage I: Bachelorhood
– Stage II: Honeymooners
– Stage III: Parenthood
– Stage IV: Postparenthood
– Stage V: Dissolution
• Modifications - the Nontraditional FLC
Mayank_kashyap@ymail.com Page 80
Mayank_kashyap@ymail.com Page 81
Mayank_kashyap@ymail.com Page 82
Unit-4
DIFFUSION OF INNOVATION
Mayank_kashyap@ymail.com Page 83
• It means the acceptance of new products and services
• The framework for exploring consumer acceptance of new products is drawn from the area of research
known as the Diffusion of Innovation.
Diffusion variables
• Innovation
• Communication
• Time
• Social system
What is an innovation?
• It is any idea or product perceived by the potential adopter to be new. New products are ideas, behaviour or
things that are qualitatively different from existing forms
Innovation characteristics
• Observability
– The degree to which the results of an innovation are visible to potential adopters
• Relative Advantage
– The degree to which the innovation is perceived to be superior to current practice
• Compatibility
– The degree to which the innovation is perceived to be consistent with socio-cultural values, previous
ideas, and/or perceived needs
• Trialability
– The degree to which the innovation can be experienced on a limited basis
• Complexity
– The degree to which an innovation is difficult to use or understand.
Communication of new products
• Mass media
• WOM
• Homophily – degree to which pairs of individuals who interact are similar in beliefs, education and social
status
• Heterophily – inconsistent with own beliefs and views
Time
• Amount of purchase time
Mayank_kashyap@ymail.com Page 84
• Identification of adopter categories
• Rate of adoption
Purchase time
• Refers to the amount of time that elapses between consumers initial awareness of a new product and the
point at which they purchase or reject it.
Social system
• A social system is a physical, social or cultural environment to which people belong and within which they
function.
• It serves as a boundary within which diffusion is examined.
• Eg: A new diet product
Mayank_kashyap@ymail.com Page 85
• A new drug
A modern social system
• A positive attitude towards
• An advanced technology and skilled labour
• A general respect for education and science
• Emphasis on rational and ordered social relationship
• A system in which members can readily see themselves in different roles
Consumer Behavior Models
Traditional Models:-
– Economic Model
Contemporary Models:-
– Consumer Decision Process Model
– Black Box Model
– Psychoanalytic Model
– Learning Model
– Sociological Model
– Nicosia Model (1966)
– Howard Sheth Model
– Andreason Model (1965)
Mayank_kashyap@ymail.com Page 86
– Engel Kollat Blackwell Model (1972)
– Sheth Newman Gross Model (1991)
Economic Model
Micro economic model:-
– Alfred Marshall
ASSUMPTIONS:-
- it’s not possible to satisfy customers, they have unlimited needs and wants
- Customer allot budget to maximize the utility
- No external influence, preference don’t change
- Customers know the utility of a product hence they know the level of satisfaction.
- Price determines the purchase.
- Law of Diminishing Marginal Utility.
- Macro Economic Model:-
- Based on Monetary Value of the Goods.
- James Duesenberry – people’s consumption is primarily governed by peers and social groups.
- When people move up in the social class the consumption varies.
- Milton Friedman (1957), people love to have a standard living.
Mayank_kashyap@ymail.com Page 87
Black box model[edit]
The black box model shows the interaction of stimuli, consumer characteristics, decision process and consumer
responses.[3]
It can be distinguished between interpersonal stimuli(between people) or intrapersonal stimuli (within
people).[4]
The black box model is related to the black box theory of behaviourism, where the focus is not set on the
processesinside a consumer, but the relation between the stimuli and the response of the consumer.
The marketing stimuli are planned and processed by the companies, whereas the environmental stimulus are given
by social factors, based on the economical, political and cultural circumstances of a society. The buyer's black box
contains the buyer characteristics and the decision process, which determines the buyer's response.
Environmental factors Buyer's black box
Buyer's response
Marketing Stimuli Environmental Stimuli Buyer Characteristics Decision Process
Product
Price
Place
Promotion
Economic
Technological
Political
Cultural
Demographic
Natural
Attitudes
Motivation
Perceptions
Personality
Lifestyle
Knowledge
Problem recognition
Information search
Alternative evaluation
Purchase decision
Post-purchase behaviour
Product choice
Brand choice
Dealer choice
Purchase timing
Purchase amount
Mayank_kashyap@ymail.com Page 88
The black box model considers the buyer's response as a result of a conscious, rational decision process, in which it is
assumed that the buyer has recognized the problem. However, in reality many decisions are not made in awareness
of a determined problem by the consumer.
Andreason Model (1965)
• Message reaches consumer through Five basic sense.
• Filtered by perception and attitude determines the purchase.
Psychoanalytic Model
• ID
– It’s related to the Pleasure Principle. Needs should be satisfied else it will lead to tension and anxiety.
– It’s satisfied by the Primary Process.
• Ego
– It works with Reality Principle, tries to satisfy the needs in realistic and socially appropriate ways.
– It satisfies the need through Secondary Process
• Super Ego
– It hold all our moral acquired from the society and parents. It provides guidelines to make judgments.
– Ego Ideal – rules and standards for good behavior.
– The Conscience - information viewed as bad by parents and society.
LEARNING MODEL
Nicosia nd others on other print out
Mayank_kashyap@ymail.com Page 89
RESEARCHING CONSUMER BEHAVIOUR
 Research of CB is "the function that links the consumer to the marketer through information which
is used to identify and define marketing opportunities and problems.
 Systematic gathering, recording, and analysis of data about issues relating to marketing products and
services.
 Consumer marketing research is a form of applied sociology that concentrates on understanding the
preferences, attitudes, and behaviours of consumers in a market-based economy
TYPES OF CONSUMER RESEARCH
 Two major strategies of consumer research classified according to their goals are
1. Exploratory Research
2. Conclusive Research
EXPLORATORY RESEARCH
 Used to identify variables influencing consumers and the consumers’ reaction to each of these factors
 Used in situations where there is not enough information about consumers
 Two significant methods used in exploratory research are
A. Consumer suggestions
B. Focus Groups
A. Consumer Suggestions
 Many problems encountered by consumers can be discovered through spontaneous suggestions by
consumers themselves
 Customers are able to express grievances as well as give new ideas.
 For e.g Suggestion Boxes at retail stores
B. Focus Groups
 8-10 people with similar backgrounds are brought together in a casual setting to discuss about their
consumption preferences and experiences.
 Session lasts about 2 hours
 A moderator starts the discussion by giving topics broadly related to the product.
 By not mentioning the product directly, researcher avoids consumers’ biases towards one specific product
(of the researcher)
EXAMPLE
 A Focus group for soon-to-be commercialized sugar free cookies
Mayank_kashyap@ymail.com Page 90
 Instead of asking consumers directly about feedback of sugar-free cookies, researcher would try to identify
motivation point for consumers buying such type of snack.
 It might be the taste, wholesomeness, less artificial ingredients or packaging.
Benefits of Focus Group Technique
 Generates hypothesis about consumers and situations
 Suggests fresh and revitalized ideas
 It helps in checking a new product concept or advertisement (should not be confusing, negative or
misleading)
 Helps understand consumers’ motivation points
 Helps understand consumers’ personality
 Helps in analyzing reasons for failure of a concept
CONCLUSIVE RESEARCH
 Meant to provide information useful in reaching conclusions or decision-making.
 It tends to be quantitative in nature i.e in the form of numbers that can be quantified and summarized.
 It relies on both secondary data, particularly existing databases that are reanalyzed to shed light on a
different problem and primary research, or data specifically gathered for the current study.
CONSUMER RESEARCH PROCESS
 It includes six steps:-
1. Developing research objectives
2. collecting and evaluating secondary data
3. designing a primary research study
4. collecting primary data
5. analyzing the data
6. preparing a report on the findings
DEVELOPING RESEARCH OBJECTIVES
 Defining purposes and objectives of the research.
 It helps to ensure an appropriate research design.
 A clear statement of objectives helps to define the type and level of information needed.
TYPES OF DATA COLLECTED
1. Primary Data:- Researcher gathers first hand information for a specific problem.
Mayank_kashyap@ymail.com Page 91
2. Secondary Data:- Information about consumers that has already been compiled for a purpose other than the
research question in hand and is accessible to a researcher
Before gathering primary data, researcher should search through secondary data sources to determine those
applicable to the problem at hand.
METHODS OF COLLECTING PRIMARY DATA
1. Observation
2. Experiment
3. Survey (P.I, Telephonic, Mail)
OBSERVATION
 Better than asking as consumers may not be able to actually explain their behavior while purchasing.
 Benefit- Quite successful as it does not require the customer to spend any extra time or effort for the
research
 Benefit- Marketer does not require customers’ will to accomplish the research
 Means- Manual recording, electro mechanical devices like scanning devices, special cameras
EXPERIMENTS
 Researcher selects consumers, stores as test units and measures the effect of specific situations or
conditions on a particular dependent variable such as consumers’ attitudes.
 Researchers may conduct experiment in
1. Field setting – actual or natural setting of the marketplace (expensive, time consuming)
2. Laboratory setting- Controlled environment simulating real conditions
SURVEY
 Here consumers know the reason of the research and actively participate in the same.
 Three survey data collection techniques:
1. Personal interview:-
 F2F interaction between marketer and respondent .
 Large amount of information can be obtained
 Highly accurate
 Flexible
 Costly
2. Telephone Surveys:-
 Direct interaction
Mayank_kashyap@ymail.com Page 92
 Quicker and less expensive
 Wider reach
 High consumer response rates
 Limited information
3. Mail Surveys
 Low cost and wider reach
 No reluctance to give out sensitive information
 Less responses
 Consumers take more time to response
CONSUMER RESEARCH DATABASE
 The basis for any research data can be:-
1. Demographics
2. Consumer activity
3. Cognitive
DEMOGRAPHIC DATA
 Concerned with gathering vital statistics such as age, income, gender, occupation, location, marital status
and education of consumers.
 Sources- Census data, Government publications on population statistics.
CONSUMER ACTIVITY DATA
 Questions relating to general purchase behavior of consumers.
 When do consumers buy the item?
 Which stores do they choose?
 How do they shop in these stores?
 How “loyal” are they to certain brands?
COGNITIVE DATA
 Information about consumers’ knowledge, attitudes, motivations, perceptions and information processing.
 Studies mental processes that explain why of CB.
 Include Word association tests, projective tests, depth interviews.
CONCLUSION
 The goal of marketing research is to identify and assess how changing elements of the marketing
mix impacts CB.
Mayank_kashyap@ymail.com Page 93
 Aims to understand the effects and comparative success of marketing campaigns
ONLINE CONSUMER BEHAVIOUR
 Online consumer behavior is a broad area of study that can benefit organizations in their efforts to market
and sell products online.
 Internet is a new information technology device that has dramatically changed the way we live.
 With
a. abundance and diversity of information,
b. easily found and conveniently shared facilities,internet use has grown exponentially reshaping peoples’
informational and social needs.
INTERNET COMMERCE
 As Internet usage rapidly grew and spread across the country, it fuelled the growth of Internet commerce.
 The term “Internet Commerce” refers to online transactions where an organization sells its products or
services to consumers over the Internet.
 It provides both organizations and consumers, with endless options to choose from various transactions.
 Consumers on one hand have the ease of choice, the comfort of shopping from home and an endless
variety of products, while saving time and money.
 Organizations, on the other hand, are exploiting the unlimited shelf space, operational timings and
geographical boundaries at a comparative miniscule cost.
What consumers do online?
1. Communicating
 E-mail most used function
 Video conferencing, video calling.
 Social networking hubs attract large groups
2. Seeking information
 Most sought online information is related travel, education and investments.
 35% of buyers book flights online
 26% of consumers track stocks online
3. Purchasing
 B2C sales are steadily growing
 Higher income consumers more likely to buy online
 An average of 69% of college students generally purchase books, CDs, electronic gadgets online
Mayank_kashyap@ymail.com Page 94
4. Gaming
 33% of all Internet users play games online
 Men are largest group of gamers
 Prefer sports, fighting and outer space games
5. Entertaining
 Online music most popular among those less than 30 years old.
FACTORS AFFECTING ONLINE CB
 Price of product/service
 Quality of service
 Speed and relevance of information about the product
 Reliability of delivery
 Ease of on-line ordering
 Trust towards vendors
ONLINE CONSUMER CONCERNS
 The seven identified consumer concerns about making online purchases are
I. Security of transactions,
II. customer support,
III. quality of products/services,
IV. legitimacy of firm selling product/ service
V. price,
VI. privacy, and
VII. documentation
Challenges of the Internet: 5 Cs
 Company
◦ Employee growth rate: higher in the infrastructure segment, lower in the intermediary segment
◦ Decreased employee productivity due to Web surfing
 Channel
◦ The Internet as a distribution channel
◦ Infomediaries: Manage the transmission of distribution-related information
 Consumer
Mayank_kashyap@ymail.com Page 95
◦ Lower search costs  Empowered consumers
 (Market) Condition
◦ Marketing activities more directly affected by the environmental factors such as technology and
public policy.
 Competition
◦ Internet Time  Shorter product cycles & Decreased product differentiation
◦ Strategic alliances rather than zero-sum approaches (eg. AOL & Time Warner merger)
◦ Same product & different means of consumption (eg. E*TRADE vs. Merrill Lynch)
NICOSIA MODEL
This model focuses on the relationship between the firm and its potential consumers.
The firm communicates with consumers through its marketing messages
(advertising), and the consumers react to these messages by purchasing response.
Looking to the model we will find that the firm and the consumer are connected with each
other, the firm tries to influence the consumer and the consumer is influencing the firm by his
decision.
Field 1
AttitudeMessage
Exposure
Subfield 1
Firms
Attribute
Subfield 2
Consumers
Attributes
(Especially
Predisposition
Mayank_kashyap@ymail.com Page 96
Field 2: Search
And evaluation
Of mean/end(s)
Experience relation(s)
(Preaction field)
Motivation
Field 4:
Feedback
Field 3: Act of
Purchase
Purchasing
Behavior
Nicosia Model of Consumer Decision Processe
The Nicosia model is divided into four major fields:
Field 1: The consumer attitude based on the firms’ messages.
The first field is divided into two subfields.
The first subfield deals with the firm’s marketing environment and communication efforts that
affect consumer attitudes, the competitive environment, and characteristics of target market.
Subfield two specifies the consumer characteristics e.g., experience, personality, and how he
perceives the promotional idea toward the product in this stage the consumer forms his
attitude toward the firm’s product based on his interpretation of the message.
Search
and evaluation
Decision
(Action)
Consumption
Mayank_kashyap@ymail.com Page 97
Field 2: search and evaluation
The consumer will start to search for other firm’s brand and evaluate the firm’s brand in
comparison with alternate brands. In this case the firm motivates the consumer to purchase
its brands.
Field 3: The act of the purchase
The result of motivation will arise by convincing the consumer to purchase the firm products
from a specific retailer.
Field 4: Feed back
This model analyses the feedback of both the firm and the consumer after purchasing the
product. The firm will benefit from its sales data as a feedback, and the consumer will use his
experience with the product affects the individuals attitude and predisposition’s concerning
future messages from the firm.
The Nicosia model offers no detail explanation of the internal factors, which may
affect the personality of the consumer, and how the consumer develops his attitude
toward the product. For example, the consumer may find the firm’s message very
interesting, but virtually he cannot buy the firm’s brand because it contains something
prohibited according to his beliefs. Apparently it is very essential to include such factors in
the model, which give more interpretation about the attributes affecting the decision process.
Mayank_kashyap@ymail.com Page 98
HOWARD-SHETH MODEL
This model suggests three levels of decision making:
1. The first level describes the extensive problem solving. At this level the consumer
does not have any basic information or knowledge about the brand and he does not have
any preferences for any product. In this situation, the consumer will seek information about
all the different brands in the market before purchasing.
2. The second level is limited problem solving. This situation exists for consumers who
have little knowledge about the market, or partial knowledge about what they want to
purchase. In order to arrive at a brand preference some comparative brand information is
sought.
3. The third level is a habitual response behavior. In this level the consumer knows very
well about the different brands and he can differentiate between the different characteristics
of each product, and he already decides to purchase a particular product. According to the
Howard-Sheth model there are four major sets of variables; namely:
a) Inputs.
These input variables consist of three distinct types of stimuli (information sources) in the
consumer’s environment. The marketer in the form of product or brand information furnishes
physical brand characteristics (significative stimuli) and verbal or visual product
characteristics (symbolic stimuli). The third type is provided by the consumer’s social
environment (family, reference group, and social class). All three types of stimuli provide
inputs concerning the product class or specific brands to the specific consumer.
Mayank_kashyap@ymail.com Page 99
Inputs Perceptual Constructs Learning Constructs Outputs
Stimuli display
Significative
a. Quality
b. Price
c. Distinctive
d. Service
e. Availability
Symbolic
a. Quality
b. Price
c. Distinctive
d. Service
e. Availability
Social
a. Family
b. Reference
groups
c. Social class
Purchase
Intention
Attitude
Brand
Comprehe
n sion
Overt
search
Stimulus
ambiguity
Confidence
Attitude
Motives
Choice
Criteria
Brand
Compre-
hension
Intention
Mayank_kashyap@ymail.com Page 100
b) Perceptual and Learning Constructs,
The central part of the model deals with the psychological variables involved when the
consumer is contemplating a decision. Some of the variables are perceptual in nature, and
are concerned with how the consumer receives and understands the information from the
input stimuli and other parts of the model. For example, stimulus ambiguity happened when
the consumer does not understand the message from the environment. Perceptual bias
occurs if the consumer distorts the information received so that it fits his or her
established needs or experience.
Learning constructs category, consumers’ goals, information about brands, criteria for
evaluation alternatives, preferences and buying intentions are all included. The proposed
interaction In between the different variables in the perceptual and learning constructs and
other sets give the model its distinctive advantage.
c) Outputs
The outputs are the results of the perceptual and learning variables and how the consumers
will response to these variables (attention, brand comprehension, attitudes, and intention).
AttentionAttention
Percept-
ual bias
Mayank_kashyap@ymail.com Page 101
d) Exogenous(External) variables
Exogenous variables are not directly part of the decision-making process. However, some
relevant exogenous variables include the importance of the purchase, consumer personality
traits, religion, and time pressure.
The decision-making process, which Howard-Sheth Model tries to explain, takes place at
three Inputs stages: Significance, Symbolic and Social stimuli. In both significative and
symbolic stimuli, the model emphasizes on material aspects such as price and quality. These
stimuli are not applicable in every society. While in social stimuli the model does not mention
the basis of decision-making in this stimulus, such as what influence the family decision?
This may differ from one society to another.
Finally, no direct relation was drawn on the role of religion in influencing the consumer’s
decision-making processes. Religion was considered as external factor with no real influence
on consumer, which give the model obvious weakness in anticipation the consumer decision.
ENGEL-KOLLAT-BLACKWELL MODEL
This model was created to describe the increasing, fast-growing body of knowledge
concerning consumer behavior. This model, like in other models, has gone through many
revisions to improve its descriptive ability of the basic relationships between components and
sub-components, this model consists also of four stages;
First stage: decision-process stages
The central focus of the model is on five basic decision-process stages: Problem recognition,
search for alternatives, alternate evaluation (during which beliefs may lead to the formation
of attitudes, which in turn may result in a purchase intention) purchase, and outcomes. But it
Mayank_kashyap@ymail.com Page 102
is not necessary for every consumer to go through all these stages; it depends on whether it
is an extended or a routine problem-solving behavior.
Stimuli:
Marketer-
Dominated,
Exposure
External
search
Attention
Comprehension
Perception
Yielding/
Acceptance
Retention
Dissatisfaction Satisfaction
M
E
M
O
R
Problem
Recognition
Search
Internal
search
Outcomes
Purchase
Alternative
evaluation
Individual
Characteristic
s:
Beliefs
Attitude
Intention
Social
Influences
:
Situational
Influences
Input
Information
Processing
Decision Process
Variables Influencing
decision Process
Mayank_kashyap@ymail.com Page 103
Second stage: Information input
At this stage the consumer gets information from marketing and non-marketing sources,
which also influence the problem recognition stage of the decision-making process. If the
consumer still does not arrive to a specific decision, the search for external information will
be activated in order to arrive to a choice or in some cases if the consumer experience
dissonance because the selected alternative is less satisfactory than expected.
Third stage: information processing
This stage consists of the consumer’s exposure, attention, perception, acceptance, and
retention of incoming information. The consumer must first be exposed to the message,
allocate space for this information, interpret the stimuli, and retain the message by
transferring the input to long-term memory.
Fourth stage: variables influencing the decision process
This stage consists of individual and environmental influences that affect all five stages of the
decision process. Individual characteristics include motives, values, lifestyle, and personality;
the social influences are culture, reference groups, and family. Situational influences, such
as a consumer’s financial condition, also influence the decision process.
Mayank_kashyap@ymail.com Page 104
This model incorporates many items, which influence consumer decision-making such as
values, lifestyle, personality and culture. The model did not show what factors shape these
items, and why different types of personality can produce different decision-making? How will
we apply these values to cope with different personalities? Religion can explain some
behavioral characteristics of the consumer, and this will lead to better understanding of the
model and will give more comprehensive view on decision-making.

Consumer Behaviour

  • 1.
    Mayank_kashyap@ymail.com Page 1 Introductionto Consumer Behaviour The behaviour that consumers display in searching for, purchasing, using, evaluating, and disposing of products and services that they expect will satisfy their needs. Personal Consumer The individual who buys goods and services for his or her own use, for household use, for the use of a family member, or for a friend. Development of the Marketing Concept The Production Concept  Assumes that consumers are interested primarily in product availability at low prices  Marketing objectives: – Cheap, efficient production – Intensive distribution – Market expansion The Product Concept  Assumes that consumers will buy the product that offers them the highest quality, the best performance, and the most features  Marketing objectives: – Quality improvement – Addition of features  Tendency toward Marketing Myopia The Selling Concept  Assumes that consumers are unlikely to buy a product unless they are aggressively persuaded to do so  Marketing objectives:
  • 2.
    Mayank_kashyap@ymail.com Page 2 –Sell, sell, sell  Lack of concern for customer needs and satisfaction The Marketing Concept  Assumes that to be successful, a company must determine the needs and wants of specific target markets and deliver the desired satisfactions better than the competition  Marketing objectives: – Profits through customer satisfaction Why study consumer behaviour?  Understanding consumer behaviour will help you become better marketers as it is the foundation for  Segmenting markets  Positioning products  Developing an appropriate marketing  continued  Knowledge of consumer behaviour is essential for non-profit organizations  Non profits have different customers to please  Donors, users, volunteers, general public, government  continued  Public service initiatives have to be based on an understanding of consumer behaviour  Canada’s largest advertiser is the federal government  Most government initiatives (e.g., antismoking campaigns) need a knowledge of consumer behaviour to succeed  continued  Better understanding of our own consumption behaviour
  • 3.
  • 4.
  • 5.
  • 6.
  • 7.
    Mayank_kashyap@ymail.com Page 7 BasicModel of Consumer Behavior Complete model of consumer behavior
  • 8.
  • 9.
    Mayank_kashyap@ymail.com Page 9 Problemor Need Recognition -This is the first stage of the Consumer Decision Process in which the consumer is able to recognize what the problem or need is and subsequently, what product or kind of product would be able to meet this need. Figure 1 It is oftentimes recognized as the first and most crucial step in the process because if consumers do not perceive a problem or need, they generally will not move forward with considering a product purchase. A need can be trigerred by internal or external stimuli. Internal stimuli refers to a personal perception experienced by the consumer, such as hunger, thirst, and so on. For example, an elderly, single woman may feel lonely so she decides that she wants to purchase a cat. External stimuli include outside influences such as advertising or word-of- mouth. For example, a consumer who just moved to Minnesota may not realize he needs a heavy winter coat until he sees a store advertising for it, which triggers the need in his mind.
  • 10.
    Mayank_kashyap@ymail.com Page 10 ProblemRecognition influences Situational influences---- Product consumption (e.g., running out of gas) ◦ Product acquisition (e.g., purchasing a new home may stimulate other purchases) ◦ Changed circumstances (e.g., moving away from home to college) Consumer influences--- Actual state consumers: those who look to existing products to solve their problems. Desired state consumers: those who shop for new products to address their problems. ◦ They enjoy the shopping experience Marketing influences -- Marketing mix changes and/or promotion actions may help stimulate problem recognition: ◦ Advertising ◦ Coupons ◦ Free offers ◦ sweepstakes
  • 11.
  • 12.
    Mayank_kashyap@ymail.com Page 12 Informationsearch is considered the second of five stages that comprise the Consumer Decision Process. During this stage, a consumer who recognizes a specific problem or need will then likely be persuaded to search for information, whether it be internally or externally. This is also when the customer aims to seek the value in a prospective product or service. During this time, the options available to the consumer are identified or further clarified. Information search can be categorized as internal or external research: Internal research refers to a consumer's memory or recollection of a product, oftentimes triggered or guided by personal experience. This is when a person tries to search their memory to see whether they recall past experiences with a product,brand, or service. If the product is considered a staple or something that is frequently purchased, internal information search may be enough to trigger a purchase. External research is conducted when a person has no prior knowledge about a product, which then leads them to seek information from personal sources (e.g. word of mouth from friends/family Figure 1) and/or public sources (e.g. online forums, consumer reports) or marketer dominated sources (e.g. sales persons, advertising) especially when a person's previous experience is limited or deemed inefficient.  Examples of personal sources that are marketer dominated, include sales person advice in a retail store.
  • 13.
    Mayank_kashyap@ymail.com Page 13 Personal sources that are not marketer dominated include advice from friends and family.  Television advertising and company websites are examples of non-personal sources that are marketer dominated  Online forums are non-personal sources that are non-marketer dominated Information Overload  With greater amounts of information available, Consumers make poorer choices (Threshold effects)  Tactic: ◦ focus on product information (features) that is important (salient) to consumers Information Wear out  Repetition increases consumer learning  Too much repetition = wear out (consumers decrease attention over time) Tactic:  Change information and/or format  Pictures are better than words Information Sources 1. Internal Sources (Psychological) – experience – memory storage/retrieval – mental processing 2. External Sources (Social) – family – friends – professionals 3. Public Sources – government studies – product testing magazines
  • 14.
    Mayank_kashyap@ymail.com Page 14 –media stories 4. Commercial Sources – advertising – sales people – product pamphlets
  • 15.
    Mayank_kashyap@ymail.com Page 15 Helps buyer find possible alternatives- i.e- the evoked set.  Hungry- want to go out and eat, evoked set is  Chinese food  Indian food etc.
  • 16.
  • 17.
    Mayank_kashyap@ymail.com Page 17 Evaluationof alternatives is the third stage in the Consumer Buying Decision process. During this stage, consumers evaluate all of their product and brand options on a scale of attributes which have the ability to deliver the benefit that the customer is seeking (Figure 1). This process of comparing the brands and products that are in theirevoked set refers to the number of alternatives that are considered by consumers during the problem-solving process. Sometimes also known as a consideration set, this set tends to be small relative to the total number of options available. When a consumer commits a great deal of time to the comparative process and reviews price, warranties, terms and condition of sale and other features it is said that they are involved in extended problem solving. In order for a marketing organization to increase the likelihood that their brand is part of the evoked set for many consumers, they need to understand what benefits consumers are seeking and specifically, which attributes will be most influential to their decision-making process. It is important to note that consumers evaluate alternatives in terms of the functional and psychological benefits that they offer. The company also needs to check other brands of the customer’s consideration set to prepare the right plan for its own brand. During this stage, consumers can be significantly influenced by their attitude as well as the degree of involvement that they may have with the product, brand, or overall category. For example, if the customer involvement is high,
  • 18.
    Mayank_kashyap@ymail.com Page 18 thenhe or she will evaluate several brands, whereas if it's low, he or she may look at only one brand.In low involvement buying, the activity is usually frequent, habitual to a certain extent and there is generally little difference between the brands. No strong attachment exists between the buyer and the brand. Promotions are simple and repetitive. Conversely, high involvement buying involves products with many differences. The behavior is more complex and the research is more detail oriented. Ultimately, consumers must be able to effectively assess the value of all the products or brands in their evoked set before they can move on to the next step of the decision process.
  • 19.
  • 20.
    Mayank_kashyap@ymail.com Page 20 Stage4 Outlet Selection & Purchase OUTLET - TO ANY SOURCE OF PRODUCTS OR SERVICES FOR THE CONSUMERS
  • 21.
    Mayank_kashyap@ymail.com Page 21 TYPESOF OUTLETS:  STORE BASED (BRICK & MORTAR): RETAIL SHOPS, SUPERMARKETS, MALLS, CHAIN STORES, DISCOUNT STORES ETC  NON-STORE BASED: INTERNET PORTALS, CATALOG SHOPS, TELE-SHOPS ETC.  ABOVE DISTINCTION COULD SOMETIMES BE BLURRED (PIZZA, MILK ETC) SOME FACTORS WHICH INHIBIT IN-HOME SHOPPING ARE: ‘IN-HOME SHOPPING’ REFERS TO SHOPPING FROM THE COMFORT OF HOME/ OFFICE AT NON-STORE OUTLETS .  CUSTOMER’S INABILITY TO ‘TOUCH & FEEL’ GOODS  ABSENCE OF PHYSICAL ACTIVITY/ EXCITEMENT OF ‘GOING SHOPPING’  ABSENCE OF SOCIAL INTERACTION (BARGAINING/ INTERACTING WITH FELLOW SHOPPERS ETC.)  TRANSACTION SECURITY
  • 22.
    Mayank_kashyap@ymail.com Page 22 DESPITE THESE INHIBITORS, THE SHARE OF NON-STORE BASED OUTLETS, PARTICULARLY THE INTERNET BASED ONES, IS RAPIDLY GROWING. Factors Determining the Store Choice 1. Store Location ◦ Intercity Choice (Outshoppers and nonoutshoppers) ◦ Intracity Choice (Shopping Center Model- The model estimates the probability of that shoppers in homogeneous geographical segments will visit a particular shopping center for a particular type of purchase. Two fundamental parameters in this are square feet of floor space in the shopping center and travel time to the center.) ◦ Interstore Choice ◦ 2.Store Design and Physical facilities (Positive moods can increase the time spent in the store and willingness to interact with the salesperson). ◦ 3. Merchandise (quality, selection or assortment, styling or fashion, guarantees and pricing) ◦ 4. Advertising and sales promotion ◦ 5. Personnel ◦ 6.Customer Services (Increase product satisfaction, increase convenience, provide special benefits) ◦ 7. Clientele RISK PERCEIVED BY THE CONSUMER WITH REF. TO AN OUTLET RISK IN THE CONTEXT OF OUTLETS COULD BE ‘SOCIAL RISK’ (I.E. NEGATIVELY VIEWED BY FRIENDS/ GROUPS – ROADSIDE SHOPS, DISCOUNTS/ SECONDS STORES ETC) OR ‘ECONOMIC RISK’ (I.E. RELATING TO PRICE, QUALITY ETC – HIGH MARGINS, PRICING BASED ON SNOB VALUE, POSSIBILITY OF FRAUD ETC) Purchase The purchase decision is the fourth stage in the consumer decision process and when the purchase actually takes place. During this time, the consumer may form an intention to buy the most preferred brand because he has evaluated all the alternatives and identified the value that it will bring him. When purchasing car, the buyer is involved in a number of decisions – the make, model, country of origin, the dealer, the financing, and different options. According to Philip Kotler, Keller, Koshy and Jha (2009), the final purchase decision, can be disrupted by two factors: 1. Negative feedback of others and our level of motivation to comply or accept the feedback. For example, after going through the need recognition, information search, and alternative evaluation stages, one might choose to buy a Nikon D80 DSLR camera, but a close photographer friend might share negative feedback, which could drastically influence personal preference.
  • 23.
    Mayank_kashyap@ymail.com Page 23 2.The decision may be disrupted due to a situation that one did not anticipate, such as losing a job or a retail store closing down. During this stage, the consumer must decide the following:  From whom they should buy, which is influenced by price point, terms of sale, and previous experience with or awareness of the seller and the return policy. Figure 1  When to buy, which can be influenced by the store atmosphere or environment, time pressures and constraints, the presence of a sale, and the shopping experience.  This is also a time during the which the consumer might decide against making the purchase decision. Alternatively, they may also decide that they want to make the purchase at some point in the near or far future perhaps because the price point is above their means or simply because they might feel more comfortable waiting.  Trial Purchases  Repeat Purchases  Long-Term Commitment Purchases STAGE 5 Post-Purchase Behavior Post-purchase behavior is the final stage in the consumer decision process when the customer assesses whether he is satisfied or dissatisfied with a purchase. How the customer feels about a purchase will significantly influence whether he will purchase the product again or consider other products within the brand repertoire. A customer will also be able to influence the purchase decision of others because he will likely feel compelled to share his feelings about the purchase. Cognitive dissonance, another form of buyer's remorse, Figure 1 is common at this stage. This is when the customer may experience feelings of post-purchase psychological tension or anxiety. For example, the customer might feel compelled to question whether he has made the right decision. They may also be exposed toadvertising for a competitive product or brand which could put into question the product that they have chosen. A customer may also have a change of heart and decide that he no longer has a need for this particular product. Some companies now opt to engage their consumers with post-purchase communications in an effort to influence their feelings about their purchase and future purchases. Offering money back guarantees also serve to extend and enrich post-purchase communications between the company and its consumers. Other examples include VIP invitations to become part of a club or special and select group of consumers who buy a particular product. Another example is when customers are asked for their contact information at the point of purchase so they can be targeted
  • 24.
    Mayank_kashyap@ymail.com Page 24 laterwith a follow-up call that surveys the product's performance and consumer satisfaction. This approach could help influence or alleviate feelings of cognitive dissonance or "buyer's remorse" following a product purchase. Sour Grapes– a story of cognitive dissonance …after being unable to reach the grapes the fox said, “these grapes are probably sour, and if I had them I would not eat them.” --Aesop  Causes: Perceived Risk ◦ Performance risk ◦ Physical risk (wear-out) ◦ High financial commitment ◦ High involvement level ◦ High social visibility ◦ Information Overload
  • 25.
    Mayank_kashyap@ymail.com Page 25 Potential Reactions ◦ Return product ◦ Seek confirming information Dissatisfaction responses  Complain to store or  manufacturer  Stop buying that brand  or at the store  Warm Friends  Complain to private or Govt. Agencies  Initiate Legal Action ◦  Marketing Tactic ◦ Provide post decision positive information Actual Performance Matches Expectations- Neutral Feeling Actual Performance Exceeds Expectations-Positive Disconfirmation of Expectations Performance Is Below Expectations- Negative Disconfirmation of Expectations
  • 26.
    Mayank_kashyap@ymail.com Page 26 Typesof consumer buying behavior  Routine Response/Programmed Behavior  Limited Decision Making  Extensive Decision Making  Impulse Buying  Variety seekin  dissonance Routine Response / Programmed Behavior/Habitual  Frequently purchased low cost items.  Low involvement required.  Little search and decision effort  Purchased almost automatically.  Ex toothpaste Limited Decision Making  Occasional buying.  When information is needed for a unfamiliar brand in a familiar product category.  Requires a moderate amount of time for information gathering.  Loyalty to a brand Extensive Decision Making Complex buying behavior:- when the consumer is highly involved in the buying and there is significant differences between brands then it is called complex buying behavior. So in this case the consumer must collect proper information about the product features and the marketer must provide detailed information regarding the product attributes. For eg. Consumer while buying amotor cycle is highly involved in the purchase and has the knowledge about significant differences between brands.  Complex process- requires high involvement  unfamiliar, expensive, infrequently bought products.
  • 27.
    Mayank_kashyap@ymail.com Page 27 High degree of economic/performance/psychological risk.  Lot of time spent seeking information and deciding. Impulse Buying  Basis - purchase of the same product does not always elicit the same Buying Behavior.  Reason determines the extent of decision-making.  This or this--going for the dinner- reason can be an anniversary celebration, or a meal with a couple of friends. Variety seeking behavior:- in this case consumer involvement is low while buying the product but there are significant differences between brands. Consumers generally buy different products not due to dissatisfaction from the earlier product but due to seek variety. Like every time they buy differentwashing detergent just for variety. So it is the duty of the marketer to encourage the consumer to buy the product by offering them discounts, free samples and by advertising the product a lot. Dissonance buying behavior:- here consumer is highly involved in the purchase but there are few differences between brands. Like consumer while buying a floor tiles buy them quickly as there are few differences between brands. Reducing Buyer Behaviour: Sometimes the consumer is highly involved in a purchase but sees little difference in brands. The purchase is expensive, infrequent, and risky; therefore the consumer is highly involved. In this case, the buyer will go around to learn what is available but will buy when he gets a good price. After the purchase, the consumer might experience dissonance that stems from noticing certain odd features or hearing favourable things about other brands. The consumer will be alert to information that supports his or her decision. In this case, the consumer first acted, then acquired new beliefs, then ended up with a set of attitudes. Marketing communications should supply beliefs and evaluations that help feel good about his or her brand choice. Unit- 2 Consumer Motivation  Motivation is the driving force within individuals that impels them to action.  Marketers must view motivation as the force that induces consumption  Model of the Motivation Process
  • 28.
    Mayank_kashyap@ymail.com Page 28 Humanneeds – consumer needs – are the basis of all modern marketing. Needs are theessence of the marketing concept. The key to a company’s survival, profitability & growth in ahighly competitive market place is its ability to identify & satisfy unfulfilled consumer needsbetter & sooner than the competition. Definition of Motivation – Motivation is the driving force within individuals that impels them to action. It is defined asthe stimulation of any emotion or desire operating upon one’s will and prompting or driving itto action. The study of Motivation refers to all the processes that initiate the drive in a personto perceive a need and pursue a definite course of action to fulfil that need. 1.Needs : every individual has needs that are to be fulfilled. They are :a.Primary, Innate, Physiological, Biogenic types are the basic needs of food. Air, water,clothing & shelter.b.Secondary, Acquired, Psychological, Psychogenic types are the needs which we learnin response to the interaction with our immediate surrounding, like culture,environment, society, etc. 2.Wants : needs are basic, but wants are something more in addition to the needs – that will have a desirable effect. Food is a need & the type of food is a want .3.Goals : Goals are objectives of desire that ought to be fulfilled. They are : a.Generic goals – are the desires of a general nature, where as : b.Product-specific goals – are the desires of a specific nature with the particular objectspecified. 4.The process of motivation : It starts when the consumer comes to know of a particular need. If this need is not satisfied it creates a state of tension within the minds of theconsumer. This state will drive the consumer to adopt a behaviour that will help reducethe tension. The type & nature of the behaviour people adopt depends on their learning,knowledge, perception, belief, way of thinking, reasoning, etc.
  • 29.
    Mayank_kashyap@ymail.com Page 29 Typesof Needs  Innate Needs  Physiological (or biogenic) needs that are considered primary needs or motives  Acquired needs  Generally psychological (or psychogenic) needs that are considered secondary needs or motives  Generic Goals  the general categories of goals that consumers see as a way to fulfill their needs  e.g., “I want to get a graduate degree.”  Product-Specific Goals  the specifically branded products or services that consumers select as their goals  e.g., “I want to get an MBA in Marketing from IIM, Bangalore.”  Ideals  Represent hope, wishes and aspirations  Oughts  Represent duties, obligations and responsibilities Super ordinate Goals Focal Goals Subordinate Goals (Why) (What) (How) Behavioral Models of Motivation Maslow’s hierarchy of needs Motivation as a means of satisfying human needs Five types of needs:  Physiological: food, water, sleep, exercise, sex  Safety: security, shelter, normalcy in daily life  Love and belonging: affection and acceptance as part of a family or group  Esteem or status: self-respect and the respect of others; the need to feel competent, confident, important, and appreciated  Self-actualization: the need to realize one’s own potential, to achieve dreams and ambitions
  • 30.
    Mayank_kashyap@ymail.com Page 30 TheTrio of Needs : Psychologists point out that sometimes it is not necessary that the individuals go thro’ thesame systematic process of going from one level of needs to the next while fulfilling them. Orhow much a level must be satisfied to move to the next level, for no needs are absolutelysatisfied and there is no way to measure precisely. Also some intermediate levels may beskipped. This has given rise to another concept of Trio of needs where it is envisaged thathuman behaviour is influenced by the needs of power, affiliation & achievement. They aregiven below : 1.Need of Power – the power need relates to individuals’ desire to control their environmentincluding other persons & objects around them. The need appears to be closely related tothe ego need, in that many individuals experience increased self esteem when theyexercise power over objects or people. 2.Need of Affiliation – affiliation is a well known & well researched social motive that has farreaching influence on consumer behaviour. This suggests that behaviour is stronglyinfluenced by the desire for friendship, acceptance and belonging. People with highaffiliation needs tend to be socially dependent on others. 3.Need of Achievement – individuals with a strong need for achievement often regardpersonal accomplishment as an end in itself. This is closely related to both the egoisticneed & the self-actualisation need
  • 31.
    Mayank_kashyap@ymail.com Page 31 TheSelection of Goals  The goals selected by an individual depend on their:  Personal experiences  Physical capacity  Prevailing cultural norms and values  Goal’s accessibility in the physical and social environment
  • 32.
    Mayank_kashyap@ymail.com Page 32 ConsumerMotivation and Marketplace Behavior Influence on consumer decision making Influence on consumer conflict resolution
  • 33.
    Mayank_kashyap@ymail.com Page 33 Approach-approach conflict--happens when the consumer has two different choices of similar or dissimilar category of product or services which he gives equal importance, butunable to choose one over the other. The marketer can come in to make his offer moreattractive & important in any sense & help the customer to decide in its favour  Approach-avoidance conflict -happens when the consumer has decides in favour of aproduct but somehow not satisfied with a particular feature or wants to avoid it. Themarketer can come in to make some modifications in the product’s features to suit & helpthe customer to decide in its favour.  Avoidance-avoidance conflict--happens when the consumer has to decide between twonegative choices. The choices are said to be negative in relation to certain personalattributes of the consumer. The marketer can come in to make some suggestion in thedecision making process to suit & help the customer to decide in its favour Influence on consumption patterns Motivational Conflicts Are you trying to avoid (negative) or achieve (positive) an outcome? What would be an outcome for a consumer to avoid? (too many calories, fat content, high price, unclean clothes) What is an outcome for a consumer to pursue? (good taste) In Reality, Many Outcomes are in Conflict  eg high calorie food which tastes great!  leads to “need” for low calorie food which tastes great  leading to “fake fat”  Cognitive Dissonance (minimize negatives) Does the Atkins’ diet help with conflict resolution? Does the low carb craze allow consumers to eat more of some products while losing weight?? Triggering Consumer Motives Inducing need recognition Move consumer from actual state to desired state Triggering motivation through need-benefit segmentation Understand consumer better and offer him or her goods and services to meet the needs of specific target segments Triggering subconscious motivation Motivational Research Qualitative research designed to uncover consumers’ subconscious or hidden motivations. Consumers are not always aware of, or may not wish to recognize, the basic reasons underlying their actions.
  • 34.
    Mayank_kashyap@ymail.com Page 34 ConsumerPerception • The process by which an individual selects, organizes, and interprets stimuli into a meaningful and coherent picture of the world • How we see the world around us Perception in Marketing : Marketers have realised that understanding the perception process of consumers help themto design better ways to help them perceive favourably. The main methods of stimuli are thro’ advertising, communication, messaging, company news etc. Thus the marketers have todevelop specific stimuli thro’ these methods so that the consumers perception about theirproducts clearly & enduringly. These are some techniques : 1.Brand development & Perceptual Mapping – This technique helps the marketers todetermine how the products or services appear to the consumer in relation the othercompetitive brands on one or more relevant attributes of the products or services. 2.Retail Stores – In retail stores normally all the brands in a particular category of productsare arranged at the same place, so they have a direct competitive setting. The brands which claim to be special in any respect should be specially displayed to gain attention. Elements of Perception • Sensation • Absolute threshold • Differential threshold • Subliminal perception Sensation Sensation – is the immediate & direct response of the sensory organs to stimuli. Astimulus is a single input of any of the senses. Human beings have sensory receptorscalled sensory organs. They are :a.Eyes for sights & seeing,b.Ears for sounds & hearing,c.Nose for smells & smelling,d.Tongue for tastes & tasting,e.Skin for textures, touch & feeling The immediate and direct response of the sensory organs to stimuli. A perfectly unchanging environment provides little to no sensation at all! Sensory Receptors (Smell and Sound)
  • 35.
    Mayank_kashyap@ymail.com Page 35 AbsoluteThreshold  The lowest level at which an individual can experience a sensation.  Sensory adaption: Problem that concerns many advertisers. Differential Threshold • The minimal difference that can be detected between two similar stimuli (JND). • Less than JND is wasted effort. • Weber’s Law--A theory concerning the perceived differentiation between similar stimuli of varying intensities (i.e., the stronger the initial stimulus, the greater the additional intensity needed for the second stimulus to be perceived as different). Marketing Applications of the JND (Just Noticeable Difference) • Need to determine the relevant j.n.d. for their products – so that negative changes are not readily discernible to the public – so that product improvements are very apparent to consumers
  • 36.
    Mayank_kashyap@ymail.com Page 36 SubliminalPerception Perception of very weak or rapid stimuli received below the level of conscious awareness. there are certain types of stimuli which are not strong enough toexceed the absolute threshold, but somehow stimulates the subconscious mind & getrecorded there, sometimes without the knowledge of the perceptor. At a later stage thismight surface as some form of expression or perception. Here the marketers try tostimulate the subconscious mind of an individual. Some think it’s unethical, but thereare several positive outcome of this method if applied in a constructive way Example-1957:Drive-In Movie Theater Is Subliminal Persuasion Effective? • Extensive research has shown no evidence that subliminal advertising can cause behavior changes • Some evidence that subliminal stimuli may influence affective reactions Perceptual Selection • Depends on two major factors – Consumers’ previous experience – Consumers’ motives
  • 37.
    Mayank_kashyap@ymail.com Page 37 Influencesof Perceptual Distortion • Physical Appearances • Stereotypes • First Impressions • Jumping to Conclusions • Halo Effect Consumer Imagery : Consumers have a number of enduring perceptions or images of themselves. Products &brands have also a symbolic value for consumers, who evaluate them on the basis of theirconsistency (congruence) with the perception of themselves. This is the consumers’ self-image& they attempt to preserve or enhance it by buying products & brands or patronising services which they believe are congruent with their self-images and avoiding which are not. Thisphenomenon is known as consumer imagery. 1.Product Image - where the consumer compares his self-image with his perception of theproduct or brand. 2.Service Image - where the consumer compares his self-image with his perception of theservice or its provider
  • 38.
    Mayank_kashyap@ymail.com Page 38 IssuesIn Consumer Imagery • Product Positioning and Repositioning • Positioning of Services • Perceived Price • Perceived Quality • Retail Store Image • Manufacturer Image • Perceived Risk Positioning Establishing a specific image for a brand in relation to competing brands. Repositioning
  • 39.
    Mayank_kashyap@ymail.com Page 39 PositioningTechniques • Umbrella Positioning • Positioning Against Competition • Positioning Based on a Specific Benefit • Conveying a Product Benefit • Taking an Unowned Position • Positioning for Several Positions • Repositioning Perceptual Mapping A research technique that enables marketers to plot graphically consumers’ perceptions concerning product attributes of specific brands. Pricing Strategies Focused on Perceived Value • Satisfaction-based Pricing • Relationship Pricing • Efficiency Pricing
  • 40.
    Mayank_kashyap@ymail.com Page 40 Price/QualityRelationship The perception of price as an indicator of product quality (e.g., the higher the price, the higher the perceived quality of the product). Consumer Learning Importance of Learning • Marketers must teach consumers: – where to buy – how to use – how to maintain – how to dispose of products Learning Theories • Behavioral Theories: Theories based on the premise that learning takes place as the result of observable responses to external stimuli. Also known as stimulus response theory. • Cognitive Theories: A theory of learning based on mental information processing, often in response to problem solving. Consumer Learning A process by which individuals acquire the purchase and consumption knowledge and experience that they apply to future related behavior. Learning Processes • Intentional: learning acquired as a result of a careful search for information • Incidental: learning acquired by accident or without much effort ELEMENTS OF LEARNING
  • 41.
    Mayank_kashyap@ymail.com Page 41 Consumerslearn in various ways. In order for Learning to take place, certain elements mustbe present. The exact nature and strength of these elements or components influence whatare learned, how and at what pace. The most important among them are presented below : Motives : Motives, motivation or drive is very important for learning. People learn by being driven bysome motives or motivating factor. Motives arouse individuals in increasing their readiness torespond to a leaning activity. It also activates the energy needed to do so. The degree of relevance or involvement determines the consumer’s level of motivation to search forinformation about a product / service. Marketers must be aware of these kind of motive sothat they are ready to provide product info right at that moment. For example, showing adsfor winter goods just before winter and summer products just before summer. Cues : Motives stimulate learning, whereas “Cues” are the stimuli that give direction to thesemotives. These are not so strong as motives, but they can influence in the manner consumersrespond to a motive. For example, in the market place, price, styling, packaging, store displayall serve as cues to help consumer to decide a particular product from a group. But if theconsumer doesn’t have a motive to buy a particular product group, he may not buy.Marketers must be careful in providing cues so that they don’t upset the consumers’ expectations driven by motives. Response : Response is how the consumers react to the motives or a cue, and how they behave.Response can be overt (open, physical or visible) or covert (hidden or mental), but in eithercase learning can occur. Responses appropriate to a particular situation are learned overtime thro’ experience in facing that situation. Often marketers may not succeed instimulating a purchase. But over a period of time they may succeed in forming a favourableimage of a particular product in the consumer’s mind. So when the consumer is ready, he islikely to buy that. Reinforcement : Reinforcement is an important element which increases the probability (tendency orlikelihood) of a particular response to occur in future as a result of a given set of motives andcues. Because reinforced behaviour tends to be repeated, consumers can learn to developsuccessful means of responding to their needs or changing conditions. Behavioral Learning Theories • Classical Conditioning • Instrumental Conditioning • Modeling or Observational Learning Classical Conditioning his theory says that all living beings learn from or taught by “repetition”. This is referred toas “conditioning” which means a kind of spontaneous response to a particular situationachieved by repeated exposure. Classical conditioning or respondent conditioning pairs orconnects one stimulus with another that has already established a given response. Overrepeated trials of exposure, the new stimulus will also begin to get the same or similarresponse. IVAN PAVLOV, a Russian physiologist was the first to postulate the above theory aboutclassical conditioning. (Hence. some authors call it Pavlovian Learning Theory). He made astudy of dogs. The dogs are hungry and eagerly waiting for the food. Pavlov rang a bell, andimmediately after it, gave some meat to the dogs. This caused the dogs to salivate. Here themeat is the “unconditioned stimulus” and the dogs are already associated with it by showinga
  • 42.
    Mayank_kashyap@ymail.com Page 42 responseof salivating. After a sufficient number of repetitions of this procedure, learning(conditioning) occurs and the dogs started associating the bell sound (conditioned stimulus) with the meat and showed the same response of salivating. That means now if the bell rang,the dogs would start salivating. Thus the pairing or associating of an “unconditionedstimulus” and a “conditioned stimulus” is said to be successfully done. In the context of Consumer Behaviour, unconditioned stimulus may be a well known brand(say Amul milk and milk products) whose product quality is well known. This previouslyacquired perception of Amul is the “unconditioned response”. The conditioned stimulus maybe a new product (Amul Ice-cream) having the same brand name. And the “conditionedresponse” would be trying the Ice-Cream because of the belief that the product may have thesame quality attributes as the Amul name is associated with. Instrumental (Operant) Conditioning A behavioral theory of learning based on a trial-and-error process, with habits forced as the result of positive experiences (reinforcement) resulting from certain responses or behaviors. For example, the consumer, who tries several brands and styles of jeans finally finds aparticular brand and style that fits her figure and personality best, has in fact undergoneinstrumental learning. Presumably, this is the brand she is likely to continue buying Observational Learning A process by which individuals observe the behavior of others, and consequences of such behavior. Also known as modeling or vicarious learning. Cognitive Associative Learning • Classical conditioning is viewed as the learning of associations among events that allows the organism to anticipate and represent its environment.
  • 43.
    Mayank_kashyap@ymail.com Page 43 Thereis another type of theory of learning, which doesn’t involve repeated trials or aconnection between a stimulus and response. This type of learning arises out of using themental faculty of the individual to discover things, perceive things, seeking knowledge, searchfor information, sudden impulsive learning, solving problems, etc.Learning based on the mental activity is known as “cognitive learning”. Human beings are themost evolved animals who have the most prominent characteristics of thinking, deliberationand problem solving. Unlike behavioural theories, the cognitive theories involve a complexmental processing of information, and emphasise the role of motivation and mental processesin producing the desired response. For example, it can take the form of learning about the uses and benefits of new products inthe market, especially if they represent significant innovations. It can also explain howconsumers learn about existing products for which they have developed a recent interest orneed Repetition • Repetition increases strength of associations and slows forgetting but over time may result in advertising wearout. • Cosmetic variations reduce satiation. Three-Hit Theory • Repetition is the basis for the idea that three exposures to an ad are necessary for the ad to be effective • The number of actual repetitions to equal three exposures is in question. Stimulus Generalization The inability to perceive differences between slightly dissimilar stimuli. Stimulus Discrimination The ability to select a specific stimulus from among similar stimuli because of perceived differences. Instrumental Conditioning
  • 44.
    Mayank_kashyap@ymail.com Page 44 •Consumers learn by means of trial and error process in which some purchase behaviors result in more favorable outcomes (rewards) than other purchase behaviors. • A favorable experience is instrumental in teaching the individual to repeat a specific behavior. Reinforcement • Positive Reinforcement: Positive outcomes that strengthen the likelihood of a specific response • Example: Ad showing beautiful hair as a reinforcement to buy shampoo • Negative Reinforcement: Unpleasant or negative outcomes that serve to encourage a specific behavior • Example: Ad showing wrinkled skin as reinforcement to buy skin cream Information Processing A cognitive theory of human learning patterned after computer information processing that focuses on how information is stored in human memory and how it is retrieved. Retention • Information is stored in long-term memory – Episodically: by the order in which it is acquired – Semantically: according to significant concepts
  • 45.
    Mayank_kashyap@ymail.com Page 45 SplitBrain Theory • Right/ Left Brain Hemispheres specialize in certain functions Personality and Self Concept What is Personality? The inner psychological characteristics that both determine and reflect how a person responds to his or her environment. The Nature of Personality  Personality reflects individual differences--Because the inner inherent characteristics which constitute an individual’s personality are acomplex combination of factors, no two individuals are identical or exactly alike. Butfortunately, many individuals may be similar on the basis of a single personality trait, butnot others. Like for example, out-going type, quiet type, shy type, family-oriented type, etc. Soit has become easier for the marketers to group or categorise consumers into different groupson the basis of one or several traits  Personality is consistent and enduring -- he personality of an individual is both consistent (that is, it doesn’t change in the short run)and enduring (that is, it doesn’t change in the long run). Both of these qualities are thususeful for marketers to predict the behaviour of the consumers in terms of personality.It’s very difficult to change an individual’s personality characteristics. The marketers can’tchange them. But if the marketers know which personality characteristics influence whichspecific consumer responses, then they can attempt to appeal to those relevant traits in theirtarget consumer group.Even if the personality of an individual is fairly consistent, still then the buying andconsumption pattern often varies with several external factors like, time, environment, social,psychological, cultural, situational, change in fashion, availability of goods and services. Wehave to consider the whole combination of influencing factors of which personality is just oneattribute to the change in a buyer’s behaviour .  Personality can change--- Under certain circumstances the personality of an individual can change. It may be gradualand slow like a child grows into a changed personality. It can be also sudden on account of any major events in life, like birth of a child, death of a dear one, divorce, major careerpromotion, accident, loss of job,
  • 46.
    Mayank_kashyap@ymail.com Page 46 migration,natural calamity, etc. There are also instances where the personality stereo-types may change over a period of time.For example, over the last 50 years, men’s personality has generally remained relativelyunchanged, as compared to women’s, which has undergone significant change. This isbecause of women moving into professions which were traditionally held by men earlier. For e.g.: marriage, birth of a child, change in job Theories of Personality  Freudian theory (Psychoanalytical Theory)  Unconscious needs or drives are at the heart of human motivation. Sigmund Freud built this theory on thepremise that unconscious needs or drives,especially sexual and other biologicaldrives, are at the heart of human motivationand personality. thirst, hunger,and sex-for which the individual seeksimmediate satisfaction without concern forthe specific means of satisfaction. Study of consumer personality believe that humandrives are largely unconscious and that consumersare primarily unaware of their true reasons for buyingwhat they buy, e.g.Taal movie… Id  Warehouse of primitive or instinctual needs for which individual seeks immediate satisfaction Superego  Individual’s internal expression of society’s moral and ethical codes of conduct Ego  Individual’s conscious control that balances the demands of the id and superego  Neo-Freudian personality theory  Social relationships are fundamental to the formation and development of personality  Horney’s CAD Theory (Non Freudian Theory) Using the context of child-parent relationships, individuals can be classified into:
  • 47.
    Mayank_kashyap@ymail.com Page 47 Compliant individuals  Aggressive individuals  Detached individuals Compliant Personality One who desires to be loved, wanted, and appreciated by others. Aggressive Personality One who moves against others (e.g., competes with others, desires to excel and win admiration). Detached Personality One who moves away from others (e.g., who desires independence, self-sufficiency, and freedom from obligations).  Trait theory  Quantitative approach to personality as a set of psychological traits. Consumer innovativeness Dogmatism – low & high, referring open-mindedness  Social Character – inner to other directedness  Need for uniqueness – unconventional choice  Optimum stimulation level – high - linked withgreater willingness to take risks, to try newproducts, to be innovative etc.  Sensation seeking – take risk for sake of experience  Variety-novelty seeking – close to OSL-A personality trait similar to OSL, which measures a consumer’s degree to variety seeking Examples:Exploratory Purchase Behavior, Use Innovativeness, Vicarious Exploration Cognitive Personality Factors Need for cognition High – more likely to be responsive to the part of an adthat is rich in product-related info or description. low – more likely to be attracted to the background orperipheral aspects of an ad, such as an attractive modelor well-known celebrity. Visualizers V/s Verbalizers Visualizers – who prefer visual info & products thatstress the visual. For e.g. membership in a videotapeclub Verbalizers – who prefer written or verbal info &products. For e.g. membership in book clubs oraudiotape clubs.
  • 48.
    Mayank_kashyap@ymail.com Page 48 FromConsumer Materialism to Compulsive Consumption  Consumer materialism  The extent to which a person is considered “materialistic”  They especially value acquiring and showing off possessions  They are particularly self-centered and selfish  They seek lifestyles full of possessions (e.g., they desireto have lots of “things”, rather than a simple,uncluttered lifestyle)  Their many possessions do not give them greaterpersonal satisfaction  Fixed consumption behavior  Consumers fixated on certain products or categories of products  Consumers have a deep interest in a particular object or product category a willingness to go to considerable lengths to secure items in the category of interest the dedication of a considerable amount of discretionary time and money to searching out the product. Examples: collectors, hobbyists  Compulsive consumption behavior  “Addicted” or “out-of-control” consumers  Consumers who are compulsive buyers have an addiction; in some respects, they are out of control and their actions may have damaging consequences to them and to those around them.  E.g.:- Uncontrollable shopping, gambling, drug addiction,alcoholism, and various food and eating disorders. Manywomen and a small number of men who are chocoholics-they have an intense craving for chocolate Consumer Ethnocentrism: Responsesto foreign-made products  Ethnocentric consumers feel it is wrong to purchase foreign-made products  They can be targeted by stressing nationalistic themes Brand Personality Personality-like traits associated with brands  Volvo - safety  Nike - the athlete  BMW - performance  Levi’s 501 - dependable and rugged
  • 49.
    Mayank_kashyap@ymail.com Page 49 BrandpersonificationProduct personality and gender For e.g. Bajaj Pulsar – Definitely Male, masculine gender Dyna soap – Be a lady, feminine gender Product personality and geography For e.g. Philadelphia cream cheese, but manufacturedin Illinois. Personality and color For e.g. Vodafone – red color, as red is color of innovation, passion, hard-work Consumer Attitude Formation and Change A learned predisposition to behave in a consistently favorable or unfavorable manner with respect to a given object. Structural Models of Attitudes • Tricomponent Attitude Model • Muliattribute Attitude Model • The Trying-to-Consume Model • Attitude-toward-the-Ad Model The Tricomponent Model • Cognitive Component
  • 50.
    Mayank_kashyap@ymail.com Page 50 –The knowledge and perceptions that are acquired by a combination of direct experience with the attitude object and related information from various sources. • Affective Component – A consumer’s emotions or feelings about a particular product or brand. • Conative Component – The likelihood or tendency that an individual will undertake a specific action or behave in a particular way with regard to the attitude object. Multiattribute Attitude Models Attitude models that examine the composition of consumer attitudes in terms of selected product attributes or beliefs. Attitude towards object model – This model is especially suitable for measuring attitudestowards a product/service category or specific brands. According to this model theconsumers’ attitude towards a product or specific brands of a product is a function of thepresence or absence and evaluation of certain product specific beliefs and/or attributes.In other words, consumers generally have favourable attitudes towards those brands thatthey believe have an adequate level of attributes that they evaluate as positive, and theyhave unfavourable attitudes those brands they feel don’t have an adequate level of desired attributes or have too many negatives or undesired attributes. 2.Attitude towards behaviour model – This model is individual’s attitude towards “behavingor acting” with respect to an object rather than the attitude towards the object itself. Theappeal of the attitude toward behaviour that it seems to correspond somewhat moreclosely to the actual behaviour than the attitude towards object model. Ex. It’s importantfor the marketers to know the individual’s attitude about the act of purchasing a BMW(attitude toward behaviour) rather than to know about his attitude toward the car(attitude toward object). This seems logical for a consumer might have a positive attitudetowards an expensive BMW but a negative attitude towards his prospects for purchasingthe vehicle. 3.Theory of reasoned action model – This model is similar to the tri-component model of Reason-Emotion-Intention. In the tri-component model all these components complement& supplement one another and the result is a combined one. But in the theory of reasoned action model we have another component “subjective norms” which additionallyinfluences the intention. This subjective norm is the perception & belief of others aboutthe intention or behaviour that are very close to the buyer. Thus this theory says that thebuyer weighs the behaviour by analysing all the conceivable outcomes of a behaviour oraction and also by considering the opinion that other people around him have about sucha behaviour. If both are favourable then the buyer purchases the product. So the finalintention is the result of two distinct factors as given in the following :a.Beliefs that the behaviour leads to certain outcomes, and the buyer evaluates each of them and if found reasonable & satisfactory, then he forms a positive attitudetowards the behaviour.b.Beliefs that the specific referents think he should / should not perform thatbehaviour will lead the buyer to comply with the specific referents. If the complianceis complete & positive, then a favourable subjective norm is formed Theory of Trying to Consume An attitude theory designed to account for the many cases where the action or outcome is not certain but instead reflects the consumer’s attempt to consume (or purchase).
  • 51.
    Mayank_kashyap@ymail.com Page 51 Attitude-Toward-the-AdModel A model that proposes that a consumer forms various feelings (affects) and judgments (cognitions) as the result of exposure to an advertisement, which, in turn, affect the consumer’s attitude toward the ad and attitude toward the brand. Strategies of Attitude Change Attitude changes are learned; they are influenced by personal experience andother sources of information, and personality affects both the receptivity and thespeed with which attitudes are likely to be altered.Among the attitude-change strategies that are available with the marketersare: 1.Changing the consumer’s motivational function. 2.Associating the product with an admired group or an event. 3.Resolving two conflicting attitudes. 4.Altering components of the multi-attribute model. 5.Changing consumer beliefs about competitors’ brands 2.1 Changing the consumer’s motivational function Two people can each have an attitude toward some object for very differentreasons. It follows that an advertiser must know why an attitude is held beforeattempting to change it. One method for changing motivation is known as thefunctional approach. According to this approach, attitudes can be classified interms of four functions: the utilitarian function, the ego-defensive function, thevalue-expressive function, and the knowledge function.
  • 52.
    Mayank_kashyap@ymail.com Page 52 2.1.1TheUtilitarian Function We hold certain brand attitudes partly because of a brand’s utility.Utilitarian function is related to the basic principles of reward and punishment.We develop some attitudes toward products simply on the basis of whether these products provide pleasure or pain. If a person likes the taste of acheeseburger, that person will develop a positive attitude towardcheeseburgers. Ads that stress straightforward product benefits (e.g., youshould drink Diet Coke "just for the taste of it") appeal to the utilitarianfunction. 2.1.2The Ego-Defensive Function Attitudes that are formed to protect the person, either from external threatsor internal feelings of insecurity, perform an ego-defensive function. An earlymarketing study indicated that housewives in the 1950s resisted the use of instant coffee because it threatened their conception of themselves ascapable homemakers. Products that promise to help a man project a "macho"image (e.g., Marlboro cigarettes) may be appealing to his insecurities abouthis masculinity. Many deodorant campaigns stress the dire, embarrassingconsequences of being caught with underarm odor in public. 2.1.3The Value-Expressive Function Attitudes that perform a value-expressive function express the consumer'scentral values or self-concept. A person forms a product attitude not becauseof objective product benefits, but rather because of what using the productsays about him or her as a person (e.g., "What sort of man reads Playboy?").Value-expressive attitudes are highly relevant to life-style analyses, whereconsumers cultivate a cluster of activities, interests, and opinions to express aparticular social identity. 2.1.4The Knowledge Function Individuals generally have a strong need to know and understand thepeople and things they encounter. The consumer’s “need to know”, acognitive need, is important to marketers concerned with product positioning.Indeed, many product and brand positioning are attempts to satisfy the need to know and to improve the consumer’s attitudes towards the brand byemphasizing its advantages over competitive brands. Some attitudes areformed as the result of a need for order, structure, or meaning. This need isoften present when a person is in an ambiguous situation or is confronted witha new product (e.g., "Bayer wants you to know about pain relievers") 2.1.5Combining Several Functions 2.2 Associating the product with an admired group or an event Attitudes are related at least in part, to certain groups, social events, or causes. It is possible to alter attitudes toward products, services, and brands bypointing out their relationships to particular social groups, events, or causes.Companies regularly include mention in their advertising of the civic andpublic acts that they sponsor to let the public know about the good that they aretrying to do. 2.3 Resolving two conflicting attitudes Attitude-change strategies can sometimes resolve actual or potential conflictbetween two attitudes. Specifically, if consumers can be made to see that their negative attitude toward a product, a specific brand, or its attributes is really notin conflict with another attitude, they may be induced to change their evaluation of the brand (i.e., moving from negative to positive). 2.4 Altering components of the multi-attribute model
  • 53.
    Mayank_kashyap@ymail.com Page 53 Themulti-attribute models have implications for attitude-change strategies;specifically, they provide us with additional insights as to how to bring about attitude change; changing the relative evaluation of attributes, changing brandbeliefs, adding an attribute, and changing the overall brand rating. 2.5 Changing consumer beliefs about competitors’ brands. Another approach to attitude-change strategy changing consumer beliefsabout the attributes of competitive brands or product categories. Comparativeadvertising can boomerang by giving visibility to competing brands and claims.For instance, an ad for Advil makes a dramatic assertion of product superiorityover Aspirin and Tylenol and that two Advil work better than Extra StrengthTylenol. Clearly, the purpose of this ad is to create the attitude that the OracleSmall Business Suite is a superior product to QuickBooks, a principal competitor Elaboration Likelihood Model (ELM) A theory that suggests that a person’s level of involvement during message processing is a critical factor in determining which route to persuasion is likely to be effective. (e.g., cents-off coupons, free samples, beautifulbackground scenery, great packaging, or the encouragement of a celebrityendorsement). Cognitive Dissonance Theory Holds that discomfort or dissonance occurs when a consumer holds conflicting thoughts about a belief or an attitude object. Postpurchase Dissonance Cognitive dissonance that occurs after a consumer has made a purchase commitment. Consumers resolve this dissonance through a variety of strategies designed to confirm the wisdom of their choice. Attribution Theory A theory concerned with how people assign casualty to events and form or alter their attitudes as an outcome of assessing their own or other people’s behavior. (e.g.,blame or credit) Issues in Attribution Theory • Self-perception Theory (defensive attribution)-- A theory that suggests that consumers develop attitudes by reflecting on their own behavior. – Foot-In-The-Door Technique--This strategy is based on the premise that individuals look at their prior behavior (e.g., compliance with a minor request) and conclude thatthey are the kind of person who says "yes" to such requests (i.e., aninternal attribution). Such self-attribution serves to increase the likelihoodthat they will agree to a similar more substantial request. Research into thefoot-in-the- door technique has concentrated on understanding howspecific incentives (e.g., cents-off coupons of varying amounts) ultimatelyinfluence consumer attitudes and subsequent purchase behavior. Itappears that different- size incentives create different degrees of internalattribution which, in turn, lead to different amounts of attitude change • Defensive Attribution--A theory that suggests consumers are likely to accept credit for successful outcomes (internal attribution) and to blame other persons or products for failure (external attribution).
  • 54.
    Mayank_kashyap@ymail.com Page 54 •Attributions Toward Others-In evaluating the words or deeds of others, say, a salesperson, aconsumer tries to determine if the salesperson's motives are in theconsumer’s best interests. If the salesper son motives are viewed asfavorable to the consumer, the consumer is likely to respond favorably.Otherwise, the consumer is likely to reject the salesperson’s words and goelsewhere to make a purchase • Attributions Toward Things--It is in the area of judging product performance that consumers aremost likely to form product attributions. As products (or services) canreadily be thought of as things, so consumer researchers are interested inconsumer attributes. They want to find out why a product meets or don’t meet their expectations. In this regard, they could attribute the productssuccessful performance (or failure) to the product itself, to themselves, toother people or situations, or to some combination of these factors • How We Test Our Attributions--After making initial attributions about a product's performance or aperson’s words of actions, we often attempt to determine whether theinference we made is correct. According to a leading attribution theorist,individuals acquire conviction about particular observations by acting like"naive scientists," that is, by collecting additional information in an attemptto confirm(or disconfirm) prior inferences. In collecting suchInformation, consumers often use the following criteria: • i. Distinctiveness: The consumer attributes an action to a particular product or person if the action occurs when the product (or person) ispresent and does not occur in its absence. • ii. Consistency over time: Whenever the person or product is present,the consumer's inference or reaction must be the same, or nearly so. • iii. Consistency over modality: The inference or reaction must be thesame, even when the situation in which it occurs varies. • iv. Consensus: The action is perceived, in the same way by the consumers CONSUMER VALUES AND LIFESTYLES  Values are believed to provide the motivation for buying.  Tend to be abstract so their impact on consumer behaviour is quite indirect.  The way in which consumers use product and services in a certain area to attain their values is called consumer lifestyle.  Marketing point of view:- Different types of consumers have to be addressed in different ways. CONSUMER VALUES  Values:  Shared beliefs or cultural norms about what is important or right.  Cultural values directly influence how consumers view and use individual products, brands, and services. Examples of values include:  Honesty- Telling the truth and not trying to mislead others.  Integrity- Being a person who can be trusted and relied on by others.
  • 55.
    Mayank_kashyap@ymail.com Page 55 Fair dealing- Not taking advantage of others or ripping people off.  Consideration of others- Respecting and having concern for the welfare and feeling of others. FORMATION OF VALUES  Culture- Practices and traditions formed for survival and identity  Mass media- Movies, television, radio, the Internet and other mass media all contribute to what is acceptable and fashionable  Upbringing- Family and the conditions of one's childhood are the largest contributors to forming values  Religion- The religious beliefs of a consumer influence their decision tremendously   Peer pressure- Conforming to the social expectations causes people to make certain choices MEASUREMENT OF VALUES RVS-VALUE MEASUREMENT  A study created by ROKEACH known as Rokeach Value Survey (RVS) measures two types of values from consumer’s point of view 1. Instrumental Values affecting code of conduct - ambitious,broadminded,capable,cheerful,courageous,forgving,helpful,honest,obedient,self-controlled 2. Terminal values affecting end-state of existence – a comfortable life, an exciting life, a world at peace, a world of beauty, family security, equality, freedom, happiness, self-respect, social recognition. LIST OF VALUES--to establish relationships between values and consumption 1. Self respect 2. Security 3. Warm relations 4. Accomplishment 5. Self –fulfillment 6. Well-respected 7. Sense of belongingness 8. Enjoyment Researchers using both LOV and RVS have found that differences exist based on values held by consumers.
  • 56.
    Mayank_kashyap@ymail.com Page 56 Fore.g People giving more importance to the value of self-fulfillment tend to search for activities(products) that serve to this value the most. BUYING A CAR  SOCIAL RECOGNITION- Brand, Color, Style, Accessories  SECURITY – Centre locking, Theft alarms, Tracking systems  Self-fulfillment – Cost, comfort VALS –VALUES AND LIFESTYLES  VALS ("Values, Attitudes and Lifestyles") is a proprietary research methodology used for psychographic market segmentation  VALS applies in all phases of the marketing process i.e 1.New-product development 2.Entry-stage targeting 3.Communications strategy 4. advertising. The VALS System divides consumers into eight categories according to their consumer behavior, these categories are: 1. Innovators 2. Thinkers 3. Achievers 4. Experiencers 5. Believers 6. Strivers 7. Makers 8. Survivors
  • 57.
    Mayank_kashyap@ymail.com Page 57 INNOVATORS TRAITS- successful, sophisticated, high self-esteem, change leaders, most receptive to new ideas and technologies.  AS CONSUMERS- Active consumers, purchases reflect cultivated tastes for upscale, niche products and services.  PRODUCTS THEY BUY- Image is important to Innovators, as an expression of their taste, independence, and personality. Their lives are characterized by variety. THINKERS
  • 58.
    Mayank_kashyap@ymail.com Page 58 TRAITS- motivated by ideals, mature, satisfied, comfortable, and reflective people who value order, knowledge, and responsibility.  AS CONSUMERS- conservative, practical consumers; well educated and actively seek out information in the decision-making process, well informed.  PRODUCT THEY BUY- Open to consider new ideas, they look for durability, functionality, and value in the products they buy. ACHIEVERS  TRAITS - Motivated by the desire for achievement, goal-oriented, committed, focused .They value consensus, predictability, and stability over risk, intimacy, and self-discovery.  AS CONSUMERS - With many wants and needs, Achievers are active in the consumer market.  PRODUCTS THEY BUY - Image is important; favor established, prestige products and services that demonstrate success to their peers. EXPERIENCERS  TRAITS- Young, enthusiastic consumers  AS CONSUMERS - Experiencers are avid consumers and spend a comparatively high proportion of their income on fashion, entertainment, and socializing.  PRODUCTS THEY BUY - seek variety and excitement, savoring the new, the offbeat, and the risky. BELIEVERS  TRAITS - Motivated by ideals. They are conservative, conventional people with concrete beliefs based on established codes of community, and social or religious organizations to which they belong.  AS CONSUMERS – Predictable consumers; they choose familiar products and established brands.  PRODUCTS THEY BUY- They favor INDIAN products and are generally loyal customers. STRIVERS  TRAITS - trendy and fun loving, concerned about the opinions and approval of others. Money defines success for Strivers, who don't have enough of it to meet their desires.  AS CONSUMERS - Active consumers because shopping is both a social activity and an opportunity to demonstrate to peers their ability to buy. They are as impulsive as their financial circumstance will allow.  PRODUCTS THEY BUY- Favor stylish products that emulate the purchases of people with greater material wealth.. MAKERS  TRAITS- Makers are motivated by self-expression, express themselves, practical people who have constructive skills and value self-sufficiency  AS CONSUMERS - Makers are suspicious of new ideas and large institutions such as big business. They prefer value to luxury.
  • 59.
    Mayank_kashyap@ymail.com Page 59 PRODUCTS THEY BUY- Unimpressed by material possessions other than those with a practical or functional purpose. SURVIVORS  TRAITS- Have the lowest income, live narrowly focused lives, believe that the world is dynamic. They are comfortable with the familiar and are primarily concerned with safety and security.  AS CONSUMERS- Survivors are cautious consumers. They represent a very modest market for most products and services  PRODUCTS THEY BUY - They are loyal to favorite brands, especially if they can purchase them at a discount. CONCLUSION  VALS is a marketing tool that segments the consumer marketplace on the basis of the personality traits that drive consumer behavior.  Market segmentation is designed to guide companies in tailoring their products and services to appeal to the people most likely to purchase them  Marketing classes use this tool to determine the placement of a given product to a certain niche in an industry. Unit-3 The Influence of Culture on Consumer Behavior CULTURE • Sum total of learned beliefs, values, and customs that serve to regulate consumer behavior of members of a particular society • Offers order, direction, and guidance in all phases of human problem solving: When to eat, Where to eat, What to eat for each meal, What to serve guests at a dinner party, picnic, or wedding Aspects of Culture • Ecology: Way in which a system is adapted to its habitat. Eg: The Japanese, greatly value products that are designed for efficient use of space • Social Structure: Way in which orderly social life is maintained Eg: nuclear family VS extended family • Ideology: Mental characteristics of people and way in which they relate to their environment and social group.
  • 60.
    Mayank_kashyap@ymail.com Page 60 Issuesin Culture  Enculturation and acculturation  Language and symbols  Ritual  Sharing of Culture Enculturation and acculturation  Enculturation  The learning of one’s own culture  Acculturation  The learning of a new or foreign culture Language and symbols
  • 61.
    Mayank_kashyap@ymail.com Page 61 Without a common language, shared meaning could not exist  Marketers must choose appropriate symbols in advertising  Marketers can use “known” symbols for associations Rituals  Set of multiple, symbolic behaviors that occur in a fixed sequence and that tend to be repeated periodically  Rituals extend over the human life cycle  Marketers realize that rituals often involve products (artifacts)
  • 62.
    Mayank_kashyap@ymail.com Page 62 Sharingof Culture  To be a cultural characteristic, a belief, value, or practice must be shared by a significant portion of the society.  Culture is transferred through family, schools, houses of worship, and media The Measurement of Culture  Content Analysis  Consumer Fieldwork  Value Measurement Instruments Content Analysis A method for systematically analyzing the content of verbal and/or pictorial communication. The method is frequently used to determine prevailing social values of a society. Field Observation A cultural measurement technique that takes place within a natural environment that focuses on observing behavior (sometimes without the subjects’ awareness).
  • 63.
    Mayank_kashyap@ymail.com Page 63 Participant-Observers Researcherswho participate in the environment that they are studying without notifying those who are being observed. Value Measurement Survey Instruments  Rokeach Value Survey (RVS): A self-administered inventory consisting of eighteen “terminal” values (i.e., personal goals) and eighteen “instrumental” values (i.e., ways of reaching personal goals).  List of Values (LOV): A value measurement instrument that asks consumers to identify their two most important values from a nine-value list that is based on the terminal values of the Rokeach Value Survey  Values and Lifestyles (VALS): A value measurement based on two categories: self-definition and resources
  • 64.
    Mayank_kashyap@ymail.com Page 64 Criteriafor Value Selection  The value must be pervasive.  The value must be enduring.  The value must be consumer-related. Indian Core Values  Family Orientation  Savings Orientation  Festivities
  • 65.
    Mayank_kashyap@ymail.com Page 65 Shopping as a ritual  Mythology  Food Habits SUBCULTURES & CONSUMER BEHAVIOR  SUBCULTURE –  A distinct cultural group that exists as an identifiable segment within a larger, more complex society.  Individuals may be members of more than one subculture at the same time.  There are subcultures of students, professors, rock musicians, marketers etc. NATIONALITY SUBCULTURE  Comprises of people with a common national origin.  Characterized by a distinctive language or accent.  Divisions of Sub-culture  A good illustration of this is the ‘Hispanic Subcultures’.(abroad) Nationality subculture: with in a particular country like in India-  Anglo Indians-A person of mixed English and Indian descent
  • 66.
    Mayank_kashyap@ymail.com Page 66 Parsees-The Parsis came to India sometime around the 10th century A.D. to escape Arab persecution in Persia which began in the 7th century.  Mughals- Mogul Muslim empire in India, 1526–1857. The dynasty was founded by Babur .who came from Farghana, now in Uzbekistan.  Pathans-Pathans came from Afghanistan As a vendor and businessmen. They had living in community different area in India. Religious sub-culture : Based on different faiths, Beliefs, & Religion. Like. Muslims, Sikhs Christians Hindus Buddhists  Geographic & Religious sub-culture; Ex. South Indians, North Indians, North-east Indians.  Racial sub-culture: In Caucasians, Africans, Asian, American & American Indians. THE HISPANIC SUBCULTURE
  • 67.
    Mayank_kashyap@ymail.com Page 67 Comprises of new immigrants from Spanish-speaking world.  Want to keep their culture and language.  Represent almost 12% of the US population.  The psychographic consumer segmentation study has identified four Hispanic consumer clusters :-  Hopeful Loyalists  Recent Seekers  Young Strivers  Established Adapters  PRODUCT PURCHASE PATTERNS –  Spend more per week on food purchases  Price sensitive  Highly brand loyal  Trust well known brands  Stress product quality  SHOPPING BEHAVIOR –  Convenience store shopping more frequent  Men are shoppers more often  PROMOTING TO HISPANICS –  Ads should be authentically hispanic in setting and language.  Highly personal in approach.  Spanish-language media should be used frequently.  Different product benefits need to be stressed.  Product and package adaptations are advisable. RELIGIOUS SUBCULTURES  200+ organized religious groups in the U.S.  Principle organized religious faiths include:  Protestant denominations  Roman Catholicism  Judaism
  • 68.
    Mayank_kashyap@ymail.com Page 68 Consumer Behavior is directly affected by religion in terms of products that are symbolically and ritualistically associated with the celebration of religious holidays.  Targeting specific religious groups with specially designed marketing programs can be very profitable. REGIONAL SUBCULTURES  There are regional differences in consumption behavior, especially when it comes to food and drink.  These also include brand preferences.  For e.g.  Westerners have a mug of black coffee  Easterners have a cup of coffee with milk and sugar  Consumer research studies document these differences which would help redefine local markets in terms of specific urban lifestyle. RACIAL SUBCULTURES  Comprises of people with a common biological heritage involving certain physical distinctions.  Two most significant minority races in the US –  AFRICAN AMERICANS  ASIAN AMERICANS  THE AFRICAN AMERICAN CONSUMER –  Consisting of about 36 million people.  Prefer popular or leading brands.  Unlikely to purchase private-label products.  Reaching the African American audience –  For products of very broad appeal, mass media should be used.  For other products, advertisers may use the specialized services of African American advertising agencies.  THE ASIAN AMERICAN CONSUMER -  Currently about 12 million in size.  Largely family-oriented and highly industrious.  Value quality and are willing to pay for it.  Tend to be loyal customers.  Reaching the Asian American audience –
  • 69.
    Mayank_kashyap@ymail.com Page 69 The use of Asian American models in advertising would be effective in reaching this market segment. AGE SUBCULTURES  THE GENERATION Y MARKET –  Born between 1977 and 1994.  Also called the ‘Echo boomers’ or the ‘Millennium generation’.  Socially and environmentally aware.  THE GENERATION X MARKET –  Born between 1965 and 1979.  Post baby boomer segment (also referred to as ‘Xers’ or ‘Busters’).  Do purchase good brand names but not necessarily designer labels.  THE BABY BOOMER MARKET –  Individuals born between 1946 and 1964.  Make important consumer purchase decisions.  Tend to be motivated consumers.  Contain a small subsegment of trendsetting consumers – ‘yuppies’.  THE SENIORS MARKET –  Generally older consumers.  Consist of subcultures, including the 50-plus market.  Older consumers do want to be marketed to, but only for the “right” kinds of products and services. UNDERSTANDING SEX AS A SUBCULTURE  Sex Roles and Consumer Behavior -  Masculine vs. Feminine Traits  Marketers are increasingly appealing to consumers’ broader vision of gender related role options.  The Working Woman -  Segmentation Issues  Shopping Patterns SUBCULTURAL INTERACTION  All consumers are simultaneously members of more than one subcultural segment.  Marketers should strive to understand how multiple subcultural memberships interact to influence target consumers’ relevant consumption behavior.
  • 70.
    Mayank_kashyap@ymail.com Page 70 Promotional strategy should not be limited to a single subcultural membership. Social Class and Consumer Behavior Social Class The division of members of a society into a hierarchy of distinct status classes, so that members of each class have either higher or lower status than members of other classes. Social Class, Role, and Status Influences on Consumer Behavior  Social Classes: Share similar values, attitudes, interests, and opinions. Can be determined by a combination of occupation, education, income, wealth, and values.  Role: Behavior based on the activities people are expected to perform according to individuals around them  Role of women in the United States  Role of women in Islamic countries  Man in a marriage relationship  Status: The esteem that society bestows upon a particular role  Soccer mom  Company president  Judge  Car salesperson  Advertising creative Status Consumption The process by which consumers actively increase their social standing through conspicuous consumption or possessions
  • 71.
    Mayank_kashyap@ymail.com Page 71 ConvenientApproaches to Social Class • Social status is usually defined in terms of one or more of the following socioeconomic variables: – Family Income – Occupational Status – Educational Attainment Social Class Measurement • Subjective Measures: individuals are asked to estimate their own social-class positions • Reputational Measures: informants make judgments concerning the social-class membership of others within the community • Objective Measures: individuals answer specific socioeconomic questions and then are categorized according to answers
  • 72.
  • 73.
  • 74.
    Mayank_kashyap@ymail.com Page 74 Whatis Middle Class? • The “middle” 50% of household incomes - households earning between $25,000 and $85,000 • Households made up of college-educated adults who use computers, and are involved in children’s education • Lower-middle to middle-middle based on income, education, and occupation (this view does NOT include upper-middle which is considered affluent) What is Working Class? • Households earning $34,000 or less control more than 30% of the total income in the U.S. • These consumers tend to be more brand loyal than wealthier consumers Consumer Behavior and Social Class • Clothing, Fashion, and Shopping • The Pursuit of Leisure
  • 75.
    Mayank_kashyap@ymail.com Page 75 •Saving, Spending, and Credit • Social Class and Communication What is a Group? • Two or more people who interact to accomplish either individual or mutual goals • A membership group is one to which a person either belongs or would qualify for membership • A symbolic group is one in which an individual is not likely to receive membership despite acting like a member Reference Group A person or group that serves as a point of comparison (or reference) for an individual in the formation of either general or specific values, attitudes, or behavior. Reference Groups and Opinion Leaders  Reference groups*: Any group that positively or negatively affects a person’s values, attitudes or behavior  Associate reference groups: - Groups an individual belongs to—the individual adopts certain behavior patterns of these groups.  Dissociative reference groups: - Groups people do not want to associate with  Aspirational reference groups: - Groups an individual aspires to join or associate with  Opinion Leaders*: A reference group member who provides information about a specific sphere that interests reference group participants. Broad Categories of Reference Groups – Informational:(acceptance of information from others); – normative (utilitarian): (conformity with expectations of others); – comparative (value-expressive): (identification with values of others); – Indirect Reference Groups – Individuals or groups with whom a person identifies but does not have direct face-to-face contact, such as movie stars, sports heroes, political leaders, or TV personalities.
  • 76.
    Mayank_kashyap@ymail.com Page 76 SelectedConsumer-Related Reference Groups • Friendship groups • Shopping groups • Work groups • Virtual groups or communities • Consumer-action groups Brand Communities • Group of runners who meet at the Niketown store in Boston on Wednesdays • Saturn car owners who meet for reunions and barbecues • Harley Davidson Owner Groups Reference Group Appeals • Celebrities
  • 77.
    Mayank_kashyap@ymail.com Page 77 •The expert • The “common man” • The executive and employee spokesperson • Trade or spokes-characters • Other reference group appeals Consumer Socialization The process by which children acquire the skills, knowledge, and attitudes necessary to function as consumers.
  • 78.
    Mayank_kashyap@ymail.com Page 78 Familyand Household Influences on Consumer Behavior  Influence on consumers purchasing behavior  Decision makers and influencers of decisions:  Husband
  • 79.
    Mayank_kashyap@ymail.com Page 79 Wife  Children  Cleaning personnel  Guests  Roommates Dynamics of Husband-Wife Decision Making – Husband-Dominated – Wife-Dominated – Joint – Autonomic The Family Life Cycle • Traditional Family Life Cycle – Stage I: Bachelorhood – Stage II: Honeymooners – Stage III: Parenthood – Stage IV: Postparenthood – Stage V: Dissolution • Modifications - the Nontraditional FLC
  • 80.
  • 81.
  • 82.
  • 83.
    Mayank_kashyap@ymail.com Page 83 •It means the acceptance of new products and services • The framework for exploring consumer acceptance of new products is drawn from the area of research known as the Diffusion of Innovation. Diffusion variables • Innovation • Communication • Time • Social system What is an innovation? • It is any idea or product perceived by the potential adopter to be new. New products are ideas, behaviour or things that are qualitatively different from existing forms Innovation characteristics • Observability – The degree to which the results of an innovation are visible to potential adopters • Relative Advantage – The degree to which the innovation is perceived to be superior to current practice • Compatibility – The degree to which the innovation is perceived to be consistent with socio-cultural values, previous ideas, and/or perceived needs • Trialability – The degree to which the innovation can be experienced on a limited basis • Complexity – The degree to which an innovation is difficult to use or understand. Communication of new products • Mass media • WOM • Homophily – degree to which pairs of individuals who interact are similar in beliefs, education and social status • Heterophily – inconsistent with own beliefs and views Time • Amount of purchase time
  • 84.
    Mayank_kashyap@ymail.com Page 84 •Identification of adopter categories • Rate of adoption Purchase time • Refers to the amount of time that elapses between consumers initial awareness of a new product and the point at which they purchase or reject it. Social system • A social system is a physical, social or cultural environment to which people belong and within which they function. • It serves as a boundary within which diffusion is examined. • Eg: A new diet product
  • 85.
    Mayank_kashyap@ymail.com Page 85 •A new drug A modern social system • A positive attitude towards • An advanced technology and skilled labour • A general respect for education and science • Emphasis on rational and ordered social relationship • A system in which members can readily see themselves in different roles Consumer Behavior Models Traditional Models:- – Economic Model Contemporary Models:- – Consumer Decision Process Model – Black Box Model – Psychoanalytic Model – Learning Model – Sociological Model – Nicosia Model (1966) – Howard Sheth Model – Andreason Model (1965)
  • 86.
    Mayank_kashyap@ymail.com Page 86 –Engel Kollat Blackwell Model (1972) – Sheth Newman Gross Model (1991) Economic Model Micro economic model:- – Alfred Marshall ASSUMPTIONS:- - it’s not possible to satisfy customers, they have unlimited needs and wants - Customer allot budget to maximize the utility - No external influence, preference don’t change - Customers know the utility of a product hence they know the level of satisfaction. - Price determines the purchase. - Law of Diminishing Marginal Utility. - Macro Economic Model:- - Based on Monetary Value of the Goods. - James Duesenberry – people’s consumption is primarily governed by peers and social groups. - When people move up in the social class the consumption varies. - Milton Friedman (1957), people love to have a standard living.
  • 87.
    Mayank_kashyap@ymail.com Page 87 Blackbox model[edit] The black box model shows the interaction of stimuli, consumer characteristics, decision process and consumer responses.[3] It can be distinguished between interpersonal stimuli(between people) or intrapersonal stimuli (within people).[4] The black box model is related to the black box theory of behaviourism, where the focus is not set on the processesinside a consumer, but the relation between the stimuli and the response of the consumer. The marketing stimuli are planned and processed by the companies, whereas the environmental stimulus are given by social factors, based on the economical, political and cultural circumstances of a society. The buyer's black box contains the buyer characteristics and the decision process, which determines the buyer's response. Environmental factors Buyer's black box Buyer's response Marketing Stimuli Environmental Stimuli Buyer Characteristics Decision Process Product Price Place Promotion Economic Technological Political Cultural Demographic Natural Attitudes Motivation Perceptions Personality Lifestyle Knowledge Problem recognition Information search Alternative evaluation Purchase decision Post-purchase behaviour Product choice Brand choice Dealer choice Purchase timing Purchase amount
  • 88.
    Mayank_kashyap@ymail.com Page 88 Theblack box model considers the buyer's response as a result of a conscious, rational decision process, in which it is assumed that the buyer has recognized the problem. However, in reality many decisions are not made in awareness of a determined problem by the consumer. Andreason Model (1965) • Message reaches consumer through Five basic sense. • Filtered by perception and attitude determines the purchase. Psychoanalytic Model • ID – It’s related to the Pleasure Principle. Needs should be satisfied else it will lead to tension and anxiety. – It’s satisfied by the Primary Process. • Ego – It works with Reality Principle, tries to satisfy the needs in realistic and socially appropriate ways. – It satisfies the need through Secondary Process • Super Ego – It hold all our moral acquired from the society and parents. It provides guidelines to make judgments. – Ego Ideal – rules and standards for good behavior. – The Conscience - information viewed as bad by parents and society. LEARNING MODEL Nicosia nd others on other print out
  • 89.
    Mayank_kashyap@ymail.com Page 89 RESEARCHINGCONSUMER BEHAVIOUR  Research of CB is "the function that links the consumer to the marketer through information which is used to identify and define marketing opportunities and problems.  Systematic gathering, recording, and analysis of data about issues relating to marketing products and services.  Consumer marketing research is a form of applied sociology that concentrates on understanding the preferences, attitudes, and behaviours of consumers in a market-based economy TYPES OF CONSUMER RESEARCH  Two major strategies of consumer research classified according to their goals are 1. Exploratory Research 2. Conclusive Research EXPLORATORY RESEARCH  Used to identify variables influencing consumers and the consumers’ reaction to each of these factors  Used in situations where there is not enough information about consumers  Two significant methods used in exploratory research are A. Consumer suggestions B. Focus Groups A. Consumer Suggestions  Many problems encountered by consumers can be discovered through spontaneous suggestions by consumers themselves  Customers are able to express grievances as well as give new ideas.  For e.g Suggestion Boxes at retail stores B. Focus Groups  8-10 people with similar backgrounds are brought together in a casual setting to discuss about their consumption preferences and experiences.  Session lasts about 2 hours  A moderator starts the discussion by giving topics broadly related to the product.  By not mentioning the product directly, researcher avoids consumers’ biases towards one specific product (of the researcher) EXAMPLE  A Focus group for soon-to-be commercialized sugar free cookies
  • 90.
    Mayank_kashyap@ymail.com Page 90 Instead of asking consumers directly about feedback of sugar-free cookies, researcher would try to identify motivation point for consumers buying such type of snack.  It might be the taste, wholesomeness, less artificial ingredients or packaging. Benefits of Focus Group Technique  Generates hypothesis about consumers and situations  Suggests fresh and revitalized ideas  It helps in checking a new product concept or advertisement (should not be confusing, negative or misleading)  Helps understand consumers’ motivation points  Helps understand consumers’ personality  Helps in analyzing reasons for failure of a concept CONCLUSIVE RESEARCH  Meant to provide information useful in reaching conclusions or decision-making.  It tends to be quantitative in nature i.e in the form of numbers that can be quantified and summarized.  It relies on both secondary data, particularly existing databases that are reanalyzed to shed light on a different problem and primary research, or data specifically gathered for the current study. CONSUMER RESEARCH PROCESS  It includes six steps:- 1. Developing research objectives 2. collecting and evaluating secondary data 3. designing a primary research study 4. collecting primary data 5. analyzing the data 6. preparing a report on the findings DEVELOPING RESEARCH OBJECTIVES  Defining purposes and objectives of the research.  It helps to ensure an appropriate research design.  A clear statement of objectives helps to define the type and level of information needed. TYPES OF DATA COLLECTED 1. Primary Data:- Researcher gathers first hand information for a specific problem.
  • 91.
    Mayank_kashyap@ymail.com Page 91 2.Secondary Data:- Information about consumers that has already been compiled for a purpose other than the research question in hand and is accessible to a researcher Before gathering primary data, researcher should search through secondary data sources to determine those applicable to the problem at hand. METHODS OF COLLECTING PRIMARY DATA 1. Observation 2. Experiment 3. Survey (P.I, Telephonic, Mail) OBSERVATION  Better than asking as consumers may not be able to actually explain their behavior while purchasing.  Benefit- Quite successful as it does not require the customer to spend any extra time or effort for the research  Benefit- Marketer does not require customers’ will to accomplish the research  Means- Manual recording, electro mechanical devices like scanning devices, special cameras EXPERIMENTS  Researcher selects consumers, stores as test units and measures the effect of specific situations or conditions on a particular dependent variable such as consumers’ attitudes.  Researchers may conduct experiment in 1. Field setting – actual or natural setting of the marketplace (expensive, time consuming) 2. Laboratory setting- Controlled environment simulating real conditions SURVEY  Here consumers know the reason of the research and actively participate in the same.  Three survey data collection techniques: 1. Personal interview:-  F2F interaction between marketer and respondent .  Large amount of information can be obtained  Highly accurate  Flexible  Costly 2. Telephone Surveys:-  Direct interaction
  • 92.
    Mayank_kashyap@ymail.com Page 92 Quicker and less expensive  Wider reach  High consumer response rates  Limited information 3. Mail Surveys  Low cost and wider reach  No reluctance to give out sensitive information  Less responses  Consumers take more time to response CONSUMER RESEARCH DATABASE  The basis for any research data can be:- 1. Demographics 2. Consumer activity 3. Cognitive DEMOGRAPHIC DATA  Concerned with gathering vital statistics such as age, income, gender, occupation, location, marital status and education of consumers.  Sources- Census data, Government publications on population statistics. CONSUMER ACTIVITY DATA  Questions relating to general purchase behavior of consumers.  When do consumers buy the item?  Which stores do they choose?  How do they shop in these stores?  How “loyal” are they to certain brands? COGNITIVE DATA  Information about consumers’ knowledge, attitudes, motivations, perceptions and information processing.  Studies mental processes that explain why of CB.  Include Word association tests, projective tests, depth interviews. CONCLUSION  The goal of marketing research is to identify and assess how changing elements of the marketing mix impacts CB.
  • 93.
    Mayank_kashyap@ymail.com Page 93 Aims to understand the effects and comparative success of marketing campaigns ONLINE CONSUMER BEHAVIOUR  Online consumer behavior is a broad area of study that can benefit organizations in their efforts to market and sell products online.  Internet is a new information technology device that has dramatically changed the way we live.  With a. abundance and diversity of information, b. easily found and conveniently shared facilities,internet use has grown exponentially reshaping peoples’ informational and social needs. INTERNET COMMERCE  As Internet usage rapidly grew and spread across the country, it fuelled the growth of Internet commerce.  The term “Internet Commerce” refers to online transactions where an organization sells its products or services to consumers over the Internet.  It provides both organizations and consumers, with endless options to choose from various transactions.  Consumers on one hand have the ease of choice, the comfort of shopping from home and an endless variety of products, while saving time and money.  Organizations, on the other hand, are exploiting the unlimited shelf space, operational timings and geographical boundaries at a comparative miniscule cost. What consumers do online? 1. Communicating  E-mail most used function  Video conferencing, video calling.  Social networking hubs attract large groups 2. Seeking information  Most sought online information is related travel, education and investments.  35% of buyers book flights online  26% of consumers track stocks online 3. Purchasing  B2C sales are steadily growing  Higher income consumers more likely to buy online  An average of 69% of college students generally purchase books, CDs, electronic gadgets online
  • 94.
    Mayank_kashyap@ymail.com Page 94 4.Gaming  33% of all Internet users play games online  Men are largest group of gamers  Prefer sports, fighting and outer space games 5. Entertaining  Online music most popular among those less than 30 years old. FACTORS AFFECTING ONLINE CB  Price of product/service  Quality of service  Speed and relevance of information about the product  Reliability of delivery  Ease of on-line ordering  Trust towards vendors ONLINE CONSUMER CONCERNS  The seven identified consumer concerns about making online purchases are I. Security of transactions, II. customer support, III. quality of products/services, IV. legitimacy of firm selling product/ service V. price, VI. privacy, and VII. documentation Challenges of the Internet: 5 Cs  Company ◦ Employee growth rate: higher in the infrastructure segment, lower in the intermediary segment ◦ Decreased employee productivity due to Web surfing  Channel ◦ The Internet as a distribution channel ◦ Infomediaries: Manage the transmission of distribution-related information  Consumer
  • 95.
    Mayank_kashyap@ymail.com Page 95 ◦Lower search costs  Empowered consumers  (Market) Condition ◦ Marketing activities more directly affected by the environmental factors such as technology and public policy.  Competition ◦ Internet Time  Shorter product cycles & Decreased product differentiation ◦ Strategic alliances rather than zero-sum approaches (eg. AOL & Time Warner merger) ◦ Same product & different means of consumption (eg. E*TRADE vs. Merrill Lynch) NICOSIA MODEL This model focuses on the relationship between the firm and its potential consumers. The firm communicates with consumers through its marketing messages (advertising), and the consumers react to these messages by purchasing response. Looking to the model we will find that the firm and the consumer are connected with each other, the firm tries to influence the consumer and the consumer is influencing the firm by his decision. Field 1 AttitudeMessage Exposure Subfield 1 Firms Attribute Subfield 2 Consumers Attributes (Especially Predisposition
  • 96.
    Mayank_kashyap@ymail.com Page 96 Field2: Search And evaluation Of mean/end(s) Experience relation(s) (Preaction field) Motivation Field 4: Feedback Field 3: Act of Purchase Purchasing Behavior Nicosia Model of Consumer Decision Processe The Nicosia model is divided into four major fields: Field 1: The consumer attitude based on the firms’ messages. The first field is divided into two subfields. The first subfield deals with the firm’s marketing environment and communication efforts that affect consumer attitudes, the competitive environment, and characteristics of target market. Subfield two specifies the consumer characteristics e.g., experience, personality, and how he perceives the promotional idea toward the product in this stage the consumer forms his attitude toward the firm’s product based on his interpretation of the message. Search and evaluation Decision (Action) Consumption
  • 97.
    Mayank_kashyap@ymail.com Page 97 Field2: search and evaluation The consumer will start to search for other firm’s brand and evaluate the firm’s brand in comparison with alternate brands. In this case the firm motivates the consumer to purchase its brands. Field 3: The act of the purchase The result of motivation will arise by convincing the consumer to purchase the firm products from a specific retailer. Field 4: Feed back This model analyses the feedback of both the firm and the consumer after purchasing the product. The firm will benefit from its sales data as a feedback, and the consumer will use his experience with the product affects the individuals attitude and predisposition’s concerning future messages from the firm. The Nicosia model offers no detail explanation of the internal factors, which may affect the personality of the consumer, and how the consumer develops his attitude toward the product. For example, the consumer may find the firm’s message very interesting, but virtually he cannot buy the firm’s brand because it contains something prohibited according to his beliefs. Apparently it is very essential to include such factors in the model, which give more interpretation about the attributes affecting the decision process.
  • 98.
    Mayank_kashyap@ymail.com Page 98 HOWARD-SHETHMODEL This model suggests three levels of decision making: 1. The first level describes the extensive problem solving. At this level the consumer does not have any basic information or knowledge about the brand and he does not have any preferences for any product. In this situation, the consumer will seek information about all the different brands in the market before purchasing. 2. The second level is limited problem solving. This situation exists for consumers who have little knowledge about the market, or partial knowledge about what they want to purchase. In order to arrive at a brand preference some comparative brand information is sought. 3. The third level is a habitual response behavior. In this level the consumer knows very well about the different brands and he can differentiate between the different characteristics of each product, and he already decides to purchase a particular product. According to the Howard-Sheth model there are four major sets of variables; namely: a) Inputs. These input variables consist of three distinct types of stimuli (information sources) in the consumer’s environment. The marketer in the form of product or brand information furnishes physical brand characteristics (significative stimuli) and verbal or visual product characteristics (symbolic stimuli). The third type is provided by the consumer’s social environment (family, reference group, and social class). All three types of stimuli provide inputs concerning the product class or specific brands to the specific consumer.
  • 99.
    Mayank_kashyap@ymail.com Page 99 InputsPerceptual Constructs Learning Constructs Outputs Stimuli display Significative a. Quality b. Price c. Distinctive d. Service e. Availability Symbolic a. Quality b. Price c. Distinctive d. Service e. Availability Social a. Family b. Reference groups c. Social class Purchase Intention Attitude Brand Comprehe n sion Overt search Stimulus ambiguity Confidence Attitude Motives Choice Criteria Brand Compre- hension Intention
  • 100.
    Mayank_kashyap@ymail.com Page 100 b)Perceptual and Learning Constructs, The central part of the model deals with the psychological variables involved when the consumer is contemplating a decision. Some of the variables are perceptual in nature, and are concerned with how the consumer receives and understands the information from the input stimuli and other parts of the model. For example, stimulus ambiguity happened when the consumer does not understand the message from the environment. Perceptual bias occurs if the consumer distorts the information received so that it fits his or her established needs or experience. Learning constructs category, consumers’ goals, information about brands, criteria for evaluation alternatives, preferences and buying intentions are all included. The proposed interaction In between the different variables in the perceptual and learning constructs and other sets give the model its distinctive advantage. c) Outputs The outputs are the results of the perceptual and learning variables and how the consumers will response to these variables (attention, brand comprehension, attitudes, and intention). AttentionAttention Percept- ual bias
  • 101.
    Mayank_kashyap@ymail.com Page 101 d)Exogenous(External) variables Exogenous variables are not directly part of the decision-making process. However, some relevant exogenous variables include the importance of the purchase, consumer personality traits, religion, and time pressure. The decision-making process, which Howard-Sheth Model tries to explain, takes place at three Inputs stages: Significance, Symbolic and Social stimuli. In both significative and symbolic stimuli, the model emphasizes on material aspects such as price and quality. These stimuli are not applicable in every society. While in social stimuli the model does not mention the basis of decision-making in this stimulus, such as what influence the family decision? This may differ from one society to another. Finally, no direct relation was drawn on the role of religion in influencing the consumer’s decision-making processes. Religion was considered as external factor with no real influence on consumer, which give the model obvious weakness in anticipation the consumer decision. ENGEL-KOLLAT-BLACKWELL MODEL This model was created to describe the increasing, fast-growing body of knowledge concerning consumer behavior. This model, like in other models, has gone through many revisions to improve its descriptive ability of the basic relationships between components and sub-components, this model consists also of four stages; First stage: decision-process stages The central focus of the model is on five basic decision-process stages: Problem recognition, search for alternatives, alternate evaluation (during which beliefs may lead to the formation of attitudes, which in turn may result in a purchase intention) purchase, and outcomes. But it
  • 102.
    Mayank_kashyap@ymail.com Page 102 isnot necessary for every consumer to go through all these stages; it depends on whether it is an extended or a routine problem-solving behavior. Stimuli: Marketer- Dominated, Exposure External search Attention Comprehension Perception Yielding/ Acceptance Retention Dissatisfaction Satisfaction M E M O R Problem Recognition Search Internal search Outcomes Purchase Alternative evaluation Individual Characteristic s: Beliefs Attitude Intention Social Influences : Situational Influences Input Information Processing Decision Process Variables Influencing decision Process
  • 103.
    Mayank_kashyap@ymail.com Page 103 Secondstage: Information input At this stage the consumer gets information from marketing and non-marketing sources, which also influence the problem recognition stage of the decision-making process. If the consumer still does not arrive to a specific decision, the search for external information will be activated in order to arrive to a choice or in some cases if the consumer experience dissonance because the selected alternative is less satisfactory than expected. Third stage: information processing This stage consists of the consumer’s exposure, attention, perception, acceptance, and retention of incoming information. The consumer must first be exposed to the message, allocate space for this information, interpret the stimuli, and retain the message by transferring the input to long-term memory. Fourth stage: variables influencing the decision process This stage consists of individual and environmental influences that affect all five stages of the decision process. Individual characteristics include motives, values, lifestyle, and personality; the social influences are culture, reference groups, and family. Situational influences, such as a consumer’s financial condition, also influence the decision process.
  • 104.
    Mayank_kashyap@ymail.com Page 104 Thismodel incorporates many items, which influence consumer decision-making such as values, lifestyle, personality and culture. The model did not show what factors shape these items, and why different types of personality can produce different decision-making? How will we apply these values to cope with different personalities? Religion can explain some behavioral characteristics of the consumer, and this will lead to better understanding of the model and will give more comprehensive view on decision-making.