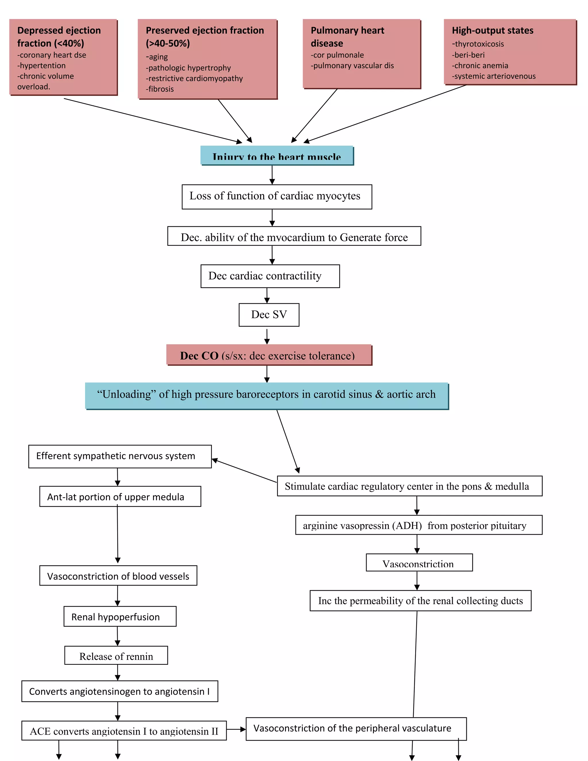
Depressed ejection
fraction (<40%)
-coronary heart dse
-hypertention
-chronic volume
overload.

Preserved ejection fraction
(>40-50%)
-aging

Pulmonary heart
disease

-cor pulmonale
-pulmonary vascular dis

-pathologic hypertrophy
-restrictive cardiomyopathy
-fibrosis

High-output states
-thyrotoxicosis

-beri-beri
-chronic anemia
-systemic arteriovenous

Injury to the heart muscle
Loss of function of cardiac myocytes

Dec. ability of the myocardium to Generate force
Dec cardiac contractility
Dec SV
Dec CO (s/sx: dec exercise tolerance)
“Unloading” of high pressure baroreceptors in carotid sinus & aortic arch

Efferent sympathetic nervous system

Ant-lat portion of upper medula

Stimulate cardiac regulatory center in the pons & medulla

arginine vasopressin (ADH) from posterior pituitary

Vasoconstriction of blood vessels

Vasoconstriction
Inc the permeability of the renal collecting ducts

Renal hypoperfusion

Release of rennin
Converts angiotensinogen to angiotensin I

ACE converts angiotensin I to angiotensin II

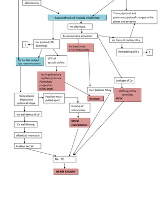
Vasoconstriction of the peripheral vasculature
aldosterone

Reabsorbtion of water& electrolyte

Transcriptional and
posttranscriptional changes in the
genes and proteins

Inc afterload,
Excessive beta activation
1

Inc force of contractility

Inc preload (2025mmHg)

Inc cardiac output
(via compensation)

Inc heart rate
s/sx: tachycardia

LV End
systolic vol inc

Inc in pulmonary
capillary pressure
Pulmonary
congestion
(s/sx: DOB)
From prolate
ellipsoid to
spherical shape

Remodeling of LV

Leakage of Ca
Dec diastolic filling

Papillary msc r
pulled apart

dyspnea
Incomp of
mitral valve

Inc wall stress of LV
Mitral
regurgitation

LV wall thining

Afterload mismatch
Further dec SV

Dec CO

HEART FAILURE

Stiffning of the
ventricles
(s/sx:
arrhythmias)

1

Chf pathp physio

  • 1.
    Depressed ejection fraction (<40%) -coronaryheart dse -hypertention -chronic volume overload. Preserved ejection fraction (>40-50%) -aging Pulmonary heart disease -cor pulmonale -pulmonary vascular dis -pathologic hypertrophy -restrictive cardiomyopathy -fibrosis High-output states -thyrotoxicosis -beri-beri -chronic anemia -systemic arteriovenous Injury to the heart muscle Loss of function of cardiac myocytes Dec. ability of the myocardium to Generate force Dec cardiac contractility Dec SV Dec CO (s/sx: dec exercise tolerance) “Unloading” of high pressure baroreceptors in carotid sinus & aortic arch Efferent sympathetic nervous system Ant-lat portion of upper medula Stimulate cardiac regulatory center in the pons & medulla arginine vasopressin (ADH) from posterior pituitary Vasoconstriction of blood vessels Vasoconstriction Inc the permeability of the renal collecting ducts Renal hypoperfusion Release of rennin Converts angiotensinogen to angiotensin I ACE converts angiotensin I to angiotensin II Vasoconstriction of the peripheral vasculature
  • 2.
    aldosterone Reabsorbtion of water&electrolyte Transcriptional and posttranscriptional changes in the genes and proteins Inc afterload, Excessive beta activation 1 Inc force of contractility Inc preload (2025mmHg) Inc cardiac output (via compensation) Inc heart rate s/sx: tachycardia LV End systolic vol inc Inc in pulmonary capillary pressure Pulmonary congestion (s/sx: DOB) From prolate ellipsoid to spherical shape Remodeling of LV Leakage of Ca Dec diastolic filling Papillary msc r pulled apart dyspnea Incomp of mitral valve Inc wall stress of LV Mitral regurgitation LV wall thining Afterload mismatch Further dec SV Dec CO HEART FAILURE Stiffning of the ventricles (s/sx: arrhythmias) 1