Ch 7 -1
Chapter 7
Implementing Strategies: Management &
Operations Issues
Ch 7 -2
Ch 7 -3
“The greatest strategy is doomed if it’s
implemented badly.”
– Bernard Reimann
Ch 7 -4
Strategy Formulation vs. Implementation
Strategy Formulation (SF)
 Positioning forces before the action.
 Focus on effectiveness.
 Primarily intellectual.
 Requires good intuitive and analytical skills.
 Requires coordination among a few people.
Strategy Implementation (SI)
 Managing forces during the action.
 Focus on efficiency.
 Primarily operational.
 Requires special motivation and leadership skills.
 Requires coordination among many people.
Nature of Strategy Implementation
Ch 7 -5
 Shift in responsibility
Management perspectives
Strategic implementation problems can arise because of
the shift in responsibility, especially if strategic
formulation decisions come as a surprise to middle- and
lower-level managers. Therefore, it is essential to
involve divisional and functional managers in strategic
formulation.
Divisional or
Functional
Managers
Strategists
Ch 7 -6
Management Issues Central to Strategy Implementation
 Establish annual
objectives
 Devise policies
 Allocate resources
 Alter existing
organizational structure
 Restructure & reengineer
 Revise reward &
incentive plans
 Minimize resistance to
change
 Match managers to strategy
 Develop a strategy-
supportive culture
 Adapt
production/operations
processes
 Develop an effective human
resources function
 Downsize & furlough as
needed
 Link performance & pay to
strategies
Annual objectives
 Establishing annual objectives is a decentralized
activity that directly involves all managers in an
organization.
 Active participation in establishing annual
objectives can lead to acceptance and commitment.
 Annual objectives are essential for strategy
implementation because, they:
1. represent the basis for allocating resources;
2. are a primary mechanism for evaluating managers;
3. are the major instrument for monitoring progress
toward achieving long-term objectives; and
4. establish organizational, divisional, and
departmental priorities.
Copyright © 2011 Pearson Education, Inc.
Publishing as Prentice Hall
Ch 7 -7
Ch 7 -8
Purpose of Annual Objectives
 Basis for resource allocation;
 Mechanism for management evaluation;
 Major instrument for monitoring progress
toward achieving long-term objectives;
 Establish priorities (organizational, divisional,
and departmental);
 Guidelines for action, directing and channeling
efforts and activities of organization members;
They serve as standards of performance.
Sample
Copyright © 2011 Pearson Education, Inc.
Publishing as Prentice Hall
Ch 7 -9
LONG-TERM COMPANY OBJECTIVE
Double company revenues in two years through
market development and market penetration.
(Current revenues are $2 million.)
DIVISION I: ANNUAL OBJECTIVE
Increase divisional revenues by 40% this
year and 40% next year.
(Current revenues are $1 million.)
DIVISION II: ANNUAL OBJECTIVE
Increase divisional revenues by 40% this
year and 40% next year.
(Current revenues are $0.5 million.)
DIVISION III: ANNUAL OBJECTIVE
Increase divisional revenues by 50% this
year and 50% next year.
(Current revenues are $0.5 million.)
R&D annual objective
Develop two new products
this year that are successfully
marketed.
Production annual objective
Increase production efficiency by 30% this
year.
…. Purchasing
…. Shipping
… quality control
Marketing annual objective
Increase the number of salespeople
by 40 this year.
… advertising
… promotion
… research
Policies
 Broadly defined, policy refers to
specific guidelines, methods,
procedures, rules, forms, and
administrative practices
established to support and
encourage work toward stated goals.
 Policies are instruments for
strategy implementation.
Copyright © 2011 Pearson Education, Inc.
Publishing as Prentice Hall
Ch 7 -10
Policies….
 On a day-to-day basis, policies are needed
to make a strategy work.
 Policies facilitate solving recurring
problems and guide the implementation of
strategy.
 Policies set boundaries, constraints, and
limits on the kinds of administrative
actions that can be taken to reward and
sanction behavior.
 They clarify what can and cannot be done in
pursuit of an organization’s objectives.
Copyright © 2011 Pearson Education, Inc.
Publishing as Prentice Hall
Ch 7 -11
A hierarchy of policies, sample
 Company Strategy
Acquire a chain of retail stores to meet our sales growth and profitability objectives.
 Supporting Policies
1. “All stores will be open from 8 A.M. to 8 P.M. Monday through Saturday.” (This policy could increase retail sales if stores currently are open only 40
hours a week.)
2. “All stores must submit a Monthly Control Data Report.” (This policy could reduce expense-to-sales ratios.)
3. “All stores must support company advertising by contributing 5 percent of their total monthly revenues for this purpose.” (This policy could allow the
company to establish a national reputation.)
4. “All stores must adhere to the uniform pricing guidelines set forth in the Company Handbook.” (This policy could help assure customers that the
company offers a consistent product in terms of price and quality in all its stores.)
 Divisional Objective
Increase the division’s revenues from $10 million in 2009 to $15 million in 2010.
 Supporting Policies
1. “Beginning in January 2010, each one of this division’s salespersons must file a weekly activity report that includes the number of calls made, the
number of miles traveled, the number of units sold, the dollar volume sold, and the number of new accounts opened.” (This policy could ensure that
salespersons do not place too great an emphasis in certain areas.)
2. “Beginning in January 2010, this division will return to its employees 5 percent of its gross revenues in the form of a Christmas bonus.” (This policy
could increase employee productivity.)
3. “Beginning in January 2010, inventory levels carried in warehouses will be decreased by 30 percent in accordance with a just-in-time (JIT)
manufacturing approach.” (This policy could reduce production expenses and thus free funds for increased marketing efforts.)
 Production Department Objective
Increase production from 20,000 units in 2009 to 30,000 units in 2010.
 Supporting Policies
1. “Beginning in January 2010, employees will have the option of working up to 20 hours of overtime per week.” (This policy could minimize the need to
hire additional employees.)
2. “Beginning in January 2010, perfect attendance awards in the amount of $100 will be given to all employees who do not miss a workday in a given
year.” (This policy could decrease absenteeism and increase productivity.)
3. “Beginning in January 2010, new equipment must be leased rather than purchased.” (This policy could reduce tax liabilities and thus allow more
funds to be invested in modernizing production processes.)
Copyright © 2011 Pearson Education, Inc.
Publishing as Prentice Hall
Ch 7 -12
Ch 7 -13
Resource Allocation
1. Financial resources
2. Physical resources
3. Human resources
4. Technological resources
Strategic management itself is sometimes referred to as a “resource
allocation process.”
Ch 7 -14
Managing Conflict
Conflict – a disagreement between two or more
parties. Interdependency of objectives and
competition for limited resources can cause
conflict.
 Conflict not always “bad”.
 Lack of conflict may signal apathy.
 Can energize opposing groups to action.
 May help managers identify problems.
Ch 7 -15
MATCHING STRUCTURE WITH STRATEGY
 Changes in strategy often require changes in the way an
organization is structured because: (1) structure largely
dictates how objectives and policies will be established (e.g.,
objectives and policies established under a geographic
organizational structure are couched in geographic terms) and
(2) structure dictates how resources will be allocated (e.g., if an
organization’s structure is based on customer groups, then
resources will be allocated in that manner).
 Structure should be designed to facilitate the strategic pursuit
of a firm and, therefore, follow strategy.
 When a firm changes its strategy, the existing organizational
structure may become ineffective. For example, new strategies
to reduce payroll costs may require a change in span of control.
Ch 7 -16
Basic Forms of Structure
 Functional Structure (centralized)
 Divisional Structure (decentralized)
 Strategic Business Unit Structure (SBU)
 Matrix Structure
Ch 7 -17
Restructuring
 Restructuring - reducing the size of an
organization. Also called:
 Downsizing
 Rightsizing
 Delayering
These methods involve, respectively, reducing the
number of employees, number of divisions, and
number of hierarchical levels in a firm’s
organizational structure. Reducing the size of an
organization is intended to improve its efficiency
and effectiveness.
Ch 7 -18
Creating a Strategy-Supportive Culture
1. Formal statements of organizational philosophy
2. Design of physical spaces
3. Deliberate role modeling, teaching, and coaching
4. Explicit reward and status system
5. Stories, legends, myths, and parables
Ch 7 -19
Creating a Strategy-Supportive Culture
6. What leaders pay attention to
7. Leader reactions to critical incidents and crises
8. Organizational design and structure
9. Organizational systems and procedures
10. Criteria for recruitment, selection, promotion,
leveling off, retirement, and “excommunication” of
people.
Ch 7 -20
Production/Operations Decision Examples
 Plant size
 Inventory / Inventory control
 Quality control
 Cost control
 Technological innovation
Ch 7 -21
Human Resource Concerns
 Assessing staffing needs and costs.
 Selection Methods.
 Employee Training.
 Motivating Employees – Developing
Performance Incentives; Work-Life Balance
Issues; etc.
 Selecting Appropriate Leadership Styles.
Ch 8 -22
Chapter 8
Strategy Review, Evaluation, and
Control
Ch 8-23
Ch 8 -24
 The best formulated and best implemented
strategies become obsolete as a firm’s
external and internal environments change.
 Therefore, it is essential for strategists
to systematically review, evaluate, and
control the execution of strategies.
Strategy Review, Evaluation, and Control
Ch 8 -25
Strategy Review, Evaluation, and Control
Strategy Evaluation
 Strategy Evaluation is vital to an organization’s well
being.
 Timely evaluations can alert management to potential or
actual problems before a situation becomes critical.
 Strategy Evaluation includes three basic activities:
(1) Examining the underlying bases of a firm’s
strategy.
(2) Comparing expected results to actual results.
(3) Taking corrective actions to ensure that
performance conforms to plans.
Ch 8 -26
Strategy Review, Evaluation, and Control
 Adequate and timely feedback is the cornerstone of effective
Strategy Evaluation.
 Strategy Evaluation is important because organizations face
dynamic environments in which key external and internal factors
can change quickly and dramatically.
 Strategy Evaluation is essential to ensure that the stated
objectives of an organization are being achieved.
Ch 8 -27
Strategy Review, Evaluation, and Control
Consonance
Consistency
Feasibility
Advantage
Rumelt’s
4 Criteria
Ch 8-28
Strategy Review, Evaluation, and Control
 Strategy should not present inconsistent
goals and policies.
Consistency
Ch 8-29
Strategy Review, Evaluation, and Control
 Need for strategists to examine sets of
trends, as well as individual trends.
Consonance
Ch 8 -30
Strategy Review, Evaluation, and Control
 Neither overtax resources nor create
unsolvable sub-problems.
Feasibility
Ch 8 -31
Strategy Review, Evaluation, and Control
 Creation or maintenance of competitive
advantage.
Advantage
Ch 8 -32
Strategy Review, Evaluation, and Control
 Initiate managerial questioning of expectations and
assumptions.
 Trigger a review of objectives & values.
 Stimulate creativity in generating alternative
strategies and formulating criteria for evaluation.
 Be performed on a continuing basis, rather than at
the end of specified periods of time or just after
problems occur.
Strategy Evaluation Should –
Ch 8 -33
Strategy Review, Evaluation, and Control
 Develop revised IFE Matrix
 Develop revised EFE Matrix
Review of Underlying Bases of Strategy –
Ch 8 -34
Strategy Review, Evaluation, and Control
 Are our strengths still strengths?
 Has our organization added additional
strengths?
 Are our weaknesses still weaknesses?
 Has our organization developed other
weaknesses?
Monitor Strengths & Weaknesses; Opportunities
& Threats
Ch 8 -35
Strategy Review, Evaluation, and Control
 Are our opportunities still
opportunities?
 Have other opportunities developed?
 Are our threats still threats?
 Have other threats emerged?
Monitor Strengths & Weaknesses; Opportunities
& Threats
Ch 8 -36
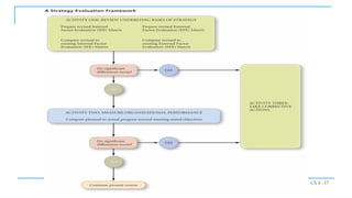
Strategy Evaluation Framework
 Note that corrective actions are needed
except when (1) external and internal
factors have not changed significantly and
(2) the firm is making satisfactory
progress toward achieving its objectives.
Ch 8 -37
Ch 8 -38
Strategy Review, Evaluation, and Control
 Compare expected to actual results.
 Investigate deviations from plan.
 Evaluate individual performance.
 Examine progress toward stated
objectives.
Measuring Organizational Performance
Ch 8 -39
Strategy Review, Evaluation, and Control
Strategists use financial ratios to:
 Compare a firm’s performance over different
time periods.
 Compare a firm’s performance to competitors’
performance.
 Compare a firm’s performance to industry
averages.
Quantitative Criteria for Strategy
Evaluation
Ch 8 -40
Strategy Review, Evaluation, and Control
 Return on
investment (ROI)
 Return on equity
(ROE)
 Profit margin
 Market share
 Debt to equity
 Earnings per share
(EPS)
 Sales growth
 Asset growth
Some key financial ratios that are
useful for evaluating strategies are:
Ch 8 -41
Taking Corrective Action
 Taking corrective action is the final strategy evaluation
activity.
 It requires making changes to competitively reposition a
firm for the future.
 Examples of changes that may be needed are altering
an organization’s structure, replacing one or more key
employees, selling a division, devising new policies,
issuing stock to raise capital, allocating resources
differently, or revising the firm’s mission.
 Taking corrective action is necessary to keep an
organization on track toward achieving its objectives.
Ch 8 -42
Strategy Review, Evaluation, and Control
 The Balanced Scorecard is a strategy evaluation tool.
 It uses both quantitative and qualitative measures to
evaluate strategies.
 A Balanced Scorecard is one of the most common tools of
strategy evaluation and it requires firms to answer these
questions:
 How well is the firm continually improving and creating
value along measures such as innovation, technological
leadership, product quality, operational process
efficiencies, etc.?
 How well is the firm sustaining or improving upon its core
competencies and competitive advantages?
 How satisfied are the firm’s customers?
Strategy Evaluation Tool
Ch 8 -43
The Balanced Scorecard
 Note that in this example the firm examines
six key issues in evaluating its strategies:
(1) customers, (2) managers/employees, (3)
operations/processes, (4) community/social
responsibility, (5) business ethics/natural
environment, and (6) financial.
 The basic form of a Balanced Scorecard may
differ for different organizations.
Thank You!
Wish You All the Best!
Copyright © 2011 Pearson Education, Inc.
Publishing as Prentice Hall
Ch 7 -44

Ch-7&8.pptx stategic management important

  • 1.
    Ch 7 -1 Chapter7 Implementing Strategies: Management & Operations Issues
  • 2.
  • 3.
    Ch 7 -3 “Thegreatest strategy is doomed if it’s implemented badly.” – Bernard Reimann
  • 4.
    Ch 7 -4 StrategyFormulation vs. Implementation Strategy Formulation (SF)  Positioning forces before the action.  Focus on effectiveness.  Primarily intellectual.  Requires good intuitive and analytical skills.  Requires coordination among a few people. Strategy Implementation (SI)  Managing forces during the action.  Focus on efficiency.  Primarily operational.  Requires special motivation and leadership skills.  Requires coordination among many people. Nature of Strategy Implementation
  • 5.
    Ch 7 -5 Shift in responsibility Management perspectives Strategic implementation problems can arise because of the shift in responsibility, especially if strategic formulation decisions come as a surprise to middle- and lower-level managers. Therefore, it is essential to involve divisional and functional managers in strategic formulation. Divisional or Functional Managers Strategists
  • 6.
    Ch 7 -6 ManagementIssues Central to Strategy Implementation  Establish annual objectives  Devise policies  Allocate resources  Alter existing organizational structure  Restructure & reengineer  Revise reward & incentive plans  Minimize resistance to change  Match managers to strategy  Develop a strategy- supportive culture  Adapt production/operations processes  Develop an effective human resources function  Downsize & furlough as needed  Link performance & pay to strategies
  • 7.
    Annual objectives  Establishingannual objectives is a decentralized activity that directly involves all managers in an organization.  Active participation in establishing annual objectives can lead to acceptance and commitment.  Annual objectives are essential for strategy implementation because, they: 1. represent the basis for allocating resources; 2. are a primary mechanism for evaluating managers; 3. are the major instrument for monitoring progress toward achieving long-term objectives; and 4. establish organizational, divisional, and departmental priorities. Copyright © 2011 Pearson Education, Inc. Publishing as Prentice Hall Ch 7 -7
  • 8.
    Ch 7 -8 Purposeof Annual Objectives  Basis for resource allocation;  Mechanism for management evaluation;  Major instrument for monitoring progress toward achieving long-term objectives;  Establish priorities (organizational, divisional, and departmental);  Guidelines for action, directing and channeling efforts and activities of organization members; They serve as standards of performance.
  • 9.
    Sample Copyright © 2011Pearson Education, Inc. Publishing as Prentice Hall Ch 7 -9 LONG-TERM COMPANY OBJECTIVE Double company revenues in two years through market development and market penetration. (Current revenues are $2 million.) DIVISION I: ANNUAL OBJECTIVE Increase divisional revenues by 40% this year and 40% next year. (Current revenues are $1 million.) DIVISION II: ANNUAL OBJECTIVE Increase divisional revenues by 40% this year and 40% next year. (Current revenues are $0.5 million.) DIVISION III: ANNUAL OBJECTIVE Increase divisional revenues by 50% this year and 50% next year. (Current revenues are $0.5 million.) R&D annual objective Develop two new products this year that are successfully marketed. Production annual objective Increase production efficiency by 30% this year. …. Purchasing …. Shipping … quality control Marketing annual objective Increase the number of salespeople by 40 this year. … advertising … promotion … research
  • 10.
    Policies  Broadly defined,policy refers to specific guidelines, methods, procedures, rules, forms, and administrative practices established to support and encourage work toward stated goals.  Policies are instruments for strategy implementation. Copyright © 2011 Pearson Education, Inc. Publishing as Prentice Hall Ch 7 -10
  • 11.
    Policies….  On aday-to-day basis, policies are needed to make a strategy work.  Policies facilitate solving recurring problems and guide the implementation of strategy.  Policies set boundaries, constraints, and limits on the kinds of administrative actions that can be taken to reward and sanction behavior.  They clarify what can and cannot be done in pursuit of an organization’s objectives. Copyright © 2011 Pearson Education, Inc. Publishing as Prentice Hall Ch 7 -11
  • 12.
    A hierarchy ofpolicies, sample  Company Strategy Acquire a chain of retail stores to meet our sales growth and profitability objectives.  Supporting Policies 1. “All stores will be open from 8 A.M. to 8 P.M. Monday through Saturday.” (This policy could increase retail sales if stores currently are open only 40 hours a week.) 2. “All stores must submit a Monthly Control Data Report.” (This policy could reduce expense-to-sales ratios.) 3. “All stores must support company advertising by contributing 5 percent of their total monthly revenues for this purpose.” (This policy could allow the company to establish a national reputation.) 4. “All stores must adhere to the uniform pricing guidelines set forth in the Company Handbook.” (This policy could help assure customers that the company offers a consistent product in terms of price and quality in all its stores.)  Divisional Objective Increase the division’s revenues from $10 million in 2009 to $15 million in 2010.  Supporting Policies 1. “Beginning in January 2010, each one of this division’s salespersons must file a weekly activity report that includes the number of calls made, the number of miles traveled, the number of units sold, the dollar volume sold, and the number of new accounts opened.” (This policy could ensure that salespersons do not place too great an emphasis in certain areas.) 2. “Beginning in January 2010, this division will return to its employees 5 percent of its gross revenues in the form of a Christmas bonus.” (This policy could increase employee productivity.) 3. “Beginning in January 2010, inventory levels carried in warehouses will be decreased by 30 percent in accordance with a just-in-time (JIT) manufacturing approach.” (This policy could reduce production expenses and thus free funds for increased marketing efforts.)  Production Department Objective Increase production from 20,000 units in 2009 to 30,000 units in 2010.  Supporting Policies 1. “Beginning in January 2010, employees will have the option of working up to 20 hours of overtime per week.” (This policy could minimize the need to hire additional employees.) 2. “Beginning in January 2010, perfect attendance awards in the amount of $100 will be given to all employees who do not miss a workday in a given year.” (This policy could decrease absenteeism and increase productivity.) 3. “Beginning in January 2010, new equipment must be leased rather than purchased.” (This policy could reduce tax liabilities and thus allow more funds to be invested in modernizing production processes.) Copyright © 2011 Pearson Education, Inc. Publishing as Prentice Hall Ch 7 -12
  • 13.
    Ch 7 -13 ResourceAllocation 1. Financial resources 2. Physical resources 3. Human resources 4. Technological resources Strategic management itself is sometimes referred to as a “resource allocation process.”
  • 14.
    Ch 7 -14 ManagingConflict Conflict – a disagreement between two or more parties. Interdependency of objectives and competition for limited resources can cause conflict.  Conflict not always “bad”.  Lack of conflict may signal apathy.  Can energize opposing groups to action.  May help managers identify problems.
  • 15.
    Ch 7 -15 MATCHINGSTRUCTURE WITH STRATEGY  Changes in strategy often require changes in the way an organization is structured because: (1) structure largely dictates how objectives and policies will be established (e.g., objectives and policies established under a geographic organizational structure are couched in geographic terms) and (2) structure dictates how resources will be allocated (e.g., if an organization’s structure is based on customer groups, then resources will be allocated in that manner).  Structure should be designed to facilitate the strategic pursuit of a firm and, therefore, follow strategy.  When a firm changes its strategy, the existing organizational structure may become ineffective. For example, new strategies to reduce payroll costs may require a change in span of control.
  • 16.
    Ch 7 -16 BasicForms of Structure  Functional Structure (centralized)  Divisional Structure (decentralized)  Strategic Business Unit Structure (SBU)  Matrix Structure
  • 17.
    Ch 7 -17 Restructuring Restructuring - reducing the size of an organization. Also called:  Downsizing  Rightsizing  Delayering These methods involve, respectively, reducing the number of employees, number of divisions, and number of hierarchical levels in a firm’s organizational structure. Reducing the size of an organization is intended to improve its efficiency and effectiveness.
  • 18.
    Ch 7 -18 Creatinga Strategy-Supportive Culture 1. Formal statements of organizational philosophy 2. Design of physical spaces 3. Deliberate role modeling, teaching, and coaching 4. Explicit reward and status system 5. Stories, legends, myths, and parables
  • 19.
    Ch 7 -19 Creatinga Strategy-Supportive Culture 6. What leaders pay attention to 7. Leader reactions to critical incidents and crises 8. Organizational design and structure 9. Organizational systems and procedures 10. Criteria for recruitment, selection, promotion, leveling off, retirement, and “excommunication” of people.
  • 20.
    Ch 7 -20 Production/OperationsDecision Examples  Plant size  Inventory / Inventory control  Quality control  Cost control  Technological innovation
  • 21.
    Ch 7 -21 HumanResource Concerns  Assessing staffing needs and costs.  Selection Methods.  Employee Training.  Motivating Employees – Developing Performance Incentives; Work-Life Balance Issues; etc.  Selecting Appropriate Leadership Styles.
  • 22.
    Ch 8 -22 Chapter8 Strategy Review, Evaluation, and Control
  • 23.
  • 24.
    Ch 8 -24 The best formulated and best implemented strategies become obsolete as a firm’s external and internal environments change.  Therefore, it is essential for strategists to systematically review, evaluate, and control the execution of strategies. Strategy Review, Evaluation, and Control
  • 25.
    Ch 8 -25 StrategyReview, Evaluation, and Control Strategy Evaluation  Strategy Evaluation is vital to an organization’s well being.  Timely evaluations can alert management to potential or actual problems before a situation becomes critical.  Strategy Evaluation includes three basic activities: (1) Examining the underlying bases of a firm’s strategy. (2) Comparing expected results to actual results. (3) Taking corrective actions to ensure that performance conforms to plans.
  • 26.
    Ch 8 -26 StrategyReview, Evaluation, and Control  Adequate and timely feedback is the cornerstone of effective Strategy Evaluation.  Strategy Evaluation is important because organizations face dynamic environments in which key external and internal factors can change quickly and dramatically.  Strategy Evaluation is essential to ensure that the stated objectives of an organization are being achieved.
  • 27.
    Ch 8 -27 StrategyReview, Evaluation, and Control Consonance Consistency Feasibility Advantage Rumelt’s 4 Criteria
  • 28.
    Ch 8-28 Strategy Review,Evaluation, and Control  Strategy should not present inconsistent goals and policies. Consistency
  • 29.
    Ch 8-29 Strategy Review,Evaluation, and Control  Need for strategists to examine sets of trends, as well as individual trends. Consonance
  • 30.
    Ch 8 -30 StrategyReview, Evaluation, and Control  Neither overtax resources nor create unsolvable sub-problems. Feasibility
  • 31.
    Ch 8 -31 StrategyReview, Evaluation, and Control  Creation or maintenance of competitive advantage. Advantage
  • 32.
    Ch 8 -32 StrategyReview, Evaluation, and Control  Initiate managerial questioning of expectations and assumptions.  Trigger a review of objectives & values.  Stimulate creativity in generating alternative strategies and formulating criteria for evaluation.  Be performed on a continuing basis, rather than at the end of specified periods of time or just after problems occur. Strategy Evaluation Should –
  • 33.
    Ch 8 -33 StrategyReview, Evaluation, and Control  Develop revised IFE Matrix  Develop revised EFE Matrix Review of Underlying Bases of Strategy –
  • 34.
    Ch 8 -34 StrategyReview, Evaluation, and Control  Are our strengths still strengths?  Has our organization added additional strengths?  Are our weaknesses still weaknesses?  Has our organization developed other weaknesses? Monitor Strengths & Weaknesses; Opportunities & Threats
  • 35.
    Ch 8 -35 StrategyReview, Evaluation, and Control  Are our opportunities still opportunities?  Have other opportunities developed?  Are our threats still threats?  Have other threats emerged? Monitor Strengths & Weaknesses; Opportunities & Threats
  • 36.
    Ch 8 -36 StrategyEvaluation Framework  Note that corrective actions are needed except when (1) external and internal factors have not changed significantly and (2) the firm is making satisfactory progress toward achieving its objectives.
  • 37.
  • 38.
    Ch 8 -38 StrategyReview, Evaluation, and Control  Compare expected to actual results.  Investigate deviations from plan.  Evaluate individual performance.  Examine progress toward stated objectives. Measuring Organizational Performance
  • 39.
    Ch 8 -39 StrategyReview, Evaluation, and Control Strategists use financial ratios to:  Compare a firm’s performance over different time periods.  Compare a firm’s performance to competitors’ performance.  Compare a firm’s performance to industry averages. Quantitative Criteria for Strategy Evaluation
  • 40.
    Ch 8 -40 StrategyReview, Evaluation, and Control  Return on investment (ROI)  Return on equity (ROE)  Profit margin  Market share  Debt to equity  Earnings per share (EPS)  Sales growth  Asset growth Some key financial ratios that are useful for evaluating strategies are:
  • 41.
    Ch 8 -41 TakingCorrective Action  Taking corrective action is the final strategy evaluation activity.  It requires making changes to competitively reposition a firm for the future.  Examples of changes that may be needed are altering an organization’s structure, replacing one or more key employees, selling a division, devising new policies, issuing stock to raise capital, allocating resources differently, or revising the firm’s mission.  Taking corrective action is necessary to keep an organization on track toward achieving its objectives.
  • 42.
    Ch 8 -42 StrategyReview, Evaluation, and Control  The Balanced Scorecard is a strategy evaluation tool.  It uses both quantitative and qualitative measures to evaluate strategies.  A Balanced Scorecard is one of the most common tools of strategy evaluation and it requires firms to answer these questions:  How well is the firm continually improving and creating value along measures such as innovation, technological leadership, product quality, operational process efficiencies, etc.?  How well is the firm sustaining or improving upon its core competencies and competitive advantages?  How satisfied are the firm’s customers? Strategy Evaluation Tool
  • 43.
    Ch 8 -43 TheBalanced Scorecard  Note that in this example the firm examines six key issues in evaluating its strategies: (1) customers, (2) managers/employees, (3) operations/processes, (4) community/social responsibility, (5) business ethics/natural environment, and (6) financial.  The basic form of a Balanced Scorecard may differ for different organizations.
  • 44.
    Thank You! Wish YouAll the Best! Copyright © 2011 Pearson Education, Inc. Publishing as Prentice Hall Ch 7 -44