สวนที่1..........................โดย อ.สาธร อุพันวัน (พี่เตอ)...........................หนา 2-31
สวนที่2..........................โดย อ.วันชนะ หมั่นงาน (ครูเมฆ)....................หนา 32-96
สวนที่3..........................โดย นพ.เอกบุตร แจววณิชกุล (หมอแผน)......หนา 97-144
อ.นพฤทธิ์ แจววณิชกุล
GAT ความคิดเชื่อมโยง (2)_____________________________ โครงการแบรนดซัมเมอรแคมป 2013
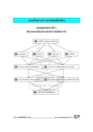
1. เปนผลทางตรง/เกิดขึ้นในลําดับถัดมา
สัญลักษณที่ใช
คําหลักที่พบ
ตัวอยางโจทยผลทางตรง
สอบเขามหาวิทยาลัยได(01) ทําให พอแมภูมิใจ(02)
แผนดินไหว(03) เปนผลมาจาก การเคลื่อนตัวของเปลือกโลก(04)
น้ําทวม(05) เพราะตัดไมทําลายปา(06)
สัญลักษณการเชื่อมโยง
โครงการแบรนดซัมเมอรแคมป 2013 ______________________________ GAT ความคิดเชื่อมโยง (3)
หลัก
2. องคประกอบ/คุณสมบัติ/ลักษณะ
สัญลักษณที่ใช
คําหลักที่พบ
ตัวอยางโจทย องคประกอบ
ตะไคร(01) มีประโยชนหลายอยาง เชน แกปวดทอง(02), ขับปสสาวะ(03), ลดความดัน
การเกิดปญญา(04) มีอยู 3 วิธี ประกอบดวย สุตมยปญญา(05) จินตามยปญญญา(06)
ภาวนามยปญญา(07)
Facebook(08) เปนหนึ่งใน วิธีติดตอสื่อสาร(09)
สัญลักษณการเชื่อมโยง
GAT ความคิดเชื่อมโยง (4)_____________________________ โครงการแบรนดซัมเมอรแคมป 2013
หลัก
3. ถูกลด/ยับยั้ง/ปองกัน/หาม/ขัดขวาง
สัญลักษณที่ใช
คําหลักที่พบ
ตัวอยางโจทย ทางลดทอน ยับยั้ง
การนําขยะมา Recycle(01) ชวยลด ปญหาขยะลนเมือง(02)
ใชผาปดปาก(03) ชวยปองกัน โรคหวัดระบาด(04)
การทะเลาะกัน(05) ทําให ความผูกพัน(06) ลดนอยลง
สัญลักษณการเชื่อมโยง
โครงการแบรนดซัมเมอรแคมป 2013 ______________________________ GAT ความคิดเชื่อมโยง (5)
Case ทางตรงหรือยับยั้งกันแน
การใชพลังงานอยางประหยัด(01) ทําให การสิ้นเปลืองทรัพยากร(02) ลดลง
การใชพลังงานอยางประหยัด(03) ทําให การสิ้นเปลืองทรัพยากรลดลง(04)
ปริมาณน้ําแข็งขั้วโลก(01) ลดลงเปนผลมาจาก ภาวะโลกรอน(02)
ปริมาณน้ําแข็งขั้วโลกลดลง(03) เปนผลมาจาก ภาวะโลกรอน(04)
สัญลักษณการเชื่อมโยง
GAT ความคิดเชื่อมโยง (6)_____________________________ โครงการแบรนดซัมเมอรแคมป 2013
บทความที่ 1 เรื่อง สารอนุมูลอิสระ (oxidant)
ปกติแลวรางกายของมนุษยเราผลิตสารพิษอยูภายในรางกายตลอดเวลา ภาษาทางการแพทยเขาเรียก
สารในรางกายนี้วา สารอนุมูลอิสระ (oxidant) นอกจากนี้รางกายจะเรงผลิตสารอนุมูลอิสระอีกก็ตอเมื่อเวลา
เราเครียดหรือตองทํางานหนัก ตองใชสมอง ประกอบกับเจอมลภาวะตางๆ เจอสภาพแวดลอมที่เปนพิษ และ
อุปนิสัยการดื่มสุรา(01) สูบบุหรี่(02) ก็ยิ่งเปนตัวสรางใหเกิดสารอนุมูลอิสระ(03) มากขึ้น การนอนหลับพักผอน
ใหเพียงพอ(04) ตอนกลางคืนเปนหนทางและเวลาสําคัญที่รางกายจะสรางสารตอตานสารอนุมูลอิสระ(05)
(anti-oxidant) ขึ้น เพื่อกําจัดสารอนุมูลอิสระที่เกิดตอนกลางวัน การนอนใหเพียงพอและหลับสนิทจะเปน
ประโยชนไมเฉพาะการกําจัดของเสีย แตยังชวยใหเม็ดเลือดแดงแข็งแรง(06) ดวย ดังนั้นควรนอนหลับ
พักผอนใหเพียงพอนะครับ
โจทยพื้นๆ แบบเด็กๆ
โครงการแบรนดซัมเมอรแคมป 2013 ______________________________ GAT ความคิดเชื่อมโยง (7)
บทความที่ 2 เรื่อง “วิตามินซี” เพื่อสุขภาพ
วิตามินซี(01) โดยประโยชนหลักๆเมื่อรางกายไดรับวิตามินซีเปนประจําจะชวยปองกันการกอตัวของ
เซลลมะเร็ง(02) บํารุงผิวพรรณหรือชะลอความแก(03) อีกทั้งยังเพิ่มภูมิตานทานแกรางกาย(04) ซึ่งจะทําให
เปนหวัดนอยลง(05) สําหรับผูที่กําลังกลุมใจเพราะไมรูวาจะหาวิตามินซีมาทานไดจากที่ไหน ความจริงแลว
แหลงของวิตามินซี เราสามารถหาไดจากผักสดและผลไม(06) เชน ฝรั่ง(07), มะละกอสุก(08), มะนาว อีกทั้ง
วิตามินซีเปนวิตามินที่รางกายไมสามารถผลิตขึ้นไดเอง ดังนั้นทุกคนจึงควรบริโภควิตามินซี แตจะมากหรือนอย
นั้นก็ขึ้นอยูกับความตองของแตละบุคคล
โจทยพื้นๆ แบบเด็กๆ
GAT ความคิดเชื่อมโยง (8)_____________________________ โครงการแบรนดซัมเมอรแคมป 2013
บทความที่ 3 เรื่อง โอเมกา 3 ...ปองกันอัลไซเมอร
สํานักขาวบีบีซีของอังกฤษเผยผลการวิจัยที่สรางความตื่นเตนใหวงการแพทยเปนอยางมากกวา ผูที่มี
โอเมกา 3 มีโอกาสที่จะทําใหเปนโรคอัลไซเมอร(01) นอยลง ซึ่งตรงกันขามกับผูที่นิยมบริโภคอาหารจานดวน
หรือฟาสตฟูด(02) ที่ทําใหกรดไขมันสูงขึ้น มีโอกาสที่จะทําใหเปนโรคดังกลาวมากขึ้น โดยผลการวิจัยพบวา
จากการศึกษาการตรวจหาสารตางๆ ในเลือดของกลุมตัวอยางและพฤติกรรมการรับประทานอาหาร ปรากฏวา
ผูที่มีกรดไขมันในกระแสเลือดสูง(03) จะแปรผันตรงกับการฝอตัวของสมอง กลาวคือ กรดไขมันในเลือดที่สูง
จะมีโอกาสทําใหเกิดการฝอตัวของสมอง(04) ที่สูงตามไปดวย หรือมีโอกาสที่จะปวยดวยโรคอัลไซเมอรเพิ่มขึ้น
ขณะที่ผลการศึกษาของผูเชี่ยวชาญจากสหรัฐก็ออกมาในลักษณะเดียวกัน เมื่อศึกษาตัวอยางเลือดของกลุม
ตัวอยาง 104 คน ซึ่งมีอายุเฉลี่ย 87 ป พบวาผูที่มีโอเมกา 3 ในปริมาณมากจะมีผลการทดสอบความจําอยูใน
เกณฑที่ดี ดังนั้นเพื่อสุขภาพควรหันมาทานอาหารที่มีโอเมกา 3(05) และในประเทศไทยก็มีสารชนิดนี้อยูมากใน
ปลาทู(06) และขาวกลอง(07) ซึ่งเปนอาหารที่ไมแพงและหาทานไดงายดวย ดังนั้นควรจะหันมาทานโอเมกา 3
กันทุกคนนะครับ
โจทยพื้นๆ แบบเด็กๆ
โครงการแบรนดซัมเมอรแคมป 2013 ______________________________ GAT ความคิดเชื่อมโยง (9)
คําสั่ง อานบทความเรื่อง “นักเรียนดี” ในบทความมีขอความที่กําหนด ซึ่งพิมพดวยอักษรตัวเขมอยู 8 ขอความ
ทายบทความจะมีตารางสรุปขอความที่กําหนด ซึ่งแตละขอความมีตัวเลข 2 หลักกํากับ แลวสรุปความ
เชื่อมโยงของขอความที่กําหนดแตละขอความกับขอความอื่นๆ ที่เหลือ ใหสอดคลองกับเนื้อหาในบทความและ
เปนไปตามเกณฑที่กําหนด ดังตอไปนี้
- ถาขอความที่กําหนดมีขอความอื่น (ซึ่งอาจมีไดหลายขอความ) เปนผลโดยตรง หรือที่เกิดขึ้นในลําดับ
ถัดมา ใหระบายตัวเลข 2 หลักหนาขอความที่เปนผลโดยตรงหรือที่เกิดขึ้นในลําดับถัดมา แลวตามดวย
ตัวอักษร “A”
- ถาขอความที่กําหนดมีขอความอื่น (ซึ่งอาจมีไดหลายขอความ) เปนองคประกอบ/คุณสมบัติ/ลักษณะ
ใหระบายตัวเลข 2 หลักหนาขอความที่เปนองคประกอบ/คุณสมบัติ/ลักษณะ แลวตามดวยตัวอักษร “D”
- ถาขอความที่กําหนดมีขอความอื่น (ซึ่งอาจมีไดหลายขอความ) ถูกลด/ยับยั้ง/ปองกัน/หาม/ขัดขวาง
ใหระบายตัวเลข 2 หลักหนาขอความที่ถูกลด/ยับยั้ง/ปองกัน/หาม/ขัดขวาง แลวตามดวยตัวอักษร “F”
- ถาขอความที่กําหนดไมมีขอความอื่นที่เปนผลโดยตรงหรือที่เกิดขึ้นในลําดับถัดมา หรือที่เปน
องคประกอบ/คุณสมบัติ/ลักษณะ หรือที่ถูกลด/ยับยั้ง/ปองกัน/หาม/ขัดขวาง ดังกลาวขางตน ใหระบายคําตอบ
เปนตัวเลข “99” แลวตามดวยตัวอักษร “H”
ทั้งนี้ใหใชเลขกํากับขอความที่กําหนด 01, 02, 03, ...08 เปนเลขขอ 1, 2, 3, ...8 ในกระดาษคําตอบ
ขอสอบแตละขออาจมีไดหลายคําตอบ หากตอบผิดจะถูกหักคะแนนคําตอบที่ผิดคําตอบละ 3 คะแนน
โดยหักจากคะแนนรวมของขอสอบขอนั้นๆ (ไมหักคะแนนขามขอ) ดังนั้นถาไมมั่นใจ อยาเดา
ฝนรหัส
ตัวอยางขอสอบและวิธีการตอบขอสอบ
GAT ความคิดเชื่อมโยง (10)____________________________ โครงการแบรนดซัมเมอรแคมป 2013
นักเรียนดี
นักเรียนดีเปนอยางไร หากจะกลาวอยางสั้นที่สุดก็คือ นักเรียนดีจะตองมีคุณสมบัติหรือองคประกอบ
อยางนอย 2 อยางคือ เรียนเกงและเปนคนดี เหตุปจจัยที่สงผลใหนักเรียนเปนนักเรียนที่ดีมีหลายอยาง เชน
พื้นฐานจิตใจนักเรียน คุณภาพการเรียนการสอน คุณภาพอาจารยผูสอน คุณภาพสถานศึกษา สําหรับ
คุณภาพการเรียนการสอนนั้น นอกจากเรื่องหองสมุด อาคารสถานที่ อุปกรณ สื่อการศึกษา ฯลฯ ยังขึ้นกับ
คุณภาพอาจารยดวย นอกจากนี้จะตองรูจักระวังหลีกเลี่ยงสิ่งที่จะกอใหเกิดความเสียหายตอตนเอง เชน
การคบเพื่อนเลว เพราะยอมสามารถลดหรือบั่นทอนความเปนคนดีไดโดยงาย
เลขกํากับ ขอความที่กําหนด รางรหัสคําตอบที่จะระบายในกระดาษคําตอบ
01 การคบเพื่อนเลว
02 คุณภาพการเรียนการสอน
03 คุณภาพสถานศึกษา
04 คุณภาพอาจารยผูสอน
05 นักเรียนดี
06 เปนคนดี
07 พื้นฐานจิตใจนักเรียน
08 เรียนเกง
ตัวอยางขอสอบ สทศ.
โครงการแบรนดซัมเมอรแคมป 2013 _____________________________ GAT ความคิดเชื่อมโยง (11)
บทความที่ 1 เรื่อง ลายนิ้วมือ...บอกหลายอยาง
1 ไมเพียงแคการแกะลายนิ้วมือของตํารวจจะบอกไดวา “ลายนิ้วมืออันนี้เปนของใคร”แตดวยการ
อาศัยเทคนิคแบบใหมนี้ ตํารวจสามารถลวงลับขอมูลสวนตัวไดมากกวาอยางชนิดที่เราคาดไมถึง
2 กวาหลายสิบปที่ผานมา การใชผงฝุนเคมี การใชน้ํายาเกลือเงินไนเตรท (Silver Nitrate
Method) การใชวิธีรมดวยควันไอโอดีน (Iodine Fuming) ลวนเปนหนึ่งในวิธีการหาลายนิ้วมือในแบบที่เคย
ทราบกันมาแลวทั้งนั้น
3 การใชผงฝุนเคมีที่ตํารวจใชหารองรอยของลายนิ้วมือนั้น มีทั้งผงแปงขาว (White Powder) ผง
ฝุนแมเหล็กหรือที่เรียกวา“ผงไอรอนออกไซด (Ironoxide)” ซึ่งเปนผงฝุนเคมีที่ตํารวจชอบใชมากที่สุด ผงไอ
รอนออกไซดนั้นจะไปจับตัวกับน้ํา แรธาตุ หรือไขมันที่เก็บสะสมอยูบนนิ้วมือ เนื่องจากการหยิบจับสิ่งของตางๆ
หรือแตะตองรางกายสวนอื่นๆ ผงไอรอนออกไซดจะทําใหลายนิ้วมือนั้นเดนชัดขึ้นมา เพื่อใหตํารวจไดเก็บเอา
ตัวอยางไปใช
4 แตที่พิเศษกวานั้นนักวิทยาศาสตรไดพัฒนาเทคนิคการใชผงฝุนเคมีแบบใหม คือ ผงแมเหล็ก
เรืองแสง (Fluorescent magnetic powder) ซึ่งผงชนิดนี้จะไปเกาะติดกับแอนติบอดี แลวนําไปลางใน
น้ํายาลาง จากนั้นจึงนําไปโรยบนรองรอยลายนิ้วมือ หากลายนิ้วมือนั้นมีตัวอยางของสารเคมียาเสพติด (ที่ตอง
สงสัย) โมเลกุลของผงแมเหล็กเรืองแสงและแอนติบอดีจะเกาะแนนและเรืองแสงขึ้น
5 การใชผงแมเหล็กเรืองแสงนี้ทําใหสามารถตรวจหาสารเสพติดได 5 ชนิด ไดแก กัญชา โคเคอีน
สารนิโคตินในยาสูบหรือบุหรี่ มอรฟน (สาร methadone) และสารเสพติดชนิดอื่นที่ไดมาจากการใชฝนเปน
สารตั้งตน เชน เฮโรอีน ซึ่งจะชวยใหตํารวจทราบวานักยองเบาคนนั้นเสพยาเสพติดชนิดใด
6 ยิ่งไปกวานั้นโมเลกุลของผงแมเหล็กเรืองแสงและแอนติบอดียังสามารถบอกเลาเรื่องราวเกี่ยวกับ
สุขภาพของผูตองสงสัยได เนื่องจากรองรอยการปวยเปนมะเร็ง เบาหวาน โรคหัวใจ และโรคอื่นๆ นั้น
รางกายจะหลั่งสารเคมีบางชนิดออกมาในเหงื่อและน้ํามันที่ผลิตออกมาจากรางกาย และยิ่งถาหากผูกอเหตุมี
การใชอาวุธปน หรือดินระเบิด ฝุนละอองและเศษดินปนก็จะติดอยูในลายนิ้วมือดวย ทําใหตํารวจสืบทราบได
งายขึ้นวา เกิดอะไรขึ้นในที่เกิดเหตุนั้น
อางอิงขอมูลบางสวนจาก : วิชาการดอดคอม
โจทยฝกฝน...เอาจริง
GAT ความคิดเชื่อมโยง (12)____________________________ โครงการแบรนดซัมเมอรแคมป 2013
โครงการแบรนดซัมเมอรแคมป 2013 _____________________________ GAT ความคิดเชื่อมโยง (13)
บทความที่ 2 เรื่อง พลังงานมหาศาลจากดวงจันทร
1 ดวงจันทรมีแหลงแรฮีเลียม 3 ที่สําคัญเปนอยางมากตอโลกในอนาคต ซึ่งแรชนิดนี้มีมากมายใน
ดวงจันทรและมากกวาในโลกใบนี้เปนอยางมาก นักวิจัยไดพบวา ที่ดวงจันทรมีแรธาตุนี้ประมาณ 1 ลานตัน
หรือประมาณพันลานกิโลกรัม ซึ่งมากกวาที่มีอยูบนโลก 30 ลานเทา
2 ดร.คัลซินสกี ไดกลาววา รัฐบาลสหรัฐมักจะเก็บความลับเรื่องฮีเลียม 3 ไว เพราะถาจะใชเปน
อาวุธนิวเคลียรก็สามารถทําได และก็พบไดอีกวาถาหากนําฮีเลียม 3 มาใชทําปฏิกิริยานิวเคลียรเพื่อผลิต
พลังงานไฟฟาและพลังงานนิวเคลียร จะมีความปลอดภัยดีกวาแรธาตุอื่นๆ อยางมาก และพลังงานที่ผลิตไดทั้ง
2 ชนิดนี้ จะไดชวยไปยับยั้งการนําฮีเลียมไปผลิตอาวุธนิวเคลียรเพื่อทําลายลางโลกดวย เพราะวาจากการ
ทดลองการ ทําวิจัยของ ดร.คัลซินสกีไดพบวา แรธาตุนี้ไมมีกากกัมมันตภาพรังสีอยูเลย
3 โดยปฏิกิริยานิวเคลียรที่เกิดขึ้นยังไดมาจากการใชแรดิวเทอเรียมมาผสม ซึ่งเปนไอโซโทปของ
ไฮโดรเจนที่ทําใหอุณหภูมิสูงขึ้นกอใหเกิดพลังงานเปนปริมาณมหาศาล สามารถสรางพลังงานใหกับประเทศใน
สหภาพยุโรปและสหรัฐไดถึง 1 ปเต็ม
4 ในประเทศไทยก็ไดประโยชนในหลายดานจากการใชพลังงานนิวเคลียร ทั้งประโยชนในการวินิจฉัย
และรักษาโรค ประโยชนในการพัฒนาพันธุกรรมของพืชและประโยชนในการคนหาแหลงทรัพยากรธรรมชาติ
5 จากขอมูลที่ไดกลาวมาทั้งหมดขางตน พลังงานที่ไดจากแรฮีเลียม 3 นี้ ถือวาเปนการคนพบที่
ยิ่งใหญ เพราะเปนพลังงานทดแทนที่สะอาดและปลอดภัย อีกทั้งพลังงานที่มีอยูบนโลกอยางน้ํามันก็กําลังจะ
หมดไปในอีกไมกี่ 10 ปขางหนา ดังนั้นนักวิจัยและนักวิทยาศาสตรทั่วโลกจึงไดเห็นวา ควรจะสงคนขึ้นไป
สํารวจดวงจันทรอีกสักครั้ง เพื่อนําแรฮีเลียมนี้กลับมายังโลกของเรา
อางอิงขอมูลบางสวนจาก : เดลินิวสออนไลน
โจทยฝกฝน...เอาจริง
GAT ความคิดเชื่อมโยง (14)____________________________ โครงการแบรนดซัมเมอรแคมป 2013
โครงการแบรนดซัมเมอรแคมป 2013 _____________________________ GAT ความคิดเชื่อมโยง (15)
บทความที่ 3 เรื่อง ปาพรุควนเคร็ง
แนวขอสอบจริง GAT 1/56
1 ปาพรุควนเคร็ง เปนปาพรุที่ยังเหลืออยูไมกี่แหงแลวในประเทศไทย ในอดีตเคยเปนพื้นที่ชุมน้ํา
ผืนใหญที่มีระบบนิเวศน้ําผิวดินเชื่อมติดตอกับทะเล มีความอุดมสมบูรณและเอื้ออํานวยประโยชนตอการ
ดํารงชีวิต ของมนุษยและสัตว แตวาการเปลี่ยนแปลงที่ผานมาในรอบ 10 ป มีไฟปาเกิดขึ้นอยางตอเนื่อง
ปละกวา 100 จุด และสถานการณทวีความรุนแรงขึ้นเรื่อยๆ โดยเฉพาะในป 2555 มีไฟไหมปาพรุมาแลวกวา
160 จุด ทําใหพื้นที่ปาพรุไดรับความเสียหายไมนอยกวา 15,000 ไร ซึ่งคาดวาเปนฝมือมนุษย และในชวงหลายป
ที่ผานมามีปาถูกบุกรุกโดยฝมือมนุษยมากขึ้นจนทําใหปาพรุถูกทําลายเสียหายอยางรวดเร็ว
2 เดิมนั้นปาพรุมีความสัมพันธตอการดําเนินชีวิตของประชาชนที่อาศัยอยูรอบๆ พื้นที่บริเวณปาพรุ
เปนอยางมาก ปาพรุควนเคร็งจึงมีสถานะเปน “ปาชุมชน” เพื่อการเลี้ยงชีพ ชาวบานไดเขาไปเก็บของปา
หาตนกระจูด กก ปรือ ยานลิเภา เพื่อนําไปแปรรูปเปนเสื่อ กระสอบ ทําเครื่องจักสาน เครื่องประดับ มีการ
เขาไปหาพืชผักและของปามาเพื่อการบริโภค เชน บัว ผักกูด ลําเท็ง พืชชนิดตางๆ มีการจับ สัตวน้ําดวย
เครื่องมือที่ทําขึ้นเอง เชน ไซ ลัน สุม เบ็ด เพื่อนําไปบริโภคกันในครัวเรือน หากจับไดเปนจํานวนมากก็มีการ
แบงปนแจกจายหรือขายออกใหแกเพื่อนบาน หรืออาจแปรรูปเพื่อการบริโภคในโอกาสตอๆ ไป แตหลังจากที่
ปาพรุถูกทําลาย ก็สงผลใหรายไดของคนในพื้นที่ลดลงตามไปดวย
3 ในรอบ 10 ป ที่ผานมา ยังมีการเปลี่ยนแปลงที่สําคัญอีกนั้นคือ การสรางที่ขวางทางน้ํา แมวา
เปนการปองกันการลุกล้ําของน้ําเค็มที่จะเขามาทําลายพื้นที่การเกษตรไดอยางมีประสิทธิภาพ แตก็ทําใหพื้นที่
ปาพรุถูกทําลายเชนกัน และยังมีปญหาระดับน้ําลดลงจากการขุดคลองชลประทานตางๆ ที่เปนการเรงใหน้ําใน
ปาพรุระบายออกไปเร็วขึ้น สงผลใหปาพรุเสียหาย
4 จากการที่ปาพรุเสียหายจากสาเหตุตางๆ ดังกลาวขางตน นอกจากจะสงผลใหประชาชนมีรายได
ลดลงแลว ยังสงผลกระทบตอสัตวปาดวย โดยทําใหนกปาใกลสูญพันธุ และแหลงเพาะพันธุสัตวน้ําลดลง
อยางเชน ปลาดุกลําพันที่เคยมีอยูในปาพรุเปนจํานวนมากแตปจจุบันนี้ไดสูญพันธุไปแลว อีกทั้งการที่ปาพรุ
เปนแกมลิง เปนแหลงบําบัดน้ําเสียกอนปลอยลงสูทะเล ดังนั้นความเสียหายของปาพรุจึงทําใหแหลงเก็บกักน้ํา
และบําบัดน้ําเสียลดลงดวย
5 สิ่งที่เกิดขึ้นมาทั้งหมดนั้น หากไมมีการควบคุมที่ดีพอในเรื่องการบุกรุกเขาใชประโยชนที่ดินในพื้นที่
ปาสงวนแหงชาติ ไมมีการฟนฟูดวยการสรางจิตสํานึกใหแกประชาชนทุกระดับสาขาอาชีพใหรูสึกหวงแหน
และรวมมือกันอนุรักษพื้นที่ปาพรุควนเคร็ง อาทิเชน ลดการเผาปาลง รวมกันปลูกปาตนน้ํา เคารพกฎหมาย
อยางเครงครัดและรัฐเอาจริงเอาจังในเรื่องการถือครองที่ดิน เปนตน ก็ยากที่จะทําใหปาพรุคืนความอุดมสมบูรณ
กลับคืนมาดังเดิมได
โจทยฝกฝน...เอาจริง
GAT ความคิดเชื่อมโยง (16)____________________________ โครงการแบรนดซัมเมอรแคมป 2013
โครงการแบรนดซัมเมอรแคมป 2013 _____________________________ GAT ความคิดเชื่อมโยง (17)
บทความที่ 1 เรื่อง ภาวะเงินฝดคืออะไร
ภาวะเงินฝด หรือเรียกวา Deflation คือ ภาวะที่ระดับราคาสินคาและบริการโดยทั่วไปลดลงเรื่อยๆ
ภาวะเงินฝดนั้นมีอยู 2 ประเภท คือ ภาวะเงินฝดจากดานอุปทาน (Supply side) และภาวะเงินฝดจาก
ดานอุปสงค (Demand side) โดยภาวะเงินฝดจากดานอุปทานเกิดจากการเพิ่มของผลผลิตอยางมากมายใน
ระยะเวลาอันสั้น
ตัวอยางเชน เราอาจเคยใชคน 4 คน ผลิตแกว 4 ใบ แตตอนนี้แรงงานของเราเกงขึ้น ทําใหใชแค
3 คน ก็ผลิตแกว 4 ใบเทาเดิมได อันนี้ก็ทําใหตนทุนการผลิตแกวถูกลงและทําใหราคาแกวถูกลง
แตอยางไรก็ตามภาวะเงินฝดจากดานอุปทานจะไมใชสิ่งที่นากลัว เพราะเงินฝดประเภทนี้จะไมทําให
คนตกงานและสงผลกระทบตอรายไดของคน ซึ่งแตกตางจากภาวะเงินฝดอีกประเภทหนึ่ง คือ ภาวะเงินฝดที่มี
สาเหตุมาจากดานอุปสงค ภาวะเงินฝดที่มาจากดานอุปสงค หรือ Demand side คือ สิ่งที่นักเศรษฐศาสตรกลัว
ซึ่งเกิดจากความตองการบริโภคของผูบริโภคที่ลดลง อันเปนผลสืบเนื่องมาจากคนไมมีรายไดจับจายใชสอย
คนตกงาน รวมถึงภาวะเศรษฐกิจตกต่ํา ทําใหคนขายสินคาลดราคาสินคาลงเพื่อใหยังขายได
ทั้งนี้เราสามารถหลีกเลี่ยงไมใหเกิดภาวะเงินฝดได โดยอาศัยการกระตุนเศรษฐกิจในรูปแบบตางๆ
หลายวิธี ทั้งการใชนโยบายการเงิน เชน การลดอัตราดอกเบี้ย รวมถึงการใชนโยบายการคลัง เชน
การลดภาษี การใชจายของภาครัฐ เพื่อสรางงานและการลงทุน ซึ่งเทาที่ทราบขณะนี้หนวยงานที่เกี่ยวของ
ทั้งธนาคารแหงประเทศไทยและกระทรวงการคลังก็ไดดําเนินไปในแนวทางที่จะหลีกเลี่ยงไมใหเกิดภาวะเงินฝด
ในประเทศไทยอยูแลว
โจทยฝกฝน...เปนการบาน
GAT ความคิดเชื่อมโยง (18)____________________________ โครงการแบรนดซัมเมอรแคมป 2013
โครงการแบรนดซัมเมอรแคมป 2013 _____________________________ GAT ความคิดเชื่อมโยง (19)
บทความที่ 2 เรื่อง มนุษยกับปาไม
ปาไมเปนระบบนิเวศที่บอบบางที่ตองมีความสมดุลของสภาพแวดลอมที่ถูกตองตามระบบของมัน มัน
จึงจะดํารงสภาพได ปาไมประกอบดวย ตนไมที่หลากหลายชนิด พื้นที่ที่กวางขวาง และสัตวปามากชนิด
โดยตนไมที่หลากหลายนั้นชวยใหเกิดความชุมชื้นจนมีฝนตกชุกตามฤดูกาลอยางเพียงพอ สวนการมีสัตวปานั้น
จะชวยใหเกิดการแพรพันธุของพืชชนิดตางๆ ไปทั่วพื้นที่ของปา ซึ่งสัตวปานั้นก็จะมีการควบคุมกันเองอยูแลว
ในตัว เพื่อไมใหมีสัตวชนิดใดชนิดหนึ่งมากเกินควร
มนุษยเปนสิ่งที่มีชีวิตที่ตองอาศัยอากาศบริสุทธิ์หายใจ ตองดื่มน้ําบริสุทธิ์ ตองกินอาหารบริสุทธิ์
ตองอยูในอุณหภูมิที่พอเหมาะ ตองมีเสื้อผา ที่อยูอาศัย และยารักษาโรคเปนพื้นฐานในการดํารงชีวิต ปาไมจะ
สรางออกซิเจนสําหรับการหายใจ ปาไมจะชวยใหฝนตก อันจะนํามาซึ่งน้ําบริสุทธิ์สําหรับดื่มกิน ปาไมจะ
ชวยใหดินสมบูรณจนสามารถเพาะปลูกพืชมาเปนอาหารใหเรากิน ปาไมจะชวยปรับอุณหภูมิใหพอเหมาะแกการ
ที่เราจะมีชีวิตอยู ปาไมจะมีพืชที่เอามาทําเปนเสื้อผาใหเราสวมใส ปาไมจะมีพืชที่ใหเราเอามาสรางเปนบานให
อาศัย และปาไมจะสรางพืชสมุนไพรที่สามารถนํามาทํายารักษาโรคเมื่อเราเกิดเจ็บไขขึ้น เรียกไดวาปาไมคือ
ตนกําเนิดของชีวิตเราทุกคน และเปนผูเลี้ยงดูเราทุกคนใหเปนสุข เปรียบเหมือนกับผูที่มีพระคุณอยางยิ่งของ
เราทุกคน
แตมนุษยนั้นกลับเปนสัตวที่เนรคุณตอผูมีพระคุณ ดวยสิ่งที่เรียกวาความเจริญทางวัตถุนั่นเอง นํามาซึ่ง
การตัดไมสรางบานเรือน-เครื่องใชเกินความจําเปน, การทํารายสัตวปาเพื่อความสนุกหรือเปนเครื่องประดับ,
การแผวถางพื้นที่ปามาปลูกพืช-เลี้ยงสัตวใหมนุษยกินเนื้อ เหตุผลที่กลาวมาทั้งหมดนั้นลวนเปนการทําลาย
ปาไมใหพินาศยอยยับลง นอกจากนั้นยังทําใหเกิดความเสียสมดุลของธรรมชาติ นํามาซึ่งฝนแลงและไมตก
ตามฤดูกาล นานๆ เขาจนเกิดภาวะขาดแคลนอาหารและทรัพยากรอันจะนํามาซึ่งสงครามเพื่อแยงชิงทรัพยากร
ของมนุษย
สงครามนี้ก็มีทั้งสงครามที่ใชกําลังอาวุธ และสงครามที่ไมใชอาวุธ โดยประเทศที่มีอํานาจมีเทคโนโลยี
สูงก็ใชเศรษฐกิจ การเมือง และเทคโนโลยี เพื่อกอบโกยเอาทรัพยากรของประเทศอื่นมาเปนของประเทศ
ตนเอง ถาประเทศใดไมยินยอม หรือขัดขวางก็หาทางใชกําลังอาวุธเขาบังคับควบคุม สวนประเทศที่เสียเปรียบ
ก็จะใชสงครามแบบกองโจร คือ ซุมทํารายหรือกอความไมสงบขึ้นมาตอตาน จนเกิดความเดือดรอนวุนวายไป
ทั่วโลกอยางเชนในปจจุบัน และถายังเปนเชนนี้ตอไป ไมชาโลกคงถึงกาลวิบัติเปนแน
ในทางตรงกันขาม ถามนุษยจะกิน จะใชปจจัย ๔ อยางพอเหมาะพอควร ไมมากมายจนเกินไป ปาไม
และสัตวปาของโลกก็จะยังคงอยูใหมนุษยไดดํารงชีวิตอยูไดอยางเปนปกติสุข
โจทยฝกฝน...เปนการบาน
GAT ความคิดเชื่อมโยง (20)____________________________ โครงการแบรนดซัมเมอรแคมป 2013
โครงการแบรนดซัมเมอรแคมป 2013 _____________________________ GAT ความคิดเชื่อมโยง (21)
บทความที่ 3 เรื่อง การเขาสูประชาคมเศรษฐกิจอาเซียน
แนวขอสอบจริง GAT 1/55
การเขาสูประชาคมเศรษฐกิจอาเซียน (ASEAN Economic Community : AEC) ของประเทศ
สมาชิกที่มีอยู 10 ประเทศ ในป 2558 นี้ กําลังจะกลายเปนจุดเปลี่ยนสําคัญของเศรษฐกิจในภูมิภาคเอเชีย
และสิ่งที่จะเกิดขึ้นหลังเปน AEC คือ การรวมตัวเปนตลาดและฐานการผลิตเดียวกัน บรรยากาศการคา และ
การลงทุนมีเสรีมากขึ้น มีการพัฒนาทางเศรษฐกิจระหวางประเทศสมาชิกที่เสมอภาค และในขณะที่โอกาส
ทางการคาและการลงทุนจะมีการขยายชองทาง โอกาสของสินคาตางๆ ก็จะเขาถึงตลาดอาเซียนมากขึ้น
ขณะเดียวกันก็เกิดการพยายามเพิ่มอํานาจการตอรองกับคูคา นอกจากนี้ยังมีการลดตนทุนการผลิตจากการ
นําเขาวัตถุดิบและสินคาที่ใชในการผลิตในราคาถูกลง ทําใหราคาสินคาถูกลง
ที่จะเห็นแนๆ คือ การสรางงานใหมในทุกอุตสาหกรรม มีการพัฒนาธุรกิจอยางตอเนื่อง รวมถึง
นวัตกรรมตางๆ ที่จะเกิดขึ้นกับสินคาและบริการ ขณะที่เศรษฐกิจรวมก็เพิ่มความแข็งแกรงใหเครือขายธุรกิจ
ในอาเซียน เสริมสรางความเจริญเติบโตและความสําเร็จในภูมิภาคดวยการพัฒนาบุคลากรและเพิ่มคุณภาพ
ของคนงาน เพิ่มอํานาจการซื้อสินคาและบริการ และสงเสริมความมั่นคงของสังคมทั้งภูมิภาค
หากไทยตองการรักษาระดับการเติบโตทางเศรษฐกิจไปพรอมกับอาเซียนได ก็ตองมีนโยบายที่
เขมแข็งและสรางสรรคในการสนับสนุนการขยายตัวทางเศรษฐกิจใหเดินหนาตอไป เพราะการเขาสูประชาคม
เศรษฐกิจอาเซียนไมไดมีแตโอกาสเทานั้น หากแตยังมีความทาทายอื่นๆ เชน ทรัพยากรรอยหรอ เนื่องจากมี
การลงทุนเพื่อใชทรัพยากรมากขึ้น จํานวนผูบริโภคภายในประเทศมีจํากัด คูแขงขันและสภาพการแขงขันใน
ตลาดเพิ่มขึ้น มีสินคาที่ไมไดมาตรฐาน หรือคุณภาพต่ําเขามาวางจําหนายในไทยมากขึ้น นักลงทุนตางชาติ
อาศัยสิทธินักลงทุนสัญชาติอาเซียนเขามาลงทุนในไทย แรงงานลดลงจากการเคลื่อนยายแรงงานมีฝมือของไทย
ไปประเทศที่ใหคาตอบแทนสูงกวา เปนตน
ดังนั้นนอกจากการรุกตลาดสินคาที่ไทยไดเปรียบและขยายตลาดตามกรอบความรวมมือใหมๆ แลว
ไทยยังมีสิ่งที่ตองปรับปรุง ทั้งในดานทักษะความรูคนไทยโดยเฉพาะดานภาษาและการปรับตัวใหเขากับมาตรฐาน
การทํางานที่เปนสากลและสินคาตางๆ ที่สงออกที่ผูประกอบการตองมีการบริหารจัดการตนทุน และลดความเสี่ยง
ดานอัตราแลกเปลี่ยนดวยเพื่อใหไทยสามารถแขงขันกับอาเซียนได ที่ผานมากระทรวงศึกษาธิการไดเรงสราง
และพัฒนาศักยภาพของนักเรียน นักศึกษา ใหมีความรูและทักษะในดานตางๆ มีทักษะดานภาษาอังกฤษ
ภาษาเพื่อนบาน ตลอดจนทักษะเทคโนโลยีผานโครงการตางๆ เชน โครงการพัฒนาสูประชาคมอาเซียน
(Spirit of ASEAN) โครงการเครือขายสหกิจศึกษา โครงการพัฒนาบุคลากรทางดานภาษา โครงการพัฒนา
วิชาอาเซียนศึกษา โครงการแลกเปลี่ยนเยาวชนในอาเซียน
โจทยฝกฝน...เปนการบาน
GAT ความคิดเชื่อมโยง (22)____________________________ โครงการแบรนดซัมเมอรแคมป 2013
ตลอดจนการจัดเวทีเพื่อเปดโอกาสใหเยาวชนไดแสดงความคิดเห็น และแลกเปลี่ยนประสบการณใน
ระดับชาติและภูมิภาค นอกจากนี้ยังไดมีความพยายามปรับปรุงหลักสูตรการเรียนการสอน โดยเฉพาะวิชา
คณิตศาสตร วิทยาศาสตร เพื่อเตรียมความพรอมใหกับแรงงานไทยใหมีทักษะที่สามารถนําไปใชในการดําเนิน
ชีวิตและทํางานไดอยางมีประสิทธิภาพ คือ มุงเนนเพิ่มพูนทักษะการสังเกต คิด วิเคราะห การแกโจทยปญหา
รวมถึงทักษะการบริหารจัดการซึ่งเปนทักษะที่จําเปนอยางยิ่งในการดําเนินชีวิต
ในขณะที่อีกปจจัยที่จะชวยใหไทยไดเปรียบเหนือคูแขงในดานการผลิตสินคาสงออก คือ การนําเขา
วัตถุดิบ สินคากึ่งสําเร็จรูป และทรัพยากรราคาถูกจากประเทศสมาชิกอาเซียน หรือยายฐานการผลิตไปยัง
ประเทศเพื่อนบานที่มีคาแรงถูกกวา เพื่อใหสินคาสงออกนั้นมีตนทุนของสินคาต่ําแลวเดินหนาพัฒนาใหมีคุณภาพ
สินคาสูง ใหมีความหลากหลายตามมาตรฐานสากล สรางมูลคาเพิ่มและสรางตราสินคาใหเปนที่ยอมรับของ
ผูบริโภค และดําเนินกลยุทธการตลาดในเชิงรุก เจาะตลาดคูคาของอาเซียนภายใตความตกลงการคาเสรีที่
อาเซียนมีกับประเทศคูเจรจา
กลาวโดยสรุปไดวา AEC นํามาซึ่งการขยายโอกาสทางการคาและการลงทุนระหวางกัน และชวย
ยกระดับใหไทยกลายเปนประเทศที่มีบทบาทมากยิ่งขึ้น โดยกอใหเกิดผลกระทบทั้งเชิงบวกและเชิงลบอยาง
ยากที่จะหลีกเลี่ยงได ดังนั้นธุรกิจไทยตองพยายามใชแกนความสามารถ (core competence) เพื่อสราง
ความไดเปรียบทางการแขงขัน ทั้งนี้ภาครัฐและภาคเอกชนตองรวมมือกันในการเตรียมความพรอมและเรง
ปรับตัวเพื่อรองรับการเปดเสรีอยางเต็มรูปแบบ ดวยการพัฒนาทักษะตางๆ ของคนไทย รวมถึงคุณภาพและ
ตนทุนของสินคา ซึ่งจะทําใหไทยสามารถแขงขันกับประเทศตางๆ ในอาเซียนได และสงผลใหไทยยืนอยูใน
อาเซียนไดอยางสงางาม
โจทยฝกฝน...เปนการบาน
โครงการแบรนดซัมเมอรแคมป 2013 _____________________________ GAT ความคิดเชื่อมโยง (23)
GAT ความคิดเชื่อมโยง (24)____________________________ โครงการแบรนดซัมเมอรแคมป 2013
บทความที่ 4 เรื่อง แผนปองกันและแกไขปญหาอุทกภัย
แนวขอสอบจริง GAT 2/55
เมื่อกลางเดือน ม.ค. 2555 ที่ผานมา เลขาธิการคณะกรรมการพัฒนาการเศรษฐกิจและสังคมแหงชาติ
ใหสัมภาษณกับสื่อมวลชน เรื่องแผนระยะสั้นและยาวเพื่อปองกันและแกไขปญหาน้ําทวม ซึ่งที่ประชุมให
ความเห็นชอบเมื่อวันที่ 6 มกราคม โดยอธิบายวา เริ่มตนดวยการพิจารณาปญหาที่ทําใหเกิดอุทกภัยครั้งใหญ
เมื่อปกอน ไดแก ปริมาณน้ําฝนมากขึ้นถึงรอยละ 40 พื้นที่แถบตนน้ําถูกบุกรุกทําลาย ระบบขอมูล
ทรัพยากรน้ําของประเทศยังไมมีประสิทธิภาพเพียงพอ และแหลงกักเก็บน้ําตามธรรมชาติถูกบุกรุก ซึ่งไดสราง
ความเสียหายตอเศรษฐกิจของประเทศ ทั้งที่เปนมูลคาความเสียหายและคาเสียโอกาสจากการเกิดอุทกภัย
ดานการจัดการน้ํา การสาธารณูปโภคสาธารณูปการ แหลงศิลปวัฒนธรรม ภาคเกษตร อุตสาหกรรม
ความสูญเสียดานสังคม บานเรือนประชาชนและความเสียหายดานสิ่งแวดลอม
จากปญหาทั้ง 4 ที่กลาวมาขางตนนี้ เปนที่มาของแผนระยะสั้นและยาว ซึ่งมีทั้งหมด 8 แผน
ประกอบดวย
1. แผนงานฟนฟูอนุรักษปาและระบบนิเวศน ซึ่งเปนแผนระยะยาว โดยเปนการฟนฟูปาเพื่อดูดซับ
และชะลอน้ํา รวมถึงพัฒนาแผนการใชประโยชนที่ดินใหสอดคลองกับสภาพภูมิสังคม อาทิ การจัดทําโครงการ
อนุรักษดินและน้ํา การสงเสริมใหมีการปลูกปาเศรษฐกิจ และจัดทําปาชุมชน นอกจากนี้ยังจะมีการยกราง
กฎหมายที่เกี่ยวของอีกดวย
2. แผนงานการบริหารจัดการเขื่อนเก็บน้ําหลัก และจัดทําแผนบริหารจัดการน้ําของประเทศประจําป
เปนแผนปฏิบัติการเพื่อบรรเทาปญหาในระยะเรงดวน เพื่อใหสามารถปองกันและบรรเทาปญหาอุทกภัยที่
จะเกิดขึ้นในแตละปได โดยจะพัฒนาแผนการบริหารจัดการน้ําในเขื่อนที่สําคัญ จัดทําแผนการบริหารน้ําใน
กรณีตางๆ (Scenario) และนําเสนอขอมูลที่เกี่ยวของสูสาธารณชน
3. แผนงานฟนฟูและปรับปรุงประสิทธิภาพสิ่งกอสรางเดิมหรือตามแผนที่วางไว เปนแผนปฏิบัติ
การทั้งระยะสั้นและระยะยาว เพื่อปองกันและบรรเทาปญหาน้ําทวม ทั้งการปรับปรุงคันกั้นน้ํา ขุดคลอง
การดําเนินการตามแนวพระราชดําริ การเพิ่มประสิทธิภาพในการระบายน้ําและบริหารจัดการน้ําหลากในพื้นที่เฉพาะ
4. แผนงานพัฒนาคลังขอมูล ระบบพยากรณ และเตือนภัย ซึ่งเปนแผนที่สรางขึ้นมาเพื่อบรรเทา
ปญหาทั้งในระยะสั้นและระยะยาว เพื่อใหมีขอมูลที่จําเปนในการบริหารจัดการน้ํา และมีแบบจําลองเตือนภัยที่
มีประสิทธิภาพ รวมถึงมีองคกรในการเตือนภัยที่มีเอกภาพ ซึ่งมีแนวทางการดําเนินการ โดยการจัดตั้งศูนย
คลังขอมูลน้ําแหงชาติ
โจทยฝกฝน...เปนการบาน
โครงการแบรนดซัมเมอรแคมป 2013 _____________________________ GAT ความคิดเชื่อมโยง (25)
5. แผนงานเผชิญเหตุเฉพาะที่ โดยเฉพาะระบบปองกันบรรเทาอุทกภัยในพื้นที่ที่มีความสําคัญ
โดยมีแนวทาง อาทิ การจัดเตรียมแผนคมนาคมเมื่อเกิดอุทกภัย การแกไขน้ําเนาเสียจากน้ําทวมขัง และจัดทํา
แผนชวยเหลือฟนฟูผูไดรับผลกระทบ ซึ่งแผนงานเผชิญเหตุเฉพาะที่นี้ เปนแผนระยะสั้นและระยะยาว
6. แผนงานกําหนดพื้นที่รองรับน้ํา เปนแผนระยะสั้นและแผนระยะยาว เพื่อกําหนดพื้นที่รองรับ
น้ํานองในเขตเจาพระยาตอนบนและตอนลาง รวมถึงการกําหนดมาตรการชดเชยความเสียหายเปนกรณีพิเศษ
สําหรับพื้นที่ที่ถูกกําหนดเปนพื้นที่รับน้ํา
7. แผนงานปรับปรุงองคกรเพื่อบริหารจัดการน้ํา ใหมีองคกรบริหารจัดการแบบบูรณาการที่สามารถ
ตัดสินใจไดอยางฉับพลันในยามวิกฤติ ในลักษณะ Single command
8. แผนงานสรางความเขาใจ การยอมรับและการมีสวนรวมในการบริหารจัดการอุทกภัยขนาดใหญ
ของทุกภาคสวน เพื่อไมใหเกิดปญหาการตอตานการดําเนินงานของภาครัฐในการแกปญหาอุทกภัยในภาพรวม
อยางไรก็ตามรัฐบาลเองก็บอกวาถึงจะมีหลายแผนที่เริ่มดําเนินการไปบางแลว แตก็ไมอาจรับประกัน
ไดวาจะไมมีปญหาน้ําทวม แตถึงมีก็จะไมรุนแรงเหมือนปกอน ดังนั้นเราจะตองไมประมาท ตองติดตาม
สถานการณอยางใกลชิดจะไดวางแผนและสามารถรับมือไดทันทวงที
โจทยฝกฝน...เปนการบาน
GAT ความคิดเชื่อมโยง (26)____________________________ โครงการแบรนดซัมเมอรแคมป 2013
โครงการแบรนดซัมเมอรแคมป 2013 _____________________________ GAT ความคิดเชื่อมโยง (27)
เฉลยโจทยฝกฝน...เปนการบาน
แผนภูมิบทความที่ 1
ภาวะเงินฝดคืออะไร
GAT ความคิดเชื่อมโยง (28)____________________________ โครงการแบรนดซัมเมอรแคมป 2013
แผนภูมิบทความที่ 2
มนุษยกับปาไม
โครงการแบรนดซัมเมอรแคมป 2013 _____________________________ GAT ความคิดเชื่อมโยง (29)
แผนภูมิบทความที่ 3
การเขาสูประชาคมเศรษฐกิจอาเซียน
(แนวขอสอบจริง GAT 1/55)
GAT ความคิดเชื่อมโยง (30)____________________________ โครงการแบรนดซัมเมอรแคมป 2013
แผนภูมิบทความที่ 4
แผนปองกันและแกไขปญหาอุทกภัย
(แนวขอสอบจริง GAT 2/55)
โครงการแบรนดซัมเมอรแคมป 2013 _____________________________ GAT ความคิดเชื่อมโยง (31)
NOTE
GAT ความคิดเชื่อมโยง (32) _____________________________ โครงการแบรนดซัมเมอรแคมป 2013
6 ขั้นตอนการพิชิตขอสอบ GAT
ขั้นตอนที่ 1 : อานและทําความเขาใจคําสั่ง
อานบทความที่กําหนดให (ในบทความมีขอความที่พิมพดวยอักษรตัวเขม) แลวสรุปความเชื่อมโยงของขอความ
ที่กําหนดแตละขอความกับขอความที่เหลือใหสอดคลองกับเนื้อหาในบทความ และเปนไปตามเกณฑ ดังตอไปนี้
คําสั่งที่ 1 : ถาขอความที่กําหนดมีขอความอื่น (ซึ่งอาจมีไดหลายขอความ) เปนผลโดยตรง ใหระบายตัวเลข 2 หลัก
หนาขอความที่เปนผลโดยตรงหรือที่เกิดขึ้นในลําดับถัดมา แลวตามดวยอักษร “A”
โครงการแบรนดซัมเมอรแคมป 2013______________________________ GAT ความคิดเชื่อมโยง (33)
คําสั่งที่ 2 : ถาขอความที่กําหนดมีขอความอื่น (ซึ่งอาจมีไดหลายขอความ) เปนองคประกอบ / คุณสมบัติ / ลักษณะ
ใหระบายตัวเลข 2 หลักหนาขอความที่เปนองคประกอบ / คุณสมบัติ / ลักษณะ แลวตามดวยอักษร “D”
คําสั่งที่ 3 : ถาขอความที่กําหนดมีผลทําใหขอความอื่น (ซึ่งอาจมีไดหลายขอความ) ถูกลด / ยับยั้ง / ปองกัน /
หาม / ขัดขวาง ใหระบายตัวเลข 2 หลักหนาขอความที่กําหนดที่ถูกลด / ยับยั้ง / ปองกัน / หาม / ขัดขวางนั้น
แลวตามดวยอักษร “F”
คําสั่งที่ 4 : ถาขอความที่กําหนดไมมีขอความอื่นที่เปนผลโดยตรง หรือที่เปนองคประกอบ / คุณสมบัติ / ลักษณะ
หรือที่ถูกลด / ยับยั้ง / ปองกัน / หาม / ขัดขวาง ดังกลาวขางตน ใหระบายคําตอบเปนตัวเลข “99” แลวตาม
ดวยอักษร “H”
GAT ความคิดเชื่อมโยง (34) _____________________________ โครงการแบรนดซัมเมอรแคมป 2013
ขั้นตอนที่ 2 : เขียนตัวเลขกํากับแตละขอความ
ขั้นตอนที่ 3 : อานบทความอยางละเอียด
ขั้นตอนที่ 4 : วาดแผนภูมิประกอบ
ขั้นตอนที่ 5 : รางรหัสคําตอบ
ขั้นตอนที่ 6 : ระบายรหัสคําตอบ
โครงการแบรนดซัมเมอรแคมป 2013______________________________ GAT ความคิดเชื่อมโยง (35)
บทความตัวอยาง
นักเรียนดี
นักเรียนดี เปนอยางไร หากจะกลาวอยางสั้นที่สุดก็คือนักเรียนดีจะตองมีคุณสมบัติหรือองคประกอบอยาง
นอย 2 อยาง คือ เรียนเกง และ เปนคนดี เหตุปจจัยที่สงผลใหนักเรียนเปนนักเรียนดีมีหลายอยาง เชน
พื้นฐานจิตใจนักเรียน คุณภาพการเรียนการสอน คุณภาพอาจารยผูสอน คุณภาพสถานศึกษา
สําหรับคุณภาพการเรียนการสอนนั้น นอกจากเรื่องหองสมุด อาคารสถานที่ อุปกรณ สื่อการศึกษา ฯลฯ ยังขึ้นกับ
คุณภาพอาจารยดวย และที่สําคัญจะตองรูจักระวังหลีกเลี่ยงสิ่งที่จะกอใหเกิดความเสียหายตอตนเอง เชน
การคบเพื่อนเลว เพราะยอมสามารถลดหรือบั่นทอนความเปนคนดีไดโดยงาย
ที่วางสําหรับรางแผนภูมิคําตอบ
GAT ความคิดเชื่อมโยง (36) _____________________________ โครงการแบรนดซัมเมอรแคมป 2013
ตารางสรุปขอความที่กําหนดและเลขกํากับบทความตัวอยาง และที่วางสําหรับรางรหัสคําตอบ
เลขกํากับ ขอความที่กําหนด รหัสคําตอบ
01 การคบเพื่อนเลว
02 คุณภาพการเรียนการสอน
03 คุณภาพสถานศึกษา
04 คุณภาพอาจารย
05 นักเรียนดี
06 เปนคนดี
07 พื้นฐานจิตใจนักเรียน
08 เรียนเกง
โครงการแบรนดซัมเมอรแคมป 2013______________________________ GAT ความคิดเชื่อมโยง (37)
ตะลุยโจทย GAT ความคิดเชื่อมโยง
บทความที่ 1
อนาคตราคาสินคาเกษตรของไทย
ครึ่งปแรกของ พ.ศ. 2551 ถือเปนปทองของสินคาเกษตรของไทย ราคาขาวสูงขึ้นจนชาวนาเรงปลูกขาว
กันเปนการใหญ สวนชาวไรตางก็ยิ้มแยมแจมใสเพราะราคาขาวโพดสูงขึ้น รวมทั้งมันสําปะหลังและผลผลิต
ทางการเกษตรประเภทอื่น เชน ยางพารา แตพอยางเขาชวงครึ่งปหลังราคาสินคาเหลานี้กลับลดลงเรื่อยๆ จน
เกษตรกร ทั้งชาวนาชาวไร ตองออกมาชุมนุมประทวงปดถนนเรียกรองใหรัฐบาลเรงชวยเหลือ ปจจัยอะไรชวยให
ราคาสินคาเหลานี้เพิ่มสูงขึ้นในระยะแรก และเพราะเหตุใดราคาจึงตกลงอยางตอเนื่องมาจนถึงตนปใหม 2552 ซึ่ง
เปนชวงที่เสนอบทวิเคราะหบทนี้
คงจํากันไดวาในชวงตนป พ.ศ. 2551 ราคาน้ํามันพุงสูงขึ้นเรื่อยๆ จนถึงระดับสูงสุดคือ 147 เหรียญสหรัฐ
ตอบารเรลเมื่อเดือนกรกฎาคม สงผลใหตนทุนการผลิตสินคาสูงขึ้นแทบทุกประเภทรวมทั้งตนทุนการผลิตสินคา
จําพวกอาหาร นอกจากนี้ ราคาน้ํามันที่พุงสูงขึ้นอยางคาดเดาไมถูกวาจะไปหยุดที่จุดใด ยังเปนเหตุใหเกิด
การปลูกพืชทดแทนน้ํามันกันเปนการใหญ รวมทั้งเกิดความพยายามหาพลังงานทางเลือกอื่นมาทดแทนพลังงาน
จากน้ํามัน เชน พลังงานแสงอาทิตย พลังงานลม เปนตน
การปลูกพืชทดแทนน้ํามันที่สามารถนํามาแปรรูปเปนพลังงานได เชน แอลกอฮอล ไบโอดีเซล ทําให
พื้นที่การเกษตรและผลผลิตอาหารลดลง เมื่อเปนเชนนี้สิ่งที่เกิดขึ้นตามมาก็คือ การกักตุนอาหาร
เพราะประเทศที่เนนการผลิตสินคาอุตสาหกรรมและประเทศในตะวันออกกลางผูผลิตน้ํามันทั้งหลายมีความวิตกวา
ในอนาคตโลกจะขาดแคลนอาหาร
จากที่กลาวมาขางตนคงเห็นไดชัดเจนวาเหตุสําคัญที่ทําใหราคาสินคาอาหาร ทั้งราคาขาว ขาวโพด และ
ราคามันสําปะหลังสูงขึ้นเรื่อยๆ ก็คือการที่ผลผลิตอาหารลดลงเพราะหันไปใชพื้นที่ปลูกพืชทดแทนน้ํามันรวมทั้ง
การกักตุนอาหาร และการที่ตนทุนการผลิตสินคาจากน้ํามันแพงดังกลาวขางตน ราคาสินคาเกษตรที่พุงสูงขึ้น
เรื่อยๆ ทําใหหวังกันวาในอนาคตเกษตรกรไทยกําลังสดใส และชาวนาชาวไรจะเริ่มลืมตาอาปากได
แตแลวความหวังที่วาดไวก็เริ่มจางหายไปเมื่อปญหาหนี้เสียของธุรกิจอสังหาริมทรัพยในสหรัฐฯ เริ่มพนพิษ
สถาบันการเงินขนาดใหญในสหรัฐฯ ประสบความหายนะถึงขั้นลมละลาย ในเดือนกันยายนรัฐบาลสหรัฐตองเขา
ควบคุมกิจการของบริษัทสินเชื่อเพื่อที่อยูอาศัยรายใหญของสหรัฐ 2 บริษัท คือ Fannie Mae และ Freddie Mac
เนื่องจากปญหาการขาดทุนในตลาดสินเชื่อ การเขาชวยเหลือสถาบันการเงินทั้ง 2 แหงนี้คือสัญญาณของวิกฤตการณ
ครั้งใหญในตลาดสินเชื่อของสหรัฐ ซึ่งตอมาไดสงผลสะเทือนตอตลาดการเงินโลกอยางรุนแรง เศรษฐกิจโลกชะลอ
ตัวลงเรื่อยๆ จนถึงขั้นเศรษฐกิจถดถอย
GAT ความคิดเชื่อมโยง (38) _____________________________ โครงการแบรนดซัมเมอรแคมป 2013
ภาวะเศรษฐกิจโลกถดถอย ซึ่งเกิดจากปญหาหนี้เสียดังกลาวขางตน สงผลใหราคาน้ํามันลดลงอยาง
รวดเร็ว จากที่เคยขึ้นไปสูงสุดกวาบารเรลละ 147 เหรียญสหรัฐฯ ลงมาเหลือประมาณ 40 เหรียญสหรัฐฯ เทานั้น
นอกจากนี้ยังเปนเหตุใหราคาขาว ขาวโพด และมันสําปะหลังลดลงอยางหลีกเลี่ยงไมได
สําหรับแนวโนมราคาสินคาเกษตรไทยในป 2552 นี้ เลขาธิการสํานักงานเศรษฐกิจการเกษตรไดคาดการณ
ไววา ภาวะเศรษฐกิจโลกถดถอยจะกระทบกับภาคการเกษตรของไทยในป 2552 อยางแนนอน แตเนื่องจากสินคา
เกษตรและอาหารยังมีความจําเปนตอการดํารงชีวิต ดังนั้นจึงคาดวาจะเปนกลุมที่ไดรับผลกระทบจากวิกฤติ
เศรษฐกิจไมสาหัสเหมือนภาคอุตสาหกรรม
โครงการแบรนดซัมเมอรแคมป 2013______________________________ GAT ความคิดเชื่อมโยง (39)
ที่วางสําหรับรางแผนภูมิคําตอบ
GAT ความคิดเชื่อมโยง (40) _____________________________ โครงการแบรนดซัมเมอรแคมป 2013
ตารางสรุปขอความที่กําหนดและเลขกํากับบทความที่ 1 และที่วางสําหรับรางรหัสคําตอบ
เลขกํากับ ขอความที่กําหนด รหัสคําตอบ
01 การกักตุนอาหาร
02 ตนทุนการผลิตสินคาสูงขึ้น
03 ปลูกพืชทดแทนน้ํามัน
04 ปญหาหนี้เสียของธุรกิจอสังหาริมทรัพยในสหรัฐฯ
05 พื้นที่การเกษตรและผลผลิตอาหารลดลง
06 ราคาขาวโพดสูงขึ้น
07 ราคาขาวสูงขึ้น
08 ราคาน้ํามันพุงสูงขึ้น
09 ราคามันสําปะหลังสูงขึ้น
10 เศรษฐกิจโลกถดถอย
โครงการแบรนดซัมเมอรแคมป 2013______________________________ GAT ความคิดเชื่อมโยง (41)
บทความที่ 2
ลุยฝาวิกฤตเศรษฐกิจโลก สศก. แนะทางสวางแกปญหาสินคาเกษตร
ในภาวะที่ปญหาวิกฤตเศรษฐกิจโลกแทบจะมองไมเห็นแสงสวางที่ปลายอุโมงค เศรษฐกิจของไทยก็ไดรับ
ผลกระทบจากเศรษฐกิจโลกดวย จนหนวยงานตางๆ ไดออกมาปรับลดประมาณการการขยายตัวเศรษฐกิจของปนี้
ลงไปตามกัน ผลกระทบยอมเกิดขึ้นตามมาเปนระลอก และที่นาเปนหวงอยางยิ่งคือกลุมเกษตรกรซึ่งเปนคนสวนใหญ
ของประเทศ
เมื่อเดือนเมษายนที่ผานมาอันเปนระยะที่ยางเขาไตรมาสที่สองของปนี้ เลขาธิการสํานักงานเศรษฐกิจ
การเกษตร (สศก.) ไดสรุปสถานการณภาคการเกษตรของไทย ไตรมาสแรกของป 2552 นี้ อัตราการเจริญเติบโต
ของผลิตภัณฑมวลรวมภาคเกษตรลดลง 1.6% เมื่อเทียบกับชวงเดียวกันของป 2551
ปญหาวิกฤตเศรษฐกิจโลกกอใหเกิดผลกระทบหลายอยาง ที่สําคัญตอภาคการเกษตรของไทยก็คือ ทําใหทั่ว
โลกลดการใชจายเพื่อการบริโภคลง รวมทั้งทําใหภาพรวมของการสงออกสินคาเกษตรและอาหารลดลง
นอกจากนี้วิกฤตเศรษฐกิจโลกยังทําใหเศรษฐกิจของประเทศคูคาและประเทศไทยชะลอตัวดวย การชะลอตัว
ของเศรษฐกิจดังกลาวก็สงผลโดยตรงอีกทางหนึ่งทําใหปญหาการลดคาใชจายเพื่อการบริโภคและปญหาการ
สงออกสินคาเกษตรและอาหารลดลงมีความรุนแรงยิ่งขึ้น
เมื่อสถานการณเปนเชนนี้ เกษตรกรไทยตองลําบากแนนอน เมื่อการใชจายเพื่อการบริโภคและการสงออก
สินคาเกษตรและอาหารลดลง สิ่งที่ตามมาอยางหลีกเลี่ยงไมไดก็คือผลกระทบตอราคาพืชผลการเกษตรของไทยคือ
ทําใหราคาขาวลดลง รวมทั้งราคายางพารา น้ํามันปาลม และผลิตภัณฑมันสําปะหลัง นอกจากนี้การที่ภาวะ
เศรษฐกิจประเทศคูคาและของไทยชะลอตัว ยังทําใหการลงทุนภาคการเกษตรลดลงดวย จากการยื่นขอรับการ
สงเสริมการลงทุนในภาคสินคาเกษตรในชวงไตรมาสแรกนี้ พบวาลดลงถึง 37.3%
เลขาธิการ สศก. ยังไดวิเคราะหแนวโนมการสงออกและราคาสินคาในปนี้ พรอมกับแนะมาตรการแกไข
ปญหาราคาสินคาเกษตรตกต่ําดวย ตัวอยางเชน
มาตรการในการลดปญหาขาวและผลิตภัณฑมันสําปะหลังราคาตกต่ําคือ ตองเรงสงเสริมการสงออกไป
ตลาดที่ยังมีศักยภาพ เชน ตลาดแอฟริกายังคงมีความตองการนําเขาขาวจํานวนมาก สวนมันสําปะหลังก็ควร
ขยายการสงออกสูอินเดีย นิวซีแลนด ออสเตรเลีย รัสเซีย และฟลิปปนส ซึ่งเปนตลาดที่ยังมีศักยภาพ
อีกมาตรการหนึ่งคือ สงเสริมการสงออกสินคาเกษตรคุณภาพดี ไปยังประเทศที่ตองการสินคาที่มีคุณภาพ
เชน สงเสริมตลาดขาวคุณภาพดีในตะวันออกกลางและจีนซึ่งเปนประเทศคูคาที่ยังมีกําลังซื้อ สวนผลิตภัณฑมัน
สําปะหลังนอกจากขยายการสงออกดังกลาว ก็ตองเนนการคาใหมีคุณภาพที่ดี สะอาด และลดการปลอมปน
รวมทั้งผลักดันการแปรรูปในประเทศเพื่อสรางมูลคาเพิ่มใหเกิดขึ้นอยางเปนรูปธรรมดวย ที่สําคัญคือการขยายการ
ผลิตเอทานอลในประเทศ เพราะจะชวยดึงผลผลิตเขาสูการแปรรูปไดมากขึ้น
GAT ความคิดเชื่อมโยง (42) _____________________________ โครงการแบรนดซัมเมอรแคมป 2013
นอกจากมาตรการดังกลาวขางตน ยังมีอีกมาตรการหนึ่งที่จะชวยลดปญหาราคาขาวและราคาผลิตภัณฑ
มันสําปะหลังตกต่ํา คือ การประกันราคาพืชผลการเกษตร แตเนื่องจากประเทศไทยก็ประสบปญหาเศรษฐกิจ
ชะลอตัวเชนเดียวกับประเทศอื่นๆ ทั่วโลก รายไดภาครัฐก็ลดลงอยางชัดเจน จึงจําเปนตองใชมาตรการและแนว
ทางแกไขปญหาหลายๆ วิธีไปพรอมกัน
โครงการแบรนดซัมเมอรแคมป 2013______________________________ GAT ความคิดเชื่อมโยง (43)
ที่วางสําหรับรางแผนภูมิคําตอบ
GAT ความคิดเชื่อมโยง (44) _____________________________ โครงการแบรนดซัมเมอรแคมป 2013
ตารางสรุปขอความที่กําหนดและเลขกํากับบทความที่ 2 และที่วางสําหรับรางรหัสคําตอบ
เลขกํากับ ขอความที่กําหนด รหัสคําตอบ
01 การลดคาใชจายเพื่อการบริโภค
02 การสงออกสินคาเกษตรและอาหารลดลง
03 ประกันราคาพืชผลการเกษตร
04 ผลิตภัณฑมันสําปะหลังราคาตกต่ํา
05 มาตรการแกไขปญหาราคาสินคาเกษตรตกต่ํา
06 ราคาขาวลดลง
07 วิกฤตเศรษฐกิจโลก
08 เศรษฐกิจของประเทศคูคาและประเทศไทยชะลอตัว
09 สงเสริมการสงออกไปตลาดที่ยังมีศักยภาพ
10 สงเสริมการสงออกสินคาเกษตรคุณภาพดี
โครงการแบรนดซัมเมอรแคมป 2013______________________________ GAT ความคิดเชื่อมโยง (45)
บทความที่ 3
นกในอเมริกาหลายชนิดเสี่ยงตอการสูญพันธุ
องคกรทั้งภาครัฐและเอกชนหลายแหงในสหรัฐอเมริกา ไดรวมมือกันสํารวจและเสนอมาตรการในการ
อนุรักษและเพิ่มจํานวนนกหลายชนิดที่กําลังตกอยูในภาวะเสี่ยงตอการสูญพันธุ และไดสรุปออกมาเปนรายชื่อ
The State of the Birds, United States of America, 2009 ซึ่งมีขอมูลและขอเสนอที่นาสนใจมาก
ผลการสํารวจพบวานกในสหรัฐฯ ซึ่งมีอยูมากมายหลากหลายพันธุกวา 800 ชนิด ทั้งนกปา นกบาน นกใน
ทุงหญา นกชายฝงทะเล นกในพื้นที่แหงแลง รวมทั้งนกในเกาะฮาวาย ปรากฏวาประมาณ 67 ชนิดกําลังถูก
คุกคามอยางหนักจนอาจสูญพันธุ และอีก 187 ชนิดมีจํานวนลดลงจนนาเปนหวง ตนเหตุที่ทําใหนกเหลานี้ลด
จํานวนลงมีหลายอยาง เชน การขยายพื้นที่สรางอาคารบานเรือน การขยายพื้นที่ทําการเกษตรและปศุสัตว
การปลูกพืชทดแทนพลังงาน การตัดไมทําลายปา การกอมลพิษเพิ่มขึ้น ตลอดจนภาวะโลกรอน รายงานฉบับนี้ได
วิเคราะหสาเหตุที่ทําใหนกแตละประเภทมีจํานวนนอยลง และไดเสนอแนะมาตรการแกไขปญหาไวดวย ในบทความ
นี้จะเลือกกรณีของนกที่อาศัยอยูในทุงหญามานําเสนอ
ในขณะนี้พบวามีนกในทุงหญา 4 ชนิดเสี่ยงตอการสูญพันธุ เพื่อเทียบกับป ค.ศ. 1968 ปรากฏวา
จํานวนนก Northern Bobwhite ลดลง และพบวานกกระจอก Grasshopper มีจํานวนนอยลงอยางชัดเจน
สวนที่นาหวงคือนก Greater Prairie-Chicken รวมทั้งเหยี่ยว Aplomado กําลังเสี่ยงตอการสูญพันธุ
สาเหตุที่ทําใหนกในทุงหญาทั้งสี่ชนิดลดจํานวนลง และเสี่ยงตอการสูญพันธุมีอยูสองประการ สาเหตุ
ประการแรกคือการขยายพื้นที่ทําการเกษตรและปศุสัตว เพราะการขยายพื้นที่เพื่อการนี้ทําใหพื้นที่ทุงหญาซึ่งเปนที่
อยูอาศัยของนกเหลานี้นอยลงๆ ถึงแมจะมีการทําปศุสัตวซึ่งจะตองมีการปลูกหญาสําหรับเลี้ยงสัตวมากพอควร
ซึ่งนาจะชวยชดเชยพื้นที่ทุงหญาได แตกลับเปนไปในทางตรงกันขาม เพราะหญาที่ปลูกไวที่ตองถูกสัตวที่เลี้ยงไว
จํานวนมากกินเปนอาหารไปเรื่อยๆ รวมทั้งมีการเผาหญาที่ใชเลี้ยงสัตวคอนขางบอยเพื่อปลูกใหม และที่สําคัญคือ
เผาหญากันในชวงที่นกกําลังทํารัง นอกจากการทําการเกษตรพืชพันธุธัญญาหารและปศุสัตวดังกลาว ยังมีการ
ปลูกพืชทดแทนน้ํามันมากขึ้นดวย ทําใหพื้นที่ทุงหญานอยลง
สาเหตุประการที่สองที่ทําใหนกในทุงหญาทั้งสี่ชนิดลดจํานวนลงก็คือภาวะโลกรอน อากาศที่รอนขึ้นทําให
เกิดความแหงแลงทุงหญาอันเปนที่อยูอาศัยรวมทั้งอาหารตางๆ ของนกเหลานี้จึงลดลงๆ
สาเหตุทั้งสองประการดังกลาวนี่เองที่ทําใหนกในทุงหญาทั้งสี่ชนิดลดลงหรือเสี่ยงตอการสูญพันธุ
GAT ความคิดเชื่อมโยง (46) _____________________________ โครงการแบรนดซัมเมอรแคมป 2013
ในรายงานไดเสนอมาตรการแกปญหา ซึ่งไดมาจากการวิเคราะหสถานการณของคณะผูเขียนรายงาน
อยางรอบดาน มาตรการแรกคือการทําการเกษตรแบบอนุรักษพื้นที่ทุงหญา มาตรการที่สองคือ การตัดหญา
หรือการเผาหญาใหสอดคลองกับวิถีชีวิตของนก แนวทางทั้งสองนี้ไดรับการสนับสนุนและชดเชยคาใชจายจาก
โครงการ Farm Conservation Program อีกมาตรการหนึ่งที่เสนอไวคือการขยายโครงการอนุรักษพื้นที่ชุมน้ําให
ครอบคลุมพื้นที่ทุงหญาดวย เพื่อใหไดประโยชนทั้งนกในพื้นที่ชุมน้ําและในทุงหญา
คณะผูเขียนรายงานเชื่อวามาตรการทั้ง 2-3 ประการดังกลาวขางตน นอกจากจะชวยกันยับยั้งปญหาที่นก
ในทุงหญาทั้งสี่ชนิดมีจํานวนลดลงหรือเสี่ยงตอการสูญพันธุ ยังจะชวยใหนกเหลานี้คอยๆ เพิ่มจํานวนขึ้นในเวลาไม
นานเชนเดียวกับนกอีกหลายชนิดที่เคยชวยกันอนุรักษมาแลว
โครงการแบรนดซัมเมอรแคมป 2013______________________________ GAT ความคิดเชื่อมโยง (47)
ที่วางสําหรับรางแผนภูมิคําตอบ
GAT ความคิดเชื่อมโยง (48) _____________________________ โครงการแบรนดซัมเมอรแคมป 2013
ตารางสรุปขอความที่กําหนดและเลขกํากับบทความที่ 3 และที่วางสําหรับรางรหัสคําตอบ
เลขกํากับ ขอความที่กําหนด รหัสคําตอบ
01 การขยายพื้นที่ทําการเกษตรและปศุสัตว
02 การทําการเกษตรแบบอนุรักษพื้นที่ทุงหญา
03 การเผาหญาใหสอดคลองกับวิถีชีวิตของนก
04 การวิเคราะหสถานการณของคณะผูเขียนรายงาน
05 จํานวนนก Northern Bobwhite ลดลง
06 นกกระจอก Grasshopper มีจํานวนนอยลง
07 ภาวะโลกรอน
08 มาตรการแกปญหา
09 สาเหตุที่ทําใหนกในทุงหญาทั้งสี่ชนิดลดจํานวนลง
10 เหยี่ยว Aplomado กําลังเสี่ยงตอการสูญพันธุ
โครงการแบรนดซัมเมอรแคมป 2013______________________________ GAT ความคิดเชื่อมโยง (49)
บทความที่ 4
ปญหาวัยรุน ตนเหตุและทางแก
เวลารับรูปญหาของวัยรุน หลายคนมีความหงุดหงิด ไมพอใจ เบื่อ รูสึกวาทําไมเด็กไมเลือกสิ่งที่ดีใหกับ
ตนเอง ทําไมตองสรางปญหา จนมีคนจํานวนหนึ่งอยากจัดการแกปญหาดวยความรุนแรง แตในความเปนจริง
พฤติกรรมที่ปรากฏใหเห็นมีปจจัยหลายอยางที่เชื่อมโยงกัน ที่นาคิดคือทําไมเด็กบางคนมีปญหาพฤติกรรม เชน
ติดยาเสพติด เลนการพนัน ชอบความรุนแรง มีปญหาเรื่องเพศ เปนตน แตทําไมเด็กบางคนไมมีปญหาทั้งๆ ที่อยู
ในสภาพแวดลอมที่เสี่ยง
ผูอํานวยการสถาบันราชานุกูลอธิบายถึงปญหานี้วา ปจจัยเสี่ยงที่ทําใหเกิดปญหาวัยรุนมีมากมาย
ที่สําคัญคือปจจัยเสี่ยงในครอบครัว ปจจัยเสี่ยงในชุมชนและสังคม และปจจัยเสี่ยงในตัวเด็กเอง ดังนั้นหากจะแกไข
ปญหาก็ตองลดปจจัยเสี่ยงตางๆ และสรางปจจัยปกปองเพิ่มขึ้นซึ่งที่สําคัญก็คือภูมิคุมกันในตัวเด็ก
ปจจัยเสี่ยงในครอบครัวสวนใหญเกิดจากวิธีการเลี้ยงดูเด็กที่ไมถูกตอง เชน ตามใจลูกมากเกินไป ไมรูวิธีที่
จะจูงใจเด็กใหทําตามคําสั่งของพอแม บางครอบครัวใชวิธีบังคับรุนแรงแตไมเคยแกปญหาได บางครอบครัวมี
ปญหาความขัดแยงในครอบครัวจนเด็กไมอยากกลับบาน ในที่สุดก็มีกลุมของตนเองและรูสึกวาตนเปนสวนหนึ่ง
ของกลุมมากกวาของครอบครัว บางครอบครัวสงเสริมพฤติกรรมที่เปนปญหา มองวาปญหามาจากเพื่อนหรือคน
อื่น ปกปองเด็กในทางที่ผิด ไมฝกเด็กใหรับผิดชอบการกระทําของตนเอง นอกจากนี้การที่ตัวพอแมเองมีปญหา
ทางดานพฤติกรรมดวยก็เลยเปนเรื่องของลูกปูเดินตามพอแมปู
สําหรับปจจัยเสี่ยงในตัวเด็กก็เปนผลมาจากครอบครัวเชนกัน โดยเฉพาะการไมไดรับการยอมรับจากคนใน
ครอบครัว ถูกมองวาเปนเกาะดํา ทําอะไรก็ไมไดเรื่อง จะทําใหเด็กมีความคิดตอตานสังคม ไมยอมรับกติกาการอยู
รวมกัน มองพฤติกรรมที่เปนปญหาวาเปนความทันยุคทันสมัยและทําใหเปนที่ยอมรับในกลุม
เหตุสําคัญของปญหาวัยรุนอีกอยางหนึ่งคือปจจัยเสี่ยงในชุมชนและสังคม ไดแกการที่เด็กเขาถึงอบายมุข
เหลา ยา อาวุธ สื่อลามก และสิ่งที่ยั่วยุทั้งหลายไดโดยงาย เมื่อทัศนคติของชุมชนเองก็ยอมรับสิ่งเหลานี้ และ
ผูใหญเองก็ทําผิดใหเด็กเห็น เด็กก็ยอมซึมซับรับเอาพฤติกรรมที่เปนปญหามาปฏิบัติบาง
ปจจัยเสี่ยงทั้งสามประการลวนเปนเหตุที่ทําใหเกิดปญหาตางๆ ทั้งปญหาติดยาเสพติด ติดสุรา ติดการพนัน
ชอบความรุนแรง ตลอดจนมั่วสุมทางเพศและปญหาอื่นๆ ดังนั้นหนทางในแกปญหาก็คือ ตองปองกันหรือลด
ความเสี่ยงตางๆ ลง และที่สําคัญคือการสรางภูมิคุมกันใหเด็กซึ่งจะเกิดขึ้นไดก็ดวย วิธีการเลี้ยงดูเด็กอยาง
ถูกตองนั่นเอง ภูมิคุมกันสําคัญที่จะตองชวยกันสรางใหเกิดขึ้นในตัวเด็กไดแก การชวยใหเด็กมีเปาหมายในชีวิต
มีบุคลิกภาพที่มั่นคง และ มีความเชื่อในสิ่งที่ถูกตอง ในวัยรุนการมีเปาหมายในชีวิตเปนเรื่องสําคัญ ครอบครัวตอง
ชวยใหเด็กคนพบสิ่งที่ตนเองตองการและมีความหวังในอนาคต จะทําใหเด็กมุงมั่นในความสําเร็จมากกวาที่จะใช
เวลากับสิ่งยั่วยุ สําหรับบุคลิกภาพที่มั่นคงเปนผลมาจากการที่เด็กมีความเชื่อมั่นในคนรอบขางโดยเฉพาะพอและ
แม เชื่อมั่นวาพอแมสามารถใหคําแนะนําที่ดี พูดคุยปญหากับพอแมได ทําใหมั่นใจในตัวเอง ซึ่งจะสัมพันธกับความ
GAT ความคิดเชื่อมโยง (50) _____________________________ โครงการแบรนดซัมเมอรแคมป 2013
มั่นใจวาตนสามารถมีชีวิตที่ดีแมจะแวดลอมดวยสิ่งที่เปนปญหา สวนการมีความเชื่อในสิ่งที่ถูกตองจะเกิดขึ้นไดก็
ดวยการปลูกฝงและอบรมสั่งสอนมาตั้งแตวัยเด็ก ใหเด็กสามารถแยกแยะสิ่งที่ถูกตองได แมจะเห็นคนอื่นทําสิ่งที่
ผิดก็ยังยืนหยัดที่จะทําสิ่งที่ถูกตองตอไป
ภูมิคุมกันทั้งสามประการนี้นอกจากจะชวยปองกันปญหาวัยรุนทั้งหลายดังกลาวขางตน ยังจะชวยใหวัยรุนมี
อนาคตที่สดใส และเปนสมาชิกที่ดีของครอบครัว สังคม และประเทศชาติตอไป
โครงการแบรนดซัมเมอรแคมป 2013______________________________ GAT ความคิดเชื่อมโยง (51)
ที่วางสําหรับรางแผนภูมิคําตอบ
GAT ความคิดเชื่อมโยง (52) _____________________________ โครงการแบรนดซัมเมอรแคมป 2013
ตารางสรุปขอความที่กําหนดและเลขกํากับบทความที่ 4 และที่วางสําหรับรางรหัสคําตอบ
เลขกํากับ ขอความที่กําหนด รหัสคําตอบ
01 ชอบความรุนแรง
02 ติดยาเสพติด
03 ปจจัยเสี่ยงที่ทําใหเกิดปญหาวัยรุน
04 ปจจัยเสี่ยงในครอบครัว
05 ปจจัยเสี่ยงในชุมชนและสังคม
06 ภูมิคุมกันในตัวเด็ก
07 มีความเชื่อในสิ่งที่ถูกตอง
08 มีปญหาเรื่องเพศ
09 มีเปาหมายในชีวิต
10 วิธีการเลี้ยงดูเด็กอยางถูกตอง
โครงการแบรนดซัมเมอรแคมป 2013______________________________ GAT ความคิดเชื่อมโยง (53)
บทความที่ 5
วัยรุนไทยทําลายสถิติเอเชีย
เมื่อวันที่ 25 พฤษภาคม พ.ศ. 2553 ผูอํานวยการสถาบันแหงชาติเพื่อการพัฒนาเด็กและครอบครัว
มหาวิทยาลัยมหิดล กลาวตอที่ประชุมเวที “ศาลายาเสวนานโยบายสาธารณะ” ครั้งที่ 6 เรื่อง แมวัยใสเรื่องใหญ
ตองรวมใจหาทางออกวา องคการอนามัยโลกระบุวา คาเฉลี่ยของหญิงตั้งครรภที่มีอายุต่ํากวา 20 ป ทั่วโลกอยูที่
65 ตอ 1,000 คนโดยประเทศไทยมีคาเฉลี่ยสูงสุดในทวีปเอเชีย คือ 70 ตอ 1,000 คน
ปญหาการตั้งครรภในวัยรุนมีมากมาย ขอมูลจากแหลงตางๆ พบวาปญหาและผลกระทบที่ตามมามีหลาย
อยาง เชน ตองหยุดการเรียน ติดโรคเอดสและโรคติดตอทางเพศสัมพันธอื่นๆ รวมทั้งเชื้อไวรัสตับอักเสบบี หลาย
คนไปทําแทงกับหมอเถื่อนจนเกิดภาวะซอนรุนแรงตามมา เชนติดเชื้อโรคจนตองตัดมดลูกทิ้ง ผูที่ตั้งครรภตอไปก็
มักมีความผิดปกติไดแก ครรภเปนพิษ (ความดันโลหิตสูง การทํางานของไตผิดปกติ และอาจมีอาการชักได) คลอด
กอนกําหนด คลอดลําบากเพราะกระดูกเชิงกรานยังเจริญเติบโตไมสมบูรณจนตองผาทองคลอด อัตราตายของเด็ก
ที่คลอดสูง มีภาวะซึมเศราหลังคลอด หรือมีปญหารุนแรงถึงกับฆาตัวตาย
จากขอมูลขางตนคงเห็นไดชัดเจนวาตองหาทางแกไขปญหานี้อยางเรงดวน สิ่งที่จะตองทําความเขาใจกับ
ปญหานี้ที่สําคัญ คือ ปจจัยเสี่ยงตอการตั้งครรภในวัยรุน และแนวทางปองกันปญหา
พบวาปจจัยเสี่ยงตอการตั้งครรภในวัยรุนมีหลายประการ ที่สําคัญไดแก มีการศึกษาเลาเรียนนอย
เนื่องจากครอบครัวยากจน ขาดความรูเรื่องเพศศึกษาและเรื่องการคุมกําเนิด คานิยมทางเพศเปลี่ยนไป ถือวา
การไดมีเพศสัมพันธเร็วเปนเรื่องทันสมัย ดื่มเหลาหรือเสพสารเสพติด ทําใหขาดสติและความยั้งคิดหรือถูก
ลอลวงชักจูงไดงาย ขาดการเอาใจใสจากพอแม ไมเห็นคุณคาของตนเอง ตองการความรัก ทําใหตัดสินใจมี
เพศสัมพันธ เปนตน ปจจัยทั้ง 4-5 ประการดังกลาวนี้เองที่เปนสาเหตุของปญหาการตั้งครรภในวัยรุน
เมื่อรูสาเหตุ เราก็สามารถกําหนดแนวทางปองกันปญหาไดดวยวิธีการหลายๆ อยาง ที่สําคัญ คือ
พอแมผูปกครองตองเอาใจใสดูแล ใหความรักความอบอุน วางตัวใหลูกรูสึกสนิทสนม สามารถปรึกษาหารือ
ปญหาตางๆ ได นอกจากนี้ทางบานและทางโรงเรียนจะตองชวยกันอบรมสั่งสอน ใหความรูเรื่องเพศศึกษา
ขอควรระวังในการคบเพื่อนตางเพศ ชี้ใหเห็นปญหาและผลกระทบที่จะเกิดขึ้นตามมาจากการมีเพศสัมพันธ
และการตั้งครรภกอนวันอันควร แนะนําใหหลีกเลี่ยงเครื่องดื่มผสมแอลกฮอลและยาเสพติดตางๆ เปนตนวิธีการ
ตางๆ เหลานี้จะชวยปองกันและลดปญหาการตั้งครรภในวัยรุนลงไดมาก
GAT ความคิดเชื่อมโยง (54) _____________________________ โครงการแบรนดซัมเมอรแคมป 2013
แตอยางไรก็ตาม ผูมีบทบาทสําคัญที่สุดในการลดหรือเพิ่มปญหาก็คือตัววัยรุนเอง ปจจุบันวัยรุนไทยรับเอา
วัฒนธรรม วิถีชีวิต และเทคโนโลยีจากตางประเทศมาใชกันอยางแพรหลาย แตเราขาดการคัดกรองสิ่งที่เรารับเขา
มาวาดีหรือไมอยางไร เชน เราละเลยวัฒนธรรมไทยเรื่องการรักนวลสงวนตัวหันไปตามอยางวัยรุนอเมริกันเรื่อง
การมีเพศสัมพันธกอนแตง รับเอาแฟชั่นและกิจกรรมบันเทิงเริงรมยจากวัยรุนเกาหลีและญี่ปุน แตสิ่งดีๆ ของเขา
เรากลับไมเอามาใช เชน ความรับผิดชอบตอตนเองของวัยรุนอเมริกันซึ่งจะตองทํางานหาเงินเลาเรียนเองหลังจบ
มัธยมปลาย ความขยันขันแข็งมุมานะพยายามของวัยรุนญี่ปุน เปนตน ดั้งนั้นจึงขอฝากขอคิดในประเด็นนี้ไวให
วัยรุนไทยซึ่งเปนอนาคตของชาติไดนําไปพิจารณาไตรตรอง
โครงการแบรนดซัมเมอรแคมป 2013______________________________ GAT ความคิดเชื่อมโยง (55)
ที่วางสําหรับรางแผนภูมิคําตอบ
GAT ความคิดเชื่อมโยง (56) _____________________________ โครงการแบรนดซัมเมอรแคมป 2013
ตารางสรุปขอความที่กําหนดและเลขกํากับบทความที่ 5 และที่วางสําหรับรางรหัสคําตอบ
เลขกํากับ ขอความที่กําหนด รหัสคําตอบ
01 ขาดการเอาใจใสจากพอแม
02 คานิยมทางเพศเปลี่ยนไป
03 ดื่มเหลาหรือเสพสารเสพติด
04 แนวทางปองกันปญหา
05 ปจจัยเสี่ยงตอการตั้งครรภในวัยรุน
06 ปญหาการตั้งครรภในวัยรุน
07 พอแมผูปกครองตองเอาใจใสดูแล
08 สิ่งที่จะตองทําความเขาใจกับปญหานี้
09 หลีกเลี่ยงเครื่องดื่มผสมแอลกอฮอล
10 ใหความรูเรื่องเพศศึกษา
โครงการแบรนดซัมเมอรแคมป 2013______________________________ GAT ความคิดเชื่อมโยง (57)
บทความที่ 6
จุดออนของคนไทย
ในโอกาสวันแมแหงชาติ 12 สิงหาคม ดิฉันและเพื่อนๆ อีก 4 คนนัดกันชวนคุณแมมารับประทานอาหาร
และสังสรรคกันที่บานดิฉัน ขณะที่คุณแมทั้งหาคนนั่งดูละครทีวีเรื่องโปรด พวกลูกๆ ก็คุยกันเรื่องสัพเพเหระตอที่
โตะอาหาร พอหมดเรื่องคุยก็หันมาวิจารณเหตุการณบานเมืองวามีปญหาไมหยุดไมหยอน ลงทายก็มาโทษกันเองวา
เปนเพราะคนไทยมีจุดออนอยางนั้นอยางนี้ เรื่องนี้คงติดอยูในหัวเพื่อนคนหนึ่ง วันรุงขึ้นจึงสงบทความที่เอามาจาก
Internet มาให เปนเรื่อง จุดออนของคนไทย 10 ประการ ในมุมมองของคุณวิกรม กรมดิษฐ (คุณวิกรม กรมดิษฐ
เปนผูกอตั้งและเปนประธานบริหารบริษัท อมตะ คอรปอเรชัน จํากัด เปน เจาของโครงการนิคมอุตสาหกรรม
อมตะนคร รวมทั้งบริษัทในเครืออมตะอีกหลายแหง) แมจะมีบางประการที่ดิฉันไมเห็นดวยนัก แตก็ตองเปดใจกวาง
รับฟงไวเพื่อนํามาใครครวญไตรตรองดูภายหลัง
จุดออนดังกลาวไดแก รูจักหนาที่ของตัวเองต่ํามาก การศึกษายังไมทันสมัย มองอนาคตไมเปน ไมจริงจัง
ในความรับผิดชอบตอหนาที่ การกระจายความเจริญยังไมเต็มที่ การบังคับใชกฎหมายไมเขมแข็ง อิจฉาตารอน
เอ็นจีโอบานเราคานลูกเดียว ยังไมพรอมในเวทีโลก และสุดทายคือ คนไทยเลี้ยงลูกไมเปน จุดออนทั้ง 10 นี้ ดิฉัน
ขอนํามาขยายความเพียงบางสวนบางประการเทาที่เนื้อที่จะอํานวย
ประการแรกคือ รูจักหนาที่ของตัวเองต่ํามากโดยเฉพาะหนาที่ตอสังคม ลักษณะของจุดออนขอนี้ที่เห็นไดชัด
คือ มีสํานึกตอสังคมสวนรวมต่ํา และ มือใครยาวสาวไดสาวเอา หลายคนแสวงหาอํานาจเพื่อจะตักตวง
ผลประโยชน จนมีคําพูดวาธุรกิจการเมือง ธุรกิจราชการ ธุรกิจการศึกษา ลักษณะของจุดออนทั้งสองอยาง
ดังกลาวทําใหบานเมืองเราไมเจริญเทาที่ควร ประเทศชาติลาหลังไปเรื่อยๆ
ประการตอมาคือการศึกษายังไมทันสมัย ซึ่งที่สําคัญคือเรื่องภาษา เปนเหตุใหคนไทยขาดโอกาสในการ
แขงขันกับตางชาติในเวทีตางๆ ประเทศอื่นๆ รูจักคนไทยนอยมากเนื่องจากคนไทยขี้อาย ไมกลาแสดงออก
ไมมั่นใจในตัวเอง การที่คนไทยมีโอกาสในการแขงขันกับตางชาตินอยหรือไมมี ทําใหบานเมืองเราไมเจริญพอที่จะ
แขงขันกับชาติอื่นๆ ในเวทีโลก
จุดออนของคนไทยประการสุดทายที่ขอนํามาอธิบายในที่นี้คือ คนไทยมองอนาคตไมเปน โดยมีลักษณะเดน
เทาที่สังเกตเห็นคือ คนไทยกวารอยละ 70 ไมมีเปาหมายที่ชัดเจนในอนาคต ทํางานกันแบบวันตอวัน
แกปญหาเฉพาะหนาไปวันๆ นอยนักที่จะวางแผนใหตัวเองอยางเปนระบบและอยางเปนชั้นเปนตอน ชอบพึ่งพา
สิ่งงมงายและโชคชะตา พอใจทํางานแบบตําขาวสารกรอกหมอ ลักษณะเชนนี้ทําใหบานเมืองเราไมเจริญเชนกัน
ดิฉันจึงมีความเห็นวาคนเราถารูตัววามีจุดออนอยางไร ก็ยอมหาทางปรับปรุงแกไขจุดออนนั้นได จึงขอเชิญ
ชวนทานที่สนใจหารายละเอียดเรื่องจุดออนของคนไทย 10 ประการจาก Internet มาอานเพิ่มเติม หากพบวาเรา
ยังมีจุดออนอยูก็จะไดนํามาพิจารณาหาวิธีปรับปรุงพัฒนาตนเอง รวมทั้งนําไปอบรมสั่งสอนลูกหลานดวย เพื่อจะได
แกจุดออนประการสุดทายที่คุณวิกรมวาไวคือ คนไทยเลี้ยงลูกไมเปน
GAT ความคิดเชื่อมโยง (58) _____________________________ โครงการแบรนดซัมเมอรแคมป 2013
ที่วางสําหรับรางแผนภูมิคําตอบ
โครงการแบรนดซัมเมอรแคมป 2013______________________________ GAT ความคิดเชื่อมโยง (59)
ตารางสรุปขอความที่กําหนดและเลขกํากับบทความที่ 6 และที่วางสําหรับรางรหัสคําตอบ
เลขกํากับ ขอความที่กําหนด รหัสคําตอบ
01 การศึกษายังไมทันสมัย
02 แกปญหาเฉพาะหนาไปวันๆ
03 ขาดโอกาสในการแขงขันกับตางชาติ
04 จุดออนของคนไทย
05 บานเมืองเราไมเจริญ
06 มองอนาคตไมเปน
07 มีสํานึกตอสังคมสวนรวมต่ํา
08 มือใครยาวสาวไดสาวเอา
09 ไมมีเปาหมายที่ชัดเจนในอนาคต
10 รูจักหนาที่ของตัวเองต่ํามาก
GAT ความคิดเชื่อมโยง (60) _____________________________ โครงการแบรนดซัมเมอรแคมป 2013
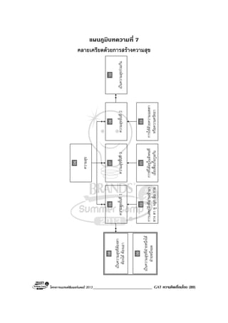
บทความที่ 7
คลายเครียดดวยการสรางความสุข
ชวงตนเดือนพฤษภาคมดิฉันไดหยุดงานติดตอกันสามวัน คือเสาร อาทิตย และจันทรซึ่งเปนวันหยุดชดเชย
วันแรงงาน ปกติหากหยุดติดตอกันเชนนี้ดิฉันจะตองชวนเพื่อนๆ ไปเที่ยวตางจังหวัด แตคราวนี้ไมมีกระจิตกระใจที่
จะไปไหนเพราะความทุกขใจกับเหตุการณบานเมืองตลอดเดือนเมษายนที่เพิ่งผานไป หยิบหนังสือพิมพมาอานเจอ
คอลัมนหนึ่งเขียนเรื่องวิธีคลายเครียด ทําใหนึกถึงหนังสือที่คุณลุงใหเมื่อวันไปรดน้ําขอพรวันสงกรานต เปนหนังสือ
ที่รวมบทความดีๆ ไว 4-5 เรื่อง หนึ่งในนั้นคือเรื่อง ความสุข ของพระธรรมปฎก (ป.อ. ปยุตโต) ทราบวาขณะนี้
ทานมีสมณศักดิ์เปน พระพรหมคุณาภรณ พออานจบก็อยากเผยแพรใหทานผูอานไดรับรูบาง เผื่อจะชวยใหพอ
สรางความสุขขึ้นมาไดบางทามกลางความเครียดรอบตัว
พระพรหมคุณาภรณกลาวไววา ความสุขของมนุษยสวนใหญเกิดจากความพึงพอใจที่ไดในสิ่งที่อยากได
อยากไดอะไรแลวไดตามที่ตองการก็มีความสุข จึงเปนความสุขตองแสวงหาใหไดมาซึ่งสิ่งที่อยากได ประเด็นที่นาคิด
คือ ทําอยางไรจึงจะสรางความสุขใหมีขึ้นไดในตัวเองโดยไมตองแสวงหาหรือพึ่งพาเหตุปจจัยภายนอกมากนัก
ทานจึงแบงความสุขออกเปน 5 ขั้นตามเหตุที่มาของความสุข
ความสุขขั้นที่ 1 เปนความสุขที่เกิดจากการเสพยสิ่งที่ผานเขามาทาง ตา หู จมูก ลิ้น กาย เชน ลิ้นได
ลิ้มรสอาหารที่อรอยถูกปาก หูไดยินเสียงเพลงอันไพเราะ ไดยินเสียงสรรเสริญเยินยอ ตาเห็นสิ่งที่สวยงาม เห็นคน
มาพินอบพิเทาเอาอกเอาใจ เปนตน ความสุขขั้นที่ 1 จึงขึ้นกับปจจัยภายนอก ตองแสวงหาดวยวิธีการตางๆ
บางครั้งถึงกับตองแยงชิงเบียดเบียนกันเพื่อใหไดสิ่งที่ตนปรารถนามาเสพย ดังนั้นความสุขขั้นที่ 1 จึงมีลักษณะ
เปนความสุขที่ตองหา ตองได ตองเอา รวมทั้งเปนความสุขที่ฝายหนึ่งไดฝายหนึ่งอด
ความสุขขั้นที่ 2 เปนความสุขที่เกิดจากการใหดวยความเมตตาหรือความศรัทธา เชน แมใหลูก เมื่อเห็น
ลูกมีความสุขตนเองก็มีความสุข หรือใหเพื่อนมนุษยที่เดือดรอน เมื่อเขาพนทุกขและมีความสุขขึ้น เราก็พลอยสุข
ไปดวย หรือใหองคกรการกุศลหรือใหวัดที่ตนศรัทธาเชื่อถือ ก็จะรูสึกมีความสุขที่ไดมีสวนในการสรางบุญกุศล ได
ทํานุบํารุงพระศาสนา เปนตน ดังนั้นความสุขขั้นนี้จึงมีลักษณะเปนความสุขรวมกัน
ความสุขขั้นที่ 3 เกี่ยวของกับธรรมชาติของมนุษย มนุษยเปนสัตวสังคม ตองอยูรวมกันเปนหมูเหลา ดังนั้น
การที่ไดอยูในสังคมที่เอื้อเฟอเกื้อกูลกัน รวมทั้งไดอยูในธรรมชาติแวดลอมที่เหมาะสม อุดมสมบูรณ ปลูกพืชผัก
ผลไมทําไรทํานาไดผลดี จึงเปนที่มาของความสุขขั้นที่ 3
โครงการแบรนดซัมเมอรแคมป 2013______________________________ GAT ความคิดเชื่อมโยง (61)
ความสุขขั้นที่ 4 เปนความสุขที่เกิดจากการปรุงแตงจิตใจ ไมปรุงแตงทุกข คือไมเก็บเอาเรื่องที่ไมพอใจมา
ครุนคิดใหใจเศราหมองขุนมัว แตใหปรุงแตงสุข คือเก็บเอาแตเรื่องที่ดีมาปรุงแตงใจใหสบาย สวนความสุขขั้นที่ 5
เปนความสุขที่เกิดจากการพัฒนาจิตใจจนเกิดปญญา รูเทาทันสิ่งตางๆ ตามความเปนจริง ไมยึดติดกับสิ่งใด ใจเปน
อิสระ มีความสุขสบายกับทุกสิ่งทุกอยาง แมแตจะเสพยสุขขั้นที่ 1 ก็เสพยไดอยางสบายใจ ไมกังวลวาจะมีมาให
เสพยตลอดไปหรือไม เพราะใจอยูในขั้น “มีก็ได ไมมีก็ได” หรือแมแต “มีก็ได ไมมีก็ดี” ตรงขามกับผูที่ติดสุขขั้นที่ 1
ซึ่งเปนขั้นที่ “ตองมีใหได ไมมีอยูไมได” พอไดมาเสพยสักพักก็เกิดความเคยชิน ตองดิ้นรนแสวงหามาเสพยใหมากขึ้น
ใหวิจิตรพิสดารขึ้น เหมือนติดยาเสพยติดที่ตองเพิ่มปริมาณยาขึ้นเรื่อยๆ
พอเขียนมาถึงตรงนี้ทําใหฉุกคิดขึ้นมาวา รากเหงาของปญหาความวุนวายในบานเมืองเรานาจะเปนเพราะ
การติดอยูในความสุขขั้นที่ 1 ทําใหตองหาตองไดตองเอาดวยวิธีการตางๆ แมแตตองตอสูฆาฟนกัน ดิฉันจึงขอเชิญ
ชวนใหหันมาสนใจในการ “สรางความสุข” ดวย แทนที่จะดิ้นรน “หาความสุข” แตเพียงอยางเดียว
GAT ความคิดเชื่อมโยง (62) _____________________________ โครงการแบรนดซัมเมอรแคมป 2013
ที่วางสําหรับรางแผนภูมิคําตอบ
โครงการแบรนดซัมเมอรแคมป 2013______________________________ GAT ความคิดเชื่อมโยง (63)
ตารางสรุปขอความที่กําหนดและเลขกํากับบทความที่ 7 และที่วางสําหรับรางรหัสคําตอบ
เลขกํากับ ขอความที่กําหนด รหัสคําตอบ
01 การที่ไดอยูในสังคมที่เอื้อเฟอเกื้อกูลกัน
02 การเสพยสิ่งที่ผานเขามาทาง ตา หู จมูก ลิ้น กาย
03 การใหดวยความเมตตาหรือความศรัทธา
04 ความสุข
05 ความสุขขั้นที่ 1
06 ความสุขขั้นที่ 2
07 ความสุขขั้นที่ 3
08 เปนความสุขที่ตองหา ตองได ตองเอา
09 เปนความสุขที่ฝายหนึ่งไดฝายหนึ่งอด
10 เปนความสุขรวมกัน
GAT ความคิดเชื่อมโยง (64) _____________________________ โครงการแบรนดซัมเมอรแคมป 2013
บทความที่ 8
ประชาคมเศรษฐกิจอาเซียน ผลกระทบตอไทย
หลายคนคงไมรูวาอาเซียน หรือสมาคมประชาชาติแหงเอเชียตะวันออกเฉียงใต (Association of South
East Asian Nations ตัวยอคือ ASEAN) มีบทบาทมากนอยเพียงใดตอไทยซึ่งเปนประเทศหนึ่งในบรรดาสมาชิก
สิบประเทศ อาเซียนมีผลตอเราหลายดาน ที่ผานมาเร็วๆ นี้ก็คือขอตกลงเขตการคาเสรีอาเซียนหรืออาฟตา
(AFTA) ซึ่งมีผลบังคับใชตั้งแตวันที่ 1 มกราคม 2553 ตามขอตกลงนี้ ไทยตองยกเลิกโควตาสินคาเกษตร 23
รายการและลดภาษีเปน 0% เชน น้ํานมดิบ กระเทียม พริกไทย ขาว ขาวโพดเลี้ยงสัตว น้ํามันถั่วเหลือง และ
บางรายการลดภาษีเปน 5% เชน เมล็ดกาแฟ มันฝรั่ง เนื้อมะพราวแหง โชคดีที่เมื่อปที่ผานมา ปรากฏวาใน
ภาพรวมไทยสามารถสงออกสินคาเกษตรและอาหารไปยังกลุมประเทศอาเซียนไดมากขึ้น แตอีกไมกี่ปขางหนาเรา
จะใจเย็นอยูไมไดเพราะประชาคมอาเซียนกําลังจะเกิดขึ้น ผูนําอาเซียนไดเห็นพองกันใหจัดตั้งประชาคมอาเซียนที่
ประกอบดวย 3 เสาหลัก ไดแก ประชาคมการเมืองและความมั่นคงอาเซียน ประชาคมเศรษฐกิจอาเซียน และ
ประชาคมสังคม-วัฒนธรรมอาเซียน ในป พ.ศ. 2558 ประชาคมที่จะทําใหเกิดผลกระทบตอเราทั้ง
ผลทางดานบวกและผลทางดานลบมากที่สุดก็คือ ประชาคมเศรษฐกิจอาเซียน เพราะมีขอตกลงที่เรียกวา
ความตกลงการคาสินคาอาเซียน (Asean Trade in Goods Agreement – ATIGA) ซึ่งมีวัตถุประสงควา
“เพื่อใหประสบผลสําเร็จในการเคลื่อนยายสินคาอยางเสรีภายในอาเซียนซึ่งเปนหลักการสําคัญหลักการหนึ่งในการ
รวมตัวเปนตลาดและฐานการผลิตเดียวกัน เพื่อใหมีการรวมกลุมเศรษฐกิจในเชิงลึกยิ่งขึ้น” การยกเลิกภาษีหรือ
โควตาสินคาตางๆตามขอตกลง AFTA ดังกลาวขางตนเพิ่มขึ้นอยางกวางขวาง
ดังนั้นเมื่อเกิดประชาคมเศรษฐกิจอาเซียน การคาขาย การลงทุน และการประกอบธุรกิจตางๆ จะเปด
กวางในหมูสมาชิกทั้ง 10 ประเทศ สินคาออกของเราจะมีตลาดใหญขึ้น และคนไทยจะสามารถไปลงทุนทําธุรกิจ
หรือไปทํางานไดในประเทศสมาชิกทุกประเทศ โอกาสในการประกอบอาชีพของคนไทยจะเพิ่มขึ้นเปนอยางมาก
ทั้งสองประการนี้คือผลทางดานบวกที่เห็นไดชัดเจนจากการตั้งประชาคมเศรษฐกิจอาเซียน นอกจากนี้ยังมีผล
ดานบวกอื่นๆอีกหลายอยางซึ่งจะไมขอกลาวในที่นี้
เมื่อมีผลทางดานบวกก็มักจะมีผลทางดานลบดวย ประการแรกคือ ประเทศสมาชิกอื่นก็สงสินคาออกได
อยางเสรีเชนกัน ซึ่งจะทําใหความหวังของเราที่จะมีตลาดสินคาสงออกใหญขึ้นไมเปนไปตามคาด เพราะสินคาออก
ของเรามีคูแขงสําคัญหลายรายการ เชน ขาว คูแขงก็คือ เวียดนามและพมา ยางพาราก็มีมาเลเซียและอินโดนีเซีย
เปนคูแขง แมแตตลาดขาวในประเทศก็อาจถูกโจมตีดวยขาวจากประเทศอื่นที่มีราคาถูกกวาแตคุณภาพใกลเคียง
กัน ผลลบอีกอยางหนึ่งก็คือ คนชาติอื่นก็ไปทํางานไดในทุกประเทศของอาเซียน ทําใหความหวังที่วาโอกาสใน
การประกอบอาชีพของเราเพิ่มขึ้นกลับเปนไปในทิศทางตรงกันขามได แมแตงานดีๆในบานเราก็อาจถูกคนชาติอื่น
ในอาเซียนเขามาแยงงาน
โครงการแบรนดซัมเมอรแคมป 2013______________________________ GAT ความคิดเชื่อมโยง (65)
อีกไมนานก็จะถึงป พ.ศ. 2558 ในเวลาที่เหลืออีกเพียง 3-4 ปเราจะตองเตรียมความพรอมอยางจริงจัง
ไมเชนนั้นผลในดานดีทั้งสองอยางก็จะเจออุปสรรคขัดขวางดังกลาวขางตนอยางหลีกเลี่ยงไมได สวนจะเตรียม
ความพรอมกันอยางไรคงตองพูดกันยืดยาว
GAT ความคิดเชื่อมโยง (66) _____________________________ โครงการแบรนดซัมเมอรแคมป 2013
ที่วางสําหรับรางแผนภูมิคําตอบ
โครงการแบรนดซัมเมอรแคมป 2013______________________________ GAT ความคิดเชื่อมโยง (67)
ตารางสรุปขอความที่กําหนดและเลขกํากับบทความที่ 8 และที่วางสําหรับรางรหัสคําตอบ
เลขกํากับ ขอความที่กําหนด รหัสคําตอบ
01 คนชาติอื่นก็ไปทํางานไดในทุกประเทศของอาเซียน
02 ประชาคมการเมืองและความมั่นคงอาเซียน
03 ประชาคมเศรษฐกิจอาเซียน
04 ประชาคมสังคม-วัฒนธรรมอาเซียน
05 ประชาคมอาเซียน
06 ประเทศสมาชิกอื่นก็สงสินคาออกไดอยางเสรี
07 ผลทางดานบวก
08 ผลทางดานลบ
09 สินคาออกของเราจะมีตลาดใหญขึ้น
10 โอกาสในการประกอบอาชีพของคนไทยจะเพิ่มขึ้น
GAT ความคิดเชื่อมโยง (68) _____________________________ โครงการแบรนดซัมเมอรแคมป 2013
บทความที่ 9
เตรียมพรอมรับประชาคมเศรษฐกิจอาเซียน
เมื่อประชาคมเศรษฐกิจอาเซียนเกิดขึ้นในป พ.ศ. 2558 ไทยนาจะไดประโยชนหลายๆ ดาน ที่สําคัญคือ
ตลาดสินคาสงออกของเราจะเพิ่มขึ้น และคนของเราจะมีลูทางประกอบอาชีพกวางขวางขึ้น เพราะสามารถไป
ลงทุนทําธุรกิจหรือไปทํางานไดในทุกประเทศที่เปนสมาชิกอาเซียน เพื่อใหประโยชนหรือผลทางดานบวกเกิดขึ้น
ไดเต็มที่ เรามีสิ่งที่ตองเรงปรับปรุงพัฒนากันอยางจริงจังหลายอยาง ที่จริงเรื่องนี้มีหลายฝายทั้งภาครัฐและ
เอกชนไดพูดกันมานานพอสมควร แตคนของเรายังไมคอยจะตื่นตัวกันนัก แมขณะนี้ดูเหมือนจะสายเกินไป
เพราะอีกเพียง 3-4 ปก็จะเขา พ.ศ. 2558 แลว แตก็ยังดีกวาไมทําอะไรเลย
ถาพิจารณาจากผลทางดานบวกดังกลาวขางตนก็คงระบุไดเลยวา สิ่งที่ตองพัฒนาใหสอดคลองกันคือ
สินคาสงออก และความรูความสามารถของคนไทย สินคาออกของเราจะตองเปนเชนไรจึงจะแขงขันกับ
สินคาชาติอื่นได คําตอบก็คือ ตองมีคุณภาพสูงและตนทุนต่ํา สินคาออกของเราหลายรายการมีคูแขงที่เปน
ประเทศสมาชิกอาเซียน เราตองพัฒนากระบวนการผลิตทุกขั้นตอนใหไดสินคาที่มีคุณภาพ และหามาตรการลด
ตนทุนทุกๆ ขั้นตอนใหสินคาของเรามีตนทุนต่ํา เชน ขาว ตองปรับปรุงตั้งแตเรื่องการใชพันธุขาวที่เหมาะสม
กับพื้นที่แตละแหง การปลูก การเก็บเกี่ยว การสีขาว หาทางลดราคาเมล็ดพันธุ ราคาปุย สงเสริมการใชปุย
อินทรีย และลดตนทุนการขนสง ถาการผลิตสินคาแตละอยางดําเนินการในลักษณะนี้ สินคาสงออกของเรา
ตองแขงขันไดแนนอน
สําหรับเรื่องความรูความสามารถของคนไทยนั้น ก็ตองพิจารณาวาเราตองมีความรูความสามารถ
อะไรบางจึงจะแขงขันกับคนชาติอื่นได ที่เห็นไดชัดเจนก็คือ ทักษะภาษาอังกฤษ ซึ่งเปนภาษาที่ใชติดตอสื่อสาร
กับคนชาติอื่นๆ และหากสามารถใชภาษาของคนในประเทศกลุมอาเซียนไดอีก 1-2 ภาษาก็จะยิ่งไดเปรียบ
ความสามารถและทักษะในการบริหารจัดการและการเปนผูประกอบการก็สําคัญ เพราะหากเราจะประกอบ
ธุรกิจของเราเองก็ตองมีทักษะเหลานี้ ที่จริงเรื่องความรูและทักษะที่สําคัญและจําเปนสําหรับยุคที่โลกมีการเปด
เขตการคาเสรี (Free Trade Areas - FTA) มากขึ้นเรื่อยๆ นอกเหนือจากประชาคมเศรษฐกิจอาเซียน ไดมีผู
ศึกษาวิเคราะหสถานการณและรวบรวมไวเปน “ทักษะและความรูสําหรับยุคศตวรรษที่ 21” (Twenty First
Century Skills and Knowledge) ซึ่งเปนความรูความสามารถที่คนไทยจําเปนตองมีเพื่อรองรับการเปด
ประชาคมเศรษฐกิจอาเซียนเชนกัน อาทิ ความรูความเขาใจสังคมและวัฒนธรรมของประเทศตางๆ ความคิด
ริเริ่มสรางสรรค ความรูเรื่องเศรษฐกิจและการเงิน ทักษะดานเทคโนโลยีสารสนเทศและการสื่อสาร
ทักษะการทํางานรวมกัน ฯลฯ ดวยทักษะตางๆ เหลานี้ของคนไทย และดวยคุณภาพและตนทุนของสินคาออกของ
ไทยที่นอกเหนือจากจะมีคุณภาพสูงยังมีตนทุนต่ําดวย จะทําใหไทยสามารถแขงขันกับประเทศอื่นในอาเซียนได
และทําใหไทยยืนอยูในประชาคมอาเซียนไดอยางสงางาม
ที่กลาวมาเปนเรื่องสําคัญที่ตองเรงกระทํา สําหรับนักเรียนและนิสิตนักศึกษาซึ่งจะเปนกําลังสําคัญของ
ชาติยิ่งตองตระหนักในเรื่องนี้ และเรงพัฒนาตนเองใหมีความรูความสามารถและทักษะตางๆ ดังกลาวขางตน
ทักษะเหลานี้จะหวังพึ่งการเรียนในหองเรียนแตอยางเดียวไมได ตองใชเวลาวางใหเปนประโยชน อยาเสียเวลา
กับเกมคอมพิวเตอรหรือโทรศัพทมือถือใหมากนัก ตองแบงเวลาใหเปน ไมเชนนั้นจะเสียใจภายหลัง
โครงการแบรนดซัมเมอรแคมป 2013______________________________ GAT ความคิดเชื่อมโยง (69)
ที่วางสําหรับรางแผนภูมิคําตอบ
GAT ความคิดเชื่อมโยง (70) _____________________________ โครงการแบรนดซัมเมอรแคมป 2013
ตารางสรุปขอความที่กําหนดและเลขกํากับบทความที่ 9 และที่วางสําหรับรางรหัสคําตอบ
เลขกํากับ ขอความที่กําหนด รหัสคําตอบ
01 ความรูความสามารถของคนไทย
02 คุณภาพสูง
03 ตนทุนต่ํา
04 ทักษะดานเทคโนโลยีสารสนเทศและการสื่อสาร
05 ทักษะในการบริหารจัดการ
06 ทักษะภาษาอังกฤษ
07 ไทยยืนอยูในประชาคมอาเซียนไดอยางสงางาม
08 ไทยสามารถแขงขันกับประเทศอื่นในอาเซียนได
09 สิ่งที่ตองเรงปรับปรุงพัฒนา
10 สินคาสงออก
โครงการแบรนดซัมเมอรแคมป 2013______________________________ GAT ความคิดเชื่อมโยง (71)
บทความที่ 10
อนาคตของประเทศ บทวิเคราะหจากแผนพัฒนาฯ ฉบับที่ 11
ขณะนี้แผนพัฒนาเศรษฐกิจและสังคมแหงชาติ ฉบับที่ 11 สําหรับชวงป พ.ศ. 2555-2559 ไดประกาศ
ออกมาแลว แผนฉบับนี้วิเคราะหวา สถานการณปจจุบันและอนาคตจะมีอะไรบางเกิดขึ้น ซึ่งที่สําคัญคือการ
เปลี่ยนแปลงระดับโลกและระดับประเทศที่มีผลกระทบตอไทย การเปลี่ยนแปลงบางอยางก็ทําใหเกิดความ
เสี่ยงในการพัฒนาประเทศ เชน การเปลี่ยนแปลงภูมิอากาศโลกที่ทําใหเกิดภัยพิบัติรุนแรง ซึ่งเราเองก็โดน
เรื่องน้ําทวมครั้งใหญเมื่อปที่แลว บางอยางก็ทําใหเกิดทั้งความเสี่ยงและโอกาสในการพัฒนาประเทศ
ในฐานะเยาวชนของชาติ นักเรียนจําเปนตองรูวาอนาคตของประเทศจะเปนอยางไร จึงขอนํา
สาระสําคัญบางสวนที่วิเคราะหไวในแผนฉบับนี้มาถายทอดใหทราบ โดยเฉพาะการเปลี่ยนแปลงประการที่ทํา
ใหเกิดทั้งโอกาสและความเสี่ยงในการพัฒนาประเทศ ไดแก การปรับตัวเขาสูเศรษฐกิจโลกแบบหลาย
ศูนยกลาง ปญหาความมั่นคงทางอาหารและพลังงานโลก และการเปลี่ยนแปลงทางดานเศรษฐกิจและสังคม
ของประเทศเรา เปนตน
การปรับตัวเขาสูเศรษฐกิจโลกแบบหลายศูนยกลาง เชน การรวมกลุมภายใตกรอบการคาเสรีของ
อาเซียนกับจีน ญี่ปุน และอินเดีย การเปนประชาคมอาเซียนในป พ.ศ. 2558 จะมีผลกระทบตอการพัฒนา
เศรษฐกิจและสังคมของไทย ถาเราเตรียมการไวพรอม ผลของการเปลี่ยนแปลงนี้ก็จะเปนโอกาสในการพัฒนา
ประเทศ แตหากเราไมพรอมก็ยอมเปนความเสี่ยงที่นาวิตก
ปญหาสําคัญระดับโลกประการตอมาคือ ปญหาความมั่นคงทางดานอาหาร ความตองการสินคาอาหาร
จะสูงขึ้นจากการเพิ่มประชากรโลก แตการผลิตจะลดนอยลงดวยขอจํากัดดานพื้นที่และการเปลี่ยนแปลงของ
ภูมิอากาศ ในฐานะที่ไทยเปนแหลงผลิตอาหารสําคัญของโลกก็ควรมีผลเปนโอกาส แตหากเราประมาทโอกาสก็
จะกลายเปนความเสี่ยง เพราะตองแขงขันกับประเทศในอาเซียนดวยกัน เชน เวียดนาม
สําหรับการเปลี่ยนแปลงทางดานเศรษฐกิจของไทย แนวโนมอัตราการขยายตัวและเสถียรภาพทาง
เศรษฐกิจอยูในเกณฑดี ทั้งภาคอุตสาหกรรม เกษตรกรรม และการทองเที่ยว มีการเชื่อมโยงทําใหเกิดกิจกรรม
ทางเศรษฐกิจระหวางประเทศ โดยเฉพาะดานการคาและการลงทุน ถาเราสามารถแกไขจุดออน เชน กฎหมาย
กติกา และระเบียบทางเศรษฐกิจที่ไมเอื้อตอการจัดระบบการแขงขันที่เปนธรรมและเหมาะสมกับการ
เปลี่ยนแปลงทางเศรษฐกิจก็จะเกิดเปนโอกาส แตถาทําไมไดหรือทําลาชา ก็ยอมเปนความเสี่ยง
เพื่อใหเราสามารถรองรับการเปลี่ยนแปลงไดอยางมีประสิทธิภาพ จําเปนตองเสริมสรางภูมิคุมกัน
ประเทศ ไดแก ยึดมั่นในสถาบันพระมหากษัตริยซึ่งยึดโยงคนในชาติใหเกาะเกี่ยวกันอยางแนนแฟน วิจัยและ
พัฒนาความรูและเทคโนโลยีที่ทันสมัย เพื่อเปนฐานในการพัฒนาประเทศและการพัฒนาศักยภาพของคนไทย
สงเสริมคานิยมและวัฒนธรรมที่ดีงาม ซึ่งยึดโยงคนไทยใหเปนปกแผนและลดความขัดแยงในสังคมไทย
สงเสริมภาคการเกษตร ซึ่งเปนฐานรายไดหลักและความมั่นคงดานอาหารของประเทศ รวมทั้งสรางความ
เขมแข็งของชุมชนทองถิ่นใหเปนพลังหลักในการพัฒนารากฐานของประเทศใหมั่นคง ภูมิคุมกันดังกลาวจะ
ชวยทําใหเกิดโอกาสและลดความเสี่ยงในการพัฒนาประเทศไดอยางมีประสิทธิภาพ
GAT ความคิดเชื่อมโยง (72) _____________________________ โครงการแบรนดซัมเมอรแคมป 2013
ที่วางสําหรับรางแผนภูมิคําตอบ
โครงการแบรนดซัมเมอรแคมป 2013______________________________ GAT ความคิดเชื่อมโยง (73)
ตารางสรุปขอความที่กําหนดและเลขกํากับบทความที่ 10 และที่วางสําหรับรางรหัสคําตอบ
เลขกํากับ ขอความที่กําหนด รหัสคําตอบ
01 การเปลี่ยนแปลงทางดานเศรษฐกิจของไทย
02 ความเสี่ยงในการพัฒนาประเทศ
03 ปญหาความมั่นคงทางดานอาหาร
04 พัฒนาความรูและเทคโนโลยีที่ทันสมัย
05 เศรษฐกิจโลกแบบหลายศูนยกลาง
06 สงเสริมคานิยมและวัฒนธรรมที่ดีงาม
07 สงเสริมภาคการเกษตร
08 สถานการณปจจุบันและอนาคต
09 สรางความเขมแข็งของชุมชนทองถิ่น
10 โอกาสในการพัฒนาประเทศ
GAT ความคิดเชื่อมโยง (74) _____________________________ โครงการแบรนดซัมเมอรแคมป 2013
เฉลยบทความตัวอยาง
นักเรียนดี
เลขกํากับ ขอความที่กําหนด รหัสคําตอบ
01 การคบเพื่อนเลว 06F
02 คุณภาพการเรียนการสอน 05A
03 คุณภาพสถานศึกษา 05A
04 คุณภาพอาจารย 02A 05A
05 นักเรียนดี 06D 08D
06 เปนคนดี 99H
07 พื้นฐานจิตใจนักเรียน 05A
08 เรียนเกง 99H
โครงการแบรนดซัมเมอรแคมป 2013______________________________ GAT ความคิดเชื่อมโยง (75)
แผนภูมิบทความตัวอยาง
นักเรียนดี
พื้นฐานจิตใจนักเรียน
07
นักเรียนดี
05
คุณภาพสถานศึกษา
03
เรียนเกง
08
เปนคนดี
06
การคบเพื่อนเลว
01
คุณภาพอาจารย
04
คุณภาพการเรียนการสอน
02
GAT ความคิดเชื่อมโยง (76) _____________________________ โครงการแบรนดซัมเมอรแคมป 2013
เฉลยโจทย GAT ความคิดเชื่อมโยง
บทความที่ 1
อนาคตราคาสินคาเกษตรของไทย
เลขกํากับ ขอความที่กําหนด รหัสคําตอบ
01 การกักตุนอาหาร 06A 07A 09A
02 ตนทุนการผลิตสินคาสูงขึ้น 06A 07A 09A
03 ปลูกพืชทดแทนน้ํามัน 05A
04 ปญหาหนี้เสียของธุรกิจอสังหาริมทรัพยในสหรัฐฯ 10F
05 พื้นที่การเกษตรและผลผลิตอาหารลดลง 01A 06A 07A 09A
06 ราคาขาวโพดสูงขึ้น 99H
07 ราคาขาวสูงขึ้น 99H
08 ราคาน้ํามันพุงสูงขึ้น 02A 03A
09 ราคามันสําปะหลังสูงขึ้น 99H
10 เศรษฐกิจโลกถดถอย 06F 07F 08F 09F
โครงการแบรนดซัมเมอรแคมป 2013______________________________ GAT ความคิดเชื่อมโยง (77)
แผนภูมิบทความที่ 1
อนาคตราคาสินคาเกษตรของไทย
ตนทุนการผลิต
สินคาสูงขึ้น
02
พื้นที่การเกษตร
และผลผลิต
อาหารลดลง
05
09
ปญหาหนี้เสีย
ของธุรกิจ
อสังหาริมทรัพย
ในสหรัฐฯ
04
เศรษฐกิจโลก
ถดถอย
10
การกักตุน
อาหาร
01
ราคาน้ํามันพุง
สูงขึ้น
08
ปลูกพืชทดแทน
น้ํามัน
03
ราคาขาวโพดสูงขึ้น
06
ราคาขาวสูงขึ้น
07
ราคามันสําปะหลัง
สูงขึ้น
GAT ความคิดเชื่อมโยง (78) _____________________________ โครงการแบรนดซัมเมอรแคมป 2013
บทความที่ 2
ลุยฝาวิกฤตเศรษฐกิจโลก สศก. แนะทางสวางแกปญหาสินคาเกษตร
เลขกํากับ ขอความที่กําหนด รหัสคําตอบ
01 การลดคาใชจายเพื่อการบริโภค 04A 06A
02 การสงออกสินคาเกษตรและอาหารลดลง 04A 06A
03 ประกันราคาพืชผลการเกษตร 04F 06F
04 ผลิตภัณฑมันสําปะหลังราคาตกต่ํา 99H
05 มาตรการแกไขปญหาราคาสินคาเกษตรตกต่ํา 03D 09D 10D
06 ราคาขาวลดลง 99H
07 วิกฤตเศรษฐกิจโลก 01A 02A 08A
08 เศรษฐกิจของประเทศคูคาและประเทศไทยชะลอตัว 01A 02A
09 สงเสริมการสงออกไปตลาดที่ยังมีศักยภาพ 04F 06F
10 สงเสริมการสงออกสินคาเกษตรคุณภาพดี 04F 06F
โครงการแบรนดซัมเมอรแคมป 2013______________________________ GAT ความคิดเชื่อมโยง (79)
แผนภูมิบทความที่ 2
ลุยฝาวิกฤตเศรษฐกิจโลก สศก. แนะทางสวางแกปญหาสินคาเกษตร
การสงออกสินคาเกษตร
และอาหารลดลง
02
การลดคาใชจาย
เพื่อการบริโภค
01
ราคาขาวลดลง
06
ประกันราคาพืชผล
การเกษตร
03
สงเสริมการสงออก
ไปตลาดที่ยังมีศักยภาพ
09
สงเสริมการสงออก
สินคาเกษตรคุณภาพดี
10
เศรษฐกิจของ
ประเทศคูคาและ
ประเทศไทยชะลอตัว
08
ผลิตภัณฑมันสําปะหลัง
ราคาตกต่ํา
04
วิกฤตเศรษฐกิจโลก
07
มาตรการแกไขปญหา
ราคาสินคาเกษตรตกต่ํา
05
GAT ความคิดเชื่อมโยง (80) _____________________________ โครงการแบรนดซัมเมอรแคมป 2013
บทความที่ 3
นกในอเมริกาหลายชนิดเสี่ยงตอการสูญพันธุ
เลขกํากับ ขอความที่กําหนด รหัสคําตอบ
01 การขยายพื้นที่ทําการเกษตรและปศุสัตว 05A 06A 10A
02 การทําการเกษตรแบบอนุรักษพื้นที่ทุงหญา 05F 06F 10F
03 การเผาหญาใหสอดคลองกับวิถีชีวิตของนก 05F 06F 10F
04 การวิเคราะหสถานการณของคณะผูเขียนรายงาน 08A
05 จํานวนนก Northern Bobwhite ลดลง 99H
06 นกกระจอก Grasshopper มีจํานวนนอยลง 99H
07 ภาวะโลกรอน 05A 06A 10A
08 มาตรการแกปญหา 02D 03D
09 สาเหตุที่ทําใหนกในทุงหญาทั้งสี่ชนิดลดจํานวนลง 01D 07D
10 เหยี่ยว Aplomado กําลังเสี่ยงตอการสูญพันธุ 99H
โครงการแบรนดซัมเมอรแคมป 2013______________________________ GAT ความคิดเชื่อมโยง (81)
แผนภูมิบทความที่ 3
นกในอเมริกาหลายชนิดเสี่ยงตอการสูญพันธุ
นกกระจอก Grasshopper
มีจํานวนนอยลง
06
เหยี่ยว Aplomado
กําลังเสี่ยงตอการสูญพันธุ
10
จํานวนนก
Northern Bobwhite ลดลง
05
การขยายพื้นที่ทํา
การเกษตรและปศุสัตว
01
ภาวะโลกรอน
07
สาเหตุที่ทําใหนกในทุงหญา
ทั้งสี่ชนิดลดจํานวนลง
09
การวิเคราะหสถานการณ
ของคณะผูเขียนรายงาน
04
มาตรการแกปญหา
08
การทําการเกษตร
แบบอนุรักษพื้นที่ทุงหญา
02
การเผาหญาใหสอดคลอง
กับวิถีชีวิตของนก
03
GAT ความคิดเชื่อมโยง (82) _____________________________ โครงการแบรนดซัมเมอรแคมป 2013
บทความที่ 4
ปญหาวัยรุน ตนเหตุและทางแก
เลขกํากับ ขอความที่กําหนด รหัสคําตอบ
01 ชอบความรุนแรง 99H
02 ติดยาเสพติด 99H
03 ปจจัยเสี่ยงที่ทําใหเกิดปญหาวัยรุน 04D 05D
04 ปจจัยเสี่ยงในครอบครัว 01A 02A 08A
05 ปจจัยเสี่ยงในชุมชนและสังคม 01A 02A 08A
06 ภูมิคุมกันในตัวเด็ก 07D 09D
07 มีความเชื่อในสิ่งที่ถูกตอง 01F 02F 08F
08 มีปญหาเรื่องเพศ 99H
09 มีเปาหมายในชีวิต 01F 02F 08F
10 วิธีการเลี้ยงดูเด็กอยางถูกตอง 06A
โครงการแบรนดซัมเมอรแคมป 2013______________________________ GAT ความคิดเชื่อมโยง (83)
แผนภูมิบทความที่ 4
ปญหาวัยรุน ตนเหตุและทางแก
01
ติดยาเสพติด
02
มีปญหาเรื่องเพศ
08
ชอบความรุนแรง
ปจจัยเสี่ยงในครอบครัว
04
ปจจัยเสี่ยงในชุมชน
และสังคม
05
ปจจัยเสี่ยงที่ทําใหเกิด
ปญหาวัยรุน
03
วิธีการเลี้ยงดูเด็ก
อยางถูกตอง
10
ภูมิคุมกันในตัวเด็ก
06
มีความเชื่อในสิ่งที่ถูกตอง
07
มีเปาหมายในชีวิต
09
GAT ความคิดเชื่อมโยง (84) _____________________________ โครงการแบรนดซัมเมอรแคมป 2013
บทความที่ 5
วัยรุนไทยทําลายสถิติเอเชีย
เลขกํากับ ขอความที่กําหนด รหัสคําตอบ
01 ขาดการเอาใจใสจากพอแม 06A
02 คานิยมทางเพศเปลี่ยนไป 06A
03 ดื่มเหลาหรือเสพสารเสพติด 06A
04 แนวทางปองกันปญหา 07D 09D 10D
05 ปจจัยเสี่ยงตอการตั้งครรภในวัยรุน 01D 02D 03D
06 ปญหาการตั้งครรภในวัยรุน 99H
07 พอแมผูปกครองตองเอาใจใสดูแล 06F
08 สิ่งที่จะตองทําความเขาใจกับปญหานี้ 04D 05D
09 หลีกเลี่ยงเครื่องดื่มผสมแอลกอฮอล 06F
10 ใหความรูเรื่องเพศศึกษา 06F
โครงการแบรนดซัมเมอรแคมป 2013______________________________ GAT ความคิดเชื่อมโยง (85)
แผนภูมิบทความที่ 5
วัยรุนไทยทําลายสถิติเอเชีย
ปจจัยเสี่ยงตอการ
ตั้งครรภในวัยรุน
05
แนวทางปองกันปญหา
04
พอแมผูปกครองตอง
เอาใจใสดูแล
07
หลีกเลี่ยงเครื่องดื่มผสม
แอลกอฮอล
09
สิ่งที่จะตองทําความเขาใจ
กับปญหานี้
08
ขาดการเอาใจใสจากพอแม
01
คานิยมทางเพศเปลี่ยนไป
02
ดื่มเหลาหรือเสพสารเสพติด
03
ปญหาการตั้งครรภในวัยรุน
06
ใหความรูเรื่องเพศศึกษา
10
GAT ความคิดเชื่อมโยง (86) _____________________________ โครงการแบรนดซัมเมอรแคมป 2013
บทความที่ 6
จุดออนของคนไทย
เลขกํากับ ขอความที่กําหนด รหัสคําตอบ
01 การศึกษายังไมทันสมัย 03A
02 แกปญหาเฉพาะหนาไปวันๆ 05A
03 ขาดโอกาสในการแขงขันกับตางชาติ 05A
04 จุดออนของคนไทย 01D 06D 10D
05 บานเมืองเราไมเจริญ 99H
06 มองอนาคตไมเปน 02D 09D
07 มีสํานึกตอสังคมสวนรวมต่ํา 05A
08 มือใครยาวสาวไดสาวเอา 05A
09 ไมมีเปาหมายที่ชัดเจนในอนาคต 05A
10 รูจักหนาที่ของตัวเองต่ํามาก 07D 08D
โครงการแบรนดซัมเมอรแคมป 2013______________________________ GAT ความคิดเชื่อมโยง (87)
แผนภูมิบทความที่ 6
จุดออนของคนไทย
รูจักหนาที่ของตัวเอง
ต่ํามาก
10
การศึกษายังไมทันสมัย
01
จุดออนของคนไทย
04
มองอนาคตไมเปน
06
ขาดโอกาสในการแขงขัน
กับตางชาติ
03 มีสํานึกตอสังคมสวนรวมต่ํา
07
มือใครยาวสาวไดสาวเอา
08
บานเมืองเราไมเจริญ
05
แกปญหาเฉพาะหนาไปวันๆ
02
ไมมีเปาหมายที่ชัดเจน
ในอนาคต
09
GAT ความคิดเชื่อมโยง (88) _____________________________ โครงการแบรนดซัมเมอรแคมป 2013
บทความที่ 7
คลายเครียดดวยการสรางความสุข
เลขกํากับ ขอความที่กําหนด รหัสคําตอบ
01 การที่ไดอยูในสังคมที่เอื้อเฟอเกื้อกูลกัน 07A
02 การเสพยสิ่งที่ผานเขามาทาง ตา หู จมูก ลิ้น กาย 05A
03 การใหดวยความเมตตาหรือความศรัทธา 06A
04 ความสุข 05D 06D 07D
05 ความสุขขั้นที่ 1 08D 09D
06 ความสุขขั้นที่ 2 10D
07 ความสุขขั้นที่ 3 99H
08 เปนความสุขที่ตองหา ตองได ตองเอา 99H
09 เปนความสุขที่ฝายหนึ่งไดฝายหนึ่งอด 99H
10 เปนความสุขรวมกัน 99H
โครงการแบรนดซัมเมอรแคมป 2013______________________________ GAT ความคิดเชื่อมโยง (89)
แผนภูมิบทความที่ 7
คลายเครียดดวยการสรางความสุข
เปนความสุขที่ตองหา
ตองไดตองเอา
08
เปนความสุขที่ฝายหนึ่งได
ฝายหนึ่งอด
09
การที่ไดอยูในสังคมที่
เอื้อเฟอเกื้อกูลกัน
01
ความสุข
04
ความสุขขั้นที่3
07
การใหดวยความเมตตา
หรือความศรัทธา
03
ความสุขขั้นที่2
06
การเสพยสิ่งที่ผานเขามา
ทางตาหูจมูกลิ้นกาย
02
ความสุขขั้นที่1
05
เปนความสุขรวมกัน
10
GAT ความคิดเชื่อมโยง (90) _____________________________ โครงการแบรนดซัมเมอรแคมป 2013
บทความที่ 8
ประชาคมเศรษฐกิจอาเซียน ผลกระทบตอไทย
เลขกํากับ ขอความที่กําหนด รหัสคําตอบ
01 คนชาติอื่นก็ไปทํางานไดในทุกประเทศของอาเซียน 10F
02 ประชาคมการเมืองและความมั่นคงอาเซียน 99H
03 ประชาคมเศรษฐกิจอาเซียน 07A 08A
04 ประชาคมสังคม-วัฒนธรรมอาเซียน 99H
05 ประชาคมอาเซียน 02D 03D 04D
06 ประเทศสมาชิกอื่นก็สงสินคาออกไดอยางเสรี 09F
07 ผลทางดานบวก 09D 10D
08 ผลทางดานลบ 01D 06D
09 สินคาออกของเราจะมีตลาดใหญขึ้น 99H
10 โอกาสในการประกอบอาชีพของคนไทยจะเพิ่มขึ้น 99H
โครงการแบรนดซัมเมอรแคมป 2013______________________________ GAT ความคิดเชื่อมโยง (91)
แผนภูมิบทความที่ 8
ประชาคมเศรษฐกิจอาเซียน ผลกระทบตอไทย
ประชาคมสังคม-วัฒนธรรม
อาเซียน
04
ประชาคมเมือง
และความนั่นคงอาเซียน
02
ประชาคมอาเซียน
05
ประชาคมเศรษฐกิจอาเซียน
03
โอกาสในการประกอบอาชีพ
ของคนไทยจะเพิ่มขึ้น
10
ผลทางดานบวก
07
ผลทางดานลบ
08
สินคาออกของเรา
จะมีตลาดใหญขึ้น
09
ประเทศสมาชิกอื่น
ก็สงสินคาไดอยางเสรี
06
คนชาติอื่นก็ไปทํางานได
ในทุกประเทศของอาเซียน
01
GAT ความคิดเชื่อมโยง (92) _____________________________ โครงการแบรนดซัมเมอรแคมป 2013
บทความที่ 9
เตรียมพรอมรับประชาคมเศรษฐกิจอาเซียน
เลขกํากับ ขอความที่กําหนด รหัสคําตอบ
01 ความรูความสามารถของคนไทย 04D 05D 06D
02 คุณภาพสูง 07A 08A
03 ตนทุนต่ํา 07A 08A
04 ทักษะดานเทคโนโลยีสารสนเทศและการสื่อสาร 07A 08A
05 ทักษะในการบริหารจัดการ 07A 08A
06 ทักษะภาษาอังกฤษ 07A 08A
07 ไทยยืนอยูในประชาคมอาเซียนไดอยางสงางาม 99H
08 ไทยสามารถแขงขันกับประเทศอื่นในอาเซียนได 99H
09 สิ่งที่ตองเรงปรับปรุงพัฒนา 01D 10D
10 สินคาสงออก 02D 03D
โครงการแบรนดซัมเมอรแคมป 2013______________________________ GAT ความคิดเชื่อมโยง (93)
แผนภูมิบทความที่ 9
เตรียมพรอมรับประชาคมเศรษฐกิจอาเซียน
ความรูความสามารถของคนไทย
01
สิ่งที่ตองเรงปรับปรุงพัฒนา
09
สินคาสงออก
10
คุณภาพสูง
02
ตนทุนต่ํา
03
ไทยยืนอยูในประชาคม
อาเซียนไดอยางสงางาม
07
ไทยสามารถแขงขันกับ
ประเทศอื่นในอาเซียนได
08
ทักษะดานเทคโนโลยี
สารสนเทศและการสื่อสาร
04
ทักษะในการบริหารจัดการ
05
ทักษะภาษาอังกฤษ
06
GAT ความคิดเชื่อมโยง (94) _____________________________ โครงการแบรนดซัมเมอรแคมป 2013
บทความที่ 10
อนาคตของประเทศ บทวิเคราะหจากแผนพัฒนาฯ ฉบับที่ 11
เลขกํากับ ขอความที่กําหนด รหัสคําตอบ
01 การเปลี่ยนแปลงทางดานเศรษฐกิจของไทย 02A 10A
02 ความเสี่ยงในการพัฒนาประเทศ 99H
03 ปญหาความมั่นคงทางดานอาหาร 02A 10A
04 พัฒนาความรูและเทคโนโลยีที่ทันสมัย 02F 10A
05 เศรษฐกิจโลกแบบหลายศูนยกลาง 02A 10A
06 สงเสริมคานิยมและวัฒนธรรมที่ดีงาม 02F 10A
07 สงเสริมภาคการเกษตร 02F 10A
08 สถานการณปจจุบันและอนาคต 01D 03D 05D
09 สรางความเขมแข็งของชุมชนทองถิ่น 02F 10A
10 โอกาสในการพัฒนาประเทศ 99H
โครงการแบรนดซัมเมอรแคมป 2013______________________________ GAT ความคิดเชื่อมโยง (95)
แผนภูมิบทความที่ 10
อนาคตของประเทศ บทวิเคราะหจากแผนพัฒนาฯ ฉบับที่ 11
ความเสี่ยงในการพัฒนาประเทศ
02
สถานการณปจจุบันและอนาคต
08
โอกาสในการพัฒนาประเทศ
10
สรางความเขมแข็ง
ของชุมชนทองถิ่น
09
การเปลี่ยนแปลง
ทางดานเศรษฐกิจของไทย
01
ปญหาความมั่นคง
ทางดานอาหาร
03
เศรษฐกิจโลก
แบบหลายศูนยกลาง
05
สงเสริมภาคการเกษตร
07
สงเสริมคานิยมและ
วัฒนธรรมที่ดีงาม
06
พัฒนาความรูและ
เทคโนโลยีที่ทันสมัย
04
GAT ความคิดเชื่อมโยง (96) _____________________________ โครงการแบรนดซัมเมอรแคมป 2013
Note
โครงการแบรนดซัมเมอรแคมป 2013 _____________________________ GAT ความคิดเชื่อมโยง (97)
GAT พารทเชื่อมโยงความเปนเหตุเปนผล
ขั้นตอนการสอบ
1. แจกบทความใหอานและทํา 2 บทความ เวลา 1 ชม. 15 นาที
2. ในแตละบทความนั้นจะมีคําที่ขีดเสนใตไว 10 คํา
นําคําเหลานี้มาเชื่อมโยงเปนแผนภาพ โดยใชตัวเชื่อม 3 แบบ คือ
สวนประกอบ, ตัวอยาง, เชน
สงผลโดยตรง, ลําดับกอน-หลัง
ยับยั้ง , ลดลง, ปองกัน
3. นําแผนภาพมาตอบลงในแบบทดสอบ
เคล็ดลับในการทําขอสอบ GAT
พารทเชื่อมโยงเหตุผลไดคะแนนดี
GAT ความคิดเชื่อมโยง (98)____________________________ โครงการแบรนดซัมเมอรแคมป 2013
หลักในการใชเครื่องหมายแตละชนิด
สวนประกอบ, ตัวอยาง, เชน, องคประกอบ, คุณสมบัติ
ยกตัวอยางบทความ
คําที่ใชในการตรวจคําตอบ =
ขอสอบ GAT มีสวนประกอบดวยกัน 2 สวน คือ อังกฤษ เชื่อมโยงเหตุผล
ตั้งใจเรียน กตัญู ขยัน เปนลักษณะที่ดีของลูกกตัญู
โครงการแบรนดซัมเมอรแคมป 2013 _____________________________ GAT ความคิดเชื่อมโยง (99)
มะเร็งในเด็กมีอยูหลายอยางดวยกัน ไดแก มะเร็งเม็ดเลือดขาว มะเร็งสมอง เปนตน
รางกายของมนุษยมีสวนประกอบหลายอยางดวยกัน คือ แขน ขา จมูก ปาก
GAT ความคิดเชื่อมโยง (100)___________________________ โครงการแบรนดซัมเมอรแคมป 2013
เหตุผลโดยตรง , ลําดับกอน-หลัง
ยกตัวอยางบทความ
คําที่ใชในการตรวจคําตอบ =
ความขยันหมั่นเพียรจะนํามาซึ่งความสําเร็จ
Growth hormone ผลิตขึ้นโดยตอมใตสมอง เพื่อที่จะนําไปใชเพื่อการเจริญเติบโตของรางกาย
โครงการแบรนดซัมเมอรแคมป 2013 ____________________________ GAT ความคิดเชื่อมโยง (101)
การกอวินาศกรรมเปนเหตุใหเกิดมลภาวะทางอากาศ
การกินจุกกินจิกจะทําใหเกิดโรคอวน
GAT ความคิดเชื่อมโยง (102)___________________________ โครงการแบรนดซัมเมอรแคมป 2013
ยับยั้ง , ลดลง , ปองกัน , ไมทําใหเกิด
ยกตัวอยางบทความ
คําที่ใชในการตรวจคําตอบ =
การใชสนับแขงชวยปองกันการเกิดอุบัติเหตุขณะเลนฟุตบอล
หากสอนใหเด็กเรียนรูวิธีการวายน้ําที่ถูกตองแลวนั้นจะเปนการยับยั้งการเสียชีวิตทางน้ําของเด็กไดเปน
อยางดี
โครงการแบรนดซัมเมอรแคมป 2013 ____________________________ GAT ความคิดเชื่อมโยง (103)
การกินวิตามิน B จะชวยลดความเสี่ยงในการเกิดโรคปากนกกระจอกได
การกินอาหารครบทั้ง 5 หมู จะทําใหโอกาสในการเกิดโรคกระเพาะลดลง
GAT ความคิดเชื่อมโยง (104)___________________________ โครงการแบรนดซัมเมอรแคมป 2013
ตัวอยางขอความที่มักจะใชเครื่องหมายผิด
เมื่อลมถูกบรรจุเขาไปในจรวดขวดน้ํา ทําใหเกิดการขับดันน้ําพนออกทางทายจรวด แลวสงผลใหเกิด
แรงในทิศทางตรงกันขามเรียกวา แรงผลัก
การเกิดแผนดินไหวจะทําใหเกิดความเสียหายเกิดขึ้นมากมาย อาทิเชน บานเรือนพังทลาย, ผูคนลมตาย
เปนตน
โครงการแบรนดซัมเมอรแคมป 2013 ____________________________ GAT ความคิดเชื่อมโยง (105)
หลักในการตอบลงในกระดาษคําตอบ
A
D
F
99H ไมมีความสัมพันธใดเลย
ขอสอบ GAT
เชื่อมโยงเหตุผล
อังกฤษ
ตารางสรุปขอความที่กําหนดและเลขกํากับบทความ และที่วางสําหรับรางรหัสคําตอบ
เลขกํากับ ขอความที่กําหนด ที่วางสําหรับรางรหัสคําตอบ
01 ขอสอบ GAT
02 เชื่อมโยงเหตุผล
03 อังกฤษ
GAT ความคิดเชื่อมโยง (106)___________________________ โครงการแบรนดซัมเมอรแคมป 2013
ความขยันหมั่นเพียร ความสําเร็จ
ตารางสรุปขอความที่กําหนดและเลขกํากับบทความ และที่วางสําหรับรางรหัสคําตอบ
เลขกํากับ ขอความที่กําหนด ที่วางสําหรับรางรหัสคําตอบ
01 ความขยันหมั่นเพียร
02 ความสําเร็จ
การใชสนับแขง อุบัติเหตุขณะเลนฟุตบอล
ตารางสรุปขอความที่กําหนดและเลขกํากับบทความ และที่วางสําหรับรางรหัสคําตอบ
เลขกํากับ ขอความที่กําหนด ที่วางสําหรับรางรหัสคําตอบ
01 การใชสนับแขง
02 อุบัติเหตุขณะเลนฟุตบอล
โครงการแบรนดซัมเมอรแคมป 2013 ____________________________ GAT ความคิดเชื่อมโยง (107)
ลองทําบทความสั้นๆ กันกอนดีกวา
ตังถังเฉามีคุณสมบัติที่มีประโยชนตอสุขภาพรางกายมากมาย ซึ่งจะกอใหเกิดการสรางภูมิคุมกันโรค ซึ่งมี
ผลทําใหรางกายแข็งแรง นอกจากนี้แลว ตังถังเฉายังมีคุณสมบัติเปนยาปฏิชีวนะจากธรรมชาติ ซึ่งยาปฏิชีวนะนี้
จะสามารถชวยยับยั้งพิษของแบคทีเรียหลายชนิด เชน พิษของแบคทีเรียชนิด Pneumococcus, พิษของ
แบคทีเรียชนิด Streptococcus และพิษของแบคทีเรียชนิด Staphylococcusaureus
GAT ความคิดเชื่อมโยง (108)___________________________ โครงการแบรนดซัมเมอรแคมป 2013
หลักในการตอบลงในกระดาษคําตอบ
A
D
F
99H ไมมีความสัมพันธใดเลย
ตารางสรุปขอความที่กําหนดและเลขกํากับบทความ และที่วางสําหรับรางรหัสคําตอบ
เลขกํากับ ขอความที่กําหนด ที่วางสําหรับรางรหัสคําตอบ
01 ตังถังเฉา
02 การสรางภูมิคุมกันโรค
03 รางกายแข็งแรง
04 ยาปฏิชีวนะจากธรรมชาติ
05 พิษของแบคทีเรียชนิด Pneumococcus
06 พิษของแบคทีเรียชนิด Streptococcus
โครงการแบรนดซัมเมอรแคมป 2013 ____________________________ GAT ความคิดเชื่อมโยง (109)
เอดส หรือกลุมอาการภูมิคุมกันเสื่อม (Acquired Immune Deficiency Syndrome - AIDS) เปนกลุม
อาการเจ็บปวยที่เกิดขึ้นเพราะรางกายไดรับเชื้อไวรัสเอชไอวี1 (HIV) ซึ่งจะเขาไปทําลายเม็ดเลือดขาว2 ที่เปน
แหลงสรางภูมิคุมกันโรค ทําใหภูมิคุมกันโรคลดนอยลง จึงทําใหเกิดโรคติดเชื้อฉวยโอกาส3 เขาสูรางกายไดงายขึ้น
เชน วัณโรค4, เยื่อหุมสมองอักเสบจากเชื้อรา5 ซึ่งแตละโรคเปนสาเหตุของการเสียชีวิต6
GAT ความคิดเชื่อมโยง (110)___________________________ โครงการแบรนดซัมเมอรแคมป 2013
หลักในการตอบลงในกระดาษคําตอบ
A
D
F
99H ไมมีความสัมพันธใดเลย
ตารางสรุปขอความที่กําหนดและเลขกํากับบทความ และที่วางสําหรับรางรหัสคําตอบ
เลขกํากับ ขอความที่กําหนด ที่วางสําหรับรางรหัสคําตอบ
01 เชื้อไวรัสเอชไอวี
02 ทําลายเม็ดเลือดขาว
03 โรคติดตอฉวยโอกาส
04 วัณโรค
05 เยื่อหุมสมองอักเสบจากเชื้อรา
06 เสียชีวิต
โครงการแบรนดซัมเมอรแคมป 2013 ____________________________ GAT ความคิดเชื่อมโยง (111)
สิว คือ การอักเสบเรื้อรังของรูขนและตอมไขมัน มีลักษณะเปนตุมนูนเล็กๆ หัวขาว หรือหัวดํา
ประเภทของสิวแบงออกเปน 2 ประเภท คือ สิวอักเสบ กับสิวอุดตัน สาเหตุของการเกิดสิว มีหลาย
สาเหตุ เปนที่ถกเถียงกันวา สิวเกิดจากอะไร สาเหตุหลักๆ แบงได 2 ปจจัยดังนี้ คือ
ปจจัยภายใน คือ ปจจัยที่เกิดจากรางกายเราเอง เชน ฮอรโมน, กรรมพันธุ, โรคเรื้อรัง และผิวพรรณ ซึ่ง
เปนสิ่งที่ติดตัวเราตั้งแตกําเนิด
ปจจัยภายนอก คือ ปจจัยที่เกิดขึ้นจากนอกรางกายของเรา เชน ยา, เครื่องสําอาง, สภาพแวดลอม,
สังคม แสงแดด และอุณหภูมิ ความสะอาด และอาหาร ซึ่งเราสามารถปองกันได
GAT ความคิดเชื่อมโยง (112)___________________________ โครงการแบรนดซัมเมอรแคมป 2013
หลักในการตอบลงในกระดาษคําตอบ
A
D
F
99H ไมมีความสัมพันธใดเลย
ตารางสรุปขอความที่กําหนดและเลขกํากับบทความ และที่วางสําหรับรางรหัสคําตอบ
เลขกํากับ ขอความที่กําหนด ที่วางสําหรับรางรหัสคําตอบ
01 สิว
02 สิวอักเสบ
03 สิวอุดตัน
04 ปจจัยภายใน
05 ฮอรโมน
06 โรคเรื้อรัง
07 ปจจัยภายนอก
08 เครื่องสําอาง
09 สภาพแวดลอม
โครงการแบรนดซัมเมอรแคมป 2013 ____________________________ GAT ความคิดเชื่อมโยง (113)
ตัวอยางขอสอบ GAT ความคิดเชื่อมโยง
บทความที่ 1
สัตวอพยพเคลื่อนยายกลับถิ่นกําเนิดไดอยางไร
ธรรมชาติมีปรากฏการณที่สรางความพิศวงงงงวยใหแกมนุษยมากมายหลายประการ หนึ่งในนั้นที่ทําให
ศาสตราจารยชีววิทยา Kenneth Lohmann แหงมหาวิทยาลัยนอรทแคโรไลนา สหรัฐอเมริกา รูสึกทึ่งเปนอยางยิ่ง
ก็คือเตาทะเล ทานกลาวกับนักขาว Voice of America วา “เมื่อลูกเตาทะเลออกมาจากไข ก็คานลงทะเล
ทองเที่ยวหากินไปในมหาสมุทรอันกวางใหญไพศาลซึ่งมันไมเคยรูจักมากอน และพอถึงเวลาวางไขขยายพันธุก็
สามารถวายน้ํากับมายังชายฝงทะเลถิ่นกําเนิดไดอยางถูกตอง มันทําไดอยางไร?... มันมีเครื่องมือหรือญาณวิเศษ
อันใดชวยนําทางมันกลับบาน”
นอกจากเตาทะเล ยังมีสัตวที่มีการเคลื่อนยายกลับถิ่นเดิมอยูอีกหลายอยาง เชน ฝูงวัวในทวีปแอฟริกา
ปลาแซลมอน และนกบางชนิด มีนกนางแอน นกเปดน้ํา นกพิราบสื่อสาร เปนตน สัตวเหลานี้จะมีการอพยพ
เคลื่อนยายจากถิ่นเดิมไปยังแหลงตางๆ ที่มีอาหารอุดมสมบูรณหรือสถานที่ที่มีภูมิอากาศเหมาะสมตอการดํารงชีวิต
และเมื่อถึงฤดูการที่เอื้ออํานวยหรือถึงระยะเวลาที่จะขยายพันธุก็จะเดินทางกลับมายังถิ่นเดิม มันทําไดอยางไร?
ทําไมจึงไมหลงทาง?
นักวิทยาศาสตรอธิบายวา สัตวเหลานี้อาศัยเครื่องชวยหลายอยางแตกตางกัน เชน ใชตําแหนงดวงอาทิตย
ภูมิประเทศ กระแสน้ําอุนน้ําเย็นในมหาสมุทร เสียงคลื่นความถี่สูงที่มนุษยไมไดยิน ประสาทสัมผัสทางจมูก เชน
กลิ่นฝน ตลอดจนสนามแมเหล็กโลก ทั้งนี้สัตวบางชนิดอาจอาศัยเครื่องชวยหลายๆอยางประกอบกัน
ในบรรดาสัตวที่มีการเคลื่อนยายกลับถิ่นเดิมนี้ ศาสตราจารย Lohmann สนใจเตาทะเลปลาแซลมอน
เปนพิเศษ เพราะในมหาสมุทรที่เวิ้งวางกวางใหญคงยากที่จะหาสิ่งใดเปนที่สังเกตสําหรับการเดินทางกลับบาน
หลังจากไดศึกษาเรื่องนี้อยูนาน ก็ไดเสนอทฤษฏีเบื้องตน โดยตั้งเปนสมมุติฐานวา เตาทะเล ปลาแซลมอน
นกนางแอน และนกเปดน้ํา ลวนมีคุณสมบัติพิเศษอยูสองประการ ประการแรก คือ มี particle ของสารแมเหล็ก
ในสมอง ซึ่งสามารถปรับตัวตามแนวเสนแรงของสนามแมเหล็กโลกไดคลายกับเข็มทิศ particle นี้จึงทําให
สามารถรับสัมผัสจากสนามแมเหล็กโลกไดและสามารถแยกความแตกตางสนามแมเหล็กโลกในแตละที่ได สวน
คุณสมบัติอีกประการหนึ่ง คือ มีกระบวนการเคมีพิเศษเกี่ยวกับการมองเห็น ชวยใหมองเห็นสนามแมเหล็กโลก
หรือเห็นแสงที่มีลักษณะสีสันตางกันตามอิทธิพลของสนามแมเหล็กโลกกระบวนการเคมีนี้จึงทําใหสามารถรับสัมผัส
และแยกความแตกตางสนามแมเหล็กโลกในแตละที่ไดเชนกัน
เนื่องจากในสนามแมเหล็กโลกในบริเวณตางๆ ของพื้นที่โลกมีความแตกตางกันนักวิทยาศาสตรเชื่อวาสมอง
ของสัตวเหลานี้สามารถบันทึกและจดจําลักษณะของสนามแมเหล็กในถิ่นเดิม ซึ่งเปนแหลงที่เกิดของมันไวในสมองได
ดังนั้นเมื่อถึงเวลาเดินทางอพยพกลับถิ่นเดิม จึงใชสนามแมเหล็กโลกเปนเข็มทิศบอกทิศทางและตําแหนงแหงที่ได
GAT ความคิดเชื่อมโยง (114)___________________________ โครงการแบรนดซัมเมอรแคมป 2013
ดวยเหตุผลดังกลาวขางตนนี้ ศาสตราจารย Lomann จึงตั้งทฤษฏีในเชิงสมมุติฐานวา คุณสมบัติของ
ปลาแซลมอน เตาทะเล นกนางแอน และนกเปดน้ําทั้งสองประการดังกลาวขางตน ทําใหสามารถรับสัมผัสและ
แยกความแตกตางของแมเหล็กโลกในอาณาบริเวณตางๆ ได และดวยความสามารถทั้งสองประการนี้เองที่ทําให
สัตวเหลานี้สามารถเดินทางมาถิ่นเดิมไดถูกตอง
โครงการแบรนดซัมเมอรแคมป 2013 ____________________________ GAT ความคิดเชื่อมโยง (115)
ที่วางสําหรับรางแผนภูมิคําตอบ
GAT ความคิดเชื่อมโยง (116)___________________________ โครงการแบรนดซัมเมอรแคมป 2013
ตารางสรุปขอความที่กําหนดและเลขกํากับบทความที่ 1 และที่วางสําหรับรางรหัสคําตอบ
เลขกํากับ ขอความที่กําหนด ที่วางสําหรับรางรหัสคําตอบ
01 เตาทะเล
02 สัตวที่มีการเคลื่อนยายกลับถิ่นเดิม
03 ปลาแซลมอน
04 นกนางแอน
05 นกเปดน้ํา
06 มี particle ของสารแมเหล็กในสมอง
07 สามารถรับสัมผัสจากสนามแมเหล็กโลก
08 สามารถแยกความแตกตางสนามแมเหล็กโลก
ในแตละที่
09 มีกระบวนการเคมีพิเศษเกี่ยวกับการมองเห็น
10 เดินทางกลับมาถิ่นเดิมไดถูกตอง
โครงการแบรนดซัมเมอรแคมป 2013 ____________________________ GAT ความคิดเชื่อมโยง (117)
บทความที่ 2
อนาคตราคาสินคาเกษตรของไทย
ครึ่งปแรกของ พ.ศ. 2551 ถือเปนปทองของสินคาเกษตรของไทย ราคาขาวสูงขึ้นจนชาวนาเรงปลูกขาว
กันเปนการใหญ สวนชาวไรตางก็ยิ้มแยมแจมใสเพราะราคาขาวโพดสูงขึ้น รวมทั้งมันสําปะหลังและผลผลิต
ทางการเกษตรประเภทอื่น เชน ยางพารา แตพอยางเขาชวงครึ่งปหลังราคาสินคาเหลานี้กลับลดลงเรื่อยๆ จน
เกษตรกร ทั้งชาวนาชาวไร ตองออกมาชุมนุมประทวงปดถนนเรียกรองใหรัฐบาลเรงชวยเหลือ ปจจัยอะไรชวยให
ราคาสินคาเหลานี้เพิ่มสูงขึ้นในระยะแรก และเพราะเหตุใดราคาจึงตกลงอยางตอเนื่องมาจนถึงตนปใหม 2552 ซึ่ง
เปนชวงที่เสนอบทวิเคราะหบทนี้
คงจํากันไดวาในชวงตนป พ.ศ. 2551 ราคาน้ํามันพุงสูงขึ้นเรื่อยๆ จนถึงระดับสูงสุดคือ 147 เหรียญสหรัฐ
ตอบารเรลเมื่อเดือนกรกฎาคม สงผลใหตนทุนการผลิตสินคาสูงขึ้นแทบทุกประเภทรวมทั้งตนทุนการผลิตสินคา
จําพวกอาหาร นอกจากนี้ ราคาน้ํามันที่พุงสูงขึ้นอยางคาดเดาไมถูกวาจะไปหยุดที่จุดใด ยังเปนเหตุใหเกิด
การปลูกพืชทดแทนน้ํามันกันเปนการใหญ รวมทั้งเกิดความพยายามหาพลังงานทางเลือกอื่นมาทดแทนพลังงาน
จากน้ํามัน เชน พลังงานแสงอาทิตย พลังงานลม เปนตน
การปลูกพืชทดแทนน้ํามันที่สามารถนํามาแปรรูปเปนพลังงานได เชน แอลกอฮอล ไบโอดีเซล ทําให
พื้นที่การเกษตรและผลผลิตอาหารลดลง เมื่อเปนเชนนี้สิ่งที่เกิดขึ้นตามมาก็คือ การกักตุนอาหาร
เพราะประเทศที่เนนการผลิตสินคาอุตสาหกรรมและประเทศในตะวันออกกลางผูผลิตน้ํามันทั้งหลายมีความวิตกวา
ในอนาคตโลกจะขาดแคลนอาหาร
จากที่กลาวมาขางตนคงเห็นไดชัดเจนวาเหตุสําคัญที่ทําใหราคาสินคาอาหาร ทั้งราคาขาว ขาวโพด และ
ราคามันสําปะหลังสูงขึ้นเรื่อยๆ ก็คือการที่ผลผลิตอาหารลดลงเพราะหันไปใชพื้นที่ปลูกพืชทดแทนน้ํามันรวมทั้ง
การกักตุนอาหาร และการที่ตนทุนการผลิตสินคาจากน้ํามันแพงดังกลาวขางตน ราคาสินคาเกษตรที่พุงสูงขึ้น
เรื่อยๆ ทําใหหวังกันวาในอนาคตเกษตรกรไทยกําลังสดใส และชาวนาชาวไรจะเริ่มลืมตาอาปากได
แตแลวความหวังที่วาดไวก็เริ่มจางหายไปเมื่อปญหาหนี้เสียของธุรกิจอสังหาริมทรัพยในสหรัฐฯ เริ่มพนพิษ
สถาบันการเงินขนาดใหญในสหรัฐฯ ประสบความหายนะถึงขั้นลมละลาย ในเดือนกันยายนรัฐบาลสหรัฐตองเขา
ควบคุมกิจการของบริษัทสินเชื่อเพื่อที่อยูอาศัยรายใหญของสหรัฐ 2 บริษัท คือ Fannie Mae และ Freddie Mac
เนื่องจากปญหาการขาดทุนในตลาดสินเชื่อ การเขาชวยเหลือสถาบันการเงินทั้ง 2 แหงนี้คือสัญญาณของวิกฤตการณ
ครั้งใหญในตลาดสินเชื่อของสหรัฐ ซึ่งตอมาไดสงผลสะเทือนตอตลาดการเงินโลกอยางรุนแรง เศรษฐกิจโลกชะลอ
ตัวลงเรื่อยๆ จนถึงขั้นเศรษฐกิจถดถอย
ภาวะเศรษฐกิจโลกถดถอย ซึ่งเกิดจากปญหาหนี้เสียดังกลาวขางตน สงผลใหราคาน้ํามันลดลงอยาง
รวดเร็ว จากที่เคยขึ้นไปสูงสุดกวาบารเรลละ 147 เหรียญสหรัฐฯ ลงมาเหลือประมาณ 40 เหรียญสหรัฐฯ เทานั้น
นอกจากนี้ยังเปนเหตุใหราคาขาว ขาวโพด และมันสําปะหลังลดลงอยางหลีกเลี่ยงไมได
สําหรับแนวโนมราคาสินคาเกษตรไทยในป 2552 นี้ เลขาธิการสํานักงานเศรษฐกิจการเกษตรไดคาดการณ
ไววา ภาวะเศรษฐกิจโลกถดถอยจะกระทบกับภาคการเกษตรของไทยในป 2552 อยางแนนอน แตเนื่องจากสินคา
เกษตรและอาหารยังมีความจําเปนตอการดํารงชีวิต ดังนั้นจึงคาดวาจะเปนกลุมที่ไดรับผลกระทบจากวิกฤติ
เศรษฐกิจไมสาหัสเหมือนภาคอุตสาหกรรม
GAT ความคิดเชื่อมโยง (118)___________________________ โครงการแบรนดซัมเมอรแคมป 2013
ที่วางสําหรับรางแผนภูมิคําตอบ
โครงการแบรนดซัมเมอรแคมป 2013 ____________________________ GAT ความคิดเชื่อมโยง (119)
ตารางสรุปขอความที่กําหนดและเลขกํากับบทความที่ 2 และที่วางสําหรับรางรหัสคําตอบ
เลขกํากับ ขอความที่กําหนด ที่วางสําหรับรางรหัสคําตอบ
01 ราคาขาวสูงขึ้น
02 ราคาขาวโพดสูงขึ้น
03 ราคาน้ํามันพุงสูงขึ้น
04 ตนทุนการผลิตสินคาสูงขึ้น
05 ปลูกพืชทดแทนน้ํามัน
06 พื้นที่การเกษตรและผลผลิตอาหารลดลง
07 การกักตุนอาหาร
08 ราคามันสําปะหลังสูงขึ้น
09 ปญหาหนี้เสียของธุรกิจอสังหาริมทรัพยในสหรัฐฯ
10 เศรษฐกิจโลกถดถอย
GAT ความคิดเชื่อมโยง (120)___________________________ โครงการแบรนดซัมเมอรแคมป 2013
บทความที่ 3
ปาพรุควนเคร็ง
ชื่อ “พรุควนเคร็ง” เรียกตามสภาพภูมิศาสตร คือ พรุ หมายถึง พื้นที่มีน้ําตลอดเวลา ควน หมายถึง ที่สูง
เคร็ง หมายถึง แหลงน้ํา อยูในเขตอําเภอเชียรใหญ เฉลิมพระเกียรติ รอนพิบูลย ชะอวด หัวไทร
จังหวัดนครศรีธรรมราช และอําเภอควนชนุน จังหวัดพัทลุง มีพื้นที่ประมาณ 223,320 ไร มีกระจูด ปรือ และเสม็ด
ขึ้นอยูทั่วไป พื้นที่สวนนอยที่เปนที่สูงเปนที่อยูอาศัยของราษฎร ทรัพยากรสําคัญ คือ กระจูด ชาวพรุควนเคร็ง
แทบทุกครัวเรือนทําเสนกระจูดขาย และสานเปนผลิตภัณฑเพื่อใชเองและจําหนาย รายไดหลักจึงมาจากกระจูด
เมื่อเดือนสิงหาคมที่ผานมา ขาวใหญขาวหนึ่งที่เปนที่สนใจกันมาก คือ ไฟไหมปาพรุควนเคร็งเสียหาย
ไปกวาหมื่นไร ซึ่งรวมพื้นที่ของโครงการศึกษาพันธุไมเสม็ดขาวครบวงจนในพระราชดําริของสมเด็จพระเทพ-
รัตนราชสุดาฯ สยามบรมราชกุมารี เกือบ 2,000 ไร จากการใหสัมภาษณสื่อมวลชนโดยผูใหญจากหนวยงานตางๆ
ที่เกี่ยวของพอสรุปไดวา ขณะนี้ปาพรุควนเคร็งเสียหายมาก ยังผลใหสูญเสียแหลงรายไดสําคัญของชาวบาน
ผูวาราชการจังหวัดนครศรีธรรมราชคนปจจุบันกลาววา เมื่อ 12 ปกอน สภาพปาพรุควนเคร็งยังอุดมสมบูรณมาก
การบุกรุกปาทําสวนปาลมน้ํามันก็เพิ่งเริ่มมีประปราย “แตเมื่อกลับมาเปนผูวาราชการจังหวัดก็พบวามีการ
เปลี่ยนแปลงที่เกิดขึ้นในชวง 10 ปเศษมากมาย ที่ดีก็มี เชน การคมนาคมขนสงดีขึ้น มีสิ่งอํานวยความสะดวก
ที่ทันสมัยเพิ่มขึ้น แตที่ทําใหปาพรุควนเคร็งเสียหายก็มีมากเชนกัน ที่เห็นชัด คือ ไฟปาเกิดบอยและรุนแรงขึ้น
พื้นที่ปาจํานวนมากถูกบุกรุกทําการเกษตร เชน การทําสวนปาลมและสวนยางพารา รวมทั้งมีการปดกั้นเสนทาง
ไหลเวียนน้ําในปาพรุจากการตัดถนนผานปาพรุ แตไมทําสะพานหรือทอระบายน้ําใตถนนใหเพียงพอ และจากการ
ทํารองสวนและยกคูดินเพื่อปลูกพืช นอกจากนี้ยังมีปญหาระดับน้ําในปาพรุลดลง เนื่องจากตองแบงน้ําไปใช
เพื่อการเกษตรมากขึ้น และจากการที่มีฝนนอยมากโดยเฉพาะในปนี้ จนจังหวัดนครศรีธรรมราชประสบภัยแลง
ซึ่งผูวาราชการจังหวัดดังกลาววาเปนปรากฏการที่ไมเคยมีมากอน
สําหรับเรื่องไฟปานั้น เหตุสําคัญที่ทําใหเกิดไฟปาบอยและรุนแรงขึ้นคือการลักลอบเผาปาดวยจุดประสงค
ตางๆ เชน เพื่อสะดวกในการหาปลาเนื่องจากพื้นที่สวนที่ไฟไหมจะเปนหลุมเปนบอที่มีน้ําขังซึ่งมีปลาอยูอาศัยและ
หลบภัยเปนจํานวนมาก หรือเพื่อเผาหญาและวัชพืชในพื้นที่ที่เปนกรรมสิทธิ์ของเอกชน แตควบคุมไฟไมดีทําใหไฟ
ลุกลามออกมานอกพื้นที่
การที่ปาพรุเสียหายมาจากเหตุตางๆ ดังกลาวขางตน นอกจากทําใหแหลงรายไดหลักของชาวพรุควนเคร็ง
คือ กระจูดสูญเสียไป ยังทําใหแหลงเพาะเลี้ยงสัตวน้ําลดลง และนกปาไมไมมีที่อยูอาศัยและแพรพันธุ เพราะ
ปาพรุเปนที่อยูอาศัยของนกน้ําจํานวนมาก จนไดเปนพื้นที่ชุมช่ําน้ําที่มีความสําคัญระดับนานาชาติตามสนธิสัญญา
แรมซาร นอกจากนี้ยังทําใหแหลงกักเก็บน้ําและบําบัดน้ําเสียลดลงดวย เพราะปาพรุควนเคร็งเปนเหมือนแกมลิง
รองรับกักเก็บน้ําและชวยบําบัดน้ําเสียกอนที่จะไหลลงสูทะเลสาบสงขลา
ขณะที่ทุกฝายที่เกี่ยวของกําลังวางแผนแกไขปญหา เชน เรงจัดการกับผูที่เขาไปบุกรุกพื้นที่ ปองปราม
และดําเนินคดีอยางจริงจังกับผูลักลอบเผาปา สรางทอระบายน้ําใตถนนที่ตัดผานปาพรุ บริหารจัดการเรื่องน้ําไมให
น้ําในปาพรุต่ํากวาระดับน้ําทะเลเกิน 20 เซนติเมตร หากทุกฝายรวมมือกันแกปญหาอยางจริงจังในระยะยาวนาจะ
สามารถฟนฟูปาพรุควนเคร็งใหกลับมาอยูในสภาพอุดมสมบูรณไดดังเดิม
โครงการแบรนดซัมเมอรแคมป 2013 ____________________________ GAT ความคิดเชื่อมโยง (121)
ที่วางสําหรับรางแผนภูมิคําตอบ
GAT ความคิดเชื่อมโยง (122)___________________________ โครงการแบรนดซัมเมอรแคมป 2013
ตารางสรุปขอความที่กําหนดและเลขกํากับบทความที่ 3 และที่วางสําหรับรางรหัสคําตอบ
เลขกํากับ ขอความที่กําหนด ที่วางสําหรับรางรหัสคําตอบ
01 การปดกั้นเสนทางไหลเวียนน้ํา
02 การเปลี่ยนแปลงที่เกิดขึ้นในชวง 10 ปเศษ
03 เกิดไฟปาบอยและรุนแรงขึ้น
04 นกปาไมมีที่อยูอาศัยและแพรพันธุ
05 ปาพรุควนเคร็งเสียหายมาก
06 ขณะนี้พื้นที่ปาจํานวนมากถูกบุกรุก
07 ระดับน้ําในปาพรุลดลง
08 สูญเสียแหลงรายไดสําคัญ
09 แหลงกักเก็บน้ําและบําบัดน้ําเสียลดลง
10 แหลงเพาะเลี้ยงสัตวน้ําลดลง
โครงการแบรนดซัมเมอรแคมป 2013 ____________________________ GAT ความคิดเชื่อมโยง (123)
บทความที่ 4
เรื่องอะไรจะเกิดขึ้นนับตั้งแตวันที่ 1 มกราคม พ.ศ. 2558
ประเทศในกลุมอาเซียนจะรวมตัวเปนประชาคมเศรษฐกิจอาเซียน และมีผลอยางจริงจังในวันที่ 1 มกราคม
พ.ศ. 2558 นับแตวันนั้นภูมิภาคนี้จะเปลี่ยนไปมากอยางที่หลายคนอาจคิดไมถึง
เมื่อประเทศสมาชิกอาเซียนทั้ง 10 ประเทศรวมตัวกันเปนตลาดและฐานการผลิตเดียว ขอตกลงของ
ประชาคมเศรษฐกิจอาเซียนทําใหการเคลื่อนยายสินคา การลงทุนทําธุรกิจตางๆ และการเคลื่อนยายแรงงานฝมือ
ทําไดอยางเสรี บรรยากาศการคาและการลงทุนจะสะดวกมากขึ้นจากการลด/เลิกขอจํากัด และกฎระเบียบที่เปน
อุปสรรคตางๆ
เมื่อการเคลื่อนยายสินคาทําไดอยางเสรี จะทําใหไทยขยายการสงออกสินคาไดเพิ่มขึ้น เชน เกษตรกรไทย
จะสงออกสินคาไดมากขึ้น ไมใชจําหนายเฉพาะตลาดภายในประเทศที่มีประชากร 69 ลานคน แตจะเพิ่มสูงถึง
590 ลานคนในตลาดอาเซียน แตในขณะเดียวกันการเปดเสรีในการเคลื่อนยายสินคาก็จะทําใหประเทศอาเซียน
อื่นขยายการสงออกสินคาไดมากขึ้นเชนกัน ทําใหขอดีที่ไทยจะเพิ่มการสงออกสินคาไดมากขึ้นนั้นลดลง เพราะ
สินคาประเทศอื่นที่มีความหลากหลาย และ/หรือมีคุณภาพดีกวา และ/หรือราคาถูกกวาจะแขงขันกับสินคาสงออก
ของไทยหรือแมแตแยงตลาดภายในประเทศ ไทยจึงจําเปนตองเรงปรับปรุงประสิทธิภาพและคุณภาพการผลิต
เพื่อเพิ่มขีดความสามารถในการแขงขันกับสินคาของประเทศอื่น
การที่แรงงานฝมือหรือกลุมวิชาชีพ เชน แพทย พยาบาล วิศวกร สถาปนิก นักบัญชี ของประเทศตางๆ
ในกลุมอาเซียนสามารถไปทํางานในประเทศสมาชิกอาเซียนอื่นไดอยางเสรี ผลที่ตามมาก็จะเปนไปในทํานองเดียวกัน
กับเรื่องการสงออกสินคา คือ แรงงานฝมือของไทยจะหางานทําไดงายขึ้น แตก็จะมีอุปสรรคขัดขวางที่สําคัญ
คือ คนไทยมีจุดออนเรื่องภาษาอังกฤษประการหนึ่ง และอีกประการหนึ่ง คือ ชาติอาเซียนอื่นก็เคลื่อนยาย
แรงงานไดอยางเสรีเชนเดียวกัน หากไทยไมเกงพอ ภาษาไมดีพอ แทนที่เราจะหางานไดงายขึ้นกลับจะถูกคน
ชาติอื่นแยงงาน
สําหรับเรื่องการลงทุนทําธุรกิจ ไทยสามารถลงทุนธุรกิจในประเทศอาเซียนอื่นได เนื่องจากมีการเปด
เสรีในการลงทุน แตอยาลืมวาคนอื่นก็ทําไดเชนกัน จึงตองวางแผนและเตรียมการใหพรอมอยางเต็มที่กอนเริ่มเปด
ประชาคมเศรษฐกิจอาเซียน
เมื่อตนเดือนสิงหาคมที่ผานมา ดร.สุรินทร พิศสุวรรณ เลขาธิการอาเซียนไดบรรยายพิเศษที่มหาวิทยาลัย
ราชภัฏนครปฐม เรื่อง “กลยุทธการรับมือกับประชาคมอาเซียน” มีผูเขารวมรับฟงกวา 1,000 คน ประเด็นหนึ่งที่
ดร.สุรินทร ย้ําเตือน คือ ภาษาอังกฤษจะเปน “Working language of ASEAN” เมื่อเรารูตัววาคนไทยมีจุดออน
เรื่องภาษาอังกฤษ ถาเราไมเรงปรับปรุงแกไขพัฒนาตนเอง ประโยชนที่คนไทยควรจะไดจะลดลง โดยเฉพาะเรื่อง
การหางานทํา เพราะคนของเราตองแขงขันกับคนชาติอื่นในตลาดที่โตกวาตลาดไทยเกือบสิบเทา เราตองเกงจริง
ดีจริง และตองมีทักษะที่เปนเลิศจริงๆ จึงจะเอาตัวรอดได
GAT ความคิดเชื่อมโยง (124)___________________________ โครงการแบรนดซัมเมอรแคมป 2013
ที่วางสําหรับรางแผนภูมิคําตอบ
โครงการแบรนดซัมเมอรแคมป 2013 ____________________________ GAT ความคิดเชื่อมโยง (125)
ตารางสรุปขอความที่กําหนดและเลขกํากับบทความที่ 4 และที่วางสําหรับรางรหัสคําตอบ
เลขกํากับ ขอความที่กําหนด ที่วางสําหรับรางรหัสคําตอบ
01 การเคลื่อนยายแรงงานฝมือทําไดอยางเสรี
02 การเคลื่อนยายสินคาทําไดอยางเสรี
03 การเปดเสรีในการลงทุน
04 ขอตกลงของประชาคมเศรษฐกิจอาเซียน
05 คนไทยมีจุดออนเรื่องภาษาอังกฤษ
06 ชาติอาเซียนอื่นก็เคลื่อนยายแรงงานไดอยางเสรี
07 ไทยจะเพิ่มการสงออกสินคาไดมากขึ้น
08 ไทยสามารถลงทุนทําธุรกิจในประเทศอาเซียนอื่นได
09 ประเทศอาเซียนอื่นขยายการสงออกสินคาไดมากขึ้น
10 แรงงานฝมือของไทยจะหางานทําไดงายขึ้น
GAT ความคิดเชื่อมโยง (126)___________________________ โครงการแบรนดซัมเมอรแคมป 2013
บทความที่ 5
ปกระตายเศรษฐกิจโลกจะฟนตัวจริงหรือ
ในชวงปลายป พ.ศ. 2553 คลื่นความรุนแรงของภาวะเศรษฐกิจหดตัวทั่วโลกเริ่มบรรเทาเบาบางลงจนนักธุรกิจ
หลายคน รวมทั้งนักเศรษฐศาสตรบางคนตั้งความหวังวา ปหนาฟาใหมซึ่งเปนปกระตายนําโชค
การฟนตัวของเศรษฐกิจโลกจะราบรื่น แตบรรดานักเศรษฐศาสตรอีกหลายคนกลับเห็นวา เศรษฐกิจโลกจะยังคง
เปราะบางและจะไมฟนตัวอยางราบรื่นดังที่คาดการณ เพราะเกิดภาวะการฟนตัวที่ไมเทาเทียมกันของเศรษฐกิจ
ในภูมิภาคตางๆ ของโลก
Hans Timmer นักเศรษฐศาสตรที่ธนาคารโลก กลาววา สาเหตุที่ทําใหเกิดความไมสมดุลของการฟนตัว
ดังกลาว ก็คือสภาพการณที่การขยายตัวทางเศรษฐกิจของประเทศในเอเชียเปนไปอยางเขมแขงในขณะที่
เศรษฐกิจประเทศตะวันตกกลับมีปญหา
ในขณะนี้การฟนตัวของเศรษฐกิจในประเทศกําลังพัฒนาทั้งหลาย โดยเฉพาะเศรษฐกิจประเทศในเอเชีย
ขยายตัวเขมแข็งและคึกคักเปนอยางมาก เชน เศรษฐกิจของจีน และเศรษฐกิจของอินเดีย รวมทั้ง
เศรษฐกิจประเทศในอาเซียนหลายประเทศ
หากเศรษฐกิจของประเทศในภูมิภาคตางๆ ทั่วโลกเปนไปในทิศทางเดียวกัน อนาคตเศรษฐกิจโลกก็คงจะ
สดใส แตในขณะที่หลายประเทศในเอเชียกําลังกาวไปในทางบวก เศรษฐกิจประเทศตะวันตกกลับมีปญหา ซึ่งเกิด
จากภาวะวางงานสูงในสหรัฐอเมริกา และวิกฤตการณดานหนี้สินในประเทศกรีซ รวมทั้งวิกฤตการณดานหนี้สิน
ในประเทศไอรแลนด หลังจากไอรแลนดมีวิกฤตการณดานหนี้สิน จนกลายเปนประเทศที่สองตอจากกรีซในเขตใช
เงินยูโรที่ตองขอรับความชวยเหลือจากประเทศตางๆ ในการกอบกูฐานะเศรษฐกิจประเทศอื่นๆ ในยุโรปที่มีหนี้สิน
ลนพนก็มีทาทางวาจะลมเชนกันอยางโปตุเกสและสเปน
เนื่องจากเศรษฐกิจโลกเชื่อมโยงติดตอถึงกัน ทําใหบรรดาผูเชี่ยวชาญทางดานเศรษฐศาสตรสวนใหญเริ่ม
เห็นพองกันมากขึ้นจนเปนขอสรุปกอนยางเขาปกระตายวา การฟนตัวของเศรษฐกิจโลกจะไมราบรื่นดังที่ตั้ง
ความหวังไว เพราะเศรษฐกิจมีการฟนตัวหรือขยายตัวไมเทาเทียมกัน
สําหรับประเทศไทย ภาวะเศรษฐกิจที่กําลังดีขึ้นอยางชาๆ หลังจากไดรับผลกระทบอยางหนักจาก
เหตุการณวุนวายในบานเมือง ก็คงไดรับผลกระทบจากภาวะเศรษฐกิจโลกที่มีทาวาจะไมฟนตัวอยางราบรื่น เพราะ
การขยายตัวทางเศรษฐกิจของไทยขึ้นอยูกับการสงออกสินคาในสัดสวนคอนขางสูง ถาเศรษฐกิจโลกมีปญหา เราก็
ยอมไดรับผลกระทบไปดวย ดังนั้นทั้งภาครัฐ เอกชน นักการเมือง และประชาชนทุกๆ ฝายไมวาจะมีความคิดเห็น
แตกตางกันอยางไร ก็ตองระวังอยางใหเกิดเหตุการณวุนวายดังที่ผานมาอันเปนปจจัยภายในที่มีผลลบอยางรุนแรง
ตอการขยายตัวทางเศรษฐกิจของบานเรา จะไดเตรียมพรอมรับมือกับศึกภายนอกแตเพียงดานเดียว
โครงการแบรนดซัมเมอรแคมป 2013 ____________________________ GAT ความคิดเชื่อมโยง (127)
ที่วางสําหรับรางแผนภูมิคําตอบ
GAT ความคิดเชื่อมโยง (128)___________________________ โครงการแบรนดซัมเมอรแคมป 2013
ตารางสรุปขอความที่กําหนดและเลขกํากับบทความที่ 5 และที่วางสําหรับรางรหัสคําตอบ
เลขกํากับ ขอความที่กําหนด ที่วางสําหรับรางรหัสคําตอบ
01 การฟนตัวของเศรษฐกิจโลกจะราบรื่น
02 ภาวะการฟนตัวที่ไมเทาเทียมกัน
03 ภาวะวางงานสูงในสหรัฐอเมริกา
04 วิกฤตการณดานหนี้สินในประเทศกรีซ
05 เศรษฐกิจของจีน
06 เศรษฐกิจของอินเดีย
07 เศรษฐกิจประเทศตะวันตกกลับมีปญหา
08 เศรษฐกิจประเทศในอาเซียน
09 เศรษฐกิจประเทศในเอเชียขยายตัวเขมแข็ง
10 ไอรแลนดมีวิกฤตการณดานหนี้สิน
โครงการแบรนดซัมเมอรแคมป 2013 ____________________________ GAT ความคิดเชื่อมโยง (129)
บทความที่ 6
ใกลสิ้นปเสือ เสือใกลจะสูญพันธุ
ชวงปลายปเสือ ระหวางวันที่ 21-24 พฤศจิกายน พ.ศ. 2553 มีการประชุมนานาชาติเพื่อการอนุรักษเสือ
(International Tiger Conservation Forum) ที่เมืองเซนปเตอรสเบิก ประเทศรัสเซีย ดวยความเปนหวงวา
เสือใกลจะสูญพันธุจนรุนลูกรุนหลานอาจไมมีโอกาสเห็นเสือตัวจริง ผูเชี่ยวชาญดานสัตวปากลาววาขณะนี้จํานวน
เสือในโลกลดลงมากจนเหลือแค 3,200 ตัว เมื่อเทียบกับศตวรรษที่แลวซึ่งมีอยูประมาณ 100,000 ตัว
ที่ประชุมนานาชาติเพื่อการอนุรักษเสือดังกลาว ประกอบดวย ประเทศรัสเซีย จีน อินเดีย บังคลาเทศ ภูฐาน
เนปาล และประเทศในภูมิภาคอาเซียนรวม 13 ประเทศซึ่งรวมทั้งประเทศไทย ประเทศเหลานี้ลวนเปนประเทศที่มี
เสืออาศัยอยูในปา ผลที่ไดจากการประชุมก็คือมาตรการเพิ่มจํานวนเสือ
ในปจจุบันอวัยวะเสือเปนที่ตองการมาก อวัยวะเหลานี้ไดแก กระดูกและเล็บเสือ ซึ่งนําไปใชปรุงยารักษา
โรคหลายอยาง เชน ขออักเสบ กะโหลกและหนังเสือใชเปนเครื่องประดับบาน เนื้อและอวัยวะเพศเสือ ใชเปน
อาหารและยาบํารุงกําลัง เขี้ยวเสือใชทําเครื่องรางของขลัง เปนตน จึงมีการลับลอบลาเสือจากปาเพื่อนําไปขายใน
ตลาดมืด โดยชําแหละแยกขายเปนชิ้นสวนหรือแมแตขายทั้งตัวก็มี มีขอมูลวาในตลาดมืดแถบเอเชียใต เสือตัว
หนึ่งขายไดถึงหนึ่งแสนเหรียญสหรัฐอเมริกา การปราบปรามการลักลอบลาและคาเสือรวมทั้งสัตวปาอื่นๆ ไมคอย
ไดผล เพราะกําลังคนและงบประมาณในการดูแลรักษาผืนปาและการกวดขันจับกุมการลักลอบลาสัตวมีไมเพียงพอ
การบังคับใชกฎหมายเพื่อจัดการกับตลาดมืดก็ไมมีความเขมแข็งจริงจัง คณะทํางานที่ทําการศึกษาเรื่องนี้รายงาน
ผลการสํารวจวา ในชวง 10 ปที่ผานมา เสือถูกฆาไปมากกวา 1, 000 ตัวในแถบเอเชีย สวนใหญคือประเทศ
อินโดนีเซีย ไทย และเวียดนาม สวนตลาดมืดแหลงใหญอยูบริเวณชายแดนพมากับจีนและอินเดีย ชายแดนไทยกับ
มาเลเซีย และชายแดนรัสเซียกับจีน
การที่อวัยวะเสือเปนที่ตองการมาก เพื่อนําไปบริโภคเปนอาหาร ใชทํายา ทําเครื่องประดับ และใช
ประโยชนตางๆ ดังกลาวขางตนนี่เอง ที่เปนตนเหตุสําคัญที่ทําใหเสือใกลจะสูญพันธุ นอกจากนี้ สาเหตุสําคัญอีก
ประการหนึ่งก็คือการบุกรุกผืนปาอันเปนที่อยูอาศัยของมันเพื่อใชเปนที่ทํากิน ทําถนนหนทาง ทําเขื่อนกักเก็บน้ํา
ตลอดจนทําเหมืองแรและการทําประโยชนอื่นๆ
จากการศึกษาถึงสาเหตุของปญหา มาตรการเพิ่มจํานวนเสือซึ่งเปนผลจากการประชุมดังกลาวขางตนจึง
ประกอบดวยขอปฏิบัติหลายประการ ไดแก การเพิ่มพื้นที่ปาในประเทศที่มีเสืออาศัยอยู การปราบปรามตลาด
มืดคาเสืออยางจริงจัง การบังคับใชกฎหมายหามลาสัตวปาที่เปนสัตวสงวนอยางเขมขน การจัดตั้งองคกร
นานาชาติเพื่อติดตามดูแลการกระทําผิดกฎหมายและประสานงานใหมีการบังคับใชกฎหมายอยางมีประสิทธิภาพ
เปนตน และเพื่อใหบังเกิดผลอยางเปนรูปธรรม ธนาคารโลกและกองทุน Worldwide Fund for Nature จึงให
คํามั่นวาจะสนับสนุนเงินในระยะแรกนี้รวม 180 ลานเหรียญสหรัฐอเมริกา
เมื่อเห็นความเอาจริงเอาจังของผูนํา 13 ประเทศที่เขารวมประชุม ตลอดจนการสนับสนุนดานการเงินของ
องคกรระดับโลก จึงเปนที่นามั่นใจไดวามาตรการเพิ่มจํานวนเสือจะชวยยับยั้งปญหาที่กลัวกันวาเสือใกลจะสูญ
พันธุไดอยางมีประสิทธิผล และอาจเปนไปตามความคาดหวังของเจาหนาที่ฝายไทยที่ไปรวมประชุมวาอีก 5 ป
จํานวนเสือในประเทศไทยจะเพิ่มขึ้นเทาตัว
GAT ความคิดเชื่อมโยง (130)___________________________ โครงการแบรนดซัมเมอรแคมป 2013
ที่วางสําหรับรางแผนภูมิคําตอบ
โครงการแบรนดซัมเมอรแคมป 2013 ____________________________ GAT ความคิดเชื่อมโยง (131)
ตารางสรุปขอความที่กําหนดและเลขกํากับบทความที่ 6 และที่วางสําหรับรางรหัสคําตอบ
เลขกํากับ ขอความที่กําหนด ที่วางสําหรับรางรหัสคําตอบ
01 กระดูกและเล็บเสือ
02 การปราบปรามตลาดมืดคาเสือ
03 การเพิ่มพื้นที่ปา
04 ที่ประชุมนานาชาติเพื่อการอนุรักษเสือ
05 เนื้อและอวัยวะเพศเสือ
06 ประเทศไทย
07 ประเทศรัสเซีย
08 มาตรการเพิ่มจํานวนเสือ
09 เสือใกลจะสูญพันธุ
10 อวัยวะเสือเปนที่ตองการมาก
GAT ความคิดเชื่อมโยง (132)___________________________ โครงการแบรนดซัมเมอรแคมป 2013
เฉลยโจทย GAT ความคิดเชื่อมโยง
แผนภูมิบทความที่ 1
สัตวอพยพเคลื่อนยายกลับถิ่นกําเนิดไดอยางไร
02 สัตวที่มีการเคลื่อนยายกลับถิ่นเดิม
03 ปลาแซลมอน 01 เตาทะเล 04 นกนางแอน 05 นกเปดน้ํา
06 มี particle ของสารแมเหล็กในสมอง 09 มีกระบวนการเคมีพิเศษเกี่ยวกับการมองเห็น
07 สามารถรับสัมผัสจากสนามแมเหล็กโลก 08 สามารถแยกความแตกตางสนามแมเหล็กโลกในแตละที่
10 เดินทางกลับมาถิ่นเดิมไดถูกตอง
โครงการแบรนดซัมเมอรแคมป 2013 ____________________________ GAT ความคิดเชื่อมโยง (133)
บทความที่ 1
สัตวอพยพเคลื่อนยายกลับถิ่นกําเนิดไดอยางไร
เลขกํากับ ขอความที่กําหนด ที่วางสําหรับรางรหัสคําตอบ
01 เตาทะเล 06D 09D
02 สัตวที่มีการเคลื่อนยายกลับถิ่นเดิม 01D 03D 04D 05D
03 ปลาแซลมอน 06D 09D
04 นกนางแอน 06D 09D
05 นกเปดน้ํา 06D 09D
06 มี particle ของสารแมเหล็กในสมอง 07A 08A
07 สามารถรับสัมผัสจากสนามแมเหล็กโลก 10A
08 สามารถแยกความแตกตางสนามแมเหล็กโลก
ในแตละที่
10A
09 มีกระบวนการเคมีพิเศษเกี่ยวกับการมองเห็น 07A 08A
10 เดินทางกลับมาถิ่นเดิมไดถูกตอง 99H
GAT ความคิดเชื่อมโยง (134)___________________________ โครงการแบรนดซัมเมอรแคมป 2013
แผนภูมิบทความที่ 2
อนาคตราคาสินคาเกษตรของไทย
09 ปญหาหนี้เสียของธุรกิจอสังหาริมทรัพยในสหรัฐฯ
10 เศรษฐกิจโลกถดถอย03 ราคาน้ํามันพุงสูงขึ้น
04 ตนทุนการผลิตสินคาสูงขึ้น
05 ปลูกพืชทดแทนน้ํามัน
06
พื้นที่การเกษตรและผลผลิต
อาหารลดลง
07 การกักตุนอาหาร
02 ราคาขาวโพดสูงขึ้น
01 ราคาขาวสูงขึ้น
08 ราคามันสําปะหลังสูงขึ้น
โครงการแบรนดซัมเมอรแคมป 2013 ____________________________ GAT ความคิดเชื่อมโยง (135)
บทความที่ 2
อนาคตราคาสินคาเกษตรของไทย
เลขกํากับ ขอความที่กําหนด ที่วางสําหรับรางรหัสคําตอบ
01 ราคาขาวสูงขึ้น 99H
02 ราคาขาวโพดสูงขึ้น 99H
03 ราคาน้ํามันพุงสูงขึ้น 04A 05A
04 ตนทุนการผลิตสินคาสูงขึ้น 01A 02A 08A
05 ปลูกพืชทดแทนน้ํามัน 06A
06 พื้นที่การเกษตรและผลผลิตอาหารลดลง 01A 02A 07A 08A
07 การกักตุนอาหาร 01A 02A 08A
08 ราคามันสําปะหลังสูงขึ้น 99H
09 ปญหาหนี้เสียของธุรกิจอสังหาริมทรัพยในสหรัฐฯ 10A
10 เศรษฐกิจโลกถดถอย 01F 02F 03F 08F
GAT ความคิดเชื่อมโยง (136)___________________________ โครงการแบรนดซัมเมอรแคมป 2013
แผนภูมิบทความที่ 3
ปาพรุควนเคร็ง
03
เกิดไฟปาบอย
และรุนแรงขึ้น
06
พื้นที่ปาจํานวนมาก
ถูกบุกรุก
01
การปดกั้นเสนทาง
ไหลเวียนน้ํา
07
ระดับน้ําในปาพรุ
ลดลง
05
ปาพรุควรเคร็ง
เสียหายมาก
04
นกปาไมมีที่อยูอาศัย
และแพรพันธุ
08
สูญเสียแหลง
รายไดสําคัญ
09
แหลงกักเก็บน้ําและ
บําบัดน้ําเสียลดลง
10
แหลงเพาะเลี้ยง
สัตวน้ําลดลง
02
การเปลี่ยนแปลง
ที่เกิดขึ้นสนชวง
10 ปเศษ
โครงการแบรนดซัมเมอรแคมป 2013 ____________________________ GAT ความคิดเชื่อมโยง (137)
บทความที่ 3
ปาพรุควนเคร็ง
เลขกํากับ ขอความที่กําหนด ที่วางสําหรับรางรหัสคําตอบ
01 การปดกั้นเสนทางไหลเวียนน้ํา 05A
02 การเปลี่ยนแปลงที่เกิดขึ้นในชวง 10 ปเศษ 01D 03D 06D 07D
03 เกิดไฟปาบอยและรุนแรงขึ้น 05A
04 นกปาไมมีที่อยูอาศัยและแพรพันธุ 99H
05 ปาพรุควนเคร็งเสียหายมาก 04A 08A 09A 10A
06 ขณะนี้พื้นที่ปาจํานวนมากถูกบุกรุก 05A
07 ระดับน้ําในปาพรุลดลง 05A
08 สูญเสียแหลงรายไดสําคัญ 99H
09 แหลงกักเก็บน้ําและบําบัดน้ําเสียลดลง 99H
10 แหลงเพาะเลี้ยงสัตวน้ําลดลง 99H
GAT ความคิดเชื่อมโยง (138)___________________________ โครงการแบรนดซัมเมอรแคมป 2013
แผนภูมิบทความที่ 4
เรื่องอะไรจะเกิดขึ้นนับตั้งแตวันที่ 1 มกราคม พ.ศ. 2558
04
ขอตกลงของ
ประชาคมเศรษฐกิจ
อาเซียน
01
การเคลื่อนยาย
แรงงานผีมือ
ทําไดอยางเสรี
02
การเคลื่อนยายสินคา
ทําไดอยางเสรี
03
การเปดเสรีในการ
ลงทุน
10
แรงงานฝมือ
ของไทยจะหางาน
ทําไดงายขึ้น
07
ไทยจะเพิ่มการ
สงออกสินคา
ไดมากขึ้น
09
ประเทศอาเซียนอื่น
ขยายการสงออก
สินคาไดมากขึ้น
08
ไทยสามารถลงทุน
ทําธุรกิจในประเทศ
อาเซียนอื่นได
05
คนไทยมีจุดออน
เรื่องภาษาอังกฤษ
06
ชาติอาเซียนอื่นก็
เคลื่อนยายแรงงาน
ไดอยางเสรี
โครงการแบรนดซัมเมอรแคมป 2013 ____________________________ GAT ความคิดเชื่อมโยง (139)
บทความที่ 4
เรื่องอะไรจะเกิดขึ้นนับตั้งแตวันที่ 1 มกราคม พ.ศ. 2558
เลขกํากับ ขอความที่กําหนด ที่วางสําหรับรางรหัสคําตอบ
01 การเคลื่อนยายแรงงานฝมือทําไดอยางเสรี 10A
02 การเคลื่อนยายสินคาทําไดอยางเสรี 07A 09A
03 การเปดเสรีในการลงทุน 08A
04 ขอตกลงของประชาคมเศรษฐกิจอาเซียน 01A 02A 03A
05 คนไทยมีจุดออนเรื่องภาษาอังกฤษ 10F
06 ชาติอาเซียนอื่นก็เคลื่อนยายแรงงานไดอยางเสรี 10F
07 ไทยจะเพิ่มการสงออกสินคาไดมากขึ้น 99H
08 ไทยสามารถลงทุนทําธุรกิจในประเทศอาเซียนอื่นได 99H
09 ประเทศอาเซียนอื่นขยายการสงออกสินคาไดมากขึ้น 07F
10 แรงงานฝมือของไทยจะหางานทําไดงายขึ้น 99H
GAT ความคิดเชื่อมโยง (140)___________________________ โครงการแบรนดซัมเมอรแคมป 2013
แผนภูมิบทความที่ 5
ปกระตายเศรษฐกิจโลกจะฟนตัวจริงหรือ
09
เศรษฐกิจประเทศในเอเชีย
ขยายตัวเขมแข็ง
02
ภาวะการฟนตัวที่
ไมเทาเทียมกัน
07
เศรษฐกิจประเทศ
ตะวันตกกลับมีปญหา
04
วิกฤติการณดานหนี้สิน
ในประเทศกรีซ03
ภาวะวางงานสูง
ในสหรัฐอเมริกา
10
ไอรแลนดมีวิกฤติการณ
ดานหนี้สิน
05 เศรษฐกิจของจีน
06 เศรษฐกิจของอินเดีย
08
เศรษฐกิจประเทศ
ในอาเซียน
01
การฟนตัวของ
เศรษฐกิจโลกจะราบรื่น
โครงการแบรนดซัมเมอรแคมป 2013 ____________________________ GAT ความคิดเชื่อมโยง (141)
บทความที่ 5
ปกระตายเศรษฐกิจโลกจะฟนตัวจริงหรือ
เลขกํากับ ขอความที่กําหนด ที่วางสําหรับรางรหัสคําตอบ
01 การฟนตัวของเศรษฐกิจโลกจะราบรื่น 99H
02 ภาวะการฟนตัวที่ไมเทาเทียมกัน 01F
03 ภาวะวางงานสูงในสหรัฐอเมริกา 07A
04 วิกฤตการณดานหนี้สินในประเทศกรีซ 07A
05 เศรษฐกิจของจีน 99H
06 เศรษฐกิจของอินเดีย 99H
07 เศรษฐกิจประเทศตะวันตกกลับมีปญหา 02A
08 เศรษฐกิจประเทศในอาเซียน 99H
09 เศรษฐกิจประเทศในเอเชียขยายตัวเขมแข็ง 02A 05D 06D 08D
10 ไอรแลนดมีวิกฤตการณดานหนี้สิน 07A
GAT ความคิดเชื่อมโยง (142)___________________________ โครงการแบรนดซัมเมอรแคมป 2013
แผนภูมิบทความที่ 6
ใกลสิ้นปเสือ เสือใกลจะสูญพันธุ
04 ที่ประชุมนานาชาติเพื่อการอนุรักษเสือ
06 ประเทศไทย
07 ประเทศรัสเซีย
02 การปราบปรามตลาดมืดคาเสือ
03 การเพิ่มพื้นที่ปา
08 มาตรการเพิ่มจํานวนเสือ
05 เนื้อและอวัยวะเพศเสือ 01 กระดูกและเล็บเสือ
10 อวัยวะเสือเปนที่ตองการมาก
09 เสือใกลสูญพันธุ
โครงการแบรนดซัมเมอรแคมป 2013 ____________________________ GAT ความคิดเชื่อมโยง (143)
บทความที่ 6
ใกลสิ้นปเสือ เสือใกลจะสูญพันธุ
เลขกํากับ ขอความที่กําหนด ที่วางสําหรับรางรหัสคําตอบ
01 กระดูกและเล็บเสือ 99H
02 การปราบปรามตลาดมืดคาเสือ 99H
03 การเพิ่มพื้นที่ปา 99H
04 ที่ประชุมนานาชาติเพื่อการอนุรักษเสือ 06D 07D 08A
05 เนื้อและอวัยวะเพศเสือ 99H
06 ประเทศไทย 99H
07 ประเทศรัสเซีย 99H
08 มาตรการเพิ่มจํานวนเสือ 02D 03D 09F
09 เสือใกลจะสูญพันธุ 04A
10 อวัยวะเสือเปนที่ตองการมาก 01D 05D 09A
GAT ความคิดเชื่อมโยง (144)___________________________ โครงการแบรนดซัมเมอรแคมป 2013
NOTE

Book2013 jan 05_2013_gat

  • 1.
    สวนที่1..........................โดย อ.สาธร อุพันวัน(พี่เตอ)...........................หนา 2-31 สวนที่2..........................โดย อ.วันชนะ หมั่นงาน (ครูเมฆ)....................หนา 32-96 สวนที่3..........................โดย นพ.เอกบุตร แจววณิชกุล (หมอแผน)......หนา 97-144 อ.นพฤทธิ์ แจววณิชกุล
  • 2.
    GAT ความคิดเชื่อมโยง (2)_____________________________โครงการแบรนดซัมเมอรแคมป 2013 1. เปนผลทางตรง/เกิดขึ้นในลําดับถัดมา สัญลักษณที่ใช คําหลักที่พบ ตัวอยางโจทยผลทางตรง สอบเขามหาวิทยาลัยได(01) ทําให พอแมภูมิใจ(02) แผนดินไหว(03) เปนผลมาจาก การเคลื่อนตัวของเปลือกโลก(04) น้ําทวม(05) เพราะตัดไมทําลายปา(06) สัญลักษณการเชื่อมโยง
  • 3.
    โครงการแบรนดซัมเมอรแคมป 2013 ______________________________GAT ความคิดเชื่อมโยง (3) หลัก 2. องคประกอบ/คุณสมบัติ/ลักษณะ สัญลักษณที่ใช คําหลักที่พบ ตัวอยางโจทย องคประกอบ ตะไคร(01) มีประโยชนหลายอยาง เชน แกปวดทอง(02), ขับปสสาวะ(03), ลดความดัน การเกิดปญญา(04) มีอยู 3 วิธี ประกอบดวย สุตมยปญญา(05) จินตามยปญญญา(06) ภาวนามยปญญา(07) Facebook(08) เปนหนึ่งใน วิธีติดตอสื่อสาร(09) สัญลักษณการเชื่อมโยง
  • 4.
    GAT ความคิดเชื่อมโยง (4)_____________________________โครงการแบรนดซัมเมอรแคมป 2013 หลัก 3. ถูกลด/ยับยั้ง/ปองกัน/หาม/ขัดขวาง สัญลักษณที่ใช คําหลักที่พบ ตัวอยางโจทย ทางลดทอน ยับยั้ง การนําขยะมา Recycle(01) ชวยลด ปญหาขยะลนเมือง(02) ใชผาปดปาก(03) ชวยปองกัน โรคหวัดระบาด(04) การทะเลาะกัน(05) ทําให ความผูกพัน(06) ลดนอยลง สัญลักษณการเชื่อมโยง
  • 5.
    โครงการแบรนดซัมเมอรแคมป 2013 ______________________________GAT ความคิดเชื่อมโยง (5) Case ทางตรงหรือยับยั้งกันแน การใชพลังงานอยางประหยัด(01) ทําให การสิ้นเปลืองทรัพยากร(02) ลดลง การใชพลังงานอยางประหยัด(03) ทําให การสิ้นเปลืองทรัพยากรลดลง(04) ปริมาณน้ําแข็งขั้วโลก(01) ลดลงเปนผลมาจาก ภาวะโลกรอน(02) ปริมาณน้ําแข็งขั้วโลกลดลง(03) เปนผลมาจาก ภาวะโลกรอน(04) สัญลักษณการเชื่อมโยง
  • 6.
    GAT ความคิดเชื่อมโยง (6)_____________________________โครงการแบรนดซัมเมอรแคมป 2013 บทความที่ 1 เรื่อง สารอนุมูลอิสระ (oxidant) ปกติแลวรางกายของมนุษยเราผลิตสารพิษอยูภายในรางกายตลอดเวลา ภาษาทางการแพทยเขาเรียก สารในรางกายนี้วา สารอนุมูลอิสระ (oxidant) นอกจากนี้รางกายจะเรงผลิตสารอนุมูลอิสระอีกก็ตอเมื่อเวลา เราเครียดหรือตองทํางานหนัก ตองใชสมอง ประกอบกับเจอมลภาวะตางๆ เจอสภาพแวดลอมที่เปนพิษ และ อุปนิสัยการดื่มสุรา(01) สูบบุหรี่(02) ก็ยิ่งเปนตัวสรางใหเกิดสารอนุมูลอิสระ(03) มากขึ้น การนอนหลับพักผอน ใหเพียงพอ(04) ตอนกลางคืนเปนหนทางและเวลาสําคัญที่รางกายจะสรางสารตอตานสารอนุมูลอิสระ(05) (anti-oxidant) ขึ้น เพื่อกําจัดสารอนุมูลอิสระที่เกิดตอนกลางวัน การนอนใหเพียงพอและหลับสนิทจะเปน ประโยชนไมเฉพาะการกําจัดของเสีย แตยังชวยใหเม็ดเลือดแดงแข็งแรง(06) ดวย ดังนั้นควรนอนหลับ พักผอนใหเพียงพอนะครับ โจทยพื้นๆ แบบเด็กๆ
  • 7.
    โครงการแบรนดซัมเมอรแคมป 2013 ______________________________GAT ความคิดเชื่อมโยง (7) บทความที่ 2 เรื่อง “วิตามินซี” เพื่อสุขภาพ วิตามินซี(01) โดยประโยชนหลักๆเมื่อรางกายไดรับวิตามินซีเปนประจําจะชวยปองกันการกอตัวของ เซลลมะเร็ง(02) บํารุงผิวพรรณหรือชะลอความแก(03) อีกทั้งยังเพิ่มภูมิตานทานแกรางกาย(04) ซึ่งจะทําให เปนหวัดนอยลง(05) สําหรับผูที่กําลังกลุมใจเพราะไมรูวาจะหาวิตามินซีมาทานไดจากที่ไหน ความจริงแลว แหลงของวิตามินซี เราสามารถหาไดจากผักสดและผลไม(06) เชน ฝรั่ง(07), มะละกอสุก(08), มะนาว อีกทั้ง วิตามินซีเปนวิตามินที่รางกายไมสามารถผลิตขึ้นไดเอง ดังนั้นทุกคนจึงควรบริโภควิตามินซี แตจะมากหรือนอย นั้นก็ขึ้นอยูกับความตองของแตละบุคคล โจทยพื้นๆ แบบเด็กๆ
  • 8.
    GAT ความคิดเชื่อมโยง (8)_____________________________โครงการแบรนดซัมเมอรแคมป 2013 บทความที่ 3 เรื่อง โอเมกา 3 ...ปองกันอัลไซเมอร สํานักขาวบีบีซีของอังกฤษเผยผลการวิจัยที่สรางความตื่นเตนใหวงการแพทยเปนอยางมากกวา ผูที่มี โอเมกา 3 มีโอกาสที่จะทําใหเปนโรคอัลไซเมอร(01) นอยลง ซึ่งตรงกันขามกับผูที่นิยมบริโภคอาหารจานดวน หรือฟาสตฟูด(02) ที่ทําใหกรดไขมันสูงขึ้น มีโอกาสที่จะทําใหเปนโรคดังกลาวมากขึ้น โดยผลการวิจัยพบวา จากการศึกษาการตรวจหาสารตางๆ ในเลือดของกลุมตัวอยางและพฤติกรรมการรับประทานอาหาร ปรากฏวา ผูที่มีกรดไขมันในกระแสเลือดสูง(03) จะแปรผันตรงกับการฝอตัวของสมอง กลาวคือ กรดไขมันในเลือดที่สูง จะมีโอกาสทําใหเกิดการฝอตัวของสมอง(04) ที่สูงตามไปดวย หรือมีโอกาสที่จะปวยดวยโรคอัลไซเมอรเพิ่มขึ้น ขณะที่ผลการศึกษาของผูเชี่ยวชาญจากสหรัฐก็ออกมาในลักษณะเดียวกัน เมื่อศึกษาตัวอยางเลือดของกลุม ตัวอยาง 104 คน ซึ่งมีอายุเฉลี่ย 87 ป พบวาผูที่มีโอเมกา 3 ในปริมาณมากจะมีผลการทดสอบความจําอยูใน เกณฑที่ดี ดังนั้นเพื่อสุขภาพควรหันมาทานอาหารที่มีโอเมกา 3(05) และในประเทศไทยก็มีสารชนิดนี้อยูมากใน ปลาทู(06) และขาวกลอง(07) ซึ่งเปนอาหารที่ไมแพงและหาทานไดงายดวย ดังนั้นควรจะหันมาทานโอเมกา 3 กันทุกคนนะครับ โจทยพื้นๆ แบบเด็กๆ
  • 9.
    โครงการแบรนดซัมเมอรแคมป 2013 ______________________________GAT ความคิดเชื่อมโยง (9) คําสั่ง อานบทความเรื่อง “นักเรียนดี” ในบทความมีขอความที่กําหนด ซึ่งพิมพดวยอักษรตัวเขมอยู 8 ขอความ ทายบทความจะมีตารางสรุปขอความที่กําหนด ซึ่งแตละขอความมีตัวเลข 2 หลักกํากับ แลวสรุปความ เชื่อมโยงของขอความที่กําหนดแตละขอความกับขอความอื่นๆ ที่เหลือ ใหสอดคลองกับเนื้อหาในบทความและ เปนไปตามเกณฑที่กําหนด ดังตอไปนี้ - ถาขอความที่กําหนดมีขอความอื่น (ซึ่งอาจมีไดหลายขอความ) เปนผลโดยตรง หรือที่เกิดขึ้นในลําดับ ถัดมา ใหระบายตัวเลข 2 หลักหนาขอความที่เปนผลโดยตรงหรือที่เกิดขึ้นในลําดับถัดมา แลวตามดวย ตัวอักษร “A” - ถาขอความที่กําหนดมีขอความอื่น (ซึ่งอาจมีไดหลายขอความ) เปนองคประกอบ/คุณสมบัติ/ลักษณะ ใหระบายตัวเลข 2 หลักหนาขอความที่เปนองคประกอบ/คุณสมบัติ/ลักษณะ แลวตามดวยตัวอักษร “D” - ถาขอความที่กําหนดมีขอความอื่น (ซึ่งอาจมีไดหลายขอความ) ถูกลด/ยับยั้ง/ปองกัน/หาม/ขัดขวาง ใหระบายตัวเลข 2 หลักหนาขอความที่ถูกลด/ยับยั้ง/ปองกัน/หาม/ขัดขวาง แลวตามดวยตัวอักษร “F” - ถาขอความที่กําหนดไมมีขอความอื่นที่เปนผลโดยตรงหรือที่เกิดขึ้นในลําดับถัดมา หรือที่เปน องคประกอบ/คุณสมบัติ/ลักษณะ หรือที่ถูกลด/ยับยั้ง/ปองกัน/หาม/ขัดขวาง ดังกลาวขางตน ใหระบายคําตอบ เปนตัวเลข “99” แลวตามดวยตัวอักษร “H” ทั้งนี้ใหใชเลขกํากับขอความที่กําหนด 01, 02, 03, ...08 เปนเลขขอ 1, 2, 3, ...8 ในกระดาษคําตอบ ขอสอบแตละขออาจมีไดหลายคําตอบ หากตอบผิดจะถูกหักคะแนนคําตอบที่ผิดคําตอบละ 3 คะแนน โดยหักจากคะแนนรวมของขอสอบขอนั้นๆ (ไมหักคะแนนขามขอ) ดังนั้นถาไมมั่นใจ อยาเดา ฝนรหัส ตัวอยางขอสอบและวิธีการตอบขอสอบ
  • 10.
    GAT ความคิดเชื่อมโยง (10)____________________________โครงการแบรนดซัมเมอรแคมป 2013 นักเรียนดี นักเรียนดีเปนอยางไร หากจะกลาวอยางสั้นที่สุดก็คือ นักเรียนดีจะตองมีคุณสมบัติหรือองคประกอบ อยางนอย 2 อยางคือ เรียนเกงและเปนคนดี เหตุปจจัยที่สงผลใหนักเรียนเปนนักเรียนที่ดีมีหลายอยาง เชน พื้นฐานจิตใจนักเรียน คุณภาพการเรียนการสอน คุณภาพอาจารยผูสอน คุณภาพสถานศึกษา สําหรับ คุณภาพการเรียนการสอนนั้น นอกจากเรื่องหองสมุด อาคารสถานที่ อุปกรณ สื่อการศึกษา ฯลฯ ยังขึ้นกับ คุณภาพอาจารยดวย นอกจากนี้จะตองรูจักระวังหลีกเลี่ยงสิ่งที่จะกอใหเกิดความเสียหายตอตนเอง เชน การคบเพื่อนเลว เพราะยอมสามารถลดหรือบั่นทอนความเปนคนดีไดโดยงาย เลขกํากับ ขอความที่กําหนด รางรหัสคําตอบที่จะระบายในกระดาษคําตอบ 01 การคบเพื่อนเลว 02 คุณภาพการเรียนการสอน 03 คุณภาพสถานศึกษา 04 คุณภาพอาจารยผูสอน 05 นักเรียนดี 06 เปนคนดี 07 พื้นฐานจิตใจนักเรียน 08 เรียนเกง ตัวอยางขอสอบ สทศ.
  • 11.
    โครงการแบรนดซัมเมอรแคมป 2013 _____________________________GAT ความคิดเชื่อมโยง (11) บทความที่ 1 เรื่อง ลายนิ้วมือ...บอกหลายอยาง 1 ไมเพียงแคการแกะลายนิ้วมือของตํารวจจะบอกไดวา “ลายนิ้วมืออันนี้เปนของใคร”แตดวยการ อาศัยเทคนิคแบบใหมนี้ ตํารวจสามารถลวงลับขอมูลสวนตัวไดมากกวาอยางชนิดที่เราคาดไมถึง 2 กวาหลายสิบปที่ผานมา การใชผงฝุนเคมี การใชน้ํายาเกลือเงินไนเตรท (Silver Nitrate Method) การใชวิธีรมดวยควันไอโอดีน (Iodine Fuming) ลวนเปนหนึ่งในวิธีการหาลายนิ้วมือในแบบที่เคย ทราบกันมาแลวทั้งนั้น 3 การใชผงฝุนเคมีที่ตํารวจใชหารองรอยของลายนิ้วมือนั้น มีทั้งผงแปงขาว (White Powder) ผง ฝุนแมเหล็กหรือที่เรียกวา“ผงไอรอนออกไซด (Ironoxide)” ซึ่งเปนผงฝุนเคมีที่ตํารวจชอบใชมากที่สุด ผงไอ รอนออกไซดนั้นจะไปจับตัวกับน้ํา แรธาตุ หรือไขมันที่เก็บสะสมอยูบนนิ้วมือ เนื่องจากการหยิบจับสิ่งของตางๆ หรือแตะตองรางกายสวนอื่นๆ ผงไอรอนออกไซดจะทําใหลายนิ้วมือนั้นเดนชัดขึ้นมา เพื่อใหตํารวจไดเก็บเอา ตัวอยางไปใช 4 แตที่พิเศษกวานั้นนักวิทยาศาสตรไดพัฒนาเทคนิคการใชผงฝุนเคมีแบบใหม คือ ผงแมเหล็ก เรืองแสง (Fluorescent magnetic powder) ซึ่งผงชนิดนี้จะไปเกาะติดกับแอนติบอดี แลวนําไปลางใน น้ํายาลาง จากนั้นจึงนําไปโรยบนรองรอยลายนิ้วมือ หากลายนิ้วมือนั้นมีตัวอยางของสารเคมียาเสพติด (ที่ตอง สงสัย) โมเลกุลของผงแมเหล็กเรืองแสงและแอนติบอดีจะเกาะแนนและเรืองแสงขึ้น 5 การใชผงแมเหล็กเรืองแสงนี้ทําใหสามารถตรวจหาสารเสพติดได 5 ชนิด ไดแก กัญชา โคเคอีน สารนิโคตินในยาสูบหรือบุหรี่ มอรฟน (สาร methadone) และสารเสพติดชนิดอื่นที่ไดมาจากการใชฝนเปน สารตั้งตน เชน เฮโรอีน ซึ่งจะชวยใหตํารวจทราบวานักยองเบาคนนั้นเสพยาเสพติดชนิดใด 6 ยิ่งไปกวานั้นโมเลกุลของผงแมเหล็กเรืองแสงและแอนติบอดียังสามารถบอกเลาเรื่องราวเกี่ยวกับ สุขภาพของผูตองสงสัยได เนื่องจากรองรอยการปวยเปนมะเร็ง เบาหวาน โรคหัวใจ และโรคอื่นๆ นั้น รางกายจะหลั่งสารเคมีบางชนิดออกมาในเหงื่อและน้ํามันที่ผลิตออกมาจากรางกาย และยิ่งถาหากผูกอเหตุมี การใชอาวุธปน หรือดินระเบิด ฝุนละอองและเศษดินปนก็จะติดอยูในลายนิ้วมือดวย ทําใหตํารวจสืบทราบได งายขึ้นวา เกิดอะไรขึ้นในที่เกิดเหตุนั้น อางอิงขอมูลบางสวนจาก : วิชาการดอดคอม โจทยฝกฝน...เอาจริง
  • 12.
    GAT ความคิดเชื่อมโยง (12)____________________________โครงการแบรนดซัมเมอรแคมป 2013
  • 13.
    โครงการแบรนดซัมเมอรแคมป 2013 _____________________________GAT ความคิดเชื่อมโยง (13) บทความที่ 2 เรื่อง พลังงานมหาศาลจากดวงจันทร 1 ดวงจันทรมีแหลงแรฮีเลียม 3 ที่สําคัญเปนอยางมากตอโลกในอนาคต ซึ่งแรชนิดนี้มีมากมายใน ดวงจันทรและมากกวาในโลกใบนี้เปนอยางมาก นักวิจัยไดพบวา ที่ดวงจันทรมีแรธาตุนี้ประมาณ 1 ลานตัน หรือประมาณพันลานกิโลกรัม ซึ่งมากกวาที่มีอยูบนโลก 30 ลานเทา 2 ดร.คัลซินสกี ไดกลาววา รัฐบาลสหรัฐมักจะเก็บความลับเรื่องฮีเลียม 3 ไว เพราะถาจะใชเปน อาวุธนิวเคลียรก็สามารถทําได และก็พบไดอีกวาถาหากนําฮีเลียม 3 มาใชทําปฏิกิริยานิวเคลียรเพื่อผลิต พลังงานไฟฟาและพลังงานนิวเคลียร จะมีความปลอดภัยดีกวาแรธาตุอื่นๆ อยางมาก และพลังงานที่ผลิตไดทั้ง 2 ชนิดนี้ จะไดชวยไปยับยั้งการนําฮีเลียมไปผลิตอาวุธนิวเคลียรเพื่อทําลายลางโลกดวย เพราะวาจากการ ทดลองการ ทําวิจัยของ ดร.คัลซินสกีไดพบวา แรธาตุนี้ไมมีกากกัมมันตภาพรังสีอยูเลย 3 โดยปฏิกิริยานิวเคลียรที่เกิดขึ้นยังไดมาจากการใชแรดิวเทอเรียมมาผสม ซึ่งเปนไอโซโทปของ ไฮโดรเจนที่ทําใหอุณหภูมิสูงขึ้นกอใหเกิดพลังงานเปนปริมาณมหาศาล สามารถสรางพลังงานใหกับประเทศใน สหภาพยุโรปและสหรัฐไดถึง 1 ปเต็ม 4 ในประเทศไทยก็ไดประโยชนในหลายดานจากการใชพลังงานนิวเคลียร ทั้งประโยชนในการวินิจฉัย และรักษาโรค ประโยชนในการพัฒนาพันธุกรรมของพืชและประโยชนในการคนหาแหลงทรัพยากรธรรมชาติ 5 จากขอมูลที่ไดกลาวมาทั้งหมดขางตน พลังงานที่ไดจากแรฮีเลียม 3 นี้ ถือวาเปนการคนพบที่ ยิ่งใหญ เพราะเปนพลังงานทดแทนที่สะอาดและปลอดภัย อีกทั้งพลังงานที่มีอยูบนโลกอยางน้ํามันก็กําลังจะ หมดไปในอีกไมกี่ 10 ปขางหนา ดังนั้นนักวิจัยและนักวิทยาศาสตรทั่วโลกจึงไดเห็นวา ควรจะสงคนขึ้นไป สํารวจดวงจันทรอีกสักครั้ง เพื่อนําแรฮีเลียมนี้กลับมายังโลกของเรา อางอิงขอมูลบางสวนจาก : เดลินิวสออนไลน โจทยฝกฝน...เอาจริง
  • 14.
    GAT ความคิดเชื่อมโยง (14)____________________________โครงการแบรนดซัมเมอรแคมป 2013
  • 15.
    โครงการแบรนดซัมเมอรแคมป 2013 _____________________________GAT ความคิดเชื่อมโยง (15) บทความที่ 3 เรื่อง ปาพรุควนเคร็ง แนวขอสอบจริง GAT 1/56 1 ปาพรุควนเคร็ง เปนปาพรุที่ยังเหลืออยูไมกี่แหงแลวในประเทศไทย ในอดีตเคยเปนพื้นที่ชุมน้ํา ผืนใหญที่มีระบบนิเวศน้ําผิวดินเชื่อมติดตอกับทะเล มีความอุดมสมบูรณและเอื้ออํานวยประโยชนตอการ ดํารงชีวิต ของมนุษยและสัตว แตวาการเปลี่ยนแปลงที่ผานมาในรอบ 10 ป มีไฟปาเกิดขึ้นอยางตอเนื่อง ปละกวา 100 จุด และสถานการณทวีความรุนแรงขึ้นเรื่อยๆ โดยเฉพาะในป 2555 มีไฟไหมปาพรุมาแลวกวา 160 จุด ทําใหพื้นที่ปาพรุไดรับความเสียหายไมนอยกวา 15,000 ไร ซึ่งคาดวาเปนฝมือมนุษย และในชวงหลายป ที่ผานมามีปาถูกบุกรุกโดยฝมือมนุษยมากขึ้นจนทําใหปาพรุถูกทําลายเสียหายอยางรวดเร็ว 2 เดิมนั้นปาพรุมีความสัมพันธตอการดําเนินชีวิตของประชาชนที่อาศัยอยูรอบๆ พื้นที่บริเวณปาพรุ เปนอยางมาก ปาพรุควนเคร็งจึงมีสถานะเปน “ปาชุมชน” เพื่อการเลี้ยงชีพ ชาวบานไดเขาไปเก็บของปา หาตนกระจูด กก ปรือ ยานลิเภา เพื่อนําไปแปรรูปเปนเสื่อ กระสอบ ทําเครื่องจักสาน เครื่องประดับ มีการ เขาไปหาพืชผักและของปามาเพื่อการบริโภค เชน บัว ผักกูด ลําเท็ง พืชชนิดตางๆ มีการจับ สัตวน้ําดวย เครื่องมือที่ทําขึ้นเอง เชน ไซ ลัน สุม เบ็ด เพื่อนําไปบริโภคกันในครัวเรือน หากจับไดเปนจํานวนมากก็มีการ แบงปนแจกจายหรือขายออกใหแกเพื่อนบาน หรืออาจแปรรูปเพื่อการบริโภคในโอกาสตอๆ ไป แตหลังจากที่ ปาพรุถูกทําลาย ก็สงผลใหรายไดของคนในพื้นที่ลดลงตามไปดวย 3 ในรอบ 10 ป ที่ผานมา ยังมีการเปลี่ยนแปลงที่สําคัญอีกนั้นคือ การสรางที่ขวางทางน้ํา แมวา เปนการปองกันการลุกล้ําของน้ําเค็มที่จะเขามาทําลายพื้นที่การเกษตรไดอยางมีประสิทธิภาพ แตก็ทําใหพื้นที่ ปาพรุถูกทําลายเชนกัน และยังมีปญหาระดับน้ําลดลงจากการขุดคลองชลประทานตางๆ ที่เปนการเรงใหน้ําใน ปาพรุระบายออกไปเร็วขึ้น สงผลใหปาพรุเสียหาย 4 จากการที่ปาพรุเสียหายจากสาเหตุตางๆ ดังกลาวขางตน นอกจากจะสงผลใหประชาชนมีรายได ลดลงแลว ยังสงผลกระทบตอสัตวปาดวย โดยทําใหนกปาใกลสูญพันธุ และแหลงเพาะพันธุสัตวน้ําลดลง อยางเชน ปลาดุกลําพันที่เคยมีอยูในปาพรุเปนจํานวนมากแตปจจุบันนี้ไดสูญพันธุไปแลว อีกทั้งการที่ปาพรุ เปนแกมลิง เปนแหลงบําบัดน้ําเสียกอนปลอยลงสูทะเล ดังนั้นความเสียหายของปาพรุจึงทําใหแหลงเก็บกักน้ํา และบําบัดน้ําเสียลดลงดวย 5 สิ่งที่เกิดขึ้นมาทั้งหมดนั้น หากไมมีการควบคุมที่ดีพอในเรื่องการบุกรุกเขาใชประโยชนที่ดินในพื้นที่ ปาสงวนแหงชาติ ไมมีการฟนฟูดวยการสรางจิตสํานึกใหแกประชาชนทุกระดับสาขาอาชีพใหรูสึกหวงแหน และรวมมือกันอนุรักษพื้นที่ปาพรุควนเคร็ง อาทิเชน ลดการเผาปาลง รวมกันปลูกปาตนน้ํา เคารพกฎหมาย อยางเครงครัดและรัฐเอาจริงเอาจังในเรื่องการถือครองที่ดิน เปนตน ก็ยากที่จะทําใหปาพรุคืนความอุดมสมบูรณ กลับคืนมาดังเดิมได โจทยฝกฝน...เอาจริง
  • 16.
    GAT ความคิดเชื่อมโยง (16)____________________________โครงการแบรนดซัมเมอรแคมป 2013
  • 17.
    โครงการแบรนดซัมเมอรแคมป 2013 _____________________________GAT ความคิดเชื่อมโยง (17) บทความที่ 1 เรื่อง ภาวะเงินฝดคืออะไร ภาวะเงินฝด หรือเรียกวา Deflation คือ ภาวะที่ระดับราคาสินคาและบริการโดยทั่วไปลดลงเรื่อยๆ ภาวะเงินฝดนั้นมีอยู 2 ประเภท คือ ภาวะเงินฝดจากดานอุปทาน (Supply side) และภาวะเงินฝดจาก ดานอุปสงค (Demand side) โดยภาวะเงินฝดจากดานอุปทานเกิดจากการเพิ่มของผลผลิตอยางมากมายใน ระยะเวลาอันสั้น ตัวอยางเชน เราอาจเคยใชคน 4 คน ผลิตแกว 4 ใบ แตตอนนี้แรงงานของเราเกงขึ้น ทําใหใชแค 3 คน ก็ผลิตแกว 4 ใบเทาเดิมได อันนี้ก็ทําใหตนทุนการผลิตแกวถูกลงและทําใหราคาแกวถูกลง แตอยางไรก็ตามภาวะเงินฝดจากดานอุปทานจะไมใชสิ่งที่นากลัว เพราะเงินฝดประเภทนี้จะไมทําให คนตกงานและสงผลกระทบตอรายไดของคน ซึ่งแตกตางจากภาวะเงินฝดอีกประเภทหนึ่ง คือ ภาวะเงินฝดที่มี สาเหตุมาจากดานอุปสงค ภาวะเงินฝดที่มาจากดานอุปสงค หรือ Demand side คือ สิ่งที่นักเศรษฐศาสตรกลัว ซึ่งเกิดจากความตองการบริโภคของผูบริโภคที่ลดลง อันเปนผลสืบเนื่องมาจากคนไมมีรายไดจับจายใชสอย คนตกงาน รวมถึงภาวะเศรษฐกิจตกต่ํา ทําใหคนขายสินคาลดราคาสินคาลงเพื่อใหยังขายได ทั้งนี้เราสามารถหลีกเลี่ยงไมใหเกิดภาวะเงินฝดได โดยอาศัยการกระตุนเศรษฐกิจในรูปแบบตางๆ หลายวิธี ทั้งการใชนโยบายการเงิน เชน การลดอัตราดอกเบี้ย รวมถึงการใชนโยบายการคลัง เชน การลดภาษี การใชจายของภาครัฐ เพื่อสรางงานและการลงทุน ซึ่งเทาที่ทราบขณะนี้หนวยงานที่เกี่ยวของ ทั้งธนาคารแหงประเทศไทยและกระทรวงการคลังก็ไดดําเนินไปในแนวทางที่จะหลีกเลี่ยงไมใหเกิดภาวะเงินฝด ในประเทศไทยอยูแลว โจทยฝกฝน...เปนการบาน
  • 18.
    GAT ความคิดเชื่อมโยง (18)____________________________โครงการแบรนดซัมเมอรแคมป 2013
  • 19.
    โครงการแบรนดซัมเมอรแคมป 2013 _____________________________GAT ความคิดเชื่อมโยง (19) บทความที่ 2 เรื่อง มนุษยกับปาไม ปาไมเปนระบบนิเวศที่บอบบางที่ตองมีความสมดุลของสภาพแวดลอมที่ถูกตองตามระบบของมัน มัน จึงจะดํารงสภาพได ปาไมประกอบดวย ตนไมที่หลากหลายชนิด พื้นที่ที่กวางขวาง และสัตวปามากชนิด โดยตนไมที่หลากหลายนั้นชวยใหเกิดความชุมชื้นจนมีฝนตกชุกตามฤดูกาลอยางเพียงพอ สวนการมีสัตวปานั้น จะชวยใหเกิดการแพรพันธุของพืชชนิดตางๆ ไปทั่วพื้นที่ของปา ซึ่งสัตวปานั้นก็จะมีการควบคุมกันเองอยูแลว ในตัว เพื่อไมใหมีสัตวชนิดใดชนิดหนึ่งมากเกินควร มนุษยเปนสิ่งที่มีชีวิตที่ตองอาศัยอากาศบริสุทธิ์หายใจ ตองดื่มน้ําบริสุทธิ์ ตองกินอาหารบริสุทธิ์ ตองอยูในอุณหภูมิที่พอเหมาะ ตองมีเสื้อผา ที่อยูอาศัย และยารักษาโรคเปนพื้นฐานในการดํารงชีวิต ปาไมจะ สรางออกซิเจนสําหรับการหายใจ ปาไมจะชวยใหฝนตก อันจะนํามาซึ่งน้ําบริสุทธิ์สําหรับดื่มกิน ปาไมจะ ชวยใหดินสมบูรณจนสามารถเพาะปลูกพืชมาเปนอาหารใหเรากิน ปาไมจะชวยปรับอุณหภูมิใหพอเหมาะแกการ ที่เราจะมีชีวิตอยู ปาไมจะมีพืชที่เอามาทําเปนเสื้อผาใหเราสวมใส ปาไมจะมีพืชที่ใหเราเอามาสรางเปนบานให อาศัย และปาไมจะสรางพืชสมุนไพรที่สามารถนํามาทํายารักษาโรคเมื่อเราเกิดเจ็บไขขึ้น เรียกไดวาปาไมคือ ตนกําเนิดของชีวิตเราทุกคน และเปนผูเลี้ยงดูเราทุกคนใหเปนสุข เปรียบเหมือนกับผูที่มีพระคุณอยางยิ่งของ เราทุกคน แตมนุษยนั้นกลับเปนสัตวที่เนรคุณตอผูมีพระคุณ ดวยสิ่งที่เรียกวาความเจริญทางวัตถุนั่นเอง นํามาซึ่ง การตัดไมสรางบานเรือน-เครื่องใชเกินความจําเปน, การทํารายสัตวปาเพื่อความสนุกหรือเปนเครื่องประดับ, การแผวถางพื้นที่ปามาปลูกพืช-เลี้ยงสัตวใหมนุษยกินเนื้อ เหตุผลที่กลาวมาทั้งหมดนั้นลวนเปนการทําลาย ปาไมใหพินาศยอยยับลง นอกจากนั้นยังทําใหเกิดความเสียสมดุลของธรรมชาติ นํามาซึ่งฝนแลงและไมตก ตามฤดูกาล นานๆ เขาจนเกิดภาวะขาดแคลนอาหารและทรัพยากรอันจะนํามาซึ่งสงครามเพื่อแยงชิงทรัพยากร ของมนุษย สงครามนี้ก็มีทั้งสงครามที่ใชกําลังอาวุธ และสงครามที่ไมใชอาวุธ โดยประเทศที่มีอํานาจมีเทคโนโลยี สูงก็ใชเศรษฐกิจ การเมือง และเทคโนโลยี เพื่อกอบโกยเอาทรัพยากรของประเทศอื่นมาเปนของประเทศ ตนเอง ถาประเทศใดไมยินยอม หรือขัดขวางก็หาทางใชกําลังอาวุธเขาบังคับควบคุม สวนประเทศที่เสียเปรียบ ก็จะใชสงครามแบบกองโจร คือ ซุมทํารายหรือกอความไมสงบขึ้นมาตอตาน จนเกิดความเดือดรอนวุนวายไป ทั่วโลกอยางเชนในปจจุบัน และถายังเปนเชนนี้ตอไป ไมชาโลกคงถึงกาลวิบัติเปนแน ในทางตรงกันขาม ถามนุษยจะกิน จะใชปจจัย ๔ อยางพอเหมาะพอควร ไมมากมายจนเกินไป ปาไม และสัตวปาของโลกก็จะยังคงอยูใหมนุษยไดดํารงชีวิตอยูไดอยางเปนปกติสุข โจทยฝกฝน...เปนการบาน
  • 20.
    GAT ความคิดเชื่อมโยง (20)____________________________โครงการแบรนดซัมเมอรแคมป 2013
  • 21.
    โครงการแบรนดซัมเมอรแคมป 2013 _____________________________GAT ความคิดเชื่อมโยง (21) บทความที่ 3 เรื่อง การเขาสูประชาคมเศรษฐกิจอาเซียน แนวขอสอบจริง GAT 1/55 การเขาสูประชาคมเศรษฐกิจอาเซียน (ASEAN Economic Community : AEC) ของประเทศ สมาชิกที่มีอยู 10 ประเทศ ในป 2558 นี้ กําลังจะกลายเปนจุดเปลี่ยนสําคัญของเศรษฐกิจในภูมิภาคเอเชีย และสิ่งที่จะเกิดขึ้นหลังเปน AEC คือ การรวมตัวเปนตลาดและฐานการผลิตเดียวกัน บรรยากาศการคา และ การลงทุนมีเสรีมากขึ้น มีการพัฒนาทางเศรษฐกิจระหวางประเทศสมาชิกที่เสมอภาค และในขณะที่โอกาส ทางการคาและการลงทุนจะมีการขยายชองทาง โอกาสของสินคาตางๆ ก็จะเขาถึงตลาดอาเซียนมากขึ้น ขณะเดียวกันก็เกิดการพยายามเพิ่มอํานาจการตอรองกับคูคา นอกจากนี้ยังมีการลดตนทุนการผลิตจากการ นําเขาวัตถุดิบและสินคาที่ใชในการผลิตในราคาถูกลง ทําใหราคาสินคาถูกลง ที่จะเห็นแนๆ คือ การสรางงานใหมในทุกอุตสาหกรรม มีการพัฒนาธุรกิจอยางตอเนื่อง รวมถึง นวัตกรรมตางๆ ที่จะเกิดขึ้นกับสินคาและบริการ ขณะที่เศรษฐกิจรวมก็เพิ่มความแข็งแกรงใหเครือขายธุรกิจ ในอาเซียน เสริมสรางความเจริญเติบโตและความสําเร็จในภูมิภาคดวยการพัฒนาบุคลากรและเพิ่มคุณภาพ ของคนงาน เพิ่มอํานาจการซื้อสินคาและบริการ และสงเสริมความมั่นคงของสังคมทั้งภูมิภาค หากไทยตองการรักษาระดับการเติบโตทางเศรษฐกิจไปพรอมกับอาเซียนได ก็ตองมีนโยบายที่ เขมแข็งและสรางสรรคในการสนับสนุนการขยายตัวทางเศรษฐกิจใหเดินหนาตอไป เพราะการเขาสูประชาคม เศรษฐกิจอาเซียนไมไดมีแตโอกาสเทานั้น หากแตยังมีความทาทายอื่นๆ เชน ทรัพยากรรอยหรอ เนื่องจากมี การลงทุนเพื่อใชทรัพยากรมากขึ้น จํานวนผูบริโภคภายในประเทศมีจํากัด คูแขงขันและสภาพการแขงขันใน ตลาดเพิ่มขึ้น มีสินคาที่ไมไดมาตรฐาน หรือคุณภาพต่ําเขามาวางจําหนายในไทยมากขึ้น นักลงทุนตางชาติ อาศัยสิทธินักลงทุนสัญชาติอาเซียนเขามาลงทุนในไทย แรงงานลดลงจากการเคลื่อนยายแรงงานมีฝมือของไทย ไปประเทศที่ใหคาตอบแทนสูงกวา เปนตน ดังนั้นนอกจากการรุกตลาดสินคาที่ไทยไดเปรียบและขยายตลาดตามกรอบความรวมมือใหมๆ แลว ไทยยังมีสิ่งที่ตองปรับปรุง ทั้งในดานทักษะความรูคนไทยโดยเฉพาะดานภาษาและการปรับตัวใหเขากับมาตรฐาน การทํางานที่เปนสากลและสินคาตางๆ ที่สงออกที่ผูประกอบการตองมีการบริหารจัดการตนทุน และลดความเสี่ยง ดานอัตราแลกเปลี่ยนดวยเพื่อใหไทยสามารถแขงขันกับอาเซียนได ที่ผานมากระทรวงศึกษาธิการไดเรงสราง และพัฒนาศักยภาพของนักเรียน นักศึกษา ใหมีความรูและทักษะในดานตางๆ มีทักษะดานภาษาอังกฤษ ภาษาเพื่อนบาน ตลอดจนทักษะเทคโนโลยีผานโครงการตางๆ เชน โครงการพัฒนาสูประชาคมอาเซียน (Spirit of ASEAN) โครงการเครือขายสหกิจศึกษา โครงการพัฒนาบุคลากรทางดานภาษา โครงการพัฒนา วิชาอาเซียนศึกษา โครงการแลกเปลี่ยนเยาวชนในอาเซียน โจทยฝกฝน...เปนการบาน
  • 22.
    GAT ความคิดเชื่อมโยง (22)____________________________โครงการแบรนดซัมเมอรแคมป 2013 ตลอดจนการจัดเวทีเพื่อเปดโอกาสใหเยาวชนไดแสดงความคิดเห็น และแลกเปลี่ยนประสบการณใน ระดับชาติและภูมิภาค นอกจากนี้ยังไดมีความพยายามปรับปรุงหลักสูตรการเรียนการสอน โดยเฉพาะวิชา คณิตศาสตร วิทยาศาสตร เพื่อเตรียมความพรอมใหกับแรงงานไทยใหมีทักษะที่สามารถนําไปใชในการดําเนิน ชีวิตและทํางานไดอยางมีประสิทธิภาพ คือ มุงเนนเพิ่มพูนทักษะการสังเกต คิด วิเคราะห การแกโจทยปญหา รวมถึงทักษะการบริหารจัดการซึ่งเปนทักษะที่จําเปนอยางยิ่งในการดําเนินชีวิต ในขณะที่อีกปจจัยที่จะชวยใหไทยไดเปรียบเหนือคูแขงในดานการผลิตสินคาสงออก คือ การนําเขา วัตถุดิบ สินคากึ่งสําเร็จรูป และทรัพยากรราคาถูกจากประเทศสมาชิกอาเซียน หรือยายฐานการผลิตไปยัง ประเทศเพื่อนบานที่มีคาแรงถูกกวา เพื่อใหสินคาสงออกนั้นมีตนทุนของสินคาต่ําแลวเดินหนาพัฒนาใหมีคุณภาพ สินคาสูง ใหมีความหลากหลายตามมาตรฐานสากล สรางมูลคาเพิ่มและสรางตราสินคาใหเปนที่ยอมรับของ ผูบริโภค และดําเนินกลยุทธการตลาดในเชิงรุก เจาะตลาดคูคาของอาเซียนภายใตความตกลงการคาเสรีที่ อาเซียนมีกับประเทศคูเจรจา กลาวโดยสรุปไดวา AEC นํามาซึ่งการขยายโอกาสทางการคาและการลงทุนระหวางกัน และชวย ยกระดับใหไทยกลายเปนประเทศที่มีบทบาทมากยิ่งขึ้น โดยกอใหเกิดผลกระทบทั้งเชิงบวกและเชิงลบอยาง ยากที่จะหลีกเลี่ยงได ดังนั้นธุรกิจไทยตองพยายามใชแกนความสามารถ (core competence) เพื่อสราง ความไดเปรียบทางการแขงขัน ทั้งนี้ภาครัฐและภาคเอกชนตองรวมมือกันในการเตรียมความพรอมและเรง ปรับตัวเพื่อรองรับการเปดเสรีอยางเต็มรูปแบบ ดวยการพัฒนาทักษะตางๆ ของคนไทย รวมถึงคุณภาพและ ตนทุนของสินคา ซึ่งจะทําใหไทยสามารถแขงขันกับประเทศตางๆ ในอาเซียนได และสงผลใหไทยยืนอยูใน อาเซียนไดอยางสงางาม โจทยฝกฝน...เปนการบาน
  • 23.
  • 24.
    GAT ความคิดเชื่อมโยง (24)____________________________โครงการแบรนดซัมเมอรแคมป 2013 บทความที่ 4 เรื่อง แผนปองกันและแกไขปญหาอุทกภัย แนวขอสอบจริง GAT 2/55 เมื่อกลางเดือน ม.ค. 2555 ที่ผานมา เลขาธิการคณะกรรมการพัฒนาการเศรษฐกิจและสังคมแหงชาติ ใหสัมภาษณกับสื่อมวลชน เรื่องแผนระยะสั้นและยาวเพื่อปองกันและแกไขปญหาน้ําทวม ซึ่งที่ประชุมให ความเห็นชอบเมื่อวันที่ 6 มกราคม โดยอธิบายวา เริ่มตนดวยการพิจารณาปญหาที่ทําใหเกิดอุทกภัยครั้งใหญ เมื่อปกอน ไดแก ปริมาณน้ําฝนมากขึ้นถึงรอยละ 40 พื้นที่แถบตนน้ําถูกบุกรุกทําลาย ระบบขอมูล ทรัพยากรน้ําของประเทศยังไมมีประสิทธิภาพเพียงพอ และแหลงกักเก็บน้ําตามธรรมชาติถูกบุกรุก ซึ่งไดสราง ความเสียหายตอเศรษฐกิจของประเทศ ทั้งที่เปนมูลคาความเสียหายและคาเสียโอกาสจากการเกิดอุทกภัย ดานการจัดการน้ํา การสาธารณูปโภคสาธารณูปการ แหลงศิลปวัฒนธรรม ภาคเกษตร อุตสาหกรรม ความสูญเสียดานสังคม บานเรือนประชาชนและความเสียหายดานสิ่งแวดลอม จากปญหาทั้ง 4 ที่กลาวมาขางตนนี้ เปนที่มาของแผนระยะสั้นและยาว ซึ่งมีทั้งหมด 8 แผน ประกอบดวย 1. แผนงานฟนฟูอนุรักษปาและระบบนิเวศน ซึ่งเปนแผนระยะยาว โดยเปนการฟนฟูปาเพื่อดูดซับ และชะลอน้ํา รวมถึงพัฒนาแผนการใชประโยชนที่ดินใหสอดคลองกับสภาพภูมิสังคม อาทิ การจัดทําโครงการ อนุรักษดินและน้ํา การสงเสริมใหมีการปลูกปาเศรษฐกิจ และจัดทําปาชุมชน นอกจากนี้ยังจะมีการยกราง กฎหมายที่เกี่ยวของอีกดวย 2. แผนงานการบริหารจัดการเขื่อนเก็บน้ําหลัก และจัดทําแผนบริหารจัดการน้ําของประเทศประจําป เปนแผนปฏิบัติการเพื่อบรรเทาปญหาในระยะเรงดวน เพื่อใหสามารถปองกันและบรรเทาปญหาอุทกภัยที่ จะเกิดขึ้นในแตละปได โดยจะพัฒนาแผนการบริหารจัดการน้ําในเขื่อนที่สําคัญ จัดทําแผนการบริหารน้ําใน กรณีตางๆ (Scenario) และนําเสนอขอมูลที่เกี่ยวของสูสาธารณชน 3. แผนงานฟนฟูและปรับปรุงประสิทธิภาพสิ่งกอสรางเดิมหรือตามแผนที่วางไว เปนแผนปฏิบัติ การทั้งระยะสั้นและระยะยาว เพื่อปองกันและบรรเทาปญหาน้ําทวม ทั้งการปรับปรุงคันกั้นน้ํา ขุดคลอง การดําเนินการตามแนวพระราชดําริ การเพิ่มประสิทธิภาพในการระบายน้ําและบริหารจัดการน้ําหลากในพื้นที่เฉพาะ 4. แผนงานพัฒนาคลังขอมูล ระบบพยากรณ และเตือนภัย ซึ่งเปนแผนที่สรางขึ้นมาเพื่อบรรเทา ปญหาทั้งในระยะสั้นและระยะยาว เพื่อใหมีขอมูลที่จําเปนในการบริหารจัดการน้ํา และมีแบบจําลองเตือนภัยที่ มีประสิทธิภาพ รวมถึงมีองคกรในการเตือนภัยที่มีเอกภาพ ซึ่งมีแนวทางการดําเนินการ โดยการจัดตั้งศูนย คลังขอมูลน้ําแหงชาติ โจทยฝกฝน...เปนการบาน
  • 25.
    โครงการแบรนดซัมเมอรแคมป 2013 _____________________________GAT ความคิดเชื่อมโยง (25) 5. แผนงานเผชิญเหตุเฉพาะที่ โดยเฉพาะระบบปองกันบรรเทาอุทกภัยในพื้นที่ที่มีความสําคัญ โดยมีแนวทาง อาทิ การจัดเตรียมแผนคมนาคมเมื่อเกิดอุทกภัย การแกไขน้ําเนาเสียจากน้ําทวมขัง และจัดทํา แผนชวยเหลือฟนฟูผูไดรับผลกระทบ ซึ่งแผนงานเผชิญเหตุเฉพาะที่นี้ เปนแผนระยะสั้นและระยะยาว 6. แผนงานกําหนดพื้นที่รองรับน้ํา เปนแผนระยะสั้นและแผนระยะยาว เพื่อกําหนดพื้นที่รองรับ น้ํานองในเขตเจาพระยาตอนบนและตอนลาง รวมถึงการกําหนดมาตรการชดเชยความเสียหายเปนกรณีพิเศษ สําหรับพื้นที่ที่ถูกกําหนดเปนพื้นที่รับน้ํา 7. แผนงานปรับปรุงองคกรเพื่อบริหารจัดการน้ํา ใหมีองคกรบริหารจัดการแบบบูรณาการที่สามารถ ตัดสินใจไดอยางฉับพลันในยามวิกฤติ ในลักษณะ Single command 8. แผนงานสรางความเขาใจ การยอมรับและการมีสวนรวมในการบริหารจัดการอุทกภัยขนาดใหญ ของทุกภาคสวน เพื่อไมใหเกิดปญหาการตอตานการดําเนินงานของภาครัฐในการแกปญหาอุทกภัยในภาพรวม อยางไรก็ตามรัฐบาลเองก็บอกวาถึงจะมีหลายแผนที่เริ่มดําเนินการไปบางแลว แตก็ไมอาจรับประกัน ไดวาจะไมมีปญหาน้ําทวม แตถึงมีก็จะไมรุนแรงเหมือนปกอน ดังนั้นเราจะตองไมประมาท ตองติดตาม สถานการณอยางใกลชิดจะไดวางแผนและสามารถรับมือไดทันทวงที โจทยฝกฝน...เปนการบาน
  • 26.
    GAT ความคิดเชื่อมโยง (26)____________________________โครงการแบรนดซัมเมอรแคมป 2013
  • 27.
    โครงการแบรนดซัมเมอรแคมป 2013 _____________________________GAT ความคิดเชื่อมโยง (27) เฉลยโจทยฝกฝน...เปนการบาน แผนภูมิบทความที่ 1 ภาวะเงินฝดคืออะไร
  • 28.
    GAT ความคิดเชื่อมโยง (28)____________________________โครงการแบรนดซัมเมอรแคมป 2013 แผนภูมิบทความที่ 2 มนุษยกับปาไม
  • 29.
    โครงการแบรนดซัมเมอรแคมป 2013 _____________________________GAT ความคิดเชื่อมโยง (29) แผนภูมิบทความที่ 3 การเขาสูประชาคมเศรษฐกิจอาเซียน (แนวขอสอบจริง GAT 1/55)
  • 30.
    GAT ความคิดเชื่อมโยง (30)____________________________โครงการแบรนดซัมเมอรแคมป 2013 แผนภูมิบทความที่ 4 แผนปองกันและแกไขปญหาอุทกภัย (แนวขอสอบจริง GAT 2/55)
  • 31.
  • 32.
    GAT ความคิดเชื่อมโยง (32)_____________________________ โครงการแบรนดซัมเมอรแคมป 2013 6 ขั้นตอนการพิชิตขอสอบ GAT ขั้นตอนที่ 1 : อานและทําความเขาใจคําสั่ง อานบทความที่กําหนดให (ในบทความมีขอความที่พิมพดวยอักษรตัวเขม) แลวสรุปความเชื่อมโยงของขอความ ที่กําหนดแตละขอความกับขอความที่เหลือใหสอดคลองกับเนื้อหาในบทความ และเปนไปตามเกณฑ ดังตอไปนี้ คําสั่งที่ 1 : ถาขอความที่กําหนดมีขอความอื่น (ซึ่งอาจมีไดหลายขอความ) เปนผลโดยตรง ใหระบายตัวเลข 2 หลัก หนาขอความที่เปนผลโดยตรงหรือที่เกิดขึ้นในลําดับถัดมา แลวตามดวยอักษร “A”
  • 33.
    โครงการแบรนดซัมเมอรแคมป 2013______________________________ GATความคิดเชื่อมโยง (33) คําสั่งที่ 2 : ถาขอความที่กําหนดมีขอความอื่น (ซึ่งอาจมีไดหลายขอความ) เปนองคประกอบ / คุณสมบัติ / ลักษณะ ใหระบายตัวเลข 2 หลักหนาขอความที่เปนองคประกอบ / คุณสมบัติ / ลักษณะ แลวตามดวยอักษร “D” คําสั่งที่ 3 : ถาขอความที่กําหนดมีผลทําใหขอความอื่น (ซึ่งอาจมีไดหลายขอความ) ถูกลด / ยับยั้ง / ปองกัน / หาม / ขัดขวาง ใหระบายตัวเลข 2 หลักหนาขอความที่กําหนดที่ถูกลด / ยับยั้ง / ปองกัน / หาม / ขัดขวางนั้น แลวตามดวยอักษร “F” คําสั่งที่ 4 : ถาขอความที่กําหนดไมมีขอความอื่นที่เปนผลโดยตรง หรือที่เปนองคประกอบ / คุณสมบัติ / ลักษณะ หรือที่ถูกลด / ยับยั้ง / ปองกัน / หาม / ขัดขวาง ดังกลาวขางตน ใหระบายคําตอบเปนตัวเลข “99” แลวตาม ดวยอักษร “H”
  • 34.
    GAT ความคิดเชื่อมโยง (34)_____________________________ โครงการแบรนดซัมเมอรแคมป 2013 ขั้นตอนที่ 2 : เขียนตัวเลขกํากับแตละขอความ ขั้นตอนที่ 3 : อานบทความอยางละเอียด ขั้นตอนที่ 4 : วาดแผนภูมิประกอบ ขั้นตอนที่ 5 : รางรหัสคําตอบ ขั้นตอนที่ 6 : ระบายรหัสคําตอบ
  • 35.
    โครงการแบรนดซัมเมอรแคมป 2013______________________________ GATความคิดเชื่อมโยง (35) บทความตัวอยาง นักเรียนดี นักเรียนดี เปนอยางไร หากจะกลาวอยางสั้นที่สุดก็คือนักเรียนดีจะตองมีคุณสมบัติหรือองคประกอบอยาง นอย 2 อยาง คือ เรียนเกง และ เปนคนดี เหตุปจจัยที่สงผลใหนักเรียนเปนนักเรียนดีมีหลายอยาง เชน พื้นฐานจิตใจนักเรียน คุณภาพการเรียนการสอน คุณภาพอาจารยผูสอน คุณภาพสถานศึกษา สําหรับคุณภาพการเรียนการสอนนั้น นอกจากเรื่องหองสมุด อาคารสถานที่ อุปกรณ สื่อการศึกษา ฯลฯ ยังขึ้นกับ คุณภาพอาจารยดวย และที่สําคัญจะตองรูจักระวังหลีกเลี่ยงสิ่งที่จะกอใหเกิดความเสียหายตอตนเอง เชน การคบเพื่อนเลว เพราะยอมสามารถลดหรือบั่นทอนความเปนคนดีไดโดยงาย ที่วางสําหรับรางแผนภูมิคําตอบ
  • 36.
    GAT ความคิดเชื่อมโยง (36)_____________________________ โครงการแบรนดซัมเมอรแคมป 2013 ตารางสรุปขอความที่กําหนดและเลขกํากับบทความตัวอยาง และที่วางสําหรับรางรหัสคําตอบ เลขกํากับ ขอความที่กําหนด รหัสคําตอบ 01 การคบเพื่อนเลว 02 คุณภาพการเรียนการสอน 03 คุณภาพสถานศึกษา 04 คุณภาพอาจารย 05 นักเรียนดี 06 เปนคนดี 07 พื้นฐานจิตใจนักเรียน 08 เรียนเกง
  • 37.
    โครงการแบรนดซัมเมอรแคมป 2013______________________________ GATความคิดเชื่อมโยง (37) ตะลุยโจทย GAT ความคิดเชื่อมโยง บทความที่ 1 อนาคตราคาสินคาเกษตรของไทย ครึ่งปแรกของ พ.ศ. 2551 ถือเปนปทองของสินคาเกษตรของไทย ราคาขาวสูงขึ้นจนชาวนาเรงปลูกขาว กันเปนการใหญ สวนชาวไรตางก็ยิ้มแยมแจมใสเพราะราคาขาวโพดสูงขึ้น รวมทั้งมันสําปะหลังและผลผลิต ทางการเกษตรประเภทอื่น เชน ยางพารา แตพอยางเขาชวงครึ่งปหลังราคาสินคาเหลานี้กลับลดลงเรื่อยๆ จน เกษตรกร ทั้งชาวนาชาวไร ตองออกมาชุมนุมประทวงปดถนนเรียกรองใหรัฐบาลเรงชวยเหลือ ปจจัยอะไรชวยให ราคาสินคาเหลานี้เพิ่มสูงขึ้นในระยะแรก และเพราะเหตุใดราคาจึงตกลงอยางตอเนื่องมาจนถึงตนปใหม 2552 ซึ่ง เปนชวงที่เสนอบทวิเคราะหบทนี้ คงจํากันไดวาในชวงตนป พ.ศ. 2551 ราคาน้ํามันพุงสูงขึ้นเรื่อยๆ จนถึงระดับสูงสุดคือ 147 เหรียญสหรัฐ ตอบารเรลเมื่อเดือนกรกฎาคม สงผลใหตนทุนการผลิตสินคาสูงขึ้นแทบทุกประเภทรวมทั้งตนทุนการผลิตสินคา จําพวกอาหาร นอกจากนี้ ราคาน้ํามันที่พุงสูงขึ้นอยางคาดเดาไมถูกวาจะไปหยุดที่จุดใด ยังเปนเหตุใหเกิด การปลูกพืชทดแทนน้ํามันกันเปนการใหญ รวมทั้งเกิดความพยายามหาพลังงานทางเลือกอื่นมาทดแทนพลังงาน จากน้ํามัน เชน พลังงานแสงอาทิตย พลังงานลม เปนตน การปลูกพืชทดแทนน้ํามันที่สามารถนํามาแปรรูปเปนพลังงานได เชน แอลกอฮอล ไบโอดีเซล ทําให พื้นที่การเกษตรและผลผลิตอาหารลดลง เมื่อเปนเชนนี้สิ่งที่เกิดขึ้นตามมาก็คือ การกักตุนอาหาร เพราะประเทศที่เนนการผลิตสินคาอุตสาหกรรมและประเทศในตะวันออกกลางผูผลิตน้ํามันทั้งหลายมีความวิตกวา ในอนาคตโลกจะขาดแคลนอาหาร จากที่กลาวมาขางตนคงเห็นไดชัดเจนวาเหตุสําคัญที่ทําใหราคาสินคาอาหาร ทั้งราคาขาว ขาวโพด และ ราคามันสําปะหลังสูงขึ้นเรื่อยๆ ก็คือการที่ผลผลิตอาหารลดลงเพราะหันไปใชพื้นที่ปลูกพืชทดแทนน้ํามันรวมทั้ง การกักตุนอาหาร และการที่ตนทุนการผลิตสินคาจากน้ํามันแพงดังกลาวขางตน ราคาสินคาเกษตรที่พุงสูงขึ้น เรื่อยๆ ทําใหหวังกันวาในอนาคตเกษตรกรไทยกําลังสดใส และชาวนาชาวไรจะเริ่มลืมตาอาปากได แตแลวความหวังที่วาดไวก็เริ่มจางหายไปเมื่อปญหาหนี้เสียของธุรกิจอสังหาริมทรัพยในสหรัฐฯ เริ่มพนพิษ สถาบันการเงินขนาดใหญในสหรัฐฯ ประสบความหายนะถึงขั้นลมละลาย ในเดือนกันยายนรัฐบาลสหรัฐตองเขา ควบคุมกิจการของบริษัทสินเชื่อเพื่อที่อยูอาศัยรายใหญของสหรัฐ 2 บริษัท คือ Fannie Mae และ Freddie Mac เนื่องจากปญหาการขาดทุนในตลาดสินเชื่อ การเขาชวยเหลือสถาบันการเงินทั้ง 2 แหงนี้คือสัญญาณของวิกฤตการณ ครั้งใหญในตลาดสินเชื่อของสหรัฐ ซึ่งตอมาไดสงผลสะเทือนตอตลาดการเงินโลกอยางรุนแรง เศรษฐกิจโลกชะลอ ตัวลงเรื่อยๆ จนถึงขั้นเศรษฐกิจถดถอย
  • 38.
    GAT ความคิดเชื่อมโยง (38)_____________________________ โครงการแบรนดซัมเมอรแคมป 2013 ภาวะเศรษฐกิจโลกถดถอย ซึ่งเกิดจากปญหาหนี้เสียดังกลาวขางตน สงผลใหราคาน้ํามันลดลงอยาง รวดเร็ว จากที่เคยขึ้นไปสูงสุดกวาบารเรลละ 147 เหรียญสหรัฐฯ ลงมาเหลือประมาณ 40 เหรียญสหรัฐฯ เทานั้น นอกจากนี้ยังเปนเหตุใหราคาขาว ขาวโพด และมันสําปะหลังลดลงอยางหลีกเลี่ยงไมได สําหรับแนวโนมราคาสินคาเกษตรไทยในป 2552 นี้ เลขาธิการสํานักงานเศรษฐกิจการเกษตรไดคาดการณ ไววา ภาวะเศรษฐกิจโลกถดถอยจะกระทบกับภาคการเกษตรของไทยในป 2552 อยางแนนอน แตเนื่องจากสินคา เกษตรและอาหารยังมีความจําเปนตอการดํารงชีวิต ดังนั้นจึงคาดวาจะเปนกลุมที่ไดรับผลกระทบจากวิกฤติ เศรษฐกิจไมสาหัสเหมือนภาคอุตสาหกรรม
  • 39.
    โครงการแบรนดซัมเมอรแคมป 2013______________________________ GATความคิดเชื่อมโยง (39) ที่วางสําหรับรางแผนภูมิคําตอบ
  • 40.
    GAT ความคิดเชื่อมโยง (40)_____________________________ โครงการแบรนดซัมเมอรแคมป 2013 ตารางสรุปขอความที่กําหนดและเลขกํากับบทความที่ 1 และที่วางสําหรับรางรหัสคําตอบ เลขกํากับ ขอความที่กําหนด รหัสคําตอบ 01 การกักตุนอาหาร 02 ตนทุนการผลิตสินคาสูงขึ้น 03 ปลูกพืชทดแทนน้ํามัน 04 ปญหาหนี้เสียของธุรกิจอสังหาริมทรัพยในสหรัฐฯ 05 พื้นที่การเกษตรและผลผลิตอาหารลดลง 06 ราคาขาวโพดสูงขึ้น 07 ราคาขาวสูงขึ้น 08 ราคาน้ํามันพุงสูงขึ้น 09 ราคามันสําปะหลังสูงขึ้น 10 เศรษฐกิจโลกถดถอย
  • 41.
    โครงการแบรนดซัมเมอรแคมป 2013______________________________ GATความคิดเชื่อมโยง (41) บทความที่ 2 ลุยฝาวิกฤตเศรษฐกิจโลก สศก. แนะทางสวางแกปญหาสินคาเกษตร ในภาวะที่ปญหาวิกฤตเศรษฐกิจโลกแทบจะมองไมเห็นแสงสวางที่ปลายอุโมงค เศรษฐกิจของไทยก็ไดรับ ผลกระทบจากเศรษฐกิจโลกดวย จนหนวยงานตางๆ ไดออกมาปรับลดประมาณการการขยายตัวเศรษฐกิจของปนี้ ลงไปตามกัน ผลกระทบยอมเกิดขึ้นตามมาเปนระลอก และที่นาเปนหวงอยางยิ่งคือกลุมเกษตรกรซึ่งเปนคนสวนใหญ ของประเทศ เมื่อเดือนเมษายนที่ผานมาอันเปนระยะที่ยางเขาไตรมาสที่สองของปนี้ เลขาธิการสํานักงานเศรษฐกิจ การเกษตร (สศก.) ไดสรุปสถานการณภาคการเกษตรของไทย ไตรมาสแรกของป 2552 นี้ อัตราการเจริญเติบโต ของผลิตภัณฑมวลรวมภาคเกษตรลดลง 1.6% เมื่อเทียบกับชวงเดียวกันของป 2551 ปญหาวิกฤตเศรษฐกิจโลกกอใหเกิดผลกระทบหลายอยาง ที่สําคัญตอภาคการเกษตรของไทยก็คือ ทําใหทั่ว โลกลดการใชจายเพื่อการบริโภคลง รวมทั้งทําใหภาพรวมของการสงออกสินคาเกษตรและอาหารลดลง นอกจากนี้วิกฤตเศรษฐกิจโลกยังทําใหเศรษฐกิจของประเทศคูคาและประเทศไทยชะลอตัวดวย การชะลอตัว ของเศรษฐกิจดังกลาวก็สงผลโดยตรงอีกทางหนึ่งทําใหปญหาการลดคาใชจายเพื่อการบริโภคและปญหาการ สงออกสินคาเกษตรและอาหารลดลงมีความรุนแรงยิ่งขึ้น เมื่อสถานการณเปนเชนนี้ เกษตรกรไทยตองลําบากแนนอน เมื่อการใชจายเพื่อการบริโภคและการสงออก สินคาเกษตรและอาหารลดลง สิ่งที่ตามมาอยางหลีกเลี่ยงไมไดก็คือผลกระทบตอราคาพืชผลการเกษตรของไทยคือ ทําใหราคาขาวลดลง รวมทั้งราคายางพารา น้ํามันปาลม และผลิตภัณฑมันสําปะหลัง นอกจากนี้การที่ภาวะ เศรษฐกิจประเทศคูคาและของไทยชะลอตัว ยังทําใหการลงทุนภาคการเกษตรลดลงดวย จากการยื่นขอรับการ สงเสริมการลงทุนในภาคสินคาเกษตรในชวงไตรมาสแรกนี้ พบวาลดลงถึง 37.3% เลขาธิการ สศก. ยังไดวิเคราะหแนวโนมการสงออกและราคาสินคาในปนี้ พรอมกับแนะมาตรการแกไข ปญหาราคาสินคาเกษตรตกต่ําดวย ตัวอยางเชน มาตรการในการลดปญหาขาวและผลิตภัณฑมันสําปะหลังราคาตกต่ําคือ ตองเรงสงเสริมการสงออกไป ตลาดที่ยังมีศักยภาพ เชน ตลาดแอฟริกายังคงมีความตองการนําเขาขาวจํานวนมาก สวนมันสําปะหลังก็ควร ขยายการสงออกสูอินเดีย นิวซีแลนด ออสเตรเลีย รัสเซีย และฟลิปปนส ซึ่งเปนตลาดที่ยังมีศักยภาพ อีกมาตรการหนึ่งคือ สงเสริมการสงออกสินคาเกษตรคุณภาพดี ไปยังประเทศที่ตองการสินคาที่มีคุณภาพ เชน สงเสริมตลาดขาวคุณภาพดีในตะวันออกกลางและจีนซึ่งเปนประเทศคูคาที่ยังมีกําลังซื้อ สวนผลิตภัณฑมัน สําปะหลังนอกจากขยายการสงออกดังกลาว ก็ตองเนนการคาใหมีคุณภาพที่ดี สะอาด และลดการปลอมปน รวมทั้งผลักดันการแปรรูปในประเทศเพื่อสรางมูลคาเพิ่มใหเกิดขึ้นอยางเปนรูปธรรมดวย ที่สําคัญคือการขยายการ ผลิตเอทานอลในประเทศ เพราะจะชวยดึงผลผลิตเขาสูการแปรรูปไดมากขึ้น
  • 42.
    GAT ความคิดเชื่อมโยง (42)_____________________________ โครงการแบรนดซัมเมอรแคมป 2013 นอกจากมาตรการดังกลาวขางตน ยังมีอีกมาตรการหนึ่งที่จะชวยลดปญหาราคาขาวและราคาผลิตภัณฑ มันสําปะหลังตกต่ํา คือ การประกันราคาพืชผลการเกษตร แตเนื่องจากประเทศไทยก็ประสบปญหาเศรษฐกิจ ชะลอตัวเชนเดียวกับประเทศอื่นๆ ทั่วโลก รายไดภาครัฐก็ลดลงอยางชัดเจน จึงจําเปนตองใชมาตรการและแนว ทางแกไขปญหาหลายๆ วิธีไปพรอมกัน
  • 43.
    โครงการแบรนดซัมเมอรแคมป 2013______________________________ GATความคิดเชื่อมโยง (43) ที่วางสําหรับรางแผนภูมิคําตอบ
  • 44.
    GAT ความคิดเชื่อมโยง (44)_____________________________ โครงการแบรนดซัมเมอรแคมป 2013 ตารางสรุปขอความที่กําหนดและเลขกํากับบทความที่ 2 และที่วางสําหรับรางรหัสคําตอบ เลขกํากับ ขอความที่กําหนด รหัสคําตอบ 01 การลดคาใชจายเพื่อการบริโภค 02 การสงออกสินคาเกษตรและอาหารลดลง 03 ประกันราคาพืชผลการเกษตร 04 ผลิตภัณฑมันสําปะหลังราคาตกต่ํา 05 มาตรการแกไขปญหาราคาสินคาเกษตรตกต่ํา 06 ราคาขาวลดลง 07 วิกฤตเศรษฐกิจโลก 08 เศรษฐกิจของประเทศคูคาและประเทศไทยชะลอตัว 09 สงเสริมการสงออกไปตลาดที่ยังมีศักยภาพ 10 สงเสริมการสงออกสินคาเกษตรคุณภาพดี
  • 45.
    โครงการแบรนดซัมเมอรแคมป 2013______________________________ GATความคิดเชื่อมโยง (45) บทความที่ 3 นกในอเมริกาหลายชนิดเสี่ยงตอการสูญพันธุ องคกรทั้งภาครัฐและเอกชนหลายแหงในสหรัฐอเมริกา ไดรวมมือกันสํารวจและเสนอมาตรการในการ อนุรักษและเพิ่มจํานวนนกหลายชนิดที่กําลังตกอยูในภาวะเสี่ยงตอการสูญพันธุ และไดสรุปออกมาเปนรายชื่อ The State of the Birds, United States of America, 2009 ซึ่งมีขอมูลและขอเสนอที่นาสนใจมาก ผลการสํารวจพบวานกในสหรัฐฯ ซึ่งมีอยูมากมายหลากหลายพันธุกวา 800 ชนิด ทั้งนกปา นกบาน นกใน ทุงหญา นกชายฝงทะเล นกในพื้นที่แหงแลง รวมทั้งนกในเกาะฮาวาย ปรากฏวาประมาณ 67 ชนิดกําลังถูก คุกคามอยางหนักจนอาจสูญพันธุ และอีก 187 ชนิดมีจํานวนลดลงจนนาเปนหวง ตนเหตุที่ทําใหนกเหลานี้ลด จํานวนลงมีหลายอยาง เชน การขยายพื้นที่สรางอาคารบานเรือน การขยายพื้นที่ทําการเกษตรและปศุสัตว การปลูกพืชทดแทนพลังงาน การตัดไมทําลายปา การกอมลพิษเพิ่มขึ้น ตลอดจนภาวะโลกรอน รายงานฉบับนี้ได วิเคราะหสาเหตุที่ทําใหนกแตละประเภทมีจํานวนนอยลง และไดเสนอแนะมาตรการแกไขปญหาไวดวย ในบทความ นี้จะเลือกกรณีของนกที่อาศัยอยูในทุงหญามานําเสนอ ในขณะนี้พบวามีนกในทุงหญา 4 ชนิดเสี่ยงตอการสูญพันธุ เพื่อเทียบกับป ค.ศ. 1968 ปรากฏวา จํานวนนก Northern Bobwhite ลดลง และพบวานกกระจอก Grasshopper มีจํานวนนอยลงอยางชัดเจน สวนที่นาหวงคือนก Greater Prairie-Chicken รวมทั้งเหยี่ยว Aplomado กําลังเสี่ยงตอการสูญพันธุ สาเหตุที่ทําใหนกในทุงหญาทั้งสี่ชนิดลดจํานวนลง และเสี่ยงตอการสูญพันธุมีอยูสองประการ สาเหตุ ประการแรกคือการขยายพื้นที่ทําการเกษตรและปศุสัตว เพราะการขยายพื้นที่เพื่อการนี้ทําใหพื้นที่ทุงหญาซึ่งเปนที่ อยูอาศัยของนกเหลานี้นอยลงๆ ถึงแมจะมีการทําปศุสัตวซึ่งจะตองมีการปลูกหญาสําหรับเลี้ยงสัตวมากพอควร ซึ่งนาจะชวยชดเชยพื้นที่ทุงหญาได แตกลับเปนไปในทางตรงกันขาม เพราะหญาที่ปลูกไวที่ตองถูกสัตวที่เลี้ยงไว จํานวนมากกินเปนอาหารไปเรื่อยๆ รวมทั้งมีการเผาหญาที่ใชเลี้ยงสัตวคอนขางบอยเพื่อปลูกใหม และที่สําคัญคือ เผาหญากันในชวงที่นกกําลังทํารัง นอกจากการทําการเกษตรพืชพันธุธัญญาหารและปศุสัตวดังกลาว ยังมีการ ปลูกพืชทดแทนน้ํามันมากขึ้นดวย ทําใหพื้นที่ทุงหญานอยลง สาเหตุประการที่สองที่ทําใหนกในทุงหญาทั้งสี่ชนิดลดจํานวนลงก็คือภาวะโลกรอน อากาศที่รอนขึ้นทําให เกิดความแหงแลงทุงหญาอันเปนที่อยูอาศัยรวมทั้งอาหารตางๆ ของนกเหลานี้จึงลดลงๆ สาเหตุทั้งสองประการดังกลาวนี่เองที่ทําใหนกในทุงหญาทั้งสี่ชนิดลดลงหรือเสี่ยงตอการสูญพันธุ
  • 46.
    GAT ความคิดเชื่อมโยง (46)_____________________________ โครงการแบรนดซัมเมอรแคมป 2013 ในรายงานไดเสนอมาตรการแกปญหา ซึ่งไดมาจากการวิเคราะหสถานการณของคณะผูเขียนรายงาน อยางรอบดาน มาตรการแรกคือการทําการเกษตรแบบอนุรักษพื้นที่ทุงหญา มาตรการที่สองคือ การตัดหญา หรือการเผาหญาใหสอดคลองกับวิถีชีวิตของนก แนวทางทั้งสองนี้ไดรับการสนับสนุนและชดเชยคาใชจายจาก โครงการ Farm Conservation Program อีกมาตรการหนึ่งที่เสนอไวคือการขยายโครงการอนุรักษพื้นที่ชุมน้ําให ครอบคลุมพื้นที่ทุงหญาดวย เพื่อใหไดประโยชนทั้งนกในพื้นที่ชุมน้ําและในทุงหญา คณะผูเขียนรายงานเชื่อวามาตรการทั้ง 2-3 ประการดังกลาวขางตน นอกจากจะชวยกันยับยั้งปญหาที่นก ในทุงหญาทั้งสี่ชนิดมีจํานวนลดลงหรือเสี่ยงตอการสูญพันธุ ยังจะชวยใหนกเหลานี้คอยๆ เพิ่มจํานวนขึ้นในเวลาไม นานเชนเดียวกับนกอีกหลายชนิดที่เคยชวยกันอนุรักษมาแลว
  • 47.
    โครงการแบรนดซัมเมอรแคมป 2013______________________________ GATความคิดเชื่อมโยง (47) ที่วางสําหรับรางแผนภูมิคําตอบ
  • 48.
    GAT ความคิดเชื่อมโยง (48)_____________________________ โครงการแบรนดซัมเมอรแคมป 2013 ตารางสรุปขอความที่กําหนดและเลขกํากับบทความที่ 3 และที่วางสําหรับรางรหัสคําตอบ เลขกํากับ ขอความที่กําหนด รหัสคําตอบ 01 การขยายพื้นที่ทําการเกษตรและปศุสัตว 02 การทําการเกษตรแบบอนุรักษพื้นที่ทุงหญา 03 การเผาหญาใหสอดคลองกับวิถีชีวิตของนก 04 การวิเคราะหสถานการณของคณะผูเขียนรายงาน 05 จํานวนนก Northern Bobwhite ลดลง 06 นกกระจอก Grasshopper มีจํานวนนอยลง 07 ภาวะโลกรอน 08 มาตรการแกปญหา 09 สาเหตุที่ทําใหนกในทุงหญาทั้งสี่ชนิดลดจํานวนลง 10 เหยี่ยว Aplomado กําลังเสี่ยงตอการสูญพันธุ
  • 49.
    โครงการแบรนดซัมเมอรแคมป 2013______________________________ GATความคิดเชื่อมโยง (49) บทความที่ 4 ปญหาวัยรุน ตนเหตุและทางแก เวลารับรูปญหาของวัยรุน หลายคนมีความหงุดหงิด ไมพอใจ เบื่อ รูสึกวาทําไมเด็กไมเลือกสิ่งที่ดีใหกับ ตนเอง ทําไมตองสรางปญหา จนมีคนจํานวนหนึ่งอยากจัดการแกปญหาดวยความรุนแรง แตในความเปนจริง พฤติกรรมที่ปรากฏใหเห็นมีปจจัยหลายอยางที่เชื่อมโยงกัน ที่นาคิดคือทําไมเด็กบางคนมีปญหาพฤติกรรม เชน ติดยาเสพติด เลนการพนัน ชอบความรุนแรง มีปญหาเรื่องเพศ เปนตน แตทําไมเด็กบางคนไมมีปญหาทั้งๆ ที่อยู ในสภาพแวดลอมที่เสี่ยง ผูอํานวยการสถาบันราชานุกูลอธิบายถึงปญหานี้วา ปจจัยเสี่ยงที่ทําใหเกิดปญหาวัยรุนมีมากมาย ที่สําคัญคือปจจัยเสี่ยงในครอบครัว ปจจัยเสี่ยงในชุมชนและสังคม และปจจัยเสี่ยงในตัวเด็กเอง ดังนั้นหากจะแกไข ปญหาก็ตองลดปจจัยเสี่ยงตางๆ และสรางปจจัยปกปองเพิ่มขึ้นซึ่งที่สําคัญก็คือภูมิคุมกันในตัวเด็ก ปจจัยเสี่ยงในครอบครัวสวนใหญเกิดจากวิธีการเลี้ยงดูเด็กที่ไมถูกตอง เชน ตามใจลูกมากเกินไป ไมรูวิธีที่ จะจูงใจเด็กใหทําตามคําสั่งของพอแม บางครอบครัวใชวิธีบังคับรุนแรงแตไมเคยแกปญหาได บางครอบครัวมี ปญหาความขัดแยงในครอบครัวจนเด็กไมอยากกลับบาน ในที่สุดก็มีกลุมของตนเองและรูสึกวาตนเปนสวนหนึ่ง ของกลุมมากกวาของครอบครัว บางครอบครัวสงเสริมพฤติกรรมที่เปนปญหา มองวาปญหามาจากเพื่อนหรือคน อื่น ปกปองเด็กในทางที่ผิด ไมฝกเด็กใหรับผิดชอบการกระทําของตนเอง นอกจากนี้การที่ตัวพอแมเองมีปญหา ทางดานพฤติกรรมดวยก็เลยเปนเรื่องของลูกปูเดินตามพอแมปู สําหรับปจจัยเสี่ยงในตัวเด็กก็เปนผลมาจากครอบครัวเชนกัน โดยเฉพาะการไมไดรับการยอมรับจากคนใน ครอบครัว ถูกมองวาเปนเกาะดํา ทําอะไรก็ไมไดเรื่อง จะทําใหเด็กมีความคิดตอตานสังคม ไมยอมรับกติกาการอยู รวมกัน มองพฤติกรรมที่เปนปญหาวาเปนความทันยุคทันสมัยและทําใหเปนที่ยอมรับในกลุม เหตุสําคัญของปญหาวัยรุนอีกอยางหนึ่งคือปจจัยเสี่ยงในชุมชนและสังคม ไดแกการที่เด็กเขาถึงอบายมุข เหลา ยา อาวุธ สื่อลามก และสิ่งที่ยั่วยุทั้งหลายไดโดยงาย เมื่อทัศนคติของชุมชนเองก็ยอมรับสิ่งเหลานี้ และ ผูใหญเองก็ทําผิดใหเด็กเห็น เด็กก็ยอมซึมซับรับเอาพฤติกรรมที่เปนปญหามาปฏิบัติบาง ปจจัยเสี่ยงทั้งสามประการลวนเปนเหตุที่ทําใหเกิดปญหาตางๆ ทั้งปญหาติดยาเสพติด ติดสุรา ติดการพนัน ชอบความรุนแรง ตลอดจนมั่วสุมทางเพศและปญหาอื่นๆ ดังนั้นหนทางในแกปญหาก็คือ ตองปองกันหรือลด ความเสี่ยงตางๆ ลง และที่สําคัญคือการสรางภูมิคุมกันใหเด็กซึ่งจะเกิดขึ้นไดก็ดวย วิธีการเลี้ยงดูเด็กอยาง ถูกตองนั่นเอง ภูมิคุมกันสําคัญที่จะตองชวยกันสรางใหเกิดขึ้นในตัวเด็กไดแก การชวยใหเด็กมีเปาหมายในชีวิต มีบุคลิกภาพที่มั่นคง และ มีความเชื่อในสิ่งที่ถูกตอง ในวัยรุนการมีเปาหมายในชีวิตเปนเรื่องสําคัญ ครอบครัวตอง ชวยใหเด็กคนพบสิ่งที่ตนเองตองการและมีความหวังในอนาคต จะทําใหเด็กมุงมั่นในความสําเร็จมากกวาที่จะใช เวลากับสิ่งยั่วยุ สําหรับบุคลิกภาพที่มั่นคงเปนผลมาจากการที่เด็กมีความเชื่อมั่นในคนรอบขางโดยเฉพาะพอและ แม เชื่อมั่นวาพอแมสามารถใหคําแนะนําที่ดี พูดคุยปญหากับพอแมได ทําใหมั่นใจในตัวเอง ซึ่งจะสัมพันธกับความ
  • 50.
    GAT ความคิดเชื่อมโยง (50)_____________________________ โครงการแบรนดซัมเมอรแคมป 2013 มั่นใจวาตนสามารถมีชีวิตที่ดีแมจะแวดลอมดวยสิ่งที่เปนปญหา สวนการมีความเชื่อในสิ่งที่ถูกตองจะเกิดขึ้นไดก็ ดวยการปลูกฝงและอบรมสั่งสอนมาตั้งแตวัยเด็ก ใหเด็กสามารถแยกแยะสิ่งที่ถูกตองได แมจะเห็นคนอื่นทําสิ่งที่ ผิดก็ยังยืนหยัดที่จะทําสิ่งที่ถูกตองตอไป ภูมิคุมกันทั้งสามประการนี้นอกจากจะชวยปองกันปญหาวัยรุนทั้งหลายดังกลาวขางตน ยังจะชวยใหวัยรุนมี อนาคตที่สดใส และเปนสมาชิกที่ดีของครอบครัว สังคม และประเทศชาติตอไป
  • 51.
    โครงการแบรนดซัมเมอรแคมป 2013______________________________ GATความคิดเชื่อมโยง (51) ที่วางสําหรับรางแผนภูมิคําตอบ
  • 52.
    GAT ความคิดเชื่อมโยง (52)_____________________________ โครงการแบรนดซัมเมอรแคมป 2013 ตารางสรุปขอความที่กําหนดและเลขกํากับบทความที่ 4 และที่วางสําหรับรางรหัสคําตอบ เลขกํากับ ขอความที่กําหนด รหัสคําตอบ 01 ชอบความรุนแรง 02 ติดยาเสพติด 03 ปจจัยเสี่ยงที่ทําใหเกิดปญหาวัยรุน 04 ปจจัยเสี่ยงในครอบครัว 05 ปจจัยเสี่ยงในชุมชนและสังคม 06 ภูมิคุมกันในตัวเด็ก 07 มีความเชื่อในสิ่งที่ถูกตอง 08 มีปญหาเรื่องเพศ 09 มีเปาหมายในชีวิต 10 วิธีการเลี้ยงดูเด็กอยางถูกตอง
  • 53.
    โครงการแบรนดซัมเมอรแคมป 2013______________________________ GATความคิดเชื่อมโยง (53) บทความที่ 5 วัยรุนไทยทําลายสถิติเอเชีย เมื่อวันที่ 25 พฤษภาคม พ.ศ. 2553 ผูอํานวยการสถาบันแหงชาติเพื่อการพัฒนาเด็กและครอบครัว มหาวิทยาลัยมหิดล กลาวตอที่ประชุมเวที “ศาลายาเสวนานโยบายสาธารณะ” ครั้งที่ 6 เรื่อง แมวัยใสเรื่องใหญ ตองรวมใจหาทางออกวา องคการอนามัยโลกระบุวา คาเฉลี่ยของหญิงตั้งครรภที่มีอายุต่ํากวา 20 ป ทั่วโลกอยูที่ 65 ตอ 1,000 คนโดยประเทศไทยมีคาเฉลี่ยสูงสุดในทวีปเอเชีย คือ 70 ตอ 1,000 คน ปญหาการตั้งครรภในวัยรุนมีมากมาย ขอมูลจากแหลงตางๆ พบวาปญหาและผลกระทบที่ตามมามีหลาย อยาง เชน ตองหยุดการเรียน ติดโรคเอดสและโรคติดตอทางเพศสัมพันธอื่นๆ รวมทั้งเชื้อไวรัสตับอักเสบบี หลาย คนไปทําแทงกับหมอเถื่อนจนเกิดภาวะซอนรุนแรงตามมา เชนติดเชื้อโรคจนตองตัดมดลูกทิ้ง ผูที่ตั้งครรภตอไปก็ มักมีความผิดปกติไดแก ครรภเปนพิษ (ความดันโลหิตสูง การทํางานของไตผิดปกติ และอาจมีอาการชักได) คลอด กอนกําหนด คลอดลําบากเพราะกระดูกเชิงกรานยังเจริญเติบโตไมสมบูรณจนตองผาทองคลอด อัตราตายของเด็ก ที่คลอดสูง มีภาวะซึมเศราหลังคลอด หรือมีปญหารุนแรงถึงกับฆาตัวตาย จากขอมูลขางตนคงเห็นไดชัดเจนวาตองหาทางแกไขปญหานี้อยางเรงดวน สิ่งที่จะตองทําความเขาใจกับ ปญหานี้ที่สําคัญ คือ ปจจัยเสี่ยงตอการตั้งครรภในวัยรุน และแนวทางปองกันปญหา พบวาปจจัยเสี่ยงตอการตั้งครรภในวัยรุนมีหลายประการ ที่สําคัญไดแก มีการศึกษาเลาเรียนนอย เนื่องจากครอบครัวยากจน ขาดความรูเรื่องเพศศึกษาและเรื่องการคุมกําเนิด คานิยมทางเพศเปลี่ยนไป ถือวา การไดมีเพศสัมพันธเร็วเปนเรื่องทันสมัย ดื่มเหลาหรือเสพสารเสพติด ทําใหขาดสติและความยั้งคิดหรือถูก ลอลวงชักจูงไดงาย ขาดการเอาใจใสจากพอแม ไมเห็นคุณคาของตนเอง ตองการความรัก ทําใหตัดสินใจมี เพศสัมพันธ เปนตน ปจจัยทั้ง 4-5 ประการดังกลาวนี้เองที่เปนสาเหตุของปญหาการตั้งครรภในวัยรุน เมื่อรูสาเหตุ เราก็สามารถกําหนดแนวทางปองกันปญหาไดดวยวิธีการหลายๆ อยาง ที่สําคัญ คือ พอแมผูปกครองตองเอาใจใสดูแล ใหความรักความอบอุน วางตัวใหลูกรูสึกสนิทสนม สามารถปรึกษาหารือ ปญหาตางๆ ได นอกจากนี้ทางบานและทางโรงเรียนจะตองชวยกันอบรมสั่งสอน ใหความรูเรื่องเพศศึกษา ขอควรระวังในการคบเพื่อนตางเพศ ชี้ใหเห็นปญหาและผลกระทบที่จะเกิดขึ้นตามมาจากการมีเพศสัมพันธ และการตั้งครรภกอนวันอันควร แนะนําใหหลีกเลี่ยงเครื่องดื่มผสมแอลกฮอลและยาเสพติดตางๆ เปนตนวิธีการ ตางๆ เหลานี้จะชวยปองกันและลดปญหาการตั้งครรภในวัยรุนลงไดมาก
  • 54.
    GAT ความคิดเชื่อมโยง (54)_____________________________ โครงการแบรนดซัมเมอรแคมป 2013 แตอยางไรก็ตาม ผูมีบทบาทสําคัญที่สุดในการลดหรือเพิ่มปญหาก็คือตัววัยรุนเอง ปจจุบันวัยรุนไทยรับเอา วัฒนธรรม วิถีชีวิต และเทคโนโลยีจากตางประเทศมาใชกันอยางแพรหลาย แตเราขาดการคัดกรองสิ่งที่เรารับเขา มาวาดีหรือไมอยางไร เชน เราละเลยวัฒนธรรมไทยเรื่องการรักนวลสงวนตัวหันไปตามอยางวัยรุนอเมริกันเรื่อง การมีเพศสัมพันธกอนแตง รับเอาแฟชั่นและกิจกรรมบันเทิงเริงรมยจากวัยรุนเกาหลีและญี่ปุน แตสิ่งดีๆ ของเขา เรากลับไมเอามาใช เชน ความรับผิดชอบตอตนเองของวัยรุนอเมริกันซึ่งจะตองทํางานหาเงินเลาเรียนเองหลังจบ มัธยมปลาย ความขยันขันแข็งมุมานะพยายามของวัยรุนญี่ปุน เปนตน ดั้งนั้นจึงขอฝากขอคิดในประเด็นนี้ไวให วัยรุนไทยซึ่งเปนอนาคตของชาติไดนําไปพิจารณาไตรตรอง
  • 55.
    โครงการแบรนดซัมเมอรแคมป 2013______________________________ GATความคิดเชื่อมโยง (55) ที่วางสําหรับรางแผนภูมิคําตอบ
  • 56.
    GAT ความคิดเชื่อมโยง (56)_____________________________ โครงการแบรนดซัมเมอรแคมป 2013 ตารางสรุปขอความที่กําหนดและเลขกํากับบทความที่ 5 และที่วางสําหรับรางรหัสคําตอบ เลขกํากับ ขอความที่กําหนด รหัสคําตอบ 01 ขาดการเอาใจใสจากพอแม 02 คานิยมทางเพศเปลี่ยนไป 03 ดื่มเหลาหรือเสพสารเสพติด 04 แนวทางปองกันปญหา 05 ปจจัยเสี่ยงตอการตั้งครรภในวัยรุน 06 ปญหาการตั้งครรภในวัยรุน 07 พอแมผูปกครองตองเอาใจใสดูแล 08 สิ่งที่จะตองทําความเขาใจกับปญหานี้ 09 หลีกเลี่ยงเครื่องดื่มผสมแอลกอฮอล 10 ใหความรูเรื่องเพศศึกษา
  • 57.
    โครงการแบรนดซัมเมอรแคมป 2013______________________________ GATความคิดเชื่อมโยง (57) บทความที่ 6 จุดออนของคนไทย ในโอกาสวันแมแหงชาติ 12 สิงหาคม ดิฉันและเพื่อนๆ อีก 4 คนนัดกันชวนคุณแมมารับประทานอาหาร และสังสรรคกันที่บานดิฉัน ขณะที่คุณแมทั้งหาคนนั่งดูละครทีวีเรื่องโปรด พวกลูกๆ ก็คุยกันเรื่องสัพเพเหระตอที่ โตะอาหาร พอหมดเรื่องคุยก็หันมาวิจารณเหตุการณบานเมืองวามีปญหาไมหยุดไมหยอน ลงทายก็มาโทษกันเองวา เปนเพราะคนไทยมีจุดออนอยางนั้นอยางนี้ เรื่องนี้คงติดอยูในหัวเพื่อนคนหนึ่ง วันรุงขึ้นจึงสงบทความที่เอามาจาก Internet มาให เปนเรื่อง จุดออนของคนไทย 10 ประการ ในมุมมองของคุณวิกรม กรมดิษฐ (คุณวิกรม กรมดิษฐ เปนผูกอตั้งและเปนประธานบริหารบริษัท อมตะ คอรปอเรชัน จํากัด เปน เจาของโครงการนิคมอุตสาหกรรม อมตะนคร รวมทั้งบริษัทในเครืออมตะอีกหลายแหง) แมจะมีบางประการที่ดิฉันไมเห็นดวยนัก แตก็ตองเปดใจกวาง รับฟงไวเพื่อนํามาใครครวญไตรตรองดูภายหลัง จุดออนดังกลาวไดแก รูจักหนาที่ของตัวเองต่ํามาก การศึกษายังไมทันสมัย มองอนาคตไมเปน ไมจริงจัง ในความรับผิดชอบตอหนาที่ การกระจายความเจริญยังไมเต็มที่ การบังคับใชกฎหมายไมเขมแข็ง อิจฉาตารอน เอ็นจีโอบานเราคานลูกเดียว ยังไมพรอมในเวทีโลก และสุดทายคือ คนไทยเลี้ยงลูกไมเปน จุดออนทั้ง 10 นี้ ดิฉัน ขอนํามาขยายความเพียงบางสวนบางประการเทาที่เนื้อที่จะอํานวย ประการแรกคือ รูจักหนาที่ของตัวเองต่ํามากโดยเฉพาะหนาที่ตอสังคม ลักษณะของจุดออนขอนี้ที่เห็นไดชัด คือ มีสํานึกตอสังคมสวนรวมต่ํา และ มือใครยาวสาวไดสาวเอา หลายคนแสวงหาอํานาจเพื่อจะตักตวง ผลประโยชน จนมีคําพูดวาธุรกิจการเมือง ธุรกิจราชการ ธุรกิจการศึกษา ลักษณะของจุดออนทั้งสองอยาง ดังกลาวทําใหบานเมืองเราไมเจริญเทาที่ควร ประเทศชาติลาหลังไปเรื่อยๆ ประการตอมาคือการศึกษายังไมทันสมัย ซึ่งที่สําคัญคือเรื่องภาษา เปนเหตุใหคนไทยขาดโอกาสในการ แขงขันกับตางชาติในเวทีตางๆ ประเทศอื่นๆ รูจักคนไทยนอยมากเนื่องจากคนไทยขี้อาย ไมกลาแสดงออก ไมมั่นใจในตัวเอง การที่คนไทยมีโอกาสในการแขงขันกับตางชาตินอยหรือไมมี ทําใหบานเมืองเราไมเจริญพอที่จะ แขงขันกับชาติอื่นๆ ในเวทีโลก จุดออนของคนไทยประการสุดทายที่ขอนํามาอธิบายในที่นี้คือ คนไทยมองอนาคตไมเปน โดยมีลักษณะเดน เทาที่สังเกตเห็นคือ คนไทยกวารอยละ 70 ไมมีเปาหมายที่ชัดเจนในอนาคต ทํางานกันแบบวันตอวัน แกปญหาเฉพาะหนาไปวันๆ นอยนักที่จะวางแผนใหตัวเองอยางเปนระบบและอยางเปนชั้นเปนตอน ชอบพึ่งพา สิ่งงมงายและโชคชะตา พอใจทํางานแบบตําขาวสารกรอกหมอ ลักษณะเชนนี้ทําใหบานเมืองเราไมเจริญเชนกัน ดิฉันจึงมีความเห็นวาคนเราถารูตัววามีจุดออนอยางไร ก็ยอมหาทางปรับปรุงแกไขจุดออนนั้นได จึงขอเชิญ ชวนทานที่สนใจหารายละเอียดเรื่องจุดออนของคนไทย 10 ประการจาก Internet มาอานเพิ่มเติม หากพบวาเรา ยังมีจุดออนอยูก็จะไดนํามาพิจารณาหาวิธีปรับปรุงพัฒนาตนเอง รวมทั้งนําไปอบรมสั่งสอนลูกหลานดวย เพื่อจะได แกจุดออนประการสุดทายที่คุณวิกรมวาไวคือ คนไทยเลี้ยงลูกไมเปน
  • 58.
    GAT ความคิดเชื่อมโยง (58)_____________________________ โครงการแบรนดซัมเมอรแคมป 2013 ที่วางสําหรับรางแผนภูมิคําตอบ
  • 59.
    โครงการแบรนดซัมเมอรแคมป 2013______________________________ GATความคิดเชื่อมโยง (59) ตารางสรุปขอความที่กําหนดและเลขกํากับบทความที่ 6 และที่วางสําหรับรางรหัสคําตอบ เลขกํากับ ขอความที่กําหนด รหัสคําตอบ 01 การศึกษายังไมทันสมัย 02 แกปญหาเฉพาะหนาไปวันๆ 03 ขาดโอกาสในการแขงขันกับตางชาติ 04 จุดออนของคนไทย 05 บานเมืองเราไมเจริญ 06 มองอนาคตไมเปน 07 มีสํานึกตอสังคมสวนรวมต่ํา 08 มือใครยาวสาวไดสาวเอา 09 ไมมีเปาหมายที่ชัดเจนในอนาคต 10 รูจักหนาที่ของตัวเองต่ํามาก
  • 60.
    GAT ความคิดเชื่อมโยง (60)_____________________________ โครงการแบรนดซัมเมอรแคมป 2013 บทความที่ 7 คลายเครียดดวยการสรางความสุข ชวงตนเดือนพฤษภาคมดิฉันไดหยุดงานติดตอกันสามวัน คือเสาร อาทิตย และจันทรซึ่งเปนวันหยุดชดเชย วันแรงงาน ปกติหากหยุดติดตอกันเชนนี้ดิฉันจะตองชวนเพื่อนๆ ไปเที่ยวตางจังหวัด แตคราวนี้ไมมีกระจิตกระใจที่ จะไปไหนเพราะความทุกขใจกับเหตุการณบานเมืองตลอดเดือนเมษายนที่เพิ่งผานไป หยิบหนังสือพิมพมาอานเจอ คอลัมนหนึ่งเขียนเรื่องวิธีคลายเครียด ทําใหนึกถึงหนังสือที่คุณลุงใหเมื่อวันไปรดน้ําขอพรวันสงกรานต เปนหนังสือ ที่รวมบทความดีๆ ไว 4-5 เรื่อง หนึ่งในนั้นคือเรื่อง ความสุข ของพระธรรมปฎก (ป.อ. ปยุตโต) ทราบวาขณะนี้ ทานมีสมณศักดิ์เปน พระพรหมคุณาภรณ พออานจบก็อยากเผยแพรใหทานผูอานไดรับรูบาง เผื่อจะชวยใหพอ สรางความสุขขึ้นมาไดบางทามกลางความเครียดรอบตัว พระพรหมคุณาภรณกลาวไววา ความสุขของมนุษยสวนใหญเกิดจากความพึงพอใจที่ไดในสิ่งที่อยากได อยากไดอะไรแลวไดตามที่ตองการก็มีความสุข จึงเปนความสุขตองแสวงหาใหไดมาซึ่งสิ่งที่อยากได ประเด็นที่นาคิด คือ ทําอยางไรจึงจะสรางความสุขใหมีขึ้นไดในตัวเองโดยไมตองแสวงหาหรือพึ่งพาเหตุปจจัยภายนอกมากนัก ทานจึงแบงความสุขออกเปน 5 ขั้นตามเหตุที่มาของความสุข ความสุขขั้นที่ 1 เปนความสุขที่เกิดจากการเสพยสิ่งที่ผานเขามาทาง ตา หู จมูก ลิ้น กาย เชน ลิ้นได ลิ้มรสอาหารที่อรอยถูกปาก หูไดยินเสียงเพลงอันไพเราะ ไดยินเสียงสรรเสริญเยินยอ ตาเห็นสิ่งที่สวยงาม เห็นคน มาพินอบพิเทาเอาอกเอาใจ เปนตน ความสุขขั้นที่ 1 จึงขึ้นกับปจจัยภายนอก ตองแสวงหาดวยวิธีการตางๆ บางครั้งถึงกับตองแยงชิงเบียดเบียนกันเพื่อใหไดสิ่งที่ตนปรารถนามาเสพย ดังนั้นความสุขขั้นที่ 1 จึงมีลักษณะ เปนความสุขที่ตองหา ตองได ตองเอา รวมทั้งเปนความสุขที่ฝายหนึ่งไดฝายหนึ่งอด ความสุขขั้นที่ 2 เปนความสุขที่เกิดจากการใหดวยความเมตตาหรือความศรัทธา เชน แมใหลูก เมื่อเห็น ลูกมีความสุขตนเองก็มีความสุข หรือใหเพื่อนมนุษยที่เดือดรอน เมื่อเขาพนทุกขและมีความสุขขึ้น เราก็พลอยสุข ไปดวย หรือใหองคกรการกุศลหรือใหวัดที่ตนศรัทธาเชื่อถือ ก็จะรูสึกมีความสุขที่ไดมีสวนในการสรางบุญกุศล ได ทํานุบํารุงพระศาสนา เปนตน ดังนั้นความสุขขั้นนี้จึงมีลักษณะเปนความสุขรวมกัน ความสุขขั้นที่ 3 เกี่ยวของกับธรรมชาติของมนุษย มนุษยเปนสัตวสังคม ตองอยูรวมกันเปนหมูเหลา ดังนั้น การที่ไดอยูในสังคมที่เอื้อเฟอเกื้อกูลกัน รวมทั้งไดอยูในธรรมชาติแวดลอมที่เหมาะสม อุดมสมบูรณ ปลูกพืชผัก ผลไมทําไรทํานาไดผลดี จึงเปนที่มาของความสุขขั้นที่ 3
  • 61.
    โครงการแบรนดซัมเมอรแคมป 2013______________________________ GATความคิดเชื่อมโยง (61) ความสุขขั้นที่ 4 เปนความสุขที่เกิดจากการปรุงแตงจิตใจ ไมปรุงแตงทุกข คือไมเก็บเอาเรื่องที่ไมพอใจมา ครุนคิดใหใจเศราหมองขุนมัว แตใหปรุงแตงสุข คือเก็บเอาแตเรื่องที่ดีมาปรุงแตงใจใหสบาย สวนความสุขขั้นที่ 5 เปนความสุขที่เกิดจากการพัฒนาจิตใจจนเกิดปญญา รูเทาทันสิ่งตางๆ ตามความเปนจริง ไมยึดติดกับสิ่งใด ใจเปน อิสระ มีความสุขสบายกับทุกสิ่งทุกอยาง แมแตจะเสพยสุขขั้นที่ 1 ก็เสพยไดอยางสบายใจ ไมกังวลวาจะมีมาให เสพยตลอดไปหรือไม เพราะใจอยูในขั้น “มีก็ได ไมมีก็ได” หรือแมแต “มีก็ได ไมมีก็ดี” ตรงขามกับผูที่ติดสุขขั้นที่ 1 ซึ่งเปนขั้นที่ “ตองมีใหได ไมมีอยูไมได” พอไดมาเสพยสักพักก็เกิดความเคยชิน ตองดิ้นรนแสวงหามาเสพยใหมากขึ้น ใหวิจิตรพิสดารขึ้น เหมือนติดยาเสพยติดที่ตองเพิ่มปริมาณยาขึ้นเรื่อยๆ พอเขียนมาถึงตรงนี้ทําใหฉุกคิดขึ้นมาวา รากเหงาของปญหาความวุนวายในบานเมืองเรานาจะเปนเพราะ การติดอยูในความสุขขั้นที่ 1 ทําใหตองหาตองไดตองเอาดวยวิธีการตางๆ แมแตตองตอสูฆาฟนกัน ดิฉันจึงขอเชิญ ชวนใหหันมาสนใจในการ “สรางความสุข” ดวย แทนที่จะดิ้นรน “หาความสุข” แตเพียงอยางเดียว
  • 62.
    GAT ความคิดเชื่อมโยง (62)_____________________________ โครงการแบรนดซัมเมอรแคมป 2013 ที่วางสําหรับรางแผนภูมิคําตอบ
  • 63.
    โครงการแบรนดซัมเมอรแคมป 2013______________________________ GATความคิดเชื่อมโยง (63) ตารางสรุปขอความที่กําหนดและเลขกํากับบทความที่ 7 และที่วางสําหรับรางรหัสคําตอบ เลขกํากับ ขอความที่กําหนด รหัสคําตอบ 01 การที่ไดอยูในสังคมที่เอื้อเฟอเกื้อกูลกัน 02 การเสพยสิ่งที่ผานเขามาทาง ตา หู จมูก ลิ้น กาย 03 การใหดวยความเมตตาหรือความศรัทธา 04 ความสุข 05 ความสุขขั้นที่ 1 06 ความสุขขั้นที่ 2 07 ความสุขขั้นที่ 3 08 เปนความสุขที่ตองหา ตองได ตองเอา 09 เปนความสุขที่ฝายหนึ่งไดฝายหนึ่งอด 10 เปนความสุขรวมกัน
  • 64.
    GAT ความคิดเชื่อมโยง (64)_____________________________ โครงการแบรนดซัมเมอรแคมป 2013 บทความที่ 8 ประชาคมเศรษฐกิจอาเซียน ผลกระทบตอไทย หลายคนคงไมรูวาอาเซียน หรือสมาคมประชาชาติแหงเอเชียตะวันออกเฉียงใต (Association of South East Asian Nations ตัวยอคือ ASEAN) มีบทบาทมากนอยเพียงใดตอไทยซึ่งเปนประเทศหนึ่งในบรรดาสมาชิก สิบประเทศ อาเซียนมีผลตอเราหลายดาน ที่ผานมาเร็วๆ นี้ก็คือขอตกลงเขตการคาเสรีอาเซียนหรืออาฟตา (AFTA) ซึ่งมีผลบังคับใชตั้งแตวันที่ 1 มกราคม 2553 ตามขอตกลงนี้ ไทยตองยกเลิกโควตาสินคาเกษตร 23 รายการและลดภาษีเปน 0% เชน น้ํานมดิบ กระเทียม พริกไทย ขาว ขาวโพดเลี้ยงสัตว น้ํามันถั่วเหลือง และ บางรายการลดภาษีเปน 5% เชน เมล็ดกาแฟ มันฝรั่ง เนื้อมะพราวแหง โชคดีที่เมื่อปที่ผานมา ปรากฏวาใน ภาพรวมไทยสามารถสงออกสินคาเกษตรและอาหารไปยังกลุมประเทศอาเซียนไดมากขึ้น แตอีกไมกี่ปขางหนาเรา จะใจเย็นอยูไมไดเพราะประชาคมอาเซียนกําลังจะเกิดขึ้น ผูนําอาเซียนไดเห็นพองกันใหจัดตั้งประชาคมอาเซียนที่ ประกอบดวย 3 เสาหลัก ไดแก ประชาคมการเมืองและความมั่นคงอาเซียน ประชาคมเศรษฐกิจอาเซียน และ ประชาคมสังคม-วัฒนธรรมอาเซียน ในป พ.ศ. 2558 ประชาคมที่จะทําใหเกิดผลกระทบตอเราทั้ง ผลทางดานบวกและผลทางดานลบมากที่สุดก็คือ ประชาคมเศรษฐกิจอาเซียน เพราะมีขอตกลงที่เรียกวา ความตกลงการคาสินคาอาเซียน (Asean Trade in Goods Agreement – ATIGA) ซึ่งมีวัตถุประสงควา “เพื่อใหประสบผลสําเร็จในการเคลื่อนยายสินคาอยางเสรีภายในอาเซียนซึ่งเปนหลักการสําคัญหลักการหนึ่งในการ รวมตัวเปนตลาดและฐานการผลิตเดียวกัน เพื่อใหมีการรวมกลุมเศรษฐกิจในเชิงลึกยิ่งขึ้น” การยกเลิกภาษีหรือ โควตาสินคาตางๆตามขอตกลง AFTA ดังกลาวขางตนเพิ่มขึ้นอยางกวางขวาง ดังนั้นเมื่อเกิดประชาคมเศรษฐกิจอาเซียน การคาขาย การลงทุน และการประกอบธุรกิจตางๆ จะเปด กวางในหมูสมาชิกทั้ง 10 ประเทศ สินคาออกของเราจะมีตลาดใหญขึ้น และคนไทยจะสามารถไปลงทุนทําธุรกิจ หรือไปทํางานไดในประเทศสมาชิกทุกประเทศ โอกาสในการประกอบอาชีพของคนไทยจะเพิ่มขึ้นเปนอยางมาก ทั้งสองประการนี้คือผลทางดานบวกที่เห็นไดชัดเจนจากการตั้งประชาคมเศรษฐกิจอาเซียน นอกจากนี้ยังมีผล ดานบวกอื่นๆอีกหลายอยางซึ่งจะไมขอกลาวในที่นี้ เมื่อมีผลทางดานบวกก็มักจะมีผลทางดานลบดวย ประการแรกคือ ประเทศสมาชิกอื่นก็สงสินคาออกได อยางเสรีเชนกัน ซึ่งจะทําใหความหวังของเราที่จะมีตลาดสินคาสงออกใหญขึ้นไมเปนไปตามคาด เพราะสินคาออก ของเรามีคูแขงสําคัญหลายรายการ เชน ขาว คูแขงก็คือ เวียดนามและพมา ยางพาราก็มีมาเลเซียและอินโดนีเซีย เปนคูแขง แมแตตลาดขาวในประเทศก็อาจถูกโจมตีดวยขาวจากประเทศอื่นที่มีราคาถูกกวาแตคุณภาพใกลเคียง กัน ผลลบอีกอยางหนึ่งก็คือ คนชาติอื่นก็ไปทํางานไดในทุกประเทศของอาเซียน ทําใหความหวังที่วาโอกาสใน การประกอบอาชีพของเราเพิ่มขึ้นกลับเปนไปในทิศทางตรงกันขามได แมแตงานดีๆในบานเราก็อาจถูกคนชาติอื่น ในอาเซียนเขามาแยงงาน
  • 65.
    โครงการแบรนดซัมเมอรแคมป 2013______________________________ GATความคิดเชื่อมโยง (65) อีกไมนานก็จะถึงป พ.ศ. 2558 ในเวลาที่เหลืออีกเพียง 3-4 ปเราจะตองเตรียมความพรอมอยางจริงจัง ไมเชนนั้นผลในดานดีทั้งสองอยางก็จะเจออุปสรรคขัดขวางดังกลาวขางตนอยางหลีกเลี่ยงไมได สวนจะเตรียม ความพรอมกันอยางไรคงตองพูดกันยืดยาว
  • 66.
    GAT ความคิดเชื่อมโยง (66)_____________________________ โครงการแบรนดซัมเมอรแคมป 2013 ที่วางสําหรับรางแผนภูมิคําตอบ
  • 67.
    โครงการแบรนดซัมเมอรแคมป 2013______________________________ GATความคิดเชื่อมโยง (67) ตารางสรุปขอความที่กําหนดและเลขกํากับบทความที่ 8 และที่วางสําหรับรางรหัสคําตอบ เลขกํากับ ขอความที่กําหนด รหัสคําตอบ 01 คนชาติอื่นก็ไปทํางานไดในทุกประเทศของอาเซียน 02 ประชาคมการเมืองและความมั่นคงอาเซียน 03 ประชาคมเศรษฐกิจอาเซียน 04 ประชาคมสังคม-วัฒนธรรมอาเซียน 05 ประชาคมอาเซียน 06 ประเทศสมาชิกอื่นก็สงสินคาออกไดอยางเสรี 07 ผลทางดานบวก 08 ผลทางดานลบ 09 สินคาออกของเราจะมีตลาดใหญขึ้น 10 โอกาสในการประกอบอาชีพของคนไทยจะเพิ่มขึ้น
  • 68.
    GAT ความคิดเชื่อมโยง (68)_____________________________ โครงการแบรนดซัมเมอรแคมป 2013 บทความที่ 9 เตรียมพรอมรับประชาคมเศรษฐกิจอาเซียน เมื่อประชาคมเศรษฐกิจอาเซียนเกิดขึ้นในป พ.ศ. 2558 ไทยนาจะไดประโยชนหลายๆ ดาน ที่สําคัญคือ ตลาดสินคาสงออกของเราจะเพิ่มขึ้น และคนของเราจะมีลูทางประกอบอาชีพกวางขวางขึ้น เพราะสามารถไป ลงทุนทําธุรกิจหรือไปทํางานไดในทุกประเทศที่เปนสมาชิกอาเซียน เพื่อใหประโยชนหรือผลทางดานบวกเกิดขึ้น ไดเต็มที่ เรามีสิ่งที่ตองเรงปรับปรุงพัฒนากันอยางจริงจังหลายอยาง ที่จริงเรื่องนี้มีหลายฝายทั้งภาครัฐและ เอกชนไดพูดกันมานานพอสมควร แตคนของเรายังไมคอยจะตื่นตัวกันนัก แมขณะนี้ดูเหมือนจะสายเกินไป เพราะอีกเพียง 3-4 ปก็จะเขา พ.ศ. 2558 แลว แตก็ยังดีกวาไมทําอะไรเลย ถาพิจารณาจากผลทางดานบวกดังกลาวขางตนก็คงระบุไดเลยวา สิ่งที่ตองพัฒนาใหสอดคลองกันคือ สินคาสงออก และความรูความสามารถของคนไทย สินคาออกของเราจะตองเปนเชนไรจึงจะแขงขันกับ สินคาชาติอื่นได คําตอบก็คือ ตองมีคุณภาพสูงและตนทุนต่ํา สินคาออกของเราหลายรายการมีคูแขงที่เปน ประเทศสมาชิกอาเซียน เราตองพัฒนากระบวนการผลิตทุกขั้นตอนใหไดสินคาที่มีคุณภาพ และหามาตรการลด ตนทุนทุกๆ ขั้นตอนใหสินคาของเรามีตนทุนต่ํา เชน ขาว ตองปรับปรุงตั้งแตเรื่องการใชพันธุขาวที่เหมาะสม กับพื้นที่แตละแหง การปลูก การเก็บเกี่ยว การสีขาว หาทางลดราคาเมล็ดพันธุ ราคาปุย สงเสริมการใชปุย อินทรีย และลดตนทุนการขนสง ถาการผลิตสินคาแตละอยางดําเนินการในลักษณะนี้ สินคาสงออกของเรา ตองแขงขันไดแนนอน สําหรับเรื่องความรูความสามารถของคนไทยนั้น ก็ตองพิจารณาวาเราตองมีความรูความสามารถ อะไรบางจึงจะแขงขันกับคนชาติอื่นได ที่เห็นไดชัดเจนก็คือ ทักษะภาษาอังกฤษ ซึ่งเปนภาษาที่ใชติดตอสื่อสาร กับคนชาติอื่นๆ และหากสามารถใชภาษาของคนในประเทศกลุมอาเซียนไดอีก 1-2 ภาษาก็จะยิ่งไดเปรียบ ความสามารถและทักษะในการบริหารจัดการและการเปนผูประกอบการก็สําคัญ เพราะหากเราจะประกอบ ธุรกิจของเราเองก็ตองมีทักษะเหลานี้ ที่จริงเรื่องความรูและทักษะที่สําคัญและจําเปนสําหรับยุคที่โลกมีการเปด เขตการคาเสรี (Free Trade Areas - FTA) มากขึ้นเรื่อยๆ นอกเหนือจากประชาคมเศรษฐกิจอาเซียน ไดมีผู ศึกษาวิเคราะหสถานการณและรวบรวมไวเปน “ทักษะและความรูสําหรับยุคศตวรรษที่ 21” (Twenty First Century Skills and Knowledge) ซึ่งเปนความรูความสามารถที่คนไทยจําเปนตองมีเพื่อรองรับการเปด ประชาคมเศรษฐกิจอาเซียนเชนกัน อาทิ ความรูความเขาใจสังคมและวัฒนธรรมของประเทศตางๆ ความคิด ริเริ่มสรางสรรค ความรูเรื่องเศรษฐกิจและการเงิน ทักษะดานเทคโนโลยีสารสนเทศและการสื่อสาร ทักษะการทํางานรวมกัน ฯลฯ ดวยทักษะตางๆ เหลานี้ของคนไทย และดวยคุณภาพและตนทุนของสินคาออกของ ไทยที่นอกเหนือจากจะมีคุณภาพสูงยังมีตนทุนต่ําดวย จะทําใหไทยสามารถแขงขันกับประเทศอื่นในอาเซียนได และทําใหไทยยืนอยูในประชาคมอาเซียนไดอยางสงางาม ที่กลาวมาเปนเรื่องสําคัญที่ตองเรงกระทํา สําหรับนักเรียนและนิสิตนักศึกษาซึ่งจะเปนกําลังสําคัญของ ชาติยิ่งตองตระหนักในเรื่องนี้ และเรงพัฒนาตนเองใหมีความรูความสามารถและทักษะตางๆ ดังกลาวขางตน ทักษะเหลานี้จะหวังพึ่งการเรียนในหองเรียนแตอยางเดียวไมได ตองใชเวลาวางใหเปนประโยชน อยาเสียเวลา กับเกมคอมพิวเตอรหรือโทรศัพทมือถือใหมากนัก ตองแบงเวลาใหเปน ไมเชนนั้นจะเสียใจภายหลัง
  • 69.
    โครงการแบรนดซัมเมอรแคมป 2013______________________________ GATความคิดเชื่อมโยง (69) ที่วางสําหรับรางแผนภูมิคําตอบ
  • 70.
    GAT ความคิดเชื่อมโยง (70)_____________________________ โครงการแบรนดซัมเมอรแคมป 2013 ตารางสรุปขอความที่กําหนดและเลขกํากับบทความที่ 9 และที่วางสําหรับรางรหัสคําตอบ เลขกํากับ ขอความที่กําหนด รหัสคําตอบ 01 ความรูความสามารถของคนไทย 02 คุณภาพสูง 03 ตนทุนต่ํา 04 ทักษะดานเทคโนโลยีสารสนเทศและการสื่อสาร 05 ทักษะในการบริหารจัดการ 06 ทักษะภาษาอังกฤษ 07 ไทยยืนอยูในประชาคมอาเซียนไดอยางสงางาม 08 ไทยสามารถแขงขันกับประเทศอื่นในอาเซียนได 09 สิ่งที่ตองเรงปรับปรุงพัฒนา 10 สินคาสงออก
  • 71.
    โครงการแบรนดซัมเมอรแคมป 2013______________________________ GATความคิดเชื่อมโยง (71) บทความที่ 10 อนาคตของประเทศ บทวิเคราะหจากแผนพัฒนาฯ ฉบับที่ 11 ขณะนี้แผนพัฒนาเศรษฐกิจและสังคมแหงชาติ ฉบับที่ 11 สําหรับชวงป พ.ศ. 2555-2559 ไดประกาศ ออกมาแลว แผนฉบับนี้วิเคราะหวา สถานการณปจจุบันและอนาคตจะมีอะไรบางเกิดขึ้น ซึ่งที่สําคัญคือการ เปลี่ยนแปลงระดับโลกและระดับประเทศที่มีผลกระทบตอไทย การเปลี่ยนแปลงบางอยางก็ทําใหเกิดความ เสี่ยงในการพัฒนาประเทศ เชน การเปลี่ยนแปลงภูมิอากาศโลกที่ทําใหเกิดภัยพิบัติรุนแรง ซึ่งเราเองก็โดน เรื่องน้ําทวมครั้งใหญเมื่อปที่แลว บางอยางก็ทําใหเกิดทั้งความเสี่ยงและโอกาสในการพัฒนาประเทศ ในฐานะเยาวชนของชาติ นักเรียนจําเปนตองรูวาอนาคตของประเทศจะเปนอยางไร จึงขอนํา สาระสําคัญบางสวนที่วิเคราะหไวในแผนฉบับนี้มาถายทอดใหทราบ โดยเฉพาะการเปลี่ยนแปลงประการที่ทํา ใหเกิดทั้งโอกาสและความเสี่ยงในการพัฒนาประเทศ ไดแก การปรับตัวเขาสูเศรษฐกิจโลกแบบหลาย ศูนยกลาง ปญหาความมั่นคงทางอาหารและพลังงานโลก และการเปลี่ยนแปลงทางดานเศรษฐกิจและสังคม ของประเทศเรา เปนตน การปรับตัวเขาสูเศรษฐกิจโลกแบบหลายศูนยกลาง เชน การรวมกลุมภายใตกรอบการคาเสรีของ อาเซียนกับจีน ญี่ปุน และอินเดีย การเปนประชาคมอาเซียนในป พ.ศ. 2558 จะมีผลกระทบตอการพัฒนา เศรษฐกิจและสังคมของไทย ถาเราเตรียมการไวพรอม ผลของการเปลี่ยนแปลงนี้ก็จะเปนโอกาสในการพัฒนา ประเทศ แตหากเราไมพรอมก็ยอมเปนความเสี่ยงที่นาวิตก ปญหาสําคัญระดับโลกประการตอมาคือ ปญหาความมั่นคงทางดานอาหาร ความตองการสินคาอาหาร จะสูงขึ้นจากการเพิ่มประชากรโลก แตการผลิตจะลดนอยลงดวยขอจํากัดดานพื้นที่และการเปลี่ยนแปลงของ ภูมิอากาศ ในฐานะที่ไทยเปนแหลงผลิตอาหารสําคัญของโลกก็ควรมีผลเปนโอกาส แตหากเราประมาทโอกาสก็ จะกลายเปนความเสี่ยง เพราะตองแขงขันกับประเทศในอาเซียนดวยกัน เชน เวียดนาม สําหรับการเปลี่ยนแปลงทางดานเศรษฐกิจของไทย แนวโนมอัตราการขยายตัวและเสถียรภาพทาง เศรษฐกิจอยูในเกณฑดี ทั้งภาคอุตสาหกรรม เกษตรกรรม และการทองเที่ยว มีการเชื่อมโยงทําใหเกิดกิจกรรม ทางเศรษฐกิจระหวางประเทศ โดยเฉพาะดานการคาและการลงทุน ถาเราสามารถแกไขจุดออน เชน กฎหมาย กติกา และระเบียบทางเศรษฐกิจที่ไมเอื้อตอการจัดระบบการแขงขันที่เปนธรรมและเหมาะสมกับการ เปลี่ยนแปลงทางเศรษฐกิจก็จะเกิดเปนโอกาส แตถาทําไมไดหรือทําลาชา ก็ยอมเปนความเสี่ยง เพื่อใหเราสามารถรองรับการเปลี่ยนแปลงไดอยางมีประสิทธิภาพ จําเปนตองเสริมสรางภูมิคุมกัน ประเทศ ไดแก ยึดมั่นในสถาบันพระมหากษัตริยซึ่งยึดโยงคนในชาติใหเกาะเกี่ยวกันอยางแนนแฟน วิจัยและ พัฒนาความรูและเทคโนโลยีที่ทันสมัย เพื่อเปนฐานในการพัฒนาประเทศและการพัฒนาศักยภาพของคนไทย สงเสริมคานิยมและวัฒนธรรมที่ดีงาม ซึ่งยึดโยงคนไทยใหเปนปกแผนและลดความขัดแยงในสังคมไทย สงเสริมภาคการเกษตร ซึ่งเปนฐานรายไดหลักและความมั่นคงดานอาหารของประเทศ รวมทั้งสรางความ เขมแข็งของชุมชนทองถิ่นใหเปนพลังหลักในการพัฒนารากฐานของประเทศใหมั่นคง ภูมิคุมกันดังกลาวจะ ชวยทําใหเกิดโอกาสและลดความเสี่ยงในการพัฒนาประเทศไดอยางมีประสิทธิภาพ
  • 72.
    GAT ความคิดเชื่อมโยง (72)_____________________________ โครงการแบรนดซัมเมอรแคมป 2013 ที่วางสําหรับรางแผนภูมิคําตอบ
  • 73.
    โครงการแบรนดซัมเมอรแคมป 2013______________________________ GATความคิดเชื่อมโยง (73) ตารางสรุปขอความที่กําหนดและเลขกํากับบทความที่ 10 และที่วางสําหรับรางรหัสคําตอบ เลขกํากับ ขอความที่กําหนด รหัสคําตอบ 01 การเปลี่ยนแปลงทางดานเศรษฐกิจของไทย 02 ความเสี่ยงในการพัฒนาประเทศ 03 ปญหาความมั่นคงทางดานอาหาร 04 พัฒนาความรูและเทคโนโลยีที่ทันสมัย 05 เศรษฐกิจโลกแบบหลายศูนยกลาง 06 สงเสริมคานิยมและวัฒนธรรมที่ดีงาม 07 สงเสริมภาคการเกษตร 08 สถานการณปจจุบันและอนาคต 09 สรางความเขมแข็งของชุมชนทองถิ่น 10 โอกาสในการพัฒนาประเทศ
  • 74.
    GAT ความคิดเชื่อมโยง (74)_____________________________ โครงการแบรนดซัมเมอรแคมป 2013 เฉลยบทความตัวอยาง นักเรียนดี เลขกํากับ ขอความที่กําหนด รหัสคําตอบ 01 การคบเพื่อนเลว 06F 02 คุณภาพการเรียนการสอน 05A 03 คุณภาพสถานศึกษา 05A 04 คุณภาพอาจารย 02A 05A 05 นักเรียนดี 06D 08D 06 เปนคนดี 99H 07 พื้นฐานจิตใจนักเรียน 05A 08 เรียนเกง 99H
  • 75.
    โครงการแบรนดซัมเมอรแคมป 2013______________________________ GATความคิดเชื่อมโยง (75) แผนภูมิบทความตัวอยาง นักเรียนดี พื้นฐานจิตใจนักเรียน 07 นักเรียนดี 05 คุณภาพสถานศึกษา 03 เรียนเกง 08 เปนคนดี 06 การคบเพื่อนเลว 01 คุณภาพอาจารย 04 คุณภาพการเรียนการสอน 02
  • 76.
    GAT ความคิดเชื่อมโยง (76)_____________________________ โครงการแบรนดซัมเมอรแคมป 2013 เฉลยโจทย GAT ความคิดเชื่อมโยง บทความที่ 1 อนาคตราคาสินคาเกษตรของไทย เลขกํากับ ขอความที่กําหนด รหัสคําตอบ 01 การกักตุนอาหาร 06A 07A 09A 02 ตนทุนการผลิตสินคาสูงขึ้น 06A 07A 09A 03 ปลูกพืชทดแทนน้ํามัน 05A 04 ปญหาหนี้เสียของธุรกิจอสังหาริมทรัพยในสหรัฐฯ 10F 05 พื้นที่การเกษตรและผลผลิตอาหารลดลง 01A 06A 07A 09A 06 ราคาขาวโพดสูงขึ้น 99H 07 ราคาขาวสูงขึ้น 99H 08 ราคาน้ํามันพุงสูงขึ้น 02A 03A 09 ราคามันสําปะหลังสูงขึ้น 99H 10 เศรษฐกิจโลกถดถอย 06F 07F 08F 09F
  • 77.
    โครงการแบรนดซัมเมอรแคมป 2013______________________________ GATความคิดเชื่อมโยง (77) แผนภูมิบทความที่ 1 อนาคตราคาสินคาเกษตรของไทย ตนทุนการผลิต สินคาสูงขึ้น 02 พื้นที่การเกษตร และผลผลิต อาหารลดลง 05 09 ปญหาหนี้เสีย ของธุรกิจ อสังหาริมทรัพย ในสหรัฐฯ 04 เศรษฐกิจโลก ถดถอย 10 การกักตุน อาหาร 01 ราคาน้ํามันพุง สูงขึ้น 08 ปลูกพืชทดแทน น้ํามัน 03 ราคาขาวโพดสูงขึ้น 06 ราคาขาวสูงขึ้น 07 ราคามันสําปะหลัง สูงขึ้น
  • 78.
    GAT ความคิดเชื่อมโยง (78)_____________________________ โครงการแบรนดซัมเมอรแคมป 2013 บทความที่ 2 ลุยฝาวิกฤตเศรษฐกิจโลก สศก. แนะทางสวางแกปญหาสินคาเกษตร เลขกํากับ ขอความที่กําหนด รหัสคําตอบ 01 การลดคาใชจายเพื่อการบริโภค 04A 06A 02 การสงออกสินคาเกษตรและอาหารลดลง 04A 06A 03 ประกันราคาพืชผลการเกษตร 04F 06F 04 ผลิตภัณฑมันสําปะหลังราคาตกต่ํา 99H 05 มาตรการแกไขปญหาราคาสินคาเกษตรตกต่ํา 03D 09D 10D 06 ราคาขาวลดลง 99H 07 วิกฤตเศรษฐกิจโลก 01A 02A 08A 08 เศรษฐกิจของประเทศคูคาและประเทศไทยชะลอตัว 01A 02A 09 สงเสริมการสงออกไปตลาดที่ยังมีศักยภาพ 04F 06F 10 สงเสริมการสงออกสินคาเกษตรคุณภาพดี 04F 06F
  • 79.
    โครงการแบรนดซัมเมอรแคมป 2013______________________________ GATความคิดเชื่อมโยง (79) แผนภูมิบทความที่ 2 ลุยฝาวิกฤตเศรษฐกิจโลก สศก. แนะทางสวางแกปญหาสินคาเกษตร การสงออกสินคาเกษตร และอาหารลดลง 02 การลดคาใชจาย เพื่อการบริโภค 01 ราคาขาวลดลง 06 ประกันราคาพืชผล การเกษตร 03 สงเสริมการสงออก ไปตลาดที่ยังมีศักยภาพ 09 สงเสริมการสงออก สินคาเกษตรคุณภาพดี 10 เศรษฐกิจของ ประเทศคูคาและ ประเทศไทยชะลอตัว 08 ผลิตภัณฑมันสําปะหลัง ราคาตกต่ํา 04 วิกฤตเศรษฐกิจโลก 07 มาตรการแกไขปญหา ราคาสินคาเกษตรตกต่ํา 05
  • 80.
    GAT ความคิดเชื่อมโยง (80)_____________________________ โครงการแบรนดซัมเมอรแคมป 2013 บทความที่ 3 นกในอเมริกาหลายชนิดเสี่ยงตอการสูญพันธุ เลขกํากับ ขอความที่กําหนด รหัสคําตอบ 01 การขยายพื้นที่ทําการเกษตรและปศุสัตว 05A 06A 10A 02 การทําการเกษตรแบบอนุรักษพื้นที่ทุงหญา 05F 06F 10F 03 การเผาหญาใหสอดคลองกับวิถีชีวิตของนก 05F 06F 10F 04 การวิเคราะหสถานการณของคณะผูเขียนรายงาน 08A 05 จํานวนนก Northern Bobwhite ลดลง 99H 06 นกกระจอก Grasshopper มีจํานวนนอยลง 99H 07 ภาวะโลกรอน 05A 06A 10A 08 มาตรการแกปญหา 02D 03D 09 สาเหตุที่ทําใหนกในทุงหญาทั้งสี่ชนิดลดจํานวนลง 01D 07D 10 เหยี่ยว Aplomado กําลังเสี่ยงตอการสูญพันธุ 99H
  • 81.
    โครงการแบรนดซัมเมอรแคมป 2013______________________________ GATความคิดเชื่อมโยง (81) แผนภูมิบทความที่ 3 นกในอเมริกาหลายชนิดเสี่ยงตอการสูญพันธุ นกกระจอก Grasshopper มีจํานวนนอยลง 06 เหยี่ยว Aplomado กําลังเสี่ยงตอการสูญพันธุ 10 จํานวนนก Northern Bobwhite ลดลง 05 การขยายพื้นที่ทํา การเกษตรและปศุสัตว 01 ภาวะโลกรอน 07 สาเหตุที่ทําใหนกในทุงหญา ทั้งสี่ชนิดลดจํานวนลง 09 การวิเคราะหสถานการณ ของคณะผูเขียนรายงาน 04 มาตรการแกปญหา 08 การทําการเกษตร แบบอนุรักษพื้นที่ทุงหญา 02 การเผาหญาใหสอดคลอง กับวิถีชีวิตของนก 03
  • 82.
    GAT ความคิดเชื่อมโยง (82)_____________________________ โครงการแบรนดซัมเมอรแคมป 2013 บทความที่ 4 ปญหาวัยรุน ตนเหตุและทางแก เลขกํากับ ขอความที่กําหนด รหัสคําตอบ 01 ชอบความรุนแรง 99H 02 ติดยาเสพติด 99H 03 ปจจัยเสี่ยงที่ทําใหเกิดปญหาวัยรุน 04D 05D 04 ปจจัยเสี่ยงในครอบครัว 01A 02A 08A 05 ปจจัยเสี่ยงในชุมชนและสังคม 01A 02A 08A 06 ภูมิคุมกันในตัวเด็ก 07D 09D 07 มีความเชื่อในสิ่งที่ถูกตอง 01F 02F 08F 08 มีปญหาเรื่องเพศ 99H 09 มีเปาหมายในชีวิต 01F 02F 08F 10 วิธีการเลี้ยงดูเด็กอยางถูกตอง 06A
  • 83.
    โครงการแบรนดซัมเมอรแคมป 2013______________________________ GATความคิดเชื่อมโยง (83) แผนภูมิบทความที่ 4 ปญหาวัยรุน ตนเหตุและทางแก 01 ติดยาเสพติด 02 มีปญหาเรื่องเพศ 08 ชอบความรุนแรง ปจจัยเสี่ยงในครอบครัว 04 ปจจัยเสี่ยงในชุมชน และสังคม 05 ปจจัยเสี่ยงที่ทําใหเกิด ปญหาวัยรุน 03 วิธีการเลี้ยงดูเด็ก อยางถูกตอง 10 ภูมิคุมกันในตัวเด็ก 06 มีความเชื่อในสิ่งที่ถูกตอง 07 มีเปาหมายในชีวิต 09
  • 84.
    GAT ความคิดเชื่อมโยง (84)_____________________________ โครงการแบรนดซัมเมอรแคมป 2013 บทความที่ 5 วัยรุนไทยทําลายสถิติเอเชีย เลขกํากับ ขอความที่กําหนด รหัสคําตอบ 01 ขาดการเอาใจใสจากพอแม 06A 02 คานิยมทางเพศเปลี่ยนไป 06A 03 ดื่มเหลาหรือเสพสารเสพติด 06A 04 แนวทางปองกันปญหา 07D 09D 10D 05 ปจจัยเสี่ยงตอการตั้งครรภในวัยรุน 01D 02D 03D 06 ปญหาการตั้งครรภในวัยรุน 99H 07 พอแมผูปกครองตองเอาใจใสดูแล 06F 08 สิ่งที่จะตองทําความเขาใจกับปญหานี้ 04D 05D 09 หลีกเลี่ยงเครื่องดื่มผสมแอลกอฮอล 06F 10 ใหความรูเรื่องเพศศึกษา 06F
  • 85.
    โครงการแบรนดซัมเมอรแคมป 2013______________________________ GATความคิดเชื่อมโยง (85) แผนภูมิบทความที่ 5 วัยรุนไทยทําลายสถิติเอเชีย ปจจัยเสี่ยงตอการ ตั้งครรภในวัยรุน 05 แนวทางปองกันปญหา 04 พอแมผูปกครองตอง เอาใจใสดูแล 07 หลีกเลี่ยงเครื่องดื่มผสม แอลกอฮอล 09 สิ่งที่จะตองทําความเขาใจ กับปญหานี้ 08 ขาดการเอาใจใสจากพอแม 01 คานิยมทางเพศเปลี่ยนไป 02 ดื่มเหลาหรือเสพสารเสพติด 03 ปญหาการตั้งครรภในวัยรุน 06 ใหความรูเรื่องเพศศึกษา 10
  • 86.
    GAT ความคิดเชื่อมโยง (86)_____________________________ โครงการแบรนดซัมเมอรแคมป 2013 บทความที่ 6 จุดออนของคนไทย เลขกํากับ ขอความที่กําหนด รหัสคําตอบ 01 การศึกษายังไมทันสมัย 03A 02 แกปญหาเฉพาะหนาไปวันๆ 05A 03 ขาดโอกาสในการแขงขันกับตางชาติ 05A 04 จุดออนของคนไทย 01D 06D 10D 05 บานเมืองเราไมเจริญ 99H 06 มองอนาคตไมเปน 02D 09D 07 มีสํานึกตอสังคมสวนรวมต่ํา 05A 08 มือใครยาวสาวไดสาวเอา 05A 09 ไมมีเปาหมายที่ชัดเจนในอนาคต 05A 10 รูจักหนาที่ของตัวเองต่ํามาก 07D 08D
  • 87.
    โครงการแบรนดซัมเมอรแคมป 2013______________________________ GATความคิดเชื่อมโยง (87) แผนภูมิบทความที่ 6 จุดออนของคนไทย รูจักหนาที่ของตัวเอง ต่ํามาก 10 การศึกษายังไมทันสมัย 01 จุดออนของคนไทย 04 มองอนาคตไมเปน 06 ขาดโอกาสในการแขงขัน กับตางชาติ 03 มีสํานึกตอสังคมสวนรวมต่ํา 07 มือใครยาวสาวไดสาวเอา 08 บานเมืองเราไมเจริญ 05 แกปญหาเฉพาะหนาไปวันๆ 02 ไมมีเปาหมายที่ชัดเจน ในอนาคต 09
  • 88.
    GAT ความคิดเชื่อมโยง (88)_____________________________ โครงการแบรนดซัมเมอรแคมป 2013 บทความที่ 7 คลายเครียดดวยการสรางความสุข เลขกํากับ ขอความที่กําหนด รหัสคําตอบ 01 การที่ไดอยูในสังคมที่เอื้อเฟอเกื้อกูลกัน 07A 02 การเสพยสิ่งที่ผานเขามาทาง ตา หู จมูก ลิ้น กาย 05A 03 การใหดวยความเมตตาหรือความศรัทธา 06A 04 ความสุข 05D 06D 07D 05 ความสุขขั้นที่ 1 08D 09D 06 ความสุขขั้นที่ 2 10D 07 ความสุขขั้นที่ 3 99H 08 เปนความสุขที่ตองหา ตองได ตองเอา 99H 09 เปนความสุขที่ฝายหนึ่งไดฝายหนึ่งอด 99H 10 เปนความสุขรวมกัน 99H
  • 89.
    โครงการแบรนดซัมเมอรแคมป 2013______________________________ GATความคิดเชื่อมโยง (89) แผนภูมิบทความที่ 7 คลายเครียดดวยการสรางความสุข เปนความสุขที่ตองหา ตองไดตองเอา 08 เปนความสุขที่ฝายหนึ่งได ฝายหนึ่งอด 09 การที่ไดอยูในสังคมที่ เอื้อเฟอเกื้อกูลกัน 01 ความสุข 04 ความสุขขั้นที่3 07 การใหดวยความเมตตา หรือความศรัทธา 03 ความสุขขั้นที่2 06 การเสพยสิ่งที่ผานเขามา ทางตาหูจมูกลิ้นกาย 02 ความสุขขั้นที่1 05 เปนความสุขรวมกัน 10
  • 90.
    GAT ความคิดเชื่อมโยง (90)_____________________________ โครงการแบรนดซัมเมอรแคมป 2013 บทความที่ 8 ประชาคมเศรษฐกิจอาเซียน ผลกระทบตอไทย เลขกํากับ ขอความที่กําหนด รหัสคําตอบ 01 คนชาติอื่นก็ไปทํางานไดในทุกประเทศของอาเซียน 10F 02 ประชาคมการเมืองและความมั่นคงอาเซียน 99H 03 ประชาคมเศรษฐกิจอาเซียน 07A 08A 04 ประชาคมสังคม-วัฒนธรรมอาเซียน 99H 05 ประชาคมอาเซียน 02D 03D 04D 06 ประเทศสมาชิกอื่นก็สงสินคาออกไดอยางเสรี 09F 07 ผลทางดานบวก 09D 10D 08 ผลทางดานลบ 01D 06D 09 สินคาออกของเราจะมีตลาดใหญขึ้น 99H 10 โอกาสในการประกอบอาชีพของคนไทยจะเพิ่มขึ้น 99H
  • 91.
    โครงการแบรนดซัมเมอรแคมป 2013______________________________ GATความคิดเชื่อมโยง (91) แผนภูมิบทความที่ 8 ประชาคมเศรษฐกิจอาเซียน ผลกระทบตอไทย ประชาคมสังคม-วัฒนธรรม อาเซียน 04 ประชาคมเมือง และความนั่นคงอาเซียน 02 ประชาคมอาเซียน 05 ประชาคมเศรษฐกิจอาเซียน 03 โอกาสในการประกอบอาชีพ ของคนไทยจะเพิ่มขึ้น 10 ผลทางดานบวก 07 ผลทางดานลบ 08 สินคาออกของเรา จะมีตลาดใหญขึ้น 09 ประเทศสมาชิกอื่น ก็สงสินคาไดอยางเสรี 06 คนชาติอื่นก็ไปทํางานได ในทุกประเทศของอาเซียน 01
  • 92.
    GAT ความคิดเชื่อมโยง (92)_____________________________ โครงการแบรนดซัมเมอรแคมป 2013 บทความที่ 9 เตรียมพรอมรับประชาคมเศรษฐกิจอาเซียน เลขกํากับ ขอความที่กําหนด รหัสคําตอบ 01 ความรูความสามารถของคนไทย 04D 05D 06D 02 คุณภาพสูง 07A 08A 03 ตนทุนต่ํา 07A 08A 04 ทักษะดานเทคโนโลยีสารสนเทศและการสื่อสาร 07A 08A 05 ทักษะในการบริหารจัดการ 07A 08A 06 ทักษะภาษาอังกฤษ 07A 08A 07 ไทยยืนอยูในประชาคมอาเซียนไดอยางสงางาม 99H 08 ไทยสามารถแขงขันกับประเทศอื่นในอาเซียนได 99H 09 สิ่งที่ตองเรงปรับปรุงพัฒนา 01D 10D 10 สินคาสงออก 02D 03D
  • 93.
    โครงการแบรนดซัมเมอรแคมป 2013______________________________ GATความคิดเชื่อมโยง (93) แผนภูมิบทความที่ 9 เตรียมพรอมรับประชาคมเศรษฐกิจอาเซียน ความรูความสามารถของคนไทย 01 สิ่งที่ตองเรงปรับปรุงพัฒนา 09 สินคาสงออก 10 คุณภาพสูง 02 ตนทุนต่ํา 03 ไทยยืนอยูในประชาคม อาเซียนไดอยางสงางาม 07 ไทยสามารถแขงขันกับ ประเทศอื่นในอาเซียนได 08 ทักษะดานเทคโนโลยี สารสนเทศและการสื่อสาร 04 ทักษะในการบริหารจัดการ 05 ทักษะภาษาอังกฤษ 06
  • 94.
    GAT ความคิดเชื่อมโยง (94)_____________________________ โครงการแบรนดซัมเมอรแคมป 2013 บทความที่ 10 อนาคตของประเทศ บทวิเคราะหจากแผนพัฒนาฯ ฉบับที่ 11 เลขกํากับ ขอความที่กําหนด รหัสคําตอบ 01 การเปลี่ยนแปลงทางดานเศรษฐกิจของไทย 02A 10A 02 ความเสี่ยงในการพัฒนาประเทศ 99H 03 ปญหาความมั่นคงทางดานอาหาร 02A 10A 04 พัฒนาความรูและเทคโนโลยีที่ทันสมัย 02F 10A 05 เศรษฐกิจโลกแบบหลายศูนยกลาง 02A 10A 06 สงเสริมคานิยมและวัฒนธรรมที่ดีงาม 02F 10A 07 สงเสริมภาคการเกษตร 02F 10A 08 สถานการณปจจุบันและอนาคต 01D 03D 05D 09 สรางความเขมแข็งของชุมชนทองถิ่น 02F 10A 10 โอกาสในการพัฒนาประเทศ 99H
  • 95.
    โครงการแบรนดซัมเมอรแคมป 2013______________________________ GATความคิดเชื่อมโยง (95) แผนภูมิบทความที่ 10 อนาคตของประเทศ บทวิเคราะหจากแผนพัฒนาฯ ฉบับที่ 11 ความเสี่ยงในการพัฒนาประเทศ 02 สถานการณปจจุบันและอนาคต 08 โอกาสในการพัฒนาประเทศ 10 สรางความเขมแข็ง ของชุมชนทองถิ่น 09 การเปลี่ยนแปลง ทางดานเศรษฐกิจของไทย 01 ปญหาความมั่นคง ทางดานอาหาร 03 เศรษฐกิจโลก แบบหลายศูนยกลาง 05 สงเสริมภาคการเกษตร 07 สงเสริมคานิยมและ วัฒนธรรมที่ดีงาม 06 พัฒนาความรูและ เทคโนโลยีที่ทันสมัย 04
  • 96.
    GAT ความคิดเชื่อมโยง (96)_____________________________ โครงการแบรนดซัมเมอรแคมป 2013 Note
  • 97.
    โครงการแบรนดซัมเมอรแคมป 2013 _____________________________GAT ความคิดเชื่อมโยง (97) GAT พารทเชื่อมโยงความเปนเหตุเปนผล ขั้นตอนการสอบ 1. แจกบทความใหอานและทํา 2 บทความ เวลา 1 ชม. 15 นาที 2. ในแตละบทความนั้นจะมีคําที่ขีดเสนใตไว 10 คํา นําคําเหลานี้มาเชื่อมโยงเปนแผนภาพ โดยใชตัวเชื่อม 3 แบบ คือ สวนประกอบ, ตัวอยาง, เชน สงผลโดยตรง, ลําดับกอน-หลัง ยับยั้ง , ลดลง, ปองกัน 3. นําแผนภาพมาตอบลงในแบบทดสอบ เคล็ดลับในการทําขอสอบ GAT พารทเชื่อมโยงเหตุผลไดคะแนนดี
  • 98.
    GAT ความคิดเชื่อมโยง (98)____________________________โครงการแบรนดซัมเมอรแคมป 2013 หลักในการใชเครื่องหมายแตละชนิด สวนประกอบ, ตัวอยาง, เชน, องคประกอบ, คุณสมบัติ ยกตัวอยางบทความ คําที่ใชในการตรวจคําตอบ = ขอสอบ GAT มีสวนประกอบดวยกัน 2 สวน คือ อังกฤษ เชื่อมโยงเหตุผล ตั้งใจเรียน กตัญู ขยัน เปนลักษณะที่ดีของลูกกตัญู
  • 99.
    โครงการแบรนดซัมเมอรแคมป 2013 _____________________________GAT ความคิดเชื่อมโยง (99) มะเร็งในเด็กมีอยูหลายอยางดวยกัน ไดแก มะเร็งเม็ดเลือดขาว มะเร็งสมอง เปนตน รางกายของมนุษยมีสวนประกอบหลายอยางดวยกัน คือ แขน ขา จมูก ปาก
  • 100.
    GAT ความคิดเชื่อมโยง (100)___________________________โครงการแบรนดซัมเมอรแคมป 2013 เหตุผลโดยตรง , ลําดับกอน-หลัง ยกตัวอยางบทความ คําที่ใชในการตรวจคําตอบ = ความขยันหมั่นเพียรจะนํามาซึ่งความสําเร็จ Growth hormone ผลิตขึ้นโดยตอมใตสมอง เพื่อที่จะนําไปใชเพื่อการเจริญเติบโตของรางกาย
  • 101.
    โครงการแบรนดซัมเมอรแคมป 2013 ____________________________GAT ความคิดเชื่อมโยง (101) การกอวินาศกรรมเปนเหตุใหเกิดมลภาวะทางอากาศ การกินจุกกินจิกจะทําใหเกิดโรคอวน
  • 102.
    GAT ความคิดเชื่อมโยง (102)___________________________โครงการแบรนดซัมเมอรแคมป 2013 ยับยั้ง , ลดลง , ปองกัน , ไมทําใหเกิด ยกตัวอยางบทความ คําที่ใชในการตรวจคําตอบ = การใชสนับแขงชวยปองกันการเกิดอุบัติเหตุขณะเลนฟุตบอล หากสอนใหเด็กเรียนรูวิธีการวายน้ําที่ถูกตองแลวนั้นจะเปนการยับยั้งการเสียชีวิตทางน้ําของเด็กไดเปน อยางดี
  • 103.
    โครงการแบรนดซัมเมอรแคมป 2013 ____________________________GAT ความคิดเชื่อมโยง (103) การกินวิตามิน B จะชวยลดความเสี่ยงในการเกิดโรคปากนกกระจอกได การกินอาหารครบทั้ง 5 หมู จะทําใหโอกาสในการเกิดโรคกระเพาะลดลง
  • 104.
    GAT ความคิดเชื่อมโยง (104)___________________________โครงการแบรนดซัมเมอรแคมป 2013 ตัวอยางขอความที่มักจะใชเครื่องหมายผิด เมื่อลมถูกบรรจุเขาไปในจรวดขวดน้ํา ทําใหเกิดการขับดันน้ําพนออกทางทายจรวด แลวสงผลใหเกิด แรงในทิศทางตรงกันขามเรียกวา แรงผลัก การเกิดแผนดินไหวจะทําใหเกิดความเสียหายเกิดขึ้นมากมาย อาทิเชน บานเรือนพังทลาย, ผูคนลมตาย เปนตน
  • 105.
    โครงการแบรนดซัมเมอรแคมป 2013 ____________________________GAT ความคิดเชื่อมโยง (105) หลักในการตอบลงในกระดาษคําตอบ A D F 99H ไมมีความสัมพันธใดเลย ขอสอบ GAT เชื่อมโยงเหตุผล อังกฤษ ตารางสรุปขอความที่กําหนดและเลขกํากับบทความ และที่วางสําหรับรางรหัสคําตอบ เลขกํากับ ขอความที่กําหนด ที่วางสําหรับรางรหัสคําตอบ 01 ขอสอบ GAT 02 เชื่อมโยงเหตุผล 03 อังกฤษ
  • 106.
    GAT ความคิดเชื่อมโยง (106)___________________________โครงการแบรนดซัมเมอรแคมป 2013 ความขยันหมั่นเพียร ความสําเร็จ ตารางสรุปขอความที่กําหนดและเลขกํากับบทความ และที่วางสําหรับรางรหัสคําตอบ เลขกํากับ ขอความที่กําหนด ที่วางสําหรับรางรหัสคําตอบ 01 ความขยันหมั่นเพียร 02 ความสําเร็จ การใชสนับแขง อุบัติเหตุขณะเลนฟุตบอล ตารางสรุปขอความที่กําหนดและเลขกํากับบทความ และที่วางสําหรับรางรหัสคําตอบ เลขกํากับ ขอความที่กําหนด ที่วางสําหรับรางรหัสคําตอบ 01 การใชสนับแขง 02 อุบัติเหตุขณะเลนฟุตบอล
  • 107.
    โครงการแบรนดซัมเมอรแคมป 2013 ____________________________GAT ความคิดเชื่อมโยง (107) ลองทําบทความสั้นๆ กันกอนดีกวา ตังถังเฉามีคุณสมบัติที่มีประโยชนตอสุขภาพรางกายมากมาย ซึ่งจะกอใหเกิดการสรางภูมิคุมกันโรค ซึ่งมี ผลทําใหรางกายแข็งแรง นอกจากนี้แลว ตังถังเฉายังมีคุณสมบัติเปนยาปฏิชีวนะจากธรรมชาติ ซึ่งยาปฏิชีวนะนี้ จะสามารถชวยยับยั้งพิษของแบคทีเรียหลายชนิด เชน พิษของแบคทีเรียชนิด Pneumococcus, พิษของ แบคทีเรียชนิด Streptococcus และพิษของแบคทีเรียชนิด Staphylococcusaureus
  • 108.
    GAT ความคิดเชื่อมโยง (108)___________________________โครงการแบรนดซัมเมอรแคมป 2013 หลักในการตอบลงในกระดาษคําตอบ A D F 99H ไมมีความสัมพันธใดเลย ตารางสรุปขอความที่กําหนดและเลขกํากับบทความ และที่วางสําหรับรางรหัสคําตอบ เลขกํากับ ขอความที่กําหนด ที่วางสําหรับรางรหัสคําตอบ 01 ตังถังเฉา 02 การสรางภูมิคุมกันโรค 03 รางกายแข็งแรง 04 ยาปฏิชีวนะจากธรรมชาติ 05 พิษของแบคทีเรียชนิด Pneumococcus 06 พิษของแบคทีเรียชนิด Streptococcus
  • 109.
    โครงการแบรนดซัมเมอรแคมป 2013 ____________________________GAT ความคิดเชื่อมโยง (109) เอดส หรือกลุมอาการภูมิคุมกันเสื่อม (Acquired Immune Deficiency Syndrome - AIDS) เปนกลุม อาการเจ็บปวยที่เกิดขึ้นเพราะรางกายไดรับเชื้อไวรัสเอชไอวี1 (HIV) ซึ่งจะเขาไปทําลายเม็ดเลือดขาว2 ที่เปน แหลงสรางภูมิคุมกันโรค ทําใหภูมิคุมกันโรคลดนอยลง จึงทําใหเกิดโรคติดเชื้อฉวยโอกาส3 เขาสูรางกายไดงายขึ้น เชน วัณโรค4, เยื่อหุมสมองอักเสบจากเชื้อรา5 ซึ่งแตละโรคเปนสาเหตุของการเสียชีวิต6
  • 110.
    GAT ความคิดเชื่อมโยง (110)___________________________โครงการแบรนดซัมเมอรแคมป 2013 หลักในการตอบลงในกระดาษคําตอบ A D F 99H ไมมีความสัมพันธใดเลย ตารางสรุปขอความที่กําหนดและเลขกํากับบทความ และที่วางสําหรับรางรหัสคําตอบ เลขกํากับ ขอความที่กําหนด ที่วางสําหรับรางรหัสคําตอบ 01 เชื้อไวรัสเอชไอวี 02 ทําลายเม็ดเลือดขาว 03 โรคติดตอฉวยโอกาส 04 วัณโรค 05 เยื่อหุมสมองอักเสบจากเชื้อรา 06 เสียชีวิต
  • 111.
    โครงการแบรนดซัมเมอรแคมป 2013 ____________________________GAT ความคิดเชื่อมโยง (111) สิว คือ การอักเสบเรื้อรังของรูขนและตอมไขมัน มีลักษณะเปนตุมนูนเล็กๆ หัวขาว หรือหัวดํา ประเภทของสิวแบงออกเปน 2 ประเภท คือ สิวอักเสบ กับสิวอุดตัน สาเหตุของการเกิดสิว มีหลาย สาเหตุ เปนที่ถกเถียงกันวา สิวเกิดจากอะไร สาเหตุหลักๆ แบงได 2 ปจจัยดังนี้ คือ ปจจัยภายใน คือ ปจจัยที่เกิดจากรางกายเราเอง เชน ฮอรโมน, กรรมพันธุ, โรคเรื้อรัง และผิวพรรณ ซึ่ง เปนสิ่งที่ติดตัวเราตั้งแตกําเนิด ปจจัยภายนอก คือ ปจจัยที่เกิดขึ้นจากนอกรางกายของเรา เชน ยา, เครื่องสําอาง, สภาพแวดลอม, สังคม แสงแดด และอุณหภูมิ ความสะอาด และอาหาร ซึ่งเราสามารถปองกันได
  • 112.
    GAT ความคิดเชื่อมโยง (112)___________________________โครงการแบรนดซัมเมอรแคมป 2013 หลักในการตอบลงในกระดาษคําตอบ A D F 99H ไมมีความสัมพันธใดเลย ตารางสรุปขอความที่กําหนดและเลขกํากับบทความ และที่วางสําหรับรางรหัสคําตอบ เลขกํากับ ขอความที่กําหนด ที่วางสําหรับรางรหัสคําตอบ 01 สิว 02 สิวอักเสบ 03 สิวอุดตัน 04 ปจจัยภายใน 05 ฮอรโมน 06 โรคเรื้อรัง 07 ปจจัยภายนอก 08 เครื่องสําอาง 09 สภาพแวดลอม
  • 113.
    โครงการแบรนดซัมเมอรแคมป 2013 ____________________________GAT ความคิดเชื่อมโยง (113) ตัวอยางขอสอบ GAT ความคิดเชื่อมโยง บทความที่ 1 สัตวอพยพเคลื่อนยายกลับถิ่นกําเนิดไดอยางไร ธรรมชาติมีปรากฏการณที่สรางความพิศวงงงงวยใหแกมนุษยมากมายหลายประการ หนึ่งในนั้นที่ทําให ศาสตราจารยชีววิทยา Kenneth Lohmann แหงมหาวิทยาลัยนอรทแคโรไลนา สหรัฐอเมริกา รูสึกทึ่งเปนอยางยิ่ง ก็คือเตาทะเล ทานกลาวกับนักขาว Voice of America วา “เมื่อลูกเตาทะเลออกมาจากไข ก็คานลงทะเล ทองเที่ยวหากินไปในมหาสมุทรอันกวางใหญไพศาลซึ่งมันไมเคยรูจักมากอน และพอถึงเวลาวางไขขยายพันธุก็ สามารถวายน้ํากับมายังชายฝงทะเลถิ่นกําเนิดไดอยางถูกตอง มันทําไดอยางไร?... มันมีเครื่องมือหรือญาณวิเศษ อันใดชวยนําทางมันกลับบาน” นอกจากเตาทะเล ยังมีสัตวที่มีการเคลื่อนยายกลับถิ่นเดิมอยูอีกหลายอยาง เชน ฝูงวัวในทวีปแอฟริกา ปลาแซลมอน และนกบางชนิด มีนกนางแอน นกเปดน้ํา นกพิราบสื่อสาร เปนตน สัตวเหลานี้จะมีการอพยพ เคลื่อนยายจากถิ่นเดิมไปยังแหลงตางๆ ที่มีอาหารอุดมสมบูรณหรือสถานที่ที่มีภูมิอากาศเหมาะสมตอการดํารงชีวิต และเมื่อถึงฤดูการที่เอื้ออํานวยหรือถึงระยะเวลาที่จะขยายพันธุก็จะเดินทางกลับมายังถิ่นเดิม มันทําไดอยางไร? ทําไมจึงไมหลงทาง? นักวิทยาศาสตรอธิบายวา สัตวเหลานี้อาศัยเครื่องชวยหลายอยางแตกตางกัน เชน ใชตําแหนงดวงอาทิตย ภูมิประเทศ กระแสน้ําอุนน้ําเย็นในมหาสมุทร เสียงคลื่นความถี่สูงที่มนุษยไมไดยิน ประสาทสัมผัสทางจมูก เชน กลิ่นฝน ตลอดจนสนามแมเหล็กโลก ทั้งนี้สัตวบางชนิดอาจอาศัยเครื่องชวยหลายๆอยางประกอบกัน ในบรรดาสัตวที่มีการเคลื่อนยายกลับถิ่นเดิมนี้ ศาสตราจารย Lohmann สนใจเตาทะเลปลาแซลมอน เปนพิเศษ เพราะในมหาสมุทรที่เวิ้งวางกวางใหญคงยากที่จะหาสิ่งใดเปนที่สังเกตสําหรับการเดินทางกลับบาน หลังจากไดศึกษาเรื่องนี้อยูนาน ก็ไดเสนอทฤษฏีเบื้องตน โดยตั้งเปนสมมุติฐานวา เตาทะเล ปลาแซลมอน นกนางแอน และนกเปดน้ํา ลวนมีคุณสมบัติพิเศษอยูสองประการ ประการแรก คือ มี particle ของสารแมเหล็ก ในสมอง ซึ่งสามารถปรับตัวตามแนวเสนแรงของสนามแมเหล็กโลกไดคลายกับเข็มทิศ particle นี้จึงทําให สามารถรับสัมผัสจากสนามแมเหล็กโลกไดและสามารถแยกความแตกตางสนามแมเหล็กโลกในแตละที่ได สวน คุณสมบัติอีกประการหนึ่ง คือ มีกระบวนการเคมีพิเศษเกี่ยวกับการมองเห็น ชวยใหมองเห็นสนามแมเหล็กโลก หรือเห็นแสงที่มีลักษณะสีสันตางกันตามอิทธิพลของสนามแมเหล็กโลกกระบวนการเคมีนี้จึงทําใหสามารถรับสัมผัส และแยกความแตกตางสนามแมเหล็กโลกในแตละที่ไดเชนกัน เนื่องจากในสนามแมเหล็กโลกในบริเวณตางๆ ของพื้นที่โลกมีความแตกตางกันนักวิทยาศาสตรเชื่อวาสมอง ของสัตวเหลานี้สามารถบันทึกและจดจําลักษณะของสนามแมเหล็กในถิ่นเดิม ซึ่งเปนแหลงที่เกิดของมันไวในสมองได ดังนั้นเมื่อถึงเวลาเดินทางอพยพกลับถิ่นเดิม จึงใชสนามแมเหล็กโลกเปนเข็มทิศบอกทิศทางและตําแหนงแหงที่ได
  • 114.
    GAT ความคิดเชื่อมโยง (114)___________________________โครงการแบรนดซัมเมอรแคมป 2013 ดวยเหตุผลดังกลาวขางตนนี้ ศาสตราจารย Lomann จึงตั้งทฤษฏีในเชิงสมมุติฐานวา คุณสมบัติของ ปลาแซลมอน เตาทะเล นกนางแอน และนกเปดน้ําทั้งสองประการดังกลาวขางตน ทําใหสามารถรับสัมผัสและ แยกความแตกตางของแมเหล็กโลกในอาณาบริเวณตางๆ ได และดวยความสามารถทั้งสองประการนี้เองที่ทําให สัตวเหลานี้สามารถเดินทางมาถิ่นเดิมไดถูกตอง
  • 115.
    โครงการแบรนดซัมเมอรแคมป 2013 ____________________________GAT ความคิดเชื่อมโยง (115) ที่วางสําหรับรางแผนภูมิคําตอบ
  • 116.
    GAT ความคิดเชื่อมโยง (116)___________________________โครงการแบรนดซัมเมอรแคมป 2013 ตารางสรุปขอความที่กําหนดและเลขกํากับบทความที่ 1 และที่วางสําหรับรางรหัสคําตอบ เลขกํากับ ขอความที่กําหนด ที่วางสําหรับรางรหัสคําตอบ 01 เตาทะเล 02 สัตวที่มีการเคลื่อนยายกลับถิ่นเดิม 03 ปลาแซลมอน 04 นกนางแอน 05 นกเปดน้ํา 06 มี particle ของสารแมเหล็กในสมอง 07 สามารถรับสัมผัสจากสนามแมเหล็กโลก 08 สามารถแยกความแตกตางสนามแมเหล็กโลก ในแตละที่ 09 มีกระบวนการเคมีพิเศษเกี่ยวกับการมองเห็น 10 เดินทางกลับมาถิ่นเดิมไดถูกตอง
  • 117.
    โครงการแบรนดซัมเมอรแคมป 2013 ____________________________GAT ความคิดเชื่อมโยง (117) บทความที่ 2 อนาคตราคาสินคาเกษตรของไทย ครึ่งปแรกของ พ.ศ. 2551 ถือเปนปทองของสินคาเกษตรของไทย ราคาขาวสูงขึ้นจนชาวนาเรงปลูกขาว กันเปนการใหญ สวนชาวไรตางก็ยิ้มแยมแจมใสเพราะราคาขาวโพดสูงขึ้น รวมทั้งมันสําปะหลังและผลผลิต ทางการเกษตรประเภทอื่น เชน ยางพารา แตพอยางเขาชวงครึ่งปหลังราคาสินคาเหลานี้กลับลดลงเรื่อยๆ จน เกษตรกร ทั้งชาวนาชาวไร ตองออกมาชุมนุมประทวงปดถนนเรียกรองใหรัฐบาลเรงชวยเหลือ ปจจัยอะไรชวยให ราคาสินคาเหลานี้เพิ่มสูงขึ้นในระยะแรก และเพราะเหตุใดราคาจึงตกลงอยางตอเนื่องมาจนถึงตนปใหม 2552 ซึ่ง เปนชวงที่เสนอบทวิเคราะหบทนี้ คงจํากันไดวาในชวงตนป พ.ศ. 2551 ราคาน้ํามันพุงสูงขึ้นเรื่อยๆ จนถึงระดับสูงสุดคือ 147 เหรียญสหรัฐ ตอบารเรลเมื่อเดือนกรกฎาคม สงผลใหตนทุนการผลิตสินคาสูงขึ้นแทบทุกประเภทรวมทั้งตนทุนการผลิตสินคา จําพวกอาหาร นอกจากนี้ ราคาน้ํามันที่พุงสูงขึ้นอยางคาดเดาไมถูกวาจะไปหยุดที่จุดใด ยังเปนเหตุใหเกิด การปลูกพืชทดแทนน้ํามันกันเปนการใหญ รวมทั้งเกิดความพยายามหาพลังงานทางเลือกอื่นมาทดแทนพลังงาน จากน้ํามัน เชน พลังงานแสงอาทิตย พลังงานลม เปนตน การปลูกพืชทดแทนน้ํามันที่สามารถนํามาแปรรูปเปนพลังงานได เชน แอลกอฮอล ไบโอดีเซล ทําให พื้นที่การเกษตรและผลผลิตอาหารลดลง เมื่อเปนเชนนี้สิ่งที่เกิดขึ้นตามมาก็คือ การกักตุนอาหาร เพราะประเทศที่เนนการผลิตสินคาอุตสาหกรรมและประเทศในตะวันออกกลางผูผลิตน้ํามันทั้งหลายมีความวิตกวา ในอนาคตโลกจะขาดแคลนอาหาร จากที่กลาวมาขางตนคงเห็นไดชัดเจนวาเหตุสําคัญที่ทําใหราคาสินคาอาหาร ทั้งราคาขาว ขาวโพด และ ราคามันสําปะหลังสูงขึ้นเรื่อยๆ ก็คือการที่ผลผลิตอาหารลดลงเพราะหันไปใชพื้นที่ปลูกพืชทดแทนน้ํามันรวมทั้ง การกักตุนอาหาร และการที่ตนทุนการผลิตสินคาจากน้ํามันแพงดังกลาวขางตน ราคาสินคาเกษตรที่พุงสูงขึ้น เรื่อยๆ ทําใหหวังกันวาในอนาคตเกษตรกรไทยกําลังสดใส และชาวนาชาวไรจะเริ่มลืมตาอาปากได แตแลวความหวังที่วาดไวก็เริ่มจางหายไปเมื่อปญหาหนี้เสียของธุรกิจอสังหาริมทรัพยในสหรัฐฯ เริ่มพนพิษ สถาบันการเงินขนาดใหญในสหรัฐฯ ประสบความหายนะถึงขั้นลมละลาย ในเดือนกันยายนรัฐบาลสหรัฐตองเขา ควบคุมกิจการของบริษัทสินเชื่อเพื่อที่อยูอาศัยรายใหญของสหรัฐ 2 บริษัท คือ Fannie Mae และ Freddie Mac เนื่องจากปญหาการขาดทุนในตลาดสินเชื่อ การเขาชวยเหลือสถาบันการเงินทั้ง 2 แหงนี้คือสัญญาณของวิกฤตการณ ครั้งใหญในตลาดสินเชื่อของสหรัฐ ซึ่งตอมาไดสงผลสะเทือนตอตลาดการเงินโลกอยางรุนแรง เศรษฐกิจโลกชะลอ ตัวลงเรื่อยๆ จนถึงขั้นเศรษฐกิจถดถอย ภาวะเศรษฐกิจโลกถดถอย ซึ่งเกิดจากปญหาหนี้เสียดังกลาวขางตน สงผลใหราคาน้ํามันลดลงอยาง รวดเร็ว จากที่เคยขึ้นไปสูงสุดกวาบารเรลละ 147 เหรียญสหรัฐฯ ลงมาเหลือประมาณ 40 เหรียญสหรัฐฯ เทานั้น นอกจากนี้ยังเปนเหตุใหราคาขาว ขาวโพด และมันสําปะหลังลดลงอยางหลีกเลี่ยงไมได สําหรับแนวโนมราคาสินคาเกษตรไทยในป 2552 นี้ เลขาธิการสํานักงานเศรษฐกิจการเกษตรไดคาดการณ ไววา ภาวะเศรษฐกิจโลกถดถอยจะกระทบกับภาคการเกษตรของไทยในป 2552 อยางแนนอน แตเนื่องจากสินคา เกษตรและอาหารยังมีความจําเปนตอการดํารงชีวิต ดังนั้นจึงคาดวาจะเปนกลุมที่ไดรับผลกระทบจากวิกฤติ เศรษฐกิจไมสาหัสเหมือนภาคอุตสาหกรรม
  • 118.
    GAT ความคิดเชื่อมโยง (118)___________________________โครงการแบรนดซัมเมอรแคมป 2013 ที่วางสําหรับรางแผนภูมิคําตอบ
  • 119.
    โครงการแบรนดซัมเมอรแคมป 2013 ____________________________GAT ความคิดเชื่อมโยง (119) ตารางสรุปขอความที่กําหนดและเลขกํากับบทความที่ 2 และที่วางสําหรับรางรหัสคําตอบ เลขกํากับ ขอความที่กําหนด ที่วางสําหรับรางรหัสคําตอบ 01 ราคาขาวสูงขึ้น 02 ราคาขาวโพดสูงขึ้น 03 ราคาน้ํามันพุงสูงขึ้น 04 ตนทุนการผลิตสินคาสูงขึ้น 05 ปลูกพืชทดแทนน้ํามัน 06 พื้นที่การเกษตรและผลผลิตอาหารลดลง 07 การกักตุนอาหาร 08 ราคามันสําปะหลังสูงขึ้น 09 ปญหาหนี้เสียของธุรกิจอสังหาริมทรัพยในสหรัฐฯ 10 เศรษฐกิจโลกถดถอย
  • 120.
    GAT ความคิดเชื่อมโยง (120)___________________________โครงการแบรนดซัมเมอรแคมป 2013 บทความที่ 3 ปาพรุควนเคร็ง ชื่อ “พรุควนเคร็ง” เรียกตามสภาพภูมิศาสตร คือ พรุ หมายถึง พื้นที่มีน้ําตลอดเวลา ควน หมายถึง ที่สูง เคร็ง หมายถึง แหลงน้ํา อยูในเขตอําเภอเชียรใหญ เฉลิมพระเกียรติ รอนพิบูลย ชะอวด หัวไทร จังหวัดนครศรีธรรมราช และอําเภอควนชนุน จังหวัดพัทลุง มีพื้นที่ประมาณ 223,320 ไร มีกระจูด ปรือ และเสม็ด ขึ้นอยูทั่วไป พื้นที่สวนนอยที่เปนที่สูงเปนที่อยูอาศัยของราษฎร ทรัพยากรสําคัญ คือ กระจูด ชาวพรุควนเคร็ง แทบทุกครัวเรือนทําเสนกระจูดขาย และสานเปนผลิตภัณฑเพื่อใชเองและจําหนาย รายไดหลักจึงมาจากกระจูด เมื่อเดือนสิงหาคมที่ผานมา ขาวใหญขาวหนึ่งที่เปนที่สนใจกันมาก คือ ไฟไหมปาพรุควนเคร็งเสียหาย ไปกวาหมื่นไร ซึ่งรวมพื้นที่ของโครงการศึกษาพันธุไมเสม็ดขาวครบวงจนในพระราชดําริของสมเด็จพระเทพ- รัตนราชสุดาฯ สยามบรมราชกุมารี เกือบ 2,000 ไร จากการใหสัมภาษณสื่อมวลชนโดยผูใหญจากหนวยงานตางๆ ที่เกี่ยวของพอสรุปไดวา ขณะนี้ปาพรุควนเคร็งเสียหายมาก ยังผลใหสูญเสียแหลงรายไดสําคัญของชาวบาน ผูวาราชการจังหวัดนครศรีธรรมราชคนปจจุบันกลาววา เมื่อ 12 ปกอน สภาพปาพรุควนเคร็งยังอุดมสมบูรณมาก การบุกรุกปาทําสวนปาลมน้ํามันก็เพิ่งเริ่มมีประปราย “แตเมื่อกลับมาเปนผูวาราชการจังหวัดก็พบวามีการ เปลี่ยนแปลงที่เกิดขึ้นในชวง 10 ปเศษมากมาย ที่ดีก็มี เชน การคมนาคมขนสงดีขึ้น มีสิ่งอํานวยความสะดวก ที่ทันสมัยเพิ่มขึ้น แตที่ทําใหปาพรุควนเคร็งเสียหายก็มีมากเชนกัน ที่เห็นชัด คือ ไฟปาเกิดบอยและรุนแรงขึ้น พื้นที่ปาจํานวนมากถูกบุกรุกทําการเกษตร เชน การทําสวนปาลมและสวนยางพารา รวมทั้งมีการปดกั้นเสนทาง ไหลเวียนน้ําในปาพรุจากการตัดถนนผานปาพรุ แตไมทําสะพานหรือทอระบายน้ําใตถนนใหเพียงพอ และจากการ ทํารองสวนและยกคูดินเพื่อปลูกพืช นอกจากนี้ยังมีปญหาระดับน้ําในปาพรุลดลง เนื่องจากตองแบงน้ําไปใช เพื่อการเกษตรมากขึ้น และจากการที่มีฝนนอยมากโดยเฉพาะในปนี้ จนจังหวัดนครศรีธรรมราชประสบภัยแลง ซึ่งผูวาราชการจังหวัดดังกลาววาเปนปรากฏการที่ไมเคยมีมากอน สําหรับเรื่องไฟปานั้น เหตุสําคัญที่ทําใหเกิดไฟปาบอยและรุนแรงขึ้นคือการลักลอบเผาปาดวยจุดประสงค ตางๆ เชน เพื่อสะดวกในการหาปลาเนื่องจากพื้นที่สวนที่ไฟไหมจะเปนหลุมเปนบอที่มีน้ําขังซึ่งมีปลาอยูอาศัยและ หลบภัยเปนจํานวนมาก หรือเพื่อเผาหญาและวัชพืชในพื้นที่ที่เปนกรรมสิทธิ์ของเอกชน แตควบคุมไฟไมดีทําใหไฟ ลุกลามออกมานอกพื้นที่ การที่ปาพรุเสียหายมาจากเหตุตางๆ ดังกลาวขางตน นอกจากทําใหแหลงรายไดหลักของชาวพรุควนเคร็ง คือ กระจูดสูญเสียไป ยังทําใหแหลงเพาะเลี้ยงสัตวน้ําลดลง และนกปาไมไมมีที่อยูอาศัยและแพรพันธุ เพราะ ปาพรุเปนที่อยูอาศัยของนกน้ําจํานวนมาก จนไดเปนพื้นที่ชุมช่ําน้ําที่มีความสําคัญระดับนานาชาติตามสนธิสัญญา แรมซาร นอกจากนี้ยังทําใหแหลงกักเก็บน้ําและบําบัดน้ําเสียลดลงดวย เพราะปาพรุควนเคร็งเปนเหมือนแกมลิง รองรับกักเก็บน้ําและชวยบําบัดน้ําเสียกอนที่จะไหลลงสูทะเลสาบสงขลา ขณะที่ทุกฝายที่เกี่ยวของกําลังวางแผนแกไขปญหา เชน เรงจัดการกับผูที่เขาไปบุกรุกพื้นที่ ปองปราม และดําเนินคดีอยางจริงจังกับผูลักลอบเผาปา สรางทอระบายน้ําใตถนนที่ตัดผานปาพรุ บริหารจัดการเรื่องน้ําไมให น้ําในปาพรุต่ํากวาระดับน้ําทะเลเกิน 20 เซนติเมตร หากทุกฝายรวมมือกันแกปญหาอยางจริงจังในระยะยาวนาจะ สามารถฟนฟูปาพรุควนเคร็งใหกลับมาอยูในสภาพอุดมสมบูรณไดดังเดิม
  • 121.
    โครงการแบรนดซัมเมอรแคมป 2013 ____________________________GAT ความคิดเชื่อมโยง (121) ที่วางสําหรับรางแผนภูมิคําตอบ
  • 122.
    GAT ความคิดเชื่อมโยง (122)___________________________โครงการแบรนดซัมเมอรแคมป 2013 ตารางสรุปขอความที่กําหนดและเลขกํากับบทความที่ 3 และที่วางสําหรับรางรหัสคําตอบ เลขกํากับ ขอความที่กําหนด ที่วางสําหรับรางรหัสคําตอบ 01 การปดกั้นเสนทางไหลเวียนน้ํา 02 การเปลี่ยนแปลงที่เกิดขึ้นในชวง 10 ปเศษ 03 เกิดไฟปาบอยและรุนแรงขึ้น 04 นกปาไมมีที่อยูอาศัยและแพรพันธุ 05 ปาพรุควนเคร็งเสียหายมาก 06 ขณะนี้พื้นที่ปาจํานวนมากถูกบุกรุก 07 ระดับน้ําในปาพรุลดลง 08 สูญเสียแหลงรายไดสําคัญ 09 แหลงกักเก็บน้ําและบําบัดน้ําเสียลดลง 10 แหลงเพาะเลี้ยงสัตวน้ําลดลง
  • 123.
    โครงการแบรนดซัมเมอรแคมป 2013 ____________________________GAT ความคิดเชื่อมโยง (123) บทความที่ 4 เรื่องอะไรจะเกิดขึ้นนับตั้งแตวันที่ 1 มกราคม พ.ศ. 2558 ประเทศในกลุมอาเซียนจะรวมตัวเปนประชาคมเศรษฐกิจอาเซียน และมีผลอยางจริงจังในวันที่ 1 มกราคม พ.ศ. 2558 นับแตวันนั้นภูมิภาคนี้จะเปลี่ยนไปมากอยางที่หลายคนอาจคิดไมถึง เมื่อประเทศสมาชิกอาเซียนทั้ง 10 ประเทศรวมตัวกันเปนตลาดและฐานการผลิตเดียว ขอตกลงของ ประชาคมเศรษฐกิจอาเซียนทําใหการเคลื่อนยายสินคา การลงทุนทําธุรกิจตางๆ และการเคลื่อนยายแรงงานฝมือ ทําไดอยางเสรี บรรยากาศการคาและการลงทุนจะสะดวกมากขึ้นจากการลด/เลิกขอจํากัด และกฎระเบียบที่เปน อุปสรรคตางๆ เมื่อการเคลื่อนยายสินคาทําไดอยางเสรี จะทําใหไทยขยายการสงออกสินคาไดเพิ่มขึ้น เชน เกษตรกรไทย จะสงออกสินคาไดมากขึ้น ไมใชจําหนายเฉพาะตลาดภายในประเทศที่มีประชากร 69 ลานคน แตจะเพิ่มสูงถึง 590 ลานคนในตลาดอาเซียน แตในขณะเดียวกันการเปดเสรีในการเคลื่อนยายสินคาก็จะทําใหประเทศอาเซียน อื่นขยายการสงออกสินคาไดมากขึ้นเชนกัน ทําใหขอดีที่ไทยจะเพิ่มการสงออกสินคาไดมากขึ้นนั้นลดลง เพราะ สินคาประเทศอื่นที่มีความหลากหลาย และ/หรือมีคุณภาพดีกวา และ/หรือราคาถูกกวาจะแขงขันกับสินคาสงออก ของไทยหรือแมแตแยงตลาดภายในประเทศ ไทยจึงจําเปนตองเรงปรับปรุงประสิทธิภาพและคุณภาพการผลิต เพื่อเพิ่มขีดความสามารถในการแขงขันกับสินคาของประเทศอื่น การที่แรงงานฝมือหรือกลุมวิชาชีพ เชน แพทย พยาบาล วิศวกร สถาปนิก นักบัญชี ของประเทศตางๆ ในกลุมอาเซียนสามารถไปทํางานในประเทศสมาชิกอาเซียนอื่นไดอยางเสรี ผลที่ตามมาก็จะเปนไปในทํานองเดียวกัน กับเรื่องการสงออกสินคา คือ แรงงานฝมือของไทยจะหางานทําไดงายขึ้น แตก็จะมีอุปสรรคขัดขวางที่สําคัญ คือ คนไทยมีจุดออนเรื่องภาษาอังกฤษประการหนึ่ง และอีกประการหนึ่ง คือ ชาติอาเซียนอื่นก็เคลื่อนยาย แรงงานไดอยางเสรีเชนเดียวกัน หากไทยไมเกงพอ ภาษาไมดีพอ แทนที่เราจะหางานไดงายขึ้นกลับจะถูกคน ชาติอื่นแยงงาน สําหรับเรื่องการลงทุนทําธุรกิจ ไทยสามารถลงทุนธุรกิจในประเทศอาเซียนอื่นได เนื่องจากมีการเปด เสรีในการลงทุน แตอยาลืมวาคนอื่นก็ทําไดเชนกัน จึงตองวางแผนและเตรียมการใหพรอมอยางเต็มที่กอนเริ่มเปด ประชาคมเศรษฐกิจอาเซียน เมื่อตนเดือนสิงหาคมที่ผานมา ดร.สุรินทร พิศสุวรรณ เลขาธิการอาเซียนไดบรรยายพิเศษที่มหาวิทยาลัย ราชภัฏนครปฐม เรื่อง “กลยุทธการรับมือกับประชาคมอาเซียน” มีผูเขารวมรับฟงกวา 1,000 คน ประเด็นหนึ่งที่ ดร.สุรินทร ย้ําเตือน คือ ภาษาอังกฤษจะเปน “Working language of ASEAN” เมื่อเรารูตัววาคนไทยมีจุดออน เรื่องภาษาอังกฤษ ถาเราไมเรงปรับปรุงแกไขพัฒนาตนเอง ประโยชนที่คนไทยควรจะไดจะลดลง โดยเฉพาะเรื่อง การหางานทํา เพราะคนของเราตองแขงขันกับคนชาติอื่นในตลาดที่โตกวาตลาดไทยเกือบสิบเทา เราตองเกงจริง ดีจริง และตองมีทักษะที่เปนเลิศจริงๆ จึงจะเอาตัวรอดได
  • 124.
    GAT ความคิดเชื่อมโยง (124)___________________________โครงการแบรนดซัมเมอรแคมป 2013 ที่วางสําหรับรางแผนภูมิคําตอบ
  • 125.
    โครงการแบรนดซัมเมอรแคมป 2013 ____________________________GAT ความคิดเชื่อมโยง (125) ตารางสรุปขอความที่กําหนดและเลขกํากับบทความที่ 4 และที่วางสําหรับรางรหัสคําตอบ เลขกํากับ ขอความที่กําหนด ที่วางสําหรับรางรหัสคําตอบ 01 การเคลื่อนยายแรงงานฝมือทําไดอยางเสรี 02 การเคลื่อนยายสินคาทําไดอยางเสรี 03 การเปดเสรีในการลงทุน 04 ขอตกลงของประชาคมเศรษฐกิจอาเซียน 05 คนไทยมีจุดออนเรื่องภาษาอังกฤษ 06 ชาติอาเซียนอื่นก็เคลื่อนยายแรงงานไดอยางเสรี 07 ไทยจะเพิ่มการสงออกสินคาไดมากขึ้น 08 ไทยสามารถลงทุนทําธุรกิจในประเทศอาเซียนอื่นได 09 ประเทศอาเซียนอื่นขยายการสงออกสินคาไดมากขึ้น 10 แรงงานฝมือของไทยจะหางานทําไดงายขึ้น
  • 126.
    GAT ความคิดเชื่อมโยง (126)___________________________โครงการแบรนดซัมเมอรแคมป 2013 บทความที่ 5 ปกระตายเศรษฐกิจโลกจะฟนตัวจริงหรือ ในชวงปลายป พ.ศ. 2553 คลื่นความรุนแรงของภาวะเศรษฐกิจหดตัวทั่วโลกเริ่มบรรเทาเบาบางลงจนนักธุรกิจ หลายคน รวมทั้งนักเศรษฐศาสตรบางคนตั้งความหวังวา ปหนาฟาใหมซึ่งเปนปกระตายนําโชค การฟนตัวของเศรษฐกิจโลกจะราบรื่น แตบรรดานักเศรษฐศาสตรอีกหลายคนกลับเห็นวา เศรษฐกิจโลกจะยังคง เปราะบางและจะไมฟนตัวอยางราบรื่นดังที่คาดการณ เพราะเกิดภาวะการฟนตัวที่ไมเทาเทียมกันของเศรษฐกิจ ในภูมิภาคตางๆ ของโลก Hans Timmer นักเศรษฐศาสตรที่ธนาคารโลก กลาววา สาเหตุที่ทําใหเกิดความไมสมดุลของการฟนตัว ดังกลาว ก็คือสภาพการณที่การขยายตัวทางเศรษฐกิจของประเทศในเอเชียเปนไปอยางเขมแขงในขณะที่ เศรษฐกิจประเทศตะวันตกกลับมีปญหา ในขณะนี้การฟนตัวของเศรษฐกิจในประเทศกําลังพัฒนาทั้งหลาย โดยเฉพาะเศรษฐกิจประเทศในเอเชีย ขยายตัวเขมแข็งและคึกคักเปนอยางมาก เชน เศรษฐกิจของจีน และเศรษฐกิจของอินเดีย รวมทั้ง เศรษฐกิจประเทศในอาเซียนหลายประเทศ หากเศรษฐกิจของประเทศในภูมิภาคตางๆ ทั่วโลกเปนไปในทิศทางเดียวกัน อนาคตเศรษฐกิจโลกก็คงจะ สดใส แตในขณะที่หลายประเทศในเอเชียกําลังกาวไปในทางบวก เศรษฐกิจประเทศตะวันตกกลับมีปญหา ซึ่งเกิด จากภาวะวางงานสูงในสหรัฐอเมริกา และวิกฤตการณดานหนี้สินในประเทศกรีซ รวมทั้งวิกฤตการณดานหนี้สิน ในประเทศไอรแลนด หลังจากไอรแลนดมีวิกฤตการณดานหนี้สิน จนกลายเปนประเทศที่สองตอจากกรีซในเขตใช เงินยูโรที่ตองขอรับความชวยเหลือจากประเทศตางๆ ในการกอบกูฐานะเศรษฐกิจประเทศอื่นๆ ในยุโรปที่มีหนี้สิน ลนพนก็มีทาทางวาจะลมเชนกันอยางโปตุเกสและสเปน เนื่องจากเศรษฐกิจโลกเชื่อมโยงติดตอถึงกัน ทําใหบรรดาผูเชี่ยวชาญทางดานเศรษฐศาสตรสวนใหญเริ่ม เห็นพองกันมากขึ้นจนเปนขอสรุปกอนยางเขาปกระตายวา การฟนตัวของเศรษฐกิจโลกจะไมราบรื่นดังที่ตั้ง ความหวังไว เพราะเศรษฐกิจมีการฟนตัวหรือขยายตัวไมเทาเทียมกัน สําหรับประเทศไทย ภาวะเศรษฐกิจที่กําลังดีขึ้นอยางชาๆ หลังจากไดรับผลกระทบอยางหนักจาก เหตุการณวุนวายในบานเมือง ก็คงไดรับผลกระทบจากภาวะเศรษฐกิจโลกที่มีทาวาจะไมฟนตัวอยางราบรื่น เพราะ การขยายตัวทางเศรษฐกิจของไทยขึ้นอยูกับการสงออกสินคาในสัดสวนคอนขางสูง ถาเศรษฐกิจโลกมีปญหา เราก็ ยอมไดรับผลกระทบไปดวย ดังนั้นทั้งภาครัฐ เอกชน นักการเมือง และประชาชนทุกๆ ฝายไมวาจะมีความคิดเห็น แตกตางกันอยางไร ก็ตองระวังอยางใหเกิดเหตุการณวุนวายดังที่ผานมาอันเปนปจจัยภายในที่มีผลลบอยางรุนแรง ตอการขยายตัวทางเศรษฐกิจของบานเรา จะไดเตรียมพรอมรับมือกับศึกภายนอกแตเพียงดานเดียว
  • 127.
    โครงการแบรนดซัมเมอรแคมป 2013 ____________________________GAT ความคิดเชื่อมโยง (127) ที่วางสําหรับรางแผนภูมิคําตอบ
  • 128.
    GAT ความคิดเชื่อมโยง (128)___________________________โครงการแบรนดซัมเมอรแคมป 2013 ตารางสรุปขอความที่กําหนดและเลขกํากับบทความที่ 5 และที่วางสําหรับรางรหัสคําตอบ เลขกํากับ ขอความที่กําหนด ที่วางสําหรับรางรหัสคําตอบ 01 การฟนตัวของเศรษฐกิจโลกจะราบรื่น 02 ภาวะการฟนตัวที่ไมเทาเทียมกัน 03 ภาวะวางงานสูงในสหรัฐอเมริกา 04 วิกฤตการณดานหนี้สินในประเทศกรีซ 05 เศรษฐกิจของจีน 06 เศรษฐกิจของอินเดีย 07 เศรษฐกิจประเทศตะวันตกกลับมีปญหา 08 เศรษฐกิจประเทศในอาเซียน 09 เศรษฐกิจประเทศในเอเชียขยายตัวเขมแข็ง 10 ไอรแลนดมีวิกฤตการณดานหนี้สิน
  • 129.
    โครงการแบรนดซัมเมอรแคมป 2013 ____________________________GAT ความคิดเชื่อมโยง (129) บทความที่ 6 ใกลสิ้นปเสือ เสือใกลจะสูญพันธุ ชวงปลายปเสือ ระหวางวันที่ 21-24 พฤศจิกายน พ.ศ. 2553 มีการประชุมนานาชาติเพื่อการอนุรักษเสือ (International Tiger Conservation Forum) ที่เมืองเซนปเตอรสเบิก ประเทศรัสเซีย ดวยความเปนหวงวา เสือใกลจะสูญพันธุจนรุนลูกรุนหลานอาจไมมีโอกาสเห็นเสือตัวจริง ผูเชี่ยวชาญดานสัตวปากลาววาขณะนี้จํานวน เสือในโลกลดลงมากจนเหลือแค 3,200 ตัว เมื่อเทียบกับศตวรรษที่แลวซึ่งมีอยูประมาณ 100,000 ตัว ที่ประชุมนานาชาติเพื่อการอนุรักษเสือดังกลาว ประกอบดวย ประเทศรัสเซีย จีน อินเดีย บังคลาเทศ ภูฐาน เนปาล และประเทศในภูมิภาคอาเซียนรวม 13 ประเทศซึ่งรวมทั้งประเทศไทย ประเทศเหลานี้ลวนเปนประเทศที่มี เสืออาศัยอยูในปา ผลที่ไดจากการประชุมก็คือมาตรการเพิ่มจํานวนเสือ ในปจจุบันอวัยวะเสือเปนที่ตองการมาก อวัยวะเหลานี้ไดแก กระดูกและเล็บเสือ ซึ่งนําไปใชปรุงยารักษา โรคหลายอยาง เชน ขออักเสบ กะโหลกและหนังเสือใชเปนเครื่องประดับบาน เนื้อและอวัยวะเพศเสือ ใชเปน อาหารและยาบํารุงกําลัง เขี้ยวเสือใชทําเครื่องรางของขลัง เปนตน จึงมีการลับลอบลาเสือจากปาเพื่อนําไปขายใน ตลาดมืด โดยชําแหละแยกขายเปนชิ้นสวนหรือแมแตขายทั้งตัวก็มี มีขอมูลวาในตลาดมืดแถบเอเชียใต เสือตัว หนึ่งขายไดถึงหนึ่งแสนเหรียญสหรัฐอเมริกา การปราบปรามการลักลอบลาและคาเสือรวมทั้งสัตวปาอื่นๆ ไมคอย ไดผล เพราะกําลังคนและงบประมาณในการดูแลรักษาผืนปาและการกวดขันจับกุมการลักลอบลาสัตวมีไมเพียงพอ การบังคับใชกฎหมายเพื่อจัดการกับตลาดมืดก็ไมมีความเขมแข็งจริงจัง คณะทํางานที่ทําการศึกษาเรื่องนี้รายงาน ผลการสํารวจวา ในชวง 10 ปที่ผานมา เสือถูกฆาไปมากกวา 1, 000 ตัวในแถบเอเชีย สวนใหญคือประเทศ อินโดนีเซีย ไทย และเวียดนาม สวนตลาดมืดแหลงใหญอยูบริเวณชายแดนพมากับจีนและอินเดีย ชายแดนไทยกับ มาเลเซีย และชายแดนรัสเซียกับจีน การที่อวัยวะเสือเปนที่ตองการมาก เพื่อนําไปบริโภคเปนอาหาร ใชทํายา ทําเครื่องประดับ และใช ประโยชนตางๆ ดังกลาวขางตนนี่เอง ที่เปนตนเหตุสําคัญที่ทําใหเสือใกลจะสูญพันธุ นอกจากนี้ สาเหตุสําคัญอีก ประการหนึ่งก็คือการบุกรุกผืนปาอันเปนที่อยูอาศัยของมันเพื่อใชเปนที่ทํากิน ทําถนนหนทาง ทําเขื่อนกักเก็บน้ํา ตลอดจนทําเหมืองแรและการทําประโยชนอื่นๆ จากการศึกษาถึงสาเหตุของปญหา มาตรการเพิ่มจํานวนเสือซึ่งเปนผลจากการประชุมดังกลาวขางตนจึง ประกอบดวยขอปฏิบัติหลายประการ ไดแก การเพิ่มพื้นที่ปาในประเทศที่มีเสืออาศัยอยู การปราบปรามตลาด มืดคาเสืออยางจริงจัง การบังคับใชกฎหมายหามลาสัตวปาที่เปนสัตวสงวนอยางเขมขน การจัดตั้งองคกร นานาชาติเพื่อติดตามดูแลการกระทําผิดกฎหมายและประสานงานใหมีการบังคับใชกฎหมายอยางมีประสิทธิภาพ เปนตน และเพื่อใหบังเกิดผลอยางเปนรูปธรรม ธนาคารโลกและกองทุน Worldwide Fund for Nature จึงให คํามั่นวาจะสนับสนุนเงินในระยะแรกนี้รวม 180 ลานเหรียญสหรัฐอเมริกา เมื่อเห็นความเอาจริงเอาจังของผูนํา 13 ประเทศที่เขารวมประชุม ตลอดจนการสนับสนุนดานการเงินของ องคกรระดับโลก จึงเปนที่นามั่นใจไดวามาตรการเพิ่มจํานวนเสือจะชวยยับยั้งปญหาที่กลัวกันวาเสือใกลจะสูญ พันธุไดอยางมีประสิทธิผล และอาจเปนไปตามความคาดหวังของเจาหนาที่ฝายไทยที่ไปรวมประชุมวาอีก 5 ป จํานวนเสือในประเทศไทยจะเพิ่มขึ้นเทาตัว
  • 130.
    GAT ความคิดเชื่อมโยง (130)___________________________โครงการแบรนดซัมเมอรแคมป 2013 ที่วางสําหรับรางแผนภูมิคําตอบ
  • 131.
    โครงการแบรนดซัมเมอรแคมป 2013 ____________________________GAT ความคิดเชื่อมโยง (131) ตารางสรุปขอความที่กําหนดและเลขกํากับบทความที่ 6 และที่วางสําหรับรางรหัสคําตอบ เลขกํากับ ขอความที่กําหนด ที่วางสําหรับรางรหัสคําตอบ 01 กระดูกและเล็บเสือ 02 การปราบปรามตลาดมืดคาเสือ 03 การเพิ่มพื้นที่ปา 04 ที่ประชุมนานาชาติเพื่อการอนุรักษเสือ 05 เนื้อและอวัยวะเพศเสือ 06 ประเทศไทย 07 ประเทศรัสเซีย 08 มาตรการเพิ่มจํานวนเสือ 09 เสือใกลจะสูญพันธุ 10 อวัยวะเสือเปนที่ตองการมาก
  • 132.
    GAT ความคิดเชื่อมโยง (132)___________________________โครงการแบรนดซัมเมอรแคมป 2013 เฉลยโจทย GAT ความคิดเชื่อมโยง แผนภูมิบทความที่ 1 สัตวอพยพเคลื่อนยายกลับถิ่นกําเนิดไดอยางไร 02 สัตวที่มีการเคลื่อนยายกลับถิ่นเดิม 03 ปลาแซลมอน 01 เตาทะเล 04 นกนางแอน 05 นกเปดน้ํา 06 มี particle ของสารแมเหล็กในสมอง 09 มีกระบวนการเคมีพิเศษเกี่ยวกับการมองเห็น 07 สามารถรับสัมผัสจากสนามแมเหล็กโลก 08 สามารถแยกความแตกตางสนามแมเหล็กโลกในแตละที่ 10 เดินทางกลับมาถิ่นเดิมไดถูกตอง
  • 133.
    โครงการแบรนดซัมเมอรแคมป 2013 ____________________________GAT ความคิดเชื่อมโยง (133) บทความที่ 1 สัตวอพยพเคลื่อนยายกลับถิ่นกําเนิดไดอยางไร เลขกํากับ ขอความที่กําหนด ที่วางสําหรับรางรหัสคําตอบ 01 เตาทะเล 06D 09D 02 สัตวที่มีการเคลื่อนยายกลับถิ่นเดิม 01D 03D 04D 05D 03 ปลาแซลมอน 06D 09D 04 นกนางแอน 06D 09D 05 นกเปดน้ํา 06D 09D 06 มี particle ของสารแมเหล็กในสมอง 07A 08A 07 สามารถรับสัมผัสจากสนามแมเหล็กโลก 10A 08 สามารถแยกความแตกตางสนามแมเหล็กโลก ในแตละที่ 10A 09 มีกระบวนการเคมีพิเศษเกี่ยวกับการมองเห็น 07A 08A 10 เดินทางกลับมาถิ่นเดิมไดถูกตอง 99H
  • 134.
    GAT ความคิดเชื่อมโยง (134)___________________________โครงการแบรนดซัมเมอรแคมป 2013 แผนภูมิบทความที่ 2 อนาคตราคาสินคาเกษตรของไทย 09 ปญหาหนี้เสียของธุรกิจอสังหาริมทรัพยในสหรัฐฯ 10 เศรษฐกิจโลกถดถอย03 ราคาน้ํามันพุงสูงขึ้น 04 ตนทุนการผลิตสินคาสูงขึ้น 05 ปลูกพืชทดแทนน้ํามัน 06 พื้นที่การเกษตรและผลผลิต อาหารลดลง 07 การกักตุนอาหาร 02 ราคาขาวโพดสูงขึ้น 01 ราคาขาวสูงขึ้น 08 ราคามันสําปะหลังสูงขึ้น
  • 135.
    โครงการแบรนดซัมเมอรแคมป 2013 ____________________________GAT ความคิดเชื่อมโยง (135) บทความที่ 2 อนาคตราคาสินคาเกษตรของไทย เลขกํากับ ขอความที่กําหนด ที่วางสําหรับรางรหัสคําตอบ 01 ราคาขาวสูงขึ้น 99H 02 ราคาขาวโพดสูงขึ้น 99H 03 ราคาน้ํามันพุงสูงขึ้น 04A 05A 04 ตนทุนการผลิตสินคาสูงขึ้น 01A 02A 08A 05 ปลูกพืชทดแทนน้ํามัน 06A 06 พื้นที่การเกษตรและผลผลิตอาหารลดลง 01A 02A 07A 08A 07 การกักตุนอาหาร 01A 02A 08A 08 ราคามันสําปะหลังสูงขึ้น 99H 09 ปญหาหนี้เสียของธุรกิจอสังหาริมทรัพยในสหรัฐฯ 10A 10 เศรษฐกิจโลกถดถอย 01F 02F 03F 08F
  • 136.
    GAT ความคิดเชื่อมโยง (136)___________________________โครงการแบรนดซัมเมอรแคมป 2013 แผนภูมิบทความที่ 3 ปาพรุควนเคร็ง 03 เกิดไฟปาบอย และรุนแรงขึ้น 06 พื้นที่ปาจํานวนมาก ถูกบุกรุก 01 การปดกั้นเสนทาง ไหลเวียนน้ํา 07 ระดับน้ําในปาพรุ ลดลง 05 ปาพรุควรเคร็ง เสียหายมาก 04 นกปาไมมีที่อยูอาศัย และแพรพันธุ 08 สูญเสียแหลง รายไดสําคัญ 09 แหลงกักเก็บน้ําและ บําบัดน้ําเสียลดลง 10 แหลงเพาะเลี้ยง สัตวน้ําลดลง 02 การเปลี่ยนแปลง ที่เกิดขึ้นสนชวง 10 ปเศษ
  • 137.
    โครงการแบรนดซัมเมอรแคมป 2013 ____________________________GAT ความคิดเชื่อมโยง (137) บทความที่ 3 ปาพรุควนเคร็ง เลขกํากับ ขอความที่กําหนด ที่วางสําหรับรางรหัสคําตอบ 01 การปดกั้นเสนทางไหลเวียนน้ํา 05A 02 การเปลี่ยนแปลงที่เกิดขึ้นในชวง 10 ปเศษ 01D 03D 06D 07D 03 เกิดไฟปาบอยและรุนแรงขึ้น 05A 04 นกปาไมมีที่อยูอาศัยและแพรพันธุ 99H 05 ปาพรุควนเคร็งเสียหายมาก 04A 08A 09A 10A 06 ขณะนี้พื้นที่ปาจํานวนมากถูกบุกรุก 05A 07 ระดับน้ําในปาพรุลดลง 05A 08 สูญเสียแหลงรายไดสําคัญ 99H 09 แหลงกักเก็บน้ําและบําบัดน้ําเสียลดลง 99H 10 แหลงเพาะเลี้ยงสัตวน้ําลดลง 99H
  • 138.
    GAT ความคิดเชื่อมโยง (138)___________________________โครงการแบรนดซัมเมอรแคมป 2013 แผนภูมิบทความที่ 4 เรื่องอะไรจะเกิดขึ้นนับตั้งแตวันที่ 1 มกราคม พ.ศ. 2558 04 ขอตกลงของ ประชาคมเศรษฐกิจ อาเซียน 01 การเคลื่อนยาย แรงงานผีมือ ทําไดอยางเสรี 02 การเคลื่อนยายสินคา ทําไดอยางเสรี 03 การเปดเสรีในการ ลงทุน 10 แรงงานฝมือ ของไทยจะหางาน ทําไดงายขึ้น 07 ไทยจะเพิ่มการ สงออกสินคา ไดมากขึ้น 09 ประเทศอาเซียนอื่น ขยายการสงออก สินคาไดมากขึ้น 08 ไทยสามารถลงทุน ทําธุรกิจในประเทศ อาเซียนอื่นได 05 คนไทยมีจุดออน เรื่องภาษาอังกฤษ 06 ชาติอาเซียนอื่นก็ เคลื่อนยายแรงงาน ไดอยางเสรี
  • 139.
    โครงการแบรนดซัมเมอรแคมป 2013 ____________________________GAT ความคิดเชื่อมโยง (139) บทความที่ 4 เรื่องอะไรจะเกิดขึ้นนับตั้งแตวันที่ 1 มกราคม พ.ศ. 2558 เลขกํากับ ขอความที่กําหนด ที่วางสําหรับรางรหัสคําตอบ 01 การเคลื่อนยายแรงงานฝมือทําไดอยางเสรี 10A 02 การเคลื่อนยายสินคาทําไดอยางเสรี 07A 09A 03 การเปดเสรีในการลงทุน 08A 04 ขอตกลงของประชาคมเศรษฐกิจอาเซียน 01A 02A 03A 05 คนไทยมีจุดออนเรื่องภาษาอังกฤษ 10F 06 ชาติอาเซียนอื่นก็เคลื่อนยายแรงงานไดอยางเสรี 10F 07 ไทยจะเพิ่มการสงออกสินคาไดมากขึ้น 99H 08 ไทยสามารถลงทุนทําธุรกิจในประเทศอาเซียนอื่นได 99H 09 ประเทศอาเซียนอื่นขยายการสงออกสินคาไดมากขึ้น 07F 10 แรงงานฝมือของไทยจะหางานทําไดงายขึ้น 99H
  • 140.
    GAT ความคิดเชื่อมโยง (140)___________________________โครงการแบรนดซัมเมอรแคมป 2013 แผนภูมิบทความที่ 5 ปกระตายเศรษฐกิจโลกจะฟนตัวจริงหรือ 09 เศรษฐกิจประเทศในเอเชีย ขยายตัวเขมแข็ง 02 ภาวะการฟนตัวที่ ไมเทาเทียมกัน 07 เศรษฐกิจประเทศ ตะวันตกกลับมีปญหา 04 วิกฤติการณดานหนี้สิน ในประเทศกรีซ03 ภาวะวางงานสูง ในสหรัฐอเมริกา 10 ไอรแลนดมีวิกฤติการณ ดานหนี้สิน 05 เศรษฐกิจของจีน 06 เศรษฐกิจของอินเดีย 08 เศรษฐกิจประเทศ ในอาเซียน 01 การฟนตัวของ เศรษฐกิจโลกจะราบรื่น
  • 141.
    โครงการแบรนดซัมเมอรแคมป 2013 ____________________________GAT ความคิดเชื่อมโยง (141) บทความที่ 5 ปกระตายเศรษฐกิจโลกจะฟนตัวจริงหรือ เลขกํากับ ขอความที่กําหนด ที่วางสําหรับรางรหัสคําตอบ 01 การฟนตัวของเศรษฐกิจโลกจะราบรื่น 99H 02 ภาวะการฟนตัวที่ไมเทาเทียมกัน 01F 03 ภาวะวางงานสูงในสหรัฐอเมริกา 07A 04 วิกฤตการณดานหนี้สินในประเทศกรีซ 07A 05 เศรษฐกิจของจีน 99H 06 เศรษฐกิจของอินเดีย 99H 07 เศรษฐกิจประเทศตะวันตกกลับมีปญหา 02A 08 เศรษฐกิจประเทศในอาเซียน 99H 09 เศรษฐกิจประเทศในเอเชียขยายตัวเขมแข็ง 02A 05D 06D 08D 10 ไอรแลนดมีวิกฤตการณดานหนี้สิน 07A
  • 142.
    GAT ความคิดเชื่อมโยง (142)___________________________โครงการแบรนดซัมเมอรแคมป 2013 แผนภูมิบทความที่ 6 ใกลสิ้นปเสือ เสือใกลจะสูญพันธุ 04 ที่ประชุมนานาชาติเพื่อการอนุรักษเสือ 06 ประเทศไทย 07 ประเทศรัสเซีย 02 การปราบปรามตลาดมืดคาเสือ 03 การเพิ่มพื้นที่ปา 08 มาตรการเพิ่มจํานวนเสือ 05 เนื้อและอวัยวะเพศเสือ 01 กระดูกและเล็บเสือ 10 อวัยวะเสือเปนที่ตองการมาก 09 เสือใกลสูญพันธุ
  • 143.
    โครงการแบรนดซัมเมอรแคมป 2013 ____________________________GAT ความคิดเชื่อมโยง (143) บทความที่ 6 ใกลสิ้นปเสือ เสือใกลจะสูญพันธุ เลขกํากับ ขอความที่กําหนด ที่วางสําหรับรางรหัสคําตอบ 01 กระดูกและเล็บเสือ 99H 02 การปราบปรามตลาดมืดคาเสือ 99H 03 การเพิ่มพื้นที่ปา 99H 04 ที่ประชุมนานาชาติเพื่อการอนุรักษเสือ 06D 07D 08A 05 เนื้อและอวัยวะเพศเสือ 99H 06 ประเทศไทย 99H 07 ประเทศรัสเซีย 99H 08 มาตรการเพิ่มจํานวนเสือ 02D 03D 09F 09 เสือใกลจะสูญพันธุ 04A 10 อวัยวะเสือเปนที่ตองการมาก 01D 05D 09A
  • 144.
    GAT ความคิดเชื่อมโยง (144)___________________________โครงการแบรนดซัมเมอรแคมป 2013 NOTE