บทที่ 6
แบบจำลองพัฒนำหลักสูตร
มโนทัศน์(Concept)
แบบจำลองกำรพัฒนำหลักสูตร
คือกำรนำเสนอภำพควำมคิดที่ได้จำกกำรวิเครำะห์เชื่อมโยงข้อมูลพื้นฐำนที่ใช้ในกำรพัฒนำหลักสูตร
โดยมีควำมมุ่งหมำยที่จะนำเสนอควำมสัมพันธ์ของควำมคิดต่ำงๆ ที่เกิดขึ้นในสำขำวิชำของตน
แบบจำลองที่เป็นที่รู้จักกันดีในสำขำวิชำหลักสูตร ได้แก่แบบจำลองที่ถือเหตุผลของไทเลอร์ แบบจำลองนี้
บำงครั้งเรียกว่ำ แบบจำลองจุดประสงค์/เหตุผล/วิธีกำรและควำมมุ่งหมำย (objectives/classical/means-end
models) ในกระบวนกำรของหลักสูตรแบบจำลองกำรพัฒนำหลักสูตรจะเน้นที่องค์ประกอบของหลักสูตร
เริ่มจำกจุดประสงค์ตำมด้วยเนื้อหำ วิธีกำรเรียนกำรสอนหรือกำรจัดกำรเรียนรู้ และกำรประเมินผล
ผลกำรเรียนรู้((Learning Outcome)
1. มีควำมรู้ ควำมเข้ำใจเกี่ยวกับแบบจำลองกำรพัฒนำหลักสูตร
2. สำมำรถนำควำมรู้ในกำรวิเครำะห์ข้อมูลพื้นฐำนมำประยุกต์ใช้ในกำรพัฒนำหลักสูตรได้ถูกต้อง
สำระเนื้อหำ(Content)
แบบจำลองพัฒนำหลักสูตร
“ แ บ บ จ ำ ล อ ง ( Model) บ ำ ง แ ห่ ง เ รี ย ก ว่ ำ รู ป แ บ บ โ อ ลิ ว ำ
เ ป็ น ค น แ ร ก ที่ ใ ช้ ค ำ นี้ ใ น ส ำ ข ำ วิ ช ำ ก ำ ร พั ฒ น ำ ห ลั ก สู ต ร ”
เป็นกำรนำเสนอภำพควำมคิดที่ได้จำกกำรวิเครำะห์ เชื่อมโยงข้อมูลพื้นฐำนที่ใช้ในกำรพัฒนำหลักสูตร
ตั้ ง แ ต่ เ ริ่ ม ต้ น ก ร ะ บ ว น ก ำ ร แ ล ะ ย้ อ น ก ลั บ ม ำ เ ริ่ ม ต้ น เ ป็ น วั ฎ จั ก ร
ซึ่ ง เป็ น รู ป แ บ บ ที่ จ ำเป็ น ใ น ก ำร ใ ห้ บ ริ ก ำร ใ น ลัก ษ ณ ะ ข อ ง ข้อ แ น ะ ใ น ก ำร ป ฏิ บั ติ
ซึ่งสำมำรถพบได้ในเกือบจะทุกแบบของกิจกรรมทำงกำรศึกษำ ในเชิงวิชำชีพแล้วมีแบบจำลองจำนวนมำก
เช่น แบบจำลองกำรเรียน กำรสอน (models of instruction) แบบจำลองกำรบริ หำร (models of
administration) แบบจำลองกำรประเมินผล (models of evaluation) และ แบบจำลองกำรนิเทศ (models of
supervision) เป็นต้น
แบ บจำลอง บ ำงรู ป แบ บ ที่ พ บ ใ น วรรณ กรรมต่ำง ๆ บ ำง แบ บก็เป็ น แ บบ ง่ำยๆ
บ ำ ง แ บ บ ก็ มี ค ว ำ ม ซั บ ซ้ อ น ค่ อ น ข้ ำ ง ม ำ ก
และยิ่งมีควำมซับซ้อนมำกเท่ำใดก็ยิ่งมีควำมใกล้กับควำมเป็นวิทยำศำสตร์คอมพิวเตอร์มำกขึ้นเท่ำนั้น
บำงแบบจำลองใช้แผนภูมิซึ่งประกอบด้วยสี่เหลี่ยมจัตุรัส กล่อง วงกลม สี่เหลี่ยมผืนผ้ำ ลูกศรและอื่นๆ
ในสำขำวิชำที่เฉพำะเจำะจง (เช่น กำรบริหำร กำรเรียนกำรสอน กำรนิเทศ หรือ กำรพัฒนำหลักสูตร)
แ บ บ จ ำล อ ง อ ำจจ ะ มีค ว ำมแ ต ก ต่ำง กัน บ้ำง แ ต่ส่ว น ใ ห ญ่ จะ มี ค วำม ค ล้ำย ค ลึ ง กัน
โด ยที่ ค ว ำมค ล้ำยค ลึ ง จะ มีน้ ำห นั ก ม ำก กว่ำแ บ บ จ ำลอ ง แ ต่ล ะ แ บ บ ดัง ก ล่ำวเห ล่ำนี้
บ่อยครั้งจะได้รับกำรกลั่นกลองและปรับปรุงจำกแบบจำลองเดิมที่มีอยู่แล้ว
อ ย่ ำ ง ไ ร ก็ ต ำ ม ผู้ ใ ช้ ห ลั ก สู ต ร ห รื อ ผู้ ป ฏิ บั ติ ห ลั ก สู ต ร
ต้ อ ง รั บ ผิ ด ช อ บ ต่อ ก ำ ร เ ลื อ ก ใ ช้ แ บ บ จ ำ ล อ ง ที่ มี อ ยู่แ ล้ ว ใ น แ ต่ล ะ ส ำ ข ำ วิ ช ำ
และหำกไม่ชอบใจก็อำจจะออกแบบจำลองของตนเองขึ้นใหม่ได้โดยมิได้ปฏิเสธแบบจำลองทั้งหมดที่มีอยู่เดิม
แ ล ะ อ ำจ จ ะ น ำล ำดั บ แ ล ะ ขั้ น ต อ น ใ น แ บ บ จ ำล อ ง ที่ มีอ ยู่นั้ น ม ำร ว ม เข้ ำด้ ว ย กัน
ออกมำเป็นแบบจำลองที่นำไปสู่กำรปฏิบัติได้แทนที่จะเริ่มใหม่ทั้งหมด
แ บ บ จ ำ ล อ ง ท ำ ง ส ำ ข ำ วิ ช ำ ห ลั ก สู ต ร ที่ เ ป็ น ที่ รู้ จั ก กั น ดี
มักจะเรียกชื่อแบบจำลองตำมชื่อของผู้ที่นำเสนอควำมคิดนั้น ๆ ในสำขำวิชำหลักสูตร ได้แก่ไทเลอร์ (Tyler)
ทำบำ (Taba) เซเลอร์และ อเล็กซำนเดอร์ (Saylor and Alexandder) วีลเลอร์และนิโคลส์ (Wheeler and
Nicholls) วอคเกอร์ (Walker) สกิลเบค (Skilbeck) โอลิวำ (Oliva) และ พรินท์ (Print)
1. แบบจำลองของไทเลอร์
ไทเลอร์ (Tyler) มีแนวคิดเกี่ยวกับกำรเปลี่ยนแปลงผู้เรียนในกำรกำหนดควำมมุ่งหมำยของหลักสูตร
และใช้ในสังคมปัจจุบันเป็นพื้นฐำน โดยพิจำรณำจำกกฎเกณฑ์ของสังคมควำมต้องกำรทำงด้ำนควำมสงบสุข
กฎเกณฑ์และกฎหมำย ระเบียบแบบแผน รูปแบบและควำมประพฤติของแต่ละครอบครัว กำรแต่งกำย
ควำมประพฤติและกำรพูดจำ ไทเลอร์ได้กระตุ้นให้คิดถึงบทบำทของนักพัฒนำหลักสูตรในกำรใช้สิ่งดังกล่ำว
เพื่ อ ป ระ โ ย ช น์ ใ น ก ำร พั ฒ น ำห ลั ก สู ต ร แ ล ะ ก ำร ส อ น ใ น เรื่ อ ง ก ำร ป ร ะ เมิ น ผ ล
ไทเลอร์ชี้ให้เห็นว่ำจะต้องสอดคล้องกับควำมมุ่งหมำยที่กำหนดไว้ ปรัชญำกำรพัฒนำหลักสูตรของไทเลอร์ คือ
ก ำ ร เ รี ย น รู้ เ ป็ น ก ำ ร เ ป ลี่ ย น แ ป ล ง พ ฤ ติ ก ร ร ม ข อ ง ผู้ เ รี ย น
และครูจะกำหน ดจุดประสงค์อย่ำงไรให้สน องควำมต้องกำรของบุคคล ไทเลอร์ได้กล่ำวว่ำ
กำรพัฒนำหลักสูตรเป็นควำมจำเป็นที่จะต้องกระทำอย่ำงมีเหตุผลและอย่ำงมีระบบโดยได้พยำยำมที่จะอธิบำย
“ …..เ ห ตุ ผ ล ใ น ก ำ ร ม อ ง ก ำ ร วิ เ ค ร ำ ะ ห์ แ ล ะ ก ำ ร ตี ค ว ำ ม ห ลั ก สู ต ร
แ ล ะ โ ป ร แ ก ร ม ก ำ ร เ รี ย น ก ำ ร ส อ น ข อ ง ส ถ ำ บั น ก ำ ร ศึ ก ษ ำ ”
ต่อจำกนั้นยังได้โต้แย้งอีกด้วยว่ำในกำรพัฒนำหลักสูตรใด ๆ จะต้องตอบคำถำม 4 ประกำรคือ
1. ควำมมุ่งหมำยอะไรทำงกำรศึกษำที่โรงเรียนควรจะแสวงหำเพื่อที่จะบรรลุควำมมุ่งหมำยนั้น
2.
ประสบกำรณ์ทำงกำรศึกษำคืออะไรที่จะสำมำรถจัดเตรียมไว้เพื่อให้บรรลุผลตำมควำมมุ่งหมำยเหล่ำนั้น
(กลยุทธ์กำรเรียนกำรสอนและเนื้อหำวิชำ :Instructional strategies andcontent)
3.ประสบกำรทำงกำรศึกษำเหล่นี้จะจัดให้มีประสิทธิภำพได้อย่ำงไร(กำรจัดประสบกำรณ์เรียนรู้:
Organizing learning experiences)
4. เรำจะ ส ำมำรถตัดสิ น ได้อ ย่ำง ไร ว่ำควำม มุ่ง ห มำยเห ล่ำนั้ น ได้บ รรลุผล แล้ว
(กำรประเมินสถำนกำรณ์และกำรประเมินผล: Assessment and evaluation)
ไท เลอ ร์ ไ ด้รั บ กำรข น ำน น ำมว่ำเป็ น บิ ด ำข อ ง ก ำรเคลื่ อ น ไ ห วท ำง ห ลัก สู ต ร
แบบจำลองกำรพัฒนำหลักสูตรของไทเลอร์ เป็นที่รู้จักกันดี ตั้งแต่ปี ค.ศ.1949 โดยไทเลอร์ได้เขียนหนังสือชื่อ
Basic Principles of Curriculum and nstruction และได้พิมพ์ซ้ำซำกถึง 32 ครั้ง โดยในครั้งล่ำสุดพิมพ์เมื่อ
ค.ศ.1974 ไทเลอร์ได้แสวงหำวิธีกำรที่จำเพ ำะของนิ สัยของ ผู้พัฒ น ำหลักสู ตรให้ มีเหตุผล
มี ร ะ บ บ แ ล ะ วิ ธี ก ำ ร ใ ห้ ค ว ำ ม ห ม ำ ย ใ ห้ ม ำ ก ขึ้ น เ กี่ ย ว กั บ ภ ำ ร ะ ง ำ น
ปั จ จุ บั น นั ก เ ขี ย น ท ำ ง ห ลั ก สู ต ร จ ำ น ว น ม ำ ก ใ ห้ ค ว ำ ม ส น ใ จ น้ อ ย ล ง
เพรำะธรรมชำติที่ไม่ยืดหยุ่นในแบบจำลองจุดประสงค์ของไทเลอร์ อย่ำงไรก็ตำมบำงเวลำงำนของไทเลอร์
ได้รับกำรตีควำมผิดๆ ให้ควำมสนใจน้อยและบำงครั้งเพิกเฉยที่จะให้ควำมสนใจ เช่น บรำดี้ (Brady)
อ้ำงถึงคำถำมสี่ประกำรข้ำงต้น และแนะนำว่ำขั้นตอนทั้งสี่บำงครั้งจำทำให้ดูง่ำยขึ้นถ้ำอ่ำนว่ำ จุดประสงค์
เนื้อหำ วิธีกำร และกำรประเมินผล ไทเลอร์ได้เน้นถึงประสบกำรณ์ในกำรเรียนรู้ในคำถำมข้อที่สองคือ
“….ปฏิกิริยำระหว่ำงผู้เรียนและสถำนกำรณ์ในสิ่งแวดล้อมภำยนอกซึ่งสำมำรถกระทำได้” เช่นเดียวกัน
ผู้เขียน ตำรำบำงคน ได้แย้งว่ำ ไทเลอร์ไม่ได้อธิ บำยแหล่งที่มำของจุดประ สงค์อย่ำงเพียงพ อ
ไทเลอร์ได้อุทิศครึ่งหนึ่งของหนังสือที่เขียนให้กับเรื่องจุดประสงค์โดยได้พรรณนำและวิเครำะห์แหล่งที่มำของจุ
ดประ ส งค์ จำกผู้เรียน กำรศึกษ ำชี วิต ใน ปั จจุบัน กำรศึกษ ำวิช ำต่ำงๆ จำก สถำน ศึกษ ำ
ศึ ก ษ ำ ป รั ช ญ ำ แ ล ะ จิ ต วิ ท ย ำ ก ำ ร เ รี ย น รู้ อั น ที่ จ ริ ง แ ล้ ว ไ ท เ ล อ ร์
เป็ น ผู้มีเห ตุผลอย่ำงสำคัญยิ่งต่อผู้พัฒน ำหลักสูตรและผู้เขียน วรรณกรรมทำงด้ำน นี้ เมื่อ 30
ปีที่แล้วแบบจำลองกระบวนกำรหลักสูตรของไทเลอร์ดังภำพประกอบ 13 ซึ่งเป็นไดอำแกรมกำรแนะนำ
โดยที่ไทเลอร์เห็นว่ำภำระงำนของกำรพัฒนำหลักสูตรเป็นกำรแก้ปัญหำที่มีเหตุผลและมีขั้นตอนตำมคำถำมสี่ข้อ
ที่กล่ำวแล้ว เมื่อมีกำรกำหนดจุดประสงค์ ก็จะสำมำรถเลือกประสบกำรณ์เรียนรู้ที่เหมำะสมที่ต้องกำร
ก ำ ร จัด ก ำ ร ที่ มี ป ร ะ สิ ท ธิ ภ ำ พ ขั้ น สุ ด ท้ ำ ย ข อ ง ก ร ะ บ ว น ก ำร ข อ ง ไ ท เล อ ร์ คื อ
กำรตัดสินว่ำมีควำมสำเร็จตำมจุดประสงค์หรือไม่
จุดประสงค์ ควำมมุ่งหมำยอะไรทำงกำรศึกษำที่โรงเรียนควรจะแสวงหำ
เพื่อที่จะบรรลุผลควำมมุ่งหมำยนั้น
กำรเลือก ประสบกำรณ์เรียนรู้อะไรทำงกำรศึกษำที่จะสำมำรถจัด
ประสบกำรณ์เรียนรู้ เตรียมเพื่อให้บรรลุตำมควำมมุ่งหำยนั้น
กำรจัดประสบกำรณ์เรียนรู้ จะจัดประสบกำรณ์กำรเรียนรู้เหล่ำนี้ให้มีประสิทธิภำพได้อย่ำงไร
กำรประเมินผล เรำสำมำรถตัดสินอย่ำงไรว่ำ ควำมมุ่งหมำยเหล่ำนี้ได้บรรลุผลแล้วหรือไม่
ภำพประกอบ 13 กระบวนกำรหลักสูตรของไทเลอร์
ไท เลอ ร์ ก ล่ำว ว่ำเป็ น ค วำมจ ำเป็ น ที่ ต้อ ง นิ ย ำมค วำมมุ่ง ห มำย ( จุดป ระ ส ง ค์ )
ใ ห้ ก ร ะ จ่ ำ ง เ มื่ อ มี ก ำ ร พั ฒ น ำ ห ลั ก สู ต ร
กำรกำหนดจุดประสงค์ต้องกำรควำมคิดที่รอบคอบและพิจำรณำแรงขับหลำกหลำยที่มีอิทธิพลต่อผู้เรียน เช่น
สั ง ค ม ร ำ ย วิ ช ำ ป รั ช ญ ำ แ ล ะ อื่ น ๆ
ในเวลำเดียวกันจุดประสงค์จะลำยเป็นพื้นฐำนที่มีประสิทธิภำพในกำรเลือกประสบกำรณ์ที่เหมำะสมตลอดจนก
ำ ร ป ร ะ เ มิ น ผ ล แ ต่ ล ะ ขั้ น ต อ น จ ะ เ ป็ น ไ ป อ ย่ ำ ง มี เ ห ตุ ผ ล
ขั้ น ต อ น ทุ ก ขั้ น ขึ้ น อ ยู่กั บ จุ ด ป ร ะ ส ง ค์ ที่ ไ ด้ ก ำ ห น ด ไ ว้อ ย่ำ ง ร ะ มั ด ร ะ วั ง
ในขั้นของกำรประเมินผลก็ใช้จุดประสงค์เป็นฐำนสำหรับเทคนิคกำรประเมินที่เหมำะสมที่จะชี้ว่ำได้รับควำมสำ
เร็จตำมจุดประสงค์อย่ำงกว้ำงขวำงเพียงใด
แบบจำลองของไทเลอร์ ให้ควำมสนใจกับระยะของกำรวำงแผน และจำกเหตุผลข้ำงต้น
ทำให้นักกำรศึกษำทั่วไปเรียกแบบจำลองของไทเลอร์ว่ำ “แบบจำลองเชิงเหตุผล (TheTyler rationale model)
ซึ่งเป็นกระบวนกำนในกำรเลือกจุดประสงค์ทำงกำรศึกษำที่เป็นที่รู้จักและถือปฏิบัติในแวดวงของหลักสูตร
และไทเลอร์ได้เสนอแบบจำลองสำหรับกำรพัฒนำหลักสูตรที่ค่อนข้ำงจะเป็นที่เข้ำใจในส่วนแรกของแบบจำลอ
ง (กำรเลือกจุดประสงค์) ซึ่งได้รับควำมสนใจเป็นอย่ำงมำกจำกนักกำรศึกษำอื่นๆ
ไทเลอร์ได้แนะนำให้ผู้พัฒนำหลักสูตรระบุจุดประสงค์ทั่วไปโดยรวบรวมข้อมูลจำกสำมแหล่งคือ
ผู้เรียน (learners) ชีวิตภ ำยน อกโรงเรี ยน ใน ช่วงเวลำนั้ น (contemparry life outside the school)
แ ล ะ เนื้ อ ห ำ วิช ำ ( subject matter) ภ ำ ย ห ลั ง จ ำ ก ที่ ไ ด้ ร ะ บุ จุ ด ป ร ะ ส ง ค์ ทั่ ว ไ ป แ ล้ ว
ผู้วำง แ ผน ห ลักสู ต รก็ก ลั่น ก รอง จุ ดป ระ ส ง ค์ เห ล่ำนั้ น ผ่ำน เค รื่ อ ง กรอ ง ส อ ง ช นิ ด คื อ
ชนิดแรกเป็นปรัชญำกำรศึกษำและปรัชญำทำงสังคมของโรงเรียน ชนิดหลังเป็นจิตวิทยำกำรเรียนรู้
จุดประสงค์ทั่วไปที่ประสบควำมสำเร็จด้วยกำรผ่ำนกำรกลั่นกรองจำกเครื่องกรองทั้งสองชนิดจะกลำยเป็นจุดปร
ะสงค์กำรเรียนกำรสอนที่มีควำมหมำยเฉพำะเจำะจงขึ้น ในกำรพรรณนำจุดประสงค์ทั่วไป ไทเลอร์จะอ้ำงถึง
“เป้ำประสงค์ (goal)” “จุดประสงค์ทำงกำรศึกษำ (educational objectives)”และ “ควำมมุ่งหมำยทำงกำรศึกษำ
(educational purposes)”
แ ห ล่ ง ข้ อ มู ล นั ก เ รี ย น ( Student as source)
ผู้ปฏิบัติงำนหลักสูตรเริ่มต้นเสำะหำจุดประสงค์ทำงกำรศึกษำโดยรวบรวมและวิเครำะห์ข้อมูลที่สอดคล้องกับค
วำมต้องกำรจำเป็ นและควำมสนใจของนักเรียน ควำมต้องกำรจำเป็ นกว้ำงๆ โดยส่วน รวมได้แก่
ควำมต้อ ง กำรจำเป็ น ด้ำน กำรศึก ษ ำ สัง ค ม อำชี พ ร่ำง กำย จิต ใ จ แ ละ นั น ท น ำกำร
จะได้รับกำรหยิบยกขึ้นมำศึกษำ ไทเลอร์เสนอแนะให้ครูเป็นผู้สังเกต สัมภำษณ์นักเรียน สัมภำษณ์บิดำมำรดำ
ออกแบบสอบถำม และ ใช้กำรทดสอบเป็ น เทคนิคใน กำรเก็บรวบรวมข้อมูลเกี่ยวกับนักเรียน
โ ด ย ก ำ ร ต ร ว จ ส อ บ ค ว ำ ม ต้ อ ง ก ำ ร จ ำ เ ป็ น แ ล ะ ค ว ำ ม ส น ใ จ ข อ ง นั ก เ รี ย น
นักพัฒนำหลักสูตรต้องระบุชุดของจุดประสงค์ที่มีศักยภำพ
แ ห ล่ ง ข้ อ มู ล ท ำ ง สั ง ค ม ( Society as source)
ก ำร วิเค รำ ะ ห์ ชี วิต ค ว ำม เป็ น อ ยู่ใ น ปั จ จุบั น ข อ ง ทั้ ง ชุ ม ช น ใ น ท้ อ ง ถิ่ น แ ล ะ สั ง ค ม
ส่วน ใ ห ญ่จะ เป็ น ขั้น ตอน ต่อไปใ น กระ บวน กำรของของ กำรกำห น ดจุดป ระ ส งค์ทั่วไป
ไทเลอร์แนะนำว่ำผู้วำงแผนหลักสูตรควรพัฒนำแผนกำรจำแนกแบ่งชีวิตออกมำในหลำยๆ ลักษณะ เช่น ด้ำน
สุขภ ำพ ครอบครัว นัน ทน ำกำร อำชีพ ศำสน ำ กำรบริ โภ ค และ บทบำทหน้ำที่พ ลเมือง
จำกควำมต้องกำรของสังคมทำให้เรำได้จุดประสงค์เกี่ยวกับควำมต้องกำรจำเป็นของสถำบันทำงสังคม
ห ลัง จำก ที่ ได้พิ จำรณ ำแ ห ล่ง ข้อมูล ที่ ส อ ง แ ล้ว ผู้ป ฏิ บัติ ห ลัก สู ต ร ( Curriculum worker)
สำมำรถที่จะขยำยหรือเพิ่มเติมจุดประสงค์ได้
แ ห ล่ ง ข้ อ มู ล ด้ ำ น เ นื้ อ ห ำ วิ ช ำ ( Sujiect matter as source)
สำหรับข้อมูลที่สำมนักวำงแผนหลักสูตรต้องหันกลับไปพิจำรณำเนื้อหำวิชำ สำขำวิชำของตัวเอง
นวัตกรรมหลักสูตรจำนวน มำก ใน ปี ค.ศ.1950-คณิตศำสตร์แผน ใหม่ โปรแกรมวิทยำศำสตร์
ได้มำจำกผู้เชี่ยวชำญด้ำนเนื้อหำวิชำ จำกข้อมูลสำมแหล่งที่กล่ำวถึงนี้ผู้พัฒนำหลักสูตรก็จะได้จุดประสงค์ทั่วไป
ห รื อ จุ ด ป ร ะ ส ง ค์ ก ว้ ำ ง ๆ ซึ่ ง ข ำ ด ค ว ำ ม ชั ด เ จ น ซึ่ ง โ อ ลิ ว ำ ( Oliva)
มีค ว ำ มช อ บ ม ำก ที่ เรี ย ก ว่ำเ ป้ ำป ร ะ ส ง ค์ ข อ ง ก ำร เรี ย น ก ำร ส อ น ( instructional goals)
เป้ำประสงค์เหล่ำนี้อำจตรงกับสำชำวิชำที่เฉพำะเจำะจง
จอห์นสัน (Johnsan) มองสิ่งเหล่ำนี้ด้วยสำยตำที่แตกต่ำงออกไป กล่ำวคือ จอห์นสันได้แนะนำว่ำ
“แ ห ล่ง ที่ เป็ น ไ ป ไ ด้ ( ข อ ง ห ลัก สู ต ร ) คื อ วัฒ น ธ รร ม ทั้ ง ห ม ด ที่ มีอ ยู่เป็ น ส่ว น ร วม ”
แ ล ะ มี แ ต่ เ พี ย ง เ นื้ อ ห ำ ส ำ ร ะ ที่ เ รี ย บ เ รี ย ง ไ ว้ อ ย่ ำ ง ดี นั่ น คื อ
สำขำวิชำเหล่ำนั้นที่จะได้รับกำรพิจำรณำว่ำเป็นแหล่งข้อมูลของหลักสูตรไม่ใช่ควำมต้องกำรจำเป็นและควำมส
นใจของผู้เรียนหรือค่ำนิยมและปัญหำสังคม
เมื่อมีก ำรก ำห น ด จุดป ระ ส ง ค์ที่ พิ จำรณ ำว่ำค วำมเป็ น ไป ได้ที่ จะ น ำไป ใ ช้แล้ว
จำ เป็ น ต้ อ ง มี ก ร ะ บ ว น ก ำ รก ลั่น ก ร อ ง อี ก ขั้ น ห นึ่ ง ต ำมแ บ บ จ ำล อ ง ข อ ง ไท เ ล อ ร์
เพื่อที่จะขจัดจุดประสงค์ที่ไม่มีควำมสำคัญและขัดแย้งกันออกไปโดยแนะนำให้ใช้ปรัชญำกำรศึกษำของโรงเรีย
นเป็นตะแกรงแรกสำหรับกลั่นกรองเป้ำประสงค์
ป รั ช ญ ำ (Philosophical screen) เ ห ล่ ำ นี้
ไทเลอร์แน ะน ำครูของแต่ละ โรงเรียน ให้กำหน ดปรัช ญำกำรศึกษำและ ปรัชญำสังคมขึ้น มำ
โดยผลักดันให้ครูวำงเค้ำโครงค่ำนิยมและภำระงำนนี้ออกมำด้วยกำรเน้นเป้ำประสงค์สี่ประกำรคือ
1. กำรยอมรับควำมสำคัญของบุคคลในฐำนะทำงชำติพันธุ์วรรณำเชื้อชำติสังคมหรือเศรษฐกิจ
2. โอกำสสำหรับกำรมีส่วนร่วมอย่ำงกว้ำงขวำงในธุรกิจระยะของกิจกรรมในกลุ่มสังคมและในสังคม
3.
กำรส่งเสริมให้มีบุคลิกภำพที่หลำกหลำยค่อนข้ำงจะมำกกว่ำที่ส่งเสริมให้มีบุคลิกภำพที่เป็นแบบเดียวกันทั้งหม
ด
4. ควำมศรัทธำใน เช ำวน์ ปั ญ ญ ำว่ำเป็ น เสมือน วิธี กำรใ น กำรแ ก้ปั ญ ห ำส ำคัญ ๆ
ค่อนข้ำงจะมีมำกกว่ำกำรขึ้นอยู่กับอำนำจของกลุ่มประชำธิปไตยหรือกลุ่มเจ้ำขุนมูลนำย
ใ น ค ำ อ ภิ ป ร ำ ย เ กี่ ย ว กั บ ก ำ ร ก ำ ห น ด ป รั ช ญ ำ สั ง ค ม
ไ ท เ ล อ ร์ พ ย ำ ย ำ ม ที่ จ ะ ท ำ ใ ห้ โ ร ง เ รี ย น เ ป็ น บุ ค ค ล โ ด ย ก ล่ ำ ว ว่ ำ
ปรัชญำกำรศึกษำและปรัชญำสังคมเป็นข้อผูกพันและต้องกำรกระทำตำมเมื่อโรงเรียนยอมรับค่ำนิยมเหล่ำนี้
ห ล ำ ย โ ร ง เ รี ย น มั ก จ ะ ก ล่ ำ ว ว่ ำ แ ล ะ ถ้ ำ โ ร ง เ รี ย น เ ชื่ อ
ดัง นั้ น ไท เล อร์ จึง ท ำใ ห้ โรง เรี ยน มีลัก ษ ณ ะ เป็ น พ ล วัตแ ล ะ มีชี วิต (dynamic living entity)
ผู้ ท ำ ง ำ น เ กี่ ย ว กั บ ห ลั ก สู ต ร (curriculum worker)
จะทบทวนรำยกำรของจุดประสงค์ทั่วไปและไม่ให้ควำมสนใจกับจุดประสงค์ที่ไม่สอดคล้องกับปรัชญำที่ได้ตก
ลงกันไว้กับคณะทำงำน
จิ ต วิ ท ย ำ (Psychological screen) ก ำ ร ป ร ะ ยุ ก ต์ ใ ช้ จิ ต วิ ท ย ำ
เป็นขั้นตอนต่อไปของแบบจำลองของไทเลอร์ ในกำรใช้นี้ ครูต้องทำควำมกระจ่ำงกับหลักกำรเรียนรู้
ซึ่ ง เ ชื่ อ ว่ ำ ดี
ไทเลอร์กล่ำวว่ำจิตวิทยำกำรเรียนรู้ไม่เพียงแต่จะรวมถึงข้อค้นพบที่ชี้เฉพำะและแน่นอนเท่ำนั้นแต่ยังเกี่ยวข้องกั
บ ก ำ ร ส ร้ ำ ง ท ฤ ษ ฎี ก ำ ร เ รี ย น รู้ ที่ ช่ ว ย ใ น ก ำ ร ก ำ ห น ด เ ค้ ำ โ ค ร ง (outline)
ธรรมชำติของกระบวนกำรเรียนรู้ว่ำเกิดขึ้นได้อย่ำงไรภำยใต้เงื่อนไขอะไร ใช้กลไกอะไรในกำรปฏิบัติงำน
แ ล ะ อื่ น ๆ
ในลักษณะที่คล้ำยคลึงกันกำรประยุกต์ใช้นี้อย่ำงมีประสิทธิภำพจำเป็นต้องมีกำรฝึกหัดอย่ำงเพียงพอในด้ำนจิตวิ
ท ย ำ ก ำ ร ศึ ก ษ ำ ค ว ำ ม เ จ ริ ญ เ ติ บ โ ต แ ล ะ พั ฒ น ำ ก ำ ร ข อ ง ม นุ ษ ย์
โดยผู้ที่รับผิดชอบเกี่ยวกับภำระงำนของกำรพัฒนำหลักสูตรจะเป็นผู้ดำเนินกำรฝึกให้ไทเลอร์ได้อธิบำยควำมสำ
คัญของจิตวิทยำดังนี้
1.
ควำมรู้ทำงจิตวิทยำกำรเรียนรู้สำมำรถทำให้เรำแยกควำมต่ำงของกำรเปลี่ยนแปลงของมนุษย์ที่เป็นกระบวนกำรเ
รียนรู้ที่คำดหวังผลออกจำกกำรเปลี่ยนแปลงที่ไม่ได้เป็นกระบวนกำรเรียนรู้ที่คำดหวัง
2.
ควำมรู้ในจิตวิทยำกำรเรียนรู้สำมำรถทำให้เรำแยกควำมต่ำงในเป้ำประสงค์ที่มีควำมเป็นไปได้ออกจำกเป้ำประส
งค์ที่ต้องกำรใช้เวลำนำนหรือเกือบจะเป็ นไปไม่ได้ที่จะบรรลุผลสำเร็จในระดับอำยุที่มีกำรตรวจสอบและรับรอง
แล้ว
3. จิ ต วิ ท ย ำ ก ำ ร เ รี ย น รู้ ใ ห้ ค ว ำ ม คิ ด บ ำ ง อ ย่ ำ ง แ ก่ เ ร ำ
เกี่ยวกับระยะเวลำที่ใช้ในกำรบรรลุจุดประสงค์และระดับอำยุที่ต้องใช้ควำมพยำยำมให้มีประสิทธิภำพสูงสุด
หลังจำกผู้วำงแผนหลักสูตรได้ประยุกต์ใช้ที่สองแล้วก็จะมีกำรลดรำยกำรวัตถุประสงค์ทั่วไปลงปล่อย
ใ ห้ เห ลือ ไว้เฉ พ ำะ จุดป ระ ส ง ค์ ที่ มีค วำมส ำคัญ ที่ สุ ดแ ล ะ มีค วำมเป็ น ไป ได้มำกที่ สุ ด
หลังจำกนั้น ต้องระมัดระวังในกำรที่จะกล่ำวจุดประสงค์ออกมำใน รูปของจุดประสงค์พฤติกรรม
ซึ่ ง จะ ก ล ำย มำเป็ น จุด ป ระ ส ง ค์ ขอ ง ก ำรเรี ย น ก ำรส อน ใ น ชั้ น เรี ยน ไ ท เล อ ร์ ไม่ได้ใ ช้
ไดอำแกรมในกำรพัฒนำกระบวนกำรที่ได้เสนอแนะไว้ อย่ำงไรก็ตำมโพแฟมและเบเกอร์ (Popham and Baker)
ได้อธิบำยแบบจำลองของไทเลอร์ ดังภำพประกอบ 14
แหล่งข้อมูล แหล่งข้อมูล แหล่งข้อมูล
นักเรียน สังคม เนื้อหำวิชำ
ร่ำงจุดประสงค์ทั่วไป (tentative)
จุดประสงค์กำรเรียนกำรสอน
ที่ชัดเจน
ภำพประกอบ 14 หลักสูตรเชิงเหตุผลไทเลอร์
มีเหตุผลหลำยประกำรที่รออภิปรำยเกี่ยวกับแบบจำลองไทเลอร์มักจะหยุดอยู่ที่กำรตรวจสอบส่วนแร
ก ข อ ง แ บ บ จ ำ ล อ ง -
เหตุผลในกำรเลือกจุดประสงค์ทำงกำรศึกษำโดยควำมเป็นจริงแล้วแบบจำลองไทเลอร์ยังมีขั้นตอนที่พรรณนำอ
อ ก ไ ป อี ก ส ำ ม ขั้ น ต อ น ใ น ก ำ ร พั ฒ น ำ ห ลั ก สู ต ร คื อ ก ำ ร เ ลื อ ก ก ำ ร จั ด
และกำรประเมินประสบกำรณ์กำรเรียนรู้โดยที่ไทเลอร์ได้นิ ยำมประสบกำรณ์กำรเรียน รู้ว่ำเป็ น
ปฏิสัมพันธ์ระหว่ำงผู้เรี ยน และเงื่อน ไขภ ำยนอกในสิ่งแวดล้อมที่ผู้เรียน สำมำรถสนองตอบได้
ไทเลอร์ได้แน ะน ำครูให้สน ใจกับประสบกำรณ์กำรเรียน รู้ซึ่ง 1.จะพัฒน ำทักษะใน กำรคิด 2.
จะช่วยให้ได้มำซึ่งข่ำวสำรข้อมูลตำมที่ต้องกำร 3.จะช่วยในกำรพัฒนำเจตคติทำงด้ำนสังคมและ 4.
จะช่วยพัฒนำควำมสนใจ
ไทเลอร์ได้อธิบำยถึงกำรจัดประสบกำรณ์ให้เป็นหลำยๆ หน่วยและพรรณนำวิธีกำรประเมินผลต่ำงๆ
อย่ำงหลำกหลำย และ แม้ว่ำไทเลอร์จะไม่ได้บอกถึงทิศทำง ของ ประ สบกำรณ์ กำรเรี ยน รู้
(ห รื อ ก ำ ร ใ ช้ วิ ธี ก ำ ร เ รี ย น รู้ ก ำ ร ส อ น )
แต่เรำก็สำมำรถอ้ำงได้ว่ำกำรเรียนกำรสอนต้องเกิดขึ้นในระหว่ำงกำรเลือกและกำรจัดประสบกำรณ์กำรเรียนรู้แ
ละกำรประเมินผลสัมฤทธิ์ของนักเรียนจำกประสบกำรณ์เหล่ำนี้
แ บ บ จ ำ ล อ ง ที่ ข ย ำ ย แ ล้ ว (Expanded model)
อย่ำงไรก็ตำมเรำสำมำรถปรับปรุงไดอำแกรมแบบจำลอง ของไทเลอร์โดยขยำยออกไปให้ครอบคลุม
ปรัชญำ
กำรศึกษำ
จิตวิทยำ
กำรศึกษำ
ขั้นตอนต่ำงๆ ในกระบวนกำรวำงแผนหลังจำกที่ได้กำหนดจุดประสงค์กำรเรียนกำรสอนเฉพำะแล้ว
นั่น คือเพิ่มขั้น ตอน ของกำรเลือกประสบกำรณ์ กำรเรี ยน รู้กำรจัดประ สบกำรณ์กำรเรียน รู้
ทิศทำงของประสบกำรณ์กำรเรียนรู้ และกำรประเมินประสบกำรณ์กำรเรียนรู้เข้ำไปดังภำพประกอบ 15
แบบจำลองที่ขยำยแล้ว
ใน กำรอภิ ปรำยเกี่ยวกับเห ตุผลของไทเลอร์ และ แทน เน อร์ (Tanne and tanner) ชี้ ว่ำ
องค์ประกอบหลักในเหตุผลของไทเลอร์มำจำกกำรศึกษำพิพัฒน ำกำรนิยมในระหว่ำงต้นทศวรรษของ
ศรวรรษที่ 21สิ่งหนึ่ งที่เป็ น สิ่งที่ยำกในเหตุผลของไทเลอร์ตำมทัศน ะของแทนเนอร์ทั้งสอง คือ
ไทเลอร์นำเสนอแหล่งข้อมูลทั้งสำมโดยแยกออกจำกกัน ไม่แสดงถึงปฏิสัมพันธ์ ระหว่ำงกัน
ถ้ำนั ก ว ำง แ ผ น ห ลัก สู ต รพิ จ ำรณ ำว่ำส่ ว น ป ร ะ ก อ บ ทั้ ง ส ำ ม ต้อ ง แ ย ก อ อ ก จ ำก กัน
และไม่เข้ำใจถึงปฏิสัมพันธ์ระหว่ำงกันของแหล่งทั้งสำมกำรพัฒนำหลักสูตรก็จะกลำยเป็นกระบวนกำรที่เน้นเชิ
ง ก ล ไ ก มำ ก จ น เ กิน อ ย่ำ ง ไ ร ก็ ต ำ ม แ ท น เน อ ร์ ทั้ ง ส อ ง ได้ บั น ทึ ก ไ ว้ว่ำ จ น ถึ ง วัน นี้
แบบของไทเลอร์ได้รับกำรอภิปลำยอย่ำงกว้ำงขวำงจำกนักวิชำกำรหลักสูตรและเป็นจุดศูนย์รวม (focus)
ในสำขำของทฤษฎีหลักสูตรด้วย
2. แบบจำลองของทำบำ
ใ น ห นั ง สื อ จ ำ น ว น ห ล ำ ย เ ล่ ม ที่ ท ำ บ ำ (Taba)
ได้เขียนเกี่ยวกับหลักสูตรเล่มที่เป็นที่รู้จักมำกที่สุดและมีอิทธิพลต่อกำรพัฒนำหลักสูตรคือ (Curriculum
Development: Theory and Practice) ใ น ห นั ง สื อ
เล่มนี้ทำบำได้กำหนดหัวเรื่องเกี่ยวกับกระบวนกำรของกำรพัฒนำหลักสูตรโดยทำบำได้ขยำยแบบจำลองพื้นฐำน
แบบไทเลอร์ จนกลำยเป็นตัวแทนของสิ่งที่ใช้พัฒนำหลักสูตรในโรงเรียนมำกขึ้น
แหล่งข้อมูล แหล่งข้อมูล แหล่งข้อมูล
นักเรียน สังคม เนื้อหำวิชำ
ร่ำงจุดประสงค์ทั่วไป
ปรัชญำ
กำรศึกษำ
จิตวิทยำ
กำรเรียนรู้
ภำพประกอบ 15 หลักสูตรเชิงเหตุผลของทำบำ (ขยำยแล้ว)
แ ต่ แ บ บ จ ำ ล อ ง นี้ ยั ง ค ง เ ป็ น เ ส้ น ต ร ง อ ยู่
ทำบ ำอ้ำง เห ตุผลส ำห รับสำรส น เทศ ที่ใ ห้ใ น แต่ละ ขั้น ตอน ของ กระ บ วน กำรห ลักสู ต ร
โดยเฉพำะอย่ำงยิ่งทำบำได้แนะนำพิจำรณำสองประกำรคือพิจำรณำเนื้อหำ กำรจัดหลักสูตรอย่ำงมีเหตุผล
และพิจำรณำผู้เรียนแต่ละคน (กำรจัดหลักสูตรอย่ำงมีจิตวิทยำ) เพื่อที่จะเน้นในหลักสูตรเหล่ำนั้น
ทำบำอ้ำงว่ำหลักสูตรทั้งหมดประกอบด้วยองค์ประกอบพื้นฐำนหลักสูตรโดยปกติจะประกอบด้วยกำรเลือกและ
กำรจัดเนื้อหำบำงอย่ำงซึ่งแสดงในหรือรูปแบบที่แท้จริงของกำรเรียนกำรสอนและสุดท้ำยยังรวมเอำโปรแกรมก
ำรประเมินผลที่ได้รับ
ทำบำแนะนำวิธีกำรจำกระดับล่ำง (grass-rootsapproach) เป็นที่รู้จักกันดีนำไปสู่กำรพัฒนำหลักสูตร
โดยเชื่อว่ำครูควรเป็นผู้ออกแบบหลักสูตรมำกกว่ำที่จะเอำหลักสูตรจำกผู้มีอำนำจหน้ำที่ในระดับสู งกว่ำ
ยิ่งไปกว่ำนั้ น ทำบำรู้สึ กว่ำ ครูควรจะเริ่มต้น กระบวนกำรโดยกำรสร้ำงสรรค์ห น่วยกำรสอน -
กำรเรียนรู้เฉพำะสำหรับนักเรียนของตนเองในโรงเรียนก่อนมำกกว่ำที่จะริเริ่มสร้ำงสรรค์ออกแบบหลักสูตรทั่วไ
ป ดั ง นั้ น ท ำ บ ำ จึ ง ส นั บ ส นุ น วิ ธี ก ำ ร เ ชิ ง อุ ป นั ย ( inductive approach)
ในกำรพัฒนำหลักสูตรโดยเริ่มจำกสิ่งที่เฉพำะเจำะจงแล้วสร้ำงให้ขยำยไปสู่กำรออกแบบในลักษณะรวมซึ่งเป็น
วิธีกำรที่ตรงกันข้ำมกับวิธีกำรเชิงนิรนัย (deductiveapproach) อย่ำงที่เคยปฏิบัติมำแต่ก่อน(traditional)
ซึ่งเริ่มด้วยกำรออกแบบลักษณะรวมทั่วๆ ไปแล้วนำไปสู่รำยละเอียดที่เฉพำะเจำะจง
ทำบำได้สนับสนุนวิธีกำรใช้เหตุผลและขั้นตอนในกำรพัฒนำหลักสูตรค่อนข้ำงจะมำกกว่ำวิธีกำรที่จะ
ใช้กฎหัวแม่มือ (rule of thumb procedure) ต่อจำกนั้ น ก็จะ ใช้เห ตุผลและวิธีกำรทำงวิทยำศำสตร์
ทำบำประกำศว่ำกำรตัดสินใจบนพื้นฐำนขององค์ประกอบควรจะเป็ นไปตำมเกณฑ์ที่เหมำะสม
เกณฑ์เหล่ำนี้อำจจะมำจำกแหล่งข้อมูลที่หลำกหลำยจำกขนบธรรมเนียมประเพณี จำกควำมกดดันทำงสังคม
จุดประสงค์กำรเรียนกำรสอนที่ชัดเจน
กำรเลือกประสบกำรเรียนรู้
กำรจัดประสบกำรเรียนรู้
ทิศทำงของประสบกำรเรียนรู้
กำรประเมินประสบกำรเรียนรู้
จ ำ ก นิ สั ย ใ จ ค อ
ควำมแตกต่ำงของกำรตัดสินใจเกี่ยวกับหลักสูตรซึ่งใช้วิธีกำรทำงวิทยำศำสตร์และกำรพัฒนำกำรออกแบบอย่ำง
มี เ ห ตุ ผ ล กั บ แ บ บ ที่ ไ ม่ไ ด้ ใ ช้ วิ ธี ก ำ ร ท ำ ง วิ ท ย ำ ศ ำ ส ต ร์ แ ล ะ เ ห ตุ ผ ล คื อ
เกณฑ์ที่มีรูปแบบสำหรับกำรตัดสินใจมำจำกกำรศึกษำตัวแปรที่ประกอบไปด้วยเหตุผลพื้นฐำนสำหรับหลักสูตร
อ ย่ำง น้ อ ยที่ สุ ด ใ น สั ง ค มข อ ง เร ำ ตั วแ ป รเห ล่ำ นี้ ก็คื อ ผู้เรี ย น ก ระ บ วน ก ำรเรี ยน รู้
คว ำมต้อ ง ก ำรท ำง วัฒ น ธ รรม แ ล ะ เนื้ อ ห ำข อง ส ำข ำวิช ำ ดัง นั้ น ท ำบ ำจึง ยื น ยัน ว่ำ
กำรพัฒ น ำห ลักสู ตรอย่ำง วิทยำศำสตร์จำเป็ น ต้องใ ช้กำรวิเครำะห์ สัง คมและ วัฒ น ธรรม
จ ำ เ ป็ น ต้ อ ง ศึ ก ษ ำ ผู้ เ รี ย น แ ล ะ ก ร ะ บ ว น ก ำ ร เ รี ย น รู้
และวิเครำะห์ ธรรมช ำติของกำรเรียน รู้เพื่อที่จะตัดสิน ใจเกี่ยวกับควำมมุ่งหมำยของโ รงเรียน
และธรรมชำติของหลักสูตร
ในที่สุด ทำบำ อ้ำงว่ำ ถ้ำกำรพัฒนำหลักสูตรเป็นภำระงำนที่ต้องใช้เหตุผลและต้องเรียงลำดับแล้ว
จำเป็นจะต้องมีกำรตรวจสอบอย่ำงใกล้ชิดเกี่ยวกับลำดับขั้นในกำรตัดสินใจเกี่ยวกับกำรพัฒนำหลักสูตรและวิธีก
ำ ร น ำ ไ ป ใ ช้ ห นั ง สื อ ข อ ง ท ำ บ ำ อ ยู่ บ น ส ม ม ติ ฐ ำ น ว่ ำ
มีก ำรเรี ยง ลำดับ ก ำรพัฒ น ำแ ละ จะ น ำไป สู่ผล กำรวำง แ ผน อย่ำง ใ ช้ค วำม คิ ดม ำก ขึ้ น
และจะเป็นหลักสูตรที่หลับตำมองเห็นภำพหรือควำมเป็นไปได้มำกขึ้นด้วย
เพื่อหลีกเลี่ยงกำรแสดงแบบจำลองด้วยแผน ภำพ (graphic exposition) ทำบำได้ให้รำยกำร
ห้ำขั้นตอน สำหรับกำรเปลี่ยนแปลงหลักสูตรที่ประสบควำมสำเร็จ ดังนี้
1. ก ำ ร ผ ลิ ต ห น่ ว ย ก ำ ร เ รี ย น ก ำ ร ส อ น น ำ ร่ อ ง ( producing pilot units)
ซึ่ ง เ ป็ น ตั ว แ ท น ข อ ง ร ะ ดั บ ชั้ น ห รื อ ส ำ ข ำ วิ ช ำ
ทำบำเห็นว่ำขั้นตอนนี้เห็นเป็นเสมือนตัวเชื่อมระหว่ำงทฤษฎีและกำรปฏิบัติ ทำบำได้เสนอขั้นตอนอีกแปดขั้น
สำหรับผู้พัฒนำหลักสูตรซึ่งผลิตหน่วยนำร่องดังนี้
1.1 ก ำ ร วิ นิ จ ฉั ย ค ว ำ ม ต้ อ ง ก ำ ร จ ำ เ ป็ น ( diagnosis of needs)
นักพัฒนำหลักสูตรเริ่มต้นด้วยกำรพิจำรณำควำมต้องกำรจำเป็นของนักเรียน สำหรับผู้วำงแผนหลักสูตร
ทำบำแนะนำผู้ปฏิบัติหลักสูตร (curriculum worker) ให้วินิจฉัย “ช่องว่ำง (gap) จุดบกพร่อง (deficiencies)
และควำมหลำกหลำยในภูมิหลักของนักเรียน”
1.2 ก ำ ร ก ำ ห น ด จุ ด ป ร ะ ส ง ค์ ( formulation of objective)
ห ลั ง จ ำ ก ที่ ไ ด้ วิ นิ จ ฉั ย ค ว ำ ม ต้ อ ง ก ำ ร จ ำ เ ป็ น ข อ ง นั ก เ รี ย น แ ล้ ว
ผู้วำงแผนหลักสูตรจะกำหนดจุดประสงค์เฉพำะที่ต้องกำรจะบรรลุ ทำบำ(Taba) ใช้คำว่ำ “เป้ำประสงค์ (goals)
และจุดประสงค์ (objective)” ในลักษณะที่แทนกันได้ (interchangeably)
1.3 ก ำ ร เ ลื อ ก เ นื้ อ ห ำ วิ ช ำ ( selection of content)
เนื้ อ ห ำ ส ำ ร ะ ห รื อ หั ว ข้ อ ที่ จ ะ น ำ ม ำ ศึ ก ษ ำ ไ ด้ ม ำ โ ด ย ต ร ง จ ำ ก จุ ด ป ร ะ ส ง ค์
ทำบำชี้ให้เห็นว่ำไม่เพียงแต่จะต้องพัฒนำจุดประสงค์ในกำรเลือกเนื้อหำเท่ำนั้น แต่จะต้องพิจำรณำ
“ควำมเหมำะสม (validity) และควำมสำคัญ (significant)” ของเนื้อหำวิชำที่เลือกมำด้วย
1.4 ก ำ ร จั ด เ นื้ อ ห ำ ร ำ ย วิ ช ำ ( organization of content)
กำรเลือกเนื้อต้องเป็นไปด้วยกันกับภำระงำนกำรตัดสิ นใจว่ำเนื้อหำวิชำนี้อยู่ในระดับไหน (what level)
ข อ ง ผู้ เ รี ย น ว่ ำ อ ยู่ ใ ห้ ร ะ ดั บ ใ ด ( what sequences) ข อ ง วิ ช ำ
วุ ฒิ ภ ำ ว ะ ข อ ง ผู้ เ รี ย น ค ว ำ ม พ ร้ อ ม ที่ จ ะ เ ผ ชิ ญ กั บ เ นื้ อ ห ำ ส ำ ร ะ
และระดับผลสัมฤทธิ์ทำงวิชำกำรของผู้เรียนเป็นองศ์ประกอบที่ต้องนำมำพิจำรณำในกำรจัดวำงเนื้อหำวิชำให้เห
มำะสม
1.5 ก ำ ร เ ลื อ ก ป ร ะ ส บ ก ำ ร ก ำ ร เ รี ย น รู้ ( selection of lenrning experiences)
ผู้ ว ำ ง แ ผ น ห ลั ก สู ต ร จ ะ ต้ อ ง เ ลื อ ก วิ ธี ก ำ ร ( mwtodology) ห รื อ ก ล ยุ ท ธ์ ( stregies)
ที่ จ ะ ท ำ ใ ห้ ผู้ เ รี ย น มี ส่ ว น ร่ ว ม เ กี่ ย ว ข้ อ ง กั บ เ นื้ อ ห ำ
นักเรียนทำควำมเข้ำใจเนื้อหำวิชำผ่ำนทำงกิจกรรรมกำรเรียนรู้ที่ผู้วำงแผนหลักสูตรและครู (planner - teacher)
เป็นผู้เลือก
1.6 ก ำ ร จั ด กิ จ ก ร ร ม ก ำ ร เ รี ย น รู้ ( organizntion of learning activities)
ครูเป็นผู้ตัดสินวิธีกำรที่จัดและกำหนดกิจกรรม กำรเรียนและกำรผสมผสำนลำดับขั้นตอนที่จะต้องใช้
ในขั้นตอนนี้ครูจะปรับ ยุทธศำสตร์ให้มีควำมเหมำะสมเป็นพิเศษกับนักเรียนเฉพำะกลุ่มที่ครูรับผิดชอบ
1.7กำรพิจำรณำตกลงใจว่ำจะประเมินอะไร ทิศทำงไหน และด้วยวิธีกำรอย่ำงไร(determination
of what to evaluate of what ways and means of dong it)
ผู้วำงแผน หลักสู ตรต้องตัดสิน ใจว่ำได้บรรลุประ สง ค์หรือไม่ ครูเลือกเทคนิ ควิธีกำรหลำยๆ
อย่ำงที่เป็นวิธีกำรที่เหมำะสมในกำรประเมินผลสัมฤทธิ์ของนักเรียนและเพื่อตัดสินใจว่ำจุดประสงค์ของหลักสูต
รบรรลุหรือไม่
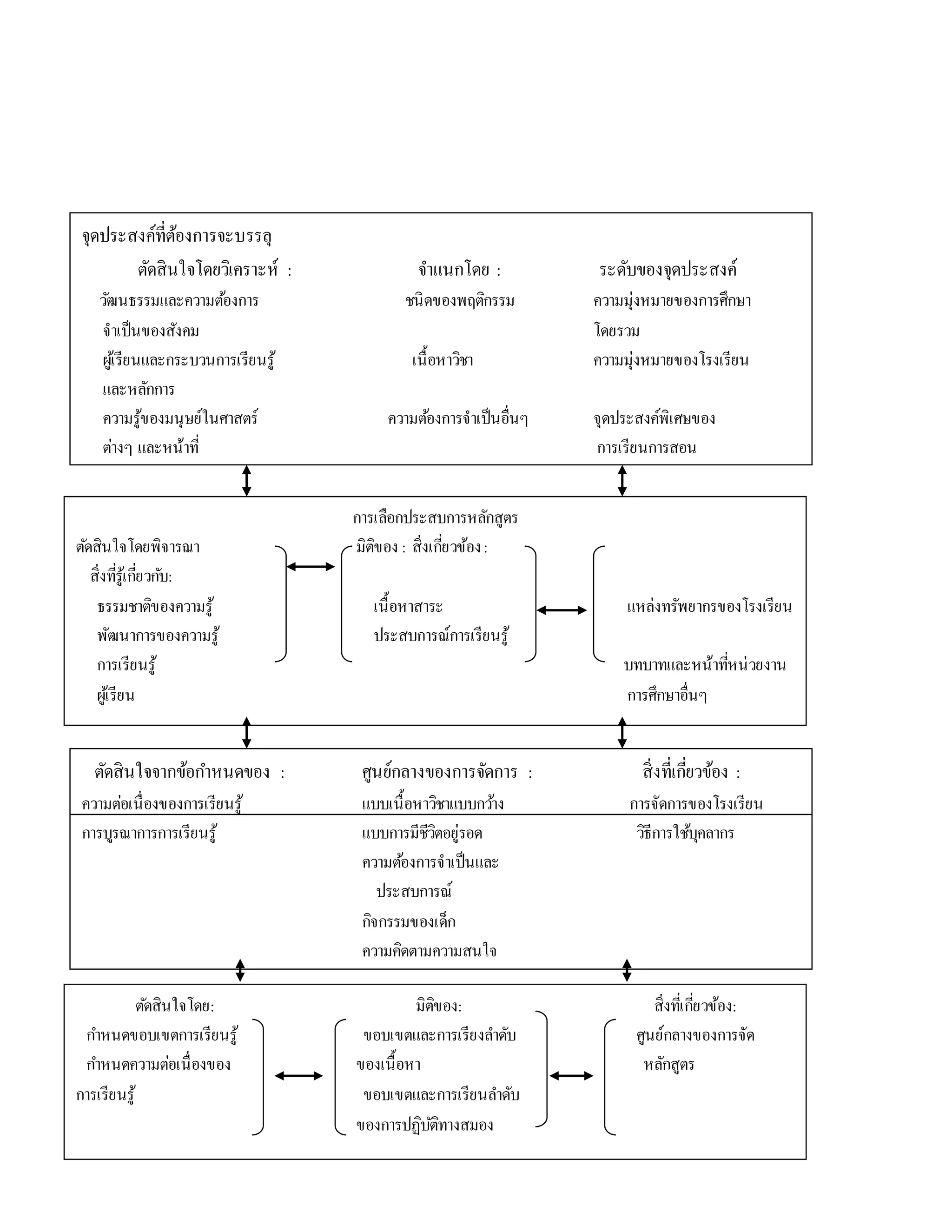
จุดประสงค์ที่ต้องกำรจะบรรลุ
ตัดสินใจโดยวิเครำะห์ : จำแนกโดย : ระดับของจุดประสงค์
วัฒนธรรมและควำมต้องกำร ชนิดของพฤติกรรม ควำมมุ่งหมำยของกำรศึกษำ
จำเป็นของสังคม โดยรวม
ผู้เรียนและกระบวนกำรเรียนรู้ เนื้อหำวิชำ ควำมมุ่งหมำยของโรงเรียน
และหลักกำร
ควำมรู้ของมนุษย์ในศำสตร์ ควำมต้องกำรจำเป็นอื่นๆ จุดประสงค์พิเศษของ
ต่ำงๆ และหน้ำที่ กำรเรียนกำรสอน
อุดมกำรณ์ทำงประชำธิปไตย
กำรเลือกประสบกำรหลักสูตร
ตัดสินใจโดยพิจำรณำ มิติของ : สิ่งเกี่ยวข้อง:
สิ่งที่รู้เกี่ยวกับ:
ธรรมชำติของควำมรู้ เนื้อหำสำระ แหล่งทรัพยำกรของโรงเรียน
พัฒนำกำรของควำมรู้ ประสบกำรณ์กำรเรียนรู้
กำรเรียนรู้ บทบำทและหน้ำที่หน่วยงำน
ผู้เรียน กำรศึกษำอื่นๆ
ตัดสินใจจำกข้อกำหนดของ : ศูนย์กลำงของกำรจัดกำร : สิ่งที่เกี่ยวข้อง :
ควำมต่อเนื่องของกำรเรียนรู้ แบบเนื้อหำวิชำแบบกว้ำง กำรจัดกำรของโรงเรียน
กำรบูรณำกำรกำรเรียนรู้ แบบกำรมีชีวิตอยู่รอด วิธีกำรใช้บุคลำกร
ควำมต้องกำรจำเป็นและ
ประสบกำรณ์
กิจกรรมของเด็ก
ควำมคิดตำมควำมสนใจ
ตัดสินใจโดย: มิติของ: สิ่งที่เกี่ยวข้อง:
กำหนดขอบเขตกำรเรียนรู้ ขอบเขตและกำรเรียงลำดับ ศูนย์กลำงของกำรจัด
กำหนดควำมต่อเนื่องของ ของเนื้อหำ หลักสูตร
กำรเรียนรู้ ขอบเขตและกำรเรียนลำดับ
ของกำรปฏิบัติทำงสมอง
ผู้ พั ฒ น ำ ห ลั ก สู ต ร จ ะ เ ริ่ ม ต้ น ด้ ว ย ขั้ น ต อ น อื่ น ๆ เ ช่ น
กำรเลือกเนื้อหำวิชำหรือกำรประเมินผลได้หรือไม่อำจจะมีทิศทำงหรือควำมมุ่งหมำยในกำรพัฒนำหลักสูตรแต่เ
พี ย ง เ ล็ ก น้ อ ย แ ล ะ ส ำ ม ำ ร ถ ที่ จ ะ พ บ กั บ ค ว ำ ม สั บ ส น ใ น ผ ล ลั พ ธ์ ไ ด้
อำจมีผู้โต้แ ย้ง ว่ำผู้พัฒ น ำห ลัก สู ต รมีก ำร วำง แ ผ น คว ำมเห็ น ใ น อ ง ค์ ป ระ ก อ บ อื่ น ๆ
ของหลักสูตรที่มีควำมคิดเกี่ยวกับว่ำต้องกำรที่จะประสบควำมสำเร็จอะไรแต่ไม่ได้กำหนดลงไปว่ำคิดอะไร
ห รื อ ไ ม่ ไ ด้ บ อ ก จุ ด ป ร ะ ส ง ค์ อ อ ก ม ำ อ ย่ ำ ง เ ปิ ด เ ผ ย
ดั ง นั้ น ค ว ำ ม คิ ด นี้ อ ำ จ มี ค ว ำ ม สั ม พั น ธ์ กับ ค ว ำ ม ต้ อ ง ก ำ ร ข อ ง ค รู เ ป็ น อ ย่ำ ง ดี
( ฉั น ต้ อ ง ก ำ ร ส อ น เ นื้ อ ห ำ นี้ เ พ ร ำ ะ ว่ำ ฉั น ช อ บ แ ล ะ มี ค ว ำ ม คุ้ น เค ย กับ มัน ดี )
มำกกว่ำที่จะเป็นควำมต้องกำรจำเป็นของผู้เรียน
จุดด้อยของแบบจำลองเชิงเหตุผล
หลำยครั้งที่ปรำกฏว่ำแบบจำลองเชิงเหตุผลมีข้อตำหนิในเชิงของกำรพัฒนำหลักสูตร
โ ด ย ที่ บ ำ ง ค น อ ำ จ จ ะ ก ล่ ำ ว ว่ ำ
จุดด้อยเกิดจำกควำมแตกต่ำงใน ควำมคิดและกำรใช้หลักสูตรตลอดจน ภูมิหลังของประสบกำรณ์
ห รื อ ก ำ ร ที่ ค รู ข ำ ด ค ว ำ ม รู้ ใ น เ รื่ อ ง ดั ง ก ล่ ำ ว ห รื อ อี ก ใ น ห นึ่ ง
ครู เห ล่ำนั้ น ไ ม่ได้รับ ก ำรฝึ ก ฝ น ใ น แ บ บ จำล อ ง เชิ ง เห ตุ ผล แ ล ะ เป็ น ผู้ที่ ไม่ช อ บ คิ ด
และไม่ชอบพัฒน ำเหตุผลและระบบ จะรู้สึ กว่ำเป็ นเรื่องยำกที่จะพัฒนำหลักสูตรใน ลักษณะนี้
ซึ่งจะเห็นได้ภำยหลังว่ำนักพัฒนำหลักสูตรลักษณะนี้จะมีควำมรู้สึกสบำยใจกับแบบจำลอง แบบปฏิสัมพันธ์
(Interactive models) มำกกว่ำ
จุดอ่อนที่สำคัญของแบบจำลองจุดประสงค์เกิดขึ้นจำกธรรมชำติที่ไม่อำจคำดเดำได้ของกำรสอนและ
กำรเรี ยน รู้ แบ บ จำลอ ง จะ พ รรณ น ำจุด ป ระ ส ง ค์เฉ พ ำะ ที่ จะ ต้อ ง ป ระ ส บ ควำมส ำเร็ จ
แ ต่ บ่ อ ย ค รั้ ง ที่ ก ำ ร เ รี ย น รู้ เ กิ ด ขึ้ น ไ ก ล ไ ป จ ำ ก จุ ด ป ร ะ ส ง ค์ เ ห ล่ ำ นั้ น
เ นื่ อ ง จ ำ ก อ ง ค์ ป ร ะ ก อ บ ที่ ไ ม่ ส ำ ม ำ ร ถ เ ห็ น ล่ ว ง ห น้ ำ ไ ด้ เ ช่ น
ใน ชั้น เรียน วิทยำศำสตร์จะมีกำรสอน ตำมจุดประ สงค์ที่แน่น อน จำกพื้น ฐำน ของห ลักสู ตร
อย่ำงไรก็ตำมสำรสนเทศใหม่ๆ (ทฤษฎีใหม่ๆ สำรสนเทศที่ได้เพิ่มขึ้นจำกกำรทดทอง วิธีกำรใหม่ๆ
ภำพประกอบ 16 แบบจำลองกำรออกแบบหลักสูตร (ทำบำ)
ที่ ไ ด้จ ำก ก ำร วิจัย) ซึ่ ง ต รง กับ ปั ญ ห ำ แ ล ะ มีป ร ะ โ ยช น์ ต่อ ห ลัก สู ต ร วิท ย ำศ ำส ต ร์
สิ่ ง เ ห ล่ ำ นี้ ค ว ร ร ว ม เ ข้ ำ ไ ว้ ด้ ว ย ห รื อ ไ ม่
ถ้ำไม่ไปด้วยกันกับจุดประสงค์ที่กำหนดไว้ผลกระทบอะไรที่จะต่อองค์ประกอบของหลักสูตรในส่วนอื่นๆ
โดยเฉ พ ำะ อย่ำงยิ่ง กำรประ เมิน ผล ถ้ำมีกำรรวมเนื้ อห ำดัง กล่ำวเข้ำไว้ใน ห ลักสู ตรด้วย
สิ่งที่รวมเข้ำไปมีควำมเหมำะสมหรือไม่ สิ่งเหล่ำนี้เป็นคำถำมที่มีเห็นผลต่อแบบจำลองเชิงเหตุผล
ก ำ ร สั ง เ ก ต ก ำร ณ์ พั ฒ น ำห ลัก สู ต ร ใ น เชิ ง ป ฏิ บั ติ ป ร ำก ฏ ใ ห้ เ ห็ น ว่ำ
ครูชอบมำกกว่ำที่จะไม่ใช้วิธีกำรเชิงเหตุผล ครูค่อนข้ำงจะชอบที่จะเริ่มต้นด้วยตนเองรู้เนื้อหำอะไร
และเริ่มงำนจำกตรงนั้น ปรำกฏกำรนี้อำจจะไม่ใช่จุดอ่อนของแบบจำลองนี้ถ้ำจะมีกำรใช้วิธีกำรนี้ และเป็นที่แน่
1.8กำรตรวจสอบเพื่อดูควำมสมดุลและลำดับขั้นตอน (checking for balance and sequence)
ทำบำแน ะ น ำผู้ปฏิบัติหลักสู ตรให้ มองควำมคง เส้น คงวำระ หว่ำง ส่วน ที่หลำกหลำยต่ำง ๆ
ขอ ง ห น่ วยก ำรเรี ยน ก ำรส อ น เพื่ อ กำรเลื่อ น ไห ล อ ย่ำง เห มำะ ส มขอ ง ป ระ ส บ ก ำร ณ์
กำรเรียนรู้ที่เกิดขึ้นและเพื่อควำมสมดุลในแบบกำรเรียนรู้ของนักเรียนและแบบกำรแสดงออกของครู
สำหรับหลักสูตรที่จะให้ประโยชน์แก่ผู้เรียนในด้ำนของประสบกำรณ์กำรเรียนรู้ทำบำให้เหตุผลว่ำ
สิ่งสำคัญคือกำรวินิ จฉัยควำมต้องกำรจำเป็ นของผู้เรียน ซึ่งเป็ นควำมสำคัญขั้น แรกของทำบำว่ำ
นักเรียนมีควำมต้องกำรจำเป็นที่จะเรียนรู้อะไร สำรสนเทศนี้จึงกลำยเป็นสิ่งที่มีประโยชน์ สำหรับขั้นที่ 1-2
คือกำรกำหนดจุดประสงค์ที่ครอบคลุมและมีควำมชัดเจนเพื่อที่จะกำหนดพื้นฐำนสำหรับพัฒนำองค์ประกอบขอ
ง ห ลั ก สู ต ร ที่ จ ะ ต ำ ม ม ำ ท ำ บ ำ ใ ห้ เ ห ตุ ผ ล ด้ ว ย ค ว ำ ม แ น่ ใ จ ว่ ำ
ธรรมชำติของจุดประสงค์จะช่วยตัดสินใจว่ำกำรเรียนรู้ชนิดใดควรจะตำมมำทำบำสนับสนุนอย่ำงแรงกล้ำต่อแบ
บจำลองที่ถือเหตุผล
ใ น ขั้ น ที่ 3 แ ล ะ 4 ค ว ำ ม จ ริ ง แ ล้ ว ผ ส ม ผ ส ำ น เ ข้ ำ ด้ ว ย กั น ไ ม่ ไ ด้
แม้ว่ำใน ควำมมุ่งห มำยของกำรศึกษำห ลักสูตร ทำบำได้แยกควำมแตกต่ำงระห ว่ำงสองขั้น นี้
และในกำรดำเนินกำรตำมขั้นตอนเหล่ำนี้ ครูจำเป็นต้องเข้ำใจจุดประสงค์ที่ได้กำหนดไว้ก่อนดีพอๆ
กับที่ต้องเข้ำใจอย่ำงลึกซึ้งในเนื้อหำวิชำที่เหมำะสม
ในลักษณะเดียวกัน ขั้นที่ 5 และ 6ก็สัมพันธ์กับจุดประสงค์และเนื้อหำวิชำที่ได้กำหนดไว้แล้ว
ใ น ก ำ ร ด ำ เ นิ น ก ำ ร ต ำ ม ขั้ น ต อ น อ ย่ ำ ง มี ป ร ะ สิ ท ธิ ภ ำ พ
ทำบำแนะนำให้ผู้พัฒนำหลักสูตรทำควำมเข้ำใจกับหลักสูตรของกำรเรียนรู้ กลยุทธ์ที่จะบรรลุ แนวคิด
และขั้นตอนของกำรเรียนรู้
ในขั้นที่ 7ทำบำได้แสวงหำทิศทำงที่จะนำผู้พัฒนำหลักสูตรไปสู่กำรคิดและกำรวำงแผน กลยุทธ์
ก ำ ร ป ร ะ เ มิ น ผ ล ท ำ บ ำ ต้ อ ง ก ำ ร ที่ จ ะ รู้ เ ป้ ำ ห ม ำ ย ป ล ำ ย ท ำ ง ( จุ ด ป ร ะ ส ง ค์ )
ของหลักสูตรว่ำโดยแท้จริงแล้วประสบควำมสำเร็จหรือไม่ เช่นเดียวกับไทเลอร์
2.กำรทดสอบหน่วยทดลอง (testingexperimentalunits) เมื่อเป้ำประสงค์ของกระบวนกำรนี้ คือ
เพื่ อ ส ร้ ำ ง ห ลั ก สู ต ร ที่ ค ร อ บ ค ลุ ม ห นึ่ ง ห รื อ ม ำ ก ก ว่ำ ร ะ ดั บ ชั้ น ห รื อ ส ำ ข ำ วิช ำ
เมื่อครู ได้เขียน ห น่วยกำรเรี ยน กำรส อน น ำร่อ ง จำก ชั้ น เรี ยน ขอ ง ตน เอ ง ที่มีอยู่ใ น ใ จ
หน่วยกำรเรียน กำรสอน จึง ต้องได้รับกำรทดสอบ “เพื่อควำมเห มำะ สม และ น ำไปสอน ได้
และเพื่อจำกัดควำมสำมำรถตำมที่ต้องกำรทั้งในระดับสูงและระดับต่ำ”
3. ก ำ ร ป รั บ ป รุ ง แ ล ะ ท ำ ใ ห้ เ ป็ น เ นื้ อ เ ดี ย ว กั น ( revising and
consolidating)มีกำรปรับหน่วยกำรเรียนกำรสอนเพื่ออนุโลมตำมให้สอดคล้องกับควำมต้องกำรจำเป็นและควำม
ส ำ มำ ร ถ ข อ ง นั ก เ รี ย น กับ ท รั พ ย ำ ก ร ที่ มี อ ยู่ แ ล ะ กับ แ บ บ ก ำร ส อ น ที่ แ ต ก ต่ำ ง
เพื่อให้หลักสูตรมีควำมเหมำะสมกับห้องเรียน ทุกชนิ ด ทำบำจะมอบหน้ำที่ให้ศึกษำนิ เทศก์
ผู้ ป ร ะ ส ำ น ง ำ น ห ลั ก สู ต ร แ ล ะ ผู้ ช ำ น ำ ญ ก ำ ร ห ลั ก สู ต ร ด้ ว ย ภ ำ ร ะ ง ำ น ข อ ง
“กำรบอกหลักกำรและข้อควรพิจำรณำทำงทฤษฏีเพื่อเป็นแนวทำงสำหรับโครงสร้ำงของหน่วยกำรเรียนกำรสอ
น กำรเลือกเนื้อหำ และกิจกรรมกำรเรียนรู้และแนะนำกำรปรับปรุงห้องเรียนภำยในข้อจำกัดที่มีอยู่”
ทำบำแนะนำว่ำ ข้อควรพิจำรณำและข้อแนะนำอำจจะรวมไว้ในคู่มือที่อธิบำยกำรใช้หน่วย
4. ก ำ ร พิ จ ำ ร ณ ำ ก ร อ บ ง ำ น ( developing a framework)
หลังจำกที่ได้สร้ำงหน่วยกำรเรียนกำรสอนจำนวนหนึ่งเสร็จแล้วผู้วำงแผนหลักสูตรต้องตรวจสอบหน่วยต่ำงๆ
เกี่ ย ว กับ ค ว ำ ม เพี ย ง พ อ ข อ ง ข อ บ ข่ำ ย แ ล ะ ค ว ำม เ ห ม ำะ ส ม ข อ ง ล ำดั บ ขั้ น ต อ น
ผู้ชำนำญกำรหลักสูตรจะรับผิดชอบในกำรร่ำงหลักกำรและเหตุผลของหลักสูตรซึ่งจะพัฒนำผ่ำนกระบวนกำรนี้
5.กำรน ำไปใช้และกำรเผยแพร่หน่วยกำรเรียน กำรสอนใหม่(installing and disseminating)
ทำบำต้องกำรให้ผู้บริหำรจัดกำรฝึกอบรมประจำกำรให้กับครูอย่ำงเหมำะสมเพื่อว่ำครูอำจจะนำหน่วยกำรเรียนก
ำรสอน ไปปฏิบัติในชั้นเรียน อย่ำงมีประสิทธิภำพ แบบจำลองหลักสูตรแบบนิรนัยของทำบำ
อำจจะไม่เป็นที่น่ำสนใจของนักพัฒนำหลักสูตรที่ชอบมำกกว่ำที่จะพิจำรณำหลักสูตรในลักษณะที่จะกว้ำงขวำง
ก ว่ ำ นี้ ก่ อ น ที่ จ ะ ล ง ไ ป สู่ ร ำ ย ล ะ เ อี ย ด ที่ เ ฉ พ ำ ะ เ จ ำ ะ จ ง
ผู้วำงแผน หลักสูตรบำงคน อำจน ำปรำรถน ำที่จะเห็ น แบบจำลองซึ้ งครอบคลุมขั้นตอน ต่ำงๆ
ทั้งกำรวินิจฉัยควำมต้องกำรจำเป็นของสังคมและวัฒนำธรรมและกำรได้มำซึ้งควำมต้องกำรจำเป็นจำกเนื้อหำรำ
ยวิชำ ปรัชญำ และทฤษฏีกำรเรียนรู้ อย่ำงไรก็ตำมทำบำได้กล่ำวถึงลำยระเอียดเหล่ำนี้ไว้ในตำรำของตน
และได้แสดงแบบจำลองออกแบบหลักสูตรไว้
จุดเด่นของแบบจำลองเชิงเหตุผล
ธ ร ร ม ช ำ ติ ข อ ง แ บ บ จ ำ ล อ ง เ ชิ ง เ ห ตุ ผ ล ทุ ก แ บ บ มี เ ห ตุ ผ ล ใ น ตั ว เ อ ง
โครงสร้ำงของแบบจำลองมีขั้น ตอน ซึ้ งเป็ น ฐำน ให้กับกำรวำงแผน และกำรสร้ำงห ลักสู ตร
โ ด ย จั ด เ ต รี ย ม ต ำ ห รั บ ก ำ ร เ ริ่ ม เ รื่ อ ง ไ ว้ ใ ห้ ( providing a recipe –type approach)
แบบจำลองนี้ทำเรื่องที่สับสนให้ง่ำยขึ้นแรงกดดันที่มีต่อครูและผู้พัฒนำหลักสูตรที่ใช้แบบจำลองเชิงเหตุผลจะใ
ห้มีควำมตรงไปตรงมำ ใช้เวลำอย่ำง มีประ สิ ทธิ ภำพ เพื่อให้บรรลุภ ำระง ำน ของห ลักสู ตร
วิธีกำรสร้ำงกำรหลักสูตรที่นำไปปฏิบัติได้ เป็นสำระสำคัญของแบบจำลองเชิงเหตุผล
ในกำรเน้นบทบำทและคุณค่ำของจุดประสงค์แบบจำลองนี้บังคับให้ผู้พัฒนำหลักสูตรคิดหนักกับงำน
ของตน กำรพัฒนำหลักสูตรจำนวนมำกได้รับกำรโต้แย้งว่ำให้ควำมสนใจกับผลที่ได้รับตำมที่ตั้งใจไว้(intended
outcomes ) น้ อ ย
ได้มีกำรสนับสนุนให้ใช้ควำมคิดเชิงเหตุผลและจัดเตรียมคำแนะนำที่ชัดเจนในกำรวำงแผนหลักสูตร
ซึ่งเป็ นกำรบีบบังคับให้ผู้พัฒนำ หลักสูตรมีมโน ทัศน์ใน เรื่องนั้น ๆ แล้วจึงกำหนดจุดประสงค์
กำรใช้วิธีกำรนี้ก็ได้รับกำรโต้แย้งเช่นกันว่ำผู้พัฒนำหลักสูตรทุกคนที่ไม่สนใจกับวิธีกำรดังกล่ำวจะมีจุดประสงค์
อยู่ในใจบำงคน ไม่ได้คิดอย่ำงมีระบบหรือกำหนดจุดประสงค์ออกมำอย่ำงมีเหตุผล แน่นอน ว่ำ
ถ้ำผู้พัฒนำหลักสูตรได้รับกำรฝึกฝนและมีประสบกำรณ์ในวิธีกำรของจุดประสงค์ก็จะพบว่ำวิธีกำรเชิงเหตุผลเป็
นเรื่องง่ำยและจดจำดำเนินกำรตำมนั้น
ก ำรเน้ น ก ำร วัด ผ ล ที่ ได้รั บ มำก เกิน ไ ป ( เช่น จุ ด ป ระ ส ง ค์ เชิ ง พ ฤ ติ ก ร รม )
ปั ญ ห ำ ส ำ คั ญ ส ำ ห รั บ แ บ บ จ ำ ล อ ง เ ชิ ง เ ห ตุ ผ ล ด้ ว ย เ ว ล ำ ที่ มี อ ยู่ จ ำ กั ด
ครูพบว่ำได้ใช้เวลำตัวเองที่หำยำกของตนเองเกินควรกับกำรเขียนจุดประสงค์เชิงพฤติกรรมด้วยเหตุผลนี้
คง จะ ท ำใ ห้ ครู ห ลี กเลี่ยง แบ บจำลอง เชิง เห ตุผ ลอย่ำงไรก็ตำมกำรเข้ำใ จใ น ลักษ ณ ะ นี้
เ ป็ น ก ำ ร เ ข้ ำ ใ จ ที่ ไ ม่ ถู ก ต้ อ ง แ ล ะ ท ำ เ พื่ อ ต น เ อ ง
จุดประสงค์ได้รับกำรออกแบบมำเพื่อกำรวำงแผนหลักสูตรและนำทิศทำงกำรเรียนรู้ไม่ใช้เพื่อตนเอง
เวลำที่ใช้มำกขึ้นในกำรเขียนจุดประสงค์จะช่วยลดเวลำที่จะใช้กับองค์ประกอบในส่วนอื่นๆ ของหลักสูตร
และท้ำยที่สุด กำรที่แบบจำลองเชิงเหตุผลได้รับกำรวิภำควิจำรณ์บ่อยมำกเนื่องจำกกำรนำเสนอ
โดย เฉ พ ำะ อ ย่ำง ยิ่ง ไท เลอ ร์ ไม่ไ ด้อ ธิ บ ำย แห ล่ง ที่ มำข อง จุดป ระ ส ง ค์อ ย่ำง เพี ยง พ อ
ส่วนหนึ่งของคำตอบที่มีต่อกำรวิพำกย์นี้ พบได้จำกกำรอ่ำนงำนต้นฉบับของไทเลอร์ และของทำบำ
3. แบบจำลองวงจรของวีลเลอร์และนิโคลส์
แบ บ จำล อง วง จร (Cyclicalmodels) อยู่ระ ห ว่ำง แบ บ จำลอง พ ลวัต (dynamic models)
โดยพื้นฐำนแล้วแบบจำลองนี้ขยำยมำจำกแบบจำลองเชิงเหตุผล นั่นคือ ใช้วิธีกำรเกี่ยวกับเหตุผลและขั้นตอน
อย่ำงไรก็ตำมก็ยังมีควำมแตกต่ำงคงอยู่และที่สำคัญที่สุดแบบจำลองวงจรมองว่ำกระบวนกำรหลักสูตรเป็นกิจกร
รมที่ต่อเนื่อง ไม่รู้จักหยุดกับภำวะของกำรเปลี่ยนแปลงสำรสนเทศใหม่ๆ หรือกำรปฏิบัติใหม่ๆ ที่มีประโยชน์
ค ว ำ ม ก ด ดั น จ ำก สั ง ค ม เช่ น ค ว ำ มจ ำ เป็ น ใ น ก ำ ร ป รั บ ป รุ ง สุ ข ภ ำพ ก ำ ย
อ ำจ จ ะ ต้อ ง ก ำ ร ป รั บ ป รุ ง จุ ด ป ร ะ ส ง ค์ แ ล ะ เ นื้ อ ห ำ วิธี ก ำ ร แ ล ะ ก ำร ป ร ะ เมิน ผ ล
ใ น วิธี ก ำรนี้ แบ บ จำลอ ง วง จรรับ ผิด ช อ บ ต่อค วำมจำเป็ น แ ล ะ ใ น ค วำมเป็ น จ ริ ง แ ล้ว
มีข้อโต้แย้งว่ำควำมจำเป็นเหล่ำนี้เป็นสิ่งจำเป็นในกำรทำให้กระบวนกำรหลักสูตรทันสมัยอยู่เสมอ
แ บ บ จ ำ ล อ ง ว ง จ ร
ให้ทัศนะต่อองค์ประกอบของห ลักสู ตรว่ำเป็ นควำมสัมพันธ์ระหว่ำงกันและขึ้นต่อกัน และกัน
เพื่อว่ำควำมแตกต่ำงระหว่ำงองค์ประกอบด้วยกันดังที่ปรำกฏในแบบจำลอง เชิงเหตุผลที่มีควำมชัดเจนน้อย
ตั ว อ ย่ ำ ง นี้ อ ำ จ จ ะ ท ำ ใ ห้ ผู้ พั ฒ น ำ ห ลั ก สู ต ร เ ห็ น ค ว ำ ม ชั ด เ จ น น้ อ ย
ตั ว อ ย่ ำ ง นี้ อ ำ จ จ ะ ท ำ ใ ห้ ผู้ พั ฒ น ำ ห ลั ก สู ต ร เ ห็ น ค ว ำ ม ชั ด เ จ น ม ำ ก ขึ้ น
โดยพิจำรณำเนื้อหำจำกกำรแนะนำควำมคิดสำหรับวิธีกำรสอน
แ บ บ จ ำ ล อ ง ว ง จ ร ที่ จ ะ ก ล่ ำ ว ถึ ง ใ น ที่ นี้ มี เ พี ย ง ส อ ง แ บ บ ย่ อ ย ๆ
คือแบบจำลองของวีลเลอร์และแบบจำลองของนิโคลส์
3.1 แบบจำลองของวีลเลอร์
ใ น ห นั ง สื อ ข อ ง วี ล เ ล อ ร์ ( wheeler) ชื่ อ curriculum process
วีล เล อ ร์ ไ ด้ อ้ ำ ง เ ห ตุ ผ ล ส ำ ห รั บ ผู้ พั ฒ น ำ ห ลั ก สู ต ร ที่ จ ะ ใ ช้ ก ร ะ บ ว น ก ำร ว ง จ ร
ซึ่งแต่ละองค์ประกอบมีควำมสัมพันธ์กันและขั้นต่อกัน ดังภำพ 9.5 วิธีกำรสร้ำงหลักสูตรของวีลเลอร์
เหตุผลก็ยังมีควำมจำเป็ นอยู่แต่ละระยะเป็ นกำรพัฒนำที่มีเหตุผลของระยะที่มีมำก่อน หน้ำนั้ น
โดยปกติกำรทำงำนในระยะใดระยะหนึ่งจะเป็นไปไม่ได้จนกระทั่งงำนในระยะก่อนหน้ำนั้นได้เสร็จลงแล้ว
วีลเลอร์ซึ่งเป็นสมำชิกคนหนึ่งของมหำวิทยำลัยออสเตรเลียตะวันตกได้พัฒนำและขยำยควำมคิดของไทเลอร์แล
ะทำบำโดยแน ะน ำระยะที่มีควำมสัมพัน ธ์ระหว่ำงกันระยะของกระบวน กำรพัฒน ำหลักสูตร
ซึ่ ง เมื่อพัฒ น ำอย่ำงมีเห ตุผลและ เป็ น กำรชั่วครำวจะ ใ ห้ เกิด ห ลัก สู ตรที่มีป ระ สิ ท ธิ ภ ำพ
วีล เล อ ร์ ไ ด้ ร ว บ ร ว ม อ ง ค์ ป ร ะ ก อ บ ที่ จ ำ เ ป็ น ที่ ก ล่ำ ว โ ด ย ไ ท เ ล อ ร์ แ ล ะ ท ำ บ ำ
และนำเสนอในลักษณะที่แตกต่ำงออกไป ระยะทั้งห้ำที่กล่ำวถึงคือ
1. กำรเลือกควำมมุ่งหมำยของเป้ำประสงค์และจุดประสงค์ (aims goals and objectives)
2.กำรเลือกประสบกำรณ์กำรเรียนรู้เพื่อช่วยให้ประสบควำมสำเร็จตำมควำมมุ่งหมำย
เป้ำประสงค์และจุดประสงค์ (selection of learning experiences)
3.กำรเลือกเนื้อหำ กำรเรียนรู้ โดยอำจจะนำเสนอประสบกำรณ์กำรเรียนรู้ที่เป็นที่แน่ใจ (selection of
content)
4.กำรจัดและบูรณำกำรประสบกำรณ์กำรเรียนรู้และเนื้อหำวิชำโดยอำศัยกระบวนกำรเรียน กำรสอน
(organization andintegration of learning experience andcontent)
5. กำรประเมินผล (evaluation) ทุกระยะและกำรประเมินผลกำรบรรลุเป้ำประสงค์
ก ำ ร ส นั บ ส นุ น ที่ ส ำ คั ญ ต่ อ ก ำ ร พั ฒ น ำ ห ลั ก สู ต ร ข อ ง วี ล เ ล อ ร์ คื อ
ก ำ ร เ น้ น ว ง จ ร ธ ร ร ม ช ำ ติ ข อ ง ก ร ะ บ ว น ก ำ ร ห ลั ก สู ต ร
แ ล ะ ธ ร ร ม ช ำ ติ ข อ ง ก ำร ขึ้ น ต่อ กัน แ ล ะ กัน ข อ ง อ ง ค์ ป ร ะ ก อ บ ห ลั ก สู ต ร แ ม้ว่ำ
วีสเลอร์จะยอมรับว่ำสิ่งนี้ เป็ นกำรให้ทัศนะที่ง่ำยขึ้นของกระบวนกำรหลักสูตร ไดอำแกรมตำมภำพ 9.4
แสดงให้เห็นว่ำวิธีกำรเชิงเหตุผลยังคงปรำกฏอยู่โดยต้องกำรให้ผู้พัฒนำหลักสูตรดำเนินกำรขั้นที่ 1-5
ใ น รู ป แ บ บ ที่ มี ขั้ น ต อ น อ ย่ ำ ง ไ ร ก็ ต ำ ม ภ ำ พ ป ร ะ ก อ บ 17
ชี้ให้เห็นด้วยเหมือนกันว่ำขั้นตอนเหล่ำนี้เป็นวงจรที่ต่อเนื่องซึ่งตอบสนองต่อกำรเปลี่ยนแปลงของกำรศึกษำ
ใ น ช่ ว ง เ ว ล ำ ข อ ง ก ำ ร ก ำ ร เ ขี ย น จุ ด ป ร ะ ส ง ค์
ควำมคิดใน กำรตัดสิน ผลที่ได้รับด้วยกำรเน้น เป้ำประสงค์จน เกิน ควรทำให้เกิดควำมซับซ้อน
วีลเลอร์ต้องกำรเขียน ให้จุดประสงค์ปลำยทำงที่เป็ นสำเหตุจำกจุดประสงค์เฉพ ำะที่กำหน ดไว้
กำรกระทำดังกล่ำวนี้ได้รับกำรสนับสนุนมำจำกครูผู้สอนหรือจริงๆ แล้วจำกผู้เขียนเกี่ยวกับหลักสูตรคนอื่นๆ
แม้กระนั้นก็ตำมควำมเข้ำใจในกระบวนกำรวงจรหลักสูตรของวีลเลอร์ที่เน้นธรรมชำติของควำมขึ้นต่อกันของอ
งค์ประกอบหลักสูตรก็ยังคงยืนยงอยู่
ภำพประกอบ 17 แบบจำลองกระบวนกำรหลักสูตรของวีลเลอร์
3.2 แบบจำลองนิวโคลส์
คณ ะ ของ นิ วโคลส์ ได้เขี ยน ห นั ง สื อ ชื่อ Developlng a Curriculum : A Practice Guie²²
ได้สร้ำงวิธีกำรวงจร ซึ่งครอบคลุมองค์ประกอบของหลักสูตรอย่ำงย่อๆ หนังสือนี้เป็นที่นิยมของครูมำก
โดยเฉพำะอย่ำงยิ่งในประเทศอังกฤษ ซึ่งมีกำรพัฒนำหลักสูตรในระดับโรงเรียน
แ บ บ จำ ล อ ง ข อ ง นิ โ ค ล ส์ เ น้ น วิธี ก ำร เชิ ง เห ตุ ผ ล ใ น ก ำร พั ฒ น ำห ลัก สู ต ร
โดยเฉำพะอย่ำงยิ่งควำมจำเป็นต่อกำรเปิดหลักสูตรใหม่จำกสถำนกำรณ์ที่เปลี่ยนแปลงไปด้วยกำรสนับสนุนว่ำค
วรมีกำรวำงแผนสำหรับกำรเปลี่ยนแปลงและนำเข้ำสู่เหตุผลและพื้นฐำนที่เหมำะสมตำมกระบวนกำรเชิงเหตุผล
นิ โ ค ล ส์ ไ ด้ แ ก้ ไ ข ง ำ น ข อ ง ไ ท เ ล อ ร์ ท ำ บ ำ แ ล ะ วี ล เ ล อ ร์
โดยเน้นวงจรธรรมชำติของกระบวนกำรหลักสูตร และควำมจำเป็นสำหรับขั้นตอนเบื้องต้นคือ กำรวิเครำะห์
สถำน กำรณ์ (Situationalanalysis) และ ยืน ยัน ว่ำ ก่อน ที่จะดำเนิ น กำรเกี่ยวกับองค์ประ กอบต่ำงๆ
ในกระบวนกำรหลักสูตรต้องกำรพิจำรรำอย่ำงจริงจังกับรำยละเอียดของบริบทหรือสถำนกำรณ์หลักสูตร ดังนั้น
ก ำ ร วิ เ ค ร ำ ะ ห์ ส ถ ำ น ก ำ ร คื อ
ขั้นตอนเบื้องต้นซึ่งทำให้ผู้พัฒนำหลักสูตรมีควำมเข้ำใจในปัจจัยที่มีผลกระทบต่อหลักสูตรที่กำลังสร้ำงอยู่
ขั้นตอนของกำรขึ้นต่อกันและกันห้ำขั้น เป็นควำมจำเป็นในกระบวนกำรของหลักสูตรที่ต่อเนื่อง
มีดังนี้ คือ
กำรเลือก
ประสบกำรณ์
กำรเรียนรู้
กำรเลือก
เนื้อหำวิชำ
กำรจัดและ
กำรบรูณำกำร
ประสบกำรณ์
กำรเรียนรู้และ
เนื้อหำวิชำ
กำร
ประเมินผล
ควำมมุ่งหมำย
เป้ำประสงค์
และ
จุดประสงค์
ภำพประกอบ 18 แบบจำลองกระบวนกำรหลักสูตรของนิวโคลส์
1. กำรวิเครำะห์สถำนกำรณ์ (situational analysis)
2. กำรเลือกจุดประสงค์ (selection of objectives)
3. กำรเลือกและกำรจัดเนื้อหำวิชำ (selection and organization of content)
4. กำรเลือกและกำรจัดกำรกับวิธีกำร (selection and organization of methods)
5. กำรประเมินผล (evaluation)
ระยะของกำรประเมินสถำนกำรณ์เป็นควำมจงใจที่จะบีบให้ผู้พัฒนำหลักสูตรในโรงเรียนมีควำมรับผิ
ดช อบ ต่อ สิ่ ง แวดล้อม แ ละ โด ยเฉพ ำะ อย่ำง ยิ่ง ต่อค วำมต้อง ก ำรจำเป็ น ข อง นั ก เรี ยน
นิโคลส์ได้สนับสนุนกำรวำงแผนหลักสูตรที่อำศัยกำรวิเครำะห์ทุกด้ำนด้วยควำมรู้และควำมเข้ำใจที่ครอบคลุมก
ว้ำงขวำง
จุดเด่นของแบบจำลองวงจร
จุดเด่นของแบบจำลองวงจรมำจำกเหตุผล โครงสร้ำงของขั้นตอนกำรสร้ำงหลักสูตรเช่น
แ บ บ จ ำ ล อ ง ที่ เ น้ น บ ท บ ำท ข อ ง ค ว ำ ม มุ่ง ห ม ำ ย เ ป้ ำ ป ร ะ ส ง ค์ แ ล ะ จุ ด ป ร ะ ส ง ค์
ต้องกำรให้ผู้พัฒนำหลักสูตรมีมโนทัศน์เกี่ยวกับงำนก่อนลงมือปฏิบัติ สิ่งเหล่ำนี้เป็นกำรส่งเสริมควำมคิด
เชิงเหตุผลที่จะทำให้หลักสูตรมีประสิทธิภำพ
ใ น ก ำ ร ใ ช้ ก ำ ร วิ เ ค ร ำ ะ ห์ ส ถ ำ น ก ำ ร ณ์ เ ป็ น จุ ด เ ริ่ ม ต้ น
แบ บจำลอ ง วง จรจะ ใ ห้ ข้อ มูลพื้ น ฐำน ที่ ท ำใ ห้ ก ำรกำเนิ ดจุ ด ประ สง ค์ มีป ระ สิ ท ธิ ภ ำพ
แ ล ะ แ ม้ว่ำ วีล เ ล อ ร์ จ ะ ไ ม่ก ล่ำ ว ถึ ง ก ำ ร วิเ ค ร ำ ะ ห์ ส ถ ำน ก ำร ณ์ อ ย่ำ ง เ ป็ น พิ เศ ษ
แ ต่ก็ มิ ไ ด้ มี ก ำ ร ต ร ว จ ส อ บ แ ห ล่ง ที่ ม ำ ข อ ง ค ว ำ ม มุ่ง ห ม ำ ย แ ล ะ เป้ ำ ป ร ะ ส ง ค์
โดยแท้จริงแล้วจุดประสงค์ไม่ได้ออกมำจำกสุญญำกำศ แต่มำจำกข้อมูลทั้งเชิงคุณภำพและปริมำณ
กำรวิเคำะห์
สถำนกำรณ์
กำร
ประเมินผล
กำรเลือกและ
กำรจัดกำรกับ
วิธีกำร
กำรเลือก
และกำร
จัดหำวิชำ
กำรเลือก
จุดประสงค์
( ร ว ม ทั้ ง สั ญ ช ำ ติ ญ ำ ณ ด้ ว ย )
ซึ่งได้มำจำกกำรวิเครำะห์สถำนกำรณ์และช่วยให้ผู้พัฒน ำหลักสูตรตัดสิน ใจได้มีประสิทธิภำพ
วิธีกำรนี้จัดว่ำจำเป็นถ้ำครูต้องกำรที่จะเป็นครูที่มีประสิทธิภำพในกำรใช้
ธ ร ร ม ช ำ ติ ข อ ง แ บ บ จ ำ ล อ ง ว ง จ ร คื อ
อ ง ค์ ป ร ะ ก อ บ ที่ ห ล ำ ก ห ล ำ ย ข อ ง ห ลั ก สู ต ร มี ก ำ ร เ ค ลื่ อ น ไ ห ว อ ย่ำ ง ต่อ เ นื่ อ ง
สำมำรถที่จะจัดกำรกับสถำนกำรณ์ใหม่ๆ และผลของปฏิสัมพันธ์ในกำรเปลี่ยนแปลงกรณีแวดล้อม
แบบจำลองจะมีควำมยืดหยุ่นได้ตำมสถำนกำรณ์ที่เปลี่ยนแปลงไปดังนั้นกำรเปลี่ยนแปลงในลักษณะเดียวกันก็จ
ะ เ กิ ด ขึ้ น กั บ อ ง ค์ ป ร ะ ก อ บ ย่ อ ย ข อ ง แ บ บ จ ำ ล อ ง เ ช่ น
ถ้ำ โ ร ง เรี ย น เป ลี่ ย น แ ป ล ง ทั น ที่ ทั น ใ ด ด้ว ย ก ำร ไ ห ล บ่ำ ข อ ง นั ก เ รี ย น ก ลุ่ม ใ ห ญ่
ผู้ซึ่งมีควำมแตกต่ำงไปจำกบรรทัดฐำนแล้ว สถำน กำรณ์ของหลักสู ตรที่มีอยู่ต้องเปลี่ยนแปลง
แบบจำลองนี้ยอมให้มีกำรเปลี่ยนแปลงได้ และควำมต้องกำรที่แท้จริงคือกำรทบทวนสถำนกำรณ์ใหม่ๆ
และเปลี่ยนแปลงขั้น ตอน ย่อยๆ ใน องค์ประกอบอื่น ๆ ของหลักสูตร (จุดประสงค์ เนื้อหำวิช ำ
วิธีกำรและกำรประเมิน)
แบบจำลองวงจรมีควำมยืดหยุ่นในกำรใช้มีควำมสัมพันธ์กับสถำนกำรณ์ของโรงเรียนและเหมำะกับกำ
รพัฒนำหลักสูตรของครู มีกำรกำหนดจุกประสงค์ โดยเฉพำะอย่ำงยิ่งจุดประสงค์เชิงพฤติกรรม
มีควำมยืดหยุ่นในกำรพัฒนำแบบจำลองวงจรให้ขอบเขตที่กว้ำงในกำรพัฒนำหลักสูตรที่มีประสิทธิภำพของโรง
เรียน
จุดด้อยของแบบจำลองวงจร
จุดด้อยของแบบจำลองวงจรเป็นเรื่องที่ยำกที่จะกล่ำวเพรำะว่ำวิธีกำรของกระบวนกำรหลักสูตรแบบนี้
ป ร ะ ส บ ค ว ำ ม ส ำ เ ร็ จ โ ด ย ผู้ พั ฒ น ำ ห ลั ก สู ต ร
อย่ำง ไรก็ตำมมีควำมเป็ น ไป ได้สู ง ที่ ผู้พัฒ น ำห ลัก สู ตรจะ เพิ กเฉ ยต่อแบ บจำลอง วง จร
เพ รำะ ว่ำเริ่ มต้น วิธี กำรด้วยเห ตุผล แ บบ จำล อง เริ่ มต้น ด้วยกำรวิเครำะ ห์ ส ถำน กำรณ์
และดำเนินต่อไปจนครบองค์ประกอบของหลักสูตรด้วยควำมสำเร็จ อย่ำงไรก็ตำม เมื่อวงจรถูกกำหนดขึ้น
เป็ นไปได้ว่ำต้องกระตุ้นสำหรับกำรเปลี่ยนแปลงอำจจะเริ่มจำกองค์ประกอบใดๆ ของหลักสูตร เช่น
เ มื่ อ ห ลั ก สู ต ร ข อ ง โ ร ง เ รี ย น อ ยู่ ร ะ ห ว่ ำ ง ด ำ เ นิ น ก ำ ร
ค ว ำ ม จ ำ เ ป็ น ใ น ก ำ ร ป รั บ ป รุ ง ว ง จ ร อ ำ จ เ ริ่ ม ด้ ว ย ก ำ ร ป รั บ ป รุ ง เนื้ อ ห ำ ใ ห ม่
วิธี ก ำร ที่ แ ต ก ต่ำง กัน ข อ ง ก ำ ร ส อ น แ ล ะ ก ำร เรี ย น รู้ ม ำจ ำ ก ผ ล ข อ ง ก ำ ร ป ร ะ เมิ น
หรือกำรเปลี่ยนแปลงสถำนกำรณ์เนื่องจำกผู้เรียนอย่ำงไรก็ตำมตัวกระตุ้นสำหรับกำรปรับปรุงได้ริเริ่มขึ้นภำยใน
วงจร และเป็นควำมจำเป็นที่จะต้องประเมินรำยวิชำอื่นไปอีกในลักษณะของผลกระทบที่มีต่อองค์ประกอบย่อย
จุ ด ด้ อ ย ที่ ส อ ง ข อ ง แ บ บ จ ำ ล อ ง นี้ อ ำ จ จ ะ เ ป็ น
กำรใช้เวลำที่มำกในกำรวิเครำะห์สถำนกำรณ์อย่ำงมีประสิทธิภำพ เพื่อที่จะประเมินสถำนกำรณ์ให้ดี
ผู้พัฒนำหลักสูตรต้องใช้เทคนิคเป็นอย่ำงมำกในกำรล้วงลึกข้อมูลเกี่ยวกับกำรเรียนรู้ สิ่งเหล่ำนี้ต้องใช้เวลำมำก
และบ่อยครั้งที่ครูชอบมำกกว่ำที่จะอำศัยประสบกำรณ์ของตนเอง
แบบจำลองที่ไม่หยุดนิ่งของวอคเกอร์และสกิลเบค
แบบจำลองที่ไม่หยุดนิ่ง (dynamic model) ของวอคเกอร์ และสกิลเบค (walker and Skibeck)
ห รื อ เ รี ย ก อี ก อ ย่ ำ ง ห นึ่ ง ว่ ำ แ บ บ จ ำ ล อ ง ป ฏิ สั ม พั น ธ์ (interactive model)
มีทำงเลือกสำหรับกระบวนกำรพัฒนำหลักสูตร ภำพประกอบ 19
แบบจำลองเหตุผล/ แบบจำลองวงจร แบบจำลองที่ไม่หยุดนิ่ง/
จุดประสงค์ ปฏิสัมพันธ์
ไทเลอร์ วีลเลอร์ วอคเกอร์
ทำบำ นิโคลส์ สกิลเบด
ภำพประกอบ 19 กำรต่อเนื่องของแบบจำลองหลักสูตร
เป็ น ที่น่ำสังเกตว่ำ แบบจำลองที่ไม่ห ยุดนิ่ งเกิดจำกวิธีกำรเชิง พ รรณน ำห ลักสู ตร
โด ย ผู้วิจัย ไ ด้สั ง เก ต พ ฤ ติ ก ร ร ม ข อ ง ค รู แ ล ะ ผู้พั ฒ น ำ ใ น ข ณ ะ ที่ ส ร้ ำ ง ห ลั ก สู ต ร
ทั้งวอคเกอร์และสกิลเบคได้สนับสนุนว่ำ สิ่งเหล่ำนี้เป็ นตัวแทนจำเป็นพื้นฐำน สำหรับกำหนดทฤษฎี
ผลที่ได้จำกวิธีกำรวิเครำะห์และพรรณนำจะเป็นพื้นฐำนที่ดีของแบบจำลองจุดประสงค์ และแบบจำลองวงจร
แ ต่ไม่ไ ด้เป็ น จุด เด่น ข อ ง แ บ บ จ ำล อ ง ที่ ไ ม่ห ยุด นิ่ ง นั ก พั ฒ น ำห ลัก สู ต ร ห ล ำยค น
ได้ตีควำมแบบจำลองที่ไม่หยุดนิ่งของกระบวนกำรหลักสูตรและพบว่ำ มีแบบที่สำคัญอยู่ 2 แบบคือ
แบบจำลองของวอคเกอร์และแบบจำลองของสกิลเบค
4. แบบจำลองของวอคเกอร์
วอคเกอร์ไม่เห็นด้วยกับแบบจำลองจุดประสงค์หรือแบบจำลองเชิงเหตุผลของกระบวนกำรหลักสูตร
แ ล ะ เห็ น ว่ำแ บ บ จ ำล อ ง จุ ด ป ร ะ ส ง ค์ ไ ม่เ ป็ น ที่ นิ ย ม แ ล ะ ไ ม่ป ร ะ ส บ ค ว ำม ส ำเ ร็ จ
วอคเกอร์กล่ำวว่ำผู้พัฒนำหลักสูตรไม่ได้ทำตำมวิธีกำรที่พรรณนำขั้นตอนเหตุผลขององค์ประกอบของหลักสูตร
เมื่อมีกำรสร้ำงหลักสูตร นักพัฒนำหลักสูตรเหล่ำนั้นดำเนินกำรด้วยขั้นตอน 3 ขั้นตำมธรรมชำติ
ดังภำพประกอบ 20
ข้อสรุปดังกล่ำวข้ำงต้นมำจำกกำรวิเครำะห์รำยงำนโครงกำรหลักสูตรและกำรเข้ำร่วมโครงกำรหลักสู
ตรของวอคเกอร์ กำรวิเครำะห์นี้ นำไปสู่กำรพรรณนำว่ำอะไรคือสิ่งที่วอคเกอร์เห็นว่ำเป็ นแบบจำลอง
“ธรรมช ำติ ” ของ ก ระ บ วน กำรห ลักสู ตรเป็ น แ บบ จำล อง ธรรมช ำติ ใ น ควำม รู้สึ กที่ ว่ำ
สร้ำงขึ้ น เพื่อเป็ น ตัวแทน ของป ระ ส บกำรณ์ และ ควำมสัมพัน ธ์ ที่สัง เกตได้ใ น โครงกำร
หลักสูตรที่เป็นอยู่ในเวลำนั้นด้วยควำมศรัทธำในหลักกำรเท่ำที่จะเป็นไปได้
ควำมเชื่อ ทฤษฎี มโนทัศน์ ทัศนะ ควำมมุ่งหมำย/จุดประสงค์
(beliefs) (theories) (conception) (point of view) (aims/objectives)
(ประยุกต์ให้เข้ำกับสถำนกำรณ์กำรปฏิบัติ
กำรอ้ำงเหตุผลสนับสนุนเกี่ยวกับกำรยอมรับ
กำรปฏิเสธ กำรเปลี่ยนแปลง กำรปรับปรุง)
(กำรตัดสินใจเกี่ยวกับองค์ประกอบ
ของกระบวนกำรที่หลำกหลำย)
ภำพประกอบ 20 แบบจำลองกระบวนกำรหลักสูตรของวอคเกอร์
ในขั้นแรกของวอคเกอร์สนับสนุนว่ำ “ฐำน”ประกอบด้วยกำรผสมผสำนควำมคิดที่หลำกหลำย
โ ด ย เ ฉ พ ำ ะ อ ย่ ำ ง ยิ่ ง แ ง่ คิ ด ค ว ำ ม เ ห็ น ค ว ำ ม เ ชื่ อ แ ล ะ ค่ ำ นิ ย ม
ฐำน (Platform)
กำรปรึกษำหำรือ (Deliberation)
กำรออกแบบหลักสูตร (Curriculum design)
ซึ่ ง เกี่ย วข้อ ง กับ ห ลัก สู ต ร สิ่ ง เห ล่ำนี้ อ ำจจ ะ นิ ย ำม ได้อ ย่ำง มีเห ตุ ผ ล มีค วำม ชัด เจ น
แ ล ะ ก่อ ตั ว เ ป็ น ฐ ำ น ข อ ง ก ำ ร ตั ด สิ น ใ จ ข อ ง ผู้ พั ฒ น ำ ห ลั ก สู ต ร ใ น ภ ำ พ 9 .8
แบบจำลองกระบวนกำรหลักสูตรของวอคเกอร์แสดงให้เห็นควำมสัมพันธ์ระหว่ำงขั้นแรกและขั้นย่อยๆ
หลังจำกนั้น วอคเกอร์ได้ยืนยันว่ำ ผู้พัฒนำหลักสูตรไม่ได้เริ่มต้นด้วย “กระดำนชนวนที่ว่ำงเปล่ำ
(blank slate)” แต่เริ่มด้วยกำรอำศัย ค่ำนิ ยม มโน ทัศน์ และ อื่น ๆ เป็ น ฐำน ใน กำรสร้ำงหลักสูตร
ฐ ำ น ห ม ำ ย ร ว ม ถึ ง ค ว ำ ม คิ ด ว่ ำ
อะไรคือฐำนและฐำนควรจะเป็นอย่ำงไรด้วยสิ่งเหล่ำนี้ช่วยผู้พัฒนำหลักสูตรในกำรตัดสินใจว่ำควรจะทำอย่ำงไร
เมื่อปฏิสัมพันธ์ระหว่ำงบุคคลเริ่มต้นขึ้นก็แสดงว่ำเริ่มเข้ำสู่ระยะของกำรปรึกษำหำรือ(deliberation)
ว อ ค เ ก อ ร์ ไ ด้ ยื น ยั น ว่ำ ก ำ ร อ ภิ ป ร ำ ย ป รึ ก ษ ำ ห ำ รื อ ใ น เ รื่ อ ง ที่ เ กี่ ย ว กั บ ฐ ำ น
ก่อให้เกิดสถำนกำรณ์ที่ผู้พัฒนำหลักสูตรแสวงหำเพื่อที่จะทำให้ควำมคิดมีควำมชัดเจนและสอดคล้องกันระยะนี้
อำจจะเห็นควำมยุ่งเหยิงได้ เป็นระยะที่ก่อให้เกิดควำมส่องสว่ำงในกำรพิจำรณำ
ระ ยะ ของกำรป รึกษ ำห ำรื อนี้ ไม่มีป รำก ฏอยู่ใน ขั้น ของแบ บจำลอง จุดป ระ ส ง ค์
เป็นระยะของกำรสุ่มควำมมีปฏิสัมพันธ์ที่ซับซ้อนของผู้พัฒนำหลักสูตรด้วยกันซึ่งปรำกฏควำมสำเร็จในภูมิหลัง
ของงำนจำนวนมำกก่อนที่จะมีกำรออกแบบหลักสูตร
ขั้ น สุ ด ท้ ำ ย ข อ ง ก ำ ร จ ำ ล อ ง นี้ คื อ “ก ำ ร อ อ ก แ บ บ ”
ในระยะนี้ผู้พัฒนำหลักสูตรจะตัดสินใจเกี่ยวกับกระบวนกำรที่หลำกหลำยขององค์ประกอบของหลักสูตร
กำรตัดสินใจจะเกิดขึ้นหลังจำกที่ได้มีกำรอภิปรำยอย่ำงกว้ำงขวำงและประนีประนอมควำมคิดของแต่ละบุคคลเ
ข้ ำ ด้ ว ย กั น ก ำ ร ตั ด สิ น ใ จ นั้ น จ ะ ไ ด้ รั บ ก ำ ร บั น ทึ ก ไ ว้
และใช้เป็นฐำนสำหรับเอกสำรหลักสูตรหรือวัสดุหลักสูตรที่มีควำมเป็นเฉพำะอย่ำง
ส รุ ป ว่ำ แ บ บ จ ำ ล อ ง นี้ เ ป็ น ก ำ ร พ ร ร ณ น ำ พื้ น ฐ ำ น ( primary descriptive)
ในขณะที่แบบจำลองดั้งเดิมเป็นเงื่อนไขหรือข้อกำหนด (prescriptive) แบบจำลองนี้โดยพื้นแล้วเป็นไปตำมโลก
สิ่งที่เป็ นหลักประกอบด้วย กำรเริ่มต้น (ฐำน) จุดหมำยปลำยทำง (กำรออกแบบ) และกระบวนกำร
(กำรปรึกษำหำรือ) โดยอำศัยวิธีกำรจำกจุดเริ่มต้นไปจนถึงจุดหมำยปลำยทำง
ในทำงกลับกัน แบบจำลองดั้งเดิม (classical model) เป็นแบบจำลอง วิธีกำรจุดหมำยปลำยทำง
( means-end model) ป ร ะ ก อ บ ด้ ว ย จุ ด ห ม ำ ย ป ล ำ ย ท ำ ง ที่ ต้ อ ง ก ำ ร (จุ ด ป ร ะ ส ง ค์ )
วิธีกำรที่จะบรรลุจุดหมำยปลำยทำง (ประสบกำรเรียนรู้) และกระกระบวนกำร (กำรประเมินผล)
เ พื่ อ ที่ จ ะ ตั ด สิ น ใ จ ว่ ำ วิ ธี ก ำ ร นั้ น โ ด ย แ ท้ จ ริ ง แ ล้ ว
นำไปสู่จุดห มำยปลำยทำงห รือไม่แบบจำลองทั้งสองแตกต่ำงกัน ใน บทบำทตำมจุดประสงค์
และกำรประเมินผลในกระบวนกำรของกำรพัฒนำหลักสูตรตำมที่กำหนด
5. แบบจำลองสกิลเบค
แบบจำลองปฏิสัมพันธ์หรือแบบจำลองที่ไม่หยุดนิ่งที่กำหนดโดยสกิลเบคซึ่งเป็นอดีตผู้อำนวยกำรศูน
ย์พัฒน ำหลักสูตรของประเทศออสเตรเลียเป็ น นักกำรศึกษำที่เป็ น ที่รู้จักกัน ดีใน ปี ค.ศ.1976
ได้แนะนำวิธีกำรสร้ำงหลักสูตรระดับโรงเรียนซึ่งเป็นส่วนหนึ่งในกำรสนับสนุนกำรพัฒนำหลักสูตรโดยอำศัยโ
ร ง เ รี ย น เ ป็ น ฐ ำ น ( School-Based Curriculum Development: SBCD)
สกิลเบคจัดเตรียมแบบจำลองที่ทำให้ครูสำมำรถพัฒนำหลักสูตรที่เหมำะสมบนพื้นฐำนของควำมเป็นจริง
แบบจำลองดังกล่ำวนี้อำจได้รับกำรพิจำรณำว่ำเคลื่อนไหวไปตำมธรรมชำติซึ่งเป็นควำมตั้งใจอันแน่วแน่ของสกิ
ลเบค
แ บ บ จ ำล อ ง ป ฏิ สั ม พั น ธ์ ห รื อ แ บ บ จ ำ ล อ ง ที่ ไ ม่ห ยุ ด นิ่ ง ( เ ค ลื่ อ น ไ ห ว )
เป็นแบบจำลองที่ผู้พัฒนำอำจจะตั้งต้นด้วยองค์ประกอบใดๆ ของหลักสูตร และดำเนินไปตำมลำดับใดๆ
ก็ได้มำกกว่ำที่จะตรึงติดอยู่กับขั้นตอน เช่น แบบจำลองเชิงเหตุผล สกิลเบคสนับสนุนควำมคิดนี้และกล่ำวว่ำ
เป็นควำมสำคัญที่ผู้พัฒนำหลักสูตรต้องรับรู้แหล่งที่มำของจุดประสงค์เหล่ำนั้นและในกำรที่จะเข้ำใจแหล่งที่มำ
นี้มีกำรวิเครำะห์สถำนกำรณ์
สกิลเบ คใ ห้เห ตุผลว่ำเพื่ อใ ห้ศูน ย์พัฒ น ำห ลักสู ตรทำงำน อย่ำง มีประ สิ ท ธิ ภ ำพ
ต้ อ ง อ ำ ศั ย ก ร ะ บ ว น ก ำ ร ห้ ำ ขั้ น ใ น ก ร ะ บ ว น ก ำ ร ห ลั ก สู ต ร
แบบจำลองควำมประยุกต์ให้มีควำมเท่ำเทียมกัน ใน กระบวน กำรหลักสู ตร ระบบกำรสังเกต
และประเมินผลหลักสูตร และกำรวิเครำะห์ทฤษฎีหลักสูตร
สกิลเบคไม่เห็นด้วยกับลำดับเหตุผลของแบบจำลองเหตุผลว่ำเป็นเหตุผลโดยธรรมชำติแนะนำว่ำผู้พัฒ
นำหลักสูตรอำจจะเริ่มต้น กำรวำงแผนหลักสูตรในขั้นๆ ก่อนก็ได้ และจะดำเนินในลำดับใดๆ ก็ได้
บ ำ ง ค รั้ ง แ บ บ จ ำ ล อ ง นี้ ก่ อ ใ ห้ เ กิ ด ค ว ำ ม สั บ ส น คื อ
ในควำมเป็ นจริงแล้วดูเหมือนสนับสนุนวิธีกำรเชิงเหตุผลในกำรพัฒนำหลักสูตร อย่ำงไรก็ตำม
สกิลเบคกล่ำวว่ำ แบบจำลองไม่ได้แสดงนัยของกำรวิเครำะ ห์วิธี กำรและ จุดหมำยปลำยทำง
แต่แสดงนัยในกำรสนับสนุนทีมหรือกลุ่มผู้พัฒนำหลักสูตรให้พิจำรณำข้อควำมจริงเกี่ยวกับองค์ประกอบและลั
กษณะของกระบวนกำรพัฒนำหลักสูตรที่แตกต่ำงกัน เพื่อให้มองกระบวนกำรว่ำเป็ นสิ่งมีชีวิต
และทำงำนในลักษณะของวิธีกำรเชิงระบบ
กำรกำหนดเป้ำประสงค์
ภำพประกอบ 21 แบบจำลองกระบวนกำรหลักสูตรของสกิลเบค
เป็ นกำรยำกที่จะสรุปแบบจำลองนี้ วิธีที่ดีที่สุด คือกำรแจกแจงเป็นตำรำงตำมที่สกิลเบค
ได้สร้ำงไว้ คือ
ข้อกำหนด
( prescriptive)
Tyler Wheeler
Taba Nicholls
เหตุผล/จุดประสงค์ Print กำรไม่หยุดนิ่ง/
Rational/objectiver Stenhouse ปฏิสัมพันธ์
(dynamic/interaction)
Posner Skilbeck
McDonald
And Purpel Walker
กำรพรรณนำ
(descriptive)
ภำพประกอบ 22 แบบจำลองหลักสูตร
กำรวิเครำะห์สถำนกำรณ์
กำรสร้ำงโปรแกรม
กำรตีควำมและกำรนำไปใช้
กำรเฝ้ำระวังติดตำม ข้อมูลย้อนกลับ
กำรประเมินผล กำรสร้ำงใหม่
ก
มิติกำรกำหนดกำรพรรณนำ ยืนยันว่ำแบบจำลองอำจจะได้รับกำรวิเครำะห์ในรูปขององศำ
ซึ่งต้องกำรขั้นตอนตำมลำดับเหตุกำรณ์แบบจำลองที่ค่อนไปกำรกำหนดมำกต้องกำรนักพัฒนำหลักสูตรที่ติดตำ
ม กิ จ ก ร ร ม อ ย่ำ ง เดี ย ว แ บ บ จ ำ ล อ ง ที่ มี ข้ อ ก ำ ห น ด ต่ ำ ( มี ก ำ ร พ ร ร ณ น ำ สู ง )
จะมีควำมยืดหยุ่นมำกกว่ำและเน้นว่ำอะไรได้บังเกิดขึ้นมำกกว่ำอะไรควรจะเกิดขึ้นพร้อมกับกำรพัฒนำหลักสูตร
ส่ ว น มิ ติ เ ห ตุ ผ ล / ก ำ ร ไ ม่ ห ยุ ด นิ่ ง แ ย้ ง ว่ ำ
แบบจำลองรูปแบบมีเห ตุผลมีขั้นตอนและอยู่บนพื้น ฐำนของจุดประสงค์ในกำรพัฒนำหลักสูตร
แบบจำลองกำรพัฒนำหลักสูตรอำจจะมีเหตุผลน้อย และมีปฏิสัมพันธ์มำกในกำรสุ่มแบบไม่มีขั้นตอน
ภ ำ พ ป ร ะ ก อ บ 22 ไ ด้ จั ด เ ต รี ย ม ก ำ ร พั ฒ น ำ ห ลั ก สู ต ร แ บ บ ง่ ำ ย ๆ
ด้ ว ย ส ำ ร ต ำ ที่ ต่ ำ ง อ อ ก ไ ป เ พื่ อ ก ำ ร เ ลื อ ก แ บ บ จ ำ ล อ ง ที่ เ ห ม ำ ะ ส ม
ท่ ำ น ช อ บ แ บ บ จ ำ ล อ ง ก ำ ร พั ฒ น ำ ห ลั ก สู ต ร แ บ บ ใ ด ม ำ ก ก ว่ ำ
ก็สำมำรถใช้ดุลพินิจในกำรตัดสินทำงมิติทั้งสองที่ได้พรรณนำแล้วข้ำงต้น
แบบจำลองกำรพัฒนำหลักสูตรของนักกำรศึกษำอื่นๆ
น อ ก จ ำ ก แ บ บ จ ำ ล อ ง ก ำ ร พั ฒ น ำ ห ลั ก สู ต ร ที่ ก ล่ ำ ว ถึ ง แ ล้ ว
ยังมีแบบจำลองกำรพัฒนำหลักสูตรตำมแนวคิดของนักกำรศึกษำและนักพัฒนำกำรอื่นๆอีก เช่น เซเลอร์ และ
อเล็กซำนเดอร์ (Saylor and Alexander) และลีวีส (Saylor Alexander and Lewis) พริ้นท์ (Print) และโอลิวำ
(Oliva)
6. แบบจำลองของเซเลอร์และอเล็กซำนเดอร์
ใ น ก ำ ร ท ำค ว ำ มเข้ ำใ จ กับ แ บ บ จ ำล อ ง ก ำ รพั ฒ น ำห ลัก สู ต ร ข อ ง เซ เ ล อ ร์
และอเล็กซำนเดอร์ก่อนอื่นกำรวิเครำะห์มโนทัศน์ของ “หลักสูตร” และ “กำรวำงแผนหลักสูตร”
เสียก่อนในตอนต้นของบทนี้ ได้มีกำรกล่ำวถึงนิยำมและมโนทัศน์ ของหลักสูตรในหลำยทัศน ะ
แ ล ะ มี อ ยู่ ทั ศ น ะ ห นึ่ ง ที่ ก ล่ ำ ว ว่ ำ ห ลั ก สู ต ร เ ป็ น
“แผน กำรสำหรับกำรจัดเตรียมชุดของโอกำสในกำรเรียนรู้สำหรับบุคลที่จะเข้ำรับกำรศึกษำ ”
อย่ำง ไรก็ตำมแผน ห ลักสู ตร ส ำห รับ แต่ละ ส่วน ของ ห ลัก สู ต รที่มีค วำมเฉ พ ำะ เจำะ จง
แบบจำลองกำรพัฒนำ/แผนหลักสูตรของเซเลอร์และอเล็กซำนเดอร์ประกอบด้วยห้ ำขั้นตอนคือ 1.
กำรศึกษำตัวแปรภำยนอก (externalvariables) ได้แก่ภูมิหลังของนักเรียนสังคม ธรรมชำติของกำรเรียนรู้
แผน กำรศึกษำแห่งช ำติ ทรัพยำกรและควำมสะดวกสบำยใน กำรดำเนิ น งำน พัฒนำหลักสูตร
ผลกำรรำยงำนกำรวิจัยค้นคว้ำต่ำงๆและคำแนะนำของผู้ประกอบวิชำชีพ 2.กำรกำหนดเป้ำประสงค์จุดประสงค์
และขอบเขต 3. กำรออกแบบ หลักสูตร 4. กำรนำหลักสูตรไปปฏิบัติ : กำรเรียนกำรสอน และ 5.
กำรประเมินผลหลักสูตร ดังภำพประกอบ 23
ฐำน (ตัวแปรต่ำงๆ จำกภำยนอก)
กำรวำงแผนหลักสูตร
(ผู้วำงแผนรับผิดชอบกำรจัดตัวแปลภำยในเพื่อที่จะให้บรรลุ ถึงควำมสำเร็จใน
แ ต่ ล ะ ข อ บ เ ข ต
โดยเฉพำะอย่ำงยิ่งจุดมุ่งหมำยและวัตถุประสงค์ของแต่ละขอบเขตและแผนทั้งหมด)
จุดมุ่งหมำย
วัตถุประสงค์
ขอบเขต
กำรออกแบบหลักสูตรผู้รับผิดชอ
บวำงแผนหลักสูตรเป็นผู้ตัดสินใ
จออกแบบหลักสูตร
ที่มำของกำรตัดสินใจมำจำกนโย
บำยกำรเมือง ตัวแทน
ของสังคมซึ่งอำจจะมีผลต่อกำร
ตัดสินใจออกแบบหลักสูตร
กำรนำหลักสูตรไปใช้
(กำรเรียนกำรสอน)
ผู้สอนเป็นผู้รับผิดชอบตัดสินใจเกี่
ยวกับเรื่องกำรเรียนกำรสอน
กำรพัฒนำหลักสูตรหมำยรวมถึงรู
ปแบบอื่นที่ประกอบด้วยข้อแนะ
นำ
ซึ่งเปรียบเสมือนสื่อในกำรเรียนกำ
รสอนประกอบด้วยกำรจัดกำรกำร
ยืดหยุ่น
เสรีภำพที่ให้แก่ผู้สอนและผู้เรียน
กำรประเมินผลหลักสูตรผู้สอนเป็น
ผู้รับผิดชอบเกี่ยวกับระเบียบวิธีกำร
ประเมินผลเพื่อตัดสินควำมก้ำวหน้ำ
ในกำรเรียนของผู้เรียน
ผู้รับผิดชอบกำรพัฒนำหลักสูตร
เป็นผู้ประเมินกำรพัฒนำหลักสูตรข้
อมูลที่ได้จำกกำรประเมินผลจะเป็น
พื้นฐำนในกำรพัฒนำหลักสูตรในระ
ยะต่อไปข้ำงหน้ำ
ภำพประกอบ 23 กระบวนกำรพัฒนำหลักสูตรของเซเลอร์และอเล็กซำนเดอร์
อเล็กซำนเดอร์ แสดงวิธีกำรวำงแผนหลักสูตรระดับชำติของ เซเลอร์และอเล็กซำนเดอร์เช่นกัน
เมื่อพิจำรณำหลักสูตรของเซเลอร์ และ อเล็กซำนเดอร์ พบว่ำมีกำรเน้นเกี่ยวกับพื้นฐำนเป็นอย่ำงมำก
เป็ น แ บ บ จำ ล อ ง ที่ อ อ ก แ บ บ เพื่ อ แ น ะ น ำก ร ะ บ ว น ก ำร เลื อ ก กิจ ก รร มข อ ง ผู้เรี ย น
ค ว ำ ม แ ก ร่ ง เ ป็ น พิ เ ศ ษ ข อ ง ผู้ อ อ ก แ บ บ จ ำ ล อ ง นี้ คื อ
มีควำมครอบคลุมกว้ำงขวำง ใน รู ปของกำรเชื่อมโ ยง หลักสู ตรเข้ำกับกำรเรียน กำรส อน
ด้วยกำรแสดงให้เห็นว่ำวิธีกำรสอนต่ำงๆ (Teaching methods) และกลยุทธ์กำรสอน (Teaching strategies)
ต่ำง ๆ เป็ น ผลมำจำก กำรวำง แผน ห ลักสู ตร ควำมแ กร่งที่ สำคัญ อื่น ๆ แ บ บจำล องนี้ คื อ
ทุกขั้นตอนในกระบวนกำรพัฒนำหลักสูตรอำศัยหลักพื้นฐำนทำงสังคม ปรัชญำ และจิตวิทยำ
7. แบบจำลองของพริ้นท์
แ บ บ จ ำ ล อ ง ก ำ ร พั ฒ น ำ ห ลั ก สู ต ร ข อ ง พ ริ้ น ท์ ( print)
เป็ น ค ว ำมพ ยำย ำมที่ จ ะ จัด เต รี ยมวิธี ก ำรพั ฒ น ำห ลัก สู ต ร โด ย ก ำรรั บ เอ ำขั้ น ต อ น
เหตุผลและควำมเหมำะสมต่อควำมจำเป็นของผู้พัฒนำ โดยเฉพำะอย่ำงยิ่งบทบำทในกำรแสดงออกของครู เช่น
แ บ บ จ ำ ล อ ง ที่ ใ ช้ วิ ธี ก ำ ร แ น ะ น ำ ว่ำ ก ำ ร พั ฒ น ำ ห ลั ก สู ต ร ค ว ร ท ำ อ ย่ำ ง ไ ร
และควำมจำเป็นในวิธีกำรแต่ละขั้นเป็นอย่ำงไร
จำกกำรพิจำรณำผลกำรวิจัยแสดงหลักฐำนว่ำ ครูมีควำมเข้ำใจกระจ่ำงเกี่ยวกับหลักสูตร
มโนทัศน์และแบบจำลองน้อยมำกและจำกงำนวิจัยของโคเฮนและแฮลิสัน (CohenandHarrison) สรุปว่ำ
ไม่มีคำนิยำมรำมของหลักสูตรที่ครูในโรงเรียนของประเทศออสเตรเลียได้มีส่วนร่วมซึ่งครูเหล่ำนั้นมีควำมเกี่ยว
ข้องพอสมควรเกี่ยวกับประสิทธิภำพของกำรพัฒนำหลักสูตร
อย่ำงไรก็ตำม ควำมต้องกำรจำเป็นคือ วิธีกำรที่ชัดเจน มีเหตุผลมีข้อกำหนดในกำรพัฒนำหลักสูตร
เช่น แบบจำลองควรที่จะมีพิสัยที่กว้ำงในกำรใช้ ตรงไปตรงมำและมีควำมซับซ้อนเพียงพอที่จะเตรียมวิธี
กำรแก้ปัญหำเป็นฐำนให้กับกำรพัฒนำหลักสูตร
พ ริ้ น ท์
ได้เสนอสถำนกำรณ์ที่เหมำะสมในกำรใช้แบบจำลองกำรพัฒนำหลักสูตรด้วยกำรพัฒนำสิ่งต่อไปนี้ 1.
ห ลัก สู ตร เชิ ง ระ บ บ เช่น ห ลัก สู ต รข อ ง ทุ ก โร ง เรี ย น 2. ห ลัก สู ต รเนื้ อ ห ำวิช ำ เช่น
หลักสูตรภำษำอังกฤษสำหรับชั้นอนุบำล หลักสูตรคหกรรมสำหรับชั้นมัธยมศึกษำ 3. หลักสูตรโรงเรียน
เช่นห ลักสูตรสำห รับชั้นประถมศึกษำ สำหรับโรงเรียนมัธยมศึกษำ สำหรับวิทยำลัยเทคนิ ค 4.
หลักสูตรสำหรับโรงเรียนย่อยๆ(Sub schoolcurricula) เช่น หลักสูตรประถมศึกษำหลักสูตรมัธยมศึกษำและ 5.
หลักสูตรโครงกำรเช่น โครงกำรหลักสูตรเกี่ยวกับกำรศึกษำสิ่งแวดล้อมหลักสูตรวิทยำศำสตร์ในโรงเรียน
(เช่นโครงกำรวิทยำศำสตร์)
ในกำรพิจำรณำข้อกำหนดพื้นฐำนของแบบจำลองกำรพัฒนำหลักสูตรประกอบด้วยขั้นตอน
สำมระ ยะคือ กำรจัดกำร กำรพัฒน ำ และกำรนำไปใช้ ในกำรทำควำมเข้ำใจว่ำอะไรเกิดขึ้ น
หรือกล่ำวให้ตรงมำกขึ้นคือ อะไรควรจะเกิดขึ้นในกำรพัฒนำหลักสูตร แบบจำลองของ พริ้นท์ สนับสนุนว่ำ
เป็ น ค ว ำ ม จ ำ เป็ น ที่ จ ะ ต้ อ ง เ ข้ ำ ใ จ ว่ำ อ ะ ไ ร จ ะ เ กิ ด ขึ้ น เ ป็ น ก ำ ร อ ำ รั ม ภ บ ท
หรือทำนำยล่วงหน้ำเกี่ยวกับกำรพัฒนำหลักสูตร ต้องมีกำรสร้ำงเอกสำรหลักสูตร โครงกำรหรือพัฒนำวัสดุ
อ ย่ำง ไร แ ล ะ สุ ด ท้ ำย เอ ก ส ำ ร/วัส ดุ จะ น ำไ ป ป ร ะ ยุ ก ต์ แ ล ะ ป รั บ ป รุ ง ใ ช้ อ ย่ำง ไ ร
จะช่วยให้มองเห็นภำพของสำมระยะดังกล่ำว โดยเน้นกิจกรรมที่จะเกิดขึ้น
ระย ะที่ห นึ่ ง : กำรจัด กำร จุดเริ่ มต้น ที่ส ำคัญ สำห รับ กำรพัฒ น ำห ลักสู ตรใด ๆ
ขึ้ น อ ยู่กั บ วิ ธี ก ำ ร ที่ เ ป็ น ท ำ ง ก ำ ร ข อ ง ห ลั ก สู ต ร ห รื อ ก ล่ำ ว อี ก ใ น ห นึ่ ง ว่ำ
ใน กำรเริ่ มต้น พัฒ น ำห ลักสู ตรต้อง มองดูก่อน ว่ำใครจะ เป็ น ผู้รับผิดช อบ ใน กำรพัฒ น ำ
มี ภู มิ ห ลั ง เ กี่ ย ว กั บ ง ำ น แ ล ะ มี แ ร ง ขั บ ใ น ค ว ำ ม คิ ด อ ะ ไ ร บ้ ำ ง ค น
กลุ่มนี้ อำจเป็ น บุคคลำกรของโรง เรียน ของภ ำควิช ำต่ำงๆ ห รือบุคคลที่ได้รับกำรแต่ง ตั้ง
ขึ้น อยู่กับธรรมชำติของงำนหลัก สูตรใน ขณะนั้น ในบริบทของโรงเรียน กลุ่มจะประกอบด้วย
กลุ่มของครูที่พัฒนำหลักสูตรในวิชำเฉพำะสิ่งสำคัญในระยะนี้ คือคำถำมที่มีต่อผู้พัฒนำหลักสูตร
และคำตอบต่อคำถำมเหล่ำนี้ จะเป็นแนวทำงสำหรับควำมเข้ำใจใน ผลผลิตของหลักสูตรขั้นสุดท้ำย
ค ำ ถ ำ ม ดั ง ก ล่ ำ ว คื อ 1. ใ ค ร เ กี่ ย ว ข้ อ ง กั บ ก ำ ร พั ฒ น ำ ห ลั ก สู ต ร ค รั้ ง นี้
และได้ทำอะไรที่แสดงว่ำเป็นตัวแทนในกำรทำสิ่งนั้น 2.ผู้เกี่ยวข้องนั้นมีแนวควำมคิดเกี่ยวกับหลักสูตรอย่ำงไร
3.
แรงขับหรือพื้นฐำนที่มีอิทธิพลต่อควำมคิดของผู้พัฒนำหลักสูตรคืออะไรก่อนที่จะตรวจสอบหลักสูตรหรือเริ่มต้
น พั ฒ น ำ สิ่ ง ส ำ คั ญ คื อ
ควำมเข้ำใจบุคลำกรทุกคนที่เกี่ยวข้องกำรสร้ำงหลักสูตรโดยกลุ่มของครูในโรงเรียนที่มีควำมเป็นอิสระจะแตกต่
ำ ง ไ ป จ ำ ก ก ำ ร ส ร้ ำ ง ห ลั ก สู ต ร โ ด ย ค รู โ ร ง เ รี ย น รั ฐ บ ำ ล ห รื อ ไ ม่
หลักสูตรที่สร้ำงโดยสถำบันอุดมศึกษำจะคล้ำยคลึงกับหลักสูตรที่สร้ำงโดยครูหรือไม่และกำรสร้ำงหลักสูตรขอ
ง รั ฐ จ ะ ส ะ ท้ อ น ค ว ำ ม ต้ อ ง ก ำ ร ข อ ง แ ต่ ล ะ โ ร ง เ รี ย น ห รื อ ไ ม่ ห รื อ โ ด ย แ ท้
จริงแล้วจะคล้ำยคลึงกับกำรพัฒนำหลักสูตรโดยครูโรงเรียนรัฐบำลหรือไม่
ภำพประกอบ 24 แบบจำลองกำรพัฒนำหลักสูตรของพริ้นท์
แบบจำลองกำรพัฒนำหลักสูตรของพริ้นท์
ผ ล ผ ลิ ต ข อ ง ห ลั ก สู ต ร คื อ นั ก เ รี ย น
โด ยพื้ น ฐ ำน แ ล้ ว ได้ มีก ำ รท ำต ำมทิ ศ ท ำ ง ต ำมที่ ผู้ตั ด สิ น ใ จ ไ ด้ก ำ ห น ด ไว้ห รื อ ไ ม่
ใครคือผู้ตัดสินใจเกี่ยวกับหลักสูตร และมีควำมตั้งใจอะไรมีทิศทำงพิเศษอะไรในใจเกี่ยวกับหลักสูตร เช่น
ห ลักสู ตรควรเน้ น ใ น เรื่อ งข อง วิช ำก ำรห รื อไม่ ห รื อจะ มุ่ง ที่ กำรพัฒ น ำทักษ ะ พื้ น ฐำน
ห รื อ มุ่ง ส่ ง เส ริ ม ม โ น ทั ศ น์ ท ำ ง บ ว ก ภ ำย ใ น ตั ว ข อ ง นั ก เ รี ย น ( positive self-concept)
ต้ อ ง ก ำ ร ก ำ ร ต อ บ ค ำ ถ ำ ม เ ห ล่ ำ นี้ แ ล ะ ค ำ ถ ำ ม อื่ น ๆ
ที่มีควำมเหมำะสมเป็ นควำมจำเป็นที่ต้องรู้เกี่ยวกับผู้พัฒนำหลักสูตรและสิ่งที่แสดงออกมำ ที่แน่ๆ คือ
ในกำรเลือก ผู้พัฒนำหลักสูตรควรจะได้มีควำมเข้ำใจกับองค์ประกอบต่ำงๆ เหล่ำนี้
คำถำมอีกคำถำมหนึ่งที่ต้องแก้ไขเกี่ยวข้องกับกำรรับรู้หลักสูตรของผู้พัฒนำหลักสูตรซึ่งมีแนวโน้มที่จ
ะมองกระบวนกำรในห้ำทิศทำง ทัศนะนี้มีผลต่อกำรพัฒนำหลักสูตร
เนื้อหำวิชำ
กิจกรรมกำร
เรียนรู้
กำรประเมินผล
กำรเรียนกำร
สอน
กำรวิเครำะห์
สถำนกำรณ์
ควำมมุ่งหมำย
เป้ำประสงค์
และจุดประสงค์
การทานายหลัก
สูตร
ระยะที่ 1 ระยะที่ 2
ผู้เขียน ในสำขำวิชำหลักสูตร (Eisner, Skilbeck, McNeil,Tanner and Tanner,Eisner and Vallance)
ได้สรุ ปว่ำมีมโน ทัศน์ ของ หลักสู ตรจำน วน มำกที่แสดงออกมำ ไอสเน อร์ และ วอลแลน ซ์
เ ป็ น ห นึ่ ง ใ น ผู้ ต ร ว จ ส อ บ ป ร ะ ม ว ล ค ว ำ ม ค ว ำ ม ร อ บ รู้
ใ น ค ำ ถ ำ ม นี้ ไ ด้ แ น ะ น ำ ว่ำ มี ห้ ำหั ว ข้ อ ใ น ก ำ ร ที่ จ ะ ป ฐ ม นิ เ ท ศ เรื่ อ ง ห ลั ก สู ต ร
แม้ว่ำจะได้รับกำรโต้แย้งว่ำมีเพียงสื่อจำกแนคนีล แต่พริ้นท์ก็ได้เพิ่มเข้ำไปเป็นห้ำหัวข้อ คือ
1. มโนทัศน์เกี่ยวกับวิชำกำรในสำขำ (academic disciplines conception)
2. มโนทัศน์เกี่ยวกับควำมเป็นมนุษย์ (humanistic conception)
3. มโนทัศน์เกี่ยวกับโครงสร้ำงทำงสังคม (social reconstructions conception)
4. มโนทัศน์เกี่ยวกับเทคโนโลยี (technological conception)
5. มโนทัศน์ในกำรเลือก (eclectic conception)
ค ำ ถ ำ ม สุ ด ท้ ำ ย เ กี่ ย ว ข้ อ ง กั บ พื้ น ฐ ำ น ห รื อ แ ร ง ขั บ
ซึ่ ง มี อิ ท ธิ พ ล ต่ ำ ง ทิ ศ ท ำง ค ว ำม คิ ด เกี่ ย ว กั บ ห ลั ก สู ต ร ข อ ง ผู้ พั ฒ น ำ ห ลั ก สู ต ร
พื้ น ฐ ำ น ข อ ง ห ลัก สู ต ร เห ล่ำนี้ ม ำ จำ ก แ ห ล่ง ท ำง ป รั ช ญ ำ ท ำ ง สั ง ค มแ ล ะ จิ ต วิท ย ำ
ซึ่ ง จ ะ ส่ ง ผ ล ใ ห้ ที่ แ ต ก ต่ ำ ง กั น ต่ อ บุ ค ค ล แ ต่ ล ะ ค น
และดังนั้นจึงสำมำรถที่จะยอมรับรูปแบบของหลักสูตรที่มีควำมแตกต่ำงกันได้
ร ะ ย ะ ที่ ส อ ง : ก ำ ร พั ฒ น ำ
ระยะนี้เกี่ยวข้องกับกลุ่มกำรประชุมเพื่อพัฒนำหลักสูตรในขั้นของกำรสร้ำงเอกสำรหลักสูตรวัสดุหรือโครงกำร
ไ ม่ ว่ ำ ธ ร ร ม ช ำ ติ ข อ ง ง ำ น พั ฒ น ำ ห ลั ก สู ต ร จ ะ อ ย่ ำ ง ไ ร
เป็ น ก ำร รั บ ผิ ด ช อ บ ข อ ง ก ลุ่ม ก ำร พั ฒ น ำ ที่ จ ะ ส ร้ ำ ง ผ ลิ ต ผ ล ที่ ใ ช้ ไ ด้ ใ น ร ะ ย ะ นี้
ก ลุ่มก ำร พั ฒ น ำไ ม่จ ำเป็ น ต้อ ง เป็ น ก ลุ่มเดี ย ว กัน เส มอ ไ ป เมื่อ ไ ม่ใ ช่ก ลุ่มเดี ย วกัน
บำงทีในระดับที่เป็นเรื่องของระบบ เป็นควำมสำคัญที่กลุ่มจะต้องทำงำนร่วมกันอย่ำงใกล้ชิด
เพื่อที่จะให้ระยะที่สองประสบกับควำมสำเร็จผู้พัฒนำจะดำเนินกำรตำมวิธีกำรแบบจำลองวงจร
หรืออำจกล่ำวในอีกนัยหนึ่ งได้ว่ำ ผู้พัฒนำดำเนิน กำรตำมขั้นตอนขององค์ประกอบหลักสูตร
ซึ่งเริ่มต้นด้วยกำรวิเครำะห์สถำนกำรณ์และต่อด้วยควำมมุ่งหมำยวิเครำะห์สถำนกำรณ์อีก
สิ่ ง ที่ ค ณ ะ ค รู ค ว ร จ ะ ท ำ เ ช่ น
ให้ควำมสนใจกับกำรพัฒนำหลักสูตรรำยวิชำใดวิชำหนึ่งเป็นพิเศษสำหรับมัธยมศึกษำ หรือชั้นประถมศึกษำ
โดยจะใช้วิธีแบบวงจร มีกำรรับรู้วิธกำรและมโนทัศน์ของหลักสูตร ในขั้นนี้คณะครู/กลุ่มครู (ผู้พัฒนำ)
จะอยู่ในฐำนะที่พร้อมที่จะไปสู่ระยะต่อไปในกำรสร้ำงเอกสำรหลักสูตร
ในกำรวิเครำะห์สถำนกำรณ์ ทำให้ครูรู้ถึงควำมต้องกำรจำเป็นของนักเรียนและแหล่งต่ำงๆ
ที่ มี ป ร ะ โ ย ช น์ ที่ จ ะ ส น อ ง ต อ บ กั บ ค ว ำ ม ต้ อ ง ก ำ ร จ ำ เ ป็ น นั้ น ๆ
ของนักเรียนอย่ำงเป็นระบบจำกข้อมูลเหล่ำนี้มีผู้พัฒนำหลักสูตรสำมำรถที่จะให้ถ้อยคำที่มีควำมหมำยเกี่ยวกับค
วำมตั้งใจใน กำรศึกษำห ลักสู ตร นั่น คือ ผู้พัฒน ำห ลักสู ตรสำมำรถที่กำห น ดควำมมุ่งห มำย
เป้ำประสงค์ได้อย่ำงเหมำะสมและเป็ น ประโยชน์ถ้อยคำกล่ำวที่เป็ นควำมมุ่งหมำยเป้ำประสงค์
และจุดประสงค์เหล่ำนี้จะเป็นฐำนให้ผู้พัฒนำหลักสูตรสำมำรถสร้ำงเนื้อหำวิชำที่เหมำะสม ในทำนองเดียวกัน
ก็ จ ะ ส ำ ม ำ ร ถ จั ด กิ จ ก ร ร ม ก ำ ร เ รี ย น รู้ ที่ เ ห ม ำ ะ ส ม
เพื่ อที่ จะ ไ ด้เรี ยน รู้เนื้ อ ห ำวิช ำได้อ ย่ำง มีป ระ สิ ท ธิ ภ ำพ แ ละ ท ำใ ห้ บ รรลุ จุดป ร ะ ส ง ค์
ท้ำยที่สุดเป็นกำรประเมินผลผู้พัฒนำต้องสร้ำงวิธีกำรประเมินที่มีประสิทธิภำพเพื่อตัดสินนักเรียนได้บรรลุผลสำ
เ ร็ จ ต ำ ม จุ ด ป ร ะ ส ง ค์ ใ ด เ มื่ อ มี ก ำ ร น ำ เ อ ก ส ำ ร ห ลั ก สู ต ร ไ ป ใ ช้
สถำนกำรณ์ที่ได้ริเริ่มไว้ก็อำจเปลี่ยนแปลงไปทำให้เกิดควำมต้องกำรในกำรวิเครำะห์สถำนกำรณ์ใหม่อีกและต้อ
ง ก ำ ร ที่ จ ะ เ ป ลี่ ย น แ ป ล ง ใ น ส่ ว น อื่ น ๆ ข อ ง อ ง ค์ ป ร ะ ก อ บ ข ำ ห ลั ก สู ต ร
วงจรธรรมชำติของกระบวนกำรพัฒนำก็เกิดขึ้นลักษณะดังกล่ำวเหล่ำนี้ทำให้รับรู้ได้ว่ำในกำรสร้ำงเอกสำรหลัก
สู ต รว ง จ รธ รร มช ำติ ข อ ง ก ร ะ บ ว น ก ำ รพั ฒ น ำก็ เกิด ขึ้ น ลั ก ษ ณ ะ ดัง ก ล่ำว เห ล่ำ นี้
ทำใ ห้รับรู้ได้ว่ำใน กำรสร้ำงเอกสำรหลักสู ตร วัตถุหลักสู ตรโครงกำรหลักสู ตรหรืออื่น ๆ
ผู้พัฒนำหลักสูตรใช้วิธีกำรที่มีเหตุผลและเป็นระบบด้วย
ร ะ ย ะ ที่ ส ำ ม : ก ำ ร น ำ ไ ป ใ ช้
ถ้ำมีกำรพิจำรณำว่ำอะไรไดเกิดขึ้นหลังจำกที่ได้มีกำรพัฒนำวัตถุทำงด้ำนกำยภำพ (หลักสูตร โครงกำร
และชุดต่ำงๆ ของวัสดุหลักสูตร) แล้ว แต่ละบุคคลต่ำงก็รับรู้กันว่ำอะไรได้เกิดขึ้น เมื่อห ลักสู ตร
โครงกำรและวัสดุหลักสูตรเหล่ำนั้นได้รับกำรนำไปใช้กับนักเรียน สิ่งเหล่ำนี้จะปรำกฏอยู่ในระยะที่สำม
กำรนำไปใช้ ซึ่งประกอบด้วยกิจกรรมสำมอย่ำงคือ 1. กำรนำหลักสูตรไปใช้ 2. กำรเฝ้ำระวังติดตำม
และรับข้อมูลป้อนกลับของหลักสูตร และ 3. จัดเตรียมข้อมูลป้อนกลับให้กลุ่มพัฒนำหลักสูตร
ส ำ ห รั บ เ อ ก ส ำ ร ห ลั ก สู ต ร
วัสดุหรือโครงกำรที่จะใช้ใน โรงเรียน หรือใน ระบบโรงเรียน ต้องมีกำรเปลี่ยนแปลงอยู่เสมอ
ใน กำรทำใ ห้กำรเปลี่ยน แปลงที่เกิดขึ้ น นี้ มีประสิ ทธิภ ำพ และ มีควำมยุ่งยำกสับสน แต่น้อย
ต้ อ ง มี ก ำ ร ส ร้ ำ ง แ ผ น ส ำ ห รั บ ก ำ ร ใ ช้ น วั ต ก ร ร ม ห ลั ก สู ต ร
ถ้ำไม่มีก็สำมำรถจะคำดเดำได้ว่ำจะมีกำรต่อต้ำนอย่ำงแข็งแรงขั้นทำให้นวัตกรรมนั้นไม่ได้รับกำรยอมรับในทำน
องเดียวกัน ไม่เป็นกำรเพียงพอที่จะสร้ำงหลักสูตรโดยไม่มีแผนอะไรทั้งสิ้น และคำดหวังว่ำโรงเรียนจะไปใช้
ซึ่งพริ้นท์ได้กล่ำวว่ำกำรทำเช่นนั้น เป็น “ตำรับแห่งควำมหำยนะ”
ใ น ขั้ น ต อน แ รก ข อง ก ำร น ำไป ใ ช้ เป็ น ที่ แ น่น อ น ว่ำจะ ต้อง มีก ำรป รั บ ป รุ ง
เ ป็ น สิ่ ง ที่ ค ำ ด ห วั ง ว่ ำ จ ะ ต้ อ ง เ กิ ด ท ำ น ำ ย ไ ว้ ไ ด้ ล่ ว ง ห น้ ำ
เพรำะเป็ นไปไม่ได้ที่จะสร้ำงหลักสูตรเพื่อนใช้ในโรงเรียนได้อย่ำงหลำกหลำยด้วยที่ไม่ต้องปรับปรุง
ระดับของควำมสำเร็จในกำรใช้หลักสูตรจะสะท้อนกลับถึงวัดควำมสำมำรถและควำมตั้งใจของผู้พัฒนำที่จะปรั
บปรุงหลักสูตรนั้นๆ
ใ น ร ะ ย ะ ข อ ง ก ำ ร เ ฝ้ ำ ร ะ วั ง ติ ด ต ำ ม
กำรใช้หลักสูตรเหมือนเดิมว่ำจะเป็นขั้นตอนที่สำคัญในกำรวัดควำมสำเร็จของกิจกรรมหลักสูตร นั่นคือ
ก ำ ร วิ เ ค ร ำ ะ ห์ ป ร ะ สิ ท ธิ ผ ล ข อ ง กิ จ ก ร ร ม ห ลั ก สู ต ร ทั้ ง ห ม ด
ต่อ จ ำก นั้ น ข้อ มูล ป้ อน ก ลับ อ ำจจ ะ ได้รับ จำก กำร ศึ กษ ำกำร ป ระ เมิน ผ ล ผลิ ต นั้ น คื อ
นั ก เ รี ย น ป ร ะ ส บ ค ว ำ ม ส ำ เ ร็ จ ต ำ ม ตั้ ง ใ จ ม ำ ก น้ อ ย เ พี ย ง ไ ร
ดี เ พี ย ง ไ ร ใ น ข ณ ะ ที่ ก ำ ร ใ ช้ ห ลั ก สู ต ร เ ป็ น กิ จ ก ร ร ม ใ น ร ะ ย ะ สั้ น ๆ
แต่ลักษณะที่ได้รับจำกกำรเฝ้ำระวังติดตำมและข้อมูลป้อนกลับที่ได้ในระยะที่สำมดูเหมือนว่ำจะได้นำนหลำยปีเ
พื่อเป็นข้อมูลในกำรปรับปรุงได้ตลอดไป
กิจกรรมสุดท้ำยในระยะที่สำมมีควำมสัมพันธ์กับข้อมูลที่ได้จำกข้อมูลป้อนกลับจำกกลุ่มผู้นำหลักสูต
รแบบจำลองพัฒนำหลักสูตรในลักษณะนี้มีสมมติฐำนว่ำกลุ่มผู้นำหลักสูตรหรือกลุ่มในลักษณะ เดียวกันนี้
ยั ง ค ง ใ ห้ ค ว ำ ม ส ะ ด ว ก ใ น ก ำ ร เ ฝ้ ำ ร ะ วัง ติ ด ต ำ ม แ ล ะ ล บ ข้ อ มู ล ป้ อ น ก ลั บ
สถำนศึกษำส่วนใหญ่จะมีกำรรวมตัวของกลุ่มผู้รับผิดชอบกำรเงินของหลักสูตร (เช่น คณะกรรมกำรหลักสูตร
ค ณ ะ ก ร ร ม ก ำ ร ศึ ก ษ ำ ) ถ้ ำ ก ลุ่ ม ผู้ น ำ แ ล ะ /ห รื อ ก ลุ่ ม พั ฒ น ำ ส ล ำ ย ตั ว ไ ป
สิ่งที่สัมพันธ์กับข้อมูลป้อนกลับของหลักสูตรควรจะส่งต่อไปยังกลุ่มกำรบัญชีของหลักสูตร
8. แบบจำลองของโอลิวำ
โอลิวำ (oliva) ได้แสดงแบบจำลองกำรพัฒนำหลักสูตรของตน เพื่อให้บรรลุเกณฑ์สำมประกำรคือ
ประกำรแรก แบบจำลองจะต้องเรียบง่ำย (simple) มีควำมครอบคลุมกว้ำงขวำง(comprehensive)
และมีควำมเป็นระเบียบ (systematic) ซึ่งประกอบด้วย 6ขั้นตอนคือ หนึ่งประพจน์ของปรัชญำ (statement of
philosophy) สองประพจน์ของเป้ำประสงค์ (statement of goals) สำมประพจน์ของจุดประสงค์ (statement of
objectives) สี่ ก ำรอ อ ก แ บ บ ข อ ง แ ผ น ( besign of plan) ห้ ำน ำไป ใ ช้ป ฏิ บั ติ ( implementation)
และสุดท้ำยกำรประเมินผล ดังภำพ 8.14
แ ม้ว่ำ แ บ บ จ ำ ล อ ง นี้ จ ะ เป็ น ตั ว แ ท น ข อ ง อ ง ค์ ป ร ะ ก อ บ ที่ จ ำ เป็ น ที่ สุ ด
แต่ก็พ ร้อมที่จะ ขยำยไป สู่แบบ จำลอง ที่ขยำยแล้ว ซึ่ งมีรำยละ เอียดเพิ่ มเติมผน วกเข้ำไป
และแสดงกระบวนกำรบำงอย่ำงซึ่งปรับจำกแบบจำลองเดิม แบบจำลอ งโอลิวำที่ขยำยแล้วมี 12
องค์ประกอบปรำกกฎ ดังภำพ ประกอบ 25
ภำพประกอบ 25 แบบจำลองกำรพัฒนำหลักสูตรของโอลิวำ
อ ง ค์ ป ร ะ ก อ บ สิ บ ส อ ง ป ร ะ ก ำ ร แ บ บ จ ำ ล อ ง ที่ ป ร ำก ฏ ใ น ภ ำ พ ที่ 8.14
แ ส ด ง ค ว ำม ค ร อ บ ค ลุ ม ก ว้ำง เ ป็ น ก ร ะ บ ว น ก ำร ที่ เ ป็ น ไ ป ที ล ะ ขั้ น ๆ ( step- by-step)
ที่นำผู้วำงแผนหลักสูตรที่เริ่มจำกแหล่งข้อมูลต่ำงๆ ของหลักสูตรไปสู่กำรประเมินผล แต่ล่ะองค์ประกอบ
( อ อ ก แ บ บ โ ด ย ใ ช้ เ ล ข โ ร มั น จ ำ ก l ถึ ง xll
จะได้รับกำรพรรณนำและแนะนำให้กับผู้วำงแผนหลักสูตรและผู้มีส่วนร่วม โดยสรุปดังนี้
เร ำสั ง เก ต พ บ ว่ำใ น แ บ บ จ ำ ล อ ง นี้ ใ ช้ ทั้ ง รู ป สี่ เ ห ลี่ ย ม จัตุ รั ส แ ล ะ ว ง ก ล ม
รู ป สี่ เห ลี่ ย ม จัตุ รั ส ใ ช้ เป็ น ตัว เป็ น ตัว แ ท น ข อ ง ระ ย ะ ก ำรว ำง แ ผ น ( Operational phase)
ก ระ บ วน ก ำ รเริ่ ม ต้น ด้ว ยอ ง ค์ ป ร ะ ก อ บ ที่ lซึ่ ง เ ป็ น ร ะ ยะ เว ล ำที่ ผู้พั ฒ น ำห ลัก สู ต ร
กำหนดควำมมุ่งหมำยของกำรศึกษำหลังกำรทำงปรัชญำและจิตวิทยำควำมมุ่งหมำยเหล่ำนี้เชื่อว่ำได้มำจำกควำม
ต้องจำกควำมต้องกำรจำเป็นของสังคมและควำมต้องกำรจำเป็นเช่นเดียวกับแบบจำลองของนักกำรศึกษำอื่นๆ
แบบจำลองของโอลิวำ ก็รวมทั้งแผนของกำรพัฒนำหลักสูตร (องค์ประกอบที่ I-V และองค์ประกอบที่ XII)
และกำรออแบบกำรเรียนกำรสอน (องค์ประกอบที่ VI-XI)
ลัก ษ ณ ะ ส ำคัญ ข อ ง แ บ บ จำลอ ง นี้ คื อ เส้ น ข อ ง ข้อ มูล ป้ อ น ก ลับ (feedback lines)
ซึ่ ง เป็ น วง จรย้อน ก ลับ จำก กำรประ เมิน ผล ห ลัก สู ต ร ไป ยัง เป้ ำป ระ สง ค์ ของ ห ลักสู ต ร
ประพจน์
ของ
ปรัชญา
ประพจน์
ของเป้าประสง
ค์
ประพจน์
ของ
จุดประสงค์
การออกแบบขอ
งแผน
การนาไปใช
และ จำกก ำรป ระ เมิน ผลก ำรเรี ยน กำรส อน ไป ยัง เป้ำป ระ ส ง ค์ข อง กำรเรี ยน ก ำรส อ น
เส้นเหล่ำนี้แสดงให้เห็นถึงควำมจำเป็นของกำรแก้ไขปรับปรุงองค์ประกอบของแต่ละวงจรย่อยอย่ำงต่อเนื่อง
ก ำร ใช้ แ บ บ จ ำล อ ง แ บ บ จ ำล อ ง นี้ ส ำมำ รถ น ำไ ป ใ ช้ ไ ด้อ ย่ำง ห ล ำก ห ล ำ ย
ทิศทำงแรกแบบจำลองนี้ได้เสนอกระบวนกำรพัฒนำหลักสูตรที่สมบูรณ์ของโรงเรียน สำขำวิชำต่ำงๆ
ใน แต่ละ สำขำ เช่น ศิลปะ ภ ำษ ำ ก็จะ สำมำรถพัฒ น ำหลักสู ตรโดยอำศัยแบบจำลอง นี้ ได้
แผนสำหรับหลักสูตรในสำขำวิชำนี้และกำรออกแบบวิธีกำรใช้หลักสูตรด้วยกำรจัดกำรเรียนกำรสอน หรือ
แต่ละสำขำวิชำอำจพัฒนำโปรแกรมสหวิทยำกำรของโรงเรียน โดยกำรผสมผสำนระหว่ำงวิชำเฉพำะ เช่น
กำรศึกษำอำชีพ (Career education) กำรแนะแนว (guidance) และกิจกรรมพิเศษของชั้นเรียน ทำงที่สอง
สำข ำวิช ำอำจเน้ น อง ค์ ป ระ ก อ บห ลัก สู ตรแ บ บ จำลอ ง (อ ง ค์ป ระ ก อบ ที่ I-V แล ะ XII)
เพื่อช่วยในกำรตัดสินใจเกี่ยวกับโปรแกรมหนทำงที่สำมสำขำวิชำอำจเน้นที่องค์ประกอบของกำรเรียนกำรสอน
(VI-XI)
แ บ บ จ ำ ล อ ง ย่ อ ย ส อ ง แ บ บ
แบบจำลองทั้งสิบสองระยะที่กล่ำวถึงนี้เป็นกำรบูรนำกำรผสมผสำนแบบจำลองทั่วไปสำหรับกำรพัฒนำหลักสูต
ร กับ แ บ บ จ ำล อ ง ทั่ ว ไป ส ำห รั บ ก ำร เรี ยน ก ำร ส อ น อ ง ค์ ป ร ะ ก อ บ ที่ (I-V แ ล ะ XII)
ประกอบด้วยแบบจำลองย่อยของกำรพัฒนำหลักสูตรซึ่ง โอลิวำ อ้ำงว่ำ เป็นแบบจำลองย่อยของหลักสูตร
อ ง ค์ ป ร ะ ก อ บ ที่ VI-XI ป ร ะ ก อ บ ด้ ว ย แ บ บ จ ำ ล อ ง ย่อ ย ข อ ง ก ำ ร เรี ย น ก ำร ส อ น
ในกำรแยกควำมแตกต่ำงระหว่ำงองค์ประกอบของหลักสูตรและองค์ประกอบของกำรเรียน กำรสอน
โอลิวำได้ใช้เส้นประสำหรับแบบจำลองย่อยของกำรเรียนกำรสอน เมื่อไม่มีกำรแบบจำลองย่อย (sub model)
ของ ห ลักสู ตร ผู้วำง แ ผน ห ลักสู ต รต้อง ก ำห น ดใ น ใ จว่ำภ ำระ ง ำน ยัง ไม่เ ส ร็ จสมบู รณ์
จนกระทั่งได้มีกำรแปรเป้ำประสงค์และจุดประสงค์ของหลักสูตรออกเป็นขั้นตอนย่อยๆสู่กำรเรียนกำรสอน
ต่ อ จ ำ ก นั้ น เ มื่ อ มี ก ำ ร ใ ช้ แ บ บ จ ำ ล อ ง ข อ ง ก ำ ร เ รี ย น ก ำ ร ส อ น
ผู้วำงแผนหลักสูตรต้องรับรู้เป้ำประสงค์และจุดประสงค์หลักสูตรของโรงเรียนหรือของสำขำวิชำโดยรวม
สำหรับผู้ที่ไม่ชอบขั้นตอนที่เป็นไดอำแกรมตำมภำพ โอลิวำได้จัดเตรียมรำยกำรของขั้นตอนโดยเรียงลำดับดังนี้
1. ระบุควำมต้องกำรจำเป็นของนักเรียนโดยทั่วๆ ไป
2. ระบุควำมต้องกำรของสังคม
3. เขียนประพจน์ของปรัชญำและควำมมุ่งหมำยของกำรศึกษำ
4. ระบุควำมต้องกำรจำเป็นของนักเรียนในโรงเรียน
5. ระบุควำมต้องกำรจำเป็นของชุมชนเฉพำะ
6. ระบุควำมต้องกำรจำเป็นของเนื้อหำวิชำ
7. ระบุเป้ำประสงค์ของหลักสูตรในโรงเรียน
8. ระบุจุดประสงค์ของหลักสูตรในโรงเรียน
9. จัดหลักสูตรและนำไปใช้
10. ระบุเป้ำประสงค์กำรเรียน
11. ระบุจุดประสงค์กำรเรียนนำกลยุทธ์กำรเรียนกำรสอน
12. เลือกกลยุทธ์กำรเรียนกำรสอน
13. เริ่มต้นเลือกกลยุทธ์กำรประเมินผล
14. นำกลยุทธ์กำรเรียนกำรสอนไปปฏิบัติ
15. เลือกกลยุทธ์กำรเรียนกำรสอนขั้นสุดท้ำย
16. ประเมินผลกำรเรียนกำรสอนและปรับปรุงขององค์ประกอบของกำรเรียนกำรสอน
17. ประเมินผลหลักสูตรและปรับปรุงองค์ประกอบของหลักสูตร
ขั้ น ที่ 1-9 แ ล ะ 17 ป ร ะ ก อ บ ด้ว ย แ บ บ จ ำล อ ง ย่อ ย ข อ ง ห ลัก สู ต ร ขั้ น ที่ 10-16
เป็นแบบจำลองย่อยของกำรเรียนกำรสอน
ควำมเหมือนและควำมต่ำงของแบบจำลองต่ำงๆ
แบบจำลองกำรพัฒนำหลักสูตรที่ได้อภิปรำยมำแล้วเผยให้เห็นทั้งควำมเหมือนและควำมต่ำง ไทเลอร์
บำทำ และคนอื่นๆ ได้กำหนดสังเขปลำดับขั้นตอนในกำรดำเนินกำรพัฒนำหลักสูตร ส่วนเซเลอร์
อเล็กซำนเดอร์ และลีวีส ได้เขียนแผนภูมิองค์ประกอบของกระบวนกำรพัฒนำหลักสูตร (กำรออกแบบ
ก ำ ร น ำ ไ ป ใ ช้ แ ล ะ ก ำ ร ป ร ะ เ มิ น ผ ล )
ในทำงตรงกันข้ำมกับกำรปฏิบัติของผู้ปฏิบัติหลักสูตรหรือโดยไม่คำนึงถึงกำรกระทำที่ผู้ปฏิบัติหลักสูตรจะต้อง
ท ำ ( ก ำร วินิ จ ฉั ย ค ว ำ ม ต้ อ ง ก ำร จ ำ เ ป็ น ก ำ ร ก ำ ห น ด จุ ด ป ร ะ ส ง ค์ แ ล ะ อื่ น ๆ )
มโนทัศน์เกี่ยวกับแหล่งข้อมูลและตะแกรงกำรกลั่นกรองเป็นสิ่งที่โดดเด่นในแบบจำลองของไทเลอร์
แบบจำลองทั้งหลำยไม่ได้มีควำมสมบูรณ์เสมอไปไม่สำมำรถแสดงรำยละเอียดและควำมผิดแผกแตก
ต่ำงเล็กๆ น้อยๆ ทุกอย่ำงของ กระบวน กำรที่ซับซ้อน เช่น เดียวกับกำรพัฒน ำหลักสู ตรได้
ใ น แ ง่มุม ห นึ่ ง ผู้ริ เริ่ ม อ อ ก แ บ บ จ ำล อ ง ก ล่ำว ว่ำบ ำง ค รั้ ง ใ น เชิ ง ข อ ง แ บ บ ก ร ำฟิ ก
“ลั ก ษ ณ ะ เ ห ล่ ำ นี้ เ ป็ น ลั ก ษ ณ ะ ที่ ไ ม่ ค ว ร ลื ม ”
ใน กำรพ รรณ น ำรำยละ เอียดทุ กๆอย่ำงของกระ บวน กำรพัฒ น ำห ลักสู ตรควรจะ กำหน ด
ก ำร ว ำ ด ภ ำ พ ที่ ส ลับ ซั บ ซ้ อ น มำก ๆ ห รื อ ใ ห้ มี แ บ บ จ ำล อ ง อ อ ก มำจ ำ น ว น ม ำก ๆ
ภ ำ ร ะ ง ำ น อ ย่ ำ ง ห นึ่ ง ใ น ก ำ ร ส ร้ ำ ง แ บ บ จ ำ ล อ ง ก ำ ร ป รั บ ป รุ ง ห ลั ก สู ต ร
คือกำรตัดสินใจว่ำอะไรเป็ นองค์ประกอบที่สำคัญที่สุดในกระบวนกำร ซึ่งไม่ได้เป็ นภำระงำนที่ง่ำย
แ ล ะ จ ำ กั ด แ บ บ จ ำ ล อ ง ใ ห้ อ ยู่ ใ น ก ร อ บ ข อ ง อ ง ค์ ป ร ะ ก อ บ เ ห ล่ ำ นั้ น
ผู้สร้ำงแบบจำลองพบว่ำตนเองอยู่ระหว่ำงอันตรำย (หนีเสือปะจระเข้) ของกำรทำให้เรียบง่ำยเกินไป
(Oversimplification) กับกำรทำให้ซับซ้อนและสับสน
เมื่อพิจำรณำแบบจำลองกำรพัฒนำหลักสูตรที่หลำกหลำยแล้วเรำไม่สำมำรถกล่ำวได้ว่ำ
แ บ บ จ ำ ล อ ง แ บ บ ใ ด แ บ บ ห นึ่ ง มี ค ว ำ ม เ ห นื อ ก ว่ำ แ บ บ จ ำ ล อ ง อื่ น ๆ
ตัวอย่ำงเช่นผู้วำงแผนหลักสูตรบำงคนอำจจะใช้แบบจำลองของไทเลอร์มำนำนหลำยปีและพิจำรณำได้ว่ำประส
บควำมสำเร็จหรืออีกนัยหนึ่งควำมสำเร็จนี้มิได้หมำยควำมว่ำแบบจำลองของไทเลอร์เป็นตัวแทนที่ดีสุดสำหรับก
ำรปรับปรุงหลักสูตรหรือนักกำรศึกษำทุกคนพ อใจกับแบบจำลองนี้ เมื่อมีกำรศึกษำอย่ำงต่อเนื่อง
ถึงควำมซับซ้อนของธรรมชำติกำรพัฒนำหลักสูตรแล้วเป็นที่สังเกตว่ำกำรปรับปรุงแบบจำลองที่เกิดขึ้นก่อนสำ
มำรถที่จะกระทำได้
ก่อนที่จะเลือกแบบจำลองหรือออกแบบจำลองใหม่ผู้วำงแผนหลักสูตรอำจจะกำหนดเกณฑ์หรือคุณลั
ก ษ ณ ะ ที่ ต้ อ ง ก ำ ร ส ำ ห รั บ ก ำ ร ป รั บ ป รุ ง ห ลั ก สู ต ร เ ป็ น ที่ ย อ ม รั บ กั น ว่ำ
แบบจำลองโดยทั่วไปควรแสดงถึงสิ่งต่อไปนี้
1. องค์ประกอบที่สำคัญของกระบวนกำรถึงระยะของกำรวำงแผนกำรนำไปใช้และกำรประเมินผล
2. ธรรมเนียมกำรปฏิบัติ แต่ไม่จำเป็นต้องตำยตัว คือมีจุด “เริ่มต้น” และ “จบ”
3. ควำมสัมพันธ์ระหว่ำงหลักสูตรและกำรเรียนกำรสอน
4. ควำมแตกต่ำงระหว่ำงหลักสูตรและเป้ำประสงค์และจุดประสงค์ของกำรเรียนกำรสอน
5. ควำมสัมพันธ์ซึ่งกันและกันระหว่ำงองค์ประกอบต่ำงๆ
6. มีรูปแบบเป็นวงจรมำกกว่ำที่จะเป็นเส้นตรง
7. มีเส้นกำรให้ข้อมูลป้อนกลับ
8. มีควำมเป็นไปได้ที่จะเข้ำไปในจุดใดจุดหนึ่งของวงจร
9. มีควำมสอดคล้องภำยในและมีตรรกะ
10. มีควำมเรียบง่ำยเพียงพอที่จะเข้ำใจได้และทำได้
11. มีกำรแสดงองค์ประกอบในรูปของไดอะแกรมหรือแผนภูมิ
เ กี่ ย ว กั บ สิ่ ง ดั ง ก ล่ ำ ว นี้ โ อ ลิ ว ำ ไ ด้ ย อ ม รั บ ว่ ำ
เป็ น เก ณ ฑ์ ที่ มี เห ตุ ผ ล ที่ ป ฏิ บั ติ ต ำม ไ ด้ แ ล ะ เพื่ อ ใ ห้ บ ร ร ลุ จุ ด มุ่ง ห มำ ย ป ล ำย ท ำ ง
โอลิวำได้เสนอแบบจำลองที่ควบคู่ไปกับข้อแนะนำข้ำงต้นซึ่งจะทำให้บรรลุควำมมุ่งหมำยสองประกำร คือ
1. เพื่อเสนอแนะระบบที่ผู้วำงแผนหลักสูตรประสงค์จะปฏิบัติตำม
2.เพื่อทำหน้ำที่เป็ นกรอบงำน สำหรับกำรอธิบำยระยะต่ำงๆ หรือองค์ประกอบต่ำงๆ
ของกระบวนกำรปรับปรุงหลักสูตร
เมื่อพิจำรณำแบบจำลองกำรพัฒนำหลักสูตรต่ำงๆ ทั้งแบบจำลองเชิงเหตุผลของไทเลอร์และบำทำ
แบบจำลองวงจรของวีลเลอร์และนิโคลส์ และแบบจำลองที่ไม่หยุดนิ่ง (หรือแบบจำลองปฏิสัมพันธ์)
ของวอคเกอร์และ สกิลเบค ตลอดจน แบบจำลองของนักกำรศึกษำคน อื่น ๆ ดังที่ได้กล่ำวแล้ว
แบบจำลองเห ล่ำนี้ มีขั้น ตอน กำรปฏิบัติที่ไม่แตกต่ำง กัน มำกนัก ใน ส่วน ที่แตกต่ำง กัน คือ
บำงแบบจำลองมีขั้นตอนละเอียดมำกและแต่ละแบบจำลองก็มีขั้นตอนที่เป็นจุดร่วมที่เหมือนกันที่พอจะสรุปเป็
นขั้นของกำรพัฒนำหลักสูตรที่ครอบคลุมได้ห้ำขั้นตอน คือ
1. กำรกำหนดจุดประสงค์ของหลักสูตร
2. กำรเลือกเนื้อหำวิชำและประสบกำรณ์
3. กำรนำหลักสูตรไปปฏิบัติ
4. กำรประเมินผลหลักสูตร
5. กำรปรับปรุงเปลี่ยนแปลงหลักสูตร
สรุป(Summary)
แ บ บ จ ำ ล อ ง ก ำ ร พั ฒ น ำ ห ลั ก สู ต ร เป็ น วิ ธี ที่ ใ ห้ ค ว ำ ม ส ะ ด ว ก ง่ ำ ย ๆ
ในกำรแสดงควำมสัมพันธ์ระหว่ำงองค์ประกอบที่จำเป็นของหลักสูตรในกระบวนกำรของกำรพัฒนำหลักสูตรส่
วนที่จำเป็นของหลักสูตร คือจุดประสงค์/ผลที่ได้รับ เนื้อหำวิชำวิธีกำรสอนและกำรประเมินผล
แบบจำลองกำรพัฒนำหลักสูตรประกอบด้วย แบบจำลองเชิงเห ตุผล ของไทเลอร์และบำทำ
แบบจำลองวงจรของวีลเลอร์และนิโคลส์ และแบบจำลองที่ไม่หยุดนิ่ง หรือแบบจำลองปฏิสัมพันธ์
ของวอคเกอร์และสกิลเบค และแบบจำลองกำรพัฒน ำหลักสูตรของ นักกำรศึกษำอื่นๆ เช่น
แบบจำลองของเซเลอร์ และอเล็กซำนเดอร์ พริ้นท์ และ โอลิวำ
กำรตรวจสอบทบทวน(Self-Test)
1. แบบจำลองในกำรพัฒนำหลักสูตร มีองค์ประกอบเหมือนหรือแตกต่ำงกันอย่ำงไร
2. แบบจำลองในกำรพัฒนำหลักสูตร มีรำยละเอียดน้อยที่สุด และมีรำยละเอียดมำกที่สุด
นำเสนอแบบจำลองโดยใคร
กิจกรรม(Activity)
1. สืบค้นจำกหนังสือหรือในระบบเครือข่ำยอินเตอร์เน็ต เรื่อง แบบจำลองกำรพัฒนำหลักสูตร
2. ศึกษำทำควำมเข้ำใจเพิ่มเติมจำก สุเทพ อ่วมเจริญ กำรพัฒนำหลักสูตร : ทฤษฎีและกำรปฏิบัติ
“กำรพัฒนำหลักสูตร :แบบจำลองกำรพัฒนำหลักสูตร”
3. แลกเปลี่ยนแนวคิดกับเพื่อนนักศึกษำ หรือผู้รู้ จำกคำกล่ำวที่ว่ำ “แบบจำลองในกำรพัฒนำหลักสูตร
มีพื้นฐำนมำจำกแบบจำลองเชิงเหตุผลของไทเลอร์ ท่ำนเห็นด้วยหรือไม่ อย่ำงไร

บทที่ 6

  • 1.
    บทที่ 6 แบบจำลองพัฒนำหลักสูตร มโนทัศน์(Concept) แบบจำลองกำรพัฒนำหลักสูตร คือกำรนำเสนอภำพควำมคิดที่ได้จำกกำรวิเครำะห์เชื่อมโยงข้อมูลพื้นฐำนที่ใช้ในกำรพัฒนำหลักสูตร โดยมีควำมมุ่งหมำยที่จะนำเสนอควำมสัมพันธ์ของควำมคิดต่ำงๆ ที่เกิดขึ้นในสำขำวิชำของตน แบบจำลองที่เป็นที่รู้จักกันดีในสำขำวิชำหลักสูตรได้แก่แบบจำลองที่ถือเหตุผลของไทเลอร์ แบบจำลองนี้ บำงครั้งเรียกว่ำ แบบจำลองจุดประสงค์/เหตุผล/วิธีกำรและควำมมุ่งหมำย (objectives/classical/means-end models) ในกระบวนกำรของหลักสูตรแบบจำลองกำรพัฒนำหลักสูตรจะเน้นที่องค์ประกอบของหลักสูตร เริ่มจำกจุดประสงค์ตำมด้วยเนื้อหำ วิธีกำรเรียนกำรสอนหรือกำรจัดกำรเรียนรู้ และกำรประเมินผล ผลกำรเรียนรู้((Learning Outcome) 1. มีควำมรู้ ควำมเข้ำใจเกี่ยวกับแบบจำลองกำรพัฒนำหลักสูตร 2. สำมำรถนำควำมรู้ในกำรวิเครำะห์ข้อมูลพื้นฐำนมำประยุกต์ใช้ในกำรพัฒนำหลักสูตรได้ถูกต้อง สำระเนื้อหำ(Content) แบบจำลองพัฒนำหลักสูตร “ แ บ บ จ ำ ล อ ง ( Model) บ ำ ง แ ห่ ง เ รี ย ก ว่ ำ รู ป แ บ บ โ อ ลิ ว ำ เ ป็ น ค น แ ร ก ที่ ใ ช้ ค ำ นี้ ใ น ส ำ ข ำ วิ ช ำ ก ำ ร พั ฒ น ำ ห ลั ก สู ต ร ” เป็นกำรนำเสนอภำพควำมคิดที่ได้จำกกำรวิเครำะห์ เชื่อมโยงข้อมูลพื้นฐำนที่ใช้ในกำรพัฒนำหลักสูตร ตั้ ง แ ต่ เ ริ่ ม ต้ น ก ร ะ บ ว น ก ำ ร แ ล ะ ย้ อ น ก ลั บ ม ำ เ ริ่ ม ต้ น เ ป็ น วั ฎ จั ก ร ซึ่ ง เป็ น รู ป แ บ บ ที่ จ ำเป็ น ใ น ก ำร ใ ห้ บ ริ ก ำร ใ น ลัก ษ ณ ะ ข อ ง ข้อ แ น ะ ใ น ก ำร ป ฏิ บั ติ ซึ่งสำมำรถพบได้ในเกือบจะทุกแบบของกิจกรรมทำงกำรศึกษำ ในเชิงวิชำชีพแล้วมีแบบจำลองจำนวนมำก เช่น แบบจำลองกำรเรียน กำรสอน (models of instruction) แบบจำลองกำรบริ หำร (models of
  • 2.
    administration) แบบจำลองกำรประเมินผล (modelsof evaluation) และ แบบจำลองกำรนิเทศ (models of supervision) เป็นต้น แบ บจำลอง บ ำงรู ป แบ บ ที่ พ บ ใ น วรรณ กรรมต่ำง ๆ บ ำง แบ บก็เป็ น แ บบ ง่ำยๆ บ ำ ง แ บ บ ก็ มี ค ว ำ ม ซั บ ซ้ อ น ค่ อ น ข้ ำ ง ม ำ ก และยิ่งมีควำมซับซ้อนมำกเท่ำใดก็ยิ่งมีควำมใกล้กับควำมเป็นวิทยำศำสตร์คอมพิวเตอร์มำกขึ้นเท่ำนั้น บำงแบบจำลองใช้แผนภูมิซึ่งประกอบด้วยสี่เหลี่ยมจัตุรัส กล่อง วงกลม สี่เหลี่ยมผืนผ้ำ ลูกศรและอื่นๆ ในสำขำวิชำที่เฉพำะเจำะจง (เช่น กำรบริหำร กำรเรียนกำรสอน กำรนิเทศ หรือ กำรพัฒนำหลักสูตร) แ บ บ จ ำล อ ง อ ำจจ ะ มีค ว ำมแ ต ก ต่ำง กัน บ้ำง แ ต่ส่ว น ใ ห ญ่ จะ มี ค วำม ค ล้ำย ค ลึ ง กัน โด ยที่ ค ว ำมค ล้ำยค ลึ ง จะ มีน้ ำห นั ก ม ำก กว่ำแ บ บ จ ำลอ ง แ ต่ล ะ แ บ บ ดัง ก ล่ำวเห ล่ำนี้ บ่อยครั้งจะได้รับกำรกลั่นกลองและปรับปรุงจำกแบบจำลองเดิมที่มีอยู่แล้ว อ ย่ ำ ง ไ ร ก็ ต ำ ม ผู้ ใ ช้ ห ลั ก สู ต ร ห รื อ ผู้ ป ฏิ บั ติ ห ลั ก สู ต ร ต้ อ ง รั บ ผิ ด ช อ บ ต่อ ก ำ ร เ ลื อ ก ใ ช้ แ บ บ จ ำ ล อ ง ที่ มี อ ยู่แ ล้ ว ใ น แ ต่ล ะ ส ำ ข ำ วิ ช ำ และหำกไม่ชอบใจก็อำจจะออกแบบจำลองของตนเองขึ้นใหม่ได้โดยมิได้ปฏิเสธแบบจำลองทั้งหมดที่มีอยู่เดิม แ ล ะ อ ำจ จ ะ น ำล ำดั บ แ ล ะ ขั้ น ต อ น ใ น แ บ บ จ ำล อ ง ที่ มีอ ยู่นั้ น ม ำร ว ม เข้ ำด้ ว ย กัน ออกมำเป็นแบบจำลองที่นำไปสู่กำรปฏิบัติได้แทนที่จะเริ่มใหม่ทั้งหมด แ บ บ จ ำ ล อ ง ท ำ ง ส ำ ข ำ วิ ช ำ ห ลั ก สู ต ร ที่ เ ป็ น ที่ รู้ จั ก กั น ดี มักจะเรียกชื่อแบบจำลองตำมชื่อของผู้ที่นำเสนอควำมคิดนั้น ๆ ในสำขำวิชำหลักสูตร ได้แก่ไทเลอร์ (Tyler) ทำบำ (Taba) เซเลอร์และ อเล็กซำนเดอร์ (Saylor and Alexandder) วีลเลอร์และนิโคลส์ (Wheeler and Nicholls) วอคเกอร์ (Walker) สกิลเบค (Skilbeck) โอลิวำ (Oliva) และ พรินท์ (Print) 1. แบบจำลองของไทเลอร์ ไทเลอร์ (Tyler) มีแนวคิดเกี่ยวกับกำรเปลี่ยนแปลงผู้เรียนในกำรกำหนดควำมมุ่งหมำยของหลักสูตร และใช้ในสังคมปัจจุบันเป็นพื้นฐำน โดยพิจำรณำจำกกฎเกณฑ์ของสังคมควำมต้องกำรทำงด้ำนควำมสงบสุข กฎเกณฑ์และกฎหมำย ระเบียบแบบแผน รูปแบบและควำมประพฤติของแต่ละครอบครัว กำรแต่งกำย ควำมประพฤติและกำรพูดจำ ไทเลอร์ได้กระตุ้นให้คิดถึงบทบำทของนักพัฒนำหลักสูตรในกำรใช้สิ่งดังกล่ำว เพื่ อ ป ระ โ ย ช น์ ใ น ก ำร พั ฒ น ำห ลั ก สู ต ร แ ล ะ ก ำร ส อ น ใ น เรื่ อ ง ก ำร ป ร ะ เมิ น ผ ล ไทเลอร์ชี้ให้เห็นว่ำจะต้องสอดคล้องกับควำมมุ่งหมำยที่กำหนดไว้ ปรัชญำกำรพัฒนำหลักสูตรของไทเลอร์ คือ ก ำ ร เ รี ย น รู้ เ ป็ น ก ำ ร เ ป ลี่ ย น แ ป ล ง พ ฤ ติ ก ร ร ม ข อ ง ผู้ เ รี ย น และครูจะกำหน ดจุดประสงค์อย่ำงไรให้สน องควำมต้องกำรของบุคคล ไทเลอร์ได้กล่ำวว่ำ
  • 3.
    กำรพัฒนำหลักสูตรเป็นควำมจำเป็นที่จะต้องกระทำอย่ำงมีเหตุผลและอย่ำงมีระบบโดยได้พยำยำมที่จะอธิบำย “ …..เ หตุ ผ ล ใ น ก ำ ร ม อ ง ก ำ ร วิ เ ค ร ำ ะ ห์ แ ล ะ ก ำ ร ตี ค ว ำ ม ห ลั ก สู ต ร แ ล ะ โ ป ร แ ก ร ม ก ำ ร เ รี ย น ก ำ ร ส อ น ข อ ง ส ถ ำ บั น ก ำ ร ศึ ก ษ ำ ” ต่อจำกนั้นยังได้โต้แย้งอีกด้วยว่ำในกำรพัฒนำหลักสูตรใด ๆ จะต้องตอบคำถำม 4 ประกำรคือ 1. ควำมมุ่งหมำยอะไรทำงกำรศึกษำที่โรงเรียนควรจะแสวงหำเพื่อที่จะบรรลุควำมมุ่งหมำยนั้น 2. ประสบกำรณ์ทำงกำรศึกษำคืออะไรที่จะสำมำรถจัดเตรียมไว้เพื่อให้บรรลุผลตำมควำมมุ่งหมำยเหล่ำนั้น (กลยุทธ์กำรเรียนกำรสอนและเนื้อหำวิชำ :Instructional strategies andcontent) 3.ประสบกำรทำงกำรศึกษำเหล่นี้จะจัดให้มีประสิทธิภำพได้อย่ำงไร(กำรจัดประสบกำรณ์เรียนรู้: Organizing learning experiences) 4. เรำจะ ส ำมำรถตัดสิ น ได้อ ย่ำง ไร ว่ำควำม มุ่ง ห มำยเห ล่ำนั้ น ได้บ รรลุผล แล้ว (กำรประเมินสถำนกำรณ์และกำรประเมินผล: Assessment and evaluation) ไท เลอ ร์ ไ ด้รั บ กำรข น ำน น ำมว่ำเป็ น บิ ด ำข อ ง ก ำรเคลื่ อ น ไ ห วท ำง ห ลัก สู ต ร แบบจำลองกำรพัฒนำหลักสูตรของไทเลอร์ เป็นที่รู้จักกันดี ตั้งแต่ปี ค.ศ.1949 โดยไทเลอร์ได้เขียนหนังสือชื่อ Basic Principles of Curriculum and nstruction และได้พิมพ์ซ้ำซำกถึง 32 ครั้ง โดยในครั้งล่ำสุดพิมพ์เมื่อ ค.ศ.1974 ไทเลอร์ได้แสวงหำวิธีกำรที่จำเพ ำะของนิ สัยของ ผู้พัฒ น ำหลักสู ตรให้ มีเหตุผล มี ร ะ บ บ แ ล ะ วิ ธี ก ำ ร ใ ห้ ค ว ำ ม ห ม ำ ย ใ ห้ ม ำ ก ขึ้ น เ กี่ ย ว กั บ ภ ำ ร ะ ง ำ น ปั จ จุ บั น นั ก เ ขี ย น ท ำ ง ห ลั ก สู ต ร จ ำ น ว น ม ำ ก ใ ห้ ค ว ำ ม ส น ใ จ น้ อ ย ล ง เพรำะธรรมชำติที่ไม่ยืดหยุ่นในแบบจำลองจุดประสงค์ของไทเลอร์ อย่ำงไรก็ตำมบำงเวลำงำนของไทเลอร์ ได้รับกำรตีควำมผิดๆ ให้ควำมสนใจน้อยและบำงครั้งเพิกเฉยที่จะให้ควำมสนใจ เช่น บรำดี้ (Brady) อ้ำงถึงคำถำมสี่ประกำรข้ำงต้น และแนะนำว่ำขั้นตอนทั้งสี่บำงครั้งจำทำให้ดูง่ำยขึ้นถ้ำอ่ำนว่ำ จุดประสงค์ เนื้อหำ วิธีกำร และกำรประเมินผล ไทเลอร์ได้เน้นถึงประสบกำรณ์ในกำรเรียนรู้ในคำถำมข้อที่สองคือ “….ปฏิกิริยำระหว่ำงผู้เรียนและสถำนกำรณ์ในสิ่งแวดล้อมภำยนอกซึ่งสำมำรถกระทำได้” เช่นเดียวกัน ผู้เขียน ตำรำบำงคน ได้แย้งว่ำ ไทเลอร์ไม่ได้อธิ บำยแหล่งที่มำของจุดประ สงค์อย่ำงเพียงพ อ ไทเลอร์ได้อุทิศครึ่งหนึ่งของหนังสือที่เขียนให้กับเรื่องจุดประสงค์โดยได้พรรณนำและวิเครำะห์แหล่งที่มำของจุ ดประ ส งค์ จำกผู้เรียน กำรศึกษ ำชี วิต ใน ปั จจุบัน กำรศึกษ ำวิช ำต่ำงๆ จำก สถำน ศึกษ ำ ศึ ก ษ ำ ป รั ช ญ ำ แ ล ะ จิ ต วิ ท ย ำ ก ำ ร เ รี ย น รู้ อั น ที่ จ ริ ง แ ล้ ว ไ ท เ ล อ ร์ เป็ น ผู้มีเห ตุผลอย่ำงสำคัญยิ่งต่อผู้พัฒน ำหลักสูตรและผู้เขียน วรรณกรรมทำงด้ำน นี้ เมื่อ 30 ปีที่แล้วแบบจำลองกระบวนกำรหลักสูตรของไทเลอร์ดังภำพประกอบ 13 ซึ่งเป็นไดอำแกรมกำรแนะนำ
  • 4.
    โดยที่ไทเลอร์เห็นว่ำภำระงำนของกำรพัฒนำหลักสูตรเป็นกำรแก้ปัญหำที่มีเหตุผลและมีขั้นตอนตำมคำถำมสี่ข้อ ที่กล่ำวแล้ว เมื่อมีกำรกำหนดจุดประสงค์ ก็จะสำมำรถเลือกประสบกำรณ์เรียนรู้ที่เหมำะสมที่ต้องกำร กำ ร จัด ก ำ ร ที่ มี ป ร ะ สิ ท ธิ ภ ำ พ ขั้ น สุ ด ท้ ำ ย ข อ ง ก ร ะ บ ว น ก ำร ข อ ง ไ ท เล อ ร์ คื อ กำรตัดสินว่ำมีควำมสำเร็จตำมจุดประสงค์หรือไม่ จุดประสงค์ ควำมมุ่งหมำยอะไรทำงกำรศึกษำที่โรงเรียนควรจะแสวงหำ เพื่อที่จะบรรลุผลควำมมุ่งหมำยนั้น กำรเลือก ประสบกำรณ์เรียนรู้อะไรทำงกำรศึกษำที่จะสำมำรถจัด ประสบกำรณ์เรียนรู้ เตรียมเพื่อให้บรรลุตำมควำมมุ่งหำยนั้น กำรจัดประสบกำรณ์เรียนรู้ จะจัดประสบกำรณ์กำรเรียนรู้เหล่ำนี้ให้มีประสิทธิภำพได้อย่ำงไร กำรประเมินผล เรำสำมำรถตัดสินอย่ำงไรว่ำ ควำมมุ่งหมำยเหล่ำนี้ได้บรรลุผลแล้วหรือไม่ ภำพประกอบ 13 กระบวนกำรหลักสูตรของไทเลอร์ ไท เลอ ร์ ก ล่ำว ว่ำเป็ น ค วำมจ ำเป็ น ที่ ต้อ ง นิ ย ำมค วำมมุ่ง ห มำย ( จุดป ระ ส ง ค์ ) ใ ห้ ก ร ะ จ่ ำ ง เ มื่ อ มี ก ำ ร พั ฒ น ำ ห ลั ก สู ต ร กำรกำหนดจุดประสงค์ต้องกำรควำมคิดที่รอบคอบและพิจำรณำแรงขับหลำกหลำยที่มีอิทธิพลต่อผู้เรียน เช่น สั ง ค ม ร ำ ย วิ ช ำ ป รั ช ญ ำ แ ล ะ อื่ น ๆ ในเวลำเดียวกันจุดประสงค์จะลำยเป็นพื้นฐำนที่มีประสิทธิภำพในกำรเลือกประสบกำรณ์ที่เหมำะสมตลอดจนก ำ ร ป ร ะ เ มิ น ผ ล แ ต่ ล ะ ขั้ น ต อ น จ ะ เ ป็ น ไ ป อ ย่ ำ ง มี เ ห ตุ ผ ล ขั้ น ต อ น ทุ ก ขั้ น ขึ้ น อ ยู่กั บ จุ ด ป ร ะ ส ง ค์ ที่ ไ ด้ ก ำ ห น ด ไ ว้อ ย่ำ ง ร ะ มั ด ร ะ วั ง ในขั้นของกำรประเมินผลก็ใช้จุดประสงค์เป็นฐำนสำหรับเทคนิคกำรประเมินที่เหมำะสมที่จะชี้ว่ำได้รับควำมสำ เร็จตำมจุดประสงค์อย่ำงกว้ำงขวำงเพียงใด แบบจำลองของไทเลอร์ ให้ควำมสนใจกับระยะของกำรวำงแผน และจำกเหตุผลข้ำงต้น ทำให้นักกำรศึกษำทั่วไปเรียกแบบจำลองของไทเลอร์ว่ำ “แบบจำลองเชิงเหตุผล (TheTyler rationale model) ซึ่งเป็นกระบวนกำนในกำรเลือกจุดประสงค์ทำงกำรศึกษำที่เป็นที่รู้จักและถือปฏิบัติในแวดวงของหลักสูตร
  • 5.
    และไทเลอร์ได้เสนอแบบจำลองสำหรับกำรพัฒนำหลักสูตรที่ค่อนข้ำงจะเป็นที่เข้ำใจในส่วนแรกของแบบจำลอ ง (กำรเลือกจุดประสงค์) ซึ่งได้รับควำมสนใจเป็นอย่ำงมำกจำกนักกำรศึกษำอื่นๆ ไทเลอร์ได้แนะนำให้ผู้พัฒนำหลักสูตรระบุจุดประสงค์ทั่วไปโดยรวบรวมข้อมูลจำกสำมแหล่งคือ ผู้เรียน(learners) ชีวิตภ ำยน อกโรงเรี ยน ใน ช่วงเวลำนั้ น (contemparry life outside the school) แ ล ะ เนื้ อ ห ำ วิช ำ ( subject matter) ภ ำ ย ห ลั ง จ ำ ก ที่ ไ ด้ ร ะ บุ จุ ด ป ร ะ ส ง ค์ ทั่ ว ไ ป แ ล้ ว ผู้วำง แ ผน ห ลักสู ต รก็ก ลั่น ก รอง จุ ดป ระ ส ง ค์ เห ล่ำนั้ น ผ่ำน เค รื่ อ ง กรอ ง ส อ ง ช นิ ด คื อ ชนิดแรกเป็นปรัชญำกำรศึกษำและปรัชญำทำงสังคมของโรงเรียน ชนิดหลังเป็นจิตวิทยำกำรเรียนรู้ จุดประสงค์ทั่วไปที่ประสบควำมสำเร็จด้วยกำรผ่ำนกำรกลั่นกรองจำกเครื่องกรองทั้งสองชนิดจะกลำยเป็นจุดปร ะสงค์กำรเรียนกำรสอนที่มีควำมหมำยเฉพำะเจำะจงขึ้น ในกำรพรรณนำจุดประสงค์ทั่วไป ไทเลอร์จะอ้ำงถึง “เป้ำประสงค์ (goal)” “จุดประสงค์ทำงกำรศึกษำ (educational objectives)”และ “ควำมมุ่งหมำยทำงกำรศึกษำ (educational purposes)” แ ห ล่ ง ข้ อ มู ล นั ก เ รี ย น ( Student as source) ผู้ปฏิบัติงำนหลักสูตรเริ่มต้นเสำะหำจุดประสงค์ทำงกำรศึกษำโดยรวบรวมและวิเครำะห์ข้อมูลที่สอดคล้องกับค วำมต้องกำรจำเป็ นและควำมสนใจของนักเรียน ควำมต้องกำรจำเป็ นกว้ำงๆ โดยส่วน รวมได้แก่ ควำมต้อ ง กำรจำเป็ น ด้ำน กำรศึก ษ ำ สัง ค ม อำชี พ ร่ำง กำย จิต ใ จ แ ละ นั น ท น ำกำร จะได้รับกำรหยิบยกขึ้นมำศึกษำ ไทเลอร์เสนอแนะให้ครูเป็นผู้สังเกต สัมภำษณ์นักเรียน สัมภำษณ์บิดำมำรดำ ออกแบบสอบถำม และ ใช้กำรทดสอบเป็ น เทคนิคใน กำรเก็บรวบรวมข้อมูลเกี่ยวกับนักเรียน โ ด ย ก ำ ร ต ร ว จ ส อ บ ค ว ำ ม ต้ อ ง ก ำ ร จ ำ เ ป็ น แ ล ะ ค ว ำ ม ส น ใ จ ข อ ง นั ก เ รี ย น นักพัฒนำหลักสูตรต้องระบุชุดของจุดประสงค์ที่มีศักยภำพ แ ห ล่ ง ข้ อ มู ล ท ำ ง สั ง ค ม ( Society as source) ก ำร วิเค รำ ะ ห์ ชี วิต ค ว ำม เป็ น อ ยู่ใ น ปั จ จุบั น ข อ ง ทั้ ง ชุ ม ช น ใ น ท้ อ ง ถิ่ น แ ล ะ สั ง ค ม ส่วน ใ ห ญ่จะ เป็ น ขั้น ตอน ต่อไปใ น กระ บวน กำรของของ กำรกำห น ดจุดป ระ ส งค์ทั่วไป ไทเลอร์แนะนำว่ำผู้วำงแผนหลักสูตรควรพัฒนำแผนกำรจำแนกแบ่งชีวิตออกมำในหลำยๆ ลักษณะ เช่น ด้ำน สุขภ ำพ ครอบครัว นัน ทน ำกำร อำชีพ ศำสน ำ กำรบริ โภ ค และ บทบำทหน้ำที่พ ลเมือง จำกควำมต้องกำรของสังคมทำให้เรำได้จุดประสงค์เกี่ยวกับควำมต้องกำรจำเป็นของสถำบันทำงสังคม ห ลัง จำก ที่ ได้พิ จำรณ ำแ ห ล่ง ข้อมูล ที่ ส อ ง แ ล้ว ผู้ป ฏิ บัติ ห ลัก สู ต ร ( Curriculum worker) สำมำรถที่จะขยำยหรือเพิ่มเติมจุดประสงค์ได้ แ ห ล่ ง ข้ อ มู ล ด้ ำ น เ นื้ อ ห ำ วิ ช ำ ( Sujiect matter as source) สำหรับข้อมูลที่สำมนักวำงแผนหลักสูตรต้องหันกลับไปพิจำรณำเนื้อหำวิชำ สำขำวิชำของตัวเอง
  • 6.
    นวัตกรรมหลักสูตรจำนวน มำก ในปี ค.ศ.1950-คณิตศำสตร์แผน ใหม่ โปรแกรมวิทยำศำสตร์ ได้มำจำกผู้เชี่ยวชำญด้ำนเนื้อหำวิชำ จำกข้อมูลสำมแหล่งที่กล่ำวถึงนี้ผู้พัฒนำหลักสูตรก็จะได้จุดประสงค์ทั่วไป ห รื อ จุ ด ป ร ะ ส ง ค์ ก ว้ ำ ง ๆ ซึ่ ง ข ำ ด ค ว ำ ม ชั ด เ จ น ซึ่ ง โ อ ลิ ว ำ ( Oliva) มีค ว ำ มช อ บ ม ำก ที่ เรี ย ก ว่ำเ ป้ ำป ร ะ ส ง ค์ ข อ ง ก ำร เรี ย น ก ำร ส อ น ( instructional goals) เป้ำประสงค์เหล่ำนี้อำจตรงกับสำชำวิชำที่เฉพำะเจำะจง จอห์นสัน (Johnsan) มองสิ่งเหล่ำนี้ด้วยสำยตำที่แตกต่ำงออกไป กล่ำวคือ จอห์นสันได้แนะนำว่ำ “แ ห ล่ง ที่ เป็ น ไ ป ไ ด้ ( ข อ ง ห ลัก สู ต ร ) คื อ วัฒ น ธ รร ม ทั้ ง ห ม ด ที่ มีอ ยู่เป็ น ส่ว น ร วม ” แ ล ะ มี แ ต่ เ พี ย ง เ นื้ อ ห ำ ส ำ ร ะ ที่ เ รี ย บ เ รี ย ง ไ ว้ อ ย่ ำ ง ดี นั่ น คื อ สำขำวิชำเหล่ำนั้นที่จะได้รับกำรพิจำรณำว่ำเป็นแหล่งข้อมูลของหลักสูตรไม่ใช่ควำมต้องกำรจำเป็นและควำมส นใจของผู้เรียนหรือค่ำนิยมและปัญหำสังคม เมื่อมีก ำรก ำห น ด จุดป ระ ส ง ค์ที่ พิ จำรณ ำว่ำค วำมเป็ น ไป ได้ที่ จะ น ำไป ใ ช้แล้ว จำ เป็ น ต้ อ ง มี ก ร ะ บ ว น ก ำ รก ลั่น ก ร อ ง อี ก ขั้ น ห นึ่ ง ต ำมแ บ บ จ ำล อ ง ข อ ง ไท เ ล อ ร์ เพื่อที่จะขจัดจุดประสงค์ที่ไม่มีควำมสำคัญและขัดแย้งกันออกไปโดยแนะนำให้ใช้ปรัชญำกำรศึกษำของโรงเรีย นเป็นตะแกรงแรกสำหรับกลั่นกรองเป้ำประสงค์ ป รั ช ญ ำ (Philosophical screen) เ ห ล่ ำ นี้ ไทเลอร์แน ะน ำครูของแต่ละ โรงเรียน ให้กำหน ดปรัช ญำกำรศึกษำและ ปรัชญำสังคมขึ้น มำ โดยผลักดันให้ครูวำงเค้ำโครงค่ำนิยมและภำระงำนนี้ออกมำด้วยกำรเน้นเป้ำประสงค์สี่ประกำรคือ 1. กำรยอมรับควำมสำคัญของบุคคลในฐำนะทำงชำติพันธุ์วรรณำเชื้อชำติสังคมหรือเศรษฐกิจ 2. โอกำสสำหรับกำรมีส่วนร่วมอย่ำงกว้ำงขวำงในธุรกิจระยะของกิจกรรมในกลุ่มสังคมและในสังคม 3. กำรส่งเสริมให้มีบุคลิกภำพที่หลำกหลำยค่อนข้ำงจะมำกกว่ำที่ส่งเสริมให้มีบุคลิกภำพที่เป็นแบบเดียวกันทั้งหม ด 4. ควำมศรัทธำใน เช ำวน์ ปั ญ ญ ำว่ำเป็ น เสมือน วิธี กำรใ น กำรแ ก้ปั ญ ห ำส ำคัญ ๆ ค่อนข้ำงจะมีมำกกว่ำกำรขึ้นอยู่กับอำนำจของกลุ่มประชำธิปไตยหรือกลุ่มเจ้ำขุนมูลนำย ใ น ค ำ อ ภิ ป ร ำ ย เ กี่ ย ว กั บ ก ำ ร ก ำ ห น ด ป รั ช ญ ำ สั ง ค ม ไ ท เ ล อ ร์ พ ย ำ ย ำ ม ที่ จ ะ ท ำ ใ ห้ โ ร ง เ รี ย น เ ป็ น บุ ค ค ล โ ด ย ก ล่ ำ ว ว่ ำ ปรัชญำกำรศึกษำและปรัชญำสังคมเป็นข้อผูกพันและต้องกำรกระทำตำมเมื่อโรงเรียนยอมรับค่ำนิยมเหล่ำนี้ ห ล ำ ย โ ร ง เ รี ย น มั ก จ ะ ก ล่ ำ ว ว่ ำ แ ล ะ ถ้ ำ โ ร ง เ รี ย น เ ชื่ อ ดัง นั้ น ไท เล อร์ จึง ท ำใ ห้ โรง เรี ยน มีลัก ษ ณ ะ เป็ น พ ล วัตแ ล ะ มีชี วิต (dynamic living entity)
  • 7.
    ผู้ ท ำง ำ น เ กี่ ย ว กั บ ห ลั ก สู ต ร (curriculum worker) จะทบทวนรำยกำรของจุดประสงค์ทั่วไปและไม่ให้ควำมสนใจกับจุดประสงค์ที่ไม่สอดคล้องกับปรัชญำที่ได้ตก ลงกันไว้กับคณะทำงำน จิ ต วิ ท ย ำ (Psychological screen) ก ำ ร ป ร ะ ยุ ก ต์ ใ ช้ จิ ต วิ ท ย ำ เป็นขั้นตอนต่อไปของแบบจำลองของไทเลอร์ ในกำรใช้นี้ ครูต้องทำควำมกระจ่ำงกับหลักกำรเรียนรู้ ซึ่ ง เ ชื่ อ ว่ ำ ดี ไทเลอร์กล่ำวว่ำจิตวิทยำกำรเรียนรู้ไม่เพียงแต่จะรวมถึงข้อค้นพบที่ชี้เฉพำะและแน่นอนเท่ำนั้นแต่ยังเกี่ยวข้องกั บ ก ำ ร ส ร้ ำ ง ท ฤ ษ ฎี ก ำ ร เ รี ย น รู้ ที่ ช่ ว ย ใ น ก ำ ร ก ำ ห น ด เ ค้ ำ โ ค ร ง (outline) ธรรมชำติของกระบวนกำรเรียนรู้ว่ำเกิดขึ้นได้อย่ำงไรภำยใต้เงื่อนไขอะไร ใช้กลไกอะไรในกำรปฏิบัติงำน แ ล ะ อื่ น ๆ ในลักษณะที่คล้ำยคลึงกันกำรประยุกต์ใช้นี้อย่ำงมีประสิทธิภำพจำเป็นต้องมีกำรฝึกหัดอย่ำงเพียงพอในด้ำนจิตวิ ท ย ำ ก ำ ร ศึ ก ษ ำ ค ว ำ ม เ จ ริ ญ เ ติ บ โ ต แ ล ะ พั ฒ น ำ ก ำ ร ข อ ง ม นุ ษ ย์ โดยผู้ที่รับผิดชอบเกี่ยวกับภำระงำนของกำรพัฒนำหลักสูตรจะเป็นผู้ดำเนินกำรฝึกให้ไทเลอร์ได้อธิบำยควำมสำ คัญของจิตวิทยำดังนี้ 1. ควำมรู้ทำงจิตวิทยำกำรเรียนรู้สำมำรถทำให้เรำแยกควำมต่ำงของกำรเปลี่ยนแปลงของมนุษย์ที่เป็นกระบวนกำรเ รียนรู้ที่คำดหวังผลออกจำกกำรเปลี่ยนแปลงที่ไม่ได้เป็นกระบวนกำรเรียนรู้ที่คำดหวัง 2. ควำมรู้ในจิตวิทยำกำรเรียนรู้สำมำรถทำให้เรำแยกควำมต่ำงในเป้ำประสงค์ที่มีควำมเป็นไปได้ออกจำกเป้ำประส งค์ที่ต้องกำรใช้เวลำนำนหรือเกือบจะเป็ นไปไม่ได้ที่จะบรรลุผลสำเร็จในระดับอำยุที่มีกำรตรวจสอบและรับรอง แล้ว 3. จิ ต วิ ท ย ำ ก ำ ร เ รี ย น รู้ ใ ห้ ค ว ำ ม คิ ด บ ำ ง อ ย่ ำ ง แ ก่ เ ร ำ เกี่ยวกับระยะเวลำที่ใช้ในกำรบรรลุจุดประสงค์และระดับอำยุที่ต้องใช้ควำมพยำยำมให้มีประสิทธิภำพสูงสุด หลังจำกผู้วำงแผนหลักสูตรได้ประยุกต์ใช้ที่สองแล้วก็จะมีกำรลดรำยกำรวัตถุประสงค์ทั่วไปลงปล่อย ใ ห้ เห ลือ ไว้เฉ พ ำะ จุดป ระ ส ง ค์ ที่ มีค วำมส ำคัญ ที่ สุ ดแ ล ะ มีค วำมเป็ น ไป ได้มำกที่ สุ ด หลังจำกนั้น ต้องระมัดระวังในกำรที่จะกล่ำวจุดประสงค์ออกมำใน รูปของจุดประสงค์พฤติกรรม ซึ่ ง จะ ก ล ำย มำเป็ น จุด ป ระ ส ง ค์ ขอ ง ก ำรเรี ย น ก ำรส อน ใ น ชั้ น เรี ยน ไ ท เล อ ร์ ไม่ได้ใ ช้ ไดอำแกรมในกำรพัฒนำกระบวนกำรที่ได้เสนอแนะไว้ อย่ำงไรก็ตำมโพแฟมและเบเกอร์ (Popham and Baker) ได้อธิบำยแบบจำลองของไทเลอร์ ดังภำพประกอบ 14
  • 8.
    แหล่งข้อมูล แหล่งข้อมูล แหล่งข้อมูล นักเรียนสังคม เนื้อหำวิชำ ร่ำงจุดประสงค์ทั่วไป (tentative) จุดประสงค์กำรเรียนกำรสอน ที่ชัดเจน ภำพประกอบ 14 หลักสูตรเชิงเหตุผลไทเลอร์ มีเหตุผลหลำยประกำรที่รออภิปรำยเกี่ยวกับแบบจำลองไทเลอร์มักจะหยุดอยู่ที่กำรตรวจสอบส่วนแร ก ข อ ง แ บ บ จ ำ ล อ ง - เหตุผลในกำรเลือกจุดประสงค์ทำงกำรศึกษำโดยควำมเป็นจริงแล้วแบบจำลองไทเลอร์ยังมีขั้นตอนที่พรรณนำอ อ ก ไ ป อี ก ส ำ ม ขั้ น ต อ น ใ น ก ำ ร พั ฒ น ำ ห ลั ก สู ต ร คื อ ก ำ ร เ ลื อ ก ก ำ ร จั ด และกำรประเมินประสบกำรณ์กำรเรียนรู้โดยที่ไทเลอร์ได้นิ ยำมประสบกำรณ์กำรเรียน รู้ว่ำเป็ น ปฏิสัมพันธ์ระหว่ำงผู้เรี ยน และเงื่อน ไขภ ำยนอกในสิ่งแวดล้อมที่ผู้เรียน สำมำรถสนองตอบได้ ไทเลอร์ได้แน ะน ำครูให้สน ใจกับประสบกำรณ์กำรเรียน รู้ซึ่ง 1.จะพัฒน ำทักษะใน กำรคิด 2. จะช่วยให้ได้มำซึ่งข่ำวสำรข้อมูลตำมที่ต้องกำร 3.จะช่วยในกำรพัฒนำเจตคติทำงด้ำนสังคมและ 4. จะช่วยพัฒนำควำมสนใจ ไทเลอร์ได้อธิบำยถึงกำรจัดประสบกำรณ์ให้เป็นหลำยๆ หน่วยและพรรณนำวิธีกำรประเมินผลต่ำงๆ อย่ำงหลำกหลำย และ แม้ว่ำไทเลอร์จะไม่ได้บอกถึงทิศทำง ของ ประ สบกำรณ์ กำรเรี ยน รู้ (ห รื อ ก ำ ร ใ ช้ วิ ธี ก ำ ร เ รี ย น รู้ ก ำ ร ส อ น ) แต่เรำก็สำมำรถอ้ำงได้ว่ำกำรเรียนกำรสอนต้องเกิดขึ้นในระหว่ำงกำรเลือกและกำรจัดประสบกำรณ์กำรเรียนรู้แ ละกำรประเมินผลสัมฤทธิ์ของนักเรียนจำกประสบกำรณ์เหล่ำนี้ แ บ บ จ ำ ล อ ง ที่ ข ย ำ ย แ ล้ ว (Expanded model) อย่ำงไรก็ตำมเรำสำมำรถปรับปรุงไดอำแกรมแบบจำลอง ของไทเลอร์โดยขยำยออกไปให้ครอบคลุม ปรัชญำ กำรศึกษำ จิตวิทยำ กำรศึกษำ
  • 9.
    ขั้นตอนต่ำงๆ ในกระบวนกำรวำงแผนหลังจำกที่ได้กำหนดจุดประสงค์กำรเรียนกำรสอนเฉพำะแล้ว นั่น คือเพิ่มขั้นตอน ของกำรเลือกประสบกำรณ์ กำรเรี ยน รู้กำรจัดประ สบกำรณ์กำรเรียน รู้ ทิศทำงของประสบกำรณ์กำรเรียนรู้ และกำรประเมินประสบกำรณ์กำรเรียนรู้เข้ำไปดังภำพประกอบ 15 แบบจำลองที่ขยำยแล้ว ใน กำรอภิ ปรำยเกี่ยวกับเห ตุผลของไทเลอร์ และ แทน เน อร์ (Tanne and tanner) ชี้ ว่ำ องค์ประกอบหลักในเหตุผลของไทเลอร์มำจำกกำรศึกษำพิพัฒน ำกำรนิยมในระหว่ำงต้นทศวรรษของ ศรวรรษที่ 21สิ่งหนึ่ งที่เป็ น สิ่งที่ยำกในเหตุผลของไทเลอร์ตำมทัศน ะของแทนเนอร์ทั้งสอง คือ ไทเลอร์นำเสนอแหล่งข้อมูลทั้งสำมโดยแยกออกจำกกัน ไม่แสดงถึงปฏิสัมพันธ์ ระหว่ำงกัน ถ้ำนั ก ว ำง แ ผ น ห ลัก สู ต รพิ จ ำรณ ำว่ำส่ ว น ป ร ะ ก อ บ ทั้ ง ส ำ ม ต้อ ง แ ย ก อ อ ก จ ำก กัน และไม่เข้ำใจถึงปฏิสัมพันธ์ระหว่ำงกันของแหล่งทั้งสำมกำรพัฒนำหลักสูตรก็จะกลำยเป็นกระบวนกำรที่เน้นเชิ ง ก ล ไ ก มำ ก จ น เ กิน อ ย่ำ ง ไ ร ก็ ต ำ ม แ ท น เน อ ร์ ทั้ ง ส อ ง ได้ บั น ทึ ก ไ ว้ว่ำ จ น ถึ ง วัน นี้ แบบของไทเลอร์ได้รับกำรอภิปลำยอย่ำงกว้ำงขวำงจำกนักวิชำกำรหลักสูตรและเป็นจุดศูนย์รวม (focus) ในสำขำของทฤษฎีหลักสูตรด้วย 2. แบบจำลองของทำบำ ใ น ห นั ง สื อ จ ำ น ว น ห ล ำ ย เ ล่ ม ที่ ท ำ บ ำ (Taba) ได้เขียนเกี่ยวกับหลักสูตรเล่มที่เป็นที่รู้จักมำกที่สุดและมีอิทธิพลต่อกำรพัฒนำหลักสูตรคือ (Curriculum Development: Theory and Practice) ใ น ห นั ง สื อ เล่มนี้ทำบำได้กำหนดหัวเรื่องเกี่ยวกับกระบวนกำรของกำรพัฒนำหลักสูตรโดยทำบำได้ขยำยแบบจำลองพื้นฐำน แบบไทเลอร์ จนกลำยเป็นตัวแทนของสิ่งที่ใช้พัฒนำหลักสูตรในโรงเรียนมำกขึ้น แหล่งข้อมูล แหล่งข้อมูล แหล่งข้อมูล นักเรียน สังคม เนื้อหำวิชำ ร่ำงจุดประสงค์ทั่วไป ปรัชญำ กำรศึกษำ จิตวิทยำ กำรเรียนรู้
  • 10.
    ภำพประกอบ 15 หลักสูตรเชิงเหตุผลของทำบำ(ขยำยแล้ว) แ ต่ แ บ บ จ ำ ล อ ง นี้ ยั ง ค ง เ ป็ น เ ส้ น ต ร ง อ ยู่ ทำบ ำอ้ำง เห ตุผลส ำห รับสำรส น เทศ ที่ใ ห้ใ น แต่ละ ขั้น ตอน ของ กระ บ วน กำรห ลักสู ต ร โดยเฉพำะอย่ำงยิ่งทำบำได้แนะนำพิจำรณำสองประกำรคือพิจำรณำเนื้อหำ กำรจัดหลักสูตรอย่ำงมีเหตุผล และพิจำรณำผู้เรียนแต่ละคน (กำรจัดหลักสูตรอย่ำงมีจิตวิทยำ) เพื่อที่จะเน้นในหลักสูตรเหล่ำนั้น ทำบำอ้ำงว่ำหลักสูตรทั้งหมดประกอบด้วยองค์ประกอบพื้นฐำนหลักสูตรโดยปกติจะประกอบด้วยกำรเลือกและ กำรจัดเนื้อหำบำงอย่ำงซึ่งแสดงในหรือรูปแบบที่แท้จริงของกำรเรียนกำรสอนและสุดท้ำยยังรวมเอำโปรแกรมก ำรประเมินผลที่ได้รับ ทำบำแนะนำวิธีกำรจำกระดับล่ำง (grass-rootsapproach) เป็นที่รู้จักกันดีนำไปสู่กำรพัฒนำหลักสูตร โดยเชื่อว่ำครูควรเป็นผู้ออกแบบหลักสูตรมำกกว่ำที่จะเอำหลักสูตรจำกผู้มีอำนำจหน้ำที่ในระดับสู งกว่ำ ยิ่งไปกว่ำนั้ น ทำบำรู้สึ กว่ำ ครูควรจะเริ่มต้น กระบวนกำรโดยกำรสร้ำงสรรค์ห น่วยกำรสอน - กำรเรียนรู้เฉพำะสำหรับนักเรียนของตนเองในโรงเรียนก่อนมำกกว่ำที่จะริเริ่มสร้ำงสรรค์ออกแบบหลักสูตรทั่วไ ป ดั ง นั้ น ท ำ บ ำ จึ ง ส นั บ ส นุ น วิ ธี ก ำ ร เ ชิ ง อุ ป นั ย ( inductive approach) ในกำรพัฒนำหลักสูตรโดยเริ่มจำกสิ่งที่เฉพำะเจำะจงแล้วสร้ำงให้ขยำยไปสู่กำรออกแบบในลักษณะรวมซึ่งเป็น วิธีกำรที่ตรงกันข้ำมกับวิธีกำรเชิงนิรนัย (deductiveapproach) อย่ำงที่เคยปฏิบัติมำแต่ก่อน(traditional) ซึ่งเริ่มด้วยกำรออกแบบลักษณะรวมทั่วๆ ไปแล้วนำไปสู่รำยละเอียดที่เฉพำะเจำะจง ทำบำได้สนับสนุนวิธีกำรใช้เหตุผลและขั้นตอนในกำรพัฒนำหลักสูตรค่อนข้ำงจะมำกกว่ำวิธีกำรที่จะ ใช้กฎหัวแม่มือ (rule of thumb procedure) ต่อจำกนั้ น ก็จะ ใช้เห ตุผลและวิธีกำรทำงวิทยำศำสตร์ ทำบำประกำศว่ำกำรตัดสินใจบนพื้นฐำนขององค์ประกอบควรจะเป็ นไปตำมเกณฑ์ที่เหมำะสม เกณฑ์เหล่ำนี้อำจจะมำจำกแหล่งข้อมูลที่หลำกหลำยจำกขนบธรรมเนียมประเพณี จำกควำมกดดันทำงสังคม จุดประสงค์กำรเรียนกำรสอนที่ชัดเจน กำรเลือกประสบกำรเรียนรู้ กำรจัดประสบกำรเรียนรู้ ทิศทำงของประสบกำรเรียนรู้ กำรประเมินประสบกำรเรียนรู้
  • 11.
    จ ำ กนิ สั ย ใ จ ค อ ควำมแตกต่ำงของกำรตัดสินใจเกี่ยวกับหลักสูตรซึ่งใช้วิธีกำรทำงวิทยำศำสตร์และกำรพัฒนำกำรออกแบบอย่ำง มี เ ห ตุ ผ ล กั บ แ บ บ ที่ ไ ม่ไ ด้ ใ ช้ วิ ธี ก ำ ร ท ำ ง วิ ท ย ำ ศ ำ ส ต ร์ แ ล ะ เ ห ตุ ผ ล คื อ เกณฑ์ที่มีรูปแบบสำหรับกำรตัดสินใจมำจำกกำรศึกษำตัวแปรที่ประกอบไปด้วยเหตุผลพื้นฐำนสำหรับหลักสูตร อ ย่ำง น้ อ ยที่ สุ ด ใ น สั ง ค มข อ ง เร ำ ตั วแ ป รเห ล่ำ นี้ ก็คื อ ผู้เรี ย น ก ระ บ วน ก ำรเรี ยน รู้ คว ำมต้อ ง ก ำรท ำง วัฒ น ธ รรม แ ล ะ เนื้ อ ห ำข อง ส ำข ำวิช ำ ดัง นั้ น ท ำบ ำจึง ยื น ยัน ว่ำ กำรพัฒ น ำห ลักสู ตรอย่ำง วิทยำศำสตร์จำเป็ น ต้องใ ช้กำรวิเครำะห์ สัง คมและ วัฒ น ธรรม จ ำ เ ป็ น ต้ อ ง ศึ ก ษ ำ ผู้ เ รี ย น แ ล ะ ก ร ะ บ ว น ก ำ ร เ รี ย น รู้ และวิเครำะห์ ธรรมช ำติของกำรเรียน รู้เพื่อที่จะตัดสิน ใจเกี่ยวกับควำมมุ่งหมำยของโ รงเรียน และธรรมชำติของหลักสูตร ในที่สุด ทำบำ อ้ำงว่ำ ถ้ำกำรพัฒนำหลักสูตรเป็นภำระงำนที่ต้องใช้เหตุผลและต้องเรียงลำดับแล้ว จำเป็นจะต้องมีกำรตรวจสอบอย่ำงใกล้ชิดเกี่ยวกับลำดับขั้นในกำรตัดสินใจเกี่ยวกับกำรพัฒนำหลักสูตรและวิธีก ำ ร น ำ ไ ป ใ ช้ ห นั ง สื อ ข อ ง ท ำ บ ำ อ ยู่ บ น ส ม ม ติ ฐ ำ น ว่ ำ มีก ำรเรี ยง ลำดับ ก ำรพัฒ น ำแ ละ จะ น ำไป สู่ผล กำรวำง แ ผน อย่ำง ใ ช้ค วำม คิ ดม ำก ขึ้ น และจะเป็นหลักสูตรที่หลับตำมองเห็นภำพหรือควำมเป็นไปได้มำกขึ้นด้วย เพื่อหลีกเลี่ยงกำรแสดงแบบจำลองด้วยแผน ภำพ (graphic exposition) ทำบำได้ให้รำยกำร ห้ำขั้นตอน สำหรับกำรเปลี่ยนแปลงหลักสูตรที่ประสบควำมสำเร็จ ดังนี้ 1. ก ำ ร ผ ลิ ต ห น่ ว ย ก ำ ร เ รี ย น ก ำ ร ส อ น น ำ ร่ อ ง ( producing pilot units) ซึ่ ง เ ป็ น ตั ว แ ท น ข อ ง ร ะ ดั บ ชั้ น ห รื อ ส ำ ข ำ วิ ช ำ ทำบำเห็นว่ำขั้นตอนนี้เห็นเป็นเสมือนตัวเชื่อมระหว่ำงทฤษฎีและกำรปฏิบัติ ทำบำได้เสนอขั้นตอนอีกแปดขั้น สำหรับผู้พัฒนำหลักสูตรซึ่งผลิตหน่วยนำร่องดังนี้ 1.1 ก ำ ร วิ นิ จ ฉั ย ค ว ำ ม ต้ อ ง ก ำ ร จ ำ เ ป็ น ( diagnosis of needs) นักพัฒนำหลักสูตรเริ่มต้นด้วยกำรพิจำรณำควำมต้องกำรจำเป็นของนักเรียน สำหรับผู้วำงแผนหลักสูตร ทำบำแนะนำผู้ปฏิบัติหลักสูตร (curriculum worker) ให้วินิจฉัย “ช่องว่ำง (gap) จุดบกพร่อง (deficiencies) และควำมหลำกหลำยในภูมิหลักของนักเรียน” 1.2 ก ำ ร ก ำ ห น ด จุ ด ป ร ะ ส ง ค์ ( formulation of objective) ห ลั ง จ ำ ก ที่ ไ ด้ วิ นิ จ ฉั ย ค ว ำ ม ต้ อ ง ก ำ ร จ ำ เ ป็ น ข อ ง นั ก เ รี ย น แ ล้ ว ผู้วำงแผนหลักสูตรจะกำหนดจุดประสงค์เฉพำะที่ต้องกำรจะบรรลุ ทำบำ(Taba) ใช้คำว่ำ “เป้ำประสงค์ (goals) และจุดประสงค์ (objective)” ในลักษณะที่แทนกันได้ (interchangeably)
  • 12.
    1.3 ก ำร เ ลื อ ก เ นื้ อ ห ำ วิ ช ำ ( selection of content) เนื้ อ ห ำ ส ำ ร ะ ห รื อ หั ว ข้ อ ที่ จ ะ น ำ ม ำ ศึ ก ษ ำ ไ ด้ ม ำ โ ด ย ต ร ง จ ำ ก จุ ด ป ร ะ ส ง ค์ ทำบำชี้ให้เห็นว่ำไม่เพียงแต่จะต้องพัฒนำจุดประสงค์ในกำรเลือกเนื้อหำเท่ำนั้น แต่จะต้องพิจำรณำ “ควำมเหมำะสม (validity) และควำมสำคัญ (significant)” ของเนื้อหำวิชำที่เลือกมำด้วย 1.4 ก ำ ร จั ด เ นื้ อ ห ำ ร ำ ย วิ ช ำ ( organization of content) กำรเลือกเนื้อต้องเป็นไปด้วยกันกับภำระงำนกำรตัดสิ นใจว่ำเนื้อหำวิชำนี้อยู่ในระดับไหน (what level) ข อ ง ผู้ เ รี ย น ว่ ำ อ ยู่ ใ ห้ ร ะ ดั บ ใ ด ( what sequences) ข อ ง วิ ช ำ วุ ฒิ ภ ำ ว ะ ข อ ง ผู้ เ รี ย น ค ว ำ ม พ ร้ อ ม ที่ จ ะ เ ผ ชิ ญ กั บ เ นื้ อ ห ำ ส ำ ร ะ และระดับผลสัมฤทธิ์ทำงวิชำกำรของผู้เรียนเป็นองศ์ประกอบที่ต้องนำมำพิจำรณำในกำรจัดวำงเนื้อหำวิชำให้เห มำะสม 1.5 ก ำ ร เ ลื อ ก ป ร ะ ส บ ก ำ ร ก ำ ร เ รี ย น รู้ ( selection of lenrning experiences) ผู้ ว ำ ง แ ผ น ห ลั ก สู ต ร จ ะ ต้ อ ง เ ลื อ ก วิ ธี ก ำ ร ( mwtodology) ห รื อ ก ล ยุ ท ธ์ ( stregies) ที่ จ ะ ท ำ ใ ห้ ผู้ เ รี ย น มี ส่ ว น ร่ ว ม เ กี่ ย ว ข้ อ ง กั บ เ นื้ อ ห ำ นักเรียนทำควำมเข้ำใจเนื้อหำวิชำผ่ำนทำงกิจกรรรมกำรเรียนรู้ที่ผู้วำงแผนหลักสูตรและครู (planner - teacher) เป็นผู้เลือก 1.6 ก ำ ร จั ด กิ จ ก ร ร ม ก ำ ร เ รี ย น รู้ ( organizntion of learning activities) ครูเป็นผู้ตัดสินวิธีกำรที่จัดและกำหนดกิจกรรม กำรเรียนและกำรผสมผสำนลำดับขั้นตอนที่จะต้องใช้ ในขั้นตอนนี้ครูจะปรับ ยุทธศำสตร์ให้มีควำมเหมำะสมเป็นพิเศษกับนักเรียนเฉพำะกลุ่มที่ครูรับผิดชอบ 1.7กำรพิจำรณำตกลงใจว่ำจะประเมินอะไร ทิศทำงไหน และด้วยวิธีกำรอย่ำงไร(determination of what to evaluate of what ways and means of dong it) ผู้วำงแผน หลักสู ตรต้องตัดสิน ใจว่ำได้บรรลุประ สง ค์หรือไม่ ครูเลือกเทคนิ ควิธีกำรหลำยๆ อย่ำงที่เป็นวิธีกำรที่เหมำะสมในกำรประเมินผลสัมฤทธิ์ของนักเรียนและเพื่อตัดสินใจว่ำจุดประสงค์ของหลักสูต รบรรลุหรือไม่
  • 13.
    จุดประสงค์ที่ต้องกำรจะบรรลุ ตัดสินใจโดยวิเครำะห์ : จำแนกโดย: ระดับของจุดประสงค์ วัฒนธรรมและควำมต้องกำร ชนิดของพฤติกรรม ควำมมุ่งหมำยของกำรศึกษำ จำเป็นของสังคม โดยรวม ผู้เรียนและกระบวนกำรเรียนรู้ เนื้อหำวิชำ ควำมมุ่งหมำยของโรงเรียน และหลักกำร ควำมรู้ของมนุษย์ในศำสตร์ ควำมต้องกำรจำเป็นอื่นๆ จุดประสงค์พิเศษของ ต่ำงๆ และหน้ำที่ กำรเรียนกำรสอน อุดมกำรณ์ทำงประชำธิปไตย กำรเลือกประสบกำรหลักสูตร ตัดสินใจโดยพิจำรณำ มิติของ : สิ่งเกี่ยวข้อง: สิ่งที่รู้เกี่ยวกับ: ธรรมชำติของควำมรู้ เนื้อหำสำระ แหล่งทรัพยำกรของโรงเรียน พัฒนำกำรของควำมรู้ ประสบกำรณ์กำรเรียนรู้ กำรเรียนรู้ บทบำทและหน้ำที่หน่วยงำน ผู้เรียน กำรศึกษำอื่นๆ ตัดสินใจจำกข้อกำหนดของ : ศูนย์กลำงของกำรจัดกำร : สิ่งที่เกี่ยวข้อง : ควำมต่อเนื่องของกำรเรียนรู้ แบบเนื้อหำวิชำแบบกว้ำง กำรจัดกำรของโรงเรียน กำรบูรณำกำรกำรเรียนรู้ แบบกำรมีชีวิตอยู่รอด วิธีกำรใช้บุคลำกร ควำมต้องกำรจำเป็นและ ประสบกำรณ์ กิจกรรมของเด็ก ควำมคิดตำมควำมสนใจ ตัดสินใจโดย: มิติของ: สิ่งที่เกี่ยวข้อง: กำหนดขอบเขตกำรเรียนรู้ ขอบเขตและกำรเรียงลำดับ ศูนย์กลำงของกำรจัด กำหนดควำมต่อเนื่องของ ของเนื้อหำ หลักสูตร กำรเรียนรู้ ขอบเขตและกำรเรียนลำดับ ของกำรปฏิบัติทำงสมอง
  • 14.
    ผู้ พั ฒน ำ ห ลั ก สู ต ร จ ะ เ ริ่ ม ต้ น ด้ ว ย ขั้ น ต อ น อื่ น ๆ เ ช่ น กำรเลือกเนื้อหำวิชำหรือกำรประเมินผลได้หรือไม่อำจจะมีทิศทำงหรือควำมมุ่งหมำยในกำรพัฒนำหลักสูตรแต่เ พี ย ง เ ล็ ก น้ อ ย แ ล ะ ส ำ ม ำ ร ถ ที่ จ ะ พ บ กั บ ค ว ำ ม สั บ ส น ใ น ผ ล ลั พ ธ์ ไ ด้ อำจมีผู้โต้แ ย้ง ว่ำผู้พัฒ น ำห ลัก สู ต รมีก ำร วำง แ ผ น คว ำมเห็ น ใ น อ ง ค์ ป ระ ก อ บ อื่ น ๆ ของหลักสูตรที่มีควำมคิดเกี่ยวกับว่ำต้องกำรที่จะประสบควำมสำเร็จอะไรแต่ไม่ได้กำหนดลงไปว่ำคิดอะไร ห รื อ ไ ม่ ไ ด้ บ อ ก จุ ด ป ร ะ ส ง ค์ อ อ ก ม ำ อ ย่ ำ ง เ ปิ ด เ ผ ย ดั ง นั้ น ค ว ำ ม คิ ด นี้ อ ำ จ มี ค ว ำ ม สั ม พั น ธ์ กับ ค ว ำ ม ต้ อ ง ก ำ ร ข อ ง ค รู เ ป็ น อ ย่ำ ง ดี ( ฉั น ต้ อ ง ก ำ ร ส อ น เ นื้ อ ห ำ นี้ เ พ ร ำ ะ ว่ำ ฉั น ช อ บ แ ล ะ มี ค ว ำ ม คุ้ น เค ย กับ มัน ดี ) มำกกว่ำที่จะเป็นควำมต้องกำรจำเป็นของผู้เรียน จุดด้อยของแบบจำลองเชิงเหตุผล หลำยครั้งที่ปรำกฏว่ำแบบจำลองเชิงเหตุผลมีข้อตำหนิในเชิงของกำรพัฒนำหลักสูตร โ ด ย ที่ บ ำ ง ค น อ ำ จ จ ะ ก ล่ ำ ว ว่ ำ จุดด้อยเกิดจำกควำมแตกต่ำงใน ควำมคิดและกำรใช้หลักสูตรตลอดจน ภูมิหลังของประสบกำรณ์ ห รื อ ก ำ ร ที่ ค รู ข ำ ด ค ว ำ ม รู้ ใ น เ รื่ อ ง ดั ง ก ล่ ำ ว ห รื อ อี ก ใ น ห นึ่ ง ครู เห ล่ำนั้ น ไ ม่ได้รับ ก ำรฝึ ก ฝ น ใ น แ บ บ จำล อ ง เชิ ง เห ตุ ผล แ ล ะ เป็ น ผู้ที่ ไม่ช อ บ คิ ด และไม่ชอบพัฒน ำเหตุผลและระบบ จะรู้สึ กว่ำเป็ นเรื่องยำกที่จะพัฒนำหลักสูตรใน ลักษณะนี้ ซึ่งจะเห็นได้ภำยหลังว่ำนักพัฒนำหลักสูตรลักษณะนี้จะมีควำมรู้สึกสบำยใจกับแบบจำลอง แบบปฏิสัมพันธ์ (Interactive models) มำกกว่ำ จุดอ่อนที่สำคัญของแบบจำลองจุดประสงค์เกิดขึ้นจำกธรรมชำติที่ไม่อำจคำดเดำได้ของกำรสอนและ กำรเรี ยน รู้ แบ บ จำลอ ง จะ พ รรณ น ำจุด ป ระ ส ง ค์เฉ พ ำะ ที่ จะ ต้อ ง ป ระ ส บ ควำมส ำเร็ จ แ ต่ บ่ อ ย ค รั้ ง ที่ ก ำ ร เ รี ย น รู้ เ กิ ด ขึ้ น ไ ก ล ไ ป จ ำ ก จุ ด ป ร ะ ส ง ค์ เ ห ล่ ำ นั้ น เ นื่ อ ง จ ำ ก อ ง ค์ ป ร ะ ก อ บ ที่ ไ ม่ ส ำ ม ำ ร ถ เ ห็ น ล่ ว ง ห น้ ำ ไ ด้ เ ช่ น ใน ชั้น เรียน วิทยำศำสตร์จะมีกำรสอน ตำมจุดประ สงค์ที่แน่น อน จำกพื้น ฐำน ของห ลักสู ตร อย่ำงไรก็ตำมสำรสนเทศใหม่ๆ (ทฤษฎีใหม่ๆ สำรสนเทศที่ได้เพิ่มขึ้นจำกกำรทดทอง วิธีกำรใหม่ๆ ภำพประกอบ 16 แบบจำลองกำรออกแบบหลักสูตร (ทำบำ)
  • 15.
    ที่ ไ ด้จำก ก ำร วิจัย) ซึ่ ง ต รง กับ ปั ญ ห ำ แ ล ะ มีป ร ะ โ ยช น์ ต่อ ห ลัก สู ต ร วิท ย ำศ ำส ต ร์ สิ่ ง เ ห ล่ ำ นี้ ค ว ร ร ว ม เ ข้ ำ ไ ว้ ด้ ว ย ห รื อ ไ ม่ ถ้ำไม่ไปด้วยกันกับจุดประสงค์ที่กำหนดไว้ผลกระทบอะไรที่จะต่อองค์ประกอบของหลักสูตรในส่วนอื่นๆ โดยเฉ พ ำะ อย่ำงยิ่ง กำรประ เมิน ผล ถ้ำมีกำรรวมเนื้ อห ำดัง กล่ำวเข้ำไว้ใน ห ลักสู ตรด้วย สิ่งที่รวมเข้ำไปมีควำมเหมำะสมหรือไม่ สิ่งเหล่ำนี้เป็นคำถำมที่มีเห็นผลต่อแบบจำลองเชิงเหตุผล ก ำ ร สั ง เ ก ต ก ำร ณ์ พั ฒ น ำห ลัก สู ต ร ใ น เชิ ง ป ฏิ บั ติ ป ร ำก ฏ ใ ห้ เ ห็ น ว่ำ ครูชอบมำกกว่ำที่จะไม่ใช้วิธีกำรเชิงเหตุผล ครูค่อนข้ำงจะชอบที่จะเริ่มต้นด้วยตนเองรู้เนื้อหำอะไร และเริ่มงำนจำกตรงนั้น ปรำกฏกำรนี้อำจจะไม่ใช่จุดอ่อนของแบบจำลองนี้ถ้ำจะมีกำรใช้วิธีกำรนี้ และเป็นที่แน่ 1.8กำรตรวจสอบเพื่อดูควำมสมดุลและลำดับขั้นตอน (checking for balance and sequence) ทำบำแน ะ น ำผู้ปฏิบัติหลักสู ตรให้ มองควำมคง เส้น คงวำระ หว่ำง ส่วน ที่หลำกหลำยต่ำง ๆ ขอ ง ห น่ วยก ำรเรี ยน ก ำรส อ น เพื่ อ กำรเลื่อ น ไห ล อ ย่ำง เห มำะ ส มขอ ง ป ระ ส บ ก ำร ณ์ กำรเรียนรู้ที่เกิดขึ้นและเพื่อควำมสมดุลในแบบกำรเรียนรู้ของนักเรียนและแบบกำรแสดงออกของครู สำหรับหลักสูตรที่จะให้ประโยชน์แก่ผู้เรียนในด้ำนของประสบกำรณ์กำรเรียนรู้ทำบำให้เหตุผลว่ำ สิ่งสำคัญคือกำรวินิ จฉัยควำมต้องกำรจำเป็ นของผู้เรียน ซึ่งเป็ นควำมสำคัญขั้น แรกของทำบำว่ำ นักเรียนมีควำมต้องกำรจำเป็นที่จะเรียนรู้อะไร สำรสนเทศนี้จึงกลำยเป็นสิ่งที่มีประโยชน์ สำหรับขั้นที่ 1-2 คือกำรกำหนดจุดประสงค์ที่ครอบคลุมและมีควำมชัดเจนเพื่อที่จะกำหนดพื้นฐำนสำหรับพัฒนำองค์ประกอบขอ ง ห ลั ก สู ต ร ที่ จ ะ ต ำ ม ม ำ ท ำ บ ำ ใ ห้ เ ห ตุ ผ ล ด้ ว ย ค ว ำ ม แ น่ ใ จ ว่ ำ ธรรมชำติของจุดประสงค์จะช่วยตัดสินใจว่ำกำรเรียนรู้ชนิดใดควรจะตำมมำทำบำสนับสนุนอย่ำงแรงกล้ำต่อแบ บจำลองที่ถือเหตุผล ใ น ขั้ น ที่ 3 แ ล ะ 4 ค ว ำ ม จ ริ ง แ ล้ ว ผ ส ม ผ ส ำ น เ ข้ ำ ด้ ว ย กั น ไ ม่ ไ ด้ แม้ว่ำใน ควำมมุ่งห มำยของกำรศึกษำห ลักสูตร ทำบำได้แยกควำมแตกต่ำงระห ว่ำงสองขั้น นี้ และในกำรดำเนินกำรตำมขั้นตอนเหล่ำนี้ ครูจำเป็นต้องเข้ำใจจุดประสงค์ที่ได้กำหนดไว้ก่อนดีพอๆ กับที่ต้องเข้ำใจอย่ำงลึกซึ้งในเนื้อหำวิชำที่เหมำะสม ในลักษณะเดียวกัน ขั้นที่ 5 และ 6ก็สัมพันธ์กับจุดประสงค์และเนื้อหำวิชำที่ได้กำหนดไว้แล้ว ใ น ก ำ ร ด ำ เ นิ น ก ำ ร ต ำ ม ขั้ น ต อ น อ ย่ ำ ง มี ป ร ะ สิ ท ธิ ภ ำ พ ทำบำแนะนำให้ผู้พัฒนำหลักสูตรทำควำมเข้ำใจกับหลักสูตรของกำรเรียนรู้ กลยุทธ์ที่จะบรรลุ แนวคิด และขั้นตอนของกำรเรียนรู้
  • 16.
    ในขั้นที่ 7ทำบำได้แสวงหำทิศทำงที่จะนำผู้พัฒนำหลักสูตรไปสู่กำรคิดและกำรวำงแผน กลยุทธ์ กำ ร ป ร ะ เ มิ น ผ ล ท ำ บ ำ ต้ อ ง ก ำ ร ที่ จ ะ รู้ เ ป้ ำ ห ม ำ ย ป ล ำ ย ท ำ ง ( จุ ด ป ร ะ ส ง ค์ ) ของหลักสูตรว่ำโดยแท้จริงแล้วประสบควำมสำเร็จหรือไม่ เช่นเดียวกับไทเลอร์ 2.กำรทดสอบหน่วยทดลอง (testingexperimentalunits) เมื่อเป้ำประสงค์ของกระบวนกำรนี้ คือ เพื่ อ ส ร้ ำ ง ห ลั ก สู ต ร ที่ ค ร อ บ ค ลุ ม ห นึ่ ง ห รื อ ม ำ ก ก ว่ำ ร ะ ดั บ ชั้ น ห รื อ ส ำ ข ำ วิช ำ เมื่อครู ได้เขียน ห น่วยกำรเรี ยน กำรส อน น ำร่อ ง จำก ชั้ น เรี ยน ขอ ง ตน เอ ง ที่มีอยู่ใ น ใ จ หน่วยกำรเรียน กำรสอน จึง ต้องได้รับกำรทดสอบ “เพื่อควำมเห มำะ สม และ น ำไปสอน ได้ และเพื่อจำกัดควำมสำมำรถตำมที่ต้องกำรทั้งในระดับสูงและระดับต่ำ” 3. ก ำ ร ป รั บ ป รุ ง แ ล ะ ท ำ ใ ห้ เ ป็ น เ นื้ อ เ ดี ย ว กั น ( revising and consolidating)มีกำรปรับหน่วยกำรเรียนกำรสอนเพื่ออนุโลมตำมให้สอดคล้องกับควำมต้องกำรจำเป็นและควำม ส ำ มำ ร ถ ข อ ง นั ก เ รี ย น กับ ท รั พ ย ำ ก ร ที่ มี อ ยู่ แ ล ะ กับ แ บ บ ก ำร ส อ น ที่ แ ต ก ต่ำ ง เพื่อให้หลักสูตรมีควำมเหมำะสมกับห้องเรียน ทุกชนิ ด ทำบำจะมอบหน้ำที่ให้ศึกษำนิ เทศก์ ผู้ ป ร ะ ส ำ น ง ำ น ห ลั ก สู ต ร แ ล ะ ผู้ ช ำ น ำ ญ ก ำ ร ห ลั ก สู ต ร ด้ ว ย ภ ำ ร ะ ง ำ น ข อ ง “กำรบอกหลักกำรและข้อควรพิจำรณำทำงทฤษฏีเพื่อเป็นแนวทำงสำหรับโครงสร้ำงของหน่วยกำรเรียนกำรสอ น กำรเลือกเนื้อหำ และกิจกรรมกำรเรียนรู้และแนะนำกำรปรับปรุงห้องเรียนภำยในข้อจำกัดที่มีอยู่” ทำบำแนะนำว่ำ ข้อควรพิจำรณำและข้อแนะนำอำจจะรวมไว้ในคู่มือที่อธิบำยกำรใช้หน่วย 4. ก ำ ร พิ จ ำ ร ณ ำ ก ร อ บ ง ำ น ( developing a framework) หลังจำกที่ได้สร้ำงหน่วยกำรเรียนกำรสอนจำนวนหนึ่งเสร็จแล้วผู้วำงแผนหลักสูตรต้องตรวจสอบหน่วยต่ำงๆ เกี่ ย ว กับ ค ว ำ ม เพี ย ง พ อ ข อ ง ข อ บ ข่ำ ย แ ล ะ ค ว ำม เ ห ม ำะ ส ม ข อ ง ล ำดั บ ขั้ น ต อ น ผู้ชำนำญกำรหลักสูตรจะรับผิดชอบในกำรร่ำงหลักกำรและเหตุผลของหลักสูตรซึ่งจะพัฒนำผ่ำนกระบวนกำรนี้ 5.กำรน ำไปใช้และกำรเผยแพร่หน่วยกำรเรียน กำรสอนใหม่(installing and disseminating) ทำบำต้องกำรให้ผู้บริหำรจัดกำรฝึกอบรมประจำกำรให้กับครูอย่ำงเหมำะสมเพื่อว่ำครูอำจจะนำหน่วยกำรเรียนก ำรสอน ไปปฏิบัติในชั้นเรียน อย่ำงมีประสิทธิภำพ แบบจำลองหลักสูตรแบบนิรนัยของทำบำ อำจจะไม่เป็นที่น่ำสนใจของนักพัฒนำหลักสูตรที่ชอบมำกกว่ำที่จะพิจำรณำหลักสูตรในลักษณะที่จะกว้ำงขวำง ก ว่ ำ นี้ ก่ อ น ที่ จ ะ ล ง ไ ป สู่ ร ำ ย ล ะ เ อี ย ด ที่ เ ฉ พ ำ ะ เ จ ำ ะ จ ง ผู้วำงแผน หลักสูตรบำงคน อำจน ำปรำรถน ำที่จะเห็ น แบบจำลองซึ้ งครอบคลุมขั้นตอน ต่ำงๆ ทั้งกำรวินิจฉัยควำมต้องกำรจำเป็นของสังคมและวัฒนำธรรมและกำรได้มำซึ้งควำมต้องกำรจำเป็นจำกเนื้อหำรำ ยวิชำ ปรัชญำ และทฤษฏีกำรเรียนรู้ อย่ำงไรก็ตำมทำบำได้กล่ำวถึงลำยระเอียดเหล่ำนี้ไว้ในตำรำของตน และได้แสดงแบบจำลองออกแบบหลักสูตรไว้
  • 17.
    จุดเด่นของแบบจำลองเชิงเหตุผล ธ ร รม ช ำ ติ ข อ ง แ บ บ จ ำ ล อ ง เ ชิ ง เ ห ตุ ผ ล ทุ ก แ บ บ มี เ ห ตุ ผ ล ใ น ตั ว เ อ ง โครงสร้ำงของแบบจำลองมีขั้น ตอน ซึ้ งเป็ น ฐำน ให้กับกำรวำงแผน และกำรสร้ำงห ลักสู ตร โ ด ย จั ด เ ต รี ย ม ต ำ ห รั บ ก ำ ร เ ริ่ ม เ รื่ อ ง ไ ว้ ใ ห้ ( providing a recipe –type approach) แบบจำลองนี้ทำเรื่องที่สับสนให้ง่ำยขึ้นแรงกดดันที่มีต่อครูและผู้พัฒนำหลักสูตรที่ใช้แบบจำลองเชิงเหตุผลจะใ ห้มีควำมตรงไปตรงมำ ใช้เวลำอย่ำง มีประ สิ ทธิ ภำพ เพื่อให้บรรลุภ ำระง ำน ของห ลักสู ตร วิธีกำรสร้ำงกำรหลักสูตรที่นำไปปฏิบัติได้ เป็นสำระสำคัญของแบบจำลองเชิงเหตุผล ในกำรเน้นบทบำทและคุณค่ำของจุดประสงค์แบบจำลองนี้บังคับให้ผู้พัฒนำหลักสูตรคิดหนักกับงำน ของตน กำรพัฒนำหลักสูตรจำนวนมำกได้รับกำรโต้แย้งว่ำให้ควำมสนใจกับผลที่ได้รับตำมที่ตั้งใจไว้(intended outcomes ) น้ อ ย ได้มีกำรสนับสนุนให้ใช้ควำมคิดเชิงเหตุผลและจัดเตรียมคำแนะนำที่ชัดเจนในกำรวำงแผนหลักสูตร ซึ่งเป็ นกำรบีบบังคับให้ผู้พัฒนำ หลักสูตรมีมโน ทัศน์ใน เรื่องนั้น ๆ แล้วจึงกำหนดจุดประสงค์ กำรใช้วิธีกำรนี้ก็ได้รับกำรโต้แย้งเช่นกันว่ำผู้พัฒนำหลักสูตรทุกคนที่ไม่สนใจกับวิธีกำรดังกล่ำวจะมีจุดประสงค์ อยู่ในใจบำงคน ไม่ได้คิดอย่ำงมีระบบหรือกำหนดจุดประสงค์ออกมำอย่ำงมีเหตุผล แน่นอน ว่ำ ถ้ำผู้พัฒนำหลักสูตรได้รับกำรฝึกฝนและมีประสบกำรณ์ในวิธีกำรของจุดประสงค์ก็จะพบว่ำวิธีกำรเชิงเหตุผลเป็ นเรื่องง่ำยและจดจำดำเนินกำรตำมนั้น ก ำรเน้ น ก ำร วัด ผ ล ที่ ได้รั บ มำก เกิน ไ ป ( เช่น จุ ด ป ระ ส ง ค์ เชิ ง พ ฤ ติ ก ร รม ) ปั ญ ห ำ ส ำ คั ญ ส ำ ห รั บ แ บ บ จ ำ ล อ ง เ ชิ ง เ ห ตุ ผ ล ด้ ว ย เ ว ล ำ ที่ มี อ ยู่ จ ำ กั ด ครูพบว่ำได้ใช้เวลำตัวเองที่หำยำกของตนเองเกินควรกับกำรเขียนจุดประสงค์เชิงพฤติกรรมด้วยเหตุผลนี้ คง จะ ท ำใ ห้ ครู ห ลี กเลี่ยง แบ บจำลอง เชิง เห ตุผ ลอย่ำงไรก็ตำมกำรเข้ำใ จใ น ลักษ ณ ะ นี้ เ ป็ น ก ำ ร เ ข้ ำ ใ จ ที่ ไ ม่ ถู ก ต้ อ ง แ ล ะ ท ำ เ พื่ อ ต น เ อ ง จุดประสงค์ได้รับกำรออกแบบมำเพื่อกำรวำงแผนหลักสูตรและนำทิศทำงกำรเรียนรู้ไม่ใช้เพื่อตนเอง เวลำที่ใช้มำกขึ้นในกำรเขียนจุดประสงค์จะช่วยลดเวลำที่จะใช้กับองค์ประกอบในส่วนอื่นๆ ของหลักสูตร และท้ำยที่สุด กำรที่แบบจำลองเชิงเหตุผลได้รับกำรวิภำควิจำรณ์บ่อยมำกเนื่องจำกกำรนำเสนอ โดย เฉ พ ำะ อ ย่ำง ยิ่ง ไท เลอ ร์ ไม่ไ ด้อ ธิ บ ำย แห ล่ง ที่ มำข อง จุดป ระ ส ง ค์อ ย่ำง เพี ยง พ อ ส่วนหนึ่งของคำตอบที่มีต่อกำรวิพำกย์นี้ พบได้จำกกำรอ่ำนงำนต้นฉบับของไทเลอร์ และของทำบำ 3. แบบจำลองวงจรของวีลเลอร์และนิโคลส์
  • 18.
    แบ บ จำลอง วง จร (Cyclicalmodels) อยู่ระ ห ว่ำง แบ บ จำลอง พ ลวัต (dynamic models) โดยพื้นฐำนแล้วแบบจำลองนี้ขยำยมำจำกแบบจำลองเชิงเหตุผล นั่นคือ ใช้วิธีกำรเกี่ยวกับเหตุผลและขั้นตอน อย่ำงไรก็ตำมก็ยังมีควำมแตกต่ำงคงอยู่และที่สำคัญที่สุดแบบจำลองวงจรมองว่ำกระบวนกำรหลักสูตรเป็นกิจกร รมที่ต่อเนื่อง ไม่รู้จักหยุดกับภำวะของกำรเปลี่ยนแปลงสำรสนเทศใหม่ๆ หรือกำรปฏิบัติใหม่ๆ ที่มีประโยชน์ ค ว ำ ม ก ด ดั น จ ำก สั ง ค ม เช่ น ค ว ำ มจ ำ เป็ น ใ น ก ำ ร ป รั บ ป รุ ง สุ ข ภ ำพ ก ำ ย อ ำจ จ ะ ต้อ ง ก ำ ร ป รั บ ป รุ ง จุ ด ป ร ะ ส ง ค์ แ ล ะ เ นื้ อ ห ำ วิธี ก ำ ร แ ล ะ ก ำร ป ร ะ เมิน ผ ล ใ น วิธี ก ำรนี้ แบ บ จำลอ ง วง จรรับ ผิด ช อ บ ต่อค วำมจำเป็ น แ ล ะ ใ น ค วำมเป็ น จ ริ ง แ ล้ว มีข้อโต้แย้งว่ำควำมจำเป็นเหล่ำนี้เป็นสิ่งจำเป็นในกำรทำให้กระบวนกำรหลักสูตรทันสมัยอยู่เสมอ แ บ บ จ ำ ล อ ง ว ง จ ร ให้ทัศนะต่อองค์ประกอบของห ลักสู ตรว่ำเป็ นควำมสัมพันธ์ระหว่ำงกันและขึ้นต่อกัน และกัน เพื่อว่ำควำมแตกต่ำงระหว่ำงองค์ประกอบด้วยกันดังที่ปรำกฏในแบบจำลอง เชิงเหตุผลที่มีควำมชัดเจนน้อย ตั ว อ ย่ ำ ง นี้ อ ำ จ จ ะ ท ำ ใ ห้ ผู้ พั ฒ น ำ ห ลั ก สู ต ร เ ห็ น ค ว ำ ม ชั ด เ จ น น้ อ ย ตั ว อ ย่ ำ ง นี้ อ ำ จ จ ะ ท ำ ใ ห้ ผู้ พั ฒ น ำ ห ลั ก สู ต ร เ ห็ น ค ว ำ ม ชั ด เ จ น ม ำ ก ขึ้ น โดยพิจำรณำเนื้อหำจำกกำรแนะนำควำมคิดสำหรับวิธีกำรสอน แ บ บ จ ำ ล อ ง ว ง จ ร ที่ จ ะ ก ล่ ำ ว ถึ ง ใ น ที่ นี้ มี เ พี ย ง ส อ ง แ บ บ ย่ อ ย ๆ คือแบบจำลองของวีลเลอร์และแบบจำลองของนิโคลส์ 3.1 แบบจำลองของวีลเลอร์ ใ น ห นั ง สื อ ข อ ง วี ล เ ล อ ร์ ( wheeler) ชื่ อ curriculum process วีล เล อ ร์ ไ ด้ อ้ ำ ง เ ห ตุ ผ ล ส ำ ห รั บ ผู้ พั ฒ น ำ ห ลั ก สู ต ร ที่ จ ะ ใ ช้ ก ร ะ บ ว น ก ำร ว ง จ ร ซึ่งแต่ละองค์ประกอบมีควำมสัมพันธ์กันและขั้นต่อกัน ดังภำพ 9.5 วิธีกำรสร้ำงหลักสูตรของวีลเลอร์ เหตุผลก็ยังมีควำมจำเป็ นอยู่แต่ละระยะเป็ นกำรพัฒนำที่มีเหตุผลของระยะที่มีมำก่อน หน้ำนั้ น โดยปกติกำรทำงำนในระยะใดระยะหนึ่งจะเป็นไปไม่ได้จนกระทั่งงำนในระยะก่อนหน้ำนั้นได้เสร็จลงแล้ว วีลเลอร์ซึ่งเป็นสมำชิกคนหนึ่งของมหำวิทยำลัยออสเตรเลียตะวันตกได้พัฒนำและขยำยควำมคิดของไทเลอร์แล ะทำบำโดยแน ะน ำระยะที่มีควำมสัมพัน ธ์ระหว่ำงกันระยะของกระบวน กำรพัฒน ำหลักสูตร ซึ่ ง เมื่อพัฒ น ำอย่ำงมีเห ตุผลและ เป็ น กำรชั่วครำวจะ ใ ห้ เกิด ห ลัก สู ตรที่มีป ระ สิ ท ธิ ภ ำพ วีล เล อ ร์ ไ ด้ ร ว บ ร ว ม อ ง ค์ ป ร ะ ก อ บ ที่ จ ำ เ ป็ น ที่ ก ล่ำ ว โ ด ย ไ ท เ ล อ ร์ แ ล ะ ท ำ บ ำ และนำเสนอในลักษณะที่แตกต่ำงออกไป ระยะทั้งห้ำที่กล่ำวถึงคือ 1. กำรเลือกควำมมุ่งหมำยของเป้ำประสงค์และจุดประสงค์ (aims goals and objectives)
  • 19.
    2.กำรเลือกประสบกำรณ์กำรเรียนรู้เพื่อช่วยให้ประสบควำมสำเร็จตำมควำมมุ่งหมำย เป้ำประสงค์และจุดประสงค์ (selection oflearning experiences) 3.กำรเลือกเนื้อหำ กำรเรียนรู้ โดยอำจจะนำเสนอประสบกำรณ์กำรเรียนรู้ที่เป็นที่แน่ใจ (selection of content) 4.กำรจัดและบูรณำกำรประสบกำรณ์กำรเรียนรู้และเนื้อหำวิชำโดยอำศัยกระบวนกำรเรียน กำรสอน (organization andintegration of learning experience andcontent) 5. กำรประเมินผล (evaluation) ทุกระยะและกำรประเมินผลกำรบรรลุเป้ำประสงค์ ก ำ ร ส นั บ ส นุ น ที่ ส ำ คั ญ ต่ อ ก ำ ร พั ฒ น ำ ห ลั ก สู ต ร ข อ ง วี ล เ ล อ ร์ คื อ ก ำ ร เ น้ น ว ง จ ร ธ ร ร ม ช ำ ติ ข อ ง ก ร ะ บ ว น ก ำ ร ห ลั ก สู ต ร แ ล ะ ธ ร ร ม ช ำ ติ ข อ ง ก ำร ขึ้ น ต่อ กัน แ ล ะ กัน ข อ ง อ ง ค์ ป ร ะ ก อ บ ห ลั ก สู ต ร แ ม้ว่ำ วีสเลอร์จะยอมรับว่ำสิ่งนี้ เป็ นกำรให้ทัศนะที่ง่ำยขึ้นของกระบวนกำรหลักสูตร ไดอำแกรมตำมภำพ 9.4 แสดงให้เห็นว่ำวิธีกำรเชิงเหตุผลยังคงปรำกฏอยู่โดยต้องกำรให้ผู้พัฒนำหลักสูตรดำเนินกำรขั้นที่ 1-5 ใ น รู ป แ บ บ ที่ มี ขั้ น ต อ น อ ย่ ำ ง ไ ร ก็ ต ำ ม ภ ำ พ ป ร ะ ก อ บ 17 ชี้ให้เห็นด้วยเหมือนกันว่ำขั้นตอนเหล่ำนี้เป็นวงจรที่ต่อเนื่องซึ่งตอบสนองต่อกำรเปลี่ยนแปลงของกำรศึกษำ ใ น ช่ ว ง เ ว ล ำ ข อ ง ก ำ ร ก ำ ร เ ขี ย น จุ ด ป ร ะ ส ง ค์ ควำมคิดใน กำรตัดสิน ผลที่ได้รับด้วยกำรเน้น เป้ำประสงค์จน เกิน ควรทำให้เกิดควำมซับซ้อน วีลเลอร์ต้องกำรเขียน ให้จุดประสงค์ปลำยทำงที่เป็ นสำเหตุจำกจุดประสงค์เฉพ ำะที่กำหน ดไว้ กำรกระทำดังกล่ำวนี้ได้รับกำรสนับสนุนมำจำกครูผู้สอนหรือจริงๆ แล้วจำกผู้เขียนเกี่ยวกับหลักสูตรคนอื่นๆ แม้กระนั้นก็ตำมควำมเข้ำใจในกระบวนกำรวงจรหลักสูตรของวีลเลอร์ที่เน้นธรรมชำติของควำมขึ้นต่อกันของอ งค์ประกอบหลักสูตรก็ยังคงยืนยงอยู่
  • 20.
    ภำพประกอบ 17 แบบจำลองกระบวนกำรหลักสูตรของวีลเลอร์ 3.2แบบจำลองนิวโคลส์ คณ ะ ของ นิ วโคลส์ ได้เขี ยน ห นั ง สื อ ชื่อ Developlng a Curriculum : A Practice Guie²² ได้สร้ำงวิธีกำรวงจร ซึ่งครอบคลุมองค์ประกอบของหลักสูตรอย่ำงย่อๆ หนังสือนี้เป็นที่นิยมของครูมำก โดยเฉพำะอย่ำงยิ่งในประเทศอังกฤษ ซึ่งมีกำรพัฒนำหลักสูตรในระดับโรงเรียน แ บ บ จำ ล อ ง ข อ ง นิ โ ค ล ส์ เ น้ น วิธี ก ำร เชิ ง เห ตุ ผ ล ใ น ก ำร พั ฒ น ำห ลัก สู ต ร โดยเฉำพะอย่ำงยิ่งควำมจำเป็นต่อกำรเปิดหลักสูตรใหม่จำกสถำนกำรณ์ที่เปลี่ยนแปลงไปด้วยกำรสนับสนุนว่ำค วรมีกำรวำงแผนสำหรับกำรเปลี่ยนแปลงและนำเข้ำสู่เหตุผลและพื้นฐำนที่เหมำะสมตำมกระบวนกำรเชิงเหตุผล นิ โ ค ล ส์ ไ ด้ แ ก้ ไ ข ง ำ น ข อ ง ไ ท เ ล อ ร์ ท ำ บ ำ แ ล ะ วี ล เ ล อ ร์ โดยเน้นวงจรธรรมชำติของกระบวนกำรหลักสูตร และควำมจำเป็นสำหรับขั้นตอนเบื้องต้นคือ กำรวิเครำะห์ สถำน กำรณ์ (Situationalanalysis) และ ยืน ยัน ว่ำ ก่อน ที่จะดำเนิ น กำรเกี่ยวกับองค์ประ กอบต่ำงๆ ในกระบวนกำรหลักสูตรต้องกำรพิจำรรำอย่ำงจริงจังกับรำยละเอียดของบริบทหรือสถำนกำรณ์หลักสูตร ดังนั้น ก ำ ร วิ เ ค ร ำ ะ ห์ ส ถ ำ น ก ำ ร คื อ ขั้นตอนเบื้องต้นซึ่งทำให้ผู้พัฒนำหลักสูตรมีควำมเข้ำใจในปัจจัยที่มีผลกระทบต่อหลักสูตรที่กำลังสร้ำงอยู่ ขั้นตอนของกำรขึ้นต่อกันและกันห้ำขั้น เป็นควำมจำเป็นในกระบวนกำรของหลักสูตรที่ต่อเนื่อง มีดังนี้ คือ กำรเลือก ประสบกำรณ์ กำรเรียนรู้ กำรเลือก เนื้อหำวิชำ กำรจัดและ กำรบรูณำกำร ประสบกำรณ์ กำรเรียนรู้และ เนื้อหำวิชำ กำร ประเมินผล ควำมมุ่งหมำย เป้ำประสงค์ และ จุดประสงค์
  • 21.
    ภำพประกอบ 18 แบบจำลองกระบวนกำรหลักสูตรของนิวโคลส์ 1.กำรวิเครำะห์สถำนกำรณ์ (situational analysis) 2. กำรเลือกจุดประสงค์ (selection of objectives) 3. กำรเลือกและกำรจัดเนื้อหำวิชำ (selection and organization of content) 4. กำรเลือกและกำรจัดกำรกับวิธีกำร (selection and organization of methods) 5. กำรประเมินผล (evaluation) ระยะของกำรประเมินสถำนกำรณ์เป็นควำมจงใจที่จะบีบให้ผู้พัฒนำหลักสูตรในโรงเรียนมีควำมรับผิ ดช อบ ต่อ สิ่ ง แวดล้อม แ ละ โด ยเฉพ ำะ อย่ำง ยิ่ง ต่อค วำมต้อง ก ำรจำเป็ น ข อง นั ก เรี ยน นิโคลส์ได้สนับสนุนกำรวำงแผนหลักสูตรที่อำศัยกำรวิเครำะห์ทุกด้ำนด้วยควำมรู้และควำมเข้ำใจที่ครอบคลุมก ว้ำงขวำง จุดเด่นของแบบจำลองวงจร จุดเด่นของแบบจำลองวงจรมำจำกเหตุผล โครงสร้ำงของขั้นตอนกำรสร้ำงหลักสูตรเช่น แ บ บ จ ำ ล อ ง ที่ เ น้ น บ ท บ ำท ข อ ง ค ว ำ ม มุ่ง ห ม ำ ย เ ป้ ำ ป ร ะ ส ง ค์ แ ล ะ จุ ด ป ร ะ ส ง ค์ ต้องกำรให้ผู้พัฒนำหลักสูตรมีมโนทัศน์เกี่ยวกับงำนก่อนลงมือปฏิบัติ สิ่งเหล่ำนี้เป็นกำรส่งเสริมควำมคิด เชิงเหตุผลที่จะทำให้หลักสูตรมีประสิทธิภำพ ใ น ก ำ ร ใ ช้ ก ำ ร วิ เ ค ร ำ ะ ห์ ส ถ ำ น ก ำ ร ณ์ เ ป็ น จุ ด เ ริ่ ม ต้ น แบ บจำลอ ง วง จรจะ ใ ห้ ข้อ มูลพื้ น ฐำน ที่ ท ำใ ห้ ก ำรกำเนิ ดจุ ด ประ สง ค์ มีป ระ สิ ท ธิ ภ ำพ แ ล ะ แ ม้ว่ำ วีล เ ล อ ร์ จ ะ ไ ม่ก ล่ำ ว ถึ ง ก ำ ร วิเ ค ร ำ ะ ห์ ส ถ ำน ก ำร ณ์ อ ย่ำ ง เ ป็ น พิ เศ ษ แ ต่ก็ มิ ไ ด้ มี ก ำ ร ต ร ว จ ส อ บ แ ห ล่ง ที่ ม ำ ข อ ง ค ว ำ ม มุ่ง ห ม ำ ย แ ล ะ เป้ ำ ป ร ะ ส ง ค์ โดยแท้จริงแล้วจุดประสงค์ไม่ได้ออกมำจำกสุญญำกำศ แต่มำจำกข้อมูลทั้งเชิงคุณภำพและปริมำณ กำรวิเคำะห์ สถำนกำรณ์ กำร ประเมินผล กำรเลือกและ กำรจัดกำรกับ วิธีกำร กำรเลือก และกำร จัดหำวิชำ กำรเลือก จุดประสงค์
  • 22.
    ( ร วม ทั้ ง สั ญ ช ำ ติ ญ ำ ณ ด้ ว ย ) ซึ่งได้มำจำกกำรวิเครำะห์สถำนกำรณ์และช่วยให้ผู้พัฒน ำหลักสูตรตัดสิน ใจได้มีประสิทธิภำพ วิธีกำรนี้จัดว่ำจำเป็นถ้ำครูต้องกำรที่จะเป็นครูที่มีประสิทธิภำพในกำรใช้ ธ ร ร ม ช ำ ติ ข อ ง แ บ บ จ ำ ล อ ง ว ง จ ร คื อ อ ง ค์ ป ร ะ ก อ บ ที่ ห ล ำ ก ห ล ำ ย ข อ ง ห ลั ก สู ต ร มี ก ำ ร เ ค ลื่ อ น ไ ห ว อ ย่ำ ง ต่อ เ นื่ อ ง สำมำรถที่จะจัดกำรกับสถำนกำรณ์ใหม่ๆ และผลของปฏิสัมพันธ์ในกำรเปลี่ยนแปลงกรณีแวดล้อม แบบจำลองจะมีควำมยืดหยุ่นได้ตำมสถำนกำรณ์ที่เปลี่ยนแปลงไปดังนั้นกำรเปลี่ยนแปลงในลักษณะเดียวกันก็จ ะ เ กิ ด ขึ้ น กั บ อ ง ค์ ป ร ะ ก อ บ ย่ อ ย ข อ ง แ บ บ จ ำ ล อ ง เ ช่ น ถ้ำ โ ร ง เรี ย น เป ลี่ ย น แ ป ล ง ทั น ที่ ทั น ใ ด ด้ว ย ก ำร ไ ห ล บ่ำ ข อ ง นั ก เ รี ย น ก ลุ่ม ใ ห ญ่ ผู้ซึ่งมีควำมแตกต่ำงไปจำกบรรทัดฐำนแล้ว สถำน กำรณ์ของหลักสู ตรที่มีอยู่ต้องเปลี่ยนแปลง แบบจำลองนี้ยอมให้มีกำรเปลี่ยนแปลงได้ และควำมต้องกำรที่แท้จริงคือกำรทบทวนสถำนกำรณ์ใหม่ๆ และเปลี่ยนแปลงขั้น ตอน ย่อยๆ ใน องค์ประกอบอื่น ๆ ของหลักสูตร (จุดประสงค์ เนื้อหำวิช ำ วิธีกำรและกำรประเมิน) แบบจำลองวงจรมีควำมยืดหยุ่นในกำรใช้มีควำมสัมพันธ์กับสถำนกำรณ์ของโรงเรียนและเหมำะกับกำ รพัฒนำหลักสูตรของครู มีกำรกำหนดจุกประสงค์ โดยเฉพำะอย่ำงยิ่งจุดประสงค์เชิงพฤติกรรม มีควำมยืดหยุ่นในกำรพัฒนำแบบจำลองวงจรให้ขอบเขตที่กว้ำงในกำรพัฒนำหลักสูตรที่มีประสิทธิภำพของโรง เรียน จุดด้อยของแบบจำลองวงจร จุดด้อยของแบบจำลองวงจรเป็นเรื่องที่ยำกที่จะกล่ำวเพรำะว่ำวิธีกำรของกระบวนกำรหลักสูตรแบบนี้ ป ร ะ ส บ ค ว ำ ม ส ำ เ ร็ จ โ ด ย ผู้ พั ฒ น ำ ห ลั ก สู ต ร อย่ำง ไรก็ตำมมีควำมเป็ น ไป ได้สู ง ที่ ผู้พัฒ น ำห ลัก สู ตรจะ เพิ กเฉ ยต่อแบ บจำลอง วง จร เพ รำะ ว่ำเริ่ มต้น วิธี กำรด้วยเห ตุผล แ บบ จำล อง เริ่ มต้น ด้วยกำรวิเครำะ ห์ ส ถำน กำรณ์ และดำเนินต่อไปจนครบองค์ประกอบของหลักสูตรด้วยควำมสำเร็จ อย่ำงไรก็ตำม เมื่อวงจรถูกกำหนดขึ้น เป็ นไปได้ว่ำต้องกระตุ้นสำหรับกำรเปลี่ยนแปลงอำจจะเริ่มจำกองค์ประกอบใดๆ ของหลักสูตร เช่น เ มื่ อ ห ลั ก สู ต ร ข อ ง โ ร ง เ รี ย น อ ยู่ ร ะ ห ว่ ำ ง ด ำ เ นิ น ก ำ ร ค ว ำ ม จ ำ เ ป็ น ใ น ก ำ ร ป รั บ ป รุ ง ว ง จ ร อ ำ จ เ ริ่ ม ด้ ว ย ก ำ ร ป รั บ ป รุ ง เนื้ อ ห ำ ใ ห ม่ วิธี ก ำร ที่ แ ต ก ต่ำง กัน ข อ ง ก ำ ร ส อ น แ ล ะ ก ำร เรี ย น รู้ ม ำจ ำ ก ผ ล ข อ ง ก ำ ร ป ร ะ เมิ น หรือกำรเปลี่ยนแปลงสถำนกำรณ์เนื่องจำกผู้เรียนอย่ำงไรก็ตำมตัวกระตุ้นสำหรับกำรปรับปรุงได้ริเริ่มขึ้นภำยใน วงจร และเป็นควำมจำเป็นที่จะต้องประเมินรำยวิชำอื่นไปอีกในลักษณะของผลกระทบที่มีต่อองค์ประกอบย่อย
  • 23.
    จุ ด ด้อ ย ที่ ส อ ง ข อ ง แ บ บ จ ำ ล อ ง นี้ อ ำ จ จ ะ เ ป็ น กำรใช้เวลำที่มำกในกำรวิเครำะห์สถำนกำรณ์อย่ำงมีประสิทธิภำพ เพื่อที่จะประเมินสถำนกำรณ์ให้ดี ผู้พัฒนำหลักสูตรต้องใช้เทคนิคเป็นอย่ำงมำกในกำรล้วงลึกข้อมูลเกี่ยวกับกำรเรียนรู้ สิ่งเหล่ำนี้ต้องใช้เวลำมำก และบ่อยครั้งที่ครูชอบมำกกว่ำที่จะอำศัยประสบกำรณ์ของตนเอง แบบจำลองที่ไม่หยุดนิ่งของวอคเกอร์และสกิลเบค แบบจำลองที่ไม่หยุดนิ่ง (dynamic model) ของวอคเกอร์ และสกิลเบค (walker and Skibeck) ห รื อ เ รี ย ก อี ก อ ย่ ำ ง ห นึ่ ง ว่ ำ แ บ บ จ ำ ล อ ง ป ฏิ สั ม พั น ธ์ (interactive model) มีทำงเลือกสำหรับกระบวนกำรพัฒนำหลักสูตร ภำพประกอบ 19 แบบจำลองเหตุผล/ แบบจำลองวงจร แบบจำลองที่ไม่หยุดนิ่ง/ จุดประสงค์ ปฏิสัมพันธ์ ไทเลอร์ วีลเลอร์ วอคเกอร์ ทำบำ นิโคลส์ สกิลเบด ภำพประกอบ 19 กำรต่อเนื่องของแบบจำลองหลักสูตร เป็ น ที่น่ำสังเกตว่ำ แบบจำลองที่ไม่ห ยุดนิ่ งเกิดจำกวิธีกำรเชิง พ รรณน ำห ลักสู ตร โด ย ผู้วิจัย ไ ด้สั ง เก ต พ ฤ ติ ก ร ร ม ข อ ง ค รู แ ล ะ ผู้พั ฒ น ำ ใ น ข ณ ะ ที่ ส ร้ ำ ง ห ลั ก สู ต ร ทั้งวอคเกอร์และสกิลเบคได้สนับสนุนว่ำ สิ่งเหล่ำนี้เป็ นตัวแทนจำเป็นพื้นฐำน สำหรับกำหนดทฤษฎี ผลที่ได้จำกวิธีกำรวิเครำะห์และพรรณนำจะเป็นพื้นฐำนที่ดีของแบบจำลองจุดประสงค์ และแบบจำลองวงจร แ ต่ไม่ไ ด้เป็ น จุด เด่น ข อ ง แ บ บ จ ำล อ ง ที่ ไ ม่ห ยุด นิ่ ง นั ก พั ฒ น ำห ลัก สู ต ร ห ล ำยค น ได้ตีควำมแบบจำลองที่ไม่หยุดนิ่งของกระบวนกำรหลักสูตรและพบว่ำ มีแบบที่สำคัญอยู่ 2 แบบคือ แบบจำลองของวอคเกอร์และแบบจำลองของสกิลเบค 4. แบบจำลองของวอคเกอร์ วอคเกอร์ไม่เห็นด้วยกับแบบจำลองจุดประสงค์หรือแบบจำลองเชิงเหตุผลของกระบวนกำรหลักสูตร แ ล ะ เห็ น ว่ำแ บ บ จ ำล อ ง จุ ด ป ร ะ ส ง ค์ ไ ม่เ ป็ น ที่ นิ ย ม แ ล ะ ไ ม่ป ร ะ ส บ ค ว ำม ส ำเ ร็ จ วอคเกอร์กล่ำวว่ำผู้พัฒนำหลักสูตรไม่ได้ทำตำมวิธีกำรที่พรรณนำขั้นตอนเหตุผลขององค์ประกอบของหลักสูตร
  • 24.
    เมื่อมีกำรสร้ำงหลักสูตร นักพัฒนำหลักสูตรเหล่ำนั้นดำเนินกำรด้วยขั้นตอน 3ขั้นตำมธรรมชำติ ดังภำพประกอบ 20 ข้อสรุปดังกล่ำวข้ำงต้นมำจำกกำรวิเครำะห์รำยงำนโครงกำรหลักสูตรและกำรเข้ำร่วมโครงกำรหลักสู ตรของวอคเกอร์ กำรวิเครำะห์นี้ นำไปสู่กำรพรรณนำว่ำอะไรคือสิ่งที่วอคเกอร์เห็นว่ำเป็ นแบบจำลอง “ธรรมช ำติ ” ของ ก ระ บ วน กำรห ลักสู ตรเป็ น แ บบ จำล อง ธรรมช ำติ ใ น ควำม รู้สึ กที่ ว่ำ สร้ำงขึ้ น เพื่อเป็ น ตัวแทน ของป ระ ส บกำรณ์ และ ควำมสัมพัน ธ์ ที่สัง เกตได้ใ น โครงกำร หลักสูตรที่เป็นอยู่ในเวลำนั้นด้วยควำมศรัทธำในหลักกำรเท่ำที่จะเป็นไปได้ ควำมเชื่อ ทฤษฎี มโนทัศน์ ทัศนะ ควำมมุ่งหมำย/จุดประสงค์ (beliefs) (theories) (conception) (point of view) (aims/objectives) (ประยุกต์ให้เข้ำกับสถำนกำรณ์กำรปฏิบัติ กำรอ้ำงเหตุผลสนับสนุนเกี่ยวกับกำรยอมรับ กำรปฏิเสธ กำรเปลี่ยนแปลง กำรปรับปรุง) (กำรตัดสินใจเกี่ยวกับองค์ประกอบ ของกระบวนกำรที่หลำกหลำย) ภำพประกอบ 20 แบบจำลองกระบวนกำรหลักสูตรของวอคเกอร์ ในขั้นแรกของวอคเกอร์สนับสนุนว่ำ “ฐำน”ประกอบด้วยกำรผสมผสำนควำมคิดที่หลำกหลำย โ ด ย เ ฉ พ ำ ะ อ ย่ ำ ง ยิ่ ง แ ง่ คิ ด ค ว ำ ม เ ห็ น ค ว ำ ม เ ชื่ อ แ ล ะ ค่ ำ นิ ย ม ฐำน (Platform) กำรปรึกษำหำรือ (Deliberation) กำรออกแบบหลักสูตร (Curriculum design)
  • 25.
    ซึ่ ง เกี่ยวข้อ ง กับ ห ลัก สู ต ร สิ่ ง เห ล่ำนี้ อ ำจจ ะ นิ ย ำม ได้อ ย่ำง มีเห ตุ ผ ล มีค วำม ชัด เจ น แ ล ะ ก่อ ตั ว เ ป็ น ฐ ำ น ข อ ง ก ำ ร ตั ด สิ น ใ จ ข อ ง ผู้ พั ฒ น ำ ห ลั ก สู ต ร ใ น ภ ำ พ 9 .8 แบบจำลองกระบวนกำรหลักสูตรของวอคเกอร์แสดงให้เห็นควำมสัมพันธ์ระหว่ำงขั้นแรกและขั้นย่อยๆ หลังจำกนั้น วอคเกอร์ได้ยืนยันว่ำ ผู้พัฒนำหลักสูตรไม่ได้เริ่มต้นด้วย “กระดำนชนวนที่ว่ำงเปล่ำ (blank slate)” แต่เริ่มด้วยกำรอำศัย ค่ำนิ ยม มโน ทัศน์ และ อื่น ๆ เป็ น ฐำน ใน กำรสร้ำงหลักสูตร ฐ ำ น ห ม ำ ย ร ว ม ถึ ง ค ว ำ ม คิ ด ว่ ำ อะไรคือฐำนและฐำนควรจะเป็นอย่ำงไรด้วยสิ่งเหล่ำนี้ช่วยผู้พัฒนำหลักสูตรในกำรตัดสินใจว่ำควรจะทำอย่ำงไร เมื่อปฏิสัมพันธ์ระหว่ำงบุคคลเริ่มต้นขึ้นก็แสดงว่ำเริ่มเข้ำสู่ระยะของกำรปรึกษำหำรือ(deliberation) ว อ ค เ ก อ ร์ ไ ด้ ยื น ยั น ว่ำ ก ำ ร อ ภิ ป ร ำ ย ป รึ ก ษ ำ ห ำ รื อ ใ น เ รื่ อ ง ที่ เ กี่ ย ว กั บ ฐ ำ น ก่อให้เกิดสถำนกำรณ์ที่ผู้พัฒนำหลักสูตรแสวงหำเพื่อที่จะทำให้ควำมคิดมีควำมชัดเจนและสอดคล้องกันระยะนี้ อำจจะเห็นควำมยุ่งเหยิงได้ เป็นระยะที่ก่อให้เกิดควำมส่องสว่ำงในกำรพิจำรณำ ระ ยะ ของกำรป รึกษ ำห ำรื อนี้ ไม่มีป รำก ฏอยู่ใน ขั้น ของแบ บจำลอง จุดป ระ ส ง ค์ เป็นระยะของกำรสุ่มควำมมีปฏิสัมพันธ์ที่ซับซ้อนของผู้พัฒนำหลักสูตรด้วยกันซึ่งปรำกฏควำมสำเร็จในภูมิหลัง ของงำนจำนวนมำกก่อนที่จะมีกำรออกแบบหลักสูตร ขั้ น สุ ด ท้ ำ ย ข อ ง ก ำ ร จ ำ ล อ ง นี้ คื อ “ก ำ ร อ อ ก แ บ บ ” ในระยะนี้ผู้พัฒนำหลักสูตรจะตัดสินใจเกี่ยวกับกระบวนกำรที่หลำกหลำยขององค์ประกอบของหลักสูตร กำรตัดสินใจจะเกิดขึ้นหลังจำกที่ได้มีกำรอภิปรำยอย่ำงกว้ำงขวำงและประนีประนอมควำมคิดของแต่ละบุคคลเ ข้ ำ ด้ ว ย กั น ก ำ ร ตั ด สิ น ใ จ นั้ น จ ะ ไ ด้ รั บ ก ำ ร บั น ทึ ก ไ ว้ และใช้เป็นฐำนสำหรับเอกสำรหลักสูตรหรือวัสดุหลักสูตรที่มีควำมเป็นเฉพำะอย่ำง ส รุ ป ว่ำ แ บ บ จ ำ ล อ ง นี้ เ ป็ น ก ำ ร พ ร ร ณ น ำ พื้ น ฐ ำ น ( primary descriptive) ในขณะที่แบบจำลองดั้งเดิมเป็นเงื่อนไขหรือข้อกำหนด (prescriptive) แบบจำลองนี้โดยพื้นแล้วเป็นไปตำมโลก สิ่งที่เป็ นหลักประกอบด้วย กำรเริ่มต้น (ฐำน) จุดหมำยปลำยทำง (กำรออกแบบ) และกระบวนกำร (กำรปรึกษำหำรือ) โดยอำศัยวิธีกำรจำกจุดเริ่มต้นไปจนถึงจุดหมำยปลำยทำง ในทำงกลับกัน แบบจำลองดั้งเดิม (classical model) เป็นแบบจำลอง วิธีกำรจุดหมำยปลำยทำง ( means-end model) ป ร ะ ก อ บ ด้ ว ย จุ ด ห ม ำ ย ป ล ำ ย ท ำ ง ที่ ต้ อ ง ก ำ ร (จุ ด ป ร ะ ส ง ค์ ) วิธีกำรที่จะบรรลุจุดหมำยปลำยทำง (ประสบกำรเรียนรู้) และกระกระบวนกำร (กำรประเมินผล) เ พื่ อ ที่ จ ะ ตั ด สิ น ใ จ ว่ ำ วิ ธี ก ำ ร นั้ น โ ด ย แ ท้ จ ริ ง แ ล้ ว นำไปสู่จุดห มำยปลำยทำงห รือไม่แบบจำลองทั้งสองแตกต่ำงกัน ใน บทบำทตำมจุดประสงค์ และกำรประเมินผลในกระบวนกำรของกำรพัฒนำหลักสูตรตำมที่กำหนด
  • 26.
    5. แบบจำลองสกิลเบค แบบจำลองปฏิสัมพันธ์หรือแบบจำลองที่ไม่หยุดนิ่งที่กำหนดโดยสกิลเบคซึ่งเป็นอดีตผู้อำนวยกำรศูน ย์พัฒน ำหลักสูตรของประเทศออสเตรเลียเป็น นักกำรศึกษำที่เป็ น ที่รู้จักกัน ดีใน ปี ค.ศ.1976 ได้แนะนำวิธีกำรสร้ำงหลักสูตรระดับโรงเรียนซึ่งเป็นส่วนหนึ่งในกำรสนับสนุนกำรพัฒนำหลักสูตรโดยอำศัยโ ร ง เ รี ย น เ ป็ น ฐ ำ น ( School-Based Curriculum Development: SBCD) สกิลเบคจัดเตรียมแบบจำลองที่ทำให้ครูสำมำรถพัฒนำหลักสูตรที่เหมำะสมบนพื้นฐำนของควำมเป็นจริง แบบจำลองดังกล่ำวนี้อำจได้รับกำรพิจำรณำว่ำเคลื่อนไหวไปตำมธรรมชำติซึ่งเป็นควำมตั้งใจอันแน่วแน่ของสกิ ลเบค แ บ บ จ ำล อ ง ป ฏิ สั ม พั น ธ์ ห รื อ แ บ บ จ ำ ล อ ง ที่ ไ ม่ห ยุ ด นิ่ ง ( เ ค ลื่ อ น ไ ห ว ) เป็นแบบจำลองที่ผู้พัฒนำอำจจะตั้งต้นด้วยองค์ประกอบใดๆ ของหลักสูตร และดำเนินไปตำมลำดับใดๆ ก็ได้มำกกว่ำที่จะตรึงติดอยู่กับขั้นตอน เช่น แบบจำลองเชิงเหตุผล สกิลเบคสนับสนุนควำมคิดนี้และกล่ำวว่ำ เป็นควำมสำคัญที่ผู้พัฒนำหลักสูตรต้องรับรู้แหล่งที่มำของจุดประสงค์เหล่ำนั้นและในกำรที่จะเข้ำใจแหล่งที่มำ นี้มีกำรวิเครำะห์สถำนกำรณ์ สกิลเบ คใ ห้เห ตุผลว่ำเพื่ อใ ห้ศูน ย์พัฒ น ำห ลักสู ตรทำงำน อย่ำง มีประ สิ ท ธิ ภ ำพ ต้ อ ง อ ำ ศั ย ก ร ะ บ ว น ก ำ ร ห้ ำ ขั้ น ใ น ก ร ะ บ ว น ก ำ ร ห ลั ก สู ต ร แบบจำลองควำมประยุกต์ให้มีควำมเท่ำเทียมกัน ใน กระบวน กำรหลักสู ตร ระบบกำรสังเกต และประเมินผลหลักสูตร และกำรวิเครำะห์ทฤษฎีหลักสูตร สกิลเบคไม่เห็นด้วยกับลำดับเหตุผลของแบบจำลองเหตุผลว่ำเป็นเหตุผลโดยธรรมชำติแนะนำว่ำผู้พัฒ นำหลักสูตรอำจจะเริ่มต้น กำรวำงแผนหลักสูตรในขั้นๆ ก่อนก็ได้ และจะดำเนินในลำดับใดๆ ก็ได้ บ ำ ง ค รั้ ง แ บ บ จ ำ ล อ ง นี้ ก่ อ ใ ห้ เ กิ ด ค ว ำ ม สั บ ส น คื อ ในควำมเป็ นจริงแล้วดูเหมือนสนับสนุนวิธีกำรเชิงเหตุผลในกำรพัฒนำหลักสูตร อย่ำงไรก็ตำม สกิลเบคกล่ำวว่ำ แบบจำลองไม่ได้แสดงนัยของกำรวิเครำะ ห์วิธี กำรและ จุดหมำยปลำยทำง แต่แสดงนัยในกำรสนับสนุนทีมหรือกลุ่มผู้พัฒนำหลักสูตรให้พิจำรณำข้อควำมจริงเกี่ยวกับองค์ประกอบและลั กษณะของกระบวนกำรพัฒนำหลักสูตรที่แตกต่ำงกัน เพื่อให้มองกระบวนกำรว่ำเป็ นสิ่งมีชีวิต และทำงำนในลักษณะของวิธีกำรเชิงระบบ กำรกำหนดเป้ำประสงค์
  • 27.
    ภำพประกอบ 21 แบบจำลองกระบวนกำรหลักสูตรของสกิลเบค เป็นกำรยำกที่จะสรุปแบบจำลองนี้ วิธีที่ดีที่สุด คือกำรแจกแจงเป็นตำรำงตำมที่สกิลเบค ได้สร้ำงไว้ คือ ข้อกำหนด ( prescriptive) Tyler Wheeler Taba Nicholls เหตุผล/จุดประสงค์ Print กำรไม่หยุดนิ่ง/ Rational/objectiver Stenhouse ปฏิสัมพันธ์ (dynamic/interaction) Posner Skilbeck McDonald And Purpel Walker กำรพรรณนำ (descriptive) ภำพประกอบ 22 แบบจำลองหลักสูตร กำรวิเครำะห์สถำนกำรณ์ กำรสร้ำงโปรแกรม กำรตีควำมและกำรนำไปใช้ กำรเฝ้ำระวังติดตำม ข้อมูลย้อนกลับ กำรประเมินผล กำรสร้ำงใหม่ ก
  • 28.
    มิติกำรกำหนดกำรพรรณนำ ยืนยันว่ำแบบจำลองอำจจะได้รับกำรวิเครำะห์ในรูปขององศำ ซึ่งต้องกำรขั้นตอนตำมลำดับเหตุกำรณ์แบบจำลองที่ค่อนไปกำรกำหนดมำกต้องกำรนักพัฒนำหลักสูตรที่ติดตำ ม กิจ ก ร ร ม อ ย่ำ ง เดี ย ว แ บ บ จ ำ ล อ ง ที่ มี ข้ อ ก ำ ห น ด ต่ ำ ( มี ก ำ ร พ ร ร ณ น ำ สู ง ) จะมีควำมยืดหยุ่นมำกกว่ำและเน้นว่ำอะไรได้บังเกิดขึ้นมำกกว่ำอะไรควรจะเกิดขึ้นพร้อมกับกำรพัฒนำหลักสูตร ส่ ว น มิ ติ เ ห ตุ ผ ล / ก ำ ร ไ ม่ ห ยุ ด นิ่ ง แ ย้ ง ว่ ำ แบบจำลองรูปแบบมีเห ตุผลมีขั้นตอนและอยู่บนพื้น ฐำนของจุดประสงค์ในกำรพัฒนำหลักสูตร แบบจำลองกำรพัฒนำหลักสูตรอำจจะมีเหตุผลน้อย และมีปฏิสัมพันธ์มำกในกำรสุ่มแบบไม่มีขั้นตอน ภ ำ พ ป ร ะ ก อ บ 22 ไ ด้ จั ด เ ต รี ย ม ก ำ ร พั ฒ น ำ ห ลั ก สู ต ร แ บ บ ง่ ำ ย ๆ ด้ ว ย ส ำ ร ต ำ ที่ ต่ ำ ง อ อ ก ไ ป เ พื่ อ ก ำ ร เ ลื อ ก แ บ บ จ ำ ล อ ง ที่ เ ห ม ำ ะ ส ม ท่ ำ น ช อ บ แ บ บ จ ำ ล อ ง ก ำ ร พั ฒ น ำ ห ลั ก สู ต ร แ บ บ ใ ด ม ำ ก ก ว่ ำ ก็สำมำรถใช้ดุลพินิจในกำรตัดสินทำงมิติทั้งสองที่ได้พรรณนำแล้วข้ำงต้น แบบจำลองกำรพัฒนำหลักสูตรของนักกำรศึกษำอื่นๆ น อ ก จ ำ ก แ บ บ จ ำ ล อ ง ก ำ ร พั ฒ น ำ ห ลั ก สู ต ร ที่ ก ล่ ำ ว ถึ ง แ ล้ ว ยังมีแบบจำลองกำรพัฒนำหลักสูตรตำมแนวคิดของนักกำรศึกษำและนักพัฒนำกำรอื่นๆอีก เช่น เซเลอร์ และ อเล็กซำนเดอร์ (Saylor and Alexander) และลีวีส (Saylor Alexander and Lewis) พริ้นท์ (Print) และโอลิวำ (Oliva) 6. แบบจำลองของเซเลอร์และอเล็กซำนเดอร์ ใ น ก ำ ร ท ำค ว ำ มเข้ ำใ จ กับ แ บ บ จ ำล อ ง ก ำ รพั ฒ น ำห ลัก สู ต ร ข อ ง เซ เ ล อ ร์ และอเล็กซำนเดอร์ก่อนอื่นกำรวิเครำะห์มโนทัศน์ของ “หลักสูตร” และ “กำรวำงแผนหลักสูตร” เสียก่อนในตอนต้นของบทนี้ ได้มีกำรกล่ำวถึงนิยำมและมโนทัศน์ ของหลักสูตรในหลำยทัศน ะ แ ล ะ มี อ ยู่ ทั ศ น ะ ห นึ่ ง ที่ ก ล่ ำ ว ว่ ำ ห ลั ก สู ต ร เ ป็ น “แผน กำรสำหรับกำรจัดเตรียมชุดของโอกำสในกำรเรียนรู้สำหรับบุคลที่จะเข้ำรับกำรศึกษำ ” อย่ำง ไรก็ตำมแผน ห ลักสู ตร ส ำห รับ แต่ละ ส่วน ของ ห ลัก สู ต รที่มีค วำมเฉ พ ำะ เจำะ จง แบบจำลองกำรพัฒนำ/แผนหลักสูตรของเซเลอร์และอเล็กซำนเดอร์ประกอบด้วยห้ ำขั้นตอนคือ 1. กำรศึกษำตัวแปรภำยนอก (externalvariables) ได้แก่ภูมิหลังของนักเรียนสังคม ธรรมชำติของกำรเรียนรู้ แผน กำรศึกษำแห่งช ำติ ทรัพยำกรและควำมสะดวกสบำยใน กำรดำเนิ น งำน พัฒนำหลักสูตร ผลกำรรำยงำนกำรวิจัยค้นคว้ำต่ำงๆและคำแนะนำของผู้ประกอบวิชำชีพ 2.กำรกำหนดเป้ำประสงค์จุดประสงค์
  • 29.
    และขอบเขต 3. กำรออกแบบหลักสูตร 4. กำรนำหลักสูตรไปปฏิบัติ : กำรเรียนกำรสอน และ 5. กำรประเมินผลหลักสูตร ดังภำพประกอบ 23 ฐำน (ตัวแปรต่ำงๆ จำกภำยนอก) กำรวำงแผนหลักสูตร (ผู้วำงแผนรับผิดชอบกำรจัดตัวแปลภำยในเพื่อที่จะให้บรรลุ ถึงควำมสำเร็จใน แ ต่ ล ะ ข อ บ เ ข ต โดยเฉพำะอย่ำงยิ่งจุดมุ่งหมำยและวัตถุประสงค์ของแต่ละขอบเขตและแผนทั้งหมด) จุดมุ่งหมำย วัตถุประสงค์ ขอบเขต กำรออกแบบหลักสูตรผู้รับผิดชอ บวำงแผนหลักสูตรเป็นผู้ตัดสินใ จออกแบบหลักสูตร ที่มำของกำรตัดสินใจมำจำกนโย บำยกำรเมือง ตัวแทน ของสังคมซึ่งอำจจะมีผลต่อกำร ตัดสินใจออกแบบหลักสูตร กำรนำหลักสูตรไปใช้ (กำรเรียนกำรสอน) ผู้สอนเป็นผู้รับผิดชอบตัดสินใจเกี่ ยวกับเรื่องกำรเรียนกำรสอน กำรพัฒนำหลักสูตรหมำยรวมถึงรู ปแบบอื่นที่ประกอบด้วยข้อแนะ นำ ซึ่งเปรียบเสมือนสื่อในกำรเรียนกำ รสอนประกอบด้วยกำรจัดกำรกำร ยืดหยุ่น เสรีภำพที่ให้แก่ผู้สอนและผู้เรียน กำรประเมินผลหลักสูตรผู้สอนเป็น ผู้รับผิดชอบเกี่ยวกับระเบียบวิธีกำร ประเมินผลเพื่อตัดสินควำมก้ำวหน้ำ ในกำรเรียนของผู้เรียน ผู้รับผิดชอบกำรพัฒนำหลักสูตร เป็นผู้ประเมินกำรพัฒนำหลักสูตรข้ อมูลที่ได้จำกกำรประเมินผลจะเป็น พื้นฐำนในกำรพัฒนำหลักสูตรในระ ยะต่อไปข้ำงหน้ำ
  • 30.
    ภำพประกอบ 23 กระบวนกำรพัฒนำหลักสูตรของเซเลอร์และอเล็กซำนเดอร์ อเล็กซำนเดอร์แสดงวิธีกำรวำงแผนหลักสูตรระดับชำติของ เซเลอร์และอเล็กซำนเดอร์เช่นกัน เมื่อพิจำรณำหลักสูตรของเซเลอร์ และ อเล็กซำนเดอร์ พบว่ำมีกำรเน้นเกี่ยวกับพื้นฐำนเป็นอย่ำงมำก เป็ น แ บ บ จำ ล อ ง ที่ อ อ ก แ บ บ เพื่ อ แ น ะ น ำก ร ะ บ ว น ก ำร เลื อ ก กิจ ก รร มข อ ง ผู้เรี ย น ค ว ำ ม แ ก ร่ ง เ ป็ น พิ เ ศ ษ ข อ ง ผู้ อ อ ก แ บ บ จ ำ ล อ ง นี้ คื อ มีควำมครอบคลุมกว้ำงขวำง ใน รู ปของกำรเชื่อมโ ยง หลักสู ตรเข้ำกับกำรเรียน กำรส อน ด้วยกำรแสดงให้เห็นว่ำวิธีกำรสอนต่ำงๆ (Teaching methods) และกลยุทธ์กำรสอน (Teaching strategies) ต่ำง ๆ เป็ น ผลมำจำก กำรวำง แผน ห ลักสู ตร ควำมแ กร่งที่ สำคัญ อื่น ๆ แ บ บจำล องนี้ คื อ ทุกขั้นตอนในกระบวนกำรพัฒนำหลักสูตรอำศัยหลักพื้นฐำนทำงสังคม ปรัชญำ และจิตวิทยำ 7. แบบจำลองของพริ้นท์ แ บ บ จ ำ ล อ ง ก ำ ร พั ฒ น ำ ห ลั ก สู ต ร ข อ ง พ ริ้ น ท์ ( print) เป็ น ค ว ำมพ ยำย ำมที่ จ ะ จัด เต รี ยมวิธี ก ำรพั ฒ น ำห ลัก สู ต ร โด ย ก ำรรั บ เอ ำขั้ น ต อ น เหตุผลและควำมเหมำะสมต่อควำมจำเป็นของผู้พัฒนำ โดยเฉพำะอย่ำงยิ่งบทบำทในกำรแสดงออกของครู เช่น แ บ บ จ ำ ล อ ง ที่ ใ ช้ วิ ธี ก ำ ร แ น ะ น ำ ว่ำ ก ำ ร พั ฒ น ำ ห ลั ก สู ต ร ค ว ร ท ำ อ ย่ำ ง ไ ร และควำมจำเป็นในวิธีกำรแต่ละขั้นเป็นอย่ำงไร จำกกำรพิจำรณำผลกำรวิจัยแสดงหลักฐำนว่ำ ครูมีควำมเข้ำใจกระจ่ำงเกี่ยวกับหลักสูตร มโนทัศน์และแบบจำลองน้อยมำกและจำกงำนวิจัยของโคเฮนและแฮลิสัน (CohenandHarrison) สรุปว่ำ ไม่มีคำนิยำมรำมของหลักสูตรที่ครูในโรงเรียนของประเทศออสเตรเลียได้มีส่วนร่วมซึ่งครูเหล่ำนั้นมีควำมเกี่ยว ข้องพอสมควรเกี่ยวกับประสิทธิภำพของกำรพัฒนำหลักสูตร อย่ำงไรก็ตำม ควำมต้องกำรจำเป็นคือ วิธีกำรที่ชัดเจน มีเหตุผลมีข้อกำหนดในกำรพัฒนำหลักสูตร เช่น แบบจำลองควรที่จะมีพิสัยที่กว้ำงในกำรใช้ ตรงไปตรงมำและมีควำมซับซ้อนเพียงพอที่จะเตรียมวิธี กำรแก้ปัญหำเป็นฐำนให้กับกำรพัฒนำหลักสูตร พ ริ้ น ท์ ได้เสนอสถำนกำรณ์ที่เหมำะสมในกำรใช้แบบจำลองกำรพัฒนำหลักสูตรด้วยกำรพัฒนำสิ่งต่อไปนี้ 1.
  • 31.
    ห ลัก สูตร เชิ ง ระ บ บ เช่น ห ลัก สู ต รข อ ง ทุ ก โร ง เรี ย น 2. ห ลัก สู ต รเนื้ อ ห ำวิช ำ เช่น หลักสูตรภำษำอังกฤษสำหรับชั้นอนุบำล หลักสูตรคหกรรมสำหรับชั้นมัธยมศึกษำ 3. หลักสูตรโรงเรียน เช่นห ลักสูตรสำห รับชั้นประถมศึกษำ สำหรับโรงเรียนมัธยมศึกษำ สำหรับวิทยำลัยเทคนิ ค 4. หลักสูตรสำหรับโรงเรียนย่อยๆ(Sub schoolcurricula) เช่น หลักสูตรประถมศึกษำหลักสูตรมัธยมศึกษำและ 5. หลักสูตรโครงกำรเช่น โครงกำรหลักสูตรเกี่ยวกับกำรศึกษำสิ่งแวดล้อมหลักสูตรวิทยำศำสตร์ในโรงเรียน (เช่นโครงกำรวิทยำศำสตร์) ในกำรพิจำรณำข้อกำหนดพื้นฐำนของแบบจำลองกำรพัฒนำหลักสูตรประกอบด้วยขั้นตอน สำมระ ยะคือ กำรจัดกำร กำรพัฒน ำ และกำรนำไปใช้ ในกำรทำควำมเข้ำใจว่ำอะไรเกิดขึ้ น หรือกล่ำวให้ตรงมำกขึ้นคือ อะไรควรจะเกิดขึ้นในกำรพัฒนำหลักสูตร แบบจำลองของ พริ้นท์ สนับสนุนว่ำ เป็ น ค ว ำ ม จ ำ เป็ น ที่ จ ะ ต้ อ ง เ ข้ ำ ใ จ ว่ำ อ ะ ไ ร จ ะ เ กิ ด ขึ้ น เ ป็ น ก ำ ร อ ำ รั ม ภ บ ท หรือทำนำยล่วงหน้ำเกี่ยวกับกำรพัฒนำหลักสูตร ต้องมีกำรสร้ำงเอกสำรหลักสูตร โครงกำรหรือพัฒนำวัสดุ อ ย่ำง ไร แ ล ะ สุ ด ท้ ำย เอ ก ส ำ ร/วัส ดุ จะ น ำไ ป ป ร ะ ยุ ก ต์ แ ล ะ ป รั บ ป รุ ง ใ ช้ อ ย่ำง ไ ร จะช่วยให้มองเห็นภำพของสำมระยะดังกล่ำว โดยเน้นกิจกรรมที่จะเกิดขึ้น ระย ะที่ห นึ่ ง : กำรจัด กำร จุดเริ่ มต้น ที่ส ำคัญ สำห รับ กำรพัฒ น ำห ลักสู ตรใด ๆ ขึ้ น อ ยู่กั บ วิ ธี ก ำ ร ที่ เ ป็ น ท ำ ง ก ำ ร ข อ ง ห ลั ก สู ต ร ห รื อ ก ล่ำ ว อี ก ใ น ห นึ่ ง ว่ำ ใน กำรเริ่ มต้น พัฒ น ำห ลักสู ตรต้อง มองดูก่อน ว่ำใครจะ เป็ น ผู้รับผิดช อบ ใน กำรพัฒ น ำ มี ภู มิ ห ลั ง เ กี่ ย ว กั บ ง ำ น แ ล ะ มี แ ร ง ขั บ ใ น ค ว ำ ม คิ ด อ ะ ไ ร บ้ ำ ง ค น กลุ่มนี้ อำจเป็ น บุคคลำกรของโรง เรียน ของภ ำควิช ำต่ำงๆ ห รือบุคคลที่ได้รับกำรแต่ง ตั้ง ขึ้น อยู่กับธรรมชำติของงำนหลัก สูตรใน ขณะนั้น ในบริบทของโรงเรียน กลุ่มจะประกอบด้วย กลุ่มของครูที่พัฒนำหลักสูตรในวิชำเฉพำะสิ่งสำคัญในระยะนี้ คือคำถำมที่มีต่อผู้พัฒนำหลักสูตร และคำตอบต่อคำถำมเหล่ำนี้ จะเป็นแนวทำงสำหรับควำมเข้ำใจใน ผลผลิตของหลักสูตรขั้นสุดท้ำย ค ำ ถ ำ ม ดั ง ก ล่ ำ ว คื อ 1. ใ ค ร เ กี่ ย ว ข้ อ ง กั บ ก ำ ร พั ฒ น ำ ห ลั ก สู ต ร ค รั้ ง นี้ และได้ทำอะไรที่แสดงว่ำเป็นตัวแทนในกำรทำสิ่งนั้น 2.ผู้เกี่ยวข้องนั้นมีแนวควำมคิดเกี่ยวกับหลักสูตรอย่ำงไร 3. แรงขับหรือพื้นฐำนที่มีอิทธิพลต่อควำมคิดของผู้พัฒนำหลักสูตรคืออะไรก่อนที่จะตรวจสอบหลักสูตรหรือเริ่มต้ น พั ฒ น ำ สิ่ ง ส ำ คั ญ คื อ ควำมเข้ำใจบุคลำกรทุกคนที่เกี่ยวข้องกำรสร้ำงหลักสูตรโดยกลุ่มของครูในโรงเรียนที่มีควำมเป็นอิสระจะแตกต่ ำ ง ไ ป จ ำ ก ก ำ ร ส ร้ ำ ง ห ลั ก สู ต ร โ ด ย ค รู โ ร ง เ รี ย น รั ฐ บ ำ ล ห รื อ ไ ม่ หลักสูตรที่สร้ำงโดยสถำบันอุดมศึกษำจะคล้ำยคลึงกับหลักสูตรที่สร้ำงโดยครูหรือไม่และกำรสร้ำงหลักสูตรขอ
  • 32.
    ง รั ฐจ ะ ส ะ ท้ อ น ค ว ำ ม ต้ อ ง ก ำ ร ข อ ง แ ต่ ล ะ โ ร ง เ รี ย น ห รื อ ไ ม่ ห รื อ โ ด ย แ ท้ จริงแล้วจะคล้ำยคลึงกับกำรพัฒนำหลักสูตรโดยครูโรงเรียนรัฐบำลหรือไม่ ภำพประกอบ 24 แบบจำลองกำรพัฒนำหลักสูตรของพริ้นท์ แบบจำลองกำรพัฒนำหลักสูตรของพริ้นท์ ผ ล ผ ลิ ต ข อ ง ห ลั ก สู ต ร คื อ นั ก เ รี ย น โด ยพื้ น ฐ ำน แ ล้ ว ได้ มีก ำ รท ำต ำมทิ ศ ท ำ ง ต ำมที่ ผู้ตั ด สิ น ใ จ ไ ด้ก ำ ห น ด ไว้ห รื อ ไ ม่ ใครคือผู้ตัดสินใจเกี่ยวกับหลักสูตร และมีควำมตั้งใจอะไรมีทิศทำงพิเศษอะไรในใจเกี่ยวกับหลักสูตร เช่น ห ลักสู ตรควรเน้ น ใ น เรื่อ งข อง วิช ำก ำรห รื อไม่ ห รื อจะ มุ่ง ที่ กำรพัฒ น ำทักษ ะ พื้ น ฐำน ห รื อ มุ่ง ส่ ง เส ริ ม ม โ น ทั ศ น์ ท ำ ง บ ว ก ภ ำย ใ น ตั ว ข อ ง นั ก เ รี ย น ( positive self-concept) ต้ อ ง ก ำ ร ก ำ ร ต อ บ ค ำ ถ ำ ม เ ห ล่ ำ นี้ แ ล ะ ค ำ ถ ำ ม อื่ น ๆ ที่มีควำมเหมำะสมเป็ นควำมจำเป็นที่ต้องรู้เกี่ยวกับผู้พัฒนำหลักสูตรและสิ่งที่แสดงออกมำ ที่แน่ๆ คือ ในกำรเลือก ผู้พัฒนำหลักสูตรควรจะได้มีควำมเข้ำใจกับองค์ประกอบต่ำงๆ เหล่ำนี้ คำถำมอีกคำถำมหนึ่งที่ต้องแก้ไขเกี่ยวข้องกับกำรรับรู้หลักสูตรของผู้พัฒนำหลักสูตรซึ่งมีแนวโน้มที่จ ะมองกระบวนกำรในห้ำทิศทำง ทัศนะนี้มีผลต่อกำรพัฒนำหลักสูตร เนื้อหำวิชำ กิจกรรมกำร เรียนรู้ กำรประเมินผล กำรเรียนกำร สอน กำรวิเครำะห์ สถำนกำรณ์ ควำมมุ่งหมำย เป้ำประสงค์ และจุดประสงค์ การทานายหลัก สูตร ระยะที่ 1 ระยะที่ 2
  • 33.
    ผู้เขียน ในสำขำวิชำหลักสูตร (Eisner,Skilbeck, McNeil,Tanner and Tanner,Eisner and Vallance) ได้สรุ ปว่ำมีมโน ทัศน์ ของ หลักสู ตรจำน วน มำกที่แสดงออกมำ ไอสเน อร์ และ วอลแลน ซ์ เ ป็ น ห นึ่ ง ใ น ผู้ ต ร ว จ ส อ บ ป ร ะ ม ว ล ค ว ำ ม ค ว ำ ม ร อ บ รู้ ใ น ค ำ ถ ำ ม นี้ ไ ด้ แ น ะ น ำ ว่ำ มี ห้ ำหั ว ข้ อ ใ น ก ำ ร ที่ จ ะ ป ฐ ม นิ เ ท ศ เรื่ อ ง ห ลั ก สู ต ร แม้ว่ำจะได้รับกำรโต้แย้งว่ำมีเพียงสื่อจำกแนคนีล แต่พริ้นท์ก็ได้เพิ่มเข้ำไปเป็นห้ำหัวข้อ คือ 1. มโนทัศน์เกี่ยวกับวิชำกำรในสำขำ (academic disciplines conception) 2. มโนทัศน์เกี่ยวกับควำมเป็นมนุษย์ (humanistic conception) 3. มโนทัศน์เกี่ยวกับโครงสร้ำงทำงสังคม (social reconstructions conception) 4. มโนทัศน์เกี่ยวกับเทคโนโลยี (technological conception) 5. มโนทัศน์ในกำรเลือก (eclectic conception) ค ำ ถ ำ ม สุ ด ท้ ำ ย เ กี่ ย ว ข้ อ ง กั บ พื้ น ฐ ำ น ห รื อ แ ร ง ขั บ ซึ่ ง มี อิ ท ธิ พ ล ต่ ำ ง ทิ ศ ท ำง ค ว ำม คิ ด เกี่ ย ว กั บ ห ลั ก สู ต ร ข อ ง ผู้ พั ฒ น ำ ห ลั ก สู ต ร พื้ น ฐ ำ น ข อ ง ห ลัก สู ต ร เห ล่ำนี้ ม ำ จำ ก แ ห ล่ง ท ำง ป รั ช ญ ำ ท ำ ง สั ง ค มแ ล ะ จิ ต วิท ย ำ ซึ่ ง จ ะ ส่ ง ผ ล ใ ห้ ที่ แ ต ก ต่ ำ ง กั น ต่ อ บุ ค ค ล แ ต่ ล ะ ค น และดังนั้นจึงสำมำรถที่จะยอมรับรูปแบบของหลักสูตรที่มีควำมแตกต่ำงกันได้ ร ะ ย ะ ที่ ส อ ง : ก ำ ร พั ฒ น ำ ระยะนี้เกี่ยวข้องกับกลุ่มกำรประชุมเพื่อพัฒนำหลักสูตรในขั้นของกำรสร้ำงเอกสำรหลักสูตรวัสดุหรือโครงกำร ไ ม่ ว่ ำ ธ ร ร ม ช ำ ติ ข อ ง ง ำ น พั ฒ น ำ ห ลั ก สู ต ร จ ะ อ ย่ ำ ง ไ ร เป็ น ก ำร รั บ ผิ ด ช อ บ ข อ ง ก ลุ่ม ก ำร พั ฒ น ำ ที่ จ ะ ส ร้ ำ ง ผ ลิ ต ผ ล ที่ ใ ช้ ไ ด้ ใ น ร ะ ย ะ นี้ ก ลุ่มก ำร พั ฒ น ำไ ม่จ ำเป็ น ต้อ ง เป็ น ก ลุ่มเดี ย ว กัน เส มอ ไ ป เมื่อ ไ ม่ใ ช่ก ลุ่มเดี ย วกัน บำงทีในระดับที่เป็นเรื่องของระบบ เป็นควำมสำคัญที่กลุ่มจะต้องทำงำนร่วมกันอย่ำงใกล้ชิด เพื่อที่จะให้ระยะที่สองประสบกับควำมสำเร็จผู้พัฒนำจะดำเนินกำรตำมวิธีกำรแบบจำลองวงจร หรืออำจกล่ำวในอีกนัยหนึ่ งได้ว่ำ ผู้พัฒนำดำเนิน กำรตำมขั้นตอนขององค์ประกอบหลักสูตร ซึ่งเริ่มต้นด้วยกำรวิเครำะห์สถำนกำรณ์และต่อด้วยควำมมุ่งหมำยวิเครำะห์สถำนกำรณ์อีก สิ่ ง ที่ ค ณ ะ ค รู ค ว ร จ ะ ท ำ เ ช่ น ให้ควำมสนใจกับกำรพัฒนำหลักสูตรรำยวิชำใดวิชำหนึ่งเป็นพิเศษสำหรับมัธยมศึกษำ หรือชั้นประถมศึกษำ โดยจะใช้วิธีแบบวงจร มีกำรรับรู้วิธกำรและมโนทัศน์ของหลักสูตร ในขั้นนี้คณะครู/กลุ่มครู (ผู้พัฒนำ) จะอยู่ในฐำนะที่พร้อมที่จะไปสู่ระยะต่อไปในกำรสร้ำงเอกสำรหลักสูตร
  • 34.
    ในกำรวิเครำะห์สถำนกำรณ์ ทำให้ครูรู้ถึงควำมต้องกำรจำเป็นของนักเรียนและแหล่งต่ำงๆ ที่ มีป ร ะ โ ย ช น์ ที่ จ ะ ส น อ ง ต อ บ กั บ ค ว ำ ม ต้ อ ง ก ำ ร จ ำ เ ป็ น นั้ น ๆ ของนักเรียนอย่ำงเป็นระบบจำกข้อมูลเหล่ำนี้มีผู้พัฒนำหลักสูตรสำมำรถที่จะให้ถ้อยคำที่มีควำมหมำยเกี่ยวกับค วำมตั้งใจใน กำรศึกษำห ลักสู ตร นั่น คือ ผู้พัฒน ำห ลักสู ตรสำมำรถที่กำห น ดควำมมุ่งห มำย เป้ำประสงค์ได้อย่ำงเหมำะสมและเป็ น ประโยชน์ถ้อยคำกล่ำวที่เป็ นควำมมุ่งหมำยเป้ำประสงค์ และจุดประสงค์เหล่ำนี้จะเป็นฐำนให้ผู้พัฒนำหลักสูตรสำมำรถสร้ำงเนื้อหำวิชำที่เหมำะสม ในทำนองเดียวกัน ก็ จ ะ ส ำ ม ำ ร ถ จั ด กิ จ ก ร ร ม ก ำ ร เ รี ย น รู้ ที่ เ ห ม ำ ะ ส ม เพื่ อที่ จะ ไ ด้เรี ยน รู้เนื้ อ ห ำวิช ำได้อ ย่ำง มีป ระ สิ ท ธิ ภ ำพ แ ละ ท ำใ ห้ บ รรลุ จุดป ร ะ ส ง ค์ ท้ำยที่สุดเป็นกำรประเมินผลผู้พัฒนำต้องสร้ำงวิธีกำรประเมินที่มีประสิทธิภำพเพื่อตัดสินนักเรียนได้บรรลุผลสำ เ ร็ จ ต ำ ม จุ ด ป ร ะ ส ง ค์ ใ ด เ มื่ อ มี ก ำ ร น ำ เ อ ก ส ำ ร ห ลั ก สู ต ร ไ ป ใ ช้ สถำนกำรณ์ที่ได้ริเริ่มไว้ก็อำจเปลี่ยนแปลงไปทำให้เกิดควำมต้องกำรในกำรวิเครำะห์สถำนกำรณ์ใหม่อีกและต้อ ง ก ำ ร ที่ จ ะ เ ป ลี่ ย น แ ป ล ง ใ น ส่ ว น อื่ น ๆ ข อ ง อ ง ค์ ป ร ะ ก อ บ ข ำ ห ลั ก สู ต ร วงจรธรรมชำติของกระบวนกำรพัฒนำก็เกิดขึ้นลักษณะดังกล่ำวเหล่ำนี้ทำให้รับรู้ได้ว่ำในกำรสร้ำงเอกสำรหลัก สู ต รว ง จ รธ รร มช ำติ ข อ ง ก ร ะ บ ว น ก ำ รพั ฒ น ำก็ เกิด ขึ้ น ลั ก ษ ณ ะ ดัง ก ล่ำว เห ล่ำ นี้ ทำใ ห้รับรู้ได้ว่ำใน กำรสร้ำงเอกสำรหลักสู ตร วัตถุหลักสู ตรโครงกำรหลักสู ตรหรืออื่น ๆ ผู้พัฒนำหลักสูตรใช้วิธีกำรที่มีเหตุผลและเป็นระบบด้วย ร ะ ย ะ ที่ ส ำ ม : ก ำ ร น ำ ไ ป ใ ช้ ถ้ำมีกำรพิจำรณำว่ำอะไรไดเกิดขึ้นหลังจำกที่ได้มีกำรพัฒนำวัตถุทำงด้ำนกำยภำพ (หลักสูตร โครงกำร และชุดต่ำงๆ ของวัสดุหลักสูตร) แล้ว แต่ละบุคคลต่ำงก็รับรู้กันว่ำอะไรได้เกิดขึ้น เมื่อห ลักสู ตร โครงกำรและวัสดุหลักสูตรเหล่ำนั้นได้รับกำรนำไปใช้กับนักเรียน สิ่งเหล่ำนี้จะปรำกฏอยู่ในระยะที่สำม กำรนำไปใช้ ซึ่งประกอบด้วยกิจกรรมสำมอย่ำงคือ 1. กำรนำหลักสูตรไปใช้ 2. กำรเฝ้ำระวังติดตำม และรับข้อมูลป้อนกลับของหลักสูตร และ 3. จัดเตรียมข้อมูลป้อนกลับให้กลุ่มพัฒนำหลักสูตร ส ำ ห รั บ เ อ ก ส ำ ร ห ลั ก สู ต ร วัสดุหรือโครงกำรที่จะใช้ใน โรงเรียน หรือใน ระบบโรงเรียน ต้องมีกำรเปลี่ยนแปลงอยู่เสมอ ใน กำรทำใ ห้กำรเปลี่ยน แปลงที่เกิดขึ้ น นี้ มีประสิ ทธิภ ำพ และ มีควำมยุ่งยำกสับสน แต่น้อย ต้ อ ง มี ก ำ ร ส ร้ ำ ง แ ผ น ส ำ ห รั บ ก ำ ร ใ ช้ น วั ต ก ร ร ม ห ลั ก สู ต ร ถ้ำไม่มีก็สำมำรถจะคำดเดำได้ว่ำจะมีกำรต่อต้ำนอย่ำงแข็งแรงขั้นทำให้นวัตกรรมนั้นไม่ได้รับกำรยอมรับในทำน องเดียวกัน ไม่เป็นกำรเพียงพอที่จะสร้ำงหลักสูตรโดยไม่มีแผนอะไรทั้งสิ้น และคำดหวังว่ำโรงเรียนจะไปใช้ ซึ่งพริ้นท์ได้กล่ำวว่ำกำรทำเช่นนั้น เป็น “ตำรับแห่งควำมหำยนะ”
  • 35.
    ใ น ขั้น ต อน แ รก ข อง ก ำร น ำไป ใ ช้ เป็ น ที่ แ น่น อ น ว่ำจะ ต้อง มีก ำรป รั บ ป รุ ง เ ป็ น สิ่ ง ที่ ค ำ ด ห วั ง ว่ ำ จ ะ ต้ อ ง เ กิ ด ท ำ น ำ ย ไ ว้ ไ ด้ ล่ ว ง ห น้ ำ เพรำะเป็ นไปไม่ได้ที่จะสร้ำงหลักสูตรเพื่อนใช้ในโรงเรียนได้อย่ำงหลำกหลำยด้วยที่ไม่ต้องปรับปรุง ระดับของควำมสำเร็จในกำรใช้หลักสูตรจะสะท้อนกลับถึงวัดควำมสำมำรถและควำมตั้งใจของผู้พัฒนำที่จะปรั บปรุงหลักสูตรนั้นๆ ใ น ร ะ ย ะ ข อ ง ก ำ ร เ ฝ้ ำ ร ะ วั ง ติ ด ต ำ ม กำรใช้หลักสูตรเหมือนเดิมว่ำจะเป็นขั้นตอนที่สำคัญในกำรวัดควำมสำเร็จของกิจกรรมหลักสูตร นั่นคือ ก ำ ร วิ เ ค ร ำ ะ ห์ ป ร ะ สิ ท ธิ ผ ล ข อ ง กิ จ ก ร ร ม ห ลั ก สู ต ร ทั้ ง ห ม ด ต่อ จ ำก นั้ น ข้อ มูล ป้ อน ก ลับ อ ำจจ ะ ได้รับ จำก กำร ศึ กษ ำกำร ป ระ เมิน ผ ล ผลิ ต นั้ น คื อ นั ก เ รี ย น ป ร ะ ส บ ค ว ำ ม ส ำ เ ร็ จ ต ำ ม ตั้ ง ใ จ ม ำ ก น้ อ ย เ พี ย ง ไ ร ดี เ พี ย ง ไ ร ใ น ข ณ ะ ที่ ก ำ ร ใ ช้ ห ลั ก สู ต ร เ ป็ น กิ จ ก ร ร ม ใ น ร ะ ย ะ สั้ น ๆ แต่ลักษณะที่ได้รับจำกกำรเฝ้ำระวังติดตำมและข้อมูลป้อนกลับที่ได้ในระยะที่สำมดูเหมือนว่ำจะได้นำนหลำยปีเ พื่อเป็นข้อมูลในกำรปรับปรุงได้ตลอดไป กิจกรรมสุดท้ำยในระยะที่สำมมีควำมสัมพันธ์กับข้อมูลที่ได้จำกข้อมูลป้อนกลับจำกกลุ่มผู้นำหลักสูต รแบบจำลองพัฒนำหลักสูตรในลักษณะนี้มีสมมติฐำนว่ำกลุ่มผู้นำหลักสูตรหรือกลุ่มในลักษณะ เดียวกันนี้ ยั ง ค ง ใ ห้ ค ว ำ ม ส ะ ด ว ก ใ น ก ำ ร เ ฝ้ ำ ร ะ วัง ติ ด ต ำ ม แ ล ะ ล บ ข้ อ มู ล ป้ อ น ก ลั บ สถำนศึกษำส่วนใหญ่จะมีกำรรวมตัวของกลุ่มผู้รับผิดชอบกำรเงินของหลักสูตร (เช่น คณะกรรมกำรหลักสูตร ค ณ ะ ก ร ร ม ก ำ ร ศึ ก ษ ำ ) ถ้ ำ ก ลุ่ ม ผู้ น ำ แ ล ะ /ห รื อ ก ลุ่ ม พั ฒ น ำ ส ล ำ ย ตั ว ไ ป สิ่งที่สัมพันธ์กับข้อมูลป้อนกลับของหลักสูตรควรจะส่งต่อไปยังกลุ่มกำรบัญชีของหลักสูตร 8. แบบจำลองของโอลิวำ โอลิวำ (oliva) ได้แสดงแบบจำลองกำรพัฒนำหลักสูตรของตน เพื่อให้บรรลุเกณฑ์สำมประกำรคือ ประกำรแรก แบบจำลองจะต้องเรียบง่ำย (simple) มีควำมครอบคลุมกว้ำงขวำง(comprehensive) และมีควำมเป็นระเบียบ (systematic) ซึ่งประกอบด้วย 6ขั้นตอนคือ หนึ่งประพจน์ของปรัชญำ (statement of philosophy) สองประพจน์ของเป้ำประสงค์ (statement of goals) สำมประพจน์ของจุดประสงค์ (statement of objectives) สี่ ก ำรอ อ ก แ บ บ ข อ ง แ ผ น ( besign of plan) ห้ ำน ำไป ใ ช้ป ฏิ บั ติ ( implementation) และสุดท้ำยกำรประเมินผล ดังภำพ 8.14 แ ม้ว่ำ แ บ บ จ ำ ล อ ง นี้ จ ะ เป็ น ตั ว แ ท น ข อ ง อ ง ค์ ป ร ะ ก อ บ ที่ จ ำ เป็ น ที่ สุ ด แต่ก็พ ร้อมที่จะ ขยำยไป สู่แบบ จำลอง ที่ขยำยแล้ว ซึ่ งมีรำยละ เอียดเพิ่ มเติมผน วกเข้ำไป
  • 36.
    และแสดงกระบวนกำรบำงอย่ำงซึ่งปรับจำกแบบจำลองเดิม แบบจำลอ งโอลิวำที่ขยำยแล้วมี12 องค์ประกอบปรำกกฎ ดังภำพ ประกอบ 25 ภำพประกอบ 25 แบบจำลองกำรพัฒนำหลักสูตรของโอลิวำ อ ง ค์ ป ร ะ ก อ บ สิ บ ส อ ง ป ร ะ ก ำ ร แ บ บ จ ำ ล อ ง ที่ ป ร ำก ฏ ใ น ภ ำ พ ที่ 8.14 แ ส ด ง ค ว ำม ค ร อ บ ค ลุ ม ก ว้ำง เ ป็ น ก ร ะ บ ว น ก ำร ที่ เ ป็ น ไ ป ที ล ะ ขั้ น ๆ ( step- by-step) ที่นำผู้วำงแผนหลักสูตรที่เริ่มจำกแหล่งข้อมูลต่ำงๆ ของหลักสูตรไปสู่กำรประเมินผล แต่ล่ะองค์ประกอบ ( อ อ ก แ บ บ โ ด ย ใ ช้ เ ล ข โ ร มั น จ ำ ก l ถึ ง xll จะได้รับกำรพรรณนำและแนะนำให้กับผู้วำงแผนหลักสูตรและผู้มีส่วนร่วม โดยสรุปดังนี้ เร ำสั ง เก ต พ บ ว่ำใ น แ บ บ จ ำ ล อ ง นี้ ใ ช้ ทั้ ง รู ป สี่ เ ห ลี่ ย ม จัตุ รั ส แ ล ะ ว ง ก ล ม รู ป สี่ เห ลี่ ย ม จัตุ รั ส ใ ช้ เป็ น ตัว เป็ น ตัว แ ท น ข อ ง ระ ย ะ ก ำรว ำง แ ผ น ( Operational phase) ก ระ บ วน ก ำ รเริ่ ม ต้น ด้ว ยอ ง ค์ ป ร ะ ก อ บ ที่ lซึ่ ง เ ป็ น ร ะ ยะ เว ล ำที่ ผู้พั ฒ น ำห ลัก สู ต ร กำหนดควำมมุ่งหมำยของกำรศึกษำหลังกำรทำงปรัชญำและจิตวิทยำควำมมุ่งหมำยเหล่ำนี้เชื่อว่ำได้มำจำกควำม ต้องจำกควำมต้องกำรจำเป็นของสังคมและควำมต้องกำรจำเป็นเช่นเดียวกับแบบจำลองของนักกำรศึกษำอื่นๆ แบบจำลองของโอลิวำ ก็รวมทั้งแผนของกำรพัฒนำหลักสูตร (องค์ประกอบที่ I-V และองค์ประกอบที่ XII) และกำรออแบบกำรเรียนกำรสอน (องค์ประกอบที่ VI-XI) ลัก ษ ณ ะ ส ำคัญ ข อ ง แ บ บ จำลอ ง นี้ คื อ เส้ น ข อ ง ข้อ มูล ป้ อ น ก ลับ (feedback lines) ซึ่ ง เป็ น วง จรย้อน ก ลับ จำก กำรประ เมิน ผล ห ลัก สู ต ร ไป ยัง เป้ ำป ระ สง ค์ ของ ห ลักสู ต ร ประพจน์ ของ ปรัชญา ประพจน์ ของเป้าประสง ค์ ประพจน์ ของ จุดประสงค์ การออกแบบขอ งแผน การนาไปใช
  • 37.
    และ จำกก ำรประ เมิน ผลก ำรเรี ยน กำรส อน ไป ยัง เป้ำป ระ ส ง ค์ข อง กำรเรี ยน ก ำรส อ น เส้นเหล่ำนี้แสดงให้เห็นถึงควำมจำเป็นของกำรแก้ไขปรับปรุงองค์ประกอบของแต่ละวงจรย่อยอย่ำงต่อเนื่อง ก ำร ใช้ แ บ บ จ ำล อ ง แ บ บ จ ำล อ ง นี้ ส ำมำ รถ น ำไ ป ใ ช้ ไ ด้อ ย่ำง ห ล ำก ห ล ำ ย ทิศทำงแรกแบบจำลองนี้ได้เสนอกระบวนกำรพัฒนำหลักสูตรที่สมบูรณ์ของโรงเรียน สำขำวิชำต่ำงๆ ใน แต่ละ สำขำ เช่น ศิลปะ ภ ำษ ำ ก็จะ สำมำรถพัฒ น ำหลักสู ตรโดยอำศัยแบบจำลอง นี้ ได้ แผนสำหรับหลักสูตรในสำขำวิชำนี้และกำรออกแบบวิธีกำรใช้หลักสูตรด้วยกำรจัดกำรเรียนกำรสอน หรือ แต่ละสำขำวิชำอำจพัฒนำโปรแกรมสหวิทยำกำรของโรงเรียน โดยกำรผสมผสำนระหว่ำงวิชำเฉพำะ เช่น กำรศึกษำอำชีพ (Career education) กำรแนะแนว (guidance) และกิจกรรมพิเศษของชั้นเรียน ทำงที่สอง สำข ำวิช ำอำจเน้ น อง ค์ ป ระ ก อ บห ลัก สู ตรแ บ บ จำลอ ง (อ ง ค์ป ระ ก อบ ที่ I-V แล ะ XII) เพื่อช่วยในกำรตัดสินใจเกี่ยวกับโปรแกรมหนทำงที่สำมสำขำวิชำอำจเน้นที่องค์ประกอบของกำรเรียนกำรสอน (VI-XI) แ บ บ จ ำ ล อ ง ย่ อ ย ส อ ง แ บ บ แบบจำลองทั้งสิบสองระยะที่กล่ำวถึงนี้เป็นกำรบูรนำกำรผสมผสำนแบบจำลองทั่วไปสำหรับกำรพัฒนำหลักสูต ร กับ แ บ บ จ ำล อ ง ทั่ ว ไป ส ำห รั บ ก ำร เรี ยน ก ำร ส อ น อ ง ค์ ป ร ะ ก อ บ ที่ (I-V แ ล ะ XII) ประกอบด้วยแบบจำลองย่อยของกำรพัฒนำหลักสูตรซึ่ง โอลิวำ อ้ำงว่ำ เป็นแบบจำลองย่อยของหลักสูตร อ ง ค์ ป ร ะ ก อ บ ที่ VI-XI ป ร ะ ก อ บ ด้ ว ย แ บ บ จ ำ ล อ ง ย่อ ย ข อ ง ก ำ ร เรี ย น ก ำร ส อ น ในกำรแยกควำมแตกต่ำงระหว่ำงองค์ประกอบของหลักสูตรและองค์ประกอบของกำรเรียน กำรสอน โอลิวำได้ใช้เส้นประสำหรับแบบจำลองย่อยของกำรเรียนกำรสอน เมื่อไม่มีกำรแบบจำลองย่อย (sub model) ของ ห ลักสู ตร ผู้วำง แ ผน ห ลักสู ต รต้อง ก ำห น ดใ น ใ จว่ำภ ำระ ง ำน ยัง ไม่เ ส ร็ จสมบู รณ์ จนกระทั่งได้มีกำรแปรเป้ำประสงค์และจุดประสงค์ของหลักสูตรออกเป็นขั้นตอนย่อยๆสู่กำรเรียนกำรสอน ต่ อ จ ำ ก นั้ น เ มื่ อ มี ก ำ ร ใ ช้ แ บ บ จ ำ ล อ ง ข อ ง ก ำ ร เ รี ย น ก ำ ร ส อ น ผู้วำงแผนหลักสูตรต้องรับรู้เป้ำประสงค์และจุดประสงค์หลักสูตรของโรงเรียนหรือของสำขำวิชำโดยรวม สำหรับผู้ที่ไม่ชอบขั้นตอนที่เป็นไดอำแกรมตำมภำพ โอลิวำได้จัดเตรียมรำยกำรของขั้นตอนโดยเรียงลำดับดังนี้ 1. ระบุควำมต้องกำรจำเป็นของนักเรียนโดยทั่วๆ ไป 2. ระบุควำมต้องกำรของสังคม 3. เขียนประพจน์ของปรัชญำและควำมมุ่งหมำยของกำรศึกษำ 4. ระบุควำมต้องกำรจำเป็นของนักเรียนในโรงเรียน 5. ระบุควำมต้องกำรจำเป็นของชุมชนเฉพำะ 6. ระบุควำมต้องกำรจำเป็นของเนื้อหำวิชำ
  • 38.
    7. ระบุเป้ำประสงค์ของหลักสูตรในโรงเรียน 8. ระบุจุดประสงค์ของหลักสูตรในโรงเรียน 9.จัดหลักสูตรและนำไปใช้ 10. ระบุเป้ำประสงค์กำรเรียน 11. ระบุจุดประสงค์กำรเรียนนำกลยุทธ์กำรเรียนกำรสอน 12. เลือกกลยุทธ์กำรเรียนกำรสอน 13. เริ่มต้นเลือกกลยุทธ์กำรประเมินผล 14. นำกลยุทธ์กำรเรียนกำรสอนไปปฏิบัติ 15. เลือกกลยุทธ์กำรเรียนกำรสอนขั้นสุดท้ำย 16. ประเมินผลกำรเรียนกำรสอนและปรับปรุงขององค์ประกอบของกำรเรียนกำรสอน 17. ประเมินผลหลักสูตรและปรับปรุงองค์ประกอบของหลักสูตร ขั้ น ที่ 1-9 แ ล ะ 17 ป ร ะ ก อ บ ด้ว ย แ บ บ จ ำล อ ง ย่อ ย ข อ ง ห ลัก สู ต ร ขั้ น ที่ 10-16 เป็นแบบจำลองย่อยของกำรเรียนกำรสอน ควำมเหมือนและควำมต่ำงของแบบจำลองต่ำงๆ แบบจำลองกำรพัฒนำหลักสูตรที่ได้อภิปรำยมำแล้วเผยให้เห็นทั้งควำมเหมือนและควำมต่ำง ไทเลอร์ บำทำ และคนอื่นๆ ได้กำหนดสังเขปลำดับขั้นตอนในกำรดำเนินกำรพัฒนำหลักสูตร ส่วนเซเลอร์ อเล็กซำนเดอร์ และลีวีส ได้เขียนแผนภูมิองค์ประกอบของกระบวนกำรพัฒนำหลักสูตร (กำรออกแบบ ก ำ ร น ำ ไ ป ใ ช้ แ ล ะ ก ำ ร ป ร ะ เ มิ น ผ ล ) ในทำงตรงกันข้ำมกับกำรปฏิบัติของผู้ปฏิบัติหลักสูตรหรือโดยไม่คำนึงถึงกำรกระทำที่ผู้ปฏิบัติหลักสูตรจะต้อง ท ำ ( ก ำร วินิ จ ฉั ย ค ว ำ ม ต้ อ ง ก ำร จ ำ เ ป็ น ก ำ ร ก ำ ห น ด จุ ด ป ร ะ ส ง ค์ แ ล ะ อื่ น ๆ ) มโนทัศน์เกี่ยวกับแหล่งข้อมูลและตะแกรงกำรกลั่นกรองเป็นสิ่งที่โดดเด่นในแบบจำลองของไทเลอร์ แบบจำลองทั้งหลำยไม่ได้มีควำมสมบูรณ์เสมอไปไม่สำมำรถแสดงรำยละเอียดและควำมผิดแผกแตก ต่ำงเล็กๆ น้อยๆ ทุกอย่ำงของ กระบวน กำรที่ซับซ้อน เช่น เดียวกับกำรพัฒน ำหลักสู ตรได้ ใ น แ ง่มุม ห นึ่ ง ผู้ริ เริ่ ม อ อ ก แ บ บ จ ำล อ ง ก ล่ำว ว่ำบ ำง ค รั้ ง ใ น เชิ ง ข อ ง แ บ บ ก ร ำฟิ ก “ลั ก ษ ณ ะ เ ห ล่ ำ นี้ เ ป็ น ลั ก ษ ณ ะ ที่ ไ ม่ ค ว ร ลื ม ” ใน กำรพ รรณ น ำรำยละ เอียดทุ กๆอย่ำงของกระ บวน กำรพัฒ น ำห ลักสู ตรควรจะ กำหน ด ก ำร ว ำ ด ภ ำ พ ที่ ส ลับ ซั บ ซ้ อ น มำก ๆ ห รื อ ใ ห้ มี แ บ บ จ ำล อ ง อ อ ก มำจ ำ น ว น ม ำก ๆ ภ ำ ร ะ ง ำ น อ ย่ ำ ง ห นึ่ ง ใ น ก ำ ร ส ร้ ำ ง แ บ บ จ ำ ล อ ง ก ำ ร ป รั บ ป รุ ง ห ลั ก สู ต ร คือกำรตัดสินใจว่ำอะไรเป็ นองค์ประกอบที่สำคัญที่สุดในกระบวนกำร ซึ่งไม่ได้เป็ นภำระงำนที่ง่ำย
  • 39.
    แ ล ะจ ำ กั ด แ บ บ จ ำ ล อ ง ใ ห้ อ ยู่ ใ น ก ร อ บ ข อ ง อ ง ค์ ป ร ะ ก อ บ เ ห ล่ ำ นั้ น ผู้สร้ำงแบบจำลองพบว่ำตนเองอยู่ระหว่ำงอันตรำย (หนีเสือปะจระเข้) ของกำรทำให้เรียบง่ำยเกินไป (Oversimplification) กับกำรทำให้ซับซ้อนและสับสน เมื่อพิจำรณำแบบจำลองกำรพัฒนำหลักสูตรที่หลำกหลำยแล้วเรำไม่สำมำรถกล่ำวได้ว่ำ แ บ บ จ ำ ล อ ง แ บ บ ใ ด แ บ บ ห นึ่ ง มี ค ว ำ ม เ ห นื อ ก ว่ำ แ บ บ จ ำ ล อ ง อื่ น ๆ ตัวอย่ำงเช่นผู้วำงแผนหลักสูตรบำงคนอำจจะใช้แบบจำลองของไทเลอร์มำนำนหลำยปีและพิจำรณำได้ว่ำประส บควำมสำเร็จหรืออีกนัยหนึ่งควำมสำเร็จนี้มิได้หมำยควำมว่ำแบบจำลองของไทเลอร์เป็นตัวแทนที่ดีสุดสำหรับก ำรปรับปรุงหลักสูตรหรือนักกำรศึกษำทุกคนพ อใจกับแบบจำลองนี้ เมื่อมีกำรศึกษำอย่ำงต่อเนื่อง ถึงควำมซับซ้อนของธรรมชำติกำรพัฒนำหลักสูตรแล้วเป็นที่สังเกตว่ำกำรปรับปรุงแบบจำลองที่เกิดขึ้นก่อนสำ มำรถที่จะกระทำได้ ก่อนที่จะเลือกแบบจำลองหรือออกแบบจำลองใหม่ผู้วำงแผนหลักสูตรอำจจะกำหนดเกณฑ์หรือคุณลั ก ษ ณ ะ ที่ ต้ อ ง ก ำ ร ส ำ ห รั บ ก ำ ร ป รั บ ป รุ ง ห ลั ก สู ต ร เ ป็ น ที่ ย อ ม รั บ กั น ว่ำ แบบจำลองโดยทั่วไปควรแสดงถึงสิ่งต่อไปนี้ 1. องค์ประกอบที่สำคัญของกระบวนกำรถึงระยะของกำรวำงแผนกำรนำไปใช้และกำรประเมินผล 2. ธรรมเนียมกำรปฏิบัติ แต่ไม่จำเป็นต้องตำยตัว คือมีจุด “เริ่มต้น” และ “จบ” 3. ควำมสัมพันธ์ระหว่ำงหลักสูตรและกำรเรียนกำรสอน 4. ควำมแตกต่ำงระหว่ำงหลักสูตรและเป้ำประสงค์และจุดประสงค์ของกำรเรียนกำรสอน 5. ควำมสัมพันธ์ซึ่งกันและกันระหว่ำงองค์ประกอบต่ำงๆ 6. มีรูปแบบเป็นวงจรมำกกว่ำที่จะเป็นเส้นตรง 7. มีเส้นกำรให้ข้อมูลป้อนกลับ 8. มีควำมเป็นไปได้ที่จะเข้ำไปในจุดใดจุดหนึ่งของวงจร 9. มีควำมสอดคล้องภำยในและมีตรรกะ 10. มีควำมเรียบง่ำยเพียงพอที่จะเข้ำใจได้และทำได้ 11. มีกำรแสดงองค์ประกอบในรูปของไดอะแกรมหรือแผนภูมิ เ กี่ ย ว กั บ สิ่ ง ดั ง ก ล่ ำ ว นี้ โ อ ลิ ว ำ ไ ด้ ย อ ม รั บ ว่ ำ เป็ น เก ณ ฑ์ ที่ มี เห ตุ ผ ล ที่ ป ฏิ บั ติ ต ำม ไ ด้ แ ล ะ เพื่ อ ใ ห้ บ ร ร ลุ จุ ด มุ่ง ห มำ ย ป ล ำย ท ำ ง โอลิวำได้เสนอแบบจำลองที่ควบคู่ไปกับข้อแนะนำข้ำงต้นซึ่งจะทำให้บรรลุควำมมุ่งหมำยสองประกำร คือ 1. เพื่อเสนอแนะระบบที่ผู้วำงแผนหลักสูตรประสงค์จะปฏิบัติตำม
  • 40.
    2.เพื่อทำหน้ำที่เป็ นกรอบงำน สำหรับกำรอธิบำยระยะต่ำงๆหรือองค์ประกอบต่ำงๆ ของกระบวนกำรปรับปรุงหลักสูตร เมื่อพิจำรณำแบบจำลองกำรพัฒนำหลักสูตรต่ำงๆ ทั้งแบบจำลองเชิงเหตุผลของไทเลอร์และบำทำ แบบจำลองวงจรของวีลเลอร์และนิโคลส์ และแบบจำลองที่ไม่หยุดนิ่ง (หรือแบบจำลองปฏิสัมพันธ์) ของวอคเกอร์และ สกิลเบค ตลอดจน แบบจำลองของนักกำรศึกษำคน อื่น ๆ ดังที่ได้กล่ำวแล้ว แบบจำลองเห ล่ำนี้ มีขั้น ตอน กำรปฏิบัติที่ไม่แตกต่ำง กัน มำกนัก ใน ส่วน ที่แตกต่ำง กัน คือ บำงแบบจำลองมีขั้นตอนละเอียดมำกและแต่ละแบบจำลองก็มีขั้นตอนที่เป็นจุดร่วมที่เหมือนกันที่พอจะสรุปเป็ นขั้นของกำรพัฒนำหลักสูตรที่ครอบคลุมได้ห้ำขั้นตอน คือ 1. กำรกำหนดจุดประสงค์ของหลักสูตร 2. กำรเลือกเนื้อหำวิชำและประสบกำรณ์ 3. กำรนำหลักสูตรไปปฏิบัติ 4. กำรประเมินผลหลักสูตร 5. กำรปรับปรุงเปลี่ยนแปลงหลักสูตร สรุป(Summary) แ บ บ จ ำ ล อ ง ก ำ ร พั ฒ น ำ ห ลั ก สู ต ร เป็ น วิ ธี ที่ ใ ห้ ค ว ำ ม ส ะ ด ว ก ง่ ำ ย ๆ ในกำรแสดงควำมสัมพันธ์ระหว่ำงองค์ประกอบที่จำเป็นของหลักสูตรในกระบวนกำรของกำรพัฒนำหลักสูตรส่ วนที่จำเป็นของหลักสูตร คือจุดประสงค์/ผลที่ได้รับ เนื้อหำวิชำวิธีกำรสอนและกำรประเมินผล แบบจำลองกำรพัฒนำหลักสูตรประกอบด้วย แบบจำลองเชิงเห ตุผล ของไทเลอร์และบำทำ แบบจำลองวงจรของวีลเลอร์และนิโคลส์ และแบบจำลองที่ไม่หยุดนิ่ง หรือแบบจำลองปฏิสัมพันธ์ ของวอคเกอร์และสกิลเบค และแบบจำลองกำรพัฒน ำหลักสูตรของ นักกำรศึกษำอื่นๆ เช่น แบบจำลองของเซเลอร์ และอเล็กซำนเดอร์ พริ้นท์ และ โอลิวำ กำรตรวจสอบทบทวน(Self-Test) 1. แบบจำลองในกำรพัฒนำหลักสูตร มีองค์ประกอบเหมือนหรือแตกต่ำงกันอย่ำงไร 2. แบบจำลองในกำรพัฒนำหลักสูตร มีรำยละเอียดน้อยที่สุด และมีรำยละเอียดมำกที่สุด นำเสนอแบบจำลองโดยใคร กิจกรรม(Activity)
  • 41.
    1. สืบค้นจำกหนังสือหรือในระบบเครือข่ำยอินเตอร์เน็ต เรื่องแบบจำลองกำรพัฒนำหลักสูตร 2. ศึกษำทำควำมเข้ำใจเพิ่มเติมจำก สุเทพ อ่วมเจริญ กำรพัฒนำหลักสูตร : ทฤษฎีและกำรปฏิบัติ “กำรพัฒนำหลักสูตร :แบบจำลองกำรพัฒนำหลักสูตร” 3. แลกเปลี่ยนแนวคิดกับเพื่อนนักศึกษำ หรือผู้รู้ จำกคำกล่ำวที่ว่ำ “แบบจำลองในกำรพัฒนำหลักสูตร มีพื้นฐำนมำจำกแบบจำลองเชิงเหตุผลของไทเลอร์ ท่ำนเห็นด้วยหรือไม่ อย่ำงไร