ใบความรู้เรื่องการเขียนรายงาน
รายวิชาการใช้ห้องสมุด2 ง 20263
การเขียนรายงาน
ความหมายของรายงาน
รายงาน หมายถึงเรื่องราวที่ได้ศึกษาค้นคว้าหาข้อมูลเกี่ยวกับเรื่องใดเรื่องหนึ่งอย่างถูกต้อง สมบูรณ์
แล้ ว น า ข้ อ มู ลนั้ น ม า เรีย บ เรี ย งขึ้ น ใ ห ม่ อ ย่ างมี ร ะเบี ย บ แ บ บ แ ผ น จ า ก นั้น จึง เขี ย น
หรือพิมพ์ขึ้นตามแบบแผนที่นิยมเป็นสากล
จุดมุ่งหมายการเขียนรายงาน
ก า ร เ ขี ย น ร า ย ง า น
ถือว่ามีความสาคัญอย่างยิ่งที่ช่วยให้ผู้เรียนสามารถเรียนรู้ด้วยตนเองจากแหล่งความรู้ต่างๆ ไม่ว่าจะเป็นหนังสือ
สิ่ ง พิ ม พ์ อื่ น ๆ วิ ท ยุ โ ท ร ทั ศ น์ ฯ ล ฯ
จากการที่ปัจจุบันการเรียนการสอนมักเน้นให้ผู้เรียนมีการศึกษาค้นคว้าด้วยตนเองมากขึ้นทั้งนี้เพื่อให้เกิดความคิดริเริ่ม
ส ร้ า ง ส ร ร ค์ มี ค ว า ม รั บ ผิ ด ช อ บ ใ น ก า ร ท า ง า น ผู้ ส อ น จึ ง มั ก ม อ บ ห ม า ย
หรือกาหนดให้ผู้เรียนเสนอผลงานการเรียนรู้ออกมาในรูปแบบของรายงาน ซึ่งมีจุดมุ่งหมายดังนี้
1. เพื่อให้ผู้เรียนมีโอกาสศึกษาค้นคว้าด้วยตนเอง มีความรู้กว้างขวาง และลึกซึ้งกว่าการศึกษาจากตารา หรือ
จากห้องเรียนเพียงอย่างเดียว
2. เพื่อให้ผู้เรียนมองเห็นแนวทางในการศึกษาหาความรู้ และรู้จักแหล่งความรู้ต่างๆ
3. เพื่อส่งเสริมให้ผู้เรียนรู้จักใช้วิจารณญาณของตนเอง มีความคิดมีเหตุผลและสามารถรวบรวมข้อมูลอย่างมีหลักฐาน
4. เพื่อส่งเสริมให้ผู้เรียนรักการอ่านและการค้นคว้าหาความรู้ใหม่ๆ
5. เพื่อให้ผู้เรียนมีความคิดริเริ่มสร้างสรรค์
6. เพื่อฝึกให้ผู้เรียนมีทักษะในการใช้ภาษาถ่ายทอดความคิดของตนเองให้ผู้อื่นอ่านเกิดภาพพจน์ และจินตนาการ
7. เพื่อให้ผู้เรียนเข้าใจรูปแบบ ขั้นตอนการเขียนรายงานที่ถูกต้อง ซึ่งเป็นพื้นฐานของการศึกษาในระดับที่สูงขึ้น
ประเภทของรายงาน
โดยทั่วไปแบ่งออกเป็น2 ประเภทคือ
1. รายงานทั่วไป แบ่งเป็น
1.1 รายงานทั่วไป หมายถึงรายงานข้อเท็จจริง หรือข้อคิดเห็นของบุคคลองค์การสถาบันต่างๆ ซึ่งได้ดาเนินไปแล้ว
หรือกาลังดาเนินอยู่ หรือจะดาเนินต่อไป เพื่อให้ผู้บังคับบัญชาผู้ร่วมงานหรือผู้สนใจทราบ ได้แก่
1.2 รายงานทางราชการ หมายถึงข้อเขียนที่เป็นคากล่าวรายงานในพิธีของทางราชการเช่น พิธีเปิดการสัมมนา
พิธีเปิดการแข่งขัน พิธีการประกวด ฯลฯ เป็นการรายงานให้ทราบถึงความเป็นมาของงานการดาเนินงาน ผู้ร่วมงาน
ระยะเวลาของงาน จานวนผู้ร่วมงาน และลงท้ายด้วยการเชิญประธานในพิธีกล่าวเปิดงาน
1.3 รายงานการประชุม หมายถึง รายงานที่เกิดจากการประชุม เรียกว่ารายงานบันทึกการประชุม
ทุกครั้งที่หน่วยงานมีการประชุมจะต้องมีการบันทึกเรื่องราวต่างๆ ที่องค์ประชุมกล่าวถึง ตั้งแต่เริ่มประชุม
จนสิ้นสุดการประชุมและรายงานการประชุมนี้ต้องรายงานให้ที่ประชุมรับรองในการประชุมครั้งต่อไป
1.4 รายงานข่าว หมายถึง ข้อเขียนที่เขียนขึ้นหรือพูดขึ้นเพื่อรายงานเหตุการณ์ที่เกิดขึ้น
ข่าวที่รายงานต้องเป็นเรื่องจริงและมีหลักฐานยืนยันได้
2. รายงานทางวิชาการ หมายถึง การเสนอข้อเท็จจริงที่ได้จากการศึกษาค้นคว้าหรือวิจัยอย่างมีระบบของบุคคล
กลุ่มบุคคล หน่วยงาน ได้ข้อเท็จจริงอย่างไรก็รายงานไปอย่างนั้นตามความเป็นจริง
รายงานทางวิชาการอาจเป็นรายงานการค้นคว้าทดลอง หรือเอกสารการสารวจการวิจัย ซึ่งนิยมในปัจจุบัน
ใบความรู้เรื่องการเขียนรายงาน
รายวิชาการใช้ห้องสมุด2 ง 20263
ขั้นตอนการเขียนรายงานมีดังนี้
1. การตั้งชื่อเรื่อง ควรเป็นวลี หรือประโยคที่เป็นข้อความกะทัดรัด สื่อความหมายชัดเจน
การเลือกเรื่องที่จะทารายงาน ส่วนใหญ่ผู้สอนมักให้โอกาสผู้เรียนเลือกเอง เพื่อให้ผู้เรียนได้แสดงความคิดเห็น
ความสามารถของตนเอง
ในการเลือกเรื่องที่จะทารายงานควรเป็นเรื่องที่
1.1. เป็นเรื่องที่ผู้ทามีความรู้ ความสนใจเป็นพิเศษ เป็นประโยชน์ต่อตนเอง และผู้อ่านเพราะเมื่อมีความรู้ ความสนใจ
ย่อมทาให้เขียนได้ง่ายขึ้น
1.2. เป็นเรื่องที่สามารถหาข้อมูลมาประกอบการเขียนได้มากพอ
1.3. เป็นเรื่องที่สามารถใช้เวลาได้เหมาะสมกับหัวข้อและกาหนดส่งของรายงาน
1.4. เป็นเรื่องที่มีขอบเขตเนื้อหาเหมาะสมไม่กว้าง หรือแคบเกินไป ถ้ากว้างเกินไป
วิธีกาหนดขอบเขตเนื้อหาของเรื่องให้เหมาะสมดังนี้
1) ใช้แง่มุมที่เหมาะสมของเรื่องเป็นตัวกาหนด เช่น
ปัญหาสังคมกาหนดเป็นปัญหายาเสพติด ปัญหาชุมชนแออัด ปัญหาวัยรุ่น
2) ใช้ยุคสมัยเป็นตัวกาหนด เช่น ประเพณีไทย กาหนดเป็น ประเพณีไทยสมัยกรุงสุโขทัย ประเพณีไทย
สมัยกรุงรัตนโกสินทร์ตอนต้นฯลฯ
3) ใช้ขอบเขตทางภูมิศาสตร์เป็นตัวกาหนด เช่น ประเพณีไทย กาหนดเป็น ประเพณีไทยในภาคอีสานประเพณีไทย
ภาคใต้
4) ใช้กลุ่มบุคคลเป็นตัวกาหนด เช่นการขุดคอคอดกระกาหนดเป็นการขุดคอคอดกระในทัศนะของนักเศรษฐศาสตร์
ฯลฯ
2. การกาหนดจุดมุ่งหมายและขอบเขตของเรื่อง จะต้องมีจุดมุ่งหมายและเสนอเรื่องราวเกี่ยวกับอะไร
เพื่ออะไร มีขอบเขตเพียงใด เช่น หากจะเขียนรายงานเรื่องพิธีมงคลโกนจุกอาจกาหนดจุดมุ่งหมายและขอบเขต ดังนี้
จุดมุ่งหมาย : การศึกษาประเพณีไทยโบราณ
ขอบเขต : ความเป็นมาและงานพิธีโกนจุก
3 . ก า ร เขี ย น โค ร ง เรื่ อ ง โค ร ง เรื่ อ ง คื อ ก ร อ บ ข อ ง เรื่ อ ง ที่ ใ ช้ เป็ น แ น ว
ในการเขียนรายงานโครงเรื่องประกอบด้วย บทนาหรือความนาซึ้งมีหัวข้อใหญ่และหัวข้อย่อย ควรตั้งชื่อให้กะทัดรัด
ใจความครอบคลุมเนื้อหา
4. การเขียนเนื้อหา ได้จากการค้นคว้า จากแหล่งต่าง ๆ ไม่ว่าจากการอ่าน การฟัง การสังเกต การสัมภาษณ์
ฯลฯ ที่ผู้เขียนได้บันทึกไว้ แต่ไม่ใช่การคัดลอกหรือตัดต่อ ผู้เขียนเรียบเรียงด้วยสานวนของตนเอง
สานวนภาษาควรอ่านเข้าใจง่าย ใช้คาที่เหมาะสม ประโยคกะทัดรัด
5. บทสรุป คือสรุปผลการศึกษาค้นคว้า มีการอภิปรายผลการศึกษาค้นคว้าและเสนอแนะ ( ถ้ามี )
6. การอ้ างถึง หมายถึงการบอกให้ทราบว่าข้อความที่ใช้ในการเขียนรายงานมาจากแหล่งใด
เพื่อผู้อ่านจะได้ตรวจสอบหรือติดตาม
รูปแบบของรายงาน
1. ส่วนประกอบตอนต้น
ส่วนเนื้อเรื่อง
ใบความรู้เรื่องการเขียนรายงาน
รายวิชาการใช้ห้องสมุด2 ง 20263
1.1 หน้าปกรายงาน ควรเขียนด้วยรายมือตัวบรรจง ส่วนบนเขียนชื่อเรื่อง ส่วนกลางชื่อผู้รายงาน
ส่วนล่างบรรทัดแรกให้เขียนว่า “ รายงานนี้เป็นส่วนหนึ่งของการศึกษาวิชา… ” บรรทัดที่สองเป็นชื่อสถาบันศึกษา
ส่วนบรรทัดที่สามบอกภาคที่เรียนและปีการศึกษา
1.2 ใบรองปกหน้ากระดาษเปล่า
1.3 คานา เป็นการบอกขอบข่ายของเรื่อง สาเหตุที่ทาให้เลือกทารายงานเรื่องนี้ จุดมุ่งหมายในการเขียน
1.4 สารบัญ หมายถึง บัญชีบทต่างๆ ในสารบัญมีบทและตอนต่าง ๆ เรียงตามลาดับกับที่ปรากฏในหนังสือ
ตลอดจนการขอบคุณผู้ที่ช่วยเหลือในการทารายงาน
1.5 บัญชีตารางหรือภาพประกอบ (ถ้ามี) เพื่อให้มีเนื้อหาที่สมบูรณ์ยิ่งขึ้นรายงานบางเรื่องอาจต้องใช้ตาราง
นิยมทาบัญชีตารางหรือบัญชีภาพประกอบไว้ในหน้าถัดไปจากสารบัญ
2. ส่วนที่เป็นเนื้อหา
ต้องมีตอนนา ตอนตัวเรื่องและตอนลงท้ายเช่นเดียวกับการเขียนเรียงความ
3. ส่วนประกอบตอนท้าย
3.1 บรรณานุกรม คือ รายชื่อสิ่งพิมพ์ตลอดจนวัสดุอ้างอิงทุกชนิด ที่เกี่ยวข้องกับการทารายงานพิมพ์ไว้
ตอนท้ายสุดของรายงานการเขียนบรรณานุกรมต้องบอกชื่อสกุลผู้แตง ชื่อหนังสือ ครั้งที่พิมพ์ เมืองที่พิมพ์ สานักพิมพ์
ปีที่พิมพ์ จานวนหน้า
3.2 ใบรองปกหลังหน้ากระดาษเปล่า
3.3 ปกหลัง กระดาษแข็งสีเดียวกับปกหน้า
****************************************************************************************************************************
ตัวอย่างคานา
ราย งาน ฉ บั บ นี้ เป็ นส่ ว น ห นึ่งข อ งวิช า (รหั ส วิช า) (ชื่ อ วิช า) โด ย มี จุ ด ป ระส งค์
เพื่อการศึกษาความรู้ที่ได้จากเรื่องลิลิตะเลงพ่าย ซึ่งรายงานนี้มีเนื้อหาเกี่ยวกับความรู้จากตาราพิชัยสงคราม
การจัดทัพ การตั้งทัพ การเคลื่อนทัพ กลศึกต่าง ๆ โหราศาสตร์ในการทาสงคราม ตลอ ดจนการประยุกต์ใช้
ของสมเด็จพระนเรศวรมหาราช อันแสดงให้เห็นถึงพระปรีชาสามารถในการรบของพระองค์ ผู้จัดทาได้เลือก
หัวข้อนี้ในการทารายงาน เนื่องมาจากเป็นเรื่องที่น่าสนใจ รวมถึงเป็นการเทิดพระเกียรติวีรกษัตริย์ไทย และ
ความฉลาดของบรรพบุรุษผู้จัดทาจะต้องขอขอบคุณอ.บุญเรือนรัฐวิเศษ ผู้ให้ความรู้ และแนวทางการศึกษา เพื่อน ๆ
ทุกคนที่ให้ ความช่วยเหลือมาโดยตลอด ผู้จัดทาหวังว่ารายงานฉบับนี้จะให้ความรู้ และเป็นประโยชน์แก่ผู้อ่านทุก ๆ
ท่าน
นาย.....................
ตัวอย่างคานา
เนื่องจากระบบสืบพันธุ์เป็นระบบที่สาคัญระบบหนึ่งของร่างกาย ที่ทาหน้าที่ในการดารงเผ่าพันธุ์ของมนุษย์
ดังนั้นการศึกษาค้นคว้าเกี่ยวกับเรื่องนี้ จึงได้อาศัยตาราหลบายเล่ม ซึ่งขอขอบคุณห้องสมุด.................
เป็นอย่างสูง ที่ให้โอกาสค้นคว้าเรื่องนี้อย่างกว้างขวาง ขอขอบพระคุณคุณครู..................................
ผู้สอน ที่ท่านได้ให้คาแนะนา จนรายงานฉบับนี้ สาเร็จลุล่วงไปด้วยดี ข้าพเจ้าหวังว่า เนื้อหาในรายงาน
ที่ได้เรียบเรียงมาอย่างละเอียดนี้ จะเป็นประโยชน์ต่อผู้สนใจเป็นอย่างดี หากมีสิ่งที่จะต้องปรับปรุง
ข้าพเจ้าพร้อมรับฟังและแก้ไขให้ถูกต้องสมบูรณ์ต่อไป
นาย.............................
ใบความรู้เรื่องการเขียนรายงาน
รายวิชาการใช้ห้องสมุด2 ง 20263
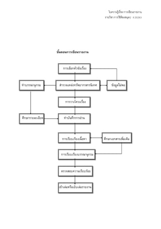
ขั้นตอนการเขียนรายงาน
การเลือกหัวข้อเรื่อง
ทาบรรณานุกรม สารวจแหล่งทรัพยากรสารนิเทศ ข้อมูลไม่พอ
การวางโครงเรื่อง
ศึกษารายละเอียด ทาบันทึกการอ่าน
การเรียบเรียงเนื้อหา ศึกษาเอกสารเพิ่มเติม
การเรียบเรียงบรรณานุกรม
ตรวจสอบความเรียบร้อย
เข้าเล่มหรือเย็บเล่มรายงาน

การเขียนรายงาน58

  • 1.
    ใบความรู้เรื่องการเขียนรายงาน รายวิชาการใช้ห้องสมุด2 ง 20263 การเขียนรายงาน ความหมายของรายงาน รายงานหมายถึงเรื่องราวที่ได้ศึกษาค้นคว้าหาข้อมูลเกี่ยวกับเรื่องใดเรื่องหนึ่งอย่างถูกต้อง สมบูรณ์ แล้ ว น า ข้ อ มู ลนั้ น ม า เรีย บ เรี ย งขึ้ น ใ ห ม่ อ ย่ างมี ร ะเบี ย บ แ บ บ แ ผ น จ า ก นั้น จึง เขี ย น หรือพิมพ์ขึ้นตามแบบแผนที่นิยมเป็นสากล จุดมุ่งหมายการเขียนรายงาน ก า ร เ ขี ย น ร า ย ง า น ถือว่ามีความสาคัญอย่างยิ่งที่ช่วยให้ผู้เรียนสามารถเรียนรู้ด้วยตนเองจากแหล่งความรู้ต่างๆ ไม่ว่าจะเป็นหนังสือ สิ่ ง พิ ม พ์ อื่ น ๆ วิ ท ยุ โ ท ร ทั ศ น์ ฯ ล ฯ จากการที่ปัจจุบันการเรียนการสอนมักเน้นให้ผู้เรียนมีการศึกษาค้นคว้าด้วยตนเองมากขึ้นทั้งนี้เพื่อให้เกิดความคิดริเริ่ม ส ร้ า ง ส ร ร ค์ มี ค ว า ม รั บ ผิ ด ช อ บ ใ น ก า ร ท า ง า น ผู้ ส อ น จึ ง มั ก ม อ บ ห ม า ย หรือกาหนดให้ผู้เรียนเสนอผลงานการเรียนรู้ออกมาในรูปแบบของรายงาน ซึ่งมีจุดมุ่งหมายดังนี้ 1. เพื่อให้ผู้เรียนมีโอกาสศึกษาค้นคว้าด้วยตนเอง มีความรู้กว้างขวาง และลึกซึ้งกว่าการศึกษาจากตารา หรือ จากห้องเรียนเพียงอย่างเดียว 2. เพื่อให้ผู้เรียนมองเห็นแนวทางในการศึกษาหาความรู้ และรู้จักแหล่งความรู้ต่างๆ 3. เพื่อส่งเสริมให้ผู้เรียนรู้จักใช้วิจารณญาณของตนเอง มีความคิดมีเหตุผลและสามารถรวบรวมข้อมูลอย่างมีหลักฐาน 4. เพื่อส่งเสริมให้ผู้เรียนรักการอ่านและการค้นคว้าหาความรู้ใหม่ๆ 5. เพื่อให้ผู้เรียนมีความคิดริเริ่มสร้างสรรค์ 6. เพื่อฝึกให้ผู้เรียนมีทักษะในการใช้ภาษาถ่ายทอดความคิดของตนเองให้ผู้อื่นอ่านเกิดภาพพจน์ และจินตนาการ 7. เพื่อให้ผู้เรียนเข้าใจรูปแบบ ขั้นตอนการเขียนรายงานที่ถูกต้อง ซึ่งเป็นพื้นฐานของการศึกษาในระดับที่สูงขึ้น ประเภทของรายงาน โดยทั่วไปแบ่งออกเป็น2 ประเภทคือ 1. รายงานทั่วไป แบ่งเป็น 1.1 รายงานทั่วไป หมายถึงรายงานข้อเท็จจริง หรือข้อคิดเห็นของบุคคลองค์การสถาบันต่างๆ ซึ่งได้ดาเนินไปแล้ว หรือกาลังดาเนินอยู่ หรือจะดาเนินต่อไป เพื่อให้ผู้บังคับบัญชาผู้ร่วมงานหรือผู้สนใจทราบ ได้แก่ 1.2 รายงานทางราชการ หมายถึงข้อเขียนที่เป็นคากล่าวรายงานในพิธีของทางราชการเช่น พิธีเปิดการสัมมนา พิธีเปิดการแข่งขัน พิธีการประกวด ฯลฯ เป็นการรายงานให้ทราบถึงความเป็นมาของงานการดาเนินงาน ผู้ร่วมงาน ระยะเวลาของงาน จานวนผู้ร่วมงาน และลงท้ายด้วยการเชิญประธานในพิธีกล่าวเปิดงาน 1.3 รายงานการประชุม หมายถึง รายงานที่เกิดจากการประชุม เรียกว่ารายงานบันทึกการประชุม ทุกครั้งที่หน่วยงานมีการประชุมจะต้องมีการบันทึกเรื่องราวต่างๆ ที่องค์ประชุมกล่าวถึง ตั้งแต่เริ่มประชุม จนสิ้นสุดการประชุมและรายงานการประชุมนี้ต้องรายงานให้ที่ประชุมรับรองในการประชุมครั้งต่อไป 1.4 รายงานข่าว หมายถึง ข้อเขียนที่เขียนขึ้นหรือพูดขึ้นเพื่อรายงานเหตุการณ์ที่เกิดขึ้น ข่าวที่รายงานต้องเป็นเรื่องจริงและมีหลักฐานยืนยันได้ 2. รายงานทางวิชาการ หมายถึง การเสนอข้อเท็จจริงที่ได้จากการศึกษาค้นคว้าหรือวิจัยอย่างมีระบบของบุคคล กลุ่มบุคคล หน่วยงาน ได้ข้อเท็จจริงอย่างไรก็รายงานไปอย่างนั้นตามความเป็นจริง รายงานทางวิชาการอาจเป็นรายงานการค้นคว้าทดลอง หรือเอกสารการสารวจการวิจัย ซึ่งนิยมในปัจจุบัน
  • 2.
    ใบความรู้เรื่องการเขียนรายงาน รายวิชาการใช้ห้องสมุด2 ง 20263 ขั้นตอนการเขียนรายงานมีดังนี้ 1.การตั้งชื่อเรื่อง ควรเป็นวลี หรือประโยคที่เป็นข้อความกะทัดรัด สื่อความหมายชัดเจน การเลือกเรื่องที่จะทารายงาน ส่วนใหญ่ผู้สอนมักให้โอกาสผู้เรียนเลือกเอง เพื่อให้ผู้เรียนได้แสดงความคิดเห็น ความสามารถของตนเอง ในการเลือกเรื่องที่จะทารายงานควรเป็นเรื่องที่ 1.1. เป็นเรื่องที่ผู้ทามีความรู้ ความสนใจเป็นพิเศษ เป็นประโยชน์ต่อตนเอง และผู้อ่านเพราะเมื่อมีความรู้ ความสนใจ ย่อมทาให้เขียนได้ง่ายขึ้น 1.2. เป็นเรื่องที่สามารถหาข้อมูลมาประกอบการเขียนได้มากพอ 1.3. เป็นเรื่องที่สามารถใช้เวลาได้เหมาะสมกับหัวข้อและกาหนดส่งของรายงาน 1.4. เป็นเรื่องที่มีขอบเขตเนื้อหาเหมาะสมไม่กว้าง หรือแคบเกินไป ถ้ากว้างเกินไป วิธีกาหนดขอบเขตเนื้อหาของเรื่องให้เหมาะสมดังนี้ 1) ใช้แง่มุมที่เหมาะสมของเรื่องเป็นตัวกาหนด เช่น ปัญหาสังคมกาหนดเป็นปัญหายาเสพติด ปัญหาชุมชนแออัด ปัญหาวัยรุ่น 2) ใช้ยุคสมัยเป็นตัวกาหนด เช่น ประเพณีไทย กาหนดเป็น ประเพณีไทยสมัยกรุงสุโขทัย ประเพณีไทย สมัยกรุงรัตนโกสินทร์ตอนต้นฯลฯ 3) ใช้ขอบเขตทางภูมิศาสตร์เป็นตัวกาหนด เช่น ประเพณีไทย กาหนดเป็น ประเพณีไทยในภาคอีสานประเพณีไทย ภาคใต้ 4) ใช้กลุ่มบุคคลเป็นตัวกาหนด เช่นการขุดคอคอดกระกาหนดเป็นการขุดคอคอดกระในทัศนะของนักเศรษฐศาสตร์ ฯลฯ 2. การกาหนดจุดมุ่งหมายและขอบเขตของเรื่อง จะต้องมีจุดมุ่งหมายและเสนอเรื่องราวเกี่ยวกับอะไร เพื่ออะไร มีขอบเขตเพียงใด เช่น หากจะเขียนรายงานเรื่องพิธีมงคลโกนจุกอาจกาหนดจุดมุ่งหมายและขอบเขต ดังนี้ จุดมุ่งหมาย : การศึกษาประเพณีไทยโบราณ ขอบเขต : ความเป็นมาและงานพิธีโกนจุก 3 . ก า ร เขี ย น โค ร ง เรื่ อ ง โค ร ง เรื่ อ ง คื อ ก ร อ บ ข อ ง เรื่ อ ง ที่ ใ ช้ เป็ น แ น ว ในการเขียนรายงานโครงเรื่องประกอบด้วย บทนาหรือความนาซึ้งมีหัวข้อใหญ่และหัวข้อย่อย ควรตั้งชื่อให้กะทัดรัด ใจความครอบคลุมเนื้อหา 4. การเขียนเนื้อหา ได้จากการค้นคว้า จากแหล่งต่าง ๆ ไม่ว่าจากการอ่าน การฟัง การสังเกต การสัมภาษณ์ ฯลฯ ที่ผู้เขียนได้บันทึกไว้ แต่ไม่ใช่การคัดลอกหรือตัดต่อ ผู้เขียนเรียบเรียงด้วยสานวนของตนเอง สานวนภาษาควรอ่านเข้าใจง่าย ใช้คาที่เหมาะสม ประโยคกะทัดรัด 5. บทสรุป คือสรุปผลการศึกษาค้นคว้า มีการอภิปรายผลการศึกษาค้นคว้าและเสนอแนะ ( ถ้ามี ) 6. การอ้ างถึง หมายถึงการบอกให้ทราบว่าข้อความที่ใช้ในการเขียนรายงานมาจากแหล่งใด เพื่อผู้อ่านจะได้ตรวจสอบหรือติดตาม รูปแบบของรายงาน 1. ส่วนประกอบตอนต้น ส่วนเนื้อเรื่อง
  • 3.
    ใบความรู้เรื่องการเขียนรายงาน รายวิชาการใช้ห้องสมุด2 ง 20263 1.1หน้าปกรายงาน ควรเขียนด้วยรายมือตัวบรรจง ส่วนบนเขียนชื่อเรื่อง ส่วนกลางชื่อผู้รายงาน ส่วนล่างบรรทัดแรกให้เขียนว่า “ รายงานนี้เป็นส่วนหนึ่งของการศึกษาวิชา… ” บรรทัดที่สองเป็นชื่อสถาบันศึกษา ส่วนบรรทัดที่สามบอกภาคที่เรียนและปีการศึกษา 1.2 ใบรองปกหน้ากระดาษเปล่า 1.3 คานา เป็นการบอกขอบข่ายของเรื่อง สาเหตุที่ทาให้เลือกทารายงานเรื่องนี้ จุดมุ่งหมายในการเขียน 1.4 สารบัญ หมายถึง บัญชีบทต่างๆ ในสารบัญมีบทและตอนต่าง ๆ เรียงตามลาดับกับที่ปรากฏในหนังสือ ตลอดจนการขอบคุณผู้ที่ช่วยเหลือในการทารายงาน 1.5 บัญชีตารางหรือภาพประกอบ (ถ้ามี) เพื่อให้มีเนื้อหาที่สมบูรณ์ยิ่งขึ้นรายงานบางเรื่องอาจต้องใช้ตาราง นิยมทาบัญชีตารางหรือบัญชีภาพประกอบไว้ในหน้าถัดไปจากสารบัญ 2. ส่วนที่เป็นเนื้อหา ต้องมีตอนนา ตอนตัวเรื่องและตอนลงท้ายเช่นเดียวกับการเขียนเรียงความ 3. ส่วนประกอบตอนท้าย 3.1 บรรณานุกรม คือ รายชื่อสิ่งพิมพ์ตลอดจนวัสดุอ้างอิงทุกชนิด ที่เกี่ยวข้องกับการทารายงานพิมพ์ไว้ ตอนท้ายสุดของรายงานการเขียนบรรณานุกรมต้องบอกชื่อสกุลผู้แตง ชื่อหนังสือ ครั้งที่พิมพ์ เมืองที่พิมพ์ สานักพิมพ์ ปีที่พิมพ์ จานวนหน้า 3.2 ใบรองปกหลังหน้ากระดาษเปล่า 3.3 ปกหลัง กระดาษแข็งสีเดียวกับปกหน้า **************************************************************************************************************************** ตัวอย่างคานา ราย งาน ฉ บั บ นี้ เป็ นส่ ว น ห นึ่งข อ งวิช า (รหั ส วิช า) (ชื่ อ วิช า) โด ย มี จุ ด ป ระส งค์ เพื่อการศึกษาความรู้ที่ได้จากเรื่องลิลิตะเลงพ่าย ซึ่งรายงานนี้มีเนื้อหาเกี่ยวกับความรู้จากตาราพิชัยสงคราม การจัดทัพ การตั้งทัพ การเคลื่อนทัพ กลศึกต่าง ๆ โหราศาสตร์ในการทาสงคราม ตลอ ดจนการประยุกต์ใช้ ของสมเด็จพระนเรศวรมหาราช อันแสดงให้เห็นถึงพระปรีชาสามารถในการรบของพระองค์ ผู้จัดทาได้เลือก หัวข้อนี้ในการทารายงาน เนื่องมาจากเป็นเรื่องที่น่าสนใจ รวมถึงเป็นการเทิดพระเกียรติวีรกษัตริย์ไทย และ ความฉลาดของบรรพบุรุษผู้จัดทาจะต้องขอขอบคุณอ.บุญเรือนรัฐวิเศษ ผู้ให้ความรู้ และแนวทางการศึกษา เพื่อน ๆ ทุกคนที่ให้ ความช่วยเหลือมาโดยตลอด ผู้จัดทาหวังว่ารายงานฉบับนี้จะให้ความรู้ และเป็นประโยชน์แก่ผู้อ่านทุก ๆ ท่าน นาย..................... ตัวอย่างคานา เนื่องจากระบบสืบพันธุ์เป็นระบบที่สาคัญระบบหนึ่งของร่างกาย ที่ทาหน้าที่ในการดารงเผ่าพันธุ์ของมนุษย์ ดังนั้นการศึกษาค้นคว้าเกี่ยวกับเรื่องนี้ จึงได้อาศัยตาราหลบายเล่ม ซึ่งขอขอบคุณห้องสมุด................. เป็นอย่างสูง ที่ให้โอกาสค้นคว้าเรื่องนี้อย่างกว้างขวาง ขอขอบพระคุณคุณครู.................................. ผู้สอน ที่ท่านได้ให้คาแนะนา จนรายงานฉบับนี้ สาเร็จลุล่วงไปด้วยดี ข้าพเจ้าหวังว่า เนื้อหาในรายงาน ที่ได้เรียบเรียงมาอย่างละเอียดนี้ จะเป็นประโยชน์ต่อผู้สนใจเป็นอย่างดี หากมีสิ่งที่จะต้องปรับปรุง ข้าพเจ้าพร้อมรับฟังและแก้ไขให้ถูกต้องสมบูรณ์ต่อไป นาย.............................
  • 4.
    ใบความรู้เรื่องการเขียนรายงาน รายวิชาการใช้ห้องสมุด2 ง 20263 ขั้นตอนการเขียนรายงาน การเลือกหัวข้อเรื่อง ทาบรรณานุกรมสารวจแหล่งทรัพยากรสารนิเทศ ข้อมูลไม่พอ การวางโครงเรื่อง ศึกษารายละเอียด ทาบันทึกการอ่าน การเรียบเรียงเนื้อหา ศึกษาเอกสารเพิ่มเติม การเรียบเรียงบรรณานุกรม ตรวจสอบความเรียบร้อย เข้าเล่มหรือเย็บเล่มรายงาน