More Related Content
DOCX
DOCX
DOCX
DOCX
DOCX
DOCX
DOCX
DOCX
More from joshua33c
DOCX
DOCX
DOCX
DOCX
DOCX
DOCX
DOCX
DOCX
DOCX
DOCX
Tengo 9 pelotas y 4 casos de tamaño diferentes DOCX
DOCX
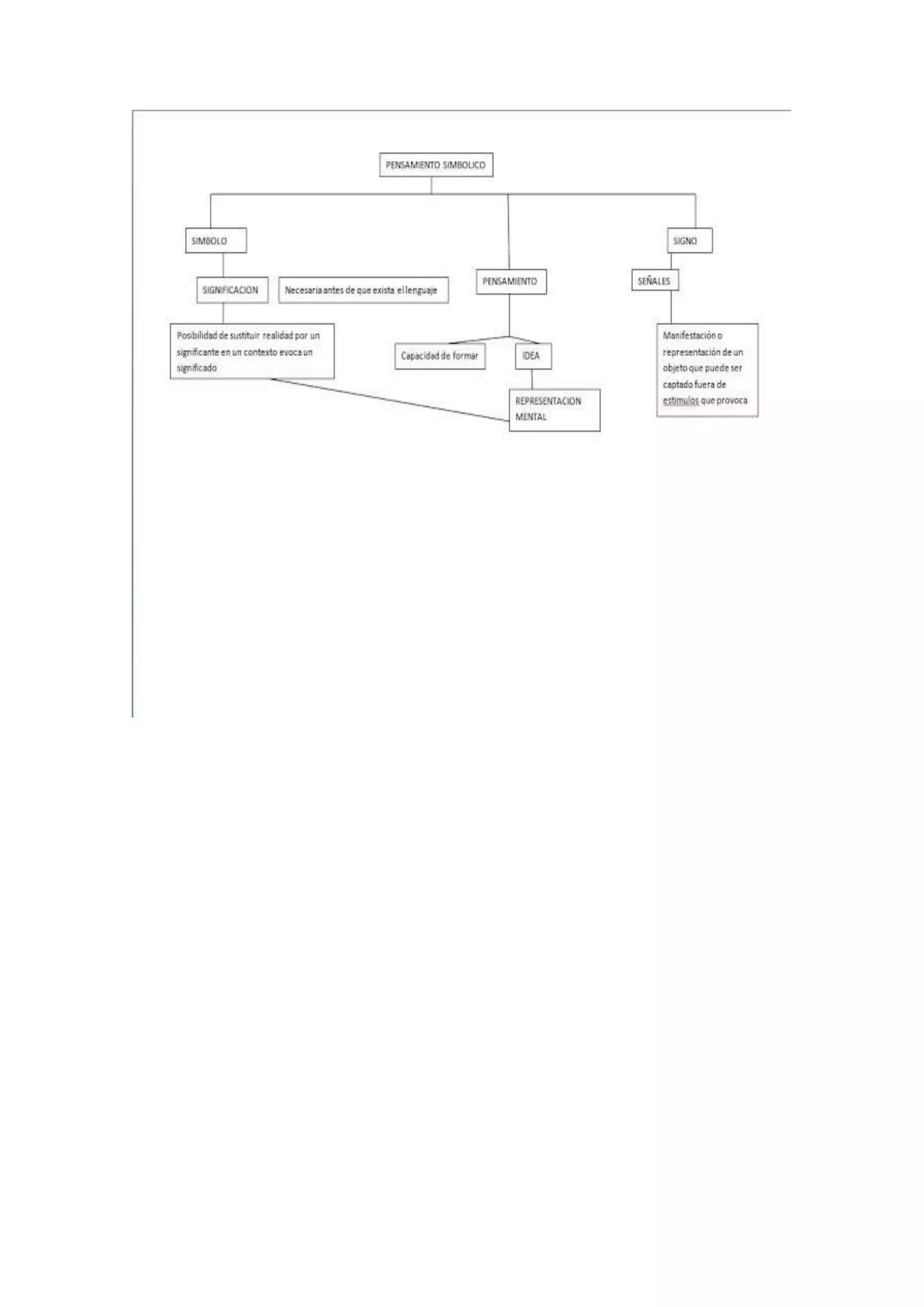
Significación el lenguaje es un rango stilton del género humano el pensamient... DOCX
DOCX
DOCX
Cuestionario bittacora 19 DOCX
Linea del tiempo de la semiotica DOCX
Vitacora 2 pensamiento complejo DOCX
PPTX
PPTX