Module II: Relational
Database & ER Model
Contents
Relational System, Codd’s Rule, Relational
 Model, Optimization, Tables and Views,
 Entity, Types of Entity, Weak Entity Attributes
 , Entity sets , Entity – Relationship Diagrams.
Relational Model Concepts
‱ The relational Model of Data is based on the
  concept of a Relation.

‱ A Relation is a mathematical concept based
  on the ideas of sets.

‱ The strength of the relational approach to
  data management comes from the formal
  foundation provided by the theory of relations.
INFORMAL DEFINITIONS
‱ RELATION: A table of values

   – A relation may be thought of as a set of rows.
   – A relation may alternately be though of as a set of columns.
   – Each row represents a fact that corresponds to a real-world
     entity or relationship.
   – Each row has a value of an item or set of items that uniquely
     identifies that row in the table.
   – Sometimes row-ids or sequential numbers are assigned to
     identify the rows in the table.
   – Each column typically is called by its column name or column
     header or attribute name.
FORMAL DEFINITIONS
‱ A Relation may be defined in multiple ways.
‱ The Schema of a Relation: R (A1, A2, .....An)
  Relation schema R is defined over attributes A1,
  A2, .....An
  For Example -
      CUSTOMER (Cust-id, Cust-name, Address,
  Phone#)

  Here, CUSTOMER is a relation defined over the four
  attributes Cust-id, Cust-name, Address, Phone#, each
  of which has a domain or a set of valid values. For
  example, the domain of Cust-id is 6 digit numbers.
Example -
Typical DBMS Functionality
‱ Define a database : in terms of data types,
  structures and constraints
‱ Construct or Load the Database on a
  secondary storage medium
‱ Manipulating the database : querying,
  generating reports, insertions, deletions
  and modifications to its content
‱ Concurrent Processing and Sharing by a
  set of users and programs – yet, keeping all
  data valid and consistent
CODD’S RULES

1 Information Rule
2 Guaranteed Access Rule
3 Systematic Treatment of Nulls Rule
4 Active On-line catalog based on the relational model
5 Comprehensive Data Sub-language Rule
6 View Updating Rule
7 High-Level Insert, Update and Delete
8 Physical Data Independence
9 Logical Data Independence
10 Integrity Independence
11 Distribution Independence
12 No subversion Rule
Definitions
‱ An entity is an object in the miniworld.
‱ An attribute of an entity can have a value
  from a value set (domain)
‱ Each entity belongs to some one entity
  type s.t. entities in one entity type have the
  same attributes (so each entity type is a
  set of similar entities).
Definitions (con’t)
‱ A key attribute of an entity type is one
  whose value uniquely identifies an entity
  of that type.
‱ A combination of attributes may form a
  composite key.
‱ If there is no applicable value for an
  attribute that attribute is set to a null value.
Entity Type / Entity Set

Entity Type (Intension):      EMPLOYEE
Attributes:                   Name, Age, Salary

Entity Set (Extension):    e1 = (John Smith, 55, 80000)
                           e2 = (Joe Doe, 40, 20000)
                           e3 = (Jane Doe, 27, 30000)
                                          .
                                          .
                                          .
Attributes
‱ Attributes can be
  – composite / simple (atomic)
  – single-valued / multivalued
  – stored / derived
  – key / nonkey.
EMPLOYEE
    Name, SSN, Sex, Address, Salary, Birthdate, Department,
    Supervisor, {Works on ( Project, Hours)}


                       WORKS_FOR
                 N                         1
Name SSN . . .


         EMPLOYEE                      DEPARTMENT




          Relationship instances of WORKS_FOR:
                 {(KV, CS), (Pan, EE), . . .}
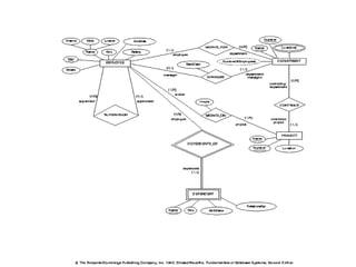
ER Diagram for COMPANY Database
Relationship Type
‱ A relationship type R among n entity types
  E1,
,En is a set of relationship instances
  ri, where each ri associates n entities (e1,
  
,en), s.t. each ej ∈ Ej. Informally, a
  relationship instance is an association of
  entities, with exactly one entity from each
  participating entity type.
Relationship Type (con’t)
‱ The degree n of a relationship type is the
  number of participating entity types.
‱ In the ER model relationships are
  explicitly represented.
Entity Roles
‱ Each entity type in a relationship type
  plays a particular role that is described by
  a role name. Role names are especially
  important in recursive relationship types
  where the same entity participates in
  more than one role:
                          Employee
         Supervisor   1                 N   Supervisee

                          Supervision
Weak Entity Type
‱ A weak entity type is one without any key
  attributes of its own. Entities belonging to
  a weak entity type are identified by being
  related to another entity type ( called
  identifying owner) through a relationship
  type ( called identifying relationship), in
  combination with values of a set of its own
  attributes (called partial key). A weak entity
  type has total participation constraint w.r.t.
  its identifying relationship.
Relationship Attributes
‱ Relationship types can have attributes as
  well. in case of 1:1 or 1:N relationships,
  attributes can be migrated to one of the
  participating entity types.
Structural Constraints
‱ Structural constraints of a relationship
  type:
  – Cardinality ratio: Limits the number of
    relationship instances an entity can participate
    in, eg. 1:1, 1:N, M:N
  – Participation constraint:       If each entity of
    an entity type is required to participate in
    some instance of a relationship type, then that
    participation is total; otherwise, it is partial.
Structural Constraint Min, Max
‱ A more complete specification of the
  structural constraint on a relationship type
  can be given by the integer pair (min,
  max), which means an entity must
  participate in at least min and at most max
  relationship instances.
A ternary relationship generally represents
more information than 3 binary relationships

39f1b9a797dbms chapter2 b.sc2 (1)

  • 1.
  • 2.
    Contents Relational System, Codd’sRule, Relational Model, Optimization, Tables and Views, Entity, Types of Entity, Weak Entity Attributes , Entity sets , Entity – Relationship Diagrams.
  • 3.
    Relational Model Concepts ‱The relational Model of Data is based on the concept of a Relation. ‱ A Relation is a mathematical concept based on the ideas of sets. ‱ The strength of the relational approach to data management comes from the formal foundation provided by the theory of relations.
  • 4.
    INFORMAL DEFINITIONS ‱ RELATION:A table of values – A relation may be thought of as a set of rows. – A relation may alternately be though of as a set of columns. – Each row represents a fact that corresponds to a real-world entity or relationship. – Each row has a value of an item or set of items that uniquely identifies that row in the table. – Sometimes row-ids or sequential numbers are assigned to identify the rows in the table. – Each column typically is called by its column name or column header or attribute name.
  • 5.
    FORMAL DEFINITIONS ‱ ARelation may be defined in multiple ways. ‱ The Schema of a Relation: R (A1, A2, .....An) Relation schema R is defined over attributes A1, A2, .....An For Example - CUSTOMER (Cust-id, Cust-name, Address, Phone#) Here, CUSTOMER is a relation defined over the four attributes Cust-id, Cust-name, Address, Phone#, each of which has a domain or a set of valid values. For example, the domain of Cust-id is 6 digit numbers.
  • 6.
  • 7.
    Typical DBMS Functionality ‱Define a database : in terms of data types, structures and constraints ‱ Construct or Load the Database on a secondary storage medium ‱ Manipulating the database : querying, generating reports, insertions, deletions and modifications to its content ‱ Concurrent Processing and Sharing by a set of users and programs – yet, keeping all data valid and consistent
  • 8.
    CODD’S RULES 1 InformationRule 2 Guaranteed Access Rule 3 Systematic Treatment of Nulls Rule 4 Active On-line catalog based on the relational model 5 Comprehensive Data Sub-language Rule 6 View Updating Rule 7 High-Level Insert, Update and Delete 8 Physical Data Independence 9 Logical Data Independence 10 Integrity Independence 11 Distribution Independence 12 No subversion Rule
  • 9.
    Definitions ‱ An entityis an object in the miniworld. ‱ An attribute of an entity can have a value from a value set (domain) ‱ Each entity belongs to some one entity type s.t. entities in one entity type have the same attributes (so each entity type is a set of similar entities).
  • 10.
    Definitions (con’t) ‱ Akey attribute of an entity type is one whose value uniquely identifies an entity of that type. ‱ A combination of attributes may form a composite key. ‱ If there is no applicable value for an attribute that attribute is set to a null value.
  • 11.
    Entity Type /Entity Set Entity Type (Intension): EMPLOYEE Attributes: Name, Age, Salary Entity Set (Extension): e1 = (John Smith, 55, 80000) e2 = (Joe Doe, 40, 20000) e3 = (Jane Doe, 27, 30000) . . .
  • 12.
    Attributes ‱ Attributes canbe – composite / simple (atomic) – single-valued / multivalued – stored / derived – key / nonkey.
  • 14.
    EMPLOYEE Name, SSN, Sex, Address, Salary, Birthdate, Department, Supervisor, {Works on ( Project, Hours)} WORKS_FOR N 1 Name SSN . . . EMPLOYEE DEPARTMENT Relationship instances of WORKS_FOR: {(KV, CS), (Pan, EE), . . .}
  • 15.
    ER Diagram forCOMPANY Database
  • 16.
    Relationship Type ‱ Arelationship type R among n entity types E1,
,En is a set of relationship instances ri, where each ri associates n entities (e1, 
,en), s.t. each ej ∈ Ej. Informally, a relationship instance is an association of entities, with exactly one entity from each participating entity type.
  • 17.
    Relationship Type (con’t) ‱The degree n of a relationship type is the number of participating entity types. ‱ In the ER model relationships are explicitly represented.
  • 18.
    Entity Roles ‱ Eachentity type in a relationship type plays a particular role that is described by a role name. Role names are especially important in recursive relationship types where the same entity participates in more than one role: Employee Supervisor 1 N Supervisee Supervision
  • 19.
    Weak Entity Type ‱A weak entity type is one without any key attributes of its own. Entities belonging to a weak entity type are identified by being related to another entity type ( called identifying owner) through a relationship type ( called identifying relationship), in combination with values of a set of its own attributes (called partial key). A weak entity type has total participation constraint w.r.t. its identifying relationship.
  • 20.
    Relationship Attributes ‱ Relationshiptypes can have attributes as well. in case of 1:1 or 1:N relationships, attributes can be migrated to one of the participating entity types.
  • 21.
    Structural Constraints ‱ Structuralconstraints of a relationship type: – Cardinality ratio: Limits the number of relationship instances an entity can participate in, eg. 1:1, 1:N, M:N – Participation constraint: If each entity of an entity type is required to participate in some instance of a relationship type, then that participation is total; otherwise, it is partial.
  • 22.
    Structural Constraint Min,Max ‱ A more complete specification of the structural constraint on a relationship type can be given by the integer pair (min, max), which means an entity must participate in at least min and at most max relationship instances.
  • 24.
    A ternary relationshipgenerally represents more information than 3 binary relationships

Editor's Notes