More Related Content
DOCX
DOCX
DOC
DOC
DOC
DOC
PPT
PPT
ΟΙ ΔΩΔΕΚΑ ΑΘΛΟΙ ΤΟΥ ΗΡΑΚΛΗ What's hot
PPT
ΟΙ ΔΩΔΕΚΑ ΑΘΛΟΙ ΤΟΥ ΗΡΑΚΛΗ DOC
PPSX
PPT
ΟΙ ΔΩΔΕΚΑ ΑΘΛΟΙ ΤΟΥ ΗΡΑΚΛΗ PDF
Όμιλος φιλαναγνωσίας-Γενικά για τα Λίμερικ PPTX
η ελια στη μουσικη μαριάνθη DOC
ODP
Τουριστικός Οδηγός Ηπείρου PPTX
Τάκης Σινόπουλος Φίλιππος PPS
Το καρναβαλι της Βραζιλιας DOCX
PPT
PPTX
PPTX
PPTX
Η μικρη γοργονα ΧΑΝΣ ΚΡΙΣΤΙΑΝ ΑΝΤΕΡΣΕΝ PDF
παραδοσιακή διατροφή μυκόνου PDF
PPS
ODP
PDF
Τραγούδια για την επέτειο της 25ης Μαρτίου Viewers also liked
PPT
PPTX
PPT
PPT
PPT
PPT
PPTX
DOC
DOC
PPT
PPTX
DOC
PPT
DOC
PPTX
Προτζεκτ μαθητων ε2 τμηματος στον προγραμματισμο PPTX
Εργασία μαθητών Δ1: Κανόνες ασφάλειας Διαδικτύου PPTX
Eργασία μαθητών Δ2: Ασφάλεια διαδικτύου PPT
εργασια Scratch anemomylos PPTX
PPTX
More from iliapanm
PPT
PPT
Τελική εργασία Δ1: Κίνδυνοι του Διαδικτύου - Κανόνες PPT
Κίνδυνοι του διαδικτύου κανόνες για την ασφαλή μας πλοήγηση, από τους μαθητ... PPT
Κανόνες για την ασφαλή πλοήγηση στο Διαδίκτυο, από τους μαθητές του Δ2 τμήματος PPT
Κανόνες για την ασφαλή πλοήγηση στο Διαδίκτυο PPTX
DOC
PDF
Λεξικό ορολογίας πληροφορικής PDF
ενημερωτικό κείμενο εξειδίκευμενης PDF
ενημερωτικό κείμενο δομές PPT
Επεξεργασια εικόνας Ε2΄τμήμα PPT
Eπεξεργασία εικόνας ε1΄τμήμα PPT
PPT
Παρουσίαση βασικών εργαλείων κειμενογραφου PPT
PPT
PPT
PPTX
PPTX
PPT
Recently uploaded
PDF
Τροφή για δράση, Εθνική δράση κατά της παχυσαρκίας PDF
ΕσωτερικόςΚανονισμόςΛειτουργίαςΣχολικήςΜονάδας56ΓυμνάσιοΑθήνας PDF
4- mendelian inheritance genetics / μενδελιανή κληρονομικότητα .pdf PDF
Τιβέριος και Γάιος Γράκχος PDF
ΤΟ ΣΧΟΛΕΙΟ ΜΕΣΑ ΣΤΟΝ ΧΡΟΝΟ ΜΕ ΤΑ 6 ΚΑΠΈΛΑ ΤΗΣ ΣΚΕΨΗΣ PPTX
Προβλήματα εξισώσεων 2ου βαθμού - Γ γυμνασίου PDF
ethniko_apolitirio_parousiasi2026YPAITH.pdf φυτα ζωα 3
- 1.
-
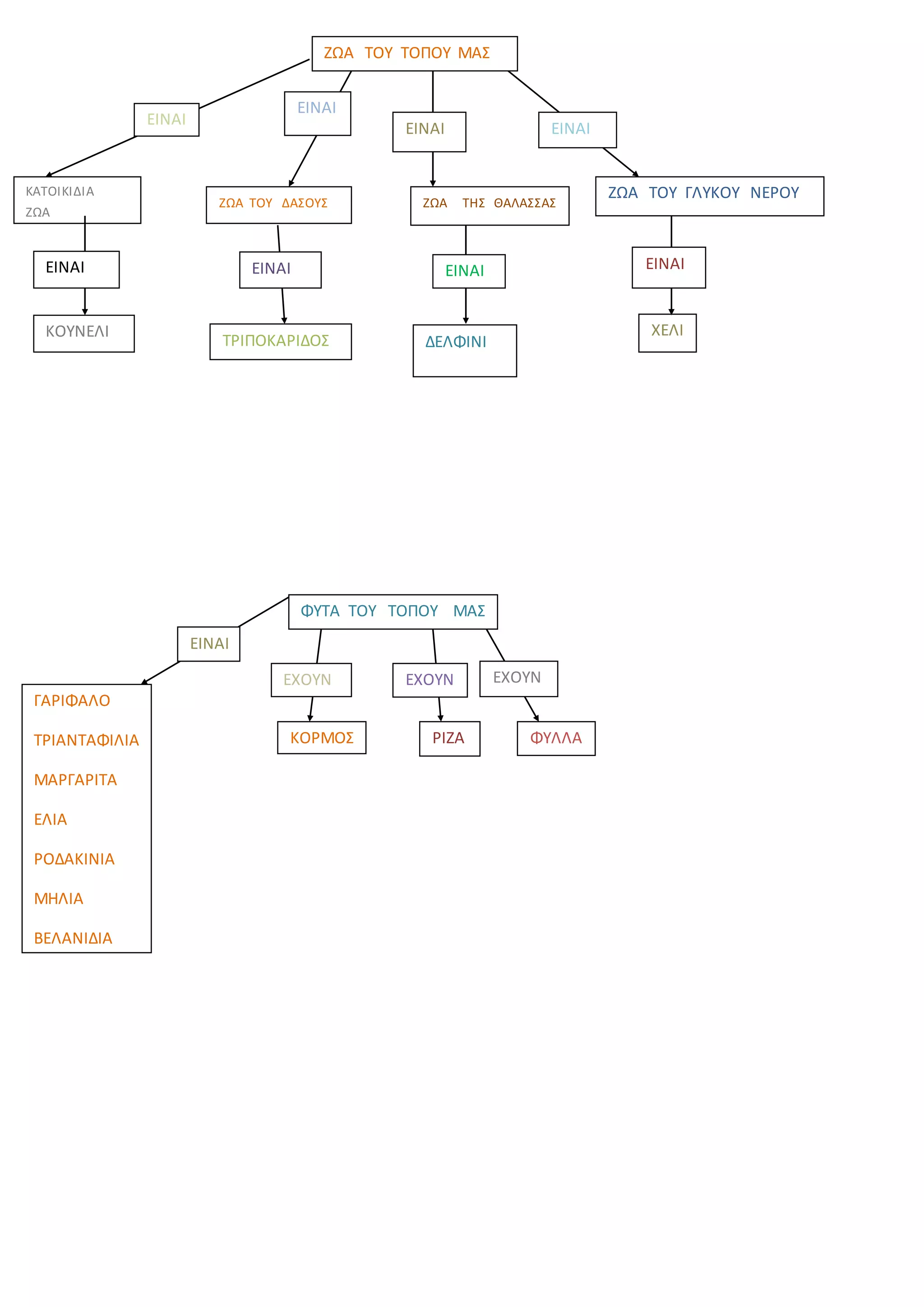
ΦΥΤΑ ΤΟΥ ΤΟΠΟΥΜΑΣ
ΓΑΡΙΦΑΛΟ
ΤΡΙΑΝΤΑΦΙΛΙΑ
ΜΑΡΓΑΡΙΤΑ
ΕΛΙΑ
ΡΟΔΑΚΙΝΙΑ
ΜΗΛΙΑ
ΒΕΛΑΝΙΔΙΑ
ΕΙΝΑΙ
ΚΟΡΜΟΣ ΡΙΖΑ ΦΥΛΛΑ
ΕΧΟΥΝ ΕΧΟΥΝ ΕΧΟΥΝ
ΖΩΑ ΤΟΥ ΤΟΠΟΥ ΜΑΣ
ΚΑΤΟΙΚΙΔΙΑ
ΖΩΑ
ΖΩΑ ΤΟΥ ΔΑΣΟΥΣ ΖΩΑ ΤΗΣ ΘΑΛΑΣΣΑΣ
ΖΩΑ ΤΟΥ ΓΛΥΚΟΥ ΝΕΡΟΥ
EINAI
EINAI
EINAI EINAI
ΚΟΥΝΕΛΙ
ΔΕΛΦΙΝΙΤΡΙΠΟΚΑΡΙΔΟΣ
ΧΕΛΙ
ΕΙΝΑΙ ΕΙΝΑΙ ΕΙΝΑΙ ΕΙΝΑΙ