Download free for 30 days
Sign in
Upload
Language (EN)
Support
Business
Mobile
Social Media
Marketing
Technology
Art & Photos
Career
Design
Education
Presentations & Public Speaking
Government & Nonprofit
Healthcare
Internet
Law
Leadership & Management
Automotive
Engineering
Software
Recruiting & HR
Retail
Sales
Services
Science
Small Business & Entrepreneurship
Food
Environment
Economy & Finance
Data & Analytics
Investor Relations
Sports
Spiritual
News & Politics
Travel
Self Improvement
Real Estate
Entertainment & Humor
Health & Medicine
Devices & Hardware
Lifestyle
Change Language
Language
English
Español
Português
Français
Deutsche
Cancel
Save
Submit search
EN
JA
Jesus Armando Sierra Areiza
4
Slideshow
About
Presentations
Infographics
Documents
Likes
About
Sort by
Latest
Most popular
Marx
by
Jesus Armando Sierra Areiza
Exposicion Modelos AtóMico Sc
by
Jesus Armando Sierra Areiza
No infographics yet
Sort by
Latest
Most popular
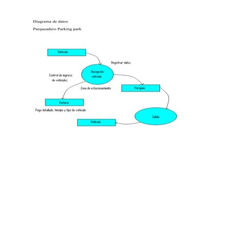
Diagrama De Datos
by
Jesus Armando Sierra Areiza
Efecto Fotoelectrico
by
Jesus Armando Sierra Areiza
No likes yet
Personal Information
Organization / Workplace
instituto de la caridad
Location
riohacha, la guajira Colombia
Occupation
estudiante
Website
www.jesusarmando.es.tl
About
bueno estoy investigando