Embed presentation
Downloaded 907 times






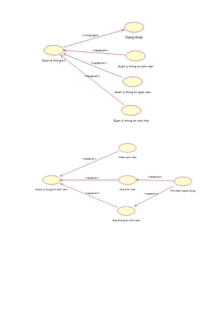
Tài liệu tập trung vào việc xây dựng các biểu đồ use case và biểu đồ lớp phân tích. Nó bao gồm các phân rã cụ thể cho các use case như chọn môn học, yêu cầu lịch phân công, đăng ký môn học, xem thời khóa biểu và quản lý thông tin. Các biểu đồ này nhằm mục đích mô tả các chức năng và tương tác trong hệ thống.





