Twido 可编程控制器
35013255 06/2011

Twido 可编程控制器
离散量 I/O 模块
硬件指南

35013255.05

06/2011

www.schneider-electric.com
本文档中提供的信息包含有关此处所涉及产品之性能的一般说明和 / 或技术特性。
本文档并非用于 (也不代替)确定这些产品对于特定用户应用场合的适用性或可靠
性。任何此类用户或集成者都有责任就相关特定应用场合或使用方面对产品执行适
当且完整的风险分析、评估和测试。 Schneider Electric 或是其任何附属机构或子公
司对于误用此处包含的信息而产生的后果概不负责。如果您有关于改进或更正此出
版物的任何建议,或者从中发现错误,请通知我们。
未经 Schneider Electric 明确书面许可,不得以任何形式、通过任何电子或机械手段
(包括影印)复制本文档的任何部分。
在安装和使用本产品时,必须遵守国家、地区和当地的所有相关的安全法规。出于
安全方面的考虑和为了帮助确保符合归档的系统数据,只允许制造商对各个组件进
行维修。
当设备用于具有技术安全要求的应用场合时,必须遵守有关的使用说明。
如果在我们的硬件产品上不正确地使用 Schneider Electric 软件或认可的软件,则可
能导致人身伤害、损害或不正确的操作结果。
不遵守此信息可能导致人身伤害或设备损坏。
© 2011 Schneider Electric。保留所有权利。

2

35013255 06/2011
目录

安全信息 . . . . . . . . . . . . . . . . . . . . . .
关于本书 . . . . . . . . . . . . . . . . . . . . . .
章 1 离散量 I/O 模块概述 . . . . . . . . . . . . . . . . .

5
9
11

关于 Twido 离散量 I/O 模块 . . . . . . . . . . . . . . . . . . . .
离散量 I/O 模块的主要特性 . . . . . . . . . . . . . . . . . . . .

章 2 安装 . . . . . . . . . . . . . . . . . . . . . . . .
2.1 总体安装说明 . . . . . . . . . . . . . . . . .
安装指南 . . . . . . . . . . . . . . . . . . .
安装准备 . . . . . . . . . . . . . . . . . . .
一体型和模块型本体安装位置 . . . . . . . . . .
将扩展 I/O 模块装配至本体 . . . . . . . . . . .
从本体上拆卸扩展 I/O 模块 . . . . . . . . . . .
控制面板中本体和扩展 I/O 模块的最小间隙 . . . .
2.2 离散量 I/O 模块的安装 . . . . . . . . . . . . .
TWD 离散量 I/O 模块的尺寸. . . . . . . . . . .
如何直接在面板表面安装 TWD 离散量 I/O 模块 . .
如何在 DIN 滑轨中安装和拆除 TWD 离散量 I/O 模块

.
.
.
.
.
.
.
.
.
.
.

.
.
.
.
.
.
.
.
.
.
.

.
.
.
.
.
.
.
.
.
.
.

.
.
.
.
.
.
.
.
.
.
.

.
.
.
.
.
.
.
.
.
.
.

.
.
.
.
.
.
.
.
.
.
.

.
.
.
.
.
.
.
.
.
.
.

.
.
.
.
.
.
.
.
.
.
.

15
.
.
.
.
.
.
.
.
.
.
.

章 3 离散量 I/O 模块描述 . . . . . . . . . . . . . . . . .
3.1 TWD 离散量 I/O 模块描述. . . . . . .
TWD 离散量 I/O 模块概述. . . . . . .
TWD 离散量 I/O 模块的部件描述. . . .
3.2 TWD 离散量 I/O 模块的接线规则和建议.
离散量 I/O 模块的接线规则和建议 . . .
3.3 TWD 离散量输入模块的规格与接线图 .
TWD 离散量输入模块的一般规格 . . .
TWD 离散量输入模块的电气规格 . . .
TWD 离散量输入模块的输入规格 . . .
TWD 离散量输入模块接线图 . . . . .

35013255 06/2011

.
.
.
.
.
.
.
.
.
.

.
.
.
.
.
.
.
.
.
.

.
.
.
.
.
.
.
.
.
.

.
.
.
.
.
.
.
.
.
.

.
.
.
.
.
.
.
.
.
.

.
.
.
.
.
.
.
.
.
.

.
.
.
.
.
.
.
.
.
.

.
.
.
.
.
.
.
.
.
.

.
.
.
.
.
.
.
.
.
.

.
.
.
.
.
.
.
.
.
.

.
.
.
.
.
.
.
.
.
.

.
.
.
.
.
.
.
.
.
.

.
.
.
.
.
.
.
.
.
.

12
14
16
17
20
21
23
25
26
28
29
32
34

37
.
.
.
.
.
.
.
.
.
.

38
39
42
44
44
49
50
51
52
55

3
3.4 TWD 继电器输出模块的规格与接线图 . .
TWD 继电器输出模块的一般规格 . . . .
TWD 继电器输出模块的电气规格 . . . .
TWD 继电器输出模块的输出规格 . . . .
TWD 继电器输出模块接线图 . . . . . .
3.5 TWD 晶体管输出模块的规格与接线图 . .
TWD 晶体管输出模块的一般规格 . . . .
TWD 晶体管输出模块的电气规格 . . . .
TWD 晶体管输出模块的输出规格 . . . .
TWD 晶体管输出模块接线图 . . . . . .
3.6 TWD 离散量混合 I/O 模块的规格与接线图.
TWD 混合 I/O 模块的一般规格. . . . . .
TWD 混合 I/O 模块的电气规格. . . . . .
TWD 混合 I/O 模块的 I/O 规格 . . . . . .
TWD 混合 I/O 模块接线图. . . . . . . .

附录

.
.
.
.
.
.
.
.
.
.
.
.
.
.
.

.
.
.
.
.
.
.
.
.
.
.
.
.
.
.

.
.
.
.
.
.
.
.
.
.
.
.
.
.
.

.
.
.
.
.
.
.
.
.
.
.
.
.
.
.

.
.
.
.
.
.
.
.
.
.
.
.
.
.
.

.
.
.
.
.
.
.
.
.
.
.
.
.
.
.

.
.
.
.
.
.
.
.
.
.
.
.
.
.
.

.
.
.
.
.
.
.
.
.
.
.
.
.
.
.

.
.
.
.
.
.
.
.
.
.
.
.
.
.
.

.
.
.
.
.
.
.
.
.
.
.
.
.
.
.

.
.
.
.
.
.
.
.
.
.
.
.
.
.
.

.
.
.
.
.
.
.
.
.
.
.
.
.
.
.

61
62
63
64
66
69
70
71
72
74
79
80
81
82
85

. . . . . . . . . . . . . . . . . . . . . . . .

89

附录 A DIN 滑轨 . . . . . . . . . . . . . . . . . . . . . .

91

DIN 滑轨 . . . . . . . . . . . . . . . . . . . . . . . . . . .

91

附录 B IEC 符号 . . . . . . . . . . . . . . . . . . . . . .
符号术语表 . . . . . . . . . . . . . . . . . . . . . . . . . .

93

附录 C 机构标准符合性 . . . . . . . . . . . . . . . . . . .
机构标准要求 . . . . . . . . . . . . . . . . . . . . . . . . .

术语表
索引

4

93
95
95

. . . . . . . . . . . . . . . . . . . . . . . .
. . . . . . . . . . . . . . . . . . . . . . . .

97
103

35013255 06/2011
安全信息

§

重要信息
声明
在尝试安装、操作或维护设备之前,请仔细阅读下述说明并通过查看来熟悉设备。
下述特别信息可能会在本文其他地方或设备上出现,提示用户潜在的危险,或者提
醒注意有关阐明或简化某一过程的信息。

35013255 06/2011

5
请注意
电气设备的安装、操作、维修和维护工作仅限于合格人员执行。 对于使用本资料所
引发的任何后果, Schneider Electric 概不负责。
专业人员是指掌握与电气设备的制造和操作相关的技能和知识的人员,他们经过安
全培训能够发现和避免相关的危险。
一般警告和注意事项

危险
存在电击、烧伤或爆炸的危险
开始安装、卸下、接线、维护或检查智能继电器系统之前,请断开所有电源。
如果不遵守这些说明,将会导致死亡或严重伤害。

警告
爆炸危险
替换组件可能会违反 I 类 2 分类的相关规定。
除非电源已关闭或确定操作区域无危险,否则请勿断开设备的连接。
如果不遵守这些说明,将会导致死亡、严重伤害或设备损坏。

6

35013255 06/2011
警告
意外的设备操作
安装、拆卸、维护设备或对设备接线之前必须先断电。
本产品不宜在对安全性要求非常高的机器环境中使用。在存在人员和 / 或设备安
全隐患的地方,应使用适当的安全联锁装置。
请勿拆解、修理或改装模块。
此控制器设计为在机箱中使用。
在所描述的操作环境条件下安装模块。
仅将传感器电源用于为连接到模块的传感器供电。
请为电线和输出电路使用符合 IEC60127 类型 T 标准的熔断器。熔断器必须满
足电路电压和电流的要求。建议:Littelfuse® 218 系列, 5x20mm 时间滞后
(缓熔)熔断器。
如果不遵守这些说明,将会导致死亡、严重伤害或设备损坏。

35013255 06/2011

7
8

35013255 06/2011
关于本书

概览
文档范围
本手册介绍有关 Twido 离散量 I/O 模块和 AS-i 模块的部件描述、规格、接线图、安
装、设置和故障排除的信息。
有效性说明
本手册中的信息仅适用于 Twido 产品。此文档适用于 TwidoSuite 2.3 版。
用户意见
欢迎对本书提出意见。您可以给我们发邮件,我们的邮件地址是
techcomm@schneider-electric.com。

35013255 06/2011

9
10

35013255 06/2011
Twido 可编程控制器
离散量 I/O 模块概述
35013255 06/2011

离散量 I/O 模块概述

1
简介
本章概述离散量 I/O 模块及其最大配置和主要功能。
本章包含了哪些内容?
本章包含了以下主题:
主题

页

关于 Twido 离散量 I/O 模块
离散量 I/O 模块的主要特性

35013255 06/2011

12
14

11
离散量 I/O 模块概述

关于 Twido 离散量 I/O 模块
简介
存在 15 个离散量扩展 I/O 模块,这些模块可作为 Twido 本体的附加 I/O 添加到这些
本体中。
这些离散量 I/O 模块分为三种类型:
输入模块
输出模块
混合模块
离散量扩展 I/O 模块
下表列出了离散量和继电器扩展 I/O 模块:
模块名称

参考号

通道数

通道类型

输入 / 输出类型

端子类型

8 点输入

TWDDDI8DT

8

输入

24 VDC

可插拔端子块

8 点输入

TWDDAI8DT

8

输入

120 VAC

可插拔端子块

16 点输入

TWDDDI16DT

16

输入

24 VDC

可插拔端子块

16 点输入

TWDDDI16DK

16

输入

24 VDC

连接器

32 点输入

TWDDDI32DK

32

输入

24 VDC

连接器

8 点输出

TWDDD08UT

8

输出

漏极晶体管

可插拔端子块

8 点输出

TWDDD08TT

8

输出

源极晶体管

可插拔端子块

8 点输出

TWDDRA8RT

8

输出

继电器

可插拔端子块

16 点输出

TWDDRA16RT

16

输出

继电器

可插拔端子块

16 点输出

TWDDDO16UK

16

输出

漏极晶体管

连接器

16 点输出

TWDDDO16TK

16

输出

源极晶体管

连接器

32 点输出

TWDDDO32UK

32

输出

漏极晶体管

连接器

32 点输出

TWDDDO32TK

32

输出

源极晶体管

连接器

可插拔端子块

输入模块

输出模块

混合模块
4 点输入 /4 点输出 TWDDMM8DRT

12

输入

24 VDC

输出

继电器

16

输入

24 VDC

8

16 点输入/8 点输出 TWDDMM24DRF

4
4

输出

继电器

不可插拔端子块

35013255 06/2011
离散量 I/O 模块概述

电缆
下表列出了电缆:
电缆名称

参考号

离散量 I/O 电缆
3 米,用于控制器到自由线的连接器

TWDFCW30M

5 米,用于控制器到自由线的连接器

TWDFCW50M

3 米,用于扩展 I/O 模块到自由线的连接器

TWDFCW30K

5 米,用于扩展 I/O 模块到自由线的连接器

TWDFCW50K

用于 Twido 离散量 I/O 扩展模块的 Telefast® 电缆
在每一端均配备了 20 路 HE 10 连接器的电缆。
(AWG 28/0.08 平方毫米;长度: ABF T20E050
0.5 米 / 1.64 英尺)
在每一端均配备了 20 路 HE 10 连接器的电缆。
(AWG 28/0.08 平方毫米;长度: ABF T20E100
1 米 /3.28 英尺)
在每一端均配备了 20 路 HE 10 连接器的电缆。
(AWG 28/0.08 平方毫米;长度: ABF T20E200
2 米 /6.56 英尺)

35013255 06/2011

13
离散量 I/O 模块概述

离散量 I/O 模块的主要特性
简介
缺省情况下,本体上的所有 I/O 都配置为离散量 I/O。
Twido I/O 模块的范围包括输入模块、输出模块和混合输入 / 输出模块
主要特性
下表按模块类型列出了离散量 I/O 模块的主要特性:
离散量 I/O 模块的类型

描述

输入模块

有两种类型的离散量输入模块
一个 120 VAC 离散量输入模块
8 个通道
配备有可插拔螺钉端子块
四个 24 VDC 离散量输入模块
一个 8 通道模块
两个 16 通道模块
一个 32 通道模块
配有可插拔螺钉端子块或 HE 10 类型连接器
漏极模块或源极模块

输出模块

有 8 个离散量输出模块,包括:
两个具有 8 个或 16 个继电器输出的输出模块
三个具有 8、 16 或 32 通道漏极晶体管输出的输出模块
三个具有 8、 16 或 32 通道源极晶体管输出的输出模块
配有可插拔螺钉端子块或 HE 10 类型连接器

混合 I/O 模块

有 2 个离散量混合输入和输出模块,包括:
一个 4 通道输入 / 4 通道继电器输出模块
具有可插拔螺钉端子块
一个 16 通道输入 / 8 通道继电器输出模块
具有不可插拔弹簧端子块

14

35013255 06/2011
Twido 可编程控制器
安装
35013255 06/2011

安装

2
简介
本章内容涵盖关于安装准备的总体安装说明、 Twido 离散量 I/O 模块的安装和装配
说明以及连接电源的方法。
本章包含了哪些内容?
本章包含了以下部分:
节

主题

页

2.1

35013255 06/2011

总体安装说明

16

2.2

离散量 I/O 模块的安装

28

15
安装

2.1

总体安装说明

简介
本节提供有关安装准备、
如何组装和拆卸离散量 I/O 模块以及离散量 I/O 模块之间的
最小间隙等信息。
本节包含了哪些内容?
本节包含了以下主题:
主题
安装指南

页
17

安装准备

20

一体型和模块型本体安装位置

21

将扩展 I/O 模块装配至本体

25

控制面板中本体和扩展 I/O 模块的最小间隙

16

23

从本体上拆卸扩展 I/O 模块

26

35013255 06/2011
安装

安装指南
声明
电气设备的维修仅限于合格人员。对于使用本资料所引发的任何后果, Schneider
Electric 概不负责。本文档不可用作未经培训人员的使用手册。
(c) 2008 Schneider Electri 保留所有权利
附加信息
负责应用、实施或使用本产品的工作人员必须确保所需设计注意事项已在每个应用
中予以考虑,并且完全遵守了适用的法律、性能和安全要求、规范、法规和标准。
一般信息

危险
电击、爆炸或电弧危险
在卸除任何护盖或门,或安装或卸除任何附件、硬件、电缆或导线之前,先断
开所有设备的电源连接 (包括已连接设备)
,此设备的相应硬件指南中另有指
定的特定情况除外。
在所指出的位置和时间,始终使用合适的额定电压传感器确认所有电源已关
闭。
更换并紧固所有护盖、附件、硬件、电缆与电线,并确认接地连接正确后再对
设备通电。
在操作本设备及相关产品时,必须使用指定电压。
如果不遵守这些说明,将会导致死亡或严重伤害。

警告
爆炸危险
该设备只能在 I 类 2 分类 A、B、C 和 D 组别的危险场合或非危险场合中使用。
替换组件可能会违反 I 类 2 分类的相关规定。
除非电源已关闭或确定操作区域无危险,否则请勿断开设备的连接。
如果不遵守这些说明,将会导致死亡、严重伤害或设备损坏。

35013255 06/2011

17
安装

警告
意外的设备操作
本产品不宜在对安全性要求非常高的机器环境中使用。在存在人员和 / 或设备安
全隐患的地方,应使用适当的安全联锁装置。
请勿拆解、修理或改装模块。
该控制器适合在适用于其目标环境的机壳内使用。
在所描述的操作环境条件下安装模块。
仅将传感器电源用于为连接到模块的传感器供电。
对于电线与输出电路而言,使用符合关于电路电压的本地与国家要求以及现行
要求的熔断器。建议:Littelfuse® 218 系列, 5x20 mm 时间滞后 (缓熔)熔断
器。
如果不遵守这些说明,将会导致死亡、严重伤害或设备损坏。

警告
失去控制
任何控制方案的设计者都必须考虑到控制电路路径可能失败的情况,并为某些
关键功能提供一种方法,使其在出现路径故障时,以及出现电路故障后恢复至
安全状态。关键控制功能的例子包括紧急停止和越程停止。
对于关键控制功能,必须提供单独或冗余的控制路径。
系统控制路径可包括通讯链路。必须考虑到异常传输延迟或连接故障的可能性
1。
为了保证正确运行,在投入使用前, Twido 可编程控制器的每次执行必须分别
进行全面测试。
如果不遵守这些说明,将会导致死亡、严重伤害或设备损坏。
1

有关详细信息,请参阅 NEMA ICS 1.1(最新版) 安全指导原则 - 固态控制器的
,“
应用、安装和维护。 ”

18

35013255 06/2011
安装

开始之前的准备
在安装任何产品之前,请阅读本手册开始部分的安全信息。

小心
设备损坏
添加 / 拆除任何模块或适配器之前,请关闭控制器的电源。否则,可能会损坏模
块、适配器或控制器,或者控制器可能不能正常运行。
如果不遵守这些说明,将会导致受伤或设备损坏。
注意:在 DIN 滑轨上、安装板上或控制面板中安装控制系统之前,应装配好所有的
选件和扩展 I/O 模块。在拆卸扩展 I/O 模块之前,应将 Twido 系统从 DIN 滑轨、安
装板或控制面板中拆下。

35013255 06/2011

19
安装

安装准备
简介
本节提供有关准备离散量 I/O 模块的信息。
开始之前的准备
在安装任何 TwidoSuite 产品之前,请阅读本手册开始部分的安全信息。

小心
设备损坏
添加 / 拆除任何模块或适配器之前,请关闭本体的电源。否则,可能会损坏模块、
适配器或本体,或者本体可能不能正常运行。
如果不遵守这些说明,将会导致受伤或设备损坏。
注意: 在 DIN 滑轨上、安装板上或控制面板中安装 Twido 系统之前,应装配好所有
的选件和离散量 I/O 模块。在拆卸模块之前,应将其从 DIN 滑轨、安装板或控制面
板中移除。

20

35013255 06/2011
安装

一体型和模块型本体安装位置
简介
本节介绍所有本体的正确安装位置和不正确安装位置。
注意:为保持适当的通风并将环境温度保持在 0° C (32° F) 和 55° C (131° F) 之间,
请保留足够的间距。

小心
过热危险
请勿将发热设备 (例如变压器和电源)放置在控制器或扩展 I/O 模块的下面。
如果不遵守这些说明,将会导致受伤或设备损坏。
所有本体的正确安装位置
一体型和模块型本体必须水平安装在垂直平面上,如下图所示。

35013255 06/2011

21
安装

一体型本体的正确安装位置和不正确安装位置
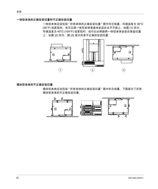
一体型本体应该仅按 " 所有本体的正确安装位置 " 图中所示放置。环境温度为 35°C
(95°F) 或更低时,也可以将一体型本体垂直地安装在水平平面上,如图 (1) 所示。
环境温度为 40°C (104°F) 或更低时,也可以从侧面将一体型本体安装在垂直位置
上,如图 (2) 所示。图 (3) 显示的是不正确的安装位置。

模块型本体的不正确安装位置
模块型本体应该仅按 " 所有本体的正确安装位置 " 图中所示放置。下图显示了所有
模块型本体的不正确安装位置。

22

35013255 06/2011
安装

将扩展 I/O 模块装配至本体
简介
本节介绍如何将扩展 I/O 模块组装到基板。本步骤对一体型本体和模块型本体都适
用。您的基板和扩展 I/O 模块可能与此步骤中的示意图不同。

警告
意外的设备操作
每次更改 I/O 扩展总线的硬件配置时更新软件。否则,当本地基板输入和输出继续
操作时,扩展总线将不再运行。
如果不遵守这些说明,将会导致死亡、严重伤害或设备损坏。
将扩展 I/O 模块组装到基板。
下面的步骤介绍如何将基板和扩展 I/O 模块组装在一起。
步骤

操作

1
2

验证并确保 I/O 模块上的黑色锁定按钮弹起。

3

35013255 06/2011

从基板中取下扩展连接器护盖。

将扩展 I/O 模块左侧的连接器与基板右侧的连接器对齐。

23
安装

步骤

操作

4
5

24

将扩展 I/O 模块按入基板,直至听到 “ 咔哒 ” 一声卡到位。
按下扩展 I/O 模块顶部的黑色锁定按钮将该模块锁定到基板。

35013255 06/2011
安装

从本体上拆卸扩展 I/O 模块
简介
本节介绍如何从本体上拆卸扩展 I/O 模块。本步骤对一体型本体和模块型本体都适
用。您的本体或扩展 I/O 模块可能与这些步骤中的示意图不同,但基本的机械装置
步骤仍然适用。
从本体上拆卸扩展 I/O 模块
下面的步骤介绍如何从本体上拆卸扩展 I/O 模块。
步骤
1

操作
拆卸装配的本体和模块之前,先从 DIN 滑轨上将其拆除,请参见 DIN 滑轨 ,

第 91 页。
2

3

35013255 06/2011

将黑色锁定按钮从扩展 I/O 模块的底部推起,以将其从本体上松开。

拉动使本体和模块分离。

25
安装

控制面板中本体和扩展 I/O 模块的最小间隙
简介
本节介绍控制面板中本体和扩展 I/O 模块的最小间隙。
一体型本体和扩展 I/O 模块的最小间隙
为了保持控制面板中一体型本体和扩展 I/O 模块周围空气的自然流通,请遵守下图
所示的最小间隙。

26

35013255 06/2011
安装

模块型本体和扩展 I/O 模块的最小间隙
为了保持控制面板中模块型本体和扩展 I/O 模块周围空气的自然流通,请遵守下图
所示的最小间隙。

35013255 06/2011

27
安装

2.2

离散量 I/O 模块的安装

简介
本节提供有关安装离散量 I/O 模块的信息。
本节包含了哪些内容?
本节包含了以下主题:
主题

页

TWD 离散量 I/O 模块的尺寸

32

如何在 DIN 滑轨中安装和拆除 TWD 离散量 I/O 模块

28

29

如何直接在面板表面安装 TWD 离散量 I/O 模块

34

35013255 06/2011
安装

TWD 离散量 I/O 模块的尺寸
简介
本节介绍所有 TWD 离散量 I/O 模块的尺寸。
离散量 I/O 模块 (8 路输入和 / 或输出)
下图显示 8 路输入和 / 或输出离散量模块的尺寸:TWDDDI8DT、 TWDDAI8DT、
TWDDRA8RT、 TWDDDO8TT、 TWDDDO8UT、 TWDDMM8DRT。
示意图显示了 TWDDDI8DT 或 TWDDAI8DT 模块:

注意:* 拔出卡扣后为 8.5 毫米 (0.33 英寸)
。

35013255 06/2011

29
安装

离散量 I/O 模块 (带有端子块的 16 路输入或输出)
下图显示了 TWDDDI16DT 和 TWDDRA16RT 离散量 I/O 模块的尺寸。
示意图显示了 TWDDDI16DT 模块:

注意:* 拔出卡扣后为 8.5 毫米 (0.33 英寸)
。
离散量 I/O 模块 (16 路输入和 8 路输出)
下图显示了 TWDDMM24DRF 离散量 I/O 模块的尺寸。

注意:* 拔出卡扣后为 8.5 毫米 (0.33 英寸)
。

30

35013255 06/2011
安装

离散量 I/O 模块 (带有连接器的 16 路输入或输出)
下图显示了 TWDDDI16DK、 TWDDDO16TK 和 TWDDDO16UK 离散量 I/O 模块的
尺寸。
示意图显示了 TWDDDI16DK 模块:

注意:* 拔出卡扣后为 8.5 毫米 (0.33 英寸)
。
离散量 I/O 模块 (32 路输入或输出)
下图显示了 TWDDDI32DK、 TWDDDO32TK 和 TWDDDO32UK 离散量 I/O 模块的
尺寸。
示意图显示了 TWDDDI32DK 模块:

注意:* 拔出卡扣后为 8.5 毫米 (0.33 英寸)
。

35013255 06/2011

31
安装

如何直接在面板表面安装 TWD 离散量 I/O 模块
简介
本节介绍如何直接在离散量 I/O 模块上安装固定条。本节还提供了每个模块的安装
孔布局。您的模块可能与这些步骤中的示意图不同,但基本的机械操作步骤仍然适
用。
安装固定条
以下步骤介绍如何安装固定条。
步骤

操作

1
2

将固定条插入拆除了卡扣的插槽中,最后插入挂钩。

3

32

通过向里推卡扣将卡扣从模块背面拆除。

将固定条滑入插槽,直到挂钩进入模块中的凹处。

35013255 06/2011
安装

离散量 I/O 模块的安装孔布局
下图显示了离散量 I/O 模块的安装孔布局。

35013255 06/2011

33
安装

如何在 DIN 滑轨中安装和拆除 TWD 离散量 I/O 模块
简介
本节描述如何在 DIN 滑轨中安装和拆除离散量 I/O 模块。您要安装或拆除的设备可
能与这些步骤中的示意图不同,但基本的机械装置步骤仍然适用。
注意: 在 DIN 滑轨上安装离散量 I/O 模块时,请使用两个终点挡板 (AB1-AB8P35
类型或同等类型)
。
有关更多信息,请参阅 DIN 导轨 ( 参见第 91 页 )l。
如何在 DIN 滑轨上安装离散量 I/O 模块
下面的过程显示如何在 DIN 滑轨上安装离散量 I/O 模块。
步骤

操作

1

拉出本体和模块部件底部的卡扣。

3

34

使用螺钉将 DIN 滑轨固定到面板上。

2

将一体型本体和模块的顶部凹槽放在 DIN 滑轨上,并将模块按向 DIN 滑轨。

35013255 06/2011
安装

步骤

操作

4

将卡扣推入 DIN 滑轨。

5

在模块的两侧放置安装夹以防止系统向侧面移动。

如何从 DIN 滑轨拆除离散量 I/O 模块
下面的过程显示如何从 DIN 滑轨拆除离散量 I/O 模块。
步骤

操作

1

2

拉出卡扣。

3

35013255 06/2011

将平头螺丝刀插入卡扣中的插槽。

从底部将一体型本体和关联模块拉离 DIN 滑轨。

35
安装

36

35013255 06/2011
Twido 可编程控制器
离散量 I/O 模块描述
35013255 06/2011

离散量 I/O 模块描述

3
简介
本章提供 Twido 离散量 I/O 模块的描述、概述、部件、规格、接线规则和建议,以
及接线示意图。
本章包含了哪些内容?
本章包含了以下部分:
节

主题

页

TWD 离散量 I/O 模块描述

38

3.2

TWD 离散量 I/O 模块的接线规则和建议

44

3.3

TWD 离散量输入模块的规格与接线图

49

3.4

TWD 继电器输出模块的规格与接线图

61

3.5

TWD 晶体管输出模块的规格与接线图

69

3.6

TWD 离散量混合 I/O 模块的规格与接线图

79

3.1

35013255 06/2011

37
离散量 I/O 模块描述

3.1

TWD 离散量 I/O 模块描述

简介
本节提供了 TWD 离散量 I/O 模块的概述和部件描述。
本节包含了哪些内容?
本节包含了以下主题:
主题

页

TWD 离散量 I/O 模块概述

38

39

TWD 离散量 I/O 模块的部件描述

42

35013255 06/2011
离散量 I/O 模块描述

TWD 离散量 I/O 模块概述
简介
下面一节简要介绍了 TWD 离散量 I/O 模块。
示意图
以下各图为离散量输入、输出和混合 I/O 模块。
模块类型

示意图

有 5 个离散量输入模块:
带有端子块的 8 点模块 (TWDDDI8DT)
带有端子块的 16 点模块
(TWDDDI16DT)
带有连接器的 16 点模块
(TWDDDI16DK)
带有连接器的 32 点模块
(TWDDDI32DK)
带有端子块的 120 VAC 8 点输入模块
(TWDDAI8DT)
以上模块可以连接到除一体型 10 I/O 和 16
I/O 控制器外的任何控制器。

35013255 06/2011

39
离散量 I/O 模块描述

模块类型

示意图

有 8 个离散量输出模块:
带有端子块的 8 点继电器输出模块
(TWDDRA8RT)
带有端子块的 16 点继电器输出模块
(TWDDRA16RT)
带有连接器的 8 点晶体管漏极模块
(TWDDDO8UT)
带有连接器的 16 点晶体管漏极模块
(TWDDDO16UK)
带有连接器的 32 点晶体管漏极模块
(TWDDDO32UK)
带有端子块的 8 点晶体管源极模块
(TWDDDO8TT)
带有连接器的 16 点晶体管源极模块
(TWDDDO16TK)
带有连接器的 32 点晶体管源极模块
(TWDDDO32TK)
以上模块可以连接到除一体型 10 I/O 和 16
I/O 控制器外的任何控制器。

40

35013255 06/2011
离散量 I/O 模块描述

模块类型

示意图

有 2 个离散量混合输入和输出模块:
带有端子块的 4 点输入 /4 点输出模块
(TWDDMM8RT)
带有接线端子块的 16 点输入 /8 点输出
模块 (TWDDMM24DRF)
以上模块可以连接到除一体型 10 I/O 和 16
I/O 控制器外的任何控制器。

35013255 06/2011

41
离散量 I/O 模块描述

TWD 离散量 I/O 模块的部件描述
简介
下面一节介绍了带有端子块和连接器的离散量 I/O 模块的部件。
您的 I/O 模块可能与
下图不同,但部件是相同的。
带有端子块的离散量 I/O 模块的部件描述
下图显示了带有端子块的离散量 I/O 模块的部件。此图为 TWDDDI8DT 模块。

说明
标签
1

扩展连接器 - 每侧均有一个,右侧未显示

2

端子块

3

锁定按钮

4

LED

5

42

描述

卡扣

35013255 06/2011
离散量 I/O 模块描述

带有连接器的离散量 I/O 模块的部件描述
下图显示了带有连接器的离散量 I/O 模块的部件。此图为 TWDDDO16TK 模块。

说明
标签

描述

1

连接器

3

锁定按钮

4

LED

5

35013255 06/2011

扩展连接器 - 每侧均有一个,右侧未显示

2

卡扣

43
离散量 I/O 模块描述

3.2

TWD 离散量 I/O 模块的接线规则和建议

离散量 I/O 模块的接线规则和建议
简介
对离散量 I/O 模块进行接线时必须遵守多项规则。有关如何遵守这些规则的建议在
需要时提供。

危险
电击、爆炸或电弧危险
在卸除任何护盖或门,或安装或卸除任何附件、硬件、电缆或导线之前,先断
开所有设备的电源连接 (包括已连接设备)
,此设备的相应硬件指南中另有指
定的特定情况除外。
在所指出的位置和时间,始终使用合适的额定电压传感器确认所有电源已关
闭。
更换并紧固所有护盖、附件、硬件、电缆与电线,并确认接地连接正确后再对
设备通电。
在操作本设备及相关产品时,必须使用指定电压。
如果不遵守这些说明,将会导致死亡或严重伤害。

警告
输出故障
在存在人身和 / 或设备危险的场合下,请使用适当的安全联锁。输出可能发生故障
并保持 ON 或 OFF 状态。
如果不遵守这些说明,将会导致死亡、严重伤害或设备损坏。
规则
每个端子最多可以接受两条配有电缆末端装置或接头的 18 AWG (0.82 毫米 2)
到 28 AWG (0.08 毫米 2)电缆。
电源线应介于 18 AWG(0.82 毫米 2) 与 22 AWG(0.33 毫米 2)之间。请尽可能
使用最短的电源线。
地线应为 16 AWG (1.30 毫米 2)
。
面板内部所布设的电源线必须与其他电源线、 I/O 接线和通讯接线分开。请将接
线布设在单独的电缆管道中。

44

35013255 06/2011
离散量 I/O 模块描述

验证并确保操作条件和环境在规格值允许的范围内。
使用满足电压和电流要求的适当线径。
端子拧紧扭矩
对于所有产品,端子块的建议拧紧扭矩均列在产品标签上。
输入操作范围
类型 1 (IEC 61131-2) 输入模块的输入操作范围如下所示。

输入内部电路
输入内部电路如下所示。

35013255 06/2011

45
离散量 I/O 模块描述

继电器输出和晶体管输出的触点保护电路

小心
潜在模块损坏
电感式负载能够电感会损坏或减少模块输出使用寿命的高电压。在驱动电感式负
载时,必须使用下列任一保护电路。通过计算、模拟或测试方式确保所选择的电
路能够在不超过模块额定值的情况下吸收电感能量。
如果不遵守这些说明,将会导致受伤或设备损坏。
根据负载,本体上的继电器输出可能需要保护电路。可以根据电源的类型,从下面
的图中选择一种保护电路。请将保护电路连接至本体或继电器输出模块的外部。
保护电路 A:在 AC 负载电源电路中,当负载阻抗小于 RC 阻抗时,可以使用该保
护电路。

C 代表一个从 0.1 到 1 μF 之间的值。
R 代表电阻值与负载近似相等的电阻器。
保护电路 B:AC 和 DC 负载电源电路中均可使用该保护电路。

C 代表一个从 0.1 到 1 μF 之间的值。
R 代表电阻值与负载近似相等的电阻器。

46

35013255 06/2011
离散量 I/O 模块描述

保护电路 C:DC 负载电源电路中可以使用该保护电路。

使用具有以下额定值的二极管:
反向耐压值:负载电路的电源电压 x 10。
正向电流值:大于负载电流。
保护电路 D:AC 和 DC 负载电源电路中均可使用该保护电路。

源极输入 / 漏极输出的说明
注意:漏极与电源 (+) 端子传感器的公共端相对应。

输入端 COM 磁极线圈出线端子连接至励磁电源的 “-” 端子或公共端。输出端 COM
磁极线圈出线端子连接至 +24V 励磁电源。

35013255 06/2011

47
离散量 I/O 模块描述

漏极输入 / 源极输出的说明
注意:源极与电源 (-) 端子传感器的公共端相对应。

输入端 COM 磁极线圈出线端子连接至 +24V 励磁电源。输出端 COM 磁极线圈出线
端子连接至励磁电源的 “-” 端子或公共端。

48

35013255 06/2011
离散量 I/O 模块描述

3.3

TWD 离散量输入模块的规格与接线图

简介
本节提供 TWD 离散量输入模块的一般规格、电气规格、输入和功能规格以及接线
图描述。
本节包含了哪些内容?
本节包含了以下主题:
主题

页

TWD 离散量输入模块的一般规格
TWD 离散量输入模块的电气规格

51

TWD 离散量输入模块的输入规格

52

TWD 离散量输入模块接线图

35013255 06/2011

50

55

49
离散量 I/O 模块描述

TWD 离散量输入模块的一般规格
简介
本节介绍 TWD 离散量输入模块的一般规格。
TWDDDI8DT、 TWDDDI16DT、 TWDDDI16DK、 TWDDDI32DK 和 TWDDAI8DT 正常操作规格

警告
意外的设备操作
不要超过下面指定的任何额定值。
如果不遵守这些说明,将会导致死亡、严重伤害或设备损坏。

参考号

离散量输入模块
TWDDDI8DT

TWDDDI16DT

TWDDDI16DK

TWDDDI32DK

TWDDAI8DT

操作环境温度

0°C 至 55°C (32°F 至 131°F)

储存温度 (°C)

- 25°C 至 +70°C (-13°F 至 +158°F)

相对湿度

30% 到 95% (无冷凝)

污染等级

2 (IEC60664)

防护等级

IP 20

耐腐蚀性

不应存在腐蚀性气体

海拔高度

操作:0 到 2,000 米 (0 到 6,560 英尺)
运输:0 到 3,000 米 (0 到 9,840 英尺)

抗振性

安装在 DIN 滑轨上时:
10 到 57 Hz 时振幅为 0.075 毫米, 57 到 150 Hz 时加速度为 9.8 米 / 平方秒 (1G)
安装在面板表面上时:
2 到 25 Hz 时振幅为 1.6 毫米, 25 到 100 Hz 时加速度为 39.2 米 / 平方秒 (4G)

耐冲击性

147 米 / 平方秒 (15G), 11 毫秒持续时间

重量

85 克
(3 盎司)

50

100 克
(3.5 盎司)

65 克
(2.3 盎司)

100 克
(3.5 盎司)

81 克
(2.9 盎司)

35013255 06/2011
离散量 I/O 模块描述

TWD 离散量输入模块的电气规格
简介
本节介绍 TWD 离散量输入模块的电气规格。
TWDDDI8DT、 TWDDDI16DT、 TWDDDI16DK、 TWDDDI32DK 和 TWDDAI8DT 电气规格

警告
意外的设备操作
不要超过下面指定的任何额定值。
如果不遵守这些说明,将会导致死亡、严重伤害或设备损坏。

参考号

离散量输入模块
TWDDDI8DT

TWDDDI16DT

TWDDDI16DK

TWDDDI32DK

TWDDAI8DT

隔离

在输入端子和内部电路之间:隔离的光耦合器 (最高 500 V 的隔离保护)
在输入端子之间:未隔离

连接器插入 / 拔出耐
久性

最少 100 次

内部最大电流 - 接通
所有输入

25 mA (5 VDC)
0 mA (24 VDC)

40 mA (5 VDC)
0 mA (24 VDC)

35 mA (5 VDC)
0 mA (24 VDC)

65 mA (5 VDC)
0 mA (24 VDC)

55 mA (5 VDC)
0 mA (24 VDC)

内部最大电流 - 断开
所有输入

5 mA (5 VDC)
0 mA (24 VDC)

5 mA (5 VDC)
0 mA (24 VDC)

5 mA (5 VDC)
0 mA (24 VDC)

10 mA (5 VDC)
0 mA (24 VDC)

25 mA (5 VDC)
0 mA (24 VDC)

35013255 06/2011

51
离散量 I/O 模块描述

TWD 离散量输入模块的输入规格
简介
本节介绍 TWD 离散量输入模块的输入规格。
TWDDDI8DT、 TWDDDI16DT、 TWDDDI16DK、 TWDDDI32DK 和 TWDDAI8DT 规格

警告
意外的设备操作
不要超过下面指定的任何额定值。
如果不遵守这些说明,将会导致死亡、严重伤害或设备损坏。

参考号

离散量输入模块
TWDDDI8DT

TWDDDI16DT

TWDDDI16DK

TWDDDI32DK

TWDDAI8DT

输入点数

8

16

16

32

8

公共端

1

1

1

2

2

额定输入电压

24 VDC 源极 / 漏极输入信号

120 VAC

输入电压范围

从 20.4 到 28.8 VDC

最大值为 132
VAC

额定输入电流

7 mA/ 输入 (24 VDC)

5 mA/ 输入 (24 VDC)

7.5 mA/ 输入
(100 VAC)

4.4 kΩ

11 kΩ

输入阻抗

3.4 kΩ

接通时间

8 毫秒 (24 VDC)

25 毫秒
(120 VAC)

断开时间

8 毫秒 (24 VDC)

30 毫秒
(120 VAC)

隔离

在输入端子和内部电路之间:隔离的光耦合器 (最高 500 VAC 的隔离保护)
在输入端子之间:未隔离

I/O 互连的外部负载

不需要

信号确定方式

静态

输入信号类型

输入信号可以是漏极和源极输入信号。

电缆长度

3 米 (9.84 英尺)

连接器插入 / 拔出耐
久性

最少 100 次

52

输入信号必须为
AC 类型。

35013255 06/2011
离散量 I/O 模块描述

参考号

离散量输入模块
TWDDDI8DT

TWDDDI16DT

TWDDDI16DK

TWDDDI32DK

TWDDAI8DT

内部最大电流 - 接通
所有输入

25 mA (5 VDC)
0 mA (24 VDC)

40 mA (5 VDC)
0 mA (24 VDC)

35 mA (5 VDC)
0 mA (24 VDC)

65 mA (5 VDC)
0 mA (24 VDC)

55 mA (5 VDC)
0 mA (24 VDC)

内部最大电流 - 断开
所有输入

5 mA (5 VDC)
0 mA (24 VDC)

5 mA (5 VDC)
0 mA (24 VDC)

5 mA (5 VDC)
0 mA (24 VDC)

10 mA (5 VDC)
0 mA (24 VDC)

25 mA (5 VDC)
0 mA (24 VDC)

重量

85 克
(3 盎司)

100 克
(3.5 盎司)

65 克
(2.3 盎司)

100 克
(3.5 盎司)

81 克
(2.9 盎司)

TWDDDI8DT、 TWDDDI16DT、 TWDDDI16DK、 TWDDDI32DK 和 TWDDAI8DT 内部电路
输入内部电路如下所示。

35013255 06/2011

53
离散量 I/O 模块描述

TWDDDI8DT、 TWDDDI16DT、 TWDDDI16DK、 TWDDDI32DK 和 TWDDAI8DT 使用限制
如果环境温度为 55°C (131°F),则以正常安装方向使用 TWDDDI16DT 时,应限制
沿线 (1) 同时接通的输入。在 45°C (113°F) 下,可在 28.8 VDC 时同时接通所有输
入,如线 (2) 所示。

在 55°C (131°F) 下使用 TWDDDI16DK 和 TWDDDI32DK 时,应限制沿线 (3) 在每
个连接器上同时接通的输入。此限制应用于每个连接器。在 30°C (86°F) 下,可在
28.8 VDC 时同时接通所有输入,如线 (4) 所示。

使用 TWDDDI8DT 时,可在 55°C (131°F) 下同时接通所有输入,输入电压为 28.8
VDC。

54

35013255 06/2011
离散量 I/O 模块描述

TWD 离散量输入模块接线图
简介
本节提供 TWD 离散量输入模块的接线图示例。下面的图中使用的符号将在附录中
的符号术语表 ( 参见第 93 页 ) 中解释。

危险
电击、爆炸或电弧危险
在卸除任何护盖或门,或安装或卸除任何附件、硬件、电缆或导线之前,先断
开所有设备的电源连接 (包括已连接设备)
,此设备的相应硬件指南中另有指
定的特定情况除外。
在所指出的位置和时间,始终使用合适的额定电压传感器确认所有电源已关
闭。
更换并紧固所有护盖、附件、硬件、电缆与电线,并确认接地连接正确后再对
设备通电。
在操作本设备及相关产品时,必须使用指定电压。
如果不遵守这些说明,将会导致死亡或严重伤害。
注意:以下示意图仅适用于外部接线。
注意:阴影框为离散量输入模块上的标记。 I 和 Q 编号为输入和输出点。
TWDDDI8DT 接线图
此图适用于 TWDDDI8DT 模块。

两个 COM 端子在内部连接在一起
漏极输入接线和源极输入接线均受支持
A 为漏极接线 (正逻辑)
。
B 为源极接线 (负逻辑)
。
35013255 06/2011

55
离散量 I/O 模块描述

TWDDAI8DT 接线图

危险
电击、爆炸或电弧危险
在卸除任何护盖或门,或安装或卸除任何附件、硬件、电缆或导线之前,先断
开所有设备的电源连接 (包括已连接设备)
,此设备的相应硬件指南中另有指
定的特定情况除外。
在所指出的位置和时间,始终使用合适的额定电压传感器确认所有电源已关
闭。
更换并紧固所有护盖、附件、硬件、电缆与电线,并确认接地连接正确后再对
设备通电。
在操作本设备及相关产品时,必须使用指定电压。
如果不遵守这些说明,将会导致死亡或严重伤害。
此图适用于 TWDDAI8DT 模块。

两个 COM 端子未在内部连接在一起

56

35013255 06/2011
离散量 I/O 模块描述

TWDDDI16DT 接线图
此图适用于 TWDDDI16DT 模块。

四个 COM 端子在内部连接在一起
漏极输入接线和源极输入接线均受支持
A 为漏极接线 (正逻辑)
。
B 为源极接线 (负逻辑)
。

35013255 06/2011

57
离散量 I/O 模块描述

TWDDDI16DK 接线图
此图适用于 TWDDDI16DK 模块。

两个 COM 端子在内部连接在一起
漏极输入接线和源极输入接线均受支持
A 为漏极接线 (正逻辑)
。
B 为源极接线 (负逻辑)
。

58

35013255 06/2011
离散量 I/O 模块描述

TWDDDI32DK 接线图
此图适用于 TWDDDI32DK 模块。

COM0 端子在内部连接在一起。
COM1 端子在内部连接在一起。
COM0 和 COM1 端子未在内部连接在一起。
漏极输入接线和源极输入接线均受支持
A 为漏极接线 (正逻辑)
。
B 为源极接线 (负逻辑)
。

35013255 06/2011

59
离散量 I/O 模块描述

TWDDDI8DT、 TWDDDI16DT、 TWDDDI16DK、 TWDDDI32DK 和 TWDDAI8DT 操作范围
类型 1 (IEC 61131-2) 输入模块的操作范围如下所示。

60

35013255 06/2011
离散量 I/O 模块描述

3.4

TWD 继电器输出模块的规格与接线图

简介
本节提供 TWD 继电器输出模块的一般规格、电气规格、继电器输出规格和功能规
格。
本节包含了哪些内容?
本节包含了以下主题:
主题

页

TWD 继电器输出模块的一般规格
TWD 继电器输出模块的电气规格

63

TWD 继电器输出模块的输出规格

64

TWD 继电器输出模块接线图

35013255 06/2011

62

66

61
离散量 I/O 模块描述

TWD 继电器输出模块的一般规格
简介
本节介绍 TWD 继电器输出模块的一般规格。
TWDDRA8RT 和 TWDDRA16RT 规格

警告
意外的设备操作
不要超过下面指定的任何额定值。
如果不遵守这些说明,将会导致死亡、严重伤害或设备损坏。

参考号

继电器输出模块
TWDDRA8RT

TWDDRA16RT

操作环境温度

0°C 至 55°C (32°F 至 131°F)

储存温度 (°C)

- 25°C 至 +70°C (-13°F 至 +158°F)

相对湿度

30% 到 95% (无冷凝)

污染等级

2 (IEC60664)

防护等级

IP 20

耐腐蚀性

不应存在腐蚀性气体

海拔高度

操作:0 到 2,000 米 (0 到 6,560 英尺)
运输:0 到 3,000 米 (0 到 9,840 英尺)

抗振性

安装在 DIN 滑轨上时:
10 到 57 Hz 时振幅为 0.075 毫米, 57 到 150 Hz 时加速度为 9.8 米 / 平方秒 (1G)
安装在面板表面上时:
2 到 25 Hz 时振幅为 1.6 毫米, 25 到 100 Hz 时加速度为 39.2 米 / 平方秒 (4G)

耐冲击性

147 米 / 平方秒 (15G), 11 毫秒持续时间

重量

110 克
(3.9 盎司)

62

145 克
(5.1 盎司)

35013255 06/2011
离散量 I/O 模块描述

TWD 继电器输出模块的电气规格
简介
本节介绍 TWD 继电器输出模块的电气规格。
TWDDRA8RT 和 TWDDRA16RT 规格

危险
火灾危险
电流可能过载,请相应地选择导线规格。
如果不遵守这些说明,将会导致死亡或严重伤害。

参考号

继电器输出模块
TWDDRA8RT

TWDDRA16RT

连接器插入 / 拔出耐久性

最少 100 次

内部最大电流 接通所有输出

30 mA (5 VDC)
40mA (24 VDC)

45 mA (5 VDC)
75 mA (24 VDC)

内部最大电流 断开所有输出

5 mA (5 VDC)
0 mA (24 VDC)

5 mA (5 VDC)
0 mA (24 VDC)

重量

110 克
(3.9 盎司)

145 克
(5.1 盎司)

继电器输出触点
继电器输出触点如下所示。

35013255 06/2011

63
离散量 I/O 模块描述

TWD 继电器输出模块的输出规格
简介
本节介绍 TWD 继电器输出模块的输出规格。
TWDDRA8RT 和 TWDDRA16RT 规格

危险
火灾危险
电流可能过载,请相应地选择导线规格。
如果不遵守这些说明,将会导致死亡或严重伤害。

参考号

继电器输出模块
TWDDRA8RT

TWDDRA16RT

输出点和公共端

2 个公共端中有 8 个常开触点

2 个公共端中有 16 个常开触点

最大负载电流

每路输出 2 A
每个公共端 7 A

每个公共端 8 A

最小开关负载

0.1 mA/0.1 VDC (参考值)

初始接触电阻

最大 30 mΩ

电气寿命

最小值为 100,000 次操作 (额定电阻性负载, 1,800 次操作 / 小时)

机械寿命

最小值为 20,000,000 次操作 (无负载, 18,000 次操作 / 小时)

额定负载 (电阻性 / 电感性)

240 VAC/2 A 和 30 VDC/2 A

电介质强度

在输出到端子之间:1500 VAC, 1 分钟
在输出端子和内部电路之间:1500 VAC, 1 分钟
在输出组之间:1500 VAC, 1 分钟

64

35013255 06/2011
离散量 I/O 模块描述

TWDDRA8RT 和 TWDDRA16RT 延迟
输出延迟如下所示。

35013255 06/2011

65
离散量 I/O 模块描述

TWD 继电器输出模块接线图
简介
本节提供 TWD 继电器输出模块的接线图示例。下面的图中使用的符号将在附录中
的符号术语表 ( 参见第 93 页 ) 中解释。

危险
电击、爆炸或电弧危险
在卸除任何护盖或门,或安装或卸除任何附件、硬件、电缆或导线之前,先断
开所有设备的电源连接 (包括已连接设备)
,此设备的相应硬件指南中另有指
定的特定情况除外。
在所指出的位置和时间,始终使用合适的额定电压传感器确认所有电源已关
闭。
更换并紧固所有护盖、附件、硬件、电缆与电线,并确认接地连接正确后再对
设备通电。
在操作本设备及相关产品时,必须使用指定电压。
如果不遵守这些说明,将会导致死亡或严重伤害。

警告
意外的设备操作
在存在人身和 / 或设备危险的场合下,请使用适当的安全联锁。
如果不遵守这些说明,将会导致死亡、严重伤害或设备损坏。
注意: 以下示意图仅适用于外部接线。
注意: 阴影框为离散量 I/O 模块上的标记。 I 和 Q 编号为输入和输出点。

66

35013255 06/2011
离散量 I/O 模块描述

TWDDRA8RT 接线图
此图适用于 TWDDRA8RT 模块。

COM0 和 COM1 端子未在内部连接在一起。
为负载连接合适的熔断器。
(1) 为电感式负载的保护设备。

35013255 06/2011

67
离散量 I/O 模块描述

TWDDRA16RT 接线图
此图适用于 TWDDRA16RT 模块。

COM0 端子在内部连接在一起。
COM1 端子在内部连接在一起。
COM0 和 COM1 端子未在内部连接在一起。
为负载连接合适的熔断器。
(1) 为电感式负载的保护设备。

68

35013255 06/2011
离散量 I/O 模块描述

3.5

TWD 晶体管输出模块的规格与接线图

简介
本节提供 TWD 晶体管输出模块的一般规格、电气规格、输出规格和功能规格。
本节包含了哪些内容?
本节包含了以下主题:
主题

页

TWD 晶体管输出模块的一般规格

71

TWD 晶体管输出模块的输出规格

72

TWD 晶体管输出模块接线图

35013255 06/2011

70

TWD 晶体管输出模块的电气规格

74

69
离散量 I/O 模块描述

TWD 晶体管输出模块的一般规格
简介
本节介绍 TWD 晶体管输出模块的一般规格。
TWDDDO8UT、 TWDDDO16UK、 TWDDDO32UK、 TWDDDO8TT、 TWDDDO16TK 和
TWDDDO32TK 规格

危险
火灾危险
电流可能过载,请相应地选择导线规格。
如果不遵守这些说明,将会导致死亡或严重伤害。

参考号

TWDDDO8UT
TWDDDO8TT

输出类型

TWDDDO8UT、 TWDDDO16UK 和 TWDDDO32UK 是晶体管漏极输出
TWDDDO8TT、 TWDDDO16TK 和 TWDDDO32TK 是晶体管源极输出

操作环境温度

0°C 至 55°C (32°F 至 131°F)

储存温度

- 25°C 至 +70°C (-13°F 至 +158°F)

TWDDDO16UK
TWDDDO16TK

相对湿度

30% 到 95% (无冷凝)

污染等级

2 (IEC60664)

防护等级

IP 20

耐腐蚀性

不应存在腐蚀性气体

海拔高度

TWDDDO32UK
TWDDDO32TK

操作:0 到 2,000 米 (0 到 6,560 英尺)
运输:0 到 3,000 米 (0 到 9,840 英尺)

抗振性

安装在 DIN 滑轨上时:
10 到 57 Hz 时振幅为 0.075 毫米, 57 到 150 Hz 时加速度为 9.8 米 / 秒 2 (1G)
安装在面板表面上时:
2 到 25 Hz 时振幅为 1.6 毫米, 25 到 100 Hz 时加速度为 39.2 米 / 秒 2 (4G)

耐冲击性

147 米 / 秒 2 (15G), 11 毫秒持续时间

重量

85 克
(3 盎司)

70

70 克
(2.5 盎司)

105 克
(3.7 盎司)

35013255 06/2011
离散量 I/O 模块描述

TWD 晶体管输出模块的电气规格
简介
本节介绍 TWD 晶体管输出模块的电气规格。
TWDDDO8UT、 TWDDDO16UK、 TWDDDO32UK、 TWDDDO8TT、 TWDDDO16TK 和
TWDDDO32TK 电气规格
参考号

TWDDDO8UT
TWDDDO8TT

输出类型

TWDDDO8UT、 TWDDDO16UK 和 TWDDDO32UK 是晶体管漏极输出
TWDDDO8TT、 TWDDDO16TK 和 TWDDDO32TK 是晶体管源极输出

连接器插入 / 拔出耐久性

最少 100 次

内部最大电流 接通所有输出

10 mA (5 VDC)
20 mA (24 VDC)

10 mA (5 VDC)
40mA (24 VDC)

20 mA (5 VDC)
70 mA (24 VDC)

内部最大电流 断开所有输出

5 mA (5 VDC)
0 mA (24 VDC)

5 mA (5VDC)
0 mA (24VDC)

10 mA (5 VDC)
0 mA (24 VDC)

TWDDDO16UK
TWDDDO16TK

TWDDDO32UK
TWDDDO32TK

晶体管源极输出触点
晶体管源极输出触点如下所示。

晶体管漏极输出触点
晶体管漏极输出触点如下所示。

35013255 06/2011

71
离散量 I/O 模块描述

TWD 晶体管输出模块的输出规格
简介
本节介绍 TWD 晶体管输出模块的输出规格。
TWDDDO8UT、 TWDDDO16UK、 TWDDDO32UK、 TWDDDO8TT、 TWDDDO16TK 和
TWDDDO32TK 输出规格

危险
火灾危险
电流可能过载,请相应地选择导线规格。
如果不遵守这些说明,将会导致死亡或严重伤害。

参考号

TWDDDO8UT
TWDDDO8TT

输出类型

TWDDDO8UT、 TWDDDO16UK 和 TWDDDO32UK 是晶体管漏极输出
TWDDDO8TT、 TWDDDO16TK 和 TWDDDO32TK 是晶体管源极输出

每个公共端的输出点

1 个公共端中有 8 个点

额定负载电压

24 VDC

操作负载电压范围

从 20.4 到 28.8 VDC

额定负载电流

每路输出 0.3 A

最大负载电流

在最大负载下,每路输出
在最大负载下,每路输出 0.12 A
0.36 A
(在额定负载下为 0.1 A)
(在额定负载下为 0.3 A) 每个公共端 1 A
每个公共端 3 A

电压降 (接通电压)

最大值为 1 V (接通输出时, COM 和输出端子之间的电压)

突波电流

最大值为 1 A

泄漏电流

最大值为 0.1 mA

钳位电压

39 V +/-1 V

最大灯负载

8W

电感式负载

L/R = 10 毫秒 (28.8 VDC, 1 Hz)

外部最大电流

最大值为 100 mA, 24 VDC
(+V 端子处的电源电压)

72

TWDDDO16UK
TWDDDO16TK

1 个公共端中有 16 个点

TWDDDO32UK
TWDDDO32TK

2 个公共端中有 32 个点

每路输出 0.1 A

35013255 06/2011
离散量 I/O 模块描述

参考号

TWDDDO8UT
TWDDDO8TT

隔离

在输出端子和内部电路之间:隔离的光耦合器 (最高 500 VAC 的隔离保护)
在输出端子之间:未隔离

输出延迟

接通时间:最长为 300 微秒
断开时间:最长为 300 微秒

35013255 06/2011

TWDDDO16UK
TWDDDO16TK

TWDDDO32UK
TWDDDO32TK

73
离散量 I/O 模块描述

TWD 晶体管输出模块接线图
简介
本节提供 TWD 晶体管输出模块的接线图示例。下面的图中使用的符号将在附录中
的符号术语表 ( 参见第 93 页 ) 中解释。

危险
电击、爆炸或电弧危险
在卸除任何护盖或门,或安装或卸除任何附件、硬件、电缆或导线之前,先断
开所有设备的电源连接 (包括已连接设备)
,此设备的相应硬件指南中另有指
定的特定情况除外。
在所指出的位置和时间,始终使用合适的额定电压传感器确认所有电源已关
闭。
更换并紧固所有护盖、附件、硬件、电缆与电线,并确认接地连接正确后再对
设备通电。
在操作本设备及相关产品时,必须使用指定电压。
如果不遵守这些说明,将会导致死亡或严重伤害。

警告
输出故障
在存在人身和 / 或设备危险的场合下,请使用适当的安全联锁。输出可能发生故障
并保持 ON 或 OFF 状态。
如果不遵守这些说明,将会导致死亡、严重伤害或设备损坏。
注意: 以下示意图仅适用于外部接线。
注意: 阴影框为离散量 I/O 模块上的标记。 I 和 Q 编号为输入和输出点。

74

35013255 06/2011
离散量 I/O 模块描述

TWDDDO8UT 接线图
此图适用于 TWDDDO8UT 模块。

为负载连接合适的熔断器。
A 为漏极接线 (正逻辑)
。
TWDDDO16UK 接线图
此图适用于 TWDDDO16UK 模块。

COM(-) 端子在内部连接在一起。
+V 端子在内部连接在一起。
为负载连接合适的熔断器。
A 为漏极接线 (正逻辑)
。

35013255 06/2011

75
离散量 I/O 模块描述

TWDDDO32UK 接线图
此图适用于 TWDDDO32UK 模块。

CN1 和 CN2 上的端子未在内部连接在一起。
COM0(-) 端子在内部连接在一起。
COM1(-) 端子在内部连接在一起。
+V 端子在内部连接在一起。
为负载连接合适的熔断器。
A 为漏极接线 (正逻辑)
。

76

35013255 06/2011
离散量 I/O 模块描述

TWDDDO8TT 接线图
此图适用于 TWDDDO8TT 模块。

为负载连接合适的熔断器。
B 为源极接线 (负逻辑)
。
TWDDDO16TK 接线图
此图适用于 TWDDDO16TK 模块。

COM(+) 端子在内部连接在一起。
-V 端子在内部连接在一起。
为负载连接合适的熔断器。
B 为源极接线 (负逻辑)
。

35013255 06/2011

77
离散量 I/O 模块描述

TWDDDO32TK 接线图
此图适用于 TWDDDO32TK 模块。

端子 CN1 和 CN2 未在内部连接在一起。
COM0(+) 端子在内部连接在一起。
COM1(+) 端子在内部连接在一起。
-V 端子在内部连接在一起。
为负载连接合适的熔断器。
B 为源极接线 (负逻辑)
。

78

35013255 06/2011
离散量 I/O 模块描述

3.6

TWD 离散量混合 I/O 模块的规格与接线图

简介
本节提供 TWD 离散量混合 I/O 模块的一般规格、电气规格、 I/O 规格和功能规格。
本节包含了哪些内容?
本节包含了以下主题:
主题

页

TWD 混合 I/O 模块的一般规格

81

TWD 混合 I/O 模块的 I/O 规格

82

TWD 混合 I/O 模块接线图

35013255 06/2011

80

TWD 混合 I/O 模块的电气规格

85

79
离散量 I/O 模块描述

TWD 混合 I/O 模块的一般规格
简介
本节介绍 TWD 混合 I/O 模块的一般规格。
TWDDMM8DRT 和 TWDDMM24DRF 输入规格

警告
意外的设备操作
不要超过下面指定的任何额定值。
如果不遵守这些说明,将会导致死亡、严重伤害或设备损坏。

参考号

TWDDMM8DRT

TWDDMM24DRF

I/O 点

4 路输入和 4 路输出

16 路输入和 8 路输出

操作环境温度

0°C 至 55°C (32°F 至 131°F)

储存温度

- 25°C 至 +70°C (-13°F 至 +158°F)

相对湿度

30% 到 95% (无冷凝)

污染等级

2 (IEC60664)

防护等级

IP 20

耐腐蚀性

不应存在腐蚀性气体

海拔高度

操作:0 到 2,000 米 (0 到 6,560 英尺)
运输:0 到 3,000 米 (0 到 9,840 英尺)

抗振性

安装在 DIN 滑轨上时:
10 到 57 Hz 时振幅为 0.075 毫米, 57 到 150 Hz 时加速度为 9.8 米 / 秒 2 (1G)
安装在面板表面上时:
2 到 25 Hz 时振幅为 1.6 毫米, 25 到 100 Hz 时加速度为 39.2 米 / 秒 2 (4G)

耐冲击性

147 米 / 秒 2 (15G), 11 毫秒持续时间

重量

95 克
(3.3 盎司)

80

140 克
(4.9 盎司)

35013255 06/2011
离散量 I/O 模块描述

TWD 混合 I/O 模块的电气规格
简介
本节介绍 TWD 混合 I/O 模块的电气规格。
TWDDMM8DRT 和 TWDDMM24DRF 输入规格

警告
意外的设备操作
不要超过下面指定的任何额定值。
如果不遵守这些说明,将会导致死亡、严重伤害或设备损坏。

参考号

TWDDMM8DRT

TWDDMM24DRF

连接器插入 / 拔出耐久性

最少 100 次

不可插拔

内部最大电流 接通所有 I/O

25 mA (5 VDC)
20 mA (24 VDC)

65 mA (5 VDC)
45 mA (24 VDC)

内部最大电流 - 断开所有 I/O

5 mA (5 VDC)
0 mA (24 VDC)

10 mA (5 VDC)
0 mA (24 VDC)

35013255 06/2011

81
离散量 I/O 模块描述

TWD 混合 I/O 模块的 I/O 规格
简介
本节介绍 TWD 混合 I/O 模块的 I/O 规格。
TWDDMM8DRT 和 TWDDMM24DRF 输入规格

警告
意外的设备操作
不要超过下面指定的任何额定值。
如果不遵守这些说明,将会导致死亡、严重伤害或设备损坏。

参考号

TWDDMM8DRT

TWDDMM24DRF

I/O 点

4 路输入和 4 路输出

16 路输入和 8 路输出

额定输入电压

24 VDC 源极 / 漏极输入信号

输入电压范围

从 20.4 到 28.8 VDC

额定输入电流

7 mA/ 输入 (24 VDC)

输入阻抗

3.4 kΩ

接通时间 (24 VDC)

4 毫秒 (24 VDC)

断开时间 (24 VDC)

4 毫秒 (24 VDC)

隔离

在输入端子和内部电路之间:隔离的光耦合器 (最高 500 VAC 的隔离保护)
在输入端子之间:未隔离

I/O 互连的外部负载

不需要

信号确定方式

静态

输入信号类型

可以连接漏极和源极输入信号。

电缆长度

3 米 (9.84 英尺)

82

35013255 06/2011
离散量 I/O 模块描述

TWDDMM8DRT 和 TWDDMM24DRF 输入操作范围
类型 1 (IEC 61131-2) 输入模块的输入操作范围如下所示。

TWDDMM8DRT 和 TWDDMM24DRF 输入内部电路
输入内部电路如下所示。

TWDDMM8DRT 和 TWDDMM24DRF 使用限制
如果环境温度为 55°C (131°F),则以正常安装方向使用 TWDDMM24DRF 时,应分
别限制沿线 (1) 同时接通的输入和输出。在 45°C (113°F) 下,可在 28.8 VDC 时同
时接通所有输入与输出,如线 (2) 所示。

使用 TWDDMM8DRT 时,可在 55°C (131°F) 下同时接通所有输入与输出,输入电
压为 28.8 VDC。

35013255 06/2011

83
离散量 I/O 模块描述

TWDDMM8DRT 和 TWDDMM24DRF 输出规格
参考号

TWDDMM8DRT

TWDDMM24DRF

输出点和公共端

1 个公共端中有 4 个常开触点

2 个公共端中有 8 个常开触点

最大负载电流

每路输出 2 A
每个公共端 7 A

最小开关负载

0.1 mA/0.1 VDC (参考值)

初始接触电阻

最大 30 mΩ

电气寿命

最小值为 100,000 次操作 (额定电阻性负载, 1,800 次操作 / 小时)

机械寿命

最小值为 20,000,000 次操作 (无负载, 18,000 次操作 / 小时)

额定负载 (电阻性 / 电感性)

240 VAC/2 A 和 30 VDC/2 A

电介质强度

在输出端子和接地端子之间:1500 VAC, 1 分钟
在输出端子和内部电路之间:1500 VAC, 1 分钟
在输出组之间:1500 VAC, 1 分钟

TWDDMM8DRT 和 TWDDMM24DR 输出延迟
输出延迟如下所示。

84

35013255 06/2011
离散量 I/O 模块描述

TWD 混合 I/O 模块接线图
简介
本节提供 TWD 混合 I/O 模块的接线图示例。下面的图中使用的符号将在附录中的符
号术语表 ( 参见第 93 页 ) 中解释。

危险
电击、爆炸或电弧危险
在卸除任何护盖或门,或安装或卸除任何附件、硬件、电缆或导线之前,先断
开所有设备的电源连接 (包括已连接设备)
,此设备的相应硬件指南中另有指
定的特定情况除外。
在所指出的位置和时间,始终使用合适的额定电压传感器确认所有电源已关
闭。
更换并紧固所有护盖、附件、硬件、电缆与电线,并确认接地连接正确后再对
设备通电。
在操作本设备及相关产品时,必须使用指定电压。
如果不遵守这些说明,将会导致死亡或严重伤害。

警告
输出故障
在存在人身和 / 或设备危险的场合下,请使用适当的安全联锁。输出可能发生故障
并保持 ON 或 OFF 状态。
如果不遵守这些说明,将会导致死亡、严重伤害或设备损坏。
注意:以下示意图仅适用于外部接线。
注意:阴影框为离散量 I/O 模块上的标记。 I 和 Q 编号为输入和输出点。

35013255 06/2011

85
离散量 I/O 模块描述

TWDDMM8DRT 接线图
此图适用于 TWDDMM8DRT 模块。

COM0 和 COM1 端子未在内部连接在一起。
漏极输入接线和源极输入接线均受支持
A 为漏极接线 (正逻辑)
。
B 为源极接线 (负逻辑)
。
(1) 为电感式负载的保护设备。

86

35013255 06/2011
离散量 I/O 模块描述

TWDDMM24DRF 接线图
此图适用于 TWDDMM24DRF 模块。

COM0、 COM1 和 COM2 端子未在内部连接在一起。
为负载连接合适的熔断器。
漏极输入接线和源极输入接线均受支持
A 为漏极接线 (正逻辑)
。
B 为源极接线 (负逻辑)
。
(1) 为电感式负载的保护设备。

35013255 06/2011

87
离散量 I/O 模块描述

88

35013255 06/2011
Twido 可编程控制器
35013255 06/2011

附录

简介
本附录介绍使用 LED、操作显示操作、故障排除和 DIN 滑轨进行系统诊断的信息以
及手册中常见的 IEC 符号和机构标准符合性说明。
本附录包含了哪些内容?
本附录包含了以下章节:
章

章节标题

页

A

91

B

IEC 符号

93

C

35013255 06/2011

DIN 滑轨

机构标准符合性

95

89
90

35013255 06/2011
Twido 可编程控制器
DIN 滑轨
35013255 06/2011

DIN 滑轨

A
DIN 滑轨
简介
可以将 Twido 控制器及其扩展安装在 DIN 滑轨上。DIN 滑轨可接附到平坦的安装表
面,或者悬挂于 EIA 机架或 NEMA 机柜中。
DIN 滑轨的尺寸
DIN 滑轨高 35 毫米 (1.38 英寸)
,深 15 毫米 (0.59 英寸)
,如下所示。

35013255 06/2011

91
DIN 滑轨

推荐的设备
可以从 Schneider Electric 订购合适的 DIN 滑轨:
滑轨深度

92

产品部件号

15 毫米 (0.59 英寸)

AM1DE200

35013255 06/2011
Twido 可编程控制器
IEC 符号
35013255 06/2011

IEC 符号

B
符号术语表
简介
本节包含用于描述接线示意图的常用 IEC 符号的示意图和定义。
符号
下表中包含常用 IEC 符号的示意图和定义:
熔断器

负载

AC 电源

DC 电源

离散量传感器 / 离散量输入 (例如,触点、开关、启动器和光障
等)
。
接地

35013255 06/2011

93
IEC 符号

2 线传感器

热电偶元件

94

35013255 06/2011
Twido 可编程控制器
机构标准符合性
35013255 06/2011

机构标准符合性

C
机构标准要求
简介
本节介绍 Twido 产品的机构标准。
标准
Twido 控制器符合有关电子工业控制设备的主要的国家 / 地区和国际标准。
以下是特定的控制器要求:
EN 61131-2 (IEC 61131-2)
UL 508
UL 1604 / CSA 213 I 类 2 分类 A、 B、 C 和 D 组

35013255 06/2011

95
机构标准符合性

96

35013255 06/2011
Twido 可编程控制器
术语
35013255 06/2011

术语

串行口 1
用于下载和监控使用 TwidoSuite 的控制器操作的 EIA RS-485 连接器。

串行口 2
可配置为 EIA RS-232 或 EIA RS-485 的可选端口。

传感器电源端子
为传感器提供电源 (24 VDC,对于 -40DRF 一体型控制器为 400 mA,对所有其他
控制器为 250 mA)
。输出端子仅用于输入设备,不应用作驱动外部负载的源。

可拆卸护盖
所有一体型控制器上的护盖,可拆卸下来以安装可选的操作显示屏。
存储卡
一种可选的存储卡,有两种大小:32 KB 和 64 KB (64 KB 存储卡不能在一体型控
制器上使用)
。可将存储卡添加至任何控制器,以便获得可单独保留的应用程序备
份,或在特定情况下用于加载应用程序。 64 KB 存储卡还可用于增加程序存储空
间。
存储卡连接器
连接可选存储卡或 RTC 的连接器。

扩展 I/O 模块
将额外 I/O 添加到本体控制器的离散量或模拟量模块。

35013255 06/2011

97
术语

扩展连接器
连接扩展 I/O 模块的连接器。

扩展连接器护盖
保护扩展连接器的盖。
捕获输入
验证并确保无论扫描时间如何,均可从传感器接收短输入脉冲 (最低 40 毫秒的上
升脉冲或最低 150 毫秒的下降脉冲)
。

控制器状态输出
一种特殊功能。此功能用于控制器的外部电路,负责控制输出设备电源或控制器电
源。
操作显示扩展模块
可连接到任何模块型控制器以显示程序信息的可选模块。
操作显示模块
可连接到任何一体型控制器以显示程序信息的可选模块。
模拟电位计
可用于预设模拟定时器的值。所有模块型控制器和一体型 10 及 16 I/O 控制器均有
一个模拟电位计。一体型 24 I/O 控制器有两个模拟电位计。

模拟电压输入连接器
连接 0 至 10 VDC 的模拟电压源。模拟电压转换为离散值并存储在系统字中。

电源端子
电源连接到这些端子来为控制器供电。一体型控制器的电源电压为 100-240 VAC,
模块型控制器的电源电压为 24 VDC。

端子盖
所有一体型控制器上用于保护输入和输出端子的护盖。

98

35013255 06/2011
术语

自由线
线端没有连接器的离散量 I/O 电缆的末端。此方案提供从模块型 I/O 到离散量 I/O 点
的连接。
超高速计数
一种特殊功能,可作为加 / 减计数器、加 / 减双相计数器、单加计数器、单减计数
器和频率计。这些计数器功能在单字模式下可以对脉冲执行从 0 到 65,535 的计数,
在双字模式下可以对脉冲执行从 0 到 4,294,967,295 的计数。
频率计功能以 Hz 为单
位测量周期信号的频率。
输入仿真器
一体型控制器的可选附件,用于调试。它可以仿真输入传感器以测试应用程序逻
辑。
输入滤波器
消除输入噪声的特殊功能。此功能可用于解决限位开关中的输入噪声和抖动。所有
输入都使用硬件提供一层输入过滤。还可通过 TwidoSuite 配置使用软件的额外过滤
功能。
输入端子
所有一体型控制器顶部的端子,用于连接来自输入设备 (例如传感器、按钮和限位
开关)的输入信号。输入端子接受漏极和源极 DC 输入信号。

输出端子
所有一体型控制器底部的端子,用于连接来自输出设备 (例如电机继电器和电磁
阀)的输出信号。内部输出继电器触点额定值最高为 240 VAC/2A 或 30 VDC/2A。

通讯扩展模块
一种可选模块,可连接到任何模块型控制器通讯扩展总线以提供可选串行口 2。

通讯适配器
一种可选的存储卡,可连接到任何一体型控制器或操作显示扩展模块以提供可选串
行口 2。

锁存输入
一种特殊功能。该功能用于记忆持续时间短于控制器扫描时间的所有脉冲。如果脉
冲的持续时间短于一次扫描时间,且大于或等于 100 微秒,则控制器将锁定该脉
冲,然后在下一扫描中进行更新。
35013255 06/2011

99
术语

高速计数
一种特殊功能,可用作单加计数器或单减计数器。这些功能对离散量 I/O 上的脉冲
(上升沿)执行加计数或减计数。一体型控制器可配备三个高速计数器。模块型控
制器可以有两个高速计数器。

CAN
控制器区域网络:现场总线,最初为汽车应用领域开发,现在用于从工业到第三产
业的很多领域。

CiA
自动化中的 CAN:CAN 产品的用户和制造商组成的国际组织。

COB
通讯对象:CAN 总线上的传输单元。 COB 由唯一标识符 [0, 2047] 进行标识,标识
符在 11 个位上进行编码。一个 COB 最多包含 8 个数据字节。 COB 传输的优先级
通过其标识符表示,即标识符越低,则相关 COB 具有的优先级越高。

EDS
电子数据表单:每个 CAN 设备的描述文件 (由制造商提供)
。

ERR LED
当控制器中检测到检测错误时亮起的 LED。

I/O
输入 / 输出。

I/O 端子
所有模块型控制器和扩展 I/O 模块上的端子,用于连接输入和输出信号。输入端子
接受漏极和源极 DC 输入信号。输出端子是晶体管源极或漏极,或是继电器触点。

IN LED
对应的输入接通时亮起的 LED。所有模块都有 IN LED。

Modbus 主模式
允许控制器发出 Modbus 查询,并期待来自 Modbus 从站的响应。

100

35013255 06/2011
术语

Modbus 从模式
允许控制器对来自 Modbus 主站的 Modbus 查询做出响应,如果没有配置通讯,这
将是缺省通讯模式。

OUT LED
对应的输出接通时亮起的 LED。所有模块都有 OUT LED。

PLS
一种特殊功能。用户定义的这一功能块在输出 %Q0.0.0 或 %Q0.0.1 上生成信号。
该信号有一个可变周期,但有恒定的占空比,即周期 50% 的开关比。

PWM
一种特殊功能。用户定义的这一功能块在输出 %Q0.0.0 或 %Q0.0.1 上生成信号。
该信号有恒定的周期,但可能有可变的占空比 (即开关比)
。

PWR LED
控制器通电时亮起的 LED。

RTC
实时时钟。

RTD
PT100、 PT1000 等类型的温度探测器。电阻温度探测器。

RUN LED
控制器执行程序时亮起的 LED。

STAT LED
通过闪烁指示用户程序特定状态的 LED。

35013255 06/2011

101
术语

102

35013255 06/2011
Twido 可编程控制器
索引
35013255 06/2011

索引

DIN 滑轨
15 毫米 AM1DE200 滑轨 , 92
I/O 使用限制
离散量 I/O 模块 , 83
离散量输入模块 , 54
I/O 模块
扩展模块 , 12
离散量 , 12
IEC 符号 , 93
一体型
最小间隙 , 26
主要特性 , 14
内部电路
离散量输入模块 , 53
在 DIN 滑轨上安装 , 34
在开始之前阅读 , 20
安装
在开始之前阅读 , 19
安装准备 , 20
安装孔布局
离散量 I/O 模块 , 33
尺寸
离散量 I/O 模块 , 29, 30, 30, 31, 31
开始 , 19, 20
扩展 I/O 模块
从本体上拆卸 , 25
装配至本体 , 23
接线图
离散量 I/O 模块 , 74, 85
离散量输入模块 , 55
继电器输出模块 , 66

35013255 06/2011

B
C
A
操作范围
离散量 I/O 模块 , 45, 83
离散量输入模块 , 60
晶体管源极输出触点
离散量 I/O 模块 , 71
晶体管漏极输出触点
离散量 I/O 模块 , 71
晶体管输出模块
接线图 , 74
最小间隙
一体型 , 26
本体 , 26
模块型 , 27
本体
安装位置 , 21
安装扩展 I/O 模块 , 23
拆卸扩展 I/O 模块 , 25
最小间隙 , 26
机构标准要求 , 95
标准 , 95
概述
离散量 I/O 模块 , 39
模块型
最小间隙 , 27
混合 I/O 模块 , 14
I/O 使用限制 , 83
接线图 , 85
操作范围 , 83
输入内部电路 , 83
输出延迟 , 84
电缆 , 13

103
索引

离散 I/O 模块
尺寸 , 30
离散量 I/O
操作范围 , 45
输入内部电路 , 45
离散量 I/O 模块
从 DIN 滑轨拆除 , 35
在 DIN 滑轨上安装 , 34
安装孔布局 , 33
尺寸 , 29, 30, 31, 31
晶体管源极输出触点 , 71
晶体管漏极输出触点 , 71
概述 , 39
特性 , 14
规格 , 12
部件描述 , 42
离散量 I/O 电缆 , 13
离散量输入模块
I/O 使用限制 , 54
内部电路 , 53
接线图 , 55
操作范围 , 60
符号 , 93
继电器输出模块
接线图 , 66
继电器输出触点 , 63
输出延迟 , 65
继电器输出触点
继电器输出模块 , 63
规格
离散量 I/O 模块 , 12
输入 I/O 模块 , 14
输入内部电路
离散量 I/O 模块 , 45, 83
输出 I/O 模块 , 14
输出延迟
离散量 I/O 模块 , 84
继电器输出模块 , 65
部件描述
离散量 I/O 模块 , 42

104

35013255 06/2011

Twido hw guide twd discrete io modules

  • 1.
    Twido 可编程控制器 35013255 06/2011 Twido可编程控制器 离散量 I/O 模块 硬件指南 35013255.05 06/2011 www.schneider-electric.com
  • 2.
    本文档中提供的信息包含有关此处所涉及产品之性能的一般说明和 / 或技术特性。 本文档并非用于(也不代替)确定这些产品对于特定用户应用场合的适用性或可靠 性。任何此类用户或集成者都有责任就相关特定应用场合或使用方面对产品执行适 当且完整的风险分析、评估和测试。 Schneider Electric 或是其任何附属机构或子公 司对于误用此处包含的信息而产生的后果概不负责。如果您有关于改进或更正此出 版物的任何建议,或者从中发现错误,请通知我们。 未经 Schneider Electric 明确书面许可,不得以任何形式、通过任何电子或机械手段 (包括影印)复制本文档的任何部分。 在安装和使用本产品时,必须遵守国家、地区和当地的所有相关的安全法规。出于 安全方面的考虑和为了帮助确保符合归档的系统数据,只允许制造商对各个组件进 行维修。 当设备用于具有技术安全要求的应用场合时,必须遵守有关的使用说明。 如果在我们的硬件产品上不正确地使用 Schneider Electric 软件或认可的软件,则可 能导致人身伤害、损害或不正确的操作结果。 不遵守此信息可能导致人身伤害或设备损坏。 © 2011 Schneider Electric。保留所有权利。 2 35013255 06/2011
  • 3.
    目录 安全信息 . .. . . . . . . . . . . . . . . . . . . . 关于本书 . . . . . . . . . . . . . . . . . . . . . . 章 1 离散量 I/O 模块概述 . . . . . . . . . . . . . . . . . 5 9 11 关于 Twido 离散量 I/O 模块 . . . . . . . . . . . . . . . . . . . . 离散量 I/O 模块的主要特性 . . . . . . . . . . . . . . . . . . . . 章 2 安装 . . . . . . . . . . . . . . . . . . . . . . . . 2.1 总体安装说明 . . . . . . . . . . . . . . . . . 安装指南 . . . . . . . . . . . . . . . . . . . 安装准备 . . . . . . . . . . . . . . . . . . . 一体型和模块型本体安装位置 . . . . . . . . . . 将扩展 I/O 模块装配至本体 . . . . . . . . . . . 从本体上拆卸扩展 I/O 模块 . . . . . . . . . . . 控制面板中本体和扩展 I/O 模块的最小间隙 . . . . 2.2 离散量 I/O 模块的安装 . . . . . . . . . . . . . TWD 离散量 I/O 模块的尺寸. . . . . . . . . . . 如何直接在面板表面安装 TWD 离散量 I/O 模块 . . 如何在 DIN 滑轨中安装和拆除 TWD 离散量 I/O 模块 . . . . . . . . . . . . . . . . . . . . . . . . . . . . . . . . . . . . . . . . . . . . . . . . . . . . . . . . . . . . . . . . . . . . . . . . . . . . . . . . . . . . . . . . 15 . . . . . . . . . . . 章 3 离散量 I/O 模块描述 . . . . . . . . . . . . . . . . . 3.1 TWD 离散量 I/O 模块描述. . . . . . . TWD 离散量 I/O 模块概述. . . . . . . TWD 离散量 I/O 模块的部件描述. . . . 3.2 TWD 离散量 I/O 模块的接线规则和建议. 离散量 I/O 模块的接线规则和建议 . . . 3.3 TWD 离散量输入模块的规格与接线图 . TWD 离散量输入模块的一般规格 . . . TWD 离散量输入模块的电气规格 . . . TWD 离散量输入模块的输入规格 . . . TWD 离散量输入模块接线图 . . . . . 35013255 06/2011 . . . . . . . . . . . . . . . . . . . . . . . . . . . . . . . . . . . . . . . . . . . . . . . . . . . . . . . . . . . . . . . . . . . . . . . . . . . . . . . . . . . . . . . . . . . . . . . . . . . . . . . . . . . . . . . . . . . . . . . . . . . . . . . . . . 12 14 16 17 20 21 23 25 26 28 29 32 34 37 . . . . . . . . . . 38 39 42 44 44 49 50 51 52 55 3
  • 4.
    3.4 TWD 继电器输出模块的规格与接线图. . TWD 继电器输出模块的一般规格 . . . . TWD 继电器输出模块的电气规格 . . . . TWD 继电器输出模块的输出规格 . . . . TWD 继电器输出模块接线图 . . . . . . 3.5 TWD 晶体管输出模块的规格与接线图 . . TWD 晶体管输出模块的一般规格 . . . . TWD 晶体管输出模块的电气规格 . . . . TWD 晶体管输出模块的输出规格 . . . . TWD 晶体管输出模块接线图 . . . . . . 3.6 TWD 离散量混合 I/O 模块的规格与接线图. TWD 混合 I/O 模块的一般规格. . . . . . TWD 混合 I/O 模块的电气规格. . . . . . TWD 混合 I/O 模块的 I/O 规格 . . . . . . TWD 混合 I/O 模块接线图. . . . . . . . 附录 . . . . . . . . . . . . . . . . . . . . . . . . . . . . . . . . . . . . . . . . . . . . . . . . . . . . . . . . . . . . . . . . . . . . . . . . . . . . . . . . . . . . . . . . . . . . . . . . . . . . . . . . . . . . . . . . . . . . . . . . . . . . . . . . . . . . . . . . . . . . . . . . . . . . . . . . . . . . . . . . . . . . . . . . . . . . . . . . . . . . 61 62 63 64 66 69 70 71 72 74 79 80 81 82 85 . . . . . . . . . . . . . . . . . . . . . . . . 89 附录 A DIN 滑轨 . . . . . . . . . . . . . . . . . . . . . . 91 DIN 滑轨 . . . . . . . . . . . . . . . . . . . . . . . . . . . 91 附录 B IEC 符号 . . . . . . . . . . . . . . . . . . . . . . 符号术语表 . . . . . . . . . . . . . . . . . . . . . . . . . . 93 附录 C 机构标准符合性 . . . . . . . . . . . . . . . . . . . 机构标准要求 . . . . . . . . . . . . . . . . . . . . . . . . . 术语表 索引 4 93 95 95 . . . . . . . . . . . . . . . . . . . . . . . . . . . . . . . . . . . . . . . . . . . . . . . . 97 103 35013255 06/2011
  • 5.
  • 6.
    请注意 电气设备的安装、操作、维修和维护工作仅限于合格人员执行。 对于使用本资料所 引发的任何后果, SchneiderElectric 概不负责。 专业人员是指掌握与电气设备的制造和操作相关的技能和知识的人员,他们经过安 全培训能够发现和避免相关的危险。 一般警告和注意事项 危险 存在电击、烧伤或爆炸的危险 开始安装、卸下、接线、维护或检查智能继电器系统之前,请断开所有电源。 如果不遵守这些说明,将会导致死亡或严重伤害。 警告 爆炸危险 替换组件可能会违反 I 类 2 分类的相关规定。 除非电源已关闭或确定操作区域无危险,否则请勿断开设备的连接。 如果不遵守这些说明,将会导致死亡、严重伤害或设备损坏。 6 35013255 06/2011
  • 7.
  • 8.
  • 9.
    关于本书 概览 文档范围 本手册介绍有关 Twido 离散量I/O 模块和 AS-i 模块的部件描述、规格、接线图、安 装、设置和故障排除的信息。 有效性说明 本手册中的信息仅适用于 Twido 产品。此文档适用于 TwidoSuite 2.3 版。 用户意见 欢迎对本书提出意见。您可以给我们发邮件,我们的邮件地址是 techcomm@schneider-electric.com。 35013255 06/2011 9
  • 10.
  • 11.
    Twido 可编程控制器 离散量 I/O模块概述 35013255 06/2011 离散量 I/O 模块概述 1 简介 本章概述离散量 I/O 模块及其最大配置和主要功能。 本章包含了哪些内容? 本章包含了以下主题: 主题 页 关于 Twido 离散量 I/O 模块 离散量 I/O 模块的主要特性 35013255 06/2011 12 14 11
  • 12.
    离散量 I/O 模块概述 关于Twido 离散量 I/O 模块 简介 存在 15 个离散量扩展 I/O 模块,这些模块可作为 Twido 本体的附加 I/O 添加到这些 本体中。 这些离散量 I/O 模块分为三种类型: 输入模块 输出模块 混合模块 离散量扩展 I/O 模块 下表列出了离散量和继电器扩展 I/O 模块: 模块名称 参考号 通道数 通道类型 输入 / 输出类型 端子类型 8 点输入 TWDDDI8DT 8 输入 24 VDC 可插拔端子块 8 点输入 TWDDAI8DT 8 输入 120 VAC 可插拔端子块 16 点输入 TWDDDI16DT 16 输入 24 VDC 可插拔端子块 16 点输入 TWDDDI16DK 16 输入 24 VDC 连接器 32 点输入 TWDDDI32DK 32 输入 24 VDC 连接器 8 点输出 TWDDD08UT 8 输出 漏极晶体管 可插拔端子块 8 点输出 TWDDD08TT 8 输出 源极晶体管 可插拔端子块 8 点输出 TWDDRA8RT 8 输出 继电器 可插拔端子块 16 点输出 TWDDRA16RT 16 输出 继电器 可插拔端子块 16 点输出 TWDDDO16UK 16 输出 漏极晶体管 连接器 16 点输出 TWDDDO16TK 16 输出 源极晶体管 连接器 32 点输出 TWDDDO32UK 32 输出 漏极晶体管 连接器 32 点输出 TWDDDO32TK 32 输出 源极晶体管 连接器 可插拔端子块 输入模块 输出模块 混合模块 4 点输入 /4 点输出 TWDDMM8DRT 12 输入 24 VDC 输出 继电器 16 输入 24 VDC 8 16 点输入/8 点输出 TWDDMM24DRF 4 4 输出 继电器 不可插拔端子块 35013255 06/2011
  • 13.
    离散量 I/O 模块概述 电缆 下表列出了电缆: 电缆名称 参考号 离散量I/O 电缆 3 米,用于控制器到自由线的连接器 TWDFCW30M 5 米,用于控制器到自由线的连接器 TWDFCW50M 3 米,用于扩展 I/O 模块到自由线的连接器 TWDFCW30K 5 米,用于扩展 I/O 模块到自由线的连接器 TWDFCW50K 用于 Twido 离散量 I/O 扩展模块的 Telefast® 电缆 在每一端均配备了 20 路 HE 10 连接器的电缆。 (AWG 28/0.08 平方毫米;长度: ABF T20E050 0.5 米 / 1.64 英尺) 在每一端均配备了 20 路 HE 10 连接器的电缆。 (AWG 28/0.08 平方毫米;长度: ABF T20E100 1 米 /3.28 英尺) 在每一端均配备了 20 路 HE 10 连接器的电缆。 (AWG 28/0.08 平方毫米;长度: ABF T20E200 2 米 /6.56 英尺) 35013255 06/2011 13
  • 14.
    离散量 I/O 模块概述 离散量I/O 模块的主要特性 简介 缺省情况下,本体上的所有 I/O 都配置为离散量 I/O。 Twido I/O 模块的范围包括输入模块、输出模块和混合输入 / 输出模块 主要特性 下表按模块类型列出了离散量 I/O 模块的主要特性: 离散量 I/O 模块的类型 描述 输入模块 有两种类型的离散量输入模块 一个 120 VAC 离散量输入模块 8 个通道 配备有可插拔螺钉端子块 四个 24 VDC 离散量输入模块 一个 8 通道模块 两个 16 通道模块 一个 32 通道模块 配有可插拔螺钉端子块或 HE 10 类型连接器 漏极模块或源极模块 输出模块 有 8 个离散量输出模块,包括: 两个具有 8 个或 16 个继电器输出的输出模块 三个具有 8、 16 或 32 通道漏极晶体管输出的输出模块 三个具有 8、 16 或 32 通道源极晶体管输出的输出模块 配有可插拔螺钉端子块或 HE 10 类型连接器 混合 I/O 模块 有 2 个离散量混合输入和输出模块,包括: 一个 4 通道输入 / 4 通道继电器输出模块 具有可插拔螺钉端子块 一个 16 通道输入 / 8 通道继电器输出模块 具有不可插拔弹簧端子块 14 35013255 06/2011
  • 15.
    Twido 可编程控制器 安装 35013255 06/2011 安装 2 简介 本章内容涵盖关于安装准备的总体安装说明、Twido 离散量 I/O 模块的安装和装配 说明以及连接电源的方法。 本章包含了哪些内容? 本章包含了以下部分: 节 主题 页 2.1 35013255 06/2011 总体安装说明 16 2.2 离散量 I/O 模块的安装 28 15
  • 16.
    安装 2.1 总体安装说明 简介 本节提供有关安装准备、 如何组装和拆卸离散量 I/O 模块以及离散量I/O 模块之间的 最小间隙等信息。 本节包含了哪些内容? 本节包含了以下主题: 主题 安装指南 页 17 安装准备 20 一体型和模块型本体安装位置 21 将扩展 I/O 模块装配至本体 25 控制面板中本体和扩展 I/O 模块的最小间隙 16 23 从本体上拆卸扩展 I/O 模块 26 35013255 06/2011
  • 17.
    安装 安装指南 声明 电气设备的维修仅限于合格人员。对于使用本资料所引发的任何后果, Schneider Electric 概不负责。本文档不可用作未经培训人员的使用手册。 (c)2008 Schneider Electri 保留所有权利 附加信息 负责应用、实施或使用本产品的工作人员必须确保所需设计注意事项已在每个应用 中予以考虑,并且完全遵守了适用的法律、性能和安全要求、规范、法规和标准。 一般信息 危险 电击、爆炸或电弧危险 在卸除任何护盖或门,或安装或卸除任何附件、硬件、电缆或导线之前,先断 开所有设备的电源连接 (包括已连接设备) ,此设备的相应硬件指南中另有指 定的特定情况除外。 在所指出的位置和时间,始终使用合适的额定电压传感器确认所有电源已关 闭。 更换并紧固所有护盖、附件、硬件、电缆与电线,并确认接地连接正确后再对 设备通电。 在操作本设备及相关产品时,必须使用指定电压。 如果不遵守这些说明,将会导致死亡或严重伤害。 警告 爆炸危险 该设备只能在 I 类 2 分类 A、B、C 和 D 组别的危险场合或非危险场合中使用。 替换组件可能会违反 I 类 2 分类的相关规定。 除非电源已关闭或确定操作区域无危险,否则请勿断开设备的连接。 如果不遵守这些说明,将会导致死亡、严重伤害或设备损坏。 35013255 06/2011 17
  • 18.
    安装 警告 意外的设备操作 本产品不宜在对安全性要求非常高的机器环境中使用。在存在人员和 / 或设备安 全隐患的地方,应使用适当的安全联锁装置。 请勿拆解、修理或改装模块。 该控制器适合在适用于其目标环境的机壳内使用。 在所描述的操作环境条件下安装模块。 仅将传感器电源用于为连接到模块的传感器供电。 对于电线与输出电路而言,使用符合关于电路电压的本地与国家要求以及现行 要求的熔断器。建议:Littelfuse®218 系列, 5x20 mm 时间滞后 (缓熔)熔断 器。 如果不遵守这些说明,将会导致死亡、严重伤害或设备损坏。 警告 失去控制 任何控制方案的设计者都必须考虑到控制电路路径可能失败的情况,并为某些 关键功能提供一种方法,使其在出现路径故障时,以及出现电路故障后恢复至 安全状态。关键控制功能的例子包括紧急停止和越程停止。 对于关键控制功能,必须提供单独或冗余的控制路径。 系统控制路径可包括通讯链路。必须考虑到异常传输延迟或连接故障的可能性 1。 为了保证正确运行,在投入使用前, Twido 可编程控制器的每次执行必须分别 进行全面测试。 如果不遵守这些说明,将会导致死亡、严重伤害或设备损坏。 1 有关详细信息,请参阅 NEMA ICS 1.1(最新版) 安全指导原则 - 固态控制器的 ,“ 应用、安装和维护。 ” 18 35013255 06/2011
  • 19.
  • 20.
    安装 安装准备 简介 本节提供有关准备离散量 I/O 模块的信息。 开始之前的准备 在安装任何TwidoSuite 产品之前,请阅读本手册开始部分的安全信息。 小心 设备损坏 添加 / 拆除任何模块或适配器之前,请关闭本体的电源。否则,可能会损坏模块、 适配器或本体,或者本体可能不能正常运行。 如果不遵守这些说明,将会导致受伤或设备损坏。 注意: 在 DIN 滑轨上、安装板上或控制面板中安装 Twido 系统之前,应装配好所有 的选件和离散量 I/O 模块。在拆卸模块之前,应将其从 DIN 滑轨、安装板或控制面 板中移除。 20 35013255 06/2011
  • 21.
    安装 一体型和模块型本体安装位置 简介 本节介绍所有本体的正确安装位置和不正确安装位置。 注意:为保持适当的通风并将环境温度保持在 0° C(32° F) 和 55° C (131° F) 之间, 请保留足够的间距。 小心 过热危险 请勿将发热设备 (例如变压器和电源)放置在控制器或扩展 I/O 模块的下面。 如果不遵守这些说明,将会导致受伤或设备损坏。 所有本体的正确安装位置 一体型和模块型本体必须水平安装在垂直平面上,如下图所示。 35013255 06/2011 21
  • 22.
    安装 一体型本体的正确安装位置和不正确安装位置 一体型本体应该仅按 " 所有本体的正确安装位置" 图中所示放置。环境温度为 35°C (95°F) 或更低时,也可以将一体型本体垂直地安装在水平平面上,如图 (1) 所示。 环境温度为 40°C (104°F) 或更低时,也可以从侧面将一体型本体安装在垂直位置 上,如图 (2) 所示。图 (3) 显示的是不正确的安装位置。 模块型本体的不正确安装位置 模块型本体应该仅按 " 所有本体的正确安装位置 " 图中所示放置。下图显示了所有 模块型本体的不正确安装位置。 22 35013255 06/2011
  • 23.
    安装 将扩展 I/O 模块装配至本体 简介 本节介绍如何将扩展I/O 模块组装到基板。本步骤对一体型本体和模块型本体都适 用。您的基板和扩展 I/O 模块可能与此步骤中的示意图不同。 警告 意外的设备操作 每次更改 I/O 扩展总线的硬件配置时更新软件。否则,当本地基板输入和输出继续 操作时,扩展总线将不再运行。 如果不遵守这些说明,将会导致死亡、严重伤害或设备损坏。 将扩展 I/O 模块组装到基板。 下面的步骤介绍如何将基板和扩展 I/O 模块组装在一起。 步骤 操作 1 2 验证并确保 I/O 模块上的黑色锁定按钮弹起。 3 35013255 06/2011 从基板中取下扩展连接器护盖。 将扩展 I/O 模块左侧的连接器与基板右侧的连接器对齐。 23
  • 24.
    安装 步骤 操作 4 5 24 将扩展 I/O 模块按入基板,直至听到“ 咔哒 ” 一声卡到位。 按下扩展 I/O 模块顶部的黑色锁定按钮将该模块锁定到基板。 35013255 06/2011
  • 25.
    安装 从本体上拆卸扩展 I/O 模块 简介 本节介绍如何从本体上拆卸扩展I/O 模块。本步骤对一体型本体和模块型本体都适 用。您的本体或扩展 I/O 模块可能与这些步骤中的示意图不同,但基本的机械装置 步骤仍然适用。 从本体上拆卸扩展 I/O 模块 下面的步骤介绍如何从本体上拆卸扩展 I/O 模块。 步骤 1 操作 拆卸装配的本体和模块之前,先从 DIN 滑轨上将其拆除,请参见 DIN 滑轨 , 第 91 页。 2 3 35013255 06/2011 将黑色锁定按钮从扩展 I/O 模块的底部推起,以将其从本体上松开。 拉动使本体和模块分离。 25
  • 26.
    安装 控制面板中本体和扩展 I/O 模块的最小间隙 简介 本节介绍控制面板中本体和扩展I/O 模块的最小间隙。 一体型本体和扩展 I/O 模块的最小间隙 为了保持控制面板中一体型本体和扩展 I/O 模块周围空气的自然流通,请遵守下图 所示的最小间隙。 26 35013255 06/2011
  • 27.
    安装 模块型本体和扩展 I/O 模块的最小间隙 为了保持控制面板中模块型本体和扩展I/O 模块周围空气的自然流通,请遵守下图 所示的最小间隙。 35013255 06/2011 27
  • 28.
    安装 2.2 离散量 I/O 模块的安装 简介 本节提供有关安装离散量I/O 模块的信息。 本节包含了哪些内容? 本节包含了以下主题: 主题 页 TWD 离散量 I/O 模块的尺寸 32 如何在 DIN 滑轨中安装和拆除 TWD 离散量 I/O 模块 28 29 如何直接在面板表面安装 TWD 离散量 I/O 模块 34 35013255 06/2011
  • 29.
    安装 TWD 离散量 I/O模块的尺寸 简介 本节介绍所有 TWD 离散量 I/O 模块的尺寸。 离散量 I/O 模块 (8 路输入和 / 或输出) 下图显示 8 路输入和 / 或输出离散量模块的尺寸:TWDDDI8DT、 TWDDAI8DT、 TWDDRA8RT、 TWDDDO8TT、 TWDDDO8UT、 TWDDMM8DRT。 示意图显示了 TWDDDI8DT 或 TWDDAI8DT 模块: 注意:* 拔出卡扣后为 8.5 毫米 (0.33 英寸) 。 35013255 06/2011 29
  • 30.
    安装 离散量 I/O 模块(带有端子块的 16 路输入或输出) 下图显示了 TWDDDI16DT 和 TWDDRA16RT 离散量 I/O 模块的尺寸。 示意图显示了 TWDDDI16DT 模块: 注意:* 拔出卡扣后为 8.5 毫米 (0.33 英寸) 。 离散量 I/O 模块 (16 路输入和 8 路输出) 下图显示了 TWDDMM24DRF 离散量 I/O 模块的尺寸。 注意:* 拔出卡扣后为 8.5 毫米 (0.33 英寸) 。 30 35013255 06/2011
  • 31.
    安装 离散量 I/O 模块(带有连接器的 16 路输入或输出) 下图显示了 TWDDDI16DK、 TWDDDO16TK 和 TWDDDO16UK 离散量 I/O 模块的 尺寸。 示意图显示了 TWDDDI16DK 模块: 注意:* 拔出卡扣后为 8.5 毫米 (0.33 英寸) 。 离散量 I/O 模块 (32 路输入或输出) 下图显示了 TWDDDI32DK、 TWDDDO32TK 和 TWDDDO32UK 离散量 I/O 模块的 尺寸。 示意图显示了 TWDDDI32DK 模块: 注意:* 拔出卡扣后为 8.5 毫米 (0.33 英寸) 。 35013255 06/2011 31
  • 32.
    安装 如何直接在面板表面安装 TWD 离散量I/O 模块 简介 本节介绍如何直接在离散量 I/O 模块上安装固定条。本节还提供了每个模块的安装 孔布局。您的模块可能与这些步骤中的示意图不同,但基本的机械操作步骤仍然适 用。 安装固定条 以下步骤介绍如何安装固定条。 步骤 操作 1 2 将固定条插入拆除了卡扣的插槽中,最后插入挂钩。 3 32 通过向里推卡扣将卡扣从模块背面拆除。 将固定条滑入插槽,直到挂钩进入模块中的凹处。 35013255 06/2011
  • 33.
    安装 离散量 I/O 模块的安装孔布局 下图显示了离散量I/O 模块的安装孔布局。 35013255 06/2011 33
  • 34.
    安装 如何在 DIN 滑轨中安装和拆除TWD 离散量 I/O 模块 简介 本节描述如何在 DIN 滑轨中安装和拆除离散量 I/O 模块。您要安装或拆除的设备可 能与这些步骤中的示意图不同,但基本的机械装置步骤仍然适用。 注意: 在 DIN 滑轨上安装离散量 I/O 模块时,请使用两个终点挡板 (AB1-AB8P35 类型或同等类型) 。 有关更多信息,请参阅 DIN 导轨 ( 参见第 91 页 )l。 如何在 DIN 滑轨上安装离散量 I/O 模块 下面的过程显示如何在 DIN 滑轨上安装离散量 I/O 模块。 步骤 操作 1 拉出本体和模块部件底部的卡扣。 3 34 使用螺钉将 DIN 滑轨固定到面板上。 2 将一体型本体和模块的顶部凹槽放在 DIN 滑轨上,并将模块按向 DIN 滑轨。 35013255 06/2011
  • 35.
    安装 步骤 操作 4 将卡扣推入 DIN 滑轨。 5 在模块的两侧放置安装夹以防止系统向侧面移动。 如何从DIN 滑轨拆除离散量 I/O 模块 下面的过程显示如何从 DIN 滑轨拆除离散量 I/O 模块。 步骤 操作 1 2 拉出卡扣。 3 35013255 06/2011 将平头螺丝刀插入卡扣中的插槽。 从底部将一体型本体和关联模块拉离 DIN 滑轨。 35
  • 36.
  • 37.
    Twido 可编程控制器 离散量 I/O模块描述 35013255 06/2011 离散量 I/O 模块描述 3 简介 本章提供 Twido 离散量 I/O 模块的描述、概述、部件、规格、接线规则和建议,以 及接线示意图。 本章包含了哪些内容? 本章包含了以下部分: 节 主题 页 TWD 离散量 I/O 模块描述 38 3.2 TWD 离散量 I/O 模块的接线规则和建议 44 3.3 TWD 离散量输入模块的规格与接线图 49 3.4 TWD 继电器输出模块的规格与接线图 61 3.5 TWD 晶体管输出模块的规格与接线图 69 3.6 TWD 离散量混合 I/O 模块的规格与接线图 79 3.1 35013255 06/2011 37
  • 38.
    离散量 I/O 模块描述 3.1 TWD离散量 I/O 模块描述 简介 本节提供了 TWD 离散量 I/O 模块的概述和部件描述。 本节包含了哪些内容? 本节包含了以下主题: 主题 页 TWD 离散量 I/O 模块概述 38 39 TWD 离散量 I/O 模块的部件描述 42 35013255 06/2011
  • 39.
    离散量 I/O 模块描述 TWD离散量 I/O 模块概述 简介 下面一节简要介绍了 TWD 离散量 I/O 模块。 示意图 以下各图为离散量输入、输出和混合 I/O 模块。 模块类型 示意图 有 5 个离散量输入模块: 带有端子块的 8 点模块 (TWDDDI8DT) 带有端子块的 16 点模块 (TWDDDI16DT) 带有连接器的 16 点模块 (TWDDDI16DK) 带有连接器的 32 点模块 (TWDDDI32DK) 带有端子块的 120 VAC 8 点输入模块 (TWDDAI8DT) 以上模块可以连接到除一体型 10 I/O 和 16 I/O 控制器外的任何控制器。 35013255 06/2011 39
  • 40.
    离散量 I/O 模块描述 模块类型 示意图 有8 个离散量输出模块: 带有端子块的 8 点继电器输出模块 (TWDDRA8RT) 带有端子块的 16 点继电器输出模块 (TWDDRA16RT) 带有连接器的 8 点晶体管漏极模块 (TWDDDO8UT) 带有连接器的 16 点晶体管漏极模块 (TWDDDO16UK) 带有连接器的 32 点晶体管漏极模块 (TWDDDO32UK) 带有端子块的 8 点晶体管源极模块 (TWDDDO8TT) 带有连接器的 16 点晶体管源极模块 (TWDDDO16TK) 带有连接器的 32 点晶体管源极模块 (TWDDDO32TK) 以上模块可以连接到除一体型 10 I/O 和 16 I/O 控制器外的任何控制器。 40 35013255 06/2011
  • 41.
    离散量 I/O 模块描述 模块类型 示意图 有2 个离散量混合输入和输出模块: 带有端子块的 4 点输入 /4 点输出模块 (TWDDMM8RT) 带有接线端子块的 16 点输入 /8 点输出 模块 (TWDDMM24DRF) 以上模块可以连接到除一体型 10 I/O 和 16 I/O 控制器外的任何控制器。 35013255 06/2011 41
  • 42.
    离散量 I/O 模块描述 TWD离散量 I/O 模块的部件描述 简介 下面一节介绍了带有端子块和连接器的离散量 I/O 模块的部件。 您的 I/O 模块可能与 下图不同,但部件是相同的。 带有端子块的离散量 I/O 模块的部件描述 下图显示了带有端子块的离散量 I/O 模块的部件。此图为 TWDDDI8DT 模块。 说明 标签 1 扩展连接器 - 每侧均有一个,右侧未显示 2 端子块 3 锁定按钮 4 LED 5 42 描述 卡扣 35013255 06/2011
  • 43.
    离散量 I/O 模块描述 带有连接器的离散量I/O 模块的部件描述 下图显示了带有连接器的离散量 I/O 模块的部件。此图为 TWDDDO16TK 模块。 说明 标签 描述 1 连接器 3 锁定按钮 4 LED 5 35013255 06/2011 扩展连接器 - 每侧均有一个,右侧未显示 2 卡扣 43
  • 44.
    离散量 I/O 模块描述 3.2 TWD离散量 I/O 模块的接线规则和建议 离散量 I/O 模块的接线规则和建议 简介 对离散量 I/O 模块进行接线时必须遵守多项规则。有关如何遵守这些规则的建议在 需要时提供。 危险 电击、爆炸或电弧危险 在卸除任何护盖或门,或安装或卸除任何附件、硬件、电缆或导线之前,先断 开所有设备的电源连接 (包括已连接设备) ,此设备的相应硬件指南中另有指 定的特定情况除外。 在所指出的位置和时间,始终使用合适的额定电压传感器确认所有电源已关 闭。 更换并紧固所有护盖、附件、硬件、电缆与电线,并确认接地连接正确后再对 设备通电。 在操作本设备及相关产品时,必须使用指定电压。 如果不遵守这些说明,将会导致死亡或严重伤害。 警告 输出故障 在存在人身和 / 或设备危险的场合下,请使用适当的安全联锁。输出可能发生故障 并保持 ON 或 OFF 状态。 如果不遵守这些说明,将会导致死亡、严重伤害或设备损坏。 规则 每个端子最多可以接受两条配有电缆末端装置或接头的 18 AWG (0.82 毫米 2) 到 28 AWG (0.08 毫米 2)电缆。 电源线应介于 18 AWG(0.82 毫米 2) 与 22 AWG(0.33 毫米 2)之间。请尽可能 使用最短的电源线。 地线应为 16 AWG (1.30 毫米 2) 。 面板内部所布设的电源线必须与其他电源线、 I/O 接线和通讯接线分开。请将接 线布设在单独的电缆管道中。 44 35013255 06/2011
  • 45.
  • 46.
    离散量 I/O 模块描述 继电器输出和晶体管输出的触点保护电路 小心 潜在模块损坏 电感式负载能够电感会损坏或减少模块输出使用寿命的高电压。在驱动电感式负 载时,必须使用下列任一保护电路。通过计算、模拟或测试方式确保所选择的电 路能够在不超过模块额定值的情况下吸收电感能量。 如果不遵守这些说明,将会导致受伤或设备损坏。 根据负载,本体上的继电器输出可能需要保护电路。可以根据电源的类型,从下面 的图中选择一种保护电路。请将保护电路连接至本体或继电器输出模块的外部。 保护电路A:在 AC 负载电源电路中,当负载阻抗小于 RC 阻抗时,可以使用该保 护电路。 C 代表一个从 0.1 到 1 μF 之间的值。 R 代表电阻值与负载近似相等的电阻器。 保护电路 B:AC 和 DC 负载电源电路中均可使用该保护电路。 C 代表一个从 0.1 到 1 μF 之间的值。 R 代表电阻值与负载近似相等的电阻器。 46 35013255 06/2011
  • 47.
    离散量 I/O 模块描述 保护电路C:DC 负载电源电路中可以使用该保护电路。 使用具有以下额定值的二极管: 反向耐压值:负载电路的电源电压 x 10。 正向电流值:大于负载电流。 保护电路 D:AC 和 DC 负载电源电路中均可使用该保护电路。 源极输入 / 漏极输出的说明 注意:漏极与电源 (+) 端子传感器的公共端相对应。 输入端 COM 磁极线圈出线端子连接至励磁电源的 “-” 端子或公共端。输出端 COM 磁极线圈出线端子连接至 +24V 励磁电源。 35013255 06/2011 47
  • 48.
    离散量 I/O 模块描述 漏极输入/ 源极输出的说明 注意:源极与电源 (-) 端子传感器的公共端相对应。 输入端 COM 磁极线圈出线端子连接至 +24V 励磁电源。输出端 COM 磁极线圈出线 端子连接至励磁电源的 “-” 端子或公共端。 48 35013255 06/2011
  • 49.
    离散量 I/O 模块描述 3.3 TWD离散量输入模块的规格与接线图 简介 本节提供 TWD 离散量输入模块的一般规格、电气规格、输入和功能规格以及接线 图描述。 本节包含了哪些内容? 本节包含了以下主题: 主题 页 TWD 离散量输入模块的一般规格 TWD 离散量输入模块的电气规格 51 TWD 离散量输入模块的输入规格 52 TWD 离散量输入模块接线图 35013255 06/2011 50 55 49
  • 50.
    离散量 I/O 模块描述 TWD离散量输入模块的一般规格 简介 本节介绍 TWD 离散量输入模块的一般规格。 TWDDDI8DT、 TWDDDI16DT、 TWDDDI16DK、 TWDDDI32DK 和 TWDDAI8DT 正常操作规格 警告 意外的设备操作 不要超过下面指定的任何额定值。 如果不遵守这些说明,将会导致死亡、严重伤害或设备损坏。 参考号 离散量输入模块 TWDDDI8DT TWDDDI16DT TWDDDI16DK TWDDDI32DK TWDDAI8DT 操作环境温度 0°C 至 55°C (32°F 至 131°F) 储存温度 (°C) - 25°C 至 +70°C (-13°F 至 +158°F) 相对湿度 30% 到 95% (无冷凝) 污染等级 2 (IEC60664) 防护等级 IP 20 耐腐蚀性 不应存在腐蚀性气体 海拔高度 操作:0 到 2,000 米 (0 到 6,560 英尺) 运输:0 到 3,000 米 (0 到 9,840 英尺) 抗振性 安装在 DIN 滑轨上时: 10 到 57 Hz 时振幅为 0.075 毫米, 57 到 150 Hz 时加速度为 9.8 米 / 平方秒 (1G) 安装在面板表面上时: 2 到 25 Hz 时振幅为 1.6 毫米, 25 到 100 Hz 时加速度为 39.2 米 / 平方秒 (4G) 耐冲击性 147 米 / 平方秒 (15G), 11 毫秒持续时间 重量 85 克 (3 盎司) 50 100 克 (3.5 盎司) 65 克 (2.3 盎司) 100 克 (3.5 盎司) 81 克 (2.9 盎司) 35013255 06/2011
  • 51.
    离散量 I/O 模块描述 TWD离散量输入模块的电气规格 简介 本节介绍 TWD 离散量输入模块的电气规格。 TWDDDI8DT、 TWDDDI16DT、 TWDDDI16DK、 TWDDDI32DK 和 TWDDAI8DT 电气规格 警告 意外的设备操作 不要超过下面指定的任何额定值。 如果不遵守这些说明,将会导致死亡、严重伤害或设备损坏。 参考号 离散量输入模块 TWDDDI8DT TWDDDI16DT TWDDDI16DK TWDDDI32DK TWDDAI8DT 隔离 在输入端子和内部电路之间:隔离的光耦合器 (最高 500 V 的隔离保护) 在输入端子之间:未隔离 连接器插入 / 拔出耐 久性 最少 100 次 内部最大电流 - 接通 所有输入 25 mA (5 VDC) 0 mA (24 VDC) 40 mA (5 VDC) 0 mA (24 VDC) 35 mA (5 VDC) 0 mA (24 VDC) 65 mA (5 VDC) 0 mA (24 VDC) 55 mA (5 VDC) 0 mA (24 VDC) 内部最大电流 - 断开 所有输入 5 mA (5 VDC) 0 mA (24 VDC) 5 mA (5 VDC) 0 mA (24 VDC) 5 mA (5 VDC) 0 mA (24 VDC) 10 mA (5 VDC) 0 mA (24 VDC) 25 mA (5 VDC) 0 mA (24 VDC) 35013255 06/2011 51
  • 52.
    离散量 I/O 模块描述 TWD离散量输入模块的输入规格 简介 本节介绍 TWD 离散量输入模块的输入规格。 TWDDDI8DT、 TWDDDI16DT、 TWDDDI16DK、 TWDDDI32DK 和 TWDDAI8DT 规格 警告 意外的设备操作 不要超过下面指定的任何额定值。 如果不遵守这些说明,将会导致死亡、严重伤害或设备损坏。 参考号 离散量输入模块 TWDDDI8DT TWDDDI16DT TWDDDI16DK TWDDDI32DK TWDDAI8DT 输入点数 8 16 16 32 8 公共端 1 1 1 2 2 额定输入电压 24 VDC 源极 / 漏极输入信号 120 VAC 输入电压范围 从 20.4 到 28.8 VDC 最大值为 132 VAC 额定输入电流 7 mA/ 输入 (24 VDC) 5 mA/ 输入 (24 VDC) 7.5 mA/ 输入 (100 VAC) 4.4 kΩ 11 kΩ 输入阻抗 3.4 kΩ 接通时间 8 毫秒 (24 VDC) 25 毫秒 (120 VAC) 断开时间 8 毫秒 (24 VDC) 30 毫秒 (120 VAC) 隔离 在输入端子和内部电路之间:隔离的光耦合器 (最高 500 VAC 的隔离保护) 在输入端子之间:未隔离 I/O 互连的外部负载 不需要 信号确定方式 静态 输入信号类型 输入信号可以是漏极和源极输入信号。 电缆长度 3 米 (9.84 英尺) 连接器插入 / 拔出耐 久性 最少 100 次 52 输入信号必须为 AC 类型。 35013255 06/2011
  • 53.
    离散量 I/O 模块描述 参考号 离散量输入模块 TWDDDI8DT TWDDDI16DT TWDDDI16DK TWDDDI32DK TWDDAI8DT 内部最大电流- 接通 所有输入 25 mA (5 VDC) 0 mA (24 VDC) 40 mA (5 VDC) 0 mA (24 VDC) 35 mA (5 VDC) 0 mA (24 VDC) 65 mA (5 VDC) 0 mA (24 VDC) 55 mA (5 VDC) 0 mA (24 VDC) 内部最大电流 - 断开 所有输入 5 mA (5 VDC) 0 mA (24 VDC) 5 mA (5 VDC) 0 mA (24 VDC) 5 mA (5 VDC) 0 mA (24 VDC) 10 mA (5 VDC) 0 mA (24 VDC) 25 mA (5 VDC) 0 mA (24 VDC) 重量 85 克 (3 盎司) 100 克 (3.5 盎司) 65 克 (2.3 盎司) 100 克 (3.5 盎司) 81 克 (2.9 盎司) TWDDDI8DT、 TWDDDI16DT、 TWDDDI16DK、 TWDDDI32DK 和 TWDDAI8DT 内部电路 输入内部电路如下所示。 35013255 06/2011 53
  • 54.
    离散量 I/O 模块描述 TWDDDI8DT、TWDDDI16DT、 TWDDDI16DK、 TWDDDI32DK 和 TWDDAI8DT 使用限制 如果环境温度为 55°C (131°F),则以正常安装方向使用 TWDDDI16DT 时,应限制 沿线 (1) 同时接通的输入。在 45°C (113°F) 下,可在 28.8 VDC 时同时接通所有输 入,如线 (2) 所示。 在 55°C (131°F) 下使用 TWDDDI16DK 和 TWDDDI32DK 时,应限制沿线 (3) 在每 个连接器上同时接通的输入。此限制应用于每个连接器。在 30°C (86°F) 下,可在 28.8 VDC 时同时接通所有输入,如线 (4) 所示。 使用 TWDDDI8DT 时,可在 55°C (131°F) 下同时接通所有输入,输入电压为 28.8 VDC。 54 35013255 06/2011
  • 55.
    离散量 I/O 模块描述 TWD离散量输入模块接线图 简介 本节提供 TWD 离散量输入模块的接线图示例。下面的图中使用的符号将在附录中 的符号术语表 ( 参见第 93 页 ) 中解释。 危险 电击、爆炸或电弧危险 在卸除任何护盖或门,或安装或卸除任何附件、硬件、电缆或导线之前,先断 开所有设备的电源连接 (包括已连接设备) ,此设备的相应硬件指南中另有指 定的特定情况除外。 在所指出的位置和时间,始终使用合适的额定电压传感器确认所有电源已关 闭。 更换并紧固所有护盖、附件、硬件、电缆与电线,并确认接地连接正确后再对 设备通电。 在操作本设备及相关产品时,必须使用指定电压。 如果不遵守这些说明,将会导致死亡或严重伤害。 注意:以下示意图仅适用于外部接线。 注意:阴影框为离散量输入模块上的标记。 I 和 Q 编号为输入和输出点。 TWDDDI8DT 接线图 此图适用于 TWDDDI8DT 模块。 两个 COM 端子在内部连接在一起 漏极输入接线和源极输入接线均受支持 A 为漏极接线 (正逻辑) 。 B 为源极接线 (负逻辑) 。 35013255 06/2011 55
  • 56.
    离散量 I/O 模块描述 TWDDAI8DT接线图 危险 电击、爆炸或电弧危险 在卸除任何护盖或门,或安装或卸除任何附件、硬件、电缆或导线之前,先断 开所有设备的电源连接 (包括已连接设备) ,此设备的相应硬件指南中另有指 定的特定情况除外。 在所指出的位置和时间,始终使用合适的额定电压传感器确认所有电源已关 闭。 更换并紧固所有护盖、附件、硬件、电缆与电线,并确认接地连接正确后再对 设备通电。 在操作本设备及相关产品时,必须使用指定电压。 如果不遵守这些说明,将会导致死亡或严重伤害。 此图适用于 TWDDAI8DT 模块。 两个 COM 端子未在内部连接在一起 56 35013255 06/2011
  • 57.
    离散量 I/O 模块描述 TWDDDI16DT接线图 此图适用于 TWDDDI16DT 模块。 四个 COM 端子在内部连接在一起 漏极输入接线和源极输入接线均受支持 A 为漏极接线 (正逻辑) 。 B 为源极接线 (负逻辑) 。 35013255 06/2011 57
  • 58.
    离散量 I/O 模块描述 TWDDDI16DK接线图 此图适用于 TWDDDI16DK 模块。 两个 COM 端子在内部连接在一起 漏极输入接线和源极输入接线均受支持 A 为漏极接线 (正逻辑) 。 B 为源极接线 (负逻辑) 。 58 35013255 06/2011
  • 59.
    离散量 I/O 模块描述 TWDDDI32DK接线图 此图适用于 TWDDDI32DK 模块。 COM0 端子在内部连接在一起。 COM1 端子在内部连接在一起。 COM0 和 COM1 端子未在内部连接在一起。 漏极输入接线和源极输入接线均受支持 A 为漏极接线 (正逻辑) 。 B 为源极接线 (负逻辑) 。 35013255 06/2011 59
  • 60.
    离散量 I/O 模块描述 TWDDDI8DT、TWDDDI16DT、 TWDDDI16DK、 TWDDDI32DK 和 TWDDAI8DT 操作范围 类型 1 (IEC 61131-2) 输入模块的操作范围如下所示。 60 35013255 06/2011
  • 61.
    离散量 I/O 模块描述 3.4 TWD继电器输出模块的规格与接线图 简介 本节提供 TWD 继电器输出模块的一般规格、电气规格、继电器输出规格和功能规 格。 本节包含了哪些内容? 本节包含了以下主题: 主题 页 TWD 继电器输出模块的一般规格 TWD 继电器输出模块的电气规格 63 TWD 继电器输出模块的输出规格 64 TWD 继电器输出模块接线图 35013255 06/2011 62 66 61
  • 62.
    离散量 I/O 模块描述 TWD继电器输出模块的一般规格 简介 本节介绍 TWD 继电器输出模块的一般规格。 TWDDRA8RT 和 TWDDRA16RT 规格 警告 意外的设备操作 不要超过下面指定的任何额定值。 如果不遵守这些说明,将会导致死亡、严重伤害或设备损坏。 参考号 继电器输出模块 TWDDRA8RT TWDDRA16RT 操作环境温度 0°C 至 55°C (32°F 至 131°F) 储存温度 (°C) - 25°C 至 +70°C (-13°F 至 +158°F) 相对湿度 30% 到 95% (无冷凝) 污染等级 2 (IEC60664) 防护等级 IP 20 耐腐蚀性 不应存在腐蚀性气体 海拔高度 操作:0 到 2,000 米 (0 到 6,560 英尺) 运输:0 到 3,000 米 (0 到 9,840 英尺) 抗振性 安装在 DIN 滑轨上时: 10 到 57 Hz 时振幅为 0.075 毫米, 57 到 150 Hz 时加速度为 9.8 米 / 平方秒 (1G) 安装在面板表面上时: 2 到 25 Hz 时振幅为 1.6 毫米, 25 到 100 Hz 时加速度为 39.2 米 / 平方秒 (4G) 耐冲击性 147 米 / 平方秒 (15G), 11 毫秒持续时间 重量 110 克 (3.9 盎司) 62 145 克 (5.1 盎司) 35013255 06/2011
  • 63.
    离散量 I/O 模块描述 TWD继电器输出模块的电气规格 简介 本节介绍 TWD 继电器输出模块的电气规格。 TWDDRA8RT 和 TWDDRA16RT 规格 危险 火灾危险 电流可能过载,请相应地选择导线规格。 如果不遵守这些说明,将会导致死亡或严重伤害。 参考号 继电器输出模块 TWDDRA8RT TWDDRA16RT 连接器插入 / 拔出耐久性 最少 100 次 内部最大电流 接通所有输出 30 mA (5 VDC) 40mA (24 VDC) 45 mA (5 VDC) 75 mA (24 VDC) 内部最大电流 断开所有输出 5 mA (5 VDC) 0 mA (24 VDC) 5 mA (5 VDC) 0 mA (24 VDC) 重量 110 克 (3.9 盎司) 145 克 (5.1 盎司) 继电器输出触点 继电器输出触点如下所示。 35013255 06/2011 63
  • 64.
    离散量 I/O 模块描述 TWD继电器输出模块的输出规格 简介 本节介绍 TWD 继电器输出模块的输出规格。 TWDDRA8RT 和 TWDDRA16RT 规格 危险 火灾危险 电流可能过载,请相应地选择导线规格。 如果不遵守这些说明,将会导致死亡或严重伤害。 参考号 继电器输出模块 TWDDRA8RT TWDDRA16RT 输出点和公共端 2 个公共端中有 8 个常开触点 2 个公共端中有 16 个常开触点 最大负载电流 每路输出 2 A 每个公共端 7 A 每个公共端 8 A 最小开关负载 0.1 mA/0.1 VDC (参考值) 初始接触电阻 最大 30 mΩ 电气寿命 最小值为 100,000 次操作 (额定电阻性负载, 1,800 次操作 / 小时) 机械寿命 最小值为 20,000,000 次操作 (无负载, 18,000 次操作 / 小时) 额定负载 (电阻性 / 电感性) 240 VAC/2 A 和 30 VDC/2 A 电介质强度 在输出到端子之间:1500 VAC, 1 分钟 在输出端子和内部电路之间:1500 VAC, 1 分钟 在输出组之间:1500 VAC, 1 分钟 64 35013255 06/2011
  • 65.
    离散量 I/O 模块描述 TWDDRA8RT和 TWDDRA16RT 延迟 输出延迟如下所示。 35013255 06/2011 65
  • 66.
    离散量 I/O 模块描述 TWD继电器输出模块接线图 简介 本节提供 TWD 继电器输出模块的接线图示例。下面的图中使用的符号将在附录中 的符号术语表 ( 参见第 93 页 ) 中解释。 危险 电击、爆炸或电弧危险 在卸除任何护盖或门,或安装或卸除任何附件、硬件、电缆或导线之前,先断 开所有设备的电源连接 (包括已连接设备) ,此设备的相应硬件指南中另有指 定的特定情况除外。 在所指出的位置和时间,始终使用合适的额定电压传感器确认所有电源已关 闭。 更换并紧固所有护盖、附件、硬件、电缆与电线,并确认接地连接正确后再对 设备通电。 在操作本设备及相关产品时,必须使用指定电压。 如果不遵守这些说明,将会导致死亡或严重伤害。 警告 意外的设备操作 在存在人身和 / 或设备危险的场合下,请使用适当的安全联锁。 如果不遵守这些说明,将会导致死亡、严重伤害或设备损坏。 注意: 以下示意图仅适用于外部接线。 注意: 阴影框为离散量 I/O 模块上的标记。 I 和 Q 编号为输入和输出点。 66 35013255 06/2011
  • 67.
    离散量 I/O 模块描述 TWDDRA8RT接线图 此图适用于 TWDDRA8RT 模块。 COM0 和 COM1 端子未在内部连接在一起。 为负载连接合适的熔断器。 (1) 为电感式负载的保护设备。 35013255 06/2011 67
  • 68.
    离散量 I/O 模块描述 TWDDRA16RT接线图 此图适用于 TWDDRA16RT 模块。 COM0 端子在内部连接在一起。 COM1 端子在内部连接在一起。 COM0 和 COM1 端子未在内部连接在一起。 为负载连接合适的熔断器。 (1) 为电感式负载的保护设备。 68 35013255 06/2011
  • 69.
    离散量 I/O 模块描述 3.5 TWD晶体管输出模块的规格与接线图 简介 本节提供 TWD 晶体管输出模块的一般规格、电气规格、输出规格和功能规格。 本节包含了哪些内容? 本节包含了以下主题: 主题 页 TWD 晶体管输出模块的一般规格 71 TWD 晶体管输出模块的输出规格 72 TWD 晶体管输出模块接线图 35013255 06/2011 70 TWD 晶体管输出模块的电气规格 74 69
  • 70.
    离散量 I/O 模块描述 TWD晶体管输出模块的一般规格 简介 本节介绍 TWD 晶体管输出模块的一般规格。 TWDDDO8UT、 TWDDDO16UK、 TWDDDO32UK、 TWDDDO8TT、 TWDDDO16TK 和 TWDDDO32TK 规格 危险 火灾危险 电流可能过载,请相应地选择导线规格。 如果不遵守这些说明,将会导致死亡或严重伤害。 参考号 TWDDDO8UT TWDDDO8TT 输出类型 TWDDDO8UT、 TWDDDO16UK 和 TWDDDO32UK 是晶体管漏极输出 TWDDDO8TT、 TWDDDO16TK 和 TWDDDO32TK 是晶体管源极输出 操作环境温度 0°C 至 55°C (32°F 至 131°F) 储存温度 - 25°C 至 +70°C (-13°F 至 +158°F) TWDDDO16UK TWDDDO16TK 相对湿度 30% 到 95% (无冷凝) 污染等级 2 (IEC60664) 防护等级 IP 20 耐腐蚀性 不应存在腐蚀性气体 海拔高度 TWDDDO32UK TWDDDO32TK 操作:0 到 2,000 米 (0 到 6,560 英尺) 运输:0 到 3,000 米 (0 到 9,840 英尺) 抗振性 安装在 DIN 滑轨上时: 10 到 57 Hz 时振幅为 0.075 毫米, 57 到 150 Hz 时加速度为 9.8 米 / 秒 2 (1G) 安装在面板表面上时: 2 到 25 Hz 时振幅为 1.6 毫米, 25 到 100 Hz 时加速度为 39.2 米 / 秒 2 (4G) 耐冲击性 147 米 / 秒 2 (15G), 11 毫秒持续时间 重量 85 克 (3 盎司) 70 70 克 (2.5 盎司) 105 克 (3.7 盎司) 35013255 06/2011
  • 71.
    离散量 I/O 模块描述 TWD晶体管输出模块的电气规格 简介 本节介绍 TWD 晶体管输出模块的电气规格。 TWDDDO8UT、 TWDDDO16UK、 TWDDDO32UK、 TWDDDO8TT、 TWDDDO16TK 和 TWDDDO32TK 电气规格 参考号 TWDDDO8UT TWDDDO8TT 输出类型 TWDDDO8UT、 TWDDDO16UK 和 TWDDDO32UK 是晶体管漏极输出 TWDDDO8TT、 TWDDDO16TK 和 TWDDDO32TK 是晶体管源极输出 连接器插入 / 拔出耐久性 最少 100 次 内部最大电流 接通所有输出 10 mA (5 VDC) 20 mA (24 VDC) 10 mA (5 VDC) 40mA (24 VDC) 20 mA (5 VDC) 70 mA (24 VDC) 内部最大电流 断开所有输出 5 mA (5 VDC) 0 mA (24 VDC) 5 mA (5VDC) 0 mA (24VDC) 10 mA (5 VDC) 0 mA (24 VDC) TWDDDO16UK TWDDDO16TK TWDDDO32UK TWDDDO32TK 晶体管源极输出触点 晶体管源极输出触点如下所示。 晶体管漏极输出触点 晶体管漏极输出触点如下所示。 35013255 06/2011 71
  • 72.
    离散量 I/O 模块描述 TWD晶体管输出模块的输出规格 简介 本节介绍 TWD 晶体管输出模块的输出规格。 TWDDDO8UT、 TWDDDO16UK、 TWDDDO32UK、 TWDDDO8TT、 TWDDDO16TK 和 TWDDDO32TK 输出规格 危险 火灾危险 电流可能过载,请相应地选择导线规格。 如果不遵守这些说明,将会导致死亡或严重伤害。 参考号 TWDDDO8UT TWDDDO8TT 输出类型 TWDDDO8UT、 TWDDDO16UK 和 TWDDDO32UK 是晶体管漏极输出 TWDDDO8TT、 TWDDDO16TK 和 TWDDDO32TK 是晶体管源极输出 每个公共端的输出点 1 个公共端中有 8 个点 额定负载电压 24 VDC 操作负载电压范围 从 20.4 到 28.8 VDC 额定负载电流 每路输出 0.3 A 最大负载电流 在最大负载下,每路输出 在最大负载下,每路输出 0.12 A 0.36 A (在额定负载下为 0.1 A) (在额定负载下为 0.3 A) 每个公共端 1 A 每个公共端 3 A 电压降 (接通电压) 最大值为 1 V (接通输出时, COM 和输出端子之间的电压) 突波电流 最大值为 1 A 泄漏电流 最大值为 0.1 mA 钳位电压 39 V +/-1 V 最大灯负载 8W 电感式负载 L/R = 10 毫秒 (28.8 VDC, 1 Hz) 外部最大电流 最大值为 100 mA, 24 VDC (+V 端子处的电源电压) 72 TWDDDO16UK TWDDDO16TK 1 个公共端中有 16 个点 TWDDDO32UK TWDDDO32TK 2 个公共端中有 32 个点 每路输出 0.1 A 35013255 06/2011
  • 73.
    离散量 I/O 模块描述 参考号 TWDDDO8UT TWDDDO8TT 隔离 在输出端子和内部电路之间:隔离的光耦合器(最高 500 VAC 的隔离保护) 在输出端子之间:未隔离 输出延迟 接通时间:最长为 300 微秒 断开时间:最长为 300 微秒 35013255 06/2011 TWDDDO16UK TWDDDO16TK TWDDDO32UK TWDDDO32TK 73
  • 74.
    离散量 I/O 模块描述 TWD晶体管输出模块接线图 简介 本节提供 TWD 晶体管输出模块的接线图示例。下面的图中使用的符号将在附录中 的符号术语表 ( 参见第 93 页 ) 中解释。 危险 电击、爆炸或电弧危险 在卸除任何护盖或门,或安装或卸除任何附件、硬件、电缆或导线之前,先断 开所有设备的电源连接 (包括已连接设备) ,此设备的相应硬件指南中另有指 定的特定情况除外。 在所指出的位置和时间,始终使用合适的额定电压传感器确认所有电源已关 闭。 更换并紧固所有护盖、附件、硬件、电缆与电线,并确认接地连接正确后再对 设备通电。 在操作本设备及相关产品时,必须使用指定电压。 如果不遵守这些说明,将会导致死亡或严重伤害。 警告 输出故障 在存在人身和 / 或设备危险的场合下,请使用适当的安全联锁。输出可能发生故障 并保持 ON 或 OFF 状态。 如果不遵守这些说明,将会导致死亡、严重伤害或设备损坏。 注意: 以下示意图仅适用于外部接线。 注意: 阴影框为离散量 I/O 模块上的标记。 I 和 Q 编号为输入和输出点。 74 35013255 06/2011
  • 75.
    离散量 I/O 模块描述 TWDDDO8UT接线图 此图适用于 TWDDDO8UT 模块。 为负载连接合适的熔断器。 A 为漏极接线 (正逻辑) 。 TWDDDO16UK 接线图 此图适用于 TWDDDO16UK 模块。 COM(-) 端子在内部连接在一起。 +V 端子在内部连接在一起。 为负载连接合适的熔断器。 A 为漏极接线 (正逻辑) 。 35013255 06/2011 75
  • 76.
    离散量 I/O 模块描述 TWDDDO32UK接线图 此图适用于 TWDDDO32UK 模块。 CN1 和 CN2 上的端子未在内部连接在一起。 COM0(-) 端子在内部连接在一起。 COM1(-) 端子在内部连接在一起。 +V 端子在内部连接在一起。 为负载连接合适的熔断器。 A 为漏极接线 (正逻辑) 。 76 35013255 06/2011
  • 77.
    离散量 I/O 模块描述 TWDDDO8TT接线图 此图适用于 TWDDDO8TT 模块。 为负载连接合适的熔断器。 B 为源极接线 (负逻辑) 。 TWDDDO16TK 接线图 此图适用于 TWDDDO16TK 模块。 COM(+) 端子在内部连接在一起。 -V 端子在内部连接在一起。 为负载连接合适的熔断器。 B 为源极接线 (负逻辑) 。 35013255 06/2011 77
  • 78.
    离散量 I/O 模块描述 TWDDDO32TK接线图 此图适用于 TWDDDO32TK 模块。 端子 CN1 和 CN2 未在内部连接在一起。 COM0(+) 端子在内部连接在一起。 COM1(+) 端子在内部连接在一起。 -V 端子在内部连接在一起。 为负载连接合适的熔断器。 B 为源极接线 (负逻辑) 。 78 35013255 06/2011
  • 79.
    离散量 I/O 模块描述 3.6 TWD离散量混合 I/O 模块的规格与接线图 简介 本节提供 TWD 离散量混合 I/O 模块的一般规格、电气规格、 I/O 规格和功能规格。 本节包含了哪些内容? 本节包含了以下主题: 主题 页 TWD 混合 I/O 模块的一般规格 81 TWD 混合 I/O 模块的 I/O 规格 82 TWD 混合 I/O 模块接线图 35013255 06/2011 80 TWD 混合 I/O 模块的电气规格 85 79
  • 80.
    离散量 I/O 模块描述 TWD混合 I/O 模块的一般规格 简介 本节介绍 TWD 混合 I/O 模块的一般规格。 TWDDMM8DRT 和 TWDDMM24DRF 输入规格 警告 意外的设备操作 不要超过下面指定的任何额定值。 如果不遵守这些说明,将会导致死亡、严重伤害或设备损坏。 参考号 TWDDMM8DRT TWDDMM24DRF I/O 点 4 路输入和 4 路输出 16 路输入和 8 路输出 操作环境温度 0°C 至 55°C (32°F 至 131°F) 储存温度 - 25°C 至 +70°C (-13°F 至 +158°F) 相对湿度 30% 到 95% (无冷凝) 污染等级 2 (IEC60664) 防护等级 IP 20 耐腐蚀性 不应存在腐蚀性气体 海拔高度 操作:0 到 2,000 米 (0 到 6,560 英尺) 运输:0 到 3,000 米 (0 到 9,840 英尺) 抗振性 安装在 DIN 滑轨上时: 10 到 57 Hz 时振幅为 0.075 毫米, 57 到 150 Hz 时加速度为 9.8 米 / 秒 2 (1G) 安装在面板表面上时: 2 到 25 Hz 时振幅为 1.6 毫米, 25 到 100 Hz 时加速度为 39.2 米 / 秒 2 (4G) 耐冲击性 147 米 / 秒 2 (15G), 11 毫秒持续时间 重量 95 克 (3.3 盎司) 80 140 克 (4.9 盎司) 35013255 06/2011
  • 81.
    离散量 I/O 模块描述 TWD混合 I/O 模块的电气规格 简介 本节介绍 TWD 混合 I/O 模块的电气规格。 TWDDMM8DRT 和 TWDDMM24DRF 输入规格 警告 意外的设备操作 不要超过下面指定的任何额定值。 如果不遵守这些说明,将会导致死亡、严重伤害或设备损坏。 参考号 TWDDMM8DRT TWDDMM24DRF 连接器插入 / 拔出耐久性 最少 100 次 不可插拔 内部最大电流 接通所有 I/O 25 mA (5 VDC) 20 mA (24 VDC) 65 mA (5 VDC) 45 mA (24 VDC) 内部最大电流 - 断开所有 I/O 5 mA (5 VDC) 0 mA (24 VDC) 10 mA (5 VDC) 0 mA (24 VDC) 35013255 06/2011 81
  • 82.
    离散量 I/O 模块描述 TWD混合 I/O 模块的 I/O 规格 简介 本节介绍 TWD 混合 I/O 模块的 I/O 规格。 TWDDMM8DRT 和 TWDDMM24DRF 输入规格 警告 意外的设备操作 不要超过下面指定的任何额定值。 如果不遵守这些说明,将会导致死亡、严重伤害或设备损坏。 参考号 TWDDMM8DRT TWDDMM24DRF I/O 点 4 路输入和 4 路输出 16 路输入和 8 路输出 额定输入电压 24 VDC 源极 / 漏极输入信号 输入电压范围 从 20.4 到 28.8 VDC 额定输入电流 7 mA/ 输入 (24 VDC) 输入阻抗 3.4 kΩ 接通时间 (24 VDC) 4 毫秒 (24 VDC) 断开时间 (24 VDC) 4 毫秒 (24 VDC) 隔离 在输入端子和内部电路之间:隔离的光耦合器 (最高 500 VAC 的隔离保护) 在输入端子之间:未隔离 I/O 互连的外部负载 不需要 信号确定方式 静态 输入信号类型 可以连接漏极和源极输入信号。 电缆长度 3 米 (9.84 英尺) 82 35013255 06/2011
  • 83.
    离散量 I/O 模块描述 TWDDMM8DRT和 TWDDMM24DRF 输入操作范围 类型 1 (IEC 61131-2) 输入模块的输入操作范围如下所示。 TWDDMM8DRT 和 TWDDMM24DRF 输入内部电路 输入内部电路如下所示。 TWDDMM8DRT 和 TWDDMM24DRF 使用限制 如果环境温度为 55°C (131°F),则以正常安装方向使用 TWDDMM24DRF 时,应分 别限制沿线 (1) 同时接通的输入和输出。在 45°C (113°F) 下,可在 28.8 VDC 时同 时接通所有输入与输出,如线 (2) 所示。 使用 TWDDMM8DRT 时,可在 55°C (131°F) 下同时接通所有输入与输出,输入电 压为 28.8 VDC。 35013255 06/2011 83
  • 84.
    离散量 I/O 模块描述 TWDDMM8DRT和 TWDDMM24DRF 输出规格 参考号 TWDDMM8DRT TWDDMM24DRF 输出点和公共端 1 个公共端中有 4 个常开触点 2 个公共端中有 8 个常开触点 最大负载电流 每路输出 2 A 每个公共端 7 A 最小开关负载 0.1 mA/0.1 VDC (参考值) 初始接触电阻 最大 30 mΩ 电气寿命 最小值为 100,000 次操作 (额定电阻性负载, 1,800 次操作 / 小时) 机械寿命 最小值为 20,000,000 次操作 (无负载, 18,000 次操作 / 小时) 额定负载 (电阻性 / 电感性) 240 VAC/2 A 和 30 VDC/2 A 电介质强度 在输出端子和接地端子之间:1500 VAC, 1 分钟 在输出端子和内部电路之间:1500 VAC, 1 分钟 在输出组之间:1500 VAC, 1 分钟 TWDDMM8DRT 和 TWDDMM24DR 输出延迟 输出延迟如下所示。 84 35013255 06/2011
  • 85.
    离散量 I/O 模块描述 TWD混合 I/O 模块接线图 简介 本节提供 TWD 混合 I/O 模块的接线图示例。下面的图中使用的符号将在附录中的符 号术语表 ( 参见第 93 页 ) 中解释。 危险 电击、爆炸或电弧危险 在卸除任何护盖或门,或安装或卸除任何附件、硬件、电缆或导线之前,先断 开所有设备的电源连接 (包括已连接设备) ,此设备的相应硬件指南中另有指 定的特定情况除外。 在所指出的位置和时间,始终使用合适的额定电压传感器确认所有电源已关 闭。 更换并紧固所有护盖、附件、硬件、电缆与电线,并确认接地连接正确后再对 设备通电。 在操作本设备及相关产品时,必须使用指定电压。 如果不遵守这些说明,将会导致死亡或严重伤害。 警告 输出故障 在存在人身和 / 或设备危险的场合下,请使用适当的安全联锁。输出可能发生故障 并保持 ON 或 OFF 状态。 如果不遵守这些说明,将会导致死亡、严重伤害或设备损坏。 注意:以下示意图仅适用于外部接线。 注意:阴影框为离散量 I/O 模块上的标记。 I 和 Q 编号为输入和输出点。 35013255 06/2011 85
  • 86.
    离散量 I/O 模块描述 TWDDMM8DRT接线图 此图适用于 TWDDMM8DRT 模块。 COM0 和 COM1 端子未在内部连接在一起。 漏极输入接线和源极输入接线均受支持 A 为漏极接线 (正逻辑) 。 B 为源极接线 (负逻辑) 。 (1) 为电感式负载的保护设备。 86 35013255 06/2011
  • 87.
    离散量 I/O 模块描述 TWDDMM24DRF接线图 此图适用于 TWDDMM24DRF 模块。 COM0、 COM1 和 COM2 端子未在内部连接在一起。 为负载连接合适的熔断器。 漏极输入接线和源极输入接线均受支持 A 为漏极接线 (正逻辑) 。 B 为源极接线 (负逻辑) 。 (1) 为电感式负载的保护设备。 35013255 06/2011 87
  • 88.
  • 89.
    Twido 可编程控制器 35013255 06/2011 附录 简介 本附录介绍使用LED、操作显示操作、故障排除和 DIN 滑轨进行系统诊断的信息以 及手册中常见的 IEC 符号和机构标准符合性说明。 本附录包含了哪些内容? 本附录包含了以下章节: 章 章节标题 页 A 91 B IEC 符号 93 C 35013255 06/2011 DIN 滑轨 机构标准符合性 95 89
  • 90.
  • 91.
    Twido 可编程控制器 DIN 滑轨 3501325506/2011 DIN 滑轨 A DIN 滑轨 简介 可以将 Twido 控制器及其扩展安装在 DIN 滑轨上。DIN 滑轨可接附到平坦的安装表 面,或者悬挂于 EIA 机架或 NEMA 机柜中。 DIN 滑轨的尺寸 DIN 滑轨高 35 毫米 (1.38 英寸) ,深 15 毫米 (0.59 英寸) ,如下所示。 35013255 06/2011 91
  • 92.
    DIN 滑轨 推荐的设备 可以从 SchneiderElectric 订购合适的 DIN 滑轨: 滑轨深度 92 产品部件号 15 毫米 (0.59 英寸) AM1DE200 35013255 06/2011
  • 93.
    Twido 可编程控制器 IEC 符号 3501325506/2011 IEC 符号 B 符号术语表 简介 本节包含用于描述接线示意图的常用 IEC 符号的示意图和定义。 符号 下表中包含常用 IEC 符号的示意图和定义: 熔断器 负载 AC 电源 DC 电源 离散量传感器 / 离散量输入 (例如,触点、开关、启动器和光障 等) 。 接地 35013255 06/2011 93
  • 94.
  • 95.
    Twido 可编程控制器 机构标准符合性 35013255 06/2011 机构标准符合性 C 机构标准要求 简介 本节介绍Twido 产品的机构标准。 标准 Twido 控制器符合有关电子工业控制设备的主要的国家 / 地区和国际标准。 以下是特定的控制器要求: EN 61131-2 (IEC 61131-2) UL 508 UL 1604 / CSA 213 I 类 2 分类 A、 B、 C 和 D 组 35013255 06/2011 95
  • 96.
  • 97.
    Twido 可编程控制器 术语 35013255 06/2011 术语 串行口1 用于下载和监控使用 TwidoSuite 的控制器操作的 EIA RS-485 连接器。 串行口 2 可配置为 EIA RS-232 或 EIA RS-485 的可选端口。 传感器电源端子 为传感器提供电源 (24 VDC,对于 -40DRF 一体型控制器为 400 mA,对所有其他 控制器为 250 mA) 。输出端子仅用于输入设备,不应用作驱动外部负载的源。 可拆卸护盖 所有一体型控制器上的护盖,可拆卸下来以安装可选的操作显示屏。 存储卡 一种可选的存储卡,有两种大小:32 KB 和 64 KB (64 KB 存储卡不能在一体型控 制器上使用) 。可将存储卡添加至任何控制器,以便获得可单独保留的应用程序备 份,或在特定情况下用于加载应用程序。 64 KB 存储卡还可用于增加程序存储空 间。 存储卡连接器 连接可选存储卡或 RTC 的连接器。 扩展 I/O 模块 将额外 I/O 添加到本体控制器的离散量或模拟量模块。 35013255 06/2011 97
  • 98.
    术语 扩展连接器 连接扩展 I/O 模块的连接器。 扩展连接器护盖 保护扩展连接器的盖。 捕获输入 验证并确保无论扫描时间如何,均可从传感器接收短输入脉冲(最低 40 毫秒的上 升脉冲或最低 150 毫秒的下降脉冲) 。 控制器状态输出 一种特殊功能。此功能用于控制器的外部电路,负责控制输出设备电源或控制器电 源。 操作显示扩展模块 可连接到任何模块型控制器以显示程序信息的可选模块。 操作显示模块 可连接到任何一体型控制器以显示程序信息的可选模块。 模拟电位计 可用于预设模拟定时器的值。所有模块型控制器和一体型 10 及 16 I/O 控制器均有 一个模拟电位计。一体型 24 I/O 控制器有两个模拟电位计。 模拟电压输入连接器 连接 0 至 10 VDC 的模拟电压源。模拟电压转换为离散值并存储在系统字中。 电源端子 电源连接到这些端子来为控制器供电。一体型控制器的电源电压为 100-240 VAC, 模块型控制器的电源电压为 24 VDC。 端子盖 所有一体型控制器上用于保护输入和输出端子的护盖。 98 35013255 06/2011
  • 99.
    术语 自由线 线端没有连接器的离散量 I/O 电缆的末端。此方案提供从模块型I/O 到离散量 I/O 点 的连接。 超高速计数 一种特殊功能,可作为加 / 减计数器、加 / 减双相计数器、单加计数器、单减计数 器和频率计。这些计数器功能在单字模式下可以对脉冲执行从 0 到 65,535 的计数, 在双字模式下可以对脉冲执行从 0 到 4,294,967,295 的计数。 频率计功能以 Hz 为单 位测量周期信号的频率。 输入仿真器 一体型控制器的可选附件,用于调试。它可以仿真输入传感器以测试应用程序逻 辑。 输入滤波器 消除输入噪声的特殊功能。此功能可用于解决限位开关中的输入噪声和抖动。所有 输入都使用硬件提供一层输入过滤。还可通过 TwidoSuite 配置使用软件的额外过滤 功能。 输入端子 所有一体型控制器顶部的端子,用于连接来自输入设备 (例如传感器、按钮和限位 开关)的输入信号。输入端子接受漏极和源极 DC 输入信号。 输出端子 所有一体型控制器底部的端子,用于连接来自输出设备 (例如电机继电器和电磁 阀)的输出信号。内部输出继电器触点额定值最高为 240 VAC/2A 或 30 VDC/2A。 通讯扩展模块 一种可选模块,可连接到任何模块型控制器通讯扩展总线以提供可选串行口 2。 通讯适配器 一种可选的存储卡,可连接到任何一体型控制器或操作显示扩展模块以提供可选串 行口 2。 锁存输入 一种特殊功能。该功能用于记忆持续时间短于控制器扫描时间的所有脉冲。如果脉 冲的持续时间短于一次扫描时间,且大于或等于 100 微秒,则控制器将锁定该脉 冲,然后在下一扫描中进行更新。 35013255 06/2011 99
  • 100.
    术语 高速计数 一种特殊功能,可用作单加计数器或单减计数器。这些功能对离散量 I/O 上的脉冲 (上升沿)执行加计数或减计数。一体型控制器可配备三个高速计数器。模块型控 制器可以有两个高速计数器。 CAN 控制器区域网络:现场总线,最初为汽车应用领域开发,现在用于从工业到第三产 业的很多领域。 CiA 自动化中的CAN:CAN 产品的用户和制造商组成的国际组织。 COB 通讯对象:CAN 总线上的传输单元。 COB 由唯一标识符 [0, 2047] 进行标识,标识 符在 11 个位上进行编码。一个 COB 最多包含 8 个数据字节。 COB 传输的优先级 通过其标识符表示,即标识符越低,则相关 COB 具有的优先级越高。 EDS 电子数据表单:每个 CAN 设备的描述文件 (由制造商提供) 。 ERR LED 当控制器中检测到检测错误时亮起的 LED。 I/O 输入 / 输出。 I/O 端子 所有模块型控制器和扩展 I/O 模块上的端子,用于连接输入和输出信号。输入端子 接受漏极和源极 DC 输入信号。输出端子是晶体管源极或漏极,或是继电器触点。 IN LED 对应的输入接通时亮起的 LED。所有模块都有 IN LED。 Modbus 主模式 允许控制器发出 Modbus 查询,并期待来自 Modbus 从站的响应。 100 35013255 06/2011
  • 101.
    术语 Modbus 从模式 允许控制器对来自 Modbus主站的 Modbus 查询做出响应,如果没有配置通讯,这 将是缺省通讯模式。 OUT LED 对应的输出接通时亮起的 LED。所有模块都有 OUT LED。 PLS 一种特殊功能。用户定义的这一功能块在输出 %Q0.0.0 或 %Q0.0.1 上生成信号。 该信号有一个可变周期,但有恒定的占空比,即周期 50% 的开关比。 PWM 一种特殊功能。用户定义的这一功能块在输出 %Q0.0.0 或 %Q0.0.1 上生成信号。 该信号有恒定的周期,但可能有可变的占空比 (即开关比) 。 PWR LED 控制器通电时亮起的 LED。 RTC 实时时钟。 RTD PT100、 PT1000 等类型的温度探测器。电阻温度探测器。 RUN LED 控制器执行程序时亮起的 LED。 STAT LED 通过闪烁指示用户程序特定状态的 LED。 35013255 06/2011 101
  • 102.
  • 103.
    Twido 可编程控制器 索引 35013255 06/2011 索引 DIN滑轨 15 毫米 AM1DE200 滑轨 , 92 I/O 使用限制 离散量 I/O 模块 , 83 离散量输入模块 , 54 I/O 模块 扩展模块 , 12 离散量 , 12 IEC 符号 , 93 一体型 最小间隙 , 26 主要特性 , 14 内部电路 离散量输入模块 , 53 在 DIN 滑轨上安装 , 34 在开始之前阅读 , 20 安装 在开始之前阅读 , 19 安装准备 , 20 安装孔布局 离散量 I/O 模块 , 33 尺寸 离散量 I/O 模块 , 29, 30, 30, 31, 31 开始 , 19, 20 扩展 I/O 模块 从本体上拆卸 , 25 装配至本体 , 23 接线图 离散量 I/O 模块 , 74, 85 离散量输入模块 , 55 继电器输出模块 , 66 35013255 06/2011 B C A 操作范围 离散量 I/O 模块 , 45, 83 离散量输入模块 , 60 晶体管源极输出触点 离散量 I/O 模块 , 71 晶体管漏极输出触点 离散量 I/O 模块 , 71 晶体管输出模块 接线图 , 74 最小间隙 一体型 , 26 本体 , 26 模块型 , 27 本体 安装位置 , 21 安装扩展 I/O 模块 , 23 拆卸扩展 I/O 模块 , 25 最小间隙 , 26 机构标准要求 , 95 标准 , 95 概述 离散量 I/O 模块 , 39 模块型 最小间隙 , 27 混合 I/O 模块 , 14 I/O 使用限制 , 83 接线图 , 85 操作范围 , 83 输入内部电路 , 83 输出延迟 , 84 电缆 , 13 103
  • 104.
    索引 离散 I/O 模块 尺寸, 30 离散量 I/O 操作范围 , 45 输入内部电路 , 45 离散量 I/O 模块 从 DIN 滑轨拆除 , 35 在 DIN 滑轨上安装 , 34 安装孔布局 , 33 尺寸 , 29, 30, 31, 31 晶体管源极输出触点 , 71 晶体管漏极输出触点 , 71 概述 , 39 特性 , 14 规格 , 12 部件描述 , 42 离散量 I/O 电缆 , 13 离散量输入模块 I/O 使用限制 , 54 内部电路 , 53 接线图 , 55 操作范围 , 60 符号 , 93 继电器输出模块 接线图 , 66 继电器输出触点 , 63 输出延迟 , 65 继电器输出触点 继电器输出模块 , 63 规格 离散量 I/O 模块 , 12 输入 I/O 模块 , 14 输入内部电路 离散量 I/O 模块 , 45, 83 输出 I/O 模块 , 14 输出延迟 离散量 I/O 模块 , 84 继电器输出模块 , 65 部件描述 离散量 I/O 模块 , 42 104 35013255 06/2011