TRAFFIC-BASED MALICIOUS
SWITCH And DDoS DETECTION
IN SOFTWARE DEFINED
NETWORKING
By:
Akshaya Arunan
Roll No: 1
MTech [IT]
Guided By:
Simi Krishna K.R
AssistantProfessor[IT]
OUTLINE
• Introduction
• Existing system
• Proposed system
• System design
• Tools
• Implementation
• Threshold value control
• Sequentialprobabilityratio test
• Results
• Conclusion
• Future works
• References
6/29/2017 2Government Engineering College, Barton Hill, Trivandrum
INTRODUCTION
Software Defined Network [SDN]:
• Complexity of the network shifts towards the controller.
• Brings simplicity and abstraction to the network operator.
• SDN decouples the control plane from the data plane.
• Migrates to a logically centralized software-based network controller.
• Controller is network-aware.
• Dynamic updating of traffic rules.
6/29/2017 3Government Engineering College, Barton Hill, Trivandrum
SDN Architecture [3]
6/29/2017 Government Engineering College, Barton Hill, Trivandrum 4
6/30/2017 Government Engineering College, Barton Hill, Trivandrum 5
• Application Plane: Contains SDN applications for various functionalities.
• Control Plane: It is a logically centralized control framework that
• runs the NOS,
• maintains global view of the network, and
• provides hardware abstractions to SDN applications.
• Data Plane: It is the combination of forwarding elements used to forward traffic
flows based on instructions from the control plane.
OpenFlow [6]:
• Communication protocol
• A protocol - SDN controller communication with the network devices.
• Standardizes the communication - a software-based controller and switches - Open
Flow channel.
• An OpenFlow-compliant switch exposes an abstraction of its forwarding table to
the Open Flow controller.
6/29/2017 6Government Engineering College, Barton Hill, Trivandrum
• An Open Flow Switch consists of
at least three parts:
• A Flow Table,
• A Secure Channel,
• The Open Flow Protocol.
6/30/2017 Government Engineering College, Barton Hill, Trivandrum 7
EXISTING SYSTEM
• Goal: To detect mobile malware by identifying suspicious network activities
through real-time traffic analysis, which only requires connection establishment
packets.
• A simulation environment on SDN topology is created.
• The TVC is implemented - used to detect malicious switches.
• Each switch has its own threshold
• The controllermaintains the maximum threshold of each switch from its working history.
• Bandwidth between each switch is noted by the controller.
• If the bandwidth crosses the actual bandwidth, then the flow to that particularswitch is
blocked.
• Maintained by the controller.
• The controllerwill not assign flows through any switch beyond its thresholdvalue.
6/29/2017 Government Engineering College, Barton Hill, Trivandrum 8
Controller
Admin
E-mail/SMS
Notification
1
2
3
4
5
6
Incoming
malicioustraffic
Goes for
traffic
monitoring
Finding malicious
activities
Flow to OF
switch 2
stopped
No malicious
traffic reaches
destination
Source PC DestinationPC
OF Switch 1 OF Switch 2
Normal packet
Maliciouspacket
Control Plane
Data Plane
SYSTEMDESIGN
6/29/2017 9Government Engineering College, Barton Hill, Trivandrum
• Disadvantage of TVC:
• Since there can be more flows which are not malicious and may try to enter,
the controller blocks them.
• Also some switches may not know the assigned TVC and may let in the
packets. Here, they may also be blocked.
• Thus, the controller here can be easily compromised.
• Most common attack in SDN is Distributed Denial of Service which also in
not possible to detect with TVC.
• Therefore, to overcome this, SPRT method is introduced.
6/29/2017 10Government Engineering College, Barton Hill, Trivandrum
PROPOSED SYSTEM
• Goal: To propose an effective detection method for the DDoS attacks against SDN
controllers by vast new low traffic flows.
• The SDN controller is a vulnerable target of DDoS attacks.
• Many packet-in messages maybe generated and sent to the controller exhausting it or
failing it.
• Breaks down a controller and disrupts the whole network.
6/29/2017 Government Engineering College, Barton Hill, Trivandrum 11
TOOLS
• Virtual Box (Version 5.1.12r112440)
• Ubuntu 14.04
• Mininet 2.2.0
• Open Daylight Controller (Beryllium)
• Miniedit
6/29/2017 12Government Engineering College, Barton Hill, Trivandrum
IMPLEMENTATION
6/29/2017 Government Engineering College, Barton Hill, Trivandrum 13
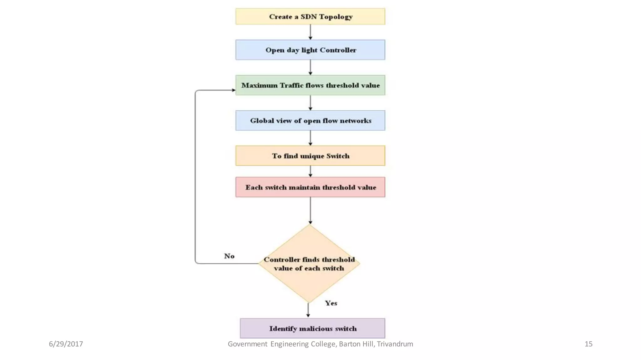
EXISTING SYSTEM
• Each switch has a threshold field.
• The controller finds out the threshold value of each switch’s maximum traffic
flows by learning from its working history.
• The controller also knows the bandwidth between every two switches.
• These information's will be maintained at the controller.
• If the controller finds a threshold value greater than the normal value of a
particular switch, it will detect it as malicious and isolate it from the network.
6/29/2017 Government Engineering College, Barton Hill, Trivandrum 14
6/29/2017 15Government Engineering College, Barton Hill, Trivandrum
PROPOSED SYSTEM
Detection based on SPRT:
• Aim: To detect whether an interface is compromised.
• Assumption:
• Each switch is capable of obtaining statistical info of the incoming flows and
reporting it to the controller (via OpenFlow, NetwFlow, sFlow).
• Each flow statistics will pass our DDoS detection modules.
6/29/2017 Government Engineering College, Barton Hill, Trivandrum 16
6/29/2017 17
Government Engineering College, Barton Hill, Trivandrum
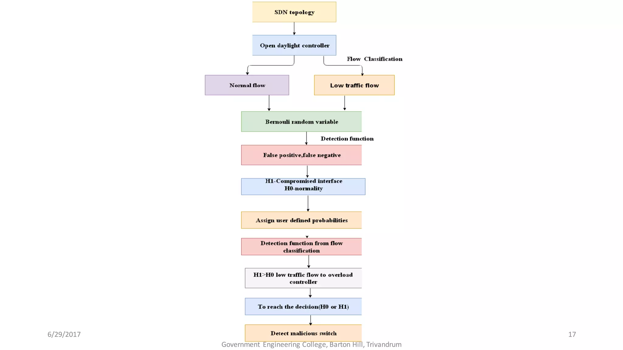
Flow Classification[2]:
• Normal flow
• Low traffic flow
Assignments:
• Pr - Probability
• Fb
i – Flow event corresponding to sequence of flows
• xi – sequence of flows
• cb
i - packet counts of flows in a flow event F
• C – Threshold value ( can be obtained and recalibrated)
• b – Observations (1,2,…, n)
• H – Hypothesis
• α – False positive
• β – False negative
• D – Detection function
6/29/2017 18Government Engineering College, Barton Hill, Trivandrum
• Flow event Fb
i is defines as Bernoulli random variable:
Fb
i = 1, if cb
i <= Cmax
0, if cb
i >= Cmax
• After classification, function reports to attack detection function.
6/29/2017 19Government Engineering College, Barton Hill, Trivandrum
Attack detection based on SPRT:
• Analyzes the list of observed events to decide.
• Consider H1 – detection of compromised interface
H0 – normality
• There are two types of errors:
• False positive – acceptance of H1 when H0 is true
• False negative – acceptance of H0 when H1 is true.
• To avoid the two errors we introduce – α and β as the user defined probabilities of
them, respectively.
• The error rates should not exceed the α and β for false positive and false negative,
respectively.
6/29/2017 20Government Engineering College, Barton Hill, Trivandrum
• Consider Dn
i as an evaluation of interface i’s behavior by detection function. Let Dn
i be
the probability ratio considering all n normal flow and low traffic flow events noted for
interface i.
• Upon receiving an event Fb, the detection function evaluates:
Dn
i = Ʃ ln Pr(F1
i,……..,Fn
i | H1)
Pr(F1
i,…….., Fn
i | H0)
• Since Fb is a Bernoulli random variable, let
Pr(Fb
i = 1| H0) = 1- Pr(Fb
i = 0| H0) = λ1
Pr(Fb
i = 1| H1) = 1- Pr(Fb
i = 0| H1) = λ0
where λ1 > λ0 because a compromised interface is more likely to be injected into low traffic
flows to overload controller
6/29/2017 21Government Engineering College, Barton Hill, Trivandrum
• λ0 and λ1 are the probability distribution parameters for the flow events and affect
the number of observations required for the detection function to reach a decision
(either H0 or H1).
• SPRT based detection method can be considered as a one dimensional random
walk.
• When low traffic, Fb
i = 1, walk moves upward one step.
• When normal, Fb
i = 0, walk moves downward one step.
• From this two boundaries A and B is produced.
6/29/2017 22Government Engineering College, Barton Hill, Trivandrum
Testing compromised interface against a normal interface:
• Given : Two boundaries A and B where B<A on basis of probability ratio, Dn
i
SPRT for H0 against H1 is set as:
A = β / (1- α)
B = (1- β) / α
• The SPRT for H0 against H1 is given as :
Dn
i <= B : accept H0 and terminate the test.
Dn
i >= A : accept H1 and terminate the test.
B < Dn
i < A : continue the test process with an additional observation.
6/29/2017 23Government Engineering College, Barton Hill, Trivandrum
RESULTS
• Latency and throughput are the two most fundamental measures of network
performance.
• They are closely related, but whereas latency measures the overall delay in time
for transmission of data between the start of an action and its completion,
throughput is how much data has been transmitted in a given amount of time.
• Therefore here we take the average latency and the throughput to compare
between the two methods.
6/29/2017 Government Engineering College, Barton Hill, Trivandrum 24
6/29/2017 Government Engineering College, Barton Hill, Trivandrum 25
15.8373
14.9247
14.2378
13.8743
13.1289
12.7909
11.6848
10.4576
9.2378
8.9453 8.6953
7.9909
0
2
4
6
8
10
12
14
16
18
5 10 15 20 25 30
AVERAGELATENCY(MS)
TIME(S)
AVERAGE LATENCY
THRESHOLD VALUE LATENCY SPRT LATENCY
From this graph it is clear
that the delay in overall
data transmission of
SPRT method is lesser
compared to the TVC.
Thus the quality of
service of SPRT method
is better than the TVC.
6/29/2017 Government Engineering College, Barton Hill, Trivandrum 26
123.5935 125.9403
128.5839
131.9643
138.8543 140.0955141.8343 143.5934
147.4898
153.3857
158.4872
163.8238
0
20
40
60
80
100
120
140
160
180
5 10 15 20 25 30
THROUGHPUT(MBPS)
TIME(S)
THROUGHPUT
THRESHOLD VALUE THROUGHPUT SPRT THROUGHPUT
From this graph it is
understood that the
data transmitted was
more when the SPRT
method was running
in a particular time.
Thus from this also
we can understand
that the quality od
service of SPRT is
better than TVC and
also the success rate
of data transmission is
also more in SPRT.
CONCLUSION
• It can be concluded that it is challenging to choose a threshold value control for
the SDN network as the controller and switches can be easily compromised.
• SPRT detection method is a statistical tool which is a better method to detect
malicious switch especially DDoS attack in SDN compared to the threshold value
and thus removes the possibilities of compromised nodes.
6/29/2017 27Government Engineering College, Barton Hill, Trivandrum
FUTURE WORKS
• Implementation of a security method like OpenSec[4] can be implemented as a
further protection in SDN.
• Various types networks (tree, hierarchy) can be used to implement this method and
an comparison can be done to find the better network performance.
6/29/2017 28Government Engineering College, Barton Hill, Trivandrum
REFERENCES
1. Xiaodong Du, Ming Zhong Wang, Xiaoping Zhang, “Traffic based malicious
switch Detection in SDN”, International Journal of Security and its applications,
2014.
2. Ping Dong, Xiaojiang Du, Hongke Zhang, “A detection Method for a Novel
DDoS Attack against SDN Controllers by Vast New Low traffic Flows”, IEEE,
2016.
3. Diego Krutz, Fernando M.V. Ramos, Paulo Verissimo, “Software Defined
Networking: A comprehensive Survey”, IEEE, 2014.
4. Adrian Lara and Byrav Ramamurthy, “OpenSec: Policy Based Security Using
Software Defined Networking”, IEEE transactions on network and service
management, 2016.
6/29/2017 29Government Engineering College, Barton Hill, Trivandrum
5. Mihai Nicolae, Laura Gheorge, “SDN Based Security Mechanism”, IEEE, 2015.
6. N. McKeown et al., “Open Flow: Enabling innovation in campus networks,”
SIGCOMM Comput. Commun. Mar. 2008.
7. “http://sdnhub.org/tutorials/ryu/”
8. “http://mininet.org/walkthrough/”
9. “https://github.com/mininet/mininet”
10. “http://www.brianlinkletter.com/how-to-use-miniedit-mininets-graphical-user-
interface/”
6/29/2017 30Government Engineering College, Barton Hill, Trivandrum
THANK YOU
6/29/2017 31Government Engineering College, Barton Hill, Trivandrum
SCREENSHOTS
6/29/2017 Government Engineering College, Barton Hill, Trivandrum 32
Starting a mininet with IP address eth1
6/29/2017 Government Engineering College, Barton Hill, Trivandrum 33
Starting open daylight controller
6/29/2017 Government Engineering College, Barton Hill, Trivandrum 34
Opening the open daylight controller with the
IP address eth0 in the browser
6/29/2017 Government Engineering College, Barton Hill, Trivandrum 35
Creating a topology in the mininet terminal
6/29/2017 Government Engineering College, Barton Hill, Trivandrum 36
Viewing the topology in the browser
6/29/2017 Government Engineering College, Barton Hill, Trivandrum 37
Creating a topology in the miniedit
6/29/2017 Government Engineering College, Barton Hill, Trivandrum 38
Running the threshold value control program
with waf in xterm.
6/29/2017 Government Engineering College, Barton Hill, Trivandrum 39
Running the SPRT program with waf in
xterm.
6/29/2017 Government Engineering College, Barton Hill, Trivandrum 40
Flow can be viewed in Wireshark if needed
6/29/2017 Government Engineering College, Barton Hill, Trivandrum 41
Throughput plotted
6/29/2017 Government Engineering College, Barton Hill, Trivandrum 42
Latency plotted
6/29/2017 Government Engineering College, Barton Hill, Trivandrum 43

Traffic Based Malicious Switch and DDoS Detection in Software Defined Network

  • 1.
    TRAFFIC-BASED MALICIOUS SWITCH AndDDoS DETECTION IN SOFTWARE DEFINED NETWORKING By: Akshaya Arunan Roll No: 1 MTech [IT] Guided By: Simi Krishna K.R AssistantProfessor[IT]
  • 2.
    OUTLINE • Introduction • Existingsystem • Proposed system • System design • Tools • Implementation • Threshold value control • Sequentialprobabilityratio test • Results • Conclusion • Future works • References 6/29/2017 2Government Engineering College, Barton Hill, Trivandrum
  • 3.
    INTRODUCTION Software Defined Network[SDN]: • Complexity of the network shifts towards the controller. • Brings simplicity and abstraction to the network operator. • SDN decouples the control plane from the data plane. • Migrates to a logically centralized software-based network controller. • Controller is network-aware. • Dynamic updating of traffic rules. 6/29/2017 3Government Engineering College, Barton Hill, Trivandrum
  • 4.
    SDN Architecture [3] 6/29/2017Government Engineering College, Barton Hill, Trivandrum 4
  • 5.
    6/30/2017 Government EngineeringCollege, Barton Hill, Trivandrum 5 • Application Plane: Contains SDN applications for various functionalities. • Control Plane: It is a logically centralized control framework that • runs the NOS, • maintains global view of the network, and • provides hardware abstractions to SDN applications. • Data Plane: It is the combination of forwarding elements used to forward traffic flows based on instructions from the control plane.
  • 6.
    OpenFlow [6]: • Communicationprotocol • A protocol - SDN controller communication with the network devices. • Standardizes the communication - a software-based controller and switches - Open Flow channel. • An OpenFlow-compliant switch exposes an abstraction of its forwarding table to the Open Flow controller. 6/29/2017 6Government Engineering College, Barton Hill, Trivandrum
  • 7.
    • An OpenFlow Switch consists of at least three parts: • A Flow Table, • A Secure Channel, • The Open Flow Protocol. 6/30/2017 Government Engineering College, Barton Hill, Trivandrum 7
  • 8.
    EXISTING SYSTEM • Goal:To detect mobile malware by identifying suspicious network activities through real-time traffic analysis, which only requires connection establishment packets. • A simulation environment on SDN topology is created. • The TVC is implemented - used to detect malicious switches. • Each switch has its own threshold • The controllermaintains the maximum threshold of each switch from its working history. • Bandwidth between each switch is noted by the controller. • If the bandwidth crosses the actual bandwidth, then the flow to that particularswitch is blocked. • Maintained by the controller. • The controllerwill not assign flows through any switch beyond its thresholdvalue. 6/29/2017 Government Engineering College, Barton Hill, Trivandrum 8
  • 9.
    Controller Admin E-mail/SMS Notification 1 2 3 4 5 6 Incoming malicioustraffic Goes for traffic monitoring Finding malicious activities Flowto OF switch 2 stopped No malicious traffic reaches destination Source PC DestinationPC OF Switch 1 OF Switch 2 Normal packet Maliciouspacket Control Plane Data Plane SYSTEMDESIGN 6/29/2017 9Government Engineering College, Barton Hill, Trivandrum
  • 10.
    • Disadvantage ofTVC: • Since there can be more flows which are not malicious and may try to enter, the controller blocks them. • Also some switches may not know the assigned TVC and may let in the packets. Here, they may also be blocked. • Thus, the controller here can be easily compromised. • Most common attack in SDN is Distributed Denial of Service which also in not possible to detect with TVC. • Therefore, to overcome this, SPRT method is introduced. 6/29/2017 10Government Engineering College, Barton Hill, Trivandrum
  • 11.
    PROPOSED SYSTEM • Goal:To propose an effective detection method for the DDoS attacks against SDN controllers by vast new low traffic flows. • The SDN controller is a vulnerable target of DDoS attacks. • Many packet-in messages maybe generated and sent to the controller exhausting it or failing it. • Breaks down a controller and disrupts the whole network. 6/29/2017 Government Engineering College, Barton Hill, Trivandrum 11
  • 12.
    TOOLS • Virtual Box(Version 5.1.12r112440) • Ubuntu 14.04 • Mininet 2.2.0 • Open Daylight Controller (Beryllium) • Miniedit 6/29/2017 12Government Engineering College, Barton Hill, Trivandrum
  • 13.
    IMPLEMENTATION 6/29/2017 Government EngineeringCollege, Barton Hill, Trivandrum 13
  • 14.
    EXISTING SYSTEM • Eachswitch has a threshold field. • The controller finds out the threshold value of each switch’s maximum traffic flows by learning from its working history. • The controller also knows the bandwidth between every two switches. • These information's will be maintained at the controller. • If the controller finds a threshold value greater than the normal value of a particular switch, it will detect it as malicious and isolate it from the network. 6/29/2017 Government Engineering College, Barton Hill, Trivandrum 14
  • 15.
    6/29/2017 15Government EngineeringCollege, Barton Hill, Trivandrum
  • 16.
    PROPOSED SYSTEM Detection basedon SPRT: • Aim: To detect whether an interface is compromised. • Assumption: • Each switch is capable of obtaining statistical info of the incoming flows and reporting it to the controller (via OpenFlow, NetwFlow, sFlow). • Each flow statistics will pass our DDoS detection modules. 6/29/2017 Government Engineering College, Barton Hill, Trivandrum 16
  • 17.
    6/29/2017 17 Government EngineeringCollege, Barton Hill, Trivandrum
  • 18.
    Flow Classification[2]: • Normalflow • Low traffic flow Assignments: • Pr - Probability • Fb i – Flow event corresponding to sequence of flows • xi – sequence of flows • cb i - packet counts of flows in a flow event F • C – Threshold value ( can be obtained and recalibrated) • b – Observations (1,2,…, n) • H – Hypothesis • α – False positive • β – False negative • D – Detection function 6/29/2017 18Government Engineering College, Barton Hill, Trivandrum
  • 19.
    • Flow eventFb i is defines as Bernoulli random variable: Fb i = 1, if cb i <= Cmax 0, if cb i >= Cmax • After classification, function reports to attack detection function. 6/29/2017 19Government Engineering College, Barton Hill, Trivandrum
  • 20.
    Attack detection basedon SPRT: • Analyzes the list of observed events to decide. • Consider H1 – detection of compromised interface H0 – normality • There are two types of errors: • False positive – acceptance of H1 when H0 is true • False negative – acceptance of H0 when H1 is true. • To avoid the two errors we introduce – α and β as the user defined probabilities of them, respectively. • The error rates should not exceed the α and β for false positive and false negative, respectively. 6/29/2017 20Government Engineering College, Barton Hill, Trivandrum
  • 21.
    • Consider Dn ias an evaluation of interface i’s behavior by detection function. Let Dn i be the probability ratio considering all n normal flow and low traffic flow events noted for interface i. • Upon receiving an event Fb, the detection function evaluates: Dn i = Ʃ ln Pr(F1 i,……..,Fn i | H1) Pr(F1 i,…….., Fn i | H0) • Since Fb is a Bernoulli random variable, let Pr(Fb i = 1| H0) = 1- Pr(Fb i = 0| H0) = λ1 Pr(Fb i = 1| H1) = 1- Pr(Fb i = 0| H1) = λ0 where λ1 > λ0 because a compromised interface is more likely to be injected into low traffic flows to overload controller 6/29/2017 21Government Engineering College, Barton Hill, Trivandrum
  • 22.
    • λ0 andλ1 are the probability distribution parameters for the flow events and affect the number of observations required for the detection function to reach a decision (either H0 or H1). • SPRT based detection method can be considered as a one dimensional random walk. • When low traffic, Fb i = 1, walk moves upward one step. • When normal, Fb i = 0, walk moves downward one step. • From this two boundaries A and B is produced. 6/29/2017 22Government Engineering College, Barton Hill, Trivandrum
  • 23.
    Testing compromised interfaceagainst a normal interface: • Given : Two boundaries A and B where B<A on basis of probability ratio, Dn i SPRT for H0 against H1 is set as: A = β / (1- α) B = (1- β) / α • The SPRT for H0 against H1 is given as : Dn i <= B : accept H0 and terminate the test. Dn i >= A : accept H1 and terminate the test. B < Dn i < A : continue the test process with an additional observation. 6/29/2017 23Government Engineering College, Barton Hill, Trivandrum
  • 24.
    RESULTS • Latency andthroughput are the two most fundamental measures of network performance. • They are closely related, but whereas latency measures the overall delay in time for transmission of data between the start of an action and its completion, throughput is how much data has been transmitted in a given amount of time. • Therefore here we take the average latency and the throughput to compare between the two methods. 6/29/2017 Government Engineering College, Barton Hill, Trivandrum 24
  • 25.
    6/29/2017 Government EngineeringCollege, Barton Hill, Trivandrum 25 15.8373 14.9247 14.2378 13.8743 13.1289 12.7909 11.6848 10.4576 9.2378 8.9453 8.6953 7.9909 0 2 4 6 8 10 12 14 16 18 5 10 15 20 25 30 AVERAGELATENCY(MS) TIME(S) AVERAGE LATENCY THRESHOLD VALUE LATENCY SPRT LATENCY From this graph it is clear that the delay in overall data transmission of SPRT method is lesser compared to the TVC. Thus the quality of service of SPRT method is better than the TVC.
  • 26.
    6/29/2017 Government EngineeringCollege, Barton Hill, Trivandrum 26 123.5935 125.9403 128.5839 131.9643 138.8543 140.0955141.8343 143.5934 147.4898 153.3857 158.4872 163.8238 0 20 40 60 80 100 120 140 160 180 5 10 15 20 25 30 THROUGHPUT(MBPS) TIME(S) THROUGHPUT THRESHOLD VALUE THROUGHPUT SPRT THROUGHPUT From this graph it is understood that the data transmitted was more when the SPRT method was running in a particular time. Thus from this also we can understand that the quality od service of SPRT is better than TVC and also the success rate of data transmission is also more in SPRT.
  • 27.
    CONCLUSION • It canbe concluded that it is challenging to choose a threshold value control for the SDN network as the controller and switches can be easily compromised. • SPRT detection method is a statistical tool which is a better method to detect malicious switch especially DDoS attack in SDN compared to the threshold value and thus removes the possibilities of compromised nodes. 6/29/2017 27Government Engineering College, Barton Hill, Trivandrum
  • 28.
    FUTURE WORKS • Implementationof a security method like OpenSec[4] can be implemented as a further protection in SDN. • Various types networks (tree, hierarchy) can be used to implement this method and an comparison can be done to find the better network performance. 6/29/2017 28Government Engineering College, Barton Hill, Trivandrum
  • 29.
    REFERENCES 1. Xiaodong Du,Ming Zhong Wang, Xiaoping Zhang, “Traffic based malicious switch Detection in SDN”, International Journal of Security and its applications, 2014. 2. Ping Dong, Xiaojiang Du, Hongke Zhang, “A detection Method for a Novel DDoS Attack against SDN Controllers by Vast New Low traffic Flows”, IEEE, 2016. 3. Diego Krutz, Fernando M.V. Ramos, Paulo Verissimo, “Software Defined Networking: A comprehensive Survey”, IEEE, 2014. 4. Adrian Lara and Byrav Ramamurthy, “OpenSec: Policy Based Security Using Software Defined Networking”, IEEE transactions on network and service management, 2016. 6/29/2017 29Government Engineering College, Barton Hill, Trivandrum
  • 30.
    5. Mihai Nicolae,Laura Gheorge, “SDN Based Security Mechanism”, IEEE, 2015. 6. N. McKeown et al., “Open Flow: Enabling innovation in campus networks,” SIGCOMM Comput. Commun. Mar. 2008. 7. “http://sdnhub.org/tutorials/ryu/” 8. “http://mininet.org/walkthrough/” 9. “https://github.com/mininet/mininet” 10. “http://www.brianlinkletter.com/how-to-use-miniedit-mininets-graphical-user- interface/” 6/29/2017 30Government Engineering College, Barton Hill, Trivandrum
  • 31.
    THANK YOU 6/29/2017 31GovernmentEngineering College, Barton Hill, Trivandrum
  • 32.
    SCREENSHOTS 6/29/2017 Government EngineeringCollege, Barton Hill, Trivandrum 32
  • 33.
    Starting a mininetwith IP address eth1 6/29/2017 Government Engineering College, Barton Hill, Trivandrum 33
  • 34.
    Starting open daylightcontroller 6/29/2017 Government Engineering College, Barton Hill, Trivandrum 34
  • 35.
    Opening the opendaylight controller with the IP address eth0 in the browser 6/29/2017 Government Engineering College, Barton Hill, Trivandrum 35
  • 36.
    Creating a topologyin the mininet terminal 6/29/2017 Government Engineering College, Barton Hill, Trivandrum 36
  • 37.
    Viewing the topologyin the browser 6/29/2017 Government Engineering College, Barton Hill, Trivandrum 37
  • 38.
    Creating a topologyin the miniedit 6/29/2017 Government Engineering College, Barton Hill, Trivandrum 38
  • 39.
    Running the thresholdvalue control program with waf in xterm. 6/29/2017 Government Engineering College, Barton Hill, Trivandrum 39
  • 40.
    Running the SPRTprogram with waf in xterm. 6/29/2017 Government Engineering College, Barton Hill, Trivandrum 40
  • 41.
    Flow can beviewed in Wireshark if needed 6/29/2017 Government Engineering College, Barton Hill, Trivandrum 41
  • 42.
    Throughput plotted 6/29/2017 GovernmentEngineering College, Barton Hill, Trivandrum 42
  • 43.
    Latency plotted 6/29/2017 GovernmentEngineering College, Barton Hill, Trivandrum 43