Nombre                Apellido      Edad Sexo   Fecha de Nacimiento
Ivan Andres         Cuellar Carranza       20   M         11/23/1991
                                                          Cuenta 1991
Laura               Fuentes Silva         17    F          5/6/1994
Laura Isabel        Garavito Orjuela      15    F          5/23/1994
Maura Alexandra     Saavedra Daza         16    F          9/2/1994
                                                          Cuenta 1994
Danilo Santiago     Aldana Ricardo        15    M          8/19/1995
Daniela             Aranda Dominguez      15    F          7/14/1995
Luisa Fernanda      Arias Ospina          15    F          6/21/1995
Wendy Vanessa       Avendaño Bernal       15    F          6/20/1995
Ingrid Johanna      Castillo Fuentes      15    F         10/18/1995
Ancizar             Cruz Cubides          15    M         10/28/1995
Edwin Andres        Diaz Avila            16    M          2/28/1995
Leidy Nataly        Garzon Castro         15    F          6/29/1995
Juliana             Goufray Morris        15    F          7/30/1995
Erika Jinnet        Monroy Rodriguez      15    F          4/30/1995
Juan David          Rojas Longas          16    M          3/11/1995
Andres Felipe       Villalba Saenz        16    M          3/23/1995
                                                          Cuenta 1995
Daniela Stephania   Pico Alonso           14    F          4/26/1996
Angie Katerine      Arias Cabrera         15    F          5/22/1996
Pedro Miguel        Bahamon Cortes        15    M          5/13/1996
Stephania           Cano Quintero         15    F          5/6/1996
Diego Mauricio      Guzman Rodriguez      14    M          7/9/1996
Edward Alberto      Hernandez Triana      14    M          8/13/1996
Angela Susana       Lopez Ibañez          15    F          2/15/1996
Jhonatan stiven     Quintero Acevedo      15    M          5/23/1996
Eduardo             Ramirez Rodriguez     14    M         11/30/1996
Andres Camilo       Rico Saldana          14    M          12/5/1996
Cristian Camilo     Rincon Torres         15    M          4/10/1996
Catalina            Rodriguez Velasquez   14    F         12/17/1996
Edith Jahaira       Rojas Yustes          14    F          7/28/1996
Jeimy Tatiana       Torres Anchez         15    F          1/16/1996
                                                          Cuenta 1996
                                                         Cuenta general




                                                                1/15/1900
                    estrato 1             1                     1/14/1900
                    estrato 2             1                     1/16/1900
                    estrato 3             25                    1/17/1900
                    estrato 4             3
Fecha de Nacimiento2   Estrato   Documentos de identidad   Estatura
        1991              3           91112310340            1.71
          1
        1994             3            94050685472           1.67
        1994             3            94062385163           1.68
        1994             2            94080296030           1.62
          3
        1995             3            95081965849           1.67
        1995             3            95071498635           1.66
        1995             4            95062105659           1.68
        1995             4            95062010730           1.66
        1995             1            95101865987           1.59
        1995             3            95102896703           1.79
        1995             3            95022863521           1.68
        1995             3            95062978956           1.59
        1995             4            95073065489           1.67
        1995             3            95053087948           1.65
        1995             3            96051147826           1.69
        1995             3            96052347982           1.61
         12
        1996             3            96042689476           1.65
        1996             3            96052236598           1.58
        1996             3            96051354632           1.69
        1996             3            96050621368           1.59
        1996             3            96070963598           1.59
        1996             3            96081365478           1.69
        1996             3            96021578965           1.72
        1996             3            96052354762           1.69
        1996             3            96113065471           1.68
        1996             3            96120564892           1.71
        1996             3            96031085632           1.71
        1996             3            96121765443           1.67
        1996             3            96072874632           1.98
        1996             3            96011684795           1.67
         14
         30
18
                                        16
Rótulos de fila   Cuenta de Edad        14
     14                 7               12
     15                 17         22   10
     16                 4               8
     17                 1               6
     20                 1               4
Total general           30              2
                                        0
                                             14
Total




                       Total




15   16      17   20
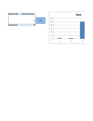
Rótulos de fila   Cuenta de Estrato
1                                  1
                                                         Total
2                                  1        30
3                                 25   29
                                            25
4                                  3
Total general                     30        20

                                            15

                                            10

                                             5

                                             0
                                                 1   2           3
Total




4
Nombre                Apellido     Edad Sexo   Fecha de Nacimiento
Ivan Andres         Cuellar Carranza       20   M         11/23/1991
Laura               Fuentes Silva          17    F         5/6/1994
Laura Isabel        Garavito Orjuela       15    F         5/23/1994
Maura Alexandra     Saavedra Daza          16    F         9/2/1994
Danilo Santiago     Aldana Ricardo         15   M          8/19/1995
Daniela             Aranda Dominguez       15    F         7/14/1995
Luisa Fernanda      Arias Ospina           15    F         6/21/1995
Wendy Vanessa       Avendaño Bernal        15    F         6/20/1995
Ingrid Johanna      Castillo Fuentes       15    F        10/18/1995
Ancizar             Cruz Cubides           15   M         10/28/1995
Edwin Andres        Diaz Avila             16   M          2/28/1995
Leidy Nataly        Garzon Castro          15    F         6/29/1995
Juliana             Goufray Morris         15    F         7/30/1995
Erika Jinnet        Monroy Rodriguez       15    F         4/30/1995
Juan David          Rojas Longas           16   M          3/11/1995
Andres Felipe       Villalba Saenz         16   M          3/23/1995
Daniela Stephania   Pico Alonso            14    F         4/26/1996
Angie Katerine      Arias Cabrera          15    F         5/22/1996
Pedro Miguel        Bahamon Cortes         15   M          5/13/1996
Stephania           Cano Quintero          15    F         5/6/1996
Diego Mauricio      Guzman Rodriguez       14   M          7/9/1996
Edward Alberto      Hernandez Triana       14   M          8/13/1996
Angela Susana       Lopez Ibañez           15    F         2/15/1996
Jhonatan stiven     Quintero Acevedo       15   M          5/23/1996
Eduardo             Ramirez Rodriguez      14   M         11/30/1996
Andres Camilo       Rico Saldana           14   M          12/5/1996
Cristian Camilo     Rincon Torres          15   M          4/10/1996
Catalina            Rodriguez Velasquez    14    F        12/17/1996
Edith Jahaira       Rojas Yustes           14    F         7/28/1996
Jeimy Tatiana       Torres Anchez          15    F         1/16/1996




                                                                1/15/1900
                    estrato 1             1                     1/14/1900
                    estrato 2             1                     1/16/1900
                    estrato 3             25                    1/17/1900
                    estrato 4             3
Fecha de Nacimiento2   Estrato   Documentos de identidad   Estatura
        1991              3           91112310340            1.71
        1994              3           94050685472            1.67
        1994              3           94062385163            1.68
        1994              2           94080296030            1.62
        1995              3           95081965849            1.67
        1995              3           95071498635            1.66
        1995              4           95062105659            1.68
        1995              4           95062010730            1.66
        1995              1           95101865987            1.59
        1995              3           95102896703            1.79
        1995              3           95022863521            1.68
        1995              3           95062978956            1.59
        1995              4           95073065489            1.67
        1995              3           95053087948            1.65
        1995              3           96051147826            1.69
        1995              3           96052347982            1.61
        1996              3           96042689476            1.65
        1996              3           96052236598            1.58
        1996              3           96051354632            1.69
        1996              3           96050621368            1.59
        1996              3           96070963598            1.59
        1996              3           96081365478            1.69
        1996              3           96021578965            1.72
        1996              3           96052354762            1.69
        1996              3           96113065471            1.68
        1996              3           96120564892            1.71
        1996              3           96031085632            1.71
        1996              3           96121765443            1.67
        1996              3           96072874632            1.98
        1996              3           96011684795            1.67

Tablaexceltodo

  • 1.
    Nombre Apellido Edad Sexo Fecha de Nacimiento Ivan Andres Cuellar Carranza 20 M 11/23/1991 Cuenta 1991 Laura Fuentes Silva 17 F 5/6/1994 Laura Isabel Garavito Orjuela 15 F 5/23/1994 Maura Alexandra Saavedra Daza 16 F 9/2/1994 Cuenta 1994 Danilo Santiago Aldana Ricardo 15 M 8/19/1995 Daniela Aranda Dominguez 15 F 7/14/1995 Luisa Fernanda Arias Ospina 15 F 6/21/1995 Wendy Vanessa Avendaño Bernal 15 F 6/20/1995 Ingrid Johanna Castillo Fuentes 15 F 10/18/1995 Ancizar Cruz Cubides 15 M 10/28/1995 Edwin Andres Diaz Avila 16 M 2/28/1995 Leidy Nataly Garzon Castro 15 F 6/29/1995 Juliana Goufray Morris 15 F 7/30/1995 Erika Jinnet Monroy Rodriguez 15 F 4/30/1995 Juan David Rojas Longas 16 M 3/11/1995 Andres Felipe Villalba Saenz 16 M 3/23/1995 Cuenta 1995 Daniela Stephania Pico Alonso 14 F 4/26/1996 Angie Katerine Arias Cabrera 15 F 5/22/1996 Pedro Miguel Bahamon Cortes 15 M 5/13/1996 Stephania Cano Quintero 15 F 5/6/1996 Diego Mauricio Guzman Rodriguez 14 M 7/9/1996 Edward Alberto Hernandez Triana 14 M 8/13/1996 Angela Susana Lopez Ibañez 15 F 2/15/1996 Jhonatan stiven Quintero Acevedo 15 M 5/23/1996 Eduardo Ramirez Rodriguez 14 M 11/30/1996 Andres Camilo Rico Saldana 14 M 12/5/1996 Cristian Camilo Rincon Torres 15 M 4/10/1996 Catalina Rodriguez Velasquez 14 F 12/17/1996 Edith Jahaira Rojas Yustes 14 F 7/28/1996 Jeimy Tatiana Torres Anchez 15 F 1/16/1996 Cuenta 1996 Cuenta general 1/15/1900 estrato 1 1 1/14/1900 estrato 2 1 1/16/1900 estrato 3 25 1/17/1900 estrato 4 3
  • 2.
    Fecha de Nacimiento2 Estrato Documentos de identidad Estatura 1991 3 91112310340 1.71 1 1994 3 94050685472 1.67 1994 3 94062385163 1.68 1994 2 94080296030 1.62 3 1995 3 95081965849 1.67 1995 3 95071498635 1.66 1995 4 95062105659 1.68 1995 4 95062010730 1.66 1995 1 95101865987 1.59 1995 3 95102896703 1.79 1995 3 95022863521 1.68 1995 3 95062978956 1.59 1995 4 95073065489 1.67 1995 3 95053087948 1.65 1995 3 96051147826 1.69 1995 3 96052347982 1.61 12 1996 3 96042689476 1.65 1996 3 96052236598 1.58 1996 3 96051354632 1.69 1996 3 96050621368 1.59 1996 3 96070963598 1.59 1996 3 96081365478 1.69 1996 3 96021578965 1.72 1996 3 96052354762 1.69 1996 3 96113065471 1.68 1996 3 96120564892 1.71 1996 3 96031085632 1.71 1996 3 96121765443 1.67 1996 3 96072874632 1.98 1996 3 96011684795 1.67 14 30
  • 3.
    18 16 Rótulos de fila Cuenta de Edad 14 14 7 12 15 17 22 10 16 4 8 17 1 6 20 1 4 Total general 30 2 0 14
  • 4.
    Total Total 15 16 17 20
  • 5.
    Rótulos de fila Cuenta de Estrato 1 1 Total 2 1 30 3 25 29 25 4 3 Total general 30 20 15 10 5 0 1 2 3
  • 6.
  • 7.
    Nombre Apellido Edad Sexo Fecha de Nacimiento Ivan Andres Cuellar Carranza 20 M 11/23/1991 Laura Fuentes Silva 17 F 5/6/1994 Laura Isabel Garavito Orjuela 15 F 5/23/1994 Maura Alexandra Saavedra Daza 16 F 9/2/1994 Danilo Santiago Aldana Ricardo 15 M 8/19/1995 Daniela Aranda Dominguez 15 F 7/14/1995 Luisa Fernanda Arias Ospina 15 F 6/21/1995 Wendy Vanessa Avendaño Bernal 15 F 6/20/1995 Ingrid Johanna Castillo Fuentes 15 F 10/18/1995 Ancizar Cruz Cubides 15 M 10/28/1995 Edwin Andres Diaz Avila 16 M 2/28/1995 Leidy Nataly Garzon Castro 15 F 6/29/1995 Juliana Goufray Morris 15 F 7/30/1995 Erika Jinnet Monroy Rodriguez 15 F 4/30/1995 Juan David Rojas Longas 16 M 3/11/1995 Andres Felipe Villalba Saenz 16 M 3/23/1995 Daniela Stephania Pico Alonso 14 F 4/26/1996 Angie Katerine Arias Cabrera 15 F 5/22/1996 Pedro Miguel Bahamon Cortes 15 M 5/13/1996 Stephania Cano Quintero 15 F 5/6/1996 Diego Mauricio Guzman Rodriguez 14 M 7/9/1996 Edward Alberto Hernandez Triana 14 M 8/13/1996 Angela Susana Lopez Ibañez 15 F 2/15/1996 Jhonatan stiven Quintero Acevedo 15 M 5/23/1996 Eduardo Ramirez Rodriguez 14 M 11/30/1996 Andres Camilo Rico Saldana 14 M 12/5/1996 Cristian Camilo Rincon Torres 15 M 4/10/1996 Catalina Rodriguez Velasquez 14 F 12/17/1996 Edith Jahaira Rojas Yustes 14 F 7/28/1996 Jeimy Tatiana Torres Anchez 15 F 1/16/1996 1/15/1900 estrato 1 1 1/14/1900 estrato 2 1 1/16/1900 estrato 3 25 1/17/1900 estrato 4 3
  • 8.
    Fecha de Nacimiento2 Estrato Documentos de identidad Estatura 1991 3 91112310340 1.71 1994 3 94050685472 1.67 1994 3 94062385163 1.68 1994 2 94080296030 1.62 1995 3 95081965849 1.67 1995 3 95071498635 1.66 1995 4 95062105659 1.68 1995 4 95062010730 1.66 1995 1 95101865987 1.59 1995 3 95102896703 1.79 1995 3 95022863521 1.68 1995 3 95062978956 1.59 1995 4 95073065489 1.67 1995 3 95053087948 1.65 1995 3 96051147826 1.69 1995 3 96052347982 1.61 1996 3 96042689476 1.65 1996 3 96052236598 1.58 1996 3 96051354632 1.69 1996 3 96050621368 1.59 1996 3 96070963598 1.59 1996 3 96081365478 1.69 1996 3 96021578965 1.72 1996 3 96052354762 1.69 1996 3 96113065471 1.68 1996 3 96120564892 1.71 1996 3 96031085632 1.71 1996 3 96121765443 1.67 1996 3 96072874632 1.98 1996 3 96011684795 1.67