ДИАГНОСТИКА И ЛЕЧЕНИЕ
СТАБИЛЬНОЙ СТЕНОКАРДИИ


 Рекомендации Американской Ассоциации
Сердца, Американского Кардиологического
   Колледжа и Американского Колледжа
   Докторов - Американского Общества
                Терапии
ACC/AHA/ACP-ASIM Guidelines
          for the Management of
   Patients With Chronic Stable Angina

A Report of the American College of Cardiology/
   American Heart Association Task Force on
               Practice Guidelines
  (Committee on Management of Patients With
             Chronic Stable Angina)
Journal of the American College of Cardiology Vol. 33, No. 7, 1999
© 1999 by the American College of Cardiology and the American Heart Association,
Inc. ISSN 0735-1097/99/$20.00


Члены Комитета по выработке              Члены информационно –
рекомендаций:                            методического отдела :
RAYMOND J. GIBBONS, MD, FACC,
                                         JAMES L. RITCHIE, MD, FACC, Chair
Chair
                                         RAYMOND J. GIBBONS, MD, FACC, Vice
KANU CHATTERJEE, MB, FACC
                                         Chair
JENNIFER DALEY, MD, FACP
                                         MELVIN D. CHEITLIN, MD, FACC
JOHN S. DOUGLAS, MD, FACC
                                         KIM A. EAGLE, MD, FACC
STEPHAN D. FIHN, MD, MPH, FACP
                                         TIMOTHY J. GARDNER, MD, FACC
JULIUS M. GARDIN, MD, FACC
                                         ARTHUR GARSON, JR, MD, MPH,
MARK A. GRUNWALD, MD, FAAFP
                                         FACC
DANIEL LEVY, MD, FACC
                                         RICHARD O. RUSSELL, MD, FACC
BRUCE W. LYTLE, MD, FACC
                                         THOMAS J. RYAN, MD, FACC
ROBERT A. O’ROURKE, MD, FACC
                                         SIDNEY C. SMITH, JR, MD, FACC
WILLIAM P. SCHAFER, MD, FACC
SANKEY V. WILLIAMS, MD, FACP




       Эти Рекомендации одобрены Правлением АСС в марте 1999 года,
Научно-совещательным и Координационным Комитетом АНА в марте 1999
года, Правлением ACP-ASIM в феврале 1999 года.
       Данный документ представлен на Web странице АСС (www.acc.org) и
АНА (www.americanheart.org).
       Адрес: АСС, Education Services, at 9111 Old Georgetown Road, Bethesda,
MD 20814-1699. Телефон: 1-800-253-4636
Американским            кардиологическим
колледжем в лице президента АСС г-на
Arthur Garson, Jr. предоставлены права на
перевод, издание и распространение
Рекомендаций      АСС/АНА      Сибирской
ассоциации               интервенционных
кардиологов. *

Издатели русской версии выражают
глубокую признательность Н.И. Ерофееву,
И.А. Костиной        А.Н. Кудряшову,
В.А.Макацария,    благодаря     помощи
которых стал возможен выход в свет этой
книги.
Данное руководство представляет собой методические рекомендации
сформированные благодаря объединенным усилиям наиболее авторитетных
кардиологических    и терапевтической организаций США: Американской
Ассоциации Сердца, Американского Кардиологического Колледжа и
Американского Колледжа Докторов - Американского Общества Терапии. В
настоящем руководстве четко, на основании правил научно-обоснованной
медицины определен подход к диагностике, распределению по степени риска и
лечению больных с хронической стабильной стенокардией.
      Книга предназначена для терапевтов, кардиологов, кардиохирургов.




                Перевод с английского: к.м.н. В.И.Ганюков

                Редакция русского текста: Ю.Б.Юрченко
                                          В.И.Ганюков




* Американский кардиологический колледж не несет ответственности за
качество перевода.
ПРЕДИСЛОВИЕ

       Не вызывает сомнения, что медицинские теоретические знания и
практический опыт играют значительную роль в критической оценке
применения диагностических и лечебных процедур. Строгий экспертный
анализ диагностических мероприятий и терапевтических методик с точки
зрения соотношения «риск-польза» лежит в основе рекомендаций,
направленных на повышение эффективности ухода за больными и оптимизации
прогноза, а также фокусирует внимание врачей на самых эффективных
стратегиях.
       В 1980 г. Американский Кардиологический Колледж (АСС) и
Американская Ассоциация Сердца (АНА) объединили усилия на подготовке
руководств в области сердечно-сосудистых заболеваний. Результатом этого
явилась выработка АСС/АНА информационно-методических рекомендаций,
которые совершенствуются по мере развития научных знаний и практического
опыта. В группу экспертов - составителей рекомендаций были включены
представители обеих организаций. К работе при необходимости дополнительно
привлекались и другие группы медицинских экспертов. При составлении
литературных обзоров специалисты использовали принципы научно-
обоснованной медицины, взвешивая прочность доказательств за или против
применения отдельных лечебных методик, включая оценку предполагаемых
результатов действия этих процедур на здоровье.
       При составлении рекомендаций Комитет АСС/АНА приложил серьезные
усилия, направленные на предотвращение действительных или потенциальных
конфликтов интересов, возникающих в результате внешних влияний или
личных убеждений авторов, которые могли бы повлиять на их объективность.
       Эти методические рекомендации призваны помочь врачам и другим
специалистам в постановке диагноза, выборе способа лечения или
профилактики специфических заболеваний или состояний. Эти руководства
пытаются определить тактические стереотипы, применимые в большинстве
случаев у большинства пациентов. Конкретное решение относительно лечения
отдельно взятого больного должно приниматься врачом и пациентом в свете
обстоятельств, специфичных для этого пациента.
       Полный текст настоящих рекомендаций опубликован в Journal of the
American College of Cardiology в июньском номере 1999 года. Репринты полного
текста и реферативного сообщения распространяются обеими организациями.

                                                 James L., Ritchie, MD, FACC
                  Председатель, Информационно-методического отдела ACC/AHA
                                                  по выработке рекомендаций
I. ВВЕДЕНИЕ

А. Организация Комитета и оценка обзора

       АСС/АНА информационно-методические рекомендации сформированы
с целью определения роли различных методов диагностики и лечения
пациентов с наличием или подозрением на сердечно-сосудистое заболевание.
Ишемическая болезнь сердца (ИБС) остается единственной лидирующей
причиной смерти в США. Наиболее частым проявлением этой болезни является
стабильная стенокардия (СС). Представление об актуальности этой проблемы и
отсутствие    национальных     практических    рекомендаций     определили
необходимость разработки руководства по лечению пациентов со СС.
Учитывая, что эта проблема широко распространена в широкой медицинской
практике, в качестве партнера в выработке рекомендаций были привлечены
Американский Колледж Докторов - Американское Общество Терапии (ACP-
ASIM), для чего в Комитет были включены четыре терапевта, представляющие
эти организации.
       Комитет осуществил тщательный отбор публикаций, посвященных
данной теме, используя компьютерный поиск литературы на английском языке,
опубликованной в период с 1975 года. Комитетом также обобщены данные
различных исследований. При этом, в зависимости от достоверности
информации лежащей в основе выводов, исследования были классифицированы
на три группы: «А», «В» и «С». К группе «А» отнесены многоцентровые
рандомизированные клинические исследования, включившие большое
количество пациентов. Пограничный уровень достоверности «В» присваивался
в том случае, если данные были получены на основании ограниченного числа
рандомизированных исследований, включивших в себя сравнительно
небольшое количество пациентов, или в результате качественно проведенных
нерандомизированных исследований. Нижний уровень достоверности «С»
присваивался, если источником рекомендаций являлось единство в мнениях
экспертов.
       Показания для диагностических процедур и методов лечения
классифицированы по следующему принципу:

      КЛАСС I: Достоверные доказательства и (или) единство мнений
экспертов в том, что данная процедура или вид лечения целесообразны,
полезны и эффективны.

      КЛАСС II: Противоречивые доказательства и (или) расхождения во
мнениях экспертов о пользе/эффективности процедуры или лечения.
           КЛАСС IIa: Преобладают доказательства и (или) мнения
           экспертов за пользу/эффективность.
           КЛАСС IIb: Польза/эффективность недостаточно хорошо
           подтверждена доказательствами и (или) мнениями экспертов.

      КЛАСС III: Достоверные доказательства и (или) единство мнений
экспертов в том, что процедура или вид лечения не являются полезными и
эффективными, а в ряде случаев могут быть вредными.
Немало публикаций по различным аспектам анализируемой темы были
оставлены за пределами этих рекомендаций, в список литературы были
включены только тщательно отобранные статьи. В Комитет вошли
авторитетные эксперты в вопросах общей и семейной медицины и общей
кардиологии, представляющие ACP-ASIM, Американскую Академию
Семейных Врачей (ААFР); а также специалисты с признанным опытом
экспертизы в частных областях, в том числе неинвазивного тестирования,
профилактической кардиологии, интервенционной кардиологии и сердечно-
сосудистой хирургии. В редактировании руководства приняли участие
представители АСС, АНА, ACP-ASIM и AAFP. Окончательный вариант
рекомендаций одобрен членами правления АСС, АНА, ACP-ASIM. В функции
информационно-методического отдела входит ежегодный пересмотр этих
рекомендаций после публикации с целью подтверждения их соответствия
современным представлениям. Это руководство должно считаться
действующим, пока не будут переиздано либо изъято из обращения.

Б. Предназначение рекомендаций

       Эти рекомендации посвящены лечению взрослых пациентов с
синдромом повторяющейся боли в груди и с наличием или с подозрением на
ИБС. Пациенты, у которых заболевание проявляется ишемическими
эквивалентами, например диспное или болью в руке, связанными с физической
нагрузкой, также попадают под действие этих рекомендаций. У части больных
рациональная терапия нивелирует субъективные симптомы ИБС. По
отношению к ним должны применяться те разделы руководства, которые
соответствовали их состоянию до применения эффективного лечения. Тем не
менее, рекомендации по диагностике, разделению по степени риска и лечению в
большей степени предназначены для пациентов с наличием субъективных
симптомов. Асимптоматические пациенты с «немой ишемией» или с ИБС,
которая была диагностирована при отсутствии субъективных симптомов,
находятся за пределами действия данных рекомендаций. Дети также не
рассматриваются в настоящих рекомендациях, поскольку ИБС является крайне
необычным явлением в этой группе и первично связана с наличием коронарных
аномалий.
       Пациенты с неангинальной болью в груди, как правило, имеют меньший
риск ИБС. Часто синдром боли в груди имеет установленную внесердечную
причину. Иногда у подобного пациента возникает подозрение на заболевание
сердца, вынуждающее прибегнуть к дополнительным диагностическим тестам.
Если диагностическая оценка демонстрирует, что наличие ИБС маловероятно и
подтверждает некардиальную причину болей, то в дальнейшем такие пациенты
не рассматриваются настоящими рекомендациями. Если начальная диагностика
демонстрирует, что ИБС возможна, последующее ведение таких больных
отражено в данных рекомендациях.
       Состояния, объединенные термином «острый коронарный синдром»
(ОКС), не включены в эти рекомендации. Для получения информации по
лечению пациентов с острым инфарктом миокарда (ОИМ) читатель может
обратиться к «Рекомендациям ACC/АНА по лечению пациентов с ОИМ» (1).
Лечению нестабильной стенокардии (НС) посвящены клинико-практические
рекомендации Агенства по Политике Поддержки Здоровья (AHCPR) (2),
которые одобрены АСС и АНА. Рекомендации по лечению НС описывают
определенную группу пациентов низкого риска, которые не подлежат
госпитализации и могут быть подвергнуты амбулаторному лечению. В данной
ситуации течение НС практически не отличается от течения СС и поэтому
попадает под действие настоящего руководства. Пациенты, перенесшие эпизод
НС, у которых медикаментозная терапия имеет удовлетворительный результат
и у которых впоследствии регистрируется СС, также находятся в поле зрения
настоящих рекомендаций. Аналогичным образом, действие руководства
распространяется на пациентов со СС, возникшей через более чем 30 дней после
перенесенного ОИМ.
      Настоящие рекомендации неприменимы к пациентам с симптомами боли
в груди, возникшими непосредственно после реваскуляризации при помощи
чрезкожной транслюминальной коронарной ангиопластики (ЧТКА) или
коронарного шунтирования (КШ). Хотя деление между «ранними» и
«поздними» симптомами выглядит условным, Комитет убежден, что эти
рекомендации не следует применять к пациентам, у которых рецидивирующие
симптомы возникли в течение шести месяцев после реваскуляризации.

В. Совпадение с другими рекомендациями

       Данное руководство по своему содержанию совпадает со многими
клинико-практическими рекомендациями, которые уже изданы или готовятся к
изданию в ближайшее время, в том числе, разработанными АСС/АНА;
Национальным Институтом Сердца, Легких и Крови (NHLBI) и ACP-ASIM
(Табл. 1).


    Таблица 1. Современные клинико-
 практические рекомендации и директивы,
    которым соответствует настоящее
              руководство.
                  Рекомендации                      Организатор    Год публикации

Радионуклидные исследования (12)                    АСС/АНА        1995
Эхокардиография (13)                                АСС/АНА        1997
Нагрузочное тестирование (14)                       АСС/АНА        1997
Заболевания клапанов сердца (15)                    АСС/АНА        1998
Холтеровское мониторирование (16)                   АСС/АНА        1999
Коронарография (17)                                 АСС/АНА        1999
ЧТКА (18)                                           АСС/АНА        1999 или
                                                                   2000
КШ (19)                                         АСС/АНА            1999
Национальный проект по холестерину (20)         NHLBI              1996
Национальное обучение по гипертензии (21)       NHLBI              1997
Лечение гиперхолестеринемии (22)                АCP-ASIM           1996
Bethesda конференция по снижению факторов риска АСС                1996
(23)
Практические рекомендации по сердечной          AHCPR              1995
реабилитации (24)
Кальциноз коронарных артерий: патофизиология,  АНА                  1996
визуализирующие методы, клиническое применение
(25)
Рекомендации по профилактической               ACP-ASIM             1992
гормонотерапии,
назначаемой женщинам в постменопаузе (26)
Bethesda конференция по страхованию и          АСС                  1989
трудоспособности пациентов с ИБС (27)

      В это сообщение включены тексты и рекомендации из вышеуказанных
руководств. В некоторых случаях в процессе формирования рекомендаций
предпринимались попытки определить общую точку зрения из нескольких
предшествующих. Несмотря на значительное количество материала, авторы
руководства ставили перед собой задачу сконденсировать имеющиеся знания в
сжатое резюме. Данные рекомендации не призваны обеспечить всеобъемлющее
понимание тонкостей визуализирующих методик (ЭхоКГ, радиоизотопные
исследования),   терапевтических    методов   и    клинических  проблем,
детализированных в других публикациях. Для получения более подробных
сведений читатель может обратиться к оригинальным сообщениям, которые
можно найти в списке литературы.

Г. Значение проблемы

       Известно, что ИБС является значительной проблемой здоровья общества.
ИБС манифестирует СС приблизительно в половине случаев (3, 4). Трудно
оценить количество пациентов со СС в США, но нет сомнения, что их
количество измеряется миллионами. Ежегодно регистрируемая заболеваемость
стенокардией составляет 213 на 100000 населения в возрасте старше 30 лет (3).
По свидетельству Фремингемского исследования (4) 350000 американцев
ежегодно дополнительно попадает в поле рассмотрения данных рекомендаций.
АНА располагает данными, что 6200000 американцев ежегодно обращаются за
медицинской помощью по поводу боли в груди (5), но эти сведения могут быть
недостаточными.
       Распространенность стенокардии может быть также оценена методом
экстраполяции относительно количества ОИМ в США (1). У примерно
половины пациентов, поступающих в госпиталь по поводу ОИМ, заболевание
проявлялось предшествующей стенокардией (6). С учетом того, что в США по
поводу ИМ ежегодно повергается госпитализации 1100000 пациентов (5),
только     у   550000    регистрируются     симптомы   стенокардии    перед
госпитализацией. В двух популяционных исследованиях изучена ежегодная
частота ИМ у больных с симптомами стенокардии, которая составила 3-3,5% в
год (4, 7). Иными словами, из 30 пациентов со СС, у одного возникает ИМ.
Таким образом, количество пациентов со СС может быть рассчитано, как 30 х
550000 =16500000. В это число не входят больные, которые не обращались за
медицинской помощью по поводу боли в груди, или с болью в груди
некардиального происхождения. Таким образом, данные рекомендации должны
быть применены в лечении, как минимум, 6 миллионов американцев, а более
вероятно, что это число следует увеличить в 3 раза.
Актуальность      ИБС    определяется    не     только     широкой
распространенностью, но и характерной для нее заболеваемостью и
смертностью. Несмотря на четко документированное снижение сердечно-
сосудистой смертности (8), ИБС продолжает лидировать среди причин смерти в
США (Табл. 2) и служит причиной одного летального исхода из каждых 4,8 (9).
Заболеваемость, связанная с ИБС, также выглядит серьезно: ежегодно более
1000000 пациентов переносят ИМ. Несколько большее число пациентов
подвергается госпитализации по поводу НС и проходит лечение по поводу СС.
Нередко, в амбулаторных условиях многие пациенты со СС теряют способность
к выполнению обычных нагрузок на период до нескольких часов или дней, что
влечет за собой снижение качества жизни. В соответствии с недавно
опубликованными данными исследования Bypass Angioplasty Revascularization
Investigation (10), около 30% пациентов никогда не возвращаются к работе
после реваскуляризации, а 15-20% оценивают свое здоровье как посредственное
или плохое, несмотря на проведенную реваскуляризацию.

Таблица 2. Смертность, обусловленная           заболеваниями     сердца   и
онкологической патологией в США, 1995г.

               Количество умерших на 100 000 населения
Группа                Смертность от заболеваний Смертность от
                      сердца                    онкологической
                                                патологии
Белые мужчины                   297,9                     228,1
Черные мужчины                  244,2                     209,1
Белые женщины                   297,4                     202,4
Черные женщины                  231,1                     159,1
    Источник: Сообщение по статистике
смертности 1995, Центр Контроля Болезней и
            Профилактики (8).
       Экономические потери, обусловленные СС, чудовищны. Некое
представление о величине потенциальных финансовых потерь может быть
получено с помощью анализа медико-экономических стандартов (МЭС) для
пациентов, получивших лечение в стационаре, по базе данных Medicare. В
таблице 3 представлено количество пациентов, госпитализированных в рамках
различных МЭС в течение 1995 года и связанные с этим расходы Medicare. В
таблице    выполнена      оценка    соотношения    количества     пациентов,
госпитализированных по поводу НС, ИМ и для реваскуляризации на фоне СС.
Стоимость     лечения      пациентов,   не    включенных      в    Medicare,
госпитализированных с аналогичными диагнозами, вероятно сравнима с
затратами в Medicare. Таким образом, непосредственные затраты на лечение СС
в стационаре превышают 15 миллиардов долларов США.

Таблица 3. Анализ расходов Medicare на лечение пациентов со СС в
условиях стационара в 1995 году.
МЭС                        Выпис       Полная            Расходы         Пациенто         Расходы
        Описание           ок          стоимость         Medicare        в                Medicare на
№                                      (млн. $)          (млн. $)        со СС (%)        п-ов со СС
125     ИБС,               62,251       519.8             215.9          95*              205.1
        Коронарография
143     Боль в груди       139,14      641.8             268.1           100              268.1
                           5
124     НС                 145,56      1,734.8           770.6           85+              655.0
                           0
121     ИМ,                167,20      2,333.5           1,020.8         55++             561.4
        Коронарография
                           2
122     ИМ без             91,565      892.0             350.8           55++             192.9
        коронарографии
112     ЧТКА               201,06      3,897.7           1,801.9                          1,495.6
                                                                         83§
                           6
106     КШ,                101,05      5,144.0           3,626.9                          3,010.3
        коронарография
                                                                         83§
                           7
107     КШ без             64,212      2,473.2           1,280.9                          1,063.1
        коронарографии
                                                                         83§
                                                                                          7,451.5
 *Некоторые пациенты могут иметь сердечную недостаточность. + Основано на исследовании TIMI III
(28).++ Основано на исследовании Canadian Assessment of Myocardial Infarction Study (6). § Основано на
исследовании BARI (10), предполагающем, что 85% НС развивается на фоне предшествующей СС (см. +
выше).

       Таблица 4 демонстрирует зависимость расходов Medicare от объемов
традиционных диагностических процедур при ИБС. Когда в 1998 году величина
условной единицы стоимости (УЕС) (relative value unit) в Medicare составляла
36,69 долларов, непосредственные расходы Medicare на 61,2 миллионов УЕС
составили 2,25 миллиарда долларов. Вновь допуская, что стоимость
обследования пациентов, не включенных в Medicare, не должна принципиально
отличаться от расходов в Medicare, затраты только на эти диагностические
процедуры составят 4,5 миллиарда долларов США.

Таблица 4. Расходы Medicare и объемы традиционных диагностических
процедур при СС.

                             Коды,       Количество      Количество         Пациентов     Общее
                             1998 г.     УЕС на 1                           со СС,        количество
Процедура                                процедуру,      процедур                         УЕС
                                         1998            (1996)             %
ЭхоКГ               93307                5.96            3,935,344          20%           4,690,930
Допплер ЭхоКГ       93320                2.61            3,423,899          20%           1,787,233
Нагрузочный тест на 93015                3.25            689,851            80%           1,793,612
                    или
тредмиле            93016-93
                             018
Стресс-ЭхоКГ                 93350,      6.81            303,047            80%           1,651,000
                             93015
Стресс-ОЭКТ*                 78465,      17.41           1,158,389          80%           16,134,041
                             93015
Катетеризация левых          93510,      66.18           664,936            80%           35,204,371
отделов сердца с
проведением                  93543,
вентрикулографии ЛЖ          93545,
и коронарографии        93555,
                        93556
                                                                            61,261,187
В таблицу не включена информация о позитрон-эмиссионной томографии (ПЭТ) и электронной
компьютерной томографии (ЭКТ) для оценки коронарного кальциноза.
Стресс-ОЭКТ - однофотонная эмиссионная компьютерная томография на фоне
физической нагрузки или фармакологической пробы.

В эти расчеты непосредственных финансовых затрат, ассоциируемых со СС, не
входят расходы, связанные с потерей рабочих дней, снижением
трудоспособности,    продолжительным     медикаментозным    лечением    в
амбулаторных условиях и другие. Установлено, что величина этих
дополнительных расходов равна непосредственным (4). Таким образом,
ежегодные финансовые потери, ассоциируемые со СС, исчисляются 10
миллиардами долларов США.
       Не вызывает сомнения, что значение этой проблемы диктует
необходимость     формирования     четких    практических    медицинских
рекомендаций. Складывается впечатление, что до настоящего времени в США
не существует единства в методических подходах к лечению СС. Это мнение
подтверждается исследованием Medicare, свидетельствующем, что в разных
штатах и даже в округах одного штата США существует тройное различие в
частоте выполняемых коронарографий.

Д. Структура рекомендаций

       Настоящие рекомендации произвольно разделены на четыре главы,
посвященных диагностике, оценке степени риска, лечению и диспансерному
наблюдению. Опытные врачи быстро поймут, что различия между этими
разделами условны и не должны приниматься во внимание при лечении
отдельно взятого пациента. Тем не менее, для принятия клинических решений в
большинстве случаев это подразделение полезно и облегчает восприятие
рекомендаций.
       Три диаграммы последовательно суммируют тактику ведения СС в три
алгоритма: клиническая оценка (Рис. 1), стресс-тест / ангиография (Рис. 2) и
лечение (Рис. 3). Мнемоническая схема (Рис. 4) заостряет внимание на 10
лечебных элементах, которые Комитет считает наиболее важными.
       Хотя ведение большинства пациентов потребует использования всех
трех алгоритмов, возможны исключения из этого правила. В некоторых случаях
будет достаточно только клинической оценки для достижения уверенности, что
пациент не подлежит дальнейшим мероприятиям в рамках данных
рекомендаций. В других ситуациях могут потребоваться только алгоритмы
клинической оценки и лечения, например, если вероятность ИБС высока, а
реваскуляризация (следовательно и необходимость определения степени риска)
не рассматривается в силу медицинских противопоказаний или нежелания
пациента. Алгоритм стресс-теста / ангиографии может потребоваться для
диагностики (и для оценки степени риска) у пациентов с умеренной
вероятностью ИБС или только для оценки риска у пациентов с высокой
вероятностью ИБС.

Рисунок 1. Клиническая оценка.
AHCPR - Agency for Health Care Policy and Reserch (Агенство по Политике
Поддержки Здоровья).
Рисунок 2. Стресс-тест / ангиография
Рисунок 3. Лечение


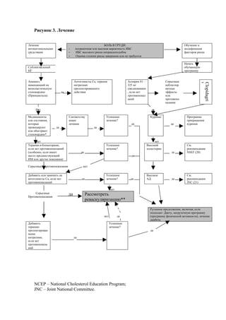
Лечение                                                БОЛЬ В ГРУДИ:                                             Обучение и
антиангинальными             -     пограничная или высокая вероятность ИБС                                       модификация
средствами                   -     ИБС высокого риска неправдоподобна                                            факторов риска
                             -     Оценка степени риска завершена или не требуется

                                                                                                                 Начать
Сублингвальный                                                                                                   обучающую
НГ                                                                                                               программу


Анамнез,                          Антогонисты Са, терапия               Аспирин 81 –                Серьезные




                                                                                                                           l
                                                                                                                           Clopidagri
намекающий на                     нитратами                             325 мг                      неблагопр
вазоспастическую                  пролонгированного                     ежедневневно                иятные
стенокардию             да        действия                              , если нет                  эффекты
(Принцметала)                                                           противопоказ                или
                                                                        аний                        противопо
                                                                                                    казания

     Нет                                                                                  да

Медикаменты                  Соответству                 Успешное                        Курение                  Программа
или состояния,               ющее                        лечение?                                                 прекращения
которые                      лечение                                      да                           да         курения
провоцируют        да                           да
или обостряют
стенокардию*

      нет                                                                                    нет
Терапия в-блокаторами,                                   Успешное                      Высокий                    См.
если нет противопоказаний                                лечение?                      холестерин                 рекомендации
(особенно, если имеет                  да                                                               да        NSEF (20)
место предшествующий                                                      да
ИМ или другие показания)

Серьезные противопоказания              нет

Добавить или заменить на                                 Успешное                      Высокое                    См.
антогонисты Са, если нет               да                лечение?         да           АД               да        рекомендации
противопоказаний                                                                                                  JNC (21)

                                                             нет
     Серьезные               да             Рассмотреть
Противопоказания
                                            реваскуляризацию**

                                                                                         Рутинное продолжение, включая, если
                                                                                         подходит: Диету, нагрузочную программу
                                                       нет         да                    (программу физической активности), лечение
                                                                                         диабета.
Добавить                                                     Успешное
терапию                                                      лечение?
пролонгирован                                                                            да
ными
нитратами,                        да
если нет
противопоказа
ний




    NCEP – National Cholesterol Education Program;
    JNC – Joint National Committee.
* - Вазодилататоры, передозировка тиреоидных гормонов, вазоконстрикторы,
выраженная анемия, неконтролируемая гипертензия, гипертиреоидизм,
гипоксемия, тахиаритмия, брадиаритмия, болезнь клапанов сердца (особенно
аортальный стеноз) и гипертрофическая кардиомиопатия.
** - Учитывая коронарную анатомию, тяжесть ангинальных симптомов и
мнение    пациентов     следует  рассмотреть    возможность   коронарной
реваскуляризации. За исключением пациентов с документированным
поражением СтЛКА, трех или двух сосудов в сочетании с значимым стенозом
проксимальной части ПНА, реваскуляризация не обеспечивает преимуществ в
выживании на фоне низкого риска. Таким образом, как правило, решению
вопроса    о   реваскуляризации     должна    предшествовать   адекватная
медикаментозная терапия.

Рисунок 4. Лечебная мнемоническая схема
II. ДИАГНОЗ

А. Анемнез и физикальное обследование

Рекомендации

Класс I

      В процессе обследования больного с болью в груди следует детально
      собрать анамнез, провести сфокусированное физикальное обследование и
      оценку факторов риска. Полученная информация является исходной для
      оценки степени риска ИБС (низкой, пограничной, высокой). (Уровень
      достоверности В)

Определение стенокардии

      Стенокардия – это клинический синдром, характеризующийся
дискомфортом в грудной клетке, челюсти, плече, спине или руке. Боль типично
провоцируется физической нагрузкой или эмоциональным стрессом и облегчается
приемом нитроглицерина (НГ). Стенокардия обычно возникает у пациентов с
поражением как минимум одной крупной эпикардиальной артерии. Кроме того,
стенокардия может также встречаться у лиц с поражением клапанов сердца,
гипертрофической кардиомиопатией или неконтролируемой артериальной
гипертонией. Стенокардия может возникать у пациентов с неизмененными
коронарными артериями, и миокардиальная ишемия в этом случае обусловлена
ангиоспазмом или дисфункцией эндотелия. Боль, подобная стенокардии, может
служить проявлением различных несердечных заболеваний, например, болезней
пищевода, грудной стенки или легких. Если кардиологическую причину болевых
ощущений удается исключить, дальнейшая тактика не определяется данными
рекомендациями.

Клиническая оценка боли в груди

Анамнез

      Клиническое исследование остается самым важным этапом в обследовании
пациента с болью в груди, позволяющим клиницисту установить вероятность
клинически значимой ИБС с высокой степенью точности (29). Установлены
следующие ангиографические критерии значимой ИБС: стеноз ≥ 70% ≥ 1
крупного эпикардиального сосуда или стеноз ≥ 50% ствола левой коронарной
артерии (СтЛКА). Поражения, сопровождающиеся меньшей степенью стеноза,
могут быть причиной стенокардии, но имеют намного меньшее прогностическое
значение (30).
      В первую очередь следует детально оценить жалобы пациента,
характеризующие боль в груди (31). Традиционно рассматриваются пять
компонентов боли: характер, локализация, продолжительность, факторы
провоцирующие боль и факторы, которые ее облегчают. В описании качества
ангинальной боли пациенты используют различные определения: «сжатие»,
«колики», «давление», «удушение» и «тяжесть». Зачастую пациенты настаивают,
что их симптомы ощущаются как «дискомфорт», а не боль. Стенокардия почти
никогда не приобретает характер острого приступа (как «удар ножа») и обычно не
зависит от положения тела и фазы дыхания.
       Длительность     приступа       стенокардии    измеряется     минутами.
Кратковременный эпизод или вялая боль, длящаяся часами, редко являются
стенокардией. Типичная локализация боли при стенокардии - за грудиной, с
иррадиацией в шею, челюсть, эпигастрий или в руки. Боль, локализующаяся выше
нижней челюсти, ниже эпигастрия или на небольшом участке левой половины
грудной клетки редко бывает связана со стенокардией. Боль обычно
провоцируется физической или психоэмоциональной нагрузкой и проходит в
покое. Сублингвальный прием НГ также купирует стенокардию, обычно через 30
секунд - несколько минут.
       Завершив анализ жалоб пациента, врач получает возможность
сформулировать клинические выводы о природе болевого синдрома. По схеме,
наиболее часто используемой во многих исследованиях, боль в груди
классифицируется на три вида: типичная стенокардия, атипичная стенокардия и
неангинальная боль в груди (32) (Таб. 5).

Таблица 5. Клиническая классификация боли в груди.

Типичная стенокардия (доказанная):
     Дискомфорт за грудиной типичного характера и продолжительности,
     который провоцируется физической или психоэмоциональной нагрузкой и
     облегчается в покое или после приема НГ.
Атипичная стенокардия (вероятная):
     - наличие 2-х из указанных выше характеристик.
Неангинальная боль в груди:
     - наличие только одной из указанных выше характеристик или их
     отсутствие.
       Источник: JACC, 1983 (45).

       Далее, стенокардия классифицируется как стабильная и нестабильная (2).
Необходимо отметить, что НС является гораздо более существенным
предиктором риска острого коронарного события в ближайшем будущем. В
настоящее время определены три формы НС: стенокардия покоя, тяжелая впервые
возникшая стенокардия и прогрессирующая стенокардия. (Табл. 6 и 7) Следует
подчеркнуть, что пациенты с НС могут быть разделены по степени ближайшего
риска (Табл. 8). Умеренный или высокий риск часто обусловлен свежим разрывом
атеросклеротической бляшки в коронарном сосуде. Риск смерти в данном случае
занимает пограничное положение между риском, сопровождающим ОИМ и СС.
Обследование пациентов с НС умеренного и высокого риска лучше выполнять в
стационарных условиях. Пациенты с НС низкого риска имеют относительно
благоприятный ближайший прогноз, несущественно отличающийся от прогноза
пациентов со СС. Их обследование может быть выполнено быстро и безопасно в
амбулаторных условиях. Данные рекомендации не распространяются на
пациентов с НС умеренного или высокого риска, но могут быть применены для
ведения пациентов низкого риска.
       После детализации анамнеза боли в груди следует определить наличие
факторов риска. К таковым относятся: курение, гиперлипидемия, диабет,
гипертензия и семейный анамнез ИБС. Наличие в анамнезе цереброваскулярных
заболеваний и заболеваний периферических сосудов увеличивает вероятность
ИБС.

Таблица 6. Принципиальные проявления НС (2)

Стенокардия покоя   Приступы стенокардии покоя, продолжительность которых
                    превышает 20 минут, возникшие в течение последней недели.

Впервые возникшая   Дебют ИБС продолжительностью не более 2 месяцев, в течение
стенокардия         которых уровень стенокардии достиг III-IV функционального
(тяжелое течение)   класса по Канадской классификации (КК).

Прогрессирующая     Изменение характера приступов стенокардии в течение 2 последних
стенокардия         месяцев: увеличение частоты или продолжительности приступов
                    либо снижение порога физической нагрузки, при котором они
                    возникают. Другими словами, уровень стенокардии возрастает, по
                    крайней мере, на один функциональный класс, и достигает, как
                    минимум, III функционального класса по КК.


Таблица 7. Классификация стенокардии Канадского Сердечно-сосудистого
общества (46)

КЛАСС I

     Привычная физическая активность, такая как ходьба или подъем по лестнице, не
     провоцирует приступ стенокардии. Стенокардия возникает в результате более
     интенсивной или продолжительной нагрузки.

КЛАСС II

       Незначительное ограничение привычной активности. Стенокардия
возникает при ходьбе (на расстояние более 300 метров), подъеме более чем на
один этаж по обычным ступенькам в нормальном темпе и в нормальном
состоянии или быстром подъеме по лестнице или в гору. Вероятность
возникновения приступа стенокардии возрастает при физической нагрузке после
еды, в холодную или ветреную погоду, после эмоциональных стрессов или в
течение нескольких часов после пробуждения.

КЛАСС III

     Значительное ограничение привычной физической активности (стенокардия
     появляется при ходьбе на расстояние 150-300 метров, подъеме на один этаж в
     нормальном состоянии и в нормальном темпе).

КЛАСС IV

      Невозможность выполнять любую физическую                 активность     без
дискомфорта, ангинальные боли могут возникать и в покое.
Таблица 8. Ближайший риск смерти и нефатального ИМ у пациентов с НС
(2)

         Высокий риск                    Умеренный (пограничный)                           Низкий риск
                                                  риск
Должен присутствовать, по крайней      Симптомов высокого риска нет, но должен     Симптомов       умеренного     или
мере, один из следующих симптомов:     присутствовать какой-либо из следующих      высокого риска нет, но должен
1.    Длительная    боль     в   покое признаков:                                  присутствовать    какой-либо    из
  (продолжительностью      более    20 1. Длительная (продолжительностью более следующих признаков:
  минут),   имеющаяся      в   момент    20 минут), но уже купированная боль в 1.           Увеличение       частоты,
  осмотра.                               покое,     возникающая       на     фоне    продолжительности     и тяжести
2. Отек легких, вероятнее всего,         установленной умеренной или высокой         приступов стенокардии.
  обусловленный ишемией миокарда.        вероятности ИБС.                          2. Снижение толерантности к
3. Стенокардия покоя с преходящим      2. Стенокардия покоя (продолжающаяся >        физической нагрузке.
  смещением сегмента ST ≥ 1 мм           20 минут либо купировавшаяся приемом 3. Впервые возникшая стенокардия
4. Стенокардия в сочетании с впервые     НГ под язык).                               в промежуток времени от 2 недель
  возникшим      шумом     митральной  3. Стенокардия в ночное время.                до 2 месяцев.
  регургитации или усилением ранее     4.     Стенокардия      с    преходящими 4. ЭКГ нормальная или без
  имевшегося.                            изменениями зубца Т.                        отрицательной динамики.
5. Стенокардия в сочетании с третьим   5.   Впервые      возникшая    стенокардия
  тоном сердца (ритм галопа) или с       напряжения     III-IV   функционального
  впервые возникшими хрипами в           класса в течение последних 2 недель на
  легких    или    усилением     ранее   фоне установленной       умеренной или
  имевшихся.                             высокой вероятности ИБС.
6.     Гипотония,    сопровождающая    6. Патологический зубец Q или депрессия
  стенокардию.                           сегмента ST с амплитудой ≥ 1 мм в
                                         нескольких      отведениях     (передние,
                                         нижние, боковые) на ЭКГ, записанной в
                                         покое.
                                       7. Возраст > 65 лет.
Оценка ближайшего риска смерти и нефатального инфаркта при НС является комплексной многофакторной проблемой,
которая не может быть полностью решена с помощью данной таблицы. Однако предлагаемые критерии оценки риска в
достаточной степени отражают основные закономерности и могут быть использованы в большинстве случаев.


Физикальное обследование

        Физикальное исследование часто не обнаруживает отклонений от нормы
(33). Тем не менее, осмотр пациента во время эпизода боли может быть полезным.
Могут быть выявлены некоторые симптомы, свидетельствующие в пользу ИБС:
дополнительные (четвертый или третий) тоны сердца или ритм галопа, шум
митральной регургитации, парадоксально расщепленный второй тон, хрипы в
базальных отделах легких, проходящие после прекращения боли (34). Несмотря
на то, что физикальные находки обычно малоинформативны в диагностике ИБС,
тщательное исследование может выявить состояния, при которых может
возникать стенокардия неатерогенного генеза, например, заболевания клапанов
сердца      или      гипертрофическую      кардиомиопатию.      Доказательства
атеросклеротического поражения некоронарных сосудов - каротидный шум,
снижение пульса на a. dorsalis pеdis или абдоминальная аневризма - повышают
вероятность ИБС. Наличие артериальной гипертонии, ксантоматоза, отека
сетчатки также повышает риск ИБС. Боль, вызываемая пальпацией грудной
клетки, указывает на несердечное ее происхождение (35). Однако, боль
провоцируемая давлением на грудную клетку, не исключает возможности
существования ИБС и стенокардии. Шум трения является признаком заболевания
перикарда или плевры.

Оценка вероятности ИБС

      Завершение процедуры сбора анамнеза и осмотра предполагает
возникновение вопроса, ответ на который в равной степени интересует врача и
пациента: «Это болезнь сердца?» В некоторых случаях врач может уверенно дать
отрицательный ответ. Подтверждение неангинального характера боли в груди
обычно позволяет отнести пациента к группе низкого риска ИБС. В подобных
случаях анамнез и диагностические тесты обычно подтверждают несердечное
происхождение боли в груди. Следует назначить лечение диагностированного
состояния и предложить пациенту обучающую программу о ИБС и ее факторах
риска.
       Если у врача возникает серьезное подозрение на заболевание сердца,
оправдывающее дальнейшее целенаправленное обследование, он должен
выполнить оценку вероятности ИБС. Эта оценка чрезвычайно важна, так как ее
результат в дальнейшем повышает информативность обычно используемого
диагностического метода: стандартного нагрузочного тестирования. Рассмотрим,
как 5%-е, 50%-е и 90%-е значения предтестовой вероятности ИБС влияют на
интерпретацию результатов стандартного стресс-теста (36). В этом примере
нагрузочный тест считается положительным, если амплитуда депрессии сегмента
ST превышает 1 мм. Чувствительность теста составляет 50%, а специфичность
90% (14).
       У пациентов с низкой вероятностью ИБС (= 5%) прогностическая ценность
положительного результата стресс-теста (вероятность наличия заболевания при
положительном тесте) не превышает 21%. Выполняя обследование 1000
пациентов с низкой предтестовой вероятностью ИБС, мы должны принять во
внимание, что только у 5% этой группы имеется прогностически значимая ИБС, у
120* человек стресс-тест будет положительным, а только у 25* положительный
результат теста совпадет с наличием ИБС. Принимая решение о назначении
тестирования пациентам с низкой вероятностью ИБС, врач должен сравнить
потенциальный положительный результат (корректную диагностику ИБС у 25
пациентов) с явно негативными последствиями, включающими стоимость стресс-
теста для всех 1000 пациентов, а также неуместное беспокойство, дальнейшее
инвазивное тестирование, более высокие страховые взносы, которым
подвергнутся 95 пациентов с ложноположительными результатами теста. У
пациентов с высокой вероятностью ИБС (90%) положительные результаты теста
повышают вероятность заболевания до 98% (прогностическая ценность
положительного результата) и отрицательные снижают только до 83%
(прогностическая ценность отрицательного результата). Несмотря на
прогностическую ценность нагрузочного тестирования в данной группе (см.
Глава III, С-2) (37), его отрицательный результат очевидно не позволит
клиницисту уверенно исключить диагноз ИБС. У пациентов с 50% вероятностью
ИБС, позитивные результаты теста увеличивают вероятность заболевания до 83%,
а отрицательные снижают до 36%. Результаты теста разделяют эту группу на две
принципиально разные подгруппы: первую, в которой ИБС почти наверняка
существует, и другую, в которой диагноз ИБС хотя и далек от исключения, но
является сомнительным. Таким образом, тщательная предтестовая оценка
вероятности ИБС необходима для интерпретации результатов стресс-теста и
принятия правильного решения о дальнейшей тактике.
           * - расчет ведется следующим образом: из 1000 пациентов с низкой вероятностью ИБС 950 человек - здоровы.
Учитывая специфичность нагрузочного теста (90%) у 95 человек из этой группы тест будет положительным (т.е
ложноположительным). Из 50 человек, больных ИБС, нагрузочный тест при чувствительности 50% будет положительным
у 25 (т.е. истинно-положительным). Суммируя эти цифры получаем 120 человек из 1000 обследованных, у которых
нагрузочный тест окажется положительным (прим. переводчика).
      Предсказание вероятности ИБС после сбора анамнеза и физикального
обследования может показаться преждевременным, но клинико-патологическое
исследование выполненное Diamond и Forrester (38) продемонстрировало такую
возможность. Анализ данных из серии ангиографических исследований
выполненных в 60-е и 70-е годы показал, что простое клиническое наблюдение за
типом боли, возрастом и полом явилось достоверным предиктором вероятности
ИБС. Например, 64-летний мужчина с типичной стенокардией имеет 94%
вероятность наличия значимой ИБС. 32-летняя женщина с неангинальной болью в
груди имеет шанс ИБС, равный 1% (14).
       Ценность подхода Diamond и Forrester впоследствии была подтверждена в
проспективных исследованиях Duke и Stanford. В этих исследованиях и мужчины
и женщины были направлены в специализированные кардиологические клиники
для проведения катетеризации сердца (39, 40) или стресс-теста (41), после
определения начальных клинических характеристик, наиболее полезных в
предсказании ИБС. С учетом этих характеристик были разработаны
прогностические модели на основе логических регрессионных уравнений. В
применении к другим группам пациентов, направленных в специализированную
клинику, эти модели продемонстрировали высокую эффективность. Как и в
работе Diamond и Forrester, наиболее точными предикторами оказались возраст,
пол и характер боли. Были установлены и другие клинические характеристики,
которые усиливали прогностические возможности моделей. К их числу отнесены:
курение (определяющееся, как курение 1/2 пачки или более в день в течение 5
лет); ЭКГ-признаки (зубец Q или изменение ST-Т); гиперлипидемия (уровень
холестерина > 6,2 ммоль/л) и диабет (глюкоза > 140 мг%). Из этих факторов
диабет оказывает наибольшее влияние на увеличение риска. Прогностическая
роль других факторов риска таких, как семейный анамнез и гипертензия
оказалась менее значимой и не повышала эффективность моделей.

Обобщение прогностических моделей

       Несмотря на то, что эти модели демонстрируют высокую прогностическую
эффективность в группах пациентов, в которых они были разработаны,
клиницистов интересует, насколько они надежны в практической деятельности.
Мы располагаем результатами сравнения исследования Diamond и Forrester с
исследованием Хирургии Коронарных Артерий (СASS) (42), в котором приняли
участие 15 клинических центров и был выполнен анализ соответствия
клинических и ангиографических находок у более 20000 пациентов. Проводился
анализ по 24 критериям. В обоих исследованиях вероятностные таблицы были
наиболее достоверными при разделении пациентов по признакам возраста, пола и
типа боли. Серьезное расхождение обнаружено только в одной группе пациентов:
взрослых, моложе 50 лет, с атипичной стенокардией, в отношении которых
оценка вероятности заболевания в CASS оказалась на 17% выше, чем в
исследовании Diamond и Forrester. По остальным группам соответствие между
исследованиями было очень близким: среднее различие составило 5%. Поскольку
результаты были признаны идентичными, Комитет счел возможным объединить
вероятности обоих исследований в одну оценочную таблицу (Табл. 9).

Таблица 9. Предтестовая вероятность ИБС в зависимости от возраста и
пола* (объединенные данные Diamond/Forrester и СASS) (38, 42)

Возраст      Неангинальная            Атипичная              Типичная
(лет)         боль в груди           стенокардия            стенокардия
              М          Ж           М         Ж            М         Ж
30-39      4        2       34       12       76                             26
  40-49     13        3       51       22       87                             55
  50-59     20        7       65       31       93                             73
  60-69     27       14       72       51       94                             86
* Каждый показатель отображает процент пациентов с
прогностически значимой ИБС , подтвежденный при
катетеризации .
      Учитывая важность проблемы, мы позволили себе процитировать таблицу,
приведенную в работе Diamond GA, Forrester JS. Analysis of probability as an aid in
the clinical diagnosis of coronary-artery disease. N Engl J Med.
1979;300(24):1350-1358, которая, по нашему мнению, не противоречит
приведенной выше, но несколько конкретизирует ее содержание (прим.
переводчика).


      Предтестовая вероятность ИБС в
 зависимости от возраста, пола и симптомов
                заболевания

Возрас      Пол       Типичная             Атипичная     Неангинальн    Бессимптомн
   т                 стенокардия          стенокардия       ая боль      ое течение
 30-39       М      Умеренная             Умеренная      Низкая         Очень низкая
             Ж      Умеренная             Очень низкая   Очень низкая   Очень низкая
 40-49       М      Высокая               Умеренная      Умеренная      Низкая
             Ж      Умеренная             Низкая         Очень          Очень низкая
 50-59       М      Высокая               Умеренная      Умеренная      Низкая
             Ж      Умеренная             Умеренная      Низкая         Очень низкая
 60-69       М      Высокая               Умеренная      Умеренная      Низкая
             Ж      Высокая               Умеренная      Умеренная      Низкая
Нет данных для пациентов в возрасте <30 или > 69 лет.
Высокая вероятность > 90%; умеренная 10-90%; низкая < 10%;
очень низкая < 5%.

      Сравнение данных Duke с таблицами           СASS и Diamond/Forrester
затруднено несовпадением значений вероятности заболевания в пределах групп,
сформированных по возрасту, полу и характеру боли, что связано с
дополнительным влиянием ЭКГ-признаков (изменения ST-T и наличие
патологического зубца Q) и факторов риска (курения, диабета, гиперлипидемии),
которые учитывались в исследовании Duke. Таблица 10 представляет данные
Duke для пациентов среднего возраста (35, 45, 55 и 65 лет). Приводятся два
значения вероятности. Первое для пациентов низкого риска с отсутствием
факторов риска и нормальной ЭКГ. Второе - для пациентов высокого риска, у
которых имеются факторы риска: курение, диабет и гиперлипидемия, но
изменения на ЭКГ отсутствуют. Наличие ЭКГ-признаков еще более увеличило бы
вероятность ИБС. Сравнение таблиц 9 и 10 демонстрирует строгую корреляцию
между исследованиями. Данные Duke подтверждают значение факторов риска в
определении вероятности заболевания. Их прогностическая роль возрастает при
обследовании пациентов молодого возраста и наличии атипичной боли.
Например, вероятность заболевания для женщин < 55 лет с атипичной
стенокардией и отсутствием факторов риска < 10%, но при наличии диабета,
курения и гиперлипидемии вероятность возрастает до 40%.

Таблица 10. Сравнение предтестовой вероятности ИБС у симптоматических
пациентов низкого риска и высокого риска (данные Duke) (41)

Возраст     Неангинальная       Атипичная        Типичная
              боль в груди      стенокардия     стенокардия
(лет)        М           Ж     М          Ж    М          Ж
   35       3-35        1-19  8-59       2-39 30-88      10-78
   45       9-47        2-22 21-70       5-43 51-92      20-79
   55      23-59        4-25 45-79      10-47 80-95      38-82
   65      49-69        9-29 71-86      20-51 93-97      56-84
Каждый показатель отображает процент пациентов с значимой
ИБС , подтвежденный при катетеризации .

Возможность использования моделей в практической медицине

       Все вышеупомянутые результаты были получены в ходе научных
исследований. В числе других выделяется только научное исследование Stanford,
которое было четко ориентировано на использование в условиях практической
медицины (40). Прогностические модели, полученные в этом исследовании,
применялись в процессе обследования пациентов, поступивших в две городские
клиники. Модели оказались достаточно достоверными для пациентов с типичной
стенокардией, но частично завышали вероятность заболевания у больных с
меньшим риском. Возможно, эти различия могут быть объяснены неодинаковым
методом отбора пациента в научные исследования и для госпитализации в
специализированное медицинское учреждение (43, 44). В последнем случае врач,
направляющий пациента на кардиологическое обследование, руководствуется
желанием исключить кардиологическую патологию у всех больных,
обратившихся по поводу боли в груди.
       Направляя пациента высокого риска для кардиологического обследования,
врач, в большинстве случаев, правильно оценивает его состояние и возможный
диагноз, поэтому несоответствия с прогностическими моделями в такой ситуации
встречаются довольно редко. Но при обследовании пациентов молодого возраста
с нетипичным болевым синдромом значительно повышается вероятность
диагностических неточностей и, соответственно, вероятность расхождений между
диагнозом направившего врача и прогностической моделью для данного
пациента. Исследование Stanford показало, что прогностические модели могут
быть    откорректированы     для    практического   применения    с   учетом
распространенности ИБС в популяции (40). К сожалению, мы не уверены, что
врачи общей практики имеют возможность точно оценить распространенность
ИБС среди своих пациентов с болью в груди и распространенность ИБС в
различных популяциях. Таким образом, практикующие врачи должны критично
относиться к оценкам, предлагаемым прогностическими моделями. Мы, к
сожалению, не можем исключить возможность неправильного выбора диагноза и
дальнейшей терапевтической стратегии в результате несоответствия между
прогностическими моделями и фактической вероятностью ИБС.
       Не вызывает сомнения, что выбирая диагностическую стратегию, врач
должен учитывать также и мнение пациента. В силу различий в жизненных
стереотипах, экономическом положении, возрасте и т. п., больные, обладающие
одинаковой предтестовой вероятностью ИБС, могут иметь совершенно разные
представления о планах дальнейшего обследования и лечения.

Б. Сопутствующие состояния

Рекомендации по назначению лабораторных тестов с диагностической целью

Класс I

    1. Гемоглобин. (Уровень оценки С)
    2. Глюкоза. (Уровень оценки С)
    3. Липидный профиль, включающий общий холестерин, липопротеиды
    высокой плотности (ЛВП), триглицериды и липопротеиды низкой плотности
    (ЛНП). (Уровень оценки С)

       Используя информацию, полученную при сборе анамнеза и осмотре,
следует провести дифференциальный диагноз с другими заболеваниями. В
большей степени это относится к пациентам с низкой вероятностью стенокардии
(Табл. 11).

Таблица 11. Группы состояний для дифференциального диагноза со
стенокардией у пациентов с болью в груди.

  Сердечно-    Легочные     Желудочно-      Грудная      Психиатри-ческие
 сосудистые                 кишечные         клетка
неишемичес
     кие
Расслаивающ ТЭЛА            Пищеводные    Остеохондри    Состояния
ая аневризма Плеврит        :             т              беспокойства:
аорты                       Эзофагит      Фиброзит
Перикардит   Пневмоторак    Спазм         Трещина        Гипервенти-ляция
             с              Рефлюкс       ребра
Пневмония      Билиарные:     Грудинно-     Паника
                            Колика         под-          Первичная фобия
                            Холецистит     ключичный
                            Холедохолит    артрит        Аффектные
                            иаз            Герпес        состояния
                            Холангит       зостер        (например,
                                           (перед        депрессия)
                            Панкреатит     высыпанием)   Соматогенный
                                                         невроз
                            Пептическая
                            язва                         Психические
                                                         растройства
                                                         (например,
                                                         фиксированный
                                                         бред)

      Все пациенты, особенно с клиникой типичной стенокардии, нуждаются в
исключении    сопутствующих      состояний,     которые  могут     вызвать
«функциональную стенокардию» (т.е. ишемию миокарда, не обусловленную
выраженной коронарной обструкцией). Речь идет о патологических состояниях,
которые приводят к увеличению потребления кислорода миокардом либо
снижают поступление кислорода к миокарду (Табл. 12).


   Таблица 12. Состояния, провоцирующие
   ишемию или усугубляющие ее течение
 Увеличение потребления кислорода         Снижение поступления кислорода

Несердечные                         Несердечные
     Гипертермия                         Анемия
     Гипертиреоидизм                     Гипоксемия
     Интоксикация симпатомиметиками           Пневмония
     (например, прием кокаина)                Астма
                                              Хр.            обструктивное
                                              заболевание легких
     Гипертензия                              Легочная гипертензия
     Возбуждение                              Интерстициальный легоч-
     Артериовенозная фистула                  ный фиброз
                                              Синдром ночного апноэ
Сердечные                                Серповидно-клеточная анемия
     Гипертрофическая                    Симпатомиметическая
     кардиомиопатия                      интоксикация (например, прием
     Аортальный стеноз                   кокаина)
     Дилатационная кардиомиопатия        Гиперкоагуляция
     Тахикардия                               Полицитемия
          Желудочковая                        Лейкемия
           Наджелудочковая                    Тромбоцитоз
Гипергаммаглобулинемия
                                        Сердечные
                                             Аортальный стеноз
                                             Гипертрофическая
                                             кардиомиопатия

       Увеличение потребления кислорода может провоцироваться такими
состояниями, как гипертермия, гипертиреоидизм и злоупотребление кокаином.
Гипертермия, особенно, если она сопровождается снижением объема жидкости,
может усугубить стенокардию даже при отсутствии прогностически значимой
ИБС (47).
       Гипертиреоидизм и связанные с ним тахикардия и гиперметаболизм
повышают потребление миокардом кислорода. Кроме того, сопровождающее
гипертиреоидизм повышение агрегации тромбоцитов может ограничить доставку
кислорода к миокарду. Эти эффекты вполне достаточны для ухудшения течения
стенокардии. Следует учитывать, что у пожилых пациентов клиническая картина
тиреотоксикоза может быть нетипичной. Таким образом, если симптомы
типичной стенокардии у пожилого человека развиваются на фоне минимально
выраженных факторов риска ИБС, в план обследования следует включить
диагностику тиреотоксикоза.
       Симпатомиметические интоксикации, из которых кокаиновая является
наиболее частой, не только увеличивают потребление кислорода миокардом, но и
провоцируя коронарный спазм, одновременно снижают его поступление, что
иногда приводит к инфаркту у молодых пациентов. Длительный прием кокаина
может вызывать преждевременное развитие ИБС (48).
       Стенокардия может возникать на фоне тяжелой неконтролируемой
гипертензии, которая в результате повышения напряжения миокарда приводит к
росту потребления миокардом кислорода, увеличению конечно-диастолического
давления в левом желудочке (КДДЛЖ) и снижению субэндокардиальной
перфузии. Подобный механизм стенокардии имеет место при гипертрофической
кардиомиопатии и аортальном стенозе, но при этих состояниях рост напряжения
миокарда может быть в большей степени обусловлен градиентом в выносящем
тракте, а рост КДДЛЖ в большей степени образован тяжелой гипертрофией ЛЖ.
       Устойчивая желудочковая или наджелудочковая тахиаритмия также может
увеличить потребление кислорода миокардом. Пароксизмальные тахикардии
нередко усугубляют течение стенокардии. К сожалению, их диагностика бывает
затруднительной.
       Состояния, снижающие поступление кислорода к миокарду, также должны
быть исключены при проведении дифференциальной диагностики стенокардии.
       Повышение интенсивности работы сердца на фоне анемии призвано
компенсировать уменьшение объема крови, способной переносить кислород.
Увеличение сердечного выброса возникает при снижении уровня гемоглобина
ниже 90 г/л, а изменения ST-T (депрессия или инверсия) могут появляться, когда
гемоглобин снижается ниже 70 г/л.
       Гипоксемия, сопровождающая заболевания легких (например, пневмонию,
астму, хроническое обструктивное заболевание легких, легочную гипертензию,
интерстициальный фиброз, синдром ночного апноэ), также может усугубить
течение стенокардии. Синдром ночного апноэ следует исключать у пациентов с
исключительно ночными приступами.
Состояния, которые сопровождаются повышением вязкости крови, могут
увеличивать сопротивление течению крови в коронарном русле и таким образом
снизить коронарный кровоток, оказывая неблагоприятное действие на течение
стенокардии у пациентов без тяжелых коронарных стенозов. Увеличение вязкости
возникает         при     полицитемии,     лейкемии,      тромбоцитозе     и
гипергаммаглобулинемии.

В. Неинвазивное тестирование

1. ЭКГ, рентгенография грудной клетки

Рекомендации по применению ЭКГ, рентгенографии грудной клетки,
электронной компьютерной томографии (ЕВСТ) в диагностике СС

Класс I

     1. ЭКГ в покое, если не удается верифицировать несердечную причину боли
     в груди. (Уровень оценки В)
     2. ЭКГ в покое во время эпизода боли в груди. (Уровень оценки В)
     3. Рентгенография органов грудной клетки при наличии симптомов
     застойной сердечной недостаточности (ЗСН), заболевания клапанов сердца,
     перикардиального выпота, аневризмы аорты или расслаивающей аневризмы
     аорты. (Уровень оценки В)

Класс IIa

     1. Рентгенограмма органов грудной клетки при наличии симптомов
        заболеваний легких. (Уровень оценки В)

Класс IIb

     1. Рентгенограмма грудной клетки у всех остальных пациентов. (Уровень
     оценки С)
     2. ЭКТ. (Уровень оценки В)

      12-канальную ЭКГ покоя следует записывать всем пациентам с
подозрением на стенокардию; но следует иметь в виду, что у ≥ 50% пациентов со
СС она не будет иметь отклонений от нормы (49), что не исключает наличия
тяжелой ИБС. ЭКГ признаки гипертрофии ЛЖ или изменения ST-T,
обусловленные миокардиальной ишемией, облегчают подтверждение диагноза
стенокардии (50). ЭКГ признаки предшествовавшего ИМ с Q делают диагноз ИБС
высоко вероятным. Однако не всегда наличие зубцов Q свидетельствует о
перенесенном инфаркте, например, изолированный Q в III или QS в V1-V2.
      Наличие на ЭКГ аритмии, например, фибрилляции предсердий или
желудочковой тахиаритмии в сочетании с болью в груди, также увеличивает
вероятность наличия ИБС, но эти нарушения ритма часто являются следствием
других заболеваний сердца. AV-блокада различной степени может сопровождать
СС, но этот признак недостаточно специфичен для постановки диагноза ИБС,
поскольку существует немало других причин для возникновения сердечных
блокад. Блокады передней ветви левой ножки пучка Гиса (БПВЛНПГ), правой
ножки пучка Гиса (БПНПГ) и левой ножки пучка Гиса (БЛНПГ) часто
регистрируются у больных ИБС и могут свидетельствовать о многососудистом
поражении. Тем не менее, эти находки также не являются специфичными для
диагностики СС.
       Приблизительно у 50% пациентов, страдающих стенокардией, у которых
исходная ЭКГ покоя выглядит нормально, на ЭКГ, записанной во время приступа
боли в груди возникают патологические изменения. Обычно имеет место
синусовая тахикардия, брадиаритмия встречается реже. Элевация или депрессия
SТ подтверждает высокую вероятность стенокардии и указывает на ишемию,
провоцируемую низкой физической нагрузкой, что предвещает неблагоприятный
прогноз. Регистрация таких изменений освобождает многих пациентов высокого
риска от необходимости дальнейшего неинвазивного тестирования. В такой
ситуации целесообразно направить пациента на коронарографию для определения
тяжести стеноза коронарных артерий, а также необходимости и возможности
выполнения реваскуляризации миокарда. У пациентов с исходной депрессией или
инверсией ST-T на ЭКГ покоя, «псевдонормализация» этих отклонений во время
боли подтверждает высокую вероятность ИБС (51). Сочетание тахиаритмии,
атриовентрикулярной блокады, БПВЛНПГ с болью в груди также увеличивает
вероятность коронарной болезни и часто определяют необходимость коронарной
артериографии.
       Рентгенограмма грудной клетки больных ИБС, как правило, не изменена.
Польза данного исследования в качестве рутинного теста вызывает сомнения. С
большей вероятностью изменения на рентгенограмме могут возникать у
пациентов с предшествующим или острым инфарктом миокарда, с сердечной, но
некоронарогенной причиной боли в груди либо с дискомфортом в груди
несердечного происхождения. Увеличение сердца может быть признаком
предшествовавшего ИМ, острой ЛЖ недостаточности, выпота в полость
перикарда, хронической объемной перегрузки ЛЖ (например, при аортальной или
митральной регургитации). Изменения, обнаруженные при физикальном
обследовании, рентгенографии грудной клетки (например, легочный застой) и
при эхокардиографии (ЭхоКГ), позволяют определить этиологию заболевания.
       Увеличение размеров верхнего средостения может быть признаком
аневризмы восходящей аорты. Укорочение или «ампутация» легочных артерий
либо появление областей сегментарного обеднения сосудистого рисунка может
указывать на тромбоэмболию легочной артерии или на другие причины легочной
гипертензии.
       Кальциноз       коронарных      артерий     увеличивает     вероятность
симптоматической ИБС. Определенный флюроскопически коронарный кальциноз
коррелирует с окклюзией магистральных сосудов у 94% пациентов с болью в
груди (52); однако, чувствительность данного теста составляет 40%.

Электронная компьютерная томография (ЭКТ)

      ЭКТ применяется все чаще для получения количественных характеристик
коронарного кальциноза (25). В семи исследованиях, включивших от 50 до 710
пациентов, кальциноз коронарных артерий, определенный ЭКТ, стал важным
индикатором коронарных стенозов, подтвержденных при помощи ангиографии. В
этих исследованиях чувствительность определения коронарного кальциноза для
диагноза ИБС варьировала от 85% до 100%; специфичность колебалась только от
41% до 76%; прогностическая ценность положительного результата от 55% до
84% и прогностическая ценность отрицательного результата - от 84% до 100%
(25). Наличие и количество кальция, определяемое в коронарных артериях при
помощи ЭКТ, в двух исследованиях коррелировало с наличием и количеством
атеросклеротических бляшек (53, 54). Тем не менее, несколько исследований
(55-57) показали значительную вариабельность результатов при повторном
определении коронарного кальция с помощью ЭКТ. Поэтому применение ЭКТ
для идентификации и мониторинга динамики развития кальциноза недостаточно
обосновано. Таким образом, диагностическая роль ЭКТ остается спорной и будет
определена в последующих рекомендациях АСС/АНА.

2. Нагрузочная электрокардиографическая проба в диагностике ИБС

Рекомендации по применению нагрузочной ЭКГ-пробы без использования
визуализирующих методов в целях диагностики коронарной обструкции

Класс I

      Пограничная предтестовая вероятность ИБС, основанная на критериях
      возраста, пола и симптомах. Исследованию могут подвергаться и
      пациенты с полной БПНПГ или депрессией сегмента ST < 1 мм в покое
      (исключения перечислены в классах II и III). (Уровень оценки В)

Класс IIa

      Подозрение на вазоспастическую стенокардию. (Уровень оценки С)

Класс IIb

      1.Высокая предтестовая вероятность ИБС, основанная на критериях
      возраста, пола и симптомах. (Уровень оценки В)
      2.Низкая предтестовая вероятность ИБС, основанная на критериях
      возраста, пола и симптомах. (Уровень оценки В)
      3.Пациенты, получающие дигоксин, у которых исходная депрессия
      сегмента ST на ЭКГ покоя не превышает 1 мм. (Уровень оценки В)
      4. ЭКГ критерии гипертрофии ЛЖ, если депрессия сегмента ST на ЭКГ
      покоя < 1 мм. (Уровень оценки В)

Класс III

      1.Следующие изменения на ЭКГ покоя:
            а. Синдром WPW. (Уровень оценки В)
            б. Ритм электрокардиостимулятора. (Уровень оценки В)
            в. Амплитуда депрессии сегмента ST более 1 мм. (Уровень оценки В)
            г. Полная БЛНПГ. (Уровень оценки В)
      2. Диагноз ИБС установлен на основании предшествовавшего ИМ или
         коронарографии; однако, тестирование может проводиться для оценки
         функционального состояния и прогноза (см. главу III). (Уровень оценки
         В)
Описание нагрузочной процедуры

       Нагрузочное тестирование это хорошо регламентированная методика,
которая за несколько десятилетий получила широкое распространение в
клинической практике. Технология нагрузочного тестирования подробно
изложена в других публикациях (58-60). В данном разделе приводится ее
короткое описание, соответствующее «Рекомендациям АСС/АНА по
нагрузочному тестированию» (14).
       Нагрузочная ЭКГ-проба в большинстве случаев не представляет опасности
для пациента, но может повлечь осложнения (ИМ и смерть) с частотой ≤ 1/2500
тестов (61). Перечислим абсолютные противопоказания к нагрузочному
тестированию: ОИМ в течение первых двух дней, сердечные аритмии,
сопровождающиеся субъективными симптомами или гемодинамическими
расстройствами, тяжелый аортальный стеноз, симптоматическая сердечная
недостаточность, острая тромбоэмболия легочной артерии или инфаркт легких,
острый миокардит, острый перикардит, острая расслаивающая аневризма аорты
(14, 59). К относительным противопоказаниям относятся: стеноз СтЛКА,
умеренный аортальный стеноз, электролитный дисбаланс, систолическое АД >
200 mm Hg, диастолическое АД > 110 mm Hg, тахиаритмия или брадиаритмия,
гипертрофическая кардиомиопатия и другие формы обструкции выносящего
тракта, психическая или физическая неспособность выполнить адекватную
физическую нагрузку; AV-блокада высокой степени (14, 59). В недалеком
прошлом НС также причислялась к противопоказаниям для проведения
нагрузочного тестирования. Более современные данные свидетельствуют, что
нагрузочное тестирование на тредмиле (62-64) и фармакологическое тестирование
(65-68) может безопасно проводиться пациентам с НС низкого риска в
амбулатории и пациентам с НС низкого - пограничного риска в условиях
стационара после стабилизации состояния, при условии отсутствия у них ИМ и
ЗСН.
       Для проведения нагрузочного тестирования применяются и тредмил и
велоэргометр. Велоэргометр имеет важные преимущества, но многие пациенты,
не имеющие опыта езды на велосипеде, бывают вынуждены прекращать пробу до
достижения диагностических критериев из-за появления усталости в
четырехглавых мышцах. Поэтому в США наиболее часто применяется тредмил.
       Составляя протокол исследования, следует учитывать индивидуальные
особенности пациента и стремиться к выполнению процедуры за 6-12 минут (69).
Объем нагрузки следует записать в МЕТ (уровень нагрузки 1 МЕТ соответствует
единице расхода энергии в покое, эквивалентной уровню потребления кислорода
~ 3,5 мл на килограмм массы тела в минуту).
       Проведение     нагрузочного    ЭКГ-теста     должен    контролировать
специализированный врач (70) (в соответствии с рекомендациями Финансовой
Администрации Здравоохранения США (Health Care Financing Administration)).
Следует тщательно мониторировать ЭКГ, ЧСС и АД и записывать их значения в
течение каждой стадии нагрузки либо при появлении отклонений сегмента ST или
боли в груди. Должен осуществляться постоянный контроль ЭКГ для
своевременного выявления преходящих нарушений ритма, отклонений сегмента
SТ и других маркеров миокардиальной ишемии. Хотя нагрузочное тестирование
обычно прекращается, когда ЧСС достигает стандартного уровня (как правило,
85% от максимальной ЧСС, обусловленной возрастом), возможны значительные
индивидуальные отклонения в максимальной ЧСС. Поэтому следует тщательно
оценивать состояние пациента для выявления других критериев прекращения
процедуры. Абсолютными показаниями для остановки теста являются
следующие: резкое снижение систолического АД > 10 mm Hg от исходного
уровня,   возникающее      несмотря    на    увеличение   объема     нагрузки,
сопровождающееся другими признаками ишемии; умеренная или тяжелая
стенокардия; возрастающая атаксия, головокружение или предсинкопальное
состояние; признаки снижения перфузии - цианоз или бледность; технические
трудности при мониторировании ЭКГ или систолического АД; желание пациента
прекратить процедуру; устойчивая желудочковая тахикардия; элевация сегмента
ST ≥ 1 мм в отведениях без диагностических Q (кроме V1 и aVR). К
относительным показаниям для прекращения теста относятся: резкое падение
систолического АД > 10 mm Hg от исходного уровня, возникающее несмотря на
увеличение объема нагрузки, не сопровождающееся появлением других
признаков ишемии; горизонтальное или косонисходящее смещение сегмента ST >
2 мм; значительное изменение оси сердца; нарушения ритма: политопная
желудочковая     экстрасистолия,   триплет    желудочковой    экстрасистолии,
суправентрикулярная тахикардия, блокада сердца или брадиаритмии, блокада
ножки пучка Гиса (БНПГ) или нарушение внутрижелудочковой проводимости,
которое нельзя отличить от ЖТ; субъективные симптомы: усталость, одышка,
хрипы, судороги в мышцах ног, возрастающая боль в груди; повышение
систолического АД > 250 mm Hg или диастолического АД > 115 mm Hg (59).
Оценка восприятия нагрузки по шкале Borg (71) позволяет объективизировать
степень    усталости    пациента,    «усталость-ограниченное»    тестирование
предназначено для оценки функциональной способности.

Интерпретация нагрузочного теста

       Интерпретация результата нагрузочного тестирования включает в себя
оценку нескольких параметров: субъективных симптомов, мощности
выполненной работы, гемодинамических реакций и ЭКГ признаков. Важным
симптомом является ангинальная боль в груди, особенно, если ее появление
приводит к прекращению теста. К числу серьезных признаков также относится
достигнутая мощность выполненной работы, реакция систолического АД и ЧСС
на нагрузку. Наиболее значимыми ЭКГ находками являются депрессия и элевация
сегмента ST. В соответствии с традиционным определением, нагрузочный тест
должен считаться положительным при появлении горизонтальной или
косонисходящей депрессии или элевации сегмента ST с амплитудой ≥ 1 мм,
локализующейся в ≥ 60-80 миллисекунд от конца комплекса QRS, в течение или
вскоре после прекращения нагрузки (14).

Цена и эффективность

       Если стоимость нагрузочной ЭКГ-пробы принять за 1,0, расходы на
проведение стресс-ЭхоКГ составляют 2,0, стресс-ОЭКТ ≥ 5,0, а коронарографии ≥
20,0. Однако общие расходы на обследование пациента при использовании
нагрузочного теста на тредмиле могут возрасти за счет необходимости в
проведении дополнительного тестирования и интервенционных методов,
поскольку нагрузочный ЭКГ-тест является менее достоверным.
       В США нагрузочный тест на тредмиле выполняется часто, но несколько
реже, чем стресс-ОЭКТ исследование.
Логическое обоснование

Диагностические характеристики нагрузочного тестирования

      Чувствительность нагрузочного тестирования измеряется вероятностью
появления положительного результата теста у пациентов с ИБС, тогда как
специфичность измеряется вероятностью отрицательного результата теста у
пациентов без ИБС. Эти параметры используются для сравнительной
стандартизованной оценки различных диагностических тестов. Однако оценка
только специфичности и чувствительности не обеспечивает всю полноту
информации, необходимой для интерпретации результатов нагрузочного
тестирования. Эта информация может быть рассчитана и определена, как
прогностическая ценность. В ее определении используются показатели
чувствительности и специфичности нагрузочного теста в сочетании с
предтестовой вероятностью ИБС.

      Прогностическая ценность положительного результата =

                    (предтестовая вероятность) х (чувствительность)
                    (предтестовая вероятность) х (чувствительность) +
                    (1 - предтестовая вероятность) х (1- специфичность)

      К числителю относится действительно позитивные результаты теста, к
знаменателю относится все положительные результаты теста, включая
действительно позитивные и ложноположительные. Прогностическая ценность
положительного результата представляет собой вероятность наличия ИБС при
положительном тесте.

      Прогностическая ценность отрицательного результата =

                    (1-предтестовая вероятность) х (Специфичность)
                    (1-предтестовая вероятность) х (Специфичность) +
                    (предтестовая вероятность) х (1- Чувствительность)

      К числителю относятся действительно негативные результаты теста, к
знаменателю относится все отрицательные результаты теста, включая
действительно отрицательные и ложноотрицательные. Прогностическая ценность
отрицательного результата - это вероятность отсутствия ИБС при отрицательных
результатах нагрузочного теста. Таким образом, знание чувствительности и
специфичности нагрузочного теста в сочетании с индивидуальной предтестовой
вероятностью ИБС является условием для правильной интерпретации результатов
нагрузочного исследования.
      В ходе определения чувствительности и специфичности нагрузочного
тестирования важно учитывать систематическую ошибку, называемую также
«посттестовой систематической ошибкой» (posttest referral bias). Этот тип
систематической ошибки практически представляет собой расхождение в
результатах    обследования      между     нагрузочным    тестированием    и
диагностическими процедурами «золотого стандарта». В частности, эта
систематическая ошибка возникает, если пациенту с положительным результатом
нагрузочного тестирования назначают коронарографию, а при отрицательном
результате нагрузочного тестирования коронарография не проводится. Такой
способ отбора сокращает количество действительно отрицательных результатов.
В результате действия этой систематической ошибки возрастает чувствительность
и снижается специфичность нагрузочного тестирования в сравнении с их
истинными значениями.

Чувствительность и специфичность нагрузочного тестирования

       Метаанализ      147    опубликованных      сообщений,       посвященных
коронарографии и нагрузочному тестированию, включивший 24047 пациентов,
обнаружил значительную вариабельность чувствительности и специфичности.
Средняя чувствительность составила 68% со стандартным отклонением на 16%,
средняя специфичность - 77% со стандартным отклонением 17%. При
рассмотрении результатов 58 исследований, из которых были исключены
пациенты предварительно перенесшие ИМ, средняя чувствительность составила
67%, а специфичность 72%. При ограничении объема метаанализа несколькими
исследованиями, в которых предпринималась попытка избежать действия
посттестовой систематической ошибки включением только тех пациентов,
которые согласились перед началом исследования пройти нагрузочное
тестирование и коронарографию, была определена чувствительность 50% и
специфичность 90% (73, 74). Более современное исследование, включившее 814
пациентов, выполненное в условиях минимизации систематической ошибки,
определило чувствительность 45% и специфичность 85% (75). Следовательно,
специфичность нагрузочной ЭКГ-пробы является достаточно высокой.
Чувствительность     нагрузочной    ЭКГ-пробы     уступает    чувствительности
визуализирующих методик (радиоизотопные исследования, ЭхоКГ) (12, 13).
       Ошибочно предполагать, что чувствительность и специфичность
диагностических тестов - это их стандартные характеристики, независимые от
особенностей пациентов. Например, нагрузочный тест имеет более высокую
чувствительность у пожилых и у пациентов с трехсосудистым поражением, чем у
молодых и при однососудистом поражении. Тест имеет меньшую специфичность
у пациентов с поражением клапанов сердца, гипертрофией ЛЖ, депрессией
сегмента ST и у получающих дигоксин (14).
       В ряде рекомендаций подчеркивается необходимость рассматривать в
качестве диагностических критериев теста не только реакцию сегмента ST.
Существуют исследования, подтверждающие более высокую информативность
комплексного подхода в интерпретации стресс-теста по сравнению с оценкой
только изменений сегмента ST (76, 77). Тем не менее, как правило, интерпретация
нагрузочного теста все еще акцентируется на реакции сегмента ST. Этот критерий
в сочетании с клиническим опытом специалистов, выполняющих тестирование,
обеспечивает не менее ясную и достоверную информацию, чем разнообразные
формулы, включающие в себя большее число параметров (75, 78, 79).

Предтестовая вероятность

      Диагностическое тестирование приобретает наибольшую ценность на фоне
пограничной предтестовой вероятности ИБС. Например, у мужчины в возрасте 50
лет с клиникой атипичной стенокардии и предтестовой вероятностью ИБС
приблизительно 50% (см. табл. 9). В этой ситуации результат теста обладает
наибольшим влиянием на посттестовую вероятность заболевания и, таким
образом, на клиническое решение.
       Точное определение верхней и нижней границ пограничной вероятности
(например, 10% и 90%, 20% и 80%, 30% и 70%) отражает суть клинического
решения в отдельных ситуациях. К факторам, оказывающим влияние на выбор
этих границ, относятся: сомнения в точности описания пациентом своих
ощущений; вероятность альтернативного диагноза; надежность, цена, и
потенциальный риск дальнейшего обследования; польза и риск лечения при
отсутствии дополнительного тестирования. Pauker и Kassirer (80) описали
применение аналитического подхода к этому важному вопросу.
       Наиболее частым определением пограничной вероятности ИБС, которое
можно встретить в опубликованных исследованиях, является диапазон между
10% и 90%. Это определение было впервые предложено 20 лет назад (81), и
использовано в нескольких исследованиях (82, 83) и в «АСС/АНА рекомендациях
по проведению нагрузочного тестирования» (14). Этот диапазон кажется очень
широким, но значительное количество пациентов (например, пожилые мужчины с
типичной стенокардией или молодые женщины с неангинальной болью) выходят
за его рамки. На фоне высокой предтестовой вероятности ИБС, положительный
результат теста только подтверждает ее, а отрицательный результат почти не
снижает высокую вероятность заболевания. Правда, на фоне высокой
предтестовой вероятности, нагрузочное исследование может обеспечить
дополнительную информацию о степени риска и прогнозе (см. Главу III). На фоне
низкой предтестовой вероятности ИБС, отрицательный результат теста только
подтверждает низкую вероятность заболевания, а положительный почти не
увеличивает ее.

Отдельные факторы, влияющие на результаты нагрузочной ЭКГ-пробы

       Дигоксин. Влияние дигоксина реализуется в появлении патологической
депрессии ST у 25-40% очевидно здоровых лиц (84, 85). Вероятность появления
неадекватных реакций прямо пропорциональна возрасту.
       Терапия ß-блокаторами. Рекомендуется по мере возможности отменить ß-
блокаторы и другие антиангинальные препараты за 4-5 периодов полужизни
(обычно около 48 часов) до проведения стресс-теста, который предназначен для
диагностики или начальной оценки степени риска ИБС. В идеальной ситуации,
эти препараты следует отменять постепенно, чтобы избежать синдрома отмены,
который может привести к неблагоприятным последствиям (86, 87).
Невозможность отмены ß-блокаторов затрудняет диагностику ишемии, но стресс-
тест все же может быть положительным у пациентов с самым высоким риском.
       Другие медикаменты. Гипотензивные средства и вазодилататоры могут
повлиять на результаты теста за счет изменения гемодинамического ответа АД.
Нитраты способны нивелировать стенокардию и ишемическую реакцию ST.
Флекаинид способствует возникновению желудочковой тахикардии во время
нагрузки (88, 89).
       БЛНПГ. На фоне БЛНПГ нередко возникает индуцируемая нагрузкой
депрессия сегмента ST, которая не обусловлена ишемией (90).
       БПНПГ. На фоне БПНПГ нередко возникает индуцируемая нагрузкой
депрессия сегмента ST в правых грудных отведениях (V1-V3), которая не связана
с ишемией (91). Однако если депрессия регистрируется в левых грудных
отведениях (V5, V6) или в нижних отведениях (II, аVF), она имеет полноценное
диагностическое значение.
      Гипертрофия ЛЖ с нарушениями реполяризации на ЭКГ покоя снижает
специфичность     исследования   за    счет    более     частого   появления
ложноположительных результатов.
      Депрессия сегмента ST на ЭКГ покоя является маркером неблагоприятных
кардиологических исходов независимо от наличия ИБС (92-99). Если амплитуда
депрессии сегмента ST на ЭКГ покоя не превышает 1 мм, то появление
дополнительной, индуцируемой нагрузкой депрессии сегмента ST является
достаточно чувствительным признаком ИБС.

Проблема интерпретации изменений сегмента ST

       Выбор     отведения.    Наилучшую     чувствительность    обеспечивает
регистрация 12 отведений. Отведение V5 представляет более достоверную
диагностическую информацию, чем нижние отведения (II, аVF) или комбинация
V5 c II. Индуцируемая нагрузкой, депрессия сегмента ST, регистрируемая только
в нижних отведениях, у пациентов с нормальной ЭКГ покоя без
предшествовавших инфарктов имеет малую диагностическую ценность (100).
       Косовосходящая депрессия сегмента ST. Косовосходящая депрессия
сегмента ST, с амплитудой < 1 mV, возможно увеличивает вероятность ИБС (101,
102). Тем не менее, мы предпочитаем более традиционное определение
положительного теста, которое фигурирует в большинстве публикаций: депрессия
сегмента ST с амплитудой не менее 1 мм, горизонтальная или косонисходящая
или его элевация, возникающая через ≥ 60-80 миллисекунд после комплекса QRS
(72).
       Реполяризация     предсердий.   Волна     реполяризации     предсердий
противоположна направлению зубцов Р и может распространяться на сегмент ST
и зубец Т. Высокая амплитуда предсердных реполяризационных волн может быть
причиной косонисходящей депрессии сегмента ST, не обусловленной ишемией
(103, 104). Признаками ложноположительной депрессии ST служат: ее появление
на фоне высокой ЧСС, отсутствие ангинальной боли в груди и выраженное
косовосходящее смещение сегмента PR в нижних отведениях. Эта проблема не
была отражена в «АСС/АНА рекомендациях по нагрузочному тестированию»
(14).
       Элевация сегмента ST. Элевация ST (кроме отведений aVR и V1), которая
очень редко возникает на фоне нормальной ЭКГ покоя, отражает трансмуральную
ишемию в результате спазма или критического стеноза, значительно увеличивает
вероятность аритмии и позволяет локализовать зону ишемии. При наличии на
ЭКГ покоя зубца Q после ранее перенесенного ИМ, значимость элевации ST
становится спорной. Некоторые исследования свидетельствуют, что такое
изменение ЭКГ обусловлено нарушением движения стенки ЛЖ (105, 106); другие
(107-109) утверждают, что это показатель остаточной жизнеспособной ткани в
зоне инфаркта.
       Изменения зубца R. Множество факторов действуют на реакцию зубца R во
время физической нагрузки (110) и эти изменения не имеют диагностического
значения (111, 112).
       Уровень ЧСС. Выполнено несколько исследований по оценке уровня ЧСС
в качестве уточняющего диагностического критерия стресс-теста (113-116), но
убедительных доказательств его пользы не получено (115-119). Правильнее
рассматривать объем выполненной нагрузки.
      Компьютерная обработка. Компьютерная обработка результатов
нагрузочной ЭКГ может быть полезной, но иногда приводит к регистрации
ложноположительной депрессии ST (120). Во избежание этого, врачу всегда
следует сравнивать исходную ЭКГ с компьютерной.

Специальные группы

       Женщины. Применение нагрузочного тестирования у женщин связано с
дополнительными трудностями. Эти проблемы отражают различия между
мужчинами и женщинами в распространенности ИБС и в чувствительности и
специфичности нагрузочного тестирования.
       Несмотря на то, что ИБС является одной из основных причин смерти у
женщин, распространенность (следовательно, и предтестовая вероятность) этого
заболевания у женщин меньше, чем у мужчин одинакового возраста, особенно у
женщин в пременопаузе. Характерная для женщин меньшая предтестовая
вероятность повышает частоту появления ложноположительных результатов
тестов. Например, в исследовании CASS почти у 50% женщин, у которых
ангинальные симптомы сопровождались положительными результатами
нагрузочного теста, не было выявлено изменений при коронарографии (121).
       Чувствительность нагрузочного ЭКГ-тестирования у женщин меньше, чем
у мужчин, а в некоторых исследованиях обнаружена также и меньшая
специфичность (14, 73, 83, 122-131). В целях повышения диагностической
достоверности стресс-теста у женщин, некоторые исследователи предлагают
предсказывающие модели, которые объединяют большее количество критериев
теста, чем степень и тип смещения сегмента ST (130, 131). Хотя такой подход
выглядит привлекательным, его клиническое применение остается ограниченным.
       Трудности применения нагрузочного тестирования у женщин привели к
предположению, что стресс-визуализирующие методики (см. главу II.В.4) могут
быть предпочтительнее стандартного нагрузочного тестирования (129). Хотя
оптимальная стратегия диагностики ИБС у женщин окончательно не установлена,
Комитет не располагает достаточными данными, чтобы рекомендовать замену
нагрузочной ЭКГ-пробы стресс-визуализирующими методами. У многих женщин
с низкой предтестовой вероятностью заболевания, отрицательные результаты
нагрузочного теста вполне достаточны для исключения диагноза ИБС и
выполнение стресс-визуализирующего исследования не требуется (83).
       Пожилые. Применению нагрузочного тестирования у лиц старше 70 лет
посвящено небольшое число исследований. В Национальном Обзоре Здоровья за
1989 г. (136) из числа больных с впервые выявленной ИБС только 1,9% мужчин и
1,5% женщин были старше 75 лет. Беcсимптомная ишемия имела место у 15%
лиц 80 лет (137).
       Выполнение нагрузочного тестирования в пожилом возрасте связано с
определенными проблемами. Способность к выполнению нагрузки у таких
пациентов часто недостаточна в результате мышечной слабости и физической
несостоятельности, что нередко приводит врача к выводу о предпочтительности
фармакологического теста перед нагрузочным. Риск травмы во время нагрузки
вынуждает использовать менее энергичный протокол (138). При обследовании на
тредмиле пожилые пациенты сильнее опираются руками на поручни, что
приводит к снижению интенсивности нагрузки, и затрудняет определение
истинного объема выполненной работы. С увеличением возраста чаще возникают
нарушения ритма, особенно при высоком объеме нагрузки (138). У некоторых
пациентов с проблемами походки и координации велоэргометрия может быть
более привлекательной (139), но является непривычной для большинства
пожилых людей.
       Интерпретация результатов нагрузочного тестирования у пожилых также
имеет некоторые особенности. Относительно тяжелое течение ИБС в этой группе
увеличивает чувствительность нагрузочного теста (84%), но при этом снижается
его специфичность (70%). Высокая распространенность заболевания предполагает
большее число ложноотрицательных результатов (140). Ложноположительные
результаты теста могут появляться вследствие сопутствующей гипертрофии ЛЖ
либо нарушения проводимости. Нередко встречаются другие нарушения на ЭКГ
покоя,    осложняющие       интерпретацию      теста,   включая     признаки
предшествовавшего ИМ.
       Выполнение и интерпретация нагрузочного теста у пожилых связаны с
дополнительными     трудностями,    а    последующая     коронарография    и
реваскуляризация сопровождаются повышенным риском. Несмотря на это,
нагрузочный тест сохраняет свою актуальность у пожилых, поскольку
применение медикаментозной терапии в данной группе сопровождается более
высоким     риском,   чем    агрессивная    тактика,   ориентированная    на
реваскуляризацию.

3. Эхокардиография покоя

Рекомендации для проведения ЭхоКГ с целью выяснения причины боли в
груди у пациентов с подозрением на СС

Класс I

     1. Систолический шум, подозрительный в отношении аортального стеноза
     или гипертрофической кардиомиопатии. (Уровень достоверности С)
     2. Оценка тяжести ишемии (например, нарушений локальной сократимости
     миокарда), если возможно проведение ЭхоКГ во время боли в груди или в
     пределах 30 минут после ее прекращения. (Уровень достоверности C)

Класс IIb

     1.Диагностика пролапса митрального клапана у пациентов с
     аускультативными феноменами (щелчок или шум) (15). (Уровень
     достоверности С)

Класс III

     1.Пациенты с нормальной ЭКГ, без анамнеза ИМ и признаков ЗСН,
     поражения клапанов сердца или гипертрофической кардиомиопатии.
     (Уровень достоверности С)

      С помощью ЭхоКГ можно получить полезную информацию для уточнения
диагноза ИБС. Однако в большинстве случаев проведение ЭхоКГ для уточнения
наличия стенокардии не обосновано.
Ультразвуковая   диагностика    неясных   или   сопутствующих     сердечных
заболеваний

       Проведение трансторакальной ЭхоКГ и допплеровского исследования
показано, если выявлен шум в работе сердца или другие признаки состояний,
которые могут сопутствовать ИБС, например, аортального стеноза или
гипертрофической кардиомиопатии. Допплеровское исследование обычно
обеспечивает точную количественную информацию о наличии и тяжести такого
поражения, в том числе: 1) о наличии концентрической гипертрофии или
асимметричной гипертрофии межжелудочковой перегородки, верхушки ЛЖ или
стенки ЛЖ; 2) о степени аортального клапанного или подклапанного градиента;
3) о функции ЛЖ (13).
       ЭхоКГ обеспечивает диагностику пролапса митрального клапана и
позволяет определить показания для профилактики инфекционного эндокардита.

Глобальная систолическая функция ЛЖ

       Хроническая ИБС, независимо от наличия стенокардии, может приводить
к ухудшению систолической функции ЛЖ. Распространенность и тяжесть
региональных и глобальных нарушений является важным фактором при
определении тактики медикаментозной или хирургической помощи. Рутинная
оценка параметров глобальной функции, таких как фракция выброса (ФВ), не
является обязательным условием для диагностики СС. Например, если
предполагаемая стенокардия не сопровождается изменениями ЭКГ покоя,
анамнезом ИМ и симптомами сердечной недостаточности, назначение ЭхоКГ и
радионуклидного исследования не показано (141, 142).

Нарушение локальной сократимости левого желудочка

       ЭхоКГ находки, которые могут помочь установлению диагноза СС,
включают нарушение локальной сократимости ЛЖ, например: гипокинез, акинез,
дискинез и недостаточное утолщение сегмента миокарда в течение систолы (13).
Причиной нарушения локальной сократимости межжелудочковой перегородки
может быть не только хроническая ИБС, но и другие состояния, такие как
БЛНПГ, искусственный водитель ритма с внутрижелудочковым электродом,
объемная перегрузка правого желудочка или последствия операции на сердце
(13).
       Распространенность и выраженность нарушения локальной сократимости
ЛЖ может быть описана с помощью учета сегментов с нарушенной
сократимостью и степени нарушения движения миокардиальной стенки
(гипокинез, акинез, дискинез) либо методом суммарного подсчета степени
нарушения локальной сократимости во всех сегментах миокарда (143-146).
Нарушения локальной сократимости часто выявляются у пациентов, перенесших
ИМ, при наличии диагностически значимого зубца Q на ЭКГ. Его локализация
совпадает с зоной кровоснабжения пораженной коронарной артерии и участками
постинфарктных изменений миокарда (143, 144, 147-154). Нарушение локальной
сократимости может возникать при транзиторной или хронической ишемии
(гибернированный миокард), при наличии рубца, а также сопровождает
некоторые состояния, не ассоциирующиеся с коронарной патологией, например,
миокардит (13). Для облегчения визуализации эндокарда ЛЖ предложены новые
технологии, в том числе: тканевой допплер (155, 156), контрастная ЭхоКГ при
помощи внутривенного введения энкапсулированных газовых микропузырьков
(157-159).
       Если течение ИБС не было осложнено ИМ, ЭхоКГ, выполненная в покое,
вне приступа стенокардии, как правило, не выявляет нарушения движения стенок
ЛЖ. Но если нарушения локальной сократимости выявляются во время или в
течение 30 минут после приступа стенокардии, либо отражают наличие
«оглушенного» миокарда, то они приобретают значение дополнительного
признака, увеличивающего вероятность прогностически значимой ИБС (если
диагноз не был установлен ранее). В соответствии с объединенными данными,
прогностическая ценность положительного результата этих находок для острой
ишемии или ИМ составляет приблизительно 50% (13). И напротив, отсутствие
нарушений локальной сократимости идентифицирует подгруппу пациентов с
низким риском ОИМ (147, 160) с объединенной прогностической ценностью
отрицательного результата около 95%.

Митральная регургитация ишемической природы

       Митральная регургитация при ИБС может развиваться как следствие
глобальной дисфункции ЛЖ (161), региональной дисфункции папилярных мышц
(162), рубцевания и укорочения субмитральных хорд (163), разрыва папиллярных
мышц (164) или других причин. Наличие, тяжесть и механизм митральной
регургитации могут быть реально установлены при помощи трансторокальной
ЭхоКГ и допплеровского исследования. ЭхоКГ позволяет также определить
тактику возможного хирургического вмешательства по восстановлению
митрального клапана или его замене (15).

4. Стресс-визуализирующие методы*

Рекомендации для проведения стресс-визуализирующих исследований* в
качестве начального этапа диагностики СС в группе пациентов, способных
выполнять физическую нагрузку

Класс I

     1. Перфузионная сцинтиграфия миокарда или ЭхоКГ на фоне пробы с
        физической нагрузкой при пограничной предтестовой вероятности ИБС,
        при наличии одного из следующих нарушений на ЭКГ покоя:
            а. Синдром WPW. (Уровень достоверности В)
            б. Депрессия сегмента ST > 1 мм (Уровень достоверности В)
     2. Перфузионная сцинтиграфия миокарда или ЭхоКГ на фоне пробы с
        физической      нагрузкой    у     пациентов    с    предшествующей
        реваскуляризацией (ЧТКА или КШ). (Уровень достоверности B)
     3. Перфузионная сцинтиграфия миокарда с аденозином или дипиридамолом
        при пограничной предтестовой вероятности ИБС в сочетании с одним из
        следующих отклонений на ЭКГ покоя:
            а. Ритм электрокардиостимулятора. (Уровень достоверности С)
            б. БЛНПГ. (Уровень достоверности В)
Класс IIb

    1.Перфузионная сцинтиграфия миокарда или ЭхоКГ на фоне пробы с
    физической нагрузкой при низкой или высокой предтестовой вероятности
    ИБС в сочетании с одним из следующих нарушений на ЭКГ покоя:
           а. Синдром WPW. (Уровень достоверности В)
           б. Депрессия сегмента ST > 1 мм. (Уровень достоверности В)
    2.Перфузионная сцинтиграфия миокарда с аденозином или дипиридомолом
    при низкой или высокой предтестовой вероятности ИБС в сочетании с
    одним из следующих отклонений на ЭКГ покоя:
           а. Ритм электрокардиостимулятора. (Уровень достоверности С)
           б. БЛНПГ. (Уровень достоверности В)
    3.Перфузионная сцинтиграфия миокарда или ЭхоКГ на фоне пробы с
    физической нагрузкой при пограничной предтестовой вероятности ИБС в
    сочетании с одним из следующих состояний:
            а. Применение дигоксина, сопровождающееся депрессией ST < 1 мм
            на ЭКГ покоя. (Уровень достоверности В)
            б. Признаки гипертрофии ЛЖ в сочетании с депрессией ST < 1 мм
            на ЭКГ покоя. (Уровень достоверности В)
    4.Перфузионная сцинтиграфия миокарда или ЭхоКГ на фоне пробы с
    физической нагрузкой, перфузионная сцинтиграфия миокарда с аденозином
    или дипиридомолом или ЭхоКГ с добутамином в качестве начального
    стресс-теста у пациентов с нормальной ЭКГ покоя, не получающих
    дигоксин. (Уровень достоверности В)
    5.ЭхоКГ с физической нагрузкой или с добутамином при наличии БЛНПГ.
    (Уровень достоверности С)

 * стресс-визуализирующие методики (исследования) - ЭхоКГ или радиоизотопное
  исследование на фоне функциональной нагрузочной пробы, в качестве которой
наиболее часто используются пробы с физической нагрузкой на велоэргометре или
на тредмиле и фармакологические стресс-тесты с дипиридамолом, аденозином или
                                добутамином.


Рекомендации для проведения стресс-визуализирующих исследований в
качестве начального этапа диагностики СС в группе пациентов, не
способных выполнять физическую нагрузку

Класс I

    1. Перфузионная сцинтиграфия миокарда с аденозином или дипиридомолом
    или ЭхоКГ с добутамином при пограничной предтестовой вероятности ИБС.
    (Уровень достоверности В)
    2. Перфузионная сцинтиграфия миокарда с аденозином или дипиридомолом
    или ЭхоКГ с добутамином у пациентов, перенесших реваскуляризацию
    (ЧТКА или КШ). (Уровень достоверности B)

Класс IIb
1.Перфузионная сцинтиграфия миокарда с аденозином или дипиридомолом
     или ЭхоКГ с добутамином при низкой или высокой вероятности ИБС, если
     отсутствует ритм электрокардиостимулятора или БЛНПГ. (Уровень
     достоверности В)
     2.Перфузионная сцинтиграфия миокарда с аденозином или дипиридомолом
     при низкой или высокой предтестовой вероятности ИБС в сочетании с
     одним из следующих нарушений на ЭКГ покоя:
               а. Ритм электрокардиостимулятора. (Уровень достоверности С)
               б. БЛНПГ. (Уровень достоверности В)
     3. ЭхоКГ с добутамином при наличии БЛНПГ. (Уровень достоверности С)

Когда проводить стресс-визуализирующее исследование?

        Существует ряд состояний, которые значительно затрудняют проведение
нагрузочной ЭКГ-пробы, и становятся показанием для выполнения стресс-
визуализирующего исследования. К ним относятся следующие: (см. также главу
II.В.3) (14): 1) ПБЛНПГ, ритм электрокардиостимулятора, синдром WPW и
другие отклонения ЭКГ, связанные с нарушением проводимости; 2) депрессия
сегмента ST > 1 мм на ЭКГ покоя, в том числе, обусловленная гипертрофией ЛЖ,
приемом медикаментов (дигиталис); 3) неспособность пациентов к выполнению
достаточно интенсивной физической нагрузки; 4) клиника стенокардии после
перенесенной реваскуляризации, поскольку установление локализации ишемии и
выяснение функциональной значимости поражений и жизнеспособности
миокарда приобретают важное значение для определения дальнейшей тактики.

Нагрузочный    и   фармакологический    варианты    стресс-визуализирующего
исследования

       В целях провокации ишемии могут быть использованы различные методы:
1) физическая нагрузка (тредмил или велоэргометр) (см. главу II.В.3), 2)
фармакологический стресс-тест (добутамин или вазодилататоры). Если пациент
способен выполнять физическую нагрузку, достаточную для достижения
необходимого уровня сердечно-сосудистого стресса (например, в течение 6-12
минут), тест с физической нагрузкой        (обычно на тредмиле) выглядит
предпочтительнее фармакологического (см. главу II.В.3). Если пациент не может
выполнить физическую нагрузку необходимого уровня или в других
специфических обстоятельствах (например, когда стресс-ЭхоКГ применяется для
оценки жизнеспособности миокарда), более целесообразным может стать
фармакологический стресс-тест. В методике фармакологического тестирования
обычно используются три препарата: дипиридамол, аденозин и добутамин.
Дипиридамол и аденозин - это вазодилататоры, которые, как правило, применяют
в процессе перфузионной сцинтиграфии миокарда. Добутамин, обладая
положительным инотропным и хронотропным действием, обычно применяется
совместно с ЭхоКГ.
       Дипиридамол вызывает угнетение клеточного потребления аденозина,
повышая его содержание в крови и тканях. Являясь активным прямым
вазодилататором, аденозин значительно повышает коронарный кровоток.
Увеличенный дипиридамолом или аденозином поток крови в меньшей степени
возрастает в стенозированных      артериях, создавая картину неоднородной
миокардиальной перфузии, которая может регистрироваться при радиоизотопном
исследовании.
       Дипиридамол и аденозин достаточно безопасны и хорошо переносятся
больными несмотря на довольно частое возникновение незначительных побочных
эффектов, которые регистрируются у 50% (дипиридамол) (165) и 80% (аденозин)
(166, 167) пациентов. При инфузии дипиридамола самым частым побочным
симптомом является стенокардия (18-42%), аритмия возникает в < 2% случаев.
Несердечные побочные эффекты включают головную боль (5-23%),
головокружение (5-21%), гиперемию (приливы) (3%) (165). Инфузия аденозина
может сопровождаться болью в груди (57%), головной болью (35%),
покраснением (25%), одышкой (15%) и AV-блокадой I степени (18%). Тяжелые
побочные эффекты редки, но и дипиридамол и аденозин могут стать причиной
бронхоспазма у пациентов с бронхиальной астмой или хроническим
обструктивным заболеванием легких, следовательно, их следует применять с
максимальными предосторожностями (либо вообще не применять) у таких
пациентов. Препаратом, устраняющим побочные эффекты дипиридамола и
аденозина, является теофиллин. Нет необходимости рутинно назначать это
лекарство после введения аденозина, поскольку последний имеет ультракороткий
период полужизни (< 10 сек).
       Добутамин в большой дозировке (20-40 мкг/кг/мин) повышает ЧСС,
систолическое АД и сократимость миокарда, вызывая таким образом вторичное
повышение миокардиального кровотока и провоцируя ишемию. Увеличение
кровотока (в 2-3 раза от начального) не достигает уровня, вызываемого
аденозином или дипиридамолом, но и этого достаточно для выявления
неоднородной перфузии в ходе сцинтиграфии миокарда. Хотя побочные эффекты
во время инфузии добутамина возникают довольно часто, тест признан
относительно безопасным, даже у пожилых лиц (168-173). Наиболее часто
возникают некардиальные побочные эффекты - 26%. В исследовании,
включившем 1118 пациентов, зарегистрированы: тошнота у 8%, возбуждение у
6%, головная боль у 4% и тремор у 4% (172). Также имели место нарушения
ритма: желудочковая экстрасистолия (15%), предсердная экстрасистолия (8%),
суправентрикулярная тахикардия и неустойчивая желудочковая тахикардия
(3-4%). Неангинальная боль в груди отмечена у 8%, а стенокардия
регистрировалась у 20%.

Факторы, действующие       на   диагностическую   точность    неинвазивного
тестирования

       Как уже было показано на примере нагрузочной ЭКГ-пробы, на оценку
результатов теста оказывает значительное влияние значение предтестовой
вероятности ИБС (38, 174, 175). При небольшой распространенности заболевания
в популяции, прогностическая ценность положительного результата снижается,
тогда как прогностическая ценность отрицательного результата увеличивается
(176). В большинстве случаев не следует назначать стресс-визуализирующие
исследования для рутинных диагностических целей пациентам с низкой или
высокой предтестовой вероятностью заболевания. Однако, их проведение на фоне
высокой предтестовой вероятности ИБС может дать дополнительную
информацию о степени риска (см. главу III.В.3.).
       По аналогии с нагрузочной ЭКГ-пробой, посттестовая систематическая
ошибка также оказывает серьезное влияние на чувствительность, специфичность
и прогностическую ценность перфузионной сцинтиграфии миокарда и стресс-
ЭхоКГ (см. главу II.В.3) (177, 178, 179). Коррекция результатов исследований с
учетом посттестовой систематической ошибки приводит к значительно более
низкой чувствительности и более высокой специфичности для обеих методик
(таблицы 13-17). Таким образом, у пациентов с пограничной предтестовой
вероятностью заболевания, коррекция с учетом посттестовой систематической
ошибки действительно улучшает диагностическую ценность позитивного
результата в то время как ценность отрицательных результатов снижается (175).

Таблица 13. ОЭКТ на фоне физической нагрузки (без учета посттестовой
систематической ошибки)

       Автор                  Год             Кол-во            Чувстви-    Специфич-
                                             Пациентов          тельность     ность
Tаmaki (259)                1984                104                0,98        0,91
DePasquale (260)            1988                210                0,95        0,74
Iskandrian (226)            1989                461                0,82        0,60
Maddahi (261)               1989                138                0,95        0,56
Fintel (204)                1989                135                0,92        0,92
Van Train (262)             1990                318                0,94        0,43
Mahmarian (263)             1990                360                0,87        0,87
Gupta (214)                 1992                144                0,82        0,80
Quinones (264)              1992                112                0,76        0,81
Christian (265)             1992                688                0,92        0,74
Chae (128)                  1993                243                0,71        0,65
Solot (266)                 1993                128                0,89        0,90
Van Train (267)             1994                161                0,87        0,36
Rubello (268)               1995                120                0,92        0,61
Taillefer (248)             1997                115                0,87        0,92
Iskandrian (269)            1997                993                0,87        0,70
Другие*                   1990-1998             842                0,87        0,75
(270-283)
*Четырнадцать исследований, в каждое из которых включено < 100 пациентов


Таблица 14. ЭхоКГ на фоне физической нагрузки (без учета посттестовой
систематической ошибки)

       Автор                  Год             Кол-во            Чувстви-    Специфич-
                                             пациентов          тельность     ность
Armstrong (284)               1987              123                0,88        0,86
Crouse (285)                  1991              228                0,97        0,64
Marwick (286)                 1992              150                0,84        0,86
Quinones (264)                1992              112                0,74        0,88
Ryan (287)                    1993              309                0,91        0,78
Hecht (288)                   1993              136                0,94        0,88
Roger (289)                   1994              150                0,91          -
Beleslin (224)                1994              136                0,88        0,82
Sylven (277)                  1994              160                0,72        0,50
Roger (145)                   1995              127                0,88        0,72
Marwick (290)                1995                 147                0,71       0,91
Marwick (129)                1995                 161                0,80       0,81
Luotolahti (291)             1996                 108                0,94       0,70
Другие*       (130,        1988-1996              741                0,83       0,91
225,      278-280,
292-299)
*Четырнадцать исследований, в каждое из которых включено < 100 пациентов



  Таблица 15. ОЭКТ с аденозином (без учета
   посттестовой систематической ошибки)
       Автор                  Год             Кол-во             Чувстви-    Специфич-
                                             пациентов          тельность       ность
Nishimura (210)               1991              101                 0,87         0,90
Coyne (213)                   1991              100                 0,83         0,75
O’Keefe (300)                 1992              121                 0,92         0,64
Gupra (214)                   1992              144                 0,83         0,87
Iskandrian (301)              1993              339                 0,90         0,90
Mohiuddin (302)               1996              202             0,87 (Муж)   0,83 (Муж)
                                                                0,94 (Жен)   0,89 (Жен)
Amanullah (303)              1997                 222               0,93         0,73
Amanullah (304)              1997                 130               0,91         0,70
Iskandrian (269)             1997                 550               0,90         0,86
Другие*       (170,        1990-1995              228               0,91         0,74
212, 305, 306)
*Четыре исследования, в каждое из которых включено < 100 пациентов

Таблица 16. ЭхоКГ с добутамином (без учета посттестовой систематической
ошибки)

       Автор                  Год             Кол-во             Чувстви-    Специфич-
                                             пациентов          тельность       ность
Sawada (307)                  1991              103                 0,89         0,85
Marcovitz (308)               1992              141                 0,96         0,66
Marwick (170)                 1993              217                 0,72         0,83
Takeuchi (309)                1993              120                 0,85         0,93
Baudhuin (310)                1993              136                 0,79         0,83
Ostojic (311)                 1994              150                 0,75         0,79
Beleslin (224)                1994              136                 0,82         0,76
Pingitore (312)               1996              110                 0,84         0,89
Wu (313)                      1996              104                 0,94         0,38
Hennessy (314)                1997              116                 0,82         0,63
Dionisopoulos                 1997              288             0,85 (Муж)   0,96 (Муж)
(315)                                                           0,90 (Жен)   0,79 (Жен)
Elhendy (316)                 1997                306           0,73 (Муж)   0,77 (Муж)
                                                                0,76 (Жен)   0,94 (Жен)
Hennessy (317)               1997                 219               0,82         0,65
Другие*      (225,         1993-1998              436               0,75         0,83
280-283, 318, 319)
*Семь исследований, в каждое из которых включено < 100 пациентов


Таблица 17. Неинвазивные тесты до и после устранения посттестовой
систематической ошибки

   Методика                 Авторы              Год      Кол-во    Чувстви-       Специ-
                                                        пациенто   тельност       фичност
                                                           в          ь              ь
                                                                   Исхо   Отко    Исхо   Откор
                                                                   дное   ррект   дное   ректи
                                                                          ирова          рован
                                                                            н             ное
                                                                           ное
Нагрузочная            Morise, Diamond         1995     Муж: 508   0,5    0,4     0,8    0,9
ЭКГ-проба              (73)                             Жен: 284    6      0       1      6
                                                                   0,4    0,3     0,7    0,8
                                                                    7      3       3      9
Планарная              Schwartz и др.          1993     Муж: 845   0,6    0,4     0,5    0,7
перфузионная           (178)                                        7      5       9      8
сцинтиграфия с
таллием на фоне
физической
нагрузки
Планарная              Diamond (177)           1986     Всего:     0,9    0,6     0,3    0,7
перфузионная                                            2269        1      8       4      1
сцинтиграфия с
таллием на фоне
физической
нагрузки
ОЭКТ с таллием         Cecil и др. (320)       1996     Всего:     0,9    0,8     0,1    0,5
на фоне                                                 2688        8      2       4      9
физической
нагрузки
ОЭКТ с Тс –            Santana-Boado и         1998     Муж: 100   0,9    0,8     0,8    0,9
99м-                   др. (321)                        Жен: 63     3      8       9      6
изонитрилом на                                                     0,8    0,8     0,9    0,9
фоне                                                                5      7       1      1
физической
нагрузки или с
дипиридамолом
ЭхоКГ на фоне          Roger и др. (179)       1997     Муж: 244   0,7    0,4     0,3    0,8
физической                                              Жен: 96     8      2       7      3
нагрузки                                                           0,7    0,3     0,3    0,8
                                                                    9      2       4      6

Диагностическая точность стресс-визуализирующих методов

      Радиоизотопные методы. Прекрасный обзор их применения для
диагностики ИБС выполнен в «АСС/АНА рекомендациях по клиническому
применению радиоизотопных видов исследования», которые были опубликованы
в 1995 году (12). Дальнейшее обсуждение, которое фокусирует внимание на
перфузионной сцинтиграфии миокарда, заимствовано из указанного документа,
но было подвергнуто ревизии в свете современных публикаций. Наибольший
опыт перфузионной сцинтиграфии миокарда в обследовании пациентов с
подозрением на СС или ее наличием, накоплен в отношении применения
таллия-201, но существуют доказательства, что использование Тс-99m-
изонитрила (sestamibi) и Тс-99m-тетрофосмина (tetrofosmin) обеспечивает такую
же диагностическую точность (180-190). Таким образом, для диагностики ИБС с
одинаковой точностью могут взаимозаменяемо применяться в первую очередь –
таллий-201, а также Tc-99m-изонитрил (sestamibi) или Tc99m-тетрофосмин
(tetrofosmin).
        Существует несколько технологий перфузионной сцинтиграфии миокарда.
К их числу относятся планарная (двухмерная) перфузионная сцинтиграфия
миокарда, однофотонная эмиссионная компьютерная томография (ОЭКТ) (single-
photon emission computed tomographic), визуальный анализ (191-194) и
количественные методики (195-202). Вычисление количественных параметров
может повысить чувствительность теста, особенно для диагностики
однососудистого поражения (194, 198-202). Для планарной сцинтиграфии с
таллием-201 опубликованные средние значения                чувствительности и
специфичности (без учета посттестовой систематической ошибки) при
визуальном анализе составили 83% и 88% (191-194), а при количественном
анализе - 90% и 80%, соответственно (194-203). ОЭКТ с таллием-201 по
сравнению с планарной сцинтиграфией, как правило, обладает большей
чувствительностью для диагностики ИБС, определения локализации участков
гипоперфузии, идентификации стенозов ПНА и огибающей артерий (204) и
предсказания возможности многососудистого поражения (205). Средняя
чувствительность и специфичность нагрузочной ОЭКТ с таллием-201 составляет
при качественном анализе 89% и 76%, (201, 202, 206), а при количественном
анализе - 90% и 70%, соответственно (206) (без учета систематической ошибки).
        По чувствительности и специфичности радионуклидное исследование
уступает коронарографии. Это несоответствие частично объясняется тем, что
визуальная оценка ангиографической степени коронарных стенозов не тесно
коррелирует с их функциональной тяжестью, которая определяется, как резерв
коронарного кровотока после максимальной фармакологической дилатации
коронарных артерий (203). Кроме того, ниже ожидаемой оказалась
специфичность в последних исследованиях, которые чаще использовали ОЭКТ,
чем планарную сцинтиграфию, что может объясняться действием посттестовой
систематической ошибки (см. выше). Дело в том, что на специфичность ОЭКТ
оказывают действие такие факторы, как особенности отбора пациентов и
артефакты, возникающие при компьютерной реконструкции томографического
изображения.
        Дипиридамоловая вазодилатация коронарных артерий в качестве
дополнения к перфузионной сцинтиграфии миокарда с таллием-201 (207-209)
стала важным инструментом неинвазивной диагностики ИБС (165, 166, 168-171,
208-217). Планарная сцинтиграфия с дипиридамолом имеет высокую
чувствительность - 90% (средняя, без учета систематической ошибки) и
допустимую специфичность - 70% (средняя, без учета систематической ошибки)
(165). ОЭКТ с дипиридамолом при использовании таллия-201 или Tc-99m-
изонитрила имеет, как минимум, такую же точность, как и планарная
сцинтиграфия (218-220). Результаты перфузионной сцинтиграфии миокарда на
фоне инфузии аденозина, дипиридамола или физической нагрузки практически не
отличаются друг от друга (212-214, 216). Увеличение коронарного кровотока
после введения добутамина выражено в меньшей степени, чем после введения
вазодилататоров (дипиридамола или аденозина), поэтому перфузионная
сцинтиграфия с добутамином менее распространена (221, 222). Применение
данной методики следует ограничить теми ситуациями, когда имеются
противопоказания к использованию дипиридамола и аденозина (223). Поскольку
перфузионная сцинтиграфия с добутамином применяется достаточно редко,
принято решение не рассматривать ее в данных рекомендациях.
       Радионуклидная ангиография с физической нагрузкой или добутамином в
настоящее время также выполняется очень редко и не включена в данные
рекомендации.
       Стресс-ЭхоКГ. Методика стресс-ЭхоКГ основывается на визуализации
движения отдельных сементов ЛЖ и их утолщения во время нагрузки в сравнении
с исходной ЭхоКГ покоя. Следующие ЭхоКГ симптомы свидетельствуют об
ишемии миокарда: 1) уменьшение амплитуды движения стенки одного или более
сегментов ЛЖ на фоне стресса; 2) уменьшение систолического утолщения одного
или более сегментов на фоне стресса по сравнению ЭхоКГ покоя; 3)
компенсаторный гиперкинез в неишемизированных сегментах. Внедрение
компьютерных методов обработки изображения, в том числе возможности
одновременной визуализации сердца в различных фазах исследования
способствует повышению эффективности и точности интерпретации стресс-
ЭхоКГ (13).
       Сообщалось, что стресс-ЭхоКГ имеет чувствительность и специфичность в
диагностике ИБС, приблизительно соответствующие стресс-перфузионной
сцинтиграфии*. В 36 исследованиях, которые включили 3210 пациентов, общая
чувствительность без учета посттестовой систематической ошибки, колебалась
от 70% до 97%; средний уровень чувствительности составил приблизительно 85%
- для нагрузочной ЭхоКГ и 82% - для стресс-ЭхоКГ с добутамином (13). Как и
ожидалось,     чувствительность    нагрузочной    ЭхоКГ     в    диагностике
многососудистого поражения оказалась выше (73-100%, средняя ~ 90%), чем для
однососудистого поражения (63-93%, средняя ~ 79%) (13). В этой серии
исследований специфичность колебалась от 72% до 100% (средняя ~ 86%) для
нагрузочной ЭхоКГ и 85% - для стресс-ЭхоКГ с добутамином.
* Стресс-перфузионная сцинтиграфия – перфузионная сцинтиграфия миокарда в
сочетании с нагрузочным или фармакологическим стресс-тестом
       Идеальным фармакологическим агентом для стресс-ЭхоКГ является
добутамин, поскольку он повышает сократимость миокарда и увеличивает
амплитуду движения стенок, что и представляет собой предмет изучения для
ЭхоКГ. Стресс-ЭхоКГ с добутамином действительно имеет большую
чувствительность для определения коронарных стенозов, чем стресс-ЭхоКГ с
вазодилататорами (дипиридамол или аденозин) (170, 224, 225). В современном
обзоре 36 исследований средняя чувствительность и специфичность стресс-
ЭхоКГ с добутамином в определении ИБС составила 82% (без учета посттестовой
систематической ошибки), 86% для многососудистого поражения (13). Хотя
стресс-ЭхоКГ с дипиридамолом нередко применяется за границей, выполнение
этой пробы в США крайне ограниченно и не включено в настоящие
рекомендации.

Частные вопросы применения стресс-визуализирующих методов
Сопутствующий прием медикаментов. Прием ß-блокаторов снижает
чувствительность визуализирующего исследования, выполняемого на фоне
физической нагрузки, в диагностике ИБС (226-230). Желательно отменять прием
ß-блокаторов (или других антиангинальных средств) за 4-5 периодов полужизни
(обычно около 48 часов) перед проведением такого исследования. Если при
выполнении исследования на фоне приема медикаментов удается достичь
субмаксимального уровня ЧСС, перфузионная сцинтиграфия миокарда с
аденозином или дипиридомолом обеспечивает большую чувствительность, чем
нагрузочная ЭКГ-проба (231).
       Внутрижелудочковая блокада. В нескольких исследованиях обнаружен
феномен увеличения дефекта перфузии миокарда во время нагрузочного
тестирования на фоне БЛНПГ. При этом, последующее ангиографическое
исследование не выявляет соответствующего поражения коронарного русла.
(232-234). Этот дефект часто распространяется на межжелудочковую
перегородку,   может     быть   преходящим     или    фиксированным.     При
фармакологическом стрессе и на фоне БПНПГ и БПВЛНПГ этот феномен, как
правило, не воспроизводится. Точный механизм его появления неясен. В
нескольких исследованиях (включивших более 200 пациентов) доказано, что
идентификация ИБС у пациентов с БЛНПГ наилучшим образом обеспечивается
перфузионной сцинтиграфией с фармакологической вазодилатацией (235-243).
Напротив, только одно небольшое исследование (24 пациента) свидетельствовало
о диагностическом преимуществе стресс-ЭхоКГ на фоне БЛНПГ (244). Мы
придерживаемся мнения, что перфузионная сцинтиграфия миокарда с аденозином
или дипиридомолом является более предпочтительной в диагностике ИБС у
пациентов с БЛНПГ.
       Стресс-визуализирующие исследования в отдельных подгруппах
пациентов (женщины, пожилые или тучные пациенты, лица со специальным
родом занятий). Известно, что точность диагностики ИБС у женщин с помощью
ЭКГ-пробы на тредмиле уступает таковой у мужчин, поскольку для женщин
характерна меньшая предтестовая вероятность ИБС (14). В этих обстоятельствах
перфузионная сцинтиграфия миокарда или ЭхоКГ могут быть логичным
дополнением к тестированию на тредмиле. Однако и чувствительность
перфузионной сцинтиграфии с таллием у женщин может быть меньшей, чем у
мужчин (203, 245). Артефакты, обусловленные ослаблением энергии излучения
при его прохождении через переднюю грудную стенку, значительно осложняют
интерпретацию перфузионного сканирования у женщин, особенно при
использовании таллия-201. Современная технология ЭКГ-синхронизированной
ОЭКТ с Тс-99м-изонитрилом обеспечивает более высокое качество визуализации
(246, 247). В современном проспективном исследовании 115 женщин с
подозрением на ИБС или с низкой предтестовой вероятностью ИБС оба вида
исследования (ОЭКТ с таллием-201 и Тс-99m-изонитрилом) имели одинаковую
специфичность для диагностики ИБС (84,3% и 80,4% для стеноза ≥ 70%) (248).
Однако, ОЭКТ с Tc-99m-изонитрилом имеет лучшую специфичность (84,4% по
сравнению с 67,2%), которая возрастает до 92,2% при использовании ЭКГ-
синхронизации. Нагрузочная или фармакологическая стресс-ЭхоКГ в некоторой
степени позволяет избавиться от артефактов, особенно обусловленных
ослаблением энергии в грудной стенке. Но у тучных пациентов, как правило,
трудно получить качественное ЭхоКГ изображение. Хотелось бы подтвердить
мнение Комитета, сформулированное ранее (Глава II.В.2): в настоящее время мы
не располагаем достаточными данными, чтобы оправдать замену стандартного
нагрузочного теста стресс-визуализирующими методами в начальной диагностике
ИБС у женщин.
       Многие пожилые пациенты не способны выполнять нагрузочное
тестирование из-за неудовлетворительного физического состояния. У таких
больных фармакологическое стресс-визуализирующее исследование является
хорошей альтернативой нагрузочному. Отдельную проблему представляет
проведение исследований у очень тучных пациентов, поскольку большинство
визуализирующих таблиц, применяемых для ОЭКТ, имеет ограничения по весу
(часто 135 кг). Для обследования более тучных больных может быть использована
планарная сцинтиграфия. Причем, сцинтиграфия с Тс-99m-изонитрилом должна
обеспечить лучшее качество изображения, чем с таллием-201. В этой группе
позитрон-эмиссионная томография (ПЭТ), вероятно, превосходит по своим
возможностям традиционную перфузионную сцинтиграфию миокарда. Стресс-
ЭхоКГ не обеспечивает оптимального качества изображения при обследовании
очень тучных пациентов, больных с деформацией грудной клетки и выраженной
патологией легких.
       Лица, чья профессиональная деятельность имеет непосредственное
отношение к общественной безопасности (например, пилоты, водители
грузовиков, водители автобусов, инженеры железной дороги, пожарные и
охранники), а также профессиональные спортсмены, традиционно подлежат
периодическому нагрузочному тестированию для определения способности к
выполнению физических нагрузок и прогностической оценки возможной ИБС
(14). Несмотря на то, что такой подход недостаточно оправдан имеющимися
медицинскими данными, выполнение этих исследований регламентировано
существующим законодательством (27). Если, помимо принадлежности к группам
профессионального риска, у обследуемых лиц имеется хроническая боль в груди в
сочетании с пограничной или высокой вероятностью ИБС, становится
оправданным дополнение стандартной ЭКГ-пробы с физической нагрузкой
каким-либо стресс-визуализирующим методом. Более того, планируя объем
обследования в данной группе, целесообразно в первую очередь назначать стресс-
визуализирующее исследование (ЭхоКГ или радиоизлтопную сцинтиграфию).

Сравнение перфузионной сцинтиграфии миокарда и ЭхоКГ

      Чувствительность и специфичность. В 11 анализируемых исследованиях,
включивших 808 пациентов, которым выполнялись и стресс-ЭхоКГ и
перфузионная сцинтиграфия, средняя чувствительность стресс-перфузионной
сцинтирафии составила 83%, а стресс-ЭхоКГ - 78% (без учета посттестовой
систематической ошибки) (р = NS). С другой стороны средняя специфичность
(без учета посттестовой систематической ошибки) имела тенденцию к
преимуществу стресс-ЭхоКГ (86% по сравнению с 77%; p = NS) (249).
      Fleishman и соавт. (250) выполнили мета-анализ 44 статей
(опубликованных с 1990 по 1997 год), посвященных диагностической точности
нагрузочных ОЭКТ и ЭхоКГ. Зарегистрированы средние значения
чувствительности и специфичности стресс-тестов с физической нагрузкой (без
учета посттестовой систематической ошибки): для ЭхоКГ - 85% и 77%, для
перфузионной сцинтиграфии - 87% и 64% и для ЭКГ - 52% и 71%,
соответственно. На основании дополнительного анализа без учета посттестовой
систематической ошибки было установлено, что ЭхоКГ с нагрузкой обладает
значительно большей дифференцирующей способностью, чем нагрузочная
перфузионная сцинтиграфия.
      Локализация процесса в коронарном русле. ОЭКТ по сравнению с
планарной сцинтиграфией обеспечивает более точное определение локализации
изменений в коронарном русле, особенно, наличие стеноза огибающей артерии и
возможность многососудистого поражения (201, 202, 206). O’Keefe и соавт. (141)
выполнили сравнение перфузионной сцинтиграфии (770 пациентов (1328
пораженных сосудов)) и ЭхоКГ (200 пациентов (704 пораженных сосуда)),
проводимых на фоне физической нагрузки. Определена тенденция к более точной
диагностике локализации поражения коронарного русла с помощью
радиоизотопной технологии (чувствительность = 79% по сравнению с 65%, без
учета посттестовой систематической ошибки, p = NS). Особенно заметное
преимущество чувствительности радионуклидного метода было установлено для
определения поражения огибающей артерии (72% по сравнению с 33%, без учета
посттестовой систематической ошибки, p<0,001).
      Значение местных условий и квалификации. ЭКГ-проба с нагрузкой в
меньшей степени подвержена влиянию местных условий и квалификации
персонала по сравнению с стресс-ЭхоКГ и стресс-перфузионной сцинтиграфией.
Выбор того или иного метода зависит от квалификации специалистов,
доступности и цены-эффективности (см. далее). Обладая меньшей стоимостью и
относительной портативностью, стресс-ЭхоКГ становится более доступной для
выполнения в амбулаторных условиях (в офисе врача), чем стресс-перфузионная
сцинтиграфия (176).
      Цена-эффективность.       В    настоящее     время   критерий    «цена-
эффективность» стал одним из наиболее важных в процессе принятия врачебного
решения.    Общепринятым       определением    цены-эффективности    является
соотношение между затратами и дополнительно достигнутым количеством лет
жизни с удовлетворительным качеством (quality-adjusted life-years (QALY)).
Отношение цена/∆QALY подвержено серьезному влиянию предтестовой
вероятности ИБС, точности теста, стоимости и частоты осложнений исследования
(176, 251, 252). Patterson и Eisner (251) в качестве исходных значений
чувствительности и специфичности для определения прогностически значимой
ИБС приняли следующие: для стресс-ЭхоКГ - 75% и 90%, для ОЭКТ - 84% и 87%
соответственно. В результате установлено, что соотношение цена/∆QALY стресс-
ЭхоКГ оказалось на 8-12% выше, чем цена/∆QALY ОЭКТ с таллием (251).
Однако, в исследовании Marwick (252), используя в качестве размеров затрат
истинные значения компенсационных выплат Medicare и допуская значения
чувствительности и специфичности для стресс-ЭхоКГ - 80% и 85%, а для ОЭКТ -
70% и 90% соответственно, получено снижение величины соотношения цена/
∆QALY для обоих тестов. Marwick также доказал, что на фоне вероятности ИБС,
равной 20-30%, цена/∆QALY стресс-ЭхоКГ становится несколько ниже стресс-
перфузионной сцинтиграфии, а на фоне вероятности ИБС, равной 40-80%, цена/
∆QALY стресс-ЭхоКГ, напротив, повышается.
      Kim и совт. (253) использовал анализ цены-эффективности (без учета
посттестовой систематической ошибки) для сравнения возможностей нескольких
методов (нагрузочная ЭКГ, нагрузочная перфузионная сцинтиграфия с таллием,
нагрузочная ЭхоКГ и коронарография) в диагностике ИБС у 55-летних женщин.
Если заболевание проявлялось типичной стенокардией, наиболее эффективной
была коронарная ангиография, а при наличии атипичной стенокардии или
неангинальной боли в груди - ЭхоКГ с физической нагрузкой.
Краткое резюме о сравнительных преимуществах стресс-перфузионной
сцинтиграфии миокарда и стресс-ЭхоКГ приведено в таблице 18.

Таблица 18. Сравнительные преимущества стресс-ЭхоКГ             и   стресс-
перфузионной сцинтиграфии миокарда в диагностике ИБС

Стресс-ЭхоКГ:
     1. Относительно высокая специфичность.
     2. Более богатые возможности оценки анатомических и функциональных
        характеристик сердца.
     3. Преимущество в удобстве, эффективности, доступности.
     4. Относительно низкая цена.

          Стресс-перфузионная сцинтиграфия:
     1. Преимущество в частоте достижения технического успеха.
     2. Более высокая чувствительность - особенно в диагностике
        однососудистого поражения в бассейне огибающей артерии.
     3. Превосходство в определении локализации ишемии на фоне нарушения
        локальной сократимости в нескольких сегментах ЛЖ в покое.
     4. Больший объем базы данных - особенно при оценке прогноза.

       Дальнейшее техническое развитие. Опубликованные сравнения между
стресс-ЭхоКГ и стресс-перфузионной сцинтиграфией не полностью учитывают
дальнейшее развитие обеих методик.
       Современные технологии стресс-ЭхоКГ включают такие новшества, как
тканевой допплер, внутривенное введение контрастных средств, которые могут
улучшить визуализацию эндокардиального слоя (254, 255).
       Для стресс-перфузионной сцинтиграфии создано новое поколение гамма-
камер, в том числе с ЭКГ-синхронизацией, внедряются новые методы
компьютерной обработки изображения (256), оценки глобальной и региональной
функции (257), уточнения сомнительных находок (247). Разрабатываются новые
перспективные методы (258). Не вызывает сомнения, что дальнейшее развитие
технологий стресс-ЭхоКГ и стресс-перфузионной сцинтиграфии повысит
точность диагностических результатов.

Г. Инвазивное тестирование

      Рекомендации по проведению коронарографии при возникновении
подозрения на стенокардию либо при появлении серьезных изменений в
клинической картине заболевания

Класс I

      Перенесенная   внезапная    сердечная   смерть    у    пациентов   с
      диагностированной или возможной стенокардией. (Уровень оценки В)

Класс IIa
1. Отсутствие возможности установить точный диагноз с помощью
         неинвазивного тестирования, при этом, необходимость уточнения
         диагноза превосходит риск и цену коронарографии. (Уровень оценки С)
      2. Невозможность выполнения неинвазивного тестирования, связанная с
         тяжелой сопутствующей патологией, в том числе, с заболеваниями
         опорно-двигательного аппарата и избыточным весом. (Уровень оценки
         С)
      3. Обследование лиц, чья профессиональная деятельность имеет
         непосредственное отношение к общественной безопасности. (Уровень
         оценки С)
      4. Клинические данные (в том числе: молодой возраст появления
         симптомов, результаты неинвазивных тестов или другие клинические
         параметры), позволяющие предполагать наличие неатерогенной
         причины ишемии миокарда: аномалии коронарных артерий, болезни
         Kawasaki, первичной диссекции коронарных артерий, радиационной
         ангиопатии. (Уровень оценки С)
      5. Подозрение на ангиоспастический генез стенокардии, определяющее
         необходимость проведения инвазивного провокационного теста.
         (Уровень оценки С)
      6. Высокая предтестовая вероятность поражения СтЛКА или
         трехсосудистого стеноза. (Уровень оценки С)

Класс IIb

      1. Необходимость      установления   диагноза    пациентам,   которые
         подвергаются неоднократным госпитализациям по поводу боли в груди.
         (Уровень оценки С)
      2. Пациенты со средней или высокой вероятностью ИБС, настаивающие
         на проведении инвазивного обследования. (Уровень оценки С)

Класс III

      1. Пациенты с выраженной сопутствующей патологией, у которых риск
         коронарографии превосходит возможную пользу. (Уровень оценки С)
      2. Пациенты с низкой вероятностью ИБС, настаивающие на проведении
         инвазивного обследования. (Уровень оценки С)

       Коронарография, позволяющая визуализировать просвет коронарных
артерий, остается самым точным методом диагностики коронарного
атеросклероза и менее частых неатерогенных причин СС, таких как: спазм
коронарных артерий, аномалия коронарных артерий, болезнь Kawasaki, первичная
диссекция и радиационная коронарная ангиопатия (322-331). Проведенные ранее
исследования, сопоставляющие клиническую картину с ангиографическими
данными, показали, что 26%-65% пациентов с атипичной стенокардией, имели
прогностически значимые стенозы коронарного русла (38, 332-334). Для
выяснения причин подозрительного на ИБС, но нетипичного болевого синдрома
(предтестовая вероятность ~ 50%), в большинстве случаев бывает достаточно
неинвазивного тестирования в сочетании с другими клиническими данными
(12-14) (см. главу II.В). Лечащий врач несет ответственность за правильную
оценку клинической картины и за принятие решений о дальнейшей тактике. При
составлении плана обследования необходимо учитывать мнение пациента и
сопутствующую патологию. Считаем необходимым еще раз подчеркнуть
значение субъективных проявлений типичной стенокардии напряжения у мужчин
среднего и пожилого возраста, при наличии которых почти в 90% выявляется
прогностически значимое поражение коронарных артерий (38, 332-334) и,
нередко, многососудистое поражение (см. рис. 5). Типичная стенокардия у
женщин только в половине случаев сопровождается серьезной коронарной
патологией (см. следующую главу).

Показания для коронарографии

Непосредственное направление на диагностическую коронарографию (минуя
неинвазивное тестирование) становится обоснованным, если пациент с болью в
груди, подозрительной на ишемическую, имеет противопоказания к
неинвазивному тестированию либо существуют обоснованные сомнения в
возможности адекватного выполнения нагрузочного теста, связанные с
сопутствующим заболеванием или неудовлетворительным физическим
состоянием. В качестве примера определим план обследования пациента с болью
в груди, подозрительной на стенокардию, с сопутствующим хроническим
обструктивным заболеванием легких. Проведению нагрузочного тестирования
препятствует одышка. Перфузионная сцинтиграфия с дипиридамолом или
аденозином противопоказаны из-за возможной провокации бронхоспазма.
Выполнение стресс-ЭхоКГ затруднено плохим качеством изображение вследствие
эмфиземы. Данному пациенту показана коронарография, выполнение которой
сопровождается минимальным риском.

Рисунок 5. Находки при коронарографии у пациентов со СС




      Если результаты неинвазивного тестирования не позволяют определить
точный диагноз, он может быть установлен с помощью коронарографии. В
некоторых случаях, когда у пациента с низкой предтестовой вероятностью ИБС
тредмил-индекс демонстрирует пограничный риск неблагоприятного течения
ИБС, имеет смысл провести неинвазивное исследование повторно (используя
визуализирующую методику) (335). Проведение коронарографии становится
более целесообразным, если тредмил-индекс демонстрирует высокий риск
неблагоприятного течения ИБС.
        Оправдано непосредственное направление на коронарографию для
обследования лиц с нетипичным для стенокардии болевым синдромом, если их
профессиональная деятельность имеет непосредственное отношение к
общественной или собственной безопасности (пилоты, пожарные, полицейские,
профессиональные спортсмены) (27). У некоторых пациентов с типичными или
атипичными симптомами стенокардии в сочетании с высокой клинической
вероятностью тяжелой ИБС, непосредственное направление на коронарографию
целесообразно как с медицинской точки зрения, так и критерия цена-
эффективность (335). Определенные трудности может вызвать диагностика СС у
больных диабетом, поскольку диабетическая вегетативная и сенсорная
нейропатия может существенно изменить субъективную симтоматику ишемии,
что является основанием для более активного назначения коронарографии (336).
Выполнение коронарографии при наличии высокой предтестовой вероятности
ИБС в некоторых случаях имеет значение не только для оценки риска (см. главу
III.A), но и для постановки диагноза.
        Женщины. Существует ряд особенностей, связанных с полом, которые
необходимо учитывать при оценке болей в грудной клетке у женщин (337). У
женщин чаще имеет место атипичная боль, что возможно обусловлено большей
склонностью к вазоспастическим реакциям, распространенностью пролапса
митрального клапана и некоронарных причин боли в грудной клетке. При
обследовании       женщин     на     тредмиле    гораздо    чаще    выявляются
ложноположительные результаты (38-67%), чем у мужчин (7-44%) (338),
поскольку женщины, как правило, имеют меньшую предтестовую вероятность
заболевания (339). С другой стороны, для них характерно редкое появление
ложноотрицательных результатов, что позволяет с высокой вероятностью
исключить ИБС, если неинвазивный тест демонстрирует негативный результат.
Несмотря на невысокую чувствительность нагрузочного тестирования у женщин,
его проведение позволяет во многих случаях отказаться от дальнейших
исследовательских процедур без потерь диагностической точности. Только 30%
женщин (у которых диагноз ИБС не может быть уверенно подтвержден или
исключен) нуждаются в дальнейшем тестировании (83). Современные
исследования показали, что женщинам с положительным результатом
нагрузочной ЭКГ-пробы или стресс-перфузионной сцинтиграфии с таллием
довольно редко назначались дополнительные виды неинвазивного тестирования
(4% по сравнению с 20% для мужчин) или коронарография (35% по сравнению с
45%) (340). Эти результаты свидетельствуют, что половые особенности
оказывают серьезное влияние на диагностическую тактику, и, более того,
доказано, что такая стратегия оправдана (341, 342). Как упоминалось в главе II.В,
анализ цены-эффективности позволяет прийти к выводу, что коронарография в
качестве начального диагностического теста, является наиболее обоснованной у
55-летних женщин с клиникой типичной стенокардии (253).
        Пожилые. Оценка синдрома боли в груди у пожилых пациентов связана с
определенными трудностями, поскольку жалобы на дискомфорт в груди, слабость
и одышку могут быть проявлением сопутствующих заболеваний, часто
встречающихся в таком возрасте. Не менее характерно снижение уровня
активности и отсутствие четких субъективных симптомов стенокардии (343). В
крупных исследованиях течения ИБС у мужчин и женщин старше 65 лет с
типичной и атипичной стенокардией показана их одинаковая трехлетняя
смертность от заболеваний сердца (344). В данной возрастной группе нередко
регистрируются изменения на ЭКГ покоя и отмечается неспособность выполнить
физическую      нагрузку,    что    осложняет   проведение     неинвазивного
диагностического тестирования; кроме того, возрастает распространенность
заболеваний, которые снижают ценность отрицательного результата
неинвазивного тестирования. Риск диагностической коронарографии у пожилых
пациентов, подвергающихся плановой оценке, лишь незначительно превосходит
ее риск у молодых и признан приемлемым. Во многих центрах большинство
коронарографий проводятся пациентам старше 65 лет (345).
       Спазм коронарных артерий. Спазм коронарных артерий это известная
причина болей в груди, возникающих в покое (346). Кроме того, он вызывает
вариабельность порога возникновения стенокардии напряжения (323, 324). В 10-
летнем исследовании 3447 пациентов, которые подверглись провокационному
тесту с ergonovine maleate, коронарный спазм наиболее часто ассоциировался с
атипичной болью в груди (322) и курением. Постановке этого диагноза может
препятствовать отсутствие классических проявлений и показаний для
провокационного тестирования при          коронарографии. Хотя некоторые
исследователи предлагают более активное применение неинвазивных
провокационных вазоспастических тестов (347), клиницистов сдерживает
определенный риск развития необратимого коронарного спазма. С учетом этих
обстоятельств, рекомендуется проводить провокационное тестирование на
коронарный спазм в условиях лаборатории катетеризации сердца, где доступно
внутрикоронарное введение нитроглицерина и других вазодилататоров, а также
имеются другие средства поддержки жизнедеятельности (349).
       Коронарные аномалии. Редкой причиной СС является аномалии
отхождения и хода коронарных артерий, которые, как правило, становятся
случайной находкой на коронарографии, но этот диагноз может быть заподозрен
у молодых пациентов с симптомами ишемии (325-327) и подтвержден с помощью
некоторых видов неинвазивного исследования: чрезпищеводной ЭхоКГ,
компьютерной томографии или магнитно-резонансной томографии. Обнаружение
постоянного систоло-диастолического шума может послужить исходным
симптомом для диагноза аномального отхождения ПНА или огибающей артерии
от легочной артерии или коронарной артериовенозной фистулы, что служит
показанием для проведения коронарографии.
       Реанимация по поводу ФЖ и устойчивой ЖТ. У большинства пациентов,
перенесших внезапную остановку сердца или злокачественную аритмию, имеется
тяжелая ИБС (350). В такой ситуации коронарография гарантирует постановку
точного диагноза и создает условия для выбора метода реваскуляризации (см.
главу IV).
III. РАСПРЕДЕЛЕНИЕ ПО СТЕПЕНИ РИСКА

А. Клиническая оценка

Вероятность смерти или нефатального ИМ при ИБС

       ИБС обычно развивается в течение нескольких десятилетий. В каждом
случае болезнь циклически протекает через определенные клинические фазы:
бессимптомную, стабильную стенокардию, НС и ОИМ. Хотя подход к
распределению по степени риска существенно зависит от фазы развития
болезни, существует несколько общих принципов, распространяющих свое
действие на все заболевание в целом.
       Определение степени риска, как правило, основано на оценке четырех
показателей. Самым строгим предиктором долговременного выживания при
ИБС является функция ЛЖ. Стандартный метод оценки степени дисфункции
ЛЖ – определение фракции выброса (ФВ). Вторым параметром является
анатомическая распространенность и тяжесть атеросклеротического поражения
коронарного русла. Самая общая оценка этого показателя достигается
определением количества пораженных сосудов. Третья характеристика - это
доказательство существующего разрыва атеросклеротической бляшки, четко
коррелирующее с увеличением риска смерти и нефатального ИМ в ближайшее
время. Главным маркером разрыва бляшки является появление клинических
признаков НС. Четвертая составляющая степени риска - это общее состояние
здоровья и наличие сопутствующих заболеваний.
       Перспективы развития заболевания в направлении более высокого или
меньшего риска первично зависят от агрессивности атеросклеротического
процесса. Наличие выраженных факторов риска ИБС, включающих курение,
гиперхолестеринемию, диабет и гипертензию, предполагает высокую
вероятность развития прогрессирующего атеросклероза с повторными
разрывами бляшек. Относительно молодой возраст также ассоциируется с более
агрессивным течением заболевания.
       Анализ имеющихся патологоанатомических, ангиографических данных и
результатов        внутрикоронарного       ультразвука        поддерживает
патофизиологическую модель, в которой основным механизмом наиболее
неблагоприятных сердечных событий является изъязвление «уязвимых»
атеросклеротических бляшек. Доказано, что большинство «уязвимых» бляшек
накануне их разрыва ангиографически определяются как «незначимые»
(диаметр стеноза < 75%). Напротив, «значимые» по ангиографическим
признакам бляшки (диаметр стеноза > 75%), как правило, ассоциируются с
низким риском разрыва. Таким образом, способность стресс-теста любого типа
определить «уязвимость» атеросклеротических бляшек может быть ограничена
их небольшим размером и незначительным влиянием на коронарный кровоток,
чем объясняются случаи острых коронарных исходов, которым иногда
предшествует отрицательный результат нагрузочного теста на тредмиле.

Распределение по степени риска на основании клинических параметров
Анамнез    и   физикальное     обследование    позволяют    получить
ограниченный набор симптомов, с помощью которых можно предсказать
тяжелое течение ИБС (трехсосудистое поражение, стеноз СтЛКА).
        Однако анамнез все же предоставляет информацию, полезную для
определения прогноза. К таковой относятся демографические данные (возраст и
пол), сведения о наличии гипертензии, диабета, гиперхолестеринемии, курения,
периферической сосудистой патологии и предшествовавшего ИМ. Как сказано
выше, дискомфорт в грудной клетке в большинстве случаев может быть легко
разделен на три категории: типичная стенокардия, атипичная стенокардия и
неангинальная боль (38).
        Физикальное обследование оказывает влияние на распределение по
степени риска, выявляя симптомы, которые меняют вероятность тяжелого
течения ИБС. К числу полезных находок можно отнести следующие: признаки
заболевания периферических сосудов (сниженный периферический пульс,
патологический шум при аускультации); продолжительная артериальная
гипертензия; признаки стеноза аортального клапана или идиопатического
гипертрофического     субаортального     стеноза      (систолический    шум,
патологический каротидный пульс, патологический апикальный пульс);
симптомы левожелудочковой недостаточности (ритм галопа, смещение
верхушечного толчка, базальные хрипы с обеих сторон); правожелудочковой
недостаточности (расширение югулярных вен, гепатомегалия, асцит, отеки на
ногах).
        В нескольких исследованиях определена ценность клинических
параметров для идентификации тяжелой ИБС (трехсосудистое поражение,
стеноз ствола). Pryon и соавт. (134) выделили 11 клинических характеристик,
которые имеют значение для оценки вероятности тяжелой ИБС: типичная
стенокардия, предшествующий ИМ, возраст, пол, продолжительность болевых
симптомов, факторы риска (гипертензия, диабет, гиперлипидемия, курение),
каротидный патологический шум и частота болевых приступов. В следующем
исследовании Pryon и соавт. (41) предложены детализированные уравнения для
предсказания тяжелой ИБС и выживания, основанные на клинических
параметрах.
        Hubbard и соавт. (351) определили пять клинических параметров,
которые способны выполнять роль независимых предикторов тяжелой ИБС
(трехсосудистое поражение, стеноз ствола): возраст, типичная стенокардия,
диабет, пол, предшествующий ИМ (по анамнезу или на ЭКГ). В дальнейшем
Hubbard предпринял попытку объективизировать воздействие пяти критериев
на определение риска ИБС. Объединенный график (рис. 6) представляет оценку
вероятности тяжелой ИБС. Каждая кривая отражает вероятность тяжелой ИБС в
зависимости от возраста и количества клинических параметров у конкретного
пациента. Этот график наглядно демонстрирует, что в некоторых случаях
только на основании клинической оценки может быть определена высокая
вероятность     неблагоприятного    течения     ИБС.    Вполне    оправданно
непосредственное направление таких пациентов на коронарографию, минуя
этап неинвазивного тестирования. Дело в том, что если в этой ситуации
неинвазивный тест продемонстрирует отрицательный результат, то смело
можно предположить, что это ложноотрицательный результат. Например, по
этому графику вероятность тяжелой ИБС у 50-летнего пациента с
инсулинозависимым диабетом, типичной стенокардией и анамнестическими и
ЭКГ признаками предшествующего ИМ составляет 60%. Целесообразно
направить такого пациента      на   коронарографию     без   предварительного
неинвазивного тестирования.




     Рисунок 6. Вероятность тяжелой ИБС
    (трехсосудистое поражение или стеноз
     ствола), основанная на 5 клинических
                  параметрах.




       Описание боли в груди предоставляет важную информацию для оценки
прогноза ИБС. С другой стороны, известно, что ангиографические критерии
(распространенность       и локализация      атеросклеротических    поражений
коронарных сосудов) в сочетании со степенью дисфункции ЛЖ, обладают
несколько большей прогностической силой, чем субъективные симптомы (96,
352). Поэтому многие клиницисты в выборе стратегии лечения готовы доверять
исключительно этим «объективным» характеристикам и в меньшей степени
анамнезу. Однако при оценке риска нельзя игнорировать клинические
параметры (41, 353, 354).
       Califf с соавт. (95) предложил метод определения прогноза («ангинальная
оценка»), основанный на объединенной анамнестической и ЭКГ информации,
независимый от результатов ангиографии или дополняющий ее. «Ангинальная
оценка» включает три переменные: характер боли в груди, частота приступов
стенокардии и патологические изменения            ST-T на ЭКГ покоя. Нам
представляется, что метод «ангинальной оценки» обладает двумя
преимуществами: 1) имеет большее влияние на ближайший прогноз, чем на
отдаленный, по-видимому отражая возможность разрыва бляшки; 2) имеет
большую прогностическую ценность, если отсутствуют патологические
изменения ЛЖ, поскольку в противном случае преобладающее влияние на
прогноз оказывает степень дисфункции ЛЖ.
         Заболевание периферических сосудов также имеет значение для
распределения по степени риска. Наличие патологического каротидного шума,
также как мужской пол и предшествующий ИМ, удваивает риск тяжелой ИБС
(134). Сочетание заболевания периферических сосудов с симптомами ЗСН,
которые отражают недостаточную функцию ЛЖ, предрасполагает к
неблагоприятному прогнозу.
         Доказано, что действие систематической ошибки уменьшает истинный
риск в «невыбранной» популяции по сравнению с пациентами,
рандомизированными в клинических исследованиях. Следовательно, низкий
риск тяжелой ИБС, установленный с помощью клинических признаков в общей
популяции, следует считать достоверным.
         Распределение пациентов со стабильной стенокардией по степени риска
на основе клинических параметров позволяет более четко определять показания
для направления на нагрузочное тестирование и катетеризацию сердца. Данные
регистра CASS (352) показали, что смертельный исход в 72% случаев
регистрируется у пациентов, у которых течение ИБС характеризуется
дисфункцией ЛЖ или тяжелым поражением коронарного русла. Следовательно,
прогноз заболевания у больных с нормальной ЭКГ (которая подразумевает
нормальную функцию ЛЖ в покое) и низким клиническим риском тяжелой ИБС
выглядит благоприятным. Pryor с соавт. (41) установили, что 37% пациентов,
направленных на неинвазивное тестирование в амбулаторных условиях имели
критерии низкого риска. Поражение СтЛКА или летальный исход в течение 3-х
лет зарегистрированы у менее 1% пациентов данной группы. Роль
дополнительного тестирования для распределения по степени риска в этой
группе не очень высока. Следует по возможности использовать методы,
обладающие меньшей стоимостью, такие как стресс-тест на тредмиле, и только
в случаях, когда эти тесты выявляют признаки ишемии (описанные в главе
III.2), направлять пациента на коронарографию.

Б. ЭКГ и рентгенография органов грудной клетки

       Изменения на ЭКГ покоя, например, наличие ЭКГ признаков одного и
более перенесенных ИМ, повышают риск неблагоприятного течения ИБС (335).
Присутствие зубца Q в нескольких отведениях, часто в сочетании с наличием
зубца R в отведении V1 (задний инфаркт), как правило, ассоциируется со
значительно сниженной ФВ ЛЖ (356). «QRS-индекс» используется для оценки
распространенности старого или свежего ИМ (357). Высокие значения этого
параметра коррелируют с низкой ФВ и с неблагоприятным отдаленным
прогнозом. Появление преходящей ST-T инверсии, особенно в отведениях V1-
V3 на ЭКГ покоя, предполагает увеличение вероятности острых коронарных
событий в будущем и неблагоприятный прогноз (358-361). Также
представляется вероятным ухудшение прогноза, если на ЭКГ выявляется
БЛНПГ, бифасцикулярная блокада (часто БПВЛНПГ и БПНПГ), AV-блокада II-
III степени, мерцательная аритмия или желудочковая тахикардия (362). ЭКГ
признаки гипертрофии ЛЖ ассоциируются с увеличением заболеваемости и
смертности больных ИБС (361, 363).
Рентгенологическое исследование грудной клетки способно выявить ряд
симптомов, которые ассоциируются с неблагоприятным отдаленным прогнозом.
К их числу следует отнести: кардиомегалию, аневризму ЛЖ, признаки
венозного застоя в легких. Кроме того, увеличение левого предсердия
предполагает более высокую вероятность венозного застоя в легких или
митральной регургитации и также является отрицательным прогностическим
фактором.
      Как было показано ранее, рентгенологические признаки кальциноза
коронарных артерий у пациентов с симптоматической ИБС увеличивают риск
неблагоприятных сердечных исходов (364). Наличие и распространенность
кальциноза коронарных артерий на ЭКТ также до некоторой степени
коррелирует с тяжестью ИБС, но эта закономерность недостаточно изучена.

В. Неинвазивное тестирование

1. Исследование функции       ЛЖ    в   покое   (ЭхоКГ и   радиоизотопное
   исследование)

Рекомендации для исследования функции ЛЖ в покое методами ЭхоКГ
или радионуклидной ангиографии у пациентов со СС

Класс I

          1. ЭхоКГ или радионуклидная ангиография (РНА) для оценки функции
             ЛЖ при наличии ИМ в анамнезе, патологического зубца Q или
             симптомов, свидетельствующих о сердечной недостаточности.
             (Уровень достоверности В)
          2. ЭхоКГ у пациентов с систолическим шумом, свидетельствующим о
             митральной регургитации, для оценки ее тяжести и этиологии.
             (Уровень достоверности C)
          3. ЭхоКГ и РНА для оценки функции ЛЖ при наличии сложной
             желудочковой аритмии. (Уровень достоверности В)

Класс III

      1. Рутинное периодическое обследование стабильных пациентов,
      которые не нуждаются в изменении терапии. (Уровень достоверности
      С)
      2. Пациенты с нормальной ЭКГ, без предшествующего ИМ и признаков
      СН. (Уровень достоверности В)

Значение оценки функции ЛЖ

       Большинство пациентов, подвергающихся диагностической оценке по
поводу стенокардии, не нуждаются в проведении ЭхоКГ. Тем не менее, у
больных со СС, которые имеют документированный ИМ в анамнезе или зубец
Q на ЭКГ, измерение глобальной функции ЛЖ (например, ФВ) может иметь
серьезное значение для выбора адекватной медикаментозной терапии или
оперативного лечения и позволяет сделать вывод об уровне физической
активности, реабилитации и работоспособности (13, 365). Если выявляются
клинические симптомы сердечной недостаточности, визуализирующее
исследование может быть полезным для установления ее патофизиологических
механизмов, в том числе, преобладания систолической или диастолической
дисфункции, поражения митрального или аортального клапана, комбинации
этих состояний или несердечных причин. Информация о состоянии
систолической и диастолической функции ЛЖ (определенная при помощи
ЭхоКГ или РНА), функции клапанного аппарата и давления в легочной артерии
(определенного при помощи трансторакального доплеровского исследования)
позволяет наиболее рационально спланировать лечение.

Оценка глобальной функции ЛЖ

        Доказано, что глобальная функция ЛЖ и объем ЛЖ являются важными
предикторами прогноза у пациентов с заболеванием сердца. В частности,
снижение ФВ ЛЖ у пациентов с ИБС, определяемое в покое с помощью ЭхоКГ
или РНА (96, 352, 365), ассоциируется с увеличением смертности (352). При
снижении ФВ в покое < 35%, ежегодная смертность превышает 3%.
        Современная эхокардиографическая техника дает возможность оценить
размер и функцию ЛЖ (366, 367). ЭхоКГ в режиме двумерного изображения
позволяет выполнить количественное измерение ФВ ЛЖ или определить ее
качественную характеристику (при помощи визуальной оценки): как
увеличенную, нормальную либо незначительно, умеренно или выражено
сниженную. Достоверность визуальной оценки ФВ, выполненной опытным
специалистом, практически не отличается от таковой при ангиографии (368) и
РНА (369). Трансмитральная скорость кровотока, измеренная при помощи
импульсной допплер-ЭхоКГ, позволяет оценить диастолическую функцию
(370), хотя ее независимая прогностическая ценность не доказана.
        Масса ЛЖ и соотношение утолщения стенки к радиусу полости ЛЖ
являются независимыми предикторами сердечно-сосудистой заболеваемости и
смертности (371-373). Масса ЛЖ измеряется в процессе двумерного или М-
модального исследования.
        В настоящее время существует несколько радионуклидных технологий,
позволяющих определить ФВ в покое: вентрикулография по первому
прохождению          изотопа,     кардиосинхронизированная       равновесная
вентрикулография (gated equilibrium blood pool angiography) (13),
кардиосинхронизированная ОЭКТ (257). Диастолическая функция также может
быть измерена с помощью радионуклидной вентрикулографии (374, 375).
Следует заметить, что значение ФВ ЛЖ и других параметров сократимости
миокарда ограничивается их зависимостью от сопутствующих состояний и ЧСС
(146, 376).
        Для оценки функции ЛЖ, включая ФВ, также может использоваться
магнитно-резонансная томография (377).

Нарушение локальной сократимости ЛЖ

       У пациентов со СС и анамнезом предшествующего ИМ, нарушение
локальной сократимости может быть выявлено не только в зоне перенесенного
ИМ, но также в области с «оглушенным» или гибернированным миокардом
(143, 148, 151, 378-380). Сумма этих сегментарных нарушений определяет
функциональное повреждение желудочков, объем которого может превышать
действительный анатомический размер зоны инфаркта или дефекта наполнения,
выявленного при перфузионной сцинтиграфии (380). Таким образом, размер
зоны инфаркта, полученный при помощи ЭхоКГ, не всегда коррелирует с
дефектами перфузии таллия 201 (151), уровнем креатинфосфокиназы (148, 381),
гемодинамическими изменениями (143) и патологоанатомическими находками
(379). Тем не менее, этот показатель предсказывает развитие ранних (382) и
отдаленных (383) осложнений и смертности (143, 384).
       Как упоминалось ранее (главы II.В.3 и II.В.4), современное развитие
ЭхоКГ (тканевой допплер и внутривенное введение контрастных агентов для
оценки эндокарда) и радионуклидных методов (кардиосинхронизированная
ОЭКТ для оценки глобальной и локальной функции ЛЖ) позволяет
рассчитывать на повышение роли этих методов в оценке функции ЛЖ.

Ишемическая митральная регургитация, аневризма ЛЖ и тромбоз полости
ЛЖ

        У пациентов со СС митральная регургитация может быть результатом
глобальной систолической дисфункции (161), дисфункции папиллярных мышц
(162), рубцевания и укорочения субмитральных хорд (163), разрыва папилярных
мышц (164) и других причин. Трансторокальная и допплер ЭхоКГ способны
диагностировать наличие, механизм и тяжесть митральной регургитации (13).
При этом могут быть определены показания к хирургическому лечению.
Сочетание СС с ишемической митральной регургитацией представляет собой
неблагоприятный прогностический признак.
        Кроме того, трансторакальная ЭхоКГ позволяет выяснить наличие или
отсутствие аневризмы ЛЖ у пациентов со СС и сопутствующей сердечной
недостаточностью или выраженной желудочковой аритмией (385, 386). Если
диагноз аневризмы подтвержден, на выбор метода лечения (консервативного
или хирургического) оказывает влияние функция той части ЛЖ, которая не
затронута аневризмой (387).
        ЭхоКГ - это окончательный тест для диагностики внутрисердечного
тромбоза (388-394). Тромбоз ЛЖ, как правило, встречается у пациентов со СС,
которые имеют значительные нарушения локальной сократимости ЛЖ.
        Тромбоз ЛЖ у пациентов, перенесших передний или апикальный ИМ
(388, 392-394), указывает на увеличенный риск эмболии (389) и смерти (391).
Структура тромба также имеет прогностическое значение. Слоистый тромб,
фиксированный на широком основании, сопровождается меньшим риском
эмболии, чем тромб на ножке или мобильный (13).

2. Роль стандартной ЭКГ-пробы с нагрузкой в распределении по степени
риска и в оценке прогноза

Рекомендации по применению нагрузочной ЭКГ-пробы для оценки степени
риска и прогноза на фоне пограничной и высокой вероятности ИБС


                              Класс I
       1. В процессе начальной диагностической оценки (исключения
          перечислены в классах IIb и III.). (Уровень достоверности В)
2. Значительные изменения     в   сердечных   симптомах.   (Уровень
          достоверности C)

Класс IIb

      1.Следующие изменения ЭКГ покоя:
            а. Синдром WPW. (Уровень достоверности B)
            б. Ритм электрокардиостимулятора. (Уровень достоверности B)
            в. Депрессия сегмента ST > 1 мм. (Уровень достоверности B)
            г. ПБЛНПГ (Уровень достоверности B)
      2.Оценка функциональной значимости коронарного стеноза пограничной
      степени, выявленного при ангиографии. (Уровень достоверности С)
      3.Значительное изменение ангинального статуса, свидетельствующее об
      ишемии, у пациентов, перенесших реваскуляризацию. (Уровень
      достоверности С)

Класс III

      Тяжелое сопутствующее заболевание с плохим прогнозом или
      препятствующее    проведению    реваскуляризации. (Уровень
      достоверности С)

Распределение по степени риска смерти и ИМ: общие рассуждения

       Не следует выполнять оценку степени риска на основании нагрузочной
ЭКГ-пробы независимо от результатов других видов исследования, в том числе,
клинических данных и лабораторных тестов. Большинство исследований ЭКГ-
пробы с нагрузкой ориентированы на оценку параметров последующего
выживания и в меньшей степени на определение риска последующего ИМ.
Представленное здесь краткое резюме основано на «Рекомендациях АСС/АНА
для нагрузочного тестирования» (14).

Оценка степени риска на основании нагрузочной ЭКГ-пробы

      Как известно, при соблюдении правил отбора кандидатов ЭКГ-проба с
нагрузкой обладает минимальным риском. Следовательно, главными
аргументами для отказа от этого исследования являются: уверенность, что
предоставленная тестом информация не оправдает стоимости его проведения;
вероятность получения ложной информации, которая может дезориентировать
врача в процессе принятия решений о дальнейшей диагностической или
лечебной тактике.
      При отсутствии первоочередных показаний для катетеризации сердца,
пациенты с симптомами боли в груди, с подозрением на ИБС или с
подтвержденной ИБС должны быть подвергнуты нагрузочному тестированию с
целью определения степени риска. При этом, на ЭКГ покоя у них не должно
быть изменений, затрудняющих интерпретацию стресс-теста. Кроме того, для
большинства пациентов, которым планируется реваскуляризация, является
полезной верификация индуцируемой нагрузкой ишемии (72, 395).
      Выбор конкретного метода начального стресс-теста следует основывать
на оценке ЭКГ покоя, способности пациента выполнить физическую нагрузку,
доступных технологиях и местном опыте в проведении процедур. Пациенты с
нормальной ЭКГ покоя представляют собой большую и важную группу. У
большинства больных с непродолжительным анамнезом ИБС, как правило,
регистрируется нормальная ЭКГ покоя (49), нормальная функция ЛЖ
(92%-96%) (141, 142, 396), что в свою очередь ассоциируется с превосходным
прогнозом (49). Отсутствие изменений ST-T в покое, признаков гипертрофии
ЛЖ и приема дигоксина предполагает большую специфичность ЭКГ-пробы с
нагрузкой.
       В нескольких исследованиях выполнено сравнение эффективности
визуализирующих исследований на фоне физической нагрузки и нагрузочной
ЭКГ-пробы у пациентов с нормальной ЭКГ покоя, не принимавших дигоксин
(табл. 19). Обобщенный анализ, включающий клинические параметры и
результаты нагрузочной ЭКГ-пробы для предсказания поражения трех сосудов
или СтЛКА, показал, что незначительное диагностическое превосходство
визуализирующих методов не оправдывает расходов на их проведение.
Установлено, что затраты на каждого дополнительного пациента, у которого
удалось выявить патологию только благодаря визуализирующим методам,
составили 20550$ (397, 398). Попытки выявить дополнительную
прогностическую ценность визуализирующих исследований в предсказании
других неблагоприятных исходов ИБС потерпели неудачу. Однако, Mattera с
соавт. (399) удалось обнаружить некоторую дополнительную прогностическую
роль визуализирующих процедур, которая заключалась только в предсказании
тяжелых и среднетяжелых исходов (включая НС) и только при условии
положительного результата нагрузочной ЭКГ-пробы. Наряду с другими
авторами (83, 400), они поддерживают ступенчатую стратегию, в которой
нагрузочная ЭКГ-проба используется в качестве начального теста.

Таблица 19. Исследования, посвященные дополнительной прогностической
ценности визуализирующих методов, проводимых на фоне физической
нагрузки, в предсказании тяжелой ИБС и других неблагоприятных исходов
у пациентов с нормальной ЭКГ покоя *

                     Метод                       Дополнитель   Стати
            Ссылк                     Конечная       ная       стичес   Клиническое
Автор         а     визуали-   N       точка     прогностиче    -кая     значение
                     зации                          ская       значи-
                                                  ценность     мость
Gibbon      (398) Радионукли   391   3-х            Да         P<0,01   Предсказание
                                                                        конечной точки:
s                 д-ная              С/ствол                            незначительный
                  ангиографи                                            достоверный
                                                                        рост от 60% до
                  я (РНА)                                               63%
Christi     (397) ОЭКТ         411   3-х            Да         P=ns     Предсказание
                                                               (ROC)    конечной точки:
an                с Tl-201           С/ствол                            недостоверный
                                                                        рост от 43% до
                                                                        46%;
                                                                        дополнительная
                                                                        стоимость
                                                                        =20550$
Nallamoth   (407) ОЭКТ         321   3-х            Нет        p=0,02   Анализ       не
u                                                                       проведен
                  с Tl-201           С/ствол
Simari      (408) РНА          265   Смерть         Да         p=       Достоверное
                                                               0,0001   предсказание
                                     ИМ                                 благоприятного
                                     Реваскул-                          прогноза     при
                                                                        отрицательной
я                                      нагрузочной
                                                                           ЭКГ-пробе или
                                    (51 месяц)                             РНА
Ladenheim   (400) Планарная    1451 Смерть            Да          p=0.18   Ступенчатая
                                                                           стратегия
                  перфузионн        ИМ                                     тестирования
                  ая                Реваскул-                              снижает затраты
                                                                           на 64%
                  сцинтиграф        я
                  ия                (12 месяцев)
                  Tl-201
Christi     (397) ОЭКТ         267   Смерть           Да          p=0.28   Достоверное
                                                                           предсказание
an                с Tl-201           ИМ                                    благоприятного
                                     Реваскул-                             прогноза:    4-х
                                                                           летняя
                                     я                                     выживаемость
                                     (34                                   без ИМ =95%

                                     месяца)
Matter      (399) ОЭКТ с       313   Смерть           Нет         p=ns     Только        1
                                                                           тяжелый исход
a                 Tl-201 или         ИМ
                  Тс-99м-            (12 месяцев)
                  изонитрило
                  м
Matter      (399) ОЭКТ с       313   Смерть         Нет    При             Ступенчатая
                                                           (-)ЭКГ-пробе    стратегия
a                 Tl-201 или         ИМ НС                 в сравнении с   тестирования (с
                  Тс-99м-            Реваскул-             (-) ПСМ         учетом
                                                            p=ns           клинических
                  изонитрило         я                     При             данных) снижает
                  м                  (12месяце             (+)-ЭКГ –       затраты на 38%
                                                           пробе в
                                     в)                    сравнении с
                                                           (+) ПСМ
                                                           р=0,04
* Не включена в статистическую модель, но рассматривается в ступенчатой
стратегии
3-х С - трехсосудистое поражение. Ствол - поражение ствола левой коронарной
артерии. ns - (not significant) - отсутствие достоверности. ROC - (receiver-
operator characteristic curve) - анализ, основанный на изучении
характеристических кривых. ПСМ - перфузионная сцинтиграфия миокарда.
Пациенты, принимающие дигоксин, исключены из всех исследований, кроме
Ladenheim (400), в которое они были рандомизированы            при условии
нормальной ЭКГ покоя.

       Учитывая эти данные, Комитет поддерживает применение ступенчатой
стратегии, при которой в качестве начального диагностического теста
выполняется нагрузочная ЭКГ-проба с учетом противопоказаний (см. классы
IIb, III), а не стресс-визуализирующее исследование. Показаниями для
первоначального назначения стресс-визуализирующих методов являются:
выраженная депрессия сегмента ST на ЭКГ покоя (> 1 мм), ПБЛНПГ, ритм
электрокардиостимулятора, синдром WPW. Нагрузочная ЭКГ-проба у таких
пациентов позволяет определить объем нагрузки, но не ишемию миокарда. При
наличии физических ограничений, ограничивающих способность к выполнению
нагрузки (детренированность, артриты, ампутации, тяжелое заболевание
периферических сосудов или тяжелая хроническая болезнь легких), следует
использовать фармакологическое тестирование в комбинации с визуализацией.
       Убедительные доказательства достаточной роли нагрузочной ЭКГ-пробы
для оценки прогноза и принятия клинического решения получены в семи
наблюдательных исследованиях (354, 355, 401-405). Одним из самых
достоверных прогностических маркеров является объем нагрузки. Этот
показатель, по крайней мере частично, находится под влиянием дисфункции
ЛЖ в покое и ее дальнейшего прогрессирования во время нагрузки. Тем не
менее, нельзя сказать, что объем нагрузки прямо зависит от функции ЛЖ; на
него оказывают влияние и другие характеристики пациента: возраст, общее
физическое    развитие,    сопутствующие    заболевания    и    особенности
психологического статуса, особенно депрессивного плана (406). Для измерения
объема нагрузки можно использовать продолжительность физической нагрузки,
количество МЕТ, максимально достигнутую рабочую нагрузку, максимальную
ЧСС и двойное произведение. Выбор метода определения объема нагрузки
менее важен, чем включение этого показателя в процесс дальнейшей оценки.
Пересчет продолжительности физической нагрузки или максимально
достигнутой рабочей нагрузки в количество МЕТ обеспечивает стандартизацию
стресс-теста независимо от типа нагрузочного исследования или
использованного протокола.
       Не менее серьезным прогностическим маркером является ишемия,
индуцируемая физической нагрузкой. Доказано, что появление депрессии или
элевации ST (в отведениях без патологического зубца Q и не в aVR)
представляет наиболее ценную прогностическую информацию (401). Другими,
менее убедительными показателями являются: стенокардия, количество
отведений с депрессией сегмента ST, форма депрессии ST (косонисходящая,
горизонтальная или косовосходящая) и продолжительность отклонения
сегмента ST в фазе восстановления.
       В университете Duke предложен «тремил-индекс», комбинирующий эту
информацию для определения суммарного риска (37, 401):
      «Тредмил-индекс» = продолжительность нагрузки в минутах - (5 х отклонение
      сегмента ST, в течение нагрузки или после ее завершения в мм) - (4 х индекс
      стенокардии, который оценивается как «0» - если стенокардии нет, «1» - если
      стенокардия возникает, и «2» - если стенокардия приводит к остановке теста).
У 62% амбулаторных пациентов с подозрением на ИБС тредмил-индекс
соответствует низкому риску, у 4% - высокому риску. В течение 4 лет
выживаемость в группе низкого риска составляет 99% (средняя ежегодная
смертность = 0,25%), а в группе высокого риска 79% (средняя ежегодная
смертность = 5%) (см. табл. 20). Индекс в равной степени демонстрирует свою
информативность как у госпитализированных, так и у амбулаторных пациентов,
и, по предварительным данным, у мужчин и женщин (37, 409, 410). Однако, в
исследования вошло только незначительное количество пожилых пациентов.
Подобные вычисления применялись и в других исследованиях (402).

Таблица 20. Выживаемость в группах риска, образованных на основании
тредмил-индекса.

  Группа риска (значение         % от общего      Выживаемос        Ежегодная
    тредмил-индекса)                кол-ва        ть через 4-е      смертность
                                 обследованн       года (%)            (%)
                                      ых
Низкая (≥ +5)                         62                99              0,25
Умеренная (от -10 до +4)              34                95              1,25
Высокая (< - 10)                       4                79               5,0
Стандартная ЭКГ-проба с нагрузкой обладает рядом преимуществ,
которые придают ей значение самой приемлемой методики для определения
риска у мужчин с нормальной ЭКГ покоя, способных выполнить физическую
нагрузку. Это простота выполнения, невысокая стоимость и достаточная
распространенность знаний о технологии его выполнения. Оптимальная
тестирующая стратегия остается пока менее определенной у женщин. Учитывая
отсутствие обоснованных альтернативных предложений, нагрузочное ЭКГ-
тестирование рекомендуется для распределения по степени риска и в этой
группе.

Использование результатов нагрузочной ЭКГ-пробы для коррекции тактики
лечения

       Если нагрузочное тестирование проведено на фоне медикаментозной
терапии, его результаты могут быть использованы для коррекции лечения.
Например, нормальная реакция ЧСС на нагрузку свидетельствует о том, что
дозу ß-блокаторов следует увеличить. Кроме того, нагрузочная ЭКГ-проба
позволяет определить показания к проведению дополнительных видов
обследования, которые вероятно будут завершены реваскуляризацией.
       В качестве дополнительных методов тестирования обычно используются
визуализирующее процедуры (стресс-ЭхоКГ, стресс-ОЭКТ). Мы располагаем
результатами исследования, посвященного возможностям ОЭКТ, выполненного
в условиях разделения на группы риска на основании тредмил-индекса Duke
(410). Установлено, что у пациентов с исходным умеренным риском
визуализирующие методы полезны для дальнейшего уточнения перспектив
развития болезни. При наличии высокого риска, определенного с помощью
тредмил-индекса, дополнительное визуализирующее исследование позволяет
идентифицировать пациентов с относительно низким риском, и таким образом
избавить их от проведения катетеризации. Такая тактика оправдывает затраты
на рутинное применение визуализирующих исследований, однако данный
вопрос нуждается в дальнейшем изучении. В группе с низким риском (по
тредмил-индексу) визуализирующее исследование выявляет признаки высокого
риска только у незначительного числа пациентов (< 5%). Таким образом, с
точки зрения критерия «цена-эффективность» рутинное применение
визуализирующих исследований в этой группе не оправданно (410).
       Пациентам с предполагаемой ежегодной частотой сердечной смертности
≤ 1% (низкий риск по тредмил-индексу) следует назначать медикаментозное
лечение, не прибегая к катетеризации сердца. Больные с предполагаемой
ежегодной частотой смертности ≥ 3% (высокий риск по тредмил-индексу)
должны быть направлены на катетеризацию сердца. При наличии
предполагаемой ежегодной частоты смертности 1-3% (умеренный риск по
тредмил-индексу) следует определять показания к катетеризации сердца или к
дополнительному визуализирующему исследованию на фоне физической
нагрузки. В частности, пациенты с дисфункцией ЛЖ подлежат катетеризации.

Рекомендации для выполнения нагрузочной ЭКГ-пробы у пациентов с
болью в груди через 6 месяцев после реваскуляризации.

Класс IIb
Значительные изменения в ангинальных симптомах, свидетельствующие
      о возможности ишемии. (Уровень достоверности B)

Объяснение

       Период после реваскуляризации можно разделить на две фазы. В ранней
фазе целью нагрузочного тестирования является определение немедленных
результатов реваскуляризации. В позднюю фазу (через 6 месяцев), ЭКГ-проба с
нагрузкой проводится для оценки прогноза и уточнения тактики лечения
пациентов с ИБС. Нагрузочное тестирование также может быть полезным для
уточнения индивидуальной реабилитационной программы и принятия решения
о возможности возврата к труду.

Стандартная ЭКГ-проба с нагрузкой после КШ

      Нагрузочное тестирование позволяет дифференцировать причины боли в
груди на сердечные и несердечные, причем, первые из них после операции на
сердце часто бывают атипичными. Проведение нагрузочной ЭКГ-пробы после
КШ связано с определенными ограничениями. ЭКГ покоя нередко изменена, и
если отсутствует возможность выполнить визуализирующее исследование,
следует обращать особое внимание на субъективные симптомы,
гемодинамический ответ и объем нагрузки. Учитывая, что после КШ к
нагрузочному тесту предъявляется требование установить локализацию
ишемии, более предпочтительными в этой группе становятся визуализирующие
исследования.

Нагрузочная ЭКГ-проба после коронарной ангиопластики

       В равной мере эти рекомендации относятся и к пациентам, перенесшим
ангиопластику (ЧТКА). Но в этой группе более частым осложнением является
рестеноз. В большинстве случаев рестеноз формируется в течение 6 месяцев
после ангиопластики, когда настоящие рекомендации еще не действуют, но не
исключено и его развитие в более поздние сроки. Чувствительность
нагрузочной ЭКГ-пробы в диагностике рестеноза составляет всего 40% - 55% и
значительно уступает чувствительности ОЭКТ (12, 411) и ЭхоКГ (13, 412),
проводимых на фоне физической нагрузки. Учитывая, что после ЧТКА к
нагрузочному тесту предъявляется требование установить локализацию
ишемии, предпочтительными в этой группе становятся визуализирующие
исследования.
       Некоторые авторы защищают тактику рутинного тестирования всех
пациентов в позднюю фазу после ЧТКА при помощи нагрузочной ЭКГ-пробы
или стресс-визуализирующего исследования. Эта точка зрения основана на
факте, что в большинстве случаев рестеноз проявляется бессимптомной
ишемией, которая, независимо от субъективных симптомов, отрицательно
сказывается на прогнозе (413, 414). Этот подход кажется особенно
привлекательным для пациентов, которых можно причислить к группе высокого
риска, например, при сниженной функции ЛЖ, многососудистом поражении,
стенозе проксимального отдела ПНА, внезапной смерти в анамнезе, диабете,
особенностях профессии или хобби, связанных с дополнительными
опасностями, и субоптимальных результатах ЧТКА. Если рутинное
тестирование было выполнено вскоре после ангиопластики, мы не видим
смысла в его частом повторении. Альтернативным подходом является
селективное обследование только тех пациентов, у которых возникли
значительные изменения в ангинальных симптомах. Именно эту тактику
Комитет предлагает в качестве класса IIb, поскольку прогностическая польза
верификации немой ишемии нуждается в уточнении.

3. Стресс-визуализирующие исследования

Рекомендации по применению стресс-визуализирующих исследований в
качестве начального теста для оценки степени риска у пациентов со СС,
способных выполнить пробу с физической нагрузкой

Класс I

          1. Перфузионная сцинтиграфия миокарда или ЭхоКГ, выполненные на
             фоне физической нагрузки, для определения распространенности,
             тяжести и локализации ишемии у пациентов, которые имеют
             отклонения на ЭКГ покоя (исключая БЛНПГ или желудочковый
             ритм электрокардиостимулятора) или принимают дигоксин.
             (Уровень достоверности В)
          2. Перфузионная сцинтиграфия миокарда с дипиридамолом или
             аденозином при наличии на ЭКГ покоя БЛНПГ или желудочкового
             ритма электрокардиостимулятора. (Уровень достоверности В)
          3. Перфузионная сцинтиграфия миокарда или ЭхоКГ, выполненные на
             фоне физической нагрузки, для оценки функциональной значимости
             поражения коронарных сосудов перед проведением ЧТКА (если
             такая информация отсутствует). (Уровень достоверности В)

Класс IIb

      1.ЭхоКГ на фоне физической нагрузки или с добутамином при наличии
      на ЭКГ покоя БЛНПГ. (Уровень достоверности С)
      2.Один из видов перфузионной сцинтиграфии миокарда (с
      дипиридамолом, с аденозином, физической нагрузкой) или стресс-ЭхоКГ
      (с физической нагрузкой или с добутамином) в качестве начального
      теста у пациентов, у которых ЭКГ покоя не изменена и не проводится
      лечение дигоксином. (Уровень достоверности B)

Класс III

      1.Перфузионная сцинтиграфия миокарда с физической нагрузкой при
      наличии на ЭКГ покоя БЛНПГ. (Уровень достоверности С)
      2.Один из видов перфузионной сцинтиграфии миокарда (с
      дипиридамолом, с аденозином, физической нагрузкой) или стресс-ЭхоКГ
      (с физической нагрузкой или с добутамином) у пациентов с тяжелой
      сопутствующей патологией, которая ограничивает продолжительность
      жизни или препятствует реваскуляризации. (Уровень достоверности C)
Рекомендации по применению стресс-визуализирующих исследований в
качестве начального теста для оценки степени риска у пациентов со СС,
которые не способны выполнять пробу с физической нагрузкой

Класс I

          1. Перфузионная сцинтиграфия миокарда с дипиридамолом или
             аденозином или ЭхоКГ с добутамином для идентификации
             распространенности, тяжести и локализации ишемии, если на ЭКГ
             покоя отсутствуют такие изменения, как БЛНПГ или желудочковый
             ритм электрокардиостимулятора. (Уровень достоверности В)
          2. Перфузионная сцинтиграфия миокарда с дипиридамолом или
             аденозином у пациентов с БЛНПГ или желудочковым ритмом
             электрокардиостимулятора. (Уровень достоверности В)
          3. Перфузионная сцинтиграфия миокарда с дипиридамолом или
             аденозином или ЭхоКГ с добутамином для оценки функциональной
             значимости поражения коронарных сосудов перед проведением
             ЧТКА     (если   такая   информация     отсутствует).  (Уровень
             достоверности В)

Класс IIb

      1.ЭхоКГ с добутамином при наличии БЛНПГ. (Уровень достоверности
      С)

Класс III

      1.Перфузионная сцинтиграфия миокарда с физической нагрузкой при
      наличии БЛНПГ. (Уровень достоверности С)
      2.Перфузионная сцинтиграфия миокарда с дипиридамолом или
      аденозином или ЭхоКГ с добутамином у пациентов с тяжелой
      сопутствующей патологией, которая ограничивает продолжительность
      жизни или препятствует реваскуляризации. (Уровень достоверности C)

Доступность визуализирующих исследований

       Известно, что перфузионная сцинтиграфия миокарда или ЭхоКГ с
физической нагрузкой обладают достаточной информативностью для
распределения по степени риска и определения оптимальной лечебной
стратегии у пациентов со СС (415-417). Наиболее подходящим методом
исследования признано нагрузочное тестирование на велоэргометре или
тредмиле, поскольку оно обеспечивает наилучшую информацию о
субъективных симптомах, функции сердечно-сосудистой системы и
гемодинамической реакции во время пробы (14). Неспособность выполнить
физическую нагрузку на велоэргометре или тредмиле представляет собой
самостоятельный отрицательный прогностический фактор для пациентов с
ИБС.
       Для пациентов, которые не в состоянии достичь адекватный уровень
нагрузки, роль начального диагностического теста для распределения по
степени риска приобретают различные типы фармакологического стресса (12,
13, 217, 418). Выбор конкретного фармакологического стресса зависит от
индивидуальных особенностей пациента: исходных ЧСС и АД, наличия или
отсутствия бронхоспастических заболеваний, наличия БЛНПГ или ритма
электрокардиостимулятора, вероятности желудочковых нарушений ритма.
       Фармакологические средства часто используются для усиления нагрузки
на сердце, действуя в качестве имитатора физической активности, или для
непосредственного увеличения общего коронарного кровотока (224, 225). Для
достижения первого эффекта применяются адренергические средства
(добутамин или арбутамин), для второго - вазодилататоры (дипиридамол или
аденозин) (12, 13, 217, 224, 225, 418) (см. главу II.В.4).
       Радиоизотопное исследование играет большую роль в распределении по
степени риска пациентов с ИБС. И планарная сцинтиграфия миокарда и ОЭКТ с
Tl-201 или Tc-99m с изображениями, полученными при нагрузке и в покое,
обеспечивают важную информацию о функциональной значимости ИБС
(180-188, 191, 192, 199, 204, 205, 419).
       В настоящее время признается, что стресс-ЭхоКГ не обеспечивает
полного объема прогностической информации. Однако индуцированное
нагрузкой нарушение движения стенки миокарда представляет собой
существенный прогностический признак, выявляемый в ходе стресс-ЭхоКГ.
Отрицательный результат стресс-ЭхоКГ ассоциируется с низкой вероятностью
сердечно-сосудистых исходов в дальнейшем (420-428).

Аспекты распределения по степени риска с помощью стресс-перфузионной
сцинтиграфии

      Нормальные результаты стресс-перфузионной сцинтиграфии надежно
предсказывают доброкачественный прогноз, даже у пациентов с
верифицированной ИБС (12). Анализ данных 16 исследований, проводившихся
в течение 29 месяцев, включивших 3594 пациентов с отрицательными
результатами стресс-перфузионной сцинтиграфии, показал частоту сердечной
смерти и ИМ 0,9% в год (429), что практически не отличается от аналогичного
показателя в общей популяции (430). В современном проспективном
исследовании 5183 пациентов, подвергшихся исследованию миокардиальной
перфузии на фоне стресса и затем в покое, нормальные результаты
сканирования ассоциировались с низким риском смертности от заболеваний
сердца и ИМ (<0,5% в год) в течение последующих 642±226 дней. При
положительных результатах теста частота обоих исходов значительно
увеличивалась (431). Нормальные результаты перфузионной сцинтиграфии
миокарда свидетельствуют о столь низкой вероятности значимой ИБС, что
назначение коронарографии в качестве последующего теста становится
нерациональным. Единственным исключением из этого правила следует считать
присутствие признаков высокого риска на основании тредмил-индекса (431).
      Количество, распространенность и локализация нарушений, выявленных
при стресс-перфузионной сцинтиграфии, отражает локализацию и тяжесть
функционально значимых стенозов коронарных артерий. Повышенное
поглощение Tl-201 легочной тканью после физической нагрузки или
фармакологического стресса является показателем стресс-индуцированной
глобальной дисфункции ЛЖ и служит признаком легочной гипертензии на фоне
многососудистой ИБС (432-435). Преходящая постстрессовая ишемическая
дилатация ЛЖ также свидетельствует о тяжелом двух- трехсосудистом
поражении (436-439). В нескольких исследованиях показано, что ОЭКТ по
сравнению с планарной сцинтиграфией дает более точную информацию для
определения размера дефектов и локализации коронарной недостаточности,
особенно, в районе кровоснабжения огибающей артерии (180, 204, 419). Однако
ОЭКТ обладает известным недостатком в виде частого появления
ложноположительных результатов, объясняемых феноменом фотонного
истощения (12).
       Такие симптомы, как количество, размер и локализация нарушений
перфузии, степень поглощения Tl-201 легочной тканью на постстрессовых
сцинтиграммах, а также постстрессовая дилатация ЛЖ позволяют с большой
вероятностью       предсказывать   наличие    признаков    высокого    риска
(многососудистое поражение, стеноз СтЛКА и сужение проксимальной части
ПНА) (12, 452). Количество преходящих перфузионных дефектов,
спровоцированных нагрузкой или фармакологическим стрессом, является
надежным предиктором последующей сердечной смерти или нефатального ИМ
(180, 419, 440-447). Количество стенозированных коронарных артерий,
возможно, обладает меньшей прогностической ценностью, чем количество
обратимых дефектов перфузии (440-450). В одном из исследований доказано,
что размер нарушений перфузии, определяемых с помощью ОЭКТ с Tl-201, не
только приобрел значение самостоятельного достоверного показателя, но и по
своим прогностическим возможностям превзошел такие источники
информации, как клиника, нагрузочный тест на тредмиле и коронарография
(451).
       Информация о миокардиальной перфузии и функции ЛЖ в покое может
быть полезной для определения распространенности и тяжести коронарной
болезни (181, 183, 453). Эта комплексная оценка может быть получена либо при
независимом выполнении двух нагрузочных тестов (например, стресс-
перфузионной стинтиграфии и стресс-РНА), либо в результате объединения
диагностических технологий в ходе одного нагрузочного теста (например,
радионуклидная вентрикулография по первому прохождению изотопа Tc-99m в
сочетании       с      оценкой      перфузионного      изображения,      или
кардиосинхронизированная ОЭКТ). Однако в клинических исследованиях
дополнительная ценность комбинированной информации о миокардиальной
перфузии и функции ЛЖ не нашла подтверждения (12). Таким образом,
представляется вполне достаточным изолированное определение функции ЛЖ
в покое или на фоне нагрузки либо оценка миокардиальной перфузии в ходе
нагрузочного      (фармакологического)    стресс-теста   (12).  Данные     о
прогностической ценности перфузионной сцинтиграфии миокарда при СС
суммированы в таблице 21. В таблице приведены сведения об исследованиях,
включивших не менее 100 пациентов, у которых в недавнем прошлом не было
ИМ и у которых регистрировались как положительные, так и отрицательные
результаты стресс-перфузионной сцинтиграфии.

Таблица    21.   Прогностическая     ценность    стресс-перфузионной
сцинтиграфии миокарда при определенной или подозреваемой СС.

Автор   Тест    n    Особеннос   Про-     Частот   Исход   Прогн    Прогн    Относ    Исходы
                     ти          должи    а        ы (%)   остиче   остиче   ительн
                     популяции   тельно   полож            ская     ская     ый
                                 сть      ительн           ценно    ценно    риск
                                 наблю    ых               сть      сть
                                 дения    резуль           полож    отриц
(мес)   татов            ительн     ательн
                                                     тестов           ого        ого
                                                     (%)              резуль     резуль
                                                                      тата       тата
                                                                      (%)        (%)
Ladenhei   ПСМ       с   1689   Симптомат    12      50       4,4     7,5        98,7     10,6   Смерть, ИМ,
m 1986     Tl-201    +          ическая                                                          КШ
(441)      ТТ                   ИБС
Pollock    ПСМ       с   501    Подозрени    52,8    ---      18,5    ---        ---      2,2    Смерть   или
1992       Tl-201    +          е на ИБС                                                         ИМ
(454)      ТТ
Macheco    ОЭКТ      с   1929   Стенокард    33      63       5,2     3,8        99,4     9,1    Смерть   или
urt 1994   Tl-201    +          ия, ПИКС,                                                        ИМ
(455)      ТТ или Д             КШ, ЧТКА
Marie      ОЭКТ      с   217    Подозрени    70      ---      13,47   ---        ---      1,04   Смерть   или
1995       Tl-201    +          е на ИБС                                                         ИМ
(456)      ТТ
Kaul       ПСМ       с   299    Подозрени    55,2    50       30      41,0       81,22    2,20   Смерть, ИМ
1988       Tl-201    +          е на ИБС                                                         или КШ
(444)      ТТ
Hacham     ОЭКТ      с   5183   Подозрени    21,4    43       5,3     5,3    в   99,2 в   6,5    Смерть   или
ovicth     Tl-201 или           е на ИБС                              год        год             ИМ
1998       Tc-99m-
(431)      изонитрил
           + ТТ или
           А
Geleijns   ОЭКТ      с   392    ИБС,         22      67       11      16         98,5     14,5   Смерть   или
e 1996     Tc-99m-              подозрение                                                       ИМ
(457)      изонитрил            на ИБС
           + До
Kamal      ОЭКТ      с   177    ИБС          22      83       8       9,5        100      ∞      Смерть   или
1994       Tl-201 + А                                                                            ИМ
(458)
Stratman   ОЭКТ     с    534    Подозрени    13      66,5     11      15,4       98,3     8,4    Смерть   или
n 1994     Tc-99m-              е на ИБС                                                         ИМ
(459)      изонитрил
           +Д
Stratman   ОЭКТ     с    521    Стабильная   13      60,5     4,6     7,3        99,5     13,8   Смерть   или
n 1994     Tc-99m-              стенокарди                                                       ИМ
(460)      изонитрил            я
           + ТТ
Iskandria  ПСМ      с    404    Подозрени     25       54,7     4       7,7      99,5    14,1     Смерть или
n 1988     Tl-201 +ТТ           е на ИБС.                                                         ИМ
(443)                           Возраст>60
Iskandria ПСМ        с 743      Подозрени     13       46       2,7     4,4      98,8    3,5      Смерть или
n 1985 Tl-201 +ТТ               е на ИБС                                                          ИМ
(461)
ТТ - тредмил-тест. Д - дипиридамол. А - аденозин. До - добутамин. ПИКС - постинфарктный кардиосклероз. ПСМ –
планарная сцинтиграфия миокарда.


Стресс-перфузионная сцинтиграфия миокарда в специфических подгруппах
пациентов

       Пациенты с нормальной ЭКГ покоя. В этой подгруппе преимущества
стресс-перфузионной сцинтиграфии миокарда перед менее дорогим тредмил-
тестом невелики. Три различных исследования (402, 404, 405)
продемонстрировали     весьма   незначительное    превосходство    стресс-
перфузионной сцинтиграфии миокарда перед нагрузочным тестом на тредмиле
в качестве начальной оценки. Как упоминалось выше (см. главу III.В.2), у
многих    пациентов    этой   подгруппы    определяется    тредмил-индекс,
свидетельствующий о низком риске, избавляющий от необходимости
дальнейшего обследования.
       Сопутствующий прием медикаментов. В главе II.В.2 и II.В.4
упоминалось, что ß-блокаторы (и другие антиангинальные средства) следует
отменить за 4-5 периодов полужизни перед тестированием. Тем не менее, даже
если прием медикаментов продолжается, тест в большинстве случаев позволяет
выявить признаки тяжелого риска (14). Нитраты также снижают
распространенность дефектов перфузии и способны привести к
ложноотрицательному результату (462).
       Женщины, пожилые, тучные пациенты. Тредмил-тест менее точен в
диагностике ИБС у женщин, для которых характерна относительно низкая
предтестовая вероятность по сравнению с мужчинами (194). Следует учитывать,
что чувствительность перфузионной сцинтиграфии с таллием у женщин, также
может быть ниже, чем у мужчин (194, 245). Артефакты, обусловленные
ослаблением энергии излучения при его прохождении через переднюю грудную
стенку, могут значительно осложнять интерпретацию сканирования у женщин,
особенно при использовании Tl-201 (12). Как уже упоминалось, Tc-99m-
изонитрил по сравнению с Tl-201 обеспечивает более качественное определение
прогноза и диагноза ИБС у женщин с крупными молочными железами и
имплантантами молочных желез (248).
       Не все пожилые пациенты способны выполнить нагрузочный тест.
Выполнение фармакологического стресс-визуализирующего исследования в
данной подгруппе выглядит вполне приемлемым. Обследование очень полных
пациентов вызывает особые проблемы, связанные с тем, что большинство
таблиц, применяемых для ОЭКТ, ограничены по весу (обычно до 110-170 кг).
Для обследования таких больных может применяться планарная сцинтиграфия
(12). Качество изображения, полученного при сцинтиграфии тучных больных,
также оставляет желать лучшего, особенно при использовании Tl-201, что
связано со значительным фотонным ослаблением мягкими тканями. В этой
подгруппе удается получить изображения более высокого качества с помощью
Тс-99m-изонитрила.
       БЛНПГ. Мы уже упоминали (см. главу II.В.4), что у пациентов с БЛНПГ
перфузионная сцинтиграфия на фоне фармакологического стресс-теста
предпочтительнее, чем с физической нагрузкой. Недавно завершено
исследование, включившее 245 пациентов с БЛНПГ. Проводилась ОЭКТ с
Tl-201 (n=173) и с Tc-99m-изонитрилом (n=72), с дипиридамолом (n=153) или
аденозином (n=92) (463). Наличие крупного необратимого дефекта, крупного
обратимого дефекта, расширение сердца, увеличение легочного накопления
(таллий) либо снижение фракции выброса (Тс-99m-изонитрил) (n=20)
классифицированы как признаки высокого риска. Отсутствие этих симптомов
позволило причислить пациентов к группе низкого риска. Общая выживаемость
за три года в группе высокого риска составила 57%, в группе низкого риска -
87% (р=0,001). Выживаемость в группе низкого риска не принципиально
отличается от общепопуляционной в США (р=0,86). Ценность перфузионной
сцинтиграфии миокарда на фоне фармакологического стресс-теста для
определения прогноза подтверждена в трех других исследованиях (464-466),
включивших > 300 пациентов, которые подвергались наблюдению в течение 3-х
лет. Отрицательный результат сканирования с дипиридамолом или аденозином
достоверно предсказывает удовлетворительный прогноз; крупный дефект и
увеличенное поглощение изотопа легочной тканью ассоциируется с высокой
частотой негативных сердечных исходов.
       После коронарографии. Поскольку сцинтиграфия миокарда способна
устанавить связь между коронарным стенозом и стресс-индуцируемым
нарушением перфузии, ее результаты следует учитывать при планировании
реваскуляризационных процедур (12). Роль стресс-перфузионной сцинтиграфии
миокарда особенно заметна при определении функциональной значимости
одного или нескольких стенозов, когда при планировании ЧТКА возникает
необходимость определить стеноз, «ответственный» за ишемию (12, 463,
467-469).
       После реваскуляризации миокарда. В периоде после КШ также возникает
ряд показаний для перфузионной сцинтиграфии миокарда. В частности, для
верификации ишемии у пациентов с изменениями сегмента ST-T в покое
перфузионная сцинтиграфия обеспечивает более точный результат, чем ЭКГ-
проба на тредмиле. Примерно у 30% пациентов в раннем периоде после КШ
тредмил-тест выявляет патологическую реакцию ЭКГ (470), после чего
возникает необходимость дальнейшего обследования для диагностики неполной
реваскуляризации и определения объема ишемизированного миокарда. Иногда
тредмил-тест выполненный в постоперационном периоде демонстрирует
отрицательный результат, но с течением времени он становятся
положительным. Это свидетельствует о наличии прогрессирующей ишемии,
обусловленной либо окклюзией шунта, либо динамикой процесса в других
сосудах (471). Перфузионная сцинтиграфия миокарда позволяет определить
локализацию, распространенность и тяжесть такой ишемии (120). Ее
прогностическая ценность продемонстрирована и в раннем (472) и в позднем
(473-475) периоде после КШ.
       После нагрузочного тестирования. Часть пациентов при выполнении
тредмил-теста не достигает диагностических критериев. В их отношении может
быть предпринята попытка распределения по степени риска с помощью стресс-
перфузионной сцинтиграфии миокарда (14).

Значение стресс-ЭхоКГ для распределения по степени риска

       Стресс-ЭхоКГ      обладает    достаточной      специфичностью      и
чувствительностью для определения индуцируемой ишемии миокарда у
пациентов со СС (13) (см. главу II.В.4). В сравнении со стандартным
нагрузочным     тестированием    на   тредмиле,    стресс-ЭхоКГ    обладает
дополнительной      диагностической   ценностью,     позволяя    установить
локализацию ишемии. Прогностическая ценность стресс-ЭхоКГ заключается в
возможности выявлять индуцируемые нарушения движения стенки миокарда,
что позволяет верифицировать низкую, пограничную и высокую степень риска.
Даже при наличии высокой предтестовой вероятности ИБС, положительный
результат стресс-ЭхоКГ может принести дополнительную пользу в определении
локализации и тяжести индуцируемой ишемии. Отрицательный результат
стресс-ЭхоКГ представляет собой предиктор низкого риска последующих
неблагоприятных исходов (420-428).
       В настоящее время мы не располагаем данными, позволяющие сравнить
значение отрицательных результатов ЭхоКГ и сцинтигрфии с таллием. Недавно
завершено исследование McCully с соавт. (476), включившее 1325 пациентов с
нормальными результатами ЭхоКГ с физической нагрузкой. В качестве
конечной точки учитывалось отсутствие неблагоприятных исходов: смерти,
связанной с заболеваниями сердца, нефатального ИМ и реваскуляризации. Ее
частота в первый год составила 99,2%, во второй - 97,8% и в третий - 97,4%.
Таблица 22 суммирует прогностическую ценность стресс-ЭхоКГ по
литературным данным. В таблице приведены сведения об исследованиях,
включивших не менее 100 пациентов, у которых в недавнем прошлом не было
ИМ и у которых регистрировались как положительные, так и отрицательные
результаты стресс-ЭхоКГ. Доказана независимая роль положительного
результата ЭхоКГ на фоне физической нагрузки в предсказании негативных
исходов у мужчин и женщин (477, 478).

Таблица 22. Прогностическая ценность стресс-ЭхоКГ при доказанной или
подозреваемой ИБС

Автор      Тест        n       Особеннос    Продо    Частот   Исход    Прогн    Прогн    Относ    Исходы
                               ти           лжите    а        ы (%)    остиче   остиче   ительн
                               популяции    льност   полож             ская     ская     ый
                                            ь        ительн            ценно    ценно    риск
                                            наблю    ых                сть      сть
                                            дения    резуль            полож    отриц
                                            (мес)    татов             ительн   ательн
                                                     тестов            ого      ого
                                                     (%)               резуль   резуль
                                                                       тата     тата
                                                                       (%)      (%)
Krivoka    ТТ      +   360     Подозрени    12       18       14       34       92       4,3      Смерть,
pich       ЭхоКГ               е на ИБС                                                           ИМ, КШ
1993                                                                                              или ЧТКА
(421)
Severi     ДЭхо        429     Подозрени    38       63       35       ---      ---      2,9      Смерть,
1994                           е на ИБС                                                           ИМ      или
(423)                                                                                             реваскуляр
                                                                                                  изация
Colettat   ДЭхо        268     ИБС          16       17       5        61       98       25,4     Смерть
1995                                                                                              или ИМ
(427)
Kamaran    ДоЭхо       210     Подозрени    8        30       16       48       97       16       Смерть
1995                           е на ИБС,                                                          или ИМ
(427)                          ИБС
Williams   ДоЭхо       108     ИБС,         16       43       26       66       90       3,51     Смерть,
1996                           ФВ<40%                                                             ИМ      или
(425)                                                                                             реваскуляр
                                                                                                  изация
Marcovit   ДоЭхо       291      Подозрени    15       70       11       15      98       7,5      Смерть
z 1996                          е на ИБС,                                                         или ИМ
(428)                           ИБС
Heupler   ТТ        + 508       Женщины      41       19       17       47      92       6,47     Смерть,
1997      ЭхоКГ                 с                                                                 ИМ      или
(457)                           подозрение                                                        реваскуляр
                                м на ИБС                                                          изация
Marwick ТТ+              463    Подозрени    44       40       17       60      81       3,5      Смерть,
1997      ЭхоКГ                 е на ИБС,                                                         ИМ, НС
(480)                           ИБС
Chuah     ДоЭхо          860    Подозрени    24       31       10       14      96       8,4      Смерть
1998                            е на ИБС,                                                         или ИМ
(481)                           ИБС
ТТ- тредмил-тест. ДЭхо - ЭхоКГ с дипиридамолом. ДоЭхо - ЭхоКГ с добутамином.


      У пациентов с положительным результатом стресс-ЭхоКГ прогноз
оценивается как пессимистичный. В этой группе возрастает заболеваемость и
смертность, но общее количество неблагоприятных исходов выглядит довольно
вариабельным в разных исследованиях. Следовательно, цена-эффективность
рутинного использования стресс-ЭхоКГ с целью определения прогноза остается
неясной.
      Отсутствие нарушений движения стенки миокарда при стресс-ЭхоКГ,
несмотря на позитивную реакцию ЭКГ на нагрузку, ассоциируется с низкой
частотой неблагоприятных исходов в дальнейшем (13, 420, 421). Правда, на
фоне нормальной реакции ЭКГ прогноз выглядит еще благоприятнее.
      Проведение стресс-ЭхоКГ пациентам с серьезным подозрением на ИБС
при неубедительных результатах нагрузочного ЭКГ теста позволяет добиться
распределения по степени риска (14). Для индуцирования стресса могут быть
использованы разнообразные методы. Задержка в выполнении ЭхоКГ после
окончания нагрузки на тредмиле может снизить чувствительность
исследования. Чувствительность стресс-ЭхоКГ с добутамином в определении
коронарных стенозов несколько выше, чем чувствительность стресс-ЭхоКГ с
вазодилататорами (13, 224, 225, 479). Чувствительность также может снижаться,
если не достигнута адекватная визуализация всех миокардиальных сегментов.

Стресс-ЭхоКГ в специфических подгруппах пациентов

       Женщины, пожилые, тучные пациенты. Современные данные
свидетельствуют, что у женщин стресс-ЭхоКГ позволяет получать более
ценную информацию, чем при обследовании мужчин. Marwick с соавт. (129,
479) определяли ценность ЭхоКГ с физической нагрузкой в качестве
независимого предиктора негативных исходов у женщин с доказанной или
подозреваемой ИБС. ЭхоКГ с физической нагрузкой в симптом-ограниченном
режиме была выполнена 508 женщинам (возраст 55±10 лет) в период между
1989 и 1993 гг., с последующим наблюдением в течение 41±10 месяцев (129).
Неблагоприятные исходы зарегистрированы у 7% женщин. При этом доказана
прогностическая роль ЭхоКГ с физической нагрузкой, которая придает
дополнительную информацию к клиническим данным и результатам
нагрузочного тестирования. В другой группе женщин, специфичность ЭхоКГ с
физической нагрузкой в диагностике ИБС и определении потенциального риска
превышала аналогичный показатель нагрузочной ЭКГ-пробы (80±3% по
сравнению с 64±3%, р=0,05), что позволило прийти к выводу о преимуществе
ЭхоКГ с физической нагрузкой по критерию «цена-эффективность» (129). Хотя
эти данные выглядят многообещающими, Комитет считает, что для
большинства женщин нагрузочный тест на тредмиле все еще остается методом
первого выбора для определения индуцированной ишемии миокарда высокого
риска.
Избыточный вес, пожилой возраст, хроническое обструктивное заболевание
легких ограничивают возможности ЭхоКГ с физической нагрузкой или с
добутамином за счет недостаточного качества эхокардиографического окна и
неполной визуализации миокардиальных сегментов. Тканевой допплер и
контрастная ЭхоКГ способствуют повышению качества визуализации
эндокарда (см. главу II.В.3).
       БЛНПГ. По аналогии с перфузионной сцинтиграфией с физической
нагрузкой, при стресс-ЭхоКГ на фоне БЛНПГ нередко регистрируется
ненормальное сокращение межжелудочковой перегородки, несмотря на
отсутствие поражения ПНА., которое не должно рассматриваться, как
достоверный диагностический признак (13).
       После коронарографии. Функциональная значимость коронарного
стеноза, установленная с помощью стресс-ЭхоКГ, может учитываться при
планировании реваскуляризационных процедур. Эти возможности метода
становятся особенно ценными в определении показаний к проведению ЧТКА,
если ангиографическая картина стеноза не дает четкой информации о его
физиологической значимости или при многососудистом поражении (13).
       После реваскуляризации. Если симптомы ишемии сохраняются или
возникают вновь через 6 месяцев после КШ, стресс-ЭхоКГ может обеспечить
полезную информацию. После КШ нередко регистрируются изменения ЭКГ
покоя, кроме того, в послеперационном периоде часто возникает неадекватная
реакция ЭКГ при стандартном тредмил-тестировании. Поскольку ангинальные
симптомы свидетельствуют о неполной реваскуляризации, с помощью стресс-
ЭхоКГ может быть определена локализация и тяжесть остаточной ишемии.
Возобновление симптомов ишемии после периода ремиссии в сочетании с
положительным стресс-ЭхоКГ тестом, служит признаком вероятного закрытия
шунта или появления нового обструктивного поражения (482).
      После нагрузочного тестирования на тредмиле. По аналогии с стресс-
сцинтиграфическим исследованием, стресс-ЭхоКГ может обеспечить
дополнительную информацию, если пациент не способен выполнить
достаточную нагрузку на тредмиле либо, если нагрузочная ЭКГ-проба
указывает на пограничный риск (13).

Г. Коронарография и левая вентрикулография

       Применение дорогостоящих и высокоэффективных лечебных процедур
становится наиболее обоснованным, если доказан высокий риск
неблагоприятных исходов ИБС. Использование данной стратегии предполагает
наличие достаточного опыта у кардиологов и терапевтов (41, 134, 333, 485-487).
С другой стороны, необходимо учитывать, что методы определения риска в
настоящее время лишь входят в медицинскую практику, в частности, пока не
выработаны надежные методы идентификации уязвимых коронарных
атеросклеротических бляшек (41, 134, 333, 485-487).
       Определение сердечного риска и дальнейшей диагностической тактики
обычно начинается с простых, легко воспроизводимых и недорогих процедур
сбора анамнеза и физикального обследования и далее, в зависимости от их
результатов, включает неинвазивное и инвазивное тестирование. Клинические
факторы достаточны для приблизительной оценки риска смертности в течение
одного года. Califf с соавт. был предложен показатель, который представляет
собой сумму возраста и индекса, основанного на учете субъективных
симптомов и сопутствующих заболеваний (диабет, болезнь периферических
сосудов, цереброваскулярная патология, предшествующий ИМ) (485). Важно
заметить, что показатели одногодичной смертности пациентов со стабильной и
нестабильной стенокардией, не сопровождающейся тяжелой сопутствующей
патологией, не имеют принципиальных отличий (1,3%-1,7%), что, в свою
очередь, демонстрирует ограниченную ценность прогноза, основанного только
на тяжести симптомов (485). Тяжелое поражение коронарных сосудов, которое
диагностируется при неинвазивном или инвазивном тестировании, может
проявляться довольно скудной субъективной симптоматикой (Рис. 5) (41, 333,
485). Достоверным предиктором отдаленной выживаемости у пациентов со СС
является дисфункция ЛЖ (96, 488), о которой свидетельствуют: количество
отведений ЭКГ, содержащих зубец Q, клиника ЗСН, результаты неинвазивных
методов (ЭхоКГ, радиоизотопной или контрастной вентрикулографии).
Сочетание значительной дисфункции ЛЖ со СС свидетельствует о
неблагоприятном прогнозе и служит поводом для дальнейшего тщательного
обследования.
       Нагрузочный      или    фармакологический    стресс-тест      позволяет
идентифицировать риск последующих неблагоприятных исходов у пациентов
со СС как низкий, пограничный или высокий (12-14, 37) (см. главу III.Б и III.В).
В одном из исследований (431) показана способность перфузионной
сцинтиграфии прогнозировать низкий риск смерти на фоне высокого риска
нефатального ИМ. Однако главным критерием стратификации остается
последующая смертность. Наиболее привлекательной выглядит возможность
отбора больных, у которых коронарография и последующая реваскуляризация
могут улучшить выживаемость. К этой группе относятся пациенты, у которых
прогноз медикаментозной терапии выглядит неудовлетворительно и может
быть улучшен при более агрессивном лечении.
       Предшествующий опыт рандомизированных исследований показал, что в
отличие от медикаментозной терапии, КШ снижает смертность пациентов с
реальными признаками высокого риска (489). В группе с низким риском КШ не
влияет на смертность, а пятилетняя выживаемость на фоне медикаментозной
терапии составляет около 95%, что эквивалентно 1% ежегодной смертности.
Таким образом, нецелесообразно проводить коронарографию пациентам,
потенциальная смертность которых не превышает 1% в год, поскольку это не
обеспечивает улучшения прогноза. Напротив, если ежегодная смертность ≥ 3%,
например, у больных с трехсосудистым поражением, коронарография
становится обоснованной, а последующее КШ улучшает прогноз.
       Результаты неинвазивных исследований, которые идентифицируют
высокий риск, указаны в таблице 23. Пациенты, у которых выявлены признаки
высокого риска, должны быть направлены на коронарографию, независимо от
выраженности субъективных симптомов. Неинвазивные тесты при правильном
использовании, обладают меньшей стоимостью, чем коронарография и имеют
достаточную ценность в предсказании неблагоприятных исходов (12-14, 37,
485). Это качество проявляется наиболее ярко на фоне низкой предтестовой
вероятности тяжелой ИБС. Высокая предтестовая вероятность тяжелой ИБС
служит показанием для непосредственного направления на коронарографию,
минуя неинвазивное тестирование, что оправдано с точки зрения цены-
эффективности (см. главу III.А), поскольку ограничивает общее количество
диагностических тестов (335).

Таблица 23. Распределение по степени риска на основании неинвазивных
диагностических методов

Высокий риск (ежегодная смертность более 3%)
  1. Тяжелая дисфункция ЛЖ в покое (ФВ<35%).
  2. Тредмил-индекс высокого риска (индекс ≤ -11).
  3. Тяжелая дисфункция ЛЖ, определяемая тестом с физической нагрузкой
     (нагрузочная ФВ<35%).
  4. Крупный дефект перфузии, индуцируемый стресс-тестом (особенно в
     передней стенке).
  5. Множественные дефекты перфузии умеренной величины, индуцируемые
     стресс-тестом.
  6. Крупный, необратимый дефект перфузии в сочетании с дилатацией ЛЖ
     или с увеличенным поглощением изотопа (таллий-201) легочной тканью.
  7. Дефект перфузии умеренной величины в сочетании с дилатацией ЛЖ или
     увеличением поглощения изотопа (таллий-201) легочной тканью.
  8. Определяемое ЭхоКГ, нарушение движения миокарда (более двух
     сегментов), развивающееся на фоне малой дозы добутамина (≤
     10мг/кг/мин) или низкой ЧСС (<120 ударов в минуту).
  9. Стресс-ЭхоКГ доказательства распространенной ишемии.
Пограничный риск (ежегодная смертность: 1-3%)
  1. Незначительная или умеренная дисфункция ЛЖ в покое (ФВ=35-49%).
  2. Пограничный тредмил-индекс (от –11 до 5).
  3. Дефект перфузии умеренной величины, индуцируемый стресс-тестом, без
     дилатации ЛЖ или увеличения поглощения изотопа (таллий-201) легкими.
  4. Ишемия, выявляемая стресс-ЭхоКГ если нарушение движения миокарда
     провоцируется только большими дозами добутамина и распространяется
     не более, чем на два сегмента.

Низкий риск (ежегодная смертность менее 1%)
  1. Тредмил-индекс низкого риска (индекс ≥ 5).
  2. Незначительный дефект перфузии или его отсутствие в покое или при
     стрессе.*
  3. Стресс-ЭхоКГ не выявляет нарушений движения миокарда. Если в покое
     регистрировались нарушения локальной сократимости, при проведении
     стресса они не нарастают.*
      * ограниченные опубликованные данные свидетельствуют, что
сочетание этого признака с тредмил-индексом высокого риска или тяжелой
дисфункцией ЛЖ в покое (ФВ<35%) исключают его из группы низкого риска.

Использование коронарографии для распределения по степени риска
пациентов со СС

Рекомендации

Класс I

          1. Тяжелая стенокардия (III-IV функциональный класс по КК),
             рефрактерная к медикаментозной терапии. (Уровень достоверности
             В)
          2. Критерии высокого риска по результатам неинвазивного
             тестирования (табл. 23), независимо от тяжести субъективных
             симптомов стенокардии. (Уровень достоверности В)
          3. Внезапная смерть или тяжелая желудочковая аритмия в анамнезе.
             (Уровень достоверности В)
          4. Стенокардия в сочетании с симптомами ЗСН. (Уровень
             достоверности С)
          5. Клинические признаки высокой вероятности тяжелой ИБС. (Уровень
             достоверности C)

Класс IIa

      1.Выраженная дисфункция ЛЖ (ФВ<45%) в сочетании со стенокардией
      I-II функционального класса по КК и ишемией пограничного или
      низкого риска, верифицированного на основании неинвазивного
      тестирования. (Уровень достоверности С)
      2.Неясность прогноза по результатам неинвазивного тестирования.
      (Уровень достоверности С)

Класс IIb
1.Стенокардия I-II функционального класса по КК в сочетании с
      сохраненной функцией ЛЖ (ФВ>45%) и пограничным или низким
      риском, установленным на основании неинвазивного тестирования.
      (Уровень достоверности С)
      2.Стенокардия III-IV функционального класса по КК, которая при
      помощи медикаментозной терапии переведена в I-II класс. (Уровень
      достоверности С)
      3.Стенокардия I-II функционального класса по КК, медикаментозное
      лечение которой связано с серьезными проблемами (недопустимые
      побочные эффекты). (Уровень достоверности С)

Класс III

      1.Стенокардия I-II функционального класса по КК, хорошо поддающаяся
      медикаментозной терапии, в сочетании с отрицательным результатом
      неинвазивного теста. (Уровень достоверности С)
      2. Отказ пациента от реваскуляризации. (Уровень достоверности C)


Распределение по степени риска при помощи коронарографии

       Несмотря на то, что коронарография признана традиционным «золотым
стандартом» диагностики коронарного атеросклероза, она не свободна от
некоторых недостатков. Коронарография не всегда способна определить
функциональную значимость коронарных стенозов и не обладает достаточной
чувствительностью в диагностике тромбов (которые, в свою очередь, служат
индикатором активности заболевания) (203, 490). Еще более важно, что
коронарография не позволяет определить структуру атеросклеротических
бляшек и диагностировать ряд признаков (большое липидное ядро, тонкая
фиброзная оболочка и скопление макрофагов), которые предшествуют острым
коронарным исходам (491-494). Серийные ангиографические исследования,
выполненные до и после острых коронарных событий, свидетельствуют, что
бляшки, повлекшие НС и ИМ, как правило, накануне этих событий
образовывали стеноз менее 50% и с точки зрения ангиографии должны быть
признаны незначимыми («немыми») (495, 496).
       Несмотря на перечисленные ограничения, коронарография позволяет
установить наиболее важные клинические предикторы отдаленного результата,
к которым относятся распространенность и тяжесть коронарной болезни и
степень дисфункции ЛЖ (41, 134, 485, 497, 498). Для определения зависимости
между тяжестью заболевания и риском предложено несколько прогностических
схем. Самой простой и наиболее широко используемой является классификация
заболевания по количеству пораженных артерий: в одном, двух, трех сосудах
или в СтЛКА (96, 499-501). В CASS регистре изучалась 12-летняя
выживаемость пациентов, которые подвергались медикаментозному лечению; у
больных с нормальными коронарными артериями она составила 91%, при
поражении одного сосуда - 74%, двух сосудов - 59% и трех сосудов - 40%
(р<0,001) (488). Трудно переоценить влияние дисфункции ЛЖ на выживание. В
CASS регистре 12-летняя выживаемость пациентов с ФВ = 50%-100% составила
73%, с ФВ от 35% до 49% - 54%, при ФВ< 35% - 21% (р<0,0001) (488). Доказано
преобладание прогностической роли проксимальных стенозов коронарных
сосудов над дистальными поражениями, разработан «индекс риска», который
определяет прогностическое значение стенозов в зависимости от локализации
поражения (502). Современные ангиографические исследования показали, что
существует прямая корреляция между ангиографическими признаками
тяжелого многососудистого поражения и количеством «незначимых» бляшек,
локализующихся в других (нестенозированных) сосудах коронарного русла.
Более высокая смертность пациентов с многососудистым поражением
объясняется тем, что каждая из «незначимых» бляшек, не вызывающих стеноза
или сопровождающихся стенозом небольшой степени, может стать источником
острых коронарных событий. При однососудистом поражении выявляется
гораздо меньшее количество подобных бляшек и, соответственно, низкая
вероятность неблагоприятных исходов (503). Обеспечат ли новые технологии
(магнито-резонансная томография, ЭКТ) дополнительную прогностическую
информацию за счет возможностей количественной и качественной
идентификации бляшек - остается вопросом для дальнейшего изучения (504).
       Давно известно, что тяжелый стеноз СтЛКА ассоциируется с плохим
прогнозом, если лечение ограничивается консервативными методами. Недавно
предложен прогностический индекс, значение которого принимается за «0» при
отсутствии поражения коронарных артерий, а при наличии тяжелого стеноза
СтЛКА - за «100» (501). Доказано повышение риска, сопровождающее
поражение одного, двух и трех сосудов. Наличие тяжелого проксимального
стеноза ПНА значительно увеличивает риск смерти. Пятилетняя выживаемость
при трехсосудистом поражении со стенозом проксимальной части ПНА > 95%
составила 59%, в то время, как аналогичный показатель при трехсосудистом
поражении без стеноза ПНА = 79% (таблица 24). Номограмма, с помощью
которой можно определить вероятную величину пятилетнего выживания,
составлена с учетом анамнеза, данных физикального обследования, результатов
коронарографии и ФВ ЛЖ (см. рис. 7). Важность учета клинических факторов и
особенно функции ЛЖ в оценке ангиографических находок может быть
проиллюстрирована сравнением вероятной пятилетней выживаемости 65-
летнего мужчины, у которого стабильная стенокардия существует на фоне
трехсосудистого поражения и нормальной функции ЛЖ и 65-летнего мужчины
со стабильной стенокардией, трехсосудистым поражением, клиникой ЗСН и ФВ
= 30%. Предсказанная пятилетняя выживаемость первого равна 93%, а второго -
только 58% (501).

Таблица 24. Прогностический индекс ИБС

Распространенность          ИБС,    Прогностический         5-летняя
степень стеноза (%)                    вес (0-100)        выживаемость
                                                              (%)*
Однососудистое поражение, 75%              23                  93
Более    чем      однососудистое           23                  93
  поражение, 50%-74%
Однососудистое поражение, ≥ 95%            32                   91
Двухсосудистое поражение                   37                   88
Двухсосудистое поражение, оба ≥            42                   86
  95%
Однососудистое        поражение,           48                   83
проксимальный отдел ПНА ≥
   95%
Двухсосудистое поражение, ПНА ≥                    48                    83
   95%
Двухсосудистое              поражение,             56                    79
   проксимальный отдел ПНА ≥
   95%
Трехсосудистое поражение                           56                    79
Трехсосудистое поражение, по                       63                    73
   крайней мере 1 стеноз ≥ 95%
Трехсосудистое              поражение,             67                    67
   проксимальный отдел ПНА 75%
Трехсосудистое              поражение,             74                    59
   проксимальный отдел ПНА ≥
   95%
* Только при медикаментозном лечении. Источник:Califf R.M. at al., Task Forse
5. Stratification of patients into high-, medium- and low-risksubgroups for purposes
of risk factor management. J. Am. Coll. Cardiol, 1996; 27:964-1047.

Рисунок 7. Номограмма для определения                   вероятной пятилетней
выживаемости на основании клинических                   данных, физикального
обследования и результатов коронарографии.




Источник:Califf R.M. at al., Task Forse 5. Stratification of patients into high-,
medium- and low-risksubgroups for purposes of risk factor management. J. Am. Coll.
Cardiol, 1996; 27:964-1047.

      Опытный кардиолог может извлечь дополнительную информацию,
сопоставляя результаты коронарографии и левой вентрикулографии.
Характеристики поражения коронарных артерий (например, степень стеноза,
его протяженность и    структура, наличие тромба), также как уровень
коллатерального кровотока и масса подвергающегося риску жизнеспособного
миокарда, могут давать представление о последствиях возможной окклюзии
сосуда. Например, сочетание тяжелого проксимального стеноза ПНА крупного
калибра с нарушением локальной сократимости нижней или боковой стенки
относит пациента в группу высокого риска развития кардиогенного шока в
случае окклюзии ПНА. Такая интеграция результатов коронарографии и левой
вентрикулографии позволяет наилучшим образом оценить потенциальную
пользу реваскуляризационных стратегий.

Пациенты с предшествующим КШ

       Пациенты, ранее подвергшиеся КШ, представляют собой особенно
неоднородную группу с точки зрения анатомических субстратов ишемии и ее
связи с последующей заболеваемостью и смертностью. Прогрессирование
естественного течения ИБС в коронарных артериях в сочетании с более частым
развитием атеросклеротического поражения венозных шунтов служит причиной
возобновления СС в поздние сроки после операции. Поражения венозных
шунтов представляют собой особенно нестабильную форму атеросклероза,
которая склонна к быстрому прогрессированию и тромботической окклюзии
(505-508). Таким образом, если признаки ишемии возникают или
прогрессируют через 5 лет после КШ, решение о проведении коронарографии
должно приниматься с максимальной оперативностью, особенно, если
неинвазивные методы свидетельствуют о локализации ишемии в зоне
кровоснабжения венозного шунта, либо после венозного шунтирования ПНА,
либо после множественного венозного шунтирования. Прогноз и качество
жизни пациентов с поражением венозных шунтов могут быть улучшены с
помощью повторной операциии (509, 510), и в некоторых случаях – ЧТКА
(511).
IV. ЛЕЧЕНИЕ

      А. Медикаментозная терапия


         Рекомендации по применению
     медикаментозной терапии в целях
  профилактики ИМ и смерти, уменьшения
    частоты и интенсивности симптомов
               стенокардии
Класс I

          1. Аспирин      при     отсутствии    противопоказаний.   (Уровень
             достоверности А)
          2. ß-блокаторы в качестве начальной терапии при отсутствии
             противопоказаний у пациентов, перенесших ИМ. (Уровень
             достоверности А)
          3. ß-блокаторы в качестве начальной терапии, при отсутствии
             противопоказаний у пациентов без ИМ в анамнезе. (Уровень
             достоверности В)
          4. Антагонисты Са* или нитраты продленного действия, если ß-
             блокаторы противопоказаны. (Уровень достоверности В)
          5. Антагонисты Са* или нитраты продленного действия в комбинации
             с ß-блокаторами, если начальная терапия ß-блокаторами
             недостаточно эффективна. (Уровень достоверности В)
          6. Антагонисты Са* или нитраты продленного действия в качестве
             терапии, замещающей ß-блокаторы, если начальная терапия ß-
             блокаторами привела к недопустимым побочным эффектам.
             (Уровень достоверности C)
          7. Нитроглицерин (таблетированный или спрей) сублингвально для
             немедленного купирования приступа стенокардии (Уровень
             достоверности С)
          8. Гиполипидемическая терапия с целью снижения ЛНП до уровня <
             100 мг/дл (2,6 ммоль/л), если исходный уровень ЛНП у пациента с
             документированной или подозреваемой ИБС превышает 130 мг/дл
             (3,4 ммоль/л). (Уровень достоверности А)

Класс IIа

1. Клопидогрель, если аспирин абсолютно противопоказан. (Уровень
достоверности В)
2. Антагонисты Са* длительного действия (не дигидроперидины) в качестве
начальной терапии вместо ß-блокаторов. (Уровень достоверности В)
3. Гиполипидемическая терапия с целью снижения ЛНП до уровня 100 мг/дл
(2,6 ммоль/л), если исходный уровень ЛНП у пациента с документированной
или подозреваемой ИБС составляет 100-129 мг/дл (2,6 – 3,4 ммоль/л). (Уровень
достоверности В)

Класс IIb

      Неинтенсивная антикоагуляция варфарином в сочетании с аспирином.
      (Уровень достоверности В)

Класс III

      1. Дипиридамол. (Уровень достоверности В)
      2. Терапия хелатами. (Уровень достоверности В)

      * следует избегать назначения короткодействующих антагонистов Са
дигидроперидинового ряда.

      Обзор терапии

      Лечение СС преследует две основные цели. Первая из них - это
профилактика ИМ и смерти и достигаемое таким образом увеличение
продолжительности жизни. Вторая - уменьшение частоты и интенсивности
симптомов стенокардии, которое обеспечивает улучшение качества жизни.
      Терапия, направленная на профилактику смерти, имеет наивысший
приоритет. Если две различные терапевтические стратегии обладают
одинаковой эффективностью в облегчении симптомов, следует выбирать
терапию с определенным или очень вероятным преимуществом в профилактике
смерти. Например, предпочтительной тактикой лечения пациентов со
значительным стенозом СтЛКА является КШ, поскольку ее положительное
влияние на продолжительность жизни не вызывает сомнения. С другой
стороны, при незначительных субъективных проявлениях стенокардии,
однососудистом поражении и нормальной функции ЛЖ, с одинаковым успехом
может применяться медикаментозная терапия, коронарная ангиопластика и КШ.
Выбор лечения часто зависит от клинического ответа на начальную
медикаментозную терапию, хотя некоторые пациенты предпочитают
коронарную реваскуляризацию. В процессе принятия решения должны
приниматься во внимание такие факторы, как цена-эффективность
предполагаемой терапии и мнение пациента.
      Раздел, посвященный фармакологической терапии, разделен на два
подраздела. В первом из них рассматривается лечение, направленное на
профилактику ИМ и смерти; во втором - антиангинальная и антиишемическая
терапия, задачей которых является облегчение симптомов и улучшение качества
жизни. Фармакологическая профилактика ИМ и смерти получила широкое
распространение в последние годы с появлением доказательств,
продемонстрировавших эффективность для этих целей гиполипидемических
средств.

Фармакотерапия, направленная на профилактику ИМ и смерти
Антитромбоцитарные средства

        Антитромботическое действие аспирина основано на ингибировании
циклооксигеназы и синтеза тромбоцитарного тромбоксана А2. Использование
аспирина в лечении > 3000 пациентов со СС ассоциировалось с 33% (в среднем)
снижением риска неблагоприятных сердечно-сосудистых исходов (512, 513). У
пациентов с НС аспирин снижает ближайший и отдаленный риск фатального и
нефатального ИМ (514, 515). В исследовании Physicians’ Health Study (516),
назначение аспирина в дозе 325 мг/сут пациентам без симптомов стенокардии
также ассоциировалось со снижением частоты ИМ.
        В исследовании Swedish Angina Pectoris Aspirin Trial (517) назначение
пациентам со стабильной стенокардией 75 мг аспирина в сочетании с соталолом
привело к 34% снижению первичных конечных точек - ИМ и внезапной смерти
и 32% снижению вторичных конечных точек - сосудистых осложнений.
        Тиклопидин представляет собой дериват тиенопиридина, который
ингибирует агрегацию тромбоцитов, вызванную аденозином дифосфатом
(АДФ), а также другими причинами: тромбином, коллагеном, тромбоксаном А2
и фактором активации тромбоцитов (518, 519). Кроме того, он уменьшает
вязкость крови за счет снижения концентрации фибриногена плазмы (520). У
пациентов со СС тиклопидин ограничивает агрегацию тромбоцитов, но в
отличие от аспирина, его назначение не влечет за собой улучшения прогноза
(521, 522). К его редким побочным действиям относятся нейтропения и
тромбоцитопеническая пурпура.
        Клопидогрель, который также является производным тиенопиридина,
химически подобен тиклопидину, но превосходит последний по
антитромботическому эффекту (523). Клопидогрель предотвращает АДФ-
индуцированную активацию тромбоцитов при помощи селективной
необратимой блокады взаимодействия между тромбоцитарными АДФ-
рецепторами и АДФ, а также за счет угнетения способности гликопротеин-
IIb/IIIa рецепторов фиксировать фибриноген. В рандомизированных
исследованиях, которые сравнивали клопидогрель с аспирином в лечении
пациентов, перенесших ИМ, инсульт и периферическую болезнь сосудов (т.е.
при высоком риске ишемических осложнений) клопидогрель показал несколько
большую эффективность в сравнении с аспирином в снижении
комбинированного риска - ИМ, сосудистой смерти или ишемического инсульта
(524). К сожалению, до настоящего времени не получены результаты,
подтверждающие эффективность клопидогреля в лечении стабильной
стенокардии.
        Дипиридамол - производное пиримидо-пиримидина. К его эффектам
относится     вазодилатация    резистивных      коронарных       сосудов    и
антитромботическое действие. Дипиридамол увеличивает внутриклеточную
концентрацию тромбоцитарного циклического аденозина монофосфата (АМФ)
за счет блокирования фермента фосфодиэстеразы, активации фермента
аденилатциклазы и блокады поступления аденозина из сосудистого эндотелия и
эритроцитов (525). Повышение содержания аденозина приводит к
вазодилатации. Поэтому даже терапевтическая доза дипиридамола может
усугубить индуцированную нагрузкой ишемию у пациентов со стабильной
стенокардией (526). Назначение дипиридамола больным ИБС в качестве
антитромбоцитарного средства признано нецелесообразным.
Таким образом, при отсутствии противопоказаний, аспирин в дозе 75-325
мг/сут. следует назначать всем пациентам с острыми и хроническими формами
ИБС, независимо от наличия симптомов.

      Антитромботическая терапия

      У пациентов со СС могут возникать дефекты фибринолитической
функции, которые ассоциируется с увеличением риска последующей
смертности, связанной с сердечно-сосудистыми заболеваниями (527) и служат
показанием для назначения длительной антитромботической терапии. К
таковым относятся: повышение титра антигена тканевого активатора
плазминогена (АгТАП), высокий уровень ингибитора активатора плазминогена
и недостаточное повышение концентрации АгТАП после физической нагрузки.
В небольших плацебо-контролируемых исследованиях         изучался эффект
ежедневного подкожного введения низкомолекулярного гепарина пациентам со
СС. Продемонстрировано снижение уровня фибриногена, улучшение
клинического класса, увеличение продолжительности нагрузки до появления
депрессии ST на 1 мм и уменьшение амплитуды депрессии ST (528). Однако
клинический опыт такой терапии невелик. Не установлена эффективность в
лечении СС более современных антитромбоцитарных и антитромботических
средств, к которым относятся средства, блокирующие гликопротеин-IIb/IIIa, и
рекомбинантный гирубин (529). В одно из рандомизированных исследований
включены пациенты с факторами риска атеросклероза, но без симптомов
стенокардии. Неинтенсивная антикоагуляция варфарином (международное
нормализованное отношение (МНО) ~ 1,47) повлекла за собой снижение
частоты неблагоприятных исходов (коронарной смерти, фатального и
нефатального ИМ) (530). Этот положительный эффект дополнил результаты
лечения аспирином.

      Гиполипидемические средства

       В относительно ранних работах с использованием секвестрантов
желчных кислот (холестирамин), производных фиброевой кислоты
(гемфиброзил и клофибрат) или ниацина было достигнуто снижение общего
холестерина на 6-15%. В этих исследованиях было высказано предположение,
что снижение уровня общего холестерина на каждый 1% сопровождается
снижением частоты неблагоприятных исходов на 2%, однако этот вывод не был
статистически достоверным (531). Ангиографические исследования объясняют
эффекты гиполипидемической терапии анатомическими изменениями
коронарных атеросклеротических бляшек. На фоне активного лечения
наблюдалось замедление роста, продолжительная стабилизация, и даже
обратное развитие бляшек и снижение количества неблагоприятных исходов.
Метаанализ (532) 37 исследований продемонстрировал, что снижение уровня
холестерина, обусловленное лечением, убедительно ассоциируется со
снижением смертности от ИБС и других причин.
       Современные клинические исследования подтвердили, что применение
гиполипидемических средств способствует снижению риска неблагоприятных
исходов у пациентов с установленной ИБС. В Скандинавское Исследование
Выживания при использовании Симвастатина (533) были включены пациенты с
документированной ИБС       (включая СС) с исходным уровнем общего
холестерина (Хс) = 212-308 мг/дл (5,5 – 8,0 ммоль/л), которым проводилось
лечение ингибиторами ГМГ-Ко-А-редуктазы. Зарегистрировано снижение
смертности и частоты серьезных коронарных исходов на 30-35%. В
исследование Cholesterol And Recurrent Events (534) вошли мужчины и
женщины с предшествующим ИМ и общим Хс плазмы < 240 мг/дл (6,2
ммоль/л) (в среднем – 209 (5,4 ммоль/л)) и уровнем ЛНП = 115-174 мг/дл (3,0 –
4,5 ммоль/л) (в среднем – 139 (3,6 ммоль/л)). Лечение ингибиторами ГМГ-Ко-А-
редуктазы (статинами) ассоциировалось с 24% снижением риска фатального
или нефатального ИМ. Эти клинические исследования показали, что
гиполидемическая терапия должна использоваться в лечении пациентов с
установленной ИБС, включая стабильную стенокардию, даже при
незначительном или умеренном повышении уровня холестерина ЛНП.

      Антиангинальная и антиишемическая терапия

       Антиангинальная и антиишемическая лекарственная терапия основана на
применении следующих групп медикаментов: средств блокирующих ß-
адренорецепторы (ß-блокаторов), антагонистов Са и нитратов. Другие классы
лекарств, такие как ингибиторы АПФ, амиодарон, «метаболические» и
нетрадиционные средства также используются у отдельных пациентов со СС,
но их клиническая эффективность не подтверждена.
       ß-БЛОКАТОРЫ. Механизм действия. Активация ß-рецепторов
вызывает увеличение ЧСС, ускорение проведения импульса через AV-узел и
усиление сократимости миокарда. Блокада ß-рецепторов сопровождается
снижением сократимости, частоты синусовой активации и замедлением AV-
проводимости. Некоторые ß-блокаторы являются частичными агонистами (так
называемая внутренняя симпатомиметическая активность) и не снижают ЧСС и
АД в покое.
       Снижение ЧСС, сократимости и АД в результате лечения ß-блокаторами
приводит к снижению потребления миокардом кислорода. Снижение ЧСС
также увеличивает продолжительность диастолы и создает таким образом
условия для увеличения перфузии миокарда ЛЖ. Хотя ß-блокаторы создают
предпосылки к увеличению коронарной резистентности за счет образования
циклического АМФ, клинические последствия этого фармакологического
эффекта остаются неясными. Значительное снижение ЧСС может повлечь за
собой повышение диастолического напряжения стенок ЛЖ, что в свою очередь
может привести к увеличению потребления миокардом кислорода. Эти
потенциально вредные эффекты ß-блокаторов устраняются с помощью
сопутствующего применения нитратов.
       Клиническая эффективность. Для лечения гипертензии и стенокардии
доступны    различные     типы    ß-блокаторов.   Фармакокинетические    и
фармакодинамические эффекты этих средств суммированы в таблице 25. Все
виды ß-блокаторов проявляют примерно равную эффективность в лечении
стенокардии. В течение пробы с физической нагрузкой, проводимой пациентам
со СС, эти средства снижают двойное произведение и задерживают либо
предотвращают наступление стенокардии (535, 536). При лечении СС
традиционно подбирается доза ß-блокаторов, снижающая ЧСС до 55-60 ударов
в минуту в покое. При более тяжелой стенокардии, можно добиваться снижения
ЧСС до уровня менее 50 ударов в минуту, но только в том случае, если такой
ритм не сопровождается появлением блокады сердца или симптомов, связанных
с брадикардией. У пациентов со стабильной стенокардией напряжения ß-
блокаторы ограничивают ответ ЧСС на физическую нагрузку, при этом,
идеальной представляется частота сердечного ритма, равная 75% ЧСС, при
которой возникают начальные признаки ишемии. Установлено, что
вазодилатирующие свойства некоторых ß-блокаторов потенцируют их
антиангинальный эффект (537-539). Средства сочетающие в себе свойства α- и
ß-адренергических антагонистов также эффективны при СС (540, 541).
Исследования, сравнивающие ß-блокаторы с антагонистами Са, установили их
примерно равную эффективность в лечении СС (542-547). Доказана
способность    ß-блокаторов    снижать    частоту   симптоматических     и
асимптоматических ишемических эпизодов у пациентов с постинфарктной
стабильной стенокардией и стенокардией, возникшей после реваскуляризации
(548). В лечении артериальной гипертонии, не сопровождающейся ИБС, у
пожилых пациентов ß-блокаторы не превосходят диуретики в профилактике
смертности, связанной с сердечно-сосудистыми и другими заболеваниями. Тем
не    менее,   ß-блокаторам    отдается   предпочтение   перед    другими
антиишемическими средствами в лечении пожилых пациентов со стабильной
стенокардией (549).

Таблица 25. Свойства ß-блокаторов при клиническом использовании

                    Селектив-    Внутренняя       Обычная дозировка при
Препара               ность      симпатомимети        стенокардии
   т                             ческая
                                 активность
   Propranolol         нет             Нет         20-80 мг х 2 раза в день
   Metoprolol          ß1              Нет        50-200 мг два раза в день
    Atenolol           ß1              Нет              50-200 мг/день
     Nadolol           нет             Нет               40-80 мг/день
     Timolol           нет             Нет          10 мг два раза в день
   Acebutolol          ß1               Да          200-600 мг два раза в
                                                             день
   Betaxolol           ß1              Нет               10-20 мг/день
   Bisoprolol          ß1              Нет                10 мг/день
  Esmolol (в/в)        ß1              Нет            50-300 мкг/кг/мин
   Labetolol*          нет             Да           200-600 мг два раза в
                                                             день
     Pindolol            нет             Да       2,5-7,5 мг три раза в день
* Labetolol - комбинированный α- и ß-блокатор

        Для лечения СС часто назначается комбинация ß-блокатора с
нитратами. Нитраты создают тенденцию к увеличению симпатического тонуса
и могут быть причиной рефлекторной тахикардии, которая смягчается
сопутствующим применением ß-блокатора. Потенциальному увеличению
объема ЛЖ и КДДЛЖ и напряжения стенки миокарда, связанному со
снижением ЧСС под действием ß-блокатора, противостоит действие
нитроглицерина. Таким образом, комбинированное использование нитратов и
ß-блокаторов в большей степени защищено от побочных эффектов, чем их
раздельное применение (550, 551). Оправдана также комбинация ß-блокаторов с
антагонистами Са. Для использования в комбинированной терапии наиболее
целесообразным представляется применение медленно-освобождающихся или
длительно-действующих дигидропиридинов нового поколения (552-556).
Cопутствующее назначение ß-блокаторов нивелирует тенденцию к развитию
тахикардии, которая возникает под действием антагонистов Са. Следует
соблюдать осторожность, назначая комбинацию ß-блокатора с верапамилом
или дилтиаземом, поскольку их совместное действие может привести к
развитию выраженной брадикардии или AV-блокады и вызывает выраженную
утомляемость.
       Не следует назначать ß-блокаторы для лечения вазоспастической
стенокардии (стенокардия Prinzmetal), не сопровождающейся коронарным
атеросклерозом, поскольку они способны увеличить готовность коронарных
артерий к ангиоспазму за счет некомпенсированной активации α-рецепторов
(557).
       Результаты лечения. Во многих рандомизированных исследованиях
продемонстрирована положительная роль ß-блокаторов в увеличении сроков
жизни пациентов, недавно перенесших ИМ, а также в увеличении
выживаемости и профилактике инсульта и ЗСН у пациентов с гипертензией
(558). В таблице 26 суммирована информация о нескольких небольших
рандомизированных исследованиях, посвященных изучению эффективности ß-
блокаторов в лечении СС без предшествовавшего ИМ и артериальной
гипертензии.

Таблица   26.    Рандомизированные     исследования,                                                  сравнивающие
эффективность ß-блокаторов и антагонистов Са при СС
Исследова-    Журнал/       Кол-во        Гр. 1        Гр. 2      Длитель-     Исход      Результат    Результат   Отношение
ние/Автор      Год         пациентов   ß-блокатор    Антагонис      ность                   Гр.1         Гр.2         шансов
                                           n=         ты Са       наблюде-                   n=            n=        Гр.1/Гр.2
                                                        n=           ния                                            для смерти
                                                                                                                     или ИМ
APSIS/       Eur Heart J     809       Metoprolol*   Verapamil    3,4 лет    Смерть          22          25        1,01
Rehnqvist    1996                      406           403                     Серд.                                 (0,63, 1,6)
                                                                             смерть          19          19
                                                                             Нефат. ИМ       17          14
TIBET/       Eur Heart J     458       Atenolol      Nifedipin*    2 года    Серд.            3           6        1,22
Dargie       1996                      226           232                     смерть                                (0,63, 2,4)
                                                                             Нефат. ИМ       14          15
IMAGE/       JACC            127       Metoprolol*   Nifedipin*   6 недель   Смерть           1           0        0,5
Savonitto    1996                      65            62                      Нефат. ИМ                             (0,05, 5,8)
                                                                                              1           1
de Vries     Int J Card      128       Atenolol      Nifedipin*   4 недели   Нефат. ИМ        0           1        1,07
             1996                      66            62                                                            (0,2, 55)
TIBBS/       JACC            330       Bisoprolol    Nifedipin*   4 недели   Нефат. ИМ       0            1        1,91
Von Arnim    1995                      161           169                                                           (0,06, 57)
Ahuja        Int J Card      134       Metoprolol    Diltiazem    4 недели   Смерть или      0            0        1,03
             1993                      68            66                      ИМ                                    (0,02, 53)
Сумма                        1986      992           994                                     58           62       1,06
                                                                                                                   (0,73, 1,54)

* препараты длительного действия

       В исследовании Total Ischemic Burden European Trial (TIBET) (559)
использование комбинации атенолола и нифедипина привело к незначительной
тенденции снижения частоты смерти, связанной с заболеваниями сердца,
нефатального ИМ и НС. Разница между атенололом и нифедипином
отсутствовала. В исследовании Angina Prognosis Study in Stockholm (APSIS)
(560) также установлено отсутствие разницы между метопрололом и
верапамилом в лечении СС в отношении смертности, сердечно-сосудистой
конечной точки и качества жизни. В исследовании Atenolol Silent Ischemia Trial
(ASIST) (413) пациенты с нетяжелой стенокардией (I или II функционального
класса по КК) получали 100 мг атенолола ежедневно; количество и средняя
продолжительность ишемических эпизодов, определяемое при помощи 48-
часового мониторирования ЭКГ, через 4 недели терапии снизилось по
сравнению с плацебо. Через год в группе атенолола зарегистрирована меньшая
частота комбинированной конечной точки (смерть, ЖТ, ФЖ, ИМ,
госпитализация, прогрессирование стенокардии или реваскуляризация) и более
продолжительный период времени до наступления первого неблагоприятного
исхода (413). Действие бисопролола (ß-блокатор с вазодилатирующим
действием) и нифедипина на преходящую миокардиальную ишемию у
пациентов со стабильной стенокардией изучено в проспективном
рандомизированном контролированном исследовании Total Ischemic Burden
Bisoprolol Study (TIBBS) (561). В это исследование включены 330 пациентов со
СС и положительным результатом нагрузочного теста в виде депрессии
сегмента ST и более чем 2-мя эпизодами преходящей ишемии в течение 48-ми
часов при холтеровском мониторировании ЭКГ. Выполнена рандомизация либо
к приему 10 мг бисопролола один раз в день либо 20 мг медленно-
освобождающегося нифедипина дважды в день на протяжении четырех недель.
Дозы были затем удвоены в последующие четыре недели. И бисополол и
нифедипин снижали количество и продолжительность ишемических эпизодов.
Однако эффективность бисополола оказалась выше, чем у нифедипина. В
исследовании International Multicenter Angina Exercise Study (IMAGE) (562)
оценивалась эффективность метопролола, нифедипина и их комбинации в
лечении СС. В этом исследовании 280 пациентов в возрасте менее 75 лет со СС,
существующей более 6 месяцев, и положительным нагрузочным тестом,
рандомизированы для приема 200 мг/день метопролола или 20 мг в день
нифедипина (в два приема) в течение 6-и недель после предшествующего
приема плацебо на протяжении 2-х недель. Затем пациенты были
дополнительно рандомизированы к приему второго медикамента или плацебо в
течение более четырех недель. И метопролол и нифедипин были эффективны в
качестве монотерапии, что проявлялось увеличением продолжительности
нагрузки, но метопролол проявил большую активность, чем нифедипин (562).
Комбинация       препаратов     обеспечивала    дополнительное    увеличение
продолжительности нагрузки по отношению к изолированному приему.
       Противопоказания. Абсолютными противопоказаниями для приема ß-
блокаторов являются: выраженная брадикардия, существующая AV-блокада
высокой степени, синдром слабости синусового узла и тяжелая, нестабильная
недостаточность ЛЖ (мягкая ЗСН может даже служить показанием для
назначения ß-блокаторов) (563). Астма и бронхоспастические состояния,
тяжелая депрессия и заболевание периферических сосудов относятся к
относительным противопоказаниям. Большинство пациентов, страдающих
диабетом, хорошо переносят ß-блокаторы, хотя следует соблюдать
осторожность, назначая β-блокатор на фоне инсулинозависимого диабета.
       Побочные эффекты. Следующие побочные эффекты β-блокаторов
возникают довольно часто: утомляемость, снижение способности к выполнению
физической      нагрузки,    вялость,    бессонница,   ухудшение     течения
перемежающейся хромоты и импотенция. Механизм утомляемости неясен. При
длительной терапии общий объем выполненной работы при выполнении стресс-
теста снижается приблизительно на 15% (564). Средняя частота появления
импотенции составляет около 1%; однако, неполноценная эрекция или ее
отсутствие наблюдалась у почти 26% пациентов (565). К настоящему времени
мы не располагаем достоверной информацией о изменении качества жизни
пациентов со СС на фоне лечения ß-блокаторами.
       АНТАГОНИСТЫ Са. Механизм действия. Эти средства снижают
трансмембранный поток ионов Са через кальциевые каналы. Известны три типа
кальциевых каналов: “L”, “T” и “N”. Эта классификация основана на различиях
в активной проводимости, продолжительности открытия и других параметрах
(566). Фармакологические свойства антагонистов Са суммированы в таблице 27.

Таблица 27. Свойства антагонистов Са при клиническом применении

  Медикамент           Обычная          Продолжи-      Побочные эффекты
                       дозировка        тельность
                                         действия
                             Дигидропиридины
Nifedipin          Быстрого            Короткая       Гипотония,
                   освобождения: 30-90                головокружение,
                   мг per os в день                   прилив       крови,
                                                      тошнота,     запор,
                                                      отеки
                   Медленного
                   освобож-дения:
                   30-180 мг per os
Amlodipine         5-10 мг в день      Продленная     Головная боль, отеки
Felodipine         5-10 мг в день      Продленная     Головная боль, отеки
Isradipine         2.5-10 мг 2 раза в Средняя         Головная        боль,
                   день                               усталость
Nicardipine        20-40 мг три раза в Короткая       Головная        боль,
                   день                               головокружение,
                                                      отеки, прилив крови
Nisoldipine        20-40 мг один раз в Короткая       Как у нифедипина
                   день
Nitrendipine       20 мг один или два Средняя         Как у нифедипина
                   раза в день
                             Cмешанный класс
Bepridil           200-400 мг один раз Продленная     Аритмия,
                   в день                             головокружение,
                                                      прилив крови
Diltiazem          Быстрого             Короткая      Гипотония,
                   освобождения:                      головокружение,
                   30-80 мг 4 раза в                  прилив        крови,
                   день                               брадикардия, отеки
                   Медленного           Продленная
                   освобож-дения:
                   120-320 мг один раз
                   в день
Verapamil          Быстрого             Короткая      Гипотония,
                   освобождения:                      кардиодепрессивный
                   80-160 мг три раза в               эффект,    сердечная
день                                недостаточность,
                                                       отеки, брадикардия
                   Медленного             Продленная
                   освобож-
                   дения:120-480     мг
                   один раз в день

       Все антагонисты Са оказывают отрицательное инотропное действие. В
клетках гладкой мускулатуры ионы Са участвуют в контрактильном механизме
и антагонисты Са уменьшают напряжение гладких мышц периферического
сосудистого русла, вызывая вазодилатацию.
       Антагонисты Са, включая второе поколение вазоселективных
дигидроперединов, а также недигидропередины (верапамил и дилтиазем),
снижают коронарную резистентность и увеличивают коронарный кровоток. Все
эти средства вызывают дилатацию эпикардиальных сосудов и артериол. Этот
механизм лежит в основе действия антагонистов Са при лечении
вазоспастической стенокардии. Антагонисты Са также снижают потребление
миокардом кислорода за счет снижения системного сосудистого сопротивления,
артериального давления и отрицательного инотропного эффекта. Однако
способность вызывать отрицательный инотропный эффект значительно
варьирует у различных типов антагонистов Са. Самым значительным
отрицательным инотропным эффектом среди дигидроперидинов отличается
нифедипин, в то время как вазоселективные дигидроперидины последнего
поколения (амлодипин и фелодипин) обладают этим эффектом в гораздо
меньшей степени. Новый блокатор Т-каналов mibefradil также обладает
незначительным отрицательным инотропным эффектом (567, 568). Однако его
клиническое применение запрещено в результате неблагоприятного
лекарственного взаимодействия. Дилтиазем и верапамил способны снижать
ЧСС в результате замедления синусовой импульсации, а у пациентов с
трепетанием и мерцанием предсердий - за счет уменьшения частоты ответа
желудочков, обусловленного снижением AV-проводимости. Таким образом, не
вызывает сомнения эффективность антагонистов Са в лечении стенокардии
напряжения или вазаспастической (569-575).
       Антагонисты Са при СС. Рандомизированные клинические
исследования продемонстрировали, что антагонисты Са и ß-блокаторы
обладают почти равной эффективностью в облегчении симптомов стенокардии
(см. рис. 8) и в увеличении продолжительности нагрузки до появления ишемии
(см. рис. 9). Клиническая эффективность антагонистов Са проявляется в обеих
группах дигидроперидинового и недигидроперидинового ряда и при различных
режимах дозирования.


Антагонисты Са и вазоспастическая стенокардия. Доказана эффективность
антагонистов Са в лечении вазоспастической стенокардии (Prinzmetal).
Нифедипин, дилтиазем и верапамил          короткого действия полностью
прекращают приступы стенокардии у приблизительно 70% пациентов; а у 20%
частота приступов значительно снижается (576-579). Было выполнено
рандомизированное     плацебо-контролируемое     исследование     лечения
вазоспастической    стенокардии    вазоселективным     дигидропиридином
длительного действия амлодипином (580). В этом исследовании 52 пациента с
верифицированной вазоспастической стенокардией были рандомизированы к
получению амлодипина или плацебо. При лечении амлодипином значительно
снизилось количество ангинальных эпизодов и потребление нитроглицерина в
сравнении с плацебо.

Рисунок 8. Сравнение эффективности ß-блокаторов и антагонистов Са в
лечении стенокардии.




Рисунок 9. Сравнение эффективности ß-блокаторов и антагонистов Са в
увеличении продолжительности нагрузки до появления ишемии (депрессия
ST на 1 мм).




       Результаты лечения. Ретроспективный анализ показал, что лечение
гипертонии нифедипином короткого действия, дилтиаземом и верапамилом
ассоциируется с увеличением риска ИМ на 31%, 63% и 61%, соответственно
(581). Метаанализ 16 исследований, в которых немедленно-освобождающийся
и короткодействующий нифедипин назначался пациентам с ИМ и НС, показал
его зависимое от дозы негативное влияние на смертность (582). Тем не менее,
дальнейшие попытки подтвердить повышение риска неблагоприятных исходов
на фоне приема антагонистов Са потерпели неудачу (583, 584). Кроме того,
появились сообщения, что медленно-освобождающиеся или длительно-
действующие вазоселективные антагонисты Са, помимо положительного
действия на симптоматику, снижают риск неблагоприятных исходов (585). С
другой стороны, в исследовании Appropriate Blood Control in Diabetes (ABCD)
(586), использование нисолдипина, относительно коротко-действующего
антагониста Са дигидропиридинового ряда, ассоциировалось с большим
количеством фатальных и нефатальных ИМ в сравнении с эналаприлом,
ингибитором АПФ. В более ранних исследованиях, включавших пациентов со
СС, не была доказана эффективность нисолдипина в облегчении стенокардии по
сравнению с плацебо. Кроме того, увеличение дозы влекло за собой увеличение
частоты неблагоприятных исходов (587). Эти данные показывают, что
дигидропиридиновые антагонисты Са относительно короткого действия
повышают риск неблагоприятных исходов, что делает их применение
неоправданным. Напротив, доказана эффективность в облегчении симптомов
СС    длительно-действующих       антагонистов   Са,   включая     медленно-
высвобождающиеся       и    длительно-действующие     дигидропиридины      и
недигидропиридины. Их следует применять в комбинации с ß-блокаторами,
если начальная терапия ß-блокаторами недостаточно успешна, или в качестве
терапии, заменяющей ß-блокаторы, если попытка лечения последними
приводит к недопустимым побочным эффектам. Однако при их назначении
следует учитывать потенциальный риск, который был продемонстрирован в
исследовании FACET (588): лечение амлодипином ассоциировалось с более
высоким     количеством    сердечно-сосудистых     осложнений,    чем    при
использовании фозиноприла, ингибитора АПФ.
       Противопоказания.        Явно      декомпенсированная       сердечная
недостаточность является противопоказанием для применения антагонистов Са,
правда препараты нового поколения вазоактивных дигидропиридинов
(амлодипин, фелодипин) не ухудшают состояния пациентов со сниженной
функцией ЛЖ. Антагонисты Са, влияющие на ЧСС, не следует назначать при
наличии брадикардии, дисфункции синусового узла и AV-блокады. Расширение
интервала QT служит противопоказанием для применения мифебрадила и
бепридила.
       Побочные эффекты (589-591) (Таблица 27). Продолжительный прием
антагонистов Са может вызвать гипотонию, угнетение сократимости и
усугубление сердечной недостаточности. К их известным побочным эффектам
относятся отеки и запор. Реже встречаются головная боль, покраснение кожных
покровов, головокружение и неспецифические симптомы со стороны
центральной нервной системы. Антогонисты Са, влияющие на ЧСС, способны
вызвать брадикардию, AV-диссоциацию, AV-блокаду и дисфункцию
синусового узла. Увеличение интервала QT, вызванное приемом бепридила,
может привести к появлению полиморфной ЖТ (592).
       Комбинированная терапия, включающая антагонисты Са. Комбинация
ß-блокаторов с антагонистами Са обладает значительной антиангинальной
активностью (552-556). В исследовании IMAGE (562), комбинация метопролола
и нифедипина была более эффективной в снижении частоты приступов
стенокардии и в повышении толерантности к физическим нагрузкам, чем
изолированный прием каждого из них. В исследовании TIBBS (561) действие
комбинации бисополола и нифедипина проявилось в снижении количества и
продолжительности ишемических эпизодов у пациентов со СС. В
рандомизированном,       двойном       слепом,     плацебо-контролируемом,
мультицентровом исследовании Circadian Antiischemic Program in Europe
(CAPE) (593) выполнена оценка влияния одной дневной дозы амлодипина на
циркадные циклы миокардиальной ишемии. В него включены 315 мужчин в
возрасте 35-80 лет, с тремя и более приступами стенокардии в неделю, с
четырьмя и более ишемическими эпизодами во время 48-часового
холтеровского мониторирования. В дополнение к регулярной антиангинальной
терапии им был назначен амлодипин 5-10 мг ежедневно или плацебо в течение
8 недель. В группе амлодипина зарегистрировано значительное снижение
частоты симптоматических и бессимптомных ишемических эпизодов.
Комбинация относительно вазоселективных, пролонгированного действия,
дигидропиридинового ряда антагонистов Са с ß-блокаторами также обладала
превосходным антиангинальным действием, что проявлялось увеличением
продолжительности физической нагрузки до появления стенокардии и
улучшением субъективной оценки болезни, включая снижение частоты
ангинальных приступов и количества принятых таблеток нитроглицерина
(594-596).
       НИТРОГЛИЦЕРИН и НИТРАТЫ. Механизм действия. Нитроглицерин
(НГ) представляют собой эндотелий-независимый вазодилататор, полезный
эффект которого реализуется через снижение потребности миокарда в
кислороде и улучшение миокардиальной перфузии (597, 598). Снижение
потребности миокарда в кислороде достигается за счет уменьшения объема ЛЖ,
АД и, главным образом, уменьшения преднагрузки. Снижение среднего
давления в аорте также может быть результатом снижения периферического
сосудистого сопротивления. НГ также обладает антитромботическим и
антитромбоцитарным эффектом (599). У отдельных пациентов возникает
рефлекторное увеличение симпатической активности, которое влечет за собой
увеличение ЧСС и сократимости. Главный механизм действия НГ и нитратов -
это снижение потребления миокардом кислорода.
       Нитраты расширяют крупные эпикардиальные коронарные артерии и
коллатеральные сосуды. Вазодилатация эпикардиальных сосудов, в том числе и
стенозированных, нивелирует спазм коронарных артерий у пациентов с
вазоспастической стенокардией. Таким образом, НГ проявляет свою
эффективность как в лечении стенокардии напряжения, так и вазоспастической.
       Клиническая эффективность. У пациентов со стабильной стенокардией
напряжения, нитраты повышают толерантность к нагрузке, увеличивают
продолжительность нагрузки до появления стенокардии или депрессии
сегмента ST при выполнении теста на тредмиле. Комбинация нитратов с ß-
блокаторами или антагонистами Са обладает значительным антиангинальным
эффектом при лечении СС (564, 566, 600-605).
       Фармакологические     свойства     наиболее    часто   используемых
медикаментов этой группы, суммированы в таблице 28. Таблетки НГ для
сублингвального приема или НГ-спрей, представляют собой оптимальную
лекарственную форму для купирования приступа стенокардии напряжения или
покоя, а также могут использоваться в профилактических целях, если их прием
осуществляется за несколько минут до планируемой нагрузки. В качестве
средств, направленных на профилактику приступов стенокардии, используются
длительно-действующие нитраты, такие как изосорбид динитрат, мононитраты,
трансдермальный НГ пластырь и мазь НГ. При условии соблюдения
правильных интервалов между приемами, не обнаружено различий в
эффективности длительно-действующих нитратов, в том числе изосорбида
динитрата и мононитратов (606, 607).

Таблица 28. Нитроглицерин и нитраты при стенокардии.

  Препарат          Путь введения           Дозировка          Продолжительнос
                                                                   ть эффекта
Nitroglycerin     Таблетки под язык     0,3-0,6 мг до 1,5 мг   1,5-7 мин
                                        во время приступа
                  Спрей                 0,4 мг во время        1,5-7 мин
                                        приступа
                  Мазь                  2%, 7,5-40мг           до 7 часов
                  Трансдермальный       0,2-0,8 мг/час,        8-12 часов        при
                  пластырь              каждые 12 часов        прерывистом
                                                               лечении
                  Per os, постепенное   2,5 мг-13 мг           4-8 часов
                  высвобождение
                  Буккально             1-3 мг, 3 раза в       3-5 часов
                                        день
                  Внутривенно           5-200 мкг/мин          Развитие
                                                               толерантнос-ти
                                                               через 7-8 часов
Isosorbide        Таблетки под язык     2,5-15 мг              до 60 минут
Dinitrate
                  Per os                5-80 мг, 2-3 раза в    до 8 часов
                                        день
                  Спрей                 1,25 мг во время       2-3 мин
                                        приступа
                  Жевательная           5 мг                   2-2,5 часа
                  резинка
                  Per os, постепенное   40 мг, 1-2 раза в      до 8 часов
                  высвобождение         день
                  Внутривенно           1,25-5 мг/час          Развитие
                                                               толерантнос-ти
                                                               через 7-8 часов
                  Мазь                  100 мг/24 часа         Не эффективно
Isosorbide        Per os                20 мг дважды в         12-24 часа
Mononitrate                             день или
                                        60-240 мг
                                        однократно
Pentaerythritol   Таблетки под язык     10 мг во время         Не известна
Tetranitrate                            приступа
Erythritol        Таблетки под язык     5-10 мг во время       Не известна
Tetranitrate                            приступа
                  Per os                10-30 мг, 3 раза в     Не известна
                                        день
Противопоказания. Относительным противопоказанием для применения
НГ и нитратов является гипертрофическая обструктивная кардиомиопатия. В
этой ситуации нитраты способны увеличить обструкцию выводного тракта ЛЖ
и степень митральной регургитации, что способствует развитию
пресинкопальных или синкопальных эпизодов. Тем не менее, даже при наличии
обструктивной кардиомиопатии, НГ можно использовать для лечения
стенокардии.
       Совместное применение нитратов и виагры (Sildenafil) значительно
увеличивает риск потенциально опасной для жизни гипотонии (608).
Пациентов, получающих нитраты, следует предупреждать о возможных
серьезных последствиях приема виагры в течение 24-часового интервала после
последнего приема нитратов, включая сублингвальный НГ.
       Побочные эффекты. Одной из основных проблем, которые возникают
при регулярном приеме НГ и длительно-действующих нитратов, является
развитие толерантности (609). Толерантность распространяется не только на
антиангинальный и гемодинамический эффекты, но также на их
антиагрегационное действие (610). Механизм развития толерантности к
нитратам все еще остается неясным. К числу возможно формирующих этот
феномен компонентов относят: снижение доступности сульфгидрильных
радикалов,    активацию      ренин-ангиотензин-альдостероновой     системы,
увеличение внутрисосудистого объема жидкости в результате действия
транссосудистого градиента Старлинга, образование свободных радикалов и
усиление распада окиси азота. Назначение в качестве замещающей терапии
какого-либо из доноров сульфгидрильных групп - сульфгидрилсодержащего
ингибитора АПФ, ацетил- или метилцистеина (611), диуретиков или
гидралазина вызывает уменьшение толерантности к нитратам. В практической
деятельности самым эффективным методом профилактики толерантности
является менее частое назначение НГ с соблюдением адекватного
безнитратного интервала (8-12 часов) (553). Самый частый побочный эффект
при терапии нитратами - это головная боль. Иногда, во время лечения
длительно-действующими нитратами, головная боль уменьшается, при этом, их
антиангинальная активность может быть сохранена. К менее частым побочным
эффектам можно отнести гипотонию, пресинкопальные или синкопальные
состояния, брадикардию и гипотонию, вероятно возникающие в результате
активации рефлекса Бецольда-Яриша (554, 555).
       ДРУГИЕ      АНТИАНГИНАЛЬНЫЕ            СРЕДСТВА      И    МЕТОДЫ
ЛЕЧЕНИЯ. Молсидомин, аналогичный нитратам по фармакологическим
свойствам, обладает доказанной эффективностью в лечении симптоматической
СС (612). Никорандил, активатор калиевых каналов, также подобен нитратам по
механизму действия и может использоваться для лечения стенокардии
(613-615). У отдельных пациентов наблюдалось антиангинальное действие
метаболических средств, таких как триметазидин (предуктал), ранолазин и L-
карнитин (616, 619). Предпринимались попытки использовать для лечения СС
средства, вызывающие брадикардию (алиндин и затебрадин) (620, 621), но их
эффективность не была доказана (622, 623). Также не была подтверждена
эффективность ингибиторов АПФ (624. 625). Антагонист серотонина
кетансерин не проявил себя как действенное антиангинальное средство (626).
Установлено антиангинальное действие лабетолола, блокирующего α- и ß-
адренорецепторы (620, 627). Антиангинальным эффектом обладают ингибиторы
фосфодиэстеразы: теофиллин и трапидил (621, 628). Антагонист Са фантофарон
подавляет активность синусового узла, снижает ЧСС и проявляет свойства
периферического и коронарного вазодилататора. В контролируемых
исследованиях лечения СС фантофароном, наблюдался его антиангинальный
эффект (629). Однако, для уточнения эффективности этих современных
антиангинальных средств необходимы дальнейшие исследования.
      Доказано, что хелаты и акупунктура не обладают полезным действием и
не должны использоваться в лечении ИБС. В нескольких небольших
наблюдательных исследованиях получены свидетельства эффективности
нарастающей наружной контрпульсации (630, 631), однако, их достоверность
недостаточна для того, чтобы рекомендовать этот метод к применению.
Стандартное применение антибиотиков также не обосновано.

Выбор медикаментозной терапии при СС

      Выбор препаратов для лечения стенокардии в первую очередь должен
быть направлен на улучшение прогноза. В исследованиях первичной и
вторичной профилактики доказано снижение риска смерти и нефатального ИМ
под действием аспирина и гиполипидемической терапии. Предположение, что
эта закономерность распространяется и на лечение СС, подтверждено
результатами небольших рандомизированных исследований с использованием
аспирина.
      Применение ß-блокаторов в качестве вторичной профилактики ИМ
также снижает частоту неблагоприятных исходов и уменьшает заболеваемость
и смертность в группе пациентов с гипертензией. Учитывая эти потенциально
полезные эффекты, ß-блокаторы однозначно следует рассматривать, как
препараты начальной терапии СС. Мы располагаем информацией, что ß-
блокаторы используются недостаточно широко (632). Диабет не является
противопоказанием для их применения. Назначение нитратов не влечет за собой
снижения смертности при ОИМ и у пациентов со СС. Быстро-
освобождающиеся      или   обладающие      непродолжительным     действием
антагонисты     Са    дегидропиридинового     ряда    повышают      частоту
неблагоприятных исходов. С другой стороны, доказана эффективность
антагонистов Са длительного действия, либо медленно-освобождающихся, либо
недигидропиридинового ряда в лечении СС без ухудшения прогноза. Мы не
располагаем убедительными доказательствами, позволяющими отдать
предпочтение длительно-действующие нитратам или антагонистам Са, при
длительном лечении стенокардии. Комитет считает, что устойчивый 24-х
часовой эффект длительно-действующих антагонистов Са, делает их более
приемлемыми для поддерживающей терапии по сравнению с длительно-
действующими нитратами. Тем не менее, всегда следует принимать во
внимание мнение лечащего врача и пациента.

Специфические клинические ситуации

       Современные антагонисты       Са дигидропиридинового ряда -
вазоселективные, длительного действия, такие как амлодипин или фелодипин,
могут применяться для лечения пациентов с угнетенной систолической
функцией ЛЖ. При наличии дисфункции синусового узла, брадикардии в покое
или AV-блокады, следует избегать назначения ß-блокаторов или антагонистов
Са, оказывающих влияние на ритм. На фоне инсулинозависимого диабета, ß-
блокаторы должны использоваться с осторожностью, поскольку они способны
маскировать гипогликемические симптомы. Легко протекающее заболевание
периферических сосудов не является противопоказанием для использования ß-
блокаторов. Тем не менее, у пациентов с тяжелой патологией периферического
сосудистого русла, проявляющейся ишемическими симптомами в покое,
желательно избегать назначения ß-блокаторов и отдавать предпочтение
антагонистам Са. При гипертрофической обструктивной кардиомиопатии
лучше не использовать нитраты и антагонисты Са дигидропиридинового ряда.
В лечении этих пациентов могут быть полезны ß-блокаторы или антагонисты
Са, влияющие на ритм. При наличии тяжелого аортального стеноза, следует
соблюдать осторожность при назначении любых вазодилататоров, включая
нитраты, поскольку они повышают риск гипотонии и синкопальных состояний.
Перечень сопутствующих состояний, которые влияют на выбор терапии,
приведен в таблице 29.
      Нередко стенокардия может сопровождаться дополнительной сердечной
патологией, например ЗСН, которая потребует назначения специального
лечения (диуретиков и ингибиторов АПФ). Этим проблемам посвящены
специальные рекомендации АСС/АНА.

Таблица 29. Рекомендации по лекарственной терапии (антагонисты Са и ß-
блокаторы) у пациентов со стенокардией и сопутствующими
заболеваниями

         Заболевания               Рекомендуемая терапия (и      Избегать
                                        альтернатива)
Сопутствующая патология
Системная гипертензия            ß-блокаторы (антагонисты Са)
Мигрень или головная боль        ß-блокаторы (верапамил или
Сосудистого происхождения        дилтиазем)
Астма или хроническая            Верапамил или дилтиазем         ß-блокаторы

Обструктивная болезнь легких с
бронхоспазмом
Гипертиреоидизм                  ß-блокаторы
Синдром Рейно                    Антагонисты Са длительного      ß-блокаторы

                                 действия,          медленно-
                                 высвобождающиеся
Инсулинозависимый диабет         ß-блокаторы (особенно при
                                 предшествовавшем ИМ) или
                                 антагонисты Са длительного
                                 действия,          медленно-
                                 высвобождающиеся
Инсулинонезависимый диабет       ß-блокаторы или антагонисты
                                 Са    длительного   действия,
                                 медленно-высвобождающиеся
Депрессия                        Антагонисты Са длительного      ß-блокаторы

                                 действия,          медленно-
                                 высвобождающиеся
Болезнь периферических           ß-блокаторы или антагонисты
Сосудов легкой степени           Са
Болезнь периферических          Антагонисты Са                  ß-блокаторы

Сосудов тяжелой степени
с ишемией в покое
Сердечные       аритмии     и
нарушения проводимости
Синусовая брадикардия           Антагонисты Са длительного      ß-блокаторы,
                                                                дилтиазем,
                                действия,           медленно-   верапамил
                                высвобождающиеся, которые не
                                снижают сердечный ритм
Синусовая тахикардия (не        ß-блокаторы
Обусловленная сердечной
 недостаточностью)
Суправентрикулярная             Верапамил, дилтиазем или ß-
тахикардия                      блокаторы
AV-блокада                      Антагонисты Са длительного      ß-блокаторы,
                                                                дилтиазем,
                                действия,          медленно-    верапамил
                                высвобождающиеся, которые не
                                замедляют AV-проведение
Тахисистолическая форма         Верапамил, дилтиазем или ß-
Мерцательной аритмии (на фоне   блокаторы
дигиталиса)
ЖТ                              ß-блокаторы
Дисфункция ЛЖ
ЗСН
Мягкая (ФВ ≥ 40%)               ß-блокаторы
Умеренная или тяжелая           Амлодипин или       фелодипин   Верапамил,
                                                                дилтиазем
(ФВ≤40%)                        (нитраты)
Патология клапанов левого
сердца
Мягкий аортальный стеноз        ß-блокаторы
Аортальная недостаточность      Длительно-действующие,
                                медленно-освобождающиеся
                                дигидропиридины
Митральная регургитация         Длительно-действующие,
                                медленно-освобождающиеся
                                дигидропиридины
Митральный стеноз               ß-блокаторы
Гипертрофическая                ß-блокаторы,                    Нитраты,
                                                                дигидропири-
кардиомиопатия                  недигидропиридиновые            диновые
                                                                антагонисты
                                антагонисты Са                  Са


Б. Успешность лечения и тактика начальной терапии

Успешность лечения

Определение успеха лечения СС

      Лечение СС преследует две параллельные цели: снижение риска
смертности и заболеваемости, уменьшение выраженности симптомов. С точки
зрения пациента, последняя цель часто имеет большее значение, поскольку
субъективно воспринимается, как более актуальная. Главный симптом СС - это
ангинальная боль в груди или эквивалентные симптомы (одышка при
физической нагрузке). Часто в субъективном восприятии болезни участвуют не
только эти симптомы, но и ограничение активности и чувство страха, который
сопровождает стенокардию. Неясность прогноза может быть дополнительным
источником тревоги. В некоторых случаях доминирующими проявлениями
болезни могут быть сердцебиение или синкопальные состояния, возникающие
вследствие аритмии или усталости; отеки или одышка, обусловленные
сердечной недостаточностью.
      Учитывая разнообразие проявлений болезни и особенности
индивидуального восприятия, при выборе лечебной тактики следует учитывать
индивидуальную цель и критерии успеха лечения. Например, если в качестве
критерия успеха выбрана активность пациента, лечение должно стремиться к
устранению боли в груди и возвращению к энергичной физической активности.
Напротив, при лечении пожилых пациентов с более тяжелой стенокардией и
несколькими     сопутствующими       заболеваниями,    удовлетворительным
результатом можно считать уменьшение выраженности симптомов, при
котором становится возможной ограниченная дневная активность.
      Комитет считает, что для большинства пациентов целью лечения следует
считать завершенное или практически завершенное (до уровня I
функционального класса по КК) устранение ангинальной боли в груди и
возвращение к нормальной активности. Достижение этой цели должно
сопровождаться минимальными побочными эффектами терапии. Определяя
критерии успеха лечения конкретного пациента, следует учитывать его
индивидуальные особенности и мнение.

Начальное лечение

     В начальное лечение пациента следует включать все элементы
мнемонической схемы:

A=    Aspirin and Antianginal therapy    Аспирин и антиангинальная терапия
B=    Beta-bloker and Blood pressure     ß-блокаторы и лечение гипертензии
C=    Cigarette     smoking        and   Прекращение курения и контроль
      Cholesterol                        уровня холестерина
D=    Diet and Diabetes                  Диета и лечение диабета
E=    Education and Exercise             Обучение и физическая нагрузка

        Формируя эту схему, мы руководствовались идеей, что с точки зрения
практической медицины полезно выделить в лечебном процессе два
направления: 1) антиангинальное лечение и 2) обучение и воздействие на
факторы риска. Принадлежность каждого лечебного элемента к одному из этих
направлений не вызывает сомнения, возможно, за исключением аспирина,
который снижает риск последующих ИМ и смерти, но не обладает
антиангинальным действием.
       Все пациенты со стенокардией должны получить рекомендации по
правильному сублингвальному приему НГ. Важно объяснить больному, что НГ
- это препарат короткого действия и его прием не сопровождается отдаленными
последствиями. Это позволяет избавить пациента от предубеждения против
использования НГ.
      Если ангинальные боли возникают в покое и в ночное время, что
свидетельствует о возможности вазоспастической стенокардии, наиболее
рационально выбрать в качестве начальной терапии длительно-действующие
нитраты или антагонисты Са.
      Как уже упоминалось, следует своевременно диагностировать и
назначить лечение состояний, которые провоцируют или усугубляют течение
стенокардии. Адекватное лечение таких состояний способно купировать
стенокардию. В этом случае дальнейшая антиангинальная терапия не требуется.
Однако, если на фоне этиотропной терапии стенокардия полностью не
прекращается, следует назначить антиангинальные средства.
      Комитет поддерживает применение ß-блокаторов в качестве начальной
терапии при отсутствии противопоказаний. Такой подход становится более
обоснованным при наличии ИМ в анамнезе. Учитывая, что прием ß-блокаторов
ассоциируется также со снижением смертности при лечении изолированной
гипертонии, Комитет поддерживает их применение в качестве начальной
терапии ИБС даже при отсутствии предшествующего ИМ.
      Если для приема ß-блокаторов существуют серьезные противопоказания,
либо их применение вызывает недопустимые побочные явления, либо
оказывается недостаточно эффективным, следует назначить антагонисты Са.
      Если для приема антогонистов Са существуют серьезные
противопоказания, либо их применение вызывает недопустимые побочные
явления, либо оказывается недостаточно эффективным, следует назначить
нитраты длительного действия.
      В любом случае, учитывая результаты коронарографии, тяжесть
ангинальных симптомов и мнение пациента, следует рассмотреть возможность
коронарной реваскуляризации. Как известно (см. главу IV. Д), реваскуляризация
обеспечивает преимущество в выживании для определенной категории
пациентов, составляющей небольшую часть общей группы. Что касается
большинства пациентов, для которых реваскуляризация не обеспечивает
преимуществ в выживании, перед рассмотрением вопроса о ЧТКА или КШ
должна     быть    предпринята     попытка      медикаментозной      терапии,
продолжительность которой зависит от индивидуальных особенностей
больного. Мы считаем, что решению о неэффективности медикаментозной
терапии СС низкого риска должны предшествовать попытки лечения, как
минимум, двумя, а предпочтительнее, всеми тремя доступными классами
лекарств.

В. Обучение пациентов

      Находясь под впечатлением высокого уровня развития медицинских
технологий, врачи нередко акцентируют свое внимание на применении
диагностических и терапевтических вмешательств и часто упускают из виду
другие достаточно важные аспекты лечения. В частности, незаслуженно
забытым является такой компонент терапевтической тактики, как обучение
пациентов. В 1995 году в рамках деятельности Национального Обзора
Амбулаторной Медицинской Помощи (666) состоялось совещание по
физической активности и диете. Выяснилось, что только 19% врачей дают
рекомендации своим пациентам по режиму физических нагрузок и 23% - по
диете. Причем, этот недостаток распространялся на врачей разных
специальностей, в том числе, кардиологов, терапевтов и семейных врачей.
       Эффективное обучение позволяет обеспечить сотрудничество с
пациентом в процессе лечения и добиться снижения уровня эмоционального
дискомфорта. Кроме того, повышая осведомленность больного и добиваясь
выполнения предложенных рекомендаций, удается достичь не только
улучшения качества жизни, но и снижения смертности (667-669).
       Обучение пациента следует рассматривать как длительный процесс,
который должен стать частью каждой его встречи с врачем. Представление
информации пациенту должно выполняться с учетом его индивидуальных
особенностей, в подходящее время и в манере, которая обеспечит наилучшее
восприятие. Например, целесообразно сначала адресовать первостепенные
интересы пациента к его ближайшему прогнозу. Возможно, прямое обращение
к наиболее актуальной проблеме, сделает пациента более восприимчивым и к
другим проблемам, таким как устранение факторов риска.
       Трудно переоценить роль адекватного обучения в обеспечении строгого
соблюдения медикаментозных режимов и программ по снижению факторов
риска. Даже короткий совет врача о физических упражнениях или прекращении
курения может повлечь значительные результаты (670, 671). Кроме того,
информированный пациент лучше понимает медицинские рекомендации и
способен быстрее принять решение о тех или иных компонентах лечения (672).

Принципы обучения пациента

      Подробная дискуссия о принципах и подходах к обучению пациентов не
входит в задачу этой главы. Рассмотрим несколько полезных советов на эту
тему (673-675). Известно, что качественная обучающая программа может
повысить информированность пациента и в некоторых случаях улучшает
исходы (676). Методы обучения основаны на общем опыте применения
подобных программ, и в том числе и тех, которые проводятся перед КШ (677) и
после ИМ (678, 679). Необходимо соблюдать следующие принципы, которые
обеспечивают качество обучения.

      1. Оценка уровня восприятия пациента. Этот компонент не только
         позволяет определить исходный уровень для начала обучения, но
         помогает заинтересовать пациента. Врачи нередко бывают поражены
         представлениями, которые имеют пациенты о своем состоянии
         здоровья и о методах лечения (680, 681).
      2. Добиться желания пациента получать информацию. Взрослые люди
         предпочитают установить собственную тему занятия. Они лучше
         воспринимают информацию, если имеют возможность регулировать
         ее поток.
      3. Использование эпидемиологических и клинических доказательств.
         Клинические решения все в большей степени основываются на
         научных     доказательствах    и     эпидемиологических  данных.
         Целесообразно довести такую информацию до сведения пациента.
         Например, известно, что уменьшение интенсивности курения или его
         прекращение вероятно приводит к снижению риска в большей
         степени, чем лечение умеренной гиперлипидемии; таким образом
         следует в первую очередь ориентировать обучающую программу на
прекращение курения. Научные доказательства могут помочь убедить
   пациентов в эффективности различных вмешательств.
4. Использование при необходимости дополнительного персонала и
   профессиональных педагогов. В пользу этого правила можно
   привести немало аргументов. Во-первых, адекватное обучение требует
   определенных затрат времени, а рабочий день врача и без того
   выглядит значительно насыщенным. Во-вторых, оплата за проведение
   обучающих процедур невелика. Кроме того, далеко не каждый врач
   может чувствовать себя уверенно в роли преподавателя здорового
   образа жизни. С другой стороны, существует достаточное количество
   специалистов, профессионально подготовленных в вопросах
   обучения, в том числе и специализированных на диабете или
   сердечной патологии. В обучении пациентов с ИБС может также
   принимать участие персонал, занятый в смежных дисциплинах, таких
   как физиотерапия, питание, фармакология (682).
5. Использование профессионально подготовленных источников
   информации. Существует большое количество информационных
   материалов и программ, которые могут быть включены в обучение
   пациента. К ним относятся книги, памфлеты и другие печатные
   издания, аудиокассеты, видеокассеты, компьютерные программы и
   страницы в Интернете.            Последний источник становится
   традиционным для медицинского персонала и пациентов, имеющих в
   своем распоряжении персональный компьютер. АНА, например,
   поддерживает Web-страницу «http://www.americanheart.org», на
   которой представлены практические рекомендации по диете,
   физической активности, и подробная информация о сердечном
   приступе и резервах сердечно-сосудистой системы. Здесь также
   имеются ссылки на другие Web-страницы, таким как National
   Cholesterol Education Program (Национальная Программа Обучения по
   Холестерину). Пациенты, которые не имеют доступа к компьютеру,
   могут получить возможность поработать в Интернете, используя
   рабочие станции в клиниках, врачебных офисах или библиотеках.
   Кроме того, им могут быть предложены распечатки необходимых
   страниц.
6. Индивидуализация обучающих программ. Выполнение этого
   требования способствует повышению эффективности обучения.
   Целесообразно повторять обсуждения конкретных тем, принимая во
   внимание различные факторы, в том числе, уровень интеллекта
   пациента, знания, полученные при предшествующем обучении,
   языковой барьер, клинические особенности и социальную активность.
   В частности, в большинстве случаев обречена на неуспех попытка
   синхронного изменения нескольких стереотипов поведения больного,
   например, диеты, курения, режима физической нагрузки, приема (и
   приобретения) новых медикаментов. Нередко требование соблюдения
   строго режима приема медикаментов и других компонентов лечения
   наталкивается на неорганизованность самого пациента. Добиваясь
   выполнения режима лечения, врач должен понять привычное
   расписание пациента и возможно, рекомендовать дополнительные
   приемы, например: размещение контейнера с таблетками в зубной
щетке или приобретение часов с функциями «будильника» для
         напоминания.
      7. Вовлечение членов семьи в обучение. Включение членов семьи в
         процесс обучения является полезным и часто необходимым. Многие
         темы, такие как изменения в диете, требуют участия родственников,
         которые занимаются приготовлением пищи. Члены семьи могут
         сотрудничать с пациентом и принимать непосредственное участие в
         программах по прекращению курения, снижению веса или
         увеличению физической активности.
      8. Напоминание, повторение и поощрение. Любые знания забываются
         без регулярного повторения. Процесс обучения должен содержать
         повторные проверки знаний пациентов и напоминания ключевой
         информации. Пациентов следует поощрять за любые успехи в
         обучении, даже если их цель полностью не достигнута. Например,
         если пациент снизил курение с двух пачек до одной в день, это
         является важной вехой на пути полного прекращения.

Информация для пациентов

      Существует изобилие информации, представляющей интерес для
больного ИБС. Врач должен предоставить пациенту возможность получить
такую информацию. Ниже перечислены ее основные разделы.

      Общие аспекты ИБС

      ПАТОЛОГИЯ        и     ПАТОФИЗИОЛОГИЯ.          Представление      о
патофизиологических     механизмах,     эффектах     медикаментов     или
интервенционных вмешательств помогает соблюдать режим лечения.
Пациентов часто интересует их собственная коронарная анатомия и ее связь с
возможными исходами (683).

      ФАКТОРЫ РИСКА. Полезно рассмотреть известные факторы риска.

      ОСЛОЖНЕНИЯ.           Некоторые пациенты проявляют интерес к
информации о потенциальных осложнениях ИБС, таких как: НС, ИМ, сердечная
недостаточность, аритмия и внезапная сердечная смерть.

      Индивидуальная информация

       ПРОГНОЗ. Как правило, пациенты остро интересуются собственным
риском осложнений, особенно в ближайшем будущем. Учитывая представление
многих пациентов, что их ближайший прогноз хуже, чем есть на самом деле,
полезно обеспечить их объективной оценкой риска ИМ или смерти (желательно
в виде конкретных цифр).

       ЛЕЧЕНИЕ. Информация о медикаментозном лечении должна содержать
сведения о механизме действия, способах введения и потенциально
неблагоприятных эффектах. Полезно привязывать эту информацию к дискуссии
о патофизиологии. Например, можно объяснить, что аспирин снижает
агрегацию тромбоцитов и профилактирует образование тромба или, что ß-
блокаторы снижают потребление миокардом кислорода. Необходимо тщательно
инструктировать пациентов о том, как и когда принимать медикаменты.
Например, следует дать точную инструкцию о приеме сублингвального НГ,
включающую показания (немедленно после начала боли или перед нагрузкой),
кратность приема (трижды через каждые пять минут при сохранении боли) и
напоминание о том, что принимать НГ лучше в положении сидя. Аналогичным
образом, следует добиваться полного понимания о режиме приема любых
медикаментов.

       ФИЗИЧЕСКАЯ АКТИВНОСТЬ. Врач обязан предоставить каждому
пациенту информацию об адекватном режиме физических нагрузок. В
большинстве случаев может быть рекомендована нормальная активность,
включая сексуальные отношения (584). В отдельных ситуациях, если
профессиональная деятельность или хобби пациента связаны с экстремальными
физическими нагрузками или высоким риском, могут потребоваться
специальные решения. Отдельную проблему представляет собой потенциально
серьезные последствия одновременного (в течение 24 часов) приема виагры и
нитратов. Обязательно следует предупреждать мужчин с расстройствами
потенции об опасных эффектах такой комбинации (608).

      ВОЗДЕЙСТВИЕ НА ФАКТОРЫ РИСКА. Обсуждение индивидуальных
факторов риска имеет большое значение. Следует привлекать пациентов к
занятиям в эффективных программах изменения поведения. При этом следует
начинать с воздействия на те факторы, которые имеют наибольший потенциал
для улучшения прогноза. Например, если больной ИБС курит и обладает
избыточным весом, более оптимальной тактикой воздействия на факторы риска
будет первоочередное прекращение курения, чем погоня за значительным
снижением веса.

       КОНТАКТ С МЕДИЦИНСКОЙ СИСТЕМОЙ. Большое значение имеют
четкие инструкции о возможностях и способах обращения за медицинской
помощью. По данным многих исследований, главным препятствием для
эффективной терапии острых коронарных состояний является неспособность
быстро получить срочную медицинскую помощь (685, 686). Пациент должен
иметь план действий, который включает 1) немедленный прием аспирина и НГ;
2) способ обращения за экстренной медицинской помощью и 3) расположение
ближайшего госпиталя, в котором организована 24-часовая экстренная
кардиологическая помощь. Следует в простых, понятных терминах дать
пациенту описание возможных симптомов инфаркта миокарда. В процессе
обсуждения с пациентом и членами его семьи, необходимо подчеркивать
важность быстроты действий.

      ДОПОЛНИТЕЛЬНАЯ ИНФОРМАЦИЯ. Ежегодно регистрируется
четверть миллиона случаев внезапной смерти больных ИБС (687). Поэтому
представляется целесообразной попытка обучения членов семьи больного азам
легочно-сердечной реанимации. Несмотря на то, что многие люди негативно
относятся к таким предложениям, большинство положительно оценивают
возможность оказать активную помощь больному при остановке сердца и не
чувствовать себя беспомощными в такой ситуации (688). Пациенты и члены их
семей должны знать, что, некоторые состояния, такие как семейная
гиперхолестеринемия, являются потенциально наследуемыми и могут стать
причиной преждевременной ИБС.

       Организованный и внимательный подход к обучению пациента требует
значительных затрат времени лечащих врачей и других специалистов. Эти
усилия вознаграждаются улучшением качества жизни и настроения пациентов и
более строгим соблюдением режима медикаментозной терапии, что влечет за
собой повышение физических возможностей и выживаемости.

Г. Факторы риска ИБС и возможности улучшения прогноза ИБС под
влиянием лечения


Рекомендации по терапии факторов риска

Класс I

      1. Лечение гипертензии в соответствии с рекомендациями IV
         Объединенной Национальной Конференции. (Уровень достоверности
         А)
      2. Прекращение курения. (Уровень достоверности В)
      3. Лечение диабета. (Уровень достоверности С)
      4. Программа физических тренировок. (Уровень достоверности В)
      5. Назначение гиполипидемической терапии с целью снижения
         холестерина ЛНП до уровня < 100 мг/дл (2,6 ммоль/л), если уровень
         холестерина ЛНП у пациентов с документированной или
         подозреваемой ИБС ≥ 130 мг/дл (3,36 ммоль/л). (Уровень
         достоверности В)
      6. Снижение веса у тучных пациентов при наличии гипертензии,
         гиперлипидемии или диабета. (Уровень достоверности C)

Класс IIа

       Назначение гиполипидемической терапии с целью снижения
холестерина ЛНП до уровня < 100 мг/дл (2,6 ммоль/л), если уровень
холестерина ЛНП у пациентов с документированной или подозреваемой ИБС
составляет 100-129 мг/дл (2,6-3,33 ммоль/л). (Уровень достоверности В)

Класс IIb

      1. Гормонозамещающая терапия у женщин в постменопаузе при
      отсутствии противопоказаний. (Уровень достоверности В)
      2. Снижение веса у тучных пациентов при отсутствии гипертензии,
      гиперлипидемии или диабета. (Уровень достоверности C)
      3. Лечение гипергомоцистеинемии фолиевой кислотой. (Уровень
      достоверности C)
      4. Применение витаминов С и D. (Уровень достоверности В)
      5. Выявление и лечение клинической депрессии. (Уровень
      достоверности С)
6. Коррекция психо-социального дискомфорта. (Уровень достоверности
      С)

Класс III

      1. Терапия хелатами. (Уровень достоверности С)
      2. Чеснок. (Уровень достоверности С)
      3. Акупунктура. (Уровень достоверности С)

Классификация факторов риска ИБС

      27-я Bethesda конференция предложила классификацию факторов риска
ИБС, в основе которой лежат следующие принципы: 1) наличие доказательств
причинной связи между наличием этих факторов и риском ИБС; 2)
эффективность воздействия на факторы риска в плане улучшения прогноза
ИБС, подтвержденная наблюдательными и клиническими исследованиями
(688). Выполнено      немало исследований вторичной профилактики,
подтверждающих эффективность воздействия на факторы риска, но такие
работы редко ограничивались включением только пациентов со СС.

Классификация факторов риска ИБС

      Категории:

      I.     Факторы, ясно ассоциирующиеся с увеличением риска ИБС.
             Воздействие на эти факторы однозначно влечет за собой
             снижение частоты неблагоприятных исходов
      II.    Факторы, ясно ассоциирующиеся с увеличением риска ИБС.
             Воздействие на эти факторы с большой вероятностью снижает
             частоту неблагоприятных исходов.
      III.   Факторы, ясно ассоциирующиеся с увеличением риска ИБС.
             Воздействие на эти факторы с меньшей вероятностью
             снижает частоту неблагоприятных исходов.
      IV.    Факторы, ассоциирующиеся с увеличением риска ИБС.
             Воздействие на эти факторы невыполнимо либо, скорее всего, не
             повлечет за собой снижения частоты неблагоприятных исходов.

    Факторы риска, воздействие на которые
     однозначно влечет за собой снижение
      частоты неблагоприятных исходов
       Воздействие на факторы риска I категории является частью оптимальной
стратегии вторичной профилактики СС. Перед врачем стоит задача
своевременной диагностики и лечения этих факторов (см. рисунок 10). Они
достаточно легко поддаются модификации, что оказывает благоприятное
влияние на клинический исход. Поэтому в данных Рекомендациях этим
факторам риска уделено большее внимание по сравнению с другими.
Рисунок 10. Рекомендации по воздействию на модифицируемые факторы
риска у пациентов с коронарной патологией и другими заболеваниями
сосудов.

Риск                                      Рекомендации
Вмешательство
Курение         Активно поощрять пациента и его семью к прекращению
Цель: полное    курения
прекращение     Обеспечить       рекомендациями,        никотинозамещающими
                средствами. Применение формализованной программы
                прекращения курения
Гиперлипидем     Назначить диету АНА ступень II с содержанием жира ≤
ия:             30%, насыщенных жирных кислоты < 7%, холестерина < 200
                мг/сут (5,2 ммоль/л).
Первичная цель: Оценка липидного профиля натощак. У пациентов после ИМ
ЛНП < 100мг/дл определение липидного профиля через 4-6 недель.
(2,6 ммоль/л).  Лекарственная терапия в соответствии с нижеследующими
                рекомендациями:
                ЛНП<100         ЛНП 100-130          ЛНП >130       ЛВП < 35
                мг/дл (2,6     мг/дл (2,6-3,36       мг/дл (3,36    мг/дл (0,9
                 ммоль/л)          ммоль/л)           ммоль/л)      ммоль/л)
Вторичная цель:              Назначить            Назначить
                             дополнительную       дополнительную
                              лекарственную терапию:   лекарственную
                                                       терапию:
ЛВП > 35 мг/дл    Лекарстве                                                    Придавать
                                                                               особое
(0,9 ммоль/л)     н-ная                                                        значение
ТГ < 200 мг/дл    терапия       Предлагаемая медикаментозная                   оптимальному
                                                                               весу         и
(2,26 ммоль/л)    не                      терапия                              физической
                  требуется                                                    активности

                               ТГ<200             ТГ          ТГ>400
                                мг/дл           200-400        мг/дл
                                (2,26            мг/дл         (4,52
                               ммоль/л)                       ммоль/л)
                              Статин          Статин         Комбинация:       Совет      по
                              Резин           Ниацин         ниацин, статин,   прекращению
                              Ниацин                         фибраты           курения
                                  Если цель не достигнута -
                                  комбинированная терапия
Физическая      Оценку риска при определении режима лучше выполнять при
активность:     помощи нагрузочного тестирования.
Цель: минимум Минимальная нагрузка: 30-60 мин занятий умеренной
30 мин 3-4 раза интенсивности 3-4 раза в неделю (ходьба, бег трусцой, езда
в неделю        на велосипеде или другой вид аэробной активности) в
                сочетании с увеличением повседневной жизненной
                активности (ходьба на работу, использование лестницы,
                работа в саду, по дому).
                У пациентов с умеренным или высоким риском занятия
                должны проводиться под медицинским наблюдением.
Коррекция       Назначить интенсивную диету и физические тренировки
веса            пациентам с превышением идеального веса на 20%.
                Наиболее актуальна необходимость снижения веса для
пациентов с гипертензией, повышенным уровнем ТГ и сахара
                  крови.
Антитромбо-       Начать прием аспирина 80-325 мг/сут, если нет
цитарные          противопоказаний.     Если     аспирин     противопоказан,
средства,         рассмотреть    возможность     назначения    клопидогреля,.
антикоагулянт Использовать варфарин до достижения уровня МНО: 2-3,5
ы                 для пациентов перенесших ИМ, которые не могут принимать
                  аспирин или клопидогрель
Ингибиторы        Начать прием как можно раньше после ИМ при наличии
АПФ               признаков высокого риска (передний ИМ, повторный ИМ,
После ИМ          острая сердечная недостаточность II класса по Killip (ритм
                  галопа, хрипы, рентгенологические признаки СН)).
                  Продолжать неопределенно долго при наличии дисфункции
                  ЛЖ (ФВ ≤ 40) или симптомах сердечной недостаточности.
                  Использовать по показаниям в лечении артериальной
                  гипертензии или сердечной недостаточности у пациентов без
                  ИМ в анамнезе.
ß-блокаторы       Назначить большинству пациентов, перенесших ИМ (при
                  наличии аритмии, дисфункции ЛЖ, индуцируемой ишемии)
                  на 5-28 день. Продолжать минимум 6 месяцев. Учитывать
                  противопоказания.
                  Использовать по показаниям при лечении стенокардии,
                  аритмии или артериальной гипертензии у пациентов без ИМ
                  в анамнезе.
Эстрогены         Рассмотреть     необходимость      замещающей      терапии
                  эстрогенами у женщин в постменопаузе.
                  Индивидуализировать рекомендации последовательно с
                  другими факторами риска.
Контроль АД * Если АД сист.>130 или АД диаст. > 85 mm Hg: изменить
Цель: < 130/85 стиль жизни (контроль веса, физическая активность,
mm Hg             сдержанность в приеме алкоголя, ограничение приема соли).
                  При     наличии    диабета,   почечной    или    сердечной
                  недостаточности назначить лекарственную терапию.
                  Если АД сист.≥140 или АД диаст. ≥ 90 mm Hg: назначить
                  гипотензивные     средства,   учитывая     индивидуальные
                  особенности     пациента    (например,    возраст,    расу,
                  специфические эффекты лекарств)
* Национальная Обучающая Программа Высокого Давления и Национальная
Обучающая программа по Холестерину рекомендовали новые уровни АД,
которые служат показанием для начала лечения: > 130/85 mm Hg для изменения
стиля жизни; ≥ 140/90 mm Hg для изменения стиля жизни в сочетании с
медикаментами (лекарственная терапия диабета, ЗСН или почечной
недостаточности).
Источник: Smith c соавт. (716)

Курение

      Увеличение риска сердечно-сосудистых осложнений под влиянием
курения подтверждено впечатляющими результатами наблюдательных
исследований (690). Общий хирургический отчет 1989 года, ссылаясь на данные
когортных и случай-контрольных исследований, показал, что курение
увеличивает сердечно-сосудистую смертность на 50% (691). Установлена
корреляция между интенсивностью курения и риском сердечно-сосудистых
заболеваний у мужчин (692) и женщин (693). Относительный риск фатальных
исходов сердечно-сосудистых заболеваний среди активных курильщиков по
сравнению с некурящими приближается к 5,5 (693). Кроме того, курение
потенцирует действие других факторов риска, повышая, таким образом, частоту
острых сердечно-сосудистых исходов (694). В частности, под влияние курения
попадают такие процессы, как формирование тромбов, нестабильность бляшек
и нарушения ритма. Таким образом, следует выяснять анамнез курения у всех
пациентов с ИБС с целью формирования ступенчатой стратегии, имеющей
целью его прекращение (таблица 30).

Таблица 30. Стратегия прекращения курения (методические рекомендации
для врачей общей практики).

1. Систематические повторные опросы пациентов для выявления курильщиков:
      • при каждом посещении врача пациенту должен быть задан вопрос о
         курении, а его ответ документирован.

2. Каждый курящий больной должен получить от врача настоятельную
рекомендацию о прекращении курения:
      • совет о прекращении курения должен быть сформулирован в
        достаточно ясной, строгой и недвусмысленной форме.

3. Идентифицировать курильщиков, склонных к прекращению курения:
      • каждому курильщику должен быть задан вопрос: не склонен ли он в
         настоящее время предпринять попытку бросить курить.

4. Содействие прекращению курения:
       • помощь пациенту составить план прекращения;
      • рекомендовать никотин-замещающие средства или антидепрессанты,
         учитывая строгие показания;
       • обеспечить дополнительными методическими материалами.

5. Составить расписание последующих контактов.

Источник: Fiore MC, Bailey WC, Cohen JJ, et al. Smoking Cessation. Clinical
Practice Guideline Number 18. AHCPR Publication No. 960692. Rockville, MD:
Agency for Health Care Policy and Research, Public Health Service, U.S. Department
of Health and Human Services, 1996.

      Общий хирургический отчет 1989 года (695) суммировал клинические
данные, свидетельствовавшие, что прекращение курения снижает риск
сердечно-сосудистых осложнений. Проспективные когортные исследования
показали, что риск ИМ значительно снизился в течение нескольких первых
месяцев после прекращения курения. Продолжение курения после ИМ
ассоциировалось с увеличением риска смерти и повторного ИМ от 22% до 47%.
Кроме того, курение оказывает неблагоприятное влияние на атеросклероз и
тромбоз шунтов. Продолжение курения после КШ повлекло за собой
двухкратное увеличение относительного риска смерти, рецидива стенокардии и
нефатального ИМ.
      До настоящего времени не проводились рандомизированные
клинические исследования, посвященные прекращению курения при СС. Мы
располагаем результами трех рандомизированных исследований прекращения
курения в качестве первичной профилактики (696-698). Прекращение курения
ассоциировалось со снижением частоты неблагоприятных исходов на 7% - 47%.
Быстрота снижения риска подтверждает предположение о неблагоприятном
влиянии курения на уровень фибриногена (699) и адгезию тромбоцитов (700). К
другим обратимым отрицательным эффектам курения относится увеличение
уровня карбоксигемоглобина крови, снижение уровня ЛВП (701) и констрикция
коронарных артерий (702).
      Пациенты с выраженными симптомами ИБС составляют группу,
наиболее восприимчивую к прекращению курения. Taylor с соавт. (703)
выяснили, что в момент прогрессирования ИБС почти 32% пациентов
прекращают курение, но их число может значительно возрасти (до 61%) при
использовании специальной обучающей программы. В последнее время врачам
становятся доступными новые поведенческие и фармакологические подходы к
прекращению курения (703). Выигрыш от прекращения курения для снижения
риска и других аспектов здоровья настолько велик, что необходимость
включения соответствующих программ во все этапы вторичной профилактики
ИБС не вызывает сомнения.

Холестерин ЛНП

       Начиная с уровня общего холестерина ≤ 180 мг/дл (4,65 ммоль/л), его
дальнейший рост непрерывно и пропорционально коррелирует с частотой
осложнений ИБС (704, 705). Наибольшим влиянием на риск обладает
холестерин ЛНП. Доказательства зависимости ИБС от уровня холестерина ЛНП
получены в распространенных эпидемиологических, лабораторных и
клинических исследованиях. В частности, доказано 2-3% снижение риска
сердечных осложнений, сопровождающее снижение уровня холестерина ЛНП
на каждый 1% (706). Измерение холестерина ЛНП должно проводиться всем
пациентам с ИБС.
       Относительно ранние публикации посвящены действию секвестрантов
желчных кислот (холестирамин), фибратов (гемфиброзил и клофибрат) или
ниацина в сочетании с диетой. В этих исследованиях удавалось добиться
уменьшения содержания общего Хс на 6%-15%, что сопровождалось
последовательной, статистически достоверной тенденцией к снижению частоты
фатальных и нефатальных кардиологических осложнений. Общие результаты
этих исследований продемонстрировали, что уменьшение уровня общего Хс на
каждый 1% сопровождается снижением частоты неблагоприятных исходов на
2%. Однако, при продолжительности наблюдения свыше 5 лет, показатель
снижения частоты неблагоприятных исходов, соответствующий 1%-му
уменьшению содержания общего холестерина, достиг 3%.
       В    ангиографических    исследованиях    получены    убедительные
доказательства благоприятного влияния, которое оказывает снижение Хс на
коронарную анатомию. Такие ведущие морфологические характеристики, как
скорость нарастания обструкции, продолжительность стабилизации коронарных
бляшек, а также их регрессия, в группах лечения выглядели гораздо более
благоприятно, чем в группах контроля. Немаловажно, что эти тенденции
совпадали со снижением частоты неблагоприятных исходов. Метаанализ 14
ангиографических исследований (707), включивших более 2000 больных,
подтвердил важную роль ЛНП и ЛВП в формировании морфологических
проявлений атеросклероза.
       В большинстве современных исследований гиполипидемической
терапии в качестве основных лечебных средств использованы ингибиторы
ГМГ-Ко-А-редуктазы. Их применение как в целях первичной, так и вторичной
профилактики повлекло за собой снижение частоты клинических исходов. Из
числа исследований, посвященных вторичной профилактике, наиболее
убедительными были «4S» (533) и «CARE» (534). В исследовании “4S”
применение симвастатина привело к статистически достоверному среднему
снижению уровня общего Хс на 25%, ЛНП на 35% и повышению уровня ЛВП
на 8%. Эти изменения липидного спектра сопровождались снижением
смертности и других неблагоприятных исходов на 30% - 35%. Исследование
также показало, что пятилетнее применение ингибиторов ГМГ-Ко-А-редуктазы
было безопасным и не приводило к увеличению смертности от причин, не
связанных с ИБС. В исследовании CARE к получению правастатина или
плацебо рандомизированы 4159 пациентов (3583 мужчин и 576 женщин),
перенесших ИМ, у которых исходный уровень общего Хс плазмы не превышал
240 мг/дл (в среднем 209 мг/дл (5,4 ммоль/л)), а уровень ЛНП - 115-174 мг/дл (в
среднем 139 мг/дл (3,6 ммоль/л)). Активное лечение сопровождалось 24%
снижением риска нефатального ИМ или фатального коронарного исхода (95%
доверительный интервал, 9%-36%; р=0,003).
       4S и CARE показали, что диагноз ИБС является достаточным поводом
для назначения диеты и гиполипидемических средств даже в отсутствии
серьезных показаний (если уровень холестерина ЛНП находится в пределах,
допустимых для лиц, к которым применяется первичная профилактика). При
наличии подтвержденного диагноза ИБС, следует назначать немедикаментозное
лечение, если уровень холестерина ЛНП превосходит 100 мг/дл (2,6 ммоль/л), а
лекарственные средства - при уровне холестерина ЛНП более 130 мг/дл (3,36
ммоль/л). Цель лечения: снизить уровень холестерина ЛНП как минимум до 100
мг/дл (2,6 ммоль/л).
       К сожалению, у многих пациентов, несмотря на снижение холестерина
ЛНП, коронарный атеросклероз продолжает прогрессировать. По данным
ангиографических исследований такая тенденция сохраняется в 25%-60%
случаев, даже на фоне самой агрессивной программы снижения холестерина
ЛНП. Для достижения максимального эффекта может потребоваться лечение
других нарушений липидного обмена (повышенного содержания ТГ, низкого
уровня холестерина ЛВП) и воздействие на остальные факторы риска
атеросклероза.

Артериальная гипертония

      Доказана прямая пропорциональная зависимость между артериальным
давлением и прогнозом сердечно-сосудистого заболевания (708, 709).
Метаанализ 9-и проспективных наблюдательных исследований, выполненный
MacMahon с соавт. (710), включивший более 400000 лиц, продемонстрировал
строгую корреляцию между уровнями как систолического, так и
диастолического давления и заболеваемостью ИБС. Это соотношение было
линейным, без эффекта порога, а при самом высоком давлении показало
относительный риск, приближающийся к 3,0.
       Гипертензия способствует повышению риска неблагоприятных исходов
в результате непосредственного повреждения сосудистой стенки и действия на
сердце, включающего увеличение напряжения миокарда и повышение
потребления кислорода.
       Два исследования Veterans Affairs Cooperative (711, 712) стали первыми,
подтвердившими       пользу      лечения     гипертонии.     Метаанализ     17
рандомизированных исследований, включивших более 47000 пациентов,
подтвердил снижение риска сердечных исходов под влиянием лечения
гипертонии (713). Современные исследования показали, что под влиянием
лечения систолической гипертонии у больных пожилого возраста удается
добиться более значительного абсолютного снижения числа коронарных
исходов (2,7 на 1000 населения в год) по сравнению с молодыми пациентами
(1,0 на 1000 населения в год) (714). Эти результаты вступают в противоречие с
клиническими традициями, в соответствии с которыми, пожилым пациентам
далеко не всегда назначается активное лечение гипертонии.

Лечение гипертонии

      В 1997 году Национальная Обучающая Программа Высокого
Артериального Давления совместно с Национальным Комитетом по
Профилактике, Диагностике, Оценке и Лечению Высокого Артериального
Давления (21) рекомендовала новую классификацию уровней АД и классов
риска. Итак, артериальная гипертония имеет место, если наиболее часто
регистрируемый уровень систолического АД ≥ 140 mm Hg, а диастолического ≥
90 mm Hg. В качестве верхней границы нормы предлагается уровень
систолического АД = 130-139 mm Hg и диастолического = 85-89 mm Hg. Такие
критерии, как величина АД, наличие факторов риска, сопутствующие сердечно-
сосудистые заболевания, наличие доказательств повреждения органов-мишеней
используются в классификации тяжести АД и служат руководством к лечению.
Индикаторами повышенного риска сердечно-сосудистого заболевания являются
ИБС, диабет, гипертрофия ЛЖ, сердечная недостаточность, ретинопатия и
нефропатия. Целью гипотензивной терапии у пациентов с ИБС, сопутствующим
диабетом, сердечной недостаточностью и почечной недостаточностью является
снижение АД до уровня < 130/85 mm Hg, а при отсутствии этих состояний - до
уровня < 140/90 mm Hg.
      Сочетание артериальной гипертонии со СС повышает риск сердечно-
сосудистой заболеваемости и смертности. Польза и безопасность лечения
гипертонии у таких пациентов не вызывает сомнения (715, 716). Лечение
следует начинать с немедикаментозных методов. Если изменение стиля жизни и
применение диеты эффективно снижает АД, медикаменты могут и не
потребоваться. Клиническими исследованиями установлено довольно скромное
снижение частоты неблагоприятных исходов под влиянием гипотензивной
терапии у пациентов с сочетанием ИБС и гипертонии. Однако на этот результат
мог повлиять более высокий абсолютный риск в данной популяции.
      Следует избегать излишне быстрого снижения артериального давления,
поскольку это сопровождается рефлекторной тахикардией и симпатической
активацией. АД необходимо снижать до уровня < 140/90, а если стенокардия
сохраняется, следует стремиться к еще меньшим значениям АД. При наличии
показаний к медикаментозной терапии, учитывая сочетание гипертонии и
стенокардии, наиболее приемлемыми препаратами являются ß-блокаторы и
антагонисты Са; однако, следует избегать назначения антагонистов Са
короткого действия (581, 582, 717). У пациентов со СС, перенесших ИМ,
препаратами     выбора     становятся    ß-блокаторы    без   внутренней
симпатомиметической активности, поскольку они снижают вероятность
повторного ИМ и внезапной сердечной смерти. Если стенокардия на фоне
гипертонии сопровождается систолической дисфункцией ЛЖ, целесообразно
применение ингибиторов АПФ, способных профилактировать последующую
сердечную недостаточность и смертность (715). Если ß-блокаторы
противопоказаны или недостаточно эффективны в лечении АД или симптомов
стенокардии, могут быть назначены верапамил или дилтиазем, которые также
обеспечивают небольшое снижение частоты сердечных исходов и смертности в
процессе лечения пациентов после ИМ без зубца Q и после ИМ с сохраненной
функцией ЛЖ (1, 718, 719).

Гипертрофия ЛЖ

       Гипертрофия ЛЖ представляет собой реакцию сердца на хроническую
перегрузку давлением или объемом. Распространенность и степень развития
гипертрофии ЛЖ возрастает пропорционально росту показателей АД (721).
Доказано, что гипертрофия ЛЖ является фактором риска развития ИМ, ЗСН и
внезапной смерти (722, 723). Ее связь с возрастающим риском описана в
госпитальных, клинических и популяционных исследованиях (371, 372, 373,
724, 725, 726). Гипертрофия ЛЖ - это предиктор неблагоприятных исходов на
фоне ИБС (727).
       Установлено, что активное медикаментозное и немедикаментозное
лечение гипертонии может привести к регрессии гипертрофии ЛЖ (728, 729). В
свою очередь, это влечет за собой улучшение прогноза. Это предположение
нашло подтверждение в исследовании Framingham Heart Study (50). Однако
положительный эффект регрессии гипертрофии ЛЖ, особенно при наличии СС,
нуждается в более точных доказательствах.

Тромбогенные факторы

      Коронарный тромбоз является пусковым моментом ОИМ. Применение
аспирина в качестве как первичной, так и вторичной профилактики достоверно
снижает риск неблагоприятных исходов ИБС (730). В настоящее время стало
доступным определение некоторых протромботических факторов (731). В
исследовании Physicians’ Health Study выполнена оценка влияния концентрации
С-реактивного белка на частоту тромботических исходов у мужчин.
Установлено, что высокий уровень С-реактивного белка ассоциируется с
повышением риска ИМ и ишемического инсульта в два раза (732). Снижение
риска ИМ под влиянием аспирина сопровождалось снижением концентрации С-
реактивного протеина.
      Повышение уровня фибриногена плазмы также служит предиктором
риска ИБС в проспективных наблюдательных исследованиях (733). Причем,
зависимость между концентрацией фибриногена и уровнем риска выглядит
непрерывной и пропорциональной (734). Высокий уровень фибриногена на
фоне гиперхолестеринемии увеличивает риск ИБС более чем в 6 раз (735), тогда
как низкий уровень фибриногена ассоциируется со снижением риска, несмотря
на гиперхолестеринемию (736). Увеличению уровня фибриногена способствуют
повышение концентрации ТГ, курение и гиподинамия. Физические нагрузки и
прекращение курения оказывают столь же благоприятное влияние на изменение
уровня фибриногена, как и фибраты. Снижение риска в результате уменьшения
уровня фибриногена реализуется за счет улучшения реологии плазмы,
нормализации условий доставки кислорода к миокарду и уменьшения риска
тромбоза (731). Антикоагуляционная и антитромбоцитарная терапия способны
снизить риск, обусловленный высоким уровнем фибриногена, даже не
ограничивая его концентрацию в плазме.
       Не вызывает сомнения связь между функцией тромбоцитов и сосудистой
патологией, также известна роль, которую играют тромбоциты при тромбозе
(731). Оценка агрегационной способности тромбоцитов с помощью
традиционных тестов позволяет диагностировать спонтанную агрегацию (737)
или гиперагрегацию тромбоцитов (738), которые ассоциируются с увеличением
риска ИБС. Этот факт служит дополнительным аргументом в пользу
применения аспирина в качестве первичной и вторичной профилактики.
       К дополнительным потенциальным факторам риска этой группы
относятся: фактор VII, ингибитор-1 активатора плазминогена, тканевой
активатор плазминогена, фактор Willebrand, протеин С и антитромбин III (731,
739). Не исключено, что влияние антикоагулянтов на снижение риска ИБС в
группе вторичной профилактики частично объясняется их действием на эти
факторы.

  Факторы риска, воздействие на которые с
   большой вероятностью снижает частоту
        неблагоприятных исходов
Диабет

       Диабет характеризуется повышенной концентрацией сахара крови (> 140
мг% (> 7,7 ммоль/л)) (740). Его распространенность в Америке невысока.
Положение о важной роли диабета в качестве фактора риска сердечно-
сосудистых заболеваний распространяется на обе формы диабета: на тип I
(инсулинозависимый) и тип II (инсулинонезависимый). Атеросклероз
обнаруживается у 80% всех умерших больных диабетом (741-743). На фоне
диабета I-го типа коронарная смертность увеличивается в 3-10 раз; у пациентов
с диабетом II-го типа коронарная смертность повышается в два раза у мужчин и
в четыре      раза у женщин. Национальная Обучающая Программа по
Холестерину констатировала, что 25% ИМ в США происходит у пациентов с
диабетом (744, 745). У пациентов с установленной ИБС диабет ассоциируется с
неблагоприятным исходом, даже в отсутствии других негативных предикторов.
Например, в регистре CASS отмечено 57% увеличение смертности на фоне
сахарного диабета, несмотря на устранение других факторов риска (746).
       Существуют доказательства снижения риска микрососудистых
осложнений под влиянием активного лечения диабета I-го типа (741, 747-749).
Однако, лечение диабета I-го или II-го типа в качестве первичной либо
вторичной профилактики ИБС не повлекло за собой убедительного снижения
частоты негативных исходов. Тем не менее, в соответствии с существующей
традицией, врачи стремятся к строгому контролю гликемии у пациентов со СС,
страдающих диабетом, рассчитывая на эффект в виде снижения частоты
микрососудистых осложнений и других сердечно-сосудистых исходов.
Применению такой тактики противоречит информация о потенциально
неблагоприятных эффектах пероральных гипогликемических средств (750).
      Учитывая, что комбинация диабета с другими модифицируемыми
факторами риска способствует увеличению частоты неблагоприятных исходов
ИБС, следует стремиться к их активному устранению (751, 752). Напомним, что
к таким факторам относятся гипертония, избыточный вес и повышенный
уровень холестерина ЛНП. Высокий уровень ТГ и низкий уровень холестерина
ЛВП достаточно типичны для пациентов, страдающих диабетом.

Холестерин ЛВП

       Наблюдательные и клинические исследования документировали четкую
обратную связь между концентрацией холестерина ЛВП и риском ИБС.
Доказано, что снижение холестерина ЛВП на 1 мг/дл (0,025 ммоль/л) приводит
к увеличению риска исходов ИБС на 2%-3% (753). Это отношение
распространяется на асимптоматических пациентов и на больных с
установленной ИБС.
       Низкий уровень холестерина ЛВП часто наблюдается у лиц с
неблагоприятным профилем риска (избыточный вес, диабет, курение, высокий
уровень холестерина ЛНП и ТГ, гиподинамия). Несмотря на то, что низкий
уровень ЛВП четко связан с ухудшением прогноза ИБС, не очевидно, что его
рост повлечет за собой снижение риска. Нет завершенных исследований, в
которых подтверждается эффективность изолированного повышения ЛВП; а
препараты, которые увеличивают ЛВП действуют также на холестерин ЛНП
или ТГ, снижая их уровень. В соответствии с рекомендацией Национальной
Обучающей Программы по Холестерину, уровень холестерина ЛВП < 35 мг/дл
(0,9 ммоль/л), должен трактоваться, как низкий (754). Низкое содержание
холестерина ЛВП в сочетании с верифицированной ИБС ассоциируется с
высоким риском рецидивирующих неблагоприятных исходов и служит
основанием для назначения агрессивной немедикаментозной терапии
(изменение диеты, снижение веса, физические нагрузки), а при необходимости,
и лекарственной терапии, направленной на коррекцию всего липидного
профиля. Никотиновая кислота, фибраты и ингибиторы ГМГ-Ко-А-редуктазы
способны заметно повысить уровень ЛВП; замещающая терапия эстрогенами
менее эффективна в этом отношении. Если у пациента с ИБС исходный уровень
ЛНП < 130 мг/дл (3,36 ммоль/л) сочетается с низким содержанием холестерина
ЛВП, попытки снижения уровня ЛНП, равно как и повышения уровня ЛВП не
сопровождаются положительным эффектом.

Избыточный вес

       Избыточный вес - довольно распространенное состояние, достоверно
связанное с риском ИБС и смертности (755, 756). Ожирение потенцирует
действие других факторов риска ИБС, включая высокое АД, нарушение
толерантности к глюкозе, низкий холестерин ЛВП, повышенный уровень ТГ.
Следовательно, увеличение риска ИБС связанное с избыточным весом, во
многом определяется действием этих факторов. Кроме того, избыточный вес
приводит к повышенному потреблению миокардом кислорода. Представляется
вероятным, что снижение веса может повлечь за собой уменьшение риска
коронарных исходов, в том числе, и за счет снижения активности других
модифицированных факторов. Снижение веса показано всем тучным больным
со СС. Нередко возникает потребность в консультации диетолога для
определения оптимальной диетической программы. Клинические исследования,
посвященные действию нормализации веса на риск исходов ИБС, не
проводились.

Гиподинамия

       Представленные здесь рекомендации основаны на предварительно
опубликованных документах, в частности, на данных 27-й Bethesda
конференции по контролю факторов риска (23), практических рекомендациях
по сердечной реабилитации, выпущенных под контролем AHCPR/NHLBI (24),
и научных исследованиях АНА, посвященных физической нагрузке (757).
Читателей, заинтересованных в более детальном обсуждении физических
тренировок, мы адресуем к этим документам. Важно помнить, что физические
тренировки обычно являются частью комплекса мер по воздействию на
факторы риска, в который включается прекращение курения, контроль уровня
липидов, лечение гипертонии. Многие выполненные исследования были
посвящены в большей степени изучению комплексного вмешательства, чем
физических тренировок. Таким образом, приведенные здесь доказательства
подразумевают, что физические тренировки, как правило, являются частью
комплексных программ.
       Большое количество работ, посвященных физическим тренировкам,
акцентированы на лечении пациентов, перенесших ИМ или реваскуляризацию.
Экстраполяция выводов этих исследований на лечение пациентов со СС не
вполне корректна, поскольку в анамнезе большинства из них отсутствует ИМ и
реваскуляризация; кроме того, для пациентов, перенесших ИМ, более
характерно поражение трех сосудов или СтЛКА, а также относительно
неблагоприятный ближайший прогноз. Отбирая источники информации для
этого раздела, мы старались ограничивать их исследованиями, посвященными
СС, исключая при этом публикации о лечении пациентов с предшествующим
ИМ или реваскуляризацией. Единственным отступлением от этого правила
является информация о критериях безопасности тренировок, поскольку Комитет
считает, что риск физических тренировок у больных со СС не выше, чем у
пациентов с перенесенным ИМ.
       Физические тренировки не только традиционно включаются в
комплексные программы, но и обладает многосторонним действием.
Биологически сложно отделить непосредственные эффекты нагрузочных
тренировок от их разнообразных вторичных последствий. Например,
физические тренировки могут привести к изменениям веса пациента, его
самочувствия и объема антиангинальной терапии. Эти эффекты могут
затруднить интерпретацию влияния физических тренировок на последующие
сердечные исходы. Учитывая, что первичное и вторичное действие физических
тренировок тесно связаны друг с другом, мы не будем пытаться их разделить.
Влияние физических тренировок на толерантность к физической нагрузке,
объективные симптомы, самочувствие и психологический статус

       Многие рандомизированные, контролируемые исследования физических
тренировок продемонстрировали статистически значимое улучшение
толерантности к физической нагрузке в группах лечения, по сравнению с
«безнагрузочными» группами контроля. Эти результаты, суммированные в
таблице 31, кажутся поразительными по нескольким причинам. В первую
очередь, эти данные удивительным образом согласуются друг с другом
(совпадают результаты восьми исследований из девяти; исследование, в
котором получены противоречащие данные, включало пациентов с
физическими отклонениями). При этом, указанные исследования во многом
отличались друг от друга по объемам, методологии и срокам проведения (24 дня
- 4 года). В четырех из девяти исследований физические тренировки были
частью комплексного подхода; в пяти других применялись только физические
тренировки. Исследования проводились в разнообразных условиях, включая
амбулаторные реабилитационные центры, реабилитационные программы в
домашних условиях и территориальные объединения. Существенным
недостатком данных работ являлось то, что в них включены почти
исключительно пациенты мужского пола. Так, в шесть из девяти исследований
(705, 758-762) вошли исключительно мужчины. Два исследования не
показывали половую принадлежность пациентов (763, 764). Только в одно
исследование из 300 пациентов (765) были включены женщины (n=41). Таким
образом, эффективность физических тренировок у женщин не подтверждена
достоверными доказательствами. Наблюдательные исследования (766-768)
свидетельствуют, что эффективность физических тренировок у женщин
сопоставима с таковой у мужчин.

Таблица 31. Рандомизированные контролируемые исследования действия
физических тренировок на мощность выполненной работы у пациентов со
стабильной стенокардией

Автор           Ссы    N=    %     Групп   Тип     Дли-         Исход
                                           вме    тельно
                лка          Му      а     шат      сть
                             ж             ельс   иссле-
                                            тва   довани
                                                     я
Ornish          (763   46     -     ТО      М       24  ↑ толерант. к
                  )                                сут. нагрузке
Froelicher      (758   146   100    АРЦ     Н     1 год ↑ толерант. к
                  )                                     нагрузке
                                                        ↑ О2 потребления
May             (764   121    -     АРЦ     Н     10-12 ↑ О2 потребления
                  )                                мес. ↑двойного произведения
Sebrechts       (759   56    100    АРЦ     Н     1 год ↑продолжительност
                  )                                     и нагрузки
Oldridge        (760   22    100   АРЦ/Д    Н       3   ↑ О2 потребления
                  )                  Р             мес.
Schuler         (705   113   100    АРЦ     М     1 год ↑рабочего объема
                  )                                     ↑двойного произведения
Hambrecht       (761   88      100    Г/ДР      М        ↑ О2 потребления
                                                     1 год
                  )                                      ↑продолжительност
                                                         и нагрузки
Fletcer         (762   88      100      ДР     Н     6   Не достоверно по
                  )     физ.                       мес. параметрам
                       откло
                       нения                             продолжительности
                                                         нагрузки         и
                                                         потребления О2
Haskell          (765 300    86         ДР    М      4   ↑ толерант. к
                   )                               года нагрузке
Группы исследуемых пациентов:        ТО- территориальные объединения, АРЦ-
амбулаторные реабилитационные         центры, ДР-домашняя реабилитация, Г-
госпитальная реабилитация
Вид вмешательства: М-многофакторный, Н-только физическая нагрузка
↑-статистически-достоверное увеличение в группе вмешательства

       Не удивительно, что положительный эффект физической тренировки в
виде увеличения мощности выполненной работы проявляется также
улучшением самочувствия. К сожалению, выполнено небольшое число
рандомизированных исследований, посвященных оценке этого параметра у
пациентов со СС. В таблице 32 суммированы данные трех опубликованных
рандомизированных исследований (758, 769, 770), в которые включены < 250
пациентов со стабильной стенокардией. В двух из них (758, 770)
продемонстрирован      статистически    значимый    регресс    субъективных
проявлений, но в третьем это влияние не подтверждено (769). Средняя величина
этих эффектов оказалась довольно скромной.

Таблица 32. Рандомизированные контролируемые исследования влияния
физических тренировок на самочувствие и объективные параметры

Автор           Ссы    n=      %     Тип     Прод Сим        Ответ
                лка            Му    вме     олжи п-         объективных
                               ж     шат     тельн томы      параметров
                                     ель     ость            ишемии
                                     ств     иссле
                                     а       дован
                                             ия
Froelicher      (758   146     100     Н     1 год           ↓ ишемии при
                  )                                  ↓       нагрузочной
                                                             сцинтиграфии с
                                                             таллием
Sebrechts       (759   56      100     Н     1 год    -      ↑ поглощения
                  )                                          таллия
Ornish          (763   48       -     М      1 год   NS
                  )
Todd            (770   40      100     Н     1 год           ↓ депрессии ST по
                  )                                   ↓      холтеровскому
                                                             мониторированию
Schuler         (705   113     100    М      1 год    -       ↓ снижение
)                                    депрессии ST по
                                                      стресс-ЭКГ.
                                                       Недостоверное
                                                      изменение
                                                      нагрузочного
                                                      деффекта или
                                                      перераспределения
                                                      таллия
Вид вмешательства: М-многофакторный, Н-только физическая нагрузка, , ↑-
статистически-достоверное увеличение в группе вмешательства, ↓-
статистически-достоверное снижение в группе вмешательства, NS – отсутствие
статистической достоверности.

      Четыре     рандомизированных     исследования   были    посвящены
потенциальному влиянию физических тренировок на объективные проявления
ишемии (таблица 32). В качестве объективных критериев в одном из
исследований использована оценка депрессии сегмента ST при холтеровском
мониторировании, и в трех других - результаты перфузионной сцинтиграфии
миокарда с Tl-201 на фоне физической нагрузки. В трех исследованиях (759,
763, 770) получена достоверная положительная динамика объективных
параметров ишемии в группе пациентов, рандомизированных к физическим
тренировкам. Последнее исследование (705) сообщило о значительном
ограничении депрессии сегмента ST во время нагрузки, но не подтвердило
подобной закономерности при определении размера нагрузочного дефекта
перфузии таллия или его перераспределения. В этом же исследовании
определена статистически неточная тенденция к повышению порога ишемии и
уменьшению двойного произведения при субмаксимальной нагрузке после
физических тренировок.
      Среди специалистов по сердечной реабилитации широко распространена
уверенность, что физические тренировки способны значительно улучшить
самочувствие и психологический комфорт. Этой проблеме посвящено немало
работ, но доведены до завершения только исследования, включившие
пациентов, перенесших ИМ. Как было отмечено выше, результаты этих
исследований нелегко экстраполировать к пациентам со СС. Нам доступны
результаты единственного нерандомизированного исследования, включившего
120 пациентов со СС (60 - группа лечения и 60 - группа контроля),
посвященного оценке многофакторного воздействия (физические тренировки и
психологические методы) (771). Продолжительность воздействия составила 3
месяца. Получено значительное улучшение уровня физических способностей и
самочувствия в группе воздействия. Тем не менее, мы не располагаем
достаточными доказательствами улучшения субъективных параметров под
влиянием физических тренировок у пациентов со СС.

Влияние физических тренировок на липидный статус и ангиографическую
картину
      Многие рандомизированные исследования изучали влияние физических
тренировок на липидный статус (таблица 33). Некоторые из этих исследований
были посвящены только физическим тренировкам; в других этот метод был
частью комплексного вмешательства. Сроки проведения колебались от 24 дней
до 4 лет, в большинстве случаев - 1 год. В исследования были включены
преимущественно мужчины, женщин только 52 из 1827 человек. В большинстве
исследований обнаружено статистически значимое снижение общего Хс и
холестерина ЛНП в группе вмешательства, но эти результаты не выглядели
однородными. В одной из ранних и наиболее крупных работ (772) не
продемонстрировано значимого снижения Хс в группе лечения (773). В пяти из
семи исследований обнаружено значительное снижение уровня ТГ в группе
лечения. Два исследования, включившие по 88 и 48 пациентов, не подтвердили
этот результат (761, 762). Влияние нагрузок на холестерин ЛВП выглядит не
столь впечатляюще. Только одно исследование (765) обнаружило статистически
значимое увеличение ЛВП в группе лечения. Четыре других (705, 761, 762, 774)
не обнаружили различий между группами лечения и контроля. В одной из работ
отмечено даже снижение холестерина ЛВП в группе лечения. Тем не менее,
преобладающие доказательства ясно подтверждают пользу физических
тренировок для снижения содержания общего Хс, ЛНП и ТГ и отсутствие их
влияния на ЛВП. Мы вынуждены признать, что физические тренировки в
качестве    единственного      метода     воздействия    на    выраженную
дислипопротеидемию малоэффективны.

Таблица 33. Рандомизированные контролируемые исследования влияния
физических тренировок на липидный статус и ангиографическую картину

Автор       Ссыл-    n=      %      Тип    Продо     Хс   ЛВП   ЛНП   ТГ    Ангио
             ка             Муж   вмеша-   лжител                          Прогре
                                   тель-   ьность                          ссия/Ре
                                   ства                                    грессия
Plavsic     (786)    483    100      Н      6/12     *
                                            мес.           -     -    -       -
Oberman     (772)    651    100     Н       1 год    NS    -     -
                                                                      ↓       -
Ornish      (763)    46     89      М      24 дня
                                                     ↓    ↓      -
                                                                      ↓       -
Ornish      (769)    48     88      М       1 год
                                                     ↓    NS
                                                                ↓     NS
                                                                             ↓
Nikolaus    (773)    45     100     Н       1 год    NS    -     -
                                                                      ↓       -
Schuler     (705)    92     100     Н       1 год
                                                     ↓    NS
                                                                ↓     ↓      ↓
Watts       (774)    74     100     М      39 мес.
                                                     ↓    NS
                                                                ↓     -       -
Hambrecht   (761)    88     100     Н       1 год
                                                     ↓    NS
                                                                ↓     NS
                                                                             ↓
Haskell     (765)    300    86      М      4 года
                                                     ↓    ↑     ↓     ↓      ↓
                     1827
                      (52
                    женщи
                     ны)
Вид вмешательства: М-многофакторный, Н-только физическая нагрузка;
↑-статистически-достоверное увеличение в группе вмешательства; ↓-
статистически-достоверное снижение в группе вмешательства; * -
статистическая обработка не выполнена; NS – статистически не достоверно.

       Не удивительно, что снижение уровня липидов сопровождается
замедлением развития ангиографических симптомов заболевания. В четырех
рандомизированных исследованиях выполнена оценка ангиографической
динамики на фоне коррекции липидов под влиянием комплексного воздействия.
В трех из них ангиография выполнена через один год, и в одном - через четыре
года. Во всех исследованиях продемонстрирована статистически значимая
задержка развития заболевания и более выраженная тенденция к регрессии в
группе лечения.
Обладая положительным действием на ангиографическую картину,
физические тренировки не приводят к каким-либо изменениям в сердечной
гемодинамике (775-777), систолической функции ЛЖ (778-780) и в
коллатеральном кровотоке (763). У пациентов с сердечной недостаточностью и
сниженной функцией ЛЖ физические тренировки вызывают благоприятные
изменения в скелетной мускулатуре (781), но не уменьшают степень
дисфункции ЛЖ (782, 783).

Безопасность физических тренировок

       Вопрос о безопасности физических тренировок традиционно возникает
при их назначении больным с ИБС. С целью выяснения частоты сердечно-
сосудистых осложнений, возникающих при проведении реабилитационных
программ, выполнены два крупных обзора, использовавших метод
анкетирования. Одно исследование, объединившее 30 программ, проведенных
в США за период с 1960 по 1977 г. (780), выявило 1 случай нефатальной
остановки сердца на 32593 часов нагрузки и 1 нефатальный ИМ на 34600 часов
нагрузки. Более современное исследование, включившее 142 сердечные
программы в США, проведенные за период с 1980 по 1984 г. (784), сообщило о
еще более редкой частоте осложнений: выявлен 1 нефатальный ИМ на 294000
часов нагрузки. Таким образом, результаты этих обзоров позволяют прийти к
выводу, что частота серьезных сердечных осложнений сердечной реабилитации
очень незначительна.
       Эти выводы подтверждаются результатами рандомизированных
исследований, включивших пациентов, перенесших ИМ. Комитет считает
возможным экстраполировать эти результаты на больных со СС, поскольку, без
сомнения, эти пациенты имеют меньший потенциальный риск, чем больные,
перенесшие ИМ. Выполнено пятнадцать рандомизированных исследований, в
10 из которых физические упражнения представляли собой основной вид
вмешательства, а в 5 других были частью комплексного воздействия. Их
объединенные результаты свидетельствуют об отсутствии статистически
значимых различий в количестве реинфарктов в группах лечения и контроля
(24). Эти данные подтверждают безопасность физических тренировок. Следует
учитывать, что современная тактика лечения ИБС, включающая срочную
интервенционную терапию при ИМ, применение ß-блокаторов и ингибиторов
АПФ после ИМ, агрессивное использование реваскуляризации, вероятно еще
более снизит риск физических тренировок по сравнению с ранее выполненными
исследованиями.
       Учитывая влияние на липидный статус и динамику заболевания,
возникают основания для предположения, что физические тренировки должны
привести к снижению последующего риска неблагоприятных исходов. В нашем
распоряжении имеются результаты только одного клинического исследования:
Haskell с соавт. (765), посвященного влиянию физических тренировок на
прогноз у пациентов со СС. В исследование включены 300 пациентов со СС, в
том числе, перенесшие реваскуляризацию. Продолжительность составила 4
года. Выполнено сравнение комплексного воздействия с группой контроля.
Частота неблагоприятных исходов в исследовании была низкой.
Зарегистрированы 3 случая смерти от кардиологических причин в группе
контроля и 2 - в группе вмешательства, 10 нефатальных ИМ в группе контроля
и 4 - в группе вмешательства. При подсчете количества осложнений,
послуживших поводом для госпитализации (смерть, ИМ, ЧТКА и КШ),
установлено их общее количество 25 в группе вмешательства и 44 в группе
контроля (отношение рисков 0,61; р=0,05). Хотя эти данные демонстрируют
благоприятное влияние комплексного воздействия на прогноз, достоверность
данного эффекта физических тренировок недостаточна. В нескольких
метаанализах рандомизированных исследований, включивших пациентов,
перенесших ИМ, показан эффект физических тренировок в виде 20%-30%
снижения смертности, обусловленной заболеваниями сердца, (678, 785) но, при
этом, не обнаружено снижения частоты нефатальных ИМ.

Эффективность гормональной заместительной терапии в постменопаузе

       Продуцируемые яичниками эстрогены и андрогены, защищают от
развития ИБС. Риск ИБС у женщин возрастает через несколько лет после
наступления менопаузы, когда снижается продукция гормонов. К 75 годам риск
ИБС среди мужчин и женщин становится одинаковым. Ранняя менопауза или
внезапное начало менопаузы в результате хирургического удаления или
химиотерапевтической аблации яичников порождают риск ускоренного
развития ИБС. Снижение уровня эстрогенов и начало менопаузы приводит к
увеличению содержания холестерина ЛНП, незначительному снижению
холестерина ЛВП и, следовательно, к увеличению соотношения общего Хс к
холестерину ЛВП (787).
       Женщины в постменопаузе нуждаются в заместительной терапии
эстрогенами с целью первичной и вторичной профилактики ИБС.
Проспективные исследования влияния эстрогенов на сердечные факторы риска
демонстрирует повышение холестерина ЛВП и снижение холестерина ЛНП
(788-791). К другим эффектам заместительной терапии эстрогенами относится
снижение вероятности тромбозов (788, 791) и положительное действие на
гладкую мускулатуру сосудистой стенки и эндотелий.
       Первичной профилактике ИБС у женщин в постменопаузе с помощью
заместительной     терапии    эстрогенами    посвящены    многочисленные
эпидемиологические исследования (792-794). В исследовании Nurses’ Health
Study показано, что величина относительного риска ИМ или смерти в группе
применения эстрогенов на момент исследования равна 0,56, а у женщин,
которые когда-либо применяли заместительную терапию эстрогенами - 0,83.
Помимо профилактики ИБС, эстрогены предотвращают остеопороз и
осложняющие его переломы запястья и бедра, способствуют уменьшению
проявлений климакса (вазомоторная нестабильность, вагинальная сухость,
лабильность настроения). Число исследований замещающей терапии
эстрогенами у женщин с доказанной ИБС невелико (795-798).
       Первое опубликованное рандомизированное исследование терапии
эстрогеном + прогестином у женщин с ИБС в постменопаузе, не показало
какого-либо снижения частоты неблагоприятных исходов в течение четырех лет
(799), несмотря на 11%-е снижение уровня холестерина ЛНП и 10%-е
повышение уровня холестерина ЛВП в группе лечения. Кроме того, на фоне
замещающей гормонотерапии зарегистрирована более высокая частота
тромбоэмболических осложнений и заболеваний желчного пузыря. В группе
лечения обозначена тенденция к уменьшению частоты поздних сердечно-
сосудистых исходов. Не исключено, что дополнительные исследования,
которые выполняются в настоящее время, смогут подтвердить долговременный
эффект    замещающей    терапии   гормонами.    Проводятся    и   другие
рандомизированные исследования замещающей терапии гормонами в качестве
первичной и вторичной профилактики ИБС, их результаты станут доступными
через несколько лет.

Факторы риска, воздействие на которые с меньшей вероятностью снижает
частоту неблагоприятных исходов.

Психосоциальные факторы

      Доказательства и рекомендации, представленные в этом разделе,
основываются на предварительно опубликованных документах, включая
материалы 27-й Bethesda конференции по воздействию на факторы риска (23) и
рекомендации AHCPR/NHLBI по сердечной реабилитации (24). Обучение
пациента и коррекция поведения остаются серьезным компонентом усилий,
направленных на устранение сложных факторов риска, в том числе, курения,
гиперлипидемии и артериальной гипертонии.
      Большинство исследований, посвященных лечению стресса, выполнено в
группах пациентов, перенесших ИМ или реваскуляризацию. По аналогии с
другими факторами риска, неоправданна экстраполяция результатов этих
исследований на группу пациентов со СС. Дело в том, что пациенты,
перенесшие ИМ, как правило, имеют больший стаж течения ИБС, а
возникновение ИМ само по себе может создать психологические проблемы.
Следовательно, реакция на жизненные стрессы в этих группах может
значительно отличаться. К сожалению, число публикаций, посвященных
коррекции стресса у пациентов со СС, ограничено.

      ДОКАЗАТЕЛЬСТВА СВЯЗИ СТРЕССА И ПСИХОЛОГИЧЕСКИХ
ФАКТОРОВ с ИБС. Установлено, что ряд психологических характеристик,
особенно наличие признаков личности типа «А», ассоциируются с развитием
клинических проявлений ИБС (800, 801). Эпидемиологические доказательства
такой связи не всегда последовательны (802-805). Очень вероятно, что такие
отклонения, как психологический стресс, депрессия, гнев и агрессивность (806,
807) могут быть связанными с коронарным риском. Современными
исследованиями доказано, что именно агрессивность имеет наиболее сильное
влияние на исход ИБС (808, 809).

       ЛЕЧЕНИЕ, НАПРАВЛЕННОЕ НА ПОДАВЛЕНИЕ СТРЕССА И
ФОРМИРОВАНИЕ          ПСИХОЛОГИЧЕСКОГО           КОМФОРТА.        Несколько
рандомизированных исследований, включивших пациентов после ИМ,
показали, что лечение, направленное на подавление стресса, может уменьшить
частоту рецидивирующих сердечных исходов на 35%-75% (810-812). В этих
исследованиях были использованы разнообразные терапевтические подходы,
включая метод релаксации, коррекцию поведения и психосоциальную
поддержку. В результате этих вмешательств были также улучшены и другие
психологические показатели (24). Правда, доказательства эффективности этих
методов лечения при СС недостаточно достоверны.
       Только два исследования коррекции стресса имеют отношение к
лечению СС. Одно из них изучало эффективность трехнедельного
релаксирующего тренинга в сочетании с программой физических тренировок,
но было нерандомизированным и малочисленным (813). Было достигнуто
снижение индексов тревоги, соматизации и депрессии по сравнению с
контрольной группой. Более современное исследование Blumenthal с соавт.
(814), изучало эффекты четырехмесячной программы физических или
антистрессовых тренировок у 107 пациентов с ИБС и документированной
ишемией. Сорок пациентов отнесены в группу контроля. Оставшиеся пациенты
рандомизированы к физическим или антистрессовым тренировкам.
Антистрессовая программа включала обучение навыкам поведения в
специфических обстоятельствах, направленное на подавление компонентов
стресса, и тренировки по методу биологической обратной связи. В течение
последующих 38±17 месяцев было зарегистрировано значительное снижение
частоты неблагоприятных исходов в группе антистрессовой терапии в
сравнении с группой обычного лечения. В качестве сердечных исходов
преобладали КШ или ЧТКА, что вероятно демонстрирует, как обучение меняет
отношение пациентов к агрессивным методам лечения. Частота исходов в
группе физических нагрузок не имела статистически достоверного отличия от
аналогичного показателя в каждой из других групп.
       ДЕПРЕССИЯ И ТРЕВОГА (БЕСПОКОЙСТВО). Нередко у пациентов с
ИБС возникает связанная с заболеванием депрессия или тревога, которая может
быть настолько тяжелой, что порождает потребность в психологической
помощи (815, 816). Диагностику и лечение депрессии следует включать в
комплекс ведения пациентов со стабильной стенокардией. В настоящее время
изучается безопасность фармакологической терапии депрессии у пациентов с
ИБС.

Триглицериды

       Роль ТГ в качестве предиктора риска ИБС доказана в нескольких
наблюдательных исследованиях (817). Связь ТГ с риском ИБС в большой мере
реализуется через другие факторы, включая диабет, избыточный вес,
гипертензию, высокий уровень холестерина ЛНП и низкий холестерин ЛВП
(818). Кроме того, гипертриглицеридемия часто сопровождается нарушениями
гемостаза (819).
       Немедикаментозное лечение высокого уровня ТГ включает в себя
снижение веса, ограничение потребления алкоголя (если доказана его
причинная связь с гипертриглицеридемией), прекращение курения и
физическую активность. Лекарства, которые могут снизить уровень ТГ - это
никотиновая кислота, дериваты фибратов и, в меньшей степени, ингибиторы
ГМГ-Ко-А-редуктазы. Неясно, повлияет ли лечение, направленное на снижение
высокого уровня ТГ, на риск первичных или повторных осложнений ИБС.
Данные исследования Helsinki Study (820) показывают, что назначение
гемфиброзила пациентам с повышенным уровнем Хс, за исключением ЛВП,
снижает риск неблагоприятных исходов ИБС.
       В 1992 году предложена классификация уровня ТГ: 200-400 мг/дл (2,26 -
4,52 ммоль/л) определен, как «погранично высокий», 400-1000 мг/дл (4,52 -
11,29 ммоль/л), как «высокий» и > 1000 мг/дл (11,29 ммоль/л), как «очень
высокий» (821). Рекомендации по тактике лечения повышенного уровня ТГ
представлены в Национальной Обучающей Программе по Холестерину (754).

Липопротеин (а)
Наблюдательные исследования связывают риск ИБС с липопротеином
(а) (822, 823). Его уровень находится под выраженным влиянием генетической
детерминаты (822). Повышенное содержание липопротеина (а) найдено у
15-20% пациентов с ранним развитием ИБС (824). Только ниацин,
применяемый в высоких дозах, способен снизить его уровень (822). Влияние
снижения липопротеина (а) на вероятность рецидивирующих осложнений ИБС
не доказано.

Гомоцистеин

       Увеличение уровня гомоцистеина ассоциируется с увеличением риска
ИБС и заболеваний периферических артерий (825-828). Высокий уровень
гомоцистеина может быть следствием врожденных нарушений метаболизма
(гомоцистеинурия) либо дефицита витаминов В6, В12 и фолиевой кислоты,
который нередко наблюдается в пожилом возрасте (829, 830). В исследовании
Fraimingham Heart Study повышенный уровень гомоцистеина зарегистрирован у
более 20% пожилых людей (829). Назначение витаминов В6, В12 и фолиевой
кислоты при сочетании ИБС и гипергомоцистеинемии обычно снижает уровень
гомоцистеина. Остается понять, является ли такое лечение полезным.

Окислительный стресс

       Установлено,     что    окисление    холестерина    ЛВП     ускоряет
атеросклеротический процесс (831, 832). Наблюдательные исследования
документировали связь между употреблением антиоксидантных витаминов
(витамин С, Е и бета-каротин) и снижением риска ИБС (833).
       Однако, польза дополнительного назначения антиоксидантных
витаминов не получила достоверного подтверждения в клинических
исследованиях. Попытка добиться снижения риска ИБС у курильщиков
мужского пола назначением бета-каротина или витамина Е в исследовании
Finnish (834), потерпела неудачу. В Cambridge Heart Antioxidant Study (835)
дополнительное применение витамина Е у пациентов с установленной ИБС
снижало риск нефатального ИМ на 77% (доверительный интервал 89%-53%).
Что касается витамина С, то мы не располагаем достаточными основаниями,
чтобы рекомендовать его дополнительное назначение пациентам с ИБС.
       Пробукол является гиполипидемическим средством с антиоксидантными
свойствами. В современном клиническом исследовании пациенты с ИБС,
подвергавшиеся     ангиопластике,    получали    плацебо,   пробукол    или
мультивитамины (бета-каротин, витамин Е, С). Снижение числа рестенозов
наблюдалось только в группе пробукола (836). С другой стороны, в
исследовании PQRST лечение пробуколом атеросклероза бедренных артерий не
было эффективным (837).
       Не исключено, что дополнительное включение в диету антиоксидантов,
особенно витамина Е, может быть полезным при СС. Однако окончательное
решение по этому поводу еще не принято.

Потребление алкоголя
Наблюдательными исследованиями убедительно доказано, что
умеренное потребление алкоголя (приблизительно 1-3 стакана вина в день)
снижает риск неблагоприятных исходов ИБС (838-840). Излишнее потребление
алкоголя может породить немало других медицинских проблем, которые
нивелируют его полезное влияние на прогноз ИБС. Предположение, что вино
имеет преимущество перед пивом или крепкими напитками в снижении риска
ИБС, не было подтверждено.
       Полезное действие умеренного потребления алкоголя очевидно
реализуется через его влияние на холестерин ЛВП. Альтернативным
механизмом является потенциально полезный эффект флавоноидов. В
исследовании Zutphen Study (841) потребление флавоноидов ассоциировалось с
снижением смертности от ИБС. Напротив, в исследовании Physicians’ Health
Study (842) не подтверждено действие флавоноидов на риск ИМ. Клинические
исследования влияния потребления алкоголя на риск ИБС не проводились.

    Факторы риска, ассоциирующиеся с
увеличением риска ИБС. Воздействие на эти
факторы невыполнимо либо, скорее всего, не
    повлечет за собой снижения частоты
        неблагоприятных исходов.
       Пожилой возраст, мужской пол и семейный анамнез раннего развития
ИБС относятся к факторами риска ИБС, воздействие на которые невыполнимо.
Их влияние на риск ИБС в большой степени реализуется через
модифицируемые факторы риска ИБС, описанные выше. Национальная
Обучающая Программа по Холестерину определила семейный анамнез раннего
развития ИБС, как ИМ или внезапную смерть, возникающие у отца или у
других кровных родственников мужского пола в возрасте до 55 лет либо у
матери или у других кровных родственников женского пола в возрасте до 65 лет
(20).
       Установлено немало факторов риска ИБС, которые не могут быть
отнесены к какой-либо из перечисленных категорий (I-IV) (843). Несложно
предположить, что их число в будущем возрастет. В настоящее время, мы не
располагаем убедительными доказательствами, что воздействие на факторы
риска, не относящиеся к категориям I - III, повлечет за собой снижение риска
первичных или рецидивирующих осложнений ИБС.

Другие виды лечения

Диета

      Диета является важным рычагом воздействия на многие факторы риска,
включая уровень холестерина ЛВП и ЛНП, АД, избыточный вес, нарушение
толерантности к глюкозе, окислительный стресс и гиповитаминоз.
Следовательно, правильно организованное питание, оказывая влияние на
комплекс факторов риска, способно изменить профиль риска ИБС в
благоприятном направлении. Лечение диетой оценивалось в семи
рандомизированных      клинических    исследованиях.   Несколько   ранних
исследований (844-846) не подтвердили благоприятного влияния диеты на риск
ИБС. Три из числа более поздних исследований (704, 847-849)
продемонстрировали      статистически   значимое   снижение    смертности,
обусловленной заболеваниями сердца, от 66% до 32% в результате применения
диетотерапии (704, 847, 849). Эти рационы содержали большое количество
клетчатки и антиоксидантов (704), мононенасыщенных жиров (849) или рыбы
(847) и ограниченное количество жиров.
       Некоторые исследования нашли обратную связь между потреблением
рыбы и риском ИБС (850). Метаанализ клинических исследований
свидетельствует, что употребление рыбьего жира снижает частоту рестенозов
после коронарной ангиопластики (851, 852); однако этот результат
недостаточно достоверен.
       Рандомизированные исследования применения чеснока при СС не
проводились. Тем не менее, известно положительное действие чеснока на два
фактора риска ИБС: гипертонию и гиперхолестеринемию (таблица 34). В начале
90-х применению чеснока при ИБС было посвящено два метаанализа (853, 854),
которые выявили незначительный положительный эффект. Более современные,
качественно выполненные исследования применения чеснока с целью
коррекции гиперхолестеринемии не выявили какого-либо положительного
результата (855, 856).

Таблица 34. Рандомизированные исследования и метаанализ применения
чеснока для воздействия на факторы риска

                    Тип             Дневная
  Автор      Год   исслед    n       доза и              Эффект
                   овани             форма
                     я
                        Гиперхолестеринемия
Berthold     199    РКИ   25        10 мг       Нет     отличий      при
(855)         8                 дистилирова     многократных измерениях
                                нного масла
Isaacsohn    199    РКИ   40       900 мг,       Нет       отличий    при
(856)         8                   порошок        многократных измерениях
Jain (857)   199    РКИ   42       900 мг,       Снижение ЛНП на 11% по
              3                   порошок        сравнению с 3% в группе
                                                 плацебо
Warshafsky   199    мета-     5    1/2-1 зубка в Снижение общего Хс на 95
(853)         3    анализ  иссле       день      мг/дл (2,45 ммоль/л)
                            до-
                           ваний
                                Гипертония
Silagy (854) 199   мета-      8     600-900 мг Незначительное снижение
              4   анализ иссле       порошок   систолического        и
                           дован               диастолического АД
                             ий
РКИ - рандомизированное контролируемое исследование

Лечебные методы, которые не оказывают влияния на риск ИБС
Отсутствуют какие-либо аргументы, поддерживающие применение
хелатов для лечения ИБС. В четырех рандомизированных исследованиях,
включивших пациентов с атеросклеротическим поражением сосудов
(перемежающаяся хромота), не обнаружено доказательств полезного влияния
терапии хелатами на прогрессирование заболевания и прогноз (858). В
сочетании с потенциально вредными последствиями такого лечения, эти
результаты служат достаточным основанием для отказа от применения хелатов
при СС.

Д. Реваскуляризация при стабильной стенокардии

Рекомендации    по    применению     коронарного          шунтирования      и
ангиопластики в лечении стабильной стенокардии

Класс I

          1. КШ при значимом стенозе СтЛКА. (Уровень достоверности А)
          2. КШ при трехсосудистом поражении. Результативность КШ
             возрастает, если трехсосудистое поражение сопровождается
             дисфункцией ЛЖ (ФВ < 50%). (Уровень достоверности А)
          3. КШ при поражении двух сосудов, если имеется значимый стеноз
             проксимального отдела ПНА в сочетании с любым из следующих
             признаков: дисфункция ЛЖ (ФВ < 50%) или ишемия,
             подтвержденная       неинвазивным      тестированием.    (Уровень
             достоверности А)
          4. ЧТКА при двух- или трехсосудистом поражении с значимым
             проксимальным стенозом ПНА, если коронарная анатомия позволяет
             выполнить ЧТКА, функция ЛЖ не нарушена и отсутствует диабет,
             по поводу которого проводится постоянное лечение. (Уровень
             достоверности В)
          5. ЧТКА или КШ при одно- или двухсосудистом поражении без
             значимого стеноза проксимального отдела ПНА, но с большим
             объемом жизнеспособного миокарда в сочетании с критериями
             высокого риска по данным неинвазивного тестирования (Уровень
             достоверности В)
          6. КШ при одно- или двухсосудистом поражении без значимого стеноза
             проксимального отдела ПНА у пациентов, перенесших внезапную
             смерть или устойчивую ЖТ. (Уровень достоверности C)
          7. Рестеноз, возникший после ранее выполненной ЧТКА на фоне
             большого объема жизнеспособного миокарда или признаков
             высокого риска по результатам неинвазивного тестирования служит
             показанием для КШ или ЧТКА. (Уровень достоверности С)
          8. ЧТКА или КШ при недостаточной эффективности медикаментозной
             терапии (см. текст), если реваскуляризация может быть выполнена с
             допустимым риском. (Уровень достоверности В)

Класс IIа
1.Повторное КШ по поводу множественных стенозов венозных шунтов,
      особенно, если имеется значимый стеноз шунта, поддерживающего
      ПНА. Если больной не толерантен к повторной операции, для лечения
      локальных или множественных стенозов может быть использована
      ЧТКА. (Уровень достоверности С)
      2.ЧТКА или КШ при одно- или двухсосудистом поражении без
      значимого стеноза проксимального отдела ПНА, но с умеренным
      объемом жизнеспособного миокарда в сочетании с ишемией,
      подтвержденной    при    неинвазивном    тестировании.   (Уровень
      достоверности В)
      3.ЧТКА или КШ при однососудистом значимом поражении
      проксимального отдела ПНА. (Уровень достоверности В)

Класс IIb

       1. ЧТКА при двух- или трехсосудистом поражении с значимым
          проксимальным стенозом ПНА, если коронарная анатомия позволяет
          выполнить ЧТКА, но имеется дисфункция ЛЖ либо диабет, по
          поводу которого проводится постоянное лечение. (Уровень
          достоверности В)
       2. ЧТКА при значимом поражении СтЛКА, если пациент не является
          кандидатом для КШ. (Уровень достоверности C)
       3. ЧТКА при одно- или двухсосудистом поражении без значимого
          проксимального стеноза ПНА в сочетании с перенесенной внезапной
          смертью или устойчивой ЖТ. (Уровень достоверности C)

Класс III

      1.ЧТКА или КШ при поражении одного или двух сосудов, без значимого
      стеноза проксимального отдела ПНА, если субъективные симптомы
      выражены незначительно и не отчетливо связаны с миокардиальной
      ишемией, если медикаментозная терапия не проводится в адекватном
      объеме, а также:
               а)    если    имеется   только   незначительная    область
                  жизнеспособного миокарда или
               б) ишемия не подтверждается неинвазивным тестированием.
                  (Уровень достоверности С)
      2.ЧТКА или КШ при пограничной степени стеноза (50-60% при любой
      локализации, кроме СтЛКА), если ишемия не подтверждена
      неинвазивным тестированием. (Уровень достоверности С)
      3.ЧТКА или КШ при незначимом коронарном стенозе (< 50%). (Уровень
      достоверности С)
      4.ЧТКА при значимом стенозе СтЛКА, если возможно выполнение КШ.
      (Уровень достоверности В)

      В настоящее время в лечении СС хорошо известны два метода
реваскуляризации. Первый из них - это КШ, в ходе которого обеспечивается
поток крови в обход стенозированных сегментов коронарных артерий с
помощью собственных артерий или вен. Другой метод - ЧТКА, в технологии
которой используются механические или лазерные устройства для
катетеризации коронарных сосудов и восстановления их просвета в местах
локализации коротких стенозов. С начала внедрения в практику (КШ в 1967 и
ЧТКА в 1977 гг.), оба метода продемонстрировали как способность
эффективного лечения СС, так и определенные недостатки. Оценка роли этих
инвазивных методов осложняется необходимостью продолжительного
наблюдения за их результатами, в течение которого происходят изменения в
технологиях лечения, как правило, в лучшую сторону.
       Существует еще один метод реваскуляризации, так называемая
трансторакальная лазерная миокардиальная реваскуляризация. Эта технология
находится в стадии разработки и может использоваться в качестве альтернативы
при отсутствии возможности для выполнения КШ или ЧТКА.

Коронарное шунтирование

       История КШ уже насчитывает тридцать лет. В большинстве случаев
операция проводится через срединную стернотомию и сопровождается
искусственным кровообращением. В последнее время предложены
альтернативные технологии, которые включают малоинвазивные формы
коронарного шунтирования и другие «мини» операции. Эти методы находятся в
процессе исследования и могут приобрести статус стандартных медицинских
процедур. Однако в настоящее время малоинвазивным доступом могут быть
выполнены только довольно простые варианты вмешательства. Все
исследования, которые продемонстрировали долговременные эффекты
шунтирующих операций, в том числе продолжительность функционирования
шунтов, самочувствие пациентов и снижение смертности, включали больных,
оперированных по стандартной методике. Нам известна относительная
безопасность широкого применения стандартной операционной техники КШ в
лечении ИБС.
       Материалом для шунтов служит v.saphena или артериальные
трансплантаты, традиционно используется внутренняя грудная (маммарная)
артерия. Основным недостатком венозных шунтов является их «изнашивание»
со временем. Исследования, проведенные в 70-х, показали, что частота
окклюзий венозных шунтов составляет 10%-15% в течение 1 недели - 1 года
после операции и 20%-25% через 5 лет после операции. К 10 году число
окклюзированных венозных шунтов увеличилось до 40%, а почти половина
функционирующих шунтов подверглась атеросклеротическим изменениям
(859-861). К счастью, профилактика «изнашивания» венозных шунтов со
временем      совершенствовалась.     Рандомизированные     проспективные
исследования показали, что долговременное лечение ингибиторами
тромбоцитов значительно снизило частоту окклюзий в течение первого года
после операции до 6%-11% (862-864), а агрессивная гиполипидемическая
терапия препятствует развитию и прогрессированию атеросклероза венозных
шунтов (865). Несмотря на эти достижения, атеросклероз венозных шунтов
остается самой большой проблемой, компрометирующей долговременную
эффективность КШ.
       Артериальные шунты по сравнению с венозными намного реже
подвергаются ранней и поздней окклюзии. Более 90% шунтов левой внутренней
грудной артерии к ПНА продолжают функционировать через 10 лет после КШ
(859, 866, 867). Кроме того, более поздний атеросклероз маммарных шунтов
развивается довольно редко, и даже через 20 лет после операции частота их
окклюзии продолжает оставаться очень низкой. Шунтирование ПНА левой
маммарной артерией также показало улучшение отдаленных результатов:
выживания и частоты повторных операций. Эта стратегия сейчас стала
стандартной частью операции КШ в большинстве кардиохирургических
центров (866, 868). Иногда в качестве шунта используется правая внутренняя
грудная артерия. Эта методика продемонстрировала превосходные отдаленные
результаты, но не получила широкого распространенния. Исследования шунтов
из других артерий, включая правую a.gastroepiploica, радиальные артерии и
a.epigastrica inferior, подтвердили вполне удовлетворительные ближайшие
результаты в плане функционирования шунтов. Тем не менее, методика
множественной артериальной реваскуляризации не обрела значительной
популярности, а отдаленные результаты пока еще неизвестны.

Сравнение КШ и медикаментозной терапии

       Целью КШ является уменьшение симптомов болезни и увеличение
продолжительности жизни. Улучшение самочувствия пациентов после
операции было продемонстрировано сразу после внедрения КШ в практику.
Влиянию КШ на выживание было посвящено три крупных многоцентровых
рандомизированных исследования: Veterans Administration Cooperative Study
(869), European Coronary Surgery Study (ECSS) (870), CASS (871). В них
выполнено сравнение действия шунтирующей операции и медикаментозной
терапии на отдаленную выживаемость и самочувствие пациентов с мягкими и
умеренными симптомами. Допускался переход от медикаментозного лечения к
хирургическому. Были получены следующие результаты: КШ улучшает
выживание преимущественно в группе пациентов, которые имели высокий риск
смерти без операции. К критериям высокого риска отнесены следующие:
ангиографические данные (стеноз СтЛКА, трехсосудистое поражение с
дисфункцией ЛЖ, двух- или трехсосудистое поражение в сочетании со
стенозом ПНА > 75%) и клинические признаки: отклонения на ЭКГ покоя и
выраженные симптомы ишемии при нагрузочном тестировании.
       Метаанализ этих исследований, а также и другие небольшие
исследования хорошо подтверждают пользу, которую обеспечивает КШ в
течение 10 лет после операций по поводу трех-, двух- или даже
однососудистого поражения при наличии стеноза проксимального отдела ПНА
(489). Выживание таких пациентов улучшилось после КШ независимо от
показателей функции ЛЖ (489). При отсутствии проксимального стеноза ПНА,
операция обеспечивает снижение смертности, если выполняется по поводу
трехсосудистого поражения или стеноза СтЛКА.
       Важно отметить, что в самые крупные исследования (ECSS и CASS)
были включены больные с незначительно и умеренно выраженными
симптомами; пациенты с тяжелыми симптомами были исключены из
рандомизации. В CASS был организован регистр таких пациентов. Анализ этой
проспективной, но не рандомизированной базы данных показал, что КШ
значительно улучшает выживание пациентов с тяжелыми симптомами при
поражении трех сосудов, независимо от функции ЛЖ и наличия проксимальных
стенозов (872).
       КШ достоверно улучшает самочувствие пациентов со СС.
Наблюдательные и рандомизированные исследования показали, что 80%
пациентов в течение пяти лет после операции не испытывают симптомов
стенокардии (72). Эти преимущества становятся менее очевидными через 10
лет, поскольку в течение этого времени 41% пациентов, изначально отнесенных
в группу медикаментозной терапии, подвергаются КШ (489, 873). С другой
стороны, с течением времени, в группе хирургического лечения также
регистрируется прогрессивное увеличение количества повторных операций, но
с меньшей частотой, чем у больных, подвергнутых КШ после периода
медикаментозной терапии.
       Переход от консервативной к агрессивной тактике не в полной мере
объясняет ухудшение показателей продолжительности жизни и самочувствия
пациентов, возникающее через пять лет после операции. Вероятно, главной
причиной является поздняя недостаточность венозных шунтов. Следует
учитывать, что цитируемые нами результаты были получены в сравнительно
ранних исследованиях КШ, а за истекшие годы хирургическое лечение стало
более эффективным за счет широкого применения маммарных шунтов, лечения
ингибиторами тромбоцитов и гиполипидемическими средствами. Более
современные наблюдательные исследования подтверждают улучшение
ближайшей и отдаленной выживаемости после КШ (866, 868, 874).
Рассматриваемые нами рандомизированные исследования обладают еще одним
ограничением, которое затрудняет возможность проекции их результатов на
современное состояние проблемы. Дело в том, что за истекшее время
произошли     значительные     прогрессивные   изменения     в   технологии
визуализирующих методов, позволяющие более точно идентифицировать
ишемию и таким образом формировать группу пациентов высокого риска,
которые в большей степени нуждаются в реваскуляризации.

Чрезкожная транслюминальная ангиопластика

       ЧТКА используется в лечении ИБС с 1977 года. Основой этого метода
является механическое устранение стеноза коронарной артерии с помощью
раздувания миниатюрного баллона, введенного в ее просвет. Существуют также
альтернативные механические устройства для ангиопластики, включающие
ротационные лезвия или сверла для удаления атероматозного материала, лазеры
для фотоаблации и металлические интракоронарные стенты, которые
«армируют» внутреннюю стенку коронарного сосуда. К преимуществам ЧТКА
безусловно относятся: низкая частота осложнений процедуры, включая
заболеваемость и смертность, сокращение срока пребывания в госпитале,
быстрое возвращение к активности и возможность неоднократного выполнения
этой манипуляции. Известны также ее недостатки: ограниченный спектр
показаний к ее применению, высокая частота рестеноза после эффективной
ЧТКА, риск острой коронарной окклюзии в течение процедуры. Острая
коронарная окклюзия, осложняющая ЧТКА, представляла собой серьезную
проблему в первые годы применения ангиопластики, но использование
интракоронарных стентов, совершенствование процедуры выбора сосудов для
лечения и прогресс фармакологической терапии значительно снизили риск
этого и других осложнений, которые могут служить поводом для экстренной
КШ. К недостаткам ЧТКА следует также отнести невозможность ее выполнения
при определенной коронарной анатомии и частоту рестеноза 30%-40% за шесть
месяцев (875-877).
       Несмотря на указанные недостатки, эффективность ЧТКА в улучшении
самочувствия пациентов не вызывает сомнений. Количество выполняемых
ЧТКА растет так быстро, что сегодня ангиопластика выполняется чаще, чем
КШ. Если вначале ЧТКА использовалась только для лечения однососудистого
проксимального поражения, то в настоящее время она все чаще применяется и в
более сложных ситуациях.

Сравнение ЧТКА и медикаментозной терапии

       Первое рандомизированное исследование, посвященное сравнению
ЧТКА с медикаментозной терапией - это Veterans Affairs Angioplasty Compared
to Medicine (ACME), которое включило пациентов с однососудистым
поражением и индуцируемой нагрузкой ишемией. В последующие 6 месяцев
смертность была низкой в обеих группах лечения, стенокардия отсутствовала у
64% пациентов группы ЧТКА и у 46% пациентов группы медикаментозной
терапии (р<0,01) (878).
       Во второе рандомизированное сравнение начальной ЧТКА и
медикаментозной терапии (Randomized Intervention Treatment of Angina
(RITA-2)) вошли пациенты преимущественно с однососудистым поражением
(60%) и стенокардией (только у 20% стенокардия отсутствовала). Наблюдение
проводилось на протяжении 2,7 лет. Выявлено некоторое преобладание риска
смерти или ИМ в группе ЧТКА (р=0,02), хотя эти показатели были низкими в
обеих группах. Больший риск ИМ в группе ЧТКА был связан с реакцией
кардиоспецифических ферментов во время процедуры. Отмечена меньшая
частота стенокардии в группе ЧТКА в течение трех месяцев после
рандомизации, но через два года это различие между двумя группами стало
незначительным (на 7,6% меньше в группе ЧТКА). Такая небольшая разница
может быть объяснена тем, что за время наблюдения часть пациентов группы
медикаментозного лечения была подвергнута реваскуляризации. В течение 1
года 15% пациентов этой группы были направлены на ЧТКА или КШ, а 14,9%
группы ЧТКА подвергнуты повторной ЧТКА или КШ. Таким образом, можно
прийти к выводу, что ЧТКА имеет преимущество перед консервативной
тактикой в улучшении самочувствия пациентов, хотя для поддержания
достигнутого успеха нередко приходится прибегать к повторному
вмешательству (879).
       В эти исследования были включены пациенты, которые имели низкий
риск смертности даже при медикаментозной терапии. К сожалению, не
изучалась эффективность ЧТКА на фоне высокого риска.

Сравнение медикаментозной терапии с реваскуляризацией (ЧТКА или
КШ)

       Современное исследование Asymptomatic Cardiac Ischemia Pilot Study
сравнило эффективность медикаментозного лечения и реваскуляризации. В это
исследование рандомизированы пациенты либо со стенокардией, которая
хорошо поддавалась консервативному лечению, либо с бессимптомным
течением ИБС при условии, что за время 48-часового мониторирования ЭКГ
регистрируется не менее 1 эпизода бессимптомной ишемии. Были образованы
три группы: две медикаментозного лечения, в которые пациенты отбирались на
основании клиники и результатов холтеровского мониторирования и группа
реваскуляризации (ЧТКА или КШ). Через 2 года в группе реваскуляризации
(170 человек: ЧТКА - 92 и КШ - 78) зарегистрирована значительно меньшая
смертность (р<0,005) чем в любой из медикаментозных групп. Более того, за
время наблюдения 29% пациентов, рандомизированных к медикаментозному
лечению, подвергнуты реваскуляризации. Отмечена наибольшая польза
реваскуляризации, если имел место исходный стеноз ПНА не менее 50% (880).
Ишемия, диагностированная на основании амбулаторного мониторирования
ЭКГ, ассоциировалась с многососудистым поражением, тяжелыми
проксимальными стенозами и «сложными» бляшками (881).

Сравнение ЧТКА, медикаментозного лечения и КШ

       Рандомизированное исследование Тhe Medicine, Angioplasty or Surgery
Study (MASS) (882) осуществило сравнение эффективности ЧТКА,
медикаментозного лечения и КШ (маммарное шунтирование ПНА). Были
рандомизированы 214 пациентов с изолированным, тяжелым, проксимальным
стенозом ПНА при условии, что коронарная анатомия позволяла выполнить
ЧТКА. Наблюдение осуществлялось в течение 3-х лет. Не было выявлено
различий в смертности или частоте ИМ среди трех групп. По признаку
прекращения симптомов стенокардии реваскуляризация значительно превзошла
медикаментозное лечение: в группах КШ и ЧТКА число бессимптомных
пациентов составило 98% и 82% соответственно, в то время, как в группе
медикаментозной терапии - 32% (р<0,01). Правда, во всех группах
отсутствовали пациенты с тяжелой стенокардией. За период наблюдения
отмечена тенденция к большему количеству реваскуляризационных процедур в
группах ЧТКА и медикаментозного лечения, чем в группе КШ. Первичная
конечная точка исследования объединяла случаи сердечной смерти, ИМ или
рефрактерной стенокардии, требующей реваскуляризации. Получены
следующие значения этого показателя: для ЧТКА - 17 (24%), для
медикаментозной терапии - 12 (17%) и для КШ - 2 (3%), р<0,006).

Сравнение ЧТКА и КШ

       Немало работ посвящено сравнению ЧТКА и КШ в лечении
многососудистого поражения. Главным вопросом этих исследований был
следующий: действительно ли имеются группы пациентов, в которых
применение ЧТКА в качестве начальной лечебной стратегии может ограничить
выживаемость. Сошлемся на результаты многоцентрового исследования Bypass
Angioplasty Revascularization Investigation (BARI) Trial (883) и одноцентрового
исследования Emory Angioplasty Surgery Trial (EAST) (884).
       Оба исследования включали пациентов со стабильной и нестабильной
стенокардией, которые имели показания для ЧТКА или КШ. Не было выявлено
различий, обусловленных принадлежностью пациентов к группам с
нестабильной или стабильной стенокардией, поэтому цитируемые нами
результаты дают достаточное представление о тактике инвазивного лечения
СС. Важно заметить, что ЧТКА могла проводиться лишь немногим пациентам с
многососудистым поражением, которыми была показана реваскуляризация. Так,
в исследовании EAST таковых оказалось 16%, а в исследовании BARI - 40%
(885). У пациентов, рандомизированных в эти исследования, преобладало
двухсосудистое поражение и нормальная функция ЛЖ (ФВ > 50%); признаки
ЗСН встречались редко (< 10%). Проксимальное поражение ПНА встречалось у
37% пациентов в BARI и у > 70% в EAST. Но в EAST группа с проксимальным
стенозом ПНА была сгруппирована недостаточно корректно и включала
пациентов со стенозами более дистального уровня. Таким образом, немало
пациентов, имеющих признаки высокого риска смерти без реваскуляризации, не
были включены в эти исследования.
       Анализ пятилетних результатов показал, что ближайшая и отдаленная
выживаемость в группах ЧТКА и КШ одинакова. В исследовании BARI
подгруппа пациентов, получающих лечение по поводу диабета, у которых ИБС
проявлялась многососудистым поражением, имела значительно лучшие
показатели выживания при КШ (886). В исследовании EAST эта тенденция не
нашла подтверждения: показатели выживания больных диабетом в течение трех
лет после операции не зависели от метода реваскуляризации (КШ или ЧТКА).
Отдаленные результаты BARI и EAST еще не опубликованы.
       Наибольшие отличия пятилетних результатов исследований были
найдены в частоте повторных реваскуляризационных процедур и в
субъективных      проявлениях     болезни.   Так,    частота    повторных
реваскуляризационных вмешательств после ЧТКА и в BARI и в EAST составила
54%, а после КШ - 8% в BARI и 13% в EAST. Кроме того, в обоих
исследованиях было установлено, что в группах КШ меньшее число пациентов
испытывают симптомы стенокардии и нуждаются в антиангинальных
средствах.
       Эти и другие рандомизированные исследования обеспечили важные
представления о выборе метода интервенционной терапии в некоторых
подгруппах пациентов, но эти принципы не могут быть распространены на
выбор лечения пациентов с многососудистой ИБС по следующим причинам: 1)
в эти исследования вошло небольшое число пациентов с многососудистым
поражением, которые имели коронарную анатомию, доступную для ЧТКА.
Таким образом, не было получено убедительных доказательств пользы ЧТКА
при лечении группы высокого риска, в которой КШ показало наибольшее
увеличение выживания; 2) результаты этих исследований не распространяются
на пациентов, которым невозможно выполнить ЧТКА по ангиографическим
критериям; 3) в этих исследованиях практически не применялись
интракоронарные стенты, которые успешно снижают потребность в экстренном
КШ и частоту рестеноза, но отдаленные результаты их применения находятся в
процессе изучения; 4) период наблюдения составляет только пять лет, то есть,
то время, когда процесс стенозирования венозных шунтов еще не начал
проявляться в полной мере; 5) хотя в группе КШ в большинстве случаев
выполнялось маммарное шунтирование ПНА, расширенная артериальная
реваскуляризация использовалась довольно редко. Такие технические
новшества могут серьезно повлиять на сравнительную пользу КШ и ЧТКА в
отдельных подгруппах пациентов; 6) ни в одном из этих исследований не
использовалась агрессивная гиполипидемическая терапия.
       Кроме того, необходимо учитывать, что в эти исследования не вошли
пациенты, с которыми кардиолог ежедневно сталкивается в своей практике, в
том числе: пожилые люди, женщины и больные, перенесшие КШ.
       Комитет поддерживает точку зрения, что при выборе метода
реваскуляризации следует отдать предпочтение КШ перед ЧТКА в лечении
пациентов со значимой ИБС, в анамнезе которых возникали эпизоды внезапной
смерти или устойчивой желудочковой тахикардии. Эта тема подробно
обсуждена в статье O’Rourke (887). Преимущества КШ перед медикаментозной
терапией реализуются снижением частоты внезапной сердечной смертности у
пациентов с предшествующей остановкой сердца (888, 889). Эффективность
ЧТКА в этой группе практически не изучалась. Можно предположить, что
ЧТКА по сравнению с КШ менее эффективно профилактирует внезапную
смерть или рецедивирующую желудочковую аритмию, поскольку для ЧТКА
характерен более высокий риск рестенозов.

Реваскуляризация при поражении нативных коронарных сосудов

       Современная медикаментозная терапия достигла очевидных успехов в
виде снижения частоты ИМ и смерти, замедления прогрессирования
коронарных стенозов. Однако, исследования, сравнивающие эффективность
медикаментов и КШ, пришли к выводу, что исключительно консервативное
лечение не обеспечивает максимально возможной продолжительности жизни в
группе высокого риска.
       В этих исследованиях было доказано, что КШ улучшает отдаленную
выживаемость, если проводится по поводу поражения СтЛКА не менее 70% или
многососудистого поражения в сочетании с проксимальным стенозом ПНА не
менее 70%, сопровождающихся нарушением функции ЛЖ. Поскольку
сравнения эффективности ЧТКА и КШ не были обеспечены достаточной
статистической достоверностью (незначительное число пациентов высокого
риска), мы не уверены, что применение ЧТКА может привести к аналогичным
результатам.
       Метаанализ (489) рандомизированных исследований, посвященных
сравнению медикаментозного лечения и КШ, показал, что хирургическая
тактика повышает выживаемость и в группе пациентов с проксимальным
поражением ПНА, у которых ИБС не проявляется тяжелыми симптомами, даже
при нормальной функции ЛЖ и при только однососудистом поражении. Также
установлено, что если коронарная анатомия у больных, вошедших в данную
группу, позволяет выполнить ЧТКА, то пятилетняя выживаемость после КШ и
ЧТКА практически не имеет отличий, и ЧТКА может быть признана
альтернативной реваскуляризационной стратегией.
       Если трехсосудистое поражение сопровождается выраженными
симптомами стенокардии, КШ также обеспечивает лучшую выживаемость, чем
медикаментозная терапия и при отсутствии проксимального поражения ПНА и
при удовлетворительной функции ЛЖ. Наличие выраженных симптомов ИБС в
сочетании с дисфункцией ЛЖ является прямым показанием для КШ. ЧТКА
может рассматриваться в качестве альтернативы КШ, если пациент имеет
нормальную функцию ЛЖ и доступную коронарную анатомию.
       Планируя реваскуляризацию пациентам с сахарным диабетом, особенно
при наличии многососудистого и множественного поражения, тяжелой
симптоматики ИБС, следует отдать предпочтение КШ, поскольку ее
преимущества перед ЧТКА в долговременном выживании были доказаны
исследованием BARI (886).
       В большинстве случаев инвазивное лечение СС не влечет за собой
улучшения выживания, но может оказать позитивное влияние на выраженность
симптомов ИБС. В конкретной ситуации врач и пациент могут выбрать метод
реваскуляризации, основываясь на анализе их преимуществ и недостатков.
Сравнительные качества КШ и ЧТКА в лечении многососудистого поражения
определены рандомизированными исследованиями. Для обеих процедур
характерна низкая периоперационная смертность (1%-1,5%), но ЧТКА
положительно отличает меньшая стоимость лечения и меньшее время
пребывания в госпитале. С другой стороны, ЧТКА имеет недостаток в виде
более высокой частоты рецидивов стенокардии и повторных инвазивных
процедур. В результате через пять лет после вмешательства затраты на
проведение ЧТКА и КШ выравниваются.
       ЧТКА, как правило, достаточно эффективна для лечения
однососудистого поражения, сопровождающегося ишемическими симптомами.
Наличие ангиографической картины, неблагоприятной для выполнения ЧТКА,
или желание снизить вероятность повторных процедур, служит достаточным
основанием для выбора КШ в качестве альтернативы, гарантирующей
превосходный отдаленный результат.
       Исследованием EAST был зафиксирован еще один интересный
результат. В группе пациентов, у которых выбор метода реваскуляризации
осуществлялся на основании совместного решения лечащего врача и больного,
а не на основании правил рандомизации, зарегистрированы несколько лучшие
результаты, чем в каждой из рандомизированных групп (890). Наиболее явно
это отличие было ощутимым в регистре ЧТКА. Данные наблюдения
свидетельствуют, что даже внутри однородной группы с идентичными
клиническими и ангиографическими характеристиками, выбор метода лечения,
основанный на мнении опытного специалиста, обеспечивает лучшие
результаты, чем подход, связанный с использованием формализованных
протоколов или правил рандомизации.

Пациенты, перенесшие КШ

       Предшествующие разделы были посвящены лечению пациентов с
поражением      нативных     коронарных    сосудов.    В    перечисленные
рандомизированные исследования не входили больные, у которых развилась
рецидивирующая стенокардия после ранее перенесенного КШ. Такие пациенты
имеют ряд отличительных признаков: после перенесенного КШ,
миокардиальная ишемия и риск неблагоприятных исходов обусловлены как
дальнейшим развитием атеросклероза нативных сосудов, так и фиброплазией
интимы или атеросклерозом венозных шунтов. К настоящему времени
выполнено незначительное число исследований, посвященных прогнозу в
распределенных по степени риска группах пациентов, у которых развивается
рецидивирующая      стенокардия    после   КШ.    Доступные    публикации
свидетельствуют: 1) на фоне консервативной терапии ишемия, связанная с
поздним атеросклеротическим стенозом в венозных шунтах, является
предиктором более высокого риска, чем ишемия, вызванная заболеванием
нативных сосудов (510); 2) риск повторного вмешательства превышает риск
первой операции; 3) по сравнению с лечением нативных сосудов возрастает как
непосредственный, так и отдаленный риск ЧТКА стенозов венозных шунтов.
Только одно наблюдательное исследование представляет результаты сравнения
медикаментозного и хирургического лечения в распределенных по риску
группах пациентов с предшествующим КШ. Это исследование показало, что
КШ, проведенное по поводу поздних стенозов венозных шунтов (более 5 лет
после операции), особенно, если пострадал венозный шунт к ПНА, оказывает
более серьезное влияние на выживаемость, чем медикаментозная терапия (509).
Повторные операции по поводу ранних (менее 5 лет после операции) стенозов в
венозных шунтах не обеспечивали преимуществ в выживании перед
медикаментозным лечением, но приводили к улучшению симптоматического
статуса.
       Разнообразие вариантов развития болезни после предшествующего КШ
затрудняет выработку единого лечебного протокола. Поздние стенозы
множественных венозных шунтов или венозного шунта к ПНА служат
показанием к повторной операции (при отсутствии значительных
противопоказаний). Стентирование стенозов венозных шунтов лишь
незначительно ограничивает частоту рестенозов (511) и не может быть
признано альтернативным видом реваскуляризации поздних стенозов в
венозных шунтах. Тем не менее, ЧТКА может применяться успешно, если
стенокардия является результатом стенозов нативных сосудов либо фокальных
или ранних стенозов в венозных шунтах.
       Эти рекомендации предлагают только общие принципы лечения
пациентов с предшествующим КШ, и не могут охватить все частные ситуации.
Как показано в главе III.Г, если стенокардия рецидивирует через 5 лет после
операции, следует оперативно определять показания к коронарографии,
особенно при наличии неинвазивных доказательств ишемии (473-475). Выбор
тактики дальнейшей терапии следует согласовывать с опытными инвазивными
кардиологами и кардиохирургами.
V. ДИСПАНСЕРНОЕ НАБЛЮДЕНИЕ ПАЦИЕНТОВ СО СТАБИЛЬНОЙ
СТЕНОКАРДИЕЙ:        МОНИТОРИНГ    СИМПТОМОВ     И
АНТИАНГИНАЛЬНАЯ ТЕРАПИЯ

Рекомендации по применению ЭхоКГ, нагрузочного тестирования на
тредмиле, стресс-визуализирующих исследований и коронарографии в
течение диспансерного наблюдения

Класс I

          1. R-графия органов грудной клетки при появлении либо
             прогрессировании симптомов ЗСН. (Уровень достоверности С)
          2. Оценка ФВ ЛЖ и сегментарной сократимости миокарда при
             появлении или прогрессировании симптомов ЗСН, либо при наличии
             анамнестических или ЭКГ признаков перенесенного ИМ. (Уровень
             достоверности С)
          3. ЭхоКГ при подозрении на появление или прогрессирование
             патологии клапанов сердца. (Уровень достоверности С)
          4. Нагрузочное тестирование на тредмиле, если у пациента без
             предшествующей реваскуляризации возникают значительные
             изменения в клиническом статусе, при условии, что он способен
             выполнить физическую нагрузку, а на ЭКГ покоя отсутствуют
             отклонения, описанные в пункте 5. (Уровень достоверности С)
          5. Стресс-визуализирующие исследования, если у пациента без
             предшествующей реваскуляризации возникают значительные
             изменения в клиническом статусе, при условии, что он не способен
             выполнить физическую нагрузку или имеет одно из следующих
             отклонений на ЭКГ покоя:
                а. Синдром WPW. (Уровень достоверности С)
                б. Ритм кардиостимулятора. (Уровень достоверности С)
                в. Депрессия сегмента ST более 1 мм. (Уровень достоверности С)
                г. Полная БЛНПГ. (Уровень достоверности С)
          6. Стресс-визуализирующие исследования, если у пациента возникли
             значительные изменения в клиническом статусе, а в процессе
             начальной     диагностической     оценки    применялись    стресс-
             визуализирующие процедуры, поскольку нагрузочный тест на
             тредмиле свидетельствовал о сомнительном или пограничном риске.
             (Уровень достоверности С)
          7. Стресс-визуализирующие исследования, если у пациента             с
             предшествовавшей реваскуляризацией возникли значительные
             изменения в клиническом статусе. (Уровень достоверности C)
          8. Коронарография при значительном ограничении привычной
             активности (класс III по КК) несмотря на максимальную
             медикаментозную терапию. (Уровень достоверности С)

Класс IIа

      Ежегодный нагрузочный тредмил-тест в группе пациентов, чья
      расчетная ежегодная смертность превышает 1%, при условии их
      способности выполнить физическую нагрузку, отсутствии изменений
клинического статуса и отклонений на ЭКГ, описанных в пункте I.5.
      (Уровень достоверности С)

Класс III

      1.ЭхоКГ или радионуклидное исследование для оценки ФВ ЛЖ и
      сегментарной сократимости миокарда у пациентов с нормальной ЭКГ,
      отсутствием анамнеза ИМ и признаков ЗСН. (Уровень достоверности С)
      2.Повторный (в течение 3 лет) нагрузочный тредмил-тест при отсутствии
      изменений в клиническом статусе у пациентов, чья расчетная ежегодная
      смертность < 1% определена в процессе начальной диагностической
      оценки по следующим признакам:
            а. Низкий риск по тредмил-индексу (без визуализирующего
               исследования). (Уровень достоверности С)
            б. Низкий риск по тредмил-индексу в сочетании с отрицательным
               результатом     визуализирующего исследования. (Уровень
               достоверности C)
            в. Нормальная функция ЛЖ и нормальная коронарограмма.
               (Уровень достоверности С)
            г. Нормальная функция ЛЖ и незначимая ИБС. (Уровень
               достоверности С)
      3.Стресс-визуализирующие исследования при отсутствии изменений
      клинического статуса, нормальной ЭКГ покоя, если пациент не получает
      дигоксин и способен выполнить физическую нагрузку, а начальная
      диагностическая оценка не включала в себя стресс-визуализирующих
      процедур, поскольку результаты нагрузочного теста на тредмиле
      свидетельствовали о сомнительном или пограничном риске. (Уровень
      достоверности С)
      4. Повторная коронарография при отсутствии изменений в клиническом
      статусе и неизменных результатах повторного нагрузочного
      тестирования или стресс-визиализирующего исследования, если
      начальной диагностической оценкой была определена незначимая ИБС.
      (Уровень достоверности С)


       Отдельные формы ИБС, не
   рассматриваемые данным разделом.
      Достоверность рекомендаций,
посвященных диспансерному наблюдению.
Отдельные формы ИБС, не рассматриваемые данным разделом рекомендаций

      Следующие формы ИБС и сопровождающие ее состояния не
рассматриваются данным разделом рекомендаций:
      •Отсутствие симптомов после перенесенного ИМ. На ведение таких
пациентов распространяют свое действие рекомендации по лечению ОИМ (1).
•ОИМ, после которого в течение 30 дней развилась боль в груди. На
ведение таких пациентов распространяют свое действие рекомендации по
лечению ОИМ (1).
      •ОИМ, после которого через > 30 дней развилась стабильная
стенокардия. На ведение таких пациентов распространяют свое действие
рекомендации по лечению СС.
      •Отсутствие симптомов после ЧТКА или КШ. На ведение таких
пациентов распространяют свое действие дополнительные рекомендации (18,
19).

Достоверность рекомендаций по последующему диспансерному наблюдению
пациентов со СС

       Существует     немало       работ,     подтверждающих       влияние
антитромбоцитарной и антиишемической терапии, реваскуляризации и
воздействия на факторы риска на состояние здоровья пациентов со СС. Однако
мы не располагаем доказательствами, что специфические методы
диспансерного наблюдения также улучшают прогноз течения СС. Таким
образом, рекомендации, изложенные в этом разделе, в большей степени
основаны на единстве мнений членов Комитета, чем на опубликованных
доказательствах.

Вопросы, которые следует выяснять при диспансерном наблюдении
пациентов со СС

      Имеется пять вопросов, которые нуждаются в регулярном уточнении в
течение диспансерного наблюдения пациентов со СС:
      1. Не снизился ли уровень физической активности со времени
         последнего визита?
      2. Отмечает ли пациент увеличение частоты или интенсивности
         ангинальных болей со времени последнего визита? При
         положительном ответе на любой (1 или 2) из этих вопросов, следует
         выполнить клиническую оценку и назначить лечение в соответствии с
         рекомендациями по лечению НС (2) или СС.
      3. Как хорошо пациент переносит терапию?
      4. Успешны ли действия пациента, направленные на устранение
         факторов риска? Улучшились ли представления больного о ИБС?
      5. Не появились ли у пациента новые сопутствующие заболевания и не
         способствует ли течение и лечение сопутствующих заболеваний
         прогрессированию стенокардии?

Диспансерное наблюдение: частота и методы

      Комитет считает, что последующая оценка состояния пациентов,
получающих эффективное лечение по поводу СС, должна выполняться каждые
4-12 месяцев. Мы не можем указать более точный интервал, поскольку на него
оказывают влияние многие обстоятельства. В течение первого года терапии,
рекомендуется контроль через каждые 4-6 месяцев. Если после первого года
лечения состояние остается стабильным, вполне достаточно обследования с
частотой 1 раз в год, а при ухудшении течения ангинального синдрома легко
можно организовать внеочередную встречу с врачом. Ежегодный визит
больного может быть дополнен другими видами связи, например телефонными
разговорами. Если пациент не в состоянии адекватно оценить изменения в
своем состоянии либо нуждается в более активном наблюдении, следует
избрать более частый режим посещений.

Наиболее важные аспекты анамнеза

Общее состояние и новые жалобы

       Рекомендуется вопрос «Как дела?», поскольку он позволяет обнаружить
множество проблем. Общая оценка функционального статуса пациента и
качества жизни может выявить дополнительные обстоятельства, которые
оказывают влияние на стенокардию. Например, снижение веса может быть
признаком депрессии или гипертиреоидизма. Финансовые затруднения могут
неблагоприятно сказаться на течении стенокардии, поскольку пациент бывает
вынужден ограничить прием медикаментов. Указанный выше вопрос следует
сопровождать уточняющими вопросами о частоте, тяжести и качестве
приступов стенокардии. Ухудшение каких-либо показателей служит поводом
для проведения дополнительной диагностической оценки в свете данных
рекомендаций. Особого внимания заслуживает выяснение уровня физической
активности пациента, поскольку ее ограничение может маскировать изменение
ангинальных симптомов. Если пациент не в состоянии адекватно оценить
собственные ощущения, следует попытаться использовать информацию,
которой располагают супруги, другие члены семьи или друзья больного.

Ангинальные симптомы, антиангинальная и антитромбоцитарная терапия

      Подробное выяснение характеристик стенокардии (см. главу II.А)
должно повторяться при каждом визите больного. Следует задавать детальные
вопросы об общих и побочных эффектах лекарственных препаратов.
Необходимо выяснить, насколько строго пациент соблюдает предписанный
лечебный режим. Особого внимания заслуживает аспирин, сочетающий в себе
высокую эффективность, низкую стоимость и минимальный побочный эффект.
Письменные рекомендации помогают пациенту соблюдать назначенный режим
терапии.

Факторы риска

      Часть опроса пациента должна быть посвящена             выполнению
рекомендаций по воздействию на факторы риска (глава IV. В).

Обзор сопутствующих заболеваний, которые могут влиять на течение СС

      Следует задать вопросы о сопутствующих заболеваниях и состояниях,
которые могут оказывать влияние на течение СС (глава II.Б). В особом
внимании нуждаются пожилые пациенты, особенно, в отношении побочных
эффектов полифармакотерапии.
Наиболее важные аспекты физикального
            исследования
      Объем физикального исследования определяется результатами опроса
пациента. В каждом случае должен быть определен вес, АД и ЧСС. Следует
выяснить давление в югулярной вене и форму ее кривой, величину каротидного
пульса и наличие каротидного шума. Исследование легких акцентируется на
выявлении хрипов, стридорозного дыхания и ослабления легочного звука. При
исследовании сердца необходимо обращать внимание на наличие ритма галопа,
появление или изменение имевшегося ранее сердечного шума, расположение
верхушечного толчка и на любые изменения по сравнению с
предшествовавшим статусом. О состоянии сосудов свидетельствуют любые
изменения в периферическом пульсе и появление новых шумов. При осмотре
живота необходимо обращать внимание на гепатомегалию, признаки
гепатоюгулярного рефлюкса и наличие пульсирующего объемного образования,
подозрительного на аневризму аорты. Следует отмечать появление или
прогрессивное увеличение периферических отеков.

Лабораторные исследования

Глюкоза

      Комитет считает правильными последние рекомендации Американской
Ассоциации Диабета, в соответствии с которыми пациентам без диагноза
диабета следует определять уровень глюкозы экспресс-методом один раз в три
года, а при установленном диабете - ежегодно измерять концентрацию
глюкозилированного гемоглобина (740).

Холестерин

       Комитет поддерживает рекомендации Национальной Обучающей
Программы по Холестерину, которые рекомендуют исследование крови через
6-8 недель гиполипидемической терапии, включающее тестирование функции
печени и оценку профиля холестерина. Последующие измерения холестерина
должны выполняться каждые 8-12 недель в течение первого года терапии, а
далее - с 4-6 месячным интервалом. Исследования отдаленных результатов (до
семи лет) продемонстрировали устойчивую пользу постоянной терапии.

Лабораторная диагностика сопутствующих состояний

      Мы не считаем обоснованным рутинное измерение гемоглобина,
сатурации кислорода, электролитов плазмы, функции почек и щитовидной
железы или. Эти тесты следует назначать, когда этого требуют жалобы
пациента, данные анамнеза и результаты физикального обследования.

ЭКГ и стресс-тест
Следует повторять ЭКГ, если назначаются медикаменты, оказывающие
влияние на проводимость или меняется их дозировка. Повторение ЭКГ
показано при изменении ангинальных симптомов, при появлении признаков
нарушения ритма и проводимости либо пресинкопальных или синкопальных
состояний. Мы не располагаем доказательствами пользы рутинной
периодической записи ЭКГ, не обоснованной клиническими или физикальными
данными.
       Несмотря на то, что повторное проведение стресс-теста у пациентов со
СС вошло в традицию, польза такой тактики не подтверждена
опубликованными данными. Наши рекомендации по этому вопросу основаны
на единстве мнений экспертов. Учитывая клинические данные и результаты
неинвазивных и инвазивных методов обследования, полученных при начальной
оценке, врач должен оценить уровень сердечно-сосудистого риска на
ближайшие 3 года. Пациенты низкого риска, при отсутствии изменений в
клиническом статусе (расчетная ежегодная смертность менее 1%) не нуждаются
в повторном проведении стресс-теста в течение 3 лет после начальной оценки.
В качестве примера можно привести пациентов с низкими показателями
тредмил-индекса, без визуализирующего исследования либо с отрицательным
его результатом (4-летняя сердечно-сосудистая выживаемость составляет 99%);
пациентов с нормальной функцией ЛЖ в сочетании с нормальным результатом
коронарографии и пациентов с нормальной функцией ЛЖ на фоне
прогностически незначимой ИБС. К этой же категории относятся больные с
болью в груди, возникшей через 6 месяцев после ЧТКА, завершившейся полной
реваскуляризацией, если повторная коронарография не выявляет признаков
значительного рестеноза.
       Недостаточно изучена тактика ежегодного тестирования при отсутствии
изменений в клинической картине; такой подход может полезным у пациентов
высокого риска с расчетной ежегодной смертностью > 3%. В качестве примера
можно указать пациентов с ФВ < 50% в сочетании со значимым поражением
одного и более магистральных сосудов; пациентов, получающих лечение по
поводу диабета на фоне многососудистой ИБС, которым не выполнялось КШ.
Проведение повторного стресс-теста стабильным пациентам высокого риска
становится целесообразным, если меняется первоначальное решение об отказе
от реваскуляризации на фоне увеличения расчетного риска. Тактика
обследования пациентов с пограничным уровнем риска ежегодной смертности
(от 1% до 3%) недостаточно определена в связи с ограниченным объемом
доступных данных. При определении показаний к тестированию в период от 1
до 3 лет следует ориентироваться на их индивидуальное состояние.
       Выбор метода повторного нагрузочного теста следует основывать на тех
же принципах, которые используются в процессе начальной оценки. У
пациентов с неизмененной ЭКГ покоя, способных выполнять физическую
нагрузку, методом первого выбора остается тестирование на тредмиле. Чтобы
обеспечить возможность сравнения с первоначальным исследованием, следует
стремиться к использованию одинакового метода стресса или визуализации.
Несоблюдение этого условия значительно осложняет оценку появившихся
изменений, которые могут быть обусловлены отличиями в методике
исследования или динамикой заболевания. Утрата способности к выполнению
физической нагрузки, которой обладал пациент при начальном исследовании,
свидетельствует об определенных негативных изменениях в функциональном и
клиническом статусе. При интерпретации повторных тестов, врач должен
учитывать, что существует неизбежная вариабельность результатов, которая
необязательно   отражает    изменения    прогноза.   Например,    плацебо-
контролируемое исследование, в котором использовалось серийное нагрузочное
тестирование с таллием, продемонстрировало стандартное отклонение в
величине дефекта перфузии таллия около 5 % (891).

      Штат

      Американский Кардиологический Колледж

      Сhristine W. McEntee - исполнительный вице-президент
      Dawn R. Phoubandith, MSW - менеджер практических рекомендаций
      Kristi R. Mitchell, MPH - руководитель службы научных обзоров
      Gwin C. Pigman, MLS - заместитель директора, служба информации

      Американская Ассоциация Сердца

      Rodman D. Starke, MD, FACC - вице-президент по научным вопросам
      Kathrin A. Taubert, PhD - главный исследователь

Диагностика и лечение стабильной стенокардии (рекомендации АСС/АНА)

  • 1.
    ДИАГНОСТИКА И ЛЕЧЕНИЕ СТАБИЛЬНОЙСТЕНОКАРДИИ Рекомендации Американской Ассоциации Сердца, Американского Кардиологического Колледжа и Американского Колледжа Докторов - Американского Общества Терапии
  • 2.
    ACC/AHA/ACP-ASIM Guidelines for the Management of Patients With Chronic Stable Angina A Report of the American College of Cardiology/ American Heart Association Task Force on Practice Guidelines (Committee on Management of Patients With Chronic Stable Angina)
  • 3.
    Journal of theAmerican College of Cardiology Vol. 33, No. 7, 1999 © 1999 by the American College of Cardiology and the American Heart Association, Inc. ISSN 0735-1097/99/$20.00 Члены Комитета по выработке Члены информационно – рекомендаций: методического отдела : RAYMOND J. GIBBONS, MD, FACC, JAMES L. RITCHIE, MD, FACC, Chair Chair RAYMOND J. GIBBONS, MD, FACC, Vice KANU CHATTERJEE, MB, FACC Chair JENNIFER DALEY, MD, FACP MELVIN D. CHEITLIN, MD, FACC JOHN S. DOUGLAS, MD, FACC KIM A. EAGLE, MD, FACC STEPHAN D. FIHN, MD, MPH, FACP TIMOTHY J. GARDNER, MD, FACC JULIUS M. GARDIN, MD, FACC ARTHUR GARSON, JR, MD, MPH, MARK A. GRUNWALD, MD, FAAFP FACC DANIEL LEVY, MD, FACC RICHARD O. RUSSELL, MD, FACC BRUCE W. LYTLE, MD, FACC THOMAS J. RYAN, MD, FACC ROBERT A. O’ROURKE, MD, FACC SIDNEY C. SMITH, JR, MD, FACC WILLIAM P. SCHAFER, MD, FACC SANKEY V. WILLIAMS, MD, FACP Эти Рекомендации одобрены Правлением АСС в марте 1999 года, Научно-совещательным и Координационным Комитетом АНА в марте 1999 года, Правлением ACP-ASIM в феврале 1999 года. Данный документ представлен на Web странице АСС (www.acc.org) и АНА (www.americanheart.org). Адрес: АСС, Education Services, at 9111 Old Georgetown Road, Bethesda, MD 20814-1699. Телефон: 1-800-253-4636
  • 4.
    Американским кардиологическим колледжем в лице президента АСС г-на Arthur Garson, Jr. предоставлены права на перевод, издание и распространение Рекомендаций АСС/АНА Сибирской ассоциации интервенционных кардиологов. * Издатели русской версии выражают глубокую признательность Н.И. Ерофееву, И.А. Костиной А.Н. Кудряшову, В.А.Макацария, благодаря помощи которых стал возможен выход в свет этой книги.
  • 5.
    Данное руководство представляетсобой методические рекомендации сформированные благодаря объединенным усилиям наиболее авторитетных кардиологических и терапевтической организаций США: Американской Ассоциации Сердца, Американского Кардиологического Колледжа и Американского Колледжа Докторов - Американского Общества Терапии. В настоящем руководстве четко, на основании правил научно-обоснованной медицины определен подход к диагностике, распределению по степени риска и лечению больных с хронической стабильной стенокардией. Книга предназначена для терапевтов, кардиологов, кардиохирургов. Перевод с английского: к.м.н. В.И.Ганюков Редакция русского текста: Ю.Б.Юрченко В.И.Ганюков * Американский кардиологический колледж не несет ответственности за качество перевода.
  • 6.
    ПРЕДИСЛОВИЕ Не вызывает сомнения, что медицинские теоретические знания и практический опыт играют значительную роль в критической оценке применения диагностических и лечебных процедур. Строгий экспертный анализ диагностических мероприятий и терапевтических методик с точки зрения соотношения «риск-польза» лежит в основе рекомендаций, направленных на повышение эффективности ухода за больными и оптимизации прогноза, а также фокусирует внимание врачей на самых эффективных стратегиях. В 1980 г. Американский Кардиологический Колледж (АСС) и Американская Ассоциация Сердца (АНА) объединили усилия на подготовке руководств в области сердечно-сосудистых заболеваний. Результатом этого явилась выработка АСС/АНА информационно-методических рекомендаций, которые совершенствуются по мере развития научных знаний и практического опыта. В группу экспертов - составителей рекомендаций были включены представители обеих организаций. К работе при необходимости дополнительно привлекались и другие группы медицинских экспертов. При составлении литературных обзоров специалисты использовали принципы научно- обоснованной медицины, взвешивая прочность доказательств за или против применения отдельных лечебных методик, включая оценку предполагаемых результатов действия этих процедур на здоровье. При составлении рекомендаций Комитет АСС/АНА приложил серьезные усилия, направленные на предотвращение действительных или потенциальных конфликтов интересов, возникающих в результате внешних влияний или личных убеждений авторов, которые могли бы повлиять на их объективность. Эти методические рекомендации призваны помочь врачам и другим специалистам в постановке диагноза, выборе способа лечения или профилактики специфических заболеваний или состояний. Эти руководства пытаются определить тактические стереотипы, применимые в большинстве случаев у большинства пациентов. Конкретное решение относительно лечения отдельно взятого больного должно приниматься врачом и пациентом в свете обстоятельств, специфичных для этого пациента. Полный текст настоящих рекомендаций опубликован в Journal of the American College of Cardiology в июньском номере 1999 года. Репринты полного текста и реферативного сообщения распространяются обеими организациями. James L., Ritchie, MD, FACC Председатель, Информационно-методического отдела ACC/AHA по выработке рекомендаций
  • 7.
    I. ВВЕДЕНИЕ А. ОрганизацияКомитета и оценка обзора АСС/АНА информационно-методические рекомендации сформированы с целью определения роли различных методов диагностики и лечения пациентов с наличием или подозрением на сердечно-сосудистое заболевание. Ишемическая болезнь сердца (ИБС) остается единственной лидирующей причиной смерти в США. Наиболее частым проявлением этой болезни является стабильная стенокардия (СС). Представление об актуальности этой проблемы и отсутствие национальных практических рекомендаций определили необходимость разработки руководства по лечению пациентов со СС. Учитывая, что эта проблема широко распространена в широкой медицинской практике, в качестве партнера в выработке рекомендаций были привлечены Американский Колледж Докторов - Американское Общество Терапии (ACP- ASIM), для чего в Комитет были включены четыре терапевта, представляющие эти организации. Комитет осуществил тщательный отбор публикаций, посвященных данной теме, используя компьютерный поиск литературы на английском языке, опубликованной в период с 1975 года. Комитетом также обобщены данные различных исследований. При этом, в зависимости от достоверности информации лежащей в основе выводов, исследования были классифицированы на три группы: «А», «В» и «С». К группе «А» отнесены многоцентровые рандомизированные клинические исследования, включившие большое количество пациентов. Пограничный уровень достоверности «В» присваивался в том случае, если данные были получены на основании ограниченного числа рандомизированных исследований, включивших в себя сравнительно небольшое количество пациентов, или в результате качественно проведенных нерандомизированных исследований. Нижний уровень достоверности «С» присваивался, если источником рекомендаций являлось единство в мнениях экспертов. Показания для диагностических процедур и методов лечения классифицированы по следующему принципу: КЛАСС I: Достоверные доказательства и (или) единство мнений экспертов в том, что данная процедура или вид лечения целесообразны, полезны и эффективны. КЛАСС II: Противоречивые доказательства и (или) расхождения во мнениях экспертов о пользе/эффективности процедуры или лечения. КЛАСС IIa: Преобладают доказательства и (или) мнения экспертов за пользу/эффективность. КЛАСС IIb: Польза/эффективность недостаточно хорошо подтверждена доказательствами и (или) мнениями экспертов. КЛАСС III: Достоверные доказательства и (или) единство мнений экспертов в том, что процедура или вид лечения не являются полезными и эффективными, а в ряде случаев могут быть вредными.
  • 8.
    Немало публикаций поразличным аспектам анализируемой темы были оставлены за пределами этих рекомендаций, в список литературы были включены только тщательно отобранные статьи. В Комитет вошли авторитетные эксперты в вопросах общей и семейной медицины и общей кардиологии, представляющие ACP-ASIM, Американскую Академию Семейных Врачей (ААFР); а также специалисты с признанным опытом экспертизы в частных областях, в том числе неинвазивного тестирования, профилактической кардиологии, интервенционной кардиологии и сердечно- сосудистой хирургии. В редактировании руководства приняли участие представители АСС, АНА, ACP-ASIM и AAFP. Окончательный вариант рекомендаций одобрен членами правления АСС, АНА, ACP-ASIM. В функции информационно-методического отдела входит ежегодный пересмотр этих рекомендаций после публикации с целью подтверждения их соответствия современным представлениям. Это руководство должно считаться действующим, пока не будут переиздано либо изъято из обращения. Б. Предназначение рекомендаций Эти рекомендации посвящены лечению взрослых пациентов с синдромом повторяющейся боли в груди и с наличием или с подозрением на ИБС. Пациенты, у которых заболевание проявляется ишемическими эквивалентами, например диспное или болью в руке, связанными с физической нагрузкой, также попадают под действие этих рекомендаций. У части больных рациональная терапия нивелирует субъективные симптомы ИБС. По отношению к ним должны применяться те разделы руководства, которые соответствовали их состоянию до применения эффективного лечения. Тем не менее, рекомендации по диагностике, разделению по степени риска и лечению в большей степени предназначены для пациентов с наличием субъективных симптомов. Асимптоматические пациенты с «немой ишемией» или с ИБС, которая была диагностирована при отсутствии субъективных симптомов, находятся за пределами действия данных рекомендаций. Дети также не рассматриваются в настоящих рекомендациях, поскольку ИБС является крайне необычным явлением в этой группе и первично связана с наличием коронарных аномалий. Пациенты с неангинальной болью в груди, как правило, имеют меньший риск ИБС. Часто синдром боли в груди имеет установленную внесердечную причину. Иногда у подобного пациента возникает подозрение на заболевание сердца, вынуждающее прибегнуть к дополнительным диагностическим тестам. Если диагностическая оценка демонстрирует, что наличие ИБС маловероятно и подтверждает некардиальную причину болей, то в дальнейшем такие пациенты не рассматриваются настоящими рекомендациями. Если начальная диагностика демонстрирует, что ИБС возможна, последующее ведение таких больных отражено в данных рекомендациях. Состояния, объединенные термином «острый коронарный синдром» (ОКС), не включены в эти рекомендации. Для получения информации по лечению пациентов с острым инфарктом миокарда (ОИМ) читатель может обратиться к «Рекомендациям ACC/АНА по лечению пациентов с ОИМ» (1). Лечению нестабильной стенокардии (НС) посвящены клинико-практические рекомендации Агенства по Политике Поддержки Здоровья (AHCPR) (2), которые одобрены АСС и АНА. Рекомендации по лечению НС описывают
  • 9.
    определенную группу пациентовнизкого риска, которые не подлежат госпитализации и могут быть подвергнуты амбулаторному лечению. В данной ситуации течение НС практически не отличается от течения СС и поэтому попадает под действие настоящего руководства. Пациенты, перенесшие эпизод НС, у которых медикаментозная терапия имеет удовлетворительный результат и у которых впоследствии регистрируется СС, также находятся в поле зрения настоящих рекомендаций. Аналогичным образом, действие руководства распространяется на пациентов со СС, возникшей через более чем 30 дней после перенесенного ОИМ. Настоящие рекомендации неприменимы к пациентам с симптомами боли в груди, возникшими непосредственно после реваскуляризации при помощи чрезкожной транслюминальной коронарной ангиопластики (ЧТКА) или коронарного шунтирования (КШ). Хотя деление между «ранними» и «поздними» симптомами выглядит условным, Комитет убежден, что эти рекомендации не следует применять к пациентам, у которых рецидивирующие симптомы возникли в течение шести месяцев после реваскуляризации. В. Совпадение с другими рекомендациями Данное руководство по своему содержанию совпадает со многими клинико-практическими рекомендациями, которые уже изданы или готовятся к изданию в ближайшее время, в том числе, разработанными АСС/АНА; Национальным Институтом Сердца, Легких и Крови (NHLBI) и ACP-ASIM (Табл. 1). Таблица 1. Современные клинико- практические рекомендации и директивы, которым соответствует настоящее руководство. Рекомендации Организатор Год публикации Радионуклидные исследования (12) АСС/АНА 1995 Эхокардиография (13) АСС/АНА 1997 Нагрузочное тестирование (14) АСС/АНА 1997 Заболевания клапанов сердца (15) АСС/АНА 1998 Холтеровское мониторирование (16) АСС/АНА 1999 Коронарография (17) АСС/АНА 1999 ЧТКА (18) АСС/АНА 1999 или 2000 КШ (19) АСС/АНА 1999 Национальный проект по холестерину (20) NHLBI 1996 Национальное обучение по гипертензии (21) NHLBI 1997 Лечение гиперхолестеринемии (22) АCP-ASIM 1996 Bethesda конференция по снижению факторов риска АСС 1996 (23) Практические рекомендации по сердечной AHCPR 1995
  • 10.
    реабилитации (24) Кальциноз коронарныхартерий: патофизиология, АНА 1996 визуализирующие методы, клиническое применение (25) Рекомендации по профилактической ACP-ASIM 1992 гормонотерапии, назначаемой женщинам в постменопаузе (26) Bethesda конференция по страхованию и АСС 1989 трудоспособности пациентов с ИБС (27) В это сообщение включены тексты и рекомендации из вышеуказанных руководств. В некоторых случаях в процессе формирования рекомендаций предпринимались попытки определить общую точку зрения из нескольких предшествующих. Несмотря на значительное количество материала, авторы руководства ставили перед собой задачу сконденсировать имеющиеся знания в сжатое резюме. Данные рекомендации не призваны обеспечить всеобъемлющее понимание тонкостей визуализирующих методик (ЭхоКГ, радиоизотопные исследования), терапевтических методов и клинических проблем, детализированных в других публикациях. Для получения более подробных сведений читатель может обратиться к оригинальным сообщениям, которые можно найти в списке литературы. Г. Значение проблемы Известно, что ИБС является значительной проблемой здоровья общества. ИБС манифестирует СС приблизительно в половине случаев (3, 4). Трудно оценить количество пациентов со СС в США, но нет сомнения, что их количество измеряется миллионами. Ежегодно регистрируемая заболеваемость стенокардией составляет 213 на 100000 населения в возрасте старше 30 лет (3). По свидетельству Фремингемского исследования (4) 350000 американцев ежегодно дополнительно попадает в поле рассмотрения данных рекомендаций. АНА располагает данными, что 6200000 американцев ежегодно обращаются за медицинской помощью по поводу боли в груди (5), но эти сведения могут быть недостаточными. Распространенность стенокардии может быть также оценена методом экстраполяции относительно количества ОИМ в США (1). У примерно половины пациентов, поступающих в госпиталь по поводу ОИМ, заболевание проявлялось предшествующей стенокардией (6). С учетом того, что в США по поводу ИМ ежегодно повергается госпитализации 1100000 пациентов (5), только у 550000 регистрируются симптомы стенокардии перед госпитализацией. В двух популяционных исследованиях изучена ежегодная частота ИМ у больных с симптомами стенокардии, которая составила 3-3,5% в год (4, 7). Иными словами, из 30 пациентов со СС, у одного возникает ИМ. Таким образом, количество пациентов со СС может быть рассчитано, как 30 х 550000 =16500000. В это число не входят больные, которые не обращались за медицинской помощью по поводу боли в груди, или с болью в груди некардиального происхождения. Таким образом, данные рекомендации должны быть применены в лечении, как минимум, 6 миллионов американцев, а более вероятно, что это число следует увеличить в 3 раза.
  • 11.
    Актуальность ИБС определяется не только широкой распространенностью, но и характерной для нее заболеваемостью и смертностью. Несмотря на четко документированное снижение сердечно- сосудистой смертности (8), ИБС продолжает лидировать среди причин смерти в США (Табл. 2) и служит причиной одного летального исхода из каждых 4,8 (9). Заболеваемость, связанная с ИБС, также выглядит серьезно: ежегодно более 1000000 пациентов переносят ИМ. Несколько большее число пациентов подвергается госпитализации по поводу НС и проходит лечение по поводу СС. Нередко, в амбулаторных условиях многие пациенты со СС теряют способность к выполнению обычных нагрузок на период до нескольких часов или дней, что влечет за собой снижение качества жизни. В соответствии с недавно опубликованными данными исследования Bypass Angioplasty Revascularization Investigation (10), около 30% пациентов никогда не возвращаются к работе после реваскуляризации, а 15-20% оценивают свое здоровье как посредственное или плохое, несмотря на проведенную реваскуляризацию. Таблица 2. Смертность, обусловленная заболеваниями сердца и онкологической патологией в США, 1995г. Количество умерших на 100 000 населения Группа Смертность от заболеваний Смертность от сердца онкологической патологии Белые мужчины 297,9 228,1 Черные мужчины 244,2 209,1 Белые женщины 297,4 202,4 Черные женщины 231,1 159,1 Источник: Сообщение по статистике смертности 1995, Центр Контроля Болезней и Профилактики (8). Экономические потери, обусловленные СС, чудовищны. Некое представление о величине потенциальных финансовых потерь может быть получено с помощью анализа медико-экономических стандартов (МЭС) для пациентов, получивших лечение в стационаре, по базе данных Medicare. В таблице 3 представлено количество пациентов, госпитализированных в рамках различных МЭС в течение 1995 года и связанные с этим расходы Medicare. В таблице выполнена оценка соотношения количества пациентов, госпитализированных по поводу НС, ИМ и для реваскуляризации на фоне СС. Стоимость лечения пациентов, не включенных в Medicare, госпитализированных с аналогичными диагнозами, вероятно сравнима с затратами в Medicare. Таким образом, непосредственные затраты на лечение СС в стационаре превышают 15 миллиардов долларов США. Таблица 3. Анализ расходов Medicare на лечение пациентов со СС в условиях стационара в 1995 году.
  • 12.
    МЭС Выпис Полная Расходы Пациенто Расходы Описание ок стоимость Medicare в Medicare на № (млн. $) (млн. $) со СС (%) п-ов со СС 125 ИБС, 62,251 519.8 215.9 95* 205.1 Коронарография 143 Боль в груди 139,14 641.8 268.1 100 268.1 5 124 НС 145,56 1,734.8 770.6 85+ 655.0 0 121 ИМ, 167,20 2,333.5 1,020.8 55++ 561.4 Коронарография 2 122 ИМ без 91,565 892.0 350.8 55++ 192.9 коронарографии 112 ЧТКА 201,06 3,897.7 1,801.9 1,495.6 83§ 6 106 КШ, 101,05 5,144.0 3,626.9 3,010.3 коронарография 83§ 7 107 КШ без 64,212 2,473.2 1,280.9 1,063.1 коронарографии 83§ 7,451.5 *Некоторые пациенты могут иметь сердечную недостаточность. + Основано на исследовании TIMI III (28).++ Основано на исследовании Canadian Assessment of Myocardial Infarction Study (6). § Основано на исследовании BARI (10), предполагающем, что 85% НС развивается на фоне предшествующей СС (см. + выше). Таблица 4 демонстрирует зависимость расходов Medicare от объемов традиционных диагностических процедур при ИБС. Когда в 1998 году величина условной единицы стоимости (УЕС) (relative value unit) в Medicare составляла 36,69 долларов, непосредственные расходы Medicare на 61,2 миллионов УЕС составили 2,25 миллиарда долларов. Вновь допуская, что стоимость обследования пациентов, не включенных в Medicare, не должна принципиально отличаться от расходов в Medicare, затраты только на эти диагностические процедуры составят 4,5 миллиарда долларов США. Таблица 4. Расходы Medicare и объемы традиционных диагностических процедур при СС. Коды, Количество Количество Пациентов Общее 1998 г. УЕС на 1 со СС, количество Процедура процедуру, процедур УЕС 1998 (1996) % ЭхоКГ 93307 5.96 3,935,344 20% 4,690,930 Допплер ЭхоКГ 93320 2.61 3,423,899 20% 1,787,233 Нагрузочный тест на 93015 3.25 689,851 80% 1,793,612 или тредмиле 93016-93 018 Стресс-ЭхоКГ 93350, 6.81 303,047 80% 1,651,000 93015 Стресс-ОЭКТ* 78465, 17.41 1,158,389 80% 16,134,041 93015 Катетеризация левых 93510, 66.18 664,936 80% 35,204,371 отделов сердца с проведением 93543, вентрикулографии ЛЖ 93545,
  • 13.
    и коронарографии 93555, 93556 61,261,187 В таблицу не включена информация о позитрон-эмиссионной томографии (ПЭТ) и электронной компьютерной томографии (ЭКТ) для оценки коронарного кальциноза. Стресс-ОЭКТ - однофотонная эмиссионная компьютерная томография на фоне физической нагрузки или фармакологической пробы. В эти расчеты непосредственных финансовых затрат, ассоциируемых со СС, не входят расходы, связанные с потерей рабочих дней, снижением трудоспособности, продолжительным медикаментозным лечением в амбулаторных условиях и другие. Установлено, что величина этих дополнительных расходов равна непосредственным (4). Таким образом, ежегодные финансовые потери, ассоциируемые со СС, исчисляются 10 миллиардами долларов США. Не вызывает сомнения, что значение этой проблемы диктует необходимость формирования четких практических медицинских рекомендаций. Складывается впечатление, что до настоящего времени в США не существует единства в методических подходах к лечению СС. Это мнение подтверждается исследованием Medicare, свидетельствующем, что в разных штатах и даже в округах одного штата США существует тройное различие в частоте выполняемых коронарографий. Д. Структура рекомендаций Настоящие рекомендации произвольно разделены на четыре главы, посвященных диагностике, оценке степени риска, лечению и диспансерному наблюдению. Опытные врачи быстро поймут, что различия между этими разделами условны и не должны приниматься во внимание при лечении отдельно взятого пациента. Тем не менее, для принятия клинических решений в большинстве случаев это подразделение полезно и облегчает восприятие рекомендаций. Три диаграммы последовательно суммируют тактику ведения СС в три алгоритма: клиническая оценка (Рис. 1), стресс-тест / ангиография (Рис. 2) и лечение (Рис. 3). Мнемоническая схема (Рис. 4) заостряет внимание на 10 лечебных элементах, которые Комитет считает наиболее важными. Хотя ведение большинства пациентов потребует использования всех трех алгоритмов, возможны исключения из этого правила. В некоторых случаях будет достаточно только клинической оценки для достижения уверенности, что пациент не подлежит дальнейшим мероприятиям в рамках данных рекомендаций. В других ситуациях могут потребоваться только алгоритмы клинической оценки и лечения, например, если вероятность ИБС высока, а реваскуляризация (следовательно и необходимость определения степени риска) не рассматривается в силу медицинских противопоказаний или нежелания пациента. Алгоритм стресс-теста / ангиографии может потребоваться для диагностики (и для оценки степени риска) у пациентов с умеренной вероятностью ИБС или только для оценки риска у пациентов с высокой вероятностью ИБС. Рисунок 1. Клиническая оценка.
  • 14.
    AHCPR - Agencyfor Health Care Policy and Reserch (Агенство по Политике Поддержки Здоровья). Рисунок 2. Стресс-тест / ангиография
  • 15.
    Рисунок 3. Лечение Лечение БОЛЬ В ГРУДИ: Обучение и антиангинальными - пограничная или высокая вероятность ИБС модификация средствами - ИБС высокого риска неправдоподобна факторов риска - Оценка степени риска завершена или не требуется Начать Сублингвальный обучающую НГ программу Анамнез, Антогонисты Са, терапия Аспирин 81 – Серьезные l Clopidagri намекающий на нитратами 325 мг неблагопр вазоспастическую пролонгированного ежедневневно иятные стенокардию да действия , если нет эффекты (Принцметала) противопоказ или аний противопо казания Нет да Медикаменты Соответству Успешное Курение Программа или состояния, ющее лечение? прекращения которые лечение да да курения провоцируют да да или обостряют стенокардию* нет нет Терапия в-блокаторами, Успешное Высокий См. если нет противопоказаний лечение? холестерин рекомендации (особенно, если имеет да да NSEF (20) место предшествующий да ИМ или другие показания) Серьезные противопоказания нет Добавить или заменить на Успешное Высокое См. антогонисты Са, если нет да лечение? да АД да рекомендации противопоказаний JNC (21) нет Серьезные да Рассмотреть Противопоказания реваскуляризацию** Рутинное продолжение, включая, если подходит: Диету, нагрузочную программу нет да (программу физической активности), лечение диабета. Добавить Успешное терапию лечение? пролонгирован да ными нитратами, да если нет противопоказа ний NCEP – National Cholesterol Education Program; JNC – Joint National Committee.
  • 16.
    * - Вазодилататоры,передозировка тиреоидных гормонов, вазоконстрикторы, выраженная анемия, неконтролируемая гипертензия, гипертиреоидизм, гипоксемия, тахиаритмия, брадиаритмия, болезнь клапанов сердца (особенно аортальный стеноз) и гипертрофическая кардиомиопатия. ** - Учитывая коронарную анатомию, тяжесть ангинальных симптомов и мнение пациентов следует рассмотреть возможность коронарной реваскуляризации. За исключением пациентов с документированным поражением СтЛКА, трех или двух сосудов в сочетании с значимым стенозом проксимальной части ПНА, реваскуляризация не обеспечивает преимуществ в выживании на фоне низкого риска. Таким образом, как правило, решению вопроса о реваскуляризации должна предшествовать адекватная медикаментозная терапия. Рисунок 4. Лечебная мнемоническая схема
  • 18.
    II. ДИАГНОЗ А. Анемнези физикальное обследование Рекомендации Класс I В процессе обследования больного с болью в груди следует детально собрать анамнез, провести сфокусированное физикальное обследование и оценку факторов риска. Полученная информация является исходной для оценки степени риска ИБС (низкой, пограничной, высокой). (Уровень достоверности В) Определение стенокардии Стенокардия – это клинический синдром, характеризующийся дискомфортом в грудной клетке, челюсти, плече, спине или руке. Боль типично провоцируется физической нагрузкой или эмоциональным стрессом и облегчается приемом нитроглицерина (НГ). Стенокардия обычно возникает у пациентов с поражением как минимум одной крупной эпикардиальной артерии. Кроме того, стенокардия может также встречаться у лиц с поражением клапанов сердца, гипертрофической кардиомиопатией или неконтролируемой артериальной гипертонией. Стенокардия может возникать у пациентов с неизмененными коронарными артериями, и миокардиальная ишемия в этом случае обусловлена ангиоспазмом или дисфункцией эндотелия. Боль, подобная стенокардии, может служить проявлением различных несердечных заболеваний, например, болезней пищевода, грудной стенки или легких. Если кардиологическую причину болевых ощущений удается исключить, дальнейшая тактика не определяется данными рекомендациями. Клиническая оценка боли в груди Анамнез Клиническое исследование остается самым важным этапом в обследовании пациента с болью в груди, позволяющим клиницисту установить вероятность клинически значимой ИБС с высокой степенью точности (29). Установлены следующие ангиографические критерии значимой ИБС: стеноз ≥ 70% ≥ 1 крупного эпикардиального сосуда или стеноз ≥ 50% ствола левой коронарной артерии (СтЛКА). Поражения, сопровождающиеся меньшей степенью стеноза, могут быть причиной стенокардии, но имеют намного меньшее прогностическое значение (30). В первую очередь следует детально оценить жалобы пациента, характеризующие боль в груди (31). Традиционно рассматриваются пять компонентов боли: характер, локализация, продолжительность, факторы провоцирующие боль и факторы, которые ее облегчают. В описании качества ангинальной боли пациенты используют различные определения: «сжатие», «колики», «давление», «удушение» и «тяжесть». Зачастую пациенты настаивают, что их симптомы ощущаются как «дискомфорт», а не боль. Стенокардия почти
  • 19.
    никогда не приобретаетхарактер острого приступа (как «удар ножа») и обычно не зависит от положения тела и фазы дыхания. Длительность приступа стенокардии измеряется минутами. Кратковременный эпизод или вялая боль, длящаяся часами, редко являются стенокардией. Типичная локализация боли при стенокардии - за грудиной, с иррадиацией в шею, челюсть, эпигастрий или в руки. Боль, локализующаяся выше нижней челюсти, ниже эпигастрия или на небольшом участке левой половины грудной клетки редко бывает связана со стенокардией. Боль обычно провоцируется физической или психоэмоциональной нагрузкой и проходит в покое. Сублингвальный прием НГ также купирует стенокардию, обычно через 30 секунд - несколько минут. Завершив анализ жалоб пациента, врач получает возможность сформулировать клинические выводы о природе болевого синдрома. По схеме, наиболее часто используемой во многих исследованиях, боль в груди классифицируется на три вида: типичная стенокардия, атипичная стенокардия и неангинальная боль в груди (32) (Таб. 5). Таблица 5. Клиническая классификация боли в груди. Типичная стенокардия (доказанная): Дискомфорт за грудиной типичного характера и продолжительности, который провоцируется физической или психоэмоциональной нагрузкой и облегчается в покое или после приема НГ. Атипичная стенокардия (вероятная): - наличие 2-х из указанных выше характеристик. Неангинальная боль в груди: - наличие только одной из указанных выше характеристик или их отсутствие. Источник: JACC, 1983 (45). Далее, стенокардия классифицируется как стабильная и нестабильная (2). Необходимо отметить, что НС является гораздо более существенным предиктором риска острого коронарного события в ближайшем будущем. В настоящее время определены три формы НС: стенокардия покоя, тяжелая впервые возникшая стенокардия и прогрессирующая стенокардия. (Табл. 6 и 7) Следует подчеркнуть, что пациенты с НС могут быть разделены по степени ближайшего риска (Табл. 8). Умеренный или высокий риск часто обусловлен свежим разрывом атеросклеротической бляшки в коронарном сосуде. Риск смерти в данном случае занимает пограничное положение между риском, сопровождающим ОИМ и СС. Обследование пациентов с НС умеренного и высокого риска лучше выполнять в стационарных условиях. Пациенты с НС низкого риска имеют относительно благоприятный ближайший прогноз, несущественно отличающийся от прогноза пациентов со СС. Их обследование может быть выполнено быстро и безопасно в амбулаторных условиях. Данные рекомендации не распространяются на пациентов с НС умеренного или высокого риска, но могут быть применены для ведения пациентов низкого риска. После детализации анамнеза боли в груди следует определить наличие факторов риска. К таковым относятся: курение, гиперлипидемия, диабет, гипертензия и семейный анамнез ИБС. Наличие в анамнезе цереброваскулярных
  • 20.
    заболеваний и заболеванийпериферических сосудов увеличивает вероятность ИБС. Таблица 6. Принципиальные проявления НС (2) Стенокардия покоя Приступы стенокардии покоя, продолжительность которых превышает 20 минут, возникшие в течение последней недели. Впервые возникшая Дебют ИБС продолжительностью не более 2 месяцев, в течение стенокардия которых уровень стенокардии достиг III-IV функционального (тяжелое течение) класса по Канадской классификации (КК). Прогрессирующая Изменение характера приступов стенокардии в течение 2 последних стенокардия месяцев: увеличение частоты или продолжительности приступов либо снижение порога физической нагрузки, при котором они возникают. Другими словами, уровень стенокардии возрастает, по крайней мере, на один функциональный класс, и достигает, как минимум, III функционального класса по КК. Таблица 7. Классификация стенокардии Канадского Сердечно-сосудистого общества (46) КЛАСС I Привычная физическая активность, такая как ходьба или подъем по лестнице, не провоцирует приступ стенокардии. Стенокардия возникает в результате более интенсивной или продолжительной нагрузки. КЛАСС II Незначительное ограничение привычной активности. Стенокардия возникает при ходьбе (на расстояние более 300 метров), подъеме более чем на один этаж по обычным ступенькам в нормальном темпе и в нормальном состоянии или быстром подъеме по лестнице или в гору. Вероятность возникновения приступа стенокардии возрастает при физической нагрузке после еды, в холодную или ветреную погоду, после эмоциональных стрессов или в течение нескольких часов после пробуждения. КЛАСС III Значительное ограничение привычной физической активности (стенокардия появляется при ходьбе на расстояние 150-300 метров, подъеме на один этаж в нормальном состоянии и в нормальном темпе). КЛАСС IV Невозможность выполнять любую физическую активность без дискомфорта, ангинальные боли могут возникать и в покое.
  • 21.
    Таблица 8. Ближайшийриск смерти и нефатального ИМ у пациентов с НС (2) Высокий риск Умеренный (пограничный) Низкий риск риск Должен присутствовать, по крайней Симптомов высокого риска нет, но должен Симптомов умеренного или мере, один из следующих симптомов: присутствовать какой-либо из следующих высокого риска нет, но должен 1. Длительная боль в покое признаков: присутствовать какой-либо из (продолжительностью более 20 1. Длительная (продолжительностью более следующих признаков: минут), имеющаяся в момент 20 минут), но уже купированная боль в 1. Увеличение частоты, осмотра. покое, возникающая на фоне продолжительности и тяжести 2. Отек легких, вероятнее всего, установленной умеренной или высокой приступов стенокардии. обусловленный ишемией миокарда. вероятности ИБС. 2. Снижение толерантности к 3. Стенокардия покоя с преходящим 2. Стенокардия покоя (продолжающаяся > физической нагрузке. смещением сегмента ST ≥ 1 мм 20 минут либо купировавшаяся приемом 3. Впервые возникшая стенокардия 4. Стенокардия в сочетании с впервые НГ под язык). в промежуток времени от 2 недель возникшим шумом митральной 3. Стенокардия в ночное время. до 2 месяцев. регургитации или усилением ранее 4. Стенокардия с преходящими 4. ЭКГ нормальная или без имевшегося. изменениями зубца Т. отрицательной динамики. 5. Стенокардия в сочетании с третьим 5. Впервые возникшая стенокардия тоном сердца (ритм галопа) или с напряжения III-IV функционального впервые возникшими хрипами в класса в течение последних 2 недель на легких или усилением ранее фоне установленной умеренной или имевшихся. высокой вероятности ИБС. 6. Гипотония, сопровождающая 6. Патологический зубец Q или депрессия стенокардию. сегмента ST с амплитудой ≥ 1 мм в нескольких отведениях (передние, нижние, боковые) на ЭКГ, записанной в покое. 7. Возраст > 65 лет. Оценка ближайшего риска смерти и нефатального инфаркта при НС является комплексной многофакторной проблемой, которая не может быть полностью решена с помощью данной таблицы. Однако предлагаемые критерии оценки риска в достаточной степени отражают основные закономерности и могут быть использованы в большинстве случаев. Физикальное обследование Физикальное исследование часто не обнаруживает отклонений от нормы (33). Тем не менее, осмотр пациента во время эпизода боли может быть полезным. Могут быть выявлены некоторые симптомы, свидетельствующие в пользу ИБС: дополнительные (четвертый или третий) тоны сердца или ритм галопа, шум митральной регургитации, парадоксально расщепленный второй тон, хрипы в базальных отделах легких, проходящие после прекращения боли (34). Несмотря на то, что физикальные находки обычно малоинформативны в диагностике ИБС, тщательное исследование может выявить состояния, при которых может возникать стенокардия неатерогенного генеза, например, заболевания клапанов сердца или гипертрофическую кардиомиопатию. Доказательства атеросклеротического поражения некоронарных сосудов - каротидный шум, снижение пульса на a. dorsalis pеdis или абдоминальная аневризма - повышают вероятность ИБС. Наличие артериальной гипертонии, ксантоматоза, отека сетчатки также повышает риск ИБС. Боль, вызываемая пальпацией грудной клетки, указывает на несердечное ее происхождение (35). Однако, боль провоцируемая давлением на грудную клетку, не исключает возможности существования ИБС и стенокардии. Шум трения является признаком заболевания перикарда или плевры. Оценка вероятности ИБС Завершение процедуры сбора анамнеза и осмотра предполагает возникновение вопроса, ответ на который в равной степени интересует врача и
  • 22.
    пациента: «Это болезньсердца?» В некоторых случаях врач может уверенно дать отрицательный ответ. Подтверждение неангинального характера боли в груди обычно позволяет отнести пациента к группе низкого риска ИБС. В подобных случаях анамнез и диагностические тесты обычно подтверждают несердечное происхождение боли в груди. Следует назначить лечение диагностированного состояния и предложить пациенту обучающую программу о ИБС и ее факторах риска. Если у врача возникает серьезное подозрение на заболевание сердца, оправдывающее дальнейшее целенаправленное обследование, он должен выполнить оценку вероятности ИБС. Эта оценка чрезвычайно важна, так как ее результат в дальнейшем повышает информативность обычно используемого диагностического метода: стандартного нагрузочного тестирования. Рассмотрим, как 5%-е, 50%-е и 90%-е значения предтестовой вероятности ИБС влияют на интерпретацию результатов стандартного стресс-теста (36). В этом примере нагрузочный тест считается положительным, если амплитуда депрессии сегмента ST превышает 1 мм. Чувствительность теста составляет 50%, а специфичность 90% (14). У пациентов с низкой вероятностью ИБС (= 5%) прогностическая ценность положительного результата стресс-теста (вероятность наличия заболевания при положительном тесте) не превышает 21%. Выполняя обследование 1000 пациентов с низкой предтестовой вероятностью ИБС, мы должны принять во внимание, что только у 5% этой группы имеется прогностически значимая ИБС, у 120* человек стресс-тест будет положительным, а только у 25* положительный результат теста совпадет с наличием ИБС. Принимая решение о назначении тестирования пациентам с низкой вероятностью ИБС, врач должен сравнить потенциальный положительный результат (корректную диагностику ИБС у 25 пациентов) с явно негативными последствиями, включающими стоимость стресс- теста для всех 1000 пациентов, а также неуместное беспокойство, дальнейшее инвазивное тестирование, более высокие страховые взносы, которым подвергнутся 95 пациентов с ложноположительными результатами теста. У пациентов с высокой вероятностью ИБС (90%) положительные результаты теста повышают вероятность заболевания до 98% (прогностическая ценность положительного результата) и отрицательные снижают только до 83% (прогностическая ценность отрицательного результата). Несмотря на прогностическую ценность нагрузочного тестирования в данной группе (см. Глава III, С-2) (37), его отрицательный результат очевидно не позволит клиницисту уверенно исключить диагноз ИБС. У пациентов с 50% вероятностью ИБС, позитивные результаты теста увеличивают вероятность заболевания до 83%, а отрицательные снижают до 36%. Результаты теста разделяют эту группу на две принципиально разные подгруппы: первую, в которой ИБС почти наверняка существует, и другую, в которой диагноз ИБС хотя и далек от исключения, но является сомнительным. Таким образом, тщательная предтестовая оценка вероятности ИБС необходима для интерпретации результатов стресс-теста и принятия правильного решения о дальнейшей тактике. * - расчет ведется следующим образом: из 1000 пациентов с низкой вероятностью ИБС 950 человек - здоровы. Учитывая специфичность нагрузочного теста (90%) у 95 человек из этой группы тест будет положительным (т.е ложноположительным). Из 50 человек, больных ИБС, нагрузочный тест при чувствительности 50% будет положительным у 25 (т.е. истинно-положительным). Суммируя эти цифры получаем 120 человек из 1000 обследованных, у которых нагрузочный тест окажется положительным (прим. переводчика). Предсказание вероятности ИБС после сбора анамнеза и физикального обследования может показаться преждевременным, но клинико-патологическое исследование выполненное Diamond и Forrester (38) продемонстрировало такую
  • 23.
    возможность. Анализ данныхиз серии ангиографических исследований выполненных в 60-е и 70-е годы показал, что простое клиническое наблюдение за типом боли, возрастом и полом явилось достоверным предиктором вероятности ИБС. Например, 64-летний мужчина с типичной стенокардией имеет 94% вероятность наличия значимой ИБС. 32-летняя женщина с неангинальной болью в груди имеет шанс ИБС, равный 1% (14). Ценность подхода Diamond и Forrester впоследствии была подтверждена в проспективных исследованиях Duke и Stanford. В этих исследованиях и мужчины и женщины были направлены в специализированные кардиологические клиники для проведения катетеризации сердца (39, 40) или стресс-теста (41), после определения начальных клинических характеристик, наиболее полезных в предсказании ИБС. С учетом этих характеристик были разработаны прогностические модели на основе логических регрессионных уравнений. В применении к другим группам пациентов, направленных в специализированную клинику, эти модели продемонстрировали высокую эффективность. Как и в работе Diamond и Forrester, наиболее точными предикторами оказались возраст, пол и характер боли. Были установлены и другие клинические характеристики, которые усиливали прогностические возможности моделей. К их числу отнесены: курение (определяющееся, как курение 1/2 пачки или более в день в течение 5 лет); ЭКГ-признаки (зубец Q или изменение ST-Т); гиперлипидемия (уровень холестерина > 6,2 ммоль/л) и диабет (глюкоза > 140 мг%). Из этих факторов диабет оказывает наибольшее влияние на увеличение риска. Прогностическая роль других факторов риска таких, как семейный анамнез и гипертензия оказалась менее значимой и не повышала эффективность моделей. Обобщение прогностических моделей Несмотря на то, что эти модели демонстрируют высокую прогностическую эффективность в группах пациентов, в которых они были разработаны, клиницистов интересует, насколько они надежны в практической деятельности. Мы располагаем результатами сравнения исследования Diamond и Forrester с исследованием Хирургии Коронарных Артерий (СASS) (42), в котором приняли участие 15 клинических центров и был выполнен анализ соответствия клинических и ангиографических находок у более 20000 пациентов. Проводился анализ по 24 критериям. В обоих исследованиях вероятностные таблицы были наиболее достоверными при разделении пациентов по признакам возраста, пола и типа боли. Серьезное расхождение обнаружено только в одной группе пациентов: взрослых, моложе 50 лет, с атипичной стенокардией, в отношении которых оценка вероятности заболевания в CASS оказалась на 17% выше, чем в исследовании Diamond и Forrester. По остальным группам соответствие между исследованиями было очень близким: среднее различие составило 5%. Поскольку результаты были признаны идентичными, Комитет счел возможным объединить вероятности обоих исследований в одну оценочную таблицу (Табл. 9). Таблица 9. Предтестовая вероятность ИБС в зависимости от возраста и пола* (объединенные данные Diamond/Forrester и СASS) (38, 42) Возраст Неангинальная Атипичная Типичная (лет) боль в груди стенокардия стенокардия М Ж М Ж М Ж
  • 24.
    30-39 4 2 34 12 76 26 40-49 13 3 51 22 87 55 50-59 20 7 65 31 93 73 60-69 27 14 72 51 94 86 * Каждый показатель отображает процент пациентов с прогностически значимой ИБС , подтвежденный при катетеризации . Учитывая важность проблемы, мы позволили себе процитировать таблицу, приведенную в работе Diamond GA, Forrester JS. Analysis of probability as an aid in the clinical diagnosis of coronary-artery disease. N Engl J Med. 1979;300(24):1350-1358, которая, по нашему мнению, не противоречит приведенной выше, но несколько конкретизирует ее содержание (прим. переводчика). Предтестовая вероятность ИБС в зависимости от возраста, пола и симптомов заболевания Возрас Пол Типичная Атипичная Неангинальн Бессимптомн т стенокардия стенокардия ая боль ое течение 30-39 М Умеренная Умеренная Низкая Очень низкая Ж Умеренная Очень низкая Очень низкая Очень низкая 40-49 М Высокая Умеренная Умеренная Низкая Ж Умеренная Низкая Очень Очень низкая 50-59 М Высокая Умеренная Умеренная Низкая Ж Умеренная Умеренная Низкая Очень низкая 60-69 М Высокая Умеренная Умеренная Низкая Ж Высокая Умеренная Умеренная Низкая Нет данных для пациентов в возрасте <30 или > 69 лет. Высокая вероятность > 90%; умеренная 10-90%; низкая < 10%; очень низкая < 5%. Сравнение данных Duke с таблицами СASS и Diamond/Forrester затруднено несовпадением значений вероятности заболевания в пределах групп, сформированных по возрасту, полу и характеру боли, что связано с дополнительным влиянием ЭКГ-признаков (изменения ST-T и наличие патологического зубца Q) и факторов риска (курения, диабета, гиперлипидемии), которые учитывались в исследовании Duke. Таблица 10 представляет данные Duke для пациентов среднего возраста (35, 45, 55 и 65 лет). Приводятся два значения вероятности. Первое для пациентов низкого риска с отсутствием факторов риска и нормальной ЭКГ. Второе - для пациентов высокого риска, у которых имеются факторы риска: курение, диабет и гиперлипидемия, но изменения на ЭКГ отсутствуют. Наличие ЭКГ-признаков еще более увеличило бы вероятность ИБС. Сравнение таблиц 9 и 10 демонстрирует строгую корреляцию
  • 25.
    между исследованиями. ДанныеDuke подтверждают значение факторов риска в определении вероятности заболевания. Их прогностическая роль возрастает при обследовании пациентов молодого возраста и наличии атипичной боли. Например, вероятность заболевания для женщин < 55 лет с атипичной стенокардией и отсутствием факторов риска < 10%, но при наличии диабета, курения и гиперлипидемии вероятность возрастает до 40%. Таблица 10. Сравнение предтестовой вероятности ИБС у симптоматических пациентов низкого риска и высокого риска (данные Duke) (41) Возраст Неангинальная Атипичная Типичная боль в груди стенокардия стенокардия (лет) М Ж М Ж М Ж 35 3-35 1-19 8-59 2-39 30-88 10-78 45 9-47 2-22 21-70 5-43 51-92 20-79 55 23-59 4-25 45-79 10-47 80-95 38-82 65 49-69 9-29 71-86 20-51 93-97 56-84 Каждый показатель отображает процент пациентов с значимой ИБС , подтвежденный при катетеризации . Возможность использования моделей в практической медицине Все вышеупомянутые результаты были получены в ходе научных исследований. В числе других выделяется только научное исследование Stanford, которое было четко ориентировано на использование в условиях практической медицины (40). Прогностические модели, полученные в этом исследовании, применялись в процессе обследования пациентов, поступивших в две городские клиники. Модели оказались достаточно достоверными для пациентов с типичной стенокардией, но частично завышали вероятность заболевания у больных с меньшим риском. Возможно, эти различия могут быть объяснены неодинаковым методом отбора пациента в научные исследования и для госпитализации в специализированное медицинское учреждение (43, 44). В последнем случае врач, направляющий пациента на кардиологическое обследование, руководствуется желанием исключить кардиологическую патологию у всех больных, обратившихся по поводу боли в груди. Направляя пациента высокого риска для кардиологического обследования, врач, в большинстве случаев, правильно оценивает его состояние и возможный диагноз, поэтому несоответствия с прогностическими моделями в такой ситуации встречаются довольно редко. Но при обследовании пациентов молодого возраста с нетипичным болевым синдромом значительно повышается вероятность диагностических неточностей и, соответственно, вероятность расхождений между диагнозом направившего врача и прогностической моделью для данного пациента. Исследование Stanford показало, что прогностические модели могут быть откорректированы для практического применения с учетом распространенности ИБС в популяции (40). К сожалению, мы не уверены, что врачи общей практики имеют возможность точно оценить распространенность ИБС среди своих пациентов с болью в груди и распространенность ИБС в различных популяциях. Таким образом, практикующие врачи должны критично относиться к оценкам, предлагаемым прогностическими моделями. Мы, к сожалению, не можем исключить возможность неправильного выбора диагноза и
  • 26.
    дальнейшей терапевтической стратегиив результате несоответствия между прогностическими моделями и фактической вероятностью ИБС. Не вызывает сомнения, что выбирая диагностическую стратегию, врач должен учитывать также и мнение пациента. В силу различий в жизненных стереотипах, экономическом положении, возрасте и т. п., больные, обладающие одинаковой предтестовой вероятностью ИБС, могут иметь совершенно разные представления о планах дальнейшего обследования и лечения. Б. Сопутствующие состояния Рекомендации по назначению лабораторных тестов с диагностической целью Класс I 1. Гемоглобин. (Уровень оценки С) 2. Глюкоза. (Уровень оценки С) 3. Липидный профиль, включающий общий холестерин, липопротеиды высокой плотности (ЛВП), триглицериды и липопротеиды низкой плотности (ЛНП). (Уровень оценки С) Используя информацию, полученную при сборе анамнеза и осмотре, следует провести дифференциальный диагноз с другими заболеваниями. В большей степени это относится к пациентам с низкой вероятностью стенокардии (Табл. 11). Таблица 11. Группы состояний для дифференциального диагноза со стенокардией у пациентов с болью в груди. Сердечно- Легочные Желудочно- Грудная Психиатри-ческие сосудистые кишечные клетка неишемичес кие Расслаивающ ТЭЛА Пищеводные Остеохондри Состояния ая аневризма Плеврит : т беспокойства: аорты Эзофагит Фиброзит Перикардит Пневмоторак Спазм Трещина Гипервенти-ляция с Рефлюкс ребра
  • 27.
    Пневмония Билиарные: Грудинно- Паника Колика под- Первичная фобия Холецистит ключичный Холедохолит артрит Аффектные иаз Герпес состояния Холангит зостер (например, (перед депрессия) Панкреатит высыпанием) Соматогенный невроз Пептическая язва Психические растройства (например, фиксированный бред) Все пациенты, особенно с клиникой типичной стенокардии, нуждаются в исключении сопутствующих состояний, которые могут вызвать «функциональную стенокардию» (т.е. ишемию миокарда, не обусловленную выраженной коронарной обструкцией). Речь идет о патологических состояниях, которые приводят к увеличению потребления кислорода миокардом либо снижают поступление кислорода к миокарду (Табл. 12). Таблица 12. Состояния, провоцирующие ишемию или усугубляющие ее течение Увеличение потребления кислорода Снижение поступления кислорода Несердечные Несердечные Гипертермия Анемия Гипертиреоидизм Гипоксемия Интоксикация симпатомиметиками Пневмония (например, прием кокаина) Астма Хр. обструктивное заболевание легких Гипертензия Легочная гипертензия Возбуждение Интерстициальный легоч- Артериовенозная фистула ный фиброз Синдром ночного апноэ Сердечные Серповидно-клеточная анемия Гипертрофическая Симпатомиметическая кардиомиопатия интоксикация (например, прием Аортальный стеноз кокаина) Дилатационная кардиомиопатия Гиперкоагуляция Тахикардия Полицитемия Желудочковая Лейкемия Наджелудочковая Тромбоцитоз
  • 28.
    Гипергаммаглобулинемия Сердечные Аортальный стеноз Гипертрофическая кардиомиопатия Увеличение потребления кислорода может провоцироваться такими состояниями, как гипертермия, гипертиреоидизм и злоупотребление кокаином. Гипертермия, особенно, если она сопровождается снижением объема жидкости, может усугубить стенокардию даже при отсутствии прогностически значимой ИБС (47). Гипертиреоидизм и связанные с ним тахикардия и гиперметаболизм повышают потребление миокардом кислорода. Кроме того, сопровождающее гипертиреоидизм повышение агрегации тромбоцитов может ограничить доставку кислорода к миокарду. Эти эффекты вполне достаточны для ухудшения течения стенокардии. Следует учитывать, что у пожилых пациентов клиническая картина тиреотоксикоза может быть нетипичной. Таким образом, если симптомы типичной стенокардии у пожилого человека развиваются на фоне минимально выраженных факторов риска ИБС, в план обследования следует включить диагностику тиреотоксикоза. Симпатомиметические интоксикации, из которых кокаиновая является наиболее частой, не только увеличивают потребление кислорода миокардом, но и провоцируя коронарный спазм, одновременно снижают его поступление, что иногда приводит к инфаркту у молодых пациентов. Длительный прием кокаина может вызывать преждевременное развитие ИБС (48). Стенокардия может возникать на фоне тяжелой неконтролируемой гипертензии, которая в результате повышения напряжения миокарда приводит к росту потребления миокардом кислорода, увеличению конечно-диастолического давления в левом желудочке (КДДЛЖ) и снижению субэндокардиальной перфузии. Подобный механизм стенокардии имеет место при гипертрофической кардиомиопатии и аортальном стенозе, но при этих состояниях рост напряжения миокарда может быть в большей степени обусловлен градиентом в выносящем тракте, а рост КДДЛЖ в большей степени образован тяжелой гипертрофией ЛЖ. Устойчивая желудочковая или наджелудочковая тахиаритмия также может увеличить потребление кислорода миокардом. Пароксизмальные тахикардии нередко усугубляют течение стенокардии. К сожалению, их диагностика бывает затруднительной. Состояния, снижающие поступление кислорода к миокарду, также должны быть исключены при проведении дифференциальной диагностики стенокардии. Повышение интенсивности работы сердца на фоне анемии призвано компенсировать уменьшение объема крови, способной переносить кислород. Увеличение сердечного выброса возникает при снижении уровня гемоглобина ниже 90 г/л, а изменения ST-T (депрессия или инверсия) могут появляться, когда гемоглобин снижается ниже 70 г/л. Гипоксемия, сопровождающая заболевания легких (например, пневмонию, астму, хроническое обструктивное заболевание легких, легочную гипертензию, интерстициальный фиброз, синдром ночного апноэ), также может усугубить течение стенокардии. Синдром ночного апноэ следует исключать у пациентов с исключительно ночными приступами.
  • 29.
    Состояния, которые сопровождаютсяповышением вязкости крови, могут увеличивать сопротивление течению крови в коронарном русле и таким образом снизить коронарный кровоток, оказывая неблагоприятное действие на течение стенокардии у пациентов без тяжелых коронарных стенозов. Увеличение вязкости возникает при полицитемии, лейкемии, тромбоцитозе и гипергаммаглобулинемии. В. Неинвазивное тестирование 1. ЭКГ, рентгенография грудной клетки Рекомендации по применению ЭКГ, рентгенографии грудной клетки, электронной компьютерной томографии (ЕВСТ) в диагностике СС Класс I 1. ЭКГ в покое, если не удается верифицировать несердечную причину боли в груди. (Уровень оценки В) 2. ЭКГ в покое во время эпизода боли в груди. (Уровень оценки В) 3. Рентгенография органов грудной клетки при наличии симптомов застойной сердечной недостаточности (ЗСН), заболевания клапанов сердца, перикардиального выпота, аневризмы аорты или расслаивающей аневризмы аорты. (Уровень оценки В) Класс IIa 1. Рентгенограмма органов грудной клетки при наличии симптомов заболеваний легких. (Уровень оценки В) Класс IIb 1. Рентгенограмма грудной клетки у всех остальных пациентов. (Уровень оценки С) 2. ЭКТ. (Уровень оценки В) 12-канальную ЭКГ покоя следует записывать всем пациентам с подозрением на стенокардию; но следует иметь в виду, что у ≥ 50% пациентов со СС она не будет иметь отклонений от нормы (49), что не исключает наличия тяжелой ИБС. ЭКГ признаки гипертрофии ЛЖ или изменения ST-T, обусловленные миокардиальной ишемией, облегчают подтверждение диагноза стенокардии (50). ЭКГ признаки предшествовавшего ИМ с Q делают диагноз ИБС высоко вероятным. Однако не всегда наличие зубцов Q свидетельствует о перенесенном инфаркте, например, изолированный Q в III или QS в V1-V2. Наличие на ЭКГ аритмии, например, фибрилляции предсердий или желудочковой тахиаритмии в сочетании с болью в груди, также увеличивает вероятность наличия ИБС, но эти нарушения ритма часто являются следствием других заболеваний сердца. AV-блокада различной степени может сопровождать СС, но этот признак недостаточно специфичен для постановки диагноза ИБС, поскольку существует немало других причин для возникновения сердечных блокад. Блокады передней ветви левой ножки пучка Гиса (БПВЛНПГ), правой
  • 30.
    ножки пучка Гиса(БПНПГ) и левой ножки пучка Гиса (БЛНПГ) часто регистрируются у больных ИБС и могут свидетельствовать о многососудистом поражении. Тем не менее, эти находки также не являются специфичными для диагностики СС. Приблизительно у 50% пациентов, страдающих стенокардией, у которых исходная ЭКГ покоя выглядит нормально, на ЭКГ, записанной во время приступа боли в груди возникают патологические изменения. Обычно имеет место синусовая тахикардия, брадиаритмия встречается реже. Элевация или депрессия SТ подтверждает высокую вероятность стенокардии и указывает на ишемию, провоцируемую низкой физической нагрузкой, что предвещает неблагоприятный прогноз. Регистрация таких изменений освобождает многих пациентов высокого риска от необходимости дальнейшего неинвазивного тестирования. В такой ситуации целесообразно направить пациента на коронарографию для определения тяжести стеноза коронарных артерий, а также необходимости и возможности выполнения реваскуляризации миокарда. У пациентов с исходной депрессией или инверсией ST-T на ЭКГ покоя, «псевдонормализация» этих отклонений во время боли подтверждает высокую вероятность ИБС (51). Сочетание тахиаритмии, атриовентрикулярной блокады, БПВЛНПГ с болью в груди также увеличивает вероятность коронарной болезни и часто определяют необходимость коронарной артериографии. Рентгенограмма грудной клетки больных ИБС, как правило, не изменена. Польза данного исследования в качестве рутинного теста вызывает сомнения. С большей вероятностью изменения на рентгенограмме могут возникать у пациентов с предшествующим или острым инфарктом миокарда, с сердечной, но некоронарогенной причиной боли в груди либо с дискомфортом в груди несердечного происхождения. Увеличение сердца может быть признаком предшествовавшего ИМ, острой ЛЖ недостаточности, выпота в полость перикарда, хронической объемной перегрузки ЛЖ (например, при аортальной или митральной регургитации). Изменения, обнаруженные при физикальном обследовании, рентгенографии грудной клетки (например, легочный застой) и при эхокардиографии (ЭхоКГ), позволяют определить этиологию заболевания. Увеличение размеров верхнего средостения может быть признаком аневризмы восходящей аорты. Укорочение или «ампутация» легочных артерий либо появление областей сегментарного обеднения сосудистого рисунка может указывать на тромбоэмболию легочной артерии или на другие причины легочной гипертензии. Кальциноз коронарных артерий увеличивает вероятность симптоматической ИБС. Определенный флюроскопически коронарный кальциноз коррелирует с окклюзией магистральных сосудов у 94% пациентов с болью в груди (52); однако, чувствительность данного теста составляет 40%. Электронная компьютерная томография (ЭКТ) ЭКТ применяется все чаще для получения количественных характеристик коронарного кальциноза (25). В семи исследованиях, включивших от 50 до 710 пациентов, кальциноз коронарных артерий, определенный ЭКТ, стал важным индикатором коронарных стенозов, подтвержденных при помощи ангиографии. В этих исследованиях чувствительность определения коронарного кальциноза для диагноза ИБС варьировала от 85% до 100%; специфичность колебалась только от 41% до 76%; прогностическая ценность положительного результата от 55% до
  • 31.
    84% и прогностическаяценность отрицательного результата - от 84% до 100% (25). Наличие и количество кальция, определяемое в коронарных артериях при помощи ЭКТ, в двух исследованиях коррелировало с наличием и количеством атеросклеротических бляшек (53, 54). Тем не менее, несколько исследований (55-57) показали значительную вариабельность результатов при повторном определении коронарного кальция с помощью ЭКТ. Поэтому применение ЭКТ для идентификации и мониторинга динамики развития кальциноза недостаточно обосновано. Таким образом, диагностическая роль ЭКТ остается спорной и будет определена в последующих рекомендациях АСС/АНА. 2. Нагрузочная электрокардиографическая проба в диагностике ИБС Рекомендации по применению нагрузочной ЭКГ-пробы без использования визуализирующих методов в целях диагностики коронарной обструкции Класс I Пограничная предтестовая вероятность ИБС, основанная на критериях возраста, пола и симптомах. Исследованию могут подвергаться и пациенты с полной БПНПГ или депрессией сегмента ST < 1 мм в покое (исключения перечислены в классах II и III). (Уровень оценки В) Класс IIa Подозрение на вазоспастическую стенокардию. (Уровень оценки С) Класс IIb 1.Высокая предтестовая вероятность ИБС, основанная на критериях возраста, пола и симптомах. (Уровень оценки В) 2.Низкая предтестовая вероятность ИБС, основанная на критериях возраста, пола и симптомах. (Уровень оценки В) 3.Пациенты, получающие дигоксин, у которых исходная депрессия сегмента ST на ЭКГ покоя не превышает 1 мм. (Уровень оценки В) 4. ЭКГ критерии гипертрофии ЛЖ, если депрессия сегмента ST на ЭКГ покоя < 1 мм. (Уровень оценки В) Класс III 1.Следующие изменения на ЭКГ покоя: а. Синдром WPW. (Уровень оценки В) б. Ритм электрокардиостимулятора. (Уровень оценки В) в. Амплитуда депрессии сегмента ST более 1 мм. (Уровень оценки В) г. Полная БЛНПГ. (Уровень оценки В) 2. Диагноз ИБС установлен на основании предшествовавшего ИМ или коронарографии; однако, тестирование может проводиться для оценки функционального состояния и прогноза (см. главу III). (Уровень оценки В)
  • 32.
    Описание нагрузочной процедуры Нагрузочное тестирование это хорошо регламентированная методика, которая за несколько десятилетий получила широкое распространение в клинической практике. Технология нагрузочного тестирования подробно изложена в других публикациях (58-60). В данном разделе приводится ее короткое описание, соответствующее «Рекомендациям АСС/АНА по нагрузочному тестированию» (14). Нагрузочная ЭКГ-проба в большинстве случаев не представляет опасности для пациента, но может повлечь осложнения (ИМ и смерть) с частотой ≤ 1/2500 тестов (61). Перечислим абсолютные противопоказания к нагрузочному тестированию: ОИМ в течение первых двух дней, сердечные аритмии, сопровождающиеся субъективными симптомами или гемодинамическими расстройствами, тяжелый аортальный стеноз, симптоматическая сердечная недостаточность, острая тромбоэмболия легочной артерии или инфаркт легких, острый миокардит, острый перикардит, острая расслаивающая аневризма аорты (14, 59). К относительным противопоказаниям относятся: стеноз СтЛКА, умеренный аортальный стеноз, электролитный дисбаланс, систолическое АД > 200 mm Hg, диастолическое АД > 110 mm Hg, тахиаритмия или брадиаритмия, гипертрофическая кардиомиопатия и другие формы обструкции выносящего тракта, психическая или физическая неспособность выполнить адекватную физическую нагрузку; AV-блокада высокой степени (14, 59). В недалеком прошлом НС также причислялась к противопоказаниям для проведения нагрузочного тестирования. Более современные данные свидетельствуют, что нагрузочное тестирование на тредмиле (62-64) и фармакологическое тестирование (65-68) может безопасно проводиться пациентам с НС низкого риска в амбулатории и пациентам с НС низкого - пограничного риска в условиях стационара после стабилизации состояния, при условии отсутствия у них ИМ и ЗСН. Для проведения нагрузочного тестирования применяются и тредмил и велоэргометр. Велоэргометр имеет важные преимущества, но многие пациенты, не имеющие опыта езды на велосипеде, бывают вынуждены прекращать пробу до достижения диагностических критериев из-за появления усталости в четырехглавых мышцах. Поэтому в США наиболее часто применяется тредмил. Составляя протокол исследования, следует учитывать индивидуальные особенности пациента и стремиться к выполнению процедуры за 6-12 минут (69). Объем нагрузки следует записать в МЕТ (уровень нагрузки 1 МЕТ соответствует единице расхода энергии в покое, эквивалентной уровню потребления кислорода ~ 3,5 мл на килограмм массы тела в минуту). Проведение нагрузочного ЭКГ-теста должен контролировать специализированный врач (70) (в соответствии с рекомендациями Финансовой Администрации Здравоохранения США (Health Care Financing Administration)). Следует тщательно мониторировать ЭКГ, ЧСС и АД и записывать их значения в течение каждой стадии нагрузки либо при появлении отклонений сегмента ST или боли в груди. Должен осуществляться постоянный контроль ЭКГ для своевременного выявления преходящих нарушений ритма, отклонений сегмента SТ и других маркеров миокардиальной ишемии. Хотя нагрузочное тестирование обычно прекращается, когда ЧСС достигает стандартного уровня (как правило, 85% от максимальной ЧСС, обусловленной возрастом), возможны значительные индивидуальные отклонения в максимальной ЧСС. Поэтому следует тщательно
  • 33.
    оценивать состояние пациентадля выявления других критериев прекращения процедуры. Абсолютными показаниями для остановки теста являются следующие: резкое снижение систолического АД > 10 mm Hg от исходного уровня, возникающее несмотря на увеличение объема нагрузки, сопровождающееся другими признаками ишемии; умеренная или тяжелая стенокардия; возрастающая атаксия, головокружение или предсинкопальное состояние; признаки снижения перфузии - цианоз или бледность; технические трудности при мониторировании ЭКГ или систолического АД; желание пациента прекратить процедуру; устойчивая желудочковая тахикардия; элевация сегмента ST ≥ 1 мм в отведениях без диагностических Q (кроме V1 и aVR). К относительным показаниям для прекращения теста относятся: резкое падение систолического АД > 10 mm Hg от исходного уровня, возникающее несмотря на увеличение объема нагрузки, не сопровождающееся появлением других признаков ишемии; горизонтальное или косонисходящее смещение сегмента ST > 2 мм; значительное изменение оси сердца; нарушения ритма: политопная желудочковая экстрасистолия, триплет желудочковой экстрасистолии, суправентрикулярная тахикардия, блокада сердца или брадиаритмии, блокада ножки пучка Гиса (БНПГ) или нарушение внутрижелудочковой проводимости, которое нельзя отличить от ЖТ; субъективные симптомы: усталость, одышка, хрипы, судороги в мышцах ног, возрастающая боль в груди; повышение систолического АД > 250 mm Hg или диастолического АД > 115 mm Hg (59). Оценка восприятия нагрузки по шкале Borg (71) позволяет объективизировать степень усталости пациента, «усталость-ограниченное» тестирование предназначено для оценки функциональной способности. Интерпретация нагрузочного теста Интерпретация результата нагрузочного тестирования включает в себя оценку нескольких параметров: субъективных симптомов, мощности выполненной работы, гемодинамических реакций и ЭКГ признаков. Важным симптомом является ангинальная боль в груди, особенно, если ее появление приводит к прекращению теста. К числу серьезных признаков также относится достигнутая мощность выполненной работы, реакция систолического АД и ЧСС на нагрузку. Наиболее значимыми ЭКГ находками являются депрессия и элевация сегмента ST. В соответствии с традиционным определением, нагрузочный тест должен считаться положительным при появлении горизонтальной или косонисходящей депрессии или элевации сегмента ST с амплитудой ≥ 1 мм, локализующейся в ≥ 60-80 миллисекунд от конца комплекса QRS, в течение или вскоре после прекращения нагрузки (14). Цена и эффективность Если стоимость нагрузочной ЭКГ-пробы принять за 1,0, расходы на проведение стресс-ЭхоКГ составляют 2,0, стресс-ОЭКТ ≥ 5,0, а коронарографии ≥ 20,0. Однако общие расходы на обследование пациента при использовании нагрузочного теста на тредмиле могут возрасти за счет необходимости в проведении дополнительного тестирования и интервенционных методов, поскольку нагрузочный ЭКГ-тест является менее достоверным. В США нагрузочный тест на тредмиле выполняется часто, но несколько реже, чем стресс-ОЭКТ исследование.
  • 34.
    Логическое обоснование Диагностические характеристикинагрузочного тестирования Чувствительность нагрузочного тестирования измеряется вероятностью появления положительного результата теста у пациентов с ИБС, тогда как специфичность измеряется вероятностью отрицательного результата теста у пациентов без ИБС. Эти параметры используются для сравнительной стандартизованной оценки различных диагностических тестов. Однако оценка только специфичности и чувствительности не обеспечивает всю полноту информации, необходимой для интерпретации результатов нагрузочного тестирования. Эта информация может быть рассчитана и определена, как прогностическая ценность. В ее определении используются показатели чувствительности и специфичности нагрузочного теста в сочетании с предтестовой вероятностью ИБС. Прогностическая ценность положительного результата = (предтестовая вероятность) х (чувствительность) (предтестовая вероятность) х (чувствительность) + (1 - предтестовая вероятность) х (1- специфичность) К числителю относится действительно позитивные результаты теста, к знаменателю относится все положительные результаты теста, включая действительно позитивные и ложноположительные. Прогностическая ценность положительного результата представляет собой вероятность наличия ИБС при положительном тесте. Прогностическая ценность отрицательного результата = (1-предтестовая вероятность) х (Специфичность) (1-предтестовая вероятность) х (Специфичность) + (предтестовая вероятность) х (1- Чувствительность) К числителю относятся действительно негативные результаты теста, к знаменателю относится все отрицательные результаты теста, включая действительно отрицательные и ложноотрицательные. Прогностическая ценность отрицательного результата - это вероятность отсутствия ИБС при отрицательных результатах нагрузочного теста. Таким образом, знание чувствительности и специфичности нагрузочного теста в сочетании с индивидуальной предтестовой вероятностью ИБС является условием для правильной интерпретации результатов нагрузочного исследования. В ходе определения чувствительности и специфичности нагрузочного тестирования важно учитывать систематическую ошибку, называемую также «посттестовой систематической ошибкой» (posttest referral bias). Этот тип систематической ошибки практически представляет собой расхождение в результатах обследования между нагрузочным тестированием и диагностическими процедурами «золотого стандарта». В частности, эта систематическая ошибка возникает, если пациенту с положительным результатом
  • 35.
    нагрузочного тестирования назначаюткоронарографию, а при отрицательном результате нагрузочного тестирования коронарография не проводится. Такой способ отбора сокращает количество действительно отрицательных результатов. В результате действия этой систематической ошибки возрастает чувствительность и снижается специфичность нагрузочного тестирования в сравнении с их истинными значениями. Чувствительность и специфичность нагрузочного тестирования Метаанализ 147 опубликованных сообщений, посвященных коронарографии и нагрузочному тестированию, включивший 24047 пациентов, обнаружил значительную вариабельность чувствительности и специфичности. Средняя чувствительность составила 68% со стандартным отклонением на 16%, средняя специфичность - 77% со стандартным отклонением 17%. При рассмотрении результатов 58 исследований, из которых были исключены пациенты предварительно перенесшие ИМ, средняя чувствительность составила 67%, а специфичность 72%. При ограничении объема метаанализа несколькими исследованиями, в которых предпринималась попытка избежать действия посттестовой систематической ошибки включением только тех пациентов, которые согласились перед началом исследования пройти нагрузочное тестирование и коронарографию, была определена чувствительность 50% и специфичность 90% (73, 74). Более современное исследование, включившее 814 пациентов, выполненное в условиях минимизации систематической ошибки, определило чувствительность 45% и специфичность 85% (75). Следовательно, специфичность нагрузочной ЭКГ-пробы является достаточно высокой. Чувствительность нагрузочной ЭКГ-пробы уступает чувствительности визуализирующих методик (радиоизотопные исследования, ЭхоКГ) (12, 13). Ошибочно предполагать, что чувствительность и специфичность диагностических тестов - это их стандартные характеристики, независимые от особенностей пациентов. Например, нагрузочный тест имеет более высокую чувствительность у пожилых и у пациентов с трехсосудистым поражением, чем у молодых и при однососудистом поражении. Тест имеет меньшую специфичность у пациентов с поражением клапанов сердца, гипертрофией ЛЖ, депрессией сегмента ST и у получающих дигоксин (14). В ряде рекомендаций подчеркивается необходимость рассматривать в качестве диагностических критериев теста не только реакцию сегмента ST. Существуют исследования, подтверждающие более высокую информативность комплексного подхода в интерпретации стресс-теста по сравнению с оценкой только изменений сегмента ST (76, 77). Тем не менее, как правило, интерпретация нагрузочного теста все еще акцентируется на реакции сегмента ST. Этот критерий в сочетании с клиническим опытом специалистов, выполняющих тестирование, обеспечивает не менее ясную и достоверную информацию, чем разнообразные формулы, включающие в себя большее число параметров (75, 78, 79). Предтестовая вероятность Диагностическое тестирование приобретает наибольшую ценность на фоне пограничной предтестовой вероятности ИБС. Например, у мужчины в возрасте 50 лет с клиникой атипичной стенокардии и предтестовой вероятностью ИБС приблизительно 50% (см. табл. 9). В этой ситуации результат теста обладает
  • 36.
    наибольшим влиянием напосттестовую вероятность заболевания и, таким образом, на клиническое решение. Точное определение верхней и нижней границ пограничной вероятности (например, 10% и 90%, 20% и 80%, 30% и 70%) отражает суть клинического решения в отдельных ситуациях. К факторам, оказывающим влияние на выбор этих границ, относятся: сомнения в точности описания пациентом своих ощущений; вероятность альтернативного диагноза; надежность, цена, и потенциальный риск дальнейшего обследования; польза и риск лечения при отсутствии дополнительного тестирования. Pauker и Kassirer (80) описали применение аналитического подхода к этому важному вопросу. Наиболее частым определением пограничной вероятности ИБС, которое можно встретить в опубликованных исследованиях, является диапазон между 10% и 90%. Это определение было впервые предложено 20 лет назад (81), и использовано в нескольких исследованиях (82, 83) и в «АСС/АНА рекомендациях по проведению нагрузочного тестирования» (14). Этот диапазон кажется очень широким, но значительное количество пациентов (например, пожилые мужчины с типичной стенокардией или молодые женщины с неангинальной болью) выходят за его рамки. На фоне высокой предтестовой вероятности ИБС, положительный результат теста только подтверждает ее, а отрицательный результат почти не снижает высокую вероятность заболевания. Правда, на фоне высокой предтестовой вероятности, нагрузочное исследование может обеспечить дополнительную информацию о степени риска и прогнозе (см. Главу III). На фоне низкой предтестовой вероятности ИБС, отрицательный результат теста только подтверждает низкую вероятность заболевания, а положительный почти не увеличивает ее. Отдельные факторы, влияющие на результаты нагрузочной ЭКГ-пробы Дигоксин. Влияние дигоксина реализуется в появлении патологической депрессии ST у 25-40% очевидно здоровых лиц (84, 85). Вероятность появления неадекватных реакций прямо пропорциональна возрасту. Терапия ß-блокаторами. Рекомендуется по мере возможности отменить ß- блокаторы и другие антиангинальные препараты за 4-5 периодов полужизни (обычно около 48 часов) до проведения стресс-теста, который предназначен для диагностики или начальной оценки степени риска ИБС. В идеальной ситуации, эти препараты следует отменять постепенно, чтобы избежать синдрома отмены, который может привести к неблагоприятным последствиям (86, 87). Невозможность отмены ß-блокаторов затрудняет диагностику ишемии, но стресс- тест все же может быть положительным у пациентов с самым высоким риском. Другие медикаменты. Гипотензивные средства и вазодилататоры могут повлиять на результаты теста за счет изменения гемодинамического ответа АД. Нитраты способны нивелировать стенокардию и ишемическую реакцию ST. Флекаинид способствует возникновению желудочковой тахикардии во время нагрузки (88, 89). БЛНПГ. На фоне БЛНПГ нередко возникает индуцируемая нагрузкой депрессия сегмента ST, которая не обусловлена ишемией (90). БПНПГ. На фоне БПНПГ нередко возникает индуцируемая нагрузкой депрессия сегмента ST в правых грудных отведениях (V1-V3), которая не связана с ишемией (91). Однако если депрессия регистрируется в левых грудных
  • 37.
    отведениях (V5, V6)или в нижних отведениях (II, аVF), она имеет полноценное диагностическое значение. Гипертрофия ЛЖ с нарушениями реполяризации на ЭКГ покоя снижает специфичность исследования за счет более частого появления ложноположительных результатов. Депрессия сегмента ST на ЭКГ покоя является маркером неблагоприятных кардиологических исходов независимо от наличия ИБС (92-99). Если амплитуда депрессии сегмента ST на ЭКГ покоя не превышает 1 мм, то появление дополнительной, индуцируемой нагрузкой депрессии сегмента ST является достаточно чувствительным признаком ИБС. Проблема интерпретации изменений сегмента ST Выбор отведения. Наилучшую чувствительность обеспечивает регистрация 12 отведений. Отведение V5 представляет более достоверную диагностическую информацию, чем нижние отведения (II, аVF) или комбинация V5 c II. Индуцируемая нагрузкой, депрессия сегмента ST, регистрируемая только в нижних отведениях, у пациентов с нормальной ЭКГ покоя без предшествовавших инфарктов имеет малую диагностическую ценность (100). Косовосходящая депрессия сегмента ST. Косовосходящая депрессия сегмента ST, с амплитудой < 1 mV, возможно увеличивает вероятность ИБС (101, 102). Тем не менее, мы предпочитаем более традиционное определение положительного теста, которое фигурирует в большинстве публикаций: депрессия сегмента ST с амплитудой не менее 1 мм, горизонтальная или косонисходящая или его элевация, возникающая через ≥ 60-80 миллисекунд после комплекса QRS (72). Реполяризация предсердий. Волна реполяризации предсердий противоположна направлению зубцов Р и может распространяться на сегмент ST и зубец Т. Высокая амплитуда предсердных реполяризационных волн может быть причиной косонисходящей депрессии сегмента ST, не обусловленной ишемией (103, 104). Признаками ложноположительной депрессии ST служат: ее появление на фоне высокой ЧСС, отсутствие ангинальной боли в груди и выраженное косовосходящее смещение сегмента PR в нижних отведениях. Эта проблема не была отражена в «АСС/АНА рекомендациях по нагрузочному тестированию» (14). Элевация сегмента ST. Элевация ST (кроме отведений aVR и V1), которая очень редко возникает на фоне нормальной ЭКГ покоя, отражает трансмуральную ишемию в результате спазма или критического стеноза, значительно увеличивает вероятность аритмии и позволяет локализовать зону ишемии. При наличии на ЭКГ покоя зубца Q после ранее перенесенного ИМ, значимость элевации ST становится спорной. Некоторые исследования свидетельствуют, что такое изменение ЭКГ обусловлено нарушением движения стенки ЛЖ (105, 106); другие (107-109) утверждают, что это показатель остаточной жизнеспособной ткани в зоне инфаркта. Изменения зубца R. Множество факторов действуют на реакцию зубца R во время физической нагрузки (110) и эти изменения не имеют диагностического значения (111, 112). Уровень ЧСС. Выполнено несколько исследований по оценке уровня ЧСС в качестве уточняющего диагностического критерия стресс-теста (113-116), но
  • 38.
    убедительных доказательств егопользы не получено (115-119). Правильнее рассматривать объем выполненной нагрузки. Компьютерная обработка. Компьютерная обработка результатов нагрузочной ЭКГ может быть полезной, но иногда приводит к регистрации ложноположительной депрессии ST (120). Во избежание этого, врачу всегда следует сравнивать исходную ЭКГ с компьютерной. Специальные группы Женщины. Применение нагрузочного тестирования у женщин связано с дополнительными трудностями. Эти проблемы отражают различия между мужчинами и женщинами в распространенности ИБС и в чувствительности и специфичности нагрузочного тестирования. Несмотря на то, что ИБС является одной из основных причин смерти у женщин, распространенность (следовательно, и предтестовая вероятность) этого заболевания у женщин меньше, чем у мужчин одинакового возраста, особенно у женщин в пременопаузе. Характерная для женщин меньшая предтестовая вероятность повышает частоту появления ложноположительных результатов тестов. Например, в исследовании CASS почти у 50% женщин, у которых ангинальные симптомы сопровождались положительными результатами нагрузочного теста, не было выявлено изменений при коронарографии (121). Чувствительность нагрузочного ЭКГ-тестирования у женщин меньше, чем у мужчин, а в некоторых исследованиях обнаружена также и меньшая специфичность (14, 73, 83, 122-131). В целях повышения диагностической достоверности стресс-теста у женщин, некоторые исследователи предлагают предсказывающие модели, которые объединяют большее количество критериев теста, чем степень и тип смещения сегмента ST (130, 131). Хотя такой подход выглядит привлекательным, его клиническое применение остается ограниченным. Трудности применения нагрузочного тестирования у женщин привели к предположению, что стресс-визуализирующие методики (см. главу II.В.4) могут быть предпочтительнее стандартного нагрузочного тестирования (129). Хотя оптимальная стратегия диагностики ИБС у женщин окончательно не установлена, Комитет не располагает достаточными данными, чтобы рекомендовать замену нагрузочной ЭКГ-пробы стресс-визуализирующими методами. У многих женщин с низкой предтестовой вероятностью заболевания, отрицательные результаты нагрузочного теста вполне достаточны для исключения диагноза ИБС и выполнение стресс-визуализирующего исследования не требуется (83). Пожилые. Применению нагрузочного тестирования у лиц старше 70 лет посвящено небольшое число исследований. В Национальном Обзоре Здоровья за 1989 г. (136) из числа больных с впервые выявленной ИБС только 1,9% мужчин и 1,5% женщин были старше 75 лет. Беcсимптомная ишемия имела место у 15% лиц 80 лет (137). Выполнение нагрузочного тестирования в пожилом возрасте связано с определенными проблемами. Способность к выполнению нагрузки у таких пациентов часто недостаточна в результате мышечной слабости и физической несостоятельности, что нередко приводит врача к выводу о предпочтительности фармакологического теста перед нагрузочным. Риск травмы во время нагрузки вынуждает использовать менее энергичный протокол (138). При обследовании на тредмиле пожилые пациенты сильнее опираются руками на поручни, что приводит к снижению интенсивности нагрузки, и затрудняет определение
  • 39.
    истинного объема выполненнойработы. С увеличением возраста чаще возникают нарушения ритма, особенно при высоком объеме нагрузки (138). У некоторых пациентов с проблемами походки и координации велоэргометрия может быть более привлекательной (139), но является непривычной для большинства пожилых людей. Интерпретация результатов нагрузочного тестирования у пожилых также имеет некоторые особенности. Относительно тяжелое течение ИБС в этой группе увеличивает чувствительность нагрузочного теста (84%), но при этом снижается его специфичность (70%). Высокая распространенность заболевания предполагает большее число ложноотрицательных результатов (140). Ложноположительные результаты теста могут появляться вследствие сопутствующей гипертрофии ЛЖ либо нарушения проводимости. Нередко встречаются другие нарушения на ЭКГ покоя, осложняющие интерпретацию теста, включая признаки предшествовавшего ИМ. Выполнение и интерпретация нагрузочного теста у пожилых связаны с дополнительными трудностями, а последующая коронарография и реваскуляризация сопровождаются повышенным риском. Несмотря на это, нагрузочный тест сохраняет свою актуальность у пожилых, поскольку применение медикаментозной терапии в данной группе сопровождается более высоким риском, чем агрессивная тактика, ориентированная на реваскуляризацию. 3. Эхокардиография покоя Рекомендации для проведения ЭхоКГ с целью выяснения причины боли в груди у пациентов с подозрением на СС Класс I 1. Систолический шум, подозрительный в отношении аортального стеноза или гипертрофической кардиомиопатии. (Уровень достоверности С) 2. Оценка тяжести ишемии (например, нарушений локальной сократимости миокарда), если возможно проведение ЭхоКГ во время боли в груди или в пределах 30 минут после ее прекращения. (Уровень достоверности C) Класс IIb 1.Диагностика пролапса митрального клапана у пациентов с аускультативными феноменами (щелчок или шум) (15). (Уровень достоверности С) Класс III 1.Пациенты с нормальной ЭКГ, без анамнеза ИМ и признаков ЗСН, поражения клапанов сердца или гипертрофической кардиомиопатии. (Уровень достоверности С) С помощью ЭхоКГ можно получить полезную информацию для уточнения диагноза ИБС. Однако в большинстве случаев проведение ЭхоКГ для уточнения наличия стенокардии не обосновано.
  • 40.
    Ультразвуковая диагностика неясных или сопутствующих сердечных заболеваний Проведение трансторакальной ЭхоКГ и допплеровского исследования показано, если выявлен шум в работе сердца или другие признаки состояний, которые могут сопутствовать ИБС, например, аортального стеноза или гипертрофической кардиомиопатии. Допплеровское исследование обычно обеспечивает точную количественную информацию о наличии и тяжести такого поражения, в том числе: 1) о наличии концентрической гипертрофии или асимметричной гипертрофии межжелудочковой перегородки, верхушки ЛЖ или стенки ЛЖ; 2) о степени аортального клапанного или подклапанного градиента; 3) о функции ЛЖ (13). ЭхоКГ обеспечивает диагностику пролапса митрального клапана и позволяет определить показания для профилактики инфекционного эндокардита. Глобальная систолическая функция ЛЖ Хроническая ИБС, независимо от наличия стенокардии, может приводить к ухудшению систолической функции ЛЖ. Распространенность и тяжесть региональных и глобальных нарушений является важным фактором при определении тактики медикаментозной или хирургической помощи. Рутинная оценка параметров глобальной функции, таких как фракция выброса (ФВ), не является обязательным условием для диагностики СС. Например, если предполагаемая стенокардия не сопровождается изменениями ЭКГ покоя, анамнезом ИМ и симптомами сердечной недостаточности, назначение ЭхоКГ и радионуклидного исследования не показано (141, 142). Нарушение локальной сократимости левого желудочка ЭхоКГ находки, которые могут помочь установлению диагноза СС, включают нарушение локальной сократимости ЛЖ, например: гипокинез, акинез, дискинез и недостаточное утолщение сегмента миокарда в течение систолы (13). Причиной нарушения локальной сократимости межжелудочковой перегородки может быть не только хроническая ИБС, но и другие состояния, такие как БЛНПГ, искусственный водитель ритма с внутрижелудочковым электродом, объемная перегрузка правого желудочка или последствия операции на сердце (13). Распространенность и выраженность нарушения локальной сократимости ЛЖ может быть описана с помощью учета сегментов с нарушенной сократимостью и степени нарушения движения миокардиальной стенки (гипокинез, акинез, дискинез) либо методом суммарного подсчета степени нарушения локальной сократимости во всех сегментах миокарда (143-146). Нарушения локальной сократимости часто выявляются у пациентов, перенесших ИМ, при наличии диагностически значимого зубца Q на ЭКГ. Его локализация совпадает с зоной кровоснабжения пораженной коронарной артерии и участками постинфарктных изменений миокарда (143, 144, 147-154). Нарушение локальной сократимости может возникать при транзиторной или хронической ишемии (гибернированный миокард), при наличии рубца, а также сопровождает некоторые состояния, не ассоциирующиеся с коронарной патологией, например,
  • 41.
    миокардит (13). Дляоблегчения визуализации эндокарда ЛЖ предложены новые технологии, в том числе: тканевой допплер (155, 156), контрастная ЭхоКГ при помощи внутривенного введения энкапсулированных газовых микропузырьков (157-159). Если течение ИБС не было осложнено ИМ, ЭхоКГ, выполненная в покое, вне приступа стенокардии, как правило, не выявляет нарушения движения стенок ЛЖ. Но если нарушения локальной сократимости выявляются во время или в течение 30 минут после приступа стенокардии, либо отражают наличие «оглушенного» миокарда, то они приобретают значение дополнительного признака, увеличивающего вероятность прогностически значимой ИБС (если диагноз не был установлен ранее). В соответствии с объединенными данными, прогностическая ценность положительного результата этих находок для острой ишемии или ИМ составляет приблизительно 50% (13). И напротив, отсутствие нарушений локальной сократимости идентифицирует подгруппу пациентов с низким риском ОИМ (147, 160) с объединенной прогностической ценностью отрицательного результата около 95%. Митральная регургитация ишемической природы Митральная регургитация при ИБС может развиваться как следствие глобальной дисфункции ЛЖ (161), региональной дисфункции папилярных мышц (162), рубцевания и укорочения субмитральных хорд (163), разрыва папиллярных мышц (164) или других причин. Наличие, тяжесть и механизм митральной регургитации могут быть реально установлены при помощи трансторокальной ЭхоКГ и допплеровского исследования. ЭхоКГ позволяет также определить тактику возможного хирургического вмешательства по восстановлению митрального клапана или его замене (15). 4. Стресс-визуализирующие методы* Рекомендации для проведения стресс-визуализирующих исследований* в качестве начального этапа диагностики СС в группе пациентов, способных выполнять физическую нагрузку Класс I 1. Перфузионная сцинтиграфия миокарда или ЭхоКГ на фоне пробы с физической нагрузкой при пограничной предтестовой вероятности ИБС, при наличии одного из следующих нарушений на ЭКГ покоя: а. Синдром WPW. (Уровень достоверности В) б. Депрессия сегмента ST > 1 мм (Уровень достоверности В) 2. Перфузионная сцинтиграфия миокарда или ЭхоКГ на фоне пробы с физической нагрузкой у пациентов с предшествующей реваскуляризацией (ЧТКА или КШ). (Уровень достоверности B) 3. Перфузионная сцинтиграфия миокарда с аденозином или дипиридамолом при пограничной предтестовой вероятности ИБС в сочетании с одним из следующих отклонений на ЭКГ покоя: а. Ритм электрокардиостимулятора. (Уровень достоверности С) б. БЛНПГ. (Уровень достоверности В)
  • 42.
    Класс IIb 1.Перфузионная сцинтиграфия миокарда или ЭхоКГ на фоне пробы с физической нагрузкой при низкой или высокой предтестовой вероятности ИБС в сочетании с одним из следующих нарушений на ЭКГ покоя: а. Синдром WPW. (Уровень достоверности В) б. Депрессия сегмента ST > 1 мм. (Уровень достоверности В) 2.Перфузионная сцинтиграфия миокарда с аденозином или дипиридомолом при низкой или высокой предтестовой вероятности ИБС в сочетании с одним из следующих отклонений на ЭКГ покоя: а. Ритм электрокардиостимулятора. (Уровень достоверности С) б. БЛНПГ. (Уровень достоверности В) 3.Перфузионная сцинтиграфия миокарда или ЭхоКГ на фоне пробы с физической нагрузкой при пограничной предтестовой вероятности ИБС в сочетании с одним из следующих состояний: а. Применение дигоксина, сопровождающееся депрессией ST < 1 мм на ЭКГ покоя. (Уровень достоверности В) б. Признаки гипертрофии ЛЖ в сочетании с депрессией ST < 1 мм на ЭКГ покоя. (Уровень достоверности В) 4.Перфузионная сцинтиграфия миокарда или ЭхоКГ на фоне пробы с физической нагрузкой, перфузионная сцинтиграфия миокарда с аденозином или дипиридомолом или ЭхоКГ с добутамином в качестве начального стресс-теста у пациентов с нормальной ЭКГ покоя, не получающих дигоксин. (Уровень достоверности В) 5.ЭхоКГ с физической нагрузкой или с добутамином при наличии БЛНПГ. (Уровень достоверности С) * стресс-визуализирующие методики (исследования) - ЭхоКГ или радиоизотопное исследование на фоне функциональной нагрузочной пробы, в качестве которой наиболее часто используются пробы с физической нагрузкой на велоэргометре или на тредмиле и фармакологические стресс-тесты с дипиридамолом, аденозином или добутамином. Рекомендации для проведения стресс-визуализирующих исследований в качестве начального этапа диагностики СС в группе пациентов, не способных выполнять физическую нагрузку Класс I 1. Перфузионная сцинтиграфия миокарда с аденозином или дипиридомолом или ЭхоКГ с добутамином при пограничной предтестовой вероятности ИБС. (Уровень достоверности В) 2. Перфузионная сцинтиграфия миокарда с аденозином или дипиридомолом или ЭхоКГ с добутамином у пациентов, перенесших реваскуляризацию (ЧТКА или КШ). (Уровень достоверности B) Класс IIb
  • 43.
    1.Перфузионная сцинтиграфия миокардас аденозином или дипиридомолом или ЭхоКГ с добутамином при низкой или высокой вероятности ИБС, если отсутствует ритм электрокардиостимулятора или БЛНПГ. (Уровень достоверности В) 2.Перфузионная сцинтиграфия миокарда с аденозином или дипиридомолом при низкой или высокой предтестовой вероятности ИБС в сочетании с одним из следующих нарушений на ЭКГ покоя: а. Ритм электрокардиостимулятора. (Уровень достоверности С) б. БЛНПГ. (Уровень достоверности В) 3. ЭхоКГ с добутамином при наличии БЛНПГ. (Уровень достоверности С) Когда проводить стресс-визуализирующее исследование? Существует ряд состояний, которые значительно затрудняют проведение нагрузочной ЭКГ-пробы, и становятся показанием для выполнения стресс- визуализирующего исследования. К ним относятся следующие: (см. также главу II.В.3) (14): 1) ПБЛНПГ, ритм электрокардиостимулятора, синдром WPW и другие отклонения ЭКГ, связанные с нарушением проводимости; 2) депрессия сегмента ST > 1 мм на ЭКГ покоя, в том числе, обусловленная гипертрофией ЛЖ, приемом медикаментов (дигиталис); 3) неспособность пациентов к выполнению достаточно интенсивной физической нагрузки; 4) клиника стенокардии после перенесенной реваскуляризации, поскольку установление локализации ишемии и выяснение функциональной значимости поражений и жизнеспособности миокарда приобретают важное значение для определения дальнейшей тактики. Нагрузочный и фармакологический варианты стресс-визуализирующего исследования В целях провокации ишемии могут быть использованы различные методы: 1) физическая нагрузка (тредмил или велоэргометр) (см. главу II.В.3), 2) фармакологический стресс-тест (добутамин или вазодилататоры). Если пациент способен выполнять физическую нагрузку, достаточную для достижения необходимого уровня сердечно-сосудистого стресса (например, в течение 6-12 минут), тест с физической нагрузкой (обычно на тредмиле) выглядит предпочтительнее фармакологического (см. главу II.В.3). Если пациент не может выполнить физическую нагрузку необходимого уровня или в других специфических обстоятельствах (например, когда стресс-ЭхоКГ применяется для оценки жизнеспособности миокарда), более целесообразным может стать фармакологический стресс-тест. В методике фармакологического тестирования обычно используются три препарата: дипиридамол, аденозин и добутамин. Дипиридамол и аденозин - это вазодилататоры, которые, как правило, применяют в процессе перфузионной сцинтиграфии миокарда. Добутамин, обладая положительным инотропным и хронотропным действием, обычно применяется совместно с ЭхоКГ. Дипиридамол вызывает угнетение клеточного потребления аденозина, повышая его содержание в крови и тканях. Являясь активным прямым вазодилататором, аденозин значительно повышает коронарный кровоток. Увеличенный дипиридамолом или аденозином поток крови в меньшей степени возрастает в стенозированных артериях, создавая картину неоднородной
  • 44.
    миокардиальной перфузии, котораяможет регистрироваться при радиоизотопном исследовании. Дипиридамол и аденозин достаточно безопасны и хорошо переносятся больными несмотря на довольно частое возникновение незначительных побочных эффектов, которые регистрируются у 50% (дипиридамол) (165) и 80% (аденозин) (166, 167) пациентов. При инфузии дипиридамола самым частым побочным симптомом является стенокардия (18-42%), аритмия возникает в < 2% случаев. Несердечные побочные эффекты включают головную боль (5-23%), головокружение (5-21%), гиперемию (приливы) (3%) (165). Инфузия аденозина может сопровождаться болью в груди (57%), головной болью (35%), покраснением (25%), одышкой (15%) и AV-блокадой I степени (18%). Тяжелые побочные эффекты редки, но и дипиридамол и аденозин могут стать причиной бронхоспазма у пациентов с бронхиальной астмой или хроническим обструктивным заболеванием легких, следовательно, их следует применять с максимальными предосторожностями (либо вообще не применять) у таких пациентов. Препаратом, устраняющим побочные эффекты дипиридамола и аденозина, является теофиллин. Нет необходимости рутинно назначать это лекарство после введения аденозина, поскольку последний имеет ультракороткий период полужизни (< 10 сек). Добутамин в большой дозировке (20-40 мкг/кг/мин) повышает ЧСС, систолическое АД и сократимость миокарда, вызывая таким образом вторичное повышение миокардиального кровотока и провоцируя ишемию. Увеличение кровотока (в 2-3 раза от начального) не достигает уровня, вызываемого аденозином или дипиридамолом, но и этого достаточно для выявления неоднородной перфузии в ходе сцинтиграфии миокарда. Хотя побочные эффекты во время инфузии добутамина возникают довольно часто, тест признан относительно безопасным, даже у пожилых лиц (168-173). Наиболее часто возникают некардиальные побочные эффекты - 26%. В исследовании, включившем 1118 пациентов, зарегистрированы: тошнота у 8%, возбуждение у 6%, головная боль у 4% и тремор у 4% (172). Также имели место нарушения ритма: желудочковая экстрасистолия (15%), предсердная экстрасистолия (8%), суправентрикулярная тахикардия и неустойчивая желудочковая тахикардия (3-4%). Неангинальная боль в груди отмечена у 8%, а стенокардия регистрировалась у 20%. Факторы, действующие на диагностическую точность неинвазивного тестирования Как уже было показано на примере нагрузочной ЭКГ-пробы, на оценку результатов теста оказывает значительное влияние значение предтестовой вероятности ИБС (38, 174, 175). При небольшой распространенности заболевания в популяции, прогностическая ценность положительного результата снижается, тогда как прогностическая ценность отрицательного результата увеличивается (176). В большинстве случаев не следует назначать стресс-визуализирующие исследования для рутинных диагностических целей пациентам с низкой или высокой предтестовой вероятностью заболевания. Однако, их проведение на фоне высокой предтестовой вероятности ИБС может дать дополнительную информацию о степени риска (см. главу III.В.3.). По аналогии с нагрузочной ЭКГ-пробой, посттестовая систематическая ошибка также оказывает серьезное влияние на чувствительность, специфичность
  • 45.
    и прогностическую ценностьперфузионной сцинтиграфии миокарда и стресс- ЭхоКГ (см. главу II.В.3) (177, 178, 179). Коррекция результатов исследований с учетом посттестовой систематической ошибки приводит к значительно более низкой чувствительности и более высокой специфичности для обеих методик (таблицы 13-17). Таким образом, у пациентов с пограничной предтестовой вероятностью заболевания, коррекция с учетом посттестовой систематической ошибки действительно улучшает диагностическую ценность позитивного результата в то время как ценность отрицательных результатов снижается (175). Таблица 13. ОЭКТ на фоне физической нагрузки (без учета посттестовой систематической ошибки) Автор Год Кол-во Чувстви- Специфич- Пациентов тельность ность Tаmaki (259) 1984 104 0,98 0,91 DePasquale (260) 1988 210 0,95 0,74 Iskandrian (226) 1989 461 0,82 0,60 Maddahi (261) 1989 138 0,95 0,56 Fintel (204) 1989 135 0,92 0,92 Van Train (262) 1990 318 0,94 0,43 Mahmarian (263) 1990 360 0,87 0,87 Gupta (214) 1992 144 0,82 0,80 Quinones (264) 1992 112 0,76 0,81 Christian (265) 1992 688 0,92 0,74 Chae (128) 1993 243 0,71 0,65 Solot (266) 1993 128 0,89 0,90 Van Train (267) 1994 161 0,87 0,36 Rubello (268) 1995 120 0,92 0,61 Taillefer (248) 1997 115 0,87 0,92 Iskandrian (269) 1997 993 0,87 0,70 Другие* 1990-1998 842 0,87 0,75 (270-283) *Четырнадцать исследований, в каждое из которых включено < 100 пациентов Таблица 14. ЭхоКГ на фоне физической нагрузки (без учета посттестовой систематической ошибки) Автор Год Кол-во Чувстви- Специфич- пациентов тельность ность Armstrong (284) 1987 123 0,88 0,86 Crouse (285) 1991 228 0,97 0,64 Marwick (286) 1992 150 0,84 0,86 Quinones (264) 1992 112 0,74 0,88 Ryan (287) 1993 309 0,91 0,78 Hecht (288) 1993 136 0,94 0,88 Roger (289) 1994 150 0,91 - Beleslin (224) 1994 136 0,88 0,82 Sylven (277) 1994 160 0,72 0,50 Roger (145) 1995 127 0,88 0,72
  • 46.
    Marwick (290) 1995 147 0,71 0,91 Marwick (129) 1995 161 0,80 0,81 Luotolahti (291) 1996 108 0,94 0,70 Другие* (130, 1988-1996 741 0,83 0,91 225, 278-280, 292-299) *Четырнадцать исследований, в каждое из которых включено < 100 пациентов Таблица 15. ОЭКТ с аденозином (без учета посттестовой систематической ошибки) Автор Год Кол-во Чувстви- Специфич- пациентов тельность ность Nishimura (210) 1991 101 0,87 0,90 Coyne (213) 1991 100 0,83 0,75 O’Keefe (300) 1992 121 0,92 0,64 Gupra (214) 1992 144 0,83 0,87 Iskandrian (301) 1993 339 0,90 0,90 Mohiuddin (302) 1996 202 0,87 (Муж) 0,83 (Муж) 0,94 (Жен) 0,89 (Жен) Amanullah (303) 1997 222 0,93 0,73 Amanullah (304) 1997 130 0,91 0,70 Iskandrian (269) 1997 550 0,90 0,86 Другие* (170, 1990-1995 228 0,91 0,74 212, 305, 306) *Четыре исследования, в каждое из которых включено < 100 пациентов Таблица 16. ЭхоКГ с добутамином (без учета посттестовой систематической ошибки) Автор Год Кол-во Чувстви- Специфич- пациентов тельность ность Sawada (307) 1991 103 0,89 0,85 Marcovitz (308) 1992 141 0,96 0,66 Marwick (170) 1993 217 0,72 0,83 Takeuchi (309) 1993 120 0,85 0,93 Baudhuin (310) 1993 136 0,79 0,83 Ostojic (311) 1994 150 0,75 0,79 Beleslin (224) 1994 136 0,82 0,76 Pingitore (312) 1996 110 0,84 0,89 Wu (313) 1996 104 0,94 0,38 Hennessy (314) 1997 116 0,82 0,63 Dionisopoulos 1997 288 0,85 (Муж) 0,96 (Муж) (315) 0,90 (Жен) 0,79 (Жен) Elhendy (316) 1997 306 0,73 (Муж) 0,77 (Муж) 0,76 (Жен) 0,94 (Жен) Hennessy (317) 1997 219 0,82 0,65 Другие* (225, 1993-1998 436 0,75 0,83
  • 47.
    280-283, 318, 319) *Семьисследований, в каждое из которых включено < 100 пациентов Таблица 17. Неинвазивные тесты до и после устранения посттестовой систематической ошибки Методика Авторы Год Кол-во Чувстви- Специ- пациенто тельност фичност в ь ь Исхо Отко Исхо Откор дное ррект дное ректи ирова рован н ное ное Нагрузочная Morise, Diamond 1995 Муж: 508 0,5 0,4 0,8 0,9 ЭКГ-проба (73) Жен: 284 6 0 1 6 0,4 0,3 0,7 0,8 7 3 3 9 Планарная Schwartz и др. 1993 Муж: 845 0,6 0,4 0,5 0,7 перфузионная (178) 7 5 9 8 сцинтиграфия с таллием на фоне физической нагрузки Планарная Diamond (177) 1986 Всего: 0,9 0,6 0,3 0,7 перфузионная 2269 1 8 4 1 сцинтиграфия с таллием на фоне физической нагрузки ОЭКТ с таллием Cecil и др. (320) 1996 Всего: 0,9 0,8 0,1 0,5 на фоне 2688 8 2 4 9 физической нагрузки ОЭКТ с Тс – Santana-Boado и 1998 Муж: 100 0,9 0,8 0,8 0,9 99м- др. (321) Жен: 63 3 8 9 6 изонитрилом на 0,8 0,8 0,9 0,9 фоне 5 7 1 1 физической нагрузки или с дипиридамолом ЭхоКГ на фоне Roger и др. (179) 1997 Муж: 244 0,7 0,4 0,3 0,8 физической Жен: 96 8 2 7 3 нагрузки 0,7 0,3 0,3 0,8 9 2 4 6 Диагностическая точность стресс-визуализирующих методов Радиоизотопные методы. Прекрасный обзор их применения для диагностики ИБС выполнен в «АСС/АНА рекомендациях по клиническому применению радиоизотопных видов исследования», которые были опубликованы в 1995 году (12). Дальнейшее обсуждение, которое фокусирует внимание на
  • 48.
    перфузионной сцинтиграфии миокарда,заимствовано из указанного документа, но было подвергнуто ревизии в свете современных публикаций. Наибольший опыт перфузионной сцинтиграфии миокарда в обследовании пациентов с подозрением на СС или ее наличием, накоплен в отношении применения таллия-201, но существуют доказательства, что использование Тс-99m- изонитрила (sestamibi) и Тс-99m-тетрофосмина (tetrofosmin) обеспечивает такую же диагностическую точность (180-190). Таким образом, для диагностики ИБС с одинаковой точностью могут взаимозаменяемо применяться в первую очередь – таллий-201, а также Tc-99m-изонитрил (sestamibi) или Tc99m-тетрофосмин (tetrofosmin). Существует несколько технологий перфузионной сцинтиграфии миокарда. К их числу относятся планарная (двухмерная) перфузионная сцинтиграфия миокарда, однофотонная эмиссионная компьютерная томография (ОЭКТ) (single- photon emission computed tomographic), визуальный анализ (191-194) и количественные методики (195-202). Вычисление количественных параметров может повысить чувствительность теста, особенно для диагностики однососудистого поражения (194, 198-202). Для планарной сцинтиграфии с таллием-201 опубликованные средние значения чувствительности и специфичности (без учета посттестовой систематической ошибки) при визуальном анализе составили 83% и 88% (191-194), а при количественном анализе - 90% и 80%, соответственно (194-203). ОЭКТ с таллием-201 по сравнению с планарной сцинтиграфией, как правило, обладает большей чувствительностью для диагностики ИБС, определения локализации участков гипоперфузии, идентификации стенозов ПНА и огибающей артерий (204) и предсказания возможности многососудистого поражения (205). Средняя чувствительность и специфичность нагрузочной ОЭКТ с таллием-201 составляет при качественном анализе 89% и 76%, (201, 202, 206), а при количественном анализе - 90% и 70%, соответственно (206) (без учета систематической ошибки). По чувствительности и специфичности радионуклидное исследование уступает коронарографии. Это несоответствие частично объясняется тем, что визуальная оценка ангиографической степени коронарных стенозов не тесно коррелирует с их функциональной тяжестью, которая определяется, как резерв коронарного кровотока после максимальной фармакологической дилатации коронарных артерий (203). Кроме того, ниже ожидаемой оказалась специфичность в последних исследованиях, которые чаще использовали ОЭКТ, чем планарную сцинтиграфию, что может объясняться действием посттестовой систематической ошибки (см. выше). Дело в том, что на специфичность ОЭКТ оказывают действие такие факторы, как особенности отбора пациентов и артефакты, возникающие при компьютерной реконструкции томографического изображения. Дипиридамоловая вазодилатация коронарных артерий в качестве дополнения к перфузионной сцинтиграфии миокарда с таллием-201 (207-209) стала важным инструментом неинвазивной диагностики ИБС (165, 166, 168-171, 208-217). Планарная сцинтиграфия с дипиридамолом имеет высокую чувствительность - 90% (средняя, без учета систематической ошибки) и допустимую специфичность - 70% (средняя, без учета систематической ошибки) (165). ОЭКТ с дипиридамолом при использовании таллия-201 или Tc-99m- изонитрила имеет, как минимум, такую же точность, как и планарная сцинтиграфия (218-220). Результаты перфузионной сцинтиграфии миокарда на фоне инфузии аденозина, дипиридамола или физической нагрузки практически не
  • 49.
    отличаются друг отдруга (212-214, 216). Увеличение коронарного кровотока после введения добутамина выражено в меньшей степени, чем после введения вазодилататоров (дипиридамола или аденозина), поэтому перфузионная сцинтиграфия с добутамином менее распространена (221, 222). Применение данной методики следует ограничить теми ситуациями, когда имеются противопоказания к использованию дипиридамола и аденозина (223). Поскольку перфузионная сцинтиграфия с добутамином применяется достаточно редко, принято решение не рассматривать ее в данных рекомендациях. Радионуклидная ангиография с физической нагрузкой или добутамином в настоящее время также выполняется очень редко и не включена в данные рекомендации. Стресс-ЭхоКГ. Методика стресс-ЭхоКГ основывается на визуализации движения отдельных сементов ЛЖ и их утолщения во время нагрузки в сравнении с исходной ЭхоКГ покоя. Следующие ЭхоКГ симптомы свидетельствуют об ишемии миокарда: 1) уменьшение амплитуды движения стенки одного или более сегментов ЛЖ на фоне стресса; 2) уменьшение систолического утолщения одного или более сегментов на фоне стресса по сравнению ЭхоКГ покоя; 3) компенсаторный гиперкинез в неишемизированных сегментах. Внедрение компьютерных методов обработки изображения, в том числе возможности одновременной визуализации сердца в различных фазах исследования способствует повышению эффективности и точности интерпретации стресс- ЭхоКГ (13). Сообщалось, что стресс-ЭхоКГ имеет чувствительность и специфичность в диагностике ИБС, приблизительно соответствующие стресс-перфузионной сцинтиграфии*. В 36 исследованиях, которые включили 3210 пациентов, общая чувствительность без учета посттестовой систематической ошибки, колебалась от 70% до 97%; средний уровень чувствительности составил приблизительно 85% - для нагрузочной ЭхоКГ и 82% - для стресс-ЭхоКГ с добутамином (13). Как и ожидалось, чувствительность нагрузочной ЭхоКГ в диагностике многососудистого поражения оказалась выше (73-100%, средняя ~ 90%), чем для однососудистого поражения (63-93%, средняя ~ 79%) (13). В этой серии исследований специфичность колебалась от 72% до 100% (средняя ~ 86%) для нагрузочной ЭхоКГ и 85% - для стресс-ЭхоКГ с добутамином. * Стресс-перфузионная сцинтиграфия – перфузионная сцинтиграфия миокарда в сочетании с нагрузочным или фармакологическим стресс-тестом Идеальным фармакологическим агентом для стресс-ЭхоКГ является добутамин, поскольку он повышает сократимость миокарда и увеличивает амплитуду движения стенок, что и представляет собой предмет изучения для ЭхоКГ. Стресс-ЭхоКГ с добутамином действительно имеет большую чувствительность для определения коронарных стенозов, чем стресс-ЭхоКГ с вазодилататорами (дипиридамол или аденозин) (170, 224, 225). В современном обзоре 36 исследований средняя чувствительность и специфичность стресс- ЭхоКГ с добутамином в определении ИБС составила 82% (без учета посттестовой систематической ошибки), 86% для многососудистого поражения (13). Хотя стресс-ЭхоКГ с дипиридамолом нередко применяется за границей, выполнение этой пробы в США крайне ограниченно и не включено в настоящие рекомендации. Частные вопросы применения стресс-визуализирующих методов
  • 50.
    Сопутствующий прием медикаментов.Прием ß-блокаторов снижает чувствительность визуализирующего исследования, выполняемого на фоне физической нагрузки, в диагностике ИБС (226-230). Желательно отменять прием ß-блокаторов (или других антиангинальных средств) за 4-5 периодов полужизни (обычно около 48 часов) перед проведением такого исследования. Если при выполнении исследования на фоне приема медикаментов удается достичь субмаксимального уровня ЧСС, перфузионная сцинтиграфия миокарда с аденозином или дипиридомолом обеспечивает большую чувствительность, чем нагрузочная ЭКГ-проба (231). Внутрижелудочковая блокада. В нескольких исследованиях обнаружен феномен увеличения дефекта перфузии миокарда во время нагрузочного тестирования на фоне БЛНПГ. При этом, последующее ангиографическое исследование не выявляет соответствующего поражения коронарного русла. (232-234). Этот дефект часто распространяется на межжелудочковую перегородку, может быть преходящим или фиксированным. При фармакологическом стрессе и на фоне БПНПГ и БПВЛНПГ этот феномен, как правило, не воспроизводится. Точный механизм его появления неясен. В нескольких исследованиях (включивших более 200 пациентов) доказано, что идентификация ИБС у пациентов с БЛНПГ наилучшим образом обеспечивается перфузионной сцинтиграфией с фармакологической вазодилатацией (235-243). Напротив, только одно небольшое исследование (24 пациента) свидетельствовало о диагностическом преимуществе стресс-ЭхоКГ на фоне БЛНПГ (244). Мы придерживаемся мнения, что перфузионная сцинтиграфия миокарда с аденозином или дипиридомолом является более предпочтительной в диагностике ИБС у пациентов с БЛНПГ. Стресс-визуализирующие исследования в отдельных подгруппах пациентов (женщины, пожилые или тучные пациенты, лица со специальным родом занятий). Известно, что точность диагностики ИБС у женщин с помощью ЭКГ-пробы на тредмиле уступает таковой у мужчин, поскольку для женщин характерна меньшая предтестовая вероятность ИБС (14). В этих обстоятельствах перфузионная сцинтиграфия миокарда или ЭхоКГ могут быть логичным дополнением к тестированию на тредмиле. Однако и чувствительность перфузионной сцинтиграфии с таллием у женщин может быть меньшей, чем у мужчин (203, 245). Артефакты, обусловленные ослаблением энергии излучения при его прохождении через переднюю грудную стенку, значительно осложняют интерпретацию перфузионного сканирования у женщин, особенно при использовании таллия-201. Современная технология ЭКГ-синхронизированной ОЭКТ с Тс-99м-изонитрилом обеспечивает более высокое качество визуализации (246, 247). В современном проспективном исследовании 115 женщин с подозрением на ИБС или с низкой предтестовой вероятностью ИБС оба вида исследования (ОЭКТ с таллием-201 и Тс-99m-изонитрилом) имели одинаковую специфичность для диагностики ИБС (84,3% и 80,4% для стеноза ≥ 70%) (248). Однако, ОЭКТ с Tc-99m-изонитрилом имеет лучшую специфичность (84,4% по сравнению с 67,2%), которая возрастает до 92,2% при использовании ЭКГ- синхронизации. Нагрузочная или фармакологическая стресс-ЭхоКГ в некоторой степени позволяет избавиться от артефактов, особенно обусловленных ослаблением энергии в грудной стенке. Но у тучных пациентов, как правило, трудно получить качественное ЭхоКГ изображение. Хотелось бы подтвердить мнение Комитета, сформулированное ранее (Глава II.В.2): в настоящее время мы не располагаем достаточными данными, чтобы оправдать замену стандартного
  • 51.
    нагрузочного теста стресс-визуализирующимиметодами в начальной диагностике ИБС у женщин. Многие пожилые пациенты не способны выполнять нагрузочное тестирование из-за неудовлетворительного физического состояния. У таких больных фармакологическое стресс-визуализирующее исследование является хорошей альтернативой нагрузочному. Отдельную проблему представляет проведение исследований у очень тучных пациентов, поскольку большинство визуализирующих таблиц, применяемых для ОЭКТ, имеет ограничения по весу (часто 135 кг). Для обследования более тучных больных может быть использована планарная сцинтиграфия. Причем, сцинтиграфия с Тс-99m-изонитрилом должна обеспечить лучшее качество изображения, чем с таллием-201. В этой группе позитрон-эмиссионная томография (ПЭТ), вероятно, превосходит по своим возможностям традиционную перфузионную сцинтиграфию миокарда. Стресс- ЭхоКГ не обеспечивает оптимального качества изображения при обследовании очень тучных пациентов, больных с деформацией грудной клетки и выраженной патологией легких. Лица, чья профессиональная деятельность имеет непосредственное отношение к общественной безопасности (например, пилоты, водители грузовиков, водители автобусов, инженеры железной дороги, пожарные и охранники), а также профессиональные спортсмены, традиционно подлежат периодическому нагрузочному тестированию для определения способности к выполнению физических нагрузок и прогностической оценки возможной ИБС (14). Несмотря на то, что такой подход недостаточно оправдан имеющимися медицинскими данными, выполнение этих исследований регламентировано существующим законодательством (27). Если, помимо принадлежности к группам профессионального риска, у обследуемых лиц имеется хроническая боль в груди в сочетании с пограничной или высокой вероятностью ИБС, становится оправданным дополнение стандартной ЭКГ-пробы с физической нагрузкой каким-либо стресс-визуализирующим методом. Более того, планируя объем обследования в данной группе, целесообразно в первую очередь назначать стресс- визуализирующее исследование (ЭхоКГ или радиоизлтопную сцинтиграфию). Сравнение перфузионной сцинтиграфии миокарда и ЭхоКГ Чувствительность и специфичность. В 11 анализируемых исследованиях, включивших 808 пациентов, которым выполнялись и стресс-ЭхоКГ и перфузионная сцинтиграфия, средняя чувствительность стресс-перфузионной сцинтирафии составила 83%, а стресс-ЭхоКГ - 78% (без учета посттестовой систематической ошибки) (р = NS). С другой стороны средняя специфичность (без учета посттестовой систематической ошибки) имела тенденцию к преимуществу стресс-ЭхоКГ (86% по сравнению с 77%; p = NS) (249). Fleishman и соавт. (250) выполнили мета-анализ 44 статей (опубликованных с 1990 по 1997 год), посвященных диагностической точности нагрузочных ОЭКТ и ЭхоКГ. Зарегистрированы средние значения чувствительности и специфичности стресс-тестов с физической нагрузкой (без учета посттестовой систематической ошибки): для ЭхоКГ - 85% и 77%, для перфузионной сцинтиграфии - 87% и 64% и для ЭКГ - 52% и 71%, соответственно. На основании дополнительного анализа без учета посттестовой систематической ошибки было установлено, что ЭхоКГ с нагрузкой обладает
  • 52.
    значительно большей дифференцирующейспособностью, чем нагрузочная перфузионная сцинтиграфия. Локализация процесса в коронарном русле. ОЭКТ по сравнению с планарной сцинтиграфией обеспечивает более точное определение локализации изменений в коронарном русле, особенно, наличие стеноза огибающей артерии и возможность многососудистого поражения (201, 202, 206). O’Keefe и соавт. (141) выполнили сравнение перфузионной сцинтиграфии (770 пациентов (1328 пораженных сосудов)) и ЭхоКГ (200 пациентов (704 пораженных сосуда)), проводимых на фоне физической нагрузки. Определена тенденция к более точной диагностике локализации поражения коронарного русла с помощью радиоизотопной технологии (чувствительность = 79% по сравнению с 65%, без учета посттестовой систематической ошибки, p = NS). Особенно заметное преимущество чувствительности радионуклидного метода было установлено для определения поражения огибающей артерии (72% по сравнению с 33%, без учета посттестовой систематической ошибки, p<0,001). Значение местных условий и квалификации. ЭКГ-проба с нагрузкой в меньшей степени подвержена влиянию местных условий и квалификации персонала по сравнению с стресс-ЭхоКГ и стресс-перфузионной сцинтиграфией. Выбор того или иного метода зависит от квалификации специалистов, доступности и цены-эффективности (см. далее). Обладая меньшей стоимостью и относительной портативностью, стресс-ЭхоКГ становится более доступной для выполнения в амбулаторных условиях (в офисе врача), чем стресс-перфузионная сцинтиграфия (176). Цена-эффективность. В настоящее время критерий «цена- эффективность» стал одним из наиболее важных в процессе принятия врачебного решения. Общепринятым определением цены-эффективности является соотношение между затратами и дополнительно достигнутым количеством лет жизни с удовлетворительным качеством (quality-adjusted life-years (QALY)). Отношение цена/∆QALY подвержено серьезному влиянию предтестовой вероятности ИБС, точности теста, стоимости и частоты осложнений исследования (176, 251, 252). Patterson и Eisner (251) в качестве исходных значений чувствительности и специфичности для определения прогностически значимой ИБС приняли следующие: для стресс-ЭхоКГ - 75% и 90%, для ОЭКТ - 84% и 87% соответственно. В результате установлено, что соотношение цена/∆QALY стресс- ЭхоКГ оказалось на 8-12% выше, чем цена/∆QALY ОЭКТ с таллием (251). Однако, в исследовании Marwick (252), используя в качестве размеров затрат истинные значения компенсационных выплат Medicare и допуская значения чувствительности и специфичности для стресс-ЭхоКГ - 80% и 85%, а для ОЭКТ - 70% и 90% соответственно, получено снижение величины соотношения цена/ ∆QALY для обоих тестов. Marwick также доказал, что на фоне вероятности ИБС, равной 20-30%, цена/∆QALY стресс-ЭхоКГ становится несколько ниже стресс- перфузионной сцинтиграфии, а на фоне вероятности ИБС, равной 40-80%, цена/ ∆QALY стресс-ЭхоКГ, напротив, повышается. Kim и совт. (253) использовал анализ цены-эффективности (без учета посттестовой систематической ошибки) для сравнения возможностей нескольких методов (нагрузочная ЭКГ, нагрузочная перфузионная сцинтиграфия с таллием, нагрузочная ЭхоКГ и коронарография) в диагностике ИБС у 55-летних женщин. Если заболевание проявлялось типичной стенокардией, наиболее эффективной была коронарная ангиография, а при наличии атипичной стенокардии или неангинальной боли в груди - ЭхоКГ с физической нагрузкой.
  • 53.
    Краткое резюме осравнительных преимуществах стресс-перфузионной сцинтиграфии миокарда и стресс-ЭхоКГ приведено в таблице 18. Таблица 18. Сравнительные преимущества стресс-ЭхоКГ и стресс- перфузионной сцинтиграфии миокарда в диагностике ИБС Стресс-ЭхоКГ: 1. Относительно высокая специфичность. 2. Более богатые возможности оценки анатомических и функциональных характеристик сердца. 3. Преимущество в удобстве, эффективности, доступности. 4. Относительно низкая цена. Стресс-перфузионная сцинтиграфия: 1. Преимущество в частоте достижения технического успеха. 2. Более высокая чувствительность - особенно в диагностике однососудистого поражения в бассейне огибающей артерии. 3. Превосходство в определении локализации ишемии на фоне нарушения локальной сократимости в нескольких сегментах ЛЖ в покое. 4. Больший объем базы данных - особенно при оценке прогноза. Дальнейшее техническое развитие. Опубликованные сравнения между стресс-ЭхоКГ и стресс-перфузионной сцинтиграфией не полностью учитывают дальнейшее развитие обеих методик. Современные технологии стресс-ЭхоКГ включают такие новшества, как тканевой допплер, внутривенное введение контрастных средств, которые могут улучшить визуализацию эндокардиального слоя (254, 255). Для стресс-перфузионной сцинтиграфии создано новое поколение гамма- камер, в том числе с ЭКГ-синхронизацией, внедряются новые методы компьютерной обработки изображения (256), оценки глобальной и региональной функции (257), уточнения сомнительных находок (247). Разрабатываются новые перспективные методы (258). Не вызывает сомнения, что дальнейшее развитие технологий стресс-ЭхоКГ и стресс-перфузионной сцинтиграфии повысит точность диагностических результатов. Г. Инвазивное тестирование Рекомендации по проведению коронарографии при возникновении подозрения на стенокардию либо при появлении серьезных изменений в клинической картине заболевания Класс I Перенесенная внезапная сердечная смерть у пациентов с диагностированной или возможной стенокардией. (Уровень оценки В) Класс IIa
  • 54.
    1. Отсутствие возможностиустановить точный диагноз с помощью неинвазивного тестирования, при этом, необходимость уточнения диагноза превосходит риск и цену коронарографии. (Уровень оценки С) 2. Невозможность выполнения неинвазивного тестирования, связанная с тяжелой сопутствующей патологией, в том числе, с заболеваниями опорно-двигательного аппарата и избыточным весом. (Уровень оценки С) 3. Обследование лиц, чья профессиональная деятельность имеет непосредственное отношение к общественной безопасности. (Уровень оценки С) 4. Клинические данные (в том числе: молодой возраст появления симптомов, результаты неинвазивных тестов или другие клинические параметры), позволяющие предполагать наличие неатерогенной причины ишемии миокарда: аномалии коронарных артерий, болезни Kawasaki, первичной диссекции коронарных артерий, радиационной ангиопатии. (Уровень оценки С) 5. Подозрение на ангиоспастический генез стенокардии, определяющее необходимость проведения инвазивного провокационного теста. (Уровень оценки С) 6. Высокая предтестовая вероятность поражения СтЛКА или трехсосудистого стеноза. (Уровень оценки С) Класс IIb 1. Необходимость установления диагноза пациентам, которые подвергаются неоднократным госпитализациям по поводу боли в груди. (Уровень оценки С) 2. Пациенты со средней или высокой вероятностью ИБС, настаивающие на проведении инвазивного обследования. (Уровень оценки С) Класс III 1. Пациенты с выраженной сопутствующей патологией, у которых риск коронарографии превосходит возможную пользу. (Уровень оценки С) 2. Пациенты с низкой вероятностью ИБС, настаивающие на проведении инвазивного обследования. (Уровень оценки С) Коронарография, позволяющая визуализировать просвет коронарных артерий, остается самым точным методом диагностики коронарного атеросклероза и менее частых неатерогенных причин СС, таких как: спазм коронарных артерий, аномалия коронарных артерий, болезнь Kawasaki, первичная диссекция и радиационная коронарная ангиопатия (322-331). Проведенные ранее исследования, сопоставляющие клиническую картину с ангиографическими данными, показали, что 26%-65% пациентов с атипичной стенокардией, имели прогностически значимые стенозы коронарного русла (38, 332-334). Для выяснения причин подозрительного на ИБС, но нетипичного болевого синдрома (предтестовая вероятность ~ 50%), в большинстве случаев бывает достаточно неинвазивного тестирования в сочетании с другими клиническими данными (12-14) (см. главу II.В). Лечащий врач несет ответственность за правильную оценку клинической картины и за принятие решений о дальнейшей тактике. При
  • 55.
    составлении плана обследованиянеобходимо учитывать мнение пациента и сопутствующую патологию. Считаем необходимым еще раз подчеркнуть значение субъективных проявлений типичной стенокардии напряжения у мужчин среднего и пожилого возраста, при наличии которых почти в 90% выявляется прогностически значимое поражение коронарных артерий (38, 332-334) и, нередко, многососудистое поражение (см. рис. 5). Типичная стенокардия у женщин только в половине случаев сопровождается серьезной коронарной патологией (см. следующую главу). Показания для коронарографии Непосредственное направление на диагностическую коронарографию (минуя неинвазивное тестирование) становится обоснованным, если пациент с болью в груди, подозрительной на ишемическую, имеет противопоказания к неинвазивному тестированию либо существуют обоснованные сомнения в возможности адекватного выполнения нагрузочного теста, связанные с сопутствующим заболеванием или неудовлетворительным физическим состоянием. В качестве примера определим план обследования пациента с болью в груди, подозрительной на стенокардию, с сопутствующим хроническим обструктивным заболеванием легких. Проведению нагрузочного тестирования препятствует одышка. Перфузионная сцинтиграфия с дипиридамолом или аденозином противопоказаны из-за возможной провокации бронхоспазма. Выполнение стресс-ЭхоКГ затруднено плохим качеством изображение вследствие эмфиземы. Данному пациенту показана коронарография, выполнение которой сопровождается минимальным риском. Рисунок 5. Находки при коронарографии у пациентов со СС Если результаты неинвазивного тестирования не позволяют определить точный диагноз, он может быть установлен с помощью коронарографии. В некоторых случаях, когда у пациента с низкой предтестовой вероятностью ИБС тредмил-индекс демонстрирует пограничный риск неблагоприятного течения ИБС, имеет смысл провести неинвазивное исследование повторно (используя визуализирующую методику) (335). Проведение коронарографии становится
  • 56.
    более целесообразным, еслитредмил-индекс демонстрирует высокий риск неблагоприятного течения ИБС. Оправдано непосредственное направление на коронарографию для обследования лиц с нетипичным для стенокардии болевым синдромом, если их профессиональная деятельность имеет непосредственное отношение к общественной или собственной безопасности (пилоты, пожарные, полицейские, профессиональные спортсмены) (27). У некоторых пациентов с типичными или атипичными симптомами стенокардии в сочетании с высокой клинической вероятностью тяжелой ИБС, непосредственное направление на коронарографию целесообразно как с медицинской точки зрения, так и критерия цена- эффективность (335). Определенные трудности может вызвать диагностика СС у больных диабетом, поскольку диабетическая вегетативная и сенсорная нейропатия может существенно изменить субъективную симтоматику ишемии, что является основанием для более активного назначения коронарографии (336). Выполнение коронарографии при наличии высокой предтестовой вероятности ИБС в некоторых случаях имеет значение не только для оценки риска (см. главу III.A), но и для постановки диагноза. Женщины. Существует ряд особенностей, связанных с полом, которые необходимо учитывать при оценке болей в грудной клетке у женщин (337). У женщин чаще имеет место атипичная боль, что возможно обусловлено большей склонностью к вазоспастическим реакциям, распространенностью пролапса митрального клапана и некоронарных причин боли в грудной клетке. При обследовании женщин на тредмиле гораздо чаще выявляются ложноположительные результаты (38-67%), чем у мужчин (7-44%) (338), поскольку женщины, как правило, имеют меньшую предтестовую вероятность заболевания (339). С другой стороны, для них характерно редкое появление ложноотрицательных результатов, что позволяет с высокой вероятностью исключить ИБС, если неинвазивный тест демонстрирует негативный результат. Несмотря на невысокую чувствительность нагрузочного тестирования у женщин, его проведение позволяет во многих случаях отказаться от дальнейших исследовательских процедур без потерь диагностической точности. Только 30% женщин (у которых диагноз ИБС не может быть уверенно подтвержден или исключен) нуждаются в дальнейшем тестировании (83). Современные исследования показали, что женщинам с положительным результатом нагрузочной ЭКГ-пробы или стресс-перфузионной сцинтиграфии с таллием довольно редко назначались дополнительные виды неинвазивного тестирования (4% по сравнению с 20% для мужчин) или коронарография (35% по сравнению с 45%) (340). Эти результаты свидетельствуют, что половые особенности оказывают серьезное влияние на диагностическую тактику, и, более того, доказано, что такая стратегия оправдана (341, 342). Как упоминалось в главе II.В, анализ цены-эффективности позволяет прийти к выводу, что коронарография в качестве начального диагностического теста, является наиболее обоснованной у 55-летних женщин с клиникой типичной стенокардии (253). Пожилые. Оценка синдрома боли в груди у пожилых пациентов связана с определенными трудностями, поскольку жалобы на дискомфорт в груди, слабость и одышку могут быть проявлением сопутствующих заболеваний, часто встречающихся в таком возрасте. Не менее характерно снижение уровня активности и отсутствие четких субъективных симптомов стенокардии (343). В крупных исследованиях течения ИБС у мужчин и женщин старше 65 лет с типичной и атипичной стенокардией показана их одинаковая трехлетняя
  • 57.
    смертность от заболеванийсердца (344). В данной возрастной группе нередко регистрируются изменения на ЭКГ покоя и отмечается неспособность выполнить физическую нагрузку, что осложняет проведение неинвазивного диагностического тестирования; кроме того, возрастает распространенность заболеваний, которые снижают ценность отрицательного результата неинвазивного тестирования. Риск диагностической коронарографии у пожилых пациентов, подвергающихся плановой оценке, лишь незначительно превосходит ее риск у молодых и признан приемлемым. Во многих центрах большинство коронарографий проводятся пациентам старше 65 лет (345). Спазм коронарных артерий. Спазм коронарных артерий это известная причина болей в груди, возникающих в покое (346). Кроме того, он вызывает вариабельность порога возникновения стенокардии напряжения (323, 324). В 10- летнем исследовании 3447 пациентов, которые подверглись провокационному тесту с ergonovine maleate, коронарный спазм наиболее часто ассоциировался с атипичной болью в груди (322) и курением. Постановке этого диагноза может препятствовать отсутствие классических проявлений и показаний для провокационного тестирования при коронарографии. Хотя некоторые исследователи предлагают более активное применение неинвазивных провокационных вазоспастических тестов (347), клиницистов сдерживает определенный риск развития необратимого коронарного спазма. С учетом этих обстоятельств, рекомендуется проводить провокационное тестирование на коронарный спазм в условиях лаборатории катетеризации сердца, где доступно внутрикоронарное введение нитроглицерина и других вазодилататоров, а также имеются другие средства поддержки жизнедеятельности (349). Коронарные аномалии. Редкой причиной СС является аномалии отхождения и хода коронарных артерий, которые, как правило, становятся случайной находкой на коронарографии, но этот диагноз может быть заподозрен у молодых пациентов с симптомами ишемии (325-327) и подтвержден с помощью некоторых видов неинвазивного исследования: чрезпищеводной ЭхоКГ, компьютерной томографии или магнитно-резонансной томографии. Обнаружение постоянного систоло-диастолического шума может послужить исходным симптомом для диагноза аномального отхождения ПНА или огибающей артерии от легочной артерии или коронарной артериовенозной фистулы, что служит показанием для проведения коронарографии. Реанимация по поводу ФЖ и устойчивой ЖТ. У большинства пациентов, перенесших внезапную остановку сердца или злокачественную аритмию, имеется тяжелая ИБС (350). В такой ситуации коронарография гарантирует постановку точного диагноза и создает условия для выбора метода реваскуляризации (см. главу IV).
  • 58.
    III. РАСПРЕДЕЛЕНИЕ ПОСТЕПЕНИ РИСКА А. Клиническая оценка Вероятность смерти или нефатального ИМ при ИБС ИБС обычно развивается в течение нескольких десятилетий. В каждом случае болезнь циклически протекает через определенные клинические фазы: бессимптомную, стабильную стенокардию, НС и ОИМ. Хотя подход к распределению по степени риска существенно зависит от фазы развития болезни, существует несколько общих принципов, распространяющих свое действие на все заболевание в целом. Определение степени риска, как правило, основано на оценке четырех показателей. Самым строгим предиктором долговременного выживания при ИБС является функция ЛЖ. Стандартный метод оценки степени дисфункции ЛЖ – определение фракции выброса (ФВ). Вторым параметром является анатомическая распространенность и тяжесть атеросклеротического поражения коронарного русла. Самая общая оценка этого показателя достигается определением количества пораженных сосудов. Третья характеристика - это доказательство существующего разрыва атеросклеротической бляшки, четко коррелирующее с увеличением риска смерти и нефатального ИМ в ближайшее время. Главным маркером разрыва бляшки является появление клинических признаков НС. Четвертая составляющая степени риска - это общее состояние здоровья и наличие сопутствующих заболеваний. Перспективы развития заболевания в направлении более высокого или меньшего риска первично зависят от агрессивности атеросклеротического процесса. Наличие выраженных факторов риска ИБС, включающих курение, гиперхолестеринемию, диабет и гипертензию, предполагает высокую вероятность развития прогрессирующего атеросклероза с повторными разрывами бляшек. Относительно молодой возраст также ассоциируется с более агрессивным течением заболевания. Анализ имеющихся патологоанатомических, ангиографических данных и результатов внутрикоронарного ультразвука поддерживает патофизиологическую модель, в которой основным механизмом наиболее неблагоприятных сердечных событий является изъязвление «уязвимых» атеросклеротических бляшек. Доказано, что большинство «уязвимых» бляшек накануне их разрыва ангиографически определяются как «незначимые» (диаметр стеноза < 75%). Напротив, «значимые» по ангиографическим признакам бляшки (диаметр стеноза > 75%), как правило, ассоциируются с низким риском разрыва. Таким образом, способность стресс-теста любого типа определить «уязвимость» атеросклеротических бляшек может быть ограничена их небольшим размером и незначительным влиянием на коронарный кровоток, чем объясняются случаи острых коронарных исходов, которым иногда предшествует отрицательный результат нагрузочного теста на тредмиле. Распределение по степени риска на основании клинических параметров
  • 59.
    Анамнез и физикальное обследование позволяют получить ограниченный набор симптомов, с помощью которых можно предсказать тяжелое течение ИБС (трехсосудистое поражение, стеноз СтЛКА). Однако анамнез все же предоставляет информацию, полезную для определения прогноза. К таковой относятся демографические данные (возраст и пол), сведения о наличии гипертензии, диабета, гиперхолестеринемии, курения, периферической сосудистой патологии и предшествовавшего ИМ. Как сказано выше, дискомфорт в грудной клетке в большинстве случаев может быть легко разделен на три категории: типичная стенокардия, атипичная стенокардия и неангинальная боль (38). Физикальное обследование оказывает влияние на распределение по степени риска, выявляя симптомы, которые меняют вероятность тяжелого течения ИБС. К числу полезных находок можно отнести следующие: признаки заболевания периферических сосудов (сниженный периферический пульс, патологический шум при аускультации); продолжительная артериальная гипертензия; признаки стеноза аортального клапана или идиопатического гипертрофического субаортального стеноза (систолический шум, патологический каротидный пульс, патологический апикальный пульс); симптомы левожелудочковой недостаточности (ритм галопа, смещение верхушечного толчка, базальные хрипы с обеих сторон); правожелудочковой недостаточности (расширение югулярных вен, гепатомегалия, асцит, отеки на ногах). В нескольких исследованиях определена ценность клинических параметров для идентификации тяжелой ИБС (трехсосудистое поражение, стеноз ствола). Pryon и соавт. (134) выделили 11 клинических характеристик, которые имеют значение для оценки вероятности тяжелой ИБС: типичная стенокардия, предшествующий ИМ, возраст, пол, продолжительность болевых симптомов, факторы риска (гипертензия, диабет, гиперлипидемия, курение), каротидный патологический шум и частота болевых приступов. В следующем исследовании Pryon и соавт. (41) предложены детализированные уравнения для предсказания тяжелой ИБС и выживания, основанные на клинических параметрах. Hubbard и соавт. (351) определили пять клинических параметров, которые способны выполнять роль независимых предикторов тяжелой ИБС (трехсосудистое поражение, стеноз ствола): возраст, типичная стенокардия, диабет, пол, предшествующий ИМ (по анамнезу или на ЭКГ). В дальнейшем Hubbard предпринял попытку объективизировать воздействие пяти критериев на определение риска ИБС. Объединенный график (рис. 6) представляет оценку вероятности тяжелой ИБС. Каждая кривая отражает вероятность тяжелой ИБС в зависимости от возраста и количества клинических параметров у конкретного пациента. Этот график наглядно демонстрирует, что в некоторых случаях только на основании клинической оценки может быть определена высокая вероятность неблагоприятного течения ИБС. Вполне оправданно непосредственное направление таких пациентов на коронарографию, минуя этап неинвазивного тестирования. Дело в том, что если в этой ситуации неинвазивный тест продемонстрирует отрицательный результат, то смело можно предположить, что это ложноотрицательный результат. Например, по этому графику вероятность тяжелой ИБС у 50-летнего пациента с инсулинозависимым диабетом, типичной стенокардией и анамнестическими и ЭКГ признаками предшествующего ИМ составляет 60%. Целесообразно
  • 60.
    направить такого пациента на коронарографию без предварительного неинвазивного тестирования. Рисунок 6. Вероятность тяжелой ИБС (трехсосудистое поражение или стеноз ствола), основанная на 5 клинических параметрах. Описание боли в груди предоставляет важную информацию для оценки прогноза ИБС. С другой стороны, известно, что ангиографические критерии (распространенность и локализация атеросклеротических поражений коронарных сосудов) в сочетании со степенью дисфункции ЛЖ, обладают несколько большей прогностической силой, чем субъективные симптомы (96, 352). Поэтому многие клиницисты в выборе стратегии лечения готовы доверять исключительно этим «объективным» характеристикам и в меньшей степени анамнезу. Однако при оценке риска нельзя игнорировать клинические параметры (41, 353, 354). Califf с соавт. (95) предложил метод определения прогноза («ангинальная оценка»), основанный на объединенной анамнестической и ЭКГ информации, независимый от результатов ангиографии или дополняющий ее. «Ангинальная оценка» включает три переменные: характер боли в груди, частота приступов стенокардии и патологические изменения ST-T на ЭКГ покоя. Нам представляется, что метод «ангинальной оценки» обладает двумя преимуществами: 1) имеет большее влияние на ближайший прогноз, чем на
  • 61.
    отдаленный, по-видимому отражаявозможность разрыва бляшки; 2) имеет большую прогностическую ценность, если отсутствуют патологические изменения ЛЖ, поскольку в противном случае преобладающее влияние на прогноз оказывает степень дисфункции ЛЖ. Заболевание периферических сосудов также имеет значение для распределения по степени риска. Наличие патологического каротидного шума, также как мужской пол и предшествующий ИМ, удваивает риск тяжелой ИБС (134). Сочетание заболевания периферических сосудов с симптомами ЗСН, которые отражают недостаточную функцию ЛЖ, предрасполагает к неблагоприятному прогнозу. Доказано, что действие систематической ошибки уменьшает истинный риск в «невыбранной» популяции по сравнению с пациентами, рандомизированными в клинических исследованиях. Следовательно, низкий риск тяжелой ИБС, установленный с помощью клинических признаков в общей популяции, следует считать достоверным. Распределение пациентов со стабильной стенокардией по степени риска на основе клинических параметров позволяет более четко определять показания для направления на нагрузочное тестирование и катетеризацию сердца. Данные регистра CASS (352) показали, что смертельный исход в 72% случаев регистрируется у пациентов, у которых течение ИБС характеризуется дисфункцией ЛЖ или тяжелым поражением коронарного русла. Следовательно, прогноз заболевания у больных с нормальной ЭКГ (которая подразумевает нормальную функцию ЛЖ в покое) и низким клиническим риском тяжелой ИБС выглядит благоприятным. Pryor с соавт. (41) установили, что 37% пациентов, направленных на неинвазивное тестирование в амбулаторных условиях имели критерии низкого риска. Поражение СтЛКА или летальный исход в течение 3-х лет зарегистрированы у менее 1% пациентов данной группы. Роль дополнительного тестирования для распределения по степени риска в этой группе не очень высока. Следует по возможности использовать методы, обладающие меньшей стоимостью, такие как стресс-тест на тредмиле, и только в случаях, когда эти тесты выявляют признаки ишемии (описанные в главе III.2), направлять пациента на коронарографию. Б. ЭКГ и рентгенография органов грудной клетки Изменения на ЭКГ покоя, например, наличие ЭКГ признаков одного и более перенесенных ИМ, повышают риск неблагоприятного течения ИБС (335). Присутствие зубца Q в нескольких отведениях, часто в сочетании с наличием зубца R в отведении V1 (задний инфаркт), как правило, ассоциируется со значительно сниженной ФВ ЛЖ (356). «QRS-индекс» используется для оценки распространенности старого или свежего ИМ (357). Высокие значения этого параметра коррелируют с низкой ФВ и с неблагоприятным отдаленным прогнозом. Появление преходящей ST-T инверсии, особенно в отведениях V1- V3 на ЭКГ покоя, предполагает увеличение вероятности острых коронарных событий в будущем и неблагоприятный прогноз (358-361). Также представляется вероятным ухудшение прогноза, если на ЭКГ выявляется БЛНПГ, бифасцикулярная блокада (часто БПВЛНПГ и БПНПГ), AV-блокада II- III степени, мерцательная аритмия или желудочковая тахикардия (362). ЭКГ признаки гипертрофии ЛЖ ассоциируются с увеличением заболеваемости и смертности больных ИБС (361, 363).
  • 62.
    Рентгенологическое исследование груднойклетки способно выявить ряд симптомов, которые ассоциируются с неблагоприятным отдаленным прогнозом. К их числу следует отнести: кардиомегалию, аневризму ЛЖ, признаки венозного застоя в легких. Кроме того, увеличение левого предсердия предполагает более высокую вероятность венозного застоя в легких или митральной регургитации и также является отрицательным прогностическим фактором. Как было показано ранее, рентгенологические признаки кальциноза коронарных артерий у пациентов с симптоматической ИБС увеличивают риск неблагоприятных сердечных исходов (364). Наличие и распространенность кальциноза коронарных артерий на ЭКТ также до некоторой степени коррелирует с тяжестью ИБС, но эта закономерность недостаточно изучена. В. Неинвазивное тестирование 1. Исследование функции ЛЖ в покое (ЭхоКГ и радиоизотопное исследование) Рекомендации для исследования функции ЛЖ в покое методами ЭхоКГ или радионуклидной ангиографии у пациентов со СС Класс I 1. ЭхоКГ или радионуклидная ангиография (РНА) для оценки функции ЛЖ при наличии ИМ в анамнезе, патологического зубца Q или симптомов, свидетельствующих о сердечной недостаточности. (Уровень достоверности В) 2. ЭхоКГ у пациентов с систолическим шумом, свидетельствующим о митральной регургитации, для оценки ее тяжести и этиологии. (Уровень достоверности C) 3. ЭхоКГ и РНА для оценки функции ЛЖ при наличии сложной желудочковой аритмии. (Уровень достоверности В) Класс III 1. Рутинное периодическое обследование стабильных пациентов, которые не нуждаются в изменении терапии. (Уровень достоверности С) 2. Пациенты с нормальной ЭКГ, без предшествующего ИМ и признаков СН. (Уровень достоверности В) Значение оценки функции ЛЖ Большинство пациентов, подвергающихся диагностической оценке по поводу стенокардии, не нуждаются в проведении ЭхоКГ. Тем не менее, у больных со СС, которые имеют документированный ИМ в анамнезе или зубец Q на ЭКГ, измерение глобальной функции ЛЖ (например, ФВ) может иметь серьезное значение для выбора адекватной медикаментозной терапии или оперативного лечения и позволяет сделать вывод об уровне физической активности, реабилитации и работоспособности (13, 365). Если выявляются
  • 63.
    клинические симптомы сердечнойнедостаточности, визуализирующее исследование может быть полезным для установления ее патофизиологических механизмов, в том числе, преобладания систолической или диастолической дисфункции, поражения митрального или аортального клапана, комбинации этих состояний или несердечных причин. Информация о состоянии систолической и диастолической функции ЛЖ (определенная при помощи ЭхоКГ или РНА), функции клапанного аппарата и давления в легочной артерии (определенного при помощи трансторакального доплеровского исследования) позволяет наиболее рационально спланировать лечение. Оценка глобальной функции ЛЖ Доказано, что глобальная функция ЛЖ и объем ЛЖ являются важными предикторами прогноза у пациентов с заболеванием сердца. В частности, снижение ФВ ЛЖ у пациентов с ИБС, определяемое в покое с помощью ЭхоКГ или РНА (96, 352, 365), ассоциируется с увеличением смертности (352). При снижении ФВ в покое < 35%, ежегодная смертность превышает 3%. Современная эхокардиографическая техника дает возможность оценить размер и функцию ЛЖ (366, 367). ЭхоКГ в режиме двумерного изображения позволяет выполнить количественное измерение ФВ ЛЖ или определить ее качественную характеристику (при помощи визуальной оценки): как увеличенную, нормальную либо незначительно, умеренно или выражено сниженную. Достоверность визуальной оценки ФВ, выполненной опытным специалистом, практически не отличается от таковой при ангиографии (368) и РНА (369). Трансмитральная скорость кровотока, измеренная при помощи импульсной допплер-ЭхоКГ, позволяет оценить диастолическую функцию (370), хотя ее независимая прогностическая ценность не доказана. Масса ЛЖ и соотношение утолщения стенки к радиусу полости ЛЖ являются независимыми предикторами сердечно-сосудистой заболеваемости и смертности (371-373). Масса ЛЖ измеряется в процессе двумерного или М- модального исследования. В настоящее время существует несколько радионуклидных технологий, позволяющих определить ФВ в покое: вентрикулография по первому прохождению изотопа, кардиосинхронизированная равновесная вентрикулография (gated equilibrium blood pool angiography) (13), кардиосинхронизированная ОЭКТ (257). Диастолическая функция также может быть измерена с помощью радионуклидной вентрикулографии (374, 375). Следует заметить, что значение ФВ ЛЖ и других параметров сократимости миокарда ограничивается их зависимостью от сопутствующих состояний и ЧСС (146, 376). Для оценки функции ЛЖ, включая ФВ, также может использоваться магнитно-резонансная томография (377). Нарушение локальной сократимости ЛЖ У пациентов со СС и анамнезом предшествующего ИМ, нарушение локальной сократимости может быть выявлено не только в зоне перенесенного ИМ, но также в области с «оглушенным» или гибернированным миокардом (143, 148, 151, 378-380). Сумма этих сегментарных нарушений определяет функциональное повреждение желудочков, объем которого может превышать
  • 64.
    действительный анатомический размерзоны инфаркта или дефекта наполнения, выявленного при перфузионной сцинтиграфии (380). Таким образом, размер зоны инфаркта, полученный при помощи ЭхоКГ, не всегда коррелирует с дефектами перфузии таллия 201 (151), уровнем креатинфосфокиназы (148, 381), гемодинамическими изменениями (143) и патологоанатомическими находками (379). Тем не менее, этот показатель предсказывает развитие ранних (382) и отдаленных (383) осложнений и смертности (143, 384). Как упоминалось ранее (главы II.В.3 и II.В.4), современное развитие ЭхоКГ (тканевой допплер и внутривенное введение контрастных агентов для оценки эндокарда) и радионуклидных методов (кардиосинхронизированная ОЭКТ для оценки глобальной и локальной функции ЛЖ) позволяет рассчитывать на повышение роли этих методов в оценке функции ЛЖ. Ишемическая митральная регургитация, аневризма ЛЖ и тромбоз полости ЛЖ У пациентов со СС митральная регургитация может быть результатом глобальной систолической дисфункции (161), дисфункции папиллярных мышц (162), рубцевания и укорочения субмитральных хорд (163), разрыва папилярных мышц (164) и других причин. Трансторокальная и допплер ЭхоКГ способны диагностировать наличие, механизм и тяжесть митральной регургитации (13). При этом могут быть определены показания к хирургическому лечению. Сочетание СС с ишемической митральной регургитацией представляет собой неблагоприятный прогностический признак. Кроме того, трансторакальная ЭхоКГ позволяет выяснить наличие или отсутствие аневризмы ЛЖ у пациентов со СС и сопутствующей сердечной недостаточностью или выраженной желудочковой аритмией (385, 386). Если диагноз аневризмы подтвержден, на выбор метода лечения (консервативного или хирургического) оказывает влияние функция той части ЛЖ, которая не затронута аневризмой (387). ЭхоКГ - это окончательный тест для диагностики внутрисердечного тромбоза (388-394). Тромбоз ЛЖ, как правило, встречается у пациентов со СС, которые имеют значительные нарушения локальной сократимости ЛЖ. Тромбоз ЛЖ у пациентов, перенесших передний или апикальный ИМ (388, 392-394), указывает на увеличенный риск эмболии (389) и смерти (391). Структура тромба также имеет прогностическое значение. Слоистый тромб, фиксированный на широком основании, сопровождается меньшим риском эмболии, чем тромб на ножке или мобильный (13). 2. Роль стандартной ЭКГ-пробы с нагрузкой в распределении по степени риска и в оценке прогноза Рекомендации по применению нагрузочной ЭКГ-пробы для оценки степени риска и прогноза на фоне пограничной и высокой вероятности ИБС Класс I 1. В процессе начальной диагностической оценки (исключения перечислены в классах IIb и III.). (Уровень достоверности В)
  • 65.
    2. Значительные изменения в сердечных симптомах. (Уровень достоверности C) Класс IIb 1.Следующие изменения ЭКГ покоя: а. Синдром WPW. (Уровень достоверности B) б. Ритм электрокардиостимулятора. (Уровень достоверности B) в. Депрессия сегмента ST > 1 мм. (Уровень достоверности B) г. ПБЛНПГ (Уровень достоверности B) 2.Оценка функциональной значимости коронарного стеноза пограничной степени, выявленного при ангиографии. (Уровень достоверности С) 3.Значительное изменение ангинального статуса, свидетельствующее об ишемии, у пациентов, перенесших реваскуляризацию. (Уровень достоверности С) Класс III Тяжелое сопутствующее заболевание с плохим прогнозом или препятствующее проведению реваскуляризации. (Уровень достоверности С) Распределение по степени риска смерти и ИМ: общие рассуждения Не следует выполнять оценку степени риска на основании нагрузочной ЭКГ-пробы независимо от результатов других видов исследования, в том числе, клинических данных и лабораторных тестов. Большинство исследований ЭКГ- пробы с нагрузкой ориентированы на оценку параметров последующего выживания и в меньшей степени на определение риска последующего ИМ. Представленное здесь краткое резюме основано на «Рекомендациях АСС/АНА для нагрузочного тестирования» (14). Оценка степени риска на основании нагрузочной ЭКГ-пробы Как известно, при соблюдении правил отбора кандидатов ЭКГ-проба с нагрузкой обладает минимальным риском. Следовательно, главными аргументами для отказа от этого исследования являются: уверенность, что предоставленная тестом информация не оправдает стоимости его проведения; вероятность получения ложной информации, которая может дезориентировать врача в процессе принятия решений о дальнейшей диагностической или лечебной тактике. При отсутствии первоочередных показаний для катетеризации сердца, пациенты с симптомами боли в груди, с подозрением на ИБС или с подтвержденной ИБС должны быть подвергнуты нагрузочному тестированию с целью определения степени риска. При этом, на ЭКГ покоя у них не должно быть изменений, затрудняющих интерпретацию стресс-теста. Кроме того, для большинства пациентов, которым планируется реваскуляризация, является полезной верификация индуцируемой нагрузкой ишемии (72, 395). Выбор конкретного метода начального стресс-теста следует основывать на оценке ЭКГ покоя, способности пациента выполнить физическую нагрузку,
  • 66.
    доступных технологиях иместном опыте в проведении процедур. Пациенты с нормальной ЭКГ покоя представляют собой большую и важную группу. У большинства больных с непродолжительным анамнезом ИБС, как правило, регистрируется нормальная ЭКГ покоя (49), нормальная функция ЛЖ (92%-96%) (141, 142, 396), что в свою очередь ассоциируется с превосходным прогнозом (49). Отсутствие изменений ST-T в покое, признаков гипертрофии ЛЖ и приема дигоксина предполагает большую специфичность ЭКГ-пробы с нагрузкой. В нескольких исследованиях выполнено сравнение эффективности визуализирующих исследований на фоне физической нагрузки и нагрузочной ЭКГ-пробы у пациентов с нормальной ЭКГ покоя, не принимавших дигоксин (табл. 19). Обобщенный анализ, включающий клинические параметры и результаты нагрузочной ЭКГ-пробы для предсказания поражения трех сосудов или СтЛКА, показал, что незначительное диагностическое превосходство визуализирующих методов не оправдывает расходов на их проведение. Установлено, что затраты на каждого дополнительного пациента, у которого удалось выявить патологию только благодаря визуализирующим методам, составили 20550$ (397, 398). Попытки выявить дополнительную прогностическую ценность визуализирующих исследований в предсказании других неблагоприятных исходов ИБС потерпели неудачу. Однако, Mattera с соавт. (399) удалось обнаружить некоторую дополнительную прогностическую роль визуализирующих процедур, которая заключалась только в предсказании тяжелых и среднетяжелых исходов (включая НС) и только при условии положительного результата нагрузочной ЭКГ-пробы. Наряду с другими авторами (83, 400), они поддерживают ступенчатую стратегию, в которой нагрузочная ЭКГ-проба используется в качестве начального теста. Таблица 19. Исследования, посвященные дополнительной прогностической ценности визуализирующих методов, проводимых на фоне физической нагрузки, в предсказании тяжелой ИБС и других неблагоприятных исходов у пациентов с нормальной ЭКГ покоя * Метод Дополнитель Стати Ссылк Конечная ная стичес Клиническое Автор а визуали- N точка прогностиче -кая значение зации ская значи- ценность мость Gibbon (398) Радионукли 391 3-х Да P<0,01 Предсказание конечной точки: s д-ная С/ствол незначительный ангиографи достоверный рост от 60% до я (РНА) 63% Christi (397) ОЭКТ 411 3-х Да P=ns Предсказание (ROC) конечной точки: an с Tl-201 С/ствол недостоверный рост от 43% до 46%; дополнительная стоимость =20550$ Nallamoth (407) ОЭКТ 321 3-х Нет p=0,02 Анализ не u проведен с Tl-201 С/ствол Simari (408) РНА 265 Смерть Да p= Достоверное 0,0001 предсказание ИМ благоприятного Реваскул- прогноза при отрицательной
  • 67.
    я нагрузочной ЭКГ-пробе или (51 месяц) РНА Ladenheim (400) Планарная 1451 Смерть Да p=0.18 Ступенчатая стратегия перфузионн ИМ тестирования ая Реваскул- снижает затраты на 64% сцинтиграф я ия (12 месяцев) Tl-201 Christi (397) ОЭКТ 267 Смерть Да p=0.28 Достоверное предсказание an с Tl-201 ИМ благоприятного Реваскул- прогноза: 4-х летняя я выживаемость (34 без ИМ =95% месяца) Matter (399) ОЭКТ с 313 Смерть Нет p=ns Только 1 тяжелый исход a Tl-201 или ИМ Тс-99м- (12 месяцев) изонитрило м Matter (399) ОЭКТ с 313 Смерть Нет При Ступенчатая (-)ЭКГ-пробе стратегия a Tl-201 или ИМ НС в сравнении с тестирования (с Тс-99м- Реваскул- (-) ПСМ учетом p=ns клинических изонитрило я При данных) снижает м (12месяце (+)-ЭКГ – затраты на 38% пробе в в) сравнении с (+) ПСМ р=0,04 * Не включена в статистическую модель, но рассматривается в ступенчатой стратегии 3-х С - трехсосудистое поражение. Ствол - поражение ствола левой коронарной артерии. ns - (not significant) - отсутствие достоверности. ROC - (receiver- operator characteristic curve) - анализ, основанный на изучении характеристических кривых. ПСМ - перфузионная сцинтиграфия миокарда. Пациенты, принимающие дигоксин, исключены из всех исследований, кроме Ladenheim (400), в которое они были рандомизированы при условии нормальной ЭКГ покоя. Учитывая эти данные, Комитет поддерживает применение ступенчатой стратегии, при которой в качестве начального диагностического теста выполняется нагрузочная ЭКГ-проба с учетом противопоказаний (см. классы IIb, III), а не стресс-визуализирующее исследование. Показаниями для первоначального назначения стресс-визуализирующих методов являются: выраженная депрессия сегмента ST на ЭКГ покоя (> 1 мм), ПБЛНПГ, ритм электрокардиостимулятора, синдром WPW. Нагрузочная ЭКГ-проба у таких пациентов позволяет определить объем нагрузки, но не ишемию миокарда. При наличии физических ограничений, ограничивающих способность к выполнению нагрузки (детренированность, артриты, ампутации, тяжелое заболевание периферических сосудов или тяжелая хроническая болезнь легких), следует использовать фармакологическое тестирование в комбинации с визуализацией. Убедительные доказательства достаточной роли нагрузочной ЭКГ-пробы для оценки прогноза и принятия клинического решения получены в семи
  • 68.
    наблюдательных исследованиях (354,355, 401-405). Одним из самых достоверных прогностических маркеров является объем нагрузки. Этот показатель, по крайней мере частично, находится под влиянием дисфункции ЛЖ в покое и ее дальнейшего прогрессирования во время нагрузки. Тем не менее, нельзя сказать, что объем нагрузки прямо зависит от функции ЛЖ; на него оказывают влияние и другие характеристики пациента: возраст, общее физическое развитие, сопутствующие заболевания и особенности психологического статуса, особенно депрессивного плана (406). Для измерения объема нагрузки можно использовать продолжительность физической нагрузки, количество МЕТ, максимально достигнутую рабочую нагрузку, максимальную ЧСС и двойное произведение. Выбор метода определения объема нагрузки менее важен, чем включение этого показателя в процесс дальнейшей оценки. Пересчет продолжительности физической нагрузки или максимально достигнутой рабочей нагрузки в количество МЕТ обеспечивает стандартизацию стресс-теста независимо от типа нагрузочного исследования или использованного протокола. Не менее серьезным прогностическим маркером является ишемия, индуцируемая физической нагрузкой. Доказано, что появление депрессии или элевации ST (в отведениях без патологического зубца Q и не в aVR) представляет наиболее ценную прогностическую информацию (401). Другими, менее убедительными показателями являются: стенокардия, количество отведений с депрессией сегмента ST, форма депрессии ST (косонисходящая, горизонтальная или косовосходящая) и продолжительность отклонения сегмента ST в фазе восстановления. В университете Duke предложен «тремил-индекс», комбинирующий эту информацию для определения суммарного риска (37, 401): «Тредмил-индекс» = продолжительность нагрузки в минутах - (5 х отклонение сегмента ST, в течение нагрузки или после ее завершения в мм) - (4 х индекс стенокардии, который оценивается как «0» - если стенокардии нет, «1» - если стенокардия возникает, и «2» - если стенокардия приводит к остановке теста). У 62% амбулаторных пациентов с подозрением на ИБС тредмил-индекс соответствует низкому риску, у 4% - высокому риску. В течение 4 лет выживаемость в группе низкого риска составляет 99% (средняя ежегодная смертность = 0,25%), а в группе высокого риска 79% (средняя ежегодная смертность = 5%) (см. табл. 20). Индекс в равной степени демонстрирует свою информативность как у госпитализированных, так и у амбулаторных пациентов, и, по предварительным данным, у мужчин и женщин (37, 409, 410). Однако, в исследования вошло только незначительное количество пожилых пациентов. Подобные вычисления применялись и в других исследованиях (402). Таблица 20. Выживаемость в группах риска, образованных на основании тредмил-индекса. Группа риска (значение % от общего Выживаемос Ежегодная тредмил-индекса) кол-ва ть через 4-е смертность обследованн года (%) (%) ых Низкая (≥ +5) 62 99 0,25 Умеренная (от -10 до +4) 34 95 1,25 Высокая (< - 10) 4 79 5,0
  • 69.
    Стандартная ЭКГ-проба снагрузкой обладает рядом преимуществ, которые придают ей значение самой приемлемой методики для определения риска у мужчин с нормальной ЭКГ покоя, способных выполнить физическую нагрузку. Это простота выполнения, невысокая стоимость и достаточная распространенность знаний о технологии его выполнения. Оптимальная тестирующая стратегия остается пока менее определенной у женщин. Учитывая отсутствие обоснованных альтернативных предложений, нагрузочное ЭКГ- тестирование рекомендуется для распределения по степени риска и в этой группе. Использование результатов нагрузочной ЭКГ-пробы для коррекции тактики лечения Если нагрузочное тестирование проведено на фоне медикаментозной терапии, его результаты могут быть использованы для коррекции лечения. Например, нормальная реакция ЧСС на нагрузку свидетельствует о том, что дозу ß-блокаторов следует увеличить. Кроме того, нагрузочная ЭКГ-проба позволяет определить показания к проведению дополнительных видов обследования, которые вероятно будут завершены реваскуляризацией. В качестве дополнительных методов тестирования обычно используются визуализирующее процедуры (стресс-ЭхоКГ, стресс-ОЭКТ). Мы располагаем результатами исследования, посвященного возможностям ОЭКТ, выполненного в условиях разделения на группы риска на основании тредмил-индекса Duke (410). Установлено, что у пациентов с исходным умеренным риском визуализирующие методы полезны для дальнейшего уточнения перспектив развития болезни. При наличии высокого риска, определенного с помощью тредмил-индекса, дополнительное визуализирующее исследование позволяет идентифицировать пациентов с относительно низким риском, и таким образом избавить их от проведения катетеризации. Такая тактика оправдывает затраты на рутинное применение визуализирующих исследований, однако данный вопрос нуждается в дальнейшем изучении. В группе с низким риском (по тредмил-индексу) визуализирующее исследование выявляет признаки высокого риска только у незначительного числа пациентов (< 5%). Таким образом, с точки зрения критерия «цена-эффективность» рутинное применение визуализирующих исследований в этой группе не оправданно (410). Пациентам с предполагаемой ежегодной частотой сердечной смертности ≤ 1% (низкий риск по тредмил-индексу) следует назначать медикаментозное лечение, не прибегая к катетеризации сердца. Больные с предполагаемой ежегодной частотой смертности ≥ 3% (высокий риск по тредмил-индексу) должны быть направлены на катетеризацию сердца. При наличии предполагаемой ежегодной частоты смертности 1-3% (умеренный риск по тредмил-индексу) следует определять показания к катетеризации сердца или к дополнительному визуализирующему исследованию на фоне физической нагрузки. В частности, пациенты с дисфункцией ЛЖ подлежат катетеризации. Рекомендации для выполнения нагрузочной ЭКГ-пробы у пациентов с болью в груди через 6 месяцев после реваскуляризации. Класс IIb
  • 70.
    Значительные изменения вангинальных симптомах, свидетельствующие о возможности ишемии. (Уровень достоверности B) Объяснение Период после реваскуляризации можно разделить на две фазы. В ранней фазе целью нагрузочного тестирования является определение немедленных результатов реваскуляризации. В позднюю фазу (через 6 месяцев), ЭКГ-проба с нагрузкой проводится для оценки прогноза и уточнения тактики лечения пациентов с ИБС. Нагрузочное тестирование также может быть полезным для уточнения индивидуальной реабилитационной программы и принятия решения о возможности возврата к труду. Стандартная ЭКГ-проба с нагрузкой после КШ Нагрузочное тестирование позволяет дифференцировать причины боли в груди на сердечные и несердечные, причем, первые из них после операции на сердце часто бывают атипичными. Проведение нагрузочной ЭКГ-пробы после КШ связано с определенными ограничениями. ЭКГ покоя нередко изменена, и если отсутствует возможность выполнить визуализирующее исследование, следует обращать особое внимание на субъективные симптомы, гемодинамический ответ и объем нагрузки. Учитывая, что после КШ к нагрузочному тесту предъявляется требование установить локализацию ишемии, более предпочтительными в этой группе становятся визуализирующие исследования. Нагрузочная ЭКГ-проба после коронарной ангиопластики В равной мере эти рекомендации относятся и к пациентам, перенесшим ангиопластику (ЧТКА). Но в этой группе более частым осложнением является рестеноз. В большинстве случаев рестеноз формируется в течение 6 месяцев после ангиопластики, когда настоящие рекомендации еще не действуют, но не исключено и его развитие в более поздние сроки. Чувствительность нагрузочной ЭКГ-пробы в диагностике рестеноза составляет всего 40% - 55% и значительно уступает чувствительности ОЭКТ (12, 411) и ЭхоКГ (13, 412), проводимых на фоне физической нагрузки. Учитывая, что после ЧТКА к нагрузочному тесту предъявляется требование установить локализацию ишемии, предпочтительными в этой группе становятся визуализирующие исследования. Некоторые авторы защищают тактику рутинного тестирования всех пациентов в позднюю фазу после ЧТКА при помощи нагрузочной ЭКГ-пробы или стресс-визуализирующего исследования. Эта точка зрения основана на факте, что в большинстве случаев рестеноз проявляется бессимптомной ишемией, которая, независимо от субъективных симптомов, отрицательно сказывается на прогнозе (413, 414). Этот подход кажется особенно привлекательным для пациентов, которых можно причислить к группе высокого риска, например, при сниженной функции ЛЖ, многососудистом поражении, стенозе проксимального отдела ПНА, внезапной смерти в анамнезе, диабете, особенностях профессии или хобби, связанных с дополнительными
  • 71.
    опасностями, и субоптимальныхрезультатах ЧТКА. Если рутинное тестирование было выполнено вскоре после ангиопластики, мы не видим смысла в его частом повторении. Альтернативным подходом является селективное обследование только тех пациентов, у которых возникли значительные изменения в ангинальных симптомах. Именно эту тактику Комитет предлагает в качестве класса IIb, поскольку прогностическая польза верификации немой ишемии нуждается в уточнении. 3. Стресс-визуализирующие исследования Рекомендации по применению стресс-визуализирующих исследований в качестве начального теста для оценки степени риска у пациентов со СС, способных выполнить пробу с физической нагрузкой Класс I 1. Перфузионная сцинтиграфия миокарда или ЭхоКГ, выполненные на фоне физической нагрузки, для определения распространенности, тяжести и локализации ишемии у пациентов, которые имеют отклонения на ЭКГ покоя (исключая БЛНПГ или желудочковый ритм электрокардиостимулятора) или принимают дигоксин. (Уровень достоверности В) 2. Перфузионная сцинтиграфия миокарда с дипиридамолом или аденозином при наличии на ЭКГ покоя БЛНПГ или желудочкового ритма электрокардиостимулятора. (Уровень достоверности В) 3. Перфузионная сцинтиграфия миокарда или ЭхоКГ, выполненные на фоне физической нагрузки, для оценки функциональной значимости поражения коронарных сосудов перед проведением ЧТКА (если такая информация отсутствует). (Уровень достоверности В) Класс IIb 1.ЭхоКГ на фоне физической нагрузки или с добутамином при наличии на ЭКГ покоя БЛНПГ. (Уровень достоверности С) 2.Один из видов перфузионной сцинтиграфии миокарда (с дипиридамолом, с аденозином, физической нагрузкой) или стресс-ЭхоКГ (с физической нагрузкой или с добутамином) в качестве начального теста у пациентов, у которых ЭКГ покоя не изменена и не проводится лечение дигоксином. (Уровень достоверности B) Класс III 1.Перфузионная сцинтиграфия миокарда с физической нагрузкой при наличии на ЭКГ покоя БЛНПГ. (Уровень достоверности С) 2.Один из видов перфузионной сцинтиграфии миокарда (с дипиридамолом, с аденозином, физической нагрузкой) или стресс-ЭхоКГ (с физической нагрузкой или с добутамином) у пациентов с тяжелой сопутствующей патологией, которая ограничивает продолжительность жизни или препятствует реваскуляризации. (Уровень достоверности C)
  • 72.
    Рекомендации по применениюстресс-визуализирующих исследований в качестве начального теста для оценки степени риска у пациентов со СС, которые не способны выполнять пробу с физической нагрузкой Класс I 1. Перфузионная сцинтиграфия миокарда с дипиридамолом или аденозином или ЭхоКГ с добутамином для идентификации распространенности, тяжести и локализации ишемии, если на ЭКГ покоя отсутствуют такие изменения, как БЛНПГ или желудочковый ритм электрокардиостимулятора. (Уровень достоверности В) 2. Перфузионная сцинтиграфия миокарда с дипиридамолом или аденозином у пациентов с БЛНПГ или желудочковым ритмом электрокардиостимулятора. (Уровень достоверности В) 3. Перфузионная сцинтиграфия миокарда с дипиридамолом или аденозином или ЭхоКГ с добутамином для оценки функциональной значимости поражения коронарных сосудов перед проведением ЧТКА (если такая информация отсутствует). (Уровень достоверности В) Класс IIb 1.ЭхоКГ с добутамином при наличии БЛНПГ. (Уровень достоверности С) Класс III 1.Перфузионная сцинтиграфия миокарда с физической нагрузкой при наличии БЛНПГ. (Уровень достоверности С) 2.Перфузионная сцинтиграфия миокарда с дипиридамолом или аденозином или ЭхоКГ с добутамином у пациентов с тяжелой сопутствующей патологией, которая ограничивает продолжительность жизни или препятствует реваскуляризации. (Уровень достоверности C) Доступность визуализирующих исследований Известно, что перфузионная сцинтиграфия миокарда или ЭхоКГ с физической нагрузкой обладают достаточной информативностью для распределения по степени риска и определения оптимальной лечебной стратегии у пациентов со СС (415-417). Наиболее подходящим методом исследования признано нагрузочное тестирование на велоэргометре или тредмиле, поскольку оно обеспечивает наилучшую информацию о субъективных симптомах, функции сердечно-сосудистой системы и гемодинамической реакции во время пробы (14). Неспособность выполнить физическую нагрузку на велоэргометре или тредмиле представляет собой самостоятельный отрицательный прогностический фактор для пациентов с ИБС. Для пациентов, которые не в состоянии достичь адекватный уровень нагрузки, роль начального диагностического теста для распределения по степени риска приобретают различные типы фармакологического стресса (12,
  • 73.
    13, 217, 418).Выбор конкретного фармакологического стресса зависит от индивидуальных особенностей пациента: исходных ЧСС и АД, наличия или отсутствия бронхоспастических заболеваний, наличия БЛНПГ или ритма электрокардиостимулятора, вероятности желудочковых нарушений ритма. Фармакологические средства часто используются для усиления нагрузки на сердце, действуя в качестве имитатора физической активности, или для непосредственного увеличения общего коронарного кровотока (224, 225). Для достижения первого эффекта применяются адренергические средства (добутамин или арбутамин), для второго - вазодилататоры (дипиридамол или аденозин) (12, 13, 217, 224, 225, 418) (см. главу II.В.4). Радиоизотопное исследование играет большую роль в распределении по степени риска пациентов с ИБС. И планарная сцинтиграфия миокарда и ОЭКТ с Tl-201 или Tc-99m с изображениями, полученными при нагрузке и в покое, обеспечивают важную информацию о функциональной значимости ИБС (180-188, 191, 192, 199, 204, 205, 419). В настоящее время признается, что стресс-ЭхоКГ не обеспечивает полного объема прогностической информации. Однако индуцированное нагрузкой нарушение движения стенки миокарда представляет собой существенный прогностический признак, выявляемый в ходе стресс-ЭхоКГ. Отрицательный результат стресс-ЭхоКГ ассоциируется с низкой вероятностью сердечно-сосудистых исходов в дальнейшем (420-428). Аспекты распределения по степени риска с помощью стресс-перфузионной сцинтиграфии Нормальные результаты стресс-перфузионной сцинтиграфии надежно предсказывают доброкачественный прогноз, даже у пациентов с верифицированной ИБС (12). Анализ данных 16 исследований, проводившихся в течение 29 месяцев, включивших 3594 пациентов с отрицательными результатами стресс-перфузионной сцинтиграфии, показал частоту сердечной смерти и ИМ 0,9% в год (429), что практически не отличается от аналогичного показателя в общей популяции (430). В современном проспективном исследовании 5183 пациентов, подвергшихся исследованию миокардиальной перфузии на фоне стресса и затем в покое, нормальные результаты сканирования ассоциировались с низким риском смертности от заболеваний сердца и ИМ (<0,5% в год) в течение последующих 642±226 дней. При положительных результатах теста частота обоих исходов значительно увеличивалась (431). Нормальные результаты перфузионной сцинтиграфии миокарда свидетельствуют о столь низкой вероятности значимой ИБС, что назначение коронарографии в качестве последующего теста становится нерациональным. Единственным исключением из этого правила следует считать присутствие признаков высокого риска на основании тредмил-индекса (431). Количество, распространенность и локализация нарушений, выявленных при стресс-перфузионной сцинтиграфии, отражает локализацию и тяжесть функционально значимых стенозов коронарных артерий. Повышенное поглощение Tl-201 легочной тканью после физической нагрузки или фармакологического стресса является показателем стресс-индуцированной глобальной дисфункции ЛЖ и служит признаком легочной гипертензии на фоне многососудистой ИБС (432-435). Преходящая постстрессовая ишемическая дилатация ЛЖ также свидетельствует о тяжелом двух- трехсосудистом
  • 74.
    поражении (436-439). Внескольких исследованиях показано, что ОЭКТ по сравнению с планарной сцинтиграфией дает более точную информацию для определения размера дефектов и локализации коронарной недостаточности, особенно, в районе кровоснабжения огибающей артерии (180, 204, 419). Однако ОЭКТ обладает известным недостатком в виде частого появления ложноположительных результатов, объясняемых феноменом фотонного истощения (12). Такие симптомы, как количество, размер и локализация нарушений перфузии, степень поглощения Tl-201 легочной тканью на постстрессовых сцинтиграммах, а также постстрессовая дилатация ЛЖ позволяют с большой вероятностью предсказывать наличие признаков высокого риска (многососудистое поражение, стеноз СтЛКА и сужение проксимальной части ПНА) (12, 452). Количество преходящих перфузионных дефектов, спровоцированных нагрузкой или фармакологическим стрессом, является надежным предиктором последующей сердечной смерти или нефатального ИМ (180, 419, 440-447). Количество стенозированных коронарных артерий, возможно, обладает меньшей прогностической ценностью, чем количество обратимых дефектов перфузии (440-450). В одном из исследований доказано, что размер нарушений перфузии, определяемых с помощью ОЭКТ с Tl-201, не только приобрел значение самостоятельного достоверного показателя, но и по своим прогностическим возможностям превзошел такие источники информации, как клиника, нагрузочный тест на тредмиле и коронарография (451). Информация о миокардиальной перфузии и функции ЛЖ в покое может быть полезной для определения распространенности и тяжести коронарной болезни (181, 183, 453). Эта комплексная оценка может быть получена либо при независимом выполнении двух нагрузочных тестов (например, стресс- перфузионной стинтиграфии и стресс-РНА), либо в результате объединения диагностических технологий в ходе одного нагрузочного теста (например, радионуклидная вентрикулография по первому прохождению изотопа Tc-99m в сочетании с оценкой перфузионного изображения, или кардиосинхронизированная ОЭКТ). Однако в клинических исследованиях дополнительная ценность комбинированной информации о миокардиальной перфузии и функции ЛЖ не нашла подтверждения (12). Таким образом, представляется вполне достаточным изолированное определение функции ЛЖ в покое или на фоне нагрузки либо оценка миокардиальной перфузии в ходе нагрузочного (фармакологического) стресс-теста (12). Данные о прогностической ценности перфузионной сцинтиграфии миокарда при СС суммированы в таблице 21. В таблице приведены сведения об исследованиях, включивших не менее 100 пациентов, у которых в недавнем прошлом не было ИМ и у которых регистрировались как положительные, так и отрицательные результаты стресс-перфузионной сцинтиграфии. Таблица 21. Прогностическая ценность стресс-перфузионной сцинтиграфии миокарда при определенной или подозреваемой СС. Автор Тест n Особеннос Про- Частот Исход Прогн Прогн Относ Исходы ти должи а ы (%) остиче остиче ительн популяции тельно полож ская ская ый сть ительн ценно ценно риск наблю ых сть сть дения резуль полож отриц
  • 75.
    (мес) татов ительн ательн тестов ого ого (%) резуль резуль тата тата (%) (%) Ladenhei ПСМ с 1689 Симптомат 12 50 4,4 7,5 98,7 10,6 Смерть, ИМ, m 1986 Tl-201 + ическая КШ (441) ТТ ИБС Pollock ПСМ с 501 Подозрени 52,8 --- 18,5 --- --- 2,2 Смерть или 1992 Tl-201 + е на ИБС ИМ (454) ТТ Macheco ОЭКТ с 1929 Стенокард 33 63 5,2 3,8 99,4 9,1 Смерть или urt 1994 Tl-201 + ия, ПИКС, ИМ (455) ТТ или Д КШ, ЧТКА Marie ОЭКТ с 217 Подозрени 70 --- 13,47 --- --- 1,04 Смерть или 1995 Tl-201 + е на ИБС ИМ (456) ТТ Kaul ПСМ с 299 Подозрени 55,2 50 30 41,0 81,22 2,20 Смерть, ИМ 1988 Tl-201 + е на ИБС или КШ (444) ТТ Hacham ОЭКТ с 5183 Подозрени 21,4 43 5,3 5,3 в 99,2 в 6,5 Смерть или ovicth Tl-201 или е на ИБС год год ИМ 1998 Tc-99m- (431) изонитрил + ТТ или А Geleijns ОЭКТ с 392 ИБС, 22 67 11 16 98,5 14,5 Смерть или e 1996 Tc-99m- подозрение ИМ (457) изонитрил на ИБС + До Kamal ОЭКТ с 177 ИБС 22 83 8 9,5 100 ∞ Смерть или 1994 Tl-201 + А ИМ (458) Stratman ОЭКТ с 534 Подозрени 13 66,5 11 15,4 98,3 8,4 Смерть или n 1994 Tc-99m- е на ИБС ИМ (459) изонитрил +Д Stratman ОЭКТ с 521 Стабильная 13 60,5 4,6 7,3 99,5 13,8 Смерть или n 1994 Tc-99m- стенокарди ИМ (460) изонитрил я + ТТ Iskandria ПСМ с 404 Подозрени 25 54,7 4 7,7 99,5 14,1 Смерть или n 1988 Tl-201 +ТТ е на ИБС. ИМ (443) Возраст>60 Iskandria ПСМ с 743 Подозрени 13 46 2,7 4,4 98,8 3,5 Смерть или n 1985 Tl-201 +ТТ е на ИБС ИМ (461) ТТ - тредмил-тест. Д - дипиридамол. А - аденозин. До - добутамин. ПИКС - постинфарктный кардиосклероз. ПСМ – планарная сцинтиграфия миокарда. Стресс-перфузионная сцинтиграфия миокарда в специфических подгруппах пациентов Пациенты с нормальной ЭКГ покоя. В этой подгруппе преимущества стресс-перфузионной сцинтиграфии миокарда перед менее дорогим тредмил- тестом невелики. Три различных исследования (402, 404, 405) продемонстрировали весьма незначительное превосходство стресс- перфузионной сцинтиграфии миокарда перед нагрузочным тестом на тредмиле в качестве начальной оценки. Как упоминалось выше (см. главу III.В.2), у многих пациентов этой подгруппы определяется тредмил-индекс, свидетельствующий о низком риске, избавляющий от необходимости дальнейшего обследования. Сопутствующий прием медикаментов. В главе II.В.2 и II.В.4 упоминалось, что ß-блокаторы (и другие антиангинальные средства) следует отменить за 4-5 периодов полужизни перед тестированием. Тем не менее, даже если прием медикаментов продолжается, тест в большинстве случаев позволяет
  • 76.
    выявить признаки тяжелогориска (14). Нитраты также снижают распространенность дефектов перфузии и способны привести к ложноотрицательному результату (462). Женщины, пожилые, тучные пациенты. Тредмил-тест менее точен в диагностике ИБС у женщин, для которых характерна относительно низкая предтестовая вероятность по сравнению с мужчинами (194). Следует учитывать, что чувствительность перфузионной сцинтиграфии с таллием у женщин, также может быть ниже, чем у мужчин (194, 245). Артефакты, обусловленные ослаблением энергии излучения при его прохождении через переднюю грудную стенку, могут значительно осложнять интерпретацию сканирования у женщин, особенно при использовании Tl-201 (12). Как уже упоминалось, Tc-99m- изонитрил по сравнению с Tl-201 обеспечивает более качественное определение прогноза и диагноза ИБС у женщин с крупными молочными железами и имплантантами молочных желез (248). Не все пожилые пациенты способны выполнить нагрузочный тест. Выполнение фармакологического стресс-визуализирующего исследования в данной подгруппе выглядит вполне приемлемым. Обследование очень полных пациентов вызывает особые проблемы, связанные с тем, что большинство таблиц, применяемых для ОЭКТ, ограничены по весу (обычно до 110-170 кг). Для обследования таких больных может применяться планарная сцинтиграфия (12). Качество изображения, полученного при сцинтиграфии тучных больных, также оставляет желать лучшего, особенно при использовании Tl-201, что связано со значительным фотонным ослаблением мягкими тканями. В этой подгруппе удается получить изображения более высокого качества с помощью Тс-99m-изонитрила. БЛНПГ. Мы уже упоминали (см. главу II.В.4), что у пациентов с БЛНПГ перфузионная сцинтиграфия на фоне фармакологического стресс-теста предпочтительнее, чем с физической нагрузкой. Недавно завершено исследование, включившее 245 пациентов с БЛНПГ. Проводилась ОЭКТ с Tl-201 (n=173) и с Tc-99m-изонитрилом (n=72), с дипиридамолом (n=153) или аденозином (n=92) (463). Наличие крупного необратимого дефекта, крупного обратимого дефекта, расширение сердца, увеличение легочного накопления (таллий) либо снижение фракции выброса (Тс-99m-изонитрил) (n=20) классифицированы как признаки высокого риска. Отсутствие этих симптомов позволило причислить пациентов к группе низкого риска. Общая выживаемость за три года в группе высокого риска составила 57%, в группе низкого риска - 87% (р=0,001). Выживаемость в группе низкого риска не принципиально отличается от общепопуляционной в США (р=0,86). Ценность перфузионной сцинтиграфии миокарда на фоне фармакологического стресс-теста для определения прогноза подтверждена в трех других исследованиях (464-466), включивших > 300 пациентов, которые подвергались наблюдению в течение 3-х лет. Отрицательный результат сканирования с дипиридамолом или аденозином достоверно предсказывает удовлетворительный прогноз; крупный дефект и увеличенное поглощение изотопа легочной тканью ассоциируется с высокой частотой негативных сердечных исходов. После коронарографии. Поскольку сцинтиграфия миокарда способна устанавить связь между коронарным стенозом и стресс-индуцируемым нарушением перфузии, ее результаты следует учитывать при планировании реваскуляризационных процедур (12). Роль стресс-перфузионной сцинтиграфии миокарда особенно заметна при определении функциональной значимости
  • 77.
    одного или несколькихстенозов, когда при планировании ЧТКА возникает необходимость определить стеноз, «ответственный» за ишемию (12, 463, 467-469). После реваскуляризации миокарда. В периоде после КШ также возникает ряд показаний для перфузионной сцинтиграфии миокарда. В частности, для верификации ишемии у пациентов с изменениями сегмента ST-T в покое перфузионная сцинтиграфия обеспечивает более точный результат, чем ЭКГ- проба на тредмиле. Примерно у 30% пациентов в раннем периоде после КШ тредмил-тест выявляет патологическую реакцию ЭКГ (470), после чего возникает необходимость дальнейшего обследования для диагностики неполной реваскуляризации и определения объема ишемизированного миокарда. Иногда тредмил-тест выполненный в постоперационном периоде демонстрирует отрицательный результат, но с течением времени он становятся положительным. Это свидетельствует о наличии прогрессирующей ишемии, обусловленной либо окклюзией шунта, либо динамикой процесса в других сосудах (471). Перфузионная сцинтиграфия миокарда позволяет определить локализацию, распространенность и тяжесть такой ишемии (120). Ее прогностическая ценность продемонстрирована и в раннем (472) и в позднем (473-475) периоде после КШ. После нагрузочного тестирования. Часть пациентов при выполнении тредмил-теста не достигает диагностических критериев. В их отношении может быть предпринята попытка распределения по степени риска с помощью стресс- перфузионной сцинтиграфии миокарда (14). Значение стресс-ЭхоКГ для распределения по степени риска Стресс-ЭхоКГ обладает достаточной специфичностью и чувствительностью для определения индуцируемой ишемии миокарда у пациентов со СС (13) (см. главу II.В.4). В сравнении со стандартным нагрузочным тестированием на тредмиле, стресс-ЭхоКГ обладает дополнительной диагностической ценностью, позволяя установить локализацию ишемии. Прогностическая ценность стресс-ЭхоКГ заключается в возможности выявлять индуцируемые нарушения движения стенки миокарда, что позволяет верифицировать низкую, пограничную и высокую степень риска. Даже при наличии высокой предтестовой вероятности ИБС, положительный результат стресс-ЭхоКГ может принести дополнительную пользу в определении локализации и тяжести индуцируемой ишемии. Отрицательный результат стресс-ЭхоКГ представляет собой предиктор низкого риска последующих неблагоприятных исходов (420-428). В настоящее время мы не располагаем данными, позволяющие сравнить значение отрицательных результатов ЭхоКГ и сцинтигрфии с таллием. Недавно завершено исследование McCully с соавт. (476), включившее 1325 пациентов с нормальными результатами ЭхоКГ с физической нагрузкой. В качестве конечной точки учитывалось отсутствие неблагоприятных исходов: смерти, связанной с заболеваниями сердца, нефатального ИМ и реваскуляризации. Ее частота в первый год составила 99,2%, во второй - 97,8% и в третий - 97,4%. Таблица 22 суммирует прогностическую ценность стресс-ЭхоКГ по литературным данным. В таблице приведены сведения об исследованиях, включивших не менее 100 пациентов, у которых в недавнем прошлом не было ИМ и у которых регистрировались как положительные, так и отрицательные
  • 78.
    результаты стресс-ЭхоКГ. Доказананезависимая роль положительного результата ЭхоКГ на фоне физической нагрузки в предсказании негативных исходов у мужчин и женщин (477, 478). Таблица 22. Прогностическая ценность стресс-ЭхоКГ при доказанной или подозреваемой ИБС Автор Тест n Особеннос Продо Частот Исход Прогн Прогн Относ Исходы ти лжите а ы (%) остиче остиче ительн популяции льност полож ская ская ый ь ительн ценно ценно риск наблю ых сть сть дения резуль полож отриц (мес) татов ительн ательн тестов ого ого (%) резуль резуль тата тата (%) (%) Krivoka ТТ + 360 Подозрени 12 18 14 34 92 4,3 Смерть, pich ЭхоКГ е на ИБС ИМ, КШ 1993 или ЧТКА (421) Severi ДЭхо 429 Подозрени 38 63 35 --- --- 2,9 Смерть, 1994 е на ИБС ИМ или (423) реваскуляр изация Colettat ДЭхо 268 ИБС 16 17 5 61 98 25,4 Смерть 1995 или ИМ (427) Kamaran ДоЭхо 210 Подозрени 8 30 16 48 97 16 Смерть 1995 е на ИБС, или ИМ (427) ИБС Williams ДоЭхо 108 ИБС, 16 43 26 66 90 3,51 Смерть, 1996 ФВ<40% ИМ или (425) реваскуляр изация Marcovit ДоЭхо 291 Подозрени 15 70 11 15 98 7,5 Смерть z 1996 е на ИБС, или ИМ (428) ИБС Heupler ТТ + 508 Женщины 41 19 17 47 92 6,47 Смерть, 1997 ЭхоКГ с ИМ или (457) подозрение реваскуляр м на ИБС изация Marwick ТТ+ 463 Подозрени 44 40 17 60 81 3,5 Смерть, 1997 ЭхоКГ е на ИБС, ИМ, НС (480) ИБС Chuah ДоЭхо 860 Подозрени 24 31 10 14 96 8,4 Смерть 1998 е на ИБС, или ИМ (481) ИБС ТТ- тредмил-тест. ДЭхо - ЭхоКГ с дипиридамолом. ДоЭхо - ЭхоКГ с добутамином. У пациентов с положительным результатом стресс-ЭхоКГ прогноз оценивается как пессимистичный. В этой группе возрастает заболеваемость и смертность, но общее количество неблагоприятных исходов выглядит довольно вариабельным в разных исследованиях. Следовательно, цена-эффективность рутинного использования стресс-ЭхоКГ с целью определения прогноза остается неясной. Отсутствие нарушений движения стенки миокарда при стресс-ЭхоКГ, несмотря на позитивную реакцию ЭКГ на нагрузку, ассоциируется с низкой частотой неблагоприятных исходов в дальнейшем (13, 420, 421). Правда, на фоне нормальной реакции ЭКГ прогноз выглядит еще благоприятнее. Проведение стресс-ЭхоКГ пациентам с серьезным подозрением на ИБС при неубедительных результатах нагрузочного ЭКГ теста позволяет добиться распределения по степени риска (14). Для индуцирования стресса могут быть
  • 79.
    использованы разнообразные методы.Задержка в выполнении ЭхоКГ после окончания нагрузки на тредмиле может снизить чувствительность исследования. Чувствительность стресс-ЭхоКГ с добутамином в определении коронарных стенозов несколько выше, чем чувствительность стресс-ЭхоКГ с вазодилататорами (13, 224, 225, 479). Чувствительность также может снижаться, если не достигнута адекватная визуализация всех миокардиальных сегментов. Стресс-ЭхоКГ в специфических подгруппах пациентов Женщины, пожилые, тучные пациенты. Современные данные свидетельствуют, что у женщин стресс-ЭхоКГ позволяет получать более ценную информацию, чем при обследовании мужчин. Marwick с соавт. (129, 479) определяли ценность ЭхоКГ с физической нагрузкой в качестве независимого предиктора негативных исходов у женщин с доказанной или подозреваемой ИБС. ЭхоКГ с физической нагрузкой в симптом-ограниченном режиме была выполнена 508 женщинам (возраст 55±10 лет) в период между 1989 и 1993 гг., с последующим наблюдением в течение 41±10 месяцев (129). Неблагоприятные исходы зарегистрированы у 7% женщин. При этом доказана прогностическая роль ЭхоКГ с физической нагрузкой, которая придает дополнительную информацию к клиническим данным и результатам нагрузочного тестирования. В другой группе женщин, специфичность ЭхоКГ с физической нагрузкой в диагностике ИБС и определении потенциального риска превышала аналогичный показатель нагрузочной ЭКГ-пробы (80±3% по сравнению с 64±3%, р=0,05), что позволило прийти к выводу о преимуществе ЭхоКГ с физической нагрузкой по критерию «цена-эффективность» (129). Хотя эти данные выглядят многообещающими, Комитет считает, что для большинства женщин нагрузочный тест на тредмиле все еще остается методом первого выбора для определения индуцированной ишемии миокарда высокого риска. Избыточный вес, пожилой возраст, хроническое обструктивное заболевание легких ограничивают возможности ЭхоКГ с физической нагрузкой или с добутамином за счет недостаточного качества эхокардиографического окна и неполной визуализации миокардиальных сегментов. Тканевой допплер и контрастная ЭхоКГ способствуют повышению качества визуализации эндокарда (см. главу II.В.3). БЛНПГ. По аналогии с перфузионной сцинтиграфией с физической нагрузкой, при стресс-ЭхоКГ на фоне БЛНПГ нередко регистрируется ненормальное сокращение межжелудочковой перегородки, несмотря на отсутствие поражения ПНА., которое не должно рассматриваться, как достоверный диагностический признак (13). После коронарографии. Функциональная значимость коронарного стеноза, установленная с помощью стресс-ЭхоКГ, может учитываться при планировании реваскуляризационных процедур. Эти возможности метода становятся особенно ценными в определении показаний к проведению ЧТКА, если ангиографическая картина стеноза не дает четкой информации о его физиологической значимости или при многососудистом поражении (13). После реваскуляризации. Если симптомы ишемии сохраняются или возникают вновь через 6 месяцев после КШ, стресс-ЭхоКГ может обеспечить полезную информацию. После КШ нередко регистрируются изменения ЭКГ покоя, кроме того, в послеперационном периоде часто возникает неадекватная
  • 80.
    реакция ЭКГ пристандартном тредмил-тестировании. Поскольку ангинальные симптомы свидетельствуют о неполной реваскуляризации, с помощью стресс- ЭхоКГ может быть определена локализация и тяжесть остаточной ишемии. Возобновление симптомов ишемии после периода ремиссии в сочетании с положительным стресс-ЭхоКГ тестом, служит признаком вероятного закрытия шунта или появления нового обструктивного поражения (482). После нагрузочного тестирования на тредмиле. По аналогии с стресс- сцинтиграфическим исследованием, стресс-ЭхоКГ может обеспечить дополнительную информацию, если пациент не способен выполнить достаточную нагрузку на тредмиле либо, если нагрузочная ЭКГ-проба указывает на пограничный риск (13). Г. Коронарография и левая вентрикулография Применение дорогостоящих и высокоэффективных лечебных процедур становится наиболее обоснованным, если доказан высокий риск неблагоприятных исходов ИБС. Использование данной стратегии предполагает наличие достаточного опыта у кардиологов и терапевтов (41, 134, 333, 485-487). С другой стороны, необходимо учитывать, что методы определения риска в настоящее время лишь входят в медицинскую практику, в частности, пока не выработаны надежные методы идентификации уязвимых коронарных атеросклеротических бляшек (41, 134, 333, 485-487). Определение сердечного риска и дальнейшей диагностической тактики обычно начинается с простых, легко воспроизводимых и недорогих процедур сбора анамнеза и физикального обследования и далее, в зависимости от их результатов, включает неинвазивное и инвазивное тестирование. Клинические факторы достаточны для приблизительной оценки риска смертности в течение одного года. Califf с соавт. был предложен показатель, который представляет собой сумму возраста и индекса, основанного на учете субъективных симптомов и сопутствующих заболеваний (диабет, болезнь периферических сосудов, цереброваскулярная патология, предшествующий ИМ) (485). Важно заметить, что показатели одногодичной смертности пациентов со стабильной и нестабильной стенокардией, не сопровождающейся тяжелой сопутствующей патологией, не имеют принципиальных отличий (1,3%-1,7%), что, в свою очередь, демонстрирует ограниченную ценность прогноза, основанного только на тяжести симптомов (485). Тяжелое поражение коронарных сосудов, которое диагностируется при неинвазивном или инвазивном тестировании, может проявляться довольно скудной субъективной симптоматикой (Рис. 5) (41, 333, 485). Достоверным предиктором отдаленной выживаемости у пациентов со СС является дисфункция ЛЖ (96, 488), о которой свидетельствуют: количество отведений ЭКГ, содержащих зубец Q, клиника ЗСН, результаты неинвазивных методов (ЭхоКГ, радиоизотопной или контрастной вентрикулографии). Сочетание значительной дисфункции ЛЖ со СС свидетельствует о неблагоприятном прогнозе и служит поводом для дальнейшего тщательного обследования. Нагрузочный или фармакологический стресс-тест позволяет идентифицировать риск последующих неблагоприятных исходов у пациентов со СС как низкий, пограничный или высокий (12-14, 37) (см. главу III.Б и III.В). В одном из исследований (431) показана способность перфузионной сцинтиграфии прогнозировать низкий риск смерти на фоне высокого риска
  • 81.
    нефатального ИМ. Однакоглавным критерием стратификации остается последующая смертность. Наиболее привлекательной выглядит возможность отбора больных, у которых коронарография и последующая реваскуляризация могут улучшить выживаемость. К этой группе относятся пациенты, у которых прогноз медикаментозной терапии выглядит неудовлетворительно и может быть улучшен при более агрессивном лечении. Предшествующий опыт рандомизированных исследований показал, что в отличие от медикаментозной терапии, КШ снижает смертность пациентов с реальными признаками высокого риска (489). В группе с низким риском КШ не влияет на смертность, а пятилетняя выживаемость на фоне медикаментозной терапии составляет около 95%, что эквивалентно 1% ежегодной смертности. Таким образом, нецелесообразно проводить коронарографию пациентам, потенциальная смертность которых не превышает 1% в год, поскольку это не обеспечивает улучшения прогноза. Напротив, если ежегодная смертность ≥ 3%, например, у больных с трехсосудистым поражением, коронарография становится обоснованной, а последующее КШ улучшает прогноз. Результаты неинвазивных исследований, которые идентифицируют высокий риск, указаны в таблице 23. Пациенты, у которых выявлены признаки высокого риска, должны быть направлены на коронарографию, независимо от выраженности субъективных симптомов. Неинвазивные тесты при правильном использовании, обладают меньшей стоимостью, чем коронарография и имеют достаточную ценность в предсказании неблагоприятных исходов (12-14, 37, 485). Это качество проявляется наиболее ярко на фоне низкой предтестовой вероятности тяжелой ИБС. Высокая предтестовая вероятность тяжелой ИБС служит показанием для непосредственного направления на коронарографию, минуя неинвазивное тестирование, что оправдано с точки зрения цены- эффективности (см. главу III.А), поскольку ограничивает общее количество диагностических тестов (335). Таблица 23. Распределение по степени риска на основании неинвазивных диагностических методов Высокий риск (ежегодная смертность более 3%) 1. Тяжелая дисфункция ЛЖ в покое (ФВ<35%). 2. Тредмил-индекс высокого риска (индекс ≤ -11). 3. Тяжелая дисфункция ЛЖ, определяемая тестом с физической нагрузкой (нагрузочная ФВ<35%). 4. Крупный дефект перфузии, индуцируемый стресс-тестом (особенно в передней стенке). 5. Множественные дефекты перфузии умеренной величины, индуцируемые стресс-тестом. 6. Крупный, необратимый дефект перфузии в сочетании с дилатацией ЛЖ или с увеличенным поглощением изотопа (таллий-201) легочной тканью. 7. Дефект перфузии умеренной величины в сочетании с дилатацией ЛЖ или увеличением поглощения изотопа (таллий-201) легочной тканью. 8. Определяемое ЭхоКГ, нарушение движения миокарда (более двух сегментов), развивающееся на фоне малой дозы добутамина (≤ 10мг/кг/мин) или низкой ЧСС (<120 ударов в минуту). 9. Стресс-ЭхоКГ доказательства распространенной ишемии.
  • 82.
    Пограничный риск (ежегоднаясмертность: 1-3%) 1. Незначительная или умеренная дисфункция ЛЖ в покое (ФВ=35-49%). 2. Пограничный тредмил-индекс (от –11 до 5). 3. Дефект перфузии умеренной величины, индуцируемый стресс-тестом, без дилатации ЛЖ или увеличения поглощения изотопа (таллий-201) легкими. 4. Ишемия, выявляемая стресс-ЭхоКГ если нарушение движения миокарда провоцируется только большими дозами добутамина и распространяется не более, чем на два сегмента. Низкий риск (ежегодная смертность менее 1%) 1. Тредмил-индекс низкого риска (индекс ≥ 5). 2. Незначительный дефект перфузии или его отсутствие в покое или при стрессе.* 3. Стресс-ЭхоКГ не выявляет нарушений движения миокарда. Если в покое регистрировались нарушения локальной сократимости, при проведении стресса они не нарастают.* * ограниченные опубликованные данные свидетельствуют, что сочетание этого признака с тредмил-индексом высокого риска или тяжелой дисфункцией ЛЖ в покое (ФВ<35%) исключают его из группы низкого риска. Использование коронарографии для распределения по степени риска пациентов со СС Рекомендации Класс I 1. Тяжелая стенокардия (III-IV функциональный класс по КК), рефрактерная к медикаментозной терапии. (Уровень достоверности В) 2. Критерии высокого риска по результатам неинвазивного тестирования (табл. 23), независимо от тяжести субъективных симптомов стенокардии. (Уровень достоверности В) 3. Внезапная смерть или тяжелая желудочковая аритмия в анамнезе. (Уровень достоверности В) 4. Стенокардия в сочетании с симптомами ЗСН. (Уровень достоверности С) 5. Клинические признаки высокой вероятности тяжелой ИБС. (Уровень достоверности C) Класс IIa 1.Выраженная дисфункция ЛЖ (ФВ<45%) в сочетании со стенокардией I-II функционального класса по КК и ишемией пограничного или низкого риска, верифицированного на основании неинвазивного тестирования. (Уровень достоверности С) 2.Неясность прогноза по результатам неинвазивного тестирования. (Уровень достоверности С) Класс IIb
  • 83.
    1.Стенокардия I-II функциональногокласса по КК в сочетании с сохраненной функцией ЛЖ (ФВ>45%) и пограничным или низким риском, установленным на основании неинвазивного тестирования. (Уровень достоверности С) 2.Стенокардия III-IV функционального класса по КК, которая при помощи медикаментозной терапии переведена в I-II класс. (Уровень достоверности С) 3.Стенокардия I-II функционального класса по КК, медикаментозное лечение которой связано с серьезными проблемами (недопустимые побочные эффекты). (Уровень достоверности С) Класс III 1.Стенокардия I-II функционального класса по КК, хорошо поддающаяся медикаментозной терапии, в сочетании с отрицательным результатом неинвазивного теста. (Уровень достоверности С) 2. Отказ пациента от реваскуляризации. (Уровень достоверности C) Распределение по степени риска при помощи коронарографии Несмотря на то, что коронарография признана традиционным «золотым стандартом» диагностики коронарного атеросклероза, она не свободна от некоторых недостатков. Коронарография не всегда способна определить функциональную значимость коронарных стенозов и не обладает достаточной чувствительностью в диагностике тромбов (которые, в свою очередь, служат индикатором активности заболевания) (203, 490). Еще более важно, что коронарография не позволяет определить структуру атеросклеротических бляшек и диагностировать ряд признаков (большое липидное ядро, тонкая фиброзная оболочка и скопление макрофагов), которые предшествуют острым коронарным исходам (491-494). Серийные ангиографические исследования, выполненные до и после острых коронарных событий, свидетельствуют, что бляшки, повлекшие НС и ИМ, как правило, накануне этих событий образовывали стеноз менее 50% и с точки зрения ангиографии должны быть признаны незначимыми («немыми») (495, 496). Несмотря на перечисленные ограничения, коронарография позволяет установить наиболее важные клинические предикторы отдаленного результата, к которым относятся распространенность и тяжесть коронарной болезни и степень дисфункции ЛЖ (41, 134, 485, 497, 498). Для определения зависимости между тяжестью заболевания и риском предложено несколько прогностических схем. Самой простой и наиболее широко используемой является классификация заболевания по количеству пораженных артерий: в одном, двух, трех сосудах или в СтЛКА (96, 499-501). В CASS регистре изучалась 12-летняя выживаемость пациентов, которые подвергались медикаментозному лечению; у больных с нормальными коронарными артериями она составила 91%, при поражении одного сосуда - 74%, двух сосудов - 59% и трех сосудов - 40% (р<0,001) (488). Трудно переоценить влияние дисфункции ЛЖ на выживание. В CASS регистре 12-летняя выживаемость пациентов с ФВ = 50%-100% составила 73%, с ФВ от 35% до 49% - 54%, при ФВ< 35% - 21% (р<0,0001) (488). Доказано
  • 84.
    преобладание прогностической ролипроксимальных стенозов коронарных сосудов над дистальными поражениями, разработан «индекс риска», который определяет прогностическое значение стенозов в зависимости от локализации поражения (502). Современные ангиографические исследования показали, что существует прямая корреляция между ангиографическими признаками тяжелого многососудистого поражения и количеством «незначимых» бляшек, локализующихся в других (нестенозированных) сосудах коронарного русла. Более высокая смертность пациентов с многососудистым поражением объясняется тем, что каждая из «незначимых» бляшек, не вызывающих стеноза или сопровождающихся стенозом небольшой степени, может стать источником острых коронарных событий. При однососудистом поражении выявляется гораздо меньшее количество подобных бляшек и, соответственно, низкая вероятность неблагоприятных исходов (503). Обеспечат ли новые технологии (магнито-резонансная томография, ЭКТ) дополнительную прогностическую информацию за счет возможностей количественной и качественной идентификации бляшек - остается вопросом для дальнейшего изучения (504). Давно известно, что тяжелый стеноз СтЛКА ассоциируется с плохим прогнозом, если лечение ограничивается консервативными методами. Недавно предложен прогностический индекс, значение которого принимается за «0» при отсутствии поражения коронарных артерий, а при наличии тяжелого стеноза СтЛКА - за «100» (501). Доказано повышение риска, сопровождающее поражение одного, двух и трех сосудов. Наличие тяжелого проксимального стеноза ПНА значительно увеличивает риск смерти. Пятилетняя выживаемость при трехсосудистом поражении со стенозом проксимальной части ПНА > 95% составила 59%, в то время, как аналогичный показатель при трехсосудистом поражении без стеноза ПНА = 79% (таблица 24). Номограмма, с помощью которой можно определить вероятную величину пятилетнего выживания, составлена с учетом анамнеза, данных физикального обследования, результатов коронарографии и ФВ ЛЖ (см. рис. 7). Важность учета клинических факторов и особенно функции ЛЖ в оценке ангиографических находок может быть проиллюстрирована сравнением вероятной пятилетней выживаемости 65- летнего мужчины, у которого стабильная стенокардия существует на фоне трехсосудистого поражения и нормальной функции ЛЖ и 65-летнего мужчины со стабильной стенокардией, трехсосудистым поражением, клиникой ЗСН и ФВ = 30%. Предсказанная пятилетняя выживаемость первого равна 93%, а второго - только 58% (501). Таблица 24. Прогностический индекс ИБС Распространенность ИБС, Прогностический 5-летняя степень стеноза (%) вес (0-100) выживаемость (%)* Однососудистое поражение, 75% 23 93 Более чем однососудистое 23 93 поражение, 50%-74% Однососудистое поражение, ≥ 95% 32 91 Двухсосудистое поражение 37 88 Двухсосудистое поражение, оба ≥ 42 86 95% Однососудистое поражение, 48 83
  • 85.
    проксимальный отдел ПНА≥ 95% Двухсосудистое поражение, ПНА ≥ 48 83 95% Двухсосудистое поражение, 56 79 проксимальный отдел ПНА ≥ 95% Трехсосудистое поражение 56 79 Трехсосудистое поражение, по 63 73 крайней мере 1 стеноз ≥ 95% Трехсосудистое поражение, 67 67 проксимальный отдел ПНА 75% Трехсосудистое поражение, 74 59 проксимальный отдел ПНА ≥ 95% * Только при медикаментозном лечении. Источник:Califf R.M. at al., Task Forse 5. Stratification of patients into high-, medium- and low-risksubgroups for purposes of risk factor management. J. Am. Coll. Cardiol, 1996; 27:964-1047. Рисунок 7. Номограмма для определения вероятной пятилетней выживаемости на основании клинических данных, физикального обследования и результатов коронарографии. Источник:Califf R.M. at al., Task Forse 5. Stratification of patients into high-, medium- and low-risksubgroups for purposes of risk factor management. J. Am. Coll. Cardiol, 1996; 27:964-1047. Опытный кардиолог может извлечь дополнительную информацию, сопоставляя результаты коронарографии и левой вентрикулографии. Характеристики поражения коронарных артерий (например, степень стеноза, его протяженность и структура, наличие тромба), также как уровень
  • 86.
    коллатерального кровотока имасса подвергающегося риску жизнеспособного миокарда, могут давать представление о последствиях возможной окклюзии сосуда. Например, сочетание тяжелого проксимального стеноза ПНА крупного калибра с нарушением локальной сократимости нижней или боковой стенки относит пациента в группу высокого риска развития кардиогенного шока в случае окклюзии ПНА. Такая интеграция результатов коронарографии и левой вентрикулографии позволяет наилучшим образом оценить потенциальную пользу реваскуляризационных стратегий. Пациенты с предшествующим КШ Пациенты, ранее подвергшиеся КШ, представляют собой особенно неоднородную группу с точки зрения анатомических субстратов ишемии и ее связи с последующей заболеваемостью и смертностью. Прогрессирование естественного течения ИБС в коронарных артериях в сочетании с более частым развитием атеросклеротического поражения венозных шунтов служит причиной возобновления СС в поздние сроки после операции. Поражения венозных шунтов представляют собой особенно нестабильную форму атеросклероза, которая склонна к быстрому прогрессированию и тромботической окклюзии (505-508). Таким образом, если признаки ишемии возникают или прогрессируют через 5 лет после КШ, решение о проведении коронарографии должно приниматься с максимальной оперативностью, особенно, если неинвазивные методы свидетельствуют о локализации ишемии в зоне кровоснабжения венозного шунта, либо после венозного шунтирования ПНА, либо после множественного венозного шунтирования. Прогноз и качество жизни пациентов с поражением венозных шунтов могут быть улучшены с помощью повторной операциии (509, 510), и в некоторых случаях – ЧТКА (511).
  • 87.
    IV. ЛЕЧЕНИЕ А. Медикаментозная терапия Рекомендации по применению медикаментозной терапии в целях профилактики ИМ и смерти, уменьшения частоты и интенсивности симптомов стенокардии Класс I 1. Аспирин при отсутствии противопоказаний. (Уровень достоверности А) 2. ß-блокаторы в качестве начальной терапии при отсутствии противопоказаний у пациентов, перенесших ИМ. (Уровень достоверности А) 3. ß-блокаторы в качестве начальной терапии, при отсутствии противопоказаний у пациентов без ИМ в анамнезе. (Уровень достоверности В) 4. Антагонисты Са* или нитраты продленного действия, если ß- блокаторы противопоказаны. (Уровень достоверности В) 5. Антагонисты Са* или нитраты продленного действия в комбинации с ß-блокаторами, если начальная терапия ß-блокаторами недостаточно эффективна. (Уровень достоверности В) 6. Антагонисты Са* или нитраты продленного действия в качестве терапии, замещающей ß-блокаторы, если начальная терапия ß- блокаторами привела к недопустимым побочным эффектам. (Уровень достоверности C) 7. Нитроглицерин (таблетированный или спрей) сублингвально для немедленного купирования приступа стенокардии (Уровень достоверности С) 8. Гиполипидемическая терапия с целью снижения ЛНП до уровня < 100 мг/дл (2,6 ммоль/л), если исходный уровень ЛНП у пациента с документированной или подозреваемой ИБС превышает 130 мг/дл (3,4 ммоль/л). (Уровень достоверности А) Класс IIа 1. Клопидогрель, если аспирин абсолютно противопоказан. (Уровень достоверности В) 2. Антагонисты Са* длительного действия (не дигидроперидины) в качестве начальной терапии вместо ß-блокаторов. (Уровень достоверности В)
  • 88.
    3. Гиполипидемическая терапияс целью снижения ЛНП до уровня 100 мг/дл (2,6 ммоль/л), если исходный уровень ЛНП у пациента с документированной или подозреваемой ИБС составляет 100-129 мг/дл (2,6 – 3,4 ммоль/л). (Уровень достоверности В) Класс IIb Неинтенсивная антикоагуляция варфарином в сочетании с аспирином. (Уровень достоверности В) Класс III 1. Дипиридамол. (Уровень достоверности В) 2. Терапия хелатами. (Уровень достоверности В) * следует избегать назначения короткодействующих антагонистов Са дигидроперидинового ряда. Обзор терапии Лечение СС преследует две основные цели. Первая из них - это профилактика ИМ и смерти и достигаемое таким образом увеличение продолжительности жизни. Вторая - уменьшение частоты и интенсивности симптомов стенокардии, которое обеспечивает улучшение качества жизни. Терапия, направленная на профилактику смерти, имеет наивысший приоритет. Если две различные терапевтические стратегии обладают одинаковой эффективностью в облегчении симптомов, следует выбирать терапию с определенным или очень вероятным преимуществом в профилактике смерти. Например, предпочтительной тактикой лечения пациентов со значительным стенозом СтЛКА является КШ, поскольку ее положительное влияние на продолжительность жизни не вызывает сомнения. С другой стороны, при незначительных субъективных проявлениях стенокардии, однососудистом поражении и нормальной функции ЛЖ, с одинаковым успехом может применяться медикаментозная терапия, коронарная ангиопластика и КШ. Выбор лечения часто зависит от клинического ответа на начальную медикаментозную терапию, хотя некоторые пациенты предпочитают коронарную реваскуляризацию. В процессе принятия решения должны приниматься во внимание такие факторы, как цена-эффективность предполагаемой терапии и мнение пациента. Раздел, посвященный фармакологической терапии, разделен на два подраздела. В первом из них рассматривается лечение, направленное на профилактику ИМ и смерти; во втором - антиангинальная и антиишемическая терапия, задачей которых является облегчение симптомов и улучшение качества жизни. Фармакологическая профилактика ИМ и смерти получила широкое распространение в последние годы с появлением доказательств, продемонстрировавших эффективность для этих целей гиполипидемических средств. Фармакотерапия, направленная на профилактику ИМ и смерти
  • 89.
    Антитромбоцитарные средства Антитромботическое действие аспирина основано на ингибировании циклооксигеназы и синтеза тромбоцитарного тромбоксана А2. Использование аспирина в лечении > 3000 пациентов со СС ассоциировалось с 33% (в среднем) снижением риска неблагоприятных сердечно-сосудистых исходов (512, 513). У пациентов с НС аспирин снижает ближайший и отдаленный риск фатального и нефатального ИМ (514, 515). В исследовании Physicians’ Health Study (516), назначение аспирина в дозе 325 мг/сут пациентам без симптомов стенокардии также ассоциировалось со снижением частоты ИМ. В исследовании Swedish Angina Pectoris Aspirin Trial (517) назначение пациентам со стабильной стенокардией 75 мг аспирина в сочетании с соталолом привело к 34% снижению первичных конечных точек - ИМ и внезапной смерти и 32% снижению вторичных конечных точек - сосудистых осложнений. Тиклопидин представляет собой дериват тиенопиридина, который ингибирует агрегацию тромбоцитов, вызванную аденозином дифосфатом (АДФ), а также другими причинами: тромбином, коллагеном, тромбоксаном А2 и фактором активации тромбоцитов (518, 519). Кроме того, он уменьшает вязкость крови за счет снижения концентрации фибриногена плазмы (520). У пациентов со СС тиклопидин ограничивает агрегацию тромбоцитов, но в отличие от аспирина, его назначение не влечет за собой улучшения прогноза (521, 522). К его редким побочным действиям относятся нейтропения и тромбоцитопеническая пурпура. Клопидогрель, который также является производным тиенопиридина, химически подобен тиклопидину, но превосходит последний по антитромботическому эффекту (523). Клопидогрель предотвращает АДФ- индуцированную активацию тромбоцитов при помощи селективной необратимой блокады взаимодействия между тромбоцитарными АДФ- рецепторами и АДФ, а также за счет угнетения способности гликопротеин- IIb/IIIa рецепторов фиксировать фибриноген. В рандомизированных исследованиях, которые сравнивали клопидогрель с аспирином в лечении пациентов, перенесших ИМ, инсульт и периферическую болезнь сосудов (т.е. при высоком риске ишемических осложнений) клопидогрель показал несколько большую эффективность в сравнении с аспирином в снижении комбинированного риска - ИМ, сосудистой смерти или ишемического инсульта (524). К сожалению, до настоящего времени не получены результаты, подтверждающие эффективность клопидогреля в лечении стабильной стенокардии. Дипиридамол - производное пиримидо-пиримидина. К его эффектам относится вазодилатация резистивных коронарных сосудов и антитромботическое действие. Дипиридамол увеличивает внутриклеточную концентрацию тромбоцитарного циклического аденозина монофосфата (АМФ) за счет блокирования фермента фосфодиэстеразы, активации фермента аденилатциклазы и блокады поступления аденозина из сосудистого эндотелия и эритроцитов (525). Повышение содержания аденозина приводит к вазодилатации. Поэтому даже терапевтическая доза дипиридамола может усугубить индуцированную нагрузкой ишемию у пациентов со стабильной стенокардией (526). Назначение дипиридамола больным ИБС в качестве антитромбоцитарного средства признано нецелесообразным.
  • 90.
    Таким образом, приотсутствии противопоказаний, аспирин в дозе 75-325 мг/сут. следует назначать всем пациентам с острыми и хроническими формами ИБС, независимо от наличия симптомов. Антитромботическая терапия У пациентов со СС могут возникать дефекты фибринолитической функции, которые ассоциируется с увеличением риска последующей смертности, связанной с сердечно-сосудистыми заболеваниями (527) и служат показанием для назначения длительной антитромботической терапии. К таковым относятся: повышение титра антигена тканевого активатора плазминогена (АгТАП), высокий уровень ингибитора активатора плазминогена и недостаточное повышение концентрации АгТАП после физической нагрузки. В небольших плацебо-контролируемых исследованиях изучался эффект ежедневного подкожного введения низкомолекулярного гепарина пациентам со СС. Продемонстрировано снижение уровня фибриногена, улучшение клинического класса, увеличение продолжительности нагрузки до появления депрессии ST на 1 мм и уменьшение амплитуды депрессии ST (528). Однако клинический опыт такой терапии невелик. Не установлена эффективность в лечении СС более современных антитромбоцитарных и антитромботических средств, к которым относятся средства, блокирующие гликопротеин-IIb/IIIa, и рекомбинантный гирубин (529). В одно из рандомизированных исследований включены пациенты с факторами риска атеросклероза, но без симптомов стенокардии. Неинтенсивная антикоагуляция варфарином (международное нормализованное отношение (МНО) ~ 1,47) повлекла за собой снижение частоты неблагоприятных исходов (коронарной смерти, фатального и нефатального ИМ) (530). Этот положительный эффект дополнил результаты лечения аспирином. Гиполипидемические средства В относительно ранних работах с использованием секвестрантов желчных кислот (холестирамин), производных фиброевой кислоты (гемфиброзил и клофибрат) или ниацина было достигнуто снижение общего холестерина на 6-15%. В этих исследованиях было высказано предположение, что снижение уровня общего холестерина на каждый 1% сопровождается снижением частоты неблагоприятных исходов на 2%, однако этот вывод не был статистически достоверным (531). Ангиографические исследования объясняют эффекты гиполипидемической терапии анатомическими изменениями коронарных атеросклеротических бляшек. На фоне активного лечения наблюдалось замедление роста, продолжительная стабилизация, и даже обратное развитие бляшек и снижение количества неблагоприятных исходов. Метаанализ (532) 37 исследований продемонстрировал, что снижение уровня холестерина, обусловленное лечением, убедительно ассоциируется со снижением смертности от ИБС и других причин. Современные клинические исследования подтвердили, что применение гиполипидемических средств способствует снижению риска неблагоприятных исходов у пациентов с установленной ИБС. В Скандинавское Исследование Выживания при использовании Симвастатина (533) были включены пациенты с документированной ИБС (включая СС) с исходным уровнем общего
  • 91.
    холестерина (Хс) =212-308 мг/дл (5,5 – 8,0 ммоль/л), которым проводилось лечение ингибиторами ГМГ-Ко-А-редуктазы. Зарегистрировано снижение смертности и частоты серьезных коронарных исходов на 30-35%. В исследование Cholesterol And Recurrent Events (534) вошли мужчины и женщины с предшествующим ИМ и общим Хс плазмы < 240 мг/дл (6,2 ммоль/л) (в среднем – 209 (5,4 ммоль/л)) и уровнем ЛНП = 115-174 мг/дл (3,0 – 4,5 ммоль/л) (в среднем – 139 (3,6 ммоль/л)). Лечение ингибиторами ГМГ-Ко-А- редуктазы (статинами) ассоциировалось с 24% снижением риска фатального или нефатального ИМ. Эти клинические исследования показали, что гиполидемическая терапия должна использоваться в лечении пациентов с установленной ИБС, включая стабильную стенокардию, даже при незначительном или умеренном повышении уровня холестерина ЛНП. Антиангинальная и антиишемическая терапия Антиангинальная и антиишемическая лекарственная терапия основана на применении следующих групп медикаментов: средств блокирующих ß- адренорецепторы (ß-блокаторов), антагонистов Са и нитратов. Другие классы лекарств, такие как ингибиторы АПФ, амиодарон, «метаболические» и нетрадиционные средства также используются у отдельных пациентов со СС, но их клиническая эффективность не подтверждена. ß-БЛОКАТОРЫ. Механизм действия. Активация ß-рецепторов вызывает увеличение ЧСС, ускорение проведения импульса через AV-узел и усиление сократимости миокарда. Блокада ß-рецепторов сопровождается снижением сократимости, частоты синусовой активации и замедлением AV- проводимости. Некоторые ß-блокаторы являются частичными агонистами (так называемая внутренняя симпатомиметическая активность) и не снижают ЧСС и АД в покое. Снижение ЧСС, сократимости и АД в результате лечения ß-блокаторами приводит к снижению потребления миокардом кислорода. Снижение ЧСС также увеличивает продолжительность диастолы и создает таким образом условия для увеличения перфузии миокарда ЛЖ. Хотя ß-блокаторы создают предпосылки к увеличению коронарной резистентности за счет образования циклического АМФ, клинические последствия этого фармакологического эффекта остаются неясными. Значительное снижение ЧСС может повлечь за собой повышение диастолического напряжения стенок ЛЖ, что в свою очередь может привести к увеличению потребления миокардом кислорода. Эти потенциально вредные эффекты ß-блокаторов устраняются с помощью сопутствующего применения нитратов. Клиническая эффективность. Для лечения гипертензии и стенокардии доступны различные типы ß-блокаторов. Фармакокинетические и фармакодинамические эффекты этих средств суммированы в таблице 25. Все виды ß-блокаторов проявляют примерно равную эффективность в лечении стенокардии. В течение пробы с физической нагрузкой, проводимой пациентам со СС, эти средства снижают двойное произведение и задерживают либо предотвращают наступление стенокардии (535, 536). При лечении СС традиционно подбирается доза ß-блокаторов, снижающая ЧСС до 55-60 ударов в минуту в покое. При более тяжелой стенокардии, можно добиваться снижения ЧСС до уровня менее 50 ударов в минуту, но только в том случае, если такой
  • 92.
    ритм не сопровождаетсяпоявлением блокады сердца или симптомов, связанных с брадикардией. У пациентов со стабильной стенокардией напряжения ß- блокаторы ограничивают ответ ЧСС на физическую нагрузку, при этом, идеальной представляется частота сердечного ритма, равная 75% ЧСС, при которой возникают начальные признаки ишемии. Установлено, что вазодилатирующие свойства некоторых ß-блокаторов потенцируют их антиангинальный эффект (537-539). Средства сочетающие в себе свойства α- и ß-адренергических антагонистов также эффективны при СС (540, 541). Исследования, сравнивающие ß-блокаторы с антагонистами Са, установили их примерно равную эффективность в лечении СС (542-547). Доказана способность ß-блокаторов снижать частоту симптоматических и асимптоматических ишемических эпизодов у пациентов с постинфарктной стабильной стенокардией и стенокардией, возникшей после реваскуляризации (548). В лечении артериальной гипертонии, не сопровождающейся ИБС, у пожилых пациентов ß-блокаторы не превосходят диуретики в профилактике смертности, связанной с сердечно-сосудистыми и другими заболеваниями. Тем не менее, ß-блокаторам отдается предпочтение перед другими антиишемическими средствами в лечении пожилых пациентов со стабильной стенокардией (549). Таблица 25. Свойства ß-блокаторов при клиническом использовании Селектив- Внутренняя Обычная дозировка при Препара ность симпатомимети стенокардии т ческая активность Propranolol нет Нет 20-80 мг х 2 раза в день Metoprolol ß1 Нет 50-200 мг два раза в день Atenolol ß1 Нет 50-200 мг/день Nadolol нет Нет 40-80 мг/день Timolol нет Нет 10 мг два раза в день Acebutolol ß1 Да 200-600 мг два раза в день Betaxolol ß1 Нет 10-20 мг/день Bisoprolol ß1 Нет 10 мг/день Esmolol (в/в) ß1 Нет 50-300 мкг/кг/мин Labetolol* нет Да 200-600 мг два раза в день Pindolol нет Да 2,5-7,5 мг три раза в день * Labetolol - комбинированный α- и ß-блокатор Для лечения СС часто назначается комбинация ß-блокатора с нитратами. Нитраты создают тенденцию к увеличению симпатического тонуса и могут быть причиной рефлекторной тахикардии, которая смягчается сопутствующим применением ß-блокатора. Потенциальному увеличению объема ЛЖ и КДДЛЖ и напряжения стенки миокарда, связанному со снижением ЧСС под действием ß-блокатора, противостоит действие нитроглицерина. Таким образом, комбинированное использование нитратов и
  • 93.
    ß-блокаторов в большейстепени защищено от побочных эффектов, чем их раздельное применение (550, 551). Оправдана также комбинация ß-блокаторов с антагонистами Са. Для использования в комбинированной терапии наиболее целесообразным представляется применение медленно-освобождающихся или длительно-действующих дигидропиридинов нового поколения (552-556). Cопутствующее назначение ß-блокаторов нивелирует тенденцию к развитию тахикардии, которая возникает под действием антагонистов Са. Следует соблюдать осторожность, назначая комбинацию ß-блокатора с верапамилом или дилтиаземом, поскольку их совместное действие может привести к развитию выраженной брадикардии или AV-блокады и вызывает выраженную утомляемость. Не следует назначать ß-блокаторы для лечения вазоспастической стенокардии (стенокардия Prinzmetal), не сопровождающейся коронарным атеросклерозом, поскольку они способны увеличить готовность коронарных артерий к ангиоспазму за счет некомпенсированной активации α-рецепторов (557). Результаты лечения. Во многих рандомизированных исследованиях продемонстрирована положительная роль ß-блокаторов в увеличении сроков жизни пациентов, недавно перенесших ИМ, а также в увеличении выживаемости и профилактике инсульта и ЗСН у пациентов с гипертензией (558). В таблице 26 суммирована информация о нескольких небольших рандомизированных исследованиях, посвященных изучению эффективности ß- блокаторов в лечении СС без предшествовавшего ИМ и артериальной гипертензии. Таблица 26. Рандомизированные исследования, сравнивающие эффективность ß-блокаторов и антагонистов Са при СС Исследова- Журнал/ Кол-во Гр. 1 Гр. 2 Длитель- Исход Результат Результат Отношение ние/Автор Год пациентов ß-блокатор Антагонис ность Гр.1 Гр.2 шансов n= ты Са наблюде- n= n= Гр.1/Гр.2 n= ния для смерти или ИМ APSIS/ Eur Heart J 809 Metoprolol* Verapamil 3,4 лет Смерть 22 25 1,01 Rehnqvist 1996 406 403 Серд. (0,63, 1,6) смерть 19 19 Нефат. ИМ 17 14 TIBET/ Eur Heart J 458 Atenolol Nifedipin* 2 года Серд. 3 6 1,22 Dargie 1996 226 232 смерть (0,63, 2,4) Нефат. ИМ 14 15 IMAGE/ JACC 127 Metoprolol* Nifedipin* 6 недель Смерть 1 0 0,5 Savonitto 1996 65 62 Нефат. ИМ (0,05, 5,8) 1 1 de Vries Int J Card 128 Atenolol Nifedipin* 4 недели Нефат. ИМ 0 1 1,07 1996 66 62 (0,2, 55) TIBBS/ JACC 330 Bisoprolol Nifedipin* 4 недели Нефат. ИМ 0 1 1,91 Von Arnim 1995 161 169 (0,06, 57) Ahuja Int J Card 134 Metoprolol Diltiazem 4 недели Смерть или 0 0 1,03 1993 68 66 ИМ (0,02, 53) Сумма 1986 992 994 58 62 1,06 (0,73, 1,54) * препараты длительного действия В исследовании Total Ischemic Burden European Trial (TIBET) (559) использование комбинации атенолола и нифедипина привело к незначительной тенденции снижения частоты смерти, связанной с заболеваниями сердца, нефатального ИМ и НС. Разница между атенололом и нифедипином отсутствовала. В исследовании Angina Prognosis Study in Stockholm (APSIS) (560) также установлено отсутствие разницы между метопрололом и верапамилом в лечении СС в отношении смертности, сердечно-сосудистой конечной точки и качества жизни. В исследовании Atenolol Silent Ischemia Trial
  • 94.
    (ASIST) (413) пациентыс нетяжелой стенокардией (I или II функционального класса по КК) получали 100 мг атенолола ежедневно; количество и средняя продолжительность ишемических эпизодов, определяемое при помощи 48- часового мониторирования ЭКГ, через 4 недели терапии снизилось по сравнению с плацебо. Через год в группе атенолола зарегистрирована меньшая частота комбинированной конечной точки (смерть, ЖТ, ФЖ, ИМ, госпитализация, прогрессирование стенокардии или реваскуляризация) и более продолжительный период времени до наступления первого неблагоприятного исхода (413). Действие бисопролола (ß-блокатор с вазодилатирующим действием) и нифедипина на преходящую миокардиальную ишемию у пациентов со стабильной стенокардией изучено в проспективном рандомизированном контролированном исследовании Total Ischemic Burden Bisoprolol Study (TIBBS) (561). В это исследование включены 330 пациентов со СС и положительным результатом нагрузочного теста в виде депрессии сегмента ST и более чем 2-мя эпизодами преходящей ишемии в течение 48-ми часов при холтеровском мониторировании ЭКГ. Выполнена рандомизация либо к приему 10 мг бисопролола один раз в день либо 20 мг медленно- освобождающегося нифедипина дважды в день на протяжении четырех недель. Дозы были затем удвоены в последующие четыре недели. И бисополол и нифедипин снижали количество и продолжительность ишемических эпизодов. Однако эффективность бисополола оказалась выше, чем у нифедипина. В исследовании International Multicenter Angina Exercise Study (IMAGE) (562) оценивалась эффективность метопролола, нифедипина и их комбинации в лечении СС. В этом исследовании 280 пациентов в возрасте менее 75 лет со СС, существующей более 6 месяцев, и положительным нагрузочным тестом, рандомизированы для приема 200 мг/день метопролола или 20 мг в день нифедипина (в два приема) в течение 6-и недель после предшествующего приема плацебо на протяжении 2-х недель. Затем пациенты были дополнительно рандомизированы к приему второго медикамента или плацебо в течение более четырех недель. И метопролол и нифедипин были эффективны в качестве монотерапии, что проявлялось увеличением продолжительности нагрузки, но метопролол проявил большую активность, чем нифедипин (562). Комбинация препаратов обеспечивала дополнительное увеличение продолжительности нагрузки по отношению к изолированному приему. Противопоказания. Абсолютными противопоказаниями для приема ß- блокаторов являются: выраженная брадикардия, существующая AV-блокада высокой степени, синдром слабости синусового узла и тяжелая, нестабильная недостаточность ЛЖ (мягкая ЗСН может даже служить показанием для назначения ß-блокаторов) (563). Астма и бронхоспастические состояния, тяжелая депрессия и заболевание периферических сосудов относятся к относительным противопоказаниям. Большинство пациентов, страдающих диабетом, хорошо переносят ß-блокаторы, хотя следует соблюдать осторожность, назначая β-блокатор на фоне инсулинозависимого диабета. Побочные эффекты. Следующие побочные эффекты β-блокаторов возникают довольно часто: утомляемость, снижение способности к выполнению физической нагрузки, вялость, бессонница, ухудшение течения перемежающейся хромоты и импотенция. Механизм утомляемости неясен. При длительной терапии общий объем выполненной работы при выполнении стресс- теста снижается приблизительно на 15% (564). Средняя частота появления импотенции составляет около 1%; однако, неполноценная эрекция или ее
  • 95.
    отсутствие наблюдалась упочти 26% пациентов (565). К настоящему времени мы не располагаем достоверной информацией о изменении качества жизни пациентов со СС на фоне лечения ß-блокаторами. АНТАГОНИСТЫ Са. Механизм действия. Эти средства снижают трансмембранный поток ионов Са через кальциевые каналы. Известны три типа кальциевых каналов: “L”, “T” и “N”. Эта классификация основана на различиях в активной проводимости, продолжительности открытия и других параметрах (566). Фармакологические свойства антагонистов Са суммированы в таблице 27. Таблица 27. Свойства антагонистов Са при клиническом применении Медикамент Обычная Продолжи- Побочные эффекты дозировка тельность действия Дигидропиридины Nifedipin Быстрого Короткая Гипотония, освобождения: 30-90 головокружение, мг per os в день прилив крови, тошнота, запор, отеки Медленного освобож-дения: 30-180 мг per os Amlodipine 5-10 мг в день Продленная Головная боль, отеки Felodipine 5-10 мг в день Продленная Головная боль, отеки Isradipine 2.5-10 мг 2 раза в Средняя Головная боль, день усталость Nicardipine 20-40 мг три раза в Короткая Головная боль, день головокружение, отеки, прилив крови Nisoldipine 20-40 мг один раз в Короткая Как у нифедипина день Nitrendipine 20 мг один или два Средняя Как у нифедипина раза в день Cмешанный класс Bepridil 200-400 мг один раз Продленная Аритмия, в день головокружение, прилив крови Diltiazem Быстрого Короткая Гипотония, освобождения: головокружение, 30-80 мг 4 раза в прилив крови, день брадикардия, отеки Медленного Продленная освобож-дения: 120-320 мг один раз в день Verapamil Быстрого Короткая Гипотония, освобождения: кардиодепрессивный 80-160 мг три раза в эффект, сердечная
  • 96.
    день недостаточность, отеки, брадикардия Медленного Продленная освобож- дения:120-480 мг один раз в день Все антагонисты Са оказывают отрицательное инотропное действие. В клетках гладкой мускулатуры ионы Са участвуют в контрактильном механизме и антагонисты Са уменьшают напряжение гладких мышц периферического сосудистого русла, вызывая вазодилатацию. Антагонисты Са, включая второе поколение вазоселективных дигидроперединов, а также недигидропередины (верапамил и дилтиазем), снижают коронарную резистентность и увеличивают коронарный кровоток. Все эти средства вызывают дилатацию эпикардиальных сосудов и артериол. Этот механизм лежит в основе действия антагонистов Са при лечении вазоспастической стенокардии. Антагонисты Са также снижают потребление миокардом кислорода за счет снижения системного сосудистого сопротивления, артериального давления и отрицательного инотропного эффекта. Однако способность вызывать отрицательный инотропный эффект значительно варьирует у различных типов антагонистов Са. Самым значительным отрицательным инотропным эффектом среди дигидроперидинов отличается нифедипин, в то время как вазоселективные дигидроперидины последнего поколения (амлодипин и фелодипин) обладают этим эффектом в гораздо меньшей степени. Новый блокатор Т-каналов mibefradil также обладает незначительным отрицательным инотропным эффектом (567, 568). Однако его клиническое применение запрещено в результате неблагоприятного лекарственного взаимодействия. Дилтиазем и верапамил способны снижать ЧСС в результате замедления синусовой импульсации, а у пациентов с трепетанием и мерцанием предсердий - за счет уменьшения частоты ответа желудочков, обусловленного снижением AV-проводимости. Таким образом, не вызывает сомнения эффективность антагонистов Са в лечении стенокардии напряжения или вазаспастической (569-575). Антагонисты Са при СС. Рандомизированные клинические исследования продемонстрировали, что антагонисты Са и ß-блокаторы обладают почти равной эффективностью в облегчении симптомов стенокардии (см. рис. 8) и в увеличении продолжительности нагрузки до появления ишемии (см. рис. 9). Клиническая эффективность антагонистов Са проявляется в обеих группах дигидроперидинового и недигидроперидинового ряда и при различных режимах дозирования. Антагонисты Са и вазоспастическая стенокардия. Доказана эффективность антагонистов Са в лечении вазоспастической стенокардии (Prinzmetal). Нифедипин, дилтиазем и верапамил короткого действия полностью прекращают приступы стенокардии у приблизительно 70% пациентов; а у 20% частота приступов значительно снижается (576-579). Было выполнено рандомизированное плацебо-контролируемое исследование лечения вазоспастической стенокардии вазоселективным дигидропиридином длительного действия амлодипином (580). В этом исследовании 52 пациента с
  • 97.
    верифицированной вазоспастической стенокардиейбыли рандомизированы к получению амлодипина или плацебо. При лечении амлодипином значительно снизилось количество ангинальных эпизодов и потребление нитроглицерина в сравнении с плацебо. Рисунок 8. Сравнение эффективности ß-блокаторов и антагонистов Са в лечении стенокардии. Рисунок 9. Сравнение эффективности ß-блокаторов и антагонистов Са в увеличении продолжительности нагрузки до появления ишемии (депрессия ST на 1 мм). Результаты лечения. Ретроспективный анализ показал, что лечение гипертонии нифедипином короткого действия, дилтиаземом и верапамилом ассоциируется с увеличением риска ИМ на 31%, 63% и 61%, соответственно (581). Метаанализ 16 исследований, в которых немедленно-освобождающийся и короткодействующий нифедипин назначался пациентам с ИМ и НС, показал его зависимое от дозы негативное влияние на смертность (582). Тем не менее,
  • 98.
    дальнейшие попытки подтвердитьповышение риска неблагоприятных исходов на фоне приема антагонистов Са потерпели неудачу (583, 584). Кроме того, появились сообщения, что медленно-освобождающиеся или длительно- действующие вазоселективные антагонисты Са, помимо положительного действия на симптоматику, снижают риск неблагоприятных исходов (585). С другой стороны, в исследовании Appropriate Blood Control in Diabetes (ABCD) (586), использование нисолдипина, относительно коротко-действующего антагониста Са дигидропиридинового ряда, ассоциировалось с большим количеством фатальных и нефатальных ИМ в сравнении с эналаприлом, ингибитором АПФ. В более ранних исследованиях, включавших пациентов со СС, не была доказана эффективность нисолдипина в облегчении стенокардии по сравнению с плацебо. Кроме того, увеличение дозы влекло за собой увеличение частоты неблагоприятных исходов (587). Эти данные показывают, что дигидропиридиновые антагонисты Са относительно короткого действия повышают риск неблагоприятных исходов, что делает их применение неоправданным. Напротив, доказана эффективность в облегчении симптомов СС длительно-действующих антагонистов Са, включая медленно- высвобождающиеся и длительно-действующие дигидропиридины и недигидропиридины. Их следует применять в комбинации с ß-блокаторами, если начальная терапия ß-блокаторами недостаточно успешна, или в качестве терапии, заменяющей ß-блокаторы, если попытка лечения последними приводит к недопустимым побочным эффектам. Однако при их назначении следует учитывать потенциальный риск, который был продемонстрирован в исследовании FACET (588): лечение амлодипином ассоциировалось с более высоким количеством сердечно-сосудистых осложнений, чем при использовании фозиноприла, ингибитора АПФ. Противопоказания. Явно декомпенсированная сердечная недостаточность является противопоказанием для применения антагонистов Са, правда препараты нового поколения вазоактивных дигидропиридинов (амлодипин, фелодипин) не ухудшают состояния пациентов со сниженной функцией ЛЖ. Антагонисты Са, влияющие на ЧСС, не следует назначать при наличии брадикардии, дисфункции синусового узла и AV-блокады. Расширение интервала QT служит противопоказанием для применения мифебрадила и бепридила. Побочные эффекты (589-591) (Таблица 27). Продолжительный прием антагонистов Са может вызвать гипотонию, угнетение сократимости и усугубление сердечной недостаточности. К их известным побочным эффектам относятся отеки и запор. Реже встречаются головная боль, покраснение кожных покровов, головокружение и неспецифические симптомы со стороны центральной нервной системы. Антогонисты Са, влияющие на ЧСС, способны вызвать брадикардию, AV-диссоциацию, AV-блокаду и дисфункцию синусового узла. Увеличение интервала QT, вызванное приемом бепридила, может привести к появлению полиморфной ЖТ (592). Комбинированная терапия, включающая антагонисты Са. Комбинация ß-блокаторов с антагонистами Са обладает значительной антиангинальной активностью (552-556). В исследовании IMAGE (562), комбинация метопролола и нифедипина была более эффективной в снижении частоты приступов стенокардии и в повышении толерантности к физическим нагрузкам, чем изолированный прием каждого из них. В исследовании TIBBS (561) действие комбинации бисополола и нифедипина проявилось в снижении количества и
  • 99.
    продолжительности ишемических эпизодову пациентов со СС. В рандомизированном, двойном слепом, плацебо-контролируемом, мультицентровом исследовании Circadian Antiischemic Program in Europe (CAPE) (593) выполнена оценка влияния одной дневной дозы амлодипина на циркадные циклы миокардиальной ишемии. В него включены 315 мужчин в возрасте 35-80 лет, с тремя и более приступами стенокардии в неделю, с четырьмя и более ишемическими эпизодами во время 48-часового холтеровского мониторирования. В дополнение к регулярной антиангинальной терапии им был назначен амлодипин 5-10 мг ежедневно или плацебо в течение 8 недель. В группе амлодипина зарегистрировано значительное снижение частоты симптоматических и бессимптомных ишемических эпизодов. Комбинация относительно вазоселективных, пролонгированного действия, дигидропиридинового ряда антагонистов Са с ß-блокаторами также обладала превосходным антиангинальным действием, что проявлялось увеличением продолжительности физической нагрузки до появления стенокардии и улучшением субъективной оценки болезни, включая снижение частоты ангинальных приступов и количества принятых таблеток нитроглицерина (594-596). НИТРОГЛИЦЕРИН и НИТРАТЫ. Механизм действия. Нитроглицерин (НГ) представляют собой эндотелий-независимый вазодилататор, полезный эффект которого реализуется через снижение потребности миокарда в кислороде и улучшение миокардиальной перфузии (597, 598). Снижение потребности миокарда в кислороде достигается за счет уменьшения объема ЛЖ, АД и, главным образом, уменьшения преднагрузки. Снижение среднего давления в аорте также может быть результатом снижения периферического сосудистого сопротивления. НГ также обладает антитромботическим и антитромбоцитарным эффектом (599). У отдельных пациентов возникает рефлекторное увеличение симпатической активности, которое влечет за собой увеличение ЧСС и сократимости. Главный механизм действия НГ и нитратов - это снижение потребления миокардом кислорода. Нитраты расширяют крупные эпикардиальные коронарные артерии и коллатеральные сосуды. Вазодилатация эпикардиальных сосудов, в том числе и стенозированных, нивелирует спазм коронарных артерий у пациентов с вазоспастической стенокардией. Таким образом, НГ проявляет свою эффективность как в лечении стенокардии напряжения, так и вазоспастической. Клиническая эффективность. У пациентов со стабильной стенокардией напряжения, нитраты повышают толерантность к нагрузке, увеличивают продолжительность нагрузки до появления стенокардии или депрессии сегмента ST при выполнении теста на тредмиле. Комбинация нитратов с ß- блокаторами или антагонистами Са обладает значительным антиангинальным эффектом при лечении СС (564, 566, 600-605). Фармакологические свойства наиболее часто используемых медикаментов этой группы, суммированы в таблице 28. Таблетки НГ для сублингвального приема или НГ-спрей, представляют собой оптимальную лекарственную форму для купирования приступа стенокардии напряжения или покоя, а также могут использоваться в профилактических целях, если их прием осуществляется за несколько минут до планируемой нагрузки. В качестве средств, направленных на профилактику приступов стенокардии, используются длительно-действующие нитраты, такие как изосорбид динитрат, мононитраты, трансдермальный НГ пластырь и мазь НГ. При условии соблюдения
  • 100.
    правильных интервалов междуприемами, не обнаружено различий в эффективности длительно-действующих нитратов, в том числе изосорбида динитрата и мононитратов (606, 607). Таблица 28. Нитроглицерин и нитраты при стенокардии. Препарат Путь введения Дозировка Продолжительнос ть эффекта Nitroglycerin Таблетки под язык 0,3-0,6 мг до 1,5 мг 1,5-7 мин во время приступа Спрей 0,4 мг во время 1,5-7 мин приступа Мазь 2%, 7,5-40мг до 7 часов Трансдермальный 0,2-0,8 мг/час, 8-12 часов при пластырь каждые 12 часов прерывистом лечении Per os, постепенное 2,5 мг-13 мг 4-8 часов высвобождение Буккально 1-3 мг, 3 раза в 3-5 часов день Внутривенно 5-200 мкг/мин Развитие толерантнос-ти через 7-8 часов Isosorbide Таблетки под язык 2,5-15 мг до 60 минут Dinitrate Per os 5-80 мг, 2-3 раза в до 8 часов день Спрей 1,25 мг во время 2-3 мин приступа Жевательная 5 мг 2-2,5 часа резинка Per os, постепенное 40 мг, 1-2 раза в до 8 часов высвобождение день Внутривенно 1,25-5 мг/час Развитие толерантнос-ти через 7-8 часов Мазь 100 мг/24 часа Не эффективно Isosorbide Per os 20 мг дважды в 12-24 часа Mononitrate день или 60-240 мг однократно Pentaerythritol Таблетки под язык 10 мг во время Не известна Tetranitrate приступа Erythritol Таблетки под язык 5-10 мг во время Не известна Tetranitrate приступа Per os 10-30 мг, 3 раза в Не известна день
  • 101.
    Противопоказания. Относительным противопоказаниемдля применения НГ и нитратов является гипертрофическая обструктивная кардиомиопатия. В этой ситуации нитраты способны увеличить обструкцию выводного тракта ЛЖ и степень митральной регургитации, что способствует развитию пресинкопальных или синкопальных эпизодов. Тем не менее, даже при наличии обструктивной кардиомиопатии, НГ можно использовать для лечения стенокардии. Совместное применение нитратов и виагры (Sildenafil) значительно увеличивает риск потенциально опасной для жизни гипотонии (608). Пациентов, получающих нитраты, следует предупреждать о возможных серьезных последствиях приема виагры в течение 24-часового интервала после последнего приема нитратов, включая сублингвальный НГ. Побочные эффекты. Одной из основных проблем, которые возникают при регулярном приеме НГ и длительно-действующих нитратов, является развитие толерантности (609). Толерантность распространяется не только на антиангинальный и гемодинамический эффекты, но также на их антиагрегационное действие (610). Механизм развития толерантности к нитратам все еще остается неясным. К числу возможно формирующих этот феномен компонентов относят: снижение доступности сульфгидрильных радикалов, активацию ренин-ангиотензин-альдостероновой системы, увеличение внутрисосудистого объема жидкости в результате действия транссосудистого градиента Старлинга, образование свободных радикалов и усиление распада окиси азота. Назначение в качестве замещающей терапии какого-либо из доноров сульфгидрильных групп - сульфгидрилсодержащего ингибитора АПФ, ацетил- или метилцистеина (611), диуретиков или гидралазина вызывает уменьшение толерантности к нитратам. В практической деятельности самым эффективным методом профилактики толерантности является менее частое назначение НГ с соблюдением адекватного безнитратного интервала (8-12 часов) (553). Самый частый побочный эффект при терапии нитратами - это головная боль. Иногда, во время лечения длительно-действующими нитратами, головная боль уменьшается, при этом, их антиангинальная активность может быть сохранена. К менее частым побочным эффектам можно отнести гипотонию, пресинкопальные или синкопальные состояния, брадикардию и гипотонию, вероятно возникающие в результате активации рефлекса Бецольда-Яриша (554, 555). ДРУГИЕ АНТИАНГИНАЛЬНЫЕ СРЕДСТВА И МЕТОДЫ ЛЕЧЕНИЯ. Молсидомин, аналогичный нитратам по фармакологическим свойствам, обладает доказанной эффективностью в лечении симптоматической СС (612). Никорандил, активатор калиевых каналов, также подобен нитратам по механизму действия и может использоваться для лечения стенокардии (613-615). У отдельных пациентов наблюдалось антиангинальное действие метаболических средств, таких как триметазидин (предуктал), ранолазин и L- карнитин (616, 619). Предпринимались попытки использовать для лечения СС средства, вызывающие брадикардию (алиндин и затебрадин) (620, 621), но их эффективность не была доказана (622, 623). Также не была подтверждена эффективность ингибиторов АПФ (624. 625). Антагонист серотонина кетансерин не проявил себя как действенное антиангинальное средство (626). Установлено антиангинальное действие лабетолола, блокирующего α- и ß- адренорецепторы (620, 627). Антиангинальным эффектом обладают ингибиторы фосфодиэстеразы: теофиллин и трапидил (621, 628). Антагонист Са фантофарон
  • 102.
    подавляет активность синусовогоузла, снижает ЧСС и проявляет свойства периферического и коронарного вазодилататора. В контролируемых исследованиях лечения СС фантофароном, наблюдался его антиангинальный эффект (629). Однако, для уточнения эффективности этих современных антиангинальных средств необходимы дальнейшие исследования. Доказано, что хелаты и акупунктура не обладают полезным действием и не должны использоваться в лечении ИБС. В нескольких небольших наблюдательных исследованиях получены свидетельства эффективности нарастающей наружной контрпульсации (630, 631), однако, их достоверность недостаточна для того, чтобы рекомендовать этот метод к применению. Стандартное применение антибиотиков также не обосновано. Выбор медикаментозной терапии при СС Выбор препаратов для лечения стенокардии в первую очередь должен быть направлен на улучшение прогноза. В исследованиях первичной и вторичной профилактики доказано снижение риска смерти и нефатального ИМ под действием аспирина и гиполипидемической терапии. Предположение, что эта закономерность распространяется и на лечение СС, подтверждено результатами небольших рандомизированных исследований с использованием аспирина. Применение ß-блокаторов в качестве вторичной профилактики ИМ также снижает частоту неблагоприятных исходов и уменьшает заболеваемость и смертность в группе пациентов с гипертензией. Учитывая эти потенциально полезные эффекты, ß-блокаторы однозначно следует рассматривать, как препараты начальной терапии СС. Мы располагаем информацией, что ß- блокаторы используются недостаточно широко (632). Диабет не является противопоказанием для их применения. Назначение нитратов не влечет за собой снижения смертности при ОИМ и у пациентов со СС. Быстро- освобождающиеся или обладающие непродолжительным действием антагонисты Са дегидропиридинового ряда повышают частоту неблагоприятных исходов. С другой стороны, доказана эффективность антагонистов Са длительного действия, либо медленно-освобождающихся, либо недигидропиридинового ряда в лечении СС без ухудшения прогноза. Мы не располагаем убедительными доказательствами, позволяющими отдать предпочтение длительно-действующие нитратам или антагонистам Са, при длительном лечении стенокардии. Комитет считает, что устойчивый 24-х часовой эффект длительно-действующих антагонистов Са, делает их более приемлемыми для поддерживающей терапии по сравнению с длительно- действующими нитратами. Тем не менее, всегда следует принимать во внимание мнение лечащего врача и пациента. Специфические клинические ситуации Современные антагонисты Са дигидропиридинового ряда - вазоселективные, длительного действия, такие как амлодипин или фелодипин, могут применяться для лечения пациентов с угнетенной систолической функцией ЛЖ. При наличии дисфункции синусового узла, брадикардии в покое или AV-блокады, следует избегать назначения ß-блокаторов или антагонистов Са, оказывающих влияние на ритм. На фоне инсулинозависимого диабета, ß-
  • 103.
    блокаторы должны использоватьсяс осторожностью, поскольку они способны маскировать гипогликемические симптомы. Легко протекающее заболевание периферических сосудов не является противопоказанием для использования ß- блокаторов. Тем не менее, у пациентов с тяжелой патологией периферического сосудистого русла, проявляющейся ишемическими симптомами в покое, желательно избегать назначения ß-блокаторов и отдавать предпочтение антагонистам Са. При гипертрофической обструктивной кардиомиопатии лучше не использовать нитраты и антагонисты Са дигидропиридинового ряда. В лечении этих пациентов могут быть полезны ß-блокаторы или антагонисты Са, влияющие на ритм. При наличии тяжелого аортального стеноза, следует соблюдать осторожность при назначении любых вазодилататоров, включая нитраты, поскольку они повышают риск гипотонии и синкопальных состояний. Перечень сопутствующих состояний, которые влияют на выбор терапии, приведен в таблице 29. Нередко стенокардия может сопровождаться дополнительной сердечной патологией, например ЗСН, которая потребует назначения специального лечения (диуретиков и ингибиторов АПФ). Этим проблемам посвящены специальные рекомендации АСС/АНА. Таблица 29. Рекомендации по лекарственной терапии (антагонисты Са и ß- блокаторы) у пациентов со стенокардией и сопутствующими заболеваниями Заболевания Рекомендуемая терапия (и Избегать альтернатива) Сопутствующая патология Системная гипертензия ß-блокаторы (антагонисты Са) Мигрень или головная боль ß-блокаторы (верапамил или Сосудистого происхождения дилтиазем) Астма или хроническая Верапамил или дилтиазем ß-блокаторы Обструктивная болезнь легких с бронхоспазмом Гипертиреоидизм ß-блокаторы Синдром Рейно Антагонисты Са длительного ß-блокаторы действия, медленно- высвобождающиеся Инсулинозависимый диабет ß-блокаторы (особенно при предшествовавшем ИМ) или антагонисты Са длительного действия, медленно- высвобождающиеся Инсулинонезависимый диабет ß-блокаторы или антагонисты Са длительного действия, медленно-высвобождающиеся Депрессия Антагонисты Са длительного ß-блокаторы действия, медленно- высвобождающиеся Болезнь периферических ß-блокаторы или антагонисты Сосудов легкой степени Са
  • 104.
    Болезнь периферических Антагонисты Са ß-блокаторы Сосудов тяжелой степени с ишемией в покое Сердечные аритмии и нарушения проводимости Синусовая брадикардия Антагонисты Са длительного ß-блокаторы, дилтиазем, действия, медленно- верапамил высвобождающиеся, которые не снижают сердечный ритм Синусовая тахикардия (не ß-блокаторы Обусловленная сердечной недостаточностью) Суправентрикулярная Верапамил, дилтиазем или ß- тахикардия блокаторы AV-блокада Антагонисты Са длительного ß-блокаторы, дилтиазем, действия, медленно- верапамил высвобождающиеся, которые не замедляют AV-проведение Тахисистолическая форма Верапамил, дилтиазем или ß- Мерцательной аритмии (на фоне блокаторы дигиталиса) ЖТ ß-блокаторы Дисфункция ЛЖ ЗСН Мягкая (ФВ ≥ 40%) ß-блокаторы Умеренная или тяжелая Амлодипин или фелодипин Верапамил, дилтиазем (ФВ≤40%) (нитраты) Патология клапанов левого сердца Мягкий аортальный стеноз ß-блокаторы Аортальная недостаточность Длительно-действующие, медленно-освобождающиеся дигидропиридины Митральная регургитация Длительно-действующие, медленно-освобождающиеся дигидропиридины Митральный стеноз ß-блокаторы Гипертрофическая ß-блокаторы, Нитраты, дигидропири- кардиомиопатия недигидропиридиновые диновые антагонисты антагонисты Са Са Б. Успешность лечения и тактика начальной терапии Успешность лечения Определение успеха лечения СС Лечение СС преследует две параллельные цели: снижение риска смертности и заболеваемости, уменьшение выраженности симптомов. С точки
  • 105.
    зрения пациента, последняяцель часто имеет большее значение, поскольку субъективно воспринимается, как более актуальная. Главный симптом СС - это ангинальная боль в груди или эквивалентные симптомы (одышка при физической нагрузке). Часто в субъективном восприятии болезни участвуют не только эти симптомы, но и ограничение активности и чувство страха, который сопровождает стенокардию. Неясность прогноза может быть дополнительным источником тревоги. В некоторых случаях доминирующими проявлениями болезни могут быть сердцебиение или синкопальные состояния, возникающие вследствие аритмии или усталости; отеки или одышка, обусловленные сердечной недостаточностью. Учитывая разнообразие проявлений болезни и особенности индивидуального восприятия, при выборе лечебной тактики следует учитывать индивидуальную цель и критерии успеха лечения. Например, если в качестве критерия успеха выбрана активность пациента, лечение должно стремиться к устранению боли в груди и возвращению к энергичной физической активности. Напротив, при лечении пожилых пациентов с более тяжелой стенокардией и несколькими сопутствующими заболеваниями, удовлетворительным результатом можно считать уменьшение выраженности симптомов, при котором становится возможной ограниченная дневная активность. Комитет считает, что для большинства пациентов целью лечения следует считать завершенное или практически завершенное (до уровня I функционального класса по КК) устранение ангинальной боли в груди и возвращение к нормальной активности. Достижение этой цели должно сопровождаться минимальными побочными эффектами терапии. Определяя критерии успеха лечения конкретного пациента, следует учитывать его индивидуальные особенности и мнение. Начальное лечение В начальное лечение пациента следует включать все элементы мнемонической схемы: A= Aspirin and Antianginal therapy Аспирин и антиангинальная терапия B= Beta-bloker and Blood pressure ß-блокаторы и лечение гипертензии C= Cigarette smoking and Прекращение курения и контроль Cholesterol уровня холестерина D= Diet and Diabetes Диета и лечение диабета E= Education and Exercise Обучение и физическая нагрузка Формируя эту схему, мы руководствовались идеей, что с точки зрения практической медицины полезно выделить в лечебном процессе два направления: 1) антиангинальное лечение и 2) обучение и воздействие на факторы риска. Принадлежность каждого лечебного элемента к одному из этих направлений не вызывает сомнения, возможно, за исключением аспирина, который снижает риск последующих ИМ и смерти, но не обладает антиангинальным действием. Все пациенты со стенокардией должны получить рекомендации по правильному сублингвальному приему НГ. Важно объяснить больному, что НГ - это препарат короткого действия и его прием не сопровождается отдаленными
  • 106.
    последствиями. Это позволяетизбавить пациента от предубеждения против использования НГ. Если ангинальные боли возникают в покое и в ночное время, что свидетельствует о возможности вазоспастической стенокардии, наиболее рационально выбрать в качестве начальной терапии длительно-действующие нитраты или антагонисты Са. Как уже упоминалось, следует своевременно диагностировать и назначить лечение состояний, которые провоцируют или усугубляют течение стенокардии. Адекватное лечение таких состояний способно купировать стенокардию. В этом случае дальнейшая антиангинальная терапия не требуется. Однако, если на фоне этиотропной терапии стенокардия полностью не прекращается, следует назначить антиангинальные средства. Комитет поддерживает применение ß-блокаторов в качестве начальной терапии при отсутствии противопоказаний. Такой подход становится более обоснованным при наличии ИМ в анамнезе. Учитывая, что прием ß-блокаторов ассоциируется также со снижением смертности при лечении изолированной гипертонии, Комитет поддерживает их применение в качестве начальной терапии ИБС даже при отсутствии предшествующего ИМ. Если для приема ß-блокаторов существуют серьезные противопоказания, либо их применение вызывает недопустимые побочные явления, либо оказывается недостаточно эффективным, следует назначить антагонисты Са. Если для приема антогонистов Са существуют серьезные противопоказания, либо их применение вызывает недопустимые побочные явления, либо оказывается недостаточно эффективным, следует назначить нитраты длительного действия. В любом случае, учитывая результаты коронарографии, тяжесть ангинальных симптомов и мнение пациента, следует рассмотреть возможность коронарной реваскуляризации. Как известно (см. главу IV. Д), реваскуляризация обеспечивает преимущество в выживании для определенной категории пациентов, составляющей небольшую часть общей группы. Что касается большинства пациентов, для которых реваскуляризация не обеспечивает преимуществ в выживании, перед рассмотрением вопроса о ЧТКА или КШ должна быть предпринята попытка медикаментозной терапии, продолжительность которой зависит от индивидуальных особенностей больного. Мы считаем, что решению о неэффективности медикаментозной терапии СС низкого риска должны предшествовать попытки лечения, как минимум, двумя, а предпочтительнее, всеми тремя доступными классами лекарств. В. Обучение пациентов Находясь под впечатлением высокого уровня развития медицинских технологий, врачи нередко акцентируют свое внимание на применении диагностических и терапевтических вмешательств и часто упускают из виду другие достаточно важные аспекты лечения. В частности, незаслуженно забытым является такой компонент терапевтической тактики, как обучение пациентов. В 1995 году в рамках деятельности Национального Обзора Амбулаторной Медицинской Помощи (666) состоялось совещание по физической активности и диете. Выяснилось, что только 19% врачей дают рекомендации своим пациентам по режиму физических нагрузок и 23% - по
  • 107.
    диете. Причем, этотнедостаток распространялся на врачей разных специальностей, в том числе, кардиологов, терапевтов и семейных врачей. Эффективное обучение позволяет обеспечить сотрудничество с пациентом в процессе лечения и добиться снижения уровня эмоционального дискомфорта. Кроме того, повышая осведомленность больного и добиваясь выполнения предложенных рекомендаций, удается достичь не только улучшения качества жизни, но и снижения смертности (667-669). Обучение пациента следует рассматривать как длительный процесс, который должен стать частью каждой его встречи с врачем. Представление информации пациенту должно выполняться с учетом его индивидуальных особенностей, в подходящее время и в манере, которая обеспечит наилучшее восприятие. Например, целесообразно сначала адресовать первостепенные интересы пациента к его ближайшему прогнозу. Возможно, прямое обращение к наиболее актуальной проблеме, сделает пациента более восприимчивым и к другим проблемам, таким как устранение факторов риска. Трудно переоценить роль адекватного обучения в обеспечении строгого соблюдения медикаментозных режимов и программ по снижению факторов риска. Даже короткий совет врача о физических упражнениях или прекращении курения может повлечь значительные результаты (670, 671). Кроме того, информированный пациент лучше понимает медицинские рекомендации и способен быстрее принять решение о тех или иных компонентах лечения (672). Принципы обучения пациента Подробная дискуссия о принципах и подходах к обучению пациентов не входит в задачу этой главы. Рассмотрим несколько полезных советов на эту тему (673-675). Известно, что качественная обучающая программа может повысить информированность пациента и в некоторых случаях улучшает исходы (676). Методы обучения основаны на общем опыте применения подобных программ, и в том числе и тех, которые проводятся перед КШ (677) и после ИМ (678, 679). Необходимо соблюдать следующие принципы, которые обеспечивают качество обучения. 1. Оценка уровня восприятия пациента. Этот компонент не только позволяет определить исходный уровень для начала обучения, но помогает заинтересовать пациента. Врачи нередко бывают поражены представлениями, которые имеют пациенты о своем состоянии здоровья и о методах лечения (680, 681). 2. Добиться желания пациента получать информацию. Взрослые люди предпочитают установить собственную тему занятия. Они лучше воспринимают информацию, если имеют возможность регулировать ее поток. 3. Использование эпидемиологических и клинических доказательств. Клинические решения все в большей степени основываются на научных доказательствах и эпидемиологических данных. Целесообразно довести такую информацию до сведения пациента. Например, известно, что уменьшение интенсивности курения или его прекращение вероятно приводит к снижению риска в большей степени, чем лечение умеренной гиперлипидемии; таким образом следует в первую очередь ориентировать обучающую программу на
  • 108.
    прекращение курения. Научныедоказательства могут помочь убедить пациентов в эффективности различных вмешательств. 4. Использование при необходимости дополнительного персонала и профессиональных педагогов. В пользу этого правила можно привести немало аргументов. Во-первых, адекватное обучение требует определенных затрат времени, а рабочий день врача и без того выглядит значительно насыщенным. Во-вторых, оплата за проведение обучающих процедур невелика. Кроме того, далеко не каждый врач может чувствовать себя уверенно в роли преподавателя здорового образа жизни. С другой стороны, существует достаточное количество специалистов, профессионально подготовленных в вопросах обучения, в том числе и специализированных на диабете или сердечной патологии. В обучении пациентов с ИБС может также принимать участие персонал, занятый в смежных дисциплинах, таких как физиотерапия, питание, фармакология (682). 5. Использование профессионально подготовленных источников информации. Существует большое количество информационных материалов и программ, которые могут быть включены в обучение пациента. К ним относятся книги, памфлеты и другие печатные издания, аудиокассеты, видеокассеты, компьютерные программы и страницы в Интернете. Последний источник становится традиционным для медицинского персонала и пациентов, имеющих в своем распоряжении персональный компьютер. АНА, например, поддерживает Web-страницу «http://www.americanheart.org», на которой представлены практические рекомендации по диете, физической активности, и подробная информация о сердечном приступе и резервах сердечно-сосудистой системы. Здесь также имеются ссылки на другие Web-страницы, таким как National Cholesterol Education Program (Национальная Программа Обучения по Холестерину). Пациенты, которые не имеют доступа к компьютеру, могут получить возможность поработать в Интернете, используя рабочие станции в клиниках, врачебных офисах или библиотеках. Кроме того, им могут быть предложены распечатки необходимых страниц. 6. Индивидуализация обучающих программ. Выполнение этого требования способствует повышению эффективности обучения. Целесообразно повторять обсуждения конкретных тем, принимая во внимание различные факторы, в том числе, уровень интеллекта пациента, знания, полученные при предшествующем обучении, языковой барьер, клинические особенности и социальную активность. В частности, в большинстве случаев обречена на неуспех попытка синхронного изменения нескольких стереотипов поведения больного, например, диеты, курения, режима физической нагрузки, приема (и приобретения) новых медикаментов. Нередко требование соблюдения строго режима приема медикаментов и других компонентов лечения наталкивается на неорганизованность самого пациента. Добиваясь выполнения режима лечения, врач должен понять привычное расписание пациента и возможно, рекомендовать дополнительные приемы, например: размещение контейнера с таблетками в зубной
  • 109.
    щетке или приобретениечасов с функциями «будильника» для напоминания. 7. Вовлечение членов семьи в обучение. Включение членов семьи в процесс обучения является полезным и часто необходимым. Многие темы, такие как изменения в диете, требуют участия родственников, которые занимаются приготовлением пищи. Члены семьи могут сотрудничать с пациентом и принимать непосредственное участие в программах по прекращению курения, снижению веса или увеличению физической активности. 8. Напоминание, повторение и поощрение. Любые знания забываются без регулярного повторения. Процесс обучения должен содержать повторные проверки знаний пациентов и напоминания ключевой информации. Пациентов следует поощрять за любые успехи в обучении, даже если их цель полностью не достигнута. Например, если пациент снизил курение с двух пачек до одной в день, это является важной вехой на пути полного прекращения. Информация для пациентов Существует изобилие информации, представляющей интерес для больного ИБС. Врач должен предоставить пациенту возможность получить такую информацию. Ниже перечислены ее основные разделы. Общие аспекты ИБС ПАТОЛОГИЯ и ПАТОФИЗИОЛОГИЯ. Представление о патофизиологических механизмах, эффектах медикаментов или интервенционных вмешательств помогает соблюдать режим лечения. Пациентов часто интересует их собственная коронарная анатомия и ее связь с возможными исходами (683). ФАКТОРЫ РИСКА. Полезно рассмотреть известные факторы риска. ОСЛОЖНЕНИЯ. Некоторые пациенты проявляют интерес к информации о потенциальных осложнениях ИБС, таких как: НС, ИМ, сердечная недостаточность, аритмия и внезапная сердечная смерть. Индивидуальная информация ПРОГНОЗ. Как правило, пациенты остро интересуются собственным риском осложнений, особенно в ближайшем будущем. Учитывая представление многих пациентов, что их ближайший прогноз хуже, чем есть на самом деле, полезно обеспечить их объективной оценкой риска ИМ или смерти (желательно в виде конкретных цифр). ЛЕЧЕНИЕ. Информация о медикаментозном лечении должна содержать сведения о механизме действия, способах введения и потенциально неблагоприятных эффектах. Полезно привязывать эту информацию к дискуссии о патофизиологии. Например, можно объяснить, что аспирин снижает агрегацию тромбоцитов и профилактирует образование тромба или, что ß-
  • 110.
    блокаторы снижают потреблениемиокардом кислорода. Необходимо тщательно инструктировать пациентов о том, как и когда принимать медикаменты. Например, следует дать точную инструкцию о приеме сублингвального НГ, включающую показания (немедленно после начала боли или перед нагрузкой), кратность приема (трижды через каждые пять минут при сохранении боли) и напоминание о том, что принимать НГ лучше в положении сидя. Аналогичным образом, следует добиваться полного понимания о режиме приема любых медикаментов. ФИЗИЧЕСКАЯ АКТИВНОСТЬ. Врач обязан предоставить каждому пациенту информацию об адекватном режиме физических нагрузок. В большинстве случаев может быть рекомендована нормальная активность, включая сексуальные отношения (584). В отдельных ситуациях, если профессиональная деятельность или хобби пациента связаны с экстремальными физическими нагрузками или высоким риском, могут потребоваться специальные решения. Отдельную проблему представляет собой потенциально серьезные последствия одновременного (в течение 24 часов) приема виагры и нитратов. Обязательно следует предупреждать мужчин с расстройствами потенции об опасных эффектах такой комбинации (608). ВОЗДЕЙСТВИЕ НА ФАКТОРЫ РИСКА. Обсуждение индивидуальных факторов риска имеет большое значение. Следует привлекать пациентов к занятиям в эффективных программах изменения поведения. При этом следует начинать с воздействия на те факторы, которые имеют наибольший потенциал для улучшения прогноза. Например, если больной ИБС курит и обладает избыточным весом, более оптимальной тактикой воздействия на факторы риска будет первоочередное прекращение курения, чем погоня за значительным снижением веса. КОНТАКТ С МЕДИЦИНСКОЙ СИСТЕМОЙ. Большое значение имеют четкие инструкции о возможностях и способах обращения за медицинской помощью. По данным многих исследований, главным препятствием для эффективной терапии острых коронарных состояний является неспособность быстро получить срочную медицинскую помощь (685, 686). Пациент должен иметь план действий, который включает 1) немедленный прием аспирина и НГ; 2) способ обращения за экстренной медицинской помощью и 3) расположение ближайшего госпиталя, в котором организована 24-часовая экстренная кардиологическая помощь. Следует в простых, понятных терминах дать пациенту описание возможных симптомов инфаркта миокарда. В процессе обсуждения с пациентом и членами его семьи, необходимо подчеркивать важность быстроты действий. ДОПОЛНИТЕЛЬНАЯ ИНФОРМАЦИЯ. Ежегодно регистрируется четверть миллиона случаев внезапной смерти больных ИБС (687). Поэтому представляется целесообразной попытка обучения членов семьи больного азам легочно-сердечной реанимации. Несмотря на то, что многие люди негативно относятся к таким предложениям, большинство положительно оценивают возможность оказать активную помощь больному при остановке сердца и не чувствовать себя беспомощными в такой ситуации (688). Пациенты и члены их семей должны знать, что, некоторые состояния, такие как семейная
  • 111.
    гиперхолестеринемия, являются потенциальнонаследуемыми и могут стать причиной преждевременной ИБС. Организованный и внимательный подход к обучению пациента требует значительных затрат времени лечащих врачей и других специалистов. Эти усилия вознаграждаются улучшением качества жизни и настроения пациентов и более строгим соблюдением режима медикаментозной терапии, что влечет за собой повышение физических возможностей и выживаемости. Г. Факторы риска ИБС и возможности улучшения прогноза ИБС под влиянием лечения Рекомендации по терапии факторов риска Класс I 1. Лечение гипертензии в соответствии с рекомендациями IV Объединенной Национальной Конференции. (Уровень достоверности А) 2. Прекращение курения. (Уровень достоверности В) 3. Лечение диабета. (Уровень достоверности С) 4. Программа физических тренировок. (Уровень достоверности В) 5. Назначение гиполипидемической терапии с целью снижения холестерина ЛНП до уровня < 100 мг/дл (2,6 ммоль/л), если уровень холестерина ЛНП у пациентов с документированной или подозреваемой ИБС ≥ 130 мг/дл (3,36 ммоль/л). (Уровень достоверности В) 6. Снижение веса у тучных пациентов при наличии гипертензии, гиперлипидемии или диабета. (Уровень достоверности C) Класс IIа Назначение гиполипидемической терапии с целью снижения холестерина ЛНП до уровня < 100 мг/дл (2,6 ммоль/л), если уровень холестерина ЛНП у пациентов с документированной или подозреваемой ИБС составляет 100-129 мг/дл (2,6-3,33 ммоль/л). (Уровень достоверности В) Класс IIb 1. Гормонозамещающая терапия у женщин в постменопаузе при отсутствии противопоказаний. (Уровень достоверности В) 2. Снижение веса у тучных пациентов при отсутствии гипертензии, гиперлипидемии или диабета. (Уровень достоверности C) 3. Лечение гипергомоцистеинемии фолиевой кислотой. (Уровень достоверности C) 4. Применение витаминов С и D. (Уровень достоверности В) 5. Выявление и лечение клинической депрессии. (Уровень достоверности С)
  • 112.
    6. Коррекция психо-социальногодискомфорта. (Уровень достоверности С) Класс III 1. Терапия хелатами. (Уровень достоверности С) 2. Чеснок. (Уровень достоверности С) 3. Акупунктура. (Уровень достоверности С) Классификация факторов риска ИБС 27-я Bethesda конференция предложила классификацию факторов риска ИБС, в основе которой лежат следующие принципы: 1) наличие доказательств причинной связи между наличием этих факторов и риском ИБС; 2) эффективность воздействия на факторы риска в плане улучшения прогноза ИБС, подтвержденная наблюдательными и клиническими исследованиями (688). Выполнено немало исследований вторичной профилактики, подтверждающих эффективность воздействия на факторы риска, но такие работы редко ограничивались включением только пациентов со СС. Классификация факторов риска ИБС Категории: I. Факторы, ясно ассоциирующиеся с увеличением риска ИБС. Воздействие на эти факторы однозначно влечет за собой снижение частоты неблагоприятных исходов II. Факторы, ясно ассоциирующиеся с увеличением риска ИБС. Воздействие на эти факторы с большой вероятностью снижает частоту неблагоприятных исходов. III. Факторы, ясно ассоциирующиеся с увеличением риска ИБС. Воздействие на эти факторы с меньшей вероятностью снижает частоту неблагоприятных исходов. IV. Факторы, ассоциирующиеся с увеличением риска ИБС. Воздействие на эти факторы невыполнимо либо, скорее всего, не повлечет за собой снижения частоты неблагоприятных исходов. Факторы риска, воздействие на которые однозначно влечет за собой снижение частоты неблагоприятных исходов Воздействие на факторы риска I категории является частью оптимальной стратегии вторичной профилактики СС. Перед врачем стоит задача своевременной диагностики и лечения этих факторов (см. рисунок 10). Они достаточно легко поддаются модификации, что оказывает благоприятное влияние на клинический исход. Поэтому в данных Рекомендациях этим факторам риска уделено большее внимание по сравнению с другими.
  • 113.
    Рисунок 10. Рекомендациипо воздействию на модифицируемые факторы риска у пациентов с коронарной патологией и другими заболеваниями сосудов. Риск Рекомендации Вмешательство Курение Активно поощрять пациента и его семью к прекращению Цель: полное курения прекращение Обеспечить рекомендациями, никотинозамещающими средствами. Применение формализованной программы прекращения курения Гиперлипидем Назначить диету АНА ступень II с содержанием жира ≤ ия: 30%, насыщенных жирных кислоты < 7%, холестерина < 200 мг/сут (5,2 ммоль/л). Первичная цель: Оценка липидного профиля натощак. У пациентов после ИМ ЛНП < 100мг/дл определение липидного профиля через 4-6 недель. (2,6 ммоль/л). Лекарственная терапия в соответствии с нижеследующими рекомендациями: ЛНП<100 ЛНП 100-130 ЛНП >130 ЛВП < 35 мг/дл (2,6 мг/дл (2,6-3,36 мг/дл (3,36 мг/дл (0,9 ммоль/л) ммоль/л) ммоль/л) ммоль/л) Вторичная цель: Назначить Назначить дополнительную дополнительную лекарственную терапию: лекарственную терапию: ЛВП > 35 мг/дл Лекарстве Придавать особое (0,9 ммоль/л) н-ная значение ТГ < 200 мг/дл терапия Предлагаемая медикаментозная оптимальному весу и (2,26 ммоль/л) не терапия физической требуется активности ТГ<200 ТГ ТГ>400 мг/дл 200-400 мг/дл (2,26 мг/дл (4,52 ммоль/л) ммоль/л) Статин Статин Комбинация: Совет по Резин Ниацин ниацин, статин, прекращению Ниацин фибраты курения Если цель не достигнута - комбинированная терапия Физическая Оценку риска при определении режима лучше выполнять при активность: помощи нагрузочного тестирования. Цель: минимум Минимальная нагрузка: 30-60 мин занятий умеренной 30 мин 3-4 раза интенсивности 3-4 раза в неделю (ходьба, бег трусцой, езда в неделю на велосипеде или другой вид аэробной активности) в сочетании с увеличением повседневной жизненной активности (ходьба на работу, использование лестницы, работа в саду, по дому). У пациентов с умеренным или высоким риском занятия должны проводиться под медицинским наблюдением. Коррекция Назначить интенсивную диету и физические тренировки веса пациентам с превышением идеального веса на 20%. Наиболее актуальна необходимость снижения веса для
  • 114.
    пациентов с гипертензией,повышенным уровнем ТГ и сахара крови. Антитромбо- Начать прием аспирина 80-325 мг/сут, если нет цитарные противопоказаний. Если аспирин противопоказан, средства, рассмотреть возможность назначения клопидогреля,. антикоагулянт Использовать варфарин до достижения уровня МНО: 2-3,5 ы для пациентов перенесших ИМ, которые не могут принимать аспирин или клопидогрель Ингибиторы Начать прием как можно раньше после ИМ при наличии АПФ признаков высокого риска (передний ИМ, повторный ИМ, После ИМ острая сердечная недостаточность II класса по Killip (ритм галопа, хрипы, рентгенологические признаки СН)). Продолжать неопределенно долго при наличии дисфункции ЛЖ (ФВ ≤ 40) или симптомах сердечной недостаточности. Использовать по показаниям в лечении артериальной гипертензии или сердечной недостаточности у пациентов без ИМ в анамнезе. ß-блокаторы Назначить большинству пациентов, перенесших ИМ (при наличии аритмии, дисфункции ЛЖ, индуцируемой ишемии) на 5-28 день. Продолжать минимум 6 месяцев. Учитывать противопоказания. Использовать по показаниям при лечении стенокардии, аритмии или артериальной гипертензии у пациентов без ИМ в анамнезе. Эстрогены Рассмотреть необходимость замещающей терапии эстрогенами у женщин в постменопаузе. Индивидуализировать рекомендации последовательно с другими факторами риска. Контроль АД * Если АД сист.>130 или АД диаст. > 85 mm Hg: изменить Цель: < 130/85 стиль жизни (контроль веса, физическая активность, mm Hg сдержанность в приеме алкоголя, ограничение приема соли). При наличии диабета, почечной или сердечной недостаточности назначить лекарственную терапию. Если АД сист.≥140 или АД диаст. ≥ 90 mm Hg: назначить гипотензивные средства, учитывая индивидуальные особенности пациента (например, возраст, расу, специфические эффекты лекарств) * Национальная Обучающая Программа Высокого Давления и Национальная Обучающая программа по Холестерину рекомендовали новые уровни АД, которые служат показанием для начала лечения: > 130/85 mm Hg для изменения стиля жизни; ≥ 140/90 mm Hg для изменения стиля жизни в сочетании с медикаментами (лекарственная терапия диабета, ЗСН или почечной недостаточности). Источник: Smith c соавт. (716) Курение Увеличение риска сердечно-сосудистых осложнений под влиянием курения подтверждено впечатляющими результатами наблюдательных исследований (690). Общий хирургический отчет 1989 года, ссылаясь на данные
  • 115.
    когортных и случай-контрольныхисследований, показал, что курение увеличивает сердечно-сосудистую смертность на 50% (691). Установлена корреляция между интенсивностью курения и риском сердечно-сосудистых заболеваний у мужчин (692) и женщин (693). Относительный риск фатальных исходов сердечно-сосудистых заболеваний среди активных курильщиков по сравнению с некурящими приближается к 5,5 (693). Кроме того, курение потенцирует действие других факторов риска, повышая, таким образом, частоту острых сердечно-сосудистых исходов (694). В частности, под влияние курения попадают такие процессы, как формирование тромбов, нестабильность бляшек и нарушения ритма. Таким образом, следует выяснять анамнез курения у всех пациентов с ИБС с целью формирования ступенчатой стратегии, имеющей целью его прекращение (таблица 30). Таблица 30. Стратегия прекращения курения (методические рекомендации для врачей общей практики). 1. Систематические повторные опросы пациентов для выявления курильщиков: • при каждом посещении врача пациенту должен быть задан вопрос о курении, а его ответ документирован. 2. Каждый курящий больной должен получить от врача настоятельную рекомендацию о прекращении курения: • совет о прекращении курения должен быть сформулирован в достаточно ясной, строгой и недвусмысленной форме. 3. Идентифицировать курильщиков, склонных к прекращению курения: • каждому курильщику должен быть задан вопрос: не склонен ли он в настоящее время предпринять попытку бросить курить. 4. Содействие прекращению курения: • помощь пациенту составить план прекращения; • рекомендовать никотин-замещающие средства или антидепрессанты, учитывая строгие показания; • обеспечить дополнительными методическими материалами. 5. Составить расписание последующих контактов. Источник: Fiore MC, Bailey WC, Cohen JJ, et al. Smoking Cessation. Clinical Practice Guideline Number 18. AHCPR Publication No. 960692. Rockville, MD: Agency for Health Care Policy and Research, Public Health Service, U.S. Department of Health and Human Services, 1996. Общий хирургический отчет 1989 года (695) суммировал клинические данные, свидетельствовавшие, что прекращение курения снижает риск сердечно-сосудистых осложнений. Проспективные когортные исследования показали, что риск ИМ значительно снизился в течение нескольких первых месяцев после прекращения курения. Продолжение курения после ИМ ассоциировалось с увеличением риска смерти и повторного ИМ от 22% до 47%. Кроме того, курение оказывает неблагоприятное влияние на атеросклероз и
  • 116.
    тромбоз шунтов. Продолжениекурения после КШ повлекло за собой двухкратное увеличение относительного риска смерти, рецидива стенокардии и нефатального ИМ. До настоящего времени не проводились рандомизированные клинические исследования, посвященные прекращению курения при СС. Мы располагаем результами трех рандомизированных исследований прекращения курения в качестве первичной профилактики (696-698). Прекращение курения ассоциировалось со снижением частоты неблагоприятных исходов на 7% - 47%. Быстрота снижения риска подтверждает предположение о неблагоприятном влиянии курения на уровень фибриногена (699) и адгезию тромбоцитов (700). К другим обратимым отрицательным эффектам курения относится увеличение уровня карбоксигемоглобина крови, снижение уровня ЛВП (701) и констрикция коронарных артерий (702). Пациенты с выраженными симптомами ИБС составляют группу, наиболее восприимчивую к прекращению курения. Taylor с соавт. (703) выяснили, что в момент прогрессирования ИБС почти 32% пациентов прекращают курение, но их число может значительно возрасти (до 61%) при использовании специальной обучающей программы. В последнее время врачам становятся доступными новые поведенческие и фармакологические подходы к прекращению курения (703). Выигрыш от прекращения курения для снижения риска и других аспектов здоровья настолько велик, что необходимость включения соответствующих программ во все этапы вторичной профилактики ИБС не вызывает сомнения. Холестерин ЛНП Начиная с уровня общего холестерина ≤ 180 мг/дл (4,65 ммоль/л), его дальнейший рост непрерывно и пропорционально коррелирует с частотой осложнений ИБС (704, 705). Наибольшим влиянием на риск обладает холестерин ЛНП. Доказательства зависимости ИБС от уровня холестерина ЛНП получены в распространенных эпидемиологических, лабораторных и клинических исследованиях. В частности, доказано 2-3% снижение риска сердечных осложнений, сопровождающее снижение уровня холестерина ЛНП на каждый 1% (706). Измерение холестерина ЛНП должно проводиться всем пациентам с ИБС. Относительно ранние публикации посвящены действию секвестрантов желчных кислот (холестирамин), фибратов (гемфиброзил и клофибрат) или ниацина в сочетании с диетой. В этих исследованиях удавалось добиться уменьшения содержания общего Хс на 6%-15%, что сопровождалось последовательной, статистически достоверной тенденцией к снижению частоты фатальных и нефатальных кардиологических осложнений. Общие результаты этих исследований продемонстрировали, что уменьшение уровня общего Хс на каждый 1% сопровождается снижением частоты неблагоприятных исходов на 2%. Однако, при продолжительности наблюдения свыше 5 лет, показатель снижения частоты неблагоприятных исходов, соответствующий 1%-му уменьшению содержания общего холестерина, достиг 3%. В ангиографических исследованиях получены убедительные доказательства благоприятного влияния, которое оказывает снижение Хс на коронарную анатомию. Такие ведущие морфологические характеристики, как скорость нарастания обструкции, продолжительность стабилизации коронарных
  • 117.
    бляшек, а такжеих регрессия, в группах лечения выглядели гораздо более благоприятно, чем в группах контроля. Немаловажно, что эти тенденции совпадали со снижением частоты неблагоприятных исходов. Метаанализ 14 ангиографических исследований (707), включивших более 2000 больных, подтвердил важную роль ЛНП и ЛВП в формировании морфологических проявлений атеросклероза. В большинстве современных исследований гиполипидемической терапии в качестве основных лечебных средств использованы ингибиторы ГМГ-Ко-А-редуктазы. Их применение как в целях первичной, так и вторичной профилактики повлекло за собой снижение частоты клинических исходов. Из числа исследований, посвященных вторичной профилактике, наиболее убедительными были «4S» (533) и «CARE» (534). В исследовании “4S” применение симвастатина привело к статистически достоверному среднему снижению уровня общего Хс на 25%, ЛНП на 35% и повышению уровня ЛВП на 8%. Эти изменения липидного спектра сопровождались снижением смертности и других неблагоприятных исходов на 30% - 35%. Исследование также показало, что пятилетнее применение ингибиторов ГМГ-Ко-А-редуктазы было безопасным и не приводило к увеличению смертности от причин, не связанных с ИБС. В исследовании CARE к получению правастатина или плацебо рандомизированы 4159 пациентов (3583 мужчин и 576 женщин), перенесших ИМ, у которых исходный уровень общего Хс плазмы не превышал 240 мг/дл (в среднем 209 мг/дл (5,4 ммоль/л)), а уровень ЛНП - 115-174 мг/дл (в среднем 139 мг/дл (3,6 ммоль/л)). Активное лечение сопровождалось 24% снижением риска нефатального ИМ или фатального коронарного исхода (95% доверительный интервал, 9%-36%; р=0,003). 4S и CARE показали, что диагноз ИБС является достаточным поводом для назначения диеты и гиполипидемических средств даже в отсутствии серьезных показаний (если уровень холестерина ЛНП находится в пределах, допустимых для лиц, к которым применяется первичная профилактика). При наличии подтвержденного диагноза ИБС, следует назначать немедикаментозное лечение, если уровень холестерина ЛНП превосходит 100 мг/дл (2,6 ммоль/л), а лекарственные средства - при уровне холестерина ЛНП более 130 мг/дл (3,36 ммоль/л). Цель лечения: снизить уровень холестерина ЛНП как минимум до 100 мг/дл (2,6 ммоль/л). К сожалению, у многих пациентов, несмотря на снижение холестерина ЛНП, коронарный атеросклероз продолжает прогрессировать. По данным ангиографических исследований такая тенденция сохраняется в 25%-60% случаев, даже на фоне самой агрессивной программы снижения холестерина ЛНП. Для достижения максимального эффекта может потребоваться лечение других нарушений липидного обмена (повышенного содержания ТГ, низкого уровня холестерина ЛВП) и воздействие на остальные факторы риска атеросклероза. Артериальная гипертония Доказана прямая пропорциональная зависимость между артериальным давлением и прогнозом сердечно-сосудистого заболевания (708, 709). Метаанализ 9-и проспективных наблюдательных исследований, выполненный MacMahon с соавт. (710), включивший более 400000 лиц, продемонстрировал строгую корреляцию между уровнями как систолического, так и
  • 118.
    диастолического давления изаболеваемостью ИБС. Это соотношение было линейным, без эффекта порога, а при самом высоком давлении показало относительный риск, приближающийся к 3,0. Гипертензия способствует повышению риска неблагоприятных исходов в результате непосредственного повреждения сосудистой стенки и действия на сердце, включающего увеличение напряжения миокарда и повышение потребления кислорода. Два исследования Veterans Affairs Cooperative (711, 712) стали первыми, подтвердившими пользу лечения гипертонии. Метаанализ 17 рандомизированных исследований, включивших более 47000 пациентов, подтвердил снижение риска сердечных исходов под влиянием лечения гипертонии (713). Современные исследования показали, что под влиянием лечения систолической гипертонии у больных пожилого возраста удается добиться более значительного абсолютного снижения числа коронарных исходов (2,7 на 1000 населения в год) по сравнению с молодыми пациентами (1,0 на 1000 населения в год) (714). Эти результаты вступают в противоречие с клиническими традициями, в соответствии с которыми, пожилым пациентам далеко не всегда назначается активное лечение гипертонии. Лечение гипертонии В 1997 году Национальная Обучающая Программа Высокого Артериального Давления совместно с Национальным Комитетом по Профилактике, Диагностике, Оценке и Лечению Высокого Артериального Давления (21) рекомендовала новую классификацию уровней АД и классов риска. Итак, артериальная гипертония имеет место, если наиболее часто регистрируемый уровень систолического АД ≥ 140 mm Hg, а диастолического ≥ 90 mm Hg. В качестве верхней границы нормы предлагается уровень систолического АД = 130-139 mm Hg и диастолического = 85-89 mm Hg. Такие критерии, как величина АД, наличие факторов риска, сопутствующие сердечно- сосудистые заболевания, наличие доказательств повреждения органов-мишеней используются в классификации тяжести АД и служат руководством к лечению. Индикаторами повышенного риска сердечно-сосудистого заболевания являются ИБС, диабет, гипертрофия ЛЖ, сердечная недостаточность, ретинопатия и нефропатия. Целью гипотензивной терапии у пациентов с ИБС, сопутствующим диабетом, сердечной недостаточностью и почечной недостаточностью является снижение АД до уровня < 130/85 mm Hg, а при отсутствии этих состояний - до уровня < 140/90 mm Hg. Сочетание артериальной гипертонии со СС повышает риск сердечно- сосудистой заболеваемости и смертности. Польза и безопасность лечения гипертонии у таких пациентов не вызывает сомнения (715, 716). Лечение следует начинать с немедикаментозных методов. Если изменение стиля жизни и применение диеты эффективно снижает АД, медикаменты могут и не потребоваться. Клиническими исследованиями установлено довольно скромное снижение частоты неблагоприятных исходов под влиянием гипотензивной терапии у пациентов с сочетанием ИБС и гипертонии. Однако на этот результат мог повлиять более высокий абсолютный риск в данной популяции. Следует избегать излишне быстрого снижения артериального давления, поскольку это сопровождается рефлекторной тахикардией и симпатической активацией. АД необходимо снижать до уровня < 140/90, а если стенокардия
  • 119.
    сохраняется, следует стремитьсяк еще меньшим значениям АД. При наличии показаний к медикаментозной терапии, учитывая сочетание гипертонии и стенокардии, наиболее приемлемыми препаратами являются ß-блокаторы и антагонисты Са; однако, следует избегать назначения антагонистов Са короткого действия (581, 582, 717). У пациентов со СС, перенесших ИМ, препаратами выбора становятся ß-блокаторы без внутренней симпатомиметической активности, поскольку они снижают вероятность повторного ИМ и внезапной сердечной смерти. Если стенокардия на фоне гипертонии сопровождается систолической дисфункцией ЛЖ, целесообразно применение ингибиторов АПФ, способных профилактировать последующую сердечную недостаточность и смертность (715). Если ß-блокаторы противопоказаны или недостаточно эффективны в лечении АД или симптомов стенокардии, могут быть назначены верапамил или дилтиазем, которые также обеспечивают небольшое снижение частоты сердечных исходов и смертности в процессе лечения пациентов после ИМ без зубца Q и после ИМ с сохраненной функцией ЛЖ (1, 718, 719). Гипертрофия ЛЖ Гипертрофия ЛЖ представляет собой реакцию сердца на хроническую перегрузку давлением или объемом. Распространенность и степень развития гипертрофии ЛЖ возрастает пропорционально росту показателей АД (721). Доказано, что гипертрофия ЛЖ является фактором риска развития ИМ, ЗСН и внезапной смерти (722, 723). Ее связь с возрастающим риском описана в госпитальных, клинических и популяционных исследованиях (371, 372, 373, 724, 725, 726). Гипертрофия ЛЖ - это предиктор неблагоприятных исходов на фоне ИБС (727). Установлено, что активное медикаментозное и немедикаментозное лечение гипертонии может привести к регрессии гипертрофии ЛЖ (728, 729). В свою очередь, это влечет за собой улучшение прогноза. Это предположение нашло подтверждение в исследовании Framingham Heart Study (50). Однако положительный эффект регрессии гипертрофии ЛЖ, особенно при наличии СС, нуждается в более точных доказательствах. Тромбогенные факторы Коронарный тромбоз является пусковым моментом ОИМ. Применение аспирина в качестве как первичной, так и вторичной профилактики достоверно снижает риск неблагоприятных исходов ИБС (730). В настоящее время стало доступным определение некоторых протромботических факторов (731). В исследовании Physicians’ Health Study выполнена оценка влияния концентрации С-реактивного белка на частоту тромботических исходов у мужчин. Установлено, что высокий уровень С-реактивного белка ассоциируется с повышением риска ИМ и ишемического инсульта в два раза (732). Снижение риска ИМ под влиянием аспирина сопровождалось снижением концентрации С- реактивного протеина. Повышение уровня фибриногена плазмы также служит предиктором риска ИБС в проспективных наблюдательных исследованиях (733). Причем, зависимость между концентрацией фибриногена и уровнем риска выглядит непрерывной и пропорциональной (734). Высокий уровень фибриногена на
  • 120.
    фоне гиперхолестеринемии увеличиваетриск ИБС более чем в 6 раз (735), тогда как низкий уровень фибриногена ассоциируется со снижением риска, несмотря на гиперхолестеринемию (736). Увеличению уровня фибриногена способствуют повышение концентрации ТГ, курение и гиподинамия. Физические нагрузки и прекращение курения оказывают столь же благоприятное влияние на изменение уровня фибриногена, как и фибраты. Снижение риска в результате уменьшения уровня фибриногена реализуется за счет улучшения реологии плазмы, нормализации условий доставки кислорода к миокарду и уменьшения риска тромбоза (731). Антикоагуляционная и антитромбоцитарная терапия способны снизить риск, обусловленный высоким уровнем фибриногена, даже не ограничивая его концентрацию в плазме. Не вызывает сомнения связь между функцией тромбоцитов и сосудистой патологией, также известна роль, которую играют тромбоциты при тромбозе (731). Оценка агрегационной способности тромбоцитов с помощью традиционных тестов позволяет диагностировать спонтанную агрегацию (737) или гиперагрегацию тромбоцитов (738), которые ассоциируются с увеличением риска ИБС. Этот факт служит дополнительным аргументом в пользу применения аспирина в качестве первичной и вторичной профилактики. К дополнительным потенциальным факторам риска этой группы относятся: фактор VII, ингибитор-1 активатора плазминогена, тканевой активатор плазминогена, фактор Willebrand, протеин С и антитромбин III (731, 739). Не исключено, что влияние антикоагулянтов на снижение риска ИБС в группе вторичной профилактики частично объясняется их действием на эти факторы. Факторы риска, воздействие на которые с большой вероятностью снижает частоту неблагоприятных исходов Диабет Диабет характеризуется повышенной концентрацией сахара крови (> 140 мг% (> 7,7 ммоль/л)) (740). Его распространенность в Америке невысока. Положение о важной роли диабета в качестве фактора риска сердечно- сосудистых заболеваний распространяется на обе формы диабета: на тип I (инсулинозависимый) и тип II (инсулинонезависимый). Атеросклероз обнаруживается у 80% всех умерших больных диабетом (741-743). На фоне диабета I-го типа коронарная смертность увеличивается в 3-10 раз; у пациентов с диабетом II-го типа коронарная смертность повышается в два раза у мужчин и в четыре раза у женщин. Национальная Обучающая Программа по Холестерину констатировала, что 25% ИМ в США происходит у пациентов с диабетом (744, 745). У пациентов с установленной ИБС диабет ассоциируется с неблагоприятным исходом, даже в отсутствии других негативных предикторов. Например, в регистре CASS отмечено 57% увеличение смертности на фоне сахарного диабета, несмотря на устранение других факторов риска (746). Существуют доказательства снижения риска микрососудистых осложнений под влиянием активного лечения диабета I-го типа (741, 747-749). Однако, лечение диабета I-го или II-го типа в качестве первичной либо
  • 121.
    вторичной профилактики ИБСне повлекло за собой убедительного снижения частоты негативных исходов. Тем не менее, в соответствии с существующей традицией, врачи стремятся к строгому контролю гликемии у пациентов со СС, страдающих диабетом, рассчитывая на эффект в виде снижения частоты микрососудистых осложнений и других сердечно-сосудистых исходов. Применению такой тактики противоречит информация о потенциально неблагоприятных эффектах пероральных гипогликемических средств (750). Учитывая, что комбинация диабета с другими модифицируемыми факторами риска способствует увеличению частоты неблагоприятных исходов ИБС, следует стремиться к их активному устранению (751, 752). Напомним, что к таким факторам относятся гипертония, избыточный вес и повышенный уровень холестерина ЛНП. Высокий уровень ТГ и низкий уровень холестерина ЛВП достаточно типичны для пациентов, страдающих диабетом. Холестерин ЛВП Наблюдательные и клинические исследования документировали четкую обратную связь между концентрацией холестерина ЛВП и риском ИБС. Доказано, что снижение холестерина ЛВП на 1 мг/дл (0,025 ммоль/л) приводит к увеличению риска исходов ИБС на 2%-3% (753). Это отношение распространяется на асимптоматических пациентов и на больных с установленной ИБС. Низкий уровень холестерина ЛВП часто наблюдается у лиц с неблагоприятным профилем риска (избыточный вес, диабет, курение, высокий уровень холестерина ЛНП и ТГ, гиподинамия). Несмотря на то, что низкий уровень ЛВП четко связан с ухудшением прогноза ИБС, не очевидно, что его рост повлечет за собой снижение риска. Нет завершенных исследований, в которых подтверждается эффективность изолированного повышения ЛВП; а препараты, которые увеличивают ЛВП действуют также на холестерин ЛНП или ТГ, снижая их уровень. В соответствии с рекомендацией Национальной Обучающей Программы по Холестерину, уровень холестерина ЛВП < 35 мг/дл (0,9 ммоль/л), должен трактоваться, как низкий (754). Низкое содержание холестерина ЛВП в сочетании с верифицированной ИБС ассоциируется с высоким риском рецидивирующих неблагоприятных исходов и служит основанием для назначения агрессивной немедикаментозной терапии (изменение диеты, снижение веса, физические нагрузки), а при необходимости, и лекарственной терапии, направленной на коррекцию всего липидного профиля. Никотиновая кислота, фибраты и ингибиторы ГМГ-Ко-А-редуктазы способны заметно повысить уровень ЛВП; замещающая терапия эстрогенами менее эффективна в этом отношении. Если у пациента с ИБС исходный уровень ЛНП < 130 мг/дл (3,36 ммоль/л) сочетается с низким содержанием холестерина ЛВП, попытки снижения уровня ЛНП, равно как и повышения уровня ЛВП не сопровождаются положительным эффектом. Избыточный вес Избыточный вес - довольно распространенное состояние, достоверно связанное с риском ИБС и смертности (755, 756). Ожирение потенцирует действие других факторов риска ИБС, включая высокое АД, нарушение толерантности к глюкозе, низкий холестерин ЛВП, повышенный уровень ТГ.
  • 122.
    Следовательно, увеличение рискаИБС связанное с избыточным весом, во многом определяется действием этих факторов. Кроме того, избыточный вес приводит к повышенному потреблению миокардом кислорода. Представляется вероятным, что снижение веса может повлечь за собой уменьшение риска коронарных исходов, в том числе, и за счет снижения активности других модифицированных факторов. Снижение веса показано всем тучным больным со СС. Нередко возникает потребность в консультации диетолога для определения оптимальной диетической программы. Клинические исследования, посвященные действию нормализации веса на риск исходов ИБС, не проводились. Гиподинамия Представленные здесь рекомендации основаны на предварительно опубликованных документах, в частности, на данных 27-й Bethesda конференции по контролю факторов риска (23), практических рекомендациях по сердечной реабилитации, выпущенных под контролем AHCPR/NHLBI (24), и научных исследованиях АНА, посвященных физической нагрузке (757). Читателей, заинтересованных в более детальном обсуждении физических тренировок, мы адресуем к этим документам. Важно помнить, что физические тренировки обычно являются частью комплекса мер по воздействию на факторы риска, в который включается прекращение курения, контроль уровня липидов, лечение гипертонии. Многие выполненные исследования были посвящены в большей степени изучению комплексного вмешательства, чем физических тренировок. Таким образом, приведенные здесь доказательства подразумевают, что физические тренировки, как правило, являются частью комплексных программ. Большое количество работ, посвященных физическим тренировкам, акцентированы на лечении пациентов, перенесших ИМ или реваскуляризацию. Экстраполяция выводов этих исследований на лечение пациентов со СС не вполне корректна, поскольку в анамнезе большинства из них отсутствует ИМ и реваскуляризация; кроме того, для пациентов, перенесших ИМ, более характерно поражение трех сосудов или СтЛКА, а также относительно неблагоприятный ближайший прогноз. Отбирая источники информации для этого раздела, мы старались ограничивать их исследованиями, посвященными СС, исключая при этом публикации о лечении пациентов с предшествующим ИМ или реваскуляризацией. Единственным отступлением от этого правила является информация о критериях безопасности тренировок, поскольку Комитет считает, что риск физических тренировок у больных со СС не выше, чем у пациентов с перенесенным ИМ. Физические тренировки не только традиционно включаются в комплексные программы, но и обладает многосторонним действием. Биологически сложно отделить непосредственные эффекты нагрузочных тренировок от их разнообразных вторичных последствий. Например, физические тренировки могут привести к изменениям веса пациента, его самочувствия и объема антиангинальной терапии. Эти эффекты могут затруднить интерпретацию влияния физических тренировок на последующие сердечные исходы. Учитывая, что первичное и вторичное действие физических тренировок тесно связаны друг с другом, мы не будем пытаться их разделить.
  • 123.
    Влияние физических тренировокна толерантность к физической нагрузке, объективные симптомы, самочувствие и психологический статус Многие рандомизированные, контролируемые исследования физических тренировок продемонстрировали статистически значимое улучшение толерантности к физической нагрузке в группах лечения, по сравнению с «безнагрузочными» группами контроля. Эти результаты, суммированные в таблице 31, кажутся поразительными по нескольким причинам. В первую очередь, эти данные удивительным образом согласуются друг с другом (совпадают результаты восьми исследований из девяти; исследование, в котором получены противоречащие данные, включало пациентов с физическими отклонениями). При этом, указанные исследования во многом отличались друг от друга по объемам, методологии и срокам проведения (24 дня - 4 года). В четырех из девяти исследований физические тренировки были частью комплексного подхода; в пяти других применялись только физические тренировки. Исследования проводились в разнообразных условиях, включая амбулаторные реабилитационные центры, реабилитационные программы в домашних условиях и территориальные объединения. Существенным недостатком данных работ являлось то, что в них включены почти исключительно пациенты мужского пола. Так, в шесть из девяти исследований (705, 758-762) вошли исключительно мужчины. Два исследования не показывали половую принадлежность пациентов (763, 764). Только в одно исследование из 300 пациентов (765) были включены женщины (n=41). Таким образом, эффективность физических тренировок у женщин не подтверждена достоверными доказательствами. Наблюдательные исследования (766-768) свидетельствуют, что эффективность физических тренировок у женщин сопоставима с таковой у мужчин. Таблица 31. Рандомизированные контролируемые исследования действия физических тренировок на мощность выполненной работы у пациентов со стабильной стенокардией Автор Ссы N= % Групп Тип Дли- Исход вме тельно лка Му а шат сть ж ельс иссле- тва довани я Ornish (763 46 - ТО М 24 ↑ толерант. к ) сут. нагрузке Froelicher (758 146 100 АРЦ Н 1 год ↑ толерант. к ) нагрузке ↑ О2 потребления May (764 121 - АРЦ Н 10-12 ↑ О2 потребления ) мес. ↑двойного произведения Sebrechts (759 56 100 АРЦ Н 1 год ↑продолжительност ) и нагрузки Oldridge (760 22 100 АРЦ/Д Н 3 ↑ О2 потребления ) Р мес. Schuler (705 113 100 АРЦ М 1 год ↑рабочего объема ) ↑двойного произведения
  • 124.
    Hambrecht (761 88 100 Г/ДР М ↑ О2 потребления 1 год ) ↑продолжительност и нагрузки Fletcer (762 88 100 ДР Н 6 Не достоверно по ) физ. мес. параметрам откло нения продолжительности нагрузки и потребления О2 Haskell (765 300 86 ДР М 4 ↑ толерант. к ) года нагрузке Группы исследуемых пациентов: ТО- территориальные объединения, АРЦ- амбулаторные реабилитационные центры, ДР-домашняя реабилитация, Г- госпитальная реабилитация Вид вмешательства: М-многофакторный, Н-только физическая нагрузка ↑-статистически-достоверное увеличение в группе вмешательства Не удивительно, что положительный эффект физической тренировки в виде увеличения мощности выполненной работы проявляется также улучшением самочувствия. К сожалению, выполнено небольшое число рандомизированных исследований, посвященных оценке этого параметра у пациентов со СС. В таблице 32 суммированы данные трех опубликованных рандомизированных исследований (758, 769, 770), в которые включены < 250 пациентов со стабильной стенокардией. В двух из них (758, 770) продемонстрирован статистически значимый регресс субъективных проявлений, но в третьем это влияние не подтверждено (769). Средняя величина этих эффектов оказалась довольно скромной. Таблица 32. Рандомизированные контролируемые исследования влияния физических тренировок на самочувствие и объективные параметры Автор Ссы n= % Тип Прод Сим Ответ лка Му вме олжи п- объективных ж шат тельн томы параметров ель ость ишемии ств иссле а дован ия Froelicher (758 146 100 Н 1 год ↓ ишемии при ) ↓ нагрузочной сцинтиграфии с таллием Sebrechts (759 56 100 Н 1 год - ↑ поглощения ) таллия Ornish (763 48 - М 1 год NS ) Todd (770 40 100 Н 1 год ↓ депрессии ST по ) ↓ холтеровскому мониторированию Schuler (705 113 100 М 1 год - ↓ снижение
  • 125.
    ) депрессии ST по стресс-ЭКГ. Недостоверное изменение нагрузочного деффекта или перераспределения таллия Вид вмешательства: М-многофакторный, Н-только физическая нагрузка, , ↑- статистически-достоверное увеличение в группе вмешательства, ↓- статистически-достоверное снижение в группе вмешательства, NS – отсутствие статистической достоверности. Четыре рандомизированных исследования были посвящены потенциальному влиянию физических тренировок на объективные проявления ишемии (таблица 32). В качестве объективных критериев в одном из исследований использована оценка депрессии сегмента ST при холтеровском мониторировании, и в трех других - результаты перфузионной сцинтиграфии миокарда с Tl-201 на фоне физической нагрузки. В трех исследованиях (759, 763, 770) получена достоверная положительная динамика объективных параметров ишемии в группе пациентов, рандомизированных к физическим тренировкам. Последнее исследование (705) сообщило о значительном ограничении депрессии сегмента ST во время нагрузки, но не подтвердило подобной закономерности при определении размера нагрузочного дефекта перфузии таллия или его перераспределения. В этом же исследовании определена статистически неточная тенденция к повышению порога ишемии и уменьшению двойного произведения при субмаксимальной нагрузке после физических тренировок. Среди специалистов по сердечной реабилитации широко распространена уверенность, что физические тренировки способны значительно улучшить самочувствие и психологический комфорт. Этой проблеме посвящено немало работ, но доведены до завершения только исследования, включившие пациентов, перенесших ИМ. Как было отмечено выше, результаты этих исследований нелегко экстраполировать к пациентам со СС. Нам доступны результаты единственного нерандомизированного исследования, включившего 120 пациентов со СС (60 - группа лечения и 60 - группа контроля), посвященного оценке многофакторного воздействия (физические тренировки и психологические методы) (771). Продолжительность воздействия составила 3 месяца. Получено значительное улучшение уровня физических способностей и самочувствия в группе воздействия. Тем не менее, мы не располагаем достаточными доказательствами улучшения субъективных параметров под влиянием физических тренировок у пациентов со СС. Влияние физических тренировок на липидный статус и ангиографическую картину Многие рандомизированные исследования изучали влияние физических тренировок на липидный статус (таблица 33). Некоторые из этих исследований были посвящены только физическим тренировкам; в других этот метод был частью комплексного вмешательства. Сроки проведения колебались от 24 дней до 4 лет, в большинстве случаев - 1 год. В исследования были включены
  • 126.
    преимущественно мужчины, женщинтолько 52 из 1827 человек. В большинстве исследований обнаружено статистически значимое снижение общего Хс и холестерина ЛНП в группе вмешательства, но эти результаты не выглядели однородными. В одной из ранних и наиболее крупных работ (772) не продемонстрировано значимого снижения Хс в группе лечения (773). В пяти из семи исследований обнаружено значительное снижение уровня ТГ в группе лечения. Два исследования, включившие по 88 и 48 пациентов, не подтвердили этот результат (761, 762). Влияние нагрузок на холестерин ЛВП выглядит не столь впечатляюще. Только одно исследование (765) обнаружило статистически значимое увеличение ЛВП в группе лечения. Четыре других (705, 761, 762, 774) не обнаружили различий между группами лечения и контроля. В одной из работ отмечено даже снижение холестерина ЛВП в группе лечения. Тем не менее, преобладающие доказательства ясно подтверждают пользу физических тренировок для снижения содержания общего Хс, ЛНП и ТГ и отсутствие их влияния на ЛВП. Мы вынуждены признать, что физические тренировки в качестве единственного метода воздействия на выраженную дислипопротеидемию малоэффективны. Таблица 33. Рандомизированные контролируемые исследования влияния физических тренировок на липидный статус и ангиографическую картину Автор Ссыл- n= % Тип Продо Хс ЛВП ЛНП ТГ Ангио ка Муж вмеша- лжител Прогре тель- ьность ссия/Ре ства грессия Plavsic (786) 483 100 Н 6/12 * мес. - - - - Oberman (772) 651 100 Н 1 год NS - - ↓ - Ornish (763) 46 89 М 24 дня ↓ ↓ - ↓ - Ornish (769) 48 88 М 1 год ↓ NS ↓ NS ↓ Nikolaus (773) 45 100 Н 1 год NS - - ↓ - Schuler (705) 92 100 Н 1 год ↓ NS ↓ ↓ ↓ Watts (774) 74 100 М 39 мес. ↓ NS ↓ - - Hambrecht (761) 88 100 Н 1 год ↓ NS ↓ NS ↓ Haskell (765) 300 86 М 4 года ↓ ↑ ↓ ↓ ↓ 1827 (52 женщи ны) Вид вмешательства: М-многофакторный, Н-только физическая нагрузка; ↑-статистически-достоверное увеличение в группе вмешательства; ↓- статистически-достоверное снижение в группе вмешательства; * - статистическая обработка не выполнена; NS – статистически не достоверно. Не удивительно, что снижение уровня липидов сопровождается замедлением развития ангиографических симптомов заболевания. В четырех рандомизированных исследованиях выполнена оценка ангиографической динамики на фоне коррекции липидов под влиянием комплексного воздействия. В трех из них ангиография выполнена через один год, и в одном - через четыре года. Во всех исследованиях продемонстрирована статистически значимая задержка развития заболевания и более выраженная тенденция к регрессии в группе лечения.
  • 127.
    Обладая положительным действиемна ангиографическую картину, физические тренировки не приводят к каким-либо изменениям в сердечной гемодинамике (775-777), систолической функции ЛЖ (778-780) и в коллатеральном кровотоке (763). У пациентов с сердечной недостаточностью и сниженной функцией ЛЖ физические тренировки вызывают благоприятные изменения в скелетной мускулатуре (781), но не уменьшают степень дисфункции ЛЖ (782, 783). Безопасность физических тренировок Вопрос о безопасности физических тренировок традиционно возникает при их назначении больным с ИБС. С целью выяснения частоты сердечно- сосудистых осложнений, возникающих при проведении реабилитационных программ, выполнены два крупных обзора, использовавших метод анкетирования. Одно исследование, объединившее 30 программ, проведенных в США за период с 1960 по 1977 г. (780), выявило 1 случай нефатальной остановки сердца на 32593 часов нагрузки и 1 нефатальный ИМ на 34600 часов нагрузки. Более современное исследование, включившее 142 сердечные программы в США, проведенные за период с 1980 по 1984 г. (784), сообщило о еще более редкой частоте осложнений: выявлен 1 нефатальный ИМ на 294000 часов нагрузки. Таким образом, результаты этих обзоров позволяют прийти к выводу, что частота серьезных сердечных осложнений сердечной реабилитации очень незначительна. Эти выводы подтверждаются результатами рандомизированных исследований, включивших пациентов, перенесших ИМ. Комитет считает возможным экстраполировать эти результаты на больных со СС, поскольку, без сомнения, эти пациенты имеют меньший потенциальный риск, чем больные, перенесшие ИМ. Выполнено пятнадцать рандомизированных исследований, в 10 из которых физические упражнения представляли собой основной вид вмешательства, а в 5 других были частью комплексного воздействия. Их объединенные результаты свидетельствуют об отсутствии статистически значимых различий в количестве реинфарктов в группах лечения и контроля (24). Эти данные подтверждают безопасность физических тренировок. Следует учитывать, что современная тактика лечения ИБС, включающая срочную интервенционную терапию при ИМ, применение ß-блокаторов и ингибиторов АПФ после ИМ, агрессивное использование реваскуляризации, вероятно еще более снизит риск физических тренировок по сравнению с ранее выполненными исследованиями. Учитывая влияние на липидный статус и динамику заболевания, возникают основания для предположения, что физические тренировки должны привести к снижению последующего риска неблагоприятных исходов. В нашем распоряжении имеются результаты только одного клинического исследования: Haskell с соавт. (765), посвященного влиянию физических тренировок на прогноз у пациентов со СС. В исследование включены 300 пациентов со СС, в том числе, перенесшие реваскуляризацию. Продолжительность составила 4 года. Выполнено сравнение комплексного воздействия с группой контроля. Частота неблагоприятных исходов в исследовании была низкой. Зарегистрированы 3 случая смерти от кардиологических причин в группе контроля и 2 - в группе вмешательства, 10 нефатальных ИМ в группе контроля и 4 - в группе вмешательства. При подсчете количества осложнений,
  • 128.
    послуживших поводом длягоспитализации (смерть, ИМ, ЧТКА и КШ), установлено их общее количество 25 в группе вмешательства и 44 в группе контроля (отношение рисков 0,61; р=0,05). Хотя эти данные демонстрируют благоприятное влияние комплексного воздействия на прогноз, достоверность данного эффекта физических тренировок недостаточна. В нескольких метаанализах рандомизированных исследований, включивших пациентов, перенесших ИМ, показан эффект физических тренировок в виде 20%-30% снижения смертности, обусловленной заболеваниями сердца, (678, 785) но, при этом, не обнаружено снижения частоты нефатальных ИМ. Эффективность гормональной заместительной терапии в постменопаузе Продуцируемые яичниками эстрогены и андрогены, защищают от развития ИБС. Риск ИБС у женщин возрастает через несколько лет после наступления менопаузы, когда снижается продукция гормонов. К 75 годам риск ИБС среди мужчин и женщин становится одинаковым. Ранняя менопауза или внезапное начало менопаузы в результате хирургического удаления или химиотерапевтической аблации яичников порождают риск ускоренного развития ИБС. Снижение уровня эстрогенов и начало менопаузы приводит к увеличению содержания холестерина ЛНП, незначительному снижению холестерина ЛВП и, следовательно, к увеличению соотношения общего Хс к холестерину ЛВП (787). Женщины в постменопаузе нуждаются в заместительной терапии эстрогенами с целью первичной и вторичной профилактики ИБС. Проспективные исследования влияния эстрогенов на сердечные факторы риска демонстрирует повышение холестерина ЛВП и снижение холестерина ЛНП (788-791). К другим эффектам заместительной терапии эстрогенами относится снижение вероятности тромбозов (788, 791) и положительное действие на гладкую мускулатуру сосудистой стенки и эндотелий. Первичной профилактике ИБС у женщин в постменопаузе с помощью заместительной терапии эстрогенами посвящены многочисленные эпидемиологические исследования (792-794). В исследовании Nurses’ Health Study показано, что величина относительного риска ИМ или смерти в группе применения эстрогенов на момент исследования равна 0,56, а у женщин, которые когда-либо применяли заместительную терапию эстрогенами - 0,83. Помимо профилактики ИБС, эстрогены предотвращают остеопороз и осложняющие его переломы запястья и бедра, способствуют уменьшению проявлений климакса (вазомоторная нестабильность, вагинальная сухость, лабильность настроения). Число исследований замещающей терапии эстрогенами у женщин с доказанной ИБС невелико (795-798). Первое опубликованное рандомизированное исследование терапии эстрогеном + прогестином у женщин с ИБС в постменопаузе, не показало какого-либо снижения частоты неблагоприятных исходов в течение четырех лет (799), несмотря на 11%-е снижение уровня холестерина ЛНП и 10%-е повышение уровня холестерина ЛВП в группе лечения. Кроме того, на фоне замещающей гормонотерапии зарегистрирована более высокая частота тромбоэмболических осложнений и заболеваний желчного пузыря. В группе лечения обозначена тенденция к уменьшению частоты поздних сердечно- сосудистых исходов. Не исключено, что дополнительные исследования, которые выполняются в настоящее время, смогут подтвердить долговременный
  • 129.
    эффект замещающей терапии гормонами. Проводятся и другие рандомизированные исследования замещающей терапии гормонами в качестве первичной и вторичной профилактики ИБС, их результаты станут доступными через несколько лет. Факторы риска, воздействие на которые с меньшей вероятностью снижает частоту неблагоприятных исходов. Психосоциальные факторы Доказательства и рекомендации, представленные в этом разделе, основываются на предварительно опубликованных документах, включая материалы 27-й Bethesda конференции по воздействию на факторы риска (23) и рекомендации AHCPR/NHLBI по сердечной реабилитации (24). Обучение пациента и коррекция поведения остаются серьезным компонентом усилий, направленных на устранение сложных факторов риска, в том числе, курения, гиперлипидемии и артериальной гипертонии. Большинство исследований, посвященных лечению стресса, выполнено в группах пациентов, перенесших ИМ или реваскуляризацию. По аналогии с другими факторами риска, неоправданна экстраполяция результатов этих исследований на группу пациентов со СС. Дело в том, что пациенты, перенесшие ИМ, как правило, имеют больший стаж течения ИБС, а возникновение ИМ само по себе может создать психологические проблемы. Следовательно, реакция на жизненные стрессы в этих группах может значительно отличаться. К сожалению, число публикаций, посвященных коррекции стресса у пациентов со СС, ограничено. ДОКАЗАТЕЛЬСТВА СВЯЗИ СТРЕССА И ПСИХОЛОГИЧЕСКИХ ФАКТОРОВ с ИБС. Установлено, что ряд психологических характеристик, особенно наличие признаков личности типа «А», ассоциируются с развитием клинических проявлений ИБС (800, 801). Эпидемиологические доказательства такой связи не всегда последовательны (802-805). Очень вероятно, что такие отклонения, как психологический стресс, депрессия, гнев и агрессивность (806, 807) могут быть связанными с коронарным риском. Современными исследованиями доказано, что именно агрессивность имеет наиболее сильное влияние на исход ИБС (808, 809). ЛЕЧЕНИЕ, НАПРАВЛЕННОЕ НА ПОДАВЛЕНИЕ СТРЕССА И ФОРМИРОВАНИЕ ПСИХОЛОГИЧЕСКОГО КОМФОРТА. Несколько рандомизированных исследований, включивших пациентов после ИМ, показали, что лечение, направленное на подавление стресса, может уменьшить частоту рецидивирующих сердечных исходов на 35%-75% (810-812). В этих исследованиях были использованы разнообразные терапевтические подходы, включая метод релаксации, коррекцию поведения и психосоциальную поддержку. В результате этих вмешательств были также улучшены и другие психологические показатели (24). Правда, доказательства эффективности этих методов лечения при СС недостаточно достоверны. Только два исследования коррекции стресса имеют отношение к лечению СС. Одно из них изучало эффективность трехнедельного релаксирующего тренинга в сочетании с программой физических тренировок,
  • 130.
    но было нерандомизированными малочисленным (813). Было достигнуто снижение индексов тревоги, соматизации и депрессии по сравнению с контрольной группой. Более современное исследование Blumenthal с соавт. (814), изучало эффекты четырехмесячной программы физических или антистрессовых тренировок у 107 пациентов с ИБС и документированной ишемией. Сорок пациентов отнесены в группу контроля. Оставшиеся пациенты рандомизированы к физическим или антистрессовым тренировкам. Антистрессовая программа включала обучение навыкам поведения в специфических обстоятельствах, направленное на подавление компонентов стресса, и тренировки по методу биологической обратной связи. В течение последующих 38±17 месяцев было зарегистрировано значительное снижение частоты неблагоприятных исходов в группе антистрессовой терапии в сравнении с группой обычного лечения. В качестве сердечных исходов преобладали КШ или ЧТКА, что вероятно демонстрирует, как обучение меняет отношение пациентов к агрессивным методам лечения. Частота исходов в группе физических нагрузок не имела статистически достоверного отличия от аналогичного показателя в каждой из других групп. ДЕПРЕССИЯ И ТРЕВОГА (БЕСПОКОЙСТВО). Нередко у пациентов с ИБС возникает связанная с заболеванием депрессия или тревога, которая может быть настолько тяжелой, что порождает потребность в психологической помощи (815, 816). Диагностику и лечение депрессии следует включать в комплекс ведения пациентов со стабильной стенокардией. В настоящее время изучается безопасность фармакологической терапии депрессии у пациентов с ИБС. Триглицериды Роль ТГ в качестве предиктора риска ИБС доказана в нескольких наблюдательных исследованиях (817). Связь ТГ с риском ИБС в большой мере реализуется через другие факторы, включая диабет, избыточный вес, гипертензию, высокий уровень холестерина ЛНП и низкий холестерин ЛВП (818). Кроме того, гипертриглицеридемия часто сопровождается нарушениями гемостаза (819). Немедикаментозное лечение высокого уровня ТГ включает в себя снижение веса, ограничение потребления алкоголя (если доказана его причинная связь с гипертриглицеридемией), прекращение курения и физическую активность. Лекарства, которые могут снизить уровень ТГ - это никотиновая кислота, дериваты фибратов и, в меньшей степени, ингибиторы ГМГ-Ко-А-редуктазы. Неясно, повлияет ли лечение, направленное на снижение высокого уровня ТГ, на риск первичных или повторных осложнений ИБС. Данные исследования Helsinki Study (820) показывают, что назначение гемфиброзила пациентам с повышенным уровнем Хс, за исключением ЛВП, снижает риск неблагоприятных исходов ИБС. В 1992 году предложена классификация уровня ТГ: 200-400 мг/дл (2,26 - 4,52 ммоль/л) определен, как «погранично высокий», 400-1000 мг/дл (4,52 - 11,29 ммоль/л), как «высокий» и > 1000 мг/дл (11,29 ммоль/л), как «очень высокий» (821). Рекомендации по тактике лечения повышенного уровня ТГ представлены в Национальной Обучающей Программе по Холестерину (754). Липопротеин (а)
  • 131.
    Наблюдательные исследования связываютриск ИБС с липопротеином (а) (822, 823). Его уровень находится под выраженным влиянием генетической детерминаты (822). Повышенное содержание липопротеина (а) найдено у 15-20% пациентов с ранним развитием ИБС (824). Только ниацин, применяемый в высоких дозах, способен снизить его уровень (822). Влияние снижения липопротеина (а) на вероятность рецидивирующих осложнений ИБС не доказано. Гомоцистеин Увеличение уровня гомоцистеина ассоциируется с увеличением риска ИБС и заболеваний периферических артерий (825-828). Высокий уровень гомоцистеина может быть следствием врожденных нарушений метаболизма (гомоцистеинурия) либо дефицита витаминов В6, В12 и фолиевой кислоты, который нередко наблюдается в пожилом возрасте (829, 830). В исследовании Fraimingham Heart Study повышенный уровень гомоцистеина зарегистрирован у более 20% пожилых людей (829). Назначение витаминов В6, В12 и фолиевой кислоты при сочетании ИБС и гипергомоцистеинемии обычно снижает уровень гомоцистеина. Остается понять, является ли такое лечение полезным. Окислительный стресс Установлено, что окисление холестерина ЛВП ускоряет атеросклеротический процесс (831, 832). Наблюдательные исследования документировали связь между употреблением антиоксидантных витаминов (витамин С, Е и бета-каротин) и снижением риска ИБС (833). Однако, польза дополнительного назначения антиоксидантных витаминов не получила достоверного подтверждения в клинических исследованиях. Попытка добиться снижения риска ИБС у курильщиков мужского пола назначением бета-каротина или витамина Е в исследовании Finnish (834), потерпела неудачу. В Cambridge Heart Antioxidant Study (835) дополнительное применение витамина Е у пациентов с установленной ИБС снижало риск нефатального ИМ на 77% (доверительный интервал 89%-53%). Что касается витамина С, то мы не располагаем достаточными основаниями, чтобы рекомендовать его дополнительное назначение пациентам с ИБС. Пробукол является гиполипидемическим средством с антиоксидантными свойствами. В современном клиническом исследовании пациенты с ИБС, подвергавшиеся ангиопластике, получали плацебо, пробукол или мультивитамины (бета-каротин, витамин Е, С). Снижение числа рестенозов наблюдалось только в группе пробукола (836). С другой стороны, в исследовании PQRST лечение пробуколом атеросклероза бедренных артерий не было эффективным (837). Не исключено, что дополнительное включение в диету антиоксидантов, особенно витамина Е, может быть полезным при СС. Однако окончательное решение по этому поводу еще не принято. Потребление алкоголя
  • 132.
    Наблюдательными исследованиями убедительнодоказано, что умеренное потребление алкоголя (приблизительно 1-3 стакана вина в день) снижает риск неблагоприятных исходов ИБС (838-840). Излишнее потребление алкоголя может породить немало других медицинских проблем, которые нивелируют его полезное влияние на прогноз ИБС. Предположение, что вино имеет преимущество перед пивом или крепкими напитками в снижении риска ИБС, не было подтверждено. Полезное действие умеренного потребления алкоголя очевидно реализуется через его влияние на холестерин ЛВП. Альтернативным механизмом является потенциально полезный эффект флавоноидов. В исследовании Zutphen Study (841) потребление флавоноидов ассоциировалось с снижением смертности от ИБС. Напротив, в исследовании Physicians’ Health Study (842) не подтверждено действие флавоноидов на риск ИМ. Клинические исследования влияния потребления алкоголя на риск ИБС не проводились. Факторы риска, ассоциирующиеся с увеличением риска ИБС. Воздействие на эти факторы невыполнимо либо, скорее всего, не повлечет за собой снижения частоты неблагоприятных исходов. Пожилой возраст, мужской пол и семейный анамнез раннего развития ИБС относятся к факторами риска ИБС, воздействие на которые невыполнимо. Их влияние на риск ИБС в большой степени реализуется через модифицируемые факторы риска ИБС, описанные выше. Национальная Обучающая Программа по Холестерину определила семейный анамнез раннего развития ИБС, как ИМ или внезапную смерть, возникающие у отца или у других кровных родственников мужского пола в возрасте до 55 лет либо у матери или у других кровных родственников женского пола в возрасте до 65 лет (20). Установлено немало факторов риска ИБС, которые не могут быть отнесены к какой-либо из перечисленных категорий (I-IV) (843). Несложно предположить, что их число в будущем возрастет. В настоящее время, мы не располагаем убедительными доказательствами, что воздействие на факторы риска, не относящиеся к категориям I - III, повлечет за собой снижение риска первичных или рецидивирующих осложнений ИБС. Другие виды лечения Диета Диета является важным рычагом воздействия на многие факторы риска, включая уровень холестерина ЛВП и ЛНП, АД, избыточный вес, нарушение толерантности к глюкозе, окислительный стресс и гиповитаминоз. Следовательно, правильно организованное питание, оказывая влияние на комплекс факторов риска, способно изменить профиль риска ИБС в благоприятном направлении. Лечение диетой оценивалось в семи
  • 133.
    рандомизированных клинических исследованиях. Несколько ранних исследований (844-846) не подтвердили благоприятного влияния диеты на риск ИБС. Три из числа более поздних исследований (704, 847-849) продемонстрировали статистически значимое снижение смертности, обусловленной заболеваниями сердца, от 66% до 32% в результате применения диетотерапии (704, 847, 849). Эти рационы содержали большое количество клетчатки и антиоксидантов (704), мононенасыщенных жиров (849) или рыбы (847) и ограниченное количество жиров. Некоторые исследования нашли обратную связь между потреблением рыбы и риском ИБС (850). Метаанализ клинических исследований свидетельствует, что употребление рыбьего жира снижает частоту рестенозов после коронарной ангиопластики (851, 852); однако этот результат недостаточно достоверен. Рандомизированные исследования применения чеснока при СС не проводились. Тем не менее, известно положительное действие чеснока на два фактора риска ИБС: гипертонию и гиперхолестеринемию (таблица 34). В начале 90-х применению чеснока при ИБС было посвящено два метаанализа (853, 854), которые выявили незначительный положительный эффект. Более современные, качественно выполненные исследования применения чеснока с целью коррекции гиперхолестеринемии не выявили какого-либо положительного результата (855, 856). Таблица 34. Рандомизированные исследования и метаанализ применения чеснока для воздействия на факторы риска Тип Дневная Автор Год исслед n доза и Эффект овани форма я Гиперхолестеринемия Berthold 199 РКИ 25 10 мг Нет отличий при (855) 8 дистилирова многократных измерениях нного масла Isaacsohn 199 РКИ 40 900 мг, Нет отличий при (856) 8 порошок многократных измерениях Jain (857) 199 РКИ 42 900 мг, Снижение ЛНП на 11% по 3 порошок сравнению с 3% в группе плацебо Warshafsky 199 мета- 5 1/2-1 зубка в Снижение общего Хс на 95 (853) 3 анализ иссле день мг/дл (2,45 ммоль/л) до- ваний Гипертония Silagy (854) 199 мета- 8 600-900 мг Незначительное снижение 4 анализ иссле порошок систолического и дован диастолического АД ий РКИ - рандомизированное контролируемое исследование Лечебные методы, которые не оказывают влияния на риск ИБС
  • 134.
    Отсутствуют какие-либо аргументы,поддерживающие применение хелатов для лечения ИБС. В четырех рандомизированных исследованиях, включивших пациентов с атеросклеротическим поражением сосудов (перемежающаяся хромота), не обнаружено доказательств полезного влияния терапии хелатами на прогрессирование заболевания и прогноз (858). В сочетании с потенциально вредными последствиями такого лечения, эти результаты служат достаточным основанием для отказа от применения хелатов при СС. Д. Реваскуляризация при стабильной стенокардии Рекомендации по применению коронарного шунтирования и ангиопластики в лечении стабильной стенокардии Класс I 1. КШ при значимом стенозе СтЛКА. (Уровень достоверности А) 2. КШ при трехсосудистом поражении. Результативность КШ возрастает, если трехсосудистое поражение сопровождается дисфункцией ЛЖ (ФВ < 50%). (Уровень достоверности А) 3. КШ при поражении двух сосудов, если имеется значимый стеноз проксимального отдела ПНА в сочетании с любым из следующих признаков: дисфункция ЛЖ (ФВ < 50%) или ишемия, подтвержденная неинвазивным тестированием. (Уровень достоверности А) 4. ЧТКА при двух- или трехсосудистом поражении с значимым проксимальным стенозом ПНА, если коронарная анатомия позволяет выполнить ЧТКА, функция ЛЖ не нарушена и отсутствует диабет, по поводу которого проводится постоянное лечение. (Уровень достоверности В) 5. ЧТКА или КШ при одно- или двухсосудистом поражении без значимого стеноза проксимального отдела ПНА, но с большим объемом жизнеспособного миокарда в сочетании с критериями высокого риска по данным неинвазивного тестирования (Уровень достоверности В) 6. КШ при одно- или двухсосудистом поражении без значимого стеноза проксимального отдела ПНА у пациентов, перенесших внезапную смерть или устойчивую ЖТ. (Уровень достоверности C) 7. Рестеноз, возникший после ранее выполненной ЧТКА на фоне большого объема жизнеспособного миокарда или признаков высокого риска по результатам неинвазивного тестирования служит показанием для КШ или ЧТКА. (Уровень достоверности С) 8. ЧТКА или КШ при недостаточной эффективности медикаментозной терапии (см. текст), если реваскуляризация может быть выполнена с допустимым риском. (Уровень достоверности В) Класс IIа
  • 135.
    1.Повторное КШ поповоду множественных стенозов венозных шунтов, особенно, если имеется значимый стеноз шунта, поддерживающего ПНА. Если больной не толерантен к повторной операции, для лечения локальных или множественных стенозов может быть использована ЧТКА. (Уровень достоверности С) 2.ЧТКА или КШ при одно- или двухсосудистом поражении без значимого стеноза проксимального отдела ПНА, но с умеренным объемом жизнеспособного миокарда в сочетании с ишемией, подтвержденной при неинвазивном тестировании. (Уровень достоверности В) 3.ЧТКА или КШ при однососудистом значимом поражении проксимального отдела ПНА. (Уровень достоверности В) Класс IIb 1. ЧТКА при двух- или трехсосудистом поражении с значимым проксимальным стенозом ПНА, если коронарная анатомия позволяет выполнить ЧТКА, но имеется дисфункция ЛЖ либо диабет, по поводу которого проводится постоянное лечение. (Уровень достоверности В) 2. ЧТКА при значимом поражении СтЛКА, если пациент не является кандидатом для КШ. (Уровень достоверности C) 3. ЧТКА при одно- или двухсосудистом поражении без значимого проксимального стеноза ПНА в сочетании с перенесенной внезапной смертью или устойчивой ЖТ. (Уровень достоверности C) Класс III 1.ЧТКА или КШ при поражении одного или двух сосудов, без значимого стеноза проксимального отдела ПНА, если субъективные симптомы выражены незначительно и не отчетливо связаны с миокардиальной ишемией, если медикаментозная терапия не проводится в адекватном объеме, а также: а) если имеется только незначительная область жизнеспособного миокарда или б) ишемия не подтверждается неинвазивным тестированием. (Уровень достоверности С) 2.ЧТКА или КШ при пограничной степени стеноза (50-60% при любой локализации, кроме СтЛКА), если ишемия не подтверждена неинвазивным тестированием. (Уровень достоверности С) 3.ЧТКА или КШ при незначимом коронарном стенозе (< 50%). (Уровень достоверности С) 4.ЧТКА при значимом стенозе СтЛКА, если возможно выполнение КШ. (Уровень достоверности В) В настоящее время в лечении СС хорошо известны два метода реваскуляризации. Первый из них - это КШ, в ходе которого обеспечивается поток крови в обход стенозированных сегментов коронарных артерий с помощью собственных артерий или вен. Другой метод - ЧТКА, в технологии которой используются механические или лазерные устройства для
  • 136.
    катетеризации коронарных сосудови восстановления их просвета в местах локализации коротких стенозов. С начала внедрения в практику (КШ в 1967 и ЧТКА в 1977 гг.), оба метода продемонстрировали как способность эффективного лечения СС, так и определенные недостатки. Оценка роли этих инвазивных методов осложняется необходимостью продолжительного наблюдения за их результатами, в течение которого происходят изменения в технологиях лечения, как правило, в лучшую сторону. Существует еще один метод реваскуляризации, так называемая трансторакальная лазерная миокардиальная реваскуляризация. Эта технология находится в стадии разработки и может использоваться в качестве альтернативы при отсутствии возможности для выполнения КШ или ЧТКА. Коронарное шунтирование История КШ уже насчитывает тридцать лет. В большинстве случаев операция проводится через срединную стернотомию и сопровождается искусственным кровообращением. В последнее время предложены альтернативные технологии, которые включают малоинвазивные формы коронарного шунтирования и другие «мини» операции. Эти методы находятся в процессе исследования и могут приобрести статус стандартных медицинских процедур. Однако в настоящее время малоинвазивным доступом могут быть выполнены только довольно простые варианты вмешательства. Все исследования, которые продемонстрировали долговременные эффекты шунтирующих операций, в том числе продолжительность функционирования шунтов, самочувствие пациентов и снижение смертности, включали больных, оперированных по стандартной методике. Нам известна относительная безопасность широкого применения стандартной операционной техники КШ в лечении ИБС. Материалом для шунтов служит v.saphena или артериальные трансплантаты, традиционно используется внутренняя грудная (маммарная) артерия. Основным недостатком венозных шунтов является их «изнашивание» со временем. Исследования, проведенные в 70-х, показали, что частота окклюзий венозных шунтов составляет 10%-15% в течение 1 недели - 1 года после операции и 20%-25% через 5 лет после операции. К 10 году число окклюзированных венозных шунтов увеличилось до 40%, а почти половина функционирующих шунтов подверглась атеросклеротическим изменениям (859-861). К счастью, профилактика «изнашивания» венозных шунтов со временем совершенствовалась. Рандомизированные проспективные исследования показали, что долговременное лечение ингибиторами тромбоцитов значительно снизило частоту окклюзий в течение первого года после операции до 6%-11% (862-864), а агрессивная гиполипидемическая терапия препятствует развитию и прогрессированию атеросклероза венозных шунтов (865). Несмотря на эти достижения, атеросклероз венозных шунтов остается самой большой проблемой, компрометирующей долговременную эффективность КШ. Артериальные шунты по сравнению с венозными намного реже подвергаются ранней и поздней окклюзии. Более 90% шунтов левой внутренней грудной артерии к ПНА продолжают функционировать через 10 лет после КШ (859, 866, 867). Кроме того, более поздний атеросклероз маммарных шунтов развивается довольно редко, и даже через 20 лет после операции частота их
  • 137.
    окклюзии продолжает оставатьсяочень низкой. Шунтирование ПНА левой маммарной артерией также показало улучшение отдаленных результатов: выживания и частоты повторных операций. Эта стратегия сейчас стала стандартной частью операции КШ в большинстве кардиохирургических центров (866, 868). Иногда в качестве шунта используется правая внутренняя грудная артерия. Эта методика продемонстрировала превосходные отдаленные результаты, но не получила широкого распространенния. Исследования шунтов из других артерий, включая правую a.gastroepiploica, радиальные артерии и a.epigastrica inferior, подтвердили вполне удовлетворительные ближайшие результаты в плане функционирования шунтов. Тем не менее, методика множественной артериальной реваскуляризации не обрела значительной популярности, а отдаленные результаты пока еще неизвестны. Сравнение КШ и медикаментозной терапии Целью КШ является уменьшение симптомов болезни и увеличение продолжительности жизни. Улучшение самочувствия пациентов после операции было продемонстрировано сразу после внедрения КШ в практику. Влиянию КШ на выживание было посвящено три крупных многоцентровых рандомизированных исследования: Veterans Administration Cooperative Study (869), European Coronary Surgery Study (ECSS) (870), CASS (871). В них выполнено сравнение действия шунтирующей операции и медикаментозной терапии на отдаленную выживаемость и самочувствие пациентов с мягкими и умеренными симптомами. Допускался переход от медикаментозного лечения к хирургическому. Были получены следующие результаты: КШ улучшает выживание преимущественно в группе пациентов, которые имели высокий риск смерти без операции. К критериям высокого риска отнесены следующие: ангиографические данные (стеноз СтЛКА, трехсосудистое поражение с дисфункцией ЛЖ, двух- или трехсосудистое поражение в сочетании со стенозом ПНА > 75%) и клинические признаки: отклонения на ЭКГ покоя и выраженные симптомы ишемии при нагрузочном тестировании. Метаанализ этих исследований, а также и другие небольшие исследования хорошо подтверждают пользу, которую обеспечивает КШ в течение 10 лет после операций по поводу трех-, двух- или даже однососудистого поражения при наличии стеноза проксимального отдела ПНА (489). Выживание таких пациентов улучшилось после КШ независимо от показателей функции ЛЖ (489). При отсутствии проксимального стеноза ПНА, операция обеспечивает снижение смертности, если выполняется по поводу трехсосудистого поражения или стеноза СтЛКА. Важно отметить, что в самые крупные исследования (ECSS и CASS) были включены больные с незначительно и умеренно выраженными симптомами; пациенты с тяжелыми симптомами были исключены из рандомизации. В CASS был организован регистр таких пациентов. Анализ этой проспективной, но не рандомизированной базы данных показал, что КШ значительно улучшает выживание пациентов с тяжелыми симптомами при поражении трех сосудов, независимо от функции ЛЖ и наличия проксимальных стенозов (872). КШ достоверно улучшает самочувствие пациентов со СС. Наблюдательные и рандомизированные исследования показали, что 80% пациентов в течение пяти лет после операции не испытывают симптомов
  • 138.
    стенокардии (72). Этипреимущества становятся менее очевидными через 10 лет, поскольку в течение этого времени 41% пациентов, изначально отнесенных в группу медикаментозной терапии, подвергаются КШ (489, 873). С другой стороны, с течением времени, в группе хирургического лечения также регистрируется прогрессивное увеличение количества повторных операций, но с меньшей частотой, чем у больных, подвергнутых КШ после периода медикаментозной терапии. Переход от консервативной к агрессивной тактике не в полной мере объясняет ухудшение показателей продолжительности жизни и самочувствия пациентов, возникающее через пять лет после операции. Вероятно, главной причиной является поздняя недостаточность венозных шунтов. Следует учитывать, что цитируемые нами результаты были получены в сравнительно ранних исследованиях КШ, а за истекшие годы хирургическое лечение стало более эффективным за счет широкого применения маммарных шунтов, лечения ингибиторами тромбоцитов и гиполипидемическими средствами. Более современные наблюдательные исследования подтверждают улучшение ближайшей и отдаленной выживаемости после КШ (866, 868, 874). Рассматриваемые нами рандомизированные исследования обладают еще одним ограничением, которое затрудняет возможность проекции их результатов на современное состояние проблемы. Дело в том, что за истекшее время произошли значительные прогрессивные изменения в технологии визуализирующих методов, позволяющие более точно идентифицировать ишемию и таким образом формировать группу пациентов высокого риска, которые в большей степени нуждаются в реваскуляризации. Чрезкожная транслюминальная ангиопластика ЧТКА используется в лечении ИБС с 1977 года. Основой этого метода является механическое устранение стеноза коронарной артерии с помощью раздувания миниатюрного баллона, введенного в ее просвет. Существуют также альтернативные механические устройства для ангиопластики, включающие ротационные лезвия или сверла для удаления атероматозного материала, лазеры для фотоаблации и металлические интракоронарные стенты, которые «армируют» внутреннюю стенку коронарного сосуда. К преимуществам ЧТКА безусловно относятся: низкая частота осложнений процедуры, включая заболеваемость и смертность, сокращение срока пребывания в госпитале, быстрое возвращение к активности и возможность неоднократного выполнения этой манипуляции. Известны также ее недостатки: ограниченный спектр показаний к ее применению, высокая частота рестеноза после эффективной ЧТКА, риск острой коронарной окклюзии в течение процедуры. Острая коронарная окклюзия, осложняющая ЧТКА, представляла собой серьезную проблему в первые годы применения ангиопластики, но использование интракоронарных стентов, совершенствование процедуры выбора сосудов для лечения и прогресс фармакологической терапии значительно снизили риск этого и других осложнений, которые могут служить поводом для экстренной КШ. К недостаткам ЧТКА следует также отнести невозможность ее выполнения при определенной коронарной анатомии и частоту рестеноза 30%-40% за шесть месяцев (875-877). Несмотря на указанные недостатки, эффективность ЧТКА в улучшении самочувствия пациентов не вызывает сомнений. Количество выполняемых
  • 139.
    ЧТКА растет такбыстро, что сегодня ангиопластика выполняется чаще, чем КШ. Если вначале ЧТКА использовалась только для лечения однососудистого проксимального поражения, то в настоящее время она все чаще применяется и в более сложных ситуациях. Сравнение ЧТКА и медикаментозной терапии Первое рандомизированное исследование, посвященное сравнению ЧТКА с медикаментозной терапией - это Veterans Affairs Angioplasty Compared to Medicine (ACME), которое включило пациентов с однососудистым поражением и индуцируемой нагрузкой ишемией. В последующие 6 месяцев смертность была низкой в обеих группах лечения, стенокардия отсутствовала у 64% пациентов группы ЧТКА и у 46% пациентов группы медикаментозной терапии (р<0,01) (878). Во второе рандомизированное сравнение начальной ЧТКА и медикаментозной терапии (Randomized Intervention Treatment of Angina (RITA-2)) вошли пациенты преимущественно с однососудистым поражением (60%) и стенокардией (только у 20% стенокардия отсутствовала). Наблюдение проводилось на протяжении 2,7 лет. Выявлено некоторое преобладание риска смерти или ИМ в группе ЧТКА (р=0,02), хотя эти показатели были низкими в обеих группах. Больший риск ИМ в группе ЧТКА был связан с реакцией кардиоспецифических ферментов во время процедуры. Отмечена меньшая частота стенокардии в группе ЧТКА в течение трех месяцев после рандомизации, но через два года это различие между двумя группами стало незначительным (на 7,6% меньше в группе ЧТКА). Такая небольшая разница может быть объяснена тем, что за время наблюдения часть пациентов группы медикаментозного лечения была подвергнута реваскуляризации. В течение 1 года 15% пациентов этой группы были направлены на ЧТКА или КШ, а 14,9% группы ЧТКА подвергнуты повторной ЧТКА или КШ. Таким образом, можно прийти к выводу, что ЧТКА имеет преимущество перед консервативной тактикой в улучшении самочувствия пациентов, хотя для поддержания достигнутого успеха нередко приходится прибегать к повторному вмешательству (879). В эти исследования были включены пациенты, которые имели низкий риск смертности даже при медикаментозной терапии. К сожалению, не изучалась эффективность ЧТКА на фоне высокого риска. Сравнение медикаментозной терапии с реваскуляризацией (ЧТКА или КШ) Современное исследование Asymptomatic Cardiac Ischemia Pilot Study сравнило эффективность медикаментозного лечения и реваскуляризации. В это исследование рандомизированы пациенты либо со стенокардией, которая хорошо поддавалась консервативному лечению, либо с бессимптомным течением ИБС при условии, что за время 48-часового мониторирования ЭКГ регистрируется не менее 1 эпизода бессимптомной ишемии. Были образованы три группы: две медикаментозного лечения, в которые пациенты отбирались на основании клиники и результатов холтеровского мониторирования и группа реваскуляризации (ЧТКА или КШ). Через 2 года в группе реваскуляризации (170 человек: ЧТКА - 92 и КШ - 78) зарегистрирована значительно меньшая
  • 140.
    смертность (р<0,005) чемв любой из медикаментозных групп. Более того, за время наблюдения 29% пациентов, рандомизированных к медикаментозному лечению, подвергнуты реваскуляризации. Отмечена наибольшая польза реваскуляризации, если имел место исходный стеноз ПНА не менее 50% (880). Ишемия, диагностированная на основании амбулаторного мониторирования ЭКГ, ассоциировалась с многососудистым поражением, тяжелыми проксимальными стенозами и «сложными» бляшками (881). Сравнение ЧТКА, медикаментозного лечения и КШ Рандомизированное исследование Тhe Medicine, Angioplasty or Surgery Study (MASS) (882) осуществило сравнение эффективности ЧТКА, медикаментозного лечения и КШ (маммарное шунтирование ПНА). Были рандомизированы 214 пациентов с изолированным, тяжелым, проксимальным стенозом ПНА при условии, что коронарная анатомия позволяла выполнить ЧТКА. Наблюдение осуществлялось в течение 3-х лет. Не было выявлено различий в смертности или частоте ИМ среди трех групп. По признаку прекращения симптомов стенокардии реваскуляризация значительно превзошла медикаментозное лечение: в группах КШ и ЧТКА число бессимптомных пациентов составило 98% и 82% соответственно, в то время, как в группе медикаментозной терапии - 32% (р<0,01). Правда, во всех группах отсутствовали пациенты с тяжелой стенокардией. За период наблюдения отмечена тенденция к большему количеству реваскуляризационных процедур в группах ЧТКА и медикаментозного лечения, чем в группе КШ. Первичная конечная точка исследования объединяла случаи сердечной смерти, ИМ или рефрактерной стенокардии, требующей реваскуляризации. Получены следующие значения этого показателя: для ЧТКА - 17 (24%), для медикаментозной терапии - 12 (17%) и для КШ - 2 (3%), р<0,006). Сравнение ЧТКА и КШ Немало работ посвящено сравнению ЧТКА и КШ в лечении многососудистого поражения. Главным вопросом этих исследований был следующий: действительно ли имеются группы пациентов, в которых применение ЧТКА в качестве начальной лечебной стратегии может ограничить выживаемость. Сошлемся на результаты многоцентрового исследования Bypass Angioplasty Revascularization Investigation (BARI) Trial (883) и одноцентрового исследования Emory Angioplasty Surgery Trial (EAST) (884). Оба исследования включали пациентов со стабильной и нестабильной стенокардией, которые имели показания для ЧТКА или КШ. Не было выявлено различий, обусловленных принадлежностью пациентов к группам с нестабильной или стабильной стенокардией, поэтому цитируемые нами результаты дают достаточное представление о тактике инвазивного лечения СС. Важно заметить, что ЧТКА могла проводиться лишь немногим пациентам с многососудистым поражением, которыми была показана реваскуляризация. Так, в исследовании EAST таковых оказалось 16%, а в исследовании BARI - 40% (885). У пациентов, рандомизированных в эти исследования, преобладало двухсосудистое поражение и нормальная функция ЛЖ (ФВ > 50%); признаки ЗСН встречались редко (< 10%). Проксимальное поражение ПНА встречалось у 37% пациентов в BARI и у > 70% в EAST. Но в EAST группа с проксимальным
  • 141.
    стенозом ПНА быласгруппирована недостаточно корректно и включала пациентов со стенозами более дистального уровня. Таким образом, немало пациентов, имеющих признаки высокого риска смерти без реваскуляризации, не были включены в эти исследования. Анализ пятилетних результатов показал, что ближайшая и отдаленная выживаемость в группах ЧТКА и КШ одинакова. В исследовании BARI подгруппа пациентов, получающих лечение по поводу диабета, у которых ИБС проявлялась многососудистым поражением, имела значительно лучшие показатели выживания при КШ (886). В исследовании EAST эта тенденция не нашла подтверждения: показатели выживания больных диабетом в течение трех лет после операции не зависели от метода реваскуляризации (КШ или ЧТКА). Отдаленные результаты BARI и EAST еще не опубликованы. Наибольшие отличия пятилетних результатов исследований были найдены в частоте повторных реваскуляризационных процедур и в субъективных проявлениях болезни. Так, частота повторных реваскуляризационных вмешательств после ЧТКА и в BARI и в EAST составила 54%, а после КШ - 8% в BARI и 13% в EAST. Кроме того, в обоих исследованиях было установлено, что в группах КШ меньшее число пациентов испытывают симптомы стенокардии и нуждаются в антиангинальных средствах. Эти и другие рандомизированные исследования обеспечили важные представления о выборе метода интервенционной терапии в некоторых подгруппах пациентов, но эти принципы не могут быть распространены на выбор лечения пациентов с многососудистой ИБС по следующим причинам: 1) в эти исследования вошло небольшое число пациентов с многососудистым поражением, которые имели коронарную анатомию, доступную для ЧТКА. Таким образом, не было получено убедительных доказательств пользы ЧТКА при лечении группы высокого риска, в которой КШ показало наибольшее увеличение выживания; 2) результаты этих исследований не распространяются на пациентов, которым невозможно выполнить ЧТКА по ангиографическим критериям; 3) в этих исследованиях практически не применялись интракоронарные стенты, которые успешно снижают потребность в экстренном КШ и частоту рестеноза, но отдаленные результаты их применения находятся в процессе изучения; 4) период наблюдения составляет только пять лет, то есть, то время, когда процесс стенозирования венозных шунтов еще не начал проявляться в полной мере; 5) хотя в группе КШ в большинстве случаев выполнялось маммарное шунтирование ПНА, расширенная артериальная реваскуляризация использовалась довольно редко. Такие технические новшества могут серьезно повлиять на сравнительную пользу КШ и ЧТКА в отдельных подгруппах пациентов; 6) ни в одном из этих исследований не использовалась агрессивная гиполипидемическая терапия. Кроме того, необходимо учитывать, что в эти исследования не вошли пациенты, с которыми кардиолог ежедневно сталкивается в своей практике, в том числе: пожилые люди, женщины и больные, перенесшие КШ. Комитет поддерживает точку зрения, что при выборе метода реваскуляризации следует отдать предпочтение КШ перед ЧТКА в лечении пациентов со значимой ИБС, в анамнезе которых возникали эпизоды внезапной смерти или устойчивой желудочковой тахикардии. Эта тема подробно обсуждена в статье O’Rourke (887). Преимущества КШ перед медикаментозной терапией реализуются снижением частоты внезапной сердечной смертности у
  • 142.
    пациентов с предшествующейостановкой сердца (888, 889). Эффективность ЧТКА в этой группе практически не изучалась. Можно предположить, что ЧТКА по сравнению с КШ менее эффективно профилактирует внезапную смерть или рецедивирующую желудочковую аритмию, поскольку для ЧТКА характерен более высокий риск рестенозов. Реваскуляризация при поражении нативных коронарных сосудов Современная медикаментозная терапия достигла очевидных успехов в виде снижения частоты ИМ и смерти, замедления прогрессирования коронарных стенозов. Однако, исследования, сравнивающие эффективность медикаментов и КШ, пришли к выводу, что исключительно консервативное лечение не обеспечивает максимально возможной продолжительности жизни в группе высокого риска. В этих исследованиях было доказано, что КШ улучшает отдаленную выживаемость, если проводится по поводу поражения СтЛКА не менее 70% или многососудистого поражения в сочетании с проксимальным стенозом ПНА не менее 70%, сопровождающихся нарушением функции ЛЖ. Поскольку сравнения эффективности ЧТКА и КШ не были обеспечены достаточной статистической достоверностью (незначительное число пациентов высокого риска), мы не уверены, что применение ЧТКА может привести к аналогичным результатам. Метаанализ (489) рандомизированных исследований, посвященных сравнению медикаментозного лечения и КШ, показал, что хирургическая тактика повышает выживаемость и в группе пациентов с проксимальным поражением ПНА, у которых ИБС не проявляется тяжелыми симптомами, даже при нормальной функции ЛЖ и при только однососудистом поражении. Также установлено, что если коронарная анатомия у больных, вошедших в данную группу, позволяет выполнить ЧТКА, то пятилетняя выживаемость после КШ и ЧТКА практически не имеет отличий, и ЧТКА может быть признана альтернативной реваскуляризационной стратегией. Если трехсосудистое поражение сопровождается выраженными симптомами стенокардии, КШ также обеспечивает лучшую выживаемость, чем медикаментозная терапия и при отсутствии проксимального поражения ПНА и при удовлетворительной функции ЛЖ. Наличие выраженных симптомов ИБС в сочетании с дисфункцией ЛЖ является прямым показанием для КШ. ЧТКА может рассматриваться в качестве альтернативы КШ, если пациент имеет нормальную функцию ЛЖ и доступную коронарную анатомию. Планируя реваскуляризацию пациентам с сахарным диабетом, особенно при наличии многососудистого и множественного поражения, тяжелой симптоматики ИБС, следует отдать предпочтение КШ, поскольку ее преимущества перед ЧТКА в долговременном выживании были доказаны исследованием BARI (886). В большинстве случаев инвазивное лечение СС не влечет за собой улучшения выживания, но может оказать позитивное влияние на выраженность симптомов ИБС. В конкретной ситуации врач и пациент могут выбрать метод реваскуляризации, основываясь на анализе их преимуществ и недостатков. Сравнительные качества КШ и ЧТКА в лечении многососудистого поражения определены рандомизированными исследованиями. Для обеих процедур характерна низкая периоперационная смертность (1%-1,5%), но ЧТКА
  • 143.
    положительно отличает меньшаястоимость лечения и меньшее время пребывания в госпитале. С другой стороны, ЧТКА имеет недостаток в виде более высокой частоты рецидивов стенокардии и повторных инвазивных процедур. В результате через пять лет после вмешательства затраты на проведение ЧТКА и КШ выравниваются. ЧТКА, как правило, достаточно эффективна для лечения однососудистого поражения, сопровождающегося ишемическими симптомами. Наличие ангиографической картины, неблагоприятной для выполнения ЧТКА, или желание снизить вероятность повторных процедур, служит достаточным основанием для выбора КШ в качестве альтернативы, гарантирующей превосходный отдаленный результат. Исследованием EAST был зафиксирован еще один интересный результат. В группе пациентов, у которых выбор метода реваскуляризации осуществлялся на основании совместного решения лечащего врача и больного, а не на основании правил рандомизации, зарегистрированы несколько лучшие результаты, чем в каждой из рандомизированных групп (890). Наиболее явно это отличие было ощутимым в регистре ЧТКА. Данные наблюдения свидетельствуют, что даже внутри однородной группы с идентичными клиническими и ангиографическими характеристиками, выбор метода лечения, основанный на мнении опытного специалиста, обеспечивает лучшие результаты, чем подход, связанный с использованием формализованных протоколов или правил рандомизации. Пациенты, перенесшие КШ Предшествующие разделы были посвящены лечению пациентов с поражением нативных коронарных сосудов. В перечисленные рандомизированные исследования не входили больные, у которых развилась рецидивирующая стенокардия после ранее перенесенного КШ. Такие пациенты имеют ряд отличительных признаков: после перенесенного КШ, миокардиальная ишемия и риск неблагоприятных исходов обусловлены как дальнейшим развитием атеросклероза нативных сосудов, так и фиброплазией интимы или атеросклерозом венозных шунтов. К настоящему времени выполнено незначительное число исследований, посвященных прогнозу в распределенных по степени риска группах пациентов, у которых развивается рецидивирующая стенокардия после КШ. Доступные публикации свидетельствуют: 1) на фоне консервативной терапии ишемия, связанная с поздним атеросклеротическим стенозом в венозных шунтах, является предиктором более высокого риска, чем ишемия, вызванная заболеванием нативных сосудов (510); 2) риск повторного вмешательства превышает риск первой операции; 3) по сравнению с лечением нативных сосудов возрастает как непосредственный, так и отдаленный риск ЧТКА стенозов венозных шунтов. Только одно наблюдательное исследование представляет результаты сравнения медикаментозного и хирургического лечения в распределенных по риску группах пациентов с предшествующим КШ. Это исследование показало, что КШ, проведенное по поводу поздних стенозов венозных шунтов (более 5 лет после операции), особенно, если пострадал венозный шунт к ПНА, оказывает более серьезное влияние на выживаемость, чем медикаментозная терапия (509). Повторные операции по поводу ранних (менее 5 лет после операции) стенозов в венозных шунтах не обеспечивали преимуществ в выживании перед
  • 144.
    медикаментозным лечением, ноприводили к улучшению симптоматического статуса. Разнообразие вариантов развития болезни после предшествующего КШ затрудняет выработку единого лечебного протокола. Поздние стенозы множественных венозных шунтов или венозного шунта к ПНА служат показанием к повторной операции (при отсутствии значительных противопоказаний). Стентирование стенозов венозных шунтов лишь незначительно ограничивает частоту рестенозов (511) и не может быть признано альтернативным видом реваскуляризации поздних стенозов в венозных шунтах. Тем не менее, ЧТКА может применяться успешно, если стенокардия является результатом стенозов нативных сосудов либо фокальных или ранних стенозов в венозных шунтах. Эти рекомендации предлагают только общие принципы лечения пациентов с предшествующим КШ, и не могут охватить все частные ситуации. Как показано в главе III.Г, если стенокардия рецидивирует через 5 лет после операции, следует оперативно определять показания к коронарографии, особенно при наличии неинвазивных доказательств ишемии (473-475). Выбор тактики дальнейшей терапии следует согласовывать с опытными инвазивными кардиологами и кардиохирургами.
  • 145.
    V. ДИСПАНСЕРНОЕ НАБЛЮДЕНИЕПАЦИЕНТОВ СО СТАБИЛЬНОЙ СТЕНОКАРДИЕЙ: МОНИТОРИНГ СИМПТОМОВ И АНТИАНГИНАЛЬНАЯ ТЕРАПИЯ Рекомендации по применению ЭхоКГ, нагрузочного тестирования на тредмиле, стресс-визуализирующих исследований и коронарографии в течение диспансерного наблюдения Класс I 1. R-графия органов грудной клетки при появлении либо прогрессировании симптомов ЗСН. (Уровень достоверности С) 2. Оценка ФВ ЛЖ и сегментарной сократимости миокарда при появлении или прогрессировании симптомов ЗСН, либо при наличии анамнестических или ЭКГ признаков перенесенного ИМ. (Уровень достоверности С) 3. ЭхоКГ при подозрении на появление или прогрессирование патологии клапанов сердца. (Уровень достоверности С) 4. Нагрузочное тестирование на тредмиле, если у пациента без предшествующей реваскуляризации возникают значительные изменения в клиническом статусе, при условии, что он способен выполнить физическую нагрузку, а на ЭКГ покоя отсутствуют отклонения, описанные в пункте 5. (Уровень достоверности С) 5. Стресс-визуализирующие исследования, если у пациента без предшествующей реваскуляризации возникают значительные изменения в клиническом статусе, при условии, что он не способен выполнить физическую нагрузку или имеет одно из следующих отклонений на ЭКГ покоя: а. Синдром WPW. (Уровень достоверности С) б. Ритм кардиостимулятора. (Уровень достоверности С) в. Депрессия сегмента ST более 1 мм. (Уровень достоверности С) г. Полная БЛНПГ. (Уровень достоверности С) 6. Стресс-визуализирующие исследования, если у пациента возникли значительные изменения в клиническом статусе, а в процессе начальной диагностической оценки применялись стресс- визуализирующие процедуры, поскольку нагрузочный тест на тредмиле свидетельствовал о сомнительном или пограничном риске. (Уровень достоверности С) 7. Стресс-визуализирующие исследования, если у пациента с предшествовавшей реваскуляризацией возникли значительные изменения в клиническом статусе. (Уровень достоверности C) 8. Коронарография при значительном ограничении привычной активности (класс III по КК) несмотря на максимальную медикаментозную терапию. (Уровень достоверности С) Класс IIа Ежегодный нагрузочный тредмил-тест в группе пациентов, чья расчетная ежегодная смертность превышает 1%, при условии их способности выполнить физическую нагрузку, отсутствии изменений
  • 146.
    клинического статуса иотклонений на ЭКГ, описанных в пункте I.5. (Уровень достоверности С) Класс III 1.ЭхоКГ или радионуклидное исследование для оценки ФВ ЛЖ и сегментарной сократимости миокарда у пациентов с нормальной ЭКГ, отсутствием анамнеза ИМ и признаков ЗСН. (Уровень достоверности С) 2.Повторный (в течение 3 лет) нагрузочный тредмил-тест при отсутствии изменений в клиническом статусе у пациентов, чья расчетная ежегодная смертность < 1% определена в процессе начальной диагностической оценки по следующим признакам: а. Низкий риск по тредмил-индексу (без визуализирующего исследования). (Уровень достоверности С) б. Низкий риск по тредмил-индексу в сочетании с отрицательным результатом визуализирующего исследования. (Уровень достоверности C) в. Нормальная функция ЛЖ и нормальная коронарограмма. (Уровень достоверности С) г. Нормальная функция ЛЖ и незначимая ИБС. (Уровень достоверности С) 3.Стресс-визуализирующие исследования при отсутствии изменений клинического статуса, нормальной ЭКГ покоя, если пациент не получает дигоксин и способен выполнить физическую нагрузку, а начальная диагностическая оценка не включала в себя стресс-визуализирующих процедур, поскольку результаты нагрузочного теста на тредмиле свидетельствовали о сомнительном или пограничном риске. (Уровень достоверности С) 4. Повторная коронарография при отсутствии изменений в клиническом статусе и неизменных результатах повторного нагрузочного тестирования или стресс-визиализирующего исследования, если начальной диагностической оценкой была определена незначимая ИБС. (Уровень достоверности С) Отдельные формы ИБС, не рассматриваемые данным разделом. Достоверность рекомендаций, посвященных диспансерному наблюдению. Отдельные формы ИБС, не рассматриваемые данным разделом рекомендаций Следующие формы ИБС и сопровождающие ее состояния не рассматриваются данным разделом рекомендаций: •Отсутствие симптомов после перенесенного ИМ. На ведение таких пациентов распространяют свое действие рекомендации по лечению ОИМ (1).
  • 147.
    •ОИМ, после которогов течение 30 дней развилась боль в груди. На ведение таких пациентов распространяют свое действие рекомендации по лечению ОИМ (1). •ОИМ, после которого через > 30 дней развилась стабильная стенокардия. На ведение таких пациентов распространяют свое действие рекомендации по лечению СС. •Отсутствие симптомов после ЧТКА или КШ. На ведение таких пациентов распространяют свое действие дополнительные рекомендации (18, 19). Достоверность рекомендаций по последующему диспансерному наблюдению пациентов со СС Существует немало работ, подтверждающих влияние антитромбоцитарной и антиишемической терапии, реваскуляризации и воздействия на факторы риска на состояние здоровья пациентов со СС. Однако мы не располагаем доказательствами, что специфические методы диспансерного наблюдения также улучшают прогноз течения СС. Таким образом, рекомендации, изложенные в этом разделе, в большей степени основаны на единстве мнений членов Комитета, чем на опубликованных доказательствах. Вопросы, которые следует выяснять при диспансерном наблюдении пациентов со СС Имеется пять вопросов, которые нуждаются в регулярном уточнении в течение диспансерного наблюдения пациентов со СС: 1. Не снизился ли уровень физической активности со времени последнего визита? 2. Отмечает ли пациент увеличение частоты или интенсивности ангинальных болей со времени последнего визита? При положительном ответе на любой (1 или 2) из этих вопросов, следует выполнить клиническую оценку и назначить лечение в соответствии с рекомендациями по лечению НС (2) или СС. 3. Как хорошо пациент переносит терапию? 4. Успешны ли действия пациента, направленные на устранение факторов риска? Улучшились ли представления больного о ИБС? 5. Не появились ли у пациента новые сопутствующие заболевания и не способствует ли течение и лечение сопутствующих заболеваний прогрессированию стенокардии? Диспансерное наблюдение: частота и методы Комитет считает, что последующая оценка состояния пациентов, получающих эффективное лечение по поводу СС, должна выполняться каждые 4-12 месяцев. Мы не можем указать более точный интервал, поскольку на него оказывают влияние многие обстоятельства. В течение первого года терапии, рекомендуется контроль через каждые 4-6 месяцев. Если после первого года лечения состояние остается стабильным, вполне достаточно обследования с частотой 1 раз в год, а при ухудшении течения ангинального синдрома легко
  • 148.
    можно организовать внеочереднуювстречу с врачом. Ежегодный визит больного может быть дополнен другими видами связи, например телефонными разговорами. Если пациент не в состоянии адекватно оценить изменения в своем состоянии либо нуждается в более активном наблюдении, следует избрать более частый режим посещений. Наиболее важные аспекты анамнеза Общее состояние и новые жалобы Рекомендуется вопрос «Как дела?», поскольку он позволяет обнаружить множество проблем. Общая оценка функционального статуса пациента и качества жизни может выявить дополнительные обстоятельства, которые оказывают влияние на стенокардию. Например, снижение веса может быть признаком депрессии или гипертиреоидизма. Финансовые затруднения могут неблагоприятно сказаться на течении стенокардии, поскольку пациент бывает вынужден ограничить прием медикаментов. Указанный выше вопрос следует сопровождать уточняющими вопросами о частоте, тяжести и качестве приступов стенокардии. Ухудшение каких-либо показателей служит поводом для проведения дополнительной диагностической оценки в свете данных рекомендаций. Особого внимания заслуживает выяснение уровня физической активности пациента, поскольку ее ограничение может маскировать изменение ангинальных симптомов. Если пациент не в состоянии адекватно оценить собственные ощущения, следует попытаться использовать информацию, которой располагают супруги, другие члены семьи или друзья больного. Ангинальные симптомы, антиангинальная и антитромбоцитарная терапия Подробное выяснение характеристик стенокардии (см. главу II.А) должно повторяться при каждом визите больного. Следует задавать детальные вопросы об общих и побочных эффектах лекарственных препаратов. Необходимо выяснить, насколько строго пациент соблюдает предписанный лечебный режим. Особого внимания заслуживает аспирин, сочетающий в себе высокую эффективность, низкую стоимость и минимальный побочный эффект. Письменные рекомендации помогают пациенту соблюдать назначенный режим терапии. Факторы риска Часть опроса пациента должна быть посвящена выполнению рекомендаций по воздействию на факторы риска (глава IV. В). Обзор сопутствующих заболеваний, которые могут влиять на течение СС Следует задать вопросы о сопутствующих заболеваниях и состояниях, которые могут оказывать влияние на течение СС (глава II.Б). В особом внимании нуждаются пожилые пациенты, особенно, в отношении побочных эффектов полифармакотерапии.
  • 149.
    Наиболее важные аспектыфизикального исследования Объем физикального исследования определяется результатами опроса пациента. В каждом случае должен быть определен вес, АД и ЧСС. Следует выяснить давление в югулярной вене и форму ее кривой, величину каротидного пульса и наличие каротидного шума. Исследование легких акцентируется на выявлении хрипов, стридорозного дыхания и ослабления легочного звука. При исследовании сердца необходимо обращать внимание на наличие ритма галопа, появление или изменение имевшегося ранее сердечного шума, расположение верхушечного толчка и на любые изменения по сравнению с предшествовавшим статусом. О состоянии сосудов свидетельствуют любые изменения в периферическом пульсе и появление новых шумов. При осмотре живота необходимо обращать внимание на гепатомегалию, признаки гепатоюгулярного рефлюкса и наличие пульсирующего объемного образования, подозрительного на аневризму аорты. Следует отмечать появление или прогрессивное увеличение периферических отеков. Лабораторные исследования Глюкоза Комитет считает правильными последние рекомендации Американской Ассоциации Диабета, в соответствии с которыми пациентам без диагноза диабета следует определять уровень глюкозы экспресс-методом один раз в три года, а при установленном диабете - ежегодно измерять концентрацию глюкозилированного гемоглобина (740). Холестерин Комитет поддерживает рекомендации Национальной Обучающей Программы по Холестерину, которые рекомендуют исследование крови через 6-8 недель гиполипидемической терапии, включающее тестирование функции печени и оценку профиля холестерина. Последующие измерения холестерина должны выполняться каждые 8-12 недель в течение первого года терапии, а далее - с 4-6 месячным интервалом. Исследования отдаленных результатов (до семи лет) продемонстрировали устойчивую пользу постоянной терапии. Лабораторная диагностика сопутствующих состояний Мы не считаем обоснованным рутинное измерение гемоглобина, сатурации кислорода, электролитов плазмы, функции почек и щитовидной железы или. Эти тесты следует назначать, когда этого требуют жалобы пациента, данные анамнеза и результаты физикального обследования. ЭКГ и стресс-тест
  • 150.
    Следует повторять ЭКГ,если назначаются медикаменты, оказывающие влияние на проводимость или меняется их дозировка. Повторение ЭКГ показано при изменении ангинальных симптомов, при появлении признаков нарушения ритма и проводимости либо пресинкопальных или синкопальных состояний. Мы не располагаем доказательствами пользы рутинной периодической записи ЭКГ, не обоснованной клиническими или физикальными данными. Несмотря на то, что повторное проведение стресс-теста у пациентов со СС вошло в традицию, польза такой тактики не подтверждена опубликованными данными. Наши рекомендации по этому вопросу основаны на единстве мнений экспертов. Учитывая клинические данные и результаты неинвазивных и инвазивных методов обследования, полученных при начальной оценке, врач должен оценить уровень сердечно-сосудистого риска на ближайшие 3 года. Пациенты низкого риска, при отсутствии изменений в клиническом статусе (расчетная ежегодная смертность менее 1%) не нуждаются в повторном проведении стресс-теста в течение 3 лет после начальной оценки. В качестве примера можно привести пациентов с низкими показателями тредмил-индекса, без визуализирующего исследования либо с отрицательным его результатом (4-летняя сердечно-сосудистая выживаемость составляет 99%); пациентов с нормальной функцией ЛЖ в сочетании с нормальным результатом коронарографии и пациентов с нормальной функцией ЛЖ на фоне прогностически незначимой ИБС. К этой же категории относятся больные с болью в груди, возникшей через 6 месяцев после ЧТКА, завершившейся полной реваскуляризацией, если повторная коронарография не выявляет признаков значительного рестеноза. Недостаточно изучена тактика ежегодного тестирования при отсутствии изменений в клинической картине; такой подход может полезным у пациентов высокого риска с расчетной ежегодной смертностью > 3%. В качестве примера можно указать пациентов с ФВ < 50% в сочетании со значимым поражением одного и более магистральных сосудов; пациентов, получающих лечение по поводу диабета на фоне многососудистой ИБС, которым не выполнялось КШ. Проведение повторного стресс-теста стабильным пациентам высокого риска становится целесообразным, если меняется первоначальное решение об отказе от реваскуляризации на фоне увеличения расчетного риска. Тактика обследования пациентов с пограничным уровнем риска ежегодной смертности (от 1% до 3%) недостаточно определена в связи с ограниченным объемом доступных данных. При определении показаний к тестированию в период от 1 до 3 лет следует ориентироваться на их индивидуальное состояние. Выбор метода повторного нагрузочного теста следует основывать на тех же принципах, которые используются в процессе начальной оценки. У пациентов с неизмененной ЭКГ покоя, способных выполнять физическую нагрузку, методом первого выбора остается тестирование на тредмиле. Чтобы обеспечить возможность сравнения с первоначальным исследованием, следует стремиться к использованию одинакового метода стресса или визуализации. Несоблюдение этого условия значительно осложняет оценку появившихся изменений, которые могут быть обусловлены отличиями в методике исследования или динамикой заболевания. Утрата способности к выполнению физической нагрузки, которой обладал пациент при начальном исследовании, свидетельствует об определенных негативных изменениях в функциональном и клиническом статусе. При интерпретации повторных тестов, врач должен
  • 151.
    учитывать, что существуетнеизбежная вариабельность результатов, которая необязательно отражает изменения прогноза. Например, плацебо- контролируемое исследование, в котором использовалось серийное нагрузочное тестирование с таллием, продемонстрировало стандартное отклонение в величине дефекта перфузии таллия около 5 % (891). Штат Американский Кардиологический Колледж Сhristine W. McEntee - исполнительный вице-президент Dawn R. Phoubandith, MSW - менеджер практических рекомендаций Kristi R. Mitchell, MPH - руководитель службы научных обзоров Gwin C. Pigman, MLS - заместитель директора, служба информации Американская Ассоциация Сердца Rodman D. Starke, MD, FACC - вице-президент по научным вопросам Kathrin A. Taubert, PhD - главный исследователь