‫السجناء‬ ‫إدارة‬ ‫منظومة‬
‫نظم‬ ‫وتصميم‬ ‫تحليل‬ ‫مادة‬ ‫ضمن‬ ‫مقدم‬ ‫تقرير‬
‫المعلومات‬ ‫وتقنية‬ ‫البرمجيات‬ ‫هندسة‬ ‫قسم‬
‫عمل‬:‫الطالبان‬-
‫أبو‬ ‫الباسط‬ ‫عبد‬ ‫العارف‬‫شعالة‬/492281/‫الدبيب‬ ‫إسماعيل‬ ‫الهادي‬ ‫عبد‬482291
‫الجعفري‬ ‫محمد‬ .‫م‬ :‫إشراف‬ ‫تحت‬
2
‫السجن‬ ‫إدارة‬ ‫منظومة‬‫نظم‬ ‫وتصميم‬ ‫تحليل‬
‫اهداء‬
‫هدى‬ ‫أو‬ ‫غيره‬ ‫عقل‬ ‫بعلمه‬ ‫أضاء‬ ‫من‬ ‫كل‬ ‫الى‬ ‫العمل‬ ‫هذا‬ ‫اهدي‬
‫فأظهر‬ ‫سائليه‬ ‫حيرة‬ ‫الصحيح‬ ‫بالجواب‬‫العلماء‬ ‫تواضع‬ ‫بسماحته‬
‫العارفين‬ ‫سماحة‬ ‫وبرحابته‬.
‫وتقدير‬ ‫شكر‬
‫الى‬ ‫والتقدير‬ ‫الشكر‬ ‫تقديم‬ ‫ويسرنا‬ ،‫وجل‬ ‫عز‬ ‫الله‬ ‫هو‬ ‫مشكور‬ ‫أول‬
‫المشروع‬ ‫هذا‬ ‫على‬ ‫المشرف‬ ‫استاذنا‬.
3
‫السجن‬ ‫إدارة‬ ‫منظومة‬‫نظم‬ ‫وتصميم‬ ‫تحليل‬
‫المحتويات‬
‫مقدمة‬....................................................................................................................................5
‫التخطيط‬ ‫مرحلة‬.........................................................................................................................6
‫مقدمة‬................................................................................................................................6
‫الجدوى‬ ‫دراسة‬.......................................................................................................................6
‫المشروع‬ )‫(مستلزمات‬ ‫متطلبات‬....................................................................................................7
‫المشروع‬ ‫قيود‬.......................................................................................................................8
)‫(النطاق‬ ‫المشروع‬ ‫حدود‬...........................................................................................................8
‫الجودة‬ ‫خصائص‬....................................................................................................................8
‫المخاطر‬ ‫تحليل‬......................................................................................................................9
‫المعايير‬..............................................................................................................................9
‫المشروع‬ ‫في‬ ‫المستخدمة‬ ‫األدوات‬...................................................................................................9
‫التكلفة‬ ‫تقدير‬.........................................................................................................................9
‫الزمنية‬ ‫المدة‬ ‫تقدير‬................................................................................................................01
‫المتبعة‬ ‫المنهجية‬...................................................................................................................01
‫التحليل‬ ‫مرحلة‬.........................................................................................................................01
‫مقدمة‬..............................................................................................................................01
‫المتطلبات‬ ‫جمع‬....................................................................................................................01
‫المتطلبات‬ ‫تحليل‬...................................................................................................................01
‫السيناريو‬.......................................................................................................................01
‫التصميم‬ ‫مرحلة‬.......................................................................................................................06
‫مقدمة‬..............................................................................................................................06
‫المبدئي‬ ‫التصميم‬...................................................................................................................06
‫المعماري‬ ‫التصميم‬................................................................................................................06
‫التفصيلي‬ ‫التصميم‬.................................................................................................................11
‫البي‬ ‫قاعدة‬ ‫تصميم‬‫انات‬..........................................................................................................11
‫المعالجة‬ ‫تصميم‬................................................................................................................11
4
‫السجن‬ ‫إدارة‬ ‫منظومة‬‫نظم‬ ‫وتصميم‬ ‫تحليل‬
‫والجداول‬ ‫والمخططات‬ ‫األشكال‬ ‫قائمة‬
.......................................................................................................‫االقتصادية‬ ‫الجدوى‬ ‫جدول‬......7
‫هيكلة‬ ‫تجزئة‬ ‫مخطط‬.............................................................................................................‫العمل‬8
...........................................................................................................‫المخاطر‬ ‫تحليل‬ ‫جدول‬........9
‫مخطط‬.........................................................................................................................‫غانت‬....01
.................................................................‫البيانات‬ ‫انسياب‬ ‫مخطط‬...............................................20
.........................................................................................‫الحالة‬ ‫استخدام‬ ‫مخطط‬.........................50
..........................................................................‫الكائنية‬ ‫العالقات‬ ‫مخطط‬.....................................01
..........................................................................................‫الهيكلي‬ ‫المخطط‬...............................07
...................................................................‫الجديد‬ ‫النظام‬ ‫شاشات‬ ‫تصميم‬.......................................08
‫البيانات‬ ‫قاعدة‬ ‫تصميم‬...................................................................................................................21
5
‫السجن‬ ‫إدارة‬ ‫منظومة‬‫نظم‬ ‫وتصميم‬ ‫تحليل‬
‫مقدمة‬
‫أنظ‬ ‫في‬ ‫والبرمجيات‬ ‫التقنية‬ ‫استخدام‬ ‫في‬ ‫واضح‬ ‫وانتشار‬ ‫تطور‬ ‫ظهور‬‫مة‬‫العالم‬ ‫أنحاء‬ ‫جميع‬ ‫في‬ ‫الحماية‬‫عل‬ ‫للحفظ‬‫ى‬‫أمان‬
‫المعت‬ ‫بعض‬ ‫في‬ ‫السجناء‬ ‫بيانات‬ ‫مع‬ ‫التعامل‬ ‫في‬ ‫تستخدم‬ ‫التي‬ ‫المنظومات‬ ‫ومنها‬ ،‫البيانات‬ ‫وسالمة‬‫اكتر‬ ‫لتسهيل‬ ‫وذلك‬ ‫قالت‬
‫للموظفين‬‫و‬ ‫السجناء‬ ‫بيانات‬ ‫مع‬ ‫التعامل‬‫ت‬‫البيانات‬ ‫علي‬ ‫حفظ‬ ‫في‬ ‫ساعد‬.‫بأمان‬
‫المشروع‬ ‫عن‬ ‫نبذه‬
‫بشك‬ ‫تكنولوجيا‬ ‫تنمو‬‫فإن‬ ‫وبالتالي‬ ‫سريع‬ ‫ل‬‫واستبداله‬ "‫المنظمة‬ ‫تستخدمه‬ ‫"الذي‬ ‫القديم‬ ‫النظام‬ ‫ازالة‬‫جديد‬ ‫الكتروني‬ ‫بالنظام‬
‫ضروري‬‫جدا‬،‫في‬ ‫السجناء‬ ‫بيانات‬ ‫عن‬ ‫البحث‬ ‫في‬ ‫يضاع‬ ‫التي‬ ‫الوقت‬ ‫مقدار‬ ‫من‬ ‫لحد‬ ‫يمكنه‬ ‫االلكترونية‬ ‫النظام‬ ‫أن‬ ‫كما‬
‫وللحفا‬ ‫التقليدية‬ ‫المستندات‬‫أن‬ ‫كما‬ ‫و‬ ‫ضياع‬ ‫من‬ ‫البيانات‬ ‫علي‬ ‫ظ‬‫األمان‬ ‫مستوي‬ ‫في‬ ‫يزيد‬.
‫المشروع‬ ‫عمل‬ ‫ألية‬
‫ويتم‬ ‫السجن‬ ‫في‬ ‫الموظفين‬ ‫أحد‬ ‫قبل‬ ‫من‬ ‫حديثا‬ ‫القادمين‬ ‫للسجناء‬ ‫كاملة‬ ‫البيانات‬ ‫ادخال‬ ‫في‬ ‫تكمن‬ ‫الجديد‬ ‫النظام‬ ‫عمل‬ ‫ألية‬
.‫إجرائه‬ ‫يمكن‬ ‫تعديل‬ ‫ألي‬ ‫النظام‬ ‫على‬ ‫للدخول‬ ‫المخولين‬ ‫الموظفين‬ ‫لبعض‬ ‫ويتيح‬ ‫كليا‬ ‫أمنة‬ ‫بيانات‬ ‫قاعدة‬ ‫في‬ ‫تخزينها‬
‫القديم‬ ‫النظام‬ ‫تواجه‬ ‫التي‬ ‫المشاكل‬
‫في‬ ‫وباألخص‬ ‫المجاالت‬ ‫معظم‬ ‫في‬ ‫الورقي‬ ‫النظام‬ ‫مع‬ ‫التعامل‬ ‫في‬ ‫صعوبة‬ ‫أو‬ ‫خلل‬ ‫يوجد‬ ‫دائما‬ ‫انه‬ ‫عليه‬ ‫المتعارف‬ ‫من‬
:‫حيت‬ ‫من‬ ‫السجن‬ ‫أنظمة‬
0-‫صعوبة‬.‫والبحث‬ ‫التنظيم‬
2-‫سهولة‬.‫البيانات‬ ‫فقدان‬
3-.‫بالبيانات‬ ‫التالعب‬ ‫سهولة‬
‫وجود‬ ‫الى‬ ‫ذلك‬ ‫كل‬ ‫يؤدي‬ ‫مما‬.‫بالتحديد‬ ‫السجن‬ ‫أنظمة‬ ‫في‬ ‫بالبيانات‬ ‫التالعب‬ ‫تم‬ ‫حالة‬ ‫في‬ ‫الدول‬ ‫على‬ ‫كامن‬ ‫خطر‬
‫المشروع‬ ‫أهداف‬
0-‫و‬ ‫البيانات‬ ‫مع‬ ‫التعامل‬ ‫سهولة‬.‫أقل‬ ‫ووقت‬ ‫جهد‬ ‫توفير‬
2-.‫السابق‬ ‫النظام‬ ‫من‬ ‫بكثير‬ ‫أكتر‬ ‫أمن‬ ‫نظام‬
‫المشروع‬ ‫وظائف‬
0-.‫السري‬ ‫رقم‬ ‫أدخال‬ ‫طريق‬ ‫عن‬ ‫الموظف‬ ‫دخول‬ ‫تسجيل‬
2-‫أضافة‬‫البحث‬ ‫أو‬‫س‬ ‫عن‬‫جين‬.
3-‫واطالع‬ ‫تعديل‬‫على‬‫من‬ ‫السجين‬ ‫معلومات‬:-
6
‫السجن‬ ‫إدارة‬ ‫منظومة‬‫نظم‬ ‫وتصميم‬ ‫تحليل‬
0-‫الحالة‬‫الصحية‬‫(حاليا‬‫حالته‬ ‫هي‬ ‫ما‬-‫وهكذا‬ ‫سابقا‬ ‫مدمنة‬ ‫امراض‬ ‫من‬ ‫اشتكى‬ ‫هل‬ ‫سابقا‬.. .
2-( ‫االجتماعية‬ ‫الحالة‬‫أ‬‫عزب‬-‫متزوج‬-‫المجتمعي‬ ‫سلوكه‬ ، ‫اسرته‬ ‫افراد‬ ‫عدد‬ ‫ال‬ ‫ام‬ ‫يعول‬-‫عنه‬ ‫يتردد‬ ‫وما‬ ‫سمعته‬.. .
3-‫الحالة‬‫الجنائية‬‫وتفاصيلها‬ ‫حالية‬ ‫بها‬ ‫المتهم‬ ‫والقضية‬ ‫الحكم‬ ‫ومدة‬ ‫الحكم‬ ‫وتاريخ‬ ‫عليها‬ ‫به‬ ‫الحكم‬ ‫تم‬ ‫التي‬ ‫القضايا‬ (.. .
-‫المادية‬ ‫الحالة‬‫أل‬ (‫ي‬.)‫للتحريات‬ ‫طبقا‬ ‫ثروته‬ ‫ومصادر‬ ‫ينتمى‬ ‫طبقة‬ 4
5-‫السياسية‬ ‫الحالة‬‫ع‬ ‫بأي‬ ‫الدولة‬ ‫امن‬ ‫في‬ ‫ملف‬ ‫له‬ ‫هل‬ ، ‫سرى‬ ‫تنظيم‬ ‫عضو‬ ، ‫سياسي‬ ‫مسجون‬ ‫هو‬ ‫هل‬ (‫مل‬.. .
1-‫مؤهالته‬ ( ‫العلمية‬ ‫الحالة‬-‫بالسجن‬ ‫وهو‬ ‫فيدرس‬ ‫الجامعات‬ ‫احدى‬ ‫في‬ ‫التكملة‬ ‫ينوى‬ ‫كان‬ ‫وان‬.. .
7-‫موظف‬ ‫هو‬ ‫هل‬ ( ‫المهنية‬ ‫الحالة‬-‫فنى‬-‫عمله‬ ‫ومكان‬ ‫بالتفصيل‬ ‫ووظيفته‬ )‫حرفي‬.. .
8-: ‫السجن‬ ‫داخل‬ ‫حالته‬-
-.‫االستالم‬ ‫وتاريخ‬ ‫مستلمة‬ ‫اسم‬
-‫(انفرادي‬ ‫الحبس‬ ‫نوع‬-)‫عنبر‬
-‫(مخدرات‬ ‫فيها‬ ‫المتهم‬ ‫الجريمة‬ ‫نوع‬-‫سالح‬-‫آثار‬-‫قتل‬-‫سياسي‬-‫سرقة‬-‫تزوير‬-... .
-‫جريمته‬ ‫تفاصيل‬
-‫المفترض‬ ‫خروجه‬ ‫تاريخ‬
-‫حسنة‬ ‫قدوة‬ ‫كونه‬ ‫حالة‬ ‫في‬ ‫خروجه‬ ‫تاريخ‬
-.‫السجين‬ ‫بيه‬ ‫يقوم‬ ‫اللي‬ ‫العمل‬ ‫نوع‬
9-‫و‬ ‫الزيارة‬ ‫أوقات‬ ‫تسجيل‬.‫الزائر‬ ‫هوية‬
‫التخطيط‬ ‫مرحلة‬
‫مقدمة‬
‫أساسية‬ ‫بأنشطة‬ ‫ُقام‬‫ي‬ ‫المرحلة‬ ‫هذه‬ ‫في‬ ،‫الحالي‬ ‫النظام‬ ‫في‬ ‫تعديل‬ ‫أو‬ ‫جديد‬ ‫لنظام‬ ‫ملموسة‬ ‫حاجة‬ ‫بسبب‬ ‫عادة‬ ‫المشاريع‬ ‫تبدأ‬
‫هذه‬ ‫تضع‬ ،‫خطرها‬ ‫تجنب‬ ‫على‬ ‫الحرص‬ ‫مع‬ ‫الحدوث‬ ‫الممكنة‬ ‫االحتماالت‬ ‫كل‬ ‫فيها‬ ‫ُتوقع‬‫ي‬‫و‬ ،‫المراحل‬ ‫باقي‬ ‫مسار‬ ‫تحدد‬
‫المن‬ ‫عليها‬ ‫ستسير‬ ‫التي‬ ‫والخطط‬ ‫الحدود‬ ‫كافة‬ ‫المرحلة‬‫جيدة‬ ‫نتائج‬ ‫يعطي‬ ‫الجيد‬ ‫فالتخطيط‬ ،‫المراحل‬ ‫أهم‬ ‫من‬ ‫وتعتبر‬ ،‫ظومة‬.
‫الجدوى‬ ‫دراسة‬
‫نعلم‬ ‫كما‬‫جدوي‬ ‫دراسة‬ ‫إلي‬ ‫يحتاج‬ ‫مشروع‬ ‫كل‬ ‫أن‬‫بأكمله‬ ‫للنظام‬ ‫الكامل‬ ‫فهم‬ ‫أجل‬ ‫من‬،‫دراسة‬ ‫هي‬ ‫الجدوى‬ ‫دراسة‬ ‫فأن‬
‫عل‬ ‫بناء‬ ‫للمشروع‬ ‫الجدوى‬ ‫دراسة‬ ‫وتصف‬ ‫و‬ ‫للمشروع‬ ‫الحقيقة‬ ‫الكلمة‬ ‫تبدأ‬ ‫ان‬ ‫قبل‬ ‫تدرك‬ ‫أولية‬‫التشغيلية‬ ‫الجدوى‬ ‫ي‬
.‫والتقنية‬ ‫واالقتصادية‬
7
‫السجن‬ ‫إدارة‬ ‫منظومة‬‫نظم‬ ‫وتصميم‬ ‫تحليل‬
:‫التقنية‬ ‫الجدوى‬
.‫التقنيات‬ ‫أحدث‬ ‫ضمن‬ ‫المشروع‬ ‫تطوير‬ ‫وسيتم‬ .‫الضروريين‬ ‫واألداء‬ ‫الوظائف‬ ‫تحقيق‬ ‫يتم‬ ‫بحيث‬ ‫المشروع‬ ‫تطوير‬ ‫يجب‬
‫استخدام‬ ‫بي‬ ‫و‬ ‫الحديثة‬‫المعدات‬ ‫أحدث‬‫والبرمجيات‬‫قد‬ ‫التي‬‫من‬ ‫فتره‬ ‫بعد‬ ‫باليه‬ ‫تصبح‬‫بسبب‬ ‫زمن‬‫تما‬ ‫دلك‬‫استخدام‬.‫لغة‬
visual basic ‫استمرار‬ ‫بي‬ ‫وتحديثها‬ ‫تطور‬ ‫لمواكبة‬
:‫التشغيلية‬ ‫الجدوى‬
‫,وستعمل‬ ‫تدريب‬ ‫إلي‬ ‫تحتاج‬ ‫فاال‬ ‫جدا‬ ‫بسيط‬ ‫استخدامه‬ ‫وسيكون‬ , ‫تطويرها‬ ‫تم‬ ‫أن‬ ‫بعد‬ ‫فعال‬ ‫بشكل‬ ‫المنظومة‬ ‫استخدام‬ ‫سيتم‬
‫منها‬ ‫المطلوبة‬ ‫الخدمات‬ ‫جميع‬ ‫ويحقق‬ ‫عالية‬ ‫دقه‬ ‫و‬ ‫كفاء‬ ‫بي‬
‫التنظيمي‬ ‫الجدوى‬:‫ة‬
‫الدراسة‬ ‫هذه‬ ‫تهدف‬‫إلى‬‫في‬ ‫الجيد‬ ‫التنظيم‬ ‫توفير‬‫البيانات‬ ‫التخزين‬‫استرجاع‬ ‫وسهولة‬‫ها‬‫منظم‬ ‫بشكل‬‫وقت‬ ‫وفي‬‫قليل‬‫على‬
‫عكس‬“‫النظام‬‫السابق‬”‫وفي‬‫الدقة‬ ‫غاية‬‫توفر‬ ‫وكما‬.‫للبيانات‬ ‫الالزمة‬ ‫الحماية‬
:‫االقتصادية‬ ‫الجدوى‬
‫الوقت‬ ‫و‬ ‫والجهد‬ ‫المال‬ ‫من‬ ‫كثيرا‬ ‫يكلف‬ ‫الحالي‬ ‫النظام‬‫لمزيد‬ ‫إلي‬ ‫أضافات‬ ‫النواحي‬ ‫هده‬ ‫من‬ ‫أكثر‬ ‫مقتصد‬ ‫الجديد‬ ‫,فالنظام‬
.‫اقتصاديا‬ ‫مجدي‬ ‫النظام‬ ‫بأن‬ ‫تدل‬ ‫المعطيات‬ ‫جميع‬ ‫تجعل‬ ‫األداء‬ ‫في‬ ‫دقه‬ ‫و‬ ‫سرعة‬ ‫من‬ ‫المزايا‬ ‫من‬
‫المتوقعة‬ ‫الفوائد‬‫المستلزمات‬‫التقديرية‬ ‫التكاليف‬
‫الخدمات‬ ‫تحسين‬‫والمعدات‬ ‫العتاد‬ ‫تكاليف‬01111‫د‬
‫اإلدارة‬ ‫صورة‬ ‫تحسين‬‫البرمجيات‬ ‫تكاليف‬811‫د‬
‫األمان‬‫البشري‬ ‫العنصر‬ ‫تكاليف‬01111‫د‬
‫البحث‬ ‫عملية‬ ‫تسهيل‬‫االيجار‬ ‫تكاليف‬0111‫د‬
‫البيانات‬ ‫فقد‬ ‫عدم‬‫اخري‬ ‫مصاريف‬1111‫د‬
‫المشروع‬ )‫(مستلزمات‬ ‫متطلبات‬
Software:
0-( ‫عدد‬1‫ويندوز‬ )01Pro.
2-Visual basic.
3-.SQL
4-( ‫عدد‬1).Kaspersky
5-( ‫عدد‬2)Star UML..
1-( ‫عدد‬2( )Proto.io.)
Hardware:
0-( ‫عدد‬1‫كمبيوتر‬ )–Intel Core I5 CPU.
8
‫السجن‬ ‫إدارة‬ ‫منظومة‬‫نظم‬ ‫وتصميم‬ ‫تحليل‬
2-( ‫عدد‬1).0T hard rive
Human resource:
0-( ‫عدد‬2.‫نظم‬ ‫محللي‬ )
2-( ‫عدد‬0.‫نظام‬ ‫مصمم‬ )
3-( ‫عدد‬2.‫مبرمجين‬ )
4-( ‫عدد‬0.‫نظم‬ ‫مختبر‬ )
‫المشروع‬ ‫قيود‬
1-:‫التكلفة‬( ‫عن‬ ‫تزيد‬ ‫ال‬ ‫أن‬ ‫يجب‬ ‫المشروع‬ ‫ميزانية‬11.) ‫ليبي‬ ‫دينار‬ ‫ألف‬
2-:‫الوقت‬( ‫عن‬ ‫المشروع‬ ‫بناء‬ ‫مدة‬ ‫تزيد‬ ‫ال‬ ‫أن‬ ‫يجب‬4.‫التخطيط‬ ‫مرحلة‬ ‫في‬ ‫البدء‬ ‫من‬ )‫أشهر‬
3-:‫المشروع‬ ‫جودة‬‫النظام‬ ‫أمان‬ ‫ومن‬ ‫االستخدام‬ ‫سهولة‬ ‫ناحية‬ ‫من‬ ‫عالية‬ ‫جودة‬ ‫ذو‬ ‫يكون‬ ‫أين‬ ‫المشروع‬ ‫من‬ ‫يفترض‬
.‫بيناتها‬ ‫الى‬ ‫والدخول‬ ‫اختراقها‬ ‫جدا‬ ‫الصعب‬ ‫من‬ ‫المنظومة‬ ‫تكون‬ ‫بحيث‬
‫حدو‬)‫(النطاق‬ ‫المشروع‬ ‫د‬
‫الزيارات‬ ‫وبيانات‬ ‫شخصية‬ ‫بيانات‬ ‫ناحية‬ ‫من‬ ‫التحديد‬ ‫وجه‬ ‫على‬ ‫السجناء‬ ‫بيانات‬ ‫إدارة‬ ‫السجن‬ ‫إدارة‬ ‫منظومة‬ ‫تشمل‬
.‫بأكمله‬ ‫النظام‬ ‫لتوضيح‬ )‫العمل‬ ‫هيكلة‬ ‫(تجزئة‬ ‫أداة‬ ‫باستخدام‬ ‫وقمنا‬ ‫للسجناء‬
‫الجودة‬ ‫خصائص‬
0-‫األداء‬ ‫سرعة‬
2-‫االستخدام‬ ‫سهولة‬
3-‫والتطوير‬ ‫الصيانة‬ ‫سهولة‬
4-.‫احتياطية‬ ‫نسخ‬ ‫وإعداد‬ ‫وبياناتها‬ ‫المنظومة‬ ‫أمن‬
‫منظو‬
‫مة‬
‫ادارة‬
‫السج‬
‫ن‬‫تسجيل‬
‫الزيارات‬
‫طباعة‬
‫تقارير‬
‫ادخال‬
‫بيانات‬
‫الزيارة‬
‫بحت‬
‫بال‬ ‫بحث‬:‫اسم‬,
‫السنة‬,‫التهمة‬ ‫طباعة‬ ‫تعديل‬
‫اضافة‬
‫سجين‬
‫حفظ‬
‫ادخال‬
‫بيانات‬
9
‫السجن‬ ‫إدارة‬ ‫منظومة‬‫نظم‬ ‫وتصميم‬ ‫تحليل‬
‫المخاطر‬ ‫تحليل‬
‫الخطر‬‫االحتمالية‬‫التأثير‬‫الحل‬
‫في‬ ‫التأخر‬‫التسليم‬%51‫حرج‬‫احتياطي‬ ‫وقت‬ ‫إضافة‬
‫مناسبة‬ ‫أدوات‬ ‫استعمال‬
‫الزمن‬ ‫لتقدير‬
‫المفاجئة‬ ‫األعطال‬%91‫حرج‬‫احتياطية‬ ‫نسخ‬
‫الدوال‬ ‫تقسيم‬
‫االستخدام‬ ‫صعوبة‬%51‫التدبر‬ ‫سهل‬‫سهلة‬ ‫مستخدم‬ ‫واجهة‬
‫المستخدمين‬ ‫تدريب‬
‫المتطلبات‬ ‫تغيير‬%61‫حرج‬‫المشروع‬ ‫تجزئة‬
‫المدة‬ ‫زيادة‬
‫المعايير‬
.‫عالي‬ ‫أمان‬ ‫ذات‬ ‫المنظومة‬ ‫تكون‬ ‫أن‬
.‫السجن‬ ‫داخل‬ ‫محلية‬ ‫شبكة‬ ‫باستخدام‬ ‫المنظومة‬ ‫تستخدم‬ ‫اللي‬ ‫األجهزة‬ ‫تربط‬ ‫أن‬ ‫يجب‬
( ‫لغة‬ ‫استخدام‬Visual basic( ‫ولغة‬ )Structured Query language.‫المنظومة‬ ‫لبناء‬ ‫برمجة‬ ‫كلغات‬ )
‫المشروع‬ ‫في‬ ‫المستخدمة‬ ‫األدوات‬
‫التخطيط‬ ‫مرحلة‬:
Work breakdown structure – Gantt diagram.
:‫التحليل‬ ‫مرحلة‬
Data flow diagram – Use case diagram– Entity relationship diagram –.
:‫التصميم‬ ‫مرحلة‬
Structure chat – pseudo code – Data dictionary.
‫التكلفة‬ ‫تقدير‬
‫بقيمة‬ ‫التكلفة‬ ‫بتقدير‬ ‫قمنا‬ ‫البشرية‬ ‫والعناصر‬ ‫المعدات‬ ،‫البرمجية‬ ،‫المادية‬ ‫المستلزمات‬ ‫لتكاليف‬ ‫النظر‬ ‫بعد‬
510111‫ليبي‬ ‫دينار‬
01
‫السجن‬ ‫إدارة‬ ‫منظومة‬‫نظم‬ ‫وتصميم‬ ‫تحليل‬
‫الزمنية‬ ‫المدة‬ ‫تقدير‬
‫لتقدير‬‫سهو‬ ‫كون‬ ‫الوقت‬ ‫لتقدير‬ ‫غانت‬ ‫مخطط‬ ‫باستخدام‬ ‫قمنا‬ ‫الزمنية‬ ‫المدة‬‫التداخل‬ ‫مناطق‬ ‫وتوضيح‬ ‫عرضه‬ ‫لة‬
‫غا‬ ‫مخطط‬ ‫وأيضا‬ ‫المراحل‬‫الصغير‬ ‫للمشاريع‬ ‫مناسب‬ ‫يعتبر‬ ‫نت‬‫ة‬. ‫بين‬
‫المتبعة‬ ‫المنهجية‬
‫معقد‬ ‫وغير‬ ‫بسيط‬ ‫كونه‬ ‫مشروعنا‬ ‫في‬ ‫التدفقي‬ ‫النموذج‬ ‫باعتماد‬ ‫قمنا‬‫عملنا‬ ‫طبيعة‬ ‫مع‬ ‫وتتناسب‬.
‫التحليل‬ ‫مرحلة‬
‫مقدمة‬
‫الجديد‬ ‫النظام‬ ‫ووظائف‬ ‫المتطلبات‬ ‫تحديد‬ ‫فيها‬ ‫يتم‬ ‫التحليل‬ ‫مرحلة‬ ‫في‬،‫والمنهجيات‬ ‫الطرق‬ ‫بعض‬ ‫باستخدام‬،‫و‬‫إتمام‬ ‫بعد‬
‫المتطلبات‬ ‫جمع‬ ‫عملية‬،‫بغرض‬ ‫أجزاء‬ ‫الى‬ ‫النظام‬ ‫تقسيم‬ ‫طريق‬ ‫عن‬ ‫والوظائف‬ ‫المتطلبات‬ ‫تحليل‬ ‫في‬ ‫النظام‬ ‫محلل‬ ‫يبدأ‬
‫النظا‬ ‫فاعلية‬ ‫مدى‬ ‫دراسة‬‫المطلوب‬ ‫الغرض‬ ‫إلنجاز‬ ‫م‬‫باستخدام‬.‫العملية‬ ‫هذه‬ ‫إلتمام‬ ‫التحليل‬ ‫أدوات‬ ‫بعض‬
‫المتطلبات‬ ‫جمع‬
‫ق‬ ‫المتطلبات‬ ‫جمع‬ ‫عملية‬ ‫في‬‫و‬ ‫البحث‬ ‫عملية‬ ‫على‬ ‫باالعتماد‬ ‫منا‬‫منظومات‬‫مشاب‬‫فاعل‬ ‫طريقة‬ ‫تعتبر‬ ‫كونها‬ ‫هة‬‫ي‬‫لف‬ ‫ة‬‫المشاريع‬ ‫هم‬
‫لمحلل‬ ‫ليس‬ ‫التي‬‫ب‬ ‫وقمنا‬ ‫فيها‬ ‫سابقا‬ ‫خبرة‬ ‫النظم‬‫جمع‬‫ال‬:‫إلي‬ ‫وتصنيفهم‬ ‫متطلبات‬
0-:‫الوظيفية‬ ‫المتطلبات‬
‫األساسية‬ ‫الوظائف‬ ‫هي‬‫المنظومة‬ ‫في‬ ‫تواجدها‬ ‫يفترض‬ ‫والتي‬‫في‬ ‫وتتمثل‬:
1-‫المستخدم‬ ‫دخول‬ ‫تسجيل‬:
‫المدخالت‬‫رقم‬ ‫و‬ ‫اسم‬ :‫السري‬.‫للمستخدم‬
‫المخرجات‬‫إدخال‬ ‫حالة‬ ‫في‬ ‫خطأ‬ ‫رسالة‬ ‫ظهور‬ :‫بيانات‬‫صحيح‬ ‫غير‬‫ة‬.
2-‫سجين‬ ‫إضافة‬:
‫ا‬‫لمدخالت‬:‫السكن‬ ‫,مكان‬ ‫الشخصية‬ ‫بطاقة‬ ‫رقم‬ , ‫الميالد‬ ‫تاريخ‬ , ‫العمر‬ , ‫االسم‬‫ال‬‫بيانات‬ , ‫الصحية‬ ‫الحالة‬ ‫بيانات‬ , ‫سابق‬
‫اسم‬ , ‫المهنية‬ ‫الحالة‬ ‫,بيانات‬ ‫العلمية‬ ‫الحالة‬ ‫بيانات‬ , ‫المادية‬ ‫الحالة‬ ‫,بيانات‬ ‫الجنائية‬ ‫الحالة‬ ‫,بيانات‬ ‫االجتماعية‬ ‫الحالة‬
‫باأليام‬ ‫العدد‬
00
‫السجن‬ ‫إدارة‬ ‫منظومة‬‫نظم‬ ‫وتصميم‬ ‫تحليل‬
‫(انفرادي‬ ‫الحبس‬ ‫نوع‬ ,‫االستالم‬ ‫وتاريخ‬ ‫مستلمة‬-‫,ت‬ ‫الجريمة‬ ‫وتفاصيل‬ ‫بيانات‬ , ‫فيها‬ ‫المتهم‬ ‫الجريمة‬ ‫عنبر),نوع‬‫ا‬‫ريخ‬
.‫السجين‬ ‫بيه‬ ‫يقوم‬ ‫اللي‬ ‫العمل‬ ‫نوع‬ , ‫المحكمة‬ ‫مواعيد‬ , ‫حسنة‬ ‫قدوة‬ ‫كونه‬ ‫حالة‬ ‫في‬ ‫خروجه‬ ‫,تاريخ‬ ‫المفترض‬ ‫خروجه‬
‫المخرجات‬:.‫المتكررة‬ ‫أو‬ ‫الخطأ‬ ‫البيانات‬ ‫حالة‬ ‫في‬ ‫خطأ‬ ‫رسالة‬ ‫ظهور‬
3‫الزيارات‬ ‫بيانات‬ ‫تسجيل‬:
‫المدخالت‬:
, ‫السجين‬ ‫,رقم‬ ‫السجين‬ ‫أسم‬ ,‫الزيارة‬ ‫تاريخ‬ ‫الزيارة‬ ‫،وقت‬ ‫الشخصية‬ ‫البطاقة‬ ‫رقم‬ ,‫الهاتف‬ ‫,رقم‬ ‫القرابة‬ ‫صلة‬ ,‫الزائر‬ ‫أسم‬
‫المخرجات‬:‫ر‬‫التسجيل‬ ‫عملية‬ ‫انتهاء‬ ‫تأكيد‬ ‫سالة‬.
4‫السجين‬ ‫بيانات‬ ‫تعديل‬
‫المدخالت‬:‫تغيرها‬ ‫تريد‬ ‫التي‬ ‫الجديد‬ ‫البيانات‬ ‫أدخال‬
‫المخرجات‬:-
‫ت‬‫سجين‬ ‫عن‬ ‫قرير‬‫تعديل‬ ‫بعد‬ ‫معلوماته‬ ‫بكامل‬
‫خاطئة‬ ‫بيانات‬ ‫أدخال‬ ‫حالة‬ ‫في‬ ‫خطأ‬ ‫رسالة‬
5-‫سجين‬ ‫عن‬ ‫بحث‬:
‫المدخالت‬:‫البحث‬ ‫طريقة‬:-
)‫سجين‬ ‫رقم‬ ‫أو‬ ‫سجين‬ ‫(أسم‬ ‫الطرق‬.
) ‫الحدوث‬ ‫سنة‬ ‫أو‬ ‫الجريمة‬ ‫(نوع‬ ‫حسب‬ ‫الفرز‬.
‫المخرجات‬:‫السجين‬ ‫معلومات‬ ‫جميع‬ ‫يشمل‬ ‫تقرير‬.
2-:‫وظيفية‬ ‫الغير‬ ‫المتطلبات‬
‫الوظائف‬ ‫هي‬‫ال‬‫(م‬ ‫نظام‬ ‫في‬ ‫أساسيه‬ ‫غير‬‫زايا‬:‫في‬ ‫وتتمثل‬ )
‫األم‬‫ان‬
‫االستجابة‬ ‫سرعة‬
‫للتوسع‬ ‫وقابل‬ ‫جدا‬ ‫لكبير‬ ‫الذاكرة‬ ‫حجم‬
‫في‬ ‫األخرى‬ ‫األجهزة‬ ‫بي‬ ‫تربطها‬ ‫محلية‬ ‫بشبكه‬ ‫فيه‬ ‫الموجودة‬ ‫الحاسب‬ ‫(يربط‬ ‫باألنترنت‬ ‫االتصال‬ ‫تحتاج‬ ‫ال‬
)‫المركز‬
3-‫البيانات‬ ‫متطلبات‬
‫البيانات‬ ‫نوعية‬ ‫تشمل‬:‫وهي‬ ‫المستخدمة‬
0-)......‫الزمنية‬ ‫السجين/العمر/الفترة‬ ‫(رقم‬ ‫مثل‬ ‫رقمية‬ ‫البيانات‬.
2-)....‫/الزائر‬ ‫السجين/التهمة‬ ‫(أسم‬ ‫مثل‬ ‫نصية‬ ‫البيانات‬.
02
‫السجن‬ ‫إدارة‬ ‫منظومة‬‫نظم‬ ‫وتصميم‬ ‫تحليل‬
4-:‫التشغيل‬ ‫متطلبات‬
‫ل‬ ‫تدريب‬ ‫أو‬ ‫عالية‬ ‫خبرة‬ ‫يتطلب‬ ‫ال‬.‫وواضحة‬ ‫سهلة‬ ‫فالواجهة‬ ‫لمستخدم‬
‫و‬ ‫تامة‬ ‫باعتمادية‬ ‫المنظومة‬ ‫ستعمل‬ : ‫القبول‬ ‫متطلبات‬. ‫عالية‬ ‫أداة‬ ‫سرعة‬ ‫مع‬ ‫معدومة‬ ‫شبه‬ ‫أخطاء‬ ‫ونسبة‬ ‫صيانة‬ ‫سهولة‬
‫األداء‬ ‫متطلبات‬:.‫االستجابة‬ ‫وسرعة‬ ‫االستخدام‬ ‫سهولة‬
‫المتطلبات‬ ‫تحليل‬
‫السيناريو‬
‫لبيانات‬ ‫كاملة‬ ‫إلدارة‬ ‫منظومة‬ ‫عمل‬ ‫السجن‬ ‫أدارة‬ ‫تريد‬‫البيانا‬ ‫مع‬ ‫والتعامل‬ ‫التوثيق‬ ‫وتسهيل‬ ‫السجناء‬‫علي‬ ‫والحفاظ‬ ‫ت‬‫بأمان‬ ‫ها‬
‫وإمكانية‬‫االطالع‬‫وتعديل‬ ‫بسهوله‬ ‫عليها‬‫البيانات‬‫بها‬،‫عند‬‫جمع‬ ‫يتم‬ ‫جديد‬ ‫سجين‬ ‫قدوم‬‫ع‬ ‫المعلومات‬ ‫كافة‬‫نه‬‫و‬‫إ‬‫دخ‬‫ا‬‫ل‬‫عن‬ ‫ها‬
‫طر‬‫يق‬‫موظفين‬‫ال‬ ‫المعلومات‬ ‫مكتب‬‫ذي‬‫تمكن‬ ‫صالحيته‬‫من‬‫إ‬‫دخال‬‫بيانات‬‫السجناء‬‫وحفظها‬ ‫المنظومة‬ ‫عبر‬‫ملف‬ ‫في‬
‫السجناء‬‫عليها‬ ‫وتعديل‬‫إيما‬‫شاء‬،‫ل‬ ‫بالنسبة‬ ‫أما‬‫موظفين‬‫مك‬‫ت‬‫اإل‬ ‫ب‬‫سجناء‬ ‫المعلومات‬ ‫كافة‬ ‫علي‬ ‫االطالع‬ ‫لهم‬ ‫فيمكن‬ ‫دارة‬
‫و‬ ‫الزيارات‬ ‫بيانات‬ ‫مع‬ ‫بتعامل‬ ‫صالحيات‬ ‫لديهم‬ ‫ولكن‬ ‫بدلك‬ ‫تسمح‬ ‫ال‬ ‫فإصالحيتهم‬ ‫اإلضافة‬ ‫أو‬ ‫تعديل‬ ‫لهم‬ ‫يمكن‬ ‫وال‬ ‫فقط‬
‫الزائرين‬ ‫بيانات‬‫الزيارات‬ ‫ملف‬ ‫من‬‫أيضا‬ ‫,وهناك‬‫موظفين‬‫الجنائ‬ ‫البحث‬ ‫مكتب‬‫ال‬ ‫ي‬‫ذ‬‫معلومات‬ ‫كافة‬ ‫علي‬ ‫االطالع‬ ‫يمكنه‬ ‫ي‬
‫ك‬ ‫صالحيتهم‬ ‫لكن‬ ‫السجناء‬‫ذ‬, ‫الزائرين‬ ‫لبيانات‬ ‫أو‬ ‫فيها‬ ‫اإلضافة‬ ‫أو‬ ‫تعديل‬ ‫بي‬ ‫لهم‬ ‫تسمح‬ ‫ال‬ ‫لك‬‫المك‬ ‫جميع‬ ‫لي‬ ‫يمكن‬‫اتب‬
‫أيضا‬ ‫ويمكنهم‬ ‫االختيار‬ ‫حسب‬ ‫على‬ ‫البيانات‬ ‫وفرز‬ ‫محدد‬ ‫سجين‬ ‫عن‬ ‫البحث‬‫التق‬ ‫من‬ ‫االستفادة‬‫ا‬‫السج‬ ‫عن‬ ‫الشاملة‬ ‫رير‬‫ين‬
‫والزيارات‬‫تقوم‬ ‫التي‬‫بتوليدها‬ ‫المنظومة‬.
‫مخطط‬‫البيانات‬ ‫انسياب‬
‫البيئي‬ ‫المخطط‬
‫مكتب‬ ‫أو‬ ‫االدرة‬ ‫مكتب‬ ‫من‬ ‫يكون‬ ‫أن‬ ‫يمكن‬ ‫المستخدم‬ : ‫مالحظة‬
‫الجنائي‬ ‫البحث‬ ‫مكتب‬ ‫أو‬ ‫المعلومات‬
03
‫السجن‬ ‫إدارة‬ ‫منظومة‬‫نظم‬ ‫وتصميم‬ ‫تحليل‬
‫المستوى‬‫الصفري‬
‫المستوى‬‫رقم‬0
‫المعلومات‬ ‫لمكتب‬
‫المستوى‬‫رقم‬0‫لمكتب‬
‫الجنائي‬ ‫البحث‬
0.1
1.1
0.1
3.1
1.1
0.1
04
‫السجن‬ ‫إدارة‬ ‫منظومة‬‫نظم‬ ‫وتصميم‬ ‫تحليل‬
‫المستوى‬‫رقم‬0
‫االدارة‬ ‫لمكتب‬
‫المستوى‬‫رقم‬1‫الزيارات‬ ‫بيانات‬ ‫لتسجيل‬
‫المستوى‬‫رقم‬1‫سجين‬ ‫إلضافة‬
0.1
1.1
3.1
1.0 1.1 1.3
0.0 0.1 0.00.3
05
‫السجن‬ ‫إدارة‬ ‫منظومة‬‫نظم‬ ‫وتصميم‬ ‫تحليل‬
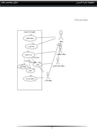
‫استخدام‬ ‫مخطط‬‫الحال‬‫ة‬
06
‫السجن‬ ‫إدارة‬ ‫منظومة‬‫نظم‬ ‫وتصميم‬ ‫تحليل‬
‫الكائنية‬ ‫العالقات‬ ‫مخطط‬
‫التصميم‬ ‫مرحلة‬
‫مقدمة‬
‫المنظومات‬ ‫في‬ ،‫التنفيذ‬ ‫ومرحلة‬ ‫التحليل‬ ‫مرحلة‬ ‫بين‬ ‫ما‬ ‫الواصل‬ ‫الجسر‬ ‫هي‬ ‫التصميم‬ ‫مرحلة‬ ‫أن‬ ‫عليه‬ ‫المتعارف‬ ‫من‬
‫النظام‬ ‫واستقرار‬ ‫سهولة‬ ‫هي‬ ‫موجودة‬ ‫تكون‬ ‫ان‬ ‫يفترض‬ ‫التي‬ ‫االساسية‬ ‫المعايير‬ ‫من‬ ‫السجناء‬ ‫إدارة‬ ‫منظومة‬ ‫مثل‬ ‫األمنية‬
‫في‬ ‫الفنية‬ ‫األعطال‬ ‫من‬ ‫نوع‬ ‫ألي‬ ‫مجال‬ ‫يوجد‬ ‫فال‬ ،‫للعميل‬‫المستخدمة‬ ‫األدوات‬ ‫بعض‬ ‫على‬ ‫باالعتماد‬ ‫قمنا‬ .‫المنظومة‬‫في‬
‫مرحلة‬‫التصميم‬:‫منها‬-
.Structure chart, pseudo code, Data dictionary
‫المبدئي‬ ‫التصميم‬
‫المعماري‬ ‫التصميم‬
‫الهيكلي‬ ‫المخطط‬
07
‫السجن‬ ‫إدارة‬ ‫منظومة‬‫نظم‬ ‫وتصميم‬ ‫تحليل‬
‫سجين‬ ‫إضافة‬ ‫لخيار‬ ‫الهيكلي‬ ‫المخطط‬
: ‫الزيارات‬ ‫تسجيل‬ ‫لخيار‬ ‫الهيكلي‬ ‫المخطط‬
08
‫السجن‬ ‫إدارة‬ ‫منظومة‬‫نظم‬ ‫وتصميم‬ ‫تحليل‬
:‫سجين‬ ‫بيانات‬ ‫تعديل‬ ‫لخيار‬ ‫الهيكلي‬ ‫المخطط‬
‫الجديد‬ ‫النظام‬ ‫شاشات‬ ‫تصميم‬
‫الجديد‬ ‫للنظام‬ ‫االدخال‬ ‫شاشات‬ ‫تصميم‬
09
‫السجن‬ ‫إدارة‬ ‫منظومة‬‫نظم‬ ‫وتصميم‬ ‫تحليل‬
‫الجديد‬ ‫للنظام‬ ‫اإلخراج‬ ‫شاشات‬ ‫تصميم‬
21
‫السجن‬ ‫إدارة‬ ‫منظومة‬‫نظم‬ ‫وتصميم‬ ‫تحليل‬
‫التفصيلي‬ ‫التصميم‬
‫البيانات‬ ‫قاعدة‬ ‫تصميم‬
‫السجناء‬ ‫بيانات‬ ‫قاعدة‬ ‫تصميم‬
20
‫السجن‬ ‫إدارة‬ ‫منظومة‬‫نظم‬ ‫وتصميم‬ ‫تحليل‬
22
‫السجن‬ ‫إدارة‬ ‫منظومة‬‫نظم‬ ‫وتصميم‬ ‫تحليل‬
‫بيانات‬ ‫قاعدة‬ ‫تصميم‬‫الزيارات‬
‫المعالجة‬ ‫تصميم‬
‫وجوده‬ ‫من‬ ‫التحقق‬ ‫وعملية‬ ‫السجين‬ ‫بيانات‬ ‫عرض‬ ‫الختيار‬ (pseudo code)
{
Input : Prisoner name or prisoner ID;
N = 1
While (N < numbers of prisoners)
If (Input == prisoners name list)
Print (prisoner full information)
Else
Print (Prisoner Not found ! )
Print (Please try again )
Input : Prisoner name of prisoner ID
…
23
‫السجن‬ ‫إدارة‬ ‫منظومة‬‫نظم‬ ‫وتصميم‬ ‫تحليل‬
..
.
: ‫الدخول‬ ‫تسجيل‬ ‫لعملية‬ (Pseudo code)
Input : user name
Input : Password
N = 1
While (N < Password List)
If (Input = Password and User name)
Print (Singing in . . . .)
Else
Print (Wrong User name or Password)
________________________________________________________________________________
24
‫السجن‬ ‫إدارة‬ ‫منظومة‬‫نظم‬ ‫وتصميم‬ ‫تحليل‬
‫التوصيات‬
‫الطالبا‬ ‫يوصي‬‫ن‬‫ا‬ ‫هذا‬ ‫تبني‬ ‫بضرورة‬‫اإل‬ ‫قبل‬ ‫من‬ ‫البالد‬ ‫داخل‬ ‫لمشروع‬‫د‬‫ارا‬‫العام‬ ‫ت‬‫ة‬‫ف‬‫السجناء‬ ‫معامالت‬ ‫تطور‬ ‫يضمن‬
‫وتسريعها‬‫والحفظ‬‫البيانات‬ ‫على‬‫بأمان‬‫واالبتعاد‬‫عن‬‫ال‬ ‫التي‬ ‫الورقية‬ ‫األنظمة‬ ‫مشاكل‬‫الذي‬ ‫الطويلة‬ ‫كالساعات‬ ‫تنتهي‬
‫التقارير‬ ‫إعداد‬ ‫في‬ ‫تذهب‬‫ومن‬‫ال‬ ‫حيث‬‫معا‬ ‫وتجميعها‬ ‫المعلومات‬ ‫عن‬ ‫بحث‬،‫ف‬‫ال‬‫بضغط‬ ‫يمكننا‬ ‫الجديد‬ ‫نظام‬‫ة‬‫من‬ ‫واحده‬ ‫زر‬
‫ثواني‬ ‫في‬ ‫هذا‬ ‫كل‬ ‫فعل‬.
‫المراجع‬
‫,زاهية‬ ‫.إ‬ ‫,.ب‬ 2100. In: ‫النظم‬ ‫تحليل‬. ‫:بنغازي‬ ‫بنغازي‬ ‫الوطنية‬ ‫الكتب‬ ‫,دار‬ p. 314.

منظومة إدارة السجناء | تحليل وتصميم نظم

  • 1.
    ‫السجناء‬ ‫إدارة‬ ‫منظومة‬ ‫نظم‬‫وتصميم‬ ‫تحليل‬ ‫مادة‬ ‫ضمن‬ ‫مقدم‬ ‫تقرير‬ ‫المعلومات‬ ‫وتقنية‬ ‫البرمجيات‬ ‫هندسة‬ ‫قسم‬ ‫عمل‬:‫الطالبان‬- ‫أبو‬ ‫الباسط‬ ‫عبد‬ ‫العارف‬‫شعالة‬/492281/‫الدبيب‬ ‫إسماعيل‬ ‫الهادي‬ ‫عبد‬482291 ‫الجعفري‬ ‫محمد‬ .‫م‬ :‫إشراف‬ ‫تحت‬
  • 2.
    2 ‫السجن‬ ‫إدارة‬ ‫منظومة‬‫نظم‬‫وتصميم‬ ‫تحليل‬ ‫اهداء‬ ‫هدى‬ ‫أو‬ ‫غيره‬ ‫عقل‬ ‫بعلمه‬ ‫أضاء‬ ‫من‬ ‫كل‬ ‫الى‬ ‫العمل‬ ‫هذا‬ ‫اهدي‬ ‫فأظهر‬ ‫سائليه‬ ‫حيرة‬ ‫الصحيح‬ ‫بالجواب‬‫العلماء‬ ‫تواضع‬ ‫بسماحته‬ ‫العارفين‬ ‫سماحة‬ ‫وبرحابته‬. ‫وتقدير‬ ‫شكر‬ ‫الى‬ ‫والتقدير‬ ‫الشكر‬ ‫تقديم‬ ‫ويسرنا‬ ،‫وجل‬ ‫عز‬ ‫الله‬ ‫هو‬ ‫مشكور‬ ‫أول‬ ‫المشروع‬ ‫هذا‬ ‫على‬ ‫المشرف‬ ‫استاذنا‬.
  • 3.
    3 ‫السجن‬ ‫إدارة‬ ‫منظومة‬‫نظم‬‫وتصميم‬ ‫تحليل‬ ‫المحتويات‬ ‫مقدمة‬....................................................................................................................................5 ‫التخطيط‬ ‫مرحلة‬.........................................................................................................................6 ‫مقدمة‬................................................................................................................................6 ‫الجدوى‬ ‫دراسة‬.......................................................................................................................6 ‫المشروع‬ )‫(مستلزمات‬ ‫متطلبات‬....................................................................................................7 ‫المشروع‬ ‫قيود‬.......................................................................................................................8 )‫(النطاق‬ ‫المشروع‬ ‫حدود‬...........................................................................................................8 ‫الجودة‬ ‫خصائص‬....................................................................................................................8 ‫المخاطر‬ ‫تحليل‬......................................................................................................................9 ‫المعايير‬..............................................................................................................................9 ‫المشروع‬ ‫في‬ ‫المستخدمة‬ ‫األدوات‬...................................................................................................9 ‫التكلفة‬ ‫تقدير‬.........................................................................................................................9 ‫الزمنية‬ ‫المدة‬ ‫تقدير‬................................................................................................................01 ‫المتبعة‬ ‫المنهجية‬...................................................................................................................01 ‫التحليل‬ ‫مرحلة‬.........................................................................................................................01 ‫مقدمة‬..............................................................................................................................01 ‫المتطلبات‬ ‫جمع‬....................................................................................................................01 ‫المتطلبات‬ ‫تحليل‬...................................................................................................................01 ‫السيناريو‬.......................................................................................................................01 ‫التصميم‬ ‫مرحلة‬.......................................................................................................................06 ‫مقدمة‬..............................................................................................................................06 ‫المبدئي‬ ‫التصميم‬...................................................................................................................06 ‫المعماري‬ ‫التصميم‬................................................................................................................06 ‫التفصيلي‬ ‫التصميم‬.................................................................................................................11 ‫البي‬ ‫قاعدة‬ ‫تصميم‬‫انات‬..........................................................................................................11 ‫المعالجة‬ ‫تصميم‬................................................................................................................11
  • 4.
    4 ‫السجن‬ ‫إدارة‬ ‫منظومة‬‫نظم‬‫وتصميم‬ ‫تحليل‬ ‫والجداول‬ ‫والمخططات‬ ‫األشكال‬ ‫قائمة‬ .......................................................................................................‫االقتصادية‬ ‫الجدوى‬ ‫جدول‬......7 ‫هيكلة‬ ‫تجزئة‬ ‫مخطط‬.............................................................................................................‫العمل‬8 ...........................................................................................................‫المخاطر‬ ‫تحليل‬ ‫جدول‬........9 ‫مخطط‬.........................................................................................................................‫غانت‬....01 .................................................................‫البيانات‬ ‫انسياب‬ ‫مخطط‬...............................................20 .........................................................................................‫الحالة‬ ‫استخدام‬ ‫مخطط‬.........................50 ..........................................................................‫الكائنية‬ ‫العالقات‬ ‫مخطط‬.....................................01 ..........................................................................................‫الهيكلي‬ ‫المخطط‬...............................07 ...................................................................‫الجديد‬ ‫النظام‬ ‫شاشات‬ ‫تصميم‬.......................................08 ‫البيانات‬ ‫قاعدة‬ ‫تصميم‬...................................................................................................................21
  • 5.
    5 ‫السجن‬ ‫إدارة‬ ‫منظومة‬‫نظم‬‫وتصميم‬ ‫تحليل‬ ‫مقدمة‬ ‫أنظ‬ ‫في‬ ‫والبرمجيات‬ ‫التقنية‬ ‫استخدام‬ ‫في‬ ‫واضح‬ ‫وانتشار‬ ‫تطور‬ ‫ظهور‬‫مة‬‫العالم‬ ‫أنحاء‬ ‫جميع‬ ‫في‬ ‫الحماية‬‫عل‬ ‫للحفظ‬‫ى‬‫أمان‬ ‫المعت‬ ‫بعض‬ ‫في‬ ‫السجناء‬ ‫بيانات‬ ‫مع‬ ‫التعامل‬ ‫في‬ ‫تستخدم‬ ‫التي‬ ‫المنظومات‬ ‫ومنها‬ ،‫البيانات‬ ‫وسالمة‬‫اكتر‬ ‫لتسهيل‬ ‫وذلك‬ ‫قالت‬ ‫للموظفين‬‫و‬ ‫السجناء‬ ‫بيانات‬ ‫مع‬ ‫التعامل‬‫ت‬‫البيانات‬ ‫علي‬ ‫حفظ‬ ‫في‬ ‫ساعد‬.‫بأمان‬ ‫المشروع‬ ‫عن‬ ‫نبذه‬ ‫بشك‬ ‫تكنولوجيا‬ ‫تنمو‬‫فإن‬ ‫وبالتالي‬ ‫سريع‬ ‫ل‬‫واستبداله‬ "‫المنظمة‬ ‫تستخدمه‬ ‫"الذي‬ ‫القديم‬ ‫النظام‬ ‫ازالة‬‫جديد‬ ‫الكتروني‬ ‫بالنظام‬ ‫ضروري‬‫جدا‬،‫في‬ ‫السجناء‬ ‫بيانات‬ ‫عن‬ ‫البحث‬ ‫في‬ ‫يضاع‬ ‫التي‬ ‫الوقت‬ ‫مقدار‬ ‫من‬ ‫لحد‬ ‫يمكنه‬ ‫االلكترونية‬ ‫النظام‬ ‫أن‬ ‫كما‬ ‫وللحفا‬ ‫التقليدية‬ ‫المستندات‬‫أن‬ ‫كما‬ ‫و‬ ‫ضياع‬ ‫من‬ ‫البيانات‬ ‫علي‬ ‫ظ‬‫األمان‬ ‫مستوي‬ ‫في‬ ‫يزيد‬. ‫المشروع‬ ‫عمل‬ ‫ألية‬ ‫ويتم‬ ‫السجن‬ ‫في‬ ‫الموظفين‬ ‫أحد‬ ‫قبل‬ ‫من‬ ‫حديثا‬ ‫القادمين‬ ‫للسجناء‬ ‫كاملة‬ ‫البيانات‬ ‫ادخال‬ ‫في‬ ‫تكمن‬ ‫الجديد‬ ‫النظام‬ ‫عمل‬ ‫ألية‬ .‫إجرائه‬ ‫يمكن‬ ‫تعديل‬ ‫ألي‬ ‫النظام‬ ‫على‬ ‫للدخول‬ ‫المخولين‬ ‫الموظفين‬ ‫لبعض‬ ‫ويتيح‬ ‫كليا‬ ‫أمنة‬ ‫بيانات‬ ‫قاعدة‬ ‫في‬ ‫تخزينها‬ ‫القديم‬ ‫النظام‬ ‫تواجه‬ ‫التي‬ ‫المشاكل‬ ‫في‬ ‫وباألخص‬ ‫المجاالت‬ ‫معظم‬ ‫في‬ ‫الورقي‬ ‫النظام‬ ‫مع‬ ‫التعامل‬ ‫في‬ ‫صعوبة‬ ‫أو‬ ‫خلل‬ ‫يوجد‬ ‫دائما‬ ‫انه‬ ‫عليه‬ ‫المتعارف‬ ‫من‬ :‫حيت‬ ‫من‬ ‫السجن‬ ‫أنظمة‬ 0-‫صعوبة‬.‫والبحث‬ ‫التنظيم‬ 2-‫سهولة‬.‫البيانات‬ ‫فقدان‬ 3-.‫بالبيانات‬ ‫التالعب‬ ‫سهولة‬ ‫وجود‬ ‫الى‬ ‫ذلك‬ ‫كل‬ ‫يؤدي‬ ‫مما‬.‫بالتحديد‬ ‫السجن‬ ‫أنظمة‬ ‫في‬ ‫بالبيانات‬ ‫التالعب‬ ‫تم‬ ‫حالة‬ ‫في‬ ‫الدول‬ ‫على‬ ‫كامن‬ ‫خطر‬ ‫المشروع‬ ‫أهداف‬ 0-‫و‬ ‫البيانات‬ ‫مع‬ ‫التعامل‬ ‫سهولة‬.‫أقل‬ ‫ووقت‬ ‫جهد‬ ‫توفير‬ 2-.‫السابق‬ ‫النظام‬ ‫من‬ ‫بكثير‬ ‫أكتر‬ ‫أمن‬ ‫نظام‬ ‫المشروع‬ ‫وظائف‬ 0-.‫السري‬ ‫رقم‬ ‫أدخال‬ ‫طريق‬ ‫عن‬ ‫الموظف‬ ‫دخول‬ ‫تسجيل‬ 2-‫أضافة‬‫البحث‬ ‫أو‬‫س‬ ‫عن‬‫جين‬. 3-‫واطالع‬ ‫تعديل‬‫على‬‫من‬ ‫السجين‬ ‫معلومات‬:-
  • 6.
    6 ‫السجن‬ ‫إدارة‬ ‫منظومة‬‫نظم‬‫وتصميم‬ ‫تحليل‬ 0-‫الحالة‬‫الصحية‬‫(حاليا‬‫حالته‬ ‫هي‬ ‫ما‬-‫وهكذا‬ ‫سابقا‬ ‫مدمنة‬ ‫امراض‬ ‫من‬ ‫اشتكى‬ ‫هل‬ ‫سابقا‬.. . 2-( ‫االجتماعية‬ ‫الحالة‬‫أ‬‫عزب‬-‫متزوج‬-‫المجتمعي‬ ‫سلوكه‬ ، ‫اسرته‬ ‫افراد‬ ‫عدد‬ ‫ال‬ ‫ام‬ ‫يعول‬-‫عنه‬ ‫يتردد‬ ‫وما‬ ‫سمعته‬.. . 3-‫الحالة‬‫الجنائية‬‫وتفاصيلها‬ ‫حالية‬ ‫بها‬ ‫المتهم‬ ‫والقضية‬ ‫الحكم‬ ‫ومدة‬ ‫الحكم‬ ‫وتاريخ‬ ‫عليها‬ ‫به‬ ‫الحكم‬ ‫تم‬ ‫التي‬ ‫القضايا‬ (.. . -‫المادية‬ ‫الحالة‬‫أل‬ (‫ي‬.)‫للتحريات‬ ‫طبقا‬ ‫ثروته‬ ‫ومصادر‬ ‫ينتمى‬ ‫طبقة‬ 4 5-‫السياسية‬ ‫الحالة‬‫ع‬ ‫بأي‬ ‫الدولة‬ ‫امن‬ ‫في‬ ‫ملف‬ ‫له‬ ‫هل‬ ، ‫سرى‬ ‫تنظيم‬ ‫عضو‬ ، ‫سياسي‬ ‫مسجون‬ ‫هو‬ ‫هل‬ (‫مل‬.. . 1-‫مؤهالته‬ ( ‫العلمية‬ ‫الحالة‬-‫بالسجن‬ ‫وهو‬ ‫فيدرس‬ ‫الجامعات‬ ‫احدى‬ ‫في‬ ‫التكملة‬ ‫ينوى‬ ‫كان‬ ‫وان‬.. . 7-‫موظف‬ ‫هو‬ ‫هل‬ ( ‫المهنية‬ ‫الحالة‬-‫فنى‬-‫عمله‬ ‫ومكان‬ ‫بالتفصيل‬ ‫ووظيفته‬ )‫حرفي‬.. . 8-: ‫السجن‬ ‫داخل‬ ‫حالته‬- -.‫االستالم‬ ‫وتاريخ‬ ‫مستلمة‬ ‫اسم‬ -‫(انفرادي‬ ‫الحبس‬ ‫نوع‬-)‫عنبر‬ -‫(مخدرات‬ ‫فيها‬ ‫المتهم‬ ‫الجريمة‬ ‫نوع‬-‫سالح‬-‫آثار‬-‫قتل‬-‫سياسي‬-‫سرقة‬-‫تزوير‬-... . -‫جريمته‬ ‫تفاصيل‬ -‫المفترض‬ ‫خروجه‬ ‫تاريخ‬ -‫حسنة‬ ‫قدوة‬ ‫كونه‬ ‫حالة‬ ‫في‬ ‫خروجه‬ ‫تاريخ‬ -.‫السجين‬ ‫بيه‬ ‫يقوم‬ ‫اللي‬ ‫العمل‬ ‫نوع‬ 9-‫و‬ ‫الزيارة‬ ‫أوقات‬ ‫تسجيل‬.‫الزائر‬ ‫هوية‬ ‫التخطيط‬ ‫مرحلة‬ ‫مقدمة‬ ‫أساسية‬ ‫بأنشطة‬ ‫ُقام‬‫ي‬ ‫المرحلة‬ ‫هذه‬ ‫في‬ ،‫الحالي‬ ‫النظام‬ ‫في‬ ‫تعديل‬ ‫أو‬ ‫جديد‬ ‫لنظام‬ ‫ملموسة‬ ‫حاجة‬ ‫بسبب‬ ‫عادة‬ ‫المشاريع‬ ‫تبدأ‬ ‫هذه‬ ‫تضع‬ ،‫خطرها‬ ‫تجنب‬ ‫على‬ ‫الحرص‬ ‫مع‬ ‫الحدوث‬ ‫الممكنة‬ ‫االحتماالت‬ ‫كل‬ ‫فيها‬ ‫ُتوقع‬‫ي‬‫و‬ ،‫المراحل‬ ‫باقي‬ ‫مسار‬ ‫تحدد‬ ‫المن‬ ‫عليها‬ ‫ستسير‬ ‫التي‬ ‫والخطط‬ ‫الحدود‬ ‫كافة‬ ‫المرحلة‬‫جيدة‬ ‫نتائج‬ ‫يعطي‬ ‫الجيد‬ ‫فالتخطيط‬ ،‫المراحل‬ ‫أهم‬ ‫من‬ ‫وتعتبر‬ ،‫ظومة‬. ‫الجدوى‬ ‫دراسة‬ ‫نعلم‬ ‫كما‬‫جدوي‬ ‫دراسة‬ ‫إلي‬ ‫يحتاج‬ ‫مشروع‬ ‫كل‬ ‫أن‬‫بأكمله‬ ‫للنظام‬ ‫الكامل‬ ‫فهم‬ ‫أجل‬ ‫من‬،‫دراسة‬ ‫هي‬ ‫الجدوى‬ ‫دراسة‬ ‫فأن‬ ‫عل‬ ‫بناء‬ ‫للمشروع‬ ‫الجدوى‬ ‫دراسة‬ ‫وتصف‬ ‫و‬ ‫للمشروع‬ ‫الحقيقة‬ ‫الكلمة‬ ‫تبدأ‬ ‫ان‬ ‫قبل‬ ‫تدرك‬ ‫أولية‬‫التشغيلية‬ ‫الجدوى‬ ‫ي‬ .‫والتقنية‬ ‫واالقتصادية‬
  • 7.
    7 ‫السجن‬ ‫إدارة‬ ‫منظومة‬‫نظم‬‫وتصميم‬ ‫تحليل‬ :‫التقنية‬ ‫الجدوى‬ .‫التقنيات‬ ‫أحدث‬ ‫ضمن‬ ‫المشروع‬ ‫تطوير‬ ‫وسيتم‬ .‫الضروريين‬ ‫واألداء‬ ‫الوظائف‬ ‫تحقيق‬ ‫يتم‬ ‫بحيث‬ ‫المشروع‬ ‫تطوير‬ ‫يجب‬ ‫استخدام‬ ‫بي‬ ‫و‬ ‫الحديثة‬‫المعدات‬ ‫أحدث‬‫والبرمجيات‬‫قد‬ ‫التي‬‫من‬ ‫فتره‬ ‫بعد‬ ‫باليه‬ ‫تصبح‬‫بسبب‬ ‫زمن‬‫تما‬ ‫دلك‬‫استخدام‬.‫لغة‬ visual basic ‫استمرار‬ ‫بي‬ ‫وتحديثها‬ ‫تطور‬ ‫لمواكبة‬ :‫التشغيلية‬ ‫الجدوى‬ ‫,وستعمل‬ ‫تدريب‬ ‫إلي‬ ‫تحتاج‬ ‫فاال‬ ‫جدا‬ ‫بسيط‬ ‫استخدامه‬ ‫وسيكون‬ , ‫تطويرها‬ ‫تم‬ ‫أن‬ ‫بعد‬ ‫فعال‬ ‫بشكل‬ ‫المنظومة‬ ‫استخدام‬ ‫سيتم‬ ‫منها‬ ‫المطلوبة‬ ‫الخدمات‬ ‫جميع‬ ‫ويحقق‬ ‫عالية‬ ‫دقه‬ ‫و‬ ‫كفاء‬ ‫بي‬ ‫التنظيمي‬ ‫الجدوى‬:‫ة‬ ‫الدراسة‬ ‫هذه‬ ‫تهدف‬‫إلى‬‫في‬ ‫الجيد‬ ‫التنظيم‬ ‫توفير‬‫البيانات‬ ‫التخزين‬‫استرجاع‬ ‫وسهولة‬‫ها‬‫منظم‬ ‫بشكل‬‫وقت‬ ‫وفي‬‫قليل‬‫على‬ ‫عكس‬“‫النظام‬‫السابق‬”‫وفي‬‫الدقة‬ ‫غاية‬‫توفر‬ ‫وكما‬.‫للبيانات‬ ‫الالزمة‬ ‫الحماية‬ :‫االقتصادية‬ ‫الجدوى‬ ‫الوقت‬ ‫و‬ ‫والجهد‬ ‫المال‬ ‫من‬ ‫كثيرا‬ ‫يكلف‬ ‫الحالي‬ ‫النظام‬‫لمزيد‬ ‫إلي‬ ‫أضافات‬ ‫النواحي‬ ‫هده‬ ‫من‬ ‫أكثر‬ ‫مقتصد‬ ‫الجديد‬ ‫,فالنظام‬ .‫اقتصاديا‬ ‫مجدي‬ ‫النظام‬ ‫بأن‬ ‫تدل‬ ‫المعطيات‬ ‫جميع‬ ‫تجعل‬ ‫األداء‬ ‫في‬ ‫دقه‬ ‫و‬ ‫سرعة‬ ‫من‬ ‫المزايا‬ ‫من‬ ‫المتوقعة‬ ‫الفوائد‬‫المستلزمات‬‫التقديرية‬ ‫التكاليف‬ ‫الخدمات‬ ‫تحسين‬‫والمعدات‬ ‫العتاد‬ ‫تكاليف‬01111‫د‬ ‫اإلدارة‬ ‫صورة‬ ‫تحسين‬‫البرمجيات‬ ‫تكاليف‬811‫د‬ ‫األمان‬‫البشري‬ ‫العنصر‬ ‫تكاليف‬01111‫د‬ ‫البحث‬ ‫عملية‬ ‫تسهيل‬‫االيجار‬ ‫تكاليف‬0111‫د‬ ‫البيانات‬ ‫فقد‬ ‫عدم‬‫اخري‬ ‫مصاريف‬1111‫د‬ ‫المشروع‬ )‫(مستلزمات‬ ‫متطلبات‬ Software: 0-( ‫عدد‬1‫ويندوز‬ )01Pro. 2-Visual basic. 3-.SQL 4-( ‫عدد‬1).Kaspersky 5-( ‫عدد‬2)Star UML.. 1-( ‫عدد‬2( )Proto.io.) Hardware: 0-( ‫عدد‬1‫كمبيوتر‬ )–Intel Core I5 CPU.
  • 8.
    8 ‫السجن‬ ‫إدارة‬ ‫منظومة‬‫نظم‬‫وتصميم‬ ‫تحليل‬ 2-( ‫عدد‬1).0T hard rive Human resource: 0-( ‫عدد‬2.‫نظم‬ ‫محللي‬ ) 2-( ‫عدد‬0.‫نظام‬ ‫مصمم‬ ) 3-( ‫عدد‬2.‫مبرمجين‬ ) 4-( ‫عدد‬0.‫نظم‬ ‫مختبر‬ ) ‫المشروع‬ ‫قيود‬ 1-:‫التكلفة‬( ‫عن‬ ‫تزيد‬ ‫ال‬ ‫أن‬ ‫يجب‬ ‫المشروع‬ ‫ميزانية‬11.) ‫ليبي‬ ‫دينار‬ ‫ألف‬ 2-:‫الوقت‬( ‫عن‬ ‫المشروع‬ ‫بناء‬ ‫مدة‬ ‫تزيد‬ ‫ال‬ ‫أن‬ ‫يجب‬4.‫التخطيط‬ ‫مرحلة‬ ‫في‬ ‫البدء‬ ‫من‬ )‫أشهر‬ 3-:‫المشروع‬ ‫جودة‬‫النظام‬ ‫أمان‬ ‫ومن‬ ‫االستخدام‬ ‫سهولة‬ ‫ناحية‬ ‫من‬ ‫عالية‬ ‫جودة‬ ‫ذو‬ ‫يكون‬ ‫أين‬ ‫المشروع‬ ‫من‬ ‫يفترض‬ .‫بيناتها‬ ‫الى‬ ‫والدخول‬ ‫اختراقها‬ ‫جدا‬ ‫الصعب‬ ‫من‬ ‫المنظومة‬ ‫تكون‬ ‫بحيث‬ ‫حدو‬)‫(النطاق‬ ‫المشروع‬ ‫د‬ ‫الزيارات‬ ‫وبيانات‬ ‫شخصية‬ ‫بيانات‬ ‫ناحية‬ ‫من‬ ‫التحديد‬ ‫وجه‬ ‫على‬ ‫السجناء‬ ‫بيانات‬ ‫إدارة‬ ‫السجن‬ ‫إدارة‬ ‫منظومة‬ ‫تشمل‬ .‫بأكمله‬ ‫النظام‬ ‫لتوضيح‬ )‫العمل‬ ‫هيكلة‬ ‫(تجزئة‬ ‫أداة‬ ‫باستخدام‬ ‫وقمنا‬ ‫للسجناء‬ ‫الجودة‬ ‫خصائص‬ 0-‫األداء‬ ‫سرعة‬ 2-‫االستخدام‬ ‫سهولة‬ 3-‫والتطوير‬ ‫الصيانة‬ ‫سهولة‬ 4-.‫احتياطية‬ ‫نسخ‬ ‫وإعداد‬ ‫وبياناتها‬ ‫المنظومة‬ ‫أمن‬ ‫منظو‬ ‫مة‬ ‫ادارة‬ ‫السج‬ ‫ن‬‫تسجيل‬ ‫الزيارات‬ ‫طباعة‬ ‫تقارير‬ ‫ادخال‬ ‫بيانات‬ ‫الزيارة‬ ‫بحت‬ ‫بال‬ ‫بحث‬:‫اسم‬, ‫السنة‬,‫التهمة‬ ‫طباعة‬ ‫تعديل‬ ‫اضافة‬ ‫سجين‬ ‫حفظ‬ ‫ادخال‬ ‫بيانات‬
  • 9.
    9 ‫السجن‬ ‫إدارة‬ ‫منظومة‬‫نظم‬‫وتصميم‬ ‫تحليل‬ ‫المخاطر‬ ‫تحليل‬ ‫الخطر‬‫االحتمالية‬‫التأثير‬‫الحل‬ ‫في‬ ‫التأخر‬‫التسليم‬%51‫حرج‬‫احتياطي‬ ‫وقت‬ ‫إضافة‬ ‫مناسبة‬ ‫أدوات‬ ‫استعمال‬ ‫الزمن‬ ‫لتقدير‬ ‫المفاجئة‬ ‫األعطال‬%91‫حرج‬‫احتياطية‬ ‫نسخ‬ ‫الدوال‬ ‫تقسيم‬ ‫االستخدام‬ ‫صعوبة‬%51‫التدبر‬ ‫سهل‬‫سهلة‬ ‫مستخدم‬ ‫واجهة‬ ‫المستخدمين‬ ‫تدريب‬ ‫المتطلبات‬ ‫تغيير‬%61‫حرج‬‫المشروع‬ ‫تجزئة‬ ‫المدة‬ ‫زيادة‬ ‫المعايير‬ .‫عالي‬ ‫أمان‬ ‫ذات‬ ‫المنظومة‬ ‫تكون‬ ‫أن‬ .‫السجن‬ ‫داخل‬ ‫محلية‬ ‫شبكة‬ ‫باستخدام‬ ‫المنظومة‬ ‫تستخدم‬ ‫اللي‬ ‫األجهزة‬ ‫تربط‬ ‫أن‬ ‫يجب‬ ( ‫لغة‬ ‫استخدام‬Visual basic( ‫ولغة‬ )Structured Query language.‫المنظومة‬ ‫لبناء‬ ‫برمجة‬ ‫كلغات‬ ) ‫المشروع‬ ‫في‬ ‫المستخدمة‬ ‫األدوات‬ ‫التخطيط‬ ‫مرحلة‬: Work breakdown structure – Gantt diagram. :‫التحليل‬ ‫مرحلة‬ Data flow diagram – Use case diagram– Entity relationship diagram –. :‫التصميم‬ ‫مرحلة‬ Structure chat – pseudo code – Data dictionary. ‫التكلفة‬ ‫تقدير‬ ‫بقيمة‬ ‫التكلفة‬ ‫بتقدير‬ ‫قمنا‬ ‫البشرية‬ ‫والعناصر‬ ‫المعدات‬ ،‫البرمجية‬ ،‫المادية‬ ‫المستلزمات‬ ‫لتكاليف‬ ‫النظر‬ ‫بعد‬ 510111‫ليبي‬ ‫دينار‬
  • 10.
    01 ‫السجن‬ ‫إدارة‬ ‫منظومة‬‫نظم‬‫وتصميم‬ ‫تحليل‬ ‫الزمنية‬ ‫المدة‬ ‫تقدير‬ ‫لتقدير‬‫سهو‬ ‫كون‬ ‫الوقت‬ ‫لتقدير‬ ‫غانت‬ ‫مخطط‬ ‫باستخدام‬ ‫قمنا‬ ‫الزمنية‬ ‫المدة‬‫التداخل‬ ‫مناطق‬ ‫وتوضيح‬ ‫عرضه‬ ‫لة‬ ‫غا‬ ‫مخطط‬ ‫وأيضا‬ ‫المراحل‬‫الصغير‬ ‫للمشاريع‬ ‫مناسب‬ ‫يعتبر‬ ‫نت‬‫ة‬. ‫بين‬ ‫المتبعة‬ ‫المنهجية‬ ‫معقد‬ ‫وغير‬ ‫بسيط‬ ‫كونه‬ ‫مشروعنا‬ ‫في‬ ‫التدفقي‬ ‫النموذج‬ ‫باعتماد‬ ‫قمنا‬‫عملنا‬ ‫طبيعة‬ ‫مع‬ ‫وتتناسب‬. ‫التحليل‬ ‫مرحلة‬ ‫مقدمة‬ ‫الجديد‬ ‫النظام‬ ‫ووظائف‬ ‫المتطلبات‬ ‫تحديد‬ ‫فيها‬ ‫يتم‬ ‫التحليل‬ ‫مرحلة‬ ‫في‬،‫والمنهجيات‬ ‫الطرق‬ ‫بعض‬ ‫باستخدام‬،‫و‬‫إتمام‬ ‫بعد‬ ‫المتطلبات‬ ‫جمع‬ ‫عملية‬،‫بغرض‬ ‫أجزاء‬ ‫الى‬ ‫النظام‬ ‫تقسيم‬ ‫طريق‬ ‫عن‬ ‫والوظائف‬ ‫المتطلبات‬ ‫تحليل‬ ‫في‬ ‫النظام‬ ‫محلل‬ ‫يبدأ‬ ‫النظا‬ ‫فاعلية‬ ‫مدى‬ ‫دراسة‬‫المطلوب‬ ‫الغرض‬ ‫إلنجاز‬ ‫م‬‫باستخدام‬.‫العملية‬ ‫هذه‬ ‫إلتمام‬ ‫التحليل‬ ‫أدوات‬ ‫بعض‬ ‫المتطلبات‬ ‫جمع‬ ‫ق‬ ‫المتطلبات‬ ‫جمع‬ ‫عملية‬ ‫في‬‫و‬ ‫البحث‬ ‫عملية‬ ‫على‬ ‫باالعتماد‬ ‫منا‬‫منظومات‬‫مشاب‬‫فاعل‬ ‫طريقة‬ ‫تعتبر‬ ‫كونها‬ ‫هة‬‫ي‬‫لف‬ ‫ة‬‫المشاريع‬ ‫هم‬ ‫لمحلل‬ ‫ليس‬ ‫التي‬‫ب‬ ‫وقمنا‬ ‫فيها‬ ‫سابقا‬ ‫خبرة‬ ‫النظم‬‫جمع‬‫ال‬:‫إلي‬ ‫وتصنيفهم‬ ‫متطلبات‬ 0-:‫الوظيفية‬ ‫المتطلبات‬ ‫األساسية‬ ‫الوظائف‬ ‫هي‬‫المنظومة‬ ‫في‬ ‫تواجدها‬ ‫يفترض‬ ‫والتي‬‫في‬ ‫وتتمثل‬: 1-‫المستخدم‬ ‫دخول‬ ‫تسجيل‬: ‫المدخالت‬‫رقم‬ ‫و‬ ‫اسم‬ :‫السري‬.‫للمستخدم‬ ‫المخرجات‬‫إدخال‬ ‫حالة‬ ‫في‬ ‫خطأ‬ ‫رسالة‬ ‫ظهور‬ :‫بيانات‬‫صحيح‬ ‫غير‬‫ة‬. 2-‫سجين‬ ‫إضافة‬: ‫ا‬‫لمدخالت‬:‫السكن‬ ‫,مكان‬ ‫الشخصية‬ ‫بطاقة‬ ‫رقم‬ , ‫الميالد‬ ‫تاريخ‬ , ‫العمر‬ , ‫االسم‬‫ال‬‫بيانات‬ , ‫الصحية‬ ‫الحالة‬ ‫بيانات‬ , ‫سابق‬ ‫اسم‬ , ‫المهنية‬ ‫الحالة‬ ‫,بيانات‬ ‫العلمية‬ ‫الحالة‬ ‫بيانات‬ , ‫المادية‬ ‫الحالة‬ ‫,بيانات‬ ‫الجنائية‬ ‫الحالة‬ ‫,بيانات‬ ‫االجتماعية‬ ‫الحالة‬ ‫باأليام‬ ‫العدد‬
  • 11.
    00 ‫السجن‬ ‫إدارة‬ ‫منظومة‬‫نظم‬‫وتصميم‬ ‫تحليل‬ ‫(انفرادي‬ ‫الحبس‬ ‫نوع‬ ,‫االستالم‬ ‫وتاريخ‬ ‫مستلمة‬-‫,ت‬ ‫الجريمة‬ ‫وتفاصيل‬ ‫بيانات‬ , ‫فيها‬ ‫المتهم‬ ‫الجريمة‬ ‫عنبر),نوع‬‫ا‬‫ريخ‬ .‫السجين‬ ‫بيه‬ ‫يقوم‬ ‫اللي‬ ‫العمل‬ ‫نوع‬ , ‫المحكمة‬ ‫مواعيد‬ , ‫حسنة‬ ‫قدوة‬ ‫كونه‬ ‫حالة‬ ‫في‬ ‫خروجه‬ ‫,تاريخ‬ ‫المفترض‬ ‫خروجه‬ ‫المخرجات‬:.‫المتكررة‬ ‫أو‬ ‫الخطأ‬ ‫البيانات‬ ‫حالة‬ ‫في‬ ‫خطأ‬ ‫رسالة‬ ‫ظهور‬ 3‫الزيارات‬ ‫بيانات‬ ‫تسجيل‬: ‫المدخالت‬: , ‫السجين‬ ‫,رقم‬ ‫السجين‬ ‫أسم‬ ,‫الزيارة‬ ‫تاريخ‬ ‫الزيارة‬ ‫،وقت‬ ‫الشخصية‬ ‫البطاقة‬ ‫رقم‬ ,‫الهاتف‬ ‫,رقم‬ ‫القرابة‬ ‫صلة‬ ,‫الزائر‬ ‫أسم‬ ‫المخرجات‬:‫ر‬‫التسجيل‬ ‫عملية‬ ‫انتهاء‬ ‫تأكيد‬ ‫سالة‬. 4‫السجين‬ ‫بيانات‬ ‫تعديل‬ ‫المدخالت‬:‫تغيرها‬ ‫تريد‬ ‫التي‬ ‫الجديد‬ ‫البيانات‬ ‫أدخال‬ ‫المخرجات‬:- ‫ت‬‫سجين‬ ‫عن‬ ‫قرير‬‫تعديل‬ ‫بعد‬ ‫معلوماته‬ ‫بكامل‬ ‫خاطئة‬ ‫بيانات‬ ‫أدخال‬ ‫حالة‬ ‫في‬ ‫خطأ‬ ‫رسالة‬ 5-‫سجين‬ ‫عن‬ ‫بحث‬: ‫المدخالت‬:‫البحث‬ ‫طريقة‬:- )‫سجين‬ ‫رقم‬ ‫أو‬ ‫سجين‬ ‫(أسم‬ ‫الطرق‬. ) ‫الحدوث‬ ‫سنة‬ ‫أو‬ ‫الجريمة‬ ‫(نوع‬ ‫حسب‬ ‫الفرز‬. ‫المخرجات‬:‫السجين‬ ‫معلومات‬ ‫جميع‬ ‫يشمل‬ ‫تقرير‬. 2-:‫وظيفية‬ ‫الغير‬ ‫المتطلبات‬ ‫الوظائف‬ ‫هي‬‫ال‬‫(م‬ ‫نظام‬ ‫في‬ ‫أساسيه‬ ‫غير‬‫زايا‬:‫في‬ ‫وتتمثل‬ ) ‫األم‬‫ان‬ ‫االستجابة‬ ‫سرعة‬ ‫للتوسع‬ ‫وقابل‬ ‫جدا‬ ‫لكبير‬ ‫الذاكرة‬ ‫حجم‬ ‫في‬ ‫األخرى‬ ‫األجهزة‬ ‫بي‬ ‫تربطها‬ ‫محلية‬ ‫بشبكه‬ ‫فيه‬ ‫الموجودة‬ ‫الحاسب‬ ‫(يربط‬ ‫باألنترنت‬ ‫االتصال‬ ‫تحتاج‬ ‫ال‬ )‫المركز‬ 3-‫البيانات‬ ‫متطلبات‬ ‫البيانات‬ ‫نوعية‬ ‫تشمل‬:‫وهي‬ ‫المستخدمة‬ 0-)......‫الزمنية‬ ‫السجين/العمر/الفترة‬ ‫(رقم‬ ‫مثل‬ ‫رقمية‬ ‫البيانات‬. 2-)....‫/الزائر‬ ‫السجين/التهمة‬ ‫(أسم‬ ‫مثل‬ ‫نصية‬ ‫البيانات‬.
  • 12.
    02 ‫السجن‬ ‫إدارة‬ ‫منظومة‬‫نظم‬‫وتصميم‬ ‫تحليل‬ 4-:‫التشغيل‬ ‫متطلبات‬ ‫ل‬ ‫تدريب‬ ‫أو‬ ‫عالية‬ ‫خبرة‬ ‫يتطلب‬ ‫ال‬.‫وواضحة‬ ‫سهلة‬ ‫فالواجهة‬ ‫لمستخدم‬ ‫و‬ ‫تامة‬ ‫باعتمادية‬ ‫المنظومة‬ ‫ستعمل‬ : ‫القبول‬ ‫متطلبات‬. ‫عالية‬ ‫أداة‬ ‫سرعة‬ ‫مع‬ ‫معدومة‬ ‫شبه‬ ‫أخطاء‬ ‫ونسبة‬ ‫صيانة‬ ‫سهولة‬ ‫األداء‬ ‫متطلبات‬:.‫االستجابة‬ ‫وسرعة‬ ‫االستخدام‬ ‫سهولة‬ ‫المتطلبات‬ ‫تحليل‬ ‫السيناريو‬ ‫لبيانات‬ ‫كاملة‬ ‫إلدارة‬ ‫منظومة‬ ‫عمل‬ ‫السجن‬ ‫أدارة‬ ‫تريد‬‫البيانا‬ ‫مع‬ ‫والتعامل‬ ‫التوثيق‬ ‫وتسهيل‬ ‫السجناء‬‫علي‬ ‫والحفاظ‬ ‫ت‬‫بأمان‬ ‫ها‬ ‫وإمكانية‬‫االطالع‬‫وتعديل‬ ‫بسهوله‬ ‫عليها‬‫البيانات‬‫بها‬،‫عند‬‫جمع‬ ‫يتم‬ ‫جديد‬ ‫سجين‬ ‫قدوم‬‫ع‬ ‫المعلومات‬ ‫كافة‬‫نه‬‫و‬‫إ‬‫دخ‬‫ا‬‫ل‬‫عن‬ ‫ها‬ ‫طر‬‫يق‬‫موظفين‬‫ال‬ ‫المعلومات‬ ‫مكتب‬‫ذي‬‫تمكن‬ ‫صالحيته‬‫من‬‫إ‬‫دخال‬‫بيانات‬‫السجناء‬‫وحفظها‬ ‫المنظومة‬ ‫عبر‬‫ملف‬ ‫في‬ ‫السجناء‬‫عليها‬ ‫وتعديل‬‫إيما‬‫شاء‬،‫ل‬ ‫بالنسبة‬ ‫أما‬‫موظفين‬‫مك‬‫ت‬‫اإل‬ ‫ب‬‫سجناء‬ ‫المعلومات‬ ‫كافة‬ ‫علي‬ ‫االطالع‬ ‫لهم‬ ‫فيمكن‬ ‫دارة‬ ‫و‬ ‫الزيارات‬ ‫بيانات‬ ‫مع‬ ‫بتعامل‬ ‫صالحيات‬ ‫لديهم‬ ‫ولكن‬ ‫بدلك‬ ‫تسمح‬ ‫ال‬ ‫فإصالحيتهم‬ ‫اإلضافة‬ ‫أو‬ ‫تعديل‬ ‫لهم‬ ‫يمكن‬ ‫وال‬ ‫فقط‬ ‫الزائرين‬ ‫بيانات‬‫الزيارات‬ ‫ملف‬ ‫من‬‫أيضا‬ ‫,وهناك‬‫موظفين‬‫الجنائ‬ ‫البحث‬ ‫مكتب‬‫ال‬ ‫ي‬‫ذ‬‫معلومات‬ ‫كافة‬ ‫علي‬ ‫االطالع‬ ‫يمكنه‬ ‫ي‬ ‫ك‬ ‫صالحيتهم‬ ‫لكن‬ ‫السجناء‬‫ذ‬, ‫الزائرين‬ ‫لبيانات‬ ‫أو‬ ‫فيها‬ ‫اإلضافة‬ ‫أو‬ ‫تعديل‬ ‫بي‬ ‫لهم‬ ‫تسمح‬ ‫ال‬ ‫لك‬‫المك‬ ‫جميع‬ ‫لي‬ ‫يمكن‬‫اتب‬ ‫أيضا‬ ‫ويمكنهم‬ ‫االختيار‬ ‫حسب‬ ‫على‬ ‫البيانات‬ ‫وفرز‬ ‫محدد‬ ‫سجين‬ ‫عن‬ ‫البحث‬‫التق‬ ‫من‬ ‫االستفادة‬‫ا‬‫السج‬ ‫عن‬ ‫الشاملة‬ ‫رير‬‫ين‬ ‫والزيارات‬‫تقوم‬ ‫التي‬‫بتوليدها‬ ‫المنظومة‬. ‫مخطط‬‫البيانات‬ ‫انسياب‬ ‫البيئي‬ ‫المخطط‬ ‫مكتب‬ ‫أو‬ ‫االدرة‬ ‫مكتب‬ ‫من‬ ‫يكون‬ ‫أن‬ ‫يمكن‬ ‫المستخدم‬ : ‫مالحظة‬ ‫الجنائي‬ ‫البحث‬ ‫مكتب‬ ‫أو‬ ‫المعلومات‬
  • 13.
    03 ‫السجن‬ ‫إدارة‬ ‫منظومة‬‫نظم‬‫وتصميم‬ ‫تحليل‬ ‫المستوى‬‫الصفري‬ ‫المستوى‬‫رقم‬0 ‫المعلومات‬ ‫لمكتب‬ ‫المستوى‬‫رقم‬0‫لمكتب‬ ‫الجنائي‬ ‫البحث‬ 0.1 1.1 0.1 3.1 1.1 0.1
  • 14.
    04 ‫السجن‬ ‫إدارة‬ ‫منظومة‬‫نظم‬‫وتصميم‬ ‫تحليل‬ ‫المستوى‬‫رقم‬0 ‫االدارة‬ ‫لمكتب‬ ‫المستوى‬‫رقم‬1‫الزيارات‬ ‫بيانات‬ ‫لتسجيل‬ ‫المستوى‬‫رقم‬1‫سجين‬ ‫إلضافة‬ 0.1 1.1 3.1 1.0 1.1 1.3 0.0 0.1 0.00.3
  • 15.
    05 ‫السجن‬ ‫إدارة‬ ‫منظومة‬‫نظم‬‫وتصميم‬ ‫تحليل‬ ‫استخدام‬ ‫مخطط‬‫الحال‬‫ة‬
  • 16.
    06 ‫السجن‬ ‫إدارة‬ ‫منظومة‬‫نظم‬‫وتصميم‬ ‫تحليل‬ ‫الكائنية‬ ‫العالقات‬ ‫مخطط‬ ‫التصميم‬ ‫مرحلة‬ ‫مقدمة‬ ‫المنظومات‬ ‫في‬ ،‫التنفيذ‬ ‫ومرحلة‬ ‫التحليل‬ ‫مرحلة‬ ‫بين‬ ‫ما‬ ‫الواصل‬ ‫الجسر‬ ‫هي‬ ‫التصميم‬ ‫مرحلة‬ ‫أن‬ ‫عليه‬ ‫المتعارف‬ ‫من‬ ‫النظام‬ ‫واستقرار‬ ‫سهولة‬ ‫هي‬ ‫موجودة‬ ‫تكون‬ ‫ان‬ ‫يفترض‬ ‫التي‬ ‫االساسية‬ ‫المعايير‬ ‫من‬ ‫السجناء‬ ‫إدارة‬ ‫منظومة‬ ‫مثل‬ ‫األمنية‬ ‫في‬ ‫الفنية‬ ‫األعطال‬ ‫من‬ ‫نوع‬ ‫ألي‬ ‫مجال‬ ‫يوجد‬ ‫فال‬ ،‫للعميل‬‫المستخدمة‬ ‫األدوات‬ ‫بعض‬ ‫على‬ ‫باالعتماد‬ ‫قمنا‬ .‫المنظومة‬‫في‬ ‫مرحلة‬‫التصميم‬:‫منها‬- .Structure chart, pseudo code, Data dictionary ‫المبدئي‬ ‫التصميم‬ ‫المعماري‬ ‫التصميم‬ ‫الهيكلي‬ ‫المخطط‬
  • 17.
    07 ‫السجن‬ ‫إدارة‬ ‫منظومة‬‫نظم‬‫وتصميم‬ ‫تحليل‬ ‫سجين‬ ‫إضافة‬ ‫لخيار‬ ‫الهيكلي‬ ‫المخطط‬ : ‫الزيارات‬ ‫تسجيل‬ ‫لخيار‬ ‫الهيكلي‬ ‫المخطط‬
  • 18.
    08 ‫السجن‬ ‫إدارة‬ ‫منظومة‬‫نظم‬‫وتصميم‬ ‫تحليل‬ :‫سجين‬ ‫بيانات‬ ‫تعديل‬ ‫لخيار‬ ‫الهيكلي‬ ‫المخطط‬ ‫الجديد‬ ‫النظام‬ ‫شاشات‬ ‫تصميم‬ ‫الجديد‬ ‫للنظام‬ ‫االدخال‬ ‫شاشات‬ ‫تصميم‬
  • 19.
    09 ‫السجن‬ ‫إدارة‬ ‫منظومة‬‫نظم‬‫وتصميم‬ ‫تحليل‬ ‫الجديد‬ ‫للنظام‬ ‫اإلخراج‬ ‫شاشات‬ ‫تصميم‬
  • 20.
    21 ‫السجن‬ ‫إدارة‬ ‫منظومة‬‫نظم‬‫وتصميم‬ ‫تحليل‬ ‫التفصيلي‬ ‫التصميم‬ ‫البيانات‬ ‫قاعدة‬ ‫تصميم‬ ‫السجناء‬ ‫بيانات‬ ‫قاعدة‬ ‫تصميم‬
  • 21.
  • 22.
    22 ‫السجن‬ ‫إدارة‬ ‫منظومة‬‫نظم‬‫وتصميم‬ ‫تحليل‬ ‫بيانات‬ ‫قاعدة‬ ‫تصميم‬‫الزيارات‬ ‫المعالجة‬ ‫تصميم‬ ‫وجوده‬ ‫من‬ ‫التحقق‬ ‫وعملية‬ ‫السجين‬ ‫بيانات‬ ‫عرض‬ ‫الختيار‬ (pseudo code) { Input : Prisoner name or prisoner ID; N = 1 While (N < numbers of prisoners) If (Input == prisoners name list) Print (prisoner full information) Else Print (Prisoner Not found ! ) Print (Please try again ) Input : Prisoner name of prisoner ID …
  • 23.
    23 ‫السجن‬ ‫إدارة‬ ‫منظومة‬‫نظم‬‫وتصميم‬ ‫تحليل‬ .. . : ‫الدخول‬ ‫تسجيل‬ ‫لعملية‬ (Pseudo code) Input : user name Input : Password N = 1 While (N < Password List) If (Input = Password and User name) Print (Singing in . . . .) Else Print (Wrong User name or Password) ________________________________________________________________________________
  • 24.
    24 ‫السجن‬ ‫إدارة‬ ‫منظومة‬‫نظم‬‫وتصميم‬ ‫تحليل‬ ‫التوصيات‬ ‫الطالبا‬ ‫يوصي‬‫ن‬‫ا‬ ‫هذا‬ ‫تبني‬ ‫بضرورة‬‫اإل‬ ‫قبل‬ ‫من‬ ‫البالد‬ ‫داخل‬ ‫لمشروع‬‫د‬‫ارا‬‫العام‬ ‫ت‬‫ة‬‫ف‬‫السجناء‬ ‫معامالت‬ ‫تطور‬ ‫يضمن‬ ‫وتسريعها‬‫والحفظ‬‫البيانات‬ ‫على‬‫بأمان‬‫واالبتعاد‬‫عن‬‫ال‬ ‫التي‬ ‫الورقية‬ ‫األنظمة‬ ‫مشاكل‬‫الذي‬ ‫الطويلة‬ ‫كالساعات‬ ‫تنتهي‬ ‫التقارير‬ ‫إعداد‬ ‫في‬ ‫تذهب‬‫ومن‬‫ال‬ ‫حيث‬‫معا‬ ‫وتجميعها‬ ‫المعلومات‬ ‫عن‬ ‫بحث‬،‫ف‬‫ال‬‫بضغط‬ ‫يمكننا‬ ‫الجديد‬ ‫نظام‬‫ة‬‫من‬ ‫واحده‬ ‫زر‬ ‫ثواني‬ ‫في‬ ‫هذا‬ ‫كل‬ ‫فعل‬. ‫المراجع‬ ‫,زاهية‬ ‫.إ‬ ‫,.ب‬ 2100. In: ‫النظم‬ ‫تحليل‬. ‫:بنغازي‬ ‫بنغازي‬ ‫الوطنية‬ ‫الكتب‬ ‫,دار‬ p. 314.