A REPORT
                           ON
    HR POLICY IN
  RECRUITMENT AND
     SELECTION/
 TALENT ACQUISITION

                      BY
NAME OF THE STUDENT:PRAGYA SINGH

NAME OF THE ORGANIZATION   :DS GROUP




                                       Page | 1
DHARAMPAL AND SATYAPAL LTD.




                     A REPORT
                               ON
                   HR POLICY IN
                 RECRUITMENT AND
                    SELECTION/
                TALENT ACQUISITION



                              BY
  NAME OF THE STUDENT: PRAGYA SINGH

   NAME OF THE ORGANIZATION   : DS GROUP


DATE OF SUBMISSION: 16TH MAY 2009




                                           Page | 2
DHARAMPAL AND SATYAPAL LTD.




AUTHORISATION

                Project Report
                                 ON

             HR POLICY IN RECRUITMENT
                          &SELECTION/
                   TALENT ACQUISITION
                               Submitted to
           ICFAI UNIVERSITY for the partial fulfillment of
                 MASTER OF BUSINESS ADMINISTRATION OF IBS



          Guided by:                           Submitted By:
          MR.RAVI LAL                          PRAGYA SINGH
                                              Roll No-08BS0002268




                         ICFAI BUSINESS SCHOOL
                                  JAIPUR

                     (ICFAI UNIVERSITY, DEHRADUN)

                                                                    Page | 3
DHARAMPAL AND SATYAPAL LTD.




      TABLE OF CONTENTS
Preface…………………………………………………………………………i
Acknowledgement……………………………………………………………ii
Abstract……………………………………………………………………….iii
An introduction to the project………………………………………………1

      Purpose of the Project…………………………………………………….1
      Scope of the Project………………………………………………………1
      Limitations of the Study………………………………………………….2
      Methodology Used……………………………………………………….2
Recruitment & Selection trends in Food Industry…………………………4
An introduction to the DS Group……………………………………………11

      Innovation & R&D……………………………………………………13
      Project Implementation…………………………………………………14
      Wide reach……………………………………………………………..15
      History of the DS Group………………………………………………16
      Key milestones…………………………………………………………17
      Trendsetters……………………………………………………………18
      International Alliances…………………………………………………19
      Foods & Beverages……………………………………………………20
      Pass Pass………………………………………………………………20
      Catch ……………………………………………………………………20
             Catch Spices……………………………………………………20
             Catch Snacks……………………………………………………21
             Catch Spring Water & Club Soda……………………………….21
             Catch Cold Drinks………………………………………………23
             Catch Silver & Gold Foils………………………………………24
Organizational Structure of DS Group……………………………………25
Recruitment………………………………………………………………….26

        Purpose & Importance………………………………………………27

                                                      Page | 4
DHARAMPAL AND SATYAPAL LTD.


        Recruitment Structure…………………………………………28
        Recruitment Process…………………………………………….29
        Sources of Recruitment………………………………………………30
        Factors affecting Recruitment…………………………………………31
        Recruitment Policy of Organization…………………………………..32
        HR Policy in Recruitment & Selection of DS Group…………………34
        Trends in Recruitment………………………………………………37

Selection………………………………………………………………………41
Recruitment v/s Selection……………………………………………………46
Suggestion……………………………………………………………………48

            Recruitment Process……………………………………………49
            Selection Process…………………………………………………50
            Lean Process……………………………………………………51
Research Methodology………………………………………………………53
Talent Acquisition……………………………………………………………57

         How Talent Acquisition is different from “Plain Vanilla Recruitmen60
         Difference between Recruitment & Strategic Talent Acquisition…61
         Importance on Talent Acquisition…………………………………62
         Designing & Implementing Talent Acquisition Strategy……………62
         The Talent Paradigm…………………………………………………64
         Major problems in Talent Acquisition………………………………66
         Talent Acquisition-As a Strategy……………………………………69
         Talent Acquisition- Process…………………………………………73

Attraction……………………………………………………………………76
Suggestion for Attraction of Employees……………………………………76
Retention………………………………………………………………………79
Suggestion for Retaining Employee…………………………………………79




                                                                      Page | 5
DHARAMPAL AND SATYAPAL LTD.




APPENDIX A: Media Coverage……………………………………………82
APPENDIX B: Sample of questionnaire……………………………………84
APPENDIX C: DS Group Recruitment & Selection Procedure………….86
References……………………………………………………………………90




                                                        Page | 6
DHARAMPAL AND SATYAPAL LTD.




Table of illustrations
      Project Implementation Data…………………………………………14
      International Alliances………………………………………………..19
      Canpac…………………………………………...…………………….19
      Catch Silver Foils………………………………………………………19
      Pass Pass………………………………………………………………..20
      Catch Spices……………………………………………………………20
      Catch Snacks…………………………………………………………21
      Catch Spring Water & Club Soda……………………………………21
      Catch Cold Drinks……………………………………………………23
      Catch Silver & Gold Foils…………………………………………….24
      Organizational Structure of DS Group………………………………25
      Recruitment Structure………………………………………………28
      Sources of Recruitment ………………………………………………30
      Factors Affecting Recruitment……………………………………….31
      Recruitment Process………………………………………………….49
      Selection Process………………………………………………………50
      Lean Process……………………………………………………………51
      The Talent Paradigm…………………………………………………65
      Talent Acquisition-Attraction & Retention………………………..75




                                                       Page | 7
DHARAMPAL AND SATYAPAL LTD.




PREFACE
Training is the systematic development of the knowledge,
skills and attitude required by an individual to perform
adequately a given task or job. It imparts practical
knowledge to an individual which in turn makes work more
efficient and more organized. In present times and age it
holds great        importance in       an   individual professional
development. My training in DS Group has been truly a
learning experience where, I explored my strengths and
weakness and it facilitated me in coming out with this
project on HR Policy in Recruitment & Selection. I got to
know about the recruitment and selection procedure of
candidates in DS Group from various aspects. An another
study which I conducted was on Talent acquisition related
to employees of DS Group .By this study I got to know how
to attract and retain the best talent in the organization by
different methods adopted by DS Group and other company
in same industry. In the both the studies I have come out
with some interesting findings which one can explore in my
project.




                                   i

                                                              Page | 8
DHARAMPAL AND SATYAPAL LTD.




ACKNOWLEDGEMENT
‘When a person is help, guide and co-operated his or her heart is bound to pay gratitude.’

My summer internship training (SIP) experience has been filled with interesting challenges

and people that I will appreciate forever; numerous people have contributed in varying

capacities which permitted completion of this project. I would like to begin by thanking Mr.

Ravi Lal for guidance, constant inspiration & keen interest shown during the project, and

guide towards selecting the project which going to help me in long run in my career. I

deliberate my profound sense of gratitude to him. I owe my tha nks to my faculty guide

Mr.H.V.Kothari, for guidance and inspiration and constant help in improving my way of

presenting my work.

       It is not a single man‟s effort which is sufficient for the accomplishment of a

Research. Various factors, situations and persons integrate to provide the background for

accomplishment of a task requires the effort of so many people and the work is no different.

      In the chain I am immensely thankful and convey my sincere gratitude to Ms Shweta

Shrivastava(HR Trainee)her guidance & solving my queries very patiently. She helps me

in learning in-depth understanding of structure and functions of the organization and

analysis of recruitment and selection activities, she guides me by her own experience,

I owe my sincere gratitude to all the members and heads of various departments in DS

Group. I extend my sincere thanks especially to Mr.Samir Arya(Senior manager -HR),

Mr.Saraswat(finance head),Ms.Shivangi(HRD) and all the members of DS Group family

who have made my stay in DS Group most fruitful and a learning experience. I also

sincerely thank to my IBS teachers and the placement cell for allowing me takes up the in

DS Group.

                                           ii


                                                                                         Page | 9
DHARAMPAL AND SATYAPAL LTD.




Abstract:
My project deals with HR Policy in Recruitment & Selection and Talent
Acquisition .The motive of this project is to deals with the problems that are
prevailing in HR Department in order to recruit the best talent in organization
and to retain them as a part their resources. My project is divided in two parts
1.HR Policy in recruitment & selection,
                       2. Talent Acquisition
In HR Policy in Recruitment and Selection I have studied all the policies that
were taken in consideration while the procedure of recruitment and selection is
going on. And other thing that I have studied why there is constant recruitment
happens only in 3 departments i.e. marketing, sales and production. In talent
acquisition I have studied what are the measures that to be taken in
consideration when organization had to attract and retain the best talent in the
organization.As due the dynamic environment, savage competition, remarkable
transformation from industrial society to an information society, human
resource management plays a critical role within the organization.
       The recruitment and selection is the major function of the human resource
department and recruitment process is the first step towards creating the
competitive strength and the strategic advantage for the organizations.
Recruitment process involves a systematic procedure from sourcing the
candidates to arranging and conducting the interviews and requires many
resources and time.
        The biggest constraint to pursuing growth anywhere is lack of talent
availability. Getting the talent and retaining them is a major challenge for all
organizations today. It is almost equivalent to acquiring a customer and
retaining the customer throughout. It is becoming intensely competitive.
        As talent acquisition is very important from the company point of view
because This is a very important aspect, considering that the industry still faces
a shortage of right talent, and spends more than 40% of its time in talent
acquisition and retention. The recruitment and selection procedure of the
company determines the level of achieving organizational goals in the long
run.It is stated that which is all about selecting right person for the right job at
the right time at the best possible position. Although it sounds quite simple but
it is also not an easier job to evaluate
                                         iii

                                                                            Page | 10
DHARAMPAL AND SATYAPAL LTD.


a person with his ability and skills that may satisfy the core competency
for the job so that his degree of willingness to pursue a job becomes
positive. From job seeker‟s prospective it is the core competencies, which
matter much for a job. So it is the effective recruitment and selection procedure,
which determines not only the right candidature for a job but also a long-term
accomplishment of organizational goals.

    For the purpose of recruitment and selection process, i have studied DS
Group recruitment structure and other information from my company guide.
And as to make an study for talent acquisition, I have studied different methods
adopted by DS Group and collecting information through primary & secondary
data.

    Other than my project I have also actively participating in activities relating
to the recruitment process of DS Group in CATCH & PASS PASS units. I have
prepared the INTERVIEW PANEL SHEETS of the candidates for interview for
the post of – Area Sales Manager & marketing, and also help my senior in
scrutinizing the organizational chart for purpose of finding the vacancy in
different zones for various posts like Sales Supervisor, Area Sales Manager, and
Zonal Head.




                                         iv




                                                                           Page | 11
DHARAMPAL AND SATYAPAL LTD.




INTRODUCTION
Purpose Of The Project

To study the HR Policy in Recruitment & Selection/Talent Acquisition methods
related to Foods Division of DS Group. In today's rapidly changing business
environment, organizations have to respond quickly to requirements for people.
Hence, it is important to have a well-defined recruitment policy in place, which
can be executed effectively to get the best fits for the vacant positions. Selecting
the wrong candidate or rejecting the right candidate could turn out to be costly
mistakes for the organization. Selection is one area where the interference of
external factors is minimal. Hence the HR department can use its discretion in
framing its selection policy and using various selection tools for the best results.
To find out the various sources of advertisement of vacancies like-media
(electronic or paper or both), schools, posters etc, and the other is to find out
pros and cons of recruitment and selection structure of DS Group. To study how
talent acquisition is important from company point of view. It is very important
to study why there is constant

Scope Of The Project:

The scope of this study covers the food division unit of DS Group comprises of
Mouth freshener (PASS PASS), & CATCH SPICES. The specified tasks
covered in the scope are:
  i.   Recruitment & selection procedure of DS Group in Foods Division
 ii.   Studying the procedure and policies that were referred before the
       recruitment & selection.
iii.   Identification of the facilities and performance appraisal methods adopted
       by the DS Group.
iv.    Studying, why there is lot of retention in sales, marketing and production
       department.




                                                                           Page | 12
DHARAMPAL AND SATYAPAL LTD.


Limitations Of The Study:

As limitations are the mandatory part of any project, this project was also not an
exception to this. Some of the limitations of the project were:
1. SCOPE: Limited to the study of Foods Division of DS Group
 2. FOCUS: Study of recruitment process of:
   a. Sales
  b. Production
  c. Marketing
3. PREFERENCES: Candidates which preferred must have the experience of
FMCG industry only.
4. ACCURACY: Projecting manpower needs over a period of time is a risky
one. It‟s not possible to track the current and future needs correctly and convert
the same into meaningful action guidelines. Factors such as absenteeism, labor
turnover, seasonal trends in demand, competitive pressures, technological
changes and a host of other factors may turn the rest of manpower plans as
fashionable, decorative pieces.
5. CONFIDENTIALITY: Confidentiality of certain information at unit level
which is not disclosed.



Methodology used

      1. Primary data
         The data related to this project is collected through primary data; in
         this I have collected information from candidates who are coming for
         the interview in the company, my company guide, and from the
         management trainee. She is working in the company from last 6
         months in HR Department.
      2. Secondary data
         Some information that is not feasible to be collected from the
         company people that are collected from internet
      3. Company policies
         Company policies that I had studied in order to make clear about
         recruitment & selection procedure are company induction, different
         formats like application forms, LOI(letter of intent),telephonic
         interview procedure, interview panel sheets, parity sheets, salary
         fixation forms, KRA, task sheet, candidate assessment summary sheet
                                                                          Page | 13
DHARAMPAL AND SATYAPAL LTD.


      4. Personal observation
         I have actively participated in recruitment procedure of the
         company, so I‟m able to got firsthand experience of recruitment and
         easily able to recognize the pitfalls that are prevalent in Recruitment &
         Selection procedure of DS Group.




                                                                          Page | 14
DHARAMPAL AND SATYAPAL LTD.


RECRUITMENT & SELECTION TRENDS IN FOOD
INDUSTRY

Today‟s business climate offers the agriculture and food processing industries
great opportunities and great challenges. Opportunities for new product
development have never been greater as consumer preferences continue to
evolve. Innovation is spurred by sophisticated research and development and
new production methods.

At the same time, there are a number of challenges brought on by uncertainty in
the global economy that must be carefully navigated. Rising energy and
commodity prices, new energy policies and environmental regulations, foreign
competition and growing concerns about food safety and health are challenging
the industry everyday. As companies evaluate growth and expansion plans, the
site selection process is complicated by all of these factors.

The food processing industry is a major component of the U.S. economy. In
2007, total food sales topped $1.16 trillion. The industry employed well over
half a million people in all corners of the country. The impact of this important
industry is global, with foreign competition playing an increasing role in
domestic production and decision making. U.S. communities, faced with
manufacturing job losses in autos and durable goods, are aggressively pursuing
food processing facilities.

TRENDS IN CONSUMER PREFERENCES

Trend 1
Each year, Food Processing magazine names top trends in the industry.
Currently, organics is number one. While consumer trends come and go
quickly, industry experts seem to agree that interest in organics is here to stay.
USDA regulations must be met in order for a product to be labeled “organic.”
Generally, this means that the product must be grown without toxic and
persistent fertilizers and pesticides. However, organics are not limited to
produce items such as tomatoes or lettuce. Meat, dairy, condiments, wine and
beer have all shown growth in the organic sector. The movement of consumers
toward “green” products is also driving the organics movement.


                                                                           Page | 15
DHARAMPAL AND SATYAPAL LTD.


Site Selection Impact
The growing impact of consumer demand for organic foods is
demonstrated by the decision of Really Cools Foods, a leading natural and
organic prepared foods company, to locate a new $100 million national
production and distribution center in Cambridge City, Indiana. When
completed, the new complex is expected to employ 1,000 people. The facility
will supply Really Cool Foods‟ growing network of food retailers across North
America. The central location of Cambridge City, which is within a one-day
drive of two-thirds of the U.S. population, helps decrease distribution costs for
the company. The first phase of the project, which opened in 2008, is a 78,000
sq. ft. USDA certified organic commissary.

The value to this type of project to a local community is demonstrated by the
significant incentives pledged to Really Cool Foods to support the project. The
Indiana Economic Development Corporation committed up to $3.05 million in
performance-based tax credits, up to $165,000 in training grants and a $200,000
grant to assist Cambridge City with needed infrastructure improvements to
support the project. Local officials offered the company 50 acres of land,
$165,000 in grants and a 10-year property tax abatement.

Trend 2
The second trend identified by Food Processing magazine is health and
wellness. This includes products that include an ingredient that targets a certain
condition, such as high cholesterol. Botanicals, antioxidants, phytochemicals,
oils and whole grains may be included in health and wellness products. As the
population continues to age and become more aware of their daily choices on
health, these products will continue to be popular with consumers. The science
behind these products is sophisticated, allowing producers to charge higher
prices for these value-added items.

Site Selection Impact
Food processing companies that engage in significant research to support new
product development should consider utilizing the Research & Experimentation
federal tax credit. The credit was designed to encourage manufacturing
companies to make technological improvements to products and processes. The
credit has been in effect since 1981 and has evolved over the years.


                                                                           Page | 16
DHARAMPAL AND SATYAPAL LTD.


A four-part test is used to determine eligibility. To qualify, expenditures
must support research that is:
1)     Technological in nature – research must rely on science
2)     Eliminates uncertainty – intent of research must be to make process
more reliable
3)     A process of experimentation – developing, testing and refining
hypotheses
4)     New or improved functionality – activities should relate to better
performance, reliability, quality, etc.

The net tax benefit of the credit is approximately 6.5 percent of qualified
research expenditures. State tax credits are also commonly available and should
also be considered. It is advisable to talk to an accounting professional in order
to determine applicability of any federal or state tax credit.

Trend 3
Other top consumer trends include age awareness and portion control products.
Age awareness products address the nutritional needs of both children and
seniors. Portion control products, such as 100-calorie packs of snack foods,
make it easy for consumers to monitor calories while eating on the go. In most
cases, these products are produced simply through modifications to labeling and
packaging, increasing the attractiveness of the product without increasing
product development costs.

PRODUCER CHALLENGES

Challenge 1
Producers are faced with finding ways to meet ever-changing consumer desires,
while at the same time controlling costs and maintaining high quality and safety
standards. The greatest challenge currently facing the industry is the increase in
energy prices. Higher energy costs have impacted the food processing industry
both coming and going.

At the most basic level, higher gasoline prices are translated directly to food
production through the tractors and combines used on family farms to produce
corn, soybeans, wheat and other grains that are the building blocks of the U.S.
food supply. Gasoline prices have also impacted the cost of getting these

                                                                           Page | 17
DHARAMPAL AND SATYAPAL LTD.


products to market for further processing.

Higher oil prices have also increased demand for biofuels in Europe and the
United States. New mandates have been put in place for renewable fuels, with
trade restrictions in the U.S. preventing the full utilization of the large potential
for ethanol production in Brazil. The share of global maize production used for
ethanol was 2.5 percent in 2000, 5 percent in 2004, and 11 percent in 2007. This
diversion of food products to the production of biofuels has driven up prices.

Efficient grain production is also dependent of fertilizer. According to the
World Bank, fertilizer prices have increased rapidly, almost tripling in the first
half of 2008. The weakness of the dollar has compounded the situation for
internationally-traded commodities. While commodity prices are expected to
decline for record highs, they will remain higher than the average for recent
years.

Site Selection Impact
Higher fuel prices are driving food processing companies to apply greater
scrutiny to location decisions. Proximity to both suppliers and consumers is
more important than ever. A location directly on a major interstate highway will
trump a location further from major transportation arteries. Early in the site
selection process, a thorough analysis of inbound and outbound freight
requirements and shipping methods should be undertaken. Alternative
transportation methods such as rail and air should be included.

Proximity to a labor pool large enough to support on-going labor needs is also
important as employees strive to reduce commute times. A comprehensive labor
study, including projected labor availability, cost, competition, skill levels and
commuting patterns, should be completed for each site under consideration.

Food processors should follow the efforts of some U.S. regions to promote
biofuel production based on non-food feedstock. For example, woody biomass
is a viable option in the southeastern United States, an area rich in pine forests
and underbrush. As local communities begin to incent these types of renewable
energy projects, pressure on the food supply may decrease.




                                                                             Page | 18
DHARAMPAL AND SATYAPAL LTD.


Challenge 2
Increasing cost pressures on the food processing industry may also lead
companies to make location decisions that increase efficiency by utilizing
existing relationships, supply and distribution chains, and infrastructure.
Manufacturers may be inclined to expand at an existing location rather than
look for a new site.

Site Selection Impact
Nestle USA recently announced plans to expand its new facility in Anderson,
Indiana before the facility was even open. The company plans to invest an
additional $200 million for increased beverage production and distribution
capacity at the 880,000 sq. ft. facility. The company cited a strong response
from the local workforce and local utility capacity as vital factors in the
decision. The facility produces Nestle Nesquik Ready-to-Drink and Nestle
Coffee-mate Liquid.

Significant state and local government incentives were offered to support the
project. The Indiana Economic Development Corporation pledged up to $1.325
million in performance-based tax credits and up to $50,000 in training grants.
The City of Anderson offered property tax abatement, construction of two water
towers and employee recruitment assistance.

The decision to expand in Anderson, Indiana marks the fourth major facility
investment in Indiana by Nestle since 2006. The company has announced
projects in Greenwood, Fort Wayne and Anderson, Indiana.

Challenge 3
Producers must also address growing consumer concerns about food safety.
According to the Food Marketing Institute, consumer confidence in the food
supply dropped to 66 percent in 2007, down from 82 percent in 2006.
Contamination, product tampering and terrorist threats were considered the top
areas of concern. While consumers surveyed acknowledged a personal
responsibility to ensure that the foods they eat are safe, a large number also
believed that contamination often occurs in the manufacturing process.
Producers must ensure the complete safety of their manufacturing operations
and maintain a stellar safety record to succeed in the long term.


                                                                        Page | 19
DHARAMPAL AND SATYAPAL LTD.


Site Selection Impact
As companies invest in upgraded technologies to ensure food safety,
incentives such as personal property tax abatement can help reduce costs. In
most states, some form of personal property tax relief is offered to companies
that invest in new manufacturing equipment. Most states also offer training
grants to help companies prepare employees to effectively utilize new
technologies.

Challenge 4
Global competition is also playing a role in the U.S. food processing industry.
Recent scares about product quality in China have driven many consumers to
avoid non-domestic products. Increasingly, consumers are aware that the low-
cost provider may not be the best choice when food quality and safety are
concerned. U.S. producers have an opportunity to emphasize the strong
oversight and safeguards of the domestic food industry and position themselves
as preferred providers.

However, products that have a commodity focus will find it increasingly
difficult to compete with foreign firms. Labor cost advantages encourage some
producers to move operations offshore or to import raw materials that can be
produced at a lower cost in other locations.

As cost pressures increase, companies will be looking for new growth
strategies. International trade may provide such opportunities, especially for
niche and specialty products. Emerging markets such as China and India will
experience increased demand as wealth increases. Companies should explore
these options as part of their overall growth and expansion plans.

Site Selection Impact
Most states provide assistance to companies interested in importing and/or
exporting. Typical assistance programs include trade missions, company
matchmaking, export counseling, international trade show assistance and
services provided by foreign trade offices. For example, the State of Florida has
international offices in 13 countries that provide assistance to companies
interested in trade and investment opportunities.




                                                                          Page | 20
DHARAMPAL AND SATYAPAL LTD.


VALUE OF THE INDUSTRY

The food processing industry, a major contributor to the U.S. economy, has
many reasons to be optimistic. As companies evaluate new locations and make
site selection decisions, they should be aware of the many programs available to
support and assist them. State and local governments see the value of the
industry and are eager to attract new investment to their communities.




                                                                         Page | 21
DHARAMPAL AND SATYAPAL LTD.




An Introduction to DS Group
Dharampal Satyapal Group (DS Group) is more than Rs. 1200 crores
diversified conglomerate, which is committed towards high quality products &
credited with several innovations over last seven decades. A value-driven
corporate, DS Group has further consolidated its position in the last five years
through successful forays into diversified sectors like FMCG, Packaging,
Hospitality, Rubber thread and other businesses.

Some of the popular brands owned by the Group today are – Catch Spring
water, Catch flavoured water, Catch ready-to-eat snacks, Catch Spices,
Pass Pass, Rajnigandha - a non tobacco Pan Masala, Baba, Tulsi and
Rashmi.

Founded in 1929, DS Group has maintained its market leadership in the
chewing tobacco segment. Rajnigandha, the world‟s largest selling premium
pan masala, is one of the most popular brands of DS Group. Its excellent taste
and quality has made it the choice of millions of Pan Masala connoisseurs
around the world. The Group forayed into food products in 1987 and made a
beginning with Catch pepper and salt in a revolutionary tabletop rotator
dispenser. This was followed by an array of spices and seasoning under the
same brand name. The Group is also credited with the launch of the nation‟s
first ever natural spring water – Catch Natural Spring Water bottled at the
source in Himalayas followed by the launch of Catch Club Soda, Catch Tonic
water and the very popular Catch spring range. „Pass Pass’ - an all natural
mouth freshener is another interesting innovation that caught the imagination of
the entire nation to become a multi-crore brand within just a year of its launch.
The brand is constantly expanding with newer product variants. BABA Elaichi
& Supari - in line with the BABA heritage of excellence are 100% natural
mouth fresheners assuring long lasting refreshing experience.

DS Group‟s new Food & Beverages production Unit at Guwahati is an addition
to its already successful business conglomerate. To further strengthen its strong
hold in the industry, the unit is a crucial step forward to it‟s striving for
expansion.

The group has also ventured into a rapidly growing Hospitality Sector with
extensive plans of launching five star properties in the larger cities and boutique
& heritage properties at tourist destinations.

The first of the many properties being set up by DS Group, Manu Maharani is

                                                                           Page | 22
DHARAMPAL AND SATYAPAL LTD.


a super deluxe property in Nainital promising unmatched hospitality to the
guests of this beautiful mountains retreat with the blend of action and
relaxation that suits all moods. This hotel epitomizes impeccable service and
facilities.

Thereafter, the Group acquired the Airport Hotel at Kolkata. The hotel is
currently being revamped and renovated and will soon emerge as an
International standard Five Star Hotel. The hotel has plans to have a large
Convention Center & Banqueting facilities, in addition to a sprawling
Commercial area of over 3,00,000 sq.ft. The project is likely to be completed by
the end of 2008.The hotel will be managed by one of the reputed International
Hotel chains.

The Group has also signed a MOU with Guwahati Metropolitan Development
Authority (GMDA) to set up the first five star hotels, of the North East, in
Guwahati. In addition to the above two ventures, land has been acquired in
cities like Jaipur, Udaipur, Ranthambore, Shimla, Mussorie, Corbett Park,
Manali & Goa with plans to set up hotels & resorts which will either be
managed by the group or by renowned International players in the respective
fields. The planning and designing of these hotel projects are underway.

With a boom in tourism sector, the group is all set to emerge as one of the
leading players in the hospitality segment.

Packaging is another area of expansion for the Group. DS Canpac Ltd., an eco
friendly revolutionary packaging technology, was launched in India in
association with Canpac a leading Switzerland based packaging major. A state-
of-the-art plant at Noida offers packaging solutions to other FMCG marketers as
well as exporters of food products. The group has also commissioned an ultra
modern Rs. 60 crores Flexible Packaging Unit in Bonda, Assam with an
installed capacity of 400MT per month. The flexible packaging unit is expected
to largely benefit the growing tea industry in the state of Assam as well as other
consumer product Industries present in North East.

The group has Manufacturing Units in Noida, Delhi, Barotiwala in H.P, Kullu,
Assam and Tripura. It also has a widespread distribution network supported by
dealers and retailers. Apart from its offices in Bombay, Ahmedabad, Jaipur,
Indore and Bhubaneshwar, the group has representatives in Europe, the Middle
East, U.S. Australia and South East Asia.

This remarkable growth and diversification has been on account of emphasis on
quality at all levels. Every stage from procurement of raw materials to the
finished product is monitored with utmost care and attention. Well-equipped
                                                                          Page | 23
DHARAMPAL AND SATYAPAL LTD.


and sophisticated laboratory tests ensure superior quality of the products.
The DSL unit of the DS Group is the only unit in the trade to be
awarded the prestigious ISO 9001: 2000 Certification.

The group constantly leverages its strength in its marketing adeptness through
dealer network expansion, up gradation of production facilities and bringing
greater consumer orientation, while maintaining its commitments to high
quality, innovation and consumer value. DS Group will also be committed to
maintaining high standards in all its diversification endeavors.

 DSL is a flagship company of 10000 million DS Group, a business
conglomerate with 12 successful brands in its portfolio, the company is poised
for a diversification in high growth area. Some of the popular are Catch Spices,
Catch Natural Water, Catch Club Soda and PASS PASS in Food &
Beverages, and Rajnigandha and Tulsi in Tobacco,the group has successfully
woven a seven-decade legend of innovation and enterprise since 1929.

The strong network of Regional Offices and Distribution Channels has
strengthened the Group's presence not only in India but also has broadened the
company's horizons in foreign markets like Europe, Middle East, US, Australia,
and South East Asia.

Having set new benchmarks in brand building and creating new markets, the
group is expanding its wing into Hospitality, Packaging, and Infrastructure etc.
Come let‟s innovate

DS Group is today a well - diversified conglomerate with business leadership
across wide spectrum of industries - right from chewing tobacco, food &
beverages, real estate, hospitality and packaging.

INNOVATIONS AND R &D

Continuous investment into research & development forms the very elixir of the
DS Group. Be it developing indigenous technologies or embracing international
technological solutions -we ensure that any product from our stable sets global
benchmarks in innovation & quality.

A well-documented process is adopted for product development & quality
assurance. Apart from a centralized R&D laboratory housed at the corporate
office, all our manufacturing units are also equipped with state-of-the-art
technology and specialized microbiology labs.

.While dedicated teams of research specialists continuously work towards
bringing enhancements in existing products, the quest for innovation leads us to
                                                                          Page | 24
DHARAMPAL AND SATYAPAL LTD.


interact & learn from global leaders in various segments. This has been
the guiding philosophy in associating with some of the best-known
corporate to bring never-before innovations in the country. These innovations
are result of meticulous research into ever-changing customer needs and
creating new segments to pro-actively fulfill the requirements. DSL associations
include tying-up with Canpac of Switzerland to bring biodegradable,
composite can packaging; Wallner from Germany to bring nation's first 100%
vegetarian silver foils; Sidel France for spring water bottling operations and
now Process Engineering, Italy for providing technology for manufacturing
Heat Resistant Rubber thread and lot more!

PROJECT IMPLEMENTATION

To effectively back quest for innovation as well as passion to expand into newer
frontiers, they have built considerably strong project implementation skills over
past few years. Right from site selection, facility planning, construction &
placement to project commissioning-they have a specialized team to deliver
timely turnkey projects.

.They just providing instances of some of recent projects, set up by DS Group:

   PROJECTS              PROJECT          TECHNICAL                 SET UP
                         COST             COLLABORATIO              DURATIO
                         (Investment      N                         N
                         )

   Manufacturin          Rs.18crore       (Indigenous)              11 months
   g facilities for      s
   che wing
   tobacco
   brands at
   Guwahati
   and Agartala
   DS Canpac             Rs.17crore       Canpac,                   6 months
   Division              s                Switzerland
   Natural               Rs.14crore       Sidel, France             6 months
   Spring Water          s
   Bottling Plant
   at Kullu
   Silver Foil           Rs.7crores       Wallner,Germany           7 months
   Unit

The facilities at Guwahati are ISO 9001 certified.

WIDE REACH

                                                                         Page | 25
DHARAMPAL AND SATYAPAL LTD.


      Present in all 28 states
      Manufacturing sites at HP, UP & North East
      16 DEPOTS across India
      17 C&S Agents across India
      1800 authorized dealers
      Product availability at 1.6 million outlets

Besides a widespread national reach, DSL is proud to have established an
enviable market for their brands at leading International markets - with
dedicated agents to serve markets at Canada, North America, South America
Africa, Europe, Middle East and Far East.

Effectively backing this wide reach is an efficient logistics and supply chain
management-which continuously strives to establish a productive synergy
amongst various suppliers all over the world as well as timely delivery of raw
materials and finished products across various outlets. The initiative is further
supported by an extensive ERP implementation across all manufacturing bases
as well as key depots-thus helping us to constantly monitor & adapt to changing
market parameters almost with real-time effectiveness.

These systems are continuously updated-so that it can give enjoyment to the
customer, the way he wants it!

For DSL, innovation & enjoyment begins at work place! DSL believe in
grooming each of its team members to be the Messenger of Joy. And to help
him spread enjoyment all across, DS has implemented a well-thought
Leadership Model-which brings transparency, collective wisdom, performance
orientation & minimum response time.




DS group is a function-driven lean organization. Not only are the team members
given exposure to intra-functional & inter-functional tasks, they are equipped
with world-class training & continuous development programs-which all go a
long way in laying strong foundation of a dynamic & vibrant organization.

Today, DS is a family of around 2000 innovators-each contributing in their own
significant way to make the world a happier place to live in & enjoy living!
Through DS's unique products and offerings.




                                                                         Page | 26
DHARAMPAL AND SATYAPAL LTD.


History of DS Group

The Stirring Saga of an Enterprise

In the early 20th century, when trade and commerce had not witnessed the
advent of brands and marketing warfare in India, Shri Dharampalji – the
founder of DS Group, set up a small perfumery shop in Chandni Chowk, Delhi
in the year 1929. The urge to create a business around consumer tastes and
preferences led Dharampalji to innovate quality products. His sagacity
revolutionized the market of chewing tobacco and the shop in Chandni Chowk
became renowned not only in Delhi but even amongst the connoisseurs of
tobacco in other parts of India and the world. Blending modernity, technology
and tradition, Dharampalji‟s son Satyapalji brought the dawn of a new era - an
era that saw a revolution. Satyapalji inherited qualities of high virtues,
innovation and aspiration for being the best in the business. His in-depth
knowledge of perfumes honoured him the title of “Sugandhi” (perfumer). He is
credited with blending tobacco with various exquisite fragrances. He is also
known for bringing the element of quality and research hitherto unknown in this
category. Under the able stewardship of Satyapalji, the nation‟s first ever-
branded chewing tobacco BABA was launched in 1964 which became an
instant success and widely popular in its category. And what followed later was
an array of premium brands like Tulsi and a host of others which have
established their leadership in their own category and created new markets in its
wake. Continuing the fervour of innovation and quality, the Group set new
benchmarks in Foods & Beverages. Innovative tabletop sprinklers changed the
way Indian households had been enjoying salt and spices. Be it Catch spices or
Catch Beverages, today Catch stands for international quality and convenience.
Mouth fresheners like Rajnigandha and Pass Pass created new offerings and
established new categories. The Group has also ventured into a rapidly growing
hospitality sector with extensive five star properties in the larger cities and
boutique & heritage properties at tourist destinations. The Group has also
successfully ventured into Packaging, Rubber Thread, Steel in the last few
years. Since the launch of BABA, the Group has never looked back, reaching
for milestones year after year. Thus, evolving from a single product to multiple
brands, DS has successfully woven over eight decades legend of innovation and
enterprise. And the quest for innovation continues……..




KEY MILESTONES


                                                                         Page | 27
DHARAMPAL AND SATYAPAL LTD.


   1. FOOD & BEVERAGES

      1987: Foray into F&B, Catch Salt &Pepper sprinkle launched

      1999: Catch Natural Spring Water of Spices launched

      2000: Catch Kitchen Range of spices launched.

      2001: Foray into Snacks

      2002: Catch adds fizz with the launch of catch club soda.

      2003: Catch clear Flavored Drink launched.

      2005: Catch Spring Cola, Lime & Orange gives a refreshing change.



   2. Tobacco &Related Products

      1987: Quality chewing tobacco launched.

      1964: Tobacca was branded for the first time in India-BIRTH OF
      BABA.

      1979: Tulsi was launched



   3. Mouth fresheners

      1983:Rajnigandha premium pan masala launched.

      1999:Mouth freshners Pass Pass introduced to the mar

     4.Hospitality

        2000: DS ventures into hospitality sector with the inauguration of their
hotel Manu             Maharani at Nanital.

         2006:Manu Maharani given a new look and re-opened.

5.Rubber

         2006: Opened a heat resistant latex rubber Thread plant at Agartala.

                                                                        Page | 28
DHARAMPAL AND SATYAPAL LTD.


    6. Lamination, Printing&Packaging

         2007: Flexible Packaging Laminate unit to be inaugurated soon at
Guwahati.



TRENDSETTERS

    First to offer saffron flavored chewing tobacco in the world
    First to launch branded chewing tobacco in India in metal packaging
    First and only chewing tobacco company in India to get ISO 9001:2000
     certification
    First to introduce various kinds of spices in one-time use packaging
    First to launch free flowing salt in revolutionary table top rotator
     dispensers in India
    First to introduce 100 per cent biodegradable, composite cans packs
     which are pilfer proof, rust proof and leak proof using brine and through
     vacuum evaporation process for food products
    First to introduce electronically beaten finest malleable silver foils in
     India.
    First in India to bottle natural spring water which has been awarded NSF
     certification from FDA, US : a hallmark of quality and purity
    First to introduce soda processed with natural spring water
    First to introduce zero calorie tonic water First to launch 100% herbal
     mouth freshener - Pass Pass




                                                                      Page | 29
DHARAMPAL AND SATYAPAL LTD.


INTERNATIONAL ALLIANCES




DS Group collaborated with the Switzerland based packaging technology major,
CANPAC International AG, to bring a never-before packaging revolution in
Asia. CANPAC is a convenient, eco friendly, corrosion free packaging for
ready to serve packs.


        CANPAC

        DS Group collaborated with the Switzerland based packaging
        technology major, CANPAC International AG, to bring a never-
        before packaging revolution in Asia. CANPAC is a convenient, eco
        friendly, corrosion free packaging for ready to serve packs.




         Catch silver foil




         DS Group joined hands with Wallner, Germany to introduce electronically
         beaten Silver Foil in India. The collaboration brought in the process of
         electronically beating silver between a special paper, in hygienically
         controlled dust free atmosphere and thus making DS Group the only
         producer of 100% pure & vegetarian Silver foil in the country.



                                                                                    Page | 30
DHARAMPAL AND SATYAPAL LTD.




FOOD& BEVERAGES
PASS PASS
DS Group offers PASS PASS . PASS PASS
is India‟s first all natural premium mouth
freshener brand. Its 100% herbal ingredients-
dry dates, saunf. coconut, saffron, dhaniya
seeds, melon seeds, and silver-coated
cardamom seeds a sure a guilt free
indulgence for the people of all ages. With
its fresh and crunchy feel it has become India„s favorite mouth freshener.

 PASS PASS is available in mint, katha, pan and meetha magic variants, packed
in trendy flip tops, sachets, and dining table packs.


Catch
CATCH SPICES




DS Group offers a variety of spices. Catch spices is India‟s foremost spices
brand known for its matchless product quality and innovative approach. Catch
spices are ground using the state-of-art low temperature grinding [LTG]
technology, which prevents the evaporation of volatile & delicate oils from
spices. Catch spices thus retain the original aroma and wholesome flavor of
authentic spices.

                                                                             Page | 31
DHARAMPAL AND SATYAPAL LTD.


The complete assortment comprises of a variety of salt and pepper
sprinkles and a diverse range of whole,
ground and blended spices. Catch
spices are packed in food grade metal-
lined cartons, flexible laminates and
convenient composite cans available in
a variety of pack sizes. Lending
exquisite flavors and tantalizing aromas
to every kitchen across the nation.


CATCH SNACKS
DS Group manufactures aromatic and flavored spices. Dharampal Satyapal
Group [DS Group] is an ISO 9001:2000 certified company .available under the
brand name CATCH, Dharampal Satyapal Group‟s Aromatic and Flavored
Spices are grounded using the unique state-of-the–art. Low Temperature
Grinding [LTG] technology is used to make Aromatic and flavored Catch
Spices thus retain the original aroma and wholesome flavor of authentic spices.
A variety of salt and pepper sprinklers and a diverse range of whole, ground and
blended     Aromatic       and
Flavored Catch Spices are
offered by the Dharampal
Satyapal Group. Aromatic
and Flavored Catch Spices
are packed in food grade
metal-lined cartons, flexible
laminates and convenient
composite in a variety of
pack sizes.




CATCH SPRING WATER&CLUB SODA
The DS Group manufactures CATCH CLEAR FLAVOURED Spring Water. It
is novel product by the company. it is made from the finest flavors of natural
fruits and sparkling spring water. It is totally caffeine-free, calorie-free and
sugar-free drink and therefore caters to the interest of health conscious people.
At present it is available in six exciting flavors lime n lemon, black currant,


                                                                         Page | 32
DHARAMPAL AND SATYAPAL LTD.


peach, mango, green                                          apple,      and
strawberry,    with                                          more    flavors
that are yet to be                                           launched.

DS Group also offers                                         pure and fresh spring
cola lemon &orange                                           drinks.DS Group is
an ISO 9001:2000                                                      CERTIFIED
COMPANY.                                                     Available under the
brand name Catch,                                            the pure and fresh
Spring Cola, Lemon                                           & Orange Drinks
adds a dash of purity                                        and freshness of
Himalayan      spring                                        water to the taste of
this drink. The pure                                         and fresh Spring
Cola,         Lemon                                          &Orange         drinks
combines excellence                                          with originality.



CATCH CLUB SODA manufactured by the DS Group is a stimulating blend
of nature‟s pristine purity and bubbling effervescence. It is prepared from
hygienically processed catch natural spring water. Each sip of the soda gives a
refreshing feeling .It is available in attractive and long lasting packages that help
in retention of its distinctive taste and fizz.




                                                                             Page | 33
DHARAMPAL AND SATYAPAL LTD.



CATCH COLD DRINKS
DS Group offers cold drinks. Catch snacks are packed in special composite cans
that preserve their freshness and taste. Catch spring –Cola, Lemon & Orange, is
the innovative beverage range that adds a dash of purity and freshness of
Himalayan spring water of the excitement of taste. The product effectively
combines excellence with originality. The range not only quenches the desire
but also promises immense satisfaction through an unparallel experience .




                                                                       Page | 34
DHARAMPAL AND SATYAPAL LTD.




                                                CATCH SILVER
                                                & GOLD FOILS
                                                Dharampal Satyapal Group owns
                                                diversified sectors like FMCG,
                                                Packaging, Hospitality, Rubber
                                                Thread and other businesses.

                                                  The DS Group offers CATCH
                                                  silver and gold foils are pure
                                                  vegetarian silver and gold foils
                                                  available in India. It have
                                                  produced in alliances with
                                                  wallner, Germany. These silver
                                                  and gold foils are electronically
beaten and are the first of this kind in India. They are produced hygienically and
are available in booklet shapes of eight different sizes. They are airtight
polyester bags to avoid any damage by environmental factors.




                                                                           Page | 35
DHARAMPAL AND SATYAPAL LTD.


ORAGANIZATIONAL STRUCTURE OF DS GROUP

CADRE                         BANDS   DESIGNATION
M0                            B0      EXECUTIVE                    VICE
                                      PRESIDENT
                              B1      SENIOR VICE PRESIDENT
                              B2      VICE PRESIDENT


M1                            B3      ASSOCIATE                    VICE
                                      PRESIDENT
                              B4      SENIOR                GENERAL
                                      MANAGER
                              B5      GENERAL MANAGER
M2                            B6      DEPUTY      GENERAL
                                      MANAGER
                              B7      ASSISTANT             GENERAL
                                      MANAGER
                              B8      SENIOR MANAGER


M3                            B9      MANAGER
                              B10     DEPUTY MANAGER
                              B11     ASSISTANT MANAGER


O1                            B12     Management executive
                              B13     Senior executive
                              B14     Executive/Management
                                      Trainee
                              B15     Senior officer
                              B16     Officer
                              B17     Junior officer




                                                       Page | 36
DHARAMPAL AND SATYAPAL LTD.




RECRUITMENT
MEANING
 According to Edwin B. Flippo, “Recruitment is the process of searching the
 candidates for employment and stimulating them to apply for jobs in the
 organization”. Recruitment is the activity that links the employers and the job
 seekers. A few definitions of recruitment are:
      • A process of finding and attracting capable applicants for employment.
         The process begins when new recruits are sought and ends when their
         applications are submitted. The result is a pool of applications from
         which new employees are selected.
      • It is the process to discover sources of manpower to meet the
         requirement of staffing schedule and to employ effective
Measures for attracting that manpower in adequate numbers to facilitate
effective selection of an efficient working force.

Recruitment of candidates is the function preceding the selection, which
helps create a pool of prospective employees for the organization so that
the management can select the right candidate for the right job from this
pool. The main objective of the recruitment process is to expedite the
selection process.

Recruitment is a continuous process whereby the firm attempts to develop
a pool of qualified applicants for the future human resources needs even
though specific vacancies do not exist. Usually, the recruitment process
starts when a manger initiates an employee requisition for a specific
vacancy or an anticipated vacancy.

RECRUITMENT NEEDS ARE OF THREE TYPES

   • PLANNED
     i.e. the needs arising from changes in organization and retirement
     policy.
   • ANTICIPATED
     Anticipated needs are those movements in personnel, which an
     organization can predict by studying trends in internal and external
     environment.
   • UNEXPECTED
     Resignation, deaths, accidents, illness give rise to unexpected need


                                                                            Page | 37
DHARAMPAL AND SATYAPAL LTD.




Purpose And Importance Of Recruitment

   • Attract and encourage more and more candidates to apply in the
     organization
   • Create a talent pool of candidates to enable the selection of best
     candidates for the organization.
   • Determine present and future requirements of the organization in
     conjunction with its personnel planning and job analysis activities.
   • Recruitment is the process which links the employers with the
     employees.

    • Help increase the success rate of selection process by decreasing
      number of visibly under qualified or overqualified job applicants.
    • Help reduce the probability that job applicants once recruited and
      selected will leave the organization only after a short period of
      time.
    • Meet the organizations legal and social obligations regarding the
      composition of its workforce.
    • Begin identifying and preparing potential job applicants who will
      be appropriate candidates.
    • Increase organization and individual effectiveness of various
      recruiting techniques and sources for all types of job applicants
    • Increase the pool of job candidate at minimum cost.




                                                                            Page | 38
DHARAMPAL AND SATYAPAL LTD.




               Top management level            25 %
               Second management level         45 %
               Third management level          30 %

               General Management               5%
               Research & development,         25 %
               production, logistics
               Finance and accounting,         25 %
               controlling, data processing,
               human resource s
               Marketing, sales                45 %

               Raw materials                   10 %

               Capital goods                   20 %

               Consumer goods                  20 %

               Trade and commerce              20 %

               Banks                           20 %

               Services                        10 %




                                                      Page | 39
DHARAMPAL AND SATYAPAL LTD.



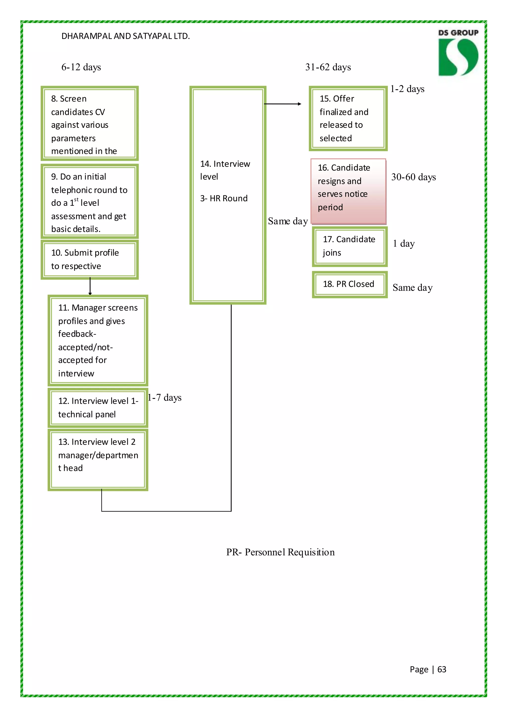
RECRUITMENT PROCESS
The recruitment and selection is the major function of the human resource
department and recruitment process is the first step towards creating the
competitive strength and the strategic advantage for the organizations.
Recruitment process involves a systematic procedure from sourcing the
candidates to arranging and conducting the interviews and requires many
resources and time .A general recruitment process is as follows:

   1. Identifying the vacancy
      The recruitment process begins with the human resource department
      receiving requisitions for recruitment from any department of the
      company. These contains:

   • Posts to be filled
     • Number of persons
     • Duties to be performed
     • Qualifications required
     Preparing the job description and person specification.
     Locating and developing the sources of required number and type of
     employees (Advertising etc).
     Short-listing and identifying the prospective employee with required
     characteristics.
     Arranging the interviews with the selected candidates.
     Conducting the interview and decision making




                                                                       Page | 40
DHARAMPAL AND SATYAPAL LTD.



   Sources of recruitment
Every organization has the option of choosing the candidates for its recruitment
processes from two kinds of sources:
INTERNAL SOURCES- The sources within the organization itself (like
transfer of employees from one department to other, promotions) to fill a
position are known as the internal sources of recruitment.
EXTERNAL SOURCES- Recruitment candidates from all the other sources
(like outsourcing agencies etc.) are known as the external sources of
recruitment.




         SOURCES OF RECRUITMENT




                                                                            Page | 41
DHARAMPAL AND SATYAPAL LTD.



Factors affecting recruitment
  The recruitment function of the organizations is affected and governed by a
  mix of various internal and external forces. The internal forces or factors
  are the factors that can be controlled by the organization. And the external
  factors are those factors which cannot be controlled by the organization.
  The internal and external forces affecting recruitment function of an
  organization are:

                    FACTORS AFFECTING RECRUITMENT




                                                                        Page | 42
DHARAMPAL AND SATYAPAL LTD.



Recruitment policy of
organization
  In today‟s rapidly changing business environment, a well defined
  recruitment policy is necessary for organizations to respond to its human
  resource requirements in time. Therefore, it is important to have a clear and
  concise recruitment policy in place, which can be executed effectively to
  recruit the best talent pool for the selection of the right candidate at the
  right place quickly. Creating a suitable recruitment policy is the first step in
  the efficient hiring process. A clear and concise recruitment policy helps
  ensure a sound recruitment process.

  It specifies the objectives of recruitment and provides a framework for
  implementation of recruitment programme. It may involve organizational
  system to be developed for
 Implementing recruitment programmes and procedures by filling up
 vacancies with best qualified people.
 COMPONENTS OF THE RECRUITMENT POLICY
        The general recruitment policies and terms of the organization

        Recruitment services of consultants

        Recruitment of temporary employees

        Unique recruitment situations

        The selection process

        The job descriptions

        The terms and conditions of the employment

 A recruitment policy of an organization should be such that:

        It should focus on recruiting the best potential people.

        To ensure that every applicant and employee is treated equally with
        dignity and respect.

        Unbiased policy.

                                                                            Page | 43
DHARAMPAL AND SATYAPAL LTD.




        To aid and encourage employees in realizing their full potential.

        Transparent, task oriented and merit based selection.

        Weightage during selection given to factors that suit organization
        needs.

        Optimization of manpower at the time of selection process.

        Defining the competent authority to approve each selection.

        Abides by relevant public policy and legislation on hiring and
        employment relationship.

        Integrates employee needs with the organizational needs.

 FACTORS AFFECTING RECRUITMENT POLICY

        Organizational objectives

        Personnel policies of the organization and its competitors.

        Government policies on reservations.

        Preferred sources of recruitment.

        Need of the organization.

        Recruitment costs and financial implications.




                                                                            Page | 44
DHARAMPAL AND SATYAPAL LTD.



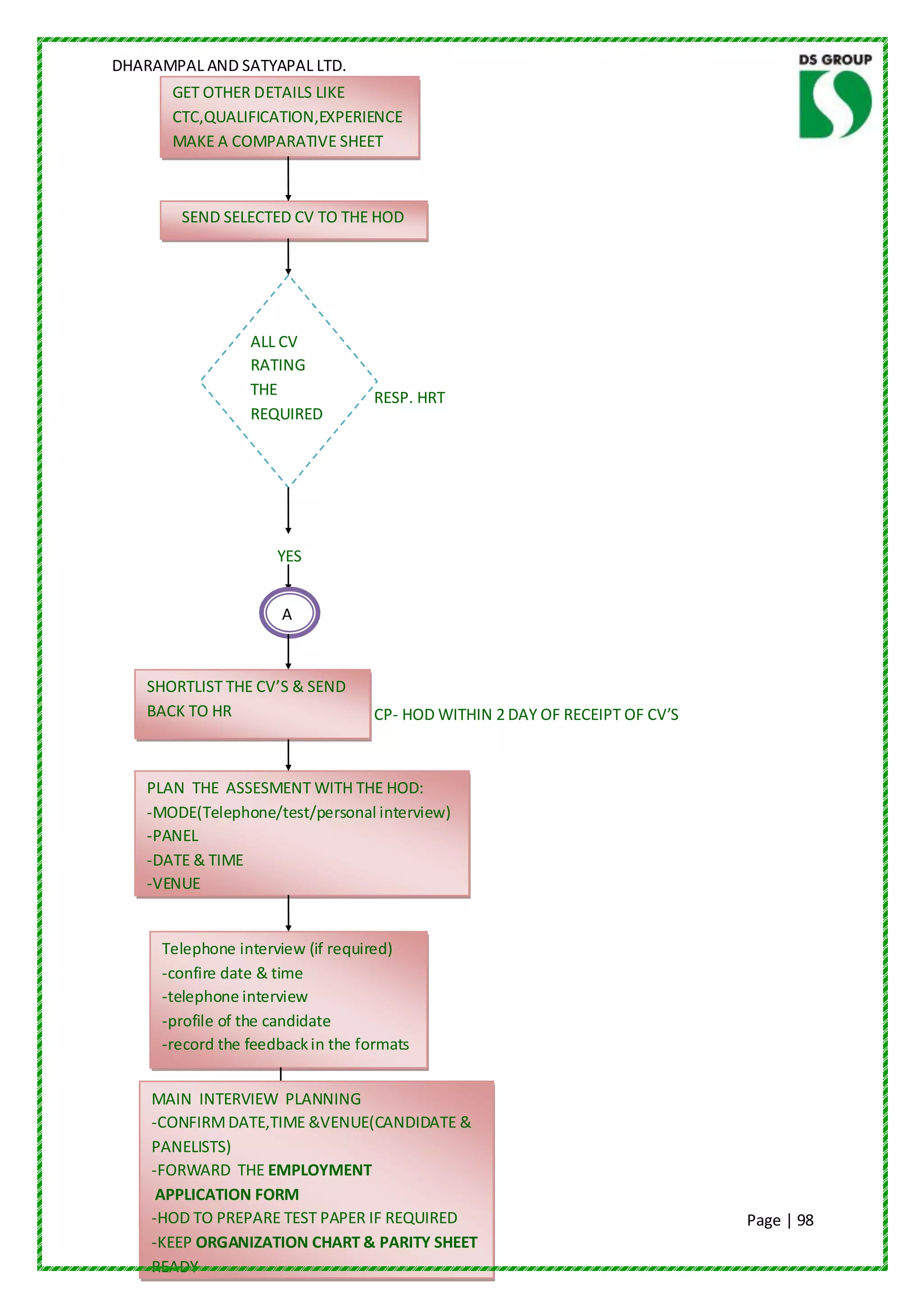
HR POLICY IN RECRUITMENT
AND SELECTION OF DS GROUP
    ORGANIZATIONAL CHART
      It‟s a chart where all the vacancy and jobs are listed. It is the collection
      where all the jobs of zones and states are listed; it is updated once in a
      month.

    POSITION DESCRIPTION
      This policy states about the position which the candidate going to hold in
      near future.

    D.S PROFILE
      It is an induction manual provided to all the employees of DS Group.

    TELEPHONIC INTERVIEW FORMAT
      It is a pre-determined format of telephonic interview of the candidates.

    EMPLOYEMENT APPLICATION FORM
      It‟s an application form which is filled by the candidates before going for an
      interview. In this form candidate has fill about his family background, previous
      company, salary details, and total experience

    PARITY SHEET
      In this sheet job & salary are compare with other employee who is
      presently working on the same post, on the basis of this sheet salary of
      newly employed candidate is decided.




                                                                                    Page | 45
DHARAMPAL AND SATYAPAL LTD.


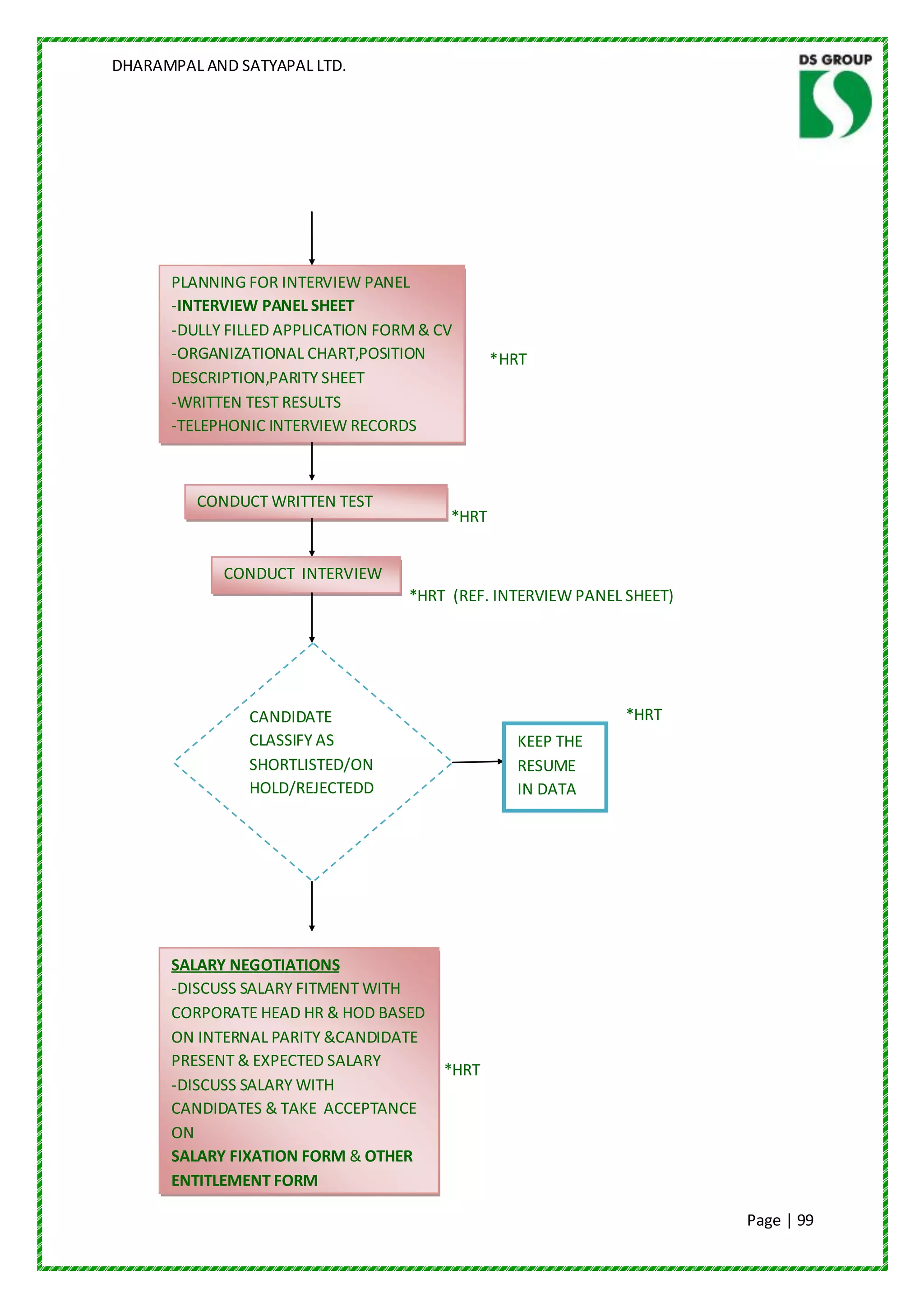
    INTERVIEW PANEL SHEET
      This sheet is made to present in front of panel members who are taking
      the interview, this sheet contains name of the candidate, his qualification,
      experience, previous job.

    APPLICATION FORM
      It is just like an employment application form.

    SALARY FIXATION FORM
      This form is prepared after the candidate is selected; in this form salary is
      fixed on basis of the choice of the candidate and norms of the
      organization.

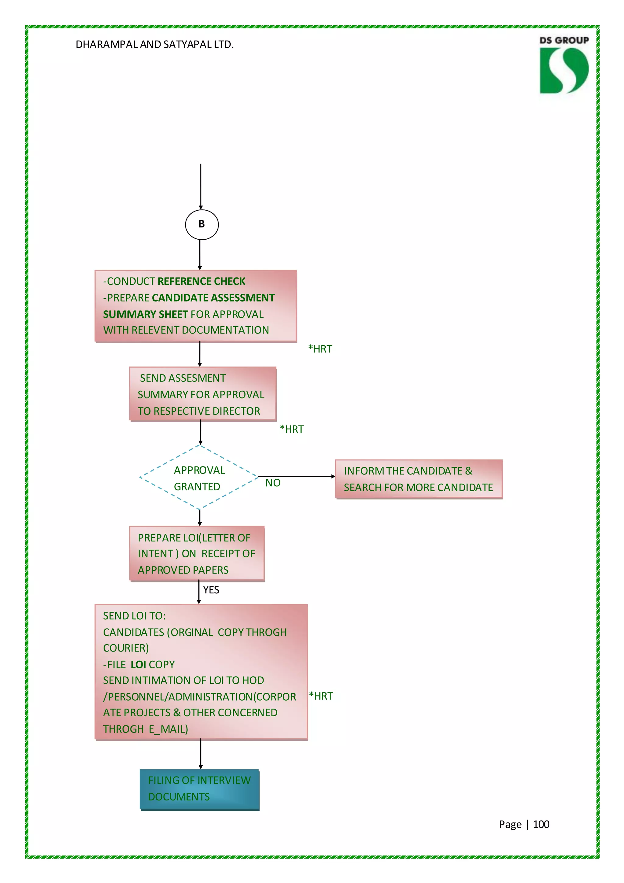
    REFERENCE CHECK
      This is also pre-determined format; reference check is made by HR
      personnel, and on the basis of feedback marks is given to the candidate.
      There are many questions which is to be answered by the reference
      person.

    CANDIDATE ASSESSMENT SUMMARY
      After the interview, all the senior personnel evaluate the candidate
      performance on the basis of his interview performance. and on that basis
      marks were given to that candidate



    LOI(LETTER OF INTENT
      This letter is given after the candidate is selected; this letter contains the
      date of joining, salary details, job position etc.




                                                                              Page | 46
DHARAMPAL AND SATYAPAL LTD.


    CADIDATE COMPARATIVE SHEET
      This sheet contains the comparison of candidates who is newly employed
      and one who is already working in an organization. On the basis of this
      sheet salary of newly employed candidate is decided.

    KRA
      Key responsibilities area

    TASK SHEET




                                                                      Page | 47
DHARAMPAL AND SATYAPAL LTD.



Trends in recruitment
 The following trends are being seen in recruitment:
  OUTSOURCING
 In India, the HR processes are being outsourced from more than a decade
 now. A company may draw required personnel from outsourcing firms. The
 outsourcing firms help the organization by the initial screening of the
 candidates according to the needs of the organization and creating a
 suitable pool of talent for the final selection by the organization.
 Outsourcing firms develop their human resource pool by employing people
 for them and make available personnel to various companies as per their
 needs. In turn, the outsourcing firms or the intermediaries charge the
 organizations for their services.
  Advantages of outsourcing are:
   1. Company need not plan for human resources much in advance.

   2. Value creation, operational flexibility and competitive advantage

   3. turning the management's focus to strategic level processes of HRM

   4. Company is free from salary negotiations, weeding the unsuitable
      resumes/candidates.

   5. Company can save a lot of its resources and time
      POACHING/RAIDING
      “Buying talent” (rather than developing it) is the latest mantra being
      followed by the organizations today. Poaching means employing a
      competent and experienced person already working with another
      reputed company in the same or different industry; the organization
      might be a competitor in the industry. A company can attract talent
      from another firm by offering attractive pay packages and other terms
      and conditions, better than the current employer of the candidate. But
      it is seen as an unethical practice and not openly talked about. Indian
      software and the retail sector are the sectors facing the most severe
      brunt of poaching today. It has become a challenge for human
      resource managers to face and tackle poaching, as it weakens the
      competitive strength of the firm.
      E-RECRUITMENT
      Many big organizations use Internet as a source of recruitment. E-

                                                                          Page | 48
DHARAMPAL AND SATYAPAL LTD.




       Recruitment is the use of technology to assist the recruitment process.
       They advertise job vacancies through worldwide web. The job seekers
       send their applications or curriculum vitae i.e. CV through e mail
       using the Internet. Alternatively job seekers place their CV‟s in
       worldwide web, which can be drawn by prospective employees
       depending upon their requirements.

       Advantages of recruitment are:
         o Low cost.


          o   No intermediaries

          o   Reduction in time for recruitment.

          o   Recruitment of right type of people.

          o   Efficiency of recruitment process.

Agency types
The recruitment industry has four main types of agencies. Their recruiters
aim to channel candidates into the hiring organizations application process.
As a general rule, the agencies are paid by the companies, not the candidates.
Traditional Agency
Also known as a employment agencies, recruitment agencies have
historically had a physical location. A candidate visits a local branch for a
short interview and an assessment before being taken onto the agency‟s
books. Recruitment consultants then work to match their pool of candidates
to their clients' open positions. Suitable candidates are short-listed and put
forward for an interview with potential employers on a temporary ("temp")
or permanent ("perm") basis.
Compensation to agencies take several forms, the most popular:

   A contingency fee paid by the company when a recommended candidate
    accepts a job with the client company (typically 20%-30% based and
    calculated of the candidates first-year base salary), which usually has
    some form of guarantee (30-90 days standard), should the candidate fail
    to perform and is terminated within a set period of time (refundable fully

                                                                           Page | 49
DHARAMPAL AND SATYAPAL LTD.




  or prorated)
 An advance payment that serves as a retainer, also paid by the company,
  non-refundable paid in full depending on outcome and success (e.g. 30%
  up front, 30% in 90 days and the remainder once a search is completed).
  This form of compensation is generally reserved for high level executive
  search/headhunters
 Hourly Compensation for temporary workers and projects. A pre-
  negotiated hourly fee, in which the agency is paid and pays the applicant
  as a consultant for services as a third party. Many contracts allow a
  consultant to transition to a full-time status upon completion of a certain
  number of hours with or without a conversion fee.
Headhunters
A "headhunter" is industry term for a third-party recruiter who seeks out
candidates, often when normal recruitment efforts have failed. Headhunters
are generally considered more aggressive than in-house recruiters or may
have preexisting industry experience and contacts. They may use
advanced sales techniques, such as initially posing as clients to gather
employee contacts, as well as visiting candidate offices. They may also
purchase expensive lists of names and job titles, but more often will generate
their own lists. They may prepare a candidate for the interview, help
negotiate the salary, and conduct closure to the search. They are frequently
members in good standing of industry trade groups and associations.
Headhunters will often attend trade shows and other meetings nationally or
even internationally that may be attended by potential candidates and hiring
managers.
Headhunters are typically small operations that make high margins on
candidate placements (sometimes more than 30% of the candidate‟s annual
compensation). Due to their higher costs, headhunters are usually employed
to fill senior management and executive level roles. Headhunters are also
used to recruit very specialized individuals; for example, in some fields, such
as emerging scientific research areas, there may only be a handful of top-
level professionals who are active in the field. In this case, since there are so
few qualified candidates, it makes more sense to directly recruit them one-
by-one, rather than advertise internationally for candidates. While in-house
recruiters tend to attract candidates for specific jobs, headhunters will both
attract candidates and actively seek them out as well. To do so, they may

                                                                            Page | 50
DHARAMPAL AND SATYAPAL LTD.




network, cultivate relationships with various companies, maintain large
databases, purchase company directories or candidate lists , and cold
call prospective recruits.
In-House Recruitment
Larger employers tend to undertake their own in-house recruitment, using
their human resources department. In addition to coordinating with the
agencies mentioned above, in-house recruiters may advertise job vacancies
on their own websites, coordinate internal employee referrals, work with
external associations, trade groups and/or focus on campus graduate
recruitment. Alternatively a large employer may choose to outsource all or
some of their recruitment process (recruitment process outsourcing).
Passive Candidate Research Firms / Sourcing Firms
These firms provide competitive passive candidate intelligence to support
company's recruiting efforts. Normally they will generate varying degrees of
candidate information from those people currently engaged in the position a
company is looking to fill. These firms usually charge a per hour fee or by
candidate lead. Many times this uncovers names that cannot be found with
other methods and will allow internal recruiters the ability to focus their
efforts solely on recruiting.
Process
Sourcing
Sourcing involves 1) advertising, a common part of the recruiting process,
often encompassing multiple media, such as the Internet, general
newspapers, job ad newspapers, professional publications, window
advertisements, job centers, and campus graduate recruitment programs; and
2) recruiting research, which is the proactive identification of relevant talent
who may not respond to job postings and other recruitment advertising
methods done in #1. This initial research for so-called passive prospects, also
called name-generation, results in a list of prospects who can then be
contacted to solicit interest, obtain a resume/CV, and be screened (see
below).
Screening and selection
Suitability for a job is typically assessed by looking for skills, e.g.
communication, typing, and computer skills. Qualifications may be shown
                                                                           Page | 51
DHARAMPAL AND SATYAPAL LTD.




through résumés, job applications, interviews, educational or professional
experience, the testimony of references, or in-house testing, such as for
software knowledge, typing skills, numeracy, and literacy,
through psychological tests or employment testing. In some countries,
employers are legally mandated to provide equal opportunity in hiring.
Business management software is used by many recruitment agencies to
automate the testing process.
ONBOARDING

"Onboarding" is a term which describes the introduction process. A well-
planned introduction helps new employees become fully operational quickly
and is often integrated with a new company and environment. Onboarding is
included in the recruitment process for retention purposes. Many companies
have onboarding campaigns in hopes to retain top talent that is new to the
company, campaigns may last anywhere from 1 week to 6 months.
Internet Recruitment / Websites
Such sites have two main features: job boards and a résumé/curriculum vitae
(CV) database. Job boards allow member companies to post job vacancies.
Alternatively, candidates can upload a résumé to be included in searches by
member companies. Fees are charged for job postings and access to search
resumes. Since the late 1990s, the recruitment website has evolved to
encompass end-to-end recruitment. Websites capture candidate details and
then pool them in client accessed candidate management interfaces (also
online). Key players in this sector provide e-recruitment software and
services to organizations of all sizes and within numerous industry sectors,
who want to e-enable entirely or partly their recruitment process in order to
improve business performance.
Job Search Engines

The emergence of vertical search engines, allow job-seekers to search across
multiple websites. Some of these new search engines index and list the
advertisements of traditional job boards. These sites tend to aim for
providing a "one-stop shop" for job-seekers. However, there are many other
job search engines which index pages solely from employers' websites,
choosing to bypass traditional job boards entirely. These vertical search
engines allow job-seekers to find new positions that may not be advertised
on traditional job boards, and online recruitment websites
                                                                         Page | 52
DHARAMPAL AND SATYAPAL LTD.




Selection of candidates:
 It is best to nip the evil in the bud. Hiring managers should take pains to hire
candidates who have a positive outlook on life and work. A
proper background check should be carried out prior to selection. This could be
a tedious affair and even expensive, but it's definitely worthwhile in the long
run. During the interview, a Hiring manager should be open and frank with a
prospective employee when discussing scope of work, compensation, growth
prospects, and other information which could be of interest to the candidate.
Driven by targets themselves, a lot of Hiring managers withhold important
information from the candidate. This could easily escalate into something
serious later on, where an employee feels cheated and either quits the company
or turns detached.
                                   SELECTION

   Selection is the process of choosing the best candidate out of the all the

applicants. In this process, relevant information about the applicants is collected

through a series of steps so as to evaluate their suitability for the job to be filled.



   It is the process of matching the qualifications with those required for the job

so that the candidate can be entrusted with the task that matches with his

credibility.

It is a process of weeding out unsuitable candidates and finally identifying the

most suitable candidates.

  This process divides the candidates into two categories-the suitable ones and

the unsuitable ones. The suitable people prove to be the asset for the

organization. Selection is a negative process because in this process the

management tries to minimize the number of people at each step so that the
                                                                               Page | 53
DHARAMPAL AND SATYAPAL LTD.


final decision can be in the light of all the factors and at the end of it best

candidate is selected. Selected candidate the has to pass through the following

stages-

      Preliminary Interview.

      Application Form.

      Selection Test.

      Selection Interview.

      Physical Examination.

      Reference Check.

      Final Approval.

      Employment.




          Preliminary Interview is the initial screening done to weed out the

   undesirable candidates. This is mainly a sorting process in which the

   prospective candidates are given the necessary information about the nature

   of the job and the organization. Necessary information about the candidate is

   also taken. If the candidate is found suitable then he is selected for further

   screening else he is dropped. This stage saves the time and effort of both the

   company and the candidate. It avoids unnecessary waiting for the candidate

   and waste of money for further processing of an unsuitable candidate.




                                                                                  Page | 54
DHARAMPAL AND SATYAPAL LTD.


   Application Form is a traditional and widely used device for collecting

   information from candidates. This form asks the candidates to fill up the

   necessary information regarding their basic information like name, address,

   references, date of birth, marital status, educational qualifications,

   experience, salary structure in previous organization and other such

   information. This form is of great help because the scrutiny of this form

   helps to weed out candidate who are lacking in education, experience or any

   other criterion provided by the organization. It also helps in formulation of

   questions, which will be asked in the interview. These forms can also be

   stored for future references thus maintaining a databank of the applicants.

   Selection Tests are being increasingly used in employee selection. Tests are

   sample of some aspect of an individual's attitudes, behavior and

   performance. It also provides a systematic basis for comparing two or more

   persons. The tests help to reduce bias in selection by serving as a

   supplementary screening device. These are also helpful in better matching of

   candidate and the job. These reveal the qualifications, which remain covered

   in application form and interview.



   Selection Interview involves the interaction of the employer and the

   employee.    Selection involves a personal, observational and face-to-face

   appraisal of candidates for employment. It is an essential element of the



                                                                          Page | 55
DHARAMPAL AND SATYAPAL LTD.


   selection procedure. The information obtained through application

   form and test can be crosschecked in the interview.



   The applicants who have crossed the above stages have to go through

   Physical Examination either by the company's physician or the medical

   officer approved for the purpose. The main aim is to ensure that the

   candidate is physically fit to perform the job. Those who are found

   physically unfit are rejected.

   The next stage marks of checking the references. The applicant is asked to

   mention in his application form the names and addresses of two or three

   person who know him well. The organization contacts them by mail or

   telephone. They are requested to provide their frank opinion about the

   candidate without incurring a liability. The opinion of the references can be

   useful in judging the future behavior and performance of a candidate.



   The executives of the concerned departments then finally approve the

   candidates short-listed by the human resource department. Employment is

   offered in the form of an appointment letter mentioning the post, the rank,

   the salary grade, the date by which the candidate should join and other terms

   and conditions in brief. Appointment is generally made on probation of one

   or two years. After satisfactory performance during this period the candidate

   is finally confirmed in the job on permanent basis or regularized.
                                                                           Page | 56
DHARAMPAL AND SATYAPAL LTD.




     Selection is an important function as no organization can achieve its goals

   without selecting right persons for the required job. Faulty selection leads to

   wastage of time and money and spoils the environment of an organization.

   Scientific selection and placement of personnel can go a long way in

   building up a stable workforce. It helps to reduce absenteeism and labor

   turnover. Proper selection is helpful in increasing the efficiency and

   productivity of the enterprise.



RECRUITMENT V/S SELECTION
  Both recruitment and selection are the two phases of the employment
  process. The differences between the two are:

  1. Recruitment is the process of searching the candidates for employment
  and stimulating them to apply for jobs in the organization WHEREAS
  selection involves the series of steps by which the candidates are screened
  for choosing the most suitable persons for vacant posts.

  2. The basic purpose of recruitments is to create a talent pool of
  candidates to enable the selection of best candidates for the organization,
  by attracting more and more employees to apply in the organization
  WHEREAS the basic purpose of selection process is to choose the right
  candidate to fill the various positions in the organization.

   3. Recruitment is a positive process i.e. encouraging more and more
 employees to apply WHEREAS selection is a negative process as it
 involves rejection of the unsuitable candidates.

 4. Recruitment is concerned with tapping the sources of human resources
 WHEREAS selection is concerned with selecting the most suitable
 candidate through various interviews and tests.

 5. There is no contract of recruitment established in recruitment
                                                                          Page | 57
DHARAMPAL AND SATYAPAL LTD.




 WHEREAS selection results in a contract of service between the employer
 and the selected employee.

TYPES OF JOB SEEKER

 . Quid Pro Que
 These are the people who say that “I can do this for you, what can you give
 me” These people value high responsibilities, higher risks, and expect
 higher rewards, personal development and company profiles doesn‟t matter
 to them.
 2. I will be with you
 These people like to be with big brands. Importance is given to brands.
 They are not bothered about work ethic, culture mission etc.

  3. I will do you what you want
  These people are concerned about how meaningful the job is and they
define meaning parameters criteria known by previous job.

 4. Where do you want me to come
These people observe things like where is your office, what atmosphere do
you offer. Career prospects and exciting projects don‟t entice them as much.
It is the responsibility of the recruiter to decide what the employee might
face in given job and thus take decision. A good decision will help cut down
employee retention costs and future recruitment costs.




                                                                        Page | 58
DHARAMPAL AND SATYAPAL LTD.




SUGGESTION
After analyzing the recruitment & selection procedure of DS Group I got to
know about some suggestions ,that I would like to give in order to make the
procedure much better than before:
         o   Recruitment procedure is totally centralized , if there is any
             vacancy in units or any other department,or in any zone than it is
             first finalised by Corporate HR Department, so this prevalent
             procedure must be changed ,and to be converted as Department
             Head can make his own decisions for their candidate as on the
             recommendation of corporate.

         o   Cadidate must be given the result on the date of interview,or as
             soon as possible ,so that a qualified candidate don‟t shift to any
             other job .


         o   As all the interviews of different zone will be conducted in HQ of
             DS Group in Noida, so for the convienience of the candidate
             ,interviews can be conducted at the place of requirement.
         o   Resume will be kept in data bank for 6 months ,it must be reduced
             to 3 months.
         o   Physical examination is also important aspect of selection process
             which was missing here in DS Group




                                                                       Page | 59
DHARAMPAL AND SATYAPAL LTD.



      Recruitment process

                                          Identify vacancy




                                                                      Preparing job
Conducting interview                                                  description
and decision making                                                   and personal
                                                                      specification




                                                                            Advertising
  Arrange                                                                   the vacancy
  interviews




                        Short listing & identifying          Managing the
                        the prospective employee             response




                                                                    Page | 60
DHARAMPAL AND SATYAPAL LTD.




SELECTION PROCESS
                                   RECRUITED
                                  INDIVIDUAL



                              PRELIMINARY REVIEW



                                EVALUATION OF
                                 APPLICATION



                                SELECTION TEST



                                 EMPLOYMENT
                                  INTERVIEW


                                REFRENCES AND
                              BACKGROUND CHECKS



                              SELECTION DECISION



                                   PHYSICAL
                                 EXAMINATION


                                   EMPLOYED
                                  INDIVIDUAL




                                                   Page | 61
DHARAMPAL AND SATYAPAL LTD.




                   LEAN PROCESS
                     Stage.1 PR Opened                              Stage.2-SOURCING
                     0 days                                         1-7 days


                         4. Allocation of selection   same day                                   same day
                                                                     5. Sourcing CV’S from
RECRUITMENT TEAM




                         and recruitment task to                     web portals or
                         team                                        internal Transfers

                         3. Checked and accepted                     6. Post requirement on
                                                      SAME DAY                                   1 day
                         by HR                                       the internet


                                                                     7. If requirement is
                                                                     critical, urgent, or
                                                                     niche share with
                          2. Approved by Dept.        SAME DAY                                   1 day
     DEPARTMENT




                                                                     vendors/employees-
                          Head                                                                     To
                                                                     referral. If not critical
                          1. PR Raised by Manager     Start day 0                                 7days
                                                                     wait for 7 days before
                                                                     sharing with vendors.



                   MIN TURN AROUND TIME – 38 DAYS

                   MAX TURN AROUND TIME -81 DAYS



                                                                                    Value added (VA)

                                                                                    Non value added
                   (NVA)

                                                                     NVA indicates non value added to
                   the
                                                                     Departments




                   Stage.3- Screening and selection                  Stage 4-Offer & Joining

                                                                                                 Page | 62
DHARAMPAL AND SATYAPAL LTD.


  6-12 days                                                31-62 days

                                                                               1-2 days
8. Screen                                                     15. Offer
candidates CV                                                 finalized and
against various                                               released to
parameters                                                    selected
mentioned in the                                              candidate
PR                                 14. Interview              16. Candidate
9. Do an initial                   level                      resigns and      30-60 days
telephonic round to                                           serves notice
do a 1st level                     3- HR Round
                                                              period
assessment and get
                                                   Same day
basic details.
                                                               17. Candidate   1 day
10. Submit profile                                             joins
to respective
manager
                                                               18. PR Closed   Same day
 11. Manager screens
 profiles and gives
 feedback-
 accepted/not-
 accepted for
 interview

 12. Interview level 1- 1-7 days
 technical panel

 13. Interview level 2
 manager/departmen
 t head




                                         PR- Personnel Requisition




                                                                                   Page | 63
DHARAMPAL AND SATYAPAL LTD.



RESEARCH METHODOLOGY
.

RESEARCH DESIGN

A research design is the detailed blueprint used to guide a research study
towards its objectives.
It is series of advanced decisions taken together comprising a master plan or a
model for the conduct of research in consonance with the research objectives .

It details the procedures necessary for obtaining the information needed to
structure or solve the marketing research problem

      The researchers propose to first conduct a intensive secondary research to
understand the full impact and implication of the industry, to review and
critique the industry norms and reports, on which certain issues shall be
selected, which the researchers feel remain unanswered or liable to change, this
shall be further taken up in the next stage of exploratory research where focused
group shall screen through. This stage shall help the researchers to restrict and
select only the important question and issue, which inhabit growth and
segmentation in the industry. These set of questions are then propose to be
studied under a descriptive research setting finally leading to formation of
hypotheses and testing under causal research.

DATA COLLECTION METHOD
Data collection is an elaborate process in which the researchers make a planned
research for all relevant data. Data is the foundation of all market research. Data
or facts may be obtained from the several sources and may be classified as :-

   1. PRIMARY DATA
   2. SECONDARY DATA
PRIMARY DATA
Primary data is gathered for the first time by the researchers and do not have
any prior basis. If the secondary data is found inadequate or unavailable, the
researcher goes for primary data.
SECONDARY DATA


                                                                           Page | 64
DHARAMPAL AND SATYAPAL LTD.


Data which is available as a result of some earlier studies or through some
other sources like newspaper, internet termed as Secondary data.
COLLECTION OF PRIMARY DATA
 Collection of primary data is a task demanding technical expertise. The
provider or the source of primary data is termed as “Respondent”. A respondent
may give information actively or passively.
        Research is common parlance refers to a search for knowledge. One can
also define research as a scientific and systematic search pertaining to
information on a specific topic. It is the pursuit of truth with the help of study,
observation, comparison and experimentation.

 The following are the seven steps of a research: -
1. SPECIFYING RESEARCH OBJECTIVES

 In this step of the research process, researchers must first obtain answer to the
questions,
 What is the purpose of this study? And
 What are the objectives of the research /

   If these questions are not properly answered at the outset, the study is likely
to be misdirected and to pursue vague or obscure goals; the probable result will
be that the collected data will not be as valid and / or reliable as desired.

   Clearly, this step in the research process must involve both the manager and
the researcher .one source of research error is poorly conceived study much of
the responsibility for specifying research objectives necessarily lies with the
manager.

    Researcher cannot be expected to answer such questions as “What is the
purpose of study?” Without a great deal of assistance. Hence, if this step in the
research process is not to be major source of error, the manager and the
researcher must collaborate in a clear and precise identification of the study
objectives.
 2.     PREPARING            A      LIST      OF       THE         NEEDED
INFORMATION



                                                                           Page | 65
DHARAMPAL AND SATYAPAL LTD.


After a satisfactory statement of the study‟s purpose and objectives has
been established, it is necessary to prepare a list of the information needed
to attain the objectives of the research and the situation leading to the research
request.

3. DEISIGNING                DATA COLLECTION REPORT

After the research objectives have been specified (step1) and the list of needed
information has been prepared (step2), the researcher should determine whether
such information is already available, either in company records or in outside
sources, certainly, the researcher should not collect data from the field until the
appropriate secondary sources of information have been reviewed. If the needed
information is not available from secondary sources, the researcher will have
collect data from the field, and so it will be necessary to design a data-collection
report which will have all the possible questions need to be asked from the
respondents in a sequential and logical order.

4. SELECTING A SAMPLE TYPE

Almost all research projects are interested in information about a large
population such as all families with children at home or retail grocery stores. As
it is impractical to collect data from all members of such large populations, a
sample is selected .various types of sample are possible, but they can be
classified into two general categories as under:-

 1. Non Probability
 2. Probability


5. DETERMINING SAMPLE SIZE

 The researcher must also decide how large a sample to select. Research sample vary from
 fewer 10 to several thousand. The researcher must consider the problem at hand, the budget
 & the accuracy needed in the data before deciding on sample size.

6. PROCESS OF COLLECTIONG THE DATA

 The method of collecting data, the sampling requirements and the kinds of the
information that need to be collected.




                                                                                  Page | 66
DHARAMPAL AND SATYAPAL LTD.


 The data collection process employed by the data collection team is very
 important, as it consumes a substantial part of the research budget and is
 a potential source of collecting error that may result in a total research fiasco.
  7. ANALYSING THE COLLECTED DATA AND
 REPORTING
                After all interviews and / or observation have been made, the
completed data collecting forms must be processed in ways that yield of the
information the project was designed to obtain. First, the forms needed to be
edited to ensure that instruction were followed, that all questions were asked
observations made, and that the resulting data are consistent and logical. Next,
the data is prepared for tabulation. This means that the data must be assigned to
categories and then coded so the responses can be put in to the computer. The
responses are usually tabulated and analyzed on a computer.




                                                                           Page | 67
DHARAMPAL AND SATYAPAL LTD.



TALENT ACQUISITION
Establish a talent standard ………..sharp difference between poor; average
and excellent performance is creating a benchmark for evaluation and
promotion.

Talent Acquisition takes a long-term view of not only filling positions today,
but also using the candidates that come out of a recruiting campaign as a means
to fill similar positions in the future. Talent acquisition involves all the sub
processes around finding, attracting and engaging highly talented individuals
into your organization.

"This is a very important aspect, considering that the industry still faces a
shortage of right talent, and spends more than 40% of its time in talent
acquisition and retention." Dr Vishesh Nayak, vice president, quality and
human resource, Clariant (India).

Even as course orientation is changing for the better, the industry still faces a
shortage of the right talent. In fact, more than 40 per cent of the management‟s
time is allotted directly or indirectly to talent acquisition, harnessing and
retention. This issue is not limited to any specific industry or country but
probably is across the industry and global. So, while this situation has lead to an
ardent task of retention of the right talent for organizations, needless to mention,
the right talent would also command a premium.

 As talent war', skill shortage, or 'employment seller's market', it's threatening
the competitive position of many corporations, and the situation is worsening.
Over the next 10 years, the demand for talented people will far exceed the
availability of skilled workers - at all levels, and in all industries. Before
proceeding further, let‟s have a look at the following figures:

      It is estimated that at least 1/3 of business failures are due to poor hiring
      decisions and inability to attract and retain the right talent.
      The average cost of replacing a manager or professional is 1.5 to 3 times
      salary.
      The cost of working around an under-performer can run as high as six
      figures
      The cost of consistently failing to attract and retain good talent –
      including declining productivity, morale, culture and reputation - is
      inestimable.
      Each vacant position costs your organization Rs. 60,000 on average. For
      some management positions, it can easily run into six figures...

                                                                             Page | 68
DHARAMPAL AND SATYAPAL LTD.


Notwithstanding the economic situation of a country which may affect the
job market for a time being, many 'A-players' who have not had
significant opportunities for growth and advancement change jobs, and the
fundamental shortage becomes apparent - especially for those companies who
have not developed a reputation as 'employer-of-choice', and who have not
developed the capabilities and infrastructure to compete effectively to acquire
and retain scarce talent resources.

Getting the best talent, and keeping the talent you have is becoming intensely
competitive. Most corporate officers say that the biggest constraint to pursuing
growth opportunities is talent.

Few businesses have adequate talent acquisition, retention and development
capabilities -

      Acquiring A-players is a both art and science. People who primarily make
      hiring decisions 'from the gut' are rarely consistently successful.
      Employer brand identity is increasingly important to compete for talented
      people who have numerous options. Rebuilding a damaged employer
      brand often takes years.
      New technology such as Internet sourcing has not reduced cycle times
      nor increased effectiveness
      Handing-off to a third party vendor is a transaction, not a process.
      Organizations that consistently attract players develop an employer-of-
      choice brand identity, deep capabilities in talent acquisition, retention and
      development, and the process & infrastructure to support them.

Understanding Talent Acquisition

so what exactly do we mean by the term Talent Acquisition? Well, just as
Customer Acquisition describes the overall strategic process around identifying
market sectors, targeting client prospects, running direct marketing campaigns,
selling and receiving the order (i.e. acquiring a new customer), so Talent
Acquisition involves all the sub-processes around finding, attracting and
engaging highly talented individuals into your organization.

Origin of the "Concept" of Talent Acquisition

Let's take a closer look at the way traditional recruitment is re-emerging as a
broader 'talent acquisition' concept - An approach that is becoming more and
more critical in the 'War for Talent'. Just exactly how does this differ from 'plain
vanilla' recruitment? Well, in a considerable number of ways.

                                                                            Page | 69
DHARAMPAL AND SATYAPAL LTD.


First and foremost, 'talent acquisition' forms a part of a much broader
strategic approach in the corporate quest to gain and sustain a competitive
advantage in today's marketplace. Other aspects include talent development,
retention and transition, these are primarily inward facing, whilst the former is
outward looking.

The core concept of talent acquisition is to get away from the 'fill in the box'
thinking to one that is more pro-active and much closer to building the skill sets
required to achieve business success. Traditionally, a recruitment need occurs
when an individual either leaves or is promoted to another function. That's when
panic can set in, especially if no suitable internal solution is found, a situation
that is becoming known as - "under the bus syndrome". Strong relationship
building or networking skills are important here. The key to success in talent
acquisition is the unique way that you are able to tap into the 'top performers'
who are not really looking for another job. They never read the traditional job
ads or go to the job boards on the Internet.

Encouraging your own 'star' players to identify other outside top performers is
an extremely powerful tool that is being used more and more. Corporations are
offering a wide range of rewards in order to get these names and then act on
them.

Once the talent has been identified, the next stage is to start building on-going
relationships and look for that all elusive 'trigger point' in someone's career that
would get them to change jobs. This can be a number of things but it is often a
negative experience or an outstanding opportunity. Gathering intelligence from
their 'friends' and from previous market research will help in uncovering exactly
what excites top players.

Educating line managers that talent acquisition must also be an everyday duty is
also a success criterion. Most managers, rightly so, look at hiring only when
there is a 'box' vacant on a purely transactional basis. Today's top talent has a
very short shelf life; therefore you must have a sense of urgency in bringing
them aboard, a job opening or no job opening. This tactic is considered very
risky by some managers, but at the end of the day not making an offer the day a
'top' performer comes to the job market, you will most certainly loose them.
Usually bringing in top management (CEO, CFO, COO, etc.) in the relationship
building process helps considerably in influencing the 'star' performer.

Money is of course essential in the talent acquisition quest, but it's not the only
element. Many corporations are using traditional job classification and job
grading systems in order to remain competitive in the 'cash compensation' side.
Being able to mould an opportunity and make it exciting will also attract top
                                                                            Page | 70
DHARAMPAL AND SATYAPAL LTD.


performers, the notion of "a la carte" job descriptions is becoming more
and more adopted as a way of finding the "hot button", and excite people
enough to make the move. Benefits and perks are at the fore here with long-term
incentives such as stock options, being widely used. The work/life concept will
also have an impact, a lot of corporations talk about this element but not many
have fully embraced it. Others look at it from an investment banker perspective
and view potential 'top performers' as they would any targeted acquisition, some
people are even thinking of attributing P/E ratio values to top talent. Just think
for one moment at that analogy, the talent marketplace becomes the equivalent
of the NASDAQ or DowJones and the attractiveness of top talent will vary
according to their performance relative to peers and the value added they can
bring. Perhaps in the future you will see talent 'indexes' being used.

That will prove to be more and more essential in giving corporations a leading
edge and competitive advantage over others. If you have it you will be one of
the survivors, if not then a 'market correction' may be soon be coming your way.

How is this different from “plain vanilla” recruitment?
Talent acquisition is part of a broader strategic approach in the quest to gain and
sustain a competitive advantage. Other aspects include talent development and
retention which are primarily inward facing, whilst the former is outward
looking.


Traditional recruitment or “vanilla recruitment” occurs when a vacancy arises
when an individual resigns or retires or promoted. Panic sets in, if no suitable
internal candidate is found. The organizations recruit under pressure.
Compromised are made “under the bus syndrome”

Talent acquisition is to get away from the “fill in the box” thinking to one that is
more pro-active and much closer to building the skill sets required to achieve
success.
Traditional recruitment is filling open positions.

Talent acquisition takes a long term view of not only filling positions of today,
but also identify talents for future openings
These future positions may be identifiable by looking at the succession
management plan or by analyzing the attrition.

In highly advanced talent acquisition process, organizations recruit today for
positions that do not even exist today but are expected to become available in
the future.


                                                                            Page | 71
DHARAMPAL AND SATYAPAL LTD.


"What's the difference between 'Recruiting' and
'Strategic Talent Acquisition'?"

The easy part of the answer is to define "recruiting". It is nothing more than
filling open positions. It is an entirely tactical event.

The more complex part of the answer is the definition of "Strategic Talent
Acquisition".

Strategic Talent Acquisition takes a long-term view of not only filling positions
today, but also using the candidates that come out of a recruiting campaign as a
means to fill similar positions in the future.

These future positions may be identifiable today by looking at the succession
management plan, or by analyzing the history of attrition for certain positions.
This makes it easy to predict that specific openings will occur at a pre-
determined period in time.

In the most enlightened cases of Strategic Talent Acquisition, clients will recruit
today for positions that do not even exist today but are expected to become
available in the future.

Taking the long term strategic approach to talent acquisition has a huge impact
on how an approach is made to a candidate. If the approach is purely tactical in
nature, all we ask of the prospective candidate is "are you qualified and
interested?"

However, if the approach is more strategic in nature, the intent of the call is to
go much further, and the conversation becomes more relationship building. The
candidate has an opportunity to explain his/her future career aspirations, and the
recruiter gathers enough information to determine if there is a potential fit in the
client organization. If during a strategic recruiting call the candidate declares
that they are both qualified and interested, then the tactical nature of the call has
been automatically fulfilled. If, however, the candidate lacks sufficient
experience, or the timing for a career move is not propitious, then they become
candidates for the future, and all the recruiter has to do is keep in touch until
either they become available, or a position with the client organization opens
up.

Most of the money spent on Strategic Talent Acquisition would have been spent
in a tactical recruiting mandate anyway. The only additional cost is in collecting
data on high-potential candidates and then keeping in touch with them until hire

                                                                             Page | 72
DHARAMPAL AND SATYAPAL LTD.


is made. The additional cost becomes insignificant compared to the value
of hiring top competitive talent over time.

Strategic Talent Acquisition allows us access to a pool of competitive talent that
would otherwise have been missed or even worse, ignored.

Clearly the business case for acquiring talent strategically is far more
compelling than simply paying to fill positions today. What we are doing is
adding a small incremental effort, in exchange for a huge potential reward.



IMPORTANCE OF TALENT ACQUISITION

         o Understanding workforce demographics (current and future).
         o Identifying economic issues impacting organizational sustainability
         o Identifying organizational and cultural issues impacting talent
           acquisition
         o Knowledge of industry trends and emerging issues


DESIGNING AND IMPLEMENTING A TALENT
ACQUISITION STRATEGY

       TALENT ACQUISITION STRATEGIES
      Work harder than do at identifying high performers
      Indicators of success or of high performance for each position, eg. No of
      sales made in month, no of reports that have been written in consulting
      assignment ,the amount of revenue their group have generated
      Work with managers to develop profiles of the high performers in each
      group
      Commonalities that can be find during screening process –competencies,
      activities high performers engage in ,work methods, or processes
      (critical success factors)
      Find out where potential high performers like to go and what like to do
      Competitive intelligence
      Do a better job of collecting and capturing critical information about
      candidates



                                                                          Page | 73
DHARAMPAL AND SATYAPAL LTD.


      Knowledge sharing and transfers, knowledge which gradually
      accumulate is valuable and can be put in some database ,and can
      stored in some database where it can be shared with other recruiters.
      Recognize the importance of developing people so that they can become
      high performers
Emphasis on the establishment of your people .Everyone in an organization –
even he/she is not a superstar can push the limits of what they can. But many
leaders do not understand that how managers grow. Job experience is critical in
developing people.
           Keep the learning curve steep: challenge managers with the task
            they do not know how to do.
           Give people different kind of challenges
           Give people high-octane special projects assignments: these
            assignments require a variety of skills
           Continuously stretch the boundaries of the current jobs:
            challenging people to re-conceptualize their roles reorient their
            responsibilities.
           Structure jobs to be more developmental
           Pay special attention to some jobs.




                                                                        Page | 74
DHARAMPAL AND SATYAPAL LTD.




                       THE TALENT PARADIGM




TALENT                                 TALENT
ACQUISITION                            DEVELOPMENT




                                       TALENT
TALENT
MANAGEMENT
                                       RETENTION




                                             Page | 75
DHARAMPAL AND SATYAPAL LTD.




                THE TALENT -PARADIGM


TALENT               TALENT         TALENT         TALENT
ACQUISITION          DEVELOPMENT    MANAGEMENT     RETENTITION


HR                   LEADERSHIP
                                    PERFORMANCE    EMPLOYEE
PLANNING             DEVELOPMENT
                                    MANAGEMENT     ENGAGEMENT


AUDITS               CAPABILITY
                     MANAGEMENT      REWARDS &      BRANDING
                                     RECOGNITION
                                     S
POLICIES             ORGANIZATION
                     DEVELOPMENT    CAREER
                                    DEVELOPMENT


                      LEARNING




                                                    Page | 76
DHARAMPAL AND SATYAPAL LTD.


MAJOR PROBLEMS

Most senior business people already recognize that the ' war for talent ' is
raging. Even in the current economic slowdown, the difficulty experienced by
many organizations in finding highly talented people is considerable. And
changing demography suggests that this will only get worse.

So what can organizations do to ensure they give themselves the best chance of
finding great people who will lead their organizations forward and help deliver
the returns expected by all shareholders?

With recently developed best practice process in Talent Acquisition:

      Recruit highly talented candidates. Not just the best candidate in the
      market, but the best person for the job.
       Whilst Cutting your 'Cost to Hire' by up to as much as 75% over your
      previous traditional recruitment costs
      And reducing your 'Time to Hire' enabling you to engage the right
      person when you need them, and not when the market makes them
      available again

Admittedly, there are times when you've bitten off more than you can chew. But
most of the time, someone else has presented you with an unrealistic project
deadline that you are more-than-skeptical about meeting.


Talent Acquisition: So what exactly do we mean by the term Talent
Acquisition? Well, just as Customer Acquisition describes the overall strategic
process around identifying market sectors, targeting client prospects, running
direct marketing campaigns, selling and receiving the order (i.e. acquiring a new
customer), so Talent Acquisition involves all the sub-processes around finding,
attracting and engaging highly talented individuals into your organization.

Strategic Process - Historically organizations have not treated the recruitment
process as one of strategic importance, but latterly many are now waking up to
the reality that the world has changed dramatically.

No more can the organization pick and choose between several great candidates
for one position. Several changes in our connected world has tipped the scales
in favor of the highly talented individual looking for a new opportunity.

Firstly, of course, there is the Internet. Never before in the history of
                                                                            Page | 77
DHARAMPAL AND SATYAPAL LTD.


humankind, has there been such an enabling technology. Candidates can
now advertise their desire to change jobs within minutes of making the
decision and receive enquires about their talents within hours.

Potentially, it is feasible that a high quality employee of yours, having received
the final 'straw which broke the camel‟s back' (bad appraisal, inappropriate
negative response from boss, extra workload stress etc.) can post their
CV/Resume up on a particular jobs board at midday today, receive three
interested requests for contact with third party recruiters or headhunters within
hours, be interviewed for an outstanding role (at one of your competitors)
tomorrow, receive an offer in writing the following day and resign that
afternoon (within 2 days).

Scary, isn't it? But if the Internet has enabled this process for candidates, it has
also brought significant advantages for organizations.

Direct access to the candidate market - Now organizations can go direct to
the candidate market, thereby cutting the time it takes to find the right people,
whilst dramatically reducing their recruitment costs. However, simply posting
up jobs on various jobs boards is not the answer.

Best Practice Process - Instead, Talent Acquisition needs to be addressed at the
most senior levels within all organizations - big or small, public or private. This
means that Talent Acquisition needs to fit 'hand in glove' with your overall
organizational strategy.

It needs to have the appropriate level of resources behind it; it needs to be
monitored and reported on at all board meetings and it needs to involve many
people within the organization who attribute to it the importance that the
organization requires.

Strategic Talent Acquisition takes a long-term view of not only filling
positions today, but also using the candidates that come out of a recruiting
campaign as a means to fill similar positions in the future.

These future positions may be identifiable today by looking at the succession
management plan, or by analyzing the history of attrition for certain positions.
This makes it easy to predict that specific openings will occur at a pre-
determined period in time.

In the most enlightened cases of Strategic Talent Acquisition, clients will recruit
today for positions that do not even exist today but are expected to become
available in the future.

                                                                              Page | 78
DHARAMPAL AND SATYAPAL LTD.



Taking the long term strategic approach to talent acquisition has a huge
impact on how an approach is made to a candidate. If the approach is purely
tactical in nature, all we ask of the prospective candidate is "are you qualified
and interested?"

However, if the approach is more strategic in nature, the intent of the call is to
go much further, and the conversation becomes more relationship building. The
candidate has an opportunity to explain his/her future career aspirations, and the
recruiter gathers enough information to determine if there is a potential fit in the
client organization. If during a strategic recruiting call the candidate declares
that they are both qualified and interested, then the tactical nature of the call has
been automatically fulfilled. If, however, the candidate lacks sufficient
experience, or the timing for a career move is not propitious, then they become
candidates for the future, and all the recruiter has to do is keep in touch until
either they become available, or a position with the client organization opens
up.

Most of the money spent on Strategic Talent Acquisition would have been spent
in a tactical recruiting mandate anyway. The only additional cost is in collecting
data on high-potential candidates and then keeping in touch with them until hire
is made. The additional cost becomes insignificant compared to the value of
hiring top competitive talent over time.

Strategic Talent Acquisition allows us access to a pool of competitive talent that
would otherwise have been missed or even worse, ignored.

Clearly the business case for acquiring talent strategically is far more
compelling than simply paying to fill positions today. What we are doing is
adding a small incremental effort, in exchange for a huge potential reward.

Importance of Talent Acquisition

      Understanding workforce demographics (current and future)
      Identifying economic issues impacting organizational sustainability
      Identifying organizational and cultural issues impacting talent acquisition
      Knowledge of industry trends and emerging issues

Linking Organizational Strategy to HR Strategy

      Understanding the organizational strategy
      Translating the organizational strategy into a HR strategy
      Reviewing key components of the HR strategy

                                                                             Page | 79
DHARAMPAL AND SATYAPAL LTD.


      Identifying talent acquisition and retention issues

Designing and Implementing a Talent Acquisition Strategy

      What is an Employer of Choice?
      Demystifying the generational implications on recruitment
      Reviewing the base elements of a talent acquisition strategy
      Utilizing talent acquisition tools and templates
      Identifying considerations when implementing a talent acquisition
      strategy
      Learning from best practices
      Analyzing performance metrics (business impacts, financial
      considerations, etc.)
      What is meant by Strategic Talent Acquisition
      How HR strategy, policies, and practices support and facilitate corporate
      strategy
      Key design elements required in an HR talent acquisition strategy
      Practical application of a talent acquisition strategy
      Knowledge of emerging trends and best practices in attraction and
      retention of talent

Talent Acquisition - As A Strategy
Historically organizations have not treated the recruitment process as one of
strategic importance, but latterly many are now waking up to the reality that the
world has changed dramatically. No more can the organization pick and choose
between several great candidates for one position. Several changes in our
connected world have tipped the scales in favor of the highly talented individual
looking for a new opportunity.

Firstly, of course, there is the Internet. Never before in the history of
humankind, has there been such an enabling technology. Candidates can now
advertise their desire to change jobs within minutes of making the decision and
receive enquires about their talents within hours.

Potentially, it is feasible that a high quality employee of yours, having received
the final 'straw which broke the camel‟s back' (bad appraisal, inappropriate
negative response from boss, extra workload stress etc.) can post their
CV/Resume up on a particular jobs board at midday today, receive three
interested requests for contact with third party recruiters or headhunters within
hours, be interviewed for an outstanding role (at one of your competitors)
tomorrow, receive an offer in writing the following day and resign that
afternoon (within 2 days). Scary, isn't it? But if the Internet has enabled this
                                                                           Page | 80
DHARAMPAL AND SATYAPAL LTD.


process for candidates, it has also brought significant advantages for
organizations.

Direct access to the candidate market

Now organizations can go direct to the candidate market, thereby cutting the
time it takes to find the right people, whilst dramatically reducing their
recruitment costs. However, simply posting up jobs on various jobs boards is
not the answer.

Best Practice Process

instead; based on all the research we have compiled over the last 18 months, we
believe that Talent Acquisition needs to be addressed at the most senior levels
within all organizations - big or small, public or private. This means that Talent
Acquisition needs to fit 'hand in glove' with your overall organizational strategy.
It needs to have the appropriate level of resources behind it; it needs to be
monitored and reported on at all board meetings and it needs to involve many
people within the organization who attribute to it the importance that the
organization requires.

But don't despair, given the correct focus we can help ensure that your
organization becomes an employer of choice' in this brave new world.

The realities of today's demographics have elevated the issue of talent attraction
and retention to become a critical leadership concern, receiving significant
attention. Given the projected labor market and demographic trends, an
organization's approach to talent acquisition can become a key differentiator and
source of competitive advantage. The changing market has revealed that
prevailing "one size fits all" HR practices are no longer effective. Organizations
must develop specific people strategies for their most critical segments that
directly align with and support the business strategy. While individual
approaches are customized to the needs of each organization, all approaches are
based on key critical success factors. This course focuses on the issues and
challenges organizations face in attracting and retaining key talent. While
introducing participants to emerging recruitment trends in the industry, this
course will also provide participants with a selection of tools and best practices
from which to draw as they design their own strategy to win the war for talent.




                                                                           Page | 81
DHARAMPAL AND SATYAPAL LTD.


Talent Acquisition Strategies

Basic Strategies

If we were really serious about looking for talent, here are some of the things
we would be doing as Staffing, Recruiting, talent Management and as human
resources professionals:

   1. We would work harder than we do at identifying high performers:
      Together with high performers themselves, we could establish some
      indicators of success or of high performance for each position we recruit
      for. These could be the number of sales they have made in a month, the
      number of reports they have written that resulted in consulting
      assignments, the amount of revenue their group has generated, and so
      forth. This is hard work though. There aren't a lot of benchmarks to go
      by, but we all know more or less who contributes the most to our
      organizations. Our task is to quantify those contributions.
   2. We would work with managers to develop profiles of the high
      performers in each group: We would try to find commonalities and
      things we could identify during the screening process that might predict
      success. These could be competencies, activities high performers engage
      in, work methods, or processes. There are many firms that can help you
      determine what these "critical success factors" are and even help you
      develop tests to identify them in candidates.
   3. We would find out where potential high performers like to go and
      what they like to do: This step allows you to target your advertising
      toward high performers and decide which events are worth attending so
      that you can get at the kinds of people you seek. Doing this well requires
      a focus on competitive intelligence, or "CI." CI is well known in the
      industrial world; many companies employ CI experts to ferret our
      information about production capacities and equipment installations at
      their competitors. The same principles apply to recruiting. You can gather
      information from competitors and from vendors and suppliers about
      where good people may be located. You can certainly use your employee
      referral program for the same purpose.
   4. We would do a better job of collecting and capturing critical
      information about candidates: The knowledge you gradually
      accumulate is valuable and should be put into some sort of database
      where it can be shared with other recruiters. A BLOG can form the basis
      on an internal or external community of recruiters where this kind of
      information can be exchanged. This is a form of knowledge sharing and
      transfers that, when properly done, can save thousands of hours of work
      and bunches of money. After all, headhunters rely on their own human
                                                                          Page | 82
DHARAMPAL AND SATYAPAL LTD.


      knowledge management systems (i.e. their brains) to do this all the
      time. Our challenge is to make this more broadly accessible and to
      keep it current.
   5. Finally, we would recognize the importance of developing people so
      that they can become high performers: The recruiting function has to
      move toward becoming more like a talent agency - something it has not
      been historically. Talent agencies not only recognize talent but also
      develop it for strategic purposes. We as recruiters need to take our
      knowledge of what talent looks like and offer people who have "it" a
      chance to acquire the skills they need to perform the jobs we have.

Mostly this will apply to our current employee populations, but it could also
apply to people outside as well. The only limits are our own vision and our
ability to work within the politics of our corporate environments. One way to
find those with talent would be to open all of our screening processes to anyone
and then select those who seem likely to be successful. The Internet and our
recruiting websites make this very easy to do. The development side could take
the form of classroom training, e-learning, internships, action (work-based)
learning assignments, or special programs that train a group of people for
specific jobs within a company.

The key is that recruiting is not only about finding talent, but also, increasingly,
about developing it. If we are to move our profession upwards and start making
real contributions to the bottom line, these things I have described are what it is
going to take.

. Talent Acquisition Program....

Without employing the right people in the right roles at the right time, an
organization will not achieve its goals. By managing Talent Acquisition as a
key business process therefore (just like supply chain management, sales order
management, customer relationship management etc.),
No longer held ransom to a declining labour pool market, a skills shortage, or a
short-term requisition.




                                                                             Page | 83
DHARAMPAL AND SATYAPAL LTD.


THE PROCESS

   1. Uncovering Organizational Strategy - first familiarize with the
      intended vision, mission, goals & objectives of your organization. Unless
      do this won't be able fit the talents perfectly within organizations overall
      strategy and the organization will fail to achieve its stated goals. Ensuring
      that the organizations Talent Acquisition strategy is in line with the
      'officially recorded' overall strategy will ensure that no time is wasted and
      no resources are diverted away from achieving the organizations goals.
   2. Establishing your Talent Acquisition Strategy - "Without a strategy the
      vision perishes". For the organization as whole and also all constituent
      parts/divisions/departments this is certainly true. But how important it is
      also for key organizational processes. Without paying enough attention
      not only to the overall outputs of the process, but also to the inputs and
      resources employed within, the results may not be as expected. Without
      breaking down objectives into bite-sized chunks, the chances of bringing
      in the right people at the right time and the right cost will be more remote.
   3. Process Planning - An area often neglected - establishing a clear process
      plan. By setting out plan better equipped to - argue your case, monitor the
      progress being made, report on demonstrable achievements over time,
      identify weak links, and stay focused on delivering the organization's
      strategic plans.
   4. Talent Mapping - Talent Mapping is all about identifying the long term
      talent profiles (bundles of skills, experience and knowledge) of the people
      needed within the business and then identifying from where and how
      these will be acquired.
   5. Talent Searching - The benefit of carrying out this process to facilitate a
      speedier and more cost effective response to talent acquisition needs.
   6. Talent Acquisition Tactics - Having done all that preparatory work, one
      last action required before launching your Talent Acquisition campaigns
      is to pull it all together in specific tactical plans i.e. exactly what are we
      going to do, when, where and how?
   7. Talent Attraction - Finally, the day has arrived! Put into action all those
      well-developed plans and watch the results. Start to attract the type of
      people who'll successfully develop organization into all that want it to be.
   8. Talent Screening - With loads of candidate responses now flooding
      adopt a efficient screening process using latest technology, to help
      manage the list down to a sizeable length prior to face-to-face
      interviewing. The outcome of this process will be to break down the mass
      of candidate responses to a manageable size - following the '80/20' pare
      to principle. Without going through this step one may probably drown in
      a sea of confusion.


                                                                            Page | 84
DHARAMPAL AND SATYAPAL LTD.


   9. Talent Matching - The concept is to 'match' the person's talent
       profile to the performance profile of the job/vacancy. When
       interviewing a candidate subscribe to the Power Hiring school of thought,
       which says that what one is after getting the candidate to 'earn' their way
       to an offer from your organization. By running through a comprehensive
       interviewing process be more likely to match the best candidate(s) who
       will move the organization on towards achieving its overall goals and
       objectives. How to discern between those who simply look great on paper
       and those people who really do have what it takes to help your
       organization succeed.
   10. Talent Selection - This process is more about 'doing the deal' before
       engaging them within the organization. It is important to consider this
       next step as a strategy communication exercise. By following this step in
       the overall Talent Acquisition process we guard against having the highly
       talented candidate being snatched away from under your nose. It will also
       further cause towards making you recognized as an employer of choice.
   11. Talent Development - A Scientifically and screened process to make
       these selected talent to mould to requirement, by giving technical and
       non-technical skill input and development needed for achieving your
       organizational goal.
   12. Process MRI - This is the continuous and periodic process instead of step
       - that of Monitoring, Reviewing and informing the overall Talent
       Acquisition Process. In truth the monitoring continues throughout the
       whole process at each step of the way.

You are able to review the overall process against the organizational objectives
(as defined in step 2) and use your conclusions to inform (or reform) our
previously defined strategy. By 'closing the loop' better position to execute
Talent Acquisition campaign in line with the organization's stated objectives.
This will ensure that as bring in new people to your organization, you continue
to spur the organization on towards achieving its hope and dreams.




                                                                          Page | 85
DHARAMPAL AND SATYAPAL LTD.


“A new level of scrutiny is coming to the hiring process, which is just
one reason companies need to have a smart, consistent program in
place .”
By Kurt Ronn




Talent acquisition has two parts -:

1. Attraction

2. Retention

                                TALENT
                              ACQUISITION




       ATTRACTION                                RETENTION




                                                                          Page | 86
DHARAMPAL AND SATYAPAL LTD.



ATTRACTION
The glory days when all you had to do to attract employees was to stick a little
sign in your window that said “Hiring” and pick a new employee out of the
hundreds that applied. Now small business jobs are going begging as
demographics and a strong economy combine to create a shortage of qualified
labor.

But that doesn‟t mean that you should just give up on hiring any new staff
because as a small business, you don‟t have a chance of attracting employees.
All things being equal, there are many people who would prefer to work for a
small business. These tips for attracting employees will up the odds of attracting
the people you need.

1. Find out what the going rate is for the position and at least match it.

One common mistake small businesses make when creating a position is to base
the salary on their budget rather than on the market realities – in effect making
sure that their employee recruitment efforts are going to be unsuccessful. If a
retail sales person in a starting position in your area normally makes $10 an
hour, why would someone want to accept that position in your company for $9
an hour?

2. Offer an employee benefit program.

In times when employees get to pick and choose, an employee benefit program
moves from their wish list to their necessities list. For successful employee
recruitment, your company needs to offer employees at least life, medical and
dental coverage. If your small business does not have an employee benefits
program, talk to your insurance company about setting one up. One of the
advantages of belonging to business organizations, such as the Chamber of
Commerce, is that they offer more inexpensive insurance, including employee
benefit programs, so check with the organizations you belong to first.

3. Make lifestyle part of your employee recruitment offer.

Many employees are just as concerned about quality of life as they are about the
amount of money a position offers. If you‟re fortunate enough to be located in
an area with great skiing, beaches, extensive hiking/biking trails, excellent golf
courses or other attractive features be sure to play them up when you‟re trying
to attract employees.

4. Emphasize the benefits your small business offers.
                                                                          Page | 87
DHARAMPAL AND SATYAPAL LTD.


Make your company more attractive to potential employees by offering
things such as flexible hours and work at home options. Among the more
unusual benefits some small businesses offer are being able to bring a pet to
work and allowing employees to power-nap during the day.



5. Be creative with perks.

As a small business, you may not be able to offer the perks large corporate
companies are able to offer their employees – but you may be able to offer a
reasonable facsimile. For instance, many large companies offer on-site health
facilities such as a fully equipped gym. Chances are good that as a small
business, you‟re not going to be able to add one of these to your premises, but
you could offer employees coupons to use local gym or spa facilities.

6. Offer employees some way to move upwards.

Most employees aren‟t looking for jobs where they‟ll do the same thing for the
next thirty years. They‟re looking for positions that offer opportunities for
advancement. What will the position you‟re offering offer? The chance to
develop new skills a stepping stone to a position with more responsibilities?
More money after a certain amount of time on the job? Whatever it is, in terms
of attracting employees, be sure to get the future possibilities on the table.

7. Create an employee incentive program.

Employee incentive programs not only reward good employee performance but
give prospective employees something to look forward to if they come work for
you. Whether it‟s an annual company-paid retreat or a program where
employees collect points that they can trade in for cash, employee incentive
programs can increase your chances of attracting the employees you want to
hire.

8. Institute a profit sharing program.

It‟s not for every business, but there‟s no better way to give employees a stake
in a company‟s success. For businesses that look like they‟re going somewhere,
profit sharing programs can be a powerful inducement to come work for you
instead of for someone else.

9. Sweeten the pot.


                                                                          Page | 88
DHARAMPAL AND SATYAPAL LTD.


When competition for employees is fierce, a plain old signing bonus may
be what‟s needed to attract the employee you want and get that person to
work for you rather than for some other company. If you choose to do this, there
are two things to keep in mind. The signing bonus has to be large enough to
matter, and the signing bonus has to be contingent upon x amount of time of
employment. (Otherwise you‟ll be running a revolving door as people sign up,
take the money and run.)

10. Widen the scope of your advertising.

It‟s not enough to Just place an ad in the Help Wanted section of the local
newspaper anymore; your chances of attracting the employees you want will be
much better if you broaden your advertising. Place ads in places such as job
Web sites and college/university campus boards, for example. Advertise in
other towns or cities. And if you have other employees, don‟t forget to get them
involved in the employee recruitment hunt. You can, for example, offer signing
bonuses to those who successfully refer a new employee.

There are qualified people out there who can do what you need done – you just
need to attract them to the positions your small business is offering. Developing
an employee recruitment policy based on the tips above will give you a better
chance of attracting the employees you‟re looking for.




                                                                          Page | 89
DHARAMPAL AND SATYAPAL LTD.


RETENTION

SUGGESTIONS FOR RETAINING EMPLOYEES



Keeping your best talent onboard is crucial to a company‟s ability to thrive and
prosper. It ensures your customers remain satisfied increases your sales and
enables you to plan for future developments better. There is also the prospect of
having too few people to fill the gaps in years to come thereby talented staff
will get to pick and choose where they want to work so, for maintaining a
reputation for retaining your best talent now, this will bode well for the future.

Exit Interviews
Exit interviews have become increasingly popular over recent years. When an
employee leaves, he or she will usually be invited to an informal meeting with
their immediate supervisor or boss. Whilst this meeting will be simply to have a
cordial conversation about a worker‟s plans and to tie up any loose ends for HR
and the administration team, it can also benefit the company.

Many companies now give employees who are leaving a questionnaire to fill in
and it‟s this part of the exit interview that is extremely invaluable to employers
as it allows workers to put down in writing what they enjoyed about working for
the company, suggestions for things that could have been done better and the
reasons why they have chosen to leave their job. And, as they no longer have to
be diplomatic and coy, they‟ll often be very honest and candid in their
responses, which can be of great assistance to a company with regards to any
potential changes they may have to consider in terms of how they treat their
staff in the future.

      Open communication is one of the best ways of keeping your best
      talent. Encourage ideas and debate between both staff and bosses and
      between staff themselves.

      Companies need to provide a framework by which feedback can be
      provided to employees on a regular basis and any constructive criticism
      from employees in terms of how to do things differently to make things
      work better should be encouraged.

      Don’t make the mistake of thinking that an employee is simply a
      ‘one-trick pony’.



                                                                          Page | 90
DHARAMPAL AND SATYAPAL LTD.


      Many talented people leave companies because they get pigeon-
      holed by bosses in that bosses think that they have a narrowly
      defined role and that this is all they can do so, ultimately, workers feel
      stifled by not being let off the leash to demonstrate their true potential in
      other areas.

      Most talented people are often multi-skilled which means they have
      resources, which can be transferred to a wide range of other jobs within a
      company. Therefore, an employer should be encouraged to tap into these
      other skills and to recognize that certain workers can be deployed in a
      variety of roles and, it may well be that they are even more suited to a
      role within the company than the one they already have.

      Workers need to feel recognized and rewarded for high achievement.

      Yes, money in the form of bonuses and commissions does help, but it
      goes far deeper than that. Simply saying „thank you‟ for the effort
      somebody has put in can go a lot further than some bosses would realize
      and awards and recognition don‟t have to be just about money in cash
      terms.

      Being rewarded with a day‟s pampering at a spa or being given a ticket to
      go and watch a football match, for example, is sometimes even better
      recognition – especially if a company has gone to some trouble to find
      out an employee‟s interests away from the workplace.

      Workers need to know how and where they fit into the overall „jigsaw
      puzzle‟ that makes up the company. They need to feel recognized and to
      feel that they have an important role to play as individuals, as well as
      being a part of a much larger team
      Being give opportunities to stretch oneself and to take on more
      responsibilities should also be encouraged and there should be proper
      training provided, an open learning policy and a real scope for career
      development
      There should be no ‘them’ and ‘us’ culture between workers and
      bosses. This only fosters resentment.

      Instead, an employer should fully co-operate and work with staff to find
      the best solutions and to try to create „win-win‟ situations as much as
      possible. Talented workers want to be creative and influential and
      personally feel that they have played an active part in a company‟s
      success.



                                                                           Page | 91
DHARAMPAL AND SATYAPAL LTD.


      On that note, it‟s also fundamental to recognize diversity in the
      workplace and for companies to take a flexible approach to how
      they get the best out of all of the varying talents their workforce possess
      individually as well as collectively

Although business moves fast and the time it would take to mentor each and
every one of your staff individually would be quite time consuming, in the long
run it does pay off handsomely in that your workforce will see themselves as
valued individuals as well as being part of a much larger team. To keep hold of
them by keeping them happy and motivated not only enables your company to
prosper but reduces the risk of people taking their talents elsewhere which is
often very costly to employers who will have then wasted vast sums of money
and time spent on training them, not to mention the additional cost and upheaval
of training their replacements.




                                                                         Page | 92
DHARAMPAL AND SATYAPAL LTD.



APPENDIX A
1.MEDIA COVERAGE




But there is a Catch

Economic Times
24.08.2008,Delhi



WELL-KNOWN in the chewing tobacco segment, the Dharampal Satyapal (DS) Group now
boasts of expertise in several segments including FMCG, packaging and rubber thread. As
the group nears 80 years of its formation, it is enthusiastically expanding its hospitality
business and seeing cement and power as interesting areas to widen its reach. Rajiv Kumar,
vicechairman and managing director talks to Purva Bhatia & Nitasha Chawla about the
past, present and future of the Rs 1200 crore conglomerate.

Excerpts:
How has DS Group changed over in these years?
It was my grandfather‟s (Dharampal) vision that led to the formation of the group way back
in 1929. He started off with a small perfumery shop in Chandni Chowk. He then entered the
chewing tobacco market, which soon gained popularity among the connoisseurs. My father
continued with the virtues as well as the existing lines of business. It was during his time that
tobacco brands like BABA, Tulsi and others were launched. Innovation and quality being
hallmarks of the group, we introduced innovative products like tabletop sprinklers (Catch
spices), spring water and mouth fresheners (Pass Pass). The group has achieved several
milestones while moving from a single product to a multi brand company. The brand will
continue expanding with newer product variants.

What innovations can we expect in the F&B sector?
Our consumers can expect an innovative launch in this segment soon. We should be ready to
introduce it by Diwali this year. However, at the moment it would be too early to reveal the
details about the product, but we are confident that people wouldn‟t have seen something like
this in India. The product will
aptly reflect our company‟s motto: innovation and diversification.

Catch natural spring water has not been able to capture the market as compared to
other mineral water brands. Do you think its high price has affected its market share?
We never wanted to target masses. Catch spring water is the only natural spring water

                                                                            Page | 93
DHARAMPAL AND SATYAPAL LTD.




available in the market and we are proud to be its producers. The production takes place in
Manali, which raises the logistics cost. We are looking for more resources. We are not
bothered about the market share as we don‟t perceive other mineral water players in the
market as our competitors. Most people do not understand the difference between spring
water and mineral water. The issue we are facing in the segment is that even the government
does not acknowledge spring water as a separate category. This is why we are not permitted
to write the words „spring water‟ on the bottles. But we are happy with the response we have
got so far. The demand for Catch spring water comes from people who value the product and
these constitute mainly institutional sales from hotels and high commissions.

How are mouth fresheners and the tobacco segment doing?
These two are the highest revenue generators for our group. We have recently launched
Meetha Mazaa, a new flavor in Rajnigandha, our premium mouth freshener brand. The
product is a blend of dry dates, cardamom seeds, saunf and betel nut. We are targeting the
youth for this product. The novelty of the product lies in its packaging, which is bio -
degradable. It is difficult to duplicate the pack and is convenient to use.

There is a lot of diversification happening in hospitality sector as well. Are their any
plans to get bigger in this sector?
Certainly. It‟s the sunshine sector after all. The group has acquired the Airport Hotel at
Kolkata, which will be converted into a five star and a budget hotel in a span of 3-4 years.
There is a lot of growth potential in North East, with heavy investments going in the power
and cement sector. Cashing on this growth, we have signed an MOU with Guwahati
Metropolitan Development Authority (GMDA) to give Guwahati its first five star hotels.
Also, in Jaipur, a five star hotel project is in the pipeline.




                                                                         Page | 94
DHARAMPAL AND SATYAPAL LTD.



APPENDIX B: Questionnaire
RECRUITMENT AND SELECTION
   1. Do you have a recruitment pool database in your organization?


   2. Do you have any referral policy in organization?


   3. If yes than how does it works?


   4. Is there any reward for referral employee?


   5. How many rounds of interviews, tests are conducted before a candidate is
      offered employment?




   6. Do you take candidate feedback on recruitment process?


   7. What are the loopholes that u find in your recruitment process?




   8. Which parameter according to you is most important in recruiting the best
      candidate? Please rank them, giving 1 –most important and 5 least
      important.
      a. Quality of candidate
      b. Time period
      c. Work experience


                                                                        Page | 95
DHARAMPAL AND SATYAPAL LTD.


      d. Cost of the company
      e. His qualifications
      f. others ,please specify
      9. Is the recruitment process done zone wise? If yes please specify.


      10. Which zone accounts for maximum recruitment?


      11. What obstacles do you face in the recruitment process?
         a. no feedback
         b. delay in feedback
         c. not receiving the proper manpower requisition form
          d. others please specify


      12. Is your recruitment process is centralized or decentralized?


      13. Do you have any suggestions to improve your recruitment process?


      14. Anything regarding recruitment & selection process you want to add,
      please add?



      Name –
      Date-




                                                                         Page | 96
DHARAMPAL AND SATYAPAL LTD.



APPENDIX C:DS Group
recruitment & selection procedure
RECRUITMENT PROCEDURE

                                      Resp. HOD                    REPLACEMENT POSITION
        POSITION IDENTIFICATION
        BASED ON DEPARTMENT
        AND BUSINESS PLAN                                                        RESP.
HOD
                                                                            IS
                                                              NO         RECEIVED


        ORGANIZATIONAL CHARTS                       TAKE SIGN OFF
                                            NO      FROM HOD AND
        BASED                                       STOP THE PROCESS
        APPROVAL GRANTED
        FROM SENIORS                                RESP. CORPORATE HEAD HR
        CORPORATE HEAD
                   YES

        CHART AND POSITION        RESP. REF PD FORMAT
        DESCRIPTION               RESP. CORPORATE HR

                                  CONTROL POINT- WITHIN 2 DAYS OF RECEIPT OF FORM
        FORWARDED IT TO
        CORPORATE HEAD HR


       IDENTIFY SOURCES BASED
       ON POSITION,URGENCY    RESP. HRT
       AND SUGGESTED BY
       CORPORATE HEAD HR
       (NAUKRI,DS
       PORTAL,CONSULTANT,RE
       FRENCES,CAMPUS)
                                         Resp.HRT

       Touch base with                   REF.CCS(DS,FM ,HR
       candidates(telephone &email)
       -introduce DS profile
       -seek interest level
       -understand present profile
                                                                               Page | 97
DHARAMPAL AND SATYAPAL LTD.
       GET OTHER DETAILS LIKE
       CTC,QUALIFICATION,EXPERIENCE
       MAKE A COMPARATIVE SHEET



        SEND SELECTED CV TO THE HOD




                 ALL CV
                 RATING
                 THE              RESP. HRT
                 REQUIRED




                     YES


                     A
                     a
                     A
    SHORTLIST THE CV’S & SEND
    BACK TO HR                    CP- HOD WITHIN 2 DAY OF RECEIPT OF CV’S



    PLAN THE ASSESMENT WITH THE HOD:
    -MODE(Telephone/test/personal interview)
    -PANEL
    -DATE & TIME
    -VENUE


     Telephone interview (if required)
     -confire date & time
     -telephone interview
     -profile of the candidate
     -record the feedback in the formats


    MAIN INTERVIEW PLANNING
    -CONFIRM DATE,TIME &VENUE(CANDIDATE &
    PANELISTS)
    -FORWARD THE EMPLOYMENT
     APPLICATION FORM
    -HOD TO PREPARE TEST PAPER IF REQUIRED                                  Page | 98
    -KEEP ORGANIZATION CHART & PARITY SHEET
    READY
    -KEEP INTERVIEW PANEL SHEET READY
DHARAMPAL AND SATYAPAL LTD.




      PLANNING FOR INTERVIEW PANEL
      -INTERVIEW PANEL SHEET
      -DULLY FILLED APPLICATION FORM & CV
      -ORGANIZATIONAL CHART,POSITION           *HRT
      DESCRIPTION,PARITY SHEET
      -WRITTEN TEST RESULTS
      -TELEPHONIC INTERVIEW RECORDS



         CONDUCT WRITTEN TEST
                                        *HRT


            CONDUCT INTERVIEW
                                   *HRT (REF. INTERVIEW PANEL SHEET)




               CANDIDATE                                      *HRT
               CLASSIFY AS                       KEEP THE
               SHORTLISTED/ON                    RESUME
               HOLD/REJECTEDD                    IN DATA
                                                 BANK




      SALARY NEGOTIATIONS
      -DISCUSS SALARY FITMENT WITH
      CORPORATE HEAD HR & HOD BASED
      ON INTERNAL PARITY &CANDIDATE
      PRESENT & EXPECTED SALARY
                                       *HRT
      -DISCUSS SALARY WITH
      CANDIDATES & TAKE ACCEPTANCE
      ON
      SALARY FIXATION FORM & OTHER
      ENTITLEMENT FORM
      -DISCUSS DATE OF JOINING
                                                                       Page | 99
DHARAMPAL AND SATYAPAL LTD.




                     B



    -CONDUCT REFERENCE CHECK
    -PREPARE CANDIDATE ASSESSMENT
    SUMMARY SHEET FOR APPROVAL
    WITH RELEVENT DOCUMENTATION
                                           *HRT

          SEND ASSESMENT
          SUMMARY FOR APPROVAL
          TO RESPECTIVE DIRECTOR
                                    *HRT


                APPROVAL                          INFORM THE CANDIDATE &
                GRANTED            NO             SEARCH FOR MORE CANDIDATE



          PREPARE LOI(LETTER OF
          INTENT ) ON RECEIPT OF
          APPROVED PAPERS
                      YES

    SEND LOI TO:                 *HRT
    CANDIDATES (ORGINAL COPY THROGH
    COURIER)
    -FILE LOI COPY
    SEND INTIMATION OF LOI TO HOD
    /PERSONNEL/ADMINISTRATION(CORPOR       *HRT
    ATE PROJECTS & OTHER CONCERNED
    THROGH E_MAIL)



            FILING OF INTERVIEW
            DOCUMENTS

                                                                              Page | 100
DHARAMPAL AND SATYAPAL LTD.



REFERENCES
         1. www.citehr.com
         2. www.bpoindia.org
         3. Monster.ca
         4. www.nicheboards.com
         5. www.hr411.com
         6. www.erexchange.com
         7. www.about.com
         8. www.bnet.com
         9. www.economictimes.com
         10. Bratton J and Gold, HRM Theory
         11. Juansevich Human Resource Management
         12.




                                                    Page | 101
DHARAMPAL AND SATYAPAL LTD.




                              Page | 102

Sip Project Report

  • 1.
    A REPORT ON HR POLICY IN RECRUITMENT AND SELECTION/ TALENT ACQUISITION BY NAME OF THE STUDENT:PRAGYA SINGH NAME OF THE ORGANIZATION :DS GROUP Page | 1
  • 2.
    DHARAMPAL AND SATYAPALLTD. A REPORT ON HR POLICY IN RECRUITMENT AND SELECTION/ TALENT ACQUISITION BY NAME OF THE STUDENT: PRAGYA SINGH NAME OF THE ORGANIZATION : DS GROUP DATE OF SUBMISSION: 16TH MAY 2009 Page | 2
  • 3.
    DHARAMPAL AND SATYAPALLTD. AUTHORISATION Project Report ON HR POLICY IN RECRUITMENT &SELECTION/ TALENT ACQUISITION Submitted to ICFAI UNIVERSITY for the partial fulfillment of MASTER OF BUSINESS ADMINISTRATION OF IBS Guided by: Submitted By: MR.RAVI LAL PRAGYA SINGH Roll No-08BS0002268 ICFAI BUSINESS SCHOOL JAIPUR (ICFAI UNIVERSITY, DEHRADUN) Page | 3
  • 4.
    DHARAMPAL AND SATYAPALLTD. TABLE OF CONTENTS Preface…………………………………………………………………………i Acknowledgement……………………………………………………………ii Abstract……………………………………………………………………….iii An introduction to the project………………………………………………1 Purpose of the Project…………………………………………………….1 Scope of the Project………………………………………………………1 Limitations of the Study………………………………………………….2 Methodology Used……………………………………………………….2 Recruitment & Selection trends in Food Industry…………………………4 An introduction to the DS Group……………………………………………11 Innovation & R&D……………………………………………………13 Project Implementation…………………………………………………14 Wide reach……………………………………………………………..15 History of the DS Group………………………………………………16 Key milestones…………………………………………………………17 Trendsetters……………………………………………………………18 International Alliances…………………………………………………19 Foods & Beverages……………………………………………………20 Pass Pass………………………………………………………………20 Catch ……………………………………………………………………20 Catch Spices……………………………………………………20 Catch Snacks……………………………………………………21 Catch Spring Water & Club Soda……………………………….21 Catch Cold Drinks………………………………………………23 Catch Silver & Gold Foils………………………………………24 Organizational Structure of DS Group……………………………………25 Recruitment………………………………………………………………….26 Purpose & Importance………………………………………………27 Page | 4
  • 5.
    DHARAMPAL AND SATYAPALLTD. Recruitment Structure…………………………………………28 Recruitment Process…………………………………………….29 Sources of Recruitment………………………………………………30 Factors affecting Recruitment…………………………………………31 Recruitment Policy of Organization…………………………………..32 HR Policy in Recruitment & Selection of DS Group…………………34 Trends in Recruitment………………………………………………37 Selection………………………………………………………………………41 Recruitment v/s Selection……………………………………………………46 Suggestion……………………………………………………………………48 Recruitment Process……………………………………………49 Selection Process…………………………………………………50 Lean Process……………………………………………………51 Research Methodology………………………………………………………53 Talent Acquisition……………………………………………………………57 How Talent Acquisition is different from “Plain Vanilla Recruitmen60 Difference between Recruitment & Strategic Talent Acquisition…61 Importance on Talent Acquisition…………………………………62 Designing & Implementing Talent Acquisition Strategy……………62 The Talent Paradigm…………………………………………………64 Major problems in Talent Acquisition………………………………66 Talent Acquisition-As a Strategy……………………………………69 Talent Acquisition- Process…………………………………………73 Attraction……………………………………………………………………76 Suggestion for Attraction of Employees……………………………………76 Retention………………………………………………………………………79 Suggestion for Retaining Employee…………………………………………79 Page | 5
  • 6.
    DHARAMPAL AND SATYAPALLTD. APPENDIX A: Media Coverage……………………………………………82 APPENDIX B: Sample of questionnaire……………………………………84 APPENDIX C: DS Group Recruitment & Selection Procedure………….86 References……………………………………………………………………90 Page | 6
  • 7.
    DHARAMPAL AND SATYAPALLTD. Table of illustrations Project Implementation Data…………………………………………14 International Alliances………………………………………………..19 Canpac…………………………………………...…………………….19 Catch Silver Foils………………………………………………………19 Pass Pass………………………………………………………………..20 Catch Spices……………………………………………………………20 Catch Snacks…………………………………………………………21 Catch Spring Water & Club Soda……………………………………21 Catch Cold Drinks……………………………………………………23 Catch Silver & Gold Foils…………………………………………….24 Organizational Structure of DS Group………………………………25 Recruitment Structure………………………………………………28 Sources of Recruitment ………………………………………………30 Factors Affecting Recruitment……………………………………….31 Recruitment Process………………………………………………….49 Selection Process………………………………………………………50 Lean Process……………………………………………………………51 The Talent Paradigm…………………………………………………65 Talent Acquisition-Attraction & Retention………………………..75 Page | 7
  • 8.
    DHARAMPAL AND SATYAPALLTD. PREFACE Training is the systematic development of the knowledge, skills and attitude required by an individual to perform adequately a given task or job. It imparts practical knowledge to an individual which in turn makes work more efficient and more organized. In present times and age it holds great importance in an individual professional development. My training in DS Group has been truly a learning experience where, I explored my strengths and weakness and it facilitated me in coming out with this project on HR Policy in Recruitment & Selection. I got to know about the recruitment and selection procedure of candidates in DS Group from various aspects. An another study which I conducted was on Talent acquisition related to employees of DS Group .By this study I got to know how to attract and retain the best talent in the organization by different methods adopted by DS Group and other company in same industry. In the both the studies I have come out with some interesting findings which one can explore in my project. i Page | 8
  • 9.
    DHARAMPAL AND SATYAPALLTD. ACKNOWLEDGEMENT ‘When a person is help, guide and co-operated his or her heart is bound to pay gratitude.’ My summer internship training (SIP) experience has been filled with interesting challenges and people that I will appreciate forever; numerous people have contributed in varying capacities which permitted completion of this project. I would like to begin by thanking Mr. Ravi Lal for guidance, constant inspiration & keen interest shown during the project, and guide towards selecting the project which going to help me in long run in my career. I deliberate my profound sense of gratitude to him. I owe my tha nks to my faculty guide Mr.H.V.Kothari, for guidance and inspiration and constant help in improving my way of presenting my work. It is not a single man‟s effort which is sufficient for the accomplishment of a Research. Various factors, situations and persons integrate to provide the background for accomplishment of a task requires the effort of so many people and the work is no different. In the chain I am immensely thankful and convey my sincere gratitude to Ms Shweta Shrivastava(HR Trainee)her guidance & solving my queries very patiently. She helps me in learning in-depth understanding of structure and functions of the organization and analysis of recruitment and selection activities, she guides me by her own experience, I owe my sincere gratitude to all the members and heads of various departments in DS Group. I extend my sincere thanks especially to Mr.Samir Arya(Senior manager -HR), Mr.Saraswat(finance head),Ms.Shivangi(HRD) and all the members of DS Group family who have made my stay in DS Group most fruitful and a learning experience. I also sincerely thank to my IBS teachers and the placement cell for allowing me takes up the in DS Group. ii Page | 9
  • 10.
    DHARAMPAL AND SATYAPALLTD. Abstract: My project deals with HR Policy in Recruitment & Selection and Talent Acquisition .The motive of this project is to deals with the problems that are prevailing in HR Department in order to recruit the best talent in organization and to retain them as a part their resources. My project is divided in two parts 1.HR Policy in recruitment & selection, 2. Talent Acquisition In HR Policy in Recruitment and Selection I have studied all the policies that were taken in consideration while the procedure of recruitment and selection is going on. And other thing that I have studied why there is constant recruitment happens only in 3 departments i.e. marketing, sales and production. In talent acquisition I have studied what are the measures that to be taken in consideration when organization had to attract and retain the best talent in the organization.As due the dynamic environment, savage competition, remarkable transformation from industrial society to an information society, human resource management plays a critical role within the organization. The recruitment and selection is the major function of the human resource department and recruitment process is the first step towards creating the competitive strength and the strategic advantage for the organizations. Recruitment process involves a systematic procedure from sourcing the candidates to arranging and conducting the interviews and requires many resources and time. The biggest constraint to pursuing growth anywhere is lack of talent availability. Getting the talent and retaining them is a major challenge for all organizations today. It is almost equivalent to acquiring a customer and retaining the customer throughout. It is becoming intensely competitive. As talent acquisition is very important from the company point of view because This is a very important aspect, considering that the industry still faces a shortage of right talent, and spends more than 40% of its time in talent acquisition and retention. The recruitment and selection procedure of the company determines the level of achieving organizational goals in the long run.It is stated that which is all about selecting right person for the right job at the right time at the best possible position. Although it sounds quite simple but it is also not an easier job to evaluate iii Page | 10
  • 11.
    DHARAMPAL AND SATYAPALLTD. a person with his ability and skills that may satisfy the core competency for the job so that his degree of willingness to pursue a job becomes positive. From job seeker‟s prospective it is the core competencies, which matter much for a job. So it is the effective recruitment and selection procedure, which determines not only the right candidature for a job but also a long-term accomplishment of organizational goals. For the purpose of recruitment and selection process, i have studied DS Group recruitment structure and other information from my company guide. And as to make an study for talent acquisition, I have studied different methods adopted by DS Group and collecting information through primary & secondary data. Other than my project I have also actively participating in activities relating to the recruitment process of DS Group in CATCH & PASS PASS units. I have prepared the INTERVIEW PANEL SHEETS of the candidates for interview for the post of – Area Sales Manager & marketing, and also help my senior in scrutinizing the organizational chart for purpose of finding the vacancy in different zones for various posts like Sales Supervisor, Area Sales Manager, and Zonal Head. iv Page | 11
  • 12.
    DHARAMPAL AND SATYAPALLTD. INTRODUCTION Purpose Of The Project To study the HR Policy in Recruitment & Selection/Talent Acquisition methods related to Foods Division of DS Group. In today's rapidly changing business environment, organizations have to respond quickly to requirements for people. Hence, it is important to have a well-defined recruitment policy in place, which can be executed effectively to get the best fits for the vacant positions. Selecting the wrong candidate or rejecting the right candidate could turn out to be costly mistakes for the organization. Selection is one area where the interference of external factors is minimal. Hence the HR department can use its discretion in framing its selection policy and using various selection tools for the best results. To find out the various sources of advertisement of vacancies like-media (electronic or paper or both), schools, posters etc, and the other is to find out pros and cons of recruitment and selection structure of DS Group. To study how talent acquisition is important from company point of view. It is very important to study why there is constant Scope Of The Project: The scope of this study covers the food division unit of DS Group comprises of Mouth freshener (PASS PASS), & CATCH SPICES. The specified tasks covered in the scope are: i. Recruitment & selection procedure of DS Group in Foods Division ii. Studying the procedure and policies that were referred before the recruitment & selection. iii. Identification of the facilities and performance appraisal methods adopted by the DS Group. iv. Studying, why there is lot of retention in sales, marketing and production department. Page | 12
  • 13.
    DHARAMPAL AND SATYAPALLTD. Limitations Of The Study: As limitations are the mandatory part of any project, this project was also not an exception to this. Some of the limitations of the project were: 1. SCOPE: Limited to the study of Foods Division of DS Group 2. FOCUS: Study of recruitment process of: a. Sales b. Production c. Marketing 3. PREFERENCES: Candidates which preferred must have the experience of FMCG industry only. 4. ACCURACY: Projecting manpower needs over a period of time is a risky one. It‟s not possible to track the current and future needs correctly and convert the same into meaningful action guidelines. Factors such as absenteeism, labor turnover, seasonal trends in demand, competitive pressures, technological changes and a host of other factors may turn the rest of manpower plans as fashionable, decorative pieces. 5. CONFIDENTIALITY: Confidentiality of certain information at unit level which is not disclosed. Methodology used 1. Primary data The data related to this project is collected through primary data; in this I have collected information from candidates who are coming for the interview in the company, my company guide, and from the management trainee. She is working in the company from last 6 months in HR Department. 2. Secondary data Some information that is not feasible to be collected from the company people that are collected from internet 3. Company policies Company policies that I had studied in order to make clear about recruitment & selection procedure are company induction, different formats like application forms, LOI(letter of intent),telephonic interview procedure, interview panel sheets, parity sheets, salary fixation forms, KRA, task sheet, candidate assessment summary sheet Page | 13
  • 14.
    DHARAMPAL AND SATYAPALLTD. 4. Personal observation I have actively participated in recruitment procedure of the company, so I‟m able to got firsthand experience of recruitment and easily able to recognize the pitfalls that are prevalent in Recruitment & Selection procedure of DS Group. Page | 14
  • 15.
    DHARAMPAL AND SATYAPALLTD. RECRUITMENT & SELECTION TRENDS IN FOOD INDUSTRY Today‟s business climate offers the agriculture and food processing industries great opportunities and great challenges. Opportunities for new product development have never been greater as consumer preferences continue to evolve. Innovation is spurred by sophisticated research and development and new production methods. At the same time, there are a number of challenges brought on by uncertainty in the global economy that must be carefully navigated. Rising energy and commodity prices, new energy policies and environmental regulations, foreign competition and growing concerns about food safety and health are challenging the industry everyday. As companies evaluate growth and expansion plans, the site selection process is complicated by all of these factors. The food processing industry is a major component of the U.S. economy. In 2007, total food sales topped $1.16 trillion. The industry employed well over half a million people in all corners of the country. The impact of this important industry is global, with foreign competition playing an increasing role in domestic production and decision making. U.S. communities, faced with manufacturing job losses in autos and durable goods, are aggressively pursuing food processing facilities. TRENDS IN CONSUMER PREFERENCES Trend 1 Each year, Food Processing magazine names top trends in the industry. Currently, organics is number one. While consumer trends come and go quickly, industry experts seem to agree that interest in organics is here to stay. USDA regulations must be met in order for a product to be labeled “organic.” Generally, this means that the product must be grown without toxic and persistent fertilizers and pesticides. However, organics are not limited to produce items such as tomatoes or lettuce. Meat, dairy, condiments, wine and beer have all shown growth in the organic sector. The movement of consumers toward “green” products is also driving the organics movement. Page | 15
  • 16.
    DHARAMPAL AND SATYAPALLTD. Site Selection Impact The growing impact of consumer demand for organic foods is demonstrated by the decision of Really Cools Foods, a leading natural and organic prepared foods company, to locate a new $100 million national production and distribution center in Cambridge City, Indiana. When completed, the new complex is expected to employ 1,000 people. The facility will supply Really Cool Foods‟ growing network of food retailers across North America. The central location of Cambridge City, which is within a one-day drive of two-thirds of the U.S. population, helps decrease distribution costs for the company. The first phase of the project, which opened in 2008, is a 78,000 sq. ft. USDA certified organic commissary. The value to this type of project to a local community is demonstrated by the significant incentives pledged to Really Cool Foods to support the project. The Indiana Economic Development Corporation committed up to $3.05 million in performance-based tax credits, up to $165,000 in training grants and a $200,000 grant to assist Cambridge City with needed infrastructure improvements to support the project. Local officials offered the company 50 acres of land, $165,000 in grants and a 10-year property tax abatement. Trend 2 The second trend identified by Food Processing magazine is health and wellness. This includes products that include an ingredient that targets a certain condition, such as high cholesterol. Botanicals, antioxidants, phytochemicals, oils and whole grains may be included in health and wellness products. As the population continues to age and become more aware of their daily choices on health, these products will continue to be popular with consumers. The science behind these products is sophisticated, allowing producers to charge higher prices for these value-added items. Site Selection Impact Food processing companies that engage in significant research to support new product development should consider utilizing the Research & Experimentation federal tax credit. The credit was designed to encourage manufacturing companies to make technological improvements to products and processes. The credit has been in effect since 1981 and has evolved over the years. Page | 16
  • 17.
    DHARAMPAL AND SATYAPALLTD. A four-part test is used to determine eligibility. To qualify, expenditures must support research that is: 1) Technological in nature – research must rely on science 2) Eliminates uncertainty – intent of research must be to make process more reliable 3) A process of experimentation – developing, testing and refining hypotheses 4) New or improved functionality – activities should relate to better performance, reliability, quality, etc. The net tax benefit of the credit is approximately 6.5 percent of qualified research expenditures. State tax credits are also commonly available and should also be considered. It is advisable to talk to an accounting professional in order to determine applicability of any federal or state tax credit. Trend 3 Other top consumer trends include age awareness and portion control products. Age awareness products address the nutritional needs of both children and seniors. Portion control products, such as 100-calorie packs of snack foods, make it easy for consumers to monitor calories while eating on the go. In most cases, these products are produced simply through modifications to labeling and packaging, increasing the attractiveness of the product without increasing product development costs. PRODUCER CHALLENGES Challenge 1 Producers are faced with finding ways to meet ever-changing consumer desires, while at the same time controlling costs and maintaining high quality and safety standards. The greatest challenge currently facing the industry is the increase in energy prices. Higher energy costs have impacted the food processing industry both coming and going. At the most basic level, higher gasoline prices are translated directly to food production through the tractors and combines used on family farms to produce corn, soybeans, wheat and other grains that are the building blocks of the U.S. food supply. Gasoline prices have also impacted the cost of getting these Page | 17
  • 18.
    DHARAMPAL AND SATYAPALLTD. products to market for further processing. Higher oil prices have also increased demand for biofuels in Europe and the United States. New mandates have been put in place for renewable fuels, with trade restrictions in the U.S. preventing the full utilization of the large potential for ethanol production in Brazil. The share of global maize production used for ethanol was 2.5 percent in 2000, 5 percent in 2004, and 11 percent in 2007. This diversion of food products to the production of biofuels has driven up prices. Efficient grain production is also dependent of fertilizer. According to the World Bank, fertilizer prices have increased rapidly, almost tripling in the first half of 2008. The weakness of the dollar has compounded the situation for internationally-traded commodities. While commodity prices are expected to decline for record highs, they will remain higher than the average for recent years. Site Selection Impact Higher fuel prices are driving food processing companies to apply greater scrutiny to location decisions. Proximity to both suppliers and consumers is more important than ever. A location directly on a major interstate highway will trump a location further from major transportation arteries. Early in the site selection process, a thorough analysis of inbound and outbound freight requirements and shipping methods should be undertaken. Alternative transportation methods such as rail and air should be included. Proximity to a labor pool large enough to support on-going labor needs is also important as employees strive to reduce commute times. A comprehensive labor study, including projected labor availability, cost, competition, skill levels and commuting patterns, should be completed for each site under consideration. Food processors should follow the efforts of some U.S. regions to promote biofuel production based on non-food feedstock. For example, woody biomass is a viable option in the southeastern United States, an area rich in pine forests and underbrush. As local communities begin to incent these types of renewable energy projects, pressure on the food supply may decrease. Page | 18
  • 19.
    DHARAMPAL AND SATYAPALLTD. Challenge 2 Increasing cost pressures on the food processing industry may also lead companies to make location decisions that increase efficiency by utilizing existing relationships, supply and distribution chains, and infrastructure. Manufacturers may be inclined to expand at an existing location rather than look for a new site. Site Selection Impact Nestle USA recently announced plans to expand its new facility in Anderson, Indiana before the facility was even open. The company plans to invest an additional $200 million for increased beverage production and distribution capacity at the 880,000 sq. ft. facility. The company cited a strong response from the local workforce and local utility capacity as vital factors in the decision. The facility produces Nestle Nesquik Ready-to-Drink and Nestle Coffee-mate Liquid. Significant state and local government incentives were offered to support the project. The Indiana Economic Development Corporation pledged up to $1.325 million in performance-based tax credits and up to $50,000 in training grants. The City of Anderson offered property tax abatement, construction of two water towers and employee recruitment assistance. The decision to expand in Anderson, Indiana marks the fourth major facility investment in Indiana by Nestle since 2006. The company has announced projects in Greenwood, Fort Wayne and Anderson, Indiana. Challenge 3 Producers must also address growing consumer concerns about food safety. According to the Food Marketing Institute, consumer confidence in the food supply dropped to 66 percent in 2007, down from 82 percent in 2006. Contamination, product tampering and terrorist threats were considered the top areas of concern. While consumers surveyed acknowledged a personal responsibility to ensure that the foods they eat are safe, a large number also believed that contamination often occurs in the manufacturing process. Producers must ensure the complete safety of their manufacturing operations and maintain a stellar safety record to succeed in the long term. Page | 19
  • 20.
    DHARAMPAL AND SATYAPALLTD. Site Selection Impact As companies invest in upgraded technologies to ensure food safety, incentives such as personal property tax abatement can help reduce costs. In most states, some form of personal property tax relief is offered to companies that invest in new manufacturing equipment. Most states also offer training grants to help companies prepare employees to effectively utilize new technologies. Challenge 4 Global competition is also playing a role in the U.S. food processing industry. Recent scares about product quality in China have driven many consumers to avoid non-domestic products. Increasingly, consumers are aware that the low- cost provider may not be the best choice when food quality and safety are concerned. U.S. producers have an opportunity to emphasize the strong oversight and safeguards of the domestic food industry and position themselves as preferred providers. However, products that have a commodity focus will find it increasingly difficult to compete with foreign firms. Labor cost advantages encourage some producers to move operations offshore or to import raw materials that can be produced at a lower cost in other locations. As cost pressures increase, companies will be looking for new growth strategies. International trade may provide such opportunities, especially for niche and specialty products. Emerging markets such as China and India will experience increased demand as wealth increases. Companies should explore these options as part of their overall growth and expansion plans. Site Selection Impact Most states provide assistance to companies interested in importing and/or exporting. Typical assistance programs include trade missions, company matchmaking, export counseling, international trade show assistance and services provided by foreign trade offices. For example, the State of Florida has international offices in 13 countries that provide assistance to companies interested in trade and investment opportunities. Page | 20
  • 21.
    DHARAMPAL AND SATYAPALLTD. VALUE OF THE INDUSTRY The food processing industry, a major contributor to the U.S. economy, has many reasons to be optimistic. As companies evaluate new locations and make site selection decisions, they should be aware of the many programs available to support and assist them. State and local governments see the value of the industry and are eager to attract new investment to their communities. Page | 21
  • 22.
    DHARAMPAL AND SATYAPALLTD. An Introduction to DS Group Dharampal Satyapal Group (DS Group) is more than Rs. 1200 crores diversified conglomerate, which is committed towards high quality products & credited with several innovations over last seven decades. A value-driven corporate, DS Group has further consolidated its position in the last five years through successful forays into diversified sectors like FMCG, Packaging, Hospitality, Rubber thread and other businesses. Some of the popular brands owned by the Group today are – Catch Spring water, Catch flavoured water, Catch ready-to-eat snacks, Catch Spices, Pass Pass, Rajnigandha - a non tobacco Pan Masala, Baba, Tulsi and Rashmi. Founded in 1929, DS Group has maintained its market leadership in the chewing tobacco segment. Rajnigandha, the world‟s largest selling premium pan masala, is one of the most popular brands of DS Group. Its excellent taste and quality has made it the choice of millions of Pan Masala connoisseurs around the world. The Group forayed into food products in 1987 and made a beginning with Catch pepper and salt in a revolutionary tabletop rotator dispenser. This was followed by an array of spices and seasoning under the same brand name. The Group is also credited with the launch of the nation‟s first ever natural spring water – Catch Natural Spring Water bottled at the source in Himalayas followed by the launch of Catch Club Soda, Catch Tonic water and the very popular Catch spring range. „Pass Pass’ - an all natural mouth freshener is another interesting innovation that caught the imagination of the entire nation to become a multi-crore brand within just a year of its launch. The brand is constantly expanding with newer product variants. BABA Elaichi & Supari - in line with the BABA heritage of excellence are 100% natural mouth fresheners assuring long lasting refreshing experience. DS Group‟s new Food & Beverages production Unit at Guwahati is an addition to its already successful business conglomerate. To further strengthen its strong hold in the industry, the unit is a crucial step forward to it‟s striving for expansion. The group has also ventured into a rapidly growing Hospitality Sector with extensive plans of launching five star properties in the larger cities and boutique & heritage properties at tourist destinations. The first of the many properties being set up by DS Group, Manu Maharani is Page | 22
  • 23.
    DHARAMPAL AND SATYAPALLTD. a super deluxe property in Nainital promising unmatched hospitality to the guests of this beautiful mountains retreat with the blend of action and relaxation that suits all moods. This hotel epitomizes impeccable service and facilities. Thereafter, the Group acquired the Airport Hotel at Kolkata. The hotel is currently being revamped and renovated and will soon emerge as an International standard Five Star Hotel. The hotel has plans to have a large Convention Center & Banqueting facilities, in addition to a sprawling Commercial area of over 3,00,000 sq.ft. The project is likely to be completed by the end of 2008.The hotel will be managed by one of the reputed International Hotel chains. The Group has also signed a MOU with Guwahati Metropolitan Development Authority (GMDA) to set up the first five star hotels, of the North East, in Guwahati. In addition to the above two ventures, land has been acquired in cities like Jaipur, Udaipur, Ranthambore, Shimla, Mussorie, Corbett Park, Manali & Goa with plans to set up hotels & resorts which will either be managed by the group or by renowned International players in the respective fields. The planning and designing of these hotel projects are underway. With a boom in tourism sector, the group is all set to emerge as one of the leading players in the hospitality segment. Packaging is another area of expansion for the Group. DS Canpac Ltd., an eco friendly revolutionary packaging technology, was launched in India in association with Canpac a leading Switzerland based packaging major. A state- of-the-art plant at Noida offers packaging solutions to other FMCG marketers as well as exporters of food products. The group has also commissioned an ultra modern Rs. 60 crores Flexible Packaging Unit in Bonda, Assam with an installed capacity of 400MT per month. The flexible packaging unit is expected to largely benefit the growing tea industry in the state of Assam as well as other consumer product Industries present in North East. The group has Manufacturing Units in Noida, Delhi, Barotiwala in H.P, Kullu, Assam and Tripura. It also has a widespread distribution network supported by dealers and retailers. Apart from its offices in Bombay, Ahmedabad, Jaipur, Indore and Bhubaneshwar, the group has representatives in Europe, the Middle East, U.S. Australia and South East Asia. This remarkable growth and diversification has been on account of emphasis on quality at all levels. Every stage from procurement of raw materials to the finished product is monitored with utmost care and attention. Well-equipped Page | 23
  • 24.
    DHARAMPAL AND SATYAPALLTD. and sophisticated laboratory tests ensure superior quality of the products. The DSL unit of the DS Group is the only unit in the trade to be awarded the prestigious ISO 9001: 2000 Certification. The group constantly leverages its strength in its marketing adeptness through dealer network expansion, up gradation of production facilities and bringing greater consumer orientation, while maintaining its commitments to high quality, innovation and consumer value. DS Group will also be committed to maintaining high standards in all its diversification endeavors. DSL is a flagship company of 10000 million DS Group, a business conglomerate with 12 successful brands in its portfolio, the company is poised for a diversification in high growth area. Some of the popular are Catch Spices, Catch Natural Water, Catch Club Soda and PASS PASS in Food & Beverages, and Rajnigandha and Tulsi in Tobacco,the group has successfully woven a seven-decade legend of innovation and enterprise since 1929. The strong network of Regional Offices and Distribution Channels has strengthened the Group's presence not only in India but also has broadened the company's horizons in foreign markets like Europe, Middle East, US, Australia, and South East Asia. Having set new benchmarks in brand building and creating new markets, the group is expanding its wing into Hospitality, Packaging, and Infrastructure etc. Come let‟s innovate DS Group is today a well - diversified conglomerate with business leadership across wide spectrum of industries - right from chewing tobacco, food & beverages, real estate, hospitality and packaging. INNOVATIONS AND R &D Continuous investment into research & development forms the very elixir of the DS Group. Be it developing indigenous technologies or embracing international technological solutions -we ensure that any product from our stable sets global benchmarks in innovation & quality. A well-documented process is adopted for product development & quality assurance. Apart from a centralized R&D laboratory housed at the corporate office, all our manufacturing units are also equipped with state-of-the-art technology and specialized microbiology labs. .While dedicated teams of research specialists continuously work towards bringing enhancements in existing products, the quest for innovation leads us to Page | 24
  • 25.
    DHARAMPAL AND SATYAPALLTD. interact & learn from global leaders in various segments. This has been the guiding philosophy in associating with some of the best-known corporate to bring never-before innovations in the country. These innovations are result of meticulous research into ever-changing customer needs and creating new segments to pro-actively fulfill the requirements. DSL associations include tying-up with Canpac of Switzerland to bring biodegradable, composite can packaging; Wallner from Germany to bring nation's first 100% vegetarian silver foils; Sidel France for spring water bottling operations and now Process Engineering, Italy for providing technology for manufacturing Heat Resistant Rubber thread and lot more! PROJECT IMPLEMENTATION To effectively back quest for innovation as well as passion to expand into newer frontiers, they have built considerably strong project implementation skills over past few years. Right from site selection, facility planning, construction & placement to project commissioning-they have a specialized team to deliver timely turnkey projects. .They just providing instances of some of recent projects, set up by DS Group: PROJECTS PROJECT TECHNICAL SET UP COST COLLABORATIO DURATIO (Investment N N ) Manufacturin Rs.18crore (Indigenous) 11 months g facilities for s che wing tobacco brands at Guwahati and Agartala DS Canpac Rs.17crore Canpac, 6 months Division s Switzerland Natural Rs.14crore Sidel, France 6 months Spring Water s Bottling Plant at Kullu Silver Foil Rs.7crores Wallner,Germany 7 months Unit The facilities at Guwahati are ISO 9001 certified. WIDE REACH Page | 25
  • 26.
    DHARAMPAL AND SATYAPALLTD. Present in all 28 states Manufacturing sites at HP, UP & North East 16 DEPOTS across India 17 C&S Agents across India 1800 authorized dealers Product availability at 1.6 million outlets Besides a widespread national reach, DSL is proud to have established an enviable market for their brands at leading International markets - with dedicated agents to serve markets at Canada, North America, South America Africa, Europe, Middle East and Far East. Effectively backing this wide reach is an efficient logistics and supply chain management-which continuously strives to establish a productive synergy amongst various suppliers all over the world as well as timely delivery of raw materials and finished products across various outlets. The initiative is further supported by an extensive ERP implementation across all manufacturing bases as well as key depots-thus helping us to constantly monitor & adapt to changing market parameters almost with real-time effectiveness. These systems are continuously updated-so that it can give enjoyment to the customer, the way he wants it! For DSL, innovation & enjoyment begins at work place! DSL believe in grooming each of its team members to be the Messenger of Joy. And to help him spread enjoyment all across, DS has implemented a well-thought Leadership Model-which brings transparency, collective wisdom, performance orientation & minimum response time. DS group is a function-driven lean organization. Not only are the team members given exposure to intra-functional & inter-functional tasks, they are equipped with world-class training & continuous development programs-which all go a long way in laying strong foundation of a dynamic & vibrant organization. Today, DS is a family of around 2000 innovators-each contributing in their own significant way to make the world a happier place to live in & enjoy living! Through DS's unique products and offerings. Page | 26
  • 27.
    DHARAMPAL AND SATYAPALLTD. History of DS Group The Stirring Saga of an Enterprise In the early 20th century, when trade and commerce had not witnessed the advent of brands and marketing warfare in India, Shri Dharampalji – the founder of DS Group, set up a small perfumery shop in Chandni Chowk, Delhi in the year 1929. The urge to create a business around consumer tastes and preferences led Dharampalji to innovate quality products. His sagacity revolutionized the market of chewing tobacco and the shop in Chandni Chowk became renowned not only in Delhi but even amongst the connoisseurs of tobacco in other parts of India and the world. Blending modernity, technology and tradition, Dharampalji‟s son Satyapalji brought the dawn of a new era - an era that saw a revolution. Satyapalji inherited qualities of high virtues, innovation and aspiration for being the best in the business. His in-depth knowledge of perfumes honoured him the title of “Sugandhi” (perfumer). He is credited with blending tobacco with various exquisite fragrances. He is also known for bringing the element of quality and research hitherto unknown in this category. Under the able stewardship of Satyapalji, the nation‟s first ever- branded chewing tobacco BABA was launched in 1964 which became an instant success and widely popular in its category. And what followed later was an array of premium brands like Tulsi and a host of others which have established their leadership in their own category and created new markets in its wake. Continuing the fervour of innovation and quality, the Group set new benchmarks in Foods & Beverages. Innovative tabletop sprinklers changed the way Indian households had been enjoying salt and spices. Be it Catch spices or Catch Beverages, today Catch stands for international quality and convenience. Mouth fresheners like Rajnigandha and Pass Pass created new offerings and established new categories. The Group has also ventured into a rapidly growing hospitality sector with extensive five star properties in the larger cities and boutique & heritage properties at tourist destinations. The Group has also successfully ventured into Packaging, Rubber Thread, Steel in the last few years. Since the launch of BABA, the Group has never looked back, reaching for milestones year after year. Thus, evolving from a single product to multiple brands, DS has successfully woven over eight decades legend of innovation and enterprise. And the quest for innovation continues…….. KEY MILESTONES Page | 27
  • 28.
    DHARAMPAL AND SATYAPALLTD. 1. FOOD & BEVERAGES 1987: Foray into F&B, Catch Salt &Pepper sprinkle launched 1999: Catch Natural Spring Water of Spices launched 2000: Catch Kitchen Range of spices launched. 2001: Foray into Snacks 2002: Catch adds fizz with the launch of catch club soda. 2003: Catch clear Flavored Drink launched. 2005: Catch Spring Cola, Lime & Orange gives a refreshing change. 2. Tobacco &Related Products 1987: Quality chewing tobacco launched. 1964: Tobacca was branded for the first time in India-BIRTH OF BABA. 1979: Tulsi was launched 3. Mouth fresheners 1983:Rajnigandha premium pan masala launched. 1999:Mouth freshners Pass Pass introduced to the mar 4.Hospitality 2000: DS ventures into hospitality sector with the inauguration of their hotel Manu Maharani at Nanital. 2006:Manu Maharani given a new look and re-opened. 5.Rubber 2006: Opened a heat resistant latex rubber Thread plant at Agartala. Page | 28
  • 29.
    DHARAMPAL AND SATYAPALLTD. 6. Lamination, Printing&Packaging 2007: Flexible Packaging Laminate unit to be inaugurated soon at Guwahati. TRENDSETTERS  First to offer saffron flavored chewing tobacco in the world  First to launch branded chewing tobacco in India in metal packaging  First and only chewing tobacco company in India to get ISO 9001:2000 certification  First to introduce various kinds of spices in one-time use packaging  First to launch free flowing salt in revolutionary table top rotator dispensers in India  First to introduce 100 per cent biodegradable, composite cans packs which are pilfer proof, rust proof and leak proof using brine and through vacuum evaporation process for food products  First to introduce electronically beaten finest malleable silver foils in India.  First in India to bottle natural spring water which has been awarded NSF certification from FDA, US : a hallmark of quality and purity  First to introduce soda processed with natural spring water  First to introduce zero calorie tonic water First to launch 100% herbal mouth freshener - Pass Pass Page | 29
  • 30.
    DHARAMPAL AND SATYAPALLTD. INTERNATIONAL ALLIANCES DS Group collaborated with the Switzerland based packaging technology major, CANPAC International AG, to bring a never-before packaging revolution in Asia. CANPAC is a convenient, eco friendly, corrosion free packaging for ready to serve packs. CANPAC DS Group collaborated with the Switzerland based packaging technology major, CANPAC International AG, to bring a never- before packaging revolution in Asia. CANPAC is a convenient, eco friendly, corrosion free packaging for ready to serve packs. Catch silver foil DS Group joined hands with Wallner, Germany to introduce electronically beaten Silver Foil in India. The collaboration brought in the process of electronically beating silver between a special paper, in hygienically controlled dust free atmosphere and thus making DS Group the only producer of 100% pure & vegetarian Silver foil in the country. Page | 30
  • 31.
    DHARAMPAL AND SATYAPALLTD. FOOD& BEVERAGES PASS PASS DS Group offers PASS PASS . PASS PASS is India‟s first all natural premium mouth freshener brand. Its 100% herbal ingredients- dry dates, saunf. coconut, saffron, dhaniya seeds, melon seeds, and silver-coated cardamom seeds a sure a guilt free indulgence for the people of all ages. With its fresh and crunchy feel it has become India„s favorite mouth freshener. PASS PASS is available in mint, katha, pan and meetha magic variants, packed in trendy flip tops, sachets, and dining table packs. Catch CATCH SPICES DS Group offers a variety of spices. Catch spices is India‟s foremost spices brand known for its matchless product quality and innovative approach. Catch spices are ground using the state-of-art low temperature grinding [LTG] technology, which prevents the evaporation of volatile & delicate oils from spices. Catch spices thus retain the original aroma and wholesome flavor of authentic spices. Page | 31
  • 32.
    DHARAMPAL AND SATYAPALLTD. The complete assortment comprises of a variety of salt and pepper sprinkles and a diverse range of whole, ground and blended spices. Catch spices are packed in food grade metal- lined cartons, flexible laminates and convenient composite cans available in a variety of pack sizes. Lending exquisite flavors and tantalizing aromas to every kitchen across the nation. CATCH SNACKS DS Group manufactures aromatic and flavored spices. Dharampal Satyapal Group [DS Group] is an ISO 9001:2000 certified company .available under the brand name CATCH, Dharampal Satyapal Group‟s Aromatic and Flavored Spices are grounded using the unique state-of-the–art. Low Temperature Grinding [LTG] technology is used to make Aromatic and flavored Catch Spices thus retain the original aroma and wholesome flavor of authentic spices. A variety of salt and pepper sprinklers and a diverse range of whole, ground and blended Aromatic and Flavored Catch Spices are offered by the Dharampal Satyapal Group. Aromatic and Flavored Catch Spices are packed in food grade metal-lined cartons, flexible laminates and convenient composite in a variety of pack sizes. CATCH SPRING WATER&CLUB SODA The DS Group manufactures CATCH CLEAR FLAVOURED Spring Water. It is novel product by the company. it is made from the finest flavors of natural fruits and sparkling spring water. It is totally caffeine-free, calorie-free and sugar-free drink and therefore caters to the interest of health conscious people. At present it is available in six exciting flavors lime n lemon, black currant, Page | 32
  • 33.
    DHARAMPAL AND SATYAPALLTD. peach, mango, green apple, and strawberry, with more flavors that are yet to be launched. DS Group also offers pure and fresh spring cola lemon &orange drinks.DS Group is an ISO 9001:2000 CERTIFIED COMPANY. Available under the brand name Catch, the pure and fresh Spring Cola, Lemon & Orange Drinks adds a dash of purity and freshness of Himalayan spring water to the taste of this drink. The pure and fresh Spring Cola, Lemon &Orange drinks combines excellence with originality. CATCH CLUB SODA manufactured by the DS Group is a stimulating blend of nature‟s pristine purity and bubbling effervescence. It is prepared from hygienically processed catch natural spring water. Each sip of the soda gives a refreshing feeling .It is available in attractive and long lasting packages that help in retention of its distinctive taste and fizz. Page | 33
  • 34.
    DHARAMPAL AND SATYAPALLTD. CATCH COLD DRINKS DS Group offers cold drinks. Catch snacks are packed in special composite cans that preserve their freshness and taste. Catch spring –Cola, Lemon & Orange, is the innovative beverage range that adds a dash of purity and freshness of Himalayan spring water of the excitement of taste. The product effectively combines excellence with originality. The range not only quenches the desire but also promises immense satisfaction through an unparallel experience . Page | 34
  • 35.
    DHARAMPAL AND SATYAPALLTD. CATCH SILVER & GOLD FOILS Dharampal Satyapal Group owns diversified sectors like FMCG, Packaging, Hospitality, Rubber Thread and other businesses. The DS Group offers CATCH silver and gold foils are pure vegetarian silver and gold foils available in India. It have produced in alliances with wallner, Germany. These silver and gold foils are electronically beaten and are the first of this kind in India. They are produced hygienically and are available in booklet shapes of eight different sizes. They are airtight polyester bags to avoid any damage by environmental factors. Page | 35
  • 36.
    DHARAMPAL AND SATYAPALLTD. ORAGANIZATIONAL STRUCTURE OF DS GROUP CADRE BANDS DESIGNATION M0 B0 EXECUTIVE VICE PRESIDENT B1 SENIOR VICE PRESIDENT B2 VICE PRESIDENT M1 B3 ASSOCIATE VICE PRESIDENT B4 SENIOR GENERAL MANAGER B5 GENERAL MANAGER M2 B6 DEPUTY GENERAL MANAGER B7 ASSISTANT GENERAL MANAGER B8 SENIOR MANAGER M3 B9 MANAGER B10 DEPUTY MANAGER B11 ASSISTANT MANAGER O1 B12 Management executive B13 Senior executive B14 Executive/Management Trainee B15 Senior officer B16 Officer B17 Junior officer Page | 36
  • 37.
    DHARAMPAL AND SATYAPALLTD. RECRUITMENT MEANING According to Edwin B. Flippo, “Recruitment is the process of searching the candidates for employment and stimulating them to apply for jobs in the organization”. Recruitment is the activity that links the employers and the job seekers. A few definitions of recruitment are: • A process of finding and attracting capable applicants for employment. The process begins when new recruits are sought and ends when their applications are submitted. The result is a pool of applications from which new employees are selected. • It is the process to discover sources of manpower to meet the requirement of staffing schedule and to employ effective Measures for attracting that manpower in adequate numbers to facilitate effective selection of an efficient working force. Recruitment of candidates is the function preceding the selection, which helps create a pool of prospective employees for the organization so that the management can select the right candidate for the right job from this pool. The main objective of the recruitment process is to expedite the selection process. Recruitment is a continuous process whereby the firm attempts to develop a pool of qualified applicants for the future human resources needs even though specific vacancies do not exist. Usually, the recruitment process starts when a manger initiates an employee requisition for a specific vacancy or an anticipated vacancy. RECRUITMENT NEEDS ARE OF THREE TYPES • PLANNED i.e. the needs arising from changes in organization and retirement policy. • ANTICIPATED Anticipated needs are those movements in personnel, which an organization can predict by studying trends in internal and external environment. • UNEXPECTED Resignation, deaths, accidents, illness give rise to unexpected need Page | 37
  • 38.
    DHARAMPAL AND SATYAPALLTD. Purpose And Importance Of Recruitment • Attract and encourage more and more candidates to apply in the organization • Create a talent pool of candidates to enable the selection of best candidates for the organization. • Determine present and future requirements of the organization in conjunction with its personnel planning and job analysis activities. • Recruitment is the process which links the employers with the employees. • Help increase the success rate of selection process by decreasing number of visibly under qualified or overqualified job applicants. • Help reduce the probability that job applicants once recruited and selected will leave the organization only after a short period of time. • Meet the organizations legal and social obligations regarding the composition of its workforce. • Begin identifying and preparing potential job applicants who will be appropriate candidates. • Increase organization and individual effectiveness of various recruiting techniques and sources for all types of job applicants • Increase the pool of job candidate at minimum cost. Page | 38
  • 39.
    DHARAMPAL AND SATYAPALLTD. Top management level 25 % Second management level 45 % Third management level 30 % General Management 5% Research & development, 25 % production, logistics Finance and accounting, 25 % controlling, data processing, human resource s Marketing, sales 45 % Raw materials 10 % Capital goods 20 % Consumer goods 20 % Trade and commerce 20 % Banks 20 % Services 10 % Page | 39
  • 40.
    DHARAMPAL AND SATYAPALLTD. RECRUITMENT PROCESS The recruitment and selection is the major function of the human resource department and recruitment process is the first step towards creating the competitive strength and the strategic advantage for the organizations. Recruitment process involves a systematic procedure from sourcing the candidates to arranging and conducting the interviews and requires many resources and time .A general recruitment process is as follows: 1. Identifying the vacancy The recruitment process begins with the human resource department receiving requisitions for recruitment from any department of the company. These contains: • Posts to be filled • Number of persons • Duties to be performed • Qualifications required Preparing the job description and person specification. Locating and developing the sources of required number and type of employees (Advertising etc). Short-listing and identifying the prospective employee with required characteristics. Arranging the interviews with the selected candidates. Conducting the interview and decision making Page | 40
  • 41.
    DHARAMPAL AND SATYAPALLTD. Sources of recruitment Every organization has the option of choosing the candidates for its recruitment processes from two kinds of sources: INTERNAL SOURCES- The sources within the organization itself (like transfer of employees from one department to other, promotions) to fill a position are known as the internal sources of recruitment. EXTERNAL SOURCES- Recruitment candidates from all the other sources (like outsourcing agencies etc.) are known as the external sources of recruitment. SOURCES OF RECRUITMENT Page | 41
  • 42.
    DHARAMPAL AND SATYAPALLTD. Factors affecting recruitment The recruitment function of the organizations is affected and governed by a mix of various internal and external forces. The internal forces or factors are the factors that can be controlled by the organization. And the external factors are those factors which cannot be controlled by the organization. The internal and external forces affecting recruitment function of an organization are: FACTORS AFFECTING RECRUITMENT Page | 42
  • 43.
    DHARAMPAL AND SATYAPALLTD. Recruitment policy of organization In today‟s rapidly changing business environment, a well defined recruitment policy is necessary for organizations to respond to its human resource requirements in time. Therefore, it is important to have a clear and concise recruitment policy in place, which can be executed effectively to recruit the best talent pool for the selection of the right candidate at the right place quickly. Creating a suitable recruitment policy is the first step in the efficient hiring process. A clear and concise recruitment policy helps ensure a sound recruitment process. It specifies the objectives of recruitment and provides a framework for implementation of recruitment programme. It may involve organizational system to be developed for Implementing recruitment programmes and procedures by filling up vacancies with best qualified people. COMPONENTS OF THE RECRUITMENT POLICY The general recruitment policies and terms of the organization Recruitment services of consultants Recruitment of temporary employees Unique recruitment situations The selection process The job descriptions The terms and conditions of the employment A recruitment policy of an organization should be such that: It should focus on recruiting the best potential people. To ensure that every applicant and employee is treated equally with dignity and respect. Unbiased policy. Page | 43
  • 44.
    DHARAMPAL AND SATYAPALLTD. To aid and encourage employees in realizing their full potential. Transparent, task oriented and merit based selection. Weightage during selection given to factors that suit organization needs. Optimization of manpower at the time of selection process. Defining the competent authority to approve each selection. Abides by relevant public policy and legislation on hiring and employment relationship. Integrates employee needs with the organizational needs. FACTORS AFFECTING RECRUITMENT POLICY Organizational objectives Personnel policies of the organization and its competitors. Government policies on reservations. Preferred sources of recruitment. Need of the organization. Recruitment costs and financial implications. Page | 44
  • 45.
    DHARAMPAL AND SATYAPALLTD. HR POLICY IN RECRUITMENT AND SELECTION OF DS GROUP  ORGANIZATIONAL CHART It‟s a chart where all the vacancy and jobs are listed. It is the collection where all the jobs of zones and states are listed; it is updated once in a month.  POSITION DESCRIPTION This policy states about the position which the candidate going to hold in near future.  D.S PROFILE It is an induction manual provided to all the employees of DS Group.  TELEPHONIC INTERVIEW FORMAT It is a pre-determined format of telephonic interview of the candidates.  EMPLOYEMENT APPLICATION FORM It‟s an application form which is filled by the candidates before going for an interview. In this form candidate has fill about his family background, previous company, salary details, and total experience  PARITY SHEET In this sheet job & salary are compare with other employee who is presently working on the same post, on the basis of this sheet salary of newly employed candidate is decided. Page | 45
  • 46.
    DHARAMPAL AND SATYAPALLTD.  INTERVIEW PANEL SHEET This sheet is made to present in front of panel members who are taking the interview, this sheet contains name of the candidate, his qualification, experience, previous job.  APPLICATION FORM It is just like an employment application form.  SALARY FIXATION FORM This form is prepared after the candidate is selected; in this form salary is fixed on basis of the choice of the candidate and norms of the organization.  REFERENCE CHECK This is also pre-determined format; reference check is made by HR personnel, and on the basis of feedback marks is given to the candidate. There are many questions which is to be answered by the reference person.  CANDIDATE ASSESSMENT SUMMARY After the interview, all the senior personnel evaluate the candidate performance on the basis of his interview performance. and on that basis marks were given to that candidate  LOI(LETTER OF INTENT This letter is given after the candidate is selected; this letter contains the date of joining, salary details, job position etc. Page | 46
  • 47.
    DHARAMPAL AND SATYAPALLTD.  CADIDATE COMPARATIVE SHEET This sheet contains the comparison of candidates who is newly employed and one who is already working in an organization. On the basis of this sheet salary of newly employed candidate is decided.  KRA Key responsibilities area  TASK SHEET Page | 47
  • 48.
    DHARAMPAL AND SATYAPALLTD. Trends in recruitment The following trends are being seen in recruitment: OUTSOURCING In India, the HR processes are being outsourced from more than a decade now. A company may draw required personnel from outsourcing firms. The outsourcing firms help the organization by the initial screening of the candidates according to the needs of the organization and creating a suitable pool of talent for the final selection by the organization. Outsourcing firms develop their human resource pool by employing people for them and make available personnel to various companies as per their needs. In turn, the outsourcing firms or the intermediaries charge the organizations for their services. Advantages of outsourcing are: 1. Company need not plan for human resources much in advance. 2. Value creation, operational flexibility and competitive advantage 3. turning the management's focus to strategic level processes of HRM 4. Company is free from salary negotiations, weeding the unsuitable resumes/candidates. 5. Company can save a lot of its resources and time POACHING/RAIDING “Buying talent” (rather than developing it) is the latest mantra being followed by the organizations today. Poaching means employing a competent and experienced person already working with another reputed company in the same or different industry; the organization might be a competitor in the industry. A company can attract talent from another firm by offering attractive pay packages and other terms and conditions, better than the current employer of the candidate. But it is seen as an unethical practice and not openly talked about. Indian software and the retail sector are the sectors facing the most severe brunt of poaching today. It has become a challenge for human resource managers to face and tackle poaching, as it weakens the competitive strength of the firm. E-RECRUITMENT Many big organizations use Internet as a source of recruitment. E- Page | 48
  • 49.
    DHARAMPAL AND SATYAPALLTD. Recruitment is the use of technology to assist the recruitment process. They advertise job vacancies through worldwide web. The job seekers send their applications or curriculum vitae i.e. CV through e mail using the Internet. Alternatively job seekers place their CV‟s in worldwide web, which can be drawn by prospective employees depending upon their requirements. Advantages of recruitment are: o Low cost. o No intermediaries o Reduction in time for recruitment. o Recruitment of right type of people. o Efficiency of recruitment process. Agency types The recruitment industry has four main types of agencies. Their recruiters aim to channel candidates into the hiring organizations application process. As a general rule, the agencies are paid by the companies, not the candidates. Traditional Agency Also known as a employment agencies, recruitment agencies have historically had a physical location. A candidate visits a local branch for a short interview and an assessment before being taken onto the agency‟s books. Recruitment consultants then work to match their pool of candidates to their clients' open positions. Suitable candidates are short-listed and put forward for an interview with potential employers on a temporary ("temp") or permanent ("perm") basis. Compensation to agencies take several forms, the most popular:  A contingency fee paid by the company when a recommended candidate accepts a job with the client company (typically 20%-30% based and calculated of the candidates first-year base salary), which usually has some form of guarantee (30-90 days standard), should the candidate fail to perform and is terminated within a set period of time (refundable fully Page | 49
  • 50.
    DHARAMPAL AND SATYAPALLTD. or prorated)  An advance payment that serves as a retainer, also paid by the company, non-refundable paid in full depending on outcome and success (e.g. 30% up front, 30% in 90 days and the remainder once a search is completed). This form of compensation is generally reserved for high level executive search/headhunters  Hourly Compensation for temporary workers and projects. A pre- negotiated hourly fee, in which the agency is paid and pays the applicant as a consultant for services as a third party. Many contracts allow a consultant to transition to a full-time status upon completion of a certain number of hours with or without a conversion fee. Headhunters A "headhunter" is industry term for a third-party recruiter who seeks out candidates, often when normal recruitment efforts have failed. Headhunters are generally considered more aggressive than in-house recruiters or may have preexisting industry experience and contacts. They may use advanced sales techniques, such as initially posing as clients to gather employee contacts, as well as visiting candidate offices. They may also purchase expensive lists of names and job titles, but more often will generate their own lists. They may prepare a candidate for the interview, help negotiate the salary, and conduct closure to the search. They are frequently members in good standing of industry trade groups and associations. Headhunters will often attend trade shows and other meetings nationally or even internationally that may be attended by potential candidates and hiring managers. Headhunters are typically small operations that make high margins on candidate placements (sometimes more than 30% of the candidate‟s annual compensation). Due to their higher costs, headhunters are usually employed to fill senior management and executive level roles. Headhunters are also used to recruit very specialized individuals; for example, in some fields, such as emerging scientific research areas, there may only be a handful of top- level professionals who are active in the field. In this case, since there are so few qualified candidates, it makes more sense to directly recruit them one- by-one, rather than advertise internationally for candidates. While in-house recruiters tend to attract candidates for specific jobs, headhunters will both attract candidates and actively seek them out as well. To do so, they may Page | 50
  • 51.
    DHARAMPAL AND SATYAPALLTD. network, cultivate relationships with various companies, maintain large databases, purchase company directories or candidate lists , and cold call prospective recruits. In-House Recruitment Larger employers tend to undertake their own in-house recruitment, using their human resources department. In addition to coordinating with the agencies mentioned above, in-house recruiters may advertise job vacancies on their own websites, coordinate internal employee referrals, work with external associations, trade groups and/or focus on campus graduate recruitment. Alternatively a large employer may choose to outsource all or some of their recruitment process (recruitment process outsourcing). Passive Candidate Research Firms / Sourcing Firms These firms provide competitive passive candidate intelligence to support company's recruiting efforts. Normally they will generate varying degrees of candidate information from those people currently engaged in the position a company is looking to fill. These firms usually charge a per hour fee or by candidate lead. Many times this uncovers names that cannot be found with other methods and will allow internal recruiters the ability to focus their efforts solely on recruiting. Process Sourcing Sourcing involves 1) advertising, a common part of the recruiting process, often encompassing multiple media, such as the Internet, general newspapers, job ad newspapers, professional publications, window advertisements, job centers, and campus graduate recruitment programs; and 2) recruiting research, which is the proactive identification of relevant talent who may not respond to job postings and other recruitment advertising methods done in #1. This initial research for so-called passive prospects, also called name-generation, results in a list of prospects who can then be contacted to solicit interest, obtain a resume/CV, and be screened (see below). Screening and selection Suitability for a job is typically assessed by looking for skills, e.g. communication, typing, and computer skills. Qualifications may be shown Page | 51
  • 52.
    DHARAMPAL AND SATYAPALLTD. through résumés, job applications, interviews, educational or professional experience, the testimony of references, or in-house testing, such as for software knowledge, typing skills, numeracy, and literacy, through psychological tests or employment testing. In some countries, employers are legally mandated to provide equal opportunity in hiring. Business management software is used by many recruitment agencies to automate the testing process. ONBOARDING "Onboarding" is a term which describes the introduction process. A well- planned introduction helps new employees become fully operational quickly and is often integrated with a new company and environment. Onboarding is included in the recruitment process for retention purposes. Many companies have onboarding campaigns in hopes to retain top talent that is new to the company, campaigns may last anywhere from 1 week to 6 months. Internet Recruitment / Websites Such sites have two main features: job boards and a résumé/curriculum vitae (CV) database. Job boards allow member companies to post job vacancies. Alternatively, candidates can upload a résumé to be included in searches by member companies. Fees are charged for job postings and access to search resumes. Since the late 1990s, the recruitment website has evolved to encompass end-to-end recruitment. Websites capture candidate details and then pool them in client accessed candidate management interfaces (also online). Key players in this sector provide e-recruitment software and services to organizations of all sizes and within numerous industry sectors, who want to e-enable entirely or partly their recruitment process in order to improve business performance. Job Search Engines The emergence of vertical search engines, allow job-seekers to search across multiple websites. Some of these new search engines index and list the advertisements of traditional job boards. These sites tend to aim for providing a "one-stop shop" for job-seekers. However, there are many other job search engines which index pages solely from employers' websites, choosing to bypass traditional job boards entirely. These vertical search engines allow job-seekers to find new positions that may not be advertised on traditional job boards, and online recruitment websites Page | 52
  • 53.
    DHARAMPAL AND SATYAPALLTD. Selection of candidates: It is best to nip the evil in the bud. Hiring managers should take pains to hire candidates who have a positive outlook on life and work. A proper background check should be carried out prior to selection. This could be a tedious affair and even expensive, but it's definitely worthwhile in the long run. During the interview, a Hiring manager should be open and frank with a prospective employee when discussing scope of work, compensation, growth prospects, and other information which could be of interest to the candidate. Driven by targets themselves, a lot of Hiring managers withhold important information from the candidate. This could easily escalate into something serious later on, where an employee feels cheated and either quits the company or turns detached. SELECTION Selection is the process of choosing the best candidate out of the all the applicants. In this process, relevant information about the applicants is collected through a series of steps so as to evaluate their suitability for the job to be filled. It is the process of matching the qualifications with those required for the job so that the candidate can be entrusted with the task that matches with his credibility. It is a process of weeding out unsuitable candidates and finally identifying the most suitable candidates. This process divides the candidates into two categories-the suitable ones and the unsuitable ones. The suitable people prove to be the asset for the organization. Selection is a negative process because in this process the management tries to minimize the number of people at each step so that the Page | 53
  • 54.
    DHARAMPAL AND SATYAPALLTD. final decision can be in the light of all the factors and at the end of it best candidate is selected. Selected candidate the has to pass through the following stages-  Preliminary Interview.  Application Form.  Selection Test.  Selection Interview.  Physical Examination.  Reference Check.  Final Approval.  Employment. Preliminary Interview is the initial screening done to weed out the undesirable candidates. This is mainly a sorting process in which the prospective candidates are given the necessary information about the nature of the job and the organization. Necessary information about the candidate is also taken. If the candidate is found suitable then he is selected for further screening else he is dropped. This stage saves the time and effort of both the company and the candidate. It avoids unnecessary waiting for the candidate and waste of money for further processing of an unsuitable candidate. Page | 54
  • 55.
    DHARAMPAL AND SATYAPALLTD. Application Form is a traditional and widely used device for collecting information from candidates. This form asks the candidates to fill up the necessary information regarding their basic information like name, address, references, date of birth, marital status, educational qualifications, experience, salary structure in previous organization and other such information. This form is of great help because the scrutiny of this form helps to weed out candidate who are lacking in education, experience or any other criterion provided by the organization. It also helps in formulation of questions, which will be asked in the interview. These forms can also be stored for future references thus maintaining a databank of the applicants. Selection Tests are being increasingly used in employee selection. Tests are sample of some aspect of an individual's attitudes, behavior and performance. It also provides a systematic basis for comparing two or more persons. The tests help to reduce bias in selection by serving as a supplementary screening device. These are also helpful in better matching of candidate and the job. These reveal the qualifications, which remain covered in application form and interview. Selection Interview involves the interaction of the employer and the employee. Selection involves a personal, observational and face-to-face appraisal of candidates for employment. It is an essential element of the Page | 55
  • 56.
    DHARAMPAL AND SATYAPALLTD. selection procedure. The information obtained through application form and test can be crosschecked in the interview. The applicants who have crossed the above stages have to go through Physical Examination either by the company's physician or the medical officer approved for the purpose. The main aim is to ensure that the candidate is physically fit to perform the job. Those who are found physically unfit are rejected. The next stage marks of checking the references. The applicant is asked to mention in his application form the names and addresses of two or three person who know him well. The organization contacts them by mail or telephone. They are requested to provide their frank opinion about the candidate without incurring a liability. The opinion of the references can be useful in judging the future behavior and performance of a candidate. The executives of the concerned departments then finally approve the candidates short-listed by the human resource department. Employment is offered in the form of an appointment letter mentioning the post, the rank, the salary grade, the date by which the candidate should join and other terms and conditions in brief. Appointment is generally made on probation of one or two years. After satisfactory performance during this period the candidate is finally confirmed in the job on permanent basis or regularized. Page | 56
  • 57.
    DHARAMPAL AND SATYAPALLTD. Selection is an important function as no organization can achieve its goals without selecting right persons for the required job. Faulty selection leads to wastage of time and money and spoils the environment of an organization. Scientific selection and placement of personnel can go a long way in building up a stable workforce. It helps to reduce absenteeism and labor turnover. Proper selection is helpful in increasing the efficiency and productivity of the enterprise. RECRUITMENT V/S SELECTION Both recruitment and selection are the two phases of the employment process. The differences between the two are: 1. Recruitment is the process of searching the candidates for employment and stimulating them to apply for jobs in the organization WHEREAS selection involves the series of steps by which the candidates are screened for choosing the most suitable persons for vacant posts. 2. The basic purpose of recruitments is to create a talent pool of candidates to enable the selection of best candidates for the organization, by attracting more and more employees to apply in the organization WHEREAS the basic purpose of selection process is to choose the right candidate to fill the various positions in the organization. 3. Recruitment is a positive process i.e. encouraging more and more employees to apply WHEREAS selection is a negative process as it involves rejection of the unsuitable candidates. 4. Recruitment is concerned with tapping the sources of human resources WHEREAS selection is concerned with selecting the most suitable candidate through various interviews and tests. 5. There is no contract of recruitment established in recruitment Page | 57
  • 58.
    DHARAMPAL AND SATYAPALLTD. WHEREAS selection results in a contract of service between the employer and the selected employee. TYPES OF JOB SEEKER . Quid Pro Que These are the people who say that “I can do this for you, what can you give me” These people value high responsibilities, higher risks, and expect higher rewards, personal development and company profiles doesn‟t matter to them. 2. I will be with you These people like to be with big brands. Importance is given to brands. They are not bothered about work ethic, culture mission etc. 3. I will do you what you want These people are concerned about how meaningful the job is and they define meaning parameters criteria known by previous job. 4. Where do you want me to come These people observe things like where is your office, what atmosphere do you offer. Career prospects and exciting projects don‟t entice them as much. It is the responsibility of the recruiter to decide what the employee might face in given job and thus take decision. A good decision will help cut down employee retention costs and future recruitment costs. Page | 58
  • 59.
    DHARAMPAL AND SATYAPALLTD. SUGGESTION After analyzing the recruitment & selection procedure of DS Group I got to know about some suggestions ,that I would like to give in order to make the procedure much better than before: o Recruitment procedure is totally centralized , if there is any vacancy in units or any other department,or in any zone than it is first finalised by Corporate HR Department, so this prevalent procedure must be changed ,and to be converted as Department Head can make his own decisions for their candidate as on the recommendation of corporate. o Cadidate must be given the result on the date of interview,or as soon as possible ,so that a qualified candidate don‟t shift to any other job . o As all the interviews of different zone will be conducted in HQ of DS Group in Noida, so for the convienience of the candidate ,interviews can be conducted at the place of requirement. o Resume will be kept in data bank for 6 months ,it must be reduced to 3 months. o Physical examination is also important aspect of selection process which was missing here in DS Group Page | 59
  • 60.
    DHARAMPAL AND SATYAPALLTD. Recruitment process Identify vacancy Preparing job Conducting interview description and decision making and personal specification Advertising Arrange the vacancy interviews Short listing & identifying Managing the the prospective employee response Page | 60
  • 61.
    DHARAMPAL AND SATYAPALLTD. SELECTION PROCESS RECRUITED INDIVIDUAL PRELIMINARY REVIEW EVALUATION OF APPLICATION SELECTION TEST EMPLOYMENT INTERVIEW REFRENCES AND BACKGROUND CHECKS SELECTION DECISION PHYSICAL EXAMINATION EMPLOYED INDIVIDUAL Page | 61
  • 62.
    DHARAMPAL AND SATYAPALLTD. LEAN PROCESS Stage.1 PR Opened Stage.2-SOURCING 0 days 1-7 days 4. Allocation of selection same day same day 5. Sourcing CV’S from RECRUITMENT TEAM and recruitment task to web portals or team internal Transfers 3. Checked and accepted 6. Post requirement on SAME DAY 1 day by HR the internet 7. If requirement is critical, urgent, or niche share with 2. Approved by Dept. SAME DAY 1 day DEPARTMENT vendors/employees- Head To referral. If not critical 1. PR Raised by Manager Start day 0 7days wait for 7 days before sharing with vendors. MIN TURN AROUND TIME – 38 DAYS MAX TURN AROUND TIME -81 DAYS Value added (VA) Non value added (NVA) NVA indicates non value added to the Departments Stage.3- Screening and selection Stage 4-Offer & Joining Page | 62
  • 63.
    DHARAMPAL AND SATYAPALLTD. 6-12 days 31-62 days 1-2 days 8. Screen 15. Offer candidates CV finalized and against various released to parameters selected mentioned in the candidate PR 14. Interview 16. Candidate 9. Do an initial level resigns and 30-60 days telephonic round to serves notice do a 1st level 3- HR Round period assessment and get Same day basic details. 17. Candidate 1 day 10. Submit profile joins to respective manager 18. PR Closed Same day 11. Manager screens profiles and gives feedback- accepted/not- accepted for interview 12. Interview level 1- 1-7 days technical panel 13. Interview level 2 manager/departmen t head PR- Personnel Requisition Page | 63
  • 64.
    DHARAMPAL AND SATYAPALLTD. RESEARCH METHODOLOGY . RESEARCH DESIGN A research design is the detailed blueprint used to guide a research study towards its objectives. It is series of advanced decisions taken together comprising a master plan or a model for the conduct of research in consonance with the research objectives . It details the procedures necessary for obtaining the information needed to structure or solve the marketing research problem The researchers propose to first conduct a intensive secondary research to understand the full impact and implication of the industry, to review and critique the industry norms and reports, on which certain issues shall be selected, which the researchers feel remain unanswered or liable to change, this shall be further taken up in the next stage of exploratory research where focused group shall screen through. This stage shall help the researchers to restrict and select only the important question and issue, which inhabit growth and segmentation in the industry. These set of questions are then propose to be studied under a descriptive research setting finally leading to formation of hypotheses and testing under causal research. DATA COLLECTION METHOD Data collection is an elaborate process in which the researchers make a planned research for all relevant data. Data is the foundation of all market research. Data or facts may be obtained from the several sources and may be classified as :- 1. PRIMARY DATA 2. SECONDARY DATA PRIMARY DATA Primary data is gathered for the first time by the researchers and do not have any prior basis. If the secondary data is found inadequate or unavailable, the researcher goes for primary data. SECONDARY DATA Page | 64
  • 65.
    DHARAMPAL AND SATYAPALLTD. Data which is available as a result of some earlier studies or through some other sources like newspaper, internet termed as Secondary data. COLLECTION OF PRIMARY DATA Collection of primary data is a task demanding technical expertise. The provider or the source of primary data is termed as “Respondent”. A respondent may give information actively or passively. Research is common parlance refers to a search for knowledge. One can also define research as a scientific and systematic search pertaining to information on a specific topic. It is the pursuit of truth with the help of study, observation, comparison and experimentation. The following are the seven steps of a research: - 1. SPECIFYING RESEARCH OBJECTIVES In this step of the research process, researchers must first obtain answer to the questions, What is the purpose of this study? And What are the objectives of the research / If these questions are not properly answered at the outset, the study is likely to be misdirected and to pursue vague or obscure goals; the probable result will be that the collected data will not be as valid and / or reliable as desired. Clearly, this step in the research process must involve both the manager and the researcher .one source of research error is poorly conceived study much of the responsibility for specifying research objectives necessarily lies with the manager. Researcher cannot be expected to answer such questions as “What is the purpose of study?” Without a great deal of assistance. Hence, if this step in the research process is not to be major source of error, the manager and the researcher must collaborate in a clear and precise identification of the study objectives. 2. PREPARING A LIST OF THE NEEDED INFORMATION Page | 65
  • 66.
    DHARAMPAL AND SATYAPALLTD. After a satisfactory statement of the study‟s purpose and objectives has been established, it is necessary to prepare a list of the information needed to attain the objectives of the research and the situation leading to the research request. 3. DEISIGNING DATA COLLECTION REPORT After the research objectives have been specified (step1) and the list of needed information has been prepared (step2), the researcher should determine whether such information is already available, either in company records or in outside sources, certainly, the researcher should not collect data from the field until the appropriate secondary sources of information have been reviewed. If the needed information is not available from secondary sources, the researcher will have collect data from the field, and so it will be necessary to design a data-collection report which will have all the possible questions need to be asked from the respondents in a sequential and logical order. 4. SELECTING A SAMPLE TYPE Almost all research projects are interested in information about a large population such as all families with children at home or retail grocery stores. As it is impractical to collect data from all members of such large populations, a sample is selected .various types of sample are possible, but they can be classified into two general categories as under:- 1. Non Probability 2. Probability 5. DETERMINING SAMPLE SIZE The researcher must also decide how large a sample to select. Research sample vary from fewer 10 to several thousand. The researcher must consider the problem at hand, the budget & the accuracy needed in the data before deciding on sample size. 6. PROCESS OF COLLECTIONG THE DATA The method of collecting data, the sampling requirements and the kinds of the information that need to be collected. Page | 66
  • 67.
    DHARAMPAL AND SATYAPALLTD. The data collection process employed by the data collection team is very important, as it consumes a substantial part of the research budget and is a potential source of collecting error that may result in a total research fiasco. 7. ANALYSING THE COLLECTED DATA AND REPORTING After all interviews and / or observation have been made, the completed data collecting forms must be processed in ways that yield of the information the project was designed to obtain. First, the forms needed to be edited to ensure that instruction were followed, that all questions were asked observations made, and that the resulting data are consistent and logical. Next, the data is prepared for tabulation. This means that the data must be assigned to categories and then coded so the responses can be put in to the computer. The responses are usually tabulated and analyzed on a computer. Page | 67
  • 68.
    DHARAMPAL AND SATYAPALLTD. TALENT ACQUISITION Establish a talent standard ………..sharp difference between poor; average and excellent performance is creating a benchmark for evaluation and promotion. Talent Acquisition takes a long-term view of not only filling positions today, but also using the candidates that come out of a recruiting campaign as a means to fill similar positions in the future. Talent acquisition involves all the sub processes around finding, attracting and engaging highly talented individuals into your organization. "This is a very important aspect, considering that the industry still faces a shortage of right talent, and spends more than 40% of its time in talent acquisition and retention." Dr Vishesh Nayak, vice president, quality and human resource, Clariant (India). Even as course orientation is changing for the better, the industry still faces a shortage of the right talent. In fact, more than 40 per cent of the management‟s time is allotted directly or indirectly to talent acquisition, harnessing and retention. This issue is not limited to any specific industry or country but probably is across the industry and global. So, while this situation has lead to an ardent task of retention of the right talent for organizations, needless to mention, the right talent would also command a premium. As talent war', skill shortage, or 'employment seller's market', it's threatening the competitive position of many corporations, and the situation is worsening. Over the next 10 years, the demand for talented people will far exceed the availability of skilled workers - at all levels, and in all industries. Before proceeding further, let‟s have a look at the following figures: It is estimated that at least 1/3 of business failures are due to poor hiring decisions and inability to attract and retain the right talent. The average cost of replacing a manager or professional is 1.5 to 3 times salary. The cost of working around an under-performer can run as high as six figures The cost of consistently failing to attract and retain good talent – including declining productivity, morale, culture and reputation - is inestimable. Each vacant position costs your organization Rs. 60,000 on average. For some management positions, it can easily run into six figures... Page | 68
  • 69.
    DHARAMPAL AND SATYAPALLTD. Notwithstanding the economic situation of a country which may affect the job market for a time being, many 'A-players' who have not had significant opportunities for growth and advancement change jobs, and the fundamental shortage becomes apparent - especially for those companies who have not developed a reputation as 'employer-of-choice', and who have not developed the capabilities and infrastructure to compete effectively to acquire and retain scarce talent resources. Getting the best talent, and keeping the talent you have is becoming intensely competitive. Most corporate officers say that the biggest constraint to pursuing growth opportunities is talent. Few businesses have adequate talent acquisition, retention and development capabilities - Acquiring A-players is a both art and science. People who primarily make hiring decisions 'from the gut' are rarely consistently successful. Employer brand identity is increasingly important to compete for talented people who have numerous options. Rebuilding a damaged employer brand often takes years. New technology such as Internet sourcing has not reduced cycle times nor increased effectiveness Handing-off to a third party vendor is a transaction, not a process. Organizations that consistently attract players develop an employer-of- choice brand identity, deep capabilities in talent acquisition, retention and development, and the process & infrastructure to support them. Understanding Talent Acquisition so what exactly do we mean by the term Talent Acquisition? Well, just as Customer Acquisition describes the overall strategic process around identifying market sectors, targeting client prospects, running direct marketing campaigns, selling and receiving the order (i.e. acquiring a new customer), so Talent Acquisition involves all the sub-processes around finding, attracting and engaging highly talented individuals into your organization. Origin of the "Concept" of Talent Acquisition Let's take a closer look at the way traditional recruitment is re-emerging as a broader 'talent acquisition' concept - An approach that is becoming more and more critical in the 'War for Talent'. Just exactly how does this differ from 'plain vanilla' recruitment? Well, in a considerable number of ways. Page | 69
  • 70.
    DHARAMPAL AND SATYAPALLTD. First and foremost, 'talent acquisition' forms a part of a much broader strategic approach in the corporate quest to gain and sustain a competitive advantage in today's marketplace. Other aspects include talent development, retention and transition, these are primarily inward facing, whilst the former is outward looking. The core concept of talent acquisition is to get away from the 'fill in the box' thinking to one that is more pro-active and much closer to building the skill sets required to achieve business success. Traditionally, a recruitment need occurs when an individual either leaves or is promoted to another function. That's when panic can set in, especially if no suitable internal solution is found, a situation that is becoming known as - "under the bus syndrome". Strong relationship building or networking skills are important here. The key to success in talent acquisition is the unique way that you are able to tap into the 'top performers' who are not really looking for another job. They never read the traditional job ads or go to the job boards on the Internet. Encouraging your own 'star' players to identify other outside top performers is an extremely powerful tool that is being used more and more. Corporations are offering a wide range of rewards in order to get these names and then act on them. Once the talent has been identified, the next stage is to start building on-going relationships and look for that all elusive 'trigger point' in someone's career that would get them to change jobs. This can be a number of things but it is often a negative experience or an outstanding opportunity. Gathering intelligence from their 'friends' and from previous market research will help in uncovering exactly what excites top players. Educating line managers that talent acquisition must also be an everyday duty is also a success criterion. Most managers, rightly so, look at hiring only when there is a 'box' vacant on a purely transactional basis. Today's top talent has a very short shelf life; therefore you must have a sense of urgency in bringing them aboard, a job opening or no job opening. This tactic is considered very risky by some managers, but at the end of the day not making an offer the day a 'top' performer comes to the job market, you will most certainly loose them. Usually bringing in top management (CEO, CFO, COO, etc.) in the relationship building process helps considerably in influencing the 'star' performer. Money is of course essential in the talent acquisition quest, but it's not the only element. Many corporations are using traditional job classification and job grading systems in order to remain competitive in the 'cash compensation' side. Being able to mould an opportunity and make it exciting will also attract top Page | 70
  • 71.
    DHARAMPAL AND SATYAPALLTD. performers, the notion of "a la carte" job descriptions is becoming more and more adopted as a way of finding the "hot button", and excite people enough to make the move. Benefits and perks are at the fore here with long-term incentives such as stock options, being widely used. The work/life concept will also have an impact, a lot of corporations talk about this element but not many have fully embraced it. Others look at it from an investment banker perspective and view potential 'top performers' as they would any targeted acquisition, some people are even thinking of attributing P/E ratio values to top talent. Just think for one moment at that analogy, the talent marketplace becomes the equivalent of the NASDAQ or DowJones and the attractiveness of top talent will vary according to their performance relative to peers and the value added they can bring. Perhaps in the future you will see talent 'indexes' being used. That will prove to be more and more essential in giving corporations a leading edge and competitive advantage over others. If you have it you will be one of the survivors, if not then a 'market correction' may be soon be coming your way. How is this different from “plain vanilla” recruitment? Talent acquisition is part of a broader strategic approach in the quest to gain and sustain a competitive advantage. Other aspects include talent development and retention which are primarily inward facing, whilst the former is outward looking. Traditional recruitment or “vanilla recruitment” occurs when a vacancy arises when an individual resigns or retires or promoted. Panic sets in, if no suitable internal candidate is found. The organizations recruit under pressure. Compromised are made “under the bus syndrome” Talent acquisition is to get away from the “fill in the box” thinking to one that is more pro-active and much closer to building the skill sets required to achieve success. Traditional recruitment is filling open positions. Talent acquisition takes a long term view of not only filling positions of today, but also identify talents for future openings These future positions may be identifiable by looking at the succession management plan or by analyzing the attrition. In highly advanced talent acquisition process, organizations recruit today for positions that do not even exist today but are expected to become available in the future. Page | 71
  • 72.
    DHARAMPAL AND SATYAPALLTD. "What's the difference between 'Recruiting' and 'Strategic Talent Acquisition'?" The easy part of the answer is to define "recruiting". It is nothing more than filling open positions. It is an entirely tactical event. The more complex part of the answer is the definition of "Strategic Talent Acquisition". Strategic Talent Acquisition takes a long-term view of not only filling positions today, but also using the candidates that come out of a recruiting campaign as a means to fill similar positions in the future. These future positions may be identifiable today by looking at the succession management plan, or by analyzing the history of attrition for certain positions. This makes it easy to predict that specific openings will occur at a pre- determined period in time. In the most enlightened cases of Strategic Talent Acquisition, clients will recruit today for positions that do not even exist today but are expected to become available in the future. Taking the long term strategic approach to talent acquisition has a huge impact on how an approach is made to a candidate. If the approach is purely tactical in nature, all we ask of the prospective candidate is "are you qualified and interested?" However, if the approach is more strategic in nature, the intent of the call is to go much further, and the conversation becomes more relationship building. The candidate has an opportunity to explain his/her future career aspirations, and the recruiter gathers enough information to determine if there is a potential fit in the client organization. If during a strategic recruiting call the candidate declares that they are both qualified and interested, then the tactical nature of the call has been automatically fulfilled. If, however, the candidate lacks sufficient experience, or the timing for a career move is not propitious, then they become candidates for the future, and all the recruiter has to do is keep in touch until either they become available, or a position with the client organization opens up. Most of the money spent on Strategic Talent Acquisition would have been spent in a tactical recruiting mandate anyway. The only additional cost is in collecting data on high-potential candidates and then keeping in touch with them until hire Page | 72
  • 73.
    DHARAMPAL AND SATYAPALLTD. is made. The additional cost becomes insignificant compared to the value of hiring top competitive talent over time. Strategic Talent Acquisition allows us access to a pool of competitive talent that would otherwise have been missed or even worse, ignored. Clearly the business case for acquiring talent strategically is far more compelling than simply paying to fill positions today. What we are doing is adding a small incremental effort, in exchange for a huge potential reward. IMPORTANCE OF TALENT ACQUISITION o Understanding workforce demographics (current and future). o Identifying economic issues impacting organizational sustainability o Identifying organizational and cultural issues impacting talent acquisition o Knowledge of industry trends and emerging issues DESIGNING AND IMPLEMENTING A TALENT ACQUISITION STRATEGY TALENT ACQUISITION STRATEGIES Work harder than do at identifying high performers Indicators of success or of high performance for each position, eg. No of sales made in month, no of reports that have been written in consulting assignment ,the amount of revenue their group have generated Work with managers to develop profiles of the high performers in each group Commonalities that can be find during screening process –competencies, activities high performers engage in ,work methods, or processes (critical success factors) Find out where potential high performers like to go and what like to do Competitive intelligence Do a better job of collecting and capturing critical information about candidates Page | 73
  • 74.
    DHARAMPAL AND SATYAPALLTD. Knowledge sharing and transfers, knowledge which gradually accumulate is valuable and can be put in some database ,and can stored in some database where it can be shared with other recruiters. Recognize the importance of developing people so that they can become high performers Emphasis on the establishment of your people .Everyone in an organization – even he/she is not a superstar can push the limits of what they can. But many leaders do not understand that how managers grow. Job experience is critical in developing people.  Keep the learning curve steep: challenge managers with the task they do not know how to do.  Give people different kind of challenges  Give people high-octane special projects assignments: these assignments require a variety of skills  Continuously stretch the boundaries of the current jobs: challenging people to re-conceptualize their roles reorient their responsibilities.  Structure jobs to be more developmental  Pay special attention to some jobs. Page | 74
  • 75.
    DHARAMPAL AND SATYAPALLTD. THE TALENT PARADIGM TALENT TALENT ACQUISITION DEVELOPMENT TALENT TALENT MANAGEMENT RETENTION Page | 75
  • 76.
    DHARAMPAL AND SATYAPALLTD. THE TALENT -PARADIGM TALENT TALENT TALENT TALENT ACQUISITION DEVELOPMENT MANAGEMENT RETENTITION HR LEADERSHIP PERFORMANCE EMPLOYEE PLANNING DEVELOPMENT MANAGEMENT ENGAGEMENT AUDITS CAPABILITY MANAGEMENT REWARDS & BRANDING RECOGNITION S POLICIES ORGANIZATION DEVELOPMENT CAREER DEVELOPMENT LEARNING Page | 76
  • 77.
    DHARAMPAL AND SATYAPALLTD. MAJOR PROBLEMS Most senior business people already recognize that the ' war for talent ' is raging. Even in the current economic slowdown, the difficulty experienced by many organizations in finding highly talented people is considerable. And changing demography suggests that this will only get worse. So what can organizations do to ensure they give themselves the best chance of finding great people who will lead their organizations forward and help deliver the returns expected by all shareholders? With recently developed best practice process in Talent Acquisition: Recruit highly talented candidates. Not just the best candidate in the market, but the best person for the job. Whilst Cutting your 'Cost to Hire' by up to as much as 75% over your previous traditional recruitment costs And reducing your 'Time to Hire' enabling you to engage the right person when you need them, and not when the market makes them available again Admittedly, there are times when you've bitten off more than you can chew. But most of the time, someone else has presented you with an unrealistic project deadline that you are more-than-skeptical about meeting. Talent Acquisition: So what exactly do we mean by the term Talent Acquisition? Well, just as Customer Acquisition describes the overall strategic process around identifying market sectors, targeting client prospects, running direct marketing campaigns, selling and receiving the order (i.e. acquiring a new customer), so Talent Acquisition involves all the sub-processes around finding, attracting and engaging highly talented individuals into your organization. Strategic Process - Historically organizations have not treated the recruitment process as one of strategic importance, but latterly many are now waking up to the reality that the world has changed dramatically. No more can the organization pick and choose between several great candidates for one position. Several changes in our connected world has tipped the scales in favor of the highly talented individual looking for a new opportunity. Firstly, of course, there is the Internet. Never before in the history of Page | 77
  • 78.
    DHARAMPAL AND SATYAPALLTD. humankind, has there been such an enabling technology. Candidates can now advertise their desire to change jobs within minutes of making the decision and receive enquires about their talents within hours. Potentially, it is feasible that a high quality employee of yours, having received the final 'straw which broke the camel‟s back' (bad appraisal, inappropriate negative response from boss, extra workload stress etc.) can post their CV/Resume up on a particular jobs board at midday today, receive three interested requests for contact with third party recruiters or headhunters within hours, be interviewed for an outstanding role (at one of your competitors) tomorrow, receive an offer in writing the following day and resign that afternoon (within 2 days). Scary, isn't it? But if the Internet has enabled this process for candidates, it has also brought significant advantages for organizations. Direct access to the candidate market - Now organizations can go direct to the candidate market, thereby cutting the time it takes to find the right people, whilst dramatically reducing their recruitment costs. However, simply posting up jobs on various jobs boards is not the answer. Best Practice Process - Instead, Talent Acquisition needs to be addressed at the most senior levels within all organizations - big or small, public or private. This means that Talent Acquisition needs to fit 'hand in glove' with your overall organizational strategy. It needs to have the appropriate level of resources behind it; it needs to be monitored and reported on at all board meetings and it needs to involve many people within the organization who attribute to it the importance that the organization requires. Strategic Talent Acquisition takes a long-term view of not only filling positions today, but also using the candidates that come out of a recruiting campaign as a means to fill similar positions in the future. These future positions may be identifiable today by looking at the succession management plan, or by analyzing the history of attrition for certain positions. This makes it easy to predict that specific openings will occur at a pre- determined period in time. In the most enlightened cases of Strategic Talent Acquisition, clients will recruit today for positions that do not even exist today but are expected to become available in the future. Page | 78
  • 79.
    DHARAMPAL AND SATYAPALLTD. Taking the long term strategic approach to talent acquisition has a huge impact on how an approach is made to a candidate. If the approach is purely tactical in nature, all we ask of the prospective candidate is "are you qualified and interested?" However, if the approach is more strategic in nature, the intent of the call is to go much further, and the conversation becomes more relationship building. The candidate has an opportunity to explain his/her future career aspirations, and the recruiter gathers enough information to determine if there is a potential fit in the client organization. If during a strategic recruiting call the candidate declares that they are both qualified and interested, then the tactical nature of the call has been automatically fulfilled. If, however, the candidate lacks sufficient experience, or the timing for a career move is not propitious, then they become candidates for the future, and all the recruiter has to do is keep in touch until either they become available, or a position with the client organization opens up. Most of the money spent on Strategic Talent Acquisition would have been spent in a tactical recruiting mandate anyway. The only additional cost is in collecting data on high-potential candidates and then keeping in touch with them until hire is made. The additional cost becomes insignificant compared to the value of hiring top competitive talent over time. Strategic Talent Acquisition allows us access to a pool of competitive talent that would otherwise have been missed or even worse, ignored. Clearly the business case for acquiring talent strategically is far more compelling than simply paying to fill positions today. What we are doing is adding a small incremental effort, in exchange for a huge potential reward. Importance of Talent Acquisition Understanding workforce demographics (current and future) Identifying economic issues impacting organizational sustainability Identifying organizational and cultural issues impacting talent acquisition Knowledge of industry trends and emerging issues Linking Organizational Strategy to HR Strategy Understanding the organizational strategy Translating the organizational strategy into a HR strategy Reviewing key components of the HR strategy Page | 79
  • 80.
    DHARAMPAL AND SATYAPALLTD. Identifying talent acquisition and retention issues Designing and Implementing a Talent Acquisition Strategy What is an Employer of Choice? Demystifying the generational implications on recruitment Reviewing the base elements of a talent acquisition strategy Utilizing talent acquisition tools and templates Identifying considerations when implementing a talent acquisition strategy Learning from best practices Analyzing performance metrics (business impacts, financial considerations, etc.) What is meant by Strategic Talent Acquisition How HR strategy, policies, and practices support and facilitate corporate strategy Key design elements required in an HR talent acquisition strategy Practical application of a talent acquisition strategy Knowledge of emerging trends and best practices in attraction and retention of talent Talent Acquisition - As A Strategy Historically organizations have not treated the recruitment process as one of strategic importance, but latterly many are now waking up to the reality that the world has changed dramatically. No more can the organization pick and choose between several great candidates for one position. Several changes in our connected world have tipped the scales in favor of the highly talented individual looking for a new opportunity. Firstly, of course, there is the Internet. Never before in the history of humankind, has there been such an enabling technology. Candidates can now advertise their desire to change jobs within minutes of making the decision and receive enquires about their talents within hours. Potentially, it is feasible that a high quality employee of yours, having received the final 'straw which broke the camel‟s back' (bad appraisal, inappropriate negative response from boss, extra workload stress etc.) can post their CV/Resume up on a particular jobs board at midday today, receive three interested requests for contact with third party recruiters or headhunters within hours, be interviewed for an outstanding role (at one of your competitors) tomorrow, receive an offer in writing the following day and resign that afternoon (within 2 days). Scary, isn't it? But if the Internet has enabled this Page | 80
  • 81.
    DHARAMPAL AND SATYAPALLTD. process for candidates, it has also brought significant advantages for organizations. Direct access to the candidate market Now organizations can go direct to the candidate market, thereby cutting the time it takes to find the right people, whilst dramatically reducing their recruitment costs. However, simply posting up jobs on various jobs boards is not the answer. Best Practice Process instead; based on all the research we have compiled over the last 18 months, we believe that Talent Acquisition needs to be addressed at the most senior levels within all organizations - big or small, public or private. This means that Talent Acquisition needs to fit 'hand in glove' with your overall organizational strategy. It needs to have the appropriate level of resources behind it; it needs to be monitored and reported on at all board meetings and it needs to involve many people within the organization who attribute to it the importance that the organization requires. But don't despair, given the correct focus we can help ensure that your organization becomes an employer of choice' in this brave new world. The realities of today's demographics have elevated the issue of talent attraction and retention to become a critical leadership concern, receiving significant attention. Given the projected labor market and demographic trends, an organization's approach to talent acquisition can become a key differentiator and source of competitive advantage. The changing market has revealed that prevailing "one size fits all" HR practices are no longer effective. Organizations must develop specific people strategies for their most critical segments that directly align with and support the business strategy. While individual approaches are customized to the needs of each organization, all approaches are based on key critical success factors. This course focuses on the issues and challenges organizations face in attracting and retaining key talent. While introducing participants to emerging recruitment trends in the industry, this course will also provide participants with a selection of tools and best practices from which to draw as they design their own strategy to win the war for talent. Page | 81
  • 82.
    DHARAMPAL AND SATYAPALLTD. Talent Acquisition Strategies Basic Strategies If we were really serious about looking for talent, here are some of the things we would be doing as Staffing, Recruiting, talent Management and as human resources professionals: 1. We would work harder than we do at identifying high performers: Together with high performers themselves, we could establish some indicators of success or of high performance for each position we recruit for. These could be the number of sales they have made in a month, the number of reports they have written that resulted in consulting assignments, the amount of revenue their group has generated, and so forth. This is hard work though. There aren't a lot of benchmarks to go by, but we all know more or less who contributes the most to our organizations. Our task is to quantify those contributions. 2. We would work with managers to develop profiles of the high performers in each group: We would try to find commonalities and things we could identify during the screening process that might predict success. These could be competencies, activities high performers engage in, work methods, or processes. There are many firms that can help you determine what these "critical success factors" are and even help you develop tests to identify them in candidates. 3. We would find out where potential high performers like to go and what they like to do: This step allows you to target your advertising toward high performers and decide which events are worth attending so that you can get at the kinds of people you seek. Doing this well requires a focus on competitive intelligence, or "CI." CI is well known in the industrial world; many companies employ CI experts to ferret our information about production capacities and equipment installations at their competitors. The same principles apply to recruiting. You can gather information from competitors and from vendors and suppliers about where good people may be located. You can certainly use your employee referral program for the same purpose. 4. We would do a better job of collecting and capturing critical information about candidates: The knowledge you gradually accumulate is valuable and should be put into some sort of database where it can be shared with other recruiters. A BLOG can form the basis on an internal or external community of recruiters where this kind of information can be exchanged. This is a form of knowledge sharing and transfers that, when properly done, can save thousands of hours of work and bunches of money. After all, headhunters rely on their own human Page | 82
  • 83.
    DHARAMPAL AND SATYAPALLTD. knowledge management systems (i.e. their brains) to do this all the time. Our challenge is to make this more broadly accessible and to keep it current. 5. Finally, we would recognize the importance of developing people so that they can become high performers: The recruiting function has to move toward becoming more like a talent agency - something it has not been historically. Talent agencies not only recognize talent but also develop it for strategic purposes. We as recruiters need to take our knowledge of what talent looks like and offer people who have "it" a chance to acquire the skills they need to perform the jobs we have. Mostly this will apply to our current employee populations, but it could also apply to people outside as well. The only limits are our own vision and our ability to work within the politics of our corporate environments. One way to find those with talent would be to open all of our screening processes to anyone and then select those who seem likely to be successful. The Internet and our recruiting websites make this very easy to do. The development side could take the form of classroom training, e-learning, internships, action (work-based) learning assignments, or special programs that train a group of people for specific jobs within a company. The key is that recruiting is not only about finding talent, but also, increasingly, about developing it. If we are to move our profession upwards and start making real contributions to the bottom line, these things I have described are what it is going to take. . Talent Acquisition Program.... Without employing the right people in the right roles at the right time, an organization will not achieve its goals. By managing Talent Acquisition as a key business process therefore (just like supply chain management, sales order management, customer relationship management etc.), No longer held ransom to a declining labour pool market, a skills shortage, or a short-term requisition. Page | 83
  • 84.
    DHARAMPAL AND SATYAPALLTD. THE PROCESS 1. Uncovering Organizational Strategy - first familiarize with the intended vision, mission, goals & objectives of your organization. Unless do this won't be able fit the talents perfectly within organizations overall strategy and the organization will fail to achieve its stated goals. Ensuring that the organizations Talent Acquisition strategy is in line with the 'officially recorded' overall strategy will ensure that no time is wasted and no resources are diverted away from achieving the organizations goals. 2. Establishing your Talent Acquisition Strategy - "Without a strategy the vision perishes". For the organization as whole and also all constituent parts/divisions/departments this is certainly true. But how important it is also for key organizational processes. Without paying enough attention not only to the overall outputs of the process, but also to the inputs and resources employed within, the results may not be as expected. Without breaking down objectives into bite-sized chunks, the chances of bringing in the right people at the right time and the right cost will be more remote. 3. Process Planning - An area often neglected - establishing a clear process plan. By setting out plan better equipped to - argue your case, monitor the progress being made, report on demonstrable achievements over time, identify weak links, and stay focused on delivering the organization's strategic plans. 4. Talent Mapping - Talent Mapping is all about identifying the long term talent profiles (bundles of skills, experience and knowledge) of the people needed within the business and then identifying from where and how these will be acquired. 5. Talent Searching - The benefit of carrying out this process to facilitate a speedier and more cost effective response to talent acquisition needs. 6. Talent Acquisition Tactics - Having done all that preparatory work, one last action required before launching your Talent Acquisition campaigns is to pull it all together in specific tactical plans i.e. exactly what are we going to do, when, where and how? 7. Talent Attraction - Finally, the day has arrived! Put into action all those well-developed plans and watch the results. Start to attract the type of people who'll successfully develop organization into all that want it to be. 8. Talent Screening - With loads of candidate responses now flooding adopt a efficient screening process using latest technology, to help manage the list down to a sizeable length prior to face-to-face interviewing. The outcome of this process will be to break down the mass of candidate responses to a manageable size - following the '80/20' pare to principle. Without going through this step one may probably drown in a sea of confusion. Page | 84
  • 85.
    DHARAMPAL AND SATYAPALLTD. 9. Talent Matching - The concept is to 'match' the person's talent profile to the performance profile of the job/vacancy. When interviewing a candidate subscribe to the Power Hiring school of thought, which says that what one is after getting the candidate to 'earn' their way to an offer from your organization. By running through a comprehensive interviewing process be more likely to match the best candidate(s) who will move the organization on towards achieving its overall goals and objectives. How to discern between those who simply look great on paper and those people who really do have what it takes to help your organization succeed. 10. Talent Selection - This process is more about 'doing the deal' before engaging them within the organization. It is important to consider this next step as a strategy communication exercise. By following this step in the overall Talent Acquisition process we guard against having the highly talented candidate being snatched away from under your nose. It will also further cause towards making you recognized as an employer of choice. 11. Talent Development - A Scientifically and screened process to make these selected talent to mould to requirement, by giving technical and non-technical skill input and development needed for achieving your organizational goal. 12. Process MRI - This is the continuous and periodic process instead of step - that of Monitoring, Reviewing and informing the overall Talent Acquisition Process. In truth the monitoring continues throughout the whole process at each step of the way. You are able to review the overall process against the organizational objectives (as defined in step 2) and use your conclusions to inform (or reform) our previously defined strategy. By 'closing the loop' better position to execute Talent Acquisition campaign in line with the organization's stated objectives. This will ensure that as bring in new people to your organization, you continue to spur the organization on towards achieving its hope and dreams. Page | 85
  • 86.
    DHARAMPAL AND SATYAPALLTD. “A new level of scrutiny is coming to the hiring process, which is just one reason companies need to have a smart, consistent program in place .” By Kurt Ronn Talent acquisition has two parts -: 1. Attraction 2. Retention TALENT ACQUISITION ATTRACTION RETENTION Page | 86
  • 87.
    DHARAMPAL AND SATYAPALLTD. ATTRACTION The glory days when all you had to do to attract employees was to stick a little sign in your window that said “Hiring” and pick a new employee out of the hundreds that applied. Now small business jobs are going begging as demographics and a strong economy combine to create a shortage of qualified labor. But that doesn‟t mean that you should just give up on hiring any new staff because as a small business, you don‟t have a chance of attracting employees. All things being equal, there are many people who would prefer to work for a small business. These tips for attracting employees will up the odds of attracting the people you need. 1. Find out what the going rate is for the position and at least match it. One common mistake small businesses make when creating a position is to base the salary on their budget rather than on the market realities – in effect making sure that their employee recruitment efforts are going to be unsuccessful. If a retail sales person in a starting position in your area normally makes $10 an hour, why would someone want to accept that position in your company for $9 an hour? 2. Offer an employee benefit program. In times when employees get to pick and choose, an employee benefit program moves from their wish list to their necessities list. For successful employee recruitment, your company needs to offer employees at least life, medical and dental coverage. If your small business does not have an employee benefits program, talk to your insurance company about setting one up. One of the advantages of belonging to business organizations, such as the Chamber of Commerce, is that they offer more inexpensive insurance, including employee benefit programs, so check with the organizations you belong to first. 3. Make lifestyle part of your employee recruitment offer. Many employees are just as concerned about quality of life as they are about the amount of money a position offers. If you‟re fortunate enough to be located in an area with great skiing, beaches, extensive hiking/biking trails, excellent golf courses or other attractive features be sure to play them up when you‟re trying to attract employees. 4. Emphasize the benefits your small business offers. Page | 87
  • 88.
    DHARAMPAL AND SATYAPALLTD. Make your company more attractive to potential employees by offering things such as flexible hours and work at home options. Among the more unusual benefits some small businesses offer are being able to bring a pet to work and allowing employees to power-nap during the day. 5. Be creative with perks. As a small business, you may not be able to offer the perks large corporate companies are able to offer their employees – but you may be able to offer a reasonable facsimile. For instance, many large companies offer on-site health facilities such as a fully equipped gym. Chances are good that as a small business, you‟re not going to be able to add one of these to your premises, but you could offer employees coupons to use local gym or spa facilities. 6. Offer employees some way to move upwards. Most employees aren‟t looking for jobs where they‟ll do the same thing for the next thirty years. They‟re looking for positions that offer opportunities for advancement. What will the position you‟re offering offer? The chance to develop new skills a stepping stone to a position with more responsibilities? More money after a certain amount of time on the job? Whatever it is, in terms of attracting employees, be sure to get the future possibilities on the table. 7. Create an employee incentive program. Employee incentive programs not only reward good employee performance but give prospective employees something to look forward to if they come work for you. Whether it‟s an annual company-paid retreat or a program where employees collect points that they can trade in for cash, employee incentive programs can increase your chances of attracting the employees you want to hire. 8. Institute a profit sharing program. It‟s not for every business, but there‟s no better way to give employees a stake in a company‟s success. For businesses that look like they‟re going somewhere, profit sharing programs can be a powerful inducement to come work for you instead of for someone else. 9. Sweeten the pot. Page | 88
  • 89.
    DHARAMPAL AND SATYAPALLTD. When competition for employees is fierce, a plain old signing bonus may be what‟s needed to attract the employee you want and get that person to work for you rather than for some other company. If you choose to do this, there are two things to keep in mind. The signing bonus has to be large enough to matter, and the signing bonus has to be contingent upon x amount of time of employment. (Otherwise you‟ll be running a revolving door as people sign up, take the money and run.) 10. Widen the scope of your advertising. It‟s not enough to Just place an ad in the Help Wanted section of the local newspaper anymore; your chances of attracting the employees you want will be much better if you broaden your advertising. Place ads in places such as job Web sites and college/university campus boards, for example. Advertise in other towns or cities. And if you have other employees, don‟t forget to get them involved in the employee recruitment hunt. You can, for example, offer signing bonuses to those who successfully refer a new employee. There are qualified people out there who can do what you need done – you just need to attract them to the positions your small business is offering. Developing an employee recruitment policy based on the tips above will give you a better chance of attracting the employees you‟re looking for. Page | 89
  • 90.
    DHARAMPAL AND SATYAPALLTD. RETENTION SUGGESTIONS FOR RETAINING EMPLOYEES Keeping your best talent onboard is crucial to a company‟s ability to thrive and prosper. It ensures your customers remain satisfied increases your sales and enables you to plan for future developments better. There is also the prospect of having too few people to fill the gaps in years to come thereby talented staff will get to pick and choose where they want to work so, for maintaining a reputation for retaining your best talent now, this will bode well for the future. Exit Interviews Exit interviews have become increasingly popular over recent years. When an employee leaves, he or she will usually be invited to an informal meeting with their immediate supervisor or boss. Whilst this meeting will be simply to have a cordial conversation about a worker‟s plans and to tie up any loose ends for HR and the administration team, it can also benefit the company. Many companies now give employees who are leaving a questionnaire to fill in and it‟s this part of the exit interview that is extremely invaluable to employers as it allows workers to put down in writing what they enjoyed about working for the company, suggestions for things that could have been done better and the reasons why they have chosen to leave their job. And, as they no longer have to be diplomatic and coy, they‟ll often be very honest and candid in their responses, which can be of great assistance to a company with regards to any potential changes they may have to consider in terms of how they treat their staff in the future. Open communication is one of the best ways of keeping your best talent. Encourage ideas and debate between both staff and bosses and between staff themselves. Companies need to provide a framework by which feedback can be provided to employees on a regular basis and any constructive criticism from employees in terms of how to do things differently to make things work better should be encouraged. Don’t make the mistake of thinking that an employee is simply a ‘one-trick pony’. Page | 90
  • 91.
    DHARAMPAL AND SATYAPALLTD. Many talented people leave companies because they get pigeon- holed by bosses in that bosses think that they have a narrowly defined role and that this is all they can do so, ultimately, workers feel stifled by not being let off the leash to demonstrate their true potential in other areas. Most talented people are often multi-skilled which means they have resources, which can be transferred to a wide range of other jobs within a company. Therefore, an employer should be encouraged to tap into these other skills and to recognize that certain workers can be deployed in a variety of roles and, it may well be that they are even more suited to a role within the company than the one they already have. Workers need to feel recognized and rewarded for high achievement. Yes, money in the form of bonuses and commissions does help, but it goes far deeper than that. Simply saying „thank you‟ for the effort somebody has put in can go a lot further than some bosses would realize and awards and recognition don‟t have to be just about money in cash terms. Being rewarded with a day‟s pampering at a spa or being given a ticket to go and watch a football match, for example, is sometimes even better recognition – especially if a company has gone to some trouble to find out an employee‟s interests away from the workplace. Workers need to know how and where they fit into the overall „jigsaw puzzle‟ that makes up the company. They need to feel recognized and to feel that they have an important role to play as individuals, as well as being a part of a much larger team Being give opportunities to stretch oneself and to take on more responsibilities should also be encouraged and there should be proper training provided, an open learning policy and a real scope for career development There should be no ‘them’ and ‘us’ culture between workers and bosses. This only fosters resentment. Instead, an employer should fully co-operate and work with staff to find the best solutions and to try to create „win-win‟ situations as much as possible. Talented workers want to be creative and influential and personally feel that they have played an active part in a company‟s success. Page | 91
  • 92.
    DHARAMPAL AND SATYAPALLTD. On that note, it‟s also fundamental to recognize diversity in the workplace and for companies to take a flexible approach to how they get the best out of all of the varying talents their workforce possess individually as well as collectively Although business moves fast and the time it would take to mentor each and every one of your staff individually would be quite time consuming, in the long run it does pay off handsomely in that your workforce will see themselves as valued individuals as well as being part of a much larger team. To keep hold of them by keeping them happy and motivated not only enables your company to prosper but reduces the risk of people taking their talents elsewhere which is often very costly to employers who will have then wasted vast sums of money and time spent on training them, not to mention the additional cost and upheaval of training their replacements. Page | 92
  • 93.
    DHARAMPAL AND SATYAPALLTD. APPENDIX A 1.MEDIA COVERAGE But there is a Catch Economic Times 24.08.2008,Delhi WELL-KNOWN in the chewing tobacco segment, the Dharampal Satyapal (DS) Group now boasts of expertise in several segments including FMCG, packaging and rubber thread. As the group nears 80 years of its formation, it is enthusiastically expanding its hospitality business and seeing cement and power as interesting areas to widen its reach. Rajiv Kumar, vicechairman and managing director talks to Purva Bhatia & Nitasha Chawla about the past, present and future of the Rs 1200 crore conglomerate. Excerpts: How has DS Group changed over in these years? It was my grandfather‟s (Dharampal) vision that led to the formation of the group way back in 1929. He started off with a small perfumery shop in Chandni Chowk. He then entered the chewing tobacco market, which soon gained popularity among the connoisseurs. My father continued with the virtues as well as the existing lines of business. It was during his time that tobacco brands like BABA, Tulsi and others were launched. Innovation and quality being hallmarks of the group, we introduced innovative products like tabletop sprinklers (Catch spices), spring water and mouth fresheners (Pass Pass). The group has achieved several milestones while moving from a single product to a multi brand company. The brand will continue expanding with newer product variants. What innovations can we expect in the F&B sector? Our consumers can expect an innovative launch in this segment soon. We should be ready to introduce it by Diwali this year. However, at the moment it would be too early to reveal the details about the product, but we are confident that people wouldn‟t have seen something like this in India. The product will aptly reflect our company‟s motto: innovation and diversification. Catch natural spring water has not been able to capture the market as compared to other mineral water brands. Do you think its high price has affected its market share? We never wanted to target masses. Catch spring water is the only natural spring water Page | 93
  • 94.
    DHARAMPAL AND SATYAPALLTD. available in the market and we are proud to be its producers. The production takes place in Manali, which raises the logistics cost. We are looking for more resources. We are not bothered about the market share as we don‟t perceive other mineral water players in the market as our competitors. Most people do not understand the difference between spring water and mineral water. The issue we are facing in the segment is that even the government does not acknowledge spring water as a separate category. This is why we are not permitted to write the words „spring water‟ on the bottles. But we are happy with the response we have got so far. The demand for Catch spring water comes from people who value the product and these constitute mainly institutional sales from hotels and high commissions. How are mouth fresheners and the tobacco segment doing? These two are the highest revenue generators for our group. We have recently launched Meetha Mazaa, a new flavor in Rajnigandha, our premium mouth freshener brand. The product is a blend of dry dates, cardamom seeds, saunf and betel nut. We are targeting the youth for this product. The novelty of the product lies in its packaging, which is bio - degradable. It is difficult to duplicate the pack and is convenient to use. There is a lot of diversification happening in hospitality sector as well. Are their any plans to get bigger in this sector? Certainly. It‟s the sunshine sector after all. The group has acquired the Airport Hotel at Kolkata, which will be converted into a five star and a budget hotel in a span of 3-4 years. There is a lot of growth potential in North East, with heavy investments going in the power and cement sector. Cashing on this growth, we have signed an MOU with Guwahati Metropolitan Development Authority (GMDA) to give Guwahati its first five star hotels. Also, in Jaipur, a five star hotel project is in the pipeline. Page | 94
  • 95.
    DHARAMPAL AND SATYAPALLTD. APPENDIX B: Questionnaire RECRUITMENT AND SELECTION 1. Do you have a recruitment pool database in your organization? 2. Do you have any referral policy in organization? 3. If yes than how does it works? 4. Is there any reward for referral employee? 5. How many rounds of interviews, tests are conducted before a candidate is offered employment? 6. Do you take candidate feedback on recruitment process? 7. What are the loopholes that u find in your recruitment process? 8. Which parameter according to you is most important in recruiting the best candidate? Please rank them, giving 1 –most important and 5 least important. a. Quality of candidate b. Time period c. Work experience Page | 95
  • 96.
    DHARAMPAL AND SATYAPALLTD. d. Cost of the company e. His qualifications f. others ,please specify 9. Is the recruitment process done zone wise? If yes please specify. 10. Which zone accounts for maximum recruitment? 11. What obstacles do you face in the recruitment process? a. no feedback b. delay in feedback c. not receiving the proper manpower requisition form d. others please specify 12. Is your recruitment process is centralized or decentralized? 13. Do you have any suggestions to improve your recruitment process? 14. Anything regarding recruitment & selection process you want to add, please add? Name – Date- Page | 96
  • 97.
    DHARAMPAL AND SATYAPALLTD. APPENDIX C:DS Group recruitment & selection procedure RECRUITMENT PROCEDURE Resp. HOD REPLACEMENT POSITION POSITION IDENTIFICATION BASED ON DEPARTMENT AND BUSINESS PLAN RESP. HOD IS NO RECEIVED ORGANIZATIONAL CHARTS TAKE SIGN OFF NO FROM HOD AND BASED STOP THE PROCESS APPROVAL GRANTED FROM SENIORS RESP. CORPORATE HEAD HR CORPORATE HEAD YES CHART AND POSITION RESP. REF PD FORMAT DESCRIPTION RESP. CORPORATE HR CONTROL POINT- WITHIN 2 DAYS OF RECEIPT OF FORM FORWARDED IT TO CORPORATE HEAD HR IDENTIFY SOURCES BASED ON POSITION,URGENCY RESP. HRT AND SUGGESTED BY CORPORATE HEAD HR (NAUKRI,DS PORTAL,CONSULTANT,RE FRENCES,CAMPUS) Resp.HRT Touch base with REF.CCS(DS,FM ,HR candidates(telephone &email) -introduce DS profile -seek interest level -understand present profile Page | 97
  • 98.
    DHARAMPAL AND SATYAPALLTD. GET OTHER DETAILS LIKE CTC,QUALIFICATION,EXPERIENCE MAKE A COMPARATIVE SHEET SEND SELECTED CV TO THE HOD ALL CV RATING THE RESP. HRT REQUIRED YES A a A SHORTLIST THE CV’S & SEND BACK TO HR CP- HOD WITHIN 2 DAY OF RECEIPT OF CV’S PLAN THE ASSESMENT WITH THE HOD: -MODE(Telephone/test/personal interview) -PANEL -DATE & TIME -VENUE Telephone interview (if required) -confire date & time -telephone interview -profile of the candidate -record the feedback in the formats MAIN INTERVIEW PLANNING -CONFIRM DATE,TIME &VENUE(CANDIDATE & PANELISTS) -FORWARD THE EMPLOYMENT APPLICATION FORM -HOD TO PREPARE TEST PAPER IF REQUIRED Page | 98 -KEEP ORGANIZATION CHART & PARITY SHEET READY -KEEP INTERVIEW PANEL SHEET READY
  • 99.
    DHARAMPAL AND SATYAPALLTD. PLANNING FOR INTERVIEW PANEL -INTERVIEW PANEL SHEET -DULLY FILLED APPLICATION FORM & CV -ORGANIZATIONAL CHART,POSITION *HRT DESCRIPTION,PARITY SHEET -WRITTEN TEST RESULTS -TELEPHONIC INTERVIEW RECORDS CONDUCT WRITTEN TEST *HRT CONDUCT INTERVIEW *HRT (REF. INTERVIEW PANEL SHEET) CANDIDATE *HRT CLASSIFY AS KEEP THE SHORTLISTED/ON RESUME HOLD/REJECTEDD IN DATA BANK SALARY NEGOTIATIONS -DISCUSS SALARY FITMENT WITH CORPORATE HEAD HR & HOD BASED ON INTERNAL PARITY &CANDIDATE PRESENT & EXPECTED SALARY *HRT -DISCUSS SALARY WITH CANDIDATES & TAKE ACCEPTANCE ON SALARY FIXATION FORM & OTHER ENTITLEMENT FORM -DISCUSS DATE OF JOINING Page | 99
  • 100.
    DHARAMPAL AND SATYAPALLTD. B -CONDUCT REFERENCE CHECK -PREPARE CANDIDATE ASSESSMENT SUMMARY SHEET FOR APPROVAL WITH RELEVENT DOCUMENTATION *HRT SEND ASSESMENT SUMMARY FOR APPROVAL TO RESPECTIVE DIRECTOR *HRT APPROVAL INFORM THE CANDIDATE & GRANTED NO SEARCH FOR MORE CANDIDATE PREPARE LOI(LETTER OF INTENT ) ON RECEIPT OF APPROVED PAPERS YES SEND LOI TO: *HRT CANDIDATES (ORGINAL COPY THROGH COURIER) -FILE LOI COPY SEND INTIMATION OF LOI TO HOD /PERSONNEL/ADMINISTRATION(CORPOR *HRT ATE PROJECTS & OTHER CONCERNED THROGH E_MAIL) FILING OF INTERVIEW DOCUMENTS Page | 100
  • 101.
    DHARAMPAL AND SATYAPALLTD. REFERENCES 1. www.citehr.com 2. www.bpoindia.org 3. Monster.ca 4. www.nicheboards.com 5. www.hr411.com 6. www.erexchange.com 7. www.about.com 8. www.bnet.com 9. www.economictimes.com 10. Bratton J and Gold, HRM Theory 11. Juansevich Human Resource Management 12. Page | 101
  • 102.
    DHARAMPAL AND SATYAPALLTD. Page | 102