SDD HSC Social & Ethical Issues                     Page 1 of 43




                                        HSC
                                  Software Design
                                  and Development

                                    Mindmaps
                                       and
                                  Summary Sheets
SDD HSC Social & Ethical Issues                                                                                                                                                                                                                                                Page 2 of 43


                    E nti ced to u p gra de a pp l i ca ti on                                                               Resp on se to Pro bl e m s
                 Cro ssgra d e b y co mp e ti n g p ro du cts                       Q ua l i ty                      Id en ti fy the d eve lo p me n t p ro bl e m
                In cre ase co m pu ter p owe r, sto ra g e &                      re li a b il i ty                 Und e rsta nd the d eve l op me n t p ro bl e m                            Cod e o f Co n du ct
                             o utp u t d e vi ces                               e ase of u se                               Desi g n & Te st a sol u tio n                              A ckn owl e dg e a l l co n tri b u to rs
                                                                           con si ste n cy o f u ser                        Imp l e me nt th e sol u ti on                        Cle a ran ce to use co p yri g hte d m od u l es
                                                                                  i n te rface                                                                                                       o f co de
                            Imp ro ve cu rren t ap p i ca ti on
                                                                               d ocu me n ta ti on                                                                                  P ri va cy, secu ri ty of d ata secrets
                       In tro d uce n e w i n no vati o n sftwa re
                                                                       a dh e re to sftwre sta n da rd s                                                                                 Use o f a p pro pri a te p rom pts
                       M ai n ten a nce , su pp o rt o f exi sti n g
                                       p rod u ct

                                                                           P re ve nti o n o f sp rea d of viru ses
                     G ov't, B u si n e ss, Ind i vid u al s              S ca n re m ova bl e me di a be fo re u se                                                                    Rel i a bi l i ty
                     Dri ve n b y m o re sop h i sti cate d                     Care ful vetti n g o f e m ai l                                                                 P erfo rm wi th ou t fai l u e
                          h ard wa re & p eri p he ral s                  Not mi xi n g h om e /wo rk a pp l i cati o ns                                                     T ho rou g hl y che ck i n pu t da ta
                      M ai n tai n i ng ma rke t p osi tio n                     L ate st vi rus d efi n iti o n s                                                    K ee p to we l l de fi ne d & stan d p ro ce ss fo r
                          E ffe ct o n ma rke tpl a ce                                                                                                                             sftwre d e vl o p me nt
                                                                                                                                       Rig h ts
                                                                                                                                  Resp on si bi l i tes
                                                                           S oftware                                               o f De ve l o pe r
                                                                            M arket
                                                                                                                                                                                     Nati o na l / In tern ati o n al L eg a l A cti o n
                       In te l l ectu al P ro p erty                                                                                                                                           Y ea r 20 0 0 p rob l em
                                P la g i ari sm                                                                                                                                                 Com pu te r vi ruse s
                                S ha rewa re                                                                  S oci a l &                           E xa m pl e s                    Rel i a nce on so ftwa re -> mi crowa ve
                            P ub l i c Dom a in                          P ira cy &                           E th i cal
                     O wn e rsh i p vs L i cen si ng                     Cop yrig h t                         Issu e s
                           Cop yrig h t L a ws
                       Reve rse En g i ne e ri n g
                             Deco mp i l ati o n                                                                                                                Reu se o f exi sti n g m o du l es i n
                        L i ce n se Co n di ti o ns                                                                                                              4 th G en e ra ti on L an g ua g es
                              Network u se                                                                        In fo rma ti on g ath eri n g to ol
                                                                                                                                                                P ro j e ct scop e i s con stra i n ed
                     P ira cy & co p yri g ht l a ws                                                              E vo l ves i nto ful l y wo rki n g
                                                                                                                                                                    A uto ma ted too l s use d
              Cop yrig h t l a ws & li ce nse ag ree m en ts                                                                 p rog ram


                                                                                                                    Defi n e th e p rob l em                   Con stra i n ts:                 Data Fl o w
                                                                                                                     P la n th e so l u ti o n                  Fi na n ci a l                   Dia g ram
                                                                                                                     B ui l d th e so l uti o n                O pe rati o na l                 IPO Ch a rt
                                                                                                                    Che ck th e so l uti o n                    T ech ni ca l                  A lg o rith ms
                                                                                                                    M od i fy th e so lu ti on                 S ch e du l i ng               S yste m Flo w



               Development &                                                                                          S tru cture d A pp ro ach
                                                                                                                            P ro to typ i ng
                                                                                                                                                                             Dire ct co nve rsi o n
                                                                                                                                                                             P ara l le l con versi on
                                                                                                                Rap i d A p pl i cati o n d e ve l op m en t                 P ha sed con versi on
             Implementation of                                                                                     E nd -use r de vel o pm e nt
                                                                                                                 Com bi n a ti o n o f Ap p roa che s
                                                                                                                                                                              P il o t Co n ve rsio n


             Software Solutions                                                                                                                                            M eth od s of                                                               •Ou tsou rcin g
                                                                                                                                          A pp roa ch es:                Imp l e me nta ti on                                                        Form al to A d -h o c
                                                                                       G ea red to su pp o rt sp eci fi c              Com me ri ca l System s
                                                                                                                                                                                                                                                   P op u la r Ap p roa che s:
                                                                                     a cti vi ti e s of the S yste m Dev.                                                                                                           A cce ssi b l e to l a rge n um b er o f e mp l o ye e s
                                                                                                                                                                     S oftware                T re n ds i n S o ftwa re
                                                                                                     Cycl e e g :                                                                                                                          S ma l l e n d u sers: off the she l f
                                                                                                                                            CAS E T o ol s          Deve l op me n t             Deve l op me n t
                                                                                   T ext ed i ti ng , te st-d a ta g e ne rati o n,                                                                                                                 P op u la r l an g ua g es
                                                                                   d ocu me n t p rep a rati o n, fl ow ch a rt.                                    A pp roa ch es
                                                                                                                                                                                                                                                   E mp l oym en t Tre nd s
                                                                                    V ersi on i n g: v1.0 v1 .1 v1 .3 v2 .0                                                                                                                        Networke d so ftwa re
                                                                                                 Data di cti on a ry                                                                                                                           O ff th e sh el f Pa cka g e s
SDD HSC Social & Ethical Issues                                                                                                                            Page 3 of 43


Concept: Social & Ethical Issues:                             Concept: Social & Ethical Issues:                        Concept: Social & Ethical Issues:
Rights responsibilities of software developers                Responsibilities                        continued:       Responsibilities                           continued:

code of conduct / practice:                                   quality: measured by a number of criteria:               prevention of virus spread:
§ acknowledge all contributors                               § reliability                                           § scan removable media before use
§ clearance to use copyrighted modules of code               § ease of use: comfort of the user                      § careful vetting of email
§ one should not discuss employer’s or clients               § consistency of user interface: placement of similar   § not mixing development on home & work
requirements or specifications without consent                items in the same place                                  machines
§ one should maintain the privacy of individuals             § documentation: process & product are of high          § use latest virus definitions
§ one should use non-threatening prompts or                  quality
message boxes.                                                § sticking to software standards                        Some issues for developers:
                                                                                                                       § portability
reliability: the ability to perform without failure.          response to problems: overcome problems in an order-     § backward compatibility
§ thoroughly check input data                                ly fashion.                                              § modularity
§ keep to well defined & standard processes for              § identify the problem                                  § security
software development                                          § understand the development problem                    § cost constraints
                                                              § design & test a solution to the develop. problem      § operational reliability with other common software
                                                              § implement the solution

Issue:          Rights of software developers:                Responsibilities of software developers:                 Concept: Social & Ethical Issues:
                                                                                                                       Piracy & copyright:
Authorship      Protection of their product against theft &   Acknowledge authors & sources particularly in a devel-   intellectual property: a personal ownership of the
                modification                                  opment team                                              creative ideas that develop from someone’s mind.
Reliability     Protection against operating system,          Check that the product works with the hardware & OS
                hardware, & program problems which            that they specify. Ensure there are no run time errors   plagiarism: the theft of ideas & expressions of another
                may make their product unusable.              when installed & run as directed.                        person. Often code is collected for a range of other
Quality         Codes to ensure others develop programs       Use thorough testing procedures & error checking code    sources.
                that follow the same high standard            Meet the user’s expectations as much as possible
Response        Not to be harassed with trivial problems      Provided troubleshooting manuals, online help. Provide   shareware; software that is distributed for trial use
to prob-        that could have been solved by the user       customer support. Quick response to major or critical    before purchase.
lems            reading the documentation.                    problems. Make bug fixes freely available to users.
Code of         All developers follow the same ethical        Follow the standards set by members of the profes-       public domain: freeware which can be copied &
conduct         standards.                                    sional association to which they belong.                 distributed freely. No payment is due. Still covered
Viruses         Protection of the developer’s products by     Ensure they do not distribute viruses with their         by copyright.
                users through the use of good current         products or as part of their customer contact such as
                antivirus products                            through emails.                                          ownership vs. licensing: payment means the purchaser
                                                                                                                       has the right to use the software but NOT the owner-
                                                                                                                       ship of the software
SDD HSC Social & Ethical Issues                                                                                                                       Page 4 of 43


Concept: Social & Ethical Issues:                         Concept: Social & Ethical Issues:                         Concept: Social & Ethical Issues:
Piracy & copyright:                       continued:      Software piracy & copyright laws                          Software Market:
reverse/backward engineering: the process of reading      Warez commercial packages that have been illegally        § gov’t, business & private individuals make up the
source code & translating it to an algorithm which then   copied or pirated & made publicly available. Pirateers    software market.
can be modified & recoded elsewhere.                      have found a way to by-pass the copy-protection.          § gov’t, businesses are more likely to need custom
                                                          § distribution within Australia is illegal               written software
decompilation: where object code is translated into       § deprives the legitimate copyright owners of money      § software market driven by more sophisticated
code that can be more easily studied by a programmer      § some nations have refused to sign a universal          hardware & peripherals. eg. as computers became
needing to understand the processes carried out.          copyright law                                             more powerful, word processing features advanced.

licence conditions: spells out exactly how the software   relationship -> copyright laws & licence agreements:      maintaining market position: aim is to make a profit.
may be used by the licence purchaser. It is a legally     § licence is a contract                                  § improve the current application
binding contract.                                         § single-user licence                                    § introducing new & innovative software applications
                                                          § multi-user licence                                     § maintenance & support is very important for sur-
network use: many programs are available for network      § network licence                                        vival of a software company
use. Licence indicates how many may use it or it may      Business Software Association of Australia                § active research & development program in major
be a site licence.                                        § educate people                                         software development companies.
§ centralized: single copy on central server             § assist in software management                          § reputation as an ethical developer
§ distributed:individual copies on individual machines   § help prosecute those in breach of licence agreemnt     § bug-free software (or as close as possible)
Concept: Social & Ethical Issues: software market         Concept: Social & Ethical Issues: software market
Effect on the market place                                Significant social & ethical issues:
Definition: software production is a multi-billion
dollar industry.                                          National & international legal action resulting from
Summary Points:                  News Article: Y/N        software development:
                                                          § trumpet software vs OzEmail: OzEmail distributed
§ enticed to update their applications                   Winsock with their distribution disks but failed to ad-
§ crossgrade: change to a competing product eg.          vise customers they had to register with Winsock.                           Bibliography:
go from Word to WordPerfect word processor                Some documentation was omitted or chaned. OzEmail                        Main: Folwer’s HSC SDD text
§ more complex software needs more computer              was ruled against.                                                Supplementary: Wilson’s HSC SDD text
power.                                                    § Microsoft operating system & Internet Explorer
                                                          § Sega vs Accolade: Accolade was within its right
                                                          to reverse engineer as it had not stolen Sega’s
                                                          creative works & only needed the secret codes for
                                                          Accolades games to work on Sega machines.
Example: eg. gaming, video editing, digital editing
More hard disk storage, RAM & processing speed            Public issue:
                                                          § Y2k millennium bug
                                                          § computer viruses
SDD HSC Software Development Approaches                                                                                                                               Page 5 of 43


Concept: Software Development Approaches:                  Concept: Software Development Approaches:                   Concept: Software Development Approaches:
Approaches: commercial systems:                            structured approach                           continued     structured approach                 continued:
structured approach: follows the software develop.         § it takes little to fix a mistake at this stage but be-
cycle. It looks at the whole problem & divides it into     comes more expensive in the latter stages                   building the solution: the programming, coding &
steps that can be systematically followed to arrive at a   § feasibility of a software solution (constraints)         testing phase. Everyone is involved.
solution.                                                                                                              § top-down approach / step-wise refinement
§ it is time consuming but appropriate for complex        planning the solution: involves a further, more in          § peer checking, desk checking
problems.                                                  depth understanding of the needs of the users &             § runtime testing
§ often a team is involved: system analyst, program-      a choice of a method(s) to solve the problem.
mers, graphic designers, managers, trainers, users         § planning the data & program structures                   checking the solution: a continuous part of the SDC
                                                           § designing algorithms                                     (system development cycle).
structured approach:                                       § planning the user interface                              § acceptance testing: measured against the original
define the problem-> plan the solution-> build the         § scheduling the project – Gantt chart                     specifications
solution-> check the solution-> modify the solution        § choosing a programming language                          § real data used
                                                           § dataflow diagrams, IPO charts used as tools              § alpha / beta testing
define the problem: thoroughly understand & define         § mostly involves the design & checking of                 § screen design, intuitive
the problem itself.                                        algorithm & interfaces                                      § staff training
§ interviews, collect data, observation, documents,                                                                   § error handling within the program
questionnaire, surveys
§ specific requirements drawn up
Concept: Software Development Approaches:                  Concept: Software Development Approaches:                   Concept: Software Development Approaches:
structured approach:                     continued:        structured approach: Advantages                             structured approach is used when:

modifying the solution: modifying the solution from        § easier to write because it is broken into chunks         § project is large scale, complex & is best solved
checking the solution. Further testing takes place on      § easier to understand because of the use of               using modularisation
the modifications. Program is either accepted or modi      modules; can be easily tracked & connections seen           § development budget is large
fied further.                                              § easy to test & debug each module separately              § time available is considerable
§ significant changes at this stage can be quite          § easy to modify because only some modules need            § a easy program to debug, write, understand &
expensive                                                  to be changed.                                              modify is required.
§ should only be carried out if small or crucial                                                                      § a project development team is involved.
§ in extreme cases, the analyst could recommend
the SDC start all over again.
SDD HSC Software Development Approaches                                                                                                                            Page 6 of 43


Concept: Software Development Approaches:                 Concept: Software Development Approaches:               Concept: Software Development Approaches:
Prototyping                                               Rapid Applications Development                          End-user development
Definition: involves building a working model that is     Definition: any method of software design that uses     Definition: where the user adapts existing software
evaluated by users. It generally has screens but little   tools to quickly generate a program for a user.         tools to suit their needs or to obtain a solution to a
processing.                                                                                                       problem.
Summary Points:                  News Article: Y/N        Summary Points:                  News Article: Y/N      Summary Points:                    News Article: Y/N
§ it can become the actual solution                      § uses existing modules to create a solution           § a larger number of programs allow the users to
§ can be used as an information gathering tool           existing modules need little or no testing              create their own solution
that can be used in another program                       § may reuse code                                       § very informal, little documentation
§ useful where a lot of computer interaction is          § may use CASE tools & templates                       § buttons & macros can be used to a limited degree
required eg. multimedia, internet                         § requirements of project are well understood          § disadv. end users within the same organization
§ user gives feedback via a prototype                    § scope is well constrained, focused.                  often duplicate processes unknowingly.
§ reduced documentation & faster development             § includes adding modifications to existing software
compared to structured approach.                                                                                  Use end user development when:
Use prototyping when:                                     Use prototyping when:                                   § development involves the user
§ development is small scale & small budget              § very small team, low budget & minimal time           § it involves existing software solutions
§ a smaller team needed                                  § small scale projects                                 § it involves very little cost or time
§ less time available                                    § a small range of coding languages                    § it involves small problems
§ help develop another program
Concept: Software Development Approaches:                 Concept: Software Development Approaches:               Concept: Software Development Approaches:
Combination of approaches                                 Methods of implementation                               Methods of implementation         Adv. & Disadv.
                                                          parallel: the old & the new program work together for   parallel adv: 2 programs can be compared. Fixing is
§   Using combinations of the 4 approaches can be        a period of time.                                        simpler because old one can be used in emergency
     carried out.                                                                                                 parallel disadv: user stress both systems operated.
§   eg. the problem could be split in two & the          direct cut-over: the new program immediately replaces    Confusion between programs. Dual costs - more
     sections worked on separately using different        the old program                                          expensive. Large changes in procedures can cause
     approaches.                                                                                                   confusion.
                                                          phased: one or more tasks of the new program are        direct adv: reduced implementation costs. Less pres-
§   The ultimate objective is always to produce a        gradually implemented until the new program takes        sure on users – only 1 program in place
     properly documented solution to the problem.         over all tasks of the old program.                      direct disadv: data transfer done quickly. No fallback.
                                                                                                                  User stress in training before new program in place.
                                                          pilot: one section of the organization uses the new     phased adv: each task individually tested. Training is
                                                          program & all other sections continue with the old       easier
                                                          program until a decision is made to put the new         phased disadv:difficult to separate the old & new tasks
                                                          program into place across the whole system.              longer time to bring online increases costs.
                                                                                                                  pilot adv: risk confined. Fixing problem is easier as old
                                                                                                                   program is still available.
                                                                                                                  pilot disadv: larger organizations (banks) required to
                                                                                                                  use this method. Multiple sites doing same task.
SDD HSC Software Development Approaches                                                                                                                          Page 7 of 43


Concept: Software Development Approaches:                Concept: Software Development Approaches:               Concept: Software Development Approaches:
Trends in software development:                          Trends in software development           continued:     Networked software
outsourcing: hiring an outside organization to handle    popular languages:                                      Definition: software written for use on centralised
all or part of software serverices.                      § structured environments: C++, Visual Basic, Java     networks. Needs to interact with the network oper-
§ no expense of a full Information Tech. department     § informal: spreadsheets, web page,macro recording     ing system which handle the security & communi-
§ effective use of scarce technological assets          databases, SQL                                          cations tasks.
§ difficulty of breaking unsatisfactory contracts       § 3rd generation: COBAL & Fortran still popular        Summary Points:                   News Article: Y/N
§ may not understand the ethos of the organisation      § they all have a formal set of rules called syntax    § business moving toward personal computers that
§ may feel it lost its control of is system             § all use constants, variables & operators             are networked.
                                                         § some are easier to use than others and some run      § security is of particular importance especially with
popular approaches: ranges for ad-hoc to formal.         faster than others.                                     financial transactions & the Internet.
§ web-page editors have encouraged end users                                                                    Network software:
§ customising off the shelf software                    Employment trends:                                      § user interface and the system
§ software accessible to large number of employees      § less likely to be permanent employment               § application: meets the needs of the end user
§ greater distribution of code libraries                § will tend to be contract work to the business or     § database management: manipulation & manage-
§ increasing use of hypermedia                          software development company                            ment of data on the network
§ increased use of authoring languages                  § increasingly high educational requirements           § network: the means by which communications
                                                                                                                 takes place

Concept: Software Development Approaches:                Concept: Software Development Approaches:
Customised off-the-shelf packages                        CASE tools
Definition: software that is purchased off the shelf &   Definition: computer assisted software engineering to
can be modified to fit a scenario in a business eg.      help in the task of software development & mainten-
book keeping software.                                   ance.
                                                         Summary Points:                  News Article: Y/N
Summary Points:                  News Article: Y/N       § general software to aid the software development
§ able to create a software solution from an inte-      can be considered as CASE tools eg. word processor,                       Bibliography:
grated package eg. spreadsheets, Database, graphics,     spreadsheet, graphics software                                      Main: Fowler’s HSC SDD text
word processing                                          § data dictionaries                                            Supplementary: Wilson’s HSC SDD text
§ customizable interface                                § specialist software does exist but we have seen no
§ customizable reports                                  practical examples.
§ conversion of old data to the new system              § management of software development includes
§ lends itself to prototyping approach or an end-       versioning the changes eg. v1.0->v1.1->1.1.1->1.2->
user approach.                                           1.3->v2.0
                                                         § documentation generation using CASE tool
Example: MYOB, Creating a relational database for        § test data generators CASE tool
a specific task. eg. Dean’s Merit Awards
SDD HSC Software Development Approaches                                                                                                              Page 8 of 43


Concept: Software Development Approaches:                Concept: Software Development Approaches:       Concept: Software Development Approaches:

Definition:                                              Definition:                                     Definition:


Summary Points:                      News Article: Y/N   Summary Points:             News Article: Y/N   Summary Points:             News Article: Y/N
§                                                       §                                              §


§                                                       §                                              §


§                                                       §                                              §


Example:                                                 Example:                                        Example:




Concept: Software Development Approaches:                Concept: Software Development Approaches:       Concept: Software Development Approaches:

Definition:                                              Definition:                                     Definition:


Summary Points:                      News Article: Y/N   Summary Points:             News Article: Y/N   Summary Points:             News Article: Y/N
§                                                       §                                              §


§                                                       §                                              §


§                                                       §                                              §


Example:                                                 Example:                                        Example:
SDD HSC Defining & Understanding the Problem                                                                                                                                                                                                                                      Page 9 of 43

                                                                                                                                                                                                O ve ral l Desi g n
                                                                                                                                                                                               S tru cture Ch arts
                                                 Data Fl o w Di ag ra ms
                                                                                                                                                                                         In cl u de s: mo du l e s & th e
                                                      IPO d ia g ram s
                                                                                                                                                                                    i n te ra cti o ns b etwee n m o du l es
                                                  L i ne a r storyb oa rd                                         Id en ti fyi n g th e p rob l em
                                                Hie ra rch i al storyb oa rd                            P ro b l em de fi ni ti on / fe a sib i l i ty stud y
                                                                                                                               Nee d s                                                Data De si gn :
                                                 Network sto rybo a rd
                                                                                                                            O bj e cti ve s                                      Id en ti fy d ata ob j ects
                                                  Hyb ri d storyb oa rd
                                                                                                                            Fea si bi l i ty                                      Id en ti fy d ata typ es
                                                  S yste m fl owcha rt
                                                                                                                     Is i t worth S o l vi n g?                                  Id en ti fy fi le stru cture
                                                     S cre e n d esi g n
                                                                                                                           Con stra i n ts                                          Cro ss re fe re n ce
                                                  L i mi ted Pro totyp e
                                                      Deci sio n tre e                                          B ud g eta ry co nsi d era tio n s
                                                     Deci sio n ta b l e                                       O pe rati o na l co n sid e rati o ns                          S co p e:
                                                    S tru cture ch a rt                                          T ech ni ca l co nsi d era tio n s                How the softwa re fi ts in .
                                                                                                                            S ch e du l i ng                        Defi n es the b ou n da ri es
                                                                                                                   P ossi bl e Al te rn a tive s                    Form s o f in p ut/o utp u t
                                                                                                            S oci a l & Eth i ca l co n si d e ra ti on s                      d ata
                                                                         Defi n in g th e Pro bl e m
                                                                                                                                                                   Descrip ti on o f p roce ssi n g
                                                     M od e ll i n g



                                                                                                                                     S co p e o f th e pro j ect
      Nee d to em p owe r th e u ser                                                      Desi g n S pe ci fi ca ti o n s                  Data de si gn
       G ive s se n se of o wn e rsh i p                               S DC De fi ni n g &                                         O ve ral l p ro g ram de si gn
   A ckn owl e dg e u se r's p erspe cti ve   Com mu n ica ti on        Und e rsta nd i n g                                             In te rface de si gn
           A cce pti n g fe ed b ack                                     th e P ro b l em                                               P ro ce ss Desi gn
                                                                                                                             Cro ss-re fe re n ce with req u ire me n ts                                   Imp l e me nt. / te stin g
                                                                                                                                             d efi n i ti o n                                             G en e ra l pro cesse s fo r
                                                                                                                                  Imp l e me nta ti on & te sti n g                                            te sti n g o utl i n ed .
                                                                                                                                  Deve l op e r's Pe rspe ctive                                           In sta l la ti on o nto si te is
                                                                                                                                            Data typ e s                                                      care ful l y pl a nn e d
                                                                                                                                             V ari a bl e s
                                                                                                                                            A lg o rith ms                                             P ro ce ss Desi gn :
                                                                                                                                      Use r's p e rsp e cti ve                               E ach mo du l e d e scri b ed i n d eta i l

          System Development Cycle:                                                                                                                                                            Descrip ti on o f th e In terfa ce
                                                                                                                                                                                             A lg o rith m th at d esri b es mo d ul e

          Defining Understanding the
                                                                                                                                                                                                    L oca l d a ta structure s
                                                                                                                      In te rface De sig n :                                                   A ny restri cti o ns / li m i ta ti on s
                                                                                                                Hum an -ma ch in e in te rfa ce
                    Problem                                                                                       How the use r in te ra cts.
                                                                                                               S pe ci fi ca ti o n s th at d escri be s
                                                                                                                                                                                                       Cro ss Re fere nce :
                                                                                                                                                                                               E nsu res req u i re m en ts m et b y
                                                                                                                  th e i n te rface s b e twe en
                                                                                                                                                                                                            software .
                                                                                                               m od u le s, p ro gra m & extern a l
                                                                                                                                                                                               In di cate s wh i ch mo d ul e s m e et
                                                                                                                              d evi ces
                                                                                                                                                                                                   p arti cul a r re q ui re me nts.

                                                                                                                                                                      Dev.
                                                                                                                                                                                                    Data typ e s:                       V ari a bl e s:
                                                                                                                                                                 P ersp ecti ve :
                                                                                                                                                                                                 Is a b l e to ca ter                 G lo b al , l oca l              A lg o rith ms:
                                                                                                                                                                Con verts cl i e nt's
                                                                                                                                                                                                    fo r stora g e                A pp rop ri ate na m e o f     B re a k d o wn p ro b l em
                                                                                                                                                                  wish e s to a
                                                                                                                                                                                                V isu a li se d b y th e                    i tem              i n to sma l le r pro b le m s.
                                                                                                                                                                   p rog ram .
                                                                                                                                                                                                  p rog ram me r &                                                T op -town a p pro a ch
                                                                                                                                                                                                 e xp re sse d a s a
                                                                                                                                                                                                 m od e l o n p a pe r
                                                                                                                                                                                                Refl e ct th e d ata
                                                                                                                                                                                                 i n th e p ro bl e m.
SDD HSC Defining & Understanding the Problem                                                                                                                         Page 10 of 43


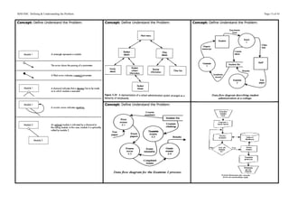
Concept: Define Understand the Problem:                   Concept: Define Understand the Problem:                     Concept: Define Understand the Problem:
Defining the problem:                                     Determining the feasibility of the solution                 Determining the feasibility of the solution continued:
Definition: Problem definition involves examining the     Definition: determines whether a problem is worth           Possible alternatives: looks at all the other options
needs of the users, objectives that the solution is to    solving. Constraint is a limitation placed on something.    available to solve the problem.
meet, the boundaries within which the solution has to     financial feasibility: the ability to develop a program     § could include leaving the system unchanged
work and whether it is feasible.                          within the money allocated for the project.                 § rough cost of each alternative
                                                          § the additional income &/or projected savings need        § adv. & disadv. of each alternative
Needs: needs of the user, needs of the system (data       to be more than the cost of implementing the solution.      § analyst makes a recommendation with justification
types, storage of facts, perform certain processes &      operational feasibility: refers to the skills & resources   social & ethical considerations: impact upon people be
the output need).                                         needed to complete and maintain the program.                it lifestyle or work practices.
Objectives: are aims which are measurable. eg. maxi-      § eg. artificial intelligence may be worthwhile but        § right to privacy: sensitive personal information
mum response time.                                        the skills don’t exist yet.                                 § code from other sources need to be dealt with
Boundaries: where outputs leave one system & pass         § meets the needs of the organization. May refine          as per copyright.
on to the next system.                                    a worker’s role.
§ are limits, borders                                    technical feasibility: the availability of hardware and
§ can be hardware/software requirements                  software for the product to meet the needs of the
                                                          program.
                                                          scheduling feasibility: refers to time requirements.
Is it worth solving?                                      There is usually a firm completion date. eg Y2K
                                                          bug.
Concept: Define Understand the Problem:                   Concept: Define Understand the Problem:                     Concept: Define Understand the Problem:
Design Specifications:                                    Overall program design:                                     Interface design:
Definition: lays down the guidelines for development      Definition: One steps back and takes a look at the          Definition: the interface between the user & the
and give a yardstick to measure the success of the        overall design of the program. Usually quite general.       program.
project. Some aspects include:                                                                                        human-machine interface
                                                          § structure charts: includes modules & the                 § give control of the program to the user
scope of the project: how the software fits in with the   interactions between modules.                               § enable access to other parts of the program
whole system.                                                                                                         § consistent screen design eg. navigation
§ forms of output / input                                §   context / dataflow diagrams                            § simplicity: easy to learn and use
§ description of processing to convert input to output
§ any special processing needs                           §   input processing output charts                         specifications: that describe the interfaces between
data design: identifies the data objects required & the                                                               modules, program and external devices. eg. printing
resulting data types.                                     §   system flow chart                                      from a program
§ file structure & access covered here
cross reference: checking that data items are related
to their respective files / modules.
SDD HSC Defining & Understanding the Problem                                                                                                                     Page 11 of 43


Concept: Define Understand the Problem:                   Concept: Define Understand the Problem:                Concept: Define Understand the Problem:
Process design:                                           Implementation & testing:                              Developer’s perspective
Definition: a description of processing.                  Definition: implementation & testing needs to be       Definition: white-box: is concerned with what hap-
                                                          planned out & specified before they are used.          pens & how it happens. Input & output are equally
§ each module is described in detail.                                                                           important.
§ a description of the interface. Includes machine-      § general processes for testing outlined.             data types:
human centered & machine-peripherals                      § installation onto the actual site needs to be       § converts client’s wishes to a program
§ algorithm that describes each module                   carefully planned.                                     § choose data types that cater for respective storage
§ identifies any local data structures within a module                                                          § visualised by the programmer & expressed as a
§ any restrictions / limitations on the module                                                                  model on paper
                                                                                                                 § data type has to reflect the data in the problem

                                                                                                                 variables: global or local variables may be used.
                                                                                                                 variable name should have meaning.

                                                                                                                 algorithm breaks a large problem into smaller pieces.
                                                                                                                 Uses the top-down approach or step-wise refinement.
                                                                                                                 Each module of algorithm should be given a meaning-
                                                                                                                 ful name.
Concept: Define Understand the Problem:                   Concept: Define Understand the Problem:
Modeling:                                                 Communication
Definition: a system can be represented in some way       Definition: should interact with the user throughout
to show its structure.                                    the process.
§ data flow diagarm
§ IPO chart                                              Summary Points:                  News Article: Y/N
§ linear storyboard                                      § it empowers the user
§ hierarchical storyboard
§ network storyboard: modules may be accessed            §   gives the user some sense of ownership                              Bibliography:
directly by other modules.                                                                                                   Main: Fowler’s SDD HSC text
§ hybrid storyboard                                      §   acknowledges the user’s perspective                       Supplementary: Wilson’s SDD HSC text
§ system flow chart
§ screen design                                          §   demonstrates the ability to accept feedback.
§ limited prototype
§ decision tree
§ decision table
§ structure chart

Need to know how to construct DFD, system flow
chart, decision tree/table at least to some depth.
SDD HSC Defining & Understanding the Problem                                                                                       Page 12 of 43


Concept: Define Understand the Problem:        Concept: Define Understand the Problem:   Concept: Define Understand the Problem:




Concept: Define Understand the Problem:        Concept: Define Understand the Problem:   Concept: Define Understand the Problem:
SDD HSC Defining & Understanding the Problem                                                                                       Page 13 of 43


Concept: Define Understand the Problem:        Concept: Define Understand the Problem:   Concept: Define Understand the Problem:




                                               Concept: Define Understand the Problem:
SDD HSC Planning & Design                                                                                                                                                                                           Page 14 of 43




                                                                                                                                      Id en ti fi ca ti o n o f ap p rop ri ate mo du l e s
                                                              S tru cture d P rog ram m in g                                           In de n ti fi cati o n i n pu ts, p roce sse s &
                                                             Fun ctio n al Deco mp o si ti o n                                                               o utp u ts
                                                                 Use o f M ai n mo d ul e                                            T he sco p e o f va ri ab l es l o ca l pre ferre d
                                                                 Use o f su b m od u l es                                                        P assi ng o f p a ra m ete rs
                                                                  Wri tte n sep a rate l y                                                            T ho rou g h te sti n g
                                                                  T este d se pa rate l y                                               Desk ch e cki n g u si ng tra ce ta bl e s
                 System Development Cycle:                    S ho u ld b e i n de p en d en t                                                            Fi el d te stin g
                                                                 Re-u se o f m o du l es                                                                  P ro to typ i ng
                      Planning & Design                        M ai n ten a nce o n so m e                                                      E xte rna l do cum e nta tio n
                                                               m od u le s on l y n e ed e d                                                     In te rn al d ocu me nta ti on
                                                                                                                                                   L i sti n g a ssu m pti o ns

                                                                                                                                                                            Deco mp o si ti on , reu sab i l i ty
                                                                              P ro b l em So l vi n g                                                                            Fun ctio n li b rari e s
                                                                                   S tra teg y                                                                               Cal l , re tu rn me ch an i sms
                                                                                                                                          Desi g n Con cep ts                  Fun ctio n an a to m y
                                                Reco rds
                                                                                                                                                                                  Fun ctio n na me s
                                      Data ba se te rmi n ol o g y
                                                                                                                S DC Pl a nn i n g                                                  Fun ctio n in p ut
                                   O bj e ct O rie n ted term in o l og y
                                                                                   Reco rds &                    & De sig n of                  M od u le s &                      Fun ctio n ou tpu t
                                            Usi n g re cord s
                                                                                   Col l e cti o ns                software                     Fun ctio n s                  Fun ctio n pro ce ssi ng
                                           Neste d re co rds
                                                                                                                   sol u ti on s                                                    L oca l va rab l es
                                              Col l e cti o ns
                                                                                                                                                                               B oo l ea n fu n cti o n s
                                        Defi n in g th e sto rag e
                                                                                                                                              A rra ys (B asi c)
                                      Defi n in g th e fu n cti o n s

                                                                                   S tri n g P roce ssi n g

                                                                                                              S orti ng & S e arch in g                       Nam i ng , cre a ti n g a rrays
                                                                                                                                                               Hol d s si n gl e da ta typ e
                                                                                                                                                               A rra ys o f fi xe d l e ng th
                                                                  S tri n g co nce pts:                                                                             In de xin g arra ys
                                                                                                                S ea rchi n g a rrays:
                                                       S tri n g m an i p ul a tio n fun cti o n s a re                                                            T ra ve rsi n g a rra ys
                                                                                                                  L i ne a r se arch
                                                                  store d i n li b rari e s                                                                       S wa p pi n g e l em e nts
                                                                                                                  B in a ry se arch
                                                            Con cate n ati o n o f 2 stri n g s                                                            Fi nd i ng l arg e st val u e i n arra y
                                                                                                                 S orti ng a rra ys:
                                                                        tri mS tri n g                                                             Fi nd i ng p osi tio n of l a rg e st va lu e in a rra y
                                                                                                                   B ub b le sort
                                                                   com p are Stri n gs                                                                          S im p le l i ne a r se arch
                                                                                                                  S el e cti o n so rt
                                                          to Lo we rCase , to Up p erCase
                                                                                                                  In se rtio n so rt
                                                                    stri n g Co n ta i n s
                                                                                                                S ee Pow er Point
                                                                                                                  P re s enta tion
SDD HSC Planning & Design                                                                                                                                         Page 15 of 43


Concept: Planning & Design: structured                   Concept: Planning & Design: design concepts                Concept: Planning & Design: design concepts
programming & functional decomposition                   identification of appropriate modules:                     identification of inputs, processes & outputs:
§ structured programming consists of a main module      § read main module first to get overview of the           Input:
which activates sub-modules. aka modular program-        algorithm. Examine sub-modules to get more detailed        § type of data?
ming (aka = also known as)                               information.                                               § source of data?
§ functional decomposition: is the breaking down of     § top-down: design main module first, then the sub        § method of data input?
a complex problem down into functions.                   modules. also known as (aka) stepwise refinement           § instructions to computer to handle data input?
§ a well written module can be used over & over                                                                    Process data:
§ modules should be independent                                                                                    § what steps are taken to process the data?
                                                                                                                    § are loops and/or selection structures needed?
Some requirements to generate software solutions:                                                                   §  instructions to computer to handle data
§ identification of inputs, outputs & processing                                                                   processing?
§ id & definition of required data structures                                                                      Output data:
§ an understanding where/when to use random                                                                        § type of data output?
numbers                                                                                                             § method of data output?
§ thorough testing of the solution                                                                                 § instructions to computer to handle data output?

                                                                                                                    IPO Chart

Concept: Planning & Design: design concepts:             Concept: Planning & Design: design concepts:               Concept: Planning & Design: design concepts
The scope of variables: it is preferred that variables                                            continued:                                              continued:
can only be used in the module in which they were        field testing: give the completed software to a group of   External documentation: documentation for the user in
created. (local variables vs global variables)           people to try out under real working conditions.           print form.
                                                         § bugs are reported to the vendor
global variables: accessed by all modules at the same    § bugs are fixed by the vendor & re-released with a       Internal documentation: written within the algorithm
time without the need to pass their values around.       higher version number.                                     itself.
§ use of global variable often result in errors be-     § it is frowned upon when software is rushed to           §    can be a written block of comments that appear
cause a module may unknowingly change the value.         completion that still have numerable bugs.                 before the actual algorithm. Introduce the reader to
                                                                                                                    the algorithm & includes a brief description of its
thorough testing: one must provide sample input data     prototyping: a partially complete software product.        purpose.
values, run one’s algorithm using this data & check      § usually contains a user-interface & some of the         §    can be single lines of comments embedded in the
that the output is correct.                              fundamental routines.                                      algorithm at appropriate places.
                                                         § allows client feedback                                  §    can use comments to break up the list of coding
desk checking: one keeps track of all variables &        § cheaper than producing a full product                   for the sake of readability.
values on paper & adjusts the values as one goes line    § allows one to clarify some of the requirements
by line through the algorithm.                           Test data:                                                 Listing assumptions: included in introductory
§ all branches must be tested as well as the            § Legal & expected values                                 comments. It tells readers what the algorithm
conditions of all loops.                                 § illegal but expected values                             supports & what it omits.
§ use trace tables with desk checking                   § legal but unexpected values                             §   eg.when reading data from a file, one may say
                                                                                                                    that you assume the file exist.
SDD HSC Planning & Design                                                                                                                                               Page 16 of 43


Concept: Planning & Design: Modules & Functions             Concept: Planning & Design: Modules & Functions           Concept: Planning & Design: Modules & Functions
General Issues                                              Function anatomy                                          Function anatomy                         continued:
decomposition & reusability: the algorithm is broken        Definition: a function can have up to 4 parts. It must    function processing: a function should do something.
down into smaller chunks.                                   have a name & a block of instructions. It may have        It does it something between keywords like BEGIN &
§ if correctly written, can be reused in other             input and/or output but is not mandatory.                 END.
algorithms that have similar tasks: re-usable.              function names: short, readable & meaningful. It tries
                                                            to indicate what the function does. eg.’findBiggest’       local variables: created within a function
function libraries: collections of well-tested & reusable                                                             § no conflict between local variables of one function
functions.                                                  function input: is the data passed to it by the calling   and those of any other function.
§ functions within the library can be activated to do      code.                                                     § are not shared
much of the processing.                                     § also known as arguments or parameters.                 § the same name can be used in many functions
§ most programming languages have ‘standard
function libraries’                                         function output: we output information from a function    Boolean functions: a Boolean value is either true or
                                                            by ‘returning’ it. eg. return bigNum                      false.
call and return mechanism: subprograms are activated        § usually the last instruction in a function but not     §   a function that returns either true or false is called
by being called. Once the subprogram is finished it         necessarily so.                                           a Boolean function.
returns back to the place from which it was called.         § when return is activated the function is ended at      §   called ‘query function’ because they usually
                                                            that instant. also known as: short circuiting             perform a test on the value of their input.
                                                                                                                      §   often have a name starting with ‘is’ eg. isVoter

Concept: Planning & Design: Arrays: basic concepts          Concept: Planning & Design: Advanced sorting &            Concept: Planning & Design: String Processing
                                                            searching techniques                                      Definition: string manipulation routines are found in
                                                                                                                      libraries.
                                                                                                                      concatenation: joins two or more strings together to
                                                                                                                      form one string.
                                                                                                                      trimString: removes all the spaces from the front &
                                                                                                                      rear of a string since users often accidentally types the
                                                                                                                      spaces in.
              See Power Point Presentation                               See Power Point Presentation                 compareStrings: test the alphabetical order of two
                      on arrays                                              on searching, sorting                    strings.
                                                                                                                      toLowerCase, to UpperCase: changes all the char-
                                                                                                                      acters of a string to lower or upper case. Should use
                                                                                                                      when accepting input from a user & comparing it to a
                                                                                                                      answer eg. Hangman, Sight Reading
                                                                                                                      stringContains: sees if one string is located inside
                                                                                                                      another string.
                                                                                                                      string insertion, string length, separation into
                                                                                                                      substrings
SDD HSC Planning & Design                                                                                                                                         Page 17 of 43
Concept: Planning & Design: Records & collections       Concept: Planning & Design: Records & collections          Concept: Planning & Design: Selection of language to
Definition: a record can hold more than one data        collections: refers to the storage & management of         be used.
type. A record has fields & each field is an array.     several or many records.                                   Event-driven software: uses actions to trigger an event
eg. Person is a record containing                       § collections are stored in an array of records for our   eg. mouse click, key presses
  name, a string                                        purposes.                                                  Features: menus, buttons, other objects
  age, a whole number                                                                                              Program logic: polling to check status of events; event
END                                                     Defining the storage: is an algorithm that creates an      parsing to execute the events that are activated by the
                                                        array of records eg. 20 Stock records                      user (Wilson text)
§ a record encapsulates the two variables because                                                                 Uses: games, GUI, computer controlled systems
the Person record is like a capsule.                    Defining the function: defines the fields of a record.
§ a record is the encapsulation of several variables                                                              sequential programming: follows a set of steps to solve
as fields in the one structure                          files: are blocks of data treated as single units          a given problem.
§ the definition of a record is like a template that                                                              Features: standard control structures, variables used,
shows how a particular type of record is structured.    sequential access: one must go through each record in      assignment is to transfer data from one memory
                                                        sequence to get to it. Like a cassette music tape.         location to another.
Nested records: we can use records within records.                                                                 Program logic: order of execution is defined by the
Date is a record containing…                            random access: goes straight to the record location.       programmer. Linear execution of instructions.
Person is a record containing a date (+ other fields)   Like a music track on a compact disk.                      Uses: file & data handling programs such as word
                                                                                                                   processors, databases & spreadsheets.
Concept:                                                Concept:

Definition:                                             Definition:


Summary Points:                  News Article: Y/N      Summary Points:                   News Article: Y/N
§                                                      §
                                                                                                                                      Bibliography
                                                                                                                            Mostly: Fowler SDD HSC text book
§                                                      §                                                               Supplementary: Wilson SDD HSC text book


§                                                      §


Example:                                                Example:
SDD HSC Implementation                                                                                                                                                                                                                 Page 18 of 43



                                                                                                                                              System Development Cycle:
                            T ech ni ca l Docu me n tati o n:
                                    S ou rce cod e                                   Hard wa re
                                                                                                                                                   Implementation
                                     A lg o rith ms                                   S oftware
                                  Data Di ctio n ary                   E ffe ct o f em erg i ng tech n ol o gi e s
                             S yste ms do cum e nta tio n               E ffe ct o n h u ma n e n viro n me nt                                 Desi g n o f In d ivi d ua l scre en s
                         Futu re m ai n ten a nce of the cod e         E ffe ct o n d e vel o pm e nt p ro cess                               Ide n tifi ca ti o n o f da ta re q ui re d
                             S oftware to a ssi st i n the                                                                                    DBM S ca n p rod u ce on scre e n
                             d ocu me n ta ti on p ro cess                                                                                      V B can d esi g n o wn scre en
                                    CAS E to ol s                                                                                                Desi g n o f h e l p scre e ns
                                                                          Hard wa re re q ui re me nts
                                                                                                                                                  A ud i en ce Id en ti fica ti on
                                                                           Mi n i mu m co nfi g ura ti on
                                                                                                                                                 Con si ste ncy i n a pp ro ach
                                                                       P ossi bl e ad d iti o na l ha rd wa re
                                                                                                                          E me rgi n g
                                                                      A pp rop ri ate dri vers, exte nsi o ns
                             Form s o f do cum en ta ti o n :                                                           T ech no l og i e s
                                                                                                                                                                                                B NF, EB NF
                                     P ro cess d ia ry                                                                                                                                   Rai l roa d di a gra ms
                                 Use r do cum e nta tio n                                                                                       Inte rface De sig n                    Mu l ti -d i me n sio n al a rra ys
                                Fun ctio n al d escri pti o n                                            Hard wa re                                                                      A rra ys o f re cord s
                                   Insta l la ti on g ui d e                                           E nvi ron me n t
                                 Intro du ctory Ma n ua l                                                                                                    L an g ua g e
                               S yste m A dm i n. ma n ua l                     Docu me nti o n                                      S DC                     S yn tax
                                                                                                                                                                                                      Ma ch in e co d e
                                     Use r ma n ua l                          S oftware So l uti o n                          Imp l em e nta tio n                  CPU                            Instru cti o n fo rm a t
                                      O nl i n e h el p                                                                         o f S o ftwa re                     Rol e                   Use o f re gi sters a ccu mu l ato rs
                         S el f-do cum e nta tio n of the cod e   S tru ctu re d a pp ro ach to a co mp l ex                      S ol u tio n s                                            Cou n te r, fe tch-e xecu te cycl e
                                                                                    sol u ti on .                                                                                            A dd resse s o f ca l l ed rou ti ne s
                                                                   O ne l og i ca l task pe r su b rou ti ne                                                                                     L in ki ng , use of DLL s
                                                                                      S tu b s
                                                                                      Fla g s                          P ro g ram
                                                                             Isol a tio n of e rro rs                                                                                       Me th od s of T ra n sl a ti on :
                                                                                                                     Deve lo p me n t
                                                                     Deb u gg i ng o utp ut state me n ts                                       T ra n sla ti on                                    Com pi l a tio n
                                                                                                                      T ech ni q ue s
                                                                           E le g an ce o f so l u ti o n                                        Me th od s                                        Inte rpre tati o n
                                                                         Wri ti ng for m ai n ten a nce                                                                                    Incre me n ta l i nte rpre tati o n
                                                                      Dete cti n g & co rrecti n g e rro rs                                                                                   T ra n sla ti on p ro cess
                                                                                S yn tax e rro rs                                                                                         L exi cal a na l ysi s (sca nn i n g)
                                                                                 L og i c e rrors                                                                                        S yn tacti c a n al ysi s (p arsi ng )
                                                                                  P ee r ch e ck                                                                                                  T yp e ch e cki n g
                                                                               Desk ch e cki n g                                                                                                 Cod e g e ne ra ti o n
                                                                         Use o f e xpe cte d ou tpu t                                                                                                T he l in ke r
                                                                              Run -tim e e rrors                                                                                                     T he l oa d er
                                                                              Deb u gg i ng too l s                                                                                                T he op ti mi se r
                                                                                 B re a kpo i nts                                                                                          A dv. Di sa dv of com p il e r,
                                                                      Rese tti n g va ria b l e con te nts                                                                            i nte rpre ter, i ncre me n ta l co m pi l e r
                                                                               P ro g ram tra ces
                                                                            S in g l e l i ne step p in g
SDD HSC Implementation                                                                                                                                             Page 19 of 43


Concept: Implementation: Design of Individual             Concept: Implementation: Major aspects for the            Concept: Implementation: Some elements used to
             Screens                                      user interface:                                           support user interaction
Definition: a good program can be considered use-         § consistency: similar operations should be achieved     § buttons: click, double click
less if the interface design is poor. Some factors:       the same way                                              § switches: alters screen structures eg. background
§ type of data to be presented: input or output          § familiarity: use words that users can understand       § menus: pull down
§ type of audience eg. age, teenagers, business          § forgiveness: allow users to recover from errors        § indicators: activated to show action is occurring
§ assistance required by the user: degree of Help        without a major crashes                                   eg. percentage indicator bar for installation
§ consistency between screens                            § robustness: should handle unusual procedures           § displays: show data
§ type of application: graphics, Maths drill             without crashing                                          § sliders: moved to alter views or scales
§ degree of interaction by user: game, database          § feedback: should communicate with the user when        § colour: use and misuse
§ number of screen elements to be included               necessary                                                 § greyed colours to show active/inactive windows
§ appropriate messages are critical to prevent users     § guidance: should provide some form of Help             § use red for error messages
taking destructive action. eg. Are you sure you wish
to Delete this file?




Concept: Implementation: Identification of data           Concept: Implementation: Popular approaches to            Concept: Implementation: Design of Help screens Pt1
required.                                                 producing screen designs                                  Definition: encourage the user to seek assistance
Definition: The way in which data is displayed can        § simple graphics programs to produce GUI                immediately when a problem is encountered. Two
help the user relate to the process being carried out.    § programming languages VB6, Delphi produce              kinds: Help, I have a problem; Help I need some
                                                          their own screens                                         information.
Summary Points:                 News Article: Y/N         § DBMS have their own screen design facility. eg:        § partial or full help screens: dependent on case
§ sequential: one screen follows another                 Access [database management system]                       Factors of Help screen design:
§ event-driven: user input decides order of the          § File -> Save; located in upper left corner of screen   § non-instrusiveness: operates only when requested
screen display.                                           since everyone is used to it being there. User will       § flexible sizing: move & resize to see underneath
§ text can be: menus, labels, arrays & records           make fewer errors learning the new software               § consistency: appears in the same area of the
§ graphics can be: background pictures, graphical        § use colour to select menu item                         screen each time it is called.
icons, menus                                              § use common Short-cut keys eg. Ctrl-S to save           § navigation: user can easily move around the Help
§ Once data format identified, it is easier to decide    § scrolling menus for large menus                        menu using browser buttons, tabs or hyperlinks
on the programming approach to be used.                   § Everyone one insists on a GUI interface                § simplicity: provides basic explanation with links to
                                                          § text-based interfaces (command interfaces) are         more detailed explanation
Example: library program which displays the results       on the decrease.                                          § contextual: help is adjusted to the task currently
of a search. Data elements of the screen include                                                                    being carried out by the user.
search criteria, a list of matches & a means of getting                                                             § style: always positive & provides actions rather
more details about each of the matches                                                                              than general statements.
SDD HSC Implementation                                                                                                                                            Page 20 of 43


Concept: Implementation: Design of Help screens Pt2      Concept: Implementation: Audience identification          Concept: Implementation: Consistency in Approach
Different types of Help screens:
§ context: small assistants that become available       Definition: the intended audience for the program eg      Definition: consistency allows users to anticipate
within the application to help with a specific problem   teenage game, business application. Range of ex-          actions placement eg. printer menu
at a particular moment. Ability to turn it off.          perience.
§ browser: provides a large range of Help strategies,   Summary Points:                  News Article: Y/N        Summary Points:                  News Article: Y/N
has a Find function. eg. context, index, find            § age: huge difference of approach for different         § consistency should occur on each of the screens
§ procedural: takes the user sequentially through       age groups                                                Current Traditional approach:
the steps needed to carry out a process                  § level of expertise: inexperienced users require        § folders & directories: storage on hard disk
§ tutorials: teaching help screens that show the        more assistance but should be able to turn help off       § Save command: shown as a disk icon
user how to use an application in relative detail.       by expert users.                                          § Printer icon for print commands
§ error messages: should identify the problem in a      § language level: technical terms to be avoided.         § letter B used short-cut key for bold format
non-embarrassing way (no beeps or HONKS)                 § level of specialization: geographical mapping pro-     § consistent location of feedback messages
§ beware of overwhelming user with too much Help        gram can use a technical interface as compared to a       § consistent placement of screen elements
                                                         simple spreadsheet.                                       § consistent background & colours
                                                         § the more general the program, the more help will       § consistent use of font or typeface
                                                         be needed


Concept: Implementation: Language Syntax                 Concept: Implementation: Role of the CPU in the           Concept: Implementation: Role of CPU continued
English is a vague language & often phrases have         operation of software.                                    § fetch execute cycle
more than 1 meaning. Computing languages can’t use       Definition: CPU is the heart & brain of a computer        Subprograms come from:
phrases that have more than 1 meaning.                   system                                                    § subprogram specific to main program
                                                         § ALU: arithmetic logical unit: carries out arithmetic   § library: eg calculation of square root
Metalanguages were created to describe the rules of a    and compares numbers <,> or strings                       § subprograms that are part of operating system
programming languages so phrases can’t mean more         § control unit: coordinates the actions of processor     § linker: subprogram’s address in incorporated into
than 1 thing. Metalanguages are used to represent        § register: memory location within the CPU               the program by this translation system
the syntax of programming languages. We deal with 2      § direct addressing: addresses a memory location         § DLL: dynamic link library: library can be updated
types:                                                   § accumulator: working register, holds data items        with a new one. eg. dll’s in Windows.
                                                         that are being currently processed                        § Instruction format: conveys a number of pieces of
§   EBNF & BNF with repetition structures: text based   § special-purpose: store flags (boolean), to indicate    information to the processor. Instruction byte 1,
§   railroad diagrams: graphics based                   whether a processed instruction results in true/false     instruction byte 2, instruction byte 3.
                                                         § program counter: stores the memory location of         § source code (3rd level language) is translated to
Both methods carry out the same task but one is text     the next instruction (register)                           assembly code (2nd generation language)
based (like Help in QBasic) and the other is graphics    § stack pointer: keep track of the location of the
based.                                                   beginning of the stack (part of main memory)
                                                         § stack: Last In First Out LIFO; stack of plates
See more on metalanguages elsewhere in the               § clock speed: speed of CPU. 1GHZ = 1000 million
summary sheets.                                          electrical impulses per second
SDD HSC Implementation                                                                                                                                               Page 21 of 43
Concept: Implementation: Translation methods in            Concept: Implementation: Translation        continued:     Concept: Implementation: Translation continued:
software solutions                                         lexical analysis[scanning]: spaces, indentations,          § code generation: traversing the tree, converts
Definition: instructions must be converted from hu-        comment, removed, assigned a token.                        tokens to object code when enough tokens have been
man readable form to machine-readable form.                § token represents key word of language or                collected.
(source code to object code)                               § identifiers created by programmer eg. SIDE_A            § linker: links code to calls to the operating system,
§ compilation: all of the code is translated at once.     identifier tokens stored in a symbol table so translator   to other subprograms and to libraries.
Will be executed more quickly than interpreted             can keep track of them                                     § loader: adjusts memory location references so they
§ interpretation: translated line by line                 Syntactic analysis[parsing]: arranges the tokens in a      do not interfere with other parts of the program.
§ incremental compilation: commonly executed              way that allows the computer to understand the logic       Memory locations may vary each time the program is
routines are compiled while the program itself is trans-   § parse tree: hierarchical structure. Only one mean-      executed.
lated by interpreter. Speeds up interpreted side.          ing allowed per instruction                                § optimiser: reduces the amount of code so it oc-
§ translation process: language translator is itself a    § error produces a ‘syntax error’ because token can-      cupies less memory and to organize the code so that
computer program.                                          not be placed on the parse tree.                           it runs faster
Process of translation:                                    Type checking: detects data types of tokens and
                                                           detects incompatible operations between differing
source[characters]->lexical analysis[tokens]->             data types and creating error messages. eg. adding
syntactic analysis & type checking[statement blocks]->     a string to a number.
code generation[machine code]->object code

Concept: Implementation: Translation continued:            Concept: Implementation: Program Development               Concept: Implementation: Program Development
Advantages & Disadvantages of each method:                 Techniques: Structured Approach complex solution           Techniques: stubs
compiler adv: will run faster than interpreted. Hides      Definition: a hierarchical method involving dividing       Definition: are dummy modules to substitute for
code from view & one can’t see algorithms used.            a complex program into modules. Meaningful names           those sections of the programs that have yet to be
Smaller than the high-level code that generated it.        & comments identifies the tasks of each module while       written.
compiler disadv: run time errors not apparent. Modi-       meaningful variable names identify the purpose of          § allows one to see if main logic is correct
fications means entire program has to be re-compiled,      each variable.                                             § is always simpler than the subroutine it represents
makes testing tedious.                                                                                                § allows the main program to be debugged & tested
interpreter adv: during testing errors become apparent     One Logical task per subroutine: self-contained sub-       before modules are added
errors can corrected as found. Allows for quick removal    routines each carrying out a separate task.
of debugging aids.                                         § easily tested before joining to main program            Flags: Boolean variables used to record whether cer-
interpreter disadv: runs far more slowly. Code is eas-     § isolated & reused as a library routine elsewhere        tain events have taken place in a program.
ily accessible to anyone else. Takes up more storage.      § replaced when the task needs to be altered or           § decisions can be made on the state of the flag
incremental compiler: will run faster than those of an     updated                                                    § useful for the testing phases
interpreter but retains the advantage of identifying       § easily understood by maintenance programmer             § value is normally set to ‘false’ initially
errors as they are reached.                                § if error occurs, easy to identify module                Example of flag:
incremental compiler disadv: not executed as quickly       § adaptability to a team approach for development         IF Paid=”” THEN
as compiled program. Code is accessible to others                                                                       Flag=True
which could be illegally used.                                                                                        ENDIF
SDD HSC Implementation                                                                                                                                               Page 22 of 43


Concept: Implementation: Program Development              Concept: Implementation: Program Development              Concept: Implementation: Program Development
Techniques: Isolation of Errors                           Techniques: Elegance of solution                          Techniques: Detecting & correcting errors
Definition: a method of detecting errors.                 Definition: elegant solutions are simpler algorithms      Definition: a developer need to develop the patience
                                                          & therefore easier to understand, and due to simplicity   & skill necessary to detect & correct errors within a
§ Tracing the flow of the program                        will form smaller & faster code.                          program.
§ Step through the program manually                                                                                syntax error: errors that have broken the syntax rules
§ debugging tools: breakpoint, watch for variables       Writing for subsequent maintenance: all worthwhile        of the programming language. Could be typing mis-
§ once error found, could mean the changing of a         code will need maintenance in the future. To make         takes, incorrect punctuation & spelling mistakes.
condition or the complete rewrite of a module.            maintenance easier the program should use modular-        § failure to complete grouping such as REPEAT with
                                                          isation, good internal documentation & process            an UNTIL; IF ELSE ENDIF
Debugging output statements: temporary statements         documentation that covers all aspects of program          § today’s compilers / interpreters attempt to give
placed within code to assist with the process of debug-   design & testing.                                         a clue as to the identification of the error eg. datatype
ging such as identifying variables or seeing if a                                                                   mismatch.
module has in fact been activated.                                                                                  § use of a reserved word
eg “Processing the file has been started” or                                                                        logic errors: errors in the design or the code imple-
   “The stimulus name is animated.avi”                                                                              mentation of a program that result in incorrect output.
                                                                                                                    § desk checking, peer checking, breakpoints, use of
§   debugging statements are removed.                                                                              debugging output statements aid in detection of errors

Concept: Implementation: Program Development              Concept: Implementation: Program Development              Concept: Implementation: Program Development
Detecting & correcting errors continued:                  Detecting & correcting errors   continued:                Use of software debugging tools
Peer checking: is having somebody of comparable                                                                     Breakpoints: are places where the program is made to
standard to the programmer check the code or algor-       run-time errors: errors that are not detected until a     stop during execution. This allows the programmer to
ithm for errors in logic.                                 program is running.                                       examine the contents of memory locations, variables.
                                                          § caused by inability of the computer to perform the
Desk checking: where an algorithm is manually             intended task. eg. division by zero                       resetting variable contents: placing statements within
worked through with test data items. The results are      § control not following the paths as designed            the code that change the values of those variables to
tabulated on paper and compared with actual outputs.      § program trying to access inappropriate memory          known values. The effect of processing can be seen
                                                          locations. eg. accessing an array location that doesn’t   and verifies that the variables are processed correctly.
Use of expected output: A test data table is designed     exist.
to show the expected output from using a range of         § run on different operating systems                     program traces: one follows the order of execution of
data input. The expected output is compared to the                                                                  a program by displaying each line as it is executed.
actual output. If variation occurs, then a check for                                                                The actual flow of execution is compared with the
errors has to take place.                                                                                           expected flow from the source code.

                                                                                                                    single-line stepping: following the value of variables
                                                                                                                    line by line as the program is executed. A subroutine
                                                                                                                    can be executed as a whole or stepped through as
                                                                                                                    well.
SDD HSC Implementation                                                                                                                                          Page 23 of 43
Concept: Implementation: Documentation of a              Concept: Implementation: Documentation of a             Concept: Implementation: Documentation of a
software solution:                                       software solution:    User documentation:               software solution: User documentation: continued:
Overview: documentation forms an integral part of        functional description: brief outline of the system     system reference manual: has a complete listing of all
each stage of the system development cycle.              requirements & purpose of the system                    the functions of the program.
§ process documentation: value to the developer or                                                              § has a listing of known operational errors & how to
maintainer                                               installation guide: specifies minimum hardware &        recover from them
§ product documentation: value to the user              operating system requirements. Written in a non-        § each function described in detail, inputs / outputs,
                                                         technical manner. May be users first contact with the   and any special features.
process diary: a log kept by the programmer of all the   program. Illustrations should be used.                  § written in a more formal style & will tend to be
steps taken in the development process. It is updated                                                            more technical.
regularly.                                               introductory manual: describes the common functions
§ allows a new member to become quickly familiar        of the program.                                         system administrator’s manual: designed to provide
with the process                                         § should include tutorial on how to carry out the      the system administrator with a comprehensive des-
§ documents the milestone & pitfalls                    common functions & how to recover from common           cription of the program & how it interacts with other
§ allow maintenance programmers to understand           errors.                                                 elements eg. how to run from a network and known
the processes that were originally undertaken.                                                                   difficulties.




Concept: Implementation: Documentation of a              Concept: Implementation: Documentation of a             Concept: Implementation: Hardware environment to
software solution: User documentation: continued:        software solution: Self-documentation of the code        enable implementation of the software solution.
                                                         § use of intrinsic naming within coding                hardware requirements: degree of power needed by
user manual: is the main reference by a user             § use of intrinsic characters to break up the coding   computer system. eg. multimedia system requires
§ clearly & logically set out with full index           into segments which is pleasing the human brain         more power than just word processing.
§ description of each function and examples             § use comments to explain sophisticated chunks of      § platform: specific operating/network system
§ methods of navigation                                 code                                                    § configuration: processor, clock speed & RAM
§ written in a concise, clear, non-threatening                                                                  § memory: amount of primary/secondary storage
manner                                                   technical documentation includes:                       required to install program.
§ could be a form of online Help                        § source code                                          § peripherals: additional hardware outside the CPU
§ should contain a series of tutorials                  § algorithms                                           eg. printers, OCRs, scanner, CD-RW
§ trouble shooting guide                                § data dictionary                                      § communications: networks & internet systems that
§ use of Balloon text within a GUI eg. cursor over      § systems documentation                                link two or more computers together.
icon produces a text that labels the icon                The above technical documentation provides the back-
                                                         bone for future maintenance programmers.                minimum configuration: minimum hardware require-
                                                         § various general applications can be used to prod-    ments needed to run the software efficiently.
                                                         uce documentation.                                      § developer should always specify a level of memory
                                                         § templates should be used to promote consistency      § processor speed, specific input/output devices
                                                         between documents                                       § minimum operating system
SDD HSC Implementation                                                                                                                                          Page 24 of 43
Concept: Implementation: Hardware environment to           Concept: Implementation: Emerging technologies        Concept: Implementation: Emerging technologies
 enable implementation of the software continued:          Definition: developments in hardware/software can                                          continued:
possible additional hardware: specialised peripherals      have an effect on the development process.
may be needed eg. bar code scanner, optical character                                                            software:
recognition.                                               hardware:                                             § improvements in operating systems & utilities,
                                                           § has continuously moved to smaller parts, faster    more intuitive eg. Norton’s utilities -> communications
appropriate drivers or extensions: drivers are small       processing & bigger memories                          § compatibility problems with existing software eg.
programs required to run tasks carried out by a per-       § digital devices are replacing analogue equipment   Mac OS 10 won’t run OS 9 products
ipherals. Extensions are files that usually are with the   § artificial intelligence is emerging                § programming environments should improve
operating system & assist in the execution of some         § data gloves with electronic sensors                § software isn’t as efficient as it used to be due to
programs.                                                  § voice recognition                                  added functionality & more powerful computers
§ drivers, extensions may need to be part of the          § natural language reproduction                      § backward compatibility
installation process but as an option.                     § DVD’s, CD-RW, thumb drives are changing how we
§ eg. older operating systems may not have net-               store files
working capability




Concept: Implementation: The effects:                      Concept:
of emerging technologies:
§ made available to the greatest number of people         Definition:
    and to the greatest benefit

on the human environment: individual perspective           Summary Points:               News Article: Y/N
through a global one                                       §                                                                        Bibliography:
§ a better standard of living                                                                                                   Fowler’s HSC SDD text
§ new forms on entertainment & information                                                                                      Wilson’s HSC SDD text
§ ability to perform tasks that were previousl            §
impossible                                                                                                                          please turn page.
§ change of employment (redundancy)
§ impacts will vary from economic effects through         §
to environmental effects, local, national & global

on the development process: almost mandatory to            Example:
provide online assistance rather than manuals. Printed
manuals are being distributed in electronic form
rather than on paper.
SDD HSC Implementation                                                                                                                                               Page 25 of 43


Symbol                    Meaning BNF & EBNF                               Examples                                   Example: in BNF
<language element>        Language element defined somewhere else          <digit>                                    Digit:: = 1|2|3
                          (called non-terminal symbols) These may be       <letter>                                   Number:: = <digit> * <digit>
                          § pre-defined – given names
                          § individual characters                                                                    Number=1*2,Number=1*3 are legal.
                                                                                                                      Number=3*4 is illegal because it is not a predefined
Language element          Terminal symbols-each character in a string of   display                                    digit or 1 or 2 or 3.
                          characters is a terminal symbol
                                                                                                                      Example in EBNF
Alternative|Alternative   he vertical bar is placed between alterna-       A|B|C meaning A or B or C                  Digit = 1|2|3
                          tives. There may be 2 or more of theses.                                                    Number = <digit> * <digit>
                                                                                                                       Sum={<Number>}-{<Number>}
::=                       Represents ‘is defined as’                       Word::=<letter><letter><letter>
                                                                           meaning Word is defined as 3 letters       Legal: Sum=(1*2)-(2*3) & Sum=(1*2)(2*2)-(2*3)
                                                                                                                      Illegal: Sum=(1*4)-(2*3) because 4 is not defined.
=                         Represents ‘is defined as’                       Letter=A|B|C|D|E
                                                                           Letter is defined as A or B or C or D or   Number is defined as 1or2or3 followed by * and
                                                                           E                                          another digit. Sum is defined as a repetition number
                                                                                                                      which could occur once or many time.
{}                        Repeated elements enclosed in braces. The        Word={<letter>}                            Concept:
                          loop may NOT be carried out.                     Word is defined as a repetition of the
                                                                           predefined element letter

[]                        Optional elements in square brackets             String=<letter>[+]<letter>
                                                                           String is defined as a letter element,
                                                                           an optional + meaning it may be used
                                                                           or may not be used and another letter
                                                                           element

()                        Grouped elements in parentheses                  ({<letter>}) The repeated letters are
                                                                           part of the one group.
SDD HSC Implementation              Page 26 of 43


                         Concept:




                         Concept:
SDD HSC Implementation                                          Page 27 of 43




                         Diagrams from Wilson’s SDD HSC text.
SDD HSC Testing & Evaluation                                                                                                                                                                                                                                          Page 28 of 43




                                                                                                                                                                              Whi te b o x te sti n g
                                                                                                                                                                                                    .
                                                                                                                                                                       S ta te me nt co ve rag e te sti ng
                                                                                                                 E nsu re sp ecs. h a ve me a sura bl e                Deci sio n -co n di ti o n cove rag e
                           CAS E to ol s:                                                                                       o uto cme s                                           te sti n g
                       T est da ta g e ne ra to r                                                                        Cla ri fy va gu e te rms                        M ul ti pl e de ci si o n -co nd i ti on
                             A n o racl e                                                                         Cla ri fy a mb i g uo u s state me n ts                      cove rag e te stin g
                        Fi le com pa ra to rs                                                                     Cal cu la ti on s accom p an i ed b y               E xh a usti ve con d i ti o n d e ci si o n-
                     T est ma n ag e me nt to ol s                                                                              e xa m pl e s                                con d i ti o n co vera ge .
                                                                                                                 Dia g ram Pi cture s u se d to cl a ri fy                    B la ck b o x te sti n g
                                                                                                                                 stru cture                                                                                             M od u le testi ng :
                                   S oftware te st de scri p tio n                                                                                                           B ou n da ry a n al ysi s
                                                                                                                                                                                                                                       A ri th me ti c e rrors
                                S oftware de scri p tio n te st pl a n                                                                                                    E qu i val e nce pa rtiti o ni n g
                                                                                                                                                                                                                                      Com pa ri son erro rs
                               S oftware de scri p tio n te st re p ort                                                                                                                                                               Con trol l og i c erro rs
                                                                                                                                                                                                B la ck b o x te sti n g             Data stru ctu re e rrors
                                                                                                                Com pa ri son of th e so lu ti on a nd ori g i na l                             Whi te b o x te sti n g              In pu t, O u tp u t e rrors
                      Docu me n ta ti on o f te st d ata & o u tp u t                                                     d esi g n sp eci fica ti on s.                                                                                In te rface erro rs
                                     p rod u ce d .                                                               G en e ra ti ng rel e van t te st da ta fo r
                                Use o f CAS E to o l s                                                                       com p le x so l u ti o n s.
                       Com mu n ica ti on wi th cl i e nt / use rs                                                            L eve l s o f te stin g
                                   T est resu l ts                                                                                                                                                                                        P ro g ram :
                                                                                                                          Uni t or m od u le testi n g
                     Com pa ri son wi th ori g in a l sp e ci fi ca ti on s.                                                                                                                                                        In te g rati o n te sti n g
                                                                                                                                    P ro g ram
                                                                                                                                                                                                                                T op -do wn a p pro ach Dri ver
                                                                                                                                     S yste m                                                 S yste m:                                     m od u le
                                                                                                                Use o f l i ve te st d ata to te st com p le te                       P erfo rm a nce te stin g                    B otto m-u p a pp ro ach
                                                                                                                                     sol u ti on                                       Reco ve ry te stin g                           Fun ctio n te sti ng
                                                                                         T esti ng S oftwa re                  L arg e r fi l e si zes                                   S ecu rity testi ng
                                             Rep o rti n g o n th e                                                                                                                                                         A cce pta n ce testi ng , al p h a o r b e ta
                                                                                              S ol u tio n             M ix o f tra nsa cti o n type s                                    S tre ss te sti n g
                                             T esti ng P ro cess                                                                                                                                                                           te sti n g.
                                                                                                                              Resp on se ti m es
                                                                          S DC: Te sti n g                                       V ol u me da ta
                                   T est resu l ts:                       & E val u a ti o n                        In te rface s b e twe en mo d ul e s                                                              Q ua l i ty A ssu ran ce2 :
                       P ro b l em s m a y ca use d e l ays.                                                     Com pa ri son wi th pro gra m te st d a ta                   Q ua l i ty A ssu ran ce1 :                 m od i fia b i li ty
                        E ffi ci en t use of reso u rce s?                                                                      B en chm a rki n g                                       Cla ri ty                          m od u la ri ty
                            M an a ge me n t d e ci si o n.                                                                  Q ua l i ty a ssu ran ce.                              corre ctn e ss                           p orta bi l i ty
                                                                                                                                                                                 d ocu me n ta ti on                          re li a b il i ty
                                                                                                                                                                                      e co n om y                             re si l e nce
                                                                                                                                                                                     e ffi ci en cy                         re usa bi l i ty

                       System Development Cycle:                                                                                                                                      fl exi b il i ty
                                                                                                                                                                                      g en e ral i ty
                                                                                                                                                                                                                             te sta bi l i ty
                                                                                                                                                                                                                       u nd e rsta nd a bi l i ty
                                                                                                                                                                                       i n te g rity
                          Testing & Evaluation
                                                                                                                                                                                                                              u se a bi l i ty
                                                                                                                                                                                 i n te ro pe rab i l i ty                      val i d i ty
                                                                                                                                                                                 m ai n tai n ab i l i ty
SDD HSC Testing & Evaluation                                                                                                                                     Page 29 of 43


                                                          Concept: Testing & Evaluation:                          Concept: Testing & Evaluation:
                                                          Compare solution to original design specs.              Generating relevant test data for complex solutions
                                                          Definition:                                             Definition:


                                                          Summary Points:              News Article: Y/N          Summary Points:                  News Article: Y/N
                                                          § Compare end product to the original design           § Can’t test for every possible aspect in complex
                                                             specifications.                                         Solutions.

                                                          §   Good quality, operate reliably, maintenance is     §   Wide range of testing procedures are used.
                                                               possible.

                                                          §   Interface, input output, procedures meet specs.    §   Whitebox testing
                                                                                                                       Black box testing

                                                          Example: Compare Quiz end product to design             Example:
                                                          specifications as given by the client (teacher).        § XP Operating system
                                                                                                                  § Vista Operating system

Concept: Testing & Evaluation: Levels of testing          Concept: Testing & Evaluation:                          Concept: Testing & Evaluation: Program testing
                                                          Unit or Module testing
Definition: Progressive testing, starts at lowest level   Definition: Each module is tested to make sure it       Definition: ensures that the modules work together
(module), moves to program level and then tests the       works as a unit and is free from error.                 and the mainline of the program performs correctly.
environment (system) in which it will operate                                                                     Parameter passing. Module to Main program relations
Summary Points:                  News Article: Y/N        Summary Points:                   News Article: Y/N     Summary Points:                  News Article: Y/N
§ module testing has mostly taken place in               § Each module should perform a separate task.          § integration testing: combining the modules
    implementation stage                                  § Each module is treated as a stand alone appli-       § top down: main -> related modules to main
                                                             ation. Test for:                                     § bottom up: test lower level modules first which
§   both black-and-white box testing is used.            § arithmetic errors incorrect calculations                 in turn make up larger modules.
                                                             comparison errors: different data types AND          § function testing: Users test product & compare
                                                             instead of OR                                            against specifications of the user
§                                                        § Control structure errors due to boundaries, incor-   § acceptance testing (custom built): tested where it
                                                             rect initialization, or termination                      will be used
                                                          • data structure errors: flags, counters                § alpha, beta (commercial): first phase under con-
Example:                                                  • input, output errors: reading writing to files            trolled conditions, 2nd phase more open after bugs
                                                          • interface error: parameters passed correctly from         corrected from alpha phase.
                                                             one module to another
SDD HSC Testing & Evaluation                                                                                                                                                Page 30 of 43


Concept: Testing & Evaluation: System testing                Concept: Testing & Evaluation: Live test data                  Concept: Testing & Evaluation: Live test data
                                                                                                                                     continued
Definition: checking the program in environments             Definition: The real data the program will work with.          § comparison with program test data: previous test
outside the development environment.                                                                                        data is compared with live data to make sure actual
                                                                                                                            output matches the expected output.
Summary Points:                   News Article: Y/N          Summary Points:                      News Article: Y/N         § Benchmarking: comparing a program against
§ ensure that hard/software, data, personnel and            § larger file sizes: difficult to simulate very large files   a set of established standards. An objective process
procedures work together efficiently, correctly and as       hence, we use real data.                                       but results can be interpreted. Usually compare the
intended. Tests focus on:                                    § Mix of transaction types: real operations encounter         old system with the new system.
§ performance testing: quality of the performance by        more mixtures of transaction types, some not antici-
increasing the transaction load until it fails.              pated.
§ recovery testing: measures the ability to recover         § response times: times required to complete
itself or the average time for humans to recover it.         responses. Limited test data may not give accurate
§ security testing: attempts to breach security of the      response times.
system. Includes computer & manual procedures.               § volume data: amount of data to be processed. One
§ stress testing: create situations where the sysem         would use pre-existing data.
may fail such as rapid reading, writing to disk.             § interfaces between modules: meeting point be-
§ some tests may overlap with each other                    module & main program. Link may be direct or by
                                                             communication link. Response time may vary.

Concept: Testing & Evaluation: Quality Assurance             Concept: Quality Assurance continued:                          Concept: Testing & Evaluation: White box testing
                                                             § maintainability: ease in which an error in the              also known as Structural testing
Definition: assures customers of the quality of a prod       software can be corrected.                                     Definition: identify and to correct problems emerg-
uct. Must be built into it, can’t be added to an existing    § modifiability: ease with which the software can be          ing during the product’s development.
product.                                                     changed to meet new needs or circumstances.                    § statement coverage: each statement is executed
§ clarity: precise & unambiguous instructions               § modularity: able to replace one part without re-            in a module.
§ correctness: consistent correct output                    placing the entire product.                                    § decision condition: test data is used to test each
§ documentation: consistent high standard docum.            § portability: ability to work in different hardware &        branch within a decision structure within a module
§ economy: economical in use of processing needs            software combinations.                                         § multiple decision-condition: tests all possible com-
and external resources.                                      § reliability: a measure of the failure rate of software      binations of multiple decisions. Nest selections, case
§ efficiency: efficient production of output                § resilence: ability to recover from an abnormal              § exhaustive condition decision-condition:
§ flexibility: ability to cope with all situations during   situation.                                                     tests all combinations of true false for each condition
processing.                                                  § reusability: components can be used in future
§ generality: eg. word processor interface setup to         tasks.
look like typing on a sheet of paper.                        § testability: how easily the software can be tested
§ integrity: withstand attacks on its security              § understandability: quality technical documentation          Example:
intentional or not.                                          allows the software to be understood.
§ interoperability: ability to communicate with pre-        § useability: time for the user required to learn it.
existing software eg. operating system                       § validity: meets the specifications of user
SDD HSC Testing & Evaluation                                                                                                                                      Page 31 of 43



Concept: Testing & Evaluation: Black box testing         Concept: Testing & Evaluation: Documentation of the       Concept: Testing & Evaluation: Use of CASE tools
also known as Functional Testing                         test data & output produced.
Definition: identifies that a problem exits within a     Definition: Testing needs to be a carefully controlled    Definition: Specific CASE tools have been created for
module. Does NOT identify the source of the problem      and executed process to provide maximum information       the testing process.
                                                         about the software.
Summary Points:                  News Article: Y/N       Summary Points:                 News Article: Y/N         Summary Points:                  News Article: Y/N
§ boundary analysis: choosing test data that are        § software test description: describes the prepara-      § test data generator: develops test data items ac-
representative of both sides of a boundary.              tions for the tests.                                      cording to a set of rules.
                                                                                                                   § oracle: predict the output of a program
§ equivalence partitioning: involves breaking up        § software test plan: describes the test environ-        § file comparisons: analyses the results between 2
the data input into groups that have the same prop-      ment, the tests to be performed & provides a time         sets of data,usually from the old system & new system
erties. eg. database field entitled Family Name.         frame.                                                    § test management: handles testing processes for
legal characters & illegal characters determined and     § software test report: provides information about       multiple tests.
processed / tested.                                      the conduct of the tests & the results.                   § volume tester: simulate use by multiple users.
                                                                                                                   § functional tester: simulate user interaction
Example:                                                 Example:                                                  § simulator: various kinds (machine simulation)
                                                                                                                   § WinRunner, LoadRunner, DataTech [CASE titles]


Concept: Testing & Evaluation: Communication with        Concept: Testing & Evaluation: Test Results               Concept: Testing & Evaluation: Comparison with
the client                                                                                                         the original design
Definition: Custom software, the client more involved    Definition: problems identified in the testing process.   Definition: Each specification to be checked. If all
as compared to off the shelf. Results need to be frank                                                             working then all Ok. If not, needs to be brought up
direct & non-technical language.                                                                                   to standard and an explanation of the shortcomings.
Summary Points:                  News Article: Y/N       Summary Points:                 News Article: Y/N         Summary Points:                  News Article: Y/N
§                                                       § bugs, inconsistencies, lengthy response times or       § efficient use of resources?
                                                         hardware conflicts.
                                                         § problems may cause delays.
§                                                       § limitations of the program may be issues               §   management decision to wait for full product.
                                                         § response to live data & coverage of all the test
                                                         results that show the program meeting user needs.
§                                                       § may include recommendations related to future          §
                                                         development: bug fixes, rewrites of modules or ex-
                                                         panding the application.
Example:                                                 Example:                                                  Example:
SDD HSC Testing & Evaluation                                                                                           Page 32 of 43


Concept:                                           Concept:                              Concept:

Definition:                                        Definition:                           Definition:


Summary Points:                News Article: Y/N   Summary Points:   News Article: Y/N   Summary Points:   News Article: Y/N
§                                                 §                                    §


§                                                 §                                    §


§                                                 §                                    §


Example:                                           Example:                              Example:




Concept:                                           Concept:                              Concept:

Definition:                                        Definition:                           Definition:


Summary Points:                News Article: Y/N   Summary Points:   News Article: Y/N   Summary Points:   News Article: Y/N
§                                                 §                                    §


§                                                 §                                    §


§                                                 §                                    §


Example:                                           Example:                              Example:
SDD HSC Maintenance                                                                                                                                                                                          Page 33 of 43




                                                                                                                                               M od i fy:
                                                                                                                                      Rem ove a b u g (p atch).
                                                                                                                                      Cha n ge s in i np u t d a ta.
                                                                                                                                         Cha n ge op e rati o n.
                                                                                                                                      M ee t ne w re qu i rem e nts.
                                                                                                                                       Imp ro ve effi cie n cy.
                                                                                                                                      Hard /so ftwa re ch an g es
                                                                                                                                        G ovt re q ui re me n ts
                                                                                                                                       Curre ncy of P ro d uct
                                    M ai n ten a nce typ es:                                                                          Imp ro ve d fu n cti o na l i ty
                                  Corre cti ve M ai n ten a nce
                                   A da p ti ve Ma i nte na n ce
                                 Imp ro ve me n t M a in te na n ce


                                                                                      Cha n gi n g u ser re qu i rem en ts
                                                                                          Upg rad i n g u ser i nte rface
                                                                                  Cha n ge s in d ata to b e p roce sse d
                                                                               Cha n ge d m e th o ds o f d a ta p roce ssi n g
                                                                                  In tro . of n ew ha rdwa re / softwa re
                         O rg a ni sa tio n                                       Cha n gi n g o f org an i sati o na l focu s                                 Con fi gu rati o n m an a ge m en t:
                                                            T ech ni ca l           Cha n ge s in g ov't re q ui re me n ts                                M an a ge me n t o f ve rsi on s & rel e a se s
                                                                                         P oo rl y i m pl e me n te d co d e                                            o f so ftwa re.
                                                                              Id en ti fi ca ti o n o f the rea son s fo r cha n ge                                   S yste m b ui l d in g
                                              Nee d s                              L oca tio n of secti on to b e a l tere d                                Con trol & m a na g em en t of syste m
                       Use r                                                      Dete rmi n in g ch a ng e s to be ma d e                                                  cha n ge
                                                           L eg i sla ti on       Imp l e me nti n g & te sti ng a so l uti o n                                    Con fi gu rati o n p l an n i ng




                 System Development Cycle:                                            M od i fica tio n of Cod e                                                Con fi gu rati o n m an a ge m en t
                                                                                                                                                               S ou rce cod e , m a cro & scri p t
                                                                                        d ue to Cha n ge d
                       Maintenance                                                       Req u ire me n ts                                                               d ocu me n ta ti on
                                                                                                                                                          M od i fica tio n of a sso cia te d h ard co p y
                                                                                                                                                               d ocu me n ta ti on & o n l in e he l p
                                                                                                                        Docu me n ta ti on o f          Use o f CAS E to o l s to m o ni to r ch an g es &
                                                                                                                           Cha n ge s                                       versi o ns
                                                                                     S DC: Ma i nte na n ce
                                                                                        o f S o ftwa re
                                                                                          S ol u tio n s
SDD HSC Maintenance                                                                                                                                               Page 34 of 43


Concept: Maintenance: Changing user requirements          Concept: Maintenance: Upgrading user Interface           Concept: Maintenance: Changes in the data to be
Maintenance: upgrading or repair of a program.                                                                     processed
Definition: User becomes more familiar with the           Definition: user interface often contains aspects that   Definition: Changes in the form of the data to be
application & needs to perform further tasks. Their       would benefit from redesign. Long term use may           processed.
needs evolve & grow.                                      bring to light problems
Summary Points:                                           Summary Points:                  News Article: Y/N       Summary Points:                   News Article: Y/N
§ Maintenance costs are over half of the total           §                                                       § Millennium bug:
system development cycle.

§ Much is needed from software today and more            §                                                       §   Australian telephone numbers increased to 8 digits
will be required tomorrow. Software needs to be able                                                               §   ABN number required on all invoices within Austr.
to be upgraded with as little disruption as possible to
the user.                                                 §
                                                                                                                   § Banks had to modify their software to utilize tax
                                                                                                                   file numbers when introduced by legislation.
Example:                                                  Example: design of menu & key combinations used          Example:
                                                          for shortcuts.


Concept: Maintenance: Introduction of new hard-           Concept: Maintenance: Changing of organisational         Concept: Maintenance: Changes in government
ware/software                                             focus.                                                   requirements
Definition:                                               Definition: a business continually goes through a        Definition: legislation changes which in turn reflects
                                                          process of evolution                                     social, political & economic circumstances.

Summary Points:                News Article: Y/N          Summary Points:                News Article: Y/N         Summary Points:                   News Article: Y/N
§ Long last software has to undergo modification to      § often business expansion is similar to the core       § ABN number
make use of new technology and to take advantage of       business and the software can be adapted to the new
what the new technology has to offer.                     acquisitions.
§                                                        §                                                       §   tax file number


§                                                        §                                                       §   display costs of ATM transaction
                                                                                                                   §   track use of particular chemicals

Example: Introduction of laser printers, scanners &       Example: P&O evolved from just a shipping company        Example: chemists have to enter who purchases
new operating systems.                                    to running cruise liners, owning resorts, cleaning       certain tablets eg. sudafed
* USB Ports                                               company.
SDD HSC Maintenance                                                                                                                                              Page 35 of 43


Concept: Maintenance: Poorly implemented code             Concept: Maintenance: Identification of the reasons    Concept: Maintenance: Reasons for changing code
                                                          for change in code, macros & scripts                   § bug fixes (patch)
Definition: Older software may not be as structured       Definition: Maintenance is not about a quick fix but   § changes in input data (6 to 8 digits)
as it should be, hence, reducing efficiency. Mainten-     about creating a lasting solution.                     § change in operation
ance of code is preferred over a patch.                   § identify the needs of the user                      § meet new requirements: changes to govt regu-
Summary Points:                  News Article: Y/N        § identify the needs of management / govt             lations or organisational structure. eg. GST
§                                                        § full documentation on the problem, solution         § improve efficiency
                                                          is needed, particularly when more than likely a dif-   § hard/software changes eg: printing to a laser
                                                          ferent programmer will carry out the maintenance.      § govt regulations
§                                                        § as time passes, technology becomes outdated         § currency of product: bring code up to date. eg.
                                                          § technical needs                                     move from assembly language to event-driven
                                                          § legislative needs                                   language
§                                                        § user needs                                          § improved functionality: expand the original solu-
                                                          § organisational needs                                tion. eg. add module for greater choice of fonts.

Example:                                                  Usual Problem-solving strategy:
                                                          define the problem->design a solution->test and
                                                          implement the solution

Concept: Maintenance: Location of section to be           Concept: Maintenance: Determining changes to be        Concept: Maintenance: Implementing & testing
altered                                                   made                                                   a solution
Definition: where alterations to coding will take place   Definition: The cost & impact of changes have to be    Definition: testing of changes should be just as
                                                          assessed.                                              rigorous as full implementation of original program
                                                          § priority: urgent if business can’t operate
Summary Points:                  News Article: Y/N        § extent: number of changes to be made and level      Summary Points:                 News Article: Y/N
§ can be new modules: easier to do because no            of difficulty eg: screen design adjustment vs adding   § changes probably need to be carried out in the
pre-existing structures have to be linked eg. parameter   a new function                                         same environment as originally created eg TUSIL
passing                                                   § personnel: who does the changes, in-house or will
§ modification of existing code requires understand-     it be outsourced?                                      §   use test data for revised specifications
ing of specific module and impacts upon other             § skills & expertise: the skills needed to make the   §   minimise downtime
modules.                                                  changes at time of maintenance.
§ thorough understanding of original code and            § changes could have impact on other parts of the     §   may involve retraining of users
thorough understanding of original documentation          program
is usually needed.
Example:                                                                                                         Example:
SDD HSC Maintenance                                                                                                                                         Page 36 of 43
Concept: Maintenance: Configuration management          Concept: Maintenance: Source code, macro & script     Concept: Maintenance: Modification of associated
                                                        documentation                                         hard copy documentation & online help
Definition: management of software resources.           Definition: should follow the rules covered earlier   Definition: any changes in software has to be re-
configuration planning, control & management of         in the course eg. intrinsic documentation             flected in documentation that goes with the product.
system change, system building, management of
versions & releases of software.                        Summary Points:                News Article: Y/N      Summary Points:                 News Article: Y/N
§ configuration planning is where documents needed     § code: high-level language                          § updating & distributing hard copy documentation
for further development are identified & placed under                                                         is quite cumbersome when compared to online help
configuration control.
§ when software is modified so must be the respect-    §   macros: prerecorded automated tasks              § online documents can be easily downloaded from
ive documents.                                                                                                the Internet or from a CD
§ change control: software changes are done in a
controlled & predictable way                            § script: commands carried out without user inter-   §
§ modification to original code needs to be docu-      action eg. JavaScript
mented.                                                 § descriptions of the process & design document-
Example:                                                ation assists in the maintenance process.             Example:
§ Word tracks changes in a document


Concept: Maintenance: Use of CASE tools to monitor      Concept: Maintenance:                                 Concept: Maintenance:
changes & versions
Definition:                                             Definition:                                           Definition:


Summary Points:               News Article: Y/N         Summary Points:                News Article: Y/N      Summary Points:                 News Article: Y/N
§ a number of configuration management tools exist.    §                                                    §


§   Merant’s PVCS is one specific title                §                                                    §


§                                                      §                                                    §


Example:                                                Example:                                              Example:
SDD HSC OPTION: Evolution Programming Languages                                                                                                                                                                                                                                                                                                                                                               Page 37 of 43

                                                                                                                                                     M eth od s:
                                                                                                 M essag e :                     Defi n es wha t th e ob j ect ca n do . eg . ca r                                                                                                                                                 Fi rst Ge n era ti on (ma ch i n e) l an g ua g e:
                                                                                               P are am e te rs,                               tu rn s ri g h t o r le ft.                                                                          5 th G en e ra ti on L an g ua g e:                                                    Cod e d i n b i n ary di g i ts.
         Evolution of                                                                           O pe rati o n,
                                                                                                Desti na ti on
                                                                                                                                  A n o bj e ct e n ca p sul a tes the pro p erti es
                                                                                                                                     & th e a l g ori thm s th a t a re u se d to
                                                                                                                                                                                                                                     Use s arti fi ci a l i n tel l i g en ce m eth od s for p ro b l em
                                                                                                                                                                                                                                                                   sol vi n g.
                                                                                                                                                                                                                                                                                                                                  Hexi d eci ma l , o ctal d eve l op e d to re d uce
                                                                                                                                                                                                                                                                                                                                                e rro rs i n cod i ng .

         Programming                                                                                                                   p roce ss the m vi a me ssa g es.                                                            Use s l og i c p rog ra mm in g ... b ase d o n th e pri n ci p l es
                                                                                                                                                                                                                                                             o f fo rma l lo g i c.
                                                                                                                                                                                                                                                                                                                                                   M ne mo n i cs.
                                                                                                                                                                                                                                                                                                                                            P ro ce sso r-d e pe n de n t.
                                                                                                                                                                                                                                              P RO LO G : re sol u tio n -> d ed u cti o n                                          Can resi d e o nl y i n 1 lo ca ti o n wh ich
          Languages                                                                 A bstracti on :
                                                                A p ro bl e m ca n b e vi ewe d i n fa m il i a r
                                                                                                                                                      Cla sses:
                                                                                                                                        A sp e ci a l a b stra ct d a ta type .
                                                                                                                                                                                                                                                                                                                                           cau se d 2 nd g en e ra ti on

                                                                               te rm s e g . o b j ects.
            Option
                                                                                                                                     Refe rs to th e pro pe rti es o f th at d ata                       4 th G en e ra ti on l an g ua g e:
                                                               A ll o ws u s to sim p li fy th e pro gra mm i ng                                        i tem .                                WHA T th e p rog ra m h as to d o ra the r th a n
                                                                                      p roce ss.                                         P are nt -> Cl a ss -> su bcl a ss                                 HOW it i s to be d on e .                                                                                                                         2 nd -Ge n era ti on sym bo i c l a n gu a ge :
                                                                   Data Ab stra ctio n : l o o ks a t d a ta i n                                                                              Com pu te r p o we r in crea sed , co st de cre a sed .                                                                                                              Use s sym bo l i c a d dre sse s.
                                                                fa mi l i ar term s su ch a s ch ara cte rs &                                                                                  A tte mp ts to ma ke i n tera cti o n wi th h u ma ns                                                Cha racte risti cs                                     A sse mb l e r ta ke s ca re o f ne w me mo ry
                                                                                     n um b ers.                                                 In he ri ta n ce :                                                  e asi e r.                                                                                                                                                 l o ca ti on .
                                                                  P ro ce ss a bstracti on : seq u en ce o f                    In a h ei ra rch i al stru cture is th e a bi l i ty           Cha racte rise d b y si m il a ri ty to sp ee ch e g .                                                                                                               Note s i n co d i ng al l o we d .
                                                                     i n stru cti o ns tha t ha ve a cle a rly                        o f th e cl i en t to h ave al l the                                     L og o , Hype rtal k.                                                                                                                                M ay i ncl ud e a d eb u gg e r.
                            Del p hi :                                  d efi n ed a nd l im i ted pu rp ose .                  cha ra cte risti cs o f th e pa ren t & to ga i n                         L og o is a ch i l d o f L ISP .                                                                                                                    A sse mb l y l a n gu a ge ca n ru n fa ster.
                 Deri ved from Pa sca l .                                                                                                         n ew on e s.                                     L ISP si ts on the bo rd er o f 4 th & 5th                                                                                                                 Deve l op i ng i nte rface s to de vice s,
           Deve l op me n t to o l fo r Wi nd o ws                                                                                      A ll o ws u s to re-u se cod e .                                    g en e rati o n l a ng u ag e s.                                                                                                                       crea ti ng RO M m od u l es, or
                          with GUI.                                                                                                                                                                                                                                                                                                                        m icro po rce ssor con trol l e d m ach i ne s ge .
                                                                                                                                                                                                                                                                                                          3 rd G en e ra ti on l an g ua g es:
                 O bj e ct o rie n ted Pa scal .                                                                                                                                                                                                                                                                                                                      com p act di sc p a l ye r.
                                                                                                                                                                                                                                                                                                               G re a t l e a p fo rwa rd.
              A n e ven t occurs fro m u se r                                                                                                                                                                                                                                                                                                                           Not e asy to l ea rn .
                                                                                                                                                                                                                                                                                                       In stru cti o ns cl ose r to sym bo l i c
                            a cti o n.                                                                   Discri pti o n &                                O bj e ct O rie n ted La n gu a ge :                                                                E vo l u ti o n o f
                                                                                                                                                                                                                                                                                                  l a ng u ag e u sed i n sci en ce o r bu sin e ss.
           L i bra rie s: cl a sse s of o bj e cts ->                                                     Hid to ry o f                          Con stru cted fro m o b j ects & me ssag e s.                                                               P ro g ram mi n g
                                                                                                                                                                                                                                                                                                     In de p en d en t of com pu te r syste m .
           win d ows, bu tton s, cu sto m to ol s.                                                        L an g au g es                        B la ck b o x: se nd s & re ce i ve s me ssa g es.                                                            L an g ua g es
                                                                                                                                                                                                                                                                                                 A s te ch n ol o g y i m pro ve d ea ch l i ne cou l d
                      S im i l ar to V B 6.                                                                                                        We h ave no i nte rest i n h ow i t wo rks.                                                                                                                     b e i n terp rete d.
             Can acce ss l oca l & n etwork                                                                                                 A n o bj e ct m a y n ot b e u n de rsto o d, b ut can stil l                   E nca psu l ati o n:                                                         FORTRA N: sci e n ce , ma ths
                         d ata b ase s.                                                                                                                      b e u sed effe cti ve ly.                                                                                                                                                                                                Fun ctio n al
                                                                                                                                                                                                                      G ro u p su bp ro gra ms &                                                                COB OL : bu si ne ss
                                                                                                                                                     O OP are co n ce rn ed wi th o b j ects.                            re la te d d ata ei th er                                                     T ech no l o gy l im i ted co m pi l a ti o n .                               P ro g ram mi n g
                                                                                                                                            O bj e cts a re resp o nsi bl e for the i r own a ctio n s.           i n di vi du a ll y or i n g ro up s of                                            M an u fa cture rs d e ve l op e d th ei r o wn
                                                                                                                                             O bj e cts resp o nd to re qu e sts fro m cl i en ts vi a           com p on e nts tha t are re l a te d .                                             versi o ns, he n ce , l im i tin g po rtab i l ity.
                                                  C++:                                                                                                             m essag e s.                                             S ub p ro g ram s.
                                  A LG OL 6 0 -> C(1 97 2 ) -> C                                           Java :                           O OP : co di n g (fu ncti o n) & d a ta kep t tog e th e r i n                L i bra ry ro uti n es,
                                              v.2(1 98 9                                   S un Mi crosyste m s 1 9 90 .                         a n o b je ct. e g. stud e nt m arks p ro gra m.                S im p li fyi ng com ms b etwee n                                                                                                                  P ro g ram wh i ch con si sts e nti rel y of
                                  C++ i s a hyb rid l an g ua g e.                      O ri g i na l l y fo r sm al l con sum e r           A n o bj e ct o n l y n ee d s to be ma n i pu l ate d , we                        o bj e cts.                                                                                                                                          fu ncti on s.
                               Fl ag shi p of O OP me tho d ol o gy.                             e l ectron i c d e vi ce s.                d on 't ne e d to se e i n sid e th e ob j ect, he n ce , the                                                                                                                                                                  S id e effe cts,Re cursi o n.
                                B ackwa rd co mp a ta i b le with C                          Nee d ed to b e si mp l e &                                           'b la ck b o x.'                                                                                                                                                                                      No a ssi g n me nt state me n ts.
                               Com pi l e d l a ng u ag e -> o bj e ct fi l e                    e xtre me l y re l ia b l e.                  Cla ss -> sub cl ass in h eri ts pro pe rti es fro m                          P ol ymo rp hi sm:                                                                                                                               No g l ob a l va ria b l es.
                                                                                                                                                                                                                                                                                            L og i c
                               -> l i n ke d to req u rie d li b rari e s ->                            P orta bi l i ty.                                              p are n t.                                   For e ffe ctive ma i nte na n ce o r                                                                                                                   E nsu res n o si de effe cts.
                                                                                                                                                                                                                                                                                          P ara di g m
                                   cove rte d in to e xe cu tab l e .                  P op u la r wi th we b d e ve l o pe rs &                M eth od s: h o w th ey d ea l wi th a me ssag e .                  e xte n si o n o f a p rog ra m o nl y                                                                                                        No l o op s bu t use s re cursi on (a p roce ss
                                                                                                                                                                                                                                                                                           (mo d el )
                                      Com pi l e rs fa ste r tha n                       a n a l tern ati ve to Mi cro so ft.               Re-u se cod e th ro ug h m a ni p ul a ti on an d ad d in g             th e a dd i ti on of a su b cl a ss i s                                                                                                                     o f d e fin i n g i tse l f).
                                             In te rp re te rs                          Java vi rtu al ma chi n e a l l ows                                  n ew cha racte ri sti cs.                                            re qu i red .                                                                                                                         G re a tly i mp rove s m o du l ari ty.
                                Disa d v. i nh e rite d m a ny fau l ts                                 p orta bi l i ty.                              S ave s ti me , mo n ey & e ffort.                            V eh i cle -> ca r1 , ca r2 , ca r3,                                                                                                          Curre ntl y in e ffi ci en t & n o t su ita b le for
                                                 o f C.                                     Disa d v: spe e d, can 't be                       If an ob j e ct i s d e l ete d, con n ecti on s to th e                     car4 , ca r5, ca r6 .                                                                                                                 som e a p pl i ca ti o n s. Ru n mo re sl owl y &
                                 P erce ive d to be too l arg e &                      com p il e d i n ad van ce b u t a s th e            d el e ted o bj e ct h ave to b e re di re cte d co rre ctly.            S ub cl ass (ca r) i n he ri ts fo rm                                                                                                           n ot sui ta bl e for g en e ra l -pu rp ose
                                       com p le x a l a ng u ag e .                      p rog ram i s b ei n g e xe cu ted .                                                                                          th e p are n t cl ass, ve h i cl e                                                                                                                          p rog ram mi n g .
                                                                                                                                                                                                                    Con trol p ro g ram do e sn 't ha ve                                                                                                             Cou l d b e th e wa y o f th e fu tu re .
                                                                                                                                                                                                                             to b e mo di fi e d.
                                                                                                                                                                            B ackwa rd Ch ai n i ng :
                       P ro g ram de si gn e d to a ct l i ke a n exp ert.                                                                                            P ro b l em so l vin g pro ced u re .
                               K no wle d ge -b ase d syste ms.                                                                                                                                                                                                                                                  Heu ri sti cs:                                                      Com mo n L IS P:
                                                                                                                                                                   S ta rts wi th a sta tem e nt & a set
                          Desi g ne d to de a l wi th u n ce rtai n ty.                                      E xp e rt                                                                                                         Cal l e d n on -p ro ce du ral , d ecl ara ti ve or                    Fi nd i ng a se t o f rul e s th a t                             P ri n ci pa l la n gu a ge for a rti fi cia l
                                                                                                                                                                  o f ru l es l ea d i ng to th e state me n t
                                                                                                             S yste m                                                                                                                               l o gi c.                                     fi nd s sa ti sfa ctory so l u ti o n s to                         i n te l l i ge n ce & 2 n d o l de st g e ne ral -
                                                                                                                                                                         & th e n works ba ckwa rd,
                                                                                                              S he l l s                                                                                                       A sso cia te d wi th a rti fi ci a l in te ll i g en ce.                   a sp e ci fi c p ro bl e m.                                              p urp o se l an g au g e.
                                                                                                                                                                          m atchi n g ru l es with the
                                                                                                                                                                                                                                 Focu s: a b il i ty to l ea rn, to p ro ce ss                    E na b le s the cre a ti o n o f ma n y                           Run i n a n i n tera cti ve e n vi ro nm e nt.
                                                                                                                                                                   i n fo rma ti on from a d ata b ase o f
                                                                                                                                                                                                                            kno wl ed g e, to m ake i nfe ren ces & to ga i n                             d i ffe ren t so l u ti o n s.                                         In te rp re te d l a ng u ag e .
                                       K no wle d ge B ase :                                                                                                      fa cts un ti l th e sta te m en t ca n be
                                                                                                                                                                                                                                                 kno wl ed g e.                                                                                                                     P are nt o f L O GO .
                           Data ba se b u i lt u p b y a kno wl ed g e                                                                                                p rove d e i th e r ri g ht o r wro ng .
                                                                                                                                                                                                                              S ta te me nts n ot p ro cesse d i n a p reci se
                                            e ng i n ee r.                                                                                                          Works b e st o n a sma l l n u mb er
                                                                                                                                                                                                                                             o rde r no r ra p i dl y.                                            G oa l s:
                     In cl u de s si m pl e facts, ru l es tha t de scri b e                                                                                                      o f re sul ts.
                                                                                                                                                                                                                              Deta i le d sta tem e nts de scri b e wh at i s                        A ch i e ve d wh en a g ro up of
                           re la ti on shi p s & p ossi bl e me tho d s.                                      Use r Inte rfa ce:                                  P re m ise : a so urce ca n b e fo un d
                                                                                                                                                                                                                                      true a bo u t a de si re d re su lt.                          fa cts fro m th e d a tab a se are                                 A PL : a p rog ram mi n g l a n gu a ge .
                      Data ba se n e ed s to g row as i t l e a rn s ne w                    P ro vi de s sm o oth & cl ea r co mm u ni ca ti o n                 with o ut the n ee d to ob ta in a ll th e
                                                                                                                                                                                                                                  In de p en d en ce o f l o g ic & co ntro l .                    m atche d . (P rove so m eth i ng i s                             Deve l op e d to co nci sel y exp ress
                                              fa cts.                                              b etwee n th e use r & the syste m.                                                 d ata .
                                                                                                                                                                                                                                      L og i c: wh at i s to be sol ved                                            true ).                                         a l go ri th m s i n m a th e ma ti cs whi ch i n
                                                                                                 It sh o ul d gi ve i n sig h t a s to h ow the
                                                                                                                                                                                                                                  Con trol : ho w it sh ou l d b e so l ve d .                                                                                          tu rn cou l d b e tra nsl a ted i nto
                                                                                              p rob l em so l vi ng pro cess is carri e d o ut.
                                                                                                                                                                             Forward Ch a i ni n g:                           3 sta tem en ts: fa cts, q ue ri es & ru l es.                                                                                      con ven ti on a l p ro gra mm i ng l an g ua g es.
                                                                                                                                                                      S ta rts wi th a se t of ru le s & a                        Use r sup p li e s a g oa l : so l ve d by                                                                                      Can be e xtre me l y d i ffi cu lt to re a d b ut
                                                                                                                                                                                                                                                                                                            In fe re nce E n gi n e :
                                    In fe re nce E n gi n e :                                                     P ro l o g:                                        d ata b ase o f facts & works to a                      re so l uti o n o r ba ckwa rd cha i n in g an d / o r                                                                                           see n as i ts stren g th .
                                                                                                                                                                                                                                                                                                    P ro ce ssi n g p art o f a n e xpe rt
                    A pp l i es the kno wle d ge to th e d a ta to a rrive                               P ro g ram mi n g i n Lo g ic.                              con cl usi o n b ase d o n fa cts th at                                   fo rwa rd cha i n g                                                                                                  S in g l e l i ne o f co de can do a l a rge
                                                                                                                                                                                                                                                                                                                   syste m.
                                   a t so me con clu si on .                                           E vo l ved sin ce e a rl y 70 's.                                  m atch a l l th e p re mi ses.                                                                                                                                                                   n um b er o f co mp uta ti on s.
                                                                                                                                                                                                                                                                                                    P ro vi de s th e re a son i ng a bi l i ty
                        Ded u ce s so m eth i ng fro m th e d a ta.                           P ro g ram me r ne e ds to p rovi d e o nl y the                        Works wh ere the r are a l a rg e                                                                                                                                                                  No n oti o n o f Ma i n P rog ram .
                                                                                                                                                                                                                                                                                                         to m a ke con clu si on s.
                                                                                              ru le s & n ot worry ab o ut the seq u en ce.                             n um b er o f co rre ct re sul ts.                                                                                                                                                              P re ce de n ce i s ri g ht to l e ft fo r
                                                                                                                                                                                                                                                                                                                                                                                      fo rm u la s.
                                                                                                                                                                                                                                                                                                                                                                   S ma l l d e di ca te d gro up o f fo l lo wers.
SDD HSC OPTION: Evolution Programming Languages                                                                                                                Page 38 of 43


                                                                                                                  Concept: Correlation between Language generation &
      Generation      Characteristics Features
                                                                                                                  hardware generation
                                                                                                                  Definition:
                      Early 1950’s
           1st        Machine languages. Machine dependent
                                                                                                                  Summary Points:
                      Late 1950’s                                                                                 § Correlations can be drawn between the developing
          2nd         Assembly languages. Machine independent                                                     generations of hardware & programming languages.
                                                                                                                  § Vacuum tube based machines didn’t provide
                      1960’s-1980’s                                                                               sufficient power to enable higher-level languages to
          3rd         Considered high-level languages. Introduction of compilers in addition to being machine     evolve. The transistor allowed the assembler to come
                      independent                                                                                 into being (Fortran & Cobol)
                                                                                                                  § Processing power has allowed languages to become
                      1980’s-1990’s
                                                                                                                  more intelligent, user friendly & processor
          4th         Operating system independent. User-friendly, easy to use for non-programmers. Portable
                                                                                                                  independent.

                      1990’s –                                                                                    Example:
          5th         Artificial intelligence, Neural networks, Quantum computing


                                                                                                                  Concept: Reasons for development of programming
  Generation       Characteristics Features                                                                       languages

                   1930’s – 1950’s                                                                                Definition:
       1st         Vacuum tubes, analog computers, late 1940’s first electronic machines begin to be conceived.

                                                                                                                  Summary Points:
                   1950’s – 1960’s                                                                                § Repetitive standard programming tasks
       2nd         Transistors replace vacuum tubes                                                               § Desire to solve different types of problems
                   1960’s                                                                                         § Expansion to meet different needs as new hardware
       3rd         Integrated circuits replace transistors                                                        & peripherals (technology) have emerged
                                                                                                                  § Greater productivity
                   1970’s - 1980
       4th         First microprocessor is designed. CRAY supercomputer is designed.

                   1980’s – 1990
       5th         First WAN is established, parallel processing introduced, computers become portable
                   (desktops)
       6th         1990’s
                   Pentium processor is released, networks become the norm
SDD HSC OPTION: Evolution Programming Languages                                                                                                                   Page 39 of 43


Concept: Imperative Programming                          Concept: Example of Imperative Programming C             Concept: Adv/Disadv. Imperative programming
                                                                                                                  § easy to understand since it corresponds with
Definition: Commands are performed to affect the                                                                  every day life eg. cooking, giving directions
state of the program. Data represents the state.         void find (int sum)                                      § not too many tricky concepts
Processing & data separated.                             {                                                        § straight-forward to implement efficiently on
Summary Points:                  News Article: Y/N          int i, current, total;                                computer hardware
§ data sent to CPU for processing & stored in              for (i = 1; i < sum; i++) {                           § doesn’t fit all real life situations eg. medical analy
memory                                                            total = 0;                                      sis using intuition, communication with people
§ uses main control structures                                   current = i;                                    Disadvantages
§ creates variables for storage                                  do {                                            §   runs commands that change (side-effect) the
§ does the same old thing but faster due to ad-                       total = total + current;                   values of variables until the desired output is achieved.
vances in hardware technology                                          current = current + 1;                     §   can only be perceived by understanding all of the
§ distinct beginning & end                                       } while (total < sum);                          variables that are used by all commands that changes
§ re-usable code is NOT an integral part of the                  if (total == sum)                               the variables (can be hard to debug)
imperative language (but desirable).                                   print (i, current - 1);                    §   Reasoning about imperative programs can be hard
Example:                                                     }                                                    and debugging and maintenance can be difficult.
§ C                                                     }
§ Visual Basic, QBasic
Concept: Logic Programming                               Concept: Prolog                                          Concept: Expert Systems

Definition: also known as non-procedural,                   eat(lion, dog).                   eat(lion,bird):-    §   Performs functions that normally would be
declarative. Associated with artificial intelligence                                          et(lion,X),         performed by a human expert in that field.
                                                            eat(dog,cat).                     at(X,bird)          §   Do not reach definite conclusions but weigh up
Summary Points:                                             eat(cat,bird).                                        the evidence & present possible conclusions.
§ In the other paradigms control flow is explicit via                                                            §   uses facts & rules, probabilities
conditional statements, loops and function calls, etc.
                                                            eat(bird,spider).                                     §   uses heuristics – rule of thumb that are generally
§ In contrast, logic programming uses the resolution       eat(spider,fly).                                      accepted as true within a specialist area
process with its implicit backtracking so programs are                                                            §   conclusions reported as probabilities
easier to write, understand and maintain.                                  eat(lion,bird)                         § Understands how a human expert reasons
§ The downside is that implementing backtracking is                                                              § Stored in a knowledge base
costly in time and space compared to implementation         eat(lion,X)              eat(X,bird)                  § Expert system shells provide the framework
approaches for other paradigms.                                                                                   § It cannot learn new information
§                                                         eat(lion,dog)             eat(dog,bird)
Example:
                                                                     eat(dog,Y)                   eat(Y,bird)
                                                                    eat(dog,cat)                  eat(cat,bird)
SDD HSC OPTION: Evolution Programming Languages                                                                                                                       Page 40 of 43


Concept: Expert System Hugin Lite                                                                                   Concept: Prolog Coding
                                                                              Probability Result                    parent(marta,joe).
                                                                                                                    parent(marta,jules).
                                            Cost                                                                    parent(marta,lil).
                                                                                                                    parent(nick,jules).
                                                                                                                    parent(nick,joe).

                                                                                                                    mother(Mother,Child) :-
       Sick                  Dry            Treat                                                                      female(Mother),
                                                                                                                       parent(Mother,Child).
                                                                                                                    father(Father,Child) :-
                                   Sick             Dry                                                                male(Father),
                Loses                                                                                                  parent(Father,Child).
                                                                                                                    grandparent(Grandparent, Grandchild) :-
                                                          Harv                                                         parent(Grandparent, X),
                                           Loses                                                                       parent(X, Grandchild).

                                                                                                                    ?- parent(tezza,marta).


Concept: Functional Programming                           Concept: Functional code examples                         Concept: Functional Language use Lists
Definition: A program that consists entirely of           (define (square num)                                      § In functional languages, the list is the most
functions eg. Dr Scheme                                     (* num num)                                                   important data structure. A list can consist of zero
Summary Points:                                                                                                           or more elements, list can also be nested
§ Functional programming tries to resolve problems        )                                                        § (list 3 4 56)                  a list of three numbers
with variables by making the whole program a function     (define (factorial n)                                     § (list “a” “j” “o” “p”)      a list of four characters
from some input to some output.                              (if (eq? n 0) 1                                        § (list )                         an empty list
§ no assignment statements. Variables don’t change              (* n(factorial (- n 1)))                           § (list (list 2 3) (list 5 6)) a list within a list
§ all you need to understand is how functions call          )                                                      ; type this (member 3 (list 3 4 56))
each other.                                                )                                                        ; example of using a list in DrSchem
§ no need for a programmer to understand many            ; fibonacci function in which fib(1) = 1 and fib(2) = 2   (define (member e l)
different commands to work out what the program will      (define (fib n)                                             (if (empty? l)
do.                                                         (if (eq? n 1) 1                                               #f
§ enforces use of modules (re-use of code)                     (if (eq? n 2) 1                                           (if (eq? e (first l)) #t
§ not widely used nor accepted                                     (+ (fib (- n 1)) (fib(- n 2)))                            (member e (rest l))
§ very mathematically oriented                                  )                                                         )
§ runs more slowly; not suitable to tasks of an            )                                                          )
     imperative nature                                    )                                                         )
§ no global variables only local variable
§ difficult to translate a process into a function
SDD HSC OPTION: Evolution Programming Languages                                                                                                                  Page 41 of 43


Concept: Programmer’s Productivity                       Concept: Programmer’s Productivity                       Concept: Programmer’s Productivity
Definition: the choice of a paradigm may have impact     Effect on maintenance: languages (OOP, functional)       Efficiency of coded solutions: Imperative languages are
upon the productivity of the programmer.                 that enforce writing in modules have positive impact     fastest due to advances in hardware technology but
Summary Points:                                          upon maintenance.                                        not due to advances in software technology.
Learning Curve: Learning curves of new paradigms are     § modules already tested, can be re-used, blackbox      § imperative languages more apt for technology
steep. OOP is now widely accepted & learned early.       § easy to locate the coding to be modified within the   other languages, although slower, may have less
§ functional is NOT widely accepted                     modules for maintenance                                  development time
§ logic programming in NOT widely accepted
§ ‘marketing’ strategies need to be put into place to   approach to testing: languages (OOP, functional) that
gain faster acceptance.                                  enforce creation of modules increases productivity
§ learning 1 language can carry over to another         when testing.
§ many languages require more expertise than            § modules are independent & have already been
others                                                   tested. Don’t have to be re-tested if unchanged
Speed of code generation: Languages that increase the    § modules inherit in OOP. Inherited modules do not
speed of code generation increases productivity.         need or little testing.
§ machine language is fastest but longest to develop    § amount of testing is dramatically reduced, hence,
§ OOP more efficient but slower to execute              increasing the productivity especially if the modules
§ Imperative languages fastest but due to tech.         are re-used.
§ Others reduce development time.
Concept: You may want to add object oriented             Concept:
                here.
Definition:                                              Definition:


Summary Points:                     News Article: Y/N    Summary Points:                 News Article: Y/N
§                                                       §                                                             One will undoubtedly be given a scenario in
                                                                                                                        the HSC Exam where one needs to identify
                                                                                                                        the best paradigm for the problem and be
§                                                       §                                                             able to justify the choice at considerable
                                                                                                                        length.

§                                                       §


Example:                                                 Example:
SDD HSC OPTION: Evolution Programming Languages                                                                             Page 42 of 43


Concept:                                                Concept:                              Concept:

Definition:                                             Definition:                           Definition:


Summary Points:                     News Article: Y/N   Summary Points:   News Article: Y/N   Summary Points:   News Article: Y/N
§                                                      §                                    §


§                                                      §                                    §


§                                                      §                                    §


Example:                                                Example:                              Example:




Concept:                                                Concept:                              Concept:

Definition:                                             Definition:                           Definition:


Summary Points:                     News Article: Y/N   Summary Points:   News Article: Y/N   Summary Points:   News Article: Y/N
§                                                      §                                    §


§                                                      §                                    §


§                                                      §                                    §


Example:                                                Example:                              Example:
SDD HSC OPTION: Evolution Programming Languages   Page 43 of 43

Sdd HSC Summary

  • 1.
    SDD HSC Social& Ethical Issues Page 1 of 43 HSC Software Design and Development Mindmaps and Summary Sheets
  • 2.
    SDD HSC Social& Ethical Issues Page 2 of 43 E nti ced to u p gra de a pp l i ca ti on Resp on se to Pro bl e m s Cro ssgra d e b y co mp e ti n g p ro du cts Q ua l i ty Id en ti fy the d eve lo p me n t p ro bl e m In cre ase co m pu ter p owe r, sto ra g e & re li a b il i ty Und e rsta nd the d eve l op me n t p ro bl e m Cod e o f Co n du ct o utp u t d e vi ces e ase of u se Desi g n & Te st a sol u tio n A ckn owl e dg e a l l co n tri b u to rs con si ste n cy o f u ser Imp l e me nt th e sol u ti on Cle a ran ce to use co p yri g hte d m od u l es i n te rface o f co de Imp ro ve cu rren t ap p i ca ti on d ocu me n ta ti on P ri va cy, secu ri ty of d ata secrets In tro d uce n e w i n no vati o n sftwa re a dh e re to sftwre sta n da rd s Use o f a p pro pri a te p rom pts M ai n ten a nce , su pp o rt o f exi sti n g p rod u ct P re ve nti o n o f sp rea d of viru ses G ov't, B u si n e ss, Ind i vid u al s S ca n re m ova bl e me di a be fo re u se Rel i a bi l i ty Dri ve n b y m o re sop h i sti cate d Care ful vetti n g o f e m ai l P erfo rm wi th ou t fai l u e h ard wa re & p eri p he ral s Not mi xi n g h om e /wo rk a pp l i cati o ns T ho rou g hl y che ck i n pu t da ta M ai n tai n i ng ma rke t p osi tio n L ate st vi rus d efi n iti o n s K ee p to we l l de fi ne d & stan d p ro ce ss fo r E ffe ct o n ma rke tpl a ce sftwre d e vl o p me nt Rig h ts Resp on si bi l i tes S oftware o f De ve l o pe r M arket Nati o na l / In tern ati o n al L eg a l A cti o n In te l l ectu al P ro p erty Y ea r 20 0 0 p rob l em P la g i ari sm Com pu te r vi ruse s S ha rewa re S oci a l & E xa m pl e s Rel i a nce on so ftwa re -> mi crowa ve P ub l i c Dom a in P ira cy & E th i cal O wn e rsh i p vs L i cen si ng Cop yrig h t Issu e s Cop yrig h t L a ws Reve rse En g i ne e ri n g Deco mp i l ati o n Reu se o f exi sti n g m o du l es i n L i ce n se Co n di ti o ns 4 th G en e ra ti on L an g ua g es Network u se In fo rma ti on g ath eri n g to ol P ro j e ct scop e i s con stra i n ed P ira cy & co p yri g ht l a ws E vo l ves i nto ful l y wo rki n g A uto ma ted too l s use d Cop yrig h t l a ws & li ce nse ag ree m en ts p rog ram Defi n e th e p rob l em Con stra i n ts: Data Fl o w P la n th e so l u ti o n Fi na n ci a l Dia g ram B ui l d th e so l uti o n O pe rati o na l IPO Ch a rt Che ck th e so l uti o n T ech ni ca l A lg o rith ms M od i fy th e so lu ti on S ch e du l i ng S yste m Flo w Development & S tru cture d A pp ro ach P ro to typ i ng Dire ct co nve rsi o n P ara l le l con versi on Rap i d A p pl i cati o n d e ve l op m en t P ha sed con versi on Implementation of E nd -use r de vel o pm e nt Com bi n a ti o n o f Ap p roa che s P il o t Co n ve rsio n Software Solutions M eth od s of •Ou tsou rcin g A pp roa ch es: Imp l e me nta ti on Form al to A d -h o c G ea red to su pp o rt sp eci fi c Com me ri ca l System s P op u la r Ap p roa che s: a cti vi ti e s of the S yste m Dev. A cce ssi b l e to l a rge n um b er o f e mp l o ye e s S oftware T re n ds i n S o ftwa re Cycl e e g : S ma l l e n d u sers: off the she l f CAS E T o ol s Deve l op me n t Deve l op me n t T ext ed i ti ng , te st-d a ta g e ne rati o n, P op u la r l an g ua g es d ocu me n t p rep a rati o n, fl ow ch a rt. A pp roa ch es E mp l oym en t Tre nd s V ersi on i n g: v1.0 v1 .1 v1 .3 v2 .0 Networke d so ftwa re Data di cti on a ry O ff th e sh el f Pa cka g e s
  • 3.
    SDD HSC Social& Ethical Issues Page 3 of 43 Concept: Social & Ethical Issues: Concept: Social & Ethical Issues: Concept: Social & Ethical Issues: Rights responsibilities of software developers Responsibilities continued: Responsibilities continued: code of conduct / practice: quality: measured by a number of criteria: prevention of virus spread: § acknowledge all contributors § reliability § scan removable media before use § clearance to use copyrighted modules of code § ease of use: comfort of the user § careful vetting of email § one should not discuss employer’s or clients § consistency of user interface: placement of similar § not mixing development on home & work requirements or specifications without consent items in the same place machines § one should maintain the privacy of individuals § documentation: process & product are of high § use latest virus definitions § one should use non-threatening prompts or quality message boxes. § sticking to software standards Some issues for developers: § portability reliability: the ability to perform without failure. response to problems: overcome problems in an order- § backward compatibility § thoroughly check input data ly fashion. § modularity § keep to well defined & standard processes for § identify the problem § security software development § understand the development problem § cost constraints § design & test a solution to the develop. problem § operational reliability with other common software § implement the solution Issue: Rights of software developers: Responsibilities of software developers: Concept: Social & Ethical Issues: Piracy & copyright: Authorship Protection of their product against theft & Acknowledge authors & sources particularly in a devel- intellectual property: a personal ownership of the modification opment team creative ideas that develop from someone’s mind. Reliability Protection against operating system, Check that the product works with the hardware & OS hardware, & program problems which that they specify. Ensure there are no run time errors plagiarism: the theft of ideas & expressions of another may make their product unusable. when installed & run as directed. person. Often code is collected for a range of other Quality Codes to ensure others develop programs Use thorough testing procedures & error checking code sources. that follow the same high standard Meet the user’s expectations as much as possible Response Not to be harassed with trivial problems Provided troubleshooting manuals, online help. Provide shareware; software that is distributed for trial use to prob- that could have been solved by the user customer support. Quick response to major or critical before purchase. lems reading the documentation. problems. Make bug fixes freely available to users. Code of All developers follow the same ethical Follow the standards set by members of the profes- public domain: freeware which can be copied & conduct standards. sional association to which they belong. distributed freely. No payment is due. Still covered Viruses Protection of the developer’s products by Ensure they do not distribute viruses with their by copyright. users through the use of good current products or as part of their customer contact such as antivirus products through emails. ownership vs. licensing: payment means the purchaser has the right to use the software but NOT the owner- ship of the software
  • 4.
    SDD HSC Social& Ethical Issues Page 4 of 43 Concept: Social & Ethical Issues: Concept: Social & Ethical Issues: Concept: Social & Ethical Issues: Piracy & copyright: continued: Software piracy & copyright laws Software Market: reverse/backward engineering: the process of reading Warez commercial packages that have been illegally § gov’t, business & private individuals make up the source code & translating it to an algorithm which then copied or pirated & made publicly available. Pirateers software market. can be modified & recoded elsewhere. have found a way to by-pass the copy-protection. § gov’t, businesses are more likely to need custom § distribution within Australia is illegal written software decompilation: where object code is translated into § deprives the legitimate copyright owners of money § software market driven by more sophisticated code that can be more easily studied by a programmer § some nations have refused to sign a universal hardware & peripherals. eg. as computers became needing to understand the processes carried out. copyright law more powerful, word processing features advanced. licence conditions: spells out exactly how the software relationship -> copyright laws & licence agreements: maintaining market position: aim is to make a profit. may be used by the licence purchaser. It is a legally § licence is a contract § improve the current application binding contract. § single-user licence § introducing new & innovative software applications § multi-user licence § maintenance & support is very important for sur- network use: many programs are available for network § network licence vival of a software company use. Licence indicates how many may use it or it may Business Software Association of Australia § active research & development program in major be a site licence. § educate people software development companies. § centralized: single copy on central server § assist in software management § reputation as an ethical developer § distributed:individual copies on individual machines § help prosecute those in breach of licence agreemnt § bug-free software (or as close as possible) Concept: Social & Ethical Issues: software market Concept: Social & Ethical Issues: software market Effect on the market place Significant social & ethical issues: Definition: software production is a multi-billion dollar industry. National & international legal action resulting from Summary Points: News Article: Y/N software development: § trumpet software vs OzEmail: OzEmail distributed § enticed to update their applications Winsock with their distribution disks but failed to ad- § crossgrade: change to a competing product eg. vise customers they had to register with Winsock. Bibliography: go from Word to WordPerfect word processor Some documentation was omitted or chaned. OzEmail Main: Folwer’s HSC SDD text § more complex software needs more computer was ruled against. Supplementary: Wilson’s HSC SDD text power. § Microsoft operating system & Internet Explorer § Sega vs Accolade: Accolade was within its right to reverse engineer as it had not stolen Sega’s creative works & only needed the secret codes for Accolades games to work on Sega machines. Example: eg. gaming, video editing, digital editing More hard disk storage, RAM & processing speed Public issue: § Y2k millennium bug § computer viruses
  • 5.
    SDD HSC SoftwareDevelopment Approaches Page 5 of 43 Concept: Software Development Approaches: Concept: Software Development Approaches: Concept: Software Development Approaches: Approaches: commercial systems: structured approach continued structured approach continued: structured approach: follows the software develop. § it takes little to fix a mistake at this stage but be- cycle. It looks at the whole problem & divides it into comes more expensive in the latter stages building the solution: the programming, coding & steps that can be systematically followed to arrive at a § feasibility of a software solution (constraints) testing phase. Everyone is involved. solution. § top-down approach / step-wise refinement § it is time consuming but appropriate for complex planning the solution: involves a further, more in § peer checking, desk checking problems. depth understanding of the needs of the users & § runtime testing § often a team is involved: system analyst, program- a choice of a method(s) to solve the problem. mers, graphic designers, managers, trainers, users § planning the data & program structures checking the solution: a continuous part of the SDC § designing algorithms (system development cycle). structured approach: § planning the user interface § acceptance testing: measured against the original define the problem-> plan the solution-> build the § scheduling the project – Gantt chart specifications solution-> check the solution-> modify the solution § choosing a programming language § real data used § dataflow diagrams, IPO charts used as tools § alpha / beta testing define the problem: thoroughly understand & define § mostly involves the design & checking of § screen design, intuitive the problem itself. algorithm & interfaces § staff training § interviews, collect data, observation, documents, § error handling within the program questionnaire, surveys § specific requirements drawn up Concept: Software Development Approaches: Concept: Software Development Approaches: Concept: Software Development Approaches: structured approach: continued: structured approach: Advantages structured approach is used when: modifying the solution: modifying the solution from § easier to write because it is broken into chunks § project is large scale, complex & is best solved checking the solution. Further testing takes place on § easier to understand because of the use of using modularisation the modifications. Program is either accepted or modi modules; can be easily tracked & connections seen § development budget is large fied further. § easy to test & debug each module separately § time available is considerable § significant changes at this stage can be quite § easy to modify because only some modules need § a easy program to debug, write, understand & expensive to be changed. modify is required. § should only be carried out if small or crucial § a project development team is involved. § in extreme cases, the analyst could recommend the SDC start all over again.
  • 6.
    SDD HSC SoftwareDevelopment Approaches Page 6 of 43 Concept: Software Development Approaches: Concept: Software Development Approaches: Concept: Software Development Approaches: Prototyping Rapid Applications Development End-user development Definition: involves building a working model that is Definition: any method of software design that uses Definition: where the user adapts existing software evaluated by users. It generally has screens but little tools to quickly generate a program for a user. tools to suit their needs or to obtain a solution to a processing. problem. Summary Points: News Article: Y/N Summary Points: News Article: Y/N Summary Points: News Article: Y/N § it can become the actual solution § uses existing modules to create a solution § a larger number of programs allow the users to § can be used as an information gathering tool existing modules need little or no testing create their own solution that can be used in another program § may reuse code § very informal, little documentation § useful where a lot of computer interaction is § may use CASE tools & templates § buttons & macros can be used to a limited degree required eg. multimedia, internet § requirements of project are well understood § disadv. end users within the same organization § user gives feedback via a prototype § scope is well constrained, focused. often duplicate processes unknowingly. § reduced documentation & faster development § includes adding modifications to existing software compared to structured approach. Use end user development when: Use prototyping when: Use prototyping when: § development involves the user § development is small scale & small budget § very small team, low budget & minimal time § it involves existing software solutions § a smaller team needed § small scale projects § it involves very little cost or time § less time available § a small range of coding languages § it involves small problems § help develop another program Concept: Software Development Approaches: Concept: Software Development Approaches: Concept: Software Development Approaches: Combination of approaches Methods of implementation Methods of implementation Adv. & Disadv. parallel: the old & the new program work together for parallel adv: 2 programs can be compared. Fixing is § Using combinations of the 4 approaches can be a period of time. simpler because old one can be used in emergency carried out. parallel disadv: user stress both systems operated. § eg. the problem could be split in two & the direct cut-over: the new program immediately replaces Confusion between programs. Dual costs - more sections worked on separately using different the old program expensive. Large changes in procedures can cause approaches. confusion. phased: one or more tasks of the new program are direct adv: reduced implementation costs. Less pres- § The ultimate objective is always to produce a gradually implemented until the new program takes sure on users – only 1 program in place properly documented solution to the problem. over all tasks of the old program. direct disadv: data transfer done quickly. No fallback. User stress in training before new program in place. pilot: one section of the organization uses the new phased adv: each task individually tested. Training is program & all other sections continue with the old easier program until a decision is made to put the new phased disadv:difficult to separate the old & new tasks program into place across the whole system. longer time to bring online increases costs. pilot adv: risk confined. Fixing problem is easier as old program is still available. pilot disadv: larger organizations (banks) required to use this method. Multiple sites doing same task.
  • 7.
    SDD HSC SoftwareDevelopment Approaches Page 7 of 43 Concept: Software Development Approaches: Concept: Software Development Approaches: Concept: Software Development Approaches: Trends in software development: Trends in software development continued: Networked software outsourcing: hiring an outside organization to handle popular languages: Definition: software written for use on centralised all or part of software serverices. § structured environments: C++, Visual Basic, Java networks. Needs to interact with the network oper- § no expense of a full Information Tech. department § informal: spreadsheets, web page,macro recording ing system which handle the security & communi- § effective use of scarce technological assets databases, SQL cations tasks. § difficulty of breaking unsatisfactory contracts § 3rd generation: COBAL & Fortran still popular Summary Points: News Article: Y/N § may not understand the ethos of the organisation § they all have a formal set of rules called syntax § business moving toward personal computers that § may feel it lost its control of is system § all use constants, variables & operators are networked. § some are easier to use than others and some run § security is of particular importance especially with popular approaches: ranges for ad-hoc to formal. faster than others. financial transactions & the Internet. § web-page editors have encouraged end users Network software: § customising off the shelf software Employment trends: § user interface and the system § software accessible to large number of employees § less likely to be permanent employment § application: meets the needs of the end user § greater distribution of code libraries § will tend to be contract work to the business or § database management: manipulation & manage- § increasing use of hypermedia software development company ment of data on the network § increased use of authoring languages § increasingly high educational requirements § network: the means by which communications takes place Concept: Software Development Approaches: Concept: Software Development Approaches: Customised off-the-shelf packages CASE tools Definition: software that is purchased off the shelf & Definition: computer assisted software engineering to can be modified to fit a scenario in a business eg. help in the task of software development & mainten- book keeping software. ance. Summary Points: News Article: Y/N Summary Points: News Article: Y/N § general software to aid the software development § able to create a software solution from an inte- can be considered as CASE tools eg. word processor, Bibliography: grated package eg. spreadsheets, Database, graphics, spreadsheet, graphics software Main: Fowler’s HSC SDD text word processing § data dictionaries Supplementary: Wilson’s HSC SDD text § customizable interface § specialist software does exist but we have seen no § customizable reports practical examples. § conversion of old data to the new system § management of software development includes § lends itself to prototyping approach or an end- versioning the changes eg. v1.0->v1.1->1.1.1->1.2-> user approach. 1.3->v2.0 § documentation generation using CASE tool Example: MYOB, Creating a relational database for § test data generators CASE tool a specific task. eg. Dean’s Merit Awards
  • 8.
    SDD HSC SoftwareDevelopment Approaches Page 8 of 43 Concept: Software Development Approaches: Concept: Software Development Approaches: Concept: Software Development Approaches: Definition: Definition: Definition: Summary Points: News Article: Y/N Summary Points: News Article: Y/N Summary Points: News Article: Y/N § § § § § § § § § Example: Example: Example: Concept: Software Development Approaches: Concept: Software Development Approaches: Concept: Software Development Approaches: Definition: Definition: Definition: Summary Points: News Article: Y/N Summary Points: News Article: Y/N Summary Points: News Article: Y/N § § § § § § § § § Example: Example: Example:
  • 9.
    SDD HSC Defining& Understanding the Problem Page 9 of 43 O ve ral l Desi g n S tru cture Ch arts Data Fl o w Di ag ra ms In cl u de s: mo du l e s & th e IPO d ia g ram s i n te ra cti o ns b etwee n m o du l es L i ne a r storyb oa rd Id en ti fyi n g th e p rob l em Hie ra rch i al storyb oa rd P ro b l em de fi ni ti on / fe a sib i l i ty stud y Nee d s Data De si gn : Network sto rybo a rd O bj e cti ve s Id en ti fy d ata ob j ects Hyb ri d storyb oa rd Fea si bi l i ty Id en ti fy d ata typ es S yste m fl owcha rt Is i t worth S o l vi n g? Id en ti fy fi le stru cture S cre e n d esi g n Con stra i n ts Cro ss re fe re n ce L i mi ted Pro totyp e Deci sio n tre e B ud g eta ry co nsi d era tio n s Deci sio n ta b l e O pe rati o na l co n sid e rati o ns S co p e: S tru cture ch a rt T ech ni ca l co nsi d era tio n s How the softwa re fi ts in . S ch e du l i ng Defi n es the b ou n da ri es P ossi bl e Al te rn a tive s Form s o f in p ut/o utp u t S oci a l & Eth i ca l co n si d e ra ti on s d ata Defi n in g th e Pro bl e m Descrip ti on o f p roce ssi n g M od e ll i n g S co p e o f th e pro j ect Nee d to em p owe r th e u ser Desi g n S pe ci fi ca ti o n s Data de si gn G ive s se n se of o wn e rsh i p S DC De fi ni n g & O ve ral l p ro g ram de si gn A ckn owl e dg e u se r's p erspe cti ve Com mu n ica ti on Und e rsta nd i n g In te rface de si gn A cce pti n g fe ed b ack th e P ro b l em P ro ce ss Desi gn Cro ss-re fe re n ce with req u ire me n ts Imp l e me nt. / te stin g d efi n i ti o n G en e ra l pro cesse s fo r Imp l e me nta ti on & te sti n g te sti n g o utl i n ed . Deve l op e r's Pe rspe ctive In sta l la ti on o nto si te is Data typ e s care ful l y pl a nn e d V ari a bl e s A lg o rith ms P ro ce ss Desi gn : Use r's p e rsp e cti ve E ach mo du l e d e scri b ed i n d eta i l System Development Cycle: Descrip ti on o f th e In terfa ce A lg o rith m th at d esri b es mo d ul e Defining Understanding the L oca l d a ta structure s In te rface De sig n : A ny restri cti o ns / li m i ta ti on s Hum an -ma ch in e in te rfa ce Problem How the use r in te ra cts. S pe ci fi ca ti o n s th at d escri be s Cro ss Re fere nce : E nsu res req u i re m en ts m et b y th e i n te rface s b e twe en software . m od u le s, p ro gra m & extern a l In di cate s wh i ch mo d ul e s m e et d evi ces p arti cul a r re q ui re me nts. Dev. Data typ e s: V ari a bl e s: P ersp ecti ve : Is a b l e to ca ter G lo b al , l oca l A lg o rith ms: Con verts cl i e nt's fo r stora g e A pp rop ri ate na m e o f B re a k d o wn p ro b l em wish e s to a V isu a li se d b y th e i tem i n to sma l le r pro b le m s. p rog ram . p rog ram me r & T op -town a p pro a ch e xp re sse d a s a m od e l o n p a pe r Refl e ct th e d ata i n th e p ro bl e m.
  • 10.
    SDD HSC Defining& Understanding the Problem Page 10 of 43 Concept: Define Understand the Problem: Concept: Define Understand the Problem: Concept: Define Understand the Problem: Defining the problem: Determining the feasibility of the solution Determining the feasibility of the solution continued: Definition: Problem definition involves examining the Definition: determines whether a problem is worth Possible alternatives: looks at all the other options needs of the users, objectives that the solution is to solving. Constraint is a limitation placed on something. available to solve the problem. meet, the boundaries within which the solution has to financial feasibility: the ability to develop a program § could include leaving the system unchanged work and whether it is feasible. within the money allocated for the project. § rough cost of each alternative § the additional income &/or projected savings need § adv. & disadv. of each alternative Needs: needs of the user, needs of the system (data to be more than the cost of implementing the solution. § analyst makes a recommendation with justification types, storage of facts, perform certain processes & operational feasibility: refers to the skills & resources social & ethical considerations: impact upon people be the output need). needed to complete and maintain the program. it lifestyle or work practices. Objectives: are aims which are measurable. eg. maxi- § eg. artificial intelligence may be worthwhile but § right to privacy: sensitive personal information mum response time. the skills don’t exist yet. § code from other sources need to be dealt with Boundaries: where outputs leave one system & pass § meets the needs of the organization. May refine as per copyright. on to the next system. a worker’s role. § are limits, borders technical feasibility: the availability of hardware and § can be hardware/software requirements software for the product to meet the needs of the program. scheduling feasibility: refers to time requirements. Is it worth solving? There is usually a firm completion date. eg Y2K bug. Concept: Define Understand the Problem: Concept: Define Understand the Problem: Concept: Define Understand the Problem: Design Specifications: Overall program design: Interface design: Definition: lays down the guidelines for development Definition: One steps back and takes a look at the Definition: the interface between the user & the and give a yardstick to measure the success of the overall design of the program. Usually quite general. program. project. Some aspects include: human-machine interface § structure charts: includes modules & the § give control of the program to the user scope of the project: how the software fits in with the interactions between modules. § enable access to other parts of the program whole system. § consistent screen design eg. navigation § forms of output / input § context / dataflow diagrams § simplicity: easy to learn and use § description of processing to convert input to output § any special processing needs § input processing output charts specifications: that describe the interfaces between data design: identifies the data objects required & the modules, program and external devices. eg. printing resulting data types. § system flow chart from a program § file structure & access covered here cross reference: checking that data items are related to their respective files / modules.
  • 11.
    SDD HSC Defining& Understanding the Problem Page 11 of 43 Concept: Define Understand the Problem: Concept: Define Understand the Problem: Concept: Define Understand the Problem: Process design: Implementation & testing: Developer’s perspective Definition: a description of processing. Definition: implementation & testing needs to be Definition: white-box: is concerned with what hap- planned out & specified before they are used. pens & how it happens. Input & output are equally § each module is described in detail. important. § a description of the interface. Includes machine- § general processes for testing outlined. data types: human centered & machine-peripherals § installation onto the actual site needs to be § converts client’s wishes to a program § algorithm that describes each module carefully planned. § choose data types that cater for respective storage § identifies any local data structures within a module § visualised by the programmer & expressed as a § any restrictions / limitations on the module model on paper § data type has to reflect the data in the problem variables: global or local variables may be used. variable name should have meaning. algorithm breaks a large problem into smaller pieces. Uses the top-down approach or step-wise refinement. Each module of algorithm should be given a meaning- ful name. Concept: Define Understand the Problem: Concept: Define Understand the Problem: Modeling: Communication Definition: a system can be represented in some way Definition: should interact with the user throughout to show its structure. the process. § data flow diagarm § IPO chart Summary Points: News Article: Y/N § linear storyboard § it empowers the user § hierarchical storyboard § network storyboard: modules may be accessed § gives the user some sense of ownership Bibliography: directly by other modules. Main: Fowler’s SDD HSC text § hybrid storyboard § acknowledges the user’s perspective Supplementary: Wilson’s SDD HSC text § system flow chart § screen design § demonstrates the ability to accept feedback. § limited prototype § decision tree § decision table § structure chart Need to know how to construct DFD, system flow chart, decision tree/table at least to some depth.
  • 12.
    SDD HSC Defining& Understanding the Problem Page 12 of 43 Concept: Define Understand the Problem: Concept: Define Understand the Problem: Concept: Define Understand the Problem: Concept: Define Understand the Problem: Concept: Define Understand the Problem: Concept: Define Understand the Problem:
  • 13.
    SDD HSC Defining& Understanding the Problem Page 13 of 43 Concept: Define Understand the Problem: Concept: Define Understand the Problem: Concept: Define Understand the Problem: Concept: Define Understand the Problem:
  • 14.
    SDD HSC Planning& Design Page 14 of 43 Id en ti fi ca ti o n o f ap p rop ri ate mo du l e s S tru cture d P rog ram m in g In de n ti fi cati o n i n pu ts, p roce sse s & Fun ctio n al Deco mp o si ti o n o utp u ts Use o f M ai n mo d ul e T he sco p e o f va ri ab l es l o ca l pre ferre d Use o f su b m od u l es P assi ng o f p a ra m ete rs Wri tte n sep a rate l y T ho rou g h te sti n g T este d se pa rate l y Desk ch e cki n g u si ng tra ce ta bl e s System Development Cycle: S ho u ld b e i n de p en d en t Fi el d te stin g Re-u se o f m o du l es P ro to typ i ng Planning & Design M ai n ten a nce o n so m e E xte rna l do cum e nta tio n m od u le s on l y n e ed e d In te rn al d ocu me nta ti on L i sti n g a ssu m pti o ns Deco mp o si ti on , reu sab i l i ty P ro b l em So l vi n g Fun ctio n li b rari e s S tra teg y Cal l , re tu rn me ch an i sms Desi g n Con cep ts Fun ctio n an a to m y Reco rds Fun ctio n na me s Data ba se te rmi n ol o g y S DC Pl a nn i n g Fun ctio n in p ut O bj e ct O rie n ted term in o l og y Reco rds & & De sig n of M od u le s & Fun ctio n ou tpu t Usi n g re cord s Col l e cti o ns software Fun ctio n s Fun ctio n pro ce ssi ng Neste d re co rds sol u ti on s L oca l va rab l es Col l e cti o ns B oo l ea n fu n cti o n s Defi n in g th e sto rag e A rra ys (B asi c) Defi n in g th e fu n cti o n s S tri n g P roce ssi n g S orti ng & S e arch in g Nam i ng , cre a ti n g a rrays Hol d s si n gl e da ta typ e A rra ys o f fi xe d l e ng th S tri n g co nce pts: In de xin g arra ys S ea rchi n g a rrays: S tri n g m an i p ul a tio n fun cti o n s a re T ra ve rsi n g a rra ys L i ne a r se arch store d i n li b rari e s S wa p pi n g e l em e nts B in a ry se arch Con cate n ati o n o f 2 stri n g s Fi nd i ng l arg e st val u e i n arra y S orti ng a rra ys: tri mS tri n g Fi nd i ng p osi tio n of l a rg e st va lu e in a rra y B ub b le sort com p are Stri n gs S im p le l i ne a r se arch S el e cti o n so rt to Lo we rCase , to Up p erCase In se rtio n so rt stri n g Co n ta i n s S ee Pow er Point P re s enta tion
  • 15.
    SDD HSC Planning& Design Page 15 of 43 Concept: Planning & Design: structured Concept: Planning & Design: design concepts Concept: Planning & Design: design concepts programming & functional decomposition identification of appropriate modules: identification of inputs, processes & outputs: § structured programming consists of a main module § read main module first to get overview of the Input: which activates sub-modules. aka modular program- algorithm. Examine sub-modules to get more detailed § type of data? ming (aka = also known as) information. § source of data? § functional decomposition: is the breaking down of § top-down: design main module first, then the sub § method of data input? a complex problem down into functions. modules. also known as (aka) stepwise refinement § instructions to computer to handle data input? § a well written module can be used over & over Process data: § modules should be independent § what steps are taken to process the data? § are loops and/or selection structures needed? Some requirements to generate software solutions: § instructions to computer to handle data § identification of inputs, outputs & processing processing? § id & definition of required data structures Output data: § an understanding where/when to use random § type of data output? numbers § method of data output? § thorough testing of the solution § instructions to computer to handle data output? IPO Chart Concept: Planning & Design: design concepts: Concept: Planning & Design: design concepts: Concept: Planning & Design: design concepts The scope of variables: it is preferred that variables continued: continued: can only be used in the module in which they were field testing: give the completed software to a group of External documentation: documentation for the user in created. (local variables vs global variables) people to try out under real working conditions. print form. § bugs are reported to the vendor global variables: accessed by all modules at the same § bugs are fixed by the vendor & re-released with a Internal documentation: written within the algorithm time without the need to pass their values around. higher version number. itself. § use of global variable often result in errors be- § it is frowned upon when software is rushed to § can be a written block of comments that appear cause a module may unknowingly change the value. completion that still have numerable bugs. before the actual algorithm. Introduce the reader to the algorithm & includes a brief description of its thorough testing: one must provide sample input data prototyping: a partially complete software product. purpose. values, run one’s algorithm using this data & check § usually contains a user-interface & some of the § can be single lines of comments embedded in the that the output is correct. fundamental routines. algorithm at appropriate places. § allows client feedback § can use comments to break up the list of coding desk checking: one keeps track of all variables & § cheaper than producing a full product for the sake of readability. values on paper & adjusts the values as one goes line § allows one to clarify some of the requirements by line through the algorithm. Test data: Listing assumptions: included in introductory § all branches must be tested as well as the § Legal & expected values comments. It tells readers what the algorithm conditions of all loops. § illegal but expected values supports & what it omits. § use trace tables with desk checking § legal but unexpected values § eg.when reading data from a file, one may say that you assume the file exist.
  • 16.
    SDD HSC Planning& Design Page 16 of 43 Concept: Planning & Design: Modules & Functions Concept: Planning & Design: Modules & Functions Concept: Planning & Design: Modules & Functions General Issues Function anatomy Function anatomy continued: decomposition & reusability: the algorithm is broken Definition: a function can have up to 4 parts. It must function processing: a function should do something. down into smaller chunks. have a name & a block of instructions. It may have It does it something between keywords like BEGIN & § if correctly written, can be reused in other input and/or output but is not mandatory. END. algorithms that have similar tasks: re-usable. function names: short, readable & meaningful. It tries to indicate what the function does. eg.’findBiggest’ local variables: created within a function function libraries: collections of well-tested & reusable § no conflict between local variables of one function functions. function input: is the data passed to it by the calling and those of any other function. § functions within the library can be activated to do code. § are not shared much of the processing. § also known as arguments or parameters. § the same name can be used in many functions § most programming languages have ‘standard function libraries’ function output: we output information from a function Boolean functions: a Boolean value is either true or by ‘returning’ it. eg. return bigNum false. call and return mechanism: subprograms are activated § usually the last instruction in a function but not § a function that returns either true or false is called by being called. Once the subprogram is finished it necessarily so. a Boolean function. returns back to the place from which it was called. § when return is activated the function is ended at § called ‘query function’ because they usually that instant. also known as: short circuiting perform a test on the value of their input. § often have a name starting with ‘is’ eg. isVoter Concept: Planning & Design: Arrays: basic concepts Concept: Planning & Design: Advanced sorting & Concept: Planning & Design: String Processing searching techniques Definition: string manipulation routines are found in libraries. concatenation: joins two or more strings together to form one string. trimString: removes all the spaces from the front & rear of a string since users often accidentally types the spaces in. See Power Point Presentation See Power Point Presentation compareStrings: test the alphabetical order of two on arrays on searching, sorting strings. toLowerCase, to UpperCase: changes all the char- acters of a string to lower or upper case. Should use when accepting input from a user & comparing it to a answer eg. Hangman, Sight Reading stringContains: sees if one string is located inside another string. string insertion, string length, separation into substrings
  • 17.
    SDD HSC Planning& Design Page 17 of 43 Concept: Planning & Design: Records & collections Concept: Planning & Design: Records & collections Concept: Planning & Design: Selection of language to Definition: a record can hold more than one data collections: refers to the storage & management of be used. type. A record has fields & each field is an array. several or many records. Event-driven software: uses actions to trigger an event eg. Person is a record containing § collections are stored in an array of records for our eg. mouse click, key presses name, a string purposes. Features: menus, buttons, other objects age, a whole number Program logic: polling to check status of events; event END Defining the storage: is an algorithm that creates an parsing to execute the events that are activated by the array of records eg. 20 Stock records user (Wilson text) § a record encapsulates the two variables because Uses: games, GUI, computer controlled systems the Person record is like a capsule. Defining the function: defines the fields of a record. § a record is the encapsulation of several variables sequential programming: follows a set of steps to solve as fields in the one structure files: are blocks of data treated as single units a given problem. § the definition of a record is like a template that Features: standard control structures, variables used, shows how a particular type of record is structured. sequential access: one must go through each record in assignment is to transfer data from one memory sequence to get to it. Like a cassette music tape. location to another. Nested records: we can use records within records. Program logic: order of execution is defined by the Date is a record containing… random access: goes straight to the record location. programmer. Linear execution of instructions. Person is a record containing a date (+ other fields) Like a music track on a compact disk. Uses: file & data handling programs such as word processors, databases & spreadsheets. Concept: Concept: Definition: Definition: Summary Points: News Article: Y/N Summary Points: News Article: Y/N § § Bibliography Mostly: Fowler SDD HSC text book § § Supplementary: Wilson SDD HSC text book § § Example: Example:
  • 18.
    SDD HSC Implementation Page 18 of 43 System Development Cycle: T ech ni ca l Docu me n tati o n: S ou rce cod e Hard wa re Implementation A lg o rith ms S oftware Data Di ctio n ary E ffe ct o f em erg i ng tech n ol o gi e s S yste ms do cum e nta tio n E ffe ct o n h u ma n e n viro n me nt Desi g n o f In d ivi d ua l scre en s Futu re m ai n ten a nce of the cod e E ffe ct o n d e vel o pm e nt p ro cess Ide n tifi ca ti o n o f da ta re q ui re d S oftware to a ssi st i n the DBM S ca n p rod u ce on scre e n d ocu me n ta ti on p ro cess V B can d esi g n o wn scre en CAS E to ol s Desi g n o f h e l p scre e ns Hard wa re re q ui re me nts A ud i en ce Id en ti fica ti on Mi n i mu m co nfi g ura ti on Con si ste ncy i n a pp ro ach P ossi bl e ad d iti o na l ha rd wa re E me rgi n g A pp rop ri ate dri vers, exte nsi o ns Form s o f do cum en ta ti o n : T ech no l og i e s B NF, EB NF P ro cess d ia ry Rai l roa d di a gra ms Use r do cum e nta tio n Inte rface De sig n Mu l ti -d i me n sio n al a rra ys Fun ctio n al d escri pti o n Hard wa re A rra ys o f re cord s Insta l la ti on g ui d e E nvi ron me n t Intro du ctory Ma n ua l L an g ua g e S yste m A dm i n. ma n ua l Docu me nti o n S DC S yn tax Ma ch in e co d e Use r ma n ua l S oftware So l uti o n Imp l em e nta tio n CPU Instru cti o n fo rm a t O nl i n e h el p o f S o ftwa re Rol e Use o f re gi sters a ccu mu l ato rs S el f-do cum e nta tio n of the cod e S tru ctu re d a pp ro ach to a co mp l ex S ol u tio n s Cou n te r, fe tch-e xecu te cycl e sol u ti on . A dd resse s o f ca l l ed rou ti ne s O ne l og i ca l task pe r su b rou ti ne L in ki ng , use of DLL s S tu b s Fla g s P ro g ram Isol a tio n of e rro rs Me th od s of T ra n sl a ti on : Deve lo p me n t Deb u gg i ng o utp ut state me n ts T ra n sla ti on Com pi l a tio n T ech ni q ue s E le g an ce o f so l u ti o n Me th od s Inte rpre tati o n Wri ti ng for m ai n ten a nce Incre me n ta l i nte rpre tati o n Dete cti n g & co rrecti n g e rro rs T ra n sla ti on p ro cess S yn tax e rro rs L exi cal a na l ysi s (sca nn i n g) L og i c e rrors S yn tacti c a n al ysi s (p arsi ng ) P ee r ch e ck T yp e ch e cki n g Desk ch e cki n g Cod e g e ne ra ti o n Use o f e xpe cte d ou tpu t T he l in ke r Run -tim e e rrors T he l oa d er Deb u gg i ng too l s T he op ti mi se r B re a kpo i nts A dv. Di sa dv of com p il e r, Rese tti n g va ria b l e con te nts i nte rpre ter, i ncre me n ta l co m pi l e r P ro g ram tra ces S in g l e l i ne step p in g
  • 19.
    SDD HSC Implementation Page 19 of 43 Concept: Implementation: Design of Individual Concept: Implementation: Major aspects for the Concept: Implementation: Some elements used to Screens user interface: support user interaction Definition: a good program can be considered use- § consistency: similar operations should be achieved § buttons: click, double click less if the interface design is poor. Some factors: the same way § switches: alters screen structures eg. background § type of data to be presented: input or output § familiarity: use words that users can understand § menus: pull down § type of audience eg. age, teenagers, business § forgiveness: allow users to recover from errors § indicators: activated to show action is occurring § assistance required by the user: degree of Help without a major crashes eg. percentage indicator bar for installation § consistency between screens § robustness: should handle unusual procedures § displays: show data § type of application: graphics, Maths drill without crashing § sliders: moved to alter views or scales § degree of interaction by user: game, database § feedback: should communicate with the user when § colour: use and misuse § number of screen elements to be included necessary § greyed colours to show active/inactive windows § appropriate messages are critical to prevent users § guidance: should provide some form of Help § use red for error messages taking destructive action. eg. Are you sure you wish to Delete this file? Concept: Implementation: Identification of data Concept: Implementation: Popular approaches to Concept: Implementation: Design of Help screens Pt1 required. producing screen designs Definition: encourage the user to seek assistance Definition: The way in which data is displayed can § simple graphics programs to produce GUI immediately when a problem is encountered. Two help the user relate to the process being carried out. § programming languages VB6, Delphi produce kinds: Help, I have a problem; Help I need some their own screens information. Summary Points: News Article: Y/N § DBMS have their own screen design facility. eg: § partial or full help screens: dependent on case § sequential: one screen follows another Access [database management system] Factors of Help screen design: § event-driven: user input decides order of the § File -> Save; located in upper left corner of screen § non-instrusiveness: operates only when requested screen display. since everyone is used to it being there. User will § flexible sizing: move & resize to see underneath § text can be: menus, labels, arrays & records make fewer errors learning the new software § consistency: appears in the same area of the § graphics can be: background pictures, graphical § use colour to select menu item screen each time it is called. icons, menus § use common Short-cut keys eg. Ctrl-S to save § navigation: user can easily move around the Help § Once data format identified, it is easier to decide § scrolling menus for large menus menu using browser buttons, tabs or hyperlinks on the programming approach to be used. § Everyone one insists on a GUI interface § simplicity: provides basic explanation with links to § text-based interfaces (command interfaces) are more detailed explanation Example: library program which displays the results on the decrease. § contextual: help is adjusted to the task currently of a search. Data elements of the screen include being carried out by the user. search criteria, a list of matches & a means of getting § style: always positive & provides actions rather more details about each of the matches than general statements.
  • 20.
    SDD HSC Implementation Page 20 of 43 Concept: Implementation: Design of Help screens Pt2 Concept: Implementation: Audience identification Concept: Implementation: Consistency in Approach Different types of Help screens: § context: small assistants that become available Definition: the intended audience for the program eg Definition: consistency allows users to anticipate within the application to help with a specific problem teenage game, business application. Range of ex- actions placement eg. printer menu at a particular moment. Ability to turn it off. perience. § browser: provides a large range of Help strategies, Summary Points: News Article: Y/N Summary Points: News Article: Y/N has a Find function. eg. context, index, find § age: huge difference of approach for different § consistency should occur on each of the screens § procedural: takes the user sequentially through age groups Current Traditional approach: the steps needed to carry out a process § level of expertise: inexperienced users require § folders & directories: storage on hard disk § tutorials: teaching help screens that show the more assistance but should be able to turn help off § Save command: shown as a disk icon user how to use an application in relative detail. by expert users. § Printer icon for print commands § error messages: should identify the problem in a § language level: technical terms to be avoided. § letter B used short-cut key for bold format non-embarrassing way (no beeps or HONKS) § level of specialization: geographical mapping pro- § consistent location of feedback messages § beware of overwhelming user with too much Help gram can use a technical interface as compared to a § consistent placement of screen elements simple spreadsheet. § consistent background & colours § the more general the program, the more help will § consistent use of font or typeface be needed Concept: Implementation: Language Syntax Concept: Implementation: Role of the CPU in the Concept: Implementation: Role of CPU continued English is a vague language & often phrases have operation of software. § fetch execute cycle more than 1 meaning. Computing languages can’t use Definition: CPU is the heart & brain of a computer Subprograms come from: phrases that have more than 1 meaning. system § subprogram specific to main program § ALU: arithmetic logical unit: carries out arithmetic § library: eg calculation of square root Metalanguages were created to describe the rules of a and compares numbers <,> or strings § subprograms that are part of operating system programming languages so phrases can’t mean more § control unit: coordinates the actions of processor § linker: subprogram’s address in incorporated into than 1 thing. Metalanguages are used to represent § register: memory location within the CPU the program by this translation system the syntax of programming languages. We deal with 2 § direct addressing: addresses a memory location § DLL: dynamic link library: library can be updated types: § accumulator: working register, holds data items with a new one. eg. dll’s in Windows. that are being currently processed § Instruction format: conveys a number of pieces of § EBNF & BNF with repetition structures: text based § special-purpose: store flags (boolean), to indicate information to the processor. Instruction byte 1, § railroad diagrams: graphics based whether a processed instruction results in true/false instruction byte 2, instruction byte 3. § program counter: stores the memory location of § source code (3rd level language) is translated to Both methods carry out the same task but one is text the next instruction (register) assembly code (2nd generation language) based (like Help in QBasic) and the other is graphics § stack pointer: keep track of the location of the based. beginning of the stack (part of main memory) § stack: Last In First Out LIFO; stack of plates See more on metalanguages elsewhere in the § clock speed: speed of CPU. 1GHZ = 1000 million summary sheets. electrical impulses per second
  • 21.
    SDD HSC Implementation Page 21 of 43 Concept: Implementation: Translation methods in Concept: Implementation: Translation continued: Concept: Implementation: Translation continued: software solutions lexical analysis[scanning]: spaces, indentations, § code generation: traversing the tree, converts Definition: instructions must be converted from hu- comment, removed, assigned a token. tokens to object code when enough tokens have been man readable form to machine-readable form. § token represents key word of language or collected. (source code to object code) § identifiers created by programmer eg. SIDE_A § linker: links code to calls to the operating system, § compilation: all of the code is translated at once. identifier tokens stored in a symbol table so translator to other subprograms and to libraries. Will be executed more quickly than interpreted can keep track of them § loader: adjusts memory location references so they § interpretation: translated line by line Syntactic analysis[parsing]: arranges the tokens in a do not interfere with other parts of the program. § incremental compilation: commonly executed way that allows the computer to understand the logic Memory locations may vary each time the program is routines are compiled while the program itself is trans- § parse tree: hierarchical structure. Only one mean- executed. lated by interpreter. Speeds up interpreted side. ing allowed per instruction § optimiser: reduces the amount of code so it oc- § translation process: language translator is itself a § error produces a ‘syntax error’ because token can- cupies less memory and to organize the code so that computer program. not be placed on the parse tree. it runs faster Process of translation: Type checking: detects data types of tokens and detects incompatible operations between differing source[characters]->lexical analysis[tokens]-> data types and creating error messages. eg. adding syntactic analysis & type checking[statement blocks]-> a string to a number. code generation[machine code]->object code Concept: Implementation: Translation continued: Concept: Implementation: Program Development Concept: Implementation: Program Development Advantages & Disadvantages of each method: Techniques: Structured Approach complex solution Techniques: stubs compiler adv: will run faster than interpreted. Hides Definition: a hierarchical method involving dividing Definition: are dummy modules to substitute for code from view & one can’t see algorithms used. a complex program into modules. Meaningful names those sections of the programs that have yet to be Smaller than the high-level code that generated it. & comments identifies the tasks of each module while written. compiler disadv: run time errors not apparent. Modi- meaningful variable names identify the purpose of § allows one to see if main logic is correct fications means entire program has to be re-compiled, each variable. § is always simpler than the subroutine it represents makes testing tedious. § allows the main program to be debugged & tested interpreter adv: during testing errors become apparent One Logical task per subroutine: self-contained sub- before modules are added errors can corrected as found. Allows for quick removal routines each carrying out a separate task. of debugging aids. § easily tested before joining to main program Flags: Boolean variables used to record whether cer- interpreter disadv: runs far more slowly. Code is eas- § isolated & reused as a library routine elsewhere tain events have taken place in a program. ily accessible to anyone else. Takes up more storage. § replaced when the task needs to be altered or § decisions can be made on the state of the flag incremental compiler: will run faster than those of an updated § useful for the testing phases interpreter but retains the advantage of identifying § easily understood by maintenance programmer § value is normally set to ‘false’ initially errors as they are reached. § if error occurs, easy to identify module Example of flag: incremental compiler disadv: not executed as quickly § adaptability to a team approach for development IF Paid=”” THEN as compiled program. Code is accessible to others Flag=True which could be illegally used. ENDIF
  • 22.
    SDD HSC Implementation Page 22 of 43 Concept: Implementation: Program Development Concept: Implementation: Program Development Concept: Implementation: Program Development Techniques: Isolation of Errors Techniques: Elegance of solution Techniques: Detecting & correcting errors Definition: a method of detecting errors. Definition: elegant solutions are simpler algorithms Definition: a developer need to develop the patience & therefore easier to understand, and due to simplicity & skill necessary to detect & correct errors within a § Tracing the flow of the program will form smaller & faster code. program. § Step through the program manually syntax error: errors that have broken the syntax rules § debugging tools: breakpoint, watch for variables Writing for subsequent maintenance: all worthwhile of the programming language. Could be typing mis- § once error found, could mean the changing of a code will need maintenance in the future. To make takes, incorrect punctuation & spelling mistakes. condition or the complete rewrite of a module. maintenance easier the program should use modular- § failure to complete grouping such as REPEAT with isation, good internal documentation & process an UNTIL; IF ELSE ENDIF Debugging output statements: temporary statements documentation that covers all aspects of program § today’s compilers / interpreters attempt to give placed within code to assist with the process of debug- design & testing. a clue as to the identification of the error eg. datatype ging such as identifying variables or seeing if a mismatch. module has in fact been activated. § use of a reserved word eg “Processing the file has been started” or logic errors: errors in the design or the code imple- “The stimulus name is animated.avi” mentation of a program that result in incorrect output. § desk checking, peer checking, breakpoints, use of § debugging statements are removed. debugging output statements aid in detection of errors Concept: Implementation: Program Development Concept: Implementation: Program Development Concept: Implementation: Program Development Detecting & correcting errors continued: Detecting & correcting errors continued: Use of software debugging tools Peer checking: is having somebody of comparable Breakpoints: are places where the program is made to standard to the programmer check the code or algor- run-time errors: errors that are not detected until a stop during execution. This allows the programmer to ithm for errors in logic. program is running. examine the contents of memory locations, variables. § caused by inability of the computer to perform the Desk checking: where an algorithm is manually intended task. eg. division by zero resetting variable contents: placing statements within worked through with test data items. The results are § control not following the paths as designed the code that change the values of those variables to tabulated on paper and compared with actual outputs. § program trying to access inappropriate memory known values. The effect of processing can be seen locations. eg. accessing an array location that doesn’t and verifies that the variables are processed correctly. Use of expected output: A test data table is designed exist. to show the expected output from using a range of § run on different operating systems program traces: one follows the order of execution of data input. The expected output is compared to the a program by displaying each line as it is executed. actual output. If variation occurs, then a check for The actual flow of execution is compared with the errors has to take place. expected flow from the source code. single-line stepping: following the value of variables line by line as the program is executed. A subroutine can be executed as a whole or stepped through as well.
  • 23.
    SDD HSC Implementation Page 23 of 43 Concept: Implementation: Documentation of a Concept: Implementation: Documentation of a Concept: Implementation: Documentation of a software solution: software solution: User documentation: software solution: User documentation: continued: Overview: documentation forms an integral part of functional description: brief outline of the system system reference manual: has a complete listing of all each stage of the system development cycle. requirements & purpose of the system the functions of the program. § process documentation: value to the developer or § has a listing of known operational errors & how to maintainer installation guide: specifies minimum hardware & recover from them § product documentation: value to the user operating system requirements. Written in a non- § each function described in detail, inputs / outputs, technical manner. May be users first contact with the and any special features. process diary: a log kept by the programmer of all the program. Illustrations should be used. § written in a more formal style & will tend to be steps taken in the development process. It is updated more technical. regularly. introductory manual: describes the common functions § allows a new member to become quickly familiar of the program. system administrator’s manual: designed to provide with the process § should include tutorial on how to carry out the the system administrator with a comprehensive des- § documents the milestone & pitfalls common functions & how to recover from common cription of the program & how it interacts with other § allow maintenance programmers to understand errors. elements eg. how to run from a network and known the processes that were originally undertaken. difficulties. Concept: Implementation: Documentation of a Concept: Implementation: Documentation of a Concept: Implementation: Hardware environment to software solution: User documentation: continued: software solution: Self-documentation of the code enable implementation of the software solution. § use of intrinsic naming within coding hardware requirements: degree of power needed by user manual: is the main reference by a user § use of intrinsic characters to break up the coding computer system. eg. multimedia system requires § clearly & logically set out with full index into segments which is pleasing the human brain more power than just word processing. § description of each function and examples § use comments to explain sophisticated chunks of § platform: specific operating/network system § methods of navigation code § configuration: processor, clock speed & RAM § written in a concise, clear, non-threatening § memory: amount of primary/secondary storage manner technical documentation includes: required to install program. § could be a form of online Help § source code § peripherals: additional hardware outside the CPU § should contain a series of tutorials § algorithms eg. printers, OCRs, scanner, CD-RW § trouble shooting guide § data dictionary § communications: networks & internet systems that § use of Balloon text within a GUI eg. cursor over § systems documentation link two or more computers together. icon produces a text that labels the icon The above technical documentation provides the back- bone for future maintenance programmers. minimum configuration: minimum hardware require- § various general applications can be used to prod- ments needed to run the software efficiently. uce documentation. § developer should always specify a level of memory § templates should be used to promote consistency § processor speed, specific input/output devices between documents § minimum operating system
  • 24.
    SDD HSC Implementation Page 24 of 43 Concept: Implementation: Hardware environment to Concept: Implementation: Emerging technologies Concept: Implementation: Emerging technologies enable implementation of the software continued: Definition: developments in hardware/software can continued: possible additional hardware: specialised peripherals have an effect on the development process. may be needed eg. bar code scanner, optical character software: recognition. hardware: § improvements in operating systems & utilities, § has continuously moved to smaller parts, faster more intuitive eg. Norton’s utilities -> communications appropriate drivers or extensions: drivers are small processing & bigger memories § compatibility problems with existing software eg. programs required to run tasks carried out by a per- § digital devices are replacing analogue equipment Mac OS 10 won’t run OS 9 products ipherals. Extensions are files that usually are with the § artificial intelligence is emerging § programming environments should improve operating system & assist in the execution of some § data gloves with electronic sensors § software isn’t as efficient as it used to be due to programs. § voice recognition added functionality & more powerful computers § drivers, extensions may need to be part of the § natural language reproduction § backward compatibility installation process but as an option. § DVD’s, CD-RW, thumb drives are changing how we § eg. older operating systems may not have net- store files working capability Concept: Implementation: The effects: Concept: of emerging technologies: § made available to the greatest number of people Definition: and to the greatest benefit on the human environment: individual perspective Summary Points: News Article: Y/N through a global one § Bibliography: § a better standard of living Fowler’s HSC SDD text § new forms on entertainment & information Wilson’s HSC SDD text § ability to perform tasks that were previousl § impossible please turn page. § change of employment (redundancy) § impacts will vary from economic effects through § to environmental effects, local, national & global on the development process: almost mandatory to Example: provide online assistance rather than manuals. Printed manuals are being distributed in electronic form rather than on paper.
  • 25.
    SDD HSC Implementation Page 25 of 43 Symbol Meaning BNF & EBNF Examples Example: in BNF <language element> Language element defined somewhere else <digit> Digit:: = 1|2|3 (called non-terminal symbols) These may be <letter> Number:: = <digit> * <digit> § pre-defined – given names § individual characters Number=1*2,Number=1*3 are legal. Number=3*4 is illegal because it is not a predefined Language element Terminal symbols-each character in a string of display digit or 1 or 2 or 3. characters is a terminal symbol Example in EBNF Alternative|Alternative he vertical bar is placed between alterna- A|B|C meaning A or B or C Digit = 1|2|3 tives. There may be 2 or more of theses. Number = <digit> * <digit> Sum={<Number>}-{<Number>} ::= Represents ‘is defined as’ Word::=<letter><letter><letter> meaning Word is defined as 3 letters Legal: Sum=(1*2)-(2*3) & Sum=(1*2)(2*2)-(2*3) Illegal: Sum=(1*4)-(2*3) because 4 is not defined. = Represents ‘is defined as’ Letter=A|B|C|D|E Letter is defined as A or B or C or D or Number is defined as 1or2or3 followed by * and E another digit. Sum is defined as a repetition number which could occur once or many time. {} Repeated elements enclosed in braces. The Word={<letter>} Concept: loop may NOT be carried out. Word is defined as a repetition of the predefined element letter [] Optional elements in square brackets String=<letter>[+]<letter> String is defined as a letter element, an optional + meaning it may be used or may not be used and another letter element () Grouped elements in parentheses ({<letter>}) The repeated letters are part of the one group.
  • 26.
    SDD HSC Implementation Page 26 of 43 Concept: Concept:
  • 27.
    SDD HSC Implementation Page 27 of 43 Diagrams from Wilson’s SDD HSC text.
  • 28.
    SDD HSC Testing& Evaluation Page 28 of 43 Whi te b o x te sti n g . S ta te me nt co ve rag e te sti ng E nsu re sp ecs. h a ve me a sura bl e Deci sio n -co n di ti o n cove rag e CAS E to ol s: o uto cme s te sti n g T est da ta g e ne ra to r Cla ri fy va gu e te rms M ul ti pl e de ci si o n -co nd i ti on A n o racl e Cla ri fy a mb i g uo u s state me n ts cove rag e te stin g Fi le com pa ra to rs Cal cu la ti on s accom p an i ed b y E xh a usti ve con d i ti o n d e ci si o n- T est ma n ag e me nt to ol s e xa m pl e s con d i ti o n co vera ge . Dia g ram Pi cture s u se d to cl a ri fy B la ck b o x te sti n g stru cture M od u le testi ng : S oftware te st de scri p tio n B ou n da ry a n al ysi s A ri th me ti c e rrors S oftware de scri p tio n te st pl a n E qu i val e nce pa rtiti o ni n g Com pa ri son erro rs S oftware de scri p tio n te st re p ort Con trol l og i c erro rs B la ck b o x te sti n g Data stru ctu re e rrors Com pa ri son of th e so lu ti on a nd ori g i na l Whi te b o x te sti n g In pu t, O u tp u t e rrors Docu me n ta ti on o f te st d ata & o u tp u t d esi g n sp eci fica ti on s. In te rface erro rs p rod u ce d . G en e ra ti ng rel e van t te st da ta fo r Use o f CAS E to o l s com p le x so l u ti o n s. Com mu n ica ti on wi th cl i e nt / use rs L eve l s o f te stin g T est resu l ts P ro g ram : Uni t or m od u le testi n g Com pa ri son wi th ori g in a l sp e ci fi ca ti on s. In te g rati o n te sti n g P ro g ram T op -do wn a p pro ach Dri ver S yste m S yste m: m od u le Use o f l i ve te st d ata to te st com p le te P erfo rm a nce te stin g B otto m-u p a pp ro ach sol u ti on Reco ve ry te stin g Fun ctio n te sti ng T esti ng S oftwa re L arg e r fi l e si zes S ecu rity testi ng Rep o rti n g o n th e A cce pta n ce testi ng , al p h a o r b e ta S ol u tio n M ix o f tra nsa cti o n type s S tre ss te sti n g T esti ng P ro cess te sti n g. Resp on se ti m es S DC: Te sti n g V ol u me da ta T est resu l ts: & E val u a ti o n In te rface s b e twe en mo d ul e s Q ua l i ty A ssu ran ce2 : P ro b l em s m a y ca use d e l ays. Com pa ri son wi th pro gra m te st d a ta Q ua l i ty A ssu ran ce1 : m od i fia b i li ty E ffi ci en t use of reso u rce s? B en chm a rki n g Cla ri ty m od u la ri ty M an a ge me n t d e ci si o n. Q ua l i ty a ssu ran ce. corre ctn e ss p orta bi l i ty d ocu me n ta ti on re li a b il i ty e co n om y re si l e nce e ffi ci en cy re usa bi l i ty System Development Cycle: fl exi b il i ty g en e ral i ty te sta bi l i ty u nd e rsta nd a bi l i ty i n te g rity Testing & Evaluation u se a bi l i ty i n te ro pe rab i l i ty val i d i ty m ai n tai n ab i l i ty
  • 29.
    SDD HSC Testing& Evaluation Page 29 of 43 Concept: Testing & Evaluation: Concept: Testing & Evaluation: Compare solution to original design specs. Generating relevant test data for complex solutions Definition: Definition: Summary Points: News Article: Y/N Summary Points: News Article: Y/N § Compare end product to the original design § Can’t test for every possible aspect in complex specifications. Solutions. § Good quality, operate reliably, maintenance is § Wide range of testing procedures are used. possible. § Interface, input output, procedures meet specs. § Whitebox testing Black box testing Example: Compare Quiz end product to design Example: specifications as given by the client (teacher). § XP Operating system § Vista Operating system Concept: Testing & Evaluation: Levels of testing Concept: Testing & Evaluation: Concept: Testing & Evaluation: Program testing Unit or Module testing Definition: Progressive testing, starts at lowest level Definition: Each module is tested to make sure it Definition: ensures that the modules work together (module), moves to program level and then tests the works as a unit and is free from error. and the mainline of the program performs correctly. environment (system) in which it will operate Parameter passing. Module to Main program relations Summary Points: News Article: Y/N Summary Points: News Article: Y/N Summary Points: News Article: Y/N § module testing has mostly taken place in § Each module should perform a separate task. § integration testing: combining the modules implementation stage § Each module is treated as a stand alone appli- § top down: main -> related modules to main ation. Test for: § bottom up: test lower level modules first which § both black-and-white box testing is used. § arithmetic errors incorrect calculations in turn make up larger modules. comparison errors: different data types AND § function testing: Users test product & compare instead of OR against specifications of the user § § Control structure errors due to boundaries, incor- § acceptance testing (custom built): tested where it rect initialization, or termination will be used • data structure errors: flags, counters § alpha, beta (commercial): first phase under con- Example: • input, output errors: reading writing to files trolled conditions, 2nd phase more open after bugs • interface error: parameters passed correctly from corrected from alpha phase. one module to another
  • 30.
    SDD HSC Testing& Evaluation Page 30 of 43 Concept: Testing & Evaluation: System testing Concept: Testing & Evaluation: Live test data Concept: Testing & Evaluation: Live test data continued Definition: checking the program in environments Definition: The real data the program will work with. § comparison with program test data: previous test outside the development environment. data is compared with live data to make sure actual output matches the expected output. Summary Points: News Article: Y/N Summary Points: News Article: Y/N § Benchmarking: comparing a program against § ensure that hard/software, data, personnel and § larger file sizes: difficult to simulate very large files a set of established standards. An objective process procedures work together efficiently, correctly and as hence, we use real data. but results can be interpreted. Usually compare the intended. Tests focus on: § Mix of transaction types: real operations encounter old system with the new system. § performance testing: quality of the performance by more mixtures of transaction types, some not antici- increasing the transaction load until it fails. pated. § recovery testing: measures the ability to recover § response times: times required to complete itself or the average time for humans to recover it. responses. Limited test data may not give accurate § security testing: attempts to breach security of the response times. system. Includes computer & manual procedures. § volume data: amount of data to be processed. One § stress testing: create situations where the sysem would use pre-existing data. may fail such as rapid reading, writing to disk. § interfaces between modules: meeting point be- § some tests may overlap with each other module & main program. Link may be direct or by communication link. Response time may vary. Concept: Testing & Evaluation: Quality Assurance Concept: Quality Assurance continued: Concept: Testing & Evaluation: White box testing § maintainability: ease in which an error in the also known as Structural testing Definition: assures customers of the quality of a prod software can be corrected. Definition: identify and to correct problems emerg- uct. Must be built into it, can’t be added to an existing § modifiability: ease with which the software can be ing during the product’s development. product. changed to meet new needs or circumstances. § statement coverage: each statement is executed § clarity: precise & unambiguous instructions § modularity: able to replace one part without re- in a module. § correctness: consistent correct output placing the entire product. § decision condition: test data is used to test each § documentation: consistent high standard docum. § portability: ability to work in different hardware & branch within a decision structure within a module § economy: economical in use of processing needs software combinations. § multiple decision-condition: tests all possible com- and external resources. § reliability: a measure of the failure rate of software binations of multiple decisions. Nest selections, case § efficiency: efficient production of output § resilence: ability to recover from an abnormal § exhaustive condition decision-condition: § flexibility: ability to cope with all situations during situation. tests all combinations of true false for each condition processing. § reusability: components can be used in future § generality: eg. word processor interface setup to tasks. look like typing on a sheet of paper. § testability: how easily the software can be tested § integrity: withstand attacks on its security § understandability: quality technical documentation Example: intentional or not. allows the software to be understood. § interoperability: ability to communicate with pre- § useability: time for the user required to learn it. existing software eg. operating system § validity: meets the specifications of user
  • 31.
    SDD HSC Testing& Evaluation Page 31 of 43 Concept: Testing & Evaluation: Black box testing Concept: Testing & Evaluation: Documentation of the Concept: Testing & Evaluation: Use of CASE tools also known as Functional Testing test data & output produced. Definition: identifies that a problem exits within a Definition: Testing needs to be a carefully controlled Definition: Specific CASE tools have been created for module. Does NOT identify the source of the problem and executed process to provide maximum information the testing process. about the software. Summary Points: News Article: Y/N Summary Points: News Article: Y/N Summary Points: News Article: Y/N § boundary analysis: choosing test data that are § software test description: describes the prepara- § test data generator: develops test data items ac- representative of both sides of a boundary. tions for the tests. cording to a set of rules. § oracle: predict the output of a program § equivalence partitioning: involves breaking up § software test plan: describes the test environ- § file comparisons: analyses the results between 2 the data input into groups that have the same prop- ment, the tests to be performed & provides a time sets of data,usually from the old system & new system erties. eg. database field entitled Family Name. frame. § test management: handles testing processes for legal characters & illegal characters determined and § software test report: provides information about multiple tests. processed / tested. the conduct of the tests & the results. § volume tester: simulate use by multiple users. § functional tester: simulate user interaction Example: Example: § simulator: various kinds (machine simulation) § WinRunner, LoadRunner, DataTech [CASE titles] Concept: Testing & Evaluation: Communication with Concept: Testing & Evaluation: Test Results Concept: Testing & Evaluation: Comparison with the client the original design Definition: Custom software, the client more involved Definition: problems identified in the testing process. Definition: Each specification to be checked. If all as compared to off the shelf. Results need to be frank working then all Ok. If not, needs to be brought up direct & non-technical language. to standard and an explanation of the shortcomings. Summary Points: News Article: Y/N Summary Points: News Article: Y/N Summary Points: News Article: Y/N § § bugs, inconsistencies, lengthy response times or § efficient use of resources? hardware conflicts. § problems may cause delays. § § limitations of the program may be issues § management decision to wait for full product. § response to live data & coverage of all the test results that show the program meeting user needs. § § may include recommendations related to future § development: bug fixes, rewrites of modules or ex- panding the application. Example: Example: Example:
  • 32.
    SDD HSC Testing& Evaluation Page 32 of 43 Concept: Concept: Concept: Definition: Definition: Definition: Summary Points: News Article: Y/N Summary Points: News Article: Y/N Summary Points: News Article: Y/N § § § § § § § § § Example: Example: Example: Concept: Concept: Concept: Definition: Definition: Definition: Summary Points: News Article: Y/N Summary Points: News Article: Y/N Summary Points: News Article: Y/N § § § § § § § § § Example: Example: Example:
  • 33.
    SDD HSC Maintenance Page 33 of 43 M od i fy: Rem ove a b u g (p atch). Cha n ge s in i np u t d a ta. Cha n ge op e rati o n. M ee t ne w re qu i rem e nts. Imp ro ve effi cie n cy. Hard /so ftwa re ch an g es G ovt re q ui re me n ts Curre ncy of P ro d uct M ai n ten a nce typ es: Imp ro ve d fu n cti o na l i ty Corre cti ve M ai n ten a nce A da p ti ve Ma i nte na n ce Imp ro ve me n t M a in te na n ce Cha n gi n g u ser re qu i rem en ts Upg rad i n g u ser i nte rface Cha n ge s in d ata to b e p roce sse d Cha n ge d m e th o ds o f d a ta p roce ssi n g In tro . of n ew ha rdwa re / softwa re O rg a ni sa tio n Cha n gi n g o f org an i sati o na l focu s Con fi gu rati o n m an a ge m en t: T ech ni ca l Cha n ge s in g ov't re q ui re me n ts M an a ge me n t o f ve rsi on s & rel e a se s P oo rl y i m pl e me n te d co d e o f so ftwa re. Id en ti fi ca ti o n o f the rea son s fo r cha n ge S yste m b ui l d in g Nee d s L oca tio n of secti on to b e a l tere d Con trol & m a na g em en t of syste m Use r Dete rmi n in g ch a ng e s to be ma d e cha n ge L eg i sla ti on Imp l e me nti n g & te sti ng a so l uti o n Con fi gu rati o n p l an n i ng System Development Cycle: M od i fica tio n of Cod e Con fi gu rati o n m an a ge m en t S ou rce cod e , m a cro & scri p t d ue to Cha n ge d Maintenance Req u ire me n ts d ocu me n ta ti on M od i fica tio n of a sso cia te d h ard co p y d ocu me n ta ti on & o n l in e he l p Docu me n ta ti on o f Use o f CAS E to o l s to m o ni to r ch an g es & Cha n ge s versi o ns S DC: Ma i nte na n ce o f S o ftwa re S ol u tio n s
  • 34.
    SDD HSC Maintenance Page 34 of 43 Concept: Maintenance: Changing user requirements Concept: Maintenance: Upgrading user Interface Concept: Maintenance: Changes in the data to be Maintenance: upgrading or repair of a program. processed Definition: User becomes more familiar with the Definition: user interface often contains aspects that Definition: Changes in the form of the data to be application & needs to perform further tasks. Their would benefit from redesign. Long term use may processed. needs evolve & grow. bring to light problems Summary Points: Summary Points: News Article: Y/N Summary Points: News Article: Y/N § Maintenance costs are over half of the total § § Millennium bug: system development cycle. § Much is needed from software today and more § § Australian telephone numbers increased to 8 digits will be required tomorrow. Software needs to be able § ABN number required on all invoices within Austr. to be upgraded with as little disruption as possible to the user. § § Banks had to modify their software to utilize tax file numbers when introduced by legislation. Example: Example: design of menu & key combinations used Example: for shortcuts. Concept: Maintenance: Introduction of new hard- Concept: Maintenance: Changing of organisational Concept: Maintenance: Changes in government ware/software focus. requirements Definition: Definition: a business continually goes through a Definition: legislation changes which in turn reflects process of evolution social, political & economic circumstances. Summary Points: News Article: Y/N Summary Points: News Article: Y/N Summary Points: News Article: Y/N § Long last software has to undergo modification to § often business expansion is similar to the core § ABN number make use of new technology and to take advantage of business and the software can be adapted to the new what the new technology has to offer. acquisitions. § § § tax file number § § § display costs of ATM transaction § track use of particular chemicals Example: Introduction of laser printers, scanners & Example: P&O evolved from just a shipping company Example: chemists have to enter who purchases new operating systems. to running cruise liners, owning resorts, cleaning certain tablets eg. sudafed * USB Ports company.
  • 35.
    SDD HSC Maintenance Page 35 of 43 Concept: Maintenance: Poorly implemented code Concept: Maintenance: Identification of the reasons Concept: Maintenance: Reasons for changing code for change in code, macros & scripts § bug fixes (patch) Definition: Older software may not be as structured Definition: Maintenance is not about a quick fix but § changes in input data (6 to 8 digits) as it should be, hence, reducing efficiency. Mainten- about creating a lasting solution. § change in operation ance of code is preferred over a patch. § identify the needs of the user § meet new requirements: changes to govt regu- Summary Points: News Article: Y/N § identify the needs of management / govt lations or organisational structure. eg. GST § § full documentation on the problem, solution § improve efficiency is needed, particularly when more than likely a dif- § hard/software changes eg: printing to a laser ferent programmer will carry out the maintenance. § govt regulations § § as time passes, technology becomes outdated § currency of product: bring code up to date. eg. § technical needs move from assembly language to event-driven § legislative needs language § § user needs § improved functionality: expand the original solu- § organisational needs tion. eg. add module for greater choice of fonts. Example: Usual Problem-solving strategy: define the problem->design a solution->test and implement the solution Concept: Maintenance: Location of section to be Concept: Maintenance: Determining changes to be Concept: Maintenance: Implementing & testing altered made a solution Definition: where alterations to coding will take place Definition: The cost & impact of changes have to be Definition: testing of changes should be just as assessed. rigorous as full implementation of original program § priority: urgent if business can’t operate Summary Points: News Article: Y/N § extent: number of changes to be made and level Summary Points: News Article: Y/N § can be new modules: easier to do because no of difficulty eg: screen design adjustment vs adding § changes probably need to be carried out in the pre-existing structures have to be linked eg. parameter a new function same environment as originally created eg TUSIL passing § personnel: who does the changes, in-house or will § modification of existing code requires understand- it be outsourced? § use test data for revised specifications ing of specific module and impacts upon other § skills & expertise: the skills needed to make the § minimise downtime modules. changes at time of maintenance. § thorough understanding of original code and § changes could have impact on other parts of the § may involve retraining of users thorough understanding of original documentation program is usually needed. Example: Example:
  • 36.
    SDD HSC Maintenance Page 36 of 43 Concept: Maintenance: Configuration management Concept: Maintenance: Source code, macro & script Concept: Maintenance: Modification of associated documentation hard copy documentation & online help Definition: management of software resources. Definition: should follow the rules covered earlier Definition: any changes in software has to be re- configuration planning, control & management of in the course eg. intrinsic documentation flected in documentation that goes with the product. system change, system building, management of versions & releases of software. Summary Points: News Article: Y/N Summary Points: News Article: Y/N § configuration planning is where documents needed § code: high-level language § updating & distributing hard copy documentation for further development are identified & placed under is quite cumbersome when compared to online help configuration control. § when software is modified so must be the respect- § macros: prerecorded automated tasks § online documents can be easily downloaded from ive documents. the Internet or from a CD § change control: software changes are done in a controlled & predictable way § script: commands carried out without user inter- § § modification to original code needs to be docu- action eg. JavaScript mented. § descriptions of the process & design document- Example: ation assists in the maintenance process. Example: § Word tracks changes in a document Concept: Maintenance: Use of CASE tools to monitor Concept: Maintenance: Concept: Maintenance: changes & versions Definition: Definition: Definition: Summary Points: News Article: Y/N Summary Points: News Article: Y/N Summary Points: News Article: Y/N § a number of configuration management tools exist. § § § Merant’s PVCS is one specific title § § § § § Example: Example: Example:
  • 37.
    SDD HSC OPTION:Evolution Programming Languages Page 37 of 43 M eth od s: M essag e : Defi n es wha t th e ob j ect ca n do . eg . ca r Fi rst Ge n era ti on (ma ch i n e) l an g ua g e: P are am e te rs, tu rn s ri g h t o r le ft. 5 th G en e ra ti on L an g ua g e: Cod e d i n b i n ary di g i ts. Evolution of O pe rati o n, Desti na ti on A n o bj e ct e n ca p sul a tes the pro p erti es & th e a l g ori thm s th a t a re u se d to Use s arti fi ci a l i n tel l i g en ce m eth od s for p ro b l em sol vi n g. Hexi d eci ma l , o ctal d eve l op e d to re d uce e rro rs i n cod i ng . Programming p roce ss the m vi a me ssa g es. Use s l og i c p rog ra mm in g ... b ase d o n th e pri n ci p l es o f fo rma l lo g i c. M ne mo n i cs. P ro ce sso r-d e pe n de n t. P RO LO G : re sol u tio n -> d ed u cti o n Can resi d e o nl y i n 1 lo ca ti o n wh ich Languages A bstracti on : A p ro bl e m ca n b e vi ewe d i n fa m il i a r Cla sses: A sp e ci a l a b stra ct d a ta type . cau se d 2 nd g en e ra ti on te rm s e g . o b j ects. Option Refe rs to th e pro pe rti es o f th at d ata 4 th G en e ra ti on l an g ua g e: A ll o ws u s to sim p li fy th e pro gra mm i ng i tem . WHA T th e p rog ra m h as to d o ra the r th a n p roce ss. P are nt -> Cl a ss -> su bcl a ss HOW it i s to be d on e . 2 nd -Ge n era ti on sym bo i c l a n gu a ge : Data Ab stra ctio n : l o o ks a t d a ta i n Com pu te r p o we r in crea sed , co st de cre a sed . Use s sym bo l i c a d dre sse s. fa mi l i ar term s su ch a s ch ara cte rs & A tte mp ts to ma ke i n tera cti o n wi th h u ma ns Cha racte risti cs A sse mb l e r ta ke s ca re o f ne w me mo ry n um b ers. In he ri ta n ce : e asi e r. l o ca ti on . P ro ce ss a bstracti on : seq u en ce o f In a h ei ra rch i al stru cture is th e a bi l i ty Cha racte rise d b y si m il a ri ty to sp ee ch e g . Note s i n co d i ng al l o we d . i n stru cti o ns tha t ha ve a cle a rly o f th e cl i en t to h ave al l the L og o , Hype rtal k. M ay i ncl ud e a d eb u gg e r. Del p hi : d efi n ed a nd l im i ted pu rp ose . cha ra cte risti cs o f th e pa ren t & to ga i n L og o is a ch i l d o f L ISP . A sse mb l y l a n gu a ge ca n ru n fa ster. Deri ved from Pa sca l . n ew on e s. L ISP si ts on the bo rd er o f 4 th & 5th Deve l op i ng i nte rface s to de vice s, Deve l op me n t to o l fo r Wi nd o ws A ll o ws u s to re-u se cod e . g en e rati o n l a ng u ag e s. crea ti ng RO M m od u l es, or with GUI. m icro po rce ssor con trol l e d m ach i ne s ge . 3 rd G en e ra ti on l an g ua g es: O bj e ct o rie n ted Pa scal . com p act di sc p a l ye r. G re a t l e a p fo rwa rd. A n e ven t occurs fro m u se r Not e asy to l ea rn . In stru cti o ns cl ose r to sym bo l i c a cti o n. Discri pti o n & O bj e ct O rie n ted La n gu a ge : E vo l u ti o n o f l a ng u ag e u sed i n sci en ce o r bu sin e ss. L i bra rie s: cl a sse s of o bj e cts -> Hid to ry o f Con stru cted fro m o b j ects & me ssag e s. P ro g ram mi n g In de p en d en t of com pu te r syste m . win d ows, bu tton s, cu sto m to ol s. L an g au g es B la ck b o x: se nd s & re ce i ve s me ssa g es. L an g ua g es A s te ch n ol o g y i m pro ve d ea ch l i ne cou l d S im i l ar to V B 6. We h ave no i nte rest i n h ow i t wo rks. b e i n terp rete d. Can acce ss l oca l & n etwork A n o bj e ct m a y n ot b e u n de rsto o d, b ut can stil l E nca psu l ati o n: FORTRA N: sci e n ce , ma ths d ata b ase s. b e u sed effe cti ve ly. Fun ctio n al G ro u p su bp ro gra ms & COB OL : bu si ne ss O OP are co n ce rn ed wi th o b j ects. re la te d d ata ei th er T ech no l o gy l im i ted co m pi l a ti o n . P ro g ram mi n g O bj e cts a re resp o nsi bl e for the i r own a ctio n s. i n di vi du a ll y or i n g ro up s of M an u fa cture rs d e ve l op e d th ei r o wn O bj e cts resp o nd to re qu e sts fro m cl i en ts vi a com p on e nts tha t are re l a te d . versi o ns, he n ce , l im i tin g po rtab i l ity. C++: m essag e s. S ub p ro g ram s. A LG OL 6 0 -> C(1 97 2 ) -> C Java : O OP : co di n g (fu ncti o n) & d a ta kep t tog e th e r i n L i bra ry ro uti n es, v.2(1 98 9 S un Mi crosyste m s 1 9 90 . a n o b je ct. e g. stud e nt m arks p ro gra m. S im p li fyi ng com ms b etwee n P ro g ram wh i ch con si sts e nti rel y of C++ i s a hyb rid l an g ua g e. O ri g i na l l y fo r sm al l con sum e r A n o bj e ct o n l y n ee d s to be ma n i pu l ate d , we o bj e cts. fu ncti on s. Fl ag shi p of O OP me tho d ol o gy. e l ectron i c d e vi ce s. d on 't ne e d to se e i n sid e th e ob j ect, he n ce , the S id e effe cts,Re cursi o n. B ackwa rd co mp a ta i b le with C Nee d ed to b e si mp l e & 'b la ck b o x.' No a ssi g n me nt state me n ts. Com pi l e d l a ng u ag e -> o bj e ct fi l e e xtre me l y re l ia b l e. Cla ss -> sub cl ass in h eri ts pro pe rti es fro m P ol ymo rp hi sm: No g l ob a l va ria b l es. L og i c -> l i n ke d to req u rie d li b rari e s -> P orta bi l i ty. p are n t. For e ffe ctive ma i nte na n ce o r E nsu res n o si de effe cts. P ara di g m cove rte d in to e xe cu tab l e . P op u la r wi th we b d e ve l o pe rs & M eth od s: h o w th ey d ea l wi th a me ssag e . e xte n si o n o f a p rog ra m o nl y No l o op s bu t use s re cursi on (a p roce ss (mo d el ) Com pi l e rs fa ste r tha n a n a l tern ati ve to Mi cro so ft. Re-u se cod e th ro ug h m a ni p ul a ti on an d ad d in g th e a dd i ti on of a su b cl a ss i s o f d e fin i n g i tse l f). In te rp re te rs Java vi rtu al ma chi n e a l l ows n ew cha racte ri sti cs. re qu i red . G re a tly i mp rove s m o du l ari ty. Disa d v. i nh e rite d m a ny fau l ts p orta bi l i ty. S ave s ti me , mo n ey & e ffort. V eh i cle -> ca r1 , ca r2 , ca r3, Curre ntl y in e ffi ci en t & n o t su ita b le for o f C. Disa d v: spe e d, can 't be If an ob j e ct i s d e l ete d, con n ecti on s to th e car4 , ca r5, ca r6 . som e a p pl i ca ti o n s. Ru n mo re sl owl y & P erce ive d to be too l arg e & com p il e d i n ad van ce b u t a s th e d el e ted o bj e ct h ave to b e re di re cte d co rre ctly. S ub cl ass (ca r) i n he ri ts fo rm n ot sui ta bl e for g en e ra l -pu rp ose com p le x a l a ng u ag e . p rog ram i s b ei n g e xe cu ted . th e p are n t cl ass, ve h i cl e p rog ram mi n g . Con trol p ro g ram do e sn 't ha ve Cou l d b e th e wa y o f th e fu tu re . to b e mo di fi e d. B ackwa rd Ch ai n i ng : P ro g ram de si gn e d to a ct l i ke a n exp ert. P ro b l em so l vin g pro ced u re . K no wle d ge -b ase d syste ms. Heu ri sti cs: Com mo n L IS P: S ta rts wi th a sta tem e nt & a set Desi g ne d to de a l wi th u n ce rtai n ty. E xp e rt Cal l e d n on -p ro ce du ral , d ecl ara ti ve or Fi nd i ng a se t o f rul e s th a t P ri n ci pa l la n gu a ge for a rti fi cia l o f ru l es l ea d i ng to th e state me n t S yste m l o gi c. fi nd s sa ti sfa ctory so l u ti o n s to i n te l l i ge n ce & 2 n d o l de st g e ne ral - & th e n works ba ckwa rd, S he l l s A sso cia te d wi th a rti fi ci a l in te ll i g en ce. a sp e ci fi c p ro bl e m. p urp o se l an g au g e. m atchi n g ru l es with the Focu s: a b il i ty to l ea rn, to p ro ce ss E na b le s the cre a ti o n o f ma n y Run i n a n i n tera cti ve e n vi ro nm e nt. i n fo rma ti on from a d ata b ase o f kno wl ed g e, to m ake i nfe ren ces & to ga i n d i ffe ren t so l u ti o n s. In te rp re te d l a ng u ag e . K no wle d ge B ase : fa cts un ti l th e sta te m en t ca n be kno wl ed g e. P are nt o f L O GO . Data ba se b u i lt u p b y a kno wl ed g e p rove d e i th e r ri g ht o r wro ng . S ta te me nts n ot p ro cesse d i n a p reci se e ng i n ee r. Works b e st o n a sma l l n u mb er o rde r no r ra p i dl y. G oa l s: In cl u de s si m pl e facts, ru l es tha t de scri b e o f re sul ts. Deta i le d sta tem e nts de scri b e wh at i s A ch i e ve d wh en a g ro up of re la ti on shi p s & p ossi bl e me tho d s. Use r Inte rfa ce: P re m ise : a so urce ca n b e fo un d true a bo u t a de si re d re su lt. fa cts fro m th e d a tab a se are A PL : a p rog ram mi n g l a n gu a ge . Data ba se n e ed s to g row as i t l e a rn s ne w P ro vi de s sm o oth & cl ea r co mm u ni ca ti o n with o ut the n ee d to ob ta in a ll th e In de p en d en ce o f l o g ic & co ntro l . m atche d . (P rove so m eth i ng i s Deve l op e d to co nci sel y exp ress fa cts. b etwee n th e use r & the syste m. d ata . L og i c: wh at i s to be sol ved true ). a l go ri th m s i n m a th e ma ti cs whi ch i n It sh o ul d gi ve i n sig h t a s to h ow the Con trol : ho w it sh ou l d b e so l ve d . tu rn cou l d b e tra nsl a ted i nto p rob l em so l vi ng pro cess is carri e d o ut. Forward Ch a i ni n g: 3 sta tem en ts: fa cts, q ue ri es & ru l es. con ven ti on a l p ro gra mm i ng l an g ua g es. S ta rts wi th a se t of ru le s & a Use r sup p li e s a g oa l : so l ve d by Can be e xtre me l y d i ffi cu lt to re a d b ut In fe re nce E n gi n e : In fe re nce E n gi n e : P ro l o g: d ata b ase o f facts & works to a re so l uti o n o r ba ckwa rd cha i n in g an d / o r see n as i ts stren g th . P ro ce ssi n g p art o f a n e xpe rt A pp l i es the kno wle d ge to th e d a ta to a rrive P ro g ram mi n g i n Lo g ic. con cl usi o n b ase d o n fa cts th at fo rwa rd cha i n g S in g l e l i ne o f co de can do a l a rge syste m. a t so me con clu si on . E vo l ved sin ce e a rl y 70 's. m atch a l l th e p re mi ses. n um b er o f co mp uta ti on s. P ro vi de s th e re a son i ng a bi l i ty Ded u ce s so m eth i ng fro m th e d a ta. P ro g ram me r ne e ds to p rovi d e o nl y the Works wh ere the r are a l a rg e No n oti o n o f Ma i n P rog ram . to m a ke con clu si on s. ru le s & n ot worry ab o ut the seq u en ce. n um b er o f co rre ct re sul ts. P re ce de n ce i s ri g ht to l e ft fo r fo rm u la s. S ma l l d e di ca te d gro up o f fo l lo wers.
  • 38.
    SDD HSC OPTION:Evolution Programming Languages Page 38 of 43 Concept: Correlation between Language generation & Generation Characteristics Features hardware generation Definition: Early 1950’s 1st Machine languages. Machine dependent Summary Points: Late 1950’s § Correlations can be drawn between the developing 2nd Assembly languages. Machine independent generations of hardware & programming languages. § Vacuum tube based machines didn’t provide 1960’s-1980’s sufficient power to enable higher-level languages to 3rd Considered high-level languages. Introduction of compilers in addition to being machine evolve. The transistor allowed the assembler to come independent into being (Fortran & Cobol) § Processing power has allowed languages to become 1980’s-1990’s more intelligent, user friendly & processor 4th Operating system independent. User-friendly, easy to use for non-programmers. Portable independent. 1990’s – Example: 5th Artificial intelligence, Neural networks, Quantum computing Concept: Reasons for development of programming Generation Characteristics Features languages 1930’s – 1950’s Definition: 1st Vacuum tubes, analog computers, late 1940’s first electronic machines begin to be conceived. Summary Points: 1950’s – 1960’s § Repetitive standard programming tasks 2nd Transistors replace vacuum tubes § Desire to solve different types of problems 1960’s § Expansion to meet different needs as new hardware 3rd Integrated circuits replace transistors & peripherals (technology) have emerged § Greater productivity 1970’s - 1980 4th First microprocessor is designed. CRAY supercomputer is designed. 1980’s – 1990 5th First WAN is established, parallel processing introduced, computers become portable (desktops) 6th 1990’s Pentium processor is released, networks become the norm
  • 39.
    SDD HSC OPTION:Evolution Programming Languages Page 39 of 43 Concept: Imperative Programming Concept: Example of Imperative Programming C Concept: Adv/Disadv. Imperative programming § easy to understand since it corresponds with Definition: Commands are performed to affect the every day life eg. cooking, giving directions state of the program. Data represents the state. void find (int sum) § not too many tricky concepts Processing & data separated. { § straight-forward to implement efficiently on Summary Points: News Article: Y/N int i, current, total; computer hardware § data sent to CPU for processing & stored in for (i = 1; i < sum; i++) { § doesn’t fit all real life situations eg. medical analy memory total = 0; sis using intuition, communication with people § uses main control structures current = i; Disadvantages § creates variables for storage do { § runs commands that change (side-effect) the § does the same old thing but faster due to ad- total = total + current; values of variables until the desired output is achieved. vances in hardware technology current = current + 1; § can only be perceived by understanding all of the § distinct beginning & end } while (total < sum); variables that are used by all commands that changes § re-usable code is NOT an integral part of the if (total == sum) the variables (can be hard to debug) imperative language (but desirable). print (i, current - 1); § Reasoning about imperative programs can be hard Example: } and debugging and maintenance can be difficult. § C } § Visual Basic, QBasic Concept: Logic Programming Concept: Prolog Concept: Expert Systems Definition: also known as non-procedural, eat(lion, dog). eat(lion,bird):- § Performs functions that normally would be declarative. Associated with artificial intelligence et(lion,X), performed by a human expert in that field. eat(dog,cat). at(X,bird) § Do not reach definite conclusions but weigh up Summary Points: eat(cat,bird). the evidence & present possible conclusions. § In the other paradigms control flow is explicit via § uses facts & rules, probabilities conditional statements, loops and function calls, etc. eat(bird,spider). § uses heuristics – rule of thumb that are generally § In contrast, logic programming uses the resolution eat(spider,fly). accepted as true within a specialist area process with its implicit backtracking so programs are § conclusions reported as probabilities easier to write, understand and maintain. eat(lion,bird) § Understands how a human expert reasons § The downside is that implementing backtracking is § Stored in a knowledge base costly in time and space compared to implementation eat(lion,X) eat(X,bird) § Expert system shells provide the framework approaches for other paradigms. § It cannot learn new information § eat(lion,dog) eat(dog,bird) Example: eat(dog,Y) eat(Y,bird) eat(dog,cat) eat(cat,bird)
  • 40.
    SDD HSC OPTION:Evolution Programming Languages Page 40 of 43 Concept: Expert System Hugin Lite Concept: Prolog Coding Probability Result parent(marta,joe). parent(marta,jules). Cost parent(marta,lil). parent(nick,jules). parent(nick,joe). mother(Mother,Child) :- Sick Dry Treat female(Mother), parent(Mother,Child). father(Father,Child) :- Sick Dry male(Father), Loses parent(Father,Child). grandparent(Grandparent, Grandchild) :- Harv parent(Grandparent, X), Loses parent(X, Grandchild). ?- parent(tezza,marta). Concept: Functional Programming Concept: Functional code examples Concept: Functional Language use Lists Definition: A program that consists entirely of (define (square num) § In functional languages, the list is the most functions eg. Dr Scheme (* num num) important data structure. A list can consist of zero Summary Points: or more elements, list can also be nested § Functional programming tries to resolve problems ) § (list 3 4 56) a list of three numbers with variables by making the whole program a function (define (factorial n) § (list “a” “j” “o” “p”) a list of four characters from some input to some output. (if (eq? n 0) 1 § (list ) an empty list § no assignment statements. Variables don’t change (* n(factorial (- n 1))) § (list (list 2 3) (list 5 6)) a list within a list § all you need to understand is how functions call ) ; type this (member 3 (list 3 4 56)) each other. ) ; example of using a list in DrSchem § no need for a programmer to understand many ; fibonacci function in which fib(1) = 1 and fib(2) = 2 (define (member e l) different commands to work out what the program will (define (fib n) (if (empty? l) do. (if (eq? n 1) 1 #f § enforces use of modules (re-use of code) (if (eq? n 2) 1 (if (eq? e (first l)) #t § not widely used nor accepted (+ (fib (- n 1)) (fib(- n 2))) (member e (rest l)) § very mathematically oriented ) ) § runs more slowly; not suitable to tasks of an ) ) imperative nature ) ) § no global variables only local variable § difficult to translate a process into a function
  • 41.
    SDD HSC OPTION:Evolution Programming Languages Page 41 of 43 Concept: Programmer’s Productivity Concept: Programmer’s Productivity Concept: Programmer’s Productivity Definition: the choice of a paradigm may have impact Effect on maintenance: languages (OOP, functional) Efficiency of coded solutions: Imperative languages are upon the productivity of the programmer. that enforce writing in modules have positive impact fastest due to advances in hardware technology but Summary Points: upon maintenance. not due to advances in software technology. Learning Curve: Learning curves of new paradigms are § modules already tested, can be re-used, blackbox § imperative languages more apt for technology steep. OOP is now widely accepted & learned early. § easy to locate the coding to be modified within the other languages, although slower, may have less § functional is NOT widely accepted modules for maintenance development time § logic programming in NOT widely accepted § ‘marketing’ strategies need to be put into place to approach to testing: languages (OOP, functional) that gain faster acceptance. enforce creation of modules increases productivity § learning 1 language can carry over to another when testing. § many languages require more expertise than § modules are independent & have already been others tested. Don’t have to be re-tested if unchanged Speed of code generation: Languages that increase the § modules inherit in OOP. Inherited modules do not speed of code generation increases productivity. need or little testing. § machine language is fastest but longest to develop § amount of testing is dramatically reduced, hence, § OOP more efficient but slower to execute increasing the productivity especially if the modules § Imperative languages fastest but due to tech. are re-used. § Others reduce development time. Concept: You may want to add object oriented Concept: here. Definition: Definition: Summary Points: News Article: Y/N Summary Points: News Article: Y/N § § One will undoubtedly be given a scenario in the HSC Exam where one needs to identify the best paradigm for the problem and be § § able to justify the choice at considerable length. § § Example: Example:
  • 42.
    SDD HSC OPTION:Evolution Programming Languages Page 42 of 43 Concept: Concept: Concept: Definition: Definition: Definition: Summary Points: News Article: Y/N Summary Points: News Article: Y/N Summary Points: News Article: Y/N § § § § § § § § § Example: Example: Example: Concept: Concept: Concept: Definition: Definition: Definition: Summary Points: News Article: Y/N Summary Points: News Article: Y/N Summary Points: News Article: Y/N § § § § § § § § § Example: Example: Example:
  • 43.
    SDD HSC OPTION:Evolution Programming Languages Page 43 of 43