MARKETING RESEARCH
TERM REPORT ON
SUBMITTED BY:
SUBMITTED TO: ________________________
1
TABLE OF CONTENTS
ACKNOWLEDGEMENT...................................................................................................3
MISSION STATEMENT....................................................................................................4
VISION STATEMENT.......................................................................................................4
OBJECTIVES......................................................................................................................4
INTRODUCTION...............................................................................................................5
BUSINESS SCOPE.............................................................................................................6
EXTERNAL ANALYSIS...................................................................................................7
PRODUCT POSITION IN THEIR LIFE CYCLE..............................................................8
PRODUCT LIFE CYCLE STAGES...................................................................................9
COMPETITOR’S ANALYSIS...........................................................................................9
SWOT ANALYSIS...........................................................................................................10
BUSINESS PORTFOLIO.................................................................................................12
MARKET SEGMENTATION .........................................................................................14
Occupation.....................................................................................................................14
Tapal Danedar....................................................................................................................14
25-65..........................................................................................................................14
House wives...............................................................................................................14
Housewives...............................................................................................................14
Households/offices.....................................................................................................14
MARKET POSITIONING................................................................................................14
Tapal Danedar....................................................................................................................14
Distributors: ..................................................................................................................16
DISTRIBUTION STRUCTURE.......................................................................................16
Supply Chain...........................................................................................................18
EXECUTIVE SUMMARY...............................................................................................22
Need: .............................................................................................................................23
MACRO ENVIRONMENT..............................................................................................25
MARKETING STRATEGY AND OBJECTIVES........................................27
DEMAND FORECASTING.............................................................................................28
Market Size........................................................................................................................28
Lahore................................................................................................................................29
These are the expected forecasts for the first year as TAPAL aims to break even first
year. Then from 2nd year TAPAL would aim to increase its sales for BUBBLE TEA.
Therefore, our overall forecasted potential market size for BUBBLE TEA is 4271250.. 29
SWOT Analysis………………………………………………………………………....36
4P’s………………………………………………………………………………………40
Competitors’s Analysis………………………………………………...……………...…42
Porter’s Analysis…………………………………………………………..……………..43
2
ACKNOWLEDGEMENT
We would like to thank Mr. Umairzia for giving us the opportunity of working on this
report on Tapal. This report has enabled us to apply all that we studied in class and gave
us the chance to enhance our knowledge.
We are also thankful to Mr.Rehman Afzal, (Brand Manager, Danedar, Tapal Tea Pvt Ltd,
Pakistan) and Ms.Hafsa Farooq, (Assistant Brand Manager, Ice tea, Tapal Tea Pvt. Ltd,
Pakistan) who provided us with priceless information required for the making of this
report.
3
MISSION STATEMENT
To provide a value added service to our customers with quality, reliable, and world-class
service. Customer satisfaction is our number one priority.
VISION STATEMENT
• To provide value and quality to our consumers, our aim is constantly to provide
world class service for our customers, deliver value for our products and make
Tapal a great place to work for our employees. We aim to have a reputation for
innovative thinking in the areas that matter to our customers
• To become a global brand.
• To be an innovative, marketing and research oriented company.
OBJECTIVES
• To transform our competencies into the best advantage for our clients.
• To offer quality services with integrity, expertise and professionalism to enhances
our client's operation.
• To offer personalized services according to the clients need.
4
INTRODUCTION
Tea is one of the most popular drinks in the entire world and the most widely consumed
beverage in South Asia. The demand for tea in Pakistan is very high. With such a high
consumer base, the competition is also very intense. Brands such as Tapal, Lipton,
Brooke Bond and Supreme, being the leading tea makers not only compete with one
another but also face intense competition from loose tea.
Tapal is a well known name in Pakistan. In 1947, it started business as a Tea leader and
so celebrated its 55th
anniversary in 2002. Their first shop was in Jodia Bazaar.
The journey of Tapal's remarkable success is the combined efforts of three dynamic
generations of the Tapal Family. Tapal started out as a family concern under the personal
supervision of its founder, Adam Ali Tapal. The company continued to grow under the
management of the founder's son, Faizullah A. Tapal. . Currently it is managed by the
founder’s grandson, Aftab F. Tapal who has continued giving further strength to the
foundations of quality laid by his family.
Making a modest beginning over half a century back, today Tapal has become the largest,
100% Pakistani owned Tea Company in the country. It has modern tea blending and
packaging factories, warehouses equipped with state-of-the-art equipment and a team of
highly dynamic professionals headed by Aftab Tapal himself. He was the first to
introduce soft packs in the country. He developed an entirely new brand and category-
Tapal’s Family Mixture (the mixture of tea & dust). Mr. Aftab Tapal was the first to
invent the highly successful brand Danedar Leaf Blend. In December 1997, Tapal Tea
became the first Pakistani Tea Company to earn the ISO-9001 certification: a symbol of
the highest international quality standards. Again in December 2000, Tapal acquired the
ISO-9001: 2000 certification, making it one of the first few companies in the world to
achieve this milestone. In addition to the standard requirements, the ISO-9001: 2000
certification system includes requirements for environment improvement, concepts of
TQM (continuous improvement) with major emphasis on consumer requirements and
satisfaction.
Tapal’s success has left many astounded. No magic formula however, lies behind its
growth other than hard work, dedication and of course unique blends and better quality.
5
BUSINESS SCOPE
The Business We are in?
We are in the market of Hot Beverages and specialize in the area of Black Tea. We desire
a high level of customer satisfaction and unflinching brand loyalty through commitment
to quality and constant innovation.
Who are our Customers?
We have a diversified customer base ranging from urban to rural areas including various
institutions. Hence, Tapal’s target market mainly consists of young adults and adults
belonging to high, middle and lower income groups.
6
EXTERNAL ANALYSIS
A unique combination of high- grown Kenya tea leaves and dust, that gives a refreshing
aroma of leaf and strong taste of dust all together in one cup. Tapal is a family name and
calls attention to tea as an integral part of our lives whether it is day or night or any time
as a source of refresh ness and rejoice ness.
Following are the products of Tapal:
Chenek Kenya Dust Mezban Super Dust
Tapal Special Teabags Gulahar Green Tea
Family Mixture Danedar Leaf Blend
Jasmine Green Tea Safari Kenya Leaf
Special Round Teabags Tezdum
Tapal ice tea
7
PRODUCT POSITION IN THEIR LIFE CYCLE
Introduction Growth Maturity Decline
Implications
The industry is in the maturity stage, so competing firms in order to gain market share,
constantly innovate and frequently use price-cutting. They also increase communication
channels like advertising and sales promotion to entice brand switch. Green tea has is in
the growth stage and we believe that there is a potential for growth given that green tea
provides health advantage. Thus this property will attract health conscious people. Ice tea
is in its introductory stage, it was recently test marketed in Karachi which resulted in a
successful response in future it will be coming up with new flavors and has a potential to
gain a large market share as soon it is launched nationally
8
BLACK TEA
GREEN TEA
ICE
TEA
PRODUCT LIFE CYCLE STAGES
Tea Introductory Growth Maturity Decline
Dust X
Leaf X
Mixture X
Green Tea X
Ice Tea X
COMPETITOR’S ANALYSIS
The tea industry is divided into two segments. They are:
 Branded Tea
 Unbranded Tea
Tapal is facing a tough competition from both the segments as the unbranded tea has
almost half the share of the total tea industry. The current tea imports are 140,000 tons.
The major competitor for Tapal is Lipton especially as the sales competition from this
brand in the tea industry is getting cut throat. Tapal is a clear market follower in all over
Pakistan as it caters to all the areas rural and urban alike. Lipton Yellow Label is
definitely a market leader claiming that it is a premium top of the line product with “a
sign of good taste”. But Tapal is the market follower in branded tea.
However Tapal has countered this competition strategically by creating positioning and
brand pull in customers mind so that they have a separate identity of their own. Catchy
slogans like “JAISE CHAHO JEEO” for Tapal Danedar, focusing on the free and
radiant spirits of the youth which has also been tagged along with “ZINDAGI MAIN
BHARO NAYA RANG”. “MUKAMAL GHAR MUKAMAL CHAI” is the slogan
for Family Mixture, which positions on the completeness and togetherness of the family
and position Tapal as an integral part of the Family.
9
SWOT ANALYSIS
Strengths
 Continuous innovation for increased customer value, for example:
o First to introduce soft pack in the country,
o The pioneers of introducing Jasmine Green Tea in Pakistan.
o The only company to introduce round-tea bags in Pakistan.
o The only company to develop an entirely new blend and category (the
mixture of leaf & dust).
 Tapal is one company that is catering to the needs of all segments of the society.
 Export
 Tea cultivation
 Strong R&D team
 Brand sponsored shows such as musical concerts and cricket tournaments.
 Good brand awareness in the local target market.
Weaknesses
 It is a major hurdle for Tapal to position its tea abroad in the minds of the
consumers and encourage them to indulge in brand switching.
 Have to import some of their products from other countries, which increase their
costs.
 Most of the sales are on cash, problem for the distributor then they can switch to
competitors.
 Tight quality control procedures lead to higher costs and its time consuming and
often discontent the suppliers.
Opportunities
 In the long run there is going to be a lucrative market for Ice-Tea and flavored tea.
 The market growth of the tea-bag market because of it being easy to use.
 Customers are more attracted towards strong taste and quality of tea offered by
tea providers.
 There are markets in Punjab, N.W.F.P and Balochistan, which are not as yet
explored by competition.
 Duty free tea import from Sri Lanka and Bangladesh and India.
 Green tea market is growing.
10
Threats
 Strong marketing campaigns of Unilever makes it extremely difficult for Tapal to
counter-attack because of low budgets.
 Unilever as a more established brand name than Tapal world wide.
 High import duties encourage smugglers of tea to grow.
 The unstable rules and regulation of the government hinders the tea companies.
 Due to climatic conditions, when the weather of Pakistan is mostly hot;
consumers would prefer soft drinks over tea.
11
BUSINESS PORTFOLIO
We will be using the Boston Consulting Group Approach, which is the BCG Growth-
Share Matrix to analyze the situation at Tapal. This portfolio takes into account two
important dimensions of the market:
 The Market Growth Rate
 The Market Share
The BCG Matrix with regard to Tapal is as follows:
Relative Market Share
High Low
12
Star
o Family Mixture
o Mezban Premier
o Tapal Danedar
Question Mark
o Jasmine Green
Tea /
Gulbahar Green Tea
o Tezdum
o Ice Tea
Cash Cow
o Chenak Dust
o Special Teabags
Dog
o Safari Chai
High
Relative
Market
Growth
Low
13
MARKET SEGMENTATION
MARKET POSITIONING
Brands Positioning
Tapal Danedar
'Aur Kiya Chahiye'
Fulfilling
Unmatched
Wholesome
Tapal family mixture 'Mukammal Chai, mukammal Ghar'
14
TAPAL Age Occupation Lifestyle End Users
Tapal Danedar 25-65 House wives Housewives Households/offices
Tapal family mixture
25-50 House wives
Female who pride
themselves in family
values & cohesiveness.
Households
Tapal safari chai 18-30 Athletes Young, adventurous &
energetic individuals
Athletes
Mezban premier dust 13-75 Housewives Interior Sindhi families
who pride in smooth
house hold running,
family bondage,
hospitality, 'mehman
nawazee' & quality
servings
Dhabbas/ Households
Tapal special teabags 18-35 Professionals Active, busy & working
consumers younger in
age who seek
convenience & in their
busy lifestyles
Travelers/ workplace
Jasmine green tea 22+ House wives Health conscious,
dieting females.
Households/ Offices
Tezdum 25+ Farmers/Athletes Vigorous/energetic Dhabbas/ Households
Chenak Dust 25+ Housewives/ Blue-
collar workers
Strong Households/ Offices
Ice tea 18-35 Students Outgoing, active Restaurants/cafes
Family bonding
Traditional
Expressive
Totality
Tapal safari chai Energetic
Adventurous
Mezban premier dust Rishtoon jee shaan, rishtoon jee maan
Welcoming
Homely
Togetherness
Hospitality
Tapal special teabags Conveneience
Promptness
Speediness
Tapal jasmine green tea Heatlth consciousness
Style
Cosistency
Tezdum Fast paced
Energezing
Refreshing
Chenak dust Availability
Strength
Ice tea Chill karo
Refreshing
Bubble free
PRICING STRATEGY
Tapal follows high-medium price strategy in which it offers high quality tea at
reasonable prices. Tapal also follows a Going Rate Pricing strategy, in which it bases its
price largely on competitors’ price that is Unilever. Unilever being the market leader
always sets the price, and then Tapal accordingly allocates its prices, always lower than
that of Unilever. Tea prices have fallen over the years which are because of reduced
import duties and costs.Besides taking the competition into account, Tapal does cost plus
pricing.
DISTRIBUTION STRATEGY
The distribution objective of Tapal is to maximize its market coverage. To accomplish
this Tapal has a wide distribution network of 410 distributors across Pakistan. Tapal has a
wider distribution coverage in the South where as Unilever has better distribution in the
North. Therefore, Tapal’s main objective is to increase their sales in the North. It ensures
that it places its tea in the same outlets as its competitors in order to maximize
availability. The distribution coverage of Tapal is as follows:
1. Karachi 14%
15
2. Lahore 34%
3. Islamabad 18%
4. Sukkur 22%
5. Hyderabad 12%
Distributors:
Tapal deals only with distributors on contract basis with no other intermediaries involved.
They do not extend credits to their primary customers and all their sales are mainly cash
based.
The contract comprises of a specification of a complete volume of the market, Tapal’s
share in the market, the profit margin of the distributor, the sales that will be made by the
distributor, as well as the complete route plan of the distribution network.
Tapal chooses their distributors after analyzing their complete financial background and
Public Relations. They provide the distributors with a detailed description of the
distribution network; all the costs and expenses involved and when the distributor agrees
the contract is signed. This contract involves the condition that the distributor has to be
brand loyal, pro-active and cannot deal with other tea companies otherwise the contract
will be terminated. The contract includes a clause that describes its termination process.
Either of the two parties: Tapal and the distributor, can terminate the contract on one
month basis.
DISTRIBUTION STRUCTURE
16
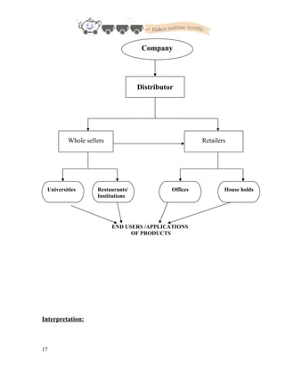
END USERS /APPLICATIONS
OF PRODUCTS
Interpretation:
17
Company
Distributor
Whole sellers Retailers
Universities Restaurants/
Institutions
Offices House holds
 The manufacturers sell from their warehouses to their major distributors, which
sell directly to wholesalers, who either pass it on to the retailers and then to the
end user or to the end users directly.
 Distributors also sell directly to large retailers and then the product is passed onto
the consumers.
 This distribution trend of the industry is very similar to what Tapal follows. Tapal
also sells directly to OOH (Out of House), which comprise of educational
institutions, companies, travel & hot teashops.
Tapal’s outlet coverage (2005) was 75% and its market reach(2005) was 30%.
Supply Chain
PROMOTIONAL STRATEGIES
18
Vendor/Supplier Order ProcessStorage Type/Market
FORECAST MANUFACTURIN
G
CUSTOMER
/TRADE
R/D industry Inventory Scheduling/timing Feedback
WAREHOUSING DISTRIBUTION
Communication of the value created by the company is very important; this stage in our
view is the trickiest stage of the entire value creation process. The entire effort of creating
the value will go down the drain if the communication is not done properly. There are
cases when a company fails to communicate the value to the selected target customers or
even worse when the target customers get the wrong message. There are many ways to
communicate the value created; Tapal has used the following tools and techniques to
communicate the value they have created for their target customers.
Advertising; As far as Advertising is concerned, the company has shifted away from
television advertising to “MASS ADVERTISING”. The basic reason for the shift is that
the organization realizes that television advertising is not the same as it used to be around
12-13 years ago. With a wide range of television channels available it is very difficult to
convince the viewer to not to change his/her channel. But this does not means that they
do not indulge in television advertising at all. The new brand “Tapal Mezban Dust” is
targeted for the customers of interior Sindh. This brand extension needs both
TV as well as mass marketing as it is struggling with in the awareness stage. The TV
adds show the culture of Sindh and tries to correlate the sindhi heritage of hospitality
with the image of the brand. Ads are shown on KTN as it is believed that sindhi viewers
do not change the channel during commercial breaks as it is the only sindhi channel.
Mass Advertising in the form of billboards are the most common form of advertising.
The expenditure ratio of mass adverting to television advertising is 1.5 to 1. Big
billboards with high color resolution for ‘Gulbahar’ (their new green tea) are good at
tempting the customer to try the crystal clear green tea. The portrayal of men wearing
formal suits and having tea at restaurants has persuaded people of the corporate sector to
try the slightly expensive green tea.
Advertising on the new Fm radio channels like City Radio or FM 107, FM 96 is also
extensively done for the young urban crowd for family mixture.
Public Relations; As far as publications such as catalogues and brochures are
concerned the company does not have any such publications. They have not yet focused
on the possibility of issuing any sort of publications for improving upon public relations.
Personal Selling; The company has a B2B (business to business) approach as far as
personal selling is concerned. Sales rep visit hotels like Marriott and Sheraton to offer
bulk amounts at a discount rate. Through this process they are able to sell more and this
serves as an easy method for further communication of the value which was promised
primarily in ads and billboards. Face to face communication of value is much more
effective than advertising as immediate feedback can be received which helps in
ameliorating the communication process.
Direct Marketing; Again no form of this communication is taking place at a formal
level. The company does not have a separate department. The only form of direct
19
marketing is done by the brand managers who readily receive any complaints and
comments about their brand through emails but do not respond to those emails. They only
look after certain complaints which have been reported consistently.
Sales Promotion; Sales are promoted by encouraging the market segments through
free sampling. The target segments are given free samples of the tea brand which is
targeted for them. For instance in Lyari and Malir there are quite a few colleges where
people of lower middle class income segment come to study. They like tea which is high
in caffeine and strong in taste so that they can nourish their minds. Free sampling of such
a brand (Tez Dam) was carried out for almost 2 weeks. After 2 weeks a lot of students
bought the product although the product was no more for free and had no market before
the free sampling was done.
Sales Force; Tapal at present has hard any notable sales force. When asked why? The
company manager responded that since Tapal makes tea. Tea is a convenience product,
such products are widely available, and customers have frequent purchase with little
shopping effort. Such products have little customer involvement; hence a well equipped
sales force is not essentially required. According to the manager of Tapal, making sure
that the product is available all the time is more important.
20
21
EXECUTIVE SUMMARY
TAPAL intends to launch BUBBLE TEA, which is a fruit flavored instant tea drink
intended to be available in strawberry flavor and served chilled. The name BUBBLE should not
be confused with the air bubbles that are formed on the top when the tea is shaken.
Bubble tea refers to the small pulpy balls made up of cassava (a nutritious starch) also
called “tapioca balls”. We have developed the perfect can of the tea, without the bitterness found
in other flavored teas. Every BUBBLE TEA we offer contains pure Ceylon tea with milk,
creamer, sugar, tapioca balls, herbs and blends of strawberry. Our teas are certified by the Sri
Lanka Tea Board to carry only the highest quality Ceylon teas which are under ISO 9002
certification, ensuring that every can of BUBBLE TEA is as good as the first. Although our teas at
TAPAL are exceptional served hot, but this tea as its name suggest is a brand extension of the cold
ICE TEA. Exotic each BUBBLE TEA has been specially blended with the above mentioned
ingredients to provide the best can of iced tea you've ever tasted. Our tea drink is currently available
in strawberry flavor, which is derived from natural fruit and herbal extracts giving it a highly
nutritious image. Our company is founded on the belief that quality is more important than cost.
BUBBLE TEA provides the smooth, pleasant taste that the average tea drinker is seeking. Its
convenience is highlighted by the metal free large see-through plastic cans served with an
extra-wide straw to suck these jumbo pearls. We have conducted an environmental analysis of
the industry and the related competitors which affect BUBBLE TEA marketing. TAPAL has
followed various steps to reach its target market who are potential buyers of our product. We have
decided to take up differentiation as our grand strategy from which the marketing mix variables
follow. We aim to make BUBBLE TEA a smashing success as to definitely “REDIFINE
CONSUMER TASTE!”
22
INTRODUCTION
The product that we plan to launch is a relatively new product in the tea industry
in Pakistan. The product is actually far from the plain-looking tea that you are generally
familiar with and it is hard to explain to the uninitiated. It is non-alcoholic and non-
carbonated fruit flavored tea with tapioca balls, namely BUBBLE TEA that tastes best
when chilled. This product has been launched by TAPAL TEA (Pvt) Ltd.
“TAPAL is dedicated to provide customers value for their money”. TAPAL follows
segmentation for BUBBLE TEA in which children, teenagers and young adults are the
most targeted because cold fruit flavored tea is demanded more by this market.After
offering a wide range of brands TAPAL wants to be known for its ultimate market
dominance. TAPAL wants to make sure that they give a tough edge to the other
competing brands. At TAPAL customers have full confidence when interacting due to
the powerful brand and the employees are proud to be part of this successful company.
BUBBLE TEA is launched by TAPAL by identifying the following required need and
product characteristics:
Need:
The need of Bubble Tea is to satisfy the nutritional values, which are currently lacking in
the products offered by our competitors. BUBBLE TEA is an instant tea drink, which
caters to a variety of taste preferences. Initially it is available in straw berry flavor. The
uniqueness of our product is the tapioca pearls or small marbles; they have a consistency
like gummy candy (soft and chewy). Being heavier than the drink they tend to always
stay near the bottom of the can.
Product:
23
BUBBLE TEA is an instant tea drink, consisting of various nutrients and fruit extracts.
The tea is sweet, though it has less sugar than a typical soft drink. The drink is a mix of
tea, milk, creamer, sugar and strawberry flavor and the unique tapioca balls. The tea is in
pastel color ‘pink’ and giant black tapioca balls. But the fun part of bubble tea isn’t the
color or the flavor; it’s the ‘bubbles’.
The various product attributes are considered below
 Features:
Flavor: currently the flavor available is strawberry.
Ingredients: derived from natural fruits, including milk creamer, traces of tea
and compositions from herbal extracts. .
Form: fine instant tea drink in the shape of plastic see-through can.
f Taste: creamy rich strawberry flavor.
g
Packaging: enhanced, appealing and attractive see-through cans served with
extra wide straws
 Benefits:
Convenience: BUBBLE TEA is taken in can to enjoy the look and the taste.
Convenience can be taken as the plastic can is easy to dispose off without creating
any fuss. BUBBLE TEA can be taken as a substitute of tea or fruit drinks and can
replace your meal at the same time.
h Nutritional values: Our drink provides extra nutritional contents
Like; iron, protein, fiber, vitamin C, Calcium, Sodium and Carbohydrates.
.
 Levels of product:
Core Benefit: Refresher and Stimulant.
Basic Product: Tea with tapioca ready to chew
Expected product: Can be taken hot/cold
Augmented Product: A tea that’s ready to drink and chew at the same time
and high in nutritional value
Potential Product: Straw berry flavor.
24
MACRO ENVIRONMENT
Demographic Environment:
It includes the consumers in terms of size, density, location, age and etc. The population
of Pakistan is currently 16 crore out of which 40% is the total market for branded tea. In
Pakistan the biggest factor in demographics which effect market planning is age. As the
population is very high and most of the population is of children and teenager. So
TAPAL has to consider this before launching any new tea beverage. To get the highest
share it’s important to understand the need of this group and then make marketing plan.
Competitors:
As mentioned earlier this is a new product in this industry. This factor has its pros and
cons at the same time. Firstly, this market is regarded as the untapped market making it a
lucrative venture to start on. However, as there aren’t any previous companies operating
in the line of such a unique blend of flavored ice tea with tapioca, we as a company are
not fully aware of the reception we will get from the consumers as well as the
competitors. We will be having less competition to deal with and that will give us the
First Mover Advantage in the local industry.
Legal Factors:
In a country like Pakistan the government even after all its efforts has still not been able
to control the menace of smuggling because of which products that are not officially
accounted, for also act as our competition. There are lots of Government policies that
make it difficult to set up an industry in the first place, especially in case of tea industry.
The govt. in the past has not been fully supportive because of excessive import of tea
leaves on which a lot of foreign exchange was used up. Another aspect of this is that to
25
manufacture fruit flavored tea with tapioca balls we need to import exotic tea leaves from
Sri Lanka and tapioca herb from Taiwan in order to maintain the quality of our product
and to have edge over our competitors. The high cost of importing proves to be a
hindrance in this aspect. The government has also levied GST because of which we might
have to increase our prices more than that would be preferred by us in order to meet the
govt. regulation and to cover the costs incurred by us.
Natural Environment:
Environmental concerns have grown steadily over the past few years. Thus, when it
comes to tea beverage in plastic cans the tea cans are the first thing that comes to our
minds which can cause pollution. If disposal of these cans is not done properly then
government intervention can cost a lot of financial stress as well as bad media coverage.
Thus, all cans have a label on it for throwing it in trash rather than on the streets.
Socio-Cultural Factors:
In Pakistan, the concept of tea is that of a hot drink that is served with milk, which is
taken in the leisure time. On the other hand the product that we intend to introduce is
totally on the contrary. Our product is a strawberry flavored instant tea drink more like a
shake served in cans with extra wide straws to enjoy the drink while chewing the tapioca
balls that’s not only exciting but a part fun. It’s a drink that's fun to eat and that can be
taken any time anywhere. Aside from this it also has a lot of nutritional values as
compared to the conventional tea. However launching BUBBLE TEA is quite a
challenge as the people in Pakistan are not only resistant to change but also have rigid
views about the concept of tea itself. TAPAL wants to operate in the society by initiating
innovative ways to improve the quality of life nation wide. Therefore the ever-growing
consumer awareness is going to help us create a niche for our product. However the
manufacturing of products creates waste therefore we at TAPAL strive to minimize our
negative impact on the environment by supporting sustainable and safe methods of
production that reduce environmental degradation. We encourage proper disposal of cans
as recycling is done. We strive to show a deep respect for human beings inside and
outside our company and for the communities in which they live.
Technological Environment:
We at TAPAL are aiming to provide a high quality BUBBLE TEA using the latest
technology available. Tea blending and tasting is considered top priority at TAPAL. In
order to do this we require a tea manufacturing plant through this modern facility tea is
going to be blended and packaged in hygienic conditions untouched by human hands. In
order to utilize the latest technology we intend to launch BUBBLE TEA in metal free
Plastic cans. This technology will help us in keeping the tea fresh and packaging costs
economical. Through the use of these types of soft plastic cans we can cut down on metal
content that is being consumed which can produce harmful side effects. The cost of
26
setting up an entirely new plant should be kept in mind because it is going to affect our
pricing of the product so that the breakeven can be achieved as soon as possible.
Economic Factors:
In Pakistan, the purchasing power of the consumers is increasing. The rich families are
becoming richer and the poor families are becoming poorer thus the economy is
becoming more saturated. However due to the overall economic developments, the life
style of the people is improving and thus purchasing power has enhanced.
Tea comes under the beverage category, thus when the income level of the house hold
increases its expenditures increase that of luxurious items than food and beverage. Thus
the Engel’s law is highlighted here.
Keeping in mind the per capita income of the people of Pakistan, we intend to launch
BUBBLE TEA, aiming at the high and upper-middle income groups, who are willing to
pay a premium price for such an innovative and distinct product. BUBBLE TEA is
considered to be a superior product as it is distinct from the conventional tea available in
the market by the competitors, in the sense of its form, taste and nutritional attributes.
MARKETING STRATEGY AND OBJECTIVES
Marketing Strategy:
BUBBLE TEA would be considered product development as it is a new product and
targets new market.
27
BUBBLE
TEA
Product Development
The target market is younger, energetic and moderate-to-high-income individuals who
seek different tastes in their drinks and teas. BUBBLE TEA will be positioned as a drink
more fun to eat, for more outgoing people and for people with a distinctive taste.
TAPAL aims to catch 60% of market share in the long run. To achieve this TAPAL will
maintain high quality of materials and products and keep improving it over the years.
Prices could vary slightly depending on competition from other firms. Marketing research
expenditure will increase after the initial 2 years to analyze the changes in market.
DEMAND FORECASTING
Since we are launching a new product we need to continuously undergo planning.
Therefore, we need to calculate an estimate of our market size.
Market Size
In order to forecast demand for BUBBLE TEA the potential market size has been
calculated. We have done this by determining the population of our main target cities
initially where we intend to launch and its respective upper and upper-middle income
proportions. TAPAL would aim to sell it to at-least 3 different segments (children,
28
teenagers and young adults). 50% of the sales are going to be targeted towards children,
30% towards teenagers and 20% towards young adults.
It would aim to achieve the maximum sales growth from the children segment after the
first year which would be around 15%. Following a 7-10 %, sales increase in both
teenagers and young adults market.
Demand Forecast
Karachi:
Population: 20 million
Literacy rate: 70%
Literacy rate of our product: 60%
People who can afford our product: 80%
People who will eventually buy the product: 50%
20,000,000*0.7*0.6*0.8*0.5 = 3360000
Lahore
Population: 12.5 million
Literacy rate: 60%
Literacy rate of our product: 45%
People who can afford our product: 60%
People who will eventually buy the product: 45%
12500000*0.6*0.45*0.6*0.45 = 911250
These are the expected forecasts for the first year as TAPAL aims to break even first year.
Then from 2nd
year TAPAL would aim to increase its sales for BUBBLE TEA.
Therefore, our overall forecasted potential market size for BUBBLE TEA is
4271250.
TARGET MARKETING
In order to reach the target market we at TAPAL went through a number of steps to
identify the potential customers. As TAPAL is launching a relatively new and a unique
product this process is very crucial. The target market at the end of the day becomes the
most important aspect for TAPAL to target and satisfy the needs and wants in the best
possible way yet yielding profits for the company. These steps are: market segmentation,
market targeting, and market positioning. The whole market segmentation aspect is
covered in the following tables which uses the segmenting variables.
Segmentation
29
Geographic: Karachi& Lahore
Density Urban
Climate
Can be taken cold as hot conditions are more prevalent throughout
the year.
Demographic:
Age 5 years and above
Income Rs.30, 000/- & above
Social class Upper and upper middle class
Psychographics:
Life style Value oriented, sociable & active
Personality Compulsive, health conscious & ambitious
Behavioral:
Occasion Regular & special occasion
Benefits Quality, economy, nutrition, uniqueness and convenience
User status Non user, potential user and first time users
Characteristics Of Target Customers
The need identified by TAPAL of the market is a chilled instant fruit drink needed to cool
down and to beat the heat of the scorching sun. Thus the product would be used by
children, teenagers and young adults. As the temperature in summers shoot up, thus it is
necessary to intake these kind of drinks to keep the body temperature cool. As TAPAL is
the recognized brand in Tea industry, so Lipton, Brook Bond, Coca-Cola, etc are its main
competitors. Consumers perceive the brand as having high quality.
Consumer Profile
The following is the general back ground on the type of consumers the target market is
going to be made up of and how the average consumer would spend his day normally and
the presence of our product in his routine:
Consumer Background
Family Name: Ahmad
Family Size: 4 members (parents and two kids)
Income: Rs. 45000/- per month
The day of this household starts at a relatively early pace when it comes to Mr. And Mrs.
Ahmad. Both bring in their early 40's are aware of the importance of being health
conscious. Their day starts at 6:00 when Mr. & Mrs. Ahmad go for their early morning
30
walk. Both being highly educated are aware of the benefit this simple morning routine of
theirs carries. They return from their walk at about 6:45, after which Mrs. Ahmad serves
a chilled can of BUBBLE TEA for her husband and herself. Being high on nutrition, non-
carbonated and at the same time low in caffeine content, BUBBLE TEA serves as a
perfect substitute for Mr. Ahmad's juice and Mrs. Ahmad's coffee. Through each sip they
have something common to cherish and smile about everyday… i.e. spending time
together sipping their BUBBLE TEA. At around 7:15, Mrs. Ahmad goes to wake her
children up only to find that Faraz, aged 15, due to his never ending assignments had
once again had a sleepless night and had just dozed off a while ago. The empty cans of
BUBBLE TEA and straws in the garbage bin suggest that he had quite many cans of
BUBBLE TEA in the form of iced tea to help him keep his creative juices flowing. His
finished piece of portrait on the isle couldn't help but make her proud of perfection her
son worked. Realizing that he might be getting late for college, she finally succeedes in
waking him up. The next task for her to accomplish was to wake up Sarah,aged 8, for
school. If Faraz would have been termed to be suffering from lack of sleep, Sarah could
then easily make sleeping beauty make a run for her name. After numerous tries and
attempted panic attacks, both the children were up and getting ready to leave. Rushing
for their college Faraz and Sarah skips their break fast while grabbing a cool can of
BUBBLE TEA that’s not only convenient to handle but easy to dispose and for most
provides a complete substitute for their break fast serving them a full nutrition substitute.
Targeting
Market segment opportunities were revealed. And hence we at TAPAL decided which
market segments to enter. We intend to target a number of market segments through
product specialization. We are launching only one version of the product with several
attributes (such as nutritional value, taste, and quality) serving the need of both the upper
and the upper middle income class groups. Our BUBBLE TEA will not only fulfill the
tea requirement but also provide additional features and benefits.
Purchasing Process
The decision making process differs due to consumers different taste preferences. Some
consumers like hot steaming tea while others prefer staying cool and goes for cold tea
beverages. BUBBLE TEA is mainly targeted towards this segment. Moreover, the
decision making process varies because of prices. People with more buying power would
prefer expensive drinks than those consumers with less buying power.
As 50% of the target market is children therefore, their purchase is done by their parents.
But, as the rest involves teenagers and young adults thus, they are mostly responsible for
their own purchases. Parents have an influence over the children’s purchases but in this
matter the season or the climate is also involved. As in summers, the intake is very high
but, in winters the purchase level is quite low, according to a research TAPAL has come
to a conclusion that even in the rainy season consumer’s still purchase cold drinks and
beverages. Although the perception of the elders is that it would cause a soar throat but it
doesn’t and esp. late teenagers and young adults enjoy more on such weather.
31
Positioning
Different brands of tea are perceived differently by consumers. While Danedar dust is
considered to be a pure indulgence brand and associated with strong and different taste
more targeted towards adults. Family mixture is targeted at all the age groups and Ice tea
is mostly preferred by teenagers while our exotic BUBBLE TEA will attract more to kids
and teens.
As customers typically chose products that give them the greatest utility, we need to
position BUBBLE TEA as a distinct product in the consumers mind. As the tea industry
faces fierce competition we need to differentiate our product to gain competitive
advantage. In order to achieve this we will position our product through product
differentiation.
Product Differentiation
For BUBBLE TEA’S positioning we have kept in mind to highlight the features, which
includes its nutritional values. It consists of additional vitamins, calcium, carbohydrate,
fiber and various other nutrients. Apart from this, our product consists of no artificial
flavors as it has natural extracts. This reduces the chances of side affects, which are
otherwise associated with conventional tea as well as soft drinks. The conventional tea
has high level of nicotine, which is very harmful to be taken by all age groups. BUBBLE
TEA on the other hand as mentioned earlier consists of natural extracts which cuts down
not only the affects of nicotine but the presence of these flavors also makes the use of
nicotine redundant. Another feature is the convenience that the plastic cans provide that’s
not only easy to handle but easy to store and dispose. We have other features such as the
tapioca balls that are easy to chew and the flavor we intend to launch in is strawberry
which is highly aromatic and comprise of the finest blends in the world. Metal free plastic
cans that are translucent with a wide translucent straw but the main differentiators are
these two attributes. Therefore, the main unique selling proposition (USP) for BUBBLE
TEA is its nutritional value and the tapioca balls, the drink that’s FUN TO EAT is
provided to an average consumer.
Positioning strategies
The positioning strategies that we are applying to BUBBLE TEA are a combination of
attribute and benefit strategies. When we position it on the basis of its attributes, we
tend to highlight the features such as nutritional values, flavor, taste, the giant balls and
aromatic blends. On the other hand, through benefit positioning the benefits like high
quality and convenience. Our positioning strategy is clearly linked to our slogan, which is
“BUBBLE TEA…REDEFINES YOUR TASTE”
The way in which we are redefining the consumer taste is by providing better refreshment
and greater stimulation.
32
BCG MATRIX
This is a market growth-market share matrix, and the location of our product is
determined by the combination of the two variables. BUBBLE TEA makes up the
category of Question marks since it is a new launch therefore has relatively low market
share in a high growth market. We do not know as yet how it will be perceived by the
market but we hope that it will be able to capture a high market share as the adoption rate
of BUBBLE TEA increases.
33
34
RELATIVE MARKET SHARERELATIVE MARKET SHARE
S W O T ANALYSIS
SWOT Analysis is a situational analysis conducted by TAPAL to see its position relative
to those of its competitors. The internal analysis is done on two aspects: strengths and
weaknesses. The external analysis is done considering the opportunities and threats
facing BUBBLE TEA.
35
QUESTION
MARKS
BUBBLE TEABUBBLE TEA
CASH COW
DOGS
MAMA
RRRR
KEKE
TT
GRGR
OO
WTWT
HH
RARA
TETE
HI
GH
LO
W
Strengths
 Variety in its own way:
This product consists of a variety in its own way consisting of the strawberry flavored
drink and the rich tapioca balls that’s the fun part of bubble tea.
 Innovative & enhanced packaging:
BUBBLE TEA will be packaged in the form of large see- through tempting cans with
extra wide straws. TAPAL is committed to providing the best product at the best
prices using the latest technology available. We intend to do this through packaging
BUBBLE TEA in metal free plastic cans. The use of cans would help us in providing
fresh flavor of strawberry so as to enhance the taste.
 Provides extra nutritional value to consumers:
As compared to our competing products i.e. Cold fruit drinks as well as soft drinks;
BUBBLE TEA provides extra nutrients in the form of natural extracts. These extracts
provide additional vitamins, calcium, iron, carbohydrates etc. With comparison to the
fruit drinks that are out in the market, BUBBLE TEA does not consist of any artificial
flavorings or colors. The other fruit drinks like Fiesta, Tang, etc. though claim to be
high in the nutritional content, intensively use artificial colors and flavors to enhance
the taste and attractiveness of their drinks which can be harmful as compared to the
natural extracts that only TAPAL offers.
 Convenience:
Through the usage of cans and straws we are providing our customers with the
convenience of taking any where any time. Although our teas at TAPAL are
exceptional when served hot, each BUBBLE TEA can has been especially blended to
provide the best cup of Fruit flavored iced tea with exotic tapioca ever made. In this
way the consumers can conveniently consume it all year round in any form for any
occasion.
 USP:
The USP is very distinct considering the fact that this product has a combination of
attributes that are not otherwise found in the competing products. BUBBLE TEA’s
distinctiveness lies in its nutritional value and tapioca which serves as its USP.
 Diversity of markets due to varied taste:
The feature of Tapioca balls give BUBBLE TEA the advantage to be able to stay
afloat in the market due to the fact that the different look of the tea would be able to
cater to diverse taste buds, adding more markets to our target market portfolio.
Weaknesses
 Strong direct & indirect competition:
There is strong competition in the industry through the presence of Tea industry
giants like Lever Brothers, (Brooke Bond and Lipton) etc. who currently hold 40% of
the tea consumption market and in addition Pepsi and Coca-Cola capture a large
36
market share through efficient and widespread promotional campaigns and
distribution network.
 Conventional perception about tea:
In a country like Pakistan the consumption of tea is very high. Keeping this in mind
there are a lot of companies catering to this need segment. BUBBLE TEA, though is
a differentiated product, has tea as its base, therefore the first image that it conjures
up in the mind of users is that of a drink that is taken hot devoid of any fruit flavors.
A vast number people in Pakistan are very resistant to change, therefore we will not
only have difficulty in creating consumer loyalty but also attracting first-time users.
 Reliance on imports:
The climate of Pakistan is not supportive of high quality tea plantation. We, therefore,
need to import tea leaves from Sri Lanka and tapioca from Taiwan to maintain quality
standards. These leaves are considered the best amongst the world. TAPAL, for the
manufacturing of the final product rely heavily on these imports and pays 45% import
duty which increase our costs.
 Aspect of brand loyalty:
BUBBLE TEA is entering in a market where the leaders have already been able to
make a mark for themselves in due course of time and with the help of massive and
series of successful advertising campaigns. The image of these products is deeply
embedded in the minds of the consumers and most of them are fiercely loyal to a set of
particular brands. BUBBLE TEA therefore has to work hard to come up with an image,
which would encourage the people to switch from their brand and induce the element of
loyalty for BUBBLE TEA in the consumers.
 Devaluation of rupee:
The past economic conditions of the country have resulted in deteriorating and
unstable value of the Pakistani Rupee in comparison with other foreign currencies.
This causes the prices of imports to fluctuate and at the same time reduces the
confidence of the importers, on whom we heavily rely upon. Apart from this, these
constant fluctuations cause our cost to be generally high time and again resulting in
uncertainty.
Opportunities:
 High potential in terms of increasing market share:
TAPAL TEA Pvt. Ltd views the ever increasing market share as an opportunity for
BUBBLE TEA. The product that is being offered by us is not readily available in
terms of both local brands that are available in the leading stores of these cities. This
unavailability leaves a potentially high market share untapped for BUBBLE TEA.
37
 Higher degree of adaptability from the younger generation:
The youth of Pakistan in contrast to their precedents are more adaptable and recipient
towards new ideas. It is this adaptability of theirs that will prove to be an opportunity for
BUBBLE TEA. Tapal hopes that since our product is not only convenient but innovative
and apparently attractive as well, it will attract these youngsters as well as people in their
thirties through these features, who over all other things rate convenience and quality
first.
 Fill loop holes present in the competing products:
Appealing, high quality and consistency in taste are features that are over looked by
the competitors due to one reason or the other. Even if these features are present in a
few products they are highly priced and are not easily available in the market because
of being imported. Tapal, with the help of BUBBLE TEA, aims at filling these loop
holes by providing variety, uniqueness and consistency in taste all at a reasonable
price.
 Caters to many tastes:
BUBBLE TEA, a fruit flavored tea drink which is part drink, part dessert snack, and all
fun caters to many different tastes. For kids just sucking on the translucent straw creates
the show, with pearls floating up in succession. Children would like to blow the balls out
from the straw to shoot at targets or at each other. Teenagers would also love it (and it's
surely more exciting than another diet cola), it's a passable sweet for most diabetics and
those of us on yet another weight-loss plan. But the real reason to sample bubble tea is
that it's a different, light-hearted, totally unserious way to approach this age-old beverage.
And whatever gets more people to think tea has got to be the best reason of all.
BUBBLE TEA serves lot more than of its competing products and serves a wider number
of users and taste buds.
 Nutritional product:
BUBBLE TEA, in contrast to tea and other fruit drinks available in the market,
contains no artificial flavors or coloring. Apart from this it’s low caffeine content,
non- carbonated and presence of additional vitamins, calcium, carbohydrate and iron
contents make it an attractive alternative to the already present drinks in the market.
The novelty of our drink will attract the health conscious group of consumers who are
other wise neglected.
 Economic factors:
38
Economic growth is prospective in terms of living standards and purchasing power,
which may help BUBBLE TEA’s growth. Apart from this Tapal faces a growing
marketing terms of population.
Threats:
 Government policies:
Government Policies like GST, which has been levied upon all consumer products,
poses as a threat to us as to fulfill this criterion and to cover our costs we have to set
our prices higher than we initially hoped for. Apart from this the discouraging
policies regarding the import of tealeaves is another threat for us.
 Competitor’s strategies and polices:
The very fact that BUBBLE TEA is competing against big names like Lever Brothers
and Pepsi etc. poses to be a threat for us as these names are associated with high
budgeted advertising campaigns and distribution networks. At this initial stage,
though BUBBLE TEA will be substantiated with an adequate advertising budget, it
may still fall short of that of its competitors.
 Downward trends in growth:
The inflation at present is a downward trend leading to low purchasing power, which
in turns slows down BUBBLE TEA’s sales growth.
 Price sensitivities:
People are becoming more price sensitive i.e. the demand is becoming more elastic,
which is considered as a threat for TAPAL and BUBBLE TEA.
 Unaccounted competition:
Another threat that BUBBLE TEA faces is competition in terms of smuggled
products of the same product category through the Black Market.
39
THE 4 P’s FOR THE NEW PRODUCT
1) Product Issues:
TAPAL’S BUBBLE TEA is a brand extension. The benefits which consumers would get
by consuming BUBBLE TEA are as follows:
Detailed nutritional plan:
100 ml 100g p/portion(45g/60ml)
 Branding:
TAPAL is already a well established brand in Pakistan. Therefore, customers would not
have any issues regarding the quality of BUBBLE TEA. However, to establish a brand
individually for BUBBLE TEA would be difficult initially as it would be a new product.
Especial attention would be paid to its design. The tea drink would be in the shape of a
can made up of see through soft plastic that’s unbreakable served with extra wide
translucent straw to serve the purpose of chewing the tapioca balls sinking at the bottom
of each can.
 Packaging:
The packaging would be done in white and pink color so as to give effect of strawberry
and freshness. The purpose of packaging would be to protect the drink and to attract
consumers with the presence of the tapioca balls and also to tell about the flavor.
 Labeling:
The labeling of BUBBLE TEA would consist of Logo of TAPAL along with the name
BUBBLE TEA. It would have BUBBLE TEA content (strawberry flavor) along with its
date of manufacturing, when it was made.
40
Energy [ kcal] 278 370 167
Energy [kg] 1148 1530 689
Protein [g] 2.9 3.9 1.8
Carbohydrates [g] 20 27 12
Of which sugars [g] 18 24 11
Fat [g] 20 27 12
Of which saturates [g] 17 22 9.9
Fiber [g] 0.5 0.6 0.3
Sodium [mg] 75 100 45
2) Distribution Issues:
After the tea drink is manufactured it would be send to distribution centers from where it
would be distributed to retailers. This would be followed in all the cities where BUBBLE
TEA would be initially launched.
Factory
Distribution center
Retailers
Customers
3) Pricing Issues:
TAPAL would follow market penetration strategy for its BUBBLE TEA in the
beginning.
Factors which would be involved in setting price are:
 Costs
Fixed and variable cost would influence the pricing of BUBBLE TEA.
 Elasticity:
Our Tea drink is not considered a luxury product and not an essential food item
therefore it has elastic demand a rise in price would cause the demand of Instant tea
drink to decrease and a decrease in price would probably lead consumers to buy
more.
 Competition: Our BUBBLE TEA prices may not be affected by competition as
BUBBLE
41
TEA is the new innovative product that is uninitiated in Pakistan and a niche that’s
un- touched by other competitive companies.
4) Promotion issue:
Budget for Advertising:
 Promotions through hotels and resturants: Rs. 0.8 million
Ads would be placed on different channels to capture larger market and also to
inform customers of new trends hitting the tea and cold beverage industry. Making
consumers aware of the Tapioca balls (new ingredient imported from Taiwan).
 Local Newspaper expenditure: Rs.0.2 million
For newspaper ads would be placed on Sundays and Saturdays rather than the whole
week as it will reach more customers and highest target market (Teenagers and children)
 Billboards, colleges and school activities together account for approx 0.5 million
in the advertising budget.
42
COMPETITOR’S ANALYSIS
For BUBBLE TEA, the direct competitors belong to the tea and the indirect competitors
are of the beverage industry. These competitors are market leaders or at least definitely
strong challengers on their own and have a strong image in the minds of the consumers.
The market leaders have opted for mass marketing, aiming to attain maximum market
share, hence in hope of maximizing their profits. Where as we at TAPAL, are about to
launch a relatively new product, therefore we have chosen to take out BUBBLE TEA in
Karachi and Lahore in the form of selective marketing. The consumers we hope to
attract belong to the upper and the upper-middle class. The competitors in the tea and
beverage industry have the first mover advantage and also cause of this they have had
enough time to establish a proper brand name for themselves. Because they have not
lonely have had a higher market share, but these companies are also backed by large
corporate names such as Lever Brothers backs LIPTON and BROOKE BOND, and other
big corporate names like PEPSI and COCA COLA.
MARKET SHARE OF TEA INDUSTRY
46%
23%
11%
10%
10%
TAPAL
LIPTON
LOOSE
BROOKE BOND
BUBBLE TEA
43
MARKET SHARE OF SOFT DRINK INDUSTRY
55%
19%
12%
4%
10%
PEPSI
COCACOLA
7UP
TEEM
BUBBLE TEA
BUBBLE TEA aims to be a market challenger; this is so because even though the
market leaders have covered a substantial market share yet there still lies room for variety
in terms of uniqueness and newer aspects to the already existing products. It is in human
nature to always look for newer and better ways to satisfy their wants in the best possible
manner. TAPAL, keeping this simple fact in mind identified the need for convenience,
variety and nutrition in everyday necessity items in order to over come their mundane
lifestyles.
BUBBLE TEA keeping inline with its Challenger position will attack its competitors
through Flank Attack strategy. By this method we would cover the spots that are
overlooked by BUBBLE TEA’s competitors. Our competitors from the Beverage and
Soft Drink industry since long have been serving the consumers in the conventional way.
BUBBLE TEA, viewing this opportunity will attack these market leaders by aiming their
weaknesses that is the lack of nutrition and lack of variety and fun .
44
PORTER’S ANALYSIS
Michael Porter proposed a model that provides conditions that have to be met for a firm to
be nationally competitive and successful. This model focuses on five primary conditions,
which he arranged in a diamond-shaped diagram (hence the name "Porter's diamond").
Tapal plans to adopt these key elements for national entrepreneurial success and they are as
follows:
Threat of intense segment rivalry
Thought this industrial sector seems unattractive, since Lipton, Brooke Bond, Pepsi and
Coca Cola etc. Are amongst our major competitors, but still the flavored tea with the
unique trend of eating your drink…. The presence of the giant tapioca balls, market
remains unexploited. We are basically focusing on the middle and low income groups
similar to what previously TAPAL has been doing i.e. catering the needs of all classes and
since BUBBLE TEA symbolizes fun and energy people consider it to be high quality and
are willing to pay the economical price at distinct benefits and features it offers.
Tapal being a hot beverage company have to focus a lot of effort on its customer service
and its advertising campaign since not many people are aware of the existence of this
BUBBLE TEA.
Threat of new entrants
Flavored tea market is as an attractive industry and people in the past have tried to enter
this field, but died soon as they were unable to capture the market and were unable to meet
customer’s expectations. The entry barriers for this type of an industry are low where as the
exit barriers are high, as a lot of technological advances have been imported for the sake of
maintenance of high quality making it difficult for entrepreneurs to make an easy exit.
Threat of suppliers’ growing bargaining power
Since Tapal plans to have its own distribution network therefore it is able to control the
quantity supplied it had its own distributors. Our company plans its distribution network to
be spread across three major cities of Pakistan that is, Karachi and Lahore.
Threat of substitute products
As a number of substitutes available having a high market share and brand loyalty attached
to their products make this industry unattractive
A company has to also keep in mind the price trend prevailing in the market and in case
the technological advances or competitions increases in the substitutes, which may affect
the profits and prices of the firm.
Threat of buyers’ growing bargaining power
45
Since Tapal plans to produce the best quality products with differentiated attributes,
making it attractive for the targeted customers. Since we are targeting the product at youth
(i.e. teens and kids) bargaining power is relatively low making it easier for us to maintain
prices constant and stable.
46

Report on-tapal

  • 1.
    MARKETING RESEARCH TERM REPORTON SUBMITTED BY: SUBMITTED TO: ________________________ 1
  • 2.
    TABLE OF CONTENTS ACKNOWLEDGEMENT...................................................................................................3 MISSIONSTATEMENT....................................................................................................4 VISION STATEMENT.......................................................................................................4 OBJECTIVES......................................................................................................................4 INTRODUCTION...............................................................................................................5 BUSINESS SCOPE.............................................................................................................6 EXTERNAL ANALYSIS...................................................................................................7 PRODUCT POSITION IN THEIR LIFE CYCLE..............................................................8 PRODUCT LIFE CYCLE STAGES...................................................................................9 COMPETITOR’S ANALYSIS...........................................................................................9 SWOT ANALYSIS...........................................................................................................10 BUSINESS PORTFOLIO.................................................................................................12 MARKET SEGMENTATION .........................................................................................14 Occupation.....................................................................................................................14 Tapal Danedar....................................................................................................................14 25-65..........................................................................................................................14 House wives...............................................................................................................14 Housewives...............................................................................................................14 Households/offices.....................................................................................................14 MARKET POSITIONING................................................................................................14 Tapal Danedar....................................................................................................................14 Distributors: ..................................................................................................................16 DISTRIBUTION STRUCTURE.......................................................................................16 Supply Chain...........................................................................................................18 EXECUTIVE SUMMARY...............................................................................................22 Need: .............................................................................................................................23 MACRO ENVIRONMENT..............................................................................................25 MARKETING STRATEGY AND OBJECTIVES........................................27 DEMAND FORECASTING.............................................................................................28 Market Size........................................................................................................................28 Lahore................................................................................................................................29 These are the expected forecasts for the first year as TAPAL aims to break even first year. Then from 2nd year TAPAL would aim to increase its sales for BUBBLE TEA. Therefore, our overall forecasted potential market size for BUBBLE TEA is 4271250.. 29 SWOT Analysis………………………………………………………………………....36 4P’s………………………………………………………………………………………40 Competitors’s Analysis………………………………………………...……………...…42 Porter’s Analysis…………………………………………………………..……………..43 2
  • 3.
    ACKNOWLEDGEMENT We would liketo thank Mr. Umairzia for giving us the opportunity of working on this report on Tapal. This report has enabled us to apply all that we studied in class and gave us the chance to enhance our knowledge. We are also thankful to Mr.Rehman Afzal, (Brand Manager, Danedar, Tapal Tea Pvt Ltd, Pakistan) and Ms.Hafsa Farooq, (Assistant Brand Manager, Ice tea, Tapal Tea Pvt. Ltd, Pakistan) who provided us with priceless information required for the making of this report. 3
  • 4.
    MISSION STATEMENT To providea value added service to our customers with quality, reliable, and world-class service. Customer satisfaction is our number one priority. VISION STATEMENT • To provide value and quality to our consumers, our aim is constantly to provide world class service for our customers, deliver value for our products and make Tapal a great place to work for our employees. We aim to have a reputation for innovative thinking in the areas that matter to our customers • To become a global brand. • To be an innovative, marketing and research oriented company. OBJECTIVES • To transform our competencies into the best advantage for our clients. • To offer quality services with integrity, expertise and professionalism to enhances our client's operation. • To offer personalized services according to the clients need. 4
  • 5.
    INTRODUCTION Tea is oneof the most popular drinks in the entire world and the most widely consumed beverage in South Asia. The demand for tea in Pakistan is very high. With such a high consumer base, the competition is also very intense. Brands such as Tapal, Lipton, Brooke Bond and Supreme, being the leading tea makers not only compete with one another but also face intense competition from loose tea. Tapal is a well known name in Pakistan. In 1947, it started business as a Tea leader and so celebrated its 55th anniversary in 2002. Their first shop was in Jodia Bazaar. The journey of Tapal's remarkable success is the combined efforts of three dynamic generations of the Tapal Family. Tapal started out as a family concern under the personal supervision of its founder, Adam Ali Tapal. The company continued to grow under the management of the founder's son, Faizullah A. Tapal. . Currently it is managed by the founder’s grandson, Aftab F. Tapal who has continued giving further strength to the foundations of quality laid by his family. Making a modest beginning over half a century back, today Tapal has become the largest, 100% Pakistani owned Tea Company in the country. It has modern tea blending and packaging factories, warehouses equipped with state-of-the-art equipment and a team of highly dynamic professionals headed by Aftab Tapal himself. He was the first to introduce soft packs in the country. He developed an entirely new brand and category- Tapal’s Family Mixture (the mixture of tea & dust). Mr. Aftab Tapal was the first to invent the highly successful brand Danedar Leaf Blend. In December 1997, Tapal Tea became the first Pakistani Tea Company to earn the ISO-9001 certification: a symbol of the highest international quality standards. Again in December 2000, Tapal acquired the ISO-9001: 2000 certification, making it one of the first few companies in the world to achieve this milestone. In addition to the standard requirements, the ISO-9001: 2000 certification system includes requirements for environment improvement, concepts of TQM (continuous improvement) with major emphasis on consumer requirements and satisfaction. Tapal’s success has left many astounded. No magic formula however, lies behind its growth other than hard work, dedication and of course unique blends and better quality. 5
  • 6.
    BUSINESS SCOPE The BusinessWe are in? We are in the market of Hot Beverages and specialize in the area of Black Tea. We desire a high level of customer satisfaction and unflinching brand loyalty through commitment to quality and constant innovation. Who are our Customers? We have a diversified customer base ranging from urban to rural areas including various institutions. Hence, Tapal’s target market mainly consists of young adults and adults belonging to high, middle and lower income groups. 6
  • 7.
    EXTERNAL ANALYSIS A uniquecombination of high- grown Kenya tea leaves and dust, that gives a refreshing aroma of leaf and strong taste of dust all together in one cup. Tapal is a family name and calls attention to tea as an integral part of our lives whether it is day or night or any time as a source of refresh ness and rejoice ness. Following are the products of Tapal: Chenek Kenya Dust Mezban Super Dust Tapal Special Teabags Gulahar Green Tea Family Mixture Danedar Leaf Blend Jasmine Green Tea Safari Kenya Leaf Special Round Teabags Tezdum Tapal ice tea 7
  • 8.
    PRODUCT POSITION INTHEIR LIFE CYCLE Introduction Growth Maturity Decline Implications The industry is in the maturity stage, so competing firms in order to gain market share, constantly innovate and frequently use price-cutting. They also increase communication channels like advertising and sales promotion to entice brand switch. Green tea has is in the growth stage and we believe that there is a potential for growth given that green tea provides health advantage. Thus this property will attract health conscious people. Ice tea is in its introductory stage, it was recently test marketed in Karachi which resulted in a successful response in future it will be coming up with new flavors and has a potential to gain a large market share as soon it is launched nationally 8 BLACK TEA GREEN TEA ICE TEA
  • 9.
    PRODUCT LIFE CYCLESTAGES Tea Introductory Growth Maturity Decline Dust X Leaf X Mixture X Green Tea X Ice Tea X COMPETITOR’S ANALYSIS The tea industry is divided into two segments. They are:  Branded Tea  Unbranded Tea Tapal is facing a tough competition from both the segments as the unbranded tea has almost half the share of the total tea industry. The current tea imports are 140,000 tons. The major competitor for Tapal is Lipton especially as the sales competition from this brand in the tea industry is getting cut throat. Tapal is a clear market follower in all over Pakistan as it caters to all the areas rural and urban alike. Lipton Yellow Label is definitely a market leader claiming that it is a premium top of the line product with “a sign of good taste”. But Tapal is the market follower in branded tea. However Tapal has countered this competition strategically by creating positioning and brand pull in customers mind so that they have a separate identity of their own. Catchy slogans like “JAISE CHAHO JEEO” for Tapal Danedar, focusing on the free and radiant spirits of the youth which has also been tagged along with “ZINDAGI MAIN BHARO NAYA RANG”. “MUKAMAL GHAR MUKAMAL CHAI” is the slogan for Family Mixture, which positions on the completeness and togetherness of the family and position Tapal as an integral part of the Family. 9
  • 10.
    SWOT ANALYSIS Strengths  Continuousinnovation for increased customer value, for example: o First to introduce soft pack in the country, o The pioneers of introducing Jasmine Green Tea in Pakistan. o The only company to introduce round-tea bags in Pakistan. o The only company to develop an entirely new blend and category (the mixture of leaf & dust).  Tapal is one company that is catering to the needs of all segments of the society.  Export  Tea cultivation  Strong R&D team  Brand sponsored shows such as musical concerts and cricket tournaments.  Good brand awareness in the local target market. Weaknesses  It is a major hurdle for Tapal to position its tea abroad in the minds of the consumers and encourage them to indulge in brand switching.  Have to import some of their products from other countries, which increase their costs.  Most of the sales are on cash, problem for the distributor then they can switch to competitors.  Tight quality control procedures lead to higher costs and its time consuming and often discontent the suppliers. Opportunities  In the long run there is going to be a lucrative market for Ice-Tea and flavored tea.  The market growth of the tea-bag market because of it being easy to use.  Customers are more attracted towards strong taste and quality of tea offered by tea providers.  There are markets in Punjab, N.W.F.P and Balochistan, which are not as yet explored by competition.  Duty free tea import from Sri Lanka and Bangladesh and India.  Green tea market is growing. 10
  • 11.
    Threats  Strong marketingcampaigns of Unilever makes it extremely difficult for Tapal to counter-attack because of low budgets.  Unilever as a more established brand name than Tapal world wide.  High import duties encourage smugglers of tea to grow.  The unstable rules and regulation of the government hinders the tea companies.  Due to climatic conditions, when the weather of Pakistan is mostly hot; consumers would prefer soft drinks over tea. 11
  • 12.
    BUSINESS PORTFOLIO We willbe using the Boston Consulting Group Approach, which is the BCG Growth- Share Matrix to analyze the situation at Tapal. This portfolio takes into account two important dimensions of the market:  The Market Growth Rate  The Market Share The BCG Matrix with regard to Tapal is as follows: Relative Market Share High Low 12 Star o Family Mixture o Mezban Premier o Tapal Danedar Question Mark o Jasmine Green Tea / Gulbahar Green Tea o Tezdum o Ice Tea Cash Cow o Chenak Dust o Special Teabags Dog o Safari Chai High Relative Market Growth Low
  • 13.
  • 14.
    MARKET SEGMENTATION MARKET POSITIONING BrandsPositioning Tapal Danedar 'Aur Kiya Chahiye' Fulfilling Unmatched Wholesome Tapal family mixture 'Mukammal Chai, mukammal Ghar' 14 TAPAL Age Occupation Lifestyle End Users Tapal Danedar 25-65 House wives Housewives Households/offices Tapal family mixture 25-50 House wives Female who pride themselves in family values & cohesiveness. Households Tapal safari chai 18-30 Athletes Young, adventurous & energetic individuals Athletes Mezban premier dust 13-75 Housewives Interior Sindhi families who pride in smooth house hold running, family bondage, hospitality, 'mehman nawazee' & quality servings Dhabbas/ Households Tapal special teabags 18-35 Professionals Active, busy & working consumers younger in age who seek convenience & in their busy lifestyles Travelers/ workplace Jasmine green tea 22+ House wives Health conscious, dieting females. Households/ Offices Tezdum 25+ Farmers/Athletes Vigorous/energetic Dhabbas/ Households Chenak Dust 25+ Housewives/ Blue- collar workers Strong Households/ Offices Ice tea 18-35 Students Outgoing, active Restaurants/cafes
  • 15.
    Family bonding Traditional Expressive Totality Tapal safarichai Energetic Adventurous Mezban premier dust Rishtoon jee shaan, rishtoon jee maan Welcoming Homely Togetherness Hospitality Tapal special teabags Conveneience Promptness Speediness Tapal jasmine green tea Heatlth consciousness Style Cosistency Tezdum Fast paced Energezing Refreshing Chenak dust Availability Strength Ice tea Chill karo Refreshing Bubble free PRICING STRATEGY Tapal follows high-medium price strategy in which it offers high quality tea at reasonable prices. Tapal also follows a Going Rate Pricing strategy, in which it bases its price largely on competitors’ price that is Unilever. Unilever being the market leader always sets the price, and then Tapal accordingly allocates its prices, always lower than that of Unilever. Tea prices have fallen over the years which are because of reduced import duties and costs.Besides taking the competition into account, Tapal does cost plus pricing. DISTRIBUTION STRATEGY The distribution objective of Tapal is to maximize its market coverage. To accomplish this Tapal has a wide distribution network of 410 distributors across Pakistan. Tapal has a wider distribution coverage in the South where as Unilever has better distribution in the North. Therefore, Tapal’s main objective is to increase their sales in the North. It ensures that it places its tea in the same outlets as its competitors in order to maximize availability. The distribution coverage of Tapal is as follows: 1. Karachi 14% 15
  • 16.
    2. Lahore 34% 3.Islamabad 18% 4. Sukkur 22% 5. Hyderabad 12% Distributors: Tapal deals only with distributors on contract basis with no other intermediaries involved. They do not extend credits to their primary customers and all their sales are mainly cash based. The contract comprises of a specification of a complete volume of the market, Tapal’s share in the market, the profit margin of the distributor, the sales that will be made by the distributor, as well as the complete route plan of the distribution network. Tapal chooses their distributors after analyzing their complete financial background and Public Relations. They provide the distributors with a detailed description of the distribution network; all the costs and expenses involved and when the distributor agrees the contract is signed. This contract involves the condition that the distributor has to be brand loyal, pro-active and cannot deal with other tea companies otherwise the contract will be terminated. The contract includes a clause that describes its termination process. Either of the two parties: Tapal and the distributor, can terminate the contract on one month basis. DISTRIBUTION STRUCTURE 16
  • 17.
    END USERS /APPLICATIONS OFPRODUCTS Interpretation: 17 Company Distributor Whole sellers Retailers Universities Restaurants/ Institutions Offices House holds
  • 18.
     The manufacturerssell from their warehouses to their major distributors, which sell directly to wholesalers, who either pass it on to the retailers and then to the end user or to the end users directly.  Distributors also sell directly to large retailers and then the product is passed onto the consumers.  This distribution trend of the industry is very similar to what Tapal follows. Tapal also sells directly to OOH (Out of House), which comprise of educational institutions, companies, travel & hot teashops. Tapal’s outlet coverage (2005) was 75% and its market reach(2005) was 30%. Supply Chain PROMOTIONAL STRATEGIES 18 Vendor/Supplier Order ProcessStorage Type/Market FORECAST MANUFACTURIN G CUSTOMER /TRADE R/D industry Inventory Scheduling/timing Feedback WAREHOUSING DISTRIBUTION
  • 19.
    Communication of thevalue created by the company is very important; this stage in our view is the trickiest stage of the entire value creation process. The entire effort of creating the value will go down the drain if the communication is not done properly. There are cases when a company fails to communicate the value to the selected target customers or even worse when the target customers get the wrong message. There are many ways to communicate the value created; Tapal has used the following tools and techniques to communicate the value they have created for their target customers. Advertising; As far as Advertising is concerned, the company has shifted away from television advertising to “MASS ADVERTISING”. The basic reason for the shift is that the organization realizes that television advertising is not the same as it used to be around 12-13 years ago. With a wide range of television channels available it is very difficult to convince the viewer to not to change his/her channel. But this does not means that they do not indulge in television advertising at all. The new brand “Tapal Mezban Dust” is targeted for the customers of interior Sindh. This brand extension needs both TV as well as mass marketing as it is struggling with in the awareness stage. The TV adds show the culture of Sindh and tries to correlate the sindhi heritage of hospitality with the image of the brand. Ads are shown on KTN as it is believed that sindhi viewers do not change the channel during commercial breaks as it is the only sindhi channel. Mass Advertising in the form of billboards are the most common form of advertising. The expenditure ratio of mass adverting to television advertising is 1.5 to 1. Big billboards with high color resolution for ‘Gulbahar’ (their new green tea) are good at tempting the customer to try the crystal clear green tea. The portrayal of men wearing formal suits and having tea at restaurants has persuaded people of the corporate sector to try the slightly expensive green tea. Advertising on the new Fm radio channels like City Radio or FM 107, FM 96 is also extensively done for the young urban crowd for family mixture. Public Relations; As far as publications such as catalogues and brochures are concerned the company does not have any such publications. They have not yet focused on the possibility of issuing any sort of publications for improving upon public relations. Personal Selling; The company has a B2B (business to business) approach as far as personal selling is concerned. Sales rep visit hotels like Marriott and Sheraton to offer bulk amounts at a discount rate. Through this process they are able to sell more and this serves as an easy method for further communication of the value which was promised primarily in ads and billboards. Face to face communication of value is much more effective than advertising as immediate feedback can be received which helps in ameliorating the communication process. Direct Marketing; Again no form of this communication is taking place at a formal level. The company does not have a separate department. The only form of direct 19
  • 20.
    marketing is doneby the brand managers who readily receive any complaints and comments about their brand through emails but do not respond to those emails. They only look after certain complaints which have been reported consistently. Sales Promotion; Sales are promoted by encouraging the market segments through free sampling. The target segments are given free samples of the tea brand which is targeted for them. For instance in Lyari and Malir there are quite a few colleges where people of lower middle class income segment come to study. They like tea which is high in caffeine and strong in taste so that they can nourish their minds. Free sampling of such a brand (Tez Dam) was carried out for almost 2 weeks. After 2 weeks a lot of students bought the product although the product was no more for free and had no market before the free sampling was done. Sales Force; Tapal at present has hard any notable sales force. When asked why? The company manager responded that since Tapal makes tea. Tea is a convenience product, such products are widely available, and customers have frequent purchase with little shopping effort. Such products have little customer involvement; hence a well equipped sales force is not essentially required. According to the manager of Tapal, making sure that the product is available all the time is more important. 20
  • 21.
  • 22.
    EXECUTIVE SUMMARY TAPAL intendsto launch BUBBLE TEA, which is a fruit flavored instant tea drink intended to be available in strawberry flavor and served chilled. The name BUBBLE should not be confused with the air bubbles that are formed on the top when the tea is shaken. Bubble tea refers to the small pulpy balls made up of cassava (a nutritious starch) also called “tapioca balls”. We have developed the perfect can of the tea, without the bitterness found in other flavored teas. Every BUBBLE TEA we offer contains pure Ceylon tea with milk, creamer, sugar, tapioca balls, herbs and blends of strawberry. Our teas are certified by the Sri Lanka Tea Board to carry only the highest quality Ceylon teas which are under ISO 9002 certification, ensuring that every can of BUBBLE TEA is as good as the first. Although our teas at TAPAL are exceptional served hot, but this tea as its name suggest is a brand extension of the cold ICE TEA. Exotic each BUBBLE TEA has been specially blended with the above mentioned ingredients to provide the best can of iced tea you've ever tasted. Our tea drink is currently available in strawberry flavor, which is derived from natural fruit and herbal extracts giving it a highly nutritious image. Our company is founded on the belief that quality is more important than cost. BUBBLE TEA provides the smooth, pleasant taste that the average tea drinker is seeking. Its convenience is highlighted by the metal free large see-through plastic cans served with an extra-wide straw to suck these jumbo pearls. We have conducted an environmental analysis of the industry and the related competitors which affect BUBBLE TEA marketing. TAPAL has followed various steps to reach its target market who are potential buyers of our product. We have decided to take up differentiation as our grand strategy from which the marketing mix variables follow. We aim to make BUBBLE TEA a smashing success as to definitely “REDIFINE CONSUMER TASTE!” 22
  • 23.
    INTRODUCTION The product thatwe plan to launch is a relatively new product in the tea industry in Pakistan. The product is actually far from the plain-looking tea that you are generally familiar with and it is hard to explain to the uninitiated. It is non-alcoholic and non- carbonated fruit flavored tea with tapioca balls, namely BUBBLE TEA that tastes best when chilled. This product has been launched by TAPAL TEA (Pvt) Ltd. “TAPAL is dedicated to provide customers value for their money”. TAPAL follows segmentation for BUBBLE TEA in which children, teenagers and young adults are the most targeted because cold fruit flavored tea is demanded more by this market.After offering a wide range of brands TAPAL wants to be known for its ultimate market dominance. TAPAL wants to make sure that they give a tough edge to the other competing brands. At TAPAL customers have full confidence when interacting due to the powerful brand and the employees are proud to be part of this successful company. BUBBLE TEA is launched by TAPAL by identifying the following required need and product characteristics: Need: The need of Bubble Tea is to satisfy the nutritional values, which are currently lacking in the products offered by our competitors. BUBBLE TEA is an instant tea drink, which caters to a variety of taste preferences. Initially it is available in straw berry flavor. The uniqueness of our product is the tapioca pearls or small marbles; they have a consistency like gummy candy (soft and chewy). Being heavier than the drink they tend to always stay near the bottom of the can. Product: 23
  • 24.
    BUBBLE TEA isan instant tea drink, consisting of various nutrients and fruit extracts. The tea is sweet, though it has less sugar than a typical soft drink. The drink is a mix of tea, milk, creamer, sugar and strawberry flavor and the unique tapioca balls. The tea is in pastel color ‘pink’ and giant black tapioca balls. But the fun part of bubble tea isn’t the color or the flavor; it’s the ‘bubbles’. The various product attributes are considered below  Features: Flavor: currently the flavor available is strawberry. Ingredients: derived from natural fruits, including milk creamer, traces of tea and compositions from herbal extracts. . Form: fine instant tea drink in the shape of plastic see-through can. f Taste: creamy rich strawberry flavor. g Packaging: enhanced, appealing and attractive see-through cans served with extra wide straws  Benefits: Convenience: BUBBLE TEA is taken in can to enjoy the look and the taste. Convenience can be taken as the plastic can is easy to dispose off without creating any fuss. BUBBLE TEA can be taken as a substitute of tea or fruit drinks and can replace your meal at the same time. h Nutritional values: Our drink provides extra nutritional contents Like; iron, protein, fiber, vitamin C, Calcium, Sodium and Carbohydrates. .  Levels of product: Core Benefit: Refresher and Stimulant. Basic Product: Tea with tapioca ready to chew Expected product: Can be taken hot/cold Augmented Product: A tea that’s ready to drink and chew at the same time and high in nutritional value Potential Product: Straw berry flavor. 24
  • 25.
    MACRO ENVIRONMENT Demographic Environment: Itincludes the consumers in terms of size, density, location, age and etc. The population of Pakistan is currently 16 crore out of which 40% is the total market for branded tea. In Pakistan the biggest factor in demographics which effect market planning is age. As the population is very high and most of the population is of children and teenager. So TAPAL has to consider this before launching any new tea beverage. To get the highest share it’s important to understand the need of this group and then make marketing plan. Competitors: As mentioned earlier this is a new product in this industry. This factor has its pros and cons at the same time. Firstly, this market is regarded as the untapped market making it a lucrative venture to start on. However, as there aren’t any previous companies operating in the line of such a unique blend of flavored ice tea with tapioca, we as a company are not fully aware of the reception we will get from the consumers as well as the competitors. We will be having less competition to deal with and that will give us the First Mover Advantage in the local industry. Legal Factors: In a country like Pakistan the government even after all its efforts has still not been able to control the menace of smuggling because of which products that are not officially accounted, for also act as our competition. There are lots of Government policies that make it difficult to set up an industry in the first place, especially in case of tea industry. The govt. in the past has not been fully supportive because of excessive import of tea leaves on which a lot of foreign exchange was used up. Another aspect of this is that to 25
  • 26.
    manufacture fruit flavoredtea with tapioca balls we need to import exotic tea leaves from Sri Lanka and tapioca herb from Taiwan in order to maintain the quality of our product and to have edge over our competitors. The high cost of importing proves to be a hindrance in this aspect. The government has also levied GST because of which we might have to increase our prices more than that would be preferred by us in order to meet the govt. regulation and to cover the costs incurred by us. Natural Environment: Environmental concerns have grown steadily over the past few years. Thus, when it comes to tea beverage in plastic cans the tea cans are the first thing that comes to our minds which can cause pollution. If disposal of these cans is not done properly then government intervention can cost a lot of financial stress as well as bad media coverage. Thus, all cans have a label on it for throwing it in trash rather than on the streets. Socio-Cultural Factors: In Pakistan, the concept of tea is that of a hot drink that is served with milk, which is taken in the leisure time. On the other hand the product that we intend to introduce is totally on the contrary. Our product is a strawberry flavored instant tea drink more like a shake served in cans with extra wide straws to enjoy the drink while chewing the tapioca balls that’s not only exciting but a part fun. It’s a drink that's fun to eat and that can be taken any time anywhere. Aside from this it also has a lot of nutritional values as compared to the conventional tea. However launching BUBBLE TEA is quite a challenge as the people in Pakistan are not only resistant to change but also have rigid views about the concept of tea itself. TAPAL wants to operate in the society by initiating innovative ways to improve the quality of life nation wide. Therefore the ever-growing consumer awareness is going to help us create a niche for our product. However the manufacturing of products creates waste therefore we at TAPAL strive to minimize our negative impact on the environment by supporting sustainable and safe methods of production that reduce environmental degradation. We encourage proper disposal of cans as recycling is done. We strive to show a deep respect for human beings inside and outside our company and for the communities in which they live. Technological Environment: We at TAPAL are aiming to provide a high quality BUBBLE TEA using the latest technology available. Tea blending and tasting is considered top priority at TAPAL. In order to do this we require a tea manufacturing plant through this modern facility tea is going to be blended and packaged in hygienic conditions untouched by human hands. In order to utilize the latest technology we intend to launch BUBBLE TEA in metal free Plastic cans. This technology will help us in keeping the tea fresh and packaging costs economical. Through the use of these types of soft plastic cans we can cut down on metal content that is being consumed which can produce harmful side effects. The cost of 26
  • 27.
    setting up anentirely new plant should be kept in mind because it is going to affect our pricing of the product so that the breakeven can be achieved as soon as possible. Economic Factors: In Pakistan, the purchasing power of the consumers is increasing. The rich families are becoming richer and the poor families are becoming poorer thus the economy is becoming more saturated. However due to the overall economic developments, the life style of the people is improving and thus purchasing power has enhanced. Tea comes under the beverage category, thus when the income level of the house hold increases its expenditures increase that of luxurious items than food and beverage. Thus the Engel’s law is highlighted here. Keeping in mind the per capita income of the people of Pakistan, we intend to launch BUBBLE TEA, aiming at the high and upper-middle income groups, who are willing to pay a premium price for such an innovative and distinct product. BUBBLE TEA is considered to be a superior product as it is distinct from the conventional tea available in the market by the competitors, in the sense of its form, taste and nutritional attributes. MARKETING STRATEGY AND OBJECTIVES Marketing Strategy: BUBBLE TEA would be considered product development as it is a new product and targets new market. 27 BUBBLE TEA Product Development
  • 28.
    The target marketis younger, energetic and moderate-to-high-income individuals who seek different tastes in their drinks and teas. BUBBLE TEA will be positioned as a drink more fun to eat, for more outgoing people and for people with a distinctive taste. TAPAL aims to catch 60% of market share in the long run. To achieve this TAPAL will maintain high quality of materials and products and keep improving it over the years. Prices could vary slightly depending on competition from other firms. Marketing research expenditure will increase after the initial 2 years to analyze the changes in market. DEMAND FORECASTING Since we are launching a new product we need to continuously undergo planning. Therefore, we need to calculate an estimate of our market size. Market Size In order to forecast demand for BUBBLE TEA the potential market size has been calculated. We have done this by determining the population of our main target cities initially where we intend to launch and its respective upper and upper-middle income proportions. TAPAL would aim to sell it to at-least 3 different segments (children, 28
  • 29.
    teenagers and youngadults). 50% of the sales are going to be targeted towards children, 30% towards teenagers and 20% towards young adults. It would aim to achieve the maximum sales growth from the children segment after the first year which would be around 15%. Following a 7-10 %, sales increase in both teenagers and young adults market. Demand Forecast Karachi: Population: 20 million Literacy rate: 70% Literacy rate of our product: 60% People who can afford our product: 80% People who will eventually buy the product: 50% 20,000,000*0.7*0.6*0.8*0.5 = 3360000 Lahore Population: 12.5 million Literacy rate: 60% Literacy rate of our product: 45% People who can afford our product: 60% People who will eventually buy the product: 45% 12500000*0.6*0.45*0.6*0.45 = 911250 These are the expected forecasts for the first year as TAPAL aims to break even first year. Then from 2nd year TAPAL would aim to increase its sales for BUBBLE TEA. Therefore, our overall forecasted potential market size for BUBBLE TEA is 4271250. TARGET MARKETING In order to reach the target market we at TAPAL went through a number of steps to identify the potential customers. As TAPAL is launching a relatively new and a unique product this process is very crucial. The target market at the end of the day becomes the most important aspect for TAPAL to target and satisfy the needs and wants in the best possible way yet yielding profits for the company. These steps are: market segmentation, market targeting, and market positioning. The whole market segmentation aspect is covered in the following tables which uses the segmenting variables. Segmentation 29
  • 30.
    Geographic: Karachi& Lahore DensityUrban Climate Can be taken cold as hot conditions are more prevalent throughout the year. Demographic: Age 5 years and above Income Rs.30, 000/- & above Social class Upper and upper middle class Psychographics: Life style Value oriented, sociable & active Personality Compulsive, health conscious & ambitious Behavioral: Occasion Regular & special occasion Benefits Quality, economy, nutrition, uniqueness and convenience User status Non user, potential user and first time users Characteristics Of Target Customers The need identified by TAPAL of the market is a chilled instant fruit drink needed to cool down and to beat the heat of the scorching sun. Thus the product would be used by children, teenagers and young adults. As the temperature in summers shoot up, thus it is necessary to intake these kind of drinks to keep the body temperature cool. As TAPAL is the recognized brand in Tea industry, so Lipton, Brook Bond, Coca-Cola, etc are its main competitors. Consumers perceive the brand as having high quality. Consumer Profile The following is the general back ground on the type of consumers the target market is going to be made up of and how the average consumer would spend his day normally and the presence of our product in his routine: Consumer Background Family Name: Ahmad Family Size: 4 members (parents and two kids) Income: Rs. 45000/- per month The day of this household starts at a relatively early pace when it comes to Mr. And Mrs. Ahmad. Both bring in their early 40's are aware of the importance of being health conscious. Their day starts at 6:00 when Mr. & Mrs. Ahmad go for their early morning 30
  • 31.
    walk. Both beinghighly educated are aware of the benefit this simple morning routine of theirs carries. They return from their walk at about 6:45, after which Mrs. Ahmad serves a chilled can of BUBBLE TEA for her husband and herself. Being high on nutrition, non- carbonated and at the same time low in caffeine content, BUBBLE TEA serves as a perfect substitute for Mr. Ahmad's juice and Mrs. Ahmad's coffee. Through each sip they have something common to cherish and smile about everyday… i.e. spending time together sipping their BUBBLE TEA. At around 7:15, Mrs. Ahmad goes to wake her children up only to find that Faraz, aged 15, due to his never ending assignments had once again had a sleepless night and had just dozed off a while ago. The empty cans of BUBBLE TEA and straws in the garbage bin suggest that he had quite many cans of BUBBLE TEA in the form of iced tea to help him keep his creative juices flowing. His finished piece of portrait on the isle couldn't help but make her proud of perfection her son worked. Realizing that he might be getting late for college, she finally succeedes in waking him up. The next task for her to accomplish was to wake up Sarah,aged 8, for school. If Faraz would have been termed to be suffering from lack of sleep, Sarah could then easily make sleeping beauty make a run for her name. After numerous tries and attempted panic attacks, both the children were up and getting ready to leave. Rushing for their college Faraz and Sarah skips their break fast while grabbing a cool can of BUBBLE TEA that’s not only convenient to handle but easy to dispose and for most provides a complete substitute for their break fast serving them a full nutrition substitute. Targeting Market segment opportunities were revealed. And hence we at TAPAL decided which market segments to enter. We intend to target a number of market segments through product specialization. We are launching only one version of the product with several attributes (such as nutritional value, taste, and quality) serving the need of both the upper and the upper middle income class groups. Our BUBBLE TEA will not only fulfill the tea requirement but also provide additional features and benefits. Purchasing Process The decision making process differs due to consumers different taste preferences. Some consumers like hot steaming tea while others prefer staying cool and goes for cold tea beverages. BUBBLE TEA is mainly targeted towards this segment. Moreover, the decision making process varies because of prices. People with more buying power would prefer expensive drinks than those consumers with less buying power. As 50% of the target market is children therefore, their purchase is done by their parents. But, as the rest involves teenagers and young adults thus, they are mostly responsible for their own purchases. Parents have an influence over the children’s purchases but in this matter the season or the climate is also involved. As in summers, the intake is very high but, in winters the purchase level is quite low, according to a research TAPAL has come to a conclusion that even in the rainy season consumer’s still purchase cold drinks and beverages. Although the perception of the elders is that it would cause a soar throat but it doesn’t and esp. late teenagers and young adults enjoy more on such weather. 31
  • 32.
    Positioning Different brands oftea are perceived differently by consumers. While Danedar dust is considered to be a pure indulgence brand and associated with strong and different taste more targeted towards adults. Family mixture is targeted at all the age groups and Ice tea is mostly preferred by teenagers while our exotic BUBBLE TEA will attract more to kids and teens. As customers typically chose products that give them the greatest utility, we need to position BUBBLE TEA as a distinct product in the consumers mind. As the tea industry faces fierce competition we need to differentiate our product to gain competitive advantage. In order to achieve this we will position our product through product differentiation. Product Differentiation For BUBBLE TEA’S positioning we have kept in mind to highlight the features, which includes its nutritional values. It consists of additional vitamins, calcium, carbohydrate, fiber and various other nutrients. Apart from this, our product consists of no artificial flavors as it has natural extracts. This reduces the chances of side affects, which are otherwise associated with conventional tea as well as soft drinks. The conventional tea has high level of nicotine, which is very harmful to be taken by all age groups. BUBBLE TEA on the other hand as mentioned earlier consists of natural extracts which cuts down not only the affects of nicotine but the presence of these flavors also makes the use of nicotine redundant. Another feature is the convenience that the plastic cans provide that’s not only easy to handle but easy to store and dispose. We have other features such as the tapioca balls that are easy to chew and the flavor we intend to launch in is strawberry which is highly aromatic and comprise of the finest blends in the world. Metal free plastic cans that are translucent with a wide translucent straw but the main differentiators are these two attributes. Therefore, the main unique selling proposition (USP) for BUBBLE TEA is its nutritional value and the tapioca balls, the drink that’s FUN TO EAT is provided to an average consumer. Positioning strategies The positioning strategies that we are applying to BUBBLE TEA are a combination of attribute and benefit strategies. When we position it on the basis of its attributes, we tend to highlight the features such as nutritional values, flavor, taste, the giant balls and aromatic blends. On the other hand, through benefit positioning the benefits like high quality and convenience. Our positioning strategy is clearly linked to our slogan, which is “BUBBLE TEA…REDEFINES YOUR TASTE” The way in which we are redefining the consumer taste is by providing better refreshment and greater stimulation. 32
  • 33.
    BCG MATRIX This isa market growth-market share matrix, and the location of our product is determined by the combination of the two variables. BUBBLE TEA makes up the category of Question marks since it is a new launch therefore has relatively low market share in a high growth market. We do not know as yet how it will be perceived by the market but we hope that it will be able to capture a high market share as the adoption rate of BUBBLE TEA increases. 33
  • 34.
  • 35.
    RELATIVE MARKET SHARERELATIVEMARKET SHARE S W O T ANALYSIS SWOT Analysis is a situational analysis conducted by TAPAL to see its position relative to those of its competitors. The internal analysis is done on two aspects: strengths and weaknesses. The external analysis is done considering the opportunities and threats facing BUBBLE TEA. 35 QUESTION MARKS BUBBLE TEABUBBLE TEA CASH COW DOGS MAMA RRRR KEKE TT GRGR OO WTWT HH RARA TETE HI GH LO W
  • 36.
    Strengths  Variety inits own way: This product consists of a variety in its own way consisting of the strawberry flavored drink and the rich tapioca balls that’s the fun part of bubble tea.  Innovative & enhanced packaging: BUBBLE TEA will be packaged in the form of large see- through tempting cans with extra wide straws. TAPAL is committed to providing the best product at the best prices using the latest technology available. We intend to do this through packaging BUBBLE TEA in metal free plastic cans. The use of cans would help us in providing fresh flavor of strawberry so as to enhance the taste.  Provides extra nutritional value to consumers: As compared to our competing products i.e. Cold fruit drinks as well as soft drinks; BUBBLE TEA provides extra nutrients in the form of natural extracts. These extracts provide additional vitamins, calcium, iron, carbohydrates etc. With comparison to the fruit drinks that are out in the market, BUBBLE TEA does not consist of any artificial flavorings or colors. The other fruit drinks like Fiesta, Tang, etc. though claim to be high in the nutritional content, intensively use artificial colors and flavors to enhance the taste and attractiveness of their drinks which can be harmful as compared to the natural extracts that only TAPAL offers.  Convenience: Through the usage of cans and straws we are providing our customers with the convenience of taking any where any time. Although our teas at TAPAL are exceptional when served hot, each BUBBLE TEA can has been especially blended to provide the best cup of Fruit flavored iced tea with exotic tapioca ever made. In this way the consumers can conveniently consume it all year round in any form for any occasion.  USP: The USP is very distinct considering the fact that this product has a combination of attributes that are not otherwise found in the competing products. BUBBLE TEA’s distinctiveness lies in its nutritional value and tapioca which serves as its USP.  Diversity of markets due to varied taste: The feature of Tapioca balls give BUBBLE TEA the advantage to be able to stay afloat in the market due to the fact that the different look of the tea would be able to cater to diverse taste buds, adding more markets to our target market portfolio. Weaknesses  Strong direct & indirect competition: There is strong competition in the industry through the presence of Tea industry giants like Lever Brothers, (Brooke Bond and Lipton) etc. who currently hold 40% of the tea consumption market and in addition Pepsi and Coca-Cola capture a large 36
  • 37.
    market share throughefficient and widespread promotional campaigns and distribution network.  Conventional perception about tea: In a country like Pakistan the consumption of tea is very high. Keeping this in mind there are a lot of companies catering to this need segment. BUBBLE TEA, though is a differentiated product, has tea as its base, therefore the first image that it conjures up in the mind of users is that of a drink that is taken hot devoid of any fruit flavors. A vast number people in Pakistan are very resistant to change, therefore we will not only have difficulty in creating consumer loyalty but also attracting first-time users.  Reliance on imports: The climate of Pakistan is not supportive of high quality tea plantation. We, therefore, need to import tea leaves from Sri Lanka and tapioca from Taiwan to maintain quality standards. These leaves are considered the best amongst the world. TAPAL, for the manufacturing of the final product rely heavily on these imports and pays 45% import duty which increase our costs.  Aspect of brand loyalty: BUBBLE TEA is entering in a market where the leaders have already been able to make a mark for themselves in due course of time and with the help of massive and series of successful advertising campaigns. The image of these products is deeply embedded in the minds of the consumers and most of them are fiercely loyal to a set of particular brands. BUBBLE TEA therefore has to work hard to come up with an image, which would encourage the people to switch from their brand and induce the element of loyalty for BUBBLE TEA in the consumers.  Devaluation of rupee: The past economic conditions of the country have resulted in deteriorating and unstable value of the Pakistani Rupee in comparison with other foreign currencies. This causes the prices of imports to fluctuate and at the same time reduces the confidence of the importers, on whom we heavily rely upon. Apart from this, these constant fluctuations cause our cost to be generally high time and again resulting in uncertainty. Opportunities:  High potential in terms of increasing market share: TAPAL TEA Pvt. Ltd views the ever increasing market share as an opportunity for BUBBLE TEA. The product that is being offered by us is not readily available in terms of both local brands that are available in the leading stores of these cities. This unavailability leaves a potentially high market share untapped for BUBBLE TEA. 37
  • 38.
     Higher degreeof adaptability from the younger generation: The youth of Pakistan in contrast to their precedents are more adaptable and recipient towards new ideas. It is this adaptability of theirs that will prove to be an opportunity for BUBBLE TEA. Tapal hopes that since our product is not only convenient but innovative and apparently attractive as well, it will attract these youngsters as well as people in their thirties through these features, who over all other things rate convenience and quality first.  Fill loop holes present in the competing products: Appealing, high quality and consistency in taste are features that are over looked by the competitors due to one reason or the other. Even if these features are present in a few products they are highly priced and are not easily available in the market because of being imported. Tapal, with the help of BUBBLE TEA, aims at filling these loop holes by providing variety, uniqueness and consistency in taste all at a reasonable price.  Caters to many tastes: BUBBLE TEA, a fruit flavored tea drink which is part drink, part dessert snack, and all fun caters to many different tastes. For kids just sucking on the translucent straw creates the show, with pearls floating up in succession. Children would like to blow the balls out from the straw to shoot at targets or at each other. Teenagers would also love it (and it's surely more exciting than another diet cola), it's a passable sweet for most diabetics and those of us on yet another weight-loss plan. But the real reason to sample bubble tea is that it's a different, light-hearted, totally unserious way to approach this age-old beverage. And whatever gets more people to think tea has got to be the best reason of all. BUBBLE TEA serves lot more than of its competing products and serves a wider number of users and taste buds.  Nutritional product: BUBBLE TEA, in contrast to tea and other fruit drinks available in the market, contains no artificial flavors or coloring. Apart from this it’s low caffeine content, non- carbonated and presence of additional vitamins, calcium, carbohydrate and iron contents make it an attractive alternative to the already present drinks in the market. The novelty of our drink will attract the health conscious group of consumers who are other wise neglected.  Economic factors: 38
  • 39.
    Economic growth isprospective in terms of living standards and purchasing power, which may help BUBBLE TEA’s growth. Apart from this Tapal faces a growing marketing terms of population. Threats:  Government policies: Government Policies like GST, which has been levied upon all consumer products, poses as a threat to us as to fulfill this criterion and to cover our costs we have to set our prices higher than we initially hoped for. Apart from this the discouraging policies regarding the import of tealeaves is another threat for us.  Competitor’s strategies and polices: The very fact that BUBBLE TEA is competing against big names like Lever Brothers and Pepsi etc. poses to be a threat for us as these names are associated with high budgeted advertising campaigns and distribution networks. At this initial stage, though BUBBLE TEA will be substantiated with an adequate advertising budget, it may still fall short of that of its competitors.  Downward trends in growth: The inflation at present is a downward trend leading to low purchasing power, which in turns slows down BUBBLE TEA’s sales growth.  Price sensitivities: People are becoming more price sensitive i.e. the demand is becoming more elastic, which is considered as a threat for TAPAL and BUBBLE TEA.  Unaccounted competition: Another threat that BUBBLE TEA faces is competition in terms of smuggled products of the same product category through the Black Market. 39
  • 40.
    THE 4 P’sFOR THE NEW PRODUCT 1) Product Issues: TAPAL’S BUBBLE TEA is a brand extension. The benefits which consumers would get by consuming BUBBLE TEA are as follows: Detailed nutritional plan: 100 ml 100g p/portion(45g/60ml)  Branding: TAPAL is already a well established brand in Pakistan. Therefore, customers would not have any issues regarding the quality of BUBBLE TEA. However, to establish a brand individually for BUBBLE TEA would be difficult initially as it would be a new product. Especial attention would be paid to its design. The tea drink would be in the shape of a can made up of see through soft plastic that’s unbreakable served with extra wide translucent straw to serve the purpose of chewing the tapioca balls sinking at the bottom of each can.  Packaging: The packaging would be done in white and pink color so as to give effect of strawberry and freshness. The purpose of packaging would be to protect the drink and to attract consumers with the presence of the tapioca balls and also to tell about the flavor.  Labeling: The labeling of BUBBLE TEA would consist of Logo of TAPAL along with the name BUBBLE TEA. It would have BUBBLE TEA content (strawberry flavor) along with its date of manufacturing, when it was made. 40 Energy [ kcal] 278 370 167 Energy [kg] 1148 1530 689 Protein [g] 2.9 3.9 1.8 Carbohydrates [g] 20 27 12 Of which sugars [g] 18 24 11 Fat [g] 20 27 12 Of which saturates [g] 17 22 9.9 Fiber [g] 0.5 0.6 0.3 Sodium [mg] 75 100 45
  • 41.
    2) Distribution Issues: Afterthe tea drink is manufactured it would be send to distribution centers from where it would be distributed to retailers. This would be followed in all the cities where BUBBLE TEA would be initially launched. Factory Distribution center Retailers Customers 3) Pricing Issues: TAPAL would follow market penetration strategy for its BUBBLE TEA in the beginning. Factors which would be involved in setting price are:  Costs Fixed and variable cost would influence the pricing of BUBBLE TEA.  Elasticity: Our Tea drink is not considered a luxury product and not an essential food item therefore it has elastic demand a rise in price would cause the demand of Instant tea drink to decrease and a decrease in price would probably lead consumers to buy more.  Competition: Our BUBBLE TEA prices may not be affected by competition as BUBBLE 41
  • 42.
    TEA is thenew innovative product that is uninitiated in Pakistan and a niche that’s un- touched by other competitive companies. 4) Promotion issue: Budget for Advertising:  Promotions through hotels and resturants: Rs. 0.8 million Ads would be placed on different channels to capture larger market and also to inform customers of new trends hitting the tea and cold beverage industry. Making consumers aware of the Tapioca balls (new ingredient imported from Taiwan).  Local Newspaper expenditure: Rs.0.2 million For newspaper ads would be placed on Sundays and Saturdays rather than the whole week as it will reach more customers and highest target market (Teenagers and children)  Billboards, colleges and school activities together account for approx 0.5 million in the advertising budget. 42
  • 43.
    COMPETITOR’S ANALYSIS For BUBBLETEA, the direct competitors belong to the tea and the indirect competitors are of the beverage industry. These competitors are market leaders or at least definitely strong challengers on their own and have a strong image in the minds of the consumers. The market leaders have opted for mass marketing, aiming to attain maximum market share, hence in hope of maximizing their profits. Where as we at TAPAL, are about to launch a relatively new product, therefore we have chosen to take out BUBBLE TEA in Karachi and Lahore in the form of selective marketing. The consumers we hope to attract belong to the upper and the upper-middle class. The competitors in the tea and beverage industry have the first mover advantage and also cause of this they have had enough time to establish a proper brand name for themselves. Because they have not lonely have had a higher market share, but these companies are also backed by large corporate names such as Lever Brothers backs LIPTON and BROOKE BOND, and other big corporate names like PEPSI and COCA COLA. MARKET SHARE OF TEA INDUSTRY 46% 23% 11% 10% 10% TAPAL LIPTON LOOSE BROOKE BOND BUBBLE TEA 43
  • 44.
    MARKET SHARE OFSOFT DRINK INDUSTRY 55% 19% 12% 4% 10% PEPSI COCACOLA 7UP TEEM BUBBLE TEA BUBBLE TEA aims to be a market challenger; this is so because even though the market leaders have covered a substantial market share yet there still lies room for variety in terms of uniqueness and newer aspects to the already existing products. It is in human nature to always look for newer and better ways to satisfy their wants in the best possible manner. TAPAL, keeping this simple fact in mind identified the need for convenience, variety and nutrition in everyday necessity items in order to over come their mundane lifestyles. BUBBLE TEA keeping inline with its Challenger position will attack its competitors through Flank Attack strategy. By this method we would cover the spots that are overlooked by BUBBLE TEA’s competitors. Our competitors from the Beverage and Soft Drink industry since long have been serving the consumers in the conventional way. BUBBLE TEA, viewing this opportunity will attack these market leaders by aiming their weaknesses that is the lack of nutrition and lack of variety and fun . 44
  • 45.
    PORTER’S ANALYSIS Michael Porterproposed a model that provides conditions that have to be met for a firm to be nationally competitive and successful. This model focuses on five primary conditions, which he arranged in a diamond-shaped diagram (hence the name "Porter's diamond"). Tapal plans to adopt these key elements for national entrepreneurial success and they are as follows: Threat of intense segment rivalry Thought this industrial sector seems unattractive, since Lipton, Brooke Bond, Pepsi and Coca Cola etc. Are amongst our major competitors, but still the flavored tea with the unique trend of eating your drink…. The presence of the giant tapioca balls, market remains unexploited. We are basically focusing on the middle and low income groups similar to what previously TAPAL has been doing i.e. catering the needs of all classes and since BUBBLE TEA symbolizes fun and energy people consider it to be high quality and are willing to pay the economical price at distinct benefits and features it offers. Tapal being a hot beverage company have to focus a lot of effort on its customer service and its advertising campaign since not many people are aware of the existence of this BUBBLE TEA. Threat of new entrants Flavored tea market is as an attractive industry and people in the past have tried to enter this field, but died soon as they were unable to capture the market and were unable to meet customer’s expectations. The entry barriers for this type of an industry are low where as the exit barriers are high, as a lot of technological advances have been imported for the sake of maintenance of high quality making it difficult for entrepreneurs to make an easy exit. Threat of suppliers’ growing bargaining power Since Tapal plans to have its own distribution network therefore it is able to control the quantity supplied it had its own distributors. Our company plans its distribution network to be spread across three major cities of Pakistan that is, Karachi and Lahore. Threat of substitute products As a number of substitutes available having a high market share and brand loyalty attached to their products make this industry unattractive A company has to also keep in mind the price trend prevailing in the market and in case the technological advances or competitions increases in the substitutes, which may affect the profits and prices of the firm. Threat of buyers’ growing bargaining power 45
  • 46.
    Since Tapal plansto produce the best quality products with differentiated attributes, making it attractive for the targeted customers. Since we are targeting the product at youth (i.e. teens and kids) bargaining power is relatively low making it easier for us to maintain prices constant and stable. 46