Summer Training and Industrial Visit Report
Department of Mechanical Engineering, VIT(EAST),JAIPUR Page 1
VIVEKANAND INSTITUTE OF TECHNOLOGY(EAST),JAIPUR
DEPARTMENT OF MECHANICAL ENGINEERING
CERTIFICATE
This is to certify that the seminar report entitled “SEMINAAR REPORT” by Siddharth
Sahai of 7th semester(4th year) is the work completed under our supervision and guidance.
The report is approved for submission in partial fulfillment for the award of degree of
BACHELOR OF TECHNOLOGY (B.TECH.) in the field of MECHANICAL
ENGINEERING during academic session 2014-2015.
The matters embodied in this dissertation work, to the best of our knowledge, have not been
submitted to any other university or institute for the award of any degree.
Date:-
Place:-Jaipur
Mr. Surjeet Yadav Prof.(Dr.)B.K.Sharma
(Assistant Professor, Mechanical Engg. (Head Of Department)
VIT (EAST), Jaipur.)
Summer Training and Industrial Visit Report
Department of Mechanical Engineering, VIT(EAST),JAIPUR Page 2
ACKNOWLEDGEMENT
I would like to thank the entire HMT limited who has provided me this six weeks training. I
am thankful to the HRD officer of training centre who organized my training schedule and
also the DGM’s and AGM’s of various shop departments who have provided me the various
knowledge about their respective shops. I also thanks to the workers of their respective
departments, who were always ready to clarify our doubts and helped us to increase our
knowledge by illustrating us to the finer points.I wish to express my deep gratitude to all the
concerned persons, whose co-operation and co-ordination have given me the success to
complete my training in organization. I hope that my report will reflect our technical
knowledge and innovativeness, which we gained at HMT AJMER.
I would like to give special thanks to our H.O.D. Prof. (Dr.) B.K. SHARMA for allowing us
to experience this training that has made us to know about various technologies and
processes in making a CNC machine and i also want to thank our faculty incharge Mr.
DEVESH KUMAR sir for helping us in making our report.
Siddharth Sahai
11EVVME096
Mechanical-B
ABSTRACT
Summer Training and Industrial Visit Report
Department of Mechanical Engineering, VIT(EAST),JAIPUR Page 3
Hindustan Machine Tools is the major industry of the modem era because of its wide
application in automobile, aerodynamic sector etc. For the manufacturing of machine tools
highly equipped and modern machinery are develop in 21st century like CNC’s, which have
been illustrated in the project report. The process of making a grinding machine generally
requires study of materials and its behavior in presence of heat, a overview of material used
in making a grinding machine is given. In the steps for manufacturing a class first grinding
machine the important aspects is reading the drawing and carry out the corresponding
operation to get the desired grinding machine, in the report a job piece 305 E outer is
analyzed with its cycle time and many such calculations are carried out.Last but not the least,
rather the most prominent think being the quality control aspect on industry and this enable
an individual or organization to keep a check over the manufacturing material this aspect
have been discussed in the culmination chapter. Industrial training is part and parcel of every
technical course and gives a face or form to all the theoretical knowledge we gain in our
classroom. We get to have a virtual experience of the processes, methods, objects and
phenomenon which used to be just an imaginary picture in our minds. It also gives an
exposure to the environment of the industries and workshops which are virtual components of
our professional life. We too were provided with this opportunity this summer.
We are thankful to our college administration that handed this invaluable chance to us and at
the same time we pay our regards to the administration of HMT AJMER (Machine Tools
Division) that proved to be a great supporting force for the fulfillment of the purpose. The
officials and the workers of the firm provided us with the best of their attention and share
ample of knowledge of their concerned field with us.
Summer Training and Industrial Visit Report
Department of Mechanical Engineering, VIT(EAST),JAIPUR Page 4
TABLE OF CONTENTS
Chapter 1:- INTRODUCTION
1.1 Background History of HMT ..........................................................................................1
1.2 Company Profile..............................................................................................................2
1.2.1 Technology Base...........................................................................................................2
1.2.3 Marketing Standing.......................................................................................................2
1.2.4 Productivity and Quality...............................................................................................2
1.2.5 HMT Corporate Mission...............................................................................................2
1.2.6 Product and Service.......................................................................................................3
1.2.7 Unit Business................................................................................................................4
1.2.9 Participation to IMTEX16.............................................................................................5
1.2.10 Outsourcing/Subcontracting........................................................................................5
1.3 Award Won By HMT.......................................................................................................5
1.4 Major Costumers of HMT................................................................................................5
1.5 Hierarchy in the Organization..........................................................................................7
1.7 Technology Development on Grinding Machine.............................................................7
1.8 Major Achievements in Last Five Years .........................................................................8
1.9 Different Department in HMT Ajmer..............................................................................9
1.10 Machine Tool Ajmer at a Glance.................................................................................10
1.11,Marketing of HMT ......................................................................................................12
Summer Training and Industrial Visit Report
Department of Mechanical Engineering, VIT(EAST),JAIPUR Page 5
Chapter 2:- DETAILS OF DIFFERENT DEPARTMENTOF HMT
AJMER
2.1 Manufacturing Department............................................................................................15
2.1.1 Medium Machine Shop...............................................................................................15
2.1.2. Round Section............................................................................................................17
2.1.3 Tool Room...................................................................................................................18
2.1.4 Tractor Hydraulic........................................................................................................20
2.1.5 Heavy Duty Machine Shop.........................................................................................22
2.2 Assembly Department....................................................................................................25
2.3 Heat Treatment...............................................................................................................32
2.4 Metrology Department...................................................................................................32
2.5 Maintenance Department .............................................................................................34
2.6 Foundary Department....................................................................................................37
Chapter 3:- HMT CORPORATEPROFILE
3.1 Safety Measures.............................................................................................................43
3.2 Future Vision..................................................................................................................44
3.3 Hindustan Cooporate Mission........................................................................................44
Summer Training and Industrial Visit Report
Department of Mechanical Engineering, VIT(EAST),JAIPUR Page 6
CHAPTER 4: INDUSTRIAL VISIT
4.1 Chowgule & Co.Pvt.Ltd. Ship Building Division Goa: Introduction...............................45
4.1.1 Major Deliveries..............................................................................................................46
4.1.2 Fabricated Sections / Blocks...........................................................................................47
4.1.3 Achievements..................................................................................................................48
4.1.4 Other Facilities at the Shipyard.......................................................................................49
CHAPTER 5:- CONCLUSION......................................................................51
CHAPTER 6:- REFRENCES........................................................................52
Summer Training and Industrial Visit Report
Department of Mechanical Engineering, VIT(EAST),JAIPUR Page 7
LIST OF TA.BLES
1.1 HMT Centers with their date of establishment....................................................................2
1.2 Plan for 2012-2013...............................................................................................................8
1.3 MTA at a glance.................................................................................................................10
2.1 Main Data of Knee Type Milling Machine........................................................................16
2.2 Main Data of CNC Internal Grinding Machine GI 100.....................................................22
2.5RAM TYPE CNC PLANO MILLING MACHINE............................................................23
2.6Main Data of VMC 800 M..................................................................................................24
2.7 Main Data of KTM...........................................................................................................24
2.8 Main Data of CNC Double Disc Grinder...........................................................................28
2.9 Main Data of Center Less Grinder.....................................................................................30
2.10 Main Data of CGM .......................................................................................................31
2.11 Main Data of Internal Grinder .........................................................................................32
Summer Training and Industrial Visit Report
Department of Mechanical Engineering, VIT(EAST),JAIPUR Page 8
LIST OF FIGURES
1. Diagrammatic Representation of Hierarchy in the Organization...........................................7
2. CNC double surface grinder................................................................................................29
3. Internal cylindrical grinding machine..................................................................................31
4.Induction Furance melting Process......................................................................................40
5. Column.................................................................................................................................41
6. Bed.......................................................................................................................................41
7. Clutch Cylinder...................................................................................................................41
8. Production Flow Chart.........................................................................................................42
Summer Training and Industrial Visit Report
Department of Mechanical Engineering, VIT(EAST),JAIPUR Page 9
CHAPTER 1
1. INTRODUCTION
1.1 BACKGROUND HISTORY OF H.M.T.
1. When India achieved independence in 1947, there was hardly any industrial base in
the country.
2. Right from the prior H.M.T. has played an important role in providing the much
needed industrial base as well as a launching pad for the growth & development of the
country.
3. HMT was conceived by the Government of India in 1949, and was incorporated in
1953, with the objective of producing a limited range of machine tools, required for
building an industrial edifice for the country.
4. HMT Limited was established in 1953 in technical collaboration with M/s Orleikon of
Switzerland.
5. It has technical collaboration with over 30 leading International Engineering
Companies for manufacture of various products HMT’s diversified product range
includes Machine Tools, Watches, Tractors, Printing Machine Press, Di-Casting and
Plastic Injection, Moulding Machines, Food Processing Machinery, CNC Systems,
Bal Screws etc.
6. This Unit was established as Machine Tool Corporation of India limited in January
1964 keeping in view the Government Policy of differing new industries in under
developed areas of the country and achieving self reliance in production of Grinding
Machine Tools which were imported.
7. This Unit was started 1970-71 with a production of Rs. 8.64 Lack faces with difficulty
in procurement of quality Machine Tool Casings a captive Foundry Plant was
installed in 193 with a capital of about Rs.2 Crore. This Unit was subsequently
merged with HMT Ltd. On 1st April 1975 as sixth Machine Tool Plant with this
merger; the Unit got backup support of HMT. The basic plant was established with
the collaboration of the Czechoslovakian firms, M/s Skoda Export, Praha and German
firm WMW, then in East Germany.
Summer Training and Industrial Visit Report
Department of Mechanical Engineering, VIT(EAST),JAIPUR Page 10
1.2 COMPANY PROFILE
1.2.1 Technological base
1. Unit has Machine Shops well equipped with 186 nos. precision machines, such as
CNC Machining Centres, CNC Lathes, Jig Boring, Honing, Super finishing Machines
&different types & sizes of Grinding, Planing, Milling & Lathes.
2. Apart from these, Unit is also having Measuring Centre, Material Testing Laboratory,
CAD Centre and Foundry .The Unit has highly skilled and dedicated work force of
380 employees (101 Officers and 278 Workers).
1.2.2. Market standing
1. The unit pioneered manufacturing technology for grinding machine in India, which
was a milestone for country’s journey towards self-reliance.
2. Unit has positioned itself as “Centre of excellence for Grinding Solution”.
3. It caters to requirement of sun rising user sectors like Automobile, Auto Ancillaries,
Tractors, Bearings, General Engineering, Defense & Power Sectors.
1.2.3 Productivity and quality
1. Great emphasis is given on Productivity and Quality in HMT.
2. Unit was the first to receive the ISO-9000 Certification in Rajasthan and second in
HMT Units, on 24.2.1994. The unit has the distinction of getting “National
Productivity Award” (instituted by National Productivity Council if India), in
Machine Tool Category for the year 1986-87 from the Hon’ble President of India.
1.2.6 Product and service
Summer Training and Industrial Visit Report
Department of Mechanical Engineering, VIT(EAST),JAIPUR Page 11
Table no. (1.1) HMT Centres with their date of establishment
YEAR UNITS/DIVISION LOCATION STATE
1953
1961
1962
1963
1965
1967
1971
1971
1972
1972
1973
1975
1975
1975
1978
1981
1981
1982
1983
Machine Tools I
Machine Tools II
Watch Factory I
Machine Tools III
Machine Tools IV
Machine Tools V
Tractor Division
Die Casting Division
Printing Machine Division
Watch Factory II
Precision Machine Division
Machine Tools VI
HMT (International) Ltd.
Watch Factory III
Watch Factory IV
HMT Bearing Ltd.
Quartz Analog Watches
Watch Factory V
Stepper Motor Division
Bangalore
Bangalore
Bangalore
Pinjore
Kalamessery
Hyderabad
Pinjore
Bangalore
Kalamessery
Bangalore
Bangalore
Ajmer
Bangalore
Sri Nagar
Tumkur
Hyderabad
Bangalore
Ranibagh
Tumkur
Karnataka
Karnataka
Karnataka
Haryana
Kerala
Andhra Pradesh
Haryana
Karnataka
Kerala
Karnataka
Karnataka
Rajasthan
Karnataka
Jammu & Kashmir
Karnataka
Andhra Pradesh
Karnataka
Uttar Pradesh
Karnataka
Summer Training and Industrial Visit Report
Department of Mechanical Engineering, VIT(EAST),JAIPUR Page 12
Following products and services are provided by HMT :-
1. Machine Tools
2. Project Consultancy
3. Tractor &Agricultural Implements
4. Watches
5. Bearing
6. Printing Machinery
7. Software & IT Services
8. Imports
1.2.7 Unit business
A Wide range of CNC conventional, General Purpose & Special purpose Grinding
Machines (Cylindrical, Centreless, Internal, Crank Shaft, Duplex, Horizontal &
Vertical, Tool & Cutter). The product strategy is mainly focussed on Auto & Auto-
ancillary, Engineering and Defence segments.Unit’s product CNC Double Disc
Grinder displayed in IMTEX 1998 at New Delhi was conferred upon CMTI Trust
Award for the best innovative design of the year.
1. CNC Turning Centres.
2. CNC Training Machine (Lathe & Machining Centre).
3. Other machines like Super Finishing, Knife Edge Grinding, Gap Grinding,
Cot Grinding, Coil Winding, Needle Sharpening, Rotary Table Vertical
Surface Grinding, etc.
4. Reconditioning/CNC Retrofitting of Machine Tools.
1985
1986
1991
Ball Screw Division
CNC System Division
Central Re-Conditioning
Bangalore
Banglore
Banglore
Karnataka
Karnataka
Karnataka
Summer Training and Industrial Visit Report
Department of Mechanical Engineering, VIT(EAST),JAIPUR Page 13
.
1.2.8 Participation to IMTEX
Unit’s product CNC Double Disc Grinder displayed in IMTEX 1998 at New
Delhi was conferred upon CMTI Trust Award for the best innovative design of
the year.
1.2.9 Outsourcing/Subcontracting
To win over the problems caused by continuous reduction in manpower, the Unit
has been strategizing for in house manufacture of only critical components and
offloading sheet metal fabricated parts, B & C class fully machined parts, special
accessories group assemblies, making of packing cases, etc. to subcontractors.
1.3 AWARD WON BY HMT
1. National Productivity Award, in Machine Tools Category for the year 1986-87.
2. National Award for R & D efforts in Mechanical Engineering Sector in 1990.
3. ISO-9001 Certification on 24th February, 1994. HMT Ajmer was the first Unit to
receive this Certification in Rajasthan and second in HMT Units.
4. National Award for excellence in indigenization of Defense Stores in the category of
Mechanical Engineering for the year 1993-94. This Award was for development &
supply of Hydraulic Unit for T-72 Tank.
1.4 MAJOR COSTUMERS OF HMT
1. Automobile sectors:- Bajaj Auto, Ashok Leyland, Hero Honda, Maruti, Mahindra
&Mahindra.
2. Bearing industries:- Timken India, SKF Bearing, NEI, KCI Bearing, HMT
Bearing.
3. Defence:- Ordnance Factory Ambernath, Khamaria, Ambajari, Katni, Kanpur,
V.F.& GCF Jabalpur, Nuclear Fuel Complex (NFC), H.V.F. Avadi, A.H.Q, Base
Repair Depot (BRD), HAL, Army Base Workshops (ABW).
Summer Training and Industrial Visit Report
Department of Mechanical Engineering, VIT(EAST),JAIPUR Page 14
4. Railways:- ICF (Chennai), C & W (Amritsar), DMW (Patiala),C & W
(Jagadhari), DLW (Varanasi),C&W NEW BONGAIGOAN(ASSAM).
5. Others
Educational Sector (Engg. Colleges, Polytechnics, ITI’s etc.)
1.5 HIERARCHY IN THE ORGANIZATION
1. The organizational hierarchy of HMT MTL Ajmer is based on functions. General
Manager leading the unit, assisted by the General Manager, Directly controls in
different department.
2. The organization hierarchy consists of seven management levels in all. They are listed
below in descending order:
Summer Training and Industrial Visit Report
Department of Mechanical Engineering, VIT(EAST),JAIPUR Page 15
Fig. no. (1.1)Diagrammatic Representation of Hierarchy in the Organization
1.6 TECHONOLOGY DEVELOPMENT ON GRINDING MACHINE
1. 3 axes CNC Cam Shaft Grinding Machine with Siemens 840D CNC System.
2. 4 axes syringe Needle Grinding Machine with automatic loading & unloading.
3. 2 axes CNC wheel head mounted rotary diamond profile dresser.
GM
Joint
General
Manager
Deputy General
Manager
AssistantGeneral
Manager
Manager
Deputy Manager
Foremen
Summer Training and Industrial Visit Report
Department of Mechanical Engineering, VIT(EAST),JAIPUR Page 16
4. Heavy Duty CNC Cylindrical Grinding Machine with swing dia 840 mm and job
weight 2000 kg and bore dia up to 600 mm & length 300 mm.
1.7 MAJOR ACHIEVEMENTS IN LAST FIVE YEARS
1. CNC Heavy Duty Vertical spindle reciprocating table surface grinding machine
for grinding locomotive equalizer beams to M/s.CLW, Chittaranjan.
2. CNC Heavy Duty Cylindrical grinding machine with 3000kg weight capacity,
swing 840mm & ABC 3000mm . Highest value order executed in history of MTA
as import substitution at a price of Rs.330 lakhs for BHEL Haridwar.
3. CNC Heavy Duty Internal Grinding machine model GI400(SPM) for grinding
carbide bush ID up to 400mm with diamond grinding wheel for M/S Flow Serve,
Chennai.
4. CNC Heavy Duty Double Disc Grinding machine with Shot Gun Type Feeder for
Grinding both faces of Large bearing races as import substitution for M/s Timken,
Jamshedpur.
5. Table no. (1.2) Plan for 2012-2013
PLANS FOR 2012-13
Particulars
ACTUAL ESTIMATE GROWTH (%)/ PLAN FOR
2010-11 2011-12 VARIATION 2012-13
Value in ` Lakhs
Production 1945 2836 46 4000
Sales (I) 2162 2624 21 3942
Sales (X) 47 77 64 58
Sales (T) 2209 2701 22 4000
Gross Margin (PBDIT) -505 116 +621 L 657
Opening Pending Orders 4013 5434 +1421 L 5434
No. of employees 381 332 (-) 49 -
Summer Training and Industrial Visit Report
Department of Mechanical Engineering, VIT(EAST),JAIPUR Page 17
1.8 DIFFERENT DEPARTMENT IN HMT AJMER
1 Human Resource Department:- Headed by Astt General Manager (HRM) this
department is setup with an aim of conservation and proper utilization of human resources
and is also responsible for maintaining the cordial relations between employees and
management.
2. Manufacturing and Assembly Department:- Headed by JGM (manufacturing).
HMT Ajmer’s manufacturing environment is highly advanced; this department also
looks after utilizing only the latest production techniques in all phases of
manufacturing maintenance. This assembly of machine is done stages, much as sub
assembly. Group assembly and final assembly of individual components. There
subassemblies after inspection pass on group assembly, which consists of head stock
assembly, saddle, gearbox, tail stock assemblies etc. this group then reaches to the
final assembly to be fitted on the bed. Electrical are also inter faced and the machine
is ready for final testing and printing of plant and equipment.
3. Service & Inspection Department:- Headed by DGM. This department is
responsible for inspection & Servicing of the M/C’s. This department is concerned
with the inspection of various components and machines being manufactured. The
inspection is carried out in various stages, beginning from the inspection of individual
components at different stages of manufacturing followed by the inspection of the
whole machine while included final runs etc
4. Materials Department:-
Headed by JGM. It is responsible for all kinds of purchases made by this unit. This
also maintains a Central store and looks after appropriate levels..
5. Planning Department:- Headed by JGM(EQ). The main functions of the planning
department are as under:
1. Time calculations for each operation. Job card booking of workers in shifts.
2. To prepare monthly progress reports for the production activities carried out in shop and
calculate manpower and machines available, accordingly new machines are ordered and
component.
Summer Training and Industrial Visit Report
Department of Mechanical Engineering, VIT(EAST),JAIPUR Page 18
6. Design Department:- Headed by JGM. Its functions are: -
1. Design & development of products and vendor development for new items.
2. Drawing of component, group assembly, special assembly etc. along with
master part list (BOM) for machines.
3. Deciding the type of material required for each component grade such as
casting alloy etc.
4. Testing & trials of machines and Marketing of special purpose machine.
7. Foundry Department:- Headed by JGM Foundry. This department is
administratively under HMT Ajmer, but functionally under executive director.
8. Finance Department:- Headed by AGM Finance. The functions of this department
include maintenance of all accounts of the Company. The balance sheet is finally prepared
which is sent to the head office for the preparation of combined balance sheet.
9. Sales Department:-It is headed by JGM(Sales). This dept. is divided into 3 sections
viz. Sales, Spares and Reconditioning. These functions of sales sections are the execution of
sales order and to bid for contracts through tenders.
10. Security Department:- This is headed by Junior Security officer. Main function
of this dept. is preventions of theft, sabotage and maintenance of industrial security within the
HMT compound including Township.
11. Quality Assurance Department:- Dy. General Manager heads this department.
This department also looks after the feedback received from marketing division so as to
make improvement accordingly.
Summer Training and Industrial Visit Report
Department of Mechanical Engineering, VIT(EAST),JAIPUR Page 19
1.9 MACHINE TOOL AJMER AT A GLANCE
MTA AT A GLANCE `
1. Date of registration 11-01-1967
2. Commencement of production 1970-71
3. Merger with HMT 01-04-1975
4. Land area – total
1. Plant &foundry
1. Covered
2. Covered area of plant
3. Uncovered
4. Township
178 acres (720900 m2
)
62 acres (251100 m2
)
148297 m2
31848 m2
102803 m2
116 acres (469800 m2
)
5. No. of quarters
Total : 136
T Y P E S
I II III IV V VI
48 48 24 12 3 1
6. Power required 2.13 lakh Units/month
7. No. of employees(as on 1.4.2011) 381
8. No. of machines 198
9. Product
range of grinding
&training machines
Wide range of CNC, General Purpose & Special purpose Grinding
Machines (Cylindrical, Centreless, Internal, Crank Shaft, Duplex,
Roll Camber, Key Stone, Horizontal & Vertical Surface, Tool &
Cutter), Needle Sharpening M/c., CNC Turning Centers, CNC
Training Machine (Lathe & Machining Centre).
Summer Training and Industrial Visit Report
Department of Mechanical Engineering, VIT(EAST),JAIPUR Page 20
10. Other services
offered
1. Manufacture of Jigs, Fixtures, Toolings, Critical Components,
Wyping Cylinders (for Presses), Group Assemblies, Hydraulic
Groups.
2. Carrying out critical, high precision operations on Job Work
basis.
3. Reconditioning & retrofitting of old machines at HMT Works and
at customers’ Works.
4. Manufacture of Hydraulic Lift Mechanism for tractors.
5. Supply of castings.
6. Chemical, mechanical & metrological tests, checking &
calibration.
7. Training to outsiders/customers.
1.10 MARKETING DIVISON
1. Machine Tools - Bangalore
2. Watches - Bangalore
3. Tractors - Chandigarh
HMT INTERNATIONAL LIMITED
1. Head Office Bangalore
2. Overseas Branches Australia, Kenya, USA
3. Overseas Offices Algeria, Indonesia, Nigeria. Malaysia
HMT FACTORIES IN INDIA
(A) BANGLORE PRODUCT
1. Heavy duty centre Lathes.
2. Production Turret Lathes.
3. Multi Tools Automatic Lathes.
4. Single Spindle Automatic.
5. CNC Single Spindle Automatic.
Summer Training and Industrial Visit Report
Department of Mechanical Engineering, VIT(EAST),JAIPUR Page 21
.
(B) PINJORE PRODUCT
1. Knee Type Mechanical Controlled Milling
Machine.
2. Ram Type Turret Milling Machine.
3. CNC Milling Machines.
4. Horizontal & Vertical Machining Centre.
5. Moving Column Type Special purpose CNC
Machine.
(C) KALAMASSARY PRODUCT
1. High speed precision Lathe.
2. Drum Turret Lathe
3. SB Copying Lathe.
4. Programme Controlled Turret Lathe.
5. Slanted Bed CNC Lathe.
(D) HYDERABAD PRODUCT
(a) MACHINE TOOLS
1. Horizontal boring Machine.
2. Special Purpose Machine.
3. Flow forming Lathe.
4. CNC Horizontal boring Machine.
5. Machine Centres.
(E) AJMER PRODUCT
Summer Training and Industrial Visit Report
Department of Mechanical Engineering, VIT(EAST),JAIPUR Page 22
1. Cylindrical & Universal Grinder.
2. Internal Grinder.
3. Tool & Cutter Grinder.
4. Crank Shaft Grinder.
5. Roll Chamber Grinder.
6. Vertical Surface Grinder.
7. Duplex Surface Grinder.
8. CNC Trainer Lathe T-70 & VMC 200T
9. LENS Grinding & Polishing Machine.
10. Centreless Grinding Machine.
11. Knife edge Grinding Machine.
12. Hydraulic Cylindrical Grinder K-130
(F) AURANGABAD PRODUCT (DAIRY MACHINERY UNIT)
1. Milk Separator
2. Plate heat exchanger
Summer Training and Industrial Visit Report
Department of Mechanical Engineering, VIT(EAST),JAIPUR Page 23
CHAPTER 2
2. DETAILS OF DIFFERENT DEPARTMENTS OF HMT
AJMER
2.1 MANUFACTURING DEPARTMENT
In all the factories, manufacturing department is main department, because here
products or different parts of machine are prepared. H.M.T. Ajmer also has a
manufacturing department which is divided in the following sections.
1. Mfg. H.P. (Manufacturing Heavy Parts)
2. Mfg. S.P. (Manufacturing Small Parts)
1. In manufacturing H.P. heavy parts of a m/c like machine bed, gear box main body etc.
are manufactured.
2. In manufacturing S.P. different small components and parts of a m/c like shaft,
spindle, gear, bushes, screw etc. are manufactured.
Following sections comes in the manufacturing department.
1. Medium Machine Shop (MMS).
2. Round Section (RS).
3. Tool Room (TR).
4. Tractor Hydraulic (TH).
5. Heavy Duty Machine Shop (HDMS).
2.1.1 Medium machine shop
In this shop small parts of grinding machine like bush, spindle, shaft, pulley etc. are
prepared.Following types of machines are used to manufacture that part:-
1. Centre lathe.
2. Knee type milling machine.
3. Cylindrical grinding machine.
4. Drilling machine.
Summer Training and Industrial Visit Report
Department of Mechanical Engineering, VIT(EAST),JAIPUR Page 24
5. Boring machine.
6. CNC Trainmaster Machining Center VMC 200T PC.
7. Pushkar 160.
 KNEE TYPE MILLING MACHINE
1. Production milling machine.
2. Wide range of speeds and feeds.
3. Longitudinal automatic programmed cycle.
4. Rapid traverse to minimize idle time.
5 Streamlined construction, rugged and vibration free.
6 7.5/5l5 kW Motor for heavy stock removal.
7 Power operated feeds and rapid traverses in all directions.
Table no, :Main data of Knee type milling machine
Horizontal Universal Vertical
Table Size (Length &
Width) (mm)
1070x230 1070x230 1070x230
Longitudinal
Traverse (mm)
560 560 560
Cross Traverse (mm) 275 275 275
Vertical Traverse
(mm)
375 300 375
Main Motor (kw) 2.2 2.2 2.2
Summer Training and Industrial Visit Report
Department of Mechanical Engineering, VIT(EAST),JAIPUR Page 25
 CNC Trainmaster Machining Center VMC 200T PC
1. An economical and user friendly PC based system to meet Training requirements of
all Training Centre, Technical and Educational Institutions in CNC machine tools
operation & programming.
2. Provides a comprehensive range of CNC functions for both Vertical and Horizontal
modes of operation, with a CRT monitor and many more advanced features.
3. Compact table top model, most ideal for training institutes and step less DC drive
with RPM and load indication for spindle.
2.1.2 Round section
Here small rounded components are manufacture. Following m/c are used to
manufacture the round parts.
1. Capstan Lathe.
2. Drum Turret Lathe.
3. Turret Lathe.
4. Centre Lathe.
5. Drilling m/c.
6. Radial Drilling m/c.
7. Centre less Grinding m/c.
8. Cylindrical Grinding m/c.
9. BUA31 Grinding m/c.
10. Circular Dividing m/c.
11. Linear Dividing m/c.
12. K-130 Grinding m/c.
13. Horizontal Milling m/c.
14. Vertical Milling m/c.
15. Slotler m/c.
Summer Training and Industrial Visit Report
Department of Mechanical Engineering, VIT(EAST),JAIPUR Page 26
Centre Lathe LB 17
1. Manufactured by Chamundi Machine Tools Limited.
2. Versatile lathe equally adaptable to precision tools room work and high speed
production turning.
3. Direct multiple V belt drive to spindle ensures smooth torsional vibration.
4. Free high turning speeds.
5. Change tool post, interlocked feed levers, full overload.
6. Protection foot brake and many other feature facilitiate fatigue.
MAIN DATA
Centre height mm 170
Distance between centres mm 700 or 1000
Spindle nos/bore mm Americal type L 1/42
Main motor KW 7.5
Pre-selector turret lathe L 22
1. Pre selection of speeds and feeds and Precision indexing of turret head with solid 'V
clamp locking
2. Single lever for unclamping turret and withdrawing indexing pin extra sturdy to take
overload stresses and dropworm mechanism avoids overloading-hardened guideways.
MAIN DATA
Centre Height mm 237
Spindle nose/bore mm A2-6/65
Bore in turret mm 54
Main motor KW 9.3
2.1.3 Tool room
1. In HMT special jigs and fixtures are made in order to reduce the production time.
Summer Training and Industrial Visit Report
Department of Mechanical Engineering, VIT(EAST),JAIPUR Page 27
2. These jigs and fixtures are made in tool room.
3. Now, parts, which are required to be highly super finished accurate are prepared in
tool room.
For this purpose following machines are used in tool room :-
1. GEI (external & internal grinding machine).
2. SHM (super honning machine).
3. SGM (surface grinding machine).
4. RAD (radial arm drilling machine).
GEI (external & internal grinding machine)
1. Used for external and internal grinding.
2. Hydraulic operated and has 200 mm maximum swing diameter.
SHM (super honning machine)
1. Used for super finishing and accurate work.
2. Consumers less time.
3. Electrically operated.
4. Desired diameter can be operated.
SGM (surface grinding machine)
1. Used for surface grinding.
2. Hydraulic operated.
3. Electromagnetic table is used for clamping job.
RAD (radial arm drilling machine)
1. Used for drilling holes.
2. Electrically operated.
3. Nine different speeds can be obtained.
4. Different attachment can be made.
JIGS & FIXTURES
1. The requirements of mass production and interchangeable assembly in industry,
demand that the components be machined to identical form & size.
2. For this purpose, devices known as jigs & fixtures are used for holding, locating the
work & guiding the tools while machining.
Summer Training and Industrial Visit Report
Department of Mechanical Engineering, VIT(EAST),JAIPUR Page 28
3. The use of jigs and fixtures makes possible rapid as well as accurate manufacturing at
the same time, reducing the production cost.
4. A jig is a device, which holds and supports the work and also guides the path of the
cutting tool, as the operation is performed.
2.1.4 Tractor hydraulic
It is a part of manufacturing department where hydraulic lifting system of tractor is
manufactured and system is used in tractor or lifting.Hydraulic lifting system is a
system which is used to lift the weight (Trolleys & Ploughs) by using the pressurized
hydraulic oil.
The important components of the system are as follows :-
1. Housing.
2. Distributor.
3. Cylinder piston & connecting rod.
4. Main shaft.
5. Torsion shaft.
6. Lever with cam.
7. I. C. & O. C. levers.
8. Draft tube etc
WORKING OF TRACTOR HYDRAULIC LIFTING SYSTEM
1. When pressurized oil enters cylinder it displace the piston in forward direction piston
connected to the lever with connecting rod. So when piston moves in forward
direction leaver rotate.
2. Leaver connected to the main shaft by splint system so it rotate the main shaft and
arms connected to the main shaft so it lift the arms and weight connected with arms so
arms lifting the weight.
Summer Training and Industrial Visit Report
Department of Mechanical Engineering, VIT(EAST),JAIPUR Page 29
HYDRAULIC LIFT TESTING
Hydraulic lift testing is done by hydraulic lift testing machine. There is some standard
parameter tested on testing machine which are as follows :-
Setting parameter
1. Pressure – 120 kg s/cm2
2. Discharge – 20 Lt. /min.
Testing parameter
1. Lifting time – 2 - 2.25 sec. at 20 Lt/min.
2. Lifting position 80 from top lift position.
3. Lifting and down movement – Should be jerk free, regular, no dropping sinking.
PROBLEMS
1. Not lifting the weight and coming down.
2. Sinking and Jerking.
Following machines are used in tractor hydraulic section :-
1. CNC turning lathe (PUSHKAR 160).
2. CNC internal grinding (GI 100).
3. Universal milling machine.
4. Horizontal and vertical milling machine.
5. Centre lathe.
CNC INTERNAL GRINDING (GI 100)
1. Head stock with 6500 rpm with belt drive and 10,000 rpm with integral spindle for
high speed machining.
2. Touch probe for automatic tool offset.
3. Built in live center for tail stock.
4. Rear chip conveyor.
Summer Training and Industrial Visit Report
Department of Mechanical Engineering, VIT(EAST),JAIPUR Page 30
Table no. (2.2) Main Data of CNC Internal Grinding Machine GI 100
Min. Grinding Bore Diameter 10 mm
Max. Grinding Bore Diameter 100 mm
Max. Grinding Bore Length 100 mm
Size Tolerance 1 to 6
Repeatability +/-0.001 mm
2.1.5 Heavy duty machine shop
HDMS is a part of manufacturing department where heavy parts of machine are
manufactured like machine bed, machine body, wheel head, work head, gear box body etc.
Following machines are used to manufacture heavy parts of machine in HDMS :
1. Planer machine.
2. Boring machine.
3. Radial Drilling machine.
4. Ram type CNC Plano Milling machine.
5. Universal Milling machine.
6. Plano Milling machine.
7. VMC 800 M.
8. HMC 760.
9. KTM 760
10. Cylindrical Grinding machine.
Summer Training and Industrial Visit Report
Department of Mechanical Engineering, VIT(EAST),JAIPUR Page 31
RAM TYPE CNC PLANO MILLING MACHINE
Table no. (2.3) Main Data of CNC Plano Milling Machine
Work table 2000 x 5000 mm
X-axis travel longitudinal 5200 mm
Y-axis travel cross 4200 mm
Z-axis travel vertical 1100 mm
Min. dis. b/w spindle face & table 400 mm
Max. dis. b/w spindle face & table 1350 mm
Max. Load on table 10000 kg
Rapid X & Y axes 7000 mm per min.
Rapid Z-axis 5000 mm per min.
Feed X, Y & Z axes 5-400 mm per min.
Spindle tapper BT-50
T-slot (100 mm pitch) 28 H7 (1 No.)
28 H12 (10 No.)
Spindle speed range vertical head 30-3000 rpm
Spindle speed range spl. Angle head 30-1000 rpm
Max. power vertical head 28 kw
Max. Power spl. Angle head 15 kw
Positioning accuracy X & Y axes +/-0.012 mm
Positioning accuracy Z-axis +/-0.011300 mm
Repeat accuracy X & Y axes +/-0.008 mm
Repeat accuracy z-axis +/-0.005 mm
Loading height 300 mm
ESSENTIAL EQUIPMENT (STANDARD FEATURES)
1. Auto centralized lubrication.
2. Hydraulic power pack with chiller unit.
3. Coolant equipment and machine light.
Summer Training and Industrial Visit Report
Department of Mechanical Engineering, VIT(EAST),JAIPUR Page 32
4. Special angular milling head and Chip conveyor with trolley.
5. CNC system model (SIEMENS 840D with PCU50)
VMC 800M (VERTICAL MACHINING CENTRE)
Table 2.4:Main data of VMC
Made by HMT
Pallet size 860 x 860 mm
X-axis travel 760 mm
Y-axis travel 500 mm
z-axis travel 450 mm
No. of tools stations 3 Table no. 0
Positioning accuracy 0.005 mm
Repeatability +/-0.003 mm
Operations name Turning, milling, drill & boring etc.
Table length 800 mm
CNC system SIEMENS
KTM 760 (KERNIAR TRAKER MARVEY)
Table no. (2. 5) Main Data of KTM
Made by KTM England
Pallet size 760 x 760 mm
X-axis travel 1300 mm
Y-axis travel 1000 mm
z-axis travel 1000 mm
B-axis travel 360 degree
No. of tools stations 40
Positioning accuracy 0.01 mm
Repeatability +/-0.003 mm
Operati1ons name Turning, milling, drill & boring etc.
Table length 760 mm
CNC system SIEMENS
Summer Training and Industrial Visit Report
Department of Mechanical Engineering, VIT(EAST),JAIPUR Page 33
2.2 ASSEMBLY DEPARTMENT
It is a part of industries where whole parts of machine are assembled and final
product is prepared.Assembly Range of HMT Ajmer
Grinding Machines:
1. CNC Double Disc Grinding Machine -GDS-15/22
2. CNC Grinding Center -GC-175/225
3. CNC Center Less Grinding Machine -GCL-60/100/140/200
4. CNC Cylindrical Grinding Machine -CGM-125/150/175/22
5. CNC Surface Grinding Machine -PSG- 200
6. CNC Internal Grinding Machine -IG-100/150
7. Universal Tool and Cutter Grinder - GTC 28 TM
Turning Centers:
1. CNC Turning Center -STC 25/Pushkar 200
2. CNC Train Master Lathe -T 70 PC/100CNC
3. CNC Train Master Machining Center-VMC 200 TPC
Other products:
1. CNC Syringe Needle Sharpening Machine
2. CNC Engine Value OD Grinding Machine
3. CNC Engine Value Seat Grinding.
Summer Training and Industrial Visit Report
Department of Mechanical Engineering, VIT(EAST),JAIPUR Page 34
CRANK SHAFT GRINDER (GCS- 500)
Technical description of machine
1. Swing diameter -540 mm
2. Distance between centers -1800 mm
3. Max eccentricity of crank pins -130 mm
4. Max weight of crank shaft that may be loaded -120 kg.
5. Distance between chucks -1600 mm
6. Grinding wheel (dia X width X bore) -900x32x305mm
7. Max width of grinding wheel -50 mm
8. Min width of grinding wheel -25
9. Speed of wheel spindle -650, 780 rpm
10. Speed of work spindle -32,48,68,96 rpm
11. Length of table per one revolution -16 mm
12. Weight of machine with standard accessories -7000 kg
Technical description & principle of machine
The machine is intended for use in repair work shape. It mainly serves to regrind the
crankshaft and journals of crank shaft and also used for normal grinding of shafts.
Name of machine parts
1. Wheel head
2. Work head
3. Tail stock
4. Clamping and counter balancing equipment
5. Table
6. Control board
7. Machining space of grinder
Summer Training and Industrial Visit Report
Department of Mechanical Engineering, VIT(EAST),JAIPUR Page 35
HYDRAULIC CYLINDRICAL GRINDER (K–130)
Technical description of machine
1. Height of centers -130 mm
2. Swing over tables -250 mm
3. Max. grinding length -340 mm
4. Distance between centers -340 mm
5. With external tail stock -590 mm
6. Max. collet diameter -30 mm
Wheel
1. Grinding wheel : Max. & Min. dia. -340 & 240 mm
2. Std. & Max. width -40 & 50 mm
3. Speeds -1910 & 2120 rpm
4. Rapid approach -45 mm
5. Manual movement -40 mm
6. Automatic in feed at reversals -60 towards work-head
Table:-
1. Max. travel -310 mm
2. Min. travel (automatic) -2 mm
3. Max swivel on either side -10
4. Speed infinitely variable -0.05 to 6 m/min
5. Dwell of reversal -0 to 0 sec.
General
1. Wheel head -4 kw
2. Oil pump -1.1kw
3. Coolant pump -0.25 kw
Summer Training and Industrial Visit Report
Department of Mechanical Engineering, VIT(EAST),JAIPUR Page 36
5. Work head -0.37 / 0.75 kw
6. Weight (approx) -1900 kg.
7. Shipping dimensions -2.18 x 1.6 x 1.34 m
Salient features .
Working principle of the hydraulic system
1. The pressurized oil is delivered by pump at a service pressure of 12 kg./cm2 and is
governed by a high pressure relief value. Which is set by us before the machine leaves
our works.
2. From the high pressure relief value the oil is taken to the distribution pipes in the m/c
where the oil devides and the pressurized oil passes through appropriate control
values to hydraulically operated tail-stock.
3. The circuit oil returns line pressure is also utilized for lubricating the table and wheel
head guide ways. A pressure gauge is provided on the hydraulic power pack to
indicate the pressure in the system.
CNC Double Disc Grinding Machine – GDS–15/22
This machine performs the tasks of grinding the faces of components that are parallel and
flat.
1. It’s an ideal system for plants requiring mass production at high rate of production
and machines up to 4-axes CNC controls.
2. Input resolution 0.0001 mm.
Table no. (2.6) Main Data of CNC Double Disc Grinder
Model GW size Power
CNC GDS-15 455/500 mm 11/15 kw
CNC GDS-22 585/660/760 mm 18.5/22/37 kw
Summer Training and Industrial Visit Report
Department of Mechanical Engineering, VIT(EAST),JAIPUR Page 37
Special executions
Machine can be equipped with rotary feeder, rotary magnetic plate through feeder,
reciprocating feeder, swivel arm feeder, oscillating feeder as per the requirement.
Fig. no. (2) CNC Double Surface Grinder
CNC Grinding Center (GC 175/225)
1. This machine is a state of the art grinding solution for multipurpose grinding with
single chucking. It is capable of delivering ground finish to the job’s internal, external
and flat surfaces.
2. Ultra precision GAMET taper roller bearing for work head to ensure circularity of
0.001 mm.
Specifications
1. Center height 175/225 mm
2 A B C 250/450/750 mm
3 G W power 5.5/7.5/11kw
4 Cutting speed 45/60 m/s
5 Work spindle 10-1000 rpm
6 Rapid traverse 15 m/min
7 Input resolution 0.0001mm
Summer Training and Industrial Visit Report
Department of Mechanical Engineering, VIT(EAST),JAIPUR Page 38
Center Less Grinding Machine (GCL CNC)
1. This machine specially designed for grinding of cylindrical rods with accuracy of the
order of 0.001 mm.
2. The main feature is the non requirement of holding the job between two centers.
3. The job is held between periphery of two cylinders with cylinder supporting the job
and the other one grinding its surface.
4. Thus a lot of time is earned by deleting the need of clamping and centering of
individual job pieces, as the loading/ unloading is also automatic.
Table no. (2.7) Main Data of Centre Less Grinder
Model GW size Power (kw) Job dia (mm)
GCL60 350*100 mm 7.5 1.5-60
GCL100 500*200 mm 22 3-100(140)
GCL140FGH 500*250 mm 22(30) 3-140
GCL 140 TG 610*305 mm 22(30) 3-140(225)
GCL 200 TG 610*500 mm 37 10-200(250)
CYLINDRICAL GRINDING MACHINE (CGM CNC)This machine solve the
need of high precision cylindrical grinding and proves useful for medium to large
scale production centers.
1. Machines up to 6-axes CNC controls.
2. Anti friction as well as hydrodynamic bearing for GQ spindles.
3. Direct driven ball screws with AC digital servo motor for linear axis.
4. Input resolution 0.0001 mm
Summer Training and Industrial Visit Report
Department of Mechanical Engineering, VIT(EAST),JAIPUR Page 39
Table No. (2.8) Main Data of CGM
Center Height 125/150/175/225 mm
Admit between centers 300/500/800 mm
GW size 400/500/630 mm
Power 5.5/7.5/11 kw
Special executions
1. 3-axes CNC Camshaft grinder with SINUMERIK 840d CNC system.
2. 4-axes / 6-axes CNC Crankshaft journal machine with complete automatic cycle.
3. 4-axes Syringe Needle Grinding machine and Grinding of hard chrome plated
component.
Internal Cylindrical Grinding Machine ( 1G-100/150)
Fig.3: Internal Cylindrical Grinding Machine
1. Providing high cutting speeds up to 60 m/sec, it completely solves the need of
grinding o tapered bores of bushes, gears, con rods etc. and preloaded anti friction
needle roller guide ways for both the axes.
2. Word head roller spindle is supported on precision GAMET taper roller bearing for
high running accuracies and rigidly.
Summer Training and Industrial Visit Report
Department of Mechanical Engineering, VIT(EAST),JAIPUR Page 40
Table no. (2.9) Main data of internal grinder machine
Bore Grinding Range 4-150 mm
Max. Grinding Depth 150 mm
Max. Swing In Chuck 350 mm
Input Resolution 0.0001 mm
Max Cutting Speed 60 m/sec
Work Spindle Speed 10-1000 rpm
Data of Internal Grinder
Some other machine which are also assembled by HMT Ajmer are as under:
1. GTC 28 ( Tool Cutter Grinder )
2. CSG 500 CNC ( Crank Shaft Grinder )
3. GCP (Cylindrical Grinder For Production )
2.3 HEAT TREATMENT
It is generally employed :-
1. To improve machinability and refine grain size.
2. To relieve the stress of the metal induced during cold or hot working.
3. To improve electric & magnetic properties and increases resistance to wear, heat &
corrosion.
2.4 METROLOGY DEPARTMENT
1. One of the most important part of production process is measuring and inspection.All
the components produced on machines are impacted after each step using
sophisticated techniques of measurement.
Summer Training and Industrial Visit Report
Department of Mechanical Engineering, VIT(EAST),JAIPUR Page 41
2. The accuracy is maintained at the level of microns and to keep up such level of
quality control metrology section becomes quite important part of the unit.The
temperature of measuring and standards room is set constant used in this section are:-
CO-ORDINATE MESURING MACHINE
Make :Carl/is Lena company Germany.
Range of measurement :100mm * 200 mm.
Least count :1 micron.
System : Optical.
Applications : measuring threads profiles, taper indexing.
UNIVERSAL MESURING MACHINE (MUL 1000)
Make :Sockets Genevieve (Swiss).
Range of measurement :100 mm.
Least count :0.5 micron.
System :Optical.
Applications :measuring data of internal and external
threads length of precision components.
ROUNDNESS TESTING MACHINE (FORMTESTER MMR4)
The machine consists of a very accurate round table and a senor printer attached that
gives a quantitative idea about the machines plot profile of the cylindrical.
Least count :10 microns.
System : mechanical.
Applications :to check the roundness cylindrical
parts after grinding etc.
Summer Training and Industrial Visit Report
Department of Mechanical Engineering, VIT(EAST),JAIPUR Page 42
SURFACE ROUGHNESS TESTING MACHINE (PERTHOMETER)
Make :Perthen Germany.
Least count : 0.5 micron.
System :Pneumatic & CNC.
An important feature of above two machines is that the macro errors on the surface
can be filtered automatically along with these highly technical accurate machines
some other simple best equally important machines and apparatus are also used in the
metrology for example:-
1. Dial gauges (make mistook Japan).
2. Slip gauges (set M 112).
3. Height gauges (make mistook Japan).
2.5 MAINTENANCE DEPARTMENT
1. It is a part of industry that provides lubrication and coolant to the machine
components and maintains all machines of industry.
2. The maintenance of machine is following three types
Break Down Maintenance
Break down maintenance is done when the machine stop suddenly due to sudden
breakdown during the operation and only those parts are replaced which during the
operation and takes less time.
Preventive Maintenance
1. This type of maintenance is done to prevent the machine from breakdown
maintenance.
Summer Training and Industrial Visit Report
Department of Mechanical Engineering, VIT(EAST),JAIPUR Page 43
2. In this maintenance every machine is tested and repaired after a fixed period either it
faults or not and lubrication of machine is done at every part.
Reconditioning Maintenance
1. Only old machines are taken in field of reconditioning complete machine is
dissembled and different faults are repaired and old parts are changed by new parts
and those parts.
2. This can be repaired by some operations they are repaired on the machines and then
fixed at right place.
3. After all these process machineis assembled and tested.
Important of Maintenance
1. To maintain the accuracy of machine
2. To prevent the danger which come in account by sudden breakdown of any parts
3. To maintain the efficiency of machine
Disassembly
1. In every type disassembly is maintenance is little change. Disassembly of the machine
depends upon the type of maintenance.
2. Break down maintenance – In this maintenance only those part are disassembled
which are damaged and other part are not touched
3. Preventive maintenance – In this type of maintenance all parts of machine is
disassembled after a fine time either those are damaged or not.
4. Reconditioning maintenance – This type of maintenance dissemble of machine is
same as preventive maintenance but it’s done anytime. This maintenance is done only
with old machine.
Washing
After the process of disassemble washing process in done for washing purpose
kerosene oil is used every disassembled part is washed.
Summer Training and Industrial Visit Report
Department of Mechanical Engineering, VIT(EAST),JAIPUR Page 44
Fault Finding
After washing the disassembled part fault is finding and try to remove it if it is not
possible to remove it then those part is changed.
Assembly
After all these process every part is assembled at right place.
LUBRICATION
1. Lubrication is very important process of maintenance.
2. Some lubricants which are used for lubrications is follows:-
(a) Spin - 5
Viscosity – 5
Used In – Grinding Machines, Wheel Head, Work Head.
(b) Spin - 12
Viscosity – 12
Used In – Spindle on high speed when clearance is 10 microns.
(c) Spin - 32
Used In – Hydraulic Machines, Column, Gear box, Milling machine, Cutter
lubrication.
(d) Spin - 68
Used In – Lubrication of Grinding Machine, Hydraulic Tank, Lathe Machine.
(e) Ser. Way 68
Used In – Guideways of Grinding Machine and mostly used for K-130
Summer Training and Industrial Visit Report
Department of Mechanical Engineering, VIT(EAST),JAIPUR Page 45
2.6 FOUNDARY DEPARTMENT
In faundry department castings of different parts of grinding machine like bed, body,
work head & wheel head are prepared by using moulding box, pattern & moulding
materials.
FOUNDRY TOOLS AND EQUIPMENTS
1. They can be broadly classified as hand tools, sand conditioning tool, flasks, power
operated equipments, metal melting equipments and fettling and finishing
equipments.
2. Different kinds of hand toolsare used by molder in mold making operations.
3. Sand conditioning tools are basically used forpreparing the various types of molding
sands and core sand.
4. Flasks are commonly used forpreparing sand moulds and keeping molten metal and
also for handling the same from place to place.
5. Power operated equipments are used for mechanizing processes in foundries and
include various types of molding machines, power riddles, sand mixers and
conveyors, grindersetc.
HAND TOOLS USED IN FOUNDRY DEPARTMENT
The hand tools used in foundry department are given below:-
1. Hand riddle.
2. Shovel.
3. Rammers (Hand, Peen, Floor & Pneumatic Rammers.).
4. Sprue pin.
5. Strike off bar.
6. Mallet.
7. Draw spike.
8. Vent rod.
Summer Training and Industrial Visit Report
Department of Mechanical Engineering, VIT(EAST),JAIPUR Page 46
9. Lifters.
10. Trowels
FLASKS
The common flasks are also called as containers which are used in foundry
department as moldboxes, crucibles and ladles.
MOULDING BOXES
Moulding boxes are used in sand maulding following two types:-
1. Open moulding boxes
2. Closed moulding boxes.
CRUCIBLE
1. Crucibles are made from graphite or steel shell lined with suitable refractory material
like fire clay and are commonly named as metal melting pots.
2. In oil- fired tilting furnaces, they form an integral part of the furnace itself and the
charge is put into them while they are in position.
LADDLE
1. It is similar in shape to the crucible which is also made from graphite or steel shell
lined with suitable refractory material like fire clay and commonly used to receive
molten metal from the melting furnace and pour the same into the mold cavity and its
size is designated by its capacity.
2. Small hand shank ladles are used by a single foundry personal and are provided with
only one handle and medium and large size ladles are provided with handles on both
sides to be handled by two foundry personals.
3. They are available in various sizes with their capacity varying from 30 kg to 150 kg
and Extremely large sizes, with capacities ranging from 250 kg to 1000 kg, are found
in crane ladles.
Summer Training and Industrial Visit Report
Department of Mechanical Engineering, VIT(EAST),JAIPUR Page 47
POWER OPERATED EQUIPMENTS
Power operated equipments used in foundary department are given below:-
1. Moulding Machines and Sand Slingers.
2. Core making & core baking equipments.
3. Power riddles and Mechanical conveyors.
4. Sand Mixers & Material Handling Equipments.
INDUCTION FURNANCE
Induction Furnace is used for melting the metal.There is tilting head in furnace for pour out
the melting metal.
To get more special properties following metal is added.
1. Ferro Manganese.
2. Ferro Silicon.
3. Ferro chromium.
4. Carbon (as required).
Summer Training and Industrial Visit Report
Department of Mechanical Engineering, VIT(EAST),JAIPUR Page 48
Fig. no. (4) Induction Furnace Melting Process of Cast Iron
PARTS OF GRINDING MACHINE PREPARED IN FOUNDARY DEPARTMENT
OF HMT AJMER
1. Following parts of grinding machine are prepared in foundary department of HMT
Ajmer:-
2. Column.
3. Bed.
4. Drive Ring.
5. Clutch Cylinder.
Summer Training and Industrial Visit Report
Department of Mechanical Engineering, VIT(EAST),JAIPUR Page 49
Fig. no. (5) Column Fig. no. (6) Bed
Fig. no. (7) Clutch Cylinder
Summer Training and Industrial Visit Report
Department of Mechanical Engineering, VIT(EAST),JAIPUR Page 50
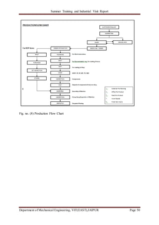
Fig. no. (8) Production Flow Chart
Summer Training and Industrial Visit Report
Department of Mechanical Engineering, VIT(EAST),JAIPUR Page 51
CHAPTER 3
CORPORATE PROFILE
3.1 SAFETY MEASURES
1. Do not wear loose garments they got caught leading to accidents.
2. Either roll up your uniform releases or bottom up the cuffs.
3. Always wear uniform and shoes they are for your safety.
4. Long and unruly hair is always dangerous particularly when working near rewbeing
parts or machines or cutters.
5. Ring, bracelets and watches can get caught in the machinery. Do not wear them when
on duty.
6. Be calm and patient while working. A disturbed mind will invite trouble and haste
makes waste.
7. While walking watch your steps.
8. Be watchful of blind corners, you may be caught in the wrong way.
9. Do not ailment the attention of others or do not got yourself alleviated by other while
working.
10. Don't carry to many tools/instruments.
3.2 FUTURE VISION
1. Looking to the strategic role being played by the Ajmer & other HMT-MTL Units
in infrastructure & industrial development of the country and contributing.
Defence & other strategic sectors like Atomic Energy, Space, etc; Govt. is
considering Revival Package for all HMT Units.
2. Plan envisages upgradation and addition of facilities in Shops, Information
Technology, etc. Ajmer Unit is likely to get support of Rs.10-12 crore for new
Plant & Machinery, reconditioning/upgradation of existing Plant & Machinery,
Summer Training and Industrial Visit Report
Department of Mechanical Engineering, VIT(EAST),JAIPUR Page 52
Information Technology, Tooling/Productvity Aids, Measuring/Inspection
facilities and Foundry Division.
3.3 HMT CORPORATE VISION
Fig. no. (3.1) HMT Corporate Vision
Summer Training and Industrial Visit Report
Department of Mechanical Engineering, VIT(EAST),JAIPUR Page 53
CHAPTER 4
INDUSTRIAL VISIT
4.1 Chowgule & Co.Pvt.Ltd. Ship Building Division Goa: Introduction
Chowgule & Co.Pvt.Ltd. ship building division is an ship manufacturer based in near borim
bridge, lotulim salcete goa- 403718.
Fig 4.1. Ship Yard
From modest beginnings in 1916, the Chowgule Group has today quietly burgeoned into an
industrial giant with activities in areas as diverse as: Pelletization Education Integrated
Logistics Industrial Salt Mining Shipbuilding Industrial Explosives Shipping Cranes
Waterproofing Industrial Gases Automotive Dealership As pioneers in exploiting the inland
waterways in Goa, the Shipbuilding Division of Chowgule & Company Private Limited
created waves in utilization of the rivers for the development of the economy. From as early
as 1951, as builders, operators and repairers of large river fleets and with the experience and
expertise to build a gamut of maritime vessels, ranging from ore-carrying barges, grab and
suction dredgers and deep-sea fishing trawlers to tugs, pontoons, launches, hopper barges and
coastal vessels, the yard has pioneered construction of all types of ocean going vessels up to
7000 DWT.
We have constructed over 165 vessels for clients in India and abroad Our facilities include
Two Shipyards - one at Loutulim and the other at Rassaim, located at a distance of 7 k.m.
Summer Training and Industrial Visit Report
Department of Mechanical Engineering, VIT(EAST),JAIPUR Page 54
from each other Plate preparation and Pipe bending Plant at Gadegally Covered shed for hull
block fabrication Covered shed for manufacturing of cargo hatch covers Three Goliath
Cranes (two at Loutulim Shipyard & one at Rassaim shipyard) each of 60 Tons capacity Two
tower cranes, one each at the two shipyards. Training of Yard officers for modern
shipbuilding methodology.
An investment of approximately INR 110 Crores (INR 1100 million) was made for creating
the above mentioned facilities. This is apart from the cost of land and other basic
infrastructure that already existed. Between the two shipyards we can deliver 9 ocean going
multipurpose general cargo vessels per year of around 5000 DWT each.
For the past several years, we have been participating in various trade shows such as INMEX
(Mumbai, India), SMM (Hamburg), Gulf Maritime Expo (Sharjah), Posidonia 2010 (Greece),
Korea Marinetech (South Korea), Sea Japan (Japan).
We are ISO 9001:2008 Quality System compliant.
From the two Shipyards at Loutulim and Rassaim in Goa, we can deliver any vessel with the
dimensions up to 110 meters length X 18 meters wide X 3.3 meters lightship draught.
From Loutulim yard we can deliver cargo hatch covers. From Rassaim yard we can deliver
sections/ blocks of ships and other fabrications for Maritime industry. From the plate
preparation plant at Gadegally, we can deliver shot blasted, primed, cut, bent plates and bent
pipes as per drawings.
4.1.1 MAJOR DELIVERIES
EXPORT
4450 DWT Multipurpose General Cargo vessel - 17 Nos.
4750 DWT Multipurpose General Cargo vessel - 05 Nos.
5650 DWT Multipurpose General Cargo vessel - 02 Nos.
Summer Training and Industrial Visit Report
Department of Mechanical Engineering, VIT(EAST),JAIPUR Page 55
DOMESTIC
3250 Mini bulk Carrier - 1 No.
3600 DWT MBC - 3 Nos.
3600 DWT Container cum ore carrier - 3 Nos.
2500 DWT Mini Bulk Carrier - 2 Nos.
2000 DWT Ore Carrier Barges - 20 Nos.
1700 & 1850 DWT Coal Carrier Barges - 6 Nos.
Tugs - 10 Nos.
Refrigerated Deep Sea Fishing Trawlers 24 mtr - 17 Nos.
Fishing Trawlers (16mtrs & 17 mtrs.) - 4 Nos.
Luxury Launch - 2 No.
Grab Hopper Dredger - 2 Nos.
Pilot Launch - 4 Nos.
Hopper barges - 4 nos
4.1.2 FABRICATED SECTIONS / BLOCKS
READY DESIGNS/ NEW PROJECTS COMING UP
7000 DWT Multi Purpose General Cargo vessel
106 TEU Container Feeder vessel, RSV IV type
2600 DWT General Cargo vessel, RSV IV type
Summer Training and Industrial Visit Report
Department of Mechanical Engineering, VIT(EAST),JAIPUR Page 56
4.1.3 ACHIEVEMENTS
During the Year 2003- 2005 in a period of 18 months, we built and delivered 23 inland cargo
carrying vessels, totally a dead weight of 55,000 metric tons.
During 2007-2012, we built and exported 24 multi purpose general cargo vessels for
European clients, totaling a dead weight of 110,700 tons Below is the list of our esteemed
European clients
Navigia Shipping B.V., The Netherlands
Navigito Shipping B.V., The Netherlands
Union Transport Group plc., UK
JR Project Development B.V., The Netherlands
Flinter New Building B.V., The Netherlands
Hagland, Norway
Loutulim Shipyard
Total area- 42,000 sq meters
Slipway, with total rail length 220m
Two construction bays - 130m X 25m and 90m X 36m
2 X 60t goliath crane one in each bay with height of 23m
Covered fabrication shed - 120m X 22.5m
Overhead cranes - 4 X 10ts, 1 X70 tons
Hatch cover fabrication shed - 82m X 25m
Overhead cranes in shed - 2 X 25 tons
Jib cranes - 8 X 1 ton
Jetty for outfitting
Tower crane - 16 tons @ 17m & 3.1tons @ 55m
Summer Training and Industrial Visit Report
Department of Mechanical Engineering, VIT(EAST),JAIPUR Page 57
4.1.4 OTHER FACILITIES AT THE SHIPYARD
Cherry picker with telescopic booms - 3 nos.
Platform scissor lift - 1 nos.
Welding machines
CO2 - 157 nos.
Automatic CO2 machines (Noboruders) - 38 nos.
Submerged arc welding machines - 4 nos.
Inverters - 65 nos.
Rectifiers - 48 nos.
TIG - 6 nos.
Gauging - 3 nos.
Stud welding - 6 nos.
Mobile cranes - 3 tons to 100 tons
Hydraulic positioning equipment for blocks of 600 ton maximum
Motorised side transfer trolleys
50 Tons Transporter (for transporting blocks/sections within the Shipyard)
Rassaim Shipyard
Total area - 15,000 sq meters
Side launching jetty - 123 meters in length
Grand assembly area - 123m X 27m
Tower crane - 25t @ 19m,7.9ts @ 55m
Construction by - 108m X 36m
Summer Training and Industrial Visit Report
Department of Mechanical Engineering, VIT(EAST),JAIPUR Page 58
1 X 60 tons goliath crane with height of 23m
Other facilities in the Shipyard:
Cherry picker with telescopic booms - 2 nos.
Platform scissor lift - 1 nos.
Welding machines
CO2 - 60 nos.
Automatic CO2 machines (Noboruders) - 10 nos.
Submerged arc welding machines - 3 nos.
Inverters - 30 nos.
Rectifiers - 10 nos.
Gauging - 1 no.
Stud welding - 2 no.
Mobile cranes - 3 tons to 75 tons
Hydraulic positioning equipment for blocks of 600 tons maximum
Motorised side transfer trolleys
Gadegally Plant (Plate & Pipe Preparation Plant)
Total area - 16,300 sq meters
Automatic shot blasting & painting machines for plates & structural’s
Maximum plate width 3m
Overhead cranes - 2 nos. of 6.3 tons each, working in tandem
Plasma CNC cutting machines - 2 nos.
Plate size 12m X 3m, with marking facility
Overhead cranes - 2 nos. of 6.3 tons & 2 nos. of 7.5 tons each
Summer Training and Industrial Visit Report
Department of Mechanical Engineering, VIT(EAST),JAIPUR Page 59
Semi portal cranes - 2 nos. of 6.3 tons each
Hydraulic portal Press, with integrated crane operation - 275 tons
Hydraulic portal Press - 300 tons
Press brake- 240 tons, gap between frames of 3 meters
Steel storage yard - 80m X 25m
With gantry crane of 12 tons and magnetic plate lifter
Covered pipe fabrication shed - 50m X 38m
With CNC pipe bending machine - 25 to 150 mm NB
Overhead cranes - 4 nos. of 6.4 tons each We have recently commenced construction of 2
MPP vessels under PSPC (Performance Standard for Protective Coatings) with NACE CIP
level 2 qualified yard personnel to implement the same.
Summer Training and Industrial Visit Report
Department of Mechanical Engineering, VIT(EAST),JAIPUR Page 60
CHAPTER 5
CONCLUSION
Advanced machine tools are vital to the realization of tomorrow’s critical technologies. In the
efforts to survive in this highly competitive environment, companies are engaging in various
initiatives such as expanding their market share by strengthening their sales and production bases
through M&A, developing new products and functions that will give them an edge over other
makers, boosting resilience against recession through production efficiency, and providing fee-
paying after services. At present, differences in competitiveness among companies in the industry
are beginning to become evident. Predictions of economic growth for the machine tool industry
are conservative, but positive. A new spirit of cooperation exists among industry, academia and
government to develop programs that best utilize research resources to help industry resolve
problems in the way of progress. There are even signs that training, a long neglected issue for the
machine tool industry, is getting fresh attention. Meanwhile, pressures for lower cost, greater
productivity, and improved quality are forcing even the most conservative machine-tool users to
re-evaluate their equipment and proceduresof CNC machine working.
The Chowgule Group has been burned into empire since1916 Diversification into strategic
fields is the driving force behind Chowgules. It is closely linked to the needs of a fast
developing nation. Today, Chowgules are leaders in a range of critical activities in the core
sector of India’s Industry: Iron Ore Mining, Pelletization, Exports, Shipbuilding, Cranes,
Ship owners operating in the International Tramp Trade, Industrial Explosives, Industrial
Salt, Industrial Gases, Waterproofing products, Agency, Logistics, Insurance
Services and Marketing Agencies. A Group built on foundations of ceaseless endeavor and
foresight besides speeding up the pace of industrialization, creates employment opportunities,
respects environment and, most important, discharges social responsibility.
Today, Chowgule Group is advancing ahead contributing immensely to the Socio-Economic
Developement of Goa and the Country.
Summer Training and Industrial Visit Report
Department of Mechanical Engineering, VIT(EAST),JAIPUR Page 61
CHAPTER 6
REFERENCES
1.H.M.T. Magazine and manuals
2. GOOGLE
3. Slidshare
4. H.M.T. site
5. Chowgule site
Summer Training and Industrial Visit Report
Department of Mechanical Engineering, VIT(EAST),JAIPUR Page 62
Summer Training and Industrial Visit Report
Department of Mechanical Engineering, VIT(EAST),JAIPUR Page 63

REPORT ON HMT

  • 1.
    Summer Training andIndustrial Visit Report Department of Mechanical Engineering, VIT(EAST),JAIPUR Page 1 VIVEKANAND INSTITUTE OF TECHNOLOGY(EAST),JAIPUR DEPARTMENT OF MECHANICAL ENGINEERING CERTIFICATE This is to certify that the seminar report entitled “SEMINAAR REPORT” by Siddharth Sahai of 7th semester(4th year) is the work completed under our supervision and guidance. The report is approved for submission in partial fulfillment for the award of degree of BACHELOR OF TECHNOLOGY (B.TECH.) in the field of MECHANICAL ENGINEERING during academic session 2014-2015. The matters embodied in this dissertation work, to the best of our knowledge, have not been submitted to any other university or institute for the award of any degree. Date:- Place:-Jaipur Mr. Surjeet Yadav Prof.(Dr.)B.K.Sharma (Assistant Professor, Mechanical Engg. (Head Of Department) VIT (EAST), Jaipur.)
  • 2.
    Summer Training andIndustrial Visit Report Department of Mechanical Engineering, VIT(EAST),JAIPUR Page 2 ACKNOWLEDGEMENT I would like to thank the entire HMT limited who has provided me this six weeks training. I am thankful to the HRD officer of training centre who organized my training schedule and also the DGM’s and AGM’s of various shop departments who have provided me the various knowledge about their respective shops. I also thanks to the workers of their respective departments, who were always ready to clarify our doubts and helped us to increase our knowledge by illustrating us to the finer points.I wish to express my deep gratitude to all the concerned persons, whose co-operation and co-ordination have given me the success to complete my training in organization. I hope that my report will reflect our technical knowledge and innovativeness, which we gained at HMT AJMER. I would like to give special thanks to our H.O.D. Prof. (Dr.) B.K. SHARMA for allowing us to experience this training that has made us to know about various technologies and processes in making a CNC machine and i also want to thank our faculty incharge Mr. DEVESH KUMAR sir for helping us in making our report. Siddharth Sahai 11EVVME096 Mechanical-B ABSTRACT
  • 3.
    Summer Training andIndustrial Visit Report Department of Mechanical Engineering, VIT(EAST),JAIPUR Page 3 Hindustan Machine Tools is the major industry of the modem era because of its wide application in automobile, aerodynamic sector etc. For the manufacturing of machine tools highly equipped and modern machinery are develop in 21st century like CNC’s, which have been illustrated in the project report. The process of making a grinding machine generally requires study of materials and its behavior in presence of heat, a overview of material used in making a grinding machine is given. In the steps for manufacturing a class first grinding machine the important aspects is reading the drawing and carry out the corresponding operation to get the desired grinding machine, in the report a job piece 305 E outer is analyzed with its cycle time and many such calculations are carried out.Last but not the least, rather the most prominent think being the quality control aspect on industry and this enable an individual or organization to keep a check over the manufacturing material this aspect have been discussed in the culmination chapter. Industrial training is part and parcel of every technical course and gives a face or form to all the theoretical knowledge we gain in our classroom. We get to have a virtual experience of the processes, methods, objects and phenomenon which used to be just an imaginary picture in our minds. It also gives an exposure to the environment of the industries and workshops which are virtual components of our professional life. We too were provided with this opportunity this summer. We are thankful to our college administration that handed this invaluable chance to us and at the same time we pay our regards to the administration of HMT AJMER (Machine Tools Division) that proved to be a great supporting force for the fulfillment of the purpose. The officials and the workers of the firm provided us with the best of their attention and share ample of knowledge of their concerned field with us.
  • 4.
    Summer Training andIndustrial Visit Report Department of Mechanical Engineering, VIT(EAST),JAIPUR Page 4 TABLE OF CONTENTS Chapter 1:- INTRODUCTION 1.1 Background History of HMT ..........................................................................................1 1.2 Company Profile..............................................................................................................2 1.2.1 Technology Base...........................................................................................................2 1.2.3 Marketing Standing.......................................................................................................2 1.2.4 Productivity and Quality...............................................................................................2 1.2.5 HMT Corporate Mission...............................................................................................2 1.2.6 Product and Service.......................................................................................................3 1.2.7 Unit Business................................................................................................................4 1.2.9 Participation to IMTEX16.............................................................................................5 1.2.10 Outsourcing/Subcontracting........................................................................................5 1.3 Award Won By HMT.......................................................................................................5 1.4 Major Costumers of HMT................................................................................................5 1.5 Hierarchy in the Organization..........................................................................................7 1.7 Technology Development on Grinding Machine.............................................................7 1.8 Major Achievements in Last Five Years .........................................................................8 1.9 Different Department in HMT Ajmer..............................................................................9 1.10 Machine Tool Ajmer at a Glance.................................................................................10 1.11,Marketing of HMT ......................................................................................................12
  • 5.
    Summer Training andIndustrial Visit Report Department of Mechanical Engineering, VIT(EAST),JAIPUR Page 5 Chapter 2:- DETAILS OF DIFFERENT DEPARTMENTOF HMT AJMER 2.1 Manufacturing Department............................................................................................15 2.1.1 Medium Machine Shop...............................................................................................15 2.1.2. Round Section............................................................................................................17 2.1.3 Tool Room...................................................................................................................18 2.1.4 Tractor Hydraulic........................................................................................................20 2.1.5 Heavy Duty Machine Shop.........................................................................................22 2.2 Assembly Department....................................................................................................25 2.3 Heat Treatment...............................................................................................................32 2.4 Metrology Department...................................................................................................32 2.5 Maintenance Department .............................................................................................34 2.6 Foundary Department....................................................................................................37 Chapter 3:- HMT CORPORATEPROFILE 3.1 Safety Measures.............................................................................................................43 3.2 Future Vision..................................................................................................................44 3.3 Hindustan Cooporate Mission........................................................................................44
  • 6.
    Summer Training andIndustrial Visit Report Department of Mechanical Engineering, VIT(EAST),JAIPUR Page 6 CHAPTER 4: INDUSTRIAL VISIT 4.1 Chowgule & Co.Pvt.Ltd. Ship Building Division Goa: Introduction...............................45 4.1.1 Major Deliveries..............................................................................................................46 4.1.2 Fabricated Sections / Blocks...........................................................................................47 4.1.3 Achievements..................................................................................................................48 4.1.4 Other Facilities at the Shipyard.......................................................................................49 CHAPTER 5:- CONCLUSION......................................................................51 CHAPTER 6:- REFRENCES........................................................................52
  • 7.
    Summer Training andIndustrial Visit Report Department of Mechanical Engineering, VIT(EAST),JAIPUR Page 7 LIST OF TA.BLES 1.1 HMT Centers with their date of establishment....................................................................2 1.2 Plan for 2012-2013...............................................................................................................8 1.3 MTA at a glance.................................................................................................................10 2.1 Main Data of Knee Type Milling Machine........................................................................16 2.2 Main Data of CNC Internal Grinding Machine GI 100.....................................................22 2.5RAM TYPE CNC PLANO MILLING MACHINE............................................................23 2.6Main Data of VMC 800 M..................................................................................................24 2.7 Main Data of KTM...........................................................................................................24 2.8 Main Data of CNC Double Disc Grinder...........................................................................28 2.9 Main Data of Center Less Grinder.....................................................................................30 2.10 Main Data of CGM .......................................................................................................31 2.11 Main Data of Internal Grinder .........................................................................................32
  • 8.
    Summer Training andIndustrial Visit Report Department of Mechanical Engineering, VIT(EAST),JAIPUR Page 8 LIST OF FIGURES 1. Diagrammatic Representation of Hierarchy in the Organization...........................................7 2. CNC double surface grinder................................................................................................29 3. Internal cylindrical grinding machine..................................................................................31 4.Induction Furance melting Process......................................................................................40 5. Column.................................................................................................................................41 6. Bed.......................................................................................................................................41 7. Clutch Cylinder...................................................................................................................41 8. Production Flow Chart.........................................................................................................42
  • 9.
    Summer Training andIndustrial Visit Report Department of Mechanical Engineering, VIT(EAST),JAIPUR Page 9 CHAPTER 1 1. INTRODUCTION 1.1 BACKGROUND HISTORY OF H.M.T. 1. When India achieved independence in 1947, there was hardly any industrial base in the country. 2. Right from the prior H.M.T. has played an important role in providing the much needed industrial base as well as a launching pad for the growth & development of the country. 3. HMT was conceived by the Government of India in 1949, and was incorporated in 1953, with the objective of producing a limited range of machine tools, required for building an industrial edifice for the country. 4. HMT Limited was established in 1953 in technical collaboration with M/s Orleikon of Switzerland. 5. It has technical collaboration with over 30 leading International Engineering Companies for manufacture of various products HMT’s diversified product range includes Machine Tools, Watches, Tractors, Printing Machine Press, Di-Casting and Plastic Injection, Moulding Machines, Food Processing Machinery, CNC Systems, Bal Screws etc. 6. This Unit was established as Machine Tool Corporation of India limited in January 1964 keeping in view the Government Policy of differing new industries in under developed areas of the country and achieving self reliance in production of Grinding Machine Tools which were imported. 7. This Unit was started 1970-71 with a production of Rs. 8.64 Lack faces with difficulty in procurement of quality Machine Tool Casings a captive Foundry Plant was installed in 193 with a capital of about Rs.2 Crore. This Unit was subsequently merged with HMT Ltd. On 1st April 1975 as sixth Machine Tool Plant with this merger; the Unit got backup support of HMT. The basic plant was established with the collaboration of the Czechoslovakian firms, M/s Skoda Export, Praha and German firm WMW, then in East Germany.
  • 10.
    Summer Training andIndustrial Visit Report Department of Mechanical Engineering, VIT(EAST),JAIPUR Page 10 1.2 COMPANY PROFILE 1.2.1 Technological base 1. Unit has Machine Shops well equipped with 186 nos. precision machines, such as CNC Machining Centres, CNC Lathes, Jig Boring, Honing, Super finishing Machines &different types & sizes of Grinding, Planing, Milling & Lathes. 2. Apart from these, Unit is also having Measuring Centre, Material Testing Laboratory, CAD Centre and Foundry .The Unit has highly skilled and dedicated work force of 380 employees (101 Officers and 278 Workers). 1.2.2. Market standing 1. The unit pioneered manufacturing technology for grinding machine in India, which was a milestone for country’s journey towards self-reliance. 2. Unit has positioned itself as “Centre of excellence for Grinding Solution”. 3. It caters to requirement of sun rising user sectors like Automobile, Auto Ancillaries, Tractors, Bearings, General Engineering, Defense & Power Sectors. 1.2.3 Productivity and quality 1. Great emphasis is given on Productivity and Quality in HMT. 2. Unit was the first to receive the ISO-9000 Certification in Rajasthan and second in HMT Units, on 24.2.1994. The unit has the distinction of getting “National Productivity Award” (instituted by National Productivity Council if India), in Machine Tool Category for the year 1986-87 from the Hon’ble President of India. 1.2.6 Product and service
  • 11.
    Summer Training andIndustrial Visit Report Department of Mechanical Engineering, VIT(EAST),JAIPUR Page 11 Table no. (1.1) HMT Centres with their date of establishment YEAR UNITS/DIVISION LOCATION STATE 1953 1961 1962 1963 1965 1967 1971 1971 1972 1972 1973 1975 1975 1975 1978 1981 1981 1982 1983 Machine Tools I Machine Tools II Watch Factory I Machine Tools III Machine Tools IV Machine Tools V Tractor Division Die Casting Division Printing Machine Division Watch Factory II Precision Machine Division Machine Tools VI HMT (International) Ltd. Watch Factory III Watch Factory IV HMT Bearing Ltd. Quartz Analog Watches Watch Factory V Stepper Motor Division Bangalore Bangalore Bangalore Pinjore Kalamessery Hyderabad Pinjore Bangalore Kalamessery Bangalore Bangalore Ajmer Bangalore Sri Nagar Tumkur Hyderabad Bangalore Ranibagh Tumkur Karnataka Karnataka Karnataka Haryana Kerala Andhra Pradesh Haryana Karnataka Kerala Karnataka Karnataka Rajasthan Karnataka Jammu & Kashmir Karnataka Andhra Pradesh Karnataka Uttar Pradesh Karnataka
  • 12.
    Summer Training andIndustrial Visit Report Department of Mechanical Engineering, VIT(EAST),JAIPUR Page 12 Following products and services are provided by HMT :- 1. Machine Tools 2. Project Consultancy 3. Tractor &Agricultural Implements 4. Watches 5. Bearing 6. Printing Machinery 7. Software & IT Services 8. Imports 1.2.7 Unit business A Wide range of CNC conventional, General Purpose & Special purpose Grinding Machines (Cylindrical, Centreless, Internal, Crank Shaft, Duplex, Horizontal & Vertical, Tool & Cutter). The product strategy is mainly focussed on Auto & Auto- ancillary, Engineering and Defence segments.Unit’s product CNC Double Disc Grinder displayed in IMTEX 1998 at New Delhi was conferred upon CMTI Trust Award for the best innovative design of the year. 1. CNC Turning Centres. 2. CNC Training Machine (Lathe & Machining Centre). 3. Other machines like Super Finishing, Knife Edge Grinding, Gap Grinding, Cot Grinding, Coil Winding, Needle Sharpening, Rotary Table Vertical Surface Grinding, etc. 4. Reconditioning/CNC Retrofitting of Machine Tools. 1985 1986 1991 Ball Screw Division CNC System Division Central Re-Conditioning Bangalore Banglore Banglore Karnataka Karnataka Karnataka
  • 13.
    Summer Training andIndustrial Visit Report Department of Mechanical Engineering, VIT(EAST),JAIPUR Page 13 . 1.2.8 Participation to IMTEX Unit’s product CNC Double Disc Grinder displayed in IMTEX 1998 at New Delhi was conferred upon CMTI Trust Award for the best innovative design of the year. 1.2.9 Outsourcing/Subcontracting To win over the problems caused by continuous reduction in manpower, the Unit has been strategizing for in house manufacture of only critical components and offloading sheet metal fabricated parts, B & C class fully machined parts, special accessories group assemblies, making of packing cases, etc. to subcontractors. 1.3 AWARD WON BY HMT 1. National Productivity Award, in Machine Tools Category for the year 1986-87. 2. National Award for R & D efforts in Mechanical Engineering Sector in 1990. 3. ISO-9001 Certification on 24th February, 1994. HMT Ajmer was the first Unit to receive this Certification in Rajasthan and second in HMT Units. 4. National Award for excellence in indigenization of Defense Stores in the category of Mechanical Engineering for the year 1993-94. This Award was for development & supply of Hydraulic Unit for T-72 Tank. 1.4 MAJOR COSTUMERS OF HMT 1. Automobile sectors:- Bajaj Auto, Ashok Leyland, Hero Honda, Maruti, Mahindra &Mahindra. 2. Bearing industries:- Timken India, SKF Bearing, NEI, KCI Bearing, HMT Bearing. 3. Defence:- Ordnance Factory Ambernath, Khamaria, Ambajari, Katni, Kanpur, V.F.& GCF Jabalpur, Nuclear Fuel Complex (NFC), H.V.F. Avadi, A.H.Q, Base Repair Depot (BRD), HAL, Army Base Workshops (ABW).
  • 14.
    Summer Training andIndustrial Visit Report Department of Mechanical Engineering, VIT(EAST),JAIPUR Page 14 4. Railways:- ICF (Chennai), C & W (Amritsar), DMW (Patiala),C & W (Jagadhari), DLW (Varanasi),C&W NEW BONGAIGOAN(ASSAM). 5. Others Educational Sector (Engg. Colleges, Polytechnics, ITI’s etc.) 1.5 HIERARCHY IN THE ORGANIZATION 1. The organizational hierarchy of HMT MTL Ajmer is based on functions. General Manager leading the unit, assisted by the General Manager, Directly controls in different department. 2. The organization hierarchy consists of seven management levels in all. They are listed below in descending order:
  • 15.
    Summer Training andIndustrial Visit Report Department of Mechanical Engineering, VIT(EAST),JAIPUR Page 15 Fig. no. (1.1)Diagrammatic Representation of Hierarchy in the Organization 1.6 TECHONOLOGY DEVELOPMENT ON GRINDING MACHINE 1. 3 axes CNC Cam Shaft Grinding Machine with Siemens 840D CNC System. 2. 4 axes syringe Needle Grinding Machine with automatic loading & unloading. 3. 2 axes CNC wheel head mounted rotary diamond profile dresser. GM Joint General Manager Deputy General Manager AssistantGeneral Manager Manager Deputy Manager Foremen
  • 16.
    Summer Training andIndustrial Visit Report Department of Mechanical Engineering, VIT(EAST),JAIPUR Page 16 4. Heavy Duty CNC Cylindrical Grinding Machine with swing dia 840 mm and job weight 2000 kg and bore dia up to 600 mm & length 300 mm. 1.7 MAJOR ACHIEVEMENTS IN LAST FIVE YEARS 1. CNC Heavy Duty Vertical spindle reciprocating table surface grinding machine for grinding locomotive equalizer beams to M/s.CLW, Chittaranjan. 2. CNC Heavy Duty Cylindrical grinding machine with 3000kg weight capacity, swing 840mm & ABC 3000mm . Highest value order executed in history of MTA as import substitution at a price of Rs.330 lakhs for BHEL Haridwar. 3. CNC Heavy Duty Internal Grinding machine model GI400(SPM) for grinding carbide bush ID up to 400mm with diamond grinding wheel for M/S Flow Serve, Chennai. 4. CNC Heavy Duty Double Disc Grinding machine with Shot Gun Type Feeder for Grinding both faces of Large bearing races as import substitution for M/s Timken, Jamshedpur. 5. Table no. (1.2) Plan for 2012-2013 PLANS FOR 2012-13 Particulars ACTUAL ESTIMATE GROWTH (%)/ PLAN FOR 2010-11 2011-12 VARIATION 2012-13 Value in ` Lakhs Production 1945 2836 46 4000 Sales (I) 2162 2624 21 3942 Sales (X) 47 77 64 58 Sales (T) 2209 2701 22 4000 Gross Margin (PBDIT) -505 116 +621 L 657 Opening Pending Orders 4013 5434 +1421 L 5434 No. of employees 381 332 (-) 49 -
  • 17.
    Summer Training andIndustrial Visit Report Department of Mechanical Engineering, VIT(EAST),JAIPUR Page 17 1.8 DIFFERENT DEPARTMENT IN HMT AJMER 1 Human Resource Department:- Headed by Astt General Manager (HRM) this department is setup with an aim of conservation and proper utilization of human resources and is also responsible for maintaining the cordial relations between employees and management. 2. Manufacturing and Assembly Department:- Headed by JGM (manufacturing). HMT Ajmer’s manufacturing environment is highly advanced; this department also looks after utilizing only the latest production techniques in all phases of manufacturing maintenance. This assembly of machine is done stages, much as sub assembly. Group assembly and final assembly of individual components. There subassemblies after inspection pass on group assembly, which consists of head stock assembly, saddle, gearbox, tail stock assemblies etc. this group then reaches to the final assembly to be fitted on the bed. Electrical are also inter faced and the machine is ready for final testing and printing of plant and equipment. 3. Service & Inspection Department:- Headed by DGM. This department is responsible for inspection & Servicing of the M/C’s. This department is concerned with the inspection of various components and machines being manufactured. The inspection is carried out in various stages, beginning from the inspection of individual components at different stages of manufacturing followed by the inspection of the whole machine while included final runs etc 4. Materials Department:- Headed by JGM. It is responsible for all kinds of purchases made by this unit. This also maintains a Central store and looks after appropriate levels.. 5. Planning Department:- Headed by JGM(EQ). The main functions of the planning department are as under: 1. Time calculations for each operation. Job card booking of workers in shifts. 2. To prepare monthly progress reports for the production activities carried out in shop and calculate manpower and machines available, accordingly new machines are ordered and component.
  • 18.
    Summer Training andIndustrial Visit Report Department of Mechanical Engineering, VIT(EAST),JAIPUR Page 18 6. Design Department:- Headed by JGM. Its functions are: - 1. Design & development of products and vendor development for new items. 2. Drawing of component, group assembly, special assembly etc. along with master part list (BOM) for machines. 3. Deciding the type of material required for each component grade such as casting alloy etc. 4. Testing & trials of machines and Marketing of special purpose machine. 7. Foundry Department:- Headed by JGM Foundry. This department is administratively under HMT Ajmer, but functionally under executive director. 8. Finance Department:- Headed by AGM Finance. The functions of this department include maintenance of all accounts of the Company. The balance sheet is finally prepared which is sent to the head office for the preparation of combined balance sheet. 9. Sales Department:-It is headed by JGM(Sales). This dept. is divided into 3 sections viz. Sales, Spares and Reconditioning. These functions of sales sections are the execution of sales order and to bid for contracts through tenders. 10. Security Department:- This is headed by Junior Security officer. Main function of this dept. is preventions of theft, sabotage and maintenance of industrial security within the HMT compound including Township. 11. Quality Assurance Department:- Dy. General Manager heads this department. This department also looks after the feedback received from marketing division so as to make improvement accordingly.
  • 19.
    Summer Training andIndustrial Visit Report Department of Mechanical Engineering, VIT(EAST),JAIPUR Page 19 1.9 MACHINE TOOL AJMER AT A GLANCE MTA AT A GLANCE ` 1. Date of registration 11-01-1967 2. Commencement of production 1970-71 3. Merger with HMT 01-04-1975 4. Land area – total 1. Plant &foundry 1. Covered 2. Covered area of plant 3. Uncovered 4. Township 178 acres (720900 m2 ) 62 acres (251100 m2 ) 148297 m2 31848 m2 102803 m2 116 acres (469800 m2 ) 5. No. of quarters Total : 136 T Y P E S I II III IV V VI 48 48 24 12 3 1 6. Power required 2.13 lakh Units/month 7. No. of employees(as on 1.4.2011) 381 8. No. of machines 198 9. Product range of grinding &training machines Wide range of CNC, General Purpose & Special purpose Grinding Machines (Cylindrical, Centreless, Internal, Crank Shaft, Duplex, Roll Camber, Key Stone, Horizontal & Vertical Surface, Tool & Cutter), Needle Sharpening M/c., CNC Turning Centers, CNC Training Machine (Lathe & Machining Centre).
  • 20.
    Summer Training andIndustrial Visit Report Department of Mechanical Engineering, VIT(EAST),JAIPUR Page 20 10. Other services offered 1. Manufacture of Jigs, Fixtures, Toolings, Critical Components, Wyping Cylinders (for Presses), Group Assemblies, Hydraulic Groups. 2. Carrying out critical, high precision operations on Job Work basis. 3. Reconditioning & retrofitting of old machines at HMT Works and at customers’ Works. 4. Manufacture of Hydraulic Lift Mechanism for tractors. 5. Supply of castings. 6. Chemical, mechanical & metrological tests, checking & calibration. 7. Training to outsiders/customers. 1.10 MARKETING DIVISON 1. Machine Tools - Bangalore 2. Watches - Bangalore 3. Tractors - Chandigarh HMT INTERNATIONAL LIMITED 1. Head Office Bangalore 2. Overseas Branches Australia, Kenya, USA 3. Overseas Offices Algeria, Indonesia, Nigeria. Malaysia HMT FACTORIES IN INDIA (A) BANGLORE PRODUCT 1. Heavy duty centre Lathes. 2. Production Turret Lathes. 3. Multi Tools Automatic Lathes. 4. Single Spindle Automatic. 5. CNC Single Spindle Automatic.
  • 21.
    Summer Training andIndustrial Visit Report Department of Mechanical Engineering, VIT(EAST),JAIPUR Page 21 . (B) PINJORE PRODUCT 1. Knee Type Mechanical Controlled Milling Machine. 2. Ram Type Turret Milling Machine. 3. CNC Milling Machines. 4. Horizontal & Vertical Machining Centre. 5. Moving Column Type Special purpose CNC Machine. (C) KALAMASSARY PRODUCT 1. High speed precision Lathe. 2. Drum Turret Lathe 3. SB Copying Lathe. 4. Programme Controlled Turret Lathe. 5. Slanted Bed CNC Lathe. (D) HYDERABAD PRODUCT (a) MACHINE TOOLS 1. Horizontal boring Machine. 2. Special Purpose Machine. 3. Flow forming Lathe. 4. CNC Horizontal boring Machine. 5. Machine Centres. (E) AJMER PRODUCT
  • 22.
    Summer Training andIndustrial Visit Report Department of Mechanical Engineering, VIT(EAST),JAIPUR Page 22 1. Cylindrical & Universal Grinder. 2. Internal Grinder. 3. Tool & Cutter Grinder. 4. Crank Shaft Grinder. 5. Roll Chamber Grinder. 6. Vertical Surface Grinder. 7. Duplex Surface Grinder. 8. CNC Trainer Lathe T-70 & VMC 200T 9. LENS Grinding & Polishing Machine. 10. Centreless Grinding Machine. 11. Knife edge Grinding Machine. 12. Hydraulic Cylindrical Grinder K-130 (F) AURANGABAD PRODUCT (DAIRY MACHINERY UNIT) 1. Milk Separator 2. Plate heat exchanger
  • 23.
    Summer Training andIndustrial Visit Report Department of Mechanical Engineering, VIT(EAST),JAIPUR Page 23 CHAPTER 2 2. DETAILS OF DIFFERENT DEPARTMENTS OF HMT AJMER 2.1 MANUFACTURING DEPARTMENT In all the factories, manufacturing department is main department, because here products or different parts of machine are prepared. H.M.T. Ajmer also has a manufacturing department which is divided in the following sections. 1. Mfg. H.P. (Manufacturing Heavy Parts) 2. Mfg. S.P. (Manufacturing Small Parts) 1. In manufacturing H.P. heavy parts of a m/c like machine bed, gear box main body etc. are manufactured. 2. In manufacturing S.P. different small components and parts of a m/c like shaft, spindle, gear, bushes, screw etc. are manufactured. Following sections comes in the manufacturing department. 1. Medium Machine Shop (MMS). 2. Round Section (RS). 3. Tool Room (TR). 4. Tractor Hydraulic (TH). 5. Heavy Duty Machine Shop (HDMS). 2.1.1 Medium machine shop In this shop small parts of grinding machine like bush, spindle, shaft, pulley etc. are prepared.Following types of machines are used to manufacture that part:- 1. Centre lathe. 2. Knee type milling machine. 3. Cylindrical grinding machine. 4. Drilling machine.
  • 24.
    Summer Training andIndustrial Visit Report Department of Mechanical Engineering, VIT(EAST),JAIPUR Page 24 5. Boring machine. 6. CNC Trainmaster Machining Center VMC 200T PC. 7. Pushkar 160.  KNEE TYPE MILLING MACHINE 1. Production milling machine. 2. Wide range of speeds and feeds. 3. Longitudinal automatic programmed cycle. 4. Rapid traverse to minimize idle time. 5 Streamlined construction, rugged and vibration free. 6 7.5/5l5 kW Motor for heavy stock removal. 7 Power operated feeds and rapid traverses in all directions. Table no, :Main data of Knee type milling machine Horizontal Universal Vertical Table Size (Length & Width) (mm) 1070x230 1070x230 1070x230 Longitudinal Traverse (mm) 560 560 560 Cross Traverse (mm) 275 275 275 Vertical Traverse (mm) 375 300 375 Main Motor (kw) 2.2 2.2 2.2
  • 25.
    Summer Training andIndustrial Visit Report Department of Mechanical Engineering, VIT(EAST),JAIPUR Page 25  CNC Trainmaster Machining Center VMC 200T PC 1. An economical and user friendly PC based system to meet Training requirements of all Training Centre, Technical and Educational Institutions in CNC machine tools operation & programming. 2. Provides a comprehensive range of CNC functions for both Vertical and Horizontal modes of operation, with a CRT monitor and many more advanced features. 3. Compact table top model, most ideal for training institutes and step less DC drive with RPM and load indication for spindle. 2.1.2 Round section Here small rounded components are manufacture. Following m/c are used to manufacture the round parts. 1. Capstan Lathe. 2. Drum Turret Lathe. 3. Turret Lathe. 4. Centre Lathe. 5. Drilling m/c. 6. Radial Drilling m/c. 7. Centre less Grinding m/c. 8. Cylindrical Grinding m/c. 9. BUA31 Grinding m/c. 10. Circular Dividing m/c. 11. Linear Dividing m/c. 12. K-130 Grinding m/c. 13. Horizontal Milling m/c. 14. Vertical Milling m/c. 15. Slotler m/c.
  • 26.
    Summer Training andIndustrial Visit Report Department of Mechanical Engineering, VIT(EAST),JAIPUR Page 26 Centre Lathe LB 17 1. Manufactured by Chamundi Machine Tools Limited. 2. Versatile lathe equally adaptable to precision tools room work and high speed production turning. 3. Direct multiple V belt drive to spindle ensures smooth torsional vibration. 4. Free high turning speeds. 5. Change tool post, interlocked feed levers, full overload. 6. Protection foot brake and many other feature facilitiate fatigue. MAIN DATA Centre height mm 170 Distance between centres mm 700 or 1000 Spindle nos/bore mm Americal type L 1/42 Main motor KW 7.5 Pre-selector turret lathe L 22 1. Pre selection of speeds and feeds and Precision indexing of turret head with solid 'V clamp locking 2. Single lever for unclamping turret and withdrawing indexing pin extra sturdy to take overload stresses and dropworm mechanism avoids overloading-hardened guideways. MAIN DATA Centre Height mm 237 Spindle nose/bore mm A2-6/65 Bore in turret mm 54 Main motor KW 9.3 2.1.3 Tool room 1. In HMT special jigs and fixtures are made in order to reduce the production time.
  • 27.
    Summer Training andIndustrial Visit Report Department of Mechanical Engineering, VIT(EAST),JAIPUR Page 27 2. These jigs and fixtures are made in tool room. 3. Now, parts, which are required to be highly super finished accurate are prepared in tool room. For this purpose following machines are used in tool room :- 1. GEI (external & internal grinding machine). 2. SHM (super honning machine). 3. SGM (surface grinding machine). 4. RAD (radial arm drilling machine). GEI (external & internal grinding machine) 1. Used for external and internal grinding. 2. Hydraulic operated and has 200 mm maximum swing diameter. SHM (super honning machine) 1. Used for super finishing and accurate work. 2. Consumers less time. 3. Electrically operated. 4. Desired diameter can be operated. SGM (surface grinding machine) 1. Used for surface grinding. 2. Hydraulic operated. 3. Electromagnetic table is used for clamping job. RAD (radial arm drilling machine) 1. Used for drilling holes. 2. Electrically operated. 3. Nine different speeds can be obtained. 4. Different attachment can be made. JIGS & FIXTURES 1. The requirements of mass production and interchangeable assembly in industry, demand that the components be machined to identical form & size. 2. For this purpose, devices known as jigs & fixtures are used for holding, locating the work & guiding the tools while machining.
  • 28.
    Summer Training andIndustrial Visit Report Department of Mechanical Engineering, VIT(EAST),JAIPUR Page 28 3. The use of jigs and fixtures makes possible rapid as well as accurate manufacturing at the same time, reducing the production cost. 4. A jig is a device, which holds and supports the work and also guides the path of the cutting tool, as the operation is performed. 2.1.4 Tractor hydraulic It is a part of manufacturing department where hydraulic lifting system of tractor is manufactured and system is used in tractor or lifting.Hydraulic lifting system is a system which is used to lift the weight (Trolleys & Ploughs) by using the pressurized hydraulic oil. The important components of the system are as follows :- 1. Housing. 2. Distributor. 3. Cylinder piston & connecting rod. 4. Main shaft. 5. Torsion shaft. 6. Lever with cam. 7. I. C. & O. C. levers. 8. Draft tube etc WORKING OF TRACTOR HYDRAULIC LIFTING SYSTEM 1. When pressurized oil enters cylinder it displace the piston in forward direction piston connected to the lever with connecting rod. So when piston moves in forward direction leaver rotate. 2. Leaver connected to the main shaft by splint system so it rotate the main shaft and arms connected to the main shaft so it lift the arms and weight connected with arms so arms lifting the weight.
  • 29.
    Summer Training andIndustrial Visit Report Department of Mechanical Engineering, VIT(EAST),JAIPUR Page 29 HYDRAULIC LIFT TESTING Hydraulic lift testing is done by hydraulic lift testing machine. There is some standard parameter tested on testing machine which are as follows :- Setting parameter 1. Pressure – 120 kg s/cm2 2. Discharge – 20 Lt. /min. Testing parameter 1. Lifting time – 2 - 2.25 sec. at 20 Lt/min. 2. Lifting position 80 from top lift position. 3. Lifting and down movement – Should be jerk free, regular, no dropping sinking. PROBLEMS 1. Not lifting the weight and coming down. 2. Sinking and Jerking. Following machines are used in tractor hydraulic section :- 1. CNC turning lathe (PUSHKAR 160). 2. CNC internal grinding (GI 100). 3. Universal milling machine. 4. Horizontal and vertical milling machine. 5. Centre lathe. CNC INTERNAL GRINDING (GI 100) 1. Head stock with 6500 rpm with belt drive and 10,000 rpm with integral spindle for high speed machining. 2. Touch probe for automatic tool offset. 3. Built in live center for tail stock. 4. Rear chip conveyor.
  • 30.
    Summer Training andIndustrial Visit Report Department of Mechanical Engineering, VIT(EAST),JAIPUR Page 30 Table no. (2.2) Main Data of CNC Internal Grinding Machine GI 100 Min. Grinding Bore Diameter 10 mm Max. Grinding Bore Diameter 100 mm Max. Grinding Bore Length 100 mm Size Tolerance 1 to 6 Repeatability +/-0.001 mm 2.1.5 Heavy duty machine shop HDMS is a part of manufacturing department where heavy parts of machine are manufactured like machine bed, machine body, wheel head, work head, gear box body etc. Following machines are used to manufacture heavy parts of machine in HDMS : 1. Planer machine. 2. Boring machine. 3. Radial Drilling machine. 4. Ram type CNC Plano Milling machine. 5. Universal Milling machine. 6. Plano Milling machine. 7. VMC 800 M. 8. HMC 760. 9. KTM 760 10. Cylindrical Grinding machine.
  • 31.
    Summer Training andIndustrial Visit Report Department of Mechanical Engineering, VIT(EAST),JAIPUR Page 31 RAM TYPE CNC PLANO MILLING MACHINE Table no. (2.3) Main Data of CNC Plano Milling Machine Work table 2000 x 5000 mm X-axis travel longitudinal 5200 mm Y-axis travel cross 4200 mm Z-axis travel vertical 1100 mm Min. dis. b/w spindle face & table 400 mm Max. dis. b/w spindle face & table 1350 mm Max. Load on table 10000 kg Rapid X & Y axes 7000 mm per min. Rapid Z-axis 5000 mm per min. Feed X, Y & Z axes 5-400 mm per min. Spindle tapper BT-50 T-slot (100 mm pitch) 28 H7 (1 No.) 28 H12 (10 No.) Spindle speed range vertical head 30-3000 rpm Spindle speed range spl. Angle head 30-1000 rpm Max. power vertical head 28 kw Max. Power spl. Angle head 15 kw Positioning accuracy X & Y axes +/-0.012 mm Positioning accuracy Z-axis +/-0.011300 mm Repeat accuracy X & Y axes +/-0.008 mm Repeat accuracy z-axis +/-0.005 mm Loading height 300 mm ESSENTIAL EQUIPMENT (STANDARD FEATURES) 1. Auto centralized lubrication. 2. Hydraulic power pack with chiller unit. 3. Coolant equipment and machine light.
  • 32.
    Summer Training andIndustrial Visit Report Department of Mechanical Engineering, VIT(EAST),JAIPUR Page 32 4. Special angular milling head and Chip conveyor with trolley. 5. CNC system model (SIEMENS 840D with PCU50) VMC 800M (VERTICAL MACHINING CENTRE) Table 2.4:Main data of VMC Made by HMT Pallet size 860 x 860 mm X-axis travel 760 mm Y-axis travel 500 mm z-axis travel 450 mm No. of tools stations 3 Table no. 0 Positioning accuracy 0.005 mm Repeatability +/-0.003 mm Operations name Turning, milling, drill & boring etc. Table length 800 mm CNC system SIEMENS KTM 760 (KERNIAR TRAKER MARVEY) Table no. (2. 5) Main Data of KTM Made by KTM England Pallet size 760 x 760 mm X-axis travel 1300 mm Y-axis travel 1000 mm z-axis travel 1000 mm B-axis travel 360 degree No. of tools stations 40 Positioning accuracy 0.01 mm Repeatability +/-0.003 mm Operati1ons name Turning, milling, drill & boring etc. Table length 760 mm CNC system SIEMENS
  • 33.
    Summer Training andIndustrial Visit Report Department of Mechanical Engineering, VIT(EAST),JAIPUR Page 33 2.2 ASSEMBLY DEPARTMENT It is a part of industries where whole parts of machine are assembled and final product is prepared.Assembly Range of HMT Ajmer Grinding Machines: 1. CNC Double Disc Grinding Machine -GDS-15/22 2. CNC Grinding Center -GC-175/225 3. CNC Center Less Grinding Machine -GCL-60/100/140/200 4. CNC Cylindrical Grinding Machine -CGM-125/150/175/22 5. CNC Surface Grinding Machine -PSG- 200 6. CNC Internal Grinding Machine -IG-100/150 7. Universal Tool and Cutter Grinder - GTC 28 TM Turning Centers: 1. CNC Turning Center -STC 25/Pushkar 200 2. CNC Train Master Lathe -T 70 PC/100CNC 3. CNC Train Master Machining Center-VMC 200 TPC Other products: 1. CNC Syringe Needle Sharpening Machine 2. CNC Engine Value OD Grinding Machine 3. CNC Engine Value Seat Grinding.
  • 34.
    Summer Training andIndustrial Visit Report Department of Mechanical Engineering, VIT(EAST),JAIPUR Page 34 CRANK SHAFT GRINDER (GCS- 500) Technical description of machine 1. Swing diameter -540 mm 2. Distance between centers -1800 mm 3. Max eccentricity of crank pins -130 mm 4. Max weight of crank shaft that may be loaded -120 kg. 5. Distance between chucks -1600 mm 6. Grinding wheel (dia X width X bore) -900x32x305mm 7. Max width of grinding wheel -50 mm 8. Min width of grinding wheel -25 9. Speed of wheel spindle -650, 780 rpm 10. Speed of work spindle -32,48,68,96 rpm 11. Length of table per one revolution -16 mm 12. Weight of machine with standard accessories -7000 kg Technical description & principle of machine The machine is intended for use in repair work shape. It mainly serves to regrind the crankshaft and journals of crank shaft and also used for normal grinding of shafts. Name of machine parts 1. Wheel head 2. Work head 3. Tail stock 4. Clamping and counter balancing equipment 5. Table 6. Control board 7. Machining space of grinder
  • 35.
    Summer Training andIndustrial Visit Report Department of Mechanical Engineering, VIT(EAST),JAIPUR Page 35 HYDRAULIC CYLINDRICAL GRINDER (K–130) Technical description of machine 1. Height of centers -130 mm 2. Swing over tables -250 mm 3. Max. grinding length -340 mm 4. Distance between centers -340 mm 5. With external tail stock -590 mm 6. Max. collet diameter -30 mm Wheel 1. Grinding wheel : Max. & Min. dia. -340 & 240 mm 2. Std. & Max. width -40 & 50 mm 3. Speeds -1910 & 2120 rpm 4. Rapid approach -45 mm 5. Manual movement -40 mm 6. Automatic in feed at reversals -60 towards work-head Table:- 1. Max. travel -310 mm 2. Min. travel (automatic) -2 mm 3. Max swivel on either side -10 4. Speed infinitely variable -0.05 to 6 m/min 5. Dwell of reversal -0 to 0 sec. General 1. Wheel head -4 kw 2. Oil pump -1.1kw 3. Coolant pump -0.25 kw
  • 36.
    Summer Training andIndustrial Visit Report Department of Mechanical Engineering, VIT(EAST),JAIPUR Page 36 5. Work head -0.37 / 0.75 kw 6. Weight (approx) -1900 kg. 7. Shipping dimensions -2.18 x 1.6 x 1.34 m Salient features . Working principle of the hydraulic system 1. The pressurized oil is delivered by pump at a service pressure of 12 kg./cm2 and is governed by a high pressure relief value. Which is set by us before the machine leaves our works. 2. From the high pressure relief value the oil is taken to the distribution pipes in the m/c where the oil devides and the pressurized oil passes through appropriate control values to hydraulically operated tail-stock. 3. The circuit oil returns line pressure is also utilized for lubricating the table and wheel head guide ways. A pressure gauge is provided on the hydraulic power pack to indicate the pressure in the system. CNC Double Disc Grinding Machine – GDS–15/22 This machine performs the tasks of grinding the faces of components that are parallel and flat. 1. It’s an ideal system for plants requiring mass production at high rate of production and machines up to 4-axes CNC controls. 2. Input resolution 0.0001 mm. Table no. (2.6) Main Data of CNC Double Disc Grinder Model GW size Power CNC GDS-15 455/500 mm 11/15 kw CNC GDS-22 585/660/760 mm 18.5/22/37 kw
  • 37.
    Summer Training andIndustrial Visit Report Department of Mechanical Engineering, VIT(EAST),JAIPUR Page 37 Special executions Machine can be equipped with rotary feeder, rotary magnetic plate through feeder, reciprocating feeder, swivel arm feeder, oscillating feeder as per the requirement. Fig. no. (2) CNC Double Surface Grinder CNC Grinding Center (GC 175/225) 1. This machine is a state of the art grinding solution for multipurpose grinding with single chucking. It is capable of delivering ground finish to the job’s internal, external and flat surfaces. 2. Ultra precision GAMET taper roller bearing for work head to ensure circularity of 0.001 mm. Specifications 1. Center height 175/225 mm 2 A B C 250/450/750 mm 3 G W power 5.5/7.5/11kw 4 Cutting speed 45/60 m/s 5 Work spindle 10-1000 rpm 6 Rapid traverse 15 m/min 7 Input resolution 0.0001mm
  • 38.
    Summer Training andIndustrial Visit Report Department of Mechanical Engineering, VIT(EAST),JAIPUR Page 38 Center Less Grinding Machine (GCL CNC) 1. This machine specially designed for grinding of cylindrical rods with accuracy of the order of 0.001 mm. 2. The main feature is the non requirement of holding the job between two centers. 3. The job is held between periphery of two cylinders with cylinder supporting the job and the other one grinding its surface. 4. Thus a lot of time is earned by deleting the need of clamping and centering of individual job pieces, as the loading/ unloading is also automatic. Table no. (2.7) Main Data of Centre Less Grinder Model GW size Power (kw) Job dia (mm) GCL60 350*100 mm 7.5 1.5-60 GCL100 500*200 mm 22 3-100(140) GCL140FGH 500*250 mm 22(30) 3-140 GCL 140 TG 610*305 mm 22(30) 3-140(225) GCL 200 TG 610*500 mm 37 10-200(250) CYLINDRICAL GRINDING MACHINE (CGM CNC)This machine solve the need of high precision cylindrical grinding and proves useful for medium to large scale production centers. 1. Machines up to 6-axes CNC controls. 2. Anti friction as well as hydrodynamic bearing for GQ spindles. 3. Direct driven ball screws with AC digital servo motor for linear axis. 4. Input resolution 0.0001 mm
  • 39.
    Summer Training andIndustrial Visit Report Department of Mechanical Engineering, VIT(EAST),JAIPUR Page 39 Table No. (2.8) Main Data of CGM Center Height 125/150/175/225 mm Admit between centers 300/500/800 mm GW size 400/500/630 mm Power 5.5/7.5/11 kw Special executions 1. 3-axes CNC Camshaft grinder with SINUMERIK 840d CNC system. 2. 4-axes / 6-axes CNC Crankshaft journal machine with complete automatic cycle. 3. 4-axes Syringe Needle Grinding machine and Grinding of hard chrome plated component. Internal Cylindrical Grinding Machine ( 1G-100/150) Fig.3: Internal Cylindrical Grinding Machine 1. Providing high cutting speeds up to 60 m/sec, it completely solves the need of grinding o tapered bores of bushes, gears, con rods etc. and preloaded anti friction needle roller guide ways for both the axes. 2. Word head roller spindle is supported on precision GAMET taper roller bearing for high running accuracies and rigidly.
  • 40.
    Summer Training andIndustrial Visit Report Department of Mechanical Engineering, VIT(EAST),JAIPUR Page 40 Table no. (2.9) Main data of internal grinder machine Bore Grinding Range 4-150 mm Max. Grinding Depth 150 mm Max. Swing In Chuck 350 mm Input Resolution 0.0001 mm Max Cutting Speed 60 m/sec Work Spindle Speed 10-1000 rpm Data of Internal Grinder Some other machine which are also assembled by HMT Ajmer are as under: 1. GTC 28 ( Tool Cutter Grinder ) 2. CSG 500 CNC ( Crank Shaft Grinder ) 3. GCP (Cylindrical Grinder For Production ) 2.3 HEAT TREATMENT It is generally employed :- 1. To improve machinability and refine grain size. 2. To relieve the stress of the metal induced during cold or hot working. 3. To improve electric & magnetic properties and increases resistance to wear, heat & corrosion. 2.4 METROLOGY DEPARTMENT 1. One of the most important part of production process is measuring and inspection.All the components produced on machines are impacted after each step using sophisticated techniques of measurement.
  • 41.
    Summer Training andIndustrial Visit Report Department of Mechanical Engineering, VIT(EAST),JAIPUR Page 41 2. The accuracy is maintained at the level of microns and to keep up such level of quality control metrology section becomes quite important part of the unit.The temperature of measuring and standards room is set constant used in this section are:- CO-ORDINATE MESURING MACHINE Make :Carl/is Lena company Germany. Range of measurement :100mm * 200 mm. Least count :1 micron. System : Optical. Applications : measuring threads profiles, taper indexing. UNIVERSAL MESURING MACHINE (MUL 1000) Make :Sockets Genevieve (Swiss). Range of measurement :100 mm. Least count :0.5 micron. System :Optical. Applications :measuring data of internal and external threads length of precision components. ROUNDNESS TESTING MACHINE (FORMTESTER MMR4) The machine consists of a very accurate round table and a senor printer attached that gives a quantitative idea about the machines plot profile of the cylindrical. Least count :10 microns. System : mechanical. Applications :to check the roundness cylindrical parts after grinding etc.
  • 42.
    Summer Training andIndustrial Visit Report Department of Mechanical Engineering, VIT(EAST),JAIPUR Page 42 SURFACE ROUGHNESS TESTING MACHINE (PERTHOMETER) Make :Perthen Germany. Least count : 0.5 micron. System :Pneumatic & CNC. An important feature of above two machines is that the macro errors on the surface can be filtered automatically along with these highly technical accurate machines some other simple best equally important machines and apparatus are also used in the metrology for example:- 1. Dial gauges (make mistook Japan). 2. Slip gauges (set M 112). 3. Height gauges (make mistook Japan). 2.5 MAINTENANCE DEPARTMENT 1. It is a part of industry that provides lubrication and coolant to the machine components and maintains all machines of industry. 2. The maintenance of machine is following three types Break Down Maintenance Break down maintenance is done when the machine stop suddenly due to sudden breakdown during the operation and only those parts are replaced which during the operation and takes less time. Preventive Maintenance 1. This type of maintenance is done to prevent the machine from breakdown maintenance.
  • 43.
    Summer Training andIndustrial Visit Report Department of Mechanical Engineering, VIT(EAST),JAIPUR Page 43 2. In this maintenance every machine is tested and repaired after a fixed period either it faults or not and lubrication of machine is done at every part. Reconditioning Maintenance 1. Only old machines are taken in field of reconditioning complete machine is dissembled and different faults are repaired and old parts are changed by new parts and those parts. 2. This can be repaired by some operations they are repaired on the machines and then fixed at right place. 3. After all these process machineis assembled and tested. Important of Maintenance 1. To maintain the accuracy of machine 2. To prevent the danger which come in account by sudden breakdown of any parts 3. To maintain the efficiency of machine Disassembly 1. In every type disassembly is maintenance is little change. Disassembly of the machine depends upon the type of maintenance. 2. Break down maintenance – In this maintenance only those part are disassembled which are damaged and other part are not touched 3. Preventive maintenance – In this type of maintenance all parts of machine is disassembled after a fine time either those are damaged or not. 4. Reconditioning maintenance – This type of maintenance dissemble of machine is same as preventive maintenance but it’s done anytime. This maintenance is done only with old machine. Washing After the process of disassemble washing process in done for washing purpose kerosene oil is used every disassembled part is washed.
  • 44.
    Summer Training andIndustrial Visit Report Department of Mechanical Engineering, VIT(EAST),JAIPUR Page 44 Fault Finding After washing the disassembled part fault is finding and try to remove it if it is not possible to remove it then those part is changed. Assembly After all these process every part is assembled at right place. LUBRICATION 1. Lubrication is very important process of maintenance. 2. Some lubricants which are used for lubrications is follows:- (a) Spin - 5 Viscosity – 5 Used In – Grinding Machines, Wheel Head, Work Head. (b) Spin - 12 Viscosity – 12 Used In – Spindle on high speed when clearance is 10 microns. (c) Spin - 32 Used In – Hydraulic Machines, Column, Gear box, Milling machine, Cutter lubrication. (d) Spin - 68 Used In – Lubrication of Grinding Machine, Hydraulic Tank, Lathe Machine. (e) Ser. Way 68 Used In – Guideways of Grinding Machine and mostly used for K-130
  • 45.
    Summer Training andIndustrial Visit Report Department of Mechanical Engineering, VIT(EAST),JAIPUR Page 45 2.6 FOUNDARY DEPARTMENT In faundry department castings of different parts of grinding machine like bed, body, work head & wheel head are prepared by using moulding box, pattern & moulding materials. FOUNDRY TOOLS AND EQUIPMENTS 1. They can be broadly classified as hand tools, sand conditioning tool, flasks, power operated equipments, metal melting equipments and fettling and finishing equipments. 2. Different kinds of hand toolsare used by molder in mold making operations. 3. Sand conditioning tools are basically used forpreparing the various types of molding sands and core sand. 4. Flasks are commonly used forpreparing sand moulds and keeping molten metal and also for handling the same from place to place. 5. Power operated equipments are used for mechanizing processes in foundries and include various types of molding machines, power riddles, sand mixers and conveyors, grindersetc. HAND TOOLS USED IN FOUNDRY DEPARTMENT The hand tools used in foundry department are given below:- 1. Hand riddle. 2. Shovel. 3. Rammers (Hand, Peen, Floor & Pneumatic Rammers.). 4. Sprue pin. 5. Strike off bar. 6. Mallet. 7. Draw spike. 8. Vent rod.
  • 46.
    Summer Training andIndustrial Visit Report Department of Mechanical Engineering, VIT(EAST),JAIPUR Page 46 9. Lifters. 10. Trowels FLASKS The common flasks are also called as containers which are used in foundry department as moldboxes, crucibles and ladles. MOULDING BOXES Moulding boxes are used in sand maulding following two types:- 1. Open moulding boxes 2. Closed moulding boxes. CRUCIBLE 1. Crucibles are made from graphite or steel shell lined with suitable refractory material like fire clay and are commonly named as metal melting pots. 2. In oil- fired tilting furnaces, they form an integral part of the furnace itself and the charge is put into them while they are in position. LADDLE 1. It is similar in shape to the crucible which is also made from graphite or steel shell lined with suitable refractory material like fire clay and commonly used to receive molten metal from the melting furnace and pour the same into the mold cavity and its size is designated by its capacity. 2. Small hand shank ladles are used by a single foundry personal and are provided with only one handle and medium and large size ladles are provided with handles on both sides to be handled by two foundry personals. 3. They are available in various sizes with their capacity varying from 30 kg to 150 kg and Extremely large sizes, with capacities ranging from 250 kg to 1000 kg, are found in crane ladles.
  • 47.
    Summer Training andIndustrial Visit Report Department of Mechanical Engineering, VIT(EAST),JAIPUR Page 47 POWER OPERATED EQUIPMENTS Power operated equipments used in foundary department are given below:- 1. Moulding Machines and Sand Slingers. 2. Core making & core baking equipments. 3. Power riddles and Mechanical conveyors. 4. Sand Mixers & Material Handling Equipments. INDUCTION FURNANCE Induction Furnace is used for melting the metal.There is tilting head in furnace for pour out the melting metal. To get more special properties following metal is added. 1. Ferro Manganese. 2. Ferro Silicon. 3. Ferro chromium. 4. Carbon (as required).
  • 48.
    Summer Training andIndustrial Visit Report Department of Mechanical Engineering, VIT(EAST),JAIPUR Page 48 Fig. no. (4) Induction Furnace Melting Process of Cast Iron PARTS OF GRINDING MACHINE PREPARED IN FOUNDARY DEPARTMENT OF HMT AJMER 1. Following parts of grinding machine are prepared in foundary department of HMT Ajmer:- 2. Column. 3. Bed. 4. Drive Ring. 5. Clutch Cylinder.
  • 49.
    Summer Training andIndustrial Visit Report Department of Mechanical Engineering, VIT(EAST),JAIPUR Page 49 Fig. no. (5) Column Fig. no. (6) Bed Fig. no. (7) Clutch Cylinder
  • 50.
    Summer Training andIndustrial Visit Report Department of Mechanical Engineering, VIT(EAST),JAIPUR Page 50 Fig. no. (8) Production Flow Chart
  • 51.
    Summer Training andIndustrial Visit Report Department of Mechanical Engineering, VIT(EAST),JAIPUR Page 51 CHAPTER 3 CORPORATE PROFILE 3.1 SAFETY MEASURES 1. Do not wear loose garments they got caught leading to accidents. 2. Either roll up your uniform releases or bottom up the cuffs. 3. Always wear uniform and shoes they are for your safety. 4. Long and unruly hair is always dangerous particularly when working near rewbeing parts or machines or cutters. 5. Ring, bracelets and watches can get caught in the machinery. Do not wear them when on duty. 6. Be calm and patient while working. A disturbed mind will invite trouble and haste makes waste. 7. While walking watch your steps. 8. Be watchful of blind corners, you may be caught in the wrong way. 9. Do not ailment the attention of others or do not got yourself alleviated by other while working. 10. Don't carry to many tools/instruments. 3.2 FUTURE VISION 1. Looking to the strategic role being played by the Ajmer & other HMT-MTL Units in infrastructure & industrial development of the country and contributing. Defence & other strategic sectors like Atomic Energy, Space, etc; Govt. is considering Revival Package for all HMT Units. 2. Plan envisages upgradation and addition of facilities in Shops, Information Technology, etc. Ajmer Unit is likely to get support of Rs.10-12 crore for new Plant & Machinery, reconditioning/upgradation of existing Plant & Machinery,
  • 52.
    Summer Training andIndustrial Visit Report Department of Mechanical Engineering, VIT(EAST),JAIPUR Page 52 Information Technology, Tooling/Productvity Aids, Measuring/Inspection facilities and Foundry Division. 3.3 HMT CORPORATE VISION Fig. no. (3.1) HMT Corporate Vision
  • 53.
    Summer Training andIndustrial Visit Report Department of Mechanical Engineering, VIT(EAST),JAIPUR Page 53 CHAPTER 4 INDUSTRIAL VISIT 4.1 Chowgule & Co.Pvt.Ltd. Ship Building Division Goa: Introduction Chowgule & Co.Pvt.Ltd. ship building division is an ship manufacturer based in near borim bridge, lotulim salcete goa- 403718. Fig 4.1. Ship Yard From modest beginnings in 1916, the Chowgule Group has today quietly burgeoned into an industrial giant with activities in areas as diverse as: Pelletization Education Integrated Logistics Industrial Salt Mining Shipbuilding Industrial Explosives Shipping Cranes Waterproofing Industrial Gases Automotive Dealership As pioneers in exploiting the inland waterways in Goa, the Shipbuilding Division of Chowgule & Company Private Limited created waves in utilization of the rivers for the development of the economy. From as early as 1951, as builders, operators and repairers of large river fleets and with the experience and expertise to build a gamut of maritime vessels, ranging from ore-carrying barges, grab and suction dredgers and deep-sea fishing trawlers to tugs, pontoons, launches, hopper barges and coastal vessels, the yard has pioneered construction of all types of ocean going vessels up to 7000 DWT. We have constructed over 165 vessels for clients in India and abroad Our facilities include Two Shipyards - one at Loutulim and the other at Rassaim, located at a distance of 7 k.m.
  • 54.
    Summer Training andIndustrial Visit Report Department of Mechanical Engineering, VIT(EAST),JAIPUR Page 54 from each other Plate preparation and Pipe bending Plant at Gadegally Covered shed for hull block fabrication Covered shed for manufacturing of cargo hatch covers Three Goliath Cranes (two at Loutulim Shipyard & one at Rassaim shipyard) each of 60 Tons capacity Two tower cranes, one each at the two shipyards. Training of Yard officers for modern shipbuilding methodology. An investment of approximately INR 110 Crores (INR 1100 million) was made for creating the above mentioned facilities. This is apart from the cost of land and other basic infrastructure that already existed. Between the two shipyards we can deliver 9 ocean going multipurpose general cargo vessels per year of around 5000 DWT each. For the past several years, we have been participating in various trade shows such as INMEX (Mumbai, India), SMM (Hamburg), Gulf Maritime Expo (Sharjah), Posidonia 2010 (Greece), Korea Marinetech (South Korea), Sea Japan (Japan). We are ISO 9001:2008 Quality System compliant. From the two Shipyards at Loutulim and Rassaim in Goa, we can deliver any vessel with the dimensions up to 110 meters length X 18 meters wide X 3.3 meters lightship draught. From Loutulim yard we can deliver cargo hatch covers. From Rassaim yard we can deliver sections/ blocks of ships and other fabrications for Maritime industry. From the plate preparation plant at Gadegally, we can deliver shot blasted, primed, cut, bent plates and bent pipes as per drawings. 4.1.1 MAJOR DELIVERIES EXPORT 4450 DWT Multipurpose General Cargo vessel - 17 Nos. 4750 DWT Multipurpose General Cargo vessel - 05 Nos. 5650 DWT Multipurpose General Cargo vessel - 02 Nos.
  • 55.
    Summer Training andIndustrial Visit Report Department of Mechanical Engineering, VIT(EAST),JAIPUR Page 55 DOMESTIC 3250 Mini bulk Carrier - 1 No. 3600 DWT MBC - 3 Nos. 3600 DWT Container cum ore carrier - 3 Nos. 2500 DWT Mini Bulk Carrier - 2 Nos. 2000 DWT Ore Carrier Barges - 20 Nos. 1700 & 1850 DWT Coal Carrier Barges - 6 Nos. Tugs - 10 Nos. Refrigerated Deep Sea Fishing Trawlers 24 mtr - 17 Nos. Fishing Trawlers (16mtrs & 17 mtrs.) - 4 Nos. Luxury Launch - 2 No. Grab Hopper Dredger - 2 Nos. Pilot Launch - 4 Nos. Hopper barges - 4 nos 4.1.2 FABRICATED SECTIONS / BLOCKS READY DESIGNS/ NEW PROJECTS COMING UP 7000 DWT Multi Purpose General Cargo vessel 106 TEU Container Feeder vessel, RSV IV type 2600 DWT General Cargo vessel, RSV IV type
  • 56.
    Summer Training andIndustrial Visit Report Department of Mechanical Engineering, VIT(EAST),JAIPUR Page 56 4.1.3 ACHIEVEMENTS During the Year 2003- 2005 in a period of 18 months, we built and delivered 23 inland cargo carrying vessels, totally a dead weight of 55,000 metric tons. During 2007-2012, we built and exported 24 multi purpose general cargo vessels for European clients, totaling a dead weight of 110,700 tons Below is the list of our esteemed European clients Navigia Shipping B.V., The Netherlands Navigito Shipping B.V., The Netherlands Union Transport Group plc., UK JR Project Development B.V., The Netherlands Flinter New Building B.V., The Netherlands Hagland, Norway Loutulim Shipyard Total area- 42,000 sq meters Slipway, with total rail length 220m Two construction bays - 130m X 25m and 90m X 36m 2 X 60t goliath crane one in each bay with height of 23m Covered fabrication shed - 120m X 22.5m Overhead cranes - 4 X 10ts, 1 X70 tons Hatch cover fabrication shed - 82m X 25m Overhead cranes in shed - 2 X 25 tons Jib cranes - 8 X 1 ton Jetty for outfitting Tower crane - 16 tons @ 17m & 3.1tons @ 55m
  • 57.
    Summer Training andIndustrial Visit Report Department of Mechanical Engineering, VIT(EAST),JAIPUR Page 57 4.1.4 OTHER FACILITIES AT THE SHIPYARD Cherry picker with telescopic booms - 3 nos. Platform scissor lift - 1 nos. Welding machines CO2 - 157 nos. Automatic CO2 machines (Noboruders) - 38 nos. Submerged arc welding machines - 4 nos. Inverters - 65 nos. Rectifiers - 48 nos. TIG - 6 nos. Gauging - 3 nos. Stud welding - 6 nos. Mobile cranes - 3 tons to 100 tons Hydraulic positioning equipment for blocks of 600 ton maximum Motorised side transfer trolleys 50 Tons Transporter (for transporting blocks/sections within the Shipyard) Rassaim Shipyard Total area - 15,000 sq meters Side launching jetty - 123 meters in length Grand assembly area - 123m X 27m Tower crane - 25t @ 19m,7.9ts @ 55m Construction by - 108m X 36m
  • 58.
    Summer Training andIndustrial Visit Report Department of Mechanical Engineering, VIT(EAST),JAIPUR Page 58 1 X 60 tons goliath crane with height of 23m Other facilities in the Shipyard: Cherry picker with telescopic booms - 2 nos. Platform scissor lift - 1 nos. Welding machines CO2 - 60 nos. Automatic CO2 machines (Noboruders) - 10 nos. Submerged arc welding machines - 3 nos. Inverters - 30 nos. Rectifiers - 10 nos. Gauging - 1 no. Stud welding - 2 no. Mobile cranes - 3 tons to 75 tons Hydraulic positioning equipment for blocks of 600 tons maximum Motorised side transfer trolleys Gadegally Plant (Plate & Pipe Preparation Plant) Total area - 16,300 sq meters Automatic shot blasting & painting machines for plates & structural’s Maximum plate width 3m Overhead cranes - 2 nos. of 6.3 tons each, working in tandem Plasma CNC cutting machines - 2 nos. Plate size 12m X 3m, with marking facility Overhead cranes - 2 nos. of 6.3 tons & 2 nos. of 7.5 tons each
  • 59.
    Summer Training andIndustrial Visit Report Department of Mechanical Engineering, VIT(EAST),JAIPUR Page 59 Semi portal cranes - 2 nos. of 6.3 tons each Hydraulic portal Press, with integrated crane operation - 275 tons Hydraulic portal Press - 300 tons Press brake- 240 tons, gap between frames of 3 meters Steel storage yard - 80m X 25m With gantry crane of 12 tons and magnetic plate lifter Covered pipe fabrication shed - 50m X 38m With CNC pipe bending machine - 25 to 150 mm NB Overhead cranes - 4 nos. of 6.4 tons each We have recently commenced construction of 2 MPP vessels under PSPC (Performance Standard for Protective Coatings) with NACE CIP level 2 qualified yard personnel to implement the same.
  • 60.
    Summer Training andIndustrial Visit Report Department of Mechanical Engineering, VIT(EAST),JAIPUR Page 60 CHAPTER 5 CONCLUSION Advanced machine tools are vital to the realization of tomorrow’s critical technologies. In the efforts to survive in this highly competitive environment, companies are engaging in various initiatives such as expanding their market share by strengthening their sales and production bases through M&A, developing new products and functions that will give them an edge over other makers, boosting resilience against recession through production efficiency, and providing fee- paying after services. At present, differences in competitiveness among companies in the industry are beginning to become evident. Predictions of economic growth for the machine tool industry are conservative, but positive. A new spirit of cooperation exists among industry, academia and government to develop programs that best utilize research resources to help industry resolve problems in the way of progress. There are even signs that training, a long neglected issue for the machine tool industry, is getting fresh attention. Meanwhile, pressures for lower cost, greater productivity, and improved quality are forcing even the most conservative machine-tool users to re-evaluate their equipment and proceduresof CNC machine working. The Chowgule Group has been burned into empire since1916 Diversification into strategic fields is the driving force behind Chowgules. It is closely linked to the needs of a fast developing nation. Today, Chowgules are leaders in a range of critical activities in the core sector of India’s Industry: Iron Ore Mining, Pelletization, Exports, Shipbuilding, Cranes, Ship owners operating in the International Tramp Trade, Industrial Explosives, Industrial Salt, Industrial Gases, Waterproofing products, Agency, Logistics, Insurance Services and Marketing Agencies. A Group built on foundations of ceaseless endeavor and foresight besides speeding up the pace of industrialization, creates employment opportunities, respects environment and, most important, discharges social responsibility. Today, Chowgule Group is advancing ahead contributing immensely to the Socio-Economic Developement of Goa and the Country.
  • 61.
    Summer Training andIndustrial Visit Report Department of Mechanical Engineering, VIT(EAST),JAIPUR Page 61 CHAPTER 6 REFERENCES 1.H.M.T. Magazine and manuals 2. GOOGLE 3. Slidshare 4. H.M.T. site 5. Chowgule site
  • 62.
    Summer Training andIndustrial Visit Report Department of Mechanical Engineering, VIT(EAST),JAIPUR Page 62
  • 63.
    Summer Training andIndustrial Visit Report Department of Mechanical Engineering, VIT(EAST),JAIPUR Page 63