RECEIVERS-2
PRESENTED BY
A.ABHISHEK REDDY
ASSISTANT PROFESSOR, MECS.
Mobile No.:8121444996
SESSION-4
COMMUNICATION RECEIVER
 Communication receiver is one whose main function is the reception of
signals used for communication rather than entertainment.
 For good image frequency rejection a high value of IF is required .
 For good sensitivity and selectivity a low value of IF is required.
 In AM reception for medium and short wave bands an IF of 455KHz is
large enough for good IFR and at the same time it is small enough to
give good adjacent channels separated by only 10KHz.
 In FM an IF of 10.7MHz is large enough to give good IFR with BW of
200KHz.
 In VHF communication receivers which have high signal frequencies
need an IF BW of 10KHZ but require a high IF for adequate image
rejection.
 The problem of high signal frequencies and small adjacent channel
separation is resolved by DOUBLE CONVERSION RECEIVERS which
gives good image rejection and good selectivity. SESSION-4
SESSION-4
SESSION-4
BEAT FREQUENCY OSCILLATOR
 A communication receiver should be capable of
receiving transmission of Morse code i.e pulse
modulated RF carrier.
 BFO is a simple LC oscillator (Hartley) which
operates at frequency of 1KHz or 400Hz above or
below the last IF .
 When IF is present a whistle is heard in the
loudspeaker thus the dots or dashes can be actually
heard .
 To avoid interference the BFO is switched off.
SESSION-4
SQUELCH(MUTING/QUIETING)
 When no carrier is present at the input i.e. in the absence of
transmissions on a given channel a sensitive receiver will produce a
disagreeable amount of loud noise Bcz AGC disappears in the
absence of carrier.
 The receiver acquires maximum sensitivity and amplifies the noise
present at its input.
SESSION-4
SESSION-4
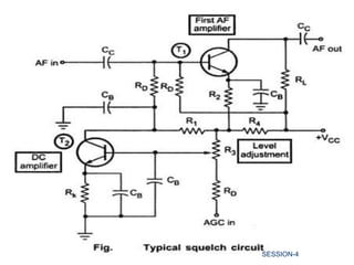
 It consists of a dc amplifier to which AGC is applied.
 When AGC voltage is low ,T2 draws current so that the voltage drop
across R1 cuts off audio amplifier T1 thus no noise or signal is passed.
 When AGC becomes sufficiently negative to cut off T2 and T1 self bias
with R2and audio amplifier functions as though the squelch circuit
were not there.
 Resistor R3 is a dropping resistor to ensure that the voltage supplied
to the collector and base potentiometer of T1 is higher than the dc cut-
in bias of T2 to be varied for selected range of AGC values (weak
stations).
 Squelch circuit is placed immediately after the detector.
SESSION-4
AGC/AVC
 It is a system by means of which overall gain of the
radio receiver is varied automatically with the
changing strength of the received signal, to keep the
output substantially constant.
SESSION-4

Receivers 2

  • 1.
    RECEIVERS-2 PRESENTED BY A.ABHISHEK REDDY ASSISTANTPROFESSOR, MECS. Mobile No.:8121444996 SESSION-4
  • 2.
    COMMUNICATION RECEIVER  Communicationreceiver is one whose main function is the reception of signals used for communication rather than entertainment.  For good image frequency rejection a high value of IF is required .  For good sensitivity and selectivity a low value of IF is required.  In AM reception for medium and short wave bands an IF of 455KHz is large enough for good IFR and at the same time it is small enough to give good adjacent channels separated by only 10KHz.  In FM an IF of 10.7MHz is large enough to give good IFR with BW of 200KHz.  In VHF communication receivers which have high signal frequencies need an IF BW of 10KHZ but require a high IF for adequate image rejection.  The problem of high signal frequencies and small adjacent channel separation is resolved by DOUBLE CONVERSION RECEIVERS which gives good image rejection and good selectivity. SESSION-4
  • 3.
  • 4.
  • 5.
    BEAT FREQUENCY OSCILLATOR A communication receiver should be capable of receiving transmission of Morse code i.e pulse modulated RF carrier.  BFO is a simple LC oscillator (Hartley) which operates at frequency of 1KHz or 400Hz above or below the last IF .  When IF is present a whistle is heard in the loudspeaker thus the dots or dashes can be actually heard .  To avoid interference the BFO is switched off. SESSION-4
  • 6.
    SQUELCH(MUTING/QUIETING)  When nocarrier is present at the input i.e. in the absence of transmissions on a given channel a sensitive receiver will produce a disagreeable amount of loud noise Bcz AGC disappears in the absence of carrier.  The receiver acquires maximum sensitivity and amplifies the noise present at its input. SESSION-4
  • 7.
  • 8.
     It consistsof a dc amplifier to which AGC is applied.  When AGC voltage is low ,T2 draws current so that the voltage drop across R1 cuts off audio amplifier T1 thus no noise or signal is passed.  When AGC becomes sufficiently negative to cut off T2 and T1 self bias with R2and audio amplifier functions as though the squelch circuit were not there.  Resistor R3 is a dropping resistor to ensure that the voltage supplied to the collector and base potentiometer of T1 is higher than the dc cut- in bias of T2 to be varied for selected range of AGC values (weak stations).  Squelch circuit is placed immediately after the detector. SESSION-4
  • 9.
    AGC/AVC  It isa system by means of which overall gain of the radio receiver is varied automatically with the changing strength of the received signal, to keep the output substantially constant. SESSION-4