React踩雷⼤大作戰
Anderson Chen
2016/12/23
• Life Cycle
• Smart vs.Dumb Components
• Best Practice by AirBnB
乾我屁事,會動就好啊
setState怎麼不會動?
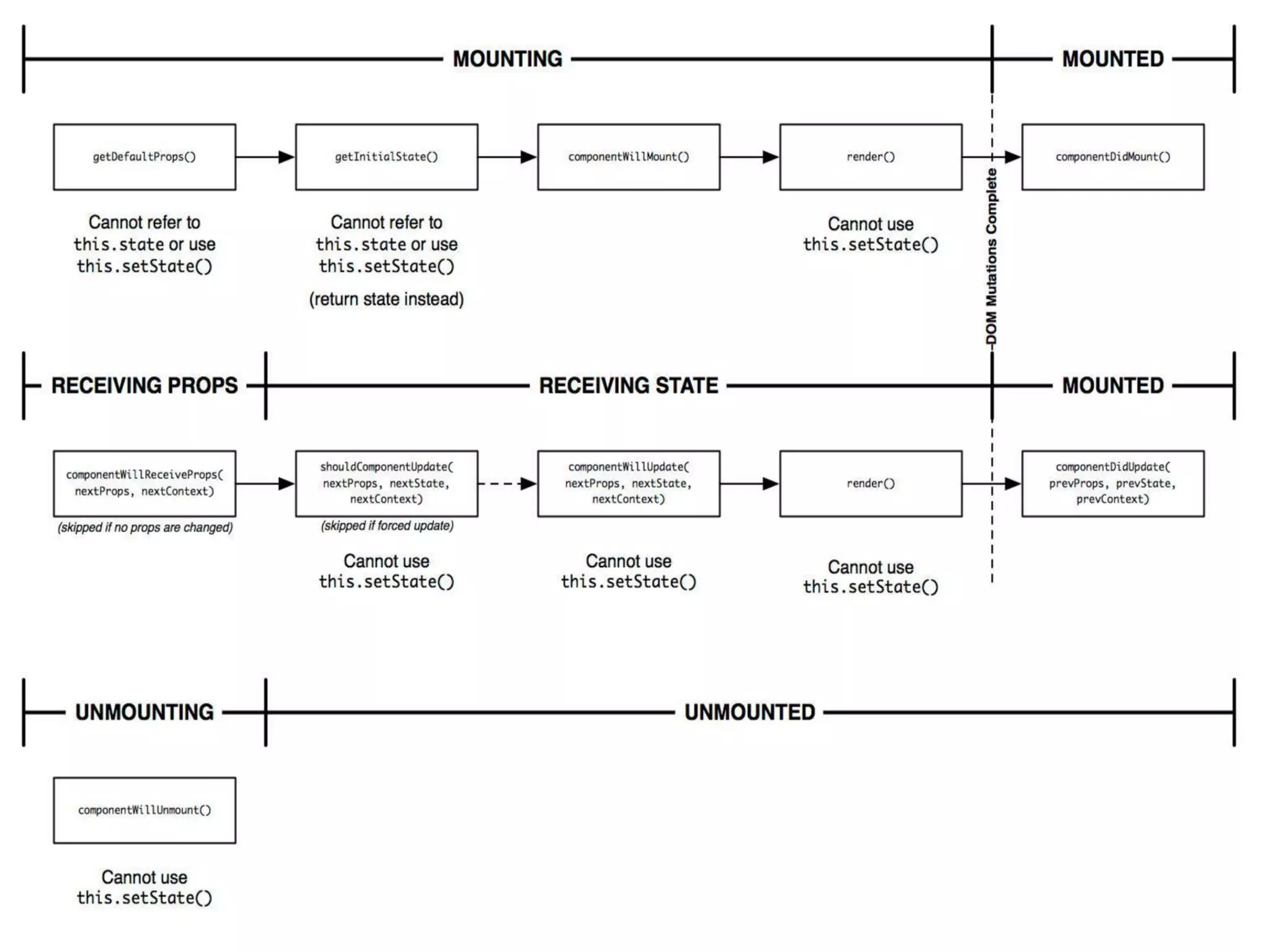
Life Cycle
渲染前調⽤用⼀一次,這时DOM還没有被渲染
componentWillMount
• 渲染完成後調⽤用⼀一次,這个时候DOM已经
渲染了了
• 初始化其他框架的設置了了,如JQuery/JS
绑定事件
componentDidMount
• 初始化渲染不會調⽤用,在接收到新的props
时,會調⽤用這个⽅方法
• 更更新前,最後⼀一次修改state,⽽而不會觸發
重新渲染
componentWillReceiveProps
• 初始化渲染不會調⽤用,接收到新的props
或state时調⽤用
• React 需要重繪⾴頁⾯面時,都會檢查看看
shouldComponentUpdate 回傳值是
false/true
• 不需重繪,⼀一定要加return false
shouldComponentUpdate
• nextProps === nextState
• ⽤用官⽅方提供的Shallow Compare吧!
物件比較不是很簡單嗎?
初始化渲染不會調⽤用,更更新前調⽤用
componentWillUpdate
初始化渲染不會調⽤用,更更新後調⽤用
componentDidUpdate
组件移除前調⽤用
componentWillUnmount
A componentWillMount
A render
A componentDidMount
A componentWillMount
A render:true
A componentDidMount
A componentWillMount
A render:false
A componentDidMount
A render:true
A componentWillMount
A render:false
A componentDidMount:false
A render:true
A componentWillMount
A render:false
A render:true
A componentDidMount:true
Parent componentWillMount
Parent render
Child componentWillMount
Child render
Child componentDidMount
Parent componentDidMount
parent-constructor
parent-render
child-constructor
child-render
parent-componentDidMount
parent-render
child-
componentWillReceiveProps
child-render
元件不就把功能拉出來來,拆細⼀一點⽽而已啊?
Smart vs Dumb
Components
Smart Component
• How things work
• Call Redux actions
• Provide application
data, do data
fetching
• Provide no DOM
markup or styles
Dumb Component
• How things look
• No app
dependencies
• Only props, and
callbacks
• Rarely have own
state, just UI state
• 避免⽗父⼦子组件當中都有state
• ⽗父組件負責邏輯,和⼦子組件的溝通
• 官⽅方推薦⼦子组件只負責從props接收資料,
然後渲染畫⾯面
除非必要,不要濫濫⽤用Refs,會破壞redux的資料流
Refs的破壞⼒力力
import { Link } from 'react-router';
import Link from 'react-router/lib/Link';
注意bundle的檔案⼤大⼩小
站在巨⼈人肩膀上,依循好的開發模式
AirBnB Guideline
stateless component
// bad
class Listing extends React.Component {
render() {
return <div>{this.props.hello}</div>;
}
// good
function Listing({ hello }) {
return <div>{hello}</div>;
}
naming
• 檔名 : PascalCase, ex: ReservationCard.jsx
• 參參考:PascalCase, ex: import ReservationCard
from ‘./ReservationCard';
• Props : 避免使⽤用讓⼈人混淆的屬性
// bad
<MyComponent style="fancy" />
// good
<MyComponent variant="fancy" />
Alignment
// bad
<Foo superLongParam="bar"
anotherSuperLongParam="baz" />
// good
<Foo
superLongParam="bar"
anotherSuperLongParam="baz"
/>
<Foo bar="bar" />
Quotes
// bad
<Foo bar='bar' />
// good
<Foo bar="bar" />
// bad
<Foo style={{ left: "20px" }} />
// good
<Foo style={{ left: '20px' }} />
Props
// bad
<Foo
UserName="hello"
phone_number={12345678}
/>
// good
<Foo
userName="hello"
phoneNumber={12345678}
/>
Props
// bad
<Foo
hidden={true}
/>
// good
<Foo
hidden
/>
Array Index
// bad
{todos.map((todo, index) =>
<Todo {…todo} key={index} />
)}
// good
{todos.map(todo => (
<Todo {…todo} key={todo.id} />
))}
Tags
// bad
<Foo className="stuff"></Foo>
// good
<Foo className="stuff" />
Tags
// bad
<Foo
bar="bar"
baz="baz" />
// good
<Foo
bar="bar"
baz="baz"
/>
Bind handlers in the
constructor
class extends React.Component {
constructor(props) {
super(props);
this.onClickDiv = this.onClickDiv.bind(this);
}
onClickDiv() {
}
render() {
return <div onClick={this.onClickDiv} />
}
}
Methods
• clickHandlers or eventHandlers
ex: onClickSubmit() or onChangeDescription()
• getter methods for render
ex: getSelectReason() or getFooterContent()
• optional render methods
ex: renderNavigation() or renderProfilePicture()
• https://segmentfault.com/a/1190000003691119
• http://jaketrent.com/post/smart-dumb-
components-react/
• https://medium.com/@nesbtesh/react-best-
practices-a76fd0fbef21#.xq31syjvl
• https://github.com/airbnb/javascript/tree/master/
react
reference
Thanks

React踩雷大作戰