Talent Acquisition and Management
Summer Internship Project Report submitted for the partial fulfillment of the requirements for the
degree of Master of Business Administration, May-June 2015
Name
Navya Annepu
Roll Number
14PGGMS040
Sri Sri University
CUTTACK - 754006
May 2015- June 2015
Talent Acquisition and Management
Summer Internship Project Report submitted for the partial fulfillment of the requirements for the
degree of Master of Business Administration, May-June 2015
Name
Navya Annepu
Roll Number
14PGGMS040
Under The Guidance of
Prof. Amaresh C Nayak
Professor
Sri Sri University
Sri Sri University
CUTTACK - 754006
May 2015- June 2015
Declaration:
I hereby declare that the research entitled “Talent Acquisition and Management” submitted to the Sri
Sri University in partial fulfilment of the requirements for the award of MBA, is a record of
independent research work carried out by me under the supervision and guidance of Prof. Amaresh C
Nayak, Professor, Sri Sri University. This work has not formed the basis for the award of any degree
and has not submitted previously to any other college/university.
Navya Annepu
Date:
Acknowledgement
The satiation and euphoria that accompany the successful completion of the project would be
incomplete without the mention of the people who made it possible.
I extend my heartiest thanks to Trainz Holdings for giving me such a nice opportunity to
strengthen my domain Knowledge.
I would like to take the opportunity to thank and express my deep sense of gratitude to my
corporate guide, Ms. Sajana Shankaran Senior Executive Recruiter and mentor, Mr. Sujit
Sahoo Vice President and Head of Global HR. I am greatly indebted to both of them for
providing their valuable guidance at all stages of the study, their advice, constructive
suggestions, positive and supportive attitude and continuous encouragement without which it
would have not been possible to complete the project.
I am thankful to my team who initiated me through the entire project and without whom the
project would not have been complete. It has been pleasure and privilege work with them.
Thank you for being constant sources of encouragement.
I would also like to thank Ms.Amarja Puranam, Prof.Dr. Srinivas Subbarao and Prof
Amaresh C Nayak, who have co-operated with me continuously and indeed their valuable
contribution and guidance, have been certainly indispensable for my project work.
Last but not the least I would like to thank all the members of Trianz, for their help in these
two months.
Executive Summary
The processof recruitmentbeginswith the requirementof the of manpowerin the organizationor
for the client.The toplevel managementsendsthe requirementtothe recruitmentteam, Where an
HRRF (HumanResource RequestForm) isgenerated.Thisisanofficial confirmationof the
requirementfromthe managementwhichcontainsmanyfields,like the department,job,how many
are required,forinhouse orclient,whichproject,permanentoracontract role,fromwhenis
he/she required(joiningdate),till whenishe/she required(lastday),experience,skill sets,
educational qualificationanymanyother.Basedonthisthe recruitmentteamwill work.
The entire recruitmentteamisdividedintosubteamsassignedwithateamleader,whoisthe
reporterandthisteam leadconsistsof teammemberswhoreportsthe worktothe head.All the
requirementsforthe OrganizationorClientsare distributedamongthe differentteamsof the
Recruitmentteamandsubdividedamongthe teammembersof the same team.
In case of one particularteam,the teammemberssearchforthe potential candidatesthrough
sourcingthe profilesonline ondifferentjobportalslikenaukri,monster,timesjobetc.theylookfor
the candidate basedonthe givenHRRF,Mentioningall the fieldsof requirementof thatparticular
role.Aftersourcingthe profilesthe recruitercontactsthose candidatesthroughphonecall andtakes
the detailsof the candidate whichare requiredforscreening.
Now,these detailsare trackedforfuture needandstoredina tool calledthe AMS(Application
ManagementSystem) tool where the profiles/resume of the candidatesisuploadedhere.The
profilesare sentforthe screeningprocessforshortlistingof the candidateswhoare actuallyfitfor
the position.
The interviews are scheduledforthe shortlistedcandidates.Basedonthe panel availabilityand
consideringthe otherrequirementsthe calendarisblockedforthe interview process.The recruiter
will talktothe candidatestoinformthemaboutthe interview andcheck theiravailabilityfor
attendance,alsosendthemthe call letterwhichcontainsmode of interview,timeanddate,venue
and ensure thatthe candidate isattendingthe interviewandmakingcontinuousfollow upinall the
phases,withboththe panellistsandthe candidatesaswell tomaintainthe consistency.Panellists
are allocatedbasedonthe gradesof the requirement. The panellists interview the candidate and
decide whetherhe isfitforthe role and the organization.There are several constraintswhichthe
panellistlookforinthe selectionprocess.
Once the candidate isselectedthere are several areasone needtopayattentionlike salary,
incentives,location,workhours,shifts,on-site oroff-shore,travelling,accommodation,allowances,
benefitsandmanymore.These are all done bythe recruitmentteamasa part of salarynegotiation.
In case of on-site,issueslike visaapproval,passportvalidity,familyof the employee alsocomesinto
picture.
Aftercompletionof all the formalitiesthe candidate isselected. Anofferletterwillbe generated
and sendto the candidate asan invitationtojointhe organization.Inshortthisisthe recruitment
processinTrianz.
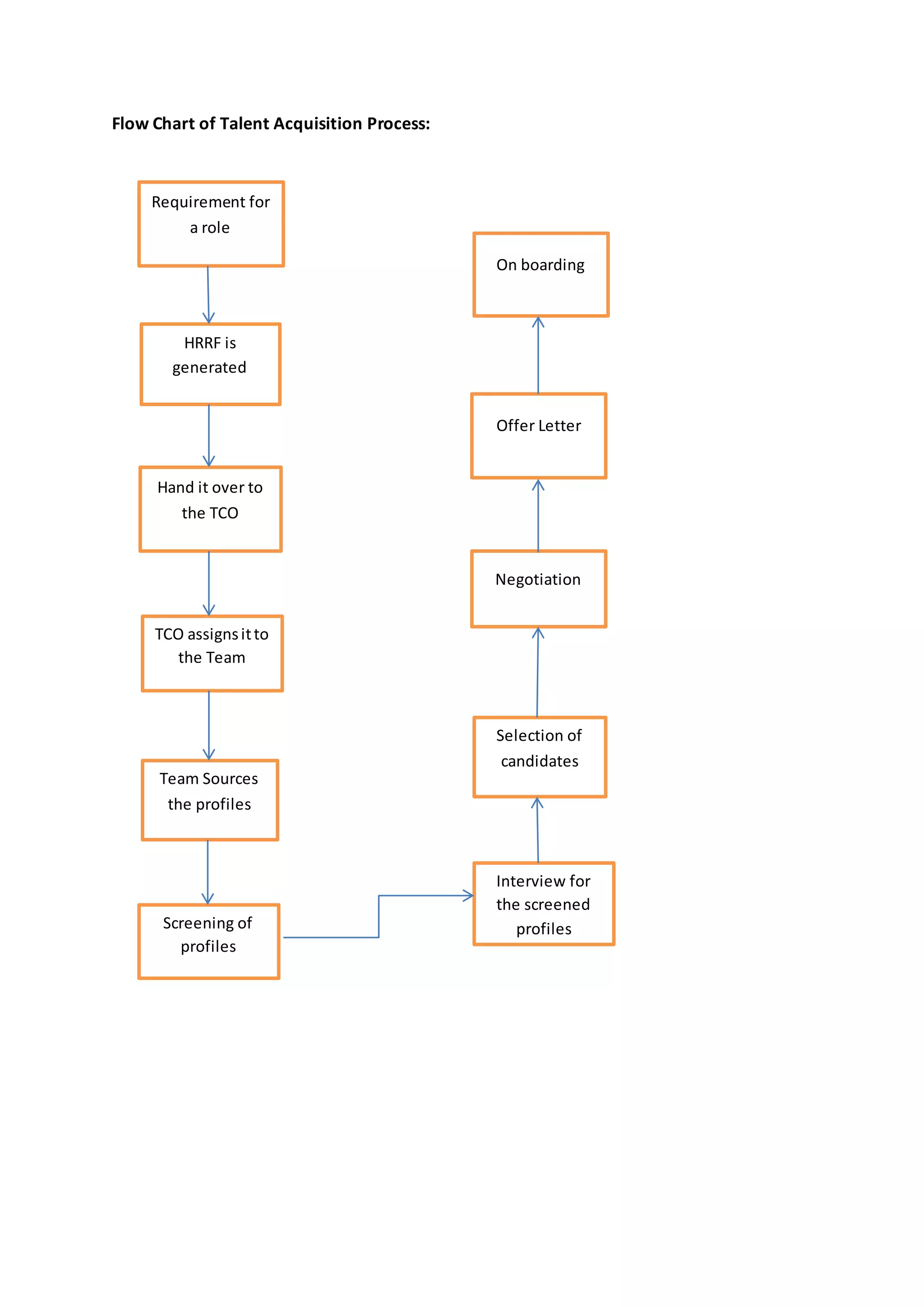
Flow Chart of Talent Acquisition Process:
HRRF is
generated
Hand it over to
the TCO
TCO assignsitto
the Team
Team Sources
the profiles
Screening of
profiles
Interview for
the screened
profiles
On boarding
Negotiation
Selection of
candidates
Offer Letter
Requirement for
a role
Organizational Profile
About Trianz
Who we are:
-oriented firm leveraging our specialized consulting and IT capabilities to
provide full lifecycle execution services for clients
focus is in the creation and implementation of business and technology execution
roadmaps that translate strategic goals into specific client success measures
What we do for clients:
ives designed to streamline a
business function or enhance a major technology capability
by the senior management are achieved
Howwe partner with clients:
trained teams, and a deep partnership commitment
execution terms and guide initiatives to successfulbusiness outcomes
Our Clients:
Trianz clients are leading global corporations or emerging companies and Governments
Top-ten leaders across industries including high tech, insurance, financial services,retail, life
sciences,public sector,healthcare, and logistics.
Our Sponsors:
Client sponsors are leaders in business or technology functions who directly impact the performance
of their organization
Individuals across functions, responsible for the execution of strategic initiatives or sustaining
operational excellence
Our Culture:
Execution is a line of work where heroes come from anywhere. Associates at Trianz hail from
different countries, speak various languages, have diverse educational & professional backgrounds,
and enjoy countless hobbies; yet bound by a common passion for technology and business execution.
At Trianz we take pride in a dual culture of being completely result oriented while being informal and
open to new business challenges. We actively promote a healthy atmosphere where open
communication & ideas are encouraged,so that our associates get opportunity to learn & grow in the
organization.
We empower all associates with best of the resources,which in-turn adds value to the work we do for
our Clients. We also believe in having fun at work, along with providing continuous scope of learning
across all the levels. Our global network offers unlimited opportunity to learn and explore new
technologies. Our leadership team actively mentors each member of our team and deeply cares about
the learning and accomplishments of fellow associates.
Trianz offers services in technology and functional industry. The services include Big data, Information
management &Data Warehouse, Business Intelligence & Analytics, Enterprise Mobility, Remote
Infrastructure Management, Enterprise Content & Portals, Custom Application Development, Information
Security, Enterprise Software, IT service management, Independent Verification & Validation, Sales CRM
and Customer Service CRM.
Acceliant is a healthcare division of Trianz. It provides integrated clinical Trial Data Management suite
developed to handle large end-to-end clinical trials.
Partnership:
Trianz partners with global technology companies like Oracle,IBM, BMC Software,Microsoft,
and Informatica.
Trianz holds partnership with Watchful Software and Maas360.
Mergers and Acqusition:
October 2004, Trianz acquired Eximsoft Technologies, a Bangalore-based IT services company. In
August 2009, Trianz acquired Megasoft's IT division BlueAlly.
Awards and Recognition:
In 2007, Trianz received the North America Oracle Titan Award for developing and implementing an
intellectual property royalty collection system for High-Tech Industry leveraging the Oracle E
Business Suite
In 2009, Neoadvisory named BlueAlly, now part of Trianz, as one of the 2009 Global Services 100
Companies.In August 2011, IBM awarded its AAA accreditation to Trianz for Tivoli Software
deployments. The company is IBM's Premier Business Partner for Service management.
Table of Contents
1) Introduction
i)Literature Review
ii) Theory
iii) Rationale of Research
iv) Objectives
v) Hypothesis
2) Research Design
vi) Research Methodology
vii) Population
viii) Sample
ix) Questionnaire
x) Data Collection
3) Data Analysis and Interpretation
xi) Results
xii) Analysis
xiii) Limitations
xiv) Suggestions for future research
4) Findings and Conclusion
xv) Conclusion
xvi) Recommendations
References
Appendices
List of Tables
Table No: Description Page No:
3.1 Requirements in HRRF
3.2 Recruitment leads and their support
3.3 Bandwidth for Sourcing and screening profiles
3.4 Updates of hiring managers
3.5 Interview process
3.6 Pace of recruitment process
3.7 Efficiency of Talent Acquisition team
3.8 Hiring Instruments
3.9 Communication and Transparency
3.10 Process of recruitment
3.11 Coordination of departments
3.12 Organizational Strategies
3.13 Flexibility of recruitment process
1.3.1 Explanation of roles and responsibilities
1.3.2 Procedure of Interview
1.3.3 Updates on recruitments
1.3.4 Feedback by Interview panel
1.3.5 Schedule of Interviews
2.3.1 Quality of candidates
2.3.2 Bridging gap between Candidates and panel
2.3.3 Satisfactory level of recruitment process
2.3.4 Recruitment updates of candidates
2.3.5 On-boarding of candidates
List of Figures
Figure No: Description Page No:
3.1 Requirements in HRRF
3.2 Recruitment leads and their support
3.3 Bandwidth for Sourcing and screening profiles
3.4 Updates of hiring managers
3.5 Interview process
3.6 Pace of recruitment process
3.7 Efficiency of Talent Acquisition team
3.8 Hiring Instruments
3.9 Communication and Transparency
3.10 Process of recruitment
3.11 Coordination of departments
3.12 Organizational Strategies
3.13 Flexibility of recruitment process
1.3.1 Explanation of roles and responsibilities
1.3.2 Procedure of Interview
1.3.3 Updates on recruitments
1.3.4 Feedback by Interview panel
1.3.5 Schedule of Interviews
2.3.1 Quality of candidates
2.3.2 Bridging gap between Candidates and panel
2.3.3 Satisfactory level of recruitment process
2.3.4 Recruitment updates of candidates
2.3.5 On-boarding of candidates
CHAPTER 1
INTRODUCTION
i) Literature Review
Problem Statement
The quality of employees you hire depends on an effective recruitment and selection strategy.
However,the process isn’t always smooth sailing. Employers face tangible problems such as the cost
of advertising job openings and intangible obstacles such as improving communication between the
recruiters and hiring managers. Bringing on new employees can be costly, when you combine the
costs to recruit, orient and train them. Labour costs for full time employees can be high, especially if
the company offers employee benefits. Small business might look at alternatives to bringing on full
time staff, such as contract workers,outsourcing or giving additional responsibilities to current
employees.
Therefore organizations should choose the best way for Talent Acquisition and select appropriate
candidates.
ii)Theory
Talent acquisition as a strategic approach to identify, attract and on board top talent to efficiently and
effectively meet dynamic business needs” The term Talent Acquisition is often used synonymously
with Recruiting. However,these are two very different things. Recruiting is a subset of Talent
acquisition, and includes the activities of sourcing, screening, interviewing, assessing, selecting and
hiring. Talent acquisition includes recruiting, but it is inclusive of other strategic elements-
• Talent Acquisition Planning and Strategy- ensures business alignment, examines workforce plans,
requires an understanding of the labour markets, and looks at global considerations.
• Workforce Segmentation- requires an understanding of the different workforce segments and
positions within these segments, as wells as the skills, competencies, and experience necessary for
success.
• Employment branding- includes activities that help to uncover, articulate and define a company’s
image, organizational culture, key differentiators, reputation, and products and services. Employment
branding can help advance the market position of organizations, attract quality candidates and depict
what it is truly like to work for that organization.
• Candidate Audiences- necessitates defining and understanding the audiences in which an
organization needs to source for specific roles. Different sourcing strategies should be applied based
on the understanding of the jobs and where the audiences will come from to fill them.
• Candidate Relationship management- includes building a positive candidate experience, managing
candidate communities, and maintaining relationships for those candidates not selected.
• Merits and Analytics- is the continuous tracking and use of key metrics to drive continuous
improvement and to make better recruiting decisions, to ultimately improve the quality of hire.
The broader talent management picture Talent acquisition is being approached as one component of a
broader talent management strategy, inseparable from other key HR disciplines. Ideally, these goals
will be cascaded down the corporate hierarchy to subsidiaries, divisions, departments and individuals
as part of a corporate- wide performance management strategy. In turn, departmental and individual
performance metrics will be adjusted, setting the context for all decisions about employee
development, performance appraisals, compensation- and requirement. Once the business objectives
have been set,the talent management cycle kicks off with a workforce planning initiative, typically
incorporating four principles steps:
1. Assessing workforce needs by analyzing the skills and competencies required for each part of the
business, including new business development.
2. Analyzing existing skills and competencies.
3. Carrying out a gap analysis to identify areas of need.
4. Planning skills acquisition through performance measurement, employee development, recruitment
and succession planning, accompanied by effective use of contractors.
It’s particularly important that all the components of the skills acquisition phase-performance
measurement, employee development, recruitment and succession planning- are tackled in
conjunction with one another. Take employee development, which is a mini talent management cycle
in its own right. It starts with a performance appraisal, where an individual’s strengthens and
weakness is assessed and training needs identified: this in turn feeds learning programs and career
planning. In many organization, the link between identifying training need and fulfilling it gets
broken, which ultimately lead to unnecessary talent acquisition in the future. Similarly, succession
planning tends to be approached from a blinkered perspective, with many organizations primarily
focusing on senior management. But effective succession planning is not merely about what happens
next in the broad room it’s about identifying which rolls are critical to the organization, regardless of
seniority. Most organization have multiple key person dependencies at even relatively junior level,
from an account manager who is developed a strong personal relationship with a key client, to a
specialist staff who understand the intricacies of individual system and processes. By identifying
critical roles and mapping potential successors,organizations can programmers’ to meet business
priorities.
Completing the acquisition cycle:
on boarding The final stage of the recruitment process is too smooth the new employee’s path into
the organization and enable them to become fully productive- a step often know as on boarding, It’ a
process that touches multiple business functions since hiring a new employee involves setting up a
suitable workspace; ensuring that PCs,laptops, telephones and other mobile devices are available and
configured; putting relevant data into security and associated front of house systems; enabling access
to software applications and services and ensuring that payroll; benefits and associated systems are
up-to-date.
Improved Talent Acquisition:
Based on the ability to identify high performer and beat competitors to their signature. This stems
form:
• Improvedsalesandmarketingcapabilityincludingthe abilitytoextendthe reachof recruitment
campaignsandmarket the employer’sorganizationsonthe web.
• Enhancing the employers’ brand in the shape of a modern website which is particularly important
for recruiting among a younger talent pool.
• Speed of response aided by the ability to filter applicants, standardized information and centralizes
data.
• Significant cost and efficiency gains from handling applicant information electronically. Replacing
traditional recruitment processes where hiring organization mail out application forms to interested
parties brings significant
iii) Rationale ofResearch
 The Rationale of research includes, understanding the Talent Acquisition process in a
company. The methodologies adopted to hire appropriate candidates and to retain them.
 After the process is understood, need to find out the gaps in them and find alternatives to
bridge them.
 Recruiters are expected to get quality candidates in the door as quickly and efficiently as
possible, and they’re held accountable for it. Beginning with sourcing and ending with the
offer letter, their performance is measured closely with metrics like cost of hire and time to
fill.
 By measuring and managing performance,organizations can improve hiring and reduce new
hire turnover considerably. One method is to track the time it takes to complete each stage of
the hiring process with time-to-hire metrics.
 Traditional hiring approaches focus on ‘eligibility’ factors; Equal focus on ‘suitability’ factors
can ensure higher levels of performance and retention. So, finding the best practises in the
recruitment process and following them is called the Talent Management.
 There is scope for improvement when the hiring managers will make a note on the improved
quality of candidates applying for job. The cost incurred in recruitment due to lack of
planning is avoided and allows the recruiters to do a better job of responding to the applicant
inquiries.
iv) Objectives
 To understand the recruitment process for an IT organization.
 To know the sources of recruitment at across levels and skills.
 To understand the managerial satisfaction of the recruitment process.
 To identify the key metrics for improvement in the quality of hiring and making better
recruitment decisions.
 To identify the scope of improvement in the functionality of recruitment.
v) Hypothesis
The Hypothesis of the ‘Talent Acquisition and Management’ would be understanding the process of
talent acquisition in an organization and find out the gaps in the process and find ways in bridging
them. Understand the practises in the hiring process for better retention of employees. Also, to find
out the scope for improvement in the quality of hiring which will reduce a lot of time, cost and man
power to the organization.
CHAPTER 2
Research Design
ResearchMethodology
The purpose of the study is to understand the Talent Acquisition process prevailing in the IT services
industry and compare it with current process in Trianz holdings. The study will help to provide an
opportunity for Trianz to understand and improve the recruitment process and get the best talent to the
organization.
Population
The population selected for study was Talent Acquisition team, Employees and the recent recruits of
Trianz holdings.
Sample
The sample size selected was 50 which include Recruiters, Employees and Candidates.
Questionnaire
Questionnaire forthe Talent AcquisitionTeam:
Name:
Sex:
Designation:
Experience:
1) The requirements and objectives are always clearly raised in the HRRF (Human
Resource Requirement Form).
a) Strongly Agree b) Agree c) Neutral d) Disagree e) Strongly Disagree
2) The Recruitment lead helps throughout in making better decisions throughout the
process of recruitment.
a) Strongly Agree b) Agree c) Neutral d) Disagree e) Strongly Disagree
3) There is sufficient time frame, for sourcing the profiles which meet all requirements
and take them forward for screening process.
a) Strongly Agree b) Agree c) Neutral d) Disagree e) Strongly Disagree
4) The hiring managers constantly help by giving suggestions and updates on the profiles
of candidates which are required for the skill.
a) Strongly Agree b) Agree c) Neutral d) Disagree e) Strongly Disagree
5) The interview process is efficient and appropriate in making decisions.
a) Strongly Agree b) Agree c) Neutral d) Disagree e) Strongly Disagree
6) The pace of recruitment process is adequate and requires no improvement for the
current scenario.
a) Strongly Agree b) Agree c) Neutral d) Disagree e) Strongly Disagree
7) The Talent Acquisition team is efficient and adequate in strength for the current
requirements.
a) Strongly Agree b) Agree c) Neutral d) Disagree e) Strongly Disagree
8) The hiring instruments are effective in selecting the appropriate candidate for the skill.
a) Strongly Agree b) Agree c) Neutral d) Disagree e) Strongly Disagree
9) Transparency and constant Communication is maintained among the hiring managers,
recruitment team and the Candidates.
a) Strongly Agree b) Agree c) Neutral d) Disagree e) Strongly Disagree
10) The process of recruitment is smooth sailing.
a) Strongly Agree b) Agree c) Neutral d) Disagree e) Strongly Disagree
11) Coordination is well maintained among the departments during all stages of recruitment
(from raising the HRRF to on boarding process).
a) Strongly Agree b) Agree c) Neutral d) Disagree e) Strongly Disagree
12) The Organization follows better strategies for employee retention.
a) Strongly Agree b) Agree c) Neutral d) Disagree e) Strongly Disagree
13) The recruitment process should be flexible and needed to be revised according to the
circumstances and whenever required
a) Strongly Agree b) Agree c) Neutral d) Disagree e) Strongly Disagree
Questionnaire for the Candidates
1) Is the Job Description (Roles and Responsibilities) well explained and made understood by
the recruiters?
a) Yes b) No
2) Is the hiring process satisfactory?
3) a) Yes b) No
4) Are the recruiters updating you with appropriate information throughout the process of
recruiting?
a) Yes b) No
5) The feedback given by the panel during the interview is constructive?
a) Yes b) No
6) Is the recruitment process quick and fast?
a) Yes b) No
Questionnaire for the Technical Panel
Name:
Sex:
Designation:
Experience:
1) Does the recruitment team provide you with quality pool of candidates?
a) Very Often b) Often c) Seldom d) Never
2) Do the recruiters bridge the gap between the panel and the candidates?
a) Very Often b) Often c) Seldom d) Never
3) Is the recruitment process satisfactory?
a) Very Often b) Often c) Seldom d) Never
4) Do the recruiters update the panel with sufficient data of the candidates throughout the
process of recruitment to make better hiring decisions?
a) Very Often b) Often c) Seldom d) Never
5) Are the candidates on boarded on time, to meet the project requirements without letting the
work suffering?
a) Very Often b) Often c) Seldom d) Never
Data Collection
Primary Data:
The data was collected with the help of the focus group discussion interviews and survey conducted
among the recruiters, Employees and candidates.
Secondary Data:
The data was collected through the intranet and journals of the company.
CHAPTER 3
Data Analysis and Interpretation
Results
Talent Acquisition and Management Team
The requirements and objectives are always clearly raised in the HRRF (Human Resource
Requirement Form).
Table 3.1
S No: Scale No Of Respondents
1 Strongly Agree 19
2 Agree 4
3 Neutral 2
4 Disagree 3
5 Strongly Disagree 2
Total 30
Inference
Majority of the employees are satisfied with the organization about defining the
objectives and requirements raised in the HRRF, and some of them also say that it must
be made even clear for better understanding.
Fig 3.1
Strongly Agree
Agree
Neutral
Disagree
Strongly Disagree
The Recruitment lead helps throughout in making better decisions throughout the process
of recruitment.
Table 3.2
S No: Scale No Of Respondents
1 Strongly Agree 7
2 Agree 18
3 Neutral 2
4 Disagree 2
5 Strongly Disagree 1
Total 30
Inference
The recruiters says that the team leads helps them throughout the process of recruitment
and are satisfied with them.
Fig 3.2
Strongly Agree
Agree
Neutral
Disagree
Strongly Disagree
There is sufficient time frame, for sourcing the profiles which meet all requirements and
take them forward for screening process.
Table 3.3
S No: Scale No Of Respondents
1 Strongly Agree 9
2 Agree 13
3 Neutral 6
4 Disagree 1
5 Strongly Disagree 1
Total 30
Inference
Majority of the recruiters agree that there is sufficient time frame for finding the right
candidates for a particular position.
Fig 3.3
Strongly Agree
Agree
Neutral
Disagree
Strongly Disagraa
The hiring managers constantly help by giving suggestions and updates on the profiles of
candidates which are required for the skill.
Table 3.4
S No: Scale No Of Respondents
1 Strongly Agree 15
2 Agree 8
3 Neutral 4
4 Disagree 2
5 Strongly Disagree 1
Total 30
Inference
Majority of employees say that the hiring managers are very clear about the requirement and help
them throughout to make better recruitment decisions
Fig 3.4
Strongly Agree
Agree
Neutral
Disagree
The interview process is efficient and appropriate in making decisions.
Table 3.5
S No: Scale No Of Respondents
1 Strongly Agree 3
2 Agree 13
3 Neutral 10
4 Disagree 2
5 Strongly Disagree 2
Total 30
Inference
The recruiters are satisfied with the interview process of the organization and hiring
decisions.
Fig 3.5
Strongly Agree
Agree
Neutral
Disagree
The pace of recruitment process is adequate and requires no improvement for the current
scenario.
Table 3.6
S No: Scale No Of Respondents
1 Strongly Agree 1
2 Agree 9
3 Neutral 4
4 Disagree 14
5 Strongly Disagree 2
Total 30
Inference
The recruiters are not very happy with the pace of the recruitment process, they feel that it is a bit
slow and feel that it requires an improvement
Fig 3.6
Strongly Agree
Agree
Neutral
Disagree
The Talent Acquisition team is efficient and adequate in strength for the current
requirement.
Table 3.7
S No: Scale No Of Respondents
1 Strongly Agree 2
2 Agree 6
3 Neutral 8
4 Disagree 11
5 Strongly Disagree 3
Total 30
Inference
The team feel that there should be more number of people to make the process better and
meet the requirements.
Fig 3.7
Strongly Agree
Agree
Neutral
Disagree
The hiring instruments are effective in selecting the appropriate candidate for the skill.
Table 3.8
S No: Scale No Of Respondents
1 Strongly Agree 2
2 Agree 12
3 Neutral 5
4 Disagree 9
5 Strongly Disagree 7
Total 30
Inference
The recruiters are satisfied with the hiring instruments they are currently using. Some of them feel that
better instruments help them to make better decisions.
Fig 3.8
Strongly Agree
Agree
Neutral
Disagree
Transparency and constant Communication is maintained among the hiring managers,
recruitment team and the Candidates.
Table 3.9
S No: Scale No Of Respondents
1 Strongly Agree 2
2 Agree 2
3 Neutral 3
4 Disagree 16
5 Strongly Disagree 7
Total 30
Inference
The employees feel that there is not much transparency and communication maintained among them
and they are not happy with the scenario.
Fig 3.9
Strongly Agree
Agree
Neutral
Disagree
The process of recruitment is smooth sailing
Table 3.10
S No: Scale No Of Respondents
1 Strongly Agree 1
2 Agree 2
3 Neutral 2
4 Disagree 16
5 Strongly Disagree 9
Total 30
Inference
Majority of the employees feel that the process of recruitment is not easy and there would be a lot of
effort which goes into recruiting candidates.
Fig 3.10
Strongly Agree
Agree
Neutral
Disagree
Coordination is well maintained among the departments during all stages of recruitment
(from raising the HRRF to on boarding process).
Table 3.11
S No: Scale No Of Respondents
1 Strongly Agree 2
2 Agree 3
3 Neutral 4
4 Disagree 11
5 Strongly Disagree 10
Total 30
Inference
Majority of employees feel that there is no proper communication among them and there
should be an affirmative action taken on this by the organization for better process of
recruiting.
Fig 3.11
Strongly Agree
Agree
Neutral
Disagree
The Organization follows better strategies for employee retention.
Table 3.12
S No: Scale No Of Respondents
1 Strongly Agree 1
2 Agree 1
3 Neutral 13
4 Disagree 14
5 Strongly Disagree 1
Total 30
Inference
Majority of employees feel that the organization need to take an affirmative action on better retention
of employees.
Fig 3.12
Strongly Agree
Agree
Neutral
Disagree
The recruitment process should be flexible and needed to be revised according to the
circumstances and whenever required
Table 3.13
S No: Scale No Of Respondents
1 Strongly Agree 20
2 Agree 2
3 Neutral 2
4 Disagree 3
5 Strongly Disagree 3
Total 30
Inference
Majority of employees feel that the recruitment process should not be rigid and be flexible according
to the requirements and scenario.
Fig 3.13
Strongly Agree
Agree
Neutral
Disagree
Candidates
Is the Job Description (Roles and Responsibilities) well explained and made understood by the
recruiters?
Table 1.3.1
S No: Scale No of Respondents
1 Yes 22
2 No 8
Total 30
Inference
Majority of the candidates are satisfied with the recruiters about making them understand better about
their roles and responsibilities.
Fig 1.3.1
Yes
No
Is the hiring process satisfactory?
Table 1.3.2
S No: Scale No of Respondents
1 Yes 18
2 No 12
Total 30
Inference
Majority of the candidates are satisfied with the hiring process in the organization. Some of them feel
that improvement is needed.
Fig 1.3.2
Yes
No
Are the recruiters updating you with appropriate information throughout the process of recruiting?
Table 1.3.3
S No: Scale No of Respondents
1 Yes 21
2 No 9
Total 30
Inference
Majority of the candidates are satisfied with the recruiters in updating with required information
throughout the hiring process.
Fig 1.3.3
Yes
No
The feedback given by the panel during the interview is constructive?
Table 1.3.4
S No: Scale No of Respondents
1 Yes 23
2 No 7
Total 30
Inference
The employees feel that the feedback given during the interview process is very useful and
constructive and they are happy with the process.
Fig 1.3.4
Yes
No
Is the recruitment process quick and fast?
Table 1.3.5
S No: Scale No of Respondents
1 Yes 8
2 No 22
Total 30
Inference
The candidates feel that the recruitment process is very delaying and tedious process, which shows
that the organization needs to take an affirmative action on it.
Fig 1.3.5
Yes
No
Technical Panel
Does the recruitment team provide you with quality pool of candidates?
Table 2.3.1
S No: Scale No of Respondents
1 Very Often 2
2 Often 17
3 Seldom 10
4 Never 1
Total 30
Inference
The technical panel are satisfied with the quality of profiles they get from the recruiters for screening
and interview.
Fig 2.3.1
Very Often
Often
Seldom
Never
Do the recruiters bridge the gap between the panel and the candidates?
Table 2.3.2
S No: Scale No of Respondents
1 Very Often 2
2 Often 12
3 Seldom 14
4 Never 2
Total 30
Inference
The panel feel that the recruiters are not very efficient in bridging the gap between the candidates and
the panel and it would be great if there is an improvement.
Fig 2.3.2
Very Often
Often
Seldom
Never
Is the recruitment process satisfactory?
Table 2.3.3
S No: Scale No of Respondents
1 Very Often 3
2 Often 15
3 Seldom 11
4 Never 1
Total 30
Inference
Majority of the panel are satisfied with the process of hiring, but there are people who feel that it
would be great if there is a better methods of recruitment.
Fig 2.3.3
Very Often
often
Never
Seldom
Do the recruiters update the panel with sufficient data of the candidates throughout the process of
recruitment to make better hiring decisions?
Table 2.3.4
S No: Scale No of Respondents
1 Very Often 9
2 Often 9
3 Seldom 6
4 Never 1
Total 30
Inference
Majority of the panel are satisfied with the recruiters in updating them with required information.
Some of them feel that the recruiters should take extra effort in updating the panel in making better
hiring decisions
Fig 2.3.4
Very Often
often
Never
Seldom
Are the candidates on boarded on time, to meet the project requirements without letting the work
suffering?
Table 2.3.5
S No: Scale No of Respondents
1 Very Often 4
2 Often 16
3 Seldom 8
4 Never 2
Total 30
Inference
Majority of the panel are satisfied with the availability of the candidates to meet the project
requirements, but some of them say that they are not on - boarded on time.
Fig 2.3.5
Very Often
Often
Seldom
Never
Analysis
To understand the recruitment process for an IT organization
The processof recruitmentbeginswiththe requirementof the of manpowerinthe organizationor
for the client.The toplevel managementsendsthe requirementtothe recruitmentteam, Where an
HRRF (HumanResource RequestForm) isgenerated.Thisisanofficial confirmationof the
requirementfromthe managementwhichcontainsmanyfields,like the department,job,how many
are required,forinhouse orclient,whichproject,permanentoracontract role,fromwhenis
he/she required(joiningdate),till whenishe/she required(lastday),experience,skill sets,
educational qualificationanymanyother.Basedonthisthe recruitment teamwill work.
Now the teammemberssearchforthe potential candidatesthroughsourcingthe profilesonlineon
differentjobportalslike naukri,monster,timesjobetc.theylookforthe candidate basedonthe
givenHRRF,Mentioningall the fieldsof requirementof thatparticularrole.Aftersourcingthe
profilesthe recruitercontactsthose candidatesthroughphone call andtakesthe detailsof the
candidate whichare requiredforscreening.
The interviewsare scheduledforthe shortlistedcandidates.Basedonthe panel availabilityand
consideringthe otherrequirementsthe calendarisblockedforthe interview process.The recruiter
will talktothe candidatestoinformthemaboutthe interview andchecktheiravailabilityfor
attendance,alsosendthemthe call letterwhichcontainsmode of interview,timeanddate,venue
and ensure thatthe candidate isattendingthe interviewandmakingcontinuousfollow upinall the
phases,withboththe panellistsandthe candidatesaswell tomaintainthe consistency.Panellists
are allocatedbasedonthe gradesof the requirement.The panellistsinterview the candidate and
decide whetherhe isfitforthe role and the organization.There are several constraintswhichthe
panellistlookforinthe selectionprocess.
Aftercompletionof all the formalitiesthe candidate isselected. Anofferletterwillbe generated
and sendto the candidate asan invitationtojointhe organization.
RecruitmentCycle
HRRF
Sourcing
Screening
Interview
Selection
On-
boarding
To knowthe sourcesofrecruitment at across levels and skills
The sources of recruitment across all levels mostly would be through the available job portals, which
is the main source for recruitment. Whereas there are other sources of recruitment as well, Mainly
through Walk-in drives, referrals and recruitment through vendors for critical positions and sometimes
proactive hires would be required in case of immediate requirement. This is how the recruitment is
done across all levels and skills.
To understand the managerial satisfaction ofthe recruitment process
By the survey conducted it is understood that, 70% of the managers are satisfied with the current
recruitment process and 30% says that there should be an improvement in the current system for
better hiring.
To identify the key metrics for improving the quality of hiring and making better recruitment
decisions
An SLA (service level agreement) has to be derived for immediate requirement and replacement. In
the case of proactive hire or recruiting from bench then there should be a different SLA generated.
Through this there would be an improvement in the quality of hiring and to make better decisions in
hiring.
To identify the scope for improvement in functionality of recruitment
Better functionality can take place by periodic warm pools. By conducting Market research we can
better understand the reasons for being frequent rejections and helps to improve in those areas which
need attention. These would help in sourcing quality profiles which would fit to the position. Doing
these,will help us to know where the improvement needs to be done.
Limitations
The Limitations for the current project ‘Talent Acquisition and Management’ can be the following:
 Organization hiring on new technologies like the job portals, where the market pool is very
less is one of the major disadvantages of recruitment.
 For a medium level organization like Trianz, it is not feasible to hire employees from bench
where it cannot afford to maintain employees residing on bench.
 Being a medium level organization Trianz cannot hire people with high package and get them
on work, where there should be a lot of efforts put by the recruiters during negotiation of
salary.
 Unavailability of panel immediately to take Interviews, which delay the recruitment process.
Conclusion
The Conclusion derived from the findings and data analysis is:
 The current recruitment cycle is very tedious and need to improve in it.
 Most of the candidates withdraw from joining is because of low salary offered, and Trianz has
to ensure that it offers them better package which motivates them to join the company.
 There is a lot of communication gap among the departments which need to be improved for
better recruiting decisions.
 Trianz has to do extremely well in order to maintain or improve its share in the market.
 Better technologies have to adopt in order to better recruitment.
Recommendations
 Training the employees on cross skills would help the organization in better handling of
projects, without looking for clients and outsourcing.
 There should be specialized teams for training the employees on Niche skills.
 The recruiter should know the best technique for sourcing candidates.
 The process should increase the speed so as to select the candidates and on – board them
immediately.
 The salary package should be according to the expectation of the candidate to recruit them
and retain them in long run.
 Better recruitment can be done through advertising in an effective way.
 The panels should be available in number to take more number of discussions so that there is
no delay in recruitment.

Project Report

  • 1.
    Talent Acquisition andManagement Summer Internship Project Report submitted for the partial fulfillment of the requirements for the degree of Master of Business Administration, May-June 2015 Name Navya Annepu Roll Number 14PGGMS040 Sri Sri University CUTTACK - 754006 May 2015- June 2015
  • 2.
    Talent Acquisition andManagement Summer Internship Project Report submitted for the partial fulfillment of the requirements for the degree of Master of Business Administration, May-June 2015 Name Navya Annepu Roll Number 14PGGMS040 Under The Guidance of Prof. Amaresh C Nayak Professor Sri Sri University Sri Sri University CUTTACK - 754006 May 2015- June 2015
  • 3.
    Declaration: I hereby declarethat the research entitled “Talent Acquisition and Management” submitted to the Sri Sri University in partial fulfilment of the requirements for the award of MBA, is a record of independent research work carried out by me under the supervision and guidance of Prof. Amaresh C Nayak, Professor, Sri Sri University. This work has not formed the basis for the award of any degree and has not submitted previously to any other college/university. Navya Annepu Date:
  • 4.
    Acknowledgement The satiation andeuphoria that accompany the successful completion of the project would be incomplete without the mention of the people who made it possible. I extend my heartiest thanks to Trainz Holdings for giving me such a nice opportunity to strengthen my domain Knowledge. I would like to take the opportunity to thank and express my deep sense of gratitude to my corporate guide, Ms. Sajana Shankaran Senior Executive Recruiter and mentor, Mr. Sujit Sahoo Vice President and Head of Global HR. I am greatly indebted to both of them for providing their valuable guidance at all stages of the study, their advice, constructive suggestions, positive and supportive attitude and continuous encouragement without which it would have not been possible to complete the project. I am thankful to my team who initiated me through the entire project and without whom the project would not have been complete. It has been pleasure and privilege work with them. Thank you for being constant sources of encouragement. I would also like to thank Ms.Amarja Puranam, Prof.Dr. Srinivas Subbarao and Prof Amaresh C Nayak, who have co-operated with me continuously and indeed their valuable contribution and guidance, have been certainly indispensable for my project work. Last but not the least I would like to thank all the members of Trianz, for their help in these two months.
  • 5.
    Executive Summary The processofrecruitmentbeginswith the requirementof the of manpowerin the organizationor for the client.The toplevel managementsendsthe requirementtothe recruitmentteam, Where an HRRF (HumanResource RequestForm) isgenerated.Thisisanofficial confirmationof the requirementfromthe managementwhichcontainsmanyfields,like the department,job,how many are required,forinhouse orclient,whichproject,permanentoracontract role,fromwhenis he/she required(joiningdate),till whenishe/she required(lastday),experience,skill sets, educational qualificationanymanyother.Basedonthisthe recruitmentteamwill work. The entire recruitmentteamisdividedintosubteamsassignedwithateamleader,whoisthe reporterandthisteam leadconsistsof teammemberswhoreportsthe worktothe head.All the requirementsforthe OrganizationorClientsare distributedamongthe differentteamsof the Recruitmentteamandsubdividedamongthe teammembersof the same team. In case of one particularteam,the teammemberssearchforthe potential candidatesthrough sourcingthe profilesonline ondifferentjobportalslikenaukri,monster,timesjobetc.theylookfor the candidate basedonthe givenHRRF,Mentioningall the fieldsof requirementof thatparticular role.Aftersourcingthe profilesthe recruitercontactsthose candidatesthroughphonecall andtakes the detailsof the candidate whichare requiredforscreening. Now,these detailsare trackedforfuture needandstoredina tool calledthe AMS(Application ManagementSystem) tool where the profiles/resume of the candidatesisuploadedhere.The profilesare sentforthe screeningprocessforshortlistingof the candidateswhoare actuallyfitfor the position. The interviews are scheduledforthe shortlistedcandidates.Basedonthe panel availabilityand consideringthe otherrequirementsthe calendarisblockedforthe interview process.The recruiter will talktothe candidatestoinformthemaboutthe interview andcheck theiravailabilityfor attendance,alsosendthemthe call letterwhichcontainsmode of interview,timeanddate,venue and ensure thatthe candidate isattendingthe interviewandmakingcontinuousfollow upinall the phases,withboththe panellistsandthe candidatesaswell tomaintainthe consistency.Panellists are allocatedbasedonthe gradesof the requirement. The panellists interview the candidate and decide whetherhe isfitforthe role and the organization.There are several constraintswhichthe panellistlookforinthe selectionprocess. Once the candidate isselectedthere are several areasone needtopayattentionlike salary, incentives,location,workhours,shifts,on-site oroff-shore,travelling,accommodation,allowances, benefitsandmanymore.These are all done bythe recruitmentteamasa part of salarynegotiation. In case of on-site,issueslike visaapproval,passportvalidity,familyof the employee alsocomesinto picture. Aftercompletionof all the formalitiesthe candidate isselected. Anofferletterwillbe generated and sendto the candidate asan invitationtojointhe organization.Inshortthisisthe recruitment processinTrianz.
  • 6.
    Flow Chart ofTalent Acquisition Process: HRRF is generated Hand it over to the TCO TCO assignsitto the Team Team Sources the profiles Screening of profiles Interview for the screened profiles On boarding Negotiation Selection of candidates Offer Letter Requirement for a role
  • 7.
    Organizational Profile About Trianz Whowe are: -oriented firm leveraging our specialized consulting and IT capabilities to provide full lifecycle execution services for clients focus is in the creation and implementation of business and technology execution roadmaps that translate strategic goals into specific client success measures What we do for clients: ives designed to streamline a business function or enhance a major technology capability by the senior management are achieved Howwe partner with clients: trained teams, and a deep partnership commitment execution terms and guide initiatives to successfulbusiness outcomes Our Clients: Trianz clients are leading global corporations or emerging companies and Governments Top-ten leaders across industries including high tech, insurance, financial services,retail, life sciences,public sector,healthcare, and logistics. Our Sponsors: Client sponsors are leaders in business or technology functions who directly impact the performance of their organization Individuals across functions, responsible for the execution of strategic initiatives or sustaining operational excellence Our Culture: Execution is a line of work where heroes come from anywhere. Associates at Trianz hail from different countries, speak various languages, have diverse educational & professional backgrounds, and enjoy countless hobbies; yet bound by a common passion for technology and business execution.
  • 8.
    At Trianz wetake pride in a dual culture of being completely result oriented while being informal and open to new business challenges. We actively promote a healthy atmosphere where open communication & ideas are encouraged,so that our associates get opportunity to learn & grow in the organization. We empower all associates with best of the resources,which in-turn adds value to the work we do for our Clients. We also believe in having fun at work, along with providing continuous scope of learning across all the levels. Our global network offers unlimited opportunity to learn and explore new technologies. Our leadership team actively mentors each member of our team and deeply cares about the learning and accomplishments of fellow associates. Trianz offers services in technology and functional industry. The services include Big data, Information management &Data Warehouse, Business Intelligence & Analytics, Enterprise Mobility, Remote Infrastructure Management, Enterprise Content & Portals, Custom Application Development, Information Security, Enterprise Software, IT service management, Independent Verification & Validation, Sales CRM and Customer Service CRM. Acceliant is a healthcare division of Trianz. It provides integrated clinical Trial Data Management suite developed to handle large end-to-end clinical trials. Partnership: Trianz partners with global technology companies like Oracle,IBM, BMC Software,Microsoft, and Informatica. Trianz holds partnership with Watchful Software and Maas360. Mergers and Acqusition: October 2004, Trianz acquired Eximsoft Technologies, a Bangalore-based IT services company. In August 2009, Trianz acquired Megasoft's IT division BlueAlly. Awards and Recognition: In 2007, Trianz received the North America Oracle Titan Award for developing and implementing an intellectual property royalty collection system for High-Tech Industry leveraging the Oracle E Business Suite In 2009, Neoadvisory named BlueAlly, now part of Trianz, as one of the 2009 Global Services 100 Companies.In August 2011, IBM awarded its AAA accreditation to Trianz for Tivoli Software deployments. The company is IBM's Premier Business Partner for Service management.
  • 9.
    Table of Contents 1)Introduction i)Literature Review ii) Theory iii) Rationale of Research iv) Objectives v) Hypothesis 2) Research Design vi) Research Methodology vii) Population viii) Sample ix) Questionnaire x) Data Collection 3) Data Analysis and Interpretation xi) Results xii) Analysis xiii) Limitations xiv) Suggestions for future research 4) Findings and Conclusion xv) Conclusion xvi) Recommendations References Appendices
  • 10.
    List of Tables TableNo: Description Page No: 3.1 Requirements in HRRF 3.2 Recruitment leads and their support 3.3 Bandwidth for Sourcing and screening profiles 3.4 Updates of hiring managers 3.5 Interview process 3.6 Pace of recruitment process 3.7 Efficiency of Talent Acquisition team 3.8 Hiring Instruments 3.9 Communication and Transparency 3.10 Process of recruitment 3.11 Coordination of departments 3.12 Organizational Strategies 3.13 Flexibility of recruitment process 1.3.1 Explanation of roles and responsibilities 1.3.2 Procedure of Interview 1.3.3 Updates on recruitments 1.3.4 Feedback by Interview panel 1.3.5 Schedule of Interviews 2.3.1 Quality of candidates 2.3.2 Bridging gap between Candidates and panel
  • 11.
    2.3.3 Satisfactory levelof recruitment process 2.3.4 Recruitment updates of candidates 2.3.5 On-boarding of candidates
  • 12.
    List of Figures FigureNo: Description Page No: 3.1 Requirements in HRRF 3.2 Recruitment leads and their support 3.3 Bandwidth for Sourcing and screening profiles 3.4 Updates of hiring managers 3.5 Interview process 3.6 Pace of recruitment process 3.7 Efficiency of Talent Acquisition team 3.8 Hiring Instruments 3.9 Communication and Transparency 3.10 Process of recruitment 3.11 Coordination of departments 3.12 Organizational Strategies 3.13 Flexibility of recruitment process 1.3.1 Explanation of roles and responsibilities 1.3.2 Procedure of Interview 1.3.3 Updates on recruitments 1.3.4 Feedback by Interview panel 1.3.5 Schedule of Interviews 2.3.1 Quality of candidates 2.3.2 Bridging gap between Candidates and panel 2.3.3 Satisfactory level of recruitment process 2.3.4 Recruitment updates of candidates 2.3.5 On-boarding of candidates
  • 14.
  • 15.
    i) Literature Review ProblemStatement The quality of employees you hire depends on an effective recruitment and selection strategy. However,the process isn’t always smooth sailing. Employers face tangible problems such as the cost of advertising job openings and intangible obstacles such as improving communication between the recruiters and hiring managers. Bringing on new employees can be costly, when you combine the costs to recruit, orient and train them. Labour costs for full time employees can be high, especially if the company offers employee benefits. Small business might look at alternatives to bringing on full time staff, such as contract workers,outsourcing or giving additional responsibilities to current employees. Therefore organizations should choose the best way for Talent Acquisition and select appropriate candidates. ii)Theory Talent acquisition as a strategic approach to identify, attract and on board top talent to efficiently and effectively meet dynamic business needs” The term Talent Acquisition is often used synonymously with Recruiting. However,these are two very different things. Recruiting is a subset of Talent acquisition, and includes the activities of sourcing, screening, interviewing, assessing, selecting and hiring. Talent acquisition includes recruiting, but it is inclusive of other strategic elements- • Talent Acquisition Planning and Strategy- ensures business alignment, examines workforce plans, requires an understanding of the labour markets, and looks at global considerations. • Workforce Segmentation- requires an understanding of the different workforce segments and positions within these segments, as wells as the skills, competencies, and experience necessary for success. • Employment branding- includes activities that help to uncover, articulate and define a company’s image, organizational culture, key differentiators, reputation, and products and services. Employment branding can help advance the market position of organizations, attract quality candidates and depict what it is truly like to work for that organization. • Candidate Audiences- necessitates defining and understanding the audiences in which an organization needs to source for specific roles. Different sourcing strategies should be applied based on the understanding of the jobs and where the audiences will come from to fill them. • Candidate Relationship management- includes building a positive candidate experience, managing candidate communities, and maintaining relationships for those candidates not selected. • Merits and Analytics- is the continuous tracking and use of key metrics to drive continuous improvement and to make better recruiting decisions, to ultimately improve the quality of hire. The broader talent management picture Talent acquisition is being approached as one component of a broader talent management strategy, inseparable from other key HR disciplines. Ideally, these goals will be cascaded down the corporate hierarchy to subsidiaries, divisions, departments and individuals
  • 16.
    as part ofa corporate- wide performance management strategy. In turn, departmental and individual performance metrics will be adjusted, setting the context for all decisions about employee development, performance appraisals, compensation- and requirement. Once the business objectives have been set,the talent management cycle kicks off with a workforce planning initiative, typically incorporating four principles steps: 1. Assessing workforce needs by analyzing the skills and competencies required for each part of the business, including new business development. 2. Analyzing existing skills and competencies. 3. Carrying out a gap analysis to identify areas of need. 4. Planning skills acquisition through performance measurement, employee development, recruitment and succession planning, accompanied by effective use of contractors. It’s particularly important that all the components of the skills acquisition phase-performance measurement, employee development, recruitment and succession planning- are tackled in conjunction with one another. Take employee development, which is a mini talent management cycle in its own right. It starts with a performance appraisal, where an individual’s strengthens and weakness is assessed and training needs identified: this in turn feeds learning programs and career planning. In many organization, the link between identifying training need and fulfilling it gets broken, which ultimately lead to unnecessary talent acquisition in the future. Similarly, succession planning tends to be approached from a blinkered perspective, with many organizations primarily focusing on senior management. But effective succession planning is not merely about what happens next in the broad room it’s about identifying which rolls are critical to the organization, regardless of seniority. Most organization have multiple key person dependencies at even relatively junior level, from an account manager who is developed a strong personal relationship with a key client, to a specialist staff who understand the intricacies of individual system and processes. By identifying critical roles and mapping potential successors,organizations can programmers’ to meet business priorities. Completing the acquisition cycle: on boarding The final stage of the recruitment process is too smooth the new employee’s path into the organization and enable them to become fully productive- a step often know as on boarding, It’ a process that touches multiple business functions since hiring a new employee involves setting up a suitable workspace; ensuring that PCs,laptops, telephones and other mobile devices are available and configured; putting relevant data into security and associated front of house systems; enabling access to software applications and services and ensuring that payroll; benefits and associated systems are up-to-date. Improved Talent Acquisition: Based on the ability to identify high performer and beat competitors to their signature. This stems form: • Improvedsalesandmarketingcapabilityincludingthe abilitytoextendthe reachof recruitment campaignsandmarket the employer’sorganizationsonthe web.
  • 17.
    • Enhancing theemployers’ brand in the shape of a modern website which is particularly important for recruiting among a younger talent pool. • Speed of response aided by the ability to filter applicants, standardized information and centralizes data. • Significant cost and efficiency gains from handling applicant information electronically. Replacing traditional recruitment processes where hiring organization mail out application forms to interested parties brings significant iii) Rationale ofResearch  The Rationale of research includes, understanding the Talent Acquisition process in a company. The methodologies adopted to hire appropriate candidates and to retain them.  After the process is understood, need to find out the gaps in them and find alternatives to bridge them.  Recruiters are expected to get quality candidates in the door as quickly and efficiently as possible, and they’re held accountable for it. Beginning with sourcing and ending with the offer letter, their performance is measured closely with metrics like cost of hire and time to fill.  By measuring and managing performance,organizations can improve hiring and reduce new hire turnover considerably. One method is to track the time it takes to complete each stage of the hiring process with time-to-hire metrics.  Traditional hiring approaches focus on ‘eligibility’ factors; Equal focus on ‘suitability’ factors can ensure higher levels of performance and retention. So, finding the best practises in the recruitment process and following them is called the Talent Management.  There is scope for improvement when the hiring managers will make a note on the improved quality of candidates applying for job. The cost incurred in recruitment due to lack of planning is avoided and allows the recruiters to do a better job of responding to the applicant inquiries. iv) Objectives  To understand the recruitment process for an IT organization.  To know the sources of recruitment at across levels and skills.  To understand the managerial satisfaction of the recruitment process.  To identify the key metrics for improvement in the quality of hiring and making better recruitment decisions.  To identify the scope of improvement in the functionality of recruitment. v) Hypothesis The Hypothesis of the ‘Talent Acquisition and Management’ would be understanding the process of talent acquisition in an organization and find out the gaps in the process and find ways in bridging them. Understand the practises in the hiring process for better retention of employees. Also, to find out the scope for improvement in the quality of hiring which will reduce a lot of time, cost and man power to the organization.
  • 19.
  • 20.
    ResearchMethodology The purpose ofthe study is to understand the Talent Acquisition process prevailing in the IT services industry and compare it with current process in Trianz holdings. The study will help to provide an opportunity for Trianz to understand and improve the recruitment process and get the best talent to the organization. Population The population selected for study was Talent Acquisition team, Employees and the recent recruits of Trianz holdings. Sample The sample size selected was 50 which include Recruiters, Employees and Candidates.
  • 21.
    Questionnaire Questionnaire forthe TalentAcquisitionTeam: Name: Sex: Designation: Experience: 1) The requirements and objectives are always clearly raised in the HRRF (Human Resource Requirement Form). a) Strongly Agree b) Agree c) Neutral d) Disagree e) Strongly Disagree 2) The Recruitment lead helps throughout in making better decisions throughout the process of recruitment. a) Strongly Agree b) Agree c) Neutral d) Disagree e) Strongly Disagree 3) There is sufficient time frame, for sourcing the profiles which meet all requirements and take them forward for screening process. a) Strongly Agree b) Agree c) Neutral d) Disagree e) Strongly Disagree 4) The hiring managers constantly help by giving suggestions and updates on the profiles of candidates which are required for the skill. a) Strongly Agree b) Agree c) Neutral d) Disagree e) Strongly Disagree 5) The interview process is efficient and appropriate in making decisions. a) Strongly Agree b) Agree c) Neutral d) Disagree e) Strongly Disagree 6) The pace of recruitment process is adequate and requires no improvement for the current scenario. a) Strongly Agree b) Agree c) Neutral d) Disagree e) Strongly Disagree 7) The Talent Acquisition team is efficient and adequate in strength for the current requirements. a) Strongly Agree b) Agree c) Neutral d) Disagree e) Strongly Disagree 8) The hiring instruments are effective in selecting the appropriate candidate for the skill. a) Strongly Agree b) Agree c) Neutral d) Disagree e) Strongly Disagree
  • 22.
    9) Transparency andconstant Communication is maintained among the hiring managers, recruitment team and the Candidates. a) Strongly Agree b) Agree c) Neutral d) Disagree e) Strongly Disagree 10) The process of recruitment is smooth sailing. a) Strongly Agree b) Agree c) Neutral d) Disagree e) Strongly Disagree 11) Coordination is well maintained among the departments during all stages of recruitment (from raising the HRRF to on boarding process). a) Strongly Agree b) Agree c) Neutral d) Disagree e) Strongly Disagree 12) The Organization follows better strategies for employee retention. a) Strongly Agree b) Agree c) Neutral d) Disagree e) Strongly Disagree 13) The recruitment process should be flexible and needed to be revised according to the circumstances and whenever required a) Strongly Agree b) Agree c) Neutral d) Disagree e) Strongly Disagree
  • 23.
    Questionnaire for theCandidates 1) Is the Job Description (Roles and Responsibilities) well explained and made understood by the recruiters? a) Yes b) No 2) Is the hiring process satisfactory? 3) a) Yes b) No 4) Are the recruiters updating you with appropriate information throughout the process of recruiting? a) Yes b) No 5) The feedback given by the panel during the interview is constructive? a) Yes b) No 6) Is the recruitment process quick and fast? a) Yes b) No
  • 24.
    Questionnaire for theTechnical Panel Name: Sex: Designation: Experience: 1) Does the recruitment team provide you with quality pool of candidates? a) Very Often b) Often c) Seldom d) Never 2) Do the recruiters bridge the gap between the panel and the candidates? a) Very Often b) Often c) Seldom d) Never 3) Is the recruitment process satisfactory? a) Very Often b) Often c) Seldom d) Never 4) Do the recruiters update the panel with sufficient data of the candidates throughout the process of recruitment to make better hiring decisions? a) Very Often b) Often c) Seldom d) Never 5) Are the candidates on boarded on time, to meet the project requirements without letting the work suffering? a) Very Often b) Often c) Seldom d) Never
  • 25.
    Data Collection Primary Data: Thedata was collected with the help of the focus group discussion interviews and survey conducted among the recruiters, Employees and candidates. Secondary Data: The data was collected through the intranet and journals of the company.
  • 26.
    CHAPTER 3 Data Analysisand Interpretation
  • 27.
    Results Talent Acquisition andManagement Team The requirements and objectives are always clearly raised in the HRRF (Human Resource Requirement Form). Table 3.1 S No: Scale No Of Respondents 1 Strongly Agree 19 2 Agree 4 3 Neutral 2 4 Disagree 3 5 Strongly Disagree 2 Total 30 Inference Majority of the employees are satisfied with the organization about defining the objectives and requirements raised in the HRRF, and some of them also say that it must be made even clear for better understanding. Fig 3.1 Strongly Agree Agree Neutral Disagree Strongly Disagree
  • 28.
    The Recruitment leadhelps throughout in making better decisions throughout the process of recruitment. Table 3.2 S No: Scale No Of Respondents 1 Strongly Agree 7 2 Agree 18 3 Neutral 2 4 Disagree 2 5 Strongly Disagree 1 Total 30 Inference The recruiters says that the team leads helps them throughout the process of recruitment and are satisfied with them. Fig 3.2 Strongly Agree Agree Neutral Disagree Strongly Disagree
  • 29.
    There is sufficienttime frame, for sourcing the profiles which meet all requirements and take them forward for screening process. Table 3.3 S No: Scale No Of Respondents 1 Strongly Agree 9 2 Agree 13 3 Neutral 6 4 Disagree 1 5 Strongly Disagree 1 Total 30 Inference Majority of the recruiters agree that there is sufficient time frame for finding the right candidates for a particular position. Fig 3.3 Strongly Agree Agree Neutral Disagree Strongly Disagraa
  • 30.
    The hiring managersconstantly help by giving suggestions and updates on the profiles of candidates which are required for the skill. Table 3.4 S No: Scale No Of Respondents 1 Strongly Agree 15 2 Agree 8 3 Neutral 4 4 Disagree 2 5 Strongly Disagree 1 Total 30 Inference Majority of employees say that the hiring managers are very clear about the requirement and help them throughout to make better recruitment decisions Fig 3.4 Strongly Agree Agree Neutral Disagree
  • 31.
    The interview processis efficient and appropriate in making decisions. Table 3.5 S No: Scale No Of Respondents 1 Strongly Agree 3 2 Agree 13 3 Neutral 10 4 Disagree 2 5 Strongly Disagree 2 Total 30 Inference The recruiters are satisfied with the interview process of the organization and hiring decisions. Fig 3.5 Strongly Agree Agree Neutral Disagree
  • 32.
    The pace ofrecruitment process is adequate and requires no improvement for the current scenario. Table 3.6 S No: Scale No Of Respondents 1 Strongly Agree 1 2 Agree 9 3 Neutral 4 4 Disagree 14 5 Strongly Disagree 2 Total 30 Inference The recruiters are not very happy with the pace of the recruitment process, they feel that it is a bit slow and feel that it requires an improvement Fig 3.6 Strongly Agree Agree Neutral Disagree
  • 33.
    The Talent Acquisitionteam is efficient and adequate in strength for the current requirement. Table 3.7 S No: Scale No Of Respondents 1 Strongly Agree 2 2 Agree 6 3 Neutral 8 4 Disagree 11 5 Strongly Disagree 3 Total 30 Inference The team feel that there should be more number of people to make the process better and meet the requirements. Fig 3.7 Strongly Agree Agree Neutral Disagree
  • 34.
    The hiring instrumentsare effective in selecting the appropriate candidate for the skill. Table 3.8 S No: Scale No Of Respondents 1 Strongly Agree 2 2 Agree 12 3 Neutral 5 4 Disagree 9 5 Strongly Disagree 7 Total 30 Inference The recruiters are satisfied with the hiring instruments they are currently using. Some of them feel that better instruments help them to make better decisions. Fig 3.8 Strongly Agree Agree Neutral Disagree
  • 35.
    Transparency and constantCommunication is maintained among the hiring managers, recruitment team and the Candidates. Table 3.9 S No: Scale No Of Respondents 1 Strongly Agree 2 2 Agree 2 3 Neutral 3 4 Disagree 16 5 Strongly Disagree 7 Total 30 Inference The employees feel that there is not much transparency and communication maintained among them and they are not happy with the scenario. Fig 3.9 Strongly Agree Agree Neutral Disagree
  • 36.
    The process ofrecruitment is smooth sailing Table 3.10 S No: Scale No Of Respondents 1 Strongly Agree 1 2 Agree 2 3 Neutral 2 4 Disagree 16 5 Strongly Disagree 9 Total 30 Inference Majority of the employees feel that the process of recruitment is not easy and there would be a lot of effort which goes into recruiting candidates. Fig 3.10 Strongly Agree Agree Neutral Disagree
  • 37.
    Coordination is wellmaintained among the departments during all stages of recruitment (from raising the HRRF to on boarding process). Table 3.11 S No: Scale No Of Respondents 1 Strongly Agree 2 2 Agree 3 3 Neutral 4 4 Disagree 11 5 Strongly Disagree 10 Total 30 Inference Majority of employees feel that there is no proper communication among them and there should be an affirmative action taken on this by the organization for better process of recruiting. Fig 3.11 Strongly Agree Agree Neutral Disagree
  • 38.
    The Organization followsbetter strategies for employee retention. Table 3.12 S No: Scale No Of Respondents 1 Strongly Agree 1 2 Agree 1 3 Neutral 13 4 Disagree 14 5 Strongly Disagree 1 Total 30 Inference Majority of employees feel that the organization need to take an affirmative action on better retention of employees. Fig 3.12 Strongly Agree Agree Neutral Disagree
  • 39.
    The recruitment processshould be flexible and needed to be revised according to the circumstances and whenever required Table 3.13 S No: Scale No Of Respondents 1 Strongly Agree 20 2 Agree 2 3 Neutral 2 4 Disagree 3 5 Strongly Disagree 3 Total 30 Inference Majority of employees feel that the recruitment process should not be rigid and be flexible according to the requirements and scenario. Fig 3.13 Strongly Agree Agree Neutral Disagree
  • 40.
    Candidates Is the JobDescription (Roles and Responsibilities) well explained and made understood by the recruiters? Table 1.3.1 S No: Scale No of Respondents 1 Yes 22 2 No 8 Total 30 Inference Majority of the candidates are satisfied with the recruiters about making them understand better about their roles and responsibilities. Fig 1.3.1 Yes No
  • 41.
    Is the hiringprocess satisfactory? Table 1.3.2 S No: Scale No of Respondents 1 Yes 18 2 No 12 Total 30 Inference Majority of the candidates are satisfied with the hiring process in the organization. Some of them feel that improvement is needed. Fig 1.3.2 Yes No
  • 42.
    Are the recruitersupdating you with appropriate information throughout the process of recruiting? Table 1.3.3 S No: Scale No of Respondents 1 Yes 21 2 No 9 Total 30 Inference Majority of the candidates are satisfied with the recruiters in updating with required information throughout the hiring process. Fig 1.3.3 Yes No
  • 43.
    The feedback givenby the panel during the interview is constructive? Table 1.3.4 S No: Scale No of Respondents 1 Yes 23 2 No 7 Total 30 Inference The employees feel that the feedback given during the interview process is very useful and constructive and they are happy with the process. Fig 1.3.4 Yes No
  • 44.
    Is the recruitmentprocess quick and fast? Table 1.3.5 S No: Scale No of Respondents 1 Yes 8 2 No 22 Total 30 Inference The candidates feel that the recruitment process is very delaying and tedious process, which shows that the organization needs to take an affirmative action on it. Fig 1.3.5 Yes No
  • 45.
    Technical Panel Does therecruitment team provide you with quality pool of candidates? Table 2.3.1 S No: Scale No of Respondents 1 Very Often 2 2 Often 17 3 Seldom 10 4 Never 1 Total 30 Inference The technical panel are satisfied with the quality of profiles they get from the recruiters for screening and interview. Fig 2.3.1 Very Often Often Seldom Never
  • 46.
    Do the recruitersbridge the gap between the panel and the candidates? Table 2.3.2 S No: Scale No of Respondents 1 Very Often 2 2 Often 12 3 Seldom 14 4 Never 2 Total 30 Inference The panel feel that the recruiters are not very efficient in bridging the gap between the candidates and the panel and it would be great if there is an improvement. Fig 2.3.2 Very Often Often Seldom Never
  • 47.
    Is the recruitmentprocess satisfactory? Table 2.3.3 S No: Scale No of Respondents 1 Very Often 3 2 Often 15 3 Seldom 11 4 Never 1 Total 30 Inference Majority of the panel are satisfied with the process of hiring, but there are people who feel that it would be great if there is a better methods of recruitment. Fig 2.3.3 Very Often often Never Seldom
  • 48.
    Do the recruitersupdate the panel with sufficient data of the candidates throughout the process of recruitment to make better hiring decisions? Table 2.3.4 S No: Scale No of Respondents 1 Very Often 9 2 Often 9 3 Seldom 6 4 Never 1 Total 30 Inference Majority of the panel are satisfied with the recruiters in updating them with required information. Some of them feel that the recruiters should take extra effort in updating the panel in making better hiring decisions Fig 2.3.4 Very Often often Never Seldom
  • 49.
    Are the candidateson boarded on time, to meet the project requirements without letting the work suffering? Table 2.3.5 S No: Scale No of Respondents 1 Very Often 4 2 Often 16 3 Seldom 8 4 Never 2 Total 30 Inference Majority of the panel are satisfied with the availability of the candidates to meet the project requirements, but some of them say that they are not on - boarded on time. Fig 2.3.5 Very Often Often Seldom Never
  • 50.
    Analysis To understand therecruitment process for an IT organization The processof recruitmentbeginswiththe requirementof the of manpowerinthe organizationor for the client.The toplevel managementsendsthe requirementtothe recruitmentteam, Where an HRRF (HumanResource RequestForm) isgenerated.Thisisanofficial confirmationof the requirementfromthe managementwhichcontainsmanyfields,like the department,job,how many are required,forinhouse orclient,whichproject,permanentoracontract role,fromwhenis he/she required(joiningdate),till whenishe/she required(lastday),experience,skill sets, educational qualificationanymanyother.Basedonthisthe recruitment teamwill work. Now the teammemberssearchforthe potential candidatesthroughsourcingthe profilesonlineon differentjobportalslike naukri,monster,timesjobetc.theylookforthe candidate basedonthe givenHRRF,Mentioningall the fieldsof requirementof thatparticularrole.Aftersourcingthe profilesthe recruitercontactsthose candidatesthroughphone call andtakesthe detailsof the candidate whichare requiredforscreening. The interviewsare scheduledforthe shortlistedcandidates.Basedonthe panel availabilityand consideringthe otherrequirementsthe calendarisblockedforthe interview process.The recruiter will talktothe candidatestoinformthemaboutthe interview andchecktheiravailabilityfor attendance,alsosendthemthe call letterwhichcontainsmode of interview,timeanddate,venue and ensure thatthe candidate isattendingthe interviewandmakingcontinuousfollow upinall the phases,withboththe panellistsandthe candidatesaswell tomaintainthe consistency.Panellists are allocatedbasedonthe gradesof the requirement.The panellistsinterview the candidate and decide whetherhe isfitforthe role and the organization.There are several constraintswhichthe panellistlookforinthe selectionprocess. Aftercompletionof all the formalitiesthe candidate isselected. Anofferletterwillbe generated and sendto the candidate asan invitationtojointhe organization. RecruitmentCycle HRRF Sourcing Screening Interview Selection On- boarding
  • 51.
    To knowthe sourcesofrecruitmentat across levels and skills The sources of recruitment across all levels mostly would be through the available job portals, which is the main source for recruitment. Whereas there are other sources of recruitment as well, Mainly through Walk-in drives, referrals and recruitment through vendors for critical positions and sometimes proactive hires would be required in case of immediate requirement. This is how the recruitment is done across all levels and skills. To understand the managerial satisfaction ofthe recruitment process By the survey conducted it is understood that, 70% of the managers are satisfied with the current recruitment process and 30% says that there should be an improvement in the current system for better hiring. To identify the key metrics for improving the quality of hiring and making better recruitment decisions An SLA (service level agreement) has to be derived for immediate requirement and replacement. In the case of proactive hire or recruiting from bench then there should be a different SLA generated. Through this there would be an improvement in the quality of hiring and to make better decisions in hiring. To identify the scope for improvement in functionality of recruitment Better functionality can take place by periodic warm pools. By conducting Market research we can better understand the reasons for being frequent rejections and helps to improve in those areas which need attention. These would help in sourcing quality profiles which would fit to the position. Doing these,will help us to know where the improvement needs to be done. Limitations The Limitations for the current project ‘Talent Acquisition and Management’ can be the following:  Organization hiring on new technologies like the job portals, where the market pool is very less is one of the major disadvantages of recruitment.  For a medium level organization like Trianz, it is not feasible to hire employees from bench where it cannot afford to maintain employees residing on bench.  Being a medium level organization Trianz cannot hire people with high package and get them on work, where there should be a lot of efforts put by the recruiters during negotiation of salary.  Unavailability of panel immediately to take Interviews, which delay the recruitment process.
  • 52.
    Conclusion The Conclusion derivedfrom the findings and data analysis is:  The current recruitment cycle is very tedious and need to improve in it.  Most of the candidates withdraw from joining is because of low salary offered, and Trianz has to ensure that it offers them better package which motivates them to join the company.  There is a lot of communication gap among the departments which need to be improved for better recruiting decisions.  Trianz has to do extremely well in order to maintain or improve its share in the market.  Better technologies have to adopt in order to better recruitment. Recommendations  Training the employees on cross skills would help the organization in better handling of projects, without looking for clients and outsourcing.  There should be specialized teams for training the employees on Niche skills.  The recruiter should know the best technique for sourcing candidates.  The process should increase the speed so as to select the candidates and on – board them immediately.  The salary package should be according to the expectation of the candidate to recruit them and retain them in long run.  Better recruitment can be done through advertising in an effective way.  The panels should be available in number to take more number of discussions so that there is no delay in recruitment.